Hallo,
ich würde gerne einen CW-Sendeempfänger fürs 20m-Band bauen und möchte
direkt mit dem Sender anfangen.
Die abgegebene Leistung soll unterhalb von 10W EIRP liegen (um erst mal
die Anzeige nach BEMFV/Selbsterklärung zu sparen und weil die
Leistungsklasse für mich als Anfänger gut handhabbar ist).
In Anlehnung an den bekannten CW-Sender Two Tinned Tunas II würde ich
wahrscheinlich einen Klasse-C-Verstärker mit anschließendem Filter
zwischen Ausgang und Antenne bevorzugen.
Das "Oszillatorsignal" soll allerdings mit einem DDS-Chip erzeugt werde.
Weil ein Halbwellendipol als Antenne verwendet werden soll, darf die
Leistung, die den Sender hinter dem Filter verlässt nicht größer als
6,1W sein (weil ein Halbwellendipol einen Antennengewinn gegenüber einem
isotropen Strahler von 1,64 hat).
EIRP = Ps * Gi
Ps: in die Antenne eingespeiste Leistung (in Watt),
Gi: Antennengewinn gegenüber einem Isotropstrahler (dimensionslos)
Meine erste Frage lautet:
Sind die hier aufgeführten Grundannahmen so richtig bzw. praktikabel?
Viele Grüße
PS: Darf ich den Sender eigentlich erst zusammenbauen, wenn ich die
AFU-Prüfung bestanden habe oder ist der Aufbau als Messender erlaubt,
solange er nicht zum Senden an eine Antenne angeschlossen wird?
> Darf ich den Sender eigentlich erst zusammenbauen, > wenn ich die AFU-Prüfung bestanden habe Dur darfst 1 Kilowatt in einem Lastwiderstand verbraten, solange die zulässige Abstrahlung nicht überschritten wird. Die liegt im einstelligen Nanowatt-Bereich.
Hallo, der Dipol hat nur im Freiraum 0dBD Gewinn, über einem realen Boden durchaus mehr. Wenn man es genau nimmt, muss man einem entsprechend Tool (NEC-Derivat) das ausrechnen, dazu braucht man aber die entsprechenden Angaben über Bodenleitfähigkeit. Das gilt aber auch nur, wenn man die Umgebung wirklich in dem Tool abbilden kann. In eine bebauten Gelände wird das schon schwieriger. Außerdem dämpft das Speisekabel und wenn ich mich recht ersinne, hat die damalige BAPT 0.5dB für die Stecker als Verlust akzeptiert. Davon abgesehen ist eine Selbsterklärung kein Hexenwert, dafür gibt es von der Reg-TP z.B. die Wiesbeckstudie. Ich hoffe der Linke funktioniert noch. http://www.bundesnetzagentur.de/cln_1911/DE/Sachgebiete/Telekommunikation/TechRegTelekommunikation/ElektromagnetischeFelderEMF/AnzeigeverfahrenAmateurfunkanlagen/AnzeigeVerfhrnAmateurfunk_Basepage.html?nn=69228 Oder du nimmest das Excel-Sheet von Fritz Markert, DM2BLE http://www.swschwedt.de/kunden/dm2ble/bemfv.xls
Hallo, Danke für die Antworten! Das mit der Selbsterklärung gehe ich sicher später noch an, jetzt geht es erst mal um das 10W-Sender-Projekt. Die Dipol-Antenne ist eher beispielhaft zu verstehen. Letzendlich kommt es also nicht darauf an, welche Leistung der Sender bringt, sondern darauf, welche Leistung die Antenne abstrahlt!?! D.h., wenn man eine Loopantenne wie im Anhang berechnet benutzen würde, könnte man die benötigte Senderleistung entsprechend umrechnen, so dass wieder knapp 10W über die Antenne abgegeben werden (Bodenverhältnisse jetzt mal außen vor)?
Die gezeigte Loop hätte also einen Gewinn von -0,4dBd, bräuchte also etwas mehr Sendeleistung, um gegenüber dem Dipol wieder auf 10W abgegebene Leistung zu kommen!?! (in der Formelsammlung müsste auch eine Formel zur genauen Umrechnung sein)
Warum fängst du nicht einfacher an? Die QRPler drängen sich meistens +/- 10 Khz um die 14060 Mhz und sind viel geduldiger als die QROler.Für einem Newcomer ist das schon wichtig ,sonst verliert man die Motivation. Nach meinem ersten hakeligen CW Qso war ich 5 cm größer ...messbar.;-) Diesen Bereich kann man elegant mit einem gezogenen Quarz abdecken.Von Hari habe ich einen Nachbau-VXO-Sender der Leistet 2 Watt .Damit kommt man auch befriedigend herum.Leider gibt den nimmer aber Layout und Schalte hätt ich noch.
herbert schrieb: > Die QRPler drängen sich meistens +/- > 10 Khz um die 14060 Mhz und sind viel geduldiger als die QROler. Nach meinem KW-Bandplan: 14055khz - 14059khz QRSler, Langsam-Morser 14060khz - 14070khz QRPler, Morser mit geringer Ausgangsleistung > Diesen Bereich kann man elegant mit einem gezogenen Quarz abdecken. 14,060 Mhz - ist das ein Standard-Quarz? Quarz-Oszi wäre auch ok, am besten so, dass er nicht nur den Sender, sondern auch den Mischer von einem DC-Empfänger betreibt (damit Sendefrequenz immer schön = Empfangsfrequenz ;O)) Die höchste Sendeleistung für QRP (CW) ist 5W, oder? Für Außenstehende Q-Gruppen-Erklärung: QRO: "Erhöhen Sie die Sendeleistung!" QRP: "Vermindern Sie die Sendeleistung" QRS: "Geben Sie langsamer... (Wörter pro Minute)"
DAC schrieb: > Die höchste Sendeleistung für QRP (CW) ist 5W, oder? Ja.Für den Einstieg sind verschiedene "Modelle" vorstellbar.Ein Funkfreund hat am Anfang seiner CW Tätigkeit einen vorhandene Kurzwellenempfänger mit diesem Sender ergänzt.Er hat damit eine ganze Weile Spass gehabt.Ok , ich weiß nicht wieviel Erfahrung du hast aber einfach gepufferte Oszillatoren mögen Lastwechsel beim umschalten nicht so gerne.Ich habe da für den Dc- Rx besser einen eigenen separaten.!14060 ist kein Standart Quarz man muß schauen wo soeiner günstig hergeht. Aber Achtung,es hängt sehr von den parastären kapazitiven /induktiven Beiwerten ab wo ein 14060 Quarz dann auch tatsächlich schwingt und wie er sich ziehen lässt.Ich benutze dazu eine Spule in Serie mit Drehko oder Variokap. In meiner Schaltung habe ich die 14060 nicht ganz erreicht konnte aber 20 Khz nach unten Abstimmen.Ergo wäre ein Quarz mit einer etwas höheren Frequenz besser gewesen.Ich hatte den Quarz in einem Stecksockel .Das ist bei VXO ´s immer ungünstig.Aber so konnte ich experimentieren.
Danke für die Antwort! herbert schrieb: > Ok , ich weiß nicht wieviel Erfahrung du hast aber > einfach gepufferte Oszillatoren mögen Lastwechsel beim umschalten nicht > so gerne. Jede Menge NF-Erfahrung und einige HF-Erfahrung :O) Einfach gepufferter Oszi = Oszi + (Pufferstufe aus einem einzigen T)? Lastwechsel beim umschalten = Umschalten von Tx auf Rx und umgekehrt? Habe schon überlegt, für den Rx einfach einen digitalen Weltempfänger + zusätzlichem BFO-Signal (zur ZF) zu nehmen. Allerdings haben diese Teile viel zu breite ZF-Filter für CW. > es hängt sehr von den parastären > kapazitiven /induktiven Beiwerten ab wo ein 14060 Quarz dann auch > tatsächlich schwingt und wie er sich ziehen lässt.Ich benutze dazu eine > Spule in Serie mit Drehko oder Variokap. Kannst du mal den Schaltplan von deinem Oszi posten? > Ergo wäre ein Quarz mit einer etwas höheren Frequenz besser > gewesen. Bei Box73 gibts für 5 Euronen einen 14060kHz-Quarz, der nächsthöhere hat schon 14250kHz... Wenn der Oszi für Tx UND Rx verwendet wird, ist ein DC wahrscheinlich die beste Lösung... Frage: wie schaltet man das Oszillator-Signal beim Wechsel von Senden auf Empfangen zweckmäßig um, mit einem elektronischen Schalter (z.B. 4066), einem Relais oder über Transistoren???
DAC schrieb: > Bei Box73 gibts für 5 Euronen einen 14060kHz-Quarz PS: nur mal nebenbei gesagt, wenn man es so überlegt, für das Geld bekommt man schon ein komplettes AD9850-Modul (weiß aber nicht, ob dieser DSS bei 14MHz noch "sauber tickt" ;O))
Hallo DAC, den 5. Schritt vor dem 1. ??? Mach doch erstmal die Lizenz! Bauanleitungen für QRP-Sender und Empfänger gibt es im Netz ohne Ende. Die Sache mit dem digitalen Weltempfänger kannst du ja versuchen, ich glaube aber nicht, daß du damit glücklich werden wirst. Im Übrigen denke ich, daß du zu diesem Thema in diesem Forum keinen! neuen Thread eröffnen musst. 73 Wilhelm
Danke für die Antwort! Wilhelm Schürings schrieb: > den 5. Schritt vor dem 1. ??? > Mach doch erstmal die Lizenz! Lach, ich will mich mit diesem Projekt ein wenig zusätzlich motivieren und nebenbei noch was dazulernen für die Theorie (glaube, das ist ein gutes Projekt dafür, auch rechen- und formelmäßig). > Die Sache mit dem digitalen Weltempfänger kannst du ja versuchen, ich > glaube aber nicht, daß du damit glücklich werden wirst. SSB- und CW-Empfang klappt mit dem Weltempfänger super, aber nur, so lange die Bänder halbwegs frei sind (mit magnetischer Loop-Antenne). Wenn CW-Conteste stattfinden, hört man geschätzte 50 CW-Stationen gleichzeitig. > Bauanleitungen für QRP-Sender und Empfänger gibt es im Netz ohne Ende. hier gibt es einige: http://www.qsl.net/va3iul/Homebrew_RF_Circuit_Design_Ideas/Homebrew_RF_Circuit_Design_Ideas.htm Am liebsten würde ich das ganze aber lieber (wenigstens teilweise) selber entwickeln...
In der Zehkuhdel war vor ca 5 Jahren ein Knallfunkensender mit einer PKW-Zündspule beschrieben - leider finde ich die Ausgabe nicht mehr. Ein nettes Teil um dem Nachbarn zur Tagesschauzeit mal so richtig eins auszuwischen.
...ich hab mal eine Teslaspule mit Funkenstrecke gebaut, die hat auch so allerlei EM-Störungen fabriziert. Unter anderem hatte sie meinen Funkwecker um eine Stunde zurückgestellt, so dass ich am nächsten Tag eine Stunde zu spät zur Arbeit kam.
DAC schrieb: > ich würde gerne einen CW-Sendeempfänger fürs 20m-Band bauen und möchte > direkt mit dem Sender anfangen. Was spricht gegen einen erprobten Bausatz wie z.B. http://www.qrp-shop.de/200/cgi-bin/shop.dll?AnbieterID=1 73, Joe
DAC schrieb: > Das "Oszillatorsignal" soll allerdings mit einem DDS-Chip erzeugt werde. Würde ich nicht tun. Erstens ist DDS reichlich stromhungrig (du bringst dich also um die Möglichkeit eines effektiven Portabel- betriebs), zweitens muss das Rekonstruktionsfilter bei 14 MHz schon recht gut passen, denn die DDS hat (je nach Takt) dann nur noch ein paar Stufen, die sie durchläuft. Ein einfacher Oszillator und ein Tiefpass hinter der Endstufe sind kein Hexenwerk. Wenn du nur CW machen willst, genügt als Abstimm- bereich ja 14,0 bis 14,1 MHz. Ich würde mich auch nicht auf Teufel komm raus an den 10 W EIRP festnageln. Strebe mal 5 W für die PA an, das ist erstens ein allgemein akzeptierter Wert, um mit dem Titel "QRP" hausieren zu gehen (einschließlich in Contests und dergleichen), und zweitens hast du damit mit den gewöhnlichen Antennen (und Zuleitung etc.), die man für 14 MHz so aufbauen kann, keine Probleme mit der 10-W- Limitierung. (Für eine Verdoppelung der Reichweite braucht man 6 dB, es ist also praktisch völlig egal, ob du nun 8,5 oder 9,5 W EIRP erreichst.) Wenn du auf 7 statt 14 MHz gehst und dein Rufzeichen noch rechtzeitig genug hast, kannst du ja hier mitmachen: http://www.qrpcc.de/contestrules/index.html oder hier (der ist aber für 2012 schon gelaufen): http://www.qrpcc.de/contestrules/mas/index.html DAC schrieb: > SSB- und CW-Empfang klappt mit dem Weltempfänger super, aber nur, so > lange die Bänder halbwegs frei sind (mit magnetischer Loop-Antenne). > Wenn CW-Conteste stattfinden, hört man geschätzte 50 CW-Stationen > gleichzeitig. Das ist normal. Selbst mit einem steilflankigen 2,4-kHz-Filter (wie es in den üblichen Transceivern für SSB benutzt wird) wird man bei vollem Band in CW nicht glücklich. OK, ich habe damit sogar mal ein Pile-up als V5/DL8DTL tapfer abgearbeitet ;-), aber das war natürlich noch weit entfernt von vernünftigem DX-Betrieb, auch wenn es viel Spaß gemacht hat. Seit ich nun ein 270-Hz-Filter für CW habe, ist die Welt da wieder in Ordnung. Prinzipiell kann man natürlich auch in der NF noch filtern, aber dann hast du das Problem, dass du eine leise Station nicht mehr hörst, wenn 2 kHz entfernt ein "dicker Brummer" CQ ruft.
Joe G. schrieb: > Was spricht gegen einen erprobten Bausatz wie z.B. > http://www.qrp-shop.de/200/cgi-bin/shop.dll?AnbieterID=1 Ich habe deine Session-ID mal aus der URL entfernt, die nützt außer dir sowieso keinem was. Sieht aber so aus, als könnte man bei denen keinen Link auf den Artikel publizieren, du musst also wohl den Artikelnamen mal explizit nennen.
Danke für die Links! Jörg Wunsch schrieb: > Ich würde mich auch nicht auf Teufel komm raus an den 10 W EIRP > festnageln. So ähnlich wie bei NF-Endstufen, da bringt erst die vierfache Leistung einen doppelten Lautstärkegewinn :O) Die 5 oder 10W müssen nicht sklavisch genau ausgeschöpft werden! 80mW wären mir aber beispielsweise zu wenig. > Ein einfacher Oszillator und ein Tiefpass hinter der Endstufe sind > kein Hexenwerk. Wenn du nur CW machen willst, genügt als Abstimm- > bereich ja 14,0 bis 14,1 MHz. Ok, kurz und gut: Mit einem einfachen Oszillator meinst du wahrscheinlich einen LC-Oszillator. Der Aufbau mit C-Dioden-Abstimmung ist sicher kein Problem, aber wie bekommt man ihn wirklich stabil? Hier http://www.qsl.net/hb9kab/Heizung_T7F.html und/bzw. hier (unten) Beitrag "Superhet-Audion" findet man ja schon etwas zur thermischen Stabilisierung.
DAC schrieb: > Ok, kurz und gut: Mit einem einfachen Oszillator meinst du > wahrscheinlich einen LC-Oszillator. Ja, ein klassischer VFO halt. > Der Aufbau mit C-Dioden-Abstimmung ist sicher kein Problem, aber wie > bekommt man ihn wirklich stabil? Drehko statt C-Diode. Alte UKW-Drehkos waren ganz beliebt für sowas. Betriebsspannung stabilisieren, den VFO selbst mit möglichst geringer Leistung fahren, damit er keine Eigenerwärmung erleidet. Ob das Ding beim Wechsel von 25 °C auf 5 °C um 1 kHz wegläuft, ist nicht so wichtig für einen ersten Aufbau. Wichtig ist, dass du keinen Chirp hast (deshalb noch eine separate Betriebsspannungsstabilisierung) und dass die Frequenz während eines QSOs nicht mehr als einige 10 Hz wegläuft. Früher[tm] konnte man die Kondensatoren mit verschiedenen Temperaturkoeffizienten kaufen, um so einen Feinabgleich des Temperaturgangs zu erreichen ... heute bekommt man nur noch "NP0", wobei die 0 nur ein mittlerer Schätzwert ist. > Hier > > http://www.qsl.net/hb9kab/Heizung_T7F.html Braucht man für den Anfang nicht. Kostet nur Strom. Hat er hier auch nur gemacht, weil das Teil unter starken Temperaturschwankungen betrieben werden muss.
Jörg Wunsch schrieb: > Alte UKW-Drehkos waren ganz beliebt für > sowas. Habe ich hier, 2x 3 - 15p mit Feintrieb aus einem alten Röhrenradio. > den VFO selbst mit > möglichst geringer Leistung fahren, damit er keine Eigenerwärmung > erleidet. Dann wahrscheinlich am besten einen FET wie den BF245 für den VFO. Wie bringt man ihn zu besonders niedriger Leistungsaufnahme? Würde am liebsten einen Colpitts aufbauen, so wie den hier: http://upload.wikimedia.org/wikipedia/commons/c/ca/VFO_Colpitts_Oszillator.svg Mit leicht abgewickelter Filterspule 10,7MHz und Keramiktrimmer. Oder doch lieber Spule auf Spulenkörper mit verstellbarem Kern??? (kenne mich von Radiobasteleien her eher mit dem unteren KW-Band aus) > Früher[tm] konnte man die Kondensatoren mit verschiedenen > Temperaturkoeffizienten kaufen, um so einen Feinabgleich des > Temperaturgangs zu erreichen Kann man mit ein bisschen Glück aus alten Radio- und Fernseherplatinen auslöten :)
Jörg Wunsch schrieb: > Wichtig > ist, dass du keinen Chirp hast Der Chirp kommt ja vor allem daher, dass der Oszillator bei manchen CW-Sendern erst anlaufen muss, wenn ein Signal gegeben wird. Bei mir soll der Oszi ja immer laufen (wird zwischen Tx un Rx hergeschaltet, so jedenfalls die Idee).
DAC schrieb: > Habe ich hier, 2x 3 - 15p mit Feintrieb aus einem alten Röhrenradio. Kann man gut dafür benutzen. > Dann wahrscheinlich am besten einen FET wie den BF245 für den VFO. Wie > bringt man ihn zu besonders niedriger Leistungsaufnahme? Einen mit geringem Drainstrom bei Ugs = 0 aussuchen, also am besten einen BF245A. Die paar Milliwatt Leistungsumsatz sollten ihn dann zumindest schnell in ein thermisches Gleichgewicht bringen. > Mit leicht abgewickelter Filterspule 10,7MHz und Keramiktrimmer. Oder > doch lieber Spule auf Spulenkörper mit verstellbarem Kern??? Spulen mit verstellbarem Kern machen sich für sowas immer gut. Mit bisschen Glück bekommt man welche, die mal für 10,7-MHz- Bandfilter gedacht waren, aber noch jungfräulich sind, das ist einfacher zu handhaben als das Gefummel, von einem Filter was abzuwickeln. DAC schrieb: > Der Chirp kommt ja vor allem daher, dass der Oszillator bei manchen > CW-Sendern erst anlaufen muss, wenn ein Signal gegeben wird. Das ist einer der möglichen Gründe. Der zweite ist eine einbrechende Stromversorgung, der dritte sind Mitzieheffekte durch zu schlechte Entkopplung des VFO (die Leistungsentnahme der PA zieht den VFO dann weg). DAC schrieb: > Bei mir soll der Oszi ja immer laufen (wird zwischen Tx un Rx > hergeschaltet, so jedenfalls die Idee). Ich dachte, du wolltest erstmal einen Weltempfänger als Rx nehmen? Wenn der Oszillator zwischen Tx- und Rx-Frequenz umschaltbar sein soll, dann wird die Sache komplexer. Beim klassischen VFO hat man dann den VFO nicht auf der Endfrequenz laufen lassen, sondern ihn mit zwei umschaltbaren Quarzoszillatoren auf diese gemischt (da muss man natürlich nach dem Mischen noch filtern). Da wäre dann der Aufwand für DDS oder PLL wohl doch geringer. Ich würde es an deiner Stelle erstmal wirklich einfach halten für die ersten Experimente.
Danke für die umfangreiche Antwort! Jörg Wunsch schrieb: > Einen mit geringem Drainstrom bei Ugs = 0 aussuchen, also am > besten einen BF245A. BF245A müsste ich vorrätig haben :) > Spulen mit verstellbarem Kern machen sich für sowas immer gut. > Mit bisschen Glück bekommt man welche, die mal für 10,7-MHz- > Bandfilter gedacht waren, aber noch jungfräulich sind, das ist > einfacher zu handhaben als das Gefummel, von einem Filter was > abzuwickeln. Och, das Ab- und Aufwickeln macht mir nix, ich bastel gerne. Eventuell geht auch eine 10,7MHz-Filterspule ohne Parallel-C (bzw. nur mit Drehko parallel), muss ich mal ausprobieren... >> Der Chirp kommt ja vor allem daher, dass der Oszillator bei manchen >> CW-Sendern erst anlaufen muss, wenn ein Signal gegeben wird. > > Das ist einer der möglichen Gründe. Der zweite ist eine einbrechende > Stromversorgung, der dritte sind Mitzieheffekte durch zu schlechte > Entkopplung des VFO (die Leistungsentnahme der PA zieht den VFO dann > weg). Kannst du den 3. Grund noch mal genauer erläutern? Wieso kann der PA den Oszi mitziehen? > Ich dachte, du wolltest erstmal einen Weltempfänger als Rx nehmen? > > Ich würde es an deiner Stelle erstmal wirklich einfach halten für > die ersten Experimente. So werde ich es auch erst mal machen. Der Sender bekommt aber einen Extra-Ausgang für ein gepuffertes VFO-Signal; das kann man dann noch für einen f-Zähler und/oder einen DC-Empfänger "verwursten". ;O) Bin jetzt erst mal mit Planen beschäftigt, das ganze soll direkt in ein Gehäuse gebaut werden (auf die Kupferseite einer Platine mit Schaltern und Reglern direkt in der Nähe). Wenn der VFO läuft oder Probleme macht, melde ich mich wieder... Viele Grüße und Danke für die Tipps!
DAC schrieb: > Kannst du den 3. Grund noch mal genauer erläutern? Wieso kann der PA den > Oszi mitziehen? Eher "wegziehen". Die sich ändernde Last beim Anschalten der PA ändert im Oszillator die Parameter des Transistors geringfügig, sodass sich andere Kapazitäten ergeben. Das hat Rückwirkungen auf den Schwingkreis. Sollte natürlich normalerweise durch eine Pufferstufe hinreichend unterdrückt werden. Direkte Rückwirkung der PA auf den Oszillator kann es aber auch geben. Insbesondere durch magnetische Kopplung (bspw. vom Ausgangskreis auf den Oszillatorkreis) entsteht gewissermaßen ein parasitärer Oszillator, der die Frequenz des VFOs beeinflusst. > Bin jetzt erst mal mit Planen beschäftigt, das ganze soll direkt in ein > Gehäuse gebaut werden (auf die Kupferseite einer Platine mit Schaltern > und Reglern direkt in der Nähe). Ich würde den VFO an deiner Stelle zumindest erstmal grob außerhalb der endgültigen Schaltung aufbauen. Ich selbst habe sowas gern "freifliegend" gebaut (ist für HF-Schaltungen gar nicht so schlecht), andere mögen Lochraster für sowas.
Jörg Wunsch schrieb: > Direkte Rückwirkung der PA auf den Oszillator kann es aber auch > geben. Insbesondere durch magnetische Kopplung (bspw. vom > Ausgangskreis auf den Oszillatorkreis) entsteht gewissermaßen > ein parasitärer Oszillator, der die Frequenz des VFOs beeinflusst. I see, das kann also auch passieren!!! Jörg Wunsch schrieb: > Ich würde den VFO an deiner Stelle zumindest erstmal grob außerhalb > der endgültigen Schaltung aufbauen. Ich selbst habe sowas gern > "freifliegend" gebaut (ist für HF-Schaltungen gar nicht so schlecht), > andere mögen Lochraster für sowas. Ich überlege, den VFO freischwebend auf der Kupferseite einer Platine aufzubauen und alles (inc. Drehko) in ein abgeschlossenens Alukästchen zu bauen. Das ganze dann später auf die Hauptplatine in der Blechdose (wie Masseführung vom VFO zur Hauptplatine gestalten?). Im Anhang das Ergebnis einer kurzen Simulation des Colpitts-Oszis. Die Amplitude ist fast so groß wie die Betriebsspannung und es entsteht ein ziemlich sauberes Sinussignal. Kann das auch in der Praxis sein oder rechnes sich das Programm "schöne Welten" zurecht?
PS: R2 ist extra ziemlich groß gewählt, um die Eigenerwärmung des FETs niedrig zu halten... das Anschwingverhalten scheint auf jeden Fall (trotzdem?) ok zu sein.
Sorry ich hatte noch keine Zeit was für dich zu tun (Erkältung).Nur ganz kurz:Wenn du dich eh schon entschlossen hast einen VFO zu zimmern ,was hält dich davon ab die Schnittstelle in 50 Ohm Technik auszuführen und den Pegel für zb.7dbm Ringmischer vorzusehen?Die werden auch bei DC-Empfänger gerne genommen obwohl das von Stromverbrauch wegen der höheren Oszillatorleistung von 5mW schlechter ist als so eine Gilbertzellenmischer wie den SA 602.
herbert schrieb: > was > hält dich davon ab die Schnittstelle in 50 Ohm Technik auszuführen Das ist doch sowieso erstmal nur der Oszillator, der Puffer ist doch da noch nicht dabei. Wenn man wirklich einen Ringmischer will, dann müsste man sicher noch einen zweiten Puffer hinterhersetzen, denn beim Ringmischer braucht man für ein ordentliches IP3 recht viel LO-Pegel. Ist natürlich nicht gut, wenn man auch Batteriebetrieb machen will.
B e r n d F. schrieb: > Da fehlt noch ein C von etwa 100n vom Drain gg. Masse. Jo! (in der Sim wird aber eine ideale Spannungsquelle verwendet, deshalb hier ohne) herbert schrieb: > was > hält dich davon ab die Schnittstelle in 50 Ohm Technik auszuführen und > den Pegel für zb.7dbm Ringmischer vorzusehen? Zunächst mal der Stromverbrauch, ansonsten ist die Idee natürlich super! Jörg Wunsch schrieb: > Wenn man wirklich einen Ringmischer will, dann > müsste man sicher noch einen zweiten Puffer hinterhersetzen, denn > beim Ringmischer braucht man für ein ordentliches IP3 recht viel > LO-Pegel. Es sind ohnehin mehrere Pufferstufen geplant (im Moment geht es aber nur um den Sender). WICHTIGE FRAGE: Welcher Pegel (U Spitze-Spitze) sollte am Ausgang des VFO-Puffers in etwa anliegen?
DAC schrieb: > Welcher Pegel (U Spitze-Spitze) sollte am Ausgang des VFO-Puffers in > etwa anliegen? Je höher der ist, um so mehr wirken die Nichtlinearitäten des FETs da ein und produzieren Oberwellen. Das kann man aber nicht sinnvoll simulieren, weil die Parameter- streuungen der realen Bauteile viel zu groß sind. Du musst das also aufbauen und messen.
Jörg Wunsch schrieb: > Je höher der ist, um so mehr wirken die Nichtlinearitäten des FETs > da ein und produzieren Oberwellen. Das ist klar! Wobei die Frage ist, ob das bei einem Sender im Klasse-C-Betrieb mit anschließender TP-Filterung so eine große Rolle spielt... > Das kann man aber nicht sinnvoll simulieren, weil die Parameter- > streuungen der realen Bauteile viel zu groß sind. Du musst das also > aufbauen und messen. Jo, aber einen gewissen Anhaltspunkt brauche ich schon. Wenn bei der letzten Pufferstufe des VCO 1V Spitze-Spitze rauskommen, ist das ok?
PS: > Wenn bei der > letzten Pufferstufe des VCO 1V Spitze-Spitze rauskommen, ist das ok? Und sollte es ein möglichst sauberer Sinus sein?
DAC schrieb: > Jörg Wunsch schrieb: >> Je höher der ist, um so mehr wirken die Nichtlinearitäten des FETs >> da ein und produzieren Oberwellen. > > Das ist klar! Wobei die Frage ist, ob das bei einem Sender im > Klasse-C-Betrieb mit anschließender TP-Filterung so eine große Rolle > spielt... Das ist richtig, die Klasse-C-PA produziert davon deutlich mehr. Aber du planst ja auch, den Oszillator eventuell später mal für einen Direktmischer zu benutzen. Dann ist es nicht mehr egal. > Jo, aber einen gewissen Anhaltspunkt brauche ich schon. Wenn bei der > letzten Pufferstufe des VCO 1V Spitze-Spitze rauskommen, ist das ok? Ein bisschen mehr darf's bei 12 V wohl schon sein. Du musst ja die Klasse-C-PA auch durchsteuern damit. DAC schrieb: > Und sollte es ein möglichst sauberer Sinus sein? Was ja letztlich weiter nichts ist als ein geringer Oberwellenanteil.
Hier habe ich noch auf die schnelle was gefunden.Inspirationen aus alten Tagen.Aber vorsicht ,der Hartley Oszillator hat in der Zeichnung einen Fehler der dir sicher auffallen wird.Der Oszillator gehört zum "Zennor" Konzept einem kompletten QRP Tanseiver für 20 m.
Ok, ich strebe ein möglichst sauberes Sinus-Signal an. Jörg Wunsch schrieb: > Ein bisschen mehr darf's bei 12 V wohl schon sein. Du musst ja die > Klasse-C-PA auch durchsteuern damit. Der VFO selber und der erste Puffer (beide FET) laufen mit 7,5V. Dahinter soll noch ein Puffer (Emitterfolger) mit BC547B (in der Sim macht er bei 14MHz keine Probleme, ev. wäre ein HF-Bipo besser geeignet!?) geschaltet werden. Dort hätte ich dann 1V SS. Dann soll noch ein kleiner Leistungs-Bipo (*) und dann ein größerer Leistungs-Bipo (**) folgen. * eventuell ein BD140 (f transit = 75MHz) ??? ** Über eine Empfehlung von passenden HF-Leistungs-Bipos würde ich mich sehr freuen!!! herbert schrieb: > der Hartley Oszillator hat in der Zeichnung einen > Fehler der dir sicher auffallen wird. Danke für das Schaltbild! Vermute, die Spulenanzapfung müsste über S von T3 angesteuert werden...
DAC schrieb: > Dahinter soll noch ein Puffer (Emitterfolger) mit BC547B (in der Sim > macht er bei 14MHz keine Probleme, ev. wäre ein HF-Bipo besser > geeignet!?) geschaltet werden. Dort hätte ich dann 1V SS. Ja, die BC547 gehen in der Tat in der Frequenz recht hoch, wenngleich ich wohl doch eher einen HF-Transistor nehmen würde. Allerdings habe ich die Kiste noch ausreichend gefüllt mit SF240, SF137 und dergleichen. > * eventuell ein BD140 (f transit = 75MHz) ??? Finde ich etwas knapp. Für eine Emitterschaltung strebt man normalerweise fT ~ 10 * f an.
Jörg Wunsch schrieb: > Ja, die BC547 gehen in der Tat in der Frequenz recht hoch, wenngleich > ich wohl doch eher einen HF-Transistor nehmen würde. Allerdings habe > ich die Kiste noch ausreichend gefüllt mit SF240, SF137 und > dergleichen. Hm, SF136D, BF199, BF494, 2N708 kreucht bei mir in der Bastelkiste rum... Jörg Wunsch schrieb: > Finde ich etwas knapp. Für eine Emitterschaltung strebt man > normalerweise fT ~ 10 * f an. Was gilt denn für Kollektorschaltung? Bei den HF-Leistungs-Ts fällt mir erst mal weiter nichts ein, entweder alte Fernseherplatine abkratzen oder bestellen...
DAC schrieb: >> Finde ich etwas knapp. Für eine Emitterschaltung strebt man >> normalerweise fT ~ 10 * f an. > > Was gilt denn für Kollektorschaltung? Genauen Wert habe ich nicht im Kopf, aber ist geringer. > Bei den HF-Leistungs-Ts fällt mir erst mal weiter nichts ein, entweder > alte Fernseherplatine abkratzen oder bestellen... Ich habe noch paar "dicke Dinger" zu Hause, ich glaube, es sind BLW34. Keine Ahnung, wie die sich auf Kurzwelle machen, aber ich denke, wenn du sie vom Schwingen irgendwie abhalten kannst, sollten sie für 5 W output taugen (maximale Kollektorverlustleistung bei idealer Kühlung 21 W).
Jörg Wunsch schrieb: >>> Finde ich etwas knapp. Für eine Emitterschaltung strebt man >>> normalerweise fT ~ 10 * f an. >> >> Was gilt denn für Kollektorschaltung? > > Genauen Wert habe ich nicht im Kopf, aber ist geringer. Wäre mal interessant! Mit "geringer" meinst du einen Faktor kleiner als 10? > Ich habe noch paar "dicke Dinger" zu Hause, ich glaube, es sind > BLW34 Könnte gut sein, dass ich darauf zurückkomme. Kann man für die PA-Stufe auch einen MOSFET verwenden oder lassen die sich bei höheren Frequenzen wegen ihrer Eingangskapazitäten schlecht ansteuern? Theoretisch könnte man auch eine Senderöhre verwenden, wäre mir hier aber zu aufwendig...
DAC schrieb: >> Genauen Wert habe ich nicht im Kopf, aber ist geringer. > > Wäre mal interessant! > Mit "geringer" meinst du einen Faktor kleiner als 10? Ja. Mir ist so, als würde man damit bis nahezu fT heran arbeiten können. > Kann man für die PA-Stufe auch einen MOSFET verwenden oder lassen die > sich bei höheren Frequenzen wegen ihrer Eingangskapazitäten schlecht > ansteuern? Kann man, wenngleich das Aufbringen der Steuerleistung für 08/15- Schalt-MOSFETs nicht ganz einfach ist. Es gibt aber auch spezielle PA-FETs, hier beispielsweise der RD06HHF1, aber die anderen könnten dich auch interessieren: http://www.box73.de/index.php?cPath=82_83_161
So ein 2SC2078 wäre als Endstufe vielleicht ein bisschen klein, als Treiber aber wahrscheinlich gut geeignet: Ausführung: NPN Ic: 3 A Ptot: 10 W fT: 150 MHz Gehäuse: TO-220
Da hat sich unser Posting überschnitten... Jörg Wunsch schrieb: > http://www.box73.de/index.php?cPath=82_83_161 Danke für die Antwort und den Link!
...was ich noch fragen wollte, gibt es eigentlich auch Darlington-HF-Leistungstransistoren?
DAC schrieb: > ...was ich noch fragen wollte, gibt es eigentlich auch > Darlington-HF-Leistungstransistoren? Nicht, dass ich wüsste.
Ein BFQ34 ist wahrscheinlich bestens als Treiber geeignet! Ansonsten hat sich bei der VFO-Simulation gezeigt, dass als erster Puffer hinter dem Oszi ein Bipo in Kollektorschaltung besser ist als ein FET (der FET verzerrt das Signal zu stark, hat Jörg auch oben schon drauf hingewiesen). Am ersten Puffer kommen jetzt 3V Spitze-Spitze raus, glaube, das ist ok. Dann hat sich gezeigt, dass der UKW-Drehko ziemlich schwer montierbar ist (hat nur eine Schraube und das an ungünstiger Stelle), das wird aber... Blöd ist, dass mein Oscar nur bis 10MHz geht (und das auch nur mit gutem Willen), hätte mir die Signalformen beim aufbauen natürlich gerne real auf dem Schirm angesehen...
Habe einen Schaltplan für einen 10W CW-Sender (7MHz) mit einem IRF511 (N-Channel Enhancement Mode vertical DMOS Power FET) gefunden. Bin aber nicht sicher, ob der auch bei 14MHz noch verwendbar ist (im Datenblatt steht nichts von einer Transit-f o.ä., gibt es die nur für Bipos)!?! So ein FET wäre mir für die Endstufe am allerliebsten!!! :O)
DAC schrieb: > So ein FET wäre mir für die Endstufe am allerliebsten!!! Glaub' ich dir, aber gerade die 08/15-Teile sind da nicht so einfach zu handhaben. Die Spezial-FETs wiederum kosten auch nur richtig Geld. ;-) Ich würde an deiner Stelle erstmal mit einer klassischen Bipolar- PA anfangen.
Habe hier noch einen schönen Schaltplan mit Bipolar-Transistoren gefunden, s. Anhang. Ansonsten ist mittlerweile der UKW-Drehko solide auf der Platine befestigt und eine passende Holzachse ist auch gedreht (um den Einfluss kapazitiver Umgebungseinflüsse zu minimieren). Außerdem ist auch eine ausgediente Sardinenbüchse als VFO-Häuschen parat gemacht (mit Loch für die Achse). Schätze mal, dass der VFO am Wochenende dort einziehen kann ;O) Frage zur mobilen Stromversorgung: wenn man das Gerät mit ca. 12V (13,7V) betreiben will, gibt es spezielle Batterien, die aus irgendwelchen Gründen besonders geeignet sind? So ein Bleigelakku ist theoretisch eine feine Sache, nur schwer zu laden und verträgt keine Tiefentladungen. 10x AA-Akkus bringen zwar 12V und frisch geladen mehr, meistens geht aber der eine oder andere Akku aus der Reihe früher dahin als die anderen... Empfehlungen?
DAC schrieb: > So ein Bleigelakku ist theoretisch eine feine Sache, nur schwer zu laden > und verträgt keine Tiefentladungen. Naja, wenn du schon einen Bleiakku als "schwer zu laden" einstufst, brauch' ich dir wohl LiIon nicht empfehlen. ;-) Dagegen ist ein Bleiakku ja wirklich simpel. NiMH geht natürlich auch. Klar, die Zellen werden immer leicht unterschiedlich sein, aber außer bei LiIon, wo man das beim Laden ausgleicht, schaffen die anderen Systeme das brauchbar genug auch so. LiIon hat natürlich die beste Leistungsdichte und die geringste Abnahme der Kapazität bei Entladung mit hohen Strömen, aber das dürfte bei einem QRP-Sender nicht so kritisch sein.
DAC schrieb: > Habe hier noch einen schönen Schaltplan mit Bipolar-Transistoren > gefunden, s. Anhang. Pin 7 und 8 am NE612 sollten ganz gewiss nicht verbunden sein. ;-) Was ich daran nicht verstehe ist das komplette Frequenzkonzept. Wenn ich mir den Schwingkreis durchrechne, komme ich auf eine mittlere Frequenz des VFOs von 4 MHz. Zusammen mit dem LO von 16 MHz würden also 12 und 20 MHz da rauskommen. Aber selbst, wenn man unterstellt, dass der VFO wirklich mit etwa 2 MHz arbeitet, wie soll dann das zweite Mischprodukt bei 18 MHz ausreichend gefiltert werden? Damit man gleichzeitig auf 20 und 17 m senden kann, müsste wiederum der Quarz etwas höher liegen. :-) Ich habe mal den Tiefpass nach dem NE612 kurz simuliert, der hat eine Eckfrequenz von 20 MHz (und eine starke Welligkeit im Durchlassbereich). Das passt irgendwie alles nicht zusammen.
Hallo zusammen.
@ DAC:
Ein Super-VFO als Anfängerprojekt..?
Verwegen; ohne Messmittel..?
Baue erstmal einen Quarzoszillator, dem du dann einen Treiber (Puffer)
verpasst.
Wenn das dann ordentlich läuft, kannst du dir dann immer noch Gedanken
dazu machen, ob:
du den Oszillator durch welchen VFO auch immer ersetzt
du deinen Treiber als 'BareBone' PA benutzt, oder du der Meinung bist,
da muss noch etwas 'heftigeres' dahinter.
(Selbst mit einigen 100mW kann man QSO fahren, aber du hast ja noch
keine Lizenz.)
du dazu eine PA bauen willst, die dir aus ein paar Milliwatts die
gewünschten 10 Watt macht.
Wie schon geschrieben: Trenne dich von den 10 Watt!
Du suchst verzweifelt (im Forum gelesen) nach passenden Transistoren
aber bringst einen BFQ34 ins Spiel. Bist du dir darüber im Klaren, daß
der in einer ganz anderen Liga spielt? Vom Preis will ich ja überhaupt
nicht reden, geschweige denn, daß du ihn auf 14Mhz ruhig bekommst.
Ein BFQ34 in einer solcher Anwendung ist Perlen vor die Säue!
Ein z.B. 2N2219 (u.v.a.m) würden deinen Ansprüchen mehr als genügen.
Ich selber benutze oft einen XO->PA, ca. 1W; nachgebaut aus (1); klappt
einfach!
Über die PA dahinter kann man sich ja später noch Gedanken machen.
Ein 2SC2078 (Reichelt: 1,05 EU) macht laut Datenblatt auf 27MHz 4W.
Einfache PA-Schaltungen mit Schalt-MOSFets (IRF...) gibt es im Netz
zuhauf.
Möglichkeiten gibt es unendlich.
@ Jörg:
Warum versuchst du, eine 'bescheidene' Schaltung schönzureden?
Der Super-VFO ist einfach Sch...; zuwenig Filter! Deine Einwendungen
bzgl. Spiegel erübrigen sich dann.
73 Wilhelm
(1) 'Solid State Design for the Radio Amateur'
ARRL 1986, Publication 31 (keine ISBN)
ARRL 1986 Seite 26 Bild 17
PS:
Ich gehe davon aus, daß du der englischen Sprache zumindest etwas
mächtig bist. Dann kaufe dir:
'Experimental Methods in RF Design'
ISBN 978-0-87259-923-9
Wenn du dieses Werk in deinen Fingern hälst, gibt es nur 3
Möglichkeiten:
1. Man hört zumindest 1/2 Jahr nichts von dir, weil du aus dem Lesen und
Basteln nicht raus kommst.
2. Zu jedem Schaltbild gibt es soviele Fragen, daß du das Forum
sprengst.
Hier gibt es Antworten zu Fragen von denen du als Anfänger nie gedacht
hättest, daß das mal eine Frage wird.
3. Du suchst dir ein anderes Hobby.
Hallo, Danke für die Antworten! Das Gesagte zum Thema Akku-Stromversorgung behalte ich im Hinterkopf. Der VFO rund um den BF245A läuft jetzt (allerdings noch ohne Pufferstufen), und zwar im Bereich 10,8 bis 12,3MHz (3 - 13pF direkt parallel zur 10,7-MHz-Filterspule/5µH. Delta-f ist noch viel zu groß, L muss wahrscheinlich wesentlich kleiner gewählt werden und dafür muss mehr C parallel geschaltet werden). Jörg Wunsch schrieb: > Was ich daran nicht verstehe ist das komplette Frequenzkonzept. Das kam mir auch merkwürdig vor, habe die Schaltung erst hinter der Spule L4 betrachtet. Wenn man beim PA-Transistor zwischen Diode und Basis noch eine Spule schaltet und den 3k3-R durch eine Spule ersetzt, bekommt man lt. Simulation ein wesentlich größeres Ausgangssignal. Habe mittlerweile mit einem BD139-10 (Bastelkiste, lt. Datenblatt fT > 180MHz) als PA-T rumsimuliert, könnte mit ihm glatt funktionieren. Er würde sicher auch nicht im UHF-Bereich wild schwingen... Mir kam noch folgende Idee: Mein Oscar geht ja nur (mit Ach und Krach) bis 10MHz. Der Sender soll aber auf 14MHz arbeiten. Kann man möglicherweise das abgeschwächte Signal vom Sender in einen NE602 einspeisen, wobei der Oszillator des NE602 mit 13MHz betrieben wird. Dann kommt "hinten" ein Signal mit 1MHz raus, das man ziemlich gut auf dem Oscar betrachten kann. ??? @ Wilhelm Schürings: Danke für den Tipp mit den Transistoren 2N2219 und 2SC2078 und für den Buchtipp! > Ich selber benutze oft einen XO->PA, ca. 1W; nachgebaut aus (1); klappt > einfach! Kannst du hier für Anschauungszwecke den Schaltplan mal posten? > Trenne dich von den 10 Watt Die sind nicht mehr ganz aktuell, im Moment ist irgendwas zwischen 1 und 5W angepeilt. Viele Grüße, noch mal Danke für die ausführlichen Antworten an euch beide!!!
Hallo zusammen
@ DAC
> Kannst du hier für Anschauungszwecke den Schaltplan mal posten?
Leider nicht. Habe keinen Scanner.
Eine Photokopie wäre kein Problem, aber die bekomme ich ja nicht in
meinen Rechner.
73 Wilhelm
Wilhelm Schürings schrieb: > Leider nicht. Habe keinen Scanner. Wir können ja mal versuchen, die Schaltung "mündlich" zu rekonstruieren!?! Sieht die Endstufe von der Art her so aus wie im Anhang? (PS: es gibt übrigens auch spezielle Zeichenprogramme für Schaltpläne)
In der Bucht gibt es einen Keramikresonator mit 3,58 MHz (330672195227). Die anderen (251028884232) haben leider die falsche Frequenz. Ähnliche, jedoch mit nur 2 Anschlüssen hatte ich mir mal gekauft, denn sie sollten auf keinen Fall Kondensatoren integriert haben. Vier davon hab ich kurz durchgecheckt, sie lassen sich von 3,575 bei 7pF bis 3,45 MHz ohne Kapazität ziehen. Die Drift ist auf den ersten Blick gering. Wenn man die Frequenz 2 mal verdoppelt, kann damit leicht ein Bereich von <14,0 bis 14,3 MHz abgedeckt werden. Angeblich sind Keramikresonatoren, die oberhalb von 7-8 MHz schwingen, nicht mehr besonders temperaturstabil. @DAC Schaltvorschläge mit einem BD135-16 gab es auch schon. 10 Watt wird man damit nicht erreicht, aber 5 könnten schon gehen. Ähnlich günstig ist der 2SD1348. Manchmal wird zum Schutz gegen Fehlanpassung vom Kollektor eine Z-Diode (25-30V) gegen GND geschaltet. http://www.qsl.net/va3iul/Homebrew_RF_Circuit_Design_Ideas/40m-20m_CW_TRX_LZ3AI.gif Du kannst Dir irgend eine der vielen Schaltungen raussuchen. Obige ist nur ein Beispiel, es hängt auch ab, was Du Dir zutraust. Dann auf eine Europakarte mit durchgehendem Kupfer löten. Tip: Zwischen den Stufen viel Platz lassen zum rumexperimentieren. Es fehlt nämlich noch RIT, eine Pufferstufe gegen Motorboating und Deine PA-Stufe mit 5W. Den Empfänger könnte man auch mit einem Dioden-Ringmischer bauen oder sich was mit Seitenbandunterdrückung überlegen. 'Experimental Methods in RF Design' Das Buch ist wirklich gut. Man kann sich aber auch alles im Netz zusammmensuchen.
Wilhelm Schürings schrieb: > Warum versuchst du, eine 'bescheidene' Schaltung schönzureden? Ich wollte sie nicht schönreden, sondern erstmal verstehen. Aber offenbar gibt's da nichts zu verstehen, die funktioniert so einfach nicht. ;-) DAC schrieb: > Mein Oscar geht ja nur (mit Ach und Krach) bis 10MHz. Der Sender soll > aber auf 14MHz arbeiten. > Kann man möglicherweise das abgeschwächte Signal vom Sender in einen > NE602 einspeisen, wobei der Oszillator des NE602 mit 13MHz betrieben > wird. > Dann kommt "hinten" ein Signal mit 1MHz raus, das man ziemlich gut auf > dem Oscar betrachten kann. Nicht immer ist es wichtig, was "hinten rauskommt". ;-) Ehrlich: nein, das Signal dort hat dann keinerlei Ähnlichkeit mehr mit dem, was du vor dem Mischer hattest. Für 14 MHz auf dem Oszi braucht man schon einen mit wenigstens 100 MHz Bandbreite, selbst der wird das Signal schon kräftig verschleifen. Hör' dir einfach die Oberwellen in einem Weltempfänger an.
Hallo DAC, ich weiss ja nicht wo du das her hast? Im Prinzip alles OK. Es ist schon Luxus: ein 4-poliger Tiefpass. Stimmt die Freqenz? Falls ja (ich war zu faul zu rechnen), schmiede einen Quarzoszillatort davor und betrachte (messe) das Ergebnis. Für ein paar Watt ist ein 3-poliges ausreichend; ein paar mehr Elemente sind nicht schlecht. Man sollte sich vor Augen halten, daß die ungradzahligen - sprich 3.. 5.. 7.. - einfacher zu realisieren sind als 2.., 4.., 6.. Elemente. Der 2N3866 ist für 14MHz schon Luxus; sieh dir mal das Datenblatt an, wofür dieses Teil vorgesehen war. Ausserdem 28V Ub. Wir hätten gerne unseren Krempel bitte auf 12V Ub. Der von mir angeführte 2N2219 hat mit Sicherheit auf 14MHz den gleichen Effekt. Auf ein paar Milliwatt kommt es sicher nicht an. Um dir zu helfen, werde ich versuchen, das Schaltbild aus dem 'Solid State Design' zu malen, und es einzustellen. Kann dauern. 73 Wilhelm
@ Jörg
> Ich wollte sie nicht schönreden, sondern erstmal verstehen.
Was gibt es daran zu verstehen?
Ein Super-VFO.
Zur Drift des freilaufenden Oszillators kommt die Drift des Quarzes
dazu.
Wenn Glück -> es kompensiert sich zumindest ein bisschen, wenn Pech...
Lieber den Oszi länger 'vorglühen' lassen, nicht atmen, auf keinen Fall
bewegen.
Zu deiner Info:
Beschäftigre mich seit einiger Zeit mit WSPR; ich sage es dir, die
Hertze machen mich wahnsinnig. Das waren noch glückliche Zeiten als 1kHz
mehr als genug waren.
73 Wilhelm
Wilhelm Schürings schrieb: > Beschäftigre mich seit einiger Zeit mit WSPR; ich sage es dir, die > Hertze machen mich wahnsinnig. Nu ja, das sind auch andere Anforderungen als bei einfachem CW. ;-) Danke für die Mithilfe! Vielleicht schaffen wir ja demnächst mal ein QSO mit DAC. :)
'Solid State Design for the Radio Amateur' Seite 26 Bild 17 Sieht die Schaltung ungefähr so aus?
@ Bernd Genau das ist der Plan. Im Original ist aber nur ein 3-poliger Tiefpass. 7-poöig ist für das 1 Watt vielleicht ein bisschen üppig...?? 73 Wilhelm
Ich glaube, du hast Recht, aber 3polig wäre definitiv zu wenig. Schon mit bloßem Auge war das kein Sinus. 5-polig würde reichen, eventuell mit einem Notch bei der ersten Harmonischen.
Hallo, Danke für die üppigen Antworten! B e r n d W. schrieb: > In der Bucht gibt es einen Keramikresonator mit 3,58 MHz (330672195227). > Die anderen (251028884232) haben leider die falsche Frequenz. Ähnliche, > jedoch mit nur 2 Anschlüssen hatte ich mir mal gekauft, denn sie sollten > auf keinen Fall Kondensatoren integriert haben. Vier davon hab ich kurz > durchgecheckt, sie lassen sich von 3,575 bei 7pF bis 3,45 MHz ohne > Kapazität ziehen. Die Drift ist auf den ersten Blick gering. Keramikresonator zum Ziehen plus Frequenzvervierfacher und man landet "gut ziehbar" im 14MHZ-Bereich: kreative Idee! Ist ein Frequenzvervielfacher aber nicht eine komplizierte Sache? > Tip: Zwischen den Stufen viel Platz lassen zum rumexperimentieren. > Es fehlt nämlich noch RIT, eine Pufferstufe gegen Motorboating und Deine > PA-Stufe mit 5W. Den Empfänger könnte man auch mit einem > Dioden-Ringmischer bauen oder sich was mit Seitenbandunterdrückung > überlegen. Was ist RTI und Motor Boating (klingt nach periodischen Spannungseinbrüchen mit f im unteren NF-Bereich)? Jörg Wunsch schrieb: > Ehrlich: nein, das Signal dort hat dann keinerlei Ähnlichkeit mehr > mit dem, was du vor dem Mischer hattest. Für 14 MHz auf dem Oszi > braucht man schon einen mit wenigstens 100 MHz Bandbreite, selbst > der wird das Signal schon kräftig verschleifen. > > Hör' dir einfach die Oberwellen in einem Weltempfänger an. Oh, Schade, das wäre ja auch zu schön gewesen, mit einem Mischer-IC den Oszilloskopbereich stark zu erweitern... Wilhelm Schürings schrieb: > Um dir zu helfen, werde ich versuchen, das Schaltbild aus dem 'Solid > State Design' zu malen, und es einzustellen. Kann dauern. Danke! Hat Bernd ja jetzt schon gemacht. Interessenhalber gefragt, wie ist das TP-Filter vor der Antenne bei deinem Schaltplan (3-polig) aufgebaut, kannst du auch mal die Bauteilwerte dazu posten? (nehme an, das Filter enthält einfach eine L und einen C weniger...) Jörg Wunsch schrieb: > Danke für die Mithilfe! Vielleicht schaffen wir ja demnächst mal > ein QSO mit DAC. :) Davon gehe ich schwer aus!!! B e r n d W. schrieb: > 'Solid State Design for the Radio Amateur' > Seite 26 Bild 17 Kannst du die asc.Datei vom Schaltplan posten (falls es LTspice ist)? Wilhelm Schürings schrieb: > Genau das ist der Plan. Im Original ist aber nur ein > 3-poliger Tiefpass. S.o., wie gesagt würden mich die Bauteilwerte vom 3-poligen TP auch mal interessieren. Bei meinem Oszillatoraufbau hat sich folgendes "Problem" ergeben: Der Drehbereich ist nicht linear und zum Ende der Frequenzskala hin relativ stark gestaucht. Das hat vermutlich folgende Ursache: Der Drehko (2 Pakete zu 3-13p), bei dem nur ein Paket benutzt wird, benötigt eine serielle Kapazität von 4p, um einen Abstimmbereich von 13,98MHz bis 14,12MHz , hier eine kleine Skizze: Drehko- Paket Kerko NP0 3-13p 4p Masse o-----||--------||-----o zur L (Rotor) Wenn man einen ähnlich kleinen Abstimmbereich ohne den seriellen Kerko hinbekommen will, muss eine sehr kleine Spule mit einem sehr großen Parallel-C verwenden, dann schwingt der Oszi aber nicht mehr an. FRAGE: wäre es für eine linearere Frequenzskala besser, statt o.g. Konstruktion folgende zu verwenden: Drehko- Drehko- Paket1 Paket2 3-13p 3-13p Masse o-----||--------||-----o zur L | | o Rotor Dabei würde der Rotor des Drehkos aber potentialmäßig in der Luft hängen!
PS: Drehko- Drehko-
Paket1 Paket2
3-13p 3-13p Cs
Masse o-----||--------||--------||-----o zur L
| |
| |
o ---
Rotor --- Cp
|
|
o
Masse
Die Zuschaltung weiterer Kondensatoren wie Cs und/oder Cp ist
natürlich unbenommen
> Ist ein Frequenzvervielfacher aber nicht eine komplizierte Sache? Du kennst sicher das Aussehen der Spannung nach einem Brückengleichrichter ohne Elko. Dort gibt es eine mit 100Hz überlagerte Gleichspannung. Das machst Du im Prinzip 2 mal, jeweils mit Schwingkreis dazwischen. > Was ist RIT Receiver Incremental Tuning, Der Oszillator schwingt beim Empfang 700Hz höher oder tiefer, um das CW-Signal hörbar zu machen. RIT schaltet die Frequenz beim Tasten automatisch um. > und Motor Boating Ein CW-Signal hört sich an, wie ein Motorboot bei Seegang. Bei jedem Tastvorgang hört man den Oszillator einschwingen, die Tonhöhe ist nicht konstant. > das TP-Filter vor der Antenne bei deinem Schaltplan (3-polig) 210pF, 576nH, 210pF IMHO sind die Cs zu klein. >> 'Solid State Design for the Radio Amateur' >> Seite 26 Bild 17 > Kannst du die asc.Datei vom Schaltplan posten Du hast sie übersehen. > Der Drehbereich ist nicht linear > Der Drehko (2 Pakete zu 3-13p) Mit einer Induktivität von 2µH und einer Kapazität von 64pF kommst Du erst mal auf die 14 MHz. Der Drehko hat 3-13pF, mit 100pF parallel kommst Du auf 103-113pF. Dann noch einen 150pF in Reihe, um in etwa den ganzen 20m Bereich zu erfassen.
Danke für die schnelle Antwort! B e r n d W. schrieb: >> Ist ein Frequenzvervielfacher aber nicht eine komplizierte Sache? > Du kennst sicher das Aussehen der Spannung nach einem > Brückengleichrichter ohne Elko. Dort gibt es eine mit 100Hz überlagerte > Gleichspannung. Das machst Du im Prinzip 2 mal, jeweils mit Schwingkreis > dazwischen. So gesehen ist es (zumindest in der Theorie) einfach. Was machen die Schwingkreise zwischen den Gleichrichtern? >> Was ist RIT > Receiver Incremental Tuning, Der Oszillator schwingt beim Empfang 700Hz > höher oder tiefer, um das CW-Signal hörbar zu machen. RIT schaltet die > Frequenz beim Tasten automatisch um. So etwas gibt es auch beim qrp-shop (http://www.qrp-shop.de), wie ich eben gesehen habe. RIT ist natürlich äußerst praktisch! Auf der Platine wird in der Nähe des VFOs Platz reserviert, falls später mal ein RIT nachgerüstet werden soll. >> und Motor Boating > Ein CW-Signal hört sich an, wie ein Motorboot bei Seegang. Bei jedem > Tastvorgang hört man den Oszillator einschwingen, die Tonhöhe ist nicht > konstant. Meine Idee ist, den VFO konstant (durchgängig) laufenzulassen. Nur beim Tasten soll das VFO-Signal auf den PA-Transistor geschaltet werden. z.b. wie hier, siehe Anhang (falls das so wirklich funktioniert). Durch die Cs parallel zu 270R und Taster wird das Signal wahrscheinlich auch an den Flanken leicht "verrundet". >>> 'Solid State Design for the Radio Amateur' >>> Seite 26 Bild 17 >> Kannst du die asc.Datei vom Schaltplan posten > Du hast sie übersehen. Stimmt, glatt übersehen ;O) ! >> Der Drehbereich ist nicht linear >> Der Drehko (2 Pakete zu 3-13p) > Mit einer Induktivität von 2µH und einer Kapazität von 64pF kommst Du > erst mal auf die 14 MHz. Der Drehko hat 3-13pF, mit 100pF parallel > kommst Du auf 103-113pF. Dann noch einen 150pF in Reihe, um in etwa den > ganzen 20m Bereich zu erfassen. Danke für die Rechnung! Überstrichen werden soll in etwa der Bereich 14,0 bis 14,1MHz (wobei wahrscheinlich nur der Bereich von 14,00 bis 14,07MHz für CW interessant sein dürfte!?!). Gibt es eine Formel zum Errechnen definierter Abstimmbereiche (unter Berücksichtigung eines möglichst linearen Drehbereichs)?
> Was machen die Schwingkreise zwischen den Gleichrichtern?
Die lassen nur die jeweils erwünschte, vervielfachte Frequenz durch. Die
Anordnung mit den zwei Dioden erzeugt geradzahlige Oberwellen, ein zum
Rechteck begrenztes Signal erzeugt ungerade Oberwellen. Man muß sich
dann nur die gewünschte rausfiltern.
Vervierfachen geht auch auf einen Rutsch (siehe Anhang). Dafür muß aber
dahinter besser gefiltert werden. Man beachte die doppelte Frequenz nach
den Dioden bzw. Kollektorstrom und die vierfache am Ausgang.
> Gibt es eine Formel zum Errechnen definierter Abstimmbereiche > (unter Berücksichtigung eines möglichst linearen Drehbereichs)? Es gibt schon Formeln für dei Bandspreizung, aber der Drehko selbst ist auch noch unlinear. Ich hab es über das Frequenzverhältnis ausgerechnet. c1/c2 = (f2/f1)^2 c1/c2 = 1.0144 -> 1.05 aufgerundet Jetzt hab ich diese Seite entdeckt, da geht es einfacher: http://www.qrp4fun.de/de/s5e.htm Die rechte Schaltung: Cp = 200pF; Cs = 92,77pF
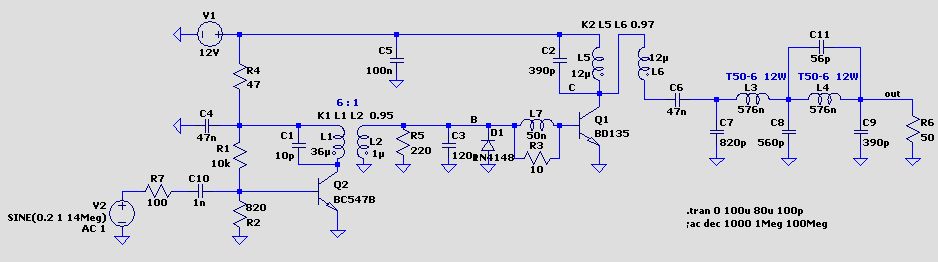
B e r n d W. schrieb: > Vervierfachen geht auch auf einen Rutsch (siehe Anhang). Dafür muß aber > dahinter besser gefiltert werden. Mit einem doppelten Schwingkreis mit kritischer Kopplung? > Es gibt schon Formeln für dei Bandspreizung, aber der Drehko selbst ist > auch noch unlinear. Danke für den Link! Muss den Frequenzverlauf beim derzeitigen Aufbau noch mal genauer unter die Lupe nehmen, vielleicht ist er doch akzeptabel. Noch mal zur Ausgangsleistung (angestrebte 5W): Wenn die Endstufe für den CW-Sender so aufgebaut wird, dass sie mit 12V betrieben und mit mit 50 Ohm abgeschlossen wird, ergibt sich mathematisch folgendes Bild (man korrigiere gegebenenfalls): Maximal mögliche Wechselspannung (theoretisch) am Kondensator zwischen Spule und Kollektor, siehe roter Pfeil in Abb.: knapp 6V Spitze, entspricht ca. 4,2V Effektiv P = U^2 / R d.h. mit U(eff) = 4,2V und einem R(l) = 50 Ohm läßt sich eine maximale Ausgangsleistung von grade mal 0,35W erreichen. Das bedeutet wohl für eine angestrebte Ausgangsleistung von 5W, dass entweder die Betriebsspannung drastisch erhöht werden muss (fällt hier eher aus) oder dass die Last so angepasst werden muss, dass tatsächlich 5W an der Antenne abgegeben werden können. R = U^2 / P R = 4,2V^2 / 5W = 3,53 Ohm Soll beispielsweise eine Dipol-Antenne mit einer Impedanz von 75 Ohm angeschlossen werden, dann wird ein Übertrager benötigt, der nach ü = (Zp / Zs)^0,5 ein Übersetzungsverhältnis von ü = 0,217 hat, also von 1 : 4,6. Dann würde die abgegebene Leistung zwar stimmen, das TP-Filter oben ist aber für einen Abschluss mit 50 Ohm berechnet. Wird das Filter stattdessen mit 3,53 Ohm abgeschlossen, stimmt wahrscheinlich die gesamte Filtercharakteristik nicht mehr!?! Kann jemand sagen, ob die angeführten Überlegungen so weit schlüssig sind? Viele Grüße (PS: Die Betrachtungsweisen sind wie gesagt nur theoretisch, in Wahrheit sind die Verluste natürlich größer. Auf der anderen Seite habe ich den Sender als Eintakt-A-Endstufe betrachtet, in Wahrheit läuft er natürlich im C-Betrieb mit anschließender Filterung. Das sollte am Ergebnis aber nicht gravierend viel ändern.)
>> Vervierfachen geht auch auf einen Rutsch (siehe Anhang). Dafür muß aber >> dahinter besser gefiltert werden. > Mit einem doppelten Schwingkreis mit kritischer Kopplung? Das war für den gesamten Frequenzbereich 14 bis 14,35 MHz gedacht. > Muss den Frequenzverlauf beim derzeitigen Aufbau noch mal > genauer unter die Lupe nehmen, vielleicht ist er doch akzeptabel. Mit der neuen Dimensionierung wird das wesentlich linearer. > Noch mal zur Ausgangsleistung (angestrebte 5W): Die Endstufe arbeitet mit dem besten Wirkungsgrad, wenn sie aus- und einschaltet, also im C-Betrieb. Nehmen wir weiterhin an, der Ausgangswiderstand der Endstufe beträgt 10 Ohm und das Ausgangsfilter macht die Anpassung auf 50 Ohm oder man macht die Anpassung mit einen Übertrager, dann könnten gut 5 Watt rauskommen. Allerdings trau ich das dem Transistor nicht zu, denn bei der geringsten Fehlanpassung streckt er die Flügel. Mit 1 Watt hat er kein Proplem. Später könnte er als Treiber arbeiten und es kommt noch eine weitere Endstufe dran. > Wird das Filter stattdessen mit 3,53 Ohm abgeschlossen Wird das Filter für einen niedrigen Eingangswiderstand und 50 Ohm am Ausgang ausgelegt, transformiert es die Spannung auf z.B. 25Veff hoch. Allerdings muß dann die Endstufe den nötigen Strom auch treiben können und dazu gehört auch die entsprechende Ansteuerung.
Danke für die Antwort! B e r n d W. schrieb: >> Muss den Frequenzverlauf beim derzeitigen Aufbau noch mal >> genauer unter die Lupe nehmen, vielleicht ist er doch akzeptabel. > > Mit der neuen Dimensionierung wird das wesentlich linearer. Im Moment liegt parallel zur Spule ein Keramiktrimmer 8 - 40p und der Drehko 3 - 13p + seriellen 4p. > Die rechte Schaltung: Cp = 200pF; Cs = 92,77pF Wenn der Drehko mit seinen derzeitigen seriellen 4p gegen die rechte Schaltung ersetzt wird, geht die Frequenz schwer in den Keller :) Aktueller Aufbau: Drehko- Paket Kerko NP0 3-13p 4p 220p Masse O--o--||--------||---o------||-----O zum Gate vom BF245A | | | 8-40p | o--------||-------o | Trimmer | | | --------L -------- (genauer Wert ?, als reine Luftspule rechnerisch ca. 0,7nH, mit voll eingedrehtem Ferritkern aus UKW-Radio) Zur Endstufe: B e r n d W. schrieb: > Die Endstufe arbeitet mit dem besten Wirkungsgrad, wenn sie aus- und > einschaltet, also im C-Betrieb. So weit klar. > Nehmen wir weiterhin an, der > Ausgangswiderstand der Endstufe beträgt 10 Ohm und das Ausgangsfilter > macht die Anpassung auf 50 Ohm oder man macht die Anpassung mit einen > Übertrager, dann könnten gut 5 Watt rauskommen. Ok, langsam :O) Wie kommst du auf die 10 Ohm? Wie setzt sich der Ra der Endstufe zusammen? Meine Vermutung: -der Ausgangswiderstand der Endstufe selber setzt sich aus Q1 parallel zu RFC (15µH) zusammen, weil +Ub und Masse HF-mäßig einen Kurzschluss bilden!??? Meine Idee wäre, die Spule RTF (15µH) durch einen Balun zu ersetzen, der die "Widerstandsverhältnisse" an Q1 auf 50 Ohm umtransformiert. Dann wird C6 also auf die entsprechende Anzapfung des Baluns gelegt. Dadurch wäre das Filter beidseitig mit 50 Ohm abgeschlossen.
>> Mit einer Induktivität von 2µH und einer >> Kapazität von 64pF kommst Du erst mal auf die 14 MHz. > geht die Frequenz schwer in den Keller > als reine Luftspule rechnerisch ca. 0,7nH 0,7nH entsprechen einem Draht mit ca. 2mm Länge, Du meinst vermutlich 0,7µH. Die Berechnung ist auf obige 2µH ausgelegt. Dabei betragen XL = XC = 175 Ohm, wodurch die Schaltung auch nicht mehr ganz so berührungsempfindlich reagiert. > Ausgangswiderstand der Endstufe beträgt 10 Ohm Das hatte ich schlecht formuliert. Das Collinsfilter kann so dimensioniert werden, daß es 10 Ohm Eingangs- und 50 Ohm Ausgangswiderstand hat. Die Endstufe muß aber die 10 Ohm auch treiben können, sonst raucht sie ab. Alternativ geht es auch mit deinem Balun (UnUn?), die Drossel wird ja eh schon benötigt. Außerdem benötigst Du einen oder zwei fettere Transistoren und mehr Treiberleistung. Dazu ist eine weitere Stufe notwendig. Die bisherige Schaltung könnte eine stärkere Endstufe treiben. An Deiner Stelle würde ich auf der Platine Platzdafür freihalten und die bisherige Schaltung erstmal zum Funktionieren bringen. Der Weg ist das Ziel.
B e r n d W. schrieb: > Du meinst vermutlich > 0,7µH. Ja, sorry, selbstverständlich 0,7µH! > Die Berechnung ist auf obige 2µH ausgelegt. Werde ich testen. Wie schlägt der C vom Schwingkreis zum Gain des Colpitts-Oszillators zu Buche, er ist ja immerhin über den kapazitiven Spannungsteiler mit Masse verbunden? > Dabei betragen XL = XC = 175 Ohm, wodurch die Schaltung auch nicht mehr > ganz so berührungsempfindlich reagiert. Gute Idee! Meine Werte sind durch reines Ausprobieren zustande gekommen. Wie gesagt wollte der Oszi auch nicht mit jeder LC-Kombination anschwingen... > Das hatte ich schlecht formuliert. Das Collinsfilter kann so > dimensioniert werden, daß es 10 Ohm Eingangs- und 50 Ohm > Ausgangswiderstand hat. Darf ich fragen, wie das gemacht wird und wie ein Filter 10R auf 50R hochtransformiert? Ist dann ein Transformator im Filter untergebracht? > Alternativ geht es auch mit deinem Balun (UnUn?), die Drossel wird ja eh > schon benötigt. Das wäre meine favorisierte Lösung, weil für mich im Moment am nachvollziehbarsten von der Arbeitsweise her. Es könnte ja ein Unun mit mehreren Anzapfungen gewickelt werden. Dann wird einfach ausprobiert, an welcher Anzapfung hinterher die höchste Spannung am 50-Ohm-Abschlusswiderstand des Collinsfilters abfällt. Sollte der Unun dabei die gleiche Induktivität haben wie die Spule (15µH) oder ist das relativ egal? > Außerdem benötigst Du einen oder zwei fettere Transistoren und mehr > Treiberleistung. Dazu ist eine weitere Stufe notwendig. Im Moment wird erst mal der BD139-10 für Experimente herhalten müssen. > Die bisherige > Schaltung könnte eine stärkere Endstufe treiben. Ja, die Idee ist gut und bereits fest vorgemerkt :O) > An Deiner Stelle würde ich auf der Platine Platzdafür freihalten und die > bisherige Schaltung erstmal zum Funktionieren bringen. Der Weg ist das > Ziel. Platz ist nicht unbedingt das Problem. Momentan mangelt es noch an einer konkreten Idee zur Umsetzung die da lautet: Lastanpassung über Collinsfilter oder über Unun?
>> Die Berechnung ist auf obige 2µH ausgelegt. > Wie schlägt der C vom Schwingkreis zum Gain des > Colpitts-Oszillators zu Buche, er ist ja immerhin über > den kapazitiven Spannungsteiler mit Masse verbunden? Für die Resonanz zählt das Gesamt-C. Es könnte sein, daß die Rückkopplung nicht reicht. Alternativ könntest Du die "linke Schaltung" probieren, was aber unlinear wird. Oder auf einen Hartley usw. wechseln, der dieses Problem nicht hat. Wenn Du die Spule selbst wickelst, dann mach halt 1/4 von unten eine Anzapfung. >> Das Collinsfilter kann so dimensioniert werden, >> daß es 10 Ohm Eingangs- und 50 Ohm Ausgangswiderstand hat. > Darf ich fragen, wie das gemacht wird Ich nehm den AADE Filter Designer, aber es gibt sicher noch andere. http://aade.com/filter.htm Das ist ein Chebysheff-Tiefpass, f1=14,6MHz, Welligkeit 3dB, 5polig, Rin=10, Rout=50, Q=100 Eins darf man nicht verschweigen, ein Übertrager zur Anpassung ist wesentlich breitbandiger. Das Collinsfilter passt nur optimal in einem 100kHz breiten Bereich an, daneben fällt es schon ab.
DAC schrieb: >> Das hatte ich schlecht formuliert. Das Collinsfilter kann so >> dimensioniert werden, daß es 10 Ohm Eingangs- und 50 Ohm >> Ausgangswiderstand hat. > > Darf ich fragen, wie das gemacht wird und wie ein Filter 10R auf 50R > hochtransformiert? Ist dann ein Transformator im Filter untergebracht? Vermute mal, das ganze fällt unter das Thema "Resonanztransformator"!?! http://de.wikipedia.org/wiki/Resonanztransformator bzw. hier direkt zum Pi-Filter: http://de.wikipedia.org/wiki/Resonanztransformator#Pi-Filter Pi-Filter = Collinsfilter? Hier noch eine Seite zur Berechnungvon DG0SA: http://dg0sa.de/collins.htm Interessant, dass man damit auch die Leistung von Elektronenröhren direkt umtransformieren kann, damit könnte später eventuell eine "fette" Senderöhre als PA betrieben werden!?!? :)
Vielen Dank für die aufschlussreiche Antwort!!! > Oder auf einen Hartley usw. wechseln, der dieses Problem nicht hat. Wenn > Du die Spule selbst wickelst, dann mach halt 1/4 von unten eine > Anzapfung. Das wird passieren, wenn er bei den o.g. Bauteilwerten nicht schwingen will! > Ich nehm den AADE Filter Designer, aber es gibt sicher noch andere. > http://aade.com/filter.htm > > Das ist ein Chebysheff-Tiefpass, f1=14,6MHz, Welligkeit 3dB, 5polig, > Rin=10, Rout=50, Q=100 Danke für den Programmtipp und die Filterwerte! > Eins darf man nicht verschweigen, ein Übertrager zur Anpassung ist > wesentlich breitbandiger. Das Collinsfilter passt nur optimal in einem > 100kHz breiten Bereich an, daneben fällt es schon ab. Ok, lange Rede, kurzer Sinn: Für Experimente ist der Unun mit den Anzapfungen (sozusagen als Spar-Transformator) wahrscheinlich besser geeignet. Habe einen Ringkern, lt. Ringkernrechner mit einem AL-Wert von 5,5nH/N^2 für 1 - 30MHz (T80). Der müsste ja eigentlich für einen Unun bei dieser Anwendung genutzt werden können. Allerdings benötigt er für 15µH (wie die im Schaltplan angegebene Spule am Kollektor) 52 Wicklungen. Wobei die Frage im Raum steht, ob für den Unun/Transformator weniger Wicklungen auch ausreichen!?! (weiß das jemand?) Zur Ermittlung der Anzapfung mit der maximalen Leistungsausbeute müsste es eigentlich reichen, wenn das TP-Filter erst mal weggelassen wird und der 50-Ohm-Widerstand direkt von Masse zu den jeweiligen Anzapfungen geschaltet wird (wobei ein HF-Gleichrichter parallel zu diesem Widerstand liegt, um die ungefähre anliegende Spannung zu ermitteln)! Bitte gegebenenfalls korrigieren!
>> Oder auf einen Hartley usw. wechseln, der dieses >> Problem nicht hat. Wenn Du die Spule selbst wickelst, >> dann mach halt 1/4 von unten eine Anzapfung. > Das wird passieren, wenn er bei den o.g. Bauteilwerten > nicht schwingen will! Für die Rückkopplung zählt nur das Wicklungsverhältnis bzw. Position der Anzapfung. Die Einzelkapazitäten sind dem Hartley egal, nur die Gesamtkapazität bestimmt die Frequenz. > lt. Ringkernrechner mit einem AL-Wert von 5,5nH/N^2 > für 1 - 30MHz (T80) Die 15µH Drossel wird ja auch schon für 80m verwendet. 5µH sollten vollkommen ausreichen, das sind 30 Windungen. Dann schneid 2x70cm Draht ab und verdrill die Beiden. Falls nicht bekannt, dann informier Dich erst, wie man Baluns wickelt. Nimmst Du nur eine einfache Lage mit Anzapfungen, wird das Koppelverhältnis schlecht. Das Verhältnis 1:2 sollte für den Anfang ganz gut funktionieren. Es gehen dann nur fest vorgegebene Verhältnisse wie: 1:2, 1:3, 1:4, 2:3, 3:5 usw. Das Windungsverhältnis ergibt sich aus der geforderten Leistung und dem Widerstandsverhältnis. Doppelte Spannung = vierfache Leistung. > müsste es eigentlich reichen, wenn das TP-Filter erst mal > weggelassen wird und der 50-Ohm-Widerstand direkt von Masse > zu den jeweiligen Anzapfungen geschaltet wird Der Transistor erzeugt erstmal ein rechteckähnliches Signal. Davon verwertbar ist nur die Grundwelle. Was Dir der Spitzenwert-Gleichrichter am Übertrager anzeigt, hat kaum eine Aussagekraft. Du benötigst wenigstens ein 3-poliges Filter und dann den 50 Ohm Abschluß dahinter.
Die Simulation sieht dann ungefähr so aus wie im Anhang. Dann mußt Du den Transistor so ansteuern, daß er schön durchschaltet. Die Verlustleistung wird schon ~2 Watt betragen, es ist also ein Kühlkörper notwendig. Apropo, ich hab mir das Datenblatt nochmal angeschaut, der Spitzenstrom sollte nicht über 1,5(2)A betragen. Damit ist der BD139 schon am Limit. Die Hälfte der Zeit fließen 1,6A.
B e r n d W. schrieb: > Für die Rückkopplung zählt nur das Wicklungsverhältnis bzw. Position der > Anzapfung. Die Einzelkapazitäten sind dem Hartley egal, nur die > Gesamtkapazität bestimmt die Frequenz. Das klingt nach einem gutmütigen Oszillator! :) Warum hattest du rechnerisch eigentlich den Bereich für das komplette 20m-Band ausgelegt, CW ist doch eher im Bereich 14,00 bis 14,07MHZ üblich. Kann man so einen Sender möglicherweise auch irgendwie für SSB nutzen? > Falls nicht bekannt, dann informier Dich > erst, wie man Baluns wickelt. Habe mal einen Balun für 450R auf 50R (?) gewickelt, es wurden drei Leitungen verdrillt (trifilar) und auf eine Hälfte eines Ringkerns gewickelt. Dann wurden die Einzelleitungen wie folgt zusammengelötet: o-----L1---L2---L3-----o | | o o So hatte man zwei Anzapfungen, die tiefere gegen Masse hatte dann 50R. Denke mal, so geht artgerechtes Balun-Wickeln im Allgemeinen ;) > 5µH sollten > vollkommen ausreichen, das sind 30 Windungen. Bifilar wären das 15 Windungen, oder? (2x 15 Wdg. = 30 Wdg.) > Die Simulation sieht dann ungefähr so aus wie im Anhang. Danke für die Filterdaten! Noch eine Frage zu Filtern, die aus mehreren Spulen bestehen (z.B. aus dreien wie oben). Ist die räumliche Anordnung egal oder sollten die Spulen, um "induktives Übersprechen" zu minimieren, z.B. im rechten Winkel zueinander aufgebaut sein? > Dann mußt Du > den Transistor so ansteuern, daß er schön durchschaltet. Da bin ich mal gespannt ...wenn er nicht voll durchschaltet, wird er wahrscheinlich schnell ziemlich heiß. Bei dem Schaltplan oben wird Q1 von Q2 über einen Transformator aus den Spulen L1, L2 angesteuert. Die Primärspule ist dabei wesentlich größer als die Sekundärspule. Bekommt die Basis von Q1 denn so genügend Spannung zum Durchschalten??? (immerhin wird die Spannung so ja runtertransformiert statt hoch!?) > Die Verlustleistung wird schon ~2 Watt betragen, es ist also ein > Kühlkörper notwendig. > Damit > ist der BD139 schon am Limit. Die Hälfte der Zeit fließen 1,6A. Zum Glück liegen hier mehrere Exemplare, falls mal eins abraucht :)
> Die 15µH Drossel wird ja auch schon für 80m verwendet Richtig: Die 15µH Drossel wird ja auch schon für 40m verwendet > CW ist doch eher im Bereich 14,00 bis 14,07MHZ üblich. Ganz zu beginn hatte ich den Frequenzvervielfacher mit der kritischen Kopplung auf den ganzen Bereich ausgelegt. Nachdem Du dich auf 70 oder 100kHz festgelegt hast, hatte ich beim Online-Calculator 100 kHz angenommen. > Kann man so einen Sender für SSB nutzen? Nein, für ssb benotigt man eine Linearendstufe mit einem entsprechend schlechteren Wirkungsgrad. Der C-Betrieb macht das Signal komplett kaputt. Der Exciter erzeugt gleich nach dem Mikrofonverstärker ein SSB-Signal. Dieses muß durch den ganzen Signalweg bis zur Antenne so gut wie möglich erhalten bleiben. > Habe mal einen Balun für 450R auf 50R (?) Was meinst Du mit 450R? Die Impedanz? Die hat mit dem ohmschen Widerstand so gut wie nichts zu tun. Der Balun muß andersrum rein. Die Endstufe areitet z.B. an 12,5 Ohm, also an einer Anzapfung. Das Collinsfilter kommt ans Ende des Übertragers. Die Impedanz sollte so hoch sein, daß sie den Transistor nicht zusätzlich belastet, also >= 10*12,5R. Das wäre dann aber die Impedanz einer Wicklung, nicht des ganzen Übertragers. > wenn er nicht voll durchschaltet, > wird er wahrscheinlich schnell ziemlich heiß. Ja, am Besten nicht gleich mit 12 Volt anfangen. Man sieht mit 5V schon, ob hinten was raus kommt. > Die Primärspule ist dabei wesentlich größer als die Sekundärspule. > Bekommt die Basis von Q1 genügend Spannung zum Durchschalten??? Die Spannung muß ja lediglich etwas mehr als 0,7 Volt betragen. Was benötigt wird, ist Strom und der wird dadurch höher. Die Basiskapazität muss mit 14 MHz aufgeladen und wieder entladen werden. Dieser Leistungsaufwand beträgt schon mehrere 100 mW. > falls mal eins abraucht Die sind zum Glück nicht so teuer.
Hallo zusammen, das geht ja hier ab wie die Post... Hat man mal einen Tag nicht teilnehmen können, dann hat man ja fast den Anschluss verloren. @ DAC Ich habe mal ein paar Bildchen gemalt. Es betrifft nur Filter. Siehe Anhang - DAC1 Du wolltest von mir die Filterdaten aus dem 'Solid Sate Design' für 20m wissen. 3pol Pi-Filter C = 210pF, L = ca. 0.7uH; (12 Wdg. auf T50-2 mit Ringkernrechner nachgerechnet. DAC2 = Original, DAC3 ergibt sich, wenn man mal ein bisschen daran herumgedreht hat. Das ist alles nicht prickelnd, geht selbst mit nur 3 Elementen besser. Deswegen: ein bisschen nachrechnen. Bernd hat sich für den AADE-Filterdesigner entschieden. Ich brauche: http://tonnesoftware.com/elsie.html Über die Vor- und Nachteile kann man unendich streiten. Der eine macht es eben linksherum, der andere rechtsherum. Nun zu meinen Bildchen. Ein einfacher Tiefpass ist ja klar. (Siehe DAC1 Bild 1). Man kann sie ja aber auch erweitern, indem man die gleiche Struktur noch mal anhängt. (Siehe DAC1 Bild 2) Ob Gauss, Bessel, Butterworth oder Tschebycheff steht auf einem ganz anderen Blatt. Berechnungsprogramme gibt es reichlich. Cauer ist schon etwas schwieriger. Es ist aber auch kein Problem, z.B. einen Butterworth mit dem Taschenrechner auszurechnen. Anleitungen und Tabellen für die Faktoren gibt es zur Genüge. Die Faktoren kann man sogar zur Not selbst ausrechnen. Das ist aber nur etwas für Hartgesottene, die es unbedingt wissen wollen. Ein 2-poliges Bandpassfilter habe ich dir in Bild 3 aufgezeigt. Auch diese Struktur ist unendlich zu erweitern. So etwas kann man auch selbst hinbekommen, aber mühsam! Hilfreicher sind dann Schaltungsanalyseprograme wie z.B. RF-SIM99 http://elektronikbasteln.pl7.de/rfsim99-filter-berechnung.html Sieh dir mal Bild 4 an. Selten gesehen, aber die Kombination aus Tief- und Hochpass hat schon wilde Eigenschaften. Die Bandbreite wird grösser und die Tiefpasseigenschaften werden deutlich besser. Es ist ja eigentlich ein Bandpass. Auch dieses Teil kann man erweitern. Als Bandpass für ein Amateurtband, nur prima. Mit solchem Teil bekäme man auch den Super-VFO mit dem NE612 sauber. Ich höre jetzt auf. Ich denke, daß sind soviel Gedanken, die man erst einmal vetdauen muß. Hoffentlich hat es mit dem Upload meiner Dateien geklappt. Bitte nicht schimpfen wegen Dateigröße; ich bin froh, daß ich überhaupt Bildchen geladen bekomme. 73 Wilhelm
Hallo Wilhelm > Ich brauche: > http://tonnesoftware.com/elsie.html Wie man sich eben eingearbeitet hat. Der Zeitaufwand ist zu groß, sich ständig in neue Programme einzuarbeiten. Von Tonne benutz ich ab und zu das: http://tonnesoftware.com/helical.html > Beschäftige mich seit einiger Zeit mit WSPR Hier gab es vor zwei Jahren einen Thread, der sich um einen 30m QRSS Receiver drehte. Der Threadsarter hatte fast aus dem Nichts übers Wochenende den 30m Rx gebaut. Beitrag "Selbstbau eines guten 30m-Empfängers" Daraufhin hatte ich auch ein paar Versuche gemacht und mit einem 5,0688 MHz Quarz und einem subharmonischen Mischer einen Receiver gebaut. Aber es kam nichts, kein Empfang. Mit dem Signalgenerator durchgedreht: ein lautes Blob. Empfang müßte also theoretisch funktionieren. Dann bin ich mal etwas früher von der Arbeit heimgekommen, hab Receiver und Notebook eigeschaltet und da waren ein paar Linien. Ok, heute weiß ich, daß die Ausbreitungsbedingungen nur in der Dämmerungszone gut sind. Später hab ich mir dann doch einen 10,14 MHz Quarz besorgt, denn der subharmonische Mischer war alles andere als großsignalfest. Die Frequenz kann schon mal 10-20 Hz weglaufen, wenn man den Quarz anfasst. Aber oft driftet die Gegenseite stärker.
DAC schrieb: > Warum hattest du rechnerisch eigentlich den Bereich für das komplette > 20m-Band ausgelegt, CW ist doch eher im Bereich 14,00 bis 14,07MHZ > üblich. Das ist der CW-Exklusiv-Bereich. CW ist aber auch im SSB-Bereich zulässig, und prinzipiell kann man auch ein QSO fahren, indem man auf den CQ-Ruf in SSB dann in CW antwortet. Es ist halt nur nach dem Wegfall der CW-Pflicht heutzutage nicht mehr sicher, ob der in SSB CQ-Rufende überhaupt in der Lage ist, dein CW-Signal zu dekodieren. Aber versuchen kann man sowas natürlich schon.
>>> Nach meinem KW-Bandplan: >>> 14055khz - 14059khz QRSler, Langsam-Morser >>> 14060khz - 14070khz QRPler, Morser mit geringer Ausgangsleistung >> CW ist doch eher im Bereich 14,00 bis 14,07MHZ üblich. > Das ist der CW-Exklusiv-Bereich. Ich finde es recht vernünftig, wenn er nur diese Frequenzen erreichen will, den Bereich etwas einzuschränken. Ein größerer Bereich wäre automatisch bei einem freilaufenden Oszillator auch unstabiler.
B e r n d W. schrieb: > Ich finde es recht vernünftig, wenn er nur diese Frequenzen erreichen > will, den Bereich etwas einzuschränken. Völlig richtig. Da er aber nicht nur gerade einen 20-m-Sender bauen will, sondern sich zeitgleich auch auf die Prüfung vorbereitet, wollte ich den Einwurf zur Funktionsweise des Bandplans ruhig mal anbringen.
Hallo zusammen, das ist ja mittlerweile eine schöne Runde geworden. Jeder versucht, dem TO zu helfen und niemand wird in der Luft zerrissen. Vom Lesen, Zuhören und Fragenstellen werde auch ich nach über 40 Jahren Amateurfunkkarriere immer noch etwas schlauer. Danke!!! Bernd. Ich kenne das hier auch anders! Ich habe es jetzt auf die Reihe bekommen, mehrere Bildchen hochzuladen. Gestern Abend war ich wohl etwas blöd. Es ist natürlich nicht schön, daß die Bilder von hier zu meinem Text von gestern Abend gehören. Ich hoffe, ihr könnt damit leben. Mein DAC1.pdf ist natürlich für Bernd und Jörg langweilig, aber ich wollte DAC mal einige Möglichkeiten vor Augen führen. DAC2.pdf und DAC3.pdf sind Bilder und Kurven des Pi-Filter (14Mhz), die zu dem Universal-Quarz-TX aus dem 'Solid State Design' gehören. DAC hatte ja danach gefragt. @ Bernd > Beitrag "Selbstbau eines guten 30m-Empfängers" Das ist schon interessant, was der Bursche da auf die Beine gestellt hat. Muss ich mir mal näher ansehen. Ich selber 'wispere' mit einem DC-RX aus EMFRD Seite 8.6 Bild 8.8. Nennt sich: 'The Minimalist-RX'. Die Schaltung habe ich meinen Bedürfnissen angepasst. Geht 'Super Affen..'. Bei Interesse: ein Target-File als *.pdf hätte ich. Kein HF-Filterelement auf der Platine. Der entsprechende Bandpass wird je nach Band davorgeschmiedet. Den Quarzoszi habe ich weggelassen. Statt dessen benutze ich einen DDS20 Oszillator von ELV. Ich 'wispere' meistens auf 30m. Es ist erstaunlich: ca. 1mW Oszillatorleistung reicht. Die Lautstärke für das WSPR-Prg passe ich mit der Oszillatorleistung an. (bitte nicht lachen, es ist einfacher, am Knöpfchen des DDS20 zu drehen als wilde Windooooofffffs Einstellungen zu machen) > Daraufhin hatte ich auch ein paar Versuche gemacht und mit einem 5,0688 > MHz Quarz und einem subharmonischen Mischer einen Receiver gebaut. Als erstes WSPR-Teil hatte ich einen Subharmonic-Mixer RX nach: http://pa2ohh.com/09qrx1.htm Grottenschlecht. Die Sache mit den Subharmonic-Mischern stammt ja im Amateurbereich aus dem Ende 70er Jahre bis in die 80er Jahre. Propagiert von Ferdi Schmehr (DC8EC) für den SHF-Bereich und von Jan Martin Noeding (LA8AK, sk). Damals mag das ja wegen schlechtgeeigneter, am Ende ihres Arbeitsbereiches arbeitender Bauelemente für SHF ok gewesen sein; aber heute ist das selbst im SHF-Bereich Schnee von gestern. Meine GHz-Ambitionen habe ich schon vor Jahren aufgegeben, warum soll ich mich heutzutage mit einem Subharmonic-Mischer rumärgern? Für 30m ist die Sache mit einem 5.068 MHZ-Quarz natürlich interessant. Aber lieber einen Verdoppler und ordentliche Filter als einen Subharmonic-Mischer bauen! So etwas gibt es ja in den UKW-Berichten, veröffentlich von DJ8ES; aber ich habe diese Schaltung entworfen. @ DAC und Bernd: Die 10 Ohm -> 50 Ohm würde ich mit einem 1:4 UnUn machen. Beschreibungen gibt es ja z.B. bei: WWW.DG0SA.de So ein Breitbandtrafo ist doch viel einfacher zu realisieren, als das mit einem mehrpoligen Pi-Filter auf die Reihe zu bringen ist. Tausend unnötige Knöpfe zum Drehen. Ein paar bifilare Windungen auf einen Ferrit-Kern, 1:4 verschaltet, fertig ist die Laube. Für die paar Watt reicht selbst das dümmste Teil aus einem Pollin-Sortiment. Sollte er heiss werden, dann nehmen wir eben einen anderen! [1] (jetzt gibt es wieder Saures von Falk Brunner; ich hatte schon mal Hader mit ihm wegen Leitungsübertragern; ich habe in meienm Amateurleben -zig gewickelt, er hat es nur von der theoretischen Seite betrachtet. Wenn ich mich recht erinnere, du Jörg warst - glaube ich - auch dabei...) So, jetzt erstmal genug. Bei Fragen..., morgen geht es weiter 73 Wilhelm PS: [1] Ich weiss auch, wie das ordentlich geht!
Wilhelm Schürings schrieb: > jetzt gibt es wieder Saures von Falk Brunner; ich hatte schon mal Hader > mit ihm wegen Leitungsübertragern Falk ist andere Spannungen und Leistungen gewohnt. :-)
@ Jörg: du hast ja recht, wenn Falk von der KiloWatt-Abteilung kommt. Die Berechnungen einer Gegentakt-PA in eurem Net sind ja auch ok. Ich werde ja auch nicht dümmer davon, wenn mich jemand mit der Nase drauf stösst. Dazu gibt es ja auch genügend ANs z.B. von Motorola u.v.a.m; so etwas ist ja auch in anderen schlauen Büchern zu Hauf zu finden. Falk hätte aber auch akzeptieren können, daß es in der 'Low Power' Abteilung andere Gedankengänge und vor allen Dingen Ziele gibt, die nicht seinem! Ziel entsprechen. Es ging um (HF!)-Leitungsübertrager (TLT = Transmission-Line-Transformer). Ich war immer ein QRP-Mensch und die von mir gebauten Leitungsübertrager (-zig!) waren für mich immer mehr als ausreichend. Diese nach den Anmerkungen von DG0SA mit einem NWT zu messen und bemessen, das kann heute jeder, der bereit ist, sich zumindest ein bißchen auf Messtechnik einzulassen und in die Theorie einzuarbeiten. Das muss schon sein, ohne das geht es nicht. Auch BerndW erklärt, daß es die einfachste Sache der Welt ist, eine Dioden-Ringmischer zu bauen. Kann ich nur bestätigen. Da haben wir schom wieder einen TLT. Das geht zur Not sogar auf einem Gardinenring, wenn denn die Frequenzen adäquat sind. Was ist Amidon T0-Material? Das ist doch auch nur ein braun angestrichener Gardinenring. Wer die Möglichkeit hat, lasse sich aus TEFLON oder aus welchem Kunststoffmaterial (Gardinenstange) auch immer entsprechende Ringe drehen. Es muss nur ein Toroid, sprich Ringkern, sein. Toroid ist das Maß der Dinge. Sei Jahren besitze ich T-50 Ringkerne aus Teflon, die als Eingangskreis für 28- und 50- MHz schon gutr Dienste geleistet haben. Ich bin Apotheker, also kein HF-Profi; aber wenn sich meine praktische Erfahrung mit Falks theoretischer Erkenntnis kreuzt, was soll ich machen? In letzter Konsequenz wird er wohl Recht behalten, er ist Fachmann, ich bin Laie. Ich verfahre nach dem Motto: klappt ja. Wenn man dann als 'bastelnder Mensch' zu dem Ergebnis gekommen ist, daß eine bestimmte Schaltung prima Ergebnisse ergibt, warum sollte man sie dann nicht verwenden? Die Breitbandstufen nach W7ZOI und W1FB aus 'Solid Sate Design' bzw. aus dem 'EMRFD' waren für mich vor mehr als 30 Jahren die Erleuchtung.., schwingt nix, klare Verhältnisse, vone und hinten. Ich bin ein Fan von 50Ohm Baugruppen. Siehe 'Minimalist-RX' Ein 3-Kreis BP-Filter davor... Kein Problem, was hätten Sie gerne...?? Es darf auch ruhig ein paar zusätzliche Bauteile, Stufen kosten. An den Milliwatts zu geizen, bringt mich nicht weiter es, soll ordentlich sein. 73 Wilhelm
Wilhelm Schürings schrieb: > Das geht zur Not sogar auf einem > Gardinenring, wenn denn die Frequenzen adäquat sind. Naja, ist letztlich dann weiter nichts als eine Luftspule. Bei niedrigeren Frequenzen haben die Ferrite oder Pulvereisenkerne schon noch ihre Berechtigung. Ich glaube, Falk ist bei niedrigeren Frequenzen als wir Funkamateure "unterwegs", nur eben höhere Spannungen und Leistungen. OK, bei 137 kHz kann er dann auch wieder mitreden, dank schlechter Antennen- wirkungsgrade könnte man dort durchaus etwas mehr Leistung benötigen. :) Wilhelm Schürings schrieb: > Wir haben den TO ganz vergessen. Ach, der ist doch nicht auf den Mund gefallen, er wird schon fragen, wenn er was wissen will. Vielleicht will er ja auch die Zeit bis zur Prüfung nochmal nutzen, um ein wenig den Fragenkatalog durchzugehen. ;-)
Hallo Jörg. > Vielleicht will er ja auch die Zeit bis > zur Prüfung nochmal nutzen, um ein wenig den Fragenkatalog > durchzugehen. Ich kenne Leute, die den Fragenkatalog mit Punkt, Komma, Semikolon von vorne bis hinten auswendig gelernt habe. Wenn dann aus ihnen gute OMs geworden sind.... 'What shalls' würde der Grieche sagen.... > Naja, ist letztlich dann weiter nichts als eine Luftspule. Du vergisst die Eigenschaften eines Toroids!!!!! Selbst wenn man eine Luftspule in eine Ringkernstuktur biegt hat es immer noch das gleiche L aber die Kopplung zur Umgebung ist anders. Ob du eine Luftspule in eine Rinkernform bringst oder dieses Teil auf einen Gardinenring wickelst, ist doch kein Unterschied. Für UKW_Leute... z.B.keine Beeinflussung 73 Wilhelm PS: Ich wurde zum Essen gerufen. Wir können das Thema gerne fortsaetzen!
Hallo Leute, Danke für das rege Interesse, bin noch da! Ja, momentan viel mit AFU-Literatur beschäftigt. ;O) @Bernd: habe mir noch mal zu Herzen genommen, was du über die Platinengröße geschrieben hattest und werde den Aufbau auf eine größere und stabilere Platine umziehen. Wenn noch das TP-Filter und eventuell (oder wahrscheinlich ;O)) ein RIT (Receiver Incremental Tuning) dazu kommt, würde es sonst am Ende schnell eng... B e r n d W. schrieb: >> Kann man so einen Sender für SSB nutzen? > Nein, für ssb benotigt man eine Linearendstufe mit einem entsprechend > schlechteren Wirkungsgrad. Der C-Betrieb macht das Signal komplett > kaputt. Der Exciter erzeugt gleich nach dem Mikrofonverstärker ein > SSB-Signal. Dieses muß durch den ganzen Signalweg bis zur Antenne so gut > wie möglich erhalten bleiben. Alles, was nicht zur Sendefrequenz gehört und durchs TP-Filter geht, wird natürlich plattgesiebt. Kann mich aber dunkel erinnern, irgendwo gelesen zu haben, dass jemand einen AM-Sender in Klasse C gebaut hat, indem er den Senderoutput nachträglich moduliert hat. Macht aber energetisch wahrscheinlich eher keinen Sinn, besonders nicht für AFU. >> Habe mal einen Balun für 450R auf 50R (?) > Was meinst Du mit 450R? Die Impedanz? Die hat mit dem ohmschen > Widerstand so gut wie nichts zu tun. Ja, genau, die Impedanz! Weil sie in Ohm angegeben wird, habe ich mit R abgekürzt, "Z" wäre wahrscheinlich besser gewesen. > Der Balun muß andersrum rein. Die Endstufe areitet z.B. an 12,5 Ohm, > also an einer Anzapfung. Das Collinsfilter kommt ans Ende des > Übertragers. Ja, halbe Windungszahl primär, ganze Windungszahl sekundär. Der Unun ist mittlerweile fertig, hatte allerdings nur noch 0,5mm-Cu-Lack-Draht, hoffe, dass das für die Primärwicklung nicht zu wenig ist. Aber wird sich zeigen... > Die Impedanz sollte so hoch sein, daß sie den Transistor nicht > zusätzlich belastet, also >= 10*12,5R. Das wäre dann aber die Impedanz > einer Wicklung, nicht des ganzen Übertragers. Ist mir nicht ganz klar, wie das gemeint ist... >> wenn er nicht voll durchschaltet, >> wird er wahrscheinlich schnell ziemlich heiß. > > Ja, am Besten nicht gleich mit 12 Volt anfangen. Man sieht mit 5V schon, > ob hinten was raus kommt. Ist eingeplant, Rauchen (insbesondere die Inhalation sublimierter elektronischer Bauteile) soll ja auch schädlich für die Gesundheit sein. >> Die Primärspule ist dabei wesentlich größer als die Sekundärspule. >> Bekommt die Basis von Q1 genügend Spannung zum Durchschalten??? > > Die Spannung muß ja lediglich etwas mehr als 0,7 Volt betragen. Was > benötigt wird, ist Strom und der wird dadurch höher. Die Basiskapazität > muss mit 14 MHz aufgeladen und wieder entladen werden. Dieser > Leistungsaufwand beträgt schon mehrere 100 mW. Stimmt, der T läuft ja in Emitterschaltung. Habe leider keinen kleinen Ringkern, sonst würde ich es auch nach dem Transformationsprinzip versuchen. Werde es stattdessen mal so probieren: VFO -> T(E.-Schaltung) -> T(K.-Schaltung) -> BD139 -> TP -> 50-Ohm-Last Wilhelm Schürings schrieb: > @ DAC > Ich habe mal ein paar Bildchen gemalt. Es betrifft nur Filter. > Siehe Anhang - DAC1 > Du wolltest von mir die Filterdaten aus dem 'Solid Sate Design' für 20m > wissen. > 3pol Pi-Filter > C = 210pF, L = ca. 0.7uH; (12 Wdg. auf T50-2 mit Ringkernrechner > nachgerechnet. > > DAC2 = Original, DAC3 ergibt sich, wenn man mal ein bisschen daran > herumgedreht hat. > Das ist alles nicht prickelnd, geht selbst mit nur 3 Elementen besser. > Deswegen: ein bisschen nachrechnen. Danke für die Daten und die Bilder! Was ist jetzt noch mal der Unterschied zwischen DAC2 und DAC3? Die Bauteilwerte sind nachträglich noch mal "von Hand" angepaßt worden? Jörg Wunsch schrieb: > Das ist der CW-Exklusiv-Bereich. CW ist aber auch im SSB-Bereich > zulässig, und prinzipiell kann man auch ein QSO fahren, indem man auf > den CQ-Ruf in SSB dann in CW antwortet. Es ist halt nur nach dem > Wegfall der CW-Pflicht heutzutage nicht mehr sicher, ob der in SSB > CQ-Rufende überhaupt in der Lage ist, dein CW-Signal zu dekodieren. > Aber versuchen kann man sowas natürlich schon. Das ist auch eine von den Prüfungsfragen, ob man auf SSB auch in CW antworten darf. Werde mich bei dem Projekt in jedem Fall auf reines CW beschränken, das paßt dann besser mit der f-Einstellung beim VFO. Könnte man im Bedarfsfall dann immer noch erweitern. Wilhelm Schürings schrieb: > das ist ja mittlerweile eine schöne Runde geworden. > Jeder versucht, dem TO zu helfen und niemand wird in der Luft zerrissen. > Vom Lesen, Zuhören und Fragenstellen werde auch ich nach über 40 Jahren > Amateurfunkkarriere immer noch etwas schlauer. Danke!!! Bernd. > Ich kenne das hier auch anders! Ja, finde ich auch. Am schnellsten eskaliert es wohl im µController-Subforum. Ein CW-Sender ist für die meisten "Standard"-Meckerliesen wahrscheinlich zu "far out". ;O) Wilhelm Schürings schrieb: >> Naja, ist letztlich dann weiter nichts als eine Luftspule. > > Du vergisst die Eigenschaften eines Toroids!!!!! > Selbst wenn man eine Luftspule in eine Ringkernstuktur biegt hat es > immer noch das gleiche L aber die Kopplung zur Umgebung ist anders. > Ob du eine Luftspule in eine Rinkernform bringst oder dieses Teil auf > einen Gardinenring wickelst, ist doch kein Unterschied. Habe kürzlich eine Seite von einem OM gesehen, der Balune auf Lochkekse gewickelt hatte. Sollen angeblich für höhere Frequenzen einwandfrei funktionieren. Viele Grüße! PS: nicht wundern, wenn das Projekt relativ langsam voranschreitet, bin im Moment wenn Zeit ist in der Hauptsache mit der AFU-Prüfung beschäftigt
@Wilhelm > Als erstes WSPR-Teil hatte ich einen Subharmonic-Mixer RX nach: > http://pa2ohh.com/09qrx1.htm Die obige Seite hatte ich auch entdeckt, mich dann aber unten inspirieren lassen. Der Mischer "Bad construction!" entspricht ungefähr dem aus dem anderen Link. http://www.agder.net/la8ak/c21.htm Meine letzte Version hab ich mal angehängt, heute würde ich das noch ein wenig anders machen. Vor allem mehr Simaulationen zum Rauschen, da kann man noch einiges rausholen. >> Naja, ist letztlich dann weiter nichts als eine Luftspule. > Du vergisst die Eigenschaften eines Toroids!!!!! Jemand hat mal die Ringe von einem Kugelschreiber abgesägt. > Ich bin Apotheker, also kein HF-Profi Da bin ich eher wie das Pferd davor. Jeder hat sein Fachwissen und auf Deinem Gebiet kann ich nicht mitreden. @ADC > ein RIT (Receiver Incremental Tuning) dazu kommt Macht aber nur Sinn, falls Du eines Tages den Oszillator auch für einen selbstgebauten Receiver verwenden möchtest. > irgendwo gelesen zu haben, dass jemand einen AM-Sender in Klasse C > gebaut hat, indem er den Senderoutput nachträglich moduliert hat. Einfache CB-Funkgeräte machen das so. Bei SSB nach der Filtermethode mischt man erst ein Oszillatorsignal mit der NF. Es wird ein Mischer verwendet, der schon von Haus aus den Träger unterdrückt. Dann werden die verbliebenen zwei Seitenbänder durch ein Quarzfilter geschickt, welches eines der Seitenbänder entfernt. An der Stelle hat das Signal eine Amplitude von ~100mV. Dies muß jetzt verstärkt werden, ohne irgendwas zu verzerren bzw. an den Amplitudenverhältnisen oder Frequenzspektrum zu ändern. C-Betrieb dagegen bedeutet EINS oder NULL, nichts dazwischen. > VFO -> T(E.-Schaltung) -> T(K.-Schaltung) -> BD139 -> TP -> 50-Ohm-Last Das Problem steckt vermutlich hier: T(K.-Schaltung) -> BD139 Die Kollektorschaltung kann die Basis schnell aufladen, aber nicht schnell entladen. Jedenfalls mußt Du von der Basis nach GND einen niederohmigen Widerstand vorsehen, welcher dafür sorgt, daß der BD139 schnell abschaltet. Ein Übertrager macht dies automatisch, der entlädt die Basiskapazität mit einer negativen Spannung. > von einem OM gesehen, der Balune auf Lochkekse gewickelt hatte Gardinenringe, abgesägte Kugelschreiber, Lochkekse. Ginge es auch mit getrockneten Tintenfischringen? Die Butter im Keks regelt wahrscheinlich die Spulengüte aktiv nach. > Ein CW-Sender ist für die meisten "Standard"-Meckerliesen > wahrscheinlich zu "far out". ;O) Im HF-Bereich ist es schon um Faktor 10 ruhiger.
B e r n d W. schrieb: > C-Betrieb dagegen bedeutet EINS oder NULL, nichts dazwischen. Nö, das wäre D. C ist "asymmetrische Aussteuerung", d. h. die positive Halbwelle wird (halbwegs) linear verstärkt, die negative aber weggelassen. Während der positiven Halbwelle muss ein Schwingkreis genügend Energie zwischenspeichern, die er dann als negative Halbwelle abgeben kann, um das komplette Signal zu rekonstruieren.
Hallo zusammen, ich habe zu den Tiefpassfilter noch eine Anregung. Man nehme ein Tschebyscheff (ungradzahlig, 3-, 5- oder 7-polig). Nun berechne man mit einem Filterprg. einen entspr. TP mit ca. 0.5 bis 2dB Welligkeit. Nun spiele man mit der 3dB Eckfrequenz und der Welligkeit bis das entspr. Band in das Dämpfungsminimum des letzen Höckers fällt. Bei schmalen Bändern kann man die Welligkeit ein bißchen nach oben drehen, bei breiteren eben etwas nach unten. Alles wesentlich besser als Butterworth und so ein Filter muss sich auch nicht hinter einem Cauer verstecken. So bleibt einem das Gefummele mit einem Cauer erspart. Ich benutze solche TPs z.B. in meinen Messaufbauten. 73 Wilhelm
@ DAC: > Was ist jetzt noch mal der Unterschied zwischen DAC2 und DAC3? Die > Bauteilwerte sind nachträglich noch mal "von Hand" angepaßt worden? Genau das ist es es: Bei DAC 2 ist die Oberwellendämpfung etwas besser und die Anpassung schlechter, bei DAC3 ist es umgekehrt, s.o. Das ganze Filter ist nicht prickelnd. Mit einem Schaltungsanalyse-Prg. ist es ja einfach, mal ein bißchen mit den Werten zu spielen. ---- > Ja, halbe Windungszahl primär, ganze Windungszahl sekundär. Der Unun ist > mittlerweile fertig, hatte allerdings nur noch 0,5mm-Cu-Lack-Draht, > hoffe, dass das für die Primärwicklung nicht zu wenig ist. Ich weiss ja nicht, wie du deinen Übertrager gewickelt hast..?? Als echter Trafo ist das so ok, aber ein Leitungsübertrager wird anders gewickelt. Man nehme: 2 gleich lange Drähte (z.B. 0.5mm) und verdrille sie. Dieses 'Drahtseil' wird nun auf einen Ringkern gewickelt. Es gibt einen Anfang mit den beiden Drähten A und A' und ein Ende mit den Drähten B und B'. Nun verbinde man z.B. A mit B' oder auch B mit A'. Nun hast du einen Autotrafo aber eben einen Leitungsübertrager. Der Mittelanzapf ist der niederohmigere Punkt, der andere Punkt ist hochohmiger, der 3. ist Masse. Das ist ein bifilarer Übertrager. Je nachdem wie du ihm einbaust erhälst du eine (1:4, 4:1) Aufwärts- oder eine Abwärsttransformation; z. B. 50R -> 200R oder 50R -> 12,5R. Der niedrigere Wert liegt immer am Anzapf. Das ist das Grundprinzip. Es gibt noch viele Feinheiten, aber die sind erstmal nicht so wichtig. Die Dinger funzen einfach.. Der Vorteil eines Leitungsübertragers: Die Bandbreite ist viel größer. Mit einem beliebigen Ferritkern aus der Krabbelkiste oder einem PC-Netzteil ist so etwas problemlos aufzubauen, wenn es denn gerade nicht 1kW auf 144Mhz sein sollen. Für den Kurzwellenbereich und ein paar Watt (es dürfen auch -zig Watt sein) reicht so ein Teil allemal. Für einen 'echten Trafo' muß man wesentlich mehr Sorgfalt walten lassen. Das sind meine Erfahrungen, andere Teilnehmer an diesem Thread mögen anderer Meinung sein. 73 Wilhelm
Wilhelm Schürings schrieb: > Für den Kurzwellenbereich und ein paar Watt (es dürfen auch -zig Watt > sein) reicht so ein Teil allemal. Naja ... Ich hatte früher einen Drahtring unterm Dach (20 m Draht, gewissermaßen eine Ganzwellenschleife für 20 m). Zur Symmetrierung dann eien Balun dran, und ein paar Meter RG-58 bis zum TS-430. Nachdem ich bereits bei einigen QSOs bemerkt hatte, dass man den Antennentuner immer wieder nachstimmen musste (was schon mal ungewöhnlich war), war dann mitten im QSO mit meiner (nunmehr X)YL, damals als RZ1AXU arbeitended, QRT. Keine brauchbares SWV mehr zu erzielen, keine Leistung geht raus. Also mit der Leiter unters Dach und das Malheur angesehen: der Eisenpulverringkern war wohl doch etwas zu klein bemessen, er war immer noch schweineheiß, und hatte sich im Betrieb so weit erwärmt, dass die Isolation des Kupferlackdrahtes durchlässig geworden war (daher das ständige Nachstimmen des Tuners anfangs). Der war dann wohl zu knapp bemessen für 100 W, der nächste Balun wurde eine Nummer größer gebaut, und der hat gehalten.
@ Jörg, ich hatte auch von Ferrit gesprochen. Auf Eisenpulverkernen bekommst du nicht genug L auf die Beine. Schau dir mal an: Jerry Sevick, W2FMI: Transmissionline Transformers Meins ist die 1. Auflage von 1987; es wird sich wohl kaum lohnen, dieses Werk für heute über 60 Euronen zu erwerben. Es gibt auch einige Veröffentlichungen von Philips zum Thema TLT. Muß ich suchen, wenn ich sie finde, werde ich sie zur Verfügung stellen. Muss jetzt leider aufhören. Meine bessere Hälfte droht mit Kommen. Ich muss jetzt ertsmal kochen. 73 Wilhelm.
Wilhelm Schürings schrieb: > Auf Eisenpulverkernen bekommst du nicht genug L auf die Beine. Naja, mit Luftspulen erst recht nicht. ;-) L war so schlimm nicht, ich hatte offenbar wirklich dne Kern in die Sättigung gefahren (das wiederum geht meines Wissens bei Ferrit gleicher Größe noch schneller als Eisenpulver).
>> C-Betrieb dagegen bedeutet EINS oder NULL, nichts dazwischen. > Nö, das wäre D. C ist "asymmetrische Aussteuerung", d. h. die > positive Halbwelle wird (halbwegs) linear verstärkt Da war ich auf dem Holzweg. Dann muß der Nullpunkt aber relativ genau eingestellt sein, damit bei der kleinsten Ansteuerung nichts verschluckt wird. > ich habe zu den Tiefpassfilter noch eine Anregung. > Man nehme ein Tschebyscheff (ungradzahlig, 3-, 5- oder 7-polig). > Nun berechne man mit einem Filterprg. einen entspr. TP mit ca. 0.5 bis > 2dB Welligkeit. Nun spiele man mit der 3dB Eckfrequenz und der > Welligkeit bis das entspr. Band in das Dämpfungsminimum des letzen > Höckers fällt. Das hatte ich oben schon so gemacht, deshalb war die Frequenz mit 14,6 MHz angegeben. Die typische Grenzfrquenz gilt ja für -3dB. > und so ein Filter muss sich auch nicht hinter einem Cauer verstecken. Die typischen mehrpoligen Cauerfilter werden ja so berechnet, daß die Maximas zwischen den Kerben gleich hoch werden. Richtig wären hier Notches an den Stellen der Harmonischen. Ein großer Nachteil ist die schlechte Weitabdämpfung. Aber eine Kerbe bei der ersten Harmonischen ist schon ziemlich hilfreich. > offenbar wirklich dne Kern in die Sättigung gefahren Die Antwort ist doch: Größerer Kern mit niedrigerem AL-Wert = eingbauter Luftspalt wie bei Schaltnetzteilen, oder lieg ich da falsch? Dann werden halt Drosseln und Übertrager bei niedrigen Frequenzen entsprechend groß.
So, genug gebüchert, der Lötkolben wird angeworfen... Wilhelm Schürings schrieb: > Ich weiss ja nicht, wie du deinen Übertrager gewickelt hast..?? Bifilar verdrillt 2x 15 Wdg. auf T80-Eisenpulverkern B e r n d W. schrieb: >> ein RIT (Receiver Incremental Tuning) dazu kommt > Macht aber nur Sinn, falls Du eines Tages den Oszillator auch für einen > selbstgebauten Receiver verwenden möchtest. Auf jeden Fall! Denke, auf der neuen Platine ist jetzt auch locker genug Platz dafür. Wie funktioniert eine RIT, bei der die Frequenz-Shift unabhängig von der eingestellten Frequenz ist? Nehme an, einfach nur einen definierten C zu- und wieder wegschalten reicht nicht...?! >> VFO -> T(E.-Schaltung) -> T(K.-Schaltung) -> BD139 -> TP -> 50-Ohm-Last > > Das Problem steckt vermutlich hier: T(K.-Schaltung) -> BD139 > Die Kollektorschaltung kann die Basis schnell aufladen, aber nicht > schnell entladen. Jedenfalls mußt Du von der Basis nach GND einen > niederohmigen Widerstand vorsehen, welcher dafür sorgt, daß der BD139 > schnell abschaltet. Ein Übertrager macht dies automatisch, der entlädt > die Basiskapazität mit einer negativen Spannung. Die Idee mit dem Übertrager, der den Endstufen-T ansteuert, gefällt mit mittlerweile sehr gut. Habe folgende Bauteile an der Hand, mit denen man einen solchen Übertrager wickeln könnte: 1. kleiner Ringkern, AL-Wert ca. 1500 (mit Ringkernrechner ermittelt/ der AL-Wert kommt mir sehr hoch vor, funktioniert so ein Kern bis 14MHz???) 2. ein kleines, hantelförmiges Objekt aus Ferrit (D = 8mm, h = 8mm), hat mit ca. 20 Wdg. eine Induktivität von 50µH. Mit einer kleinen Einlage könnte man zwei Kammern wickeln... (habe von diesen "Hantelferriten auch noch größere) 3. eine relativ große Filterspule für 10,7MHz Würde sich eins dieser Objekte dafür eignen? Die Frequenzeinstellung für den VFO ist mittlerweile wie von Bernd vorgeschlagen umgerüstet und arbeitet nun fast linear :O) Von Ten-Tec gibt es einen Einband-CW-QRP-Trx mit RIT und BK(?). Die Typenbezeichnung für 20m lautet wohl: T-Kit 1320 oder BT-320 (habe es in einer Zeitschrift gefunden) Das Gerät gibt es auch für 80m, 40m und 30m. Dann muss die "20" in der Typenbezeichnung gegen die entsprechende Meter-Zahl ausgetauscht werden, z.B. in "T-Kit 1340" für 40m. Habe allerdings bis jetzt keinen Schaltplan finden können, wäre sicher interessant, dort mal reinzuschauen... :) PS: @Bernd, Jörg und Wilhelm: Seid Ihr aktiv CW-mäßig auf KW?
DAC schrieb: > Wie funktioniert eine RIT, bei der die Frequenz-Shift unabhängig von der > eingestellten Frequenz ist? Das bekommst du exakt nur mit digitalen Mitteln hin (PLL-VFO). Ansonsten geht das nur "so einigermaßen", was aber in der Praxis trotzdem genügt. Unser RIT-Knopf am Teltow 215 hatte auch immer mit Kuli aufgebrachte Markierungen, mit denen die CW-Ablage für die einzelnen Bänder markiert war. ;-) > Seid Ihr aktiv CW-mäßig auf KW? Ich habe leider noch keine KW-Antenne am Feststandort, sodass ich derzeit nur portabel QRV bin auf Kurzwelle (dann aber praktisch nur in CW). Allerdings ist eine wenigstens Behelfsantenne mittlerweile sehr fest in meiner geistigen Planung verankert ;-), und ich werde mir größte Mühe geben, noch im Herbst was aufs Dach zu bekommen (und wenn's erstmal nur einen Winter hält). Allerdings fürchte ich, dass unsere Entfernung für 14 MHz ohnehin zu kurz ist.
>> ein RIT (Receiver Incremental Tuning) dazu kommt > Wie funktioniert eine RIT, bei der die Frequenz-Shift unabhängig von der eingestellten Frequenz ist? Nehme an, einfach nur einen definierten C zu- und wieder wegschalten reicht nicht...?! Einen C schalten ist die einfachste Version. Die Besseren haben eine Neutralstellung, bei der das CW-Signal auf Schwebung abgestimmt wird. Dann drehst Du das RIT auf 700 Hz. Beim Senden schaltet der Oszillator automatisch auf die vorherige Frequenz zurück. Damit ist das Problem der unterschiedlichen Abstimmempfindlichkeit der Varicaps gelöst. > Übertrager, der den Endstufen-T ansteuert > 1. kleiner Ringkern, AL-Wert ca. 1500 Als Breitbandübertrager kann man das probieren es sind ja dann nur 2, 3 oder 4 Windungen notwendig. Wenn der Kern an der oberen Grenzfrequenz betrieben wird, geht es mit weniger Windungen besser. > 2. ein kleines, hantelförmiges Objekt aus Ferrit Wie sieht das Streufeld aus? 3. eine relativ große Filterspule für 10,7MHz Ein Resonanzübertrager könnte auch funktionieren. Zu Not den Schwingkreiskondensator entfernen und selbst einen entsprechenden Kondensator dranbauen. > Von Ten-Tec gibt es einen Einband-CW-QRP-Trx mit RIT und BK(?). > Die Typenbezeichnung für 20m lautet wohl: T-Kit 1320 Ich kenn das 1320, die Schaltpläne gibt es auf der TenTec Website. http://www.tentec.com/pages/Transceiver-Downloads.html > wäre sicher interessant, dort mal reinzuschauen Beim Empfänger handelt es sich um einen Superhet mit einem 4-fach Quarzfilter. Das 20m Gerät hat 4 Quarze eingebaut auf einer ungünstige ZF-Frequenz von 6,144 MHz mit Durchschlag vom 49m Band. Da würde ich eher 6,553 MHz Quarze verwenden. Beim Sendeteil muß dann die VFO und die BFO Frequenz hochgemischt werden. Ich hab jetzt nicht nachgeschaut, aber RIT würde ich beim BFO vorsehen. Da der BFO nicht durchgestimmt wird, überstreicht RIT an dieser Stelle immer den selben Frequenzhub. @Seid Ihr aktiv CW-mäßig auf KW? Hab nie die Prüfung gemacht, ich empfang nur. CW bin ich am Lernen, davon mach ich auch abhängig, ob ich mich eines Tages zu Prüfung anmelde. Für mich wären nur digitale Betriebsarten interessant, ich telefoniere schon im "richtigen Leben" nicht gerne.
Hallo zusammen, Danke für die Antworten! Jörg Wunsch schrieb: > DAC schrieb: >> Wie funktioniert eine RIT, bei der die Frequenz-Shift unabhängig von der >> eingestellten Frequenz ist? > > Das bekommst du exakt nur mit digitalen Mitteln hin (PLL-VFO). > > Ansonsten geht das nur "so einigermaßen", was aber in der Praxis > trotzdem genügt. Habe ausgerechnet, dass für eine Frequenzshift von 730Hz ca. 7fF (0,007pF) zugeschaltet werden müssten (sowohl bei 14.00MHz als auch bei 14.70MHz). Wie kann man in der Praxis eine so kleine Kapazität zuschalten? Theoretisch kann die f-Shift nach oben oder unten erfolgen, ist es auch in der Praxis egal? Wenn man diese f-Shift mit einer C-Diode (z.B. über einen winzigen seriellen C) realisiert, könnte man die genaue Shift ja auch mit einem Poti von Hand nachregeln!?! >> Seid Ihr aktiv CW-mäßig auf KW? > > Ich habe leider noch keine KW-Antenne am Feststandort, sodass ich > derzeit nur portabel QRV bin auf Kurzwelle (dann aber praktisch nur > in CW). Allerdings ist eine wenigstens Behelfsantenne mittlerweile > sehr fest in meiner geistigen Planung verankert ;-), und ich werde > mir größte Mühe geben, noch im Herbst was aufs Dach zu bekommen > (und wenn's erstmal nur einen Winter hält). Allerdings fürchte ich, > dass unsere Entfernung für 14 MHz ohnehin zu kurz ist. Ach, du machst fast ausschließlich CW?! Darf ich fragen, mit welcher Geschwindigkeit (WPM)? Was für eine Art von Antenne und für welches Band soll denn aufs Dach? Bei mir zuhause könnte ein Halbwellendipol für 20m gespannt werden. Wohne allerdings am Stadtrand und denke, dass sie als Empfangsantenne zu "schraddelig" wäre (Elektrosmog). Mit einer abstimmbaren Loopantenne hat man hier auf KW ziemlich gute Empfangsergebnisse. Prinzipiell kann man ja mit einer Loop auch senden, wenn der Drehko "feuerfest" genug ist... Ja, auf 14MHz wird das wohl eher nichts, aber auf 80m könnte es tagsüber gelingen... B e r n d W. schrieb: >>> ein RIT (Receiver Incremental Tuning) dazu kommt >> Wie funktioniert eine RIT, bei der die Frequenz-Shift unabhängig von der > > eingestellten Frequenz ist? Nehme an, einfach nur einen definierten C > zu- und wieder wegschalten reicht nicht...?! > > Einen C schalten ist die einfachste Version. Die Besseren haben eine > Neutralstellung, bei der das CW-Signal auf Schwebung abgestimmt wird. > Dann drehst Du das RIT auf 700 Hz. Beim Senden schaltet der Oszillator > automatisch auf die vorherige Frequenz zurück. Damit ist das Problem der > unterschiedlichen Abstimmempfindlichkeit der Varicaps gelöst. Auf Schwebung mit was abgestimmt wird? Ein Varicap für RX und einer für TX? >> Übertrager, der den Endstufen-T ansteuert >> 1. kleiner Ringkern, AL-Wert ca. 1500 > Als Breitbandübertrager kann man das probieren es sind ja dann nur 2, 3 > oder 4 Windungen notwendig. Wenn der Kern an der oberen Grenzfrequenz > betrieben wird, geht es mit weniger Windungen besser. Werde das als erstes ausprobieren. Also z.B. 27 Wdg. dünner Draht auf 3 Wdg. dickerer Draht... Die Primärwicklung auf die eine Seite des Ringkerns und die Sekundärwicklung auf die andere Seite? >> 2. ein kleines, hantelförmiges Objekt aus Ferrit > Wie sieht das Streufeld aus? Vermute mal, so ähnlich wie das Erdmagnetfeld. Nur kleiner und mit schnell wechselnder Polarität. ...wahrscheinlich nicht so gut geeignet. > 3. eine relativ große Filterspule für 10,7MHz > Ein Resonanzübertrager könnte auch funktionieren. Zu Not den > Schwingkreiskondensator entfernen und selbst einen entsprechenden > Kondensator dranbauen. Der muss dann aber auf Resonanz abgestimmt werden?! >> Von Ten-Tec gibt es einen Einband-CW-QRP-Trx mit RIT und BK(?). >> Die Typenbezeichnung für 20m lautet wohl: T-Kit 1320 > Ich kenn das 1320, die Schaltpläne gibt es auf der TenTec Website. > > http://www.tentec.com/pages/Transceiver-Downloads.html Hervorragend, Danke! Werde es später unter die Lupe nehmen... >> wäre sicher interessant, dort mal reinzuschauen > Beim Empfänger handelt es sich um einen Superhet mit einem 4-fach > Quarzfilter. Das 20m Gerät hat 4 Quarze eingebaut auf einer ungünstige > ZF-Frequenz von 6,144 MHz mit Durchschlag vom 49m Band. Da würde ich > eher 6,553 MHz Quarze verwenden. Beim Sendeteil muß dann die VFO und die > BFO Frequenz hochgemischt werden. Ich hab jetzt nicht nachgeschaut, aber > RIT würde ich beim BFO vorsehen. Da der BFO nicht durchgestimmt wird, > überstreicht RIT an dieser Stelle immer den selben Frequenzhub. Klingt ja nicht so prickelnd! Bei meinem Konzept soll der Rx ein DC sein, der kann ja nur in der NF filtern. Kann man dabei eigentlich mit gut praxistauglichen Ergebnissen rechnen (den Doppelempfang mal außen vorgelassen). Ein Doppelsuper mit Mehrfach-Quarzfilter wäre für CW sicher auch etwas feines... :O) > @Seid Ihr aktiv CW-mäßig auf KW? > > Hab nie die Prüfung gemacht, ich empfang nur. CW bin ich am Lernen, > davon mach ich auch abhängig, ob ich mich eines Tages zu Prüfung > anmelde. Für mich wären nur digitale Betriebsarten interessant, ich > telefoniere schon im "richtigen Leben" nicht gerne. Lernst du auch mit dem G4FON-Morse-Trainer?
> Habe ausgerechnet, dass für eine Frequenzshift von 730Hz > ca. 7fF (0,007pF) zugeschaltet werden müssten > (sowohl bei 14.00MHz als auch bei 14.70MHz). > Wie kann man in der Praxis eine so kleine Kapazität zuschalten? Erstmal wird eine UHF Varicap verwendet und mit ein paar Volt vorgespannt, so hoch, wie Deine stabilisierte Betriebsspannung halt ist. Dann muß die Diode nicht direkt an den Schwingkreis geschaltet werden, sondern z.B. zum Drehko. Dann kann der Parallelkondensator beim Drehko aufgeteilt werden in eine Reihenschaltung mit z.B. 100pF und 1nF. Die Varicap kann dann an den 1nF Kondensator gekoppelt werden. Dann können Vorwiderstände dafür sorgen, daß sich die Abstimmspannung nur um 100mV ändert. > Theoretisch kann die f-Shift nach oben oder unten erfolgen, > ist es auch in der Praxis egal? Bei DC-Receivern ohne Seitenbandunterdrückung ist das sogar eine willkommene Möglichkeit, den Störungen auf der anderen Seite zu entkommen. > Prinzipiell kann man ja mit einer Loop auch senden, > wenn der Drehko "feuerfest" genug ist... > Ja, auf 14MHz wird das wohl eher nichts, > aber auf 80m könnte es tagsüber gelingen... Warum, ich hätte eher das Gegenteil behauptet. Eine Loop hat bei 14 MHz eher noch einen einigermaßen Gewinn. Und das Band geht auch tagsüber sporadisch auf. Manche Leute verwenden zum Senden die Drahtantenne mit dem guten Wirkungsgrad und für den Empfang eine ruhigere Loop. Ich würde an Deiner Stelle den Halbwellen-Dipol erst mal ausprobieren. >> Neutralstellung, bei der das CW-Signal auf Schwebung abgestimmt wird. >> Dann drehst Du das RIT auf 700 Hz. Beim Senden schaltet der Oszillator >> automatisch auf die vorherige Frequenz zurück. > Auf Schwebung mit was abgestimmt wird? Auf Schwebung mit dem Empfangssignal, damit der Sender später auf dieser Frequenz schwingt. > Ein Varicap für RX und einer für TX? Stell Dir eine Varicap und zwei Potis vor. Ein Poti für den Sender und eins für den Empfänger. Auf Neutralstellung geben beide die selbe Spannung aus. Das Tx Poti ist nicht rausgeführt. Das Rx Poti wird auf 700 Hz verdreht, damit man was hört. Schaltet das Gerät auf Sendung, wird auf das interne Poti umgeschaltet und die Sendefrequenz stimmt mit der Gegenstelle überein. >> ZF-Frequenz von 6,144 MHz mit Durchschlag vom 49m Band. > Klingt ja nicht so prickelnd! Bei den Amis ist dieser Bereich anscheinend nicht so stark belegt. Es stört halt 1-2 Stunden, bis die Frequenz wieder frei ist. > Bei meinem Konzept soll der Rx ein DC sein, der kann ja nur > in der NF filtern. Kann man dabei mit gut praxistauglichen > Ergebnissen rechnen (den Doppelempfang mal außen vorgelassen). Ja, warum nicht. Du bekommst ihn großsignalfest und empfindlich. Ich hab einen für 40m gebaut, der hat geschätzt eine Eingangsempfindlichkeit von ca. 100 nV. Eine Vorstufe mit nicht zu viel Verstärkung, einen Dioden-Ringmischer, einen Diplexer und dann kommt die NF. Mit einer Handvoll Bauteile für ca. 20 Euro bist Du dabei. Wie oben schon gesagt, kannst Du bei belegtem anderen Seitenband Dein RIT auf die andere Seite drehen und dadurch entkommen. Aber bei einem Contest stehst Du auf verlorenem Posten. > Ein Doppelsuper wäre sicher auch etwas feines... :O) Ein gut geplanter Einfachsuper hat eher Vorteile gegenüber einem Doppelsuper. Kaum Pfeifstellen, weil eine Harmonische des BFO in den Empfangsbereich fällt usw.. Wenn Du das Teil von vorne herein auf ein Band auslegst, ist das auch nicht schwierig. > mit Mehrfach-Quarzfilter für CW Für CW reich ein gutes Filter für den Anfang vollkommen aus. Vor allem für CW läßt sich das selbst bauen, je schmaler, desto einfacher. Ob jetzt 300 oder 600 Hz breit, ist Geschmackssache. > Lernst du auch mit dem G4FON-Morse-Trainer? Der ist hier auch auf dem Rechner installiert, ich hab aber bisher eher mit den mp3-Files vom Moltrecht-Kurs geübt. Für Anregungen hinsichtlich der besseren Methode wäre ich dankbar.
DAC schrieb: > Wie kann man in der Praxis eine so kleine Kapazität zuschalten? Indem man einen Teil der Kapazität als Kapazitätsdiode einsetzt, deren Spannung man variiert. > Theoretisch kann die f-Shift nach oben oder unten erfolgen, ist es auch > in der Praxis egal? Beim klassischen Direktmischer ist es egal, denn der filtert ja nichts vorher. Beim Superhet ist es nicht mehr egal, denn der filtert davor schon. > Wenn man diese f-Shift mit einer C-Diode (z.B. über einen winzigen > seriellen C) realisiert, könnte man die genaue Shift ja auch mit einem > Poti von Hand nachregeln!?! Ja, die RIT ist mit einem Poti ausgeführt. > Ach, du machst fast ausschließlich CW?! Darf ich fragen, mit welcher > Geschwindigkeit (WPM)? Ist nicht allzu schnell. Mehr als 60 BpM (12 WpM), was mal Prüfungstempo war, ist es meist schon, aber ich bin nicht sehr schnell im Mitschreiben. Mein Mitschreibtempo geht kaum über 120 BpM. Solange man nicht mitschreiben muss und nur paar Rufzeichen und Rapporte notieren muss, geht's auch schneller. Mit Fabian Kurz' Programm "qrq" habe ich es bis zu 260 BpM geschafft ;-) (und war sogar mal unter den Top Ten seiner Internet-Liste), aber das sind wirklich nur Rufzeichen. Mag relevant sein für eine DXpedition, aber nicht für ein längeres QSO. > Was für eine Art von Antenne und für welches Band > soll denn aufs Dach? Da der Winter naht, werde ich erstmal "irgendeinen" Draht mit einem Balun dran hinhängen, den Rest muss der Antennentuner richten. Für eine Groundplane oder andere Vertikal habe ich keinen Platz (bzw. keinen ausreichenden Blitzschutz), also bleibt nur irgendwas dipolartiges. > Wohne allerdings am Stadtrand und denke, dass sie als Empfangsantenne zu > "schraddelig" wäre (Elektrosmog). Ich bin hier auch mitten in der Stadt. > Mit einer abstimmbaren Loopantenne hat man hier auf KW ziemlich gute > Empfangsergebnisse. Prinzipiell kann man ja mit einer Loop auch senden, > wenn der Drehko "feuerfest" genug ist... Das habe ich als Gedanken für niedrigere Frequenzen, aber diese Gedanken sind noch arg im Anfangsstadium. > Ja, auf 14MHz wird das wohl eher nichts, aber auf 80m könnte es tagsüber > gelingen... Ich fürchte, tiefer als 7 MHz werde ich antennenmäßig zumindest vorerst nicht so einfach kommen. Aber 7 MHz tagsüber könnte gerade so reichen (abends werden die skips dann länger). > Ein Varicap für RX und einer für TX? Nö, zwei umschaltbare Potis würden ja genügen. > Bei meinem Konzept soll der Rx ein DC sein, der kann ja nur in der NF > filtern. Kann man dabei eigentlich mit gut praxistauglichen Ergebnissen > rechnen (den Doppelempfang mal außen vorgelassen). Naja, bei voller Bandbelegung hast du einfach das Problem, dass ein dünnes Signal neben einem dicken Störer durch Zustopfeffekte nicht mehr entzifferbar ist, obwohl es eigentlich noch im Empfindlichkeits- bereich des Empfängers liegt. Das ist auch der Grund, warum aktuelle kommerzielle Transceiver nach wie vor trotz DSP-Verarbeitung hinter der ZF dann ein umschaltbares/schmalbandiges Filter in der ZF davor haben (dort "roofing filter" genannt), obwohl der DSP natürlich eine extrem schmalbandige Filterung in der NF gestattet.
Hallo Jörg > Das ist auch der Grund, warum aktuelle kommerzielle Transceiver > nach wie vor trotz DSP-Verarbeitung hinter der ZF dann ein > umschaltbares/schmalbandiges Filter in der ZF davor haben Man kann schon den Diplexer so schmal als möglich ausführen, dies würde dann dem Roofing Filter entsprechen. Das Frontend kann ja im Prinzip genauso großsignalfest ausgelegt werden. Vermutlich wird es aber nicht gemacht, weil ein DC minimalistisch aufgebaut sein soll, tragbar, preiswert, geringer Stromverbrauch...
> Man kann schon den Diplexer so schmal als möglich ausführen, > dies würde dann dem Roofing Filter entsprechen. Dafür werden Induktivitäten im Bereich von 30-50 mH benötigt, was ohne zu hohen Drahtwiderstand nur mit Schalenkernen realisierbar ist. Dann auch Kondensatoren im Bereich von 30-50µF. Folienkondensatoren, denn Elkos wären ja dafür nicht verwendbar. So einfach ist es also doch nicht.
Guten Abend! :O) > Erstmal wird eine UHF Varicap verwendet und mit ein paar Volt > vorgespannt, so hoch, wie Deine stabilisierte Betriebsspannung halt ist. > Dann muß die Diode nicht direkt an den Schwingkreis geschaltet ... Habe leider nur dickere C-Dioden vorrätig, werde viellecht mal zwei antiparallele 1N4148 ausprobieren (mit gemeinsamer K zur Steuerspannungseinspeisung, eine A auf Masse und eine A über einen winzigen seriellen C am "heißen" Drehkoende). > Bei DC-Receivern ohne Seitenbandunterdrückung ist das sogar eine > willkommene Möglichkeit, den Störungen auf der anderen Seite zu > entkommen. Sozusagen per Schalter und zwei Potis für die f-Shift umschaltbar!?? Klingt auf jeden Fall brauchbar... > Warum, ich hätte eher das Gegenteil behauptet. Eine Loop hat bei 14 MHz > eher noch einen einigermaßen Gewinn. Und das Band geht auch tagsüber > sporadisch auf. Manche Leute verwenden zum Senden die Drahtantenne mit > dem guten Wirkungsgrad und für den Empfang eine ruhigere Loop. Ich würde > an Deiner Stelle den Halbwellen-Dipol erst mal ausprobieren. Habe ein wenig mit DG0KWs Magnet Loopantennenrechner gespielt, je nach Größe kommt man fast auf 0 dBd und Wirkungsgrade von 90%. Das sind dann aber keine Lambda/10-Loops mehr (eher U = Lambda). Kann man denn Loop und Dipol nebeneinander betreiben, ohne dass die Antennen sich gegenseitig beeinflussen (es sind ja beide auf die selbe Frequenz abgestimmt (ok, der Dipol nur tendentiell)). Tx mit Dipol und Rx mit Loop wäre auf jeden Fall besser, weil hier am Standort über das E-Feld eine Menge Schraddel reinkommt... > Auf Schwebung mit dem Empfangssignal, damit der Sender später auf dieser > Frequenz schwingt. Aha! (Erleuchtung :O)) >> Ein Varicap für RX und einer für TX? > Stell Dir eine Varicap und zwei Potis vor... So wirds gemacht! (s.o.) >> Bei meinem Konzept soll der Rx ein DC sein, der kann ja nur >> in der NF filtern. Kann man dabei mit gut praxistauglichen >> Ergebnissen rechnen (den Doppelempfang mal außen vorgelassen). > Ja, warum nicht. Du bekommst ihn großsignalfest und empfindlich. Ich hab > einen für 40m gebaut, der hat geschätzt eine Eingangsempfindlichkeit von > ca. 100 nV. Eine Vorstufe mit nicht zu viel Verstärkung, einen > Dioden-Ringmischer, einen Diplexer und dann kommt die NF. Mit einer > Handvoll Bauteile für ca. 20 Euro bist Du dabei. Hatte ganz bescheiden an ein NE6...-IC gedacht. Verbrauchen solche Ringmischer viel Strom? Diplexer ist ein Multiplexer für zwei Eingänge??? >> Ein Doppelsuper wäre sicher auch etwas feines... :O) > Ein gut geplanter Einfachsuper hat eher Vorteile gegenüber einem > Doppelsuper. Kaum Pfeifstellen, weil eine Harmonische des BFO in den > Empfangsbereich fällt usw.. Wenn Du das Teil von vorne herein auf ein > Band auslegst, ist das auch nicht schwierig. Wird im Hinterkopf behalten! Aha, so ein BFO verbreitet also unter Umständen auch Harmonische in den HF-Nutzbereich. An was man alles denken muss, Danke für die Infos! >> mit Mehrfach-Quarzfilter für CW > Für CW reich ein gutes Filter für den Anfang vollkommen aus. Vor allem > für CW läßt sich das selbst bauen, je schmaler, desto einfacher. Ob > jetzt 300 oder 600 Hz breit, ist Geschmackssache. Geht aber nur mit einem Super, oder? Für einen DC-Rx geht nur ein NF-Filter?!! Kann man prinzipiell das VFO-Signal vom Sender auch "runterteilen" und dann mit dem geteilten Signal (z.B. f = f(VFO)/2) einen Super aufbauen (nur interessehalber gefragt, werde hier beim DC bleiben). >> Lernst du auch mit dem G4FON-Morse-Trainer? > Der ist hier auch auf dem Rechner installiert, ich hab aber bisher eher > mit den mp3-Files vom Moltrecht-Kurs geübt. Für Anregungen hinsichtlich > der besseren Methode wäre ich dankbar. Den Moltrecht-Kurs kenne ich auch. Die bessere Methode ist meiner Meinung nach der G4FON-Morse-Trainer, weil man hier die Parameter selber wählen kann (z.B. schnelle Zeichen mit langen Pausen dazwischen). Meine Lernmethode (in einem elektronischen Jahrbuch für FA gefunden) besteht darin, die einzelnen Kläge (bzw. Rhythmen) mit Worten zu verknüpfen. Die ersten Buchstaben beim genannten Programm sind z.B. K, M, R, S, U, A, P. Die Merkwörter/-sätze sehen dazu wie folgt aus: K -> KA-bel-JAU -.- M -> MA-MA -- R -> re-NA-te .-. S -> sel-le-rie ... U -> u-ni-ON ..- A -> a-LARM .- P -> die-PAU-LA-kommt .--. Nach kurzer Zeit hört man nur noch die Asoziationen zu den Zeichen und kann sie so schneller "identifizieren". Bei der reinen Koch-Methode soll man solche Verknüpfungen zwar vermeiden und das Zeichen nur am Klang erkennen, das ist aber meiner Ansicht nach ein viel zu hoher Lern- und Zeitaufwand.
Jörg Wunsch schrieb: > Ist nicht allzu schnell. Mehr als 60 BpM (12 WpM), was mal > Prüfungstempo war, ist es meist schon, aber ich bin nicht sehr schnell > im Mitschreiben. Mein Mitschreibtempo geht kaum über 120 BpM. > Solange man nicht mitschreiben muss und nur paar Rufzeichen und Das mit dem Mitschreibtempo als limitierender Faktor ist mir auch schon aufgefallen. Irgendwann ist mit Mitschreiben definitiv Schluss... (kann zwar noch nicht alle Zeichen aber jetzt schon z.T. schneller hören als schreiben. Morse-Steno wäre gut ;O)). Nach wirklich langsam klingt das auf jeden Fall nicht! > Rapporte notieren muss, geht's auch schneller. Mit Fabian Kurz' > Programm "qrq" habe ich es bis zu 260 BpM geschafft ;-) (und war sogar > mal unter den Top Ten seiner Internet-Liste), aber das sind wirklich > nur Rufzeichen. Mag relevant sein für eine DXpedition, aber nicht für > ein längeres QSO. Nicht schlecht!!! >> Was für eine Art von Antenne und für welches Band >> soll denn aufs Dach? > > Da der Winter naht, werde ich erstmal "irgendeinen" Draht mit einem > Balun dran hinhängen, den Rest muss der Antennentuner richten. Für > eine Groundplane oder andere Vertikal habe ich keinen Platz (bzw. > keinen ausreichenden Blitzschutz), also bleibt nur irgendwas > dipolartiges. Könnte hier auch u.U. einen 15m-Langdraht unterbringen, allerdings ohne vernünftige Erde. Möglicherweise könnte man es mit einem Fuchskreis versuchen. Ein Antennentuner ist ein (variables) "impedanztransformierendes Filter" wie weiter oben schon erwähnt, oder? Woran erkennt man, wenn die Anpassung stimmt? > Das habe ich als Gedanken für niedrigere Frequenzen, aber diese > Gedanken sind noch arg im Anfangsstadium. > >> Ja, auf 14MHz wird das wohl eher nichts, aber auf 80m könnte es tagsüber >> gelingen... Vielleicht kann man über den "Kurzwellenwetterbericht" einsehen, wann die Möglichkeit auf 20m grade mal günstig ist für Nahverbindungen... > Ich fürchte, tiefer als 7 MHz werde ich antennenmäßig zumindest > vorerst nicht so einfach kommen. Aber 7 MHz tagsüber könnte gerade so > reichen (abends werden die skips dann länger). Müssen wir auf jeden Fall testen, wenn es so weit ist. > Nö, zwei umschaltbare Potis würden ja genügen. Werde das schon alles einplanen. Mit einem Schalter lachs das Seitenband zu wechseln gefällt mir ;O) > Naja, bei voller Bandbelegung hast du einfach das Problem, dass ein > dünnes Signal neben einem dicken Störer durch Zustopfeffekte nicht > mehr entzifferbar ist, obwohl es eigentlich noch im Empfindlichkeits- > bereich des Empfängers liegt. Das ist auch der Grund, warum aktuelle > kommerzielle Transceiver nach wie vor trotz DSP-Verarbeitung hinter > der ZF dann ein umschaltbares/schmalbandiges Filter in der ZF davor > haben (dort "roofing filter" genannt), obwohl der DSP natürlich eine > extrem schmalbandige Filterung in der NF gestattet. Wie kommt es denn, dass der "Störsender" trotz sehr schmalbandiger NF-Filterung trotzdem durchschlägt?
PS: habe in dem Buch "Zusatzschaltungen für Funkgeräte" eine kleine MOSFET-Endstufe gefunden, mit der man angeblich auf allen KW-Bändern eine Ausgangsleistung von 5W erreicht. Ist so eine Art "Nachbrenner" (PA) für 1W-Endsufen. Als aktiver Baustein wird verwendet: VN66AF (bzw. VN66AF/D) Als Ersatztyp soll auch der IRF510 gehen...
DAC schrieb: > werde viellecht mal zwei > antiparallele 1N4148 ausprobieren (mit gemeinsamer K zur > Steuerspannungseinspeisung, eine A auf Masse und eine A über einen > winzigen seriellen C am "heißen" Drehkoende). Ach nee, geht ja nicht, wenn, dann muss die zweitgenannte A an das "heiße" Ende einer Spule gegen Masse...
> Aha, so ein BFO verbreitet also unter > Umständen auch Harmonische in den HF-Nutzbereich Alle Schwingungen, die sich unterhalb der Empfangsfrequenz abspielen, sind potentiell "gefährlich". Harmonische der ZF, der Takt einer CPU usw.. Auch ein unerwünschtes Mischprodukt zweier Frequenzen kann in den Empfangsbereich fallen. >>> Bei meinem Konzept soll der Rx ein DC sein, >> Eine Vorstufe mit nicht zu viel Verstärkung, einen >> Dioden-Ringmischer, einen Diplexer und dann kommt die NF. > Hatte ganz bescheiden an ein NE6...-IC gedacht. Der ist recht bescheiden bezüglich der Großsignalfestigkeit. > Verbrauchen solche Ringmischer viel Strom? Der VFO muss den Ringmischer ausreichend stark ansteuern. Typische einfache Ringmischer benötigen 7 dBm, das entspricht 0,5 Veff and 50 Ohm. Der Ringmischer selbst ist passiv. Es ist eine Vorstufe notwendig, um unerwünschte Abstrahlungen zu reduzieren. > Diplexer ist ein Multiplexer für zwei Eingänge??? Ein Diplexer leitet selektiv das Empangssignal weiter und schließt die restlichen Frequenzen mit 50 Ohm ab. Die Folgestufe muß auch einen Eingangswiderstand von 50 Ohm haben. Nur dann kann man die volle Großsignalfestigkeit des Diodenmischers ausschöpfen. >> für CW läßt sich das selbst bauen, je schmaler, desto einfacher. >> Ob jetzt 300 oder 600 Hz breit, ist Geschmackssache. > Geht aber nur mit einem Super, oder? > Für einen DC-Rx geht nur ein NF-Filter?!! Ja. > Kann man prinzipiell das VFO-Signal vom Sender > auch "runterteilen" und dann mit dem geteilten Signal Runterteilen macht so keinen Sinn. Man könnte es runtermischen und als VFO-Signal für den Superhet verwenden. Dann muß aber der Mischquarz und das ZF-Filter zusammenpassen. > Den Moltrecht-Kurs kenne ich auch. Ich komme immer an eine Stelle, an der alles plötzlich viel schneller wird. Da komme ich nicht mehr mit. Ich werd mich dann mal eher an den G4FON-Morse-Trainer halten, am Anfang mit schnellen Zeichen und langen Pausen. > Die Merkwörter Diese halte ich für kontraproduktiv. Es hilft vielleicht am Anfang, aber ich befürchte, später wird es zur Bremse. Ich dachte, man soll sich an den Klang gewöhnen, damit es später nicht zur Bremse wird. >> obwohl der DSP natürlich eine >> extrem schmalbandige Filterung in der NF gestattet. > Wie kommt es denn, dass der "Störsender" trotz sehr schmalbandiger > NF-Filterung trotzdem durchschlägt? Weil der Störsender in die ZF gelangt und mit verstärkt wird. Dann folgt ein AD-Wandler und die restliche Verarbeitung per Software. An der Stelle ist es aber schon zu spät. Beim Superhet wird er mit dem Roofingfilter vor dem ZF-Verstärker schon entfernt. Es gelangt im Idealfall nur das eine, erwünschte Signal in die ZF. Für Kreuzmodulation benötigt es aber mindestens zwei Signale.
B e r n d W. schrieb: > Auch ein unerwünschtes Mischprodukt zweier Frequenzen kann in den > Empfangsbereich fallen. Aua! > Der VFO muss den Ringmischer ausreichend stark ansteuern. Typische > einfache Ringmischer benötigen 7 dBm, das entspricht 0,5 Veff and 50 > Ohm. > Ein Diplexer leitet selektiv das Empangssignal weiter Diplexer sind in dem Fall die Dioden??! >> Die Merkwörter > > Diese halte ich für kontraproduktiv. Es hilft vielleicht am Anfang, aber > ich befürchte, später wird es zur Bremse. Ich dachte, man soll sich an > den Klang gewöhnen, damit es später nicht zur Bremse wird. Habe ich auch erst gedacht. Anscheinend läuft es aber eher in Phasen: 1. Man hört die Merkwörter bewußt 2. die Zeichen "sprechen von selber" als Merkwörter 3. der Buchstabe wird ohne Merkwort (unbewußt) richtig erfasst Denke, wenn man viel übt bzw. viel Praxis sammelt, wird man automatisch irgendwann schnell... Der Oszi ist mittlerweile gebuffert, hat seine eigene stabilisierte Stromversorgung und ist in einem abgeschlossenen Weißblechgehäuse untergebracht. Erste Beobachtung: Nach dem Einschalten driftet er (immer langsammer) ca. 10 - 15 Minuten nach oben (Δf ca. 5kHz) und bleibt dann stehen.
Ein Diplexer entspricht in etwa einer Frequenzweiche beim Lautsprecher. Die Hauptaufgabe ist jedoch, den Diodenmischer breitbandig mit 50 Ohm abzuschließen und gleichzeitig nur das NF-Signal (bzw. ZF-Signal) zum Verstärker durchzulassen. Der zweite Pfad vernichtet einfach die HF in einem 50 Ohm Widerstand. Im angehängten Bild sollte Vin waagerecht bei 0 dB verlaufen. Die Schaltung ist nicht ganz perfekt, denn es handelt sich um einen Hochpass erster Ordnung und einen Tiefpass zweiter Ordnung. Da entsteht automatisch etwas Welligkeit. Dein Problem wird sein, bei einer noch tieferen Grenzfrequenz von z.B. 1 kHz eine entsprechende Drossel zu finden. Je besser das klappt, desto kleiner wird das oben erwähnte Großsignalproblem. Die Induktivität sollte bei 15-20mH liegen mit einem Drahtwiderstand im einstelligen Ohmbereich. Eventuell geht es mit einer stromkompensierten Drossel von 2x4,7 mH, bei der die Wicklungen in Reihe geschaltet werden. Dann müssen die anderen Bauteilwerte daran angepasst werden. > Erste Beobachtung: Nach dem Einschalten driftet er (immer langsammer) > ca. 10 - 15 Minuten nach oben (Δf ca. 5kHz) und bleibt dann stehen. Das ist ja erstmal nicht schlecht. Kannst Du rausfinden, welches Teil am meisten driftet? Hast Du einen Frequenzzähler? > die Zeichen "sprechen von selber" als Merkwörter Gibt es eine Seite, wo ich das mit den Merkwörtern nachlesen kann?
B e r n d W. schrieb: > Ein Diplexer entspricht in etwa einer Frequenzweiche beim Lautsprecher. Hallo, glaube, es verstanden zu haben. Hinter dem Mixer hat man noch allerlei Frequenzen von HF (quasi unerwünschte Mischprodukte) bis NF (das, was man haben will). Der Diplexer teilt die beiden Frequenzbereiche auf und "verbrät" die HF, die NF ist am Abschlusswiderstand abgreifbar/nutzbar. Hast du auch ein Schaltbild vom Mixer zur Hand? > Dein Problem wird sein, bei einer noch tieferen Grenzfrequenz von z.B. 1 > kHz eine entsprechende Drossel zu finden. Je besser das klappt, desto > kleiner wird das oben erwähnte Großsignalproblem. > > Die Induktivität sollte bei 15-20mH liegen mit einem Drahtwiderstand im > einstelligen Ohmbereich. Glaube, da hätte ich etwas passendes, einen kleinen Trafo-Rohling zum Selberwickeln aus Eisenblechen zum Zusammenstecken. >> Erste Beobachtung: Nach dem Einschalten driftet er (immer langsammer) >> ca. 10 - 15 Minuten nach oben (Δf ca. 5kHz) und bleibt dann stehen. > > Das ist ja erstmal nicht schlecht. Kannst Du rausfinden, welches Teil am > meisten driftet? Hast Du einen Frequenzzähler? Die Ursache ist wahrscheinlich folgende: Der Buffer sitzt direkt hinter dem VFO (also auch im Blechgehäuse) und verbraucht knapp 100mW (BiPo in Kollektorschaltung). Vermute, dass er das Blechgehäuse-Innere langsam aufheizt. Werde ihn wohl nach außen verlegen... >> die Zeichen "sprechen von selber" als Merkwörter > Gibt es eine Seite, wo ich das mit den Merkwörtern nachlesen kann? Habe im Netz nichts dazu gefunden, kann dir den Artikel aber gerne per Email zusenden. Die Merkwörterliste selber kann ich auch hier posten. Die RIT mit der 1N4148 funktioniert überhaupt nicht, selbst bei Δ9V ist der Abstimmbereich << 1kHz. Wefe mal eine halbe BB204 ausprobieren...
Es kommen im Prinzip ein paar Varianten von Schaltmischern, doppelt und einfach balancierte Diodenmischer in Frage. Für den Schaltmischer ist ein Diplexer nicht unbedingt notwendig. Schaltmischer ------------- http://www.andreadrian.de/sdr/index.html#mozTocId385726 Falls sich ein PC in der Nähe befindet, kann diese Version in einem kleinen Frequenzbereich das Seitenband unterdrücken. http://yu1lm.qrpradio.com/Monoband%20SDR%20HF%20receiver%20DR2C-YU1LM.pdf Mit einem HC4053 könnte das bei 20m gerade noch sinnvoll funktionieren. Ohne IQ können alle 3 Schalter parallel angeordnet werden, dann erreicht mahn einen On-Widerstand von 25 Ohm. Der Kiss-Mixer: http://www.mikrocontroller.net/attachment/146369/Mixer_Musings.pdf Diodenmischer ------------- http://www.radio-electronics.com/info/circuits/diode_single_balanced_mixer/diode_single_balanced_mixer.php http://www.radio-electronics.com/info/circuits/diode_double_balanced_mixer/diode_double_balanced_mixer.php http://yu1lm.qrpradio.com/Renaissance%20of%20HF%20DC%20RX%20YU1LM.pdf Seite 9 einige Diplexer-Versionen Dann auf Seite 15 der Schaltungsauszug eines beliebten Rx aus den 90ern von W7EL. Die Basisschaltung nach dem Diplexer ist übrigens auch noch für heutige Verhältnisse extrem rauscharm, hat 50 Ohm Eingangswiderstand und macht ~35 dB Verstärkung. >> Die Induktivität sollte bei 15-20mH liegen mit einem >> Drahtwiderstand im einstelligen Ohmbereich. > Glaube, da hätte ich etwas passendes, einen kleinen > Trafo-Rohling zum Selberwickeln aus Eisenblechen Das ist eine schlechte Idee, die Drossel sollte auch bei höheren Frequenzen noch funktionieren. Es sollte wenigstens ein Ferritkern sein. Oder man bräuchte einen etwas größeren Doppellochkern mit einem hohen AL-Wert. Selbst bei einem AL von 2000 müssen noch 95 Windungen drauf, es sind also große Löcher und dünner Draht notwendig.
Danke für die Links, da gibt es reichlich Auswahl, wie es aussieht! > Das ist eine schlechte Idee, die Drossel sollte auch bei höheren > Frequenzen noch funktionieren. Die Eisenbleche werden für HF unwirksam? (dann wäre die wirksame Induktivität mit steigender f immer kleiner???) > Selbst bei einem AL von 2000 müssen noch 95 Windungen drauf, es > sind also große Löcher und dünner Draht notwendig. Hätte noch einen Kern mit AL = 1500, lt. Ringkernrechner würde es auf folgendes hinauslaufen: 20mH 112Wdg. D Draht = 0,2mm R(Draht) = 1,75R (wäre ein ziemlich dickes Drahtknäul) So, bin mal gespannt, ob der VFO gleich weniger driftet, wenn der Buffer nach außen verlegt wurde.
>> Das ist eine schlechte Idee, die Drossel sollte auch bei höheren >> Frequenzen noch funktionieren. > Die Eisenbleche werden für HF unwirksam? (dann wäre die wirksame > Induktivität mit steigender f immer kleiner???) Bei hohen Frequenzen wirken die Wirbelströme im Blech wie ein Kurzschluss. Die Induktivität nimmt bei hohen Frequenzen rapide ab. > Hätte noch einen Kern mit AL = 1500 Du kannst zwei oder drei Drähte parallel nehmen und später in Reihe schalten, dann geht das Wickeln schneller.
B e r n d W. schrieb: >> Hätte noch einen Kern mit AL = 1500 > > Du kannst zwei oder drei Drähte parallel nehmen und später in Reihe > schalten, dann geht das Wickeln schneller. Gute Idee! :O) Mit oder ohne Verdrillen? Habe noch eine Frage zu der Schaltung im Anhang bzw. zu dem eingekreisten Übertrager aus L1, L2: Die Punkte rechts und links von den Spulen geben den Wicklungssinn an, oder? Mir ist nicht klar, warum überhaupt der Wicklungssinn angegeben wird, eigentlich müsste es egal sein bei einem Übertrager wie hier. Ich interpretiere es auf jeden Fall so, dass die Spulen nach dem Schaltbild gleichsinnig gewickelt werden sollen!?! (darüber hinaus sollte man die Wicklungen nach Möglichkeit räumlich getrennt auf dem Kern unterzubringen, schätze ich)
> Mit oder ohne Verdrillen? Mit Verdrillen geht es leichter, koppeln muß es nicht. > Habe noch eine Frage zu der Schaltung im Anhang bzw. zu dem > eingekreisten Übertrager aus L1, L2: Die Punkte rechts und > links von den Spulen geben den Wicklungssinn an Ja, in der Simulation hat die Wickelrichtung einen Unterschied gemacht. Der Übertrager ist ja hier nicht in Resonanz und überträgt d_vieh nach d_tee als Spannung auf die Sekundärseite. Der Strom des Treibers ist nicht genau sinusförmig. > darüber hinaus sollte man die Wicklungen nach Möglichkeit > räumlich getrennt auf dem Kern unterzubringen, schätze ich Hier will man geringe Verluste und wenig Streufeld, also eher verdrillen.
Hallo, Danke für die schnelle Antwort! B e r n d W. schrieb: > Ja, in der Simulation hat die Wickelrichtung einen Unterschied gemacht. Wurden bei der Simulation Spulen mit gleicher oder mit gegensinniger Wicklungsrichtung verwendet? >> darüber hinaus sollte man die Wicklungen nach Möglichkeit >> räumlich getrennt auf dem Kern unterzubringen, schätze ich > > Hier will man geringe Verluste und wenig Streufeld, also eher > verdrillen. Weil man 27 : 3 Wicklungen wahrscheinlich eher schlecht durch Verdrillen koppeln kann, wird wahrscheinlich zur besseren Kopplung die Sekundärwicklung (3 Wdg.) mehr oder weniger mittig auf der Primärwicklung (27 Wdg.) aufgebracht?!! Nachdem der Buffer aus der Weißblechdose ausgezogen ist, driftet der VFO nach dem Einschalten leicht nach unten (also in die andere Richtung als vorher mit 100mW-"Bufferheizung") und stabilisiert sich anscheinend recht zügig. Δf ca.2 kHz PS: hier gibt es altgrieschiche Sonderzeichen zum Rauskopieren http://de.wikipedia.org/wiki/Hilfe:Sonderzeichen#Griechisch
>> Hier will man geringe Verluste und wenig Streufeld, also eher >> verdrillen. > wird wahrscheinlich zur besseren Kopplung die > Sekundärwicklung (3 Wdg.) mehr oder weniger mittig Ich würde die 3 Windungen ans "kalte Ende" der anderen Wicklung positionieren. Es soll induktiv und nicht kapazitiv koppeln.
Hallo DAC Ich hab mit der angehängten Schaltung ein wenig rumsimuliert. Bis zum Mischer ist sie einigermaßen großsignalfest (IP3 = 21 dBm). Und Schaltmischer sind von Haus aus in dieser Hinsicht nicht schlecht. Der Analogschalter darf ja mit bis zu 9 Volt betrieben werden. Ein Problem der Originalschaltung liegt in der riesen Verstärkung der ersten NF-Stufe (37dB). Ab einem Eingangssignal von 20mV würde diese Stufe schon übersteuern. Deshalb hab ich versucht die Verstärkung per Gegenkopplung zu reduzieren, ohne beim Rauschen viel schlechter zu werden. Für eine gute Linearität wurde der JFet als Stromquelle eingefügt. Q1, J1 und R7 sind die hauptsächlichen Rauschquellen. Besonders R7 sollte deutlich unter 50 Ohm bleiben. Im ersten Dokument gibt es eine Abhandlung über NF-Filter für DC-Receiver. http://www.azscqrpions.org/Tuthill_filter_presentation_08-09.pdf http://www.norcalqrp.org/files/austinnc2030presentation.pdf
Hallo Bernd, Danke für die Antworten! Komme im Moment nicht ganz mit. Habe mittlerweile die Stromversorgung für den Sender fertig (inc. selbstgebautem Ladegerät). Jetzt ist erst mal die RIT dran. Zu deiner Schaltung... Die beiden Schwingkreise bilden ein kritisch gekoppeltes Eingangsfilter, nehme ich an?!? Warum sind J1, J2 und J3 parallelgeschaltet? HC4053 ist ein Analog Multiplexer/Demultiplexer nehme ich an (lt. Alldatasheets.com). Dann kommt der Diplexer. Warum dann ein T (Q1) in Basisschaltung (nimmt man die nicht eher für HF???)? Warum ist R7 eine starke Rauschquelle und wo ist die Gegenkopplung? Die 37dB bringt J4? Vermute, Q1 ist irgendwie für die Gegenkopplung zuständig... PS: habe hier noch was mit BD139 in der ES entdeckt, allerdings für niedrigere f (80m) http://www.youtube.com/watch?v=xV6M0k8zWj8 CW 3,5Mhz homebrew QRP 2watts transceiver with ceramic resonator vfo and DC receiver (mit BD139 PA)
> Die beiden Schwingkreise bilden ein > kritisch gekoppeltes Eingangsfilter? In der Simulation ist es leicht unterkritisch, aber Du kannst es hinbiegen, wie Du möchtest. Es muß eben die gewünschte Bandbreite abdecken. > Warum sind J1, J2 und J3 parallelgeschaltet? Drei zusammen können mehr Strom treiben und sind großsignalfester. Kosten ja nur ein paar Cent. Statt den drei BF245C würden auch zwei J310 reichen, jedoch habe ich ich den Eindruck, daß die J310 ca doppelt so stark rauschen. BF246 hab ich noch nicht probiert, es liegen jedoch welche in der Bastelkiste. Für Batteriebetrieb würde ich wegen dem Stromverbrauch nur einen BF245C verwenden. Die Windungszahl der Sekundärwicklung des zweiten Eingangsfilters könnte noch verdoppelt werden (6dB), aber dann reduziert sich die Großsignalfestigkeit um 18 dB. > HC4053 ist ein Analog Multiplexer/Demultiplexer Es handelt sich um drei Umschalter in einem Gehäuse. Der 74HC4066 hätte wahrscheinlich noch etwas bessere Daten, jedoch wird zur Ansteuerung ein zusätzlicher Inverter benötigt. On-Widerstand bei 8Volt Betriebsspannung: 74HC4053: 66R, bei drei parallel 22R 74HC4066: 20R, bei jeweils zwei parallel 10R Außerdem kann man zwei Stück huckepack löten und damit die On-Widerstände nochmal halbieren. >> http://yu1lm.qrpradio.com/Renaissance%20of%20HF%20... >> Dann auf Seite 15 der Schaltungsauszug eines beliebten Rx >> aus den 90ern von W7EL. Die Basisschaltung nach dem Diplexer >> ist übrigens auch noch für heutige Verhältnisse extrem rauscharm >> hat 50 Ohm Rin und macht ~35 dB Verstärkung. > Warum dann ein T (Q1) in Basisschaltung Wenn ich mich richtig erinnere, liegt das Rauschen bei ~0,6 dB. Ein Operationsverstärker mit diesem Wert kostet schon richtig Geld. > Die 37dB bringt J4? Der JFet ist als Stromquelle geschaltet und reduziert die harmonischen Verzerrungen des NF-Signals. Er sollte einen Strom von ca. 3mA liefern, sonst müssen die Bauteilwerte angepasst werden. Der Q1 bringt je nach Beschaltung bis zu 40 dB (Spannungs)Verstärkung. Ich hab bisher versucht, durch den niedrigeren Kollektor-Arbeitswiderstand die Verstärkung zu reduzieren, aber auf diese Weise gehen nur wenige dB. Mit einer Gegenkopplung kann die Verstärkung fast bis auf 1 (eins) reduziert werden. Die Beteiligten sind: R4, R5, R7 und C12. Jedoch bringen Widerstände in der Gegenkopplung zusätzliches Rauschen in den Verstärker. Das thermische Widerstandsrauschen gelangt als Strom zur Basis und taucht am Kollektor verstärkt wieder auf. Als Hauptrauschquelle dominiert hier R7, deshalb sollte er so niederohmig als möglich ausgelegt werden. > http://www.youtube.com/watch?v=xV6M0k8zWj8 Danke für den Link!
Apropo Keramikschwinger, bei weiteren Versuchen mit einem 3,68 MHz Schwinger, einer 47µH Drossel und einem Drehko in Reihe konnte ich mit 3,5 bis 3,7 MHz einen Bereich von 200 kHz abdecken. Durch Frequenzvervielfachung könnten fast alle Bänder außer das 30m-Band erschlossen werden. Bei Gelegenheit werd ich mal ausprobieren, ob die Drift bei 28 MHz noch gut genug ist.
Hallo und Danke für die ausführlichen Antworten! B e r n d W. schrieb: >> Warum sind J1, J2 und J3 parallelgeschaltet? > > Drei zusammen können mehr Strom treiben und sind großsignalfester. > Kosten ja nur ein paar Cent. Statt den drei BF245C würden auch zwei J310 > reichen, jedoch habe ich ich den Eindruck, daß die J310 ca doppelt so > stark rauschen. BF246 hab ich noch nicht probiert, es liegen jedoch > welche in der Bastelkiste. Für Batteriebetrieb würde ich wegen dem > Stromverbrauch nur einen BF245C verwenden. Es klingt so, als wärst du bereits mitten im Aufbau!?!?? > Die Windungszahl der Sekundärwicklung des zweiten Eingangsfilters könnte > noch verdoppelt werden (6dB), aber dann reduziert sich die > Großsignalfestigkeit um 18 dB. Heikle Entscheidung! >> HC4053 ist ein Analog Multiplexer/Demultiplexer > Es handelt sich um drei Umschalter in einem Gehäuse. Der 74HC4066 hätte > wahrscheinlich noch etwas bessere Daten, jedoch wird zur Ansteuerung ein > zusätzlicher Inverter benötigt. Hm, so ein 4066 ist ja anscheinend auch vielseitig verwendbar... Warum nimmst du keine Schaltdioden wie beim klassischen Ringmischer aus dem Lehrbuch? >> Warum dann ein T (Q1) in Basisschaltung > > Wenn ich mich richtig erinnere, liegt das Rauschen bei ~0,6 dB. Ein > Operationsverstärker mit diesem Wert kostet schon richtig Geld. Also Basisschaltung wegen dem besseren Rauschabstand?! >> Die 37dB bringt J4? > Der JFet ist als Stromquelle geschaltet und reduziert die harmonischen > Verzerrungen des NF-Signals. Er sollte einen Strom von ca. 3mA liefern, > sonst müssen die Bauteilwerte angepasst werden. > > Der Q1 bringt je nach Beschaltung bis zu 40 dB (Spannungs)Verstärkung. > Ich hab bisher versucht, durch den niedrigeren > Kollektor-Arbeitswiderstand die Verstärkung zu reduzieren, aber auf > diese Weise gehen nur wenige dB. Puh, warum eine Stromquelle für die Basisschaltung? Nur (?) für die Reduzierung von harmonischen Verzerrungen? So, habe die RIT (hoffentlich) so weit fertig. Im Moment wird eine BAT43 zur Abstimmung verwendet. Abstimmbereich bei 0 - 9V: ca. 5kHz Denke mal, dass letztlich für die Frequenz-Shiften nur die "oberen" zwei kHz zur Abstimmung benutzt werden (xV - 9V). Was ist eigentlich der Unterschied zwischen Eisenpulver- und Ferritkernen? (z.B. T37 im Vergleich zu FT37. Und was ist Siferrit und Ferroxcube?) Letzte Frage: was macht das Morsen? Viele Grüße! PS: > Apropo Keramikschwinger, bei weiteren Versuchen mit einem 3,68 MHz > Schwinger, einer 47µH Drossel und einem Drehko in Reihe konnte ich mit > 3,5 bis 3,7 MHz einen Bereich von 200 kHz abdecken. Ausgezeichnet! Wo gibt es diese 3,68 MHz-Schwinger?
@Bernd: Nachtrag: Habe eben noch die Treiberstufe aufgebaut, siehe Anhang. Erklärung: Um die BE-Diode des BD139 zu simulieren, ist sekundärseitig eine 1N4148 angeschlossen. Hatte gehofft, dass sie im Betrieb warm wird und somit anzeigt, dass über den Übertrager wirklich Leistung rübergeht (sozusagen als Wärmeindikator :O) ...die Diode bleibt aber leider kalt). Einen 2N2222 oder etwas ähnliche war leider nicht vorrätig, deshalb der Austausch gegen einen BC547C. Der Übertrager ist ein kleiner Ringkern (D = 12mm) mit AL = 43. Mit den 27 Wdg. primär ergibt das eine Induktivität von ca. 30µH. Möglicherweise ist die so entstandene Kapazität zu groß als "Arbeitswiderstand" im Kollektorkreis (bezogen auf die 14MHz)??? Im Moment ist mir nicht wirklich klar, wie dieser Schaltungsteil auf Funktion geprüft werden kann (außer wie gesagt durch Erwärmung der Diode; der BD139 würde ja über die BE-Diode auch recht viel Strom ziehen). - Ratlos guck, dankbar für Ideen :O| -
PS: der Arbeitspunkt mit 3,5V von der Basis gegen Masse kommt mir irgendwie ziemlich hoch vor?!? Ansonsten "übermitteln" sich bei Betätigung des Keyers Morsesignale an den direkt daneben gestellten Weltempfänger (er muss aber wirklich direkt daneben stehen)... die Stufe arbeitet also schon "irgendwie".
> Für Batteriebetrieb würde ich wegen dem Stromverbrauch > nur einen BF245C verwenden. Bei einem ähnlichen Frontend mit Diodenmischer hab ich den BF256B verwendet, welcher jedoch leicht unterdimensioniert ist. Bei Batteriebetrieb (9V Block) muß man aber Kompromisse eingehen. >> BF246 hab ich noch nicht probiert, es liegen jedoch >> welche in der Bastelkiste. > Es klingt so, als wärst du bereits mitten im Aufbau!?!?? Nein, ich schreibe ja würde, wäre... Aber die BF246 liegen für alle Fälle mal da, in der Bastelkiste. >> noch verdoppelt werden (6dB), aber dann reduziert sich die >> Großsignalfestigkeit um 18 dB. > Heikle Entscheidung! Das Rauschen ist immer noch viel kleiner als was als Störung von der Antenne kommt. Deshalb sollte die Entscheidung ganz klar für die Großsignalfestigkeit ausfallen. Der Schaltplan ist auch nur ein Beispiel, es gibt viele davon. > Hm, so ein 4066 ist ja anscheinend auch vielseitig verwendbar.. > Warum nimmst du keine Schaltdioden > wie beim klassischen Ringmischer aus dem Lehrbuch? Ein einfacher Dioden-Ringmischer erreicht mit 7dBm nicht diese Werte und vor allem nicht für den Preis (0,32€ bei R.). Die Faustformel Für Diodenmischer lautet: Du benötigst ungefähr eine VFO-Leistung, wie der geforderte IP3-Wert. Das ergibt bei 20 dBm schon 100 mW. Für einen Diodenmischer wäre in der Schaltung die Anpassungen nicht nicht gut genug. >> Wenn ich mich richtig erinnere, liegt das Rauschen bei ~0,6 dB. Ein >> Operationsverstärker mit diesem Wert kostet schon richtig Geld. > Also Basisschaltung wegen dem besseren Rauschabstand?! Der Eingangswiderstand kann über den Arbeitspunkt auf irgendwas zwischen 25 und 100 Ohm eingestellt werden. Für noch hochohmiger kann man einen JFet nehmen. Das Signal gelangt ohne Verluste in den Transistor. Alle Widerstände, die Rauschen verursachen könnten, befinden sich am Ausgang oder sind mit einem Kondensator gebrückt. > Puh, warum eine Stromquelle für die Basisschaltung? > Nur (?) für die Reduzierung von harmonischen Verzerrungen? Damit die NF-Vorstufe bei einem Antennensignal von 100mV noch nicht clippt. Die Gegenkopplung funktioniert wie bei einem Operationsverstärker: Ein Teil des Ausgangssignals wird zum negativen Eingang (Basis) zurückgeführt. > der Unterschied zwischen Eisenpulver- und Ferritkernen? > T37 im Vergleich zu FT37. Und was ist Siferrit und Ferroxcube? Ferrite sind chemische Eisenverbindungen. Ferrite sind meist elektrisch mehr oder weniger leitend und es können Wirbelströme fließen, mit dem Multimeter misst man oft einige 100 Ohm. Ferrite werden vom kHz bis in den unteren MHz-Bereich verwendet, auch für Schaltnetzteile, Schalenkerne und Ferritantennen. In Eisenpulver-Kernen befindet sich mit Harz verklebter Eisenstaub. Je kleiner die Partikel sind (Wirbelströme) und je weniger Eisen ein Kern enthält (Eisenverluste), für desto höhere Frequenzen ist er geeignet. Deshalb haben für höhere Frequenzen geeignete Kerne einen relativ niedrigeren AL-Wert. Siferrit: Abkürzung aus Siemens und Ferrit. Ferroxcube: Ist der entsparechende Markenname von Philips/Valvo T37-2, hohe Güte 1-30MHz, AL=4nH FT37-43, 10kHz-1MHz, AL=132nH Als Übertrager, für den keine hohe Güte benötigt wird, sind die Kerne auch noch für höhere Frequenzen geeignet.
> Ausgezeichnet! Wo gibt es diese 3,68 MHz-Schwinger? Manchmal in der Bucht, dieser hier hat aber leider die falsche Frequenz:#160693508321. Bei Dreibeinern muß man aupassen, daß keine Cs integriert sind, sonst läßt sich die Frequenz kaum ziehen. Momentan sind da keine zu finden. Bei Farnell sehe ich gerade, es gibt: 3.58, 3.64, 3.68, 3.69, 3.84 MHz Von den Beiden könnte man sich das Datenblatt mal genauer ansehen: CSALF3M58G55-B0 und CSALF3M69G55-B0 Frequency Drift -20 .. +80°C: +/- 0,3% max. > ist sekundärseitig eine 1N4148 Wird sie warm, wenn Du sie umpolst? > Der Übertrager ist ein kleiner Ringkern > Möglicherweise ist die so entstandene Kapazität zu groß Die parasitäre Kapazität liegt sicher im Bereich von 1-2pF, das sollte kein Problem sein. Der Transistor hat viel höhere Kapazitäten im 10pF Bereich. Mir erscheint es etwas schwach, wenn so wenig im Weltempfänger zu hören ist. Bist Du sicher, daß der Oszillator/Puffer ein kräftiges Signal liefert? Nicht daß der Oszillator so vor sich hindümpelt. Da sollten schon ein paar Volt rauskommen. Mit einem HF-Tastkopf nachmessen: http://totalitaer.de/Rftechnik/hftastkopf.htm Als Dioden kannst Du die BAT43 nehmen. > der Arbeitspunkt mit 3,5V von der Basis In der Simulation sind es 2,9-3 Volt DC.
Hallo Bernd, Danke für die Antworten! B e r n d W. schrieb: > Bei > Batteriebetrieb (9V Block) muß man aber Kompromisse eingehen. Das ist wohl war! Für einen TRX, bei dem der Sender ohnehin mehrere Watt "verbrät", kommt es darauf auch nicht mehr an... > Ferrite sind chemische Eisenverbindungen.... > > In Eisenpulver-Kernen befindet sich... Dann könnte man sich ja aus 'Uhu Endfest' und Eisenfeilspähne seine Kerne selber gießen :O) (das Problem wird in der Realität wahrscheinlich die kleine Partikelgröße der Eisenfragmente sein. Im Ernst, Danke für die Erklärung! > Als Übertrager, für den keine hohe Güte benötigt wird, sind die Kerne > auch noch für höhere Frequenzen geeignet. Gut zu wissen!
B e r n d W. schrieb: >> Puh, warum eine Stromquelle für die Basisschaltung? >> Nur (?) für die Reduzierung von harmonischen Verzerrungen? > > Damit die NF-Vorstufe bei einem Antennensignal von 100mV noch nicht > clippt. Die Gegenkopplung funktioniert wie bei einem > Operationsverstärker: Ein Teil des Ausgangssignals wird zum negativen > Eingang (Basis) zurückgeführt. Und ein OpAmp kommt nicht in Betracht, weil er stärker rauschen würde als deine Konstruktion (abgesehen von teuren Spezial-OPs). Hast du dir das Prinzip selber ausgedacht/erarbeitet? >> Ausgezeichnet! Wo gibt es diese 3,68 MHz-Schwinger? > Manchmal in der Bucht, dieser hier hat aber leider die falsche > Frequenz:#160693508321. Bei Dreibeinern muß man aupassen, daß keine Cs > integriert sind, sonst läßt sich die Frequenz kaum ziehen. Momentan sind > da keine zu finden. Die zweibeinigen Ausführungen sind also immer ohne interne Cs?!! Und die Dreibeiner können (aber müssen nicht) mit internen Cs aufgebaut sein? Habe hier einen 455kHz-Zweibeiner "rumliegen", 455kHz * 4 = 1820kHz, man läge also im CW-Bereich des 160m-Bandes... :) Zum TX: >> ist sekundärseitig eine 1N4148 > Wird sie warm, wenn Du sie umpolst? Nein (auch nicht eine BAT43) >> Der Übertrager ist ein kleiner Ringkern >> Möglicherweise ist die so entstandene Kapazität zu groß > Die parasitäre Kapazität liegt sicher im Bereich von 1-2pF, das sollte > kein Problem sein. Der Transistor hat viel höhere Kapazitäten im 10pF > Bereich. Das war ein Verschreiber, meinte die Induktivität !!! Der Original-Trafo hat primär 2,9µH, meiner hat 30µH => X(L) ist bei meinem Übertrager fast 10 mal so groß => bei 14MHz verschiebt sich wahrscheinlich der "Arbeitspunkt" am Kollektor des 2N2222 (oder?). > Mir erscheint es etwas schwach, wenn so wenig im Weltempfänger zu hören > ist. Bist Du sicher, daß der Oszillator/Puffer ein kräftiges Signal > liefert? Nicht daß der Oszillator so vor sich hindümpelt. Da sollten > schon ein paar Volt rauskommen. > > Mit einem HF-Tastkopf nachmessen: > http://totalitaer.de/Rftechnik/hftastkopf.htm Danke für den Link! Werde ich die Tage aufbauen. Habe zwischendrin mit einem primitiven Einweg-HF-Gleichrichter mit Ge-Diode gemessen: -am VFO-Ausgang und am Buffer-Ausgang ca. 160mV -an der Basis vom Treiber/Keyer-T ca. 60mV -an der Sekundärseite des Übertragers 0V Nehme an, dass die Ge-Diode ca. 200mV verschluckt, also ca. 360mV Spitze am VFO-Ausgang. Werde mal einen Verstärker zwischen VFO und Buffer setzen. Könnte man den BD139 eventuell auch mit einem 4066 ansteuern? (z.B. so: zwei Schalter schalten die Basis auf +Ub (obere Halbwelle) --- in der nächsten Periode schalten die beiden anderen Schalter die Basis auf Masse (untere Halbwelle)). Viele Grüße, Daniel
>> Batteriebetrieb (9V Block) muß man aber Kompromisse eingehen. > Das ist wohl war! > Für einen TRX, bei dem der Sender ohnehin mehrere Watt > "verbrät", kommt es darauf auch nicht mehr an... Der Trx steht mehr als 90 % der Zeit auf Empfang. Stell Dir vor, du hast einen Akku 12V, 2Ah dabei und es kommt darauf an, wie lange er Strom liefert. > Könnte man den BD139 eventuell auch mit einem 4066 ansteuern? Sowas ähnliches gibt es schon: http://py2ohh.w2c.com.br/trx/caiapo/caiapo.htm > zweibeinige immer ohne interne Cs?!! Und die Dreibeiner > können (aber müssen nicht) mit internen Cs aufgebaut sein So ist es.
Komme nach paar Tagen erst jetzt wieder dazu, hier was zu schreiben. Insofern werde ich jetzt nicht auf alles eingehen, was ihr da in der Zwischenzeit schon diskutiert habt. DAC schrieb: > Morse-Steno wäre gut ;O)). Es gibt eine mehr oder minder historische Funkerschrift, die zu Zeiten, da es noch Berufs-CW-Funker gab, mal normiert war. Wesentliche Unterschiede zur normalen lateinischen Schrift: . das "d" mit dem Schlenker nach oben . das "e" wie eine umgekehrte 3 schreiben, damit es nicht mit dem "l" verwechselt wird . das "q" und das "z" bekommen einen Querstrich . das "r" schreibt man in der alternativen Form, die die meisten anderen Sprachen außer Deutsch benutzen, damit man es nicht mit einem "v" verwechselt . das "u" bekommt einen u-Bogen Manches davon (wie u-Bogen und alternatives r) habe ich mir davon auch in meine normale Schreibschrift übernommen. > Nach wirklich langsam klingt das auf jeden Fall nicht! Naja, viele andere sind viel schneller als ich. ;-) > Könnte hier auch u.U. einen 15m-Langdraht unterbringen, allerdings ohne > vernünftige Erde. Wenn man keine vernünftige Erde hat, ist irgendwas dipolartiges immer besser, da es symmetrisch ist (und damit theoretisch keine Erde braucht). > Ein Antennentuner ist ein (variables) "impedanztransformierendes Filter" > wie weiter oben schon erwähnt, oder? Gewissermaßen. > Woran erkennt man, wenn die Anpassung stimmt? Am Stehwellenverhältnis bzw. am Minimum der rücklaufenden Welle. > Vielleicht kann man über den "Kurzwellenwetterbericht" einsehen, wann > die Möglichkeit auf 20m grade mal günstig ist für Nahverbindungen... Selten, wenn, dann eher im Sommer tagsüber.
Danke für die Antworten!!! Hallo Jörg, hatte mich schon gewundert, dass man nichts mehr hört! Habe hier einen Artikel zum Thema Morsen Lernen, dort wird auch die oben gezeigte Schriftart aufgelistet (mit einer Variante, bei der das "o" einen Strich bekommt wie das dänische "ö"). Ist in einem elektronischen Jahrbuch vom Militärverlag von 1979. Könnte man den Artikel hier posten (wg. Copyright)? Jörg Wunsch schrieb: >> Woran erkennt man, wenn die Anpassung stimmt? > > Am Stehwellenverhältnis bzw. am Minimum der rücklaufenden Welle. Man braucht dann aber in jedem Fall ein Stehwellenmessgerät!?! Eine kurze Zwischenfrage, siehe Anhang. Möchte zwischen die Koppelschleife einer Loop und den Weltempfänger das Filter im Anhang schalten (soll relativ genau den Empfangsbereich des Senders abdecken, also 14,000 bis 14,070MHz). Kann mir jemand sagen, wie man die Impedanzen anpaßt und wie der C in der "Mitte" dimensioniert sein muss für eine kritische Kopplung? Kann man das ganze mit AADE Filter Design simulieren/berechnen? B e r n d W. schrieb: > Sowas ähnliches gibt es schon: > http://py2ohh.w2c.com.br/trx/caiapo/caiapo.htm Super Link, vielen Dank! Man könnte fast meinen, die Spule an der Basis vom BD139-16 fungiert als eine Art Spannungswandler...?!?
DAC schrieb: > Habe hier einen Artikel zum Thema Morsen Lernen, dort wird auch die oben > gezeigte Schriftart aufgelistet (mit einer Variante, bei der das "o" > einen Strich bekommt wie das dänische "ö"). Würde mich wundern, weil das Ø eigentlich als Unterschied zum O für die Ziffer 0 dient. > Ist in einem elektronischen > Jahrbuch vom Militärverlag von 1979. Könnte man den Artikel hier posten > (wg. Copyright)? Schwierig. Ich habe keine Ahnung, wer die Rechte des Militärverlags "geerbt" hat, und der ehemalige Herausgeber Karl-Heinz Schubert (DM2AXE / Y21XE) ist schon eine Weile tot, den kann man nicht mehr fragen. Ich denke, wenn du nur das Bild mit der Schreibweise einscannst und das hier mit Quellenangabe veröffentlichst, dann dürfte es so am Rande eines zulässigen Zitats stehen. Aber da du die Quelle nun schon genannt hast ;), ich habe viele Jahre des "Eljabu" selbst noch und habe einfach mal nachgesehen: das "o" hat einfach nur ein Kringelchen rechts oben. Ich habe das in meinem Bild mal mit dem Gimp nachgetragen. Was mir zum Thema Morsen lernen noch einfällt: meine XYL hat das nach der Koch-Methode mal in 6 Wochen prüfungsreif (war damals noch Zugangsvoraussetzung für die Kurzwelle) geschafft. Prüfungs- tempo war 60 BpM (nach der "Paris"-Methode gezählt, also das Wort "Paris" als Muster für die Zeichenmischung). >> Am Stehwellenverhältnis bzw. am Minimum der rücklaufenden Welle. > > Man braucht dann aber in jedem Fall ein Stehwellenmessgerät!?! Ist zumindest sinnvoll. Als einfache Alternative genügt es, dass man den Antennenstrom selbst irgendwie überwacht. Dafür benötigt man nur einen einfachen Stromwandler im Ausgang (Trafo mit einem kleinen Ringkern, der auf die Ausgangsleitung geschoben wird; die Primärwicklung ist der durchgeführte Draht, sekundär dann einige Windungen drauf und an zwei antiparallele LEDs). > Kann mir jemand sagen, wie man die Impedanzen anpaßt und wie der C in > der "Mitte" dimensioniert sein muss für eine kritische Kopplung? Sowas würde ich auch simulieren. > Kann man das ganze mit AADE Filter Design simulieren/berechnen? Den hab' ich noch nicht benutzt. Ich würde Spice oder Qucs nehmen.
>> Sowas ähnliches gibt es schon: >> http://py2ohh.w2c.com.br/trx/caiapo/caiapo.htm > Man könnte fast meinen, die Spule an der Basis > vom BD139-16 fungiert als eine Art Spannungswandler...?!? Die Spule wirkt als Stromspeicher. Schaltet der 4066 ab, möchte der Strom in der Drossel in die gleiche Richtung weiterfließen. Dadurch polt sich die Spannung um und der Transistor schaltet schnell ab. Die Spannung an der Basis schaltet zwischen 0,7 V und -0,7V hin und her. > wie man die Impedanzen anpaßt und wie der C in der > "Mitte" dimensioniert sein muss für eine kritische Kopplung? Sowas simulier ich immer in LTspice, wobei ich versuche, die Spulenverluste so gut wie möglich abzubilden. Bei AADE gibst Du eher die Frequenz und die Bandbreite vor und bekommst einen Vorschlag. Dann gebe ich immer nochmal die Schaltung in LTspice ein zur Gegenkontrolle. Hier muß auf jeden Fall die Loopinduktivität mit in die Berechnung einfließen. Die erste Schwingkreisinduktivität und die Loop liegen ja parallel. Dadurch muß das Ganze mit einem größeren C wieder auf 14 MHz gebracht werden. Dann wird kein Widerstand zwischen Loop und Filter benötigt.
Jörg Wunsch schrieb: > Schwierig. Ich habe keine Ahnung, wer die Rechte des Militärverlags > "geerbt" hat,... Ok, dann lasse ich den Artikel lieber "offline". Bernd hatte zwischendurch mal kurz Interesse geäußert. > Aber da du die Quelle nun schon genannt hast ;), ich habe viele > Jahre des "Eljabu" selbst noch und habe einfach mal nachgesehen: > das "o" hat einfach nur ein Kringelchen rechts oben. Ich habe das > in meinem Bild mal mit dem Gimp nachgetragen. In der Tabelle auf Seite 294 ja, auf Seite 296 wird das "o" mit Strich geschrieben. Das Zeichen finde ich für die Null allerdings auch sinnvoller. > Was mir zum Thema Morsen lernen noch einfällt: meine XYL hat das > nach der Koch-Methode mal in 6 Wochen prüfungsreif (war damals > noch Zugangsvoraussetzung für die Kurzwelle) geschafft. Prüfungs- > tempo war 60 BpM (nach der "Paris"-Methode gezählt, also das Wort > "Paris" als Muster für die Zeichenmischung). Morsen lernen ist auf jeden Fall ganz schön übungsintensiv. Glückwunsch an die XYL! Mit der "Lehnwort-Methode" höre ich im Moment Zeichen mit 20WPM, die in Geschwindigkeiten mit 5 bis 15 WPM ausgegeben werden. Persönliches Ziel ist letztendlich 20WPM. Im Moment aber erst die ersten 20 Zeichen der Kochmethode, momentan zu wenig Zeit. Ab Ende nächster Woche wirds ruhiger, dann endlich mehr Morse-Training. :O) >>> Am Stehwellenverhältnis bzw. am Minimum der rücklaufenden Welle. >> >> Man braucht dann aber in jedem Fall ein Stehwellenmessgerät!?! > > Ist zumindest sinnvoll. Kann man bestimmt auch selber bauen, ich wette, Mr. Wheatstone läßt grüßen ;O) > ls einfache Alternative genügt es, dass man den Antennenstrom > selbst irgendwie überwacht. Dafür benötigt man nur einen einfachen > Stromwandler im Ausgang (Trafo mit einem kleinen Ringkern, der auf > die Ausgangsleitung geschoben wird; die Primärwicklung ist der > durchgeführte Draht, sekundär dann einige Windungen drauf und an > zwei antiparallele LEDs). Lustige Idee! Abgeglichen wird dann auf maximale Helligkeit der LEDs? Noch eine Frage zur AFU-Prüfung (falls du das weißt): wenn man die Prüfung bestanden hat, kann man doch direkt im Anschluß bei der BNeA einen "Antrag auf Zulassung zur Teilnahme am AFU-Dienst" stellen und bekommt dann ein Rufzeichen zugewiesen (gegen Gebühr, 70€). Kann man im Anschluss direkt "auf Sendung" gehen? Es muss ja so weit ich informiert bin auch noch ein jährlicher Beitrag für "Frequenznutzung und EMV-Gebühren" entrichtet werden (oder letzteres nur bei Sendeleistungen größer 10W EIRP?)?
Hallo Bernd, Danke für die Simulationen! >> ... vom BD139-16 fungiert als eine Art Spannungswandler...?!? > > Die Spule wirkt als Stromspeicher. Schaltet der 4066 ab, möchte der > Strom in der Drossel in die gleiche Richtung weiterfließen. Dadurch polt > sich die Spannung um und der Transistor schaltet schnell ab. Die > Spannung an der Basis schaltet zwischen 0,7 V und -0,7V hin und her. Die antiparallele Diode verhindert dann wahrscheinlich ein Absinken der Spannung auf weniger als -0,7V... Eigentlich eine schöne Methode zur Ansteuerung, fragt sich nur, wie die Steuerleitung vom 4066 ein sauberes Schaltsignal vom Oszi bekommt... (weißt du, ob auch ein IC mit der Aufschrift V4066D funktionieren würde) >> wie man die Impedanzen anpaßt und wie der C in der >> "Mitte" dimensioniert sein muss für eine kritische Kopplung? > Sowas simulier ich immer in LTspice, wobei ich versuche, die > Spulenverluste so gut wie möglich abzubilden. Muss mich auch mal wieder bei LTspice einarbeiten... Bei Betrachtung der Filterkurve kommt es mir so vor, als sei sie etwas "flach". Lohnt überhaupt der Aufbau? > Bei AADE gibst Du eher die Frequenz und die Bandbreite vor und bekommst > einen Vorschlag. Dann gebe ich immer nochmal die Schaltung in LTspice > ein zur Gegenkontrolle. Hier muß auf jeden Fall die Loopinduktivität mit > in die Berechnung einfließen. Die erste Schwingkreisinduktivität und die > Loop liegen ja parallel. Dadurch muß das Ganze mit einem größeren C > wieder auf 14 MHz gebracht werden. Dann wird kein Widerstand zwischen > Loop und Filter benötigt. War davon ausgegangen, dass die Koppelschleife einer Loop mehr oder weniger mit 50R abgeschlossen werden kann!? Würde man die Koppelschleife möglicherweise besser in die "Kleine Windung" der Filterspule einspeisen und so in den 1. Schwingkreis "hochtransformieren"? Habe es bei AADE gefunden, unter "Coupled Resonator". Dort gibt es dann noch eine ganze Menge verschiedener Typen/Charakteristiken (wie z.B. Bessel), siehe Anhang... Viele Grüße und noch mal Danke für die Antworten und Simulationen!
>> Spannung an der Basis schaltet zwischen 0,7 V und -0,7V hin und her. > Die antiparallele Diode verhindert dann wahrscheinlich > ein Absinken der Spannung auf weniger als -0,7V... Ohne Diode könnte die Spannung in der Originalschaltung zu negativ an der Basis werden. Die Durchbruchspannung des BD139 beträgt -5Volt. > weißt du, ob auch ein IC mit der Aufschrift V4066D funktionieren würde Im Prinzip ja, aber für niedrigere Frequenzen. Es ist zwischen 5 und 10 MHz Schluß. > kommt es mir so vor, als sei sie etwas "flach". > Lohnt überhaupt der Aufbau? Ein Vorfilter wird auf jeden Fall benötigt. Ein DC-Receiver empfängt auch bei den Harmonischen des VFO. Der nächste Kandidat ist 28MHz, dann 42... Es hängt auch von Deinen Anforderungen ab, aber das Filter sollte bis 28 MHz mindestens 50-70dB abfallen. Je nach Güte und folgender Belastung werden bei 28 MHz ca 50 dB erreicht. Eventuell kann der C3 noch auf 2.7Pf verkleinert werden. > War davon ausgegangen, dass die Koppelschleife einer > Loop mehr oder Dazu ist die Koppelwicklung da. Sie wird passend für die Frequenz für 50 Ohm dimensioniert. > besser in die "Kleine Windung" der Filterspule einspeisen > und so in den 1. Schwingkreis "hochtransformieren"? Falls die zweite Wicklung des Schwingkreises passt. Ansonsten ist man mit Ringkernen besser bedient. Erstens ist in der Regel die Güte besser, dann sind die Eigenschaften bekannt bzw. die Wicklung kann wirklich Maßgeschneidert werden.
DAC schrieb: > In der Tabelle auf Seite 294 ja, auf Seite 296 wird das "o" mit Strich > geschrieben. Das Zeichen finde ich für die Null allerdings auch > sinnvoller. Das hast du falsch verstanden. Das soll nur motivieren, warum man die Ø eben durchstreicht, sodass sie vom O unterscheidbar ist. (SWR-Messgerät) >> Ist zumindest sinnvoll. > > Kann man bestimmt auch selber bauen, ich wette, Mr. Wheatstone läßt > grüßen ;O) Dreh- und Angelpunkt ist ein sogenannter Richtkoppler. Bauanleitungen gibt's da einige. Problematisch ist es immer, den Koppelfaktor einigermaßen frequenzunabhängig hinzubekommen. Ich habe da derzeit auch nur ein altes Messgerät aus CB-Kreisen in Benutzung. (Antennenstrom-Anzeige) > Lustige Idee! Abgeglichen wird dann auf maximale Helligkeit der > LEDs? Genau. So einen einfachen Stromwandler habe in meinen Antennentuner reingebaut, weil man da beim Abstimmen sofort sieht, bei welcher Stellung der Abstimmelemente überhaupt "etwas passiert". Zur Not könnte man dann auch ohne SWR-Meter nur damit abstimmen. Man kann Richtkoppler auch fertig kaufen, beispielsweise von Mini-Circuits. Die sind gut, aber wie alle gute HF-Technik leider nicht billig. Ein paar Mini-Circuits-Teile hat auch box73.de im Angebot. > Kann man im Anschluss direkt "auf Sendung" gehen? Portabel oder mit EIRP < 10 W ja, ansonsten musst du vor Aufnahme des regulären Betriebs zumindest die Selbsterklärung in den Briefkasten geworfen haben. ;-) Eine Eingangsbestätigung oder dergleichen gibt es (meines Wissens) nicht, also nach Abgabe der Erklärung darfst du auch mit mehr als 10 W EIRP senden. > Es muss ja so weit ich > informiert bin auch noch ein jährlicher Beitrag für "Frequenznutzung und > EMV-Gebühren" entrichtet werden (oder letzteres nur bei Sendeleistungen > größer 10W EIRP?)? Der ist unabhängig von der tatsächlichen Nutzung, aber der wird immer erst nachher berechnet. Das hängt verfahrensmäßig schon damit zusammen, dass die BNetzA zuvor ihre Ausgaben nachgewiesen haben muss, und diese werden dann zur Hälfte auf die Frequenznutzer umgelegt (die andere Hälfte bezahlt der Staat im Sinne der Erfüllung hoheitlicher Aufgaben). In der Praxis erfolgt die Erhebung erst Jahre später; im Moment sind vor einigen Wochen gerade mal die Bescheide für das Jahr 2008 ins Haus geflattert.
Hallo, danke euch für die Antworten und Ideen! Habe mittlerweile die Treiberstufe und die Endstufe so weit fertig (allerdings noch ohne TP-Filter). Schaltplan im Anhang. Beim Vorbild-Schaltplan (s.weiter oben) ist allerhöchstwahrscheinlich der Keyer falsch eingezeichnet, bei mir ist er jetzt direkt am Emitter. Es gibt noch ein paar Schwachstellen, morgen mehr dazu; auch zu euren Antworten... Viele Grüße und schönes Wochenende!!!
> Beim Vorbild-Schaltplan (s.weiter oben) ist allerhöchstwahrscheinlich > der Keyer falsch eingezeichnet, bei mir ist er jetzt direkt am Emitter. Der ist definitiv richtig, denn beim Original handelt es sich um einen Clapp-Oszillator. Da darf der Emitter nicht auf GND. Es gibt zum Verständnis noch einen C5 zwischen Basis und Emitter, welcher jedoch ab 40m und höher nicht mehr bestückt wird. Wenn man andererseits diese Stufe als Treiber ansieht und der Oszillator woanders sitzt, kann der Emitter auch auf GND. Die Verstärkung steigt dann odentlich an. Dein UnUn ist falsch eingezeichnet. Der Transistor muß in die Mitte, Betriebsspannung auf eine Seite und der Ausgang auf die andere Seite. PS Schau mal in der Bucht unter dieser Nmmer: 300802392162. Das ist zwar in England, aber der bietet ein paar interessante Quarze an.
B e r n d W. schrieb: > Der ist definitiv richtig, denn beim Original handelt es sich um einen > Clapp-Oszillator. I see! :O) > kann der Emitter auch auf GND. Die Verstärkung steigt > dann odentlich an. Ja, das kann man wohl sagen, deshalb auch die Vermutung mit dem falsch eingezeichneten Keyer-Anschluss. > Dein UnUn ist falsch eingezeichnet. Der Transistor muß in die Mitte, > Betriebsspannung auf eine Seite und der Ausgang auf die andere Seite. Habs noch mal schnell umgelötet, nachgemessen und eine kleine Skizze dazu angefertigt. Wenn der Anschluss des Ununs wie in Aufbau2 erfolgt, ist die Ausgangsspannung kleiner und der KK vom BD139 wird sehr heiß (ist allerdings auch nicht sehr groß). Eventuell müssten aber noch andere Anpassungen erfolgen (z.B. R(Basis) oder N vom Übertrager der Vorstufe). Könnte ja sein, dass das Tastverhältnis nicht um die 50:50 ist und die Basis zu lange durchsteuert (Stichwort "parasitäre BE-Kapazität"). Werde ich heute Abend mal genauer ansehen. Danke für den Quarzlink!!! Hier noch was zur Class-C Endstufe (Parallelthema): Beitrag "Class-C Endstufe und Verlustleistung." Bauanleitung (UKW): http://hem.passagen.se/communication/pa313.html
>> Dein UnUn ist falsch eingezeichnet. Der Transistor muß in die Mitte, >> Betriebsspannung auf eine Seite und der Ausgang auf die andere Seite. > Wenn der Anschluss des Ununs wie in Aufbau2 erfolgt, ist die > Ausgangsspannung kleiner und der KK vom BD139 wird sehr heiß Die linke Schaltung liefert < 500mW. Die Spitzenspannung am Transistor kann ja maximal 12V betragen. Der UnUn (Spartrafo) soll diese Spannung auf 24V an 50 Ohm hochtransformieren. Dabei sieht der Transistor 12,5 Ohm als Last. Um nicht heiß zu werden, muß er sauber durchschalten mit steilen Fanken. PS "sauber durchschalten" ist dann aber kein C-Betrieb mehr. Bei C-Betrieb erreicht man ca. 60% Wirkungsgrad, im Idealfall kann man dann bei 5 Watt Sendeleistung knapp 4 Watt Verluste am Transistor erwarten.
B e r n d W. schrieb: > Ohne Diode könnte die Spannung in der Originalschaltung zu negativ an > der Basis werden. Die Durchbruchspannung des BD139 beträgt -5Volt. Sollte man vielleicht mal mit zwei in Gegenflussrichtung gepolten seriellen DUS schützen... :O) > ... 2.7Pf verkleinert werden. > >> War davon ausgegangen, dass die Koppelschleife einer >> Loop mehr oder > > Dazu ist die Koppelwicklung da. Sie wird passend für die Frequenz für 50 > Ohm dimensioniert. Es ging dabei noch nicht um das Filter zur Vorselektion des CW-Empfängers, sondern um ein Filter, das zwischen die Koppelschleife einer Loop und den Weltempfanger geschaltet werden soll. Um das Band etwas besser zu filtern. Der WE wird ja wahrscheinlich der erste Rx, bis der DC läuft. > Die linke Schaltung liefert < 500mW. > > Die Spitzenspannung am Transistor kann ja maximal 12V betragen. Der UnUn > (Spartrafo) soll diese Spannung auf 24V an 50 Ohm hochtransformieren. > Dabei sieht der Transistor 12,5 Ohm als Last. Um nicht heiß zu werden, > muß er sauber durchschalten mit steilen Fanken. > > PS > "sauber durchschalten" ist dann aber kein C-Betrieb mehr. Ok, aber warum liefert dann die linke Schaltung mehr Leistung bei weniger Erwärmung? Vielleicht deutet es auf eine nicht optimale Lastanpassung hin?!? C-Betrieb ist, wenn der PA-Transistor so von der (meist) oberen Halbwelle der Vorstufe angesteuert wird, dass er entweder ganz hochohmig ist oder "völlig" leitet. 5,9V Spitze erscheint mir auf jeden Fall etwas wenig, das wären unter dem Strich grade mal 0,35W Auf jeden Fall hat sich gezeigt, dass es keinen Sinn macht, die Eingangsleistung von 1V Spitze vor der Treiberstufe zu erhöhen, weil das an der Ausgangsleistung nichts mehr ändert...
Jörg Wunsch schrieb: > Das hast du falsch verstanden. Das soll nur motivieren, warum man die > Ø eben durchstreicht, sodass sie vom O unterscheidbar ist. Stimmt, hatte mich vertan, Danke für den Hinweis! > (SWR-Messgerät) > ... > Genau. So einen einfachen Stromwandler habe in meinen Antennentuner > reingebaut, weil man da beim Abstimmen sofort sieht, bei welcher > Stellung der Abstimmelemente überhaupt "etwas passiert". Zur Not > könnte man dann auch ohne SWR-Meter nur damit abstimmen. Dann werde ich das erst mal an. Im Anhang ist das Schaltbild für einen einfachen Antennentuner gezeigt. Wie/wo würde dort der Stromwandler mit der LED-Anzeige eingeschliffen? Einfach die (noch nicht abgeschirmte) Outputleitung ohne Windung grade durch den Ringkern führen? >> Kann man im Anschluss direkt "auf Sendung" gehen? > > Portabel oder mit EIRP < 10 W ja... Optimal! :O) > Der ist unabhängig von der tatsächlichen Nutzung, aber der wird immer > erst nachher berechnet... So funktioniert das also in der Praxis. Danke für die ausführlichen Antworten!
PS: wo wir grade beim Thema Antennentuner sind, im Anhang eine kleine Skizze. Funktioniert es in der Praxis so vom Aufbau her, wie dort gezeigt?
> Ok, aber warum liefert dann die linke Schaltung > mehr Leistung bei weniger Erwärmung? Das HF-Voltmeter misst ja nur die Spitzenspannung. Es wird wahrscheinlich, wie bei einem Aufwärtswandler ein kurzer Impuls entstehen, das ist aber noch lange kein Sinus. > C-Betrieb ist, wenn der PA-Transistor C-Betrieb ist, wenn der PA-Transistor im Ruhezustand gerade kein Ruhestrom zieht. Er bildet die obere Halbwelle des Treibers verstärkt ab, verschluckt jedoch die negative Halbwelle. Wenn er also mit einem Sinus angesteuert wird, sieht die obere Hälfte wie ein Sinus aus. > dass es keinen Sinn macht, die Eingangsleistung > von 1V Spitze vor der Treiberstufe zu erhöhen Die Treiberstufe muß mindestens 100-200mW liefern können, sonst wird die Endstufe nicht richtig angesteuert. Die Basis-Kapazität muß umgeladen werden und es muß richtig Strom reinfließen, denn ein Transistor verstärkt den Strom. Der Basisstrom sollte mindestens 35 mA (hFe=30 aus Kurve im Datenblatt) betragen für 1 A Kollektorstrom. Das sind an 50 Ohm 1,75V. Falls Du also den Übertrager vorläufig mit 50 Ohm belastest, sollte das HF-Voltmeter >1,5V anzeigen. Erst dann macht es Sinn, die Endstufe überhaupt dazuzuschalten.
> wo wir grade beim Thema Antennentuner sind > Funktioniert es in der Praxis so vom Aufbau her? Den Antennentuner kenn ich eigentlich anders. Der sieht aus wie das Collinsfilter, wobei lediglich die Kapazitäten abstimmbar sind. Ungefähr so wie hier: http://www.mydarc.de/dl7iab/projekte/KW-Antennen.html Vorteil: die Harmonischen werden gleich nochmal gefiltert.
DAC schrieb: > Wie/wo würde dort der Stromwandler mit > der LED-Anzeige eingeschliffen? > Einfach die (noch nicht abgeschirmte) Outputleitung ohne Windung grade > durch den Ringkern führen? Genau, so habe ich es getan. B e r n d W. schrieb: > Den Antennentuner kenn ich eigentlich anders. Der sieht aus wie das > Collinsfilter, wobei lediglich die Kapazitäten abstimmbar sind. Die Induktivität muss zumindest schaltbar sein, wenn man mehrere Bänder überstreichen will. Der Annecke-Tuner, den ich habe, ist aber auch als Hochpass aufgebaut. Im Deckel ist ein Schaltplan, ich habe nochmal eine Gesamtansicht fotografiert sowie das Detail des Stromwandlers im Ausgangskreis.
Hallo Jörg Beim Rumstöbern auf der Google Bildersuche hab ich auch den T-Hochpass entdeckt. Dann geht es wohl auch so. Aber ohne Meßmittel würde ich lieber die Tiefpassversion vorziehen. Welche Vorteile bietet ein Hochpass?
B e r n d W. schrieb: > Das HF-Voltmeter misst ja nur die Spitzenspannung. Es wird > wahrscheinlich, wie bei einem Aufwärtswandler ein kurzer Impuls > entstehen Das wirds sein! > C-Betrieb ist, wenn der PA-Transistor im Ruhezustand gerade kein > Ruhestrom zieht. Er bildet die obere Halbwelle des Treibers verstärkt > ab, verschluckt jedoch die negative Halbwelle. Wenn er also mit einem > Sinus angesteuert wird, sieht die obere Hälfte wie ein Sinus aus. Dachte, bei C-Betrieb ist es besser für den Wirkungsgrad, wenn ein Rechteck entsteht ("Sinuskäppchen" durch obere Übersteuerung abgeschnitten). > Die Treiberstufe muß mindestens 100-200mW liefern können, sonst wird die > Endstufe nicht richtig angesteuert. Die Basis-Kapazität muß umgeladen > werden und es muß richtig Strom reinfließen, denn ein Transistor > verstärkt den Strom. Der Basisstrom sollte mindestens 35 mA (hFe=30 aus > Kurve im Datenblatt) betragen für 1 A Kollektorstrom. Das sind an 50 Ohm > 1,75V. Falls Du also den Übertrager vorläufig mit 50 Ohm belastest, > sollte das HF-Voltmeter >1,5V anzeigen. Erst dann macht es Sinn, die > Endstufe überhaupt dazuzuschalten. Danke für die Hinweise! Habe nachgemessen: Bei der Treiberstufe fallen am Vorwiderstand (220R) ca. 5,8V ab, also zieht die Stufe ca. 26mA. Jenseits des Übertragers bekomme ich nicht mehr als 0,7V an 50R. Nach deinen Berechnungen ist das viel zu wenig. Habe mittlerweile viele Versuche unternommen(auf- und abgewickelt, testweise statt dem kleinen Ringkern einen T80-2 verwendet, bringt aber nie mehr als 0,7V). Habe den Verdacht, dass die Kopplung von P nach S schlecht ist. Je näher die S-Wicklung an die P-Wicklung kommt, um so mehr steigt die abgegebene Spannung. Kommt S direkt neben P (kaltes Ende) zu liegen, kann man bis 0,7V gewinnen... Ideen, wie man sekundär auf die 1,5V oder mehr kommen kann?
B e r n d W. schrieb: > Welche Vorteile bietet ein Hochpass? Keine Ahnung, hab' ihn einfach so gekauft. ;-)
1,5V-Marke durchbrochen!!!!!!!!!!!!!! :-) :-) :-) :-) :-) :-) :-) :-) :-) :-) :-) :-) :-) Wickeln lohnt sich doch!
B e r n d W. schrieb: >> 1,5V-Marke durchbrochen!! > > 24V durchbrochen, neuer Rekord! ;O) Kannst du das denn auch mit BC547C (die 24V out SS)? B e r n d W. schrieb: > Das sind an 50 Ohm > 1,75V. Falls Du also den Übertrager vorläufig mit 50 Ohm belastest, > sollte das HF-Voltmeter >1,5V anzeigen. Erst dann macht es Sinn, die > Endstufe überhaupt dazuzuschalten. +-1,8V Spitze an R5 in deinem Schaltplan (ohne den PA-T). Kannst du das denn auch mit BC547C (die 24V out SS)?
PS: bei 50 Ohm direkt an C6 (in deinem Schaltplan, ohne TP) bekomme ich nicht mehr als +-7V Spitze... Was macht C2 parallel zu L5? (f(R) wäre ca. 3,3MHz) Schätze, C11 und L4 bilden einen Resonanzkreis zur besonders effektiven Abfilterung der ersten Oberwelle (ca. 28MHz).
> bekomme ich nicht mehr als +-7V Spitze... Das sind in der Simulation 36Vss. Es gibt Effekte durch die Miller-Kapazität vom Q1. Hier kommt man mit der Simulation nicht weiter. > Was macht C2 parallel zu L5? (f(R) wäre ca. 3,3MHz) Sonst macht der Kollektor vom Q1 2-4 Schwingungen. C2 wird transformiert und liegt später parallel zu C7. Außerdem liegt er parallel zur parasitären Induktivität des UnUn. > Schätze, C11 und L4 bilden einen Resonanzkreis zur > Abfilterung der ersten Oberwelle (ca. 28MHz). Das ist ein Kerb- bzw Notchfilter. Ohne dieses Filter kommen die 28 MHz noch mit -30dB durch. Das sind zwar nur 18µW, aber immerhin ein paar km weit hörbar. Unter AADE Filter Designer wäre dies ein Cauer-Filter. Das echte Cauer-Filter erzeugt mit jeder Induktivität eine weitere Kerbe. Dadurch wird aber die Weitabfilterung schlechter.
Habe mittlerweile zwei BC547C mit gleichem beta über zwei kleine Emitter-Rs (je 1R2) parallelgeschaltet, das macht in der Praxis mehr Dampf. B e r n d W. schrieb: > Das ist ein Kerb- bzw Notchfilter. Ohne dieses Filter kommen die 28 MHz > noch mit -30dB durch. Das sind zwar nur 18µW, aber immerhin ein paar km > weit hörbar. Muß ja nicht sein, gute Idee mit C11/Kerbfilter! > Sonst macht der Kollektor vom Q1 2-4 Schwingungen. C2 wird transformiert > und liegt später parallel zu C7. Außerdem liegt er parallel zur > parasitären Induktivität des UnUn. Gibt es bestimmte Anforderungen an die Genauigkeit der Filterspulen/-kondensatoren? Wenn nichts dagegen spricht, würde ich die Filterspulen einfach als Luftspulen wickeln (Ringkernrechner) und jeweils um 90 Grad zueinander versetzt auf der Platine anordnen, um Übersprechungen zu vermeiden. 0,8mm-Silberdraht (D) dürfte wohl locker reichen...
Noch eine Sache, beim Messen der HF-Spannung am Last-R ist mir aufgefallen, dass oft die "positive Spannung" von der "negativen Spannung" abweicht (also der erhaltene Messwert am DC-Multimeter bei Umpolung der HF-Gleichrichterdiode). Daraus kann man wohl schließen, dass das "Tastverhältnis" nicht stimmt, oder? Der Abgleich sollte wahrscheinlich auch so erfolgen, das die gemessene HF bei der positiven und der negativen Spannung den gleichen Wert annimmt?!!
Am Kollektor und nach dem UnUn ist das Signal noch unsymetrisch. Aber nach dem Filter muß es ein Sinus sein, denn ein unsymetrisches oder verbeultes Signal enthält Harmonische.
B e r n d W. schrieb: > Am Kollektor und nach dem UnUn ist das Signal noch unsymetrisch. Aber > nach dem Filter muß es ein Sinus sein, denn ein unsymetrisches oder > verbeultes Signal enthält Harmonische. Bin gespannt, was dann hinten aus dem Filter rauskommt. Den 56p (C11) kann man ja als Trimmer ausführen und am Weltempfänger im 28MHz-Bereich abgleichen (oder einfach die Luftspule L4 stauchen oder dehnen, bis es passt)... Wenn man es recht bedenkt, sollte der BD139 in der Endmontage wohl isoliert auf den Kühlkörper geschraubt werden, weil der Kollektor ja HF-mäßig ziemlich aktiv ist... :)
Hallo Jörg, Danke für die Fotos und den Schaltplan! Habe am WE ein Dutzend Elektronische Jahrbücher auf dem Flohmarkt erstanden, in der Ausgabe von 1988 findet man ab Seite 115 einen Artikel "Für QRP-Sender: Aktives Reflektometer". Das könnte man eventuell auch für die Überprüfung der Antennenanpassung nehmen... Jörg Wunsch schrieb: > DAC schrieb: > >> Wie/wo würde dort der Stromwandler mit >> der LED-Anzeige eingeschliffen? >> Einfach die (noch nicht abgeschirmte) Outputleitung ohne Windung grade >> durch den Ringkern führen? > > Genau, so habe ich es getan. Sehe es auf dem Foto. Nehme an, die LEDs am Ringkern werden für den regulären Sendebetrieb wieder abgeschaltet. > B e r n d W. schrieb: >> Den Antennentuner kenn ich eigentlich anders. Der sieht aus wie das >> Collinsfilter, wobei lediglich die Kapazitäten abstimmbar sind. > > Die Induktivität muss zumindest schaltbar sein, wenn man mehrere > Bänder überstreichen will. > > Der Annecke-Tuner, den ich habe, ist aber auch als Hochpass aufgebaut. > Im Deckel ist ein Schaltplan, ich habe nochmal eine Gesamtansicht > fotografiert sowie das Detail des Stromwandlers im Ausgangskreis. Bei einer Magnetantenne (Loop) stimmt man mit der Kreiskapazität ab und benötigt dann vermutlich keinen Antennentuner. Gibt es eine relativ einfache Möglichkeit, einen λ/2 Dipol auf einen 1- bis 4W-Sender abzustimmen (erst mal nur für 20m)? Rundfunkdrehkondensatoren sind wahrscheinlich überhaupt nicht geeignet wegen dem Schleifer am Rotor und dem geringen Plattenabstand...
> Gibt es eine relativ einfache Möglichkeit, einen λ/2 Dipol > auf einen 1 bis 4W-Sender abzustimmen (erst mal nur für 20m)? Mach Dir einen UnUn 1:6 und einen Antennentuner für 50 Ohm. Rechne mal mit > 6 x 25 = 150 Volt an der Antenne. Das Abstimmgerät kann dann für 50 Ohm ausgelegt werden und der Drehko wird mit <100 Volt belastet. Da man könnte das mal mit einem normalen probieren, wenn die Schleifkontakte gut sind oder von Stator zu Stator. Falls Du ein Röhrengerät hast, 250V über einen Widerstand 1k/5Watt auf den Drehko geben und durchdrehen. Falls es irgendwo funkt, ein paarmal durchdrehen. Vorsicht, nur am isolierten Drehknopf anfassen. Wenn die Loop als Sendeantenne verwendet werden würde, dort würden schon fast 1000V am Drehko abfallen. Die Frequenz wird mit dem Drehko abgestimmt und die Stehwelle mit der Position/Größe der Koppelwicklung.
DAC schrieb: > "Für QRP-Sender: Aktives Reflektometer". Das könnte man eventuell auch > für die Überprüfung der Antennenanpassung nehmen... Muss ich mir mal ansehen. Ein aktives Reflektometer benutzt man vor allem bei QRP, wenn die Spannung am Richtkoppler für eine rein passive Anzeige mit einem Drehspulmesswerk nicht mehr genügt. Prinzipiell kannst du natürlich auch einen Controller + ADC dahinter setzen und dann sowohl Leistung als auch SWR auf einem LCD anzeigen lassen. Musst den Controller nur hinreichend störfest bekommen, aber bei QRP ist das ja kein Thema, das wird erst bei 100 W dann interessant. >> Genau, so habe ich es getan. > > Sehe es auf dem Foto. Nehme an, die LEDs am Ringkern werden für den > regulären Sendebetrieb wieder abgeschaltet. Nö, die paar Milliwatt, die die LEDs brauchen, stören nicht, und die Nichtlinearitäten haben in diesem Leistungsbereich auch noch einen vernachlässigbaren Einfluss. So hat man mit den beiden LEDs im Tuner gleich eine optische HF-Kontrolle. > Bei einer Magnetantenne (Loop) stimmt man mit der Kreiskapazität ab und > benötigt dann vermutlich keinen Antennentuner. Naja, die Kreiskapazität stimmt ja erstmal nur auf Resonanz ab. Man hat an sich wohl immer noch das Problem, dass die Einspeisung nicht für jedes Band den gleichen Widerstand hat (und man sie auch bei Einbandbetrieb experimentell auf 50 Ω einmessen müsste). Ich hab' keine Ahnung, inwiefern das relevant ist oder nicht, habe mit Magnetantennen noch keine Erfahrungen. Das kommt vielleicht nochmal, weil es eine Möglichkeit wäre, trotz fehlenden Platzes in der Vertikalen auch 80 m hinbekommen zu können. (Sicherheitsabstand wäre nicht so das Problem, wenn ich sie auch mit aufs Dach setze, die Höhe des Daches über dem begehbaren Dachboden ist 6 m oder noch mehr.) > Gibt es eine relativ einfache Möglichkeit, einen λ/2 Dipol auf einen 1- > bis 4W-Sender abzustimmen (erst mal nur für 20m)? Wenn du ihn in der Mitte speist, ist er niederohmig, dann brauchst du eigentlich nur einen Balun. > Rundfunkdrehkondensatoren sind wahrscheinlich überhaupt nicht geeignet > wegen dem Schleifer am Rotor und dem geringen Plattenabstand... Dürfte für QRP nicht so tragisch sein. Du kannst ihn ja isoliert montieren und einen isolierten Knopf anbringen.
Hallo Leute, Danke für die Antworten! Komme grade von der AFU-Prüfung aus DD zurück und nehme den Faden morgen oder spätestens am WE wieder auf. Bis dahin viele Grüße! (PS: habe bei der Gelegenheit beim großen C direkt mal ein paar IRF510 für eine 4W-PA eingekauft :O))
DAC schrieb: > Komme grade von der AFU-Prüfung aus DD zurück Ich hoffe mal, erfolgreich? Schade, dass wir uns bei der Gelegenheit nicht mal treffen konnten.
Hallo Jörg, jepp, erfolgreich, Antrag auf Teilnahme am AFU-Dienst ist auch schon gestellt. ;O) Holen wir demnächst mal nach!
DAC schrieb: > Antrag auf Teilnahme am AFU-Dienst ist auch schon > gestellt. Wie ist das, sein Rufzeichen bekommt man wohl heute dank Computern nicht mehr sofort ausgehändigt? Vor 13 Jahren war das noch anders: sofern man sich für eins aus dem Block entschied, der der lokalen Außenstelle zur Verfügung stand, konnte man das sofort bekommen. Nur, wenn man etwas anderes haben wollte, musste man auf die zentrale Vergabe warten ...
Nein nein das geht nicht .. auch wenn das Formular ein Vordruck ist in den man nur das Rufzeichen eintragen muss und stempeln, als Verwaltungakt dauert das eben mindestens 3 Tage (eher 2 Wochen).. 73 de DL3CE
@Bernd Danke für die Glückwünsche! Und an dieser Stelle auch mal explizit Danke für deine kreativen Simulationen, Ideen, Vorschläge und fundierten Antworten hier!!! Wusele mich im Moment noch durch die (Kollektor-) isolierte Kühlkörpermontage und den Filteraufbau; hoffe, dass der Sendeteil dann übers WE fertig wird. > Mach Dir einen UnUn 1:6 und einen Antennentuner für 50 Ohm. Rechne mal > mit > 6 x 25 = 150 Volt an der Antenne. Wie kommst du auf die 1:6? Würde bei einem Halbwellendipol bei einer Z von ca. 40 bis 70 Ohm ausgehen. > Das Abstimmgerät kann dann für 50 Ohm ausgelegt werden und der Drehko > wird mit <100 Volt belastet. Da man könnte das mal mit einem normalen > probieren, wenn die Schleifkontakte gut sind oder von Stator zu Stator. Von Stator zu Stator ist eine gute Idee!!! Für höhere Spannungen könnte man eventuell jede zweite Rotor-/Statorplatte "rausrupfen... > Falls Du ein Röhrengerät hast, 250V über einen Widerstand 1k/5Watt auf > den Drehko geben und durchdrehen. Falls es irgendwo funkt, ein paarmal > durchdrehen. Vorsicht, nur am isolierten Drehknopf anfassen. Die 250V lassen sich schon auftreiben, habe früher viel mit Röhren gebastelt. Im Moment ist die Überlegung, bei der Bucht ein Antennenanpaßgerät für CB zu ersteigern und für die AFU-Bereiche umzustricken (es gibt eine Menge Baupläne dazu im Netz, die meisten mit schaltbarer Spulenanzapfung). > Wenn die Loop als Sendeantenne verwendet werden würde, dort würden schon > fast 1000V am Drehko abfallen. Die Frequenz wird mit dem Drehko > abgestimmt und die Stehwelle mit der Position/Größe der Koppelwicklung. Im Moment gehen die Überlegungen in die Richtung, erst mal eine Loop als Antenne zu benutzen; man könnte sie an einer Befestigung horizontal aus dem Fenster neigen. Dann würde sich die Frage stellen, ob die Einspeisung hochohmig am Drehko erfolgen soll (HV) oder niederohmig an der entgegengesetzten Seite mit Koppelspule und Balun... Super wäre, wenn bei dem genannten Aufbau bei geschlossenem Fenster die Loop draußen und der Drehko zur Frequenznachregelung drinnen wäre. Interessant wäre es bei diesem Aufbau wahrscheinlich auch, wenn man bei der Loop in gewissen Grenzen den Neigungswinkel über eine Schnur verstellen könnten. (das ganze muss natürlich absturzsicher aufgebaut sein)
>> Mach Dir einen UnUn 1:6 und einen Antennentuner für 50 Ohm. >> Rechne mal mit 6 x 25 = 150 Volt an der Antenne. > Wie kommst du auf die 1:6? Würde bei einem Halbwellendipol > bei einer Z von ca. 40 bis 70 Ohm ausgehen. Endgespeister Halbwellen-Dipol mit 2000 Ohm auf 50 Ohm: L1 / L2 = sqrt(R1 / R2) = sqrt(2k / 50) L1 / L2 = 6,3 -> 6:1 Alternativ, wie schon Jörg sagte, in der Mitte Auftrennen, um in die Nähe von 50 Ohm zu kommen. Dann kannst Du von der Antenne erstmal mit RG58 o.ä. wegfahren, um die Antennenabstimmung in die Reichweite zu bekommen. > bei der Bucht ein Antennenanpaßgerät für CB zu ersteigern Da sparst Du Dir das Gehäuse, aber die Drehkos haben eventuell zu wenig Kapazität. Außerdem solltest Du Dich auf ein Stecker-System einschießen. Sonst brauchst Du für jedes Gerät Adapter. > erst mal eine Loop als Antenne. horizontal aus dem Fenster neigen Ok, eine waagerechte Loop hat eine Rundum-Charakteristik. Einziger Nachteil: durch Drehen können Störer nicht mehr ausgeblendet werden. > ob die Einspeisung hochohmig am Drehko erfolgen soll (HV) Schlechte Idee. Ich hatte ja schon geschrieben, das an der Antenne selbst bei der kleinen Leistung 1kV auftreten können. Eine Vorrichtung müßte die 25 Volt hochtransformieren (1:40). > niederohmig an der entgegengesetzten Seite Manche löten an das Koax 2 Kabel mit ca. 30cm Länge mit Krokodilklemmen am Ende. Die Krokoklemmen können direkt auf die Loop geklemmt werden (falls blankes Metall). Durch den Abstand der Klemmstellen läßt sich die Stehwelle einsellen. Dann ließe sich zwischen Kabeln und Koax als Fleißarbeit noch ein 1:1 Balun zwischenschalten, um Mantelwellen zu verhindern. Auf diese Weise benötigst Du vorerst kein Anpassgerät. > die Loop draußen und der Drehko zur Frequenznachregelung drinnen Ja, das funktioniert.
> mit ca. 30cm Länge mit Krokodilklemmen Oder gleich eine richtige Koppelschleife. Dann gibt es noch Loopantennen in Reihenschaltung. Der Ausgangswiderstand wird dann relativ niederohmig und die Resonanz wird breiter. http://www.antenna-engineering.de/55_Sierien_Loop_ein_Sonderfall_.html
Jörg Wunsch schrieb: > DAC schrieb: > >> "Für QRP-Sender: Aktives Reflektometer". Das könnte man eventuell auch >> für die Überprüfung der Antennenanpassung nehmen... Hallo Jörg, werde wohl erst mal eine Loop mit Deltaanpassung per Direktanklemmung aufbauen. Reflektometer kommt dann später. > Nö, die paar Milliwatt, die die LEDs brauchen, stören nicht, und > die Nichtlinearitäten haben in diesem Leistungsbereich auch noch > einen vernachlässigbaren Einfluss. So hat man mit den beiden LEDs > im Tuner gleich eine optische HF-Kontrolle. Dann wird also der Innenleiter des Koaxkabels durch den Ringkern geführt!?! Werden die sekundär angeschlossenen LEDs auch irgendwie mit Masse des Koax/Senders verbunden? >> Bei einer Magnetantenne (Loop) stimmt man mit der Kreiskapazität ab und >> benötigt dann vermutlich keinen Antennentuner. > > Naja, die Kreiskapazität stimmt ja erstmal nur auf Resonanz ab. > Man hat an sich wohl immer noch das Problem, dass die Einspeisung > nicht für jedes Band den gleichen Widerstand hat (und man sie auch > bei Einbandbetrieb experimentell auf 50 Ω einmessen müsste). Ich > hab' keine Ahnung, inwiefern das relevant ist oder nicht, habe mit > Magnetantennen noch keine Erfahrungen. Das kommt vielleicht nochmal, > weil es eine Möglichkeit wäre, trotz fehlenden Platzes in der > Vertikalen auch 80 m hinbekommen zu können. (Sicherheitsabstand > wäre nicht so das Problem, wenn ich sie auch mit aufs Dach setze, > die Höhe des Daches über dem begehbaren Dachboden ist 6 m oder noch > mehr.) Wäre mal interessant zu wissen, in wie weit die eingestellte Resonanzfrequenz die Antennenanpassung beeinflusst... Neulich war mir irgendwo ein Artikel zum Thema "große Loop auf dem Dachboden" über den Weg gelaufen. Der Autor schwor darauf, die Loop um eine horizontale Achse "neigbar" aufzubauen (Azimuth) und von Fall zu Fall auf besten Empfang einzustellen. > Wie ist das, sein Rufzeichen bekommt man wohl heute dank Computern > nicht mehr sofort ausgehändigt? Exakt, dank Computerisierung geht das heutzutage nicht mehr. ;O)
B e r n d W. schrieb: > Endgespeister Halbwellen-Dipol mit 2000 Ohm auf 50 Ohm: Ok, alles klar, für einen endgespeisten Dipol... >> bei der Bucht ein Antennenanpaßgerät für CB zu ersteigern > Da sparst Du Dir das Gehäuse, aber die Drehkos haben eventuell zu wenig > Kapazität. Außerdem solltest Du Dich auf ein Stecker-System einschießen. > Sonst brauchst Du für jedes Gerät Adapter. Hätte noch solche Drehkos in der Bastelkiste: http://pe2bz.philpem.me.uk/Comm/-%20Receivers/-%20Crystal/Info-902-MiscCrystalHints/Resonant-Traps-Coils/WaveTrap/drehko1.jpg Die haben 30 bis 300pF. Bin mir nur nicht ganz sicher, ob die Kontakte 4W aushalten. Ja, da sprichst du ein wichtiges Thema an, habe mir auch schon Gedanken dazu gemacht... Gibt es hier ein besonders empfehlenswertes Steckersystem (KW bis 10W)? BNC-Stecker? >> erst mal eine Loop als Antenne. horizontal aus dem Fenster neigen > Ok, eine waagerechte Loop hat eine Rundum-Charakteristik. Einziger > Nachteil: durch Drehen können Störer nicht mehr ausgeblendet werden. Ja, das ist wohl so. Dafür kann man auf diese Weise bei Rundstrahlkarakteristik auf einfache Weise eine Außenantenne aufbauen. >> ob die Einspeisung hochohmig am Drehko erfolgen soll (HV) > Schlechte Idee. Schlechte Idee nur wegen der HV oder gibt es noch andere Gründe? Der Loopantennenrechner gibt für eine Loop mit ca. 1,70m (D) bei 14MHz eine Spannung von knapp einem kV an. >> niederohmig an der entgegengesetzten Seite > Manche löten an das Koax 2 Kabel mit ca. 30cm Länge mit Krokodilklemmen > am Ende. Die Krokoklemmen können direkt auf die Loop geklemmt werden > (falls blankes Metall). Durch den Abstand der Klemmstellen läßt sich die > Stehwelle einsellen. Dann ließe sich zwischen Kabeln und Koax als > Fleißarbeit noch ein 1:1 Balun zwischenschalten, um Mantelwellen zu > verhindern. Auf diese Weise benötigst Du vorerst kein Anpassgerät. Das wird der erste Plan, erst mal eine Indoorloop mit Krokoklemmenanpassung. Der Balun sollte kein Problem sein. Habe gesehen, dass die Rotorblätter für UKW-Abstimmung bei einem vorliegenden Rundfunkdrehko relativ große Abstände von ca. 0,7mm haben, das könnte für ein kV und 14000 bis 14070 kHz hinkommen. >> die Loop draußen und der Drehko zur Frequenznachregelung drinnen > Ja, das funktioniert. Fein :O) > Dann gibt es noch Loopantennen in Reihenschaltung. Der > Ausgangswiderstand wird dann relativ niederohmig und die Resonanz wird > breiter. > > http://www.antenna-engineering.de/55_Sierien_Loop_... Interessantes Konzept! Scheint von der Größe aber eher etwas für 2m zu sein!?
Habe mittlerweile einen größeren Kühlkörper und das Filter eingebaut. Leider kommen jenseits des Filters bisher nur 150mV an 47R an. Die realen Bauteilwerte im Anhang. Der Kühlkörper wird trotz seiner Größe auf Dauer relativ heiß, ca. 45 Grad C (für die geringe Ausgangsleistung schon recht warm). L3 wurde durch leichtes Stauchen auf maximale Ausgangsspannung optimiert. Bei L4 konnte durch Stauchung die Ausgangsspannung erhöht werden, jetzt ist die Spule fast auf Kurzschluss gestaucht. Wenn man am Rand einen Ferritkern einbringt, kann man die Ausgangsspannung noch um ein paar mV erhöhen. Wenn der Kern fast die Mitte erreicht, fällt die Spannung wieder ab... In der Simulation müsste mit den realen Bauteilwerten eine U eff von ca. 11,3V möglich sein und damit ca. 2,7W. Das mal in den Raum gestellt. Falls jemand eine Idee dazu hat, bitte posten! Werde zwischenzeitlich versuchen, die Treiberstufe zu optimieren... Schönes Wochenende an alle!
>>> ob die Einspeisung hochohmig am Drehko erfolgen soll (HV) >> Schlechte Idee. > Schlechte Idee nur wegen der HV oder gibt es noch andere Gründe? Die Wicklungen können nicht mehr so einfach parallel geführt werden. Dies ergibt einen schlechten Koppelfaktor. 50-100 Windungen auf der Sekundärseite plus deren parasitäre Kapazität ergeben eine niedrige Eigenresonanz. >> Dann gibt es noch Loopantennen in Reihenschaltung. >> http://www.antenna-engineering.de/55_Sierien_Loop_... > Scheint von der Größe aber eher etwas für 2m zu sein!? Meine Loop besteht ist Quadratisch 1,6m x 1,6m. Ich kann sie in der Reihenschaltung abstimmen. Allerdings kann ich Dir nichts zur Stehwelle sagen. Wenn das KOnzept bei 2m funktioniert, geht es auch bei KW. > Drehkos in der Bastelkiste: Für 4 Watt könnten diese Quetscher noch gehen, aber mehr als 10 Watt würde ich nicht probieren. > Leider kommen jenseits des Filters bisher nur 150mV an 47R an. Wie groß ist die HF am Kollektor und wie groß am C6?
Hallo C2 // L5 sieht nach einem Schwingkreis für 80m aus.Solles für 20m sein? 73 de Hal
DAC schrieb: > Dann wird also der Innenleiter des Koaxkabels durch den Ringkern > geführt!?! Ja, wobei der in diesem Falle (Weg vom 2. Drehko des Tuners zur Ausgangsbuchse) ja ohnehin frei lag. > Werden die sekundär angeschlossenen LEDs auch irgendwie mit > Masse des Koax/Senders verbunden? Nö, die hängen einfach in der Luft. >> Wie ist das, sein Rufzeichen bekommt man wohl heute dank Computern >> nicht mehr sofort ausgehändigt? > > Exakt, dank Computerisierung geht das heutzutage nicht mehr. Schade auch. DAC schrieb: > Gibt es hier ein besonders empfehlenswertes Steckersystem (KW bis > 10W)? > > BNC-Stecker? Geht bei QRP auf jeden Fall. Kommerzielle Transceiver (bei den typischen 100 W) benutzen auf KW typisch "UHF"-Stecker (PL259). Ich habe meinen Kurzwellenkram (Verlängerungskabel, Portabel- Antennen und dergleichen) daher mal irgendwann komplett auf sowas umgestellt. Ist aber ziemlich klobig und für ein QRP-Gerät auch nicht nötig. Selbst 100 W dürften mit einem ordentlichen BNC-Stecker noch machbar sein. Die kommerziellen VHF/UHF-Handys benutzen mittlerweile fast durchweg SMA-Stecker. Sind schön klein und durch die Verschraubung sicherer als BNC (aber auch teurer). Bei größeren Leistungen nimmt man bei VHF/UHF dann gern N.
C2 wird per Übertrager transformiert und liegt parallel zu C7. 1,3µH für den Übertrager kommt mir recht niedrig vor (XL=115 Ohm). Mindestens 3µH sollten es sein, in der Simulation hatte ich das beste Ergebnis zuletzt bei 12µH. C2 kann auch vorerst wegbleiben. > Solles für 20m sein? Ja, für 20m. http://www.qsl.net/va3iul/Homebrew_RF_Circuit_Design_Ideas/BITX_20m_TRX_VU2ESE.gif Ganz unten die Endstufe mit IRF510 und Übertrager. Es sind 40 Windungen verdrillter Draht auf eine Kunststoffscheibe gewickelt. Eine Wicklung hat 3µH, was IMHO das Minimum darstellt.
Hallo, Danke für die Antworten! Habe jetzt eine runde Aluloop (D ca. 1,60m) mit besagtem Drehko und einem kleinen Parallel-C aufgebaut (erst mal eine klassische Loop als Parallelschwingkreis, Drehko von Stator zu Stator angeschlossen). Mit der Kombi kann man bequem auf 20m abstimmen. Die Plattenabstände vom Drehko (RFT-Feintrieb-Modell) sind relativ groß, vermute, dass 1kV drin sind. B e r n d W. schrieb: > C2 wird per Übertrager transformiert und liegt parallel zu C7. 1,3µH für > den Übertrager kommt mir recht niedrig vor (XL=115 Ohm). Mindestens 3µH > sollten es sein, in der Simulation hatte ich das beste Ergebnis zuletzt > bei 12µH. C2 kann auch vorerst wegbleiben. Der Unun ist mittlerweile neu gewickeln (2x 38 Wdg. bifilar verdrillt auf T80-2, also 2x 8µH). Die Ausgangsspannung hinter dem Filter ist dadurch leider nur marginal gestiegen (auf 2,9V eff -> 180mW). >> Leider kommen jenseits des Filters bisher nur 150mV an 47R an. > Wie groß ist die HF am Kollektor und wie groß am C6? HF am Kollektor: 3,4V Spitze (-2,4V Spitze) an der Basis: 1,0V Spitze (-2,2V Spitze) an C6/L3: 4,6V Spitze (-4,3V Spitze) am Filterausgang: 4,2V Spitze (-4,1V Spitze) Habe, um die Werte vom HF-Gleichrichter zu überprüfen, einen kleinen Test mit LEDs gemacht, siehe Anhang. Dabei wurden die LEDs direkt hinter dem TP-Filter am 47R-Lastwiderstand angeschlossen. Reicht die Leistung der Treiberstufe immer noch nicht aus, um den BD139 ordentlich durchzusteuern???
> Der Unun ist mittlerweile neu gewickeln Geh wieder einen Schritt zurück und betreib den Dummy-Widerstand direkt am C6 ohne Filter. Bei entsprechender Leistung sollte ein 47 Ohm / 2 Watt Widerstand ordentlich handwarm werden. Die Wärmeentwicklung ist eher ein Indikator für Leistung. Ein Glühbirnchen 12 Volt, 3 Watt sollte hell leuchten, falls sowas rumliegt. Ein Lämpchen mit 24 Volt, 10 Watt wäre dann eher für etwas höhere Leistungen geeignet. > Reicht die Leistung der Treiberstufe immer noch nicht aus Da sich die Frequenz nur minimal ändert, könntest Du den Treiber-Übertrager in Resonanz betreiben. Schließ versuchsweise mal einen Kondensator parallel zur Primärspule, damit dieser als Schwingkreis in Resonanz kommt.
Jörg Wunsch schrieb: > DAC schrieb: > >> Dann wird also der Innenleiter des Koaxkabels durch den Ringkern >> geführt!?! > > Ja, wobei der in diesem Falle (Weg vom 2. Drehko des Tuners zur > Ausgangsbuchse) ja ohnehin frei lag. Werde das dann direkt von Anfang an einplanen. Antennentuner rückt erst mal an die zweite Stelle, werde zunächst mit einer Loop senden und die Anpassung über eine Deltaankopplung vornehmen (so, dass die Helligkeit der antiparallelen LEDs am Ringkern maximal ist). Das müsste ja gehen. >> Werden die sekundär angeschlossenen LEDs auch irgendwie mit >> Masse des Koax/Senders verbunden? > > Nö, die hängen einfach in der Luft. Alles klar... >>> Wie ist das, sein Rufzeichen bekommt man wohl heute dank Computern >>> nicht mehr sofort ausgehändigt? >> >> Exakt, dank Computerisierung geht das heutzutage nicht mehr. > > Schade auch. Jo! > DAC schrieb: >> Gibt es hier ein besonders empfehlenswertes Steckersystem (KW bis >> 10W)? >> >> BNC-Stecker? > > Geht bei QRP auf jeden Fall. Kommerzielle Transceiver (bei den > typischen 100 W) benutzen auf KW typisch "UHF"-Stecker (PL259). Ich > habe meinen Kurzwellenkram (Verlängerungskabel, Portabel- > Antennen und dergleichen) daher mal irgendwann komplett auf sowas > umgestellt. Ist aber ziemlich klobig und für ein QRP-Gerät auch > nicht nötig. Selbst 100 W dürften mit einem ordentlichen BNC-Stecker > noch machbar sein. PL259 sieht auch gut aus! Für Empfänger-Basteleien kann man auch gut F-Stecker nehmen, zum Senden hätte ich schon lieber solidere Verbindungen. Wie dick ist eigentlich handelsübliches RG58 (50 Ohm)? Irgendwie muss der BNC-Stecker ja auch zum Koax-Durchmesser passen... > Die kommerziellen VHF/UHF-Handys benutzen mittlerweile fast durchweg > SMA-Stecker. Sind schön klein und durch die Verschraubung sicherer > als BNC (aber auch teurer). Bei größeren Leistungen nimmt man bei > VHF/UHF dann gern N. Schon gesehen. Glaube, die gibt es auch bei Oppermann, allerdings wirklich nicht ganz billig.
Nur mal nebenbei, habe den Beitrag hier eröffnet: Beitrag "Digital Voltmeter hacken" Diese kleinen Digitalmultimeter könnte man vielleicht ganz gut nehmen, um sie an eine Varicap-Diodenabstimmung anzuschließen und damit die Spannung quasi direkt vor der Diode (also am R(D)) anzuzeigen. Als eine Art digitale Analogfrequenz-Anzeige. (Bei Abstimmung mit Mehrgangpotentiometer auf jeden Fall besser als nix, vermutlich sogar relativ wiederholgenau) Gibt es inc. Porto z.T. schon für unter 2€ Wenn man einen Schalter einbaut, kann man damit auf Knopfdruck auch die Betriebsspannung oder ähnlich anzeigen lassen.
DAC schrieb: > Für Empfänger-Basteleien kann man auch gut F-Stecker nehmen, zum Senden > hätte ich schon lieber solidere Verbindungen. Naja, F würde ich nicht nehmen. Die sind für ihren Zweck OK, aber eher dafür da, dass man sie nur einmal beim Einzug steckt und einmal beim Auszug aus der Wohnung wieder zieht … Dann lieber BNC, auch wenn es gern als "Beinahe No Contact" verspottet wird. (Es gibt auch qualitativ hochwertigere BNC-Teile, die dann durchaus sogar bis 2 GHz gehen können.) > Wie dick ist eigentlich handelsübliches RG58 (50 Ohm)? Nach einem Datenblatt gugeln. Mein Messschieber meint, dass die PVC-Hülle etwa 5 mm Durchmesser hat. > Irgendwie muss > der BNC-Stecker ja auch zum Koax-Durchmesser passen... Musst du jeweils gucken, viele Stecker gibt es für verschiedene Kabel passend. Ich habe auch schon SMA für RG-58 gesehen, das passt dann gerade so (ist aber für die popeligen Stecker schon sehr steif). PL-259 gibt's für mindestens RG-58 und RG-213, BNC für RG-58 und RG-174.
Zurück zum Bauprojekt: Habe die beiden parallelen BC547C wieder runtergelötet und gegen einen 2N2222A ersetzt (habe jetzt welche). Die Ausgangsspannung ist dadurch um ca. 1V gestiegen. Allerdings wird der 2N2222A ziemlich heiß und dadurch bricht die Betriebsspannung nach kurzer Zeit wieder leicht ein. B e r n d W. schrieb: >> Der Unun ist mittlerweile neu gewickeln > > Geh wieder einen Schritt zurück und betreib den Dummy-Widerstand direkt > am C6 ohne Filter. Bei entsprechender Leistung sollte ein 47 Ohm / 2 > Watt Widerstand ordentlich handwarm werden. Die Wärmeentwicklung ist > eher ein Indikator für Leistung. Ein Glühbirnchen 12 Volt, 3 Watt sollte > hell leuchten, falls sowas rumliegt. Ein Lämpchen mit 24 Volt, 10 Watt > wäre dann eher für etwas höhere Leistungen geeignet. Lange nicht mehr mit Glühbirnchen gebastelt! :O) Folgende Birnen leuchten derzeit (zart) am 47R-Dummi auf: -6V/2,4W -2,5V/0,2A -9V/1W -14V/20mA (Beschreibung lt. Glühbirnenaufdruck) >> Reicht die Leistung der Treiberstufe immer noch nicht aus > > Da sich die Frequenz nur minimal ändert, könntest Du den > Treiber-Übertrager in Resonanz betreiben. Schließ versuchsweise mal > einen Kondensator parallel zur Primärspule, damit dieser als > Schwingkreis in Resonanz kommt. Also mit einem C von 15p parallel zum Übertragereingang steigt die Ausgangsspannung leicht an. Bei Werten über 25p fällt sie dagegen leicht ab (jew. bezogen auf die U ohne C am ÜT-Eingang). Im Anhang mal ein Schaltbild mit den aktuellen Werten (rot). Die Basisspannung am 2N2222 kommt mir mit 599mV recht hoch vor. Noch ein wichtiger Punkt: Im Original-Schaltplan hat die s-Wicklung des ÜT 2µH9 , bei meinem Aufbau sind es 31µH (also mehr als zehn mal so viel). Wegen dem relativ hohen A(L)-Wert vom verwendeten Kern bekommt man sonst schlecht ein ü von 9 : 1 hin.
DAC schrieb: > Noch ein wichtiger Punkt: > Im Original-Schaltplan hat die s-Wicklung des ÜT 2µH9 , bei meinem > Aufbau sind es 31µH (also mehr als zehn mal so viel). Nach der Simulation im Anhang dürften die 31µH beim Treiber-ÜT dann wohl eher kein Problem sein...
> Allerdings wird der 2N2222A ziemlich heiß Dann eventuell R4 etwas vergrößern, auch wenn die Leistung vorerst nachläßt. > Die Basisspannung am 2N2222 kommt mir mit 599mV recht hoch vor Durch Gleichrichteffekte geht bei Ansteuerung die Basisspannung in der Regel etwas runter. > die 31µH beim Treiber-ÜT dann wohl eher kein Problem Das ist schwierig zu sagen. Ohne Oszilloskop tappt man etwas im Dunkeln. Welcher Kern ist beim diesem Übertrager verwendet? Mit dem 9V/1W Birnchen anstatt des Endstufentransistors am Treiber-Übertrager sollte es schon ein wenich leuchten. > Lange nicht mehr mit Glühbirnchen gebastelt! 24 Volt, 10 Watt 12 Volt, 3 Watt 5 Volt, 100mA, 0.5 Watt Die haben bei normaler Helligkeit ca. 50 Ohm. Also keinen weiteren Widerstand dazuschalten.
Jörg Wunsch schrieb: > Naja, F würde ich nicht nehmen. Die sind für ihren Zweck OK, aber > eher dafür da, dass man sie nur einmal beim Einzug steckt und einmal > beim Auszug aus der Wohnung wieder zieht … Hatte ich auch erst gedacht, aber für reine Empfängerbauzwecke funktionieren sie in der Praxis, auch nach x-maligem Umstecken mit z.T. unteschiedlich dicken Seelen. Kommt aber vielleicht auch auf die Stecker-Quali an. > Dann lieber BNC, auch wenn es gern als "Beinahe No Contact" verspottet > wird. (Es gibt auch qualitativ hochwertigere BNC-Teile, die dann > durchaus sogar bis 2 GHz gehen können.) Denke mal, für KW-Sendezwecke bis 10W wird es reichen :O) >> Wie dick ist eigentlich handelsübliches RG58 (50 Ohm)? > > Nach einem Datenblatt gugeln. Mein Messschieber meint, dass die > PVC-Hülle etwa 5 mm Durchmesser hat. Hatte beim Googeln allerlei Varianten in verschiedenen Dicken gefunden, manche mit extra Ferritummantelung usw. 5mm kommt mit sehr dünn vor. Aber ok, wenn das so funktioniert... >> Irgendwie muss >> der BNC-Stecker ja auch zum Koax-Durchmesser passen... > > Musst du jeweils gucken, viele Stecker gibt es für verschiedene > Kabel passend. Ich habe auch schon SMA für RG-58 gesehen, das passt > dann gerade so (ist aber für die popeligen Stecker schon sehr steif). > PL-259 gibt's für mindestens RG-58 und RG-213, BNC für RG-58 und > RG-174. Jepp, das Kabel sollte von der Dicke her schon zum Stecker passen... Hast du (oder jemand anders) eine Empfehlung, wo man gut BNC-Stecker bzw. -einbaubuchsen und RG58 (eventuell auch schon fertig mit BNC-Steckern) beziehen kann?
B e r n d W. schrieb: >> Allerdings wird der 2N2222A ziemlich heiß > > Dann eventuell R4 etwas vergrößern, auch wenn die Leistung vorerst > nachläßt. Gute Idee! >> Die Basisspannung am 2N2222 kommt mir mit 599mV recht hoch vor > > Durch Gleichrichteffekte geht bei Ansteuerung die Basisspannung in der > Regel etwas runter. Die 599mV sind im laufenden Betrieb gemessen. >> die 31µH beim Treiber-ÜT dann wohl eher kein Problem > > Das ist schwierig zu sagen. Ohne Oszilloskop tappt man etwas im Dunkeln. > Welcher Kern ist beim diesem Übertrager verwendet? Mit dem 9V/1W > Birnchen anstatt des Endstufentransistors am Treiber-Übertrager sollte > es schon ein wenich leuchten. "Ohne Oszilloskop tappt man etwas im Dunkeln." - JA!!! ;O) (kann man möglicherweise mit einem Multiplexer und einem Taktgenerator o.ä. die HF-Spannung so sampeln bzw. durchschalten, dass man auch mit einem "langsamen" Oscar die Wellenform sichtbar machen kann? Meine, einen Schaltplan für so ein Vorschaltgerät mal in einem Elektor-"30x Schaltungen"-Buch gesehen zu haben) Über den Kern kann ich nicht viel sagen, D außen ist ca. 12mm, Farbe hellgrün mit einer blauen Seite, AL= 43 (gemessen). Auf jeden Fall funktioniert er etwas besser als ein T80-2-Kern mit Iprim= 3µH (extra ausprobiert). Wenn man ein 9V/1W-Birnchen direkt an den Übertrager anschließt (sekundär, ohne 200R-Widerstand), leuchtet nichts. Der Übertrager hat bei mir sekundär 5 Wdg. mit je einer Anzapfung bei 2, 3 und 4 Wdg. Auch bei keiner der Anzapfungen leuchtet das Birnchen. Vermutlich ist hier irgendwo der Hase im Pfeffer, die Treiberstufe liefert nicht genug Strom. Was anderes, hat hier zufällig jemand Erfahrung mit Andy Fleischer (www.andyquarz.de)? Habe dort neulich einen Posten Ringkerne bestellt, um mal einen Vorat an bekannten Kernen zu haben. Leider bis jetzt ohne weitere Reaktion von Seiten des Anbieters...
Der Kollektorstrom vom BD139 beträgt ca. 390mA => es werden von der PA ca. *4,7W* verbraten. Am Ausgang (47R) kommen aber grade mal ca. 200mW raus. Wie kann das sein??? Ein Kurzschluss kommt eher nicht in Frage. Der Strom wird vom BD139 nur gezogen, wenn seine Basis an AÜ/200R angeschlossen wird...
DAC schrieb: > Wie kann das sein??? Erzeugt möglicherweise die Basis-Emitter-Kapazität ein ungünstiges Tastverhältnis, weil sie sich nicht schnell genug entläd und dadurch der T zu lange durchgeschaltet ist? Also etwa so: (Zeitdiagramm) BD139 Leitend: _______.._______.._______.._______.._______ Gesperrt: .......__.......__.......__.......__.......__ (Punkte bitte wegdenken) Ohne den Basisanschluss vom BD139 am AÜ wird der 2N2222 übrigens schnell sehr heiß... es ist also eine entsprechende sekundärseitige Last << 200R notwendig, wie es scheint.
Eventuell parasitäre Schwingungen über die Basis-Kollektor-Kapazität. Wird nur eine Übertragerwicklung als Drossel am Kollektor betrieben und auch dort ausgekoppelt, kommt dann mehr raus? Unbekannte Kerne sind immer mit Vorsicht zu genießen. Für Schaltnetzteile gibt es auch Ringkerne mit niedrigem AL-Wert. De gehen aber nicht viel weiter als 1MHz.
B e r n d W. schrieb: > Eventuell parasitäre Schwingungen über die Basis-Kollektor-Kapazität. Hilft da eine Ferritperle über dem Basis-Anschluss des Transistors? > Wird nur eine Übertragerwicklung als Drossel am Kollektor betrieben und > auch dort ausgekoppelt, kommt dann mehr raus? Also nur eine Wicklung vom Unun verwenden, von Kollektor gegen +Ub und den Rl (47R) direkt an den Kollektor? So? > Unbekannte Kerne sind immer mit Vorsicht zu genießen. Für > Schaltnetzteile gibt es auch Ringkerne mit niedrigem AL-Wert. De gehen > aber nicht viel weiter als 1MHz. Das ist auch meine Befürchtung. Auf der anderen Seite hat ein T80-2 ja keine besseren Ergebnisse gebracht... aber das muss man mal im Auge behalten. Warum sieht man bei manchen Klasse-C-Schaltungen eine in Gegenflussrichtung geschaltete Diode an der Basis? Nur, damit die negative Spannung nicht größer wird als -BEmax oder gibt es auch andere Gründe?
PS: DAC schrieb: > B e r n d W. schrieb: >> Eventuell parasitäre Schwingungen über die Basis-Kollektor-Kapazität. > > Hilft da eine Ferritperle über dem Basis-Anschluss des Transistors? Braucht der 2N2222 dann besser (auch?) eine Ferritperle?
> mit Ferritperle über der Basis des BD139 zieht die PA-Stufe > nur noch 90mA Also doch evtl. eine wilde Schwingung. Was passiert mit 100pF von der Basis gegen GND? Jetzt ist nur die Frag: Ist es der Treiber oder die Endstufe, aber vermutlich eher die Endstufe. Z.B. können Treiber-Sekundärinduktivität und Basiskapazität eine Resonanz ergeben. Gibt es Störungen im UKW-Radio? Sei auch vorsichtig damit, >100 MHz sind mit einer angeklemmten Meßstrippe schnell abgestrahlt. Bei diesen Frequenzen beträgt die Reichweite mit einfachsten Mitteln gleich einige km. Da verstehen die keinen Spaß.
Hallo Bernd, Danke für die Antwort! Habe mittlerweile auch dem 2N2222 eine Ferritperle spendiert, jetzt wird auch er nicht mehr heiß (mich hatte stutzig gemacht, dass er bei gleichen Bedingungen hin und wieder nach dem Einschalten starke Erwärmung zeigte, manchmal aber auch einfach kalt blieb)... B e r n d W. schrieb: >> mit Ferritperle über der Basis des BD139 zieht die PA-Stufe >> nur noch 90mA > > Also doch evtl. eine wilde Schwingung. Was passiert mit 100pF von der > Basis gegen GND? Jetzt ist nur die Frag: Ist es der Treiber oder die > Endstufe, aber vermutlich eher die Endstufe. Z.B. können > Treiber-Sekundärinduktivität und Basiskapazität eine Resonanz ergeben. > Gibt es Störungen im UKW-Radio? Eine Frage vorab: wie lang darf eigentlich die Leitung vom Treiber-ÜT bis zur Basis vom PA-T sein? Bei meinem Aufbau ist sie momentan ca. 4cm lang. Der 200R-Widerstand sitzt direkt am ÜT-Ausgang. Möglicherweise unterstützt das die wilden Schwingungen!? (manchmal sieht man vor der Basis eines HF-Ts auch einen niederohmigen R, eventuell würde das ebenfalls helfen) > Sei auch vorsichtig damit, >100 MHz sind mit einer angeklemmten > Meßstrippe schnell abgestrahlt. Bei diesen Frequenzen beträgt die > Reichweite mit einfachsten Mitteln gleich einige km. Da verstehen die > keinen Spaß. Danke für den Hinweis! Betreibe den Sender in einer auf Masse gelegten Keksdose, die Messklemmen für die HF sind so kurz wie möglich und nicht nach außen geführt, da strahlt eher nichts. Wenn man allerdings die Antenne von einem FM-Empfänger in die Dose hält, hat man bei 84MHz und bei 98MHz einen Träger (6. und 7. Harmonische). PS: der unbekannte ÜT-Kern ist jetzt gegen einen T80-2 getauscht. Ändert zwar erst mal nichts am Ergebnis, aber so hat man schon mal eine bekannte Größe mehr... HF-Basteln kann ganz schön knifflig sein...
> wie lang darf eigentlich die Leitung vom Treiber-ÜT > bis zur Basis vom PA-T sein? 4cm sind kein Problem. > dem 2N2222 eine Ferritperle spendiert Jetzt kann der R4 eventuell noch kleiner werden. > HF-Basteln kann ganz schön knifflig sein... Der Aufwand verschiebt bei höheren Frequenzen immer mehr zum Aufbau. Die Schaltung alleine nützt Dir gar nichts. Blöde Frage könnte es sein, daß vom Oszillator zu wenig Signal kommt?
Die Ringkerne von A. Fleischer sind heute gekommen, d.h., es kann endlich ein ÜT mit einem T50-6 (wie im Schaltplan vorgeschlagen) gewickelt werden. Der grün-blaue Ringkern war wahrscheinlich so einer: http://www.ebay.de/itm/Ferrit-Ringkern-Entstorung-23x13-5x10-2-Stuck-/370669216833?_trksid=p2045573.m2042&_trkparms=aid%3D111000%26algo%3DREC.CURRENT%26ao%3D1%26asc%3D27%26meid%3D3480782319700934199%26pid%3D100033%26prg%3D1011%26rk%3D1%26sd%3D370669216833%26 Also völlig ungeeignet. B e r n d W. schrieb: >> dem 2N2222 eine Ferritperle spendiert > > Jetzt kann der R4 eventuell noch kleiner werden. Ja! :O) >> HF-Basteln kann ganz schön knifflig sein... > > Der Aufwand verschiebt bei höheren Frequenzen immer mehr zum Aufbau. Die > Schaltung alleine nützt Dir gar nichts. Das wird mir auch langsam klar... > Blöde Frage könnte es sein, daß vom Oszillator zu wenig Signal kommt? Werde erst mal über jede Basis/jedes Gate eine Ferritperle ziehen. Dann den ÜT gegen den T50-6 austauschen und dann die Spannungen der einzelnen Stufen aufnehmen. Später mehr zu der Frage...
> Der grün-blaue Ringkern war wahrscheinlich so einer
Solche hatte ich mal von Schaltregler eines Motherboards runtergelötet.
Das sind eher Ferritkerne für Schaltanwendungen. Damit der Kern nicht so
schnell in die Sättigung kommt, gibt es welche mit niedrigem AL-Wert.
DAC schrieb: >>> HF-Basteln kann ganz schön knifflig sein... >> >> Der Aufwand verschiebt bei höheren Frequenzen immer mehr zum Aufbau. Die >> Schaltung alleine nützt Dir gar nichts. > > Das wird mir auch langsam klar... Dir schon, solchen Leuten vermutlich noch nicht: Beitrag "Oszillaor-schaltung" Wer glaubt, dass man für 800 oder 900 MHz eine Schaltung nur einfach mal simulieren müsste, um sie danach erfolgreich aufzubauen, hat noch einen ziemlich langen Weg vor sich. Ich war damals auch stinksauer, als ich meinen ersten selbstgebauten UKW-Tuner partout nicht dazu bekommen habe, auch nur irgendwas zu tun, was seiner angedachten Aufgabe nahegekommen wäre. Dabei war ich total stolz auf den schick aussehenden Aufbau. ;-) B e r n d W. schrieb: >> Der grün-blaue Ringkern war wahrscheinlich so einer > > Solche hatte ich mal von Schaltregler eines Motherboards runtergelötet. > Das sind eher Ferritkerne für Schaltanwendungen. Trotzdem ruhig aufheben; der nächste Schaltregler, den man mal bauen will, kommt bestimmt.
B e r n d W. schrieb: >> Der grün-blaue Ringkern war wahrscheinlich so einer > > Solche hatte ich mal von Schaltregler eines Motherboards runtergelötet. > Das sind eher Ferritkerne für Schaltanwendungen. Damit der Kern nicht so > schnell in die Sättigung kommt, gibt es welche mit niedrigem AL-Wert. Hatte mit dem Kern mal erfolgreich ein 160m-Audion aufgebaut. Man kam trotz allem mit recht wenig Windungen aus für die LC-Spule. Jörg Wunsch schrieb: > Wer glaubt, dass man für 800 oder 900 MHz eine Schaltung nur einfach > mal simulieren müsste, um sie danach erfolgreich aufzubauen, hat > noch einen ziemlich langen Weg vor sich. Das Coole an den Elektronischen Jahrbüchern ist, dass sie für HF-Schaltungen bei f > 100MHz meistens auch die Position der Bauteile zueinander vorschlagen... > Dabei war > ich total stolz auf den schick aussehenden Aufbau. ;-) Kommt mir bekannt vor ;O) So, nach dem Aufziehen der Ferritperlen und dem Einbau des ÜTs mit T50-6-Kern im Anhang die Messwerte an den einzelnen Stufen. Bei längerem Betrieb nimmt die Ua der Stufen etwas ab, weiß noch nicht warum (Bauteilerwärmung, Batteriespannung?)... Das 2,5V-Glühbirnchen leuchtet am ÜT jedenfalls so hell wie vorher nie (auch, wenn das nur ein oranges Glimmen ist).
PS: der 2N2222 wird mit R4 von 100R im Dauerbetrieb ca. 50 Grad heiß. R4 auf 50R zu verkleinern bringt kaum mehr Ausbeute, dafür aber eine deutliche Erhitzung. @Bernd: Du würdest, um wilde Schwingungen des BD139 zu unterdrücken, einen 100p direkt an die Basis löten?!? So, dass der C zwischen Transistor und Ferritperle nach Masse positioniert ist? Würde ja die Zuleitung vom ÜT zur Basis vom BD139 gerne noch mit einer VHF-Drossel versehen. Kann man dafür einen 10-Ohm-Widerstand nehmen, den man mit einer Kupferdrahtwicklung um seinen Körper überbrückt? (habe sowas mal irgendwo gelesen)
>> Dabei war ich total stolz auf den schick aussehenden Aufbau. ;-) > Kommt mir bekannt vor ;O) Wenn es dann endlich funktioniert, hat es sich mit dem schicken Aufbau. > Das 2,5V-Glühbirnchen leuchtet am ÜT jedenfalls so hell wie nie Am Treiber-Übertrager? Dann könnte hinten an der Endstufe schon ein 1/2 Watt rauskommen. Hättest Du mal den Schaltplan vom Oszillator und den anderen Treiberstufen? Eventuell kann man da noch was optimieren. > Würde ja die Zuleitung vom ÜT zur Basis vom BD139 > gerne noch mit einer VHF-Drossel versehen. Das könnte funktionieren mit 10-20 Ohm. Aber ohne Widerstand schwingt es erst recht. Den 100 pF Kondensator von der Basis gegen GND kannst Du später einfach mal dranhalten, ob es einen Unterschied macht. > R4 auf 50R zu verkleinern bringt kaum mehr Ausbeute, dafür aber eine > deutliche Erhitzung. Und R4 auf 33R und R2 auf 680 Ohm?
B e r n d W. schrieb: >>> Dabei war ich total stolz auf den schick aussehenden Aufbau. ;-) >> Kommt mir bekannt vor ;O) > > Wenn es dann endlich funktioniert, hat es sich mit dem schicken Aufbau. Genau das, was grade mit meiner stylisch entworfenen Platine passiert ;O) >> Das 2,5V-Glühbirnchen leuchtet am ÜT jedenfalls so hell wie nie > > Am Treiber-Übertrager? Dann könnte hinten an der Endstufe schon ein 1/2 > Watt rauskommen. Ja, genau, am Treiber-ÜT (den am PA nenne ich immer 'Unun') > Hättest Du mal den Schaltplan vom Oszillator und den anderen > Treiberstufen? Eventuell kann man da noch was optimieren. Kann ich später posten. Gleich erst noch ein anderes Posting zur Treiberstufe mit einem Schaltplan aus dem EJB1988. >> Würde ja die Zuleitung vom ÜT zur Basis vom BD139 >> gerne noch mit einer VHF-Drossel versehen. > > Das könnte funktionieren mit 10-20 Ohm. Aber ohne Widerstand schwingt es > erst recht. Den 100 pF Kondensator von der Basis gegen GND kannst Du > später einfach mal dranhalten, ob es einen Unterschied macht. Was meinst du mit "ohne Widerstand schwingt es erst recht"? >> R4 auf 50R zu verkleinern bringt kaum mehr Ausbeute, dafür aber eine >> deutliche Erhitzung. > > Und R4 auf 33R und R2 auf 680 Ohm? Keine schlechte Idee, siehe nächstes Posting...
Hier ein Teilschaltplan aus dem elektronischen Jahrbuch von 1988. Dort wird ein QRP-Sender vorgestellt, der auf 80, 40, 30 und 20m eine Ausgangsleistung von 1,5W liefert (PA-Transistor 2N3553, 2N3866, KT606A o.ä.). Es wird im Anhang eine Treiberstufe gezeigt, die auch als QRPP-Sender (150mW) benutzt werden kann und mit einem 2N2222 betrieben wird. Die Spannung am Punkt 1 dürfte sich um 10V bis 11V bewegen. Zwischen der Betriebsspannung von +12V und dem Punkt 1 befindet sich ein PNP-Transistor (2N2907, SF117, SC307...), der bei Tastung durchschaltet. Der Übertrager TR201 ist ein Breitbandübertrager, der um den Faktor 4 heruntertransformiert (auf 120 Ohm, leider keine weiteren Angaben zum Aufbau, so weit ich sehe). R203: Bei 47R --> 70mW Output (Treiber, Auskopplung Punkt A) Bei 15R --> 150mW Output (QRPP-Betrieb, Lastanpassung und Auskopplung über TP-Filter) Das Signal für die gezeigte Treiberstufe wird übrigens von der vorhergehenden Stufe (VFO-Puffer) ebenfalls mit einem Übertrager ausgekoppelt, wahrscheinlich, weil der Eingang der Treiberstufe so niederohmig ist und entsprechend Strom verlangt. Werde die im Anhang gezeigten Bauteilwerte mal für meine Treiberstufe ausprobieren und dem Puffer ebenfalls einen ÜT spendieren. Mal schauen, ob man das 2V5-Lämpchen stärker zum Aufleuchten bringen kann (wobei der Treiber-ÜT mit 9 : 1 natürlich nur eine begrenzte Ausgangsspannung, theoretisch ca. 1,9V Spitze, liefern kann).
>>> Kann man dafür einen 10-Ohm-Widerstand nehmen, den >>> man mit einer Kupferdrahtwicklung um seinen Körper überbrückt? >> Das könnte funktionieren mit 10-20 Ohm. > Was meinst du mit "ohne Widerstand schwingt es erst recht"? Die Drossel muß mit einem Widerstand stark bedämpft werden, sonst gibt es eine Reichenschaltung aus Sekundärwicklung des Übertragers, der Drossel und der Basiskapazität. Dann kann man die Drossel gleich auf den Widerstand wickeln.
B e r n d W. schrieb: > sonst gibt > es eine Reichenschaltung aus Sekundärwicklung des Übertragers, der > Drossel und der Basiskapazität Ok, verstehe! Danke für die Info! Im Anhang noch die Messwerte der Spannung an der AMP-Stufe, siehe rote Schrift. Durch den 22p-C und die Eingangsimpedanz der Stufe fällt die VFO-Signalspannung ca. auf die Hälfte ab. Der C darf aber nicht viel größer als 22p sein, sonst schwingt der VFO nicht mehr. Das sollte man mal im Auge behalten...
DAC schrieb: > Werde die im Anhang gezeigten Bauteilwerte mal für meine Treiberstufe > ausprobieren und dem Puffer ebenfalls einen ÜT spendieren. > Mal schauen, ob man das 2V5-Lämpchen stärker zum Aufleuchten bringen > kann (wobei der Treiber-ÜT mit 9 : 1 natürlich nur eine begrenzte > Ausgangsspannung, theoretisch ca. 1,9V Spitze, liefern kann). Also, Bauteilwerte der Treiberstufe wie oben gezeigt getauscht (R205=33R R203=47R). Wenn man den Buffer direkt anschließt, leuchtet das Lämpchen so hell wie vorher, der 2N2222 wird aber nur noch leicht warm. Die Spannung am Buffer bricht auch kaum ein, ein ÜT zur Treiberstufe wird sich wahrscheinlich nicht lohnen. Wenn man R205, R203 oder R202 verkleinert, leuchtet die Lampe wesentlich heller. Hier sind also Reserven vorhanden. Werde als nächstes die Endstufe (ohne Filter) anklemmen und gucken, was am Dummy ankommt.
So, alles umgestrickt, inklusive auf Masse gelegtem Blech zwischen Basis und Kollektor vom BD139. Ausgangsleistung Spitze am 47R-Widerstand: 3V (mit HF-Drossel vor der Basis) 4V (ohne HF-Drossel vor der Basis) Kühlkörper vom BD139 und 2N2222 erwärmen sich nur ganz minimal. PA-Strom ist ohne HF-Drossel ca. 120mA (mit Drossel 90mA). Wenn man im laufenden Betrieb zum 200R-Wid. am ÜT das 2V5-Birnchen parallel schaltet, leuchtet es immer noch Orange => möglicherweise wäre ein kleineres Übersetzungsverhältnis (mit mehr Spannung sekundär) besser, um den BD139 zu treiben...!?
Nachtrag: Wenn man R203 auf 10R herabsetzt, steigt die Amplitude am Lastwiderstand direkt auf 8V Spitze. Der Puffer im Schaltplan vom EJB1988, der die Treiberstufe versorgt, soll laut Text ca. 1 bis 1,2V eff an 100R liefern, das wären ca. 1,5V spitze. Mein Puffer liefert bis jetzt nur 0,7V spitze...
Hier ist eine Gegenüberstellung mit und ohne Diode und mit Drossel. Ohne Diode werden -5,7Volt erreicht. Die BE-Strecke des BD139 bricht aber bei -5V schon durch (Datenblatt). Auch sieht das Signal mit Diode symetrischer aus, die On-Zeit beträt mit Diode max. 50%. Die Drossel sollte nur so groß wie nötig sein, als nur so groß, daß parasitäre Schwingungen verhindert werden. Sonst geht Steuersignal verloren und es gibt eine Rückwirkung vom Kollektor mit einem kleinen Zacken in ansteigenden Flanke. Der Zacken entsteht durch die BC-Kapazität und verhindert ein schnelles Durchschalten des Transistors.
Danke für die Diagramme! Glaube aber nicht, dass der ÜT mit Übersetzungsverhältnis 9 : 1 sekundär mehr als 2V Spitze liefert. B e r n d W. schrieb: > Ohne Diode werden -5,7Volt erreicht. In Bezug auf welche Schaltung (-sparameter)?
DAC schrieb: > In Bezug auf welche Schaltung (-sparameter)? Anders gefragt, kannst du mal den Schaltplan posten, mit dem das mittlere Diagramm erstellt wurde? Die Drossel ist bei mir auf einen 10-Ohm-Widerstand gewickelt und hat eine Induktivität (Berechnet als Luftspule) von ca. 0,3µH.
Prima, Danke! Wären 2 serielle 1N4148 möglicherweise besser??? Wenn ich bei mir in der reale Schaltung eine D einschalte, geht die Leistung sofort in den Keller. In dem besagten Artikel zum 80-, 40-, 30-, 20m-CW-Sender steht übrigens, dass R5 (der R parallel zum ÜT) nicht viel größer als 33R sein sollte, weil der PA-T sonst zu Instabilitäten und wilden Schwingungen neigt. Allerdings mit dem Nachteil, dass es bei diesem Wert (33R) zu Leistungseinbußen kommt...
> geht die Leistung sofort in den Keller. Vielleicht weil die Treiberstufe noch nicht richtig durchschaltet. > es bei diesem Wert (33R) zu Leistungseinbußen kommt Ich wollte auch schon 100 oder 47 Ohm vorschlagen. In die Basis der Endstufe fließen 200 - 300 mA, da machen 10 mA durch den Widerstand nicht so viel aus. Wenn dafür eventuell die Drossel wegbleiben kann, ist es ein Nullsummenspiel. In der Simulation reicht 1 V Eingangsspannung aus, um die Endstufe sauber durchzusteuern. Wenn alles optimal abgestimmt ist, beträgt die Verlustleistung des Treibers weniger als 100 mW. Irgendwann muß ich das doch selber aufbauen, um die Simulation zu verifizieren.
B e r n d W. schrieb: > Irgendwann muß ich das doch selber aufbauen, um die Simulation zu > verifizieren. Kann ich gut verstehen! ;O) Im Anhang der VFO und die Pufferstufe zu der Treiberstufe aus dem EJB1988. Die "Brücke" zwischen R105 und R106 muss man sich wohl wegdenken ;) Werde die Pufferstufe morgen mal aufbauen und testen. Das Konzept mit der DC-Kopplung über R102 finde ich interessant. Das Treibersignal wird übrigens an K102 abgenommen. K101 ist für einen Direktmischer gedacht. Leider finde ich im Text keinen Hinweis auf TR101. Denke mal, wenn er n = 2:1 gewickelt wird, müsste es passen. Kleine Zwischenbemerkung: habe heute von Oppermann u.a. ein paar zweibeinige Keramikresonatoren CSA3,64MG geliefert bekommen. Sie lassen sich in einem simplen Oszillator mit serieller Spule (15µH) locker von 3524kHz bis 3691 kHz ziehen (seriell 5pF). Denke mal, bei sorgfältigem Aufbau könnte man damit vielleicht sogar das komplette 80m-AFU-Band überstreichen.
> TR101. Denke mal, wenn er n = 2:1 gewickelt wird, müsste es passen. Da hilft nur ausprobieren. > Sie lassen sich in einem simplen Oszillator mit serieller > Spule (15µH) von 3524kHz bis 3691 kHz ziehen (seriell 5pF) Mit 18µH wird es bis 3500 runtergehen, aber nach oben wird bei 3700 Schluß sein. Ich hab den hier rumliegen von DK6SX: http://www.qrpforum.de/index.php?page=Thread&threadID=5776 Und das ist der Nachfolger, beide mit BD135: http://www.qsl.net/va3iul/Homebrew_RF_Circuit_Design_Ideas/7MHz_TRX_DK6SX.gif Dieser von W7EL ist dem ersten TRx ziemlich ähnlich: http://www.arrl.org/files/file/Technology/tis/info/pdf/93hb3037.pdf Beachte auch die Zenerdiode vom Kollektor des Endstufentransistors nach GND. Die hat angeblich bei Fehlanpassung schon so manchen Transistor gerettet.
B e r n d W. schrieb: >> TR101. Denke mal, wenn er n = 2:1 gewickelt wird, müsste es passen. > Da hilft nur ausprobieren. Jepp! Werde auf jeden Fall die I der Primärwicklung größer 3µH machen, das sollte bei 14MHz das Minimum sein. > Mit 18µH wird es bis 3500 runtergehen, aber nach oben wird bei 3700 > Schluß sein. Sowas um den Dreh... trotzdem ein weiter Bereich. Mit einem Quarz unter gleichen Bedingungen ließen sich nur ein paar kHz überstreichen. Danke für die Links! > Beachte auch die Zenerdiode vom Kollektor des Endstufentransistors nach > GND. Die hat angeblich bei Fehlanpassung schon so manchen Transistor > gerettet. Die ist bei der PA aus dem EJB1988 auch eingezeichnet und mittlerweile bei meiner Schaltung eingelötet.
...wobei sich die bescheidene Frage stellt, ob in dem Schaltplan oben die Verbindung A oder die Verbindung B falsch eingezeichnet ist!????
Ich würd erst mal versuchen, die Verbundung A zu entfernen. Ohne A fließen beide Kollektorströme durch die Primärwicklung. Ohne B wird die Basis des zweiten Transistors ganz schön hart durchgeschaltet, aber eventuell ist das ja so gewünscht.
Habe mittlerweile die Pufferstufe fertig, jetzt kommt richtig Leistung an der PA raus (1W, immerhin ;O)). Die 1W kommen aber nur, wenn der R an der Basis um die 200R groß ist. Benutzt man einen 47R-Widerstand, sind es nur noch 1/2W. Denke, das Problem ist hier der ÜT an der Basis des BD139 bzw. dessen Wicklungsverhältnis, das noch optimiert werden muss...
> Die 1W kommen aber nur, wenn der R an der Basis um die 200R groß ist. > Benutzt man einen 47R-Widerstand, sind es nur noch 1/2W. Die Treiberleistung muß sich nochmal verdoppeln, dann wird der Einfluß viel geringer. Du scheinst Dich durch das Thema zu beissen, das wird schon. Selbst mit dem einen Watt könntest Du schon Kontakte machen, aber vier Watt macht eine S-Stufe mehr.
B e r n d W. schrieb: > Du scheinst Dich durch das Thema zu beissen, das wird schon. Selbst mit > dem einen Watt könntest Du schon Kontakte machen, aber vier Watt macht > eine S-Stufe mehr. So langsam scheine ich mich ranzutasten ;O) Habe leider im Moment keine Zeit zum Basteln, aber nach dem WE wird der ÜT weiter optimiert. Ja, QRV mit 1W werde ich auf jeden Fall versuchen. Kannst du hier mal schauen (ein DC für 80m): http://www.home.zonnet.nl/laar60/e2.htm bzw. hier für den Schaltplan http://www.home.zonnet.nl/laar60/DCR.gif Das Vorfilter kommt mir irgendwie merkwürdig vor, besonders der 2n8-C hinter den beiden gekoppelten Schwingkreisen. Ist so ein Filter empfehlenswert (wenn man das auf die Schnelle sagen kann)?
> Das Vorfilter kommt mir irgendwie merkwürdig vor Das könnte ich am WE mal simulieren. Schon die Antenne wird über einen Schwingkreis angepasst. Der Koppelkondensator mit 470pF ist auch eigenartig. Möglicherweise verbindet er die Schwingkreise über die niederohmigen Koppelwicklungen. Der 47pF und der 2,8nF ergeben einen Spannungsteiler mit niederohmigem Ausgang. Dann muß er an die 1.5k des NE602 anpassen. Im Prinzip sind das 4 Schwingkreise, die selektiver sein sollten als die beiden Bandfilter alleine. Die Verstärkung der Schaltung ist IMHO ein wenig zu klein (~70dB). Das geht nur mit Kopfhörer. Außerdem empfängt der den gesamten CW-Bereich gleichzeitig.
Danke für die Antwort! B e r n d W. schrieb: > Außerdem empfängt der den gesamten CW-Bereich > gleichzeitig. Echt? Warum? (CW-Exkl.-Bereich bei 80m: 3500kHz - 3580kHz) > Das könnte ich am WE mal simulieren. Wenn der Aufbau Sinn macht, gerne! Wenn wirklich der ganze CW-Bereich empfangen wird, macht der Aufbau eher keinen Sinn. >Schon die Antenne wird über einen > Schwingkreis angepasst. Der Koppelkondensator mit 470pF ist auch > eigenartig. Möglicherweise verbindet er die Schwingkreise über die > niederohmigen Koppelwicklungen. Der 47pF und der 2,8nF ergeben einen > Spannungsteiler mit niederohmigem Ausgang. Dann muß er an die 1.5k des > NE602 anpassen. Im Prinzip sind das 4 Schwingkreise, die selektiver sein > sollten als die beiden Bandfilter alleine. Wäre ja nicht schlecht. >Der 47pF und der 2,8nF ergeben einen Spannungsteiler Aber sehr zu Ungunsten der Signalstärke... deshalb wohl auch die ~70dB. Möchte auf jeden Fall mal einen einfachen DC aufgebaut haben, bevor der 20m-Rx für den Tx auf die Platine kommt.
> Echt? Warum? (CW-Exkl.-Bereich bei 80m: 3500kHz - 3580kHz) Das einzigste Filter besteht aus ein Paar Kondensatoren und Widerstanden. Die Wirkung des Bandfilters ist relativ gering. Nach 10kHz fällt es erst um 20 dB ab. Durch die fehlende Spiegelfrequenzunterdückung geschieht dies nach links und nach rechts. > Möchte auf jeden Fall mal einen einfachen DC aufgebaut haben, > bevor der 20m-Rx für den Tx auf die Platine kommt. Bau ihn ohne Endstufe auf und gib das Signal auf den Mikrofoneingang der Soundkarte. Mit der entsprechenden Software kannst Du schmalbandig filtern.
B e r n d W. schrieb: > Das einzigste Filter besteht aus ein Paar Kondensatoren und > Widerstanden. Die Wirkung des Bandfilters ist relativ gering. Nach 10kHz > fällt es erst um 20 dB ab. Durch die fehlende > Spiegelfrequenzunterdückung geschieht dies nach links und nach rechts. Ok, deshalb also ein "Breitband"-CW-Empfänger ;O) > Bau ihn ohne Endstufe auf und gib das Signal auf den Mikrofoneingang der > Soundkarte. Mit der entsprechenden Software kannst Du schmalbandig > filtern. Gute Idee! Kannst du ein spezielles Filter-Programm empfehlen? In den besagten Elektronischen Jahrbüchern gibt es einige Schaltungen mit handgewickelten Spulen zur NF-Filterung für DC-RX. Die Argumente für den hohen Wickelaufwand lauten dort u.a., dass die durchschlagende HF vom Mischer sich an Unlinearitäten in aktiven NF-Filtern demodulieren kann. Ist das in der Praxis wirklich ein Problem?
DAC schrieb: > Die Argumente für > den hohen Wickelaufwand lauten dort u.a., dass die durchschlagende HF > vom Mischer sich an Unlinearitäten in aktiven NF-Filtern demodulieren > kann. Ist das in der Praxis wirklich ein Problem? Ja, je nach Pegel schon. Da mischt sich dann alles mögliche. Ich habe nun meine Antenne auf dem Dach und die Selbsterklärung eben fertiggestellt. Damit sollte einem sked irgendwo zwischen 7 und 28 MHz nichts mehr im Wege stehen. ;-) Zumindest auf 10 und 14 MHz würde ich erwarten, dass sie gut funktioniert, 7 MHz ist ein Kompromiss (zu kurz), auf den höheren Bändern wundern mich die gemessenen relativ geringen Feldstärken. Rechnerisch müsste sich da mehr an Feldstärke ergeben. Mal sehen, wie sie in der Praxis so spielt. 3,5 MHz ist damit aber sicher nicht drin. Vielleicht versuche ich mich dafür mal irgendwann an einer Magloop.
Hallo Jörg, schön, dass du wieder QRV bist! Mein Senderbau-Projekt ist erst mal an zweite Stelle gerückt. Im Moment arbeite ich an einem einfachen Einkanal-Oscar bestehend aus einem relativ schnellen ADC, einem AVR und einem Graphikdisplay. Das ganze soll per "undersampling" Frequenzen bis 30MHz darstellen können. Der AD-Wandler ist noch nicht eingetroffen, bin zwischenzeitlich noch mit dem Graph.-LCD-Anschluss beschäftigt. (habe mittlerweile keine Lust mehr, wellenformmäßig dauernd im Dunkeln "rumzustochern" :O)) Was für eine Loop würdest du denn für 80m aufstellen wollen? Der HF-Monitor mit der Leitungsdurchführung durch einen Ringkern (T25-2) mit 14 Wdg. und zwei antiparallelen gelben Low-Current-LEDs funktioniert leider (bisher) nicht, obwohl mind. 0,5W am Last-R (47 Ohm) "ankommen". Viele Grüße, Daniel
@Bernd: Danke für den Link noch! B e r n d W. schrieb: > Winrad, SdRadio, Spectran: > http://www.weaksignals.com/
PS: was mir noch eingefallen ist zur Unterdrückung von Schwingneigungen am PA-Transistor: eine Drossel zwischen Emitter und Masse. Habs aber noch nicht ausprobiert. Hat die Neigung zu "wilden" VHF-Schwingungen bei BIPOs eigentlich mit dem Millereffekt (BE-C) zu tun? In einem der elektronischen Jahrbücher habe ich eine Kaskodenschaltung mit zwei BIPOs entdeckt, die wohl nicht so leicht in Eigenschwingung geraten soll (benötigt aber auch +50V als Ub).
Ähnlich wie beim Colpitts ergibt sich ein Spannungsteiler aus BE- und BC- bzw. Miller-Kapazität. Schwingen setzt ein, falls die Basisbeschaltung und die Kollektorbeschaltung diese Frequenz zulassen. Deine Sekundärwicklung des Treiber-Übertragers mit 1µ ist da ungünstig. Dann kann das Schwingen am ehesten mit einem Widerstand in der Basisleitung verhindert werden. Manchmal reicht dafür schon 1 Ohm.
Danke für die Antwort! B e r n d W. schrieb: > Deine Sekundärwicklung des Treiber-Übertragers mit 1µ ist da ungünstig. Aha, deshalb der niedrige R(B) zur Bedämpfung parallel zum ÜT... > Dann kann das Schwingen am ehesten mit einem Widerstand in der > Basisleitung verhindert werden. Manchmal reicht dafür schon 1 Ohm. Dummerweise verringert er den Basisstrom; deshalb die Drossel parallel zu diesem R ?!?
DAC schrieb: > Im Moment > arbeite ich an einem einfachen Einkanal-Oscar bestehend aus einem > relativ schnellen ADC, einem AVR und einem Graphikdisplay. Das ganze > soll per "undersampling" Frequenzen bis 30MHz darstellen können. Vielleicht doch einfach einen Oszi kaufen? > Was für eine Loop würdest du denn für 80m aufstellen wollen? Irgendso ein Stück Heizungsrohr, zur Schleife gebogen. Aber das ist Zukunftsmusik. Jetzt möchte ich endlich (nachdem ich viele Jahre lang nur im Urlaub gefunkt habe) auf den höheren Bändern wenigstens hin und wieder aktiv werden. 80 m hatte mich noch nie so sehr interessiert, die Reichweite ist ja so klein. ;-) Muss mal gucken, was der TS-50 auf Mittelwelle so bringt. Den TS-430 habe ich vor dem Verkauf mal gemessen, der bringt auf 472 kHz wirklich noch volle 100 W. Das wäre ja vielleicht auch mal ein Experimentierfeld. > Der HF-Monitor mit der Leitungsdurchführung durch einen Ringkern (T25-2) > mit 14 Wdg. und zwei antiparallelen gelben Low-Current-LEDs funktioniert > leider (bisher) nicht, obwohl mind. 0,5W am Last-R (47 Ohm) "ankommen". Für QRP könnten die 14 Windungen wirklich recht wenig sein. Kann gut sein, dass deren Flussspannung da noch gar nicht erreicht ist, sodass das Stromwandlerprinzip noch nicht funktioniert.
Hallo DAC >> Im Moment >> arbeite ich an einem einfachen Einkanal-Oscar bestehend aus einem >> relativ schnellen ADC, einem AVR und einem Graphikdisplay. Das ganze >> soll per "undersampling" Frequenzen bis 30MHz darstellen können. > Vielleicht doch einfach einen Oszi kaufen? Jörg hat Recht, das wird so nix. Frag doch mal im Markt-Forum, ob jemand ein günstiges abgibt. Ein 10 MHz geht halt leider nicht. Dur brauchst auch noch einen linearen Vorverstärker mit Umschalter und einen Tastkopf. Und bis das Sampling funktioniert, das ist ein eigenes Projekt. Den Oskar wirst Du immer wieder benötigen.
Bitte melde dich an um einen Beitrag zu schreiben. Anmeldung ist kostenlos und dauert nur eine Minute.
Bestehender Account
Schon ein Account bei Google/GoogleMail? Keine Anmeldung erforderlich!
Mit Google-Account einloggen
Mit Google-Account einloggen
Noch kein Account? Hier anmelden.










































