Hallo, beim rückgekoppelten Audion findet man häufig Potis als Einsteller für die Rückkopplung. Bei älteren Schaltplänen (insbesondere mit Röhren) findet man stattdessen oft einen Drehko für die Rückkopplungseinstellung. Hat der Drehko hier möglicherweise dem Poti gegenüber Vorteile oder ist es mehr eine Geschmackssache, falls das jemand weiß?
Hallo Florian Ein Drehkondensator hat mechanische Vorteile. Die Rückkopplung läßt sich feiner einstellen und es kratzt nicht. Dieser Variante würde ich für MW vorziehen. Die Vorteile können aber nur genutzt werden, falls die Schaltung selber einen weichen Schwingungseinsatz zuläßt. Schaltungstechnisch, besonders bei Frequenzen über 10MHz, bevorzuge ich das ECO-Audion, bei welchem dann die Rückkopplung doch mit einem Poti eingestellt wird. Dabei ist die Rückwirkung der Rückkopplung auf die Empfangsfrequenz geringer und der Einsatz besonders weich. Bei Betriebsspannungen oberhalb von 50 Volt wird der Einsatz härter. Also bei einer Anodenspannung zwischen 40 und 50 Volt bleiben und das Schirmgitter mit dem Poti auf 20 Volt stellen. Dann den Schwingkreis/Anzapfung so aufbauen, daß diese Einstellung in der Nähe des Schwingungseinsatzes liegt. Gruß, Bernd
Hallo Bernd, Danke für die Antwort! Das ECO-Audion kannte ich noch nicht. Ein sehr einfaches und interessantes Konzept! Der Drehko als RK-Steller beeinflußt also die LC-Kreis-Kapazität, wenn ich das so richtig verstehe. Das ist spätestens bei höheren Frequenzen sehr ungünstig, ich sehe es ein! Ich habe noch eine andere Frage, die mit dem Thema Audion zu tun hat, eventuell eröffne ich dazu noch einen eigenen Beitrag in diesem Forum. Kann man mit einem Keramikschwinger ein gut funktionierendes Audion für 80m Amateurfunk bauen? (mit 3M58 oder 3M64 Zweibeinern und Seriendrehko) Diese Resonatoren arbeiten von außen betrachtet vom Prinzip her wie ein LC-Kreis.
Ein Problem bei Einsatz eines Drehkos ist auch, dass bei gängigen Schaltungen beide Seiten des Drehkos HF-mäßig heiß sind. Das war früher nicht so ein Problem, da entweder Quetscher oder spezielle Kostruktionen mit wenig Metall und viel Plaste eingesetzt wurden. Diese hatten gegen Masse eine relativ geringe Kapazität und die Achsen waren isoliert. Das ist bei den heute erhältlichen "Metallklumpen" anders. Da musst du also auch Vorsorge treffen, mindestens isolierter Aufbau, Achse isoliert und irgendwie angeschirmt, sonst droht Handempfindlichkeit.
> bei gängigen Schaltungen beide Seiten des Drehkos HF-mäßig heiß
Es gibt ja auch die Variante mit dem Drehkondensator gegen GND.
Allerdings ist dann die kapazitive Kopplung zwischen Rückkoppelspule und
Schwingkreis stärker.
> Kann man mit einem Keramikschwinger ein gut funktionierendes Audion für > 80m Amateurfunk bauen? (mit 3M58 oder 3M64 Zweibeinern und Seriendrehko) Das könnte funktionieren, z.B. mit einer Clapp-Schaltung. In die Sourceleitung eines JFets als Arbeitswiderstand ein Poti mit 1k einfügen und den Schleifer zum kapazitiven Spannungsteiler verbinden. Allerdings wird der Ziehkondensatorvom Quarz nach GND einen starken Einfluss auf die Rückkopplung haben. Wenns um die Frequenzstabilität geht, wäre ein herkömliches Audion mit Schwingkreis denkbar. Dann mit dem Keramikschwinger ein BFO-Signal erzeugen und beim Audion zusetzen. Damit kann das gewünschte Seitenband schon leicht bevorzugt werden, da die max. Empfindlichkeit des Empfängers unabhängig vom zugesetzten Träger verschoben werden kann.
B e r n d W. schrieb: > Das könnte funktionieren, z.B. mit einer Clapp-Schaltung. In die > Sourceleitung eines JFets als Arbeitswiderstand ein Poti mit 1k einfügen > und den Schleifer zum kapazitiven Spannungsteiler verbinden. Hallo, habe einen Schaltplan, den ich hier im Forum gefunden habe, modifiziert. B e r n d W. schrieb: > Allerdings > wird der Ziehkondensator vom Quarz nach GND einen starken Einfluss auf > die Rückkopplung haben. Ja, stimmt, die "Amplitude" (Güte?) ändert sich. Je kleiner der eingestellte Serien-Drehko-Wert, um so mehr RK wird benötigt, um einen Schwingungseinsatz zu erreichen. B e r n d W. schrieb: > Wenns um die Frequenzstabilität geht, Ja, das wäre der Hauptgrund. B e r n d W. schrieb: > Dann mit dem Keramikschwinger ein BFO-Signal > erzeugen und beim Audion zusetzen. Dann könnte man aber eigentlich auch gleich einen richtigen Direktmischer bauen. B e r n d W. schrieb: > Damit kann das gewünschte Seitenband > schon leicht bevorzugt werden, da die max. Empfindlichkeit des > Empfängers unabhängig vom zugesetzten Träger verschoben werden kann. Das wäre dann anscheinend doch ein Vorteil einem Direktmischer ohne Seitenbandunterdrückung gegenüber. Ich frage mich, ob man eventuell auch eine Hartleyschaltung mit Keramikschwinger aufbauen kann. Dann wird die Frequenz eben nach unten (Spule mit Anzapfung) statt nach oben (Serien-Drehko) gezogen. (also einfach den Serien-Drehko durch eine Spule mit Anzapfung und beweglichen Kern ersetzen)
FlorianM schrieb: > Ich frage mich, ob man eventuell auch eine Hartleyschaltung mit > Keramikschwinger aufbauen kann. Dann wird die Frequenz eben nach unten > (Spule mit Anzapfung) statt nach oben (Serien-Drehko) gezogen. > (also einfach den Serien-Drehko durch eine Spule mit Anzapfung und > beweglichen Kern ersetzen) Im Anhang eine Zeichnung dazu. Wahrscheinlich muss der Wert von L sehr genau an die Ersatzschaltung des Keramikschwingers angepasst werden. Im Bereich um die Keramikschwingerfrequenz sollte es dann sehr viel stabiler sein als ein normaler LC-Kreis.
Möglicherweise lieber mit einem größeren C in der Anzapfung?!
Oh, sehe grade, dass ich oben überlegt habe, die Spule mit Anzapfung in Serie zum Resonator zu schalten. Auf der Zeichnung ist aber die zweite Variante, die ich überlegt habe, mit der Spule parallel zum Resonator zu sehen...
Resonator parallel zur Spule: Keine Ahnung, welche Resonanz dann dominiert, die des Resonators oder die Paralllelschaltung aus Spule und Cp des Resonators. Der 100nF mit dem ? Im regenrx Forum gibts eine Schaltung, da wurde anstatt dem 100nF Kondensator ein Quarz eingebaut. Der Schwingkreis ist dagegen ganz normal als Hartley aufgebaut. Dies verbessert IMO die Antennen-Ankopplung. Eine Rückkopplung kann nur bei der Resonanz des Resonators stattfinden. Dann wäre die Frage, wie weit sich der Resonator mit Hilfe des Schwingkreises ziehen läßt. Dies könnte auch auf einer Oberwelle des Keramikschwingers funktionieren. Offene Schleifenverstärkung: Ein Oszillator schwingt immer bei der Phase 0°, nicht unbedingt genau beim Maximum. Deshalb ergibt die Variante möglicherweise einen guten Ziehbereich.
B e r n d W. schrieb: > Resonator parallel zur Spule: > Keine Ahnung, welche Resonanz dann dominiert, die des Resonators oder > die Paralllelschaltung aus Spule und Cp des Resonators. Kann man das bei einem eventuellen Aufbau irgendwie rausfinden? B e r n d W. schrieb: > Im regenrx Forum gibts eine Schaltung, da wurde anstatt dem 100nF > Kondensator ein Quarz eingebaut. Witzige Idee! B e r n d W. schrieb: > Dies verbessert IMO die > Antennen-Ankopplung. Warum? B e r n d W. schrieb: > Eine Rückkopplung kann nur bei der Resonanz des > Resonators stattfinden. Dann wäre die Frage, wie weit sich der Resonator > mit Hilfe des Schwingkreises ziehen läßt. Ja. Und ob dadurch der RK-Einsatz mehr oder weniger an der gleichen Stelle bleibt. B e r n d W. schrieb: > Dies könnte auch auf einer > Oberwelle des Keramikschwingers funktionieren. Was ja für 40m auch noch interessant sein kann. Vielleicht reicht es, einfach den Schwingkreis umschalten. B e r n d W. schrieb: > Offene Schleifenverstärkung: > Ein Oszillator schwingt immer bei der Phase 0°, nicht unbedingt genau > beim Maximum. Deshalb ergibt die Variante möglicherweise einen guten > Ziehbereich. Bezogen auf die Rückkopplung? Hätte eher angenommen, bei 180°...
Nebenbei gesagt, wenn man es schaffen würde, ein wirklich sauber und stabil schwingendes Audion zu bauen, könnte man mit dessen Signal vielleicht sogar einen CW-Sender (also eine HF-Endstufe) speisen. Allerdings müsste eine leichte Frequenzshift beim Senden möglich sein.
1 | Nebenbei gesagt, wenn man es schaffen würde, ein wirklich sauber und |
2 | stabil schwingendes Audion zu bauen, könnte man mit dessen Signal |
3 | vielleicht sogar einen CW-Sender (also eine HF-Endstufe) speisen. |
Das ging schon vor 60 Jahren. Da war das Audion sogar Endstufe. Interessiert ? Hier schauen http://www.edi-mv.de/index.php/edi-s-specials/special-audion-sende-empfaenger-fuer-kw-ukw
Hallo Florian, hallo Edi http://www.edi-mv.de/index.php/edi-s-specials/special-audion-sende-empfaenger-fuer-kw-ukw Die LD2 wirkt bei Empfang als Audion, beim Senden wird sie von nem Kohlemikrofon über Ü2 amplitudenmoduliert. Diesen Schaltplan hab ich hier ganz unten gefunden: https://sites.google.com/site/ea3fxf/flea Ein Stück weit können die Details auf Halbleiter übertragen werden. Z.B. wird ein mehrpoliger Umschalter oder Relais für Senden/Empfang benötigt. Der Trimmer "5 to 30p" beeinflusst die Empfangsfrequenz, nicht jedoch die Sendefrequenz. Dies ergibt ein einfaches RIT. Ohne Empfangsantenne wird der Quarz weniger stark bedämpft und kann erst richtig aufschwingen, unterstützt von einer höheren Schirmgitter- und Anodenspannung. Manche verschieben ein einziges, aktives Bauteil zwischen Sende- und Empfängerschaltung hin und her. Andere berichten, dass ein selbstsendendes Audion nach jedem Sendevorgang auf einer anderen Frequenz schwingt, dies könnte jedoch möglicherweise durch den Keramikschwinger behoben werden. Mir persönlich gefällt ein Keramik-Oszillator besser, der beim Empfang als BFO fungiert. Ein regenerativer Empfänger kann trotzdem 60 dB Gewinn rausholen, ist kurz vor dem Schwingungseinsatz schmalbandiger und nicht ganz so anfällig, wie ein selbstschwingendes Audion. Freundliche Grüße, Bernd
Wo hier grade das Thema Audion/Rückkopplungsempfänger behandelt wird und anscheinend Menschen am Werke sind, die sich mit der Materie auskennen - > Wenn man mit einem Rückkopplungsempfänger AM empfängt, benötigt man ja einen HF-Gleichrichter. Wenn man CW oder SSB empfängt, läuft das Audion im "Direktmischempfänger-Modus" (überdrehte Rückkopplung/aktive Schwingung) - benötigt man dann auch einen HF-Gleichrichter, oder kann man bei CW und SSB auf einen Gleichrichter verzichten? Er wird ja auch ohne Gleichrichter eine NF erzeugt. (das soll keine Beitrags-Kaperung sein)
Hallo Frank > Wenn man mit einem Rückkopplungsempfänger AM empfängt, > benötigt man ja einen HF-Gleichrichter. Meist wird die gekrümmte Kennlinie des Transistors oder JFets zur Gleichrichtung benutzt, dazu wird ein hochohmiger Widerstand in die Source oder Drainleitung geschaltet, um das NF-Signal abzugreifen. Ein C gegen GND blockt die HF ab. Dies funktioniert mit AM, aber mit "überdrehter Rückkopplung" auch für CW und SSB. Es ist also keine Schaltungsänderung zwischen diesen drei Modulationsarten notwendig, nur ein Spielen mit der Rückkopplung. Es kann aber Sinn machen, dem Rückkopplungsempfänger einen HF-Verstärker und einen Demodulator folgen zu lassen, um die Detektionsschwelle von AM zu verbessern. Bei Röhren gibt es zwei Varianten: - Am häufigsten anzutreffen die Gittergleichrichtung, zu erkennen an einem kleinen Kondensator im zweistelligen pF-Bereich zwischen Gitter und Schwingkreis und meist parallel dazu ein Widerstand im Megohm Bereich. Vorteil ist die größere Empfindlichkeit, da die Röhre das gleichgerichtete Signal noch verstärkt. - Anodengleichrichtung, zu erkennen an einem etwas größeren Kondensator von der Anode nach GND. Vorteil ist der geringere Klirrfaktor bei starken Signalen.
Nestel- Audion vielleicht als dritte Variante. Das , hatten Sie doch auch schon probiert, Bernd. :-) Da gibt es tatsächlich am Audion eine extra Gleichrichterröhre. Ja... vielleicht kein echtes Audion... Aber Rückkopplung kann es ja auch haben. http://www.radiomuseum.org/forum/das_nestel_audion_audion_mit_diode.html
@BerndW Danke für die Darlegungen! B e r n d W. schrieb: > Dies funktioniert mit AM, aber mit "überdrehter Rückkopplung" auch für > CW und SSB. Es ist also keine Schaltungsänderung zwischen diesen drei > Modulationsarten notwendig, nur ein Spielen mit der Rückkopplung. Mein Gedanke zielte darauf ab: Wenn ein Audion/RK-Empfänger sowieso nur CW und SSB empfangen soll, kann man vielleicht etwas an der Schaltung optimieren, weil ja kein AM-Demodulator mehr nötig ist. Es gibt ja auch RK-Empfänger, die einen richtigen Diodengleichrichter oder einen eigenen Transistorgleichrichter haben. So ein Schaltungsteil könnte dann möglicherweise wegfallen.
B e r n d W. schrieb: > Youtube-Video "NegadynAudio2.mp4" Abgefahren! Warum funktioniert das und geht das auch mit NPN-Transistoren?
Verwenden sie bitte eine Emitterfolger-Pufferstufe nach dem Audion, oder unerwünschten Schwingungen sind möglich, siehe angehängtes Bild. Siehe Subjekt "Audion mit Ge-T statt Si-T" auf Beitrag "Re: Audion mit Ge-T statt Si-T". Die Pufferstufe soll das Audion entlasten und trennen von dem nachfolgenden NF-Verstärker.
@DaG > Warum funktioniert das und geht das auch mit NPN-Transistoren? Das geht auch mit NPN Transistoren. Mit eingezeichneter Basis-Emitter-Kapazität sieht man, daß es sich um eine Colpitts-Schaltung handelt. Wird ein kapazitätsarmer HF-Transistor verwendet, muss tatsächlich ein extra Kondensator eingebaut werden, sonst schwingts nicht. Aber bei einem BC547 ist das nicht nötig. Gruß, Bernd
Mast schrieb: > Verwenden sie bitte eine Emitterfolger-Pufferstufe nach dem Audion >>HartleyRetroRadioWith_EmitterFollower.gif Hat ein Audion in Hartley-Schaltung Vorteile gegenüber einem Audion in Colpitts-Schaltung bzw umgekehrt? B e r n d W. schrieb: > Das geht auch mit NPN Transistoren. Mit eingezeichneter > Basis-Emitter-Kapazität sieht man, daß es sich um eine > Colpitts-Schaltung handelt. Ach so, so funktioniert das. Ich hatte schon überlegt, ob ein PNP-Transistor eventuell einen anderen inneren Aufbau hat. B e r n d W. schrieb: > Wird ein kapazitätsarmer HF-Transistor > verwendet, muss tatsächlich ein extra Kondensator eingebaut werden, > sonst schwingts nicht. Aber bei einem BC547 ist das nicht nötig. Dann würde es erstaunlicherweise mit einem BF199 ohne den Zusatzkondensator nicht funktionieren, obwohl er ein HF-Typ ist.
DaG schrieb: > Mast schrieb: >> Verwenden sie bitte eine Emitterfolger-Pufferstufe nach dem Audion >>>HartleyRetroRadioWith_EmitterFollower.gif > > Hat ein Audion in Hartley-Schaltung Vorteile gegenüber einem Audion in > Colpitts-Schaltung bzw umgekehrt? Eine Hartley-Schaltung ist mehr geeignet für breiteren Abstimmbereiche als eine Colpitts-Schaltung. Bei einer Colpitts-Schaltung ist der Capazitive Spanningsteiler ziemlich Frequenzabhängig. Und er beschränkt das Abstimmbereich für Mittelwellenempfängst.
DaG schrieb: > Ach so, so funktioniert das. Ich hatte schon überlegt, ob ein > PNP-Transistor eventuell einen anderen inneren Aufbau hat. Natuerlich hat ein PNP Transistor einen anderen inneren Aufbau als ein NPN :-) Das nur nebenbei SCNR
sven schrieb: > Natuerlich hat ein PNP Transistor einen anderen inneren Aufbau als ein > NPN :-) Ja, die Halbleiterschichten sind von außen betrachtet gespiegelt (NPN <-> PNP). Das heißt aber nicht, dass auch der innere Aufbau einfach gespiegelt werden kann. Nicht umsonst gab es früher lange Zeit nur PNP-Transistoren. Daher meine Frage weiter oben.
Für dich und mich ist das aber in der Praxis für MW/KW wurscht. Es gibt genug HF-taugliche pnp-Transis. Ich hab mich da auch in den 90'-zigern gewundert, das in UHF-Tunern pnp verbaut waren. Natürlich Si.
Wer Rückkoppel- oder Pendelempfänger bauen möchte, sollte sich zumindest mal anhören, was Charles Kitchin zu sagen hat. A Simple Regen Radio for Beginners: https://www.youtube.com/watch?v=zGn2yFOMu44 A High Performance Regenerative Receiver, ab 8:30 zum Pendler: https://www.youtube.com/watch?v=qt-3wn83HRU
Hier ein bekannter Artikel von ihm zum Thema: http://www.arrl.org/files/file/Technology/tis/info/pdf/0009061.pdf Ergaenzungen dazu: http://www.arrl.org/files/file/Technology/pdf/A%20Simple%20Regen%20Radio%20for%20Beginner%20Notes.pdf Und hier noch einer: http://www.arrl.org/files/file/Technology/tis/info/pdf/9811qex026.pdf BTW. Ich bau zur Zeit den Ten Tec 1253 auf. 73
Hallo Sven > Ich bau zur Zeit den Ten Tec 1253 auf. Das Thema ist schon ziemlich breitgetreten. Meins spielt noch, allerdings hat die Schaltung außer den 3 JFets nichts mehr mit dem Original gemein. Zu Beginn war die Schwingkreis-Spule auf einen Ringkern T50-7 gewickelt, jetzt befindet sie sich auf einem 25mm PVC-Rohr. Zwei Bereiche sind umschaltbar, 1,8-5,5 MHz und 5,5-15 MHz. Hätte das Teil noch MW, wären alle interessanten Frequenzbereiche abgedeckt. Beitrag "brauche Hilfe, Audionnachbau Ten-Tec 1253 geht nicht" Beitrag "verbessertes Ten-Tec Audion" Gruß, Bernd
Ich wollts halt nur erwaehnen. Der Abgleich wie im Handbuch beschrieben ist bei meinem Geraet so ziemlich unmoeglich. Mal schaun was TenTec dazu meint. Habe mich beim Aufbau genau ans Handbuch gehalten und auch alles doppelt gecheckt. Aber das ist ja hier auch OT. 73
Da gibts wohl eine technische Änderung, die bisher zwar in die Stückliste, aber nicht in den Schaltplan übernommen wurde. "the correct values of R2 and R8 being 680 and 470" Möglicherweise geht der Abgleich dann.
B e r n d W. schrieb: > Da gibts wohl eine technische Änderung, die bisher zwar in die > Stückliste, aber nicht in den Schaltplan übernommen wurde. > > "the correct values of R2 and R8 being 680 and 470" > > Möglicherweise geht der Abgleich dann. Danke. Hab auf diesen Hinweis hin auch was im Netz gefunden. R2 ist bei mir schon 680 Ohm, R8 ist aber noch der alte Wert 4,7K dann werd ich doch nochmal die Kiste zerlegen. Ich hoffe das hilft. 73
sven schrieb: > Aber das ist ja hier auch OT. Das passt schon!!! Habe jetzt auch mal das Audion hier Beitrag "verbessertes Ten-Tec Audion" aufgebaut. Die Rückkopplung wird per Gateschaltung betrieben, wenn ich es richtig verstehe. Dadurch hat man wahrscheinlich die beste kapazitive Entkopplung vom Schwingkreis bzw. vom S-Anschluß von J3. Das verbesserte Tentec-Audion funktioniert prima. Allerdings muss die Bereichswahl bei mir noch mal überdacht/überarbeitet werden. Für kleinere Bereiche wie das 80m-Band ist der Rundfunkdrehko viel zu groß.
Hallo Florian Wenn bei der Kainka-Schaltung die PNPs durch N-JFets ersetzt werden, kommt man automatisch zur Tentec-Schaltung. Das Hühnerfutter drumrum verwirrt nur ein wenig.
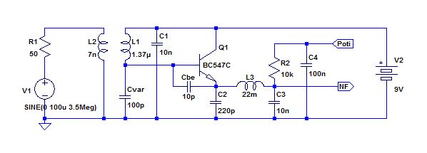
B e r n d W. schrieb: > Wenn bei der Kainka-Schaltung die PNPs durch N-JFets ersetzt werden, > kommt man automatisch zur Tentec-Schaltung. Danke, Bernd! So funktioniert also die Kainka-Schaltung, Q1 ist eine Rückkopplung in Basisschaltung und der Arbeitspunkt für die Rückkopplung wird über die Betriebsspannung eingestellt...
> So funktioniert also die Kainka-Schaltung
Beide Transistoren werden benötigt, Q2 macht die Stromverstärkung und Q1
die Spannungsverstärkung. Sie koppeln über den gemeinsamen Emitter.
Die Schaltung ist sehr schwingfreudig und wird manchmal in ICs
verwendet. Gegenüber dem Pierce-Oszillator spart man dabei einen Pin.
B e r n d W. schrieb: > Die Schaltung ist sehr schwingfreudig und wird manchmal in ICs > verwendet. Gegenüber dem Pierce-Oszillator spart man dabei einen Pin. Solche Schaltungen werden häufig in ICs verwendet die komplette Superhets enthalten, da sie auf niederigen Spannungen schwingen. Auch gegenuber dem Hartley-, Colpitts oder Armstrong-Oszillator spart man dabei einen Pin.
Leider erst heute gesehen...:
***
Edi schrieb:
> Interessiert ?
Das wär' doch mal was für die nächste Minimal Art Session. ;-)
***
Hallo, Moderator, wieso minimal ? Unter "Interessiert ?" steht doch
"Hier schauen..." und ein Link.
Oder hätte ich den gesamten verlinkten Inhalt hier einkopieren sollen ?
Hallo Edi >> Das wär' doch mal was für die nächste Minimal Art Session. > Hallo, Moderator, wieso minimal ? Da handelt es sich vermutlich um ein Missverständnis. Bei MAS oder Minimal Art Session handelt es sich um einen Contest, bei der ein Funkamateur versucht, mit möglichst wenigen Teilen Verbindungen herzustellen. Es gibt eine maximale erlaubte Anzahl von Bauteilen, werden weniger Teile benötigt, bekommt man dadurch Punkte gutgeschrieben. Immerhin ist die bei Röhren benötigte Anzahl von Bauteilen relativ gering und man bekommt dafür als Gegenleistung ein brauchbares Gerät. Da sind auch einige Schaltungen mit Röhren dabei: http://qrpcc.de/contestrules/mas/
FlorianM schrieb: > So funktioniert also die Kainka-Schaltung Wieso "Kainka" -Schaltung ? In einer Funkschau der 50er-Jahre habe ich diese Schaltung schon gesehen und die haben's bestimmt woanders abgeguckt. Bitte keine unverdienten Lorbeeren !
eric schrieb: > In einer Funkschau der 50er-Jahre habe ich diese Schaltung schon gesehen > und die haben's bestimmt woanders abgeguckt. Wollen Sie hier den Schaltplan dieser Schaltung aus den 50er-Jahren schauen, bitte?
> In einer Funkschau der 50er-Jahre habe ich diese Schaltung schon gesehen
Mit Germanium-Transistoren?
eric schrieb: > In einer Funkschau der 50er-Jahre habe ich diese Schaltung schon gesehen > und die haben's bestimmt woanders abgeguckt. Gab es in die 50er Jahren schon bipolare Transistoren ueberhaupt offen zu kaufen?
OMG, was'n Sturm im Wasserglas ! Mast schrieb: > Wollen Sie hier den Schaltplan dieser Schaltung aus den 50er-Jahren > schauen, bitte? Die simple Schaltung ist voellig identisch. B e r n d W. schrieb: > Mit Germanium-Transistoren? Weiss ich nicht mehr, aber vielleicht kram ich es mal raus. Weert van der Storm schrieb: > Gab es in die 50er Jahren schon bipolare Transistoren ueberhaupt offen > zu kaufen? Wovon sollte die Funkschau sonst berichtet haben ? Kainkas Basteleifer ist lobenswert, aber er hat doch nicht alles selbst erfunden.
Hallo eric Ein Herr Rall hat 1983 das Patent DE3301513C3 angemeldet, welches diesen Oszillator-Typ beschreibt. Dort wird auch Bezug auf einen Herrn Peltz und einen Funkschau Sonderdruck von 1971 genommen. Damit sieht die Geschichte schon wieder anders aus, 1971 gabs evtl. schon einen AF139/239 für UHF-Konverter und den Universaltransistor BC107 mit Ft > 100 MHz. Ca. 1976 hab ich selber mit BF241, BF245 und BF256 einen UKW-Tuner gebastelt. Bernd
eric schrieb: > Weert van der Storm schrieb: >> Gab es in die 50er Jahren schon bipolare Transistoren ueberhaupt offen >> zu kaufen? > Wovon sollte die Funkschau sonst berichtet haben ? grün ist gelb, weil gelb grün ist?
1 | Da handelt es sich vermutlich um ein Missverständnis. Bei MAS oder |
2 | Minimal Art Session handelt es sich um einen Contest |
Danke für die Info. "MAS" kannte ich nicht- ich konnte aus diesem nahezu nichtssagenden Englisch- Ausdruck nicht entnehmen, daß es sich um irgendwas im (Amateur-)Funk handelt. Da ist wohl die Sinngebung für den Ausdruck auch minmiert... :-)
1 | Gab es in die 50er Jahren schon bipolare Transistoren ueberhaupt offen |
2 | zu kaufen? |
Ja. Sonst wären Schaltungen und Bauanleitungen jener Jahre sinnlos gewesen. Hier einige Audionschaltungen mit den ersten DDR- Transistoren, die ab 1957 gebaut wurden. Die angegebenen Schaltungen funktionieren übrigens gut- ich hatte sie einst gebaut. Die Transistor- Typenangaben sind unkritisch, die Schaltungen funktionieren auch mit moderneren Germanium- Transistoren. [[http://www.greencaravan.de/cgi-bin/ediforum/ediforum.pl?&forum=29&thread=37]]
B e r n d W. schrieb: > Ein Herr Rall hat 1983 das Patent DE3301513C3 angemeldet, welches diesen > Oszillator-Typ beschreibt. Dort wird auch Bezug auf einen Herrn Peltz > und einen Funkschau Sonderdruck von 1971 genommen. Ich habe auf Google mit Suchwörtern "Patent DE3301513C3" das Patent gefunden, aber ich kann keinen Schaltplan dieses Patentes finden.
Für Audion- Fans, paßt hier, da Rückkoppel- Audion mit Drehko: Echtzeit- Bilder des Durchlaßbereichs und Audio- Aufnahmen eines Versuchsaufbaus, erst Audion, dann Nachrüstung zum Pendel- Audion. (3 Seiten !) [[http://www.greencaravan.de/cgi-bin/ediforum/ediforum.pl?&forum=6]]
Um mal auf das Ausgangsthema zurückzukommen, es gibt auch Differenzial-Drehkos in der Rückkopplung. Mit diesen konnte man die Frequenzänderung des Audions minimieren.
1 | ...es gibt auch |
2 | Differenzial-Drehkos in der Rückkopplung. Mit diesen konnte man die |
3 | Frequenzänderung des Audions minimieren. |
Diese Maßnahme sollte den Rückkopplungspunkt über den Abstimmbereich des Abstimmdrehkos konstant an einer Stelle halten, was weniger Herumstellerei am Rückkopplungsdrehko bringen sollte. Die Frequenzverwerfungen beim Empfang eines Senders, das Anziehen der Rückkopplung, also zwischen weniger und mehr Rückkopplung, waren trotzdem da.
eric schrieb: > FlorianM schrieb: >> So funktioniert also die Kainka-Schaltung > > Wieso "Kainka" -Schaltung ? > > In einer Funkschau der 50er-Jahre habe ich diese Schaltung schon gesehen > und die haben's bestimmt woanders abgeguckt. Aus welcher Funkschau der 50er-Jahre kommt diese Schaltung?
Bitte melde dich an um einen Beitrag zu schreiben. Anmeldung ist kostenlos und dauert nur eine Minute.
Bestehender Account
Schon ein Account bei Google/GoogleMail? Keine Anmeldung erforderlich!
Mit Google-Account einloggen
Mit Google-Account einloggen
Noch kein Account? Hier anmelden.







