Hallo liebes Forum! Ich habe die Schaltung im Anhang mit bc547, bc557, bd139 und bd140, so wie es auf der Website dieser Schaltung beschrieben ist. Ich möchte mir eine Endstufe aus Transistoren aufbauen, da ich dann dort Messungen anstellen und die Schaltung anschließend nachvollziehen kann. Leider kommt am Ausgang nur ein knacken heraus. An welcher Stelle der Schaltung kann ein Fehler vorliegen? Ich werde die Schaltung Mal mit dem oszi durchmessen und gucken, ob ich was finden kann. Das oszi habe ich im Moment leider nicht zur Verfügung, deshalb frage ich jetzt hier. http://www.zen22142.zen.co.uk/Circuits/Audio/5w12v_amp.htm Vielen Dank im Voraus für eure Antworten!
> Das oszi habe ich im Moment leider nicht zur Verfügung, > deshalb frage ich jetzt hier. Meine Glaskugel habe ich auch gerade leider nicht zur Verfügung, darum wird Dir hier aus ähnlichen Gründen niemand helfen können.
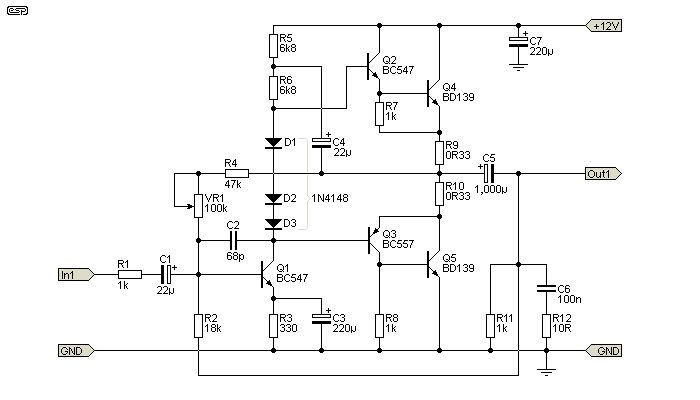
Hallo, die beiden Stromspiegel Q4, Q5 und Q6, Q7 bringen die größte Unsicherheit mit sich. Durch Variation der Betriebsspannung oder der Widerstände können sie möglicherweise in einen sinnvollen Arbeitsbereich gebracht werden. MfG
Es ist mir schon klar, dass mir da niemand auf Anhieb Helfen kann. Vielleicht gibt es aber einen Verdacht...
Du hast andere Transistoren genommen als die vorgegebenen Oldtimer aus China. MfG
Klassische Fehler sind das Vertauschen von Kollektor und Emitter bei den Kleinleistungstransistoren und Basis und Emitter bei den Leistungstransistoren.
Hast Du schon irgendwelche Messungen in der Schaltung gemacht? Spannungen, Ströme, Potentiale? Dann trag sie mal in den Plan ein! Ansonsten: vermutlich irgendwas falsch gemacht....
Als erstes würde es uns schon sehr viel weiterhelfen wenn du mal alle Gleichspannungen mit dem Multimeter misst. Das Osziloskop brauchen wir erst später.
O. M. schrieb: > An welcher Stelle der Schaltung kann ein Fehler vorliegen? Die schönsten Fehler sind die SELBST eingebauten Fehler, da man sie oft übersieht. Sind alle Transistoren noch gesund?
O. M. schrieb: > An welcher Stelle der Schaltung kann ein Fehler vorliegen An quasi jeder. Du hast sie halt falsch aufgebaut.
@Christian S. Auf der Website steht, man könne auch die oben genannten Transistor Typen einsetzen...
Christian S. schrieb: > die beiden Stromspiegel Q4, Q5 und Q6, Q7 bringen die größte > Unsicherheit mit sich. Diskrete Stromspiegel benötigen immer Emitterwiderstände auf beiden Seiten.
Die Stromspiegel sind nicht frisch geputzt... also steht der Frühjahresputz an. MfG
O. M. schrieb: > Ich habe die Schaltung im Anhang mit bc547, bc557, bd139 und bd140, so > wie es auf der Website dieser Schaltung beschrieben ist. Da hast du dir eine der blödsinnigsten und aufwendigsten Schaltungen herausgesucht. Man sieht sofort, daß der Verursacher überhaupt keine Ahnung hat. Der Stromspiegel Q6/Q7 ist nicht nur sinnlos dimensioniert (24mA auf der Referenzseite), sondern auch überflüssig. Man könnte die Basis von Q6 mit der von Q1 verbinden und an Q1 nur 2 Dioden verwenden, Q7 und R9 entfallen. Die "Frequenzgangkorrektur" mit C2/R5 kostet deutlich SlewRate und R8 macht den gesamten Frequenzgang kaputt. Das die Stromspiegel schon rein statisch nicht funktionieren werden, wurde schon gesagt.
O. M. schrieb: > @Christian S. > Auf der Website steht, man könne auch die oben genannten Transistor > Typen einsetzen... "For those who insists that I should recommend contemporary types transistor, I would prefer 2N2222, 2N2907 or BC550, BC560 for Q1~Q5 and Q8, and BD139 for Q6, Q7. Be aware of the matched pairs." Gut, aber das gilt nur für diejenigen, die darauf bestehen... Der Autor zeigt keine neue Dimensionierung für die altbekannten Valvo-Typen. MfG
O. M. schrieb: > Ich habe die Schaltung im Anhang mit bc547, bc557, bd139 und bd140, so > wie es auf der Website dieser Schaltung beschrieben ist. > http://www.zen22142.zen.co.uk/Circuits/Audio/5w12v_amp.htm Die ganze Website http://www.zen22142.zen.co.uk/schematics.htm ist voll mit absolut sinnlosen, fehldimensionierten oder unfunktionstüchtigen Schaltungen. Das Netz ist ja so schon voller Müll, aber diese Site schlägt tatsächlich dem Fass die Krone ins Gesicht! Wer veröffentlicht bitte, aus welchen Gründen, so viel Scheiß auf einen Haufen? Gehört sofort abgeschaltet, alternativ sollte Geoblocking dafür sorgen, dass der Mist nur noch in UK erreichbar ist.
schrauber schrieb: > Wer veröffentlicht bitte, aus welchen Gründen, so viel Scheiß auf einen > Haufen? Außer dir ist mir keiner bekannt.
ArnoR (Gast) schrieb: >macht den gesamten Frequenzgang kaputt. Das die Stromspiegel schon rein >statisch nicht funktionieren werden, wurde schon gesagt. Abgesehen von der Frage nach der Sinnhaftigkeit: warum sollen die rein statisch nicht funktionieren? >Christian S. (roehrenvorheizer) >die beiden Stromspiegel Q4, Q5 und Q6, Q7 bringen die größte >Unsicherheit mit sich. Durch Variation der Betriebsspannung oder der >Widerstände können sie möglicherweise in einen sinnvollen Arbeitsbereich >gebracht werden. Erkläre doch mal, warum die bei 12V nicht bereits in einem sinnvollen Bereich sein sollen, und was da unsicher sein soll? Warum sollen die Arbeitsbereiche, die ohnehin durch Konstantstromquellen stabilisiert werden, so sehr von der Vcc abhängig sein? Gut, der Stromspiegel Q7/Q6 hängt jetzt sehr von der jeweils individuellen Ube-Charakteristik ab, bzw. würde dort auch einen 10R in den emitter des Q7 hängen. Aber bei Q5/Q4 sehe ich jetzt nicht, was da (selbst mit ungematchten Transiostoren) schief gehen könnte, auser einer kleinen Schieflage (kleiner Offset). Solche Schaltungen mit solchen Stromspiegeln waren damals nicht unüblich - warum soll das also heute nicht mehr funktionieren?
Jens G. schrieb: > warum sollen die rein statisch nicht funktionieren? Damit meinte ich, daß die notwendige perfekte thermische Kopplung und die nahezu ideal gleichen Daten mit diskreten Einzeltransistoren nicht gegeben sind. Außerdem arbeiten die Transistoren mit unterschiedlichen Uce und Ic. Der sich daraus ergebende Arbeitspunkt und die Übertragungsfunktion sind ziemlich unbestimmt.
Achja, an den TO: wenn solch eine Schaltung mehr oder weniger rhythmisch knackst, dann ist oftmals eine viel zu weiche Vcc die Ursache. Auch eine vollkommen ungeeignete Masseführung. Und natürlich irgendwelche Schaltungsfehler, die wir hier natürlich sehen können, da wir ja nicht Deinen Aufbau kennen/sehen, und auch keinerlei Meßwerte haben.
Ich hätte den Verstärker deutlich abgespeckt. Der Schaltplan ist jetzt einfacher nachvollziehbar und die Gleichspannungskopplung bleibt auch im wesentlichen erhalten.
ArnoR (Gast) >Jens G. schrieb: >> warum sollen die rein statisch nicht funktionieren? >Damit meinte ich, daß die notwendige perfekte thermische Kopplung und >die nahezu ideal gleichen Daten mit diskreten Einzeltransistoren nicht >gegeben sind. Außerdem arbeiten die Transistoren mit unterschiedlichen >Uce und Ic. Der sich daraus ergebende Arbeitspunkt und die >Übertragungsfunktion sind ziemlich unbestimmt. Ja gut, daß das alles andere als perfekt ist, ist schon klar, aber Vcc/2 sollte sich am Ausgang schon einstellen können bei dieser Schaltung, und zwar rel. unabhängig von Vcc.
Jürgen von der Müllkippe schrieb: > Ich hätte den Verstärker deutlich abgespeckt. Der Schaltplan ist jetzt > einfacher nachvollziehbar und die Gleichspannungskopplung bleibt auch im > wesentlichen erhalten. So weit würde ich nicht gehen. Durch R12 fließen etwa 53mA Ruhestrom. Man würde R6 an den Ausgang (R13/R14) anschließen.
Jürgen von der Müllkippe (Gast) schrieb: >Ich hätte den Verstärker deutlich abgespeckt. Der Schaltplan ist jetzt >einfacher nachvollziehbar und die Gleichspannungskopplung bleibt auch im >wesentlichen erhalten. Ach herje - da meckern die Leute schon über die ach so schlechte Schaltung des TO, und dann kommst Du mit einer Primitivvariante, die noch schlechter ist.
ArnoR schrieb: > Man würde R6 an den Ausgang (R13/R14) anschließen. Gute Idee. Das gefällt mir auch besser. Jens G. schrieb: > und dann kommst Du mit einer Primitivvariante, die > noch schlechter ist. Sie ist nicht noch schlechter. Sie ist höchstens fast genauso schlecht, aber eben nicht ganz so schlecht und obendrein auch noch mit weniger Bauteilen realisiert, bei gleichem oder sogar noch besserem Klangerlebnis!
Hallo, Jürgen von der Müllkippe! Dann bau deine "Schaltung" doch mal auf! Und dann eröffne Deinen eigenen(!) Thread mit dem Titel: "Warum klingt meine Schaltung nicht?"
Sven S. schrieb: > Und dann eröffne Deinen eigenen(!) Thread mit dem Titel: > > "Warum klingt meine Schaltung nicht?" Weist du was, genau das werde ich jetzt auch machen. Ich habe schon Verstärker (aus Elektroschrott) gebaut, da hast du noch ... Und die klingen für meinen Geschmack richtig gut Beitrag "Re: Verstärker selbst bauen, wo fängt man an?" siehe Fotos
Jürgen von der Müllkippe (Gast) schrieb: >Sven S. schrieb: >> Und dann eröffne Deinen eigenen(!) Thread mit dem Titel: >> >> "Warum klingt meine Schaltung nicht?" >Weist du was, genau das werde ich jetzt auch machen. Ich habe schon Ach, diese Schaltung hattest Du noch nie aufgebaut. Wie kannst Du dann sagen, daß die besser ist also die Schaltung des TO? Aber eigentlich brauchste Die für uns nicht aufbauen - wir wollen ja nicht wissen, ob die Deinem GEschmack entspricht, sondern ob die möglichst originalgetreu verstärkt. >Verstärker (aus Elektroschrott) gebaut, da hast du noch ... >Und die klingen für meinen Geschmack richtig gut Genau - wenn man den richtigen Geschmack hat, dann klingen die richtig gut. Wie bei den Röhrenverstärkern ...
Guck mal hier: http://www.rainers-elektronikpage.de/VALVO-Schaltungssammlungen/02_26.pdf http://www.rainers-elektronikpage.de/VALVO-Schaltungssammlungen/02_25.pdf http://www.rainers-elektronikpage.de/VALVO-Schaltungssammlungen/valvo-schaltungssammlungen.html Dort gibt es ( von der ehemaligen Halbleiter ) Industrie entwickelte Verstärkerschaltungen zum Austoben. Nachtrag: Die Ge-Endstufentransistoren kann man mit modernen Si-Typen und kleinen Anpassungen auswechseln.
Hi, hab noch was gefunden mit BD140 etc. Quelle: Uni Saarland Elektronik II SS2008 Was mir bei obiger Schaltung auffällt, wo stelle ich Mittenspannung und Ruhestrom ein? Fehlt das, dann rauscht das Ding bis in die Schwingneigung. Und dann knackt es nur noch. Genau wie beim TO wahrscheinlich. Also R8 als Poti. ciao gustav
> "For those who insists that I should recommend contemporary types transistor, I would prefer 2N2222, 2N2907 or BC550, BC560 for Q1~Q5 and Q8, and BD139 for Q6, Q7. Be aware of the matched pairs." Da hätte er präziser sein müssen. Matched pairs benötigt man in der Schaltung für Q4 und Q5 und für das Paar Q6 und Q7. Diese Paare müssen jeweils auf gleicher Temperatur gehalten werden und dürfen nur wenige mV Ube Offset haben. Sinnvoll wird das nur mit einem/zwei monolythischen Dual-Transistoren. Die Guten sind aber relativ teuer. Vor allem Q6 und Q7 auf gleicher Temperatur zu halten ist aussichtslos. Da baut man besser die Schaltung Q6/Q7 zu der 0815 Stromquelle mit 2 Dioden und Q6 um. Q7 entfällt dann. Alternativ statt 2 Dioden Q7 plus 1 Diode nehmen. Wenn du Q4 und Q5 nicht auf gleiches Ube bei Ic=0,25mA aussuchen kannst, dann muss da jeweils ein 470Ohm Widerstand in Reihe zum Emitter. Außerdem sollten die Gehäuse der beiden Transistoren zusammengeklebt werden damit sie auf einigermaßen gleicher Temperatur sind.
Hi, da fehlt das Bucherot R/C-Glied am Ausgang noch. Und etliches an Lautsprecherschutz bzw. Einschaltverzögerung. ciao gustav
Gerhard O. schrieb: > Dort gibt es ( von der ehemaligen Halbleiter ) Industrie entwickelte > Verstärkerschaltungen zum Austoben. Jaaa, danke Gerhard. Da ist sogar ein Verstärker nach meinem Geschmack dabei. Jens G. schrieb: > Wie bei den Röhrenverstärkern Dafür könnte ich tatsächlich einen Thread eröffnen mit dem Titel: Warum Trioden- besser klingen als Pentodenverstärker.
> Und die klingen für meinen Geschmack richtig gut > > Genau - wenn man den richtigen Geschmack hat, dann klingen die richtig > gut. Wie bei den Röhrenverstärkern ... Man sollte nur vorgeheizte Röhren sich anhören. hier noch ein erprobtes aber veraltetes Konzept: http://www.oocities.org/quhno/black-devil/index.html mfG
Jürgen von der Müllkippe (Gast) schrieb: >Gerhard O. schrieb: >> Dort gibt es ( von der ehemaligen Halbleiter ) Industrie entwickelte >> Verstärkerschaltungen zum Austoben. >Jaaa, danke Gerhard. Da ist sogar ein Verstärker nach meinem Geschmack >dabei. Das ist aber schon eine aufgebohrterere Variante, als das Ding, was ursprünglich Dein Geschmack war. Da ist eine Spannungsverstärkerstufe mehr drin, womit die bessere Eigenschaften bekommt (ähnlich wie die vom TO). >Jens G. schrieb: >> Wie bei den Röhrenverstärkern >Dafür könnte ich tatsächlich einen Thread eröffnen mit dem Titel: Warum >Trioden- besser klingen als Pentodenverstärker. Ooch, lieber nicht. Das gibt nur Mord und Totschlag im neuen Thread ;-)
Danke für die Antworten! Ich werde mal gucken, ob ich den Verstärker, den ich am Anfang des Threads angesprochen habe, verwende, oder doch zu einer der Valvo Schaltungen greife...
Gerhard O. schrieb: > Guck mal hier: > > http://www.rainers-elektronikpage.de/VALVO-Schaltungssammlungen/02_26.pdf > > http://www.rainers-elektronikpage.de/VALVO-Schaltungssammlungen/02_25.pdf > > http://www.rainers-elektronikpage.de/VALVO-Schaltungssammlungen/valvo-schaltungssammlungen.html Sorry, tut jetzt nichts zur Frage des TE, aber lassen sich die BDY38 aus dem ersten Link problemlos gegen MJ15003 austauschen und sollten die ausgemessen werden?
Hallo, ArnoR schrieb: > Da hast du dir eine der blödsinnigsten und aufwendigsten Schaltungen > herausgesucht. Man sieht sofort, daß der Verursacher überhaupt keine > Ahnung hat. Na, jetzt bin ich aber ehrlich mal gespannt wie man sowas richtig macht. rhf
Dietmar S. schrieb: > Sorry, tut jetzt nichts zur Frage des TE, aber lassen sich die BDY38 aus > dem ersten Link problemlos gegen MJ15003 austauschen Ja, jab ich auch so nachgebaut. Funktioniert problemlos. Viele Grüße!
Serge W. schrieb: > Ja, jab ich auch so nachgebaut. Funktioniert problemlos. Super! Und wie klingt sie (subjektiv beurteilt)?
Herjeh, ich weiß nicht, wieviele Verstärker ich in meinen Leben aufgebaut und ausprobiert habe (und auch welche richtig satte Endstufen). Schaltungen wie die des TO tauchen immer wieder auf und die noch schlimmere "abgespeckte" Version. Ungeachtet der Frequenzgänge und der THD. 2 in Reihe geschaltete Dioden (hier sogar die 1N4148) zum Einstellen sind gänzlich ungeeignet einen CLASS AB Verstärker aufzubauen (und ein Ruhestrom wird fließen): Da nutzen auch die beiden (aus meiner Sicht der Dinge recht hochohmigen 1 Ohm Emitterwiderstände der Endtransistoren nicht so wirklich viel, denn sollten die Flußspannung der beiden Dioden höher sein als die beiden U-BE der Endtransistoren, wird dieser Verstärker thermisch davon laufen (bei der abgespeckten Version sogar sehr brutal). Normalerweise sollten BEIDE Endtransistoren sich EIN Kühlblech teilen, das einen Kleinleistungstransistor "mitheizt" und dementsprechend den Ruhestrom nach unten fährt. Kann sein, dass die Spannungsfälle an den beiden 1 Ohm Widerständen hierfür genügt. Hinzu kommt die Aussage bei der originalen Schaltung dass die Ausgangsleistung 5W sein soll (an 12 V). Eine Lautsprecherimpedanz ist nicht angegeben, aber ausgehend von einem 4 Ohm Lautsprecher (im Heimbereich hat man eher 8 Ohm) ergibt sich nach folgender Formel:
eine theoretisch höchstmögliche Leistung von 4,5W (dann, wenn an U-CE und an beiden 1 Ohm Widerständen keine Spannung abfallen würde - tut sie aber -) Quintessenz an den TO: Wenn du lernen magst, such dir im Netz eine Schaltung für einen Klasse AB Verstärker, bei dem du den Ruhestrom einstellen kannst und bei dem zumindest ein Transistor thermisch mit den Endtransistoren gekoppelt ist. Oder, wenn du keinen Ruhestrom einstellen magst, einen Klasse B Verstärker, bei dem du dann etwas höhere Übernahmeverzerrungen hast. Prinzipiell finde ich es gut, wenn man so etwas zu Fuß aufbauen mag um es zu verstehen (auch wenn wohl ein "billiger" TDA2030 ähnliche Werte im hörbaren Bereich erzeugen könnte). Gruß Ralph PS: Ja ich weiß, dass der TDA2030 ein Klasse B ist.
Ralph, Wie stehst Du mit Deiner Erfahrung im langjährigen Verstärkerbau zu der ersten Valvo Schaltung? Sieht oberflächlich ziemlich vernünftig aus und stellt möglicherweise ein gutes Design zum Experimentieren und Selbstbau dar. Hast den zufällig schon mal selber gebaut? Ich habe mir vor langer Zeit den Edwin Verstärker aus Elektor gebaut und der funktioniert noch heute.
amplifonix schrieb: > Wie stehst Du mit Deiner Erfahrung im langjährigen Verstärkerbau zu der > ersten Valvo Schaltung? Ich habe zwar lange welche gebaut (der stärkste war für eine Beschallungsanlage mit 350 W sinus per Kanal), aber die erste Valvo Schaltung habe ich nicht gebaut. Das "Edwin-Prinzip" kannte ich aus den Schaltungen aus dem Oppermann Katalog (der war klasse): Der Verstärker war relativ robust, aber damals war ich HiFi Fanatiker (und hatte sogar so etwas wie eine Klirrfaktormessbrücke) und war mir von daher "nicht gut genug" (was von mir natürlich komplett daneben war). Edwin konnte man gut als PA verwenden. Die Verstärker die ich gebaut hatte waren Eigenkonstruktionen (und manchmal mußte man denen umständlich das Schwingen abgewöhnen). War eine schöne Zeit irgendwie, aber dann kamen die ersten Hybridschaltungen (STK-xxx) und später dann die monolithischen und dann war es halt vorbei. In die Leistungsklasse von Beschallungsanlagen bin ich dann nicht mehr vorgedrungen und ich selbst mach heute halt (wie viele andere auch) das halt mit fertigen IC's, weil billiger und einfacher. Elektronik hat sich in den letzten 25, 30 Jahren sehr gewandelt ( schmunzeln muß und aus diesem Grunde hatte ich letztes Jahr eine Freude daran, ein altes Röhrenradio zu restaurieren, der Röhrensound ist super)
Danke für die Infos. Meine ersten im Leben gebaute Verstärker waren von der Röhrenvarität:-) ECL11, EL41, EL84, und EL12. Mit der baute ich als 15jähriger später eine Beschallungsvorrichtung für die Garagendisko meines Schulkameraden. Naja, heutigen Ansprüchen würde es nicht genügen - wir waren aber Happy. Für die alten 45er Platten reichte es natürlich schon. Wir waren damals noch anspruchslos und mit dem Erreichten mußten wir uns zufrieden geben. Irgendwie machen die diskreten Transistorschaltungen aber Spaß. Die Komponenten zu sehen ist halt schon was anderes wie ein vielfüssiger Klasse D IS im BGA Gehäuse. Mein alter Röhrenradio hat einen sehr schönen Klang auf UKW. Die großen Lautsprecher im schweren Holzghäuse hatten es in sich. Trotz nicht so niedriger Klirrfaktorwerte hört sich die Wiedergabe doch ganz gut an. Irgendwie war ich mit der Klangqualität des Edwins trotz guter Meßwerte nie total zufrieden. Irgendwie hörten sich die späteren japanischen Kollegen irgendwie besser an. Naja, die 2N3055 sind wahrscheinlich auch nicht unbedingt Das Gelbe vom Ei. Die moderneren speziell dafür gezüchteten Endstufentransistoren sind da wahrscheinlich schon besser geeignet. Habe schon Jahrzehnte keine Verstärker mehr gebaut.
Was haltet ihr eigentlich von dieser Schaltung? http://hpmemoryproject.org/pict/news/barney_ampl/sch_ampl.jpg Hier der gesamte Artikel: http://hpmemoryproject.org/news/barney_ampl/barney_page_00.htm Bin ich erst vor ein paar Tagen drauf gestoßen. Sieht wirklich sehr ungewöhnlich aus und macht mich daher neugierig.
O. M. schrieb: > Ich habe die Schaltung im Anhang Ich hatte gehofft, dass man zumindest in China die Temperaturkompensation beherrscht. Für den Rest der Welt habe ich diesbezüglich die Hoffnung schon lange aufgegeben. LG old.
Roland F. schrieb: > Na, jetzt bin ich aber ehrlich mal gespannt wie man sowas richtig macht. Wenn man im Grunde bei der obigen Schaltung bleiben will: -Den Stromspiegel Q4/Q5 raus und durch einen Widerstand in der Kollektorleitung von Q3 ersetzen -C2/R5 raus und durch einen kleinen C an C/B von Q8 ersetzen -R8 raus -Q7 und R9 raus und Basis Q6 an Basis Q1, D3 raus, alternativ: D3...D5 raus und dafür rote LED
Dietmar S. schrieb: > Was haltet ihr eigentlich von dieser Schaltung? > http://hpmemoryproject.org/pict/news/barney_ampl/sch_ampl.jpg Da ist immer noch zuviel unnötiges Gedöns drinn. Eine Endstufe mit Differenzstufe am Eingang braucht keinen Offsetabgleich. Lautsprecher verkraften wenige mV DC problemlos. Man kann sich ja mal die Endstufe im ONKYO TX-8050 Servicemanual ansehen. Einfach, schnörkellos und funktioniert. https://elektrotanya.com/onkyo_tx-8050-b_s_sm.pdf/download.html
> Ich hatte gehofft, dass man zumindest in China > die Temperaturkompensation beherrscht. Er ist ja noch am Lernen: > I am a student in electrical engineering. und möchte gern ein feedback: > I would like to hear any comment or suggestion on the circuit from you. Please feel free to drop me a line about the circuit or other issue about electrical engineering. Please do NOT send any political or religious message. Ein Vorteil der Schaltung blieb hier unerwähnt: > It can be battery power and therefore it can prevent the noise from the grid to disrupt the shortwave reception... Der Amp macht laut FFT einen k2 von 0,8%! Da lacht das Herz des Röhrenliebhabers....
@Dietmar Der Verstaerker ist ok. Insbesondere bei den hohen Frequenzen steigt der Klirrfaktor nicht so steil an, wie bei vielen anderen Verstaerkern. Grosszuegige Auslegung der Leistungstransistoren und Kuehlkoerper bringen meist mehr als nur eine Temperaturstabilisierung.
Mich wundert, das hier noch niemand auf Elliots Sound Pages verwiesen hat: http://sound.whsites.net/projects-0.htm#pwr Da gibts für jeden Geschmack was und Elliot ist sicher nicht irgendein dahergelaufener Spinner. Jede Schaltung wird auch ausführlich erklärt mit Vor- und Nachteilen.
Peter D. schrieb: > Eine Endstufe mit Differenzstufe am Eingang braucht keinen > Offsetabgleich. Lautsprecher verkraften wenige mV DC problemlos. Ich dachte, dass der Offsetabgleich dafür da wäre, weil der Eingang keinen Koppelkondensator hat, aber ich sehe gerade dass sich einer auf der Filterplatine befindet. Da steht "Adjust for 0V at Output with Volume at Full". Den Sinn verstehe ich nicht.
Hi, es gibt auch noch weitere Beispiele für Endstufen. Und was da kaputtgehen kann.;-) Die Schwingneigung ist ein nicht zu vernachlässigendes Problem, vor allem, wenn Bauteile streuen. Also, Einstellmöglichkeit für Ruhestrom und Mittenspannung fände ich bevorzugenswert. ciao gustav
Matthias S. schrieb: > Mich wundert, das hier noch niemand auf Elliots Sound Pages verwiesen > hat: > > http://sound.whsites.net/projects-0.htm#pwr Sieht ja ganz vernünftig aus. Ich hatte schon gedacht, im Web gibt es nur noch Müllschaltungen. Ich hatte die Schaltungen zu meiner Bastelzeit noch aus Büchern und Zeitschriften.
Matthias S. schrieb: > Mich wundert, das hier noch niemand auf Elliots Sound Pages verwiesen > hat: > > http://sound.whsites.net/projects-0.htm#pwr > > Da gibts für jeden Geschmack was und Elliot ist sicher nicht irgendein > dahergelaufener Spinner. Jede Schaltung wird auch ausführlich erklärt > mit Vor- und Nachteilen. Da hast Du recht. Als ich mich vor ca. 10 Jahren für Audio-DIY zu interessieren begann, merkte ich nach einiger Zeit, daß diese Seite (damals noch unter anderer Adresse, ich glaube, es begann mit "www.sound.westhost") sowohl jedes Thema, jede Schaltung abhandelte, als auch zu allem die meisten Informationen enthielt. Nach einiger Zeit hatte ich gar genötigt gefühlt, dem Mann eine Dankes-Email zu schreiben. So etwas mache ich normalerweise nicht, bzw. nicht leichtfertig. Aber die Seite hat mich eben auch wirklich weitergebracht, ich kann sie nur empfehlen.
Zurueck zur Frage. Messe an jedem Transistor die Spannung an der Basis und am Emitter. Trage das im Schaltplan ein und lade ihn hoch. Ansonsten wird es nur ein zufaelliges stochern im Nebel. Die Platine liegt ja nur!!! vor Dir.
Dieter schrieb: > Messe an jedem Transistor die Spannung an der Basis > und am Emitter. Trage das im Schaltplan ein und lade ihn hoch. > Ansonsten wird es nur ein zufaelliges stochern im Nebel. Die Platine > liegt ja nur!!! vor Dir. Hi, aber bitte nicht so wie ich es im Bild gemacht hatte. Durch die Mess-Strippen kann die Schaltung schon ins Schwingen kommen. Das merkte ich daran, dass die Werte sich veränderten, wenn ich mit der anderen Hand das Chassis berührte. Also, am besten ein Antistatikband am Arm befestigen, das mit GND verbinden und wenn es geht, abgeschirmte Mess-Strippen benutzen. Und die sollten so kurz wie möglich sein. Hier ist das bei der am 0,68 Ohm Widerstand abfallenden Spannung noch nicht so tragisch, aber wenn Du an einer Basis misst, wo die NF noch verstärkt wird, ziehst Du den sonstigen "Schmutz" mit hoch. ciao gustav
Christian S. schrieb: > hier noch ein erprobtes aber veraltetes Konzept: Hallo, wie der Titel des Artikels schon sagt, ist das die "berühmte" Black-Devil-Endstufe aus ELRAD (Jahrgang ??). Und die ist wirklich nicht schlecht! Hat realistische Werte, was Leistung und Klirrfaktor angeht und es wurde empfohlen, den Eingangstransistor auf Rauschminimum zu selektieren. Habe die Schaltung in LT-Spice simuliert und habe es nicht geschafft, die Eigenschaften zu verbessern. Im Gegenteil, alles, was ich versucht habe, war schlechter bis grottenschlecht! (Kann natürlich auch an mir gelegen haben :-)) Grottenschlecht war allerdings die ursprüngliche Netzteilschaltung. Der dort eingeführte "über-alles" Kondensator C2 hat gnadenlos 50/100Hz voll auf die Versorgung gekoppelt. Das hat Elrad auch zügig korrigiert und noch ein paar interessante Netzteilschaltungen (mit Glühlämpchen stabilisiert) nach geschoben. Wenn ich also dem TO eine Übungs- oder Kennenlernschaltung empfehlen sollte, dann diese!! Und Aufbauen und wirklich messen wäre auch nicht verkehrt... Gruß Rainer
Peter D. schrieb: > Dietmar S. schrieb: >> Was haltet ihr eigentlich von dieser Schaltung? >> http://hpmemoryproject.org/pict/news/barney_ampl/sch_ampl.jpg > > Da ist immer noch zuviel unnötiges Gedöns drinn. > Eine Endstufe mit Differenzstufe am Eingang braucht keinen > Offsetabgleich. Lautsprecher verkraften wenige mV DC problemlos. > > Man kann sich ja mal die Endstufe im ONKYO TX-8050 Servicemanual > ansehen. Einfach, schnörkellos und funktioniert. Es kommt halt darauf an was man möchte. Ich kenne den Receiver, die Endstufe klingt ausgesprochen gut, wie bei den meisten alten Onkyo-Geräten. Ich habe selbst einen Onkyo-Receiver und bin mit dem Klang äußerst zufrieden. Aber so ein Gerät versprüht keinen Charme. Es klingt gut und erfüllt seinen Zweck, doch man "liebt" es nicht. Ich bin übrigens gerade auf der Suche nach einem Verstärker für ein Nostalgie-Projekt, also ein Kompromiss aus TO3-Transistoren, kleinem Kühlkörper und annehmbaren Klang, wie gesagt Kompromiss. Dadurch bin ich unter anderem auf den HP-Verstärker gestoßen. Allerdings bin ich seit diesem Thread ziemlich von den Valvo-Schaltungen begeistert. Vor allem sind sie für 4 Ohm ausgelegt, passend für mein Vorhaben. Den HP-Verstärker würde ich jedoch schon aus Neugier gerne mal aufbauen.
Mit der black-devil-Endstufe habe ich immer gehört, wenn sich von den Streichen eine/r verspielt hatte oder andere Fehler in der Aufnahme waren. MfG
Ist das die Black Devil aus der Elrad? www.oocities.org/quhno/black-devil/index.html
Peter D. (peda) schrieb: >Matthias S. schrieb: >> Mich wundert, das hier noch niemand auf Elliots Sound Pages verwiesen >> hat: >> >> http://sound.whsites.net/projects-0.htm#pwr >Sieht ja ganz vernünftig aus. Ich hatte schon gedacht, im Web gibt es >nur noch Müllschaltungen. >Ich hatte die Schaltungen zu meiner Bastelzeit noch aus Büchern und >Zeitschriften. Was ist daran vernünftig? Hoffentlich findest Du und ArnoR nicht die Schaltung auf http://sound.whsites.net/project101.htm, sonst seht ihr gleich wieder rot wegen dem doch so sehr verhaßten und angeblich überflüssigen, aber eben dort verwendeten Stromspiegel ... Der Sinn des Stromspiegels ist es ja eigentlich (oder von mir aus auch einer simplen Stromquelle), rel. einfach einen hohen Kollektor-Arbeitswiderstand zu haben (=hohe U-Verstärkung), bei geringem DC-Spannungsabfall.
Jens G. schrieb: > sonst seht ihr > gleich wieder rot wegen dem doch so sehr verhaßten und angeblich > überflüssigen, aber eben dort verwendeten Stromspiegel ... Ruhig bleiben. Ich hasse Stromspiegel nicht, sondern verwende die, wenn vorteilhaft, natürlich auch. Nur in der hier diskutierten Schaltung sehe ich keinen Sinn. Der Einbau von R8 ergibt mit dem Eingangswiderstand des Q8 einen Teiler von etwa 10:1, d.h. man verliert 20dB Verstärkung durch ein vollkommen sinnloses Bauteil. Soll man das jetzt (teilweise) durch einen Stromspiegel (Q4/Q5), also weiteren Aufwand, kompensieren? Ist das etwa sinnvoll? Ein einfacher Widerstand ergibt einen viel besseren Verstärker mit weniger Aufwand. Eine Simu zeigt 0,04% Klirr bis direkt an die Begrenzung, im Gegensatz zu 0,8% beim "Erfinder". Faktor 20 weniger Klirr bei deutlich weniger Aufwand. Und der andere Stromspiegel (Q6/Q7) ist bezogen auf das Signal gar keiner, sondern nur eine Konstantstromquelle und ohne Nachteile abrüstbar, siehe weiter oben.
>Der Einbau von R8 ergibt mit dem Eingangswiderstand des Q8 einen Teiler >von etwa 10:1, d.h. man verliert 20dB Verstärkung durch ein vollkommen >sinnloses Bauteil. Soll man das jetzt (teilweise) durch einen >Stromspiegel (Q4/Q5), also weiteren Aufwand, kompensieren? Ist das etwa >sinnvoll? Bei dem R8 gebe ich Dir ja auch Recht. >Ein einfacher Widerstand ergibt einen viel besseren Verstärker mit >weniger Aufwand. Eine Simu zeigt 0,04% Klirr bis direkt an die >Begrenzung, im Gegensatz zu 0,8% beim "Erfinder". Faktor 20 weniger >Klirr bei deutlich weniger Aufwand. Wenn der Stromspiegel alleine schon eine solch drastische Zunahme des Klirrs bewirkt, dürfte die von mir verlinkte Schaltung niemals einen solch geringen Klirr von gerade mal <0,02% haben. Gelogen, oder Deine Simu irgendwie falsch?
Ich rede übrigens über den Stromspiegel Q4+5. Q6+7 ist für mich in der Form (fast) witzlos, aber nicht ganz. Der Strom ist zwar abhängig von der Vcc (nicht stabilisiert), so ein Stromspiegel erlaubt aber wiederum sehr geringe Dropspannungen, damit gute Aussteuerbarkeit bis an die Rails (diesen Stromspiegelvorteil hat man dann auch bei Q8)
Christian S. schrieb: > Mit der black-devil-Endstufe habe ich immer gehört, wenn sich von den > Streichen eine/r verspielt hatte oder andere Fehler in der Aufnahme > waren. ...Jau, könnte gewesen sein!!! Rainer
Jens G. schrieb: > Wenn der Stromspiegel alleine schon eine solch drastische Zunahme des > Klirrs bewirkt, dürfte die von mir verlinkte Schaltung niemals einen > solch geringen Klirr von gerade mal <0,02% haben. Gelogen, oder Deine > Simu irgendwie falsch? Also ehrlich, alle LT-Spice Simulationen zeigen eine drastische Abnahme der THD und "wie auch immer" Werte. Das ein diskret aufgebauter Stromspiegel mit einem IC nicht mithalten kann, steht doch für jeden Menschen ausser Frage. Was ihr da sonst gemacht/gemessen habt, steht in den Sternen!! Gruß Rainer
Christian S. schrieb: > hier noch ein erprobtes aber veraltetes Konzept: http://www.oocities.org/quhno/black-devil/index.html Die Black-Devil-Endstufe ähnelt einem CFA (Current Feedback Amp) und diese sind bekanntlich sehr schnell.
Jens G. schrieb: >>Ein einfacher Widerstand ergibt einen viel besseren Verstärker mit >>weniger Aufwand. Eine Simu zeigt 0,04% Klirr bis direkt an die >>Begrenzung, im Gegensatz zu 0,8% beim "Erfinder". Faktor 20 weniger >>Klirr bei deutlich weniger Aufwand. > > Wenn der Stromspiegel alleine schon eine solch drastische Zunahme des > Klirrs bewirkt, dürfte die von mir verlinkte Schaltung niemals einen > solch geringen Klirr von gerade mal <0,02% haben. Gelogen, oder Deine > Simu irgendwie falsch? Das war wohl etwas missverständlich. Mit meinem Text meinte ich natürlich, daß die Schaltung wie von mir oben gesagt: Beitrag "Re: BD139 BD140 Verstärker funktioniert nicht" vereinfacht wird und nicht nur der Stromspiegel durch einen Widerstand ersetzt wird. Dann ergeben sich die genannten Werte. Im Originalzustand macht nicht der Stromspiegel allein die Verzerrungen, sondern jeder Schaltungsteil trägt dazu in seiner Weise bei. Und da ist die Leerlaufverstärkung wegen des R8 zu klein, um die Verzerrungen soweit zu reduzieren.
> ... den Verstärker, den ich am Anfang des Threads angesprochen habe,
Kurzschlußschutz:
Zwischen Q8 und Q9 sowie zwischen Q6 und Q10 muss noch ein Widerstand. 
R13 und R14 werden zwei Widerstände in Reihenschaltung. Zwischen Basis 
und Emitter wird ein Transistor gehängt, der den Strom begrenzt.
  Dietmar S. schrieb: > Ist das die Black Devil aus der Elrad? Jau! Gabs später sogar als Bausatz bei EXPERIENCE-electronics... Schönes WE, Rainer
Christian S. schrieb: > hier noch ein erprobtes aber veraltetes Konzept: > http://www.oocities.org/quhno/black-devil/index.html Das ist solide Hausmannskost, wie sie in vielen Transistorradios zu finden war. Klassischer Bootstrap für optimale Aussteuerung. Zu Germanium-Zeiten nahm man dafür AC178/188K oder AD161/162. Ich glaub, im Eljabu 1976 war die mit AD161/162 drin. Als ich die in der Kastanienallee kaufen wollte, hat der Verkäufer geguckt, als käme ich vom Mond. Der Nachteil gegenüber einer Differenzstufe im Eingang ist, daß man kapazitiv auskoppeln muß, weil sonst zuviel DC-Offset am Lautsprecher anliegt. Daß jemand sowas Black-Devil nennt, habe ich noch nie gehört.
Jens G. schrieb: > Der Sinn des Stromspiegels ist es ja eigentlich (oder von mir aus auch > einer simplen Stromquelle), rel. einfach einen hohen > Kollektor-Arbeitswiderstand zu haben Den möchte man aber gerade nicht haben, da damit die hohen Frequenzen abfallen (Miller-Kapazität). Zu hohe Verstärkung macht die Schaltung nur instabil, d.h. man braucht mehr Frequenzgangkompensation, was die Bandbreite noch weiter absenkt. Wenn schon Stromspiegel, dann aber spezielle gepaarte Doppeltransistoren auf dem selben Substrat, ansonsten ist der Arbeitspunkt ein Lotteriespiel. Die sind aber kaum noch zu beschaffen, was daran liegt, daß die keiner mehr professionell einsetzt.
Dietmar S. schrieb: > Aber so ein Gerät versprüht keinen Charme. Es > klingt gut und erfüllt seinen Zweck, doch man "liebt" es nicht. Ich weiß nicht, was Du damit meinst, aber ein neutraler Verstärker ist doch gerade das Qualitätsmerkmal. Ich möchte definitiv, d.h. ich verlange es sogar, daß ein hochwertiger Verstärker nichts dazu dichtet.
Von O.M. sind bisher keine Messungen von Spannungen an der Schaltung eingetrudelt. Ein Foto vom Aufbau gibt es auch nicht, so dass grobe Fehlverdrahtung auch nicht entdeckt werden kann.
Peter D. schrieb: > Wenn schon Stromspiegel, dann aber spezielle gepaarte Doppeltransistoren > auf dem selben Substrat, ansonsten ist der Arbeitspunkt ein > Lotteriespiel. Die sind aber kaum noch zu beschaffen, was daran liegt, > daß die keiner mehr professionell einsetzt. Also Digikey hat Arrays im Programm und bei That bekommt man auch noch einige... aber sicher hat du recht, dass das langsam "aussterben" wird. Die AD16x Endstufen hatte ich in meinem ersten Autoradio. Als defekt geerbt mit einer Spannungswandler-Patrone lief alles nach Erneuerung der Transistoren fast perfekt. Die Zerhackerpatrone (mechanischer Spannungsverdoppler) habe ich allerdings durch eine Spannungsverdopplerschaltung auch mit 2 AD161, glaube ich, ersetzt. Die hat mir zu viel "mitgesendet". Gruß Rainer
Peter D. schrieb: > Dietmar S. schrieb: >> Aber so ein Gerät versprüht keinen Charme. Es >> klingt gut und erfüllt seinen Zweck, doch man "liebt" es nicht. > > Ich weiß nicht, was Du damit meinst, aber ein neutraler Verstärker ist > doch gerade das Qualitätsmerkmal. > Ich möchte definitiv, d.h. ich verlange es sogar, daß ein hochwertiger > Verstärker nichts dazu dichtet. Naja, ich kann einen VW T7 fahren oder einen bunt bemalten Bulli, je nachdem was mir an dem Auto oder für mein Lebensgefühl wichtig ist. Ähnlich ist es mit Verstärkern. Wenn ich einen sehr guten Klang haben möchte und alle Funktionen die man heute benötigt, würde ich eine moderne ausgereifte Schaltung bevorzugen. Will ich aber das nostalgische 60er-Jahre-Gefühl und den warmen Sound (auch wenn ich den vermutlich nur subjektiv so empfinde), würde ich eine alte Schaltung wählen und ein paar Holzplatten an die Seiten schrauben.
Die modernen analogen Leistungsverstärker sind eigentlich auch nicht besser, als was es früher gab. Der qualitativ beste Verstärker war der NDFL-Verstärker (nested differential feedback loop) aus der Elrad.
>> Man kann sich ja mal die Endstufe im ONKYO TX-8050 Servicemanual >> ansehen. Einfach, schnörkellos und funktioniert. Das einfach und schnörkellose beschränkt sich aber auch ausschließlich auf eben diese, auf das gesamte Gerät eher nicht. Also ich zweifle nicht daran daß es funktioniert, das Gerät ;) >> Ich möchte definitiv, d.h. ich verlange es sogar, daß ein hochwertiger >> Verstärker nichts dazu dichtet Das ist aber ein ~Multimedia Receiver mit Ferz und Gedöns. Aber wenn der gut ist kann es einem ja auch recht sein. Aber am stärksten ggf. negativ klangbeeinflussend sind aber auch meist nicht Endstufe u. LS sondern der ganze Kram davor und darum herum.
Dietmar S. schrieb: > Will ich aber das nostalgische > 60er-Jahre-Gefühl und den warmen Sound (auch wenn ich den vermutlich nur > subjektiv so empfinde), würde ich eine alte Schaltung wählen und ein > paar Holzplatten an die Seiten schrauben. Kann ich nachvollziehen, mache das ja genauso. Die Valvo Schaltungen sind nachbausicher und klingen wirklich gut (ja, ein Verstärker darf nicht klingen, aber du weißt, was ich meine). Allerdings liegt es oft auch an der Kombination mit den Lautsprechern. Ich hab noch welche LS-Boxen von Telefunken aus der Zeit, 30W und 4 Ohm, damit reicht die Leistung der damaligen Verstärker auch gut aus. Und Musik aus einem selbstgebauten Verstärker klingt schon automatisch schöner (wenn man es richtig macht). ;) Noch ein Tipp: Die zweite verlinkte Schaltung klingt (für mich) noch besser, es ist die mit den beiden AD149 als Endstufe. Ich habe AD166 verwendet, allerdings muss die Spannung stabil sein und beide End-Tranistoren auf ein gemeinsames Kühlblech, sonst läuft die thermisch weg. Aber ich mag diese Schaltung und wenn sie läuft, dann lange, schön und gut. Viel Spaß beim Nachbau!
Peter D. schrieb: > Christian S. schrieb: >> hier noch ein erprobtes aber veraltetes Konzept: >> http://www.oocities.org/quhno/black-devil/index.html > > Das ist solide Hausmannskost, wie sie in vielen Transistorradios zu > finden war. > Daß jemand sowas Black-Devil nennt, habe ich noch nie gehört. Der Black-Devil da drin bewirkt, daß aus der Transistorradio-Hausmannskost das hier wird: Zitate: > braucht keinen Vergleich mit allem zu scheuen, was auf dem HiFi-High-End-Markt Rang und Namen hat. > Tonmeister, professionelle Musiker der Klassik, Musikdozenten und andere Personen, die berufsmäßig mit Musikdarbietungen zu tun haben, testeten dieses Endstufenkonzept im direkten Vergleich zu namhaften anderen Produkten aus dem Studio- und High-End-Bereich. Mit dem Ergebnis daß die Wahl auf diese Endstufe fiel.
"braucht keinen Vergleich mit allem zu scheuen, was auf dem HiFi-High-End-Markt Rang und Namen hat" Diese Aussage des Verfassers dürfte übertrieben sein, ist halt die Werbung, damit man die Zeitschrift damals kaufen sollte.... MfG
.. schrieb: > Das ist aber ein ~Multimedia Receiver mit Ferz und Gedöns. Soviel Gedöns hat er nicht (kein DSP, kein HDMI usw.). Lautstärke-, Klangsteller und Quellenwahl macht ein rein analoger IC. Wichtig war mir der Toslink-Eingang, da ich viel vom PC höre. Kein PC-Einschaltknall, kein Graka-Zwitschern und keine Brummschleife ist schon was Wert.
ArnoR (Gast) schrieb: >Jens G. schrieb: >>>Ein einfacher Widerstand ergibt einen viel besseren Verstärker mit >>>weniger Aufwand. Eine Simu zeigt 0,04% Klirr bis direkt an die >>>Begrenzung, im Gegensatz zu 0,8% beim "Erfinder". Faktor 20 weniger >>>Klirr bei deutlich weniger Aufwand. > >> Wenn der Stromspiegel alleine schon eine solch drastische Zunahme des >> Klirrs bewirkt, dürfte die von mir verlinkte Schaltung niemals einen >> solch geringen Klirr von gerade mal <0,02% haben. Gelogen, oder Deine >> Simu irgendwie falsch? >Das war wohl etwas missverständlich. Mit meinem Text meinte ich >natürlich, daß die Schaltung wie von mir oben gesagt: >Beitrag "Re: BD139 BD140 Verstärker funktioniert nicht" >vereinfacht wird und nicht nur der Stromspiegel durch einen Widerstand >ersetzt wird. Dann ergeben sich die genannten Werte. >Im Originalzustand macht nicht der Stromspiegel allein die Verzerrungen, >sondern jeder Schaltungsteil trägt dazu in seiner Weise bei. Und da ist >die Leerlaufverstärkung wegen des R8 zu klein, um die Verzerrungen >soweit zu reduzieren. Ok, dann wird ja noch ein Schuh draus. Rainer V. (a_zip) >Jens G. schrieb: >> Wenn der Stromspiegel alleine schon eine solch drastische Zunahme des >> Klirrs bewirkt, dürfte die von mir verlinkte Schaltung niemals einen >> solch geringen Klirr von gerade mal <0,02% haben. Gelogen, oder Deine >> Simu irgendwie falsch? >Also ehrlich, alle LT-Spice Simulationen zeigen eine drastische Abnahme >der THD und "wie auch immer" Werte. Das ein diskret aufgebauter >Stromspiegel mit einem IC nicht mithalten kann, steht doch für jeden Der Stromspiegel in einer Simu ist idealer als in einem IC. Darüber haben wir gesprochen, und nicht über einen diskreten Stromspiegel in der Realität. >>Menschen ausser Frage. Was ihr da sonst gemacht/gemessen habt, steht in >>den Sternen!! >>Gruß Rainer Wer hat was gemacht/gemessen? Peter D. (peda) schrieb: >Jens G. schrieb: >> Der Sinn des Stromspiegels ist es ja eigentlich (oder von mir aus auch >> einer simplen Stromquelle), rel. einfach einen hohen >> Kollektor-Arbeitswiderstand zu haben >Den möchte man aber gerade nicht haben, da damit die hohen Frequenzen >abfallen (Miller-Kapazität). Zu hohe Verstärkung macht die Schaltung nur An der Stelle haben wir doch praktisch keinen Spannungshub (wenn wir mal Widerstände wie den ominösen R8 weglassen), sondern nur Stromhub. >instabil, d.h. man braucht mehr Frequenzgangkompensation, was die >Bandbreite noch weiter absenkt. Da muß man aber schon die Gesamtschaltung betrachten, wenn es um Instabilität geht, und nicht nur die Eingangsstufe mit Beiwerk. >Wenn schon Stromspiegel, dann aber spezielle gepaarte Doppeltransistoren >auf dem selben Substrat, ansonsten ist der Arbeitspunkt ein Naja, wenn man die Dinger ausmißt, kommt man auf ähnliche Werte wie mit den Doppeltransistoren. >Lotteriespiel. Die sind aber kaum noch zu beschaffen, was daran liegt, >daß die keiner mehr professionell einsetzt. Ja, damals wollte die aber auch keiner kaufen, so teuer, wie die waren. nurmalso (Gast) schrieb: >> Daß jemand sowas Black-Devil nennt, habe ich noch nie gehört. >Der Black-Devil da drin bewirkt, daß aus der >Transistorradio-Hausmannskost das hier wird: >Zitate: >> braucht keinen Vergleich mit allem zu scheuen, was auf dem HiFi-High->End-Markt >Rang und Namen hat. > Tonmeister, professionelle Musiker der Klassik, Musikdozenten und andere >Personen, die berufsmäßig mit Musikdarbietungen zu tun haben, testeten >dieses >Endstufenkonzept im direkten Vergleich zu namhaften anderen Produkten aus >dem >Studio- und High-End-Bereich. Mit dem Ergebnis daß die Wahl auf diese >Endstufe fiel. Ja ja ...
Peter D. schrieb: > Soviel Gedöns hat er nicht (kein DSP, kein HDMI usw.). Lautstärke-, > Klangsteller und Quellenwahl macht ein rein analoger IC. > Wichtig war mir der Toslink-Eingang, da ich viel vom PC höre. Kein Hatte das PDF von hinten 'aufgeschlagen', den Schaltplan dort vermutend. Um ihn dann nach überblättern von ~50! Seiten Teileliste ganz vorn zu finden ... ;)
Christian S. schrieb: > Mit der black-devil-Endstufe habe ich immer gehört, wenn sich von den > Streichen eine/r verspielt hatte oder andere Fehler in der Aufnahme > waren. Das konnte ich früher auch noch unterscheiden, aber jetzt tun meine Ohren das nicht mehr und mein Tinnitus eliminiert zeitweise alles ab 10khz aufwärts. In meiner Ausbildung habe ich in einem Hifi-Studio gearbeitet, da haben wir öfter Verstärker und Lautsprecherboxen verglichen. Da habe ich dann bei den 800-1000 DM teuren Verstärkern tatsächlich Unterschiede gehört. Wegen den eingebauten Vorverstärkern, die sich ja nun stark unterschieden, konnte man jedoch nie beurteilen wie gut die Endstufe war, sondern nur den Verstärker als Gesamtes. Serge W. schrieb: > Noch ein Tipp: Die zweite verlinkte Schaltung klingt (für mich) noch > besser, es ist die mit den beiden AD149 als Endstufe. > > Viel Spaß beim Nachbau! Danke. Ich habe jetzt schon mehr als 5 Schaltungen die ich gerne nachbauen würde, schon rein aus Neugier. Weiß noch nicht mit welcher ich anfange. Von den AD149 habe ich noch einige herumliegen, auch AD161/162, sowie viele ältere Kleinsignaltransistoren wie BC267/298/301. Die hatte ich mir mal für ein Elektor-Projekt mühsam in den 1990ern bei Versandhändlern zusammengesucht, sind also garantiert keine China-Imitate.
Dieter schrieb: > Der qualitativ beste Verstärker war der > NDFL-Verstärker (nested differential feedback loop) aus der Elrad. Hallo, ich habe mal nach "nested differential feedback loop" gesucht und dieses pdf gefunden Designing NDFL Amps https://linearaudio.nl/sites/linearaudio.net/files/cherry%20ndfl.pdf
"sistoren/innen wie BC267/298/301. Die hatte ich mir mal für ein Elektor-Projekt mühsam in den 1990ern bei Versandhändlern zusammengesucht" Solche Altlasten habe ich auch noch liegen. Meine Empfehlung wäre, mal das blackdevil-Prinzip aufzubauen, das geht für kleine Leistung auch ohne Darlingtons, und als Kontrast das Rod-Eliott-Prinzip mit Differenzverstärker und symmetrischer Versorgung sowie Offsetabgleich. oder sowas hier: https://www.mikrocontroller.net/attachment/140849/dif_dar1.PNG mfG
Christian S. schrieb: > Meine Empfehlung wäre, mal das blackdevil-Prinzip aufzubauen Ja, das meine ich auch! Hab' ich auch schon gesagt. Und dieser Beitrag, der den Ausgangskondensator mit dem Eingangsoffset in Verbindung bringt, ist schon wieder "tote Hose". Halbwissen verbreitet sich mit Überlichtgeschwindigkeit... Der Kondensator am Ausgang des BD ist natürlich deshalb da, weil die Schaltung mit einseitiger Spannungsversorgung arbeitet!! Man könnte die Schaltung auch auf symmetrische Spannungsversorgung "umbaun" und dann wäre der Ausgangskondensator erst mal nicht mehr nötig. Zutraun würde ich diese Operation z.Z. aber nur einigen wenigen Mitgliedern dieses Forums :-) Gruß Rainer
Dietmar S. schrieb: > Von den AD149 habe ich noch einige herumliegen, auch AD161/162, > sowie viele ältere Kleinsignaltransistoren wie BC267/298/301. Die hatte > ich mir mal für ein Elektor-Projekt mühsam in den 1990ern bei > Versandhändlern zusammengesucht, Aus welche Grund sollte man in den 90ern noch Germanium-Leistungstransistoren verwenden wollen? Ausser aus Jux.
Rainer V. schrieb: > > Und dieser Beitrag, > der den Ausgangskondensator mit dem Eingangsoffset in Verbindung bringt, > ist schon wieder "tote Hose". Halbwissen verbreitet sich mit > Überlichtgeschwindigkeit... So viel Überheblichkeit muß an dieser Stelle nicht unbedingt sein. Ich habe auch zunächst bei der Aussage zur Ausgangsgleichspannung gestutzt. Allerdings wird der Kollege, wenn er mit AD161/162 vor Jahrzehnten begonnen hat, sicher schon öfter mal die "Mittenspannung" bei solchen Endstufen abgeglichen haben. Von daher sind Belehrungen wie > Der Kondensator am Ausgang des BD ist natürlich deshalb da, weil die > Schaltung mit einseitiger Spannungsversorgung arbeitet!! vermutlich nicht erforderlich. Eher denke ich, daß es so gemeint war, daß Endstufen ohne Differenzverstärker Eingangsstufe, (auch) bei symmetrischer Versorgung nicht ohne weiteres stabil sind bezüglich Gleichspannungsoffset am Ausgang. Beim BlackDingsbums dürfte beispielsweise die temperaturabhängige Basis-Emitterspannung von T1 deutlichen Einfluss haben und nur schwer zu kompensieren sein.
Alexander S. schrieb: > Dieter schrieb: >> ... qualitativ beste Verstärker war der NDFL-Verstärker ... .... > ich habe mal nach "nested differential feedback loop" gesucht und dieses > pdf gefunden > > Designing NDFL Amps > https://linearaudio.nl/sites/linearaudio.net/files/cherry%20ndfl.pdf Das ist genau die Theorie und Darstellung des Ergebnisses, bzw. die Grundlage auf die sich die Elrad damals bezog. Beitrag "ELRAD-Archiv auf DVD" Die DVD enthält die Inhalte der ELRAD-Ausgaben ...... Der NDFL Verstaerker war 2/84 und 3/84.
A. K. schrieb: > Aus welche Grund sollte man in den 90ern noch > Germanium-Leistungstransistoren verwenden wollen? Ausser aus Jux. Du hast sicher nicht meinen vorherigen Beitrag gelesen. Ich bastle mir eine Narrenkappe und will die Glöckchen durch Germanium-Transistoren ersetzen.
Rainer V. schrieb: > Zutraun würde ich diese Operation z.Z. aber nur > einigen wenigen Mitgliedern dieses Forums :-) Soso... > Schaltung auf symmetrische Versorgung "umbaun" > (...) Ausgangskondensator ... nicht mehr nötig. Sinn eines solchen Umbaus dieser Schaltung? (Bei minimalsten Aenderungen, allein auf +/-.)
Das Wort "Offsetabgleich" gehört sinngemäß zur Rod-Eliott-Variante mit dem Differenzverstärker im Eingang. Der blackdevil mit dem Kondensator am Ausgang hat diese Eigenschaft nicht. MfG
> Beim BlackDingsbums dürfte beispielsweise die temperaturabhängige > Basis-Emitterspannung von T1 deutlichen Einfluss haben und nur schwer zu > kompensieren sein. Damit gab es nie ein Problem. Das gleicht der Elko aus und der absolute Arbeitspunkt ist egal. Nur bei relativ weicher Versorgungsspannung und hoher Aussteuerung beginnt die Lautsprechermembrane mit dem Einbrechen der Spannung zu Pumpen, weil sich der gesamte Arbeitspunkt verschiebt. Das war nie schlimm und brachte keine Schäden an den 100 Watt Lautsprechern, ist aber unschön. Abhilfe wäre eine stabilisierte Versorgung gewesen, die ich aber nie realisiert habe. Ein Subsonicfilter für Phono war nebenbei ein echter Gewinn bei Wiedergabe welliger Platten. Zudem hatte ich recht große Kühlkörper dran, die selbst im Sommer kaum handwarm wurden. MfG
Das Ganze ist aber nun weit von der Eingangsfrage des TO abgedriftet um Fehlersuchhilfe. Sein Aufbau funktioniert nicht. Allerdings die Bringschuld des TO ist: - Foto der Platine, Vorder- und Ruckseite. - Bereitschaft zu signalisieren an der Schaltung mit einem Multimeter ein paar Spannungen nachzumessen und hier zu verraten. Am analogen NF-Verstärker sind viele Fehler mit dem Multimeter herauszumessen, so dass oft ein Oszi nicht notwendig wird. Aktuell gibt es ungefähr 600 Kombinationen (Es sind mehr als 36, da es Kombinationen gibt, bei denen andere Bauteile mit in den Defekt gerissen werden). Ohne weitere Angaben zur Einschränkung und Eingrenzung des Fehlers, Empfehlung das Ganze noch einmal neu mit neuen Bauteilen aufbauen. Und abwarten, bis sich der TO wieder meldet mit brauchbaren Informationen.
Hallo, Dieter schrieb: > Die DVD enthält die Inhalte der ELRAD-Ausgaben ...... Der NDFL > Verstaerker war 2/84 und 3/84. Wenn ich mich richtig erinnere, wurde das Thema auch in späteren Ausgaben noch weiter geführt. rhf
Danke für die vielen Antworten und Beiträge! Ich gucke, dass ich die Schaltung kommende Woche wenigstens Fotografiere. Bin momentan etwas in Prüfungsstress. Die Messungen reiche ich spätestens übernächste Woche nach.... Allen noch einen schönen Sonntag!
Roland F. schrieb: > Hallo, > Dieter schrieb: >> Der NDFL Verstaerker war 2/84 und 3/84. > > Wenn ich mich richtig erinnere, wurde das Thema auch in späteren > Ausgaben noch weiter geführt. > > rhf In 1988 gabs in Heft 9 eine Auffrischung mit Hindernissen, Errata dazu in 88/10 und die finale Fassung in Heft 11. Arno
Arno H. schrieb: > In 1988 gabs in Heft 9 eine Auffrischung mit Hindernissen, Errata dazu > in 88/10 und die finale Fassung in Heft 11. Und wenn ich mich recht erinnere, dann stand NDFL für "No Distortion for Listeners" ... einer der ersten, wenigen Versuche, den einsetzenden Größenwahn der Kennwerte eines Verstärkers bzw. der ganzen Audio-Kette etwas zu relativieren. Natürlich vergebens...Klirrfaktor immer kleiner, Leistungsbandbreite immer größer und was auch sonst noch gemessen werden konnte :-) Gruß Rainer
Warum spricht niemand über den notwendig großen "Headroom" bei Verstärkern. Mir hat früher mal jemand gesagt, daß mindestens 10dB HR vorhanden sein sollte um Sättigung der Endstufe während kurzer Spitzen zu verhindern. Er behauptete, daß diese Eigenschaft wesentlich wichtiger als extrem niedrigster KF wäre. Solche nach diesen Gesichtspunkten ausgelegte Anlangen hören sich irgendwie sauberer an. Derjenige, ein professioneller Akustik Ingenieur (AES) hatte übrigens zwei hochwertige selbstgebaute Dynaco 416 200W Verstärker mit aktiver Frequenzeweiche für den Bassbereich zu Hause. Die Hauptlautsprecher waren Dalquist DQ-10 Anordnungen mit fünf Systemen die ganz eigenartig in einem offenen Aufbau montiert waren. Diese Dalquist mußten in einem ganz bestimmten Abstand von der Zimmerwand stehen. Da strahlen die einzelnen LS teilweise auch an der Rückseite ab. Bei hochwertigen echten Stereoaufnahmen gab es in einem stark begrenzten Hör-Bereich im Zimmer wo man auf einmal ähnlich wie bei 3D Filmbetrachtung mit 3D Gläser ganz plötzlich sich inmitten des Orchesters befindet und der Klangeindruck unglaublich realistisch und plastisch war. Dieser Stereoeffekt tritt ganz plötzlich ein. Sobald man aus dieser Zone heraus trat verschwand dieser Effekt. Das habe ich sonst noch niemals so empfunden. In der Hinsicht war diese Anlage eine außergewöhnliche Erfahrung für mich. Er hatte da auch einige "Direct to Disc" Platten die sonisch sehr hörenswert sind. Falls es Euch interessiert wie diese Dalquists DQ-10 aussehen: https://www.hifiengine.com/manual_library/dahlquist/dq-10.shtml https://www.hifiengine.com/manual_library/dynaco/stereo-416.shtml Nachtrag: Schaltbild mit ausführlichen Manual ist dort erhältlich.
Hat es irgendeinen tieferen Sinn (Kurze Leiterbahnen?), dass bei der Black Devil die Transistoren auf getrennten gegenüberliegenden Kühlkörpern montiert sind? Das ist mechanisch total unpraktisch.
Dietmar S. schrieb: > Hat es irgendeinen tieferen Sinn (Kurze Leiterbahnen?), dass bei der > Black Devil die Transistoren auf getrennten gegenüberliegenden > Kühlkörpern montiert sind? Im Gegenteil: T3 sollte guten thermischen Kontakt zu beiden Endtransistoren haben. Also alle 3 auf den gleichen Kühlkörper.
Gerhard O. schrieb: > Warum spricht niemand über den notwendig großen "Headroom" bei > Verstärkern Weil niemand darüber sprechen will...schon die ersten, gigantischen Schaltungen aus Elector hatten einen "Headroom" von +-18,5. Völliger Blödsinn... Und ein AMP, der einen Dynamikbereich von 120dB bei schlappen 10W hatte, den muß ich erst mal sehen!! Gruß Rainer
nurmalso schrieb: > Dietmar S. schrieb: > Hat es irgendeinen tieferen Sinn (Kurze Leiterbahnen?), dass bei der > Black Devil die Transistoren auf getrennten gegenüberliegenden > Kühlkörpern montiert sind? > > Im Gegenteil: > T3 sollte guten thermischen Kontakt zu beiden Endtransistoren haben. > Also alle 3 auf den gleichen Kühlkörper. Ich dachte ich könne bequem das Layout nehmen, nun muss ich es doch selbst routen. Denn ich würde das Gebilde schon platzmäßig nicht 2x im Gehäuse unterbringen können.
Rainer V. schrieb: > Gerhard O. schrieb: >> Warum spricht niemand über den notwendig großen "Headroom" bei >> Verstärkern > > Weil niemand darüber sprechen will...schon die ersten, gigantischen > Schaltungen aus Elector hatten einen "Headroom" von +-18,5. Völliger > Blödsinn... > Und ein AMP, der einen Dynamikbereich von 120dB bei schlappen 10W > hatte, den muß ich erst mal sehen!! > Gruß Rainer Ganz sollte man die Thematik eigentlich nicht von der Hand weisen. Der große Aussteuerbereich digitaler Quellen beansprucht den Aussteuerungsbereich stärker als Quellen mit geringeren Dynamikbereich. Ein gewisser Headroom sollte schon vorhanden sein. Kommt natürlich auf die Art der Quellenaufzeichnung an. Bei einer LP oder vom Tonband ist das weniger schlimmer als bei einer CD oder einer anderen hochwertigen digitalen Quelle. Mir ist aufgefallen, daß es ohne Dynamikbereich Begrenzung z.B. schwer ist eine CD ohne Verzerrungen auf Band aufzunehmen wenn man mit der Aussteuerung nicht aufpaßt und nicht eine grottige Unteraussteuerung in Kauf nehmen will. Davon wird auch die Beschallungsanlage betroffen. Bei normaler Wohnzimmerbeschallung sollte je nach Beschaffenheit der LS schon mindesten 40-50W verstärkerseitig ohne Verzerrungen möglich sein, wenn auch der Mittelwert der Leistung nur ein paar Watt ist. Apropro Dynamikbereich. Ich finde es im Auto nicht angenehm mir Quellen mit weiten Dynamikbereich anzuhoeren. Manchmal muss man andauernd an den Lautstaerkeregler weil die Darbietung entweder viel zu leise ist oder zu laut. GAnz schlimm ist das mit ein paar Live Aufnahmen vom Reinhard Mey auf CD wo dann das Klatschen der Zuhörerschaft so laut ist, daß man sich die Ohren zuhalten muss wenn man den Musikteil vernünftig laut eingestellt hat um die Lyrik einwandfrei zu verstehen. Die früheren LP Aufnahmen mit dem geringeren Dynamikbereich waren im Auto wesentlich "fahr-freundlicher". Es wäre wünschenswert im Auto einen Dynamikkompressor Reduzierer zu haben der diesen Mißstand beseitigen zu versucht. Ob ein 0815 Dynamikkompressor das ohne Artefakte schafft weiß ich nicht. Vielleicht wäre DSP hier die Antwort.
freitag schrieb: > So viel Überheblichkeit muß an dieser Stelle nicht unbedingt sein. > Ich habe auch zunächst bei der Aussage zur Ausgangsgleichspannung > gestutzt. Mann, was gibt es da zu stutzen...klassische Transistorschaltung mit Arbeitspunkt bei Versorgungsspannung/2. Das kannste nur mit einem Kondensator weitergeben! Und wenn dieser Gedankengang schon "Überheblichkeit" bei Einigen hier signalisieren sollte, dann bin ich jetzt lieber ruhig :-) Rainer
Dietmar S. schrieb: > dass bei der > Black Devil die Transistoren auf getrennten gegenüberliegenden > Kühlkörpern montiert sind? Das ist mechanisch total unpraktisch. Keine Ahnung, woher du das hast...aber es ist sicher nicht nur unpraktisch!? Gruß Rainer
Rainer V. schrieb: > Mann, was gibt es da zu stutzen... @Pedas Formulierung ist meiner Ansicht nach unklar - sie muß imho gar nicht zwingend genau das aussagen, was Du verstanden (und auch gleich, aeh... "energisch kritisiert") hast. Immerhin hat er auch (iirc) in so einigen vergangenen Threads (also mehrfach) den starken Eindruck erweckt, das fragliche (bzw. das von Dir genannte) schon - sogar bestens - zu wissen. [Evtl. taeusche ich mich auch - fuer schlimm hielte das nicht.] Evtl. hat er sich ja schlicht verhaspelt (Fluechtigkeitsfehler), oder "verformuliert", oder irgend so etwas. Fehler macht jeder - diese zu korrigieren, ist natuerlich wuenschenswert bis noetig. Aber: Die Ausrufungszeichen sowie der Ton und als eine Art Kroenung dann noch die Beurteilung "tote Hose (im H..n)" - etwas heftig. Kann man(n) nicht bitte sachlich(er) und neutral(er) bleiben?
Dietmar S. schrieb: > Hat es irgendeinen tieferen Sinn (Kurze Leiterbahnen?), dass bei der > Black Devil die Transistoren auf getrennten gegenüberliegenden > Kühlkörpern montiert sind? Das ist mechanisch total unpraktisch. Dietmar S. schrieb: > Ich dachte ich könne bequem das Layout nehmen, nun muss ich es doch > selbst routen. Denn ich würde das Gebilde schon platzmäßig nicht 2x im > Gehäuse unterbringen können. Du widersprichst dir. Unter der Annahme, daß beide KK gleich warm werden, kannst du auch den T3 auf einen der beiden KK montieren. Nahe an den Endtransistor.
freitag schrieb: > Eher denke ich, daß es so gemeint war, daß Endstufen ohne > Differenzverstärker Eingangsstufe, (auch) bei symmetrischer Versorgung > nicht ohne weiteres stabil sind bezüglich Gleichspannungsoffset am > Ausgang. Finds auch merkwürdig, daß da immer einer ist, der absichtlich alles falsch verstehen will und sich dann vollkommen maßlos daran aufspult. Meine Aussage ist doch eindeutig, für symmetrische Speisung, d.h. direkte Lautsprecherankopplung ist diese Schaltung nicht geeignet.
Dietmar S. schrieb: > Hat es irgendeinen tieferen Sinn (Kurze Leiterbahnen?), dass bei der > Black Devil die Transistoren auf getrennten gegenüberliegenden > Kühlkörpern montiert sind? Das ist mechanisch total unpraktisch. Der Vorteil ist, daß man dann die Transistoren direkt montieren kann, d.h. der Wärmewiderstand der Isolierfolie entfällt. Dadurch kann mehr Leistung abgeführt werden bzw. die Transistoren bleiben kälter.
Rainer V. schrieb: > Keine Ahnung, woher du das hast...aber es ist sicher nicht nur > unpraktisch!? Von hier: http://www.oocities.org/quhno/black-devil/bestueckung.gif Aber ich weiß nicht, ob das Layout mit dem aus der Elrad identisch ist, da ich die Elrad-Ausgabe (noch) nicht habe. nurmalso schrieb: > Du widersprichst dir. Nicht dass ich wüsste. Bei Stereo hätte ich dann ja schon 4 Kühlkörper, die brauchen erst mal Platz im Gehäuse und Belüftung. Setze ich die Transistoren auf eine Seite kann ich alle auf einem großen Kühlkörper anbringen, der an der Rückseite des Verstärkergehäuses montiert sein kann. Oder meinetwegen auch innen, aber halt platzsparend am Rand. 2 gegenüberliegende kann ich nicht außen oder am Rand montieren. Ich hab leider nicht so viel Platz im Gehäuse (B30 x T22 x H10 in cm) und da kommen noch eine Menge andere Dinge rein. Peter D. schrieb: > Der Vorteil ist, daß man dann die Transistoren direkt montieren kann, > d.h. der Wärmewiderstand der Isolierfolie entfällt. Dadurch kann mehr > Leistung abgeführt werden bzw. die Transistoren bleiben kälter. Dem widerspreche ich natürlich nicht. Ich bezog mich nur auf den Platzbedarf im Gehäuse und der damit notwendigen besseren Belüftung. Ich kann auch zwei einzelne Kühlkörper auf einer Seite montieren, dann entfallen die Isolierscheiben auch.
O. M. schrieb: > Hier die Platine Miss doch erstmal die Spannungen und die Stromaufnahme der Gesamtschaltung. Am Pluspol des Ausgangselkos (also zwischen den Emittern der Endstufe) sollte etwa die Hälfte der Betriebsspannung liegen. Bei 12V Speisung also etwa 6V. Ebenso an den Basen von Q2 und Q3. Alle Transistoren in deiner Schaltung sollten zwischen Basis und Emitter etwa 0,6 - 0,7V messen. Tut das bei einem nicht, wird da ein Problem sein.
O. M. schrieb: > Hier die Platine Hallo, das sieht doch gut aus! Habe ich seinerzeit auch so gemacht, weil ich für die paar Bauteile keine Platine ätzen wollte :-) Die L-Transistoren und den für den Ruhestrom habe ich auf einen "passenden" Kühlkörper gesetzt und hatte nie Probleme mit dem Verstärker. Habe mir dann ein 4HE-Gehäuse von Schroff gegönnt und jeweils 2 Endstufen in Brückenschaltung betrieben. Leider ist mir das gute Stück vor ca. 20 Jahren "abhanden" gekommen... Gruß, Rainer
Ich messe die andere Schaltung die Tage mal durch. Alternativ würde ich diese Schaltung versuchen...
Die beiden berühren sich sicher nicht? Es ist meistens nicht gut, sich beim Layout am Schaltplan zu orientieren. Ich habe mal eingezeichnet, welche Punkte wie verbunden werden müssen. Ferner habe ich die Eingangsschaltung geändert.
O. M. schrieb: > die andere Schaltung Wie dumm muss man sein, um vier BE-Dioden mit drei PN-Dioden Temperatur zu kompensieren. Habe hier gerade einen NAD200 der thermisch abschmiert zur Reparatur. Hat genau das Problem. Zu der Schaltung im Startbeitrag: D3, D4, D5 kompensieren BE_Q1 merkt das keiner? Sind alle irgendwie verblödet? Und der Blockkondensator parallel fehlt auch. Nach der Diskussion zur Schirmgitterüberlastung wundert mich nichts mehr. Das musste jetzt mal raus, tschuldigung. LG old.
Aus der W. schrieb: > Wie dumm muss man sein, um vier BE-Dioden mit > drei PN-Dioden Temperatur zu kompensieren. Schau nochmal genau hin. Es steht 3 zu 3. Aus der W. schrieb: > Sind alle irgendwie verblödet?
Sven S. schrieb: > Schau nochmal genau hin. Hatte noch den NAD im Kopf. Aber unten Sziklai oben Darlington will man das haben? LG old.
Die Transistoren berühren sich nicht. Ich werde die Schaltung mal so abändern und hoffen, dass es dann funktioniert :D
Karl B. schrieb: > Hi, > hab noch was gefunden mit BD140 etc. > > Quelle: > Uni Saarland Elektronik II SS2008 > > Was mir bei obiger Schaltung auffällt, https://www.mikrocontroller.net/attachment/407271/NF_Verstaerker.jpg Hier werden 2 Dioden mit 1,8 Dioden kompensiert. Der Fehler den Ruhestrom über "die Anzahl" der Dioden einzustellen, sieht man leider sehr häufig. Christian S. schrieb: > oder sowas hier: > > https://www.mikrocontroller.net/attachment/140849/dif_dar1.PNG Wie dumm muss man sein, um vier BE-Dioden mit drei PN-Dioden Temperatur zu kompensieren. LG old.
O. M. schrieb: > Alternativ würde ich > diese Schaltung versuchen... Sven S. schrieb: > Schau nochmal genau hin. Es steht 3 zu 3. > > Aus der W. schrieb: >> Sind alle irgendwie verblödet? :-) die Frage ist eher, wer heute eine quasikomplementäre Endstufe aufbaut. Die (unsäglichen) Zeiten, bei denen eine Endstufe in Ermangelung besserer PNP Leistungstransistoren mit 2 NPN Transistoren (meistens 2N3055) aufgebaut wurden sind dann wirklich vorbei. Selbst als Nostalgiker fand ich diese Endstufen niemals gut: Ein NPN Transistor arbeitet in Kollektor- der andere in Emitterschaltung. Emitterschaltung hat eine Spannungsverstärkung was bei der Ansteuerung zu beachten ist (damit die negative Halbwelle nicht größer wird als die positive), der Ausgangswiderstand für positive und negative Halbwelle ist auch unterschiedlich. ---------------------------------------------------- Aber, es sind wie Sven schreibt, nur 3 B-E Strecken !
> Ein NPN Transistor > arbeitet in Kollektor- der andere in Emitterschaltung. Das wird durch die Verschaltung mit dem vorne dran hängenden Ansteuertransistor, z.B. BD138, (wenigstens teilweise) "ausgebügelt".
Ralph S. schrieb: > :-) die Frage ist eher, wer heute eine quasikomplementäre Endstufe > aufbaut. Die (unsäglichen) Zeiten, bei denen eine Endstufe in > Ermangelung besserer PNP Leistungstransistoren mit 2 NPN Transistoren > (meistens 2N3055) aufgebaut wurden sind dann wirklich vorbei. Selbst als > Nostalgiker fand ich diese Endstufen niemals gut: Ein NPN Transistor > arbeitet in Kollektor- der andere in Emitterschaltung. > > Emitterschaltung hat eine Spannungsverstärkung was bei der Ansteuerung > zu beachten ist (damit die negative Halbwelle nicht größer wird als die > positive), der Ausgangswiderstand für positive und negative Halbwelle > ist auch unterschiedlich. Ach, da sieht man noch heute die wildesten Sachen... Anfang letzten Jahres zur Generalueberholung: Ein Verstaerker mit quasikomplementaerer Schaltung, allerdings in Gegentakt Klasse A, fuer weit ueber ein halbes kW (!). Die (nicht als Schaltplan vorh.) Schaltung inspiziert: Der (unbekannte) Konstrukteu(e)r hatte sich tatsaechlich die Muehe gemacht, zwecks besserer Symmetrie die bekannte Baxandall-Diode + R + C (wie bei "Evolutionary Audio" erwaehnt) einzusetzen - laut Besitzer mit Erfolg ("der Wahnsinn!"). :) Na ja, Begeisterung muß man schon haben, um so eine Heizung (auch noch in dieser Leistungsklasse) zu erwerben. Immerhin fuer schlappe 600€ direkt vom ("DIY"-) Erbauer (ob der das Ding auch entwarf, weiß ich nicht), also sozusagen ein Schnaeppchen - die Gesamtkonstruktion war naemlich Ok, sogar ziemlich gut gemacht, wie ich fand. Das war ein wahres Monstrum: Je Kanal irgendwie 24 oder gar 30 Stueck 600V/10A Hexfets fuer 2 x 280W Dauerleistung (zumindest an Widerstandslast lieferte er das 1 Stunde lang ohne Murren, doch schon nach gut 10 Minuten war der KK warmgelaufen... waermer wurde er dann nicht mehr). Das Netzteil war uebrigens separat, und auch gut schwer. Auf die Waage gelegt habe ich die beiden nicht. Aber sman kann ja erahnen, was das Zeug an Gewicht so hatte. Jedenfalls wird auch heute noch alles moegliche gebaut.
Inspektor schrieb: > Na ja, Begeisterung muß man schon haben, um so eine Heizung (auch noch > in dieser Leistungsklasse) zu erwerben. Irgendwohin muß man doch mit dem eingesparten Strom seit dem Glühlampenverbot. Wer zuwenig Strom abnimmt, kommt in eine ungünstigere Tarifklasse und zahlt drauf. https://www.daserste.de/information/wirtschaft-boerse/plusminus/stromverbrauch-kosten-sparen100.html
Aus der W. schrieb: > Karl B. schrieb: >> ... >> Was mir bei obiger Schaltung auffällt, > https://www.mikrocontroller.net/attachment/407271/NF_Verstaerker.jpg Ich glaube nicht, daß diese Schaltung praktisch erprobt wurde. Und wenn, dann hat sie auf Grund von Bauteilstreuungen nur zufällig funktioniert. T9 liefert nicht genug Basisstrom für T11.
Sven S. schrieb: > T9 liefert nicht genug Basisstrom für T11. Das erkenne ich nicht. Meine, die Schaltung müsste laufen. Man könnte noch LTspice fragen … (12V/10K)*100*100= 12A LG old.
Stromspiegel T5,T6 & T9. Im Idealfall wäre der Strom durch alle 3 Transistoren gleich, nämlich 3,6mA. Für einen 4Ohm Lautsprecher müßte T11 eine Stromverstärkung von 400 haben.
Zu folgender bereits ein paar Beiträge vorher verlinkten Valvo-Schaltung habe ich noch eine Frage. http://www.rainers-elektronikpage.de/VALVO-Schaltungssammlungen/02_26.pdf Wenn T2 den Ruhestrom stabilisiert und wie beschrieben Temperaturschwankungen ausgleicht, sollte der dann nicht auch am Kühlkörper montiert sein? Und was ist mit den Treibertransistoren T6/T7, da steht ja nur dass die nicht gekühlt werden müssen.
Dietmar S. schrieb: > Wenn T2 den Ruhestrom stabilisiert und wie beschrieben > Temperaturschwankungen ausgleicht, sollte der dann nicht auch am > Kühlkörper montiert sein? Hallo, da T2 ja den Arbeitspunkt der Endstufe einstellt (und damit den Ruhestrom), sollte der schon mit auf den Kühlkörper. Ich halte die Beschreibung im Valvo-Blatt für irreführend...und du kannst ja mal als Übung zurückrechnen, welchen Strom die Treibertransistoren aufbringen müssen, damit an der Last 20W auftreten. Dann kannst du abschätzen, ob die Treiber ev. auch gekühlt werden sollten/müssen :-) Viel Spass und Gruß, Rainer
Rainer V. schrieb: > Hallo, da T2 ja den Arbeitspunkt der Endstufe einstellt (und damit den > Ruhestrom), sollte der schon mit auf den Kühlkörper. Ich halte die > Beschreibung im Valvo-Blatt für irreführend...und du kannst ja mal als > Übung zurückrechnen, welchen Strom die Treibertransistoren aufbringen > müssen, damit an der Last 20W auftreten. Dann kannst du abschätzen, ob > die Treiber ev. auch gekühlt werden sollten/müssen :-) > Viel Spass und Gruß, Rainer Danke für gute Erklärung. Dann bin ich ja doch nicht ganz unwissend, das beruhigt mich :) Mich hatte die Beschreibung echt irritiert.
Sven S. schrieb: > Stromspiegel T5,T6 & T9. Im Idealfall wäre der Strom durch alle 3 > Transistoren gleich, nämlich 3,6mA. Ganz genau, nur im seltenen Idealfall. Ich verstehe diese völlig überflüssige Sparwut nicht. Man kann ganz einfach mit Emitterwiderständen bei diskreten Stromspiegeln für definierte Verhältnisse sorgen. Wenn man ~0,2..0,5V abfallen läßt, spielen Exemplarstreuungen und Temperaturunterschiede keine Rolle mehr. Die paar Cent wird man doch wohl erübrigen können.
Dietmar S. schrieb: > Wenn T2 den Ruhestrom stabilisiert... Eigentlich müssten T2,T6,T7 und T8 thermisch gekoppelt sein. Wie das bei diesen Gehäusen machbar wäre...?
Sven S. schrieb: > Eigentlich müssten T2,T6,T7 und T8 thermisch gekoppelt sein. > Wie das bei diesen Gehäusen machbar wäre...? In meiner Erinnerung hat Grundig früher so was gerne gemacht, z.B. mit Messinglaschen für die TO92-Gehäuse und da noch Wärmeleitpaste reingeschmiert. Nach einer Reparatur sah so eine Endstufe dann meist furchtbar aus... Nur mal als Anmerkung: Ich habe durch diesen Thread in den letzten Tagen extrem viel gelernt.
Dietmar S. schrieb: > Wenn T2 den Ruhestrom stabilisiert und wie beschrieben > Temperaturschwankungen ausgleicht Tut er nicht. Wer den Ruhestrom durch die Anzahl der virtuellen Dioden des Dioden-Multiplizierers einstellt, bekommt keine Temperaturschwankungen ausgeglichen. Schaut Euch mal die Einstellanweisungen dazu an. LG old. Beitrag "Re: BD139 BD140 Verstärker funktioniert nicht"
Aus der W. schrieb: > Tut er nicht. Wer den Ruhestrom durch die Anzahl > der virtuellen Dioden des Dioden-Multiplizierers > einstellt, bekommt keine Temperaturschwankungen > ausgeglichen. Hi, ich glaube, du beziehst dich jetzt auf die "falsche" Schaltung...der TO möchte/hat mittlerweile diese Valvo-Schaltung in der Mache :-) Gruß Rainer
Rainer V. schrieb: > Hi, ich glaube, du beziehst dich jetzt auf die "falsche" Schaltung...der > TO möchte/hat mittlerweile diese Valvo-Schaltung Ich beziehe mich auf diese Schaltung: http://www.rainers-elektronikpage.de/VALVO-Schaltungssammlungen/02_26.pdf T2 ist der "Diodenmultiplizierer" an dem die Deppen für den Ruhestrom schrauben … LG old.
Rainer V. schrieb: > Aus der W. schrieb: >> Tut er nicht. Wer den Ruhestrom durch die Anzahl >> der virtuellen Dioden des Dioden-Multiplizierers >> einstellt, bekommt keine Temperaturschwankungen >> ausgeglichen. > > Hi, ich glaube, du beziehst dich jetzt auf die "falsche" Schaltung...der > TO möchte/hat mittlerweile diese Valvo-Schaltung in der Mache :-) > Gruß Rainer Huhu, ich bin nicht der TO. Da in diesem Thread über verschiedene Schaltungen diskutiert wurde, so auch über die Valvo-Schaltung, wollte ich nicht extra einen Thread dazu aufmachen und habe meine Frage zur Valvo-Schaltung hier gestellt.
Aus der W. schrieb: > Ich beziehe mich auf diese Schaltung: > > http://www.rainers-elektronikpage.de/VALVO-Schaltungssammlungen/02_26.pdf > > T2 ist der "Diodenmultiplizierer" an dem die Deppen für den > Ruhestrom schrauben … Das finde ich herablassend, weil es sich (auch wenn du es verallgemeinert ausgedrückt hast) auch auf mich bezieht. Den T2 hat Valvo aber mit "Ruhestrom" beschriftet und auch wenn ich mich weniger gut auskenne, bin ich kein Depp.
Aus der W. schrieb: > T2 ist der "Diodenmultiplizierer" an dem die Deppen für den > Ruhestrom schrauben … Ok, Ok, nun scheinen die Dinge also wild durcheinander zu laufen...schade. Aber dem Menschen mit dem "Diodenmultiplizierer", den er sicher boshaft so nennt, möchte ich doch entgegenhalten, dass seine Ansicht einfach falsch ist! Im Übrigen wird dieser Schaltungsteil landläufig dann auch Beta-Multiplizierer genannt und er hält die C-E-Spannung auch temperaturmäßig konstant...was seine Aufgabe ist :-) Gruß Rainer
Rainer V. schrieb: > Aber dem Menschen mit dem "Diodenmultiplizierer", den > er sicher boshaft so nennt, möchte ich doch entgegenhalten, dass seine > Ansicht einfach falsch ist! Ist also tatsächlich so wie ich dachte. T2: Basis an Collector => eine Diode RCB=RBE => zwei Dioden RCB=2RBE => drei Dioden RCB=3RBE => vier Dioden was für den Valvo-Verstärker zur Temperaturkompensation korrekt ist. (Jetzt muss noch eine Ruhestromeinstellung her.) usw. Dreisatz … Ich hoffe Euer angekratztes Ego verkraftet das. LG old.
Aus der W. schrieb: > was für den Valvo-Verstärker Ach Gosse, das ist ja wieder so ein Sziklai-Darlington-Mischmasch. LG old.
"... Im Übrigen wird dieser Schaltungsteil landläufig dann auch Beta-Multiplizierer genannt..." > T2 ist der "Diodenmultiplizierer" an dem die Deppen für den > Ruhestrom schrauben … Dieser T2 scheint ja alle beteiligten in Aufruhr zu versetzen. Zumindest dürfte jener erlesene Kreis unserer Mitmenschen, die an Bertas-Murmelplatzierer bereits gerdeht haben sowie alle anderen, denen dies noch bevor steht, nicht als universeller Depp oder Anwärter auf gehobene Deppenschaft bezeichnet werden. Diese besondere Eigenschaft wird von der Mehrheit unserer Mitmenschen im Allgemeinen nicht hoch geschätzt. https://de.m.wikipedia.org/wiki/Depp mfG
Aus der W. schrieb: > Aus der W. schrieb: >> was für den Valvo-Verstärker > > Ach Gosse, das ist ja wieder so ein Sziklai-Darlington-Mischmasch. Genau. Nur, wie kommst du dann auf 4 Ube?: Aus der W. schrieb: > RCB=3RBE => vier Dioden was für den Valvo-Verstärker > zur Temperaturkompensation korrekt ist. Es sind nur 3 Ube. Aus der W. schrieb: > (Jetzt muss noch eine Ruhestromeinstellung her.) > usw. Dreisatz … Also ein kleiner Widerstand in Reihe zum Ube-Multiplizierer, der den gleichen Spannungsabfall bewirkt, wie er an den RE der Endstufentransistoren auftritt. Naja, man kann´s auch übertreiben. Die Temperaturkoeffizienten von sind stromdichteabhängig, d.h. der T2 und die Treiber- bzw. Endstufentransistoren werden nicht den gleichen TK haben. Außerdem sieht der T2 nicht die Sperrschichtemperatur sondern die KK-Temperatur. Für konstanten Ruhestrom, insbesondere aussteuerungsabhängig, müsste er aber die Sperrschichttemperatur sehen und den gleichen TK haben. Die "Kompensation" ist also immer nur näherungsweise. Rainer V. schrieb: > Im Übrigen wird dieser Schaltungsteil > landläufig dann auch Beta-Multiplizierer genannt Der wird Ube-Multiplizierer genannt. Beta wird nicht multipliziert.
Aus der W. schrieb: > Ach Gosse, das ist ja wieder so ein Sziklai-Darlington-Mischmasch. Genau. Den Valvoverstärker gibt es aber auch mit einer Komplementär-Darlington-Endstufe: http://www.rainers-elektronikpage.de/VALVO-Schaltungssammlungen/08_12.pdf Was mir persönlich auch deutlich besser gefällt, als eine Quasi-Komplementär-Endstufe!
Jürgen von der Müllkippe schrieb: > Was mir persönlich auch deutlich besser gefällt, als eine > Quasi-Komplementär-Endstufe! Elektrisch gesehen ist es aber völlig völlig schnuppe, der erste Transistor bestimmt das Verhalten des Darlingtons. Der komplementäre Darlington läßt sich sogar um eine U_be weiter aussteuern.
ArnoR schrieb: > sieht der T2 nicht die Sperrschichtemperatur sondern die > KK-Temperatur. Das ist in Ordnung für den Ruhestrom. Die Verlustleistung im Ruhezustand ist so gering, dass Sperrschichttemperatur und Kühlkörpertemperatur praktisch gleich sind. > Für konstanten Ruhestrom, insbesondere > aussteuerungsabhängig, müsste er aber die Sperrschichttemperatur sehen > und den gleichen TK haben. Bei Aussteuerung hast Du keinen Ruhestrom, weil der Spannungsabfall am Emitterwiderstand dafür zu hoch wird. Jürgen von der Müllkippe schrieb: > Was mir persönlich auch deutlich besser gefällt Mir auch, aber dieser Verstärker ist thermisch instabil. Miss mal den Ruhestrom im kalten und im warmen zustand … Peter D. schrieb: > Der komplementäre > Darlington läßt sich sogar um eine U_be weiter aussteuern. Darfst Du gerne machen, oben und unten. LG old.
Aus der W. schrieb: > Darfst Du gerne machen Hab ich zu DDR-Zeiten gemacht, da lange Zeit der einzig verfügbare Leistungstransistor der 2N3055 aus Ungarn war. Erst später gab es dann Komplementärtypen aus der CSSR (KD607/KD617).
Aus der W. schrieb: > Bei Aussteuerung hast Du keinen Ruhestrom, weil der Spannungsabfall > am Emitterwiderstand dafür zu hoch wird. Die Sperrschichtemperatur ändert sich während der Aussteuerung (z.B. ein paar deftige Tieftonwellen). Die KK-Temperatur läuft da ewig hinterher. Man hat dann am Ende so einer Aussteuerung einen anderen Ruhestrom und auch andere Übernahmeverzerrungen als vor der Aussteuerung.
Peter D. schrieb: > Jürgen von der Müllkippe schrieb: >> Was mir persönlich auch deutlich besser gefällt, als eine >> Quasi-Komplementär-Endstufe! > > Elektrisch gesehen ist es aber völlig völlig schnuppe, der erste > Transistor bestimmt das Verhalten des Darlingtons. Nein. Der Komplementär-Darlington (Sziklai-Schaltung) hat ein ganz anderes dynamisches Verhalten als der normale Darlington. Die Schaltungen mit Komplementär-Darlington sind deutlich schwingfreudiger als die anderen. Das muss bei der dynamischen Auslegung der Endstufe berücksichtigt werden. > Beitrag "Re: Für Endstufe TIP3055 oder MJL3281a?" > Beitrag "Re: Für Endstufe TIP3055 oder MJL3281a?" Beitrag "Re: Netzteilschaltung regelt nicht auf 0V"
Weil das mit den ersten beiden Links eben nicht geklappt hat, hänge ich mal eins der Bilder zum Vergleich Darlington/Komplementär-Darlington an.
ArnoR schrieb: > Die Sperrschichtemperatur ändert sich während der Aussteuerung (z.B. ein > paar deftige Tieftonwellen). Korrekt. > Die KK-Temperatur läuft da ewig hinterher. Auch korrekt. > Man hat dann am Ende so einer Aussteuerung einen anderen Ruhestrom und > auch andere Übernahmeverzerrungen als vor der Aussteuerung. Nur wenn die Kompensation nicht stimmt, wie in den von mir kritisierten Schaltungen. LG old.
Aus der W. schrieb: >> Man hat dann am Ende so einer Aussteuerung einen anderen Ruhestrom und >> auch andere Übernahmeverzerrungen als vor der Aussteuerung. Abgesehen von der korrekten oder schlechten Kompensation wird der Ruhestrom nach einer heftigen Aussteuerung/Erwärmung jedenfalls nie kleiner sein, als vorher, was also auch die Übernahmeverzerrungen der Leistungstransistoren nie vergrößern wird. Und das zählt doch! Gruß Rainer
Aus der W. schrieb: > Miss mal den Ruhestrom im kalten und im warmen zustand … Im kalten Zustand sind es 20mA. Nach dem Lied 'September' von Wind Earth And Fire (mit voller Pulle aufgedreht), sind es immerhin schon 40mA und nach einem Minütchen Abkühlung nur noch 25mA. Rainer V. schrieb: > was also auch die Übernahmeverzerrungen der > Leistungstransistoren nie vergrößern wird. Und das zählt doch! So sehe ich das auch. Die normale Komplementär-Darlington-Endstufe sieht nicht nur symmetrischer aus, sie ist auch elektrisch betrachtet symmetrisch, abgesehen von der Eingangsbeschaltung.
Jürgen von der Müllkippe schrieb: > Nach dem Lied 'September' von Wind Earth > And Fire (mit voller Pulle aufgedreht), sind es immerhin schon 40mA und > nach einem Minütchen Abkühlung nur noch 25mA. Ich meine: Earth, Wind and Fire sind die richtigen Zutaten, um einen Verstärker zu testen. Erden, dann mit Fire erwärmen und mittels Lüfter Wind zur Kühlung fächeln.
Jürgen von der Müllkippe schrieb: > Im kalten Zustand sind es 20mA. Nach dem Lied 'September' von Wind Earth > And Fire (mit voller Pulle aufgedreht), sind es immerhin schon 40mA Ja, passt ins Bild. Würde ich nicht so lassen, weil die sich thermisch hochschaukeln kann. Kommt ja praktisch oft genug vor … Übrigens: Was denkst Du was für einen Ruhestrom der Leistungstransistor im Darlington tatsächlich hat? https://www.mikrocontroller.net/attachment/407982/VALVO-Verstaerker_mit_Darlington_Komplementaer-Endstufe.png LG old.
Aus der W. schrieb: > Würde ich nicht so lassen, weil die sich > thermisch hochschaukeln kann. Genau so würde ich das lassen, 40mA nach einem lauten Lied sind ja nicht schädlich und bis 500mA wird sich die Endstufe schon nicht hochschaukeln können. Dann würde an den 1 Ohm Emitterwiderständen je 0,5 Volt abfallen, das sind dann zu den 20mV (bei einem Ruhestrom von 20mA) noch 480mV dazuaddiert. Das klingt utopisch.
Aus der W. schrieb: > Was denkst Du was für einen Ruhestrom der Leistungstransistor > im Darlington tatsächlich hat? Bei mir sind es nur 20mA Ruhestrom, so dass die Übernahmeverzerrungen gerade eben verschwinden. Der B-Betrieb reicht mir. Es muss nicht immer gleich AB- oder sogar A-Betrieb sein. AB-Betrieb mit 100mA Ruhestrom würde ich auch noch gelten lassen. Aber hört man den Unterschied zwischen B- und AB-Betrieb wirklich raus?
Jürgen von der Müllkippe schrieb: > Dann würde an den 1 Ohm Emitterwiderständen Nicht dann würde, die sind so hochohmig, weil die Temperaturkompensation nicht funktioniert. Die Verluste in den Emitterwiderständen sind höher als die in einem Ausgangsübertrager eines Röhrenverstärkers. Man beachte, für den 100W Verstärker hat man 30W für die Emitterwiderstände reserviert. Wer es nicht drauf hat, muss an anderer Stelle Kompromisse schließen. LG old.
Jürgen von der Müllkippe schrieb: > Aus der W. schrieb: >> Was denkst Du was für einen Ruhestrom der Leistungstransistor >> im Darlington tatsächlich hat? > > Bei mir sind es nur 20mA Ruhestrom, Schau mal im Datenblatt nach, welchen Wert der BE-Widerstand des Leistungstransistors im Darlington hat. … Für MJ11015/6 sind das z.B. 40R. 0,7V/40R = 17,5mA Da bleiben gerade mal 2,5mA für den Endtransistor. Im warmen Zustand hast Du 40mA-17,5mA = 22,5mA. Das ergibt einen fast 10-fachen Ruhestrom bei Erwärmung. LG old.
Das liegt aber nur daran, dass ich einen besonders kleinen Ruhestrom gewählt habe. Wenn ich einen Ruhestrom von 100mA einstelle, komme ich bei Erwärmung höchstens auf 120mA. Das ist dann nicht mehr das 10 fache, sondern nur noch ein Sechstel mehr. Und das ist doch schon in Ordnung, denke ich.
... ihr habt mich auf den Geschmack gebracht (und eine alte Leidenschaft flackert leicht auf): In meiner Krabbelkiste habe ich noch (damals abartig teuer) je 3 Stück BDX66C und 67C gefunden ... und einen 320W Ringkerntrafo. Jetzt werde ich mal scherzeshalber mal sehen, was ich da rausholen kann. Sehr sehr schmunzeln muss: Vielleicht bau ich das dann in ein altes Desktopgehäuse ein und jeder glaubt dass das ein Computer ist !
Jürgen von der Müllkippe schrieb: >> was also auch die Übernahmeverzerrungen der >> Leistungstransistoren nie vergrößern wird. Und das zählt doch! > > So sehe ich das auch. Die normale Komplementär-Darlington-Endstufe sieht > nicht nur symmetrischer aus, sie ist auch elektrisch betrachtet > symmetrisch, abgesehen von der Eingangsbeschaltung. Ich zitiere mich natürlich ungern selbst...aber es gilt in diesen Topologien auch immer noch, dass die Ruhestromeinstellung selbst Temperaturkompensiert ist! Die relativ langen, relativen Temperaturdriften mögen dass vielleicht in den Hintergrund stellen, aber mit steigender Temperatur (sofern einigermassen mit den Endtransistoren gekoppelt) regelt diese Stufe den Ruhestrom runter! Das kann, wie gesagt, bei extremen Musiksignalen mal kaum was bringen, aber insgesamt ist diese Einheit auch Temperaturkompensiert und damit ausreichend stabil! Und nebenbei gesagt, die Sziklai-Schaltungen wurden vor allem wegen der kleineren EB-Spannung eingesetzt. Ob das Gesamtverhalten daduch wesentlich verschlechtert wurde, ist nicht wirklich gesagt! Meines Wissens nach haben sich später, als "bessere" Transistoren verfügbar waren, die sogenannten Compound-Schaltungen durchgesetzt. Aber das ist wieder ein anderes Thema. Gruß Rainer
Ja, bau den Verstärker mal auf. Es sind ja nicht so viele Bauteile. Bei mir ist auch ein Ringkerntrafo von Sedelbauer drin. Bei leiser Hintergrundmusik zieht er gerade mal 2 Watt aus der Steckdose (8 Ohm, zwei Wege Lautsprecher). Kein rauschen, kein brummen der könnte theoretisch Tag und Nacht durchlaufen. Wenn du ein extravagantes Design wählst, macht das Musikhöhren wieder richtig Spaß. :-)
Jürgen von der Müllkippe schrieb: > Ja, bau den Verstärker mal auf. Es sind ja nicht so viele Bauteile. Bei > mir ist auch ein Ringkerntrafo von Sedelbauer drin. Bei leiser > Hintergrundmusik zieht er gerade mal 2 Watt aus der Steckdose (8 Ohm, > zwei Wege Lautsprecher). > Kein rauschen, kein brummen der könnte theoretisch Tag und Nacht > durchlaufen. > Wenn du ein extravagantes Design wählst, macht das Musikhöhren wieder > richtig Spaß. :-) Hat er doch schon! Wir rätseln nur, welche Schaltung es denn nun ist! Natürlich sind hochwertige Komponenten immer ein großes Plus und beim Sedelbauer fehlt mir die statische Schirmwicklung zwischen der Primär- und der Sekundärseite :-) Gruß Rainer
O. M. (electrolux) schrieb:
>Hier die Platine
Ich glaube, die Verbindung C1+R1+R2+Q3 ist nicht komplett gelötet.
  Rainer V. schrieb: > regelt diese Stufe den Ruhestrom runter! Nö tut sie nicht. Lies doch mal die Beiträge von JvdM . Jürgen von der Müllkippe schrieb: > Das liegt aber nur daran, dass ich einen besonders kleinen Ruhestrom > gewählt habe. Wenn ich einen Ruhestrom von 100mA einstelle, komme ich > bei Erwärmung höchstens auf 120mA. Das liegt daran, dass Du mit dem Diodenmultiplizierer dann näher an die vier Dioden kommst. Bei dem kleinen Ruhestrom sind es dann eher drei Dioden; Das genügt nicht und der Ruhestrom läuft bei Erwärmung hoch. OK, ich kann von Euch nicht verlangen, dass Ihr diese Zusammenhänge versteht an denen offensichtlich Generationen von Ingenieuren scheitern. Bitte gestattet mir, dass ich mir solche Konstruktionsfehler nicht schönrede, sondern sie beseitige. LG old.
Es fällt wirklich schwer sich einen Kommentar zu verkneifen. Ich tue es trotzdem!
Aus der W. schrieb: > OK, ich kann von Euch nicht verlangen, dass Ihr diese > Zusammenhänge versteht an denen offensichtlich Generationen > von Ingenieuren scheitern. Bitte gestattet mir, dass ich mir > solche Konstruktionsfehler nicht schönrede, sondern sie beseitige. Hallo, wie ich schon gesagt habe, ist das mit den Diodenstrecken falsch! Der T für die Vorspannung, also für den Ruhestrom, regelt durch den Basisspannungsteiler diese Vorspannung auch über die Temperatur aus! Das die verschiedenen Temperaturen nicht "sofort" ein Gleichgewicht finden ist wohl geschenkt! Und wenn die Endstufe knalle aufgesteuert wird, will das auch niemand mehr wissen! Die Stufe ist thermisch mehr als ausreichen stabil!! Mich würde jetzt schon interessieren, wie du den seit Genarationen nicht behobenen "Konstuktionsfehler" weggelöst hast!! Aber das kann man wahrscheinlich im Altmühltal für gut Knete besser verwenden, als hier ein paar Deppen einen goldenen Knochen hin zu werfen. Sorry, mußte mal sein... Rainer
Du kannst die Konstruktionsfehler natürlich einfach beseitigen. Du kommst ja auch aus der Werkstatt und verfügst über viel Erfahrung und es befinden sich sicherlich zahlreiche Messgeräte in der Werkstatt. Ich muss mir selbst helfen, in dem ich keine Dioden für die Ruhestromeinstellung benutze.
Jürgen von der Müllkippe schrieb: > Du kannst die Konstruktionsfehler natürlich einfach beseitigen. Du > kommst ja auch aus der Werkstatt und verfügst über viel Erfahrung und es > befinden sich sicherlich zahlreiche Messgeräte in der Werkstatt. > Ich muss mir selbst helfen, in dem ich keine Dioden für die > Ruhestromeinstellung benutze. Hallo, wem immer du jetzt auch geantwortet hast...du/man benutzt (heute) keine Dioden für die Ruhestromeinstellung! Du hast einen Transistor, der entsprechend angesteuert wird! Du hängst offensichtlich immer noch an der uralten Transistorschaltung...die hier (hoffentlich) keinen Menschen mehr interessiert! Gruß Rainer
Mit Dioden kann ich den Ruhestrom nicht stufenlos einstellen , mit einem Poti und einem Transistor schon!
Jürgen von der Müllkippe schrieb: > Mit Dioden kann ich den Ruhestrom nicht stufenlos einstellen , mit einem > Poti und einem Transistor schon! ach was...
OK, mit Jürgen von Manger würde ich liebend gerne Fachsimpel...mit Müllkippe und Konsorten nicht! Vielleicht eröffnet der TO noch mal einen Thread, wo man sich mit wirklichen Problemen auseinandersetzen kann. Gruß Rainer
> > ach was... Doch doch. Aber ich glaube wir reden von zwei verschiedenen Schaltungen.
Jürgen von der Müllkippe schrieb: > Doch doch. Aber ich glaube wir reden von zwei verschiedenen Schaltungen. Ja! Das tun schon die gefühlten, letzten 100 Mitstreiter...und der TO hält sich vornehm zurück und sagt nicht, welche schöne Schaltung er denn auf diesem Lochraster aufgebaut hat! Oder habe ich nicht aufgepasst??? Gruß Rainer
..und der TO > hält sich vornehm zurück und sagt nicht, welche schöne Schaltung er denn > auf diesem Lochraster aufgebaut hat! Meine Vermutung ist, dass es sich um die Schaltung vom 25.03.2019 um 19:49 Uhr handelt, allerdings noch ohne die Verbesserungen vom schrecklichen Sven. Sollte das richtig sein, möge der TO das bitte bestätigen!
Dass so´n popeliger Verstärker soviel Staub aufwirbelt hätte ich nicht gedacht. Ich hab´ die Schaltung ´mal aufgebaut, Strom und Signalquelle ´dran - nichts! Die Überprüfung der relevanten Spannungen lieferte merkwürdige Ergebnisse, also Suche nach der(den) Ursache(n) der Fehlfunktion(en). Folgendes habe ich gefunden (ich beziehe mich auf die originale Schaltung): - Eingangsschaltung: Diese wird durch einen Differenzverstärker ziemlich hoher Leerlaufverstärkung gebildet. Der Konstrukteur ist davon ausgegangen, dass sich die Basispotentiale von Q2 und Q3 auf Ub/2 befinden, was wegen Bauteiletoleranzen in Treiber- und Endstufe für Q2 nicht zutrifft. Der Potentialunterschied an den Basen steuert die Eingangsstufe in Sättigung - sie blockiert. Wird der Potentialunterschied beseitigt arbeitet dieser Schaltungsteil wie geplant, mit den Werten im Schaltplan beträgt die Verstärkung ohne Gegenkopplung etwa 100-fach. - Treiber- bzw "Potentialschiebeschaltung": Der Lastwiderstand für Q9 , gebildet von Q6 und Q7, ist nicht einwandfrei ausgeführt, denn der Stromspiegel verhält sich asymmetrisch, so dass die Diodenleiter mit D1 und D2 keine Funktion hat (R11 ist fehl am Platz). Ein Emitterwiderstand in Verbindung mit Q7 beseitigt dieses Problem. Mit den vorgenommenen Korrekturen arbeitet der Verstärker einwandfrei. Neben dem Originalschaltplan hänge ich die Zeichnung der geänderten Schaltung und einige Fotos an. Das Oszillogramm (Eingang gelb, Ausgang blau - mit Faktor 10 multiplizieren) zeigt den Verstärker vor dem Begrenzungseinsatz bei 1kHz Sinus, U_b=12V und 3,3Ohm Last. Bei einer Spannungsverstärkung von gut 40-fach liefert der Verstärker 5,5Watt an die Last. In diesen Werten ist noch einige Luft, mit anderen Endtransistoren und höherer Versorgungsspannung sind bestimmt 30Watt ´drin.
G. O. schrieb: > Autor: > > G. O. > (aminox86) Man, was für ein Engagement! Genau das sollte ein Anfänger nach und nach selbst herausfinden! Gruß Rainer
...und wir wissen immer noch nicht, um welche Schaltung es sich jetzt handelt :-) Gruss Rainer
> Der Lastwiderstand für Q9 , gebildet von Q6 und Q7, ist nicht einwandfrei 
ausgeführt
Ein diskret aufgebauter Widlar. Vielleicht nicht die gleichen 
Transistoren verwenden. Allgemein schreibt Tietze/Schenk 10*Ut als 
Gegenkopplung. D.h. ca. 0.3V am Emitterwiderstand. Mit der Erkenntnis 
für Q6 und Q7, warum dann nicht auch für Q4 und Q5. Hier würde ich 
ansetzen, denn das Poti R1 scheint überflüssig. Normalerweise kannst du 
die Spannung an Basis von Q3 auch am Kondensator C3 messen. So sollte es 
sich selbst einregeln.
  Rainer V. schrieb: > Du hast einen Transistor, der > entsprechend angesteuert wird! Das wäre schön. Jürgen von der Müllkippe schrieb: > Ich muss mir selbst helfen Ich auch, habe mir LTspice dazu geholt. Kannst Du auch. LG old.
Aus der W. schrieb: > Rainer V. schrieb: > Du hast einen Transistor, der > entsprechend angesteuert wird! > > Das wäre schön. Du hast bestimmt was ganz spezielles entwickelt. Magst du uns das mal näher erläutern? > > Jürgen von der Müllkippe schrieb: > Ich muss mir selbst helfen > > Ich auch, habe mir LTspice dazu geholt. Kannst Du auch. > LTspice zeigt mir aber nicht deine Lösung!
Sorry wenn ich eine blöde Frage stelle, im Vergleich zu vielen hier bin ich ja ein Laie (sozusagen ein Depp ;-)) Der Verstärker wurde doch erfolgreich aufgebaut, wenn man der Darstellung auf der Webseite (http://www.zen22142.zen.co.uk/Circuits/Audio/5w12v_amp.htm) glauben schenken kann. Was mir aber (als Depp) gleich aufgefallen ist, sind die niedrigen Verstärkungsfaktoren bei den ollen China-Transistoren. Der Student hat selektierte genommen (http://pdf.tixer.ru/1083422.pdf), auf seinem Foto auch zu sehen (http://www.zen22142.zen.co.uk/Circuits/Audio/12amp_proto.jpg). Die BC-Typen des TO haben aber einen viel höheren Verstärkungsfaktor. Sollte man die Schaltung nicht mal mit vergleichbaren Transistoren nachbauen? Vielleicht auch Unfug...
      Beitrag #5788340 wurde von einem Moderator gelöscht.
  
      
      
G. O. (aminox86) >Dass so´n popeliger Verstärker soviel Staub aufwirbelt hätte ich nicht >gedacht. Die merken gar nicht, daß die über vollkommen themenfremde Dinge schreiben, was hier absolut nicht interessiert. >Ich hab´ die Schaltung ´mal aufgebaut, Strom und Signalquelle ´dran - >nichts! Die Überprüfung der relevanten Spannungen lieferte merkwürdige >Ergebnisse, also Suche nach der(den) Ursache(n) der Fehlfunktion(en). Was denn für merkwürdige Ergebnisse. Wäre nämlich durchaus interessant gewesen. >Folgendes habe ich gefunden (ich beziehe mich auf die originale >Schaltung): >- Eingangsschaltung: Diese wird durch einen Differenzverstärker ziemlich >hoher Leerlaufverstärkung gebildet. Der Konstrukteur ist davon >ausgegangen, dass sich die Basispotentiale von Q2 und Q3 auf Ub/2 >befinden, was wegen Bauteiletoleranzen in Treiber- und Endstufe für Q2 >nicht zutrifft. Der Potentialunterschied an den Basen steuert die Doch, das trifft zu. Das ganze ist nämlich ein schnöder Regler, der automatisch die Basis des Q2 auf die Baisspannung des Q3 bringt (bis auf paar mV Diff). Egal, wie hoch die Basisgleichspannung an Q3 ist, die Basisspannung am Q2 muß dem folgen (natürlich nur im Rahmen des möglichen Arbeitsbereichs). Wenn das nicht so ist, hast Du ein grundsätzliches Problem in deiner Schaltung (eher wohl im Aufbau). Das Poti am Eingang ist vollkommen, die 2x10k ergeben Ub/2, und das sollte dann auch an der Basis des Q2 zu messen sein, und auch am Ausgang vor C5. >Eingangsstufe in Sättigung - sie blockiert. Wird der Spätestens jetzt wären Spannungsmessungenen an allen Transistoren mal interessant gewesen. >Potentialunterschied beseitigt arbeitet dieser Schaltungsteil wie Wie hast Du den Potentialunterschied beseitigt? Mit dem Poti? Sollte nie nötig sein.. >geplant, mit den Werten im Schaltplan beträgt die Verstärkung ohne >Gegenkopplung etwa 100-fach. Willst Du uns jetzt sagen, Du hast die Gegenkopplung ausgeschaltet (nicht drin) hast? Wenn dem so wäre, dann brauchste Dich nicht wundern, wenn die spannungsmäßig total in Schieflage wäre, und nicht will. Übrigens erscheint mir 100-fach ohne Gegenkopplung arg wenig, zumindest wenn noch keine Last dran ist. Aber Du hast ja immer noch R8 drin ... >- Treiber- bzw "Potentialschiebeschaltung": Der Lastwiderstand für Q9 , >gebildet von Q6 und Q7, ist nicht einwandfrei ausgeführt, denn der >Stromspiegel verhält sich asymmetrisch, so dass die Diodenleiter mit D1 >und D2 keine Funktion hat (R11 ist fehl am Platz). Ein Emitterwiderstand >in Verbindung mit Q7 beseitigt dieses Problem. >Mit den vorgenommenen Korrekturen arbeitet der Verstärker einwandfrei. Wenn Du wirklich noch keine Gegenkopplung drin hast, dann arbeitet die nicht wirklich einwandfrei, sondern nur zufällig. >Neben dem Originalschaltplan hänge ich die Zeichnung der geänderten >Schaltung und einige Fotos an. >Das Oszillogramm (Eingang gelb, Ausgang blau - mit Faktor 10 >multiplizieren) zeigt den Verstärker vor dem Begrenzungseinsatz bei 1kHz >Sinus, U_b=12V und 3,3Ohm Last. Bei einer Spannungsverstärkung von gut >40-fach liefert der Verstärker 5,5Watt an die Last. In diesen Werten ist Es muß sich eine Verstärkung von 51 ergeben, und nicht 40. >noch einige Luft, mit anderen Endtransistoren und höherer >Versorgungsspannung sind bestimmt 30Watt ´drin. Mache also R8 raus, Poti ist genauso unnötig, und würde nur irgendwelche versteckte Probleme kaschieren, und arbeite nur mit Gegenkopplung (ohne ist total witzlos). Und dann vermesse die Spannungen nochma komplettl, wenn die Schaltung nicht will, oder total in Schieflage ist.
Hallo, entschuldigt bitte meine verspätete Antwort! Einige fragten sich ja, um welche Schaltung es sich in diesem Thread handelt. Es ist die Schaltung, die ich ganz am Anfang eingebunden hatte. Zwischendurch tendierte ich zu einer anderen, ich möchte aber dennoch bei der Ausgangsschaltung bleiben. Ich werde bei gelegenheit die Schaltung aminox86 nachbauen. Danke dafür!
Dietmar S. (didi2) schrieb: >Sorry wenn ich eine blöde Frage stelle, im Vergleich zu vielen hier bin >ich ja ein Laie (sozusagen ein Depp ;-)) Der Verstärker wurde doch >erfolgreich aufgebaut, wenn man der Darstellung auf der Webseite >(http://www.zen22142.zen.co.uk/Circuits/Audio/5w12v_amp.htm) glauben >schenken kann. Was mir aber (als Depp) gleich aufgefallen ist, sind die >niedrigen Verstärkungsfaktoren bei den ollen China-Transistoren. Der >Student hat selektierte genommen (http://pdf.tixer.ru/1083422.pdf), auf >seinem Foto auch zu sehen >(http://www.zen22142.zen.co.uk/Circuits/Audio/12amp_proto.jpg). Die >BC-Typen des TO haben aber einen viel höheren Verstärkungsfaktor. Sollte >man die Schaltung nicht mal mit vergleichbaren Transistoren nachbauen? >Vielleicht auch Unfug... Höhere Verstärkungen sind allgemein besser, weil das die Genauigkeit der Verstärkung verbessert. Allerdings nur, solange die nicht ins Schwwingen damit gerät, denn bei zu hoher Verstärkung haben rückgekoppelte Verstärker eine gewisse Schwingneigung, bzw. werden zu Oszillatoren.
Da wuerde ich eine Edwin-Endstufe empfehlen. Beitrag "Lehrling in Sachen Verstärker" http://bilder.hifi-forum.de/max/16818/schaltung-black-devil_471205.gif
Bitte melde dich an um einen Beitrag zu schreiben. Anmeldung ist kostenlos und dauert nur eine Minute.
  
  Bestehender Account
  
  
  
  Schon ein Account bei Google/GoogleMail? Keine Anmeldung erforderlich!
Mit Google-Account einloggen
Mit Google-Account einloggen
  Noch kein Account? Hier anmelden.




















 Thread beobachten
 Thread beobachten Seitenaufteilung abschalten
 Seitenaufteilung abschalten