Hallo, ich habe diesen Kopfhörer Verstärker gebastelt(Bild), er funktioniert auch, man kann ihn benutzen, aber er klingt leider nicht ganz so gut, etwa so, als würden leicht die Höhen fehlen und als wenn es leicht verzerrt. Ich habe daraufhin mal die Spannung am Ausgang gemessen und dabei gemerkt, das die Spannung auf ein drittel zusammenbricht, wenn man den Kopfhörer ansteckt (einen 1kHz Testton als Signalquelle und dann Leerlaufspannung und danach Spannung mit Kopfhörer gemessen).Das ist doch zuviel Spannungsabfall, oder ? Den gleichen test hab ich mit einem kleinen herkömmlichen mp3-player gemacht, bei dem bleibt die Spannung (fast) gleich, also mit oder ohne kopfhörer dran, wie eigentlich auch erwartet. Dann hab ich noch die Impedanz des Kophörerausgangs bestimmt (mit Widerstand und so ner Internet Anleitung) und komm etwa auf 70 Ohm, kann das sein ? Wieso bricht die Spannung so heftig zusammen, ist das ein Impedanzproblem ? wenn ja, wie könnte ich die Ausgangsimpedanz in der Schaltung verändern ? oder ein ganz anderes Problem ? grüsse Joachim
Verrate bloß nicht den Typ des verwendeten OPs und des Kopfhörers.
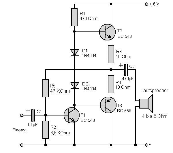
Hallo, welche Impedanz hat Dein Kopfhörer und bei welcher Frequenz hast Du womit die Ausgangsspannung gemessen? Die Ausgangsimpedanz sollte 34 Ohm betragen. mfG
Alex R. schrieb: > Ich habe daraufhin mal die Spannung am Ausgang gemessen und dabei > gemerkt, das die Spannung auf ein drittel zusammenbricht, wenn man den > Kopfhörer ansteckt (einen 1kHz Testton als Signalquelle und dann > Leerlaufspannung und danach Spannung mit Kopfhörer gemessen).Das ist > doch zuviel Spannungsabfall, oder ? Da der Ausgangswiderstand 68 Ohm beträgt und dein Kopfhörer wahrscheinlich eine Last von 32 Ohm darstellt, kommst du auf 1/3 der Leerlaufspannung. > Den gleichen test hab ich mit einem kleinen herkömmlichen mp3-player > gemacht, bei dem bleibt die Spannung (fast) gleich, also mit oder ohne > kopfhörer dran, wie eigentlich auch erwartet. Der Kopfhörerverstärker deines MP3-Players besitzt keine Ausgangswiderstände (2 x 68 Ohm) . > Dann hab ich noch die Impedanz des Kophörerausgangs bestimmt (mit > Widerstand und so ner Internet Anleitung) und komm etwa auf 70 Ohm, kann > das sein ? Ja, jeder Ausgang hat einen Ausgangswiderstand von 68 Ohm.
Hallo Joachim, die Schaltung ist schon etwas eigenartig. Egal, der hohe Innenwiderstand ergibt sich durch die 68 Ohm an der Kopfhörerbuchse. Überbrücke die und die Ausgangsspannung wird mit Kopfhörer nicht mehr einbrechen. Weiterhin sind die 270 nF am negativen Eingang von dem OP zu klein gewählt. Ein Wert von 4,7 µF ist besser. Gruß Uwe
Gehoerrichtige Lautstearkeregelung, dh Potis mit Mittenanzapfung, dort waere erklaert warum der Klang so ist wiw er ist.
Alex R. schrieb: > Wieso bricht die Spannung so heftig zusammen Weil am Ausgang ein 68 Ohm Widerszand ist. Das ist nicht schlecht, denn hochohmige Kopfhörer (600 Ohm) bekommen damit mehr Spannung als niederohmige (32 Ohm) und selbst 8 Ohm bewirken keinen Überstrom in den Transistoren (6V/(33+68)Ohm)=60mA. Deine fehlenden Höhen und Verzerrungrn kommen woanders her. Wie hoch ist denn der Ruhestrom der Ausgangsstufe, also Spannungsabfall über den 33 Ohm messen. Ich denke fast 0. Wie weit steuerst du denn aus. Ich denke, der Verstärker schafft nicht mehr als 1Vrms bevor er ins clipping gerät. Du kannst die Betriebsspannung bis auf 24V erhöhen wenn der 2200uF Elko zu 25V oder 35V wird. Dann wird der Aussteuerbereich deutlich grösser, der Ausgangstransistor aber auch heisser.
Uwe M. schrieb: > Weiterhin sind die 270 nF am negativen Eingang von dem OP zu klein > gewählt. Ein Wert von 4,7 µF ist besser. Aber nicht notwendig. Mit der angegebenen Dimensionierung liegt die untere Grenzfrequenz bei max. 13Hz; in Teiler-Mittelstellung (log.) des Potis noch tiefer. Diese tiefen Frequenzen kann der KH eh nicht. Die Ausgangswiderstände sind auch ein Kurzschlussschutz; beim Stecken der Klinkenstecker kann das schon mal vorkommen. Alex R. schrieb: > ich habe diesen Kopfhörer Verstärker gebastelt(Bild), er funktioniert > auch, man kann ihn benutzen, aber er klingt leider nicht ganz so gut, > etwa so, als würden leicht die Höhen fehlen und als wenn es leicht > verzerrt. Welchen OPA hast du verwendet, welche Dioden? Hast du einen Vergleich bei deinem Kopfhörer mit anderen Quellen? Der Frequenzgang des KH dürfte wesentlich schlechter und unebener sein als der des Verstärkers.
Alex R. schrieb: > Wieso bricht die Spannung so heftig zusammen Das liegt u.a. an der falschen Dimensionierung der 10k-Widerstände. Die liefern nämlich den Basisstrom für die Endstufe, nicht der OPV. Dazu kommen dann noch die 33R-Emitterwiderstände und die 68R-Reihenwiderstände. Außerdem ist der Railsplitter Schwachsinn. Der Spannungsteiler an seinem Eingang hat 50k Innenwiderstand, dann folgt ein Spannungsfolger und die Last hängt über 330K dran. Besser und einfacher schließt man den Pin 3 an den 100k-Teiler an und lässt den Spannungsfolger weg.
Uwe M. schrieb: > die Schaltung ist schon etwas eigenartig. Standard. Sogar in industriellen Schaltungen zu finden, bevor es LM386 gab. Andreas S. schrieb: > Verrate bloß nicht den Typ des verwendeten OPs 741 oder TL082 siehe Bild. OK. Für die Computerstimme der sprechenden Uhr ganz gut geeignet. Je metallischer es klingt, desto gimmikmäßiger. Das ist sogar gewollt. Bei HiFi-Kopfhörerverstärkern ist das Ganze wohl eher ein schlechter Scherz. ciao gustav
https://de.m.wikipedia.org/wiki/Geh%C3%B6rrichtige_Lautst%C3%A4rke Das brauchst Du zusaetzlich zu den anderen Massnahmen der Forumskollegen.
Uwe M. schrieb: > die Schaltung ist schon etwas eigenartig. Warum? Das ist eigentlich der Klassiker eines OpAmps mit mehr Ausgangsstrom und Kompensation der BE Strecken durch die Dioden. Wenn mans so gut wie möglich machen will, muss man die Dioden auf die BE Strecken der Transistoren selektieren. Eine Klangregelung fehlt halt. Karl B. schrieb: > 741 oder TL082 Das wäre natürlich Verschwendung von möglichem Spannungshub, ist aber wahrscheinlich.
Karl B. schrieb: > Bei HiFi-Kopfhörerverstärkern ist das Ganze wohl eher ein schlechter > Scherz. OK, bei bestimmten Tonbandgeräten findet man das als Monitor-Verstärker. Für Kopfhörer. ciao gustav
HildeK schrieb: > Aber nicht notwendig. Mit der angegebenen Dimensionierung liegt die > untere Grenzfrequenz bei max. 13Hz; in Teiler-Mittelstellung (log.) des > Potis noch tiefer. Du hast recht, ich habe mich verrechnet. Ich danke dir für die Korrektur. HildeK schrieb: > Die Ausgangswiderstände sind auch ein Kurzschlussschutz; beim Stecken > der Klinkenstecker kann das schon mal vorkommen. Es sind ja noch die Emitterwiderstände von 33 Ohm vorhanden, die als Kurzschlussschutz ausreichend sind. Gruß Uwe
Matthias S. schrieb: > Uwe M. schrieb: >> die Schaltung ist schon etwas eigenartig. > > Warum? Z.B. wird die halbe Betriebsspannung über die beiden 100 kOhm Widerstände erzeugt. Um eine geringere Impedanz zu erzeugen, ist IC5b nachgeschaltet. Das wird aber wieder kaputt gemacht, indem dann 330 kOhm in Reihe geschaltet sind. Gruß Uwe
Karl B. schrieb: > bei bestimmten Tonbandgeräten findet man das als Monitor-Verstärker. > Für Kopfhörer. Exakt. Ist so in der Revox B77 drin (dein Plan ist auch von dort). Nur den R24 würde ich etwas kleiner wählen. Uwe M. schrieb: > Es sind ja noch die Emitterwiderstände von 33 Ohm vorhanden, die als > Kurzschlussschutz ausreichend sind. Ja, habe ich gesehen. Ich war mir nicht sicher, ob das ausreicht, die Transistoren zu schützen.
Hallo, Vielen Dank für die Antworten, Andreas S. schrieb: > Verrate bloß nicht den Typ des verwendeten OPs und des Kopfhörers. sorry, hatte vergessen mitanzugeben, der OP ist ein LM358 und die Dioden sind 1n4148. tesari schrieb: > Da der Ausgangswiderstand 68 Ohm beträgt und dein Kopfhörer > wahrscheinlich eine Last von 32 Ohm darstellt, kommst du auf 1/3 der > Leerlaufspannung. hab grad den Kopfhörer mit Multimeter den widerstand gemessen, hat 33.8 Ohm (Darf man das so messen?) Dieter schrieb: > Gehoerrichtige Lautstearkeregelung, dh Potis mit Mittenanzapfung, dort > waere erklaert warum der Klang so ist wiw er ist. was bedeutet Gehörrichtig ? minifloat schrieb: > Troll? > mfg mf ganz sicher nicht :-) MaWin schrieb: > Das ist nicht schlecht, denn hochohmige Kopfhörer (600 Ohm) bekommen > damit mehr Spannung als niederohmige (32 Ohm) und selbst 8 Ohm bewirken > keinen Überstrom in den Transistoren (6V/(33+68)Ohm)=60mA. > > Deine fehlenden Höhen und Verzerrungrn kommen woanders her. Wie hoch ist > denn der Ruhestrom der Ausgangsstufe, also Spannungsabfall über den 33 > Ohm messen. Ich denke fast 0. > > Wie weit steuerst du denn aus. Ich denke, der Verstärker schafft nicht > mehr als 1Vrms bevor er ins clipping gerät. Du kannst die > Betriebsspannung bis auf 24V erhöhen wenn der 2200uF Elko zu 25V oder > 35V wird. Dann wird der Aussteuerbereich deutlich grösser, der > Ausgangstransistor aber auch heisser. hatte ich auch vergessen zu erwähnen, den 2200uF Elko hab ich weggelassen, da ich die Betriebsspannung aus einem 3s lipo direkt verwende war das ein Fehler? Karl B. schrieb: > Standard. Sogar in industriellen Schaltungen zu finden, bevor es > LM386 gab. ist der LM386 besser als der LM358? HildeK schrieb: > Die Ausgangswiderstände sind auch ein Kurzschlussschutz; beim Stecken > der Klinkenstecker kann das schon mal vorkommen. > Welchen OPA hast du verwendet, welche Dioden? > Hast du einen Vergleich bei deinem Kopfhörer mit anderen Quellen? > Der Frequenzgang des KH dürfte wesentlich schlechter und unebener sein > als der des Verstärkers. OPA ist LM358, Dioden 1n4148, ja der Kopfhörer ist nicht der hochwertigste, allerdings habe ich auch mit nem Studio Kopfhörer getestet (Beyerdynamic mit 250 Ohm), dort verhält es sich aber ähnlich, allerdings hat dieser weniger Spannungsabfall. Dieter schrieb: > Das brauchst Du zusaetzlich zu den anderen Massnahmen der > Forumskollegen. ah ok, danke für den HInweis, allerdings muss dieser Kopfhörer Verstärker nicht unbedingt High End sein, aber die offensichtlichen (leichten) Verzerrungen stören schon etwas. Matthias S. schrieb: > Warum? Das ist eigentlich der Klassiker eines OpAmps mit mehr > Ausgangsstrom und Kompensation der BE Strecken durch die Dioden. > Wenn mans so gut wie möglich machen will, muss man die Dioden auf die BE > Strecken der Transistoren selektieren. > Eine Klangregelung fehlt halt. Was meinst du mit selektieren, hätte noch 98 weitere dioden :-), kann man da mit Multimeter was ausmessen und dann andere nehmen? Wenn ja, was genau bewirkt das dann? Uwe M. schrieb: > Es sind ja noch die Emitterwiderstände von 33 Ohm vorhanden, die als > Kurzschlussschutz ausreichend sind. Was würde bei nem Kurzschluss passieren, gehen dabei Bauteile kaputt ? Vielan Dank für die Antworten, ich werd gleich mal die 68 Ohm Widerstände überbrücken und dann gleich berichten.
Alex R. schrieb: > Uwe M. schrieb: >> Es sind ja noch die Emitterwiderstände von 33 Ohm vorhanden, die als >> Kurzschlussschutz ausreichend sind. > > Was würde bei nem Kurzschluss passieren, gehen dabei Bauteile kaputt ? Die 33 Ohm Emitterwiderstände reichen aus, um die Bauteile zu schützen. Gruß Uwe
Alex R. schrieb: > Was meinst du mit selektieren, hätte noch 98 weitere dioden :-) Die Durchflussspannung der BE Diode sollte genauso gross sein wie die der 1N4148. Das kann man mit den meisten Multimetern im Diodentest Modus messen können. Also BC338 mit der oberen Diode paaren und den BC328 mit der unteren. Über einem der 33 Ohm Widerstände kann man dann auch mal den Ruhestrom messen. Je höher, desto weniger (Übernahme-)Verzerrungen. Damit steigt dann aber auch der Stromverbrauch.
Alex R. schrieb: > OPA ist LM358 Das ist der ungeeignetste OPV für die Anwendung. Der macht extreme Übernahmeverzerrungen (Totbereich 3Ube) und kann die durch seine kleine Bandbreite auch nicht wegregeln. Der LM358 ist für die Verzerrungen verantwortlich.
Uwe M. schrieb: > Die 33 Ohm Emitterwiderstände reichen aus, um die Bauteile zu schützen. Die begrenzende Wirkung der 10k-Widerstände ist stärker.
ok, hab grad probiert und gemessen ohne die 68 Ohm Widerstände und jetzt bricht die Spannung (fast) nicht mehr zusammen! :-) Vielen Dank für diesen Tip. Allerdings die Verzerrungen sind immer noch da :-( diese klingen auch irgendwie "seltsam". Ich versuch mal es zu beschreiben: Es wird nicht das komplette Signal verzerrt (wie z.B. bei ner klassischen Übersteuerung oder nem Gitarrenverstärker-Verzerrer), sondern es klingt so als wäre zum sauberen und lauten Hauptsignal eine "verzerrte Variante davon" leise hinzugemischt. Ich spiel mit der Gitarre z.B. einen Ton an, dann klingt dieser Ton recht laut, aber wenn man genau hinhört, dann ist ein verzerrtes Signal noch mit dabei, wenn der Ton dann abklingt und leiser wird, dann verschwindet der verzerrte Anteil beinahe abrupt, aber zeitlich deutlich bevor das Hauptsignal abgeklungen ist. Was könnte das sein ? ArnoR schrieb: > Alex R. schrieb: >> OPA ist LM358 > > Das ist der ungeeignetste OPV für die Anwendung. Der macht extreme > Übernahmeverzerrungen (Totbereich 3Ube) und kann die durch seine kleine > Bandbreite auch nicht wegregeln. Der LM358 ist für die Verzerrungen > verantwortlich. würde das den oben beschriebenen Verzerrungen entsprechen ? Welcher OPA wäre besser, kann man den einfach so austauschen ? Matthias S. schrieb: > Die Durchflussspannung der BE Diode sollte genauso gross sein wie die > der 1N4148. Das kann man mit den meisten Multimetern im Diodentest Modus > messen können. > Also BC338 mit der oberen Diode paaren und den BC328 mit der unteren. > Über einem der 33 Ohm Widerstände kann man dann auch mal den Ruhestrom > messen. Je höher, desto weniger (Übernahme-)Verzerrungen. Damit steigt > dann aber auch der Stromverbrauch. ich hab grad geschaut, mein Multimeter misst beim Dioden Modus eine Spannung, ca. 0,576V. Wie müsste ich genau vorgehen wenn ich die Bauteile angleichen wollte, muss ich den Transistor dann auch im Dioden Modus messen ? grüsse joachim
Alex R. schrieb: > der OP ist ein LM358 Das ist hoffentlich eine Bastlermurks Schaltung und nicht aus dem professionellen Lager. LM358 ist kein Audio-OpAmp, der hat ja selbst schon mehr übernahmeverzerrungen als der ganze Rest. Alex R. schrieb: > werd gleich mal die 68 Ohm Widerstände überbrücken und dann gleich > berichten Die sind aber nicht schuld, auch wenn du schon im ersten Beitrag die Schuld auf die Dinger schieben wolltest. Offenbar hörst du übrhaupt nicht auf die Beiträge hier.
MaWin schrieb: > Alex R. schrieb: >> werd gleich mal die 68 Ohm Widerstände überbrücken und dann gleich >> berichten > > Die sind aber nicht schuld, ... An dem geringen Pegel schon. An den Verzerrungen sicher nicht.
Ich habe auch schon mal versucht eine OP Verstärkerschaltung für Audio zu bauen. Ich hatte die gleichen Verzerrungen wie du sie beschrieben hast, obwohl ich zwei 4R7 Emitterwiderstände eingebaut hatte. Selbst ein NE5532 brachte keine Besserung.
Alex R. schrieb: > Wie müsste ich genau vorgehen wenn ich die > Bauteile angleichen wollte, muss ich den Transistor dann auch im Dioden > Modus messen ? Ja, müsstest du, und zwar die Basis-Emitterdiode. Aber bitte erstmal den völlig ungeeigneten Opamp ziehen wie o.a. und einen passenderen einstecken. Übernahmeverzerrungen hört man am besten mit einem sehr leisen Signal. Wenn das nicht passiert, kannst du dir erstmal die Mühe des Ausmessens sparen.
Wenn also jemand eine funktionsfähige Schaltung mit OPV und einfacher Gegentaktendstufe kennt, so wie der TO sie gezeigt hat, wäre ich auch daran interessiert :)
Ach Du grüne Neune schrieb: > Wenn also jemand eine funktionsfähige Schaltung mit OPV und einfacher > Gegentaktendstufe kennt, so wie der TO sie gezeigt hat, wäre ich auch > daran interessiert :) Siehe dort - mit Schaltbild: Karl B. schrieb: > bei bestimmten Tonbandgeräten findet man das als Monitor-Verstärker. > Für Kopfhörer.
Alex R. schrieb: > ich habe diesen Kopfhörer Verstärker gebastelt(Bild), er funktioniert > auch, man kann ihn benutzen, aber er klingt leider nicht ganz so gut, > etwa so, als würden leicht die Höhen fehlen und als wenn es leicht > verzerrt. Da nimmt man am besten den LM386 in der Beschaltung laut Datenblatt. Dieses IC wird teilweise sogar in recht teueren Industrie-Kopfhörer- Verstärker benutzt
Harald W. schrieb: > Da nimmt man am besten den LM386 in der Beschaltung laut Datenblatt. > Dieses IC wird teilweise sogar in recht teueren Industrie-Kopfhörer- > Verstärker benutzt Uff, hoffentlich des vorigen Jahrhunderts, ach, Jahrtausends. Kopfhörerverstärker (32 Ohm, 0.15W): MC34119 (OnSemi, TS34119 Conrad), NJM4556 (+/-12V 70mA) NJM2113 (NJR, will besser abgeblockt werden als der MC34119), TDA7050/TDA2822=KA2209 (Philips) TDA1308 (NXP SO8 5V 0.06% @ 32 Ohm 0.0009% @ 5k) TS921/TS922/TS924 (ST 2.7-12V 80mA 32R 9nV/sqrt(Hz) phase reversal), MC33201/MC33202/MC33204 (OnSemi 1.8V-12V 80mA 600R R2R-I/O ohne phase reversal), TPA0253 (1W 5V Mono Stereo 33uV noise) TPA6120 (TI, 0.00029%THD @ 64 Ohm), LME49610 (NS, 0.00003% THD) Für Kopfhörer (TPA6120, TPA6130A2 mit I2C Lautstärkeregler, TS482/TS922, TDA1308/TDA2822/TDA7050, MC33202/MC34119/TS34119, NJM2113 mit 100nF direkt an VCC Beitrag "Re: Ringkerntrafo 15V 0V 15V Anschluss Frage" , NJM4556, LME49610, TPA0253 (1W 5V stereo mono 34uV noise), MAX98310 aus http://www.dse-faq.elektronik-kompendium.de/dse-faq.htm
Den TDA2822M gibt es auch noch billig und der hat bereits Stereo.1,8V - 15V und 2* 1 Watt an 8 Ohm und 9V.
http://www.ti.com/product/LM4880 ich kann das Teil empfehlen. Ich habe es selbst in verschiedenen kommerziell erhältlichen Designs eingesetzt. Hat auch bei großer Ausgangsleisung noch gute THD+N. Grüße
MaWin schrieb: >> Da nimmt man am besten den LM386 in der Beschaltung laut Datenblatt. >> Dieses IC wird teilweise sogar in recht teueren Industrie-Kopfhörer- >> Verstärker benutzt > > Uff, hoffentlich des vorigen Jahrhunderts, ach, Jahrtausends. Nun, den LM386 bekommt man praktisch an jeder Ecke, und er hat für die meisten Menschen unhörbare, ausreichend geringe Verzerrungen. Wenn man natürlich 500EUR-Kopfhörer hat, würde ich auch eines der besseren ICs nehmen.
Ach Du grüne Neune schrieb: > Wenn also jemand eine funktionsfähige Schaltung mit OPV und einfacher > Gegentaktendstufe kennt, so wie der TO sie gezeigt hat, wäre ich auch > daran interessiert :) Da würde ich den “Lehman“ nachbauen. Nicht viel mehr Bauteile und super Klang. Google-Stichwort: “lehmann headphone amplifier schematic“
Alex R. schrieb: > Es wird nicht das komplette Signal verzerrt (wie z.B. bei ner > klassischen Übersteuerung oder nem Gitarrenverstärker-Verzerrer), > sondern es klingt so als wäre zum sauberen und lauten Hauptsignal eine > "verzerrte Variante davon" leise hinzugemischt. Ich spiel mit der > Gitarre z.B. einen Ton an, dann klingt dieser Ton recht laut, aber wenn > man genau hinhört, dann ist ein verzerrtes Signal noch mit dabei, wenn > der Ton dann abklingt und leiser wird, dann verschwindet der verzerrte > Anteil beinahe abrupt, aber zeitlich deutlich bevor das Hauptsignal > abgeklungen ist. Dies ist eine sehr treffende Beschreibung von Übernahmeverzerrungen. Schmeiß den LM358 weg!
Hier noch ein Link. Leider in Russisch, aber egal. Aber mit PCB. https://habr.com/en/post/152659/ PS; Der Thread hier ist auch interessant. Da hat sich jemand die Mühe gemach und das simuliert. Beitrag "Elektor Prelude als Kopfhörerverstärker?"
Karl B. schrieb: > OK, > bei bestimmten Tonbandgeräten findet man das als Monitor-Verstärker. > Für Kopfhörer. Die Schaltung ist einfach und gut. Bei kleinen Lautstärken hat man keine Übernahmeverzerrungen, da nur der OPV über R24 arbeitet. Erst bei großen Lautstärken leiten auch die Transistoren. Und dann werden die Übernahmeverzerrungen verdeckt, d.h. das Gehirn nimmt sie nicht mehr wahr.
Alex R. schrieb: > was bedeutet Gehörrichtig ? Das kommt noch aus der analogen Zeit, wo in den Tonstudios und Sendeanstalten die Signale richtig eingepegelt wurden. Heutzutage wird das Personal aber eingespart und jeder steuert aus, wie er lustig ist. Daher besteht heutzutage kein reproduzierbarer Zusammenhang mehr zwischen Potistellung und Abhörlautstäke, d.h. gehörrichtige Laustärkesteller sind jetzt sinnlos. Neuere Geräte haben sie auch nicht mehr.
Peter D. schrieb: > gehörrichtige Laustärkesteller Sind in den digitalen Chips bereits integriert, bzw. gehen davon aus, dass dies die Signalquelle schon habe, fuer die zum Beispiel am PC die Lautstaerke eingestelkt wird.
Dieter schrieb: > Sind in den digitalen Chips bereits integriert, bzw. gehen davon aus, > dass dies die Signalquelle schon haben Gummizelle find ich gut. LOL. ciao gustav
Ehrlich gesagt würde ich lieber selber entscheiden ob ich “Loudnes“ benötige oder nicht. Hängt ja auch von der subjektiven Lautstärke und von der Akustik der Umgebung (Raum) ab. (Und natürlich von dem Ohr des Empfängers) Das lasse ich mir nicht von so einem IC vorschreiben. Wenn es abschaltbar ist, OK.
ok, dann werd ich den LM358 ausbauen und was anderes nehmen, ich hätte einen LM833 grade da, geht der auch ? könnt ich den einfach "austauschen" ? welche anderen OPAs könnt ich probieren, die pin-kompatibel wären? (gern auch "teure") der LM386 wurde ja z.B. genannt. MaWin schrieb: > Uff, hoffentlich des vorigen Jahrhunderts, ach, Jahrtausends. > > Kopfhörerverstärker (32 Ohm, 0.15W): MC34119 (OnSemi, TS34119 Conrad), > NJM4556 (+/-12V 70mA) NJM2113 (NJR, will besser abgeblockt werden als > der MC34119), TDA7050/TDA2822=KA2209 (Philips) TDA1308 (NXP SO8 5V 0.06% > @ 32 Ohm 0.0009% @ 5k) TS921/TS922/TS924 (ST 2.7-12V 80mA 32R > 9nV/sqrt(Hz) phase reversal), MC33201/MC33202/MC33204 (OnSemi 1.8V-12V > 80mA 600R R2R-I/O ohne phase reversal), TPA0253 (1W 5V Mono Stereo 33uV > noise) TPA6120 (TI, 0.00029%THD @ 64 Ohm), LME49610 (NS, 0.00003% THD) > > Für Kopfhörer (TPA6120, TPA6130A2 mit I2C Lautstärkeregler, TS482/TS922, > TDA1308/TDA2822/TDA7050, MC33202/MC34119/TS34119, NJM2113 mit 100nF > direkt an VCC Beitrag "Re: Ringkerntrafo 15V 0V 15V Anschluss Frage" , > NJM4556, LME49610, TPA0253 (1W 5V stereo mono 34uV noise), MAX98310 > > aus > > http://www.dse-faq.elektronik-kompendium.de/dse-faq.htm welchen dieser chips/schaltungen, die du aufgelistet hast würdest du konkret empfehlen der die von mir bereits gebastelte schaltung ersetzt und dabei besser und auch genauso kompakt zu bauen ist ? wäre zu überlegen, wenn der Klang verbessert werden würde und man dabei auch noch platz sparen könnte. grüsse und vielen Dank für die interessanten Antworten! grüsse Joachim
Alex R. schrieb: > ok, dann werd ich den LM358 ausbauen und was anderes nehmen, ich hätte Die ganze Schaktung ist Mist, nimm die von Karl B. Beitrag "Re: Problem mit Kopfhörerverstärker Schaltung"
Alex R. schrieb: > ich hätte einen LM833 grade da, geht der auch Deutlich besser, aber bei der niedrigen Betriebsspannung wäre ein R2R OpAmp noch besser, TLC2272 oder gleich ein TS922 und den Kopfhöhrer direkt dran. Alex R. schrieb: > welchen dieser chips/schaltungen, die du aufgelistet hast würdest du > konkret empfehlen Kommt auf den Kopfhörer drauf an. Kleine 8 oder 32 Ohm Kopfhörer kann man aus 5V versorgen, da kommt es auf die output noise an damit man kein Rauschen hört. Grosse 600 (AKG) oder 2000 (Sennheiser) Ohm Kopfhörer kommen über einen Vorwiderstand an den Ausgang einer richtigen Endstufe. LM324, 358 und 386 sind jedenfalls so wie uA741 nicht zu empfehlen. Supergute LME müssen es i.A. aber auch nicht sein.
Peter D. schrieb: > Alex R. schrieb: > was bedeutet Gehörrichtig ? > > Das kommt noch aus der analogen Zeit, wo in den Tonstudios und > Sendeanstalten die Signale richtig eingepegelt wurden. Heutzutage wird > das Personal aber eingespart und jeder steuert aus, wie er lustig ist. > Daher besteht heutzutage kein reproduzierbarer Zusammenhang mehr > zwischen Potistellung und Abhörlautstäke, d.h. gehörrichtige > Laustärkesteller sind jetzt sinnlos. Neuere Geräte haben sie auch nicht > mehr. Na ja, auch früher waren die sinnlos, denn abhängig von Lautsprecherwirkungsgrad und Hörentfernung gab es auch keinen definierten Zusammenhang zwischen Lautstärke und Potistellung und damit der nötigen Bassanhebung um bei geringer Lautstärke denselben Eindruck zu erwecken wie bei ordentlich laut, es war damals also auch nicht besser. Heute ist jedoch jedes Radiodudelstück dermassen basslastig abgemischt, dass eine weitere Anhebung eh sinnlos ist, schon der Standard tut akustisch gesehen weh.
MaWin schrieb: > Deutlich besser, aber bei der niedrigen Betriebsspannung wäre ein R2R > OpAmp noch besser, TLC2272 oder gleich ein TS922 und den Kopfhöhrer > direkt dran. was meinst du mit kopfhörer direkt dran, heisst bauteile sparen ? wie würde die schaltung dann mit einem TS922 aussehen? MaWin schrieb: > Kommt auf den Kopfhörer drauf an. Kleine 8 oder 32 Ohm Kopfhörer kann > man aus 5V versorgen, da kommt es auf die output noise an damit man kein > Rauschen hört. > > Grosse 600 (AKG) oder 2000 (Sennheiser) Ohm Kopfhörer kommen über einen > Vorwiderstand an den Ausgang einer richtigen Endstufe. > > LM324, 358 und 386 sind jedenfalls so wie uA741 nicht zu empfehlen. > Supergute LME müssen es i.A. aber auch nicht sein. also es soll eig nur ein einziger kopfhörer dran und der hat 16 Ohm. Die Schaltung kann gerne darauf optimiert sein. Wichtig wär das die Audio Qualität so hoch wie möglich ist (also Rauschen und Verzerrungen) und das die Bauteile nicht soviel PLatz brauchen. Gibt es da evtl vielleicht eine "Beinahe-Ein-Chip" Lösung? grüsse Joachim
Hast Du nur die einfachen 12V zur Verfügung, oder kannst Du da noch mehr rausholen? Dual wäre besser, selbst wenn es nur +-6V sind. Virtuelle Masse wäre eine Option.
PS: Sorry, muss noch mal nachhaken Die BC338/328 kriegt man auch nicht richtig gekühlt, Glaube nicht dass das ganze Kurzschlussfest ist. Bei dem Plastikgehäuse bekommt man die Wärme einfach nicht raus. Wenn man den BD139/BD140 nimmt (gekühlt) könnte man die Emitterwiderstände verkleinern, oder auch ganz weglassen. Zugunsten niederohmiger Kopfhörer. Allerdings muss noch ein Treiber dahinter, BC557/547 Mit der Betriebsspannung kann man dann dual bis auf unter +-5V gehen. Als OP ginge der TLC271, oder ähnlich. Mus halt der TO selber entscheiden.
Falls es doch der LM386 Saurier wird - der passt da nicht rein wg. völlig anderer Pinbelegung. Der LM358 hat das Standardpinout für Zweifach-OpAmps, aber der LM386 nicht. Thomas B. schrieb: > Glaube nicht dass das ganze Kurzschlussfest ist. Du solltest dir darüber klar sein, das das kein professioneller Verstärker ist, sondern eine nette Weihnachtsbastelei. Dauerkurzschlussfest ist er mögl. nicht, aber das Einstecken des KH überlebt er sicher so wie er ist.
Matthias S. schrieb: > Du solltest dir darüber klar sein, das das kein professioneller > Verstärker ist, sondern eine nette Weihnachtsbastelei. > Dauerkurzschlussfest ist er mögl. nicht, aber das Einstecken des KH > überlebt er sicher so wie er ist. Ok :-)
hab grad den LM833 eingesteckt und probiert, und die Verzerrungen sind weg! :-). Ich bild mir zwar irgendwie noch ein, das ich noch ganz leicht was höre, aber das kann auch Einbildung sein. Wenn überhaupt, dann sind die Verzerrungen jetzt komplett vom Hauptsignal überlagert. Nochmals vielen Dank an alle für die Tips, ich hätte nie den OPA verdächtigt ... Allerdings wäre ich an einer besseren Lösung interessiert, wenn man dabei mit weniger Bauteilen eine noch bessere Qualität bekommen könnte, wär super wenn der Kopfhörer Verstärker weniger Platz bräuchte, vor allem der 470uF Kondensator alleine ist schon ziemlich gross. Thomas B. schrieb: > Hast Du nur die einfachen 12V zur Verfügung, oder kannst Du da noch mehr > rausholen? > Dual wäre besser, selbst wenn es nur +-6V sind. > Virtuelle Masse wäre eine Option. habe nur 12V zur Verfügung. grüsse joachim
Alex R. schrieb: > also es soll eig nur ein einziger kopfhörer dran und der hat 16 Ohm. Nun, der TS922 kann 32Ohm Hörer direkt treiben. Der 386 auch 8Ohm. > Wichtig wär das die Audio Qualität so hoch wie möglich ist > (also Rauschen und Verzerrungen) Nun, Unterschiede bei der Audioqualität zwischen TS922 und 386 wirst Du erst hören, wenn Dein Kopfhörer auch weniger als 1% Klirrfaktor hat. Das heisst,er sollte deutlich teurer als 100EUR sein.
Harald W. schrieb: > Nun, Unterschiede bei der Audioqualität zwischen TS922 und 386 wirst > Du erst hören, wenn Dein Kopfhörer auch weniger als 1% Klirrfaktor > hat. Das heisst,er sollte deutlich teurer als 100EUR sein. hab grad mal geschaut, dieser ts922 ist irgendwie nicht gut zu bekommen, hab nur bei mouser gesehn in ner 2500stück rolle ... kann es sein das dieser chip schon etwas älter ist? gibts noch alternativen? wenn man direkt ausm OPA in die Kopfhörer gehen könnte würde, das wär schon was. grüsse joachim
Alex R. schrieb: > hab nur bei mouser gesehn in ner 2500stück rolle . Da hast Du wohl nicht richtig hingeschaut, der wird dort auch einzeln angeboten.
Wie hoch ist denn der Pegel von der Quelle? 150mV oder 600mV? Es gab frueher sogar Hifianlagen, da bestand der Kopfhoereausgang aus nur einer Stufe mit einem Transistor.
Alex R. schrieb: > Allerdings wäre ich an einer besseren Lösung interessiert, wenn man > dabei mit weniger Bauteilen eine noch bessere Qualität bekommen könnte, > wär super wenn der Kopfhörer Verstärker weniger Platz bräuchte, vor > allem der 470uF Kondensator alleine ist schon ziemlich gross. MaWin hat dir doch einige ICs genannt? Hast du dir mal die Datenblätter angeschaut. Da sind auch Lösungen dabei mit dem kompletten Verstärker im IC. Wenn die 470 µF entfallen sollen, dann solltest du eine IC mit Brückenendstufe verwenden, wie z.B. den TDA7052, kleines IC, wenige zusätzliche Bauteile. Allerdings bestimmt nicht für High-End-Anwendungen. Ich habe mir das IC aber nicht im Detail angeschaut. Das musst du also selbst machen. Weiterhin hilft dir vielleicht auch diese Seite etwas weiter: https://maanders.de/ext/elo/index.php?action=tabampic Gruß Uwe
Peter D. schrieb: > Karl B. schrieb: >> OK, >> bei bestimmten Tonbandgeräten findet man das als Monitor-Verstärker. >> Für Kopfhörer. > > Die Schaltung ist einfach und gut. > Bei kleinen Lautstärken hat man keine Übernahmeverzerrungen, da nur der > OPV über R24 arbeitet. Erst bei großen Lautstärken leiten auch die > Transistoren. Und dann werden die Übernahmeverzerrungen verdeckt, d.h. > das Gehirn nimmt sie nicht mehr wahr. Das mag ja sein, aber die Verzerrungen sind ab 0.6 Volt erstaunlich hoch. Besser, man gönnt sich einen definierten Ruhestrom in den Ausgangstransistoren, oder nimmt gleich einen der modernen Opamps, die dafür gebaut sind.
Thomas B. schrieb: > Ach Du grüne Neune schrieb: >> Wenn also jemand eine funktionsfähige Schaltung mit OPV und einfacher >> Gegentaktendstufe kennt, so wie der TO sie gezeigt hat, wäre ich auch >> daran interessiert :) > > Da würde ich den “Lehman“ nachbauen. > Nicht viel mehr Bauteile und super Klang. > > Google-Stichwort: > > “lehmann headphone amplifier schematic“ Die Lehmann Schaltung ist auch Audiophiler Goldesel Mist. Der Ausgang arbeitet ausserhalb der Gegenkopplung => hohe Verzerrung.
Harald W. schrieb: > Alex R. schrieb: > >> also es soll eig nur ein einziger kopfhörer dran und der hat 16 Ohm. > > Nun, der TS922 kann 32Ohm Hörer direkt treiben. Der 386 auch 8Ohm. > >> Wichtig wär das die Audio Qualität so hoch wie möglich ist >> (also Rauschen und Verzerrungen) > > Nun, Unterschiede bei der Audioqualität zwischen TS922 und 386 wirst > Du erst hören, wenn Dein Kopfhörer auch weniger als 1% Klirrfaktor > hat. Das heisst,er sollte deutlich teurer als 100EUR sein. Den Unterschied wirst du nicht hören. 1% Klirr kannst du vielleicht mit viel Training und spezieller Testmusik hören.
Dieter schrieb: > Wie hoch ist denn der Pegel von der Quelle? > 150mV oder 600mV? > > Es gab frueher sogar Hifianlagen, da bestand der Kopfhoereausgang aus > nur einer Stufe mit einem Transistor. Wozu ein Transistor? Da reichte ein Spannungsteiler vom Vorverstärker.
Matthias S. schrieb: > Falls es doch der LM386 Saurier wird - der passt da nicht rein wg. > völlig anderer Pinbelegung. Der LM358 hat das Standardpinout für > Zweifach-OpAmps, aber der LM386 nicht. Full ack. Aber noch DIL 8 polig. Habe mal die Schaltung angehängt. Die "Macke" ist die Neigung zur Instabilität bei zu hoch gewählter Verstärkung. Dann gibt es noch Varianten bezüglich Versorgungsspannung und Leistung. Der N1 ist wohl der verbreitetste. Der ist aber gegenüber dem 741 deutlich lauter, das merkt man gleich. Auch an 9V Batterie. Man kann den auch mit symmetrischen NF-Quellen ansteuern. In der Schaltung war das ursprünglich so angedacht. Man kann den einen Eingang also auch direkt mit GND verbinden. ciao gustav
MaWin schrieb: > Kommt auf den Kopfhörer drauf an. Kleine 8 oder 32 Ohm Kopfhörer kann > man aus 5V versorgen, da kommt es auf die output noise an damit man kein > Rauschen hört. Solche kann man aus alten CD-Laufwerken aus der Platine raussägen.
Karl B. schrieb: > Habe mal die Schaltung angehängt Bitte vergiss den Scheiss. Was können die Fragenden hier dafür, dass dein Kopf im vorherigen Jahrhundert feststeckt und du seit dem nichts dazugelernt hast. Der LM386 ist mies. Punkt.
Udo K. schrieb: > Besser, man gönnt sich einen definierten Ruhestrom in den > Ausgangstransistoren, > oder nimmt gleich einen der modernen Opamps, die dafür gebaut sind. In einem anderen Thread hat ein Jürgen mal einen einfachen Verstärker mit einem NE5534 ungefähr nach meinem Geschmack entwickelt. Den könnte ich ja mal mit einem LM833 in Stereo nachbauen?
Uwe M. schrieb: > MaWin hat dir doch einige ICs genannt? Hast du dir mal die Datenblätter > angeschaut. Da sind auch Lösungen dabei mit dem kompletten Verstärker im > IC. > > Wenn die 470 µF entfallen sollen, dann solltest du eine IC mit > Brückenendstufe verwenden, wie z.B. den TDA7052, kleines IC, wenige > zusätzliche Bauteile. Allerdings bestimmt nicht für > High-End-Anwendungen. Ich habe mir das IC aber nicht im Detail > angeschaut. Das musst du also selbst machen. > > Weiterhin hilft dir vielleicht auch diese Seite etwas weiter: > https://maanders.de/ext/elo/index.php?action=tabampic ok danke für die links, werd mir das mal ansehn. grüsse joachim
MaWin schrieb: > Was können die Fragenden hier dafür, dass dein Kopf im vorherigen > Jahrhundert feststeckt und du seit dem nichts dazugelernt hast. https://bwir.de/miniverstaerker-mit-dem-lm386/ Datum 17. Februar 2015 also soo alt und obsolet ist der noch nicht. Und für DSP-Schaltungen zur Vermeidung des Auskoppelns der Taktfrequenzen mit symmetrischen Ausgängen geradezu prädestiniert. Kann den Link noch nachliefern. Übrigens, das Schaltungsbeispiel diente nur zur Vervollständigung und sollte den TO nicht dazu animieren, so etwas nachzubauen. Mangelnde Pinkompatibilität war ja das Stichwort. Und da sollte der Unterschied zum normalen OP Amp herausgestellt werden mit Beispiel. Dass es mit diesem Monitorverstärker auch ganz gut geht, wurde ja schon gesagt. Beitrag "Re: Problem mit Kopfhörerverstärker Schaltung" MaWin schrieb: > Der LM386 ist mies. Punkt. Das bezieht sich dann tatsächlich auf Rauschen und Brummeinstreuempfindlichkeit. Und Layoutabhängigkeit. Zitat: https://bwir.de/miniverstaerker-mit-dem-lm386/ "...29. Januar 2013 Also, ich habe mir den LM386 jetzt selbst als Verstärker zusammengebaut. Und ich muss sagen, da hier immer von Zimmerlautstärke gesprochen wird, ich frag mich was für Hallen einige als Zimmer haben. DIe Schaltung ist im Gegensatz zu der auf dieser Seite etwas verändert. Den Plan habe ich von forbi.net. Aber der Klang und die Eigenschaften mit vernünftigen Lautsprechern und nem vernünftigen Gehäuse sind super..." /Zitat Bei dem Gimmik gibts den auch: https://www.conrad.de/de/p/velleman-mk171-stimmenverzerrer-bausatz-9-v-dc-190883.html ciao gustav
Die Analogtechnik hat schon im letzen Jahrtausend das menschliche Gehör bei weitem überflügelt. Ausser mit aufwendiger Messtechnik kann man da keinen Unterschied feststellen, zumindest wenn man die gröbsten Patzer vermeidet (wie LM358 für Audio ohne Pulldown am Ausgang). In diesem Jahrtausend gibt es zwei innovative Themen, die der Audioqualität sogar etwas entgegenstehen: - Digitalisierung, oder wie kriegt man die Bits analog... - Miniaturisierung: Weniger Spannung und weniger Verlusstleistung
Karl B. schrieb: > Bei dem Gimmik gibts den auch: > https://www.conrad.de/de/p/velleman-mk171-stimmenverzerrer-bausatz-9-v-dc-190883.html Hi, Pdf leider nicht mehr direkt abrufbar. Habe noch was aufgestöbert.... ciao gustav
Der LM386 geht für viele Anwendungen. Be mehr als 8Ohm Lasten ist der Klirrfaktor deutlich niedriger, sei noch angemerkt. Aber wer mal etwas kramt, findet auch OPA's die mehr Strombelastbarkeit aufweisen. Für einen Hersteller habe ich es mal hier gemacht: http://www.ti.com/de-de/amplifier-circuit/op-amps/power/products.html#p233typ=50;500 http://www.ti.com/de-de/amplifier-circuit/op-amps/general-purpose/products.html#p1261max=12;48&~p78=In;Out&p233typ=30;300 Man nehme dann einen Dual-OP und Brückenschaltung, wenn fehlende Masse nicht zum Gau führt, bzw. nicht ein Stereokopfhörer mit 3,5 er Klinke angeschlossen wird. Aber das gäbe es noch einen Trick, dass die Masse nicht gegenphasig gesteuert wird, sondern eine durch den OP stabilisierte virtuelle Masse darstellt. In dem Falle käme man ohne Elko aus. Allerdings darf dann auch keiner ein Headset mit Adapter anschließen, bzw. das Mikrofon muss dann ungenutzt bleiben.
Wenn Jemand meine der LM386 wäre feststecken im letzten Jahrhundert und sei Sch...., den man vergessen solle, führt als Kommentar überhaupt nicht weiter, wenn er nicht wenigstens einen häufig gut erhältlichen OPA mit dessen Typbezeichnung in den Ring werfen kann.
Udo K. schrieb: > Das mag ja sein, aber die Verzerrungen sind ab 0.6 Volt erstaunlich > hoch. Was ist denn "erstaunlich" für eine bescheuerte Größenangabe? So spricht kein Experte, eher würde er sich die Zunge abbeißen. Hast Du mal konkrete Meßergebnisse und unter welchen Bedingungen hast Du sie gemessen?
Udo K. schrieb: >> Nun, Unterschiede bei der Audioqualität zwischen TS922 und 386 wirst >> Du erst hören, wenn Dein Kopfhörer auch weniger als 1% Klirrfaktor >> hat. Das heisst,er sollte deutlich teurer als 100EUR sein. > > Den Unterschied wirst du nicht hören. > > 1% Klirr kannst du vielleicht mit viel Training und spezieller > Testmusik hören. ...und warum wird der leicht erhältliche, billige LM386 mit 0,2% Klirr hier so runtergemacht?
Für 82 Cent ist der LM386 unschlagbar. Daten sind doch gut. PS: Bin mal gespannt, wie lange der noch erhältlich ist. Zumindest im Dip-8 Gehäuse
Peter D. schrieb: > Udo K. schrieb: >> Das mag ja sein, aber die Verzerrungen sind ab 0.6 Volt erstaunlich >> hoch. > > Was ist denn "erstaunlich" für eine bescheuerte Größenangabe? > So spricht kein Experte, eher würde er sich die Zunge abbeißen. > Hast Du mal konkrete Meßergebnisse und unter welchen Bedingungen hast Du > sie gemessen? Phuu, Glück gehabt.. Habe ja nicht behauptet, dass ich ein Experte bin :-)
Thomas B. schrieb: > Für 82 Cent ist der LM386 unschlagbar. > Daten sind doch gut. Hi, und das Ausgangs-Transistor-Komplementärpärchen ist schon eingebaut, darum braucht man sich dann auch nicht zu kümmern. Übrigens, die Sache mit dem Brummen bei Stereo tritt auch bei dem TDA2003 und folgenden auf (layoutbedingt). Dann lieber einen nehmen, der Stereo von vorn herein kann. Werfe mal TDA2009 den Gladiatoren hier in die Arena. Der geht auch von 8 bis 12V. Hatte mal in ELO einen guten Bausatz für Kopfhörerverstärker gesehen. Das dauert aber, bis ich den rausgesucht habe. ciao gustav
Udo K. schrieb: > Habe ja nicht behauptet, dass ich ein Experte bin :-) Was nichts daran ändert, daß mit der Angabe "erstaunlich" keiner was anfangen kann. Polemik mag vielleicht in der Politik gängig sein, aber in der Technik wird man dafür nur ausgelacht.
Mich hat es erstaunt, das reicht erst mal für mich. Wenn du damit nichts anfangen kannst, dann tut es mir leid. Wenn du eine wissenschaftliche Abhandlung willst, dann such doch selber, und teile uns deine Erkenntnis mit. Bis jetzt ist da ja nichts von dir gekommen.
Peter D. schrieb: > Udo K. schrieb: >> Das mag ja sein, aber die Verzerrungen sind ab 0.6 Volt >> erstaunlich hoch. > > Was ist denn "erstaunlich" für eine bescheuerte Größenangabe? Na ja... Ist denn das nicht einfach nur die gekürzte Form von: "...erstaunlich hoch, deutlich hörbar, richtiggehend störend."? Das mag kein Ergebnis einer Klirrfaktormessung sein, sondern eine rein subjektive (weil durch eine Einzelperson & einmalig erfolgte) Bewertung eines "Abhörvorganges" ... und natürlich wäre Kenntnis der genauen Randbedingungen sowie des Layouts etc. gern gesehen, und die dann noch beigefügte THD-Messung ein echtes Zuckerl, aber ... darf man ohne Meßergebnisse keinerlei Meinung mehr kundtun? :) Er hat auch nicht so getan, als sei es mehr als eine solche... Also ich weiß nicht, ob Dein Begehr nach jener THD-Messung diese verbissene (na, kann man schon so sagen #) Kritik rechtfertigt. (#:) Peter D. schrieb: > So spricht kein Experte, eher würde er sich die Zunge abbeißen.
Thomas B. schrieb: > Für 82 Cent ist der LM386 unschlagbar. > Daten sind doch gut. Nö. Der TDA2822M liegt bei 28ct und hat 2 Kanäle. https://www.reichelt.de/index.html?ACTION=446&LA=0&q=tda2822m
michael_ schrieb: > MaWin schrieb: >> Kommt auf den Kopfhörer drauf an. Kleine 8 oder 32 Ohm Kopfhörer kann >> man aus 5V versorgen, da kommt es auf die output noise an damit man kein >> Rauschen hört. > > Solche kann man aus alten CD-Laufwerken aus der Platine raussägen. So isses. Ich habe mir einen solchen 8-Beiner namens APA3541 aus einem alten CD-Laufwerk ausgelötet. 2 weitere Laufwerke anderen Fabrikates hatten ebenfalls diesen Chip drin. Dient bei mir, mit 5 Volt betrieben, als Zusatz zum SAT-Receiver, um in Ruhe Musik zu hören. Schaltplan anbei. Platine gibt's hier nicht dazu, weil ich in Anbetracht der Idiotendichte hier nicht gewillt bin, mit solchen Leuten zu streiten. Der Beitrag ist ohnehin gleich wieder weg, weil ich hier gemobbt werde. Daher: So wenig wie möglich schreiben.
Matthias S. schrieb: > Nö. Der TDA2822M liegt bei 28ct und hat 2 Kanäle. > https://www.reichelt.de/index.html?ACTION=446&LA=0&q=tda2822m Hi, toter Link so gehts besser: https://cdn-reichelt.de/documents/datenblatt/A200/TDA2822%23STM.pdf Ähhm, wo sind die Kühlfahnen für Leiterbahnwärmeabfuhr? ciao gustav
Harald W. schrieb: > ...und warum wird der leicht erhältliche, billige LM386 mit > 0,2% Klirr hier so runtergemacht? Weil im Datenblatt nichtmal die ouput noise angegeben wird, und das aus gutem Grund, es sind satte 144uVrms, und das hört man wenn man mit dem Ohr am Lautsprecher klebt, und das ist nunmal das Prinzip vom Kopfhörer. Dazu kommt die miese PSSR von nur 50dB, man hört also das Brummen der Versorgungsspannung, und 0.2% klirr sind es nur bei 1W Leistung, bei 1mW sinds eher 0.5%. Das Ding ist einfach hoffnungslos veraltet, es stammt aus einer Zeit als IC Verstärker wegen ihres miesen Klang verschrieen waren. Heute gibt es besseres, Liste wurde ja gepostet, deutlich billiger. Nur ewiggestrige die 30 Jahre nichts hinzugelernt hsben kennen den LM386 noch. Die bauen ihre Audioschaltungen auch noch mit uA741.
IchSagsJa schrieb: > Schaltplan anbei. Platine gibt's hier nicht dazu, weil ich in Anbetracht > der Idiotendichte hier nicht gewillt bin, mit solchen Leuten zu > streiten. > > Der Beitrag ist ohnehin gleich wieder weg, weil ich hier gemobbt werde. > Daher: So wenig wie möglich schreiben. na ja... wenn du eine spannungsgegengekoppelte Emitterstufe als Eingangsstufe verwendest (und das ganze noch mit 10 kOhm Eingangsteiler gepaart hast), wundert mich ein "Mobbing" nicht wirklich. Egal wie gut dein Verstärker IC ist... die Eingangsstufe versaut es.
MaWin schrieb: > Heute gibt es besseres, Liste wurde ja gepostet, deutlich billiger. Nur > ewiggestrige die 30 Jahre nichts hinzugelernt hsben kennen den LM386 > noch. Die bauen ihre Audioschaltungen auch noch mit uA741. Ich gehöre seit ein paar Monaten nicht mehr zu den ewig gestrigen, weil: Für ein kleines Radio brauchte ich eine billige "Endstufe" und erinnerte mich an den LM386 und hab mir dann das Paket gekauft: https://www.ebay.de/itm/50PCS-LM386-LM386N-DIP-8-Audio-Power-AMPLIFIER-IC-L8/262027926772?epid=0&hash=item3d0214dcf4:g:eJUAAOSwgQ9V49oC (by the way -irre wie sich sowas lohnen kann- 4 ct / Stück). Mir war nicht mehr bewusst, wie "schlecht" der sich anhört, wieviel "Verlustspannung" der bzgl. der Versorgungsspannung hat und dass er doch gut zum Schwingen neigt. Und da ich nicht mehr ewiggestrig bin: Für Kopfhöreranschluss klingt der TS922 gar nicht so schlecht (oben schon genannt).. wobei meine Ohren vor 30 Jahren besser waren. Für kleinste Leistungen an Lautsprechern (weil wenig Spannungsverluste, für Kopfhörer nicht geeignet, da Brückenverstärker): HXJ8002 ------------------------ Warum... beschäftigt sich der TO nicht einmal mit Transistortechnik und baut einen Class A Kopfhörerverstärker mit Transistoren auf (allerdings wäre das wieder "ewiggestrig"... aber sicherlich verdammt gut), so in diesem Stile als Überlegung: https://www.eeweb.com/circuit-projects/class-a-designed-headphone-amplifier-using-bc308-transistor Und nein, das ist KEINE Gegentaktendstufe, der obere PNP Transistor arbeitet als Konstantstromquelle für den unteren NPN Transistor. Die Ausgangsstufe ist somit eine Emitterstufe. Wäre interessant, die Schaltung mit den typischen BC550 und BC560 aufzubauen und zu messen. Leider steht mir keine Klirrfaktormessbrücke mehr zur Verfügung.
Karl B. schrieb: > https://cdn-reichelt.de/documents/datenblatt/A200/TDA2822%23STM.pdf > > Ähhm, wo sind die Kühlfahnen für Leiterbahnwärmeabfuhr? DIP-8 und max. 1,4W Ptot reichen da - oder besser, es sind die gleichen wie beim LM386 :-P
mein ung schrieb: > Das mag kein Ergebnis einer Klirrfaktormessung sein, sondern eine > rein subjektive (weil durch eine Einzelperson & einmalig erfolgte) > Bewertung eines "Abhörvorganges" Ob der Unterschied überhaupt hörbar ist, hat er ja nicht geschrieben. Das wäre dann wenigstens eine Aussage gewesen.
Ralph S. schrieb: > na ja... wenn du eine spannungsgegengekoppelte Emitterstufe als > Eingangsstufe verwendest (und das ganze noch mit 10 kOhm Eingangsteiler > gepaart hast), wundert mich ein "Mobbing" nicht wirklich. Was gefällt dir daran nicht? Und am 10KOhm Eingangsteiler? Das ist eine langjährige Standardschaltung. Ralph S. schrieb: > https://www.eeweb.com/circuit-projects/class-a-designed-headphone-amplifier-using-bc308-transistor Bitte nicht nochmal so einen Link, wo nach 1s der Bildschirm zugemüllt wird! Matthias S. schrieb: > Nö. Der TDA2822M liegt bei 28ct und hat 2 Kanäle. > https://www.reichelt.de/index.html?ACTION=446&LA=0&q=tda2822m Hast du den mal praktisch für Kopfhörer aufgebaut? Mit der Datenblattschaltung hat er ein tierisch hohes Grundrauschen. Lässt sich aber abstellen.
Da vermischt schon wieder Jemand die Daten zuungunsten des LM386 im Hinblick auf den Klirrfaktor. Zu den kleinen Leistungen nimmt der Klirrfaktor in der Regel ab, sofern nicht die Last einen zu kleinen Widerstand aufweist. Am Arbeitspunkt der Brücke mit 10mA Ruhestrom wäre der differentielle Widerstand 0,1V/10mA und entspricht ungefähr 10 Ohm. Bei einer Last von unter 10 Ohm steigt daher der Klirrfaktor im Kleinsignalbereich wieder an. Bei über 10 Ohm wird dieser geringer. Das sollte man wissen, wenn hier kritisiert wird. Es gibt daher noch den Trick mittels eines Störwiderstand den Ruhestrom im Nulldurchgang zu erhöhen, wenn das ein Problem darstellen würde. Ins Ohr sollen auch nur ein paar mW!. Daher muss ein solcher Verstärker so augelegt werden, dass vollaufgedreht nicht die Lautstärke einen Düsenfliegers (110..120dB) erreicht wird. Ansonsten müssten da noch Signalbegrenzungsdioden eingebracht werden.
Ralph S. schrieb: > . die Eingangsstufe versaut es. So schlecht ist die Eingangsstufe nicht, wenn das Eingangsignal nicht zu groß ist. Für 50mV lag der Klirr bei bis zu 0,1% bei 150mV bei 0,3%. Und liegt damit nicht höher als das IC dahinter.
Klasse D Verstärker mit NE555: https://www.edn.com/555-based-class-d-headphone-driver-makes-great-practice-amp/ http://www.electrobob.com/555-class-d-amplifier/ http://geekcircuits.com/2010/01/class-d-amp-made-easy-with-555-timer-ic/ Und mehr Power für den LM386: https://www.homemade-circuits.com/class-d-amplifier-circuit-using-ic-555/
https://www.allaboutcircuits.com/projects/how-to-build-a-class-d-power-amplifier/ https://www.instructables.com/id/Simple-Class-D-Amplifier-from-Common-ICs/ BD5460: http://www.circuitstoday.com/class-d-amplifier-circuit Muss mal sehen ob ich noch den Class D Verstärker mit nur einem OP oder diesem diskreten OP finde: https://www.edn.com/build-an-op-amp-with-three-discrete-transistors/
michael_ schrieb: > Hast du den mal praktisch für Kopfhörer aufgebaut? Klar, bei dem Preis habe ich mir irgendwann mal 10 Stück mitbestellt. Da rauscht nix laut, weder als Lautsprecherverstärker in Brücke noch in Stereo für Kopfhörer. Das nimmt sich nichts im Vergleich zum LM386, hat aber deutlich geringeren Bauteilebedarf. Man sollte die Verstärkung passend zur Anwendung wählen, aber das gilt für alle Chips.
MaWin schrieb: > Harald W. schrieb: >> ...und warum wird der leicht erhältliche, billige LM386 mit >> 0,2% Klirr hier so runtergemacht? > > Weil im Datenblatt nichtmal die ouput noise angegeben wird, und das aus > gutem Grund, es sind satte 144uVrms, und das hört man wenn man mit dem > Ohr am Lautsprecher klebt, und das ist nunmal das Prinzip vom Kopfhörer. > > Dazu kommt die miese PSSR von nur 50dB, man hört also das Brummen der > Versorgungsspannung, und 0.2% klirr sind es nur bei 1W Leistung, bei 1mW > sinds eher 0.5%. Was habe ich oben geschrieben? Karl B. schrieb: > MaWin schrieb: >> Der LM386 ist mies. Punkt. > Das bezieht sich dann tatsächlich auf Rauschen und > Brummeinstreuempfindlichkeit. Und Layoutabhängigkeit. Nicht dass ich das ding als Ultra-Hifi letzten Schrei hier zum Marktführer auf Position 1 hochpushen möchte. Sondern: Es gab früher kein Internet. Und die Informationsquelle waren eben Fachzeitschriften. Die Zeitschriftenverlage publizierten das eben. Und die Elektronikversandfirmen (Völkner Nummero 1) kaprizierten sich eben auf das, was bei "Bastlern" gerade gefragt war. Und der Vorteil des LM386 ist eben: Keine gepaarten Komplementärtransistoren extra nötig. Dafür gab es zum Beispiel auch primitive, aber in einigen Punkten eventuell sogar "besssere" Schaltungen mit AC188/189. Ja, mit Germaniumtransistoren mit Kühlklotz. Nur Plus an Masse. Wenn man die vergleicht, schneidet der LM386 hörbar schlechter ab. Gerade wenn man länger mit höchster Lautstärke fährt. Bei der besagten Germaniumtransistorendstufe hatte ich erst nach ca. 45 Minuten "Anziehen" der Basisstrom-Notbremse über den NTC-Widerstand. Und dann erst massiven Anstieg des Klirr. Das schafft der LM386 keineswegs. ciao gustav
Karl B. schrieb: > Es gab früher kein Internet Du bist immer noch auf dem damaligen Stand. Lern' mal dazu. Als Vorsatz für 2020. Es ist nie zu spät, auch wenn du schon Rentner bist.
Michael B. schrieb: > Du bist immer noch auf dem damaligen Stand. Hi, Und so große Unterschiede gibt es bei den Endstufen ICs doch nicht. Was ist anders geworden? (Ausnahme die Class D - und DSP so wie so.) Und was ändert sich ganz konkret für den "Bastler", außer schwieriger Beschaffbarkeit und erhöhte Kosten. Warum soll ich ein IC kaufen, das ich nicht kenne, nicht weiß, wann es vielleicht wieder abgekündigt wird. Dafür gibt es viele Beispiele, wie ich Geräte in die Tonne treten kann wegen ihrer Spezial ICs. Hatte letztens noch so ein Yamaha-Ghettoblaster-Gerät in der Mache. Nicht mehr reparabel, da Endstufen-Spezial IC. Soll ich etwa jetzt für jedes wie Sauerbier angepriesene IC eine eigene Versuchsreihe starten, nur um hernach feststellen zu müssen, dass sich keine allzu großen Verbesserungen für meinen Anwendungszweck ergeben haben? Und weshalb soll es prinzipiell so falsch sein, getreu dem Grundsatz weiterzumachen "...was lange währt, ist endlich gut..." Was wirklich interessant wäre Transparenz bei Vergleichbarkeit in den Messwerten: Echte Energieeffizienz. Mit weniger Batterieen über längere Zeit Super Klang. Das Gegenteil ist wohl eher der Fall. (Siehe DAB+-Radios) Hier noch der versprochene Schaltungsauszug. Und die LA4507-Dinger vergammlen bei mir schon seit Jahren in der Kiste, weil die keiner haben will. ciao gustav
Karl B. schrieb: > Und so große Unterschiede gibt es bei den Endstufen ICs doch nicht. > Was ist anders geworden? Siehst du, das ist das Problem, du weisst es wirklich nicht, tönst hier aber wie der Allwissende rum. Fault. Akzeptabel sind IC Verstärker eigentlich erst seit der National Semi Boomer Serie, LM3886, TDA7294 etc., vorher musste man STK Hybride wie in japanischen Verstärkern einsetzen. 1. Weniger Spannungsverlust also grösserer Ausgangsspannungsbereich/leistung bei gegebener Versorgungsspannung bzw. weniger Spannung für gleiche Leistung, und geringere Verluste (Kühlung bei IC immer ein Problem, ist dadurch besser), d.h. mehr Ausgangsleistung bei gleichem Gehäuse. 2. Weniger Rauschen und Klirr und IM-Verzerrungen, und ja, die waren früher sehr wohl hörbar schlecht. Für Kopfhörer ist z.B. alles schlecht was über 25uVrms rauscht, weil der dann auch ausgeschaltet hörbar ist. 3. Bessere PSRR damit auch weniger Instabilitäten auch bei schlechter Abblockung. Instabil waren gerne TBA810, TDA1020, TDA2002, TBA820=KA2201, LM386. 4. Kein Ausgangselko und damit kleiner aufbaubar, kein Einschaltplopp. und ein paar Spezialitäten in Spezialfällen, wie Lautstärkeregelung oder clipping indikator.
Karl B. schrieb: > Was wirklich interessant wäre Transparenz bei Vergleichbarkeit in den > Messwerten: > > Echte Energieeffizienz. > Mit weniger Batterieen über längere Zeit Super Klang. OK gibt es also. Michael B. schrieb: > Akzeptabel sind IC Verstärker eigentlich erst seit der National Semi > Boomer Serie, LM3886, TDA7294 etc., vorher musste man STK Hybride wie in > japanischen Verstärkern einsetzen. Und welchen Schaltungsvorschlag hättest Du jetzt, den Du auch persönlich ausprobiert hast und damit zufrieden bist? Das würde nicht nur mich sondern auch den TO bestimmt interessieren. https://www.conrad.de/de/p/lm3886tf-nopb-linear-ic-verstaerker-audio-1-kanal-mono-klasse-ab-to-220-11-1010785.html Bezweifle, dass der mit 9V Batterie läuft. ciao gustav
Karl B. schrieb: > Und welchen Schaltungsvorschlag hättest Du jetzt, den Du auch persönlich > ausprobiert hast und damit zufrieden bist? Warum sollte ich mir KH Verstärker bauen ? Ich habe schon lange keinen mehr, der alte Sennheiser HD424 war so Scheisse, da ist man froh daß er zerbröselte. Mir fehlt eh die Messtechnik wie Neutrik A2 um nachmessen zu können ob mein Ergebnis auch die technischen Daten erreicht und nicht schwingt und verzerrt. Aber reichlich viele Leute haben gebaut und genug Links gibt es in: http://www.dse-faq.elektronik-kompendium.de/dse-faq.htm#F.30
Peter D. schrieb: > mein ung schrieb: >> Das mag kein Ergebnis einer Klirrfaktormessung sein, sondern eine >> rein subjektive (weil durch eine Einzelperson & einmalig erfolgte) >> Bewertung eines "Abhörvorganges" > > Ob der Unterschied überhaupt hörbar ist, hat er ja nicht geschrieben. > Das wäre dann wenigstens eine Aussage gewesen. So ein Quatsch, als würde das die Aussagekraft diesbzgl. steigern. Ich kann Dir einfach nicht folgen - entweder hast Du etwas gegen Udo, oder einen Meßfetisch, oder beides? Egal, aus die Maus jetzt. Du möchtest nicht verstehen, daß die Forderung ungerechtfertigt war/ist? Dann laß es eben... Karl B. schrieb: > Bezweifle, dass der mit 9V Batterie läuft. Ach. Wie Du darauf nur kommen magst - wo doch niemand sowas sagte? (Fängt jetzt etwa der Nächste mit diversen Merkwürdigkeiten an? :)
Michael B. (laberkopp) schrieb:
>4. Kein Ausgangselko und damit kleiner aufbaubar, ...
Sicherlich kein echtes Argument, denn dafür haste bei sym. Spannung zwei
Siebelkos.
Jens G. schrieb: > Sicherlich kein echtes Argument, denn dafür haste bei sym. Spannung zwei > Siebelkos. Bei 12V wohl kaum, Endstufe in BTL braucht nur 1 Siebelko, und wenn man ein Schaltnetzteil wählt kommt das mit kleinen Siebelko aus (100kHz..) und man braucht keinen grossen der bei 20Hz das Signal noch nicht relevant beeinflusst (4700uF+++). Selbst beim 50Hz Trafo reicht der Sieblkeo für 100Hz, und selbst da wird die Entladung (Ripple) durch die PSSR vom Verstärker gemindert, darf also problemlos 100 mal grösser sein, wofür ein deutlich kleinerer Elko reicht. Und der Ausgangsplopp wurde von dir geflissentlich unter den Tisch gekehrt. mein ung schrieb: > Ach. Wie Du darauf nur kommen magst Das ist Karl, versteht zwar nix vom Geschriebenen, tönt aber gewaltig.
Hi, der Trend geht eben in Richtung Unreparierbarkeit. Musste ich eben wieder feststellen. Auf der Suche nach einer Idee von anderen schlauen Entwicklern nach unkomplizierten NF-Verstärkern auch für Kopfhöreranschluss geeignet, musste ich leider feststellen, dass das IC den NF-Verstärker gleich mit eingebaut hat. Da kann man nichts mehr reparieren. Das IC CXA1019S ist obsolet. Sony scheint da ja offensichtlich sehr aktiv gewesen zu sein in der IC-Eigen-Entwicklung (und auch Obsoleszenz). Also -> fachgerechter Entsorgung zuführen. Aber wieder zum Thema: Meine, hier sollte man Dinge unterscheiden, obwohl man die Bereiche nicht streng trennen kann: Einen eigentlichen Kopfhörerverstärker gibt es so nicht (mehr). Es ist ein NF-Verstärker, da Kopfhörer schon lange auch "niederohmig" sind, und da kann man auch Lautsprecher anschließen. Oder andersherum formuliert: An NF-Verstärker kann man auch Kopfhörer anschließen. Zum Schutze des Kopfhörers bekommt der Anschluss ein paar Widerstände spendiert. So sieht man das auch in den meisten Schaltbildern. Der Knackpunkt ist die Leistung. Und die ICs, die oben die Verbesserungen bringen, sind für Kopfhörer eigentlich überdimensioniert. Was nun die anempfohlenen ICs echt verbessern, und für mich auch ein ganz wichtiger Punkt: das ist der Plopp-Schutz. Ich habe so viele HD414 kaputtbekommen, nur durch den Einschalt-Elko-ladestrom. Damals wusste ich nicht, dass man diese Art von Kopfhörern nicht direkt an den Lautsprecheranschluss anschließen darf, ohne wie gesagt einen Begrenzungsswiderstand. ciao gustav
Michael B. (laberkopp) schrieb: >Bei 12V wohl kaum, Endstufe in BTL braucht nur 1 Siebelko, und wenn man >ein Schaltnetzteil wählt kommt das mit kleinen Siebelko aus (100kHz..) Jajaja - schon wieder auf Spezialfälle ausweichen, um nur Recht zu behalten. Es ging doch wohl rel. eindeutig erstmal um das allgemeine Konzept einer Endstufe - nämlich symmetrisch/unsymmetrisch. Daß man den Ausgangselko einspart, ist ja richtig, aber man legt dafür an anderen Stellen wieder drauf. Ob die Einsparung dabei in welchem Maße kompensiert wird, stand bei meinem Kommentar auch nicht zur Debatte. Die Einsparung ist jedenfalls nicht zum Nulltarif, auch bei einem BTL nicht (zusätzliche Endstufe mit Ausenbeschaltung (je nach IC), dickerer Siebelko wegen doppeltem Strom). Klar, ich würde auch grundsätzlich zu einem symmetrischen Konzept greifen, aber nicht wegen der Einsparung eines ELkos, sondern wegen anderer Nachteile durch ihn, bzw. durch das unsymmtrische Konzept. >sein, wofür ein deutlich kleinerer Elko reicht. Und der Ausgangsplopp >wurde von dir geflissentlich unter den Tisch gekehrt. Vielleicht hast Du es nicht realisiert - ich wollte nur die von Dir propagierte Einsparung eines Elkos kommentieren. Der Plopp war daher nicht das Thema - also weg damit.
Alex R. schrieb: > habe nur 12V zur Verfügung. OK. 9V plus 3V =12V Aber nur einmal. nicht Plus-Minusspannungsversorgung. Schon mal wichtig. Aber versprochen ist versprochen: Karl B. schrieb: > Hatte mal in ELO einen guten Bausatz für Kopfhörerverstärker gesehen. > Das dauert aber, bis ich den rausgesucht habe. OK. Ist Elektor. Wobei man das Wort "gut" durchaus relativieren sollte. Aber: Wie schon angedeutet: Karl B. schrieb: > Einen eigentlichen Kopfhörerverstärker gibt es so nicht (mehr). > Es ist ein NF-Verstärker, da Kopfhörer schon lange auch "niederohmig" > sind, und da kann man auch Lautsprecher anschließen. > Oder andersherum formuliert: > An NF-Verstärker kann man auch Kopfhörer anschließen. ciao gustav
Karl B. (gustav) schrieb: >Hi, >der Trend geht eben in Richtung Unreparierbarkeit. >Musste ich eben wieder feststellen. >Auf der Suche nach einer Idee von anderen schlauen Entwicklern >nach unkomplizierten NF-Verstärkern auch für Kopfhöreranschluss >geeignet, musste ich leider feststellen, dass das IC den NF-Verstärker >gleich mit eingebaut hat. Da kann man nichts mehr reparieren. Das IC >CXA1019S ist obsolet. >Sony scheint da ja offensichtlich sehr aktiv gewesen zu sein in der >IC-Eigen-Entwicklung (und auch Obsoleszenz). Wie kann man nur so einen Schwachsinn schreiben. Erstens ist das hier überhaupt nicht das Thema, und zweitens ging es Sony bei der Entwicklung dieses ICs (wie anderer Hersteller anderer ICs) wohl kaum um Obseleszenz. Solche ICs gab es auch von anderen Herstellern in West und in Ost.
Karl B. schrieb: > Aber nur einmal. nicht Plus-Minusspannungsversorgung. > Schon mal wichtig. Und im aktuell angehängten Schaltplan: Elko am Ausgang trotz plus Minus-Spannung. Jens G. schrieb: > zweitens ging es Sony bei der Entwicklung > dieses ICs (wie anderer Hersteller anderer ICs) wohl kaum um > Obseleszenz Habe hier eine ganze Kiste voller Sony ICs speziell für deren NF-Verstärker etc., die ich nicht mehr loswerde. Jens G. schrieb: > Solche ICs gab es auch von anderen Herstellern in West und in Ost. Kann sein. Gerade bei Sony fällt mir das irgendwie verstärkt auf. ciao gustav
Karl B. schrieb: > er Trend geht eben in Richtung Unreparierbarkeit Witzbold, die Platine ist mindestens 20 Jahre alt. Der Trend heute geht dahin, dass Elektronik als Platine gewechselt wird oder gleich das ganze Gerät. Weil die Bestückung per Automat viel weniger kostet als der Aufwand auch nur 1 Bauteil zu wechseln. Geschweige denn, herauszufinden welches defekt ist. Elektronik ist halt billig geworden, da lohnt nichtmal 1 Arbeitsstunde. Nicht wie zu deiner Zeit, als ein Fernseher einen Jahreslohn kostete. Da die Platine nur einer herstellt, eben der Hersteller, ist er auch derjenige der repariert. Siehe Apple. Schon früher gab es autorisierte Reparaturbetriebe, zu Zugang zu Plänen, RepAnleitungen, Spezialmessmitteln hatten. Auch beim Auto gibt es den Trend, dass nut noch Firmenvertretungen reparieren können. Andere habe keine online-Connection zum Hersteller, und keine Tiefendiagnosegeräte. Nur so lässt sich mit Reparaturen noch Geld verdienen. Alle R&F-Läden sind ja ausgestorben, reparieren lohnte nicht mehr.
Karl B. schrieb: > Und im aktuell angehängten Schaltplan: > Elko am Ausgang trotz plus Minus-Spannung. Soweit ich mich erinnere, hatte Elektor den Elko zum Schutz vor Gleichspannung eingesetzt. Um edle Kopfhörer zu schützen. PS: Allerdings bipolar.
Seit meine schwerhörige Nachbarin in der direkten Nachbarwohnung ausgezogen ist, höre ich wieder oft über Kopfhörer und bin froh, dass mein alter Denon-Receiver auch noch einen Kopfhörer-Verstärker drin hat. Habe einen eben so alten K-400 mit 600Ohm und einen ganz neuen, modernen mit 32Ohm. Beide hören sich absolut toll an! Kein Rauschen, keine Verzerrungen auch bei größerer Lautstärke und Plopp's gibts auch nicht, da der Denon alles mit einer großen handvoll Relais umschaltet. Ich würde also jederzeit separate Kopfhörerverstärker für mich haben wollen. Allerdings nicht mit Schwerpunkt auf minimalistische Systeme (etwa 1 IC und 3 Bauteile druherum...), sondern mit Schwerpunkt auf hörbare Qualität! Und da sind die "alten" diskreten Lösungen sicher nicht die schlechteste Wahl! Gruß Rainer
Bei meinem alten Receiver hatte ich nur einen Spannungsteiler für den Kopfhörer. Direkt am Verstärker Ausgang. Aber der Verstärker läuft ja dann quasi im Leerlauf. Soweit ich mich erinnere ist dann die Audioqualität Sche.... Meine Kopfhörer zerbröseln auch langsam. Egal. Guten Rutsch wünsche ich euch ;-) Thomas B. (der alte Sack)
Thomas B. schrieb: > Soweit ich mich erinnere ist dann die Audioqualität Sche.... Wenn das ein richtiger Verstärker ist, macht der auch bei leisem Hören gute Qualität - es ist ja nicht so, das erst in den letzten 5 Jahren Verstärker entwickelt werden. Da haben sich schon in den 60er Jahren Leute drum gekümmert, die sich gut auskannten. Anbei noch ein kleiner Verstärker, den man auch an Neujahr aus der Bauteilekiste basteln kann :-)
Der laesst sich auch auf 12V fuer Kopfhoerer umdimensionieren. R1, R3-5, muessen dazu angefasst werden und erhoeht werden.
Thomas B. schrieb: > Soweit ich mich erinnere, hatte Elektor den Elko zum Schutz vor > Gleichspannung eingesetzt. > Um edle Kopfhörer zu schützen. Machen die mit Relais Musik weg bei "zu laut"-> Kühlkörper zu heiß, DC-Offset, Netzspannungsschalter gekoppelt. Matthias S. schrieb: > Da haben sich schon in den 60er Jahren Leute drum gekümmert, die sich > gut auskannten. Matthias S. schrieb: > Anbei noch ein kleiner Verstärker, den man auch an Neujahr aus der > Bauteilekiste basteln kann :-) Ja. Die Endtransistoren braucht man nicht. Es reicht die Treiberstufe für Kopfhörer. (Die BD600-er sind etwas schwerer zu bekommen, die 800-erSerie täte es auch. Ruhestrom und Mittenspannung kann man ja manuell nachjustieren. Dafür braucht es hier kein IC für.) ciao gustav
Ich hoffe, ihr hattet einen guten Rutsch, und seid im neuen Jahr angekommen :-) Der "Peda" hat mich ja höflich (wie hier im Forum üblich) gefragt, was ich damit meine, das die Verzerrungen des einfachen OPV Buffers "erstaunlich hoch" sind. Ich habe da einen Klirrfaktor von unter einem Prozent gemessen. Der Klirr tritt dabei aber im Nulldurchgang auf, wo er besonders stört. Weil vom Peda nichts ausser Polemik gekommen ist, habe ich mich selbst gefragt, warum das so ist... hier meine Erklärung: Im Nulldurchgang sperren beide Transistoren, der OPV muss den Kopfhörer alleine treiben. Er tut das über den Spannungsteiler vom Basis-Emitterwiderstand zu Kopfhörerwiderstand (R1/R2 im Bild). Für 1 mV Ausgangsspannung muss der OPV also ca. 25 mV liefern. Im Nulldurchgang hat der Sinus aber seine maximale Anstiegszeit von ca. 1.25 Volt / Mikrosekunde bei 20kHz und 10 Volt. Der Opamp braucht wegen des Spannungsteilers eine Slewrate von 25 * 1.25 = 31 Volt, damit er keine Verzerrungen auf Grund der Anstiegszeit macht. Das ist ein recht sportlicher Wert für einen Audio OPV. In Bild habe ich eine Spice Simulation gemacht, wo man sehr schön sieht, was passiert, wenn der OPV nur 5 Volt Slewrate hat. Gerade bei kleiner Lautstärke - wo ich es nicht erwartet hätte - sind die Verzerrungen ziemlich hässlich. (Vdiff im Bild ist die Differenz zwischen Eingang und Ausgang * 10)
Aufgrund des Themas hier habe ich nostalgisch in meiner NF-Mappe geblättert. Die fehlende getrennte Regelung für einen Kopfhörer hatte mich schon damals bei dem Bau des NF-Verstärkers gestört. Ich habe da meinem Eigenbau einen spendiert. Für 400Ohm KH (SN50). Oben der Plan und die Einbindung an den Verstärker so ca. 1975. Eigentlich sind die Anforderungen simpel. Es ist eine kleiner Nachverstärker mit geringer Verstärkung. Damit geringes Rauschen. Wenn man natürlich hochverstärkende Lautsprecherverstärker oder OPV nimmt, muß man mit den für KH ungeeigneten Parametern leben. Der Verstärker schläft seit 25 Jahren auf dem Dachboden. Wegen fehlender Fernbedienung. Vielleicht kann ich ihn aufwecken und mal testen.
SlewRateof10V/μs as a Summing Amplifier LM301 im Schaltbild. 741 wird da nicht verwendet. Ist auch nur als Monitor "grobe Kontrolle"verstärker gedacht. Der Line out hat einen bessere Beschaltung. ciao gustav
michael_ schrieb: > Vielleicht kann ich ihn aufwecken und mal testen. Interessant finde ich das Klangregelnetzwerk am Lautstärkepoti. Das findet man auch noch bei Röhrenradios (eine automatische Loudness).
Karl B. schrieb: > Der Line out hat eine bessere Beschaltung. O h n e IC. Die Limitierung der Ub bei Kofferradios mit Batteriespannungen bis 7,5 oder 9V braucht ja nicht beachtet werden. Derartige NF-(Vor-)Verstärker-Transistorschaltungen wurden zeitweise sogar bis an die 100V-Grenze als UB dimensioniert. Kann mich noch an einen Heathkit 10-Band-Equalizer erinnern, der hatte sogar nur einen einzigen Transistor drin. Aber 100V Ub. ciao gustav
Michael B.(Laberkopp) schrieb
der alte Sennheiser HD424 war so Scheisse, da ist man froh daß er
zerbröselte
. . . und warum hast du dir solchen Scheiß gekauft ? Idiot
Michael B.(Laberkopp) schrieb:
- Du bist immer noch auf dem damaligen Stand.
- Siehst du, das ist das Problem, du weisst es wirklich nicht,
tönst hier aber wie der Allwissende rum.
- Das ist Karl, versteht zwar nix vom Geschriebenen, tönt aber
gewaltig.
Wenn man die ganzen Kommentare hier liest, ist der Michael B. sehr oft
am Pöbeln und am Stänkern mit dem Karl.B.
Karl ist wohl mehr der Praktiker mit großem Wissen und Erfahrung,
während der Michael glaubt, er währe hier der Allwissende,
aber er ist mehr der Laberkopp !
Frohes neues Jahr für Alle
michael_ schrieb: > Aufgrund des Themas hier habe ich nostalgisch in meiner NF-Mappe > geblättert. > > Die fehlende getrennte Regelung für einen Kopfhörer hatte mich schon > damals bei dem Bau des NF-Verstärkers gestört. > Ich habe da meinem Eigenbau einen spendiert. > Für 400Ohm KH (SN50). > > Oben der Plan und die Einbindung an den Verstärker so ca. 1975. > > Eigentlich sind die Anforderungen simpel. > Es ist eine kleiner Nachverstärker mit geringer Verstärkung. > Damit geringes Rauschen. > > Wenn man natürlich hochverstärkende Lautsprecherverstärker oder OPV > nimmt, muß man mit den für KH ungeeigneten Parametern leben. > > Der Verstärker schläft seit 25 Jahren auf dem Dachboden. > Wegen fehlender Fernbedienung. > Vielleicht kann ich ihn aufwecken und mal testen. Hast du den KHV mal aufgebaut, und gehört (oder besser gemessen)? Zumindest in der Simulation läuft der gar nicht gut. Der Arbeitspunkt ist superempfindlich, und der Frequenzgang jenseitig.
Ach Du grüne Neune schrieb: > Interessant finde ich das Klangregelnetzwerk am Lautstärkepoti. Das > findet man auch noch bei Röhrenradios (eine automatische Loudness). Die Gehörrichtige Lautstärkeregelung funktioniert nur bei geschlossenen Systemen. Also, wenn Radio/Verstärker und Lautsprecher vom Hersteller aufeinander abgestimmt sind. Heute hat sich da rudimentär die Bass-Taste erhalten.
Udo K. schrieb: > Hast du den KHV mal aufgebaut, und gehört (oder besser gemessen)? > > Zumindest in der Simulation läuft der gar nicht gut. > Der Arbeitspunkt ist superempfindlich, und der Frequenzgang jenseitig. Du bist ein Witzbold! Im Jahr 1975 ausmessen oder simulieren? Da mußte man nach Gehör basteln. Natürlich habe ich meinen eigenen Verstärker gehört - komische Frage. Mir hat es gefallen, und damit oft Kunstkopf Stereofonie gehört. Natürlich würde ich heute nicht mehr Si- und Germaniumtransis mischen. Die Not war groß und man mußte nehmen, was man hat.
Peter (Gast) schrieb: >Wenn man die ganzen Kommentare hier liest, ist der Michael B. sehr oft >am Pöbeln und am Stänkern mit dem Karl.B. >Karl ist wohl mehr der Praktiker mit großem Wissen und Erfahrung, >während der Michael glaubt, er währe hier der Allwissende, >aber er ist mehr der Laberkopp ! Was den Laberkopp angeht, da haste Recht. Der labert wirklich manchmal recht viel. Aber bezüglich Karl habe ich eher den Eindruck, daß das "große Wissen und Erfahrung" eher nur Altwissen ist. Und dann weicht er immer gern vom Thema ab, um überhaupt was anbrignen zu können, wie eben seine Obsoleszenzgeschichten. Genauso Dieter (Gast) - der kommt plötzlich mit gehörrichtiger Lautstärkeeinstellung, was überhaupt nicht das Thema ist. Der TO möchte wissen, warum sein KHV Verzerrrungen zu zeigen scheint, und Höhen fehlen. Sowas korrigiert man ja wohl nicht mit der Loudnessschaltung. MAnn, ein Verstärker hat in derster Linie nicht zu klingen, sondern 1:1 zu verstärken. Alles andere ist optional, wenn man einen schrägen Geschmack hat ...
Udo K. schrieb: > In Bild habe ich eine Spice Simulation gemacht, wo man sehr > schön sieht, was passiert, wenn der OPV nur 5 Volt Slewrate hat. In meinem nachsilversterlichen Delirium versuche ich gerade mit einer LTSpice-Aktivität wieder zur Normalität zurückzufinden. Dabei könntest du mir (bitte) helfen indem du mir erklärst wie die Parameter der Differenzspannungsquelle zustandekommen. Ich hab es nicht geschafft .... Schönes Beispiel zum lernen / nachvollziehen.
Jens G. schrieb: > MAnn, ein Verstärker hat in derster Linie nicht zu klingen, sondern 1:1 > zu verstärken. Alles andere ist optional, wenn man einen schrägen > Geschmack hat ... Dem Ohr ist es eigentlich egal, ob per LS oder Kopfhörer. Wenn es leise ist, hört der Mensch tiefe Töne schlechter. Auch für KH sollte eine gehörrichtige Lautstärkeregelung gut sein. Ist natürlich teurer.
LTSpice Frager schrieb: > In meinem nachsilversterlichen Delirium versuche ich gerade > mit einer LTSpice-Aktivität wieder zur Normalität zurückzufinden. Ok, ok, hab es gefunden .... Spannungsquelle B1 ist keine "normale" sondern eine "Arbitrary Behavioral Voltage or Current Source" Dazu gibt es in der Hilfestellung im Programm auch eine ausführliche Erklärung. Kaum sucht man drei Monate ....
michael_ schrieb: > Dem Ohr ist es eigentlich egal, ob per LS oder Kopfhörer. > Wenn es leise ist, hört der Mensch tiefe Töne schlechter. Und hohe Toene uebrigens auch. Womit wir uebrigens wieder einen Teil des Themas erreicht haben. Und wenn die hohen Toene gerade unter der Schwelle liegen, so dass der Klirr ausreicht um gerade ueber der Schwelle zu liegen, dann hoert man das gut.
LTSpice Frager schrieb: > Udo K. schrieb: >> In Bild habe ich eine Spice Simulation gemacht, wo man sehr >> schön sieht, was passiert, wenn der OPV nur 5 Volt Slewrate hat. > > In meinem nachsilversterlichen Delirium versuche ich gerade > mit einer LTSpice-Aktivität wieder zur Normalität zurückzufinden. > > Dabei könntest du mir (bitte) helfen indem du mir erklärst wie > die Parameter der Differenzspannungsquelle zustandekommen. Ich > hab es nicht geschafft .... > > Schönes Beispiel zum lernen / nachvollziehen. Du hast es inzwischen ja schon geschafft... Vdiff ist eine gesteuerte BV Quelle mit V=V(Out,In)*10 Für den OPV kanst du den "UniversalOpamp2" aus dem LTSpice Unterordner "Opamps" nehmen, da kannst du die Slewrate mit dem Parameter Slew=5Meg einstellen. Ich habe das asc Filte nicht gepostet, weil ich da eignen Modelle für Opamp und die Transistoren verwendet habe.
Jens G. schrieb: > daß das "große Wissen > und Erfahrung" eher nur Altwissen ist. Hi, dann zeig mal Dein Neuwissen. Bis jetzt habe ich hier im Thread außer Power-Amplifier-ICs nicht wirklich Neues gesehen. Die Randbedingung war doch oben angegeben: Alex R. schrieb: > ich habe diesen Kopfhörer Verstärker gebastelt(Bild), Die besagten 12V Versorgungsspannung. Alles andere war doch bekannt und nichts Neues. Und LTSpice woher sind die "neuen" Algorithmen. Doch nicht von 2020 ciao gustav
Udo K. schrieb: > Der Klirr tritt dabei aber im Nulldurchgang auf, wo er besonders stört. Hier stört er nicht, da Du bei 20kHz gemessen hast. Bei 20kHz kann man nicht mehr zwischen Sinus und Rechteck unterscheiden (probiers aus). Wer noch 20kHz hören kann, der kann aber dabei kein Klirren hören, da die erste Oberwelle 40kHz bestenfalls eine Fledermaus noch hört. Der grüne Peak hat ~1MHz, das hört niemand mehr. Das ist also wirklich nur auf dem Oszi sichtbar.
Hallo und ein Frohes Neues Jahr wünsche ich. Wie und wo hatte der TO die Schaltung aufgebaut? Steckbrett, Lochraster? Ein Foto wäre schon hilfreich. Vielleicht liegt es ja nicht nur an der Bauteilauswahl. Thomas
Karl B. schrieb: > Bis jetzt habe ich hier im Thread außer Power-Amplifier-ICs nicht > wirklich Neues gesehen Blindheit kommt zum Altersstarrsinn auch noch dazu. Es wurden ganze Listen an besseren moderneren Alternativen gepostet.
Peter D. schrieb: > Udo K. schrieb: >> Der Klirr tritt dabei aber im Nulldurchgang auf, wo er besonders stört. > > Hier stört er nicht, da Du bei 20kHz gemessen hast. Bei 20kHz kann man > nicht mehr zwischen Sinus und Rechteck unterscheiden (probiers aus). > Wer noch 20kHz hören kann, der kann aber dabei kein Klirren hören, da > die erste Oberwelle 40kHz bestenfalls eine Fledermaus noch hört. > Der grüne Peak hat ~1MHz, das hört niemand mehr. Das ist also wirklich > nur auf dem Oszi sichtbar. Ist ja alles schön und gut was du schreibst, aber man hat sich irgendwann darauf geeinigt, dass Audio von 20 Hz - 20 kHz geht, und dass auch in diesem Bereich gemesssen wird. Der Effekt ist aber auch bei 2 kHz deutlich da! Natürlich ist er kleiner, aber eben gerade im Nulldurchgang, und da würde ein OPV alleine ein sauberes Signal liefern. Ich habe im Bild den Fehler Vdiff bei 2kHz mit 10 multipliziert, und mir erlaubt eine realistische Kompensation für die Phasendrehung des Buffers mit einzubauen (R3-C3). In dem Beispiel ergibt sich im Nulldurchgang ein Fehler von immerhin 90 mV (ohen Skalierung mit 10)! So eine Kompensations ist blöderweise gerade für schnelle OPV notwendig, die bewirkt aber dann, dass der Fehler auch bei schnellen OPVs nicht verschwindet. Das Fehlersignal Vdiff ist auch als WAV Datei angehängt - deutlich hörbar! Der Buffer ist für Audio also unterste Schublade.
Ich habe das falsche WAV File angehängt, das dauert nur 1.5 Zyklen. Das richtige mit 1/2 Sekunde ist jetzt dran. VDiff ist darin mit 10 multipliziert.
R1 = 75 Ohm verringert den Fehler auf auf 30 mV Spitze @ 2kHz. Der OPV muss dann nicht mehr so schnell sein, dafür ist Strommässig an der Grenze. Ich habe die 470 Ohm genommen, weil Karl die Schalung weiter oben so gezeigt hat.
Udo K. schrieb: > dafür ist Strommässig an der Grenze Ja, so war das berechnet, schade dass es für die Last von 20 Ohm nicht reicht, für 60 wohl schon.
MaWin schrieb: > Es wurden ganze Listen an besseren moderneren Alternativen gepostet. MaWin schrieb: > Kopfhörerverstärker (32 Ohm, 0.15W): MC34119 (OnSemi, TS34119 Conrad), > NJM4556 (+/-12V 70mA) NJM2113 (NJR, will besser abgeblockt werden als > der MC34119), TDA7050/TDA2822=KA2209 (Philips) TDA1308 (NXP SO8 5V 0.06% > @ 32 Ohm 0.0009% @ 5k) TS921/TS922/TS924 (ST 2.7-12V 80mA 32R > 9nV/sqrt(Hz) phase reversal), MC33201/MC33202/MC33204 (OnSemi 1.8V-12V > 80mA 600R R2R-I/O ohne phase reversal), TPA0253 (1W 5V Mono Stereo 33uV > noise) TPA6120 (TI, 0.00029%THD @ 64 Ohm), LME49610 (NS, 0.00003% THD) > > Für Kopfhörer (TPA6120, TPA6130A2 mit I2C Lautstärkeregler, TS482/TS922, > TDA1308/TDA2822/TDA7050, MC33202/MC34119/TS34119, NJM2113 mit 100nF > direkt an VCC Beitrag "Re: Ringkerntrafo 15V 0V 15V Anschluss Frage" , > NJM4556, LME49610, TPA0253 (1W 5V stereo mono 34uV noise), MAX98310 Das sind die ICs, aber die Leute hier wollten doch ursprünglich was Einfacheres zum Nachbauen. Thomas B. schrieb: > Wie und wo hatte der TO die Schaltung aufgebaut? > Steckbrett, Lochraster? > > Ein Foto wäre schon hilfreich. > Vielleicht liegt es ja nicht nur an der Bauteilauswahl. ciao gustav
MaWin schrieb: > Udo K. schrieb: >> dafür ist Strommässig an der Grenze > > Ja, so war das berechnet, schade dass es für die Last von 20 Ohm nicht > reicht, für 60 wohl schon. Die Schaltung ist richtig heimtückisch! Die Slewrate Problematik ist dabei nicht das einzige Problem. Sobald da irgendwo ein paar pF in der Rückkopplung drinnen sind, geht der Fehler nicht unter 10-30 mV @ 2kHz runter, egal wie schnell der Opamp ist (auch ideale gesteuerte Quellen als OPV helfen nicht). Und das Fehlersignal besteht aus ziemlich gut hörbaren Nadelimpulsen. Ich finde solche banalen Probleme wie die vom TE immer wieder interessant, weil ich immer wieder mal was dabei lerne... Aber ich werde es jetzt gut sein lassen. Vielleicht meldet sich der TE ja noch mal mit neuen Erkentnissen.
Udo K. schrieb: > Aber ich werde es jetzt gut sein lassen. Hi, also, das meiste was mich stört, ist, dass der Klinkenstecker beide Kanäle kurzschließt, wenn man ihn nicht richtig hineinsteckt. Klangmäßig kann ich es nicht beurteilen, da der KH auch nicht so gut. ciao gustav
Beitrag #6096121 wurde von einem Moderator gelöscht.
Hallo und frohes Neues noch nachträglich. hab grad alle beiträge durchgelesen, respekt an alle! :-) allerdings weiss ich immer noch nicht was ich am besten machen soll. ich möchte gern den "kopfhörerverstärker part" mit was besserem/modernerem ersetzen. ich brauch was einfaches zum nachbauen, die liste von mawin hab ich versucht mir die datenblätter durchzulesen, aber die hälfte der begriffe in diesen versteh ich höchsten nur halb, oder ich finde das IC nicht zu kaufenn usw. mawin, hast du evtl einen konkreten vorschlag eine schaltung die ich einfach aufbauen könnte mit nem modernen chip und wenig bauteilen? es wurde dieser link von karl B. gepostet von ner schaltung mit dem 386: https://bwir.de/miniverstaerker-mit-dem-lm386/ die scheint mir einfach aufzubauen, wenn der chip jetzt aber veraltet ist und es inzwischen bessere gibt(ich kenn mich da nicht aus), hat jemand evtl ein schaltungsbeispiel wie dieses mit einem moderneren chip ? also auch so einfach aufzubauen? also der kopfhörerverstärker sollte bis ca 3 Volt Eingang nicht verzerren(das könnte ich aber evtl noch anpassen). ich habe 12V versorgungsspannung aus nem 3s lipo (also zwischen 10,8V-12,6V).Ich könnte aber zur not auch mit 2x9V batterien arbeiten, dann hätt ich 18V, der lipo wär mir aber lieber. der kopfhörer der dran soll hat 16 Ohm und die schaltung sollte möglichst platzsparend sein und möglichst wenig bauteile haben und natürlich möglichst wenig rauschen und verzerren. ich würde mich sehr freuen über Vorschläge. Thomas B. schrieb: > Hallo und ein Frohes Neues Jahr wünsche ich. > > Wie und wo hatte der TO die Schaltung aufgebaut? > Steckbrett, Lochraster? > > Ein Foto wäre schon hilfreich. > Vielleicht liegt es ja nicht nur an der Bauteilauswahl. > > Thomas hab ein foto meiner Platine angefügt, die Schaltung habe ich auf eine doppelseitig geätze platine draufgebastelt. Sie heisst übrigends "MyLeiterplatte" :-). der kopfhörerverstärker ist auf dem bild "rechts oben" nahe dem dicken 470uF kondensator ... grüsse joachim
Hi, in Mono funktionieren die "Single" Ics vielleicht ganz gut. So hatte ich mir damals mit einem TDA2003 einen Kopfhörerverstärker gebastelt. Und musste dann feststellen, als ich den identischen Bausatz aufgebaut hatte, dass entweder der linke Kanal brummt oder der rechte. Schlussfolgerung: Man sollte sich ICs aussuchen, die vom Prinzip her von vorn herein für Stereobetrieb ausgelegt sind. Und das war/ist der TDA2003 nicht. Und das empfohlene Layout strikt befolgen. Mal hier was anklemmen, mal da. Das geht nicht mehr. Die GND-Führung ist teils mehr, teils weniger äußerst kritisch. Das Rauschen/Brummen ist in der Applikations-Grundbeschaltung einfach zu groß. Dann Verbesserung herbeiführen durch Änderung von Frequenzgang und Verstärkung geht nur mit speziell für TDA2003 anzuwendender "Rechenakrobatik". https://www.mikrocontroller.net/attachment/336226/TDA2003_Abaenderung.png Also Finger weg von TDA2003 und Konsorten. Sind ursprünglich für Autoradios konzipert worden. Der LM386 war mehr ein Notnagel (aus Platzmangel). Diese ICs werden Deinen Ansprüchen sicher nicht gerecht. Viel Spaß bei der Suche im Netz ciao gustav
Karl B. schrieb: > So hatte ich mir damals mit einem TDA2003 einen Kopfhörerverstärker > gebastelt Scheiss Steinzeit. Alex R. schrieb: > ch habe 12V versorgungsspannung aus nem 3s lipo Also auch noch Akkubetrieb, teurer Strom. Alex R. schrieb: > Kopfhörer der dran soll hat 16 Ohm und viel zu hohe Versorgungsspannung für den Kopfhörer. Mit allen Klasse AB Verstärkern ergeben sich hohe Verluste und schlechte Nutzung des Akkustroms. Ideal wäre wohl ein Klasse D Verstärker, aber einerseits rauschen die gerne, andererseits sind sie schwer als Hobbyist aufzubauen, man kauft da besser Fertigmodule. Das widerspricht: Alex R. schrieb: > die schaltung sollte möglichst platzsparend sein und möglichst wenig > bauteile haben und natürlich möglichst wenig rauschen Also bleibt wohl nur Klasse AB BTL um den Ausgangselko zu sparen. Empfehlen würde ich eigentlich TDA1308, aber der platzt ab 7V, bleibt NJM4556, den gibt es sogar bei Reichelt. Bei Stereo bräuchte man 2 für BTL, oder zumindest eine belastbare virtuelle Masse, die es bei 2 x 9V natürlich einfacher gibt als bei LiIon Pack. Mit 12mA ist der 9V Block aber schnell leer.
MaWin schrieb: > Scheiss Steinzeit. Nö. Nicht unbedingt und läuft und läuft und läuft: https://www.reichelt.de/bausatz-7w-verstaerker-k4001-p119277.html Sonst hätten die den schon längst aus dem Sortiment gekickt. Aber: Das "böse" Erwachen kommt spätestens bei Stereobetrieb. Sollte den TO nur warnen. Beitrag "Velleman K4001 7-W-Verstärker, Bausatz (TDA2003)" ciao gustav P.S.: Den TDA2003 kann man besser für was anderes gebrauchen. Induktivitätsmesser zum Beispiel. Aber das ist zu weit OT
Karl B. schrieb: > Sonst hätten die den schon längst aus dem Sortiment gekickt Kemo kickt nichts aus dem Sortiment bloss weil es Scheisse ist, so lange sie die Restposten-ICs darin noch auf Halde haben, und Kemo hat die halbe DDR Halbleiterproduktion aufgekauft. Versuch einfach mal seit deiner Kinderzeit dazuzulernen. Ein TDA2003 saugt mit seinen 40mA einen Akku oder 9V Block ruck zuck leer, ganz ohne Musik, in 12 Stunden. Es gibt nichts ungeeigneteres für Batteriebetrieb. Dumm, wenn man nichts moderneres als TDA2003 und LM386 kennt weil man ewiggestrig ist.
MaWin schrieb: > Kemo kickt nichts aus dem Sortiment Kemo, gibts die noch? Wo? Also.... Meinst Du die Modulhersteller? Oder den Gimmik-Macher. MaWin schrieb: > Es gibt nichts ungeeigneteres für Batteriebetrieb. Hatte ich oben geschrieben: Karl B. schrieb: > Sind ursprünglich für > Autoradios konzipert worden. Und: Karl B. schrieb: > Den TDA2003 kann man besser für was anderes gebrauchen. > Induktivitätsmesser zum Beispiel. Aber das ist zu weit OT. ciao gustav
Aus einem anderen Thread kann er hier sich die Schaltung mit 4 OP parallel heraussuchen, ob die vielleicht brauchbar waere. https://sites.google.com/site/francisaudio69/6-l-amplificateur/6-9-schemas#TOC-6.9.6-Les-sch-mas-avec-AOP
Ich würde das diskret mit OPV aufbauen. Wenn es an Platz mangelt, einfach ein kleines Hybridmodul mit Stiftleiste aufbauen. Zwei Schaltungsvorschläge hätte ich auch noch,(diskret). Eine Batterieendstufe (+-3V , nicht Kurzschlussfest), und eine +- 6-15V duale Stromversorgung,jeweils für niederohmige Kopfhörer. Muss aber erst Zeichnen. Den Scann hier reinstellen will ich vermeiden. Oder per PN. Im Internet gibt’s ziemlich viele Müllschaltungen. Und es wir immer mehr. Kann das sein? Thomas
Thomas B. schrieb: > gibt’s ziemlich viele Müllschaltungen. > Und es wir immer mehr. Und um da den Spreu vom Weizen zu trennen, braucht es oft die Hilfe hier im Forum fuer nicht so Erfahrene. Wenn dem nicht so waere, wuerde jeder Thread erfolgreich zu Ende sein, mit der passenden Suchbegriffsfolge fuer den TO.
Alex R. schrieb: > also der kopfhörerverstärker sollte bis ca 3 Volt Eingang nicht > verzerren(das könnte ich aber evtl noch anpassen). > ich habe 12V versorgungsspannung aus nem 3s lipo (also zwischen > 10,8V-12,6V).Ich könnte aber zur not auch mit 2x9V batterien arbeiten, > dann hätt ich 18V, der lipo wär mir aber lieber. > der kopfhörer der dran soll hat 16 Ohm und die schaltung sollte > möglichst platzsparend sein und möglichst wenig bauteile haben und > natürlich möglichst wenig rauschen und verzerren. > > ich würde mich sehr freuen über Vorschläge. Für einen 16 Ohm Kopfhörer brauchst du maximal 1.5 Vrms, damit es so laut wird, dass es weh tut. Da brauchst du keinen Kopfhörerverstärker, sondern einen Abschwächer. Klär mal deine Pegeln ab. Die Schaltung schaut sehr schön aus. Ist das ganze mit einem Akku versorgt?
udok schrieb: > Alex R. schrieb: >> also der kopfhörerverstärker sollte bis ca 3 Volt Eingang nicht >> verzerren(das könnte ich aber evtl noch anpassen). udok schrieb: > Für einen 16 Ohm Kopfhörer brauchst du maximal 1.5 Vrms, damit es so > laut wird, dass es weh tut. Ich beziehe mich mal den Text oben und kombiniere mit den Links unten: https://www.kopfhoerer.de/ratgeber/was-bedeutet-impedanz/ https://www.connect.de/ratgeber/kopfhoerer-verstaerker-funktion-tipps-3197265.html Du willst vermutlich niederohmige Ohrhörer/Kopfhörer und mittelohmige Kopfhörer anschließen. Damit dürftest Du jetzt die Katze aus dem Sack gelassen haben.
Dieter schrieb: > udok schrieb: >> Alex R. schrieb: >>> also der kopfhörerverstärker sollte bis ca 3 Volt Eingang nicht >>> verzerren(das könnte ich aber evtl noch anpassen). Drei Volt was? Spitze? RMS? Spitze-Spitze? Kannst du dich nicht klar ausdrücken? > udok schrieb: >> Für einen 16 Ohm Kopfhörer brauchst du maximal 1.5 Vrms, damit es so >> laut wird, dass es weh tut. > > Ich beziehe mich mal den Text oben und kombiniere mit den Links unten: > > https://www.kopfhoerer.de/ratgeber/was-bedeutet-impedanz/ > https://www.connect.de/ratgeber/kopfhoerer-verstaerker-funktion-tipps-3197265.htm > Du willst vermutlich niederohmige Ohrhörer/Kopfhörer und mittelohmige > Kopfhörer anschließen. Damit dürftest Du jetzt die Katze aus dem Sack > gelassen haben. Willst du Hilfe für ein Problem? Dann lerne mal dich klar auszudrücken, und poste nicht Links auf irgendwelches Wischiwaschi BlaBla Seiten.
Udo K. schrieb: > Wischiwaschi Die ersparen das hier zu schreiben. In dem Unterschied liegt ein Teil des Hundes vergraben. Das betrifft Klang, Pegel und Uebernahmeverzerrungen. Dafuer gab es einen Schaltungskniff mit Doppelrueckkopplung.
sorry hatte noch vergessen mitanzugeben, ich brauche nur mono und mein lipo hat 450mAh, da könnte die schaltung ruhig etwas mehr verbrauchen, aber natürlich nur wenn wirklich nötig. MaWin schrieb: > Also bleibt wohl nur Klasse AB BTL um den Ausgangselko zu sparen. > Empfehlen würde ich eigentlich TDA1308, aber der platzt ab 7V, bleibt > NJM4556, den gibt es sogar bei Reichelt. Bei Stereo bräuchte man 2 für > BTL, oder zumindest eine belastbare virtuelle Masse, die es bei 2 x 9V > natürlich einfacher gibt als bei LiIon Pack. Mit 12mA ist der 9V Block > aber schnell leer. hab mir grad die 2 ICs angesehn, der tda1308 sieht interessant aus, und die "typical application" wäre einfach zu basteln. kann man den lipo nicht runterregeln auf ne voltzahl, damit der tda1308 gut funktioniert ? der njm4556 der braucht eine plus und eine minusspannung oder ? macht das die schaltung dann nicht komplizierter? und in dem datenblatt konnte ich jetzt keine "typical application" finden ... MaWin schrieb: > Also auch noch Akkubetrieb, teurer Strom. aber dafür sehr sauberer strom, ich habe auch alle elkos weggelassen, die den strom "sieben" sollen, darf ich die eig. weglassen oder ist das ein fehler? udok schrieb: > Für einen 16 Ohm Kopfhörer brauchst du maximal 1.5 Vrms, damit es so > laut wird, dass es weh tut. > > Da brauchst du keinen Kopfhörerverstärker, sondern einen > Abschwächer. > Klär mal deine Pegeln ab. > > Die Schaltung schaut sehr schön aus. Ist das ganze mit einem > Akku versorgt? du meinst ich bräuchte evtl gar keinen kopfhörer verstärker ? das wär natürlich am besten. ich könnte locker 3V aus der vorstufe direkt bekommen, aber kann man dann dort einfach einen 16Ohm kopfhörer anschliessen und der klingt dann so gut wie mit nem kopfhörerverstärker ? braucht so ein kopfhörer zusätzlich zur spannung nicht auch ein paar "Ampere"? (laienhaft formuliert)? ja, die schaltung ist mit akku versorgt, ist im bild unten zu sehen der lipo. Udo K. schrieb: > Drei Volt was? Spitze? RMS? Spitze-Spitze? > > Kannst du dich nicht klar ausdrücken? ich denke das ich rms gemessen hab. 3V rms ( also mit multimeter bei nem sinus eingang mit 1kHz), ist das rms ?
Thomas B. schrieb: > Im Internet gibt’s ziemlich viele Müllschaltungen. Hi, abkupfern, heißt das Stichwort. Warum schlachtest Du nicht ein Radio aus? Beim Ausschlachten alter Radios konnte ich dieses Stück aus der Platine raussägen und so vor dem Sondermüll bewahren. Ähnelt sehr stark dem Schaltbild des Bausatzes von... Das muss nach "Revers Engineering" ein Doppel-NF-Verstärker-IC-sein. Die beiden Anfangsbuchstaben sind wohl NE. OT Im Internet gibt es nicht nur viele Müllschaltungen, sondern sogar Schaltungen, die die Bauteile zerstören können, weil zum Beispiel blind auf das Wundermittel LTSpice-Simulation vertraut wird. Bei der Röhre EL84 steht eindeutig im Datenblatt: Katodenwiderstand nur bei gemeinsamem Katodenwiderstand für beide Röhren. Für jede Röhre einzeln ist der Widerstand zu niedrig gewählt worden.. LTSpice merkt das offenbar nicht, dass dann der Anodenstrom zu hoch wird. Röhre geht kaputt, Ausgangstrafo geht kaputt. Im Zweifelsfall Schaltungen selber aufbauen und in Betrieb nehmen. Und erst dann wird man sehen, was dann tatsächlich passiert. Bei der Simulation kann man Dinge zwar schön theoretisch durchspielen, aber Funktionsgarantie gibt es da nicht. Hätte eigentlich von LTSpice erwartet, dass derartige "Klöpse" da nicht vorkommen. /OT ciao gustav
Wenn man nicht unbedingt das Trommelfell perforieren will, können auch OPVs mit etwas höherem Strom den Kopfhörer direkt treiben. Z.B. der MC33202 kann bis 80mA treiben.
Hi, hier noch das korrekte Schaltbild: Katodenwiderstände je 270 Ohm. ciao gustav
Karl B. schrieb: > hier noch das korrekte Schaltbild: > Katodenwiderstände je 270 Ohm. Warum braucht man für Kopfhörer eine 12W Endstufe (2*EL84)?
Peter D. schrieb: > Z.B. der MC33202 kann bis 80mA treiben. Kann sein, dass der sogar zur Schaltung passt oben. IC war leider verschütt gegangen. https://www.mikrocontroller.net/attachment/441350/KH_Verstaerker_xyz.jpg Peter D. schrieb: > Warum braucht man für Kopfhörer eine 12W Endstufe (2*EL84)? Deswegen hatte ich ja OT gesetzt Der Hook war "Müllschaltung". ciao gustav
Alex R. schrieb: > kann man den lipo nicht runterregeln auf ne voltzahl, damit der tda1308 > gut funktioniert ? Ja, aber als Linearregler kostet das so viel wie es den OpAmp direkt machen zu lassen, und als Schaltregler versaut es dir deine Stromversorgung. Da muss man also gut arbeiten um keine Störungen zu bekommen. > der njm4556 der braucht eine plus und eine minusspannung oder ? macht > das die schaltung dann nicht komplizierter? und in dem datenblatt konnte > ich jetzt keine "typical application" finden . Komplizierter als den Murks aus der Steinzeit den dir die ewiggestrigen Rentner mit ihren Röhren, ohne IC, mit 741, vorschlagen, kann es nicht werden. > ich habe auch alle elkos weggelassen, > die den strom "sieben" sollen, darf ich die eig. weglassen oder ist das > ein fehler? Siebelkos für 100Hz darf man wdglassen, Abblockkondensatoren müssen dran bleiben, und zwar nah am IC montiert mit guter Masseführung. > du meinst ich bräuchte evtl gar keinen kopfhörer verstärker ? das wär > natürlich am besten. ich könnte locker 3V aus der vorstufe direkt > bekommen, aber kann man dann dort einfach einen 16Ohm kopfhörer > anschliessen und der klingt dann so gut wie mit nem kopfhörerverstärker > ? braucht so ein kopfhörer zusätzlich zur spannung nicht auch ein paar > "Ampere"? (laienhaft formuliert)? Richtig. Du brauchst keinen Spannungsverstärker (Gain) aber einen Stromverstärker (Buffer). Allerdings sind 3V untypisch, ich würde jeden KH auf 0.35Vrms auslegen damit er überall (3.5mm Klinkennormpegel) funktioniert.
Alex R. schrieb: > du meinst ich bräuchte evtl gar keinen kopfhörer verstärker ? das wär > natürlich am besten. ich könnte locker 3V aus der vorstufe direkt > bekommen, aber kann man dann dort einfach einen 16Ohm kopfhörer > anschliessen und der klingt dann so gut wie mit nem kopfhörerverstärker > ? braucht so ein kopfhörer zusätzlich zur spannung nicht auch ein paar > "Ampere"? (laienhaft formuliert)? > ja, die schaltung ist mit akku versorgt, ist im bild unten zu sehen der > lipo. > > Udo K. schrieb: >> Drei Volt was? Spitze? RMS? Spitze-Spitze? >> >> Kannst du dich nicht klar ausdrücken? > > ich denke das ich rms gemessen hab. 3V rms ( also mit multimeter bei nem > sinus eingang mit 1kHz), ist das rms ? Was ist das für ein 16 Ohm Kopfhörer? Sennheiser CX400-II braucht z.B 0.5 Vrms oder 30mA RMS für 120 dB Schalldruckpegel. Für sowas kannst du einen Opamp mit etwas mehr Ausgangsstrom nehmen, z.B OPA1656, oder wesentlich entspannter bez. Layout, Kapazitiver Last, und Stromverbrauch der ADA4666. Da nimmst du 2 in Brückenschaltung, dann kannst du auch den grossen Ausgangselko weglassen, oder halt einen in invertierender Schaltung mit Abschwächung und Ausgangselko. Wäre auch interessant, wenn du mal deine Schaltung posten könntest!
hi, eigentlich wollte ich auch 'mal einen besseren Kopfhörerverstärker. Dann kam mir die Idee, wieso kann man die verschiedenen Tonquellen nicht gleich auf ein Mischpult geben. Und hinten Kopfhörer dran. Brauche nicht immer umzustöpseln. Und Frequenzgangkorrektur etc. pp. auch möglich. https://www.thomann.de/de/behringer_xenyx_802.htm Mit meinem "Behringer" bin ich jedenfalls vollauf zufrieden. ciao gustav
MaWin schrieb: > Auch beim Auto gibt es den Trend, dass nut noch Firmenvertretungen > reparieren können. Andere habe keine online-Connection zum Hersteller, > und keine Tiefendiagnosegeräte. Stimmt so nicht. Siehe folgender Link in dem PDF Seite 72 https://ec.europa.eu/competition/sectors/motor_vehicles/legislation/explanatory_brochure_de.pdf Wird Zeit dass so etwas auch für Hersteller von elektronischen Geräten verordnet wird.
Bei 3V Amplitudenspitzen an 16Ohm fliegen die Trommelfaelle. Das waeren rund 200mA. der Vorwiderstand sollte dafuer sotgen, dass dies nicht ueberschritten wird. Fuer 12V waeren das 32 Ohm. Oder man nimmt eines der Endstufen-IC fuer 5V mit einem Spannungsregler. Das nimmt am wenigsten Platz weg. Der Elko 470μF fuer 5V ist auch kleiner, als fuer 12V. Kleiner wird es ohne Spezial-IC nicht moeglich sein.
Karl B. schrieb: > https://www.thomann.de/de/behringer_xenyx_802.htm > Hat + - Spannungsversorgung aber: Es wimmelt drin nur so von MC4580 auch schon veraltet.:-( Tja. Dieter schrieb: > Oder man nimmt eines der Endstufen-IC fuer 5V mit einem Spannungsregler. > Das nimmt am wenigsten Platz weg. Der Elko 470μF fuer 5V ist auch > kleiner, als fuer 12V. > Kleiner wird es ohne Spezial-IC nicht moeglich sein. Qual der Wahl eben: MaWin schrieb: > Kopfhörerverstärker (32 Ohm, 0.15W): MC34119 (OnSemi, TS34119 Conrad), > NJM4556 (+/-12V 70mA) NJM2113 (NJR, will besser abgeblockt werden als > der MC34119), TDA7050/TDA2822=KA2209 (Philips) TDA1308 (NXP SO8 5V 0.06% > @ 32 Ohm 0.0009% @ 5k) TS921/TS922/TS924 (ST 2.7-12V 80mA 32R > 9nV/sqrt(Hz) phase reversal), MC33201/MC33202/MC33204 (OnSemi 1.8V-12V > 80mA 600R R2R-I/O ohne phase reversal), TPA0253 (1W 5V Mono Stereo 33uV > noise) TPA6120 (TI, 0.00029%THD @ 64 Ohm), LME49610 (NS, 0.00003% THD) > > Für Kopfhörer (TPA6120, TPA6130A2 mit I2C Lautstärkeregler, TS482/TS922, > TDA1308/TDA2822/TDA7050, MC33202/MC34119/TS34119, NJM2113 mit 100nF > direkt an VCC Beitrag "Re: Ringkerntrafo 15V 0V 15V Anschluss Frage" , > NJM4556, LME49610, TPA0253 (1W 5V stereo mono 34uV noise), MAX98310 ciao gustav
Dann zeig doch mal ein Foto vom Innenleben her! Und der MC4580 ist wirklich veraltet, oder kannst du den noch irgendwo kaufen, ausser als Restposten? Sonst würde ich sagen, lass das Verlinken auf irgendwelche dubiosen externen Seiten. Das ist ein Bastlerforum - und das es heute fast alles billig zu kaufen gibt weiss ich auch ohne dich...
also der OPA in meiner vorstufe ist ein LM833, ich vermute mal, das ich an diesen keinen 16 Ohm kopfhörer direkt anschliessen kann ? MaWin schrieb: > Richtig. Du brauchst keinen Spannungsverstärker (Gain) aber einen > Stromverstärker (Buffer). Allerdings sind 3V untypisch, ich würde jeden > KH auf 0.35Vrms auslegen damit er überall (3.5mm Klinkennormpegel) > funktioniert. wie würde so ein buffer aussehen ? ist das ein OPA mit verstärkung = 1 ? welchen OPA könnte ich da als buffer nehmen ? MaWin schrieb: >> kann man den lipo nicht runterregeln auf ne voltzahl, damit der tda1308 >> gut funktioniert ? > > Ja, aber als Linearregler kostet das so viel wie es den OpAmp direkt > machen zu lassen, und als Schaltregler versaut es dir deine > Stromversorgung. Da muss man also gut arbeiten um keine Störungen zu > bekommen. ok, also die 12V linear runterzuregeln würde keine störungen verursachen, aber dafür strom kosten ? wenn das nicht zu viel strom wäre, wärs nicht so schlimm. wenn ich allerdings meine vorstufen anstatt mit 12v mit3-7V betreiben könnte, könnte ich eine kleinere batterie als stromversorgung verwenden. gibts evtl. z.B. als vorverstärker für ein mikrofon eine schaltung, die mit 3-7v auskommt ? Karl B. schrieb: > https://www.thomann.de/de/behringer_xenyx_802.htm > > Mit meinem "Behringer" bin ich jedenfalls vollauf zufrieden. ein richtiges mischpult ist viel zu gross, ich brauch was portables und kleines. grüsse und vielen dank für die hilfe. joachim
Udo K. schrieb: > Und der MC4580 ist wirklich veraltet Der hiess ja auch meistens RC4580 ist ein sehr guter Audio-OpAmp. http://www.ti.com/lit/ds/symlink/rc4580.pdf (http://www.unisonic.com.tw/datasheet/MC4580.pdf) Du kennst ihn nicht, lästerst aber.
Alex R. schrieb: > also der OPA in meiner vorstufe ist ein LM833, ich vermute mal, das ich > an diesen keinen 16 Ohm kopfhörer direkt anschliessen kann Zumindest wird es nicht besonders laut bevor es verzerrt. Alex R. schrieb: > wie würde so ein buffer aussehen ? ist das ein OPA mit verstärkung = 1 ? > welchen OPA könnte ich da als buffer nehmen Jeden, der unity gain stabil ist und den Strom für einen Kopfhörer liefern kann. Aber Unsinn. Alex R. schrieb: > ok, also die 12V linear runterzuregeln würde keine störungen > verursachen, aber dafür strom kosten ? wenn das nicht zu viel strom > wäre, wärs nicht so schlimm. Wenn man eine solche Stromversorgung hat, und nur für den Kopfhörer runterregeln will, wäre es klüger, den OpAmp mit 12V zu betreiben und einen Widerstand zwischen Ausgang und Kopfhörer zu setzen, denn das verringert das Rauschen des OpAmps (Spannungsteiler), ausserdem kann man auch hochohmigere Kopfhörer verwenden und die bekommen dann mehr Spannung (lauter). > wenn ich allerdings meine vorstufen anstatt mit 12v mit3-7V betreiben > könnte, könnte ich eine kleinere batterie als stromversorgung verwenden. > gibts evtl. z.B. als vorverstärker für ein mikrofon eine schaltung, die > mit 3-7v auskommt Man braucht dann Rail-To-Rail OpAmps. Gibt es, auch für Audio, sind aber etwas schlechter als normale AudioOpAmps. Beim (Elektred)Mikrophon bringt mehr Spannung weniger Rauschen, das kann kein OpAmp mehr rausholen was man da mit weniger Spannung verliert.
MaWin schrieb: > Wenn man eine solche Stromversorgung hat, und nur für den Kopfhörer > runterregeln will, wäre es klüger, den OpAmp mit 12V zu betreiben und > einen Widerstand zwischen Ausgang und Kopfhörer zu setzen, denn das > verringert das Rauschen des OpAmps (Spannungsteiler), ausserdem kann man > auch hochohmigere Kopfhörer verwenden und die bekommen dann mehr > Spannung (lauter). also ich nehme den tda1308, mache einen spannungsteiler und brauch dann die 12V nicht mehr runterregeln ? wie müsste ich das verschalten? (oder hab ich da was falsch verstanden?) MaWin schrieb: > Beim (Elektred)Mikrophon bringt mehr Spannung weniger Rauschen, das kann > kein OpAmp mehr rausholen was man da mit weniger Spannung verliert. danke für den hinweis, allerdings mein mikro scheint nicht allzuviel zu rauschen (hab mit und ohne mikro eingesteckt ziemlich genau das gleiche rauschen.) grüsse und danke für die hilfe! joachim
Udo K. schrieb: > Ist ja alles schön und gut was du schreibst, aber man hat sich > irgendwann > darauf geeinigt, dass Audio von 20 Hz - 20 kHz geht Das kennich! Eine einfache, korrekte Aussage die in diesem Zusammenhang zu einem Scheinargument gemacht wird, das sich nur durch nicht so einfaches Gelaber widerlegen läßt.
Alex R. schrieb: > oder hab ich da was falsch verstanden?) Ja. Kein Spannungsteiler für die Betriebsspannung (geht sowieso nicht). Sondern einen OpAmp der 12V aushält (und meinethalben mit 100uV rauscht) und an den Ausgang ein Vorwiderstand, z.B. 100 Ohm, dann kommt der Kopfhörer dran und bekommt nur noch 13.78uV Rauschen. Man braucht auch kein Rail-To-Rail OpAmp auf die Art, sondern nur einen der den Strom liefert (80mA reicht wohl).
Beitrag #6163613 wurde von einem Moderator gelöscht.
MaWin schrieb: > ein OpAmp der 12V aushält (und meinethalben mit 100uV rauscht) > und an den Ausgang ein Vorwiderstand, z.B. 100 Ohm, dann kommt der > Kopfhörer dran und bekommt nur noch 13.78uV Rauschen. Plus dem Rauschen, welches der Widerstand erzeugt.
Beitrag #7321270 wurde von einem Moderator gelöscht.
Bitte melde dich an um einen Beitrag zu schreiben. Anmeldung ist kostenlos und dauert nur eine Minute.
Bestehender Account
Schon ein Account bei Google/GoogleMail? Keine Anmeldung erforderlich!
Mit Google-Account einloggen
Mit Google-Account einloggen
Noch kein Account? Hier anmelden.





















