Servus, heut ist mein neuer RTL-SDR stick gekommen, da konnte ich gleich mal meine selbst gebastelte loop-Antenne ausprobieren. Vorab...ich hab keine bis wenig Ahnung von Antennenauslegung oder deren Messung (da hab ich nicht mal Messgeräte). Hab mich natürlich vorher schon etwas im Internet informiert, aber da bin ich nicht wirklich schlau draus geworden, sodass ich sagen kann: ja genau so gehts. Ich hatte gesehen, dass Schwarzbeck so eine schnucklige Antenne im Programm hat (HFRAE 5161) mit 100mm Durchmesser (gibts auch noch in 50mm). Die YouLoops sind ja alle grösser und ich wollte auch so eine kleine bauen, also hab ich einfach mal losgelegt ;-P Hab ich für so einen Split-shielded loop entschieden, wie im ersten Bild dargestellt. Die Antenne selbst ist aus RG174 mit einem kleinen 1:1 Balun. Das Kernmaterial kenn ich nicht, hab das genommen was gerade rumlag. Hab dann ein paar "Vergleichsmessungen" gemacht und es sieht mir als unwissender doch ganz gut aus? Als Vergleich diente meine 0,5m Stabantenne. Jetzt ist mir aufgefallen, dass die loop-Antenne weniger Grundrauschen hat und die Signale "besser" sind, soweit ich das beurteilen kann. Oder bin ich auf dem Holzweg? -Was sagt Ihr dazu? Hab ich hier eigentlich Leistungsanpassung an die 50 Ohm? -Oder eher nicht? Taugt die Antenne was, oder eher nicht? -Kann man das überhaupt so beurteilen? Bin gespannt was die Spezialisten dazu sagen... Gruß
Eine geschlossene Loop als Antenne ist immer ruhiger im Empfang. Hermann S. schrieb: > Taugt die Antenne was, oder eher nicht? -Kann man das überhaupt so > beurteilen? Schwer zu beurteilen, auch was die Anpassung angeht. Im Vergleich zu keiner Antenne wird sie wohl Weltklasse sein, gegen eine Yagi wird sie sang und klanglos Untergehen.
Das Grundrauschen kannst Du nicht wirklich als Bewertungsmaßstab heranziehen. Die verschiedenen Verstärkerstufen mit dynamischer Pegelanpassung macht da eine 'Messung' unmöglich: http://aaronscher.com/wireless_com_SDR/rtl_sdr_info.html A-B-Vergleiche zwischen Antennen kann man machen, in der Hoffnung das sich zwischenzeitlich die Empfangsbedingungen nicht ändern. Etwas besser sind A-B-A-B-Vergleiche, wo man Änderung der Empfangsbedingung mit sehen kann. Der UKW-Sender als Referenz ist schon ganz gut, aber je nach gespielter Musik bzw. Sprache ändert sich auch dort das Erscheinungsbild. Wenn du ernsthafte Ambitionen im Antennenbau hast, würde ich empfehlen sich nach einem Nano-VNA mit dem gewünschten Frequenzbereich umzuschauen.
von Hermann S. schrieb: >Hab ich hier eigentlich Leistungsanpassung an die 50 Ohm? -Oder eher >nicht? Nein, keine Leistungsanpassung. So wie du es konstruiert hast, arbeitet die Antenne fast auf ein Kurzschluß, und ist breitbandig. Ist das so gewünscht? Manche Leute machen das absichtlich so, damit man sie nicht abstimmen muß. Oder möchtest du eine schmalbandige Antenne haben? Die ist empfindlicher und empfängt weniger Störungen. Dann mußt du einen Drehko parallel schalten. Die ist dann sehr hochohmig, und muß dann auf 50 Ohm runter transformiert werden, oder du hast einen hochohmigen Empfängereingang wo sie dann direkt angeschlossen ist. >mit einem kleinen 1:1 Balun. Ist bei deiner Konstruktion überflüssig.
Jeder Frequenzbereich wird mit jeder Antenne besser oder schlechter empfangen, manchmal reicht schon eine hingeworfene Litze für gute Leistungen, manchmal fängt sich sowas aber auch zu viel ein und das ist auch nicht optimal... Das Tolle am Kurzwelle oder Amateurfunk ist das Basteln von Antennen ;-)
Ich schließe mich vollkommen den Ausführungen von Günter Lenz an. Das ist eine aperiodische shielded loop welch seeeeehr niederohmig an ihrem Fußpunkt ist. Normalerweise gehört an den Fuß ein aktiver Impedanzwandler. Hier ein paar Beispiele dazu: https://pa0fri.home.xs4all.nl/Ant/Active%20antenna/Active%20receiving%20%20loop%20antenna%20eng.htm Diese hier hatte ich mal nachgebaut: https://pa0fri.home.xs4all.nl/Ant/PA0FRI%27s%20actieve%20antenne/PA0FRI%27s%20active%20loop%20antenna.htm
Ah super, vielen Dank für die Antworten und Erklärungen! Bernd schrieb: > Der UKW-Sender als Referenz ist schon ganz gut, aber je nach gespielter > Musik bzw. Sprache ändert sich auch dort das Erscheinungsbild. Welchen Sender könnte man als bessere Referenz benutzen? Irgendein Funkfeuer? > Wenn du ernsthafte Ambitionen im Antennenbau hast, würde ich empfehlen > sich nach einem Nano-VNA mit dem gewünschten Frequenzbereich > umzuschauen. Ja das hab ich auch schon im Auge, hat sogar ne recht große Bandbreite: https://de.aliexpress.com/item/1005003742587224.html?_randl_currency=EUR&_randl_shipto=DE&src=google&aff_fcid=f04541df6de244b198b843c859b6641d-1648565761999-00750-UneMJZVf&aff_fsk=UneMJZVf&aff_platform=aaf&sk=UneMJZVf&aff_trace_key=f04541df6de244b198b843c859b6641d-1648565761999-00750-UneMJZVf&terminal_id=d05e64402fb44baf91c4966c4846c11f&afSmartRedirect=y Günter Lenz schrieb: > von Hermann S. schrieb: >>Hab ich hier eigentlich Leistungsanpassung an die 50 Ohm? -Oder eher >>nicht? > > Nein, keine Leistungsanpassung. So wie du es konstruiert hast, > arbeitet die Antenne fast auf ein Kurzschluß, und ist > breitbandig. Ist das so gewünscht? [...] ist dann sehr hochohmig, und muß > dann auf 50 Ohm runter transformiert werden, oder du > hast einen hochohmigen Empfängereingang wo sie dann direkt > angeschlossen ist. Ja die Antenne soll möglichst breitbandig sein. Ah dann ist mir jetzt auch verständlich, warum es solche Antennen mit und ohne Drehkondensator gibt. Und dass der Balun überflüssig ist, ist nach Deiner Erklärung auch irgendwie logisch. Christian M. schrieb: > ...Das Tolle am Kurzwelle oder Amateurfunk ist das > Basteln von Antennen ;-) Ja da gehts schon ans eingemachte...finde ich auch sehr interessant...und wozu Antennen kaufen, wenn man die aus allem möglichen basteln kann was so rumliegt^^ Phasenschieber S. schrieb: > Ich schließe mich vollkommen den Ausführungen von Günter Lenz an. > Das ist eine aperiodische shielded loop welch seeeeehr niederohmig an > ihrem Fußpunkt ist. > Normalerweise gehört an den Fuß ein aktiver Impedanzwandler. > > Hier ein paar Beispiele dazu: > https://pa0fri.home.xs4all.nl/Ant/Active%20antenna/Active%20receiving%20%20loop%20antenna%20eng.htm > > Diese hier hatte ich mal nachgebaut: > https://pa0fri.home.xs4all.nl/Ant/PA0FRI%27s%20actieve%20antenne/PA0FRI%27s%20active%20loop%20antenna.htm Die Seite hab ich mir auch angesehen, wäre auch einfach nachzubauen. Gibts sowas auch mit einem 5 V bias-tee?
Hermann S. schrieb: > Gibts sowas auch mit einem 5 V bias-tee? Wenn du als Verstärker den INA-02184 nimmst, bist du mit 5V genau richtig.
Phasenschieber S. schrieb: > Wenn du als Verstärker den INA-02184 nimmst, bist du mit 5V genau > richtig. Phasenschieber S. schrieb: > Ich schließe mich vollkommen den Ausführungen von Günter Lenz an. > Das ist eine aperiodische shielded loop welch seeeeehr niederohmig an > ihrem Fußpunkt ist. > Normalerweise gehört an den Fuß ein aktiver Impedanzwandler. Wenn du Günter Lenz wirklich verstanden hättest, wäre dir aufgefallen, dass eine kleine Loop im Quasikurzschluss mit frequenzunabhängigem Strom betrieben wird. Man braucht also keinen Impedanzwandler, sondern einen Transimpedanz-Verstärker, einen Strom-Spannungswandler mit möglichst niederohmigem Eingang. Sowohl die PA0FRI Schaltung als auch 50 Ohm MMIC taugen für den Zweck nicht. Ihr Eingangswiderstand ist zu hochohmig, so dass die untere Grenzfrequenz zu weit hoch rutscht.
Heiner schrieb: > Phasenschieber S. schrieb: >> Ich schließe mich vollkommen den Ausführungen von Günter Lenz an. >> Das ist eine aperiodische shielded loop welch seeeeehr niederohmig an >> ihrem Fußpunkt ist. >> Normalerweise gehört an den Fuß ein aktiver Impedanzwandler. > > Wenn du Günter Lenz wirklich verstanden hättest, wäre dir aufgefallen, > dass eine kleine Loop im Quasikurzschluss mit frequenzunabhängigem Strom > betrieben wird. Man braucht also keinen Impedanzwandler, sondern einen > Transimpedanz-Verstärker, einen Strom-Spannungswandler mit möglichst > niederohmigem Eingang. Ok, vom Impedanz- oder Transimpedanzwandler mal abgesehen...erkenne ich da jetzt eine Analogie zu einem Stromwandlertrafo (zur Strommessung)? Da wird ja die Sekundärseite auch mit einem recht geringen Widerstand kurzgeschlossen, aus dem Ohmschen Gesetz ergibt sich ja dann eine Spannung.
@Herman S. Wenn dich das Thema interessiert, dann wirst du hier fündig: https://active-antenna.eu/ und/oder: http://www.lz1aq.signacor.com/ Ich hatte mich vor einigen Jahren mit diesen aperiodic shielded loops befasst und den im Bild gezeigten Verstärker habe ich noch hier liegen. Ich hatte mir damals einen HulaHoop-Reifen besorgt, den durchgeschnitten und das Koaxkabel dort eingezogen. Die Antenne saß dann auf dem First meiner Gartenhütte. Konnte ich sogar drehen und somit einige Umweltverschmutzer ausblenden. Hat gut funktioniert. Allerdings nur für den Empfang geeignet.
Hermann S. schrieb: > Taugt die Antenne was, oder eher nicht? -Kann man das überhaupt so > beurteilen? > > Bin gespannt was die Spezialisten dazu sagen... Hier ist ein ähnliches Thema zu unabgestimmten Loopantennen: Beitrag "Wie ist eine unabgestimmte magnetische Antenne aufgebaut?" Hermann S. schrieb: > Hab ich hier eigentlich Leistungsanpassung an die 50 Ohm? -Oder eher > nicht? Wie hier schon jemand geschrieben hat, eher nicht. Ein sehr einfacher Verstärker für Loopantennen im Kurzschlussbetrieb für den Kurzwellenbereich ist die hier: https://www.mikrocontroller.net/attachment/334874/HF_Active_Loop_Antenna.pdf
Phasenschieber S. schrieb: > dann wirst du hier fündig: > https://active-antenna.eu/ > und/oder: http://www.lz1aq.signacor.com/ Dieser Verstärker von LZ1AQ ist ein symmetrischer Differenzverstärker mit Eingängen in Basisschaltung. Die sorgt für einen kleinen Eingangswiderstand, so dass die Schleife wie gewünscht im Quasi-Kurzschluss betrieben wird. Je höher der Eingangswiderstand des Verstärkers, desto höher rutscht bei gleichbleibendem Schleifenumfang die untere Grenzfrequenz. Eine Loop an einem 5 Ohm Eingangswiderstand hat z. b. eine um den Faktor 10 tiefere Grenzfrequenz als an einem Verstärker mit 50 Ohm Eingangswiderstand. Abgeschirmte Koaxialloops sind an einem symmetrischen Verstärker nicht erforderlich und eher schädlich. Durch die gravierende Fehlanpassung zwischen dem Wellenwiderstand des Koaxialkabels und der niedrigen Verstärkereingangsimpedanz bilden sich Eigenresonanzen aus, die den Frequenzgang sehr wellig bis hin zu Auslöschungen machen. Entgegen landläufiger Meinung wirkt der äußere Schirm nicht als Abschirmung, sondern als Symmetrierübertrager. Man nimmt geschirmte Koaxialschleifen daher an nicht-symmetrischen Verstärkern. Mehr Hintergrund dazu: https://www.w8ji.com/magnetic_receiving_loops.htm
Heiner schrieb: > Abgeschirmte Koaxialloops Das ist keine abgeschirmte Koaxialloop. Jedenfalls nicht im elektrischen Sinne. Der Schirm des Koax fungiert als Transformator, deshalb gibt es diese Gap, welche den Schirm in zwei Hälften teilt. Kannst du alles in den von mir verlinkten Seiten nachlesen. Aber du scheinst dich ja für den totalen Durchblicker zu halten: Heiner schrieb: > Sowohl die PA0FRI Schaltung als auch 50 Ohm MMIC taugen für den Zweck > nicht. ...weshalb ich mir verkneife auf deine Posts weitergehend einzugehen.
Phasenschieber S. schrieb: > Aber du scheinst dich ja für den totalen Durchblicker zu halten: Glückwunsch, das hast du gut erkannt :-) PA0FRI ist Funkamateur, dem ist der Empfang unterhalb von 1,8MHz anscheinend nicht ganz so wichtig. Darum muss er seine Verstärker nicht auf niedrige Eingangsimpedanz optimieren. Man findet auf seiner Seite zwar ein Sammelsurium von Schaltungsvarianten, aber keine einzige Bermerkung oder gemessene Kurven über den Frequenzbereich, den die Kombination aus Schleife und Verstärker umfasst. Das ist bei LZ1AQ anders. Da findet man umfangreiche technische Daten, Messungen und Hintergrundinformationen. Wer mit einer aperiodischen Breitband-Loop auch noch auf Lang- und Mittelwelle empfangen will, ist gut beraten, auf Quasikurzschlussbetrieb bei niedriger Eingangsimpedanz achten.
Heiner schrieb: > Glückwunsch, das hast du gut erkannt :-) Ja nee, is klar :-) Was du scheinbar nicht verstanden hast ist, Heiner schrieb: > Abgeschirmte Koaxialloops sind an einem symmetrischen Verstärker nicht > erforderlich und eher schädlich. Durch die gravierende Fehlanpassung > zwischen dem Wellenwiderstand des Koaxialkabels und der niedrigen > Verstärkereingangsimpedanz bilden sich Eigenresonanzen aus, die den > Frequenzgang sehr wellig bis hin zu Auslöschungen machen. daß der Schirm bei dieser Koaxialloop. auch wenn sich die Antenne "shielded Loop" nennt, im elektrischen Sinne kein shield darstellt, sondern einen Transformator. Was du anscheinend auch irgendwie erkannt haben mußt: Heiner schrieb: > Entgegen > landläufiger Meinung wirkt der äußere Schirm nicht als Abschirmung, > sondern als Symmetrierübertrager. Na, dann sind wir doch schonmal einen Schritt in Richtung Verständnis weiter. Wenn man jetzt aus deiner Einlassung "sondern als Symmetrierübertrager" weiter schlußfolgert, dann ist deiner weitere Einlassung: "Man nimmt geschirmte Koaxialschleifen daher an nicht-symmetrischen Verstärkern". ... ähem...kopfkratz...ähem...einen Symmetrieübertrager nimmt man an nicht-symmetrischen Verstärkern? Ich vergaß den Satz zu vervollständigen, es fehlt: Bullshit
Puh, das sind jetzt viele Informationen, die werd ich mir mal zu Gemüte ziehen. @Phasenschieber: Gerade die Seite von LZ1AQ...aber da werd ich eine Zeit brauchen bis ich die Infos durch habe^^ Wenn der Schirm in dem Fall wie ein Trafo arbeitet, wie hoch ist dann der Einfluss des Spaltes? Gilt für diese Antennen auch: Je dicker der Leiter, desto breitbandiger (wie z. B. bei einem Dipol)? kai schrieb: > Ein sehr einfacher Verstärker für Loopantennen im Kurzschlussbetrieb für > den Kurzwellenbereich ist die hier: > https://www.mikrocontroller.net/attachment/334874/HF_Active_Loop_Antenna.pdf Der ist ja interessant...sogar mit einfachen BC547´s...ich glaub die werd ich mir mal nachbauen, hätte alles da^^ Hier wurde allerdings der Bias-Tee mit einer Koax mit dem Verstärker verbunden...kann man den Bias-Tee auch direkt mit auf die Platine packen ohne Koax-Verbindung? Wenn ich mir das so anschaue, dürfte der doch auch mit 5 V laufen?! Hab mir noch einen Nachbau-HackRF im Aliexpress bestellt, also unter 1 MHz kann ich dann auch gar nicht empfangen. Senden hab ich sowieso nicht vor, da ich kein Funkamateur bin...wobei...ich wollte ja schon immer mal einen Piratensender betreiben ;-P Nein...Spass beiseite...aber mal rein theoretisch...hab gelesen, dass die Loops zum senden recht gut auf die 50 Ohm angepasst sein muss, da sonst extrem viele Stehwellen entstehen?! Also ist so eine breitbandige Loop fürs Senden sowieso nicht geeignet?!
Hermann S. schrieb: > Wenn der Schirm in dem Fall wie ein Trafo arbeitet, wie hoch ist dann > der Einfluss des Spaltes? > Gilt für diese Antennen auch: Je dicker der Leiter, desto breitbandiger > (wie z. B. bei einem Dipol)? Der Spalt sorgt nur für die Trennung des Schirmes, somit zwei gleiche Schenkel entstehen. Die Dicke des Leiters spielt in Bezug auf die Bandbreite keine Rolle, die Loop ist per se breitbandig. Hermann S. schrieb: > Der ist ja interessant...sogar mit einfachen BC547´s.. Bei der aperiodic shielded loop ist der Fußpunktwiderstand sehr klein, so im Bereich von wenigen Ohm. Das bedingt einen Verstärker mit eben auch einem sehr niederohmigen Eingang und muß auch höhere Arbeitsströme verkraften. Der BC547 kann das nicht. Aus diesem Grund wurde bei dem von mir verwendeten Verstärker der 2n2222 genommen, der verfügt über eine deutlich höhere Verlustleistung. Hermann S. schrieb: > Hier wurde allerdings der > Bias-Tee mit einer Koax mit dem Verstärker verbunden...kann man den > Bias-Tee auch direkt mit auf die Platine packen ohne Koax-Verbindung? > Wenn ich mir das so anschaue, dürfte der doch auch mit 5 V laufen?! Ich habe mir den Schaltplan mal angeguckt, das ist doch alles dort wo es sein soll. Am TRX werden 12V eingespeist und auf der Platine an der Loop werden die wieder ausgekoppelt. Wie willst du das ändern? Verstehe ich nicht. ...und Nein, dieser dort gezeigte Verstärker wird so nicht mit 5V funktionieren, schon garnicht bei der shielded loop.
Siehe Bild...da ist ja der Bias-Tee mit einer Koax-Leitung an den Verstärker gekoppelt...aber kann man den Bias-Tee nicht ohne der Koax-Verbindung direkt auf die Platine mit integrieren? Phasenschieber S. schrieb: > Bei der aperiodic shielded loop ist der Fußpunktwiderstand sehr klein, > so im Bereich von wenigen Ohm. Das bedingt einen Verstärker mit eben > auch einem sehr niederohmigen Eingang und muß auch höhere Arbeitsströme > verkraften. > Der BC547 kann das nicht. > Aus diesem Grund wurde bei dem von mir verwendeten Verstärker der 2n2222 > genommen, der verfügt über eine deutlich höhere Verlustleistung. Ok, dann ist der Verstärker, so zumindest eh schon hinfällig wenn er nicht geeignet ist. Hmm..2N2222 hab ich nicht da...dann muss ich erst bestellen... Aber ich hätte noch 4 Stück BFY39II rumliegen...kann man mit denen auch was anfangen? An welchem Datenblattwert sehe ich denn ob der Transistor hoch- oder niederohmig ist am Eingang?
Hermann S. schrieb: > Siehe Bild...da ist ja der Bias-Tee mit einer Koax-Leitung an den > Verstärker gekoppelt.. Das ist doch auch Sinn und Zweck dieser Schaltung. Du musst doch die Versorgungsspannung in der Nähe des RX aufs Koax bringen und an der Antenne wieder auskoppeln. Vielleicht meinst du, ob man die Versorgungsspannung dem Verstärker direkt zuführen kann, ohne Bias-T? Ja, kann man. Der Zweck eines Bias-Tee ist ja, daß man die Antenne auch an Orten wo es keine Stromversorgung gibt, aus der Ferne, über Koax, speisen kann. Hermann S. schrieb: > Ok, dann ist der Verstärker, so zumindest eh schon hinfällig wenn er > nicht geeignet ist. Die in deinem Link gezeigte Schaltung arbeitet nicht mit einer shielded loop! Die dort gezeigte loop ist etwas ganz anderes. Wenn du eine shieded loop verwenden willst, dann brauchst du einen niederohmigen Verstärker. Dazu gibt es allerdings verschiedene Konzepte, welche in den von mir verlinkten Seiten auch aufgezeigt werden. Die shieldet loop ist eine symmetrische Antenne und muß auf unsymmetrisches Koaxkabel angepaßt werden. Das kann man vor dem Verstärker machen und dann den Verstärker asymmetrich gestalten, oder man nimmt einen symmetrischen Verstärker und muß dann vor der Einspeisung ins Koax auf unsymmetrisch wandeln. Letzteres hat bestimmte Vorteile.
Hermann S. schrieb: > Also ist so eine breitbandige Loop fürs Senden sowieso nicht geeignet?! Diese ist es jedenfalls nicht. Sendest du in den Ausgang des Verstärker wird dieser es mit einem Defekt quittieren. Wenn du 'VCC' am Verstärker vom Mittelleiter des koax auftrennen würdest könntest du den Verstärker auch ohne Bias Tee Speisen. Musst allerdings darauf achten das VCC auch überall da ankommt wo es soll.
Mir ist noch nicht ganz klar, für welchen Frequenzbereich Deine Loop letztendlich ausgelegt sein soll? Wenn für Kurzwelle finde ich die "You Loop" ca. 1m Durchmesser von Airspy nicht schlecht, wenn man nur hören möchte. Die hab ich vor kurzem selbst nach dieser: https://swling.com/blog/2020/04/diy-how-to-build-a-noise-cancelling-passive-loop-ncpl-antenna/ Anleitung nachgebaut und bin sehr zufrieden...."erstmal" jedenfalls. Einen Verstärker benötigst Du damit nicht. Viel Spaß beim basteln
Phasenschieber S. schrieb: > Vielleicht meinst du, ob man die Versorgungsspannung dem Verstärker > direkt zuführen kann, ohne Bias-T? > Ja, kann man. Ja genau so wars gemeint. > Der Zweck eines Bias-Tee ist ja, daß man die Antenne auch an Orten wo es > keine Stromversorgung gibt, aus der Ferne, über Koax, speisen kann. Ok, verstanden, stimmt, da ich aber einen möglichst kleinen und kompakten Aufbau verfolge, wollte ich eben wissen, ob man den Verstärker auch direkt, ohne Koax versorgen kann. > Die shieldet loop ist eine symmetrische Antenne und muß auf > unsymmetrisches Koaxkabel angepaßt werden. Das heist ja (im Falle einer passiven Antenne ohne Verstärker) dass ein Balun notwendig ist? -Oder bin ich jetzt verwirrt? Kilo S. schrieb: > Sendest du in den Ausgang des Verstärker wird dieser es mit einem Defekt > quittieren. Ja gut, von dem mal ganz abgesehen^^ Wenn ich von einer passiven Loop-Antenne ausgehe...muss die dann immer an die 50 Ohm angepasst sein in dem Fall? Oder braucht die einen ganz anderen Aufbau? SWL_Listener schrieb: > Mir ist noch nicht ganz klar, für welchen Frequenzbereich Deine Loop > letztendlich ausgelegt sein soll? Natürlich möchte ich die eierlegende Wollmilchsau^^ Nein...also ich hab so an 1 MHz - 100 MHz so in der Grössenordnung gedacht...und sie sollte halt möglichst klein sein. > https://swling.com/blog/2020/04/diy-how-to-build-a-noise-cancelling-passive-loop-ncpl-antenna/ Ja die kenne ich auch schon, war mir aber zu groß. Dazu hab ich gleich noch eine Frage...das ist ja ein Möbius-Loop, dieser hat einen 1:1 Balun mit dabei...ist dann bei diesem Aufbau der Balun nicht überflüssig, bzw. braucht man den da? -Frage eigentlich analog oben...bin ich jetzt verwirrt?^^ Ich glaub ich werd mir erstmal die Ganzen Links reinziehen und mal bissl Theorie sammeln...
Hermann S. schrieb: > Ja gut, von dem mal ganz abgesehen^^ Wenn ich von einer passiven > Loop-Antenne ausgehe...muss die dann immer an die 50 Ohm angepasst sein > in dem Fall? Oder braucht die einen ganz anderen Aufbau? "Passive" loops (Delta Loop zb.) Sind sendefähig. Anpassung an 50 Ohm brauchst du zum senden allerdings immer. Und du kannst mit solch einer Loop auch nicht einfach alle Frequenzen benutzen wie du gerade lustig bist, sondern nur die Frequenz für die du dir Loop konstruiert hast. (Abgesehen von dem Fall daß du einen Tuner verwendest, auf höheren Frequenzen noch passende Resonanzen und Anpassung hast ect.) Zum empfangen ist das nicht unbedingt tragisch wenn du keine Anpassung hinbekommst, auch wenn Natürlich ein abgestimmtes system auch die besten Ergebnisse bringt.
Sonnig schrieb: > Einfach, aber funktioniert sehr gut Funktioniert zwar, aber selektiv auf einer einzigen Frequenz. Denn das ist eine abgestimmte Loop, bei der die Schleifeninduktivität mit einem Kondensator zum Schwingkreis ergänzt wurde. Der erfordert eine hochohmige Auskoppelung und einige Klimmzüge, um damit einen größeren Frequenzbereich zu überstreichen. Für einen SDR suboptimal. Die anderen hier betrachteten Loops arbeiten im Quasikurzschluss und sind breitbandig.
Heiner schrieb: > Funktioniert zwar, aber selektiv auf einer einzigen Frequenz. Das sind Drehkondensatoren in der Schaltung, zusätzlich zu einer schaltbaren Festkapazität. Also ein Frequenzwechsel ist nicht das große Problem. Das ständige nachstimmen nervt zwar irgendwann, aber bis dahin hat man immerhin Übung und weiß bei welcher Stellung der Drehkondensatoren welche Frequenz erreicht wird.
Heiner schrieb: > Für einen SDR suboptimal. Kommt auf die Anwendung an. Manche SDR (z.B. die RTL basierten) haben keine Eingangsselektion und reagieren deswegen bei Frequenzgemischen mit höherem Pegel am Eingang des SDR schon mal allergisch, d.h., erzeugen "Geistersignale". Da hilft die Schmalbandigkeit einer abgestimmten Loop. Wenn man schnell größere Frequenzbereiche absuchen will, stört sie in der Tat. Peter
Kilo S. schrieb: > Das sind Drehkondensatoren in der Schaltung Das macht es auch nicht geeigneter. Mal angenommen wir haben eine Single-Loop von einem Meter Durchmesser. Die hat ungefähr eine Induktivität von 4µH. Um einen Bereich von Langwelle 150kHz bis Kurwelle 30 MHz zu überstreichen benötigt man eine Kapazitätsvariation von 7pF bis 281000pf. Vollkommen unrealistisch, so einen Drehkondensator gibt es nicht. Eine Single-Turn Loop im Quasikurzschluss an einem Transimpedanzverstärker macht den gesamten Bereich breitbandig ohne jegliche Abstimmung.
Heiner schrieb: > Um einen Bereich von Langwelle 150kHz bis Kurwelle 30 MHz zu > überstreichen benötigt man eine Kapazitätsvariation von 7pF bis > 281000pf. Vollkommen unrealistisch, so einen Drehkondensator gibt es > nicht. Deshalb baut man für LW/MW einfach eine zweite Loop mit größerem Durchmesser oder eben mehreren Windungen. Wenn man als Anschlüsse PL/BNC verwendet und entsprechendes "Steifes" Kabel sind die loops mit wenigen Handgriffen getauscht. Durch das parallel schalten von Festkapazitäten zb. An einem 2x500pf Drehkondensator kann man auch Recht gut hohe Kapazitäten bauen. Mit 4x1000pf Folie sind wir schon bei 5000pf gesamt mit Drehkondensatoren, für die kleinste Kapazität benötigt man eben auch etwas passendes an kleinem Trimmer oder Drehkondensator. Ja mit jedem "Schalter" (alternativ Relais) für die Festkapazitäten wird es Fummelinger für die Abstimmung/Fernabstimmung, jedoch verliert man dann auch nicht die vorselektion die ich persönlich sogar sehr schätze. Selbst bei meinem Afu TRX bin ich sehr froh wenn ich leise Signale sauberer "Rauspicken" kann weil der RX nicht jedes andere Signal zusätzlich sieht. Zusätzlich zum Tiefpassfilter wohlgemerkt. Ich bin allerdings auch mitten in der Stadt, ohne ausreichende vorselektion stände hier der Müll bis S6-7, so habe ich Glück und habe "Nur S2". Am RTL SDR sogar wirklich um so mehr, die Erfahrung hab ich auch so gemacht. Besser ist es tatsächlich erst seit ich eine UKW Bandsperre habe und mein Eigenbau Diplexer auch die Signale der Kurzwelle von Eingang fern hält.
Sonnig schrieb: > Einfach, aber funktioniert sehr gut Einfach kann man diesen Krampf wohl nicht nennen.
Hermann S. schrieb: > kai schrieb: >> Ein sehr einfacher Verstärker für Loopantennen im Kurzschlussbetrieb für >> den Kurzwellenbereich ist die hier: >> https://www.mikrocontroller.net/attachment/334874/HF_Active_Loop_Antenna.pdf > > Der ist ja interessant...sogar mit einfachen BC547´s...ich glaub die > werd ich mir mal nachbauen, hätte alles da^^ Der Verstärker ist für eine breitbandige Schleifenantenne ungeeignet. Von Kurzschlußbetrieb kann hier nicht die Rede sein. Der Eingangswiderstand ist relativ groß und der hohe, kapazitive Anteil bildet mit der Induktivität der Schleife eine Resonanzstelle im unteren Frequenzbereich. Phasenschieber S. schrieb: > Das bedingt einen Verstärker mit eben > auch einem sehr niederohmigen Eingang und muß auch höhere Arbeitsströme > verkraften. > Der BC547 kann das nicht. > Aus diesem Grund wurde bei dem von mir verwendeten Verstärker der 2n2222 > genommen, der verfügt über eine deutlich höhere Verlustleistung. Warum sollte ein BC547 das nicht können? In Basisschaltung bestimmt der Strom den Eingangswiderstand und dieser ist schon bei 20...30mA sehr klein. BC547C und 2N2222 haben übrigens identische Ptot (0,5W).
Geht noch einfacher. Schaltung Ciao L101: http://www.dd1us.de/Downloads/comparison%20active%20magnetic%20loop%20antennas%200v1.pdf Man könnte auch noch einen passenden Übertrager zwischen Loop und OPV schalten.
Die Antenne selbst ist mir zwar zu gross...aber über einen Transimpedanzverstärker mit OPV hab ich gestern auch schon nachgedacht...da ist mir auch der AD8009 ins Auge gefallen, Danke für den Link! Aber warum wird der bei der Schaltung am non-inverting IN mit einem Spannungsteiler versorgt? Bis zu welcher Frequenz kann ich den AD8009 benutzen? Ach und diese LA-390 hat ja eine Bandbreite von 10 kHz bis 500 MHz...leider keine Schaltung dazu. Jetzt ist mir was eingefallen...gibts eigentlich sowas wie eine logarithmisch-periodische loop-Antenne?
Hermann S. schrieb: > Aber warum wird der bei der Schaltung am non-inverting IN mit einem > Spannungsteiler versorgt? Um den Arbeitspunkt des OPV in die Mitte der Versorgung zu bringen. Falls die Schaltung der L101 so wie gezeigt ist, schafft die niemals eine untere Grenzfrequenz von 100kHz, weil die untere Grenzfrequenz die durch die Schleifeninduktivität zusammen mit der Eingangsimpedanz des Verstärkers gebildet wird, schon bei ~835kHz liegt. Und +-3dB heißt auch eigentlich -6dB, also eine geschönte Angabe.
Ist denn der Übertrager mit 1:1 hier günstig ausgelegt? https://i0.wp.com/swling.com/blog/wp-content/uploads/2020/04/Inked-SpyTenna3-e1585933710848.jpg https://swling.com/blog/2020/04/diy-how-to-build-a-noise-cancelling-passive-loop-ncpl-antenna/ Ich dachte, für eine gute Breitbandigkeit müsste die Loop im Quasikurzschluss betrieben werden. Dann wäre es doch besser, den Übertrager mit 1:5 oder so auszuführen, wenn man sekundär auf ca. 50 Ohm kommen möchte oder habe ich dabei etwas wichtiges übersehen?
kai schrieb: > ich dachte, für eine gute Breitbandigkeit müsste die Loop im > Quasikurzschluss betrieben werden. Genau gesagt, um eine niedrige untere Grenzfrequenz zu erhalten, sollte eine aperiodische Loop ein großes Verhältnis von Querschnittsfläche zur Loopinduktivität (A/L) aufweisen und niederohmig im Quasikurzschluss betrieben werden. Die untere 3dB Grenzfrequenz ist an dem Punkt, an dem die Loopinduktivität und die Eingangsimpedanz der angeschlossenen Last gleich sind. Unterhalb der Grenzfrequenz sinkt die Empfangspegel mit 6dB pro Oktave ab. Wenn man diesen 6dB Abfall durch entsprechend hohe Eingangsempfindlichkeit des Empfängers wettmachen kann, kann das ein durchaus brauchbarer Kompromiss sein. Nicht so gut, wie eine aktive Loop an einem niederohmigen Transimpedanz-Verstärker aber vielen reicht es. Die hier gezeigte "Youloop" ist als Möbiusloop ausgebildet (genannt nach dem Möbiusband) und ursprünglich als günstige passive Lösung für den sehr empfindlichen Airspy HF+ SDR gedacht. Martin Ehrenfried, G8JNJ hat die Eigenschaften dieser passiven Loop mal unter die Lupe genommen, gemessen und verglichen. https://www.g8jnj.net/moebius-loop-antenna
Die Möbiusloop funktioniert sogar mit verdrilltem Klingeldraht, wie Wanderlinse zeigt. https://www.youtube.com/watch?v=vTKb4nWiu_w Ob das so wirklich eine gute Idee ist, kann ich schwer beurteilen. Mir fehlt es da an theoretischem Hintergrundwissen. Aber jedenfalls funktioniert es.
Man kann auch mit einem rostigen Nagel in der Antennenbuchse viele Sender empfangen. Ähliches gilt sicher auch für dieses Konstrukt. Das macht es aber nicht zu einer sinnvoll konstruierten Loop.
möbius schrieb: > Die Möbiusloop funktioniert sogar mit verdrilltem Klingeldraht, wie > Wanderlinse zeigt. https://www.youtube.com/watch?v=vTKb4nWiu_w Die funktioniert doch, weil die eine schöne große Fläche umschließt. Vermutlich ist es für den Empfang unerheblich, ob da ein Draht oder zwei Drähte um den Rahmen liegen. Das Verhältnis Drahtlänge zur umschlossenen Fläche ist beim Kreis am Besten, aber für den Empfang sind die Abweichung vom Idealkreis unerheblich. Wenn man es ganz lang zieht hat man wieder einen Dipol :-)
Ein dünner Draht ergibt bei gleichem Umfang der Spulenschleife eine höhere Induktivität als ein dicker Leiter. Man strebt aber eine möglichst kleine Induktivität an, darum sindBreitbandloops oft aus Rohr gemacht. Klingeldraht ist da nicht optimal.
Heiner schrieb: > Ein dünner Draht ergibt bei gleichem Umfang der Spulenschleife > eine höhere Induktivität als ein dicker Leiter. Man strebt aber eine > möglichst kleine Induktivität an, darum sindBreitbandloops oft aus Rohr > gemacht. Klingeldraht ist da nicht optimal. Normalerweise werden doch die schmalbandigen Loops (die mit Drehko) als Rohr ausgeführt und die breitbandigen Loops mit teils mehrfachen Drahtwicklungen.
Xyz schrieb: > Normalerweise werden doch die schmalbandigen Loops (die mit Drehko) als > Rohr ausgeführt und die breitbandigen Loops mit teils mehrfachen > Drahtwicklungen. Umgekehrt!
von Heiner schrieb: >Ein dünner Draht ergibt bei gleichem Umfang der Spulenschleife eine >höhere Induktivität als ein dicker Leiter. Das sehe ich nicht so. Die Induktivität ist von der Anzahl der Windungen und den Duchmesser abhängig. Der Drahtquerschnitt bestimmt die Güte. von Heiner schrieb: >Xyz schrieb: >> Normalerweise werden doch die schmalbandigen Loops (die mit Drehko) als >> Rohr ausgeführt und die breitbandigen Loops mit teils mehrfachen >> Drahtwicklungen. >Umgekehrt! Nein, nicht umgekehrt. Es ist so wie "Xyz" schrieb, mit Rohr bedeutet großer Querschnitt und daß bedeutet hohe Güte und hohe Güte bedeutet sehr sehr schmalbandig.
Günter LenzUnser maximal Maß der Spule ist 60 x 60 schrieb im Beitrag #7023904: > Nein, nicht umgekehrt. Es ist so wie "Xyz" schrieb, mit Rohr > bedeutet großer Querschnitt und daß bedeutet hohe Güte und > hohe Güte bedeutet sehr sehr schmalbandig. Genau. Wenn man dazu noch alle Verbindungen, zum Beispiel die Anschlüsse an den Kondensator so niederohmig wie nur möglich (am besten hartgelötet zb.) Ausführt kann man das Maximum an Güte rausholen.
Günter LenzUnser maximal Maß der Spule ist 60 x 60 schrieb im Beitrag #7023904: > Nein, nicht umgekehrt. Es ist so wie "Xyz" schrieb, mit Rohr > bedeutet großer Querschnitt und daß bedeutet hohe Güte und > hohe Güte bedeutet sehr sehr schmalbandig. Hier im Thread ist von von aperiodische Breitbandloops die Rede, und nicht von auf Resonanz abgestimmten schmalbandigen Schwingkreis-Loops. Bei der aperiodischen Loop kommt es auf die Güte überhaupt nicht an, denn sie wird im Quasikurzschluss betrieben. Bei einer Breitband-Loop soll das Verhältnis zwischen Loop-Fläche A zu induktivem Widerstand der Spulenschleife L groß sein. Und ein das erreicht man mit einer Loop aus nur einer Windung mit einem dicken Leiter. Etwas Hintergrundwissen dazu gefällig: http://www.vlf.it/octoloop/rlt-n4ywk.htm oder für diejenigen die es in Deutsch und mit weniger Formeln mögen: "Schleifenantennen für den Empfang" https://www.darc.de/fileadmin/filemounts/distrikte/p/Distrikt_P/Vortr%C3%A4ge/FSW_2017/Magnetische_Schleifenantennen_f%C3%BCr_Empfang.pdf
möbius schrieb: > Die Möbiusloop funktioniert sogar mit verdrilltem Klingeldraht, > wie > Wanderlinse zeigt. https://www.youtube.com/watch?v=vTKb4nWiu_w Bringt es was wenn ich einen längeren Draht nehme und dichter auf den Holzrahmen wickele?
Ich empfehle allen Schlaubergern in diesem Thread erstmal nach Chris Trask zu gugeln, dort alles zu lesen über Loops mit/ohne shield und Möbius und erst wenn verstanden, hier weiter zu reden.
Ich habe zwar vor etwa 20 Jahren Elektrotechnik studiert, aber Antennen finde ich immer noch magic. Immer wieder sieht man im Netz Varianten wo man sich denkt, wie geht das denn.
hörer schrieb: > möbius schrieb: >> Die Möbiusloop funktioniert sogar mit verdrilltem Klingeldraht, >> wie >> Wanderlinse zeigt. https://www.youtube.com/watch?v=vTKb4nWiu_w > > Bringt es was wenn ich einen längeren Draht nehme und dichter auf den > Holzrahmen wickele? Ich denke das bringt eher nix. Nimm den längeren Draht und mach die Schleife größer.
Sorry, ich habe gerade gesehen, dass die Aufsätze von Chris Trask nicht mehr so einfach zugänglich sind wie vor wenigen Jahren. Immerhin, den wichtigsten Artikel habe ich hier gefunden: https://pdfcoffee.com/qdownload/shielded-loop-aerials-rev-0-pdf-free.html Ist allerdings in englisch und verlangt Ingenieurniveau.
möbius schrieb: > Die Möbiusloop funktioniert sogar mit verdrilltem Klingeldraht, wie > Wanderlinse zeigt. https://www.youtube.com/watch?v=vTKb4nWiu_w Der 2.Windung einer 2-Windungsloop eine andere Farbe zu geben, macht daraus noch keine Möbius-Loop.
eric schrieb: > Der 2.Windung einer 2-Windungsloop eine andere Farbe zu geben, > macht daraus noch keine Möbius-Loop. Im Kurzschlussbetrieb soll eine einzige Wicklung auch besser sein als so eine Doppelwicklung. Im Anhang ein geplanter Versuchsaufbau, ist noch nicht ganz fertig gelötet. In Anlehnung an das PDF hier: https://www.mikrocontroller.net/attachment/334874/HF_Active_Loop_Antenna.pdf
Wobei ich mich frage, ob bei dem Aufbau eine zusätzliche Mantelwellensperre nötig ist, wenn der 1:4-ÜT direkt an C5 und C6 angeschlossen wird (die MWS sieht man häufig bei ähnlichen Schaltungen, dann ist aber meistens noch eine längere Leitung zwischen ÜT und Platine vorhanden). Was denkt ihr darüber?
Beitrag #7025760 wurde von einem Moderator gelöscht.
kai schrieb: > Was denkt ihr darüber? Erstens ist dieser Verstärker für den Quasikurzschlußbetrieb überhaupt nicht geeignet und zweitens entstehen Mantelwellen nur bei Fehlanpassung. Wenn man schon einen Verstärker konzipiert, sollte es nicht zu einer Fehlanpassung kommen und somit ist eine Mantelellensperre mehr als überflüssig.
Phasenschieber S. schrieb: > Erstens ist dieser Verstärker für den Quasikurzschlußbetrieb überhaupt > nicht geeignet Warum nicht? Der Verstärker hat doch passenderweise einen niederohmigen Eingang, oder nicht? > und zweitens entstehen Mantelwellen nur bei > Fehlanpassung. Hier hat wohl jemand ausgiebig experimentiert und schreibt von besseren Ergebnissen mit Mantelwellensperre: https://pa0fri.home.xs4all.nl/Ant/PA0FRI's%20actieve%20antenne/PA0FRI's%20active%20loop%20antenna.htm Wäre denn die Schaltung Nr. 16 aus Elektor 07+08/1980 besser geeignet? https://worldradiohistory.com/UK/Elektor/80s/Elektor-1980-07-08.pdf (Seite 14 unten im pdf)
kai schrieb: > Wobei ich mich frage, ob bei dem Aufbau eine zusätzliche > Mantelwellensperre nötig ist Eine Gleichtaktdrossel/Mantelwellensprerre ist auf jeden Fall bei allen erdsymmetrischen Aktivantennen vorteilhaft. Eine Aktivloop oder ein Aktivdipol arbeiten symmetrisch zu Erde und sollen nur die erwünschten Gegentaktsignale zwischen den Anschlussklemmen verstärken. Unerwünschte Gleichtaktspannungen gegen Erde sollen nicht verstärkt werden. Durch eine gute Gleichtaktunterdrückkung erreicht man eine unverzerrte Richtcharakteristik mit ausgeprägten Empfangsminima im rechten Winkel zur Vorzugsrichtung. Ohne wirksame Mantelwellensperre sind diese Minima nur schwach ausgeprägt. Dazu hilft ein Balun/Gleichtaktdrossel/Mantelwellensperre zwischen Verstärkerausgang und Koaxialkabel. Damit entkoppelt man für Hochfrequenz die Aktivelektronik vom Kabelschirm und seinem Erdbezug.
Bernd schrieb: > Warum nicht? Der Verstärker hat doch passenderweise einen niederohmigen > Eingang, oder nicht? Nein, nicht niederohmig genug. Eine aperiodic Loop mit einem Durchmesser von 1m besitzt einen Fußpunktwiderstand von 3-7 Ohm im Bereich von 1-30MHz. Wie im gezeigten Schaltplan ersichtlich, hat der Autor deshalb einen 1:4 Übertrager am Fuß der Loop platziert. Das halte ich schon für einen Fehler. Ein Übertrager ist immer verlustbehaftet und auf diesem geringen Spannungsniveau die Verluste vor den Verstärker zu setzen ist contraproduktiv. Der Verstärker sollte impedanzmäßig an die niederohmige Loop angepasst sein. Ein Beispiel ist der von mir nachgebaute Verstärker, dem ich nur einen asymmetrischen 50Ohm-Ausgang verpasst habe: http://www.lz1aq.signacor.com/docs/wsml/wideband-active-sm-loop-antenna.htm Zu Mantelwellen und ihrer Entstehung lies dir mal das durch: http://www.baeckerei-heitmann.de/DF1BT/Mantelwellenvortrag-I20-DF1BT.pdf
Er verstehts wieder mal nicht und reißt Dinge, die er irgendwo in anderem Zusammenhang gelesen hat, aus dem Zusammenhang.
Ich hätte da nochmal ne andere Frage...mal angenommen ich möchte den Loop nicht aus 50 Ohm RG174 bauen, sondern aus Rohren. z. B. den Innenleiter aus 2mm Kupferrohr, den Schirm aus 5mm Kupferrohr. Jetzt ist die Frage...brauche ich die Impedanz von 50 Ohm...weil ich weiß nicht, ob das Rohr-in-Rohr System dann 50 Ohm hat...bzw. kann die Impedanz berechnen?
@Hermann S. Bei Koaxialkabel ist der Wellenwiderstand definiert, der errechnet sich aus Verhältnis Innen- zu Außenleiter und dem verwendeten Dielektrikum. Bei deinem imaginären Konstrukt weißt du es nicht. Das kann man zwar ausrechnen, aber da kommt es auch sehr auf das Dielektrikum an. Wie willst du den/die Abstandshalter der beiden Leiter in einer Loop gestalten? Vergiss es.
Phasenschieber S. schrieb: > Der Verstärker sollte impedanzmäßig an die niederohmige Loop angepasst > sein. Was du immer mit deiner "Anpassung" hast. Das ist doch kein Sender.
eric schrieb: > Was du immer mit deiner "Anpassung" hast. > Das ist doch kein Sender. Muß nur der Sender angepasst sein? Anpassung gewährleistet größtmögliche, verlustarme Energieübertragung. So eine Loop im Quasikurzschluß liefert schon sehr geringe Energie. Wenn du diese noch mittels Übertrager und/oder Fehlanpassung weiter verringerst, wird der Verstärker nicht viel zu verstärken und der Empfänger nicht viel Freude haben.
Phasenschieber S. schrieb: > Anpassung gewährleistet größtmögliche, verlustarme Energieübertragung. > So eine Loop im Quasikurzschluß ... ...ist total fehlangepasst, eine aktive Stabantenne auch und beide funktionieren trotzdem.
eric schrieb: > Phasenschieber S. schrieb: >> Der Verstärker sollte impedanzmäßig an die niederohmige Loop angepasst >> sein. Das sollte er nicht. Er soll in Stromanpassung betrieben werden. Leistungsanpassung ist nicht gefragt
Phasenschieber S. schrieb: > @Hermann S. > > Bei Koaxialkabel ist der Wellenwiderstand definiert, der errechnet sich > aus Verhältnis Innen- zu Außenleiter und dem verwendeten Dielektrikum. > > Bei deinem imaginären Konstrukt weißt du es nicht. Das kann man zwar > ausrechnen, aber da kommt es auch sehr auf das Dielektrikum an. > Wie willst du den/die Abstandshalter der beiden Leiter in einer Loop > gestalten? Vergiss es. Ja genau...und jetzt wollte ich wissen, wie ich den Wellenwiderstand aus den Geometrien ausrechnen kann...geht das? Das mechanische ist kein Problem...die Rohre müssen halt im richtigen Radius gebogen werden...als Abstandshalter in den Durchtritten des Schirmrohres kann ich mir kleine Kunststoff-Abstandhalter drehen, sodass ich quasi Luft als Dielektrikum habe. Oder mal anders gesehen...ist es nicht besser für eine breitbandige Loop im Kurzschlussbetrieb (also möglichst geringer Widerstand) den Wellenwiderstand der ganzen Antenne möglichst gering zu halten? -> Also wahrscheinlich geringer Innenleiterdurchmesser, Großer Schirmdurchmesser und kleiner Er des Dielektrikums?!?!
Heinz W schrieb: > Das sollte er nicht. Er soll in Stromanpassung betrieben werden. > Leistungsanpassung ist nicht gefragt Wie erreicht man die Stromanpassung am Besten? -Oder ist die schon am Besten im Kurzschlussbetrieb?
Hermann S. schrieb: > Ja genau...und jetzt wollte ich wissen, wie ich den Wellenwiderstand aus > den Geometrien ausrechnen kann...geht das? Klar geht das, z.B. hier: https://www.microwaves101.com/calculators/863-coax-calculator
Hermann S. schrieb: > Wie erreicht man die Stromanpassung am Besten? -Oder ist die schon am > Besten im Kurzschlussbetrieb? Ja. Stromanpassung bedeutet maximaler Stromentnahme, die nur durch den Innenwiderstand der Quelle begrenzt wird.
https://www.mikrocontroller.net/attachment/552747/breitbandloop_testaufbau.png Phasenschieber S. schrieb: > Erstens ist dieser Verstärker für den Quasikurzschlußbetrieb überhaupt > nicht geeignet Sicher? Ein BiPo ist doch ein stromgesteuertes Bauteil. Wenn müsste man doch eher das Übersetzungsverhältnis diskutieren?!
kai schrieb: > Sicher? Die Antwort gab es schon hier: Phasenschieber S. schrieb: > Wie im gezeigten Schaltplan ersichtlich, hat der Autor deshalb einen 1:4 > Übertrager am Fuß der Loop platziert. > Das halte ich schon für einen Fehler. Ein Übertrager ist immer > verlustbehaftet und auf diesem geringen Spannungsniveau die Verluste vor > den Verstärker zu setzen ist contraproduktiv.
Phasenschieber S. schrieb: > Wie im gezeigten Schaltplan ersichtlich, hat der Autor deshalb einen 1:4 > Übertrager am Fuß der Loop platziert. > Das halte ich schon für einen Fehler. Ein Übertrager ist immer > verlustbehaftet und auf diesem geringen Spannungsniveau die Verluste vor > den Verstärker zu setzen ist contraproduktiv. Nein. Der Übertrager paßt den Widerstand an und sorgt für Erdfreiheit der Loop. DJ1UGA hatte es in seinem Buch auch an praktischen Messungen beschrieben, daß der Übertrager notwendig ist, wenn man auch herunter bis in den MW/LW-Bereich empfangen will. Auch nett: https://www.george-smart.co.uk/projects/wellgood-loop/wellgood-loop-history/
Willi schrieb: > Nein. > Der Übertrager paßt den Widerstand an Ich habe nichts anderes geschrieben: Phasenschieber S. schrieb: > Eine aperiodic Loop mit einem Durchmesser von 1m besitzt einen > Fußpunktwiderstand von 3-7 Ohm im Bereich von 1-30MHz. > > Wie im gezeigten Schaltplan ersichtlich, hat der Autor deshalb einen 1:4 > Übertrager am Fuß der Loop platziert.
> Die Antwort gab es schon hier: > > Phasenschieber S. schrieb: >> Wie im gezeigten Schaltplan ersichtlich, hat der Autor deshalb einen 1:4 >> Übertrager am Fuß der Loop platziert. >> Das halte ich schon für einen Fehler. Ein Übertrager ist immer >> verlustbehaftet und auf diesem geringen Spannungsniveau die Verluste vor >> den Verstärker zu setzen ist contraproduktiv. Antworten gibt er schnell, aber ob die richtig ist, darf bezweifelt werden. Er merkt noch nicht mal, welch widersprüchliches Zeug er im gleichen Post plappert. In einem Satz schreibt er vom erforderlichen Quasi-Kurzschlussbetrieb des Loop-Verstärkers und im zweiten Satz: Phasenschieber S. schrieb: > Der Verstärker sollte impedanzmäßig an die niederohmige Loop angepasst > sein. Ja was jetzt? Quasikurzschluss oder Impedanzanpassung? Jedem Elektronikerlehrling im zweiten Lehrjahr würde auffallen, dass beides nicht zusammenpassen kann.
kai schrieb: > Im Anhang ein geplanter Versuchsaufbau, ist noch nicht ganz fertig > gelötet. > In Anlehnung an das PDF hier: > https://www.mikrocontroller.net/attachment/334874/HF_Active_Loop_Antenna.pdf Spar dir die Arbeit, das Ding ist es nicht wert. Im Anhang mal eine Simu dazu. Die Eingangsimpedanz ist mit ~200Ohm viel zu groß, daher die hohe untere Grenzfrequenz und der bescheidene Frequenzgang. Auch die Ausgangsimpedanz ist hoch und nicht konstant. Der Trafo T1 kann für ein 50R-Kabel deswegen nicht 1:1 sein.
Heiner schrieb: > Jedem Elektronikerlehrling im zweiten Lehrjahr würde auffallen, dass > beides nicht zusammenpassen kann. ? Er hat doch nur geschrieben das zur Anpassung ein Übertrager eingesetzt wurde und dieser Verluste hat. Wieso sollte das ein Wiederspruch sein? Zum einen, es ist eben so das Verluste entstehen, zum anderen kann Anpassung auch heißen von "Kurzschluss" auf Zin des Verstärker anzupassen. Umgekehrt mach ich es doch auch nicht anders, eine halbwelle ist hochohmig, durch transformation passe ich auf 50Ohm an. Wenn also die Impedanz der Loop bei 3-4Ohm liegt, transformiere ich von 3-4Ohm auf Zin des Verstärker.
Hier wird der Aufbau einer H-Feldmessantenne bzw. H-Feldmess-Sonde gezeigt: https://www.youtube.com/watch?v=6iGEVsiqA-Q Der Durchmesser beträgt 15cm und der ÜT ist 1:10 gewickelt. Screenshot im Anhang (bei 7:50 im Video zu sehen). Das geht ja prinzipiell schon in die Richtung Breitband-Loop ... Beeindruckend finde ich auch die Pelikan-Blechschere :)
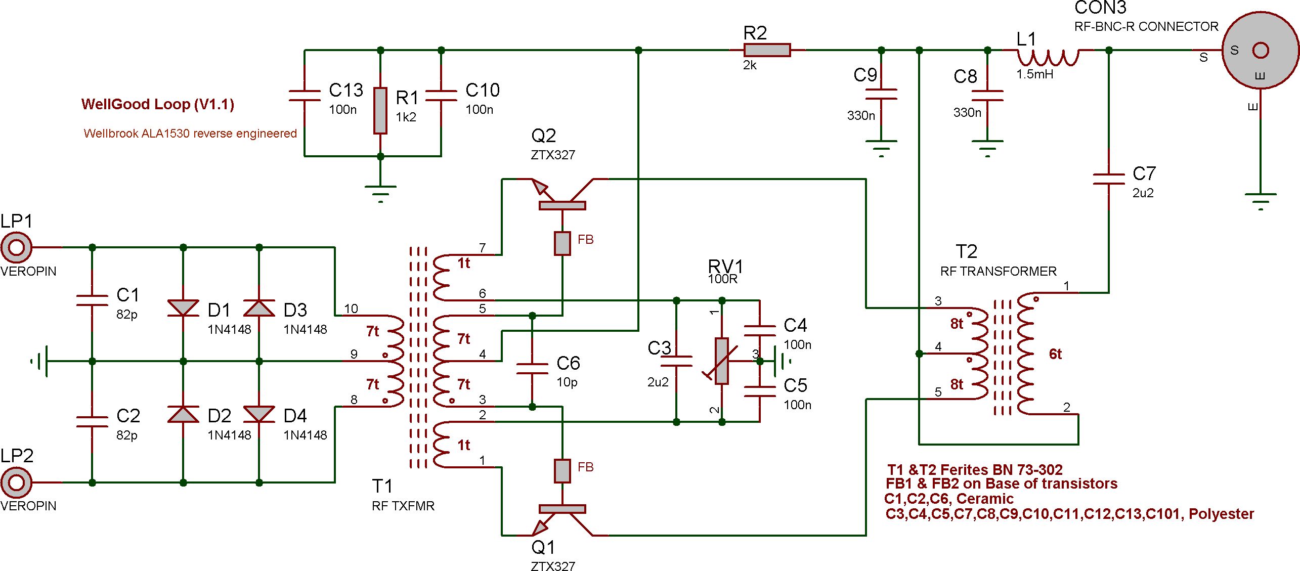
Bei diesem Schaltplan https://www.george-smart.co.uk/wordpress/wp-content/uploads/2017/01/WGL_Schematic.png geht die Loop primär über 14 Wdg. in den ÜT. Ist das dann noch Quasikurzschlussbetrieb? https://www.george-smart.co.uk/projects/wellgood-loop/wellgood-loop-history/
kai schrieb: > Bei diesem Schaltplan > https://www.george-smart.co.uk/wordpress/wp-content/uploads/2017/01/WGL_Schematic.png > geht die Loop primär über 14 Wdg. in den ÜT. > Ist das dann noch Quasikurzschlussbetrieb? > > https://www.george-smart.co.uk/projects/wellgood-loop/wellgood-loop-history/ Ja klar. Der symmetrische Verstärker ist in Basisschaltung und hat einen Eingangswiderstand von ca. 4 Ohm (2 + 2 Ohm). Der Trenntrafo ist 1:1, das heißt auch die Loop arbeitet auf 4 Ohm. Die Wellgood Loop ist ein Nachbau der verbreiteten Wellbrook ALA1530 Aktivloop. Der Eingangsübertrager ist zur Symmetrierung und galvanischen Trennung notwendig. Denn der Verstärker nutzt "noiseless transformer feedback (C. Trask)", zur rauscharmen Gegenkopplung. Die Wellgood Loop ist bewährt und George Smart liefert betriebsfertige und gestete Verstärker mit Speiseweiche für 44 GBP. Praxis Test mit Beschreibung hier (pdf): https://www.dd1us.de/Downloads/Testing%20the%20WellGood%20Loopantenna%20with%20Airspy%20HF+%20rev4.pdf
ArnoR schrieb: > Spar dir die Arbeit, das Ding ist es nicht wert. Im Anhang mal eine Simu > dazu. Die Eingangsimpedanz ist mit ~200Ohm viel zu groß, daher die hohe > untere Grenzfrequenz und der bescheidene Frequenzgang. Auch die > Ausgangsimpedanz ist hoch und nicht konstant. Das sehe ich genauso. kai schrieb: > Bei diesem Schaltplan > https://www.george-smart.co.uk/wordpress/wp-content/uploads/2017/01/WGL_Schematic.png > geht die Loop primär über 14 Wdg. in den ÜT. > Ist das dann noch Quasikurzschlussbetrieb? Natürlich nicht. Diese Loop arbeitet mit ganz anderen Impedanzen als die hier zur Diskussion stehende. Zu den Kommentaren eines bestimmten Users hier äußere ich mich nicht, denn das Auftreten hier, sich mit der Brechstange durchsetzen zu wollen in diesem Ton, ist ganz schlechtes Benehmen.
kai schrieb: > Der Durchmesser beträgt 15cm und der ÜT ist 1:10 gewickelt. > > Screenshot im Anhang (bei 7:50 im Video zu sehen). > > Das geht ja prinzipiell schon in die Richtung Breitband-Loop ... Das geht nicht in Richtung Breitbandloop, das IST eine Breitbandloop. Allerdings ist die weniger für den KW-Fernempfang geignet. Denn bei den Feldstärkemessloops kommt es nicht auf große Empfindlichkeit an, sondern auf glatten Frequenzgang und einen reproduzierbaren kalibrierten Antennenfaktor im Messbereich 9kHz bis 30MHz. Sie werden zur messtechnischen Bewertung der gestrahlten Emissionen in der EMV Prüfung verwendet. Für den Radio-Fernempfang sind die zu taub. Aber vom Prinzip her folgen sie exakt den gleichen Gesetzmäßigkeiten. http://www.schwarzbeck.de/en/antennas/loop-antennas/active-loop-antennas-magnetic-field-probes.html
Phasenschieber S. schrieb: > Natürlich nicht. > Diese Loop arbeitet mit ganz anderen Impedanzen als die hier zur > Diskussion stehende. ... denn die arbeitet mit impeanzangepasster Qusikurzschluss Leistungsanpassung.
kai schrieb: > Bei diesem Schaltplan > https://www.george-smart.co.uk/wordpress/wp-content/uploads/2017/01/WGL_Schematic.png > geht die Loop primär über 14 Wdg. in den ÜT. > Ist das dann noch Quasikurzschlussbetrieb? Um den Quasikurzschlussbetrieb der verlinkten Schaltung mal am realen Objekt aufzuzeigen. Der Messplot zeigt die Messung von Eingangsimpedanz und Verstärkung einer original Wellbrook ALA1530. Die blaue Kurve zeigt die Eingangsimpedanz, die rote Kurve die Spannungsverstärkung.
von Hermann S. schrieb: Wie erreicht man die Stromanpassung am Besten? -Oder ist die schon am Besten im Kurzschlussbetrieb? Ja, Stromanpassung ist eine gewünschte Fehlanpassung. Die Impedanz der Quelle ist hochohmig und die Eingangsimpedanz des Empfängers ist niederohmig. Das macht man um Resonanzen zu unterdrücken, also damit es beitbandig wird. Spannungsanpassung ist auch eine gewünschte Fehlanpassung. Die Impedanz der Quelle ist da niederohmig und die Eingangsimpedanz des Empfängers ist hochohmig. Das macht zum Beispiel bei Musik- und NF-Verstärkertechnik so. Leitungsreflektionen spielen hier keine Rolle, weil hier die Leitungen gegenüber der Wellenlänge sehr kurz sind. Bei Fehlanpassung geht man davon aus, daß die Signale und Verstärkung groß genug sind, daß das Ganze trotzdem funktioniert. Bei Leistungsanpassung haben Quelle Leitung und Empfängereingang die gleiche Impedanz. Das Ziel ist hierbei die maximal mögliche Empfindlichkeit zu erreichen, um auch noch die schwächsten Signale zu empfangen, die bei einer Fehlanpassung nicht mehr nachweisbar wären, und auch noch Leitungsreflexionen zu verhindern, zum Beispiel bei Sendern.
Günter LenzUnser maximal Maß der Spule ist 60 x 60 schrieb im Beitrag #7026766: > Bei Leistungsanpassung haben Quelle Leitung und Empfängereingang > die gleiche Impedanz. Das Ziel ist hierbei die maximal > mögliche Empfindlichkeit zu erreichen, um auch noch die > schwächsten Signale zu empfangen Meine Rede: Phasenschieber S. schrieb: > Anpassung gewährleistet größtmögliche, verlustarme Energieübertragung. > So eine Loop im Quasikurzschluß liefert schon sehr geringe Energie. Wenn > du diese noch mittels Übertrager und/oder Fehlanpassung weiter > verringerst, wird der Verstärker nicht viel zu verstärken und der > Empfänger nicht viel Freude haben.
ArnoR schrieb: > Spar dir die Arbeit, das Ding ist es nicht wert. Im Anhang mal eine Simu > dazu. Die Eingangsimpedanz ist mit ~200Ohm viel zu groß, daher die hohe > untere Grenzfrequenz und der bescheidene Frequenzgang. Auch die > Ausgangsimpedanz ist hoch und nicht konstant. Der Trafo T1 kann für ein > 50R-Kabel deswegen nicht 1:1 sein. Danke für die Simulation hier: https://www.mikrocontroller.net/attachment/552797/LoopDiffAmp.png Wie sicher ist, dass diese Simulation auch realistisch ist? Wie wurde das Signal eingespeist?
Arnos Simulation zeigt das richtig. Ein Differenzverstärker in Emitterschaltung ist mittelohmig und für eine Loop denkbar ungünstig. Üblicherweise führt man die Eingangsstufe in Basisschaltung aus, wie z.B bei der Wellbrook. Eine Transistorstufe in Basisschaltung hat eine niederrohmige Eingangsimpedanz Grundwissen der Transistor-Schaltungstechnik wären an dieser Stelle schon hilfreich fürs Verständnis.
Heiner schrieb: > Um den Quasikurzschlussbetrieb der verlinkten Schaltung mal am realen > Objekt aufzuzeigen. Der Messplot zeigt die Messung von Eingangsimpedanz > und Verstärkung einer original Wellbrook ALA1530. > > Die blaue Kurve zeigt die Eingangsimpedanz, die rote Kurve die > Spannungsverstärkung. Anhand der Windungsverhältnisse und Steilheit der Transistoren sind ~10 Ohm Eingangwiderstand auch rechnerisch nachvollziehbar. Warum steigt jedoch zwischen 5MHz...30MHz die Eingangsimpedanz so stark an? Heiner schrieb: > Üblicherweise führt man die Eingangsstufe in Basisschaltung aus, wie z.B > bei der Wellbrook. Eine Transistorstufe in Basisschaltung hat eine > niederrohmige Eingangsimpedanz Die Transistoren suggerieren zwar eine Basischaltung, man kann das aber auch als Zwischenbasisverstärker in Gegentaktschaltung ansehen, wobei die Transistorbasen die Eingänge darstellen. Am Ausgang des Verstärkers wird darüber hinaus auf Anpassung verzichtet. Es wird darauf vetraut, dass der Empfänger eine 50 Ohm Last darstellt und das Koaxialkabel dies auch unverändert an den Verstärker weitergibt.
kai schrieb: > Wie sicher ist, dass diese Simulation auch realistisch ist? Wie wurde > das Signal eingespeist? Zur "Messung" der Eingangsimpedanz habe ich die 4µ-Induktivität entfernt und an den Eingang eine AC-Stromquelle gelegt, über der ein Spannungsmesser die entstehende Spannung gemessen hat. Der in den Eingang eingespeiste Strom erzeugt an der Eingangsimpedanz eine Spannung, und der Quotient aus dieser Spannung und dem eingespeisten Strom ist somit die Impedanz. Zu Messung der Ausgangsimpedanz habe ich das gleiche wie eben beschrieben am Ausgang gemacht, aber jetzt mit den 4µ am Eingang. Die "Verstärkung" wurde ermittelt, indem parallel zu den 4µ eine AC-Stromquelle angeschlossen und die Ausgangsspannung der Schaltung gemessen wurde. Es ist also die Transimpedanz Ua/Ie dargestellt.
Heiner schrieb: > Üblicherweise führt man die Eingangsstufe in Basisschaltung aus, wie z.B > bei der Wellbrook. Eine Transistorstufe in Basisschaltung hat eine > niederrohmige Eingangsimpedanz > > Grundwissen der Transistor-Schaltungstechnik wären an dieser Stelle > schon hilfreich fürs Verständnis. Genau. Wie man mit rel. wenig Aufwand zu einer sehr guten Schaltung für eine MagnetLopp im Kurzschlußbetrieb kommt, habe ich hier mal gezeigt: Beitrag "Re: Kleine aktive Magnetloop-Breitbandantenne" Die habe ich in etwas erweiterter Form aufgebaut und vermessen. Mit einer winzigen 33cm-Loop komme ich damit auf eine untere -3dB-Grenzfrequenz von 55kHz. Und deren Eigenschaften stimmen bis auf 1dB mit der Simulation überein.
Robert M. schrieb: > Warum steigt > jedoch zwischen 5MHz...30MHz die Eingangsimpedanz so stark an? Weil die damal verwendeten ZTX327 Transistoren dort schlapp machen. Deren Transitfrequenz gibt nicht mehr her. Ich habe die gleiche Messung mit "richtigen" Breitband HF Transistoren BFU590Q gemacht. Dann sinkt die Eingangsimpedanz des Verstärkers auf 5 Ohm im Gegentakt und bleibt bis über 100MHz konstant tief. Der Anstieg der Eingangsimpedanz bei hohen Frequenzen wirkt sich nur wenig aus. Im Ersatzschaltbild besteht eine Loop von 1m Durchmesser aus einem reellen Strahlungswiderstand von wenigen Milliohm und einer Induktivität von ca 4µH in Serie. Die Quellimpedanz der Loop ist demnach ein fast reinrassiger Blindwiderstand und wird durch das XL der Loopinduktivität bestimmt. XL steigt linear mit der Frequenz und ist bei mehreren MHz so hoch, dass die ansteigende Eingangsipedanz des Verstärkers sich dort nur noch unwesentlich auswirkt. Robert M. schrieb: > Am Ausgang des Verstärkers wird darüber hinaus auf Anpassung verzichtet. > Es wird darauf vetraut, dass der Empfänger eine 50 Ohm Last darstellt > und das Koaxialkabel dies auch unverändert an den Verstärker weitergibt. Damit kann man leben, so lange der Verstärker sich nicht durch Reflexionen von einer krass fehlangepassten Last ärgern lässt. Was augenscheinlich der Fall ist. Denn diese ALA1530 wurde zigtausendfach gebaut und betrieben. Man könnte das auch leicht beheben, in dem man einen entsprechenden Widerstand über die Kollektorseitige Wicklung des Ausgangstrafos legt. Man verliert dann allerdings einige dB an Verstärkung. Der Emitterfolger der weitverbreitete MiniWhip hat zum Beispiel in der veröffentlichten Version gar keine Ausgangsanpassung und das, obwohl ein Emitterfolger bei kapazitiver Last am Emitter bekanntermaßen zum Schwingen neigt.
Phasenschieber S. schrieb: > Hermann S. schrieb: >> Ja genau...und jetzt wollte ich wissen, wie ich den Wellenwiderstand aus >> den Geometrien ausrechnen kann...geht das? > > Klar geht das, z.B. hier: > https://www.microwaves101.com/calculators/863-coax-calculator Ah super, vielen Dank! So hab ich mir das in etwa vorgestellt...die hat jetzt 80mm Durchmesser. Ein 3mm Leiter in einem 8x0,5mm Kupferrohr mit Luft als Dielektrikum hat dann ca. 50,8 Ohm Das könnte ich dann bis auf den Stecker sogar komplett schweissen. Aber nochmal die Frage...muss das 50 Ohm haben, oder wäre weniger nicht besser?
Hermann S. schrieb: > So hab ich mir das in etwa vorgestellt...die hat jetzt 80mm Durchmesser. > Ein 3mm Leiter in einem 8x0,5mm Kupferrohr mit Luft als Dielektrikum hat > dann ca. 50,8 Ohm Warum beharrst du so auf einer abgeschirmten Schleife? Das bringt doch an einem symmetrischen Verstärker keinen nennenswerten Vorteil. Und wenn es unbedingt eine geschirmte Loop sein muss, wie möchtest du den Innenleiter im Rohr zentrieren? Da nimmt man doch besser ein Stück Koaxialkabel. Und was möchtest du mit einem 80mm Schleifchen empfangen?
Heiner schrieb: > Hermann S. schrieb: >> So hab ich mir das in etwa vorgestellt...die hat jetzt 80mm Durchmesser. >> Ein 3mm Leiter in einem 8x0,5mm Kupferrohr mit Luft als Dielektrikum hat >> dann ca. 50,8 Ohm > > Warum beharrst du so auf einer abgeschirmten Schleife? Das bringt doch > an einem symmetrischen Verstärker keinen nennenswerten Vorteil. Wer sagt denn dass ich überhaupt mit einem Verstärker arbeiten will? > Und wenn es unbedingt eine geschirmte Loop sein muss, wie möchtest du den > Innenleiter im Rohr zentrieren? Da nimmt man doch besser ein Stück > Koaxialkabel. Ist doch zentriert... Koaxkabel ist aber recht lapprig, so hab ich einen stabilen Aufbau. > Und was möchtest du mit einem 80mm Schleifchen empfangen? Ab 1 MHz, darunter interessiert mich nicht. Schwarzbeck hat sogar eine noch kleinere im Programm: http://schwarzbeck.de/Datenblatt/k5160.pdf Die geht bis von 1-300 MHz...sowas hab ich mir vorgestellt...und das ist ja auch so ein Aufbau?! Nur noch mit Trafo auf 50 Ohm wenn ichs richtig verstanden hab?!
>> Und was möchtest du mit einem 80mm Schleifchen empfangen? > Ab 1 MHz, darunter interessiert mich nicht. > Schwarzbeck hat sogar eine noch kleinere im Programm: > http://schwarzbeck.de/Datenblatt/k5160.pdf > Die geht bis von 1-300 MHz...sowas hab ich mir vorgestellt...und das ist > ja auch so ein Aufbau?! Nur noch mit Trafo auf 50 Ohm wenn ichs richtig > verstanden hab?! Das ist eine Antenne für einen Messempfänger/Spektrumanalyzer im Labor aber nicht um Radio zu empfangen !
Arnos Simulation zeigt das richtig. Ein Differenzverstärker in Emitterschalt Hermann S. schrieb: > Ab 1 MHz, darunter interessiert mich nicht. > Schwarzbeck hat sogar eine noch kleinere im Programm: > http://schwarzbeck.de/Datenblatt/k5160.pdf > Die geht bis von 1-300 MHz...sowas hab ich mir vorgestellt... Hast du dir auch den Antennenfaktor der Schwarzbeck Loop betrachtet? Der beträgt 20dB. Das reicht für die Labormessung von EMV Grenzwerten im Nahfeld ist aber für den Empfang viel zu unempfindlich.
Heiner schrieb: > Hast du dir auch den Antennenfaktor der Schwarzbeck Loop betrachtet? Der > beträgt 20dB. Das reicht für die Labormessung von EMV Grenzwerten im > Nahfeld ist aber für den Empfang viel zu unempfindlich. Ne, damit kenn ich mich zu wenig aus. Aber sie schreiben nix von "EMV Labormessantenne", sondern von "passiver Empfangsrahmen". Also taugt sowas wohl nix?
Hermann S. schrieb: > Also taugt sowas wohl nix? So was taugt sehr viel - als Labormessantenne. Aber nicht als Empangsantenne für schwache Signale. Dazu ist die Fläche zu klein. Darauf hat man dich schon mehrfach hingewiesen. Vielleicht könntest du dich etwas mit den elektrischen Grundlagen der small-loop Antennnen vertraut machen und erst später darüber nachzudenken, wie man Drähte in Rohre einzieht. Dann erkennst du schnell, dass die Größe der umschlossenen Fläche eine maßgebliche Größe für die Empfangsleistung ist. Alle nützlichen Links dazu sind zu Laufe des Threads schon gepostet worden. Die Leerlaufspannung einer Einschleifenloop folgt der Gesetzmäßigkeit: U = (2 x Pi x A x E) / Lambda Hierbei sind U Spannung in V A Fläche der Loop in m² E Feldstärke in V/m λ Wellenlänge in m π Konstante Pi = 3,141
Hermann S. schrieb: >Die geht bis von 1-300 MHz...sowas hab ich mir vorgestellt... >Aber nochmal die Frage...muss das 50 Ohm haben, oder wäre weniger nicht >besser? Von 1-300 MHz, in einen so großen Frequenzbereich wird die alles mogliche an Impedanzen haben, aber fast nie 50 Ohm. Wenn du Glück hast hat die vielleicht auch mal auf irgend einer Frequenz 50 Ohm. Durchgängig 50 Ohm zuhaben wollen, von den Gedanken kannst du dich verabschieden. Blindanteile wird die auch fast immer haben. Vielleicht kennst du jemand der einen Antennenanalysator hat, vielleicht ein Funkamateur, der die Antenne mal durchmist. https://www.youtube.com/watch?v=RdpOJAwKO2w
Hermann S. schrieb: > So hab ich mir das in etwa vorgestellt...die hat jetzt 80mm Durchmesser. Meine VHF RTX Loop hat 15cm ø, 4mm Leiter. Wäre allerdings als breitbandloop viel zu klein. 50cm ø, 18-22mm CU Rohr, eine Windung. Das könnt ich mir eher vorstellen.
Hermann S. schrieb: > Koaxkabel ist aber recht lapprig, so hab ich einen stabilen Aufbau. Nimm "A-2Y0K2Y1 sKx 4,9/19,4" da ist nix lapprig: https://www.helukabel.com/publication/DE/CATALOGUES/CW/Auswahltabellen_DE/Kap_M_336_347_dt_link.pdf
Bernd schrieb: > Nimm "A-2Y0K2Y1 sKx 4,9/19,4" da ist nix lapprig Stimmt, sieht aus wie das Kabel das die Telekom auch verwendet. Hatte ich schon in der Hand.
Andreas H. schrieb: > Wenn du den loop etwas kleiner machst hast du auch weniger > störungen. Guter Vorschlag. lol Macht Sinn. Eine kleinere Loop, die wenig empfängt empfängt auch wenig Störungen.
Hermann S. schrieb: > So hab ich mir das in etwa vorgestellt...die hat jetzt 80mm Durchmesser. > Ein 3mm Leiter in einem 8x0,5mm Kupferrohr mit Luft als Dielektrikum hat > dann ca. 50,8 Ohm hmmm....die Loop hat 80mm Durchmesser? Hast du dich vertippt? Ein 8mm Kupferrohr dann auf 80mm Durchmesser zu biegen ist seeeeehr sportlich. Andreas H. schrieb: > Wenn du den loop etwas kleiner machst hast du auch weniger störungen. Was, noch kleiner?
Heiner schrieb: > Weil die damal verwendeten ZTX327 Transistoren dort schlapp machen. > Deren Transitfrequenz gibt nicht mehr her. Ich habe die gleiche Messung > mit "richtigen" Breitband HF Transistoren BFU590Q gemacht. Dann sinkt > die Eingangsimpedanz des Verstärkers auf 5 Ohm im Gegentakt und bleibt > bis über 100MHz konstant tief. Den Transistor hätte ich hier am wenigsten in Verdacht. Solange die restliche Schaltung in Ordnung ist, kann selbst ein besserer AF-Transistor den aktiven Teil übernehmen, insbesondere für einen Transistor der in Basischaltung arbeiten soll. Die Transitfrequenz ist sekundär und beim ZTX mehr als ausreichend. Vermutlich macht eher der Eingangsübertrager oder/und die unnötige Ferritperle Probleme. Wenn man die Roentgen-Bilder des Wellbrook-Verstärkers betrachtet, ist der interne Aufbau, für den aufgerufenen Preis, bedenklich. Verläuft beim Wellgood-Verstärker der Eingangswiderstand mit ZTX327 ähnlich wie bei der Wellbrook? Günter Lenz schrieb: > Von 1-300 MHz, in einen so großen Frequenzbereich wird die > alles mogliche an Impedanzen haben, aber fast nie 50 Ohm. > Wenn du Glück hast hat die vielleicht auch mal auf irgend > einer Frequenz 50 Ohm. > Durchgängig 50 Ohm zuhaben wollen, von den Gedanken kannst > du dich verabschieden. Blindanteile wird die auch fast immer > haben. Wie die Schwarzbeck-Loop innen beschaltet/aufgebaut ist, sieht man leider von außen nicht. Ist die Loop womöglich bedämpft? Ein 50 oder 200 Ohm Widerstand in Reihe mit dem Innenleiter am Hochpunkt der Schleife und ein 1:1 bzw. 4:1 Übertrager am Fußpunkt, gibt dir breitbandig die gewünschte Ausgangsimpedanz.
Robert M. schrieb: > Den Transistor hätte ich hier am wenigsten in Verdacht. Solange die > restliche Schaltung in Ordnung ist, kann selbst ein besserer > AF-Transistor den aktiven Teil übernehmen, insbesondere für einen > Transistor der in Basischaltung arbeiten soll. Die Transitfrequenz ist > sekundär und beim ZTX mehr als ausreichend. Vermutlich macht eher der > Eingangsübertrager oder/und die unnötige Ferritperle Probleme. Ich halte wenig von Vermutungen und stütze mich in dem Fall auf Erfahrungen. Die von mir berichteten Ergebnisse beruhen auf realem Aufbau und Messung. Ich habe in der Wellgood Schaltung die ZTX327 durch 2N5109 und auch durch BFU590Q ersetzt und Zin gemessen. Mit den BFU590Q blieb die Eingangsimpedanz bis 100 MHz unter 6 Ohm. Das lässt sich übrigens auch in einer LTSpice Simulation nachvollziehen.
Phasenschieber S. schrieb: > Andreas H. schrieb: >> Wenn du den loop etwas kleiner machst hast du auch weniger störungen. > > Was, noch kleiner? Noch nie was von einer Nulloop gehört?
eric schrieb: > Nulloop Man muß es ja nicht gleich übertreiben. So geht's auch: https://www.langer-emv.de/de/product/lf-passiv-100-khz-bis-50-mhz/36/lf-r-3-h-feldsonde-100-khz-bis-50-mhz/7
Wurde eigentlich schon auf diesen Beitrag verwiesen: Aktive Ringantenne Schaltplan: https://www.mikrocontroller.net/attachment/517399/Ringantenne.jpg Beitrag: Beitrag "Aktive Ringantenne 1 bis 30MHz"
kai schrieb: > Wurde eigentlich schon auf diesen Beitrag verwiesen: Ist das nicht das Rufzeichen von Wolfgang Kiefer? (Ruhe in Frieden!) Hab ich mir gleich Mal gespeichert!
Bitte melde dich an um einen Beitrag zu schreiben. Anmeldung ist kostenlos und dauert nur eine Minute.
Bestehender Account
Schon ein Account bei Google/GoogleMail? Keine Anmeldung erforderlich!
Mit Google-Account einloggen
Mit Google-Account einloggen
Noch kein Account? Hier anmelden.
















