Außerdem fehlt noch ein Antennenstecker (SMA oder was kleineres) und vielleicht ein RS232 Pegelwandler (am besten ohne Kondensatoren).
Meine Verschläge: Für die Antenne nen SMA-Footprint, bei dem man auch einfach an das Pad für den Mittelkontakt eine Drahtantenne löten kann. I2C-Schnittstelle sollte auch noch drauf sein. Für RS232 würde ich das UART in TTL-Pegel+Versorgung auf ne vierpoligen Stiftleiste packen. Da kann man dann entweder nen MAX oder nen USB-Wandler anschließen. Oder nen zweiten µC... Mega8 (bzw pinkompaktibel) find ich gut. TQFP ist für mich kein Problem. Wenn genügen Interesse besteht, kann man ja ne zweite Version in THT machen. Der Takt sollte per Lötbrücke vom RFM zu holen sein, plus Footprint für nen extra Quarz. So kann man bei Bedarf nen Baudratenquarz einbauen. Möglichst alle Pins des Moduls sollten angeschlossen werden, der Mega8 hat schließlich genügend Pins. Dann kann man sämtliche Betriebsmodi nutzen. nIRQ und FFIT sollten auf nem externen Interrupt landen. Ein oder zwei LEDs, um kleine Statusmeldungen zu geben. Übrige IOs auf Lötpads/Stiftleisten, damit man kleinere (Fernschalt-)Aufgaben ohne zweiten Controller erledigen kann.
Klingt alles gut. mega8 und mega48 haben beide Vor und Nachteile. Beim mega8 wäre es u.a. der größere RAM (Sende/Empfangspuffer), aber dann kann man auch den mega88 nehmen, da hat man dann alle Vorteile zusammen. Optimal wären verschiedene Modi in der Software die man beim compilen einstellen kann: z.B. Optimierung auf sichere Datenübertragung oder auf möglichst hohe Datenrate, oder Einstellmöglichkeiten bezüglich möglichst kuzer Antwortzeiten beim Senden/Empfangen usw. Die Daten müssen ja Paketweise übetragen werden, denn nur so kann man trotz dem häufigen Umschalten zwischen Senden/Empfangen hohe Datenraten erreichen.
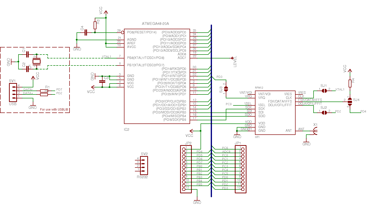
Hallo Manuel! Schöne Arbeit. Ich würde an den RESET vom ATmega noch eine Pull-Up machen. Frage: Müssen wirklich so viele Pins nach außen geführt werden (JP1 und JP2)? Wie wolltest Du den Controller programmieren? Ich würde aus Platzgründen nicht den 10-, sondern den 6-poligen (Atmel-Standard) Stecker nehmen. Schön, dass das endlich mal Formen annimmt und sich so viele daran beteiligen! ciao Michael
Programmieren kann man doch über die Stiftleiste von PortB. FFS\ muss auf High gelegt werden sonst geht nichts ! Den FSK/DATA Pin würde ich auch über einen Jumper an einen Pin legen. Wiso legst du den DCLK Pin an einen ADC Eingang ? An Reset (vom AVR) ein Kondensator nach GND, und den Pullup. Wiso verbindest du AREF mit AVcc ? Ich lasse den Pin immer offen (und hänge einen C nach Masse dran), so kann man per Software die Quelle wählen. Ist hier aber nebensächlich. Ansonsten sieht es gut aus.
Michael wrote: > Frage: Müssen wirklich so viele Pins nach außen geführt werden (JP1 und > JP2)? Wenn dann alle, oder? Sonst vermisst wieder jemand was. Und das Modul wird dadurch auch nicht größer. > Wie wolltest Du den Controller programmieren? Ich würde aus Platzgründen > nicht den 10-, sondern den 6-poligen (Atmel-Standard) Stecker nehmen. > Schön, dass das endlich mal Formen annimmt und sich so viele daran > beteiligen! Programmieren natürlich über den einen Port. Wenn man nur ein Standardkabel hat, muss man halt nen Adapter machen. Benedikt K. wrote: > Den FSK/DATA Pin würde ich auch über einen Jumper an einen Pin legen. OK > Wiso legst du den DCLK Pin an einen ADC Eingang ? Liegt da nicht die Empfangsstärke analog an?
>> Wiso legst du den DCLK Pin an einen ADC Eingang ? > > Liegt da nicht die Empfangsstärke analog an? Nein, an dem Pin liegt der Bittakt im nicht FIFO Mode an (für den Fall, falls man diesen mal nutzen will, würde ich diesen und den DATA Pin über Lötjumper auch an digitale Pins legen.) An dem DCLK Pin liegen im analogen Modus auch die empfangenen (digitalen) Daten, allerdings ungefiltert. Diese sind meiner Meinung nacht nicht nutzbar, bzw. man muss für jede Baudrate das Filter anpassen. Also ist dieser Modus hier nicht brauchbar. Die Signalstärke ist nicht direkt zugänglich, sondern liegt nur hier an: http://www.mikrocontroller.net/attachment/22519/rfm01.JPG
Wegen der Übertragungssicherheit würde ich an den 7,4 Hamming-Code noch ein Paritätsbit setzen, dann hat man einen 8,4 Hamming-Code und die vollen acht Bit einer Übertragung genutzt ;-) Infos dazu z.B. hier http://en.wikipedia.org/wiki/Hamming_code http://de.wikipedia.org/wiki/Hamming-Code http://www.exampointers.com/teletext/hamming.phtml Für µC sollte eine ähnliche Version wie für DDS mit Sinus-Tabelle angewendet werden. Wurde ja schon von "Bingo" erwähnt ;-)
Benedikt K. wrote: > Die Signalstärke ist nicht direkt zugänglich, sondern liegt nur hier an: > http://www.mikrocontroller.net/attachment/22519/rfm01.JPG Ah, OK. Dann kann ich ja ein Lötpad für n Kabel vorsehen oder so. Welche Pins des AVR sollte ich denn für SEL, FSK und DCLK nehmen, ohne dass man viel verwendete Funktionen verschwendet. Ich würde z.B. ungern PWM Ausgänge opfern. ADC sind ja eingentlich genug da. Für IRQ bleibt wohl nur INT0 oder INT1 (wobei ich INT0 für USB bräuchte).
Wie wäre es mit folgender Belegung: IRQ über Jumper an INT1 (da dieser beim Senden meiner Meinung nach eher gebraucht wird, als der Empfangs Interrupt.) FFIT über Jumper an INT0. Soweit ich weiß, darf bei der USB Software sowiso kein anderer Interrupt aktiv sein. Da stört das dann auch nicht. Zur Not kann man das ja auch pollen. FSK und DCLK könnte man über Jumper an PD5 und PD6 legen. Zusätzlich an FSK noch einen 10k Pullup (falls der Pin nicht verwendet wird, damit FFS\ auf high liegt.) Sollte man SEL\ nicht vielleicht an einen anderen Port legen, damit man einen kompletten 8bit Port (PORTD) zur Verfügung hat (falls man es mal braucht) ? z.B. auf ADC3 könnte man diesen legen. Dann hätte man in der Minimalversion nur PB3-5 + PC3 belegt, der Rest ist frei. ADC/PortC Pins gibt es ja genug. Im Moment sind auch PD0-1 und PD2-3 doppelt rausgeführt (USB, RS232 und auf der PortD Leiste. Ich würde die nur 1x rausführen, dafür aber alle Pins auf die Stiftleisten legen. Vom Platz her müsste das reichen. Die SMA Buchse ist im Moment eine nicht abgewinkelte Version, oder ?
Benedikt K. wrote: > Wie wäre es mit folgender Belegung: > IRQ über Jumper an INT1 (da dieser beim Senden meiner Meinung nach eher > gebraucht wird, als der Empfangs Interrupt.) Jap. > FFIT über Jumper an INT0. Soweit ich weiß, darf bei der USB Software > sowiso kein anderer Interrupt aktiv sein. Da stört das dann auch nicht. > Zur Not kann man das ja auch pollen. Auch gut. > FSK und DCLK könnte man über Jumper an PD5 und PD6 legen. Zusätzlich an > FSK noch einen 10k Pullup (falls der Pin nicht verwendet wird, damit > FFS\ auf high liegt.) DCLK und FFIT ist der gleiche Pin am RFM12. > Sollte man SEL\ nicht vielleicht an einen anderen Port legen, damit man > einen kompletten 8bit Port (PORTD) zur Verfügung hat (falls man es mal > braucht) ? z.B. auf ADC3 könnte man diesen legen. Gute Idee! > Im Moment sind auch PD0-1 und PD2-3 doppelt rausgeführt (USB, RS232 und > auf der PortD Leiste. Ich würde die nur 1x rausführen, dafür aber alle > Pins auf die Stiftleisten legen. Vom Platz her müsste das reichen. Ich will das so machen, dass man auch direkt einen USB Stecker oder eine SUB-D Buchse dranlöten kann. > Die SMA Buchse ist im Moment eine nicht abgewinkelte Version, oder ? Richtig. Bin mir nicht sicher, welcher Pegelwandler für RS232 leicht zu besorgen und möglichst klein ist... Kann man nen MAX 487 für RS232 nehmen?
Für SJ4 reicht ein einfacher Jumper. R4 kann man ja einfach weglassen falls er nicht gebraucht wird. Die RS232 Option wäre schön, aber braucht vermutlich viel Platz. Die TXD und RXD Leitungen rausführen würde eigentlich reichen. Ist eine gewinkelte SMA Version kleiner (weniger hoch)? Wenn man die Buchse in Richtung RFM12 platzieren würde, würde diese über dem Modul liegen, und der Stecker + Kabel würden dann nicht stören wenn die etwas rauststehen. Nach oben hin macht es das ganze (meiner Meinung nach) nur unnötig hoch. Andererseits kann man stehend halt direkt eine stehende Antenne anschrauben.
Welchen man reinlötet is eigentlich egal. Der Footprint von gerade und gewinkelt scheint gleich zu sein.
...wäre nicht noch eine Diode am VCC-Eingang vom USB-Anschluss sinnvoll? (Damit man bei externer Speisung nicht versucht, den PC via USB zu versorgen... ;-)) In SMD kann man den RS232-Teil aber auch recht klein bekommen (Siehe Anhang - mein µBrain-Modul). Ok, die C's (0603) habe ich auf der Unterseite versteckt ;) Gruß aus Berlin-Tempelhof, Stefan
@Manuel: Soll das eigenltich eine einseitige (mit ein paar Brücken) oder eine zweiseitige Platine werden? Deshalb vorhin auch die Frage von mir, ob wirklich alle Pins des ATmegas rausgeführt werden müssen. Ich hatte nämlich eher an eine minimalistische Version in Form einer einseitige Platine gedacht, auf der wirklich nur das nötigste vorhanden ist, also ATmega, RFM12, RS232 nach außen geführt, 6-pol Programmierstecker, und eins zwei Kondensatoren. Die Antenne wollte ich in Form eines einfachen Stück Drahtes direkt ans Modul löten. Wenn meine Module endlich da sind, werde ich mal ein Layout machen. ciao Michael
Ich finde den Ansatz ein integrierte universell verwendbare transparente "Modem"-Platine zu entwickeln sehr interessant. Allerdings finde ich den Atmel uC etwas uninteressant. Wäre es nicht eine Idee einen MSP430 zu verwenden? Gerade im Hinblick auf Energie speziell bei Batterieanwendung ist eine MSP430 unschlagbar. Ich denke das an eine uC F1232 oder F123 (8k, SPI) oder vergleichbar. Massig interruptfähige IOs sind dann noch für weitere Anwendungen da (einige fürden noch für eine Soft-Uart wegfallen...). Platine würe ich so klein wie möglich machen 0603 und TQFP, etc. .....
@Dan: Super Idee. Ich wäre für den F2131. Der kostet noch etwas weniger als der F1232 und läuft mit 16 MHz. Die Portanzahl müsste für diese Anwendung eigentlich ausreichen.
@Holger Wozu benötigst du 16Mhz? Doch nicht im Ernst für ein transparentes Modem? Ich würde nur einen 32kHz Quarz für die Schnittstelle nach außen (oder zum weiteren uC) spendieren. Der Rest mit DCO und LPM-Modi.... Das Modul nimmt beim Senden und Empfangen schon für jede Batterie fast zu viel Strom auf....aber durch einen sinnvollen Duty-Cycle in verbindung mit viel Schlaf (LPM) sollte man einen Stromverbrauch im uA-Bereich realisieren können.
@Stefan Wimmer: welchen Pegelwandler hast du genommen? @Michael: genau das soll es nicht sein. Eine einseitige Platine kann sich fast jeder selber ätzen, dafür braucht man kein einheitliches Layout. Die Platine wird natürlich zweiseitig und möglichst klein, damit man sie in großen Stückzahlen herstellen lassen kann. Ich will dich aber sicher nicht davon abhalten ein einseitiges noch einfacheres Layout zu machen. @Dan: ich kenn mich persönlich mit dem Atmel besser aus. Ich denke auch die AVR-Fraktion ist hier etwas größer (ich möchte ein möglichst breites Publikum ansprechen). Gibt es für den F2131 freie Compiler? Bei mir gibts ein 16Mhz Quarz nur optional, falls man den Firmware-USB-Treiber verwenden will.
@Dan: Natürlich sind 16 MHz für reine Modemanwendung absolut überdimensioniert, da hast du vollkommen recht. Allerdings schwebt mir vor, die Platine dann auch zur Auswertung von Sensoren zu verwenden (Wetterstation). @all: Für den F2131 kann man einen Compiler bei TI herunterladen, der auf 8k begrenzt ist.
@holger Ok dann verstehe ich dein Vorhaben. Aber ein transparentes Modem muss mit 4k Flash hinkommen und darf im Mittel bei entsprechendem DutyCycle nur wenige uA nehmen.... Das Modul muss ein universelles nachrüstmodul sein...nur dann ist es gut ;) Preis sollte alles in allem 5€ sein... das wäre ein ziel....
das ganze entwickelt sich hier zu dem, was ich vor ca 100 posts schon vorgeschlagen habe, habe ich as gefühl.. was ist an dem modul: http://www.hoperf.cn/pdf/HM-TR_EN.pdf auszusetzen? warum nicht einfach den atmega verwenden, der dort enthalten ist, und das ding so aufbauen!? oder gleich das teil bestellen, oder habe ich etwas übersehen. ich habe schon 10 RFM12 module hier, und muss den umweg über den zusärtlichen atmega gehen, allerdings bin ich auch an einer transparenten rs232 übertragungsstrecke interessiert, ich benötige das ganze aber eh nur halbduplex und punkt zu multipunkt, aber zu dem thema gabs hier doch auch schon wirklich klasse ansätze, mit anpassung, fehlerbehandlung, kanalwechsel usw.. d.
@dennis Weil es billig sein muss und der atmega ein stromfresser ist! Das fertige Modul Nachteile: - Atmega =>5V =>energie:( - zu teuer - zu groß - keine transparenz bezüglich der Funktionen, wenn ich selber ein Transparentfunkmodul schreibe, weiß ich was passiert und kann mir selber Gedanken zu Übertragungsverfahren etc. machen.... Aber nichts für ungut ;)
@ Dan Mit ordentlicher Programmierung braucht ein mega48 auch kaum Strom: Ich hatte mal einen als Temperaturlogger mit 128kbyte Flash, LCD und DS1820 etwa 1/4 Jahr mit 2x 1,5V Mignon Batterien laufen. Bei den anderen Punkten stimme ich dir aber zu. Wenn ich mir die Datenblätter und Beispielcodes so anschaue, dann bezweifle ich, dass die Software auf der Platine gut ist...
ok, meine randbedingungen sind etwas anders, aber das wird ja eh jedem hier so gehen... -das du dich mit deiner software auskennst, das zweifelt auch keiner an... zudem stand nirgentwo @Dan. Weiter oben im Thread sind nur atmegas in den schaltplänen, und genau von denen sprach ich. ich bin eher daran interessiert das ding mit möglichst wenig aufwand einfach nur ein zu setzen. für mich sind der energiebedarf sowie platz,preis und die abmessungen erstmal nicht die größte sorge... d.
Benedikt K. wrote: > @ Dan > Mit ordentlicher Programmierung braucht ein mega48 auch kaum Strom: Ich > hatte mal einen als Temperaturlogger mit 128kbyte Flash, LCD und DS1820 > etwa 1/4 Jahr mit 2x 1,5V Mignon Batterien laufen. wie hast du das den geschafft ? waren es reguläre Migon Zellen? die haben doch nur 500-600 mAh ( geschätzt )? Was hat den deine Schaltung im Betriebverbraucht ? Oder hast du nur einmal man Tag gemessen? Ich weiss es ist ein wenig OT aber interresant!
Hier kann mal jeder eintragen, für welche Funktionen er sich interessiert: http://www.mikrocontroller.net/articles/AVR_RMF12#Hardware Dann kann man berücksichtigen, was die meisten haben wollen.
Im Power-Down Modus bekommt man die Stromaufnahme des Mega48 bis auf 0,1µA bei 1,8V runter. Aufwecken durch Watchdog, externen Interrupt oder SPI.
Den Strom habe ich nie gemessen, da meine Messgeräte alle nur 0,1mA Auflösung haben. Der mega48 lief mit einem 32kHz Quarz, der den AVR alle 5s aufweckte, und eine Messung startete und 1s später den auslas. 1x pro Minute wurde der Wert dann in den externen Flash (waren sogar glaube ich 512kbyte) geschrieben. Das LCD war die meiste Zeit aus, da dieses eindeutig am meisten Strom verbrauchte. Das ganze lief wirklich dauerhaft. Mit den neuen Picopower AVRs sollte es noch besser werden. Ich denke für dieses Projekt wäre ein AVR meiner Meinung nach besser geeignet, da dieser auch mit 5V läuft (im Gegensatz zum MSP430). Mit einem mega48 @ 3V im Powerdown Mode (was dank Levelgetriggertem Interrupt vom RFM12 kein Problem ist) sollte auch eine Stromaufnahme von nahe 1µA möglich sein.
Eine 2. Variante mit USB wäre nicht uninteressant, um den PC als Gegenstelle nutzen zu können. Als Standard würde ich USB ansonsten nicht vorsehen.
Da die Platine mit der Datenkommunikation alleine nicht ausgelastet ist würde ich die Nutzbarkeit der restlichen Ports vorsehen. Man müsste sich dann allerdings später bei der Software überlegen, wie man zwischen Daten-Tunnel und lokalen Ports unterscheiden kann...
Soll das ganze eigentlich eine reine Funkstrecke sein oder sollen netzwerkartige FUnktionen mit rein?
Ich denke mal eher ersteres, aber vielleicht kann man die Software ja schon so auslegen, das letzeres auch ohne großen Aufwand machbar ist.
@Benedikt Ich hab mit den Modulen was ähnliches vor. Da soll dann aber Netzwerkfunktionalität mit rein und auf dem Modul sollen noch ein LCD, eine Echtzeituhr und ein Keypad unterkommen.
Hallo, Ich habe einmal das Bascom Programm von Benedikt mit einem Mega8 probiert, aber es will nicht so recht. Ich habe nach der RX-Routine in der for-Schleife ein "Print rfdata(count)" eingebaut, um zu sehen, ob der Text auch übertragen wird, aber es kommt immer der Text "96" (ASCII 39 und 36) heraus. Kann es sein, das im Code noch Fehler sind? Ist da was bekannt? Vielen Dank!! Andy
Im Prinzip war mein Vorschlag von oben nur als Hinweis, die IO-Kontakte auf der Platine verfügbar zu machen... Der Rest ist Software und könnte dann jederzeit angepasst/nachgerüstet werden. So könnte man dann auch aus dem Daten-Tunnel durch Softwareänderung ein Mini-Funk-Endgerät machen - ohne Hardwareänderung.
Eine Kommunikation mit dem Mega müsste m.e. sowieso vorhanden sein (z.B. über ESC-Sequenzen) um bestimmte Parameter einstellen zu können (Baudrate sofern nicht Autodetect, Kanal, I2C-Adresse, etc...). Oder sollte das fest verdrahtet sein?
Ich denke eine komplett universelle Lösung ist nicht immer das beste. Zumindest die Schnittstelle (I2C + Adresse, UART + Baudrate etc.) sollte meiner Meinung nach per Software über defines fest eingestellt werden. Ebenso könnte man den Modus (Verbindung zweier Module oder Netzwerk) genauso einstellen. Solche sachen stehen eigentlich immer schon bei der Entwicklung einer Schaltung fest.
Sehe ich genauso. Die Hardware ist teuer nachträglich zu ändern, Software nicht so sehr.
Ich weiß, is noch nicht ganz fertig. Pegelwandler fehlt auch noch. Den Kondensator hab ich leider nicht in VCC-Nähe des RFM12 bekommen.
Ist an dem Anschluss für die Serielle auch eine Dublette der Spannungsversorgung geplant? Ansonsten fände ich Pin1 und Pin12 (JP2) recht weit auseinander...
Wollte das so machen, dass man direkt nen Sub-D dranlöten kann. Braucht man da Spannung?
Manuel Stahl wrote: > @Stefan Wimmer: welchen Pegelwandler hast du genommen? HIN202ECBN (Kann man im Bild doch ganz wunderbar lesen :o) ) Der ist kopmpatibel zum MAX232 ist aber billiger und bei meinem Dissi jederzeit ab Lager zu haben (mit Maxim habe ich da so meine anderen Erfahrungen...). Gruß aus Berlin Tempelhof, Stefan PS: Mal abwarten, was da hier so an Hardware ausgeknobelt wird. MSP430 wäre schon interessant. Wenn alle Stricke reissen nehme ich halt einfach mein µBrain und knote mit ein paar Drähten das Funkmodul dran. ;-) PPS: Hab' da gerade 'ne Idee: Beitrag "kleines Quiz :-)" :-))
Elecont macht einer board wie Stefan's uBrain , kostet 9,45 oder 9,99 Eur M8 oder M168 http://www.elecont.de/EntwBoards.htm http://www.elecont.de/Neue_Dateien/CB168Ad.pdf mfg Bingo
Bingo wrote: > > Elecont macht einer board wie Stefan's uBrain ... Auch hübsch! (aber etwas größer als meine µBrains ;-))) Und der Preis ist sehr fair.
wäre es ne option ein Sende und ein Empfangsmodul (oben und unten vieleicht) zu verbauen? Dann könnte man zum Senden/Empfangen ne andere Frequenz wählen und könnte gleichzeitig senden und empfangen.
Manuel Stahl wrote: > Wollte das so machen, dass man direkt nen Sub-D dranlöten kann. Braucht > man da Spannung? Zumindest benötigt die Schaltung einen zusätzliche Versorgungsspannung sofern sie nicht über USB versorgt wird. Ansonsten fände ich eine Zusammenlegung auf dem Connector auf Pin1/Pin2 oder Pin11/Pin12 besser.
Das sieht nach einer schönen Funk-Entwicklung aus. Habt ihr auch an die Zertifizierung gedacht? EN 300220 etc. solltet ihr unbedingt tun
@Reiner: ach gottchen, hamse Dir heute das Eisgeld weggenommen das Du Dich so provilieren musst.
Wenn ihr schon so professionel seid, dann auch richtig - oder geht an der Stelle der Anspruch verloren.
Ich habe gerade bemerkt, daß www.hoperf.com nicht mehr erreichbar ist. Sollte die Firma etwa pleite sein (wäre schlecht für Nachbestellungen der schicken Module). Weiß jemand genaueres ?
Nicht nur für Nachbestellungen. Steffen hat da immerhin 450 Module bestellt und schon bezahlt...
> Ich habe gerade bemerkt, daß www.hoperf.com nicht mehr erreichbar ist.
Ist wieder erreichbar, man sieht aber nur die Plesk-Defaultseite. 3 
Möglichkeiten:
1. Hoster nicht bezahlt
2. Site wurde defaced.
Da das Ganze auf einem Microsoft IIS läuft, ist Möglichkeit 2 für mich 
wahrscheinlicher. Firmenpleiten gehen eher langsam vonstatten. Die 
Website ist eher das letzte, was abgeschaltet wird.
3. Der Admin hat Mist gebaut. Auch soetwas findet man im Netz zuhauf.
Gruss
Jadeclaw.
  und bei denen ist gerade 1:17 nachts kann sein das der Server neu aufgesetz wurde.
Na da fällt mir aber ein Stein vom Herzen, ich hatte schon das schlimmste befürchtet. Kann bitte jemand von denen, die in China bestellt haben, hier bescheid geben, wenn die Ware angekommen ist ?
Hi, für die Kommunikation mit dem PC, habe ich mich für den USB-BUS entschieden. Bei mir ist bis auf einen älteren PC, keiner mehr mit einer richtigen RS232. Dazu habe ich einen kleinen Stick mit dem RFM12 und einen C8051F320 entwickelt. Bitte nicht wundern, aber den C8051F320 habe ich von einem älteren Projekt da und ich konnte schon einiges an Software entwickeln. Ist aber noch nicht fertig und wird noch dauern. Es wird auch einen solchen Stick mit dem AT90USB162-16AU geben, wenn ich diese Teil mal bekommen sollte. Die LP und Doku ist dazu auch schon fertig. Der Stick soll eigentlich nur über eine Software auf dem PC meine einzelnen Module ansprechen und die Daten dann zurück senden. Es wird für den Stick kein spezieller USB-Treiber nötig sein. Die Leiterplatten dazu werde ich in etwa 12 Tagen erhalten. Das Ganze ist mit Gehäuse nur 60mmx35mm gross. Im Dateianhang ist die derzeitige Dokumentation zu den Stick. Gruss Steffen
Hallo, Ich habe einmal das Bascom Programm von Benedikt mit einem Mega8 probiert, aber es will nicht so recht. Ich habe nach der RX-Routine in der for-Schleife ein "Print rfdata(count)" eingebaut, um zu sehen, ob der Text auch übertragen wird, aber es kommt immer der Text "96" (ASCII 39 und 36) heraus. Kann es sein, das im Code noch Fehler sind? Ist da was bekannt? Ich verwende 2 Controller. Beim ersten führe ich die Senderoutine, beim zweiten die Empfangsroutine aus!! Hat es bei irgendjemanden schon funktioniert? Sind vielleicht andere Einstellungen notwendig? Bitte helft mir weiter! Vielen Dank!! Andy
@Andy hast du das Ausprobiert : Beitrag "Re: Beispielprogramm für RFM12 Funk-Module in BASCOM" das ist das neuste
Mein Board für den ATmega48 wäre soweit fertig. Hat jemand noch Verbesserungsvorschläge? Wenn Interesse für insgesamt ca 20 Platinen besteht würde ich welche fertigen lassen.
Guten Morgen, Ich habe den Code nun so weit, dass er sendet und empfängt, nur kommen beim Empfänger lauter Nullen an! Kann ich irgendwie überprüfen, ob das Modul sendet bzw. empfängt? Kann man das irgendwie Messen (mit einfachen Mitteln)? Oder: Wie bemerke ich, ob ein Modul defekt ist? Danke für eure Hilfe!! mfg Andy
Manuel Stahl wrote: > Mein Board für den ATmega48 wäre soweit fertig. Hat jemand noch > Verbesserungsvorschläge? Wenn Interesse für insgesamt ca 20 Platinen > besteht würde ich welche fertigen lassen. Kannst Du die Platine vielleicht noch mal als Bild reinstellen (nicht jeder hat immer Eagle griffbereit). Gibt es eine ungefähre Preisvorstellung für die Platine?
Die aktuelle Version ist immer hier zu finden: http://www.mikrocontroller.net/articles/AVR_RMF12#Platine Bestellungen bitte auch nur dort und nicht im Forum. Ich weiß noch nicht wo ich fertigen lasse, kennt jemand einen guten und günstigen Lieferanten? Kleinste Leiterbahnen sind 10mil.
Kann man die 0603 und den RS232 eigentlich noch löten oder muss man die backen, kochen oder grillen? Oder besteht evtl. auch die Chance (was die Kleinteile angeht) schon bestückte Platinen zu bekommen?
Man kann eigentlich auch 0402 problemlos löten, wenn man nicht gerade ein 5mm Spitze auf dem Lötkolben hat.
Manuel Stahl wrote:
> Hat jemand noch Verbesserungsvorschläge?
Pin4 von J3 über Diode an Vcc
  > Pin4 von J3 über Diode an Vcc Ups vergessen... > Kann man die 0603 und den RS232 eigentlich noch löten oder muss man die > backen, kochen oder grillen? Löten ist absolut kein Problem. Den RS232 hab ich schon verwendet. Lötpaste ist von Voteil. > Oder besteht evtl. auch die Chance (was die Kleinteile angeht) schon > bestückte Platinen zu bekommen? Ja, gegen nen kleinen Aufpreis sicher. Hab immernoch keinen Lieferanten...
Hallo 2 hochinteressante Links was man mit Funkmodulen außer Datenübertragung sonst noch so machen kann: http://homepages.paradise.net.nz/peterfr2/avrs232sender.htm http://homepages.paradise.net.nz/peterfr2/QAM.htm LG Michael
Liegen J1 und J2 eigentlich "willkürlich" weit auseinander oder ist das Rastermaß (wegen Steckbrett)?
Manuel Stahl wrote:
> Hat jemand noch Verbesserungsvorschläge?
Eine optionalen Spannungsregler könnte man vielleicht noch vorsehen.
Vielleicht an Pin4 von J3 oder einen Pin5 einbauen...
  Hallo ich möchte mit dem sender (also nur den RFM02) Daten von einer Vernsteuerung aus senden. Das ganze würde ich mit einem Atmega16 aus steuern. Allerdings kenn ich mich mit der Programmiersprache C überhaupt nicht aus. Ich programmiere normalerweise mit dem AVM Studio. Könnte mir da jemand mal n bischen aushelfen. Kennt da jemand evtl. ein "Übersetzungsprogramm" oder kennt ein Paar beispielprogramme. Wie muss ich den Funksender überhaupt an den atmega anschliesen. danke für die Antworten
Andreas Z. wrote:
> Kennt da jemand evtl. ein "Übersetzungsprogramm"
Klar - landläufig nennt man sowas auch "C-Compiler" ;)
Mit entsprechenden Parametern aufgerufen kannst Du den gcc dazu bringen, 
Dir Assembler-Code auszugeben, anstatt direkt Maschinencode zu erzeugen.
  Vielleicht könnte der Beitrag für Dich interessant sein... Beitrag "Beispielprogramm für RFM12 433MHz Funk-Module"
Hallo zusamnmen naja recht viel hat mir des nicht geholfen. Dann des zwar installieren aber nicht starten. Könnte mir jemand bei dems geht evtl. das C Programm als HEX form hochladen? Bin leider noch in Ausbilung und hab noch ned so fui ahnung davon. Danke. PS. SPI Schnittstelle über 2 Leitungen funzt schon. Es wird also scho.
Hi, ich habe die Module Rfm01 und Rfm02 von Polli und habe noch keine Anhnung wie man die anspricht. Was muss man z.b. alles senden wenn man das Rfm02 initallisiern will. Und welche Werte muss ich nehmen, in manchen Beispielen finde ich z.b. bei der Bandbreite +- 90 KHz beim anderen 120 KHz. Könnte mir jemand auflisten was alles notwendig ist? Paar Tipps wären sehr hilfreich.
Hallo Leute, ich steuere mein RMF12 mit einem m8 mit externen Quuarz an. Wenn ich die Spannung am RMF12 anlege schwingt CLK mit 1Mhz nach den Start des Controllers Schwingt der RMF12 mit 10 Mhz. Soweit wohl alles OK. Wenn ich nun den Takt des RMF12 für den Controller benutze, müsste der Controller bis zur Initialisierung nur mit 1 Mhz Takt arbeiten. Das kann er? Kann mir das mal jemand erklären? Wigbert
Wigbert P. wrote: > Wenn ich nun den Takt des RMF12 für den Controller benutze, > müsste der Controller bis zur Initialisierung nur mit 1 Mhz > Takt arbeiten. Das kann er? Jau, das kann er. Wenn du willst, kannst du den Controller (AVR) sogar mit 1Hz oder weniger takten (er arbeitet dann halt auch dementsprechend langsam). Gruß, Magnetus
Wigbert P. wrote: > Hallo Leute, > ich steuere mein RMF12 mit einem m8 mit externen Quuarz an. > Wenn ich die Spannung am RMF12 anlege schwingt CLK mit 1Mhz > nach den Start des Controllers Schwingt der RMF12 mit 10 Mhz. > Soweit wohl alles OK. > Wenn ich nun den Takt des RMF12 für den Controller benutze, > müsste der Controller bis zur Initialisierung nur mit 1 Mhz > Takt arbeiten. Das kann er? Irgendwas ist mir daran noch unklar... Der M8 hat einen externen Quarz Der initialisiert den RMF12 welcher anschließend mit 10 MHz läuft ...und dann soll der M8 auch mit diesen 10 MHz versorgt werden? Dürfte nicht gehen wenn ich das jetzt richtig verstanden habe, da man nicht zur Laufzeit die Fuses wechseln kann... EDIT: Ist schon spät... denke mal der 1/10 MHz Takt ist wohl STATT dem Quarz gemeint...
Hallo jörg, der m8 soll generell vom RMF12 Takt versorgt werden. Ich hatte Bedenken, das der m8 bis zur Initialisierung untertaktet wird. Aber das kann er wohl. Wigbert
Hallo Wigbert, Du stellst doch den M8 auf externen Takt welches vom RFM12 kommt ein. Dann schwingen beide im selben Takt. Du kannst sogar den Takt vom RFM12 vom verringern, das du den L Version nehmen kannst. Ich weiss aber nicht ob die PLL vom RFM12 selber wieder die 434MHz aufbauen kann wenn der Quarz kleiner wird (?) ich schätze mal ja, weis einer was darüber? AVRNix http://www.comwebnet.de
Um die Taktrate am CLK-Pin zu ändern, muss man den Quarz nicht tauschen! Das geht per Software! Das Modul läuft immer mit 10MHz. FÜr den Taktausgang wird variabel runtergeteilt. Für nen Mega8L könnte man das RFM einfach auf 1 MHz lassen (oder auf 5Mhz schalten, das wäre dann der schnelllstmögliche Takt).
Hallo, Ich habe mit 2 RFM12-Modulen versucht eine Verbindung aufzubauen - leider ohne Erfolg. Als Hardware verwende ich auf der einen Seite ein Pollin-Evaluationsboard mit Atmel MEGA32, 16Mhz. Funkmodul ist das RFM12. Die Software von Benedikt (danke dafür) habe ich angepasst (Pins) und auch den auf dem Board vorhandenen Optokoppler zur Einschaltung der Spannungsversorgung eingebaut. Ansonsten ist der Code auf senden eingestellt und broadcastet den Teststring. Die Empfängerseite besteht aus einem Steckbrett mit Atmel Mega8 (7,13Mhz), RFM12 als Steckmodul und ein LCD zur Debugausgabe. Dieser führt den gleichen Code von Benedikt mit der passenden Pinbelegung aus. Zusätzlich ist in die Routine noch eine LCD-Ausgabe der empfangenen Daten eingebaut. Die empfangenen Daten (Testweise auf 8bit in rxdata() routine abgeändert) werden dann zum LCD geschickt. Habe ich das richtig verstanden: Die im Code angegebenen Pins entsprechen den Pins am Funkmodul. Ich muss SDI und SDO nicht vertauschen. SCK ist ja klar. Hat irgendeiner von euch schon ein Pollin-Modul und darauf laufenden Code? Ich komme hier nicht mehr klar, zumal kein Oszi greifbar ist. Wird wohl auf einen CLK-Test (1-Mhz oder 10Mhz) mit einem alten PC und "Soundkartenoszi hinauslaufen. Hoffe die alte ESS macht 5V mit, erst mal Datenblätter lesen. Bin für alles hilfreiche dankbar. Lorenz
Lorenz wrote: > Wird wohl auf einen CLK-Test (1-Mhz oder 10Mhz) mit einem alten PC undsp > "Soundkartenoszi hinauslaufen. Dazu müßtest Du den Takt vor der Soundkarte aber noch mindestens durch 512 (besser 1024) teilen, denn mit einer normalen Soundkarte kannst Du nur Frequenzen bis ca. 20kHz aufnehmen und darstellen. Nach einer Teilung durch 1024 kannst Du die Frequenz aber auch einfach mit einem Lautsprecher oder Kopfhörer prüfen, denn knapp 1kHz läßt sich auch ohne absolutes Gehör ganz gut von knapp 10kHz unterscheiden. Alternativ könntest Du den Taktausgang an den externen Zählereingang eines AVR hängen, der mit bekannter Taktfrequenz läuft und entweder die Zeit bis zum Überlauf messen oder den Zählerstand nach einer bekannten Zeit anschauen, um zu sehen, ob das Modul 1 oder 10MHz ausgibt.
Lorenz wrote: > Ich komme hier nicht mehr klar, zumal kein Oszi greifbar ist. Wird wohl > auf einen CLK-Test (1-Mhz oder 10Mhz) mit einem alten PC und > "Soundkartenoszi hinauslaufen. Hoffe die alte ESS macht 5V mit, erst mal > Datenblätter lesen. Wozu so kompiziert? Den AVR damit takten, und dann ne LED im Sekundentakt blinken lassen!
Hallo Lorenz, >Hat irgendeiner von euch schon ein Pollin-Modul und darauf laufenden >Code? aber sicher. Ich habe aber den Optokoppler weggelassen und durch eine Drahtbrücke die Spannungsversorgung des RFM12 gewährleistet. Ich musste feststellen, das die ISP-Programmierung nur bei eingeschalteten RFM12 funktioniert. Ansonsten schaltet der CLK-Pin nach der Initialisierung auf 10 Mhz um. Ging auch "planmässig" auf Senden..... Anfängerglück..... Benutze allerdings Soft-SPI in Bascom. Wigbert
Jörg B. wrote: > Liegen J1 und J2 eigentlich "willkürlich" weit auseinander oder ist das > Rastermaß (wegen Steckbrett)? Die liegen auf 2,54 Raster, J3 auch. J4 hab ich mittig. Leider ist der breiteste Sockel den ich kenne ein bisschen zu schmal, sonst hätt ich J1 und J2 dafür passend gemacht. Statt Spannungsregler würde ich Widerstand und Z-Diode vorschlagen, oder reicht da der Saft über RS232 nicht? J3 mach ich mal 5 polig, so dass man direkt nen RS232 Buchse dranlöten kann.
Hallo alle, ich suche hier im Forum schon lange nach der Lösung meines Problems: Die Inbetriebnahme des RFM01 - Empfang-Moduls bereitet mir kopfzerbrechen. Ich programmiere in Assembler einen PIC. Wie ich aus dem C-Code (C kann ich leider nicht) und dem Timingdiagramm lese muss als erstes nSEL und SCK auf Lo, dann wird als erstes 0x0000 übertragen (SDI = 0, SCK taktet 16 mal). Und da hakts schon. Wenn ich das mache, laufen alle weiteren Steuercodes wie z.B. Taktumschaltung am CLK-Pin ins Leere. Lasse ich diesen ersten Datensatz weg, schaltet der CLK-Pin um auf z.B 1.66MHz. Ich bekomme aber keine Daten aus dem Modul. Im C-Programm wird (vermute ich) beim Übertragen das der SDO-Pin auf H-Pegel geprüft. Der ist bei mir immer Lo. Auch ein Pull-Up an Pin DATA/nFFS hilft nichts. Es würde mir sehr helfen, wenn ich genau wüsste, in welcher Reihenfolge welche Signale am Modul anliegen sollen. Vielen Dank
Vielleicht könnte der Artikel noch für Dich interessant sein... Beitrag "Beispielprogramm für RFM12 433MHz Funk-Module"
Wie sieht es eigentlich mit der Genehmigungspflicht bei solchen Modulen aus? Hat sich da schon jemand Gedanken gemacht? Darf ich sowas einfach einsetzen? Gruß Hans
Danke für den Tipp. Ich habe bereits mehrere Einträge hier gefunden, den auch. Nach dem "Studium" der C-Beispiele habe ich meine Programme geändert, ...nix. Hilfreich ist zu Wissen, dass im Blatt von Pollin Fehler drin sind. Da ich die C-Beispiele nicht gut durchblicke und die Beispiele von Pollin unbrauchbar sind, hier noch mal eine Frage: Welche Register müssen mindestens im RFM01 und RFM02 mit welchen Werten beschrieben werden, damit eine Verbindung aufgebaut wird. Im Moment sieht meine Einstellungen so aus : Sender (aus dem Datenblatt von HOPE FR02) : CC00, 8B61, A640, D040, C823, C220, C038 an SDI, dann 4*AA, und 2D, D4 an FSK Danach sende ich in einer Endloschleife Daten (A5). das kann ich auch am nIRQ und dem FSK- Pin zeitrichtig sehen. Der Empfänger scheid zu laufen, da der Taktausgang programmiert werden kann und am Kondensator die Spannung auf ca 1,1 Volt angestiegen ist.
@Kalli Hi, ich habe die gleichen Probleme wie Du aber leider keine Ahnung wie ich dir weiterhelfen könnte. Ausserdem progge ich in bascom, ... naja. Also ich habe folgende Werte für Rfm02 &Hc0e0 &H8e80 ' 5 Mhz &Ha620 '433,92 MHz Freq Setting &Hc823 ' Baudrate 4800 weiss nicht ob das stimmt &Hc220 'bit sync ein &Hc039 'TX aktivieren dananch dann &HAA Die Taktumstllung des CLK funktioniert habe ich mit dem Ozzi gecheckt. Wie kann ich feststellen ob der RFM02 sendet? Und was muss ich zum FSK schicken, ich dachte die Daten die über den SPI geschickt werden genügen?
Hallo ob er wirklich was sendet, weiß ich nicht. ich habe hier im Forum ein Bild von einem Empfänger gefunden, da dem ein Kondensator markiert war. da Sollen ca. 0,3-0,6V anliegen (genauen Werte weiß ich nicht mehr) wenn kein Signal in Reichweite ist und etwas über 1 Volt, wenn ein Signal empfangen wird. Schalte ich meinen Sender ab, sinkt das Signal dort von ca. 1,1 Volt auf ca. 0,5V ab. daraus schließe ich, dass der Sender sendet. Das die Programmierung klappt, sehe ich daran, dass ich die Frequenz am Ausgang des Senders (CLK) von standartmäßigen 1 MHz umschalten kann (wie auch bei Dir). In der Dokumentation von HOPR RF zum Sendemodul steht ein Beispielprogramm für den Avr und den PIC abgedruckt. Da steht nach der Initalisierung über SDI ein senden an FSK (4* 0xAA, danach 0x2d und 0xd4). Habe ich so von da übernommen. Ich bin erst kurz mit den Teilen beschäftigt und weiß nicht, ob das alles so richtig ist. Deshalb wäre es toll, wenn jemand die Minimalstkonfiguration eines laufenden "Duos" aus RFM01 und RFM02 posten würde, nicht als C-Code, sondern nur wie Du die Adressen und Hexwerte für Sender und Empfänger Baudrate: In dem Datenblatt steht 0xC823 = 4,8kbit/s , wenn ich die Rechnung durchführe, die da abgedruckt ist, komme ich auf knapp 9,6kbaud (????? Denkfehler oder Druckfehler --> Egal, wenn im Sender und Empfänger der gleiche wert steht, oder )
Hallo alle hier noch einmal meine Bitte, die Minimalst-Konfiguration eines laufenden "Duos" aus RFM01 und RFM02 zu posten, nicht als C-Code, sondern nur die Adressen der benötigten Register und Hexwerte für Sender und Empfänger. Ich habe es jetzt geschafft, das Statusregister auszulesen. Es wechselt zwischen 0x0F30 und 0x0FC0, Daten im FIFO alles 0. Hilft das bei der Fehlersuche? Danke und ein schönes Wochenende Kalli
Hallo, Ich verwende das RFM12 und will es als Tranceiver verwenden. D.h. Das RFM12 soll immer empfangsbereit sein. Wenn jetzt aber Daten über die serielle an den AVR gesendet werden, soll er das RFM in den Sendemodus umschalten, die empfangenen Daten (über serielle) senden und danach wieder in den Empfangsmodus umschalten. Nur, wie mache ich das? Mir ist schon klar, dass ich da die Register umschreiben muss, aber ich habe es noch nicht geschafft, dass es funktioniert. Kann mir vielleicht jemand Hinweise darüber geben. Vielen Dank. Andy
Hallo Steve, ich habe es geschafft eine Verbindung aufzubauen, dank der Unterstützung von Benedikt (hier im Forum... nochmals vielen Dank) Im Moment ist alles noch im Versuchsstadium, und bei mir ist die Zeit knapp. Deshalb lade ich hier meine Assembler-Programme für den PIC 16F876 hoch in der Hoffnung, dass es auch anderen weiterhilft.
Schon 16 Vorbestellungen! Noch 4 und es lohnt sich die Platine fertigen zu lassen. Hab die HF-Buchse auf MMCX geändert, das spart nochmal Platz. Für einen Spannungsregler halte ich die Platine nach wie vor zu klein. Man könnte noch überlegen, ob der IRQ vom RFM12 besser auf INT0 sollte, was meint ihr?
Hier mal eine Übersicht der HF-Steckverbinder: http://www.wimo.com/bilder/steckervergleich-2005-02.png http://www.wimo.com/bilder/steckervergleich-micro-2005-02.png
Hallo! Kennt jemand von euch passende Antennen (Stück Draht is ja keine "saubere" Lösung)? Am besten mit MMCX Stecker. Hias
Habe eine Frage: Wie erkennt das IC auf dem RFM12, welches Register beschrieben werden soll? Erkennt er es an den ersten 2 Byte? Marco
@Matthias Stahl Hats du eine Anpassung on den (ich galube es waren 240 Ohm) auf die 50 Ohm der Antenne vorbereitet. Falls nicht, dann verlieren wir an Empfindlichkeit und abgestrahlter Leistung. In einem der Datenblätter ist ein Vrschlag für ein Anpaasungsnetzwerk (2 mal L, 2 mal C) für den Wellenwiderstand. Marco
@Marco Bin nicht so fit, was HF angeht. Ist das so schlimm, wenn der Stecker nen anderen Widerstand hat? Antenne bzw. Kabel hab ich jetzt ja noch nichts konkretes vorgesehen. Hier gibts Antennen: http://www.wimo.com/framesetp_d.html (Amateurfunk 70cm) Halt nicht mit MMCX, aber das würde auch kaum halten. Braucht man dann noch ein Adapterkabel.
Hallo, die 434 Mhz-Antennen haben üblicherweise 50Ohm. Die Steckverbinder sollten das auf alle Fälle auch schon haben. Falls nicht, ist der ausgewählte Stecker schon mal ungeeignet. Z.B. SMA und SMb haben 50 Ohm (es gibt auch Ausnahmen). Jetzt aber zum Grndproblem. Wenn der Ausgangswiderstand des letzten Verstärkers auf dem RFm12-Board ungleich dem Wellenwiderstand der Antenne ist, verlieren wir an abgestrahlter Leistung. Man hat dann eine nicht angepasste Antenne = geringere Reichweite). Mit dem Empfang verhlt es sich genauso. Wie löst man das: Durch eine kombination von L und C´s baut man eine Impedanzanpassung. Jetzt fließt auch tatsächlich der gröte Teil der Leistung in die Antenne. Vorher schluckte der Ausgangstreiber durch fehlende Anpassung diese Energie wieder selbts und führte diese durch erwärmung ab. Wir wollen aber das der größte Teil in die Antenne fließt um Reichweite zu erzielen. Zum Ausprobieren ist das erstmal egal. Das Problem ist die Berechnung von L und C. Vielleicht jennt sich ein Mitleser mit der Berechnung aus. ich schaue morgen noch mal in das datenblatt und suche die Stelle, wo de werte für ein anpassungsnetzwerk genannt sind. Man kann diese Impedanzanpassung (also das LC-Netzwerk) sich wie ein Getriebe vorstellen. Der Motor (Ausgangstreiber) dreht sich, aber um die richtige Geschwindigkeit (Reichweite) zu bekommen, bedarf es noch einer Übersetzung (Impedanzanpassung). Ich selbst habe solch eine Rechnung nur mal gesehen, aber nie selbst ausgeführt. Für jemanden der das kann, dürfte es aber nicht allzu schwer sein. Marco
Hallo Leute, beim Einkauf des RFM12 wird jeder Cent gespart und für eine Gummiwurst(Aufsteckantenne) will man locker 10 Euro ausgeben. (Ohne Buchse) Da mache ich es lieber wie die Modellbauer.(Draht in einen Kunststoffschlauch). Berechnung der Antenne ist gut, sehr gut sogar, aber dann berechnet bitteschön immer wieder neu, wenn Ihr auf freien Feld, in der Wohnung, welches Umfeld auch immer, euren RFM12 einsetzt. Man wird also Kompromisse eingehen müssen und ein Mittelwert errechnen. Oftmals kann man gar nicht alle Faktoren erfassen. Aber nur zu. Wigbert
Hallo Ich habe mir Splatch-SMD-Antennen bei Digikey bestellt. Kosten unter 2 Euro pro Stück wenn ich mich richtig erinnere. Bestellnummer ANT-433-SP-ND . Ich bestelle in 2 Wochen wieder bei Digikey, bei Interesse bitte melden. Ein Bild von der Planarantenne könnt ihr hier sehen: http://www.elektor.de/Default.aspx?tabid=28&year=2007&month=6&art=5551067&PN=On&SearchText=# (Es ist die Antenne auf der rechten Platine) LG Michael
Gibt es irgendwelche Infos oder Erfahrungen zu der Antenne ? Wie ist die Abstrahlcharakteristik ? Kann man die Antenne direkt an das RFM12 anschließen, oder braucht man noch eine Anpassung der Impedanz ?
Hallo Michael, das ist aber keine Aufsteckantenne. Trotzdem ,beim Einsatz eines Kunststoffgehäuses durchaus praktisch. Geht wohl bei 1,65 Euro los. Wobei Aufsteckantennen sind dort auch unter 5 Euro zu haben. (ohne Buchse) Vielleicht kennt jemand noch günstigere Anbieter Wigbert
Hallo Benedikt Wenn man das RFM12 auf der dafür vorgesehen Frequenz betreibt benötigt man kein Anpassnetzwerk, da dieses sich schon auf der Platine befindet. So habe ich das zumindest verstanden, warte noch auf die Module. Die Flachantenne hat eine Impedanz von 50 Ohm ist daher passend zu den RFM12 Modulen.Die Abstrahl Charakterisrik kannst Du den Datanblatt entnehmen. http://rocky.digikey.com/scripts/ProductInfo.dll?Site=US&V=343&M=ANT-433-SP Erfahrungsberichte gibt es , sobald die Digikeybestellung und die Module eingetroffen sind. Hallo Wigbert >das ist aber keine Aufsteckantenne. Natürlich, Aufsteckantennen kaufe ich mir nächste Woche auf der Hamradio in Friedrichshafen am Flohmarkt. Ich möchte aber ~15 Module in der Wohnung betreiben, da sind mir so unaufällige Antennen bei weitem lieber. Eine Platinenantenne ist leider bei 70cm relativ groß, daher bietet sich so ein Spezialteil, besonders da es relativ günstig ist an. LG Michael
Hallo Michael,
das DBL sieht so aus,als ob die Planarantenne nur nach "vorne"
abstrahlt.
Aufsteckantennen haben ja Rundstrahlcharakteristik
>Aufsteckantennen kaufe ich mir nächste Woche auf der Hamradio
vielleicht laufen wir aneinander vorbei
Wigbert
  Wigbert P. wrote: >>Aufsteckantennen kaufe ich mir nächste Woche auf der Hamradio > > vielleicht laufen wir aneinander vorbei > > Wigbert Hallo Wigbert Ja wäre schön, frag einfach am Stand vom OEVSV nach OE1MIS, die kennen mich dort und ich hinterlasse eine Nachricht wann ich wieder vorbeikomme. Per Zufall ist es fast unmöglich sich zu treffen, bei den zig Tausend Besuchern. LG Michael
Von der Größe her nicht uninteressant und bei einem Preis von 1,75 ($ nehme ich mal an) bei einer 100er Abnahme auch akzeptabel vom Preis. Ob man sowas hochkant auf die Platine (von Manuel Stahl) draufbekäm?
Hallo Es wäre nur ein kleiner Aufwand an der Platine einen optionalen Anschluss für diese Antenne zur Verfügung zu stellen. einmal Signal und vier mal Masse wenn ich mich korrekt erinnere. LG Michael
Michael Rubitschka wrote: > Wenn man das RFM12 auf der dafür vorgesehen Frequenz betreibt benötigt > man kein Anpassnetzwerk, da dieses sich schon auf der Platine befindet. > So habe ich das zumindest verstanden, warte noch auf die Module. Das IC selbst hat 27+j136 Ohm Impedanz. Was das Anpassnetztwerk daraus macht weiß ich nicht. Weiß zufällig jemand ob man die optimale Ausgangsimpedanz berechnen oder simulieren kann ? > Die Abstrahl Charakterisrik kannst Du den Datanblatt > entnehmen. Wo ? Ich finde nichts. Wenn ich das Datenblatt richtig verstehe, dann hat die Antenne -5dB Verlust, was dann insgesamt 3dBm Ausgangsleistung, also etwa 2mW Abstrahlleistung ergibt.
Hallo Benedikt Ja stimmt, leider sind keine Abstrahl Diagramme im Datenblatt. Zitat: Monopole antenna gain and radiation patterns are dependant on the ground plane and layout of the end product. Since antenna manufacturers do not measure on standardized ground references, comparison of published specifications is an unreliable indication of actual antenna performance ... Ad 50 Ohm Es steht wirklich nicht im Datenblatt, ich fasse es nicht. :-) Auf der anderen Seite sind 50 Ohm Industriestandard, ich kann mir schwer vorstellen, das der Antennenausgang eine andere Impedanz hat und die es nicht erwähnen. Ein Anpassnetzwerk ist ja auf den Platinen vorhanden soweit ich das von den Bildern erkennen kann. LG Michael
Ja, die Bauteilwerte für das Anpassungsnetzwerk finden sich im RF12 Datenblatt. Da der Ausgang des Moduls symmetrisch ist, ist eine Anpassung von >100Ohm symmetrisch auf irgendwas unsymmetrisches notwendig. Ob da genau 50 Ohm am Ausgang rauskommen steht nicht dabei, und meine HF Kenntnisse reichen auch nicht aus um das zu berechnen. Sobald du die Module hast, wäre es interessant welche Reicheweitenunterschiede sich zwischen normalen 15cm Drähten und der speziellen Antenne ergeben. Was mich an dem Beispielaufbau im Datenblatt wundert: Wenn die Antenne nur in eine Richtung sendet, wieso bauen die dann die Senderichtung nach oben ? Meistens hält man die Fernbedienung in Richtung Empfänger.
Hallo Leute, also laut DBL wäre bei 433 Mhz 27+136J = 138,65 Das bedeutet die Impedanz wäre Z = 138,65 Ohm bei den o.g.Band. jetzt müssen wir wissen ,was wollen wir anschliessen. Simmt Ihr soweit zu ? Wigbert
Wigbert P. wrote: > Das bedeutet die Impedanz wäre Z = 138,65 Ohm bei den o.g.Band. > jetzt müssen wir wissen ,was wollen wir anschliessen. > Simmt Ihr soweit zu ? > > Wigbert Nein, weil wir nicht die ICs verwenden sondern die Module und die haben schon ein Anpassungs Netzwerk. LG Michael
Hallo Michael, war auf der Ham Radio nicht immer so ein Gerätemessplatz. Wigbert
Hi Wigbert Ja ich glaube von der Österreichischen Funküberwachung sogar. LG Michael
Hallo Michael, ich ruf da mal morgen an, ob die ein rf12 ausmessen können. Fragen kostet ja nichts. Wäre ein günstige Gelegenheit mal ein paar Werte zu erfassen. Wigbert
Habe eben im Datenblatt des RF12 nachgeschaut (Download von HopeRF, nicht von Pollin). Dort ist ganz am Ende ein Anpassungsnetzwerk auf 50 Ohm angegeben mit Werten für L und C. Besser kann man es im Datenblatt des RF02 (ebenfalls am Ende) sehen. Was ich mich jetzt gerade frage: Ist auf dem RFm12-Board vielleicht doch schon ein solches aus 2L und 2C bestehendes Anpassungsnetzwerk (für 50 Ohm) enthalten? Auf der dritten Seite des RF12-Datenblatts wird angegeben, dass die Anpassung für den Sender automatisch erfolgt (Automatic Antenna Tuning Circuit). Für den Empfängerschaltkrei wird jedoch eine Anpassung von 250 Ohm auf 50 Ohm benötigt. Ich finde, wenn wir schon ein Board konstruieren, das wir diese Frage klären sollten. Damit würden wir auch eine optimale Reichweite (bei Verwendung von Standard-Antennen) erreichen. Zusätzlich ließen sich auch Selbstbauantennen besser vergleichen. Mit besten Grüßen Marco
Hallo Marco Der (große) Vorteil von diesen Modulen gegenüber dem Chip ist, das man die HF von der Platine vernhalten kann und sich daher nicht unbedingt den Kopf über Stripline Leitungen usw. zerbrechen muß. Ich gehe daher mit größter Sicherheit davon aus, das kein weiteres Netzwerk mehr auf der Platine nötig ist. Eine 50 Ohm Stripline zur Antenne wäre fein, in der Not kann man auch RG74 verwenden. LG Michael
Stimmt, beim RF02 steht dabei dass es 50Ohm sind. Da das Netzwerk beim RF12 fast genauso ist, kann man also auch von 50Ohm ausgehen. Jetzt bin ich nur noch auf die Ergebnisse der Antenne gespannt.
Gibt es einen wirklich kompletten Schaltplan vom RFM12-Board? Daran könnte man sehen, ob bereits auf dem RFM12-Board das Anpassungsnetzwerk drauf ist. Sagt mal, wieviel Pins hat das RFM12-Board für die Antenne? Wenn nur einen, dann muß sich bereits ein Anassungsnetzwerk auf dem RFM12-Board befinden. (ANt + GND) Marco
Ich hab das aus dem Datenblatt auch so verstanden dass, das RF12 ein Anpassnetzwerk braucht, es aber auf dem RFM12 schon vorhanden ist. Die Werte könnte man ja zur Not ändern. Wenn man sich die Platine mal genau ansieht, sind da vor dem Antennenanschluss auch noch Bauteile vorhanden. Ich denke also nicht, dass ich auf meine Platine noch was bauen muss. Das RFM12 hat nur einen Anschluss für die Antenne!
Hallo, eine Frge, die ch weiter oben schon gestellt habe. Leder gab es bisher noch keine Antwort: Wie erkennt das IC auf dem RFM12, welches Register beschrieben werden soll? Erkennt er es an den ersten 2 Byte? Marco
Hallo, eine Frage, die ich weiter oben schon gestellt habe. Leider gab es bisher noch keine Antwort: Wie erkennt das IC auf dem RFM12, welches Register beschrieben werden soll? Erkennt es das an den ersten 2 Byte? Marco
Hallo zusammen, ich möchte mitbauen, habe aber auf der Projektseite keine Bauteilliste gefunden ... oder habe ich es übersehen ? Im Schaltplan finde ich zwar die Teile, ober ich habe Probleme mit den Größen der SMD Teile, da gibt es doch verschiedene Serien. Kann mir jemand mit den Größenangaben aushelfen ? Gruß Frank
Es wird durch die ersten paar Bits erkannt: Die Adressen haben aber unterschiedliche Längen. Einige haben nur 2 Bits, andere 8Bit.
@Frank: Ich werde noch eine Teileliste in die Projektseite stellen, wenn die Platine 100% fertig ist, bzw gefertigt wird. Alternativ kannst du alle Bauteile auch von mir bekommen. Je nachdem wofür man die Platine einsetzen will, braucht man nicht alles (USB und RS232 sind optional).
Da hätt ich doch fast den Pullup für die D- Leitung am USB vergessen... Außerdem passen gut noch Anschlüsse für eine USB-B Buchse mit drauf.
Nochmal zur Antenne: Ich bin kein HF Profi, aber normalerweise muss doch eine mindestens Lambda/4 große Groundplane vorhanden sein, wenn man nur eine Lambda/4 Antenne verwendet ? Bedeuted das nun, das die Platine auf der das Modul montiert wird, mindestens eine 17cm große Groundplane haben muss, um optimale Ergebnisse zu erziehlen ?
Hallo Benedikt Eine Groundplane schadet natürlich nie. In der Regel positioniere ich solche Module in einem Metallgehäuse damit bekommst Du automatisch eine schöne Massefläche (als Gegengewicht). Bei ähnlichen Modulen hat es aber zum Testen auch ohne funktioniert. LG Michael
Nur zur Info: Ich habe mir mal das Anpassnetzwerk auf dem RFM12 Modul genauer angesehen, es passt von der Schaltung her zu dem aus dem RF12 Datenblatt. Ob die Bauteilwerte passen kann ich leider nicht messen, aber ich denke schon. Gibt es eigentlich irgendwo günstige, dünne HF Kabel die als Verbindung Modul-Antenne geeignet sind ?
@Benedikt Pigtails haben normalerweise schöne dünne Kabel. Gibs z.B. bei wimo fertig konfektioniert.
Hallo RG174 ist günstig und noch relativ dünn. Ich verwende aber lieber die Teflon Version, die aber relativ schwer erhältlich ist. Auf Ham Flohmärkten bekommt man diese aber auch günstig. LG Michael
Hallo Die Planarantennen sind mittlerweile angekommen. Ich würde die Antennen nur zu gerne mit meinem Vna ausmessen, der kann aber leider nicht bis 400 Mhz. Da ich noch auf die Module warte kann ich leider nicht sagen wie sie mit diesen harmonieren. Testen konnte ich sie indem ich auf russischte Art und Weise einen Sma Stecker daran gelötet habe und diesen dann mit der Handfunke verbunden habe. Damit habe ich dann ein paar min. mit kleinster Leistung über das Kahlenberg Relais geplaudert. Richtwirkung konnte ich keine feststellen. Das Kahlenberg ist etwa 20km entfernt, hat aber einen so hervorragenden Standort, das man es von Wien aus sehr leicht erreichen kann. Bei diesen Frequenzen ist die Lage viel entscheidender als die Leistung und oder Antenne. Zum Beispiel konnte ich mit Handfunkgerät und einem Watt über einen Ballontransponder mit Salzburb auf 70cm plaudern (leider nur sehr kurz, da 100e ähnliches vor hatten) und Stationen aus ganz Europa hören. Zusammenfassung, möchte man das Modul möglichst kompakt (z.B. als Usb Stick) unterbringen, ist diese Antenne sicher erste Wahl, spielt Platz keine Rolle, nimmt man eine Lambda Viertel Antenne. LG Michael
Hallo Michael, Stand 469? ich schlepp 2 funktionstüchtige rfm12 mit runter. Wigbert
Hallo Wigbert Super, genau Halle A1-469. Ich hinterlasse eine Nachricht wann ich dort anzutreffen bin, einfach nach Michael OE1MIS fragen. Oder wir machen uns gleich fix aus Fr. 11 Uhr ? Lg Michael
Michael, 11 Uhr an Dein Stand, sonst Nachricht. Ich will mal mit den Dingern zum Gerätemessplatz. Lacht jemand ??? Na ja bei der Leistung. Mich interessieren Oberwellen und Antennenverhalten. Bandbreite,Frequenztreue und Ausgangsleistung.... DARC, sagt stell die Dinger einfach vor. Bundesnetzargentur ist nicht zu erreichen.Also mach ich mir BNC Adapter,mehrere Stabantennen, 50 Ohm Abgleichwiderstand. Rufzeichenschild in die Tasche gesteckt, und dann frage ich da höflich nach. Wigbert
Ich hab mal die Flachantenne zum Größenvergleich neben die Platine gemalt. Wüsste nicht, wie ich die "einfach" unterbringen könnte, ohne die Antennenzuleitung zu lang zu machen. Zumal die Antenne nicht über der Groundplane liegen darf. Stehend wäre vielleicht eine Möglichkeit...
Man könnte evtl. die Platine eine Rasterreihe kürzer machen und die Antenne wie eingezeichnet an/auf die Kante löten...
Und dann einen kurzen Draht von dem Loch der nicht bestückten MMCX Buchse an den Pin 1. Dann muss ich aber nix ändern... g
OK dann geb ich morgen die Fertigung frei! Alle die vorbestellt haben und mir noch keine Mail geschickt haben, also insbesondere Marco Schramm, Georg S. und Florian W. sollten sich dann mal melden, wegen Adresse, Zahlung, etc. 2 Platinen wären auch noch übrig, falls noch jemand Interesse hat.
Mal ne ganz dumme Frage: Ist es Absicht das die USB Buchse in der Luft hängt ? Falls es um den Platz geht: Eine kleine Mini USB Buchse (oder wie auch immer sich diese Trapezförmigen Dinger nennen) in SMD ist mechanisch wesentlich stabiler als diese halb angelötete Buchse und dazu noch wesenstlich kleiner. Mir ist gerade noch was aufgefallen: Vielleicht sollte mal jemand den Wiki Eintrag ändern, da wird das Modul mehrfach als RMF12 bezeichnet. Korrekt heißt es aber RFM12 ! Ich habe leider keine Ahnung wie man die Bezeichnung des kompletten Eintrags mitsamt aller Links auf diesen ändert, und ich möchte ungern was kaputt machen.
Hallo Könnte ich auch noch 2 Platinen bekommen? Wäre super, entschuldige das ich die Bestellung verschlafen habe. Mini Usb ist in der Tat um einiges besser falls man das noch ändern könnte. LG Michael
So könnte eine Version mit Mini-USB aussehen. Auch nicht so schlecht, wie ich finde.
Ich habe mal ein wenig nach passenden Antennen gesucht: Wäre eine 1/2 Wave Antenne vielleicht eine Lösung ? Mir ist aufgefallen, dass die Reichweite bei einer 1/4 Wave Antenne und großer Massefläche deutlich höher ist, als ohne. Bei einer 1/2 Wave Antenne sollte die Massefläche nicht notwendig sein. Ich meine jetzt keine Dipolantenne, sondern eine einfache Stabantenne, allerdings als 1/2 Wave Ausführung. Benötigt diese eigentlich immer einen Übertrager ?
Benedikt K. wrote:
> Benötigt diese eigentlich immer einen Übertrager ?
Ja.
Weil das Spannungsmaximum an den Strahlerenden ist.
Damit ist dort auch die Impedanz am höchsten.
Entweder mittig einspeisen, z.B. Gamma-Match oder
auftrennen und als Dipol betreiben.
Symmetrierung dann über einen Balun oder eine Umwegleitung.
Oder eben Übertrager.
Gruß
Jadeclaw.
  @Manuel Stahl Da der Pin1 von der rechten Leiste keine Funktion zu haben scheint (war ja evtl. als ungeregelter Spannungseingang damals mal gedacht Beitrag "Re: RMF12 - Funkmodul" ) kann man den auch wieder wegmachen.
as far as possible :-) Ein konkretes Ziel habe ich nicht. Eine Drahtantenne ist einfach, ein bisschen mehr Aufwand würde ich schon machen, um die Reichweite zu erhöhen. Allerdings möchte ich auch keine >10€ für eine Antenne ausgeben, sondern irgendwas gutes selber bauen. Laut der Antennen Application Note von Integration, sind (zumindest theoretisch) über 1km Reichweite mit dem Modul möglich. Allerdings sind die Back IFA Antennen recht kompliziert. Ich spiele auch ein wenig mit dem Gedanken, eine Handyendstufe an eines des RFM12-868 anzuschließen. Die Endstufe schafft 3,5Wspitze, lässt sich aber drosseln.
@Jörg B. Nochmal, die rechte Leiste ist dazu da, direkt eine Sub-D 9 Buchse anzulöten. Die hält einfach besser, wenn man 5 Pins verbindet. Stört das Pad? Da es nicht verbunden ist, kann man es z.B. für die Flachantenne auf GND legen.
@Manuel Stahl Ich finde die Mini_USB-Version deutlich besser. Vielleicht könntest du noch die gesamten Bauteile nach rechts schieben. Dann hätte die gesamte Buchse Platz. Die Stiftleisten wären dann zwar nicht mehr Mitte und die berühmte Diode D2 müsste auf der Rückseite Platz machen. Aber vielleicht gehts ja. Ich werde des heut abend ebenfalls mal testen... Hias
ich bin auf der Suche nach einer kleinen und günstigen SMD-Antenne auf eine AN1603-868 oder AN1603-433 gestoßen. Die kommen von "RainSun" und werden über den Distri Compotek vertrieben. Der Preis für Musterstückzahlen liegt bei 3,50 EUR Netto oder ab 500 Stück bei 1,50 EUR Netto. Die ist ja nur 16mm x 3 mm x 1,7 mm. Ich hab heute mal welche bestellt um die Teile zu testen. http://www.rainsun.com/Products/LTCC/LTCC.html Gruss Steffen
Hallo Steffen, ich lese was im DBL von -9 bis -15 DB oder sehe ich was falsch. Wigbert
@Wigbert: welche Seite und welcher Typ von Antenne ? Ich habe das nicht gefunden. Gruss Steffen
Hallo Steffen, DBL unter "Return Loss".Dachte hat mit vor-rückwärts Verhältnis was zu tun. Bedeutet das: nach vor alles, nach hinten wenig? solche neg. Zahlen geben bei Antennen mir immer zu denken. Wigbert
Nochmal eine Variante mit MiniUSB auf der Rückseite. Mir gefällt nur nicht, dass die 5V Versorgung vom USB jetzt über ne 0,2mm Leitung geht...
@Wigbert: alles klar. Hatte ich falsch verstanden. Ich habe mir deshalb mal von jeden 10 Stück zum testen bestellt. In unseren Labor wollte ich mal die Teile genauer unter die Lupe nehmen. Gruss Steffen
Also, jetzt mal ein kleines Erklärung zum Thema Antennendatenblatt: 1. Return Loss bezeichnet den Unterschied zwischen der Leistung, die in die Antenne reingeht und das, was durch Fehlanpassung zurückkommt. Je höher der Wert, um so besser. 2. Peak Gain gibt den Maximalgewinn der Antenne an. Die Angabe dBi gibt den Gewinn gegenüber einem Isotrop (Kugel)-Strahler an. Diese 'hypothetische' Antenne hat gegenüber einem Dipol einen Verlust von 2.14dB. Die AN1603-433 hat einen Gewinn von 0.5dBi. Damit hat sie einen Verlust gegenüber einem Dipol von 1.64dB. Was für diese Chipantennen ein ganz ordentlicher Wert ist. 3. Pattern bezeichnet das Abstrahldiagramm. Omni-directional heißt Rundstrahlend. 4. Bandwidth ist die Bandbreite bei der das SWR unter 1:2.0 bleibt. Bei 1:2.0 kommen ca. 11% der zugeführten Leistung zurück, bei 1:3.0 kommen ca. 25% zurück. Datenblatt gefunden: http://www.rainsun.com/Products/LTCC/LTCC.html Gruss Jadeclaw.
Lieber Robert Meisenbacher, wenn du das hier liest, schick mir doch bitte direkt eine E-Mail. Auf Nachrichten aus dem Forum kann man nämlich nicht antworten! Du kannst die Platinen haben, wenn sich Georg S. oder Florian W. nicht bis nächste Woche melden. Der Rest der Platinen (16 Stück) sind schon vergeben.
Ich habe da 'mal eine Frage, ob jemand das gleiche Problem hat wie ich. Ich habe zwei identische Boards, sauber aufgebaut. Das Problem: Ich kann einen ATmega32 nicht über die ISP Schnittstelle programmieren, wenn die Funkmodule aufgelötet worden sind. Ich muss GND vom Empfängermodul entfernen, um wieder über ISP programmieren zu können. Hat jemand das gleiche Problem?
Ich kenne das Board nicht, aber wenn das Modul am SPI Port hängt, dann sollte ein Pullup am nSEL Pin das Problem beheben.
widerstand zwischen isp und anderen sachen auf den isp leitungen. steht auch in irgendeiner AN
Es handelt sich bei mir um das in dieser Runde teilweise besprochene Funk-AVR-Board von Pollin. Nebenbei: Das Problem kann nicht durch Pull-up (oder Pull-down, alles probiert) Widerständen behoben werden. Aber eindeutig ist inzwischen, dass nur das Empängermodul RMF01 die Schwierigkeiten verursacht (ich verwende die getrennte Version, Sender und Empfänger einzeln, nicht das kombinierte RFM12). Sobald ich GND vom Modul trenne, kann ich wieder über ISP programmieren.
SDO vom RFM01 ist die einzige Leitung die das ISP Interface blockieren kann. Eigentlich müsste das RFM01 aber die Leitung abschalten wenn nSEL auf High liegt. Mess mal nach ob dies der Fall ist. Falls ja, dann versuche mal nur die SDO Leitungen vom RFM01 zu unterbrechen. Hast du schon die ganz einfachen Sachen überprüft (wie z.B. das das Modul richtig rum eingelötet iswt usw.)
Hallo Steffen H., bitteüposte doch mal deine Eindrücke/Erfahrungen mit den Chip-Antennen von RainSun. Ich selbts möchte nämlich meine RFM12´s in UP Schalterdosen verbauen. Da wäre solch eine Antenne geradezu ideal. Auch der Preis paßt.
Hier noch eine Bezugsquelle mit verschieden en Antennen (auch SMD-Antennen) http://dkc3.digikey.com/PDF/AT-DE071/SectB.pdf (Seite 11 anschauen) Weiß jemand , ob ann man als Privater auch bei digikey bestellen kann? Marco
Marco Schramm wrote: > Weiß jemand , ob ann man als Privater auch bei digikey bestellen kann? Du kannst. Da aber von USA aus geliefert wird, liegen die Versandkosten spürbar höher als z.B. bei Reichelt: http://dkc1.digikey.com/DE/DE/MKT/Terms.html#Shipchg Bezahlung per Kreditkarte. Man sollte da dann schon etwas sammeln, damit es sich lohnt. Gruss Jadeclaw.
Hallo zusammen. Ich habe mich heute mit meinen Modulen aus der Sammelbestellung beschäftigt. Gleich zu Anfang habe ich bemerkt das auf einem der RFM12 zwei Bauteile abgebrochen sind. Tja Pech. Also habe ich versucht die Schaltung nachzumessen. Mit dem Datenblatt des IC's und des RFM12 habe ich die Bauteile auf der Platine enziffern können. Im Anhang ist dazu eine Zeichnung (ohne Gewähr). Wenn man den Anpassschaltkreis gemäß der Zeichnung ändert müsste man die Module auch in den anderen Frequenzen betreiben können, oder? Hias
Hallo Leute, habe mal nach dem Feldstärke-Messverfahren mit Draht- und Stabantennen am RFM12 experimentiert. -Frequenzeinstellung: 433.92 MHz Beim Pollinboard konnte ich eine optimale Länge der Drahtantenne (gemessen Oberkante Board bis Drahtende) von 14,5cm (Drahtdurchmesser 0,6 mm) feststellen. na denn: Good DX Wigbert
Wie hast du das gemessen ? Wie kritisch ist deiner Einschätzung nach die Antennenlänge ?
Hallo Benedikt, mit einen Messempfänger mit Pegelanzeige ca 3m Abstand vom Sender. Hab das Zeigerausschlag auf Mittelstellung gebracht und dann: RFM12 Sender auf Dauersenden geschaltet. Hab mit 20cm Antennendraht angefangen und immer 5mm runter geschnitten. Nach der optimalen Länge, ist ja der 2 Versuch da der 1.zu kurz, sind 0,5cm Längenveränderung sind schon zu sehen. Ca 1-2 dbµV auf meiner Skala. Habe immerhin um 10 dbµV bei meiner bescheidenen "Messanordnung" optimiert.(hatte vorher ca 17 cm Drahtlänge) Der Messvorgang ist natürlich unter meinen Bedingungen "Handempfindlich" Also Körperhaltung nicht verändern.usw. Wigbert
Danke für die Erklärung (und die Messung). Ich werde meine Antennen also alle auf 14,5cm trimmen, und schauen ob das eine Verbesserung bringt (bisher sind es 16cm)
Hallo, hab jetzt eine 16cm Antenne(Platine bis Drahtende) angeschlossen. Die 14,5 cm Antenne bringt knappe 5 dBµV (o.g.Messaufbau) mehr. Wigbert
Hallo Leute, habe mal einen Versuch mit einer Platinenantenne an meinen RFM12 gestartet. Ich habe sie aus einseitigen Epoxid-Basismaterial geäzt. Grösse ca 3x3 cm. Die Einspeisung wurde "dezentral" vorgenommen. Dadurch dürfte die Einspeisung 50 Ohm haben. Als Resonanzkondensator wurde ein SMD-Typ gewählt. Mit einen Messempfänger wurden ca. 2-4 dBµV stärkerer Pegel als meine abgestimmte Drahtantenne empfangen. Entfernung ca 5m vom Sender. Anfängerglück??? Um diese Antenne zu optimieren hätte ich gerne professionellen Rat. Sind die Werte normal? Was mache ich mit der Oberfläche? usw. Wigbert
Hallo Wigbert Tolle Antenne hast Du da geroutet! In einem der letzten Ukw Berichte ist ein Artikel über Planar Antennen, wenn Du möchtest mail ich Dir einen Scan. Mit einem passenden Koppler wäre noch der Rücklauf interessant zu messen. Bin auch gerade dabei meinen Messplatz für die Module vorzbereiten. Schade das wir uns in Friedrichshafen nicht begegnet sind, habe die Splatch Antenne und die Platine vom Steffen dabei gehabt. Außerdem habe ich noch bei einem Stand günstige 868 Mhz Sma Antennen gefunden, sind gerade mal 3 cm hoch. Wollte gebrauchte 70cm Sma Antennen kaufen, da habe ich jedoch leider nicht mal eine gefunden. LG Michael
Hallo Michael, hatte am Stand mal kurz Hallo gesagt, Son richtiger Messplatz war sowieso nicht zu sehen,und die Leute von der Tel.-Behörde hab ich auch nicht angetroffen. hab mir für 1 Euro ein paar Staabantennen mitgebracht. Guter Tip! Wobei auch welche für 470 MHz dabei sind (schön kurz) mal sehen ob ich sie auf 433 mit vernünftigen Wirkungsgrad runter kriege. Also die Platinenantenne spielt ganz gut.Ich denke da haben auch alle Planar-Antennen Besitzer gute Karten. Ich wollte die Platinenantenne dahingehen erweitern, das ein Slave (passend in eine Schalterdose) gleich seine Antenne hat. Aber da meine Antenne eine Art Magnetantenne ist, könnte es auf eine gemeinsame Platine zu Wirbelströmen kommen und das wars. Michael ich glaub bei den "Mikrokosmos" an RFM12-Leistung experimentier mal lieber mit Feldstärken. Die Werte sind da Nebensache aber man sieht eine Leistugssteigerung oder nicht. Na ja und was gut sendet "sollte" eigentlich auch gut empfangen. Schick mir bitte den Bericht per Mail Wigbert
Hallo Wigbert, es gibt ein ex Siemens C-Netztelefon (Bezeichnung fäält mir jetzt nicht ein). Das wird gerne zum Umbau genutzt. Wenn ich mich recvht erinnere konnte man mit dem mehrfachen überzeihen von Schrumpfschlauch die Resonanzfrequenz der Antenne runterbringen. Es scheint mir, daß du ein AFu bist und dir, jetzt fällts mir wieder ein, das C5 von Siemens ein Begriff sein sollte. Hallo Michael, dürfte ich auch diesen Artikel (UKW-Berichte) von dir bekommen? Mit besten Grüßen Marco
Hallo Marco, wie recht Du hast. Hab selbst so ein umgebautes C5. Nutze aber die Gummiwurst nicht. Dank Dir. Wigbert
Hallo Marco Gerne, mail ich Dir. So ein C5 habe ich auch umgebaut. Den Schrumpfschlauch habe ich auch drauf gegeben, obs einen Effekt hat, kann ich leider nicht sagen. Auf jeden Fall ein feines Teil so ein C5. Benutze ich fast ausschließlich zum Plaudern über die Relais. LG Michael
Hallo zusammen, gibt es schon eine Aussage, wann die Platinen fertig sind und verschickt werden können ? Das Geld müßte eigentlich auch angekommen sein. Hat jemand von Manuel etwas gehört ? Hoffentlich hat ihn keine Sommergrippe erwischt. Gruß Frank
Ich hab noch keinen festen Termin vom Hersteller. Gebe Bescheid, sobald ich was bekommen habe. Geld ist von den meisten bereits eingegangen!
Leider noch immer kein Feedback. Hab gestern mal ne Mail geschrieben, wie lang s noch dauert...
Platinen sind hier. Werde die Teile bis Ende der Woche verschicken. Ob das Bestücken bis dahin klappt, kann ich noch nicht versprechen.
Bitte melde dich an um einen Beitrag zu schreiben. Anmeldung ist kostenlos und dauert nur eine Minute.
  
  Bestehender Account
  
  
  
  Schon ein Account bei Google/GoogleMail? Keine Anmeldung erforderlich!
Mit Google-Account einloggen
Mit Google-Account einloggen
  Noch kein Account? Hier anmelden.








