Hallo, ich habe beim stöbern bei Pollin dieses Funkmodul gefunden: http://www.pollin.de/shop/shop.php?cf=detail.php&pg=OA==&a=MDU5OTgxOTk=&w=OTk4OTY4&ts=0 Meine Frage an euch ist: Hat schon wer damit gearbeitet und ob es schwer ist diese Module für eine art Wetterstation zu nutzten um die daten zu übermitteln. jonny
Sieht interessant aus. Nähere Informationen gibts hier: http://www.hoperf.com/doce/pro/RFM12.html (Im programming guide gibts auch ein Schaltplan-Beispiel mit AVR)
cool danke, auf der Seite war ich auch schon^^ Leider muss ich mal wieder zum Augenarzt... xD mfg jonny
Ich habe gerade die Info gefunden. Bis zu 200m im Freien. Für den Preis ist das ja echt in Ordnung, wenn es denn auch funktioniert ;-)
Jonny: Wenn du das Modul erfolgreich in Betrieb genommen hast, dann gib uns doch mal ne Rückmeldung.
also ich werde in naher zukunft erstmal keins dieser module ausprobieren, da ich noch andere dinge zu machen habe... klasse 10 abschlussprüfungen (ja, sind neu) usw.... (leider nicht in informatik und physik xD) Wenn es denn dann soweit ist melde ich mich aber nochmal. Wollte nur wissen wie es mit den modulen aussieht weil der preis recht ansprechend ist.
..ich wäre an infos zu dem thema interessiert, meine module sind bereits auf dem weg zu mir. ich habe gelesen das damit ü raten von 115,2 kbaud und entfernungen bis zu 100m möglich sind, zudem verfügen die module über einen angepassten antenneneingang. die schnittstelle ist spi kompatibel.... wer weiß, bei dem preis ists wirklich ein versuch wert. habe auch das transceiver modul rmf12 bestellt. ich hoffe das damit ein broadcast möglich ist... d.
Die Datenraten sollte man lieber realistisch sehn. Laut Datenblatt sind im Idealfall(wohl weniger in der Praxis) Reichweiten über 100m bei 1,2kbps erreichbar. Die Reichweite wird sicher merklich geringer bei höheren Datenraten. Zudem werden im Demokit nur max. 19,7kbps verwendet. Ich vermute mal, dass die 115,2kbps in der Praxis nicht erreicht werden. Theoretische Werte halt ;) Nicht desto trotz ein nettes Teil.
Selbst wenn es nur 300Baud sind, ist das ganze immer noch verdammt günstig. Mich würde interessieren, wie hoch die Fehlerrate ist, also wie sicher man sein kann, dass die gesendeten Daten auch ankommen. Die Übertragung scheint ja nur in eine Richtung zu laufen, also ohne Bestätigung vom Empfänger.
>Die Übertragung scheint ja nur in eine Richtung zu laufen, also ohne >Bestätigung vom Empfänger. http://www.hoperf.com/pdf/RF12TOOLS.pdf (letzte Seite)
es gibt ja drei module 1. sende -Y 4€ 2. empfangen -> 4€ 3. empfangen und senden -> 8€ kommt also drauf an was du machen und ausgeben willst :)
Da macht aber der uC die Fehlerprüfung, oder ? Ich habe mir mal von jedem Modul ein paar bestellt. Bei den Tranceivern habe ich ähnliches vor, bei den einfachen Sendern/Empfänger muss es ja ohne gehen. Die Frage nach der Fehlerrate bleibt also.
Ich kann das auch noch gar nicht glauben, dass die Teilchen so billig sind, für dass was diese leisten. Ich werde mich, sobald ich die Platinen von Pollin bekomme, auch gleich drannmachen die Beispielprogramme von Hoperf auf einem ATmega8 (wenns passt) umzusetzten. @Jonny: Das Sende - bzw. Empfangsmodul kosten rund 5€ nicht 4€ :)
ey saugeil, son ding kann ich optimal gebrauchen. danke mann. bestell mir nachher auch nochn paar. oa, pollin is so gut!
Ich versuche gerade das Datenblatt zu verstehen und eine Ansteuersoftware zu schreiben: Hat jemand eine Idee was das "Low Duty-Cycle Command" ist ? Das Datenblatt kotzt mich auch schon wieder an: Den kompletten Beispielcode mitliefern, aber das Datenblatt kopiergeschützt gemachen !!!
Ja das mit dem Kopierschutz tut mich mich das auch !!! Vielleicht kann ich den umgehen. Mal gucken ob's klappt. später mehr ...
es gibt nen Tool mit dem man den c&p Schutz bei pdfs entfernen kann aber keine ahnung wie das Teil hieß -> google
Also ich kann die Programmcodes problemlos unter Linux rauskopieren.(ohne Aushebelung von irgendwelchen Schutzfunktionen). Wo ist das Problem? Ich häng nachher mal die Codes als Textfiles an...
So hier der komplette Code zum Atmel vom "programming guide". Falls die Zeilenumbrüche nicht hinhauen unter Windows -> mit Wordpad öffnen und neu speichern.
Nur der Vollständigkeit halber : Zum entfernen des PDF-Kopierschutzes wäre ein Programm " PDF Password Remover v2.5 " bei www.chip.de/ eine Wahl. Braucht man vielleicht doch öfter (unter Windows) :)
hier habe ich gerade gesehen xD Funkplatine mit "Eval. Board" http://www.pollin.de/shop/shop.php?cf=detail.php&pg=OA==&a=MzU5OTgxOTk=&w=OTk4OTY4&ts=0
Hat eigentlich schon jemand die Module am Laufen, und hat eine eigene Software dafür geschrieben ? Ich komme mit den Datenblättern nicht so ganz klar: Im RF01 Beispielcode wird 0x47 für 4800Baud verwendet, im RF02 Beispielcode 0x23 für 4800Baud. Ist Data Rate die Bitrate vom Sender oder die Baudrate ? (Falls der Sender eine Manchester Codierung nutzt, wäre das eine ja genau das doppelte vom anderen.)
@AVR-User hab nochmal auf der Pollin-Homepage nachgeschaut, inzwischen gibts anscheinend auch dort für die module einen beispielcode in c, so wies ausschaut angepasst für die avr-evaluation-platine.... aber danke für deine mühe
Hi Leute, ich habe da auch eigentlich drauf gewartet und beim heutigem Stöbern bei Pollin auch die Beispielprogramme (von Pollin neu eingestellt) zu den Modulen entdeckt. guckst du hier: http://www.pollin.de/shop/shop.php viel Spass damit , ich muss noch auf meine Hardware warten...
meinte hier: http://www.pollin.de/shop/shop.php?cf=downloads_suchergebnis.php&fp=OA==&pg=NQ==&a=MjU5OTgxOTk=
Sieht wirklich relativ einfach aus, vor allem ist der code so aufgebaut, dass man beliebige pins nutzen kann, oder auch kleine prozessoren, die keine spi-schnittstelle besitzen.... so für richtige minianwendungen
Die Beispielcodes sind genau die Beispiele aus dem Datenblatt, mit genau denselben Fehlern.
Das hatte ich weiter oben geschrieben: Einmal ist 0x23 der Wert für 4800Baud, einmal 0x47. Da kann irgendwas nicht stimmen.
ok, wenn du "nur" das meinst ok... hörte sich so an, als würde das alles nicht funktionieren.... d.
Insgesamt finde ich die Datenblätter ziemlich schlecht. Ich möchte die Module jetzt nicht schlecht reden (der Preis ist wirklich spitze), aber in den Datenblättern sind zwar alle Register aufgelistet, aber leider gibt es nirgends eine Beschreibung was die Register bewirken. Das Datenblatt ist also schon etwas dürftig. Wenn man den Beispielcode verwendet, und die Dinger einfach nur so laufen lässt, dann reichen die Infos, aber wenn man selbst Software schreibt und das allerletzte aus den Modulen rausholen möchte, dann merkt man schnell, dass doch einiges an Infos fehlt.
Ich habe heute die Module bekommen, schreibe gerade die erste Software dafür und stolpere überall auf Fehler im Datenblatt: Auf dem 4 Seitigen Blatt dass dem RFM12 beilag, steht: 0xC400 ;1,66MHz CLK-Pin, 2,2V Battery Dasselbe auch im Beispielprogramm. Laut dem Datenblatt beschreibt 0xC4xx aber das AFC Register ! Um den Takt einzustellen müsste man 0xC0xx schreiben. Ich habe bisher 2 Register (dieses und die Baudrate) angeschaut und die Werte vom Beispielprogramm mit dem im Datenblatt verglichen. Beidesmal hat es nicht gepasst... Entweder die Beispielprogramme oder das Datenblatt sind an mehreren Stellen falsch. Welches von beiden, dass muss ich jetzt noch herausfinden. Typisch Pollin: Einfach mal den Mist von anderen kopieren.
Ich habs mal ausprobiert: Die Angaben im Datenblatt scheinen zu passen (0xC0E0 setzt den Takt an CLK auf 10MHz), die Beispielprogramme sind also definitiv fehlerhaft.
Ich habe meine Module ebenfalls bekommen. mir ist noch ein Fehler aufgefallen, bei der LED-Steuerung: #define LED1_OUTPUT() DDRD|=~((1<<6)|(1<<4)) //+Module-Power #define LED1_ON() PORTD&=~(1<<6) #define LED1_OFF() PORTD|=~(1<<6) #define MODULE_ON() PORTD&=~(1<<4) #define MODULE_OFF() PORTD|=~(1<<4) müsste doch eigentlich heißen: #define LED2_OUTPUT() DDRD|=((1<<5)|(1<<4))//+Module-Power #define LED2_ON() PORTD&=~(1<<5) #define LED2_OFF() PORTD|= (1<<5) #define MODULE_ON() PORTD&=~(1<<4) #define MODULE_OFF() PORTD|= (1<<4) damit leuchtet dann auch die LED ;-) Hat schon jemand hinbekommen die dinger auf einer anderen Frequenz laufen zu lassen? RFXX_WRT_CMD(0xA640);//A140=430.8MHz (So wie es im Datenblatt steht sind es eher 434,0Mhz) Jedoch empfange ich auf ca. 433,89Mhz ein Signal und bei 434 Mhz ist ruhe. Wenn ich das Register ändere, ändert sich an der Sendefrequenz nichts. Hab bisher nur eine Platine aufgebaut, konnte also die Wualität der Übertragung noch nicht testen. Gruß Marc
Ok der eben benannte Fehler war in der RFM12_transmit.c In der RFM12_receive.c ist auch ein Fehler, glaub ich zumindest: #define LOW_SDO() PORT_SDO&=(1<<RFXX_SDO) sollte doche eher heißen: #define LOW_SDO() PORT_SDO&=~(1<<RFXX_SDO) Die nehmens mit ihren ~ nicht so genau. Falls ich mir irren sollte und es gar keine Fehler sind, dann seht es mir nach, bin erst seit ein paar Wochen in C "unterwegs". Gruß Marc
Hier nochmal der Hinweis, wo man mit solchen Modulen senden darf: 433.05 bis 434.79MHz. Man muß vor Aufnahme des Sendebetriebs sicherstellen, daß das Signal komplett innerhalb der Bandgrenzen bleibt. Immer dran denken, die Empfänger solcher Funkmodule sind ziemlich taub, ein Signal, das für diese Module in 100m gerade noch empfangbar ist, kann mit guten Amateurempfängern je nach Topographie noch in mehreren Kilometern Abstand empfangen werden. In dicht bebauten Umgebungen empfiehlt es sich evtl. , die 433.92MHz +- 100kHz zu meiden, da dort bereits so gut wie jedes kommerziell vertriebene Gerät arbeitet. Gruss Jadeclaw.
>Empfänger solcher Funkmodule sind ziemlich taub, ein Signal, das für >diese Module in 100m gerade noch empfangbar ist, kann mit guten >Amateurempfängern je nach Topographie noch in mehreren Kilometern >Abstand empfangen werden. Dann müssen die ja in dem freq. bereich ein wahres durcheinander empfangen können bei der anzahl an geräten die auf der freq senden.
Auf dem Zettel der bei dem Modul dabei war steht: "Die Konformitätserklärung ist im Bereich "Kontakt und Service" unter folgendender Internetseite veröffentlicht: http://www.pollin.de" Hat das schon jemand gefunden ? Ich habe zumindest nichts gefunden außer den normalen pdfs zu den Modulen, aber da steht nichts drin.
@Tom Bear: Das Chaos ist nur auf 433.92MHz, lasse ich da mal den Scanner stehen, schrappt und knirscht es da fast unentwegt, rundherum ist wenig los. Sitze hier aber auch in der 10. Etage. Zur Reichweite von den erlaubten 10mW: Vor einigen Jahren, als Sprechfunkgeräte für diesen Bereich in den Handel kamen, habe Hobbyfunker zwei von diesen Dingern als Relaisstation zusammengeklemmt und auf einen Berg in der Nähe von Bad Salzuflen aufgestellt. Diese Konstruktion war teilweise noch in 30km Abstand zu vernehmen. Leider konnten sich diese Hobbyfunker nicht benehmen, sodaß Regulierungsbehörde und Gesetzgeber dem Spaß schnell ein Ende setzten. Gruss Jadeclaw.
@Marc Gauger läuft ein´Sende- Empfängerbetrieb mit einer Boudrate X mit dem Code? Oder ist das Signal ev. von anderen Funkgeräten?
Moin, ist Euch eigentlich in den beiden Datenblättern aufgefallen, dass der Configuration Command i Pollin-Datenblatt die Bits 5&4 fest auf 0,1 stehen hat? Wenn ich mir jetzt das Datenblatt von Hope RF anschaue, dann findet mit Hilfe dieser beiden Bits genau die Bandauswahl statt: 0, 0: 315 MHz 0, 1: 433 MHz (Pollin) 1, 0: 868 MHz 1, 1: 915 MHz Alles bei Verwendung des 10MHz Quartzes auf dem Modul. Gruss, Christian
Das liegt halt daran, dass die Module für 433MHz ausgelegt sind. Das IC kann vermutlich alle Bereiche, nur der externe Schwingkreis ist warscheinlich für 433MHz ausgelegt.
Und noch mehr Fehler, diesmal im Datenblatt: Beim Receiver Control Command steht als Standardwert 0x9080 Die Bits sind aber als 1100.... beschrieben. Dier ergibt aber 0xC... Vermutlich sind die Bits falsch. 0xC wäre nämlich ein anderes Register.
Und noch einer, Status Command 0x0000 liefert welchen Status ? Da scheint wohl das Papier im PDF Editor ausgegangen zu sein ;) Ich werde heute auch mal anfangen eine Platine mit ATMega8 zu machen um meine Teile zu testen. Gruß Hagen
Wäre Cool wenn du mal berichten könntest, dann bestell ich mir auch mal welche mit Funk wollt ich eh schonmal experimentiern :)
Auch bei der Beschreibung vom Timing Diagramm war anscheinend kein Papier mehr vorhanden. Ebenso beim Low Duty-Cycle Command Register.
Und noch mehr Fehler: Beim Data Filter Command wird S1,S0 beschrieben, es gibt aber nur ein S Bit im Register. Allerdings ist nebem dem S Bit eine 1. Würde man das als S1 betrachten, würde sich S1,0 = 10 ergeben was einen ungültigen Zustand bedeuten würde. Ist denn in diesem sch... Datenblatt überhaupt was richtig ???
Wär super wenn ihr vielleicht im Wiki eine Errata für das Datenblatt (mit Seitenzahlen usw.) machen könntet. Dann wäre das schön übersichtlich für alle :) Danke!
Die Maße stimmen auch nicht, ok das ist aber nur minimal und im zentel Millimeter Bereich. Für Eagle habe ich auch schon alles fertig, wer's gebrauchen kann meldet sich per PN. Gruß Hagen
Ich habe das Modul mittlerweile soweit bekommen, dass es ein Dauersignal sendet. Der IRQ Pin ändert sich bei mir aber nie, obwohl ich 30kByte/s rüberschiebe.
Anscheinend braucht das Modul einige 100ms nach dem Einschalten ehe es Daten empfangen kann. Das Senden funktioniert jetzt wunderbar. Sendeleistung, Frequenzshift einstellen usw. alles kein Problem. Das Empfangen scheint so zu funktionieren: FIFO einschalten, FIFO fill enable bit setzen, jetzt wartet das Modul auf das das Sync Word, (falls dieses eingeschaltet ist) und zeichnet danach alles mit der Bitrate auf. Egal ob was sinnvoles kommt oder nicht. Ist die Übertragung also beendet, dann sollte man das FIFO fill enable Bit löschen, um die Suche nach dem Sync Word neu zu staren. Das Sync Word müsste 0x2DD4 sein. Gibt es irgendwo eine genau Liste der zulässigen Sendefrequenzen ? Das einzige was ich gefunden habe, ist der Bereich 433,05 MHz bis 434,79MHz, max 10mW, unbegrenzte Sendedauer. Ich kann mich aber daran erinnern, dass es daneben noch andere Frequenzen gab, die härtere Einschränkungen hatten, und die daher nicht so überfüllt sind. Die normalen Funkmodule arbeiten übrigends bei 433,92MHz.
Hast du denn schon geschafft die Sende-Frequenz zu ändern? Also ich hab nur mal einen Sender aufgebaut und da kommts mir so vor als ob es dem egal ist was in dem Register steht er sendet immer auf der gleichen Frequenz, könnte jemand diese Aussage bestätigen, oder gar wiederlegen? Denn ich bin im Besitz einer Funklizenz und möchte gerne aus dem ISM-Band entweichen. Gruß Marc
Bei mir funktioniert das wunderbar. Ich habe es gerade mal ausprobiert: 430,92MHz und 438,92MHz nimmt er an und sendet auch auf den Frequenzen. Hast du zufällig eine Liste auf welchen Frequenzen man senden darf, (mit oder ohne Lizenz) und welche komplett verboten sind ?
Also ich würd sagen das was im Frequenznutzungsplan steht müsste hier gelten: http://www.bundesnetzagentur.de/media/archive/1820.pdf sind ca. 660 Seiten (ich denk auf Seite244 (Eintrag 222003) 433,05- 434,79 Mhz Auf Seite 619 steht nochmal der Frequenzbereich.. Aber ich hab nichts genaueres über die Auflagen in diesem Bereich gefunden... (also bezüglich ob dauersender usw erlaubt ist oder nicht) Kannst du mir deinen Quellcode mal schicken (Marc.Gauger@web.de) Also für beide Frequenzen? BEi mir scheint das irgendwie nicht zu funktionieren. Danke Gruß Marc
Nochmal, ohne Lizenz darf man nur zwischen 433.05 und 434.79 MHz senden. Die exakte Frequenz ist egal, man muß aber soweit von den Bandgrenzen entfernt sein, das keinesfalls Signale durch die Modulation ausserhalb des zulässigen Bereiches abgestrahlt werden. Wer eine Amateurfunklizenz hat, darf den gesamten Bereich zwischen 430 und 440MHz nutzen. Das jetzt auf dieses Modul bezogen. Funkamateure dürfen aber noch erheblich mehr: http://www.bundesnetzagentur.de/enid/Frequenzordnung/Amateurfunk_gu.html Eine gesamte Liste gibt es hier (Short Range Devices - SRD): http://www.bundesnetzagentur.de/media/archive/6709.pdf Für Sprechfunk gibt es noch weitere Bereiche: 446MHz Analog: http://www.bundesnetzagentur.de/media/archive/315.pdf 446MHz Digital: http://www.bundesnetzagentur.de/media/archive/5524.pdf Freenet: http://www.bundesnetzagentur.de/media/archive/916.pdf CB-Funk: http://www.bundesnetzagentur.de/media/archive/1533.pdf Babyphone: http://www.bundesnetzagentur.de/media/archive/283.pdf Audioanwendungen: http://www.bundesnetzagentur.de/media/archive/5005.pdf So, ich hoffe, das klärt einiges. Gruss Jadeclaw.
Ich habe mal meine Routinen angehängt. Diese haben mit Sicherheit noch Fehler, das Senden scheint aber insgesamt schon ganz gut zu funktionieren. Zumindest konnte ich immer in etwa das erwartete auf dem Spectrum Analyser sehen. Die Initialisierung sieht so aus: rf12_init(); // ein paar Register setzen (z.B. CLK auf 10MHz) rf12_setfreq(RF12FREQ(433.92)); // Sende/Empfangsfrequenz auf 433,92MHz einstellen rf12_setbandwidth(4, 1, 4); // 200kHz Bandbreite, -6dB Verstärkung, DRSSI threshold: -79dBm rf12_setbaud(19200); // 19200 baud rf12_setpower(4, 0); // -12dBm Ausgangangsleistung, 120kHz Frequenzshift rf12_mode(1,0); // Sender einschalten rf12_tx(0xAA); rf12_tx(0xAA); rf12_tx(0xAA); rf12_tx(0x2D); rf12_tx(0xD4); for (c=0; c<255; c++) // irgendwelche Daten übertragen rf12_tx(c++); rf12_mode(0,0); // Sender ausschalten Die Frequenz wird über das Makro RF12FREQ() (aus der rf12.h) in den Wert für das Modul umgerechnet.
Ok mein Fehler auf Seite 244 steht es ja, ich hab alle Nutzungsbestimmungen nachgeschaut... Also im Frequenznutzungsplan (Link siehe oben) steht: Relative Frequenzbelagerungsdauer: kleinergleich 100% sprich Dauersenden ist erlaubt :-) Gruß Marc
Ok sehr schön, hast den Code selber geschrieben? hab nur den von Polling runtergeladen und der sieht etwas anders aus :-) Kann ich auch die global.h bekommen? Die fehlt zum kompilieren... Möchte das nur kurz auf meinen Mega8 programmieren um den sender zu testen... hab zwar nur 8 Mhz intern aber ich denk das sollte dennoch funktionieren. Gruß Marc
Der Code ist komplett von mir. Der Beispielcode ist ziemlich falsch, wenn der nicht funktioniert, dann wundert es mich nicht. Ein paar Sachen musste ich ausprobieren, da das Datenblatt an mehreren Stellen widersprüchlich ist. In der global.h steht nur: #ifndef cbi #define cbi(sfr, bit) (_SFR_BYTE(sfr) &= ~_BV(bit)) #endif #ifndef sbi #define sbi(sfr, bit) (_SFR_BYTE(sfr) |= _BV(bit)) #endif
Also ich bekomm deinen Code nicht zum laufen, wie hast du das Modul
angeschlossen?
Also PortB
#define SDI 5 = SDI
#define SCK 6 = SCK
#define CS 7 = nSEL
#define SDO 0 = SDO
#define IRQ 1 = nINT oder nIRQ ? (hab beides versucht geht nicht.
#define RES 4 = nRes
was hast du mit:
-FSK
-FIIT
-und nInt bzw nIRQ gemacht? unbeschaltet gegen masse oder pullup?
Hab mir diese main-Routine geschrieben:
int main(void)
{
unsigned char c;
unsigned int i,j;
rf12_init(); // ein paar Register setzen (z.B. CLK auf 10MHz)
rf12_setfreq(RF12FREQ(433.92)); // Sende/Empfangsfrequenz auf
433,92MHz einstellen
rf12_setbandwidth(4, 1, 4); // 200kHz Bandbreite, -6dB Verstärkung,
DRSSI threshold: -79dBm
rf12_setbaud(19200); // 19200 baud
rf12_setpower(4, 0); // -12dBm Ausgangangsleistung, 120kHz
//Frequenzshift
LED1_OUTPUT();
for(;;)
{
LED1_ON();
rf12_mode(1,0); // Sender einschalten
rf12_tx(0xAA);
rf12_tx(0xAA);
rf12_tx(0xAA);
rf12_tx(0x2D);
rf12_tx(0xD4);
for (c=0; c<255; c++) // irgendwelche Daten übertragen
rf12_tx(c++);
rf12_mode(0,0); // Sender ausschalten
LED1_OFF();
for(i=0;i<10000;i++)for(j=0;j<123;j++);//sleep 1 second appr.
}
return 0;
}
Die LED soll während dems enden leuchten und danach ausgehen.. sie geht
niemals aus... hab ich was falsch gemacht?
Gruß Marc
Marc Gauger wrote: > Also ich bekomm deinen Code nicht zum laufen, wie hast du das Modul > angeschlossen? An einem tiny2313, so dass es alles ohne Lötbrücken möglich ist. Also angefangen bei PB0 mit SDO und die Reihe am Modul entlang. FSK und FFIT sind daher an 2 und 3 angeschlossen, diese Pins sind aber auf Eingang geschaltet. nINT habe ich auf VDI (=Ausgang) geschaltet und unbeschaltet gelassen. IRQ = nIRQ Im Beispielprogramm setzen die nFFS auf High, bei mir ist dieser Pin aber Ausgang vom RFM12, daher habe ich den besser hochohmig angesteuert. Ebenso Reset (Was bitte heißt DIO ? Eingang oder Ausgang ???) Damit ist es mir sogar gelungen Daten zu senden und mit einem anderen RFM12 zu empfangen. Es kam aber nur jedes 2. Byte an, und danach hört der Empfang nie mehr auf, außer ich schalte die Spannung ab. Jetzt muss ich noch rausfinden, ob es am Sender oder Empfänger liegt, daher wollte ich einen RFM02 als Sender verwenden. Dessen Datenblatt ist aber noch schlimmer: Bei dem beispielprogramm werden Befehle verwendet, die es garnicht im Datenblatt gibt.
Hi, DIO sollte ja eigentlich Data Input Output heißen aber die Datenblätter sind wohl nicht so gut. Gruss Sven
Ich habe noch ein wenig gebastelt, aber es immer noch nicht geschaft Datenpackete konrolliert zu übertragen: Es kommen immer nur Teile bzw. sehr viele Nullen an. Im Datenblatt (vor allem beim RFM02) fehlt eindeutig die Beschreibung des Timings der Pins (welcher SPI Modue wird verwendet, wann wechselt nIRQ usw). Wenn man bedenkt, dass das Modul schon Rev 3.0 ist (steht auf der Rückseite der Platine) dann möchte ich nicht wissen, wie das Datenblatt bei Rev 1.0 ausgesehen hat... Zur Sendefrequenz: Stellt man z.B. 334MHz und 200kHz, positive Modulation ein, sendet das Modul ohne Daten und bei einer 0 auf 333,9MHz und bei einer 1 auf 334,1MHz. Die Sendefrequenz ist also die Mittenfrequenz (und nicht wie ich zumindest anfangs dachte die Frequenz di bei einer übertragenen 0 gesendet wird).
Ich habe was gefunden: www.hoperf.com/pdf/RF01.pdf www.hoperf.com/pdf/RF02.pdf www.hoperf.com/pdf/RF12.pdf Das sind die Datenblätter der auf den Modulen verbauten ICs. Die sind um einiges genauer und brauchbarer.
@ Martin Den Code brauchst du dir garnicht anschauen, der ist total fehlerhaft. Ich habe es jetzt geschafft Daten richtig zu übertragen. Die Module (sind mit dem ordentlichen Datenblatt) eigentlich echt genial. Ich schätze mal in den nächsten Tagen werde ich dann ein kleines Demoprogramm in die Codesammlung stellen. Im Laufe der Woche folgen dann Programme für RF01 und RF02.
schön, dass du es geschafft hast. Wenn ich meine Prüfungen hinter mir habe, werde ich mir auch welche kaufen und nen bissel basteln XD jonny
Also dein Code funktioniert bei mir jetzt. Hab nur noch eine kleine Frage dazu. Hab den Code auf nen Atmega 8 gemacht und der braucht dafür 61% des Speichers??? Hab mal geschaut was da so viel Platz brauch und ohne die delay.h sind es nur noch 15% Speicher.. Hast du mir eine bessere Delay.h oder mach ich irgendetwas falsch? Kann doch nicht sein dass die so viel Speicher benötigt nur um eine kleine Pause zu machen. Gruß Marc
Optimierung einschalten (-Os), sonst wird die Floatingpoint-Arithmetik mit eingebunden.
Hallo zusammen, hab das Modul auch per Zufall gefunden und finds toll, dass schon so viele Leute versuchen es zum Laufen zubringen ;) Habt ihr schon Erfahrungswerte, wie schnell das Modul ist bzw. weit man damit kommt? Gibts auch schon Erfahrungen zur Übertragungssicherheit? Auf dem Foto vom Demokit hab ich gesehn, dass ein Draht als Antenne verwendet wird, welche Länge verwendet ihr da? Gibts eventuell ein PCB Layout mit dem man eine bessere Sendeleistung bekommt?
...ich habe vor, das ganze mit einer externen stummelantenne zu betreiben, über smb oder bnc stecker und rg58 kabel aus dem gehäuse führen..., da wäre es auch interessant was die ü raten angeht...und die machbarkeit.. d.
Meine ersten Tests: Einmal quer durchs Haus (ca. 30m), durch mehrere Wände und 1 Decke mit 19200Baud und 15cm Draht als Antenne: Keine Probleme. Mehr als 99% der gesendeten Daten kamen fehlerfrei an, solange die beiden Antennen einigermaßen parallel waren. Die Angaben von >100m im Freien sind also meiner Meinung nach durchaus realistisch. Auf kurze Entfernungen (z.B. 5m im selben Raum) sind die hohen Datenraten (100kBit) kein Problem. Da man an einem Pin auch das analoge Signal abgreifen kann, könnte man mittels Korrelation bestimmt >1km erreichen. Zum Vergleich: Mit einem billigen AM Modul (z.B das von C oder eines aus einer Funk Haustürklingel) habe ich schon bei 2 Wänden und etwa 10m Probleme. Auch der Softwareaufwand ist extrem gering: Nach der Initialisierung muss man nur den Sender einschalte, und die Daten rüberschieben. Keine Manchestercodierung, kein Bittakt usw ist notwendig. Man sollte nur darauf achten, dass ausreichend Flanken im Signal enthalten sind, damit der Empfänger den Bittakt regenerieren kann. Solange man also nicht dauerhaft nur 0 oder 1 sendet, gibt es nichts zu beachten. Den Code dazu habe ich in die Codesammlung gepackt: Beitrag "Beispielprogramm für RFM12 433MHz Funk-Module" Als nächstes mach ich mal die Ansteuerung für RFM01 und 02, dann weitere Tests der Reichweite und Datenrate.
...hätte ich die möglichkeit das ding direkt an txd und rxd zu hängen? im code sieht es so aus als müsste man dort noch eine menge einstellungen vornehmen, bandbreite etc...und ich dachte es hat eine spi schnittstelle - ist dort nicht ein taktsignal enthalten!? maddin
txd und rxd klingt nach RS232. Das geht schonmal mit Sicherheit nicht. Was meinst du mit Taktsignal bei der SPI Schnittstelle ?
...ich wollte das ganze auf einem pic controller laufen lassen, programmiert in asm. ich schätze ich muss die ganze sache wirklich auf hardware-ebene ansteuern. PIN: SCK Spi clock (da du geschrieben hast das kein bittakt nötig ist) m
Das mit dem Bittakt hast du falsch verstanden: Bei dem SPI Interface ist schon der Takt notwenig. Das einzige was nicht notwendig ist, ist der Bittakt für die Daten die versendet werden. Dieser Takt wird intern erzeugt. Wenn das Modul konfiguriert ist, sendet man die Daten als Byte Paket über SPI an das Modul. Dieses sendet dann mit der eingestellten Baudrate die einzelnen Bits nacheinander.
...danke, da haben wir aneinander vorbeigeredet:-) tja dann muss ich mal sehen wíe ich das am besten realisiere. mit bitgeklimper anzufangen, ist nicht der richtige weg. aber noch einen dritten controller in das projekt zu holen (atmel incl. programm) ist auch nicht unbedingt der traum. nett wäre eine umsetzung von spi mit modul und fertig programmiertem atmel auf rs232. damit lagst du übrigens richtig. dann könnte man die funkstrecke transparent an fast jedem controller betreiben. müsste ein atmel mit spi und serieller schnittstelle sein. eckdaten müsste man festlegen, ganz klar, oder ein paar pre-sets für datenrate - reichweite Rx/tx / kanal usw... über dips anwählbar machen.. in meiner anwendung habe ich 1 sender, und 8 zuhörer, insgesamt benötige ich 9 module, es werden transceiver sein, so bleibt es flexibel.. das ganze müsste rs232 transparent sein, bis auf die zeitverzögerung durch das umwandeln der daten im atmel natürlich... d.
Der gekennzeichnete Pin ist vermutliche der ARSSI Pin (Analog Receive Signal Strength Indicator). An diesem Pin liegt eine dem empfangenen Signal proportionale Spannung an. Bei mir sind es etwa 0,6V ohne Signal und 0,3V ohne Signal, ohne Antenne. Mit einem Sender direkt daneben sind es rund 1V. Allerdings scheint das ganze durch eine AGC Schaltung zu laufen: Wenn ich kurze Impulse sende, erscheint an dem Pin 15mS lang 1V, dann 15ms lang etwa 0V und dann wieder 0,6V.
Benedikt: wenn ich das richtig lese dann wird im analogen Empfangsmodus, also ohne FIFO usw. am DCLK Ausgang einfach das I/Q Signal ausgegeben ? (über einen internen Widerstand von 10KOhm) Gruß Hagen
Den analogen Modus habe ich noch nicht ausprobiert. Ich vermute, hier kommt einfach das FM demodulierte Signal raus. Im Datenblatt ist dies der Ausgang des I/Q Demodulators.
Hm, das heist, ich sende im analogen Modus über DATA mein per FSK zu sendenden Bitstrom. Auf Empfängerseite werte ich im analogen Modus das FSK (I/Q Demodulator) am DCLK Pin aus. Man könnte so also seine eigene Kodierung benutzen. Ich denke da an ein Manchester kodiertes Signal das mit zb. 511 Bit langen MLS (maximum length random sequences) koderiet wurde. Sprich Spreizspektrum. Man sampelt das anaolge Signal an DCLK und wertet es im Dekoder per Kreuzkorrelation aus, sprich FHT (Fast Hadamard Transformation). So müsste man eine sehr hohe Reichweite erzielen, wenn auch mit geringer Datenübertragung. Statt mit so langen Sequenzen könnte man für erste Tests auch mit Barker Codes arbeiten. Gruß Hagen
Ich muss zugeben, ich habe jetzt nicht allzuviel davon verstanden, aber es klingt interessant. Seit hier im Forum mal das Thema Korrelation kam, warte ich darauf, das irgendjemand mal eine einfache Software schreibt, die sowas macht und sogar auf einem AVR läuft. Ich werde es mal ausprobieren, ob man den Sender als dummen Sender verwenden kann (0 rein -> 0V raus, 1 rein -> 5V raus).
Die FHT benötigt N * Log2(N) Additionen und Subtraktionen. Ist also ziemlich schnell und macht sowas ähnliches wie eine FFT. Allerdings funktioniert sie nur mit orthogonalen Codes, zb. Barker Codes oder eben MLS. MLS sind nichts anders wie Shiftregister deren Polynom irreducibel sein muß. Sprich das LFSR erzeugt eine Pseudozufallssequenz mit maximaler Länge. Benutzt man zb. ein 8Bit LFSR als MLS so erzeugt man eine 255 Bit Sequenz. Man sampelt nun 255 "Bits", auch Chip genannt und lässt darüber die FHT laufen. Die FHT benötigt also 256 * 8 = 2048 Additionen/Subtraktionen um die 255 ADC Samples zu korrelieren. Der maximale Ausschlag nach dieser Korrelation gibt also den Synchronisationszeitpunkt an. Benutzt man die gleiche MLS einmal invertiert und einmal nicht invertiert so kann man die Bits 0 und 1 kodieren. Pro Datenbis würde man also 255 Chips senden. Dies erklärt den hohen SNR des Spreizspektrum (bzw. Spreizcodierung). Falls die RFM12 Teile also die analogen FSK Daten dekodiert ausgeben können so wäre das mal ein interessantes Experiment ;) Ich habe erstmal meine Platine im Eagle fertig und werde heut Abend ätzen ;) Gruß Hagen
@Benedikt K. Mache mal die Antenne ca 17,3 cm lang. Das wird vermutlich die reichweite noch mehr verbessern. Da diese Antenne ihre Resonazfrequenz auf ca 433Mhz hat. Die 15cm Antenne hat ihre Resonanzfrequenz auf 500 Mhz.
Hallo, Nach ein kleine "research" im web habe ich entdeckt das die IC's IA4220/IA4221 (Tx) IA4320/IA4322 (Rx) IA4420/IA4421 (Rx+Tx) von firma Integration Associates die gleiche "Die" besitzen. Die ISM funk IC's mit SPI interface haben die name "EZRadio". Auf http://www.integration.com/resources.shtml sind alle Datasheets und Application Notes zu finden. Interessant ist auch http://www.integration.com/docs/IA_MSC-UGSB1.pdf (C source fuer Microchip PIC). Freundlichem Gruess aus Holland, Sebastian pe9sms
@hagen Ich habe den analogen Modus mal ausprobiert: Am Ausgang kommen 5V Pegel raus, es scheint also intern schon eine digitale Entscheidung geben, ob die empfangene Frequenz < oder > als die center Frequenz ist. Allerdings ist das Signal manchmal etwas verrauscht, daher der Filter.
Schaut man in die IA-Datenblätter (Besten Dank an Sebastian), so erkennt man, daß der Analogausgang ein RC-Tiefpaß, gefolgt von einem Schmitt-Trigger ist. Der Digitalfilter, der das I/Q-Signal auswertet, verhindert genau diese Rauschanteile, was aber auf die Datenrate geht. Gruss Jadeclaw
@Benedikt: hast du auch den richtigen Modus gesetzt ? Der DCLK/CFIL/FFIT müsste als analoger Ausgang geschaltet sein. Das ist der Modus der bis zu 256kBit erlaubt und bei dem es keinen DCLK gibt. Lässt man nun den externen Kondensator weg dann müsste man direkt das analoge Ausgangssignal des I/Q Demodulators abgreifen können. Man verzichtet also auf den DATA Ausgang und den internen Schmitttrigger. Egal, meine Platinen sind fertig, morgen bestücke ich sie und dann werde ichs mal seber testen ;) Gruß Hagen
@hagen Ich denke schon. Der Pin kann ja nur FIFO voll Interrupt, Baudrate und Analog. Als ich das FIFO abgeschaltet hatte, kamen da 19200Hz raus, dann habe ich auf analogen Filter umgeschaltet, und es kamen die Rechteckimpulse raus, die ähnlich aussehen wie die Signale am Ausgang eines billigen AM 433MHz Empfängers (Zufallswert wenn der Sender aus ist, mehr oder weniger saubere Daten wenn der Sender in der Nähe läuf).
Die RFxx ICs sehen stark nach einer Kopie des IA4xxx aus. Ebenso das Datenblatt, das bis auf einige Kopierfehler nahezu identisch ist. Es wurde nur der Herstellername + Adresse geändert. Es gibt einige interessante AppNotes zum Thema Antenne auf der Seite von Integration Associates. Mit einer Back IFA Antenne (was immer das auch ist), sollen angeblich 5km bei 9,6kBaud möglich sein.
Benedikt K. wrote:
> Mit einer Back IFA Antenne (was immer das auch ist), sollen angeblich 5km bei
9,6kBaud möglich sein.
Das sollte auf jeden Fall für eine Wetterstation im Garten reichen^^
Ich hab mich mal auf der Herstellerhomepage informiert, dort gibts unteranderem auch fertige module mit serieller schnittstelle mit rs232 oder ttl pegel der preis beträgt 9USD (US Dollar) http://www.hoperf.cn/pdf/HM-TR_EN.pdf und für das Transivermodul 2,5USD... (leider sind die Versandkosten mit 33USD recht hoch) Danke Benediktfür deinen beispiel code!
gäbe es nicht die möglichkeit die transceiver module mit hilfe eines kleine atmel controllers mit spi und rs232 schnittstelle in der form aus zu bauen!? im grunde genommen müsste man ja nur den code von benedikt, plus ein wenig uart ansteuerung in einen kleinen atmel packen, ich würde mich auch sehr gern dafür zur verfügung stellen. ich habe mit den atmels allerdings noch nichts am hut gehabt. wenn jemand interesse daran hat, mache ich sonst auch gern ein layout o.ä. inclsive sma stecker und mit einem aufsatz für das rfm12 modul. welcher controller wäre dafür eurer meinung verwendbar, aus der atmel reihe!? eigenschaften. - 1 uart - 1 spi schnittstelle ( getrennt nutzbar) - möglich ein 8pin gehäuse!? - interner oszillator!? - baudrate: 19,2kbaud (oder einstellbar über ein paar switches - dann allerdings mehr pins nötig) - kanal einstellbar machen!? - konfigurationen für lange weiten mit wenig baudrate, mittlere entfernung, mittlere baudrate, wenig entfernung, hohe baudrate - dip für receiver oder sender - so kann man die module flexibel einsetzten - vielleicht auch einen switch pin zum auswählen über mikrocontroller... - sma anschluss für antenne d.
Ich hab mal ein Keypad+GLCD-Modul für Modellroboter gebaut. Das wollte ich sowieso mal redesignen. Da kommt wohl auch noch ein Funktransceiver mit drauf und bastel noch einen Software-MAC dazu - dann hat man alles, was das Herz begehrt auf einem Modul (GLCD, Nummerntastatur, Echtzeituhr, Fühler für die Umgebungstemperatur und Funk und ggf. noch eine Akkuladeschaltung (mit zusätzlichem Modul für die Leistungselektronik)).Mal sehen, was draus wird.
wie ich gerade sehe ist auf den modulen von: http://www.hoperf.cn/pdf/HM-TR_EN.pdf im grunde genommen nichts anderes enthalten, als das RFM12 mit einem zusätzlichen atmel und der option einen max 232 mit zu bestücken... tja, ich habe meine module von pollin schon hier... d.
Guten Abend Hat jemand jetzt schon eine Verbingung zwischen 2 Modulen hinbekommen? Also eine klassische Datenübertragung? Grüsse
@ Christian Wimmer Wo stehen denn da Preise? Stückzahl? Beim Transceiver-Preis von $2.50 könnte man in einer Sammel-Bestellung bestimmt noch deutlich unter den Preis von Pollin kommen!?
Antenna Selection Guide for the IA4220 and IA4320 ISM Band FSK Transmitter/Receiver Chipset: http://www.integration.com/docs/IA_ISM-AN1.pdf "Modified Inverted (IFA) antennas, the so-called “back IFA” antennas" Enthält zahlreiche Antennenlayouts für die verschiedenen Frequenzen. Ausführliche Beschreibung der Integration Module von: CompoTRON Germany GmbH ist exklusiver Distributor der Firma Integration in Europa www.compotron.de/daten/any/77_ISM_D.doc
Ich habe es geschafft das das Modul etwas sendet, jedenfalls sehe ich auf dem Spektrum Analyzer etwas. Der Empfang funktioniert allerdings noch nicht, das Programm bleibt ewig in der void rf12_ready() Funktion hängen, der Sender sendet das Signal immer wieder aus doch ich kann nichts empfangen. Beim Sender habe ich den Code einfach so gelassen, beim Empfänger habe ich das Senden auskommentiert und nur noch das Empfangen drin. Wie hast du es denn hinbekommen das du etwas empfängst?
Schau dir mal meinen Code an, der sollte funktionieren. Teilweise musst ich schon ein wenig mit den einzelnen Bits spielen, bis alles lief.
Den Code hab ich ja verwendet, und wie gesagt, das senden scheint zu funktionieren ich jetzt nur ein problem beim Empfang der uC bleibt in der Funktion rf12_ready() ewig hängen.
Mal was ganz anderes: Dauern Bestellungen bei Pollin immer so lange ? Ich habe vor fünf Tagen im Online-Shop die Module bestellt aber nur eine Zitat: "Diese E-Mail ist keine verbindliche Auftragsbestätigung, sondern dient nur der Bestätigung des Eingangs Ihrer Bestellung. Eine Ausführung des Auftrages behalten wir uns im Rahmen unserer Liefermöglichkeiten vor." erhalten :-/ Sollte ich da mal telefonisch nachhaken oder ist das bei Pollin so ? Sorry ist das erste mal das ich dort was bestelle ;-) Für Hinweise deswegen dankbar ;-)
@dennis Ich wären an so einem Layout interressiert, wäre cool wenn du mal eins machen könntest. Also controller würd ich nen Atmega48 oder 88 nehmen (wenn der code ein bischen grösser wird) in tqfp Bauform. Ein Attiny (8 Beinchen) wir dann doch eher umständlich da der nur 1 Universal Serial Interface hat. Der Atmega hat ein spi und ein uart was die sache doch vereinfacht. Interner RC Taktgeber und uart verträt sich sowiso nicht. gruss Sven
@Tino Es scheint so, als wenn der Empfänger keine Daten bekommt. Ich habe es eben nochmal ausprobiert: Bei mir funktioniert der Code: Einmal senden auskommentiert, einmal empfangen. Hast du die Taktfrequenzeinstellungen enstprechend angepasst und nFFS Pin auf high ? Meine Bestellung der Module hat etwa 1,5 Wochen gedauert (es war allerdings über Ostern, Dienstags nach Ostern ging das Paket sofort raus.) Bei mir ist es auch so, dass es generell 2 Tage bei einem Pollin Paket dauert, bis es ankommt. Also keine Angst: es kommt noch.
Ich habe den Code so angepasst: - Den Quarztakt auf #define F_CPU 7372800UL - Am Sender das Empfangen auskommentiert - Am Empfänger das Senden auskommentiert - Ich verwende zwei ATMEGA32 - nFFS liegt über einen 4,7k Widerstand auf high Senden geht an beiden Modulen, empfangen an keinem von beiden.
Die Preise hab ich erfahren, als ich versucht habe ob man von denen vielleicht Samples erhält, falls jemand die Preise braucht schickt mir einfach eine mail. Die Bezahlung erfolgt über PayPal und die Versandkosten sind ca 33 USD. Wieviel noch an Zoll und Wechselgebüren dazu kommt weis ich noch nicht aber in einer Woche kann ich euch mehr dazu sagen... Der kaufmännisch (teilweise auch technische) Support ist klasse und ich hab (wenn ich innerhalb der "Geschäftszeiten" also in der Früh schrieb) nie lange auf eine Antwort warten müssen. Könntet Ihr eure Schaltpläne oder Layouts vielleicht hier oder in nem neuen Thread veröffentlichen? Hat schon jemand das Layout von den PCB-Antennen von http://www.integration.com/ ausprobiert? Bringen die eine bessere Qualität als die Drahtantenne?
Ich hatte heute früh überlegt mir mal diese Back IFA Antenne zu ätzen, aber: - Ich finde nirgends die Abmessungen für 433MHz - Man muss die Antennenanpassung vom Modul ablöten. Ich hatte keine Lust mein Modul zu zerstören.
Warum nehmt ihr nicht den Takt von dem Modul für den Atmel? Das bietet sich doch an. Nur mal so als Tipp an die Layouter ;)
Auf meinem Board habe ich das so geroutet. Ich werde den Takt auspropieren auch wenn im Errata des IA4320 davon abgeraten wird. Die Hoffnung besteht ja das es sich um einen IA4321 Clone handelt. Gruß Hagen
@Benedikt: normale 1/4 Antennen bringen nach der großen Dipol-Schleifen Antenne die beste Leistung. Wenn alles bei mir läuft werde ich wohl eine Helixantenne benutzen. Gruß Hagen
Christian Wimmer wrote: > Hat schon jemand das Layout von den PCB-Antennen von > http://www.integration.com/ ausprobiert? Bringen die > eine bessere Qualität als die Drahtantenne? Nein. 1. Platinenmaterial hat grundsätzlich Verluste, die die Güte der Antenne beeinträchtigen. Durch den Einsatz von Teflon-Leiterplatten könnte man das verhindern, eine Drahtschleife oder Wendelantenne im Kunststoff-Gehäuse ist da sicherlich der deutlich geringere Aufwand. Vorallem kostenmässig. 2. Platinenantennen machen nur Sinn, wenn möglichst klein gebaut werden soll, damit ist die Antenne aber sehr dicht an der restlichen Elektrik dran, ein Teil der Sendeenergie geht dadurch schlicht nach Gerätemasse weg. Das Layout ist daher als solches kritisch und ändert sich mit dem verwendeten Platinenmaterial. Die technisch beste Lösung ist eine 1/4-Wellen-Groundplane, als zweitbeste Lösung nehme man eine sauber in Resonanz abgestimmte Wendelantenne. Man kann hier dann auch gleich versilberten Draht nehmen, bei einer Platinenantenne müsste man die Leiterplatte versilbern, um die Verluste etwas zu reduzieren. Gruss Jadeclaw.
@jadeclaw und an alle anderen HF Spezialisten: Wie ist das eigentlich, eine 1/4 Lambda Antenne braucht ja theoretisch eine unendlich große Grundplatte. Das Modul ist aber winzig klein, sogar kleiner als 1/4 Lambda. Vielleicht könnte mal jemand erklären, was man am besten für eine Antenne an dieses Modul bauen könnte (also quasi eine kleine Bauanleitung), und zwar für folgende Fälle: - Möglichst hohe Reichweite (d.h. kleine Richtantenne, oder zumindest mal eine die max 180° und nicht 360° wie es eine 1/4 Lambda Antenne macht, abdeckt). - Möglichst klein (für den Einbau in ein Gehäuse) - Möglichst einfach.
Als richtantenne könnte man eine HB9CV nehmen http://home.worldonline.nl/~moertje/jota/hb9-70cm.jpg Gewinn 5 dBD Länge 337 mm Breite 90 mm 73
Hallo zusammen, wie wärs denn mal mit ner Quad Antenne oder bi Quad http://www.vallstedt-networks.de/?Fotogalerien/quad2 wär bei 433mhz dann aber nicht mehr ganz so klein. gruss sven
Dipol bzw. Schlaufenantenne soll bei 433MHz das beste Resultat liefern. Also 70 cm Draht als Schlaufe 32cm breit, an den Kanten 3 cm und unten in der Mitte die beiden Anschlüsse an das RFM12 Modul. Allerdings muß man die Antennenanpassung auf dem Modul auslöten ;( Deshalb wird es wohl das Einfachste sein einen 16.5 bis 15.5 langen Draht senkrecht anzulöten. Der Draht wird dann Stück für Stück gekürzt bis Resonanz entsteht. Will man das verkürzen (kleinere Bauform) dann kann man eine Wendel-/Helixantenne benutzen. Das ist im Grunde die Drahtantenne als Luftspule. Allerdings ist deren Leistung schon schlechter und ich habe bisher im WEB keine konkreten Berechnungsformeln dafür gefunden. Im Attachment gibts ein Bespiel für so eine Wendelantenne. Gruß Hagen
Hagen Re wrote: > Deshalb wird es wohl das Einfachste sein einen 16.5 bis 15.5 langen > Draht senkrecht anzulöten. Der Draht wird dann Stück für Stück gekürzt > bis Resonanz entsteht. Wodurch kommt eigentlich die Länge von 15,5cm zustande ? c / 433MHz = 70cm -> 17,5cm Bei der Schlaufenantenne müsste man also einfach die komplette Anpassung entfernen, die Drahtschlaufe anlöten, und in deren Mitte eine Anzapfung an die 5V legen, da es eine Gegentaktendstufe ist ?
ich würde sagen die 16.5 bis 15.5 cm sind die wegen der Impedanzanpassung auf die 50 Ohm Weiters ergibt sich noch der Verkürzungsfaktor von 0,96 bei der Verwendung von Luft als Dielektrikum (im gegensatz zu Vakuum mit 1) 73
ich würd eine triple-leg aufbauen. btw: oha, verabschiedungen mit 73' .. da hamwer funker dabei :)
@Benedikt: ich bin genauso unbeleckt wie du in diesem Falle. Habe aber bei so einigen Funkmodulherstellern in deren AppNotes für 433MHz gesucht und einiges gefunden. 1.) Schlaufenantenne, Gesamtlänge 70cm, 32cm Breite, 3cm Höhe, im unteren Zweig zwei Anschlüsse direkt an das Modul. Keine Mittenanzapfung oder so und man sollte sie nicht als Rundantenne bauen (also ein Ring mit 70cm Umfang). Ich weiß nicht so recht ob die Bezeichnung "Dipol" noch richtig ist, früher hatte man das so genannt. 2.) Whip-Antenne, einfacher Draht senkrecht: sollte zwischen 15.5 und 17.5 cm maximal lang sein. Meistens werden 16.5cm empfohlen. Es gibt wie es Lai schon sagte einen Verkürzungsfaktor, deswegen fast nie 17.5 cm. Die Groundplane wird manchmal als wichtig und manchmal als unwichtiger beschrieben. Eine "echte" Groundplane gibts bei solchen Modulen sowieso nie. Expermimentell wird man mit 17.5 cm anfangen und schrittweise die Antenne solange kürzen bis die optimale Leistung erzielt wird. Das stelle ich mir mit Hobby-Equipment ziemlich schwierig vor, scheint aber schon praktisch durchgeführt worden zu sein. Also Antenne kürzen, Reichweite direkt ermitteln und Vorgang wiederholen. Naja, da würde ich gleich mit 16.5cm zufrieden sein ;) 3.) Wendel/Helix Antennen: darüber habe ich wenig konkrete Informationen gefunden. Interessant ist das das Material für diese Wendel wohl wichtig ist. Oft wird Silber erwähnt. Ich habe 2-3 fertige Dimensionierungen für 433MHz gefunden (siehe oben im PDF) und damit werde ich wohl auch arbeiten. Die Helix hat das beste "Preis-Leistungs-Platz-Hobby" Verhältnis. 4.) Plantinenantennen: da findet man einige konkrete Beispiele bei den einschlägigen Herstellern sammt Dimensionierung der Impedanzanpassung. Aus meiner Sicht irrelevant da diese Art der Antennen meistens nicht weniger Platz als eine Wendelantenne verbrauchen dafür aber exakter und besser abgestimmt sein müssen. Man kann also mehr falsch machen und erreicht längst nicht die Leistung einer Wendel/Whip Antenne. Zudem muß man sehr wahrscheinlich die RFM12 Platine umlöten und zusätzliche Imedanzanpassungen machen. 5.) das Modul auf 900Mhz umbauen. Dies wäre noch die interesanteste Alternative wenn es zulässig wäre. Von den Meßergebnisse beim IA4320 ausgehend dürfte das die beste Leistung und kleinste Antennengröße abgeben. Gruß Hagen
Hagen Re wrote: > 1.) Schlaufenantenne, Gesamtlänge 70cm, 32cm Breite, 3cm Höhe, im > unteren Zweig zwei Anschlüsse direkt an das Modul. Keine Mittenanzapfung > oder so und man sollte sie nicht als Rundantenne bauen (also ein Ring > mit 70cm Umfang). Ich weiß nicht so recht ob die Bezeichnung "Dipol" > noch richtig ist, früher hatte man das so genannt. Bei dem Sendemodul handelt es ich aber um Open Collector Ausgänge, wenn ich das richtig gesehen habe (auf Seite 5 im RF02 Datenblatt ist genau solch eine Antenne abgebildet), daher die Mittelanzapfung. Die Helixantenne wird bei billigen Sendern meist auch aus normalem Kupferdraht gemacht. Wie gut die dann ist, weiß ich nicht. Ich vermute, diese hat auch eine andere Impedanz als die normale Lambda/4 Antenne: Ich habe einen Sender bei dem ich die orginale Helixantenne durch ein 16cm Drahtstück ersetzt habe, mit dem Ergebnis, dass die Reichweite schlechter wurde.
Hallo, ´tschuldigung, daß ich nachfrage: bei einer Helix muß der Draht, bevor er gewendelt wird, wie lang sein? Lambda oder Lambda/2 oder nichts von dem?
Das was ihr als Helix bezeichnet ist eigentlich eine Spulenantenne http://de.wikipedia.org/wiki/Gummiwurst Eine Helixantenne ist eine Richtantenne mit einer Zirkularenpolarisation http://de.wikipedia.org/wiki/Wendelantenne Eine Helixantenne ist für 70cm ein ganz schön großes Ding: http://www.jrmiller.demon.co.uk/products/hlx70.html 73
Wenn ich mir die Beschreibung auf der Herstellerseite ansehe, habe ich irgendwie das Gefühl, dass die Module von Haus aus auch 868 MHz können sollten. Müsste man mal versuchen, das einzustellen.
Ja, die Module können alle 315, 433, 868 und 915MHz. Man muss dazu lediglich 3 Kondensatoren und 4 Spulen austauschen. Oder die Antennenanpassung entfernen und direkt eine entsprechende Antenne anschließen.
Hallo zusammen, wollte auch mal wieder was beitragen - im Anhang eine Eagle-Lib für das RFM12-Modul. Vielleicht kann sie ja irgendwer gebrauchen ;-) Gruß, Thomas PS: Hat vielleicht irgendwer schon ein Programm zum Bidirektionalen Senden/Empfangen geschrieben (mit CRC und Rückmeldung zum erfolgreichen Empfang der Daten?
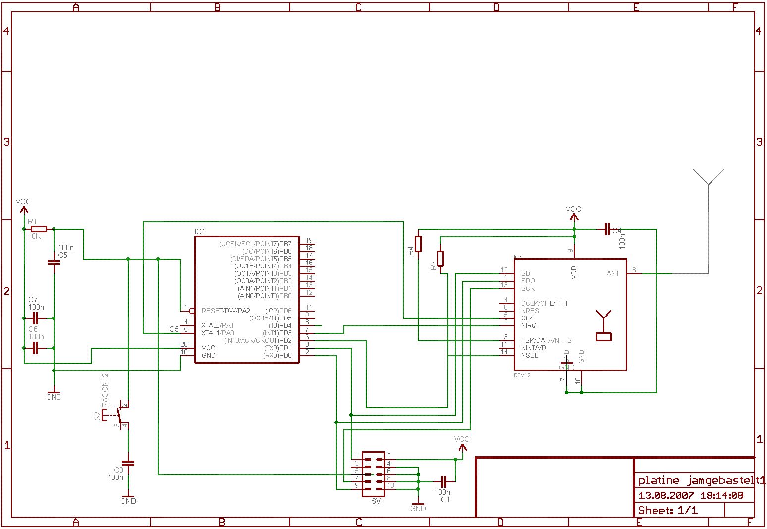
Hi, gerade sind meine Module von Pollin gekommen ;-) Die sind ja kleiner als gedacht :-P Nun zu meiner Frage, wie habt Ihr die mit dem µC verbunden ? Ich wollte eigentlich zwei Stiftleisten setzen und das Modul dazwischen schieben, sozusagen als Sockelersatz ;-) Allerdings Frage ich mich wo ich solche Stiftleisten bekomme, denn das ist weder 1,27 noch 2,54 Raster :-/ Muß ich da jetzt im Layout einzelne Stifte setzen ? Danke für jeden Tipp ;-)
Das sind 2mm. Gibt es glaube ich bei Reichelt. Da aber nur 6 Drähte reichen, kann man die auch über Kabel anschließen.
Ich hab das Modul auf Lochraster gepackt: Kupferseite nach oben, normale 2,54er Stiftleisten am Rand einlöten, Mitte mit Klebeband isolieren, Modul mit dünnen Drähten an die Stiftleisten anschließen. http://img158.imageshack.us/img158/5593/rfm12bondingxe3.jpg Das Schreiben der Einstellungen in das Modul scheint mit dem Programm von Benedikt K. zu funktionieren, ich kann z.B. die Taktleitung einstellen. Aber ich bekam erst keine Daten auf SDO zurück, daher blieb die Senderoutine auch immer bei Warten auf SDO hängen. Ich hab dann lange rumprobiert, und mit einem 10k Pullup an nFFS läuft es nun einwandfrei... da reicht wohl der interne 133k Pullup nicht aus.
Uwe ... wrote: > Ich hab dann > lange rumprobiert, und mit einem 10k Pullup an nFFS läuft es nun > einwandfrei... da reicht wohl der interne 133k Pullup nicht aus. Ich zitiere mich mal selber (aus dem Thread in der Codesammlung): Benedikt K. wrote: > Der FSK/DATA/nFFS Pin muss über einen Pullup (z.B. 1-10k) an VDD gelegt > werden, damit alles richtig funktioniert. Ich hatte diese Erfahrung nämlich auch schon gemacht, dass ohne den Pullup nichts geht, und es daher extra dazugeschrieben...
Hi! Ich hätte da mal eine Zwischenfrage: nach kurzem Durchschauen der Datenblätter bin ich mir nicht sicher, ob man die aktuell empfangene Signalstärke vom Controller irgendwie auslesen kann. Also nicht nur gut/schlecht, sondern einen möglichst genau aufgelösten Wert. Zur Not ginge es wohl auch mit dem analogen Signalstärkeausgang, aber das wird vermutlich nicht allzu genau sein. MfG Andreas
Digital scheint das nicht zu gehen, sondern nur an einem Kondensator auf der Platine als Spannung (0,3-1V).
aha...mit dem ADC des AVR wäre das dann ja auch auswertbar. Ist nur die Frage, wie sich die Ausgangsspannung verhält. Ich würde gerne auf diesem Wege die Entfernung des Senders vom Empfänger messen oder zumindest einschätzen. Oder ist das aussichtslos? MfG Andreas
Hallo Benedikt, Du scheinst ja schon sehr weit mit dem Modul gekommen zu sein. Meine sind noch unterwegs. ;-} Hast Du schonmal probiert, wie sich der aus den empfangenen Signalen wiedergewonnene Takt bei ausgeschaltetem FIFO in abhängigkeit vom Modulationsschema verhält? Also etwa NRZ oder Manchester oder ähnliches. Mir ist nur der Gedanke gekommen, das die Taktrückgewinnung ja irgendwie mal Flanken haben muss. Dann weiter was für ein Verfahren wohl verwendet wird. Konnte leider weder bei Hope noch bei Integration fündig werden. Gruss Michael
Ich arbeite eigentlich nur mit dem FIFO, da dies einiges an CPU Leistung spart, und die Daten schon richtig schön angeordnet sind. Wieviele 0en oder 1en man an einem Stück übertragen kann, ohne dass die Synchronisation verloren geht, habe ich noch nicht ausprobiert. Bisher habe ich nur Testdaten (z.B. die Zahlen von 0-255, oder Texte übertragen). Dies ging aber immer problemlos, wenn Fehler drin waren, dann waren einzelne Bits gekippt, aber ich hatte den Fall noch nie, dass Bits sich verschoben haben. Meiner Meinung nach, braucht man sowas wie Manchester nicht, solange man nicht sehr viele 0en oder 1en am Stück überträgt. Was bestimmt auch gut funktioniert: Der synchrone UART Modus. Aufgrund von Start/Stopbit sind in jedem Byte auf jedenfall Pegeländerungen vorhanden, und der Overhead beträgt nur 20% (im Gegensatz zu den 100% bei Manchester). Dazu müsse man Sender und Empfänger auf den Betrieb ohne FIFO einstellen, den AVR auf den UART im synchronen Modus, Slave. Der Takt ist dann jeweils der Bittakt vom Modul.
Hallo Benedikt, aha. Danke. Darf ich noch fragen was für eine Antenne Du benutzt? Gruss Michael
So, meine Module unterhalten sich! Reichweite etwa 100m, aus dem Haus raus und dann fast freie Sicht die Straße entlang. Aus dem Haus raus und durch das große Nachbarhaus durch bleiben noch etwa 80m. Vielen Dank an Benedikt K. für den Code!
@ Benedikt K.: > Was bestimmt auch gut funktioniert: Der synchrone UART Modus. Aufgrund > von Start/Stopbit sind in jedem Byte auf jedenfall Pegeländerungen > vorhanden Synchrone serielle Übertragung funktioniert ohne Start/Stopbits. Für ein Byte werden ganau 8 Bits übertragen. Wenn keine Nutzdaten zu übertragen sind, wird ein spezielles Zeichen - SYNC - gesendet, um die Synchronisation zu erhalten.
Woher hast du diese Informationen ? Ich habe den synchronene Modus noch nie verwendet, aber da es im Datenblatt keine genauere Beschreibung des synchronen Modus gibt, gehe ich davon aus, dass diese Modus genauso funktioniert wie der asynchrone, nur dass es eben noch einen Takt gibt. Ansonsten würde doch bestimmt beim Start und Stopbit dabei stehen, dass diese Einstellungen nur im asynchronen Modus gültig sind.
@ Benedikt K. Aus einem Datenblatt von einem Z80-SIO-Baustein vor zig Jahren. Der Witz von Synchronübertragung ist, daß die Netto-Datenrate höher ist, als bei Asynchronübertagung - sonst bräuchte man sie nicht.
Ich denke nicht, dass das beim AVR genauso ist: Ich habe mal schnell den Z80-SIO überflogen: Die ankommenden Daten werden mit einem einstellbaren Sync Word verglichen. Das ist beim AVR nicht möglich, also muss der Modus anderst funktionieren.
Der AVR-USART kann im synchronen Modus als SPI-ähnliche Schnittstelle genutzt werden. Der Takt liegt dann auf einem weiteren PIN an.
Aus dem Datenblatt des ATMega162 [quote] When synchronous mode is used (UMSEL = 1), the XCK pin will be used as either clock input (Slave) or clock output (Master). The dependency between the clock edges and data sampling or data change is the same. The basic principle is that data input (on RxD) is sampled at the opposite XCK clock edge of the edge the data output (TxD) is changed. [/quote]
Genau. Wenn man sich jetzt dieses Diagramm anschaut, dann arbeitet der UART im synchronen Master Modus genau wie im Asynchronen Modus, nur dass zusätzlich noch der Bittakt an XCK ausgegeben wird. Wenn das nicht so wäre, dann würde der SPI Modus des UART beim mega48 keinen Sinn machen.
Ich glaube die chip ist einer 4420 nicht 4421 , die spannung passt mit 4420 http://www.integration.com/products/wireless_selector.shtml Ich kaufe vielleicht ein paar RF12 module von Pollin , aber ich wollte gern mit im einer sammelbestellung von HOPE , ob ich darf. mfg Bingo aus Dänemark mikrocontroller.AT.luna.kyed.com
Hier ist beschrieben, wie Synchronübertragung funktioniert: http://einstein.informatik.uni-oldenburg.de/rechnernetze/synchron1.htm Start- und Stopbits sind nicht notwendig, da die der zeichenweisen Synchronisation dienen. Die Übertragungsrate ist also deutlich höher bei gleichem Takt, als bei Asynchronübertragung. Es würde mich doch wundern, wenn der AVR-USART sich da anders verhielte. Siehe auch http://de.wikipedia.org/wiki/Usart
Ich denke nicht, dass der AVR die ganzen Synchronisierungssignale erzeugt. Das würde doch eine Bytweise Übertragung garnicht erlauben, oder ? Ich probiere er heute abend einfach mal aus, dann brauchen wir nicht länger rätseln.
Hallo, ich wollte mal fragen wie das mit dem Sendercode aussieht, wenn ich nicht den IRQ vom Modul abwarte, sondern einfach in einem Timer-IRQ ca. 66ms warte ? Den Timer brauche ich wegen Tastenentprellung sowieso ;-) Mit 66ms wäre ich doch sicherlich auf der sicheren Seite ? Oder ist der Funk-IRQ zwingend notwendig ? Danke ;-) Zum Verständnis ich würde Benedikts Code dann so abwandeln:
1 | void rf02_txdata(unsigned char *data, unsigned char number) |
2 | { unsigned char i,j,wert; |
3 | wert=0xC6; |
4 | cbi(RF_PORT, CS); |
5 | for (i=0; i<8; i++) |
6 | { if (wert&128) |
7 | sbi(RF_PORT, SDI); |
8 | else
|
9 | cbi(RF_PORT, SDI); |
10 | sbi(RF_PORT, SCK); |
11 | wert<<=1; |
12 | _delay_us(0.2); |
13 | cbi(RF_PORT, SCK); |
14 | }
|
15 | rf02_shiftout(0xAA); |
16 | rf02_shiftout(0xAA); |
17 | rf02_shiftout(0xAA); |
18 | rf02_shiftout(0x2D); |
19 | rf02_shiftout(0xD4); |
20 | for (i=0; i<number; i++) |
21 | rf02_shiftout(*data++); |
22 | sbi(RF_PORT, CS); |
23 | }
|
Und den TX-Off dann in die Timer-IRQ Routine verlegen ;-) Klappt das oder habe ich da einen Denkfehler drin ?
>Ich glaube die chip ist einer 4420 nicht 4421 , die spannung passt mit >4420 Und ich meine es ist ein 4421. Die Spannungsangaben passen nämlich exakt überein, einfach mal im Datenblatt nach absolute Rating schauen. Ein zweites Indiz ist das Kommando "Synchron Pattern Command" wird nämlich auch im RF12 Datenblatt beschrieben. Dieses Kommando wird vom 4420 aber nicht unterstützt. Das gleiche gilt für das "PLL Setting Command" Gruß Hagen
Hier mal das Timing des synchronen UART modes: Genau wie ich vermutet hatte, funktioniert der UART wie im asynchronen Modus, nur dass zusätzlich eben der Bittakt übertragen wird. Start und Stop Bit sind also vorhanden ! Übertragen habe ich 0xAA und 0xFF. Beim zweiten sieht man daher nur das Startbit. Interessant ist, dass der Takt dauerhaft vorhanden ist. Im Slave Mode sollte dies kein Problem sein, wenn man das Funkmodul einschaltet ehe man den UART einschaltet. Im Prinzip kann man den AVR UART also auch für das Funkmodul verwenden, wenn man dieses ohne FIFO verwendet.
Woraus schließt Du das? Wie war den der USART eingestellt? Anzahl Startbits? Oder kann man das beim AVR nicht einstellen? Wie erklärst Du Dir die große Lücke zwischen dem 0xAA und dem 0xFF? Leider ist Zeitbasis nicht sehr gut an die Taktfrequenz angepaßt - da kann man eigentlich nur schätzen, was passiert.
Uhu Uhuhu wrote: > Woraus schließt Du das? Aus dem Datenblatt, meinen Vermutungen und dem Timing: Es passt alles zueinander. > Wie war den der USART eingestellt? Anzahl Startbits? Oder kann man das > beim AVR nicht einstellen? Der USART wurde einfach eingeschaltet, Standardeinstellungen, also 8N1, nur zusätzlich noch das synchron-Modus Bit gesetzt. > Wie erklärst Du Dir die große Lücke zwischen dem 0xAA und dem 0xFF? Ich habe eine Pause eingebaut, damit man die einzelnen Bytes besser unterscheiden kann. Nur so kann man erkennen, dass der Takt immer läuft. Wenn ich 0xAA dauerhaft sende, dann sehe ich auf der Datenleitung die halbe Frequenz wie auf der Taktleitung, da die Bits immer abwechselnd 1 und 0 sind. Glaube es mir doch einfach: Der synchrone Modus überträgt die selbe Daten wie der asynchrone Modus, nur dass eben zusätzlich noch der Takt übertragen wird. Wenn man nur die Daten abgreifen würde, könnte man diese problemlos mit jedem anderen asynchronen UART empfangen.
> Der synchrone Modus überträgt die selbe Daten wie der asynchrone Modus
Na ja, das sollte man auch erwarten.
Allerdings frage ich mich, was der Synchronmodus mit Start-/Stopbits
eigentlich für einen Nutzen bringt.
Ich würde jeweils 1000 Zeichen synchron und asynchron und ohne Pausen
ausgeben und die Zeit messen.
Uhu Uhuhu wrote: > Allerdings frage ich mich, was der Synchronmodus mit Start-/Stopbits > eigentlich für einen Nutzen bringt. Sie signalisieren Beginn und Ende eines Bytes... Ja, eigentlich ist zumindest das Stopbit überflüssig, aber anscheinend ist der synchrone Modus nur ein Zusatzfeature, dass sich leicht einbauen lies: Daszu musste lediglich der Takt auf extrem umschaltbar gemacht werden. Da normalerweise der 16x Takt benötigt wird, um das asynchrone Signal zu synchronisieren, hat man so die Möglichkeit mit dem 4x Takt auszukommen. Immerhin ist damit die 4x Geschwindigkeit notwendig. Und noch ein Vorteil hat das ganze: Man braucht keinen Baudratenquarz, man kann jede noch so krumme Baudrate verwenden.
Hallo! Bin recht neu hier und habe ein paar Fragen zu diesem Funkmodul! Ist dieses Funkmodul dazu geeignet, serielle Daten per Funk zu übertragen? Ich möchte damit nämlich eine Relaiskarte betreiben. Was benötigt man noch, außer des Moduls um das zu realisieren? Thx, Oli
Oliver Appel wrote: > Ist dieses Funkmodul dazu geeignet, serielle Daten per Funk zu > übertragen? Ja > Was benötigt man noch, außer des Moduls um das zu realisieren? Einen Mikrocontroller der das Modul ansteuert.
Okay. Dann werd ich mich mal mit der Thematik weiter beschäftigen und den Beitrag hier mal im Auge behalten. Leider habe ich nicht besonders viel Ahnung von Controllern, dafür aber in C. Danke für die Antwort
ich finde die Module auch sehr interessant und habe heute mal Kontakt mit der Firma in China aufgenommen. Wie "Christian Wimmer " schon geschrieben hat kostet ein RFM12 2,50 USD. Die Versandkosten sind mit 50 USD angegeben und eine Gebühr von 30 USD für Paybal wird auch noch verlangt. Mit den 30 USD kommt man da nicht hin. Die Lieferzeit liegt bei 2 bis 3 Wochen. Mit der richtigen Stückzahl bei einer Bestellung kann man mit allen Kosten einen Preis von 2,50 EUR bis 3,00 EUR erziehlen. Gruss Steffen
Wenn ich die 2,5USD umrechne, sind das 2,3€ inkl Zoll und MwSt. Dazu kommen dann die 70€. Für die 2,5€ müsste man also mindestens 350Stk bestellen und für 3€ mindestens 100Stk wenn ich mich nicht verrechnet habe.
Ab 7-8 Stück die man bei Pollin bestellt kann man auch in China anfangen zu Bestellen. s. anhang
@Benedikt: fast richtig. die 70 EUR sind 70 USD. Sonst habe ich den gleichen Preis raus. Ich denke mal, das meine Bestellung noch diese Woche raus geht.
@ jonny Schon mal was von MwSt und Zoll gehört ??? Davon abgesehen, habe ich bei Pollin noch nie Nachnahme und Versandkosten bezahlt. @Steffen H. Ich hätte interesse an ein paar Modulen, sagen wir mal mindestens 10Stk.
ich? klar^^ mir ging es auch nicht um die stückzahl um bei 3 € zu landen sonderm um einen vergleich zwischen pollin und china. Zoll und MwSt muss bei meiner rechnung bei der Cina angba noch drauf das stimmt :) jonny p.s. ich änder das mal eben xD
>> Davon abgesehen, habe ich bei Pollin noch nie Nachnahme und >> Versandkosten bezahlt. mhh, ich leider immer :) naja vergiss meine rechnung -.-
@Steffen H. Ähm wie was? Du bestellst in China? Wenn ja, wieso machst du denn keine Sammelbestellung? Das wäre schon seeehr interessant. Je nach Preis könnte ich schon einige Stück brauchen (beim Preis von Pollin würde ich mir 4 oder 5 Stück bestellen, beim halben Preis natürlich doppelt so viel).
An ner Sammelbestellung hätte ich auch Interesse und außerdem führen die auch eine Version mit direkter RS232 Unterstützung ;)
ja, ne Sammelbestellung könnte man daraus auch machen, denn ich habe in meinen Bekanntenkreis schon 63 Stück (868MHz) auf Vorbestellung. Ich dachte so an 150 Stück. Bei den 434 MHz würde ich 100 Stück bestellen.
Ich bilde mir ein mal wo gelesen zu haben, dass man in Österreich Geräte mit 868MHz nicht betreiben darf. Deswegen würde ich 434MHz bevorzugen. Ansteuerung über RS232 gibt es auch? Also nur Daten rein und am anderen Modul wieder raus? Klingt ja auch nicht schlecht. Steffen H.: Bestellst du also so oder so 100 Stück von den 434 Mhz Modulen? Dann könntest du die Module sobald du sie hast um einen fixen und gesicherten Preis verkaufen. Würd ich ja persönlich am besten finden.
ja, ich gebe den Preis einfach weiter. Angefragt habe ich 434MHz und 868MHz ohne die RS232 weil es bei diesen Modulen ein Problem mit der Einfuhr gibt. Die benötigen eine Zulassung. Ein Modul ohne Prozessor ( eigene Intelligenz ) sind einfach Bestückte Leiterplatten. Gruss Steffen
Aha super! Und das sind dann genau die ganz gleichen Module wie bei Pollin? http://www.pollin.de/shop/shop.php?cf=detail.php&pg=NQ==&a=MDU5OTgxOTk=
@ Steffen H.: Also für 5,- Euro für ein RFM12-Modul würde ich noch sechs Stück nehmen ;-) Bei 3,- Euro auch zehn :-P Stellst Du dann die Module in den Markt hier oder gibst Du eine Kontaktadresse an ?
ich werde im "Markt" Bescheid geben, wenn die Module eingetroffen sind. Dann kann sich jeder bei mir melden, der Interesse hat. Der Preis wird so um die 2,50 EUR sein. Gruss Steffen
interesse an 10 stück rmf12 434 MHz - falls Du eine Sammelbestellung machst, kannst Du ja einen neuen thread aufmachen, bzw. deine e-mail angeben, um die informationen in diesem thread nicht zu verdünnen..
Also um 2,50 Euro nehm ich fix 10 stück rmf12 434 MHz! Hoffentlich sind dann 100 Stück insgesamt nicht zu wenig!?
habe jetzt im Markt einen neuen Thread aufgemacht um diesen Thread etwas
zu entlasten.
@Thomas Kropf :
>Hoffentlich sind dann 100 Stück insgesamt nicht zu wenig!?
Das ist für mich erstmal ein Testkauf, denn die Firma kenne ich noch
nicht. Die Vorfinanzierung ist nicht unerheblich.
Gruss
Steffen
434 vs. 868 Wie unterscheiden sich eigentlich die beiden Bänder? Hat die größere Wellenlänge eine größere Reichweite? 868 ist in http://www.bundesnetzagentur.de/enid/a2.html nicht besonders ausdrücklich als ISM beschrieben, gute Quellen habe ich noch nicht gefunden. Die Antenne wird damit aber kürzer.. Läßt sich mit den Modulen eigentlich auch analog funken, bzw. 8Bit/8kHz/mono digital übertragen? Das wären dann allerdings 64kbit/s..mhh.
Ist das so ein großes Problem, das ihr 10 HM-TR433/232 für mich mit bestellt? Sonst bräuchte ich nämlich ewig viel Hilfe, das mit dem RMF12 zu realisieren
Ich würde vorschlagen mal im Wiki einen Artikel für ein einheitliches Basisboard mit AVR anzulegen...
hat schonmal jemand versucht so ein modul per parallel port oder rs232 port an den PC an zu schließen (ohne viel Zusatzbeschaltung dazwischen)?
Hab mal versucht ein paar Dinge aus dem Thread hier zu sammeln: http://www.mikrocontroller.net/articles/AVR_RMF12
Ich habe mir erlaubt das ganze mal ein wenig Informativer zu gestalten. Frage zum Basisboard: Was soll das machen ? Standalone RS232 <-> 433MHz <-> RS232 ? (bzw. I2C statt RS232.) Das ganze mit Fehlerkorrektur, Empfangsbestätigung usw ? Falls ja, wer kennt sich mit Fehlerkorrektur aus ? Ich kann allerhöchstens eine Fehlererkennung schreiben.
bei der Fehlerkorrektur bin ich gerade. Die Möglichkeiten wie ECC,RS,FEC usw. machen die ganze Sache etwas langsam. Ich Denke, das ich ein Protokoll mit einer Prüfsumme ( z.B. aller 16 Bytes eine CRC16 ) fahren werde, wo ein beschätigter Block nochmal angefordert wird. Die Blocklänge kann man ja noch anpassen.
Mein Erfahrungen waren bisher: Entweder kommen die Daten korrekt an, oder es kommt garnichts an. Allenfalls waren mal 1-2Bits pro 32Byte gekippt. Also eine einfache Fehlerkorrektur die ein paar wenige Bist wieder richten könnte, wäre nicht schlecht. (Falls sowas ohne viel Aufwand möglich ist, ich habe auf dem Gebiet leider absolut keine Ahnung.) Das Problem bei dem Anfordern von Daten ist, dass der Empfänger etwa 1ms braucht um zwischen Senden/Empfangen umzuschalten (was aber noch nicht heißt, dass der Empfänger dann auch direkt die 100%ige Empfangsleistung hat). Das macht das ganze halt relativ langsam. Zusätzlich halt noch das Timeout, falls der Sender auch diese Aufforderung nicht bekommt und die Anforderung nochmal geschickt werden muss. Die optimale Version würde sich automatisch an die Übertragungsbedingungen anpassen. Man müsste also beim Empfänger die Signalstärke abfragen (->ADC), und den Data Quality Detector und den Sender dann darüber informieren wie gut er ankommt. Der könnte dann die Datenrate oder die Sendeleistung anpassen. Oder aber die Frequenz wechseln. Ich denke in anbetracht der Kosten für diese Module (und der baldigen Verbreitung) kann man da ein wenig Arbeit investieren um alles aus den Modulen herauszuholen.
ja, wobei ich da noch einige Test dazu machen werde. Von anderen Funk-Transceivern kenne ich das so nicht. Bei der billigsten Fehlerkorrektur könnte man ja jedes Bit 3 mal senden und die Mehrheit siegt. Ist mal ein Anfang.
Wann ich meiner module kriegt , ich will diser probiere Hamming 7,4 http://michael.dipperstein.com/hamming/index.html Source http://michael.dipperstein.com/hamming/hamming-0.2.zip Hamming 12,8 sind mehr effektiv (overhead) , aber am einer 8-bit'er (AVR) ich glaube er ist langsamer (processing) , 7,4 passt im einer 8 bit register. /Bingo Dänemark
Benedikt K. wrote: > Ich habe mir erlaubt das ganze mal ein wenig Informativer zu gestalten. Gerne > Frage zum Basisboard: Was soll das machen ? > Standalone RS232 <-> 433MHz <-> RS232 ? (bzw. I2C statt RS232.) Das > ganze mit Fehlerkorrektur, Empfangsbestätigung usw ? > Falls ja, wer kennt sich mit Fehlerkorrektur aus ? Ich kann > allerhöchstens eine Fehlererkennung schreiben. Fehlerkorrektur auf jedenfall. Schnittstellen sind noch die Frage. Ich überlege ein multifunktionales Layout zu machen, dass man für RS232 <-> 433Mhz, USB <-> 433Mhz und/oder Aufsteckplatine mit µC + 433Mhz nutzen kann. Den Teil den man nicht benötigt (12Mhz Quarz für USB, etc) kann man beim Bestücken dann einfach weglassen. Damit könnte man günstig ein einheitliches kleines Board fertigen lassen, dass von viele Einsatzzwecke abdeckt. Die Frage ist noch, welcher Atmel am besten geeignet ist und wie stark miniaturisiert das ausfallen darf, damit niemand überfordert ist beim Bestücken. Mein Vorschlag wäre ein ATmega8 (alternativ ATmega48 - pinkompatibel) im TQFP32 Gehäuse. Den kann man mit Lötpaste und nem Heißluftfön aufbringen. Die Platine wäre dann nicht wesentlich größer als das RFM12 Modul. Andere Vorschläge?
Außerdem fehlt noch ein Antennenstecker (SMA oder was kleineres) und vielleicht ein RS232 Pegelwandler (am besten ohne Kondensatoren).
Meine Verschläge: Für die Antenne nen SMA-Footprint, bei dem man auch einfach an das Pad für den Mittelkontakt eine Drahtantenne löten kann. I2C-Schnittstelle sollte auch noch drauf sein. Für RS232 würde ich das UART in TTL-Pegel+Versorgung auf ne vierpoligen Stiftleiste packen. Da kann man dann entweder nen MAX oder nen USB-Wandler anschließen. Oder nen zweiten µC... Mega8 (bzw pinkompaktibel) find ich gut. TQFP ist für mich kein Problem. Wenn genügen Interesse besteht, kann man ja ne zweite Version in THT machen. Der Takt sollte per Lötbrücke vom RFM zu holen sein, plus Footprint für nen extra Quarz. So kann man bei Bedarf nen Baudratenquarz einbauen. Möglichst alle Pins des Moduls sollten angeschlossen werden, der Mega8 hat schließlich genügend Pins. Dann kann man sämtliche Betriebsmodi nutzen. nIRQ und FFIT sollten auf nem externen Interrupt landen. Ein oder zwei LEDs, um kleine Statusmeldungen zu geben. Übrige IOs auf Lötpads/Stiftleisten, damit man kleinere (Fernschalt-)Aufgaben ohne zweiten Controller erledigen kann.
Klingt alles gut. mega8 und mega48 haben beide Vor und Nachteile. Beim mega8 wäre es u.a. der größere RAM (Sende/Empfangspuffer), aber dann kann man auch den mega88 nehmen, da hat man dann alle Vorteile zusammen. Optimal wären verschiedene Modi in der Software die man beim compilen einstellen kann: z.B. Optimierung auf sichere Datenübertragung oder auf möglichst hohe Datenrate, oder Einstellmöglichkeiten bezüglich möglichst kuzer Antwortzeiten beim Senden/Empfangen usw. Die Daten müssen ja Paketweise übetragen werden, denn nur so kann man trotz dem häufigen Umschalten zwischen Senden/Empfangen hohe Datenraten erreichen.
Hallo Manuel! Schöne Arbeit. Ich würde an den RESET vom ATmega noch eine Pull-Up machen. Frage: Müssen wirklich so viele Pins nach außen geführt werden (JP1 und JP2)? Wie wolltest Du den Controller programmieren? Ich würde aus Platzgründen nicht den 10-, sondern den 6-poligen (Atmel-Standard) Stecker nehmen. Schön, dass das endlich mal Formen annimmt und sich so viele daran beteiligen! ciao Michael
Programmieren kann man doch über die Stiftleiste von PortB. FFS\ muss auf High gelegt werden sonst geht nichts ! Den FSK/DATA Pin würde ich auch über einen Jumper an einen Pin legen. Wiso legst du den DCLK Pin an einen ADC Eingang ? An Reset (vom AVR) ein Kondensator nach GND, und den Pullup. Wiso verbindest du AREF mit AVcc ? Ich lasse den Pin immer offen (und hänge einen C nach Masse dran), so kann man per Software die Quelle wählen. Ist hier aber nebensächlich. Ansonsten sieht es gut aus.
Michael wrote: > Frage: Müssen wirklich so viele Pins nach außen geführt werden (JP1 und > JP2)? Wenn dann alle, oder? Sonst vermisst wieder jemand was. Und das Modul wird dadurch auch nicht größer. > Wie wolltest Du den Controller programmieren? Ich würde aus Platzgründen > nicht den 10-, sondern den 6-poligen (Atmel-Standard) Stecker nehmen. > Schön, dass das endlich mal Formen annimmt und sich so viele daran > beteiligen! Programmieren natürlich über den einen Port. Wenn man nur ein Standardkabel hat, muss man halt nen Adapter machen. Benedikt K. wrote: > Den FSK/DATA Pin würde ich auch über einen Jumper an einen Pin legen. OK > Wiso legst du den DCLK Pin an einen ADC Eingang ? Liegt da nicht die Empfangsstärke analog an?
>> Wiso legst du den DCLK Pin an einen ADC Eingang ? > > Liegt da nicht die Empfangsstärke analog an? Nein, an dem Pin liegt der Bittakt im nicht FIFO Mode an (für den Fall, falls man diesen mal nutzen will, würde ich diesen und den DATA Pin über Lötjumper auch an digitale Pins legen.) An dem DCLK Pin liegen im analogen Modus auch die empfangenen (digitalen) Daten, allerdings ungefiltert. Diese sind meiner Meinung nacht nicht nutzbar, bzw. man muss für jede Baudrate das Filter anpassen. Also ist dieser Modus hier nicht brauchbar. Die Signalstärke ist nicht direkt zugänglich, sondern liegt nur hier an: http://www.mikrocontroller.net/attachment/22519/rfm01.JPG
Wegen der Übertragungssicherheit würde ich an den 7,4 Hamming-Code noch ein Paritätsbit setzen, dann hat man einen 8,4 Hamming-Code und die vollen acht Bit einer Übertragung genutzt ;-) Infos dazu z.B. hier http://en.wikipedia.org/wiki/Hamming_code http://de.wikipedia.org/wiki/Hamming-Code http://www.exampointers.com/teletext/hamming.phtml Für µC sollte eine ähnliche Version wie für DDS mit Sinus-Tabelle angewendet werden. Wurde ja schon von "Bingo" erwähnt ;-)
Benedikt K. wrote: > Die Signalstärke ist nicht direkt zugänglich, sondern liegt nur hier an: > http://www.mikrocontroller.net/attachment/22519/rfm01.JPG Ah, OK. Dann kann ich ja ein Lötpad für n Kabel vorsehen oder so. Welche Pins des AVR sollte ich denn für SEL, FSK und DCLK nehmen, ohne dass man viel verwendete Funktionen verschwendet. Ich würde z.B. ungern PWM Ausgänge opfern. ADC sind ja eingentlich genug da. Für IRQ bleibt wohl nur INT0 oder INT1 (wobei ich INT0 für USB bräuchte).
Wie wäre es mit folgender Belegung: IRQ über Jumper an INT1 (da dieser beim Senden meiner Meinung nach eher gebraucht wird, als der Empfangs Interrupt.) FFIT über Jumper an INT0. Soweit ich weiß, darf bei der USB Software sowiso kein anderer Interrupt aktiv sein. Da stört das dann auch nicht. Zur Not kann man das ja auch pollen. FSK und DCLK könnte man über Jumper an PD5 und PD6 legen. Zusätzlich an FSK noch einen 10k Pullup (falls der Pin nicht verwendet wird, damit FFS\ auf high liegt.) Sollte man SEL\ nicht vielleicht an einen anderen Port legen, damit man einen kompletten 8bit Port (PORTD) zur Verfügung hat (falls man es mal braucht) ? z.B. auf ADC3 könnte man diesen legen. Dann hätte man in der Minimalversion nur PB3-5 + PC3 belegt, der Rest ist frei. ADC/PortC Pins gibt es ja genug. Im Moment sind auch PD0-1 und PD2-3 doppelt rausgeführt (USB, RS232 und auf der PortD Leiste. Ich würde die nur 1x rausführen, dafür aber alle Pins auf die Stiftleisten legen. Vom Platz her müsste das reichen. Die SMA Buchse ist im Moment eine nicht abgewinkelte Version, oder ?
Benedikt K. wrote: > Wie wäre es mit folgender Belegung: > IRQ über Jumper an INT1 (da dieser beim Senden meiner Meinung nach eher > gebraucht wird, als der Empfangs Interrupt.) Jap. > FFIT über Jumper an INT0. Soweit ich weiß, darf bei der USB Software > sowiso kein anderer Interrupt aktiv sein. Da stört das dann auch nicht. > Zur Not kann man das ja auch pollen. Auch gut. > FSK und DCLK könnte man über Jumper an PD5 und PD6 legen. Zusätzlich an > FSK noch einen 10k Pullup (falls der Pin nicht verwendet wird, damit > FFS\ auf high liegt.) DCLK und FFIT ist der gleiche Pin am RFM12. > Sollte man SEL\ nicht vielleicht an einen anderen Port legen, damit man > einen kompletten 8bit Port (PORTD) zur Verfügung hat (falls man es mal > braucht) ? z.B. auf ADC3 könnte man diesen legen. Gute Idee! > Im Moment sind auch PD0-1 und PD2-3 doppelt rausgeführt (USB, RS232 und > auf der PortD Leiste. Ich würde die nur 1x rausführen, dafür aber alle > Pins auf die Stiftleisten legen. Vom Platz her müsste das reichen. Ich will das so machen, dass man auch direkt einen USB Stecker oder eine SUB-D Buchse dranlöten kann. > Die SMA Buchse ist im Moment eine nicht abgewinkelte Version, oder ? Richtig. Bin mir nicht sicher, welcher Pegelwandler für RS232 leicht zu besorgen und möglichst klein ist... Kann man nen MAX 487 für RS232 nehmen?
Für SJ4 reicht ein einfacher Jumper. R4 kann man ja einfach weglassen falls er nicht gebraucht wird. Die RS232 Option wäre schön, aber braucht vermutlich viel Platz. Die TXD und RXD Leitungen rausführen würde eigentlich reichen. Ist eine gewinkelte SMA Version kleiner (weniger hoch)? Wenn man die Buchse in Richtung RFM12 platzieren würde, würde diese über dem Modul liegen, und der Stecker + Kabel würden dann nicht stören wenn die etwas rauststehen. Nach oben hin macht es das ganze (meiner Meinung nach) nur unnötig hoch. Andererseits kann man stehend halt direkt eine stehende Antenne anschrauben.
Welchen man reinlötet is eigentlich egal. Der Footprint von gerade und gewinkelt scheint gleich zu sein.
...wäre nicht noch eine Diode am VCC-Eingang vom USB-Anschluss sinnvoll? (Damit man bei externer Speisung nicht versucht, den PC via USB zu versorgen... ;-)) In SMD kann man den RS232-Teil aber auch recht klein bekommen (Siehe Anhang - mein µBrain-Modul). Ok, die C's (0603) habe ich auf der Unterseite versteckt ;) Gruß aus Berlin-Tempelhof, Stefan
@Manuel: Soll das eigenltich eine einseitige (mit ein paar Brücken) oder eine zweiseitige Platine werden? Deshalb vorhin auch die Frage von mir, ob wirklich alle Pins des ATmegas rausgeführt werden müssen. Ich hatte nämlich eher an eine minimalistische Version in Form einer einseitige Platine gedacht, auf der wirklich nur das nötigste vorhanden ist, also ATmega, RFM12, RS232 nach außen geführt, 6-pol Programmierstecker, und eins zwei Kondensatoren. Die Antenne wollte ich in Form eines einfachen Stück Drahtes direkt ans Modul löten. Wenn meine Module endlich da sind, werde ich mal ein Layout machen. ciao Michael
Ich finde den Ansatz ein integrierte universell verwendbare transparente "Modem"-Platine zu entwickeln sehr interessant. Allerdings finde ich den Atmel uC etwas uninteressant. Wäre es nicht eine Idee einen MSP430 zu verwenden? Gerade im Hinblick auf Energie speziell bei Batterieanwendung ist eine MSP430 unschlagbar. Ich denke das an eine uC F1232 oder F123 (8k, SPI) oder vergleichbar. Massig interruptfähige IOs sind dann noch für weitere Anwendungen da (einige fürden noch für eine Soft-Uart wegfallen...). Platine würe ich so klein wie möglich machen 0603 und TQFP, etc. .....
@Dan: Super Idee. Ich wäre für den F2131. Der kostet noch etwas weniger als der F1232 und läuft mit 16 MHz. Die Portanzahl müsste für diese Anwendung eigentlich ausreichen.
@Holger Wozu benötigst du 16Mhz? Doch nicht im Ernst für ein transparentes Modem? Ich würde nur einen 32kHz Quarz für die Schnittstelle nach außen (oder zum weiteren uC) spendieren. Der Rest mit DCO und LPM-Modi.... Das Modul nimmt beim Senden und Empfangen schon für jede Batterie fast zu viel Strom auf....aber durch einen sinnvollen Duty-Cycle in verbindung mit viel Schlaf (LPM) sollte man einen Stromverbrauch im uA-Bereich realisieren können.
@Stefan Wimmer: welchen Pegelwandler hast du genommen? @Michael: genau das soll es nicht sein. Eine einseitige Platine kann sich fast jeder selber ätzen, dafür braucht man kein einheitliches Layout. Die Platine wird natürlich zweiseitig und möglichst klein, damit man sie in großen Stückzahlen herstellen lassen kann. Ich will dich aber sicher nicht davon abhalten ein einseitiges noch einfacheres Layout zu machen. @Dan: ich kenn mich persönlich mit dem Atmel besser aus. Ich denke auch die AVR-Fraktion ist hier etwas größer (ich möchte ein möglichst breites Publikum ansprechen). Gibt es für den F2131 freie Compiler? Bei mir gibts ein 16Mhz Quarz nur optional, falls man den Firmware-USB-Treiber verwenden will.
@Dan: Natürlich sind 16 MHz für reine Modemanwendung absolut überdimensioniert, da hast du vollkommen recht. Allerdings schwebt mir vor, die Platine dann auch zur Auswertung von Sensoren zu verwenden (Wetterstation). @all: Für den F2131 kann man einen Compiler bei TI herunterladen, der auf 8k begrenzt ist.
@holger Ok dann verstehe ich dein Vorhaben. Aber ein transparentes Modem muss mit 4k Flash hinkommen und darf im Mittel bei entsprechendem DutyCycle nur wenige uA nehmen.... Das Modul muss ein universelles nachrüstmodul sein...nur dann ist es gut ;) Preis sollte alles in allem 5€ sein... das wäre ein ziel....
das ganze entwickelt sich hier zu dem, was ich vor ca 100 posts schon vorgeschlagen habe, habe ich as gefühl.. was ist an dem modul: http://www.hoperf.cn/pdf/HM-TR_EN.pdf auszusetzen? warum nicht einfach den atmega verwenden, der dort enthalten ist, und das ding so aufbauen!? oder gleich das teil bestellen, oder habe ich etwas übersehen. ich habe schon 10 RFM12 module hier, und muss den umweg über den zusärtlichen atmega gehen, allerdings bin ich auch an einer transparenten rs232 übertragungsstrecke interessiert, ich benötige das ganze aber eh nur halbduplex und punkt zu multipunkt, aber zu dem thema gabs hier doch auch schon wirklich klasse ansätze, mit anpassung, fehlerbehandlung, kanalwechsel usw.. d.
@dennis Weil es billig sein muss und der atmega ein stromfresser ist! Das fertige Modul Nachteile: - Atmega =>5V =>energie:( - zu teuer - zu groß - keine transparenz bezüglich der Funktionen, wenn ich selber ein Transparentfunkmodul schreibe, weiß ich was passiert und kann mir selber Gedanken zu Übertragungsverfahren etc. machen.... Aber nichts für ungut ;)
@ Dan Mit ordentlicher Programmierung braucht ein mega48 auch kaum Strom: Ich hatte mal einen als Temperaturlogger mit 128kbyte Flash, LCD und DS1820 etwa 1/4 Jahr mit 2x 1,5V Mignon Batterien laufen. Bei den anderen Punkten stimme ich dir aber zu. Wenn ich mir die Datenblätter und Beispielcodes so anschaue, dann bezweifle ich, dass die Software auf der Platine gut ist...
ok, meine randbedingungen sind etwas anders, aber das wird ja eh jedem hier so gehen... -das du dich mit deiner software auskennst, das zweifelt auch keiner an... zudem stand nirgentwo @Dan. Weiter oben im Thread sind nur atmegas in den schaltplänen, und genau von denen sprach ich. ich bin eher daran interessiert das ding mit möglichst wenig aufwand einfach nur ein zu setzen. für mich sind der energiebedarf sowie platz,preis und die abmessungen erstmal nicht die größte sorge... d.
Benedikt K. wrote: > @ Dan > Mit ordentlicher Programmierung braucht ein mega48 auch kaum Strom: Ich > hatte mal einen als Temperaturlogger mit 128kbyte Flash, LCD und DS1820 > etwa 1/4 Jahr mit 2x 1,5V Mignon Batterien laufen. wie hast du das den geschafft ? waren es reguläre Migon Zellen? die haben doch nur 500-600 mAh ( geschätzt )? Was hat den deine Schaltung im Betriebverbraucht ? Oder hast du nur einmal man Tag gemessen? Ich weiss es ist ein wenig OT aber interresant!
Hier kann mal jeder eintragen, für welche Funktionen er sich interessiert: http://www.mikrocontroller.net/articles/AVR_RMF12#Hardware Dann kann man berücksichtigen, was die meisten haben wollen.
Im Power-Down Modus bekommt man die Stromaufnahme des Mega48 bis auf 0,1µA bei 1,8V runter. Aufwecken durch Watchdog, externen Interrupt oder SPI.
Den Strom habe ich nie gemessen, da meine Messgeräte alle nur 0,1mA Auflösung haben. Der mega48 lief mit einem 32kHz Quarz, der den AVR alle 5s aufweckte, und eine Messung startete und 1s später den auslas. 1x pro Minute wurde der Wert dann in den externen Flash (waren sogar glaube ich 512kbyte) geschrieben. Das LCD war die meiste Zeit aus, da dieses eindeutig am meisten Strom verbrauchte. Das ganze lief wirklich dauerhaft. Mit den neuen Picopower AVRs sollte es noch besser werden. Ich denke für dieses Projekt wäre ein AVR meiner Meinung nach besser geeignet, da dieser auch mit 5V läuft (im Gegensatz zum MSP430). Mit einem mega48 @ 3V im Powerdown Mode (was dank Levelgetriggertem Interrupt vom RFM12 kein Problem ist) sollte auch eine Stromaufnahme von nahe 1µA möglich sein.
Eine 2. Variante mit USB wäre nicht uninteressant, um den PC als Gegenstelle nutzen zu können. Als Standard würde ich USB ansonsten nicht vorsehen.
Da die Platine mit der Datenkommunikation alleine nicht ausgelastet ist würde ich die Nutzbarkeit der restlichen Ports vorsehen. Man müsste sich dann allerdings später bei der Software überlegen, wie man zwischen Daten-Tunnel und lokalen Ports unterscheiden kann...
Soll das ganze eigentlich eine reine Funkstrecke sein oder sollen netzwerkartige FUnktionen mit rein?
Ich denke mal eher ersteres, aber vielleicht kann man die Software ja schon so auslegen, das letzeres auch ohne großen Aufwand machbar ist.
@Benedikt Ich hab mit den Modulen was ähnliches vor. Da soll dann aber Netzwerkfunktionalität mit rein und auf dem Modul sollen noch ein LCD, eine Echtzeituhr und ein Keypad unterkommen.
Hallo, Ich habe einmal das Bascom Programm von Benedikt mit einem Mega8 probiert, aber es will nicht so recht. Ich habe nach der RX-Routine in der for-Schleife ein "Print rfdata(count)" eingebaut, um zu sehen, ob der Text auch übertragen wird, aber es kommt immer der Text "96" (ASCII 39 und 36) heraus. Kann es sein, das im Code noch Fehler sind? Ist da was bekannt? Vielen Dank!! Andy
Im Prinzip war mein Vorschlag von oben nur als Hinweis, die IO-Kontakte auf der Platine verfügbar zu machen... Der Rest ist Software und könnte dann jederzeit angepasst/nachgerüstet werden. So könnte man dann auch aus dem Daten-Tunnel durch Softwareänderung ein Mini-Funk-Endgerät machen - ohne Hardwareänderung.
Eine Kommunikation mit dem Mega müsste m.e. sowieso vorhanden sein (z.B. über ESC-Sequenzen) um bestimmte Parameter einstellen zu können (Baudrate sofern nicht Autodetect, Kanal, I2C-Adresse, etc...). Oder sollte das fest verdrahtet sein?
Ich denke eine komplett universelle Lösung ist nicht immer das beste. Zumindest die Schnittstelle (I2C + Adresse, UART + Baudrate etc.) sollte meiner Meinung nach per Software über defines fest eingestellt werden. Ebenso könnte man den Modus (Verbindung zweier Module oder Netzwerk) genauso einstellen. Solche sachen stehen eigentlich immer schon bei der Entwicklung einer Schaltung fest.
Sehe ich genauso. Die Hardware ist teuer nachträglich zu ändern, Software nicht so sehr.
Ich weiß, is noch nicht ganz fertig. Pegelwandler fehlt auch noch. Den Kondensator hab ich leider nicht in VCC-Nähe des RFM12 bekommen.
Ist an dem Anschluss für die Serielle auch eine Dublette der Spannungsversorgung geplant? Ansonsten fände ich Pin1 und Pin12 (JP2) recht weit auseinander...
Wollte das so machen, dass man direkt nen Sub-D dranlöten kann. Braucht man da Spannung?
Manuel Stahl wrote: > @Stefan Wimmer: welchen Pegelwandler hast du genommen? HIN202ECBN (Kann man im Bild doch ganz wunderbar lesen :o) ) Der ist kopmpatibel zum MAX232 ist aber billiger und bei meinem Dissi jederzeit ab Lager zu haben (mit Maxim habe ich da so meine anderen Erfahrungen...). Gruß aus Berlin Tempelhof, Stefan PS: Mal abwarten, was da hier so an Hardware ausgeknobelt wird. MSP430 wäre schon interessant. Wenn alle Stricke reissen nehme ich halt einfach mein µBrain und knote mit ein paar Drähten das Funkmodul dran. ;-) PPS: Hab' da gerade 'ne Idee: Beitrag "kleines Quiz :-)" :-))
Elecont macht einer board wie Stefan's uBrain , kostet 9,45 oder 9,99 Eur M8 oder M168 http://www.elecont.de/EntwBoards.htm http://www.elecont.de/Neue_Dateien/CB168Ad.pdf mfg Bingo
Bingo wrote: > > Elecont macht einer board wie Stefan's uBrain ... Auch hübsch! (aber etwas größer als meine µBrains ;-))) Und der Preis ist sehr fair.
wäre es ne option ein Sende und ein Empfangsmodul (oben und unten vieleicht) zu verbauen? Dann könnte man zum Senden/Empfangen ne andere Frequenz wählen und könnte gleichzeitig senden und empfangen.
Manuel Stahl wrote: > Wollte das so machen, dass man direkt nen Sub-D dranlöten kann. Braucht > man da Spannung? Zumindest benötigt die Schaltung einen zusätzliche Versorgungsspannung sofern sie nicht über USB versorgt wird. Ansonsten fände ich eine Zusammenlegung auf dem Connector auf Pin1/Pin2 oder Pin11/Pin12 besser.
Das sieht nach einer schönen Funk-Entwicklung aus. Habt ihr auch an die Zertifizierung gedacht? EN 300220 etc. solltet ihr unbedingt tun
@Reiner: ach gottchen, hamse Dir heute das Eisgeld weggenommen das Du Dich so provilieren musst.
Wenn ihr schon so professionel seid, dann auch richtig - oder geht an der Stelle der Anspruch verloren.
Ich habe gerade bemerkt, daß www.hoperf.com nicht mehr erreichbar ist. Sollte die Firma etwa pleite sein (wäre schlecht für Nachbestellungen der schicken Module). Weiß jemand genaueres ?
Nicht nur für Nachbestellungen. Steffen hat da immerhin 450 Module bestellt und schon bezahlt...
> Ich habe gerade bemerkt, daß www.hoperf.com nicht mehr erreichbar ist.
Ist wieder erreichbar, man sieht aber nur die Plesk-Defaultseite. 3
Möglichkeiten:
1. Hoster nicht bezahlt
2. Site wurde defaced.
Da das Ganze auf einem Microsoft IIS läuft, ist Möglichkeit 2 für mich
wahrscheinlicher. Firmenpleiten gehen eher langsam vonstatten. Die
Website ist eher das letzte, was abgeschaltet wird.
3. Der Admin hat Mist gebaut. Auch soetwas findet man im Netz zuhauf.
Gruss
Jadeclaw.
und bei denen ist gerade 1:17 nachts kann sein das der Server neu aufgesetz wurde.
Na da fällt mir aber ein Stein vom Herzen, ich hatte schon das schlimmste befürchtet. Kann bitte jemand von denen, die in China bestellt haben, hier bescheid geben, wenn die Ware angekommen ist ?
Hi, für die Kommunikation mit dem PC, habe ich mich für den USB-BUS entschieden. Bei mir ist bis auf einen älteren PC, keiner mehr mit einer richtigen RS232. Dazu habe ich einen kleinen Stick mit dem RFM12 und einen C8051F320 entwickelt. Bitte nicht wundern, aber den C8051F320 habe ich von einem älteren Projekt da und ich konnte schon einiges an Software entwickeln. Ist aber noch nicht fertig und wird noch dauern. Es wird auch einen solchen Stick mit dem AT90USB162-16AU geben, wenn ich diese Teil mal bekommen sollte. Die LP und Doku ist dazu auch schon fertig. Der Stick soll eigentlich nur über eine Software auf dem PC meine einzelnen Module ansprechen und die Daten dann zurück senden. Es wird für den Stick kein spezieller USB-Treiber nötig sein. Die Leiterplatten dazu werde ich in etwa 12 Tagen erhalten. Das Ganze ist mit Gehäuse nur 60mmx35mm gross. Im Dateianhang ist die derzeitige Dokumentation zu den Stick. Gruss Steffen
Hallo, Ich habe einmal das Bascom Programm von Benedikt mit einem Mega8 probiert, aber es will nicht so recht. Ich habe nach der RX-Routine in der for-Schleife ein "Print rfdata(count)" eingebaut, um zu sehen, ob der Text auch übertragen wird, aber es kommt immer der Text "96" (ASCII 39 und 36) heraus. Kann es sein, das im Code noch Fehler sind? Ist da was bekannt? Ich verwende 2 Controller. Beim ersten führe ich die Senderoutine, beim zweiten die Empfangsroutine aus!! Hat es bei irgendjemanden schon funktioniert? Sind vielleicht andere Einstellungen notwendig? Bitte helft mir weiter! Vielen Dank!! Andy
@Andy hast du das Ausprobiert : Beitrag "Re: Beispielprogramm für RFM12 Funk-Module in BASCOM" das ist das neuste
Mein Board für den ATmega48 wäre soweit fertig. Hat jemand noch Verbesserungsvorschläge? Wenn Interesse für insgesamt ca 20 Platinen besteht würde ich welche fertigen lassen.
Guten Morgen, Ich habe den Code nun so weit, dass er sendet und empfängt, nur kommen beim Empfänger lauter Nullen an! Kann ich irgendwie überprüfen, ob das Modul sendet bzw. empfängt? Kann man das irgendwie Messen (mit einfachen Mitteln)? Oder: Wie bemerke ich, ob ein Modul defekt ist? Danke für eure Hilfe!! mfg Andy
Manuel Stahl wrote: > Mein Board für den ATmega48 wäre soweit fertig. Hat jemand noch > Verbesserungsvorschläge? Wenn Interesse für insgesamt ca 20 Platinen > besteht würde ich welche fertigen lassen. Kannst Du die Platine vielleicht noch mal als Bild reinstellen (nicht jeder hat immer Eagle griffbereit). Gibt es eine ungefähre Preisvorstellung für die Platine?
Die aktuelle Version ist immer hier zu finden: http://www.mikrocontroller.net/articles/AVR_RMF12#Platine Bestellungen bitte auch nur dort und nicht im Forum. Ich weiß noch nicht wo ich fertigen lasse, kennt jemand einen guten und günstigen Lieferanten? Kleinste Leiterbahnen sind 10mil.
Kann man die 0603 und den RS232 eigentlich noch löten oder muss man die backen, kochen oder grillen? Oder besteht evtl. auch die Chance (was die Kleinteile angeht) schon bestückte Platinen zu bekommen?
Man kann eigentlich auch 0402 problemlos löten, wenn man nicht gerade ein 5mm Spitze auf dem Lötkolben hat.
Manuel Stahl wrote:
> Hat jemand noch Verbesserungsvorschläge?
Pin4 von J3 über Diode an Vcc
> Pin4 von J3 über Diode an Vcc Ups vergessen... > Kann man die 0603 und den RS232 eigentlich noch löten oder muss man die > backen, kochen oder grillen? Löten ist absolut kein Problem. Den RS232 hab ich schon verwendet. Lötpaste ist von Voteil. > Oder besteht evtl. auch die Chance (was die Kleinteile angeht) schon > bestückte Platinen zu bekommen? Ja, gegen nen kleinen Aufpreis sicher. Hab immernoch keinen Lieferanten...
Hallo 2 hochinteressante Links was man mit Funkmodulen außer Datenübertragung sonst noch so machen kann: http://homepages.paradise.net.nz/peterfr2/avrs232sender.htm http://homepages.paradise.net.nz/peterfr2/QAM.htm LG Michael
Liegen J1 und J2 eigentlich "willkürlich" weit auseinander oder ist das Rastermaß (wegen Steckbrett)?
Manuel Stahl wrote:
> Hat jemand noch Verbesserungsvorschläge?
Eine optionalen Spannungsregler könnte man vielleicht noch vorsehen.
Vielleicht an Pin4 von J3 oder einen Pin5 einbauen...
Hallo ich möchte mit dem sender (also nur den RFM02) Daten von einer Vernsteuerung aus senden. Das ganze würde ich mit einem Atmega16 aus steuern. Allerdings kenn ich mich mit der Programmiersprache C überhaupt nicht aus. Ich programmiere normalerweise mit dem AVM Studio. Könnte mir da jemand mal n bischen aushelfen. Kennt da jemand evtl. ein "Übersetzungsprogramm" oder kennt ein Paar beispielprogramme. Wie muss ich den Funksender überhaupt an den atmega anschliesen. danke für die Antworten
Andreas Z. wrote:
> Kennt da jemand evtl. ein "Übersetzungsprogramm"
Klar - landläufig nennt man sowas auch "C-Compiler" ;)
Mit entsprechenden Parametern aufgerufen kannst Du den gcc dazu bringen,
Dir Assembler-Code auszugeben, anstatt direkt Maschinencode zu erzeugen.
Vielleicht könnte der Beitrag für Dich interessant sein... Beitrag "Beispielprogramm für RFM12 433MHz Funk-Module"
Hallo zusamnmen naja recht viel hat mir des nicht geholfen. Dann des zwar installieren aber nicht starten. Könnte mir jemand bei dems geht evtl. das C Programm als HEX form hochladen? Bin leider noch in Ausbilung und hab noch ned so fui ahnung davon. Danke. PS. SPI Schnittstelle über 2 Leitungen funzt schon. Es wird also scho.
Hi, ich habe die Module Rfm01 und Rfm02 von Polli und habe noch keine Anhnung wie man die anspricht. Was muss man z.b. alles senden wenn man das Rfm02 initallisiern will. Und welche Werte muss ich nehmen, in manchen Beispielen finde ich z.b. bei der Bandbreite +- 90 KHz beim anderen 120 KHz. Könnte mir jemand auflisten was alles notwendig ist? Paar Tipps wären sehr hilfreich.
Hallo Leute, ich steuere mein RMF12 mit einem m8 mit externen Quuarz an. Wenn ich die Spannung am RMF12 anlege schwingt CLK mit 1Mhz nach den Start des Controllers Schwingt der RMF12 mit 10 Mhz. Soweit wohl alles OK. Wenn ich nun den Takt des RMF12 für den Controller benutze, müsste der Controller bis zur Initialisierung nur mit 1 Mhz Takt arbeiten. Das kann er? Kann mir das mal jemand erklären? Wigbert
Wigbert P. wrote: > Wenn ich nun den Takt des RMF12 für den Controller benutze, > müsste der Controller bis zur Initialisierung nur mit 1 Mhz > Takt arbeiten. Das kann er? Jau, das kann er. Wenn du willst, kannst du den Controller (AVR) sogar mit 1Hz oder weniger takten (er arbeitet dann halt auch dementsprechend langsam). Gruß, Magnetus
Wigbert P. wrote: > Hallo Leute, > ich steuere mein RMF12 mit einem m8 mit externen Quuarz an. > Wenn ich die Spannung am RMF12 anlege schwingt CLK mit 1Mhz > nach den Start des Controllers Schwingt der RMF12 mit 10 Mhz. > Soweit wohl alles OK. > Wenn ich nun den Takt des RMF12 für den Controller benutze, > müsste der Controller bis zur Initialisierung nur mit 1 Mhz > Takt arbeiten. Das kann er? Irgendwas ist mir daran noch unklar... Der M8 hat einen externen Quarz Der initialisiert den RMF12 welcher anschließend mit 10 MHz läuft ...und dann soll der M8 auch mit diesen 10 MHz versorgt werden? Dürfte nicht gehen wenn ich das jetzt richtig verstanden habe, da man nicht zur Laufzeit die Fuses wechseln kann... EDIT: Ist schon spät... denke mal der 1/10 MHz Takt ist wohl STATT dem Quarz gemeint...
Hallo jörg, der m8 soll generell vom RMF12 Takt versorgt werden. Ich hatte Bedenken, das der m8 bis zur Initialisierung untertaktet wird. Aber das kann er wohl. Wigbert
Hallo Wigbert, Du stellst doch den M8 auf externen Takt welches vom RFM12 kommt ein. Dann schwingen beide im selben Takt. Du kannst sogar den Takt vom RFM12 vom verringern, das du den L Version nehmen kannst. Ich weiss aber nicht ob die PLL vom RFM12 selber wieder die 434MHz aufbauen kann wenn der Quarz kleiner wird (?) ich schätze mal ja, weis einer was darüber? AVRNix http://www.comwebnet.de
Um die Taktrate am CLK-Pin zu ändern, muss man den Quarz nicht tauschen! Das geht per Software! Das Modul läuft immer mit 10MHz. FÜr den Taktausgang wird variabel runtergeteilt. Für nen Mega8L könnte man das RFM einfach auf 1 MHz lassen (oder auf 5Mhz schalten, das wäre dann der schnelllstmögliche Takt).
Hallo, Ich habe mit 2 RFM12-Modulen versucht eine Verbindung aufzubauen - leider ohne Erfolg. Als Hardware verwende ich auf der einen Seite ein Pollin-Evaluationsboard mit Atmel MEGA32, 16Mhz. Funkmodul ist das RFM12. Die Software von Benedikt (danke dafür) habe ich angepasst (Pins) und auch den auf dem Board vorhandenen Optokoppler zur Einschaltung der Spannungsversorgung eingebaut. Ansonsten ist der Code auf senden eingestellt und broadcastet den Teststring. Die Empfängerseite besteht aus einem Steckbrett mit Atmel Mega8 (7,13Mhz), RFM12 als Steckmodul und ein LCD zur Debugausgabe. Dieser führt den gleichen Code von Benedikt mit der passenden Pinbelegung aus. Zusätzlich ist in die Routine noch eine LCD-Ausgabe der empfangenen Daten eingebaut. Die empfangenen Daten (Testweise auf 8bit in rxdata() routine abgeändert) werden dann zum LCD geschickt. Habe ich das richtig verstanden: Die im Code angegebenen Pins entsprechen den Pins am Funkmodul. Ich muss SDI und SDO nicht vertauschen. SCK ist ja klar. Hat irgendeiner von euch schon ein Pollin-Modul und darauf laufenden Code? Ich komme hier nicht mehr klar, zumal kein Oszi greifbar ist. Wird wohl auf einen CLK-Test (1-Mhz oder 10Mhz) mit einem alten PC und "Soundkartenoszi hinauslaufen. Hoffe die alte ESS macht 5V mit, erst mal Datenblätter lesen. Bin für alles hilfreiche dankbar. Lorenz
Lorenz wrote: > Wird wohl auf einen CLK-Test (1-Mhz oder 10Mhz) mit einem alten PC undsp > "Soundkartenoszi hinauslaufen. Dazu müßtest Du den Takt vor der Soundkarte aber noch mindestens durch 512 (besser 1024) teilen, denn mit einer normalen Soundkarte kannst Du nur Frequenzen bis ca. 20kHz aufnehmen und darstellen. Nach einer Teilung durch 1024 kannst Du die Frequenz aber auch einfach mit einem Lautsprecher oder Kopfhörer prüfen, denn knapp 1kHz läßt sich auch ohne absolutes Gehör ganz gut von knapp 10kHz unterscheiden. Alternativ könntest Du den Taktausgang an den externen Zählereingang eines AVR hängen, der mit bekannter Taktfrequenz läuft und entweder die Zeit bis zum Überlauf messen oder den Zählerstand nach einer bekannten Zeit anschauen, um zu sehen, ob das Modul 1 oder 10MHz ausgibt.
Lorenz wrote: > Ich komme hier nicht mehr klar, zumal kein Oszi greifbar ist. Wird wohl > auf einen CLK-Test (1-Mhz oder 10Mhz) mit einem alten PC und > "Soundkartenoszi hinauslaufen. Hoffe die alte ESS macht 5V mit, erst mal > Datenblätter lesen. Wozu so kompiziert? Den AVR damit takten, und dann ne LED im Sekundentakt blinken lassen!
Hallo Lorenz, >Hat irgendeiner von euch schon ein Pollin-Modul und darauf laufenden >Code? aber sicher. Ich habe aber den Optokoppler weggelassen und durch eine Drahtbrücke die Spannungsversorgung des RFM12 gewährleistet. Ich musste feststellen, das die ISP-Programmierung nur bei eingeschalteten RFM12 funktioniert. Ansonsten schaltet der CLK-Pin nach der Initialisierung auf 10 Mhz um. Ging auch "planmässig" auf Senden..... Anfängerglück..... Benutze allerdings Soft-SPI in Bascom. Wigbert
Jörg B. wrote: > Liegen J1 und J2 eigentlich "willkürlich" weit auseinander oder ist das > Rastermaß (wegen Steckbrett)? Die liegen auf 2,54 Raster, J3 auch. J4 hab ich mittig. Leider ist der breiteste Sockel den ich kenne ein bisschen zu schmal, sonst hätt ich J1 und J2 dafür passend gemacht. Statt Spannungsregler würde ich Widerstand und Z-Diode vorschlagen, oder reicht da der Saft über RS232 nicht? J3 mach ich mal 5 polig, so dass man direkt nen RS232 Buchse dranlöten kann.
Hallo alle, ich suche hier im Forum schon lange nach der Lösung meines Problems: Die Inbetriebnahme des RFM01 - Empfang-Moduls bereitet mir kopfzerbrechen. Ich programmiere in Assembler einen PIC. Wie ich aus dem C-Code (C kann ich leider nicht) und dem Timingdiagramm lese muss als erstes nSEL und SCK auf Lo, dann wird als erstes 0x0000 übertragen (SDI = 0, SCK taktet 16 mal). Und da hakts schon. Wenn ich das mache, laufen alle weiteren Steuercodes wie z.B. Taktumschaltung am CLK-Pin ins Leere. Lasse ich diesen ersten Datensatz weg, schaltet der CLK-Pin um auf z.B 1.66MHz. Ich bekomme aber keine Daten aus dem Modul. Im C-Programm wird (vermute ich) beim Übertragen das der SDO-Pin auf H-Pegel geprüft. Der ist bei mir immer Lo. Auch ein Pull-Up an Pin DATA/nFFS hilft nichts. Es würde mir sehr helfen, wenn ich genau wüsste, in welcher Reihenfolge welche Signale am Modul anliegen sollen. Vielen Dank
Vielleicht könnte der Artikel noch für Dich interessant sein... Beitrag "Beispielprogramm für RFM12 433MHz Funk-Module"
Wie sieht es eigentlich mit der Genehmigungspflicht bei solchen Modulen aus? Hat sich da schon jemand Gedanken gemacht? Darf ich sowas einfach einsetzen? Gruß Hans
Danke für den Tipp. Ich habe bereits mehrere Einträge hier gefunden, den auch. Nach dem "Studium" der C-Beispiele habe ich meine Programme geändert, ...nix. Hilfreich ist zu Wissen, dass im Blatt von Pollin Fehler drin sind. Da ich die C-Beispiele nicht gut durchblicke und die Beispiele von Pollin unbrauchbar sind, hier noch mal eine Frage: Welche Register müssen mindestens im RFM01 und RFM02 mit welchen Werten beschrieben werden, damit eine Verbindung aufgebaut wird. Im Moment sieht meine Einstellungen so aus : Sender (aus dem Datenblatt von HOPE FR02) : CC00, 8B61, A640, D040, C823, C220, C038 an SDI, dann 4*AA, und 2D, D4 an FSK Danach sende ich in einer Endloschleife Daten (A5). das kann ich auch am nIRQ und dem FSK- Pin zeitrichtig sehen. Der Empfänger scheid zu laufen, da der Taktausgang programmiert werden kann und am Kondensator die Spannung auf ca 1,1 Volt angestiegen ist.
@Kalli Hi, ich habe die gleichen Probleme wie Du aber leider keine Ahnung wie ich dir weiterhelfen könnte. Ausserdem progge ich in bascom, ... naja. Also ich habe folgende Werte für Rfm02 &Hc0e0 &H8e80 ' 5 Mhz &Ha620 '433,92 MHz Freq Setting &Hc823 ' Baudrate 4800 weiss nicht ob das stimmt &Hc220 'bit sync ein &Hc039 'TX aktivieren dananch dann &HAA Die Taktumstllung des CLK funktioniert habe ich mit dem Ozzi gecheckt. Wie kann ich feststellen ob der RFM02 sendet? Und was muss ich zum FSK schicken, ich dachte die Daten die über den SPI geschickt werden genügen?
Hallo ob er wirklich was sendet, weiß ich nicht. ich habe hier im Forum ein Bild von einem Empfänger gefunden, da dem ein Kondensator markiert war. da Sollen ca. 0,3-0,6V anliegen (genauen Werte weiß ich nicht mehr) wenn kein Signal in Reichweite ist und etwas über 1 Volt, wenn ein Signal empfangen wird. Schalte ich meinen Sender ab, sinkt das Signal dort von ca. 1,1 Volt auf ca. 0,5V ab. daraus schließe ich, dass der Sender sendet. Das die Programmierung klappt, sehe ich daran, dass ich die Frequenz am Ausgang des Senders (CLK) von standartmäßigen 1 MHz umschalten kann (wie auch bei Dir). In der Dokumentation von HOPR RF zum Sendemodul steht ein Beispielprogramm für den Avr und den PIC abgedruckt. Da steht nach der Initalisierung über SDI ein senden an FSK (4* 0xAA, danach 0x2d und 0xd4). Habe ich so von da übernommen. Ich bin erst kurz mit den Teilen beschäftigt und weiß nicht, ob das alles so richtig ist. Deshalb wäre es toll, wenn jemand die Minimalstkonfiguration eines laufenden "Duos" aus RFM01 und RFM02 posten würde, nicht als C-Code, sondern nur wie Du die Adressen und Hexwerte für Sender und Empfänger Baudrate: In dem Datenblatt steht 0xC823 = 4,8kbit/s , wenn ich die Rechnung durchführe, die da abgedruckt ist, komme ich auf knapp 9,6kbaud (????? Denkfehler oder Druckfehler --> Egal, wenn im Sender und Empfänger der gleiche wert steht, oder )
Hallo alle hier noch einmal meine Bitte, die Minimalst-Konfiguration eines laufenden "Duos" aus RFM01 und RFM02 zu posten, nicht als C-Code, sondern nur die Adressen der benötigten Register und Hexwerte für Sender und Empfänger. Ich habe es jetzt geschafft, das Statusregister auszulesen. Es wechselt zwischen 0x0F30 und 0x0FC0, Daten im FIFO alles 0. Hilft das bei der Fehlersuche? Danke und ein schönes Wochenende Kalli
Hallo, Ich verwende das RFM12 und will es als Tranceiver verwenden. D.h. Das RFM12 soll immer empfangsbereit sein. Wenn jetzt aber Daten über die serielle an den AVR gesendet werden, soll er das RFM in den Sendemodus umschalten, die empfangenen Daten (über serielle) senden und danach wieder in den Empfangsmodus umschalten. Nur, wie mache ich das? Mir ist schon klar, dass ich da die Register umschreiben muss, aber ich habe es noch nicht geschafft, dass es funktioniert. Kann mir vielleicht jemand Hinweise darüber geben. Vielen Dank. Andy
Hallo Steve, ich habe es geschafft eine Verbindung aufzubauen, dank der Unterstützung von Benedikt (hier im Forum... nochmals vielen Dank) Im Moment ist alles noch im Versuchsstadium, und bei mir ist die Zeit knapp. Deshalb lade ich hier meine Assembler-Programme für den PIC 16F876 hoch in der Hoffnung, dass es auch anderen weiterhilft.
Schon 16 Vorbestellungen! Noch 4 und es lohnt sich die Platine fertigen zu lassen. Hab die HF-Buchse auf MMCX geändert, das spart nochmal Platz. Für einen Spannungsregler halte ich die Platine nach wie vor zu klein. Man könnte noch überlegen, ob der IRQ vom RFM12 besser auf INT0 sollte, was meint ihr?
Hier mal eine Übersicht der HF-Steckverbinder: http://www.wimo.com/bilder/steckervergleich-2005-02.png http://www.wimo.com/bilder/steckervergleich-micro-2005-02.png
Hallo! Kennt jemand von euch passende Antennen (Stück Draht is ja keine "saubere" Lösung)? Am besten mit MMCX Stecker. Hias
Habe eine Frage: Wie erkennt das IC auf dem RFM12, welches Register beschrieben werden soll? Erkennt er es an den ersten 2 Byte? Marco
@Matthias Stahl Hats du eine Anpassung on den (ich galube es waren 240 Ohm) auf die 50 Ohm der Antenne vorbereitet. Falls nicht, dann verlieren wir an Empfindlichkeit und abgestrahlter Leistung. In einem der Datenblätter ist ein Vrschlag für ein Anpaasungsnetzwerk (2 mal L, 2 mal C) für den Wellenwiderstand. Marco
@Marco Bin nicht so fit, was HF angeht. Ist das so schlimm, wenn der Stecker nen anderen Widerstand hat? Antenne bzw. Kabel hab ich jetzt ja noch nichts konkretes vorgesehen. Hier gibts Antennen: http://www.wimo.com/framesetp_d.html (Amateurfunk 70cm) Halt nicht mit MMCX, aber das würde auch kaum halten. Braucht man dann noch ein Adapterkabel.
Hallo, die 434 Mhz-Antennen haben üblicherweise 50Ohm. Die Steckverbinder sollten das auf alle Fälle auch schon haben. Falls nicht, ist der ausgewählte Stecker schon mal ungeeignet. Z.B. SMA und SMb haben 50 Ohm (es gibt auch Ausnahmen). Jetzt aber zum Grndproblem. Wenn der Ausgangswiderstand des letzten Verstärkers auf dem RFm12-Board ungleich dem Wellenwiderstand der Antenne ist, verlieren wir an abgestrahlter Leistung. Man hat dann eine nicht angepasste Antenne = geringere Reichweite). Mit dem Empfang verhlt es sich genauso. Wie löst man das: Durch eine kombination von L und C´s baut man eine Impedanzanpassung. Jetzt fließt auch tatsächlich der gröte Teil der Leistung in die Antenne. Vorher schluckte der Ausgangstreiber durch fehlende Anpassung diese Energie wieder selbts und führte diese durch erwärmung ab. Wir wollen aber das der größte Teil in die Antenne fließt um Reichweite zu erzielen. Zum Ausprobieren ist das erstmal egal. Das Problem ist die Berechnung von L und C. Vielleicht jennt sich ein Mitleser mit der Berechnung aus. ich schaue morgen noch mal in das datenblatt und suche die Stelle, wo de werte für ein anpassungsnetzwerk genannt sind. Man kann diese Impedanzanpassung (also das LC-Netzwerk) sich wie ein Getriebe vorstellen. Der Motor (Ausgangstreiber) dreht sich, aber um die richtige Geschwindigkeit (Reichweite) zu bekommen, bedarf es noch einer Übersetzung (Impedanzanpassung). Ich selbst habe solch eine Rechnung nur mal gesehen, aber nie selbst ausgeführt. Für jemanden der das kann, dürfte es aber nicht allzu schwer sein. Marco
Hallo Leute, beim Einkauf des RFM12 wird jeder Cent gespart und für eine Gummiwurst(Aufsteckantenne) will man locker 10 Euro ausgeben. (Ohne Buchse) Da mache ich es lieber wie die Modellbauer.(Draht in einen Kunststoffschlauch). Berechnung der Antenne ist gut, sehr gut sogar, aber dann berechnet bitteschön immer wieder neu, wenn Ihr auf freien Feld, in der Wohnung, welches Umfeld auch immer, euren RFM12 einsetzt. Man wird also Kompromisse eingehen müssen und ein Mittelwert errechnen. Oftmals kann man gar nicht alle Faktoren erfassen. Aber nur zu. Wigbert
Hallo Ich habe mir Splatch-SMD-Antennen bei Digikey bestellt. Kosten unter 2 Euro pro Stück wenn ich mich richtig erinnere. Bestellnummer ANT-433-SP-ND . Ich bestelle in 2 Wochen wieder bei Digikey, bei Interesse bitte melden. Ein Bild von der Planarantenne könnt ihr hier sehen: http://www.elektor.de/Default.aspx?tabid=28&year=2007&month=6&art=5551067&PN=On&SearchText=# (Es ist die Antenne auf der rechten Platine) LG Michael
Gibt es irgendwelche Infos oder Erfahrungen zu der Antenne ? Wie ist die Abstrahlcharakteristik ? Kann man die Antenne direkt an das RFM12 anschließen, oder braucht man noch eine Anpassung der Impedanz ?
Hallo Michael, das ist aber keine Aufsteckantenne. Trotzdem ,beim Einsatz eines Kunststoffgehäuses durchaus praktisch. Geht wohl bei 1,65 Euro los. Wobei Aufsteckantennen sind dort auch unter 5 Euro zu haben. (ohne Buchse) Vielleicht kennt jemand noch günstigere Anbieter Wigbert
Hallo Benedikt Wenn man das RFM12 auf der dafür vorgesehen Frequenz betreibt benötigt man kein Anpassnetzwerk, da dieses sich schon auf der Platine befindet. So habe ich das zumindest verstanden, warte noch auf die Module. Die Flachantenne hat eine Impedanz von 50 Ohm ist daher passend zu den RFM12 Modulen.Die Abstrahl Charakterisrik kannst Du den Datanblatt entnehmen. http://rocky.digikey.com/scripts/ProductInfo.dll?Site=US&V=343&M=ANT-433-SP Erfahrungsberichte gibt es , sobald die Digikeybestellung und die Module eingetroffen sind. Hallo Wigbert >das ist aber keine Aufsteckantenne. Natürlich, Aufsteckantennen kaufe ich mir nächste Woche auf der Hamradio in Friedrichshafen am Flohmarkt. Ich möchte aber ~15 Module in der Wohnung betreiben, da sind mir so unaufällige Antennen bei weitem lieber. Eine Platinenantenne ist leider bei 70cm relativ groß, daher bietet sich so ein Spezialteil, besonders da es relativ günstig ist an. LG Michael
Hallo Michael,
das DBL sieht so aus,als ob die Planarantenne nur nach "vorne"
abstrahlt.
Aufsteckantennen haben ja Rundstrahlcharakteristik
>Aufsteckantennen kaufe ich mir nächste Woche auf der Hamradio
vielleicht laufen wir aneinander vorbei
Wigbert
Wigbert P. wrote: >>Aufsteckantennen kaufe ich mir nächste Woche auf der Hamradio > > vielleicht laufen wir aneinander vorbei > > Wigbert Hallo Wigbert Ja wäre schön, frag einfach am Stand vom OEVSV nach OE1MIS, die kennen mich dort und ich hinterlasse eine Nachricht wann ich wieder vorbeikomme. Per Zufall ist es fast unmöglich sich zu treffen, bei den zig Tausend Besuchern. LG Michael
Von der Größe her nicht uninteressant und bei einem Preis von 1,75 ($ nehme ich mal an) bei einer 100er Abnahme auch akzeptabel vom Preis. Ob man sowas hochkant auf die Platine (von Manuel Stahl) draufbekäm?
Hallo Es wäre nur ein kleiner Aufwand an der Platine einen optionalen Anschluss für diese Antenne zur Verfügung zu stellen. einmal Signal und vier mal Masse wenn ich mich korrekt erinnere. LG Michael
Michael Rubitschka wrote: > Wenn man das RFM12 auf der dafür vorgesehen Frequenz betreibt benötigt > man kein Anpassnetzwerk, da dieses sich schon auf der Platine befindet. > So habe ich das zumindest verstanden, warte noch auf die Module. Das IC selbst hat 27+j136 Ohm Impedanz. Was das Anpassnetztwerk daraus macht weiß ich nicht. Weiß zufällig jemand ob man die optimale Ausgangsimpedanz berechnen oder simulieren kann ? > Die Abstrahl Charakterisrik kannst Du den Datanblatt > entnehmen. Wo ? Ich finde nichts. Wenn ich das Datenblatt richtig verstehe, dann hat die Antenne -5dB Verlust, was dann insgesamt 3dBm Ausgangsleistung, also etwa 2mW Abstrahlleistung ergibt.
Hallo Benedikt Ja stimmt, leider sind keine Abstrahl Diagramme im Datenblatt. Zitat: Monopole antenna gain and radiation patterns are dependant on the ground plane and layout of the end product. Since antenna manufacturers do not measure on standardized ground references, comparison of published specifications is an unreliable indication of actual antenna performance ... Ad 50 Ohm Es steht wirklich nicht im Datenblatt, ich fasse es nicht. :-) Auf der anderen Seite sind 50 Ohm Industriestandard, ich kann mir schwer vorstellen, das der Antennenausgang eine andere Impedanz hat und die es nicht erwähnen. Ein Anpassnetzwerk ist ja auf den Platinen vorhanden soweit ich das von den Bildern erkennen kann. LG Michael
Ja, die Bauteilwerte für das Anpassungsnetzwerk finden sich im RF12 Datenblatt. Da der Ausgang des Moduls symmetrisch ist, ist eine Anpassung von >100Ohm symmetrisch auf irgendwas unsymmetrisches notwendig. Ob da genau 50 Ohm am Ausgang rauskommen steht nicht dabei, und meine HF Kenntnisse reichen auch nicht aus um das zu berechnen. Sobald du die Module hast, wäre es interessant welche Reicheweitenunterschiede sich zwischen normalen 15cm Drähten und der speziellen Antenne ergeben. Was mich an dem Beispielaufbau im Datenblatt wundert: Wenn die Antenne nur in eine Richtung sendet, wieso bauen die dann die Senderichtung nach oben ? Meistens hält man die Fernbedienung in Richtung Empfänger.
Hallo Leute, also laut DBL wäre bei 433 Mhz 27+136J = 138,65 Das bedeutet die Impedanz wäre Z = 138,65 Ohm bei den o.g.Band. jetzt müssen wir wissen ,was wollen wir anschliessen. Simmt Ihr soweit zu ? Wigbert
Wigbert P. wrote: > Das bedeutet die Impedanz wäre Z = 138,65 Ohm bei den o.g.Band. > jetzt müssen wir wissen ,was wollen wir anschliessen. > Simmt Ihr soweit zu ? > > Wigbert Nein, weil wir nicht die ICs verwenden sondern die Module und die haben schon ein Anpassungs Netzwerk. LG Michael
Hallo Michael, war auf der Ham Radio nicht immer so ein Gerätemessplatz. Wigbert
Hi Wigbert Ja ich glaube von der Österreichischen Funküberwachung sogar. LG Michael
Hallo Michael, ich ruf da mal morgen an, ob die ein rf12 ausmessen können. Fragen kostet ja nichts. Wäre ein günstige Gelegenheit mal ein paar Werte zu erfassen. Wigbert
Habe eben im Datenblatt des RF12 nachgeschaut (Download von HopeRF, nicht von Pollin). Dort ist ganz am Ende ein Anpassungsnetzwerk auf 50 Ohm angegeben mit Werten für L und C. Besser kann man es im Datenblatt des RF02 (ebenfalls am Ende) sehen. Was ich mich jetzt gerade frage: Ist auf dem RFm12-Board vielleicht doch schon ein solches aus 2L und 2C bestehendes Anpassungsnetzwerk (für 50 Ohm) enthalten? Auf der dritten Seite des RF12-Datenblatts wird angegeben, dass die Anpassung für den Sender automatisch erfolgt (Automatic Antenna Tuning Circuit). Für den Empfängerschaltkrei wird jedoch eine Anpassung von 250 Ohm auf 50 Ohm benötigt. Ich finde, wenn wir schon ein Board konstruieren, das wir diese Frage klären sollten. Damit würden wir auch eine optimale Reichweite (bei Verwendung von Standard-Antennen) erreichen. Zusätzlich ließen sich auch Selbstbauantennen besser vergleichen. Mit besten Grüßen Marco
Hallo Marco Der (große) Vorteil von diesen Modulen gegenüber dem Chip ist, das man die HF von der Platine vernhalten kann und sich daher nicht unbedingt den Kopf über Stripline Leitungen usw. zerbrechen muß. Ich gehe daher mit größter Sicherheit davon aus, das kein weiteres Netzwerk mehr auf der Platine nötig ist. Eine 50 Ohm Stripline zur Antenne wäre fein, in der Not kann man auch RG74 verwenden. LG Michael
Stimmt, beim RF02 steht dabei dass es 50Ohm sind. Da das Netzwerk beim RF12 fast genauso ist, kann man also auch von 50Ohm ausgehen. Jetzt bin ich nur noch auf die Ergebnisse der Antenne gespannt.
Gibt es einen wirklich kompletten Schaltplan vom RFM12-Board? Daran könnte man sehen, ob bereits auf dem RFM12-Board das Anpassungsnetzwerk drauf ist. Sagt mal, wieviel Pins hat das RFM12-Board für die Antenne? Wenn nur einen, dann muß sich bereits ein Anassungsnetzwerk auf dem RFM12-Board befinden. (ANt + GND) Marco
Ich hab das aus dem Datenblatt auch so verstanden dass, das RF12 ein Anpassnetzwerk braucht, es aber auf dem RFM12 schon vorhanden ist. Die Werte könnte man ja zur Not ändern. Wenn man sich die Platine mal genau ansieht, sind da vor dem Antennenanschluss auch noch Bauteile vorhanden. Ich denke also nicht, dass ich auf meine Platine noch was bauen muss. Das RFM12 hat nur einen Anschluss für die Antenne!
Hallo, eine Frge, die ch weiter oben schon gestellt habe. Leder gab es bisher noch keine Antwort: Wie erkennt das IC auf dem RFM12, welches Register beschrieben werden soll? Erkennt er es an den ersten 2 Byte? Marco
Hallo, eine Frage, die ich weiter oben schon gestellt habe. Leider gab es bisher noch keine Antwort: Wie erkennt das IC auf dem RFM12, welches Register beschrieben werden soll? Erkennt es das an den ersten 2 Byte? Marco
Hallo zusammen, ich möchte mitbauen, habe aber auf der Projektseite keine Bauteilliste gefunden ... oder habe ich es übersehen ? Im Schaltplan finde ich zwar die Teile, ober ich habe Probleme mit den Größen der SMD Teile, da gibt es doch verschiedene Serien. Kann mir jemand mit den Größenangaben aushelfen ? Gruß Frank
Es wird durch die ersten paar Bits erkannt: Die Adressen haben aber unterschiedliche Längen. Einige haben nur 2 Bits, andere 8Bit.
@Frank: Ich werde noch eine Teileliste in die Projektseite stellen, wenn die Platine 100% fertig ist, bzw gefertigt wird. Alternativ kannst du alle Bauteile auch von mir bekommen. Je nachdem wofür man die Platine einsetzen will, braucht man nicht alles (USB und RS232 sind optional).
Da hätt ich doch fast den Pullup für die D- Leitung am USB vergessen... Außerdem passen gut noch Anschlüsse für eine USB-B Buchse mit drauf.
Nochmal zur Antenne: Ich bin kein HF Profi, aber normalerweise muss doch eine mindestens Lambda/4 große Groundplane vorhanden sein, wenn man nur eine Lambda/4 Antenne verwendet ? Bedeuted das nun, das die Platine auf der das Modul montiert wird, mindestens eine 17cm große Groundplane haben muss, um optimale Ergebnisse zu erziehlen ?
Hallo Benedikt Eine Groundplane schadet natürlich nie. In der Regel positioniere ich solche Module in einem Metallgehäuse damit bekommst Du automatisch eine schöne Massefläche (als Gegengewicht). Bei ähnlichen Modulen hat es aber zum Testen auch ohne funktioniert. LG Michael
Nur zur Info: Ich habe mir mal das Anpassnetzwerk auf dem RFM12 Modul genauer angesehen, es passt von der Schaltung her zu dem aus dem RF12 Datenblatt. Ob die Bauteilwerte passen kann ich leider nicht messen, aber ich denke schon. Gibt es eigentlich irgendwo günstige, dünne HF Kabel die als Verbindung Modul-Antenne geeignet sind ?
@Benedikt Pigtails haben normalerweise schöne dünne Kabel. Gibs z.B. bei wimo fertig konfektioniert.
Hallo RG174 ist günstig und noch relativ dünn. Ich verwende aber lieber die Teflon Version, die aber relativ schwer erhältlich ist. Auf Ham Flohmärkten bekommt man diese aber auch günstig. LG Michael
Hallo Die Planarantennen sind mittlerweile angekommen. Ich würde die Antennen nur zu gerne mit meinem Vna ausmessen, der kann aber leider nicht bis 400 Mhz. Da ich noch auf die Module warte kann ich leider nicht sagen wie sie mit diesen harmonieren. Testen konnte ich sie indem ich auf russischte Art und Weise einen Sma Stecker daran gelötet habe und diesen dann mit der Handfunke verbunden habe. Damit habe ich dann ein paar min. mit kleinster Leistung über das Kahlenberg Relais geplaudert. Richtwirkung konnte ich keine feststellen. Das Kahlenberg ist etwa 20km entfernt, hat aber einen so hervorragenden Standort, das man es von Wien aus sehr leicht erreichen kann. Bei diesen Frequenzen ist die Lage viel entscheidender als die Leistung und oder Antenne. Zum Beispiel konnte ich mit Handfunkgerät und einem Watt über einen Ballontransponder mit Salzburb auf 70cm plaudern (leider nur sehr kurz, da 100e ähnliches vor hatten) und Stationen aus ganz Europa hören. Zusammenfassung, möchte man das Modul möglichst kompakt (z.B. als Usb Stick) unterbringen, ist diese Antenne sicher erste Wahl, spielt Platz keine Rolle, nimmt man eine Lambda Viertel Antenne. LG Michael
Hallo Michael, Stand 469? ich schlepp 2 funktionstüchtige rfm12 mit runter. Wigbert
Hallo Wigbert Super, genau Halle A1-469. Ich hinterlasse eine Nachricht wann ich dort anzutreffen bin, einfach nach Michael OE1MIS fragen. Oder wir machen uns gleich fix aus Fr. 11 Uhr ? Lg Michael
Michael, 11 Uhr an Dein Stand, sonst Nachricht. Ich will mal mit den Dingern zum Gerätemessplatz. Lacht jemand ??? Na ja bei der Leistung. Mich interessieren Oberwellen und Antennenverhalten. Bandbreite,Frequenztreue und Ausgangsleistung.... DARC, sagt stell die Dinger einfach vor. Bundesnetzargentur ist nicht zu erreichen.Also mach ich mir BNC Adapter,mehrere Stabantennen, 50 Ohm Abgleichwiderstand. Rufzeichenschild in die Tasche gesteckt, und dann frage ich da höflich nach. Wigbert
Ich hab mal die Flachantenne zum Größenvergleich neben die Platine gemalt. Wüsste nicht, wie ich die "einfach" unterbringen könnte, ohne die Antennenzuleitung zu lang zu machen. Zumal die Antenne nicht über der Groundplane liegen darf. Stehend wäre vielleicht eine Möglichkeit...
Man könnte evtl. die Platine eine Rasterreihe kürzer machen und die Antenne wie eingezeichnet an/auf die Kante löten...
Und dann einen kurzen Draht von dem Loch der nicht bestückten MMCX Buchse an den Pin 1. Dann muss ich aber nix ändern... g
OK dann geb ich morgen die Fertigung frei! Alle die vorbestellt haben und mir noch keine Mail geschickt haben, also insbesondere Marco Schramm, Georg S. und Florian W. sollten sich dann mal melden, wegen Adresse, Zahlung, etc. 2 Platinen wären auch noch übrig, falls noch jemand Interesse hat.
Mal ne ganz dumme Frage: Ist es Absicht das die USB Buchse in der Luft hängt ? Falls es um den Platz geht: Eine kleine Mini USB Buchse (oder wie auch immer sich diese Trapezförmigen Dinger nennen) in SMD ist mechanisch wesentlich stabiler als diese halb angelötete Buchse und dazu noch wesenstlich kleiner. Mir ist gerade noch was aufgefallen: Vielleicht sollte mal jemand den Wiki Eintrag ändern, da wird das Modul mehrfach als RMF12 bezeichnet. Korrekt heißt es aber RFM12 ! Ich habe leider keine Ahnung wie man die Bezeichnung des kompletten Eintrags mitsamt aller Links auf diesen ändert, und ich möchte ungern was kaputt machen.
Hallo Könnte ich auch noch 2 Platinen bekommen? Wäre super, entschuldige das ich die Bestellung verschlafen habe. Mini Usb ist in der Tat um einiges besser falls man das noch ändern könnte. LG Michael
So könnte eine Version mit Mini-USB aussehen. Auch nicht so schlecht, wie ich finde.
Ich habe mal ein wenig nach passenden Antennen gesucht: Wäre eine 1/2 Wave Antenne vielleicht eine Lösung ? Mir ist aufgefallen, dass die Reichweite bei einer 1/4 Wave Antenne und großer Massefläche deutlich höher ist, als ohne. Bei einer 1/2 Wave Antenne sollte die Massefläche nicht notwendig sein. Ich meine jetzt keine Dipolantenne, sondern eine einfache Stabantenne, allerdings als 1/2 Wave Ausführung. Benötigt diese eigentlich immer einen Übertrager ?
Benedikt K. wrote:
> Benötigt diese eigentlich immer einen Übertrager ?
Ja.
Weil das Spannungsmaximum an den Strahlerenden ist.
Damit ist dort auch die Impedanz am höchsten.
Entweder mittig einspeisen, z.B. Gamma-Match oder
auftrennen und als Dipol betreiben.
Symmetrierung dann über einen Balun oder eine Umwegleitung.
Oder eben Übertrager.
Gruß
Jadeclaw.
@Manuel Stahl Da der Pin1 von der rechten Leiste keine Funktion zu haben scheint (war ja evtl. als ungeregelter Spannungseingang damals mal gedacht Beitrag "Re: RMF12 - Funkmodul" ) kann man den auch wieder wegmachen.
as far as possible :-) Ein konkretes Ziel habe ich nicht. Eine Drahtantenne ist einfach, ein bisschen mehr Aufwand würde ich schon machen, um die Reichweite zu erhöhen. Allerdings möchte ich auch keine >10€ für eine Antenne ausgeben, sondern irgendwas gutes selber bauen. Laut der Antennen Application Note von Integration, sind (zumindest theoretisch) über 1km Reichweite mit dem Modul möglich. Allerdings sind die Back IFA Antennen recht kompliziert. Ich spiele auch ein wenig mit dem Gedanken, eine Handyendstufe an eines des RFM12-868 anzuschließen. Die Endstufe schafft 3,5Wspitze, lässt sich aber drosseln.
@Jörg B. Nochmal, die rechte Leiste ist dazu da, direkt eine Sub-D 9 Buchse anzulöten. Die hält einfach besser, wenn man 5 Pins verbindet. Stört das Pad? Da es nicht verbunden ist, kann man es z.B. für die Flachantenne auf GND legen.
@Manuel Stahl Ich finde die Mini_USB-Version deutlich besser. Vielleicht könntest du noch die gesamten Bauteile nach rechts schieben. Dann hätte die gesamte Buchse Platz. Die Stiftleisten wären dann zwar nicht mehr Mitte und die berühmte Diode D2 müsste auf der Rückseite Platz machen. Aber vielleicht gehts ja. Ich werde des heut abend ebenfalls mal testen... Hias
ich bin auf der Suche nach einer kleinen und günstigen SMD-Antenne auf eine AN1603-868 oder AN1603-433 gestoßen. Die kommen von "RainSun" und werden über den Distri Compotek vertrieben. Der Preis für Musterstückzahlen liegt bei 3,50 EUR Netto oder ab 500 Stück bei 1,50 EUR Netto. Die ist ja nur 16mm x 3 mm x 1,7 mm. Ich hab heute mal welche bestellt um die Teile zu testen. http://www.rainsun.com/Products/LTCC/LTCC.html Gruss Steffen
Hallo Steffen, ich lese was im DBL von -9 bis -15 DB oder sehe ich was falsch. Wigbert
@Wigbert: welche Seite und welcher Typ von Antenne ? Ich habe das nicht gefunden. Gruss Steffen
Hallo Steffen, DBL unter "Return Loss".Dachte hat mit vor-rückwärts Verhältnis was zu tun. Bedeutet das: nach vor alles, nach hinten wenig? solche neg. Zahlen geben bei Antennen mir immer zu denken. Wigbert
Nochmal eine Variante mit MiniUSB auf der Rückseite. Mir gefällt nur nicht, dass die 5V Versorgung vom USB jetzt über ne 0,2mm Leitung geht...
@Wigbert: alles klar. Hatte ich falsch verstanden. Ich habe mir deshalb mal von jeden 10 Stück zum testen bestellt. In unseren Labor wollte ich mal die Teile genauer unter die Lupe nehmen. Gruss Steffen
Also, jetzt mal ein kleines Erklärung zum Thema Antennendatenblatt: 1. Return Loss bezeichnet den Unterschied zwischen der Leistung, die in die Antenne reingeht und das, was durch Fehlanpassung zurückkommt. Je höher der Wert, um so besser. 2. Peak Gain gibt den Maximalgewinn der Antenne an. Die Angabe dBi gibt den Gewinn gegenüber einem Isotrop (Kugel)-Strahler an. Diese 'hypothetische' Antenne hat gegenüber einem Dipol einen Verlust von 2.14dB. Die AN1603-433 hat einen Gewinn von 0.5dBi. Damit hat sie einen Verlust gegenüber einem Dipol von 1.64dB. Was für diese Chipantennen ein ganz ordentlicher Wert ist. 3. Pattern bezeichnet das Abstrahldiagramm. Omni-directional heißt Rundstrahlend. 4. Bandwidth ist die Bandbreite bei der das SWR unter 1:2.0 bleibt. Bei 1:2.0 kommen ca. 11% der zugeführten Leistung zurück, bei 1:3.0 kommen ca. 25% zurück. Datenblatt gefunden: http://www.rainsun.com/Products/LTCC/LTCC.html Gruss Jadeclaw.
Lieber Robert Meisenbacher, wenn du das hier liest, schick mir doch bitte direkt eine E-Mail. Auf Nachrichten aus dem Forum kann man nämlich nicht antworten! Du kannst die Platinen haben, wenn sich Georg S. oder Florian W. nicht bis nächste Woche melden. Der Rest der Platinen (16 Stück) sind schon vergeben.
Ich habe da 'mal eine Frage, ob jemand das gleiche Problem hat wie ich. Ich habe zwei identische Boards, sauber aufgebaut. Das Problem: Ich kann einen ATmega32 nicht über die ISP Schnittstelle programmieren, wenn die Funkmodule aufgelötet worden sind. Ich muss GND vom Empfängermodul entfernen, um wieder über ISP programmieren zu können. Hat jemand das gleiche Problem?
Ich kenne das Board nicht, aber wenn das Modul am SPI Port hängt, dann sollte ein Pullup am nSEL Pin das Problem beheben.
widerstand zwischen isp und anderen sachen auf den isp leitungen. steht auch in irgendeiner AN
Es handelt sich bei mir um das in dieser Runde teilweise besprochene Funk-AVR-Board von Pollin. Nebenbei: Das Problem kann nicht durch Pull-up (oder Pull-down, alles probiert) Widerständen behoben werden. Aber eindeutig ist inzwischen, dass nur das Empängermodul RMF01 die Schwierigkeiten verursacht (ich verwende die getrennte Version, Sender und Empfänger einzeln, nicht das kombinierte RFM12). Sobald ich GND vom Modul trenne, kann ich wieder über ISP programmieren.
SDO vom RFM01 ist die einzige Leitung die das ISP Interface blockieren kann. Eigentlich müsste das RFM01 aber die Leitung abschalten wenn nSEL auf High liegt. Mess mal nach ob dies der Fall ist. Falls ja, dann versuche mal nur die SDO Leitungen vom RFM01 zu unterbrechen. Hast du schon die ganz einfachen Sachen überprüft (wie z.B. das das Modul richtig rum eingelötet iswt usw.)
Hallo Steffen H., bitteüposte doch mal deine Eindrücke/Erfahrungen mit den Chip-Antennen von RainSun. Ich selbts möchte nämlich meine RFM12´s in UP Schalterdosen verbauen. Da wäre solch eine Antenne geradezu ideal. Auch der Preis paßt.
Hier noch eine Bezugsquelle mit verschieden en Antennen (auch SMD-Antennen) http://dkc3.digikey.com/PDF/AT-DE071/SectB.pdf (Seite 11 anschauen) Weiß jemand , ob ann man als Privater auch bei digikey bestellen kann? Marco
Marco Schramm wrote: > Weiß jemand , ob ann man als Privater auch bei digikey bestellen kann? Du kannst. Da aber von USA aus geliefert wird, liegen die Versandkosten spürbar höher als z.B. bei Reichelt: http://dkc1.digikey.com/DE/DE/MKT/Terms.html#Shipchg Bezahlung per Kreditkarte. Man sollte da dann schon etwas sammeln, damit es sich lohnt. Gruss Jadeclaw.
Hallo zusammen. Ich habe mich heute mit meinen Modulen aus der Sammelbestellung beschäftigt. Gleich zu Anfang habe ich bemerkt das auf einem der RFM12 zwei Bauteile abgebrochen sind. Tja Pech. Also habe ich versucht die Schaltung nachzumessen. Mit dem Datenblatt des IC's und des RFM12 habe ich die Bauteile auf der Platine enziffern können. Im Anhang ist dazu eine Zeichnung (ohne Gewähr). Wenn man den Anpassschaltkreis gemäß der Zeichnung ändert müsste man die Module auch in den anderen Frequenzen betreiben können, oder? Hias
Hallo Leute, habe mal nach dem Feldstärke-Messverfahren mit Draht- und Stabantennen am RFM12 experimentiert. -Frequenzeinstellung: 433.92 MHz Beim Pollinboard konnte ich eine optimale Länge der Drahtantenne (gemessen Oberkante Board bis Drahtende) von 14,5cm (Drahtdurchmesser 0,6 mm) feststellen. na denn: Good DX Wigbert
Wie hast du das gemessen ? Wie kritisch ist deiner Einschätzung nach die Antennenlänge ?
Hallo Benedikt, mit einen Messempfänger mit Pegelanzeige ca 3m Abstand vom Sender. Hab das Zeigerausschlag auf Mittelstellung gebracht und dann: RFM12 Sender auf Dauersenden geschaltet. Hab mit 20cm Antennendraht angefangen und immer 5mm runter geschnitten. Nach der optimalen Länge, ist ja der 2 Versuch da der 1.zu kurz, sind 0,5cm Längenveränderung sind schon zu sehen. Ca 1-2 dbµV auf meiner Skala. Habe immerhin um 10 dbµV bei meiner bescheidenen "Messanordnung" optimiert.(hatte vorher ca 17 cm Drahtlänge) Der Messvorgang ist natürlich unter meinen Bedingungen "Handempfindlich" Also Körperhaltung nicht verändern.usw. Wigbert
Danke für die Erklärung (und die Messung). Ich werde meine Antennen also alle auf 14,5cm trimmen, und schauen ob das eine Verbesserung bringt (bisher sind es 16cm)
Hallo, hab jetzt eine 16cm Antenne(Platine bis Drahtende) angeschlossen. Die 14,5 cm Antenne bringt knappe 5 dBµV (o.g.Messaufbau) mehr. Wigbert
Hallo Leute, habe mal einen Versuch mit einer Platinenantenne an meinen RFM12 gestartet. Ich habe sie aus einseitigen Epoxid-Basismaterial geäzt. Grösse ca 3x3 cm. Die Einspeisung wurde "dezentral" vorgenommen. Dadurch dürfte die Einspeisung 50 Ohm haben. Als Resonanzkondensator wurde ein SMD-Typ gewählt. Mit einen Messempfänger wurden ca. 2-4 dBµV stärkerer Pegel als meine abgestimmte Drahtantenne empfangen. Entfernung ca 5m vom Sender. Anfängerglück??? Um diese Antenne zu optimieren hätte ich gerne professionellen Rat. Sind die Werte normal? Was mache ich mit der Oberfläche? usw. Wigbert
Hallo Wigbert Tolle Antenne hast Du da geroutet! In einem der letzten Ukw Berichte ist ein Artikel über Planar Antennen, wenn Du möchtest mail ich Dir einen Scan. Mit einem passenden Koppler wäre noch der Rücklauf interessant zu messen. Bin auch gerade dabei meinen Messplatz für die Module vorzbereiten. Schade das wir uns in Friedrichshafen nicht begegnet sind, habe die Splatch Antenne und die Platine vom Steffen dabei gehabt. Außerdem habe ich noch bei einem Stand günstige 868 Mhz Sma Antennen gefunden, sind gerade mal 3 cm hoch. Wollte gebrauchte 70cm Sma Antennen kaufen, da habe ich jedoch leider nicht mal eine gefunden. LG Michael
Hallo Michael, hatte am Stand mal kurz Hallo gesagt, Son richtiger Messplatz war sowieso nicht zu sehen,und die Leute von der Tel.-Behörde hab ich auch nicht angetroffen. hab mir für 1 Euro ein paar Staabantennen mitgebracht. Guter Tip! Wobei auch welche für 470 MHz dabei sind (schön kurz) mal sehen ob ich sie auf 433 mit vernünftigen Wirkungsgrad runter kriege. Also die Platinenantenne spielt ganz gut.Ich denke da haben auch alle Planar-Antennen Besitzer gute Karten. Ich wollte die Platinenantenne dahingehen erweitern, das ein Slave (passend in eine Schalterdose) gleich seine Antenne hat. Aber da meine Antenne eine Art Magnetantenne ist, könnte es auf eine gemeinsame Platine zu Wirbelströmen kommen und das wars. Michael ich glaub bei den "Mikrokosmos" an RFM12-Leistung experimentier mal lieber mit Feldstärken. Die Werte sind da Nebensache aber man sieht eine Leistugssteigerung oder nicht. Na ja und was gut sendet "sollte" eigentlich auch gut empfangen. Schick mir bitte den Bericht per Mail Wigbert
Hallo Wigbert, es gibt ein ex Siemens C-Netztelefon (Bezeichnung fäält mir jetzt nicht ein). Das wird gerne zum Umbau genutzt. Wenn ich mich recvht erinnere konnte man mit dem mehrfachen überzeihen von Schrumpfschlauch die Resonanzfrequenz der Antenne runterbringen. Es scheint mir, daß du ein AFu bist und dir, jetzt fällts mir wieder ein, das C5 von Siemens ein Begriff sein sollte. Hallo Michael, dürfte ich auch diesen Artikel (UKW-Berichte) von dir bekommen? Mit besten Grüßen Marco
Hallo Marco, wie recht Du hast. Hab selbst so ein umgebautes C5. Nutze aber die Gummiwurst nicht. Dank Dir. Wigbert
Hallo Marco Gerne, mail ich Dir. So ein C5 habe ich auch umgebaut. Den Schrumpfschlauch habe ich auch drauf gegeben, obs einen Effekt hat, kann ich leider nicht sagen. Auf jeden Fall ein feines Teil so ein C5. Benutze ich fast ausschließlich zum Plaudern über die Relais. LG Michael
Hallo zusammen, gibt es schon eine Aussage, wann die Platinen fertig sind und verschickt werden können ? Das Geld müßte eigentlich auch angekommen sein. Hat jemand von Manuel etwas gehört ? Hoffentlich hat ihn keine Sommergrippe erwischt. Gruß Frank
Ich hab noch keinen festen Termin vom Hersteller. Gebe Bescheid, sobald ich was bekommen habe. Geld ist von den meisten bereits eingegangen!
Leider noch immer kein Feedback. Hab gestern mal ne Mail geschrieben, wie lang s noch dauert...
Platinen sind hier. Werde die Teile bis Ende der Woche verschicken. Ob das Bestücken bis dahin klappt, kann ich noch nicht versprechen.
Hallo Manuel, danke für den Brief, alles gut angekommen. Frage : Kannst Du für uns noch eine Bestückungsansicht der Boards mit der Bezeichnung der Bauteile auf die Projektseite stellen ? Es würde das Bestücken erleichtern und Flüchtigkeitsfehler vermeiden. Gruß Frank
Klar, wird gemacht. Was haltet ihr davon auf Sourceforge noch ein Projekt für die Software anzulegen? Hier auf mikrocontroller.net fehlt leider ein SVN Server.
Hat jetzt eigentlich schonmal jemand die Planarantenne von Digikey an einem RFM12 ausprobiert ? Mich würde vor allem interessieren, wie sich die Antene verhält, wenn hinter ihr eine bestückte Platine liegt. Laut Datenblatt muss die Platine unter der Antenne leer sein, was aber bei kleinen Geräten oftmals nicht möglich ist. Wie verhält sich die Antenne wenn man diese z.B. einfach an die Gehäusewand klebt, etwa 5-10mm von der bestückten Platine entfernt ? Einer Drahtantenne gefällt das garnicht, wenn sie parallel dicht an der Platine liegt. Die Reichweite beträgt je nach Ausrichtung nur noch 2-10m (frei mit 90° auf der Platine stehend: 20-100m !)
Hallo Benedikt Ich bin leider noch nicht dazu gekommen die Antenne zu testen. Ich warte noch auf Bauteile für mein Usb Funkmodul. LG Michael
Hallo Leute, ich eine platine aufgebaut getestet und auf externe Fusebits eingestellt und seitdem kann ich nicht mehr das programm in den µC reinprogrammieren. Im Anhang stelle ich das schaltplan. Ich benutze dazu das Funkmodul RFM12. Was habe ich bei den Schaltplan falsch gemacht bzw. darf ich mit isp schnittstelle so programmieren wenn der µC auf externe Quarz eingestellt ist und diese vom RFM12 zugegrifen wird. Kann mir jemand was dazu sagen? Danke! lg Timo
Hab meinen ATTiny2313 auch in der Kombination XTAL1 <-> CLK(RFM12) verschaltet und auf externe Clock gefused (alle CKSEL Programmed und den Clockdivider raus) ... ging nix mehr. Hab dann wieder auf die internen 8Mhz ohne divider umgeschaltet, dann war wieder alles ok. Ich frag mich aber eh wie das mit einem µC ohne Hard-SPI gehen soll wenn man dem RFM12 erstmal auf 10Mhz CLK bringen muss.
Sebastian Becker wrote: > Ich frag mich aber eh wie das mit einem µC ohne Hard-SPI gehen soll wenn > man dem RFM12 erstmal auf 10Mhz CLK bringen muss. Was hat das mit Hard- oder Soft-SPI zu tun? Im Einschaltzustand taktet das Modul den µC zunächst mit 1MHz, bis dieser den Befehl zum Hochschalten des Takts geschickt hat. Dann geht es mit 10MHz weiter.
Hallo, ich frag mich immernoch warum das nicht geht, kann mir da jemand weiterhelfen? ich sitze schon seit tagen dadran. Meine Fusebits einstellungen habe ich im Anhang eingefügt. Gruss, Timo
Hallo Timo, ist Ponyprog? AT m8 nur Haken in SUTO + CKOPT alle andern raus. ATTyny versuch mal mit zusätzlichen Haken bei CKSEL1 M8 funktioniert auf jeden Fall mit Takt vom Rfm 12 mit meiner Einstellung. Wigbert
Hallo Wigbert, ja ich benutze ponyprog. Ok dann probiere ich es mal aus deine Einstellungen. Danke!
Ich noch mal, unterbrech mal die Resetleitung zum rfm12. Haben wir nicht dran. Wigbert
Hallo, ich hab die Resetleitung unterbrochen aber leider tut sich immernoch nichts. Lg
Hallo Timo schau mal unter Beitrag "Re: Beispielprogramm für RFM12 433MHz Funk-Module" >Ist an nSEL vom Modul ein Pullup ? bau mal den Pullup ein. und melde dich wieder. Wigbert
Hallo Wigbert, ich habe jetzt das NSEL von µC abgelötet und stattdessen an einem pullup widerstand zu VCC verbunden jetzt kann ich reinprogrammieren bei ATMEGA 8.
Timo Nsel wieder ran und zusätzlich den Pullup. Kann es sein das Du ein L-Typ nutzt der nur bis 8 Mhz taktet. Deine Pinbelegung am m8 ist anders als bei mein P-Typ. Wigbert
>ich habe den ATMEGA8L-PU
Im DBL gibt es nur .....PI oder......PC
Bei SMD würden Deine Anschlüsse stimmen.
Taktet der m8L nicht nur mit 8Mhz. Ich nehm die Dinger nie.
Wenn der Takt ausfällt geht ja nichts mehr.
Würde mich interessieren was mit angeschlossenen Nsel und Pullup
passiert.
Evtl.Takteistellung am rfm12 runter nehmen.
Wigbert
Wenn der takt vom RFM12 kommt. Man kann auch einen L Type nehmen, dann ist sorge zu tragen das das RFM12 Modul nicht auf 10 MHz eingestellt ist sondern auf 5 oder 8MHz - siehe Datenblatt Clockteiler bei 1,25 oder 2 einstellen. Der Hardwareaufbau sollte gleich sein egal ob bei Normalen oder L type.
Hallo Test, mein Reden. man hätte sich einige Beiträge eventuell sparen können, wenn ich gefragt hätte: Taktet der RFM12 mit 10 MHZ? Nimmst Du einen Controller der mit 10 Mhz getaktet werden kann? Sorry, meine Schuld, die Schaltung lag ja aus. Wigbert
Ich meine mal irgendwo als offizielles Statement eines Atmel-Mitarbeiters gelesen zu haben, daß die normalen und die L-Typen aus exakt derselben Fertigungslinie kommen und auch nicht nach maximaler Taktfrequenz selektiert werden. Sie unterscheiden sich lediglich dadurch, für welche der beiden Spezifikationen sie getestet wurden, was aber nicht ausschließt, daß sie auch die jeweils andere Spec erfüllen. @Wigbert: Die Datenblätter erfahren gelegentlich mal Updates. Die Typen, die auf U enden sind RoHS-konform.
Hallo Zusammen, bei mir tut sich jetzt beim ATMEGA8. Bei meinem Attiny2313 kann ich immernoch nicht das programm reinladen.
Was tut sich? Hier geben sich so viele Mühe, dann lass uns am Erfolg teilhaben. Schaltet die RFM12 taktfrequenz hoch? Wo ist die Schaltung des ATtiny? Wigbert
Hallo, die schaltung von attiny2313 habe ich noch nicht gezeichnet aber es ist nicht anders als beim atmega8. Tut mir leid wegen so späte antworten, ich mache dieses parallel.
Also der ATtiny taktet bis 20 Mhz, ich nehme mal an der fehlende Pullup war der Fehler beim m8. Das leichte Übertakten müsste er vertragen. ATtiny: Läuft das Programm mit internen Takt? Schaltungsfehler ausgeschlossen? Wigbert
Ja das programm läuft mit internem takt aber sobald ich es auf externe schalte dann kann ich nicht das programm in attiny reinladen
Hallo, hier die Schaltung: da ich in Bibl. vom eagele keine attiny 2313 gefunden habe hatze ich jetzt andere pinbelegung. SDI MOSI SDO MISO SCK SCK NSEL PB4 CLK XTAL1
Auf den ersen Blick scheint die Schaltung ok. zu sein. Hast Du mal SUT0 den haken rausgenommen. Software richtigen Quarz declariert. Wigbert
Hallo Wigbert, ich hab den hacken rausgenommen im ponyprog. Den quarz habe ich im makefile auf 1Mhz eingesetzt. Ich kann das Programm nervigerweise noch nicht reinladen. Danke!
Wenn Du eimal auf externen Takt programmiert hast und kein Takt anliegt musst du den Controller zum Leben erwecken. Ist mir auch schon passiert. Mit internen Takt kriegst du den in der Schaltung immer wieder zum Laufen? Oder programmierst Du den woanders neu. Wigbert
ich noch mal, mein Testprogramm krieg ich im Tiny gar nicht rein. Was für ein Testprogramm nimmst Du. Wigbert
Hallo, mit internem takt kriege ich das programm zum laufen ja. Ich verwende einmal mein eigenes programm zum led ein und ausschalten unabhängig vom funkchipprogramm. Zweitens das Programm vom Bennedickt. lg
Ja bei mir läuft auch mit 8mhz intern, alerdings habe ich für sender atmega 8 und empfanger attiny2313.
Wenn im Code 8 Mhz eingestellt und mit intern 8 Mhz programmiert wurde, muss der Code funktionstüchtig laufen. Ich lass deshalb ein Port mit LED in der Schleife des Testcodes toggeln. Dann siehst Du ob die Schleife hängen bleibt Jetzt kann man verfolgen ob der Takt vom RFM12 von 1 Mhz auf 10 Mhz umschaltet. Resettaste drücken + Oszi..... Das muss auch beim Tiny passieren. Der Code erzeugt beim Tiny wirklich keine Fehlermeldung? Wigbert
Ich hab jetzt das programm getestet wie du schon beschrieben hasst.
void receive(void)
{ DDRD=0xff;
unsigned char test[32];
rf12_rxdata(test,32);
if(strcmp(test,"Dies ist ein 433MHz Test !!!\n ")==0)
PORTD=(1<<PD5);
// daten verarbeiten
}
void send(void)
{ DDRD=0xff;
unsigned char test[]="Dies ist ein 433MHz Test !!!\n ";
rf12_txdata(test,32);
PORTD=(1<<PD6);
}
Die LEDs leuchten bei beiden sender und empfänger.
>Die LEDs leuchten bei beiden sender und empfänger.
ich meinte Toggeln: bei einen Schleifendurchlauf an, beim nächsten aus
usw. wenn dann ein Blinklicht entsteht bleibt die Schleife nicht stehen.
um das sichtbar zu machen evtl. Wait 1 in die Schleife. Müsste beim
Sender wohl sowieso drin sein.
wenn dem so ist, initialisierung des RFM 12 prüfen.
Ist am CLK ein Takt und wird der nach den ersten Schleifendurchlauf
verändert(auf 10 Mhz)
Erst wenn dem so ist kann auf externen Takt programmiert werden.
Das ist aber nicht der ganze Code. Oder?
Wigbert
Hallo zusammen, Ich verwende das RFM12-Modul in Verbindung mit dem Pollin Evaluationsboard und einem Mega32. Daten kann ich mit Benedikts Code prima hin- und herschieben. Die Gegenstelle besteht aus einem Mega8 auf einem Steckbrett mit RFM12 und LCD. Wie gesagt, Daten kann ich so schon mal übertragen, HW ist also soweit in Ordnung. Nun wollte ich auf eine Interruptsteuerung der µC umsteigen. Dazu habe ich mir den Code von Jürgen auf meine HW-Ausgangsbasis angepasst. Leider funktioniert hierbei überhaupt nichts. Seit Wochen trete ich beim Debuggen auf der Stelle. Mit den Taktraten (intern/extern über RFM oder eigenem XTAL) habe ich schon alles durchprobiert, da ich nach der Beobachtung einiger Unregelmäßigkeiten im RFM-Takt diese im Verdacht hatte. Aber das alles half nichts. Den Code habe ich in den letzten 2 Wochen mittlerweile 100x durchgecheckt und mit dem Original gedifft. Debugging habe ich auch genug betrieben. HW auch mehrmals geprüft. Ich werde noch verrückt... Ein anderer Verdacht waren die Flanken für das IRQ-Signal an INT0 oder INT1. Mit den Flankensettings für die IRQs habe ich mittlerweile auch experimentiert. Brachte aber auch keine Abhilfe. Hat irgendwer den Interruptcode auf einem Evaluationsboard von Pollin am laufen? Mir wäre sehr geholfen wenn ich wenigstens von einer funktioniereden Stelle ausgehen kann.
Hallo, hat eigentlich schon mal jemand versucht, die Module RFM01 + RFM02 direkt mit einem Encoder/Decoder(z.B. HT600/614) zu beschalten, also ohne MCU und Software? Ich denke da an eine Übertragung eines einfachen Tastendruckes bzw. einer Tastenkombination und auf der Empfängerseite eine LED-Anzeige. Für eine Anleitung (falls dies überhaupt möglich ist) wäre ich sehr dankbar!
Hallo Manuel, sind die Platinen und Bauteile noch zu haben ? hätte Interesse an 2x, Bestückung mach ich alleine Danke und Grüße, Micha
Kann es sein dass Pollin das RFM12 nicht mehr hat ? RFM01 und RFM02 finde ich noch, RFM12 nicht mehr ? Wo gibt's doe Module sonst noch ? Stefan
Und hier nochmal meinen Dank an Benedikt, wie ich ihn schon in der Code-Sammlung geposted habe: Also das nenne ich "Perfekten Code" von Benedikt !!!! Ich habe mit Begeisterung diesen thread gelesen. 4x RFM12 gekauft und 2 Stück davon in 15 Minuten an meine existierenden ATmega32 angeschlossen. Den C-Code von Benedikt vom 22. Mai (Code-Sammlung) in die ATmega's geworfen und läuft !! Also hier nochmals vielen Dank an Benedikt für diese tolle Arbeit !!! Denn diese Datenübertragung fehlte mir noch in meiner Sammlung, da ich mit den schrulligen Dingern von Con.. nix anfangen konnte (nach der ersten Wand war Funkstille und das mit 1 Kbit). @Stefan: Ich habe letzte Woche 4 Stück bestellt und kamen in 3 Tagen bei mir an. Hab ich etwa die Letzten rausgefischt ? Gruß Manni
@stefan: Habe nochmals bei Pollin nachgesen. Auch mit der Bestellnummer 810049 findet man nix mehr. Anscheinend sind Pollin die Dinger wirklich ausgegangen. Vielleicht mal anrufen und nachfragen. Gruß Manni
So, habe mir gerade eine "Testumgebung" aufgebaut. Es funktioniert natürlich: nichts :-( Ein Modul (jeweils RFM12) ist an einem STK500 angeschlossen (SCK, SDI, SDO, nSEL am SPI Interface), das andere an einem AVR Board von Pollin. FSK ist jeweils mit 10 k Pullup an Vcc. Auf beiden Boards werkelt (nicht) ein Mega16 mit 8 MHz internal clock. Um den Fehler schonmal etwas einzugrenzen, habe ich die UART Routinen erstmal rausgeschmissen und lasse die beiden LEDs auf dem Pollin Board blinken falls was empfangen wird. Software habe ich "Firmware v2.0.1 von Jürgen Eckert" verwendet (Link im RFM12 Artikel). Da IRQ nicht angeschlossen und nicht verwendet wird, habe ich in rfm12.h auf non-blocking-calls gestellt. Habe ich irgendwas vergessen ? Stefan
...habe inzwischen herausgefunden dass es beim Empfang hängt: In rf12_rxdata kehrt die Funktion rf12_ready nicht zurück; diese wartet darauf, dass SDO auf High-Pegel geht, was aber SDO hier nicht tut. (Siehe Screenshot). Was bedeutet das ? Stefan
Entweder ist der Empfang nicht eingeschaltet, oder das Modul empfängt ganz einfach nichts.
>Entweder ist der Empfang nicht eingeschaltet1 | rf12_trans(0x82C8); // RX on |
2 | rf12_trans(0xCA81); // set FIFO mode |
3 | rf12_trans(0xCA83); // enable FIFO |
4 | rf12_ready(); |
Sollte er damit sein...
>oder das Modul empfängt ganz einfach nichts.
Hm, eine Idee woran das liegen könnte ? Der Sender scheint seinen Job zu
tun, laut Logicanalyser kommt am Sender alles richtig an, und der
Messempfänger sagt mir dass auch etwas gesendet wird.
Stefan
Sendefrequenz = Empfangsfrequenz ? Baudrate bei Sender und Empfänger stimmen überein ? Sender sendet das Syncword ?
Danke für die Tipps: >Sendefrequenz = Empfangsfrequenz ? Empfänger: rf12_setfreq(RF12FREQ(433.92)); Sender: rf12_setfreq(RF12FREQ(433.92)); >Baudrate bei Sender und Empfänger stimmen überein ? Empfänger: rf12_setbaud(19200); Sender: rf12_setbaud(19200); >Sender sendet das Syncword ? Was ist das ? Wie finde ich das heraus ? ...aber ich gehe mal davon aus das es gesendet wird, ich in rf12.c nichts geändert... Stefan
Hab auf mein Modul mal die AVR-CDC Firmware geflasht. Geht auch unter Windows an nem USB 2.0 Port. Darauf aufbauend könnte man einfach einen USB<->RFM12 Wandler bauen.
SVN für das Projekt gibts unter svn://mikrocontroller.net/rfm12 Kann mal einer der Treiberautoren (Benedikt K. oder Jürgen Eckert) die aktuellste Version reinstellen?
Hallo ich hab die schaltplan wie timo(oben)mit 2 atmega8 16PU aufgebaut alerding senden tut es aber empfangen nicht das ganze text. Ich hab leider keinen osci um dies zu überprüfen. Denn code habe ich von bennedikt so übernomen. könnt ihr mir da einpaar tips geben voran das liegen konnte? Danke!
Reagieren die Module bei euch auch so stark auf kleine Spannungsänderungen ? Habe mit 100uF abgefedert.... Gruß B.
Welcher Absatz im Datenblatt definiert eigentlich die Arbeitsweise der rf12_ready() Funktion? Solange nix an SCK liegt, ändert sich doch auch SDO nicht oder? Sollte man nicht lieber das Statusword abfragen und nachsehen, ob Bit 15 auf 1 liegt? Hatte schon mal zwei Module einwandfrei auf Anhieb am Laufen, mit dem aktuellen Aufbau will er jedoch auch kein SYNC empfangen. Wenn ich ohne SYNC empfange kommt manchmal zufällig ein korrekter Teilstring an.
Hallo, jetzt ist einige Zeit vergangen, viele haben bestimmt Erfahrungen gesammelt. Wenn ihr die Wahl hättet, würdet ihr das Teil wieder nehmen? Oder hat sich gezeigt, dass die Konfiguration zu umständlich/komplex ist bzw. diese Module nicht verlässlich arbeiten? Eine für mich sehr wichtige Frage noch: Ist es mit dem RFM12 möglich, a) gleichzeitig u senden/empfangen oder b) ohne Pause zu senden und mit einem zweiten pausenlos zu empfangen? Ich meine, irgendwo was von 1s Sendetaktung gelesen zu haben ... Hintergedanke ist eine Modellautofernsteuerung; hier muss natürlich pausenloses Übertragen möglich sein. Besten Dank für eure Empfehlungen Harald
Habe was Nettes gefunden. Bei http://www.integration.com gibt es bei den Design Resources zwei CD-Inhalte herunterzuladen, die gerappelt voll mit Dokumentationen, Application Notes, Beispielprojekten mit Schaltbildern und Layouts usw. sind. Der Hammer ist ein kleines Windows-Progrämmchen, mit dem man Parameter wie Mittenfrequenz, Bandbreite usw. einstellt und dann die passenden Hex-Werte für die Steuerregister angezeigt bekommt. Das erspart die Bitfieselei mit dem Datenblatt. Die dort beschriebenen ICs 4220/4320/4420 sind weitestgehend kompatibel mit den RFxx, sodaß man prima damit arbeiten kann, zumal die Dokumentation erheblich genauer und umfangreicher ist als bei Hope. Man muß sich allerdings registrieren (kost nix), um an die Downloads zu kommen, aber es lohnt sich. Ein wenig Geduld ist auch nötig, weil die Seiten nicht sehr flott sind. Deren ICs würden mir sogar für bestimmte Anwendungen besser gefallen, weil die einen sog. Standalone-Modus haben, bei dem man sich nicht mit der Programmierung rumprügeln muß, wenn man z.B. nur den Zustand von 4 Tasten zu übetragen hat - sind nur leider hier nicht zu bekommen. Gruß, Klaus
Harald wrote: > Hallo, > jetzt ist einige Zeit vergangen, viele haben bestimmt Erfahrungen > gesammelt. Wenn ihr die Wahl hättet, würdet ihr das Teil wieder nehmen? Ja. > Oder hat sich gezeigt, dass die Konfiguration zu umständlich/komplex ist > bzw. diese Module nicht verlässlich arbeiten? Ab und zu hängen sich die Module auf, aber das passiert auch mit den dummen 433MHz Empfängern. Für das Geld sieht man mal über so kleine Probleme hinweg. > Eine für mich sehr wichtige Frage noch: > Ist es mit dem RFM12 möglich, a) gleichzeitig u senden/empfangen oder b) > ohne Pause zu senden und mit einem zweiten pausenlos zu empfangen? a) nein b) ja, aber das zweite wird vom ersten gestört werden, wenn das direkt daneben ist. Klaus G. wrote: > Habe was Nettes gefunden. Bei http://www.integration.com gibt es bei den > Design Resources zwei CD-Inhalte herunterzuladen, die gerappelt voll mit > Dokumentationen, Application Notes, Beispielprojekten mit Schaltbildern > und Layouts usw. sind. Ist schon seit langem bekannt. Die Module von HopeRF sind mit den IA4xxx bestückt, denn HopeRF kauft die DIEs von Integration und bondet diese direkt auf die Platinen.
@Benedikt Wenn es wirklich dieselben DIEs sind, müßte bei den Hope-Modulen ja eigentlich auch der Standalone-Modus zu realisieren sein, was bei Hope allerdings nicht beschrieben ist (zumindest habe ich es nicht gefunden). Wäre ja echt toll, weil einfache Aufgaben damit komfortabel zu lösen wären. Wenn man die Forenbeiträge so betrachtet, gibt es offensichtlich erhebliche zumindest Unsicherheiten, was die Programmierung der Teile betrifft. Das wäre damit - wie gesagt, für einfache Steuerungen - erschlagen. Hat das zufällig schon mal jemand probiert? Könnte ja sein, wenn die Integration-Dokus bereits so sehr bekannt sind. Zu dieser Frage speziell habe ich jedenfalls in den Foren noch nix gefunden. Ich habe meine Module erst seit 2 Tagen und bin noch nicht dazu gekommen, mich näher damit zu beschäftigen, aber gelegentlich werde ich es sicher probieren.
Benötigt der Standalone Modus noch weitere Anschlüsse die beim RFM12 Modul garnicht vorhanden sind ? Gruß Hagen
Hagen Re wrote: > Benötigt der Standalone Modus noch weitere Anschlüsse die beim RFM12 > Modul garnicht vorhanden sind ? Richtig, genau das ist das Problem. Ansonsten lässt sich die Software von IA auch für die RF12 verwenden, man muss nur die richtigen ICs auswählen, da IA sehr viele ICs mit kleinen Unterschieden hat.
Marius Schmidt wrote: > hat schonmal jemand versucht so ein modul per parallel port oder rs232 > port an den PC an zu schließen (ohne viel Zusatzbeschaltung dazwischen)? Hallo! Die Frage wurde ja bereits in ähnlicher Form gestellt, aber ich konnte keine Antwort dazu finden. Ich habe mir 2 von den RFM12 geholt und würde nun gerne eines am PC betreiben (z.B. Parallelport - ich denke da ist's am einfachsten) und damit ein anderes ansprechen (hängt dann an einem atmega). Angenommen ich will meinen Parallelport nicht 100% gegen mögliche Risiken absichern: Reicht dann folgende Beschaltung: Parallelport RFM12 ---------------------------------------------------- D0 SCK D1 SDO ACK (Pin 10) SDI GND GND - NSEL,DCLK,NINT <- nicht verbunden - FSK <- mit 5K Ohm an +5V - VDD <- an +5V so, und dann dachte ich mir dass ich das Modul gerne vom PC mit Strom versorgen würde, aber man über die Datenpins vom Parallelport vielleicht lieber nicht die 25mA ziehen sollte die das Modul max. benötigt. Also hab ich mir überlegt einfach von einem USB-Port 5V+ und GND zu holen und entsprechend mit den +5V am Modul und den GND an Modul und Parallelport zu verbinden. Ich hab vor einiger Zeit mal ein Nokia-Handydisplay über den Parallelport angeschlossen und dafür die inpout32.dll verwendet - die würde ich jetzt wieder nehmen (wobei ich grad nicht sicher bin ob man da das ACK-Pin einfach so lesen kann?). Mir geht es aber jetzt bei der Frage aber erstmal eher um die Hardwareseite - also ob der Hardwareaufbau so überhaupt lebensfähig ist :) Danke schonmal für die hilfreichen Antworten :) Gruß, André
@andreposch: Das ist eine interessante Idee. Die Hardware kommt so hin, jedoch sollte NSEL auch über ein Datenbit des Ports gesteuert werden, denn das SPI-Interface reagiert schon mal komisch, wenn NSEL Dauer-Low ist, d.h. NSEL sollte nur zu bei Transfers Low sein. Ein größeres Problem dürfte (künftig) die Ansteuerung einzelner Bits auf dem Parallelport sein (solange die inpout32.dll noch läuft, geht es sicherlich). Ab Vista ist der Zugriff auf diesem Level wohl endgültig gelaufen. Unter Linux mag es noch gehen. Man sollte sich auch nicht darauf verlassen, daß künftige PCs überhaupt noch einen Parallelport haben, und über einen handelsüblichen USB->Parallelkonverter ist das Steuern einzelner Bits (sog. Bit-Bang-Modus) nicht möglich. Da braucht man schon wieder eigene Lösungen. Abhängig vom verwendeten Betriebssystem ist auch zu beachten, daß der "Eigenverbrauch" des Betriebssystems evtl. das korrekte Timing auf dem SPI-Interface erheblich behindert, wenn nicht gar unmöglich macht. Ich möchte Dich nicht entmutigen, aber ich bezweifle, daß eine solche Lösung reproduzierbare Ergebnisse bringt, will sagen, in der einen Umgebung läuft es vielleicht, in einer anderen nicht. Ich würde einen z.B. Atmega8 als Interface zum RFM einsetzen, allerdings nicht am Parallelport, sondern an der RS232. Das läuft dann auch mit USB-Adaptern und ist von der PC-Software erheblich leichter zu handhaben; die Entwicklungszeit wird mit Sicherheit erheblich kürzer sein als bei der von Dir ins Auge gefassten Lösung. Gruß, Klaus
Hallo, bin auf der suchen nach einer Funkübertragung auf dieses Forum gestoßen und speziell dieses Thema mit den Pollin dingern. Ich habe nicht viel Ahnung von dieser Thematik, würde aber gerne eine Funkübertragung für meinen Taschenrechner nutzen. Der Taschenrechner nutzt nen 3 poligen Klinke Stecker um mit einem anderen zu kommunizieren. Ist nen Casio Classpad 300Plus. Meine Idee ist es für kleines Geld ne Funktübertragung selber zu basteln (bausatz) oder was kaufen. Bei Conrad bin ich auf ein Transceiver gestoßen, der soll aber 80€ kosten, ist mir dann doch zu viel. Und dann bin ich jetzt auf die Sache von Pollin gestoßen. Grundsätzlich müsste ich erst einmal wissen ob eine solche Übertragung funktioniert, da ich ja nur nen 3 poligen stecker habe. Habe keine genauen Infos über die Pinbelegung, denke aber es wird Gnd, Rx, Tx sein. Das kabel ist cross-over. Im rechner kann ich die üblichen seriellen Geschwindigkeiten 9600bps, 38400 und 115200 einstellen. Nur kann ich die Funkmodule für rs232 auch für den TR nutzen? eigentlich sollte es ja gehen. Diese reine rfm12 platine reicht doch nicht oder? ich bräuchte doch dazu noch dieses demo kit was es bei hersteller auf der hp gibt oder? würd mich freuen wenn ihr mir weiter helfen könnt danke. gruß armin
Hallo Armin, >Nur kann ich die >Funkmodule für rs232 auch für den TR nutzen? eigentlich sollte es ja >gehen. Diese reine rfm12 platine reicht doch nicht oder? ich bräuchte >doch dazu noch dieses demo kit was es bei hersteller auf der hp gibt >oder? Ja, technisch sollte es möglich sein mit den RFM12 die Schnittstelle des Taschenrechners "wireless" zu machen. Ich würde dazu einen kleinen Mikrocontroller nutzen, der die Signale des Taschenrechners umwandelt für den SPI-(?)-Anschluss der Funkmodule. Inkl. Gehäuse kommst du dann so auf 12-15€ je Gerät würde ich schätzen. Möchtest du in Klausuren Daten übertragen?? :-) Schöne Grüße, Alex
Hallo Armin, ich fürchte, so, wie Du es Dir vielleicht vorstellst, wird es nicht gehen. Meine Empfehlung: wenn es Dir ausschließlich um die Lösung des geschilderten Problems geht und Du ein RS232-Transceiver-Pärchen (wenn es sich bei der Schnittstelle tatsächlich um RS232 handelt) für 80,- bekommen kannst, hast Du einen guten Deal gemacht. Nein, der RFM12 alleine reicht nicht. Er muß durch einen MC angesteuert werden, der einerseits die RS232 bedient, andererseits das Funkmodul steuert. Die zugehörige Software muß dann dafür sorgen, daß die Daten auch in einer gestörten Umgebung sicher übertragen werden. Das ist nicht trivial. Da Du, wie Du sagst, nicht tief in der Materie drinsteckst, wird Dich die Auseinandersetzung damit locker deutlich mehr kosten - man braucht hier und dort immer noch etwas, hat was vergessen zu bestellen, also nochmal Versandkosten, usw. Die gewonnene Erfahrung ist natürlich unbezahlbar und vielleicht kommst Du auf den Geschmack für ein auf Dauer befriedigendes Hobby, aber es ist ein steiniger Weg, wie Du aus den wirklich zahlreichen Beitragen zu diesem Thema hier im Forum und auch bei roboternetz.de ersehen kannst. Sicher wirst Du hier wie dort Hilfestellungen bekommen (dazu ist ein Forum ja da), aber es wird kaum jemand in der Lage sein, Dich Schritt für Schritt durch den gesamten Prozeß zu führen, denn vieles ist nur empirisch zu ermitteln; da wirst Du auch selbst wirklich enorm viel Zeit (ich spreche aus langjähriger eigener Erfahrung) investieren müssen. Wenn Du das willst, ist das auch ein guter Deal. Nachtrag, weil ich den Beitrag von Alex erst jetzt gelesen habe: Die Einschätzung von Alex geht davon aus, daß der von mir geschilderte Entwicklungsprozeß bereits durchlaufen ist. Dann trifft es zu, was er schreibt. Gruß, Klaus
Hallo, also mit 80€ meinte ich einen Transceiver d.h. ich müsste noch nen 2ten kaufen und das ist dann zu teuer, 80€ für 2stk wäre auch ok gewesen. Habe gehofft es gibt eine Art Standard Platine für die RS232 schnittstelle und ich diese quasi übernehmen könnte. Also auch von der programmierung standart, weil die übertragung an eienr RS232 ist ja auch standard und warum sollte ich das selber parametrieren/programmieren? Also ist die Übertragung auch nicht wikrlich transperent für den TR, weil so wie das klingt müsste ich da ja ein Programm drauf lassen, jedoch will ich "einfach" die TR Signal ganz transparent per funk versenden und am Empfänger werden die in die vorherigen Signale zturück übertragen. Danke schon mal für eure Antworten. Gruß Armin
Dann sind die RFM12 vielleicht nicht ganz so gut geeignet für deine Zwecke, da sie ein SPI-Interface haben. Du benötigst also einen Schnittstellenwandler, der zwischen dem Taschenrechner-Signal (evtl. RS232) und SPI vermittelt. Was du aber machen könntest, um die Signale direkt zu übertragen ist Infrarot. Da könntest du dann, vereinfacht gesagt, an jedem Taschenrechner eine IR-Diode (zum Senden) und einen IR-Empfänger (z.B. TSOP1738) anschliessen. Damit sollten 1200Baud kein Problem sein und alles was du brauchst ist eine Treiberstufe für die IR-LED.
Also hier mal das Teil von Conrad für 80€ 190174 - 62 , so etwas hatte ich mir vorgestellt, nur ist das zu teuer und jetzt suche ich was zum selber basteln oder irgendwas vergleichbares alternatives. Für IR brauche ich doch Sichtkontakt oder täusch ich mich da? Also Reichweite müsste max 10-15m sein. Was genau ist eien Treiberstufe? Setzt der mir die seriellen Signale passend für IR um oder wie läuft das? bin grad auch noch auf folgendes bauteil gestoßen 183124 - 62 , reichweite aber max 3m... gruß armin
Das mit der IR-Übertragung ist auch keine schlechte Idee und kostenmäßig nicht zu unterbieten. Die benötigten Bauteile sind verfügbar und billig. Empfängerseitig also ein TSOP..xx (die xx geben Auskunft über die Trägerfrequenz, weil das Nutzsignal, also Deine Daten, auf einen Träger aufmoduliert werden müssen, da sonst jede Lichtquelle den Verkehr unmöglich macht) mit einem Transistor als Inverter (und evtl. gleichzeitig als Pegelwandler, je nachdem, welche Logikpegel Dein TR braucht) dahinter, weil der TSOP nämlich die Daten invertiert. Senderseitig ein als Multivibrator (z.B. 36kHz bei einem TSOP4836) beschalteter NE555, der über den Reset-Pin mit den Daten moduliert wird, ein Treiber (der macht der Sendediode Dampf unter'm Hintern, um Deine Frage zu beantworten) und natürlich die Sendediode. Die Reichweite ist bei einer ordentlichen Sendeleistung (evtl. mehrere Dioden einsetzen) beträchtlich, da auch die Reflexion von Wänden und Decken durchaus beim Empfänger ankommt, solange er sich zumindest im gleichen Raum befindet (Achtung: Die Trägerfrequenzen für die beiden Richtungen möglichst weit auseinander wählen, weil sich sonst der Hund in den Schwanz beißt). Falls sich die TR in unterschiedlichen Räumen befinden, gibt's zur Verlängerung beim großen 'C' geeignete Geräte, aber dann wird es schon wieder teurer. Ich möchte das Thema, was IR betrifft, hier aber nicht weiter ausbauen, da wir sonst am Topic dieses Thread heftig vorbeischrammen. Wenn IR für Dich eine Option ist, schau mal beim Roboternetz vorbei; die hantieren viel damit herum.
im Wiki hier ist doch ein Beitrag http://www.mikrocontroller.net/articles/AVR_RFM12 in dem schon alles nötige drin ist. Ist vielleicht kein Anfängerprojekt aber sicher machbar. BTW, gibt es die dort entworfenen Platinen noch irgendwo fertig?
Den Beitrag ausm wiki hatte ich schon gesehen, bin nur nicht ganz schlau draus geworden. Also das was ich brauche ist ne stumpfsinnige Anleitung wonach ich so ein Ding bauen kann, will mir nicht wirklich gedanken über die Signalverarbeitung machen. IR soll mir auch recht sein, nur selber sowas zu erstellen ist für mich zu aufwendig. Ich habe keine Ahnung wo der Logikpegel liegt. Könnte ich einfach mit einem Multimeter die Spannung messen oder macht das kein sinn? Wie schon gesagt der TR hat nen 3poligen klinke Anschluss und die Anschlüsse wo das Kabel gekreuzt sind werden dann wohl Tx und Rx sein und der eine der durchgehend ist wird dann wohl Masse sein. Bin grad auf der Suche nach dem Pegel auf ein Beitrag gestoßen womit Musik über den Klinke Anschluss hören kann, ich habe keine Ahnung wo die Spannungen für Kopfhörer liegen damit die was hörbares wiedergeben...Die Anleitung ausm wiki bezieht sich nur auf den rfm12 oder ist die komplett direkt für den seriellen Port gedacht? Auf den Plänen ist ja ein USB Anschluss zu sehen nur irgendwie seh ich keinen seriellen, wobei USB ja auch nur D- und D+ hat sollte für meine zwecke auch reichen. Ich benötigen eben nur eine Anleitung wonach ich arbeiten kann, zur Not krieg ich auch noch ein Programm auf den Mikrocontroller gespielt, aber das Programm muss fertig sein und ich brauch auch dazu ne Anleitung.
Bin grad bei RoboterNetz.de auf ein -AVR-Evaluations-Board gestoßen das von pollin angeboten wird. würde mir sowas nicht weiterhelfen? aber ohne das ich es am pc anschließe (abgesehen zur programmierung), klappt sowas? und wozu hat das gute stück 2 serielle anschlüsse? oder ist die platine die selbe wie sie im wiki drin steht nur etwas kompaktere bauform? hier der link zu dem ding http://www.pollin.de/shop/shop.php?cf=detail.php&pg=OA==&a=MDU5OTgxOTk=&w=OTk4OTY4&ts=0
Platinen hab ich keine mehr. Außerdem sind ein paar kleiner Fehler drauf, die man beim nächsten Mal vielleicht erst ausbessern sollte. RS232 ist natürlich mit den Platinen möglich. Fertige Software gibts aber noch nicht. Auch interessant ist z.B. www.funkmodul.de Da kosten transparente RS232 Transceiver so 40,-
Oh je, Armin, jetzt wird es schwierig. Zunächst mal zu den Fragen: Die Batteriespannung des TR ist schon mal ein Anhaltspunkt dafür, welcher Pegel für "High" keinesfalls überschritten werden darf. Das Pollin-Board (Anleitung und Schaltung übrigens durch klicken auf den Download-Knopf beim Produkt einsehbar) läuft nach der Programmierung natürlich auch ohne PC, aber Du brauchst, wenn Du das Funkinterface dauerhaft darüber betreiben willst, zwei davon, und da sind wir schon wieder bei den Kosten. Was deinen Wunsch bzgl. stumpfsinniger Anleitung usw. betrifft: Du wirst hier sicher viele Hilfestellungen erhalten können, aber sowas wohl kaum, denn das würde bedeuten, daß jemand genau Deine Aufgabenstellung experimentell (Hardware und Software) nachvollziehen muß, um Dir das Ergebnis zu präsentieren, und dazu fehlt den meisten, bei allem guten Willen, sicher schlicht die Zeit. Die hier präsentierten Lösungen, auch der Wiki-Beitrag, sind eigentlich recht oft speziell, wenn nicht gerade viele daran mitgewirkt haben, da der jeweilige Autor sie für sein aktuelles Problem erdacht hat. Wenn er das Projekt dann dankenswerterweise hier der Allgemeinheit zur Verfügung stellt, setzt er stillschweigend voraus, daß der geneigte Interessent in der Lage ist, mit geeigneten Modifikationen, u.U. nach einigen wenigen Rückfragen, seine spezielle Problemstellung zu erschlagen. Sollte es jedoch schon bei den Basics klemmen, wird leicht eine endlose Geschichte daraus, die irgendwann, unbefriedigend für beide Seiten, dann doch endet. Gruß, Klaus
hallo, hab mir jetzt auch paar von den modulen zugelegt jetz steht bei mir die frage der anschlüsse, meiner meinung nach benötige ich für den sender nur SDI und SCK, für den empfänger SDI, SCK und SDO sehe ich das richtig... ist sck für datenein- und -ausgabe zu verwenden
Hab mich nochmal über die Bibliothek gemacht. Sollte jetzt einigermaßen gut dokumentiert sein und zuverlässig funktionieren. Features: - Interruptgesteuerter Empfang - Trennzeichenorientiertes Protokoll - Hamming-Code - 128 Byte RX und TX FIFOs
Hallo zusammen, ich habe mir vor kurzem mehrere RFM12 Module und zwei Pollin Testboards dazu gekauft. Nun hatte ich mir hier vom Thread die Bascomlistings von "bastelbär" gezogen und war seelig das alles gleich lief. ABER, nach dem Stomabschalten des Senderboards und wieder einschalten blieb der Sender in der ersten Rf12_ready-Schleife hängen und es war ein Zufallsspiel mit dem Aus- und Einschalten, das der Sender wieder sendete. Das Problem trat auf beiden Boards auf und ich vermutete immer einen Software-Initialisierungsfehler. Nun nach mehreren Tagen bin ich mal draufgekommen einen Kondensator 1µF direkt auf die Versorgungsspannung am RFM12-Modul zu löten und nun starten die Sender nach jedem Einschalten ohne Probleme. Bin ich hier der einzige mit diesem Problem? Read U Steph
...hast Du die 1µF Kondensatoren nun zusätzlich zu schon vorhandenen Abblock-Kondensatoren dran, oder sind das die bisher einzigen Abblockmassnahmen? Wenn letzteres wundert es nicht sehr, dass es vorher nicht so recht lief...
@Stefan Die nächsten Block-Kondensatoren sind auf dem Board ca. 5cm entfernt und sind eigendlich nur für die Steckbaren AVR's gedacht. Das Pollinboard hat in der Nähe vom RFM-12 Modul keine Kondie's vorgesehen. Leider muß ich meine Feststellung zurücknehmen, daß es jetzt 100% tig startet, es ist nur deutlich besser geworden. UUps, habe gerade noch Feststellen müßen, das der FSK-Pin an einem nicht definierten AVR Port D.7 hängt (habe den jetzt mal als Ausgang und auf High programmiert, statt nen Pullup anzulöten) So jetzt aber startet das Ding stabil. Sorry Gemeinde, aber vieleicht tappt noch jemand anderes in das Näpfchen. Gruß Steph
Hallo Leute, ich versuche seit ein paar Tagen das RFM12 Modul mit der Platine und Software von Ulrich Radig (www.ulrichradig.de) in Betrieb zu nehmen, allerdings funktioniert das bei mir noch nicht so. Also habe ich zuerst einmal den CLK-Pin durchgemessen, aus dem ja im Anfangszustand 1Mhz herauskommen soll - nur Rauschen... Nachdem ich einige andere Pins mit dem Oszilloskop durchgemessen hatte, habe ich noch einmal den CLK-Pin berührt und siehe da: 1Mhz! Nach einiger Zeit habe ich herausgefunden, dass sich das Rauschen immer in 1Mhz ändert, wenn ich zuvor den Pin nRES berührt habe - hatte schon mal jemand dieses Problem?
> dass sich das Rauschen immer in 1Mhz ändert, wenn ich zuvor den Pin nRES > berührt habe Du schreibst ja praktisch schon die Lösung des Problems...
Ich habe nun nRES auf +5V gelegt, so wie es hier (http://blog.everythingrobotics.com/2008/06/17/rfm12-tutorial-part2/) beschrieben ist, und nun funktioniert das Modul.
Hallo, kann bitte jemand der die RFM12-Module bereits verwendet hat mal die nötigen Konfigurationsparameter posten? Also nur die Werte die in die Config-Register des Moduls müssen... Für 433MHz, ganz "normale" Standardeinstellungen. Noch etwas: Muss ich den Transmitter/Receiver immer umschalten wenn ich etwas senden/empfangen möchte, oder können beide permanent eingeschaltet bleiben? Schöne Grüße, Alex
Hast du hier: http://www.mikrocontroller.net/articles/RFM12 und hier: http://www.mikrocontroller.net/articles/AVR_RFM12 schon mal reingeschaut? Da sollten diese Fragen eigentlich schon beantwortet sein.
Ja, da habe ich reingeschaut, allerdings wird da auch nur oberflächlich auf die Config-Register eingegangen, eine "standard" Konfiguration konnte ich dort leider nicht finden. Ich könnte natürlich auch eine detaillierte Liste sämtlicher Fragen die ich habe posten, jedoch dachte ich, eine Frage nach einer "standard"-Config wäre leichter zu beantworten... Schöne Grüße, Alex
Es gibt halt keine "Standard"-konfiguration. Die ist immer davon abhängig, welche Baudrate und welche Reichweite du erzielen möchtest. Aber auf den Seiten ist Beispiel-Code verlinkt. Dort kannst du nachsehen mit welcher Konfiguration meist gearbeitet wird.
In der aktuellen "Elektor" (Januar 2009) ist dieses Modul vorgestellt. Dort gibt es auch Code-Snippets und Links zum Download des vorgestellten Demo-Programms. Vielleicht findest Du dort, was Deiner Vorstellung von einer Standard-Konfiguration nahe kommt. Viele Grüße, Klaus
Lässt sich das RFM12 zur übertragung von Tönen mißbrauchen? Wenn ja - wie? Ich möchte mir ein Audio-Only-Vario für meinen Modellsegler bauen, welches mir die Steig- & Sinktöne per 433Mhz auf mein LPD sendet. Ich dachte mir so: Piezo ab und RFM12 ran?! Siehe: http://www.pixelproc.net/pic24hj12vario.html Den Pic bekomme ich fertig programmiert.
Hat keine eine Idee dazu? Gibt es evtl. andere Funkmodule welche sich dafür besser eignen?
Zur Tonübertragung ist das RFM12 absolut nicht zu gebrauchen, es besitzt eine Datenschnittstelle, über die das Modul programmiert werden muß. Danach könnte man mit einem speziellen CoDec komprimierte Tondaten übertragen. Sowas geht aber nicht ohne Änderung des Programms im PIC. Wenn es nur darum gehen soll, den Piezopieper zu verlängern, dann sind dumme Module besser geeignet. z.B. http://www.conrad.de/goto.php?artikel=130428 Der Sender wird einfach durch Anlegen einer Steuerspannung (Logikpegel) aktiviert, eine Tonfrequenz von 100Hz bis 2kHz sind da kein Problem. Es muß aber eine Ton-Frequenz sein, Schaltzustände gehen damit direkt nicht. Gruß Jadeclaw.
>Zur Tonübertragung ist das RFM12 absolut nicht zu gebrauchen, es besitzt >eine Datenschnittstelle, über die das Modul programmiert werden muß. >Danach könnte man mit einem speziellen CoDec komprimierte Tondaten >übertragen. Wenn man sowieso schon einen Controller verwendet, kann man die Signalausgabe auch gleich auf das RFM12-Modul anpassen.
Erst mal danke für eure Hinweise. Das Conrad-Modul muss ich mir mal näher ansehen. Leider ist das PIC in C programmiert. Dieser Programmiersprache bin ich nicht mächtig. In irgendeiner Basic-Version würde ich es sonst warscheinlich noch hinbiegen können...
Hallo, ich würde gerne meine Haussteuerung um ein Paar Funksensoren ergänzen! Das RFM12 Modul von Pollin finde ich dafür gerade richtig, jedoch nach Lesen von mehr als 10 Threads über dieses Modul muss ich euch fragen ob es für einen Laien mit zwar 10 Jahren Programmiererfahrung (1 Jahr C ^^) und reichlich Bastlerlaune leicht und effektiv möglich ist solch einen Sender / Empänger Sensor zu realisieren? Lg Tobias
Hi, prinzipell ja . Ich auch werde mich bald mit den Dingern beschäftigen und habe folgenden Schalchtplan überlegt : 1) Hardware (Sender und Empfänger) aufbauen, und zwar die ATM18 Application aus Elektor mit den verfügbaren Hex-Files (Bascom!) 2) Inbetriebnahme der Hardware (=> Gut-Muster => besonders wichtig für weiteres Vorgehen!!!) 3) Wenn Hardware läuft, dann schrittweise selbst den Sender bzw. Empfänger durch eine eigene Applikation in C ersetzen (Quell-codes gibt es hier bzw. im Web genug, meistens ist es nur eine 1:1 Umsetzung der Codes aus dem RFM12 Datenblatt) 4) Wenn Schritt 2 (Gut-Muster) geklappt hat muss an Schritt 3 solange gebastelt werden bis es läuft.
Tobias Toifl schrieb: > ich würde gerne meine Haussteuerung um ein Paar Funksensoren ergänzen! > Das RFM12 Modul von Pollin finde ich dafür gerade richtig, jedoch nach > Lesen von mehr als 10 Threads über dieses Modul muss ich euch fragen ob > es für einen Laien mit zwar 10 Jahren Programmiererfahrung (1 Jahr C ^^) > und reichlich Bastlerlaune leicht und effektiv möglich ist > solch einen Sender / Empänger Sensor zu realisieren? Möglich ist es. Die Programmiererfahrung ist bei dem Modul nicht das Entscheidende. Das Problem ist die teilweise schlechte Dokumentation und die Frage, wie die Konfigurationsregister am besten zu füllen sind. Wenn man nicht die hier in der Codesammlung vorhandenen Beispiele nutzen will, muss man sich auf etwas Bastelei einstellen. Ich fand das Pollin-Modul bis jetzt als das Stück Hardware mit der mit Abstand schlechtesten Schnittstelle (im Vergleich zu Controllern wie dem SJA1000, dem HD44780 oder dem KS0108, die ich in letzter Zeit per uC angesteuert habe)... Ein Hinweis: Die bei Pollin verlinkte Doku kannst Du gleich auf dem Server lassen. Beim Hersteller der Module findest Du weitaus bessere Datenblätter, mit denen man sogar etwas anfangen kann: http://www.hoperf.com/rf_fsk/rfm12b.htm http://www.hoperf.com/rf_fsk/rf12b.htm
Gastino G. schrieb: > Möglich ist es. Die Programmiererfahrung ist bei dem Modul nicht das > Entscheidende. Das Problem ist die teilweise schlechte Dokumentation und > die Frage, wie die Konfigurationsregister am besten zu füllen sind. Wenn > man nicht die hier in der Codesammlung vorhandenen Beispiele nutzen > will, muss man sich auf etwas Bastelei einstellen. > Ich fand das Pollin-Modul bis jetzt als das Stück Hardware mit der mit > Abstand schlechtesten Schnittstelle (im Vergleich zu Controllern wie dem > SJA1000, dem HD44780 oder dem KS0108, die ich in letzter Zeit per uC > angesteuert habe)... > > Ein Hinweis: Die bei Pollin verlinkte Doku kannst Du gleich auf dem > Server lassen. Beim Hersteller der Module findest Du weitaus bessere > Datenblätter, mit denen man sogar etwas anfangen kann: > > http://www.hoperf.com/rf_fsk/rfm12b.htm > http://www.hoperf.com/rf_fsk/rf12b.htm Danke für deine rasche Antwort! Also ich würde zwar schon alles aus diesem Thread nehmen, jedoch habe ich nicht die richtigen Arbeitsmaterialien (z.B. keinen Oszillator ) ... Abgesehen davon habe ich noch kein C File gefunden. Assembler kann ich leider noch nicht ... Also wenn es mit der SW hier im Forum "funkt", werde ich das mal versuchen ... Lg Tobias
Einen "extra" Oszillator brauchst du nicht, der AVR wird (kann!) mit den 10MHz des RFM-12 getaktet. Schau mal ins Datenblatt. Ich kann nicht verstehen, dass du noch kein C File gefunden hast ?!?! Bist du etwa auch Anfänger was das "GOOGELN" angeht ?
Visitor schrieb: > Einen "extra" Oszillator brauchst du nicht, der AVR wird (kann!) mit den > 10MHz des RFM-12 getaktet. Schau mal ins Datenblatt. > > Ich kann nicht verstehen, dass du noch kein C File gefunden hast ?!?! > > Bist du etwa auch Anfänger was das "GOOGELN" angeht ? Ich meine ich habe hier noch kein C File gefunden auf das ich referenzieren kann .. Ok also danke für eure Unterstützung .... Lg aus Wien Tobias
Schau mal hier: Beitrag "Beispielprogramm für RFM12 433MHz Funk-Module" Da sind in einem zip-Archiv verpackte C-Files (fortlaufend im Verlaufe des Threads aktualisiert), mit denen man das RFM12 benutzen kann. Der Thread ist mittlerweile leider sehr unübersichtlich geworden... Das hier scheint die aktuellste Version in der Codesammlung zu sein: Beitrag "Re: Beispielprogramm für RFM12 433MHz Funk-Module" Siehe auch den Artikel hier dazu: http://www.mikrocontroller.net/articles/AVR_RFM12
Einen schönen guten Tag auch, bin neu hier und hab mich mal n bischen mit dem pic und dem RFM auseinandergesetzt, bei der Programmierung hab ich mich sehr an eure Vorschläge gehalten, aber irgenwie ist da noch der wurm drine, ich selber benutz das RFM12 von Pollin. Ich wollte damit ein kleines spiel programmieren, um die Funkübertragung erstmal auszuprobieren. Wäre cool wenn mir jemand nen tipp geben kann wo ich scheisse gebaut hab. Außerdem nimmt er den PORTA als eingang nicht an, und ich weiß nicht wieso, aber ihr bestimmt. Mfg Karl
Hallo, also dieser Thread ist einfach riesig. Bevor ich mich hier durchackere würde ich gern allgemein ein paar Fragen stellen. Nicht das ich diesen Thread durchlese und am Ende kommt raus, dass das was ich vorhabe nicht funktioniert. Also es geht um Folgendes: Mein Sendemodul von RFM soll keine komplizierten Datenschicken. Das Sendemodul soll in einer "Fernbedienung" eingebaut sein. Auf dieser "Fernbedienung" befindet sich lediglich ein Taster. Wenn dieser gedrückt wird soll an das Empfangsmodul ein einfaches "Ein- Signal" (ein 1er oder so) gesendet werden um meinen ATMEGA8 aus dem "tiefschlaf" zu holen. Sprich ein externer Interrupt der den ATMEGA8 aus dem "Power- Down"- Modus holt. Brauch ich in der Fernsteuerung nun auch einen µC oder reicht der eine der am Empfangsmodul sitz? Wie schaut es mit der Beschaltung von diesen Modulen aus (RFM01 & RFM02). Gibt es bereits includes bzw. vorgefertigte Programme, die die Sache vereinfachen würden und für mein Setup passen (ATMEGA8). Muss ich zwingend mit dem UART arbeiten? MFG Julian
1. Schau mal ins Wiki 2. Du brauchst auf beiden Seiten einen µC 3. Du kannst mit dem RFM auch Signale von anderen Sendern auf der gleichen Frequenz empfangen, z.B. Funksteckdosen
1. Im Wiki finde ich nur RFM12 und da nur ein kurze Beschreibung. 2. Was müsste dieser µC auf der Seite des Senders machen?
Moin, >Beim Hersteller der Module findest Du weitaus bessere >Datenblätter, mit denen man sogar etwas anfangen kann: Jo, oder direkt beim Hersteller der Chips (Silabs): http://www.silabs.com/support/pages/support.aspx?ProductFamily=EZRadio Si4320 = RF(M)02 Si4020 = RF(M)01 RFM12 musst Du suchen, müßte auch da zu finden sein (habe ich bisher nicht gebraucht). Sehr nett auch das "RF Wireless Foundation Course Book One" (ganz unten auf der Seite). Damit kann man schon mal ein paar sinnvolle HF-Parameter eingrenzen. Verfeinern geht immer noch :-) Gutes Gelingen! Ralph
Moin, ich habe eigendlich gute erfahrung mit dem modul gemacht... (868MHz) nur bekomme ich den nIRQ nicht zum lauffen der is immer high... mit diesem Programm habe ich kein Problemm PWM geht RX im Pulling Mode geht auch...
1 | #include <avr/io.h> |
2 | #include <avr/interrupt.h> |
3 | #include <stdlib.h> |
4 | #include <inttypes.h> |
5 | #include "global.h" |
6 | #include "rf12.h" |
7 | #include <stdint.h> |
8 | #include <string.h> |
9 | |
10 | #define F_CPU 16000000UL |
11 | #include <util/delay.h> |
12 | |
13 | #define F_PWM 100 // PWM-Frequenz in Hz |
14 | #define PWM_STEPS 256 // PWM-Schritte pro Zyklus(1..256) |
15 | #define PWM_PORT PORTD // Port für PWM |
16 | #define PWM_DDR DDRD // Datenrichtungsregister für PWM |
17 | |
18 | #define T_PWM (F_CPU/(F_PWM*PWM_STEPS)) // Systemtakte pro PWM-Takt |
19 | |
20 | #if (T_PWM<(93+5)) |
21 | #error T_PWM zu klein, F_CPU muss vergrösst werden oder F_PWM oder PWM_STEPS verkleinert werden |
22 | #endif |
23 | |
24 | // globale Variablen |
25 | |
26 | volatile uint8_t pwm_setting[8]; // Einstellungen für die einzelnen PWM-Kanäle |
27 | |
28 | // Timer 1 Output COMPARE A Interrupt |
29 | |
30 | ISR( TIMER1_COMPA_vect ) |
31 | {
|
32 | static uint8_t pwm_cnt=0; |
33 | uint8_t tmp=0; |
34 | |
35 | OCR1A += (uint16_t)T_PWM; |
36 | |
37 | if (pwm_setting[0] > pwm_cnt) tmp |= (1<<0); |
38 | if (pwm_setting[1] > pwm_cnt) tmp |= (1<<1); |
39 | if (pwm_setting[2] > pwm_cnt) tmp |= (1<<2); |
40 | if (pwm_setting[3] > pwm_cnt) tmp |= (1<<3); |
41 | if (pwm_setting[4] > pwm_cnt) tmp |= (1<<4); |
42 | if (pwm_setting[5] > pwm_cnt) tmp |= (1<<5); |
43 | if (pwm_setting[6] > pwm_cnt) tmp |= (1<<6); |
44 | if (pwm_setting[7] > pwm_cnt) tmp |= (1<<7); |
45 | PWM_PORT = tmp; // PWMs aktualisieren |
46 | |
47 | if (pwm_cnt==(uint8_t)(PWM_STEPS-1)) |
48 | pwm_cnt=0; |
49 | else |
50 | pwm_cnt++; |
51 | } |
52 | |
53 | |
54 | int main(void) {
|
55 | |
56 | // PWM einstellen |
57 | |
58 | PWM_DDR = 0xFF; // Port als Ausgang |
59 | |
60 | //Timer 1 OCRA1, als variablem Timer nutzen |
61 | |
62 | TIMSK |= (1<<OCIE1A); //compare mode |
63 | TIFR |= (1<<OCF1A); //reset flags |
64 | TCCR1B = 1; //Timer läuft mit vollem Systemtakt |
65 | sei(); //Interrupts gloabl einschalten |
66 | |
67 | |
68 | rf12_init(); // ein paar Register setzen (z.B. CLK auf 10MHz) |
69 | rf12_setfreq(RF12FREQ(868.92)); // Sende/Empfangsfrequenz auf 433,92MHz einstellen |
70 | rf12_setbandwidth(4, 1, 4); // 200kHz Bandbreite, -6dB Verstärkung, DRSSI threshold: -79dBm |
71 | rf12_setbaud(19200); // 19200 baud |
72 | rf12_setpower(0, 6); // 1mW Ausgangangsleistung, 120kHz Frequenzshift |
73 | |
74 | |
75 | uint8_t pegel = 0; |
76 | unsigned char test[1]; |
77 | |
78 | while (1) |
79 | {
|
80 | rf12_rxdata(test,1); |
81 | pwm_setting[5] = test[0]; |
82 | pwm_setting[6] = test[0]; |
83 | } |
84 | |
85 | } |
was muss ich den ändern damit der nIRQ reagirt? erste idee war RX einschalten aber daten nicht abhollen ...dann müsste er ja mekern... so war mein gedanke nur die änderung:
1 | rf12_trans(0x82C8); // RX on |
2 | rf12_trans(0xCA81); // set FIFO mode |
3 | rf12_trans(0xCAF3); // enable FIFO (mit änderung für 868 Modul Normal CA83 |
4 | while (1) |
5 | {
|
6 | //rf12_rxdata(test,1); |
7 | pwm_setting[5] = test[0]; |
8 | pwm_setting[6] = test[0]; |
9 | } |
also einfach den RX on und waren... aber nix... nIRQ ist einfach immer high... oder ist mein modul kaput? brauch der pin ein pull down? hat da wer ne idee? ps.: Messungen am RSSI und am FFIT mit dem ozi ergaben das der Empfänger daten bekommt...nur wie schon gesagt bewegt sich der nIRQ nicht.... -_-
Hallo, ich habe nochmal kurz ne Frage, wenn ich das Modul RFM12 mit rf12_trans(0x8201); in die Traumwelt schicke, wie lange brucht das Modul dann wieder zum aufwachen?
jack wassolldas schrieb: > giebt es auch was in basscom??? Hallo Vollidiot, geh erstmal schlafen (das nüchtert falls nötig aus), dann lern schreiben und stell deine Frage im passenden Thread: Beitrag "Re: hilfe rfm funkmodul?"
Lieber Kollege Dieser Ton ist hier nicht angebracht, bitte entweder Zurückhaltung üben oder ein anderes Forum besuchen. LG Rubi
Michael Rubitschka schrieb: > Dieser Ton ist hier nicht angebracht Stimmt! Hingeschissene Beiträge wie dieser hier Beitrag "hilfe rfm funkmodul?" sind es aber auch nicht. Das versuche ich dem Fragesteller klar zu machen, mit allen Mitteln. Ob es dir zusteht mich maßzuregeln lasse ich jetzt mal außen vor.
Auf unbelehrbare gehe ich nicht weiter ein, dafür ist mir meine Zeit zu schade. Wäre schön wenn Du für deine tiefgründigen Beiträge ein anderes Forum finden könntest. LG Rubi
Hallo! hat schon jemand versucht, die RFM12 module von 434 auf 868 MHz anzupassen, intern können die das ja, man müsste nur die Anpassnetzwerke für die Antenne ändern, wenn ich das im Datenblatt vom RF12 richtig verstanden habe... prinzipiell müsste ich ja nur die passenden Bauteile vom RFM12 runterlöten und andere einsetzen... geht das so einfach? wär toll, wenn ich ne Antwort bekommen würde. Grüße, Philipp
Sollte gehen, aber bei Preisen von 3-5 Euro für so ein Modul suche ich nicht nach den SMD-Teilen, sondern bestell einfach passende Module. Gibt ja mittlerweile mehrere Quellen für diese Teile. Ist auch kostenmäßig wesentlich günstiger. Gruß Jadeclaw.
Bei dem Shop werden ja zwei verschiedene RFM12B Module angeboten. Hat der S2 Typ Diversity Richtkoppler auf dem Board ? Sieht ein bisschen danach aus auf den Fotos . Oder sind das nur grosse Anschlusspads für einen anderen Quarz ?
Das Modul RFM12B und auch ne interessante Exntwicklungsplatine gibts auch bei http://www.shop.robotikhardware.de/shop/catalog/product_info.php?products_id=248
Matthias Sch. schrieb: > Oder sind das nur grosse Anschlusspads für > einen anderen Quarz ? Genau. Wenn es auf jeden Millimeter ankommt, spart man mit dem S2-Modul durch den anderen Quarz noch 1mm in der Höhe. Ansonsten sind die Module elektrisch gleich. Gruß Jadeclaw.
Hallo zusammen, bin mir nicht sicher, ob mein beitrag hier richtig ist: Gibt es irgendwo einstellungsparameter für eine funktionierende RFM12/RFM02 funkstrecke? Gruß Karsten
Hallo alle, ich habe eine Frage über die die RFM12-Modul, die ziemlich kritisch zu meinem Projekt ist. Wenn die Funkmodulen eigene Takt von 10mhz haben, ist es möglich, den Takt von mCs von dieser Frequenz abzuweichen. Ich wollte folgendes System entwickenln: PC <-> mC <-> RFM12 <-> RFM12 <-> mC. Leider ist ersten mC auf 3,6864Mhz getaktet(Wegen der Schnittstelle mit einem Rechner) und diese Frequnz ist leider zu niedrig für zweiten (Er muss einen Roboter steuern. Ich dennke für 18,432). Und meine Frage ist: Wird das System stabil funktionieren mit einer so grossen Differenz in Frequenzen ? Danke in voraus. Viele Grüsse Krasimir
Die Frequenz des µC hat mit der des Funkmoduls nichts zu tun. Die Baudrate mit der die Daten vom RFM übertragen werden stellst du im RFM ein. Der µC muss die Sendedaten nur entsprechend schnell liefern und auf der anderen Seite wieder auslesen - was bei dem Verhältnis µC-Taktfrequenz <-> Funk-Baudrate keinerlei Problem darstellen sollte. ist wie µC (3.686MHz) --> 19200Baud_RS232 ---> PC 3GHz Sascha
Hallöle, ich habe 2 Pollin-Boards (Version 1.2) mit Atmega8L (hängt am 12MHz Quarz des Pollin-Boards) sowie jeweils einem RFM12-433. Nach einigen Stunden Foren-Lektüre habe ich verstanden: die Pollin-Beispielprogramme sind nicht zu gebrauchen. Allerdings blicke ich bei den vielen Alternativlösungen nun auch nicht mehr durch und so frage ich mal ganz vorsichtig in die Runde: Welcher der vielen Beispielcodes läuft auf meinen (unmodifizierten) Boards? Dabei möchte ich den Atmega8 am 12MHz Quarz betreiben/belassen und optimalerweise Interrupt-getriggerte Abfragen benutzen (muß aber nicht unbedingt sein). Kleiner Tipp wäre nett. Viele Grüße Igel1
Hi, Hat jemand schon versucht, den analogen Modus zu verwenden? Ich frag gerade des wegen, da ich ein versuche ein Datenübertragung mittels DSSS durchzuführen. Zum dekodieren will ich die empfangene Daten/Rauschen am analogen Ausgang mit dem AVR-AD-Wandler aufnehmen und über die UART zum PC senden. am PC werden die Daten mittels Korrelation rekonstruiert. Ich weis leider nicht was ich fur den Analogen modus einstellen muss. Gruss Marco
Bitte melde dich an um einen Beitrag zu schreiben. Anmeldung ist kostenlos und dauert nur eine Minute.
Bestehender Account
Schon ein Account bei Google/GoogleMail? Keine Anmeldung erforderlich!
Mit Google-Account einloggen
Mit Google-Account einloggen
Noch kein Account? Hier anmelden.















