Forum: Projekte & Code UART Bootloader ATtiny13 - ATmega644


Announcement: there is an English version of this forum on EmbDev.net. Posts you create there will be displayed on Mikrocontroller.net and EmbDev.net.
von Raimund R. (raimund)


Lesenswert?

Peter Dannegger wrote:
> Michael H* wrote:
>> kann es sein, dass der Bootloader eine Software-UART benutzt?
>
> Ja das tut er, sonst könnte man ja keinen ATtiny13 benutzen.
> Und für die mit UART wollte ich mir nicht zusätzliche Arbeit machen.
>
>
>> Wie würde es denn mit der Größe ausschaun, wenn man die Hardware-UART
>> einsetzt - käme man vielleicht auf 128 Worte?
>
> Ja, mit HW-UART und ohne Autobaud, sollte es möglich sein.
>
> Ich sehe aber nur einen einzigen, wo das etwas bringt, den ATtiny2313.
>
> Alle Megas sind ja bis mindestens 16k zu haben und da sind 1,5% mehr
> kaum der Rede wert.
>
>
> Peter

die Watchdog Definition im include-file beim m32 scheint anders codiert 
zu sein als beim m64? Ist das beabsichtigt. Habe beim m32 einen 
Compilierungsfehler da er den wdce nicht findet beim m32, der aber z.B. 
beim m64 und m8 vorhanden ist. habe die entsprechende Zeile probehalber 
in der m32 Deklaration aufgenommen und das compilat kommt ohne fehler 
zum Ende. Ich bin mir nicht sicher, ob der m32 dann auch laufen wird. 
Habe auch derzeit keinen um das zu probieren...
Wäre nett eine Info zu bekommen!

von Peter D. (peda)


Lesenswert?

Raimund Reh wrote:
> die Watchdog Definition im include-file beim m32 scheint anders codiert
> zu sein als beim m64? Ist das beabsichtigt.

Das mußt Du Atmel fragen.

Deshalb habe ich entsprechende Definitionen eingefügt:
1
;------------------------------------------------------
2
;                       redefinitions for compatibility
3
;------------------------------------------------------
4
.ifndef WDTCSR
5
.equ    WDTCSR  = WDTCR
6
.endif
7
;---------------------------
8
.ifndef WDCE
9
.equ    WDCE    = WDTOE
10
.endif
11
;---------------------------


Peter

von Ronny (Gast)


Lesenswert?

Hallo zusammen,

zunächst erstmal ein Dankeschön an Peter für den tollen Bootloader. Hab 
ihn der Version 2.1 mit dem ATmega16 schon mehrfach erfolgreich 
eingesetzt und finde es echt praktisch auf dem Target keinen ISP-Header 
mehr auflöten zu müssen.

Leider konnte ich ihn heut morgen allerdings nicht dazu überreden einen 
ATtiny2313 zu beschreiben. Als Software hab ich die letzte hier 
gepostete Linux-Version von fboot verwendet.

Anscheinend befindet sich der Tiny im Dauer-Reset sobald der Bootloader 
geflasht ist. Wenn man dann fboot startet, erkennt es auch gleich den 
Bootloader und schreibt die Applikation anscheinend erfolgreich in den 
Chip.

Startet man anschließend fboot mit der Option -v (verify) dann startet 
SOFORT wieder der Auslesevorgang. Nachdem der Chip gelesen wurde wird
jedoch ein Fehler ausgegeben:

Verify test.elf.hex: 00000 - 000A9 failed!

Wenn man dann mit AVRDUDE den Chip ausliesst, steht auch nur 0xFF im 
Speicher.


Hat schonmal jemand hier erfolgreich einen ATtiny2313 unter Linux mit 
dem Bootloader geflasht?

Woran kann es liegen, dass der Linux-Client meldet dass die Software 
erfolgreich geflasht wurde, anscheinend aber nix geschrieben wurde?

von Bernhard M. (boregard)


Lesenswert?

Hi,

welchen Linux-client hast Du verwendet? Two-wire modus?
Falls Interesse besteht, ich habe den Linux Client von Andreas Butti 
"erweitert" (ich glaube, es war nicht seine letzte Version...), im 
wesentlichen habe ich mir den one-wire mode eingebaut...

Im übrigen kannst Du unter Linux auch Peters original DOS-fboot unter 
DOSEMU benutzen... mal testen, obs damit läuft.

Gruß,
Bernhard

von Michael H* (Gast)


Lesenswert?

Bernhard M. wrote:
> Falls Interesse besteht, ich habe den Linux Client von Andreas Butti
> "erweitert" (ich glaube, es war nicht seine letzte Version...), im
interessemeld ^^
ich suche noch nach einer möglichkeit, den bootloader schön in ein 
makefile zu packen. mit dosemu hatte ich keinen erfolg.

von Bernhard M. (boregard)


Lesenswert?

Na ja, dosemu im Makefile kann ich mir auch nicht vorstellen...

Heute abend kann ich den posten, habe ihn nicht hier.
Ich hab ihn übrigens bei mir auch im Makefile

von Peter D. (peda)


Lesenswert?

Ronny wrote:
> Verify test.elf.hex: 00000 - 000A9 failed!

Warscheinlich die SELFPRGEN Fuse.


Peter

von Ronny (Gast)


Lesenswert?

Jap, es war tatsächlich die SELFPRGEN Fuse. Nachdem das korrigiert war, 
lief zumindest der Verify einwandfrei durch.

Merkwürdig ist allerdings, dass die Testapplikation (Port-Pin gewackel) 
in der Assembler-Version ordentlich läuft während die GGC-Variante davon 
weiter im Dauer-Reset hängt.

Am C-Programm kann es eigentlich (fast) nicht liegen, per ISP geflasht 
tut sie es nämlich wie erwartet.


Kann es sein dass der GCC irgendwelche Schweinereien mit der 
Interrupt-Vektor-Tabelle anstellt?

Ist halt nur sehr merkwürdig, dass beim Atmega16 auch C-Programme 
problemlos geladen werden...

von Bernhard M. (boregard)


Angehängte Dateien:

Lesenswert?

Hallo,

hier nun der oben erwähnte Linux client source für fboot21.
Ich habe den source von Andreas Butti etwas erweitert, so daß der 
one-wire Modus geht (ging zumindest in der Version die ich hatte nicht) 
und die Übertragungszeiten auch mit USB-Konverter entsprechend sind.
Ausserdem gibts einen Fortschrittsbalken...

Gruß,
Bernhard

von Michael H* (Gast)


Lesenswert?

klasse, vielen dank!

von Ronny (Gast)


Lesenswert?

Zum Problem mit den ATtiny2313 noch einmal...

Die C-Anwendung die nicht wollte basierte auf einem automatisch 
generiertem Makefile der Code::Blocks IDE. Nachdem ich hier noch einmal 
ein neues C-Projekt angelegt habe, lief das compilierte Programm auf 
einmal.

Sobald ich dazu komme vergleiche ich einmal die beiden Makefiles, 
anscheinend ist in einem eine Option drin welche dem Bootloader nicht 
gefällt bzw. ihn davon abhält in die Applikation zu springen.

Nochmal danke für die schnelle Hilfe und den schönen Bootloader :)

Gruß,

Ronny

von Bernhard M. (boregard)


Angehängte Dateien:

Lesenswert?

Hi,

im Linux-bootloader war noch eine uninitialisierte Variable für die 
Flash-size....
Hier die korrigierte Version.

Gruß,
Bernhard

von Martin Baumann (Gast)


Lesenswert?

Hallo zusammen,

ich hoffe mir kann jemand helfen. Ich habe den Fastload V1.4 auf einen 
Mega8515 angepasst. Als grundlage habe ich den M8 genommen.

Das Problem ist jetzt nur, ich kann das Porgramm wunderbar übertragen, 
aber der Bootloader springt nicht in das Programm. Wenn ich dann den 
Reset Knopf drücke springt startet er sofort das Hauptprogramm.

Der Bootloader funktioniert wie erwartet, nach einen Reset ist er 
ansprechbar.

Gruß Martin

von Raimund R. (raimund)


Lesenswert?

Martin Baumann wrote:
> Hallo zusammen,
>
> ich hoffe mir kann jemand helfen. Ich habe den Fastload V1.4 auf einen
> Mega8515 angepasst. Als grundlage habe ich den M8 genommen.
>
> Das Problem ist jetzt nur, ich kann das Porgramm wunderbar übertragen,
> aber der Bootloader springt nicht in das Programm. Wenn ich dann den
> Reset Knopf drücke springt startet er sofort das Hauptprogramm.
>
> Der Bootloader funktioniert wie erwartet, nach einen Reset ist er
> ansprechbar.
>
> Gruß Martin

FUSE-Bits richtig gesetzt??
http://www.atmel.com/dyn/resources/prod_documents/doc2512.pdf
hier findest Du alles notwendige, Seite 166, bzw.
Seite 196 für das Flag BOOTRST
Seite 177 für das FLag BOOTSZ0, BOOTSZ1

solltest du das Pferdchenprogramm verwenden sind die Bits jeweils zu 
invertieren

viel erfolg

1. nachtrag
- o.g. gilt natürlich nur für den Bootloader als solchen.

von Martin Baumann (Gast)


Lesenswert?

Hallo Raimund,

danke für die Antwort. Die Fuses hatte ich richtig gesetzt. Mittlerweile 
habe ich herausgefunden das die Version 1.4 bei mir nur dann richtig 
funktioniert wenn ich für die Übertragung mit einen USB-zu-Seriell 
wandler benutze, bei einem festverbauten Com Anschluss Startet das 
Programm nicht.

Als Abhilfe benutze ich jetzt die Version 1.7 hier stehen zwar noch 
tests aus, aber erste Tests haben gezeigt das es funktioniert.

Was ich komisch fand, bei der Analyse meines Com Prots musste ich 
festellen, das bei den festverbauten Com Anschlüssen die Übertragung 
nicht mit "A6 05" Abschließt wie es das Protokoll erfordert sondern mit 
"FE".

Gruß Martin

von Dirk W. (bastelator) Benutzerseite


Lesenswert?

Hallo zusammen,

erst einmal vielen Dank für den genialen Bootloader -- bisher oft 
verwendet und nie ein Problem damit gehabt. Jetzt stehe ich allerdings 
vor einem Rätsel:

- Bootloader auf 10 Attiny25 geflasht, alle Fuses korrekt.
- Zwei Programme darüber installiert, das erste funktioniert wunderbar 
(Taktgeber mit mehreren Frequenzen), lässt sich mehrfach flashen und 
verifizieren.
- Das zweite Programm (Servotester) lässt sich zwar ein mal flashen, 
danach (bei /P und /V) erkennt fboot (Peters .21-er Version) immer 
fälschlicherweise den one-wire-Modus. Das Programm kann ich erst morgen 
testen, da alle verfügbaren Servos noch in der Schule liegen.

1. Frage: Kann man den Modus ausschalten oder könnte jemand das Programm 
mal kurz ohne die Auto-Erkennung kompilieren?

2. Frage: Kann das jemand nachvollziehen? (Hex s. Anhang, Tiny25, 8MHz 
intern, Bootloader-Fuse gesetzt)

Dankbar für Tipps und Anregungen grüßt
Dirk

p.s.: Nutze einen Pl2303-basierten USB-Wandler.
p.p.s.: Problem existiert bei allen Bitraten 1200, 4800, 9600, 19200, 
115200)

von Dirk W. (bastelator) Benutzerseite


Angehängte Dateien:

Lesenswert?

Hier das Hex-File

von Dirk W. (bastelator) Benutzerseite


Angehängte Dateien:

Lesenswert?

... und hier das .c-File

von Dirk W. (bastelator) Benutzerseite


Lesenswert?

Nachtrag: Das Programm funktioniert einwandfrei, aber neu flashen 
und/oder verifizieren kann ich über den Bootloader nicht mehr.

Frage(n): Womit kann ich mir denn FBoot für den Rechner sauber 
kompilieren, um die one-wire-Funktion testweise rauszuwerfen? Das Ganze 
wird ja irgendwie über die Variable echocount ermittelt, sehe ich das 
richtig?

Gruß,
Dirk

p.s.: Die Version Bootloader_CSharp_adv_v3 funktioniert problemlos. Bin 
aber leider großer Freund der Kommandozeile/Bash :(

von Peter D. (peda)


Lesenswert?

Dirk W. wrote:
> Nachtrag: Das Programm funktioniert einwandfrei, aber neu flashen
> und/oder verifizieren kann ich über den Bootloader nicht mehr.


Es wird geprüft, ob das 1. Zeicehn des Paßworts (Peda), also 'P' 
empfangen wurde. Eventuell mal das P durch ein anderes Zeichen ersetzen, 
der EXE kann man das neue Paßwort auf der Kommandozeile übergeben.

Vielleicht reagiert Deine Applikation so, daß es wie ein Echo erscheint.
Welche Pins hast Du denn als RXD und TXD definiert?
Wie sind diese Pins in Deiner Applikation belegt?
Es sollten Eingänge sein oder nach dem Reset ne Weile inaktiv.


Peter

von Denis (Gast)


Lesenswert?

Hallo Dirk,

bei mir erkennt er immer fälschlicherweise One-Wire, wenn ich statt 
einem USB-Adapter den echten  COM-Port mit Max232 verwende, Grund: Der 
Max232 ohne Spannung sendet mir irgendwelchen Müll zurück, solange der 
Bootloader das PW im Endlessloop sendet.

Abhilfe:
Versorgung Max232 und µC trennen, µC erst nach Max einschalten, oder 
Zeit auf 1 sec hochsetzen und direkt nach dem Anklemmen der Spannung das 
Updateprogramm starten.

Ich habe aber auch noch eine Frage an Peter:

Ich bin derzeit dabei mir ein Updateprogramm in VB zu schreiben, um 
längere Dateinamen nutzen zu können, etc.
Ich habe die Kommunikation zwischen deinem Kommandozeilenprogramm und 
dem µC mitgeloggt und versucht genau nachzubilden.
Ich kann auch syncen, Buffergröße, Revision etc. abfragen, aber nach dem 
Senden des ersten Blocks erhalte ich kein A9, woran kann das liegen?

Hier mal zwei Links zu meinen Logs:
Log zwischen Kommandozeilenprogramm und µC: 
http://www.modellbau-regler.de/Sitzung.htm
Log zwischen VB-Programm und µC: 
http://www.modellbau-regler.de/Sitzung_eigene.htm

Für Tipps wäre ich sehr dankbar, ist nämlich ein Klasse Bootloader :-)

Gruß Denis

von Matthias Larisch (Gast)


Lesenswert?

Hi!
Bei deinem eigentlichen Problem kann ich dir leider nicht helfen. Aber 
die Kommandozeilenversion unterstützt auch ohne Probleme lange 
Dateinamen und co, eigentlich alles, was das Herz begehrt :-) Im 
Kommandozeilenfenster einfach die ersten 1-2 Buchstaben eingeben und 
dann "Tab" drücken. Dadurch wird der Rest automatisch ergänzt.

Um mehr Com-Ports ansprechen zu können, für eine Linux Version und für 
eine Version mit Schreibcache (-> Schnellerer Transfer bei USB-RS232 
Wandlern) siehe hier im Thread diverse Patches... Die "älteren" PC 
Versionen funktionieren auch problemlos mit neuem Bootloader.

von Denis (Gast)


Lesenswert?

Hallo,

mein Problem lag scheinbar daran, dass der Computer zu schnell 
geantwortet hat. Mit einem Sleep() klappt es nun wunderbar.

Eine allerletzte Frage habe ich vor Weihnachten dann aber noch :-)
Wie berechnet sich die CRC?
In der Protokollbeschreibung steht mit dem 16-bit Polynom von A001, aber 
welche Daten/Zahlen nehme ich dafür als Grundlage?
Ich kenne das so, dass man Daten sendet und am Ende die Checksumme. Hier 
wird ja aber ganz am Anfang eine Checksumme gesendet, dann nach dem 
Infos holen nochmal und schlussendlich nach dem Überspielen der Daten 
erneut, darum weiß ich nicht, wie sich diese nun berechnen...

Gruß Denis

von Harry L. (mysth)


Lesenswert?

Hallo zusammen,
erstmal ein grosses Lob an Peter!

Ich bin gestern auf dieses Projekt gestossen, weil ich eine 
Flash-write-Routine für die AVRs gesucht hab.

Runtergeladen - angepasst - assembliert - programmiert - LÄUFT!!!

aber was anderes:

Ich bin noch bischen neu bei den AVRs...daher:

Wie ermittel ich in C die erste bzw. letzte freie Adresse im Flash?

Ich wünsch allen frohe Weihnachten!

Harry

von Peter D. (peda)


Lesenswert?

Denis wrote:
> Ich kenne das so, dass man Daten sendet und am Ende die Checksumme.

stimmt.

> Hier
> wird ja aber ganz am Anfang eine Checksumme gesendet,

Der Returnstatus wird aber ignoriert.
Das dient nur dazu, die CRC mit 0 zu initialisieren.

> dann nach dem
> Infos holen

damit nicht das alte Programm zerstört wird, wenn hier schon Fehler 
auftreten

> nochmal und schlussendlich nach dem Überspielen der Daten
> erneut,

Das ist der letzte Test.


Peter

von Sven S. (schwerminator)


Lesenswert?

Hallo Peter,
ein super Bootloader hast du da geschaffen. Nach ein paar 
Anlaufschwierigkeiten läuft er jetzt perfekt auf einem ATMega644 @8MHz 
über einen FT232RL. Habe ihn auch direkt in mein Programmers Notepad 
integriert. Frohes Schaffen noch...

...und fröhliche Weihnachten :)

von Florian Berger (Gast)


Lesenswert?

Hallo!

Komme mit dem Bootloader am Atmega48/48P leider nicht zum Laufen.

So hab ich das ASM File angepasst:

.include "m48def.inc" (hatte auch schon die "m48pdef.inc" verwendet, 
ohne Erfolg)

.equ    STX_PORT        = PORTB
.equ    STX             = PB5    ;MISO Port

.equ    SRX_PORT        = PORTB
.equ    SRX             = PB4     ;SCK Port

Fastload.h ist unverändert, 8Mhz, 333ms Wartezeit

Fuses sind am 48er richtig gesetzt, self program enable sowie interner 
/8 Teiler deaktiviert.

Konnte das Programm ohne Fehlermeldung assemblieren, Terminalverbindung 
wird auch hergestellt. Er überträgt mir jedoch keine Daten, sprich er 
flasht den Mega nicht. Bleibt permanent im Bootloader, und ich kann 
jederzeit über den Terminal wieder verbinden ohne Reset.

C:\DOKUME~1\fb\Desktop\ROBOT-~1\BOOTLO~1\fboot21\FBOOT>fboot /C1 
/b9600/test.hex

COM 1 at 9600 Baud: Connected
Bootloader V2.1
Target: 1E9205 ATmega48
Buffer: 64 Byte
Size available: 3582 Byte
CRC: o.k.
Elapsed time: 0.27 seconds

Flasht nicht :/ Habe einmal ein Programm im Bascom, und einmal mit 
AVR-Studio+WINGCC getestet. Beide Programme werden nicht geflasht.
Ich bin leider etwas ratlos im Moment, vielleicht hat jemand nen 
Denkanstoß für mich? Danke!

von Peter D. (peda)


Lesenswert?

Florian Berger wrote:
> Flasht nicht :/

Weil Du ihm nicht sagst, daß er was flashen soll.
Das ist ein Kommandozeilenprogramm:

fboot -pFILENAME.HEX

Und FILENAME = max 8 Zeichen.

"fboot -?" zeigt die möglichen Optionen.


Peter

von Florian Berger (Gast)


Lesenswert?

Hallo Peter!

Ich bin ein Idiot :D Danke! Hätt genauer lesen sollen.

von Raimund (Gast)


Lesenswert?

Hast Du schon mal den ATMEGA644P-20 mit dem Bootloader betrieben?

von Peter D. (peda)


Lesenswert?

Raimund wrote:
> Hast Du schon mal den ATMEGA644P-20 mit dem Bootloader betrieben?

Gibts denn Probleme?

Ich hab nur den ohne P.


Peter

von Raimund (Gast)


Lesenswert?

... habe den gerade erst bekommen. Muss noch ein paar andere Dinge 
klären und melde mich, wenn ein erste Ergebnis vorliegt!

von Gast (Gast)


Angehängte Dateien:

Lesenswert?

Hallo,

ich habe mal das PC-Programm in Delphi umgesetzt. Die Bedienung sollte 
eigentlich selbsterklärend sein, deswegen verzichte ich mal auf eine 
weiterführende Beschreibung.

von Gast (Gast)


Angehängte Dateien:

Lesenswert?

Hier noch das Programm inkl. Quelltext und der benötigten ComPort-Lib.

Fehlermeldungen, Feedback etc. gerne auch per Mail, die Adresse steht im 
Quelltext.

von Paulchen (Gast)


Angehängte Dateien:

Lesenswert?

Hallo,

... wollte einmal fragen, wie die Fuses beim Tiny13 eingestellt werden 
müssen beim 1-Draht-Betrieb  (Programmer aus Bascom + STK200 an LPT1)

Danke !

von Peter D. (peda)


Lesenswert?

Paulchen wrote:
> ... wollte einmal fragen, wie die Fuses beim Tiny13 eingestellt werden
> müssen beim 1-Draht-Betrieb  (Programmer aus Bascom + STK200 an LPT1)

Selfprog
Der Rest entsprechend Deiner Taktquelle.


Peter

von Abwasch K. (abwaschkoenig)


Angehängte Dateien:

Lesenswert?

Hallo,
im Anhang gibt es eine aktualisierte Version vom UpdateLoader.

Änderungen:
-Anzeige von .hex-Dateien beschleunigt, Sanduhr-Cursor eingebaut (Danke 
an R. Willkomm)
-Speicherüberlauf beim Einlesen von .hex Datein beseitigt (Danke an R. 
Willkomm)
-Fehler beim Auslesen der Signatur und Puffergrößen behoben 
(Kommandozeichen wurden einfach ignoriert, allerdings können diese 
Zeichen auch im Bezeichner der Puffergröße vorkommen, wo sie dann auch 
ignoriert wurden. Dadurch wurde die Größe falsch berechnet)
-Abbrech-Button zum Beenden des Verbindungs-, Programmier- und 
Verify-Modus eingefügt

Eine Bitte hätte ich noch: Selbst nach mehrmaligem Lesen des 
Original-Programms, komme ich nicht dahinter wie das zu verstehen ist:

>Es wird geprüft, ob das 1. Zeichen des Paßworts zurück kommt (Echo).

>Protokoll im Eindrahtmodus:
>In der PC-Software werden die gesendeten Bytes nach einem Kommando >gezählt.
>Erst wenn die gleiche Anzahl Bytes empfangen wurde, werden die >nachfolgenden
>Bytes als Antwort gewertet.
>Davor werden die Bytes ignoriert (nur gezählt).

Werden im 1-Draht Modus sämtliche Daten wieder zurück gesendet und das 
Programm soll dann zählen, ob wirklich alles wieder zurück kommt?
Bis jetzt ignoriere ich diesen Modus in meinem Programm weitestgehend, 
habe es aber auch noch nicht geschafft einen lauffähigen 
1-Wire-Test-Bootloader zu installieren um mir das näher anzusehen.

Vielen Dank & Gruß
vom Abwasch-König ;-)

von Bernhard M. (boregard)


Lesenswert?

Leo-andres Hofmann wrote:
> Werden im 1-Draht Modus sämtliche Daten wieder zurück gesendet und das
> Programm soll dann zählen, ob wirklich alles wieder zurück kommt?
> Bis jetzt ignoriere ich diesen Modus in meinem Programm weitestgehend,
> habe es aber auch noch nicht geschafft einen lauffähigen
> 1-Wire-Test-Bootloader zu installieren um mir das näher anzusehen.

Im one-wire mode werden die gesendeten Daten wieder empfangen, da ja 
Sende- und Empfangsleitung miteinander verbunden sind.

Es wird geprüft, ob das erste Zeichen des Passwortes zurückkommt: ist 
dies der Fall, dann geht die PC-Software davon aus, daß der one-wire 
mode verwendet wird.
Im one-wire mode werden die gesendeten Bytes gezählt, der Zähler wird 
beim empfangen erniedrigt; damit wird erkannt, wann das Echo der 
gesendeten Bytes zu Ende ist und Daten vom Controller kommen. D.h. es 
wird nicht gezählt um festzustellen, ob wirklich alles zurückkommt, 
sondern um das Ende des Echos festzustellen..

Ein Trick von Peter für den one-wire mode ist noch, daß der PC am der 
Sequenz zur Baudratenerkennung (und gleichzeitig Passwort, default: 
"peda") ein 0xff sendet. Damit wird an den Controller nur ein Startbit 
gesendet, in das der Controller seine Antwort (0xA0 glaube ich) 
hineinsendet, d.h. der PC sendet 0xff aber auf der Leitung (und damit 
auch wieder im Receiver des PC) erscheint das 0xA0...

Gruß,
Bernhard

von Sascha (Gast)


Lesenswert?

@Leo-andres Hofmann
Hi, erstmal fettes lob :)
Hab hier noch ein paar bugs und vorschläge:

- wenn bereits ein anderes prog die schnittstelle benutzt, dann zeigt 
der loader zwar ne fehlermeldung, haengt sich dann aber komplett auf und 
kann nur gewaltsam beendet werden.

- eine option um die hinweise(update wirklich durchfuehren..., schalten 
sie das geraet ...) zu deaktivieren. weil ich benutze den uploader 
hauptsaechlich fuer prototypen flash dann mal schnell hintereinander was 
drauf und da stoeren die meldungen. koennte ja auch ueber ein ini 
eintrag geloest werden.

- bei mir funktionniert die wahl der baudrate nicht?! auch im 
geraetemanager sind 57600 eingestellt, brauch aber fuers programmieren 
von 4kb ca 5min
mit dem c# loader der hier im thread angeboten wird warens nur wenige 
sekunden (der hat aber nen anderen bug). und original fboot laeuft net 
unter 64bit :(

gruss
Sascha

von Dominique G. (dgoersch)


Lesenswert?

Hallo zusammen,

bitte habt Verständnis dafür, dass ich nicht den gesamten Thread gelesen 
habe. Ich beschäftige mich gerade zum ersten mal mit dem Thema 
Bootloader und bin auf Peters Bootloader gestossen. In [[AVR Bootloader 
FastBoot von Peter Dannegger]] steht, dass dieser nur COM1-4 
unterstützt. Ist das noch der aktuelle Stand?

Gibt es eine GUI-Alternative zu Peters "fboot"? Vielleicht sogar was im 
Quelltext, was man in eigene Applikationen integrieren kann?

Danke und Gruß
Dominique Görsch

von Sascha (Gast)


Lesenswert?

@ Dominique
such hier im thread nach
Bootloader_release_adv_v4.zip oder UpdateLoader_2.1.9.zip (3 threads 
weiter oben ;) )

Sascha

von Dominique G. (dgoersch)


Lesenswert?

Danke, werde ich mal testen.

von Michael H* (Gast)


Lesenswert?

Dominique Görsch wrote:
> bitte habt Verständnis dafür, dass ich nicht den gesamten Thread gelesen
such doch nach dateianhängen, wenn du dateien suchst...
außerdem gibts noch AVR Bootloader FastBoot von Peter Dannegger

von Dominique G. (dgoersch)


Lesenswert?

Michael H* wrote:
> außerdem gibts noch AVR Bootloader FastBoot von Peter Dannegger

Genau auf den Artikel hab ich mich doch bezogen ;)

von Leo-A. Hofmann (Gast)


Lesenswert?

@Sascha & Rainer:

Ich schmeiß nur mal schnell eine Vermutung in den Raum, weil ich nicht 
viel Zeit habe. Vielleicht hilft dir das weiter, oder du könntest das 
mal nachprüfen.

Ich verwende die Komponente ComPort 4 (Beta), gibt es bei Sourceforge.
http://sourceforge.net/projects/comport/

Diese Komponente triggert ein Event, wenn der Sendepuffer leer ist.
Nach jedem Byte wartet das Programm, bis dieses Event ausgelöst wurde, 
oder geht nach einem Timeout in eine Fehlermeldung.

Allerdings hat die Komponente auch eigene Timeouts integriert. Ich 
konnte leider noch nicht nachvollziehen, wie das zusammen arbeitet.

Meine Vermutung ist daher, dass der RS232-Adapter entweder garkein Event 
auslöst oder nur sehr verzögert und daher die Wartezeiten zustande 
kommen.
Diese Situation konnte ich leider noch nicht nachvollziehen. Bei mir 
läuft das Programm fehlerfrei mit einem 5€-Logilink-Adapter. 
Programmieren + Verify von 20kb dauert grade mal 1:40 Minuten.

Könntest du mir vielleicht sagen, welchen Adapter du verwendest?
One- oder Two-Wire Modus wäre auch noch interessant, ersterer ist nicht 
bzw. fehlerhaft umgesetzt.

Die Feature-Wünsche werde ich in einer kommenden Version noch umsetzen, 
besten Dank für die Anregungen. Habe per Mail auch noch ein paar Ideen 
bekommen, davon werde ich in jedem Fall noch etwas umsetzen.

Grüße
Leo-Andres Hofmann

von Rainer (Gast)


Lesenswert?

@Leo-Andres

Die Zeit von 60 ms/Zeichen wird in der SendChar-Routine verbraucht, d.h. 
gemessen von Rückkehr aus ComPort.WriteStr bis zum Aufruf von 
CalculateCRC. WriteStr beinhaltet eigentlich ja schon ein Timeout, d.h. 
die eigene Timeout-Routine wird nur gebraucht, wenn man auf eine Antwort 
vom Bootloader wartet. Hilft das?

Gruß Rainer

von Sven K. (Gast)


Angehängte Dateien:

Lesenswert?

Servus,

habe mal ein Proof-of Concept Buffer eingebaut und einige Dinge 
geändert:

@Leo-Andres schau es Dir doch mal an...


1. Flashen Mega8 in ca. 2s. (mit FDTI-Wandler)
2. Verify mit Puffer habe ich noch nicht angepasst...
   d.h. man sollte das Verify abschalten wenn es schnell
   gehen soll
3. Hex Datei wird automatisch vor dem nächsten Brennen
   neu von der Festplatte gelesen...
4. Unterstützte Bootloader Version zum Auswählen
   (einige Megas hatten noch die Firmware Version 1.9)
5. Dialog insgesamt verkleinert
   (es gibt noch Menschen die mit 1024x768 auf Bastelrechern arbeiten)
6. Hex Anzeige auf 2.Karteireiter verbannt
7. Stayontop ausgeschaltet; es war so nervig,
   da man auch noch andere Anwendungen unter Windows laufen lässt,
   die unmittelbar nach dem Flashvorgang bedient werden müssen
8. Comport öffnen Fehler beseitigt, falls dieser belegt ist....


Ihr könnt ja mal testen. Hatte jetzt nur ein Mega8 da.

Gruß Sven

von Jörg (Gast)


Lesenswert?

Hallo,

ich bin auf der Suche  nach einem Bootloader für den atmega128. ICh habe 
grad den Bootloader von AvrFreaks geladen und wollte ihn ausprobieren. 
In der BOOTLOAD.ASM kann der Bootloader ja für den entspechenden AVR 
angepasst werden. Wo bekomme ich aber die dafür vorgesehene m128def.inc 
her? Wo kann man diese Datei laden bzw. kann sie mir jemand bitte 
schicken?

Vielen Dank für Eure Hilfe
Jörg

von Rainer (Gast)


Lesenswert?

Hallo Jörg,

die Files mit den Devicedefinitionen sollten bei der Installation von 
AVR Studio in C:\Programme\Atmel\AVR Tools\AvrAssembler1\Appnotes bzw. 
in C:\Programme\Atmel\AVR Tools\AvrAssembler2\Appnotes abgelegt worden 
sein.

Gruß Rainer

von Dirk R. (mdiri)


Lesenswert?

Hallo PeDa,

ich muß dir ein sehr,sehr großes Lob für den Bootloader 
aussprechen....einfach genial.
Hab mal den ganzen Beitrag durchgelesen und danach gleichmal 
ausprobiert...
Alles wunerbar.................so
Dann hät ich da mal noch neh frage....
Gibt es für das Fboot auch schon ein Windowsprogramm ???

super weiter so.

Gruß mdiri

von Dirk R. (mdiri)


Lesenswert?

Hallo,

Sorry, hab doch nicht alles gelesen.....es gibt ja ein Windows Programm 
von Sven.

Dirk

von Sascha (Gast)


Lesenswert?

@Leo-A. Hofmann
ich verwende keinen Adapter sondern die serielle Schnittstelle meines 
PCs. Bootloader im twowire.

Bisher hatte ich immer den "Bootloader_release_adv_v4" genutzt. Der hat 
aber auch noch nen doofen Bug.

Die UpdateLoader Version von Sven K. ist zwar schnell, dafuer tuts 
nacher aber net^^

Sascha

von Sascha (Gast)


Angehängte Dateien:

Lesenswert?

hab Fboot17-Dev-Cpp.zip von Bingo genommen mit fboot21 kombiniert und 
nen bug entfernt.
Ist jetzt halt 20mal so gross wie die Orginal, aber dafür tuts endlich 
unter 64Bit. Jippi

von Bingo (Gast)


Lesenswert?

Nur einer info

Ich habe einer neues Linux / MAC-OSX implementierung von die PC-loader 
sehen hier.

http://www.avrfreaks.net/index.php?module=Freaks%20Academy&func=viewItem&item_type=project&item_id=1927

mfg

Bingo

von Patrick S. (abaddon1979)


Angehängte Dateien:

Lesenswert?

Hallo,
ich versuche mich gerade mit dem Atmega32 und dem Bootloader aus dem 
Verzeichnis fboot21.zip.
Nun dies ist mein erster Versuch mit einem Bootloader und leider ist er 
auch gleich gescheitert.
Mein Vorgehen:
1. zip Datei entpackt
2. PDF Datei von Peter Dannegger gelesen
3. Aus meinem AVR-Verzeichnis die avrasm32.exe und die m32def.inc in das 
Bootloader Verzeichnis kopiert
4.Bootload.asm verändert:
4.1 Semikolon vor m32def.inc entfernt.
4.2 Pins deklariert(waren die gleichen Pins da ich den Hardware UART 
nutze)
5.CMD geöffnet (vorsichtshalber über eine .bat um die Fehler 
mitzuschreiben(avrasm32.exe -fI BOOTLOAD.asm > avrasm.txt))

Und leider waren in dieser Textdatei doch eine ganze Menge Fehler
1
Creating   'BOOTLOAD.hex'
2
3
Assembling 'BOOTLOAD.asm'
4
Including  'm32def.inc'
5
Including  'fastload.inc'
6
Including  'fastload.h'
7
Including  'compat.h'
8
Including  'protocol.h'
9
Including  'watchdog.inc'
10
Including  'abaud.inc'
11
Including  'password.inc'
12
Including  'command.inc'
13
Including  'message.inc'
14
Including  'verify.inc'
15
Including  'progtiny.inc'
16
Including  'uart.inc'
17
18
boatload.asm(52):warning: A .db segment with an odd numberof bytes is detected. A zero Byte is added.
19
protocol.h(1) : error : Syntax error
20
protocol.h(2) :  error : Syntax error
21
protocol.h(3) :  error : Syntax error
22
protocol.h(16) :  error : Syntax error
23
protocol.h(17) :  error : Syntax error
24
protocol.h(18) :  error : Syntax error
25
protocol.h(25) :  error : Syntax error
26
fastload.h(82) :  error : Symbol is already already defined by the .equ directive
27
fastload.h(112) : error : undefined variable referenced
28
fastload.inc(36) :  error : undefined variable referenced
29
command.inc(14) :  error : undefined variable referenced
30
command.inc(37) :  error : undefined variable referenced
31
command.inc(53) :  error : undefined variable referenced
32
message.inc(20) :  error : undefined variable referenced
33
verify.inc(25) :  error : undefined variable referenced
34
progtiny.inc(15) :   error : undefined variable referenced
35
progtiny.inc(55) : error : illegal argument type of count
36
progtiny.inc(56) : error : illegal argument type of count
37
progtiny.inc(85) :   error : undefined variable referenced
38
uart.inc(45) :   error : undefined variable referenced
39
fastload.inc(52) :  error : operand expected
40
fastload.inc(53) :  error : Syntax error
41
fastload.inc(54) :  error : Syntax error
42
fastload.inc(55) :  error : Syntax error
43
fastload.inc(56) :  error : Syntax error
44
Assembly complete with 25 errors
45
46
Deleting   'BOOTLOAD.hex'

Ich kann mir nur vorstellen das ich etwas vergessen habe, da diese 
Version hier im Forum mit einem Atmega32 schon erfolgreich getestet 
worden ist.

Über Hilfe würde ich mich sehr freuen.

von Peter D. (peda)


Lesenswert?

Patrick Ries wrote:
> 3. Aus meinem AVR-Verzeichnis die avrasm32.exe und die m32def.inc in das
> Bootloader Verzeichnis kopiert

Das ist der alte, Du mußt avrasm2 nehmen.
Das Include nicht kopieren, das findet er selber (das alte löschen).


Peter

von Patrick S. (abaddon1979)


Lesenswert?

Hmm... das finde ich merkwürdig, habe AVR-Studio ganz frisch runter 
geladen(vor zwei Tagen).....und da ist auch nur diese .exe drin......

von Patrick S. (abaddon1979)


Lesenswert?

Peter Dannegger wrote:
> Patrick Ries wrote:
>> 3. Aus meinem AVR-Verzeichnis die avrasm32.exe und die m32def.inc in das
>> Bootloader Verzeichnis kopiert
>
> Das ist der alte, Du mußt avrasm2 nehmen.
> Das Include nicht kopieren, das findet er selber (das alte löschen).
>
>
> Peter

JAJA wie sagt man so schön:"Augen auf beim Eierkauf". Ich danke dir 
Peter, funktioniert jetzt bestens.....
1
AVRASM: AVR macro assembler 2.1.30 (build 592 Nov  7 2008 12:38:17)
2
Copyright (C) 1995-2008 ATMEL Corporation
3
4
BOOTLOAD.asm(32): Including file 'C:\Program Files\Atmel\AVR Tools\AvrAssembler2\Appnotes\m32def.inc'
5
BOOTLOAD.asm(64): Including file 'fastload.inc'
6
fastload.inc(8): Including file 'fastload.h'
7
fastload.h(2): Including file 'compat.h'
8
fastload.h(3): Including file 'protocol.h'
9
fastload.inc(23): Including file 'watchdog.inc'
10
fastload.inc(32): Including file 'abaud.inc'
11
fastload.inc(33): Including file 'password.inc'
12
fastload.inc(45): Including file 'command.inc'
13
command.inc(68): Including file 'message.inc'
14
command.inc(71): Including file 'verify.inc'
15
command.inc(75): Including file 'progmega.inc'
16
fastload.inc(46): Including file 'uart.inc'
17
fastload.inc(59): Including file 'apicall.inc'
18
19
ATmega32 memory use summary [bytes]:
20
Segment   Begin    End      Code   Data   Used    Size   Use%
21
---------------------------------------------------------------
22
[.cseg] 0x007e00 0x008000    472     20    492   32768   1.5%
23
[.dseg] 0x000060 0x000760      0   1792   1792    2048  87.5%
24
[.eseg] 0x000000 0x000000      0      0      0    1024   0.0%
25
26
Assembly complete, 0 errors. 0 warnings

Nachher, wenn ich zuhause bin, werde ich es gleich mal ausprobieren.

von Trax X. (trax)


Lesenswert?

Hi,
habe versuch den bootloader zu benutzen leider funtzt da bei mir was 
nicht,
ich habe einen Atmega 644 auf einem Polim board mit 16 MHz.

Gibt es da irgendwo eine schritt für schritt anleitung wie man das 
benutzt?

have bis jetzt das file assembliert und von 8 auf 16 MHz im code 
geändert, leider hat das nicht geholfen, hier: 
http://www.mikrocontroller.net/articles/AVR_Bootloader_FastBoot_von_Peter_Dannegger 
sheht man soll 256 Worte für den bootloadre in den fuses einstellen, 
aber laut http://www.engbedded.com/fusecalc/ ist das kleinste bei dem 
644 sind 512 worte.

PS: zum progen benutze ich pony prog

Danke schon mal im vorras
Trax

von Rocken (Gast)


Lesenswert?

Hi,
ich habe auch ein Problem mit dem Bootloader von Peter
Ich hatte ihn schon eine ganze Weile erfolgreich mit
dem  ATmega162 und anderen benutzt. Jetzt wollte ich ihn wieder
anpassen für den ATmega325...wieder ganz normal die
Ports geändert, die Taktfrequenz ist gleich geblieben,
und dann per ISP übertragen. Leider antwortet der
Bootloader nicht auf die Signale der fboot.exe.

Die Hardware funktioniert: in eigenen Programmen kann
ich per RS232 Daten zum PC übertragen.
Mit dem Oszi kann ich auch das Signal vom fboot abfangen
wie es zum ATmega geht.
Fuses sollten alle ordentlich gesetzt sein.

Hat jemand Ahnung warum es nicht funktionieren könnte?
ich musste ja die M325def.inc per Hand zur Bootload.h hinzufügen.
Kann es sein, dass der Bootloader den Chip nicht unterstützt?

Hab die Bootloader Versionen 1.7, 2.0 und 2.1 durchprobiert

Vielen Dank für die Hilfe

Rocken

von Peter D. (peda)


Lesenswert?

Rocken wrote:

> und dann per ISP übertragen. Leider antwortet der
> Bootloader nicht auf die Signale der fboot.exe.

Welchen Takt hast Du eingestellt?
Probier mal ne kleinere Baudrate.
Stimmen die UART-Pins?

Das Assemblerlisting für den M325 sieht o.k. aus, aber ich hab keinen 
Chip zum Testen.


Peter

von Rocken (Gast)


Lesenswert?

Ich habe XTAL auf 11059200 Hz gesetzt (entsprechend dem externen Quarz)

Baudraten habe ich schon sämtliche durchprobiert.
(mit 19200baud hatte ich sonst immer gute Ergebnisse)

Die UART Pins stimmen (PE0, PE1); ich hab mir ein echo-Programm 
geschrieben,
dass die UART konfiguriert und mir ein gesendetes Char vom Rechner
zurückschickt..und es funktioniert.

Hab jetzt den Bootloader von Hagen probiert (AVR-Bootloader v1.0)
auch dieser bekommt meinen ATmega nicht zum sprechen.
Es sollte also nicht direkt am Bootloader liegen.

Hab auch bei Hagens Bootloader mal die Baudraten-Detektion ausgeschaltet
und auf einen festen Wert gesetzt..nix.
Der Rechner schickt wie wild Signale die einfach nicht bearbeitet 
werden.

Vllt. doch irgendwelche Fuses falsch..obwohl, ich hab zig mal drüber
geguckt.

Danke für schnelle Reaktion Peter

Rocken

von Malte _. (malte) Benutzerseite


Lesenswert?

Hallo Peter,
bei mir funktioniert der Bootloader mit einem ATmega128 einwandfrei 
(Version 2.1). Aber stimmt die Information noch, dass das Schreiben 
oberhalb von 64KB bis auf weiteres nicht funktioniert? (Und er 
vermutlich auch davon noch fälschlicherweise die Größe der 
Bootloadersektion abziehen wird?).

Ich habe übrigens mal die Wiki Seite an die aktuelle Version angepasst.

von Peter D. (peda)


Lesenswert?

Malte __ wrote:
> Hallo Peter,
> bei mir funktioniert der Bootloader mit einem ATmega128 einwandfrei
> (Version 2.1). Aber stimmt die Information noch, dass das Schreiben
> oberhalb von 64KB bis auf weiteres nicht funktioniert?

Nein, die Version 2.1. kann das.
Ich hab ihn bis zum ATmega2561 erweitert und getestet (256kB).


Peter

von Manuel (Gast)


Lesenswert?

Ist der Wiki Artikel noch aktuell?
Ich nehme an dass mam jetzt statt m32.asm nur BOOTLOAD.asm asemblieren 
muss.
Hab extra unter Windows AVR Studio installiert, aber irgendwie kommen 
bei mir 500 Errors ala "Invalid redefinition of <blabla>".

Kennt jemand eine Lösung oder kann jemand die feritige HEX-Datei für 
einen 16NHz ATmega32 auf PortD hochladen?

mfg

von Malte _. (malte) Benutzerseite


Lesenswert?

Manuel wrote:
> Ist der Wiki Artikel noch aktuell?
Ja, ich hatte ihn gerade auf den aktuellen Stand gebracht.

> Ich nehme an dass mam jetzt statt m32.asm nur BOOTLOAD.asm asemblieren
> muss.
Ja, und vorher in dieser die richtige include auswählen und die 
betreffende Datei einfach in das gleiche Verzeichniss kopieren.

> Hab extra unter Windows AVR Studio installiert, aber irgendwie kommen
> bei mir 500 Errors ala "Invalid redefinition of <blabla>".
Poste doch mal den genauen Assemberaufruf und die Ausgabe.

von Rocken (Gast)


Lesenswert?

Ich konnte das Problem mit meinem nicht funktionierenden Bootloader 
etwas eingrenzen:
Ich kann den Bootloader zwar per ISP/JTAG überspielen...er antwortet 
aber nie auf einkommende Signale über die RS232.
Wenn ich jedoch den Bootloader im Debugmodus (Dragon Board über JTAG) 
durchlaufen lasse funktiert er und kann einwandfrei kommunizieren und
Programme übertragen.
Ich kann sogar während des Debugbetriebes den JTAG-Adapter abziehen und 
habe danach einen funktionierenden Bootloader.

Wie ist das zu erklären? Ich kann ja nicht immer erst in den Debugmodus 
und dann, eigentlich unzulässiger Weise, den Adapter abziehen um mein 
Bootloader zu bekommen.

Kennt jemand ds Problem und kann mir ggf. helfen?

Rocken

von Trax X. (trax)


Lesenswert?

Wo kannman den die version neuen versionen laden hier ist ja nur die 
alten 1.7 velinked :/

von Patrick (Gast)


Angehängte Dateien:

Lesenswert?

So,habe nun die ältere Version des Bootloaders draufgeflashed. (die 
neuere bekomme ich einfach nicht assembliert...), und laut dem 
angehängten Bild scheint die Übertragung ja zu funktionieren.

Mein Problem ist aber, dass die Anwendung danach einfach nicht startet.

Meine fusebits für einen 16 MHz ATmega32 lauten:
hfuse: 8E
lfuse: FF
(Calc siehe http://www.engbedded.com/cgi-bin/fc.cgi )

Liegt mein Fehler an den Fuses, oder kann jemand sonst irgendwie helfen?

Grüße
Patrick

von Malte _. (malte) Benutzerseite


Lesenswert?

Trax Xavier wrote:
> Wo kannman den die version neuen versionen laden hier ist ja nur die
> alten 1.7 velinked :/
Einfach nach "fboot21" suchen. Oder Link aus dem Wiki Artikel nehmen.

von Patrick (Gast)


Lesenswert?

Kann mir denn keiner helfen? Ich muss morgen das STK500 wieder 
zurückgeben, und da wäre es schön bis dahin meine ATmegas mit dem 
Bootloader geflashed zu haben.

Ich würde mich über ein fertiges Intel-HEX-File für den ATmega32 @16Mhz 
@ PD0,PD1 oder auch über jegliche Hilfe sehr freuen.
Ebenso über die richtigen hfuse und lfuse Werte, dies würde mir die 
Verwendung von avrdude sehr erleichtern.

Meine Ersten Versuche habe ich bereits hier gepostet:
Beitrag "Re: UART Bootloader ATtiny13 - ATmega644"

Ich wäre sehr dankbar dafür wenn mir hierbei jemand helfen kann. Vielen 
Dank!

Patrick

von Malte _. (malte) Benutzerseite


Lesenswert?

Patrick wrote:
> Kann mir denn keiner helfen? Ich muss morgen das STK500 wieder
> zurückgeben, und da wäre es schön bis dahin meine ATmegas mit dem
> Bootloader geflashed zu haben.
Dann poste doch mal die komplette Fehlerausgabe mit dem genauem 
Assembleraufruf. Programmieren lässt sich ein AVR auch ohne STK mit 
einem LPT Adapter auf einem Steckbrett.

von Patrick (Gast)


Lesenswert?

So, assemblieren hat nun geklappt. Fehler lag darin, dass ich zwar 
mega32def.inc einkommentiert, aber mega16?def.inc nicht auskommentiert 
habe.
siehe: 
http://s1.image.gd/o/fe/fe514023f91afa9c5af99569ec104de9625fd697.jpg

Doch nun bekomme ich beim Übertragen keine Verbindung (auch Reset wurde 
versucht).
siehe: 
http://s1.image.gd/o/eb/ebd404ec046e5ebfc5fe18538f3a8c8761a89f3d.jpg

Fusebits sind folgendermaßen gesetzt: 
http://s1.image.gd/o/c6/c6d155783739bfddd0f5759ce3f1265df0bd08c7.jpg

MfG Patrick

von Malte _. (malte) Benutzerseite


Lesenswert?

Patrick wrote:
> So, assemblieren hat nun geklappt. Fehler lag darin, dass ich zwar
> mega32def.inc einkommentiert, aber mega16?def.inc nicht auskommentiert
> habe.
Na also :-)

> Doch nun bekomme ich beim Übertragen keine Verbindung (auch Reset wurde
> versucht).
> siehe:
> http://s1.image.gd/o/eb/ebd404ec046e5ebfc5fe18538f3a8c8761a89f3d.jpg
Ich hatte manchmal das Problem, dass nur höhere Geschwindigkeiten 
richtig funktionierten (19200 baud). Außerdem brauchte ich manchmal 
folgene Reihnfolge:
1. AVR Power off 2. PC Programm starten, 3. AVR Power on.
Außerdem machten manche USB->RS232 Konverter bei mir Probleme.

> Fusebits sind folgendermaßen gesetzt:
> http://s1.image.gd/o/c6/c6d155783739bfddd0f5759ce3f1265df0bd08c7.jpg
Keine Ahnung, ob BOOTRST richitg ist, ist ja mit dem 0/1 
programmed/unprogrammed immer etwas verwirrend.

von Patrick (Gast)


Lesenswert?

Mit der Alten Version 1.4 funktioniert der Bootloader bei mir bereits, 
nur mit der neuen Version 2.1 konnte ich diesen Effekt noch nicht 
erzielen.
Fuses sollten also ok sein.

Schon mal vielen Dank an Malte für deine Hilfe. Ob ich jetzt die Version 
1.4 oder 2.1 verwende wird für mich wohl kaum einen Unterschied machen, 
also bin ich damit schon glücklich, danke.

MfG Patrick

von Patrick (Gast)


Lesenswert?

weiß jemand, wie man die fboot.exe in DOSBOX unter Linux verwendet, wenn 
die Schnittstelle /dev/ttyUSB0 lautet?
Und lässt sich das irgendwie vereinfachen, dass man nicht zuerst DOSBOX 
und dann das programm in DOSBOX starten muss, dort natürlich eine 
Partition mounten usw...

am besten wäre ein befehl ala "dosboxxyz -<befehl, der in dosbox 
ausgeführt wird>", so dass ich es dann ggf. auch in ein Makefile 
einfügen kann.

MfG Patrick

von Matthias L. (matze88)


Lesenswert?

Hier ist doch irgendwo ne Linuxversion von dem Code gepostet, warum 
nicht die benutzen?

von Patrick (Gast)


Lesenswert?

Ich habs mit Linux_Fast14 aus 
Beitrag "Re: UART Bootloader ATtiny13 - ATmega644"
versucht, aber das Programm kann nach dem Flashen leider nicht gestartet 
werden...
Ansonsten sieht es so aus als wäre der Flashvorgang erfolgreich gewesen.
1
patrick@patrick-laptop:~/Desktop/Linux_Fast14$ ./fboot /?
2
3
   /?                 Get this help message
4
   /Bnnnn             Define baud rate
5
   /Ddevice           Define serial port
6
   /PFname,Ename      Perform Program
7
   /VFname,Ename      Perform Verify
8
9
10
patrick@patrick-laptop:~/Desktop/Linux_Fast14$ ./fboot /D/dev/ttyUSB0 /Pblink1.hex
11
/dev/ttyUSB0 at 115200 Baud: /
12
Connected
13
 readval: 
14
 a8 val        0    j 257 
15
 03 val        0    j 256 
16
 01 val        0    j   3 
17
 04 val        1    j   2 
18
 aa val      260    j   1 
19
Bootloader V1.4
20
 readval: 
21
 a8 val        0    j 257 
22
 04 val        0    j 256 
23
 1e val        0    j   4 
24
 95 val       30    j   3 
25
 02 val     7829    j   2 
26
 aa val  2004226    j   1 
27
Target: 1E9502 ATmega32
28
 readval: 
29
 a8 val        0    j 257 
30
 03 val        0    j 256 
31
 07 val        0    j   3 
32
 00 val        7    j   2 
33
 aa val     1792    j   1 
34
Buffer: 1792 Byte
35
 readval: 
36
 a8 val        0    j 257 
37
 04 val        0    j 256 
38
 00 val        0    j   4 
39
 7e val        0    j   3 
40
 00 val      126    j   2 
41
 aa val    32256    j   1 
42
Size available: 32256 Byte
43
reading file... Done.
44
Program blink1.hex: 0000 - 00B9 successful
45
CRC: o.k.
46
Elapsed time: 0.15 seconds
47
patrick@patrick-laptop:~/Desktop/Linux_Fast14$

daher dachte ich mir mit DOSBOX könnte man es ja noch versuchen, wenns 
im Wiki schon steht.

MfG Patrick

von Peter D. (peda)


Lesenswert?

Patrick wrote:
> weiß jemand, wie man die fboot.exe in DOSBOX unter Linux verwendet

Linuxversion:

http://www.avrfreaks.net/index.php?module=Freaks%20Academy&func=viewItem&item_id=1927&item_type=project

Kann aber wohl kein 1-draht Modus.


Peter

von Gerd A. (inputsammler)


Lesenswert?

Hallo ALLE zUSAMMEN;

Also irgendwie glaube ich geht die Übersicht völlig verloren.

Welcher Update Loader geht nun
64bit 32bit mit gui ohne gui oder Linux 32 /64 bit
Welcher Bootloader ist der aktuell

Könnte mann nicht hier eine WIKI machen wo man das alles zusammenfasst 
und immer die Aktuellen Versione reinstellt.


Also es gibt BootloaderFlashTool für
GUI:
Windows 32 bit
Beitrag "UART Bootloader ATtiny13 - ATmega644"

CMD:
Windows 64/32BIT
Beitrag "Re: UART Bootloader ATtiny13 - ATmega644"

LINUX:
http://www.avrfreaks.net/index.php?module=Freaks%20Academy&func=viewItem&item_id=1927&item_type=project

Bootloader selbst???
Beitrag "UART Bootloader ATtiny13 - ATmega644"

Gruß Gerd

von Matthias L. (matze88)


Lesenswert?

Wer sich nicht extra anmelden möchte bei AVRFreaks: Ich habe soeben die 
Linuxsoftware hier im Thread vom 3.12.2008 erfolgreich ausprobiert. 
Dabei kann ich die txblocksize nur auf max. 43 stellen, ansonsten treten 
Übertragungsfehler auf (Grund ist mir egal, Mega88 @ 230400 @ 0,77 
Sekunden reicht mir).

von Bingo (Gast)


Lesenswert?

Hier ist einer kleine script line für avrasm2.exe unter linux (wine)

Kopiere die avrassembler dateis von einer windows pc mit avrstudio 
instaliert.

wine ~/avr/AvrAssembler2/avrasm2.exe -I ~/avr/AvrAssembler2/Appnotes $1

mfg
Bingo

von Rainer J. (kutscher)


Lesenswert?

Nur eine kurze Rückmeldung.
Läuft problemlos auf Atmega8, 1Wire Modus an PB0, AVR Studio 4.16.
Respekt und ein Dankeschön an Peter Dannegger.

von Dominique G. (dgoersch)


Lesenswert?

Hallo zusammen,

ich habe soeben das erste mal den Bootloader getestet.

Bootloader V2.1
UpdateLoader v 2.1.9.106

Muss dazu sagen, ich habe absolut keine Erfahrung mit Assembler. Ich bin 
wie folgt vorgegangen:
- neues ASM-Projekt in AVR-Studio angelegt
- Dateien aus dem Archiv darein gezogen
- .inc für meinen AVR (mega16) dazu kopiert
- mit avrasm2 -fI Bootload.asm übersetzt
- mit avrdude in den AVR geflasht.
- die Fuse entsprechend gesetzt

Wenn ich nun mit dem Updater ein Hex-File in den AVR schreiben will, 
passiert folgendes:
,---
| Verbunden: 2-Draht-Modus
| CRC-Check: aktiviert
| Bootloader-Version: 2.1
| Baustein: ATmega16
| Buffergröße: 512 Byte
| Flash: 15872 Byte
| CRC-Prüfsumme OK
| Programmiere 3917 von 15872 Bytes Flash
| Gesamtdauer: 00:01:04
`---

Im unteren Fenster steht:
,---
| Programmdatei "C:\Dokumente und Einstellungen\Administrator\Deskto
| \Mixercontrol\Firmware\R2_001.HEX" geladen
| Kommando "$6" fehlgeschlagen
| Programmiere 3917 von 15872 Bytes Flash
| Baustein reagiert nicht
`---

Was mache ich falsch?

Gruß
Dominique Görsch

PS: Der AVR ist über einen FT232RL über USB mit dem PC verbunden.

von Peter D. (peda)


Lesenswert?

Dominique Görsch wrote:

> UpdateLoader v 2.1.9.106

Ist das ein Linuxprogramm?


> | Baustein reagiert nicht

Bei Verbindungsproblemen mal ne andere Baudrate probieren.


Peter

von Dominique G. (dgoersch)


Lesenswert?

Hallo Peter,

nein, dass ist ein Windowsprogramm hier aus dem Thread. Mehrere 
Baudraten habe ich schon durchprobiert.

Woran könnte es sonst noch liegen? Die Schaltung an sich funktioniert, 
flashe ich über ISP meine eigentlich Firmware läuft alles wie es soll.

Gruß
Dominique Görsch

von Dominique G. (dgoersch)


Lesenswert?

Hmm... habe nun den Bootleader erneut assembliert und geflashed und 
danach mal mit dem original fboot.exe getestet, das klappte problemlos.

Danke, tolles Ding ;)

von Sascha (Gast)


Lesenswert?

Hi,
warum benötige ich beim Tiny2313 kein RJMP zum Bootloader????

bin grad total verwirrt?!

von Christian J. (stormracer)


Angehängte Dateien:

Lesenswert?

Hi,

ich habe gerade das gleiche Problem, wie schon ein paar andere.

Ich versuche nun schon seit ein paar Tagen die Version 2.1 mit einem 
Atmega8 zu verwenden.
Kompeliert und geflasht bekomme ich es. Nur reagiert der µC dann nicht 
mehr auf die fboot.exe. Egal welche Baudrate ich verwende. Die Kabel 
sind auch richtig, einen Max benutze ich auch.
Fuses habe ich wie folgt eingestellt: lfuse:0xbf hfuse:0xdc
Benutze einen externen 8MHZ Keramik Resonator / Filter

Habe das ganze schon am Rechner mit echter RS232, sowie am Notebook mit 
RS232-USB ausprobiert. Beides gleicher Effekt.

Habe euch noch ein Bild mit dem ausgelesenem Flash Teil in PonyProg 
angehängt.

Habe echt keine Ahnung mehr, wo's noch drann hängen kann. Ein Oszi hab 
ich leider nicht.

von Bernhard M. (boregard)


Lesenswert?

Eigentlich müsste sich im HEX File, wenn es richtig ist, der String 
"Peda" (das Passwort) finden lassen, finde ich aber nicht... also könnte 
das angehängte  HEX falsch sein...

von Christian J. (stormracer)


Lesenswert?

Moin,
@Bernhard M. das Passwort "Peda" steht an Stelle 1FBE.
Aber trotzdem schon mal danke, dass du es dir angeguckt hast.

Ich habe in den Dateien auch nichts geändert. Für den ATmega8L @ 8Mhz 
passt das doch alles schon, oder hab ich da doch noch etwas übersehen?

Sind die Fuses denn in Ordnung?

von roboter (Gast)


Lesenswert?

Ich habe COM2.

wenn ich die EXE starte , wird geschrieben COM1 ist nicht da.

Wie kann ich die EXE auf Com2 umstellen?

von Dominique G. (dgoersch)


Lesenswert?

Schau doch einfach mal in die Hilfe...

,---
| C:\FBOOT>fboot /?
| /?               Get this help message
| /Bnnnn           Define baud rate
| /Cn              Define serial port n = 1..4
| /Pname           Perform Program
| /Vname           Perform Verify
| /Istring         Init string
`---

War das nu so schwer?

von Torsten L. (lit)


Lesenswert?

Hallo,

ich versuche gerade eine Java Software zu schreiben die den Bootloader 
benutzt. Leider scheitere ich schon beim ersten check_crc().

Nachdem der Connect zustandegekommen ist wird geprüft ob der Bootloader 
crc unterstützt. Vor diesem ersten Aufruf  von check_crc() ist die 
Variable crc=0.
Dann schicke ich das cmd CHECK_CRC an den Bootloader und bekomme SUCCESS 
zurück. Jetzt sende ich den ersten CRC Wert an den BootLoader. Dieser 
ist 53FB also FB und dann 53. Daraufhin bekomme ich FAIL zurück.

Ich weiss einfach nicht mehr wo ich noch suchen könnte.

Anbei der relevante Code:


private CRC_STATUS check_crc() throws IOException, InterruptedException, 
NoAnswerException {
  int i;

  sendcommand(BL_CHECK_CRC);
  Thread.sleep(50);

  if (isAnswerArrived) {
    if (answer[0] == BL_BADCOMMAND) {
      return CRC_STATUS.NO_CRC;
    }
  }

  int tmpCrc = crc;
  System.out.println(Integer.toHexString(tmpCrc));

  send(tmpCrc & 0xff);
  send(tmpCrc >> 8);

  waitForAnswer();

  i = answer[0];
  switch (i) {
  case BL_SUCCESS:
    return CRC_STATUS.CRC_OK;

  default:
    return CRC_STATUS.CRC_FAIL;
  }
}

private void get_crc(int d) {
  int tmpCrc = crc ^ d;

  for (int i = 0; i<8; i++) {
    if ((tmpCrc & 0x1) != 0) {
      tmpCrc = (tmpCrc >> 1) ^ 0xA001;
    } else {
      tmpCrc = tmpCrc >> 1;
    }

  }
  crc = tmpCrc & 0xffff;
}

private void send(int c) throws IOException {
  isAnswerArrived = false;
  out.write((char) c);
  get_crc(c); // calculate transmit CRC
}


private void sendcommand(int cmd) throws IOException {
  send(BL_COMMAND);
  send(cmd);
}

von Harry L. (mysth)


Lesenswert?

Hallo zusammen,
wäre es nicht mal an der zeit, dem Bootloader in AVRDude zu integrieren?
Hielte ich zumindest in Verbindung mit Eclipse für extrem praktisch.

Gruss

Harry

von Dominique G. (dgoersch)


Lesenswert?

Geniale Idee, dem kann ich nur beipflichten.

von Harry L. (mysth)


Lesenswert?

Ach ja...eins wollte ich noch loswerden:
Ich verwende diesen genialen Bootloader bereits seit einigen Monaten, 
auch, wenn ich mich hier selten zu Wort melde..
Mein Dank gilt allen, die das möglich gemacht haben!

Gruss

Harry

von Alfred N. (alfred-n)


Lesenswert?

Hallo,

ja als erstes "Vielen Dank an Peter Dannegger" für den Bootloader und 
allen andern die das hier möglich gemacht haben!

Habe FBOOT um wenige Zeilen (Programm Zeilen) erweitert.
Neu ist :

  - Portiert auf C++Builder 2007 Kommando-Zeile (sollte aber auch mit
    DevCpp laufen).
  - Für Win32 XP und auch Vista.
  - 1Wire laeuft nun auch unter windows XP / Vista;
  - Mit USB auf RS232 Adapter(nicht TTL) und dann "PEDA 1Wire 
Interface".
  - Getestet mit Prolific USB auf RS232 Adapter (Quelle Glyn) wurde von
    Vista sofort ohne Treiber Inst. erkannt.
  - Vista mit RS232 konnte ich nicht testen da mein Laptop nur USB hat;

So und nun zu den Baudraten Max. bei mir :

  - PC mit XP mit on Board RS232 (com1) weitere gibt es NICHT -> 57600
    Baud.
  - Gleicher PC mit PCI Multi-RS232-Card 8x -> 38400 Baud.
  - Laptop mit USB auf RS232 Adapter(nicht TTL) und dann "PEDA 1Wire
    Interface"-> 115200 Baud " ein Wunder !" NEIN , trotzdem ist die
    UPLOAD-ZEIT 3 mal so lang statt 2 Sek. > 6 Sek ist halt USB mit 
Vista.


Vielleicht hat mal einer die Zeit ein Interface von TTL auf 1Wire zu 
basteln.

Gruss  Alfred

von Alfred N. (alfred-n)


Angehängte Dateien:

Lesenswert?

Hab den Dateianhang nicht ........
Aber und so ....

Gruss Alfred

von Meisterlampe (Gast)


Lesenswert?

Hallöchen

Ich wollte nun auch mal den Bootloader ausprobieren, und bin leider noch 
zu keinem Ergebnis gekommen :(

Mein Vorgehen wie folgt:

-Version 2.1 runtergeladen
-Bootload: xtal = 12000000
-fastload: m32 auskommentiert, m8 aktiviert
-avrasm2 -fi bootload.asm
-avrdude -p m8 -c ponyser -P com1 -U 
flash:w:"C:\fboot21\BOOTLOAD\bootload.hex":i -U 
flash:v:"C:\fboot21\BOOTLOAD\bootload.hex":i -y
-avrdude -p m8 -c ponyser -P com1 -U lfuse:w:0xee:m -U hfuse:w:0x9c:m

Wenn ich nun fboot starte passiert nichts, egal wie oft ichs probiere 
oder wie oft ich den m8 resete. Ebenso hilft es nicht die Baudrate 
runterzusetzen. Jemand eine Idee?

Gruß

von Meisterlampe (Gast)


Lesenswert?

Ohje... dabei wollte ich den Beitrag nicht abschicken sondern löschen 
-.-

Vergessts einfach, für die anderen die auch so ein Problem haben, 
benutzt die fboot version von Alfred über mir

Gruß...

von Christian J. (stormracer)


Lesenswert?

Hallo

@ Alfred N. RIESEN DANKESCHÖN für deine FBOOT Version. Ich habe es nun 
auch endlich geschafft meinen Asuro per Bluetooth zu flashen. Dank 
deinem Programm klappt es nun endlich. Zum einen ist die Erweiterung auf 
bis zu 16 Com Ports richtig gut (Mein Bluetooth Dongle verbindet sich 
immer auf Port5) und die Verbesserte Unterstützung von USB 
Wandlern/Bluetooth ist einfach genial. Aber das Problem mit dem 
langsamen flahen habe ich auch. Für 7,6kb brauche ich über 40s, mit 
einer echten RS232 habe ich nur 2-3s gebraucht.

Christian

von Tim (Gast)


Lesenswert?

Moin moin,

fange gerade erst an mit Bootloader zu arbeiten.
Und da habe ich mal eine Frage:
Ich habe in das Programm eine Funktion eingebaut, dass zum Bootloader 
springt (entspricht ja einem Reset), wenn über die serielle 
Schnittstelle "res\r" empfangen wird. Dachte, dass fboot.exe ... /I[..] 
dann den String incl. carriage return sendet und somit der Bootloader 
über die rs232 aktiviert wird. Nur: Wie schreibe ich das \r bzw. den 
gesamten String in die Kommandozeile? /Ires\r hat nicht funktioniert.
Hardware: ATmega644P. Das erste flashen funktioniert problemlos, der 
Bootloader funktioniert prinzipiell also.

Vielen Dank schonmal!
Tim

von Dominique G. (dgoersch)


Lesenswert?

Das Tool sendet 0xff zum resetten, der String ("peda" als Default) ist 
eine Art Passwort was erst später übermittelt wird.

von Christian J. (stormracer)


Lesenswert?

Moin,
ich versuche auch gerade auf das gesendete 0xFF zu reagieren, habe da 
aber noch so meine Probleme. Wenn ich ein einfaches 0xFF per 
HyperTerminal (als Textdatei) sende funktioniert es, aber mit der 
FBOOT.exe klappt es nicht.

Ich benutze die UART Libary von Peter Fleury auf einem ATmgea8.
Habe es erstmal so probiert:
1
while(1)
2
{
3
   c = uart_getc();  
4
   if(c==0xff)
5
      uart_puts("Reset");
6
}

Habe ich da noch einen Denkfehler drin?

Christian

von Peter D. (peda)


Lesenswert?

Wenn Du den Bootloader aus der Applikation aufrufen willst, mußt Du die 
UART vorher wieder abschalten.
Er weiß ja nicht, ob der Chip (ATtiny13..ATmega2561) überhaupt ne UART 
hat.

Am besten ist es, den Bootloader aus der Applikation per Watchdogreset 
zu starten.


Peter

von Dominique G. (dgoersch)


Lesenswert?

Ja so mache ich es bei mir und es klappt einwandfrei. Allerdings nutze 
ich momentan Bascom und kein C.

Ich prüfe in der UART ISR einfach ob das Zeichen besagtes 0xff (255 
binär) ist, und starte dann den Watchdog:
1
Urxc_isr:
2
   Key = Inkey()
3
   If Key = 13 Then
4
      Flag = True
5
   Elseif Key = 255 Then
6
      Start Watchdog
7
   Else
8
      Inputstr = Inputstr + Chr(key)
9
   End If
10
Return

Ist es 13 (Return) setze ich ein Flag was ich in der Mainloop auswerte, 
bei jedem anderen Zeichen wird es einfach an einen String angeängt (für 
ankommende Befehle die ich in der Mainloop dann ausführe). Da ich aber 
nach jetzigem Stand mit 254 Befehlen auskommen werde, werde ich das bei 
Gelegenheit noch umstellen und die Klartext-Kommandos verwerfen.

Gruß
Dominique Görsch

von Christian J. (stormracer)


Lesenswert?

Ich habe es jetzt mit dem Reset hinbekommen, hatte die Variable als int 
deklariert...

Jetzt connected er aber immer im One Wire Mode, meldet dann aber die 
Falschen Device Informationen. Ich habe den Controller aber über eine 
Bluetooth Verbindung angebunden. Wenn ich den ATmega erst anschalte wenn 
er sich connecten soll geht es.
Welche Bedingunggen braucht die Fboot.exe um den One Wire Mode zu 
nehmen?

von Andreas B. (andreasb)


Angehängte Dateien:

Lesenswert?

@Harald L.
>Hielte ich zumindest in Verbindung mit Eclipse für extrem praktisch.


Oder ein Eclipse Plugin, das wie beim starten einer Java Applikation das 
Flashen ermöglicht. (siehe Screenshot)

Leider funktioniert das ganze noch nicht, aber zumindest steht die GUI 
und RS232 ist per rxtxSerial auch vorhanden...

Wenn jemand mitentwickelt will kann er sich bei mir melden;-)

Ich werde das ganze hier online stellen wenn ich es irgendwann mal 
fertig kriegen sollte;-)


mfg Andreas

von Stormracer (Gast)


Lesenswert?

Habe auch das Problem mit dem OneWire Mode behoben. Allerdings nur 
wirklich nur behoben, nicht gelöst. Habe einfach in der Fboot.exe die 
OneWire Erkennung auskommentiert und neu übersetzt...
Nu gehts jdf. schon mal.

von Peter (Gast)


Lesenswert?

Hallo,
ich habe den Bootload leider ohne erfolg ausprobiert.
Bei mir kommt folgendes:

D:\FBOOT>fboot /C1 /B9600  /Pmain.hex
COM 1 at 9600 Baud: /
Aborted

D:\FBOOT>fboot /C1 /B19200  /Pmain.hex
COM 1 at 19200 Baud: \
Aborted

D:\FBOOT>fboot /C1 /pmain.hex
COM 1 at 115200 Baud: Connected

Nach dem ich die Spannung beim letzten Versuch weggenommen habe kam das 
hier:

Bootloader VFFFFFFFF.FF
Error, wrong device informations

Kann das an der Hardware liegen?
Ich nutzen an einen ATMega8 mit internen RC-Oszillator auf 8MHz.
.equ    STX_PORT        = PORTD
.equ    STX             = PD5

.equ    SRX_PORT        = PORTB
.equ    SRX             = PB7
Das hier sind meine Portkonfigurationen. Was mache ich Falsch? geht das 
Programm evt nicht mit einem XTAL Pin?
Danke Schonmal.
Peter

von Torsten L. (lit)


Angehängte Dateien:

Lesenswert?

@andreasb

Hallo,
ich habe eine Implemntierung in Java als Eclipse Plugin.
Zum ausprobieren die Class TestBootloader anschauen.

Der OneWire Modus ist nicht implementiert zur zeit.

von Peter (Gast)


Lesenswert?

Hallo,
mein Problem hat sich erledigt. Es war ein 
Harwarefehler(Stützkondensatoren des MAX232 für +/- 10 vergessen an 
Masse anzulöten. arg
Gruß
Peter

von Tim (Gast)


Lesenswert?

Hallo alle ;)

Ich habe seit ewigen Zeiten keine Probleme mit dem hier genannten
Bootloader gehabt, lief auf Anhieb und tut an sich das, was er soll.

Allerdings habe ich "nur" die Version 1.4 in das Gerät gebrannt.

Da der Bootloader eine "Selbstzerstörung" verhindert, kann ich ja leider
nicht das Feature "Bootloader ersetzen" nutzen, das der hier zum Einsatz
kommende mega32 ja grundsätzlich unterstützen sollte (ausser ich 
verstehe
das Datenblatt in dieser Hinsicht falsch).

Um den Schutzmechanismus "zu Umgehen", habe ich mir nun gedacht 
"verschiebe
doch einfach das Bootloader-Programm von "BootStart" nach "0x0030" und
springe entsprechend dorthin. Damit hab ich ja zunächst mal ein 
App-Space
Programm, das natürlich kein SPM durchführen kann.
In diesem Programm hab ich dann die Adressenabfrage auskommentiert und
so ja zunächst einmal verhindert, das ich nicht in den BLS schreiben 
darf.

Ein kurzer Blick aufs Map-File des Original-Bootloaders (und nach ersten
Problemen auch einn Blick auf einen Hexdump einer MCU) hat sich für die
Subroutine "do_spm" die Adresse 0x3FA5 ergeben.

Nun habe ich versucht, anstelle RCALL do_spm einen CALL 0x3FA5 
auszuführen,
für die "App-Space-do_spm" ein JMP 0x3FA5 anstelle "do_spm:" bis zum
zugehörigen "RET". (Das RET hab ich wegen der do_spm_rerww stehen 
lassen,
selbst wenn es nie genutzt würde, würde es ja auch nicht stören.)

Zum Testen habe ich eine Schaltung hier, wo ich auch SPI-Zugriff habe,
habe mir also den Fastboot 1.4 (der beim Start eine LED anmacht) aufge-
spielt (die Sprungadresse fürs SPM ist dabei gleich geblieben). Der BL
funktioniert auch einwandfrei, praktisch habe ich hier den Zustand, den
auch die Geräte haben, bei denen ich keinen Zugriff mehr auf SPI habe.

Spiele ich nun per fboot.exe (1.4) meine "Bootloader-im-App-Space" 
Version
auf (hier hab ich die LED "ausgeschaltet", zum Unterscheiden), kriegt
fboot.exe auch eine Verbindung zu diesem AppSpace-Loader, zeigt alle
Daten der MCU an und versucht, ein Hex-File zu flashen..

Dummerweise klappt es schon beim ersten Block nicht, es wird "failed"
angezeigt, nachdem eine längere Zeit gar nichts passierte. 
Interessanter-
weise geht die LED an, was mir sagt, das die MCU irgendwo hinspringt, wo
die LED eingeschaltet wird. Nach dem "App-Space"-Bootloader-Versuch ist
ab dem leuchten der LED wieder der "ursprüngliche" im BLS befindliche
Bootloader aktiv, der App-Space-Loader springt nicht an.


Gibt es eine Möglichkeit, den Bootloader von 1.4 auf eine höhere Version
upzudaten, ohne Zugriff auf die SPI-Schittstelle zu haben ? 
Grundsätzlich
sollte ja der Weg schonmal richtig sein, sich eine App-Space-Anwendung
zu schreiben, die wie ein Bootloader den Flash neuschreiben kann, nur
das ein SPM halt im BLS liegen muss, um ausgeführt zu werden. Auch wenn
in der 1.4 das SPM nicht "allein" steht, sollte man doch (da die Sprung-
adresse bekannt ist und später ein "RET", kein "JMP PC-????" oder auch
"JMP PC+????" folgt) das Problem lösen können ?

Ich hoffe hier auf weitere Anregungen, zugegeben habe ich "nur" 2 
Stunden
an dem Problem gesessen, aber mir will kein Fehler mehr auffallen.

Grüsse,
Tim

von Peter D. (peda)


Lesenswert?

Tim schrieb:
> Gibt es eine Möglichkeit, den Bootloader von 1.4 auf eine höhere Version
> upzudaten, ohne Zugriff auf die SPI-Schittstelle zu haben ?

Ich habe nichts vorgesehen, um ein Update zu ermöglichen.

Ich weiß jetzt nicht, wieviel im Bootbereich des ATMega32 noch frei ist.
Du brauchst mindestens eine Page, wohin Du ein neues do_spm schreiben 
kannst, da ja das alte gelöscht wird.

Und dann muß natürlich alles klappen. Ist irgendwas im 1.Bootloader 
verändert, hast Du keinen 2.Versuch.


Peter

von Tim (Gast)


Lesenswert?

Hallo Peter.

Ja, das leuchtet mir nun ein mit dem Überschreiben - scheinbar
ist genau das auch das Problem.

Daran hatte ich zunächst gar nicht gedacht, das ich das do_spm ja
überschreiben würde/werde.. hat was von den Wald vor lauter Bäumen
nicht sehen ..

Gruss,
Tim

von Fabian S. (jacky2k)


Lesenswert?

Hallo an alle.
Habe von einem Kollegen von dem Thread und dem Projekt hier gehört und 
muss sagen: Respekt!
Also ist nen super Projekt und so, aber einen Kritiktpunkt muss ich ja 
nochmal los werden: Das ist hier verdammt unübersichtlich und ich bin 
als Neueinsteiger eindeutig nicht bereit mir hier alles durchzulesen, 
denn das sind inzwischen über 120 Seiten Text!
Also gibts irgendwo ne Seite/Beitrag wo alles mal zusammengefasst ist, 
alle Software, die inzwischen zu diesem Projekt gehört etc? Vor allem wo 
es jetzt die aktuellste Version des Bootloaders gibt.

von Alex H. (hoal) Benutzerseite


Lesenswert?

@Fabian S.:

Dass man die hier typischen 100-seitigen Artikel nicht lesen will, kann 
ich absolut nachvollziehen. Aber dass man zu faul ist, 10 Sekunden lang 
in die Artikelübersicht zu schauen, ist mir nicht verständlich...

http://www.mikrocontroller.net/articles/AVR_Bootloader_FastBoot_von_Peter_Dannegger

von Fabian S. (jacky2k)


Angehängte Dateien:

Lesenswert?

Ahh, ich hatte nur das PDF: 
http://www.mikrocontroller.net/attachment/25392/Bootloader_FastBoot_von_Peter_Dannegger.pdf
Im Artikel sind wohl noch ein paar Downloads, danke!
Ein großes Problem bleibt aber. Ich habe das Teil inzwischen kompiliert 
bekommen, aber ich weiß nicht genau wie ich es in die Karre 
Programmieren muss. Ich habe kein avrdude und avrdude unterstütz meinen 
Dongle auch nicht (soweit ich weiß). Ich habe den AVR ISP mkII. Daher 
programmiere ich immer über das Tool von AVR Studio.
Ich habe die Hex einfach mal normal programmiert, die Fuses gesetzt und 
probiert, geht nicht. Dann hab ich gesehen, dass bei den 
Fuse-Einstellungen steht, dass er Bootloader an stelle 0x0F00 stehen 
muss. Wie bekomm ich den da hin?

von Alex H. (hoal) Benutzerseite


Lesenswert?

Fabian S. schrieb:
> Ich habe kein avrdude und avrdude unterstütz meinen
> Dongle auch nicht (soweit ich weiß). Ich habe den AVR ISP mkII.

Ist ja nicht zu fassen, wie suchfaul du bist!
http://www.nongnu.org/avrdude/user-manual/avrdude_4.html#SEC4

von Fabian S. (jacky2k)


Lesenswert?

Alex H. schrieb:
> Ist ja nicht zu fassen, wie suchfaul du bist!
> http://www.nongnu.org/avrdude/user-manual/avrdude_4.html#SEC4

So schlau war ich auch schon mal!
> avrdude -p m8 -P usb -c avrispmkII -U flash:w:m8.hex:i -U flash:v:m8.hex:i -y
> avrdude: usbdev_open(): did not find any USB device "usb"

For the JTAG ICE mkII, if AVRDUDE has been built with libusb support, 
port may alternatively be specified as usb[:serialno]. In that case, the 
JTAG ICE mkII will be looked up on USB. If serialno is also specified, 
it will be matched against the serial number read from any JTAG ICE mkII 
found on USB. The match is done after stripping any existing colons from 
the given serial number, and right-to-left, so only the least 
significant bytes from the serial number need to be given. For a trick 
how to find out the serial numbers of all JTAG ICEs attached to USB, see 
Example Command Line Invocations.

As the AVRISP mkII device can only be talked to over USB, the very same 
method of specifying the port is required there.


Darauf hin habe ich damals versucht Avrdude mit libusb zu bauen, hat 
jedoch absolut nicht funktioniert, habe mir Tagelang dabei die Zähne 
dran ausgebissen, und hier konnte mir auch niemand helfen.
Dann bin auf das mitgelieferte Tool umgestiegen, da es wunderbar 
funktioniert.
Also nochmals meine Frage: Geht das auch mit dem was ich habe?

von Fabian S. (jacky2k)


Lesenswert?

Ich habe mir mal mit dem hex File ganz allgemein beschäftigt und musste 
feststellen, dass da ja absolute Adressen drin stehen, dachte das wäre 
nur ein "Hex-Dump".
So, interessant ist jetzt, dass in meinem hex File steht, dass die 
ganzen Daten an die Stelle 0x1E00 kommen:
:101E0000F8940FE50DBF04E00EBF22243324909A0E
Warum? Und kann ich das von vornerein korrigieren?
Bin grade Dabei ein kleines Programm zu schreiben was mir das Hexfile 
umschiebt und die neuen Hash Werte berechnet, sauber ist das aber nicht 
wirklich :(
Jemand eine Idee?

von Peter D. (peda)


Lesenswert?

Fabian S. schrieb:
> Ich habe mir mal mit dem hex File ganz allgemein beschäftigt und musste
> feststellen, dass da ja absolute Adressen drin stehen, dachte das wäre
> nur ein "Hex-Dump".

Das Hex enthält Adressinformationen, damit man unprogrammierten Ballast 
nicht mitschleppen muß. Ist doch clever.


> So, interessant ist jetzt, dass in meinem hex File steht, dass die
> ganzen Daten an die Stelle 0x1E00 kommen:

Das ist abhängig von dem AVR, den Du auswählst.
Die Adresse wird auf die höchstmögliche im Bootbereich gelegt, damit 
maximal Flash für die Applikation übrig ist.


> Bin grade Dabei ein kleines Programm zu schreiben was mir das Hexfile
> umschiebt und die neuen Hash Werte berechnet, sauber ist das aber nicht
> wirklich :(

???
Das ist Unsinn.
Was bezweckst Du damit?


Peter

von Fabian S. (jacky2k)


Lesenswert?

Ich bezwecke damit das Teil zum laufen zu bekommen ;)
Ich darf nochmal auf das Bild hinweisen: 
http://www.mikrocontroller.net/attachment/55440/fuses_mega8.png
Da steht, dass der Bootloader an Adresse 0x0F00 liegen muss, warum steht 
dann im Hex-File, dass er an 0x1E00 liegt?

Kann ich irgendwie ein Lebenszeichen aus dem Bootloader bekommen? Also 
die Daten vom Programm kommen zum µC und auch an den richtigen 
Anschluss, aber der µC reagiert nicht.

von Christian (Gast)


Lesenswert?

Hallo,

ich habe eine Schaltung mit einem ATTiny45 ohne Quarz bei der zwei 
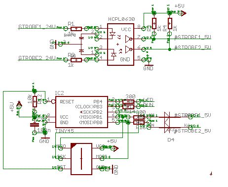
Eingänge über einen Optokopter (HCPL0603 - invertierend) nach außen 
geführt sind.

Gibt es eine Möglichkeit den uC von außen zu flashen, obwohl ich über 
den Optokopler keine Rückmeldung realisieren kann

Gruß Christian

von Christian (Gast)


Angehängte Dateien:

Lesenswert?

Anbei noch ein Ausschnitt aus meiner Schaltung. Könnte ich vielleicht 
ein ONEWIRE Interface realisieren, indem ich einen Pin des ISP Steckers 
mit Strobe1_24V verbinde? Vielleicht über eine Diode oder einen 
Hochohmigen Widerstand?

Gruß Christian

von Fabian S. (jacky2k)


Lesenswert?

Mhh wie ist das denn mit dem kompilieren des Bootloaders? In der 
Anleitung steht, dass ich die m8.asm nehmen soll, die gibt es aber nicht 
(in der Version 2.1). Dann habe ich die BOOTLOAD.ASM genommen, 
kompilierte ohne Probleme. War das denn richtig?

von Dominique G. (dgoersch)


Lesenswert?

Ja

von Peter D. (peda)


Lesenswert?

Fabian S. schrieb:
> (in der Version 2.1). Dann habe ich die BOOTLOAD.ASM genommen,

Ja.
Die ist für alle möglichen AVRs. Du mußt daher das richtige Headerfile 
aktiveren (Kommentarzeichen entfernen), dann stimmt auch die Adresse.

Und dann die Fuses für den Bootstart setzen, bzw. Die Selfprogrammfuse.

Wenn die Verbindung nicht klappt, ne kleinere Baudrate probieren, 
insbesondere, wenn Du die Fuses auf 1MHz läßt.


Peter

von Fabian S. (jacky2k)


Lesenswert?

Muss ich das Selfprogrammfuse beim Atmega8 setzen? Dachte der hat keins?
Baud ist schon auf 19200 runter.
Habe inzwischen den Laptop rausgeholt und da nen USBSeriall Wandler 
angeschlossen um das ganze mal mit Windows XP 32Bit zu probieren (Hab 
sonst Vista64), geht aber auch nicht. Dann auch nicht mit dem original 
Tool.
Habe die richtige Zeile in der bootload.asm einkommentiert und das was 
schon einkommentiert war, wieder auskommentiert. Ich habe die Pins so 
gelassen wie sie waren, also sind die Pins wie die Hardware-UART Pins.
Für die Bootflags verweise ich nochmals auf den Screenshot: 
http://www.mikrocontroller.net/attachment/55440/fuses_mega8.png
Noch ne Idee?

von Fabian S. (jacky2k)


Lesenswert?

Hat hier schon mal jemand den Bootloader für nen Atmega8 kompiliert und 
auch zum laufen bekommen? Könnte derjenige mir bitte die hex File 
zukommen lassen, damit ich das Problem der Kompilation schon mal 
ausschließen kann?
Vielen Dank.

Edit: Ich habe grade etwas interessantes rausgefunden. Wenn ich den 
Bootloader programmiere und überprüfe meint AVR Studio, dass alles OK 
ist. Wenn ich den Flash dann aber auslese in ein anderes Hex-File steht 
der Bootloader nicht drin! Da ist überall nur FFFFFF...

von Dominique G. (dgoersch)


Lesenswert?

Hast du mal nen zweiten mega8 zum Testen hergenommen?

von Fabian S. (jacky2k)


Lesenswert?

Jop, ist genau das gleiche Problem.

von Fabian S. (jacky2k)


Lesenswert?

So, große Erlösung!
Es lag an dem Programm für den AVR ISP mkII des AVR Studio 4.16. Habe 
auf 4.17 aktualisiert und alles geht! Scheinbar war da irgendwie ein Bug 
beim interpretieren des Hex-Files.

von Dominique G. (dgoersch)


Lesenswert?

Glückwunsch, da muss man erstmal drauf kommen.

von Fabian S. (jacky2k)


Lesenswert?

Joa die Tatsache, dass er aus dem ATMega nur lauter FF gelesen hat und 
auch meinte, dass das mit dem hex-file übereinstimmt war schon etwas 
verdächtig. Habe das Hex-File dann nem Kollegen geschickt, der hats aufn 
mega8 gebrannt, wieder ausgelesen und das ausgelesene mir zurück 
geschickt, das konnte ich dann ohne Probleme brennen. :P Also alles sehr 
seltsam.

von Hagen R. (hagen)


Lesenswert?

Das neuste AVRStuido hat da einen Bug. Kompiliert man ein HEX File das 
erst mitten im FLASH beginnt so steht im HEX File keine Daten für die 
Adresse 0x0000 im AVR. AVRStudio lädt dieses HEX File und wenn dort 
drinnen auch die Adresse 0x0000 mit Daten steht, egal was, wird es den 
AVR auch korrekt programmieren. Das erklärt auch warum das HEX deines 
Kollegen bei dir geht. Denn beim Auslesen des FLASHs wird ein HEX File 
erzeugt das alle Adressen umfasst und somit auch Adresse 0x0000. Lösung 
ist softwaretechnisch simpel: an org 0x0000 ein db 0xFF,0xFF einfügen. 
Auf dieses Problem bin ich hier gestoßen 
Beitrag "Re: AVR-Bootloader mit Verschlüsselung"
Das Fatale daran ist das der AVRStudio Programmer selbst beim Verify 
meint alles wäre ok. Stimmt aus seiner SIcht auch, denn wenn der Parser 
des HEX Files meint der FLASH müsste komplett mit 0xFF gefüllt werden 
dann wird beim Verify auch kein Fehler auftreten wenn alles mit 0xFF 
gefüllt ist.
Es liegt also definitiv am HEX File Parser des Programmers der HEX Files 
die nicht bei .Org 0 beginnen einfach alles mit 0xFF parst.

Füge also in Peters Source folgendes ein
1
.org 0
2
.db  0xFF,0xFF
Gruß Hagen

von Fabian S. (jacky2k)


Lesenswert?

Sehr interessant. Du hast Recht, das steht in dem Hex-File nicht, aber 
GRADE in der aktuellen Version (4.17) gehts ja und in der alten (4.16) 
ging es nicht. :-/

von Hagen R. (hagen)


Lesenswert?

Ich habe den Bug in Version 4.16 entdeckt, das es Version 4.17 schon 
gibt war mir garnicht bewusst. Schätze mal das dort der Bug schon wieder 
gefixt wurde. Dh. anscheinend ist nur Version 4.16 betroffen.

Gruß Hagen

von Hagen R. (hagen)


Lesenswert?

Auszug aus Release Notes 4.16 SP1

>Bug Fixes
>9473 Programming dialog - Empty Flash's .hex file read-back after programming and 
verification
>9510 Programming dialog - Cannot program a bootloader

Der Fix mit .org 0 hilft aber.

Gruß Hagen

von Fabian S. (jacky2k)


Lesenswert?

Hallo nochmal ;)
Da das ganze bei mir ja nun endlich funktioniert wollte ich eine Stufe 
weiter gehen und das ganze über ein Bluetooth Modul "tunneln".
Ich verwende dafür den UpdateLoader 2.1.9.106, da er unter Vista 64Bit 
läuft. So, wie sollte es anders sein, es geht nicht. Das seltsame ist, 
dass das Bluetooth Modul garnicht mitbekommt, dass das Programm sich 
verbunden hat. Wenn ich mit hterm rauf gehe, kommt sofort ein CONNECT, 
aber beim UpdateLoader nicht.
Woran kann das liegen? Nutzt das Programm den COM-Port in irgend einer 
abnormalen Weise oder so?

von Alfred N. (alfred-n)


Lesenswert?

Hallo,

@ Fabian S.


vielleicht hilft es Dir einwening weiter.
Mein Upload ist 3 Beiträge weiter oben.

Beitrag "Re: UART Bootloader ATtiny13 - ATmega644"

Gruß Alfred

von Fabian S. (jacky2k)


Lesenswert?

3 Beiträger weiter oben ist was von Hagen, ohne Anhang :(
Selbst wenn, 16 Ports hilft mir 0. Der Bluetooth Port ist COM40!
Und das er so lange braucht hatte ich auch bislang immer. Sowohl mit 
PCI-Seriell Erweiterung als auch mit USB-Seriell Adapter.

von Alfred N. (alfred-n)


Lesenswert?

also dann so

Beitrag "Re: UART Bootloader ATtiny13 - ATmega644"

Die Ports kannst Du aufbohren .... ist die Source bei.

Gruß Alfred ( soviel Zeit muß sein)

von Fabian S. (jacky2k)


Lesenswert?

Und warum geht der Source nur bis Port 16?
Da ist ja die Sonderbehandlung für Ports > 9 drin, geht das dann wieder 
nur bis 16 oder wie?

  // Open the serial port
  if (port > 9)
  sprintf(str,"\\\\.\\COM%d",port);
  else
    sprintf(str,"COM%d",port);

von Alfred N. (alfred-n)


Lesenswert?

// Open the serial port
  if (port > 9)
  sprintf(str,"\\\\.\\COM%d",port);
  else
    sprintf(str,"COM%d",port);

IST nicht WICHTIG !


In fboot.cpp

#define COMPORTMAX  16

setze auf .... 40,41..


UND

int serial_connect (void)

{



  char WAITSTRING[] = { '|', '/', '-', '\\' };

  int i = 1;

  int echo = 0;

  char *s;

  int j = 0;

  clock_t t = clock();



  readargs( ALONG, 'b', &Baud );

  if( Baud < 2 )

    Baud = 2;

  if( Baud > 115200 )

    Baud = 115200;

  readargs( AINT, 'c', &ComPort );    // serial port

  if( ComPort > COMPORTMAX ){

  ComPort = 1;

  printf("\nCOMport > 16 -> COMport = 1 !\n");

  }


und hier


printf("\nCOMport > 41 -> COMport = 1 !\n");


so sollte es Laufen.


Gruß Alfred

von Fabian S. (jacky2k)


Angehängte Dateien:

Lesenswert?

Cool, danke!

Hatte noch ein paar Fehler:
...\Proj>g++ -o fboot.exe fboot.cpp serial.cpp
fboot.cpp: In function `int readhex(FILE*, long unsigned int*, unsigned 
char*)':

fboot.cpp:423: error: invalid conversion from `char*' to `unsigned 
char*'
fboot.cpp:423: error:   initializing argument 1 of `int 
sscanhex(unsigned char*,
 unsigned int*, int)'
fboot.cpp:426: error: invalid conversion from `char*' to `unsigned 
char*'
fboot.cpp:426: error:   initializing argument 1 of `int 
sscanhex(unsigned char*,
 unsigned int*, int)'
fboot.cpp:431: error: invalid conversion from `char*' to `unsigned 
char*'
fboot.cpp:431: error:   initializing argument 1 of `int 
sscanhex(unsigned char*,
 unsigned int*, int)'
fboot.cpp:435: error: invalid conversion from `char*' to `unsigned 
char*'
fboot.cpp:435: error:   initializing argument 1 of `int 
sscanhex(unsigned char*,
 unsigned int*, int)'
fboot.cpp:446: error: invalid conversion from `char*' to `unsigned 
char*'
fboot.cpp:446: error:   initializing argument 1 of `int 
sscanhex(unsigned char*,
 unsigned int*, int)'


Habe die einfach durch ein paar casts hingebogen, ist vermutlich OK.
Habe die Software nun noch nicht getestet. Wer zu faul ist, im Anhang 
ist die exe ;)
Womit hast die denn original kompiliert? Visual Studio? Die Warnings im 
g++ sind ja gresslich, solltest du dir mal ansehen.

von Alfred N. (alfred-n)


Lesenswert?

Portiert auf C++Builder 2007 Kommando-Zeile


Gruß Alfred

von Fabian S. (jacky2k)


Lesenswert?

OK.
Hier mal die ganzen Warnings, falls du Lust hast dir das mal anzusehen:

fboot.cpp:15: warning: ignoring #pragma hdrstop
fboot.cpp:113: warning: ignoring #pragma argsused
fboot.cpp: In function `int readargs(int, char, void*)':
fboot.cpp:140: warning: conversion lacks type at end of format
fboot.cpp:140: warning: too many arguments for format
fboot.cpp: In function `int main(int, char**)':
fboot.cpp:218: warning: double format, different type arg (arg 2)
fboot.cpp:170: warning: unused variable 's'
fboot.cpp: In function `int program(char*, int)':
fboot.cpp:323: warning: comparison between signed and unsigned integer 
expressions
fboot.cpp: In function `int read_info()':
fboot.cpp:537: warning: comparison between signed and unsigned integer 
expressions
fboot.cpp: In function `void getpasswd()':
fboot.cpp:565: warning: unused variable 'j'
serial.cpp: In function `void ShowLastError()':
serial.cpp:231: warning: char format, void arg (arg 2)
serial.cpp: In function `BOOL SerialIsChar()':
serial.cpp:452: warning: unused variable 'str'

von Alfred N. (alfred-n)


Angehängte Dateien:

Lesenswert?

Hier mein ORGINAL POST !!!

*****************************

Hallo,

ja als erstes "Vielen Dank an Peter Dannegger" für den Bootloader und
allen andern die das hier möglich gemacht haben!

Habe FBOOT um wenige Zeilen (Programm Zeilen) erweitert.
Neu ist :

  - Portiert auf C++Builder 2007 Kommando-Zeile (sollte aber auch mit
    DevCpp laufen).
  - Für Win32 XP und auch Vista.
  - 1Wire laeuft nun auch unter windows XP / Vista;
  - Mit USB auf RS232 Adapter(nicht TTL) und dann "PEDA 1Wire
Interface".
  - Getestet mit Prolific USB auf RS232 Adapter (Quelle Glyn) wurde von
    Vista sofort ohne Treiber Inst. erkannt.
  - Vista mit RS232 konnte ich nicht testen da mein Laptop nur USB hat;

So und nun zu den Baudraten Max. bei mir :

  - PC mit XP mit on Board RS232 (com1) weitere gibt es NICHT -> 57600
    Baud.
  - Gleicher PC mit PCI Multi-RS232-Card 8x -> 38400 Baud.
  - Laptop mit USB auf RS232 Adapter(nicht TTL) und dann "PEDA 1Wire
    Interface"-> 115200 Baud " ein Wunder !" NEIN , trotzdem ist die
    UPLOAD-ZEIT 3 mal so lang statt 2 Sek. > 6 Sek ist halt USB mit
Vista.

*********************************

Aber ich kann ja morgen bzw (heute neu Compilieren)
und uploaden.


Gruss  Alfred

von Fabian S. (jacky2k)


Lesenswert?

So, bin nun grade mal dazu gekommen das ganze zu testen.
Es funktioniert natürlich nicht. Gehe ich richtig in der Annahme, dass 
ich beim Parameter /I das Passwort angeben muss?
Des weiteren habe ich es bisher so mitbekommen, dass das Protokoll zum 
Anfang das Passwort sendet. Das Programm macht das auch, aber scheinbar 
denkt der mega8, dass es falsch ist, denn er wartet nach dem Reset keine 
0,33 Sekunden sondern startet sofort das Programm.
Des weiteren ist mit aufgefallen, dass der UploadLoader und das Original 
Tool nach dem Passwort immer noch ein Zeichen senden. Glaube es war ein 
0xFF. Dies passiert bei Programm von Alfred nicht. Warum?

von Paul P. (dorpreuss)


Lesenswert?

Hallo Peter,

ich habe deinen Bootloader mittlerweile schon mehrfach benutzt. Ich habe 
ihn in Controller geflasht die internen Takt haben und auch in Welche 
mit Quarz. Bei denen die den internen Taktgenerator verwenden habe ich 
immer eine externe Schaltung mit MAX232 verwendet, da bei diesen 
Projekten sonst kein RS232 vorgesehen ist.

Ich habe ein paar Feststellungen gemacht und es würde mich freuen, wenn 
du was dazu erklären könntest.

1. Der Bootloader V1.4 schafft bei mir immer nur 9600 Baud, sonst 
startet er gar nicht erst.

2. Der Bootloader V2.1 geht erst unter 4800, aber am besten unter 2400 
Baud, sonst kommt ein CRC-Error

3. Wenn ich Version 1.4 in den µC flashe, dauert das bestimmt 1 Minute 
(STK500, AVR-Studio, "richtiger" RS-232 Port), bei Version 2.1 geht es 
ca. 1-2 Sekunden

4. Im Grenzbereich der Baudrate also irgendwo zwischen 4800 und 9600 
Baud kommt es vor, dass die Übertragung der Firmware fehlerfrei ist, 
aber dennoch das Programm nicht startet. Einmal startete es sogar, 
jedoch funktionierten bestimmte Sachen nicht.

Wenn ich mit unter 2400 Baud Übertrage geht es immer problemlos.

Diese Fuses habe ich z.B. bei einem Atmega8515 gesetzt:
BOOTSZ: 256 Words
BOOTRST: gesetzt

Ich will wirklich nicht an deinem Bootloader herumkritisieren, denn er 
funktioniert ja sonst wunderbar. Ich würde nur gerne wissen, was ich 
falsch mache.

MfG

Paul

von Alfred N. (alfred-n)


Lesenswert?

Hallo,

@ Fabian S.

das Passwort ist "Peda"

und ohne Passwort geht es NICHT !

char Passwd[130] = "Peda";

Fabian S. worte

Des weiteren ist mit aufgefallen, dass der UploadLoader und das Original
Tool nach dem Passwort immer noch ein Zeichen senden. Glaube es war ein
0xFF. Dies passiert bei Programm von Alfred nicht. Warum?

flasch !


 for(;;){



  if( (clock() - t) > 90 ){

    t += 80;

      printf( "\b%c", WAITSTRING[++j&3] );

  }

    if( kbhit() ){

   // getch();

    return 1;

  }

  s = Passwd;

    do{

      if( *s )

  senden( *s );

      else

  senden( 0xFF );

Hier wird es gesendet !


Gruss Alfred

von Fabian S. (jacky2k)


Lesenswert?

Ähhh, seltsam. Schau ich mir heute abend noch mal an. Auf jeden Fall hab 
ich mein PC mal ran gehalten und da kam nur das PeDa an und nicht das 
0xff.

von Alfred N. (alfred-n)


Lesenswert?

das Passwort ist "Peda" und NICHT PeDa !!!

von Daniel (Gast)


Lesenswert?

Klasse Sache, bei meinem ATMega8 läuft der Bootloader auch prima!

Mir ist nur aufgefallen, dass man das hex-File vom Bootloader nicht mit 
AVRStudio "brennen" kann, warum auch immer jedenfalls ist der Chip immer 
leer. Dann habe ich es mit AVRDude + STK500 gemacht und schwups lief 
alles. Ich vermute mal es gibt irgendwo ne Funktion im AVRStudio um 
Bootloader zu schreiben oder ka.

Ja jedenfalls Super Sache. Bin gerade dabei eine USB Steckdose zu bauen 
und da ist es ganz nett wenn ich den µC direkt über die USB Verbindung 
(FT232) beschreiben kann.


Gruß Daniel
http://itse.homeip.net

von Dominique G. (dgoersch)


Lesenswert?

Das ist ein Bug in einer bestimmten Version von AVRStudio. Schau mal ein 
paar Posts weiter oben, da wurde das bereits Thematisiert.

von Wirr (Gast)


Lesenswert?

Aus bootload.asm:
;set the SecondBootStart fuse

Für m168 - um welche Fuse handelt es sich dabei, ich finde nichts im 
Datenblatt.
Ist damit gemeint:
"Boot Flash section size=256 words Boot start address=$1F00; 
[BOOTSZ=10]"

(http://www.engbedded.com/fusecalc/ )

Aha: m168def.inc
.equ  SECONDBOOTSTART  = 0x1f00

von Klaus B. (kcx650)


Angehängte Dateien:

Lesenswert?

Hallöle :)

Ich möchte mich an dieser Stelle mal für den tollen
Bootloader bedanken !

Ich habe das Fboot und die Änderungen von Andreas N.
in eine GUI verpackt und den Installer hier angehängt.
Evtl. kann es ja jemand gebrauchen... :)

Das Toolfenster verkleinert sich durch "X" in die Tray Leiste.
Klicken auf das kleine IC- Symbol öffnet das Toolfenster wieder.
Sollte der gewünschte Port nicht in der Liste erscheinen,
kann er direkt eingegeben werden...


Gruss

kb

von Alfred N. (alfred-n)


Lesenswert?

Hallo,

@  Klaus Brandt (kcx650)

Find ich gut das jemand da weiter gemacht hat wo ich aufgehört habe.
Habe deinen Bootloader getestet und er läuft auch ganz gut nach dem
ich mir die fehlende "BDERTL60.BPL" aus dem Netz geholt habe.

Habe da doch einen Punkt der in das Programm einfliesen sollte.
Das Passwort sollte (müßte ) frei wählbar sein.
Dein Programm läuft aus dem Ruder wenn das falsche Passwort von
der Hardware kommt.

Auch ja da habe ich noch eine Kleinigkeit, Alfred.N und nicht Andreas.N.

Kannst Du den Source-Code hier einstellen ?

Gruss Alfred

von Klaus B. (kcx650)


Angehängte Dateien:

Lesenswert?

Hallo Alfred,

sorry für den "Andreas" ;) .

Die fehlende Datei ist nun mit im Installer.

Weiterhin ist die Eingabe des Passworts möglich.
Wird dieses Feld leer belassen, wird automatisch
"Peda" angenommen.

Leider kommt vom Bootloader keinerlei Rückmeldung
bei einem evtl. falschen Passwort.
Erst wenn ein Teilstring des übertragenen Passworts
mit dem "wirklichen" Passwort als übereinstimmend
erkannt wird, antwortet der Bootloader mit einem
"CONNECT". Hierdurch läuft das Flashtool, bei
falschem Passwort, bis zum Timeout...



Gruss


Klaus

von Alfred N. (alfred-n)


Lesenswert?

Hallo Klaus,

Habe das Programm noch mal kurz getestet, alles läuft problemlos und 
fehlerfrei.

Gute Arbeit !

Kannst Du den Source-Code (das Projekt ,nehme an C++Builder)hier 
einstellen ?

Gruss Alfred

von mcfloppy (Gast)


Lesenswert?

Hi,
habe nun einiges probiert, aber der Mega88 bleibt stumm. Ich habn Oszi 
an RX TX um gleich zu sehen wenn antwort kommt, doch diese bleibt aus. 
Also im Bootloader
   sbi  DDRD, 5
  sbi  PORTD, 5
direkt nach dem .org BootStart in der fastload.inc ergänzt....... LED 
bleibt auch dunkel.
Dann ein eigenes Testprogram geschrieben:

.include "m88def.inc"
   sbi  DDRD, 6
  sbi  PORTD, 6
ende:    rjmp ende
   .org  FirstBootStart
   sbi  DDRD, 5
  sbi  PORTD, 5

Das Funktioniert, schalt ich den bootvektor aus, geht eine led an. 
Schalt ich den bootvektor ein, gehen beide LEDs an. Dann nochmal mit 
SecondBootStart probiert. Funktioniert auch.

Habt ihr ne Idee wieso es nicht geht?
Der Mega scheint ja in Ordnung.

LG Floppy

von Paul (Gast)


Lesenswert?

Hallo.
Kann ich für OneWire auch den Reset-Pin (eines Tiny25) nutzen? Also 
Bootloader aufspielen, anschließend das Häkchen bei RSTDISBL in 
AVRStudio setzen und dann mit Onewire an PB2 (ehemals "Reset-Pin" bzw. 
"Reset-Nicht") Programme in den Speicher laden?
Mit ISP lässt er sich anschließend nicht mehr ansprechen, das sehe ich 
schon ein. Ginge dann nur noch mit dem STK500.
Daher wäre ich euch dankbar, wenn ich vorher eine Rückmeldung bekommen 
könnte. Auch für den Fall, dass meine Sorgen unbegründet sind.
Viele Grüße
Paul

von Paul (Gast)


Lesenswert?

Gemeint ist oben natürlich PB5, also Pin 1 (Reset), nicht PB2. 
Entschuldigung.

von Dominique G. (dgoersch)


Lesenswert?

Ich habs noch nicht getestet, aber nach dem Umfusen ist der Reset-Pin ja 
normaler I/O. Daher sollte es gehen.

von Robert Z. (robertz)


Lesenswert?

Hallo Bootloader,
ich würde es gerne auch mit einem AtTiny25 versuchen.

Die BOOTLOAD.ASM habe ich folgendermaßen angepasst:

.equ    STX_PORT        = PORTB
.equ    STX             = PB3

.equ    SRX_PORT        = PORTB
.equ    SRX             = PB4

Die FASTLOAD.H so:

.equ  XTAL    = 8000000  ; 8MHz, not critical
.equ  BootDelay  = XTAL / 3  ; 0.33s

alternativ auch mal XTAL = 1000000


Alles entsprechend verdrahtet, kompilieren hat auch prima funktioniert. 
Anschließen über AVR Studio flashen ging auch noch. SELFPRGEN ist 
enabled. Brown-out Detection auch.

Leider folgt dann auf /fboot /C1 /b9600 /pMain.hex nur
COM 1 at 9600 Baud: -

Den Tiny starte ich auch erst anschließend, wie beschrieben.
Leider komme ich dann aber nicht weiter. Es passiert nichts mehr, außer, 
dass sich der Strich dreht.

Ich nutze den internen Oscillator, mal 8 Mhz, mal 8/8 Mhz und den MAX232 
von TI. Getestet mit echter RS232 Schnittstelle unter Windows ME und 
alternativ mit Prolific 2303 USB zu RS232 Konverter unter Vista. 
Baudrate und COM Port jeweils mit dem Bootloader abgeglichen.

Würde mich freuen, wenn jemand wüsste, woran es scheitern könnte, und wo 
vielleicht die Lösung liegen könnte.

Und ist es schon mal jemandem gelungen, mit dem interen Oscillator den 
Bootloader zu nutzen?

Viele Grüße
Robert

von Dominique G. (dgoersch)


Lesenswert?

Robert Zimmermann schrieb:
> Würde mich freuen, wenn jemand wüsste, woran es scheitern könnte, und wo
> vielleicht die Lösung liegen könnte.

Dabei kann ich dir leider nicht weiterhelfen, aber:

> Und ist es schon mal jemandem gelungen, mit dem interen Oscillator den
> Bootloader zu nutzen?

Ja, ich nutze den Bootloader ausschliesslich ohne Quarz nur mit internem 
Taktgeber, allerdings auf einem mega16.

von Alfred N. (alfred-n)


Lesenswert?

Hallo,

Robert Zimmermann schrieb:

>Leider folgt dann auf /fboot /C1 /b9600 /pMain.hex nur
>COM 1 at 9600 Baud: -

Teste mal:  fboot /b9600 /c1 /pMain.hex /vMain.hex /iPeda

Das Passwort ist "Peda" !

Gruß Alfred

von Robert Z. (robertz)


Lesenswert?

Danke Alfred. Leider kommt auch hier die gleiche Ausgabe. "COM 1 at 9600 
Baud: - " und keine Möglichkeit zur Eingabe des Passworts.

Kann ich vielleicht den Oszillator des Tinys kallibrieren? Aber soweit 
ich es verstanden habe, ist das schon Bestandteil des Bootloaders. 
Andererseits hätte ich ja noch das Oscillator Calibration Byte aus dem 
AVR Studio Programmierinterface. Könnte das dem Bootloader helfen?

Und Danke für die Zuversicht, Dominique :) Vermutlich hast du beim Mega 
aber Hardware UART genutzt, oder?

Viele Grüße
Robert

von Dominique G. (dgoersch)


Lesenswert?

Robert Zimmermann schrieb:
> Und Danke für die Zuversicht, Dominique :) Vermutlich hast du beim Mega
> aber Hardware UART genutzt, oder?

Ja, normal tue ich das. Aber ich meine ich habs auch schonmal auf einem 
anderen Pin genutzt.

von Robert Z. (robertz)


Lesenswert?

Hallo,
ich hab es jetzt auch mit dem Mega8 an den Pins C1 und C2 getestet, also 
Software UART. Echte RS232 Schnittstelle unter Windows ME. Fuses wie in 
der Pdf gesetzt.

Das führt bei mir zu

COM 1 at 9600 Baud: Connected
Bootloader V2.1
Target 1E9307 ATmega8
Buffer: 960 Byte
Size available: 7600 Byte
Program TEST.hex: 00000 - 00091 successful
Verify TEST.hex: 00000 - 00091 failed!
Verify-Error

Ich hab auch beim Gerätemanager unterschiedliche Handshakes eingestellt 
und es mit unterschiedlichen Baudraten versucht. Jeweils mit dem 
Bootloader abgeglichen.
Ebenso mit 1Mhz und 8 MHz.
Bei manchen Baudraten kommt stattdessen auch "CRC: failed!" oder 
"Program ... failed"

Mit dem Bascom Terminal unter Windows ME funktioniert der Datenfluss in 
beide Richtungen.

Könnte mein serielles Kabel zu lang sein? Das misst 3 Meter.
Ist der Bootloader da empfindlicher als das Bascom Terminal?

Viele Grüße
Robert

von Peter D. (peda)


Lesenswert?

Versuch mal ne höhere Baudrate (19,2k oder 38,4k), vielleicht ist der 
Timeout etwas knapp.


Peter

von Robert Z. (robertz)


Lesenswert?

Danke, damit wäre ich jetzt kurz vor dem Ziel.
Es funktioniert nun auch beim Attiny25. Leider aber nicht mit OneWire an 
PB5, dem nun deaktivierten RESET-Pin.

fboot kommt über "COM 1 at 19200 Baud: / " nicht hinaus.

Das Multimeter meldet währenddessen zwischen PB5 und GND 2,7 Volt.
Läuft fboot nicht, zeigt es 0 V an.


An PB3 funktioniert es tadellos, mit OneWire. Natürlich mit entsprechend 
geändertem Bootloader.

Ich habe den Bootloader mit AVR Studio geflasht. Anschließend das 
Häkchen bei SELFPRGEN gesetzt und das Häkchen bei CKDIV8 entfernt, weil 
er ja mit 8 MHz laufen soll. Brown-out bei 4,3 V.
So stehts auch in der Fastload.h.
Und in der Bootload.asm steht

.equ    STX_PORT        = PORTB
.equ    STX             = PB5

.equ    SRX_PORT        = PORTB
.equ    SRX             = PB5

und .include "tn25def.inc"

Wurde auch fehlerfrei kompiliert.

Um sicher zu gehen, habe ich erst danach auch das Häkchen bei RSTDISBL 
gesetzt.

Int RC Osc. 8 MHz ...+64ms, also Standard. Man soll ja wohl den höchsten 
Wert nehmen.

Ich hab allerdings statt der N4148 Dioden N4001 eingestezt. 
Reset-Versuch erfolgt An und Ausschlaten des Netzgeräts. Jumper bzw. 
Schalter sind nicht eingebaut.
Könnte der Ex-Reset Pin damit Probleme haben? Bei PB3 hat es doch aber 
auch funktioniert. Ist PB5, wenn man Reset deaktiviert nicht ein 
vollwertiger I/O-Pin, oder gibt es da Besonderes zu beachten?
Kann mir vielleicht jemand einen Vorwiderstand empfehlen. Gefunden hab 
ich dazu leider nichts.

Oder muss ich vielleicht noch das Häkchen bei SPIEN entfernen. Ist mit 
meinem USB MKII erst mal nicht zu machen. Und hier steht ja auch bisher 
nichts dazu, scheint also auch unwahrscheinlich zu sein.

Viele Grüße
Robert

von Robert Z. (robertz)


Lesenswert?

kleiner Nachtrag: Die Verbindung zwischen PB5 und 10 kOhm Widerstand -> 
GND besteht auch nicht mehr. Es führt nur eine Leitung wischen Diode und 
4,7k Ohm Widerstand.

Beitrag editieren funktioniert gerade nicht. Entschuldigung.

von Christian (Gast)


Lesenswert?

Hallo,

gibt es eigentlich eine Möglichkeit im Bootloader ein paar Bytes an 
Userdata zu schreiben und auch wieder auszulesen.

Hindergrund:

Das wäre eine sehr komfortable Möglichkeit die Versionsnummer des 
geflashten Programms abzulegen und auszulesen.

Natürlich könnte ich das auch in meinem Programm selbst machen, aber 
dann muss ich mich um die Schnittstelle und das Protokoll kümmern. Und 
das alles nur für eine Versionsnummer. Der Bootloader hat die 
grundsätzlichen Funktionen dafür ja schon...

Gruß Christian

von Robert Z. (robertz)


Lesenswert?

Funktioniert leider immer noch nicht (wie oben beschrieben).
Ich würde es ja nun gerne mal mit dem Watchdog testen. Da hab ich 
allerdings, wie mir gerade auffiel, noch ein Verständnisproblem:

Dazu müsste ich doch über die serielle Schnittstelle, bei mir an PB5 des 
Tiny25 auf den Speicher zugreifen können.
Ich müsste also in das eigentliche Programm, also die "main.hex" eine 
Software UART Schnittstelle integrieren.

Da es mir aber nicht gelingt, über mit dem Bootloader die main.hex in 
den Controller zu schreiben, komme ich so nicht weiter, oder?

Könnte mich bitte mal jemand in die richtige Richtung schubsen? Würde 
mich freuen.

Viele Grüße
Robert

von Christian J. (stormracer)


Lesenswert?

Moin,

bei mir läuft der Bootloader jetzt schon seit ca. einem halben Jahr auf 
meinem Asuro. Jetzt suche ich nur noch eine Möglichkeit, den Bootloader 
mit einer GUI zu benutzen. Hier sind ja schon ein paar aufgetaucht, aber 
soweit ich das gesehen hab alle in Delphi geschrieben. Gibt es auch 
schon welche die in C geschrieben sind? Oder in Java, dass will ich 
sowieso noch lernen ...

Christian

von lit (Gast)


Lesenswert?

Hallo Christian,

weiter oben habe ich schon mal java Code attached der den Bootloader 
steuert,
aber noch ohne GUI drüber.
Der Code von damals funktioniert ist aber noch nicht schön.
Ich denke aber das ich in den nächsten 1-2 Monaten daran weiter arbeiten 
werde. Wenn er fertig ist werde ich ihn wieder hier einstellen.

von Philipp D. (arcon)


Lesenswert?

Hallo,
ich versuche nun seit mehr als 10Std den Bootloader von Peter zum Laufen 
zu bringen.
Mir ist klar, dass das eine triviale Sache sein müsste, jedoch bin ich 
neu im AVR Sektor!

Nun zu den Fakten:
--------------------
> Pollin Funk AVR Board
> USB-RS232 Adapter
> Atmega8
> PonnyProg für den Upload (Serial: SI Prog API # Com4 # keine Hackerln gesetzt)
> avrasm zum compilieren der ASM

Ich habe schon ein kleines Programm via PonyProg raufgeladen und das hat 
funktioniert (LED aufleuchten).

Nun zum Problem:
-------------------
* ich habe in der Bootloader.asm (oder m8.asm wie ich sie nenne" das 
"m8def" für den Atmega8 entkommentiert und "m168def.inc" kommentiert.
* Kompilation mittels avrasm (generic -fG, da PonnyProg sonst nur FF 
Werte anzeigt) zu einer HEX
* Den Bootloader habe ich mittels PonnyProg
1
versucht
 auf den Atmel zu laden, jedoch (nach 50min #Write-Verify#) "Write 
failed" !?

Nun zu meinen weiterführenden Fragen:
-------------------------------------
> Wenn ich den Bootloader auf den Chip geladen habe, wie kann ich dann Programme 
auf den > Chip laden: ISP(Rs232) oder Seriell (RS232)?
> Wie müssen die Fuses gesetzt werden (externer Quarz )
> Mit welchem Programm müssen die Fuses gesetzt werden?

Ich habe nun schon annähernd alle eure Tutorials für diese Themen 
gelesen und auch schon das Forum durchstöbert -> Kein Uploaderfolg =(

Könnt ihr mir helfen?

Lg
Tobias

von Benedikt K. (benedikt)


Lesenswert?

Mal eine allgemeine Frage:
Wie funktioniert eigentlich der Bootloader für die Tinys? Bei den megas 
ist es klar: Durch die BootReset Fuse wird zuerst der Bootloader 
angesprungen, der dann an die Adresse 0 zurückspringt. Aber wie geht das 
bei den AVRs ohne die Fuse?
Wird da der Befehl an Adresse 0 manipuliert? Und woher weiß der 
Bootloader wie er dann die eigentliche Software starten soll?

von Tobias T. (Firma: codes4web) (roverfreak)


Lesenswert?

Startet der Bootloader bei irgendjemandem auch ständig neu?
Habe ich eine Fuse vergessen?

Lg
Tobias

von Hagen R. (hagen)


Lesenswert?

@Benedikt:

Ja der RESET Vektor wird manipuliert. Dessen originaler Inhalt wird in 
den letzten 2 Bytes vor dem Bootloader als RJMP/JMP gespeichert.

Wichtig ist dabei die Vorgehensweise aus Löschen, Patchen, Neuschreiben 
dieser zwei FLASH Pages im laufenden Bootloader Betrieb. Wenn man es 
richtig macht geht das ziemlich problemlos und sicher.

Gruß Hagen

von Benedikt K. (benedikt)


Lesenswert?

Danke für die Erklärung.
Das hatte ich schon vermutet, nur hatte ich mich gefragt wie vor allem 
der Rücksprung geht, denn den führt ja der Bootloader aus, aber der kann 
nicht verändert werden.
Diese Adresse direkt vor den Bootloader zu packen ist natürlich sehr 
geschickt...

von Peter D. (peda)


Lesenswert?

Wobei im Unterschied zu Hagens Bootloader mein Bootloader alles nötige 
selber macht.
Über die UART kann also der größte Stuß reinkommen, der Bootloader wird 
nie unerreichbar.
Man müßte schon eine Applikation reinladen, die absichtlich den 
Bootloader löscht.

Bei Hagen ist das PC-Programm voll verantwortlich, daß Sprungberechnung 
und Reihenfolge stimmen. Daher ist auch die CRC unbedingt nötig, um 
fehlerhafte Aktionen abzuweisen.


Peter

von Hagen R. (hagen)


Lesenswert?

Das ist eine Frage der Wahrscheinlichkeiten, hatten wir schonmal kurz 
diskutiert ;) Wenn die PC Software die 1. und letzte FLASH Page 
gesondert behandelt, dann sinken die Wahrscheinlichkeiten für einen 
Deadlock. Zb. zuert letzte Page löschen, damit vorherigen RJMP MAIN 
löschen. Dann alle Pages ab der 2. schreiben und erst am Schluß die 1. 
und letzte Page mit den neuen Werten. Da die CRC von Hause aus drinnen 
ist es nicht zwangsläufig eine Begründung für ihre Existenz.

Es hat eben einen entscheidenden Vorteil. In den meisten Fälle nutzt man 
eh ATmegas und da trifft dieses Problem nicht zu. Im Fall des ATTinys 
lagert es aber zusätzliche Komplexität in die PC-Software aus und das 
führt dann dazu das mein Bootloader in diesem Fall bei gleicher 
Funkionalität bis zu 20% kleiner ist als deiner. Das war auch der 
Hauptgrund für meine Entscheidung da ich für Tinys möglichst jedes Byte 
an FLASH sparen wollte.

Nungut, wer das I-Tüpfelchen Sicherheit mehr haben möchte dem rate ich 
natürlich zu Peters Bootloader ;)

Gruß Hagen

PS:
>Über die UART kann also der größte Stuß reinkommen, der Bootloader wird
>nie unerreichbar.

Gewagte Aussage übrigens ;) Wenn ausgerechnet dieser JMP falsch 
reinkommt und ohne CRC abgesichert wurde dann wirds auch bei deinem 
Bootloader krachen.  Selbst eine CRC deckt nicht alle Fehler ab, das 
weist du. Auch wenn gerade beim Programmieren dieser FLASH Page ein 
Spannungseinbruch erfolgt wird es einen Deadlock geben. Nie, zu 
behaupten ist also sehr gewagt.

von Hagen R. (hagen)


Lesenswert?

Übrigens, das was ich an FLASH Sepicher sparen konnte durch mein 
Vorgehen habe ich teilweise verwndet um für das FLASH und EEPROM 
Schreiben ein implizites Verify einzubauen. Dh. jede FLASH page wird 
sofort nach dem Schreiben auch überprüft. Das verhindert natürlich keine 
Kommunikationsfehler aber falls dochmal das Schreiben fehlschlägt 
versucht es die PC-Software bis zu dreimal und bricht dann ab. Bei Tinys 
lässte es den RJMP Bootloader im RESET Vektor stehen und die letzte 
FLASH Page in der normalerweise der RJMP MAIN steht bleibt weiterhin 
gelöscht. So denke ich verhindere ich mit hoher aber nicht absoluter 
Wahrscheinlichkeit eines Deadlocks bei Schreibfehlern ins FLASH.

Auf alle Fälle stimme ich mit Peter darin überein das man sehr genau 
vorgehen sollte und sich über den Programfluß 100% sicher sein sollte 
bei diesem Vorgehen. Ansich ist also die Implementierung der Berechnung 
dieser Sprungvektoren im AVR Bootloader zu machen eine gute Idee. Denoch 
schützt auch sie nicht zu 100% vor einem Deadlock. Also bei meinen Tiny 
Projekten hatte ich mit solchen Deadlocks noch nie Probleme.

Gruß Hagen

von Robert Z. (robertz)


Lesenswert?

Dominique Görsch schrieb:
> Ja so mache ich es bei mir und es klappt einwandfrei. Allerdings nutze
> ich momentan Bascom und kein C.
>
> Ich prüfe in der UART ISR einfach ob das Zeichen besagtes 0xff (255
> binär) ist, und starte dann den Watchdog:
>
>
1
Urxc_isr:
2
>    Key = Inkey()
3
>    If Key = 13 Then
4
>       Flag = True
5
>    Elseif Key = 255 Then
6
>       Start Watchdog
7
>    Else
8
>       Inputstr = Inputstr + Chr(key)
9
>    End If
10
> Return
>
> Ist es 13 (Return) setze ich ein Flag was ich in der Mainloop auswerte,
> bei jedem anderen Zeichen wird es einfach an einen String angeängt (für
> ankommende Befehle die ich in der Mainloop dann ausführe). Da ich aber
> nach jetzigem Stand mit 254 Befehlen auskommen werde, werde ich das bei
> Gelegenheit noch umstellen und die Klartext-Kommandos verwerfen.
>
> Gruß
> Dominique Görsch

Hallo Dominique, hallo Bootloader.
Ich hätte ein paar Fragen zu diesem Schnipsel, wenn du erlaubst.

1)Habe ich es richtig verstaden, dass du Urcx_isr in der Mainloop bei 
jedem Programmdurchlauf aufrufst?

2) Wenn du keine Taste drückst, startet der Controller neu. Richtig?

3) Wenn ich nun wollte, dass der Controller bei Tastencode 65 
neustartet, wo müsste ich denn das A (65) denn nun eingeben? In das 
Bascom-Terminal?

Damit wäre doch aber der COM Port belegt, über den der Controller 
anschließend das Programm empfangen könnte.
Oder sendest du das Programm auch gleich über das Bascom Terminal? Geht 
das?

Würde mich freuen wenn du, oder jemand mir das erklären könnte(st).

Viele Grüße
Robertz

von Timo S. (kaffeetas)


Angehängte Dateien:

Lesenswert?

Hallo Robertz,
1. Die der RXC Interrupt wird immer dann angesprungen wenn dieser 
aktiviert ist und ein Zeichen vom Uart empfangen wurde.

2. Die 0xff werden vom PC-Programm gesendet, wenn du das ändern willst 
dann mußt du das PC Programm anfassen. Dadurch führt der µC einen Reset 
aus, so braucht keine Reset Taste gedrückt zu werden um in den 
Bootloader zu kommen.

@Peter
Ich hab es schon mehrfach geschafft den Bootloader zu killen. In einem 
Projekt mit dem Tiny2313 verwende ich alle I/O einschließlich Reset. 
UART ist nicht vorgesehen. Als einzige Möglichkeit einen Reset 
durchzuführen bleibt IMHO der Power-On Reset. Diesen Erzeuge ich manuell 
durch anhalten von Batteriehalter Klipsen. Nun kann es halt passieren 
dass die Spannungsversorgung nicht so ganz auf Anhieb klappt, der 
Bootloader aber schon am updaten ist, danach ist Sense.
Komischerweise ist das Hexfile das ich danach vom µC auslesen kann im 
Bootloader Bereich korrumpiert. Gibt es hierzu eine einfache 
Erklärung/Abhilfe?

Ich habe mal 2 files angehängt:
Bootload.hex --> Bootloader wie ich ihn flashe und auch sehr gut 
funktioniert
BL_def.hex --> µC Inhalt nach fehlgeschlagenem Flashversuch.

Das soll in keinster Weise eine Kritik an dem hervorragend 
funktionierenden Bootloader sein.
Leider hat das kleine Projekt mit der Zeit alle I/O`s gefressen, bis 
auch der Reset Pin weg war.So ist das eigentliche Problem hier zu 
suchen.
Auch die Verbindung mit der Betriebspannung ist etwas tricky da sich der 
Tiny gern parasitär aus den Bootloaderleitungen versorgt. Am besten 
funktioniert es wenn ich den Bootloader und VCC verbinde, danach das PC 
Programm starte und dann erst GND verbinde. Mich wundert es echt dass 
ich dabei noch keinen µC komplett getötet habe es funktionieren alle 
noch prima. Auch das bei Fehlschlägen notwendige Auslöten der µC im 
SOIC20 Gehäuse haben bisher alle überstanden.


Grüße
 Timo

von Robert Z. (robertz)


Lesenswert?

Danke Timo! Ein paar Unklarheiten bleiben noch

Timo S. schrieb:

> 1. Die der RXC Interrupt wird immer dann angesprungen wenn dieser
> aktiviert ist und ein Zeichen vom Uart empfangen wurde.

Das funktioniert nicht bei der Software UART von Attinys, oder? Bascom 
sagt zumindest es sei eine "unknown interrupt source [URXC_ISR]"

Gibts also bei Software UART gar keine Lösung, ein Programm zu laden, 
ohne den Strom abzuklemmen oder einen Reset-Knopf einzubauen?
Leider hab ich auch nur einen Pin zur Verfügung und lade das Programm 
über den deaktivierten RESET-Pin.


> 2. Die 0xff werden vom PC-Programm gesendet, wenn du das ändern willst
> dann mußt du das PC Programm anfassen. Dadurch führt der µC einen Reset
> aus, so braucht keine Reset Taste gedrückt zu werden um in den
> Bootloader zu kommen.

Welches PC Programm sendet die 0xff (255)? Die cmd.exe, sobald ich fboot 
/c4 /b9600 /pmain.hex eingebe? Ich müsste also außer dieser Zeile nichts 
anderes senden, und der Upload würde sofort starten?


Viele Grüße
Robert

von Timo S. (kaffeetas)


Lesenswert?

naja die UART Funktion mußt du Dir in Bascom basteln habe keine Ahnung 
wie das bei Bascom/SoftUART aussieht.
Den Reset löst man üblicherweise mit dem Watchdog aus. Man muss dann 
darauf achten dass der Watchdog sofort bei Programmstart deaktiviert 
wird!

>Welches PC Programm sendet die 0xff (255)? Die cmd.exe, sobald ich fboot
>/c4 /b9600 /pmain.hex eingebe? Ich müsste also außer dieser Zeile nichts
>anderes senden, und der Upload würde sofort starten?

Richtig erkannt aber eigenlich ist es die fboot.exe! Damit ist es sehr 
komfortabel zu arbeiten.

Grüße
 Timo

von Robert Z. (robertz)


Lesenswert?

Timo S. schrieb:
> naja die UART Funktion mußt du Dir in Bascom basteln habe keine Ahnung
> wie das bei Bascom/SoftUART aussieht.

SoftUART geht ja so

Open "comb.3:9600,8,n,1" For Output As #1

Meintestdu das mit SoftUART basteln?

Wenn ich aber
1
On Urxc_isr
2
Enable Urxc_isr
3
4
Enable Interrupts

eingebe, kommt beim Syntax-Check die Fehlermeldung "unknown interrupt 
source [URXC_ISR]"

Oder muss ich mir die Urxc_isr auch selbst basteln? Meine Frage ging ja 
in die Richtung, ob ich es dieses Interrupt bei SoftUART überhaupt gibt, 
da es ja kein "richtiges" UART ist.


> Den Reset löst man üblicherweise mit dem Watchdog aus. Man muss dann
> darauf achten dass der Watchdog sofort bei Programmstart deaktiviert
> wird!

Kann ich den Watchdog nicht einfach erst mit "Start Watchdog" dann 
starten, sobald 0xff reinkommt? Ist es nicht das, was Dominique macht?

Grüße
Robert

von Dominique G. (dgoersch)


Lesenswert?

Öhm ja, im Grunde wurde alles gesagt. Ich nutze Hardware-UART (auf einem 
ATmega16) und die Funktion "URXC_ISR" ist der UART-Interrupt (ich dachte 
immer ISR deutet generell auf eine Interruptroutine hin?!?). Das 0xff 
wird von fboot.exe oder auch anderen hier im Thread verlinkten 
Updateclients vor dem Verbindungsaufbau gesendet und sorgt in meiner 
Firmware mittels Watchdog für einen Reset des AVR. So braucht die 
Zielschaltung keinen Reset-Taster (der bei mir wegen Einbau ohnehin 
nicht zugänglich wäre).

Bisher hatte ich noch keine Zeit dazu, aber die Update-Routinen sollen 
bei mir in die PC-Software einfliessen, mit der die Zielschaltung 
(I/O-Interface für ein Mischpult) auch konfiguriert wird. So braucht der 
Anwender nur eine Software mit der er auch die Firmware updaten kann, 
wenn ich mal eine neue Version rausbringe.

Gruß
Dominique Görsch

von Dominique G. (dgoersch)


Lesenswert?

Ergänzend, nachdem sich das Schreiben der Beiträge überschnitt:

Robert Zimmermann schrieb:
> Wenn ich aber
>
>
1
On Urxc_isr
2
> Enable Urxc_isr
3
> 
4
> Enable Interrupts
>
> eingebe, kommt beim Syntax-Check die Fehlermeldung "unknown interrupt
> source [URXC_ISR]"

Richtig, nachdem der ATtiny (außer dem ATtiny2313) kein UART hat, hat er 
natürlich auch keinen Interrupt dafür.

>> Den Reset löst man üblicherweise mit dem Watchdog aus. Man muss dann
>> darauf achten dass der Watchdog sofort bei Programmstart deaktiviert
>> wird!
>
> Kann ich den Watchdog nicht einfach erst mit "Start Watchdog" dann
> starten, sobald 0xff reinkommt? Ist es nicht das, was Dominique macht?

Genau das mache ich. Der Watchdog ist vorkonfiguriert auf die kürzeste 
Wartezeit aber nicht gestartet. Somit führt er quasi direkt nach dem 
Start (weiß grad ned auswendig wieviel ms er wartet) einen Reset aus.

von Robert Z. (robertz)


Lesenswert?

Hallo Dominique

Dominique Görsch schrieb:
> Öhm ja, im Grunde wurde alles gesagt. Ich nutze Hardware-UART (auf einem
> ATmega16) und die Funktion "URXC_ISR" ist der UART-Interrupt (ich dachte
> immer ISR deutet generell auf eine Interruptroutine hin?!?).

Da haben sich die Beiträge wieder überschnitten. Daher 1x edit damit es 
nicht zu verwirrend wird:

Dein Programmschnipsel funktioniert also nur mit Hardware UART.
Habe ich mit einem kleinen Attiny25 also keine Chance, ohne Strom 
abklemmen oder Reset-Button ein Programm hochzuladen? Gibts dafür keine 
Software Variante?

Gruß
Robert

von Timo S. (kaffeetas)


Lesenswert?

es funktioniert so: wenn deine Softwareuart ein Zeichen empfangen hat, 
dann prüft das Programm ob es 0xff ist wenn ja dann reset sonst.....

Wie du das konkret in Bascom mit der dort verfügbaren Software Uart 
umsetzen kannst weiß ich nicht.

Wenn du da nicht weiterkommst mach aber am besten einen neuen Thread 
auf, denn in der Codesammlung hat das nichts zu suchen. Der Thread hier 
ist schon verwirrend lang genug!

Grüße
 Timo

von Peter V. (pemimu)


Lesenswert?

Hallo Peter,

vielen Dank für eines deiner zuverlässigen Programme. Die Software des 
Bootloaders funktioniert sehr zufriedenstellend. Ich benutze zum 
kabellosen programmieren das Bluetoothmodul BTM222. Das serielle Signal 
muss zum programmieren invertiert werden, wenn man kein klassisches 
RS232 Protokoll benutzt. An welcher Stelle in Deinem Bootloaderprogramm 
kann ich die Signale RXD und TXD invertieren. Hagen Re hat in seinem 
Bootloader dafür eine Variable eingebaut.

Vielen Dank für Deine Bemühungen
pemimu

von Peter D. (peda)


Lesenswert?

Ich hab die Umpolung mit dem Eindrahtmodus kombiniert.
Es sind diese Macros in der fastload.h:
1
  .macro  TXD_0
2
  sbi  STX_DDR, SRX    ; strong pullup = 0
3
  .endmacro
4
  .macro  TXD_1
5
  cbi  STX_DDR, SRX    ; weak pullup = 1
6
  .endmacro
7
  .macro  SKIP_RXD_0
8
  sbis  SRX_PIN, SRX    ; low = 1
9
  .endmacro
10
  .macro  SKIP_RXD_1
11
  sbic  SRX_PIN, SRX    ; high = 0
12
  .endmacro


Peter

von Peter V. (pemimu)


Lesenswert?

Hallo Peter,

vielen Dank für Deine Hilfe. Werde es gleich mal ausprobieren. Respekt 
für Deine Mühen und Deine Zeit, die Du hier im Forum rein steckst und 
dadurch vielen bei ihren kleineren Problemen hilfst.
Eine besinnliche Weihnachtszeit wünscht Dir ein Fan Deiner eingestellten 
und zuverlässigen Codes :-)
Nochmals vielen Dank dafür.

pemimu

von Peter V. (pemimu)


Lesenswert?

Hallo Peter,

Sorry das ich noch mal stören muß. Ich habe Deinen Code folgendermaßen 
abgeändert.

 .macro  TXD_0
  cbi  STX_DDR, SRX    ; strong pullup = 0
  .endmacro
  .macro  TXD_1
  sbi  STX_DDR, SRX    ; weak pullup = 1
  .endmacro
  .macro  SKIP_RXD_0
  sbic  SRX_PIN, SRX    ; low = 1
  .endmacro
  .macro  SKIP_RXD_1
  sbis  SRX_PIN, SRX    ; high = 0
  .endmacro


Nach dem Starten des Flashers fboot.exe und dem Resetten des Chips wird 
versucht, eine Kommunikation aufzubauen. (ich vermute mal, das das 
innerhalb der BootDelay – Zeit ist)Ich habe einen mal einen Oszzi am 
Onewirepin angeschlossen. Nach kurzer Zeit  wird dieser Pin auf High 
durch den Chip gezogen während der Flasher weiterin versucht, eine 
Verbindung auf zu bauen. Gemessen jeweils an den Anschlüssen des R2 
Widerstands. Irgendwo in der Routiene müßte noch was umgestellt werden. 
Könntest Du mir nochmal helfen? Vielen Dank dafür.

pemimu

Bitte melde dich an um einen Beitrag zu schreiben. Anmeldung ist kostenlos und dauert nur eine Minute.
Bestehender Account
Schon ein Account bei Google/GoogleMail? Keine Anmeldung erforderlich!
Mit Google-Account einloggen
Noch kein Account? Hier anmelden.