Hallo Freunde der Bastelei, meine vollautomatische Blumengiessanlage Giess-o-mat habe ich nun um kapazitive Feuchtigkeitssensoren erweitert. Hier sind Sourcecode und Schaltpläne. Viel Spaß beim Nachbauen
Christian Bergmann schrieb:
> Hier sind Sourcecode und Schaltpläne
Gibts die Schaltpläne auch als PNG?
> Gibts die Schaltpläne auch als PNG? Ja, hier. Man kann die Pläne aber auch mit der kostenlosen Version von Eagle öffnen.[http://www.cadsoft.de/download.htm]
Die Brückenschaltung entspricht nicht der aus dem Lehrbuch, sie mag vieleicht funktionieren.
Christian Bergmann schrieb:
> Was ist daran eigenartig ?
Dass die Trafowickling direkt mit GND verbunden ist (Anode D2, Kathode
D3).
Ich würde GND an der Anode von D3 und D4 erwarten.
Ja, und der Puffer-Kondensator zwischen den Dioden, dessen Masse nicht an der nachfolgenden Schaltungsmasse liegt, ist auch ungewöhnlich.
Ok, das mit der Graetz ist geklärt, ist im Muster sicher richtig verschalten. Die Sensoraus- Eingänge entsprechen auch nicht meiner Zählweise und die Adresseingänge des Multiplexers sind auch eigenwillig durch den Käfer gezogen. Was solls, es geht ja um die Idee und die ist super. Wenn ich mich mal aufraffen könnte... so was schwebt mir auch vor. Ein KapSensor steckt schon in der Erde, habe aber noch nicht mal getestet ob das so geht, nur zwei Strippen. Die Relais würde ich dann durch SolidState ersetzen und ein Display wäre auch ok. DG16080 mit Touch .... Super Projekt, da werde ich sicher viel abkupfern. Grüße Lothar
Oh, da habe ich im Schaltplan aber einen Mist verzapft. Hier ist die korrigierte Version, so wie ich sie auch zusammengelötet habe.
> Leider werde ich aus Deinem Schema nicht so ganz schlau. Zu einem Sensor > gehören doch - anders als beschriftete - immer drei Anschlüsse und nicht > zwei, oder? Ja, man braucht für jeden Sensor +5V, masse und den Frequenzeingang. Ist im Schaltplan nicht richtig beschriftet. > Kann ich so einen Sendor direkt an einem Arduino (AVR) betreiben oder > brauche ich unbedingt den Multiplexer? Den Multiplexer brauche ich, weil ich die Sensorfrequenz mit Hilfe des Timer/Counter 1 am Pin T1 messe. Das ist der einzigste Pin am AVR, an dem man Frequenzen mit meiner Methode messen kann. Der Multiplexer schaltet abwechselnd einen der 6 Sensoren auf diesen Pin. Wenn du nur einen Sonsor anschliessen willst, brauchst du natürlich keinen MUX. > Wie lange versorgst Du einen Sensor mit Energie, bis er ein stabiles > Ergebnis liefert? Reicht eine Sekunde? Mit Energie versorge ich die Sensoren die ganze Zeit. Zum Messen reicht eine Zehntelsekunde. Jede positive Taktflanke zählt ein 16-Bit Register hoch. In einer Zehntelsekunde kann man so Frequenzen bis 655350 Hz messen.
Ich verstehe nicht wirklich wie der Feuchtigkeitssensor funktioniert. Also er ist mit Teflon isoliert. Teflon ist für elektrostatisches Feld durchlässig. Muss ich mir das dann so Vorstellen das das Feld über einen Halbkreis die Elektroden miteinander kapazitiv verbindet? Und je nach Feuchtigkeit der Erde verändert sich der Zwischenraum dieses Feldes und ist somit messbar? Ist das so? Oder Steckt dahinter ein anderes Trick?
Hallo, Wasser hat eine andere Dielektrizitätskonstante als Luft oder trockene Erde. Je trockner oder feuchter die Erde ändert sich auch die Dielektrizitätskonstante und somit die Kapazität. Die zwei isolierten Metallstreifen stellen die Platten eines Kondensatos da. Gruß Uli
Es gibt keine Kontakte, die direkt mit der Erde in Berührung kommen. Schau dir den Sensor nochmal genauer an.
Hast Du mal untersucht, wie stark die Bodenfeuchtesensoren auf Düngung reagieren? Dünger enthält ja normal Kalisalze und sollte damit die el. Leitfähigkeit des feuchten Bodens ändern.
Hallo, habe lange nachgedacht, muss aber aufgeben. Auf welchem Prinzip funktioniert denn die Schaltung für die Feuchtemessung? Der mit dem Widerstand zurückgekoppelte Inverter möchte extrem schnell schwingen. Dieses wird aber durch den Kondensator, der eigentlich zwischen zwei Highs oder zwei Lows kontaktiert wird, beeinflusst. Irgendwas ergibt sich draus letztendlich, aber ist es eine zuverlässige Schaltung? Kann mir es jemand erklären? Ich habe es gezeichnet wie ich es machen würde. Danke voraus, Grüße Michal
Hallo, der Kondensator läd sich über den 100k Widerstand langsam auf. Je größer die Kapazität, desto länger dauert das. Wenn die obere Schaltschwelle des ersten Schmitt-Triggers erreicht wird, schaltet er um. In der "Originalschaltung" läd sich der Kondensator dann mit umgekehrter Polarität neu auf, bis Spannung am Eingang des Schmitt-Triggers die untere Schaltschwelle erreicht. Bei deiner Schaltung würde sich der C abwechselnd auf- und entladen. Funktioniert warscheinlich auch, schwingt aber schneller als das Original, weil sich die Spannung am C nur zwischen 0 und +xV bewegt anstatt zw. +x und -x. Außerdem benötigt deine Schaltung einen Inverter am Ausgang, damit am Ausgang JP5 ein schönes Rechtecksignal rauskommt und Kapazitäten auf der Leitung zum µC nicht die Messung beeinflussen.
Hallo, ok, ich hab´s. Mein Denkfehler war, dass ich angenommen habe, dass der erste Inverter durch den Widerstand sehr steif zurückgekoppelt ist und dadurch unheimlich schnell oszillieren möchte. Da aber durch den Widerstand der Kondensator-Ladestrom fliesst, entsteht zwischen seinen Anschlüssen Spannungsabfall, der gleichzeitigem Low am Inverter-Eingang und High am -Ausgang doch möglich macht. Der Rest ist klar, hast Recht, Deine +/- Ladung und Entladung dauert länger. Genial. Danke und Grüße Michal
Hi, das Thema Sensor für Bodenfeuchte beschäftigt mich auch. Ist es richtig das der hier beschrieben Sensor baugleich mit dem Sensor http://www.dietmar-weisser.de/analogtechnik/BodenFeuchte/FeuchteSensor_1.php ist? Grüße Peter
Hallo Leute, ich bin auf der Suche nach einer giessautomatik auf diesn Thread gekommen. Hat jemand von euch schon ein Board (Layout) in Eagle erstellt und hat jemand eine Liste mit allen benötigten Bauteilen erstellt? Nicht alle Bauteile kann ich über die Eagle Partlist finden! Super Idee mit diesem Gies o mat!! Vielen Dank schonmal für Antworten. Grüße Fabian
Und nicht vergessen: Dem 7805 und den ICs Blockkondensatoren spendieren ;-)
Hi Leute, Könnt ihr mir sagen welchen multiplexer ihr als IC1 (74AC151N) genomment habt? Hat jemand ausserdem erfahrung welche Reles und welcher Sachalter DTE6K geeignet sind? Grüße Fabian
Hi leute, ich habe ein kleines Problem... jedesmal wenn ich die Stromversorgung unterbreche und danach wieder herstelle ändern sich die Werte extrem. Bsp: 1) stromversorgung für 3 Tag an. Frequenz steigt langsam und kontinuierlich an, (Startet bei 525000, endet bei 530000) 2) Strom für 1 Min ausschalten und danach wieder ein 3) stromversorgung für 3 Tag an. Frequenz steigt langsam und kontinuierlich an, (Startet bei 560000, endet bei 565000) woher kommt dieser sprung nach dem ausschalten? Grüße, Freed
Hallo Freed, ich habe keine gute Erklärung für das Verhalten. Mir fällt aber auf, dass deine Frequenzen sehr hoch sind. Bei mir schwanken die werte um 20000. Kann es sein dass deine Kondensatorflächen sehr klein sind oder der abstand zur Blumenerde zu groß ?
Hi, also eigentlich sollen die Flächen nicht zu klein sein, und der Abstand zur Erde auch nicht zu groß... Da ich noch nicht wirklich lange mit microcontrollern zu tun habe, kann es sein, dass ich da ein bisschen Schwachsinn programmiert habe. (Habe nicht das Programm von oben, sondern eine selbst geschriebene, und auch ein eigenes Layout... habe das gebaut als die Schaltung oben noch nicht da war) Vielleicht sollte ich das einfach mal wie oben nachbauen, und schauen obs dann stabiler läuft. Hast du denn zufällig das Layout zur Schaltung? Oder muss ich mich ransetzen und das nochmal machen? Wäre super wenn du sie posten könntest! Noch eine Frage habe ich... Die Verbindung zwischen Sensor und Controler, wie lang darf die maximal sein? Wenn ich nur eine Controlerschaltung verwenden will, muss die Verbindung von den Pflanzen die am weitesten weg sind ca 5m sein... bissl viel oder? Grüße, Freed
Hi nochmal! Könntest du mir bitte nochmal die Frequenzen genauer sagen? Trocken => ? Nass => ? Komme jetzt nach dem entfernen des nicht vorhandenen Prescalers auf 2211. Danke und Grüße
Hi Freed, ein Layout habe ich nicht. Ich habe den Schaltplan gezeichnet und dann die Bauteile auf Lochrasterplatine mit Fädeldraht zusammengelötet (würde ich nicht nochmal machen) Ich habe auch eine Blume, die 5m weit weg steht, und da gint es kein Problem. Am Ausgang des Sensors hängt ein Inverter, der ein digitales Rechtecksignal generiert. Damit hat das Anschlusskabel keinen Einfluss auf den Messwert. Die Frequenzen bei meinen Pflanzen sind unterschiedlich. Eine ist nass bei 12000 und trocken bei 15000, eine andere nass 16000 und zu trocken bei 22000, eine nass 20000 und trocken 22000. Stell den Prescaler so ein, dass der Zähler während der Messphase nicht überläuft. Gruß Christian
Hi, ich versteht nicht genau was du meinst... Momentan sieht mein Programm so aus, dass ich einen Timer (ich glaub prescaler von 256) und einen Counter habe. Der Counter zählt für steigendene Flanken eine Variable hoch. Der Timer läuft jede Sekunde über, und zählt auch eine Variable (für was andres) hoch. In der Hauptschleife wird jedes mal, wenn sich die Variable aus dem Timer um 1 erhöht hat der Zähler vom Counter als Messergebnis gespeichert und wieder von vorne zu zählen angefangen. Wenn ich das jetzt so schreibe scheint mir das alles nicht so richtig sinnvoll als Lösung zu sein. Aber wie gesagt, Grade erst mit Controlern angefangen! Wie löst du das mit dem Zählen? Es gibt ja eigentlich nur 2 Möglichkeiten: 1) mit Counter eine feste Anzahl zählen und schaun wie lang das dauert 2) in einer festen Zeitspanne zählen und schaun bis auf wieviel man kommt. Wie lang dauert eine Messung bei dir? Wäre nett wenn du mir einen Denkanstoss geben könntest... ich weiß, dass das eigentlich Grundlagen sind die ich irgendwo nachlesen kann, aber hier weiß ich wozu es ist und kann es besser anwenden :) Grüße
Hallo, also ich mache die Messung auch nach Möglichkeit 2) Der Pin ist T1 so konfiguriert, dass bei einem Low-High Wechsel ein Timer Register hochgezählt wird. Den zweiten Timer benutze ich, um Interrupts zu generieren. Die Interruptroutine wird 250 mal pro Sekunde aufgerufen. Nach je 25 Aufrufen ist eine Zehntelsekunde vergangen und ich lese den Messwert aus. Wenn der Messwert mit 10 multipliziert wird, erhalte ich die Frequenz in Hertz. Meine Methode hat folgende Vorteile: - Es wird ein Mittelwert über viele (bei mir ca. 20000 Sensortakte) gebildet, aber nicht so viele, dass das Zählregister bei 65535 überläuft, ohne dass das Programm das irgendwie mitbekommt - Da die Messwerte in einer Interruptroutine ausgewertet werden, ist die Messung relativ unabhängig von der Laufzeit des restlichen Programms. Wenn ich es richtig verstanden habe, ist das bei dir nicht der Fall. Meine Sensoren erhöhen ca. alle 5 Mikrosekunden den Zählwert. Je nach dem, was dein Hauptprogramm gerade macht, kann es evtl. noch sehr viele Mikrosekunden dauern, bis der nächste Zählwert ausgelesen wird. Die Zahlen aus meinem letzten post sind übrigens in der Einheit Zehntel Hertz. Ich empfehle dir auch, mal ein Multimeter mit Frequenzmesser an die Sensoren zu halten und die echte Sensorfreequenz mit deiner µC Messung zu vergleichen.
hey! also das mit dem programieren über ich erstmal noch ein bisschen! :) ist aber ne super übung, weil man ziehmlich viele unterschiedliche funktionen braucht... bis dahin werde ich wohl mal deine Version verwenden. Hast du die Uhrzeit eigentlich mit absicht nicht im Eram gespeichert? Jedesmal, wenn der Strom kurz weg ist, muss die Uhr wieder gestellt werden... Sonst gefällts mir echt gut!! respekt und danke Freed
Hi leute! Nachdem die Schaltung jetzt für sehr lang ohne Pumpe fehlerfrei lief, habe ich heute testweise eine Pumpe angeschlossen. Leider tritt jetzt ein Fehler auf: Wenn die Pumpe ausgeschaltet wird resettet sich der Controller. Das passiert aber nur, wenn die Pumpe auch an 230V hängt. Nur das Relais wird fehlerfrei geschaltet. Hat jemand eine Idee woran das liegen kann? Danke für die Hilfe! Freed
Danke und sorry fürs nicht selber auf die idee kommen... funktioiniert jetzt
Hi, ich habe auch vor, kapazitive Sensoren zu verwenden. Ist es möglich, den Hex-Inverted-Schmitt-Trigger auszulagern (auf meine Hauptplatine) oder würde sich die Kapazität => Frequenz dadurch zu stark ändern (die Kabel sind ziemlich lang)? Außerdem: Kann ich anstatt des 74AC151 auch den 74HC151 verwenden? Wenn ich einen anderen uC nehme (z.B. ATmega644 etc.) habe ich ja noch mehr PCINTs. Kann ich dann den Multiplexer weglassen und diese dafür nehmen? Vielen Dank, Milan Gruner
Hi, ich hatte noch eine Idee... kann ich anstatt der Schmitt-Trigger 555-Timer benutzen? Davon hab ich noch ne ganze Menge rumliegen... LG, Milan
Hi Milan, die Schmitt-Trigger würde ich nicht zu weit weg von den Sensoren legen. Du hast sonst eine große Kapazität auf der Zuleitung und nur eine kleine, die sich in Abhängigkeit von der Feuchtigkeit ändert. Das verringert den Effekt der Sensoren und ich weiss nicht, was du dann sonst noch für Störkapazitäten mit misst. Der 74AC151 und der 74HC151 unterscheiden sich etwas in der Schaltgeschwindigkeit und Stromaufnahme, sind aber beide für die Frequenzmessung geeignet. Mit dem 555-timer kann man auch einen Oszillator bauen, der die Frequenz in Abhängigkeit von einer Kapazität ändert. Das könnte auch funktionieren. Probieren ist besser als Studieren ;-) Der Atmega8 verwendet einen Timer/Counter, der Flankenwechsel an dem Pin T1 zählt. Wenn du einen µC findest, bei dem es mehrere Pins gibt, an denen man über ein Timer/Counter Register Flankenwechsel zählen kann, kannst du den Multiplexer natürlich weg lassen. Einen einfachen Interrupt Pin kannst du zur Frequenzmessung vergessen. Viel Spaß beim Basteln, Christian
Hallo Christian, Freed & Co., das ist ein sehr schönes Projekt, auf das ich wirklich Lust hätte. Hat mittlerweile schon jemand ein Board-Layout erstellt? Ich bin noch blutiger µC- und teils E-Anfänger und möchte den Code und die Schaltung gerne verstehen. Ich würde u.a. gerne das Layout um eine USB-Schnittstelle erweitern und irgendwie eine Web-Abfrage o.ä. implementieren, um das System später voll in eine Heimautomation zu integrieren. Ich würde mich freuen, wenn ihr nach der längeren Zeit, die ihr den Giess-O-Maten schon benutzt, berichten könntet, wie zuverlässig es arbeitet (vor allem die Sensoren) und wie man sie ggf. verbessern könnte, bspw. durch größere Kondensator-Flächen oder so, um die Genauigkeit zu erhöhen und mögliches, ewiges Nachjustieren zu vermeiden. Mir ist aufgefallen, dass sich der hier vorgestellte Sensor etwas vom Original unterscheidet, z.B. hat das Original 3 Anschlüsse in den Boden und dieser hier nur 2. Was ist der Grund? Was wäre eigentlich der stromsparendste Aufbau? Könnte man statt der Spule auch ein Schaltnetzteil benutzen / was wäre effizienter? Oder ist ein Schaltnetzteil im Grunde nichts anderes, nur mit jeder Menge Reglern/Schutzmechanismen? Und um zusätzlich die Funktionalität vielleicht noch etwas zu erweitern (z.B. Schalten von Lampen etc.), kommen da bistabile Relais in Frage, damit beim Schalten kein Haltestrom durch's Relais fließt? Dann müsste man eventuell eine Abfrage der aktuellen Schaltposition einbauen, oder? Ich hoffe, meine Anfängergedankenergüsse haben euch nicht das letzte graue Haar gekostet. Viele Grüße David
Hallo David > das ist ein sehr schönes Projekt, auf das ich wirklich Lust hätte. mir hat es auch eine Menge Spaß gemacht. > Hat mittlerweile schon jemand ein Board-Layout erstellt? glaube nicht. > Ich bin noch blutiger µC- und teils E-Anfänger und möchte den Code und > die Schaltung gerne verstehen. Das Projekt ist noch relativ übersichtlich, und deshalb für Anfänger bestimmt besonders interessant. > Ich würde u.a. gerne das Layout um eine > USB-Schnittstelle erweitern und irgendwie eine Web-Abfrage o.ä. > implementieren, um das System später voll in eine Heimautomation zu > integrieren. Der verwendete Atmega8 hat eine RS232 Schnittstelle zum Konfigurieren und Daten auslesen. Daran könnte man einfach einen RS232-zu-USB Konverter anschließen. Oder wenn du die Schaltung erweitern möchtest, einen FT232RL chip mit USB Buchse anschließen. Ich habe schon mal überlegt, den Giess-o-mat an eine Fritz-Box anzuschließen und den Web Server da drauf zu benutzen. > Ich würde mich freuen, wenn ihr nach der längeren Zeit, die ihr den > Giess-O-Maten schon benutzt, berichten könntet, wie zuverlässig es > arbeitet (vor allem die Sensoren) und wie man sie ggf. verbessern > könnte, bspw. durch größere Kondensator-Flächen oder so, um die > Genauigkeit zu erhöhen und mögliches, ewiges Nachjustieren zu vermeiden. Mein Giess-o-mat läuft jetzt schon seit ein paar Jahren in meiner Wohnung. Meine Pflanzen haben es bis jetzt ganz gut überlebt. Es ist interessant zu beobachten, dass meine Pflanzen im Sommer wesentlich mehr Wasser verbrauchen als im Winter. 1x im Sommer und 1x im Winter muss ich die Sensorwerte nachjustieren, damit die Blumenerde feucht bleibt. Größere Kupferflächen machen natürlich eine genauere Messung. Evel lohnt es sich, Kupferfolie in den Topf zu kleben. > Mir ist aufgefallen, dass sich der hier vorgestellte Sensor etwas vom > Original unterscheidet, z.B. hat das Original 3 Anschlüsse in den Boden > und dieser hier nur 2. Was ist der Grund? Du brauchst 2 Anschlüsse für die Kondensatorflächen und 3 Anschlüsse zum Giess-o-mat (VCC, GND, Messfreqenz). So ist es auch im Original, oder nicht ? > Was wäre eigentlich der stromsparendste Aufbau? Könnte man statt der > Spule auch ein Schaltnetzteil benutzen / was wäre effizienter? Oder ist > ein Schaltnetzteil im Grunde nichts anderes, nur mit jeder Menge > Reglern/Schutzmechanismen? Ein Schaltnetzteil ist vor allem kleiner. Glaube nicht, dass es einen großen Unterschied bei der Verlustleitung gibt. > Und um zusätzlich die Funktionalität vielleicht noch etwas zu erweitern > (z.B. Schalten von Lampen etc.), kommen da bistabile Relais in Frage, > damit beim Schalten kein Haltestrom durch's Relais fließt? Dann müsste > man eventuell eine Abfrage der aktuellen Schaltposition einbauen, oder? ein normales Relais wird über einen Pin am Mikrokontroller gesteuert. Für bistabile Relais brauchst du zwei Pins, einen zum einschalten und einen zum ausschalten. Die aktuelle Schaltposition brauchst du nicht zurücklesen, wenn der Microcontroller weiss, wen er zuletzt geschaltet hat. > Ich hoffe, meine Anfängergedankenergüsse haben euch nicht das letzte > graue Haar gekostet. Kein Problem. Viele Grüße Christian
Hallo! Vielen Dank für die ganzen Antworten. Ich habe mich mal rangemacht und ein Board erstellt - mein erstes. Jeder Hinweis ist gerne gesehen - ich habe es nach bestem (Ge-)Wissen gemacht und weiß natürlich nicht, ob ich irgendwelche Design-Fehler drin habe. Damit meine ich sowas wie z.B. an der Graetz-Brücke - müssen alle Leiterbahnen idealerweise gleich lang sein oder ist das egal? Auch die Leiterbahndicken sind nach Gefühl gemacht. Ich habe noch Kleinigkeiten verändert, zumindest angefangen: - FT232RL + USB-Buchse eingefügt, es fehlen sicher noch div. Kondensatoren, ich muss mir die Beispiele nochmal ansehen. In einem habe ich gesehen, dass der CTS-Pin mit dem Microcontroller verbunden ist. Ich frage mich, ob der Microcontroller überhaupt irgendwas vom FT232RL wissen muss? Ich stelle mir das so vor, dass er am PC einen COM-Port simuliert und die TX und RX-Signale weiterschiebt? - Jumper zum Einstellen der 12V-Quelle: entweder 230V mit Trafo und Gleichrichter oder direkt 12V aus einem Netzteil - Anschlussklemmen für die Relais-Quelle: man kann anschließen, was man will, aber alle Relais bekommen das gleiche. So könnte man auch 12V schalten und z.B. 12V-Pumpen verwenden. Die Frage nach der stromsparendsten Dauerbetriebsschaltung hat mich noch etwas beschäftigt. Ich bin dabei auf diesen Beitrag gestoßen: http://www.mikrocontroller.net/articles/Controller_an_230V#Sparsames_Trafonetzteil_f.C3.BCr_Dauerbetrieb Könnte man eigentlich mal ausprobieren. Bei Reichelt gibt es auch "Eco"-Trafos, vielleicht ist das auch was. z.B. http://www.reichelt.de/Printtrafos-ECO-1-5-5-0VA/ECO-3-2S12/3/index.html?;ACTION=3;LA=2;ARTICLE=40508;GROUPID=4549;artnr=ECO+3%2C2S12;SID=13UOS-vH8AAAIAAHNBS9Y3834cfdf6872dec64671a88b5c02c7a1 Zum Bodenfeuchtesensor: das Original hat 3 Kontaktflächen, die im Boden stecken - das meinte ich. Siehe http://www.weisser-engineering.de/images/stories/Analogtechnik/BodenFeuchte/bofeuchtesch.jpg Weil ich das auf der Original-Homepage beschriebene Prinzip noch nicht richtig verstanden habe, sehen die Schaltpläne für mich total unterschiedlich aus (andere Bausteine, die bestimmt ähnlich funktionieren, aber auch andere Verschaltung). Warum muss man die Sensorwerte nachjustieren, wenn die Pflanzen mal mehr brauchen? Ich dachte, das ist gerade der Witz, dass die Pumpen immer dann anspringen, wenn ein bestimmter Wert unterschritten wird - dann springen sie im Sommer halt öfter an. Wieso ist hier Justierbedarf? Benutzt du eigentlich tatsächlich für jede Pflanze eine eigene Pumpe? Man könnte ja auch überlegen, eine zentrale Pumpe zu nehmen und über Magnetventile die Verteilung zu steuern. Dann könnte man theoretisch auch direkt an den Wasserhahn - zumindest bis die Wohnung bei Fehlfunktion unter Wasser steht. Aber einer Wasch- oder Spülmaschine vertraut man ja eigentlich auch soweit ;-) Trotzdem müsste man sich dann natürlich noch Sicherheitsschaltungen überlegen, über Redundanz und Sensoren oder so... Hast du denn eine Idee, wie man über einen Webserver mit dem Controller über USB kommunizieren kann? Der Webserver muss ja irgendwie eine COM-Verbindung aufbauen können und über html o.ä. die Befehle entgegennehmen und Code ausspucken. Eine Fritzbox hätte ich auch. :) Hey, ich kann hier an dem Projekt ganz viel lernen, das freut mich! Für jede Hilfe bin ich natürlich sehr dankbar! Beste Grüße David
Den MAX232 brauchst du jetzt nicht mehr. Der FT232RL gibt TTL Pegel an RXD aus und erwartet diese auch an TXD
Danke für den Tipp, ich war gerade dabei, noch etwas aufzuräumen und die Größe auf Europlatine zu ändern, da habe ich das gleich mitgeändert. Außerdem habe ich die Testpads der einzelnen Relais durch Anschlussklemmen ersetzt und die Positionen unten optimiert, damit die meisten Brücken wegfallen konnten.
Hi David, ohne Anspruch auf Vollständigkeit, ich habe hier nur einen winzigen Bildschirm ;(: - Abblockkondensatoren für AVR und Multiplexer, und die müssen an das IC - dito für den 7805 - der FT232RL will auch nicht ohne Cs betrieben werden - warum verwendest Du keinen Brückengleichrichter in einem Gehäuse? - bei 230V sind Mindestabstände zu beachten, also den Teil des Layouts würde ich nicht mit Masse fluten, bei der Sicherung geht es sehr eng zu - falls der 7805 einen Kühlkörper benötigt, mag das an der vorgesehenen Stelle eng werden - die Leiterbahnen für 5V/Masse hätte ich breiter gewählt, besonders am oberend Rand zu den Sensoren hin Aber schön, dass Du Dich der Sache annimmst. Hermann-Josef
Hallo David, cool, dass du ein Board für den Giess-o-mat designst. Die Länge der Leiterbahnen spielt meistens nur bei hohen Frequenzen eine Rolle und die Leitungen müssen so breit sein, das sie die elektrische Leistung aushalten, die da drüber fließt. Bin auf dem Gebiet aber auch kein Experte. Das einfachste wäre, den Trafo wegzulassen und stattdessen ein Steckernetzteil zu verwenden. Bei der Wahl des Trafos oder extenen Netzteils must du aufpassen, dass das genug Strom liefern kann, um alle deine Pumpen zu versorgen. Der Eco Trafo von Reichelt würde ausreichen, um den Atmega und die Relais zu versorgen, eine Pumpe kannst du damit aber nicht einschalten, ohne das das Ding abraucht. Statt mehreren Pumpen Magnetrelais zu verwenden habe ich mir auch mal überlegt, habe aber damals keine vernünftigen und bezahlbare Ventile gefunden. Einfache Pumpen bekommst du für wenig Geld. Wenn du den FT232RL an den Atmega gekoppelt hast, brauchst du in der Giess-o-mat Firmware keine Anpassungen machen. Der Atmega merkt nicht, ob er über einen MAX232 oder einen FT232 mit jemand anderem kommuniziert. Such dir für den FT232RL am Besten mal ein Referenzdesign und schau, wie da der Chip mit dem Mikrocontroller gekoppelt ist. Für den PC gibt es Treiber, die eine COM Schnittstelle über USB und FT232 abbilden. Warum ich meine Sensoren nachjustieren muss, weiss ich auch nicht so genau. Vielleicht sind die auch temperaturempfindlich. Ich benutzte noch die alte Version von Dietmar Weisser. Bei denen ist ein Schwingkreis aufgebaut, der seine Frequenz in Abhängigkeit von der Kapazität der Blumenerde ändert. Die neue Version nutzt den Effekt aus, dass Kondensatoren Wechselspannungen in Abhängigkeit von der Kapazität besser oder schlechter durchleiten. Vielleicht funktioniert diese Variante besser. Was die Überflutungs-Sicherheit angeht, kannst du in der Giess-o-mat Software Giessintervalle einstellen, die die Pumpen für eine gewisse Zeit ausstellen, auch wenn die Sensoren Blödsinn messen. Die meisten Webserver haben eine sogenannte CGI Schnittstelle. Du kannst ein einfaches Programm schreiben, das gestartet wird, wenn eine Webseite aufgerufen wird. das kann dann die USB-COM Schnittstelle auslesen und HTML Code an den Webserver zurückgeben. Grüße Christian
Hallo, ich habe versucht, die Tipps umzusetzen, danke dafür! Irgendwie bin ich mit dem Design noch nicht so zufrieden. Also ich habe mich entschieden, die 230 Volt komplett von der Platine zu verbannen. Vor allem wegen der Sicherheit, aber zusätzlich habe ich gesehen, dass die Steckerschaltnetzteile im Standby ungaublich wenig verbrauchen. Außerdem habe ich so mehr Platz auf der Platine. Und sollte doch jemand auf die Idee kommen, über die Relais 230 Volt zu schalten, habe ich die Abstände möglichst groß gewählt. Richtig schick ist das aber nicht geworden - jetzt mit den 2-poligen Relais. Ich habe 2-polige Relais genommen, z.B. http://www.reichelt.de/Print-Steckrelais/FTR-F1CL012R/3/index.html?;ACTION=3;LA=446;ARTICLE=79436;GROUPID=3293;artnr=FTR+F1CL012R;SID=13UOS-vH8AAAIAAHNBS9Y3834cfdf6872dec64671a88b5c02c7a1 Hauptgrund dafür ist, dass man dann flexibel ist, wenn man nur eine Pumpe anschliessen und die Verteilung des Wassers mit Magnetventilen realisieren möchte. Man kann so beispielsweise auch je 2 Pflanzen mit einer Pumpe bewässern, dazu muss man die jeweiligen Ausgänge für die Pumpen am Relais einfach nur zusammenschließen. Das ist alles aber nur halb zuende gedacht, eigentlich wäre ein eigener Ausgang am Controller für die Pumpe schöner. Ausserdem wird die Menge des Wassers natürlich auch geringer, wenn zufälligerweise 2 Pflanzen von einer Pumpe versorgt werden, d.h. das Timing müsste angepasst werden. Das wäre alles aber egal, wenn die Sensoren zuverlässig funktionieren. Dann müsste man auf die Timer-Geschichte theoretisch verzichten können. Könnte man die Relais-Ausgänge eigentlich auch multiplexen? Dann könnte man evtl. darüber nachdenken, ein "Master-Board" zu machen und daran Erweiterungen anzuschließen. Zu den Sensoren: Christian, hast du denn eine "alte" Version des Sensors verbaut - also ist die Version auf Dietmar Weissers Homepage eine ganz neue? Wenn ja, wie müssten die Sensoren "umgebaut" werden, damit sie am Giess-o-Maten funktionieren? Ich denke mal, man müsste "einfach nur" alles vor dem Controller abschneiden und an die Sensoreingänge gehen?! Abblockkondensatoren habe ich soweit es geht verbaut. Ich habe dafür SMD-Kondensatoren verwendet, eigentlich nicht so schön, wenn der Rest bis auf den FT232RL kein SMD ist, näh? Mischmasch... :) Generell: welchen Wert sollte man nehmen? Ich habe 100nF genommen. Und: müssten die nur an der Stromversorgung liegen oder auch an den Signalleitungen? Ich denke da vor allem an die Sensoren. Die Abblockkondensatoren für diese kommen dann auch auf deren Platine, oder soll ich gleich welche an den Eingängen auf dem Giess-o-Maten vorsehen? Um den Rest mit CGI und Internet usw. kümmere ich mich erstmal nicht, davon bin ich gleube ich noch viel zu weit entfernt. Ich hätte nie gedacht, wieviel Zeit das Hin- und Hergeschiebe in eagle verschlingt... Gruß David
Nimm mal die Massefläche weg und sieh dir die abenteuerlichen Wege der Masse an! Wenn Du schon eine Massefläche machst, dann wenigstens durchgehend. Besser ein Signal über eine Drahtbrücke führen als Masseinseln mit Drahtbrücken zu verbinden. Wenn die Vorwiderstände der LEDs anders platziert werden, gewinnst Du viel Platz als Kupferfreie Fläche zwischen den Spulen und Kontakten der Relais. Da Du ja schon SMDs verwendest, warum nimmst Du für die Widerstände und die Kerkos auch keine SMD? Wo ist der Entkoppelkondensator des uC? Zu den Entkoppelkondensatoren siehe auch http://www.lothar-miller.de/s9y/categories/14-Entkopplung - vor allem im Bezug auf die Massefläche. Den Quarz näher an den uC und beachte http://www.lothar-miller.de/s9y/categories/33-Quarz
Hallo David, ich würde auch alle Rs, Cs, und auch den Atmega und den Multiplexer-IC durch SMD Varianten ersetzen, dann sparst du eine Menge Platz. Ich habe schon einige SMD-Atmegas von Hand gelötet, das geht ganz gut. Habe den Link auf die Feuchtigkeitssensoren auf Giess-o-mat korrigiert. Bei der aktuellen, alten Variante misst der Atmega eine Freqenz an einem Eingang für den integrierten Timer. Bei der neuen müsste man den linken Teil von Dietmars Schaltung an die ADC Eingänge vom Atmega anschließen und eine Spannung messen. Dabei kann man den Multiplexer-IC einsparen. In der Software müsste der Timer durch eine ADC-Auslese Routine ersetzt werden. Das die alte Version der Sensoren nicht zuverlässig ist, kann ich eigentlich nicht behaupten. Vielleicht lohnt es sich eher, größere Kondensatorflächen zu verbauen, evtl. Kupferfolie in den Blumentopf kleben, dann wird es auch genauer. Die Software ist so geschrieben, dass je ein Sensor eine Pumpe steuert. Überleg dir, ob es Sinn macht, an ein Relais 2 Pumpen anzuschließen. Zusätzliche Relais könnte man an jeden noch freien Pin vom Atmega anschließen. Für Erweiterungen würde ich eher einen zweiten UART oder i2c Bus an einen Stecker rausführen und da dran weitere Mikrokontroller anschließen. Ansonsten sieht dein Board schon gut aus. Grüße, Christian
hi ich finde die idee richtig geil habe mir mal eine platine zum testen gebaut ich benutze das fertige usb modul DLP-USB232M-G wollte wissen ob noch jemand an diesem projekt arbeitet? habe noch fragen: -wie muss das fuse gesetzt werden wird hier nicht beschrieben -am terminal bekomme ich nur komische zeichen -habe noch keine sensoren gebaut wollte die erstmals nur simulieren duch frequenzgenerator gibt es schon neue schemas oder firmeware danke
-terminal probleme gelöst ,hatte die falsche bauterate eingestellt alles klappt jetzt wunder bar
hi eine frage habe ich noch zu diesem projekt kann man da noch ein lcd display mit i2c anschliessen oder geht das hier nicht mehr so könnte man direkt an lcd die einzelnen werte der sensoren ausgeben
Moin, Ein LCD Display anschließen sollte theoretisch möglich sein. Die I2C Pins SDA und SCL sind noch frei. Man müsste dann die uart_putc() Funktion ändern, so dass die Zeichen aufs Display rausgehen und die Tastaturabfragen ändern, so dass man das Menü mit Tastern bedienen kann.
Hi, cooles Projekt. Was für Kabel und Buchsen hast Du für die Sensoren genommen (Buchsen am Sensor und Platinen Ausgang ) und welches Gehäuse (welcher Hersteller) ? Vielen Dank im Voraus
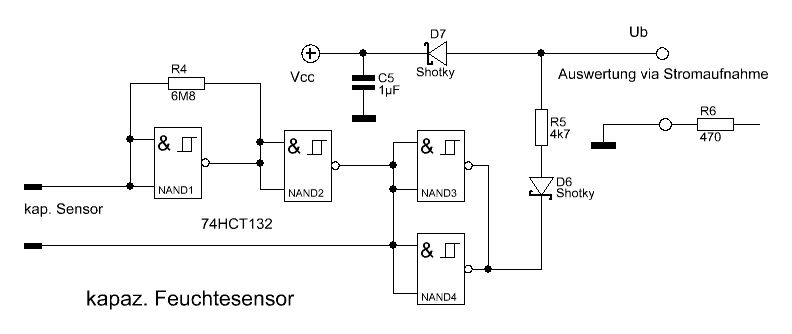
Hi, ich bin gerade dabei mir einen Prototypen des Feuchtesensors zum Testen zu bauen. Funktioniert prinzipiell schon sehr gut - ich bekomme auf meinem Schreibtisch Frequenzen um 2 MHz, wenn ich die Hand drüber halte um 0,5 MHz. Jetzt habe ich 2 Fragen zum Schaltplan: 1) Unten ist eine Art Festspannungsregler mit der Zenerdiode. Ich nehme an, um die Messwerte möglichst konstant zu halten. Ich verwende 7V Versorgungsspannung. Dabei wird die Zenerdiode recht heiß. Ist das bedenklich wegen Lebensdauer? (Sie ist richtig gepolt, sonst würde ja auch gar keine Spannung am Schmitt-Trigger zustandekommen. (..?)) Der Kondensator, der in der Nähe ist wärmt sich dann mit auf. Ist ja später in der Erde vielleicht besser gekühlt, wobei in der Isolierung ja auch wieder nicht... Muss ich eine bestimmte Wattzahl bei der Zenerdiode haben? 2) Im Obersten Teil sind an den GND 3 Schmittrigger in Reihe. Was bewirkt das? Das habe ich noch nicht nachvollziehen können. Danke! JuE
Hallo JuE, die Sensoren müssen mit 5V versorgt werden. Die Zenerdiode ist dafür da, dass Spannungen > 5V, falls es die geben sollte, unschädlich gemacht werden, um den IC nicht zu zerstören. Die Sensoren mit 7V zu betreiben ist keine gute Idee, da entsteht ständig eine Verlustleistung an der Zenerdiode. Die 3 Schmitttrigger oben bewirken gar nichts. In dem IC sind 6 Schmitttrigger drin, von denen aber nur 3 benutzt werden. Der Vollständigkeit halber sind sie restlichen 3 auch im Schaltplan drin. Grüße Christian
Vielen Dank für die schnelle und hilfreichte Antwort! Ich hatte das mit der höheren Spannung in einem anderen Thread über diesen Sensor gelesen, aber mir ist jetzt auch klar, dass das quatsch ist und warum eis so heiß ist. :-) Beitrag "kapazitiver Bodenfeuchtesensor" Da ich in meinem Aufbau mit einem Arduino ein 7V Netzteil habe, wäre für mich ein Spannungsregler, wie der LF-50-CV vielleicht die beste Lösung. (?) Gibt es etwas, das dagegen spricht, einen Spannungsregler für alle Sensoren in den Giess-o-mat einzubauen, und den Aufbau auf den Sensoren nur mit Schmitttrigger und Kondensator zu machen? Danke und Lg!
ja, ein LF-50-CV Spannungsregler für alle Sensoren sollte funktionieren.
Ich würd mir gern auch so einen Feuchtesensor bauen, hab aber noch einige Fragen dazu: (1) Wie kann man die Kontaktflächen gestalten? Wie habt ihr das gemacht? Ich dachte jetzt einfach an eine kupferkaschierte Leiterplatte, in die ein Schlitz gesägt ist. Denkt ihr, das sollte gehen? Habt ihr das anders gemacht? (2) Welchen Schrumpfschlauch habt ihr verwendet? In der Beschreibung steht was von einem PTFE-Schfumpfschlauch, den ich aber weder bei Reichelt noch bei Conrad gefunden habe. Geht da auch jeder beliebige andere Schrumpfschlauch? Wenn nein, wo kann man so einen Teflon-Schrumpfschlauch herbekommen? Viele Grüße, Boxy
Hallo Boxy, (1) ich verwende Lochstreifenplatine. Eine andere Möglichkeit wären 2 Kupferfolien in Folie eingeschweisst. (2) Jeder Schrumpfschlauch, der die richtige Größe hat, sollte funktionieren. Hauptsache wasserdicht. Grüße Christian
Ich verweise auf: Beitrag "[??] Besteht Interesse an Bausatz für Giess-o-mat Sensoren" Hat jemand Interresse? Dann lasse ich fertigen.
Hallo Christian, danke für den Tipp! Das mit der Lochstreifenplatine hört sich genial einfach an. Ich glaub, so werd ich's machen. Um ein bisschen Gefühl dafür zu bekommen, wie denn der Kondensator zu dimensionieren ist, würd mich noch interessieren, wie viele Leiterbahnen der Lochstreifenplatine Du denn verwendet hast. Reicht eine Bahn pro Elektrode aus oder hast Du mehrere parallel geschaltet? Wie stark verändert sich die Kapazität (also in F oder in Hz)? (eine rein qualitative Aussage würde mir reichen... Verdoppelt sich die Frequenz oder nimmt sie nur leicht zu/ab?) Viele Grüße, Boxy
Eine schöne Platine wär schon toll, aber 8 Euro... Ich bräuchte ca. 10 von den Dingern und 80 Euro nur für die Platinen is mir dann doch etwas zu teuer. Lochstreifenplatinen sind billiger (wenn auch nicht so schön...) Vielleicht probier ich das ganze erst mal mit Lochstreifenplatinen und wenn das gut läuft, kann ich immer noch geätzte Platinen bei Dir bestellen. Wann willst denn bestellen?
Ich hätte noch eine andere Frage: Könnte man so einen Sensor durch eine EMV Prüfung durchbringen, oder würde zuviel abgestrahlt? (Schätzung) ESD sehe ich hierbei weniger das Problem. Surge , Burst müsste man auch noch absichern.
Können die Inverter des 74HC14D auch gegen Digitaltransistoren ersetzt werden? Müssten doch 2 ausreichen.
Hallo Zottl, das sind keine einfachen Inverter, sondern Schmitt-Trigger. Irgendwie kann man auch einen Schwingkreis mit 2 Transistoren aufbauen. Man sollte aber darauf achten, dass am Microcontroller ein sauberes TTL Signal rauskommt. Gruß Christian
Hallo zusammen, ich bin gerade dabei, mir die Feuchtigkeitssensoren für den Giessomat zu bauen. Ich möchte Lochstreifenplatinen dafür verwenden. Welche Kapazitäten (bzw. welche Frequenzen) habt ihr denn so in der Luft, in der trockenen und in der nassen Erde? Gibt es eigentlich einen Grund dafür, dass Schmitt-Trigger und Spannungsregler direkt an den Sensoren sitzen? Ich könnte mir eine Variante vorstellen, in der die im "Giessomat" eingebaut sind und die Sensoren einfach nur aus den Kondensatorplatten besteht. Klappt das dann mit der Kapazität nicht mehr weil die Leitungslänge und die Einstrahlungen nicht vorhersehbar sind? Oder wäre das was, was man mal probieren könnte? Viele Grüße, Boxy
Hey. Da schau her: Beitrag "[V] Bausatz für Giess-o-mat Sensor" Kannst auch komplette kaufen. Kommen mir jetzt nicht soo teuer vor.
Hallo Boxy, die Giess-o-mat Firmware zeigt bei mir in der Luft ca. 8000 an, in trockener Erde 10000 und in nasser Erde ca. 14000. Soweit ich mich erinnere, muss man die Werte mit 10 multiplizieren um die Frequenz in Hz zu erhalten. Wenn die elektronik nicht direkt an den Sensoren sitzt, misst du natürlich die Kapazität der Leitung mit. Welchen Einfluss die hat, kannst du ja mal ausmessen und die ergebnisse hier posten. Grüße, Christian
Hallo Leute, bin zufällig auf den Giess-O-Mat gestoßen. Da ich noch einige Pumpen rumliegen habe, würde ich das Teil gerne nachbauen bzw. hab die Steuerplatine schon fertig. Ein Kumpel hat mir die hexfile auf den Atmega geflasht und nun versuche ich gerade verzweifelt mittels serieller Schnittstelle und Terminal ins Menü zu kommen. Allerdings sehe ich nur alle paar Sekunden einen Satz komischer Zeichen reinkommen. Muss ich bei meinem Terminalprogram TeraTerm irgendwas besonderes einstellen?
Und doch nochmal ne Frage. Wenn ich im Menü für Blume 1 den Sensormodus auswähle und meine Einschaltfrequenz festege, dann den Sensor trockene, schaltet das Relais nicht. Manuel lässt sich aber mit i und o das Relais ein- oder ausschalten.
Und noch was komisches ist mir aufgefallen. Wenn ich mir die aktuellen Sensorwerte ausgeben lasse, sind die um den Faktor 10 größer als wenn ich den Sensorwert im Blume1 Untermenü anschauen. Also bsw. Sensor trockenen in der Luft 450000. Im Blume1 Menü jedoch nur 45000. Hatte dort als Testwert 40000 als Schaltpunkt eingestellt, aber es passiert nichts.
Kann es sein das da irgendwas mit der Frequenz nicht passt? Verwende einen Atmega8L-AU mit einem 8Mhz Quarz und habe mir, wie erwähnt, die im Projektordner beiligende hex-File flashen lassen.
Hallo Jens, die Default Baudrate ist eigentlich 38400 mit einem 8MHz Quarz. Das Relais schaltet bei überschreiten den Einschaltpunkts nur, wenn die eingestellte Giessintervall-Zeit abgelaufen ist, seit dem letzten Einschalten der Pumpe. Die Sensorfrequenz in Hz ist um Faktor 10 größer als der Wert, der aus den ADCs ausgelesen wird. Kann sein, dass das mal so und mal so angezeigt wird.
Da ich endlich mal ein wenig Zeit finde, mich mit den bestellen Bausätzen zu beschäftigen, können mir nun natürlich einige Fragen, die ich als absoluter Neuling nicht wirklich beantworten kann. Doch zuerst mein Vorhaben: Ich plane ein Balkon Bewässerungssystem mit 6 getrennten Blumenkästen. Jeder davon wird ausgestattet mit einem der Bodenfeuchte Sensoren und wird aus einem Reservoir nach Bedarf mit Wasser gefüttert. Dafür habe ich eine 12v Tauchpumpe und 6 Magnetventile die den Zulauf zum jeweiligen Blumenkasten öffnen und normal geschlossen sind. Gesteuert soll das ganze von einem Arduino Mega werden (viele I/O Ports da noch ein 7-Segment-Display verbaut ist, dass ohne seperaten Controller betrieben wird und die Bodenfeuchte in Prozent für alle Kästen im Wechsel anzeigt). Die komplette Peripherie ist schon llauffähig, doch jetzt sollen anstatt der zur Zeit verbauten resistiven Sensoren, die kapazitiven Sensoren benutzt werden. Nun zu meiner Frage / meinen Fragen: Am welche Eingänge werden die Sensoren angeschlossen? Benötige ich einen multiplexer und wenn ja welcher ist hier der geeigneste? Kann man den multiplexer umgehen in dem man die Sensoren über SPI oder I2C anschließt? Fragen über Fragen ☺ Ich erwarte hier natürlich keine vorgefertigten Lösungen, aber würde mich freuen wenn mich jemand in die richtige Richtung weisen könnte. Jetzt habe ich wie gesagt endlich einmal Zeit, weil ich in Kroatien am Strand liege und langsam aber sicher vor Langeweile den Verstand verliere. Aber was tut man nicht alles um die bessere Hälfte bei Laune zu halten ☺☺ Vielen Dank schon mal im voraus, uuzi
Moin uuzi, die kapazitiven Sensoren aus dem Giess-o-mat Projekt geben ein Rechtecksignal aus, bei dem sich die Frequenz in Abhängigkeit von der Kapazität ändert. Um die Frequenz zu messen, braucht man einen Eingang, der im Mikrokontroller an eine Timer/Counter Einheit angeschlossen ist. Der von mir verwendete Atmega8 hat nur einen solchen Eingang, deshalb der Multiplexer. Vielleicht kann das Arduino board intern mehrere Eingänge auf einen Timer/Counter umswitchen. Wenn man I2C oder SPI nutzen möchte, müsste man auf die Sensorplatine noch einen zusätzlichen IC drauflöten, der die Frequenz misst und über I2C zur Verfügung stellt. Das könnte ein z.B. kleiner Atmega sein. Viel Spaß beim Tüfteln Christian
Danke Christian, läuft soweit super, jedoch wird Sensor 4 nicht erkannt bzw. der Atmega zeigt immer nur 00 als wert an. Am Sensor selber liegts nicht, da ich die Sensoren untereinander getauscht habe. Auch den 74AC151 habe ich gegen einen neuen getauscht. Woran kann das noch liegen. Ach ja, an Sensor 2 tritt dieses Problem auch vereinzelt\selten auf, aber damit kann ich vorerst leben. Gruß Jens
Welche Pumpen verwendet ihr denn so? Hab mal eine Mini-Variante gefunden: http://www.comet-pumpen.de/fileadmin/pdf/pumpen_datenblaetter/Datenblatt_ELEGANT_1300.01.00.pdf ? Obwohl selbst dieses einfache Ding schon zu stark ist, oder?
Im Prinzip kannst du jede beliebige Pumpe verwenden. Du musst nur aufpassen, dass die verwendeten Relais die Spannung und den Strom verkraften, den die Pumpe zieht. Die Relais aus meinem Schaltplan schalten 230V Relais, so wie dieses: http://www.conrad.de/ce/de/product/570100/Zimmerbrunnenpumpe-CE-120-lh-04-m?ref=searchDetail Du kannst natürlich auch die 12V hinter dem Netzteil abgreifen und damit deine 12V Pumpen über die Relais schalten. Rechne dir aber vorher aus, ob der Strom, den die Pumpen ziehen nicht den maximalen Strom vom Netzteil überschreiten. Grüße Christian
Hi! Nachdem ich 2 Jahre mangels Zeit pausiert habe, habe ich das Platinendesign endlich wieder aufgenommen. Ich würde gerne eine Master-/Slave Funktion über einen zweiten UART einbauen und habe den ATMEGA8 deshalb durch einen ATMEGA644p ersetzt, weil er das von der Hardware schon mitbringt. Die Idee dahinter ist, den Master über USB an den PC anschließen und über die Hausautomationssoftware auslesen zu können. Die Slaves sollen per RS485 mit dem Master kommunizieren - so müsste es auch möglich sein, die Slaves beispielsweise in den Garten zu verlegen, die Sensor-Leitungen möglichst kurz zu halten und die Datenübertragung bis zu 1200m lang. Wenn ich mit der Platine etwas weiter bin, stelle ich sie hier wieder vor und freue mich über konstruktive Kritik. Bei der Anordnung der PINs ist mir beim Ursprungsdesign etwas aufgefallen. Die Adressen der Pumpenpins stimmen nicht mit dem Anschlussplan überein. Pumpen 1-3 müssten falsch beschaltet sein, oder? Pumpe Hex binär Code-Pin Schaltplan-Pin 1 08 00001000 PD3 PD2 2 10 00010000 PD4 PD3 3 04 00000100 PD2 PD4 4 40 01000000 PD6 PD6 5 80 10000000 PD7 PD7 6 01 00000001 PB0 PB0 Viele Grüße! Spiff
Sind die Platinen, welche ganz unten angeboten werden teuer? (3 Euro + gratis Versand ab 10 Stk.) Kenn mich da nicht so aus.
Teuer nicht. Haben eine super Qualität. Sicher ist selbstätzen billiger. Also ich kann sie weiterempfehlen.
Habe meine Platinen für die Sensoren gestern erhalten und zusammengelötet. Funktionieren einwandfrei. Gibt es einen gesamten Bausatz (inklusive Platine) für den Giesomaten? Wenn ja, was würde dieser kosten?
Kann man denn die Platine/Bausatz noch irgendwo bestellen? Grüße Max
nö, soweit ich weiss gibt es keinen Bausatz für den Giess-o-mat. Nur für die Sensoren. Grüße Christian
Hi Leute, habe Fragen zu den verschieden Möglichkeiten für einen Feuchtigkeitssensor. Hab hierfür ein neues Thread erstellt, das wahrscheinlich in der Menge untergegangen ist. Hoffe mit diesem Post Leute zu finden, die sich mit diesem Thema auskennen und sich selber dafür interessieren. Link zum Thread: Beitrag "Vor- und Nachteile von Methoden zur kapazitiven Wasserstandsmessung" Gruß Fred
Ich hab mir jetzt auch mal die Sensoren gekauft... Eigentlich will ich damit nur die Bodenfeuchte meiner - ok Schatziiis - Pflanzen messen... Und eigentlich will ich auch nicht mit nem ATMega messen, sondern mit einem ESP8266... Da ich aber absoluter Neuling bin, muss ich dich fragen: Kann ich den Frequenzausgang am ADC-Eingang des ESP hängen? Da ich die Arduino-Umgebung nutzen will, muss ich da größere Änderungen vornehmen??? Ich will von Euch keine Lösung haben, aber Ideen, wie ich zur richtigen Lösung komme... (Wie finde ich raus, ob der ADC-Eingangdes ESPs der richtige ist, etc pp... Danke für den richtigen Tritt in die noch richtigere Richtung... Gruß Björn
ADC ist ganz falsch, du musst die Periodendauer messen und das geht per Timer mit Input Capture. Ob der Esp so einen Eingang frei hat weiß ich nicht.
Ich habe hier 2 Sensoren mit dem ESP8266-01 gekoppelt (GPIO2) und lasse die GPIO als Interrupteingang auf die aufsteigende Flanke triggern. Im Sketch wird dann eine Variable hochgezählt (Messdauer 100ms- 1sec). Der ESP kann etwa bis 150kHz auf diese Weise messen. Nachteil des ESP ist sein hoher (+ dynamischer) Stromverbrauch (ca. 60mA in Ruhe, ca. 270mA beim Senden, alles bei 3,3V), was einen Batteriebetrieb eigendlich ausschließt, leider. (Bei mir reichen 4 AA-Akkus mit 2300mAh ca. 80h - Step-down Regler davor). Das Sensorsignal liegt im Trockenzustand (bei mir) mit ca. 350kHz zu hoch, deshalb habe ich den Ladewiderstand von 100k auf 300k erhöht, was zu Trockenfrequenzen von etwa 60kHz führt. Die Steilheit der Frequenzänderung nimmt mit meiner Modifikation ab, ist aber immer noch vollkommen ausreichend für eine sichere Abschätzung des Feuchtegrades. Schau mal ins deutsche Raspberry-Forum (nein, ich will hier niemanden verführen :-) ) und suche nach "Erdfeuchtemessung", in diesem Thread hab ich weitere Erfahrungen bzgl. des Sensors geschrieben. Lg, das Zen
Hier hat mal wer geschrieben, dass es im Raspberry Forum einen Beitrag dazu gibt. Hat hier jemand einen konkreten Link??
http://www.forum-raspberrypi.de/Thread-erdfeuchte-bewaesserung https://github.com/Zentris/erdfeuchtemessung :-) das Zen
Moin, ich bastel gerade selber an einer Feuchtigkeitsmessung mithilfe von Arduinos, und würde gerne das ein oder andere aus dem Giess o Mat übernehmen. Die Methode zu messen habe ich schon am laufen. Und ich würde gerne auch den Multiplexer übernehmen. Allerdings finde ich gerade keine Bezugsquelle für den 74AC151N. Gibt es eine Alternative? Besonders weil oben die Geschwindigkeit des Multiplexers erwähnt wird, bin ich unsicher ob ich einfach einen anderen nehmen kann. Kann mir dabei jemand helfen?
Gibts doch bei RS-Components. RS Best.-Nr. 436-7442 Sonst bei den Chinesen: http://www.aliexpress.com/item/10PCS-SN74HC151N-SN74HC151-74HC151N-74HC151-DIP/32463894213.html?spm=2114.01010208.3.11.NKp8Fs&ws_ab_test=searchweb201556_0,searchweb201602_2_10017_406_10040,searchweb201603_11&btsid=50cc5ca6-f225-4963-9457-5fd588ceebe9
Peinlich, habe natürlich nur nach dem AC gesucht, nicht nach dem oben auch genannten HC.
Hi, sorry nicht gesehen Ja ich spiele gerade mit dem 151N rum und mittlerweile kann ich sensoren durchschalten. Bestellt habe ich bei elv.
Sagt mal wie sieht es eigentlich mit Störungen aus. Ich hab den Sensor hier aber da gehen ja echt mehr als 500kHz raus, das ist ja nicht ganz unerheblich im Gegensatz zu der Kapazitiven Variante über einen Zählerbaustein. Hat da schon jemand negative Auswirkungen bemerkt? Mein Plan sieht eigentlich vor, einen kleinen Tiny zwischen zu klemmen der die Frequenz misst und in eine Spannung umsetzt. Hat das schon jemand gemacht und zufällig ein paar Codeschnipsel parat? /Daniel
Normalerweise solltest du mit PWM einen "Spannungsausgang" hinbekommen. da gibt es aber schon einige Beiträge. z.Bsp. Beitrag "PWM von 0-3,3 Volt auf 0-10 Volt" Störungen sind nur im Nahfeld gegeben. Ansonsten musst du die Leitung schirmen. Der kapazitive Giesomat Sensor hat dafür extra noch einen kleinen Widerstand am Ausgang um gröbere Störungen zu vermeiden.
Hallo Leute, ich habe mich auch eine Weile mit dem Thema beschäftigt. Eigentlich gibt es im Heimbereich nur zwei zuverlässige Methoden die Bodenfeuchte unabhängig von Salz.- PH ... Gehalt zu messen. Das ist ein Gipssensor oder besser noch ein Tensiometer. Dieser lässt sich leicht bauen und funktioniert zuverlässig. Als Sensor benutzt ihr einen MP3V5050V (Vakuum- Sensor) Preis in China 1€ und einen Blumat Sensor (2,40€). Wietefras hat dies gut beschrieben http://www.wietforum.nl/topic/103667-zelf-digitale-tensiologgers-maken/ wer mehr über Messmethoden lesen will dem empfehle ich https://www.landwirtschaft-bw.info/pb/,Lde/670210 Grüße Peter
Sehe ich nicht so: https://github.com/Zentris/erdfeuchtemessung/wiki/kapazitiv Funktioniert mit Epoxidharz. Polyurethan Lack in Erprobung. Ebenso: http://sgerber.de/2014/08/kapazitiver-feuchtigkeitssensor-fuer-blumenerde/ Oder: https://wwwvs.cs.hs-rm.de/vs-wiki/index.php/Internet_der_Dinge_WS2015/SmartPlant#Messmethode_2:_Kapazitiv
Hi, ich möchte Dir auch Deine Meinung nicht nehmen. Doch wenn man sich mit der Fachliteratur (und damit meine ich nicht Microcontoller,...) sondern Wissenschaftliche Artikel zum Thema Bewässern (zugegebenermaßen für den professionellen Bereich) anschaut gibt es nun mal keine kapazitiven zuverlässigen Methoden. Ich kann mir leicht vorstellen das kapazitive Messungen stark von sich ändernder Bodenverdichtung abhängen. Tensiometer messen den echten Druck den die Wurzeln erzeugen müssen um Wasser aus dem Boden zu saugen. Völlig unabhängig von Salz, PH_Wert, Bodendichte, Temperatur oder anderen Faktoren. Ich poste dies nicht um dich zu ärgern, sonderm weil ich selbst schon viele nützliche Tipps hier im Forum gefunden habe und anderen zumindestens diese Alternative aufzeigen möchte.
Liebe Profis, als "Zeiger Lehrling :-)" brauche ich dringend Unterstützung ! In dem gegenständlichen Beispiel wird am Anfang ein Zeiger deklariert und mit dem Wert 0 initialisiert. struct eeprom_giess *gpEEPROM = (struct eeprom_giess*)0; Das heißt doch, dass gpEEPROM ein Zeiger ist und eine Adresse beinhaltet welche auf die erste Stelle im EEProm verweist. Daher ist mir auch klar, dass in der Routine void get_flower_name ... nur gpEEPROM ohne "&" weitergegeben wird, da es sich ja schon um eine Adresse handelt. Aber warum wurde mit der oben angeführten Definition auch ein Array deklariert ? gpEEPROM[index] und warum wird in der Routine void print_csv das "&" verwendet wenn es sich doch schon um einen Zeiger handelt.
Ich glaube da bist du im "µC & Elektronik" besser aufgehoben. Das betrifft eher C Programmierung und weniger den Giesomaten.
Fred R. schrieb: > Ich glaube da bist du im "µC & Elektronik" besser aufgehoben. danke für den Tipp bereits im empfohlenen Forum eingestellt. Es ging dabei um das Programm für den Giess-o-mat Sensor, deshalb dachte ich meine Fragen wäre hier am Besten platziert !
Peter K. schrieb: > ich möchte Dir auch Deine Meinung nicht nehmen. Doch wenn man sich mit > der Fachliteratur (und damit meine ich nicht Microcontoller,...) sondern > Wissenschaftliche Artikel zum Thema Bewässern (zugegebenermaßen für den > professionellen Bereich) anschaut gibt es nun mal keine kapazitiven > zuverlässigen Methoden. > Ich kann mir leicht vorstellen das kapazitive Messungen stark von sich > ändernder Bodenverdichtung abhängen. Tensiometer messen den echten Druck > den die Wurzeln erzeugen müssen um Wasser aus dem Boden zu saugen. > Völlig unabhängig von Salz, PH_Wert, Bodendichte, Temperatur oder > anderen Faktoren. Vermutlich hast du sogar Recht, vor allem was die Bodenverdichtung angeht: Der kapazitive Sensor muss quasi eingemessen/kalibriert werden und das nach jeder Entnahme. Wenn er jedoch "eingeschwemmt" ist, funktioniert es. Tensiometer habe das gleiche Problem: Wenn sie nicht richtig eingeschwemmt sind und nur lose in der Erde stecken, baut sich keine adäquate Saugspannung auf. Tensiometer haben ein andere Problem: Verkalkung. In Gegenden mit kalkarmen Wasser mag das ja dann auch gut funktionieren - vor allem, wenn die Tensiometer-Körper ein wenig im Erdboden versenkt sind (was ja in der Landwirtschaft auch gemacht wird). Im Wohnzimmer/Blumentopf klappt das nicht sonderlich gut: Der Keramik-Körper verkalkt und die Messung versagt (Jedenfalls hier im Berliner Raum mit bekanntermaßen hartem Wasser verkalken diese "Ton/Keramik-Gieskegel" reproduzierbar nach ca. 8-12 Wochen. Anyway... Ich habe inzwischen den von FredRam mir zugesendeten, mit Polyurethan beschichteten Giess-o-mat - Sensor in die Erde versenkt. Kurze Ausführung auf meinem Blog (http://www.n8chteule.de/zentris-blog/erdfeuchtemessung/erdfeuchtemessung-giess-o-mat-mit-polyurethan-beschichtung/), die Live-View erreicht ihr unter diesem Link: http://bss135.selfhost.eu:58888/dashboard/db/erdfeuchte-topfdaten
Lebt noch, warum fragst du? Schau in den Blog, schau in das RasPi-Forum, schau die Sensor-Live-View... Alles aktiv (wenn auch sporadisch), aber Pflanzen wachsen und Sensoren zerfallen nun mal langsam ;-)
Zentris schrieb: > Im Wohnzimmer/Blumentopf klappt das nicht sonderlich gut: Der > Keramik-Körper verkalkt und die Messung versagt Wo kommt bei der Druckmessung der Kalk her? Das Wasser im Kegel bewegt sich doch nicht bei der Druckmessung, man könnte ihn auch mit destilliertem Wasser füllen? Ich hab übrigens eine Zimmerpalme seit zwei Jahren mit einem ähnlichen System am Laufen (nur ähnlich denn bei mir wird tatsächlich das gesamte Wasser durch den Ton hindurch gesaugt, also der Unterdruck wird nicht gemessen sondern direkt zum Fördern des Wassers genutzt) ich habe noch keine Beeinträchtigung oder nachlassende Fördermenge feststellen können (Hannover, 12°dH).
Bernd K. schrieb: > Wo kommt bei der Druckmessung der Kalk her? Das Wasser im Kegel bewegt > sich doch nicht bei der Druckmessung, man könnte ihn auch mit > destilliertem Wasser füllen? Mit dest. Wasser hab ich das noch nicht versucht, würde aber spontan annehmen, dass der Konzentrationsunterschied der Salze (im umgebenden Bodenwasser) Einfluss auf die Messung hat... - ist aber nur rumorakeln, ich weiss es nicht... > gemessen sondern direkt zum Fördern des Wassers genutzt) ich habe noch > keine Beeinträchtigung oder nachlassende Fördermenge feststellen können > (Hannover, 12°dH). Berlin: 13,1 - 21,3°dH, da wo wir wohnen so um die 18°dH... (ist aber lt. Wasserbetrieb Mischwasser, dessen Härte sich ständig ändern kann). Fakt ist, dass wir sehr mit Kalk an den Mischbatterien Küche/Bad/WC zu kämpfen haben... diese Tonkegel blühen nach einigen Wochen regelrecht aus... Ist für uns keine Option, wir hatten mal vor Jahren versucht, damit 3 Wochen Urlaub giesstechnisch zu überbrücken, war ein Desaster... Ich habe jetzt diese Xiaomi Me-Sensoren "entdeckt" und im Test (aktuell 6 Stück, davon 2 schon seit ca. 6-8 Wochen: Die sehen gut aus (sowohl bzgl. WAF als auch von ihrem Verhalten). Auf meiner Sensor-Live Seite sind die live im Einsatz zu sehen...
Weil schon ewig nichts mehr gepostet wurde. Darum hielt ich das Projekt für tot.
Ringo S. schrieb: > Weil schon ewig nichts mehr gepostet wurde. Wenn, dann kommen "Meldungen" primär im Raspberry-Forum (http://www.forum-raspberrypi.de/Thread-erdfeuchte-bewaesserung) bzw. in meinem Blog (http://www.n8chteule.de/zentris-blog/). Ich schau hier nur selten rein (aus Zeitgründen)... werde aber bei Beiträgen hier per Mail benachichtigt... :-)
Ringo S. schrieb: > Im RPI Forum gibt es gerade einen Gutscheincode :-) Leider gestern abgelaufen. Schade. Verweist aber auf diesen Shop: https://www.ramser-elektro.at/shop/
Ein Benutzer hat sich die Mühe gemacht ein sehr schönes Tutorial zu dem Thema zu verfassen, welches ich euch nicht vorenthalten will: https://tutorials-raspberrypi.de/raspberry-pi-giessomat-kapazitiver-erdfeuchtigkeitssensor/ Dabei geht es um die Anbindung des Giesomatsensors an einen Raspberry PI.
Würde Interesse an fertig bestückten und getauchten Sensoren bestehen?
Wie implementiert ihr (ihr alle die ihr so ein Ding betreibt) eigentlich die Förderung des Gießwassers? Eine Pumpe pro Topf? Magnetventile? Offline-Vorratsbehälter oder mit Druckminderer am Wassernetz?
Fred R. schrieb: > Ein Benutzer hat sich die Mühe gemacht ein sehr schönes Tutorial zu dem > Thema zu verfassen Was ist denn eine Zehnerdiode? Vielleicht funktionierte mein Sensor nicht ordentlich weil ich eine einfache Z-Diode genommen hatte. BTW, warum ist diese komische Spannungsregelung da immer noch drin?
Diese "komische" Spannungsregelung existiert seit ewigen Zeiten und nennt sich Linearregler. Eine Alternative dazu wurde hier aufgeführt: Beitrag "Re: [V] Bausatz für Giess-o-mat Sensor" Wird der Spannungsregler nicht benötigt, so kann dieser ab der Rev 2 einfach überbrückt werden (Lötjumper J1). Definition Zehnerdiode: Ein überaus beliebter Rechtschreibfehler meiner Wenigkeit, welchen der Blog Author von meinem Bestückungszettelchen mitübernommen hat ;-)
Fred R. schrieb: > Diese "komische" Spannungsregelung existiert seit ewigen Zeiten und > nennt sich Linearregler. ja, war auch eher rethorisch nachgefragt... Ich hatte da schon 2014 mal rumgenörgelt: Beitrag "Re: [V] Bausatz für Giess-o-mat Sensor" Auf die Versorgungsspannung wird in den vielen Artikeln kaum eingegangen. Ein 3V3 Low Drop Dreibein wäre mMn die beste Lösung wie auch auf meinen Post geantwortet wurde. Und ein enable-Eingang damit der Störsender nicht ständig aktiv ist, falls es mal eine V3 geben soll. Fertige Sensoren könnte man auch gleich professioneller versiegelt anbieten, das wäre vielleicht ein Vorteil für die die nicht selber basteln wollen. Ich denke ein 2K Lack der richtig im Ofen getrocknet und gehärtet wird hält dann ewig. ZB der Peters Lötstopplack wird so hart da hinterlässt nichmal ein Polibloc Kratzer. Bernd K. schrieb: > Wie implementiert ihr (ihr alle die ihr so ein Ding betreibt) eigentlich > die Förderung des Gießwassers? Dazu habe ich mal ein paar Pumpen von Pollin gekauft, gabs da für 2,95, sind aber mittlwerweile weg. Aus China bekommt man die aber noch, sehen etwa so aus: http://www.ebay.de/itm/RS-360-Mini-Wasserpumpe-Zahnradpumpe-Dosierpumpe-Elektro-Wasser-Pumpe-DC-Pumps-/322519724104?hash=item4b17ac7048:g:pskAAOSwepZXRB~9 Das sind Zahnradpumpen die sich gut dosieren lassen (für Zimmerpflanzen). Einziger Nachteil: das Laufgeräusch... Für Tomaten oder andere Pflanzen mit mehr Wasserbedarf sind Kreiselpumpen vermutlich besser, etwa sowas: http://www.ebay.de/itm/12V-WASSER-PUMPE-TAUCH-PUMPE-MINI-KREISEL-PUMPE-UMFULL-PUMPE-MODELLBAU-12-VOLT-/132093922167?hash=item1ec1694b77:g:9uQAAMXQlgtS5n8P Wenn die Pumpen nicht selbstansaugend sind würde ich noch ein Rückschlagventil einbauen.
Auch hier: https://physicalcomputing.at/ Oder hier: https://shop.thomasheldt.de/ Schon überall gibt. Nicht nur hier.
Endlich mal was aus der EU. Aber sicher schon 5 mal geclont.... Es lebe Fernost ;-)
Gibt es eigentlich eine "einfache" Variante, wo nur mit einer LED angezeigt wird dass wieder gegossen werden müsste?
Tom B. schrieb: > https://www.amazon.de/Moistick%C2%AE-Feuchtesensor-digital-XL-Kabel/dp/B00C0X6C4S Wo bleibt da der Bastelspass? Es ist ausserdem nur eine Anzeige. Es gibt keine externe Schnittstelle.
Werner A. schrieb: > Gibt es eigentlich eine "einfache" Variante, wo nur mit einer LED > angezeigt wird dass wieder gegossen werden müsste? Da steht nix von basteln.
Ich würde durchaus selber (nach)bauen wollen. Da ich im Moment aber nicht vorhabe eine Pumpe mit anzuschließen würde mir eine LED als Anzeige erstmal reichen.
Du könntest über einen LowPass Filter das Signal auskoppeln und auf eine LED führen. Je heller die LED, umso durstiger deine Pflanze. Oder über einen LowPass Filter auf einen Comparator.
Hi, gibt es eigentlich das Layout / die Leiterplatte für den Giess-o-mat mit AVR (die Steuerung, nicht den Sensor!) auch zu kaufen? Bzw. kann jemand die Eagle-Daten für das Layout direkt zur Verfügung stellen? Dann könnte ich mir die PCB selbst bestellen. Ich denke, dass viele daran interessiert wären, einen Bausatz wie für den Sensor selbst (Platine und Bauteile) auch für die Steuerung zu erwerben. Dann ware das sogar für Laien mit etwas Löterfahrung nachzubauen. Grüße
Äääääähm. Du hast dir die Datei im ersten Posting angesehen? Hinweis: giessomat2.sch Wenn mehr Interesse besteht, kann ich mal eine designen.
Nachdem ich dieses Thema schon seit geraumer Zeit verfolge und auch großes Interesse an dieser Schaltung habe, hab ich mir mal die Arbeit gemacht und hab ein neues Schema erstellt und mir ein Board generiert. Ich habe bei meiner Schaltung ganz bewusst die Programierschnittstelle weg gelassen. Das mach ich deswegen, da ich meine eProm im Programmiergerät beschreibe und nicht auf der Platine. Als Stromversorgung kommt ein externes Schaltnetzteil. Die Relais sind Teilchen die ich bei mir zu Hause noch rum liegen habe und mit 12 V arbeiten. Jetzt kommt bestimmt der Vorwand dass ich keine Entstördioden verbaut habe: brauche ich nicht da diese Relais schon intern diese mit sich bringen. Mein Platinenlayout hab ich mit der teilweise bekannten Bügeltransfer-Methode erstellt.Hat mich gefreut dass selbst die kleinsten Linien noch erkennbar sind, nur größere Flächen werden leider nich sauber genug abgedeckt, aber das liegt wahrscheinlich an meinem Drucker. Genauso habe ich teilweise SMD-Bauteile an den Stellen verwendet wo ich denke dass diese hier gut angebracht sind und etwas Platz auf der Platine schaffen. Kommende Woche werde ich mich mal hinsetzen und die Platine aufbauen. Ich hoffe hiermit auch wieder jemanden auf die Sprünge geholfen zu haben.
Das Problem, warum ich noch keienn Bausatz designt habe ist folgender: Der eien will ein Relais, der andere möchte 8 Relais. Der nächste gar keine, weil er einen Webserver möchte. Das Problem ist, dass man eben keinen universellen Bausatz designen kann. Dieser würde zu teuer und zu gross.
So, um diejenigen die mein schönes wildes Layout schon gezogen haben etwas zu schreiben: Meine Platine hab ich aufgebaut wobei ich leider ein paar Kleinigkeiten festgestellt habe. Die Brücken die ich zum FT232 Chip eingebaut habe, stören beim auflöten des Chips. Die Anschlussklemmen für die Fühler sind zu eng aneinander gelegt und letztendlich ist der Stromansschluss einfach falsch plaziert. Aber womit ich bisher überhaupt nicht weiter komme: Wie bitte kommuniziere ich via minicom mit der Platine? Ich habe bisher mit dieser Art und Weise noch nie etwas am Hut gehabt und auch Null Plan wie ich jetzt weiter komme. Zwei Erfolge kann ich aber schon mal vermelden: Frage ich mit "lsusb" die Schnittstellen ab, erkennt er schon mal meine Schnittstelle die sich mit: "Future Technology Devices International, Ltd FT232 Serial (UART) IC" anmeldet. Beim anschliessen des USB-Kabel blinken auch beide Kontroll-LED`S kurz auf. Den eProm habe ich mit den Standardeinstellungen belassen und geflasht: lowByte 0xE1 highByte 0xD9 lockBit 0xFF Verbaut ist ein Atmega 8A. Vielleicht hilft mir jetzt jemand etwas auf die Sprünge ;-) Ach ja, mein BS ist Ubuntu.....
Bitte nur funktionstüchtige Prototypen posten. Ansonsten ärgern sich gleich mehrere Leute! Hast du schon einmal per RS232 o.ä. mit einem µC kommuniziert? Wenn nein: Tutorials im Netz durchspielen. Dein USB-RS232 Brücke verhält sich wie eine richtige serielle Schnittstelle. Demnach kann diese PC und µC seitig auch gleich programmiert werden. Auf der PC Seite tuts meistens schon Hyperterminal.
So schlimm ist das Layout auch wieder nicht.... So wie es abgebildet ist schon zu gebrauchen. Mir ist nur beim Nachbau eben ein paar Kleinigkeiten aufgefallen und diese werde ich mit dem nächsten Layout welches ich gerade erstelle, verbessern. Auf diverse Geräte via Terminal habe ich schon öfter zugegriffen, z.B. auf die Fritz-Box, darauf auch schon diverse Software installiert. Dies aber immer nur nach Anweisungen die ich im Netz gefunden habe ;-) Aber jede Schnittstelle oder Hardware wird ja anders angesprochen. Und da ja Christian auf seiner Projektseite unter anderem so ein schönes Bild eingestellt hat auf dem zu sehen ist dass er mit minicom auf die Konfiguration zugreift, wollte ich gerne wissen wie das zu bewerkstelligen ist, das ist alles was ich wissen will. Ich kann ja minicom starten und die Schnittstelle ect. einstellen, aber wie gehe ich dann weiter?
Es geht darum, das du ein Layout reinstellst, das du nicht mal selbst getestet hast!!! Es gibt auch keinerlei Software dafür. Im Gegenteil: Du stellst Fragen bezüglich des Grundaufbaus der Software. Auf einem Router läuft ein Betriebssystem. Auf dem Mikrocontroller ist keinerlei Software !!!! Die must du selbst programmieren. Wenn du die Software aus dem Wiki nimmst, dann hat der AVR schon Hirn. Aber wenn du RTX und TXD nicht auskreuzt, wirst du per serieller Schnittstelle nie eine Verbindung bekommen.
Fred R. schrieb: > Es geht darum, das du ein Layout reinstellst, das du nicht mal selbst > getestet hast!!! Entschuldigung, war mein Fehler.... Zumal ich ja auch geschrieben habe (25.06.2017), dass ich mich hinsetzen werde und die Platine erst aufbauen werde. > Aber wenn du RTX und TXD nicht auskreuzt, wirst du per serieller > Schnittstelle nie eine Verbindung bekommen. Das hab ich leider auch erst nach deinem Hinweis gemerkt :-( Ich bearbeite das ganze Layout und den Schaltplan nochmal und schaue wie ich weiter komme.
Aber erst reinstellen, wenn die nächsten Fehler ausgemustert sind ;-) Würde mal einfach provisorisch TXD/RXD auskreuzen. Dann siehst du gleich, ob du zum Ziel kommst.
Fred R. schrieb: > Es geht darum, das du ein Layout reinstellst, das du nicht mal selbst > getestet hast!!! Ohne jetzt eine generelle Diskussion lostreten zu wollen...aber: Ich glaube nicht, dass Du das hier so festlegen darfst. Ich bin froh, dass ich als Laie auch in der Konzeptphase einige Beiträge vorher Meinungen einholen konnte, um das noch nicht fertige Design zu verbessern. Wenn jemand ernsthaft vor hat, ein nicht fertiges Konzept nachzubauen, ist er selber Schuld, wenn es dann nicht funktioniert - und um das zu erkennen braucht man nur ein wenig um die Beiträge drumherumlesen. Das ist vielleicht der kleine Unterschied, wenn man hier als Profi oder Laie unterwegs ist. Gruß.
>Fred R. schrieb: > Das ist vielleicht der kleine Unterschied, wenn man hier als Profi oder > Laie unterwegs ist. > > Gruß. Danke..... Jetzt aber noch mal zu meiner grundsätzlichen Frage, vielleicht ist sie ja hier ja auch deplaziert, aber wie greife ich via minicom auf die Platine zu? In der Datei die ich von Christian Bergmann runter geladen habe, finde ich ein paar Scripte und den Code für den Controller. Wie ich schon geschrieben habe, weiß ich ja auch wie ich ein Hex-File auf den Controller flashe und wie ich das auch gemacht habe. Aber wie greift ihr (PC direkt Verbindung via minicom...Script oder html) auf die Hardware zu? In dem Fall bin ich nämlich ein DAU ;-)
> aber wie greife ich via minicom auf die > Platine zu? Linux: Wenn der USB Kabel angeschlossen ist, meldet sich der FT232 Chip im Linux als /dev/ttyUSB0 an (oder /dev/ttyUSB1 wenns schon einen anderen im System gibt) minicom -D /dev/ttyUSB0 Die Baudrate muss auf 38400 8N1 eingestellt werden Windows: FTDI Treiber installieren Wenn der USB Kabel angeschlossen ist, meldet sich der FT232 Chip als COM Schnittstelle TeraTerm starten, die richtige COM Schnittstelle auswählen, Baudrate 38400
Zugreifen via minicom funktioniert insofern, dass ich die Baudrate wie angegeben eingestellt habe. Bei mir läuft die Schnittstelle als ttyUSB1. Zugriffsrechte sehen folgendermaßen aus: crw-rw-rw- 1 root dialout 188, 1 Jul 2 22:37 /dev/ttyUSB1 lsusb gibt folgendes aus: Bus 001 Device 012: ID 0403:6001 Future Technology Devices International, Ltd FT232 Serial (UART) IC Ich denk mal dass das richtig sein sollte. Wie kann ich jetzt aber die Platine ansteuern? Ich denk doch ich brauch ein passendes Script damit ich jetzt etwas anfangen kann? Fred hat ja schon mal so gut geschrieben: "Wenn du die Software aus dem Wiki nimmst, dann hat der AVR schon Hirn." Aber das hilft mir in dem Fall auch nicht weiter. Soviel Hirn hab ich dem Atmega ja schon eingebläut ;-)
Fred R. schrieb: > Aber wenn du RTX und TXD nicht auskreuzt, wirst du per serieller > Schnittstelle nie eine Verbindung bekommen. Hab ich auf meiner Platine gemacht...... Danke nochmals.
Du brauchst kein Skript. Wenn die Firmware läuft, sollte im minicom jede Sekunde eine Uhrzeit angezeigt werden. Wenn du eine Taste drückst, wird das Hauptmenü angezeigt.
Ach soooooo.... Ich starte also minicom so wie du mir oben geschrieben hast: sudo minicom -D /dev/ttyUSB1 Hierauf erscheint bei mir erst einmal ganz oben ein paar Zeilen, unter anderem eine Systemzeit. Diese Systemzeit ist aber immer nur dann aktuell wenn ich minicom gestartet habe. Willkommen zu minicom 2.7 Optionen: I18n Übersetzt am Jan 1 2014, 17:13:22. Port /dev/ttyUSB1, 20:24:19 Ganz unten in der Statusleiste unter anderem: 38400 8N1 NOR VT102 Online 0:0.......läuft alle Minuten 1 hoch ttyUSB1 Aber leider erscheint kein Hauptmenü wenn ich eine Taste drücke. Ich glaub auch ich weiß was du mit dem Haupmenü meinst, ich habe den Controller gerade noch einmal ausgelesen und da steht im Code ein paar Sachen so von wegen Hauptmenü, Pumpen ect. Ergo gehe ich mal davon aus, dass ich hier irgendwo ein Problem habe. Ich habe mir letzte Woche aber mal einen USB zu Serial Wandler mit USB Stecker und seriellen Anschluss auf der anderen Seite. Ich werde also mal warten bis das Kabel da ist und werde es direkt an den AVR Anschließen. Vielleicht hab ich ja auch einen Fehler auf meiner Platine und kann ihn nur nicht direkt erkennen. Daher dieser Schritt um vielleicht den Fehler auf der USB-Seite auszuschließen. Oder hab ich hier auch einen Gedankenfehler?
Bist du schon weitergekommen? Verbinde NACH dem USB-RS232 Wandler IC RXD und TXD direkt miteinander. Alles was du sendest, solltest du im Terminal auch wieder empfangen. Somit hast du die Funktion des USB-RS232 Wandlers kontrolliert. Versuche einen anderen USB-RS232 Baustein und verbinde diesen mit deinem µC. TXD auf den RXD Pin des USB-RS232 Wandlers. Den GND der Schaltung mit dem GND des USB-RS232 Wandlers miteinander verbinden. Achte darauf, dass es ein USB-RS232 TTL Level Wandler ist. (Wenn du einen benötigst, ich habe welche hier.) Den von dir erwähnten USB-RS232 Wandler wirst du nicht verwenden können. Diese haben kein 3.3V/5V TTL sondern ein +-12V Signal. Du wirst deinen µC damit vernichten. http://www.sprut.de/electronic/pic/grund/rs232.htm http://www.sprut.de/electronic/interfaces/rs232/rs232.htm Empfängst du was? Wenn Nein, hast du mit deinem µC ein Problem.
Ja, ich bin weiter gekommen. Ich musste feststellen dass ich einen Kurzschluss beim FTDI habe, wahrscheinlich hab ich mit der Lötlitze nicht alles überschüssiges Lötzinn weg gebracht. Ein neues Layout welches etwas großzügiger ausfällt, hab ich auch schon. Muss ich aber noch etwas daran feilen. Einen neuen Controller muss ich mir auch erst noch besorgen, wahrscheinlich habe ich meine beiden anderen geschossen. Diesen werde ich aber erst auf einem Steckbrett aufbauen und testen, nicht dass ich hier wieder einen Bockmist rein bringe. Wenn ich den neuen USB-RS232 Wandler habe, werde ich ihn auch erst mal nachmessen und testen. Ist alles nicht ganz so einfach wenn man es doppelt sieht ;-) Ich bleibe jedenfalls erst einmal dran.
Nachdem ich mich dieses Wochenende hin gesetzt habe und etwas getestet habe, hab ich nun folgendes Ergebnis. Sobald ich minicom starte, erscheinen alle paar Sekunden nur Fragezeichen als Sonderzeichen..... Bild habe ich beigefügt. Kann das sein dass das an den Fusebits liegt? In diesem Fall habe ich den Atmega auf Standard Fusebits belassen. Stelle ich ihn um auf 0x7b 0xD9 habe ich überhaupt keine Ausgabe ;-(
Hast du den Looptest gemacht, wie ich oben beschrieben habe? Welche Baudrate ist eingestellt?
Hab ich gemacht, den Atmega ausgebaut, habe TXD und RXD verbunden, einfach eine Datei auf den ttyUSB0 gesendet. Dabei leuchten beide LED`s auf. Sende ich in gtkterm eine Datei, egal welche, leuchten auch Beide auf und im Terminal erscheinen zum Teil leserliche sowie unleserliche Sachen. Sobald die Datei gesendet wurde, bleiben beide LED`s auch wieder dunkel. Eingestellt ist, wie auch schon oben beschrieben (1.7.17 Christian) auf: ttyUSB0 38400 8N1 Das Gleiche habe ich unter anderem in gtkterm mit eingebautem Atmega gemacht, Dateien werden gesendet und erscheinen im Terminal. Dabei leuchten auch wieder beide LED`s auf bis die Datei gesendet wurde. Allerdings dann auch z.T. als leserliche sowie unleserliche Zeichen und Wörter.
Ich werd verrückt...... Hab vorhin mal die Fusebits abgeändert. Momentan habe ich folgende Einstellung: Low: 0x2F High: 0xDB Kann mir das jemand so bestätigen? Es funktioniert jedenfalls bei mir. Es kommt das Menu und ich kann die Uhrzeit einstellen. Die Uhrzeit läuft alle Sekunden durch und so weiter. Aber in besagtes Untermenü komme ich nicht.... Aber ich dachte gelesen zu haben, dass man im Untermenü den Namen der Blumen ändern kann oder auch die Pumpen per Hand Ein- und Ausschalten kann? Ach ja, was mir etwas komisch vorkommt: Ich kann das Menü NUR unter gtkterm aufrufen. Unter minicom läuft NUR die Uhrzeit, auf Tastendruck reagiert hier nichts! Aber das soll jetzt erst einmal zweitrangig sein. Wenn mir jetzt noch jemand bei der Menüführung oder den Einstellungen welche die Blumennamen oder Feuchtigkeitseinstellungn betreffen damit ich die Sensoren dann richtig Ansteuern kann hilft, dann werde ich mein letztes Platinenlayout reinstellen.
Auch das hat sich jetzt von alleine gelöst...... Ich weiß zwar immer noch nicht was hier falsch läuft, wie schon geschrieben, unter gtkterm bekomme ich das Hauptmenü angezeigt, unter minicom hab ich ein Problem. Aber aus irgendwelchen unerklärlichen Gründen, bekam ich auf einmal das Menü auch in minicom angezeigt, konnte die Blumen bearbeiten, Pumpen ansteuern und so weiter. Später ging es auf einmal wieder nicht, ich muss hier erst einmal den Fehler suchen. Auf jeden Fall arbeitet die Platine....;-)
Hardware- und Software Flow Control muss in minicom ausgeschaltet werden
Christian B. schrieb: > Hardware- und Software Flow Control muss in minicom ausgeschaltet werden Du bist der Held des Tages :-) Das war es, vielen Dank.
Also gut, der Giesomat läuft mit zwei Sensoren. Folgende Sachen sind mir bis jetzt aufgefallen: Wie gesagt nur zwei Sensoren, lasse ich diese so wie sie sind im Terminal die Werte anzeigen, kommen an den nicht angeschlossenen Sensoren auch ganz wirre Daten. Dieses Problem bin ich damit umgangen, dass ich an ein paar nicht angeschlossenen Sensorausgänge jeweils einen 100nF Kondensator dran gehängt habe. Ich gehe mal davon aus, dass ich ungewollte Schwingungen an den Ausgängen habe...... Nächstes Problem: Lasse ich mir die Sensorwerte mit der Taste "s" anzeigen, kommen Werte weit über 10000 (momentan 80640 und 87400). Rufe ich die entsprechende Blume aber direkt auf, werden die gleichen Werte ein Zehntel geringer angezeigt (z.B. 8064 und 8740). Wie das denn bitte? Dann soll das Programm doch je nach Einstellung als Feuchtesensor, Zeitgesteuert oder deaktiviert arbeiten. Nun ist es aber so, dass das Programm die Feuchtigkeitssteuerung komplett ignoriert und nur nach Zeitintervallen arbeitet. Da liegt doch nicht im Sinne des Erfinder? Und was mir auch noch aufgefallen ist: Wenn ich meine beiden Blumen mit den Sensoren recht nah beinander stehen habe, dann ändern sich die Werte der Sensoren nach oben! Und zwar beide!!! Kann das auch an ein ungewolltes Schwingen der Schaltung liegen? Oder sollte ich die Enden der Sensorelektronik vielleicht mit Alufolie abschirmen?
Jörg R. schrieb: > Dann soll das Programm doch je nach Einstellung als Feuchtesensor, > Zeitgesteuert oder deaktiviert arbeiten. > Nun ist es aber so, dass das Programm die Feuchtigkeitssteuerung > komplett ignoriert und nur nach Zeitintervallen arbeitet. Da liegt doch > nicht im Sinne des Erfinder? Ok, das hab ich auch gelöst. Habe die Einstellung dahin geändert, dass ich den Zeitintervall für die Sensoren auf 0 Stunden geändert habe und schon arbeitet das Programm selbstständig......
Jörg R. schrieb: > Also gut, der Giesomat läuft mit zwei Sensoren. > Folgende Sachen sind mir bis jetzt aufgefallen: > Wie gesagt nur zwei Sensoren, lasse ich diese so wie sie sind im > Terminal die Werte anzeigen, kommen an den nicht angeschlossenen > Sensoren auch ganz wirre Daten. > Dieses Problem bin ich damit umgangen, dass ich an ein paar nicht > angeschlossenen Sensorausgänge jeweils einen 100nF Kondensator dran > gehängt habe. Ich gehe mal davon aus, dass ich ungewollte Schwingungen > an den Ausgängen habe...... Wenn ein Eingang nicht benutzt wird und in der Software deaktiviert ist, ist es egal, was da am Eingang vom AVR für Schwingungen sind. die werden ignoriert. > Nächstes Problem: > Lasse ich mir die Sensorwerte mit der Taste "s" anzeigen, kommen Werte > weit über 10000 (momentan 80640 und 87400). > Rufe ich die entsprechende Blume aber direkt auf, werden die gleichen > Werte ein Zehntel geringer angezeigt (z.B. 8064 und 8740). Wie das denn > bitte? hmm ja, das ist unschön. Im "s" Menü werden die Rohwerte in Hertz umgerechnet. > Dann soll das Programm doch je nach Einstellung als Feuchtesensor, > Zeitgesteuert oder deaktiviert arbeiten. > Nun ist es aber so, dass das Programm die Feuchtigkeitssteuerung > komplett ignoriert und nur nach Zeitintervallen arbeitet. Da liegt doch > nicht im Sinne des Erfinder? Doch, das ist im Sinne des Erfinders. Wenn der Feuchtesensor aktiv ist, sind die Zeitintervalle auch aktiv. Die sorgen dafür, dass ein Mindest-Zeitintervall eingehalten wird, für den Fall dass der Sensor Mist misst. > Und was mir auch noch aufgefallen ist: > Wenn ich meine beiden Blumen mit den Sensoren recht nah beinander stehen > habe, dann ändern sich die Werte der Sensoren nach oben! Und zwar > beide!!! Der Sensor misst die Kapazität der Umgebung. Die ist nicht unbedingt auf einen Blumentopf beschränkt. > Kann das auch an ein ungewolltes Schwingen der Schaltung liegen? Oder > sollte ich die Enden der Sensorelektronik vielleicht mit Alufolie > abschirmen? Kannst ja mal ausprobieren ob das was hilft.
Freut mich, das wieder jemand mehr ist, welcher die Vorteile der Giesomaten nützt :-)
Fred R. schrieb: > Freut mich, das wieder jemand mehr ist, welcher die Vorteile der > Giesomaten nützt :-) Das ist ja auch ein sehr interessantes Projekt, vom Prinzip her eigentlich ganz einfach aufgebaut. Die Unterstützung war auch nach ein paar Stolpersteinchen ;-) recht nützlich. Wobei ich aber immer noch eine Frage offen habe, welche mir hier bisher noch niemand beantwortet hat: Stimmen meine Fuse-Bit Einstellungen? Low: 0x2F High: 0xDB Sicher, meine Schaltung arbeitet, aber das hab ich mehr oder weniger nur durch puren Zufall fertig gebracht. Ich kenn mich mit Atmega Programmierung ehrlich gesagt auch gar nicht aus, auch wenn ich immer versuche mich durch lesen weiter zu bilden. Aber in meinem Alter will ich mit Sicherheit keine Schulbank mehr drücken !?! Und was mir bei der Schaltung jetzt auch noch aufgefallen ist, was vielleicht nicht jeder sofort nachvollziehen kann. Ursprünglich habe ich in meiner Schaltung einen 74HC151 N verbaut, da der AC - Typ nicht ganz so einfach zu bekommen ist. Den 74AC151 habe ich jetzt aber auch verbaut und siehe da, die Schaltung läuft tatsächlich besser und stabiler was die Sensorwerte betrifft. Aber das wurde ja irgendwo hier schon mal angesprochen. Dieser Hinweis soll nur diejenigen betreffen, die sich auch mal an diese Schaltung wagen.
Mit den Fuse Bits kann ich dir nicht direkt helfen, da ich meine Auswertung mit einem PIC mache. Über die 74 er Logik kannst du dich hier einlesen: https://de.wikipedia.org/wiki/Logikfamilie
Nachdem ich meine Platine schon seit einer Wochen am laufen habe, nun mein Schaltplan und Layout. Viel Spaß beim Nachbau ;-)
Für diejenigen die sich dazu entschließen wollen diese Platine nachzubauen, habe ich eine Einkaufsliste fertig gestellt. Die Bauteile NUR für die Platine kommen bei Reichelt moment auf 33,32€ ohne Versand. Gerade lasse ich einen Prototyp der Platine erstellen, kommt auf 35,34€. Ich habe auf meiner Platine Relais mit eingebauter Freilaufdiode verbaut, wer also keine passende Relais hat, sollte die doch bitte noch mit verbauen, das Beste wäre als SMD auf der Unterseite der Platine. Es gibt noch viele weitere Möglichkeiten, z.B. eine ISP Schnittstelle mit zu verbauen, Platz wäre im Layout genug. Die Kosten für die Sensoren kommen separat dazu für diejenigen welche die Schaltung mit Feuchtesensoren betreiben wollen. Als Stromversorgung habe ich ein Schaltnetzteil verwendet welches 12V= 1,5A leistet. Die Pumpen die ich verbaue kommen aus dem Land der aufgehenden Sonne, ziehen gerade mal 0,35A, laufen drei Pumpen was ja seltenst der Fall sein dürfte, komme ich auf 1,05A. Die Schaltung an sich verbraucht gerade mal lumpige 170mA bei ALLEN eingeschaltenen Relais ohne Pumpen. Wer will kann ja auch die Stromversorgung für die Relais separat versorgen oder er nimmt ein stärkeres Netzteil. Meine Relais können zwar ohne weiteres 230V~ 2A Dauerstrom schalten, aber ich wollte bei meinem Design bewusst auf 230V Wechselstrom verzichten. Was will ich in einer Wohnung mit so lauten Teilen, das verwende ich frühestens für meine Gartenbeetbewässerung und dafür entwickle ich lieber ein anderes Layout welches den Wechselstrom besser von der Schaltung trennt. Nochmals vielen Dank für die Unterstützung hier auf der Seite....
Derda schrieb: > Mir kommen die Relais suboptimal vor. Das ist deine Meinung..... gerne doch. Aber eine Begründung hierfür lässt du offen. Kannst gerne auch etwas dazu schreiben. Falls du alles durchgelesen hast, solltest du auch wissen warum ich in MEINEM Fall diese Relais verwendet habe. Das was ich angegeben habe, ist EIN Lösungsvorschlag und gilt NICHT für alle Möglichkeiten die gegeben sind. Vielleicht kommt ja jetzt noch eine genaue Meinung deinerseits, ich (wir hier alle) bin für alle weiteren Vorschläge offen. Ich habe lediglich einen Schaltplan der schon gegeben war, etwas modifiziert. In der Zwischenzeit habe ich für mich auch schon weitere Platinenlayout`s erstellt, aus Fehler wird man schlauer. Aber fakt ist, dass das Layout wie ich es erstellt habe, funktionsfähig ist. Auch wenn ich noch ein Problem mit dem Fühler auf Anschluss 4 habe, der funktioniert noch nicht. Ich bin mir aber noch nicht sicher ob das an der Soft- oder Hardware liegt, soweit bin ich noch nicht gekommen.
Derda schrieb: > Aber die sind recht teuer ! Hättest du mal meine Beiträge alle richtig gelesen..... Am 23.07.2017 20:28 hatte ich unter anderem geschrieben: >Für diejenigen die sich dazu entschließen wollen diese Platine nachzubauen, habe ich eine Einkaufsliste fertig gestellt. Es steht auch nirgends dass die Bauteile so wie sie auf dem Schaltplan eingezeichnet sind, verbindlich für die Schaltung sind.Ein bisschen Eigeninitiative wäre ja wohl angebracht, ohne dass sich hier gleich jemand auf den Schlips getreten fühlen muss ;-) Bei Reichelt gibt es z.B. Relais welche für das Layout passen für einen windigen Preis von 1,15 pro Stück. Diese Relais haben aber leider keine Freilaufdioden, die kann man aber ohne weiteres auf der Lötseite als SMD Version mit verbauen (0,04€ das Stück) Ergo käme das Relais auf gerade mal 1,19€. Das ist dir zu teuer? Gleichrichterdiode SMD, Mini Melf , 100V, 0,15A Best.Nr.: 1N 4148 SMD DIL Miniatur-Signalrelais M4S 12V, 2Wechsler, 1A Best.Nr.: M4 12H In meinem Beitrag vom 11.08.2017 13:31 ich unter anderem auch geschrieben dass ich auch schon ein ganz anderes Layout erstellt habe, es ist aber hier nicht reingestellt. Und ich denk mal dass jeder der die SCHALTUNG schon nachgebaut hat, sich vorher auch mal etwas Gedanken gemacht hat. Elektronik ist ein sehr weitreichendes Spielfeld. Es gibt ja auch Autos...... VW, Audi, BMW, Mercedes, Toyota, Skoda ect..... Das sind alles Autos, die fahren auch alle auf unseren Straßen und funktionieren normalerweise alle auf dem gleichen Prinzip, aber alle werden anders hergestellt und sehen unterschiedlich aus. Ich hoffe ich hab dir etwas weiter helfen können.
Beitrag #5114082 wurde von einem Moderator gelöscht.
Anbei zwei Bilder von den neuesten Platinen die ich machen lies. Habe aber ein paar dieser Platinen zuviel, wer Interesse hat, bitte per PN anschreiben, sie kosten kein Vermögen ;-)
Derda schrieb: > Abstände! Wenn man 230V Ventile verwendet schon. Aber hier werden Niedervoltventile verwendet. (So wie ich das lesen) Gilt einer der Gutscheincodes eigentlich noch?
Sim L. schrieb: >> Derda schrieb: >> Abstände! > > Wenn man 230V Ventile verwendet schon. > Aber hier werden Niedervoltventile verwendet. > (So wie ich das lesen) Hast du absolut richtig gelesen ;-), in meinem Fall 12V Pumpen. Ich hab in der Zwischenzeit auch schon ein Layout für 230V Pumpen erstellt, hab ich nur noch nicht rein gestellt. Vom Prinzip her hab ich da ja nur die Relais ausgetauscht und somit größere Abstände zur Elektronik hergestellt. Nächstes Jahr lasse ich hierfür Platinen erstellen, falls jemand so lange warten will und Interesse haben sollte, meldet sich bitte bei mir. Für die aktuelle Platine hab ich noch ein paar übrig. Hierfür ein paar Bilder fertig bestückt.... Den Schaltplan für die letzte Paltine stelle ich demnächst rein. Der ist ja zu meinen Schaltplan vom 20.07.2017 21:09 schon etwas abgeändert. > > Gilt einer der Gutscheincodes eigentlich noch? Hierzu kann ich nichts sagen, soviel ich weiß ist das schon seeehhhrrr lange her.
Nach langem einlesen dachte ich mir, dass die Variante mit dem aduino doch am einfachsten wäre, Leider sind die im Artikel verwendenden teile nicht mehr so zu bekommen. Die alternative raspberry Erklärung finde ich sehr gut, leider hat man hier ja nicht die Möglichkeit das gut übersichtliche Menü von diesem Programm zu nutzen. Leider verstehe ich nur die Schaltpläne nicht wirklich. Gibt es zu diesen automatischen Bewässerungen so einfachere Erklärungen oder bessere Möglichkeiten?
Vinni schrieb: > Leider sind die im Artikel verwendenden teile nicht mehr so zu bekommen. Was ist da nicht mehr zu bekommen? Da ist z.Bsp. alles enthalten: https://shop.diy-dreams.at/products/diy-dreamer-box-reservierung Gerade am Arduino ist das Betreiben des Giesomat Sensors am einfachsten. Spannungsversorgung + den Taktausgang des Sensors auf den INT Pin. Danach Flanken zählen. Wert > Eingestellten, dann schalte XY.
Fred R. schrieb: > Da ist z.Bsp. alles enthalten: > https://shop.diy-dreams.at/products/diy-dreamer-box-reservierung OK. Den Shop gibt es wohl nicht mehr :-/
Fred R. schrieb: > OK. Den Shop gibt es wohl nicht mehr :-/ Haben wir Deutsche übernommen :-) Das ist Nachbarschaftshilfe :-D
Ich möchte das Giess-o-mat Projekt renovieren. Dafür gibt es einen neuen Thread: Beitrag "fab-giess-o-mat mit Arduino nano" und ein Wiki: http://wiki.fablab-karlsruhe.de/doku.php?id=projekte:2017:fab-giess-o-mat
Warum sollen die nicht funktionieren? Das Problem, was man erkennen muss ist, dass die Sensorfläche mit einem Lack behandelt werden muss, welcher kein Wasser einlagert. PU (Polyurethan-Lack) hat sich als geeignet erwiesen.
Anton S. schrieb: > Ich dachte, die Sensoren funktionieren nicht? Wenn die Sensoren nicht funktionieren würden, hätte ich mir nicht die Mühe gemacht und die Schaltung ein paar Mal nachgebaut und eine eigene Platine hierfür erstellt. Die Sensoren funktionieren sehr wohl ;-) und sind sehr empfindlich. Bei mir laufen die Schaltungen inklusive Sensoren seit drei Monaten sehr schön. Irgendwo steht auch schon geschrieben dass sich die Sensoren regelrecht erst einschwemmen müssen. Das kann schon mal eine gewisse Zeit in Anspruch nehmen. Ich rede jetzt aber auch von den Sensoren von Ramser Elektrotechnik. Und wenn Christian das Projekt mit einem Arduino aufbauen will, wird das mit Sicherheit auch wieder ein sehr tolles Projekt. Also probier es einfach mal aus :-)
Ich habe 2 Giess-o-mat-Sensoren an einem ESP8266 dran... seit ca. 8 Monaten... https://github.com/Zentris/erdfeuchtemessung (Im dazugehörigen Git-Wiki ist auch der Schaltplan und noch mehr drin...) Das Ganze ist Teil einer wohnungsweiten Pflanzenüberwachung mit Live-View (auch aus dem Internet sichtbar)... Die Sensoren sind an sich zuverlässig, solange sie nicht von den Wurzeln umschlossen werden: Dann zeigen die sehr seltsame Werte an, als ob die Wurzeln die Messwerte extrem verfälschen... da hilft dann nur noch umtopfen :-)
Ralf W. schrieb: > Die Sensoren sind an sich zuverlässig, solange sie nicht von den Wurzeln > umschlossen werden: Dann zeigen die sehr seltsame Werte an, als ob die > Wurzeln die Messwerte extrem verfälschen... da hilft dann nur noch > umtopfen :-) Nun ja, das Problem kenne ich nicht. Ich hab meine Sensoren zwischen den Topfrand und der Pflanze gesetzt und bisher noch keine Probleme damit gehabt. Aber wieso auch nicht, Pflanzen und Elektronik, wer weiß was die miteinander verbindet ;-)))) Mein Problem bestand in der ersten Zeit einfach daran, dass meine Sensoren einfach die verrücktesten Werte ausgegeben haben. Das hab ich aber damit unterbunden, indem ich die komplette Elektronik der Sensoren in Papier und Alufolie gewickelt habe und nur die reine Sensorfläche in der Erde steckt. Ich habe noch das System vom Christian laufen, wobei ich meine Gies-O-Mat einmal an einem BananaPi und einmal an einem Raspy3 hängen hab. Darauf zugreifen kann ich auch übers Netz, aber halt nur über das Terminalinterface, aber das reicht auch vollkommen. Und das WIE man diese Technik nützt, muss jeder für sich selbst entscheiden. Ich gehöre halt zu den Typ Mensch der gerne bastelt und mein W-Lan dann auch mit alle möglichen Mini-Rechner vollstopft.... scherz.....
Ich frag mal einfach so: Besteht Interesse für ein zwei kanaliges Arduino Shield mit 2 Relais und vier Eingängen?
Habe ehrlich gesagt einige andere Projekte vorgezogen, da es hier kein Feedback gab.
Hallo! ich habe mich durch die ganzen Beiträge gelesen und auch wenn schon einiges hilfreiches dabei war stehe ich leider immer noch etwas planlos da. Ich möchte für den Beginn einfach mal meinen zusammengelöteten Giessomat Sensor am Laptop auslesen können. Das ganze über einen Arduino UNO. Brauche ich dafür wirklich einen Multiplexer oder generell eine Schaltung dazwischen? Ich wäre für Hilfe wirklich dankbar! Vielleicht hat jemand ja genau das gemacht und könnte mir hier gut Starthilfe geben, auch vom Programm her. Vielen Dank im Voraus!
Hallo Stefan, Den Multiplexer brauchst du nur, wenn du mehrere Sensoren verwenden willst. Wenn du nur einen hast, kannst du den direkt anschließen. Das Projekt ist schon alt, damals gab es noch keine Arduinos. Ich hab mir jetzt eine eine neue Version mit Arduinio nano gebastelt. Der Aufbau ist sehr simpel und der dazugehörige Sourcecode sollte auf jedem Arduino-Typ laufen. Eine noch nicht ganz vollständige Bauanleitung findest du hier: http://wiki.fablab-karlsruhe.de/doku.php?id=projekte:2017:fab-giess-o-mat
Hallo Christian, Ich habe mir mal deine Anleitung durchgelesen und bin auf die Bemerkung gestossen, dass du den Einsatz des ESP32 nicht empfiehlst: Wo lag das Problem bzgl. der Zuverlässigkeit? Ich selbst habe ESP32 und auch ESP 8266 mehrfach im Einsatz und nachdem ich dort die Stromversorgung der Chips direkt am Chip-Layer mit (100nF) Keramik- & einem 20müF Tantal-C geblockt habe, absolut keine Probleme im Dauerbetrieb. RasPIs sind ja sehr nett, aber die Gefahr, dass bei einem Stromausfall das Filesystem auf der SD irreparabel beschädigt wird, hat mich vom Einsatz bei Steueraufgaben Abstand nehmen lassen... (bzgl. Stromverbrauch sowieso..)
Hallo Ralf, mir sind schon ein paar ESPs heiß gelaufen und kaputt gegangen. ESP8266 und ESP32. Außerdem hab ich oft das Problem, dass das Wifi manchmal einfach nicht geht, und wenn man rebootet, gehts wieder. Vielleicht hab ich auch den falschen Kondensator an die Stromversorgng angelötet oder die Software ist buggy, jedenfalls hab ich nicht mehr viel Vertrauen in das Billig-Zeug.
Das Problem mit fertigen Code ist immer das selbe: Der eine möchte einen Eingang.Der nächste aber zwei.Der Dritte 5, ... Von der Auswertung über Maximallaufzeiten über Sonnenaufgangsberechnung in Verbindung mit DCF77,... Ja, es ist einiges möglich. Aber es möchte jeder etwas anderes haben. Darum gibt es nicht die Standardanwendung.
Bitte melde dich an um einen Beitrag zu schreiben. Anmeldung ist kostenlos und dauert nur eine Minute.
Bestehender Account
Schon ein Account bei Google/GoogleMail? Keine Anmeldung erforderlich!
Mit Google-Account einloggen
Mit Google-Account einloggen
Noch kein Account? Hier anmelden.





















