Hallo, als Bastelprojekt will ich einen Einfachsuper für 30m (10,100 MHz bis 10,150 MHz) bauen. Die ZF soll 2MHz betragen. Der VFO soll den Bereich von 8,100 MHz bis 8,150 MHz überstreichen. Die Spiegelfrequenz liegt dann ungefähr im Bereich von 6,1 MHz. Als Mischer soll ein SA602 zum Einsatz kommen (Gilbert-Zelle). Reicht es nun, wenn man als Filter ein Hochpass-Filter vor dem SA602 einsetzt, um die Spiegelfrequenz zu unterdrücken?
Hallo, Deine Frequenzauswahl halte ich fuer sehr unguenstig, da die Spiegelfrequenz im 49m Rundfunkband liegt. Da wirst Du bestimmt grosse Probleme bekommen. Eine 50 Ohm Filter ist fuer den SA602 ungeeignet. Es muss eine Impedanzanpassung an den Mischer stattfinden, der will wimre 1,5 Kiloohm und am allerliebsten symmetrisch sehen, letzteres ist vernachlaessigbar. 73
sven schrieb: > Deine Frequenzauswahl halte ich fuer sehr unguenstig, da die > Spiegelfrequenz im 49m Rundfunkband liegt. Danke für die Antwort - das stimmt! Demnach kann ein Eingangsfilter stärkere Rundfunksender im Spiegelfrequenzbereich nicht sicher unterdrücken?! (wahrscheinlich weiche ich auf 2,457 MHz aus) > Eine 50 Ohm Filter ist fuer den SA602 ungeeignet. Es > muss eine Impedanzanpassung an den Mischer stattfinden, der will wimre > 1,5 Kiloohm und am allerliebsten symmetrisch sehen, letzteres ist > vernachlaessigbar. So hatte ich es auch gedacht, 50 Ohm nach Eingangsimpedanz SA602. Danke für den Wert 1,5 Kiloohm! Ist denn ein HP-Filter vor dem SA602 in Ordnung oder sollten es besser gekoppelte Schwingkreise sein?
Hallo, ein 5-poliger 10MHz Hochpass mit 50 Ohm Impedanz unterdrueckt die 6,1MHz lt. RFSim99 mit 40 dB, bei 3 dB Welligkeit. Ich wuerde Dir ein anderes Frequenzkonzept empfehlen. Wieso hast Du Dich so festgelegt? Ausserdem im Zusammenhang mit dem 602er eine schmalbandige Vorselektion. Ich hab mir den BCC Preselektor unter anderem auch fuer solche Basteleien aufgebaut, da muss ich mir um den Aufbau einer Vorselektion keine Gedanken machen. 73
Ich habe hier ein selbstgebautes Röhrenaudion, das ich gerne als ZF-Demodulator/Produktdetektor einsetzen möchte. Für CW- oder SSB-Empfang verhält es sich bis ca. 4MHz gutmütig, bis 2MHz sogar sehr gutmütig (RK-Einsatz butterweich und gut dosierbar). Auf 40m kann man es auch noch einsetzen, da ist es aber nur noch bedingt handzahm. Daher die ZF um 2MHz herum. Das ganze ist eher ein "Liebhaberprojekt". sven schrieb: > Ausserdem im Zusammenhang mit dem 602er eine schmalbandige Vorselektion. Ach so, weil sonst Interferenzen mit Sendern auf höheren Frequenzen auftrweten können, die zu Intermodulationsverzerrungen führen können!? sven schrieb: > Ich hab mir den BCC Preselektor unter anderem auch fuer solche > Basteleien aufgebaut, da muss ich mir um den Aufbau einer Vorselektion > keine Gedanken machen. Habe das PDF runtergeladen, muss ich mir mal in Ruhe anschauen.
PS: zwischen SA602-Ausgang und Audion soll natürlich noch ein schmales CW-Quarz-Ladderfilter eingebaut werden.
Hallo, wenn es ein Röhren-Audion in der ZF sein soll, warum dann den SA602als Mischstufe? Da bietet sich eine Röhren-Mischstufe an, ein bisschen Stil sollte schon sein... Als Anregung: http://www.qsl.net/wd4nka/IMAGES/R-DYNE.GIF Gruesse Bodo
Danke für den Link! "Röhrenaudion" klingt romantisch, es ist aber eigentlich "nur" eine russische Pentode in einem Metallgehäuse, die mit ca. 30 V Ua betrieben wird. Eventuell würde ich später wenn alles funktioniert auf einen Röhrenmischer oder Ringmischer umsteigen. Die Frage nach einem geeigneten Eingangsfilterkonzept ist noch offen. Bei der Breite von 50kHz bei ca. 10MHz (10,100 MHz bis 10,150 MHz) reicht vielleicht schon ein auf die Mittenfrequenz fest abgestimmter, einfacher Schwingkreis!?
Hallo Harry > Bei der Breite von 50kHz bei ca. 10MHz (10,100 MHz bis > 10,150 MHz) reicht vielleicht schon ein auf die Mittenfrequenz > fest abgestimmter, einfacher Schwingkreis!? Da reicht auf jeden Fall ein fest abgestimmtes Filter. Ein Hochpass ist IMO nicht geeignet, da dann auch ein Empfang bei 2xLO und 3xLO stattfindet. Ich würde 2 gekoppelte Schwingkreise empfehlen. In der Regel lassen sich 10,7 MHz ZF-Filter bis 10,1 runterstellen (hab ich gerade vor einer Stunde selber gemacht). Im schlimmsten Fall muss ein kleiner C parallel geschaltet werden. Dann die beiden Schwingkreise mit ca. 4,7 ... 10 pF koppeln. Meist haben die schon eine zweite Wicklung zur Anpassung drauf. Ab drei gekoppelten Schwingkreisen müßte man nicht mehr so wählerisch sein. Zwischen 5,52 ... 5,75 MHz und 6,55 und 7 MHz ist es relativ ruhig. Bitte selbst nachschauen: http://websdr.ewi.utwente.nl:8901/ Eine ZF um 1,7 MHz würde gut passen, drunter fängt schon wieder MW an mit ZF-Durchschlagsgefahr. Aber Quarze für 1,7 MHz sind schwierig zu bekommen. Mit 2,2 MHz Quarzen würde es auch gehen, aber auch die sind schwer erhältlich. Möglicherweise musst Du einfach eine Zeitlang nach solchen Exoten suchen. In der Zwischenzeit reicht ein Schwingkreis anstatt des Quarzfilters. Gruß, Bernd
1. 1 Filter: Angenommen, es wird ein Ringkern verwendet und die Wicklungen können etwas optimiert werden. Die Spiegelfrequenzunterdrückung liegt bei 30 dB. 2. 2 Filter: Zwei gekoppelte 10,7 MHz ZF-Filter. Beide Filter werden von außen bedämpft, das linke Filter durch eine suboptimale Koppelwicklung und das rechte durch den NE602 mit 3k. Die Spiegelfrequenz-Unterdrückung liegt um 45 dB. Mit Ringkernen aufgebaut würde die Unterdückung bei 5.1 MHz ca. 80 dB betragen. Die Störungen sind dort nicht ganz so stark, wie im 49m Band. 3. 3 Filter: Das mittlere 10,7 MHz ZF-Filter wird nur gering bedämpft, was dem schmalen Durchlassbereich zugute kommt. Unterdrückung > 70 dB. Bei einer ZF von 2,5 MHz liegt die Spiegelfrequenz um 5,1 MHz und da beträgt die Unterdrückung schon > 80 dB. Gut wirds also erst ab drei gekoppelten Filtern. Falls absichtlich ein minimalistischer Receiver mit möglichst wenigen Bauteilen angestrebt wird, muss man halt das Ergebnis akzeptieren.
Vielen Dank für die ausführliche Antwort und das Diagramm! Ich hatte grade selber schon eine Skizze angefertigt und wollte fragen, ob man es so machen kann. Die letzte Filterspule vor dem SA602 könnte man eventuell umwickeln, um die Lastanpassung an den IC-Eingang zu verbessern. Das Signal soll nach Möglichkeit symmetrisch in den SA602 eingespeist werden. Folgende Quarzfrequenzen könnte ich besorgen: - 1,843 MHz - 2,048 MHz - 2,097 MHz - 2,457 MHz - 2,500 MHz Direkt um 1,7 oder 2,2 MHz herum finde ich keine Quelle. Kann man irgendwie abschätzen, wie groß die Koppelkondensatoren zwischen den vier Schwingkreisen sein müssen, wie kommt man auf die 2,7pF im Diagramm?
> Die letzte Filterspule vor dem SA602 könnte man eventuell umwickeln Manche lassen sich nicht zerstörungsfrei öffnen. > symmetrisch in den SA602 eingespeist werden. Siehe Anhang Ich würde einen dieser beiden verwenden: - 2,457 MHz - 2,500 MHz > wie groß die Koppelkondensatoren zwischen den vier Schwingkreisen > sein müssen, wie kommt man auf die 2,7pF im Diagramm? Die unterkritische Kurve mit 1pF Kopplung verliert Signal. Die Lila ist IMO gut und bei kritischer und überkritischer Kopplung muss das "Dach" waagerecht abgeglichen werden, außerdem sind sie zu breit. Bei unterkritische Filtern reicht es meist, auf Maximum abzugleichen. Bei welcher Bandbreite und mit welchem Kondensator die richtige Kopplung erreicht wird, hängt von der Güte der Filterspulen und der externen Dämpfung ab. Du kannst mit 4,7 pF anfangen und wenns zwei Höcker gibt, dann ein wenig kleiner machen. Alternativ wären ein Ableich der Kopplung mit zwei Trimmern 2-7 pF sinnvoll, falls es eine entsprechende Messmöglichkeit gibt. Immerhin kann/muss dann schon an 5 Schrauben gedreht werden.
Danke für die Kurven! Die lila Kurve gefällt mir auch am besten. Habe leider nur einen China-HF-Funktionsgenerator mit einer Quellimpedanz von 200 Ohm. Den Messaufbau würde ich wie im Anhang zu sehen vornehmen.
Ok, das sind jetzt 4 Filter! IMO passen 180 und 56 Ohm besser. Die Dämpfung beträgt 11,7dB. Die "kostenlose" Verstärkung könnte das gerade wieder ausgleichen. Da bin ich mal gespannt.
B e r n d W. schrieb: > Ok, das sind jetzt 4 Filter! Ich dachte, wenn schon, denn schon ;O) Vier Schraubkerne 10,7MHz habe ich grade noch über. > IMO passen 180 und 56 Ohm besser. Die Dämpfung beträgt 11,7dB. Die > "kostenlose" Verstärkung könnte das gerade wieder ausgleichen. Da bin > ich mal gespannt. Meinst du die Dämpfung des HF-Generators durch die Widerstände und die "kostenlose" Verstärkung durch die Resonanzüberhöhung... ...oder die Schwingkreisverluste und die "kostenlose" Verstärkung des NE602?
> Dämpfung des HF-Generators durch die Widerstände und die > "kostenlose" Verstärkung durch die Resonanzüberhöhung... Ich meinte das da! Nachtrag: Ich such mir für den Zweck immer irgend einen Online-Calculator. Der wirft dann die minimale Dämpfung aus und die Widerstände dafür: http://chemandy.com/calculators/matching-pi-attenuator-calculator.htm
B e r n d W. schrieb: > Nachtrag: > Ich such mir für den Zweck immer irgend einen Online-Calculator. Der > wirft dann die minimale Dämpfung aus und die Widerstände dafür: > http://chemandy.com/calculators/matching-pi-attenuator-calculator.htm Danke für den Link! Damit könnte man vielleicht auch ein paar schaltbare Dämpfungsglieder berechnen, mit denen man dann Störer unterdrücken kann. Wollte noch mal fragen, was für einen Abschlusswiderstand man zur Eingangssimmulation des NE602 braucht - 1,5k wie ganz oben zu lesen oder 3k wie bei deiner Simulation?
> 1,5k wie ganz oben zu lesen oder 3k wie bei deiner Simulation?
1,5k einfach oder 3k als Differenzeingang. Denn dann entsteht eine
Reihenschaltung aus 2x1,5k.
B e r n d W. schrieb: > 1,5k einfach oder 3k als Differenzeingang. Denn dann entsteht eine > Reihenschaltung aus 2x1,5k. Ach so, deshalb! Habe grade die letze Filterspule zerlegt (die vor dem SA602) und überlege, welches Wicklungsverhältnis die beiden Spulen zueinander haben sollten. Im Moment liegt das Induktionsverhältnis bei ca. 7,0uH zu 0,5uH bei voll eingedrehtem Kern. Man würde so wahrscheinlich Leistung verschenken!? Das Induktionsverhältnis der ersten Filterspule liegt übrigens bei ca. 0,2uH zu 7,0uH bei voll eingedrehtem Kern.
Ach, ich haue für die Spule, die zum SA602 führt, einfach noch ein paar Windungen drauf und gut ist erst mal...
> Das Induktionsverhältnis der ersten Filterspule liegt übrigens > bei ca. 0,2uH zu 7,0uH bei voll eingedrehtem Kern. 0,8µH würde der doppelten Windungszahl entsprechen. Bei 9 x 0,2 µH hat die Koppelwicklung die 3fache Windungszahl. Also bei z.B. 1,8 µH gibts ca. 9dB mehr, abzuglich von Verlusten. Mehr Gewinn bedeutet schlechtere Güte bzw. Kurvenform.
Danke für die Rechnung! B e r n d W. schrieb: > Mehr Gewinn bedeutet schlechtere Güte bzw. Kurvenform. Also Kompromis zw. Gewinn und Güte finden!? Habe das Filter grade ausgemessen. Bei 10,1MHz misst man mit einem Zwei-Dioden-Gleichrichter (Schottky) am Eingang (50 Ohm) 1mV und am Ausgang (3 kOhm) 50mV Denke mal, das wären ca. 601mV SS in und 650mV SS out. Das Justieren war übrigens kein großes Problem. Außerhalb vom Empfangsbereich gehts dann schon flott bergab mit der Ausgangsspannung. :O)
Habe das Filter heute zwischen Antenne und KW-Empfänger (hochohmiger Eingang) getestet, das 30-Meter-Band beruhigt sich dabei ganz merklich.
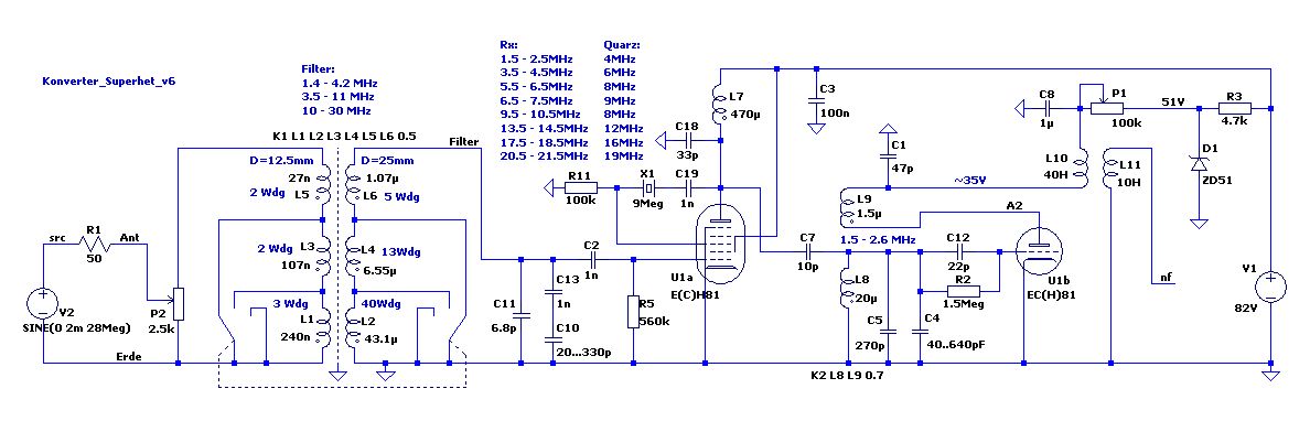
Hallo Harry > "Röhrenaudion" klingt romantisch, es ist > aber eigentlich "nur" eine russische Pentode in einem Metallgehäuse Meine Schaltung sieht momentan so aus (siehe Anhang). Die selbstgestellte Aufgabe dabei war, einen Superhet mit 1 Röhre zu bauen. CW und SSB funktionieren ganz ordentlich. Das 30m-Band kann auch empfangen werden, indem der 8 MHz Quarz aufgeschaltet und der Vorkreis auf 10.1 gestellt wird. Es wäre mal interessant, die Empfindlichkeit zu vermessen. Bei einem ähnlichen Empfänger waren CW-Signale mit 0,2µV noch verständlich. Die AM-Demodulation ist momentan nicht so der Brüller. Komischerweise werden schwache Sender verschluckt, obwohl die Rückkopplung schön weich einsetzt. Möglicherweise ist die Triode der ECH81 nur als Oszillator zu gebrauchen. Gruß, Bernd
B e r n d W. schrieb: > Kommt dann als nächstes der SA602 dran? Ja! Bin allerdings noch nicht ganz sicher, was als Oszillator verwendet wird. Wahrscheinlich LC (davon hängt der weitere Aufbau ab). > Meine Schaltung sieht momentan so aus (siehe Anhang). Ein super Gerät, bin begeistert!!! Ein Konverteraudion habe ich auch mal gebaut, allerdings mit Silizium (NE602, dgMOSFET als Audion und NF-Verstärker-IC). Dient P1 der Rückkopplungseinstellung?
Was für einen RF-Quellwiderstand mag die Röhre U1a an der Anode haben? Könnte man dort ein Quarz-Ladderfilter zwischenschalten (also vor die zweite Röhre)? Du ahnst, worauf ich hinaus will ;O)
> Könnte man dort ein Quarz-Ladderfilter zwischenschalten Die Resonanzüberhöhung des Vorfilters beträgt ca. 20 dB, aber nur, wenn kein Gitterstrom fließt, das Gitter muß also leicht negativ vorgespannt werden. Diese Resonanzüberhöhung wird auch benötigt, denn Req beträgt 70kOhm und damit rauscht die ECH81 als Mischer bezogen auf den Eingang um 31 dB stärker, als ein 50 Ohm Widerstand. Bei 20m hört man damit noch runter bis aufs atmosphärische Rauschen, bei 10m nicht mehr. Jedenfalls darf die Quarzschwingung an der Anode nicht behindert werden. Die Anoden-Drossel L7 und C18 werden für den Quarzoszillator benötigt. Ein Parallschwingkreis stellt für Frequenzen außerhalb seiner Resonanz einen Kurzschluß dar, weshalb ich das Audion nur mit 10pF angekoppelt habe. Mit 47pF setzt der Quarzoszillator aus. Aber ein Quarzfilter wird neben seiner Resonanz hochohmig und behindert dadurch den Quarzoszillator nicht. L7 könnte als Primärwicklung eines Anpass-Transformators ausgeführt werden. Die Impedanz Za ist recht hoch, so dass man fast von einer Stromquelle ausgehen kann. Die Ausgangs-Impedanz wird dann nur durch die Anodendrossel bestimmt und beträgt bei 470µH @2MHz ungefähr 5 kOhm. Die Mischsteilheit der ECH81 wird mit ~0,7mA/Volt angegeben. In Kombination mit der Impedanz der Anodendrossel ergibt das eine Spannungsverstärkung von: Ua/Ug = Sc*ZL7 = 0,7mA*5k = 3,5. Mit einem HF-Übertrager Ni:Na = 3:1 geht die Impdanz schon auf 5k/9 = 555 Ohm oder bei 4:1 auf 310 Ohm runter. Für diese Impedanzen könnte ein Ladderfilter ausgelegt werden. Schwieriger wird die Anpassung an den Schwingkreis des Audions, denn die Güte kann sich je nach Rückkopplungseinstellung um Faktor 100 ändern und damit die auch die Impdanz. Dafür wird vermutlich eine weitere Röhre benötigt. > > Könnte man dort ein Quarz-Ladderfilter zwischenschalten > Also, jetzt nochmal die richtige Antwort: Im Prinzip ja, aber hier wird ein ganzer Frequenzbereich auf eine ZF von 1,5-2,5 MHz umgesetzt. Ein Quarzfilter ist jedoch auf eine feste Frequenz eingestellt. Ein LC-Oszillator mit der Heptode läßt sich vom Empfangssignal beeinflussen. Als LC-VFO wird also mindestens eine weitere Triode benötigt, damit ist der 1-Röhren-Superhet hinfällig. Dann wäre so ein Konzept besser geeignet, SimpleX: http://home.comcast.net/~btse1/vintrad/hb/1960s.htm Der SimpleX Mark II hatte dann schon ein Quarzfilter: http://www.televideo.ws/documents/radio/simplex_super_mark_ii.pdf https://www.youtube.com/watch?v=JcMQp5-jvmY Die 6U8A entspricht ungefähr einer ECF82. Das Rauschen ist geringer und die additive Mischsteilheit mit 1,8mA/Volt mehr als doppelt so hoch. Ein Ladder-Filter gabs damals noch nicht, das könnte aber angepasst werden. Eine weitere Alternative wäre ein Doppelsuper mit einem schmalen Filter in der zweiten ZF. In der Geschichte des Kurzwellen-Empfangs gab es eine Phase, in der das so gemacht wurde. IMO wäre ein Doppelsuper mit zwei ECH81 plus Quarzfilter machbar. Also einen ganzen Bereich mit einem Quarzoszillator/1.Heptode wie bei meiner Schaltung auf 1,7-2,7MHz umsetzen. Dann mit einem Trioden-VFO und der 2.Heptode auf eine feste Frequenz von 455kHz runtermischen. Dann folgt ein selber gebautes Keramik-Ladderfilter, welches eventuell mit einem Widerstand abgeschlossen werden muss. Dann folgt die 2. Triode mit dem ZF-Audion. Es wird ein paar Pfeifstellen geben, wenn eine Harmonische des VFO in den Empfangsbereich oder auf die Spiegelfrequenz fällt.
Danke für die ergiebige Antwort! Du arbeitest schon sehr lange mit Röhren, wie das klingt! B e r n d W. schrieb: > Also, jetzt nochmal die richtige Antwort: Im Prinzip ja, > aber hier wird ein ganzer Frequenzbereich auf eine ZF von 1,5-2,5 MHz > umgesetzt. Das ist klar, dein Aufbau ist ja auch ein Konverter. > Ein LC-Oszillator mit der Heptode läßt sich vom > Empfangssignal beeinflussen. Von diesem Effekt habe ich schon öfter gehört. Durch welchen Effekt passiert es eigentlich, dass ein Oszillator auf einem Träger einrasten kann? Danke für die Links zum SimpleX-Konzept! Die Idee von einem reinen Röhrenempfänger muss ich mal im Auge behalten. Nur für einen kleinen 30m-Empfänger lohnt der Aufwand mit mehreren Röhren und den relativ hohen Spannungen eher nicht. Im moment experimentiere ich mit einem externen LC-Oszillator für den SA602 rum. Der Abstimmbereich von 50kHz bei 10MHz ist ja nicht besonders groß, von da her sollte die Drift gering sein, was momentan noch nicht der Fall ist.
>> Ein LC-Oszillator mit der Heptode läßt sich vom >> Empfangssignal beeinflussen. > Von diesem Effekt habe ich schon öfter gehört. Durch welchen Effekt > passiert es eigentlich, dass ein Oszillator auf einem Träger einrasten > kann? Das sind zwei Effekte: 1. Starke Signale ändern den Arbeitspunkt der Röhre. Dadurch ändert sich auch die Verstärkung. Die Miller-Kapazität hängt von der Verstärkung ab und wirkt auf den Oszillator-Schwingkreis zurück. Dies betrifft besonders die selbstschwingende Hexode oder Heptode. Die Schaltung war in amerikanischen Empfängern häufig anzutreffen. In Europa wurde dagegen ab der ECH1 eine Triode für den Oszillator mit eingebaut. 2. Barkhausen spricht vom Mitnahmeeffekt Beitrag "Re: Wo sind die Audion-Bauer?" Ein auf einer Schaukel sitzendes Kind hat eine Eigenresonanz. Um eine Schwingung in Resonanz anzuregen, benötigt es nur jedes mal einen kleinen Schubs. Wird jedoch genügend Kraft aufgewendet, kann eine fast beliebige Frequenz erzwungen werden. Sitzt eine 100kg Person auf der Schaukel, wird es schon einiges schwieriger. Die effektivste Art, den Mitnahme-Effekt zu minimieren, ist den Lautstärke-Regler an den Antenneneingang zu versetzen und dem Empfänger eine weitere Stufe zur NF-Verstärkung zu spendieren. Durch das zwangsläufige Zurückdrehen des Antennensignals auf ein gerade noch sauberes Signal, verschwindet der Mitnahme-Effekt nahezu komplett.
Danke für die guten Erklärungen und Beispiele, besonders das mit der Schaukel! B e r n d W. schrieb: > Die effektivste Art, den Mitnahme-Effekt zu minimieren, ist den > Lautstärke-Regler an den Antenneneingang zu versetzen und dem Empfänger > eine weitere Stufe zur NF-Verstärkung zu spendieren. Durch das > zwangsläufige Zurückdrehen des Antennensignals auf ein gerade noch > sauberes Signal, verschwindet der Mitnahme-Effekt nahezu komplett. Sehr gut zu wissen!!! Mit dem richtigen Know-how kann man dann auch mit ganz einfachen Empfängern gute Empfangsergebnisse erzielen, wenn ich es richtig verstehe. Habe auch schon darüber nachgedacht, wie man bei meinem Konzept einen RF-Regler einbauen kann, um starke Störer auszublenden. Bei einem Einfachsuper mit "autonomem" VFO reicht wahrscheinlich ein schaltbares 50-Ohm-Dämpfungsglied zum Vorschalten (hoffe ich jedenfalls). Noch etwas zum Thema Audionempfang und CW - nach meiner Erfahrung kann man mit einem Audion schlecht einzelne CW-Sender "rausfischen", weil die NF-Bandbreite bei überdrehter Rückkopplung zu groß ist. Gibt es eine Möglichkeit, das zu ändern? Zum Beispiel ein stark entdämpfter Schwingkreis mit geringer NF-Bandbreite ( < 1KHz), der aber selber noch nicht schwingt in Kombination mit einem BFO und Mischer? Das würde mich wirklich mal interessieren.
> besonders das mit der Schaukel! Einmal sitzt das Kind auf der Schaukel und der 100kg Mann schubst. Das zweite mal sitzt der 100kg Mann auf der Schaukel und das Kind... Übertragen auf das Audion: Ein Schwingkreis mit einer niedrigen Impedanz (hohes C, niedriges L) wird durch eine möglichst hochohmig Quelle mit möglichst wenig Signal am wenigsten beeinflusst. Mit oder ohne BFO: Beitrag "Re: Superhet-Audion" Dann bekamm die Schaltung einen NE612 spendiert und später noch ein Quarzfilter und AGC... Beitrag "Re: Superhet-Audion" Bei obiger Schaltung mit Q-Multiplier hab ich eine 6dB Bandbreite von 50 Hz bei 455 kHz gemessen. Damit wird zumindest für CW schon eine deutliche Seitenband-Unterdrückung erreicht. Allerdings wird die Filterkurve nach unten schnell breiter. Filtervergleich Quarz/Q-Multiplier: Beitrag "Re: Wo sind die Audion-Bauer?" Wird der BFO beim Q-Multiplier eingespeist, ist der Dynamikumfang nicht besonders groß. Bei starken SSB-Signalen verzerrt die NF, bei schwachen Signalen und zu starkem BFO "verstopft" der Q-Multiplier, er wird taub. Mit einer verstellbaren BFO-Amplitude kann man zumindest das Verstopfen verhindern. Ein echter Produkt-Detektor macht das mit Links. Trotzdem ist das Ergebnis für eine relativ einache Schaltung erstaunlich gut.
Danke für die Links zum Thema! Ich sehe, dieser Themenbereich ist nicht grade klein... B e r n d W. schrieb: > Dann bekamm die Schaltung einen NE612 spendiert und später noch ein > Quarzfilter und AGC... > Beitrag "Re: Superhet-Audion" Wahnsinn!!! > Trotzdem > ist das Ergebnis für eine relativ einache Schaltung erstaunlich gut. Meinst du das bezogen auf einen Q-Multiplier, bei dem ein BFO-Signal eingespeist wird, das in der Amplitude verstellbar ist? Ich habe mittlerweile einen LC-Oszillator mit einem eigenen NE602 aufgebaut. Ohne Abschirmung und Wattedämmung läuft er relativ "wackelig" aber immer noch besser als ein LC-Oszillator mit diskreten Transistoren. Allerdings bekomme ich den Wunschbereich noch nicht richtig eingestellt. Ich poste gleich noch das Schaltbild.
Hier noch das Schaltbild. Die Frequenzen (Ist und Soll) sind dort eingetragen. Der 330p-C kommt mir etwas groß vor. Eigentlich müsste der 150p-C verkleinert werden, dann wird der Variationsbereich aber noch größer. Deshalb wäre es wohl besser, die Spule zu verkleinern und den 150p-C eventuell noch zu vergrößern - so lange, bis der Variationsbereich passt. Möglicherweise ist L dann aber schon zu klein? Oder den Drehko-Bereich verkleinern, am besten so, dass der untere Abstimmbereich gestreckt wird.
Hier noch die Seite, wo ich den Schaltplan gefunden habe. http://www.seekic.com/circuit_diagram/Signal_Processing/COLPITTS_VFO.html Three capacitors (C1, C2, and C3) are used in this NE602AN IC Colpitts oscillator circuit, rather than two, because of the need for dc blocking. The values of the components are as follows: C1,C2,C3≈2400/ƒ(MHz) C4=1/[(2πƒ)2 L1] L1≈7/ƒ(MHz)microhenries Aus der Rechnung war ich nicht ganz schlau geworden, daher meine versuchsweise ermittelten Werte. C1, C2, C3 müssten lt. Rechnung 296pF haben L1 = 0,86µH C4 = ? (hier sind die Einheiten unklar)
C4 liegt jetzt ungefähr bei 130p bis 135p (experimentell), die anderen Werte wie errechnet. Nun passt es in etwa.
>> ist das Ergebnis für eine relativ einfache Schaltung erstaunlich gut. > Meinst du das bezogen auf einen Q-Multiplier, bei dem ein BFO-Signal > eingespeist wird, das in der Amplitude verstellbar ist? Trotz der geringen Anzahl von Bauelementen konnten mit der Zimmer-Loop Überseegespräche mitgehört werden. > immer noch besser als ein LC-Oszillator mit diskreten Transistoren. Falls Du ihn stabil bekommst, lass es so. Es mag ein Vorurteil sein, aber bisher hatte ich meine Oszillatoren immer diskret aufgebaut und das Signal am NE612 eingespeist. Außer dem Drehko wurde alles auf möglichst kleinem Raum angeordnet und zum Schluss mit Bienenwachs vergossen. Zumindest erwärmen sich auf diese Weise alle Bauteile des Oszillators gleichmäßig.
B e r n d W. schrieb: >> ... eingespeist wird, das in der Amplitude verstellbar ist? > > Trotz der geringen Anzahl von Bauelementen konnten mit der Zimmer-Loop > Überseegespräche mitgehört werden. Cool! Ist das ganze auch bei CW-Empfang halbwegs trennscharf, oder empfängt man gegebenenfalls mehrere CW-Sender gleichzeitig? > Falls Du ihn stabil bekommst, lass es so. Habe einen NE602 für den LC-Oszillator verwendet (Pin 6 und 7). Das läuft so weit stabil. Der Ausgang von diesem NE602 (Pin 4) soll nun in einen zweiten NE602, der als Mischer fungiert, eingespeist werden. Ich hoffe dabei, dass der eine NE602 den anderen NE602 nicht am Oszillatorsignal-Eingang übersteuert...
> Ist das ganze auch bei CW-Empfang halbwegs trennscharf, > oder empfängt man gegebenenfalls mehrere CW-Sender gleichzeitig? Trennscharf ist relativ, in die Durchlasskurve eines 600Hz Quarzfilters passen auch viele Signale. Die Seitenbandunterdrückung beträgt ca. 20 dB, die andere Seite ist also noch hörbar. > Der Ausgang von diesem NE602 (Pin 4) soll nun in einen zweiten > NE602, der als Mischer fungiert, eingespeist werden. Zwei NE602 zu verwenden, bringt vermutlich keine großen Vorteile. Der Unbenutzte Mischer setzt trotzdem Wärme frei und dadurch driftet der Oszillator, als wäre er im richtigen Mischer.
B e r n d W. schrieb: > Trennscharf ist relativ, in die Durchlasskurve eines 600Hz Quarzfilters > passen auch viele Signale. Das ist klar, die Frage war auch "relativ" gemeint. > Zwei NE602 zu verwenden, bringt vermutlich keine großen Vorteile. Der > Unbenutzte Mischer setzt trotzdem Wärme frei und dadurch driftet der > Oszillator, als wäre er im richtigen Mischer. Den Eindruck habe ich auch, der VFO driftet besonders direkt nach dem Einschalten für einige zig Sekunden. Längerfristig muss eine andere Lösung her, eventuell so etwas: Beitrag "A WIDE RANGE VXO - wie funktioniert das?" Allerdings mit echtem Mischer, nicht die Ein-Transistor-Lösung. Das geht natürlich nur, wenn sich geeignete Quarze finden lassen, die der Mittenfrequenz des Ladderfilters und der Empfangsfrequenz gerecht werden. Bin im Moment damit beschäftigt, Quarze für ein Ladderfilter zu vermessen, was (noch) nicht richtig klappt (mit D-Gleichrichter und AD8307). Werde dazu gleich noch einen anderen Beitrag aufmachen.
Hallo Harry Hier gibt es eine Tabelle mit nützlichen Quarzen und Frequenzen. http://www.qrp4u.de/docs/de/tabellen/index.htm Meine Idee wäre, die ZF auf 6,552 MHz zu legen. Mit einem 3,58 MHz Resonator läßt sich der Frequenzbereich von ca. 3,548-3,598 überstreichen. Dabei ist das obere Ende das schwierigere, mit 2-3 parallel geschalteten Schwingern gehts leichter. Das entspricht dann dem komletten 30m Bereich, also einer Empfangsfrequenz von 10,1...10,15 MHz. Umgekehrt können dann fürs Senden die beiden Frequenzen hochgemischt werden. Gruß, Bernd
"VFO_unterhalb_vs_oberhalb.gif " Hier ist mal der Vergleich zwischen VFO oberhalb und unterhalb der Empfangsfrequenz. Im linken Spektrum gibt es deutlich mehr Linien = Gefahr von Pfeifstellen. Je weiter ddie Empfangssignale (1) in Richtung hoher Frequenzen wandern, um so weiter kommen die niedrigen Linien (2) entgegen. Befindet sich ein Signal bei 11,2 MHz, so liegt sein Mischprodukt im Empfangsbereich. Zum Glück fängt das 25m BC-Band erst bei 11,5 MHz an. Bei der rechten FFT befinden sich die wenigen vorhandenen Linien/Mischprodukte rechts außerhalb des Bildes. "Mischquarze_Frequenzen.xls" Eine Matrix der möglichen ZF-Frequenzen, Keramikschwingern und Mischquarzen. Die interessanten Kombinationen sind grün markiert. "Quarze_Summe_Differenz.xls" Eine Liste handelsüblicher Quarze mit Auflistung der durch Addition und Subtraktion erreichbaren Frequenzen.
Danke für den Link, die neuen Ideen und die xls-Dateien!!! Und Danke für die Simulation!!! B e r n d W. schrieb: > Meine Idee wäre, die ZF auf 6,552 MHz zu legen. Mit einem 3,58 MHz > Resonator läßt sich der Frequenzbereich von ca. 3,548-3,598 > überstreichen. Dabei ist das obere Ende das schwierigere, mit 2-3 > parallel geschalteten Schwingern gehts leichter. Das entspricht dann dem > komletten 30m Bereich, also einer Empfangsfrequenz von 10,1...10,15 MHz. Das klingt gut! In dem Fall würde ich wegen der etwas höheren ZF das Audion einfach weglassen und einen NE602 als Produktdetektor einsetzen. Habe hier einen 3,58-MHz-Resonator, der schwingt am NE602-Oszillator aber nur bedingt. Wenn seine Ziehkapazität zu groß wird, reißt die Schwingung ab. Frage: hast du einen praxiserprobten Schaltplan für einen Aufbau, bei dem die Schwingung auch bei geringer Ziehkapazität bestehen bleibt? (egal ob mit NE602, BIPO oder FET)
B e r n d W. schrieb: > Meine Idee wäre, die ZF auf 6,552 MHz zu legen. Finde bei den "üblichen Verdächtigen" wie Reichelt nur Quarze mit 6,5536 MHz, die müssten aber eigentlich auch gehen (zumal in Ladderfiltern die Mittenfrequenz meist unter der Nennfrequenz der Quarze liegt).
B e r n d W. schrieb: > Mit einem 3,58 MHz > Resonator läßt sich der Frequenzbereich von ca. 3,548-3,598 > überstreichen. Mein bester Aufbau (Schaltbild Anhang)bringt 3 533 089 MHz bis 3 575 310 MHz Dann reißt die Schwingung ab, bevor der Drehko voll "auf" ist. Eventuell wären mehrere Resonatoren parallelgeschaltet schon die Lösung (habe momentan leider nur den einen)
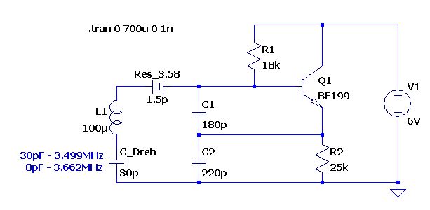
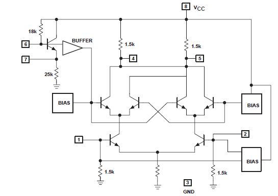
Bei der Simulation schwingts von 3,499 bis 3,662 MHz. Ob das so auch in der Realität funktioniert, kann ich nicht beschwören. Der Röhrenoszillator ist ein Pierce, die sind etwas schwingfreudiger. Ich hab mal die Innereien des SA602 aus dem Datenblatt kopiert, um eine Vorstellung zu bekommen, wie der Oszillator aufgebaut ist. Ein Clapp/Colpitts hat bisher bei mir am besten geschwungen, wenn der C2 in der E??-Reihe eine Nummer größer war, als C1. Also z.B. C1=120pF und C2=150pF. Werden beide größer dimensioniert, gehts besser nach unten und umgekehrt. Falls das nicht weiterhilft, dann empfehle ich einen mit einem HF-Transistor wie dem BF199 diskret aufgebauten Pierce-Oszillator. Der Pierce schwingt auch noch mit 5pF oder sogar mit 3pF. Um genügend weit runterzukommen, wird entweder ein Drehkondensator >100pF benötigt oder eine Drossel.
Danke für das "Sezieren" des NE602 und für die Schaltungsvorschläge! Habe den NE602-Oszillator wie folgt modifiziert C1 = 100p C2 = 120p Jetzt reißt die Schwingung nicht mehr ab und es kann der Bereich von 3539kHz bis 3581kHz überstrichen werden. Wenn die bestellten 6,5536-MHz-Quarze eingetroffen sind, baue ich erst mal das Ladderfilter auf, um zu schauen, welchen Bereich der VFO wirklich überstreichen muss. Habe auch noch ein paar 3,58MHz-Resonatoren geordert, falls mehrere parallel geschaltet werden müssen. Will jetzt als nächstes erst mal den Tastkopf/HF-Gleichrichter mit dem AD8307 einsatzfähig machen, damit später das Ladderfilter auch im unteren Bereich möglichst sauber vermessen werden kann.
Ansonsten läuft der VLO mit dem Keramikresonator wirklich erstaunlich sauber :O)
Kurze Info, hier Beitrag "Re: Quarze ausmessen mit AD8307 (logarithmischer Verstärker)" finden sich auch noch Infos zum Tastkopf/HF-Gleichrichter mit dem AD8307 und zu dem Bauprojekt. B e r n d W. schrieb: > Falls das nicht weiterhilft, dann empfehle ich einen mit einem > HF-Transistor wie dem BF199 diskret aufgebauten Pierce-Oszillator. Der > Pierce schwingt auch noch mit 5pF oder sogar mit 3pF. Um genügend weit > runterzukommen, wird entweder ein Drehkondensator >100pF benötigt oder > eine Drossel. Werde versuchsweise auch noch einen diskreten Pierce-Oszillator aufbauen. Kann man das Signal am Kollektor/1kOhm abgreifen und über einen C direkt in Pin6 des NE602 einspeisen? Danke für den Tipp mit der Drossel!
Bitte melde dich an um einen Beitrag zu schreiben. Anmeldung ist kostenlos und dauert nur eine Minute.
Bestehender Account
Schon ein Account bei Google/GoogleMail? Keine Anmeldung erforderlich!
Mit Google-Account einloggen
Mit Google-Account einloggen
Noch kein Account? Hier anmelden.










