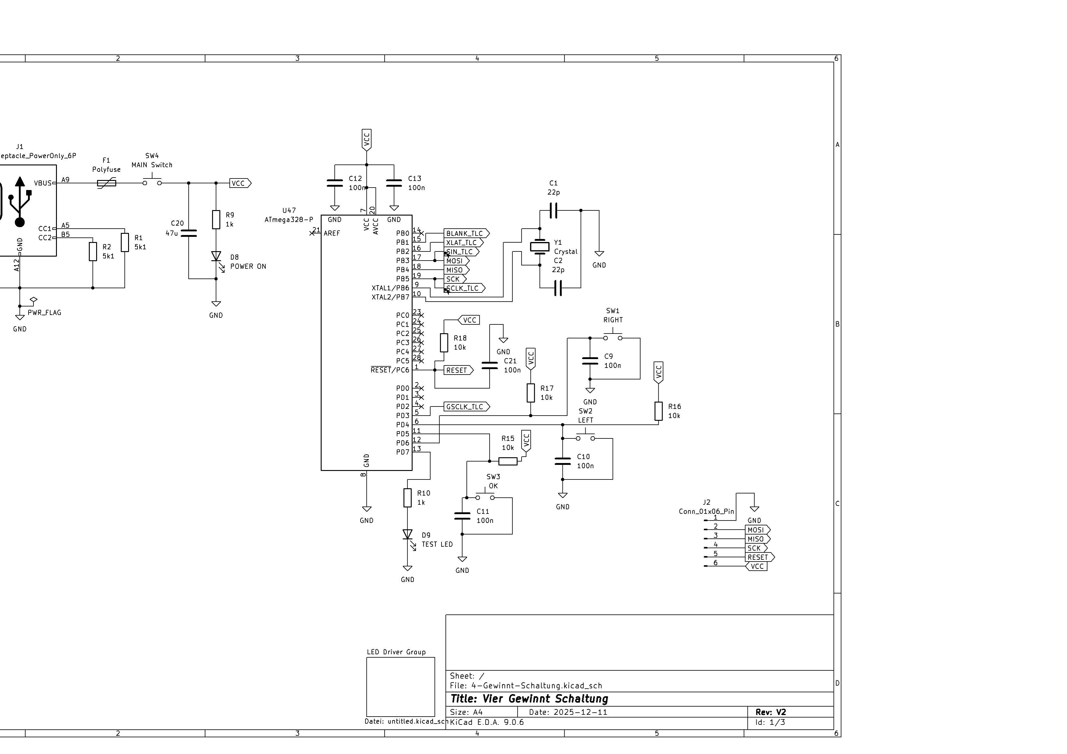
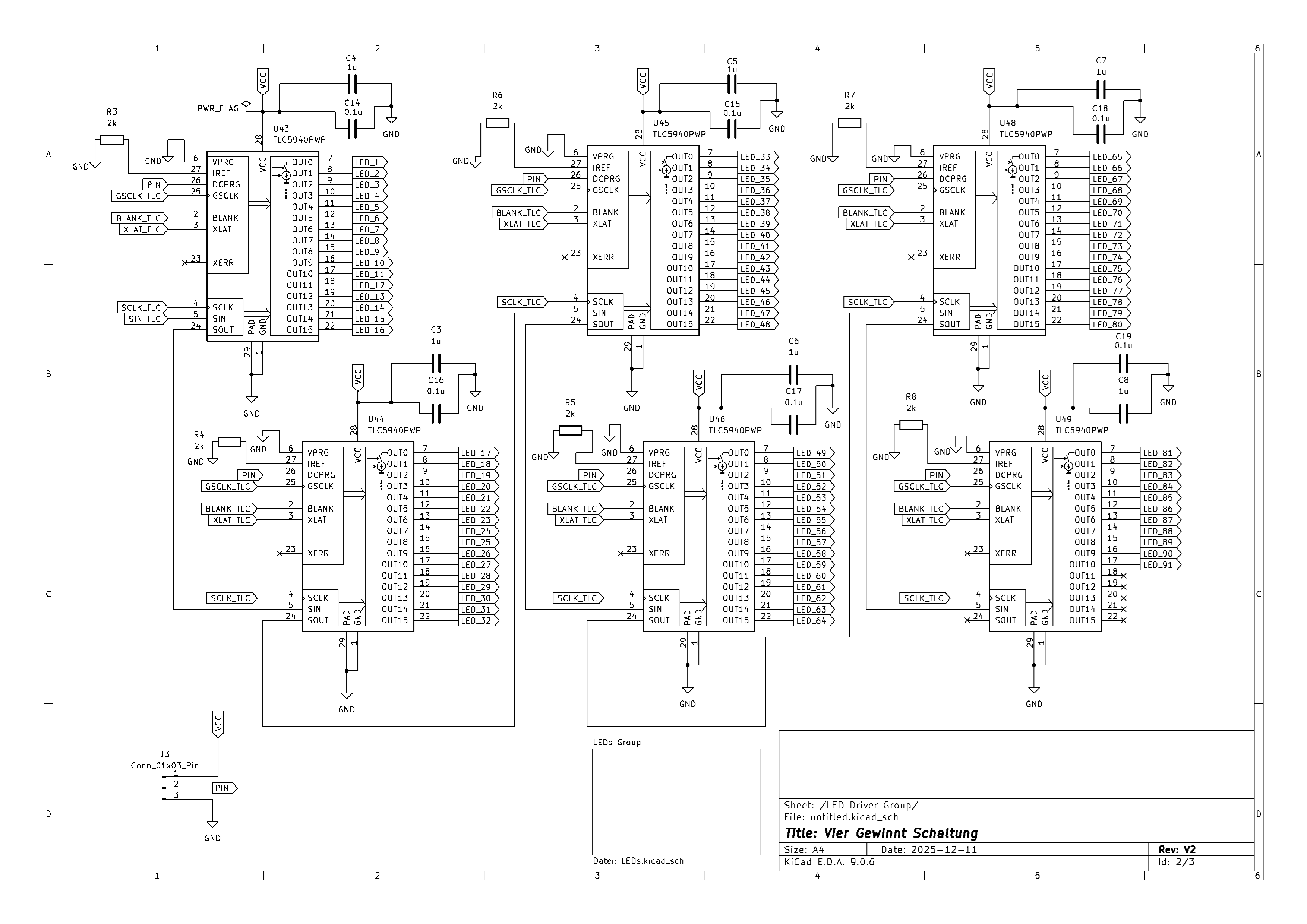
Hallo, ich habe das "4 Gewinnt" Spiel versucht auf einer Platine mit LEDs zu realiseren. Dazu wurde ein LED-Raster aus 6x7 bicolor LEDs (Gelb und rot) gewählt. Das ganze wird über ein Atmega328P angesteuert. Die LEDs werden mithilfe von TLC5940 angesteuert. Es gibt 3 Taster, mit denen man die Spalte quasi auswählt (also links oder rechts) und eine "OK" Taste zum Bestätigen. Unter dem Raster ist noch eine LED Reihe, mit der man die Spalte auswählt. Ich habe die Schaltpläne anhehängt. Aufbau: Mikrocontroller: ATmega328P (16 MHz Quarz) LED-Raster: 6x7 Bicolor LEDs (rot/gelb, gemeinsame Anode an 5V) Ansteuerung: 6× TLC5940 (kaskadiert) LED-Strom: ca. 18 mA (IREF = 2 kΩ) Versorgung: 5V (USB) Verkabelung TLC ↔ ATmega: GSCLK → PD3 (Arduino D3) BLANK → PB1 (D9) XLAT → PB2 (D10) SIN → PB3 (D11) SCLK → PB5 (D13) VPRG → GND DCPRG → GND XERR → nicht verwendet Testaufbau: Aktuell ist nur eine Bicolor-LED angelötet (OUT11/OUT12 des ersten TLC) Rest der Schaltung vollständig bestückt Nun zum Problem: Ich habe die Platine bestellt und fast alle Bauteile aufgelötet. Zum Testen habe ich nur eine bicolor LED angelötet und sonst sind alle Bauteile angelötet. Den Atmega habe ich via Arduino programmiert, dabei blitzt die eine LED nur kurz auf beim Einschalten und blinkt nicht. Bereits getestet: Einzelner TLC auf Breakout + Arduino → funktioniert einwandfrei GSCLK manuell getoggelt → LED reagiert BLANK testweise LOW → keine Änderung Spannung am OUT-Pin gemessen (~0.4V) Verhalten beim Einschalten sporadisch (kein deterministisches Verhalten) Der Code: #include <Tlc5940.h> void setup() { Tlc.init(); Tlc.clear(); Tlc.update(); } void loop() { //LEDs ein Tlc.set(7, 0); Tlc.set(8, 0); Tlc.set(9, 0); Tlc.set(10, 0); Tlc.set(11, 0); Tlc.set(12, 0); Tlc.set(13, 0); Tlc.set(14, 0); Tlc.set(15, 0); Tlc.set(16, 0); Tlc.update(); delay(1000); //LEDs aus Tlc.set(7, 4095); Tlc.set(8, 4095); Tlc.set(9, 4095); Tlc.set(10, 4095); Tlc.set(11, 4095); Tlc.set(12, 4095); Tlc.set(13, 4095); Tlc.set(14, 4095); Tlc.set(15, 4095); Tlc.set(16, 4095); Tlc.update(); delay(1000); } Hat jemand eine Idee, woran es liegen könnte? Insbesondere ob es ein Problem mit GSCLK Signal (Signalqualität /Verteilung) oder BLANK / XLAT Timing oder der Kaskadierung der TLCs sein könnte? Vielen Dank! Lg Karan
Sorry, hatte es im falschen Forum hochgeladen und dort lässt es sich irgendwie nicht löschen.
Karanvir schrieb: > Sorry, hatte es im falschen Forum hochgeladen und dort lässt es > sich irgendwie nicht löschen. Hallo, ok, du bist neu im Forum. Da muss kann man nicht alles wissen und kennen. Einen eigenen Thread kannst du nur innerhalb einer Stunde nach dem Erstellen löschen. Das aber auch nur solange kein Kommentar abgegeben wurde. Ausnahme mit der einen Stunde ist nur das Unterforum „Markt“. Hier kannst du unbegrenzt lange löschen und editieren..aber auch hier nur dann solange kein Kommentar abgegeben wurde. In deinem Fall hättest du einen Moderator per PN anschreiben sollen, mit der Bitte den falsch eingestellten Thread zu verschieben. Falls hier jetzt ein Moderator mitliest kann er den falsch eingestellten Thread ja löschen, bevor in Beiden die Diskussion losgeht. https://www.mikrocontroller.net/topic/584304#new
Das Layout ist wild.
Hallo, der Thread im anderen Forum wurde gelöscht. Lg
> Das Layout ist wild.
Ich weiss nicht ob "wild" die richtige Beleidung ist. :-D Aber ja, man
schaut drauf und will am liebsten die Augen zu machen, obwohl ich
garnicht so genau sagen kann wieso. Erinnert irgendwie an schlimme
Jugenderlebnisse mit Schaltplaenen von grossen Schaltkaesten in der
Industrie.
Bestimmt liegt es an Kikad. :-D
Vanye
Karanvir schrieb: > Hat jemand eine Idee Hast du ein geeignetes Messgerät für diese Aufgabe? Ein digitales USB-Oszi wie zB von Picoscope oder alternativ ein Oszi und dazu ein 10€-Logicanalyzer sind die Mindestmessmittel, die man zur erfolgreichen Inbetriebnahme solcher seriellen Bussysteme benötigt, weil man nur damit sieht, ob die Signalintegrität und die Timinganforderungen eingehalten werden. Alles andere ist wie "Autofahren nach Gehör": wenns scheppert dann ist irgendwas schief gelaufen.
:
Bearbeitet durch Moderator
Lothar M. schrieb: > ... schippern ... Was hat Autofahren nach Gehör mit Schifffahren zu tun? https://www.openthesaurus.de/synonyme/schippern
:
Bearbeitet durch User
Das war die Autokonrektor... ;-) Aber auch bei der Schifffahrt wirds ähnlich verlaufen.
:
Bearbeitet durch Moderator
Lothar M. schrieb: > Alles andere ist wie "Autofahren nach Gehör": wenns scheppert dann ist > irgendwas schief gelaufen. "Just married" ;-)
Ein Oszi habe ich leider nicht, aber ein Logic Analyzer (8 Ch, 24MHz) und ein Multimeter hätte ich zur Verfügung
Du könntest den SOUT des letzten TLC5940 zurückführen, dann könntest Du den Status zurücklesen (wenn ich beim Überfliegen das Datenblatt korrekt verstanden habe) oder auch einfach nur das resultierende 6x192 oder 6x96 bit Schieberegister per SW testen mit Testmustern testen. Dazu wäre noch kein Oszi erforderlich.
Karanvir schrieb: > in Oszi habe ich leider nicht, aber ein Logic Analyzer (8 Ch, 24MHz) > und ein Multimeter hätte ich zur Verfügung Das reicht. Die paar seriellen Signale anschließen und messen. Wichtig ist BLANK! Das muss LOW sein, damit die Ausgänge aktiv werden. Es braucht für den PWM-Betrieb einen dauerhaften Takt an GSCLK und einen periodischen negativen Puls an BLANK. Vorher sollten die beiden Registerketten für Dot Correction und Grayscale mit 1 gefüllt werden. Das sollte deine Bibliothek machen. Hast du auch die richtigen Pins angeschlossen und auch in der Software eingestellt? Das kann und muss man mit dem Logicanalyzer messen. Siehe Fehlersuche. Die Signale BLANK, GSCLK, SCLK, SIN, XLAT, IREF und VPROG sind wichtig. Alles anschauen und messen. Zum einschalten der LEDs brauch es mindestens Die beiden Schieberegister mit 1 laden, sprich DCPRG = 1, SIN = 1, VPRG = 0V, 192 Takte an SCLK DCPRG = 1, SIN = 1, VPRG = 5V, 96 Takte an SCLK einen HIGH-LOW Puls an BLANK und dann 1 Takt an GSCLK.
Karanvir schrieb: > Hat jemand eine Idee, woran es liegen könnte? Hauchdünne Versorgungs- und Masseleitungen, wildes unsystematisches Verbinden dieser Leitungen ohne die geringste Tendenz zu einer Stern- bzw. Baumstruktur. Soweit das aus dem niedrigst auflösenden Layout-Bild zu entnehmen ist ..... Zwei Layout-Bilder die das Gleiche zeigen, nur in anderen Farben, OMG. Ich sage voraus dass dieses Layout nicht zuverlässig funktionieren wird. Ich lasse mich aber gerne belehren. Man braucht sich bloss mal anschauen wie gedankenlos oder unfachmännisch (oder beides) der Quarz mit seinen Kondensatoren angeschlossen ist. Da braucht es gar keine Hinweise auf irgendwelche Software-Probleme, völlig für die Katz.
Vanye R. schrieb: > Bestimmt liegt es an Kikad. Mit Sicherheit ist Kikad hier an der Fehlfunktion schuld.
Dafür bekommt Vanye dann noch Minuspunkte. Da weiss man was für Knallköpfe hier am Werk sind.
Wastl schrieb: > Dafür bekommt Vanye dann noch Minuspunkte. Wofür soll er denn stattdessen Pluspunkte bekommen? Weil er wieder! nicht korrekt zitiert? Weil sein Kommentar so super schlau ist? Weil er Kicad und Beleidigung falsch schreibt? Reicht dir das? > Da weiss man was für Knallköpfe hier am Werk sind. Genau, aber du bist ja auch dabei. Vanye R. schrieb: >> Das Layout ist wild. > > Ich weiss nicht ob "wild" die richtige Beleidung ist. :-D Keine Ahnung was du damit meinst, eine Beleidigung ist es keinesfalls. „Wild“ ist einfach nur eine Feststellung. Eine Beleidigung ist dein permanentes Verhalten wenn du Bezug auf andere Kommentare nimmst. Weshalb nennst du den Zitierten nicht? Ich finde das fast schon asozial. > Vanye Lass doch einfach deinen Namen am Ende jeden Kommentars weg, denn das ist vollkommen sinnlos und überflüssig. Den Namen sieht man auch so.
:
Bearbeitet durch User
Platine 2-lagig, wenn ich das richtig sehe? Die Arbeit könnte man noch halbwegs retten, wenn man auf 4-Lagen umsattelt.
Eine zweilagige Leiterplatte würde ausreichen bei ausreichend vermaschten Masseflächen und ausreichend dicken Versorgungsleitungen. Ich kann im Layout nicht erkennen wie die gerechneten Flächen aussehen würden, daher ist eine Bewertung nicht möglich. Beim SCLK ist es ungünstig dass die 6 ICs so verteilt sitzen, schließlich ist jeder einzelne auf ein sauberes Taktsignal angewiesen (der Baustein kann immerhin bis 30 MHz). Wenn man ein Taktsignal an mehrere Senken anschließt dann sollten diese möglichst nah beisammen sein. Ob das Signal aber selbst dann bei 6 Lasten noch ausreichend sauber ist kann ich nicht sagen. Bei wirklich kritischen Taktsignalen würde man einen Taktverteiler verwenden, hier könnte es bei gutem Layout evtl. auch noch ohne gehen. Wenn das Signal zu unsauber ankommt kann es sein dass eine Flanke doppelt erfasst wird und damit doppelt geschoben wird was zu Datenverfälschungen führt Wenn durch zu viele Lasten an einem Taktsignal die Flanke einfach nur zu flach wird könnte es passieren, dass durch leicht unterschiedliche Schaltschwellen oder zusätzlich durch Störungen mangels sauberer Masse nicht alle Bausteine gleichzeitig takten. Im ungünstigsten Fall wird dann an einem nachgeschalteten TLC5940 vielleicht schon das gerade erst ausgegebene SOUT des vorigen TLC noch in diesem Takt übernommen wodurch auch wieder alles durcheinander kommen könnte. Jede einzelne Abweichung von einem guten Layout kann, muss aber nicht zu Problemen führen. Wie schon geschrieben könnte man durch einen Test der Schieberegister per SW ganz leicht herausfinden ob diese zuverlässig, unzuverlässig oder überhaupt nicht funktionieren.
Danke einmal für die vielen Nachrichten. Falk B. schrieb: > Die Signale BLANK, GSCLK, SCLK, SIN, XLAT, IREF und VPROG sind wichtig. > Alles anschauen und messen. Also ich habe am BLANK Pin mit einem Logic Analyzer gemessen und der zeigt, dass es für 1s lang high ist und dann für ca 600us auf LOW. GSCLK habe ich auch gemessen und da ist ein Takt vorhanden: ca. 997us LOW und ca. 345us auf HIGH. SCLK unregelmäßiger Takt. ca. 60ms LOW und 250ns HIGH SIN ganze Zeit auf HIGH XLAT zuerst unregelmäßig, dann ca 1ms LOW und ca 250ns HIGH. Ja es ist ein 2-lagiges Layout. Ich habe gehofft/gedacht, dass man quasi die Bauteile platzieren kann und "einfach" verbinden kann oder groß nachzudenken. Es sollte ja kein professionelles Projekt werden, daher habe ich keine Gedanken zur Verteilung bzw. zum Layout gemacht. Noch dazu dachte ich, dass die Library im Code ausreicht, um das Projekt zu betreiben. Tja, dumm von mir, aber so lernt man irgendwie etwas dazu. Die Versorgungsleitung ist halt 0,5mm dick ansonsten sind alle Leitungen 0,2mm dick. Ich habe nun das Layout geplottet und als PDF Datei angehängt, hoffe dadurch eventuell, dass etwas zum Erkennen ist. Wastl schrieb: > Ich sage voraus dass dieses Layout nicht zuverlässig funktionieren > wird. Ich lasse mich aber gerne belehren. Man braucht sich bloss > mal anschauen wie gedankenlos oder unfachmännisch (oder beides) > der Quarz mit seinen Kondensatoren angeschlossen ist. Da braucht > es gar keine Hinweise auf irgendwelche Software-Probleme, völlig > für die Katz. Ich hätte gedacht, den Quarz mit seinen Kondensatoren so nah wie möglich und die Leitungen so kurz wie möglich, würde da ausreichen. Lg Karanvir
Karanvir schrieb: > Also ich habe am BLANK Pin mit einem Logic Analyzer gemessen und der > zeigt, dass es für 1s lang high ist und dann für ca 600us auf LOW. Das muss anders herum sein! Blank muss ein kurzer HIGH Puls sein, welcher den internen PWM-Zähler rücksetzt. > GSCLK habe ich auch gemessen und da ist ein Takt vorhanden: ca. 997us > LOW und ca. 345us auf HIGH. Macht ca. 700 Hz. Das ist für PWM zu wenig. Bei 100Hz PWM-Frequenz und 12 Bit braucht man eher 410kHz! > SCLK unregelmäßiger Takt. ca. 60ms LOW und 250ns HIGH > SIN ganze Zeit auf HIGH > XLAT zuerst unregelmäßig, dann ca 1ms LOW und ca 250ns HIGH. Könnte passen. XLAT ist nur ein kurzer HIGH Puls, um die Daten der Schieberegister zu speichern. Ein Bild sagt mehr als 1000 Worte. > Ja es ist ein 2-lagiges Layout. Ist nicht schlimm, auch ist dein Layout nicht so schlim wie einige Nörgler hier immer wieder rausposaunen. > Ich habe gehofft/gedacht, dass man quasi die Bauteile platzieren kann > und "einfach" verbinden kann oder groß nachzudenken. JAIN. > Es sollte ja kein > professionelles Projekt werden, daher habe ich keine Gedanken zur > Verteilung bzw. zum Layout gemacht. Noch dazu dachte ich, dass die > Library im Code ausreicht, um das Projekt zu betreiben. Tja, dumm von > mir, aber so lernt man irgendwie etwas dazu. Noch hast du nichts gelernt. Zuerst müssen die Fehler gefunden und behoben werden. > Die Versorgungsleitung ist halt 0,5mm dick Reicht, kann man hier aber breiter machen, es ist genügend Platz da. Ich sehe hier eher ein Problem der Masseleitung deiner TLC5940. Mach mal ein gutes Bild, wo die Masseleitung + Flächen leuchten (Highlighing). Ich hab da meine Bedenken. https://www.mikrocontroller.net/articles/Richtiges_Designen_von_Platinenlayouts Abschnitt Masseflächen > ansonsten sind alle Leitungen > 0,2mm dick. Breit. Kann man machen, ist aber eher unnötig dünn. Bei der Platine und Platz reichen auch 0,3mm. Aber heute kann man sich schmale Leitungen leisten, der Chinamann kann das problemlos ätzen. > Ich habe nun das Layout geplottet und als PDF Datei angehängt, hoffe > dadurch eventuell, dass etwas zum Erkennen ist. Sieht auf den ersten Blick gut aus. Allerdings kann man keine kritischen Signale anzeigen. Lad mal die KiCAD Daten hoch, dann kann man mehr sagen. > Ich hätte gedacht, den Quarz mit seinen Kondensatoren so nah wie möglich > und die Leitungen so kurz wie möglich, würde da ausreichen. Tut es auch.
ich habe mich auch mal mit dem Spiel beschäftigt, ich meine bei 2005 rum, gab es auch mal ein Spiel im Elektor und ich hatte auch eine Studio Simulation irgendwo her. Ich weiß noch dass der Algorithmus des "Gegners" sehr sehr unterschiedlich stark war, der eine war mega schlecht - da machte das Spielen gar keinen Spaß und der andere war sehr sehr gut, da musste man schon drei mal überlegen vor dem nächsten Zug...
Falk B. schrieb: > Sieht auf den ersten Blick gut aus. Allerdings kann man keine kritischen > Signale anzeigen. Lad mal die KiCAD Daten hoch, dann kann man mehr > sagen. Ich habe die KiCad Dateien als ZIP Datei hochgeladen, hoffe man kann sie öffnen. Nachdem einige Signale (BLANK, GSCLK, usw.) lt. Messungen nicht ganz stimmen, würde das bedeuten, dass die Library Tlc5940 nicht zu gebrauchen ist? Müsste ich selber einen Code schreiben, der dann die ganzen ausgänge toggelt? (SEUFZ) Lg
https://www.meine-schaltung.de/spiele/vier_gewinnt_mit_arduino/ Du kannst doch selber mal toggeln. Prozessor raus und los gehts - dann siehst du doch sofort ob und was passiert...
Karanvir schrieb: > Ich habe die KiCad Dateien als ZIP Datei hochgeladen, hoffe man kann sie > öffnen. Naja. Es ist schon so wie befürchtet hatte. Deine "Massefläche" ist extrem zerstückelt. Ob das so läuft, muss man testen. Beim nächsten Layout muss das aber anders werden. https://github.com/PaulStoffregen/Tlc5940/blob/master/examples/BasicUse/BasicUse.ino /* This loop will create a Knight Rider-like effect if you have LEDs plugged into all the TLC outputs. NUM_TLCS is defined in "tlc_config.h" in the library folder. After editing tlc_config.h for your setup, delete the Tlc5940.o file to save the changes. */ Du musst das #define NUM_TLCS in "tlc_config.h" im Bibliotheksordner auf 6 einstellen (naja, so richtig C++ ist das nicht). In deinem Schaltplan sind XLAT und BLANK am Controller vertauscht! Du hast aber Glück! Man kann die Pins im Quelltext anders zuordnen, man braucht keine Hardwareänderung. https://github.com/PaulStoffregen/Tlc5940/blob/master/pinouts/ATmega_8.h Die Kondensatoren parallel zu deinen Tastern sind falsch, das macht man so nicht. Entprellung macht man per Software. Oder wenn schon per Hardware, dann richtig mit RC-Filter, siehe Artikel. Dein PIN-Signal muss auf VCC gesetzt werden. Wenn du die Änderungen gemacht hast, sollte das einfache Beispiel oben mit dem Knight Rider Effekt funktionieren. Probier mal. P S Dein Schaltplan ist im Wesentlichen OK. Aber auf Seite 1 kann man das alles deutlich übersichtlicher ohne Schnörkel zeichnen. Schaltplan richtig zeichnen
:
Bearbeitet durch User
Sooooooo, ich war dann mal so frei und habe die Schaltung, vor allem das Layout, "etwas" aufgeräumt. Zur Schaltung Schaltplan sauber zeichnen, vor allem Seite 1! Keine doppelten Signalnamen! GSCLK sollte ein Pin mit PWM-Fähigkeit sein, wenn man denn WIRKLICH PWM nutzen will. Denn dort wird ein dauerhalft hoher Takt benötigt, im Bereich von 400 kHz! Das kann man nicht sinnvoll ohne PWM Pin erzeugen. Bei der LED-Matrix sollte man diese im Schaltplan so anordnen, wie sie im Layout angeordnet ist. Im Normalfall ist das NICHT so! Hier aber doch, denn damit wird die wichtige Info transportiert, siehe unten. An U49 habe ich am Ende von SCK einen RC-Snubber (Terminator) platziert. Vielleicht braucht man ihn, vielleicht nicht. Siehe Wellenwiderstand. Eigentlich braucht man für ein 4 Gewinnt Spiel keinen Quarzoszillator, der interne 8 MHz RC-Takt reicht locker. Für die TLC5940 reichen 1uF als Entkoppelkondensator. Layout Um das Chaos und die Verknotung der Leitungen zu minimieren, um eben NICHT auf eine 10 Lagen Platine ausweichen zu müssen (haha), sollte man die Zuordnung der LEDs zu den Treibern eben NICHT einfach 1:1 leicht im Schaltplan eintragen, sondern geometrisch optimieren. Damit ergibt sich vielleicht ein wenig "Chaos" und "unlogische" Zuordnung, aber das kann man recht einfach hier wieder in Software korrigieren, Stichwort "Mapping". Man braucht nur eine Tabelle, um die physischen LEDs den logischen LEDs der Matrix zuzuordnen. Der Gewinn liegt in der deutlich veringerten Komplexität der Verdrahtung. Damit kommen wir zum Höhepunkt der Veranstaltung. Um mal ein berühmtes Filmzitat zu bemühen. "DAS ist eine Massefläche!" ;-) Siehe Anhang. Viel Spaß damit
:
Bearbeitet durch User
> Sooooooo, ich war dann mal so frei und habe die Schaltung, vor > allem das > Layout, "etwas" aufgeräumt. Wow! Vielen Dank für die Mühe! Man sieht, wieviel man da so rausholen kann. > Zur Schaltung > > Schaltplan sauber zeichnen, vor allem Seite 1! > Keine doppelten Signalnamen! > GSCLK sollte ein Pin mit PWM-Fähigkeit sein, wenn man denn WIRKLICH PWM > nutzen will. Denn dort wird ein dauerhalft hoher Takt benötigt, im > Bereich von 400 kHz! Das kann man nicht sinnvoll ohne PWM Pin erzeugen. GSCLK ist ja am PIN PD3 am Atmega verbunden, der kann ja soweit ich weiß PWM Signal liefern. > Layout > > Um das Chaos und die Verknotung der Leitungen zu minimieren, um eben > NICHT auf eine 10 Lagen Platine ausweichen zu müssen (haha), sollte man > die Zuordnung der LEDs zu den Treibern eben NICHT einfach 1:1 leicht im > Schaltplan eintragen, sondern geometrisch optimieren. Damit ergibt sich > vielleicht ein wenig "Chaos" und "unlogische" Zuordnung, aber das kann > man recht einfach hier wieder in Software korrigieren, Stichwort > "Mapping". Man braucht nur eine Tabelle, um die physischen LEDs den > logischen LEDs der Matrix zuzuordnen. > Der Gewinn liegt in der deutlich veringerten Komplexität der > Verdrahtung. Ja stimmt, so könnte man es auch lösen, wäre eventuell etwas verwirrend aber ja. > Damit kommen wir zum Höhepunkt der Veranstaltung. Um mal ein berühmtes > Filmzitat zu bemühen. > "DAS ist eine Massefläche!" ;-) Das sieht wirklich toll aus jetzt. > Siehe Anhang. Viel Spaß damit Nochmals vielen Dank! Ich werde den Schaltplan ein wenig aufräumen und die angesprochenen Punkte ausbessern und eine neue Platine bestellen.
Wow. Ich bin auch beeindruckt, welche Arbeit sich Falk da jetzt gemacht hat! Ich hoffe daher ein wenig, man nimmt mir dieses Posting hier jetzt nicht krumm... Karanvir schrieb: > Ich werde (...) eine neue Platine bestellen. Bevor Du bestellst: Was war denn der eigentliche Grund für Dich, dieses ganze Vorhaben überhaupt anzugehen? Wolltest Du unbedingt mal eine etwas komplexere Schaltung entwerfen und bauen? Oder wolltest Du ein cooles Hardware-4-Gewinnt-Spiel haben? Oder hast Du einen Sack voll Bauteile gefunden, der "verbastelt" werden muss? Weil ... man könnte das ganze schaltungstechnisch viel einfacher und gleichzeitig mit noch mehr coolen Möglichkeiten (z.B. mehr als 2 Spieler, leichter auch variable Feldgrößen möglich, noch ganz andere Spiele auf gleicher Hardware, ...), realisieren, wenn man eine Kette von WS2812 benutzt. Elektrisch und Layout-technisch wäre sowas aber natürlich deutlich langweiliger. D.h. ich will Dich zu nix überreden, sondern wollte es nur mal erwähnt haben.
> Bevor Du bestellst: Was war denn der eigentliche Grund für Dich, dieses > ganze Vorhaben überhaupt anzugehen? Wolltest Du unbedingt mal eine etwas > komplexere Schaltung entwerfen und bauen? Oder wolltest Du ein cooles > Hardware-4-Gewinnt-Spiel haben? Oder hast Du einen Sack voll Bauteile > gefunden, der "verbastelt" werden muss? > Weil ... man könnte das ganze schaltungstechnisch viel einfacher und > gleichzeitig mit noch mehr coolen Möglichkeiten (z.B. mehr als 2 > Spieler, leichter auch variable Feldgrößen möglich, noch ganz andere > Spiele auf gleicher Hardware, ...), realisieren, wenn man eine Kette von > WS2812 benutzt. Elektrisch und Layout-technisch wäre sowas aber > natürlich deutlich langweiliger. D.h. ich will Dich zu nix überreden, > sondern wollte es nur mal erwähnt haben. Ich wollte wirklich ein cooles Hardware 4 Gewinnt Spiel basteln und dabei eine etwas komplexere Schaltung entwerfen. Ich hätte aber nicht gedacht, dass diese Schaltung so komplex wird. Ich wollte meine PCB Layout Kenntnisse auffrischen und daher entstand dieses Projekt. Stimmt vollkommen, mit WS2812B wäre das Ganze um einiges einfacher (habe ich auch schon in Betracht gezogen bzw. wird dann eventuell eh umgesetzt, wenn dieses Projekt mit den TLCs nichts wird), aber ich wollte eigentlich eine komplexere Schaltung bauen, um auch ein wenig dazu zu lernen, wie man Schaltungen bzw. Layout entwirft, bei denen HIGH Speed Signale eine Rolle spielen.
Karanvir schrieb: >> nutzen will. Denn dort wird ein dauerhalft hoher Takt benötigt, im >> Bereich von 400 kHz! Das kann man nicht sinnvoll ohne PWM Pin erzeugen. > > GSCLK ist ja am PIN PD3 am Atmega verbunden, der kann ja soweit ich weiß > PWM Signal liefern. Stimmt, hab ich übersehen. Das Symbol im Arduino-Schaltplan hat die Pin-Funktion OC2B nicht dargestellt. 8-0 > Ich werde den Schaltplan ein wenig aufräumen Was willst du denn da noch aufräumen? > und die angesprochenen > Punkte ausbessern und eine neue Platine bestellen. Versuch lieber erstmal, die vorhandene Platine zum Laufen zu kriegen. Auch wenn das Layout nicht optimal ist, sollte es funktionieren.
> Was willst du denn da noch aufräumen? Im Sinne von ausbessern und umändern, beispielsweise die Seite 1. > Versuch lieber erstmal, die vorhandene Platine zum Laufen zu kriegen. > Auch wenn das Layout nicht optimal ist, sollte es funktionieren. Ja auf jeden Fall. Bevor ich da Änderungen vornehme oder eine neue Platine bestelle, werde ich die jetzige versuchen zum Laufen zu bringen.
Bitte melde dich an um einen Beitrag zu schreiben. Anmeldung ist kostenlos und dauert nur eine Minute.
Bestehender Account
Schon ein Account bei Google/GoogleMail? Keine Anmeldung erforderlich!
Mit Google-Account einloggen
Mit Google-Account einloggen
Noch kein Account? Hier anmelden.










