Eddy Current schrieb: > UDN2981: typische Sättigungsspannung 1.6V -> unmöglich > > VR = 5V(VCC) - 3.8V(LED) - 0.1V(MOSFET) - 1,6V = -0.5V > > -> unmöglich P.S. benutze die led's mit 3V UDN2981 mit z.b. mit 7,5V VR = 7,5V(VCC) - 3V(LED) - 0.1V(MOSFET) - 1,6V(UDN) = 2,8V
Eddy Current schrieb: > Warum nicht ein Konzept verwenden, welches sicher die geforderten > Bedingungen erreicht? > > Einzeltransistoren und fertig. 100 Einzeltransistoren? hmmm naja... :-(
Guten Mor... äh Mahlzeit sungod! Du kannst Dir nicht raussuchen, bei welcher Spannung Du die LEDs benutzt, nur den Strom. Die Spannung ergibt sich zwangsläufig aus der Kennlinie der LED. Ich habe hier bei einem Exemplar bei 100mA einen Spannungsabfall von 3.8V gemessen. Diese Messung solltest Du bei ein paar Deiner LED wiederholen und uns mitteilen.
> Zum IRF7413: Du meinst IRF7314. Der wurde ja für 700mA vorgeschlagen, weil Stefan zu wenig von der Schaltung aufgezeichnet hat. Dennoch gibt es natürlich passende P-MOSFETs.
MaWin schrieb: > Du meinst IRF7314. Richtig. >Dennoch gibt es natürlich passende P-MOSFETs. Ja. Eine schneller Blick auf Digikey offenbart die wunderbare Welt der P-Kanal-MOSFETs, aber die Bauformen sind nicht ganz hobbykompatibel. Des Gesamtpaket muss halt stimmen.
> aber die Bauformen sind nicht ganz hobbykompatibel.
Wenn die Leute hier schon wegen SO8 jammern, das noch problemlos auf
Lochraster lötbar wäre, dann hat man natürlich ein Problem.
Kann mich nicht erinnern, daß MOSFETs mit Schraubklemmen jemals
besonders preiswert waren.
hmmm... spannung gemessen parallel zur led beim multiplexel 1:10 und 5V bei 100mA @ 20 Ohm -> ca. 4,2V bei 50mA @ 40 Ohm -> ca. 2,8V wolltest du das wissen?
MaWin schrieb: >> aber die Bauformen sind nicht ganz hobbykompatibel. > > Wenn die Leute hier schon wegen SO8 jammern, das noch problemlos auf > Lochraster lötbar wäre, dann hat man natürlich ein Problem. > Kann mich nicht erinnern, daß MOSFETs mit Schraubklemmen jemals > besonders preiswert waren. ist ja egal...platine wird eh geätzt
@ Stefan: Könntest du mal bitte die genaue Bezeichung deines Sprays nennen? DEine mattierten LEDs sehen wirklich gut aus!
:-( jetzt sofort? es ist sonntag und wie du gelesen hast dit das spray noch im "baumarkt"...ich wollte erst den würfel komplett löten und dann alles lackieren...dann ist auch das problem mit den anlaufenden Silberdraht aus der welt... P.S. Led wurden 2-3x lackiert...war lange im baumarkt...
Ok es eilt bei mir nicht. Hätte mich nur grundsätzlich interessiert. Achja zu der Ansteuerung des Würfels: Man kann doch zusammenfassend sagen, dass Stefan drei Möglichkeiten hat: Entweder er verwendet die UDN2981, was wohl nie funktionieren wird, wenn er wirklich 100 mA durch jede LED fließen sehen möchte. Oder er verwendet 100 Einzeltransistoren, was wohl eine zusätzliche Fleißaufgabe darstellt, aber auf der anderen Seite die robusteste und sicherste Methode ist. Als dritte Möglichkeit sollte man doch noch erwägen, andere P-Mosfets herzunehmen und die Versorgungsspannung auf 12V zu erhöhen. Da die ICs weiterhin mit 5V laufen, bräuchte er eben noch zehn Mosfettreiber.
Martin W. schrieb: > Entweder er verwendet die UDN2981, was wohl nie funktionieren wird, wenn > er wirklich 100 mA durch jede LED fließen sehen möchte. ? wieso...kann doch alle ic's mit 5v und die UDN's mit einer höheren spannung betreiben... NUR EIN BEISPIEL Vs=15V Denkfehler?
Stefan S. schrieb: > Martin W. schrieb: >> Entweder er verwendet die UDN2981, was wohl nie funktionieren wird, wenn >> er wirklich 100 mA durch jede LED fließen sehen möchte. > > ? wieso...kann doch alle ic's mit 5v und die UDN's mit einer höheren > spannung betreiben... NUR EIN BEISPIEL Vs=15V > > Denkfehler? Da hast du natürlich recht. Von der Versorgungsspannung her solltest du genauso unabhängig sein. Dann ist dein verbleibendes PRoblem ja nur noch der maximale Strom von 500 mA, aber der hat ja gerade die Diskussion angefacht.
Stefan S. schrieb: > hmmm... spannung gemessen parallel zur led beim multiplexel 1:10 und 5V > bei 100mA @ 20 Ohm -> ca. 4,2V > bei 50mA @ 40 Ohm -> ca. 2,8V > > wolltest du das wissen? Herje... im Prinzip ja, aber Deine Angaben sind überbestimmt. Du hast eine der Angaben geraten. Beispiel: 100mA@20 Ohm hiesse 2V Spannungsabfall am Widerstand. In Summe ergäbe das 4.2V + 2V = 6.2V. Du hast aber nur 5V angelegt!? Außerdem erscheinen die 2.8V bei 50mA unglaubwürdig... im Prinzip reicht uns die Angabe der Spannung an der LED bei einem bestimmten Strom. Wie Du das machst, bleibt Dir überlassen. Das mit dem Vorwiderstand ist schon ok, aber Dein Messaufbau muss auch korrekt sein -> Merke: Wer misst, misst Misst.
Martin W. schrieb: > Da hast du natürlich recht. Von der Versorgungsspannung her solltest du > genauso unabhängig sein. Dann ist dein verbleibendes PRoblem ja nur noch > der maximale Strom von 500 mA, aber der hat ja gerade die Diskussion > angefacht. ? der udn kann doch max. 120mA pro ausgang...bei 15V laut Datenblatt... Under normal operating conditions, these devices will sustain 120 mA continuously for each of the eight outputs at an ambient temperature of +50°C and a supply of 15 V. da ich "nur" 80 bis 100 pro ausgang benötige ist doch ok... oder was wals´ch verstanden?
Eddy Current schrieb: > Herje... im Prinzip ja, aber Deine Angaben sind überbestimmt. Du hast > eine der Angaben geraten. Beispiel: 100mA@20 Ohm hiesse 2V > Spannungsabfall am Widerstand. In Summe ergäbe das 4.2V + 2V = 6.2V. Du > hast aber nur 5V angelegt!? > > Außerdem erscheinen die 2.8V bei 50mA unglaubwürdig... im Prinzip reicht > uns die Angabe der Spannung an der LED bei einem bestimmten Strom. Wie > Du das machst, bleibt Dir überlassen. Das mit dem Vorwiderstand ist > schon ok, aber Dein Messaufbau muss auch korrekt sein -> Merke: Wer > misst, misst Misst. Wer misst, misst Misst? kenne nur: Wer nix wird wird Wirt! aber egal ...ok jetzt nochmal mit digit.multi. +5,19V | | 20 Ohm | | led | / µc ---|1k|------|< BC337-25 \ | | 0V 20 Ohm -> 4,07V 40 Ohm -> 2,73V
Collector−Emitter Saturation Voltage (IC = 500 mA, IB = 50 mA) VCE(sat) − − 0.7 Vdc Und der Rvled: Rot-Schwarz-Scharz-Gold-Braun = 20 Ohm +/- 1%
Aha, der Transistor ist statisch eingeschaltet? Das wären bei 20 Ohm aber gerade mal 0,82 : 20 = 41mA?
Eddy Current schrieb: > Aha, der Transistor ist statisch eingeschaltet? Das wären bei 20 Ohm > aber gerade mal 0,82 : 20 = 41mA? statisch eingeschaltet? dauerhalt eingeschaltet? nein der µc schaltet ihn an und aus... oder was?
Mit welcher Frequenz steuerst Du die LED an? Du darfst doch keine Wechselspannung messen! Statisch = ruhend = unveränderlich = gleichbleibend = dauerhaft
Eddy Current schrieb: > Mit welcher Frequenz steuerst Du die LED an? Du darfst doch keine > Wechselspannung messen! Statisch = ruhend = unveränderlich = > gleichbleibend = dauerhaft zum testen schaltet der µc immerwieder 10 ausgänge nacheinander durch an einem hängt der Transistor wieso wechelspannung messsen?
Eddy Current schrieb:
>Mit welcher Frequenz steuerst Du die LED an?
Lies doch mal, was da steht, dann kommen wir voran. Ich meine, der
Leserschaft gehen ja schon langsam die Popcorn aus.
Miss doch einfach mal statisch die LED nach diesem Prinzip: http://www.elo-web.de/franzis-media/655159/CNS_CONTENT_PAGE/0812Messen4.jpg Ohne uC und Transistor!
...worum geht es hier eigentlich, ein Tutorial für einen Cube zu erstellen oder jemanden der offensichtlich mit dem Thema zu hadern hat zu zeigen wie man einen Cube baut? Ist natürlich auch eine Art an die Infos zu kommen. Stefan, was ist denn nun mit deinem Tutorial? Gibts da bereits was brauchbares? Gruß, M.
denke frequenz...? na ok... messe ich die spannung statisch... bei 5,19V am 1k -> 2,38V an LED blau -> 2,81 das?
Maddin schrieb: > ...worum geht es hier eigentlich, ein Tutorial für einen Cube zu > erstellen oder jemanden der offensichtlich mit dem Thema zu hadern hat > zu zeigen wie man einen Cube baut? > > Ist natürlich auch eine Art an die Infos zu kommen. > > Stefan, was ist denn nun mit deinem Tutorial? Gibts da bereits was > brauchbares? > > Gruß, > M. das ist natürlich sehr hilfreich und baut einen auf...
Thorsten S. schrieb: > http://www.cosmiq.de/qa/show/1895365/Was-ist-die-Mehrzahl-von-Popkorn/ hab zwar keine zeit für sowas aber das war mir schon klar ob ihr es glaubt oder nicht "Popcorn ist unzählbar."
Stefan S. schrieb: > bei 5,19V > am 1k -> 2,38V > an LED blau -> 2,81 Und jetzt noch mit einem kleineren Widerstand für einen grössen Strom (50 - 100mA) messen. (der 1K im Link war nur als Beispiel) Den Strom dazu auch gleich messen.
irgenwie weis ich nicht worauf du hinaus willst... habe jetzt 42,2 ohm, R 1,75 V, led 3,39 V, I 39,8 mA und was bring das jetzt?
Jetzt siehst du, dass die LED-Spannung abhängig ist vom Strom. (Und nicht umgekehrt). Und wenn du sie mit 100mA belastest, wird die LED-Spannung noch grösser werden. Je grösser der (Puls)-Strom umso mehr Spannung liegt an der LED. Das war ja mal die Frage vor einiger Zeit. Dieses LED-Spannung musst du nun in der Schaltung berücksichtigen.
Thorsten S. schrieb: > http://www.cosmiq.de/qa/show/1895365/Was-ist-die-M... Ooops, sorry, meinte die Popkörner. Wenigstens einer, der die Diskussion auf Kurs hält :-)
also thema am anfang war ja das eine led ja nur 1/10tel der zeit an ist (10 ebenen) also muss die led auch mit dem 10fachen strom betrieben werden.
Hallo, Ich finde es wirklich sehr schade das hier einige mit dummen bis nutzlosen kommentaren glänzen als mit wirklich hilfreichen. Ich findes es auch toll das stefan hier ein tutorial verfassen möchte, wo jeder dran mitarbeiten kann. Die Idee mit den schieberegistern und UDN's und Mosfets ist doch super...jenachdem was für led's man benutzen möchte muss man nur andere Rv für die led's einbauen. uns ob es nun ein 2x2x2 oder 10x10x10 würfel werden soll...kann man das auch softwareseitig lösen. Ja, auch wenn er nicht gerade die ahnung von der Materie hat finde ich es gut sein projekt durchzuziehen auch mit dummen kommentaren... Gerade deshalb sollte man helfen und nicht wie einige gegensteuern. Wobei ich das letzte mit den strom und spannungen messen ... den sinn...auch nicht ganz nachvolliehen konnte. ich habe auch vor einen würfel zu bauen habe aber noch keine teile gekauft und habe schon viele versionen gesehen...deshalb bin ich nun hier und hoffe (was auch geht) auf eine universalplatine (controllerplatine). schön wäre auch muster von einer sd-karte zu lesen. so...denke es ist nur noch das problem mit den led-vorwiderständen..? Ich weiter bei...ohne popkorn(oder körner)
Es ging um diese Aussage vom 09.10.2011 12:09 Stefan S. schrieb: > P.S. benutze die led's mit 3V Beitrag "Re: Tutorial 10x10x10 LED-Cube" Und danach ging es um die Frage um die effektive Spannung an deinen LEDs festzustellen. Wie du nun siehst haben deine LED nicht 3V, sondern mehr. Das muss bei den weiteren berechnungen berücksichtig werden Auch während dem 1/10 der Zeit, liegt diese LED-Spannung an, je nach (Puls)-Strom. Das soll die Erkenntnis sein.
...entschuldigung, ich bin nun seit langer Zeit hier im Forum und kann sagen: die Geschichte mit der LED ist nicht ganz neu. Sie wird so ungefähr jeden Tag 2-3 Mal hier diskutiert. Die Erfahrung zeigt, die - die hier viele Fragen stellen machen meist nichts draus (was nicht heißen soll das Fragen falsch ist) - die die keine Fragen stellen, stellen es nur selten allen zur verfügung... Und so stellen die Fragenden den Antwortenden täglich 3x die selbe Frage, oftmals trotz noch so vieler Artikel. Vielleicht sollte man mal ein Tut. über die LED im Pulsbetrieb und deren Komponenten machen. Aber vielleicht gibt es das ja auch schon. Die Fragen zu den komponenten, ULN2803, UDN, Mosfets, PWM, Schieberegistern usw... sind alle STEINALT. Wach endlich auf, nicht zu vergessen dass so ein Cube mit zu den sinnfreiesten Projekten gehört da sie keinen praktischen sinn erfüllen, ausser Arbeit und Zeit kosten, was ebenfalls nicht heißen soll das jedes Projekt unbedingt eine Marktlücke füllen muss - aber - es macht es nicht gerade besser! Wenn hier wenigstens über die grundsätzlichen Ansätze und Möglichkeiten diskutiert und dokumentiert würde... Momentan beschränkt es sich darauf dir zu erklären was man eh überall nachlesen kann, es hat allem Anschein nach nichts mit dem Erarbeiten eines Tutorials zu tun, das ist alles was ich sagen wollte. Macht doch schonmal ein Grundgerüst zum Thema, und halte z.B. die grundsätzlichen Konstruktionsansätze darin fest. A)Mit Schieberegistern B)Mit Latches und Datenbus C)... Vorteile, Nachteile Liste der möglichen Register und Treiber. Dann gaaanz weit hinten ist auch mal eine LED und deren Pulsbetrieb in der 18 Schublade unten links des Cubes an der Reihe.... M.
na was spricht denn dagegen das ich z.b. 20 ohm als rv nehme...bei 5v..? ja ich weis da 5v nicht reichen weil der udn sch 2 wegfrisst... also erhöhe ich die spannung am udn auf 7V und schon habe ich meine 5v für die leds.. oder noch höher...wegen dem spannungsabfall am mosfet.
Ich wollte NICHT ganz allein ein tut schreiben....ich hatte die idee das man eins scheiben könnte wo alle dran mithelfen...und am ende kommt ein quasi universalschaltplan raus...
Noch 'n Mitleser schrieb: > Ich finde es wirklich sehr schade das hier einige mit dummen bis > nutzlosen kommentaren glänzen als mit wirklich hilfreichen. im gegensatz zu dem weltbewegend schweren und so sinnreichen unterfangen des TOs...? es hapert an den grundliegensten grundlagen der e-technik und - das muss man jetzt einfach mal sagen dürfen - an gesundem menschenverstand. hier wird nicht überlegt, sondern unkonzetriert völlig planlos hin- und hergezeichnet, kein durchgehender diskussionsfaden gehalten, sondern von einem knackpunkt des themas zum andren gesprungen, ohne dabei die essenz zu behalten. er versteht und lernt nichts dabei. es würde um welten einfacher werden, wenn sich der TO mal eine stunde hinsetzen und mit einem grundlagenbuch daneben nachdenken würde. > Ich findes es auch toll das stefan hier ein tutorial verfassen möchte, > wo jeder dran mitarbeiten kann. nein, eben nicht KANN, sondern MUSS! im endeffekt will er eine anleitung und häppchen verfasst haben und wird darunter seinen namen setzen.
der 74HC573 gibt eigentlich genug her, hier mal ein Lauflicht das ich vor längeren gebaut habe. Waren superhelle weise matte LEDs aber mit 120° Abstrahlwinkel absolut kein Blenden sieht nur auf dem Video so aus.
Stefan S. schrieb: > na was spricht denn dagegen das ich z.b. 20 ohm als rv nehme...bei 5v..? > > ja ich weis da 5v nicht reichen weil der udn sch 2 wegfrisst... > > also erhöhe ich die spannung am udn auf 7V und schon habe ich meine 5v > für die leds.. > > oder noch höher...wegen dem spannungsabfall am mosfet. Ja, der Vorschlag taugt. Es gibt halt nicht so viele Netzteile 7V/10A, wie 5V/10A, aber es gibt sie.
Wo ist Stefan heute? Er hat sich doch wohl nicht etwa von solchen vollidioten abschrecken lassen die ihm sagen was er NICHT kann...anstatt ihm zu sagen was er wissen sollte? Wenn er alles wissen würde...hätte er sich bestimmt nicht ans forum gewendet... Als seind doch nicht solche egoistischen A.... und sagt ihm nicht immer was er nicht weis und nicht kann...sondern helft ihm, gebt ihm hinweise, tips...wie er sein projekt machen kann.... Ihr habt auch mal klein angefangen....und sein nicht mit einem elektronikkompendium im hinr geboren worden...gebt eure erfahrungen weiter. Studieren gehr über probieren... in diesem sinne... geb't euch einen ruck....ihr wart auch mal an seiner stelle
oh...nett gesagt... ich rechne...und berechne...und teste danach... P.S. 3A Netzteil reicht... (Printtrafo) bei 12V aber dazu später mehr
meinte natürlich trafo > 12V...dann gleichgerichtet und geglättet 12V
Hallo Stefan, verfolge die Diskusion hier schon einige Zeit, da ich selber gerade dabei bin einenen 15x15x15 Cube zu realisieren...es würde mich daher sehr freuen wenn wir uns hier gegenseitig etwas unterstützen könnten! Werde dieses Wochenende, so hoffe ich, einen fertigen Schaltplan online stellen, dann können wir hier mal über meine 3375 Leds diskutieren ;) Eine Frage hätt ich vorab dennoch, verwendest du jetzt den UDN2981? Mein momentaner Plan sieht derzeit Einfachtransistoren vor, auch wenn ich dabei 225 Stück verlöten muss... lg David
Hallo...bin beim platine bestücken... ich poste morgen mal schaltplan und platinenlayout...
So, da bin ich mal wieder...hab mal den schaltplan und das platinenlayout angehangen
Hallo, hier könnt ihr schon mal einen Blick auf den Schaltplan für den 15x15x15 Cube werfen. µC Platine habe ich nicht gepostet, die liegt schon fertig bei mir herum. Es werden einfach nur 3 freie Ports des µC mit den 5 Platinen verbunden und an den eingezeichneten Widerständen werden die LED Kathoden angeschlossen. Die Anoden in der Ebene verbunden undschließlich an der "05Ebenen"-Platine angeschlossen. Der LED Strom liegt beim 15fachen Normalstrom (20mA x 15) x225 Stück pro Ebene ergibt 67.5A. Da ich die LEDs noch nicht habe, sind die Widerstände dazu noch nicht dimensioniert. Als Spannugsversorgung will ich ein 5V 90A Netzteil verwenden. Die Ebenen werden mit dem P-Mosfet IRF4905 geschaltet, der sollte 74A Dauerbelastung aushalten... Solltet ihr Fehler entdecken, wäre ich für jeden Tipp sehr dankbar, da ich nun mit dem Layoutdesign beginne... Danke!
Du bekommst auf DIE Art (mit den -5V auf die der BC337 aber nicht schalten kann wenn 0V an seinem Basis liegen) keine -10V Gate-Ansteuerspannung an den P-MOSFET IRF4905. +5V +5V | | |E | mach 74HC154 --2k2--|< BC327 | +-------|I IRF4905 | | 560R +--R--LEDs... | -5V oder nimm 'nen LogicLevel PMOSFET, das spart nicht nur deine -5V, sondern den ganzen Kram, denn er kann bei 5V direkt an einen Ausgang eines 5V ICs wie 74HC238. > Der LED Strom liegt beim 15fachen Normalstrom (20mA x 15) Na wenn das die LEDs mal aushalten. Die meisten mögen nur x10 oder x8. > der sollte 74A Dauerbelastung aushalten und damit 1/10 der Zeit durchaus mehr, allerdings auch bei höhererm Spannungsverlust. Man kann ja auch je ein paar LEDs aus einem Transistor bedienen und mehrere parallel ansteuern.
Hallo erstmal, > Du bekommst auf DIE Art (mit den -5V auf die der BC337 aber nicht > schalten kann wenn 0V an seinem Basis liegen) keine -10V > Gate-Ansteuerspannung an den P-MOSFET IRF4905. Du hast natürlich völlig Recht MaWin, war ein Denkfehler meinerseits... Habe die Schaltung ausgebessert- jetzt sollte es stimmen. > Na wenn das die LEDs mal aushalten. Die meisten mögen nur x10 oder x8. Den LED Strom den die LEDs maximal verkraften muss ich noch austesten, ein 48h Stunden Test sollte zu einem Ergebnis führen... > oder nimm 'nen LogicLevel PMOSFET, das spart nicht nur deine -5V, > sondern den ganzen Kram, denn er kann bei 5V direkt an einen Ausgang > eines 5V ICs wie 74HC238. Habe ehrlich gesagt kenen LogicLevel PMOSFET gefunden der sowohl große Ströme aushält als auch preislich passen würde, kannst du mir da was empfehlen? >> der sollte 74A Dauerbelastung aushalten > > und damit 1/10 der Zeit durchaus mehr, allerdings auch bei höhererm > Spannungsverlust. Man kann ja auch je ein paar LEDs aus einem Transistor > bedienen und mehrere parallel ansteuern. Mir ist schon klar das der IRF4905 überdimensioniert ist, ich werde aber dabei bleiben. Die Schaltung möchte ich gerne so ausführen und kein Risiko eingehen- besser überdimensioniert, als im nachhinein verbrannte Bauteile auslöten... Ciao
David Hofbauer schrieb: > Den LED Strom den die LEDs maximal verkraften muss ich noch austesten, > ein 48h Stunden Test sollte zu einem Ergebnis führen... Ich glaube eher das die Lebensdauer der LED drastisch verkürzt wird, als das sie in 48 Stunden abbruzeln, das Datenblatt sollte aussagekräftiger sein. Ich würde 7,5fachen Strom nehmen, wenn man die Helligkeit brauchtt.
Danke für den Tipp, werde mal die leds testen sobald ich sie habe... Jetzt muss ich erst mal das Layout entwerfen,ätzen,bestücken etc. ... Melde mich mal wieder wenn es was neues gibt!
> Den LED Strom den die LEDs maximal verkraften muss ich noch austesten Datenblätter wurden erfunden. > Habe ehrlich gesagt kenen LogicLevel PMOSFET gefunden der sowohl große > Ströme aushält als auch preislich passen würde, kannst du mir da was > empfehlen? IRF7410 wird gern genommen.
> Datenblätter wurden erfunden. schon klar. Fraglich nur ob mein Chinesischer Händler dazu welche hat bzw. ob diese der Wahrheit entsprechen...? ;) Werde die LEDs auf jeden Fall einem intensiven Test unterziehen, bevor ich die Vorwiderstände dazu bestimme. > IRF7410 wird gern genommen. Danke für den Tipp, aber ich möchte eigentlich ungern SMD Bauteile einsetzen...bleibe beim IRF4905, der ist einfach robuster. Die -5V sind kein Problem und der BC327 kostet nicht wirklich viel- außerdem steht das Layoutdesign dazu auch schon! Schöne Grüße!
Stefan S. schrieb: > ok danke 100 ohm ans gate...sonnst nichts... > siehe "http://obrazki.elektroda.pl/9583769400_1301781377.jpg" ... so vergänglich ist die Welt. Der gute Link ist von uns gegangen, ins 404 Nirvana ... :-(
ist er nicht...http://obrazki.elektroda.pl/9583769400_1301781377.jpg (ohne %20 also leerzeichen am ende) :-)))
@Stefan, was ist denn nun mit dem Tutorial? Hier kann jemand: Beitrag "Led Cube erster Versuch :) & ein paar Fragen" soetwas brauchen! M. Ps.: Die Leute hier im Forum baut es auf jemandem zu helfen der leere Versprechungen macht.
..ja und Frimel: Beitrag "Led Cube (Fragen Multiplexing)" würde es sicher auch weiterhelfen. Gruß, TS
Hallo, wow...sieht ja schon gute aus...schön das du dich nicht von den negativen posts abschrecken hast lassen. was soll denn stefan da noch hilfestellungen geben? da wird doch schon eine menge geholfen...außerden wie ich gelesen habe macht stefan es mit bascom und atmega, und der andere will es mit pics machen, denke stefan kann nichts mit pics... also von meiner seite aus respekt, stefan, das du schon so weit gekommen bist, denke mal, wegen den langen pausen der posts, das du ja auch noch arbeiten musst zwischendurch :-)
HAllo, ja ich kann nicht so viel dran arbeiten weil ich noch einer richtigen arbeit nachgehe...außerdem nimmt es sehr viel zeit in anspruch >1000 leds zu biegen, von unten schwarz zu bemalen , die beinchen zu kürzen... außerdem ist meine rolle (68m) verzinnter kupferdraht alle...muss erst auf eine neue warten :-( Hat jemand eine Ahnung wo man, wie im anhang, widerstandsdekaden im DIP gehäuse bestellen kann? In meinem Sammelsurium hab ich leider nur 470 Ohm...und die gehen ja nicht als Rv für die Säulen...
hier noch ein bild vom Milchglas Effekt Spray zum LED's matt bekommen... http://picture.yatego.com/images/484e66ac31fc79.6/41361-41361-01-kqh/milchglas-effekt-spray-matt-spruehdose-400ml-be.jpg
Stefan S. schrieb: > Hat jemand eine Ahnung wo man, wie im anhang, widerstandsdekaden im DIP > gehäuse bestellen kann? http://www.reichelt.de/8-Widerstaende-9-Pins/0/16/index.html?;ACTION=2;LA=3;GROUP=B1415;GROUPID=4500
So...der Würfel ist fertig gelötet....und verkabelt...alles ist eingebaut...nun gehts ans programmieren...
@Stefan S.: Wirst du einen Wikieintrag dafür erstellen oder gibt es vielleicht sogar eine HP zum Bau des Cubes?
Stefan S. schrieb: > ...sehr witzig.... Was soll das? Hier groß ankündigen, dass es ein ausführliches Tutorial werden soll und dann keine Projektbeschreibung oder HP dazu? Die heutige Gesellschaft...
Ich möchte nur kurz auf das Tittenbildchen in der Werkstatt hinweisen :D
Wiki schrieb: > Was soll das? > > Hier groß ankündigen, dass es ein ausführliches Tutorial werden soll und > dann keine Projektbeschreibung oder HP dazu? > > > Die heutige Gesellschaft... Was bist du für eine arogante dunkle Körperöffnung? Bist du zu faul zum lesen? Stefan S hat weiter oben geschrieben das er ein Tut MIT ANDEREN schreiben möchte... Da sich niemand finden konnte oder es unmöglich ist ein universelles Tut für verschiedene Sprachen zu schreiben....wurde es verworfen!!! So wie andere hast du ja scheinbar auch nichts produktives dazu beizutragen....kannst nur kritisieren...sowas braucht man hier nicht! Also trag was sinnvollen dazu bei oder spare dir deine dummen Kommentare...aber warscheinlich wartest du auf was fertiges....
Eumel schrieb: > Ich möchte nur kurz auf das Tittenbildchen in der Werkstatt hinweisen :D Du lebst ja auch ganz bestimmt abstinent und hast sowas nicht in deinem Wirkungsbereich rumzuhängen...
hallo, bin mal wieder da... habe da ein programmierproblem...oder so also ich habe folgenden code:
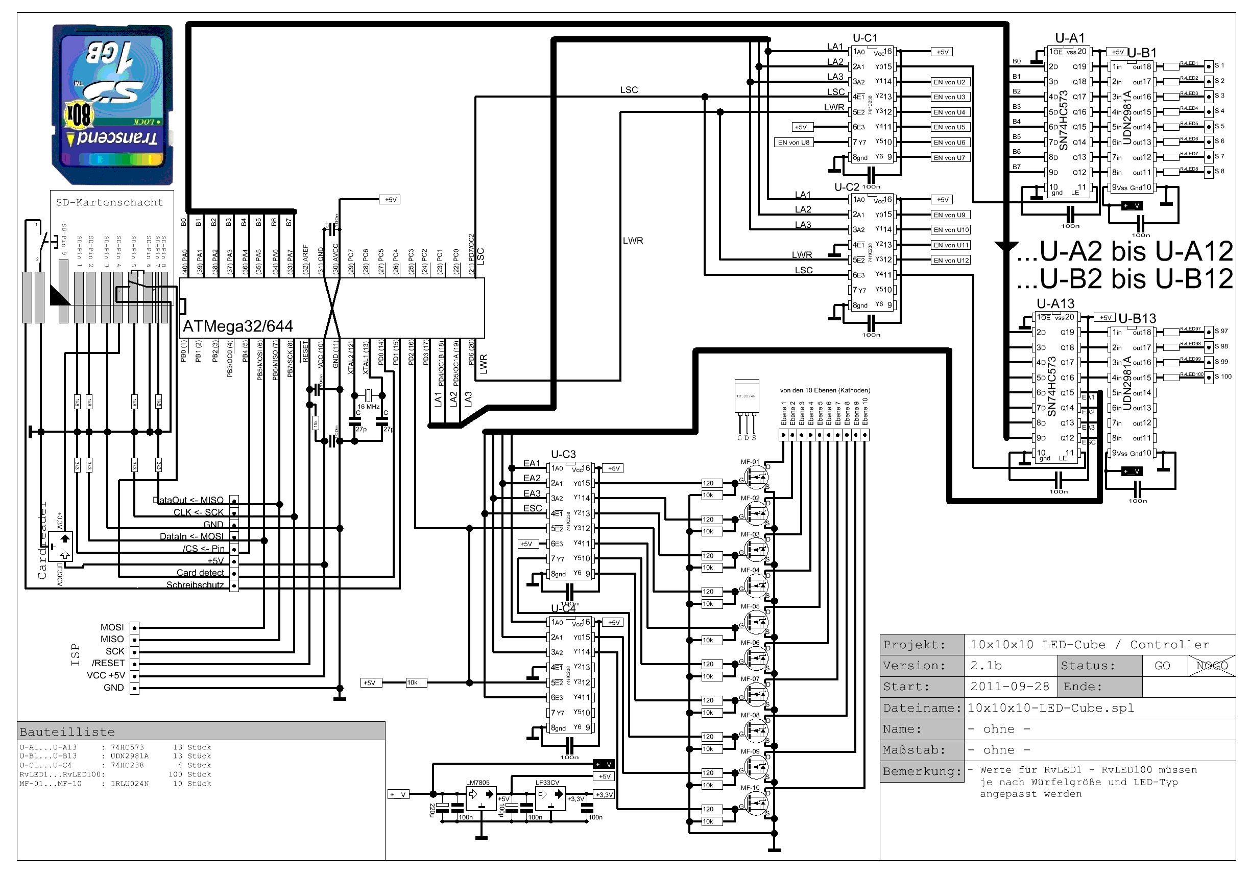
1 | '* Latch Adresse (LA) * |
2 | '* ------------------ * |
3 | '* Latch 1 1 2 3 4 5 6 7 8 9 10 11 12 13 * |
4 | '* LA0 0 0 1 0 1 0 1 0 1 0 1 0 1 0 * |
5 | '* LA1 0 0 0 1 1 0 0 1 1 0 0 1 1 0 * |
6 | '* LA2 0 0 0 0 0 1 1 1 1 0 0 0 0 1 * |
7 | '* LA3 0 0 0 0 0 0 0 0 0 1 1 1 1 1 (select) * |
8 | '* LA4 1 0 0 0 0 0 0 0 0 0 0 0 0 0 (write) * |
9 | '* Y 0 1 1 1 1 1 1 1 1 1 1 1 1 1 * |
10 | '* * |
11 | '* LA3 - 1 - Latch speichert keine Daten * |
12 | '* LA3 - 0 - Latch speichert Daten * |
13 | '* * |
14 | '* LA4 - 0 - Latch 1 bis 8 * |
15 | '* LA4 - 1 - Latch 9 bis 13 * |
16 | '* * |
17 | '* * |
18 | '* Ebenen Adresse (EA) * |
19 | '* ------------------- * |
20 | '* EBENE - 1 2 3 4 5 6 7 8 9 10 * |
21 | '* EA0 - 0 1 0 1 0 1 0 1 1 0 * |
22 | '* EA1 - 0 0 1 1 0 0 1 1 0 1 * |
23 | '* EA2 - 0 0 0 0 1 1 1 1 0 0 * |
24 | '* EA3 - 0 0 0 0 0 0 0 0 1 1 * |
25 | '* EA4 1 0 0 0 0 0 0 0 0 0 0 * |
26 | '* * |
27 | '* Pinbelegungen * |
28 | '* ------------- * |
29 | '* PA0 - Bitmuster D0 * |
30 | '* PA1 - Bitmuster D1 * |
31 | '* PA2 - Bitmuster D2 * |
32 | '* PA3 - Bitmuster D3 * |
33 | '* PA4 - Bitmuster D4 (13. Latch EA0) * |
34 | '* PA5 - Bitmuster D5 (13. Latch EA1) * |
35 | '* PA6 - Bitmuster D6 (13. Latch EA2) * |
36 | '* PA7 - Bitmuster D7 (13. Latch EA3) * |
37 | '* * |
38 | '* PB0 - frei * |
39 | '* PB1 - frei * |
40 | '* PB2 - frei * |
41 | '* PB3 - frei * |
42 | '* PB4 - SD-Card /CS * |
43 | '* PB5 - SD-Card DataIn, ISP-MOSI * |
44 | '* PB6 - SD-Card DataOut, ISP-MISO * |
45 | '* PB7 - SD-Card CLK, ISP-SCK * |
46 | '* * |
47 | '* PC0 - frei * |
48 | '* PC1 - frei * |
49 | '* PC2 - frei * |
50 | '* PC3 - frei * |
51 | '* PC4 - frei * |
52 | '* PC5 - frei * |
53 | '* PC6 - frei * |
54 | '* PC7 - frei * |
55 | '* * |
56 | '* PD0 - SD-Card input detect - SDI * |
57 | '* PD1 - SD-Card Schreibschutz detect - SDW * |
58 | '* PD2 - Enable Cube - EA4 * |
59 | '* PD3 - Latch Adresse 0 - LA0 * |
60 | '* PD4 - Latch Adresse 1 - LA1 * |
61 | '* PD5 - Latch Adresse 2 - LA2 * |
62 | '* PD6 - Latch Adresse 3 (select) - LA3 * |
63 | '* PD7 - Latch Adresse 4 (write) - LA4 * |
64 | '* * |
65 | '* Bemerkungen: : * |
66 | '* * |
67 | '******************************************************************************* |
68 | |
69 | |
70 | $regfile "m32def.dat" |
71 | $crystal = 16000000 |
72 | |
73 | ' Pinkonfiguration ************************************************************* |
74 | |
75 | 'Datenrichtugsregister Port A (offset), 1=Ausgang, 0=Eingang |
76 | 'Pin 76543210 |
77 | Ddra = &B11111111 |
78 | |
79 | 'Datenrichtugsregister Port D, 1=Ausgang, 0=Eingang |
80 | 'Pin 76543210 |
81 | Ddrd = &B11111100 |
82 | |
83 | 'PullUp aktiviren (1-an 0-aus) (Taster gegen GND) |
84 | 'Pin 76543210 |
85 | Portd = &B00000011 |
86 | |
87 | Sdi Alias Portd.0 'SD-Card input detect |
88 | Sdw Alias Portd.1 'SD-Card Schreibschutz detect |
89 | Ea4 Alias Portd.2 'Enable Cube, 1-an, 0-aus |
90 | La0 Alias Portd.3 'Latch Adresse 0 |
91 | La1 Alias Portd.4 'Latch Adresse 1 |
92 | La2 Alias Portd.5 'Latch Adresse 2 |
93 | La3 Alias Portd.6 'Latch Adresse 3 select |
94 | La4 Alias Portd.7 'Latch Adresse 4 write |
95 | |
96 | ' Würfel vorbereiten *********************************************************** |
97 | Ea4 = 1 'Enable Cube 0-AN, 1-AUS |
98 | |
99 | La4 = 1 'alle Latches werden disabled |
100 | |
101 | ' Alle Latches leeren ********************************************************** |
102 | Porta = &B00000000 |
103 | La4 = 0 : Waitms 10 |
104 | La0 = 0 : La1 = 0 : La2 = 0 : La3 = 0 : Waitms 10 'Latch 1 |
105 | La0 = 1 : La1 = 0 : La2 = 0 : La3 = 0 : Waitms 10 'Latch 2 |
106 | La0 = 0 : La1 = 1 : La2 = 0 : La3 = 0 : Waitms 10 'Latch 3 |
107 | La0 = 1 : La1 = 1 : La2 = 0 : La3 = 0 : Waitms 10 'Latch 4 |
108 | La0 = 0 : La1 = 0 : La2 = 1 : La3 = 0 : Waitms 10 'Latch 5 |
109 | La0 = 1 : La1 = 0 : La2 = 1 : La3 = 0 : Waitms 10 'Latch 6 |
110 | La0 = 0 : La1 = 1 : La2 = 1 : La3 = 0 : Waitms 10 'Latch 7 |
111 | La0 = 1 : La1 = 1 : La2 = 1 : La3 = 0 : Waitms 10 'Latch 8 |
112 | La0 = 0 : La1 = 0 : La2 = 0 : La3 = 1 : Waitms 10 'Latch 9 |
113 | La0 = 1 : La1 = 0 : La2 = 0 : La3 = 1 : Waitms 10 'Latch 10 |
114 | La0 = 0 : La1 = 1 : La2 = 0 : La3 = 1 : Waitms 10 'Latch 11 |
115 | La0 = 1 : La1 = 1 : La2 = 0 : La3 = 1 : Waitms 10 'Latch 12 |
116 | La0 = 0 : La1 = 0 : La2 = 1 : La3 = 1 : Waitms 10 'Latch 13 |
117 | La4 = 1 : Waitms 10 |
118 | |
119 | ' Watchdog Konfigurieren ******************************************************* |
120 | |
121 | Config Watchdog = 2048 'Timeout 2 Sekunden (2048 ms) |
122 | Start Watchdog ' Watchdog starten |
123 | |
124 | ' Variablen definieren ********************************************************* |
125 | |
126 | |
127 | Dim Maxbild As Word |
128 | Dim Bild As Word |
129 | Dim Dauer As Byte |
130 | Dim Ebene As Byte |
131 | Dim Temp As Word |
132 | Dim Offset As Word |
133 | |
134 | 'Programmstart ***************************************************************** |
135 | |
136 | Ea4 = 1 'Enable Cube 0-AN, 1-AUS |
137 | |
138 | Reset Watchdog 'Watchdog zurücksetzen |
139 | |
140 | Maxbild = Lookup(0 , Muster) 'Anzahl der Bilder holen |
141 | |
142 | ' Maxbild = 20 'Manuelle eingabe MAXBILD |
143 | |
144 | Maxbild = Maxbild - 1 |
145 | |
146 | Do
|
147 | |
148 | ' offset = 1 'erstes offset in der Tabelle ist in Zelle 1 |
149 | |
150 | For Bild = 0 To Maxbild |
151 | |
152 | For Dauer = 0 To 5 'Dauer wie lange ein Bild angezeigt werden soll |
153 | ' offset = 1 'erstes offset in der Tabelle ist in Zelle 1 |
154 | |
155 | For Ebene = 0 To 9 '10 Ebenen durchmultiplaxen |
156 | |
157 | Offset = Bild * 130 'As Word (max. 65535) also max 504 Bilder!!! |
158 | 'sonnst As Bit Long (max. 2147483647) also max. 16519104 Bilder ;-) |
159 | Temp = Ebene * 13 |
160 | Offset = Offset + Temp |
161 | Offset = Offset + 1 |
162 | |
163 | Porta = Lookup(offset , Muster) ' 1. Byte-Muster ausgeben |
164 | 'Portd = &B00000 : Portd = &B1 |
165 | La0 = 0 : La1 = 0 : La2 = 0 : La3 = 0 : La4 = 0 : La4 = 1 'Latch 1 |
166 | Offset = Offset + 1 |
167 | Porta = Lookup(offset , Muster) ' 2. Byte-Muster ausgeben |
168 | 'Portd = &B00001 : Portd = &B1 |
169 | La0 = 1 : La1 = 0 : La2 = 0 : La3 = 0 : La4 = 0 : La4 = 1 'Latch 2 |
170 | Offset = Offset + 1 |
171 | Porta = Lookup(offset , Muster) ' 3. Byte-Muster ausgeben |
172 | 'Portd = &B00010 : Portd = &B1 |
173 | La0 = 0 : La1 = 1 : La2 = 0 : La3 = 0 : La4 = 0 : La4 = 1 'Latch 3 |
174 | Offset = Offset + 1 |
175 | Porta = Lookup(offset , Muster) ' 4. Byte-Muster ausgeben |
176 | La0 = 1 : La1 = 1 : La2 = 0 : La3 = 0 : La4 = 0 : La4 = 1 'Latch 4 |
177 | Offset = Offset + 1 |
178 | Porta = Lookup(offset , Muster) ' 5. Byte-Muster ausgeben |
179 | La0 = 0 : La1 = 0 : La2 = 1 : La3 = 0 : La4 = 0 : La4 = 1 'Latch 5 |
180 | Offset = Offset + 1 |
181 | Porta = Lookup(offset , Muster) ' 6. Byte-Muster ausgeben |
182 | La0 = 1 : La1 = 0 : La2 = 1 : La3 = 0 : La4 = 0 : La4 = 1 'Latch 6 |
183 | Offset = Offset + 1 |
184 | Porta = Lookup(offset , Muster) ' 7. Byte-Muster ausgeben |
185 | La0 = 0 : La1 = 1 : La2 = 1 : La3 = 0 : La4 = 0 : La4 = 1 'Latch 7 |
186 | Offset = Offset + 1 |
187 | Porta = Lookup(offset , Muster) ' 8. Byte-Muster ausgeben |
188 | La0 = 1 : La1 = 1 : La2 = 1 : La3 = 0 : La4 = 0 : La4 = 1 'Latch 8 |
189 | Offset = Offset + 1 |
190 | Porta = Lookup(offset , Muster) ' 9. Byte-Muster ausgeben |
191 | La0 = 0 : La1 = 0 : La2 = 0 : La3 = 1 : La4 = 0 : La4 = 1 'Latch 9 |
192 | Offset = Offset + 1 |
193 | Porta = Lookup(offset , Muster) ' 10. Byte-Muster ausgeben |
194 | La0 = 1 : La1 = 0 : La2 = 0 : La3 = 1 : La4 = 0 : La4 = 1 'Latch 10 |
195 | Offset = Offset + 1 |
196 | Porta = Lookup(offset , Muster) ' 11. Byte-Muster ausgeben |
197 | La0 = 0 : La1 = 1 : La2 = 0 : La3 = 1 : La4 = 0 : La4 = 1 'Latch 11 |
198 | Offset = Offset + 1 |
199 | Porta = Lookup(offset , Muster) ' 12. Byte-Muster ausgeben |
200 | La0 = 1 : La1 = 1 : La2 = 0 : La3 = 1 : La4 = 0 : La4 = 1 'Latch 12 |
201 | Offset = Offset + 1 |
202 | Porta = Lookup(offset , Muster) ' 13. Byte-Muster ausgeben |
203 | La0 = 0 : La1 = 0 : La2 = 1 : La3 = 1 : La4 = 0 : La4 = 1 'Latch 13 + Ebene |
204 | ' offset = offset + 1 |
205 | |
206 | Ea4 = 0 'Würfel an |
207 | Waitms 1 |
208 | Ea4 = 1 'Würfel aus |
209 | Reset Watchdog 'Watchdog zurücksetzen |
210 | Next Ebene |
211 | |
212 | 'Ea4 = 0 'Würfel an |
213 | 'Waitms 1 |
214 | 'Ea4 = 1 'Würfel aus |
215 | 'Waitms 9 |
216 | |
217 | |
218 | Reset Watchdog 'Watchdog zurücksetzen |
219 | Next Dauer |
220 | |
221 | Reset Watchdog 'Watchdog zurücksetzen |
222 | Next Bild |
223 | Reset Watchdog 'Watchdog zurücksetzen |
224 | |
225 | |
226 | |
227 | |
228 | Loop
|
229 | |
230 | |
231 | |
232 | 'Reset Watchdog 'Watchdog zurücksetzen |
233 | |
234 | |
235 | |
236 | |
237 | |
238 | |
239 | |
240 | |
241 | |
242 | End
|
243 | |
244 | Muster: |
245 | '&B00000000 'Ebene oben |
246 | '&B00010000 |
247 | '&B00100000 |
248 | '&B00110000 |
249 | '&B01000000 |
250 | '&B01010000 |
251 | '&B01100000 |
252 | '&B01110000 |
253 | '&B10000000 |
254 | '&B10010000 'Ebene unten |
wenn unter muster: steht
1 | Data 1 |
2 | Data &B10000000 , &B00100000 , &B00001000 , &B00000010 , &B00000000 , &B10000000 , &B00100000 , &B00001000 , &B00000010 , &B00000000 , &B10000000 , &B00100000 , &B00000000 |
3 | Data &B11000000 , &B00110000 , &B00001100 , &B00000011 , &B00000000 , &B11000000 , &B00110000 , &B00001100 , &B00000011 , &B00000000 , &B11000000 , &B00110000 , &B00010000 |
4 | Data &B11100000 , &B00111000 , &B00001110 , &B00000011 , &B10000000 , &B11100000 , &B00111000 , &B00001110 , &B00000011 , &B10000000 , &B11100000 , &B00111000 , &B00100000 |
5 | Data &B11110000 , &B00111100 , &B00001111 , &B00000011 , &B11000000 , &B11110000 , &B00111100 , &B00001111 , &B00000011 , &B11000000 , &B11110000 , &B00111100 , &B00110000 |
6 | Data &B11111000 , &B00111110 , &B00001111 , &B10000011 , &B11100000 , &B11111000 , &B00111110 , &B00001111 , &B10000011 , &B11100000 , &B11111000 , &B00111110 , &B01000000 |
7 | Data &B11111100 , &B00111111 , &B00001111 , &B11000011 , &B11110000 , &B11111100 , &B00111111 , &B00001111 , &B11000011 , &B11110000 , &B11111100 , &B00111111 , &B01010000 |
8 | Data &B11111110 , &B00111111 , &B10001111 , &B11100011 , &B11111000 , &B11111110 , &B00111111 , &B10001111 , &B11100011 , &B11111000 , &B11111110 , &B00111111 , &B01101000 |
9 | Data &B11111111 , &B00111111 , &B11001111 , &B11110011 , &B11111100 , &B11111111 , &B00111111 , &B11001111 , &B11110011 , &B11111100 , &B11111111 , &B00111111 , &B01111100 |
10 | Data &B11111111 , &B10111111 , &B11101111 , &B11111011 , &B11111110 , &B11111111 , &B10111111 , &B11101111 , &B11111011 , &B11111110 , &B11111111 , &B10111111 , &B10001110 |
11 | Data &B11111111 , &B11111111 , &B11111111 , &B11111111 , &B11111111 , &B11111111 , &B11111111 , &B11111111 , &B11111111 , &B11111111 , &B11111111 , &B11111111 , &B10011111 |
füllt er den würfel schräg halb voll... wenn ich jedoch die ersten 8 Bit verändere...kommt nur müll bei raus... hier der (Müll-) Code
1 | Data 1 |
2 | Data &B11111111 , &B00100000 , &B00001000 , &B00000010 , &B00000000 , &B10000000 , &B00100000 , &B00001000 , &B00000010 , &B00000000 , &B10000000 , &B00100000 , &B00000000 |
3 | Data &B11000000 , &B00110000 , &B00001100 , &B00000011 , &B00000000 , &B11000000 , &B00110000 , &B00001100 , &B00000011 , &B00000000 , &B11000000 , &B00110000 , &B00010000 |
4 | Data &B11100000 , &B00111000 , &B00001110 , &B00000011 , &B10000000 , &B11100000 , &B00111000 , &B00001110 , &B00000011 , &B10000000 , &B11100000 , &B00111000 , &B00100000 |
5 | Data &B11110000 , &B00111100 , &B00001111 , &B00000011 , &B11000000 , &B11110000 , &B00111100 , &B00001111 , &B00000011 , &B11000000 , &B11110000 , &B00111100 , &B00110000 |
6 | Data &B11111000 , &B00111110 , &B00001111 , &B10000011 , &B11100000 , &B11111000 , &B00111110 , &B00001111 , &B10000011 , &B11100000 , &B11111000 , &B00111110 , &B01000000 |
7 | Data &B11111100 , &B00111111 , &B00001111 , &B11000011 , &B11110000 , &B11111100 , &B00111111 , &B00001111 , &B11000011 , &B11110000 , &B11111100 , &B00111111 , &B01010000 |
8 | Data &B11111110 , &B00111111 , &B10001111 , &B11100011 , &B11111000 , &B11111110 , &B00111111 , &B10001111 , &B11100011 , &B11111000 , &B11111110 , &B00111111 , &B01101000 |
9 | Data &B11111111 , &B00111111 , &B11001111 , &B11110011 , &B11111100 , &B11111111 , &B00111111 , &B11001111 , &B11110011 , &B11111100 , &B11111111 , &B00111111 , &B01111100 |
10 | Data &B11111111 , &B10111111 , &B11101111 , &B11111011 , &B11111110 , &B11111111 , &B10111111 , &B11101111 , &B11111011 , &B11111110 , &B11111111 , &B10111111 , &B10001110 |
11 | Data &B11111111 , &B11111111 , &B11111111 , &B11111111 , &B11111111 , &B11111111 , &B11111111 , &B11111111 , &B11111111 , &B11111111 , &B11111111 , &B11111111 , &B10011111 |
hier mal das ganze muster um den Würfel zu füllen von links unten nach rechts pben der läuft ohne Probleme durch ...hier das passende video davon: http://www.sungod-ra.de/_forumbilder/led-cube/VIDEO0040.3gp Kann mir jemand sagen wo das Problem ist? P.S. bevor Fragen aufkommen - zu Testen machen alle LED's die hintereinander liegen das gleiche... - es sind nur Widerstände für die ersten 18 Säulen drin...
Ach ja und statt Data 1 -> Data 1% zu schreiben funktioniert überhaupt nicht... da kommt immer totaler Müll bis gar nicht raus...
nun ist es aber soweit...Würfel läuft...komplett..habe nur ein komisches Problem... Er funktioniert super...jedoch das Auslesen des Maxbildes nicht. Es gibt eine Mustertabelle wo die erste Zeile die maximale Anzahl der Bilder ist..also Data 169 wenn ich diesen wert mit Maxbild = Lookup(0 , Muster) auslesen läuft die Animation durch und macht nach allen Bildern nur Müll wenn ich aber es aber Vorgebe mit Maxbild = 169 funktioniert alles ...nach dem letzten Bild fängt er wieder beim ersten an... wenn ich den Maxbild-Wert abfrage mit 'Start: Maxbild = Lookup(0 , Muster) 'Anzahl der Bilder holen ' Maxbild = 169 'Manuelle eingabe MAXBILD Maxbild = Maxbild - 1 If Maxbild = 168 Then Goto Muster Weiter Else Goto Start weiter: macht der Würfel nix... denke er ließt den Maxbild-Wert falsch aus....nur wieso? Hier das Video wo man sehen kann das er die Bilder durchspielt und dann macht er nur noch Müll: VIDEO Bascom Code : BASCOM Code Danke im vorraus...
Moin, habe aufmerksam diesen Thread gelesen und mir anregungen für mein eigenes Projekt gesucht: 50 RGB-Leds ansteuern. Einen besonderen Zweck soll es erstmal nicht haben, möchte mich nur ein wenig in einen ATmega32 und die Hardwareentwicklung reinarbeiten, da ich bisher immer mit fertigen µC-Boards mit Arm7 zu tun hatte.... Ich habe mir vorgestellt, dass ich auch über Latches und ULN2803 schon mal die LEDs ansteuere und dann über MOSFEts die drei Farben ansteuere. Quasi vergleichbar wie ein 7x7x3 LED-Cube... nur halt kein Cube ;) So, aber nun zu meiner eigentlichen Frage: Ich habe immer wieder gesehen, dass jeder ULN2803-Ausgang einen eigenen Vorwiederstand für die LEDs hat (Wie Stefan S. in diesem Plan gezeichnet) Stefan S. schrieb: > so hier nochmal der schaltplan Was spricht eigentlich dagegen, diese Wiederstände zusammenzufassen und vor den MOSFET zu hängen. Also aus den 8x40 Ohm mit 100 mA einen 40 Ohm mit (min) 800 mA? (Wobei bei mir diese Ströme nicht benötigt werden...) Ich frage deswegen, da ich ja RGB-LEDs habe und so jede Ebene eigene Widerstände benötigt. Das wäre aber in dieser Verschaltung so nicht möglich. Vielen Dank schon mal für die Antworten... und Entschuldigt, die Späte Meldung...
Das Problem, wenn man nur einen Widerstand nimmt, ist, dass die Helligkeit der Leds schwankt, je nach dem wie viele gerade leuchten. Folglich braucht man so viele Widerstände wie Leds gleichzeitig an sein können. Stefan hat in seinem Plan wirklich zuviele Widerstände. Wenn du 7x7x3 in 7x21 aufteilst brauchst du 21 Widerstände.
Danke für die Antwort.. Bei mir sind es ja RGB-LEDs mit jeweils unterschiedlichen Spannungen, also brauche ich für jede Farbe einen anderen Widerstand. und wenn ich es mir dann noch programmierungsmäßig einfach mcahen will, bleibt ja eigentlich nur der Faktor 3... Na, ich werd mal sehen, wie und ob ich das anders aufteile...
Hallo, also mein würfel läuft perfekt... wieso habe ich zu viele Widerstände bei mir? Für jede LED einen, also 100 Stück, da ja nur immer eine Ebene an ist. Grüße
Glückwunsch. So viele Wochen konstant am Projekt gearbeitet bis es fertig ist, und sich dabei nicht von Neidern und Besserwissern entmutigen lassen. Respekt!
ich bin mal so frei und erinnere daran: Wiki schrieb: > @Stefan S.: Wirst du einen Wikieintrag dafür erstellen oder gibt es > vielleicht sogar eine HP zum Bau des Cubes? Stefan S. schrieb: > ...sehr witzig.... also wieder nur wichtiggetue und leeres geschwätz.
Stefan S schrieb: > Für jede LED einen, also > 100 Stück, da ja nur immer eine Ebene an ist. Ja stimmt, ich hab den 2. Mosfet übersehen.
>>also mein würfel läuft perfekt...
...und was macht das versprochene Tutorial?
M.
Tja...das wollte ja keiner...
Zitat:
>Was haltet ihr davon?
Nichts. Ist doch langweilig.
Ich hätte es gern gemacht...schon weil ich viele Anfragen wegen
Nachbauten bekomme...
Schade eigentlich...
>>das wollte ja keiner... war klar das dass nichts wird... >>schon weil ich viele Anfragen wegen Nachbauten bekomme genau, aber wenn zwei Trolls sagen das es quatsch ist dann kann man sich ja schön zurücklegen... So ein Forum lebt vom mitmachen und eine gute Vorlage für andere kostet viel Arbeit und Zeit und wenn man soetwas macht dann aus eigener Überzeugung und Spass an genau dieser Sache. >>Schade eigentlich... Pfeiffe!
"Pfeiffe" finde ich nicht gut... werde demnächst mal einiges hier reinstellen...zum nachbau für die anderen...
...es ist nunmal schon of genug so das viele User verkennen dass die hier helfenden ihre Zeit "zur Verfügung" stellen ohne etwas dafür zu verlangen, das drückt sich oft aus durch: Wissen "abgrasen" und verduften, keine Rückmeldung, nicht mal normale Umgansformen. Dabei ist das nun wirklich schon das unterste Minimum... "Pfeiffe", was das betrifft, die nehme ich gern zurück wenn dann hier auch wirklich mal etwas kommt wie bei der Eröffnung erwähnt. Klar ist ein Cube nun nicht weiter hilfreich, man kann damit keine Atomrakete lenken, aber er dient zum lernen weil er viele Leute reizt. Vielleicht kann man ja auch den hier bereits existierenden Artikel etwas "erweitern"...al la Möglichkeit "2"... M.
Klar kommt was, muss nur noch das Layout ändern weil ich mit bauen und Fehler wegmachen dem Layout vorraus bin... Möglichkeit 2?
Maddin schrieb: > So ein Forum lebt vom mitmachen und eine gute > Vorlage für andere kostet viel Arbeit und Zeit und wenn man soetwas > macht dann aus eigener Überzeugung und Spass an genau dieser Sache. Besser kann man es nicht sagen. Aber es bleibt immer noch jedem Einzelnen überlassen, ob er das Ergebnis seiner Arbeit hier oder sonstwo veröffentlicht. @Stefan S. Falls du doch ein Tutorial machst, könntest du von deinem ursprünglichen Entwurf ausgehend beschreiben, was du warum geändert hast. Das wäre für einen Einsteiger oder 2³-LED-Cube-Bauer hilfreicher als nur eine Lösung präsentiert zu bekommen. Design-Entscheidungen nachzuvollziehen oder auch nur sie als solche zu erkennen ist schwierig, wenn man die betrachteten Alternativen oder die beschrittenen Irrwege nicht kennt. Deswegen mag ich sowas wie http://www.fingers-welt.de oder http://www.zabex.de
...mir geht es auch nicht darum jemanden zu soetwas zu "zwingen". Nur in diesem Fall stand das Tut im Vordergrund. Stefan hat hier viel geschafft, natürlich auch unterstützung bekommen, und viele Erfahrungen gemacht. Er selbst schrieb mal (erster Beitrag): >>damit jeder der >>jetzt oder irgendwann einen nachbauen möchte alles genau beschrieben >>bekommt. Mir geht es darum dass von diesen Erfahrungen viele porfitieren könnten, gerade bei diesen Cube Projekten - es kommen ja sehr viele Anfragen dazu...und letztendlich geht es in diesem Beitrag eigentlich um das Tut, und es wäre klasse wenn das auch entstehen würde. Inn Relation zu dem bestehenden Artikel ist eine Möglichkeit, quasi alles was Stefan gefehlt hat an Informationen, so würde man einen lückenloseren Artikel bekommen, aber das bleibt ihm überlassen, ist nur eine Anregung. Es ist eben nicht so das soetwas quatsch ist, hier sollen viel mehr Artikel entstehen. Denn mit LEDs kann man ja nicht nur Cubes bauen...und die Ansteuerung ist immer wieder gefragt... M.
...letztendlich geht es uns glaube ich fast allen so, die Werkbank liegt voller Projekte, fast alle halbfertig und verstaubt, oder gerade so am laufen - und: dann ist er weg der Reiz, und genau hier wäre es richtig weiter zu machen, zu dokumentieren - ein paar Bilder zu machen und das ganze noch einmal zu sortieren und einzustellen...aber gerade das ist schwierig, weil das Teil ja bereits läuft, weil schon die nächsten Ideen im Kopf herumschwirren und weil es Arbeit und Zeit kostet... :-) Ich denke ich weiß wovon ich schreibe, ich kenne einige Bastler, und die wenigsten machen etwas wirklich feritg, aber es lohnt sich, einmal für sich selbst und wenn man es dann auch noch ins Netz stellt, auch für andere...und es ist schön wenn soetwas Frühte trägt und das wird es wenn Stafan es wirklich macht... M
...sitze schon dran und tippe... denke nächste Woche kommt ein pdf :-)
hut ab...damit gehörst du zu den wenigen die ein Projekt wirklich abschließen. Gruß, M.
So, im Anhang nun die Dokumentation bzw. die nachbauanleitung...hoffe ist alles drin...sonnst bitte mail an mich oder direkt an ledcube@sungod-ra.de Viel Spaß
Kann sein das die gerade eingerichtete Mailadresse erst Morgen funktioniert...
Nachtrag zur Dokumentation: Meine Versorgungsspannung ist 9VDC Und man kann mit dieser Platine diverse andere Würfelformen bauen vom "2x2x2" bis zum 10x10x10. Es ist auch möglich eine LED Anzeige z.B. 10x100 zu bauen. Diese Sachen trage ich noch nach und noch einige andere Dinge die ich ausführlicher schreibe und poste dann die verbesserte Version.
Da hast du dir wirklich viel Mühe gemacht! Danke für die tolle Dokumentation.
Hallo erstmal, ich war die letzten Monate auch nicht untätig und habe den 15x15x15 Led Cube soweit fertig gebaut. Auch meine Programme laufen schon, das sieht zwar alles schon ganz gut aus, nur hab ich ein kleines Problem. In manchen Fällen kommt es dazu das LEDs die eigentlich nicht leuchten sollten, sehr schwach leuchten bzw. flackern. Bevor ich nun also wieder mehrere Stunden in der Werkstatt am Cube nach dem Problem suche wollte ich vorab mal fragen ob wer diese Phänomen kennt bzw. schon eine Lösung dafür gefunden hat. Sollte man beim Latch (74HC574N) eventuell an den Dateneingängen bzw. beim Clock Eingang Widerstände gegen GND einlöten um eventuelle Störungen zu unterdrücken? Danke für eure Hilfe.
Ich hatte bei meinem Cube ähnliche Probleme. In Ebenen, die ich noch garnicht angeschlossen habe, leuchteten wenige LEDs vorerst ohne irgendein bestimmtes Muster. Es hat sich dann herausgestellt, dass eine LED in der selben Säule defekt war. Der Defekt äußerte sich so, dass die LED nachweislich in beiden Richtungen Strom geleitet hat. Sie hat auch nicht sehr lange geleuchtet. Für meinen Würfel habe ich LEDs aus China genommen. 540 superhelle LEDs (und sie sind tatsächlich superhell) für ca. 8€. ES ist preislich ungeschlagen, nur muss ich nunmal die Endkontroller durchführen. Vielleicht ist ja bei dir auch eine LED dabei, die den Strom auch in "Sperr"-Richtung leitet. Dies könntest du zum Beispiel überprüfen, indem du die Anschlussleitung der Ebene entfernst, bei der eine LED unbeabsichtigt leuchtet. Wenn sie ohne externe Versorgung immernoch leuchtet, ist irgendeine LED in deinem Cube defekt.
Danke für den Tipp werde heute Abend mal die 8 kaputten LEDs (auch aus China) auslöten und ersetzten, vl löst sich damit das Problem ja. Übrigens ordentliche Fotos und Videos folgen sobald der 15er komplett fertig ist.
So, hier noch mal, wers haben möchte, die bessere Version (V1.2) etwas detailierter und mehr Abbildungen...u.s.w.
Hi, da ich auch gerade mit dem Gedanken spiele einen Würfel zu bauen, habe ich mir mal deine Anleitung angeschaut. Dabei sind mir ein paar Sachen aufgefallen. 1. Bist du dir sicher, das du die SD-Karte wie im Schaltbild dargestellt angeschlossen hast? 2. Auch wenn ich alle gefundenen Rechtschreibfehler behalten darf, prüfe doch alles noch einmal (oder lasse es machen). Sonst finde ich die Anleitung sehr gelungen.
Hi. Ich hab mit die PDF mal angeguckt und finde, du hast es ganz gut hinbekommen. Es ist verständlich und nachvollziehbar. Zudem find ich so einen "lockeren" Schreibstil sehr angenehm. Neben den schon erwähnten Rechtschreibfehler hätte ich noch 2 Kritikpunkte bzw eher Fragen: 1. In der Stückliste hast du unter Bezeichnung stehen "Verzinnter Kupferdraht 0,91mm², 86m" - "2 Rollen á 16,78 €". Hat jetzt eine Rolle 86m oder beide zusammen. Also ich kenne und mach es immer so, dass bei der Beschreibung immer die Beschreibung für ein "Stück" steht, auch in Singular (also z.B. "Widerstand x Ohm") und dahinter, wieviel davon, wieviel einer Kostet und wieviel dann alle kosten. Jeder kann es ja so schreiben, wie er will, aber ich würde jetzt 2 Rollen á 86m kaufen, da die Beschreibung sagt 86m und dahinter Stückzahl 2 steht. 2. Wieso ist auf Seite 27 der IC rechts auf 3 Sockel? Ich hab im Text dazu nichts gefunden. Grüße BTW: Netter Kalender/Poster auf Seite 25 ;)
Danke für die Kretikpunkte :-) Michael Skropski schrieb: > Hi. Ich hab mit die PDF mal angeguckt und finde, du hast es ganz gut > hinbekommen. Es ist verständlich und nachvollziehbar. Zudem find ich so > einen "lockeren" Schreibstil sehr angenehm. > > Neben den schon erwähnten Rechtschreibfehler hätte ich noch 2 OK, die Rechtschreibfehlersuche hab ich wieder vergessen. > Kritikpunkte bzw eher Fragen: > 1. In der Stückliste hast du unter Bezeichnung stehen "Verzinnter > Kupferdraht 0,91mm², 86m" - "2 Rollen á 16,78 €". Hat jetzt eine Rolle > 86m oder beide zusammen. Also ich kenne und mach es immer so, dass bei > der Beschreibung immer die Beschreibung für ein "Stück" steht, auch in > Singular (also z.B. "Widerstand x Ohm") und dahinter, wieviel davon, > wieviel einer Kostet und wieviel dann alle kosten. Jeder kann es ja so > schreiben, wie er will, aber ich würde jetzt 2 Rollen á 86m kaufen, da > die Beschreibung sagt 86m und dahinter Stückzahl 2 steht. Ja, das so wie es da bei mir steht ist völlig korrekt. 2 Rollen a 86m!!! Ich benötigte ca. 90m!!! > > 2. Wieso ist auf Seite 27 der IC rechts auf 3 Sockel? Ich hab im Text > dazu nichts gefunden. Ja, da es bei meiner ersten Platine diese Brücke (Seite 14) nicht gab musste ich eine nachträglich ziehen. Leider merkte ich erst bei der Funktionsprüfung das nicht alle Signale der Datenleitungen bis hinten zum 13ten Lacht ankommen. Daher musste ich diese (siehe Anhang) Brücke einbauen.Habe das Flachbandkabel an einen IC-Sockel gelötet und einen zweiten zur stabilisierung und Heißkleber stabilisiert. Im Layout in der Doku ist der Fehler behoben. Da sind 2 Stiftsockelleisten für die Brücke vorgesehen. Werde das in der Doku noch nachtragen. > > Grüße > > BTW: Netter Kalender/Poster auf Seite 25 ;) Danke ;-)
Achso. Stefan S. schrieb: > Ja, das so wie es da bei mir steht ist völlig korrekt. 2 Rollen a 86m!!! > Ich benötigte ca. 90m!!! Das ist auch eine nützliche Information für Nachbauer. Es wäre ärgerlich, wenn alle, die das nachbauen, 82m über und somit knapp 15€ "zu viel" bezahlt haben.
? verstehe ich nicht... ich brauchte doch 2 Rollen. eine Rolle mit 86m waren zu wenig weil ich ca. 90m brauchte, also 2 Rollen. Achtung die rolle kostes 19,80€ NETTO und 23,56€ Brutto!!! Der Preis 16,78€ gilt ab 25 Stück!
Ja aber wenn du 90m brauchst und 2 Rollen á 86m kaufst, hast du 172m. Oder anders gesagt, von der 2. Rolle brauchst du nur 4 Meter um auf die 90m zu kommen. Also hast du 82m über (172-90). Dann könnte man sich doch ne 100m Rolle oder 2 50m Rollen kaufen.
Achso, ja, jetzt verstanden :-) Das stimmt natürlich. Ich bin aber froh das ich noch was übrig habe. Der lötet sich einfach fantastisch.
So liebe Leute....der Würfel wird verkauft....brauche Platz ud Geld für ein neues Projekt...also wer Interesse hat: http://www.ebay.de/itm/10x10x10-LED-Cube-1000-blauen-LEDs-ATMEGA-ANSEHEN-/120895011512
@Stefan S. Ich drück dir die Daumen, dass genügend Geld für die nächste Bastelei 'reinkommt! ;-)
Das war ja eigentlich so ein Projekt, wo ich wissen wollte ob man es hinbekomme....und nun steht er rum...und leuchtet einsam und alleine jede Nacht ganz traurig vor sich hin....das tut mir natürlich in der Seele weh...und da dachte ich...vielleicht möchte ihn jemand haben....ihm ein neues zuhause geben.... Leider ist der Reiz weg....der man bei der Entwicklung und beim Bau noch da.... Und wenn einer nicht die Möglichkeiten hat sowas zu bauen.....verkaufe ich ihn nun....schweren Herzens... Und mein Projektbudget muss noch etwas aufgestockt werden...DIY-CNC-Fräse.
Die Tittenfrau in der Doku - auch sehr geil ;-) Nee, aber wirklich sehr gut dokumentiert!!! Sehr schön!
Fritz schrieb: > Besichtigung zwischen 18:00 und 05:00h?? Na viel Spaß ;-) Cube steht am großen Fenster...kann man also auch von draußen sehen :-)
So jetzt ist er verkauft ... Kannst du mal sagen wieviel er dich gekostet hat + Arbeitsstunden? Das sich das nicht lohnt ist klar... deswegen hätte ich "ihn" auch behalten. Dank und Gruß
Also reines Material waren es...so ca. 130 eur...in der Doku steht der genaue betrag. Ja aber nur für rumstehen war er zu schade und da dachte ich vielleicht kann jemand sowas nicht bauen..also verkauft...
Arbeitsstunden ...hmmm, Projektstart war 28.09.2011 und fertig war er so na lass es 28.12.2011 sein, also 3 Monate a 30 Tage a ca. 2-3h sind ca. 180 bis 270h. Schätze ich mal so
Da hat der Käufer aber ordentlich was für sein Geld bekommen! Hoffentlich finde ich dein nächstes Projekt, wenn du es hier ins Forum reinstellst. ;-)
Alte Scheiße...(sorry wegen der Ausdrucksweise) is ja geil....bin aufs video gespannt...cool!
Schreibst du zu deinem LED Cube auch eine Dokumentation? Oder gibts sogar eine Homepage dazu? Spiele mit dem Gedanken einen 16³ LED Cube zu bauen ... überlege aber noch mit der Hardware. Bis jetzt ist aber alles nur im Kopf so überflogen.
na dann hast du noch einen langen (vielleicht nicht schwegen, aber LANGEN) Weg vor dir ;-)
Im prinzip hast du alles was du brauchst (inkl. Doku) in diesem Beitrag...erst mal alles durchlesen und dann wirst du deine fehler in deinen Gedanken erkennen... Die Doku von Stefan S. ist zu empfehlen....lies dir die mal durch....sind garantiert coole infos bei!
wenn man bedenkt wie lange man nur alleine zum löten des Cubes (Drahtgestell) braucht....solltest du dir überlegen ob du es anfängst oder nicht...hats du schon einen schaltplan? Platinenlayou? platine ätzen oder lochraster? welcher µC? welche Programmiersprache? LED-Farbe? Stromverbrauch? Leitungsdimensionierung der Leiterbahnen...>10A? (Multiplex)? und...und...und....
Cube schrieb: > Schreibst du zu deinem LED Cube auch eine Dokumentation? Oder gibts > sogar eine Homepage dazu? Ich weiß noch nicht ob es eine Doku oder Homepage geben wird, ist ja ziemlich zeitaufwendig. Ich würde mich an Stefans Doku anlehnen und das Ganze eine Spur massiver ausführen. Ich verwende z.B den ATmega2560, habe für jede LED in der Ebene einen eigenen BC337 Transistor, ein 40A Netzteil, 75A Transistoren für die Ebenen... > Spiele mit dem Gedanken einen 16³ LED Cube zu bauen ... überlege aber > noch mit der Hardware. Bis jetzt ist aber alles nur im Kopf so > überflogen. Im Nachhinein gesehen ist ein 16³ LED Würfel wesentlich schlauer, meine Hardware ist auch dafür konzepiert. Warum es dann doch "nur" ein 15er Würfel geworden ist, hat was mit den LED Abständen (ich wollte anfangs ein fertiges Metallgitter vom Baumarkt für die Ebenen verwenden, was sich dann als Unsinn herausgestellt hat) bzw. der bergrenzten Größe des Würfels zu tun(er muss ja auch durch die Kellertür passen :D) Solltest du wirklich etwas Derartiges vorhaben, überlege es dir gut ob du das auch wirklich durchziehst, denn bei einer derart hohen Anzahl an diffusen LEDs sind schon ein paar hundert Euros fällig. Ansonst wünsche ich gutes Gelingen und ein "paar" nette Stunden in der Werkstatt!
@ David Hofbauer (huaf) > WP_000310.jpg > 1,2 MB, 0 Downloads > WP_000310.jpg > 1,2 MB, 0 Downloads Und jetzt denken wir mal über das Thema Bildformate nach.
Das Foto ist total unscharf und verrauscht. Und dafür eine so hohe Auflösung und 1,2MB. Mir fehlen die Worte!
Danke für die Informationen. Du hast ja Latches benutzt. Sind die denn schnell genug, um flüssige Animationen bei 25 FPS zu schaffen? Zur Ansteuerung habe ich auch mal die WS2801 bzw WS2803 angeschaut, da dürfte eventuell sogar PWM möglich sein, je nach dem, ob das der AVR schaffen kann. ;)
Cube schrieb: > Du hast ja Latches benutzt. Sind die denn schnell genug, um flüssige > Animationen bei 25 FPS zu schaffen? auch du darfst die grundrechenarten anwenden ^^
ichauch schrieb: > Das Foto ist total unscharf und verrauscht. Und dafür eine so hohe > Auflösung und 1,2MB. Mir fehlen die Worte! Ja sorry hab leider kein schärferes Bild- im Eifer des Zusammenbaus hatte ich nur die Handykamera dabei... Video wird aber mit einer vernünftige Kamera gedreht- keine Sorge! greez
Cube schrieb: > Danke für die Informationen. > Du hast ja Latches benutzt. Sind die denn schnell genug, um flüssige > Animationen bei 25 FPS zu schaffen? > > Zur Ansteuerung habe ich auch mal die WS2801 bzw WS2803 angeschaut, da > dürfte eventuell sogar PWM möglich sein, je nach dem, ob das der AVR > schaffen kann. ;) JA hab alles mit Latches gemacht- Animationen sind hierbei kein Problem. Wiviel FPS er jetzt genau schafft kann ich dir aber jetzt nicht sagen. PWM klingt interessant. Was mich noch interessieren würde wäre eine Audio Steuerung... Mal sehen wie man das am Besten einbinden kann.
wohnt ihr alle im kongo oder wieso regt man sich über 1.2! MB auf? wer diese irrsinnige menge an daten nicht durch sein holzmodem bekommt klickt halt nicht drauf. dafür ist ein thumbnail ja da
@ msr (Gast) >wohnt ihr alle im kongo oder wieso regt man sich über 1.2! MB auf? Auch du darfst dich über das Thema Bildformate belesen.
Falk Brunner schrieb: > @ msr (Gast)>wohnt ihr alle im kongo oder wieso regt man sich über 1.2! MB auf?Auch du darfst dich über das Thema Bildformate belesen. Auch du darfst dich über das Thema "Sinnlose Beiträge" belesen.
Für unsere Leseschwachen. "Desweiteren kommt es immer wieder dazu, daß sich Forenteilnehmer "im Format vergreifen". Da werden dann eigentlich kleine und mit wenig Farben ausgestattete Zeichnungen zu Dateimonstern von 1 MB und mehr. Das muss nicht sein, auch nicht im DSL-Zeitalter. Es gibt schon genug Datenmüll im Internet. Ausserdem sind auch eine gewisse Anzahl von Leuten mobil per Smartphone/UMTS/GSM/Modem etc. mit deutlich kleinerer Bandbreite im Internet unterwegs, an die sollte man auch ein klein wenig denken. Zu guter Letzt gilt "Klasse statt Masse"." Man beachte den letzten Satz.
David Hofbauer schrieb: > Ja sorry hab leider kein schärferes Bild- im Eifer des Zusammenbaus > hatte ich nur die Handykamera dabei... keiner verlangt profifotographie von jedem dahergelaufenen. was man aber verlangen darf, ist gesunder menschenverstand. du siehst ja selbst ein, dass dein bild mist ist - dann mach es doch wenigstens entsprechend klein. > Video wird aber mit einer vernünftige Kamera gedreht- keine Sorge! interessiert keine sau...
wenn dich das alles nicht interessiert dann klick doch einfach nicht auf einen bildlink unter dem groß und breit steht das er 1.4MB groß ist. solange du nicht auf den link klickst wird dir auch nicht zugemutet diese gigantische datei von _1.4MB_ runter zu laden. nochmal: dafür sind thumbnails da. ihr solltet weniger von den korinthenkacker pillen naschen.. immer diese foren hilfssheriffs
msr schrieb: > wohnt ihr alle im kongo oder wieso regt man sich über 1.2! MB auf? > wer diese irrsinnige menge an daten nicht durch sein holzmodem bekommt > klickt halt nicht drauf. dafür ist ein thumbnail ja da Genau, recht hat er...besser kann man es garnicht ausdrücken Besonders gut gefällt mir "Holzmodem" :-D
Falk Brunner schrieb: > @ msr (Gast) > >>wohnt ihr alle im kongo oder wieso regt man sich über 1.2! MB auf? > > Auch du darfst dich über das Thema Bildformate belesen. Ist das ein Forum wo einem geholfen wird oder wird hier nach Fehlern gesucht um irgendworan rumzukritisieren...?
Michael H. schrieb: > David Hofbauer schrieb: >> Ja sorry hab leider kein schärferes Bild- im Eifer des Zusammenbaus >> hatte ich nur die Handykamera dabei... > keiner verlangt profifotographie von jedem dahergelaufenen. > was man aber verlangen darf, ist gesunder menschenverstand. > du siehst ja selbst ein, dass dein bild mist ist - dann mach es doch > wenigstens entsprechend klein. > >> Video wird aber mit einer vernünftige Kamera gedreht- keine Sorge! > interessiert keine sau... Deinen Kommentar interessiert auch keine Sau...!
Falk Brunner schrieb: > Für unsere Leseschwachen. > > "Desweiteren kommt es immer wieder dazu, daß sich Forenteilnehmer "im > Format vergreifen". Da werden dann eigentlich kleine und mit wenig > Farben ausgestattete Zeichnungen zu Dateimonstern von 1 MB und mehr. Das > muss nicht sein, auch nicht im DSL-Zeitalter. Es gibt schon genug > Datenmüll im Internet. Ausserdem sind auch eine gewisse Anzahl von > Leuten mobil per Smartphone/UMTS/GSM/Modem etc. mit deutlich kleinerer > Bandbreite im Internet unterwegs, an die sollte man auch ein klein wenig > denken. Zu guter Letzt gilt "Klasse statt Masse"." > > Man beachte den letzten Satz. Wo lebst du denn? Wenn man mit dem smartphone ins Internet geht hat man eine Internet-Flat...und da ist es wurscht wie groß das bild ist (z.b. Base 5GB 20eur)außerdem kann man auf großen Bildern besser was Erkennen als auf kleinen....Hau du mal ab mit einer Telefonzelle!
ich will das video sehen...und bestimmt auch andere... Lass dich von diesen Streifenpolitessen des Forums nicht verärgern...die vorpuberitären Pickelgesichter sitzen bestimmt zuhause und geilen sich daran auf andere runterzumachen.... Sorry, musste mal gesagt werden!
Nordring schrieb: > Wo lebst du denn? Wenn man mit dem smartphone ins Internet geht hat man > eine Internet-Flat...und da ist es wurscht wie groß das bild ist (z.b. > Base 5GB 20eur)außerdem kann man auf großen Bildern besser was Erkennen > als auf kleinen....Hau du mal ab mit einer Telefonzelle! Ansich hast du/habt ihr ja recht und ich mags auch nicht, wenn bei jedem >1MB Bild rumgenölt wird. Auf der anderen Seite stellt man ein Bild hoch, damit die Allgemeinheit es angucken kann und irgendwo auch soll. Es gibt aber auch noch welche ohne Flatrate. Klar kann man sagen, die sind selber Schuld, aber damit zeigt man automatisch auch, dass man es für die Gruppe an Personen nicht richten will. Und zu 80% ist die Einstellung, damit die Datei nur halb so groß wird, noch vollkommen ausreichend. Zudem kommt es ja bei den mobilen Nutzern nur sekundär auf die Datenmenge selbst an, sondern darauf, dass große Dateien auch dementsprechend lange dauern. Ich hab auch ne Inet-Flat fürs Smartphone, dennoch braucht es Ewigkeiten eine Seite zu laden, wenn ich iwo bin, wo es eben nur GPRS gibt. Abgesehen davon, stell dir mal vor, in dem Sammelthread, wo alle ihre Projekte vorstellen, sind nur Bilder mit ~2MB. Mir persönlich würde das trotz der Flatrate bei mehreren Bildern weh tun, weil ich zwar dank der Flatrate immer ins I-Net kann und immer das Gleiche bezahle, aber bei den Flats für Handys ist ab einem bestimmten Traffic (bei mir 300MB) das Inet auf GPRS oder evtl auch UMTS gedrosselt. Und damit zu surfen is einfach stressig, weshalb ich trotz Flat ein bisschen auf die Datenmenge gucke.
Manche sind halt echt damit überfordert die Dateigröße und Auflösung mit einem beliebigen Grafikprogramm auf vernünftige Werte für Bildschirmdarstellung zu bringen. Oder sie meinen, sie müssten hier ihre Kamera vorführen weil ihnen dann ... (zensiert) Dann haben diese Leute allerdings ernsthafte Probleme, die hier im Forum nicht lösbar sind.
soso es geht dir also nicht mal um technische aspekte wie traffic und hosting. du willst stattdessen deine denke anderen leuten aufzwingen und mündige menschen zu mehr sorgfalt erziehen.. du bist deutschland!
Ein Autor sollte seine Darbietung schon so gestalten, dass sie leicht und gern gelesen wird. Dazu gehört neben einer verständlichen Ausdrucksweise auch schnelladende Bilder usw.
Hallo, Habe mal eine aktuelle Doku (V1.6) rangehangen. Es war ein Leitungsdreher im Schaltplan! Änderungen auf Seite: 9 und 12 Grüße
Hallo, habe euch ja mal ein Video des 15x15x15 Cubes versprochen, etwas verspätet aber immerhin ist es noch was geworden. Gleich vorab, verzeiht mir bitte, dass die Qualität nur mittelmäßig ist, ist aber sauschwer im Dunkeln die hellen LEDs zu filmen, noch dazu wenn der Cube in einem Plexiglasverbau steckt... http://www.youtube.com/watch?v=OKu7i0Hyt5k Gruß David
hallöchen sundog, nun hast du einen nachbauer gefunden. mein bastelkumpel und ich wollen nach der zwischenprüfung in diesen jahr beginnen einen 10³ cube zu bauen. wir sind angehende mechatroniker und also genau deine zielgruppe^^... viel interesse aber mit nicht ganz soviel know-how wie ihr ;-) ich muss sagen, du hast die erste LEICHT zu verstehende "bauanleitung" erstellt. Mit dieser wagen wir uns mal an das projekt. (an die kritiker: wir verfolgen diesen thread schon seid beginn und haben uns sozusagen mit reingelesen) kann mir aber vorstellen, dass du bestimmt noch die eine oder andere mail von uns bekommen wirst: grins. echt klasse arbeit von dir und DANKE für das TUT
jup...immer mail schicken...hab schon viele weitergeschickt...und bilder vom bau auch gerne per mail...
thx an alle die geantwortet haben, bin nun weiter durchs mitlesen... aber eines muss ich mal loswerden: leute, wenn man schon rumkrittelt, dann mischt in euren beitrag wenigstens eine antwort!!! fehlt nur noch, dass wer sich hier über rechtschreibung beschwert wie in anderen Threads hier. ehrlich: wenn man einen beitrag schreibt, sollte man vorher überlegen, wofür ein forum gemacht wurde. und wenn man dann zu dem schluss kommt: "da stellt wer fragen, die ich für doof halte, dann muss ich den erstmal fertig machen, fangen wir also mit seiner rechtschreibung an!" ---dann sollte man den computer aus dem fenster werfen, sich in eine bar hocken und neue leute kennen lernen. sozialkompetenz gehört dazu. und bevor hier wieder einer loslegt ich haBE hier ALLes mit Apsicht klein geschrieben und es entspricht GARANTIERT NICHT!!! der aktuellen Schlechtschreibung! Für alle Langsamen zum mitschreiben: Ein Forum ist dazu da, Fragen anderer Nutzer zu beantworten und ihnen helfen, das Projekt, welches sie verfolgen, zu einem guten Schluss zu bringen. Alles andere (rechtschreibungskritik, kritik am generellen vorhaben) schreibt man sich auf ein Stück Papier, zerknüllt es und wirft es in hohem Bogen in den Abfalleimer, denn da gehören diese Kommentare hin. Make love, not War!
"Gefällt mir" Da hat mal jemand komplett alles mit wenigen Worten exakt auf den Punkt gebracht...
>Alles andere (rechtschreibungskritik, kritik am generellen vorhaben) >schreibt man sich auf ein Stück Papier, zerknüllt es und wirft es in >hohem Bogen in den Abfalleimer, denn da gehören diese Kommentare hin. Mein Reden!
mattes schrieb: > ---dann sollte man den computer aus dem fenster werfen, sich in eine bar > hocken und neue leute kennen lernen. sozialkompetenz gehört dazu. > und bevor hier wieder einer loslegt ich haBE hier ALLes mit Apsicht > klein geschrieben und es entspricht GARANTIERT NICHT!!! der aktuellen > Schlechtschreibung! Wenn sich EINER die Arbeit erspart, seinen Beitrag nochmal korrekturzulesen, bevor er ihn abschickt und damit HUNDERTEN oder sogar TAUSENDEN von Lesern zwangsweise die Arbeit auferlegt, beim Lesen den Beitrag im Kopf zu korrigieren, damit er auch verständlich im Gehirn ankommt, ist .... na was? Welches Wort schwirrt Dir gerade dafür im Kopf herum?
Moinsen, auf seite 12 der Doku ist irgendwie der Fehlerteufel bei der SD karte. Die 5V auf 3,3V Spannungsteiler Widerstände gehen erst auf GND und dann auf die Karte. Das kann so nicht funktionieren ;) Der Sockel ist besonder gut gelungen für den Cube!
HI, kann nicht ganz folgen...habe mal die aktuelle Version V1.7 rangehangen...
Sungod schrieb: > HI, kann nicht ganz folgen... Siehs dir noch mal an. Das ist das was du gezeichnet hast vom µC -------+ | +-+ | | +-+ | +---+ +-------| |------> zur SD-Karte | +---+ ---+--- GND
und...? wo ist das Problem...? Poste doch bitte mal den genauen Ausschnitt... und das was du anders machen würdest...
Sungod schrieb: > und...? wo ist das Problem...? überlege dir doch einfach mal, welche Spannung wann wo anliegt. Wenn der µc eine logisch 0 ausgibt, liegen auf der einen Seite des Widerstandes 0V an, an der anderen auch. Wenn der µC eine logisch 1 ausgibt, liegen auf der einen Seite des Widerstandes 5V an, an der anderen..... richtig, 0V. Also egal, was du wie schaltest, zu deiner SD-Karte wird nie Strom fließen, weil die Spannung immer 0V ist. MfG Dennis
Schei..... ja, fehler gefunden...weis jetzt was du meintest... werde ihn so schnell wie möglich korrigieren...
Ich gebe hier öffentlich zu...das das Layout und der Schaltplan fehler enrhält bezüglich der SD-Karte...
Einfach beim nachzeichnen zur Doku nen knick inner Optik gehabt oder war die SD karte noch nie in Betrieb? Auf Seite 10 muss dann natürlich auch der Ausschnitt des Schaltplans angepasst werden. Aber ja, passiert halt mal. Hatte auf meiner Webseite den Opamp für das 120W NT mal als TL072 angegeben obwohls nen LM358 sein musste. Da gabs dann nen paar böse emails :/
So, Fehler beseitigt! Er bezog sich auf den Spannungsteiler für den SD-Kartenschacht. Die 6 Widerstände dort sind falsch aufgebaut. Daher würde der Teil mit der SD-Karte nicht funktionieren. Es ist aber leicht die 6 Widerstände umzulöten….oder damit das optische Bild erhalten bleibt kann man diese auch an der Unterseite der Platine anlöten. Im Anhang ist ein Auszug aus dem Schaltplan, so wie es richtig sein müsste. Außerdem ist auch die aktuelle Dokumentation (V1.8) im Anhang. Ich möchte mich höflich bei euch für den eingeschlichenen Fehler Entschuldigen und hoffe ihr habt noch nicht graue Haare bekommen auf der Suche, warum die SD-Karte nicht funktioniert.
Hallo, es hatte sich noch ein kleiner Fehler im Schaltplan (Nicht im Platinenlayout) eingeschlichen....dieser wurde jetzt behoben und die Doku aktualisiert.
Achtung Nachbauer ! Mit Update 1.9 wurde Kein Fehler behoben, sondern eingebaut! Sowohl im Schaltbild als auch im Layout gehören die Anschlüsse EA0 bis EA4 am 13ten Latch auf die Pins 12-15 und nicht auf 16-19 !!
kann dir jetzt nicht folgen.... EA0 bis EA3 müssen am 13ten Latch an den Pins 16-19 sein....weil im Bitmuster auch die letzten 4 Bits die Ebenen steuern...
Genau so ist es! Nur die letzten 4 Bits liegen eben auf den Pins 12-15. Schau Dir mal das Foto deiner "bestückten Platine" an, da liegen die letzten vier Säulenpins ( Q0-Q3 )neben dem Res-Taster und die Leitungen EA0-EA4 gehen an den letzten Pins ( auf die Pin Bezeichnung achten Q4-Q7) vom Latsch ab. Aber auf allen Layoutbildern liegen die Säulenpins unterhalb des Tasters und das ist die falsche Version!. Da macht die Ebenensteuerung nur Mist In der Doku V 1.8 ist das Schaltbild noch richtig abgebildet. In der Doku V 1.9 ist das Schaltbild dem falschen Layout angepasst.
ja das ist auch richtig so...habe layout, schaltung und quelltext geändert...damit die muster einfacher sind.... erst alle Bits der Muster und die letzten 4 Bits sind die ebenen.... vorher waren die ebenen vorher und hinten kamen noch rest muster bits...
Bitte melde dich an um einen Beitrag zu schreiben. Anmeldung ist kostenlos und dauert nur eine Minute.
Bestehender Account
Schon ein Account bei Google/GoogleMail? Keine Anmeldung erforderlich!
Mit Google-Account einloggen
Mit Google-Account einloggen
Noch kein Account? Hier anmelden.


















