Megaton schrieb: > Ich habe einen Ultimaker 2. Ist jetzt nicht das billigste (hat etwa 2k > gekostet). > > Für mich war der 3D-Drucker eine riesige Bereicherung für das Hobby! > Kann mir ein Leben ohne nicht mehr vorstellen :-) Ha! Meiner ist ein Ultimaker 2+. Ja, nicht der billigste, aber einer der besten. Und ich kann mir auch kein Leben ohne 3D-Drucker mehr vorstellen.
Auch mal eine Kleinigkeit von mir ... Mini-Wordclock mit einem zweifarbigen 16*8 LED-Dot-Matrix Anzeige. Die Größe ist in etwa 86*42mm, verwendet einen STM32F103 und spricht USB-CDC :) Die Uhr kann rot, grün, orange und alles dazwischen. Rot und Grün kann sie gleichzeitig darstellen. Sie verwendet einen Super-Cap-backed RTC (im STM32 drin) und hat noch so Spielereien wie Demo-Modus (1s = 1min), kann zwischen rot und grün faden, kann Laufschriften und ist komplett über eine IR-Fernbedienung bedienbar. Leider hab ich die verschenkt und kann jetzt kein Video mehr davon machen ... Aber V2 ist im Redesign und mal kucken ;)
Jetzt ist er fertig, mein Röhrenverstärker und ich möchte ihn kurz vorstellen. Bei dem Verstärker handelt sich um eine NF-Stereoendstufe, die ich als Bausatz (Wickelgüter, Röhren, bestückte Leiterplatte, schriftliche Unterlagen und Pläne) vor ziemlich genau 30 Jahren von der Firma Experience electronics erworben habe. Die Bezeichung des Bausatzes lautet MPAS-18185-EE, eine Schaltung in gemischter Technik (damals in der Elrad in mehreren Beiträgen favorisiert), dh. Halbleiter in der Phasenumkerstufe, Röhren in Ultralinearschaltung in der Endstufe. Die Spannungsgegenkopplung ist vom 8 Ohm-Ausgang über alles ausgeführt. Die Sinusleistung wird mit 35W/Kanal angegeben. Die gelieferten Wickelgüter sind hochwertig ausgeführt, die einseitige Leiterplatte vermittelt einen "hand made" Eindruck. Sicherheitshalber habe die Lötstellen der Steckverbinder(über sie werden Ströme und Spannungen geleitet) nachgearbeitet, denn sie wirkten nicht besonders solide. Das Gehäuse, eine stabile Aluminiumkonstruktion (das fertige Gerät bringt immerhin gut 13kg(12,8) auf die Waage), enthält neben dem besagten NF-Teil noch eine weitere Leiterplatte, auf der sich die (analogen) Lin/Log-Wandler für die Zeigerinstrumente sowie etwas "Verwaltungs"-Elektronik befinden. Überraschenderweise gestaltete sich der Aufbau des Verstärkers und seine Inbetriebnahme als äußerst problematisch, da 1.)auf der Leiterplatte im Bereich der Anodenspannungsversorgung ein Siebkondensator verpolt war und 2.)der mitgelieferte Verdrahtungsplan zB. den Anschluß der Ausgangstransformatornen fehlerhaft bzw nicht eindeutig darstellt. Ok, geschenkt. Der Vertärker funktioniert. Brummen (bei kurzgeschlossenem Eingang und maximaler Verstärkung)ist eher zu ahnen als hören, Rauschen kann ich nicht feststellen. Neben den üblichen Fotos und der Gehäusezeichnung (Dateiformat 3_d.pdf) hänge ich noch ein paar Meßwerte, die mit dem rechten Kanal am 8 Ohm Ausgang, belastet mit 6,8Ohm/50W, aufgenommen wurden, an. Clipp: Erreichen der Aussteuerungsgrenze -> Leistungsabgabe gut 38 Watt Übernahme: Eingangssignal weiter erhöht-> Übernahmeverzerrungen 1kHz-Spektrum: Ausgangsleistung 20W, Testsignal 1kHz Sinus -> der Klirrfaktor für die 1.Oberwelle beträgt knapp 0,2% Lin/Log: Kennlinie des Lin/Log-Wandlers. Zum Vergleich der Graph des dekadischen Logarithmus Fazit. Weil ich die Brocken seit Jahrzehnten besitze habe ich den Verstärker gebaut. Das Gerät ist schwer, wird im Betrieb sehr warm(sic) und verhält sich wie ein gewöhnlicher Verstärker. Das berühmte "Röhren-Feeling" hat sich bei mir (bisher noch) nicht eingestellt. Ehrlich gesagt, meine Begeisterung hält sich Grenzen.
Dafür hast Du endlich ein Projekt durchgezogen, das offensichtlich schon lange an Dir genagt hat. Der Aufbau ist sehr schön geworden.
Du hast wahrscheinlich eine Penthode EL84 verbaut. Das richtige Feeling kommt erst bei einer Eintaktendstufe mit Triode. Dann hast Du zwar weniger Leistung (ca. 5 Watt) aber dafür viele harmonische Oberwellen und das macht das Röhrenfeeling aus. Hört sich komisch an ...
Ralf schrieb: > Du hast wahrscheinlich eine Penthode EL84 verbaut. Das ist richtig. Jede Endstufe ist mit 4 Röhren aufgebaut, pro Halbwelle zwei Röhren parallel geschaltet. Ralf schrieb: > aber dafür viele harmonische Oberwellen > und das macht das Röhrenfeeling aus. Eigentlich erwarte ich von einem Verstärker, das das was 'reingeht auch wieder heraus kommt, verstärkt natürlich. Harmonische hören sich nach Gitarrenverstärker an, den man ja(in manchen Situationen zumindest) als Teil des Instruments auffassen kann. Mein Gerät funktioniert wie erwartet, ganz nüchtern und sachlich, und hat sich nicht als die Wunderkiste mit den geradezu unirdischen Eigenschaften erwiesen, wie sie allenthalben beschrieben werden. Mein Verstärker ist eben auch "nur" ein technisches Gerät aus Draht und Lötzinn.
Gerhard, ich wollte Dir eine Freude machen und habe die Skala deines Dreheiseninstruments neu gezeichnet. Beitrag "Re: Zeigt her eure Kunstwerke (2015)" Das gleiche habe ich vor einigen Jahren schon mal für mein 12kA-Doppelinstrument gemacht. Damals habe ich den Postscript-Code versprochen, nun liefere ich ihn für Dein Messinstrument nach. Beitrag "Re: Mathematik für Elektronik" https://www.mikrocontroller.net/attachment/74553/12kA-Skala.pdf Wie geht's? Das JPG in paint öffnen und die Koordinaten der Anfangs- und Endpunkte der Striche in eine Liste tippen. (Zusammenhang Strom - Koordinaten) Mittels Tabellenkalkulations-Programm aus den Koordinaten den Zeigerwinkel berechnen und graphisch darstellen. An den Graph eine Trendline hinzufügen und die Formel (mit genügend Nachkommastellen) anzeigen lassen. Nun hat man den Zusammenhang Strom - Winkel.
1 | w = 0,000000000772x^5 - 0,00000042902x^4 + 0,000081601x^3 - 0,0061632x^2 + 0,52917x - 10,164 |
Diese in Postscript einbetten und Striche zeichnen lassen - fertig. Anbei die Skalen im Originalzustand (40mA) und in neuer Skaleneinteilung in 50mA-Schritten mit zugehörigem Quellcode (erfordert Ghostscript oder Postscript oder Ähnliches).
G. O. schrieb: > Mein Gerät funktioniert wie erwartet, ganz nüchtern und sachlich, und > hat sich nicht als die Wunderkiste mit den geradezu unirdischen > Eigenschaften erwiesen, wie sie allenthalben beschrieben werden. Mein > Verstärker ist eben auch "nur" ein technisches Gerät aus Draht und > Lötzinn. Finde deine Einstellung total Klasse! Sie haben mal einen Test gemacht, bei der CT war das, glaube ich, da waren namenhafte Leute aus der HiFi Szene. Dort ging es um Mp3. Selbst diese Leute konnten keinen Unterschied mehr hören. Mal Alter und alles beiseite gelassen, Mp3 ist ja nur ungefähr 1/10 so groß. Selbst wenn der Informationsgehalt größer ist, zeigt uns das doch, dass vieles wirklich Mumpitz war, was sie uns alles verkaufen wollten. Bei Euronics bekam ich mal mit, wie ein Verkäufer gerade dabei war einem Kunden ein Lichtleiterkabel mit vergoldeten Enden zu verkaufen. Wäre besser für den Klang. Dass es so was überhaupt zu kaufen gibt.
Hier eins von mir ... Smallest VFD-Clock possible ;-) Die Platine versteckt sich komplett hinter der IW-18 Röhre und ist derzeit 100mm*18mm groß ... V2 ist nur noch 50mm*18mm^^ Vorgabe für mich selbst war, dass man senkrecht von vorne die Platine nicht sehen darf ... Dachte, sieht nett aus, wenn man so eine Uhr im Regal stehen hat und man sieht nur die Röhre, aber keine Ansteuerung :) Die Uhr hat USB (HID-Device-Support zum Anzeigen von Text, Laufschriften usw), einen AC-Treiber für das Filament, eine Infrarot-Schnittstelle und kommt ohne VFD-Spezialbauteile aus :) Hier ein Mini-Video: https://www.youtube.com/watch?v=yoHFnjSSLPI Wenn V2 funktioniert - Platinen sind in der Fertigung - werde ich bei Interesse das Projekt komplett mit allem drum und dran offen legen :)
@F.Fo Hör uff, jetzt schlägst aber aber 13! Wer ist denn so dämlich und lässt sich ein Lichtleiter Kabel, mit vergoldeten Enden verkaufen...öhm...l Gold leitet Licht? Achso, der Kunde stammt bestimmt von der "VENUS" :-)))))))))) Meine Fresse...war das jetzt rassistisch?
Michael, das war tatsächlich so. Ich meine sogar das Kabel sollte über 70 Euro gekostet haben. Schlimm fand ich vor allem, dass der Verkäufer wohl selbst glaubte was er da sagt. Der hatte nämlich auch keine Ahnung. Ich bin dazwischen gegangen und habe ihm gesagt, dass er da erheblichen Blödsinn erzählt und das erklärt. Der Kunde hat dann das billigste genommen. Hört sich wirklich hanebüchen an, war aber so.
F. F. schrieb: > Schlimm fand ich vor allem, dass der Verkäufer wohl selbst glaubte was > er da sagt. Der hatte nämlich auch keine Ahnung. Du siehst das völlig falsch. Verkäufer sollen gar keine Ahnung haben, die stört nur beim Verkauf. Ich hab mich vor Jahren mal einer Firma beworben, und beim Vorstellungsgespräch sind die damit rausgerückt, dass sie gar keinen Entwickler (lt. Stellenausschreibung) suchen, sondern Verkäufer. Der Vertriebsleiter kam dann im Gespräch mit der Frage rum, ob ich mir vorstellen könnte, Fenster und Türen zu verkaufen. Auf meine Antwort, dass ich doch gar nicht damit auskenne, es nicht mein Fachgebiet sei, meinte der ganz dreist, Fachwissen würde beim Vertrieb nur stören. Da hätte man viel zu viel Skrupel, dem Kunden die Ware anzudrehen. ;-)
Ich habe auch mal was :-) Gezeigt ist ein 'Cavity Oscillator' ähnlich denen, die in einigen HP-Messgeräten (z.B. 8753C Netzwerkanalysator oder 8444A Specki) verbaut sind. Das Alu-Teil habe ich mit etwas Hilfe gefräst und dann versilbert. Die Elektronik hat 3 Koppelstifte, welchen den Resonator anregen bzw. das Ausgangssignal auskoppeln. Durch eine Feingewindeschraube im Deckel lässt sich der Oszillator zwischen 2 und ca. 3 GHz abstimmen. Die Ausgangsleistung beträgt ca. 11 dBm und die Oberwellen sind > 80 dB unterdrückt. Das Phasenrauschen ist besser 100 dBc und ist damit durchaus mit einem Quarz vergleichbar. Durch eine zusätzliche (im Bild nicht sichtbare) Kapazitätsdiode kann der Oszi um ca. +/- 1 MHz gezogen werden und lässt sich damit zB. per PLL an eine Referenz anbinden. Das Teil habe ich für meine Masterarbeit als LO für einen Mischer benutzt.
Tobias P. schrieb: > Ich habe auch mal was :-) > Gezeigt ist ein 'Cavity Oscillator' ... Hab so einen Oszillator noch nie gesehen, sehr schick! Bin in HF Elektronik nicht so bewandert, könntest du kurz erläutern was der Vorteil gegenüber Quarz + Mischer ist?
Dennis . schrieb: > Tobias P. schrieb: >> Ich habe auch mal was :-) >> Gezeigt ist ein 'Cavity Oscillator' ... > > Hab so einen Oszillator noch nie gesehen, sehr schick! Bin in HF > Elektronik nicht so bewandert, könntest du kurz erläutern was der > Vorteil gegenüber Quarz + Mischer ist? Quarze für so hohe Frequenzen gibt es ja nicht. Also müsste man z.B. über Frequenzvervielfacherschaltungen Oberwellen der Quarzfrequenz erzeugen, filtern und verstärken. Der Aufwand für so etwas ist immer grösser, je höher der Multiplikationsfaktor ist. YIG-Oszillatoren können zwar auf so hohen Frequenzen arbeiten und sind breitbandig abstimmbar, aber technisch noch vielviel aufwendiger als ein Cavity Oszi. Mit Streifenleitungen kannst du zwar auch Oszillatoren bauen, aber deren Q ist nicht so hoch. Ich finde der Cavity Oszi ist vergleichsweise einfach aufgebaut, braucht keine schwer erhältlichen Spezialteile und hat dennoch eine tolle Performance was Phasenrauschen und Ausgangsleistung angeht (11 dBm ist ja nicht sooo wenig!). Der grösste Nachteil des Cavity Oszillators ist, dass er ein verhältnismässig klobiges Gehäuse braucht, weil er sonst mikrophonisch ist. Ausserdem ist er temperaturabhängig, wenn man ihn frei laufen lässt, da durch die Erwärmung des Gehäuses sich dieses ausdehnt und die Frequenz somit sinkt. Mein Oszi driftet aufgrund von Eigenerwärmung nach dem Einschalten mit anfänglich ca. -1 kHz/min, dann immer langsamer. Nach ca. 4..5 Stunden hat er ein thermisches Gleichgewicht erreicht und bleibt stehen :-) diesen Effekt könnte man dann mit einer PLL in den Griff bekommen.
Wow Tobias, der von Dir gebaute Cavity Oszillator schaut super aus - Auch was die Leistungsdaten angeht! Wie hast Du die Geometrie und Abmessungen des Resonators berechnet oder simuliert? Wie gut passten die Berechnungen und/oder Simulation zur Realität des aufgebauten Oszillators? Könntest Du dich dazu hinreißen lassen mehr Informationen preiszugeben?
Sascha W. schrieb: > Wow Tobias, der von Dir gebaute Cavity Oszillator schaut super aus - > Auch was die Leistungsdaten angeht! > > Wie hast Du die Geometrie und Abmessungen des Resonators berechnet oder > simuliert? Wie gut passten die Berechnungen und/oder Simulation zur > Realität des aufgebauten Oszillators? > Könntest Du dich dazu hinreißen lassen mehr Informationen preiszugeben? klar :-) hätte nicht gedacht, dass das Thema einige hier interessiert! Meinen ersten Versuch habe ich mit einer Cavity wie im Anhang gezeigt gemacht. Diese habe ich mit CST simuliert. Im Wesentlichen funktioniert die Cavity wie ein Koaxkabel, welches am unteren Ende (also dort, wo der mittlere Zapfen heraus gefräst ist) kurzgeschlossen ist. Der Zapfen ist etwas kürzer, als die Cavity hoch ist, dadurch ist das Koaxkabel am anderen Ende offen und der Zapfen bildet mit dem Deckel eine Kapazität. Im Normalfall (wenn der Deckel sehr weit weg wäre und diese Kapazität vernachlässigbatr klein) dann hat diese koaxiale Konstruktion ihre Resonanzfrequenz etwa dort, wo der Zapfen Lambda/4 lang ist. Durch die Endkapazität wird die Resonanzfrequenz aber herab gesetzt. Dabei gilt ungefähr
wobei l die Höhe der Cavity ist, Z0 ist die charakteristische Impedanz (wird gleich berechnet wie bei einem normalen Koaxkabel) und C ist eben die Endkapazität, wo man ungefähr die Formel des Plattenkondensators benutzen kann. So habe ich die Cavity im Bild für eine charakteristische Impedanz von ca. 70 Ohm berechnet; der Zapfen ist 0.8mm kürzer als die Höhe. Damit bin ich überschlagsmässig auf eine Resonanzfrequenz von gut 2.8 GHz gekommen. Dann habe ich eine kleine Leiterplatte gefertigt mit zwei SMA-Anschlussbuchsen und kleinen magnetischen Koppelschleifen auf der Unterseite. Die Leiterplatte wird dann als Deckel benutzt und auf die Cavity aufgeschraubt. Mit dem Netzwerkanalysator lässt sich dann S21 messen. Da die Cavity in diesem Fall wie ein Parallelschwingkreis wirkt, ist sie bei Resonanz hochohmig und die Leistung kann von Port 1 nach Port 2 (oder umgekehrt....) übertragen werden. Das sieht man dann auch in der Messung. Irgendwo habe ich eine Tabelle gemalt, womit man die Abmessungen für verschiedene Frequenzen bestimmen kann. Vielleicht finde ich sie noch und kann sie bei Interesse hier hochladen. Später habe ich dann von der runden auf die eckige Cavity gewechselt. Der Grund ist, dass die eckige Cavity anschaulich gesagt 'mehr Luft' drin hat und somit mehr Energie im Feld speichern kann, wodurch das Q höher wird. Zudem lässt sie sich etwas leichter fertigen. Will man die Cavity in einem Oszillator benutzen, so kann man einfach einen Verstärker bauen und mit den Ports 1 und 2 der Cavity verbinden. Das Gebilde oszilliert dann auf der Frequenz, wo die Gesamtphase 0° ist und die Verstärkung > 1. Allerdings wird der Verstärker damit unweigerlich in die Sättigung gefahren, da ja die Gesamtverstärkung > 1 ist. Der übersteuerte Verstärker produziert dann Oberwellen.... deshalb habe ich dann 2 Ansätze zur verminderung der Oberwellen entworfen: 1. Vor dem Verstärker-Eingang habe ich ein Dämpfungsglied und eine Schottkydiode platziert, welche als Limiter wirken. Dadurch soll der Verstärker weniger ausgesteuert werden. (dieser Ansatz ist nicht neu und wird in einigen HP Geräten z.B. auch so gemacht.) 2. Ich habe einen 3. Koppeldraht in die Cavity eingebaut. 2 Drähte braucht es ja für den Verstärkerkreis. Am 3. Anschluss habe ich dann einfach einen SMA-Stecker montiert. So wird die Cavity einerseits als Resonator und andererseits als sehr schmalbandiges Bandpassfilter verwendet, denn egal wie viele Oberwellen der Verstärker in die Cavity hinein pumpt, diese können nicht zum Ausgang propagieren, da die Cavity diese heraus filtert :-)
Einen habe ich noch. Ist zwar recht wenig spektakulär, aber ich finde es sieht so hübsch vergoldet aus :-) Hier sieht man ein Bandpassfilter für das 2.4 GHz ISM-Band. Es ist absichtlich etwas breiter gewählt, damit bei 2.4 und 2.5 GHz nicht die Filterflanken liegen, sondern etwas darüber bzw. darunter. Das Filter ist mit einem Power Divider verbunden, sodass man es in eine bestehende Schaltung einschlaufen kann und am zusätzlichen Port z.B. mit dem Speki etwas messen kann. Das Filter habe ich händisch berechnet mit Hilfe der Tabellen in "Microstrip Filters for RF/Microwave Applications". Dann habe ich in CST jeweils einige Testfilter simuliert und die simulierten Daten in ein Diagramm gelegt. Mit einem Kurvenfit konnte ich dann eine Funktion bestimmen, welche es erlaubt, für genau diese Geometrie beliebige Passbänder zu konstruieren. Auch die Position des unteren bzw. des oberen Nochts lässt sich wählen (aber nur eines von beiden, die andere ergibt sich dann.)
Hier wird gezeigt, wie man selbst FLIPDOT Displays bauen kann: http://www.instructables.com/id/Arduino-Domino-clock/ Das hat mir dann keine Ruhe gelassen, und ich hab mal auf die Schnelle ein Funktionsmuster gabaut. Und siehe da, es funktioniert sogar. Die Spule hat 250Wdg 0.2mm CuL. Auf der Achse sitzt ein radial magnetisierter Neodym Magnet. Das ist schon alles. Betriebsstrom beim Umschalten ca. 500mA.
Co2-Lampe. Angefangen habe ich es noch im letzen Jahr, aber fertig erst in diesem Jahr gebaut. An der Seite ist der Co2 Sensor (mh-z19) und oben im Kugel ist eine RGB LED. LED ändert die Farbe von grün bis rot. Also wenn CO2 Wert zB. bei 400 ppm ist dann leuchtet das grün, wenn es 2500ppm erreicht dann ist wird es rot und natürlich alles dazwischen. Eingebaut ist ein ESP8266, damit kann man die Lampe als reine "Lampe" laufen lassen oder man kann die Werte an einen MQTT Brocker senden. Beim ersten Start wird es alles über eine Webseite konfiguriert. Gehäuse (beide Teile) habe ich selbst erstellt (3d model) und mit einem 3d Drucker gedrückt. Das ist ein Holz Filament. Alle Daten liegen im git (https://github.com/de1m/co2-meter-mqtt)
Beitrag #4994225 wurde von einem Moderator gelöscht.
Beitrag #4997485 wurde von einem Moderator gelöscht.
Programmieren auf einem Sockel und dann umstecken mache ich aber auch. Das geht aber nur für kleinere Projekte, die man nach relativ wenigen Test/Programmier Zyklen fertig hat. Sonst wird das zu nervig. Der Adapter im Bild ist entstanden um AT Tinys im HV Modus zu programmieren und den Reset Pin als I/O nutzen zu können.
Beitrag #4998221 wurde von einem Moderator gelöscht.
Beitrag #4998268 wurde von einem Moderator gelöscht.
Beitrag #4998273 wurde von einem Moderator gelöscht.
Bei Supermagnete.de gibt es Folien ("Flux-Detektor") zum Sichtbarmachen
von Magnetfeldern. Ich habe damit ein Display für einen elektron. Würfel
gebaut. Es besteht aus 7 Spulen die per MOSFETs bestromt werden, und der
Folie (siehe Bilder). Leider ist der statische Kontrast doch relativ
gering. Wenn man die gewürfelte Zahl aber "blinken" läßt gehts ganz gut.
Martin O. schrieb: > Leider ist der statische Kontrast doch relativ > gering. Wenn man die gewürfelte Zahl aber "blinken" läßt gehts ganz gut. Boah, ich habe mir auch von anderswo so eine Folie kommen lassen, behaupte aber deine Folie ist viiiieel kontrastreicher! Muss ich wohl auch mal probieren. Super Idee!
Ich habe noch was :-) auch diesmal nichts besonderes, aber es ist ein schönes mechanisches Teil. Gezeigt ist ein koaxiales Bandpassfilter für 3 GHz. Die kleinen Töpfchen bilden mit dem Zapfen im Inneren einen Schwingkreis. Durch die Öffnungen in den Wänden zwischen den Topfkreisen werden diese kapazitiv gekoppelt, sodass man als Ersatzschaltbild Parallelschwingkreise erhält, welche über Kondensatoren gekoppelt sind. Im Deckel sind Feingewindeschrauben vorgesehen, deren unteres Ende in die Bohrungen in den Mittelzapfen eintaucht. Dadurch lässt sich die Resonanzfrequenz der Schwingkreise abgleichen. Die gezeigten S-Parametermessungen habe ich nach einenm schnellen Abgleich gemacht. Sicher könnte man da noch mehr heraus holen, aber ich wollte in einem ersten Versuch schauen, ob das überhaupt geht, und in der Tat scheint es zu funktionieren :-) Die beiden SMA-Stecker sind elektrisch mit den Mittelzapfen verbunden, d.h. DC-mässig herrscht da ein Kurzschluss.
Tobias P. schrieb: > schönes mechanisches Teil. Zweifelsohne - ich hätte da mal eine Frage bzgl. der Lebensdauer: Aluminium oxidiert ja bekanntlicher Weise recht gerne. Hat diese Oxydschicht keine relevanten Auswirkungen oder sind die so klein, dass sie vernachlässigt werden können?
Alu oxidiert zwar, aber die Schicht passiviert und dann gehts nicht weiter. Die Oxidation geht zumindest an normaler Luft nicht weiter. mit saurem Regen sieht das dann schon wieder anders aus.
123 schrieb: > Aluminium oxidiert ja bekanntlicher Weise recht gerne. Hat diese > Oxydschicht keine relevanten Auswirkungen oder sind die so klein, dass > sie vernachlässigt werden können? Meines Wissens bildet sich die Oxidschicht nach dem Bearbeiten ja sehr rasch (?). Bis jetzt habe ich aber noch keine Probleme feststellen können; vmtl. ist die Oxidschicht in der Tat ausreichend dünn. Nichtdestotrotz werden solche Filter für ernsthafte Anwendungen (ich habe mal gelesen, dass Mobilfunkbasisstationen sowas zum Teil drin haben) zumindest auf der Innenseite versilbert, so wie ich das beim Cavity Oszillator auch gemacht habe. Aufgrund seiner besseren Leitfähigkeit sind dann die Verluste auch noch ein wenig geringer, aber das ist im 0.1 dB-Bereich.... weil versilbern nicht gratis ist, habe ich es mir beim Filter gespart :-)
Guten Morgen, es gibt was neues von meiner Smallest IW18-Clock Possible ;-) V2 wurde auf die Hälfte der Platinengröße reduziert und misst nun 50*17mm :) Funktionalität ist keine verloren geganen ... AC-Drive, 30V Anodenspannung, USB (HID), Infrarot-Fernbedienung :) Ich hatte den TC4428 MOSFET-Treiber als Filament-Treiber vorgesehen, der hat aber einen zu hohen Innenwiderstand. Bringt zu wenig Spannung und wird heiß. Wurde durch ein Pärchen FDC6306 und FDC6401 (doppel-MOSFETs N und P Kanal) als Vollbrücke ersetzt. Zusammen brauchen die nicht mehr Platz als der SO8. Hier noch ein Mini-Video: https://www.youtube.com/watch?v=5xv3bGHLFow
Magnus M. schrieb: > Hmmm... jetzt noch einen LiPo und ein Armband dran....... > > :) Haha, das wärs xD Als Armbanduhr ist aber schon die Smallest Word-Clock possible beim Chinesen xD Die hat dann auch einen LiPo + Laderegelung + IRDA + zweifarbige LED-Matrix, Cortex M3 (RTC, Alarm), einen PWM-DAC + Verstärker und Lautsprecher ... Und wenn alles klappt, passt das alles in 32*32*9mm^^ xD
Letzte Woche habe ich das Ergebnis von einem großen Happen Arbeit aufbauen und in Betrieb nehmen können: einen FOC-basierten Servomotor. Die Videos zeigen die Leistungsfähigkeit von Drehmoment- und Drehzahlregler in Aktion: Drehzahl-Sprungantwort von 200 auf 5000rpm in 6.8 Millisekunden :-) Controller: 16-90V, 23A Motorfeedback über Hall und Encoder - oder sensorlos STM32F405 mit ST FOC Library Motor: PMSM Servo, ursprünglich 500W, leistet 2kW bei 10,000rpm. https://youtu.be/HXEJ5LIHKaE https://youtu.be/7w4F_EB-Bqc
Frank B. schrieb: > Youtube-Video "PMSM FOC drive - step response" Habe im Laufe der letzten 20 Jahre gesehen wie sich die Leerwege der Bestückungsautomaten drastisch verkürzt haben. Das hier ist so ein Beispiel dafür. Gut gemacht!
Conny G. schrieb: > Sehr cool! Was macht man dann damit? Danke :-) Alles was man mit einem PMSM oder einem BLDC-Motor machen kann... (Der Controller beherrscht auch sensorlosen Betrieb.) Wobei der FOC-Algorithmus ein paar interessante Vorteile gegenüber der klassischen Blockkommutierung mit sich bringt: deutlich besserer Motorwirkungsgrad, auch bei einem BLDC-Motor // Drehmomentkontrolle, was z.B. bei leistungsfähigen RC-Auto-Modellen sehr hilfreich ist, man überschlägt sich nicht gleich // sehr hohe Regeldynamik und geringes Cogging, wie in den Videos zu sehen ist // kein (PMSM) bis geringer (BLDC) Drehmomentripple // optimales Drehmoment auch bei höheren Drehzahlen und im Bremsbetrieb. In der MOSFET-Ansteuerung steckt auch eine Menge Arbeit (und einiges an abgefackelten Bauteilen), sie ist wesentlich leistungsfähiger als eine 1-Chip-Lösung mit IRF21844 o.ä.: einstellbare Slew Rate der Endstufentransistoren // bis 1000V Isolation // Lowside ebenfalls isoliert, um mit Ringing unterhalb VSS arbeiten zu können // negativer Bias für sauberen OFF-Zustand und Vermeidung von Parasitic MOSFET turn on. Trotzdem ist die Lösung kostengünstig und noch relativ kompakt. Diese Elektronik oben habe ich jetzt für einen Kunden aufgebaut, mit diesen beiden Gefährten habe ich die Technologie in den letzten drei Jahren bisher Stück für Stück erarbeitet: https://www.kicksurfer.de https://www.youtube.com/watch?v=MuFT3fVt6Lo
F. F. schrieb: > Habe im Laufe der letzten 20 Jahre gesehen wie sich die Leerwege der > Bestückungsautomaten drastisch verkürzt haben. > Das hier ist so ein Beispiel dafür. Gut gemacht! Jetzt muss nur noch die Motorentechnik verbessert werden, der Testmotor im Bild ist mit der Belastung doch etwas überfordert. Ich muss dringend einmal nach Ersatz-Kugellagern suchen -räusper-. im Kart (Video oben) habe ich es noch weiter getrieben und auf 4kW Eingangsleistung begrenzt. Die Endstufe brauchte dazu stärkere Stromsensoren, und der DC-Bus hat Entlötlitze zuhilfe bekommen. Damit gehen dann 40A Dauerstrom bei 100V. Als nächstes Projekt schwebt mir ein 3D-Drucker vor, der nicht mit langsamen Steppern, sondern mit einem solchen hochdynamischen Antrieb bewegt wird. Dazu Vermessung der Schwingungseigenschaften des mechanischen Aufbaus und spätere Kompensation dergleichen im Betrieb anhand einer modellbasierten Vorsteuerung der Motorregelung. Wenn es dann noch möglich ist, einen deutlich schnelleren Extruder (PLA) zu konstruieren, dann sollte daraus ein wesentlich schnellerer (3x, 5x?, 10x?) und gleichzeitig genauerer Drucker entstehen. Vielleicht kann man die vorangegangene Druckebene per Infrarot vorheizen, um den Schmelzvorgang zu beschleunigen?
Yo Frank, die FOC ist echt cool ? kann man deine SW irgendwo anschauen? FOC möchte ich schon lange mal implementieren, ein passender Maxon Motor mit Hallsensoren und 4096 Step Drehgeber liegt schon lange auf meinem Tisch und möchte angesteuert werden :-)
Tobias P. schrieb: > Yo Frank, die FOC ist echt cool ? kann man deine SW irgendwo anschauen? > FOC möchte ich schon lange mal implementieren, ein passender Maxon Motor > mit Hallsensoren und 4096 Step Drehgeber liegt schon lange auf meinem > Tisch und möchte angesteuert werden :-) Die Maxon Motoren sind gut, weil sie eisenlos sind und damit kein Rastmoment haben (falls Du so einen hast :-) Aber die Leistungsdichte ist dadurch auch eher mäßig. Meine Lösung steht ja erstmal zum Verkauf an, daher kann ich sie aktuell nicht veröffentlichen. Ich setze hier auf die größtenteils freie FOC Library von STM auf: http://www.st.com/en/embedded-software/stsw-stm32100.html Die kann ich nach wie vor empfehlen, weil sie gut dokumentiert ist und der Support von ST auch funktioniert. Ist aber auf STM32 zugeschnitten und nicht in einen generischen und einen Hardware Abstraction Teil aufgeteilt, sodass eine Portierung auf andere Architekturen schwierig sein dürfte. Die Library ist vielseitig, beherrscht eben Hall und Encoder, sensorlos, mehrere Topologien für Phasenstrommessung. Es gibt auch einen Motor-Profiler, aber der läuft wohl nur auf ausgewählten Boards. Ich mache das aber ohnehin lieber händisch mit dem Oszi, da weiss ich genau was passiert.
Conny G. schrieb: > Frank B. schrieb: >> https://www.kicksurfer.de > > Gefällt mir. Hab mich in den Newsletter eingetragen. Danke :-) Geht dort auch voraussichtlich nächste Woche weiter. Romaterial für ein Aufbauvideo sind schon seit Wochen da, Herr wirf Zeit vom Himmel!
Serielle Logitech Maus Protokolconverter nach PS/2 Rev4 Mit Hilfe aus der Community kam noch noch ein 3D Gedrucktes Gehäuse und eine weit bessere Firmware hinzu.
Guten Tag, Ich (Philipp, 18) stelle euch mein Projekt "Ostrich" vor: Ostrich ist eine minimalistische designer Uhr, die ich entwickelt habe. Ziel war es nicht nur ein Projekt zu verwircklichen, sondern ein fertiges Produkt herzustellen. Nun bin ich endlich fertig geworden und habe es auf Kickstarter veröffentlicht. Wer Interesse hat, kann sich mein Projekt unter folgendem Link anschauen ( unten ). Würde mich über eine Unterstützung sehr freuen! Ich bin auch für Fragen gerne offen (: https://www.kickstarter.com/projects/1729310007/ostrich-time-as-simple-as-it-gets
...ouuu, kommerzielles Angebot - das gibt wieder Mecker. Und sooo innovativ ist die Uhr auf den ersten Blick nun nicht, wenn man mal schaut was es sonst an Massen von Uhren auf DIY Basis gibt. Aber: Kann man den Kaktus auch kaufen? :) Klaus.
Klaus R. schrieb: > Und sooo innovativ ist die Uhr auf den ersten Blick nun nicht Das Interessanteste daran ist das epaper-Display. Sieht natürlich gefällig aus. Sonst sind die DIY-Uhren ja eher „abgefahren“, die hier wirkt wirklich recht schlicht. Passt bestimmt gut zu einem Mac. ;-) > Kann man den Kaktus auch kaufen? :) :-))
OK, e-paper ist "etwas" unnormaler - das sah man auf den ersten Blick nicht. Kuul wäre, wenn man mit klein(st)en Spulen und Holzkugeln, die schwarz/natur sind ein x-Dot Flip-Display als "quasi e-Paper" in den Holzklotz integrieren würde, das wäre dann wieder "kompliziert, nutzlos, over-engineered", so wie es gefällt :) Klaus.
@ Philipp, wie viel ist denn der "reduzierte Preis" und was soll das Produkt dann regulär kosten? Das wäre für mich als potenziellen Unterstützer schon wichtig. Gruß
Die Preise sind auf der Kickstarterseite angegeben (: Der Preis scheint vielleicht etwas hoch (69€), aber da das ePaper Display selbst schon 25€ kostet und ich die Uhr von 0 auf selbst ( Gehäuse fräsen, Platine bestücken usw.) herstelle, kann man sich ausrechnen wie viel mir noch bleibt...nicht übertrieben viel.
Hier mal auf die schnelle drei Projekte von mir: 1. LED Matrix - Spielt selbständig Snake - Zeigt in regelmäßigen Abständen Laufschrift an. 2. Temperaturanzeige mit Uhr - Temperaturmessung mit PT100 (heute hätte ich einen TSic306 genommen) - Synchronisation auf ein DCF-77 Signal (extern) - Uhrzeit auch manuell einstellbar - Nachtfunktion (Anzeige aus) 3. Elektronische Last - Spitzenleistung 250W mit aktiver Kühlung (Lüfter) - Dauerleistung 200W - Temperaturabhängiges Derating bis auf 200W Dauerleistung - Übertemperaturabschalung (kommt wegen dem Derating eigentlich nicht vor) - Erkennung ob Temp-Sensor defekt - Überspannungsabschaltung - CC-, CV- und CP-Modus - Coulumb-Counter zum Messen der Kapazität von Akkus - 10A, 60V, 250/200W
@ Ingo Less Ich hätte nicht gedacht, dass ich noch ein Projekt mit einem SLM1608 sehe. :D Vor 13Jahren habe ich davon einen 10er Pack gekauft und auf einem Panel einige Spiele (Tetris, Snake, Vier Gewinnt, Reversi, Pong, Rennspiel) realisiert. Ist das lange her... https://www.youtube.com/watch?v=83r08iD9ZAA
Schau dir das mal an. Thorsten ist völlig "ausgerastet" mit den Panelen ;) http://www.trektech.de/smallpanel.htm http://www.trektech.de/ledpanel.htm Man beachte die Stromaufnahme des großen Panels 8-o Coole Sache
Beruflich habe ich mehr oder weniger oft mit Schalt- und Umrichterschränken zu tun, privat versuche ich mich gelegentlich im Programmieren. Hier also mein "chronoverter" (Wortschöpfung aus Chronograph und Inverter) - nicht sonderlich spektakulär, aber IMHO mal eine andere Art der Zeitanzeige (12:08 Uhr auf dem Foto). Die Uhr kann neben normaler Uhrzeit auch wecken und Countdown; beides signalisiert durch Blinken und nerviges Piepen.
@Matze Nette Idee, macht sich sicher gut in einer Werkstatt. Und auch ein dickes Lob für die saubere Verkabelung!
Da freut sich doch der Schaltschrankbauer. Sogar mit 25h Anzeige. Da kann man die vergangenen Stunden am Tag der Sommer-Winterzeitumstellung endlich korrekt anzeigen ;-)
Jörg W. schrieb: > Hoffentlich braucht es in Minute 59 nicht wirklich 59 A. :-) wahrscheinlich waren die Skalen zur Ansteuerung über eine externe Schaltung gedacht und nicht direkt zum anklemmen (die Drähte sehen relativ dünn für bis zu 60 ampere aus)
Da bei uns nicht jeder den Kühlschrank wieder richtig zumacht, habe ich in einem Wochenendprojekt einen kleinen Temperatursender gebaut, der jetzt im Kühlschrank steht. Der Sender besteht aus einem Attiny85, einem 433Mhz Sender, einem DS18B20, und 2 Batterien. Als Empfänger und serieller Monitor dient ein Arduino Uno. Alles aus Bauteilen, die ich immer zuhause habe. Allerdings zeigt sich jetzt schon folgendes: - Die selbstgebauten Antennen sind für 2 Wände nicht zu empfehlen. Es funktioniert, bricht aber ab und zu ab. - Die 3V Spannung tut der Sendeleistung auch nichts gutes, ein StepUp wäre nichts schlechtes. - Eine Lochrasterplatine mit der Demoversion von Lochmaster zu erstellen (kein Speichern möglich) ist auch recht Zeitaufwändig
Wiwso nicht Lichtsensor mit Gepiepe? Das reicht doch lange... Klaus.
Wäre es nicht sinnvoller, wenn man einen Schalter an der Tür montiert? Wenn die Temperatur stark angestiegen ist, dann hat man doch schon massiv Eis an der Rückwand...
Klaus R. schrieb: > Wiwso nicht Lichtsensor mit Gepiepe? Das reicht doch lange... > > Klaus. Und jedes mal wenn ich die Tür aufmache piept mir das Teil die Ohren voll? jz schrieb: > Wäre es nicht sinnvoller, wenn man einen Schalter an der Tür > montiert? > Wenn die Temperatur stark angestiegen ist, dann hat man doch schon > massiv Eis an der Rückwand... am Kühlschrank wollte ich nichts anbauen
Nick S. schrieb: > Da bei uns nicht jeder den Kühlschrank wieder richtig zumacht, Wäre es dann nicht sinnvoller gewesen einen Schließmechanismus zu bauen, der erkennt, wann er "helfen" muss? So weißt du zwar, dass er dann mehr Energie verbraucht, aber mit deinen zusätzlichen Sachen brauchst du noch mal mehr Energie, statt das Problem zu beseitigen.
F. F. schrieb: > Nick S. schrieb: >> Da bei uns nicht jeder den Kühlschrank wieder richtig zumacht, > > Wäre es dann nicht sinnvoller gewesen einen Schließmechanismus zu bauen, > der erkennt, wann er "helfen" muss? > > So weißt du zwar, dass er dann mehr Energie verbraucht, aber mit deinen > zusätzlichen Sachen brauchst du noch mal mehr Energie, statt das Problem > zu beseitigen. Ja, schon. War aber über das Wochenende nicht realisierbar
Core schrieb: > Ja, schon. War aber über das Wochenende nicht realisierbar Einen Hubmagnet, mit einem mäßigen Magneten am Ende, dann einen Metallwinkel, vielleicht eine Messeinrichtung (Laufzeit oder sonst was), das hätte länger gedauert? Aber es ist ja der Spieltrieb, der uns alle antreibt. Um den Strom geht es ja nicht wirklich. Ein Schalter mit Piepser hätte noch weniger Zeit gebraucht.
>> Da bei uns nicht jeder den Kühlschrank wieder richtig zumacht, habe ich...
Tut mir leid, ich hatte auch "Familienmitglieder" die dachten, im
offenen Kühlschrank, würde ein Kinofilm laufen, so lange wurde die Tür
offen gelassen! Meine Massnahme war, dies mit Worten zu disziplinieren
und nicht mit elektronischen Wächtern!
Dasselbe gilt für die fucking Lichtschalter, die gerne vergessen
werden...
Normalerweise müsste jedes "Familienmitglied" einen Euro in einen
Automaten werfen müssen, damit dann ein Licht angehen kann!
Ich würde sagen, das wäre mal eine Idee, dies in elektronische
Helferlein umzusetzen?!
Weil, wenn es an das eigene Portemonnaie geht, sieht die Sache schon
ganz anders aus, oder?
Hallo, Nick S. schrieb: > Der Sender besteht aus einem Attiny85, einem 433Mhz Sender, einem > DS18B20, und 2 Batterien. Als Empfänger und serieller Monitor dient ein > Arduino Uno. Liegt bei mir seit 2009 ähnlich im Gefrierfach... Temperatursensor ist der interne des Tiny45, nicht sonderlich genau aber ausreichend. > Alles aus Bauteilen, die ich immer zuhause habe. Allerdings zeigt sich > jetzt schon folgendes: > > - Die selbstgebauten Antennen sind für 2 Wände nicht zu empfehlen. Es > funktioniert, bricht aber ab und zu ab. Antenne ist der gelbe Draht, wird bei Batteriewechsel (ca. alle 9 Monate) irgendwie in das Gehäuse gelegt/gewickelt. Altbau, 2 dünne Wände dazwischen, ca. 4m Abstand. Auswertung inzwischen mit RFM12/Arduino-Nano/Raspi/FHEM > - Die 3V Spannung tut der Sendeleistung auch nichts gutes, ein StepUp > wäre nichts schlechtes. Es war eigentlich ein Test, wie sich RFM02 und Tiny bei Kälte verhalten. Ich hatte nciht gerechnet, daß die CR2032 überhaupt länger durchhält. Gesendet wird ca. alle 2 Minuten 38 Byte mit 19200 Baud auf 433MHz. Bild läßt sich nicht hochladen? Falls jemand reinschauen will: http://www.avr.roehres-home.de/sensoren/i_uni_sensor.html Ewig nicht mehr angefaßt... Gruß aus Berlin Michael
8-Kanal RGBYW LED Lampe die im Innern eines Lichtweckers werkelt. Bei 300mA pro Kanal und 21.5V nominell 3600 Lumen Lichtleistung (Osram Dragon LEDs). Kühlkörper ist ein alter Prozessorkühler nebst Lüfter, die Treiberboards sind eine komplette Eigenentwicklung (jaja, wäre nicht nötig gewesen, hat aber Spaß gemacht). Zur PWM Erzeugung kommen zwei ATmega88 zum Einsatz, dazu kommen noch ein ATmega1284 als Hauptcontroller und ein ATtiny nebst Verstärker zur Wiedergabe von Musik/Wecktönen von SD-Karte. Die Projektbeschreibung der LED-Treiber (nebst Schaltplänen, PCB-Layout, Firmware und Erklärung) findet sich auf GitHub: https://github.com/astoeckel/led-controller Lichtweckerplatine und Software reiche ich nach, sobald die Software komplett fertig ist.
>> Hoffentlich braucht es in Minute 59 nicht wirklich 59 A. :-) > > wahrscheinlich waren die Skalen zur Ansteuerung über eine externe > Schaltung gedacht und nicht direkt zum anklemmen (die Drähte sehen > relativ dünn für bis zu 60 ampere aus) Im Original war das Amperemeter eines zum Anschluss an einen Shunt; Vollausschlag bei 60mV. Das Voltmeter hatte (natürlich) 25V Messbereich. Den Widerstand im Inneren beider Instrumente habe ich jeweils so angepasst, dass Vollausschlag jetzt bei 5V ist.
Vorab schonmal als 3D: Elektronik von meinem Punktschweiß-Design. Ich bleibe meinem Motto treu: Widerstand ist zwecklos, wir sind die Watt. In diesem Fall kurzzeitig 10000 davon.
Andreas S. schrieb: > Zur PWM Erzeugung kommen zwei ATmega88 zum Einsatz, dazu kommen noch ein > ATmega1284 als Hauptcontroller und ein ATtiny nebst Verstärker zur > Wiedergabe von Musik/Wecktönen von SD-Karte. Schaut klasse aus! 4 Mikrocontroller? Das nenne ich mit Kanonen auf Spatzen schießen :-)
Nen Mega64 hat 6 16Bit PWMs, damit hätten sich 3 Atmegas zu einem verschmelzen lassen können.
...misst dein Punktschweißer über den Shunt die eingebrachte Leistung? Wie sieht der Ansteuerungsteil aus, würd mich mal interessieren, sowie die Quelle. Punktschweißen ist "sexy"! Klaus.
Klaus R. schrieb: > ...misst dein Punktschweißer über den Shunt die eingebrachte Leistung? > Wie sieht der Ansteuerungsteil aus, würd mich mal interessieren, sowie > die Quelle. Punktschweißen ist "sexy"! > > Klaus. Fast... Das ist aber eine 300A-Sicherung und kein Shunt. Der Strom wird ueber den MOSFETs gemessen, ist natuerlich nicht so genau aber bei 1000A schlicht einfacher. Es muss aber nicht genau sein, wichtiger ist dass es reproduzierbar ist. Der Originalthread ist hier: http://www.eevblog.com/forum/projects/guesses-on-what-i-am-attempting-here/ Die Quelle ist ein 3S 25C 5Ah Lipo, klein und guenstig.
... leider sehen die Lötstellen am STM32 nicht so hübsch aus, weil beim Entfernen von zuviel Lötzinn mittels Lötsauglitze das Flußmittel braun geworden ist. Entstanden ist das Board, weil ich gerne verschiedene Tests mit nur einem einzigen USB-Kabel durchführen mag. Ursprünglich mochte ich Arduino nicht (und das Framework sowie die IDE mag ich immer noch nicht), allerdings mag ich die Bootloader der AVR's und den R3 Formfaktor. Immerhin haben ja auch die Nucleoboards einen solchen Header, um sogenannte "Shields" aufzunehmen. Also mag ich von den MCU's mit denen ich werkel gerne eine Platine in einem solchen Formfaktor. Meine Platine hat (damit ich keinen ST-LINK verwenden muß) einen ATtiny13 als "Resetcontroller", der die Bootkondition des STM32 eintstellt. Als USB-RS232 Brücke dient ein CH340G der (im Arduinostyle) auf RTS einen Pulscode an den Tiny senden und den Bootloadermodus so aktivieren und deaktiveren kann. Somit kann ich über die serielle Schnittstelle den STM32 flashen und dennoch die serielle Schnittstelle zur Datenkommunikation verwenden. Um schnelle Kontrollausgaben machen zu können, hat die Platine einen Header um ein I2C OLED Display (mit SSD1306 Controller) aufnehmen zu können. Der vorhandene ST-Link Connector ist nicht bestückt. Als Upload-Programm habe ich stm32flash modifiziert, der vor dem Upload den Tiny13 bedient. Funktioniert gut. Programmiert kann die Platine mit den üblichen Tools werden: - vorzugsweise Editor-Make Kombination (Editor ist ein eigener in der Konsole oder Geany auf dem Desktop) - CooCox (seltener) - Arduino - IDE (nach Installation STMduino und Modifikation des Uploadvorgangs) - mbed (hier ist die Nucleo STM32F103 Platine zu wählen), natürlich funktioniert hier ein Drag & Drop auf ein Laufwerk zum Flashen nicht, da schlicht kein virtuelles Laufwerk zur Verfügung steht. Platine wurde von Elecrow gefertigt (wobei bei dieser Lieferung die Qualität nicht sogut wie gewohnt war - unterschiedliche Padbreite bei IC's und SMD-Widerständen)
> Schaut klasse aus! 4 Mikrocontroller? Das nenne ich mit Kanonen auf > Spatzen schießen :-) Danke! Naja, die LED-Controller Boards sind erst mal unabhängig von dem Wecker entstanden und besitzen jeweils einen AVR. Und der ATTiny ist mit dem Abspielen von 64kHz Stereo Audio bei 8 Bit pro Sample von SD-Karte bei 8MHz komplett Ausgelastet. ;-) > Nen Mega64 hat 6 16Bit PWMs, damit hätten sich 3 Atmegas zu einem > verschmelzen lassen können. Das Design ist primär nach dem Entstanden was ich in der Bastelkiste hatte. ;-) Entsprechend bin ich mir durchaus bewusst, dass es noch einiges an Optimierungspotential gibt. Allerdings habe ich Acht unabhängige PWM Kanäle, also hätte der Mega64 auch nicht gereicht. Aber Danke für den Hinweis!
Ralph S. schrieb: > ... leider sehen die Lötstellen am STM32 nicht so hübsch aus, weil beim > Entfernen von zuviel Lötzinn mittels Lötsauglitze das Flußmittel braun > geworden ist. Wenn ich solche ICs von Hand löte, dann nehme ich immer Flussmittel aus der Spritze, z.B. https://www.conrad.de/de/flussmittelstift-edsyn-fl22r-inhalt-5-ml-f-sw-26-588725.html Das IC an zwei Beinchen zum Fixieren festlöten (muss kein sauberer Lötklecks werden), dann großzügig Flussmittel über alle Pins verteilen, dann mit einem leicht verzinnten Lötkolben alle Pins abstreichen. Ggf mehrfach den Lötkolben nachverzinnen, die Menge ist hier wichtig. Am besten eignet sich hier eine Depot-Lötspitze, z.B. http://www.datatec.de/Weller-Loetspitze-ET-GW.htm Danach das Ganze mit Flussmittelentferner http://de.farnell.com/chemtronics/es835be/flussmittelentferner-flux-off/dp/860414 reinigen, und es sieht so aus wie reflow-gelötet. Noch besser gehts mit Paste und Schablone, die kosten mittlerweile auch nicht mehr viel. Ich habe hier eine Bilderserie gemacht: http://www.eevblog.com/forum/manufacture/reflow-soldering-in-kitchen-with-ceramic-hub/
Frank B. schrieb: > Danach das Ganze mit > Flussmittelentferner > http://de.farnell.com/chemtronics/es835be/flussmittelentferner-flux-off/dp/860414 > reinigen, ... smile, das ist genau das, was ich nicht habe ! Allerdings stören die Rückstände nicht wirklich. Die Sache mit der Paste hat bei mir den Haken, dass die Paste sobald sie ein paar Monate alt ist, so zäh wird, dass ich sie nicht mehr korrekt verteilen kann, leider. Bisher hab ich also Paste genommen, verstrichen, die Pins verlötet und überschüssiges Lot oder gar Kurzschlüsse mit Lötsauglitze entfernt. Beim letzten Schritt wirds halt bisweilen "braun".
Ralph S. schrieb: > Die Sache mit der Paste hat bei mir den Haken, dass die Paste sobald sie > ein paar Monate alt ist, so zäh wird, dass ich sie nicht mehr korrekt > verteilen kann, leider. Meine Paste ist 2015 abgelaufen, und funktioniert immer noch wie neu. Ich lagere sie im Kühlschrank, und der Behälter muss luftdicht sein. Vor dem Benutzen aufwärmen lassen und gut durchrühren. Ralph S. schrieb: > Bisher hab ich also Paste genommen, verstrichen, die Pins verlötet und > überschüssiges Lot oder gar Kurzschlüsse mit Lötsauglitze entfernt. Paste macht erst richtig Sinn, wenn man auch eine Rakelschablone verwendet und im Reflowofen, mit der Heissluftpistole, oder wie ich auf der Herdplatte lötet. Der große Vorteil ist die Effizienz, das einzige was nennenswert Zeit braucht ist das Bauteileplazieren.
Frank B. schrieb: > das einzige was nennenswert Zeit braucht ist das Bauteileplazieren. Mit Unterdruckpumpe auch nicht mehr so lange.
Ralph S. schrieb: > ... smile, das ist genau das, was ich nicht habe Verstehe ich immer nicht, warum man Dinge beim Status Quo belässt. Werfe ich mir bei der nächsten Bestellung Isopropanol in den Warenkorb und fertig. Auf diese Weise wird mit jedem Projekt mein "Lab" besser.
Heute mal ein Work-In-Progress ... Dachte, ich will euch das nicht vorenthalten^^ DIY-Cortex-M4 Board mit STM32F429 @ 168Mhz mit 32MB RAM, µSD-Karte, WLAN-Modul, Audio-DAC, USB (CDC und zum ESP8266 Flashen) :) Auf dem Ding läuft ein MP3-Player mit Webinterface (im Bild sind die "sheets" noch nebeneinander, eine gescheite Bedienerführung kommt noch). Haupt-Feature ist der sagenumwobene Chris-Dynamic-Compressor (Audacity-Plugin), der von Lisp nach C++ portiert wurde. Eigentlich ein Look-Ahead-Kompressor mit einer potentiell sehr weiten Sicht (bei meinen MP3s hatte ich teilweise 17Sekunden). Eigentlich wollte ich nur den Compressor bauen, aber mit dem großen Lookahead hätte es erstmal ewig gedauert, bis aus dem Kompressor wieder ein Audio kommt. Die einzige Lösung war, das Audio schneller in den Kompressor zu bekommen und dafür war ein MP3-Dekoder notwendig ... und dann wurde es doch ein MP3-Player und dann brauchte er noch ein Bedieninterface und dann und dann und dann ...^^ Ahja und 10Band IIR-Audio-Equalizer :) Läuft wunderbar in Echtzeit ... (und ohne Linux oder einem anderen OS) :)
Hier ist mein selbstgebautes Schaltnetzteil. Nach langem Getüftel und Gepfusche funktioniert es endlich zufriedenstellend. Es arbeitet mit PFC (LT1249) und einem ungeregelten Gleichspannungswandler. Die Ausgangsspannung ist aber erstaunlich stabil. Im Leerlauf 24,4 Volt, und bei 100 Watt 24,3 Volt. Mit dem Wirkungsgrad bin ich auch zufrieden. Ich habe es mit 100 Watt ein paar Stunden im geschlossenen Gehäuse laufen lassen, dann den Stecker gezogen, schnell den Deckel ab und Fingerprobe gemacht. Der Trafo war das heißeste Teil, fühlte sich an wie eine Tasse mit heißem Kaffee. Also alles noch im grünen Bereich. Ich werde das Teil noch ausführlicher, mit Schaltplan und Baubeschreibung, in Projekte & Code vorstellen.
der schreckliche Sven schrieb: > Hier ist mein selbstgebautes Schaltnetzteil. Schöner Lochrasteraufbau! :) Was mir nicht gefällt: Der PE wird scheinbar ausschließlich über ein mit den Abstandsbolzen verschraubtes Blech über die Platine verteilt. Hier solltest Du lieber noch mit isolierten Litzen gezielt Verbindungen herstellen!
"By the way": Hast Du die Halbleiter mit UHU Alleskleber auf die Kühlbleche geheftet? Spendiere den Dingern doch wenigstens jeweils eine Blindniete!
Es ist zwar keine Elektronik drin, aber Strom soll da auch durch: Aufnahme für die Schweißelektroden.
Sieht edel aus :), meine sind da deutlich stümperhafter gebaut. Allerdings bin ich von purem Kupfer weg, das arbeitet sich ziemlich stark ab. Ich habe dann in die Kupferbolzen ein Loch gebohrt und da je ein Stück Wolframelektrode (vom WIG-Schweißen) eingesetzt. Die halten viel länger.
Mampf F. schrieb: > DIY-Cortex-M4 Board mit STM32F429 @ 168Mhz mit 32MB RAM, µSD-Karte, > WLAN-Modul, Audio-DAC, USB (CDC und zum ESP8266 Flashen) :) > > Auf dem Ding läuft ein MP3-Player mit Webinterface (im Bild sind die > "sheets" noch nebeneinander, eine gescheite Bedienerführung kommt noch). > > Haupt-Feature ist der sagenumwobene Chris-Dynamic-Compressor > (Audacity-Plugin), der von Lisp nach C++ portiert wurde. ... gefällt mir super. Hast du geplant hierfür eventuell die Projektdaten ( Gerber und Software) online zu stellen?
Ralph S. schrieb: > ... gefällt mir super. Hast du geplant hierfür eventuell die > Projektdaten ( Gerber und Software) online zu stellen? Ja prinzipiell schon ... Müsste im Layout noch ein paar Bugs fixen (zB ist der µSD-Slot falsch rum gg) ... Alternativ könnte man darüber nachdenken, ob man ein "MP3-Player-Shield" für das STM32F429 Discovery bastelt ... wobei die Größe von 80*42mm schon nett ist :) Das Discovery hat 120*65mm und das LCD würde von der Software nicht verwendet werden. Dauert aber eh noch ein bisserl, wobei ich mich der Zielgeraden langsam nähere ... Dann kann das Ding seinem endgültigen Verwendungszweck zugeführt werden ... ... dem allnächtlichen Hörspielgenuss zum Einschlafen :) (Daher Dynamik-Kompression, was es so als Feature nirgends zu geben scheint, bzw nicht in so gut, wie es der Chris-Compressor macht^^)
Mampf F. schrieb: > (zB ist der µSD-Slot falsch rum gg) So was passiert. Meine allererste Platine die was geworden war, hatte ein viel zu großes Gehäuse. Obwohl deutlich vor den Augen, scheint man es im Kopf richtig zu sehen. Tolle Leistung, trotzdem! Daumen hoch.
...wieso baut man sich ein 24V SNT (ungeregelt) selbst? Nur um es mal gemacht zuhaben? Das wäre völlig iO, aber trotzdem viel Aufwand. Wolfram-Anoden, das merke ich mir schon mal...ich muss auch unbedingt mal was punktschweißen! Klaus.
Gestern noch auf dem Sofa, heute schon auf der Showbühne! Übrigens wieder auf der Herdplatte gelötet...
Jörg W. schrieb: > je ein Stück Wolframelektrode (vom WIG-Schweißen) eingesetzt. Klaus R. schrieb: > Wolfram-Anoden, das merke ich mir schon mal...ich muss auch unbedingt > mal was punktschweißen! Sorry für mein Klugschei*en, aber ich möchte hier kurz anmerken, dass einige Wolframelektroden Thoriumdioxid enthalten und somit schwach radioaktiv sind. In fester Form sind diese Alphastrahler zwar relativ harmlos, aber der beim Schweißen entstehende Rauch könnte eingeatmet werden. Auch beim Schleifen/Bohren/Sägen anfallender Staub oder Späne könnten durch Unachtsamkeit inkorporiert werden. Gruß, Joe
Joe J. schrieb: > dass einige Wolframelektroden Thoriumdioxid enthalten und somit schwach > radioaktiv sind Das ist aber nur eine von x verschiedenen Sorten, und die benutzt man natürlich im Hobbybereich üblicherweise nicht. Problem dabei ist ja auch das Anschleifen und der entstehende Schleifstaub, für den man dann unbedingt eine Absaugung braucht.
Hier mein 3D gedrucktes Bauteil für den Akku-Schrauber zum verdrillen der Leitung.
♪Geist schrieb: > Hier mein 3D gedrucktes Bauteil für den Akku-Schrauber zum verdrillen > der Leitung. Gute Idee, aber die Adern nicht am Werkzeug festbinden! Wenn Du beide Kabel gemeinsam nach links drehst, müssen sich die Adern für sich nach rechts drehen können. So dass eine auf die Oberseite der Einzelader gemalte Linie auch nach dem Verseilen noch oben liegt. Sonst steht die Ader unter (mechanischer) Spannung.
...ich löte die Adern immer kurz zusammen und hänge die dann über einen Schraubhaken, der im Bohrfutter eingespannt ist. Ein Glück dass es auch ein Leben ohne 3DD gibt :) - und passt eigentlich besser zu QnD. Klaus.
Klaus R. schrieb: > ...wieso baut man sich ein 24V SNT (ungeregelt) selbst? Nur um es > mal > gemacht zuhaben? Das wäre völlig iO, aber trotzdem viel Aufwand. Wie heisst es so schön: Hobby ist, mit grösstmöglichem Aufwand geringstmoglichen Nutzen erzielen. Und dennoch lernt man was dabei.
Das war GENAU der Satz, der mir auch im Kopfe umherging :) Klaus.
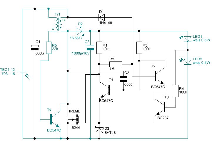
Hallo Foren Gemeinde, Ich bin die Tage über einen Beitrag auf YouTube gestolpert bei dem jemand mit 4 Peltierelementen und der eigenen Körperwärme eine LED zum leuchten bringt. Das Interessante daran war der Step-Up Wandler. Mir war nicht bewusst, dass man mit eine fast beliebigen 1:1 Übertrager, einen Widerstand, einem NPN-Transistor, einer Shottkey-Diode und einem Kondensator, einen Step-Up Wandler bauen kann, der ohne zusätzliche Versorgungsspannung schon bei etwas über 0,6V anläuft. Als Übertrager habe ich den 230V Eingangsfilterübertrager aus einem ausgedientem PC-Netzeil genommen, den hatte ich halt, es geht auch etwas kleineres :-). Ein Peltierelement hat als thermischer Generator einen linearen ohmschen Innenwiderstand. D.h. ich bekomm die meiste Leistung aus dem Peltierelement, wenn mein Verbraucher eben auch annähernd diesen Widerstand hat. Das hat diese Schaltung aber nicht. Die Spannung bricht am Peltierelement kaum ein, wenn man die Schaltung anschließt. Die Urschaltung ist im GIF grün dargestellt. Also habe ich das ganze mal gepimmt. T1,T2,R1,R2,R3 bilden ein Flip-Flop. T3,R4,LED1 sperren das Flip-Flop bis wenigstens etwas über 3V aufgebaut wurden. Erst dann ist die Spannung hoch genug um den MOSFET treiben zu können. D3 hebt den Schaltpunkt des Flip-Flops etwas an. Über D1 gelangt das Abschaltsignal an das Flip-Flop. Es schaltet ab, wenn die Eingangsspannung unter 0,3V gesunken ist. Hat der Tr1 sich dann über D2 in C3 entladen kann T5 sich wieder öffnen. Die Spannung über T5 fällt. Über C2 gelangt ein Puls auf das Flip-Flop was nun auch wieder den MOSFET einschaltet. Der MOSFET bleibt nun eingeschaltet bis die Eingangsspannung wieder unter 0,3V sinkt. Jetzt bricht auch die Spannung am Peltierelement ein und die LED's leuchten deutlich heller. Beim TEC1-12704 bin ich auf 0,7V und 150mA gekommen. Die Schaltfrequenz des Wandlers ist maßgeblich vom Tr1 abhängig, mehr als 10kHz sollten es aber nicht werden. Das Bild PT3.jpg wurde nur mit der Beleuchtung der angeschlossenen LED gemacht. LG Christof
Christof R. schrieb: > einer Shottkey-Diode Walter Schottky hatte einen deutschen Namen. ;-) Früher™ hat man sowas vorzugsweise mit Germaniumtransistoren gebaut, da diese schon bei sehr kleinen Spannungen ansprechen. Aber nett sind solche “energy harvesting”-Spielchen natürlich allemal.
Ups :-) Das mit dem Germaniumtransistor könnte man auch ausprobieren, aber ich glaube dann wird der Spannungshub zu gering um mit der Schaltung noch hin zu kommen.
Jörg W. schrieb: > Walter Schottky hatte einen deutschen Namen. ;-) Der Name kommt aus Ostpreußen und geboren ist er in Zürich :-)
Wir sind die Watt, Widerstand ist zwecklos! Auch in diesem Fall. Die ersten Schweißpunkte mit meinem neuen Lieblingsspielzeug. Ich könnte die ganze Nacht durchtackern. Wenns nicht so stinken würde... Der Thread zum Punktschweißer ist hier https://endless-sphere.com/forums/viewtopic.php?f=14&t=89039&p=1303040 und hier http://www.eevblog.com/forum/projects/guesses-on-what-i-am-attempting-here/ . Bei Interesse (gerne PM) mache ich eine kleine Auflage Bausätze zum Verkauf :-)
Das Video is online! https://youtu.be/Ceos88VO6p4 Sorry, dass ich hier bisher keinen Extra-Thread gemacht habe, mit dem nächsten Post versprochen! Wenns euch gefällt, gerne per Facebook etc teilen. Das würde mir weiterhelfen.
F. F. schrieb: > Fein! Sag mal Bescheid, wenn die Batterie hin ist. Bin auch gespannt. Ein paar hundert Schüsse hat sie bereits überstanden, man sieht es ihr aber auch schon an. Kommt bei Nichtverwendung definitiv in die Munitionskiste für meine Lipos.
Hallo allerseits. Vor kurzem hatte ich meine alte Kompaktanlage SC-PM 28 von Panasonic aus der Mottenkiste ausgegraben, die vor Jahren wegen mangelhaftem WAF auf den Speicher verbannt wurde. (Ich fand den Sound ganz gut, aber meiner Frau gefiel die Optik nicht... Als ob das bei einer Stereoanlage so wichtig wäre ;-) Ein Test ergab, dass der 5-fach CD-Wechsler nicht mehr tat, verkaufen war somit keine Option. Aber wegwerfen wollte ich die Anlage nicht. Also habe ich sie ausgeschlachtet, ein paar Grundfunktionen untersucht und schließlich eine "Soundbar" bzw. einen in das TV-Lowboard eingepassten Verstärker gebaut. Anhand Trafo, Spannungsversorgung und Verstärker-Grundplatine der Stereoanlage wurden die Abmessungen für ein eigenes Alu-Gehäuse abgeschätzt, das ich mittels Gehäuseprofilen aufgebaut habe. Front- und Rückplatte des Gehäuses sind gelasert, die Ausschnitte für die Stecker usw. habe ich von der Anlage abgekupfert bzw. neue hinzugefügt für die zusätzliche Elektronik. Über eine kleine Adapterplatine wird die Anlage (per Optokoppler galvanisch getrennt) aus dem Standby geweckt, sobald der TV eingeschaltet wird. (Zum Glück schaltet der TV seine USB-Anschlüsse ein und aus :-) Ein Schalter ermöglicht auch das dauerhafte Einschalten des Verstärkers. Ein TOSlink zu Analog-Konverter vom Chinamann sollte das Audiosignal vom TV in die Anlage bekommen. Leider habe ich dann festgestellt, dass hierbei keine Lautstärkeeinstellung über die TV-Fernbedienung möglich ist. Da ich keine zusätzliche Fernbedienung für den Verstärker vorgesehen habe (und auch keine will), habe ich den Verstärker kurzerhand per Klinke am Kopfhörer-Ausgang angeschlossen. Somit lässt sich die Lautstärke wie gewohnt am TV einstellen. Die Boxen passen ohne die seitliche Kunststoffabdeckung genau ins Lowboard. Vorher habe ich sie noch weiß lackiert. Damit ergibt sich ein ganz ansehnliches Gesamtbild. (Die graue Kiste im letzten Bild steht natürlich nur zu Testzwecken auf dem Boden, auch sie passt hinter den Boxen ins Lowboard...) Erste Hörtests mit ein paar Musikvideos waren auf jeden Fall sehr zufriedenstellend ;-)
Du solltest die Lautsprecher noch um 180° drehen (die Hochtöner gehören nach außen ).
Warum nach außen Magnus? Die Quelle für das Bild ist doch Mittig?
Marco K. schrieb: > Warum nach außen Magnus? > Die Quelle für das Bild ist doch Mittig? Die Richtungsempfindlichkeit des menschlichen Ohres ist frequenzabhängig. Tiefe Töne kann man kaum orten (deshalb ist die Position eines Subwoofers eher unkritisch). Höhere Töne dagegen liefern die Richtungsinformation, in der gezeigten Anordnung verringert man unnötig die Breite der Stereobasis. Wenn man in 1 m Entfernung davor sitzt, ok, ansonsten würde ich es ändern. Idealerweise sollten Hörer und Lautsprecher ein gleichseitiges Dreieck aufspannen. Gruß, Bernhard
Bernhard D. schrieb: > Idealerweise sollten Hörer und Lautsprecher ein gleichseitiges Dreieck > aufspannen. ... und idealerweise sollten sich die Lautsprecher (zumindest Hoch- und Mitteltöner bzw. H/MT) etwa in Ohrenhöhe befinden. Ich würde sie beiderseits des TV auf dem Lowboard plazieren. Auch gehören die grauen Abdeckungen auf die Boxen. Von dem extremen Kontrast der tiefschwarzen LS-Membranen zu dem weissen Gehäuse kann man ja Augenkrebs bekommen. ;-) Ich selbst habe hier ebenfalls rund vier Meter Lowboards in Weiss stehen.(IKEA Kallax) Die Gehäuse der 25l-Aktivboxen darauf sind hellgrau lackiert. Passend dazu ist die Schallwand - Ton-in-Ton – mittelgrau gehalten.
Danke, bin immer offen für Verbesserungsvorschläge. Wobei mich der optische Kontrast nicht so stört, DVD-Player und Rahmen des TV sind ja auch schwarz. Aber suboptimal ist, dass TV-Mitte und Stereo-Mitte nicht übereinstimmen... Den Tipp mit links und rechts neben dem TV werde ich demnächst mal ausprobieren. Sollte kein Platz mehr sein, kann ich meiner Frau ja mal ein Downgrade von 55" auf 50" empfehlen (Duck und weg) ;-)
Nachdem ich für das STM32F429i-Disco bereits einige Experimente für einen VGA Ausgang gemacht habe, wollte ich das Ganze auch für das STM32F746G-Disco machen. Aber diesmal ohne das TFT opfern zu müssen und mechanisch etwas ansprechender. Der Vorteil beim STM32F746-Board ist das Mehr an Peripherie und der etwas schnellere uC. Die Kalkulation für den DAC aus LL4148 Dioden und Widerständen ist etwas kniffelig gewesen, da man ja die 75 Ohm Impedanz / 0,7V Peak erreichen muss für die optimale Anpassung an den PC Monitor. Ein R2R Array würde da nicht funktionieren. Nach ein paar Tests habe ich die idealen Werte gefunden. Dann noch die Anpassung an die E-Reihe für beschaffbare Widerstandswerte und es kann an die Lochrasterplatine gehen. Das Löten für das STM32F429i-Disco Board war noch einfach, weil ich an die Stiftleisten gehen konnte. Bei STM32F746G-Disco musste ich den feinen Lackdraht und die Lupe auspacken. Aber dafür sieht die Erweiterungsplatine ganz gelungen aus. Witzigerweise kann das Onboard TFT was mit den VGA Timings anfangen und zeigt den Bildausschnitt links oben (480x272) von den 1280x720 an. Nicht beabsichtigt, aber interessant. Wäre schön, wenn ST mal einen VGA Ausgang direkt auf ein Disco Board integrieren würde. Die Bauteilkosten sind bis auf die VGA Buchse minimal. Gruß, dasrotemopped.
Schöne Fummelei! Die Farben kommen auch gut rüber, nicht wie bei den 3x4 Bit DACs. VGA aufm dem Disco wirste wohl nicht mehr erleben, denn VGA wurde offiziell für Tod erklärt. https://www.heise.de/newsticker/meldung/VGA-Buchse-zum-Aussterben-verurteilt-1151036.html Wenns bei PCs nicht mehr kommt, dann stirbts auch woanders aus. Ohne VGA Bildschirme verbat auch keiner mehr VGA. Also ab wann gibts basterfreundliche Displayport Adapter? 8Bit RGB rein und DP raus.
>VGA aufm dem Disco wirste wohl nicht mehr erleben
Ich weiß, HDMI ist angesagt, mit Sound.
Aber erst mal VGA ans Rennen bekommen, dann gibt es den nächsten
Softwareschritt auf dem STM32F769I-Disco mit DSI/HDMI und danach den
eigenen HDMI Adapter. Das Konstrukt von ST funktioniert zwar, aber
stabil sieht anders aus.
Gruß,
dasrotemopped.
Nichts Toolles, aber na ja... Super LED Hack APA102 2020, die kleinen... (da ja heute jeder, der einen Loetkolben besitzt, ein Hacker ist...:-)) Ich habe mir kuerzlich welche von den digital RGB LEDs bestellt, und gestern eine davon in Betrieb genommen. Loeten unter der Lupe geht gerade noch. Das Gehaeuse hat 2x2mm. Ich habe auf der Unterseite die Draehte angeloetet. Anschliessend habe ich sie auf etwas dickere Plastikfolie gelegt und klares Epoxy drueber getropft. Dann habe ich die Draehte an ein Adapterboard angeloetet.
Mark W. schrieb: > Nichts Toolles, aber na ja... > > Super LED Hack APA102 2020, die kleinen... Ich seh' mal drüber hinweg, dass der Beitrag besser in den Q&D Thread passt... Mir war nicht bewusst, dass es die "digitalen" LEDs mittlerweile in so kleinen Gehäusen gibt, Danke für den Tipp! Wo du jetzt schon mal einen Adapter hast, könntest du mal bitte ausprobieren, bis zu welcher Spannung die LED noch funktioniert?
Dennis . schrieb: > Mark W. schrieb: >> Nichts Toolles, aber na ja... >> >> Super LED Hack APA102 2020, die kleinen... > > Ich seh' mal drüber hinweg, dass der Beitrag besser in den Q&D Thread > passt... > Ja, da sollte er eigentlich hin. :-) Habe mich vertan. Wenn den jemand dorthin kopieren kann, waere das nett. > Mir war nicht bewusst, dass es die "digitalen" LEDs mittlerweile in so > kleinen Gehäusen gibt, Danke für den Tipp! Wo du jetzt schon mal einen > Adapter hast, könntest du mal bitte ausprobieren, bis zu welcher > Spannung die LED noch funktioniert? Also ich benutze zum Probieren den Arduino Zero. Das mach ich generell mit 3.3V auf den Datenleitungen und 5V Versorgungsspannung. 3.3V als Versorgung geht aber auch noch.
Wieder mal ein neuer Röhren-Kopfhörerverstärker. Diesmal mit der ECC82 im Gegentakt. Warum schon wieder einer? Ich hatte mal Lust drauf. ;-) Die Bauzeit ist mit etwa 5 Wochen relativ lange, liegt allerdings daran, dass mich das Gehäuse fast in den Wahnsinn getrieben hat. Alleine das Sägen der Gehrungen für die Trafohauben hat mehrere Anläufe gebraucht, weil die Proxxon Fet kein Genauigkeitswunder ist. Eine 45° Gehrung zu sägen war eine echte Herausforderung. Das Chassis habe ich mehrmals lackiert und wieder abgeschliffen, weil ich mit dem Ergebnis nicht zufrieden war. Beim Zusammenbau habe ich mir den Lack dann erneut versaut. Also alles wieder abbauen... Die Trafohauben haben natürlich durch den Lack an der Grundplatte festgeklebt. Da half nur rohe Gewalt. Neu lackieren musste ich ja sowieso... Die Frontplatten kommen von Schaeffer. Leider sind die Kanten nicht eloxiert, sodass ich diese auch noch lackieren musste. Als Übertrager kommen Hammond 125B zum Einsatz. Sicherlich nicht die beste Wahl, aber die 15dB starke Gegenkopplung bügelt den Frequenzgang ziemlich glatt. Geheizt wird mit DC, damit kein Brumm in die Röhren einstreut. Im Kopfhörer ist tatsächlich kein Brummen und kein Rauschen zu hören. Absolute Stille! Ich habe den Klirrfaktor mal mit ARTA bei 100mW an 16Ω gemessen. Bei 100mW platzen allerdings schneller die Trommelfelle als dass man den Klirr wahrnimmt. In wie weit man der Laptopsoundkarte hier trauen kann, weiß ich nicht. Die Werte sind für einen Röhrenverstärker allerdings plausibel. Fazit: Es macht wirklich Spaß mit ihm Musik zu hören, aber natürlich war er wiedermal viel teurer als geplant... Edit: Das wichtigste Bild vergessen
Schönes Gerät! Für die Lötverbindung am Powercon gibts aber Punktabzug ;)
Luca E. schrieb: > Neu lackieren musste ich ja > sowieso... Selten, fast nie, schreibe ich etwas nachteiliges über die Sachen, die hier so vorgestellt werden. Das ist auch hier bitte nicht so zu verstehen. Wenn sich jemand Mühe gegeben hat und etwas baut, das hier vorstellt, finde ich es nicht schön, wenn es dann hier zerrissen wird. Aber ... Luca, du hast es doch mehrmals probiert, wie du schreibst. Auf den Bildern ist leider all zu gut zu sehen, wie schlecht der Lack geworden ist. Wieso gibst du das dann nicht jemanden, der das kann? Das ist doch keine Schande. Ich kann auch keine Türen streichen. Auch wenn ich sonst so ziemlich alles kann. Da muss man einfach mal kapitulieren, gerade wenn es schon mehrmals nicht hingehauen hat. Farbwahl und Anordnung ok. Sieht nämlich insgesamt sehr schön aus.
Mir gefällts und die Kritik am Lack kann ich nicht ganz nachvollziehen. Aber denke mal, dass da ja auch jeder andere Ansprüche hat. Mich persönlich würden die silbernen PZ Schrauben ziemlich stören, da würde ich eher Torx nehmen (sieht einfach professioneller aus) und nach dunkleren Schrauben Ausschau halten. Ansonsten wirklich sehr edel das Teil.
F. F. schrieb: > Ich kann auch keine Türen streichen. Das ist ja nichts, was man nicht lernen kann. Und am besten lernt man es beim machen. jz23 schrieb: > Mich persönlich würden die silbernen PZ Schrauben ziemlich stören Mich stören sie tatsächlich auch. Es ist allerdings gar nicht so einfach schwarze Torx-Schrauben mit Panhead in der Größe 3,5x20 zu finden.
Luca E. schrieb: > Mich stören sie tatsächlich auch. Es ist allerdings gar nicht so einfach > schwarze Torx-Schrauben mit Panhead in der Größe 3,5x20 zu finden. Wenn du in den Maßen leicht flexibel bist, gibts 100stk. inkl. Versand für etwa 6€ direkt aus China: https://www.aliexpress.com/wholesale?SearchText=torx%20pan%20head%20black&maxQuantity=100&isUnitPrice=y&SortType=price_asc
Hallo zusammen, nach einigen Jahren für Prototypen, Planung, Programmieren, Schrauben und Löten ist er nun endlich fertig: Mein 12x12x12 RGB LED Cube mit Raspberry Pi --> https://youtu.be/5v1U7cCdWng <-- Ein paar Zahlen, Daten, Fakten: 58711 Zeilen C-Code (2.12 Mb in 75 Dateien) 4717 Zeilen Animatsions-Steuer-Scripte (140 kb in 32 Dateien) 4507 Zeilen VHDL (695 kb in 24 Dateien) 1728 RGB LEDs + 1160 weitere elektronische Bauteile Über 13.000 Lötpunkte 910 Löcher und Gewinde für 195 Schrauben Ganz grob ein paar Worte zum Aufbau: 1) Hardware - Die Darstellung erfolgt ebenenweise mit einer Bildwiederholfrequenz von 280 Hz (pro Ebene knapp 0,3ms) - Die Farben der aktuell leuchtenden Ebene (144 RGB-LEDs) werden über 27 x TLC5940 gesteuert - Die Auswahl der Ebenen erfolgt über insgesamt 36 FETs (IRF4905) - Die Daten an die TLC5940 kommen über SPI vom Raspi (per DMA-Transfer) - Für die Spannungsversorgung gibt es 2 Netzteile: Ein kleines für 5A und ein großes für 20A (das kleine erzeugt weniger Wärme, ist aber zu klein für ausreichende Helligkeit des Würfels bei Tageslicht) - 2 PWM-gesteuerte 60mm-Lüfter sorgen für geregelte Kühlung, falls erforderlich - Zur Messung diverser Spannungen (Diagnose, ...), für Audio-Eingänge und für die Regelung der Lüfter gibt es 2 AD-Wandler (3208) auf der Platine - Zur Steuerung der Ebenen-FETs, der AD-Wandler, der Netzteile und der Lüfter gibt es ein FPGA (Außerdem: Abschalten der Netzteile, wenn der Raspi heruntergefahren ist) - Das FPGA hängt ebenfalls über SPI am Raspi. Die Audio-Daten können als Samples oder als FFT ausgelesen werden. 2) Software - pro 10ms werden die RGB-Daten für bis zu 6 Ebenen berechnet (idR wird das dargestellte Bild mit 50Hz neu berechnet) - Wenn die Rechenzeit hierzu nicht ausreicht, dann werden entsprechend weniger Ebenen berechnet - Die Daten der Darstellung stammen aus Animationsobjekten (z.B. Rubiks Cube, Regen, ...) - Zusätzlich gibt es Objekte für die Transformation der Daten (Position, Skalierung, Drehung, Farbe, ...) - Die Objekte werden dynamisch erzeugt, parametriert und für die Darstellung ausgewählt (und nach der Darstellung entfernt). Hierzu gibt es einen Interpreter, der zur Laufzeit parallel ein paar Skripte abarbeitet, welche Animation gerade mit welchen Parametern dargestellt werden soll (Die Übergänge zwischen den Animationen entstehen, indem Skripte die Transformationen und die Objekte steuern) - Neben den Funktionen für die Darstellung gibt es Module für die Hardware-Steuerung, die Lüfterregelung, Diagnose, einen Fehlerbericht, einen Failsafe-Mode, die Bedienung etc. - Nach der Initialisierung werden alle Funktionen als Timer-Tasks ausgeführt (meist im 10ms-Raster) 3) Schnittstellen - An der Uhr gibt es nur einen Taster zum Ein- und Ausschalten, alle weiteren Bedienungen erfolgen über eine Webseite (nur im lokalen Netz verfügbar) - Auf der Webseite werden Betriebsmodi, Helligkeit und Lebendigkeit eingestellt - Für die Entwicklung zeigt die Webseite zudem wichtige Messwerte an, auch können wichtige Parameter über die Webseite verstellt werden. Ein Messfenster zeigt 3 auswählbare zeitliche Verläufe, z.B. Temperaturen oder CPU-Last ("Applikationswerkzeug"). - Ein Bericht auf der Webseite zeigt die letzten Fehlermeldungen etc an. - Wenn ein Fehler auftritt, dann versendet die Uhr einen Fehlerbericht per E-Mail an mich - Zur Entwicklung der Animationen können die dargestellten bzw. die darzustellenden Daten via TCP zwischen dem Würfel und Matlab ausgetauscht werden (MiL). - Zudem läuft der Code auch in einer kleinen Progrmmierumgebung auf dem PC; auch zwischen PC und Würfel bzw. zwischen PC und Matlab können die RGB-Daten ausgetauscht werden (SiL). Ein guter Rat zuletzt: Bitte nur nachbauen, wer im Wohnzimmer einen sozialverträglichen Aufstellort, einige Jahre seiner Freizeit und ca. 2700 EUR übrig hat. Viel Spaß mit dem Video wünscht Flip
Gigantisch, das gefällt mir. So sollte ein LED-Cube gemacht sein. :-) Hab grad mal nachgerechnet: Würde jede LED mit 20mA versorgt bräuchtest Du 35A. Wahnsinn.
FETT! Darf ich fragen wo die 2700,- stecken? Nur in der Hardware oder auch in Softwarelizenzen?
Hallo zusammen, nach einigen Jahren für Prototypen, Planung, Programmieren, Schrauben und Löten ist er nun endlich fertig: Mein 12x12x12 RGB LED Cube powered by Raspberry Pi --> https://youtu.be/5v1U7cCdWng <-- Ein paar Zahlen, Daten, Fakten: 58711 Zeilen C-Code (2.12 Mb in 75 Dateien) 4717 Zeilen Animations-Steuer-Scripte (140 kb in 32 Dateien) 4507 Zeilen VHDL (695 kb in 24 Dateien) 1728 RGB LEDs + 1160 weitere elektronische Bauteile Über 13.000 Lötpunkte 910 Löcher und Gewinde für 195 Schrauben Ganz grob ein paar Worte zum Aufbau: 1) Hardware - Die Darstellung erfolgt ebenenweise mit einer Bildwiederholfrequenz von 280 Hz (pro Ebene knapp 0,3ms) - Die Farben der aktuell leuchtenden Ebene (144 RGB-LEDs) werden über 27 x TLC5940 gesteuert - Die Auswahl der Ebenen erfolgt über insgesamt 36 FETs (IRF4905) - Die Daten an die TLC5940 kommen über SPI vom Raspi (per DMA-Transfer) - Für die Spannungsversorgung gibt es 2 Netzteile: Ein kleines für 5A und ein großes für 20A (das kleine erzeugt weniger Wärme, ist aber zu klein für ausreichende Helligkeit des Würfels bei Tageslicht) - 2 PWM-gesteuerte 60mm-Lüfter sorgen für geregelte Kühlung, falls erforderlich - Zur Messung diverser Spannungen (Diagnose, ...), für Audio-Eingänge und für die Regelung der Lüfter gibt es 2 AD-Wandler (3208) auf der Platine - Zur Steuerung der Ebenen-FETs, der AD-Wandler, der Netzteile und der Lüfter gibt es ein FPGA (Außerdem: Abschalten der Netzteile, wenn der Raspi heruntergefahren ist) - Das FPGA hängt ebenfalls über SPI am Raspi. Die Audio-Daten können als Samples oder als FFT ausgelesen werden. 2) Software - pro 10ms werden die RGB-Daten für bis zu 6 Ebenen berechnet (idR wird das dargestellte Bild mit 50Hz neu berechnet) - Wenn die Rechenzeit hierzu nicht ausreicht, dann werden entsprechend weniger Ebenen berechnet - Die Daten der Darstellung stammen aus Animationsobjekten (z.B. Rubiks Cube, Regen, ...) - Zusätzlich gibt es Objekte für die Transformation der Daten (Position, Skalierung, Drehung, Farbe, ...) - Die Objekte werden dynamisch erzeugt, parametriert und für die Darstellung ausgewählt (und nach der Darstellung entfernt). Hierzu gibt es einen Interpreter, der zur Laufzeit parallel ein paar Skripte abarbeitet, welche Animation gerade mit welchen Parametern dargestellt werden soll (Die Übergänge zwischen den Animationen entstehen, indem Skripte die Transformationen und die Objekte steuern) - Neben den Funktionen für die Darstellung gibt es Module für die Hardware-Steuerung, die Lüfterregelung, Diagnose, einen Fehlerbericht, einen Failsafe-Mode, die Bedienung etc. - Nach der Initialisierung werden alle Funktionen als Timer-Tasks ausgeführt (meist im 10ms-Raster) 3) Schnittstellen - An der Uhr gibt es nur einen Taster zum Ein- und Ausschalten, alle weiteren Bedienungen erfolgen über eine Webseite (nur im lokalen Netz verfügbar) - Auf der Webseite werden Betriebsmodi, Helligkeit und Lebendigkeit eingestellt - Für die Entwicklung zeigt die Webseite zudem wichtige Messwerte an, auch können wichtige Parameter über die Webseite verstellt werden. Ein Messfenster zeigt 3 auswählbare zeitliche Verläufe, z.B. Temperaturen oder CPU-Last ("Applikationswerkzeug"). - Ein Bericht auf der Webseite zeigt die letzten Fehlermeldungen etc an. - Wenn ein Fehler auftritt, dann versendet die Uhr einen Fehlerbericht per E-Mail an mich - Zur Entwicklung der Animationen können die dargestellten bzw. die darzustellenden Daten via TCP zwischen dem Würfel und Matlab ausgetauscht werden (MiL). - Zudem läuft der Code auch in einer kleinen Progrmmierumgebung auf dem PC; auch zwischen PC und Würfel bzw. zwischen PC und Matlab können die RGB-Daten ausgetauscht werden (SiL). Ein guter Rat zuletzt: Bitte nur nachbauen, wer einen sozialverträglichen Aufstellort, mehr als 4 Jahre seiner Freizeit und ca. 2700 EUR übrig hat :-) Viel Spaß mit dem Video wünscht Flip
Super G. schrieb: > FETT! > > Darf ich fragen wo die 2700,- stecken? Nur in der Hardware oder auch in > Softwarelizenzen? Das wüsste ich jetzt auch gerne. Dass Projekte gerne mal teurer werden als geplant kenne ich aus eigener Erfahrung, aber 4Stellige Beträge sind schon was anderes (außer natürlich man rechnet seine Zeit zu dem Satz um, den man Netto verdienen würde, dann könnte es auch 5Stellig werden).
Hi Conny, nicht ganz, weil der Würfel ja nur ebenweise leuchtet. Das macht dann bei 3 x 144 x 20mA = 8,64 A. Ein Netzteil dieser Größe hat allerdings eine Verlustleistung, die schon einen Lüfter braucht. Deshalb habe ich tatsächlich ein großes mit 20A und ein kleines mit 5A verbaut. Normalerweise und insb. abends reicht das kleine aus, dann muss der Lüfter sich nicht so abrackern :-) Gruß Flip
Malte _. schrieb: > Super G. schrieb: >> FETT! >> >> Darf ich fragen wo die 2700,- stecken? Nur in der Hardware oder auch in >> Softwarelizenzen? > Das wüsste ich jetzt auch gerne. Dass Projekte gerne mal teurer werden > als geplant kenne ich aus eigener Erfahrung, aber 4Stellige Beträge sind > schon was anderes (außer natürlich man rechnet seine Zeit zu dem Satz > um, den man Netto verdienen würde, dann könnte es auch 5Stellig werden). gerne: Gehäuse: 600 EUR <-- habe ich machen lassen, so schön hätte ich es selber nie hinbekommen Platinen (PCB-Pool): 570 EUR <-- Lochraster ist billiger, aber in gelayouteten Platinen mache ich erfahrungsgemäß weniger Fehler. Ist teuer, hat sich aber gelohnt (nur 2-3 Fehler...) 27 TLC5940: 100 EUR 40 IRF4905: 100 EUR 2000 RGB-LED: 160 EUR + 30 EUR Zoll Buchsen auf der Rückwand: 100 EUR FPGA-Bord: 70 EUR Netzteile: 100 EUR Kupferdraht (300m): 50 EUR Und ein ganzer Haufen Kleinzeug (Lautsprecherkabel für Stromversorgung, Flachbandkabel, Transistoren, Schrauben, Aluprofile, Klemmen, Relais, Lüfter, Raspi, Vogelfutter, ...)
Alle Achtung - für meinen Geschmack sehr sauber verarbeitet. Viel Spaß mit dem Verstärker!
Conny G. schrieb: > Gigantisch, das gefällt mir. So sollte ein LED-Cube gemacht sein. :-) > Hab grad mal nachgerechnet: Würde jede LED mit 20mA versorgt bräuchtest > Du 35A. Wahnsinn. Wenn schon, dann eher 105A ;-)
Kleiner IoT Lichtschalter mit ESP8266, Display für die Raumtemperatur/Luftfeuchtigkeit ... und zwei Touch Sensoren, der wird noch etwas flacher hab leider einen Kondensator falsch bestellt, deswegen ist das Netzteil sehr hoch geworden.
Hallo K. J. dein IOT Switch gefällt mir sehr gut, hast du da ein paar mehr Bilder und Infos zu. Ich habe vor ähnliches zu bauen, überlege aber noch welche art Netzteil (HLK-PM12 oder Kondensator Netzteil) oder ob ich die Befestigungsplatte direkt als Platine mache. Kommt bei Dir auf der Leerdosenseite noch ein Gehäuse drüber oder baust Du das so ein wie es ist. Was kommt vorne auf den Schaltereinsatz drauf? Eigene Frontplatte? Gruß aus Köln Frank
Hi, Frank Als Netzteil hab ich ein ameof3-3.3sljz verwendet wegen der entstehenden Wärme hab ich auf die Fertigmodule verzichtet, so ist das heißeste Bauteil der ESP mit <30c, Das Netzteil hat bei Zimmertemperatur angenehme 27c, noch lauft aber der Langzeittest, außerdem war es mir lieber was mit Datenblatt zu verwenden und etwas mehr Sicherheit bei der Galvanischen Trennung zu haben. Gebaut hab ich das ganze für das Standard Jung Schalterprogramm "AS 581", "AS 506" wobei nur die Obere Platine für ein anderes Schalterprogramm geändert werden müsste, der Rest ist überall gleich, bin noch etwas am überlegen ob ich einen eigenen Ramen mache aber ich denke ehr nicht, ich werde noch einen Innenteil als Abdeckung machen da fehlt mir aber noch Passendes Filament. Unten ist vorgesehen wegen den THT Bauteilen einen kleinen Schutz drauf zu machen damit die dahinterliegenden Kabel nicht angepiekst werden da fehlt mir aber noch eine idee für das Material. Bei der Befestigungsplatte, hab ich einen Schalter zersägt, solange das WLAN-Signal nicht dadrunter leidet bleibt das auch so, ansonsten Drucke ich mir was Passendes aus, allerdings wird das nicht die Gewünschte Stabilität dann haben. Ein sehr Chaotisches Build Log findest du bei https://hackaday.io/project/20035-modular-wifi-switch Bis auf den Plan für das Netzteil da kannst du mich aber gerne anschreiben, ich mag das erst öffentlich Rausgeben wenn meine Tests durch sind, und ich es für sicher erachte. Und ja es sind zu viele Platinen, aber ich wollte das alles austauschbar und veränderbar ist, also gibt es eine fürs NT,ESP und Bedienteiel. MFG k.j.
Frank aus Köln schrieb: > Ich habe vor ähnliches zu bauen, Baut mal gleich einen ganzen Sack davon voll, vor allem eine gute Handy App. Habe keinen Bock das selbst zu machen, aber vernünftige Sachen habe ich auch noch nicht gesehen, bei meiner spärlichen Suche.
F. F. schrieb: > aber vernünftige Sachen habe ich > auch noch nicht gesehen Blynk? http://www.blynk.cc/
Ja, kenne ich, aber mir gefällt nicht, dass ich über irgend einen Server gehen soll und dann werden doch auch noch irgendwie Gebühren fällig (?), wie ich mich zu erinnern meine. Das soll einfach vom Handy, entweder direkt oder übers eigene Netzwerk klappen. Am besten beides. Würde mir auch gerne in meiner Zeltlampe ein ESP einbauen.
Hallo, ...das hab ich bisher gemacht... binäre Porterweiterung mit MCP23S17, analoge Portereterung Eingang mit 4051, analoge Porterweiterung Ausgang mit MCP4922, Driverplatine mit ULN2803. Alle stapelbar auf Uno, Mega, Due usw. Gruß Rainer
Üblicherweise wird hier erwartet, dass man Layouts, Software ebenfalls veröffentlicht. Es heißt ja "Projekte & Code" und nicht "Schöne Bilder". Für schöne Bilder gibt es den hier: Beitrag "Zeigt her eure Kunstwerke (2017-2019)"
Die Ameof Netzteile sind super! Da bestelle ich mir doch gleich ein paar Varianten.
Beitrag #5116929 wurde von einem Moderator gelöscht.
Irgendwie fehlen mir da trotz allem die Abblockkondensatoren. Über das Maß an Schöpfung bzw Innovation lässt sich streiten - aber die fehlenden Abblockkondensatoren können Probleme bereiten. Und ich sehe keine Referenz für den MCP4922. Aber ja es fehlen Schaltpläne und ein genaues Layout. So kann niemand damit wirklich etwas anfangen.
Lol , an die Uln... kann ich mich erinnern als die neu auf den Markt kamen.
@ F. Fo Handyapp schreiben habe ich auch kein Bock drauf, geht wunderbar mit Openhab, einem Raspi und MQTT Protokoll. Wenn du die Harware nicht selberbauen willst, kannst du auch die Sonoff Dinger kaufen und eigene Firmware draufflashen. @ K. J. Super interresantes Projekt, hast du die Teile mal in einer Wand eingebaut gehabt, mich würde mal interressieren wie die ESP´s sich HF mäßig in der Wand so machen. Ich würde mir die zersägerei der Steckdose nach möglichkeit sparen, die Metallplatte selber könnte eine Platine sein, Stabil genung müssten die Epoxyplatinen ja sein. Ich habe mir mal so ein Board in Eagle angelegt, ich werde das nächste Woche mal fräsen. Das mittlere Quadrat wäre dann beiseitig nutzbar. Die Ameof Netzteile sind mir ein wenig zu teuer, ich konnte auch jetzt auf die schnelle auch nicht rausfinden ob die Dinger irgendwelche Prüfsiegel haben. Nicht das ich darauf allergrößten wert legen würde, wenn es brennt bin ich als Hersteller des Steckdoseneinsatzes sowieso fällig. Die HLK-PM12 haben soweit ich weiß auch keine VDE Zeichen o.ä. aber ich meine irgendein dänischer Kollege hat die Dinger mal getestet und die haben ganz gut abgeschlossen. ( Isolation, Leiterbahnabstände ) Gruß aus Köln Frank
Hi, Frank Der sinn der Metallhalterung war das ich das Org Schalterprogram benutzen kann die Platte ist weitestgehend bei allen großen Herstellern gleich ebenfalls die vier Befestigungslöcher, das einzige was geändert werden muss wenn man was anderes nutzen möchte ist die Platine mit dem Display da macht jeder Hersteller ein eigenen Quatsch und da ich keine Lust hatte in der Mietwohnung x unterschiedliche Abdeckungen zu nutzen ist diese halt für das Standard Program von Jung entworfen so das man den Rahmen nutzen kann bei deiner Lösung die ich auch gut finde ist genau das dann ein Problem. Beim wechsel z.b. Gira oder Becker ..., wechselt man einfach nur die Obere Platine der rest ist Kompatibel, hab es hier mal mit dem Gira Glasprogramm getestet was die vier Mittellöcher brauch auch das geht hervorragend, da verschraubt man dann den rahmen mit, vom WLAN Signal her hab ich bis jetzt keine Probleme, allerdings hab ich hier nur Hohlwände dafür ist der Schalter auch entworfen er passt nur in Hohlwanddosen. Den Artikel mit den HLK- hatte ich gelesen die werden offen verbaut um die 50c warm in der Wand mit Wärmestau ... ne lieber nicht wen du die noch anständig absichern möchtest mit dem ganzen extra Bauteilen wird es sehr groß, hab mir auch von Wurth den IRM-03-3.3 angeschaut aber der ist noch mal etwas größer dafür dann aber mit echtem CE Zeichen und Tüv geprüft hust auf der Hackaday.io seite ist nen Größenvergleich.
Hallo K. J. du bist was die Steckdoseneinsätze angeht wesentlich weiter wie ich. Du hast immehin schon lauffähige Hardware. Ich überlege noch, ob ich die Original Blindabdeckumgen der Hersteller (bei mir Busch & Jäger ) nehmen soll, oder ob ich die Innenteile komplett selber mache. Das mit den HLK Teilen kann ich so nicht bestätigen, ich habe im Moment hier seit Wochen einen Rolladenaktor mit HLK-PM12, ESP-8266, und zwei Fujitsu 12V Relais hier laufen und da wird der HLK kaum warm. (Geschlossenes Gehäuse) Der ganze Krempel verbraucht aber auch gerade mal 0,7 Watt. (ESP läuft als Webserver). In nächster Zeit (warte noch auf die endgültigen Platinen) werde ich mal den Rolladenaktor bei mir im wärmeisoierten Rollladenkasten verbauen, mal schauen ob ich HF mässig da durch komme. Gruß aus Köln Frank
Frank aus Köln schrieb: > @ F. Fo > Handyapp schreiben habe ich auch kein Bock drauf, geht wunderbar mit > Openhab, einem Raspi und MQTT Protokoll. > Wenn du die Harware nicht selberbauen willst, kannst du auch die Sonoff > Dinger kaufen und eigene Firmware draufflashen. Ah ja, das war wohl der Fehler. Muss mich noch ein andermal mit beschäftigen. Habe das wohl schon mit einem ESP Board geschafft ne Led über Handy zu schalten, aber so richtig intensiv habe ich mich dem Thema nicht gewidmet.
Frank aus Köln schrieb: > du bist was die Steckdoseneinsätze angeht wesentlich weiter wie ich. > Du hast immehin schon lauffähige Hardware. > Ich überlege noch, ob ich die Original Blindabdeckumgen der Hersteller > (bei mir Busch & Jäger ) nehmen soll, oder ob ich die Innenteile > komplett selber mache. Ich hab die Erfahrung gemacht das die min doppelt so Teuer sind wie die anderen Sachen, ich würde auch manuelles schalten vorsehen, wen das WLAN mal spinnt etwas Redundanz ist schon sinnig.
@ F. Fo So habe ich auch angefangen, erst eine Weiseite mit der man eine LED ein und ausschalten kann. Dann den Kram in Openhab einbinden und am schluss kam das MQTT Protokoll dazu. Jetzt habe ich mittlerweile 6 schaltbare Steckdosen, 6 Niederspannungs- Lichterketten, einen Rollladenaktor (Prototyp), RGB Lichtleiste usw. usw. in Openhab eingebunden und kein ende in Sicht. ;-) Gruß aus Köln Frank
@K. J. ja mauelles schalten ist Pflicht, deswegen bin ich bei den Steckdoseneinsätzen auch noch nicht so weit wie Du. Der Supergau wäre, wenn sich mei Raspi mit Openhab schlafen legt und ich bin im Aussendienst. Gruß aus Köln Frank
Vielleicht könnten wir das mal in einen Anderen Terat auslagern, etwas Erfahrungsaustausch ist immer gut.
Frank aus Köln schrieb: > So habe ich auch angefangen, Bin noch ein bisschen zurück geworfen und mit der Konzentration ist es auch noch nicht wieder so toll, dazu habe ich immer noch jede Menge abzuarbeiten, da weder die Versicherungsangelegenheiten bis heute endgültig geklärt sind. Leider ist auch viel von dem zuvor angeeigneten Wissen verdeckt durch den Gedächtnisverlust. Dann habe ich noch einen weiteren Prozess laufen und muss auch da immer noch Sachen beibringen. Dann fehlt mir insgesamt noch die Kraft wieder so richtig einzusteigen. Außerdem kommt jetzt erst so richtig alles wieder hoch. Auch wenn für die meisten nach zwei Jahren das nicht mehr aktuell ist, für mich ist der Tod meines Jungen allgegenwärtig. Wenn mir aber etwas hilft, dann meine Arbeit und die Elektronik. Denke diesen Winter werde ich mich wieder stärker damit beschäftigen.
@K. J. und @F. Fo Nachdem ich jetzt Jahrelang hier als Gast unterwegs war, habe ich mich heute hier Offiziell angemeldet, so das wir das ganze Thema auch per PM weiterdiskutieren können. Gruß aus Köln Frank
Wir sollten das hier jetzt eh lassen, da der Thread doch nur Kunstwerke vorstellen soll. Etwas Nebengeplänkel geht sicher, aber dann sollte man sonst einen anderen Thread aufmachen. Der erste Gedanke an ESP war wirklich meine Zeltleuchte. :-)
@F. Fo und @K. J. Ich muss jetzt eh ins Bett um 04:30 klingelt der Wecker. Gruß aus Köln Frank
Gerne einen separaten Thread dafür, würde mich auch interessieren!
Guten Tag alle zusammen, habe an meinem "hardverdrahteten Synth weiter programmiert.Neu hinzugekommen ist ein Chebyshev-LPF 2. Ordnung mit dynamischer Eckfrequenz von 500Hz- bis 20kHz. Das Filter arbeitet Stereo und benötigt "nur" 100 Zyklen der edlen DSPIC-Performance. Ich finde es kann sich hören lassen. Habe mittlerweile graue Barthaare bekommen..... Laßt mal nen Kommentar vom Klangeindruck da. Machts gut
Beitrag #5131462 wurde von einem Moderator gelöscht.
ein kleiner Hack für zwischendurch, aber bei speicherintensiven Anwendungen wie Grafik nicht unwichtig. Das STM32F429i-Disco hat zwar schon 8MB SDRAM, aber das kann bei der Nutzung des LTDC schnell eng werden. Darum habe ich mal ausgetestet, ob mehr SDRAM Speicher schnell möglich ist. Gute Nachricht, es ist einfach möglich. Hardwarepatch wie folgt durchführen: 1. Altes SDRAM IC runterföhnen, dabei die anderen Komponenten mit Alufolie vor der Hitze schützen 2. mit dem verbleibenden Lot und gutem Flußmittel das neue SDRAM aufföhnen 3. vom A12 Pin des SDRAM (ist n.c. im Layout) eine Verbindung zu Pin PG2 schaffen, ist noch frei auf dem Board Dann kommen die Softwareänderungen: 4. Den Pin PG2 als A12 vom FMC konfigurieren 5. die Column Address Lines auf 9 bit erhöhen 6. die Row Address Lines auf 13 bit erhöhen Mit 32 MB kommt man schon ein ganzes Stück weiter und der ISSI IS42S16160J kostet 3,6 €, das ist OK. 64 MB würden auch funktionieren, aber der ISSI IS42S16320 liegt bei 15 €, das ist happig. Gruß, dasrotemopped.
Irgendwie musste für das nächste anstehende Projekt eine E-Last her. Also erstmal paar Kühlkörper rausgekramt. Hoppla, sind ja noch dicke NPN drauf, das war wohl mal meine altes Klasse A Amp Projekt. Das Ganze mal mit Krempel wie LCD und Lüfter aufn Tisch gestellt um die Gehäusemaße zu nehmen. 15x15x20cm³ passen. [IMG_2812] Also Alu zusammengekramt und die Transistoren mal ordentlich angeschraubt statt dem alten Essig"wärmeleit"kleber weiterhin zu nutzen. Pro Transe sollen 100W weg! [IMG_2827] Was nimmt der Pfu... äh Frickler wenn er die Bohrpaste grade nicht findet? Er geht inne Küche und mopst das Olivenöl um die Luftlöcher mit dem Stufenbohrer ins Alu zu kreischen. Riecht auch viel besser! [IMG2830] [IMG2835] Gehäuse fertig und schön kompakt. Die SUBD neben dem Lüfter werden dann für die Modbus Steuerung da sein. Weiterhin gibts Sense Eingänge, weil die Last bis zu 16A abkann wenn die 200W SOA noch nicht erreicht wurden. Da kann auf nem Kabel schon nett was an Spannung abfallen. Weiterhin ist der Lüfter Temperaturgesteuert, damit er einem nicht immer auf 3100rpm den letzten Nerv raubt. [IMG2837] [IMG2847] [IMG2858] Ein erster Test ergab, dass 200W Verlust die Kühlkörper nur auf 45°C bringen. Also wird die Last demnächst auf 400W aufgebohrt. Denn da geht noch was! [IMG2871] Der Chinabote klopfte mit der Platine an der Türe und so wurde weitergebaut. Alles schön Eng, aber man will ja kompakte Geräte auf der Werkbank. [IMG2877] [IMG2885] [IMG2890] [IMG2901] Zum Vergleich mal was für ein Heitransistor verwendet wurde. Es ist der ganz rechts! [IMG2909] Momentan gehts an die Software. Modbus mit INput und Holding Register ist soweit durch. Akkus entladen geht und "normaler" E-Last Modus. Mit konstant Strom/Leistung/Innenwiderstand. Weiterhin ist das Teil kalibrierbar. In einem Kalibriermenü dreht man solange am Regler bis ein externes Multimeter 5A anzeigt und schon kennt das Teils eine Abweichungen und Grundwerte. Kein nerviges define setzen!
Hallo Martin, das Frontplattendesign gefällt mir ja überhaupt nicht (ich nehme an, es wurde um die Stiftleiste vom LCD herumgebaut), aber der Rest kann sich wirklich sehen lassen! Viele Grüße W.T.
Man muss eben mal Abstriche machen :> Zudem kommt das Teil auf den erhöhten Teil der Werkbank, da guck ich dann genau aufs LCD. Die Knöppe sahen im Layout irgendwie auch weiter entfernt aus als Real. Aber da täuscht man sich öfters... Bedient sich aber besser als es aussieht.
:-) ein "Kunstwerk" (man beachte die Anführungsstriche, von daher nicht ganz ernst gemeint) ganz anderer Art: Die Geburtstagskarte für den Kollegen, seinerseits Ausbilder Pysiklaborant (und im innerbetrieblichen Unterricht für Mathe zuständig) !
Leute ich kann`s nicht lassen ,aber ich liebe den Sound vom DIY - Synth. Falls es jemanden interessiert, erzeugt wird der Sound von DSPIC33jf64GP804. Ich habe die mit 6 MHz übertaktet sonst wirds ja nischd. ;-). Ich benutze die ONBOARD-DAC`s und muß feststellen, das die kleinen schwarzen Käfer relativ einfach zu handhaben sind und dabei 46 mips in meinem Fall leisten. Die sind gut in ASSEMBLER beherrschbar. Der Klang ist original aus der Kiste. Leute viel Spaß beim Hören wünsche ich.
...hm, erinnert mich jetzt iwie an diese AYxxxx Sound ICs ausm C64 ;) Klaus.
Klaus R. schrieb: > ...hm, erinnert mich jetzt iwie an diese AYxxxx Sound ICs ausm C64 ;) > > Klaus. aha die also hm habe gehört das waren ganz große Dinger, danke für die Blumen...
...das war auch eher mit einem zwinkerndem Auge zu verstehen - mein Horizont ist leider zu begrenzt, um die Großartigkeit deines Kunstwerks zu würdigen - aus "Lieschen Müller Sicht" erinnert es halt an diese Synthi-Sounds. Keygen-Sounds, einfach "geil": https://www.youtube.com/watch?v=uZbM8A-Hkfc Klaus.
Ich fsnd's gut!!! Selbst gemacht? Hat was beruhigendes, spaceiges! Mein Level! Lass die anderen labern...ich find's gut
Hier ein selbstgebauter AVR-Fusedoctor für einen attiny85. attiny85 in den rechten Sockel einsetzen, Jumper setzen, warten bis die grüne LED aufblinkt und dann wieder rausnehmen => Fuseeinstellungen wieder auf Standardeinstellung! Funktionen: -Überprüfung der geschriebenen Fuses durch Auslesen nach dem Schreiben und Vergleichen -Anzeige einer geringen 12V - Batteriespannung durch die unterste rote LED. Spannung wird über Spannungsteiler (Teiler 1/3) an ADC gegeben und dort wieder hochgerechnet und mit einem Schwellwert verglichen Spannung wird über einen 7805 geregelt. Zwei BC549B Transistoren schalten 12V und 5V für den attiny
...geil, mit diesen miesen 12V Primärzellen - schönes Sache! Brauchst du das um den RST Pin wieder zum Leben zu erwecken? Sonst verfust man sowas ja selten. Klaus.
>Brauchst du das um den RST Pin wieder zum Leben zu erwecken? Ich möchte mir den RESET Pin beim attiny Pin als GPIO freihalten und vielleicht zurückrudern wenn ich den Controller für was anderes verwenden will. >Sonst verfust man sowas ja selten. Hab ich noch in meinen mehreren Wochen mit AVR Beschäftigung noch nicht geschafft :-) Alles lebt noch (usbasp-Nutzer)
Hallo zusammen, eher Kleinkram des Tages als Kunstwerk: Mein Amateurfunk-TRX wurde bislang über die Zigarettenanzünderbuchse im Auto betrieben. Leider war die Wirkung des Tempomaten recht deutlich im Lautsprecher zu hören. Endlich habe ich ein ausreichend langes Wochenende gefunden, um ein Kabel von der Batterie direkt in den Innenraum zu ziehen. Damit mir der TRX nicht die Batterie nicht leersaugt, kommt noch eine kleine Relaisbox zum Einsatz. Bei so einer so groben Struktur läßt sich die Leiterplatte noch gut fräsen. Und weil noch etwas Platz im Gehäuse war, ist direkt noch eine zweite Ausgangsbuchse vorhanden - man weiß ja nie.
Wordclocks wordclocks wordclocks yay Ich glaub ich werde bis zum Ende aller Tage nur noch Wordclocks bauen xD Zwei Varianten: Wrist-Watch - quasi ein besserer Klon der Qlocktwo W. - Rot/Weiße LEDs - Beide "Farbkanäle" getrennt per PWM dimmbar. - Li-Ion mit Akku-Ladercontroller mit PowerPath - USB (CDC) - Lautsprecher mit polyphonem DDS Midi-Player für Alarme (spielt derzeit die Marble-Machine Melodie von Wintergaten ? ) - Akku hält ca 500mal Zeit anzeigen und ist in 2h aufgeladen - Boost-Converter für 5V (LED-Anzeige) über die gesamte Akku-Ladung hinweg stabil. (LEDs mit ~70mA gemultiplext). - 3d-gedrucktes Gehäuse (35*35*9mm) - Im Standby 5µA Stromaufnahme (quasi nur RTC in Betrieb) - STM32L162 Dann gibts noch die Mini-Word-Clock mit 80*42mm. - Funktionsumfang im Prinzip ähnlich zur Wrist-Watch. - Anzeige aber 1,5" 8*8 Bi-Color (Grün/Rot) Matrix-Display (die Klötze) - STM32F103 - Bedienbar über IR-Remote-Control - Rot-Grün einstellbar - auch Mischfarben und Fading - Fast-Modus (Demo-Modus mit 1Min = 1Sek) - usw^^ In den Bildern sieht man die Zeiteinstellung. Derzeit bastel ich an Web-Frontends mit Node.Js ... Bin da noch unglücklich, weil ich mich noch nicht entschieden habe, ob ich USB behalte oder evtl irgendwas mit Bluetooth mache. So das wars mal wieder von mir ...
Mampf F. schrieb: > Dann gibts noch die Mini-Word-Clock mit 80*42mm. WOW! Die ist echt cool. Und das ist auch die erste die mir wirklich sehr gut gefällt. Gibt's noch Bilder vom Innenleben? Oder eine grobe Doku? Ist die Frontplatte einfach eine Platine mit schwarzem Lötstopplack? Verzeih mir die Fragen, aber den Word-Clock Thread habe ich nie ganz gelesen. Wenn da meine Fragen beantwortet werden, reicht mir auch die Info das ich dort alles finde ;) Danke. Echt cooles Ding :)
Lukas Weidel schrieb: > Gibt's noch Bilder vom Innenleben? Oder eine grobe Doku? Ist die > Frontplatte einfach eine Platine mit schwarzem Lötstopplack? Kommt noch kommt noch ... Bin mittlerweile bei der ähm 4ten Iteration und da dürfte dann nichts mehr zum Fixen sein. Derweil ein paar angehängt Bilder :) Wenn ich endlich meinen 3d-Drucker bekomme, gibt es auch ein Gehäuse dazu :) *edit*: Noch ein Bild von V1 angehängt ... Damals noch 2-Platinen im Sandwich :)
Hier ein paar Bilder von meinem letzten Wurf. Ein Aufsteckmodul für das HP DPS800GB Servernetzteil, das daraus ein Labornetzteil 0-12V 0-80A macht. Die Spannung wird exakt geregelt, die Stromregelung übernimmt der Multiphasen-Buck-Controller und ist damit nicht ganz so genau. Der Ausgangsripple ist auch nicht auf den Millivolt-Bereich optimiert, dafür hat das System nur 80uF Ausgangskapazität und regelt extrem schnell. Die Server-PSUs gibt es in Massen gebraucht für 20€. Das ergibt eine unschlagbar günstige Lösung für diese Leistungsklasse. Getreu meinem Motto: wir sind die Watt, Widerstand ist zwecklos :-)
Sehr schick! Hab auch noch so nen Brocken hier rumliegen... Möchtest du den Schaltplan veröffentlichen? ;-)
Luca E. schrieb: > Sehr schick! Hab auch noch so nen Brocken hier rumliegen... > Möchtest du den Schaltplan veröffentlichen? ;-) Wenns fertig ist, gerne. Der erste Prototyp läuft schonmal stabil und kühl bei 8V/35A wie im vorletzten Bild. Allerdings wird das Servernetzteil am Ausgang jetzt schon zu warm, sodass ich nicht höher drehen kann. Das sind doch nicht mal 300w !?? Ich muss erstmal schauen was da los ist, an dieser Stelle hat es einen Load-Disconnect-Switch mit mehreren MOSFETs. Vielleicht überbrücke ich den einfach. Ich will das Modul später auch über meinem Shop verkaufen, ggf auch nur die Leerplatine für versierte SMD-Bastler (QFN sollte man können). Ist als Ladegerät gedacht für eine Ultrakondensator-Bank als Zubehör das Punktschweißgerät welches ich vertreibe (www.kicksurfer.de). Welches PSU-Modell hast Du denn? Es gibt verschiedene Ausgangskonfigurationen, das Modul unterstützt die gängigsten zwei. Schick mir Doch mal ein Foto.
Frank B. schrieb: > Welches PSU-Modell hast Du denn? Ich habe das DPS-700GB A. Bilder der Anschlüsse gibt es hier: https://www.xsimulator.net/community/threads/2dof-to-3dof-diy-seat-mover.5271/page-2
Luca E. schrieb: > Ich habe das DPS-700GB A Das ist vom Pinout ziemlich weit weg vom DPS800GB, da müsstest Du etwas basteln. Dafür hat die Platine auch große Löcher um direkt Versorgungskabel anlöten zu können. DPS800GB: https://static.rcgroups.net/forums/attachments/1/0/8/9/2/8/a4221274-53-DPS800GB-A.jpg
Ich hatte noch einen MSP430G2452 von einem Launchpad rumliegen und dachte ich baue drumherum eine Schaltung auf, man weiß ja nie wann man einen MSP mal braucht. Der 9V Stecker wird noch durch einen Mini-USB Stecker ersetzt (oben rechts), damit der 3.3 LDO (IC 1085, ja überdimensioniert aber lag halt herum) nicht soviel Verlustleistung abbekommt. Unten in der Mitte ist eine Steckleiste für die Spy-By-Wire Schnittstelle (Vcc, Test, Reset, GND) vom MSP430 Launchpad, den ich als ISP zum Programmieren benutze








































































































































