Hallo! Am Wochenende will ich mit dem Bau eines einfachen Konverters von 160m und 80m nach 30m (10,120MHz) beginnen. Als Oszillator/Mischer soll ein NE602 verwendet werden. Der Oszillator soll mit einer C-Diode und einem 10-Gang-Poti abstimmbar sein. Dabei sollen die Bereiche 160m und 80m über schaltbare Widerstände rund ums Poti einstellbar sein (der Oszi soll also prinzipiell per Diodenabstimmung von ca. 11,9MHz bis 13,95MHz durchgehend abgestimmt werden können). Als Eingangsfilter würde vermutlich schon ein Tiefpass ausreichen (allerdings wäre man damit nicht gegen eventuelle Mittelwellenstörer gefeit). Als Ausgang hatte ich überlegt, entweder einen Balun von 3 kOhm auf 50 Ohm zu verwenden oder einen Resonanzübertrager mit einer umgewickelten Filterspule aufzubauen (weiß auf Anhieb nicht, was hier besser ist). So viel zum Konzept. Die Hauptfrage ist jetzt erst mal, wie die Bauteile im Oszillator bemessen werden. Der NE602 benutzt ja intern eine Colpitts-Schaltung. Wegen der C-Diodenabstimmung ist es vermutlich ratsam, für den Schwingkreis ein kleines L und ein großes C zu verwenden, um die Auswirkungen der Temperaturdrift der Kapazitätsdiode möglichst gering zu halten?! Eventuell kann man dafür die C-Diode auch an eine Anzapfung der Spule anschließen wie hier: https://upload.wikimedia.org/wikipedia/commons/c/ca/VFO_Colpitts_Oszillator.svg Über ein paar Gedanken, Tipps, Anregungen zum Thema Eurerseits wäre ich sehr dankbar! Viele Grüße
harry schrieb: > ... um die Auswirkungen der Temperaturdrift der Kapazitätsdiode > möglichst gering zu halten?! Wenn du den Abstimmbereich der Diode vernünftig ausnutzt und damit deinen Frequenzbereich überstreichen möchtest, hast du bezüglich der Temperaturdrift der Kapazitätsdiode keine große Wahl mehr. Da würde nur eine möglichst gute Kompensation durch den Parallelkondensator helfen.
> deinen Frequenzbereich überstreichen möchtest, hast du bezüglich der > Temperaturdrift der Kapazitätsdiode keine große Wahl mehr Da würde ich eher für 160m einen Kondensator dazuschalten, um dafür eine feinere Auflösung und weniger Drift zu erreichen. Einen Bereich von 1,8-3,8 MHz macht nicht viel Sinn, denn zwischen 2,0 und 3,5 MHz gibts kaum was interessantes.
Danke für die Antworten und das Bild vom Innenleben des NE602! Der 25k vom Emitter an Pin 7 gegen GND macht den Oszillator ziemlich hochohmig, dadurch wird wahrscheinlich wegen verringerter Erwärmung die Temperaturdrift eingeschränkt. B e r n d W. schrieb: > Da würde ich eher für 160m einen Kondensator dazuschalten, um dafür eine > feinere Auflösung und weniger Drift zu erreichen. Einen Bereich von > 1,8-3,8 MHz macht nicht viel Sinn, denn zwischen 2,0 und 3,5 MHz gibts > kaum was interessantes. Meine Idee war, dass man die Widerstände um den 10-Gang-Poti so anordnet und schaltbar macht, dass man zw. den Bereichen 1,8 bis 2,0 und 3,5 bis 3,8MHz wählen kann. Die Idee mit dem zuschaltbaren Kondensator für 160m gefällt mir wesentlich besser (vorrausgesetzt, man kann den C gut schalten, ohne andere Nachteile in Kauf nehmen zu müssen). In den USA und Kanada wird auch noch der Bereich 3,8 bis 4,0 MHz für AFU verwendet, das würde ich mal optional im Hinterkopf behalten (ohne zu wissen, ob da wirklich was los ist). Die C-Diode soll übrigens mit 1 bis 6V betrieben werden (oder irgendwo dazwischen - habe auch noch andere Exemplare, falls die BA111 ungeeignet ist, z.B. BB629 oder BB112).
Habe hier noch ein kleines Rechenbeispiel mit unterschiedlichen Spulengrößen: L 12MHz 14MHz deltaC ---------------------------- 1µH 176pF 130pF 46pF 2µH 88pF 65pF 23pF 5µH 35pF 26pF 9pF Der NE602 samt Oszillatorbauelementen soll später auf eine Kupferplatine montiert (Wärmeleitung) und alles unter Wachs vergossen werden. Kann man einen Kondensator mit einer Pin-Diode bei 6V zuschalten?
Hallo zusammen, hallo Harry, es wäre sehr hilfreich zu wissen, was du als Nachsetzer brauchst. 10,120 MHz als ZF ist doch etwas ungewöhnlich. Festfrequenz? 73 Wilhelm
Hallo Wilhelm Irgendwie macht das Sinn, es gibt einen funktionierenden 30m Empfänger und der wird jetzt als ZF verwendet: Beitrag "Eingangsfilter 50 Ohm für 30m - SA602" Beitrag "Quarze ausmessen mit AD8307 (logarithmischer Verstärker)" Beitrag "Frage zur BFO-Frequenzspanne / 30-Meter-Rx CW" Freundliche Grüße, Bernd
harry schrieb: > In den USA und Kanada wird auch noch der Bereich 3,8 bis 4,0 MHz für AFU > verwendet, das würde ich mal optional im Hinterkopf behalten (ohne zu > wissen, ob da wirklich was los ist). Da wird schon was los sein, aber du brauchst erstens eine gute Antenne und zweitens einen sehr geringen Störpegel (sowohl QRN als auch “man made” QRM), damit du auf 80 m was aus den USA hörst. Mit dem berühmten „nassen Schnürsenkel“ wird das nichts.
Hallo Bernd, vielen Dank fürs Verlinken! Hatte Wilhelm heute Nachmittag auch schon eine Antwort geschickt, die aber irgendwie verschwunden zu sein scheint (habe möglicherweise in der Eile nicht richtig auf Absenden geklickt)?! Es ist, wie in den Links zu sehen, ein Einfachsuper für 30m. Hier ist gut das Konzept des Eingangsfilters und Mischers zu sehen. https://www.mikrocontroller.net/attachment/216315/30m_Rx_LC_Mischer_Ladder_BFO.PNG Die Kaskode hinter dem Quarzfilter (die übrigens nach wie vor relativ stark rauscht, weil noch keine AGC eingebaut wurde) ist hier noch nicht eingezeichnet. Im Grunde gibt es ja schon das Konzept wie im Anhang (vom Keramikresonator-VFO) - habe es mal auf einen LC-VFO für ca. 13MHz umgemünzt. Ist vielleicht besser, als den NE602 als VFO UND Mischer gleichzeitig zu benutzen!?
Jörg W. schrieb: > Da wird schon was los sein, aber du brauchst erstens eine gute > Antenne und zweitens einen sehr geringen Störpegel (sowohl QRN als > auch “man made” QRM), damit du auf 80 m was aus den USA hörst. > > Mit dem berühmten „nassen Schnürsenkel“ wird das nichts. Also zwischen 3,500 und 3,800 MHz kann man hier teilweise sehr gut amerikanische Stationen aufnehmen. Auch mit einer Langdrahtantenne in der Wohnung, wobei eine große Loop wesentlich bessere Ergebnisse bringt. Den Bereich 3,800 bis 4,000MHz könnte man also eigentlich mal ausprobieren. Danke für die Info!
Eine wichtige Frage noch, wie wickelt man am besten eine temperaturstabile Spule? Ich denke mal, wenn man auf einen Ringkern wickelt oder einen Ferritkern benutzt, ist die Drift größer als bei einer reinen Luftspule. Auf der anderen Seite ist eine Luftspule von ein bis zwei µH nicht grade handlich.
harry schrieb: > Ich denke mal, wenn man auf einen Ringkern wickelt oder einen Ferritkern > benutzt, ist die Drift größer als bei einer reinen Luftspule. So ist es. Zu Zeiten, als das noch alles analog gebaut worden ist, gab's da wohl teilweise auch Keramikkörper mit aufgebrannter Silberwicklung, die man sich für die VFOs gegönnt hat. > Auf der anderen Seite ist eine Luftspule von ein bis zwei µH nicht grade > handlich. Ach, was. :) Ich habe mal schnell in der Bastelkiste geguckt. Von der 1-µH-Spule habe ich vor Jahrzehnten mal ein paar gekauft. Wenn dir 1 µH genügt, kannste davon gern eine gegen Portoerstattung haben. Die andere hat so 50 oder 60 Windungen Kupferlackdraht (ca. 0,2 mm) auf einem Spulenkörper, der eigentlich für einen Ferritkern vorgesehen ist, aber es ist kein Kern reingeschraubt. Schwuppdiwupp sind 25 µH zusammen.
> wie wickelt man am besten eine temperaturstabile Spule?
Eine Spule driftet hauptsächlich durch Wärmedehnung/Verformung. Erstens
sollte der Spulenkörper eine geringe Wärmedehnung aufweisen und zweitens
sollte die Kupferwicklung straff anliegen, damit der Kupferdraht der
Wärmedehnung des Spulenkorpers folgt und nicht der Wärmedehnung des
Drahtes. Nach dem Abgleich sollte der Draht mit Kleber fixiert werden.
Manche stellen sich aus in Nagellackentferner gelöstem Styropor einen
Lack/Kleber her. Du könntest einen alten Keramikwiderstand nehmen, die
Innereien entfernen und darauf die Spule wickeln.
Jörg W. schrieb: > Wenn dir 1 µH genügt, > kannste davon gern eine gegen Portoerstattung haben. Danke für das Angebot! Wenn es mit dem Selberwickeln nicht klappt, komme ich gerne darauf zurück. Was hast du da für ein cooles Induktivitätsmessgerät?
B e r n d W. schrieb: > Manche stellen sich aus in Nagellackentferner gelöstem Styropor einen > Lack/Kleber her. lach, auf was die Leute nicht alles kommen ;O) Der Kleber bewirkt aber bestimmt eine formschlüssige Fixierung (der dürfte in jede Ritze kriechen). > Du könntest einen alten Keramikwiderstand nehmen, die > Innereien entfernen und darauf die Spule wickeln. Gute Idee! Müsste noch Keramikkörper von uralten Drahttrimmern haben, die sollten perfekt geeignet sein.
harry schrieb: > Was hast du da für ein cooles Induktivitätsmessgerät? Ist ein Nachbau des „Klassikers“: http://www.aade.com/lcmeter.htm Allerdings wollte ich kein Closedsource-Device haben und habe daher einen auf dem gleichen Prinzip basierenden eigenen Entwurf auf AVR-Basis gebaut. Außerdem habe ich eine Eintasten-Bedienung realisiert (interne Umschaltung über SIL-Relais) mit automatischer Abschaltung (vergisst man sonst gern :), praktisch endloser Energievorrat durch eine alte 18650 Rundzelle. Die muss man nur aller paar Jahre mal laden …
Es ist bekannt, dass Polystyrol kaum die Güte verschlechtert.
Jörg W. schrieb: > Allerdings wollte ich kein Closedsource-Device haben und habe daher > einen auf dem gleichen Prinzip basierenden eigenen Entwurf auf > AVR-Basis gebaut. Außerdem habe ich eine Eintasten-Bedienung > realisiert (interne Umschaltung über SIL-Relais) mit automatischer > Abschaltung (vergisst man sonst gern :), praktisch endloser > Energievorrat durch eine alte 18650 Rundzelle. Die muss man nur > aller paar Jahre mal laden … Das klingt wirklich nach einer coolen Sache! Mein L-Meter misst erst ab 1µH und hat dazu noch ein Offset von einem µH (also erst Spulen von 2µH bewirken überhaupt erst eine Änderung der Anzeige). Muss mir da auch mal was brauchbares zulegen.
B e r n d W. schrieb: > Es ist bekannt, dass Polystyrol kaum die Güte verschlechtert. Ach, Polystyrol, weil es nicht nur super klebt, sondern auch gute HF-Eigenschaften hat... Wenn ich morgen den Versuchsaufbau fertig mache, nehme ich erst mal eine provisorische Spule, um vorab die Werte zu ermitteln.
Ich sehe grade, die Schaltung hier https://www.mikrocontroller.net/attachment/269055/test_VFO_13MHz_LC.PNG kann eigentlich gar nicht funktionieren, weil ein hochohmiger R vom Gate nach Masse fehlt. Entweder den C vorm Gate weglassen und die Spule verbindet das Gate mit Masse - oder den hochohmigen R einfügen...
harry schrieb: > weil ein hochohmiger R vom Gate nach Masse fehlt. Naja, es ist ein JFET, die Diode hat genügend Reststrom, als dass sie selbst als hochohmiger Widerstand angesehen werden kann. Bei einem MOSFET wäre das was anderes.
Jörg W. schrieb: > Naja, es ist ein JFET, die Diode hat genügend Reststrom, als dass > sie selbst als hochohmiger Widerstand angesehen werden kann. Wenn man das Ohmmeter in Gegenflussrichtung dranhält, werden an der 1N4148 spontan 500MOhm angezeigt. Du hast auf jeden Fall recht, bei der anderen Schaltung mit dem Keramikresonator funktioniert es auch.
Hier ist der aktuelle Aufbau mit ein paar Eckdaten. Die C-Diode kann man zur Verringerung des C-Bereichs an eine Anzapfung der Spule legen und mit dem Trimm-C nachregeln. Die Ausgangsspannung erscheint mir etwas mickrig. Auf dem Oszilloskop werden 110mVss angezeigt, der aktive Tastkopf ist allerdings nicht kalibriert. Wäre der Ausgangspegel größer, wenn man zwischen LC-Kreis und Gate einen Kondensator einfügen würde (dann läge die Spule nicht mehr direkt von Gate nach Masse)? Eventuell reicht der Pegel zur "Befeuerung" des NE602 (an Pin6) trotzdem bereits aus?!?
> Die Ausgangsspannung erscheint mir etwas mickrig
Was misst Du denn am Gate für eine Spannung? Die sollte deutlich höher
sein und unverzerrt. Dazu kann man einen zweiten Fet Sourcefolger
verwenden, um das Signal am Schwingkreis abzunehmen und zu puffern. Am
Oszillator-Source sieht das Signal selten aus wie ein Sinus, naja, bei
110mV evtl schon.
Probier mal bei den beiden 47pF Kondensatoren ein anderes Verhältnis.
z.B. 39pF und 56pF
oder 47pF und 33pF oder ähnlich.
Bei mir hat es meist besser funktioniert,
wenn der untere ein wenig größer war.
harry schrieb: > Die Ausgangsspannung erscheint mir etwas mickrig. Auf dem Oszilloskop > werden 110mVss angezeigt, der aktive Tastkopf ist allerdings nicht > kalibriert. Mit der Schaltung hier misst man 2,11V an HFout des Oszillators. Das müsste man eigentlich in einen absoluten Pegel umrechnen können. https://www.mikrocontroller.net/attachment/210429/AD8307_HF_mV_Meter_my10-xtal.PNG
Halllo Bernd, Danke für die Antwort (grade gesehen, habe zwischenzeitlich mit einem AD8307 gemessen)! B e r n d W. schrieb: > Probier mal bei den beiden 47pF Kondensatoren ein anderes Verhältnis. > > z.B. 39pF und 56pF > oder 47pF und 33pF oder ähnlich. > > Bei mir hat es meist besser funktioniert, > wenn der untere ein wenig größer war. Wenn der obere C auf 100p vergrößert wird, steigt der Pegel etwas und f sinkt - der untere C verringert bei meinem Aufbau bei Erhöhung den Pegel.
B e r n d W. schrieb: > Was misst Du denn am Gate für eine Spannung? Die sollte deutlich höher > sein und unverzerrt. Dazu kann man einen zweiten Fet Sourcefolger > verwenden, um das Signal am Schwingkreis abzunehmen und zu puffern. Mit passivem x10-Tastkopf direkt am Gate gegen Masse sind es 560mVss. Mit passivem x10-Tastkopf direkt an der Source gegen Masse sind es 240mVss. (bei passivem x1-Tastkopf schwingt nichts an)
Mit einem Koppel-C ist man an der Source bei ca. 700mVss - es schwingt aber schlechter an und ich vermute, dass der zusätzliche C auch zusätzliche Temperaturdriften mitbringt.
Im Prinzip reicht momentan die Spannung zur Ansteuerung des NE602 aus, die Frage ist, wie weit sie unter Last abfällt.
B e r n d W. schrieb: > Im Prinzip reicht momentan die Spannung zur Ansteuerung des NE602 aus, > die Frage ist, wie weit sie unter Last abfällt. bezogen auf diesen Aufbau? > Mit einem Koppel-C ist man an der Source bei ca. 700mVss Der läuft wackelig und ist so nicht zu empfehlen. B e r n d W. schrieb: > Probier mal bei den beiden 47pF Kondensatoren ein anderes Verhältnis. > > z.B. 39pF und 56pF > oder 47pF und 33pF oder ähnlich. Das wollte ich noch testen.
harry schrieb: > Mit einem Koppel-C ist man an der Source bei ca. 700mVss - es schwingt > aber schlechter an und ich vermute, dass der zusätzliche C auch > zusätzliche Temperaturdriften mitbringt. Mit diesesm C nimmst du der Schaltung den eindeutigen DC-Bezug, das kann so wohl nicht gut gehen. Kurt
Habe jetzt mal die Diode und den C wieder rausgenommen. Ohne Diode ist man bei 800mVss :) Mit dem RK-C-Verhältnis 100pF zu 47pF kommt man gar auf 1Vss.
Harry, falls du damit nicht zufrieden bist, probiers mal mit einem Hartley. Dadurch bekommst du mehr Feedback und mehr Freiheiten bezüglich Abstimmbereich und Driftkompensation. Ich fühle mich durch die Rückkoppel-Cs immer behindert.
Lach, die Rückkoppel-Cs... Danke Bernd für den Hinweis! Ein HF-Steckbrett wäre super, um so was mal schnell auszuprobieren zu können. Mittlerweile bin ich ganz zufrieden mit dem vorliegenden Colpittsoszillator und dessen Stabilität. Was noch nicht funktioniert, ist das Zuschalten eines Kondensators mit einer Pin-Diode für den unteren Frequenzbereich. Sobald Strom auf die Diode kommt, reißt die Schwingung ab.
Hier noch kurz eine Skizze der aktuellen Beschaltung. Möglicherweise benötigt die PIN-Diode mehr Spannung oder Strom???
Schalte mal versuchsweise anstatt dem 100k einen 4,7k Widerstand und eine dieser 130µH Drosseln in Reihe, damit die Diode richtig durchschaltet. Erreicht die Diode nur eine ähnliche Impedanz wie der Kondensator, bewirkt das eine starke Dämpfung. Widerstand + Kondensator -> Snubber Nachtrag: Anstatt Pindiode geht auch eine 1N4148, die hat gesperrt nur 0,2pF.
B e r n d W. schrieb: > Widerstand + Kondensator -> Snubber Ah-ha! Gut zu wissen! Mit 4k7 und der Drossel klappts noch nicht, aber bei 1k und 130uH wird der C sauber zugeschalten. Dafür geht der Oszi aus, wenn der Strom weg ist. Tippe darauf, dass die Drossel zu klein ist und deshalb HF-mäßig dämpft... teste gleich mal eine größere. > Nachtrag: > Anstatt Pindiode geht auch eine 1N4148, die hat gesperrt nur 0,2pF. ... wenn die sauberer schaltet. Glaube, die Kapazität der PIN stört nicht.
harry schrieb: > Dafür geht der Oszi aus, wenn der Strom [von der PIN] weg ist. Tippe darauf, >dass die > Drossel zu klein ist und deshalb HF-mäßig dämpft... teste gleich mal > eine größere. Hm, auch bei 1kOhm, 1mH schwingt der Oszi nicht mehr, wenn die Ud der Pin abgeschaltet ist. (ansonsten schon)
harry schrieb: > einer Pin-Diode für den unteren Frequenzbereich. Sobald Strom auf die > Diode kommt, reißt die Schwingung ab. Die Diode wirkt da ev. als Diode ,machmal den 100k kleiner. Kurt
Zuvor konnte sich die Diode möglicherweise leicht negativ aufladen. Dies wird jetzt durch den niederohmigen Widerstand verhindert. Was passiert, wenn du den Widerstand nicht auf GND legst, sondern offen läßt? Die Diode müsste evtl. mit -3V oder +3V vorgespannt werden.
B e r n d W. schrieb: > Was passiert, > wenn du den Widerstand nicht auf GND legst, sondern offen läßt? Wenn es offen bleibt, geht es. Ich will die Leitung aber mit 100nF abblocken. Habe noch mal experimentiert, das Problem war wohl die 1mH-Drossel. Sie hat wohl keine sehr hohe Grenzfrequenz. Mit einer 130µH-Drossel in Reihe (wie im Anhang gezeigt) geht es nun. 6V auf Leitung -> 12MHz Leitung offen -> 16MHz (f-Feineinstellungen kommen morgen) Ein hochohmiger Ableit-R wäre nicht schlecht (z.B. 100k wie in Zeichnung).
B e r n d W. schrieb: > Super, sieht gut aus. Wie ist jetzt die Drift? Könnte man da, falls die Drift von FET kommt, nicht mit Dioden dagegenhalten, den -2mV/C° ? Kurt
Die Frage ist, welches Bauteil driftet am meisten und in welche Richtung. Nimm einen Strohhalm oder einen Isolierschlauch und blase jedes Bauteil einzeln vorsichtig an.
Guten Morgen zusammen, da passt man mal ein paar Stunden nicht auf, und schon geht hier die Post an ;-) Ich kämpfe mich hier mal der Reihe nach durch die Posts: Bei deine Tabelle oben mit Gegenüberstellung von L -> C -> Delta C würde ich mich eher an den grösseren C-Werten orientieren. Es ist leichter, Cs zu ändern oder vllt. parallel zu schalten, anstatt immer einen neue Spule wickeln zu müssen. Den Bereich der C-Diode kann mann ja mit Widerständen am Poti bei Bedarf einengen. Die Sache mit dem Styropor in Aceton (Nagellackentferner) ist ein alter Hut. Der Colpitts-Oszi mit dem Serien-C zum Gate heisst Seiler-Oszi. Dann würde ich die 1 MOhm parallel zur Diode doch empfehlen. Der Seiler hat den Vorteil, dass bei einem grossen Kreis-C der Abstimmbereich kleiner wird. Denk mal an die alten Luft-Rundfunk Drehkos. 50 oder 100pF Luftdrehkos waren früher schlecht zu bekommen. Wenn, dann nur zu Preisen, die nicht zum Taschengeld eines Pennälers passten. Stiefelspulenkörper aus Keramik kannst du von mir haben. Bei Bedarf -> PN Die Spule im Backofen einzubrennen, soll nach allgemeinem Amateur-'Geschwätz' auch was bringen..?? Das Schalten mit der PIN-Diode ist nicht geschickt, wie Bernd schon schrieb. Die 1N4148 ist nicht schlecht; es gibt aber auch entsprechende Tuner Schaltdioden, z. B. BA282 u. ä.; die haben noch weniger Kapazität. Kosten nur Pfennige. Auf 80m USA ist schon eine Herausforderung. Ansonsten gibt es da nur die Quatschrunden der sogenannten 'Krokodile', bei denen der Wert des Gesprächsinhalt umgekehrt proportional zum Wert der Sendeleistung ist. 40m ist da - besonders im Winter und nachts - deutlich interessanter. Am Anfang ist man ja froh, dass man überhaupt etwas hört, aber später.., na ja. Weiterhin viel Erfolg. 73 Wilhelm
Hallo zusammen, Danke für die Antworten! B e r n d W. schrieb: > Super, sieht gut aus. Wie ist jetzt die Drift? Heikles Thema... Im Anhang das aktuelle Schaltbild. Im Moment verbraucht die PIN-Diode mit dem Vorwiderstand fast doppelt so viel Leistung wie der Oszillator (Diode mit drumherum 4mW, Oszi 2mW). Das gibt natürlich Erwärmungsdriften. Deshalb wird der Vorwiderstand aus dem Oszillatorgehäuse verbannt. Nach dem Einschalten gibt es mehr und länger Drift als vorher. Wenn alles warmgelaufen ist (ca. 1/2 h, vor Pin-D haben 5 min. gereicht), bringt auch das Ein- und Ausschalten der Pin-Diode keine nennenswerte Drift mehr. Wenn der 1k-Vorwiderstand aus dem Oszillatorgehäuse verbannt ist, verringert sich die Warmlaufzeit hoffentlich wieder deutlich. Für die Zukunft würde ich überlegen, mehrere Oszillatoren aufzubauen und dann die Oszillatorsignale einzeln auf den Mischer zu schalten.
Kurt B. schrieb: > Könnte man da, falls die Drift von FET kommt, nicht mit Dioden > dagegenhalten, den -2mV/C° ? Hallo Kurt, gute Frage! Würde sie an Bernd weiterreichen, wenn er einverstanden ist.
Hallo Wilhelm, Danke für die ausführliche Antwort! Wilhelm S. schrieb: > Es ist leichter, Cs zu ändern oder vllt. parallel zu > schalten, anstatt immer einen neue Spule wickeln zu müssen. Das stimmt! Treibt kleines L und großes C nicht auch die Spannung in die Höh'? > Stiefelspulenkörper aus Keramik kannst du von mir haben. > Bei Bedarf -> PN Gut zu wissen, Danke für das Angebot! Im Moment benutze ich eine Spule auf einem T-37-rot-Ringkern mit 22 Wdg. Si-Draht 0,5mm. Man muss schon ein Feuerzeug an die Spule halten, um eine sichtbare Drift zu bewirken. Könnte fast sein, dass sie an ihrem Platz verbleiben darf. > Die Spule im Backofen einzubrennen, soll nach allgemeinem > Amateur-'Geschwätz' auch was bringen..?? Ich glaube, es geht darum, den heißen Draht auf Stoß zu wickeln, damit er bei Raumtemp. auf leichter Spannung steht. Bei leichter Wärmeausdehnung bleibt er dann in Kontakt mit dem Keramikkörper. > Das Schalten mit der PIN-Diode ist nicht geschickt, wie Bernd schon > schrieb. > Die 1N4148 ist nicht schlecht; es gibt aber auch entsprechende > Tuner Schaltdioden, z. B. BA282 u. ä.; die haben noch weniger > Kapazität. Kosten nur Pfennige. Was ist am Schalten mit der Pin-Diode hier ungeschickt? Dass sie eine Wärmedrift verursacht? Ich benutze derzeit eine BA479 G. > Auf 80m USA ist schon eine Herausforderung. Ansonsten gibt es da nur die > Quatschrunden der sogenannten 'Krokodile', bei denen der Wert des > Gesprächsinhalt umgekehrt proportional zum Wert der Sendeleistung ist. Mir geht es auch eher um CW-Stationen, die ja hin und wieder auf dem ganzen Band zu finden sind (natürlich bevorzugt in den CW-Bereichen, aber eben nicht immer). > Am Anfang ist man ja froh, dass man überhaupt etwas hört, aber später.., ... ist man froh, wenn man gar nichts mehr hören muss?!? :) Viele Grüße in die Runde!
harry schrieb: > Hallo zusammen, > > Danke für die Antworten! > > B e r n d W. schrieb: >> Super, sieht gut aus. Wie ist jetzt die Drift? > > Heikles Thema... Im Anhang das aktuelle Schaltbild. Im Moment verbraucht > die PIN-Diode mit dem Vorwiderstand fast doppelt so viel Leistung wie > der Oszillator Vill. lässt sich die PIN durch eine C-Diode erstzen. Mach den linken 47 P kleiner und schalte eine C_diode dazu, dann zwei Potis und einen Umschalter der die passende Spannung anlegt. Oder einfach eine zweite BAT zur BAT am Fusspunkt parr und verwende diese als Umschaltung. Kurt
B e r n d W. schrieb: > falls du damit nicht zufrieden bist, probiers mal mit einem Hartley. > Dadurch bekommst du mehr Feedback und mehr Freiheiten bezüglich > Abstimmbereich und Driftkompensation. Habe eben spaßeshalber einen Hartley auf dem Steckbrett aufgebaut. Das Ding geht pegelmäßig auf Anhieb ab wie eine Rakete. Durch die vielen Windungen der Spule, die man als Anzapfung für alles mögliche nutzen kann, hat man eine Menge neuer Möglichkeiten.
harry schrieb: > Ein HF-Steckbrett wäre super, um so was mal schnell auszuprobieren zu > können. “Manhattan Style”
harry schrieb: > B e r n d W. schrieb: >> falls du damit nicht zufrieden bist, probiers mal mit einem Hartley. > > Habe eben spaßeshalber einen Hartley auf dem Steckbrett aufgebaut. Das > Ding geht pegelmäßig auf Anhieb ab wie eine Rakete. > > Durch die vielen Windungen der Spule, die man als Anzapfung für alles > mögliche nutzen kann, hat man eine Menge neuer Möglichkeiten. Vill. lässt sich der Hartley leichter stabil halten wie andere (Kupfer wird hochohmiger und grösser, beim Transistor wird's schneller und kleiner. Und wichtig ist dass keine Rückwirkung vom Ausgang da stattfindet, also da wohl grundsätzlich eine Trennstufe sinnvoll ist. Kurt
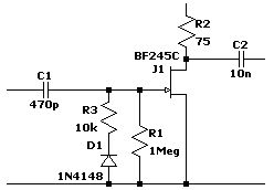
Ich würde ihn aber ein wenig bändigen mit dieser Diode vom Gate nach GND. Damit regelt sich die Amplitude automatisch ein wenig zurück. Dann muss jedoch wieder ein C in die Gateleitung und parallel zur Diode ein 1Meg Widerstand nach GND.
B e r n d W. schrieb: > Ich würde ihn aber ein wenig bändigen mit dieser Diode vom Gate nach > GND. Damit regelt sich die Amplitude automatisch ein wenig zurück. Dann > muss jedoch wieder ein C in die Gateleitung und parallel zur Diode ein > 1Meg Widerstand nach GND. Hm, und die Temperatureinflüsse noch vielfältiger. (oder aber andere kompensiert wegen der dann konstanteren Ausgangsamplitude!) Kurt
Zitat: the first appearance of the gate-diode-to-ground idea so far as I know was in G. D. Hanchett, W2YM, "The Field-Effect Transistor as a Stable V.F.O. Element," December 1966 *QST*: und Later on hams would discover than keeping the JFET gate from conducting not only reduces frequency drift but also reduces phase noise--cycle-to-cycle frequency jitter on the order of degrees rather than whole cycles--that can compromise the reception of weak signals near very strong ones. Durch die Diode wird also auch verhindert, dass die Gate-Source-Diode leitend wird und dadurch Drift und Phasenrauschen entsteht. https://groups.yahoo.com/neo/groups/regenrx/conversations/messages/10963
B e r n d W. schrieb: > > Durch die Diode wird also auch verhindert, dass die Gate-Source-Diode > leitend wird und dadurch Drift und Phasenrauschen entsteht. > Es könnte also eine gute Wahl sein da eine Dioden reinzusetzen, also die Amplitude gering und konstant zu halten. (passende)Styroflex und Spulen kompensieren sich doch temperaturmässig selber, vill. geht da noch was wenn der Transistor selber dann nicht mehr die grosse Rolle spielt. Kurt
Einige Klassiker sind inzwischen auf archive.org: https://archive.org/details/fea_QRP_Classics_-_The_Best_QRP_Projects_from_QST_and_the_ARRL_Handbook https://archive.org/details/fea_W1FB_QRP_Notebook https://archive.org/details/fea_W1FB_Design_Notebook https://archive.org/details/arrl-1981-radio-amateur-handbook https://archive.org/details/RadioAmateurHandbook1976
Hallo zusammen, jetzt muss ich das wieder Punkt für Punkt abarbeiten. > ... ist man froh, wenn man gar nichts mehr hören muss?!? :) Ja, so ist es! Die 'Minimal Art', am Amateurfunkdienst teilzunehmen, ist ja WSPR. Man braucht ja nicht mal händisch (sprich CW) mit seinem Gegenüber Kontakt aufzunehmen. Da du ja einen 10MHz RX besitzt, versuch mal dein Gllück mit WSPR. Die Software gibts im Netz; der Rest ist sowas von einfach... Mich interessieren keine QSOs mit wem auch immer, aber dass man auf 10MHz mit 200 mW und einem Dipol bis VK und ZL kommt, ist schon eine tolle Sache. Die Westküste USA fehlt leider. Du hattest etwas von CW geschrieben. Kannst du es..?? Nun weiter zu deinem Vorhaben: Bzgl. meiner Anregung, sich bei grössen Kreis-Cs aufzuhalten siehe -> Vackar Oszillator. Da sind 'Riesen'-Cs drin. Wenn das L dann gar zu klein wird -> Clapp Oszillator. Vor tausend Jahren im Röhrenzeitalter hiess es: 'Ein Clapp klappt immer' 'klappt immer': alles gelogen! Man muss das Prinzip eines Clapp verstanden haben. Ansonsten eine tolle Schaltung, die viel mehr Freiheiten gibt. Bei allen Diskussionen: Der 1MOhm und die Diode nach Masse sind in den meisten Schaltungen zu finden. Ich denke, die Jungs haben sich ihre eigenen Gedanken gemacht, ...oder woanders abgekupfert. Tut ja auch nicht weh..., wenn es dann klappt..?? Ich erinnere mich noch an ein RCA-Buch aus dem Anfang der 70er Jahre, in dem so ein VFO mit FET, MOS-FET - genaueres weiss ich nicht mehr - beschrieben wurde. Dieses Teil ist auch in den 60er Jahren in der QST veröffentlich worden. > G. D. Hanchett, W2YM, "The Field-Effect Transistor as a Stable > V.F.O. Element," December 1966 *QST*: Danke Bernd, aber das hat wohl niemand mehr auf der Pfanne. Vllt. ist das auch der Artikel, den ich im Allerhintersten meines Hirns habe. Nicht noch eine PIN-Diode! Es soll geschaltet werden! Danke Bernd für die Hinweise auf die kostenlosen Downloads. Ein 1981er ARRL_Handbook ist ok. Man komme nur nicht auf die Idee, sich ein zeitnahes Exemplar kaufen zu wollen. Seit dem Anfang der 2000er Jahre hat das kaum noch - nichts mehr - mit Amateurfunk zu tun. In meinen Augen mehr ein Nachschlagewerk für HF-unerfahrene E-Ingenieure. Meine 'frischeren' Versionen habe ich verkauft! Harry empfehle ich lieber folgendes: 'Experimental Methods in RF Design' Wes Hayword (W2ZOI), Rick Campbell (KK7B), Bob Larkin (W7PUA) ISBN: 9780872599239 In meinen Augen, das Mass der Dinge! Andere mögen anderer Ansicht sein... 73 Wilhelm
Jörg W. schrieb: > harry schrieb: >> Ein HF-Steckbrett wäre super, um so was mal schnell auszuprobieren zu >> können. > > “Manhattan Style” Bei mir ist HF automatisch Manhattan, leider oft in dichtester Kugelpackung gelötet - der Herr Kainka hat ein schöne HF-Steckbrett, so weit ich weiß. Kann man eigentlich den Code oder das Hex-File für deinen LC-Meterentwurf irgendwo im Netz finden?
harry schrieb: > Kann man eigentlich den Code oder das Hex-File für deinen > LC-Meterentwurf irgendwo im Netz finden? Nö, aber ich kann's dir privat geben, wenn du willst. Wirklich „ready for the masses“ denke ich, ist es nicht.
B e r n d W. schrieb: > Durch die Diode wird also auch verhindert, dass die Gate-Source-Diode > leitend wird und dadurch Drift und Phasenrauschen entsteht. Wir rum muss die diode eigentlich geschaltet sein? Im Netz findet man beide Variationen in Oszillatoren. Bei meinen Versuchen scheint die Variante mit Anode an Masse die gleichmäßigere Amplitude bei verschiedenen Frequenzen zu geben, allerdings auch die kleinere. B e r n d W. schrieb: > Einige Klassiker sind inzwischen auf archive.org: Super Links, vielen Dank! Habe mittlerweile aus einem entkernten Stabilo Point 88 fine 0,4 ein "Blasinstrument" gemacht, um festzustellen, welche Bauteile welche Temperaturdrift haben. Gibt wegen der feinen Öffnung einen sehr dosierten Luftstrahl. Die meiste Drift kommt vom FET. Bei der Spule scheint die Drahtwicklung einen umgekehrten Temperaturkoeffizienten zum Kern zu haben. Fast alle HF-Cs (grau mit oranger Kappe) senken beim Anblasen die Frequenz (wie auch nicht anders zu erwarten). Der einzige HF-C mit schwarzer Kappe (angeblicher NP0) erhöht die Frequenz beim Anblasen. Bei der richtigen Einstellung des FET-Stroms über Rg ist der Oszi nach Warmlaufen dennoch fast komplett driftfrei.
Jörg W. schrieb: >> Kann man eigentlich den Code oder das Hex-File für deinen >> LC-Meterentwurf irgendwo im Netz finden? > > Nö, aber ich kann's dir privat geben, wenn du willst. Daran wäre ich durchaus interessiert :). Habe auch noch einige 18650 Rundzelle. Ist das Display bei deinem Aufbau ein 2x16?
harry schrieb: > Daran wäre ich durchaus interessiert :). Dann müsstest du dich anmelden und mir eine Nachricht schreiben, oder dir anderweitig eine meiner Email-Adressen aus dem Netz beschaffen. ;) > Ist das Display bei deinem Aufbau ein 2x16? 2x24, kann aber sein, dass 2x16 auch problemlos genügt. Ich habe davon mal einen größeren Stapel in der Bucht gekauft und seitdem einen „Lebensdauervorrat“.
Hallo Wilhelm, WSPR klingt interessant. Wilhelm S. schrieb: > Da du ja einen 10MHz RX besitzt, versuch mal dein Gllück mit WSPR. > Die Software gibts im Netz; der Rest ist sowas von einfach... Das werde ich mal unter die Lupe nehmen. Wilhelm S. schrieb: > Du hattest etwas von CW geschrieben. Kannst du es..?? Prinzipiell ja, mit fehlt aber noch der letzte Schliff (Zeichen am laufenden Band erkennen). Wilhelm S. schrieb: > Nicht noch eine PIN-Diode! Es soll geschaltet werden! Also meine Pindiode ist wieder entfernt (war mir zu driftig). Statt dessen sitzt jetzt im Oszillatorhäuschen ein Schiebeschalter, der von aussen mit einem Holzstab o.ä. bewegt werden kann. Kennt Ihr das Tentec-Audion? Da sind auf sehr orginelle Weise Pin-Dioden zur Bereichswahl in Verbindung mit einem Schieberegister-IC (?) verbaut.
Jörg W. schrieb: > Dann müsstest du dich anmelden und mir eine Nachricht schreiben, oder > dir anderweitig eine meiner Email-Adressen aus dem Netz beschaffen. ;) Danke noch mal für das Angebot! Ich melde mich in den nächsten Tagen irgendwie deswegen. Lach, so ähnlich wie bei mir, habe auch einen Lebensdauervorrat angelegt, allerdings mit 2x16. ;-)
Noch mal konkret zurück zum Projekt. Die unterste Spiegelfrequenz ist ja 10.120MHz minus 3.800MHz, das sind 6.320MHz. Die oberste Empfangsfrequenz ist 3.800MHz (nicht sooo weit weg von den 6.320MHz), also wäre ein Eingangstiefpass mit 36dB oder 48dB wahrscheinlich anzuraten!?! Der Tiefpass soll zwei Eingänge haben, 450 Ohm für Langdraht und 50 Ohm für alles andere. Die Ausgangsimpedanz des Filters soll 3k haben (sym. Einspeisung in den NE602). Bei einem Tiefpass liegt aber keine Spule am Eingan, sondern ein Kondensator. Kann man das Signal trotzdem von 450 Ohm auf 50 Ohm transformieren? Oder muss dann ein Balun oder Unun vor das gesamte Filter?
Stelle mir auf einen 50-Ohm-Eingang betrachtet so etwas in der Art vor. Allerdings ohne den enormen Pegelverlust im Durchlassbereich (entsteht er durch die Transformation 50 Ohm --> 3KOhm?).
Lass dir mal die insertion gain = Einfügedämpfung anzeigen.
So siehts gut aus! :) Danke Bernd! Ansonsten habe ich überlegt, besser alle Eingänge auf 50 Ohm auszulegen und einfach einen Aufsteckadapter für 450 auf 50 Ohm zu basteln. Den kann man dann bei Bedarf zwischen Langdraht und Eingang stecken.
Symmetrische Einspeisung in den NE602 geht mit dem TP-Filter ja gar nicht, wenn man ohne zusätzlichen Übertrager arbeiten will. Dann eben asymmertisch und 50 Ohm auf 1,5 kOhm.
Der Oszillator hat im oberen Frequenzband eine Frequenzhysterese von ca. 20kHz. Beim Einschalten steht er beim Linksanschlag auf 13,553 MHz. Dreht man kurz die Frequenz um einige kHz nach oben und direkt wieder zurück, steht er beim Linksanschlag (also in genau der gleichen Frequenzpotiposition) auf 13,580 MHz. Diese Hysterese ist extrem stabil. Habe schon allerlei probiert, Teile und Teilegruppen umpositioniert, heiße und kalte Enden der Trimmer getauscht, den Schalter hochohmig überbrückt, die untere Spannung der C-Diode von 1V auf 1,2V angehoben, einen R von 560k von Gate nach Masse geschaltet... Das untere Frequenzband ist dagegen völlig hysteresefrei. Dass es am 10-Gang-Poti liegt, schließe ich deswegen aus. Hat jemand eine Idee, woran es liegen könnte?
@Harry > Die unterste Spiegelfrequenz ist ja 10.120MHz minus 3.800MHz, > das sind 6.320MHz. Moment, dein VFO schwingt doch auf 13,920 MHz, dann liegt die Spiegelfrequenz auf 24,040 MHz. Des weiteren könnte es einen Durchschlag bei 10,120 MHz geben, wobei diese Frequenz als 1.ZF schon vom NE602 deutlich unterdrückt wird und jetzt auch noch durch den Tiefpass. Für die 6,553 MHz wird es noch schwieriger, in die 2.ZF zu gelangen. Schwingt dann der zweite Oszillator auf 3,57 MHz? Das wäre mitten im Empfangsbereich und gibt eine schöne Pfeifstelle. Ein Problem sehe ich eher darin, dass bei der Verwendung eines Tiefpasses doch noch einige Signale den NE602 unter Beschuss nehmen können. Und dieser Baustein ist nicht gerade berühmt für seine Großsignalfestigkeit. >> Du hattest etwas von CW geschrieben. Kannst du es..?? > Prinzipiell ja, mit fehlt aber noch der letzte Schliff Dito, bin jetzt bei 52 Zeichen pro Minute. Noch ein wenig zu langsam, aber es gibt tatsächlich so langsame QSOs zum mitschreiben. > Dann müsstest du dich anmelden und mir eine Nachricht schreiben Ich hätte auch was per email für dich, man findet mich aber vermutlich nicht im Netz. Oder du nimmst das zwischen den Klammern () und hängst at freenet de dran. > Lach, so ähnlich wie bei mir, habe auch einen Lebensdauervorrat > angelegt, allerdings mit 2x16. Hab mir auch mal 10 Blaue ersteigert, 2x16, mit verbogenen Beinchen, das Stück für 2 Euro. @Wilhelm > Ein 1981er ARRL_Handbook ist ok Da ist das meiste noch schön diskret, ich hab hier ein 1983er in Papier. Eines Tages, wenn es keine geeigneten ICs mehr gibt oder wenn wir einer Sache wirklich auf den Grund gehen wollen, werden wir wieder darauf zurückkommen.
> Oszillator ... Frequenzband eine Frequenzhysterese von ca. 20kHz. Versuch mal, den Arbeitspunkt des FET zu ändern oder die Rückkopplung zu reduzieren. > Wir rum muss die diode eigentlich geschaltet sein? Mit der Kathode nach GND ergibt sich der Regeleffekt mit Stabilitätsgewinn. Mit der Anode auf GND bedämpft die Diode das zu groß werdende Signal.
Hallo, schon mal ganz kurz vorab hier noch das Frequenz-Konzept: ZF: 10,120 [MHz] Band VFO-Freq. Spiegel-Freq. 160m: 1,810 11,930 22,050 2,000 12,120 22,240 80m: 3,500 13,620 23,740 3,800 13,920 24,040 (40m: 7,000 17,120 27,240 7,200 17,320 27,440) (mit einem VFO alle drei Frequnzbänder wäre ziemlich sportlich, außerdem wäre die "ZF"-Unterdrückung durch das TP-Vorfilter schwächer, deshalb die Angaben für 40m in Klammern) Probiere grade noch ein paar Sachen aus zur Oszillatorstabilisierung.
Hallo Harry Das ist einigermaßen klar und es wird da voraussichtlich kein Spiegelfrequenzproblem geben. Aber auf welcher Frequenz läuft der Oszillator des nachgeschalteten 30m Empfängers? Gruß, Bernd
B e r n d W. schrieb: > Aber auf welcher Frequenz läuft der > Oszillator des nachgeschalteten 30m Empfängers? Hallo Bernd, ahhh, jetzt verstehe ich, was du meintest. Der VFO vom 30m-RX schwingt natürlich irgendwo im 80m-Band... > Ein Problem sehe ich eher darin, dass bei der Verwendung eines > Tiefpasses doch noch einige Signale den NE602 unter Beschuss nehmen > können. Und dieser Baustein ist nicht gerade berühmt für seine > Großsignalfestigkeit. Mittelwelle lässt grüßen. Das schaue ich mir an, wenn es so weit ist. Eventuell kann man noch einen hochpass und/oder ein Dämpfungsglied ganz vorne einfügen (langsam wird mir klar, warum sehr viel in 50-Ohm-Technologie gearbeitet wird -> dann kann man alles schön kombinieren). >>> Du hattest etwas von CW geschrieben. Kannst du es..?? >> Prinzipiell ja, mit fehlt aber noch der letzte Schliff > > Dito, bin jetzt bei 52 Zeichen pro Minute. Noch ein wenig zu langsam, > aber es gibt tatsächlich so langsame QSOs zum mitschreiben. Sehr schön!!! Da hätte ich auch noch was per Mail für dich. >> Dann müsstest du dich anmelden und mir eine Nachricht schreiben > > Ich hätte auch was per email für dich, man findet mich aber vermutlich > nicht im Netz. Oder du nimmst das zwischen den Klammern () und hängst at > freenet de dran. s.o. > Hab mir auch mal 10 Blaue ersteigert, 2x16, mit verbogenen Beinchen, das > Stück für 2 Euro. Kann man nie genug von haben! :) habe mind. 3 oder 4 selbstgebaute Messgeräte mit diesen Displays.
Die Frequenzhysteresegeschichte ist zwar noch nicht ganz durch, es hat sich aber gezeigt, dass sowohl ein R von ca. 100K vom gate nach Masse als auch ein Abschluss von ca. 20k die Hysterese einstweilen beseitigen. B e r n d W. schrieb: > Mit der Kathode nach GND ergibt sich der Regeleffekt mit > Stabilitätsgewinn. Mit der Anode auf GND bedämpft die Diode das zu groß > werdende Signal. In älteren Büchern findet man auch Ge-Dioden zus Stabilisierung. Wenn beim aktuellen Aufbau eine Diode eingefügt wird (1N4148), entstehen die interessantesten Driftprobleme. (z.B. Band eins driftet nach oben, Band zwei nach unten)
B e r n d W. schrieb: > Dito, bin jetzt bei 52 Zeichen pro Minute. Noch ein wenig zu langsam, > aber es gibt tatsächlich so langsame QSOs zum mitschreiben. Wenn du mal einen sked in QRS machen möchtest, meld' dich. Naja, so sehr QRS ist das eigentlich gar nicht, wenn man mal von Fließtext ausgeht und nicht nur „rst 5nn 5nn 73 tu“. ;)
harry schrieb: >> Ich hätte auch was per email für dich, man findet mich aber vermutlich >> nicht im Netz. Oder du nimmst das zwischen den Klammern () und hängst at >> freenet de dran. Da bin ich jedenfalls gespannt :) Anmelung folgt... Ab welchem Pegel übersteuert eigentlich der Oszillatoreingang (Pin6) vom NE602? Im Datenblatt steht nur, dass man mind. 200mVpp benötigt... Im Moment bekommt er eher 4Vpp, wenn mein passiver Tastkopf (s.u., mit zwei BAT43) recht hat. http://www.darc.de/fileadmin/filemounts/referate/ajw/Onlinelehrgang/a16/TJ833.gif
harry schrieb: > Ab welchem Pegel übersteuert eigentlich der Oszillatoreingang (Pin6) vom > NE602? > Im Datenblatt steht nur, dass man mind. 200mVpp benötigt... > Im Moment bekommt er eher 4Vpp Im Moment kommt aus dem NE602 (Pin1 über 10k an Masse, Pin2 über 22nF an Masse, Oszi-Signal an Pin6) eine Art breiter Störnebel raus. Detektierbares Signal zw. 11,8 und 12,1MHz. Etwa in der Mitte ein klares Pfeifen im SSB-Weltempfänger. Nehme an, das deutet darauf hin, dass der NE602 vom Oszillatorsignal eindeutig übersteuert wird!???
> Im Moment bekommt er eher 4Vpp
Application note AN1993 sagt: 0dBm an 50 Ohm, das sind ~600mVss
Also muss ein Spannungsteiler dazwischen
z.B aus 270 und 51 Ohm oder 560 und 100 Ohm
Angekoppelt wird mit einem einfachen C
Den Pin würde ich niederohmiger abschließen,
max. mit der EIngangsimpedanz 1.5 k
Hallo Bernd, ok, dann ist der Eingang vom NE602 derzeit voll übersteuert. Bei der Gelegenheit fällt mir auf, dass hier derzeit keine Möglichkeit zur Verfügung steht, pp-HF-Pegel ab ein paar MHz halbwegs genau zu bestimmen. Meine Oszilloskop-Tastköpfe haben im x10-Modus immer noch 18pf und der oben gezeigte HF-Gleichrichter-Tastkopf hat einen Totbereich von mehr oder weniger 600mV durch die Schottky-Dioden. Werde die Oszillatoramplitude mit dem HF-Gleichrichter-Tastkopf so einstellen, dass der abgelesene Pegel bei ca. 20mV liegt (in der Annahme, dass die Schwellenspannung der Schottkys bei kleineren Strömen kleiner als 300mV/Diode ist). Dann müsste es halbwegs passen.
Hallo Harry Mit meinen vorgeschlagenen Werten spielen die 18pF des Tastkopfs praktisch noch keine Rolle. Der Fehler liegt unter 1 dB.
Weil der Oszillator keinen Puffer hat (R[source] ca. 10k, Auskoppel-C 33pF) fällt die Last durch den Tastkopf soweit ich sehen kann leider doch ziemlich ins Gewicht. (möglicherweise spielen auch noch andere Faktoren eine Rolle) Was mich augenblicklich wundert: in den NE602 Pin6 wird das Oszillatorsignal mit 90mV (plus 2x Schottkyspannung) eingespeist. Am Ausgang Pin5 misst man 380mV (plus 2x Schottkyspannung). An Pin4 misst man aber 0,000V. Da müsste ja eigentlich die gleiche Spannung wie an Pin5 messbar sein, nur mit um 180° verschobener Phasenlage (oder habe ich im Datenblatt etwas falsch verstanden?).
Daniel h. C. schrieb: > Am Ausgang Pin5 misst man 380mV (plus 2x Schottkyspannung). An Pin4 > misst man aber 0,000V. Da müsste ja eigentlich die gleiche Spannung wie > an Pin5 messbar sein, nur mit um 180° verschobener Phasenlage (oder habe > ich im Datenblatt etwas falsch verstanden?). Das Problem hat sich grade gelöst, an Pin4 ist der f-Zähler angeschlossen und senkt die Spannung unter die Nachweisgrenze des passiven Tastkopfes.
Habe übrigens noch mal eine Si-Diode in den Oszi eingebaut. Sie normalisiert den Ausgangspegel automatisch auf NE602-verträgliche Werte. Anblasversuche mit einem scharfen Luftstrahl haben ergeben, dass die Diode einen noch stärkeren Temperaturkoeffizienten besitzt als der FET. Wenn man die Diode thermisch mit der Trägerplatte koppelt und 10 Minuten Zeit hat, bis die Drift sich gelegt hat, ist sie aber eigentlich ganz nützlich (werde sie erst mal eingebaut lassen). Ansonsten ist der Oszillator jetzt grundsätzlich fertig. Die Bereiche stimmen. Allerdings ist der Frequenzverlauf mit dem 10-Gang-Poti (4k7, lin) nicht linear. In beiden Bändern ist der untere Frequenzbereich ziemlich stark gestaucht. Um das zu entzerren bräuchte man wahrscheinlich ein log. 10-Gang-Poti oder man entzerrt den Verlauf der C-Diode mit einem Kondensatornetzwerk (was mir im Moment zu viel Aufwand wäre).
Daniel h. C. schrieb: > Um das zu entzerren bräuchte man wahrscheinlich ein log. 10-Gang-Poti Wirst du kaum finden. Logarithmische Potis sind als Lautstärkeregler gebaut worden, die hat man nicht mit 10 Gängen gebraucht. ;-) > oder man entzerrt den Verlauf der C-Diode mit einem Kondensatornetzwerk > (was mir im Moment zu viel Aufwand wäre). … und dir den Tk anderweitig versauen würde. Kannst ja einen Analogrechner zwischen das Poti und die Kap-Dioden setzen, so richtig mit OPVs. :-) Kap-Dioden haben ihre größte Kapazitätsänderung im Bereich kleiner Sperrspannungen. Bei den höheren Spannungen ändern sie sich relativ nur noch wenig.
Es gibt von Philips die Application Notes AN1993, AN1983 und AN1982. In letzterer auf der letzten Seite wird beschrieben, wie ein Frequenzzähler angeschlossen werden sollte. Sorgt der Frequenzzähler für ein so starkes Einbrechen der Quelle, so kann dies eine Rückwirkung vom Zähler auf den Oszillator bewirken.
Hallo Jörg Nächstes Jahr, wenn ich mich auf diese MAS vorbereite, komme ich darauf zurück. Ich hoffe, wir können dann schon ein "richtiges" QSO fahren. Eventuell entsteht doch noch eine Mikrocontroller CW-Runde. Gruß, Bernd
B e r n d W. schrieb: > Nächstes Jahr, wenn ich mich auf diese MAS vorbereite, komme ich darauf > zurück. Fang ruhig schon etwas eher an. Zur QRP-MAS solltest du es ja bereits können. ;-) > Ich hoffe, wir können dann schon ein "richtiges" QSO fahren. Viel schneller als um die 60 BpM möchte ich normalen Klartext eigentlich gar nicht haben, denn man hat dabei immer das Dilemma, ob man nun lieber alles mitmeißelt oder alles im Kopf behält. Bloßes Hören geht eigentlich schneller, aber in dem Moment, wo man versucht, drüber nachzudenken, verliert man schon ein paar Zeichen. > Eventuell entsteht doch noch eine Mikrocontroller CW-Runde. So sehr viele CW-Begeisterte sehe ich hier erstmal nicht.
Hallo Jörg! Danke für die Antwort! > Kannst ja einen Analogrechner zwischen das Poti und die Kap-Dioden > setzen, so richtig mit OPVs. :-) Das ist eine lustige Idee! Wenn der OpAmp keine zusätzlichen Temperaturdriften einbringt, könnte man das längerfristig glatt ins Auge fassen. Die C-Dioden-Spannung hat nach oben hin noch etwas Luft, man könnte sie also insgesamt in einem etwas höheren Spannungbereich betreiben. Jetzt ist das Oszillator-Häuschen aus liebevoll gewonnenem Weißblech einer ehemaligen Erdnussdose erst mal fest verlötet (Änderungen also nicht ohne weiteres möglich und das soll auch erst mal so bleiben). Die Frequenz kann man ohnehin noch am nachgeschalteten 30m-Rx feinjustieren.
Hallo Bernd! B e r n d W. schrieb: > Es gibt von Philips die Application Notes AN1993, AN1983 und AN1982. In > letzterer auf der letzten Seite wird beschrieben, wie ein Frequenzzähler > angeschlossen werden sollte. Vielen Dank für die nützliche Information!!! Wenn man den f-Zähler an Pin7 anschließt, läuft alles wunderbar. > Sorgt der Frequenzzähler für ein so starkes Einbrechen der Quelle, so > kann dies eine Rückwirkung vom Zähler auf den Oszillator bewirken. Merkwürdige Sache. Ich benutze extra einen Tastkopf mit kapazitätsarm angeschlossenem BF245 direkt nach der Tastspitze. Dahinter zwei BF199 und ein Schmitt-Trigger - dann erst der Binärteiler. Eigentlich sollte ein NE602-Ausgang mit 1k5 R(out) den Tastkopf wenigstens halbwegs problemlos bei 12 MHz treiben können.
Hier nebenbei noch ein Oszillator, den ich mal im Netz gefunden habe. Die Möglichkeit, am RK-C abzustimmen scheint mir interessant - auch, wenn ich nicht ganz verstehe, warum C6 mit dem parallel liegenden L (100µH) nicht als LC-Kreis schwingt. Eventuell könnte man bei meinem aktuellen Oszi längerfristig den Tk der Diode mit Styroflex-Cs kompensieren (wurde weiter oben auch schon vorgeschlagen).
Zurück zum aktuellen Projekt. Im Anhang das Filter für den Eingang. Für die Ls sollen drei umgewickelte Bandfilterspulen zum Einsatz kommen, die dann im fertig aufgebautem Filter am Netzwerktester abgleichen werden. Benötigt man Cs besonderer Spannungsfestigkeit, wenn von 50 Ohm nach 1k5 transformiert wird (oder zwei antiparallele Dioden zur Begrenzung von Überspannungen)?
Daniel h. C. schrieb: > Benötigt man Cs besonderer Spannungsfestigkeit, wenn von 50 Ohm nach 1k5 > transformiert wird (oder zwei antiparallele Dioden zur Begrenzung von > Überspannungen)? Wenn U1/U2 = (R1/R2)^.5, stellt sich bei einem Widerstandsverhältnis von 1500/50 ein Spannungsverhältnis von 30^.5 ein, das sind etwa 5,5/1. Also 1Vpp am Eingang kommt am Ausgang mit 5,5Vpp raus (richtig?).
> Am Ausgang Pin5 misst man 380mV > An Pin4 misst man aber 0,000V. Das liegt vermutlich an der unsymetrischen Beschaltung des Eingangs
mit passivem HF-Gleichrichtertastkopf gemessen: Pin4: ~280mV Pin5: ~320mV (beide Pins unbelastet, getestet mit zwei ICs unterschiedlicher Chargen, Pin1 über R auf GND, Pin2 über C auf GND) B e r n d W. schrieb: > Das liegt vermutlich an der unsymetrischen Beschaltung des Eingangs Möglich. Wobei dann der Zählkopf und der HF-Gleichrichter ihr übriges dazu beigesteuert haben. Schön wäre ein passiver Tastkopf zur HF-Gleichrichtung, bei dem die Dioden schon einigermaßen vorgespannt sind, um die Schwellspannung halbwegs auszubügeln - damit man auch kleinere HF-Spannungen noch erfassen kann.
> Also 1Vpp am Eingang kommt am Ausgang mit 5,5Vpp raus (richtig?)
Bei der Einfügedämpfung sieht das aber nach 0dB aus. Die 5,5V würden
+15dB entsprechen. Der Rest geht vermutlich an der Dämpfung der Spulen
verloren. Darf ich fragen, welche Spulengüte du bei der Berechnung
angegeben hattest?
B e r n d W. schrieb: > Bei der Einfügedämpfung sieht das aber nach 0dB aus. Ich poste einfach kommentarlos drei Bilder.
L1 : Topf voll eingedreht (max. Induk.) L2 : Topf voll eingedreht (max. Induk.) L3 : Topf in mittlerer Stellung Vermutlich sind die Induktivitäten von L1 und L2 (siehe 2. Bild) noch zu gering => Durchhänger bei ca. 2MHz ?!? Ansonsten sieht es eigentlich akzeptabel aus. Obwohl die Dämpfung ab ca. 10MHz wieder etwas nachlässt (liegt vermutlich am Ferritmaterial, das für solche hohen Frequenzen nicht optimal ist). Kommentare?
Geht doch! Das macht auch einen Vorverstärker überflüssig.
Nachtrag:
> die Dämpfung ab ca. 10MHz wieder etwas nachlässt
Das kann auch Übersprechen sein oder ein Messfehler.
Relativ gesehen scheint die Dämpfung bei ca. 0dB zu liegen. Auf die absoluten dB-Werte würde ich mich nicht verlassen, die schwanken mit der Batteriespannung. Die Vergrößerung von L1 und L2 hat keine besseren Einstellmöglichkeiten gegeben. Konnte das Filter aber noch ein bisschen steiler machen.
Daniel h. C. schrieb: >> Sorgt der Frequenzzähler für ein so starkes Einbrechen der Quelle, so >> kann dies eine Rückwirkung vom Zähler auf den Oszillator bewirken. > > Merkwürdige Sache. Ich benutze extra einen Tastkopf mit kapazitätsarm > angeschlossenem BF245 direkt nach der Tastspitze. Bin der Sache noch mal nachgegangen. Zwischen den beiden Prüfspitzen vom f-Zählertastkopf misst man ca. 7nF. Das ist auf jeden Fall zu viel. 7pF wären ok. Im Anhang der Schaltplan vom Eingangs-FET. Auch misst man über dem 1M-R nur 5,5kOhm. Nachtrag: habe den FET gewechselt, jetzt misst man nur noch 8pF zw. den Prüfspitzen. Frage mich, ob der letzte FET irgendwann im Betrieb zerschossen wurden. Dann sollte über Schutzmaßnahmen für den FET nachgedacht werden.
Hallo zusammen, hallo Daniel. Zu den Bildern deines Tiefpasses: 1. Beachte die Darstellung! Bild 1 ist linear über die Frequenz, Bild 2 logarithmisch! Die Bilder sehen dann 'gefühlt' ganz anders aus. Daß Nr. 1 nicht auf mehr als -40dB kommt ist ungewöhnlich. Nach meiner Erfahrung geht so etwas bis >30MHz immer deutlich abwärts; irgendwann kommt es dann wieder hoch, aus welchen Gründen auch immer. Manhattan Style, die Spulen sehen sich...? Sieh mal, wie hier die Anpassung 50->1.5K bei einem NE602 geregelt ist: http://www.kitsandparts.com/612mixera2.php Den Nachteil der Aufwärtstransformation hast du hier natürlich auch. Der NE612 mag ja keine grossen Pegel, darum würde ich mein Glück mit Bandpassfilter versuchen. Ist ja nicht ganz trivial mit rund 10% Bandbreite. Strukturen findet man aber im Netz. Ob das was bringt, weiss ich nicht. 160m und 80m waren nie meine Bänder. Drähte zu kurz. Ich liebe 50Ohm-Technik; alle Baugruppen lassen sich bequem zusammenschalten und nach Belieben austauschen. Daß man einen BF245 gehimmelt hat, ist mir bis jetzt nicht untergekommen. Naja, was solls, kostet ja kein Vermögen. 73 Wilhelm
In positiver Richtung kann kaum was passieren, da wird die interne Diode leitend. Die Spannung sollte -30V nicht unterschreiten. Failproof ist schwierig, aber man kann den Gatekondensator deutlich verkleinern. Am Frequenzgang ändert das kaum was, da sich mit der Gatekapazität ein kapazitiver Spannungsteiler bildet.
Hallo Bernd! B e r n d W. schrieb: > Die Spannung sollte -30V nicht unterschreiten. Failproof ist > schwierig, aber man kann den Gatekondensator deutlich verkleinern. Gute Idee! Werde erst mal den Gate-C verkleinern. Möglicherweise war der FET schon beim Einbau defekt und die Verstärkung der beiden BF199 hat den Defekt überdeckt.
Hallo Wilhelm, Danke für den Link! Wilhelm S. schrieb: > 1. Beachte die Darstellung! Bild 1 ist linear über die Frequenz, > Bild 2 logarithmisch! Die Bilder sehen dann 'gefühlt' ganz anders aus. Wäre schön, wenn man die NWT-Grafik auch mit log. Frequenzdarstellung anzeigen lassen könnte. Habe bisher noch keine Möglichkeit dafür entdeckt. > Daß Nr. 1 nicht auf mehr als -40dB kommt ist ungewöhnlich. > Nach meiner Erfahrung geht so etwas bis >30MHz immer deutlich abwärts; > irgendwann kommt es dann wieder hoch, aus welchen Gründen auch immer. > Manhattan Style, die Spulen sehen sich...? Das liegt wahrscheinlich auch an dem Messverfahren mit unabgeschirmten Kabeln und Krokoklemmenbefestigung (nur die Klemmen ohne Kabel). Erdung derzeit nur an der Eingangsbuchse (also alles sehr provisorisch). Die Spulen sind umgewickelte Filterspulen (die mit den abgleichbaren Ferrittöpfchen zum Schrauben) im auf Masse gelegten Metallgehäuse. > Ich liebe 50Ohm-Technik; alle Baugruppen lassen sich bequem > zusammenschalten und nach Belieben austauschen. Dieser Vorteil wird mir auch langsam bewusst (s.o.) ;-) Ich poste gleich noch was zu den verwendeten Filterspulen.
Also, die verwendete Filterspule hat im Originalzustand zwei Wicklungen. Bei max. rausgedrehtem Topf eine f(res) von ca. 9MHz. 11Wdg. : 11 Wdg. ca. 50µH : ca. 50µH AL ca. 26nH/N^2 (Topf mitte) Im Anhang eine mit dem NWT aufgenommene Übertragungskurve (beidseitig mit 1k5 abgeschlossen).
Wobei man noch anmerken sollte, dass aus dem NWT ca. 3Vpp rauskommen (habe hinter den MMIC keine Dämpfungsglieder eingebaut). Möglicherweise treibt das das Ferritmaterial in die Sättigung?
Hallo zusammen, hallo Daniel. > Wobei man noch anmerken sollte, dass aus dem NWT ca. 3Vpp rauskommen > (habe hinter den MMIC keine Dämpfungsglieder eingebaut). > Möglicherweise treibt das das Ferritmaterial in die Sättigung? 3Vpp sind etwa 4-5mW. Wäre das Dämpfungsglied vor dem MMIC nicht sinnvoller? Ich denke, es gehören mehr als die paar mWs dazu, um einen offenen Kern in die Sättigung zu treiben. Aus deinem Bild 'Filterspulentopf' werde ich nicht schlau. Mit dem NWT gemessen. Wie kommst du an 1k5 Abschluss? 73 Wilhelm
Wilhelm S. schrieb: > 3Vpp sind etwa 4-5mW. Komme eher auf 23mW ( Usin = Upp / (2 * 2^.5); P=U^2/R ) - oder? > Wäre das Dämpfungsglied vor dem MMIC nicht sinnvoller? "vor" = vor dem MMIC-Eingang? > Ich denke, es gehören mehr als die paar mWs dazu, um einen offenen Kern > in die Sättigung zu treiben. Da kenne ich mich bisher nicht aus, war nur eine Vermutung. > Aus deinem Bild 'Filterspulentopf' werde ich nicht schlau. > Mit dem NWT gemessen. Wie kommst du an 1k5 Abschluss? Messaufbau im Anhang. (hat nichts mit dem TP-Filter zu tun, einfach die Übertragungsfunktion der Originalfilterspule)
Irgendwie passt die Durchlasskurve nicht zur Schaltung. Wo soll da ein Gewinn herkommen? Wenn beim NWT der Ausgang direkt auf den Eingang gelegt wird, kommt dann eine Gerade bei 0dB raus? Kann sich die Software um 20dB verrechnen?
Daniel h. C. schrieb: > 45 Wdg. : 45 Wdg. > > ca. 50µH : ca. 50µH > > AL ca. 26nH/N^2 (Topf mitte) Korrektur, es sind 45 Wdg. : 45 Wdg. auf der Filterspule (nicht 11:11 wie oben geschrieben). B e r n d W. schrieb: > Irgendwie passt die Durchlasskurve nicht zur Schaltung. Wo soll da ein > Gewinn herkommen? Wenn beim NWT der Ausgang direkt auf den Eingang > gelegt wird, kommt dann eine Gerade bei 0dB raus? Kann sich die Software > um 20dB verrechnen? Schau mal im Anhang. So sieht es aus, wenn Eingang und Ausgang direkt verbunden sind. Das Gerät ist noch nicht kalibriert.
Hallo zusammen. > Wobei man noch anmerken sollte, dass aus dem NWT ca. 3Vpp rauskommen > (habe hinter den MMIC keine Dämpfungsglieder eingebaut). Ich glaube, da haben wir aneiander vorbei gesprochen. Als MMIC habe ich einen Miniverstärker (alá MSA85...) verstanden. Was hast du gemeint? Zum NWT: Bei meiner Berechnung war ich wohl etwas zu schnell, habe bei der Spannung das 'zum Quadrat' vergessen. Mein Fehler. Aber das mit dem Pegel (3Vpp) hat mir keine Ruhe gelassen. Mehr als 20 mW, das konnte ich nicht glauben! Meinen Krempel herausgeholt und gemessen: Ergebnis: ca. +3dBm also ca. 2mW von 1Mhz bis 150 MHz mit leichten Schwankungen. Ist schon ein schickes Teil. Damit hier keine Zweifel aufkommen: Gemessen mit: Racal Dana 9303 True R.M.S R.F. Level Meter > Schau mal im Anhang. So sieht es aus, wenn Eingang und Ausgang direkt > verbunden sind. > Das Gerät ist noch nicht kalibriert. Kein Wunder, daß Bernd an den Ergebnissen zweifelt. Aus einem passiven Teil einen Gewinn zu erzielen... Ohne Kalibrierung beim NWT sind doch alle Anzeigen Schall und Rauch. Warum hast du es nicht gemacht? Fehlende Messmittel, 40dB Dämpfungsglied? Woran scheitert es? Nur einmal machen, und eigentlich Ruhe für immer. Bzgl. deiner Filter habe ich mir schon mal ein paar Gedanken gemacht. Natürlich alles 50 Ohm-Technik. Anbei mal einen Gedanken für 80m. Mir gefällt es nicht ganz, weil die Lowpass Seite so miserabel ist. Nicht wundern über das niedrige L, mit grösseren Werten wird es nicht besser. Ein Hochpass davor wäre eine Möglichkeit. Vielleicht weiss jemand eine bessere Struktur..?? 73 Wilhelm
Sorry, ich bin ja froh, dass ich die Bilder als *.PDF hochgeladen bekomme. Anders kann (weiss) ich es nicht. Vielleicht hat ja jemand einen Tip für mich... 73 Wilhelm
Hallo Wilhelm Falls schon was auf dem Monitor angezeigt wird, drück einfach auf die Druck-Taste, um eine Bildschirmkopie zu bekommen. Dann öffne Paint oder z.B. Irfan-View und drück Strg-V, um das Bild einzufügen. Markiere den Bereich, den Du benötigst mit der Maus. Dann nochmal Strg-C und Strg-V und jetzt das Bild als GIF, JPEG oder PNG speichern. GIF hat eine max. Auflösung von 256 Farben, das wird für eine Bildschirmkopie von Kurven meist am kleinsten. JPEG nur für Fotos, denn es ist verlustbehaftet. PNG verhält sich ähnlich wie GIF, ist jedoch bezüglich Farben verlustfrei. Gruß, Bernd
Hallo zusammen! Wilhelm, vielen Dank für die Diagramme und Ideen. Komme später noch darauf zurück. Zuerst mal, habe den Konverter mit einem Resonanzkreis symmetrisch auf 50 Ohm ausgekoppelt und einen ersten Test mit Langdrahtantenne unternommen. Auf 160m war leise eine einsame CW-Station vernehmbar. Ansonsten schien das Band leer. Auf 80m konnten etliche CW- und SSB-Stationen aufgenommen werden. Leider schwingt der Quarz vom Produktdetektor des 30m-Rx oberhalb der Filterfrequenz, dadurch war der SSB-Empfang falsch rum. Ich bin sicher, ansonsten hätte man trotz der recht schmalen Quarzfilter-Bandbreite von etwa 1kHz tatsächlich einiges davon verstehen können. Die CW-Stationen konnten sauber getrennt aufgenommen werden, wo sie nicht zu dicht "standen". Allerdings war die eine oder andere CW-Station heftig übersteuert. Am Eingang des Konverters war ein 50-Ohm-R gegen GND angebracht. An diesen wurde über 15pF die Langdrahtantenne eingekoppelt (nur für 80m). Trotz dieser Massnahme waren wie gesagt einige CW-Sender heftig übersteuert. Erkennbare Intermodulationsprodukte von MW her (schraddelige Musik o.ä) konnte ich keine ausmachen. Einen direkten Hinweis auf eine Übersteuerung des Konvertermischers hat sich gestern Abend bei dem Versuch nicht gezeigt, so man das rein über die Ohren feststellen konnte. Was mich sehr positiv überrascht hat, ist die gute Stabilität des LC-VFOs. Von dessen Seite sind keine spontanen Driften o.ä. hörbar gewesen. Die Frequenzstabilität nach einer Warmlaufphase war in jedem Fall mehr als ausreichend. Das nur schon mal in den Raum gestellt, denke, es dürfte den einen oder anderen hier interessieren.
Ein kurzer Nachtrag. Im 80m-Band existiert derzeit, wie von Bernd schon vorhergesagt, eine recht ausgeprägte Pfeifstelle durch den VFO des 30m-RX. Man kann den Ort der Pfeifstelle aber durch Ändern der f des 30m-Rx ebenfalls ändern (verstopft also keinen f-Bereich unwiederbringlich). Wahrscheinlich lässt das Pfeifen noch stark nach, wenn beide Geräte in abgeschirmten Gehäusen untergebracht sind (derzeit zwei Platinen nebeneinander über einzelne unabgeschirmte Leitungen verbunden). Zum anderen habe ich gestern einige Störungen auf 160m wahrgenommen, die wahrscheinlich von MW herrühren (Kreuzmodulationen!?). Das noch der Vollständigkeit halber angemerkt.
Hallo Wilhelm, noch mal vielen Dank für die Grafiken! Wilhelm S. schrieb: > Ich glaube, da haben wir aneiander vorbei gesprochen. > Als MMIC habe ich einen Miniverstärker (alá MSA85...) verstanden. > Was hast du gemeint? Auch einen MMIC - Bezeichnung MSA0786 > Aber das mit dem Pegel (3Vpp) hat mir keine Ruhe gelassen. > Mehr als 20 mW, das konnte ich nicht glauben! > Meinen Krempel herausgeholt und gemessen: > Ergebnis: ca. +3dBm also ca. 2mW von 1Mhz bis 150 MHz mit leichten > Schwankungen. Bei mir schwankt die Verstärkung vom MMIC mit der Betriebsspannung zwischen 4,5V und 5,3V um ca. 12dB. Ich versuche mal, den Schaltplan zu finden, nach dem der NWT aufgebaut wurde (die Daten dazu sind leider mit meiner alten HD untergegangen). Mein bisheriger Aufbau müsste auf die Schnelle gesagt in etwa so sein, nur ohne die Dämpfungsglieder: http://sp9xuh.pl/moja_strona/nwt7/nwt7_duzy_sch.jpg Wilhelm S. schrieb: > Kein Wunder, daß Bernd an den Ergebnissen zweifelt. Aus einem passiven > Teil einen Gewinn zu erzielen... Die Methode würde ich mir sofort patentieren lassen :) > Ohne Kalibrierung beim NWT sind doch alle Anzeigen Schall und Rauch. > Warum hast du es nicht gemacht? Fehlende Messmittel, 40dB > Dämpfungsglied? > Woran scheitert es? > Nur einmal machen, und eigentlich Ruhe für immer. Erst mal die Frage klären, ob die Verstärkung vom MMIC bei 5V richtig eingestellt ist, denke ich - dann kalibrieren. > Bzgl. deiner Filter habe ich mir schon mal ein paar Gedanken gemacht. > Natürlich alles 50 Ohm-Technik. Anbei mal einen Gedanken für 80m. > Mir gefällt es nicht ganz, weil die Lowpass Seite so miserabel ist. > Nicht wundern über das niedrige L, mit grösseren Werten wird es nicht > besser. > Ein Hochpass davor wäre eine Möglichkeit. Vielleicht weiss jemand eine > bessere Struktur..?? Du hast völlig recht, die Filterung ist nicht gut. Habe noch ein, zwei Sachen zum Thema. Posting dazu folgt...
Wilhelm S. schrieb: > Daß Nr. 1 nicht auf mehr als -40dB kommt ist ungewöhnlich. > Nach meiner Erfahrung geht so etwas bis >30MHz immer deutlich abwärts; > irgendwann kommt es dann wieder hoch, aus welchen Gründen auch immer. > Manhattan Style, die Spulen sehen sich...? Wenn man das TP-Filter beim Messen an beiden BNC-Buchsen erdet (statt nur an der Eingangsbuchse), verläuft die Kurve ab 10MHz übrigens etwa 20dB tiefer.
Und wenn man den GND an der Filterspule nicht verbindet, sondern jede Seite zu ihrer Buchse führt? Dann kommt vermutlich die echte Kurve zum Vorschein.
B e r n d W. schrieb: > Und wenn man den GND an der Filterspule nicht verbindet Meinst du mit GND der Filterspule das Weisblechgehäuse? Von den Spulenanschlüssen selber liegt ja keiner auf GND.
Im Anhang noch ein Filter, das speziell MW-Störungen eliminieren soll (durch Verheizen am 50R-Widerstand, vermute ich). Beidseitig für 50 Ohm.
> Von den Spulenanschlüssen selber liegt ja keiner auf GND In dem Schaltplan waren sie zumindes noch verbunden: Beitrag "Re: einfacher Konverter 160m/80m nach 30m" Dann sind die jetzt getrennt und es gibt keine Erdschleife mehr.
Dachte, du meinst die FS im TP-Filter. B e r n d W. schrieb: > Dann sind die jetzt getrennt und es gibt keine Erdschleife mehr. Gute Idee, werde gleich einen Durchlauf ansetzen.
Zwei Roofing Filter mit kritisch gekoppelten Resonanzkreisen für 160m und 80m könnte man ja prinzipiell auch parallel vor den Konverter schalten, weil sie sich im Grunde kaum beeinflussen (sagt jedenfalls eins der elektronischen Jahrbücher, aus dem auch das Filter weiter oben stammt). Wobei ich das lieber erst mal durchsimulieren möchte (die Ls sind ja z.B. nur durch die Eingangs-/Ausgangs-Cs voneinanden entkoppelt).
B e r n d W. schrieb: > Dann sind die jetzt getrennt und es gibt keine Erdschleife mehr. Habs so gemacht - jede Spule an ihrer GND-Seite angeschlossen.
Und hier noch mal mit komplett eingedrehtem Topf. Was ist denn jetzt die wahre Natur der Spule?
Daniel h. C. schrieb: > Zwei Roofing Filter mit kritisch gekoppelten Resonanzkreisen für 160m > und 80m könnte man ja prinzipiell auch parallel vor den Konverter > schalten, weil sie sich im Grunde kaum beeinflussen (sagt jedenfalls > eins der elektronischen Jahrbücher, aus dem auch das Filter weiter oben > stammt). > > Wobei ich das lieber erst mal durchsimulieren möchte (die Ls sind ja > z.B. nur durch die Eingangs-/Ausgangs-Cs voneinanden entkoppelt). Hm, eine Simu auf die Schnelle gibt dem EJ recht, kann man wohl so machen...
Zu dem Oszillator hab ich noch was gefunden, das ist ein Oberwellen-Oszillator. Auf welcher Oberwelle der Quarz schwingt, wird durch den Emitter-Schwingkreis bestimmt und auf Maximum getrimmt. Beitrag "Re: einfacher Konverter 160m/80m nach 30m" Zu den beiden Durchlasskurven: Mit eingedrehtem Kern ist die Amplitude höher. Für eine Quellimpedanz von 1,5k ist vermutlich die Induktivität zu niedrig. Bei einer weiteren Verdoppelung der Induktivität würde vermutlich das Signal weiter ansteigen. Außerdem sieht es so aus, als ob in Richtung hoher Frequenzen die Verluste des Kerns rasch zunehmen. Waren das zuvor 455kHz Filter?
Hallo ihr beiden, wir machen ja mittlerweile die Sache ja hier im Trio aus ;-) Erst dir Bernd vielen Dank für die Tips zu den Bildern. Das ist ja sowas von einfach, da habe ich mir bis jetzt immer die Finger dran gebrochen. @ Daniel So einige Dinge habe ich nicht verstanden: > http://sp9xuh.pl/moja_strona/nwt7/nwt7_duzy_sch.jpg Ist das der NWT vom Funkamateur Verlag? In dieser Schaltung ist ein 32MHz Quarzoszillator, in meinem ein 80MHz..? > Bei mir schwankt die Verstärkung vom MMIC mit der Betriebsspannung > zwischen 4,5V und 5,3V um ca. 12dB. Wo ändert sich da bei dir die Spannung? Das Teil hat doch stabilisierte Spannungen..? Meiner rennt an meinem Netzteil und fertig ist. Übrigens, der MSA0786 hat einen 1dB Kompressionspunkt von 5.5dBm Nix 20mW! Reden wir jetzt wieder aneinander vorbei? Die Sache mit dem Dip- Duplexer würde ich nicht machen. Ich habe so etwas zwar weder gerechnet noch gebaut; es gefällt mir irgendwie nicht. Lieber gleich einen vernünftigen Bandpass! Von W. Hayward (W7ZOI) und D. DeMaw (W1FB, SK) hat es mal vor vielen Jahren die Beschreibung eines Empfängers gegeben, bei dem das Eingangsfilter aus einem mehrpoligen Hoch- und anschliessend einem mehrpoligen Tiefpass bestand. Die Schaltung habe ich bestimmt noch, ich weiss sie im Moment nicht zu finden. Muss ich mal noch ein bisschen suchen. Die Sache mit dem Roofingfilter kannst du vergessen! 1. Ohne Werte wertlos; man könnte sie aber mal berechnen. 2. 2-Kreisfilter sind meistens etwas schlapp. 3. Auf beiden Bändern ca. 10% Bandbreite. Das bekommt man mit so einer Hochpunktkopplung schlecht auf die Beine. Es soll doch ein Bandpass sein und kein Scheunentor. Du möchtest doch einen ordentlichen Bandpass und nicht schon am Bandanfang (DX-Fenster) und am Bandende einige dB Dämpfung haben. Hast du RF-SIM oder kannst du LT-Spice? Dann rechne mal und du wirst sehen... Ich habe mir den Kram weiter oben nicht umsonst ausgedacht. Betr.: Bild 'Filterspule wahre Natur' Sollte das nicht ein Tiefpass sein? Hier noch mal ein uralter Link bezgl. Empfängertechnik. Die Fa. Sherwood will zwar hauptsächlich ihre Quarzfilter verkaufen. aber es gibt einige allgemein gültige, interessante Details. Ich liebe diese uralten HAM RADIO MAGAZINEs http://www.sherweng.com/documents/Present-dayReceivers-sm.pdf Jetzt ist ja wieder Wochenende und Daniel wird uns sicher wieder viele neue Gedanken präsentieren. Viel Spass beim Basteln! 73 Wilhelm PS: Noch eine Frage an Bernd: In manchen Beiträgen hier im Forum findet man manchmal Folgendes: 'Der Teilnehmer xyz schrieb im Beitrag #12345 das und das' Beitragsnummer blau unterlegt, und wenn man daraufklickt, ist man sofort da. Wie geht das, vllt. weisst du es und verrätst es mir.
Na, da habe ich wohl nachgedacht und geschrieben, und ihr habt gemacht. @ Daniel Gib doch bitte mal die Werte des Roofing-Filters. Das möchte ich doch mal nachrechnen. Wie gross ist die Einfügedämpfung? @ Bernd Welchen Oszillator meinst du in deinem Beitrag von 22.02Uhr? 73 Wihelm
Den da: Beitrag "Re: einfacher Konverter 160m/80m nach 30m" > 'Der Teilnehmer xyz schrieb im Beitrag #12345...' Das hab ich bis jetzt noch nicht rausgefunden.
Hallo Bernd! B e r n d W. schrieb: > Zu dem Oszillator hab ich noch was gefunden, das ist ein > Oberwellen-Oszillator. Auf welcher Oberwelle der Quarz schwingt, wird > durch den Emitter-Schwingkreis bestimmt und auf Maximum getrimmt. > Beitrag "Re: einfacher Konverter 160m/80m nach 30m" Bei einem Quarzoszillator könnte ich mir das auch gut vorstellen, aber bei einem LC-Kreis? Oder meintest du einen anderen Oszi? Beitrag "Re: einfacher Konverter 160m/80m nach 30m" > ... Außerdem sieht es so aus, als ob in Richtung hoher Frequenzen > die Verluste des Kerns rasch zunehmen. Waren das zuvor 455kHz Filter? Eine berechtigte Frage. Die Filterspulen stammen aus einem Restpostensortiment. Habe ca. 20 stück von der Sorte. In einem Oszillator schwingt so ein Filter auf 6 bis 9MHz, je nach Topfhöhe. Hatte mich deshalb gefreut, dass es keine 455kHz-Filter sind (obwohl wg. der recht hohen Wdg.-Zahl vermutet). Wenn man bedenkt, dass im Betrieb eventuell noch ein C parallel geschaltet wird, könnte es schon für 455kHz konzipiert sein (wenn ja, schade).
Hallo Wilhelm! Wilhelm S. schrieb: >> http://sp9xuh.pl/moja_strona/nwt7/nwt7_duzy_sch.jpg > Ist das der NWT vom Funkamateur Verlag? > In dieser Schaltung ist ein 32MHz Quarzoszillator, in meinem ein > 80MHz..? Naja, sagen wir mal, es ist daran angelehnt, ansonsten bisher eher ein experimenteller Aufbau. für Frequenzmessungen super, weil der Taktoszillator sehr temp.-unempfindlich ist und ich das Teil an einem OCXO f-mäßig kalibrieren konnte. Für Pegelmessungen derzeit mit etwas Vorsicht zu genießen, zumal ich mich auch noch nicht richtig in die entsprechenden Messmethoden eingearbeitet habe. > Wo ändert sich da bei dir die Spannung? > Das Teil hat doch stabilisierte Spannungen..? > Meiner rennt an meinem Netzteil und fertig ist. Das 5V-Schaltnetzteil bringt störungen, deshalb Messung derzeit noch mit Akkus für die Ub. Der nächste Schritt wird sein: 5v-Stabbi-IC und konventionelles Trafo-NT (jedenfalls so geplant). Was für ein NT benutzt du? > Übrigens, der MSA0786 hat einen 1dB Kompressionspunkt von 5.5dBm > Nix 20mW! > Reden wir jetzt wieder aneinander vorbei? Möglicherweise Pegel falsch gemessen?! Ich messen den Ausgangspegel vom NWT später noch mal mit Oszi statt mit Dioden-Zweiweg-Gleichrichter-Tastkopf. > Die Sache mit dem Dip- Duplexer würde ich nicht machen. Ich habe so > etwas > zwar weder gerechnet noch gebaut; es gefällt mir irgendwie nicht. Mir auch nicht! > Lieber gleich einen vernünftigen Bandpass! > Von W. Hayward (W7ZOI) und D. DeMaw (W1FB, SK) hat es mal vor vielen > Jahren die Beschreibung eines Empfängers gegeben, bei dem das > Eingangsfilter > aus einem mehrpoligen Hoch- und anschliessend einem mehrpoligen Tiefpass > bestand. Die Schaltung habe ich bestimmt noch, ich weiss sie im Moment > nicht > zu finden. Muss ich mal noch ein bisschen suchen. Würde mich auch mal interessieren! > Die Sache mit dem Roofingfilter kannst du vergessen! > > 1. Ohne Werte wertlos; man könnte sie aber mal berechnen. Habe hier eine Liste. > 2. 2-Kreisfilter sind meistens etwas schlapp. Vier LC-Kreise könntens schon sein :-) > Betr.: Bild 'Filterspule wahre Natur' > Sollte das nicht ein Tiefpass sein? Jain, es ging zuerst um den 7-poligen TP. weil der relativ schlecht abschneidet, hatte ich mal eine Filterspule wie im TP als L verwendet an den NWT geklemmt. > http://www.sherweng.com/documents/Present-dayReceivers-sm.pdf Super, danke für den Link!!! > Jetzt ist ja wieder Wochenende und Daniel wird uns sicher wieder viele > neue Gedanken präsentieren. Sags nicht zu laut, im Anhang eine kleine Skizze. Hat zwar nichts mit dem aktuellen Projekt zu tun, aber mir kam folgende Frage in den Sinn. Was passiert eigentlich, wenn man an einer Loopantenne jeweils rechts und links vom Drehko einen Dipol anschließt? Der Dipol ist ja vor allem eine Antenne für das elektrische Feld. Und das elektrische Feld ist bei der Loop um den C rum am stärksten ausgeprägt (so mein Gedankengang). Außerdem kann man den Dipol ja längs und quer zur Loop ausrichten, was sicher die Abstrahlcharakteristik noch verändern kann. In jedem Fall wird der Dipol zum C beitragen. So gesehen könnte man vielleicht sogar durch geschicktes Abstimmen der Baugrößen den C durch den Dipol ersetzen!? So viel dazu ;O) Viele Grüße!
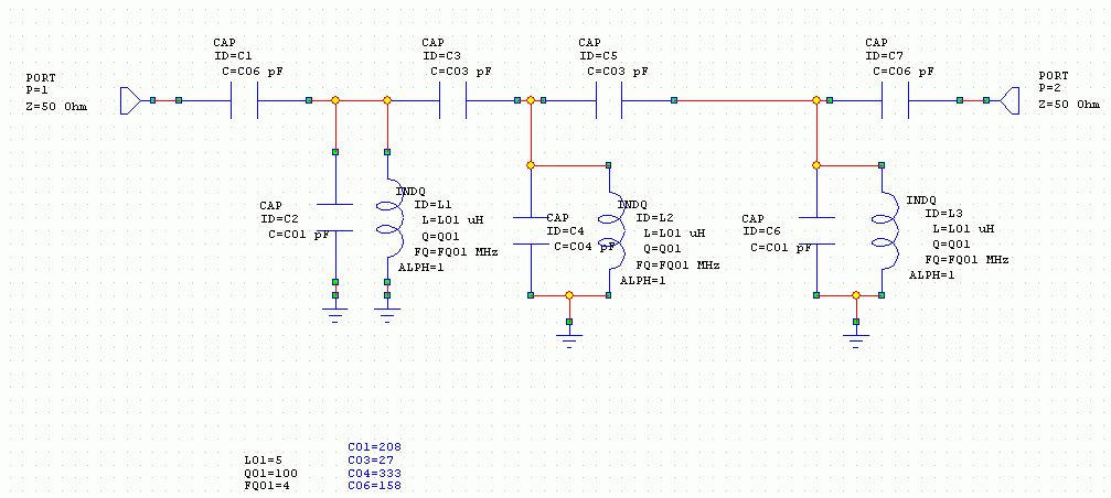
Wilhelm S. schrieb: > Gib doch bitte mal die Werte des Roofing-Filters. > Das möchte ich doch mal nachrechnen. Wie gross ist die > Einfügedämpfung? Einfügedämpfung Null. Wollte es nur mal theoretisch klären. Bauteilparameter habe ich aus einer alten Liste für den Praktiker. Dort sind keine L.-Werte genannt, sondern nur die Windungszahlen. Habe daraus die L-Werte berechnet, aber dadurch sind die parasitären Cs der Ls nicht mehr in der Rechnung, nehme ich an (daher das Offset). Poste die vorliegenden Werte gerne später. Gemeint ist aber in jedem Fall das Schaltbild hier? https://www.mikrocontroller.net/attachment/270479/Roofing_Filter_80m_160m_CR_parallel.PNG
>> das ist ein Oberwellen-Oszillator. >> Beitrag "Re: einfacher Konverter 160m/80m nach 30m" > Bei einem Quarzoszillator könnte ich mir das auch gut vorstellen, > aber bei einem LC-Kreis? Asche auf mein Haupt, ich den fehlenden Quarz übersehen. Ich versuch mich trotzdem mal mit einer Erklärung: Im Prinzip steht schon da, dass mit C6 abgestimmt wird. Die Annahme, dass ein Oszillator auf der Resonanz des Schwingkreises oszilliert, ist nicht ganz richtig. Wenn man am Oszillator irgendwo den Signalweg auftrennt und ein Signal einspeist, würde der Oszillator bei der Phase 0° schwingen, falls die Schleifenverstärkung >=1 beträgt. Der Schwingkreis am Emitter beeinflusst die Phase des Rückgekoppelten Signals und kann somit die Frequenz ein klein wenig hin- und herziehen. Der Schwingkreis hat einen weiteren Vorteil. Verglichen mit dem sonst üblichen Source-Widerstand fällt die Bedämfung wesentlich geringer aus, wodurch sich die Schwingamplitude erhöht. In Mittelstellung von C6 sollte die Frequenz am Emitter mit der Frequenz des Oszillator-Schwingkreises übereinstimmen. Damit entfernt der Source-Schwingkreis Oberwellen und die Treiberstufe bekommt einen sauberen Sinus geliefert.
Hallo ihr beiden Kämpfer. @ Bernd Bzgl. 7MHz VFO >>> Beitrag "Re: einfacher Konverter 160m/80m nach 30m" > Ich versuch mich trotzdem mal mit einer Erklärung: Ist dir aufgefallen, dass dies eine ganz normale, popelige Drossel ist, 100uH laut Bauteilliste. Wenn du die zu einem Schwingkreis mit dem 100pF Drehko zusammenschaltest, - die paar pF für das Kreis-C übersehe ich mal geflissentlich - kommst du bei ca 50kHz aus, ansonsten ja noch tiefer. > Der Schwingkreis hat einen weiteren Vorteil. Verglichen mit dem sonst > üblichen Source-Widerstand fällt die Bedämfung wesentlich geringer aus, > wodurch sich die Schwingamplitude erhöht. Das wird stimmen, denn dem FET steht etwas mehr Strom zu. > In Mittelstellung von C6 sollte die Frequenz am Emitter mit der Frequenz > des Oszillator-Schwingkreises übereinstimmen. Damit entfernt der > Source-Schwingkreis Oberwellen und die Treiberstufe bekommt einen > sauberen Sinus geliefert. Das glaube ich nicht, da 'schwingkreist' ja nichts auf der Originalfrequenz! Den einzigen Sinn kann ich mir darin vorstellen, dass der Pegel über die Frequenz vielleicht konstanter ist. Der Ersteller der Schaltung wird dabei ja schon etwas gedacht haben. Du bist ja der Meister in LT-Spice. Geht das nicht zu berechnen; ich weiss, Oszillatoren sind schwierig. Für die 50kHz reichte ein Taschenrechner. ;-) Nix für ungut... @ Daniel: Ich habe mal angefangen, dein Doppelfilter nachzuempfinden. Die Werte stehen erst auf dem Papier. Dass du die Filter am Eingang einfach parallel schalten willst, ist ja schon klar. Am Ausgang auch? Dimensionierst du auf 1,5 kOhm? Gerechnet habe ich noch nicht, heute war Geburstagsfeier. Die buckelige Verwandtschaft ist endlich weg, hi. 73 Wilhelm
> da 'schwingkreist' ja nichts auf der Originalfrequenz! Da hast du wieder mal recht! Die 100µ sind wieder im Text versteckt. Nehmen wir trotzdem den Festkondensator 470pF dazu, zusammen sind das ca. 500pF. Dies ergibt eine Resonanzfrequenz von 700 kHz. Also keine Resonanz und die Abstimmung wirkt in den Hauptschwingkreis. Gefiltert wird auch nicht. >> wodurch sich die Schwingamplitude erhöht. > Das wird stimmen, denn dem FET steht etwas mehr Strom zu. Mehr Strom möchte ich bezweifeln, denn eine höhere Amplitude bewirkt eine negativere mittlere Gatespannung durch die Diode VD1. Bei der GA101 handelt es sich um eine Germanium Spitzendiode. Die wird früher leitend als die Gate-Source Diode. Ich hoffe, wir kommen jetzt der Sache langsam näher. > Die buckelige Verwandtschaft ist endlich weg, hi. Ich sag an dieser Stelle auch immer: "Es sei ihm gepfiffen und getrommelt, sie sind wieder weg"!
Hallo zusammen. Erstmal Entschuldigung an Bernd. 100uh und 100pF ergeben ca. 1.5MHz, Was habe ich da für einen Mist gerechnet; und mit den 470pF parallel kommt man bei den ca. 700kHz aus. Wilhelm S. schrieb: > ....Schaltung aus einem mehrpoligen Hoch- und anschliessend > einem mehrpoligen Tiefpass bestand.... Schaltung gesucht und gefunden: http://pe2bz.philpem.me.uk/Comm/-%20ARRL/Build-Service-Design/Receivers/90hb3008-HighPerfCommRecvr.pdf Bild 15 in diesem Artikel. Ein separates Bild habe ich nochmal drangehangen. Ich habe es mir dann im Buch selbst nochmal zu Gemüte geführt. Diese Exemplar hatte ich. Ich habe es durchgerechnet; bloss nicht nachbauen. Da stimmt nichts! Muss man wohl noch ein bisschen rechnen (lassen). Das sollte aber doch hinzubekommen sein. 73 Wilhelm PS: @ Bernd bzgl. Zitierfrage: Wie du siehst, habe ich es selber herausgefunden. Der Schlüssel: 'markierten Text zitieren'
War wohl nix mit Zitieren. Vielleicht erklärt es uns ja mal jemand... @ Bernd: Nochmal Danke für die Erklärung mit den Bildchen. Wie du siehst, es hat prima geklappt. 73 Wilhelm
Bzgl. Zitieren:. 'Antwort mit Zitat' geht auch nicht. 73 Wilhelm
Hallo zusammen, habe noch mal über den Konverter und das hier Geschriebene nachgedacht (Danke Wilhelm für die Hinweise und Anregungen!). Mit einer abstimmbaren Loopantenne vor dem Eingang ist der Konverter so wie er ist in jedem Fall schon mal gut brauchbar. Längerfristig wären folgende Umbauarbeiten (teilweise oder vollständig) sinnvoll: * Banderweiterung auf 40m -> also 160m, 80m, 40m * Einengung des Empfangsbereichs auf den CW-Bereich eines jeden Bandes (für 80m z.B. 3.500 bis ca. 3.620 MHz) * großsignalfester Mischer (Schaltmischer oder Ringmischer mit digitalisiertem Oszillatorsignal betrieben, anschließende HF-Verstärkung?!) * "zwischensteckbare" einzelne 50-Ohm-Filter aus gekoppelten Resonatoren (Roofing Filter), die bei Bedarf für das entsprechende Band über BNC-Stecker/-buchsen zwischen Antenne und Eingang kommen Das derzeitige TP-Filter könnte dann eigentlich wieder entfallen. Die einzelnen Roofing Filter kann man dann auch für andere Bereiche/Geräte verwenden.
Ansonsten besitzt der NWT jetzt eine 5V-Stabilisierung. Nach Messungen mit dem Oszilloskop im x10-Bereich stellt sich heraus, dass ohne Dämpfungsglied ein Pegel von ca. 1V RMS aus dem NWT rauskommt (gemessen bei 2MHz). Der Eingang liegt jetzt fest auf 50 Ohm (mit den wahlweise 1k5 war mir etwas wackelig - wenn auch sehr praktisch zum transformatorlosen Filtervermessen).
Hallo ihr beiden. Fragen über Fragen... @ Daniel Bevor wir weiter überlegen, beschreibe doch mal, was dein 10MHz RX kann: 10Mhz ist klar. Astimmbereich? Ganz wichtig! Bandbreite, nur CW oder auch SSB, was ja für 30m sinnlos wäre. LSB und USB? Wie aufgebaut? Ich würde dein jetztiges Konzept für die Konverter erstmal nicht ändern. Das einzige: ich würde mit 7MHz anfangen. Wie das in dein Empfängerkonzept passt (Pfeifstellen u.a.), habe ich nicht geprüft. Wenn es erst mal läuft, ok. Umbauen auf Ringmischer o.ä. kannst du ja immer noch. Versuch doch das mal, was ich dir schon weiter oben gezeigt habe. http://www.kitsandparts.com/612mixera2.php Dann bist du am Eingang schon mal breitbandig. Teste mal, ob das klappt, dann wärest du schon mal ein Stück weiter Für mich ein wesentlicher Teil: alles modular aufbauen! Von daher ist deine Überlegung, alles in 50Ohm-Technik als einzelne Baugruppen zu haben, schon sinnvoll. Die getrennten Filter verwende ich schon lange. Man braucht einen universalen Eingang, das passende Filter davor und schon habe ich ein neues Band. Ich gebe zu, nur wenige meiner Basteleien schaffen es, ein ordentliches Gehäuse zu bekommen. Ich hasse Mechanik! Wenn ein Teil viel und regelmässig gebraucht wird, gibt es ein Gehäuse; bei einem Netzteil z. B. selbstverständlich aus Sicherheitsgründen. Wenn ich aber weiss, dass es kein Gehäuse geben wird, gebe ich mir beim Platinenentwurf soviel Mühe, dass es ohne Fingerbruch so zu gebrauchen ist, als wenn es in einem Gehäuse wäre. Ansonsten stehe ich auf fliegende Verdrahtung. Mein WSPR TX z.B. (alles selbst gestrickt) besteht aus 3 Platinen; Eine Uhr zur Steuerung mit eine Pollin DCF77-Modul, einem Oszillator mit einem AD9850-Modul und einer PA mit ca. 200mW. Als Empfänger brauche ich den 'Minimalist-RX' von W7ZOI, als VFO nutzr ich einen DDS20 von ELV. Dahinetr ist noch ein Switched Capacitor LP-Filter mit einem MAX7400 IC. Das ganze steht auf der Fensterbank in meiner Bude, alles nur mit Steckverbindern angeschlossen. Der RX läuft seit Jahren, der TX seit einigen Monaten. 73 Wilhelm
Hallo Wilhelm, Danke für das Posting! Schon mal ganz kurz vorab ein paar Infos. Wilhelm S. schrieb: > 10Mhz ist klar. > Astimmbereich? Ganz wichtig! > Bandbreite, nur CW oder auch SSB, was ja für 30m sinnlos wäre. > LSB und USB? > Wie aufgebaut? Abstimmbereich 10.105 bis 10.145 MHz. Nur CW - Filterbandbreite ca. 600Hz - derzeit nur USB Aufbau Manhattan Style. Im Anhang die Schaltbilder. Das Schaltbild von der Kaskode folgt. Wilhelm S. schrieb: > http://www.kitsandparts.com/612mixera2.php Danke für den Link. Im Grunde ist es fast der gleiche Aufbau wie bei mir, nur mit Quarz-VFO und anderem Band (und natürlich ohne TP-Filter). Später noch mehr zum Thema... Ich wünsche dir ein schönes Wochenende! Auch an Bernd und Jörg, falls sie dies lesen!
Daniel h. C. schrieb: > Abstimmbereich 10.105 bis 10.145 MHz. Dann lohnt aber der Konverter kaum, denn der erfasst ja nicht einmal den kompletten CW-Bereich von 80 m. > Auch an Bernd und Jörg, falls sie dies lesen! Danke danke, ebenso!
> Dann lohnt aber der Konverter kaum, denn der erfasst ja nicht > einmal den kompletten CW-Bereich von 80 m. Da hast du vollkommen recht, Jörg. Jetzt verstehe ich erst den Ansatz von Daniel, dass er die Konverter abstimmbar laufen lassen will. Bzgl. 80m hast du dir mit 3.58MHz-Resonator natürlich selbst ins Knie geschossen.. :-) Ich denke, es ist sinnvoller, den Resonator-Oszi im RX auf freilaufend zu ändern, als sich mit einem freilaufenden, abstimmbaren Oszi in jedem Konverter zu 'amüsieren'. Aber ca. 50kHz Abstimmbereich sind einfach zu wenig. Wie gesagt, ich würde es erstmal auf 7MHz probieren. Ein 3,1 MHz Oszi wird wohl hinzubekommen sein. Zu deinem Gedanken zur 'erweiterten' Loopantenne: Ich denke, das geht nicht. Ein Teil wäre dann für das H-Feld zuständig, der andere für das E-Feld. Ob das zusammen sinnvoll ist? Schönes Wochenende an alle. 73 Wilhelm
Genau, es ist kein Festfrequenzkonverter. Am Konverter wird grob vorgestimmt und die Feinabstimmung findet am Rx statt. Über die Pfeifstelle hatten wir oben schon ausführlich diskutiert. AD9850 und 51 habe ich hier einige rumfliegen mit selbstprogrammierter Frequenzsteuerung auf Atmega. Bequem in der Bedienung, aber leider keine große Herausforderung (ein stabiler LC-Oszi dagegen schon - der analoge Oszi klingt übrigens auch besser, finde ich, wobei das kein ausschlaggebendes Kriterium ist). Die Idee, einzelne 50-Ohm-Module aufzubauen, gefällt mir wie gesagt - werde das längerfristig für eine Heimstation überlegen. Wilhelm S. schrieb: > Zu deinem Gedanken zur 'erweiterten' Loopantenne: > Ich denke, das geht nicht. Ein Teil wäre dann für das H-Feld zuständig, > der andere für das E-Feld. Ob das zusammen sinnvoll ist? Man müsste das mal für verschiedene Loopgrößen und Drahtlängen bei verschiedenen Frequenzen berechnen. Gibt es Dipolantennen mit einem abstimmbaren Schwingkreis in der Mitte? > Mein WSPR TX z.B. (alles selbst gestrickt) besteht aus 3 Platinen; > Eine Uhr zur Steuerung mit eine Pollin DCF77-Modul, einem Oszillator > mit einem AD9850-Modul und einer PA mit ca. 200mW. Als Empfänger > brauche ich den 'Minimalist-RX' von W7ZOI, als VFO nutzr ich einen > DDS20 von ELV. Dahinetr ist noch ein Switched Capacitor LP-Filter > mit einem MAX7400 IC. > Das ganze steht auf der Fensterbank in meiner Bude, alles nur mit > Steckverbindern angeschlossen. Der RX läuft seit Jahren, der TX seit > einigen Monaten. Das klingt nach einem interessanten Aufbau! Was für eine Antenne kommt zum Einsatz? Viele Grüße
Hallo zusammen, jetzt wird es etwas länger. Zur Antenne: Ein 10MHz Dipol. Die Antennenumschaltung beim Senden <-> Empfangen habe ich mir gespart. Der RX läuft an einem Kelemen Multiband-Dipol und ist über einen Tuner (wahrscheinlich) mehr schlecht als recht angepasst. RX-mässig ist Europa immer drin. Der 10MHz Dipol ist (wäre) natürlich viel besser. Mal sehen, ob ich das noch geregelt bekomme und noch ein Pin am MC frei ist. Das Wichtigste war mir, dass ich für den RX nicht die ganze Zeit den Rechner laufen lassen muss. Zur Zeit sind auf 10MHz die Bedingungen so (schlecht), dass ich an manchen Tagen von ca. 19.00 UTC bis morgens 5.00 UTC keine Rapporte bekomme. ' "What shells" würde der Grieche sagen' @ Daniel: heute war dann die ultimative Geburtstagsfeier mit der Verwandschaft.. und dann ab in die Bude und gerechnet. Die Sache mit dem Hochpass-Tiefpass habe ich nicht weiter verfolgt. Ich bin dann hingegangen und habe 3-polige Bandpassfilter für die Bänder 160m, 80m und 40m berechnet. Die Bildchen anbei. Ich hoffe, es hat geklappt; eins habe ich wohl 2mal hochegladen. (Vielleicht kann das ja ein Moderator löschen?) Alles 3-polig; ist zwar Mehraufwand, dafür aber Schluss, Aus, Ende fertig. Das 160m und das 80m sind mir wohl (?) gelungen, mit dem 40m Filter bin ich auch nicht so ganz zufrieden. Das sind alles nur 'Vorschläge' oder wie auch immer. Zumindest befindet man sich mit den angegebenen Werte immer auf sicherem Terrain und vor allen Dingen in den richtigen Regionen. Das muss alles nicht aufs uH und pF eingehalten werden, aber das Zusammenspiel sollte schon passen. Vor allen Dingen sollten die Ls schon den entsprechenden Wert haben. Auch wenn du meinst, du hättest 2 Ringkerne gleich bewickelt, sie können sich gewaltig unterscheiden. Das ist oft der Unterschied zwischen Gelingen oder nicht. (*) Messmittel hast du ja. Würde mich auch interessieren: Hast du einen Mess!sender? Allen schöne Tage. vy 73 Wilhelm PS: Zu meinem WSPR System werde ich mal ein Foto machen, damit ihr seht, wie das hier so abgeht..(hi) Dazu muss ich erstmal die 'beste aller Ehefrauen' davon überzeugen, dass Sie! das macht. Ich habe weder das Know How noch das Equipment. Zu (*) Bei Box73 Funkamateur gibt es ein LC-Meter zu kaufen, Preis ca. 40 EU. Für den Preis kannst du nichts selber bauen. Danke für das Angebot Jörg, deinen Quelltext zur Verfügung zu stellen.
Ach, und das hätte ich fast vergessen!! Noch mal Tausend Dank an Bernd für die Erklärung mit den Bildchen. An der obigen Session hätte ich mir sonst die Finger gebrochen. 73 Wilhelm PS: Noch eine Anmerkung zu den Schaltbildern. Die Nummerierung ist etwas erratisch, ich bitte um Entschuldigung.
Wilhelm S. schrieb: > Für den Preis kannst du nichts selber bauen. Das ist richtig. Ich mag nur closed-source software nicht so sehr (wenngleich ich sie im FA-VA3 nun auch habe). Außerdem hat mich die Bedienung des originalen LC-Meters damals nicht so sehr überzeugt, daher hatte ich mir meine eigene Version bauen wollen. Eigentlich hatte ich auch gehofft, durch Verwendung von Reed-Relais statt des mechanischen Schalters (kürzere Leiterführung) und eines modernen Comparators den Wertebereich gegenüber dem Original zu vergrößern, aber das hat nicht funktioniert. Naja, zumindest habe ich auf die Weise ein Gerät mit Eintasten-Bedienung und automatischer Abschaltung. Dank des (hier bei mikrocontroller.net gereiften) Universal-Testers („Transistortester mit AVR“) habe ich mittlerweile auch eine adäquate Ergänzung für die größeren Bauteilwerte. Für die kleinen Teile (die man für die HF-Basteleien braucht) wiederum ist der hier gezeigte wirklich eine schöne Hilfe.
Hallo zusammen. @ Jörg: > Ich mag nur closed-source software nicht so sehr Kann ich gut nachvollziehen. Wenn es sich lohnt oder wenn man es dann kann, kann man sich ja immer noch eigene Gedanken machen. Ich kann es nicht. Ein Bekannter von mir hat keine Probleme damit, sich die entspr. Brocken aus dem Netz zu laden, egal ob Arduino, Atmel oder PIC. Verstehen tut er zwar nix, aber er bringt die Sachen zum Laufen. Auf der einen Seite bewundernswert, aber nicht mein Stil! Ich möchte wissen und vor allen Dingen verstehen, was ich tue. @ Alle Ein Bildchen von meinem WSPR-Getöse, wie ich es schon angedroht hatte.... Zur Erklärung: Unten links die DCF-Uhr, in der Mitte unten das AD9850-China_board. Oben rechts die PA mit Anschluss an die Antenne. Diese gelb-blaue Teil ist mein ELEKTOR-Netzteil, das mich mittlerweile seit mehr als 40 Jahren begleitet. ..und es dümpelt auf der Fensterbank.... 73 Wilhelm
Hallo Daniel Ich hätte evtl. ein Mittel gegen die Pfeifstelle. Du verwendest sowieso einen SA602 als Puffer für den 30m VFO. Schalte einen Quarz mit 3,2768 MHz an den SA602-Oszillator und drehe ihn so hoch als möglich (sind 3,278 möglich ??). Dann stelle den VFO auf einen VXO mit 20 MHz um und versuche den bis 19,929 MHz runterzuziehen. Dann hinter den SA602 ein 17 MHz Tiefpass, um nur das richtige Mischprodukt durzulassen. Die zweite Variante arbeitet mit der Summe aus 12,288 MHz und 4,433 MHz. Beide Frequenzen können nach unten gezogen werden, jedoch wird statt des Tiefpasses ein Bandpass-Filter benötigt. Die dritte Variante arbeitet mit einem 6,0 MHz Resonator und einem 10,7 MHz Quarz. Resonatoren lassen sich wesentlich leichter und weiter ziehen als Quarze. Auch hierfür wird ein Bandbass-Filter benötigt. In der Tabelle Quarze.xls sind viele handelsübliche Quarze aufgelistet und zwar in Form einer Matrix. Einmal wird die Summe aus zwei Frequenzen gebildet, das andere mal die Differenz. Auf diese Weise kann man recht schnell eine Frequenz finden, die sich aus der Summe oder der Differenz zweier Quarze erzeugen läßt. Dies kann nützlich sein für so eine Frequenzsynthese wie hier, es kann sich aber auch um Frequenzen für VXO und Ladderfilter handeln. Gruß, Bernd
Hallo Wilhelm, Danke für die Schaltbilder und das Foto! Komme leider jetzt erst dazu, die Sachen genauer zu sichten. Wie du schon geschrieben hast, 160m und 80m sehen auf jeden Fall gut aus! Bin jetzt mit meinem NWT-Umbau fast fertig. Habe bei Messungen bemerkt, dass "offene Filter" (Bauteile im Manhattanstyle auf der Masseplatine ohne getrennte Kammern, z.B. Quarzfilter) allenfalls bis -70dB wirksam sind. Würdest du bei dem Aufbau eines Roofing Filters aus drei Schwingkreisen empfehlen, jeden Schwingkreis in eine eigene Kammer zu packen? Wilhelm S. schrieb: > Auch wenn du meinst, du hättest 2 > Ringkerne gleich bewickelt, sie können sich gewaltig unterscheiden. > Das ist oft der Unterschied zwischen Gelingen oder nicht. (*) > Messmittel hast du ja. > Würde mich auch interessieren: > Hast du einen Mess!sender? Das werde ich auf jeden Fall beherzigen. Was meinst du mit Messsender? Habe z.B. einen AD9850 und einen AD9851 als Messgenerator. Zum Prüfen der Filter sollte sowieso der NWT ran. Ich geben dann Bescheid. Der Antennentuner selber ist nicht zu sehen, oder doch? > Diese gelb-blaue Teil ist mein ELEKTOR-Netzteil, das mich mittlerweile > seit mehr als 40 Jahren begleitet. Lustiges Gerät :) Noch mal Danke fürs Rechnen!
Hallo Bernd, Danke für die super Tabelle! Hatte selber schon überlegt, so etwas anzulegen. Wenn man gerne mit Quarz- oder Keramikresonatoren VFOs baut, sehr praktisch!!! B e r n d W. schrieb: > Dies kann nützlich sein für so eine Frequenzsynthese wie hier, es kann > sich aber auch um Frequenzen für VXO und Ladderfilter handeln. Unbedingt!!! > Ich hätte evtl. ein Mittel gegen die Pfeifstelle... Der Aufwand wäre natürlich schon ziemlich groß. Ich prüfe erst mal, was aus der Pfeifstelle wird, wenn der Konverter und der Rx in eigenen Blechgehäusen sitzen und nur mit Koax verbunden sind. Eventuell eliminiert das die Pfeifstelle schon. Im Moment habe ich einige Probleme mit dem Oberwellenfilter vom 30m-CW-Sender. Das Filter selber ist so aufgebaut wie man es häufig bei QRP-Sendern sieht, 5polig mit um 90 Grad gedrehten, kernlosen Luftspulen (im vorliegenden Fall aus 1mm Silberdraht). Wenn ich das Filter mit dem NWT vermesse, bringt es aber keine -40dB bis zur ersten Rechteck-Oberwelle bei 30,3MHz (rechnerisch -45dB). Überlege noch, woran es liegen könnte. Das Filter transformiert von 12,5 Ohm auf 50 Ohm. Darum wird das Signal vom NWT über ein Pi-Glied (-12dB, 50 Ohm nach 12,5 Ohm) eingespeist. Möglicherweise liegt es auch am räumlichen Aufbau der Messkabel - wenn man ein Kabel etwas anders legt, ändern sich die Werte schon. Viele Grüße in die Runde!
Daniel h. C. schrieb: > Das Filter selber ist so aufgebaut wie man es häufig bei QRP-Sendern > sieht, 5polig mit um 90 Grad gedrehten, kernlosen Luftspulen (im > vorliegenden Fall aus 1mm Silberdraht). Gerade für QRP kann man eigentlich auch problemlos mit Ferritringkernen arbeiten. Schau mal hier: Beitrag "Re: Diskussion über die Minimal Art Session (QRP MAS)" Da es ein Klasse-E-Verstärker ist, war ein gut funktionierendes Oberwellenfilter natürlich Pflicht. OK, die Transformation hatte ich allerdings vom Filter getrennt, sodass man das Filter auf 50 Ω normiert berechnen konnte. Genaue Oberwellenunterdrückung kann ich dir jetzt nicht sagen, war aber deutlich besser als gefordert.
Hallo zusammen. @ Daniel: > Würdest du bei dem Aufbau eines Roofing Filters aus drei Schwingkreisen > empfehlen, jeden Schwingkreis in eine eigene Kammer zu packen? Keine Luftspulen oder Spulen auf Stiefelkörpern, die sich 'sehen' können. Wenn es nicht sauber abgeschirmt ist, bringt es nur Ärger. Den ganzen Palaver mit den Luftspulen und offen Kernen umgehst du ganz einfach, indem du dir bei Reichelt ein paar Amidon Ringkerne bestellst. Für die 'kurze Welle' Materialien '2, rot' und '6, gelb'. Für deine Zwecke reichen ein paar T50 und T44 aus. Der Preis steht in keinem Verhältnis zum Ärger, den du dir damit ersparst! Sowohl für Tief- als auch für bandpassfilter. Rote T68er kannst du von mir haben. Es geht natürlich auch auf dem 'harten' Weg. Zu den Ringkernen gehört unbedingt der Mini Ringkern Rechner: http://www.df7sx.de/?page_id=212 Meine Erfahrung: Er macht zumindest 1 Wdg. zuviel. Ansonsten ein Superteil! Bzgl. 40m Filter: Die prozentuale Bandbreite ist zu schmal! Wenn man das Filter etwas breiter macht, sinkt auch die Einfügedämpfung. > Habe bei Messungen bemerkt, dass "offene Filter" (Bauteile im > Manhattanstyle auf der Masseplatine ohne getrennte Kammern, z.B. > Quarzfilter) allenfalls bis -70dB wirksam sind. 70dB, das ist doch mehr als ordentlich. > Der Antennentuner selber ist nicht zu sehen, oder doch? Nein; das ist auch nichts besonderes, ein MFJ949 Du weissst MFJ -> Made for Junk :-) So, wie böse Zungen behaupten... Das Teil hat bei mir noch nie 'richtige' HF gesehen.... > Was meinst du mit Messsender? Habe z.B. einen AD9850 und einen AD9851 > als Messgenerator. Ich hatte an etwas richtig 'Profi'mässiges gedacht. Zu deinem Trost: So etwas hatte ich früher auch nicht; man muss sich zu helfen wissen. @ Bernd: Wenn du an MAS teilnimmst, musst du doch ein Call haben..? @ Daniel: Wer ein Oberwellenfilter für einen 10MHz Sender braucht, muss doch ein Call haben..? Spinne ich, oder..?? 73 Wilhelm
Hallo,
@ Wilhelm
> Wenn du an MAS teilnimmst, musst du doch ein Call haben..?
Der ist in Arbeit. Hab heute gesehen, der geplante Prüfungstermin ist
leider ausgebucht. Da muss ich wohl oder übel nochmal 1-2 Monate warten,
aber das wird schon. In der Zwischenzeit darf ich den MAS-Sender halt
nur am Dummy-Load testen. Ich befürchte eher, daß mein Morsen bis
nächstes Jahr nicht gut genug ist, obwohl ich fast täglich übe.
@ Daniel
Übrigens gibt es auch Keramik-Resonatoren mit 4,433 MHz. Damit läßt sich
die Variante 2 auch genügend weit runterziehen.
Gruß, Bernd
B e r n d W. schrieb: > Ich befürchte eher, daß mein Morsen bis nächstes Jahr nicht gut genug > ist, obwohl ich fast täglich übe. Ach, mach' dir da keine Gedanken, mit so viel Übung bekommst du das allemal hin. Im QSO (noch dazu bei nur mäßiger Verständlichkeit) wird kein ellenlanges Blabla gegeben, sondern Rufzeichen, Rapport (plus Kontrollnummer), vielleicht noch Name, das dafür dann wiederholt ad nauseum, bis der andere wirklich alles „im Kasten“ hat. Aber ich schrieb dir schon einmal, wenn du dein Call dann mal hast, bin ich auch gern bereit, ein QRS-sked mit dir zu machen, damit du dich dann sicherer fühlst.
Hallo zusammen. @ Bernd: Ja Jörg hat recht! Mach dir wirklich keine Gedanken; und wenn du das QSO nicht ganz sauber zu Ende bringst, ist es doch auch nicht schlimm, oder..? Du willst ja - zumindest am Anfang deiner Karriere - keinen Contest gewinnen. Am Besten lernst du CW durch QSO fahren. Mein 1. CW-QSO habe ich als damals noch Unlizensierter unter 'Beistand' eines OMs auch nicht zu Ende bekommen. Nach RST und Name war ich 'so fertig mit den Nerven', dass ich einfach nicht weiter konnte. Mein 'Beistand' (DJ4RL, sk) hat es dann zu Ende geführt. Das ist aber mehr als 45 Jahre her. Es ist aber schon ein gewaltiger Unterschied, ob du nur CQ rufst und das wars, oder ob da tatsächlich jemand anttwortet. Der Blutdruck steigt - zumindest anfangs - ins Unermessliche. :-) Aus privaten und berufliche Gründen habe ich dann die Taste für viele Jahre nicht mehr angefasst. Angefangen habe ich dann wieder auf 2m. Wenn ich mich da an das 1. QSO erinnere; der arme OM tut mir wegen meines Gestümpere heute noch Leid. Was solls: Learning by Doing. 'ad nauseum' -> 'ad nauseA!m. Lat. 'Nausea': der Schwindel, oder auf gut deutsch ' bis zum Kot...' Als alter 'Latriner' musste ich das korrigieren. Betr.: QRS-sked: Das ist doch auch eines der ungeschriebenen Gesetze, dass man nicht schneller gibt, als der Gegenüber hören kann. Noch eine Frage an Bernd: Wohin musst du zur Prüfung? 73 Wilhelm PS: Und komme mir bloss nicht mit so einem DO... Rufzeichen nach Hause! CW brauchst du ja nicht mehr, das ist nur dein persönliches Vergnügen. Die Technik wirst du ja mit Bravour ablegen. Ein bisschen Gesetzeskunde, ein bisschen Betriebstechnik und ein paar Landeskenner wirst du wohl auch lernen können. Hast du einen DARC-OV in deiner Nähe? Fragen!!!!!
Hallo Wilhelm > Du willst ja - ... - keinen Contest gewinnen. Nein, keine Ambitionen in der Richtung, der Weg ist das Ziel. Selberbauen und sich freuen, wenns tatsächlich funktioniert. > eines der ungeschriebenen Gesetze, dass man nicht > schneller gibt, als der Gegenüber hören kann. Auf 40m hatte ich letztes Wochenende QSO entdeckt, schön langsam zum Mitschreiben. Geantwortet wurde mit der dreifachen Geschwindikeit. Nummer 1 hat es nicht nochmal versucht, aber ein Dritter hat noch mit: ditditditdit ditdit ditditditdit ditdit seinen Senf dazugegeben, ab da gabs nur noch Rauschen. https://www.youtube.com/watch?v=HPwxgH-BE10 > Wohin musst du zur Prüfung? Reutlingen, das sind ca. 100 km einfach. > Als alter 'Latriner' musste ich das korrigieren. Als nicht-Lateiner, das ist doch zweideutig, oder? @ Jörg Leider hab ich bisher kein CW per Internet gefunden, welches ausreichend gut funktioniert. Das hier funktioniert jedenfalls nicht: http://www.morsecode.me Freundliche Grüße, Bernd
Hallo zusammen. > Selberbauen und sich freuen, wenns tatsächlich funktioniert. Und wenn es nicht funktioniert, zum Laufen bringen. Das war immer meine Ambition und ist es auch heute noch. Der kommunikative Aspekt des Hobbys hat mich eigentlich immer wenig interessiert, es waren und sind heute noch die Technik und was dahintersteht. >> Als alter 'Latriner' musste ich das korrigieren. > Als nicht-Lateiner, das ist doch zweideutig, oder? Das sollte nicht zweideutig sein; ich habe 9 Jahre Latein und 6 Jahre Altgriechisch genossen. >> eines der ungeschriebenen Gesetze, dass man nicht >> schneller gibt, als der Gegenüber hören kann. > > Auf 40m hatte ich letztes Wochenende QSO entdeckt, schön langsam zum > Mitschreiben. Geantwortet wurde mit der dreifachen Geschwindikeit. > Nummer 1 hat es nicht nochmal versucht, aber ein Dritter hat noch mit: > ditditditdit ditdit ditditditdit ditdit > seinen Senf dazugegeben, ab da gabs nur noch Rauschen. Ich denke, dass ist eine Ausnahme. Schlechtes Benehmen gibt es eben überall. Aber auch davon hängt nicht das Leben ab. > Leider hab ich bisher kein CW per Internet gefunden. Was verstehst du darunter? Suchst du eine Morseübungsprogramm oder oder ein Programm oder eine I-Net Seite, die dir 'random' QSO-Text zum Mithören und Mitschreiben anbieten. Sieh dir das mal an: http://www.g4ilo.com/morsegen.html Das bietet auch QSO Text. 73 Wilhelm
>> Leider hab ich bisher kein CW per Internet gefunden. > Was verstehst du darunter? Sowas wie IRC oder Skype, bei dem man jedoch durch Morsen kommuniziert. Vermutlich ist es eine großes Problem, das Timing zu gewährleisten. Dieses hier funktioniert jedenfalls nicht: http://www.morsecode.me/ Als Morsetrainer hab ich am Anfang den benutzt: http://www.justlearnmorsecode.com/ Aber LCWO gefällt mir besser: http://lcwo.net/ Der kann Rauschen, Fading, Cirp, QRM und ungenaues Timing simulieren: http://www.g4fon.net/CW%20Trainer.htm
Hallo Bernd. > Sowas wie IRC oder Skype, bei dem man jedoch durch Morsen kommuniziert. Ich kann mir kaum vorstellen, dass es so etwas gibt. Per I-Net fände ich so etwas ein bisschen abartig. Wenn, dann sollte es doch auf den Bändern stattfinden. Natürlich gibt es die Cracks, die sich in CW unterhalten können. Sieh dir z.B. den HSC (High Speed Club) an. Das sind aber die Wenigsten. Da gehört eben auch ein gewisses Talent zu, sich ohne mitzuschreiben - rein aus dem Gehör - mit jemandem unterhalten zu können. Ich denke, bei den Meisten hört es mit 80 bis 100 BpM auf. Das ist schon ganz schön schnell, und dann kann man aber immer noch mehr als die Meisten. Rufzeichen (klar), RST, Name, QTH in einem Standard-QSO hat man schnell zusammen, das ist nur Übung. Aber wenn man sich dann beruhigt zurücklehnt, kommt ein Fragezeichen... 'Oh, Sche...', nicht aufgepasst. Das muss man alles erst mal mitgemacht haben. Beim Timing hilft auch nur Üben. Man hat das Zeichen ja im Ohr und versucht, es ensprechend umzusetzen. Dabei ist ein EL-Bug eine grosse Hilfe. Ich kanns auch nur sehr schlecht mit einer Handtaste. Von 'Können' ist eh keine Rede, sag ich mal so: 'Ich weiss, wie es geht'. Wie bei Otto Normal Autofahrer und Formel 1. :-) Nimm einen beliebigen Text und versuche es 'runterzustoppeln' Dann bekommst du auch ein Gefühl für die Taste. Mein EL-Bug ist eine Transistorschaltung, veröffentlicht Ende der 60er Jahre von der Fa. Arlt. Tut immer noch seine Dienste; nix mit Speicher und ähnlichem Schickimicki. 10 BC107, ein paar 100nF Cs und eine Handvoll 10k und 100k Rs, das wars. > Der kann Rauschen, Fading, Cirp, QRM und ungenaues Timing simulieren: Das lernt man nur in der Praxis! Erst, wenn du in den Empfänger kriechst!, hast du das richtige Feeling. 73 Wilhelm PS: Wir sollten Daniel nicht den Thread klauen!
B e r n d W. schrieb: > Sowas wie IRC oder Skype, bei dem man jedoch durch Morsen kommuniziert. Hast du denn vielleicht einen OM in der Nähe, der ein Ausbildungsrufzeichen besitzt? Dann könnte man ja mal richtig auf'm Band üben. Ansonsten: meld' dich doch endlich an für die Prüfung, danach kannst du es auch ganz offiziell mit eigenem Rufzeichen auf dem Band üben. ;)
Ganz kurz OT für den TO: Um sicher durch die Prüfung zu gehen kann ich folgendes nur wärmstens empfehlen: http://www.oliver-saal.de/software/afutrainer/ Das war's auch schon, BTT ;-)
Hallo ihr beiden. Wie wärs denn mal mit ein bisschen 'Schwarzfunken'? Man kann ja mal CQ rufen und sehen, ob jemand antwortet.... In CW auch mit 'QLF'. Für den Nichtwisser: QLF: 'Geben sie bitte mit dem linken Fuss' Das heisst dann in die Schriftsprache übertragen: 'Sauklaue' So etwas kann man auch in CW haben... > Ansonsten: meld' dich doch endlich an für die Prüfung, danach kannst > du es auch ganz offiziell mit eigenem Rufzeichen auf dem Band üben. ;) Das sollte es sein! @ Jörg Ob wir es noch schaffen, ihn zur Prüfung zu treiben? Es ist eine Schande, dass so ein begabter Techniker nur wegen solcher (einfach auswendig zu lernender) Lappalien, wie Gesezteskunde, Betriebstechnik, Landeskenner nicht zu einem Amateurfunkrufzeichen kommen sollte! Ich hatte mal vor ein paar Jahren den Sohn eines Klassenkameraden zu Besuch, der auch Funkamateur werden wollte. E-Ing. Hintergrund: er kam auf die Georg von Neumeier Station in der Antarktis. Da gibt es ja auch Amateurfunk. Technik war ja kein Problem; den Rest hat er sich durch stures Auswendiglernen drauf geschafft. Ich kenne auch einen OM, der den gesamten Fragenkatalog von vorne bis hinten mit Punkt, Komma, Semikolon, Fragezeichen auswendig gelernt hat. Zumindest bei der Technik finde ich das weniger erstrebenswert. Bei Bernd ist das ja kein Problem. Das wirst du doch auch schaffen, Bernd, oder..? DAS IST JETZT ANGEORDNET! MELDE DICH AN! :-) 73 Wilhelm PS: Vielleicht muss man ja beizeiten ewas ruppig sein :-) Gib es zu, Bernd: Jörg und ich nerven und werden lästig...??
@ Patrick,
danke für dem Beitrag: werde ich mir mal näher ansehen.
> BTT ;-)
Was heisst das?
73
Wilhelm
Wilhelm S. schrieb: > Ich kenne auch einen OM, der den gesamten Fragenkatalog von vorne bis > hinten mit Punkt, Komma, Semikolon, Fragezeichen auswendig gelernt hat. Beruf verfehlt. Hätte Arzt werden sollen. :-) Ja, ich denke auch, dass wir Bernd endlich von seinen (wirklich schönen!) Simulationen mal aufs Band bringen müssen. ;-) Ich habe mein erstes QSO damals übrigens erfolgreich zu Ende gebracht. Ausbildungsrufzeichen gab es damals auch in der DDR noch nicht (die kamen 1980 mit der Umstellung auf Y2…Y9), also war es da genauso gang und gäbe, dass man das erste QSO mit einem „geborgten“ Call führte. An die Gegenstation kann ich mich noch wie heute erinnern: HB9M. Auf der QSL-Karte stand dann „since 1929“. ;-)
B e r n d W. schrieb: > Hab heute gesehen, der geplante Prüfungstermin ist leider ausgebucht. Wenn du am 9. 12. nach Dresden kommen willst, biete ich dir einen Übernachtungsplatz an. ;-) Wilhelm S. schrieb: > Wir sollten Daniel nicht den Thread klauen! Mal sehen, wann er sich hier wieder meldet, dass wir über seinen Konverter weiter diskutieren können …
> Wenn du am 9. 12. nach Dresden kommen willst, biete ich dir einen > Übernachtungsplatz an. ;-) Na, von 'near' Reutlingen bis Dresden, das sind ja schon ein paar Kilometer. Du merkst schon Bernd, der Druck wird grösser! :-) >> Ich kenne auch einen OM, der den gesamten Fragenkatalog von vorne bis >> hinten mit Punkt, Komma, Semikolon, Fragezeichen auswendig gelernt hat. > Beruf verfehlt. Hätte Arzt werden sollen. :-) So sieht es leider heute in der Wirklichkeit aus. Als Apotheker weiss ich, wovon ich spreche. Wie ihr seht, ich bin berufsfremd. Ob Beruf verfehlt, weiss ich nicht, Arzt war er mit Sicherheit nicht. Ehemaliger Breaker, Nick 'Korallen-Pit'; aber ein lieber Mensch. Er war eben ein 'Kommunikationist'. Der wollte nur QSO fahren. @ Jörg Wir sollten nicht auf einem so hohen Ross sitzen, jeder hat mal klein angefangen. Auch ich erinnere mich an Situation, als ich ein Koaxkabel etwas mehr als heftig biegen wollte und auch an viele andere Dummheiten. Bei dir war es sicher auch nicht anders. Es lässt sich eben nicht vermeiden, dass man im Laufe der Jahre immer schlauer wird. 73 Wilhelm
Wilhelm S. schrieb: > Wir sollten nicht auf einem so hohen Ross sitzen Das wollte ich auch keinesfalls. Das mit dem Auswendiglernen war nur 'n Spaß, wer sowas kann, der hat zumindest danach keine Probleme, sich die Landeskenner und die gängigen Abkürzungen zu merken und die Bandgrenzen.
@ Jörg, ja, gibt es etwas Anderes als auswendig lernen? Da muss man durch... Ich denke, Bernd weiss schon, wie wir das meinen. Ein bisschen Ekeln und Stänkern gehört doch dazu. :-) 73 Wilhelm
PS: 'Bandgrenzen' Wer braucht denn sowas? Heute ist doch alles möglich. Wer lässt sich von sowas aufhalten? 73 Wilhelm
Wilhelm S. schrieb: > Na, von 'near' Reutlingen bis Dresden, das sind ja schon ein paar > Kilometer. Man könnte ja noch einen Tag Urlaub in der Sächsischen Schweiz dranhängen. Außerdem hat Dresden halt den nächsten Prüfungstermin, der auch noch freie Plätze hat. ;-) Wilhelm S. schrieb: > Wer lässt sich von sowas aufhalten? Habe eigentlich nicht den Eindruck, dass sie sonderlich überschritten werden. Irre ich mich da? Vermutlich sind sie früher mangels brauchbarer Frequenzmesstechnik viel häufiger überschritten worden. Heutzutage, wo jeder technisch ambitionierte Amateur ein Rb-Normal rumliegen hat :), kann man Frequenzen ja mit einer Genauigkeit messen, von der wir vor 30 Jahren noch nicht einmal geträumt hätten.
Hallo ihr Beiden
Im Prinzip hab ich das so eingefädelt, um mich selber unter Druck zu
setzen. Aber auf einen Monat hin oder her kommt es nicht an. Den
nächsten Termin in R. wird es bestimmt Mitte/Ende Januar geben. Mir
kommt es vor, als seien die Termine schneller ausgebucht, als noch vor
1-2 Jahren.
> Ein bisschen Ekeln und Stänkern gehört doch dazu. :-)
Ich weiß, eigentlich ist es gut gemeint.
@ Jörg
Vielen Dank für das Angebot mit der Übernachtung. Momentan ist mir das
zu weit, ich fahre nicht besonders gerne. Im Frankreich-Urlaub waren es
diesmal >4600 km, eigentlich hatte ich nur die Hälfte geplant. Ein
ehemaliger Kollege kommt aus Gera. Der hat mir schon mal Dresden,
Semperoper usw. gezeigt und auch die sächsische Schweiz. Vor allem
letztere ist absolutes Highlight. Wenn, dann soll das meine Frau auch
sehen, die ist aber noch für einige Zeit im Ausland.
Gerade schraube ich an einem alten TS-515 rum, den ich günstig
"geschossen" habe. Ich versuche, ihm all seine Macken auszutreiben.
Ich halte mich jetzt wieder zurück.
Mal sehen, ob sich der Daniel wieder meldet.
Freundliche Grüße,
Bernd
B e r n d W. schrieb: > Den nächsten Termin in R. wird es bestimmt Mitte/Ende Januar geben. München und Nürnberg haben demnächst noch freie Termine. Wäre das nicht noch eine Option für dich? > Mir > kommt es vor, als seien die Termine schneller ausgebucht, als noch vor > 1-2 Jahren. Ja, weil sie das mächtig ausgedünnt haben. Der Dresdner Termin ist auch nur zustande gekommen, weil sich genügend Kandidaten angefunden haben (5 Teilnehmer ist die Mindestanzahl, die die BNetzA fordert). > Vielen Dank für das Angebot mit der Übernachtung. Momentan ist mir das > zu weit, ich fahre nicht besonders gerne. Da die Bahn gerade nicht streikt, kann man ja auch bequem im ICE fahren. > Wenn, dann soll das meine Frau auch > sehen, [...] OK, verständlicher Wunsch. Wenn's euch mal für ein paar Tage hierher verschlägt und du dich rechtzeitig anmeldest, spiel ich auch gern mal Wanderleiter.
Hallo Leute! Wilhelm S. schrieb: > Wir sollten Daniel nicht den Thread klauen! Kein Thema! Bin sowieso z.Zt. weitgehend anderweitig eingespannt. Ihr dürft euch hier aus meiner Warte gerne unterhalten! Die Idee mit den Ringkernen im Oberwellenfilter ist gut, werde ich am Wochenende ausprobieren. Ansonsten bin ich natürlich auch der Meinung, dass Du Bernd dringend die AFU-Prüfung machen solltest. Das ist auch nicht ganz uneigennützig, weil hier am Standort oft auf verschiedenen KW-Bändern Stationen aus Süddeutschland sehr gut reinkommen. D.h., wir könnten uns gegenseitig Raporte schicken etc. Zum Thema Dip-Meter wollte ich noch fragen, ob es nicht eine Möglichkeit gibt, den NWT sinnvoll als Absorptionsfrequenzmesser einzusetzen. Das wäre dann ja quasi eine Art aktives Dip-Meter... und das noch Hz-genau mit graphischer Auswertung mit Plot. Habe bei Tante G. allerding keinen einzigen brauchbaren Treffer dazu landen können. So viel, viele Grüße und guten Start ins Wochenende allerseits!
Hallo Daniel In Anlehnung an die Schaltung #11.3 http://www.agder.net/la8ak/m11.htm An L4 und L5 wird ein symetrisches Signal erzeugt. Die Luftspulen L1 und L2 sind 90° zueinander versetzt und koppeln nicht zueinander. Ohne Schwingkreis in der Nähe sollte an der Anzapfung zwischen L1 und L2 kaum ein Signal anliegen. Ein Schwingkreis in der Nähe, welcher zu einer der beiden Koppelspulen stärker koppelt, erzeugt eine Unsymetrie mit einer kräftigen Resonanz. Diese kann dann mit einem logarithmischen Verstärker detektiert werden. Gruß, Bernd
Hallo Bernd, vielen Dank für den Link und die Simulation!!! Interessanter Ansatz mit der Messbrücke! Der PIC vom NWT4 hat drei Eingänge, zwei logarithmische und einen linearen. An einen von den logarithmische Eingängen kann man sicher gut das per Diode gleichgerichtete Signal direkt anschließen. Werde ich die Tage mal testen und das Ergebnis hier posten. Ob man wohl einen Bereich von 1MHz bis über 50MHz mit einem einzigen Spulensatz hinbekommt? Viele Grüße!
Der logarithmische Verstärker macht doch schon die Gleichrichtung, eine Diode wird also nicht benötigt.
Es geht um die ADCs vom PIC. Bei den beiden ADC-Eingängen für log. Verstärker wird üblicherweise ein AD8307 vorgeschaltet, bei dem ADC-Eingang für lin. Verstärker keine Ahnung (OpAmp?). Die Gleichrichtung an Ort und Stelle gefällt mir eigentlich ganz gut, dann kann man die Gleichspannung über ein abgeschirmtes NF-Kabel zum ADC führen. Wenn man statt der Diode einen AD8307 benutzt, wird der Aufbau komplizierter und man benötigt zusätzlich eine Versorgungsspannung, von da her würde ich erst mal die Diode testen.
Oder meintest du, über ein Koaxkabel die HF zum NWT-internen AD8307-Detektor zu führen? (der hat immerhin eine Eingangsimpedanz von 50 Ohm, die Diodengleichrichtung "vor Ort" wäre wesentlich hochohmiger)
Die hohe Impedanz ist nur notwendig, falls ein Dioden-Detektor verwendet wird. Mit Log-Amp. gehts auch niederohmig. Ein Stück Koaxkabel sollte funktionieren, wenn es nicht zu lang wird.
B e r n d W. schrieb: > Die hohe Impedanz ist nur notwendig, falls ein Dioden-Detektor verwendet > wird. Mit Log-Amp. gehts auch niederohmig. Ein Stück Koaxkabel sollte > funktionieren, wenn es nicht zu lang wird. Hast recht! Mein aktueller Aufbau funktioniert super im Bereich 10MHz bis 70MHz. Mit Abstrichen funktioniert es bei Schwingkreisen mit hoher Güte bis knapp unter 1MHz. Jetzt fehlt noch ein zweiter Aufbau von 100kHz bis 10MHz oder so... Noch mal Danke für den Link! Interessant wäre natürlich zu wissen, ob ein richtiges Dipmeter im Endeffekt nicht doch wesentlich empfindlicher wäre.
> ob ein richtiges Dipmeter im
Bei einem Dip-Meter kann sogar je nach Güte des zu messenden
Schwingkreises die Schwingung ganz aussetzen. Bei etwas schwächerer
Kopplung wird die Frequenz durch den Schwingkreis beeinflusst, beim
Durchdrehen der Frequenz ergibt sich eine Hysterese. Dies ist ein
ähnlicher Effekt, wie die Überkritische Kopplung beim Bandfilter mit den
zwei Überhöhungen. Dann geht man so weit weg, bis der Dip gerade noch
erkennbar ist. Hierdurch wird die Frequenzanzeige wieder genau.
Ich seh beim Dip-Meter den Vorteil, dass ich in drei Sekunden über den
Messbereich drehen kann. Außerdem können im Batteriebetrieb ohne
störendes Kabel Resonanzen an verwinkelten Stellen direkt in der
Schaltung gemessen werden.
B e r n d W. schrieb: > Ich seh beim Dip-Meter den Vorteil, dass ich in drei Sekunden über den > Messbereich drehen kann. Wobei man schon einiges an Übung braucht, zumindest mit einem alten Grid-Dipper. Die Amplitude ist über den gesamten Drehko-Bereich alles andere als konstant, und wenn man noch gar keine Idee hat, ob man mit der Steckspule überhaupt bereits im richtigen Bereich liegt, dann finde ich es ziemlich fummelig, den „Dip“ wirklich beim Durchdrehen zu erkennen. Weiß nicht, ob die FET- oder Transistorversionen besser funktioniert haben.
> Die Amplitude ist über den gesamten Drehko-Bereich > alles andere als konstant Transistor-Dipper zeigen dieses auf und ab auch, vor allem in den höheren Bereichen. Schwierig auszumessen ist z.B. der AL-Wert einer Ferritperle. Bei einer Windung und 100pF Kondensator dran ist noch eine Resonanz festzustellen. Bei zwei Windungen war bereits die Dämpfung zu groß. Vermutlich wäre da mit einem Netzwerk-Analysator deutlich die Dämpfung zu sehen.
Tach Männer! B e r n d W. schrieb: > Dies ist ein > ähnlicher Effekt, wie die Überkritische Kopplung beim Bandfilter mit den > zwei Überhöhungen. Dann geht man so weit weg, bis der Dip gerade noch > erkennbar ist. Hierdurch wird die Frequenzanzeige wieder genau. Gut zu wissen! > Ich seh beim Dip-Meter den Vorteil, dass ich in drei Sekunden über den > Messbereich drehen kann. Der NWT läuft je nach Anzahl der Messpunkte auch locker in drei Sekunden durch. >Außerdem können im Batteriebetrieb ohne > störendes Kabel Resonanzen an verwinkelten Stellen direkt in der > Schaltung gemessen werden. Das sehe ich auch als großen Vorteil des Dipmeters! Kabelbäume gibts hier schon genug ;) Jörg W. schrieb: > Wobei man schon einiges an Übung braucht, zumindest mit einem alten > Grid-Dipper. Hatte schon mal das "Vergnügen". Habe mit einem Dipmeter den Dip trotz mehrerer Versuche nicht gefunden. Der Besitzer des Dipmeter hatte den Dip innerhalb kürzester Zeit ermittelt. Anscheinend muss man sein Gerät auch kennen. > Die Amplitude ist über den gesamten Drehko-Bereich alles > andere als konstant Das ist bei der Messbrücke am NWT auch nicht unbedingt anders. Im Anhang ein Sweep, wie es aussieht, wenn kein LC-Resonator in der Nähe ist. (es folgen dann noch ein paar andere Bilder)
Jörg W. schrieb: > Weiß nicht, ob die FET- oder Transistorversionen besser funktioniert > haben. Hans Nussbaum hat mal ermittelt, dass ein FET-Audion empfindlicher ist als ein Bipo-Transistor-Audion. Wenn das stimmt, wird es beim Dip-Meter ähnlich sein. Im Anhang der Sweep von einem kleinen LC-Kreis mit Kern, dessen Spule etwa 15mm von der Messspule entfernt ist. (die Spulen bei allen Messungen immer jeweils in einer Linie)
Bei diesem Sweep wurde ein 10-Ohm-Drahtwiderstand 10W mit einem 27pF-C zu einem LC-Kreis umgebastelt und mittig in der Messspule positioniert.
Ich glaube, das passt schon irgendwie zu dem Bild, was ich vom Grid-Dipper kenne. Zu Röhrenzeiten, als die Spulen und -kerne alle noch recht groß waren, kam man mit so einem Grid-Dipper gut genug an die Schwingkreisspulen heran, um sie auf diese Weise wirklich in der Schaltung messen zu können. Wenn die Spulen aber magnetisch geschirmt sind (oder gar Ringkerne, die nur ganz wenig Streufeld haben), dann hat man damit kaum eine Chance.
Jörg W. schrieb: > Wenn die Spulen aber magnetisch geschirmt sind (oder gar > Ringkerne, die nur ganz wenig Streufeld haben), dann hat man damit > kaum eine Chance. Es gibt ja so allerlei Tipps und Tricks für Linkkopplungen, z.B. an Ringkerne. Wahrscheinlich eher was für erfahrene Altmeister des Dipmeters... ?! Ansonsten gibt es ja noch den umgekehrten Weg, über einen (modulierten) Messsender Informationen zu gewinnen.
Daniel h. C. schrieb: > Wahrscheinlich eher was für erfahrene Altmeister des Dipmeters... ?! Naja, die Blütezeit der Dipper lag wohl darin begründet, dass sie dazumals die einzigen hobbymäßig erschwinglichen HF-Messgeräte überhaupt waren. Heutzutage, da wir nicht nur Zählfrequenzmesser, sondern Spektrum- und Netzwerkanalysatoren und dergleichen in den Shacks stehen haben, ist ihre praktische Relevanz doch ein wenig zurückgegangen. p.s.: Nicht, dass du mich falsch verstehst: ich finde die beiden Grid-Dipper, die ich hier noch habe (kommerzielle Geräte aus den 1950ern) durchaus „schick“, aber ich bin auch irgendwie froh, dass man nicht mehr ausschließlich auf diese Technik angewiesen ist.
Bitte melde dich an um einen Beitrag zu schreiben. Anmeldung ist kostenlos und dauert nur eine Minute.
Bestehender Account
Schon ein Account bei Google/GoogleMail? Keine Anmeldung erforderlich!
Mit Google-Account einloggen
Mit Google-Account einloggen
Noch kein Account? Hier anmelden.
















































