Hallo Ich bastle ja seit einiger Zeit an einem mittels uC einstellbarem Linearnetzteil herum, ein paar von euch erinnern sich evtl. an einen meiner letzten Threads diesbezüglich. Habe nun anstatt eines LM317 als Arbeitstier am Steckbrett mal eine Schaltung mit einem Darlington bestehend aus einem BD139 und einem TIP3055 aufgebaut und bin extrem überrascht weil das ganze sehr stabil und sauber funktioniert. Kein Overshoot, nur wenig undershoot beim runterregeln der Spannung (nur wenn ich den Pot sehr schnell drehe), kein Schwingen mit und ohne Last, ... Mir ist bewusst, dass meine Schaltung bei weitem nicht der Weisheit letzter Schluss sein kann und dass sie garantiert unter bestimmten Umständen nocht das tut was sie soll. Könnt ihr mir ein paar Tips geben, wie ich das ganze aus dem Tritt bringen kann? Mal abgesehen von offensichtlichen „Fehlbedienungen“ wie Kurzschluss, Spannung am Ausgang einleiten, usw. Strombegrenzung gibts da ja noch keine. Ich hab alles nur am Steckbrett zusammengestöpselt und noch keinen Schaltplan (kann ich gern morgen machen). Im Prinzip sehr simpel aufgebaut: Arduino Uno mit 10k Pot am ADC, der in Software den analogen Wert des Pots auf 0-4095 mappt und über einen MCP4922 12 Bit SPI DAC ein analoges Signal zwischen 0-4.096V erzeugt (MCP1541 4.096 VRef). Dieses analoge Signal geht in einen LM358, welcher einen Gain von 3 hat und den Darlington bestehend aus BD139 und TIP3055 in seinem Feedbackpfad einschließt (nichtinvertierender Verstärker). Zwischen Emitter des BD139 und Emitter des TIP3055 befindet sich noch ein 100 Ohm Widerstand, zum „entladen“. Der LM358 hat +16V und -5V (durch TC7660) und somit kann ich von 0-12,288V die Spannung einstellen. Die 5V für die ICs kommen aus einem 7805, VIN der ganzen Geschichte sind 16V. Im wesentlichen wars das, Kapazitäten sind nur dort wo es die Datenblätter der verwendeten ICs empfehlen oder vorschreiben. Bei 750mA Last (ohmsche Last) und 12V Vout wurde der TIP3055 nach ein paar Minuten 100 Grad warm, die Temperatur stieg dann aber nur mehr langsam. Egal was ich am Pot oder der Last gemacht habe, die Ausgangsspannung hat am Oszi immer sauber ausgesehen und die Spannung war immer stabil...
L. N. schrieb: > Könnt ihr mir ein paar Tips geben, > wie ich das ganze aus dem Tritt bringen kann? Ist schon eine komische Frage, dass mal Einer will, dass Seine Schaltung schwingen soll als Netzteil...
L. N. schrieb: > Könnt ihr mir ein paar Tips geben, > wie ich das ganze aus dem Tritt bringen kann? z.B. mit Induktivität am Netzteilausganng. ca. 10H sind da ideal :)
L. N. schrieb: > Könnt ihr mir ein paar Tips geben, > wie ich das ganze aus dem Tritt bringen kann? Ca. 15 Watt HF-Endstufe (Amateurfunk, CB-Funk ...) mit Antenne in unmittelbarer Nähe des Netzteils bringen und mit dem gleichen Netzteil auch das HF-Gerät betreiben. Dann kannst du sehen, ob sich dein Netzteil über die 'HF verseuchte' Versorgungsleitung und/oder durch die HF-Einstrahlung der Antenne aus dem Tritt bringen lässt.
Hallo L.N., teste einfach mal einen Lastwechsel, indem Du eine niederohmige, aber zulässige Last zuschaltest und trennst. Das halte ich für aussagekräftiger.
Mani W. schrieb: > Ist schon eine komische Frage, dass mal Einer will, dass Seine > Schaltung schwingen soll als Netzteil... Nuja, ich hab hier ohne Berechnungen und um ehrlich zu sein ohne wirklich zu wissen was ich tue, etwas zusammengestöpselt was funktioniert. Da Linearnetzteile und Regelkreise eine Wissenschaft für sich zu sein scheinen, muss ich entweder mit unwahrscheinlichem Glück die richtigen Teile ausgesucht haben oder der Teufel steckt wie immer im Detail - und das versuche ich nun rauszufinden :-) Andrew T. schrieb: > z.B. mit Induktivität am Netzteilausganng. > ca. 10H sind da ideal :) Entspricht das einer "realistischen" Last, die der 08/15 Bastler zu Hause an seinem Netzteil ansteckt? Halten das "echte" Labornetzteile aus? 10H kommt mir ein bisschen viel vor... :-) Ralf L. schrieb: > Ca. 15 Watt HF-Endstufe (Amateurfunk, CB-Funk ...) mit Antenne in > unmittelbarer Nähe des Netzteils bringen und mit dem gleichen Netzteil > auch das HF-Gerät betreiben. Dann kannst du sehen, ob sich dein Netzteil > über die 'HF verseuchte' Versorgungsleitung und/oder durch die > HF-Einstrahlung der Antenne aus dem Tritt bringen lässt. So etwas hab ich leider nicht zu Hause, hab mit Amateurfunk und CB-Funk nix am Hut... Peter M. schrieb: > teste einfach mal einen Lastwechsel, indem Du eine niederohmige, aber > zulässige Last zuschaltest und trennst. Das kann ich machen - Habe ein Stück RGB LED Streifen hier, der maximal 750mA braucht (alle LEDs auf voller Helligkeit). Sobald ich den einrolle baut sich eine Induktivität auf, oder?
Der Teufel liegt zum Beispiel in einer fehlenden Strombegrenzung oder darin, dass es schon beim Drehen am Poti einen Undershoot gibt. Und ein Mensch ist gewiss nicht schnell beim Drehen. Am besten ein prellendes Relais was eine niederohmige Last versorgt anschließen, dann sieht das ganze meist schon ganz anders aus. Oder eben mit diversen Kapazitäten am Ausgang belasten, so kriegt man auch gerne schlecht/nicht kompensierte Netzteile und Verstärker zum Schwingen.
L. N. schrieb: > Halten das "echte" Labornetzteile > aus? Ja, das tun sie. > 10H kommt mir ein bisschen viel vor... :-) mögliches DU wolltest einen Hinweis, wie du Schwingen provozieren kannst -- und den habe ich Dir gegeben. > Habe ein Stück RGB LED Streifen hier, der maximal > 750mA braucht (alle LEDs auf voller Helligkeit). Sobald ich den einrolle > baut sich eine Induktivität auf, oder? Sicher. Im zweistelligen µH Bereich tut er das.
Stefan S. schrieb: > Der Teufel liegt zum Beispiel in einer fehlenden Strombegrenzung oder > darin, dass es schon beim Drehen am Poti einen Undershoot gibt. Und ein > Mensch ist gewiss nicht schnell beim Drehen. Das ist ja auch (noch) kein Labornetzteil und auch noch nicht mal sowas ähnliches. Mir ist schon klar, dass da eine Strombegrenzung Pflicht ist. Stefan S. schrieb: > Am besten ein prellendes Relais was eine niederohmige Last versorgt > anschließen, dann sieht das ganze meist schon ganz anders aus. > Oder eben mit diversen Kapazitäten am Ausgang belasten, so kriegt man > auch gerne schlecht/nicht kompensierte Netzteile und Verstärker zum > Schwingen. Frage am Rande: Prellt nicht jedes 08/15 China Relais? Solche hätte ich zu Hauf hier... Werde das alles probieren. Mit einem LED Streifen am Ausgang sieht man am Oszi schon allerley Schweinerey: SDS00001.png: Anschließen des LED Streifens SDS00003.png und SDS00005.png: Trennen des LED Streifens Könnte der Darlington eine minimale Last benötigen um beim Lastwechsel auf 0 besser regeln zu können? Ist der LED Streifen keine reine ohmsche Last sondern auch ein wenig induktiv (ist wie gesagt ausgerollt) und kommen daher die Spannungsspitzen um die 20V zustande? VIN des Darlingtons ist wie gesagt 16V.
Andrew T. schrieb: >> 10H kommt mir ein bisschen viel vor... :-) > mögliches > > DU wolltest einen Hinweis, wie du Schwingen provozieren kannst -- und > den habe ich Dir gegeben. No offense, ich hätte mich genauer ausdrücken sollen.
L. N. schrieb: > Könnte der Darlington eine minimale Last benötigen um beim Lastwechsel > auf 0 besser regeln zu können? Aber sicher doch. schau mal unter "down programming" in Netzteil-Manuals. Idealerweise eine KSQ gegen eine kleine negative Spannung 8z.B. -5V), so daß der Ausgang auch bei erhöhtem Reststrom des Darlingtons (z.B. wenn er heiß wird...) sicher gegen 0V regeln kann wenn man da Spannungspoti zurückdreht. Hatten wir alles aber schon vielfach in den diversen LNG Threads hier im Forum :)
L. N. schrieb: > Frage am Rande: Prellt nicht jedes 08/15 China Relais? Solche hätte ich > zu Hauf hier... Ja die sind gut. Im Grunde prellen (fast) alle Relais. Damit dann eine schöne große Last schalten und das ganze sieht lang nicht mehr so glatt aus. Bei dem LED-Streifen sieht man schon sehr schön, worauf ich hinaus wollte. Mit einem Relais und einer Last von so 1-2 Ampere macht das ganze noch ein bisschen mehr Spaß. Eben genau solches Über- und Unterschwingen ist eben der gesuchte Teufel der auch mal empfindlichere Elektronik ins Nirvana schicken kann. Und wie sieht das Regelverhalten beim Einschalten der Schaltung aus? Da treten auch gerne Schwinger auf. Und das ist auch der Grund warum man - selbst bei richtigen Labornetzteilen - niemals erst die Last anklemmt und dann das Netzteil einschaltet (sofern es keine separaten Schalter zum Abschalten der Ausgänge hat).
L. N. schrieb: > Könnt ihr mir ein paar Tips geben, > wie ich das ganze aus dem Tritt bringen kann? Schieb mal die LTspice-Datei rüber. Dann probiere ich mal rum. Habe ich Spaß dran. Wenn die Schaltung, eigentlich für mich Diskussionsgrundlage, nicht allzu Aufwändig ist, kann ich die auch erstellen. LG old.
Hab noch ein bisschen gemessen: SDS00006.png: 750mA LED Streifen wird angeschlossen SDS00007.png: 750mA LED Streifen wird getrennt SDS00008.png: Ich drehe den Pot so schnell ich kann voll "auf" SDS00009.png: Ich drehe den Pot so schnell ich kann voll "zu" SDS00010.png: Einschalten der Schaltung SDS00011.png: Ausschalten der Schaltung Bin noch auf der Suche nach einer schönen, ohmschen Last mit 1-2A. Dann schließe ich mal so ein Relais an und messe weiter. Habe die Schaltung noch um 1µF am Collector und 1µF am Emitter des Darlingtons erweitert sowie um eine LM334 mit 10R als Iset Widerstand. Außerdem hab ich noch eine Backfeed Diode von E zu C reingepappt. Mache mich jetzt mal an den Schaltplan, damit ihr euch leichter etwas darunter vorstellen könnt. Aus der W. schrieb: > Schieb mal die LTspice-Datei rüber. Dann probiere > ich mal rum. Habe ich Spaß dran. > Wenn die Schaltung, eigentlich für mich Diskussionsgrundlage, > nicht allzu Aufwändig ist, kann ich die auch erstellen. LTSpice hab ich dafür keins erstellt. Ich reiche aber bald den Schaltplan nach.
L. N. schrieb: > Ich reiche aber bald den > Schaltplan nach. Das wäre hilfreich. Die Shots sehen für mich aber schon ausreichend gut aus, außer der Lastwechsel mit den LED-Stripes, da kann man evtl. noch etwas verbessern.
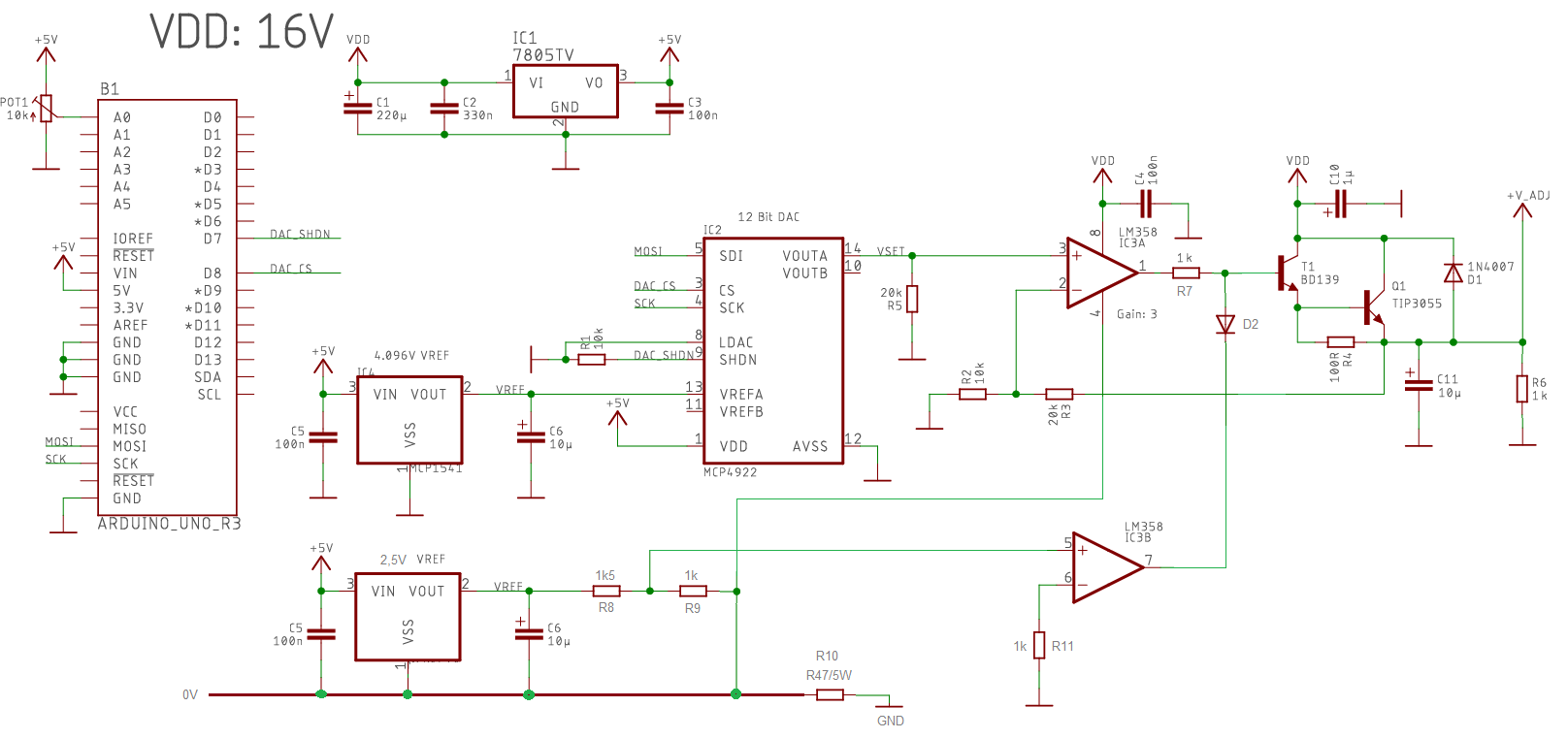
So, hier nun der Schaltplan als PDF. Hoffe ich habe nichts beim Aufmalen vergessen... edit: habe mich bei den Kondensatoren am Darlington geirrt, da sind 1µF statt 10µF dran.
L. N. schrieb: > Strombegrenzung gibts da ja noch keine. Sieht schon ganz gut aus. Den zweiten LM358 kannst du jetzt noch für eine Strombegrenzung (2A) nutzen. Die -5V sind evtl. nicht erforderlich, weil der LM358 sowieso fast bis ganz auf Null Volt runterregeln kann.
Stromberg B. schrieb: > Sieht schon ganz gut aus. Danke! Stromberg B. schrieb: > Den zweiten LM358 kannst du jetzt noch für > eine Strombegrenzung (2A) nutzen. Hatte ich vor :) Bin gespannt, ob ich das diesmal hinbekomme, ohne dass sich die Schaltung einen von der Palme schwingt :-D Stromberg B. schrieb: > Die -5V sind evtl. nicht erforderlich, > weil der LM358 sowieso fast bis ganz auf Null Volt runterregeln kann. Werde ich probieren. Momentan komme ich laut meinem Multimeter auf 11mV runter am Ausgang, das gefällt mir :-) Man entschuldige bitte im übrigen meinen "Zeichenstil", ich bin nur Arduino-Frickel-Laie und hab das nicht gelernt. Wenn ich einen leeren Kondensator mit 2200µF anschließe, fällt die Spannung brutal ab (von 12V auf 6V) - ich denke mal das wird auch an den dünnen Leitungen und am Breadboard liegen, aber was tun echte Labornetzteile gegen dieses Problem? Dicke, fette Elkos am Eingang der Spannungsregelung?
Ja, gefällt mir auch. R4 scheint mir zu niederohmig für die 6,8 mA vom Bleeder IC6. Entweder 220R oder 12mA damit Q1 auch im Leerlauf leitet. Momentan wird der ja mit 0,68V angekitzelt Wenn dann der Sprung nicht weg ist, kannst Du noch einen Kondensator oder Serienschaltung aus Kondensator und 2K2 parallel zu R3 probieren. LG old.
L. N. schrieb: > offe ich habe nichts beim Aufmalen > vergessen... Noch ein Tip (oben schon gesagt): IC6 sollte dann gegen -5V, und nicht gegen GND geschaltet sein. Du erreichst so die Möglichkeit, das Du auch bei Reststrom eindeutig 0,0V am Ausgang einstellen kannst.
L. N. schrieb: > Wenn ich einen leeren Kondensator mit 2200µF anschließe, fällt die > Spannung brutal ab (von 12V auf 6V) - ich denke mal das wird auch an den > dünnen Leitungen und am Breadboard liegen, aber was tun echte > Labornetzteile gegen dieses Problem? Dicke, fette Elkos am Eingang der > Spannungsregelung? Dazu musst Du den 2200µF mit Strombegrenzung laden. Sei froh, dass Dir bei der Aktion nichts gestorben ist. Eine Diode mit Katode an Basis T1 und Anode an Emitter T2 fehlt auch noch. LG old.
Aus der W. schrieb: > R4 scheint mir zu niederohmig für die 6,8 mA vom Bleeder IC6. > Entweder 220R oder 12mA damit Q1 auch im Leerlauf leitet. > Momentan wird der ja mit 0,68V angekitzelt Jetzt komm ich an meine Grenzen :-) Den LM334 hab ich erst zum Schluss reingegeben, auch ohne dem hat die Regelung auf 0V mit dem R4 geklappt. Ohne R4 allerdings nicht. Habe gelesen, dass sich die Elektronen an der Basis "stauen" oder so ähnlich (merke mir Details leider sehr schlecht), wenn es R4 nicht gibt. Der LM334 kann laut Datenblatt nur 10 mA. 12 mA wären zu viel... Wie hängt R4 mit IC6 zusammen? IC6 "verbaucht" ja nie mehr als 6,8 mA, d.h. was ist der "Nachteil" wenn R4 zu niedrigohmig ist? Möchte es nur gern verstehen... Umsetzen wie es mir vorgekaut wird kann jeder :-) Wie hast du die 0,68V errechnet? > Wenn dann der Sprung nicht weg ist, kannst Du noch einen > Kondensator oder Serienschaltung aus Kondensator und 2K2 > parallel zu R3 probieren. Du meinst einen RC Filter im Feedbackpfad parallel zu R3? Wird damit der Feedbackpfad nicht massiv verändert, wenn ich einen 2k2 parallel zu R3 setze? Andrew T. schrieb: > Noch ein Tip (oben schon gesagt): IC6 sollte dann gegen -5V, und nicht > gegen GND geschaltet sein. > > Du erreichst so die Möglichkeit, das Du auch bei Reststrom eindeutig > 0,0V am Ausgang einstellen kannst. Stimmt, hatte ich vergessen. Darf man das beim LM334 tun? Ich verstehe leider die Angaben im Datenblatt nicht. Bedeutet -5V an V- des LM334, dass ich statt Vmax=40V (laut Datenblatt) nun "nur mehr" Vmax=35V fahren darf? Mit der Reverse Voltage oder der R to V- Voltage hat das nichts zutun, oder (die wäre exakt 5V). Allerdings hatte ich bisher ohnehin keine Probleme auf 0 zu regeln, auch nicht als der TIP3055 100 Grad hatte. Kann ich das "schlechte" Verhalten irgendwie provozieren, damit ich das Problem sehen kann? Mich würde das interessieren... Aus der W. schrieb: > Dazu musst Du den 2200µF mit Strombegrenzung laden. > Sei froh, dass Dir bei der Aktion nichts gestorben ist. Nur als Denkanstoß, was hätte warum sterben sollen, meinst du wegen Überstrom auf irgendwelchen Bauteilen, der außerhalb der Spezifikation gewesen wäre? In dem Fall ist wohl nichts passiert, weil ich momentan alles mit einem anderen LM317 "Netzteil" betreibe, da kommt wohl nicht genug raus und der LM317 hat imho ja seine eigene, interne Strombegrenzung... > > Eine Diode mit Katode an Basis T1 und Anode an Emitter T2 > fehlt auch noch. Wo soll die Diode hin und was ist ihre Aufgabe? Wikipedia sagt: "Die Anwendung von Dioden ist zu vermeiden, wenn die Basisspannung unter die Emitterspannung sinken kann." (damit ist die von die angesprochene Diode gemeint). Fällt bei mir die Basisspannung nicht auf 0V, wenn ich beim Opamp 0V reinschicke? Danke euch allen!
L. N. schrieb: > Aus der W. schrieb: >> R4 scheint mir zu niederohmig für die 6,8 mA vom Bleeder IC6. >> Entweder 220R oder 12mA damit Q1 auch im Leerlauf leitet. >> Momentan wird der ja mit 0,68V angekitzelt > > Jetzt komm ich an meine Grenzen :-) Den LM334 hab ich erst zum Schluss > reingegeben, auch ohne dem hat die Regelung auf 0V mit dem R4 geklappt. > Ohne R4 allerdings nicht. Habe gelesen, dass sich die Elektronen an der > Basis "stauen" oder so ähnlich (merke mir Details leider sehr schlecht), > wenn es R4 nicht gibt. Der LM334 kann laut Datenblatt nur 10 mA. 12 mA > wären zu viel... > > Wie hängt R4 mit IC6 zusammen? IC6 "verbaucht" ja nie mehr als 6,8 mA, > d.h. was ist der "Nachteil" wenn R4 zu niedrigohmig ist? Möchte es nur > gern verstehen... Umsetzen wie es mir vorgekaut wird kann jeder :-) > > Wie hast du die 0,68V errechnet? https://www.mikrocontroller.net/attachment/preview/372872/page_snapshots/001.png Wenn Du Q1 raus nimmst, fließt der Strom von IC6 über R4. An dem fällt dann 6,8mA*100R=0,68V ab. Bis dahin klar? Für solche Sachen ist LTspice ungemein hilfreich ... LG old.
Hier mein Vorschlag für die 2 Ampere Strombegrenzung. Ich weiß allerdings nicht, ob das 100%ig funktioniert!
Stromberg B. schrieb: > Hier mein Vorschlag Wenn Du das mit dem Shunt in der Masseleitung hinbekommst ohne den zu überbrücken … Dein Hauptnetzteil und Dein Arduinonetzteil haben dann unterschiedliche Massen. Da wird schnell mal das Oszilloskop zum Shunt … LG old.
Aus der W. schrieb: > Wenn Du Q1 raus nimmst, fließt der Strom von IC6 über R4. > An dem fällt dann 6,8mA*100R=0,68V ab. > > Bis dahin klar? > Für solche Sachen ist LTspice ungemein hilfreich ... OK, das hab ich verstanden. Erhöhe ich den Widerstand auf 220 Ohm, fallen dort 1,496 V ab. Welche Auswirkungen hat das auf die Schaltung? Das hab ich noch nicht verstanden... Stromberg B. schrieb: > Hier mein Vorschlag für die 2 Ampere Strombegrenzung. Ich weiß > allerdings nicht, ob das 100%ig funktioniert! Sieht sehr spannend aus. Leider verstehe ich nicht im Ansatz, wie das funktioniert. Die 2.5V VREF werden mittels Spannungsteiler zu 1V gemacht, die dann im Opamp landen. IC3 ist nicht mehr auf -5V sondern auf GND - warum? Was macht die Diode, sinkt IC3B? Was macht der 1k Widerstand am invertierenden Eingang des Opamps und was macht R6? Wie kommt der Shunt ins Spiel? Aus der W. schrieb: > Wenn Du das mit dem Shunt in der Masseleitung hinbekommst > ohne den zu überbrücken … Versteh ich leider auch nicht :-D > Dein Hauptnetzteil und Dein Arduinonetzteil haben > dann unterschiedliche Massen. Da wird schnell mal > das Oszilloskop zum Shunt … Mit Hauptnetzteil meinst du das Netzteil welches die ganze Schaltung befeuert? Warum unterschiedliche Massen?
Aus der W. schrieb: > Wenn Du das mit dem Shunt in der Masseleitung hinbekommst > ohne den zu überbrücken … Ja, du hast zwar recht, aber das wäre eine einfache Lösung mit einem einzigen LM358. Aus der W. schrieb: > Dein Hauptnetzteil und Dein Arduinonetzteil haben > dann unterschiedliche Massen. Da wird schnell mal > das Oszilloskop zum Shunt … Das geht eben nur wenn der Arduino ausschließlich für das Netzteil verwendet werden soll und autark eingesetzt wird, also nach Fertigstellung Deckel drauf und zuschrauben.
Stromberg B. schrieb: > Ja, du hast zwar recht, aber das wäre eine einfache Lösung mit einem > einzigen LM358. Und ich würde eine einfache Lösung mit einem Shunt in der Collectorleitung vom Darlington bzw. Q1 machen. LG old.
L. N. schrieb: > Erhöhe ich den Widerstand auf 220 Ohm, fallen dort 1,496 V ab. Welche > Auswirkungen hat das auf die Schaltung? Das hab ich noch nicht > verstanden... Dann wird Q1 gezwungen sein zu leiten und den Spannungsabfall an R4 auf Ube zu halten. So ist Q1 "nie" stromlos, was den Sprung zwischen Leerlauf und Lastfall vermeidet. LG old.
L. N. schrieb: > Die 2.5V VREF werden mittels Spannungsteiler zu 1V gemacht Ja, und wenn am 0,47R Shuntwiderstand (R10) ebenfalls 1 Volt abfällt, dann schaltet der Komparator die negative Spannung an die Basis von Q1 und der Strom wird auf ca. 2 Ampere begrenzt. R9 kann als Spindeltrimmer ausgelegt werden damit man den Strom exakt auf 2A einstellen kann. L. N. schrieb: > IC3 ist nicht mehr auf -5V sondern auf GND - warum? Damit die beiden 1 Volt Vergleichsspannungen einen gemeinsamen Bezugspunkt haben. L. N. schrieb: > Was > macht die Diode, sinkt IC3B? Die darf nur die negative Spannung von IC3B durchlassen, die positive Spannung soll ja nur der IC3A übernehmen. L. N. schrieb: > Was macht der 1k Widerstand am > invertierenden Eingang des Opamps R11 kann auch entfallen, aber so sieht der OP an beiden Eingängen erst einmal den gleichen Widerstand. L. N. schrieb: > was macht R6? R6 ist Ersatz für den komplexen LM334. L. N. schrieb: > Wie kommt der Shunt > ins Spiel? Der Spannungsabfall am Shunt (R10) wird mit der 1V Referenzspannung verglichen... (siehe oben). L. N. schrieb: > Warum unterschiedliche Massen? Jetzt gibt es 0V und GND, weil ein Spannungsabfall am Shuntwiderstand für die Strombegrenzung benötigt wird. Man kann den Shuntwiderstand auch in die positive Leitung einbauen, dann wird die Schaltung aber etwas aufwändiger.
Ich glaube ich verstehs ein wenig... Ist nun jedes GND Symbol 0V und nur beim Shunt wo GND steht ist GND?
Stromberg B. schrieb: > Das geht eben nur wenn der Arduino ausschließlich für das Netzteil > verwendet werden soll und autark eingesetzt wird, also nach > Fertigstellung Deckel drauf und zuschrauben. Ich vermute mal, "Aus der W." hatte beabsichtigt, Dich auf genau diesen fehlenden Hinweis (für L. N. halt) aufmerksam zu machen, und nicht, Dir selbst diesbzgl. Unkenntnis zu unterstellen. Aus der W. schrieb: > Und ich würde eine einfache Lösung mit einem > Shunt in der Collectorleitung vom Darlington > bzw. Q3 machen. Wie genau sähe diese aus? (einfacher Schaltplan, Spice verzichtbar) Welche Freiheitsgrade ergäbe denn (z.B. bzgl. Strommessung) eigentlich die Verwendung eines PNP als End-T, oder (aus Neugier) auch an anderer Stelle (z.B. wieso sieht man Sziklai so selten bei solchen Endstufen)?
Aus der W. schrieb: > Und ich würde eine einfache Lösung mit einem > Shunt in der Collectorleitung vom Darlington > bzw. Q1 machen. Ich glaube, ich auch. Das glaube ich zumindest halbwegs zu verstehen, nicht nur "ein wenig" :-D Shunt mit so etwas wie MAX4080, der wiederum in einen Opamp geht, der mittels DAC eine Imax eingestellt bekommt und dann auch die Basis von T1 auf GND zieht. Sowas hab ich schon gebaut, leider hat das Ganze nicht linear den Strom begrenzt, sondern ist in den Schaltbetrieb übergegangen, aka hat oszilliert wie verrückt. so in etwa - siehe anhang
L. N. schrieb: > aka hat oszilliert wie verrückt. Passiert gerne, wenn man einen Verstärker bauen will. Und geplante Oszillatoren verbleiben meines Wissens sehr gerne an einem (völlig unbeabsichtigten) Arbeitspunkt - womit wir zurück beim genannten Verstärker sind. Du hast viele Vorgänger, und noch viele werden Dir folgen.
L. N. schrieb: > Shunt mit so etwas wie MAX4080 Den MAX kenne ich nicht, werde mir den mal ansehen. Danke. Wenn die Begrenzung nicht so genau sein muss, würde ein PNP-Transistor genügen. Referenz wäre dann Ube. Ist auf jeden fall eine schnell gemachte Lösung. Sonnst geht das natürlich auch mit dem LM, wenn man die Spannung am Shunt z.B. mit Teilern in den Arbeitsbereich des LM schiebt. LG old. Nachschrift: Gute Wahl der MAX4080. Kennt da jemand ein Modell für LTspice zu oder ein ähnliches IC aus der lib?
Aus der W. schrieb: > Wenn die Begrenzung nicht so genau sein muss, würde ein > PNP-Transistor genügen. Das sieht dann so aus: Beitrag "Re: LT1076 buck, synchron, Wirkungsgrad-Verbesserungen" Q1 ist der besagte Transistor. LG old.
Aus der W. schrieb: > Das sieht dann so aus: > Beitrag "Re: LT1076 buck, synchron, Wirkungsgrad-Verbesserungen" > Q1 ist der besagte Transistor. sieht auch interessant aus...
L. N. schrieb: > Shunt mit so etwas wie MAX4080 L. N. schrieb: > INA219 hätt ich auch noch anzubieten... Hast Du die etwa schon zu Hause? Der MAX sieht ehrlich gut aus.
L. N. schrieb: > Ist nun jedes GND Symbol 0V und nur beim Shunt wo GND steht ist GND? Jedes Masse-Symbol ist GND einschließlich die 4mm schwarze Minus-Bananen-Ausgangsbuchse. Ich habe nur nicht überall GND drangeschrieben. Die 0V sind nur am Minuspol vom Gleichrichter und auch am (4700µF?) Glättungskondensator und an der 2,5 Volt Spannungsreferenz und an Pin 4 vom LM358, sonst nirgendwo. Aus der W. schrieb: > Und ich würde eine einfache Lösung mit einem > Shunt in der Collectorleitung vom Darlington > bzw. Q1 machen. Einfach ist schon mal gut. Bin aber auch mal auf die einfache Schaltung mit dem MAX in der Kollektorleitung gespannt.
otto schrieb: > Hast Du die etwa schon zu Hause? Der MAX sieht ehrlich gut aus. ja, hab ich alles zu hause. MAX4080T nehme ich hierfür. allerdings kämpfe ich grad damit, dass der MAX4080T an seinem Ausgang 188mV Ripple (peak to peak) hat, laut oszi. Strom: 0.8A Shunt: 0.1R Spannungsabfall am Shunt: 0.08V MAX4080T verstärkt um Faktor 20, am Ausgang sind also 1.6V zu sehen. bei 188mV Ripple heißt das, dass der gemessene Strom zwischen 753mA und 847mA schwankt. Nicht sehr prickelnd...
Peter M. schrieb: > teste einfach mal einen Lastwechsel, indem Du eine niederohmige, aber > zulässige Last zuschaltest und trennst. Hallo, nimm dir noch einen BD... und einen TIP3055 und spendiere dem einen ordentlichen Lastwiderstand, passend zu deinem max Strom. Die Kombination steuerst du mit einem Frequenzgenerator an und schaust, was dein Ausgang sagt. Üblicherweise wird so eine Last zwischen 10% und 90% geschaltet, aber dass kannst du ja später noch machen. Auch wenn es immer wieder vorgeschlagen wird, ist es nicht zielführend, ein Labornetzteil mit "gewaltigen" Kondensatoren oder Spulen zu quälen. Sicher wird das was mit deiner Schaltung machen, aber wenn man derartige Verbraucher versorgen will, dann brauchst du mit Sicherheit eine andere Schaltung! Übrigens läßt sich das Ganze auch sehr schön mit Spice simulieren... Gruß Rainer
Rainer V. schrieb: > einen ordentlichen Lastwiderstand Hab leider überhaupt keine da, muss ich mir erst besorgen. Danke! Also Strombegrenzung ist was, was ich nicht kann. Vielleicht liegts auch am MAX4080T, ich hab die genannten ~200mV Ripple einfach mal gekonnt ignoriert und weitergebaut. Im Anhang ist wunderschön zu sehen, wie das Teil oszilliert. Gelb ist die Ausgangsspannung, Blau ist am Ausgang des MAX4080 gemessen. Außerdem im Anhang, ein aktualisierter Schaltplan inkl. Strombegrenzung.
Wo wird denn die Referenzspannung für die Stromeinstellung an IC7 angeschlossen? L. N. schrieb: > ich hab die genannten ~200mV Ripple einfach mal gekonnt > ignoriert Evtl. den 100n (C12) weglassen. R9 (10k) könnten etwas zu groß sein. Vor T3 noch ein Widerstand einbauen. Die Polung von C9 korrigieren oder die negative -5V Hilfsspannung ganz weglassen. Dafür VDD von 16V auf 24V erhöhen, dann kannst du den Ausgang bis auf 16,384 Volt einstellen. Ist nützlich beim Laden von Akkus. Die Verlustleistung ist dann leider etwas höher. Wenn das mit der Strombegrenzung alles nix hilft, dann geht noch die einfache Lösung von old. mit einem 0R33 Widerstand in der Plusleitung und einem PNP-Transistor mit der BE-Strecke parallel zum Widerstand. Der T3 kann dafür noch zusätzlich weiterverwendet werden.
Stromberg B. schrieb: > Evtl. den 100n (C12) weglassen. hab ich, ändert leider nix. > R9 (10k) könnten etwas zu groß sein. Vor T3 noch ein Widerstand > einbauen. Die Polung von C9 korrigieren oder die negative -5V > Hilfsspannung ganz weglassen. Dafür VDD von 16V auf 24V erhöhen, dann > kannst du den Ausgang bis auf 16,384 Volt einstellen. Ist nützlich beim > Laden von Akkus. Die Verlustleistung ist dann leider etwas höher. Widerstand 360 Ohm vor T3 ist jetzt drin (an der Basis). R9 zu verkleinern (2k, 1k) oder ganz wegzulassen hat zwar die Oszillation verändert, aber bei weitem nicht beseitigt. C9 ist nur verkehrt eingezeichnet, danke für den Hinweis. Steckt natürlich richtig rum drin. Die -5V Volt hab ich ja bloß, damit der LM358 100% bis 0V kommt, nicht nur annähernd. Was würden mir in der Hinsicht die 24V VDD bringen (nicht böse gemeint, ich weiß es wirklich nicht)? > Wenn das mit der Strombegrenzung alles nix hilft, dann geht noch die > einfache Lösung von old. mit einem 0R33 Widerstand in der Plusleitung > und einem PNP-Transistor mit der BE-Strecke parallel zum Widerstand. Der > T3 kann dafür noch zusätzlich weiterverwendet werden. Die Schaltung versteh ich leider noch nicht ganz :-( Hab überhaupt keine Ahnung wie ich mit PNP Transistoren umgehen soll... Kann es sein, dass der MAX4080T einfach zu langsam ist? Wo setzt man bei solchen Problemen an, wie kann ich der Ursache für die Oszillation auf den Grund gehen? Bin leider völlig planlos... Ich würde so gerne mal eine funktionierende Strombegrenzung haben, die sich mittels DAC einstellen lässt... Danke! edit: Stromberg B. schrieb: > Wo wird denn die Referenzspannung für die Stromeinstellung an IC7 > angeschlossen? sowas hat der MAX4080 nicht...
Rainer V. schrieb: > Übrigens läßt sich das Ganze auch sehr schön mit Spice simulieren... > Gruß Rainer Wenn Du ein LTspice Modell für den MAX hast ... L. N. schrieb: > Die Schaltung versteh ich leider noch nicht ganz :-( Hab überhaupt keine > Ahnung wie ich mit PNP Transistoren umgehen soll... (Bei mit sieht das etwas kompliziert aus, da ich die Basis schon vorgespannt habe. So brauche ich nicht so viel Spannungsabfall am Shunt. Spielt bei Dir aber keine Rolle.) Wenn die Spannung zwischen Basis und Emitter auf etwa 0,6V kommt, fängt der Transistor an zu leiten. D.h. der Collector zieht an Plus. Den Collector legst Du an inv von IC3A LG old.
L. N. schrieb: > hab ich, ändert leider nix. Die letzte Chance wäre noch den 1µF (C10) zu entfernen. L. N. schrieb: > Die -5V Volt hab ich ja bloß, damit der LM358 100% bis 0V kommt Wäre es denn so schlimm, wenn noch 25mV am Ausgang stehen blieben? L. N. schrieb: > Die Schaltung versteh ich leider noch nicht ganz :-( Hab überhaupt keine > Ahnung wie ich mit PNP Transistoren umgehen soll... Hier die einfache Strombegrenzung so wie old. das vermutlich gemeint hat. Die lässt sich aber nicht einstellen (ca. 2A fix, ist besser als nix). Wenn es einstellbar sein soll, dann ist die Schaltung vom 06.08.2018 um 18:34 Uhr wieder besser geeignet, R9 (1k) als Poti auslegen, dann kannst du die Strombegrenzung von 0A bis 2A stufenlos einstellen. Evtl. sollte dann die Diode D2 eine Schottky-Diode sein (0,3V).
Aus der W. schrieb: > Wenn Du ein LTspice Modell für den MAX hast ... Ja, das wär schön... Aus der W. schrieb: > (Bei mit sieht das etwas kompliziert aus, da ich die Basis > schon vorgespannt habe. So brauche ich nicht so viel Spannungsabfall > am Shunt. Spielt bei Dir aber keine Rolle.) > > Wenn die Spannung zwischen Basis und Emitter auf etwa 0,6V > kommt, fängt der Transistor an zu leiten. > D.h. der Collector zieht an Plus. > Den Collector legst Du an inv von IC3A Danke, hat Klick gemacht. Allerdings noch nicht so, dass ich nun verstehen würde wie ich das ganze mit einem 0.1 Ohm Shunt bauen würde. Ich sehe in deinem Link mit dem LT1076 einen Spannungsteiler(?) an der Base des PNP - aber Sinn ergibt das keinen für mich... Ziel wäre es ja, die 0.6V bei 2A (= 0.2V am Shunt bei 0.1 Ohm) zu erreichen. Wie krieg ich das hin? Ich hab leider nur 0.1 Ohm Shunts da. Stromberg B. schrieb: > Die letzte Chance wäre noch den 1µF (C10) zu entfernen. Hat leider auch nicht geklappt. Würde es helfen, wenn ich mal eine Messung vom Oszi herzeige, wie die Oszillation aussieht? Wär cool wenn sich das lösen ließe, schon allein des Lerneffekts wegen... Würde gerne verstehen was da abgeht. Stromberg B. schrieb: > Wäre es denn so schlimm, wenn noch 25mV am Ausgang stehen blieben? Nein, absolut nicht - hab mich aufgrund früherer Spielereien drauf versteift und die -5V mittlerweile weggemacht. Stromberg B. schrieb: > Hier die einfache Strombegrenzung so wie old. das vermutlich gemeint > hat. Die lässt sich aber nicht einstellen (ca. 2A fix, ist besser als > nix). Danke, die hab ich mittlerweile verstanden (endlich) :-) und ja oben schon gefragt wie ich die mit einem 0.1 Ohm Shunt realisieren könnte. Ein BD140 geht nicht, oder? Habe glaub ich sonst keine PNP Transistoren da (werde nochmal kramen). Stromberg B. schrieb: > Wenn es einstellbar sein soll, dann ist die Schaltung vom 06.08.2018 um > 18:34 Uhr wieder besser geeignet, R9 (1k) als Poti auslegen, dann kannst > du die Strombegrenzung von 0A bis 2A stufenlos einstellen. Evtl. sollte > dann die Diode D2 eine Schottky-Diode sein (0,3V). Hab so viel "schlechtes" über low side current shunt measuring gelesen/gehört und hab auch ein bisschen angst davor (zwei GNDs). wenns geht würd ich gern was bauen wovor ich keine angst hab :-D
L. N. schrieb: > Danke, hat Klick gemacht. Allerdings noch nicht so, dass ich nun > verstehen würde wie ich das ganze mit einem 0.1 Ohm Shunt bauen würde. > Ich sehe in deinem Link mit dem LT1076 einen Spannungsteiler(?) an der > Base des PNP - aber Sinn ergibt das keinen für mich... Ziel wäre es ja, > die 0.6V bei 2A (= 0.2V am Shunt bei 0.1 Ohm) zu erreichen. Wie krieg > ich das hin? Ich hab leider nur 0.1 Ohm Shunts da. Ja das ist doch genau meine Situation: https://www.mikrocontroller.net/attachment/371996/LT1076-PMOS-Synchron-Schema004_2018-07-27.png Ich erzeuge mir mit D4 und R8 eine stabilisierte Gleichspannung. Deren Pluspol ist mit dem Pluspol der Betriebsspannung verbunden. R22 bildet mit R6 einen Spannungsteiler und so erhält die Basis etwas Vorspannung. dazu addiert sich die Spannung am Shunt. So kann ich den 100mOhm Shunt für 2A benutzen. Die Sache wird zwar temperaturanhängiger aber das ist mir nicht so wichtig. Inzwichen habe ich für R22 9K1 drin, weil ich bei dem warmen Wetter nicht ganz auf 2A gekommen bin. Mach aus der Not eine Tugend und nutze die Temperaturabhängigkeit als "thermal shutdown". Du kannst jeden beliebigen Silizium-PNP-Transistor verwenden. LG old.
L. N. schrieb: > Ich hab leider nur 0.1 Ohm Shunts da. Damit kommst du auf ca. 6 Ampere Ausgangsstrom, das ist zuviel für den TIP3055! L. N. schrieb: > Ein BD140 geht nicht, oder? Geht auch, aber ein PNP im TO92 Gehäuse würde hier reichen. L. N. schrieb: > Hab so viel "schlechtes" über low side current shunt measuring > gelesen/gehört Beim high side shunt und einem einstellbaren Strom von 0A bis 2A benötigst du auch eine Referenzspannung und einen Spannungsabfall am Shunt die beide miteinander verglichen werden müssen. Das Problem ist, dass die ganze Mimik an der unstabilisierten VDD je nach Belastung hin und her wabert. Spontan habe ich da leider keine einfache Lösung parat. :/
Stromberg B. schrieb: > Das Problem ist, > dass die ganze Mimik an der unstabilisierten VDD je nach Belastung hin > und her wabert. Spontan habe ich da leider keine einfache Lösung parat. Doch, mit D4 und den übrig gebliebenen OP. Vielleicht tue ich das mal in LTspice mit meinem LM324 Modell. Bei der Wärme bin ich aber momentan wenig motiviert. Habe mir einen Deckenventilator installiert, damit kann ich es in der Werkstatt gut aushalten. LG old.
Aus der W. schrieb: > Ich erzeuge mir mit D4 und R8 eine stabilisierte Gleichspannung. > Deren Pluspol ist mit dem Pluspol der Betriebsspannung > verbunden. > R22 bildet mit R6 einen Spannungsteiler und so erhält die > Basis etwas Vorspannung. dazu addiert sich die Spannung am > Shunt. > So kann ich den 100mOhm Shunt für 2A benutzen. Das mit dem Vorspannen ist eine gute Idee, nur eben nicht genau und auch nicht für einen einstellbaren Strom bis runter auf 0A geeignet. Für eine einfache Strombegrenzung aber ausreichend.
Aus der W. schrieb: > Ja das ist doch genau meine Situation: > https://www.mikrocontroller.net/attachment/371996/LT1076-PMOS-Synchron-Schema004_2018-07-27.png Ich weiß, hab nur leider deine Schaltung nicht ganz verstanden gehabt, tu mir auch noch immer schwer (heute leider obendrein Migräne). Aus der W. schrieb: > R22 bildet mit R6 einen Spannungsteiler D.h. der Spannungsteiler hängt mit einer Seite an +24V und mit der anderen an der Zener-Spannung (~13V)? Wie kann ich mir ausrechnen, welche Spannung da an der Basis von Q1 (anhand des Spannungsteilers) anliegt? Eigentlich hab ich noch R8 übersehen, zieht der die Zener Spannung noch ein wenig runter? Aus der W. schrieb: > Die Sache wird zwar temperaturanhängiger Sind die Widerstände Temperaturabhängig oder die Zener Diode (oder beides)? Das Mit dem Thermal Shutdown fand ich witzig :-D Stromberg B. schrieb: > Damit kommst du auf ca. 6 Ampere Ausgangsstrom, das ist zuviel für den > TIP3055! Ich hatte vor, den maximalen Strom auf einen niedrigeren Wert zu begrenzen - dann dürfte das doch nicht stören? Stromberg B. schrieb: > Geht auch, aber ein PNP im TO92 Gehäuse würde hier reichen. Muss nochmal schauen ob ich nicht doch einen da habe... Stromberg B. schrieb: > Beim high side shunt und einem einstellbaren Strom von 0A bis 2A > benötigst du auch eine Referenzspannung und einen Spannungsabfall am > Shunt die beide miteinander verglichen werden müssen. Das Problem ist, > dass die ganze Mimik an der unstabilisierten VDD je nach Belastung hin > und her wabert. Spontan habe ich da leider keine einfache Lösung parat. > :/ Referenzsspannungsquellen hätte ich die eine oder andere da, bzw. möchte ich ja eh den maximalen Strom mittels DAC einstellen (da haben wir schon die Referenzsspannung). Siehe Schaltplan von mir im Beitrag 06.08 23:46. Anbei auch der Shot wo die Oszillation zu sehen ist, hatte ich gestern vergessen. Hier ein Video, wo man sieht wie sich das Bild verändert wenn ich an der Strombegrenzung schraube. Gelb ist im Video und am Screenshot die Ausgangsspannung und Blau ist der Ausgang des MAX4080T, welcher die am Shunt abgefallene Spannung um den Faktor 20 verstärkt. Video: https://owncloud.ne-mail.net/s/swsDSP4wz7CVOo7 VDD könnte ich vorstabilisieren auf z.B. 18V. Erhöht natürlich auch die gesamte Abwärme, aber was solls...
Stromberg B. schrieb: > nicht für einen einstellbaren Strom bis runter auf 0A geeignet. Doch das geht theoretisch. Du hast doch die asc. Mach mal R22 niederohmiger. Wenn Q1 ständig leitet, hast Du 0A. LG old.
Aus der W. schrieb: > Doch, mit D4 und den übrig gebliebenen OP. > Vielleicht tue ich das mal in LTspice mit meinem > LM324 Modell. Das würde mich freuen :-) Aus der W. schrieb: > Bei der Wärme bin ich aber momentan wenig > motiviert. > Habe mir einen Deckenventilator installiert, damit kann ich > es in der Werkstatt gut aushalten. Mobile Klimaanlage und Turmventilator laufen, sonst wärs nicht auszuhalten...
Du hast da viel zu viel Proportional-Anteil in der Regelung mit dem MAX, dem op und Transistor dahinter. Ich kann Dir da nur mit LTspice helfen. Aber für den MAX habe ich kein Modell und basteln kann ich mir erst eines wenn ich einen MAX hier habe. Ich bestelle mir den auf jeden Fall mal. Die Lösung gefällt mir. LG old.
Aus der W. schrieb: > Du hast da viel zu viel Proportional-Anteil in der Regelung mit > dem MAX. Was heißt das? Fütter mich mit ein paar Wissens-Links :-D Wenn ich jetzt Dr. Google frage, bin ich mir nicht sicher ob die relevanten Infos dabei sind (kann ich ja mangels Wissen nicht beurteilen)... Aus der W. schrieb: > Ich kann Dir da nur mit LTspice helfen. Aber > für den MAX habe ich kein Modell und basteln kann ich mir > erst eines wenn ich einen MAX hier habe. > > Ich bestelle mir den auf jeden Fall mal. Die Lösung gefällt mir. Danke, bin begeistert und gespannt! :-) Kann ich eins basteln (hab ich noch nie gemacht) oder dir zumindest Werte liefern die du dafür brauchst?
L. N. schrieb: > Mobile Klimaanlage und Turmventilator laufen, sonst wärs nicht > auszuhalten... Ich sitze hier im kalten Keller und überlege schon, ob ich nicht den Öl-Radiator mal für 2-3 Stündchen heizen lassen soll. Die evtl. Problematik liegt in der späteren Verbindung zwischen DAC und dem übrig gebliebenem LM358. Aber ich sehe auch, dass ihr da schon Ideen habt. Bin mal auf das Endergebnis gespannt. Ich bin raus. :-)
L. N. schrieb: > Kann ich eins basteln (hab ich noch nie gemacht) oder dir zumindest > Werte liefern die du dafür brauchst? Was ist wenn ich hinter den Shunt einen idealen OP mit 20-Facher Verstärkung setze. Ist das ein Modell dafür? LG old.
Stromberg B. schrieb: > L. N. schrieb: >> Mobile Klimaanlage und Turmventilator laufen, sonst wärs nicht >> auszuhalten... > > Ich sitze hier im kalten Keller und überlege schon, ob ich nicht den > Öl-Radiator mal für 2-3 Stündchen heizen lassen soll. schönen dank auch ;-) > Die evtl. Problematik liegt in der späteren Verbindung zwischen DAC und > dem übrig gebliebenem LM358. in welchem zusammenhang und warum? bin leider schon wieder überfordert. > Aber ich sehe auch, dass ihr da schon Ideen habt. Bin mal auf das > Endergebnis gespannt. Ich bin raus. :-) Wird dir zu kalt? :-D Aus der W. schrieb: > Was ist wenn ich hinter den Shunt einen idealen OP mit > 20-Facher Verstärkung setze. Ist das ein Modell dafür? Im Blockschaltbild (Anhang) ist noch ein bisschen mehr zu sehen...
Dann simuliere ich das mal so. Dauert aber etwas … LG old.
Aus der W. schrieb: > Dann simuliere ich das mal so. Dauert aber etwas … kein Problem, bin schon gespannt! Habe nun den MAX4080F mit einem Gain von 5 verbaut und 0.2 Ohm als Shunt gewählt (2x 0.1 Ohm in Serie). Somit passen die Werte vom MAX4080F mit der Spannungsreferenz vom DAC am Opamp zusammen. Beispiel: - Maximaler Strom 800 mA - DAC Ausgangsspannung 0.8 V -> inv. input des opamps - Spannungsabfall am Shunt 0.16 V - Gain am MAX4080F: 5 -> ergibt 0.8 V am Ausgang -> nicht inv. input des opamps Hier wieder ein Video wie ich an der Strombegrenzung schraube: https://owncloud.ne-mail.net/s/HRQnm0nZZMz0emb Aber ich kann ja nicht mal beurteilen ob das jetzt besser oder schlechter als vorher ist...
Aus der W. schrieb: > Wenn Du ein LTspice Modell für den MAX hast ... Hallo, ich denke, dass für eine Simulation kein Max... da rein muß. Der Shunt gibt dir dein Ist-Signal, das du mit einem (beliebigen) OP so verstärkst, dass die Spannung zum Ist-Soll-Vergleich passt. Außerdem hast du als Anhaltspunkt die Werte des Max... etwa mA/mV. Wenn das zufriedenstellend läuft, dann gehts weiter am Steckbrett. Gruß Rainer
Ich habe jetzt erstmal angefangen die Spannungsregelung zu simulieren. Im Modell hatte ich bei Q13 einen PNP statt NPN, so konnte der LM den Darlington nicht treiben. Nach dem Anklemmen von C11 hatte ich Schwingungen, habe im Modell den Kondensator für die Frequenzkompensation auf 100pF gesetzt. Ich muss da noch den korrekten Wert ermitteln. Also ohne C2 kann das mit einem schnellen Operationsverstärker schwingen. Bitte mal schauen wie das bei Dir mit C2 aussieht. Die blaue Spannung betätigt den Schalter. An R7 habe ich zu viel Drop, deshalb habe ich den verkleinert. Ganz glücklich bin ich mit der Regelung noch nicht. Als Nächstes kümmere ich mich um den MAX. LG old.
Bastle auch gerade daran. Also bei mir hat da (am Steckbrett) gar nix geschwungen, bei der Spannungsregelung... Ich hab aber auch D2 nicht drin, weil man das nicht soll wenn die Basisspannung unter die Emitterspannung sinken kann. Zumindest sagt das Wikipedia. Soll ich trotzdem mal C2 einsetzen? 100pF? Die sehe ich nirgends am Schaltbild...? Bin mir gar nicht sicher ob ich an R7 wirklich 10k drin hab oder das eh schon verkleinert habe ohne den Schaltplan zu aktualisieren.
L. N. schrieb: > Soll ich trotzdem mal C2 einsetzen? 100pF? 100n bitte. Vielleicht ist Dein OP langsamer und die Transistoren sind schneller. D2 spielt keine Rolle. Sie verhindert das Q1 an BE zenert. L. N. schrieb: > R7 wirklich 10k Habe da jetzt 10R drin. Möglicherweise hat Dir der 1K beim Elkoladen den Transistor gerettet. LG old.
OK möchtest du die 100n bei C2 nun im Rahmen der Stromregelung sehen und was dann passiert? Denn wie gesagt, die Spannungsregelung hat bei mir ja nicht oszilliert. Hab tatsächlich (wie im Schaltplan) einen LM358 drin, der ja eigentlich dem äquivalent dem LM324 sein sollte - oder nicht?
Hab auch mal was in LTSpice gebastelt und hab dort genau die gleichen Oszillationsprobleme. Statt dem MAX4080 hab ich eine Opamp Schaltung hingepflanzt (von denen kostet einer über 4€ xD). asc im Anhang, ICH bekomm das oszillieren nicht weg. LM358 ins selbe Verzeichnis wie das asc File legen...
Nabend, eben einen MAX4080F simuliert. Ich schau mir morgen Deine asc an. Spannend, danke. Habe jetzt mal Dein Modell eingebaut in LB_004.asc Sehe auf den ersten Blick keine Veränderung. LG old.
Aus der W. schrieb: > Nabend, eben einen MAX4080F simuliert. cool, wär ich nicht draufgekommen, das so zu machen! Aus der W. schrieb: > Ich schau mir morgen Deine asc an. Spannend, danke. Bin gespannt, ob du das Oszillieren wegbringst und ob deine Schaltung auch oszilliert. Aus der W. schrieb: > Habe jetzt mal Dein Modell eingebaut in LB_004.asc > Sehe auf den ersten Blick keine Veränderung. Allein die Optik ist es wert :-D
Aus der W. schrieb: > Nabend, eben einen MAX4080F simuliert. Der 0R1 Widerstand darf nicht zwischen den beiden Kollektoren von Q1 und Q2 eingesetzt werden, weil sonst der Basisstrom (einige 100mA), der durch Q2 (TIP3055) und somit auch durch den Emitter und anschließend durch den Verbraucher fließt, nicht mit berücksichtigt wird! Der 0R1 Widerstand sollte noch vor dem Kollektor von Q1 und Q2 (in die unstabilisierte Plusleitung). Noch ein Hinweis: Zwischen Widerstand und Darlington darf auch nicht mit einem Kondensator nach GND abgeblockt werden. Durch die Phasenverschiebung des RC-Gliedes kann dann leicht eine Schwingneigung entstehen.
L. N. schrieb: > Bin gespannt, ob du das Oszillieren wegbringst und ob deine Schaltung > auch oszilliert. Ich habe mich erstmal mit Deiner beschäftigt. Die Idee mit M1 ist genial. asc anbei. LG old.
Aus der W. schrieb: > Die Idee mit M1 ist genial. Habe ich jetzt für die MAX-Ersatzschaltung verwendet. Top, dafür hat sich der Thread für mich schon gelohnt. :-) LG old.
Aus der W. schrieb: >> Die Idee mit M1 ist genial. > > Habe ich jetzt für die MAX-Ersatzschaltung verwendet. > Top, dafür hat sich der Thread für mich schon gelohnt. Ein Blick ins Datenblatt des INA138 hätte die Sache deutlich abkürzen können.
Tippgeber schrieb: > Ein Blick ins Datenblatt des INA138 hätte die Sache deutlich abkürzen > können. Ja, ist richtig. Dennoch bleibt ein wesentliches Problem der hier eingesetzten Version zur Strombegrenzung, dass diese systembedingt langsam ist. D.h. wenn man die Ausgangsspung auf Maximum einstellt, moderaten Ausgangsstrom einstellt (z.B. 100 mA)dann einen Kurzschluß nach GND macht: Der Strom steigt um ein Vielfaches über den eingestellten Wert, um nach etlichen zig µs wieder eingeregelt zu werden. Das ist unschön. Das kann man mit einer schnelle reagierenden Strombegrenzung, z.B. ein weiterer Transistor der die B-E Strecke des Langstransistors kurzschließt, vermeiden. Dazu sollte dann aber der Sensewiderstand zw. Emitter und Ausgang plaziert werden. (Rsense Liegt jetzt zw. ungeregelter Rohspannnung und Kollektor)
Andrew T. schrieb: > Dennoch bleibt ein wesentliches Problem der hier eingesetzten Version > zur Strombegrenzung, dass diese systembedingt langsam ist. > > D.h. wenn man die Ausgangsspung auf Maximum einstellt, moderaten > Ausgangsstrom einstellt (z.B. 100 mA)dann einen Kurzschluß nach GND > macht: Der Strom steigt um ein Vielfaches über den eingestellten Wert, > um nach etlichen zig µs wieder eingeregelt zu werden. Das ist unschön. > > Das kann man mit einer schnelle reagierenden Strombegrenzung, z.B. ein > weiterer Transistor der die B-E Strecke des Langstransistors > kurzschließt, vermeiden. Das Problem hast Du bei Regelungen immer. Hinzu kommt noch der Kondensator C11 der auch entladen werden will. Deshalb klemmt man erst die Last an und regelt dann die Spannung hoch. So arbeitet die Stromregelung sauber. In meinen selbstgebauten Labornetzteilen verwende ich keine geregelte Strombegrenzung. Ich nutze dafür die Eigenschaft, dass Transistoren und Pentoden von sich aus schon Stromquellen sind. --> Horizontale Kennlinien im Ausgangskennlinienfeld. LG old.
Stromberg B. schrieb: > Der 0R1 Widerstand darf nicht zwischen den beiden Kollektoren von Q1 und > Q2 eingesetzt werden, weil sonst der Basisstrom (einige 100mA), der > durch Q2 (TIP3055) und somit auch durch den Emitter und anschließend > durch den Verbraucher fließt, nicht mit berücksichtigt wird! Ach kuck an. Aber im Modell, da ist das wichtig, ist Euch der Basisstrom total egal? LG old.
Aus der W. schrieb: > Ich habe mich erstmal mit Deiner beschäftigt. > Die Idee mit M1 ist genial. > > asc anbei. Ich will mich nicht mit fremden Federn schmücken die Geschichte mit dem N-Channel FET hab ich von hier: http://www.analog.com/en/technical-articles/robust-high-voltage-over-the-top-op-amps-maintain-high-input-impedance-with-inputs-driven-apart-or.html Die Schaltung oszilliert aber auch noch immer :-( Die Idee, Gleich am Opamp auf GND zu ziehen hatte ich auch schon, hat bei mir aber leider auch nicht gefruchtet. Aus der W. schrieb: > Habe ich jetzt für die MAX-Ersatzschaltung verwendet. > Top, dafür hat sich der Thread für mich schon gelohnt. :-) Freut mich :-) Tippgeber schrieb: > Ein Blick ins Datenblatt des INA138 hätte die Sache deutlich abkürzen > können. Danke für den Hinweis auf diesen IC, gefällt mir! Andrew T. schrieb: > Tippgeber schrieb: >> Ein Blick ins Datenblatt des INA138 hätte die Sache deutlich abkürzen >> können. > > Ja, ist richtig. > > Dennoch bleibt ein wesentliches Problem der hier eingesetzten Version > zur Strombegrenzung, dass diese systembedingt langsam ist. > > D.h. wenn man die Ausgangsspung auf Maximum einstellt, moderaten > Ausgangsstrom einstellt (z.B. 100 mA)dann einen Kurzschluß nach GND > macht: Der Strom steigt um ein Vielfaches über den eingestellten Wert, > um nach etlichen zig µs wieder eingeregelt zu werden. Das ist unschön. > > Das kann man mit einer schnelle reagierenden Strombegrenzung, z.B. ein > weiterer Transistor der die B-E Strecke des Langstransistors > kurzschließt, vermeiden. > Dazu sollte dann aber der Sensewiderstand zw. Emitter und Ausgang > plaziert werden. (Rsense Liegt jetzt zw. ungeregelter Rohspannnung und > Kollektor) Hauptziel für mich ist, dass ich die Strombegrenzung mit einem µC steuern kann. Wäre das damit auch möglich? Wie würde diese Schaltung aussehen? Aus der W. schrieb: > Das Problem hast Du bei Regelungen immer. Hinzu kommt noch > der Kondensator C11 der auch entladen werden will. > > Deshalb klemmt man erst die Last an und regelt dann die > Spannung hoch. So arbeitet die Stromregelung sauber. Bei mir hier aber nicht, egal wie ich es mache, sobald die Strombegrenzung eingreift, schwingt dat Ding. Aus der W. schrieb: > In meinen selbstgebauten Labornetzteilen verwende ich > keine geregelte Strombegrenzung. Ich nutze dafür die > Eigenschaft, dass Transistoren und Pentoden von sich aus > schon Stromquellen sind. --> Horizontale Kennlinien > im Ausgangskennlinienfeld. Verstehe leider nur Bahnhof :-D Ganz allgemein gesprochen: Ich hab hier (auch ob der vielen Anzahl an Threads zu dem Thema), dass wir hier das Rad neu erfinden müssen. Ich meine wir leben in einer Zeit wo ich dachte die Menschheit müsste ein Schema F für sowas "simples" haben, dass im Lehrbuch steht, "so wird's gemacht". Oder ist ein Linearnetzteil, welches µC-gesteuert ist so abwegig? Eigentlich muss es ja nichtmal µC gesteuert sein, es würde schon eine Schaltung mit Opamps und einstellbarer Spannungsreferenz reichen (von mir aus mit Poti). High side sense resistor current measurement im Regelkreis mit Opmaps und Spannungseinstellung über Opamps (ebenfalls mit Spannungsreferenz) - hat das noch nie wer gebaut, der seine Schaltpläne dann veröffentlicht hat? Evtl. ohne Transistor-Voodoo aus den 80ern, simpelster Aufbau? Kann ich mir kaum vorstellen, finde aber leider nix... :-(
L. N. schrieb: > Die Schaltung oszilliert aber auch noch immer :-( Die Idee, Gleich am > Opamp auf GND zu ziehen hatte ich auch schon, hat bei mir aber leider > auch nicht gefruchtet. ??? An welchem punkt muss ich den oszillographieren um das Schwingen zu sehen? LG old.
Aus der W. schrieb: > ??? > An welchem punkt muss ich den oszillographieren um das > Schwingen zu sehen? whoooooooooooops ich hab übersehen dass du den schalter wieder pulsieren lässt. du bist genial, danke :-) ich werde mich demnächst mal dransetzen und schauen ob ich die schaltung so richtig verstehe. ich hoffe, ich darf dann bei fragen auf dich zukommen :-)
Glücklich bin ich damit noch nicht. Zwei Regelungen hintereinander ist keine gute Idee. Mit dem Ausgangskondensator werden die Karten neu gemischt. Ich mach mal an meiner asc weiter ... LG old.
Nabend... warum versteift ihr euch eigenlich so auf die Simulation??? Habe schon vor 40 Jahren ein Doppelnetzteil mit einem LM324 (also 2 natürlich) mit Strombegrenzung und moderaten Daten (Schaltung aus Funkschau xyz) aufgebaut und war total zufrieden. Da wurde nichts heiss, die eingestellte Spannung war konstant und die Strombegrenzung hat funktioniert. Durfte das alles im Institut, wo ich HiWi war nachmessen und die Werkstatt hat mir ein geiles Blechgehäuse gebaut mit 4 Zeigerinstrumenten und noch geileren Drehknöpfen aus dem Fundus der E-Werkstatt. Das Teil habe ich über 10 Jahre für meine Basteleien zu Hause eingesetzt und wäre es nicht einem Umzugsdilemma zum Opfer gefallen, dann hätte ich es sicher heute noch. Also häng' endlich den Lastkreis an dein Steckbrett und staune...oder auch nicht... Gruß Rainer
Rainer V. schrieb: > Nabend... > warum versteift ihr euch eigenlich so auf die Simulation??? Habe schon > vor 40 Jahren ein Doppelnetzteil mit einem LM324 (also 2 natürlich) mit > Strombegrenzung und moderaten Daten (Schaltung aus Funkschau xyz) > aufgebaut und war total zufrieden. Da wurde nichts heiss, die > eingestellte Spannung war konstant und die Strombegrenzung hat > funktioniert. Durfte das alles im Institut, wo ich HiWi war nachmessen > und die Werkstatt hat mir ein geiles Blechgehäuse gebaut mit 4 > Zeigerinstrumenten und noch geileren Drehknöpfen aus dem Fundus der > E-Werkstatt. Das Teil habe ich über 10 Jahre für meine Basteleien zu > Hause eingesetzt und wäre es nicht einem Umzugsdilemma zum Opfer > gefallen, dann hätte ich es sicher heute noch. > Also häng' endlich den Lastkreis an dein Steckbrett und staune...oder > auch nicht... > Gruß Rainer Hallo Rainer, ich weiß nicht ob du es vielleicht überlesen hast aber ich hab schon sehr viel am Steckbrett rumprobiert und gemessen und da war das Teil immer am Oszillieren. Daher haben wir uns zurück ans Reißbrett begeben und erstmal simuliert. Old hat nun erstmals eine Schaltung simuliert die nicht schwingt. Ich werde, sobald ich Zeit habe, diese Schaltung am Steckbrett aufbauen und testen! Also - work in progess ;-)
L. N. schrieb: > ich weiß nicht ob du es vielleicht überlesen hast aber ich hab schon > sehr viel am Steckbrett rumprobiert und gemessen und da war das Teil > immer am Oszillieren. Daher haben wir uns zurück ans Reißbrett begeben > und erstmal simuliert. > Old hat nun erstmals eine Schaltung simuliert die nicht schwingt. Ich > werde, sobald ich Zeit habe, diese Schaltung am Steckbrett aufbauen und > testen! Sorry, habe ich tatsächlich übersehen...wir hören uns, wenn du wieder beim Steckbrett gelandet bist (sagte der Ohrenarzt) Gruß Rainer
Hallo L.N., leider kann ich zur Lösung der Probleme Deiner Schaltung direkt nichts beitragen. Ich würde Dich gerne auf drei Sachen hinweisen: 1. Die Anekdote aus EDN, in der sich Bob Pease (Guru) über den Selbstbau von Labornetzteilen äußert: https://www.electronicdesign.com/power/what-s-all-power-supply-design-stuff-anyway 2. Die DSE-FAQ! Hier gibt es unzählige Schaltpläne von Labornetzteilen, auch von kommerziellen Anbietern und oftmals einen Kommentar, was an ihnen schlecht gemacht ist. Hier findest Du auch eine nachbaufreundliche Schaltung. http://www.dse-faq.elektronik-kompendium.de/dse-faq.htm 3. Der Forenfaden "Labornetzgerät - Fragen zum Schaltplan" Ein unendlicher langer Beitragsfaden. Hier wird hinterher das Labornetzteil von sylaina, das Design von lurchi und das von banggood vertriebene Stache-Netzteil besprochen und verbessert: Beitrag "Labornetzgerät - Fragen zum Schaltplan" Ich hoffe, das bringt Dich irgendwie weiter!
L. N. schrieb: >> einen ordentlichen Lastwiderstand > > Hab leider überhaupt keine da, muss ich mir erst besorgen. Danke! L. N. schrieb: > ich weiß nicht ob du es vielleicht überlesen hast aber ich hab schon > sehr viel am Steckbrett rumprobiert Sorry, aber das ist Märchenstunde pur. Du hast keinen Lastwiderstand und deine Schaltung, die du erst nach langer Zeit gezeigt hast, schwingt!! Wie hast du da überhaupt gemessen? Wahrscheinlich überhaupt nicht. Und glaub mir, ob du die Spannungsreferenz mit einem Arduino machst oder mit einem Poti, ist erst mal Piepegal. Das "Old" es geschafft hat, eine Schaltung zu entwerfen und zu simulieren, die nicht schwingt, ist sicher eine Großtat!. Wenn ich das sehe, dann läuft es mir kalt den Rücken runter!! Du hast doch genug Hinweise auf ein gutes Design von Spannungsquellen mit und ohne Strombegrenzung bekommen. Mach was! Gruß Rainer
sag mal ist es spät geworden bei dir und war alkohol im spiel? oder was anderes? woher kommt die paranoia dass das eine märchenstunde gewesen sein soll? im thread sind genug scope shots von mir zu sehen und sogar zwei videos wo man die schwingerei sieht. ich habe (steht auch im thread) einen knappen meter LED streifen benutzt, der ca. 700 mA oder so an last generiert hat. dass die spannungsreferenz genausogut auch von einem poti kommen kann, hab ich doch selber grade erst geschrieben. also ehrlich, wenn du die beiträge nicht mal lesen willst, kannst du es gleich bleiben lassen. oder zumindest keine haltlosen anschuldigungen posten.
L. N. schrieb: > sag mal Du macht gerade Bekanntschaft mit unseren Saboteuren und Polittechnikern … Willkommen im realen Forenleben. ;-) Aus der W. schrieb: > Ich mach mal an meiner asc weiter ... So, bitte teste diese mal auf Herz und Nieren. Vorsicht, der Schalter ist nicht ideal! Habe die ganze Zeit gesucht, weshalb die Ausgangsspannung in der Strombegrenzung zu hoch ist. Excess Current Limit kommt noch … LG old.
Nee, kein Alk...ehr Nerven. Vergangene Nacht ist hier ein gestandenes Unwetter aufgeschlagen, das sich bis in die frühen Morgenstunden ausgetobt hat. Sorry für meinen Ton. Und ihr wißt schon, dass man in LT-Spice eine Stromquelle als aktive Last definieren kann?! Da kann man bequem beliebige Lastkurven erzeugen. Das solltet ihr anstelle des Schalters in die Schaltung aufnehmen. Gruß Rainer
Rainer V. schrieb: > Und ihr wißt schon, dass man in LT-Spice eine Stromquelle als aktive > Last definieren kann?! Da kann man bequem beliebige Lastkurven erzeugen. > Das solltet ihr anstelle des Schalters in die Schaltung aufnehmen. Keine Ahnung. Mach doch mal … LG old.
Da gibts nichts groß zu machen. Du fügst eine Stromquelle ein und setzt das Häkchen bei "Aktive Load". Feddich! Gruß Rainer
und auch wenn du mit dem Fuss aufstampfst...machs selbst, damit du was lernst. Einen kurzen Blick auf eines der zahlreichen Tutorials zu werfen, ist auch nicht verkehrt :-) Gruß Rainer
Wäre schade, wenn Du den TE weggeekelt hast. Für mich bedarf es da einer Sperre. Ich hoffe es hat geschmeckt. LG old.
Also bitte. Auch wenn ich mir einen weiteren Minuspunkt einhandel...jemand, der eine relativ komplexe Schaltung zusammenbaut und sogar ein eigenes "simples" Modell für ein Fehlendes strickt, der sollte noch nie was von der Möglichkeit des "Aktive Load" gehört haben? Gruß Rainer
Aus der W. schrieb: > Wäre schade, wenn Du den TE weggeekelt hast. Armes Kerlchen, dann wäre ja auch noch der Letzte weg, der mit dir spielt. > Für mich bedarf es da einer Sperre. Ja, deine Penetranz ist uns allen wohlbekannt.
Hier ein screenshot der zeigt was das "active load" in LTspice bewirkt. Der Strom der Stromquelle fließt nur , wenn die Spannung >0V ist und es gibt einen Übergang von I=0 nach I=Isoll in den ersten 0,5V.
nu kommt doch mal alle wieder ein bisschen runter :-D @rainer: alles gut, jeder kann mal schlecht drauf sein. biep biep biep, wir haben uns alle lieb... und so... ich bin die nächsten tage etwas eingedeckt, mache hier aber definitiv weiter und melde mich sobald ich dazu komme!
Aus der W. schrieb: > Vorsicht, der Schalter ist nicht ideal! > Habe die ganze Zeit gesucht, weshalb die > Ausgangsspannung in der Strombegrenzung zu hoch ist. Ideal geht der gar nicht. Man kann aber einen sehr niedrigen Ron eingeben: .model SW SW(Ron=1µ) LG old.
L. N. schrieb: > @rainer: alles gut, jeder kann mal schlecht drauf sein. Danke und gut, dass du weiter machst! Und dank an Helmut, der einfach unermüdlich ist!! Gruß Rainer
Helmut S. schrieb: > Hier ein screenshot Füge doch Deine aktive Last da ein Beitrag "Re: „Darlington mit Opamp“-Schaltung zum Schwingen bringen/Verständnisfrage" und lasse sie das Gleiche machen wie die vorhandene Last. Nur so kann ich von Dir etwas lernen. LG old.
Suirad schrieb: > Ja, deine Penetranz ist uns allen wohlbekannt. Aus der W. schrieb: > Nur so kann ich von Dir etwas lernen. Durch Abschreiben und kopieren lernst du eben gar nix! Bring einfach mal diese "Aktive Last" in deine Simu ein, so wie Helmut es vorgemacht hat und spiel damit rum. Habe aber jetzt auch ehr den Eindruck, dass du lieber palaverst. Gruß Rainer
Rainer V. schrieb: > jemand, der eine relativ komplexe Schaltung zusammenbaut und > sogar ein eigenes "simples" Modell für ein Fehlendes strickt Inzwischen habe ich ein Modell für den INA225 bekommen Beitrag "Re: INA225 Spice Simulation" und in die Simu eingebaut. Wird vom Regelverhalten dem MAX nahe kommen. In Verbindung mit der Spitzentrombegrenzung funktioniert das wunderbar. LG old.
Nabend Aus der W. schrieb: > So, bitte teste diese mal auf Herz und Nieren. Habe die Schaltung nun endlich am Breadboard aufgebaut, bzw. meine bestehende mit deinen Änderungen versehen. Erstmal danke für deine anhaltende Ausdauer und deine Hilfe! Die Strombegrenzung scheint auch in der realen Welt ausgezeichnet zu funktionieren. Habe verschiedene Ausgangsspannungen eingestellt, an der Strombegrenzung gedreht und konnte am Scope keine Schwingungen erkennen! Habe deine Änderungen Stück für Stück eingepflegt und dabei festgestellt, dass bereits das Ersetzen des NPNs durch die 1N4148 die Schwingungen so gut wie beseitigt hat. In dem Zustand gab es immer nur leichte Oszillation im Bereich der niedrigsten Strombegrenzung (20-50 mA) und zwar im Bereich von ca. 150mV peak to peak oder so. Diese wurden dann eliminiert durch die Filter an den beiden Opamps (R1, C2, R11, C1). Zwei Dinge sind mir aufgefallen: - Die Strombegrenzung ist nicht in der Lage auf 0V zu regeln. Ob das jetzt daran liegt, dass der LM358 nicht ganz auf 0V kommt, hab ich noch nicht geschaut (ist wohl die wahrscheinlichste Ursache) - Das Einschaltverhalten mit dem Relais scheint nicht so bombig zu sein (kann das nicht so gut beurteilen). Bin mir nicht sicher ob da das Relais so stark prellt oder ob das die Strombegrenzung ist, die sich erst "einschwingen" muss. Hatte einen 20 Ohm Lastwiderstand drauf und Imax auf 100 mA eingestellt. Weiß leider nicht mehr, worauf die Ausgangsspannung eingestellt war (irgendwas höheres wo halt die Strombegrenzung eingreifen muss). Am Shot (18) sieht man ca. 5V bevor sich der Ausgangselko entlädt, vermutlich warens also 5V. Die Screenshots im Anhang zeigen ein und dieselbe Messung in verschiedenen Zoomstufen.
L. N. schrieb: > Die Strombegrenzung ist nicht in der Lage auf 0V zu regeln. Ob das > jetzt daran liegt, dass der LM358 nicht ganz auf 0V kommt, hab ich noch > nicht geschaut (ist wohl die wahrscheinlichste Ursache) Bin nun ein wenig in mich gegangen und bin zu dem Schluss gekommen, dass das an der Durchlasspannung von D3 liegt. An der Base von Q1 bleibt immer die Durchlasspannung von D3 übrig, wenn die Strombegrenzung auf 0 begrenzen sollte. So, nun hab ich D3 mal durch eine 1N5818 ersetzt (hatte keine andere da) und schon komm ich weiter runter mit der Ausgangsspannung im CC mode, nämlich auf ca. 500mV, was sich mit der Druchlasspannung der 1N5818 deckt (vorher ca. 900mV). Ich hab auch probiert, den LM358 mit dem negativen Supply wieder auf -5V zu legen, hatte dann aber mit der 1N5818 -100mV am Ausgang und habe "negativen" Strom gemessen (in verkehrter Flussrichtung halt, nehme ich an). Gut kann das nicht sein, denke ich? Gibts einen kreativen Ansatz dieses Problem zu lösen, ohne aufs penibelste Bauteile auszusuchen und die negative Supply Rail exakt auf eine bestimmte negative Spannung zu trimmen damit sich möglichst genau 0V am Ausgang ausgehen oder ist das ein klassischer Fall von "besser wirds nicht"? Danke! PS: Noch was ist mir aufgefallen, der U3 muss, wenn auf U2 12V Ausgangsspannung eingestellt sind, 12 mA sinken (über R7 begrenzt), das ist laut Datenblatt zu viel für den LM358, da gehen nur 8 mA. Bisher ist noch nichts weggekokelt, für den Dauerbetrieb ist das aber nicht so gut, oder? Ich probier mal einen etwas größeren Widerstand bei R7.
L. N. schrieb: > Ich probier mal einen etwas größeren Widerstand bei R7. Hab nun 2k drin. Soweit ich das beurteilen kann, läuft noch immer alles so wie es soll. Außerdem habe ich statt D3 (1N4148) nun 2x 1N5818 parallel drin und nun kann die Strombegrenzung die Spannung bis auf 97mV runterziehen. Besser als die 900mV oder 500mV von vorhin :-) Im Anhang der aktuelle Schaltplan, wie ich es jetzt am Steckbrett aufgebaut habe. Ich habe mir erlaubt, C11 auf 10µ zu verkleinern - kann das evtl. Probleme machen? Dachte mir dass es der Strombegrenzung gut tun würde...
L. N. schrieb: > Erstmal danke für deine anhaltende Ausdauer und deine Hilfe! Die > Strombegrenzung scheint auch in der realen Welt ausgezeichnet zu > funktionieren. Habe verschiedene Ausgangsspannungen eingestellt, an der > Strombegrenzung gedreht und konnte am Scope keine Schwingungen erkennen! Da ich nichts mehr von Dir gelesen habe, hatte ich keine aktualisierten Versionen mehr gebracht. Aus der W. schrieb: > An R7 habe ich zu viel Drop, deshalb habe ich den verkleinert. > Ganz glücklich bin ich mit der Regelung noch nicht. L. N. schrieb: > Hab nun 2k drin. Soweit ich das beurteilen kann, läuft noch immer alles > so wie es soll. Peter M. schrieb: > Beitrag "Labornetzgerät - Fragen zum Schaltplan" > > Ich hoffe, das bringt Dich irgendwie weiter! Mit dem R9, https://www.mikrocontroller.net/attachment/373547/schaltplan_2.PNG das machen zwar alle so, aber ich komme damit auf keinen grünen Zweig. Die Lösung mit Q3 hat den Vorteil, dass auch bei großen unbegrenzten Strömen der Spannungsabfall gering bleibt und man deutlich näher an Ub herankommt. Also eine höhere stabilisierte Ausgangsspannung bei maximalem Ausgangsstrom erreicht. Zudem mache ich damit die Spitzenstrombegrenzung. Dazu muss man R7 ausprüfen, mit Kurzschluß am Ausgang und abgeklemmter D3. Habe das auf 2*Imax eingestellt. Auf der to do Liste: Für R4 eine Kitzeldiode mit Serienwiderstand, oder ganz weg?; IC6 durch einen Tansistor ersetzen der wirklich an GND zieht. Bitte in der Simu den Strom durch Q2 ansehen. Dass es beim Kurzschließen von C11 titsch macht, ist normal. L. N. schrieb: > Das Einschaltverhalten Du hast ja keine RC-Glieder an den Operationsverstärkern. Kann sein, dass die in der Realität von den Werten in der Simu abweichen. Um die zu prüfen, habe ich die Sprungfunktion mit dem Schalter an der Last. Dabei muss man auch mit dem Lastwiderstand spielen. Die Kollegen hier machen das wohl irgendwie mit "active load". LG old.
L. N. schrieb: > Ich habe mir erlaubt, C11 auf 10µ zu verkleinern - kann das evtl. > Probleme machen? In der aktuellen Simu ja. Ich müsste dafür RC-Glieder ändern. Hatte mich jetzt auf 100µ eingestellt. Aus der W. schrieb: > Für R4 eine Kitzeldiode mit Serienwiderstand, oder ganz weg?; > IC6 durch einen Tansistor ersetzen der wirklich an GND zieht. Ganz weg. Arbeitet ja nicht als Schalter in der Sättigung. Anbei meine aktuelle Version 10. LG old.
Aus der W. schrieb: > Da ich nichts mehr von Dir gelesen habe, hatte ich keine > aktualisierten Versionen mehr gebracht. War wie gesagt die letzten Tage ein wenig eingespannt... Aus der W. schrieb: > Mit dem R9, > https://www.mikrocontroller.net/attachment/373547/schaltplan_2.PNG > das machen zwar alle so, aber ich komme damit > auf keinen grünen Zweig. > Die Lösung mit Q3 hat den Vorteil, dass auch bei großen unbegrenzten > Strömen der Spannungsabfall gering bleibt und man deutlich näher > an Ub herankommt. Also eine höhere stabilisierte Ausgangsspannung > bei maximalem Ausgangsstrom erreicht. > Zudem mache ich damit die Spitzenstrombegrenzung. > Dazu muss man R7 ausprüfen, mit Kurzschluß am Ausgang > und abgeklemmter D3. Habe das auf 2*Imax eingestellt. Bei mir am Steckbrett scheint trotz 2k alles funktioniert zu haben - auf welche Probleme bist du gestoßen? Ich versuche die ganze Zeit die Lösung mit Q3 und Q4 sowie D4 zu behirnen, verstehe es aber leider einfach nicht. Könntest du mir bitte ein bisschen erläutern was dieser Teil der Schaltung wann genau warum was genau macht? Aus der W. schrieb: > Bitte in der Simu den Strom durch Q2 ansehen. Was soll ich mir dort ansehen? Aus der W. schrieb: > Du hast ja keine RC-Glieder an den Operationsverstärkern. Doch, hab ich im Schaltplan vergessen einzuzeichnen, hab sie genau so beschaltet wie in deiner Simulation. Danke für den Hinweis. Aus der W. schrieb: > In der aktuellen Simu ja. Ich müsste dafür RC-Glieder ändern. > Hatte mich jetzt auf 100µ eingestellt. Hatte Anfangs auf den C11 vergessen und da ging auch alles ohne Schwingen.. Hmm...? Aus der W. schrieb: > Ganz weg. Arbeitet ja nicht als Schalter in der Sättigung. Bevor ich den R4 eingebaut hatte, hat es ewig gedauert bis die Ausgangsspannung wieder auf 0V war beim runterregeln. Warum ist das nicht mehr so oder warum sollte das nicht mehr so sein? Aus der W. schrieb: > Anbei meine aktuelle Version 10. Danke! PS: Ich weiß nicht, wer hier ständig auf Minus klickt bei deinen Beiträgen. Vielleicht stören sich ein paar eigenartige Charaktere hier daran dass du versuchst mir zu helfen?!
Beitrag #5520054 wurde von einem Moderator gelöscht.
Stromberg B. schrieb im Beitrag #5520054: > Da gab es mal einen Spartrafo-Thread mit Leuten, die bei old. immer auf > Minus geklickt haben, weil old. Recht haben wollte. Am Ende hatte er > auch Recht bekommen. Diese Leute versuchen jetzt vermutlich sich im > nachhinein bei old. zu rächen? Immer wieder faszinierend, wie vergiftet das Klima hier ist...
L. N. schrieb: > Ich weiß nicht, wer hier ständig auf Minus klickt Nichts drum geben. L. N. schrieb: > Vielleicht stören sich ein paar eigenartige Charaktere hier > daran dass du versuchst mir zu helfen?! Ja, leider. L. N. schrieb: > Bei mir am Steckbrett scheint trotz 2k alles funktioniert zu haben - auf > welche Probleme bist du gestoßen? Problem Eins: hfe Darlington ca. 4000 2K*2A/4000=1V Bei 2A Laststrom fällt da schon 1V am Widerstand ab. D.h. Du hast 1V weniger Reserve bei der Spannungsregelung. Ohne den Widerstand Kannst Du also 1V mehr Ausgangsspannung einplanen. Problem Zwei: Spitzenstrom Is Ub-4*UBE=16V-2,4V=13,6V Is=4000*13,6V/2K=27,2A Es fließen über Siebenundzwanzig Ampere durch den Darlington bis die Strombegrenzung einsetzt. Nein, das würde ich nicht so bauen wollen. Du kannst ja den Widerstand hochohmiger machen. Für 5A Spitzenstrom: 5A/4000=1,25mA 13,6V/1,25mA=11K für den Widerstand. Jetzt fallen bei 2A Laststrom 11K*2A/4000=5,5V am Widerstand ab. Damit kommst Du bei Ub=16V nur noch auf 16V-(5,5V+2,4V)=8V am Ausgang bei 2A. Also, mit dem Widerstand ist das nicht zu machen. LG old.
Stromberg B. schrieb im Beitrag #5520054:
> Da gab es mal einen
einen Triodelington-Thread in der Bude …
Seither …
In den Foren triffst Du immer auf die gleichen Leute.
LG
old.
Aus der W. schrieb: > Also, mit dem Widerstand ist das nicht zu machen. OK, sehe ich ein... Danke für die Ausführung! L. N. schrieb: > Ich versuche die ganze Zeit die Lösung mit Q3 und Q4 sowie D4 zu > behirnen, verstehe es aber leider einfach nicht. Könntest du mir bitte > ein bisschen erläutern was dieser Teil der Schaltung wann genau warum > was genau macht? Siehst du eine Chance dass du nochmal kurz Zeit für mich findest, mir die Funktionsweise zu erklären? Würde das wie gesagt gerne auch verstehen und nicht nur stumpf nachbauen. Lassen sich hier evtl. Inspirationen holen? http://avrs-at-leipzig.de/dokuwiki/labornetzteil/platinen#regler-platine oder hier? https://www.mikrocontroller.net/attachment/256611/LTJournal-V24N2-02-df-BenchSupply-Szolusha.pdf Danke!
Habe in der Simulation ein bisschen mit der Spitzenstrombegrenzung gespielt. Wenn ich mich nicht irre, fließt auch damit kurz viel zu viel Strom, bis die Stromregelung eingreift. <hier stand müll> andere frage: 27A können doch nur fließen, wenn der trafo die hergibt, würde ein entsprechend für die anwendung dimensionierter trafo diese stromspitzen nicht unterdrücken?
L. N. schrieb: > Ich versuche die ganze Zeit die Lösung mit Q3 und Q4 sowie D4 zu > behirnen Q4 zieht mit Konstantstrom den Ausgang von U2 an VDD. Damit kommt der Ausgang von U2 bis VDD hoch. D4 erzeugt mit R12 13Vstab wobei der Pluspol der 13V an VDD liegt. Mit Q5 ist das analog, D5 macht mit R8 13Vstab mit Minuspol an GND usw. An R6 fallen dann 13V-Ube von Q4 ab. Da die 13V wesentlich größer sind als die temperaturabhängige Ube ist die Spannung und damit der Strom an R6 praktisch konstant. Damit ist auch der Basisstrom konstant. Der Collectorstrom ist um das B-fache (hfe) höher. Die Temperaturabhängigkeit von B ist gering genug, dass diese Anordnung als Stromquelle bis zu winzigen Restspannungen taugt. Bei R7 hatte ich einen Fehler gemacht, der soll nach GND. Korrigierte Version 011 anbei. Q3 gibt U2 einen Ausgang mit einstellbarer Ausgangsstrombegrenzung. Der maximale Ausgangsstrom wird über R7 eingestellt. LG old.
L. N. schrieb: > Habe in der Simulation ein bisschen mit der Spitzenstrombegrenzung > gespielt. > Wenn ich mich nicht irre, fließt auch damit kurz viel zu viel Strom, bis > die Stromregelung eingreift. Ja, das ist bei jeder Regelung so. Sie hat eine Reaktionszeit. L. N. schrieb: > andere frage: 27A können doch nur fließen, wenn der trafo die hergibt Die wird der Ladekondensator an VDD --> GND hergeben. LG old.
Aus der W. schrieb: > Q4 zieht mit Konstantstrom den Ausgang von U2 an VDD. > Damit kommt der Ausgang von U2 bis VDD hoch. > D4 erzeugt mit R12 13Vstab wobei der Pluspol der 13V an VDD liegt. > An R6 fallen dann 13V-Ube von Q4 ab. Da die 13V wesentlich > größer sind als die temperaturabhängige Ube ist die Spannung > und damit der Strom an R6 praktisch konstant. > Damit ist auch der Basisstrom konstant. Der Collectorstrom > ist um das B-fache (hfe) höher. Die Temperaturabhängigkeit > von B ist gering genug, dass diese Anordnung als Stromquelle > bis zu winzigen Restspannungen taugt. Vielen Dank! Macht nun etwas mehr Sinn in meinem Kopf. Ist das denn notwendig? Hat der Darlington nicht ohnehin einen Drop von 1,4V, sodass ich die VDD ohnehin nicht erreichen kann? Ziel waren (für mich) erstmal nur 4.096V * 3 (=12,288V)... Oder hab ich doch noch etwas nicht verstanden? Ich muss zugeben, "Die Temperaturabhängigkeit von B ist gering genug, dass diese Anordnung als Stromquelle bis zu winzigen Restspannungen taugt." ist mir noch nicht ganz klar. Aus der W. schrieb: > Mit Q5 ist das analog, D5 macht mit R8 13Vstab mit Minuspol an > GND usw. Bei dem Teil der Schaltung war mir zumindest der Sinn bewusst, ohne genau verstanden zu haben was da passiert. Trotzdem danke für den Hinweis. Aus der W. schrieb: > Q3 gibt U2 einen Ausgang mit einstellbarer Ausgangsstrombegrenzung. > Der maximale Ausgangsstrom wird über R7 eingestellt. OK, dachte der Teil hängt mit Q4 und D4 irgendwie zusammen, das hat mich massiv verwirrt... Wie kann ich mir R7 anhand eines gewünschten Maximalstroms ausrechnen, hättest du da zufällig eine Formel bei der Hand? Ich hab Transistoren noch zu wenig verinnerlicht um die (vermutlich offensichtliche) Formel richtig ableiten zu können oder um zumindest eine Spur zu haben... Aus der W. schrieb: > Ja, das ist bei jeder Regelung so. Sie hat eine Reaktionszeit. OK, leuchtet ein. Hatte mich nur gewundert weil auf den ersten Blick die "aufwändigere" Schaltung auch diese Spitzen erzeugt hatte. Aus der W. schrieb: > Die wird der Ladekondensator an VDD --> GND hergeben. Das stimmt allerdings, das habe ich gekonnt absolut nicht bedacht, danke! Würde Q3 gerne durch einen BC327 ersetzen, da ich den von dir vorgesehenen Typ nicht hier habe. Der BC327 scheint ganz gut an die Specs von dem von dir gewählten PNP ranzukommen, kann ich den auch nehmen? Oder ist es hier wieder (fast) egal was ich nehme? Ich nehme an ich müsste dann evtl. R7 anpassen... Edit: Ich habe auch einen 2N5401 hier, der ist laut Simulation besser geeignet, um die Strombegrenzung weiter runter zu bekommen, ohne dass man "unendlich" große Widerstände braucht. Ich nehme an Vce(sat) ist der ausschlaggebende Wert für die Eignung hier und dieser sollte möglichst niedrig sein? Gibts eine Möglichkeit, die Spitzenstrombeschränkung ohne 300MOhm Widerstände auf z.B. 500 mA zu bekommen (rein interessehalber)? Müsste man da die Basis "vorspannen"?
L. N. schrieb: > Hat der Darlington nicht ohnehin einen Drop von > 1,4V, Wenn es Dir gelingt die Basis an VDD zu legen, ja. Sonnst mehr. Dafür Q3, Q4. L. N. schrieb: > Gibts eine Möglichkeit, die Spitzenstrombeschränkung ohne 300MOhm > Widerstände auf z.B. 500 mA zu bekommen (rein interessehalber)? Q1 raus. L. N. schrieb: > der ausschlaggebende Wert für die Eignung hier ist hfe. L. N. schrieb: > Wie kann ich mir R7 anhand eines gewünschten Maximalstroms ausrechnen, > hättest du da zufällig eine Formel bei der Hand? Is= hfe_Q3*hfe_Q1*hfe_Q2*I7 Is=Spitzenstrom I7= Strom durch R7. LG old.
so, weil mir das steckbrett auf die nerven ging, hab ich das design mal in eine platine gegossen. übermütig und leichtsinnig wie ich bin, hab ich gleich nen zweiten darlington parallel geschaltet (inkl. balancing widerstand). die LM358 hab ich durch OPA2197 ersetzt, wegen in jeder hinsicht besserer parameter (soweit ich das beurteilen konnte). und nun ratet mal, das ding schwingt wieder im CC modus :-D ich nehme mal an das liegt an den anderen OPVs und dass man da mit den RC Filterwerten rumspielen müsste. Leider gibts kein LTSpice Model für den OPA2197, soviel ich weiß. Nur PSpice. Oder kann das auch am zweiten Darlington liegen? Ansonsten läuft die Schaltung soweit echt gut, hab bis 2A Last getestet mit der Fu Long Electronic Load von Aliexpress.
> Leider gibts kein LTSpice Model für den OPA2197, soviel ich weiß. > Nur PSpice. Fast alle PSPICE-Modelle kann man auch in LTspice verwenden. Im Anhang ein Beispiel mit dem OPA2197. Das PSPICE-Modell dazu heißt OPA197 und ist in der Datei OPA197.txt. Da reicht dann eine SPICE-Directive um das Modell zu verwenden. .lib OPA197.txt .subckt OPA197 IN+ IN- VCC VEE OUT Diese Reihenfolge der "pins" passt zu dem Symbol "opamp2" von LTspice. Deshalb habe ich dann auch gleich das Symbol opamp2 in dem Beispiel genommen.
L. N. schrieb: > und nun ratet mal, das ding schwingt wieder im CC modus Du meinst die -12mV/+8mV Impulse ? Das sieht eher nach Einstreuungen des uC aus. L. N. schrieb: > hab ich das design Welches ? https://www.mikrocontroller.net/attachment/373638/lb_011_schema.png ?
Helmut S. schrieb: >> Leider gibts kein LTSpice Model für den OPA2197, soviel ich weiß. >> Nur PSpice. > > Fast alle PSPICE-Modelle kann man auch in LTspice verwenden. > Im Anhang ein Beispiel mit dem OPA2197. Das PSPICE-Modell dazu heißt > OPA197 und ist in der Datei OPA197.txt. Da reicht dann eine > SPICE-Directive um das Modell zu verwenden. > .lib OPA197.txt > > .subckt OPA197 IN+ IN- VCC VEE OUT > Diese Reihenfolge der "pins" passt zu dem Symbol "opamp2" von LTspice. > Deshalb habe ich dann auch gleich das Symbol opamp2 in dem Beispiel > genommen. Cool, danke! Dann werde ich mich damit spielen, wird aber etwas dauern... Michael B. schrieb: > Du meinst die -12mV/+8mV Impulse ? > > Das sieht eher nach Einstreuungen des uC aus. Nein, sorry hatte das Fehlerbild nicht im Post inkludiert. Anbei ein Screenshot vom Oszi, scheinen 50 Hz zu sein?! So siehts aus wenn die Schaltung in den CC Modus geht. Michael B. schrieb: > Welches ? Anbei auch ein aktueller Schaltplan, so wie die Platine jetzt gefertigt wurde. Sorry für den Schweinestall, ist für A4 ausgelegt gewesen, wurde dann aber etwas eng. Es fehlen noch zwei Seiten, da ist aber nur der µC drauf und die ganzen Spannungsregler sowie die fetten Siebelkos. Die +18V Rail die zum Darlington Paar geht, kommt direkt vom Gleichrichter und den Siebelkos. Scusi für den anfänglichen Informationsmangel, hab das vom Handy aus geschickt gehabt.
L. N. schrieb: > Anbei ein > Screenshot vom Oszi, scheinen 50 Hz zu sein?! > So siehts aus wenn die Schaltung in den CC Modus geht. Und wenn das Oszillogramm auch bei Netztriggerung steht, schwingt da nichts. L. N. schrieb: > Anbei auch ein aktueller Schaltplan Wo? LG old.
Aus der W. schrieb: > Und wenn das Oszillogramm auch bei Netztriggerung > steht, schwingt da nichts. Wie meinen? Was wäre der richtige Begriff? Aus der W. schrieb: > Wo? Ups, hängt jetzt dran.
L. N. schrieb: > Was wäre der richtige Begriff? Line-Trigger vielleicht? L. N. schrieb: > mit der Fu Long Electronic Load von Aliexpress. Aha, habe dazu dieses Patent gefunden: http://www.freepatentsonline.com/7466162.pdf L. N. schrieb: > Ups, hängt jetzt dran. Danke. LG old.
Aus der W. schrieb: > Aha, habe dazu dieses Patent gefunden: > http://www.freepatentsonline.com/7466162.pdf :-D Es ist diese Load: https://www.aliexpress.com/item/150W-adjustable-Constant-Current-Electronic-Load-Battery-Tester-12V24V48V-Lead-acid-lithium-Discharge-Capacity-meter-200V/32866240382.html?spm=a2g0s.9042311.0.0.aa824c4daJnf2j Aus der W. schrieb: > Line-Trigger vielleicht? Sorry stehe auf der Leitung, weiß nicht genau worauf du hinaus willst. Du meinst es schwingt nix? Diese hübschen Kurven hab ich nur, wenn das Netzteil in den Konstantstrom Modus geht. Aus der W. schrieb: > Danke. Gerne, danke dass du dir da wieder Zeit nimmst ;-)
L. N. schrieb: > Sorry stehe auf der Leitung Ein Brumm vom Lichtnetz. Erdschleife zum Beispiel. Vielleicht "brummt" auch die elektronische Last. LG old.
hmm ganz sicher oder ist das nur eine möglichkeit? ich könnte es noch mit einem lastwiderstand probieren, damit könnte ich zumindest die elektronische last ausschließen.
L. N. schrieb: > damit könnte ich > zumindest die elektronische last ausschließen. Soweit ich das in Deinem link sehe, ist die Potentialfrei. Hängt da noch eine weitere "Erde" als das Oszilloskop dran? In kann mir nicht vorstellen, dass OP13A über C5 R9 ausgerechnet netzsynchron mit 50Hz schwingt. Übrigens ist die Last aus dem Patent Fig.2 eine Stromquelle. Da kann durchaus ein Brumm über die nicht geschirmten Leitungen einstreuen. Also probiere ruhig mal mit einem ohmschen Lastwiderstand. Bis Morgen, LG old.
Aus der W. schrieb: > Soweit ich das in Deinem link sehe, ist die Potentialfrei. ist sie Aus der W. schrieb: > Hängt da noch eine weitere "Erde" als das Oszilloskop dran? nöp Aus der W. schrieb: > In kann mir nicht vorstellen, dass OP13A über C5 R9 > ausgerechnet netzsynchron mit 50Hz schwingt. der gedanke hat was... Aus der W. schrieb: > Übrigens ist die Last aus dem Patent Fig.2 eine Stromquelle. > Da kann durchaus ein Brumm über die nicht geschirmten > Leitungen einstreuen. Also probiere ruhig mal mit einem > ohmschen Lastwiderstand. hab ich und das wars auch. alter schwede, wenn man einen fehler sucht, der nicht da ist :-D dankesehr! Das 50 Hz Brummen ist tatsächlich weg, die Schaltung regelt wunderschön linear die Spannung runter im CC Modus. Mit einem 20 Ohm 5W Widerstand ist mir der "Ripple"(?) im angehängten Screenshot aufgefallen, der tritt bei den 20 Ohm ab ca. 3V auf und die frequenz sinkt beim erhöhen der spannung auf ca. 6V von 83,33kHz auf 62,5kHz ab. sobald die strombegrenzung zuschlägt ist sofort ruhe im karton. ist das ordinärer ripple? peak to peak steigt mit steigender spannung (bis ca. 6V getestet) auch auf 80mV. bei ca. 3V sind es noch 40mV wie am screenshot zu sehen.
Update: Hab weiter rumprobiert und konnte folgendes feststellen: - Wenn ich einen 10nF oder 100nF Kondensator an C4 halte, ist die Schwingung sofort weg auch wenn ich ihn wieder wegnehme - Wenn ich danach die Spannung verstelle, ist die Schwingung sofort wieder da, da reicht eine minimale Änderung von ein paar mV - Habe weitere 10nF parallel, huckepack auf C4 aufgelötet, hat kaum was verändert (gefühlt eher schlimmer geworden) - Das Schwingen tritt zwischen 3V und 12V auf, am ehesten zwischen 3-6V und darüber wenn ich von 12V auf 10V relativ schnell runterregle. - Grundsätzlich ist das Auftreten der Schwinung davon abhängig wie schnell ich die Spannung verstelle - Mehr als 120mV peak to peak sind es nie - sobald die Strombegrenzung eingreift, ist die Schwingung weg und bleibt auch weg, wenn ich den maximalen Strom erhöhe, sodass die Strombegrenzung nicht mehr greift. Wenn ich dann die Spannung minimal im mV Bereich verändere, ist sie wieder da Die Frequenz bewegt sich immer um die 60-80kHz. Alles getestet mit dem 20 Ohm 5W Lastwiderstand. Ohne Lastwiderstand tritt das übrigens nicht auf. edit: habe auch versucht, R8 zu ändern. kleiner machen (22k) hat es gefühlt schlimmer gemacht und größer (82k) möglicherweise ein wenig besser, schwingung tritt aber noch immer zuverlässig wie bisher auf. was ich noch rausgefunden habe: den ausgang kann ich ja mittels relais komplett trennen (V+ und GND wird getrennt). wenns schwingt und ich trenne mittels relais und verbinde wieder, ist die schwingung weg. wenn ich dann halt wieder an der spannung drehe, ist die schwingung sofort wieder da.
Guten Morgen, dann ist die Stromregelung mit dem MAX schonmal in Ordnung. :-) Wie hoch ist denn der Spitzenstrom? Also bei abgeklemmter D1? (Dafür würde ich R1 auf den zehnfachen Wert erhöhen (10Meg) und den Kurzschlussstrom am Ausgang messen und diesen mit Zehn multiplizieren. Was passiert, wenn Du 10...47pF zwischen Pin1 und Pin2 von IC2A lötest? Du solltest am OPA Ausgang oszillographieren. Wenn Du am Ausgang 80KHz siehst, ist da sicher die Hölle los. Die Sache mit den zwei Darlingtons und den zusätzlichen Widerständen R20, R21 gefällt mir nicht. R4 und R6 müssen raus und IC9 würde ich durch einen npn (Q5 dort: https://www.mikrocontroller.net/attachment/373638/lb_011_schema.png) ersetzen weil der bis GND runter ziehen kann. D1 sollte eine 1N4148 sein. LG old.
Aus der W. schrieb: > Guten Morgen, mahlzeit Aus der W. schrieb: > dann ist die Stromregelung mit dem MAX schonmal in Ordnung. :-) jau, das freut mich sehr :-) Aus der W. schrieb: > Wie hoch ist denn der Spitzenstrom? Also bei abgeklemmter D1? > (Dafür würde ich R1 auf den zehnfachen Wert erhöhen (10Meg) > und den Kurzschlussstrom am Ausgang messen und diesen > mit Zehn multiplizieren. hab keine 10Meg hier, weder in 0805 noch in Durchsteck oder sonstwie :-( Abgeklemmte D1, höhö.. Sagt sich so leicht, klemm mal bitte ein Beinchen bei SOT23 ab :-) Sollte der Spitzenstrom nicht in etwa dem in der Simulation entsprechen oder wolltest du hier einfach nur mal in der Realität nachprüfen? Aus der W. schrieb: > Was passiert, wenn Du 10...47pF zwischen Pin1 und Pin2 > von IC2A lötest? Gnihihi das war ein Spaß, Foto anbei. 22pF hatte ich bei der Hand, musste den 5401 entfernen und einen neuen mit langen Beinchen anlöten sonst hätte ich da mit dem Lötkolben keinen Platz gehabt. Blöde Kühlkörper und Elkos... Der Collector des 5401 ist auf der Unterseite der Platine sauber verlötet, keine Sorge. Hab oben erst gesehen dass da kein Lot ist, wollte dann aber nicht mehr drauf rumbraten sonst wär mir evtl. wieder der 22pF Kondensator abgefallen. Und sorry für die hässlichen Lötstellen, hab da schon testweise ein bisschen rumgebraten :-D Jedenfalls: Für dieses Testszenario (20 Ohm Lastwiderstand) haben die 22pF die Oszillationen behoben, egal was ich anstelle, ob ich die Spannung schnell oder langsam verstelle, da oszilliert nix mehr. Coole Sache, gefällt mir, danke :-) Die Frage ist nun, ob ich mich zu früh freue oder ob das Ding jetzt wirklich stabil ist? Aus der W. schrieb: > Du solltest am OPA Ausgang oszillographieren. > Wenn Du am Ausgang 80KHz siehst, ist da sicher die Hölle los. Hätte ich wohl vorher machen sollen, nun oszilliert ja nix mehr. Oder hast du eine Idee, was ich anstellen könnte um das Ding wieder zum Schwingen zu bringen? :-) Aus der W. schrieb: > Die Sache mit den zwei Darlingtons und den zusätzlichen > Widerständen R20, R21 gefällt mir nicht. Zugegeben, das war ein unüberlegter Schnellschuss nach dem Motto "läuft ja, mal schauen was noch geht". Abgesehen von den überbleibenden "Antennen" am PCB könnte ich den zweiten Darlington aber gegebenenfalls wieder auslöten und den R20 bzw. R21 überbrücken. Aus der W. schrieb: > R4 und R6 müssen raus Stimmt, hast du schon mal erwähnt. Könntest du mir evtl. erklären, welche negativen Effekte diese Widerstände haben (könnten)? Ich hoffe, ich hab dich das nicht schon mal gefragt (mein Gedächtnis)... Aus der W. schrieb: > und IC9 würde ich durch einen > npn (Q5 dort: > https://www.mikrocontroller.net/attachment/373638/lb_011_schema.png) > ersetzen weil der bis GND runter ziehen kann. Ja, hast du auch schon mal erwähnt, mea culpa... Ich glaub unter 1V (oder noch mehr, bei dem eingestellten Strom) tut das Ding gar nix. Aus der W. schrieb: > D1 sollte eine 1N4148 sein. Habe die BAT54FILMY hautpsächlich wegen der geringeren Durchlassspannung genommen, das war ein Thema als T4 noch nicht da war, um mit der Spannungsregelung möglichst weit runter zu den 0V zu kommen (Beitrag "Re: „Darlington mit Opamp“-Schaltung zum Schwingen bringen/Verständnisfrage"). Grundsätzlich scheint sie sonst recht ähnliche Werte zur 1N4148 zu haben. Soll ich wirklich ein 1N4148 SMD Äquivalent nehmen oder waren das nur "Schüsse ins Blaue" um mal zumindest ein paar Dinge ausschließen zu können, die ich im Vergleich zur simulierten Schaltung geändert habe? Werde ohnehin noch ein neues Board fertigen lassen, da kann ich alle Änderungen problemlos einfließen lassen. Muss dann nur die ganzen teuren Teile entlöten, allein was die OPVs kosten, Katastrophe...
L. N. schrieb: > Nein, sorry hatte das Fehlerbild nicht im Post inkludiert. Oh Mann... L. N. schrieb: > Die Frequenz bewegt sich immer um die 60-80kHz. Aha, keine 50Hz. L. N. schrieb: > sobald die Strombegrenzung eingreift, ist die Schwingung weg L. N. schrieb: > das ding schwingt wieder im CC modus Also was jetzt, schwingt im CC constant current Stromregelung oder schwingt bei CV constant voltage Spanungsregelung ? Verringere mal die Grösse von R8 durch parallel schalten eines kleineren Widerstandes, obwohl das stochern im Nebel ist. Die 10nF und 1nF sind jedenfalls vom Wert her zu gross um das Netzteil noch als Regelnetzteil durchgehen zu lassen, die bremsen schon viel zu sehr. Eine korrekte Auslegung der Kompensation wird ohne Phasendiagramm wohl nichts.
Michael B. schrieb: > Oh Mann... ich war, als ich den post abgesetzt hatte, nicht in der nähe der schaltung. habe vom handy aus geschrieben und wollte nur mal grob die ursachen abstecken. Michael B. schrieb: > Aha, keine 50Hz. > Also was jetzt, schwingt im CC constant current Stromregelung oder > schwingt bei CV constant voltage Spanungsregelung ? Nicht alles lesen wollen ist ja ok, ist schon viel Text, kann ich verstehen. Aber dann bitte auch nicht motzen ;-) Die 50 Hz waren Netzbrummen von der elektronischen China Last. Also kein Schwingen (Brummen) im CC Modus und auch keine 50 Hz im CV Modus. Übrigens ist das Schwingen mittlerweile weg, siehe meinen letzten Post. 22pF zwischen Ausgang und invertierendem Eingang des OPVs. Michael B. schrieb: > Verringere mal die Grösse von R8 durch parallel schalten eines kleineren > Widerstandes, obwohl das stochern im Nebel ist. hab ich schon gemacht: L. N. schrieb: > edit: habe auch versucht, R8 zu ändern. kleiner machen (22k) hat es > gefühlt schlimmer gemacht und größer (82k) möglicherweise ein wenig > besser, schwingung tritt aber noch immer zuverlässig wie bisher auf. Michael B. schrieb: > Die 10nF und 1nF sind > jedenfalls vom Wert her zu gross um das Netzteil noch als Regelnetzteil > durchgehen zu lassen, die bremsen schon viel zu sehr. Lösungsvorschläge? @old: was meinst du? Ich verstehe leider (noch) zu wenig davon um eigenständig zu einer besseren Lösung zu kommen... Michael B. schrieb: > Eine korrekte Auslegung der Kompensation wird ohne Phasendiagramm wohl > nichts. Kann ich nicht beurteilen, wüsste auch nicht wie ich eins erstellen könnte. Vermutlich mit Messequipment, welches das eine oder andere Jahresgehalt verschlingen würde :-(
L. N. schrieb: > Michael B. schrieb: >> Eine korrekte Auslegung der Kompensation wird ohne Phasendiagramm wohl >> nichts. > > Kann ich nicht beurteilen, wüsste auch nicht wie ich eins erstellen > könnte. Vermutlich mit Messequipment, welches das eine oder andere > Jahresgehalt verschlingen würde :-( Ich auch nicht. Habe aber zum Glück eine Alternative dazu: Die Sprungantwort ansehen. Dafür ist der Schalter an der Last. Die RC-Glieder der PI-Regler, die Auslegung der Kompensation, habe ich so ermittelt plus Sicherheitszulage. Praktisch geht das genau so wie in der Simulation. Möglicherweise hat laberkopp die PI-Regler nicht als solche erkannt. Spricht nichts dagegen, wenn die Herrschaften uns mal zeigen, wie man mit ihrer Methode die RC-Glieder bestimmt. Bisher stellen die sich schon bei der Erklärung der Last, die man in LTspice dafür benötigt, quer. Es gibt viele Wege nach Rom. L. N. schrieb: > Grundsätzlich > scheint sie sonst recht ähnliche Werte zur 1N4148 zu haben. Hat mehr Kapazität. L. N. schrieb: > Sagt sich so leicht Jumper einplanen. L. N. schrieb: > Sollte der Spitzenstrom nicht in etwa dem in der > Simulation entsprechen Dazu müsstest Du hfe der Transistoren vor dem Einlöten prüfen und rechnen oder passend simulieren. LG old.
Aus der W. schrieb: > Bisher stellen die sich schon bei der Erklärung der Last, > die man in LTspice dafür benötigt, quer. Unsinn, du erinnerst dich nur schlecht. Während Lurchi als Lasten gerne Stromquellen mit PULSE Definition nutzt, bin ich jemand, der lieber durch PULSE Spannungsquelle mit MOSFET geschaltete Widerstände nutzt, um eine Sprungantwort zu erzwingen. Aus der W. schrieb: > Möglicherweise hat laberkopp die PI-Regler nicht als solche erkannt. Doch, schon, aber 47k gegenüber 6k7 war mir zu hochohmig, und nicht nur mir.
Ich kann nicht wissen was Ihr, via PN?, parallel zu dem Thread hier erarbeitet habt. LG old.
Aus der W. schrieb: > Es gibt viele Wege nach Rom. Einer wär mir lieber, am besten vierspurig und schnurgerade ;-) Aus der W. schrieb: > Hat mehr Kapazität. Stimmt, das ist mir beim Vergleichen auch aufgefallen. Kann das wirklich zum Problem werden? Also kurz gesagt, bitte eine definitive Antwort/Empfehlung der ich dann auch folgen werde: Soll ich wirklich die BAT54FILMY durch die 1N4148 ersetzen weil es wirklich ein realistisches Problem werden könnte? Wie gesagt mach ich eh ein neues Board, ich könnte auch beide Footprints vorsehen oder halt eben nur die 1N4148, wenn du sagst die soll auf jeden Fall da rein. Aus der W. schrieb: > Jumper einplanen. Jo, hinterher ist man immer schlauer, gute Idee :-D Hoffe aber das ist keine Quelle für Störungen (Antenne)... Aus der W. schrieb: > Dazu müsstest Du hfe der Transistoren vor dem Einlöten prüfen > und rechnen oder passend simulieren. Hm macht Sinn, zu diesem Transistor gleich noch mehr... Michael B. schrieb: > der lieber durch PULSE Spannungsquelle mit MOSFET > geschaltete Widerstände nutzt, > um eine Sprungantwort zu erzwingen. Ich habe vor, mir sowas aufzubauen mit ein paar Lastwiderständen, mit dem Relais oder auch wenn man manuell ansteckt/absteckt hat man immer allerlei "funny business" am Oszi. Michael B. schrieb: > Doch, schon, aber 47k gegenüber 6k7 war mir zu hochohmig, und nicht nur > mir. Wo nimmst du 6k7 her? Zum Transistor T4: Ich habe den Schaltplan auch im eevblog Forum gepostet und dort hat sich mehr als einer das Maul über T4 zerrissen: - "the loop gain of IC2A and T4 together must be off the planet" - "T4 causes uncontrolled excess loop gain in operational amplifier IC2A." - "Transistor T4 is really screwing things up though because it adds voltage gain within the operational amplifier's feedback loop. The added voltage gain also varies with collector current which just makes things worse. With a resistive load as the output voltage is increased, the collector current rises lowering the emitter resistance increasing the transconductance raising the voltage gain until the voltage feedback loop oscillates. The best solution is to get rid of T4 or replace it with a more suitable circuit but you could also try adding resistance between the operational amplifier and emitter to lower and control the transconductance. Then the frequency compensation should be taken directly from the output of the operational amplifier instead of the collector of the transistor." - "Except for the extra transisor T4, the voltage regulation loop looks reasonable. It is especially odd with the base to GND - so nothing should happen at all. The missing positive current source / resistor to deliver the base current is another point. Without it nothing should happen." - "The uncontrolled and poorly defined voltage gain of T4 inside the voltage control loop is still the big problem though." Warum sind die so gemein zum T4?
L. N. schrieb: > Transistor T4 is really screwing things up though because it adds > voltage gain within the operational amplifier's feedback loop. Ist falsch. L. N. schrieb: > Warum sind die so gemein zum T4? Was der Bauer nicht kennt … Stand der Technik ist ja der Widerstand an der Stelle. Die haben die Schaltung nicht verstanden, weil es dafür keine Referenz gibt, denken das sei eine Verstärkerstufe in Basisschaltung. Dann gibt es noch Polittechniker die die Schaltung zwar verstehen, aber nicht anerkennen weil sie ein Manko bei den üblichen Schaltungen nicht zugeben können. Das würde ja die Fangemeinde verunsichern. Bei angelsächsischem Publikum hätte ich (Peak-) Output current limit dran geschrieben. Obwohl es kann doch nicht so schwierig sein dürfte den Google-Übersetzer zu benutzen wenn da schon Erklärungen in der Schaltung stehen. Setze doch mal bitte einen link zu dem Thread. L. N. schrieb: > Michael B. schrieb: >> Doch, schon, aber 47k gegenüber 6k7 war mir zu hochohmig, und nicht nur >> mir. > > Wo nimmst du 6k7 her? R3 parallel R2. Übrigens, für mehr P-Anteil müsste R8 noch hochohmiger sein. Das war eine Frage von laberkopplurchi ... Üblicherweise wird irgendwas behauptet, damit dann eine Erklärung erfolgt. So müssen sie keine Fragen stellen. Stolz, Ehre und so ... L. N. schrieb: > Also kurz gesagt, bitte eine definitive > Antwort/Empfehlung Da Kapazität parallel zu D1 schädlich ist, Reaktionszeit, Schwingneigung der Spannungsregelung, nehme ich da lieber eine Diode mit weniger Kapazität. Ohne R4 und R6 ist die Durchlassspannung unproblematisch also 1N4148. Gilt für LM324, habe mich mit dem OPA noch nicht befasst. LG old.
Aus der W. schrieb: > Setze doch mal bitte einen link zu dem Thread. https://www.eevblog.com/forum/projects/oscillation-on-resistive-load-on-selfmade-linear-psu/ Kannst dich da gerne einklinken, bei dem Thema T4 kann ich nicht mitreden :-) Aus der W. schrieb: > Da Kapazität parallel zu D1 schädlich ist, > Reaktionszeit, Schwingneigung der Spannungsregelung, > nehme ich da lieber eine Diode mit weniger Kapazität. > Ohne R4 und R6 ist die Durchlassspannung unproblematisch > also 1N4148. > Gilt für LM324, habe mich mit dem OPA noch nicht befasst. OK dann baue ich einen zweiten Footprint für eine 1N4148 (SMD) ein - dann kann ich beide ausprobieren. Im EEVBlog Forum hat auch noch jemand vorgeschlagen, 100nF am Ausgang parallel zu den 100µF dranzuhängen, den Footprint kann ich ja auch vorsehen. Und es wurde bemängelt, dass ich einen Low ESR Elko genommen hab - aber da brauch ich den Footprint ja nicht zu ändern...
Das Netzteil nimmt übrigens Gestalt an :-)
Aus der W. schrieb: > Setze doch mal bitte einen link zu dem Thread. Pretty new playground... get ready for Old Europe. (You don't know him yet. But you will, oh, my, you will...)
Modern Art schrieb: > Pretty new playground... get ready for Old Europe. > > (You don't know him yet. But you will, oh, my, you will...) https://youtu.be/mfJhMfOPWdE xD
L. N. schrieb: > Im EEVBlog Forum hat auch noch jemand vorgeschlagen, 100nF am Ausgang > parallel zu den 100µF dranzuhängen, den Footprint kann ich ja auch > vorsehen. Und es wurde bemängelt, dass ich einen Low ESR Elko genommen > hab - aber da brauch ich den Footprint ja nicht zu ändern... Das widerspricht sich doch. Mit dem 100nF parallel, machst Du einen high ESR Elko zu einem low ESR Elko. In der Simu habe ich einen idealen Kondensator verwendet. Dem kommt der low ESR Elko sicher näher. Gib mir doch mal bitte einen link zu dem Thread. Bisher habe ich nur Videos gefunden mit einem Darsteller der wie Lionel spricht. L. N. schrieb: > Ich verstehe leider (noch) zu > wenig davon Das geht in die Richtung, mit Hilfe von LTspice. Beitrag "[F] Auslegung eines Reglers" Da wird auch erklärt, warum es hier keine Hilfe dazu gibt. Beitrag "Re: [F] Auslegung eines Reglers" LG old.
L. N. schrieb: > Das Netzteil nimmt übrigens Gestalt an :-) Schön das Du uns auf dem Laufenden hältst. Aus der W. schrieb: > Gib mir doch mal bitte einen link zu dem Thread. Inzwischen habe ich den Tread gefunden und überflogen. http://www.eevblog.com/forum/projects/oscillation-on-resistive-load-on-selfmade-linear-psu/ Du hast da alles wunderbar erklärt und übersetzt, mehr könnte ich da auch nicht beitragen. Danke. Fein, dass man auch dort als Gastleser die Anhänge, wie hier, öffnen kann. LG old.
Aus der W. schrieb: > Mit dem 100nF parallel, machst Du einen high ESR Elko > zu einem low ESR Elko. > > In der Simu habe ich einen idealen Kondensator verwendet. > Dem kommt der low ESR Elko sicher näher. Wieder was gelernt. Aus der W. schrieb: > Gib mir doch mal bitte einen link zu dem Thread. Hab ich in dem Beitrag gemacht ;-) Beitrag "Re: „Darlington mit Opamp“-Schaltung zum Schwingen bringen/Verständnisfrage" Aus der W. schrieb: > Bisher habe ich nur Videos gefunden mit einem Darsteller > der wie Lionel spricht. Welche Videos und welcher Lionel :-D Aus der W. schrieb: > Du hast da alles wunderbar erklärt und übersetzt, > mehr könnte ich da auch nicht beitragen. Danke. > > Fein, dass man auch dort als Gastleser die Anhänge, > wie hier, öffnen kann. Danke! War von der Beteiligung der Mitglieder dort durchaus überrascht. Was meinst du zu deren Inputs und Vorschlägen? Folgende Änderungen habe ich für die zweite Revision des Boards vorgesehen bzw. schon umgesetzt: - AC Klemme und Ausgangsklemme drehen sodass sie nach unten zeigen (kein Platz im Gehäuse für die Kabel) - Zwei NTCs und näher bei den Transistoren, statt einem in der Mitte - Lüfter oder Luftkanal quer zum Kühlkörper vorsehen (den kann ich 3D drucken), derzeit bläst der Lüfter von hinten auf den Kühler - der 7812 für Lüfter und Relais wird ganz schön heiß wenn beides aktiv ist, evtl. zweiten Regler oder größeren Kühlkörper vorsehen - RC Filter gegen PWM Fiepen des Lüfters einbauen? - Gleichrichter wird bei 2A ziemlich heiß und grillt den Siebelko am Eingang - mehr Abstand, Kühlkörper, ... - Soft Power Button zusätzlich zu mechanischem Kippschalter auf der Rückseite - Ethernet Interface - Ausgangssicherung - Footprint für 1N4148 parallel zu BAT54FILMY Footprint - Footprint für Ausgangs MLCC (optional) - Footprint für Eingangs MLCC (optional) - diverse Testpads - Elko statt MLCC für MCP1541 VREF - R4/R6 weg - 6mA Pulldown statt LM334 - paar Pins umbelegen für bessere Leiterbahnführung noch Vorschläge?
L. N. schrieb: > Hab ich in dem Beitrag gemacht Habe ich drübergescrollt und übersehen, pardon. L. N. schrieb: > Welche Videos und welcher Lionel :-D https://www.youtube.com/user/LionelY2K L. N. schrieb: > Was meinst du zu deren Inputs und Vorschlägen? Achselzucken. L. N. schrieb: > noch Vorschläge? Der Jumper in Serie mit D1. LG old.
Aus der W. schrieb: > Mit dem 100nF parallel, machst Du einen high ESR Elko > zu einem low ESR Elko. Käse. Wenn das so wäre könnte man den Elko auch weglassen. Lässt den jemand weg? LowESR messen oder mit richtig Laststrom zu haben ist nicht das Selbe. Der Effekt wirkt nur auf kleinste Spitzen die verschwinden. Mehr geben die 100 nF an Energie nicht her.
o ha schrieb: > Wenn das so wäre könnte man den Elko auch weglassen. Dann hast Du zu wenig Kapazität. Du darfst aber gerne weitere 100nF parallelschalten bis Du auf die gewünschte Kapazität kommst. Und ja, das wird dann low ESR. LG old.
Ich kritisiere nicht die Benutzung des Kerko, sondern deine Aussage zur mystischen Verwandlung zum LowESR mit einmal 100 nF. Die großen Ströme muss weiterhin der Elko tragen mit all dem Einfluss seines eigenen ESR.
Läuft soweit :-) Wenn ich noch die Störungen da identifizieren und beseitigen könnte... Schätze mal das kommt vom SPI Bus, muss ich aber noch verifizieren. edit: jap, ist das SPI vom Display. Kanal 3 am Screenshot ist Chipselect vom Display, also immer wenn es dran ist, gibts die Störungen. Auf 20180930_022425 sieht man schön, dass die Ausgangsleitungen wohl zu knapp am Display "Flachbandkabel" vorbeigehen. Hmmm.. Layout ändern, schirmen (wie) oder beides?
Bitte melde dich an um einen Beitrag zu schreiben. Anmeldung ist kostenlos und dauert nur eine Minute.
Bestehender Account
Schon ein Account bei Google/GoogleMail? Keine Anmeldung erforderlich!
Mit Google-Account einloggen
Mit Google-Account einloggen
Noch kein Account? Hier anmelden.
















































