Guten Abend, und zwar wollte ich fragen ob mir jemand behiflich sein koennte! Es geht um die Interkomunikation mit einem ATmega ueber serial232, ich moechte das meine Firmware die sich bereits auf dem MCU befindet mit dem Computer ueber 232 Kommunizieren kann, habe ein bild mit angeheangt vom aktuellem RS232 TTL Converter Modul.... Ich habe ein Programm mit dem ich den COMPORT Anspreche, der PORT COM1 wird auch geoeffnet , nur Empfange ich keine daten wie es normalerweise ueber USB ableuft, ich kann einzelne BITS Senden die auch ankommen was durch das Aufblinken von TXD zu ersehen ist! FRAGE : ist es moeglich ueber Serial direckt mit dem MCU Kommunizieren zu koennen, das Modul Arbeitet mit eiem MAX3232! Hier die Beschreibung vom Hersteller Supports for USB power and external power supply two kinds of power supply A MAX3232-based level shifter for connecting TTL-level serial to standard RS-232 serial Powered through a mini USB port, though the device does not speak USB Mini USB port 3~5V power supply Baud rate: 150 KBps Comes with connection cable Vielen Dank Fuer eure Hilfe Gruss Daniel
Glaskugel Herr „Ing.“? Schaltbild, Code des Controllers? Das hört sich alles sehr laienhaft an. Stimmt das Framing, richtig verkabelt, also TX auf RX?
Und was ist damit gemein?: „....nur Empfange ich keine daten wie es normalerweise ueber USB ableuft“
Hopsink schrieb: > Glaskugel Herr „Ing.“? > > Schaltbild, Code des Controllers? > Das hört sich alles sehr laienhaft an. > Stimmt das Framing, richtig verkabelt, also TX auf RX? Servus...Wir sind gerade ein Projeckt zu Realisieren, es geht um eine CNC Maschine, anstatt USB soll ein Serial Interface benutzt werden, Ja ist richtig Verkabelt, es ist eine Frimware fur 3 Achs CNC Maschinen, die ich bereits auf den ATmega geladen habe, die Step Motor Driver sind aus eigenem hause der Achscontroller Bildet sich aus einem ATmega MCU u.a Komponenten und einer Profilic Schnittstelle die mir das USB Int. auf UART-TTL wandelt...das soll aber weg.....ich moechte reine DB9-232 Kommunikation haben, also serial eventuell uber UART Bridge oder MAX3232 direckt an Atmega um dann die G-Code interpretation Voranzutreiben
Hopsink schrieb: > Und was ist damit gemein?: > > „....nur Empfange ich keine daten wie es normalerweise > ueber USB ableuft“ Uber den USB Port kann ich Mittels CNC-Controller Programm mit den Achsen Kommunizieren, Sprich ein Diagramm als Gerber Abarbeiten Lassen, den Prozess wollen wir auf DB9-232 Beschreanken
M.Eng Ing. Daniel D. schrieb: > Ich habe ein Programm mit dem ich den COMPORT Anspreche, der PORT COM1 > wird auch geoeffnet , nur Empfange ich keine daten wie es normalerweise > ueber USB ableuft, ich kann einzelne BITS Senden die auch ankommen was > durch das Aufblinken von TXD zu ersehen ist! Über einen COM-Port kannst du prinzipiell nie einzelne Bits versenden. Es werden immer mehrere (meistens 8, aber auch 5..9) in einem festen Datenrahmen übertragen. Die Einstellungen der Übertragungsparameter von beiden Kommunikationspartnern passen zusammen (Baudrate, Bitanzahl, Parity, Anzahl Stopbits)? Wo verwendest du überall Pegelkonverter?
Wolfgang schrieb: > > Die Einstellungen der Übertragungsparameter von beiden > Kommunikationspartnern passen zusammen (Baudrate, Bitanzahl, Parity, > Anzahl Stopbits)? > > Wo verwendest du überall Pegelkonverter?
M.Eng Ing. Daniel D. schrieb: > Wolfgang schrieb: > >> >> Die Einstellungen der Übertragungsparameter von beiden >> Kommunikationspartnern passen zusammen (Baudrate, Bitanzahl, Parity, >> Anzahl Stopbits)? >> >> Wo verwendest du überall Pegelkonverter? das ist ein HMI uber das das zu Bearbeitende Material Grafisch Modifiziert wird, Dieses HMI Kommuniziert uber ein CMI, USB Interface mit dem Interpreter "ATmega mit Firmware"
Wolfgang schrieb: > M.Eng Ing. Daniel D. schrieb: >> Ich habe ein Programm mit dem ich den COMPORT Anspreche, der PORT COM1 >> wird auch geoeffnet , nur Empfange ich keine daten wie es normalerweise >> ueber USB ableuft, ich kann einzelne BITS Senden die auch ankommen was >> durch das Aufblinken von TXD zu ersehen ist! > > Über einen COM-Port kannst du prinzipiell nie einzelne Bits versenden. > Es werden immer mehrere (meistens 8, aber auch 5..9) in einem festen > Datenrahmen übertragen. > > Die Einstellungen der Übertragungsparameter von beiden > Kommunikationspartnern passen zusammen (Baudrate, Bitanzahl, Parity, > Anzahl Stopbits)? > > Wo verwendest du überall Pegelkonverter? Die einstellungen lege ich in der HEADER fest....ist aber alles richtig, 1-1
Das ist ein Prototyp, ich arbeite ausschliesslich mit UNIX/LINUX, Ich benutze eigene Embedded OS, aber das ganze HAppert an der 232 Kommunikation
M.Eng Ing. Daniel D. schrieb: > Wolfgang schrieb: >> >> Über einen COM-Port kannst du prinzipiell nie einzelne Bits versenden. >> Es werden immer mehrere (meistens 8, aber auch 5..9) in einem festen >> Datenrahmen übertragen. >> >> Die Einstellungen der Übertragungsparameter von beiden >> Kommunikationspartnern passen zusammen (Baudrate, Bitanzahl, Parity, >> Anzahl Stopbits)? >> >> Wo verwendest du überall Pegelkonverter? > > Die einstellungen lege ich in der HEADER fest....ist aber alles richtig, > 1-1 Mal einfacher Formuliert, Stell dir vor du hast einen arduino den du jetzt nur noch uber 232 Absprechen moechtest, ein Arduino ist nichts anderes als ein E/A Board, denk den USB weg und Ersetz ihn durch 232, ware das moeglich mit dem ATMEGA
Hopsink schrieb: > Glaskugel Herr „Ing.“? Hochstapler. Kann ja nicht mal korrekt den Plural von "laboratory"... Einfach peinlich. Gruss Chregu
M.Eng Ing. Daniel D. schrieb: > Mal einfacher Formuliert, Stell dir vor du hast einen arduino den du > jetzt nur noch uber 232 Absprechen moechtest, ein Arduino ist nichts > anderes als ein E/A Board, denk den USB weg und Ersetz ihn durch 232, > ware das moeglich mit dem ATMEGA Das kommt auf den Arduino und die darauf laufende Software an. Es gibt Arduinos mit ATmega Prozessor, bei denen die USB-Schnittstelle über einen USB-"TTL"-Wandler mit dem UART des µC verbunden ist und es gibt Arduinos, bei denen der Prozessor direkt USB kann. Im erste Fall dürfen sich deine auf "TTL" gewandelten RS232-Signale nicht mit dem vom USB-"TTL"-Wandler auf dem Board ins Gehege kommen (RX vom Board). Im zweiten Fall wird es ohne Firmwareänderungen auf dem Arduino nicht funktionieren. Ohne ein paar genauere Angaben zu deinem Arduino ist das schwierig zu beurteilen.
Christian M. schrieb: > Hopsink schrieb: >> Glaskugel Herr „Ing.“? > > Hochstapler. Kann ja nicht mal korrekt den Plural von "laboratory"... > Einfach peinlich. > > Gruss Chregu kann in versch. Formen ausgschrieben werden.....aber danke das du mich auf den fehler hingewiesen hast...unsere F.a ist die EMS-Labs
Wolfgang schrieb: > > Das kommt auf den Arduino und die darauf laufende Software an. Es gibt > Arduinos mit ATmega Prozessor, bei denen die USB-Schnittstelle über > einen USB-"TTL"-Wandler mit dem UART des µC verbunden ist und es gibt > Arduinos, bei denen der Prozessor direkt USB kann. > > Im erste Fall dürfen sich deine auf "TTL" gewandelten RS232-Signale > nicht mit dem vom USB-"TTL"-Wandler auf dem Board ins Gehege kommen (RX > vom Board). Im zweiten Fall wird es ohne Firmwareänderungen auf dem > Arduino nicht funktionieren. > > Ohne ein paar genauere Angaben zu deinem Arduino ist das schwierig zu > beurteilen. Hmmm....der Arduino war nur ein Beispiel, mein Atmega hat ein UART...PD1-TXD/PD2-RXD.....Nehmen wir die GRBL Firmware und einen ATmega der uber 232 Kommunizieren kann ... vieleicht FTDI?
Dann zeige konkret einen Plan von deinem Aufbau. Du kannst auch eine USB-Host/Slave Problem haben.
Wolfgang schrieb: > Im erste Fall dürfen sich deine auf "TTL" gewandelten RS232-Signale > nicht mit dem vom USB-"TTL"-Wandler auf dem Board ins Gehege kommen (RX > vom Board). Im zweiten Fall wird es ohne Firmwareänderungen auf dem > Arduino nicht funktionieren. > > Ohne ein paar genauere Angaben zu deinem Arduino ist das schwierig zu > beurteilen. Vieleicht gibt dir die serial.c aufschlussreiche infos...Danke fur die Muehe
Wolfgang schrieb: > Dann zeige konkret einen Plan von deinem Aufbau. > > Du kannst auch eine USB-Host/Slave Problem haben. Kann ich dir die Formulare per E-Mail zukommen lassen? kann die nicht frei Posten!
M.Eng Ing. Daniel D. schrieb: > denk den USB weg und Ersetz ihn durch 232, > ware das moeglich mit dem ATMEGA Ja natürlich. Die ersten Arduinos hatten nur einen Seriell-Port mit DSUB-9, kein USB. Du musst eigentlich nichtmal was an der Software ändern. Am PC musst du nur den richtigen Port öffnen, also z.B. /dev/ttyS0 statt /dev/ttyUSB0 o.ä. Der Mikrocontroller merkt nichts davon ob die Signale jetzt von einem USB-Seriell-Adapter oder von einem MAX232 stammen. Aber wozu das ganze? USB hat doch diverse Vorteile...
Verbinde doch erstmal an dieser Dsub-Platine rx und tx und schaue, ob vom Pc gesendete Daten als Echo zurück kommen. Platine vom Atmega vorher natürlich abklemmen.
Niklas G. schrieb: > M.Eng Ing. Daniel D. schrieb: >> denk den USB weg und Ersetz ihn durch 232, >> ware das moeglich mit dem ATMEGA > > Ja natürlich. Die ersten Arduinos hatten nur einen Seriell-Port mit > DSUB-9, kein USB. Du musst eigentlich nichtmal was an der Software > ändern. Am PC musst du nur den richtigen Port öffnen, also z.B. > /dev/ttyS0 statt /dev/ttyUSB0 o.ä. Der Mikrocontroller merkt nichts > davon ob die Signale jetzt von einem USB-Seriell-Adapter oder von einem > MAX232 stammen. > > Aber wozu das ganze? USB hat doch diverse Vorteile... Schon, aber in der Maschienen Komunikation ist USB fast Ueberhaupt nicht vetreten durch Stoersignale und auch Instabiliteat der Controller gezeichnet! du wirst keine CNC finden in der USB als HMI oder CMI Interface verbaut ist ... Hoert sich interessant an....Also du meinst am Arduino die RXD und TXD Ports nutzen? habe ich schon versucht, Es gibt Signal I/O weil die LED leuchtet, nur emfeangt mein Software Controller die Daten von der GRBL Firmware nicht....also heisst ich kann die Achsen nicht steuern
Felix schrieb: > Verbinde doch erstmal an dieser Dsub-Platine rx und tx und schaue, > ob > vom Pc gesendete Daten als Echo zurück kommen. > > Platine vom Atmega vorher natürlich abklemmen. Wie mache ich das? HTERM?
M.Eng Ing. Daniel D. schrieb: > Schon, aber in der Maschienen Komunikation ist USB fast Ueberhaupt nicht > vetreten durch Stoersignale und auch Instabiliteat der Controller > gezeichnet! Okay... Es ist immerhin differenziell. M.Eng Ing. Daniel D. schrieb: > Hoert sich interessant an....Also du meinst am Arduino die RXD und TXD > Ports nutzen? Ja natürlich. Die sind doch sowieso mit dem integrierten USB-Seriell-Adapter (meist FT232RL oder speziell programmierter AVR) verbunden, d.h. bei Nutzung des USB passiert genau das. Du musst lediglich die "RX" Verbindung vom Adapter zum Controller auftrennen. Oder einfach ein besser geeignetes Board statt eines Arduino benutzen. Die Arduino Mega haben übrigens mehrere serielle Schnittstellen, von denen nur eine am USB-Adapter hängt; die anderen kannst du frei verwenden.
Niklas G. schrieb: > M.Eng Ing. Daniel D. schrieb: >> Schon, aber in der Maschienen Komunikation ist USB fast Ueberhaupt nicht >> vetreten durch Stoersignale und auch Instabiliteat der Controller >> gezeichnet! > > Okay... Es ist immerhin differenziell. > > M.Eng Ing. Daniel D. schrieb: >> Hoert sich interessant an....Also du meinst am Arduino die RXD und TXD >> Ports nutzen? > > Ja natürlich. Die sind doch sowieso mit dem integrierten > USB-Seriell-Adapter (meist FT232RL oder speziell programmierter AVR) > verbunden, d.h. bei Nutzung des USB passiert genau das. Du musst > lediglich die "RX" Verbindung vom Adapter zum Controller auftrennen. > Oder einfach ein besser geeignetes Board statt eines Arduino benutzen. > Die Arduino Mega haben übrigens mehrere serielle Schnittstellen, von > denen nur eine am USB-Adapter hängt; die anderen kannst du frei > verwenden. Habe hier einen Mega und Due hier! Probier das mal gerade, aber ne Dauerloesung ist das nicht...ich muss dem Microcontroller ATmega ohne arduino dazu bringen ueber 232 zu Kommunizieren, also z.b auf einer neu Asemblierten PCB die als G-Code interpreter fungiert, ich dachte daran eine art Arduino nachzubauen nur halt ohne USB sondern mit Reiner 232 Schnittstelle
M.Eng Ing. Daniel D. schrieb: > ich dachte daran eine art Arduino nachzubauen nur > halt ohne USB sondern mit Reiner 232 Schnittstelle Ja ist doch simpel. Direkt an die RX/TX Pins vom Controller den MAX-232 o.ä., die übliche Beschaltungen (Kondensatoren o.ä.) dran und fertig. Musst nichtmal die Software anpassen. Genau wie bei den ersten Arduinos: https://www.arduino.cc/en/Main/ArduinoBoardSerial Oder hier: https://www.mikrocontroller.net/articles/AVR-Tutorial:_UART M.Eng Ing. Daniel D. schrieb: > Probier das mal gerade, aber ne Dauerloesung ist das nicht Aber Arduino an sich als Dauerlösung ist in Ordnung?
Hi, so bequem, wie Du es mit dem heute gängigen MAX232 hast, hatte ich es nicht. Siehe Bild. Wenn ich den Thread hier so richtig verfolgt habe, dann ging es um die Kommnikationsschwierigkeiten einer seriellen Datenübertragung nach dem RS232-Protokoll bzw. dem V24-Pegelstandard. Ich mache es immer so, wenn es nicht klappt. Klemme einen Datenlogger an und schaue hinterher im Oszilloskop an, wie die Signale tatsächlich aussehen bzw. aussehen müssen, damit eine Kommunikation korrekt erfolgt. Dann wurde die Frage nach dem tatsächlich verwendeten Terminal bzw. der Terminalemulation noch nicht beantwortet. Bei Teraterm (sehr linuxaffin) gibt es eine Menge an Einstellungen. Es scheint hier aber nicht nur ein Problem mit der Osi Schicht 1 zu sein, also der Bit-Übertragungsschicht, sondern noch eine mehr oder weniger Spezialentwicklung, wie sie bei Linux/Unix oft vorkommt. Open Source heißt nicht, dass alles offengelegt wird. Einige Schlaumeier-Implementierer verlangen dann immer direkte Kontaktaufnahme, ohne die geht sonst nichts. Habe den starken Verdacht, dass es hier auch so ist. Karl B. schrieb: > da die PCs heute keine "echten" seriellen Schnittstellen mehr aufweisen, > wäre der Adapter USB 2.0 Type-A Delock 62589, dessen Chip sich auch mit > Windows10 verträgt, empfehlenswert. Habe ich selber ausprobiert. Falls das das Problem sein sollte. Mach es doch wie gehabt mit USB und dem "Dongle". Und dann auf der RS232-Seite noch das Ding, wovon das Bild gleich folgt. Dann kommt man auf den 5V Pegel in der richtigen "Phasenlage". Ausgebaut aus einem Akkulader mit Software zur Visualisierung der Ladekurven. Bild kann dauern. Geduld. ciao gustav
Warum drueckst du dich so undeutlich aus? Also, du hast einen Mikrocontroller mit serieller Schnittstelle (TTL-Pegel), den moechtest du mit einem Computer mit "echter" serieller Schnittstelle (RS232) verbinden. Dazu hast du den im Bild dargestellten Pegelwandler verwendet. Laut Beschreibung erhaelt der Wandler seine Versorgung ueber USB, hat aber keine USB-Funktionalitaet, ist also das was du moechtest. M.Eng Ing. Daniel D. schrieb: > FRAGE : ist es moeglich ueber Serial direckt mit dem MCU Kommunizieren > zu koennen, das Modul Arbeitet mit eiem MAX3232! Ja! USB zur Stromversorgung, Sub9 in den Rechner und die Einzeldraehte mit dem Mikrokontroller verbinden. Wichtig: GND muss verbunden sein. RXD und TXD natuerlich auch, das vierte Kabel V+ aber eher nicht. RXD und TXD ist leicht zu verwechseln, da der Empfaenger RXD des PC auf den Sender (TXD) des Mikrocontrollers gelegt werden muss. Ob der Adapter sich aber auf den Eingang oder Ausgang bezieht, ist aber nicht klar. Einfach durch umstecken probieren, normal geht nichts kaputt. Wie schon jemand geschrieben hat, teste erst den Adapter, verbinde dazu einfach den TTL-TXD-Ausgang mit dem TTL-RXD-Ausgang. Masse (und V+) bleiben offen. Ein vom PC gesendetes Byte muss sofort auf dem Eingang zurueckkommen.
Karl B. schrieb: > Und dann auf der RS232-Seite noch das Ding, wovon das Bild gleich folgt. > Dann kommt man auf den 5V Pegel in der richtigen "Phasenlage". Voilà. Hat sogar eine Bestellnummer. Aber die zugehörige Visualisierungs-Software ist für XP geschrieben. Geht nicht mehr. Vielleicht gibt es bei ELV ein Upgrade? Der Adapter braucht "nur" 5V. Aber dieselben Versorgungsspannungsverbindungen wie die MCU. Also +5V und GND. Und die RS232-DB9-Seite hat auch eine GND-Verbindung. Nicht vergessen. Normalerweise kommt die durch Kabelverbindung zustande. Einige Kabel haben aber abweichende Belegung. Das müsste man vorher "durchklingeln". Bei einigen RS232-Kabeln (vor allem bei den DB25-ern) ist der PE-Anschluss bzw. Gehäuse GND-Abschirmgeflecht Anschluss n i c h t angeschlossen. Den gibt es nämlich auch noch. Wenn keine extra GND Leitung dann da ist, kann es nicht funktionieren. Also, Pinout auf das, was verlangt wird, vorab abchecken. ciao gustav
Niklas G. schrieb: > M.Eng Ing. Daniel D. schrieb: >> ich dachte daran eine art Arduino nachzubauen nur >> halt ohne USB sondern mit Reiner 232 Schnittstelle > > Ja ist doch simpel. Direkt an die RX/TX Pins vom Controller den MAX-232 > o.ä., die übliche Beschaltungen (Kondensatoren o.ä.) dran und fertig. > Musst nichtmal die Software anpassen. > > Genau wie bei den ersten Arduinos: > https://www.arduino.cc/en/Main/ArduinoBoardSerial > > Oder hier: > https://www.mikrocontroller.net/articles/AVR-Tutorial:_UART Perfeck5t, das was ich suche
M.Eng Ing. Daniel D. schrieb: > ich dachte daran eine art Arduino nachzubauen nur > halt ohne USB sondern mit Reiner 232 Schnittstelle mach das doch, einen Arduino miniPRO mit MAX 3232 manche billig Arduino Nachbauten haben leider keine Serien R und dadurch wird eine der Rx Tx Leitungen vom USB Wandler auf Dauersignal geklemmt, eingreifen nicht möglich.
Das allerbeste finde ich allerdings, dass am Ende genau die Lösung heraus gekommen ist, die der TO im Ausgangspost eh hatte. Perfeckt, dancke
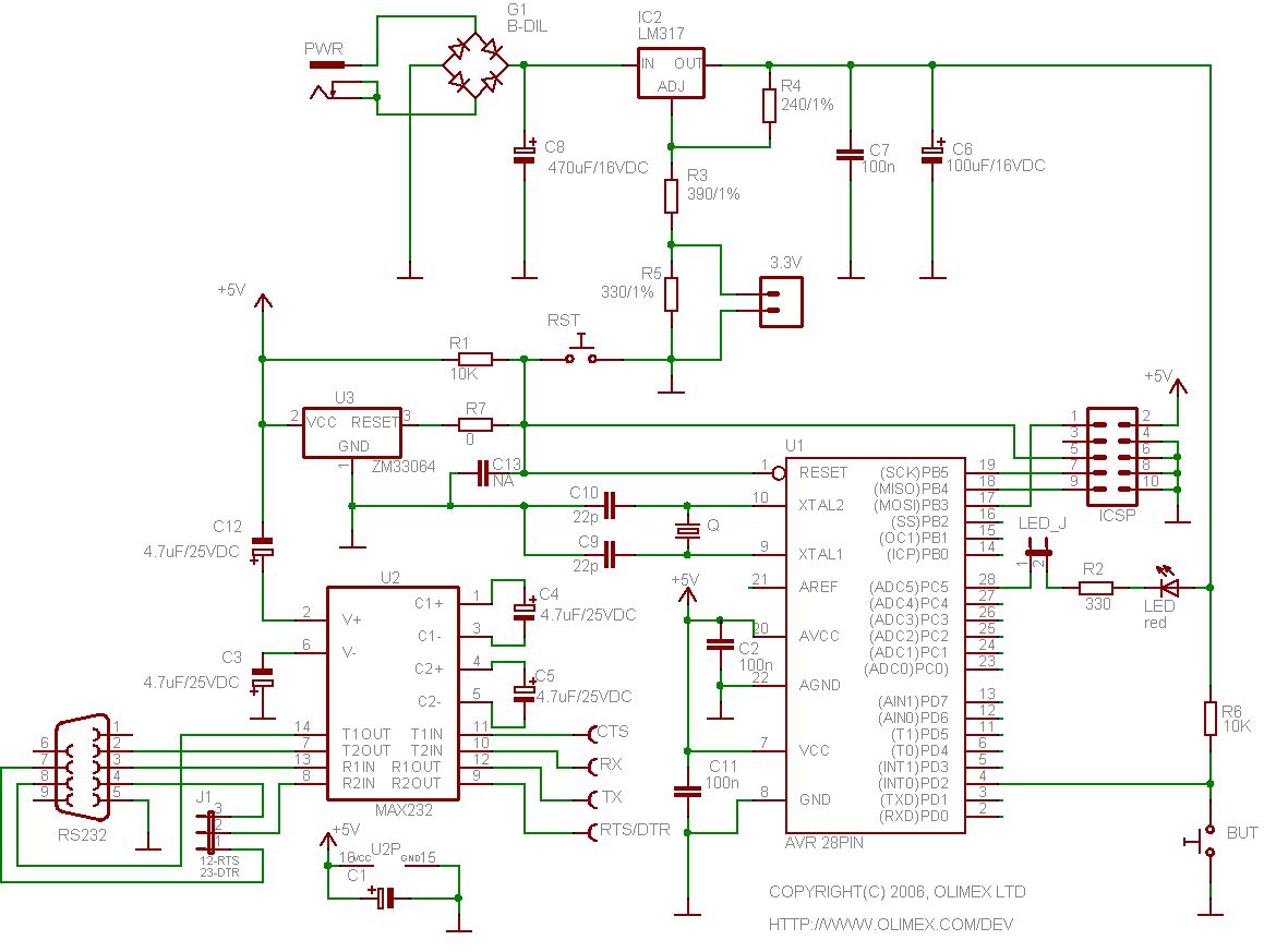
Guten Morgen, Habe mal Ausprobiert den ATmega direckt uber Serial anzusprechen , zwichen PC und MCU ist das MAX3232 Modul gekoppelt, foto als anhang....habe es an den Arduino Angeschlossen da geht es sofort...aber sobald ich den ATmega im Single modus Ansprechen moechte Empfange ich keine Daten mehr, wie z.b Steps und Koordinaten der CNC???? habe ein Electrical-Diagram Anhgeheangt! vieleicht weiss jemand von euch was da nicht so sein soll wie es ist!!! Danke an alle Gruss Ing. Daniel
n8 schrieb: > Das allerbeste finde ich allerdings, dass am Ende genau die Lösung > heraus gekommen ist, die der TO im Ausgangspost eh hatte. Es war nie so wirklich klar, warum die Standard-Serial-Lösung nicht gehen soll und was eigentlich das Problem ist... M.Eng Ing. Daniel D. schrieb: > ATmega im Single modus Was ist ein Single Modus? Zeig ein Foto vom Aufbau, zeige einen korrekten Schaltplan statt zweier nicht zusammen passender, prüfe ob der ATmega wirklich läuft, der Takt korrekt eingestellt ist, zeige Oszillogramme der RX/TX Leitungen - vor und nach dem MAX232.
Niklas Gürtler schrieb: > > Zeig ein Foto vom Aufbau, zeige einen korrekten Schaltplan statt zweier > nicht zusammen passender, prüfe ob der ATmega wirklich läuft, der Takt > korrekt eingestellt ist, zeige Oszillogramme der RX/TX Leitungen - vor > und nach dem MAX232. Atmega leuft, und das Diagramm Representiert alles was angeschlossen ist, mehr ist da nicht, es ist der ATmega und das 232 Modul, das Modul empfeangt gesendet Bytes wenn ich im Terminal eins Absende, aber der Atmega leuft mit einer Firmware die durchgehend sendet, nur kommt nichts an! Oszillogramme...dafur muesste ich in unser labor glaube aber ehrlich gesagt das es nicht daran liegt.....stell dir vor ich lade die Firmware uber das E/A Board Arduino in den ATmega und schliesse das 232Modul an TXD RXD, es leuft...aber jetzt bedenke ich nehme den ATmega raus und lasse im im Single Modus laufen ohne EA Board, da leuft es nicht....
Niklas Gürtler schrieb: > > Zeig ein Foto vom Aufbau, zeige einen korrekten Schaltplan statt zweier > nicht zusammen passender, prüfe ob der ATmega wirklich läuft, der Takt > korrekt eingestellt ist, zeige Oszillogramme der RX/TX Leitungen - vor > und nach dem MAX232. Der Schaltplan unter dem Modul ist von der hersteller seite, nur um klarheit ueber das verwendete Modul zu schaffen
M.Eng Ing. Daniel D. schrieb: > und das Diagramm Representiert alles was angeschlossen ist In dem Fall ist das Problem klar - auf dem einen Bild ist der MAX nicht mit dem PC verbunden, auf dem anderen nicht mit dem ATmega. Welches von beiden jetzt die Wirklichkeit widerspiegelt weiß ich nicht, aber in keinem der Fälle kann es funktionieren. Rs232 ist nicht drahtlos. M.Eng Ing. Daniel D. schrieb: > E/A Board Arduino Was ist das? M.Eng Ing. Daniel D. schrieb: > aber jetzt bedenke ich nehme den ATmega raus und lasse im im Single > Modus laufen ohne EA Board Was ist ein Single Modus? Deine Problem Beschreibung ist komplett unklar. So wird das nichts.
Niklas Gürtler schrieb: > Was ist ein Single Modus? > > Deine Problem Beschreibung ist komplett unklar. So wird das nichts. ......TXD vom Max geht in RXD vom Controller, RXD vom Max geht in TXD vom Controller, GND vom Max in den Controller auf GND, VCC vom Max geht in VCC vom Controller, fertig.....also ich moechte vom PC ueber Serial232 mit meinem Controller ATmega238-P PU Kommunizieren koennen mittels Max232
Niklas Gürtler schrieb: > > Deine Problem Beschreibung ist komplett unklar. So wird das nichts. Das erste Bild mit dem Atmega328 und dem Max232 ist meine Schaltung
Mal ganz einfach gesagt, ich moechte vom PC mit dem ATmega kommunizieren koennen direckt ueber echtes Serial232
M.Eng Ing. Daniel D. schrieb: > Serial232 Was ist denn das? M.Eng Ing. Daniel D. schrieb: > Das erste Bild mit dem Atmega328 und dem Max232 ist meine Schaltung Da ist überhaupt keine Schaltung, jedenfalls keine Komplette... Gruss Chregu
Christian M. schrieb: > M.Eng Ing. Daniel D. schrieb: >> Serial232 > > Was ist denn das? > > M.Eng Ing. Daniel D. schrieb: >> Das erste Bild mit dem Atmega328 und dem Max232 ist meine Schaltung > > Da ist überhaupt keine Schaltung, jedenfalls keine Komplette... > > Gruss Chregu Was fehlt denn da bitte, es ist ein ATmega mit Max232 die mit dem PC Kommunzieren sollen....Waere dir dankbar fur einen Vorschlag
M.Eng Ing. Daniel D. schrieb: > .....TXD vom Max geht in RXD vom Controller, RXD vom Max geht in TXD vom > Controller, GND vom Max in den Controller auf GND, VCC vom Max geht in > VCC vom Controller, fertig Schaltpläne als Text sind kaum brauchbar. Der MAX hat keine Pins namens "TXD" oder "RXD". Es kann doch nicht so schwierig sein einen Schaltplan mit ganzen 7 Komponenten (Buchse, ATmega, MAX233, 4 Kondensatoren) korrekt (!) zu zeichnen? M.Eng Ing. Daniel D. schrieb: > Was fehlt denn da bitte Die Verbindung zum PC und die Kondensatoren.
M.Eng Ing. Daniel D. schrieb: > Christian M. schrieb: >> M.Eng Ing. Daniel D. schrieb: >>> Serial232 >> >> Was ist denn das? >> >> M.Eng Ing. Daniel D. schrieb: >>> Das erste Bild mit dem Atmega328 und dem Max232 ist meine Schaltung >> >> Da ist überhaupt keine Schaltung, jedenfalls keine Komplette... >> >> Gruss Chregu > > Was fehlt denn da bitte, es ist ein ATmega mit Max232 die mit dem PC > Kommunzieren sollen....Waere dir dankbar fur einen Vorschlag Serial 232 Bezeichnet eine Asynchrone form der Datenuebertragung, MSB 7 und LSB 0 , ein 8BIT Register, wobei 232 aber nur 1BIT uber eine Leitung Senden kann, das bedeuted das ein wort mit 4 Buchstaben mit 32 BITS in einer Art Impuls Kette gesendet wird...4x8 BIT = 32...das hilft mir aber bei meinem Problem nicht
Niklas Gürtler schrieb: > M.Eng Ing. Daniel D. schrieb: >> .....TXD vom Max geht in RXD vom Controller, RXD vom Max geht in TXD vom >> Controller, GND vom Max in den Controller auf GND, VCC vom Max geht in >> VCC vom Controller, fertig > > Schaltpläne als Text sind kaum brauchbar. Der MAX hat keine Pins namens > "TXD" oder "RXD". Es kann doch nicht so schwierig sein einen Schaltplan > mit ganzen 7 Komponenten (Buchse, ATmega, MAX233, 4 Kondensatoren) > korrekt (!) zu zeichnen? > > M.Eng Ing. Daniel D. schrieb: >> Was fehlt denn da bitte > > Die Verbindung zum PC und die Kondensatoren. ????? im Datenblatt von Max sind TXD und RXD aufgefuehrt
Niklas Gürtler schrieb: > M.Eng Ing. Daniel D. schrieb: >> .....TXD vom Max geht in RXD vom Controller, RXD vom Max geht in TXD vom >> Controller, GND vom Max in den Controller auf GND, VCC vom Max geht in >> VCC vom Controller, fertig > > Schaltpläne als Text sind kaum brauchbar. Der MAX hat keine Pins namens > "TXD" oder "RXD". Es kann doch nicht so schwierig sein einen Schaltplan > mit ganzen 7 Komponenten (Buchse, ATmega, MAX233, 4 Kondensatoren) > korrekt (!) zu zeichnen? > > M.Eng Ing. Daniel D. schrieb: >> Was fehlt denn da bitte > > Die Verbindung zum PC und die Kondensatoren. ich schicke dir jetzt ein foto von dem was ich hier vor mir habe
Wenn der einzige von dir gezeigte Schaltplan wirklich so stimmt wie du ihn gezeichnet hast, dann ist Rx vom Atmega an den Max232-Pin angeschlossen, an den das Tx vom Controller gehört und dementsprechend Tx vom Atmega am AUSGANG des Max232. Und nochmal: trenne Rx und Tx vom Max232 und dann verbinde am Max232 T1in und R1out mittels Kabel/Jumper oder wasimmer du hast. Sende dann über irgendein Terminal vom Pc irgendwelche Zeichen. Werden dieselben Zeichen enpfangen, liegt der Fehler nicht beim Max23w und nicht an der Verbindung des Pc.
Was für ein Kabel verwendest du zwischen PC und Controller?
Manchmal bin ich froh, doch nicht studiert zu haben, wenn ich das Ergebnis so sehe... Aber das Kabel ist ein guter Hinweis, weil es einfache Verlängerungen (1:1 belegt) und Nullmodem-Kabel (Rx/TX und die Handshake-Leitungen gekreuzt) gibt. Wenn man sich unsicher ist, dann braucht man ein sogenanntes "Multimeter" mit einer Funktion, die wir in Expertenkreisen als "Durchgangsprüfung" bezeichnen. Damit kann man dann fix mal überprüfen, ob Pin 2 von einem Stecker auf Pin 3 vom anderen Stecker und umgekehrt geht, oder ob 2 auf 2 und 3 auf 3.
Moin, So wie sich hier die Gesamtsituation fuer mich darstellt, wuerd' ich da einfach vor Ort mal einen Experten kommen lassen, der sich das anschaut und in Ordnung bringt. Gruss WK
M.Eng Ing. Daniel D. schrieb: > ????? im Datenblatt von Max sind TXD und RXD aufgefuehrt Nein! M.Eng Ing. Daniel D. schrieb: > IMG_20190124_013714.jpg Himmel nochmal. Das ist keine Schaltung! Kondensatoren, richtiger Schaltplan, korrekte Bezeichnungen, einfach alles fehlt... Gruss Chregu
Mein Gott... Ich bin ja eigentlich immer recht Schmerzfrei wenn Ahnungslose hier ihre Fragen stellen und von den Forenältesten nieder gemacht werden. Aber hier Frage ich mich echt wieso das nicht schon geschehen ist. Dein M Eng. Ing. (Dr. auch noch?) kannst Du dir am besten Sparen. Ich weiss, meine Rechtschreibung ist auch nicht die beste, bei so Sachen wie Maschiene oder einfachen Dancke und Perfeckt (oder seinen eigenen "Firmen Namen" falsch Schreibt) packe ich mir jedoch einfach nur an den Kopf. Wenn Du E-Ing bist solltest Du doch wenigstens die Grundlagen der Fehleranalyse drauf haben. Stattdessen verwirrst Du uns hier mit kryptischen Texten. Zeig uns doch einen Einfachen Schaltplan. Da sind beispielsweise so Sachen wie diese: Du (sagst) Du verwendest den MAX3232, zeigst uns aber ein Schaltplan von einer Schaltung mit 5V bei dem ein Max232 besser eingesetzt wäre. Zudem lädst Du C-Code von einem Standard GRBL File hoch um uns zu zeigen wie es implementiert ist... Mit wieviel Volt läuft deine MCU? Der Max3232 gibt nur 3.3V aus. Wenn Du auch nur mal 10 Sekunden gegoogelt hättest, wärst Du auf so Fotos wie dieses hier gestoßen: http://electrobist.com/wp-content/uploads/2018/08/MAX232-Circuit.png Hier ist aufgezeigt wie es angeschlossen werden muss. Wie oben bereits von einem Mitforisten empfohlen wurde, kannst Du auf der Mikrocontroller Seite (ohne Mikrocontroller) mal TX und RX Kurzschliessen und Daten vom PC über deinen Com-Port versenden. Diese Daten werden also "gespiegelt" und sollten sofort wieder an deinem PC ankommen (wenn Du alles richtig gemacht hast). Ist dieser Test bestanden, kannst Du deiner RS-232 zu UART Umwandlung einen Stempel mit "funktioniert" aufdrücken. Dann wäre die nächste Baustelle dein Mikrocontroller (Arduino UNO nehme ich mal an? Wurde ja auch nicht erwähnt.... Ist ja zweitrangig...)
Pat P. schrieb: > Wenn Du E-Ing bist solltest Du doch wenigstens die Grundlagen der > Fehleranalyse drauf haben. Stattdessen verwirrst Du uns hier mit > kryptischen Texten. "M.Eng" wird wohl Maschinenbau sein. Aber unabhängig vom Studiengang sollte man bei komplexen Themen in der Lage sein, sein Problem klar und deutlich zu formulieren, sich fehlendes Wissen rudimentär selber anzueignen und auf einfache Fragen zu antworten.
Christian M. schrieb: > M.Eng Ing. Daniel D. schrieb: >> ????? im Datenblatt von Max sind TXD und RXD aufgefuehrt > > Nein! > > M.Eng Ing. Daniel D. schrieb: >> IMG_20190124_013714.jpg > > Himmel nochmal. Das ist keine Schaltung! Kondensatoren, richtiger > Schaltplan, korrekte Bezeichnungen, einfach alles fehlt... > > Gruss Chregu Mein gott, was soll den da an Schaltplan erstellt werden es sind 2 Komponente, ein Modul und ein ATmega...alle Bezeichnungen die das Aktuelle prozeckt betreffen sind vorhanden...
Ausserdem, bist Du sicher das deine "Standalone" Konstruktion funktioniert? Mmn fehlen noch ein paar Pins zur Stromversorgung. Hier ist es beschrieben was man mindestens drauf haben sollte (auf seinem Breadboard). https://www.arduino.cc/en/Tutorial/ArduinoToBreadboard
Sebastian R. schrieb: > Pat P. schrieb: >> Wenn Du E-Ing bist solltest Du doch wenigstens die Grundlagen der >> Fehleranalyse drauf haben. Stattdessen verwirrst Du uns hier mit >> kryptischen Texten. > > "M.Eng" wird wohl Maschinenbau sein. > > Aber unabhängig vom Studiengang sollte man bei komplexen Themen in der > Lage sein, sein Problem klar und deutlich zu formulieren, sich fehlendes > Wissen rudimentär selber anzueignen und auf einfache Fragen zu > antworten. Embedded & Microsystems Engineering, Sowie Automation & Testing
Dergute W. schrieb: > Moin, > > So wie sich hier die Gesamtsituation fuer mich darstellt, wuerd' ich da > einfach vor Ort mal einen Experten kommen lassen, der sich das anschaut > und in Ordnung bringt. > > Gruss > WK Experte bin ich auch, nur kann ich nix dafuehr wenn die Hardware nicht will
M.Eng Ing. Daniel D. schrieb: > Guten Abend, und zwar wollte ich fragen ob mir jemand behiflich sein > koennte! Junge, ist das ein Fake Account um den richtigen M.Eng. Ing. Daniel... und seine Firma zu diskreditieren, oder was? Warum machst du nicht einfach die einfachsten Sachen, die hier vorgeschlagen wurden. RX/TX auf der TTL Seite des MAX verbinden und mit einer Terminal Software schauen, ob gesendete Daten wieder zurück kommen. Nachdem das geklärt ist, weiter mit deinem Controller. Woher weist du, dass der läuft? Mach eine blinkende LED dran oder so... Blockkondensator (100nF) an VDD/GND Anschluss wäre auch nicht verkehrt. Muss der Reset Eingang evtl. irgendwie beschaltet werden?
Sebastian R. schrieb: > Pat P. schrieb: >> Wenn Du E-Ing bist solltest Du doch wenigstens die Grundlagen der >> Fehleranalyse drauf haben. Stattdessen verwirrst Du uns hier mit >> kryptischen Texten. > > "M.Eng" wird wohl Maschinenbau sein. ANGEBLICH M. Eng. Für Embedded Systems...
M.Eng Ing. Daniel D. schrieb: > Dirk B. schrieb: >> Was für ein Kabel verwendest du zwischen PC und Controller? > und ein paar Fotos Ich meine das graue Kabel mit dem vergossenen D-Sub-Stecker. Wie ist das belegt? 1:1 oder als Nullmodem? Es gibt da leider keine Norm, die Stecker/Buchse und die richtige Belegung der Kontakte (Tx/Rx) beschreibt. Zudem spielen einem die Handshakeleitungen gern mal einen Streich. Probier mal als Ersatz ein 3-Adriges Kabel GND, TX und RX 1:1 zu verbinden. Wenn das nicht klappt, verbinde jeweils Rx mit Tx. https://de.wikipedia.org/wiki/Nullmodem-Kabel
Pat P. schrieb: > Mein Gott... > > Wenn Du E-Ing bist solltest Du doch wenigstens die Grundlagen der > Fehleranalyse drauf haben. Stattdessen verwirrst Du uns hier mit > kryptischen Texten. > > Wenn Du auch nur mal 10 Sekunden gegoogelt hättest, wärst Du auf so > Fotos wie dieses hier gestoßen: > http://electrobist.com/wp-content/uploads/2018/08/MAX232-Circuit.png Ich kenne die ganzen diagramme, auch das was du Verlinkt hast aber es funktioniert nicht.....nein ich verwende kein Arduino, habe einen hier der lediglich zur Spannungsversorgung dient, habe wirklich alles probiert aber der controller sendet keine daten sobald ich das MAX 232 modul anschliesse, habe die Firmware eben auf einem Arduino geladen da geht es sofort, sehe aber nicht was in meiner Schaltung noch Fehlt....die Firmware ist von uns Arbeitet aber mit GCODE
Pat P. schrieb: > Ausserdem, bist Du sicher das deine "Standalone" Konstruktion > funktioniert? Mmn fehlen noch ein paar Pins zur Stromversorgung. Naja... Es ist höflich, alle GNDs und VCCs am Controller zu verbinden, aber sie sind auf dem Die notfalls auch verbunden. Was mir auffällt: Der Quarz ohne Kondensatoren. Kein Pullup am Reset, keine Abblockkondensatoren. Solange das Ding nicht mit internem Oszillator läuft, läuft da gar nichts. Und der interne Oszillator ist für eine zuverlässige UART-Kommunikation unbrauchbar. Aber dass du überprüfen sollst, ob der Controller wirklich läuft, wurde ja schon genannt. Vielleicht solltest du erstmal eine LED zum Blinken bringen, bevor du dich an so komplexe Aufgabenstellungen wie die serielle Komminukation (nukular!) machst....
Volker S. schrieb: > M.Eng Ing. Daniel D. schrieb: >> Guten Abend, und zwar wollte ich fragen ob mir jemand behiflich sein >> koennte! > > Junge, ist das ein Fake Account um den richtigen M.Eng. Ing. Daniel... > und seine Firma zu diskreditieren, oder was? > > Blockkondensator (100nF) an VDD/GND Anschluss wäre auch nicht verkehrt. > Muss der Reset Eingang evtl. irgendwie beschaltet werden? Habe alles Probiert, ehrlich...es ist zermuerbend..ja habe ein LED drann...und ja ich bin Eigentuemer der EMS-LAbs wir sind in 3 Leandern Vertreten Mexico, Deutschland und Schweiz....tut nichts zur sache ich dachte einfach nur an eine kurze frage und eine eventuell schnelle Antwort...aber wenn das alles so einfach ist scheint es trozdem niemand loesen zu koennen
Volker S. schrieb: > Junge, ist das ein Fake Account um den richtigen M.Eng. Ing. Daniel... > und seine Firma zu diskreditieren, oder was? Ach ja, die Uni KL und den Studiengang habe ich noch vergessen :-(
M.Eng Ing. Daniel D. schrieb: > ich > dachte einfach nur an eine kurze frage und eine eventuell schnelle > Antwort Kurze Anweisung: RX/TX verbinden, mit Terminal testen und berichten was geht!
Sebastian R. schrieb: > Pat P. schrieb: >> Ausserdem, bist Du sicher das deine "Standalone" Konstruktion >> funktioniert? Mmn fehlen noch ein paar Pins zur Stromversorgung. > > Naja... Es ist höflich, alle GNDs und VCCs am Controller zu verbinden, > aber sie sind auf dem Die notfalls auch verbunden. > > > Vielleicht solltest du erstmal eine LED zum Blinken bringen, bevor du > dich an so komplexe Aufgabenstellungen wie die serielle Komminukation > (nukular!) machst.... Ich entwickle HMI interfaces fuhr Machienen Kommunikation und komplette Eingebette systeme fuehr CNC und Roboter Bearbeitungs Zentren,,,, es ist einfach nur eine idee die ich habe weil ich gerade dabei bin ein neues CMI Interface zu entwickeln...also das gesammte Intergierte System das die Achsen und die gesammte CNC Steuert und mit einem Sinumerik Arbeitet...wir verwenden RJ45 will einen HMI Controller mit RS232
Okay, also nochmal für mich zum Mitschreiben. Schließt Du die 2 TX/RX und GND/3V (oder 5V) Strippen an einen Arduino (Uno?) an, funktioniert es (?) Welchen Sketch (Firmware) nutzt Du auf deinem Arduino? Ist der einfache Serial Monitor Beispielsketch, der dir die Daten über USB auf die Arduino Konsole schreibt? Hast Du (wie oben schon 2 mal erwähnt) einfach mal RX und TX verbunden und so die Daten auf deinem PC gespiegelt? Hast Du ausprobiert ob der Mikrocontroller auf deinem Breadboard (Atmega 328?) überhaupt läuft? Also, LED Blinken lassen funktioniert (auch in der richtigen Geschwindigkeit (nichts verfused?)). Was genau nutzt ihr denn für eine Software auf eurem Mikrocontroller? Soweit ich gesehen habe, ist es GRBL. Korrekt? Ist die Baudrate auf beiden Seiten gleich?
M.Eng Ing. Daniel D. schrieb: > Experte bin ich auch, nur kann ich nix dafuehr wenn die Hardware nicht > will Ja klar! Gruss Chregu
Pat P. schrieb: > Der Max3232 gibt nur 3.3V aus. sicher? nach Datenblatt arbeitet er mit 3,3V bis 5V von ausgeben ist da nicht die Rede, er will versorgt werden Ich sehe weder eine externe VCC Versorgung am ATmega noch am MAX3232 Modul. Ich weiss das diese Kombi funktioniert, sie will aber versorgt werden, USB Netzteil oder andere 3,3V - 5V reicht (3,3V wenn der AVR intern mit 8Mhz läuft, aber dann muss auch der Bootloader dafür aufgespielt werden oder eben 16MhHz extern am Atmel & 5V) Damit das Aufspielen klappt braucht er noch DTR mit Kondensator zum Reset. Je ein 2ter Rx und Tx Port sind ja im MAX vorhanden, mit nur 4 Strippen ohne VCC wirds eng. Rx Tx VCC GND DTR also 5 werden schon gebraucht und ein Netzteil.
M.Eng Ing. Daniel D. schrieb: > Mein gott, was soll den da an Schaltplan erstellt werden es sind 2 > Komponente, ein Modul und ein ATmega...alle Bezeichnungen die das > Aktuelle prozeckt betreffen sind vorhanden... Es ist aber eine Verbindung über RS-232. Da gibt es reichlich Anschlussmöglichkeiten. Eigentlich war das mal gedacht als Verbindung zwischen Terminal/Rechner und Modem. Das war eine 1:1 Verbindung. Da hieß aber auch der Pin, über den das Modem die Daten empfangen hat Tx (weil die ja über die Telefonleitung gesendet wurden) Mit https://www.reichelt.de/rs-232-tester-db9-buchse-db9-stecker-delock-87713-p202648.html?&trstct=pol_1 kannst du das aber ganz Schnell rausfinden. Jeweils nur auf ein Gerät stecken und schauen, welche LEDs aufleuchten. Ist es beides Mal Tx, brauchst du ein Nullmodemkabel.
Volker S. schrieb: > M.Eng Ing. Daniel D. schrieb: >> ich >> dachte einfach nur an eine kurze frage und eine eventuell schnelle >> Antwort > > Kurze Anweisung: RX/TX verbinden, mit Terminal testen und berichten was > geht! Die LED RXD am MAX232 Modul Blinkt bei Absenden eines BYTES auf, aber es gibt keinen INPUT am Controller....was ich an meinen Angeschlossen MV Amperemeter sehe
Christian M. schrieb: > M.Eng Ing. Daniel D. schrieb: >> Experte bin ich auch, nur kann ich nix dafuehr wenn die Hardware nicht >> will > > Ja klar! > > Gruss Chregu Wenn der Bauer nicht schwimmen kann, ist die Badehose schuld. Du hast bestimmt einen Bug im Silizium gefunden! Du solltest Microchip eine Email schreiben, dass bei dem M328 der UART nicht funktioniert und es ein Serienfehler sein muss, den vorher noch niemand gefunden hast. Gibt vielleicht einen Award.
M.Eng Ing. Daniel D. schrieb: > Die LED RXD am MAX232 Modul Blinkt bei Absenden eines BYTES auf, aber es > gibt keinen INPUT am Controller....was ich an meinen Angeschlossen MV > Amperemeter sehe Das war nicht die Frage. Und das ist auch genau der Grund, weshalb du keine brauchbare Antwort bekommst. Wie kann man mit einem Amperemeter sehen, ob der Controller Daten empfangen hat?
Ich hab echt keine Lust mehr auf Leute, die jegliche Tipps ignorieren, keine brauchbaren Infos geben und dann noch Salamitaktik zum Verzögern nutzen. Das nervt einfach nur noch, ich bin hier raus.
Joachim B. schrieb: > Ich weiss das diese Kombi funktioniert sorry falsch gesehen Das Modul wandelt ja schon von USB Es ist kein reiner TTL/RS232 Port wieder mal eine falsche Beschreibung, vom TO er schrieb doch er will weg von USB? Dann braucht er das hier https://ae01.alicdn.com/kf/HTB1buWRFhWYBuNjy1zkq6xGGpXae/MAX3232-RS232-zu-TTL-Serielle-Port-Converter-Modul-DB9-Stecker-MAX232.jpg
Pat P. schrieb: > Okay, also nochmal für mich zum Mitschreiben. > > Schließt Du die 2 TX/RX und GND/3V (oder 5V) Strippen an einen Arduino > (Uno?) an, funktioniert es (?) > Welchen Sketch (Firmware) nutzt Du auf deinem Arduino? Ist der einfache > Serial Monitor Beispielsketch, der dir die Daten über USB auf die > Arduino Konsole schreibt? Hast Du (wie oben schon 2 mal erwähnt) einfach > mal RX und TX verbunden und so die Daten auf deinem PC gespiegelt? > > Hast Du ausprobiert ob der Mikrocontroller auf deinem Breadboard (Atmega > 328?) überhaupt läuft? Also, LED Blinken lassen funktioniert (auch in > der richtigen Geschwindigkeit (nichts verfused?)). > Was genau nutzt ihr denn für eine Software auf eurem Mikrocontroller? > Soweit ich gesehen habe, ist es GRBL. Korrekt? Ist die Baudrate auf > beiden Seiten gleich? genau, ich schliesse TXD und RXD sowie 5V und GND ausgehen vom MAX an den Arduino und es leuft wunderbar...die Firmware ist von uns...ist eine CNC Controller und Interpreter Software.. den lade ich nicht mit arduino, dafuhr habe ich selbst Assemblierte Programmer, zb ISP/ICSP,den arduino lasse ich ohne USB und Versorge ihn Extern mit 5VDC...Die Firmware heisst EMS-CL100.V1.B0 es was Eigenes, sind Fabrikanten
Sebastian R. schrieb: > M.Eng Ing. Daniel D. schrieb: >> Die LED RXD am MAX232 Modul Blinkt bei Absenden eines BYTES auf, aber es >> gibt keinen INPUT am Controller....was ich an meinen Angeschlossen MV >> Amperemeter sehe > > Das war nicht die Frage. Und das ist auch genau der Grund, weshalb du > keine brauchbare Antwort bekommst. > > Wie kann man mit einem Amperemeter sehen, ob der Controller Daten > empfangen hat? weil beim INPUT am RXD PIN der Pegel steigt selbst wenn es MV sind
Dann braucht er das hier https://ae01.alicdn.com/kf/HTB1buWRFhWYBuNjy1zkq6xGGpXae/MAX3232-RS232-zu-TTL-Serielle-Port-Converter-Modul-DB9-Stecker-MAX232.jpg die fehlende DTR Leitung muss er selber ziehen http://forums.parallax.com/discussion/download/54395/MAX3232.png so TO mach das und lerne
Moin, Wie lange willst du noch mit den Leuten hier, die dir offensichtlich nicht weiterhelfen koennen, Zeit vertroedeln? Guck' in die Paginas Amarillas und such dir vor Ort einen Experten. Das wird am mit Abstand am Schnellsten gehen. Gruss WK
Es fehlen immer noch die Kondensatoren für den Quarz auf deinem Steckbrett. Das heißt, es ist immer noch möglich, dass der Controller gar nicht läuft.
M.Eng Ing. Daniel D. schrieb: > Dirk B. schrieb: >> Was für ein Kabel verwendest du zwischen PC und Controller? Au weia, das muss doch ein Trollversuch sein. Fang nochmal ganz von 0 an mit dem AVR-Tutorial. "Die Hardware will nicht" wenn man sie komplett falsch einsetzt... Es fehlt (mindestens): - Abblockkondensator - Verschaltung aller GND/VCC des AVR - Kondensatoren am Quarz - Reset-Beschaltung - Und weiß der Geier wie mies ggf. noch die Stromversorgung ist. M.Eng Ing. Daniel D. schrieb: > Oszillogramme...dafur muesste ich in unser labor glaube Entwickelt dein multinationaler Konzern etwa in der Kantine? Bei der Gelegenheit könntest du direkt schauen ob der Quarz schwingt (bestimmt tut er das nicht).
Joachim B. schrieb: > Pat P. schrieb: > > Ich weiss das diese Kombi funktioniert, sie will aber versorgt werden, > USB Netzteil oder andere 3,3V - 5V reicht (3,3V wenn der AVR intern mit > 8Mhz läuft, aber dann muss auch der Bootloader dafür aufgespielt werden > oder eben 16MhHz extern am Atmel & 5V) > > Damit das Aufspielen klappt braucht er noch DTR mit Kondensator zum > Reset. > Je ein 2ter Rx und Tx Port sind ja im MAX vorhanden, mit nur 4 Strippen > ohne VCC wirds eng. > > Rx > Tx > VCC > GND > DTR > > also 5 werden schon gebraucht und ein Netzteil. Bravo, mit 4 Strippen wirds eng;;)) habe aber gerade nur das Modul
M.Eng Ing. Daniel D. schrieb: > weil beim INPUT am RXD PIN der Pegel steigt selbst wenn es MV sind Megavolt? Amperemeter? Gib das Projekt einfach an jemanden ab, der sich damit auskennt oder der in der Lage ist, einfache Anweisungen zu befolgend und einfache Fragen zu beantworten.
Niklas G. schrieb: > M.Eng Ing. Daniel D. schrieb: >> Dirk B. schrieb: > > M.Eng Ing. Daniel D. schrieb: >> Oszillogramme...dafur muesste ich in unser labor glaube > > Entwickelt dein multinationaler Konzern etwa in der Kantine? Bei der > Gelegenheit könntest du direkt schauen ob der Quarz schwingt (bestimmt > tut er das nicht). Lieber Herr , habe ich alles drann gehabt, und auch alles probiert....ich wuerde hier nicht fragen wenn ich nicht einen RAt suchen wuerde
Sebastian R. schrieb: > M.Eng Ing. Daniel D. schrieb: >> weil beim INPUT am RXD PIN der Pegel steigt selbst wenn es MV sind > > Megavolt? Amperemeter? > > Gib das Projekt einfach an jemanden ab, der sich damit auskennt oder der > in der Lage ist, einfache Anweisungen zu befolgend und einfache Fragen > zu beantworten. Millivolt
M.Eng Ing. Daniel D. schrieb: > Pat P. schrieb: >> Okay, also nochmal für mich zum Mitschreiben. >> >> Schließt Du die 2 TX/RX und GND/3V (oder 5V) Strippen an einen Arduino >> (Uno?) an, funktioniert es (?) >> Welchen Sketch (Firmware) nutzt Du auf deinem Arduino? Ist der einfache >> Serial Monitor Beispielsketch, der dir die Daten über USB auf die >> Arduino Konsole schreibt? Hast Du (wie oben schon 2 mal erwähnt) einfach >> mal RX und TX verbunden und so die Daten auf deinem PC gespiegelt? >> >> Hast Du ausprobiert ob der Mikrocontroller auf deinem Breadboard (Atmega >> 328?) überhaupt läuft? Also, LED Blinken lassen funktioniert (auch in >> der richtigen Geschwindigkeit (nichts verfused?)). >> Was genau nutzt ihr denn für eine Software auf eurem Mikrocontroller? >> Soweit ich gesehen habe, ist es GRBL. Korrekt? Ist die Baudrate auf >> beiden Seiten gleich? > > genau, ich schliesse TXD und RXD sowie 5V und GND ausgehen vom MAX an > den Arduino und es leuft wunderbar...die Firmware ist von uns...ist eine > CNC Controller und Interpreter Software.. den lade ich nicht mit > arduino, dafuhr habe ich selbst Assemblierte Programmer, zb ISP/ICSP,den > arduino lasse ich ohne USB und Versorge ihn Extern mit 5VDC...Die > Firmware heisst EMS-CL100.V1.B0 es was Eigenes, sind Fabrikanten Okay, trotzdem hast Du nicht alle Fragen beantwortet. Du lädst also die selbe Software auf den Arduino und dein "Breadboard", richtig? Dann lad doch mal das Arduino Blink beispiel auf deinen Breadboard Mikrocontroller. Leuchtet da was? Wie willst Du auf deinem Breadboard eigentlich erkennen, dass er Daten empfängt...? Ich meine, Du hast ja 0 Outputs um etwas zu überprüfen.
M.Eng Ing. Daniel D. schrieb: > Sebastian R. schrieb: >> M.Eng Ing. Daniel D. schrieb: >>> weil beim INPUT am RXD PIN der Pegel steigt selbst wenn es MV sind >> >> Megavolt? Amperemeter? >> >> Gib das Projekt einfach an jemanden ab, der sich damit auskennt oder der >> in der Lage ist, einfache Anweisungen zu befolgend und einfache Fragen >> zu beantworten. > > Millivolt mV. Strom und Elektronik sind halt einfach nicht deine Sache. Es ist nicht schlimm, wenn man sich da nicht reindenken kann. Mach das, was du am Besten kannst, gesteh dir die Niederlage ein, dass du mit Hardware nicht warm wirst und verbuch es als Erfahrung.
Dergute W. schrieb: > Moin, > > Wie lange willst du noch mit den Leuten hier, die dir offensichtlich > nicht weiterhelfen koennen, Zeit vertroedeln? > Guck' in die Paginas Amarillas und such dir vor Ort einen Experten. Das > wird am mit Abstand am Schnellsten gehen. > > Gruss > WK am Ende werde ich das Problem loesen so wie immer, nur dachte ich Eventuell an hilfe, und nicht an diskussionen, Man lernt niemals aus und es gibt immer etwas was man noch lernen kann...denkt mal darueber nach
M.Eng Ing. Daniel D. schrieb: > Lieber Herr , habe ich alles drann gehab Dann zeig doch bitte mal das Ergebnis! Einfach nur dranklemmen hilft nicht!
Pat P. schrieb: > Ich meine, Du hast ja 0 > Outputs um etwas zu überprüfen. Er hat ein Amperemeter, um Megavolts zu messen!
Auf deinem "Schaltplan" sind die Datenleitungen vertauscht.
Das ganze mit einem Multimeter zu überprüfen wird wohl nicht möglich sein, dafür ist es zu träge. Nutze ein Oszilloskop oder lasse eine LED Leuchten wenn etwas empfangen wurde (wenn möglich noch bei einem bestimmten Wert, sodass man Datenmüll (falsche baudrate bspw.) ausschliessen kann). wie gesagt, ich glaube immernoch das dein Breadboard Mikrocontroller garnicht läuft...
Niklas G. schrieb: > Dann zeig doch bitte mal das Ergebnis! Einfach nur dranklemmen hilft > nicht! Insbesondere Oszillogramme der XTAL1/2 Pins und RXD/TXD Pins vom Controller.
Sebastian R. schrieb: > M.Eng Ing. Daniel D. schrieb: >> Sebastian R. schrieb: >>> M.Eng Ing. Daniel D. schrieb: >>>> weil beim INPUT am RXD PIN der Pegel steigt selbst wenn es MV sind > > mV. > > Strom und Elektronik sind halt einfach nicht deine Sache. Es ist nicht > schlimm, wenn man sich da nicht reindenken kann. > > Mach das, was du am Besten kannst, gesteh dir die Niederlage ein, dass > du mit Hardware nicht warm wirst und verbuch es als Erfahrung. Ich bin Hardware Entwickler, sehe aber jetzt ehrlich gesagt kein Problem in meiner Prinzipiellen frage
M.Eng Ing. Daniel D. schrieb: > sehe aber jetzt ehrlich gesagt kein Problem > in meiner Prinzipiellen frage Das Grundprinzip ist in Ordnung. Es ist aber eine sehr einfache Angelegenheit, die hier im Forum, im Wiki und auf Tausend anderen Websiten detailliert erläutert wird. So etwas kriegen andere Leute ohne "M.Eng." auch ohne Forums-Nachfrage hin. Da du aber anscheinend Probleme mit den absoluten Grundlagen hast (Schaltplan zeichnen, die Minimalbeschaltung des AVR, Problembeschreibung, Messungen) zieht sich alles enorm in die Länge.
M.Eng Ing. Daniel D. schrieb: > Ich bin Hardware Entwickler, sehe aber jetzt ehrlich gesagt kein Problem > in meiner Prinzipiellen frage Deine Antworten und deine Ausdrucksweise sprechen leider eine andere Sprache. Als Hardwareentwickler sollte man in der Lage sein, Datenblätter zu lesen und zu verstehen, Beispielapplikationen (wie der Arduino) zu abstrahieren und wissen, worauf man verzichten kann. Außerdem kenne ich keinen Hardwareentwickler, der kein Oszilloskop am Platz stehen hat, sondern versucht, bei digitaler Kommunikation aussagekräftige Ergebnisse mit einem Multimeter zu erzielen. Und genau deshalb unterstellt dir jeder hier, dass du ein Troll bist. Und da deine Antworten immer an den gestellten Fragen vorbeischießen und es so wirkt, als würdest du dir nicht helfen lassen, wird der Ton schärfer und die Hilfsbereitschaft sinkt, da 5x gestellte, essentielle Fragen ("Läuft der Controller?",..." nicht beantwortet wurden.
Pat P. schrieb: > M.Eng Ing. Daniel D. schrieb: > Okay, trotzdem hast Du nicht alle Fragen beantwortet. Du lädst also die > selbe Software auf den Arduino und dein "Breadboard", richtig? > Dann lad doch mal das Arduino Blink beispiel auf deinen Breadboard > Mikrocontroller. Leuchtet da was? Wie willst Du auf deinem Breadboard > eigentlich erkennen, dass er Daten empfängt...? Ich meine, Du hast ja 0 > Outputs um etwas zu überprüfen. Nein, Sieh mal die Firmware gibt der MCU direckt nach RST kontakt mit GND die Anweisung zu Senden, als erstes erscheint die Wilkommensnachricht danach leuft die Initialisierung des G-Codes....ich Programmiere in C und Assembler....ich kann kein Arduino Sketch aufs board laden....aber der ATmega leuft, ich weiss nicht aber da fehlt was....warum leuft es auf einem Arduino Board und nicht in einer Standallone Schaltung? vieleicht ein Tipp
Sebastian R. schrieb: > M.Eng Ing. Daniel D. schrieb: >> Ich bin Hardware Entwickler, sehe aber jetzt ehrlich gesagt kein Problem >> in meiner Prinzipiellen frage wir haben 3 uhr morgens, ehrlich gesagt bin ich muede und es kostet die Tasten zu schlagen....Sorry
M.Eng Ing. Daniel D. schrieb: > vieleicht ein Tipp DU HAST GENUG TIPPS BEKOMMEN Alles an Tipps zu dem Thema und zu der Problematik wurden mehrfach genannt. Unter anderem die Kondensatoren am Quarz. Daher gehen wir davon aus, dass dein Controller auf dem Steckbrett eben nicht läuft.
M.Eng Ing. Daniel D. schrieb: > Nein, Sieh mal die Firmware gibt der MCU direckt nach RST kontakt mit > GND die Anweisung zu Senden Das bringt aber nix wenn die Firmware gar nicht erst startet, weil der Quarz nicht schwingt. M.Eng Ing. Daniel D. schrieb: > ch kann kein Arduino Sketch aufs > board laden... Warum nicht? M.Eng Ing. Daniel D. schrieb: > aber der ATmega leuft Woher weißt du das? Würde mich sehr wundern! M.Eng Ing. Daniel D. schrieb: > warum leuft es auf einem Arduino Board und nicht in einer > Standallone Schaltung? vieleicht ein Tipp Weil auf dem Arduino Board alle benötigten Komponenten drauf sind, welche du weggelassen hast.
Sebastian R. schrieb: > M.Eng Ing. Daniel D. schrieb: >> Ich bin Hardware Entwickler, sehe aber jetzt ehrlich gesagt kein Problem >> in meiner Prinzipiellen frage > Ich habe bereits mehmals Geantwortet das der Controller leuft, und ja man kann mit einem Multimeter Pegel Messen! ich habe oszilloscope aber ich muss dir ganz ehrlich sage das das noch ein parr Tage dauert bis ich die Einsaetze, weil ich der meinung bin das hier nur ein kleiner fehler vorliegt....werde mir einen anderen IC im DIP kaufen
Ich hätte ja schon längst mal LED's an RxD und TxD angeschlossen, sowie eine weitere LED, die durch Blinken "ich lebe noch" anzeigt.
Niklas G. schrieb: > M.Eng Ing. Daniel D. schrieb: >> Nein, Sieh mal die Firmware gibt der MCU direckt nach RST kontakt mit >> GND die Anweisung zu Senden > > Das bringt aber nix wenn die Firmware gar nicht erst startet, weil der > Quarz nicht schwingt. > > M.Eng Ing. Daniel D. schrieb: >> ch kann kein Arduino Sketch aufs >> board laden... > > Warum nicht? > > Weil auf dem Arduino Board alle benötigten Komponenten drauf sind, > welche du weggelassen hast. Arbeite mit XC8 und GCC
M.Eng Ing. Daniel D. schrieb: > Ich habe bereits mehmals Geantwortet das der Controller leuft Aber nicht begründet. Es gibt berechtigte Zweifel. Es kann gut sein dass der Controller genau dann abstürzt, wenn der UART zu arbeiten beginnt. M.Eng Ing. Daniel D. schrieb: > weil ich der meinung bin das hier nur ein kleiner fehler > vorliegt... Korrekt. Diese Fehler wurden dir bereits mehrfach genannt. Behebe die doch mal.
Stefanus F. schrieb: > Ich hätte ja schon längst mal LED's an RxD und TxD angeschlossen, > sowie > eine weitere LED, die durch Blinken "ich lebe noch" anzeigt. Schon geschehn, Leuchtet
M.Eng Ing. Daniel D. schrieb: > Arbeite mit XC8 und GCC XC8 ist für PIC. Hat also gar nichts damit zu tun. Mit den gängigen Programmier-Tools kann man auch von Arduino produzierte .hex -Dateien hochladen.
Sebastian R. schrieb: > XC8 kann wohl auch AVR. Ist ja jetzt alles das Gleiche ;) Ah. Aber wie verwendet man GCC und XC8 zusammen?
Niklas G. schrieb: > M.Eng Ing. Daniel D. schrieb: >> Arbeite mit XC8 und GCC > > XC8 ist für PIC. Hat also gar nichts damit zu tun. Mit den gängigen > Programmier-Tools kann man auch von Arduino produzierte .hex -Dateien > hochladen. Ja aber nur fuehr Bestimmte Prozessor Archteckturen
Sebastian R. schrieb: > dass du ein Troll bist Ich glaube weniger Troll, sondern viel mehr Dunning-Kruger. Einfach nur peinlich mit so einem Titel und Arroganz solche Ahnungslosigkeit zur Schau zu stellen... Gruss Chregu
Niklas G. schrieb: > Ah. Aber wie verwendet man GCC und XC8 zusammen? Dafür muss man Ingenieur für Embedded & Microsystems Engineering, sowie für Automation & Testing sein. Dann ist einem die Physik irgendwann egal. Wenn er will, kann er sogar seinen AVR in HTML programmieren! </marquee>
Niklas G. schrieb: > M.Eng Ing. Daniel D. schrieb: >> Ich habe bereits mehmals Geantwortet das der Controller leuft > > Aber nicht begründet. Es gibt berechtigte Zweifel. Es kann gut sein dass > der Controller genau dann abstürzt, wenn der UART zu arbeiten beginnt. > > M.Eng Ing. Daniel D. schrieb: >> weil ich der meinung bin das hier nur ein kleiner fehler >> vorliegt... > Korrekt. Diese Fehler wurden dir bereits mehrfach genannt. Behebe die > doch mal. Also jetzt gerade bekomme ich im Terminal wenigstens ein LebensZeichen, Teraterm.....Beim RST deMCU wird die Hilfe angeboten und uebers Terminal asugeben...wenigstens etwas...es ein Meschanismus den wir eingebaut haben.... also ... aber der Interpreter geht immer noch nicht...
M.Eng Ing. Daniel D. schrieb: > Stefanus F. schrieb: >> Ich hätte ja schon längst mal LED's an RxD und TxD angeschlossen, >> sowie >> eine weitere LED, die durch Blinken "ich lebe noch" anzeigt. > > Schon geschehn, Leuchtet OK, damit hätten wir den ersten Schritt. Du kannst also zweifelsfrei sagen, dass der Controller läuft?! Laut deinem "Schaltplan" waren RXD und TXD am Controller vertauscht. Hast du das schon korrigiert? Bitte eine klare Antwort geben!
M.Eng Ing. Daniel D. schrieb: > Also jetzt gerade bekomme ich im Terminal wenigstens ein LebensZeichen, Ach, auf einmal? Was hast du geändert? M.Eng Ing. Daniel D. schrieb: > aber der Interpreter geht immer noch nicht... Definiere "geht nicht". Benutzt das PC-Programm vielleicht eine andere Baudrate?
M.Eng Ing. Daniel D. schrieb: > aber der Interpreter geht immer noch nicht Also ist doch die Firmware scheiße?
Christian M. schrieb: > Sebastian R. schrieb: >> dass du ein Troll bist > > Ich glaube weniger Troll, sondern viel mehr Dunning-Kruger. > Einfach nur peinlich mit so einem Titel und Arroganz solche > Ahnungslosigkeit zur Schau zu stellen... > > Gruss Chregu Ich habe nur eine Frage gestellt, wenn ihr Probleme mit Titteln habt ist das nicht mein Problem, ich bin in vielen Firmen wie Siemens Simatik, Infineon , Fraunhofer etc. Bekannt und wir hatten gemeinsamme Projeckte....Arrogant bin ich sicherlich nicht... wei gesagt ist nur eine Frage, aber es ist bekannt das in den Foruen AVR-Freaks und MCU.Net oft Gekeampft wird, das wusste ich schon bevor ich mich angemeldet habe
Niklas G. schrieb: > M.Eng Ing. Daniel D. schrieb: >> Also jetzt gerade bekomme ich im Terminal wenigstens ein LebensZeichen, > > Ach, auf einmal? Was hast du geändert? > > M.Eng Ing. Daniel D. schrieb: >> aber der Interpreter geht immer noch nicht... > > Definiere "geht nicht". Benutzt das PC-Programm vielleicht eine andere > Baudrate? nein, ist alles richtig eingestellt.....ich wurde euch gern mal hier sehen;;;;))))
Stefan L. schrieb: > M.Eng Ing. Daniel D. schrieb: >> Stefanus F. schrieb: >>> Ich hätte ja schon längst mal LED's an RxD und TxD angeschlossen, >>> sowie >>> eine weitere LED, die durch Blinken "ich lebe noch" anzeigt. >> >> Schon geschehn, Leuchtet > > OK, damit hätten wir den ersten Schritt. Du kannst also zweifelsfrei > sagen, dass der Controller läuft?! > > Laut deinem "Schaltplan" waren RXD und TXD am Controller vertauscht. > Hast du das schon korrigiert? Bitte eine klare Antwort geben! Nein, weil TXD vom controller auf RXD am max gehoert, aber ja ich habe es mehrmals vertauscht und probiert in alle richtungen... ja der controller leuft 100% weil ich die von uns eingebaute hilfe der Firmware angezeigt bekomme
>> Ich hätte ja schon längst mal LED's an RxD und TxD angeschlossen, >> sowie eine weitere LED, die durch Blinken "ich lebe noch" anzeigt. M.Eng Ing. Daniel D. schrieb: > Schon geschehn, Leuchtet Drücke dich klar aus! Welche LED leuchtet? Wenn Daten übertragen werden, muss sie flackern. Da man kurzes aus-gehen nicht so gut erkennen kann, würde ich die LED's an Rx und Tx so anschließen, dass sie bei Low Pegel aufblitzen:
1 | TxD o---[===]---|<|---o VCC |
2 | |
3 | RxD o---[===]---|<|---o VCC |
Die andere heartbeat LED (ich lebe noch) soll blinken. Wenn sie leuchtet, hast du entweder falsch programmiert oder dein Mikrocontroller ist stehen geblieben. Wieder fehlt der Schaltplan und Foto vom Aufbau. Wieder fehlt dein Programm. Wir sind keine Hellseher und deine Texte sind äußerst unklar. So kann Dir niemand helfen.
M.Eng Ing. Daniel D. schrieb: > nein, ist alles richtig eingestellt.....ich wurde euch gern mal hier > sehen;;;;)))) Haha, einen AVR mit korrekter Grundschaltung aufzubauen und an einen MAX232 anzuschließen hab ich (und viele andere) auch schon hinbekommen - auch ohne Studium. M.Eng Ing. Daniel D. schrieb: > nein, ist alles richtig eingestellt..... Dann würde doch das Oszilloskopbild helfen.
Niklas G. schrieb: > Dann würde doch das Oszilloskopbild helfen. So ein gerät kann der Akademiker sicher nicht bedienen. Er ist ja schon mit Drähten überfordert.
M.Eng Ing. Daniel D. schrieb: > weil TXD vom controller auf RXD am max gehoert Genau das ist lt. Datenblatt falsch. Wie auch immer du es geschafft hast, dass immerhin schon eine Richtung funktioniert. Jetzt fehlt dir noch die andere Richtung. Aber wenn du so ein erfolgreicher Geschäftsführer bist und du so große und tolle Kunden hast, ist das ja sicherlich überhaupt kein Problem für dich.
M.Eng Ing. Daniel D. schrieb: >> Laut deinem "Schaltplan" waren RXD und TXD am Controller vertauscht. >> Hast du das schon korrigiert? Bitte eine klare Antwort geben! > > Nein, weil TXD vom controller auf RXD am max gehoert, aber ja ich habe > es mehrmals vertauscht und probiert in alle richtungen... Ja, und genau das ist auf deinem Schaltplan nicht der Fall...aber du hast ja anscheinend eh schon alle Möglichkeiten durchprobiert...
Sebastian R. schrieb: > M.Eng Ing. Daniel D. schrieb: >> weil TXD vom controller auf RXD am max gehoert > > Genau das ist lt. Datenblatt falsch. > > Wie auch immer du es geschafft hast, dass immerhin schon eine Richtung > funktioniert. > Jetzt fehlt dir noch die andere Richtung. > > Aber wenn du so ein erfolgreicher Geschäftsführer bist und du so große > und tolle Kunden hast, ist das ja sicherlich überhaupt kein Problem für > dich. nach den Informationen die ich habe gehoert TXD vom MCU an RXD an den max weil der Controller sendet und der MAx empfeangt oder nicht?
Geh ins Bett und lass gut sein. Vielleicht kommst du drauf, wenn du ausgeschlafen bist. Ich fürchte, wir können nichts für dich tun. Das ist einfach zu hoch. Wir haben ja auch nicht Embedded & Microsystems Engineering, sowie Automation & Testing studiert.
M.Eng Ing. Daniel D. schrieb: > nach den Informationen die ich habe gehoert TXD vom MCU an RXD an den > max weil der Controller sendet und der MAx empfeangt oder nicht? Kommt natürlich auch darauf an, wie dein Board beschriftet ist. Offiziell, gemäß Datenblatt von Maxim, muss der Tx vom MAX auf den Tx vom µC.
Stefanus F. schrieb: >>> Ich hätte ja schon längst mal LED's an RxD und TxD > angeschlossen, >>> sowie eine weitere LED, die durch Blinken "ich lebe noch" anzeigt. > > > Die andere heartbeat LED (ich lebe noch) soll blinken. Wenn sie > leuchtet, hast du entweder falsch programmiert oder dein Mikrocontroller > ist stehen geblieben. > > Wieder fehlt der Schaltplan und Foto vom Aufbau. > Wieder fehlt dein Programm. > Wir sind keine Hellseher und deine Texte sind äußerst unklar. > > So kann Dir niemand helfen. Ja, es kommt definitiv ein BIT an, die LED Blinkt auf RXD am MC
M.Eng Ing. Daniel D. schrieb: > Serial 232 Bezeichnet eine Asynchrone form der Datenuebertragung Nur um das auch noch mal zu klären - das heißt "RS-232" oder einfach "Serial". Die Hardware um das Signal (mit TTL-Pegel) zu erzeugen heißt "UART". Das Wort "Serial 232" gibt es nicht.
Niklas G. schrieb: > M.Eng Ing. Daniel D. schrieb: >> Serial 232 Bezeichnet eine Asynchrone form der Datenuebertragung > > Nur um das auch noch mal zu klären - das heißt "RS-232" oder einfach > "Serial". Die Hardware um das Signal (mit TTL-Pegel) zu erzeugen heißt > "UART". Das Wort "Serial 232" gibt es nicht. Umgangssprachlich da es 232 und Serial in vielen unterschiedlichen Secktoren gibt habe ich es mal so ausgedrueckt
M.Eng Ing. Daniel D. schrieb: > Ja, es kommt definitiv ein BIT an, die LED Blinkt auf RXD am MC Und die TxD LED blinkt nicht, rate ich jetzt mal. Was sagt Dir das?
Stefanus F. schrieb: > M.Eng Ing. Daniel D. schrieb: >> Ja, es kommt definitiv ein BIT an, die LED Blinkt auf RXD am MC > > Und die TxD LED blinkt nicht, rate ich jetzt mal. Was sagt Dir das? Doch die Blinkt
Stefanus F. schrieb: > M.Eng Ing. Daniel D. schrieb: >> Ja, es kommt definitiv ein BIT an, die LED Blinkt auf RXD am MC > > Und die TxD LED blinkt nicht, rate ich jetzt mal. Was sagt Dir das? Aber nur wenn ich dem MC ein RESET gebe
Stefanus F. schrieb: > M.Eng Ing. Daniel D. schrieb: >> Ja, es kommt definitiv ein BIT an, die LED Blinkt auf RXD am MC > > Und die TxD LED blinkt nicht, rate ich jetzt mal. Was sagt Dir das? Der Sendet mir in diesem moment die Hilfe Anzeige, es gibt ein Betriebsystem auf UNIX Base das auf einem anderem Embedded System Sitzt, das soll speater mit dieser kleinen Schaltung verbunden werden...
M.Eng Ing. Daniel D. schrieb: > Stefanus F. schrieb: >> M.Eng Ing. Daniel D. schrieb: >>> Ja, es kommt definitiv ein BIT an, die LED Blinkt auf RXD am MC >> >> Und die TxD LED blinkt nicht, rate ich jetzt mal. Was sagt Dir das? > > Der Sendet mir in diesem moment die Hilfe Anzeige, es gibt ein > Betriebsystem auf UNIX Base das auf einem anderem Embedded System Sitzt, > das soll speater mit dieser kleinen Schaltung verbunden werden... ich moechte hier nochmal klarstellen das ich normalerweise nicht mit Atmega arbeite, verwende Cypress oder Intel....Atmega ist ein neues Projeckt da ich die Harvard Architecktur "Von Neumann" nicht schlecht finde
M.Eng Ing. Daniel D. schrieb: > ich moechte hier nochmal klarstellen das ich normalerweise nicht mit > Atmega arbeite, verwende Cypress oder Intel Dann mach's doch einfach exakt genauso wie mit Cypress oder Intel Systemen. Die Verschaltung ist nämlich komplett identisch. M.Eng Ing. Daniel D. schrieb: > da ich die Harvard Architecktur "Von Neumann" nicht schlecht > finde Es muss Trolling sein. Harvard und Von-Neumann sind (in der Theorie) exakte Gegensätze. In der Praxis ist die Unterscheidung ohnehin schwammig und nicht mehr so relevant.
M.Eng Ing. Daniel D. schrieb: > da ich die Harvard Architecktur "Von Neumann" Da du die Apfelsorte "Birne" nicht schlecht findest? Harvard und Von-Neumann sind zwei völlig verschiedene Architekturen. Das könntest du an der Uni gelernt haben... Die Frage ist: Weshalb ist diese Architektur bei deinem Projekt von Vorteil und warum verwendest du keinen Controller, den du beherrscht? Und irgendwie kann ich nich glauben, dass du vorher dann noch nie mit dem UART oder serieller Kommunikation gearbeitet hast. Denn der Teil außerhalb des Controllers ist unabhängig vom Controller und der Architektur immer gleich. Und viele andere Controller auch benötigen einen externen Quarz und vor allem die Kondensatoren am Quarz.
Beitrag #5708032 wurde von einem Moderator gelöscht.
Beitrag #5708034 wurde von einem Moderator gelöscht.
Niklas G. schrieb: > M.Eng Ing. Daniel D. schrieb: >> ich moechte hier nochmal klarstellen das ich normalerweise nicht mit >> Atmega arbeite, verwende Cypress oder Intel > > Dann mach's doch einfach exakt genauso wie mit Cypress oder Intel > Systemen. Die Verschaltung ist nämlich komplett identisch. > > M.Eng Ing. Daniel D. schrieb: >> da ich die Harvard Architecktur "Von Neumann" nicht schlecht >> finde > Es muss Trolling sein. Harvard und Von-Neumann sind (in der Theorie) > exakte Gegensätze. In der Praxis ist die Unterscheidung ohnehin > schwammig und nicht mehr so relevant. Harvard hat die Grundgedanken von Neumann fuehr sich beansprucht!
Volker S. schrieb im Beitrag #5708034: > Irgend jemand muss diesen Typen oder seine Firma wirklich hassen ;-) Das wird der letzte Kunde von ihm sein. Der hat seine RS232 Verkabelung in der Maschine entdeckt. Hass ist da verständlich. Außerdem schreibt er ja: > ich bin in vielen Firmen wie Siemens Simatik, > Infineon , Fraunhofer etc. Bekannt DAS glaube ich ihm allerdings sofort. Wahrscheinlich haben die lauter Running Gags mit ihm am laufen. Wobei mir die Firma "Siemens Simatik" nicht bekannt ist. Muss ne ganz neue Tochtergesellschaft sein.
M.Eng Ing. Daniel D. schrieb: > Harvard hat die Grundgedanken von Neumann fuehr sich beansprucht! Harvard? Die Uni? Quelle dafür? Was hat das mit dem Thema zu tun? Wie implementiert der AVR gleichzeitig die Harvard-Architektur und die von Harvard "beanspruchte" (??) Von Neumann-Architektur?
Cyblord -. schrieb: > Volker S. schrieb: >> Irgend jemand muss diesen Typen oder seine Firma wirklich hassen ;-) > > Wobei mir die Firma "Siemens Simatik" nicht bekannt ist. Muss ne ganz > neue Tochtergesellschaft sein. SIMATIC
M.Eng Ing. Daniel D. schrieb: > Cyblord -. schrieb: >> Volker S. schrieb: >>> Irgend jemand muss diesen Typen oder seine Firma wirklich hassen ;-) > >> >> Wobei mir die Firma "Siemens Simatik" nicht bekannt ist. Muss ne ganz >> neue Tochtergesellschaft sein. > > SIMATIC Gibts auch nicht. SIMATIC ist eine Marke von Siemens. Keine Firma.
M.Eng Ing. Daniel D. schrieb: > SIMATIC Und ich arbeite bei der VW Passat GmbH :D Habe frisch gewechselt. War früher bei der IKEA Billy B.V. Wollte jetzt aber vielleicht mal zur McDonald's BicMac Co. Ltd. Wenn man nicht einmal in der Lage ist, seinen Firmennamen korrekt zu schreiben ("Laboritys") und nicht einmal die Firmennamen seiner Kunden kennt, sollte man sich eventuell aus der Wirtschaft zurückziehen.
Sebastian R. schrieb: > M.Eng Ing. Daniel D. schrieb: >> SIMATIC > > Und ich arbeite bei der VW Passat GmbH :D > Habe frisch gewechselt. War früher bei der IKEA Billy B.V. > > Wollte jetzt aber vielleicht mal zur McDonald's BicMac Co. Ltd. > > Wenn man nicht einmal in der Lage ist, seinen Firmennamen korrekt zu > schreiben ("Laboritys") und nicht einmal die Firmennamen seiner Kunden > kennt, sollte man sich eventuell aus der Wirtschaft zurückziehen. SIMATIC ist ein Automatisierungs Secktor von Siemens wenn du moechtest lasse ich dir das vom Direcktor besteatigen
M.Eng Ing. Daniel D. schrieb: > da ich die Harvard Architecktur "Von Neumann" nicht schlecht finde Du trollst doch!
Stefanus F. schrieb: > M.Eng Ing. Daniel D. schrieb: >> da ich die Harvard Architecktur "Von Neumann" nicht schlecht finde > > Du trollst doch! Hormal weisst du warum auf einem Arduino 2 ATmega verbaut sind, einer in SMD form und EIner in PU-DIP?
M.Eng Ing. Daniel D. schrieb: > Stefanus F. schrieb: >> M.Eng Ing. Daniel D. schrieb: >>> da ich die Harvard Architecktur "Von Neumann" nicht schlecht finde >> >> Du trollst doch! > > Hormal weisst du warum auf einem Arduino 2 ATmega verbaut sind, einer in > SMD form und EIner in PU-DIP? Ich habe jetzt die gesammte Grundbeschaltung des ATmegas Installiert aber es will nicht
M.Eng Ing. Daniel D. schrieb: > Hormal weisst du warum auf einem Arduino 2 ATmega verbaut sind, einer in > SMD form und EIner in PU-DIP? Hatten wir doch gestern schon: Niklas G. schrieb: > Ja natürlich. Die sind doch sowieso mit dem integrierten > USB-Seriell-Adapter (meist FT232RL oder speziell programmierter AVR)
Niklas G. schrieb: > M.Eng Ing. Daniel D. schrieb: >> Hormal weisst du warum auf einem Arduino 2 ATmega verbaut sind, einer in >> SMD form und EIner in PU-DIP? > > Hatten wir doch gestern schon: > > Niklas G. schrieb: >> Ja natürlich. Die sind doch sowieso mit dem integrierten >> USB-Seriell-Adapter (meist FT232RL oder speziell programmierter AVR) Genau , glaube das der SMD ATmega ein speziell Programmierter ist...weil die zwei Datenleitungen des RS232 BUS an die PINS vom SMD laufen also Abzweigen
M.Eng Ing. Daniel D. schrieb: > Genau , glaube das der SMD ATmega ein speziell Programmierter ist...weil > die zwei Datenleitungen des RS232 BUS an die PINS vom SMD laufen also > Abzweigen Ja, kann ich bestätigen. Der ist speziell programmiert.
Pat P. schrieb: > M.Eng Ing. Daniel D. schrieb: >> Genau , glaube das der SMD ATmega ein speziell Programmierter ist...weil >> die zwei Datenleitungen des RS232 BUS an die PINS vom SMD laufen also >> Abzweigen > > Ja, kann ich bestätigen. Der ist speziell programmiert. Auf was wenn ich Fragen darf, hat der was mit Pegelwandlung zu tuen oder eventuell Interpetation von Signalen???
M.Eng Ing. Daniel D. schrieb: > Auf was wenn ich Fragen darf, hat der was mit Pegelwandlung zu tuen oder > eventuell Interpetation von Signalen??? Ja. Er interpretiert eine von High/Low-Signalen und wandelt sie in andere High/Low-Signale um. Da USB und TTL beide den gleichen Pegel nutzen, findet keine Pegelwandlung statt. Es werden nur per UART empfangene Daten in USB-Frames umgewandelt und empfangene USB-Frames in UART-Daten.
M.Eng Ing. Daniel D. schrieb: > Auf was wenn ich Fragen darf, hat der was mit Pegelwandlung zu tuen oder > eventuell Interpetation von Signalen??? Das steht alles auf der Arduino-Seite. Einfach nachlesen. https://store.arduino.cc/arduino-uno-rev3 Unter "Documentation" "Differences with other boards The Uno differs from all preceding boards in that it does not use the FTDI USB-to-serial driver chip. Instead, it features the Atmega16U2 (Atmega8U2 up to version R2) programmed as a USB-to-serial converter." "Serial: 0 (RX) and 1 (TX). Used to receive (RX) and transmit (TX) TTL serial data. These pins are connected to the corresponding pins of the ATmega8U2 USB-to-TTL Serial chip."
M.Eng Ing. Daniel D. schrieb: > Ich habe jetzt die gesammte Grundbeschaltung des ATmegas Installiert > aber es will nicht Mach doch davon noch einmal ein Foto.
Niklas G. schrieb: > M.Eng Ing. Daniel D. schrieb: >> Auf was wenn ich Fragen darf, hat der was mit Pegelwandlung zu tuen oder >> eventuell Interpetation von Signalen??? > > Das steht alles auf der Arduino-Seite. Einfach nachlesen. > > https://store.arduino.cc/arduino-uno-rev3 > Unter "Documentation" > Alles klar, also hat kein einfluss auf mein Vorhaben
Sebastian R. schrieb: > M.Eng Ing. Daniel D. schrieb: >> Auf was wenn ich Fragen darf, hat der was mit Pegelwandlung zu tuen oder >> eventuell Interpetation von Signalen??? > > Ja. > > Er interpretiert eine von High/Low-Signalen und wandelt sie in andere > High/Low-Signale um. > > Da USB und TTL beide den gleichen Pegel nutzen, findet keine > Pegelwandlung statt. > > Es werden nur per UART empfangene Daten in USB-Frames umgewandelt und > empfangene USB-Frames in UART-Daten. Transmit Transmit Logic
M.Eng Ing. Daniel D. schrieb: > Transmit Transmit Logic Was möchte uns der Künstler mit diesem Werk sagen? 1. ist das falsch 2. Bringt das niemanden weiter.
Sebastian R. schrieb: > M.Eng Ing. Daniel D. schrieb: >> Transmit Transmit Logic > > Was möchte uns der Künstler mit diesem Werk sagen? > > 1. ist das falsch > 2. Bringt das niemanden weiter. Ich brauche das RS232 Interface , werde morgen ins Labor, und eine Moeglichkeit Suchen was eventuell Assembliert werden muss
M.Eng Ing. Daniel D. schrieb: > ich habe oszilloscope aber > ich muss dir ganz ehrlich sage das das noch ein parr Tage dauert bis ich > die Einsaetze... Melde dich doch wieder, wenn du soweit bist ;-)
M.Eng Ing. Daniel D. schrieb: > Ich brauche das RS232 Interface , werde morgen ins Labor, und eine > Moeglichkeit Suchen was eventuell Assembliert werden muss Wenn du eines kannst, dann ist es möglichst wichtig zu klingen, ohne eine Ahnung zu haben, was du da überhaupt redest. Du hast doch ein RS232-Interface. Aus deinem Controller kommt ein UART mit TTL-Pegel, der geht durch den MAX232 und hinten kommt echtes RS232 mit den RS232-Pegeln raus.
Ja, dann Assemblier Du mal. Ein, wie vielfach oben erwähnter, Arduino Beispielsketch mit einer Seriellen Schnittstelle und LED wäre hier wohl zu Zielführend und umständlich. Da dieser Aufbau recht kompliziert ist, solltest Du vielleicht mal einen Artikel darüber schreiben, wie Du den Fehler denn gefunden bzw. behoben hast. Das würde mich wirklich (hier der zweite Teil des Satzes ohne Sarkasmus) interessieren.
Pat P. schrieb: > Das würde mich wirklich (hier > der zweite Teil des Satzes ohne Sarkasmus) interessieren. Ich sag ja, es muss ein Fehler im Silizium sein! Microchip hat da bestimmt den UART verkackt und nicht überprüft, obs funktioniert.
Volker S. schrieb: > M.Eng Ing. Daniel D. schrieb: >> ich habe oszilloscope aber >> ich muss dir ganz ehrlich sage das das noch ein parr Tage dauert bis ich >> die Einsaetze... > > Melde dich doch wieder, wenn du soweit bist ;-) ich meine damit das ich kein sinn darin sehe jetzt Oszillogramme zu erstellen
Sebastian R. schrieb: > M.Eng Ing. Daniel D. schrieb: >> Ich brauche das RS232 Interface , werde morgen ins Labor, und eine >> Moeglichkeit Suchen was eventuell Assembliert werden muss > > Wenn du eines kannst, dann ist es möglichst wichtig zu klingen, ohne > eine Ahnung zu haben, was du da überhaupt redest. > > Du hast doch ein RS232-Interface. > Aus deinem Controller kommt ein UART mit TTL-Pegel, der geht durch den > MAX232 und hinten kommt echtes RS232 mit den RS232-Pegeln raus. jaaaa aber es funktioniert nicht,, ich verstehe es auch nicht
M.Eng Ing. Daniel D. schrieb: > ich meine damit das ich kein sinn darin sehe jetzt Oszillogramme zu > erstellen Eben. Erst mal bisschen Assemblieren sollte doch wohl reichen. > jaaaa aber es funktioniert nicht,, ich verstehe es auch nicht Vielleicht zu wenig assembliert? Mach mal mehr.
M.Eng Ing. Daniel D. schrieb: > Volker S. schrieb: >> M.Eng Ing. Daniel D. schrieb: >>> ich habe oszilloscope aber >>> ich muss dir ganz ehrlich sage das das noch ein parr Tage dauert bis ich >>> die Einsaetze... >> >> Melde dich doch wieder, wenn du soweit bist ;-) > > ich meine damit das ich kein sinn darin sehe jetzt Oszillogramme zu > erstellen Stimmt das wäre zu Zielführend, da man sieht ob Daten in den Atmega deines Breadboards gehen oder heraus kommen. Sebastian R. schrieb: > > Ich sag ja, es muss ein Fehler im Silizium sein! > Microchip hat da bestimmt den UART verkackt und nicht überprüft, obs > funktioniert. Das könnte sein. Ist wahrscheinlich bei der Umstellung von Atmel auf Microchip passiert.
Pat P. schrieb: > M.Eng Ing. Daniel D. schrieb: >> Volker S. schrieb: >>> M.Eng Ing. Daniel D. schrieb: >>>> ich habe oszilloscope aber >>>> ich muss dir ganz ehrlich sage das das noch ein parr Tage dauert bis ich >>>> die Einsaetze... >>> >>> Melde dich doch wieder, wenn du soweit bist ;-) >> >> ich meine damit das ich kein sinn darin sehe jetzt Oszillogramme zu >> erstellen > > Stimmt das wäre zu Zielführend, da man sieht ob Daten in dein Breadboard > gehen oder heraus kommen. Ich weiss doch bereits das Signale aus und in den Controller gehen und ihn Verlassen, dafuehr brauche ich kein Oszilloscop
M.Eng Ing. Daniel D. schrieb: > Ich habe jetzt die gesammte Grundbeschaltung des ATmegas Installiert > aber es will nicht Schaltplan, Foto, Quelltext, Problembeschreibung fehlen schon wieder! Außerdem testet man so etwas mit einem Terminalprogramm, das hast wohl auch noch nicht gemacht. Falls doch: Wie? Und was kam dabei heraus? Zeige Screenshots.
M.Eng Ing. Daniel D. schrieb: > Ich weiss doch bereits das Signale aus und in den Controller gehen Ach ja? Warum hört dann eine der beiden LED's auf zu flackern? >> Und die TxD LED blinkt nicht, rate ich jetzt mal. Was sagt Dir das? > Doch die Blinkt > Aber nur wenn ich dem MC ein RESET gebe > dafuehr brauche ich kein Oszilloscop Man könnte am Oszilloskop erkennen, ob die Signale in Ordnung sind - z.B. die Pegel, Bitrate und die Anzahl der Bits.
Stefanus F. schrieb: > M.Eng Ing. Daniel D. schrieb: >> Ich habe jetzt die gesammte Grundbeschaltung des ATmegas Installiert >> aber es will nicht > > Schaltplan, Foto, Quelltext, Problembeschreibung fehlen schon wieder! > > Außerdem testet man so etwas mit einem Terminalprogramm, das hast wohl > auch noch nicht gemacht. Falls doch: Wie? Und was kam dabei heraus? > Zeige Screenshots.
Stefanus F. schrieb: > M.Eng Ing. Daniel D. schrieb: >> Ich weiss doch bereits das Signale aus und in den Controller gehen > > Ach ja? Warum hört dann eine der beiden LED's auf zu flackern? > >>> Und die TxD LED blinkt nicht, rate ich jetzt mal. Was sagt Dir das? >> Doch die Blinkt >> Aber nur wenn ich dem MC ein RESET gebe > >> dafuehr brauche ich kein Oszilloscop > > Man könnte am Oszilloskop erkennen, ob die Signale in Ordnung sind - > z.B. die Pegel, Bitrate und die Anzahl der Bits. Am Arduino gehts im Standallone mit ATmega328 nicht!
LOL überall nur Nullen. Das bekommst du wenn du den RXD Pin auf GND legst. Dann werden ständig Startbits und Frames mit Nulldaten generiert. Hier findet nicht wirklich eine Kommunikation statt.
Cyblord -. schrieb: > LOL überall nur Nullen. Das bekommst du wenn du den RXD Pin auf > GND > legst. Dann werden ständig Startbits und Frames mit Nulldaten generiert. > Hier findet nicht wirklich eine Kommunikation statt. Der RXD Pin ist mit dem TXD vom Max verbunden!
M.Eng Ing. Daniel D. schrieb: > Cyblord -. schrieb: >> LOL überall nur Nullen. Das bekommst du wenn du den RXD Pin auf >> GND >> legst. Dann werden ständig Startbits und Frames mit Nulldaten generiert. >> Hier findet nicht wirklich eine Kommunikation statt. > > Der RXD Pin ist mit dem TXD vom Max verbunden! Mag ja sein. Ändert aber nichts. Nulldaten bekommt man schon bei einem Schluss mit GND, und deshalb kannst du aus so einem Datenmüll keine Aussage über die Kommunikation ableiten.
M.Eng Ing. Daniel D. schrieb: > Foto vom Hammer Terminal Du empfängst also nur lauter Nullen. Man könnte auch "Müll" sagen. Ein deutlicher Hinweis auf falsche Baudrate oder fehlerhaftes Programm. Das ist der richtige Zeitpunkt, das Oszilloskop heraus zu holen. Aber vorher würde gerne nochmal ein Foto vom aktuellen Aufbau sehen. Ich will die Kondensatoren sehen.
Cyblord -. schrieb: > LOL überall nur Nullen. Das bekommst du wenn du den RXD Pin auf > GND > legst. Dann werden ständig Startbits und Frames mit Nulldaten generiert. > Hier findet nicht wirklich eine Kommunikation statt. Das ist die ausgabe vom MC wenn ich GND auf Reset lege um den MC neuzustarten
M.Eng Ing. Daniel D. schrieb: > Das ist die ausgabe vom MC wenn ich GND auf Reset lege um den MC > neuzustarten Und warum postest du so einen Quatsch?
Lasst gut sein. Ich glaube, er will das Problem gar nicht lösen.
M.Eng Ing. Daniel D. schrieb: > Cyblord -. schrieb: >> LOL überall nur Nullen. Das bekommst du wenn du den RXD Pin auf >> GND >> legst. Dann werden ständig Startbits und Frames mit Nulldaten generiert. >> Hier findet nicht wirklich eine Kommunikation statt. > > Das ist die ausgabe vom MC wenn ich GND auf Reset lege um den MC > neuzustarten Hast du dein Programm denn so geschrieben, dass es einen Haufen nullen senden soll, oder war da etwas anderes beabsichtigt? Wo bleiben Schaltplan, Fotos und Quelltext?
Stefanus F. schrieb: > M.Eng Ing. Daniel D. schrieb: >> Foto vom Hammer Terminal > > Du empfängst also nur lauter Nullen. Man könnte auch "Müll" sagen. Ein > deutlicher Hinweis auf falsche Baudrate oder fehlerhaftes Programm. > > Das ist der richtige Zeitpunkt, das Oszilloskop heraus zu holen. > > Aber vorher würde gerne nochmal ein Foto vom aktuellen Aufbau sehen. Ich > will die Kondensatoren sehen. Stefanus, am Arduino klappt es doch, also ist es doch nicht die Baudrate das Programm oder sonst was.....Die Firmware ist sauber, das Versichere ich
Dann bliebe noch der Hardware-Aufbau. Aber da hast du ja auch genug Hinweise bekommen. Und da du uns nicht zeigen willst, wie du es jetzt aufgebaut hast, können wir dir nicht helfen. Wenn du nicht willst, dass man dir hilft, dann lass es einfach sein.
Stefanus F. schrieb: > M.Eng Ing. Daniel D. schrieb: >> Cyblord -. schrieb: >>> LOL überall nur Nullen. Das bekommst du wenn du den RXD Pin auf >>> GND >>> legst. Dann werden ständig Startbits und Frames mit Nulldaten generiert. >>> Hier findet nicht wirklich eine Kommunikation statt. >> >> Das ist die ausgabe vom MC wenn ich GND auf Reset lege um den MC >> neuzustarten > > Hast du dein Programm denn so geschrieben, dass es einen Haufen nullen > senden soll, oder war da etwas anderes beabsichtigt? > > Wo bleiben Schaltplan, Fotos und Quelltext? ufffff, morgen schicke ich dir Schaltpleane und Fotos, Die Firmware also das Programm auf dem MC ist Meachtig, das ist ein Achs Controller und ein G-Code Interpreter mit Nullpunkt, Auto Leveler , Toolchanger Programm, und vor allem Motor Impuls Steuerung
M.Eng Ing. Daniel D. schrieb: > Die Firmware also > das Programm auf dem MC ist Meachtig, Dann mach doch mal ein simples Testprogramm welches einfach nur immer wieder "Hello World" sendet. Das lässt sich viel einfacher testen.
Sebastian R. schrieb: > Dann bliebe noch der Hardware-Aufbau. > > Aber da hast du ja auch genug Hinweise bekommen. Und da du uns nicht > zeigen willst, wie du es jetzt aufgebaut hast, können wir dir nicht > helfen. > > Wenn du nicht willst, dass man dir hilft, dann lass es einfach sein. Okey, ich kann unmoeglich die Schaltplan Dokumentation der CNC schicken, aber ich kann morgen nochmals das Electrical-Diagramm vom ATmega und dem RS-BUS schicken also vom Modul etc.
Niklas G. schrieb: > M.Eng Ing. Daniel D. schrieb: >> Die Firmware also >> das Programm auf dem MC ist Meachtig, > > Dann mach doch mal ein simples Testprogramm welches einfach nur immer > wieder "Hello World" sendet. Das lässt sich viel einfacher testen. Guter Vorschlag
M.Eng Ing. Daniel D. schrieb: > Electrical-Diagramm vom ATmega und dem > RS-BUS schicken also vom Modul etc. Um mehr geht es auch nicht. Aber mach einfach wieder ein Foto von deinem Steckbrett, auf dem du ja jetzt alles korrekt aufgebaut hast.
>> Aber vorher würde gerne nochmal ein Foto vom aktuellen Aufbau sehen. Ich >> will die Kondensatoren sehen. M.Eng Ing. Daniel D. schrieb: > Stefanus, am Arduino klappt es doch, Ja eben, deswegen will ich sehen, was du gebaut hast und die Unterschiede betrachten. > ich kann unmoeglich die Schaltplan Dokumentation der CNC schicken Die will hier niemand sehen. Wir wollen den Schaltplan von deinem Aufbau rund um den AVR Mikrocontroller und dem RS232 Interface sehen.
Sebastian R. schrieb: > Aber mach einfach wieder ein Foto von deinem Steckbrett, auf dem du ja > jetzt alles korrekt aufgebaut hast. Nach dem ganzen Verwirrspiel wäre mal eine Bestandsaufnahme gut... Genau den Aufbau zeigen, was geht und was nicht, welche LED's jetzt wann blinken, was wo ankommt...
Niklas G. schrieb: > Sebastian R. schrieb: > Aber mach einfach wieder ein Foto von deinem Steckbrett, auf dem du ja > jetzt alles korrekt aufgebaut hast. > > Nach dem ganzen Verwirrspiel wäre mal eine Bestandsaufnahme gut... Genau > den Aufbau zeigen, was geht und was nicht, welche LED's jetzt wann > blinken, was wo ankommt... Ich schicke morgen alles Detailliert und Normal gerecht , haben 5 uhr morgens
M.Eng Ing. Daniel D. schrieb: > Ich brauche das RS232 Interface hatte ich dir schon gezeigt! Joachim B. schrieb: > Dann braucht er das hier > https://ae01.alicdn.com/kf/HTB1buWRFhWYBuNjy1zkq6xGGpXae/MAX3232-RS232-zu-TTL-Serielle-Port-Converter-Modul-DB9-Stecker-MAX232.jpg > > die fehlende DTR Leitung muss er selber ziehen > http://forums.parallax.com/discussion/download/54395/MAX3232.png > > > so TO mach das und lerne das hier kannst du auch nehmen: https://www.ebay.de/i/273556212203?chn=ps nur für den Reset zum AVR noch den Kondensator zwischenschalten! glücklicherweise hat der MAX ja 4 Pegelwandler 2 pro Richtung. Einen ISP Prommer hast du um den Bootloader zu installieren? Ich glaube zwar nicht das der TO das schafft, aber andere bestimmt.
Ich sehe Tantal-Kondensatoren an deinem Quarz. Das wars. Ich werf das Handtuch.
So kann der Quarz unmöglich funktionieren. Schon einmal etwas von Leitungsführung gehört? http://ww1.microchip.com/downloads/en/DeviceDoc/Atmel-8128-Best-Practices-for-the-PCB-Layout-of-Oscillators_ApplicationNote_AVR186.pdf http://ww1.microchip.com/downloads/en/appnotes/atmel-2521-avr-hardware-design-considerations_applicationnote_avr042.pdf Berücksichtige die Kapazität des Steckbretts. Es gab hier schon öfters Leute, deren Quarz deswegen nicht schwingen wollte. Bei Dir kommen noch relativ lange Leitungen dazu, die weg müssen.
Joachim B. schrieb: > https://ae01.alicdn.com/kf/HTB1buWRFhWYBuNjy1zkq6xGGpXae/MAX3232-RS232-zu-TTL-Serielle-Port-Converter-Modul-DB9-Stecker-MAX232.jpg https://ae01.alicdn.com/kf/HTB1buWRFhWYBuNjy1zkq6xGGpXae/MAX3232-RS232-zu-TTL-Serielle-Port-Converter-Modul-DB9-Stecker-MAX232.jpg Das habe ich doch hier Liegen, Aber das modul hat keine Data terminal ready leitung
Sebastian R. schrieb: > Ich sehe Tantal-Kondensatoren an deinem Quarz. > > Das wars. Ich werf das Handtuch. ich weiss ist falsch, haben aber 16uf
Sebastian R. schrieb: > Ich sehe Tantal-Kondensatoren an deinem Quarz. Ich auch, aber dann dachte ich: Kann nicht sein. Und was nicht sein kann, ist auch nicht. Oder etwa doch?
M.Eng Ing. Daniel D. schrieb: > ich weiss ist falsch, haben aber 16uf Ach so, du dachtest also: Eine Millionen mal mehr Kapazität als sein soll ist egal? WTF?
Joachim B. schrieb: > M.Eng Ing. Daniel D. schrieb: >> Ich brauche das RS232 Interface > > hatte ich dir schon gezeigt! > > > nur für den Reset zum AVR noch den Kondensator zwischenschalten! > glücklicherweise hat der MAX ja 4 Pegelwandler 2 pro Richtung. > > Einen ISP Prommer hast du um den Bootloader zu installieren? > > Ich glaube zwar nicht das der TO das schafft, aber andere bestimmt. ich Baue eigene ISP/ICSP Programmer, aber der Bootloader ist schon drauf den lade ich ueber serial oder ISP ist ja egal
M.Eng Ing. Daniel D. schrieb: > ich weiss ist falsch, haben aber 16uf Wie kommt man auf die Idee 16µF Kondensatoren an einen Quarz zu schalten, noch dazu so? AVRs sind wirklich gutmütig, aber so können die auch nicht arbeiten... So muss so etwas aussehen: https://www.mikrocontroller.net/articles/Datei:Tutorial-quarz-schaltplan.png
M.Eng Ing. Daniel D. schrieb: > ich Baue eigene ISP/ICSP Programmer Das glaubt Dir kein Mensch! Du baust gar nichts, nicht einmal einen funktionierenden Haufen Sch****. Da würde keine Fliege dran gehen.
Niklas G. schrieb: > M.Eng Ing. Daniel D. schrieb: >> ich weiss ist falsch, haben aber 16uf > > Wie kommt man auf die Idee 16µF Kondensatoren an einen Quarz zu > schalten, noch dazu so? > > AVRs sind wirklich gutmütig, aber so können die auch nicht arbeiten... > > So muss so etwas aussehen: > https://www.mikrocontroller.net/articles/Datei:Tutorial-quarz-schaltplan.png warte mal, das mit den Kondensatoren habe ich aus einem Diagramm aus diesem Forum
Vieleicht stimmen die Fusebits nicht, so das der Quarz gar nicht ausgewählt ist, und er nur über internen RC_ ozilator läutft.
Stefanus F. schrieb: > M.Eng Ing. Daniel D. schrieb: >> ich Baue eigene ISP/ICSP Programmer > > Das glaubt Dir kein Mensch! Du baust gar nichts, nicht einmal einen > funktionierenden Haufen Sch****. Da würde keine Fliege dran gehen. Habe sie aber hier und die PCB sind auch aus eigener Produktion, also komplett selbst Hergestellt, Habe auch eine SMD Placement CNC hier die mir die platinen loetet, das ist aber nur fuer massen Produktion;;;)))
hardwaredoc schrieb: > Vieleicht stimmen die Fusebits nicht, so das der Quarz gar nicht > > ausgewählt ist, und er nur über internen RC_ ozilator läutft. Selbst wenn, dann würde über den UART immer noch mehr ankommen als jetzt. Aber der Herr Ing. würde sich ja lieber alle Arschhaare einzeln ausreißen, anstatt mal mit einem Oszi ranzugehen. Dabei könnte er natürlich auch den Takt mal verifizeren.
Was hast du denn sonst noch sinnloses da, was du top-sauber anbringen könntest? Wie wäre es mit einem Kochlöffel-Set?
> Habe sie aber hier und die PCB sind auch aus eigener Produktion
ich glaube, der Punkt an dem du jemanden hier noch überzeugen kannst
dass DU irgendwas selbst entwickeln und bauen kannst, ist lange lange
überschritten. Lass gut sein.
Stefanus F. schrieb: > Was hast du denn sonst noch sinnloses da, was du top-sauber > anbringen > könntest? Wie wäre es mit einem Kochlöffel-Set? Ich habe ein Labor und eine Manufacturing Plant, also wirklich alles , eine Bestandsbibliothek mit ueber einer million teilen! aber werde mal das mit dem mini MAX232 probieren und der DTR leitung
M.Eng Ing. Daniel D. schrieb: > Ich habe ein Labor und eine Manufacturing Plant, also wirklich alles , > eine Bestandsbibliothek mit ueber einer million teilen! Jetzt fehlt nur noch ein fähiger Ing. dann kann es los gehen.
Cyblord -. schrieb: >> Habe sie aber hier und die PCB sind auch aus eigener Produktion > > ich glaube, der Punkt an dem du jemanden hier noch überzeugen kannst > dass DU irgendwas selbst entwickeln und bauen kannst, ist lange lange > überschritten. Lass gut sein. Das ist von mir, wenn du willst schicke ich dir einige Artikel als PDF
M.Eng Ing. Daniel D. schrieb: > Cyblord -. schrieb: >>> Habe sie aber hier und die PCB sind auch aus eigener Produktion >> >> ich glaube, der Punkt an dem du jemanden hier noch überzeugen kannst >> dass DU irgendwas selbst entwickeln und bauen kannst, ist lange lange >> überschritten. Lass gut sein. > > Das ist von mir, wenn du willst schicke ich dir einige Artikel als PDF
M.Eng Ing. Daniel D. schrieb: > https://ae01.alicdn.com/kf/HTB1buWRFhWYBuNjy1zkq6xGGpXae/MAX3232-RS232-zu-TTL-Serielle-Port-Converter-Modul-DB9-Stecker-MAX232.jpg > https://ae01.alicdn.com/kf/HTB1buWRFhWYBuNjy1zkq6xGGpXae/MAX3232-RS232-zu-TTL-Serielle-Port-Converter-Modul-DB9-Stecker-MAX232.jpg > > Das habe ich doch hier Liegen, Aber das modul hat keine Data terminal > ready leitung was ist an Joachim B. schrieb: > die fehlende DTR Leitung muss er selber ziehen nicht zu verstehen? Joachim B. schrieb: > nur für den Reset zum AVR noch den Kondensator zwischenschalten! > glücklicherweise hat der MAX ja 4 Pegelwandler 2 pro Richtung. auch wenn nur Tx und Rx auf die Stiftleiste geh, am MAX sind noch welche frei Sollte DTR an der RS232 Buchse unbeschaltet sein, ein Stück Draht zum MAX kann helfen!
M.Eng Ing. Daniel D. schrieb: >> Das ist von mir, wenn du willst schicke ich dir einige Artikel als PDF Was hast du an: > Lass gut sein. Nicht verstanden? Ich will keine Artikel von dir, ich hatte jetzt genug Kostproben deiner Expertise. Das reicht. Übrigens auch genug Eindrücke deiner Rechtschreibung. Wer will von dir einen Artikel lesen?
M.Eng Ing. Daniel D. schrieb: > warte mal, das mit den Kondensatoren habe ich aus einem Diagramm aus > diesem Forum Kann nicht sein! 16µF am Quarz --- unmöglich. 22pF mag ok sein Auf einem Steckbrett auch 16pF (oder noch weniger) Merke: pF nicht µF
Cyblord -. schrieb: > M.Eng Ing. Daniel D. schrieb: >> Ich habe ein Labor und eine Manufacturing Plant, also wirklich alles , >> eine Bestandsbibliothek mit ueber einer million teilen! > > Jetzt fehlt nur noch ein fähiger Ing. dann kann es los gehen. warum, sollte ich denn nicht feahig sein? also mein schwerpunkt liegt im SOC Design und ASIC design, ich bin ursprunglich bescheaftigt gewesen IC und deren CMOS transistoren zu setzen, also von weafer bis zum Microchip....kannst ja mal googlen was SOC ist
Niklas G. schrieb: > M.Eng Ing. Daniel D. schrieb: >> Das ist von mir > > Kann gar nicht sein, ist kein Arduino zu sehen. wir arbeiten nicht mit Arduino , Arduino ist nicht fuhr industrielle standarts zugelassen
M.Eng Ing. Daniel D. schrieb: > mein schwerpunkt liegt im SOC Design und ASIC design Jetzt habe ich mich gerade Verschluckt. So wie du uns hier verhöhnst, hast du keine weitere Hilfe verdient.
M.Eng Ing. Daniel D. schrieb: > warum, sollte ich denn nicht feahig sein? deswegen pF <> µF M.Eng Ing. Daniel D. schrieb: > Ich bin Hardware Entwickler
> Arduino ist nicht fuhr industrielle standarts zugelassen
Ach ja? Wo steht das und wie wird es begründet?
M.Eng Ing. Daniel D. schrieb: > ich bin ursprunglich bescheaftigt gewesen IC > und deren CMOS transistoren zu setzen, Dann bau doch einen Mikrocontroller mit integriertem RS232-Pegelwandler, Quarz und Kondensatoren, damit der hoch komplexe externe Anbau entfällt.
> Arduino ist nicht fuhr industrielle standarts zugelassen Schau mal, wie das deine Kollegen sehen: http://www.inf.fu-berlin.de/inst/ag-ki/rojas_home/documents/Betreute_Arbeiten/Master-Akrap.pdf
M.Eng Ing. Daniel D. schrieb: > wir arbeiten nicht mit Arduino , Arduino ist nicht fuhr industrielle > standarts zugelassen Ich warte nur drauf, dass irgendwo Jan Böhmermann auftaucht und das ganze als Satireprojekt aufdeckt...
M.Eng Ing. Daniel D. schrieb: > wir arbeiten nicht mit Arduino ach M.Eng Ing. Daniel D. schrieb: > aber der Bootloader ist schon drauf > den lade ich ueber serial oder ISP ist ja egal auf einen nackten Chip einen Bootloader seriell raufladen, erkläre mal!
Joachim B. schrieb: > M.Eng Ing. Daniel D. schrieb: >> warum, sollte ich denn nicht feahig sein? > > deswegen pF <> µF > > M.Eng Ing. Daniel D. schrieb: >> Ich bin Hardware Entwickler Microfarrad wird als µF 10^6 F ausgeschrieben, du schreibst pF Pikofarad 10^12 F
Stefanus F. schrieb: >> Arduino ist nicht fuhr industrielle standarts zugelassen > > Ach ja? Wo steht das und wie wird es begründet? willst du mir etwa sagen das ein Arduino in Hochkomplexen Industriellen Einrichtung zu Applikation kommt...das ist total verrueckt, Arduino ist fuehr Studenten und da sollte es bleiben
M.Eng Ing. Daniel D. schrieb: > Joachim B. schrieb: >> M.Eng Ing. Daniel D. schrieb: >>> warum, sollte ich denn nicht feahig sein? >> >> deswegen pF <> µF >> >> M.Eng Ing. Daniel D. schrieb: >>> Ich bin Hardware Entwickler > > Microfarrad wird als µF 10^6 F ausgeschrieben, du schreibst pF Pikofarad > 10^12 F Und schon wieder völlig falsch. Und die Kondensatoren, die du verbaut hast, sind immer noch um den Faktor 1000000 falsch.
Stefanus F. schrieb: > M.Eng Ing. Daniel D. schrieb: >> mein schwerpunkt liegt im SOC Design und ASIC design > > Jetzt habe ich mich gerade Verschluckt. > > So wie du uns hier verhöhnst, hast du keine weitere Hilfe verdient. ich hatte von vornherein gesagt das ich Ingenieur fuehr Embedded & Microsystems bin
Sebastian R. schrieb: > M.Eng Ing. Daniel D. schrieb: >> Joachim B. schrieb: >>> M.Eng Ing. Daniel D. schrieb: >>>> warum, sollte ich denn nicht feahig sein? >>> >>> deswegen pF <> µF >>> >>> M.Eng Ing. Daniel D. schrieb: >>>> Ich bin Hardware Entwickler >> >> Microfarrad wird als µF 10^6 F ausgeschrieben, du schreibst pF Pikofarad >> 10^12 F > > Und schon wieder völlig falsch. Und die Kondensatoren, die du verbaut > hast, sind immer noch um den Faktor 1000000 falsch. Okey, also ich weiss wirklich Exakt wie elecktronische bauteile aufgebaut sind, und auch wie sie sich Phsykalisch zusammensetzen
Scheint nicht moeglich zu sein streitfreie konversationen fuehren zu koennen, zumindest in diesem Beitrag
M.Eng Ing. Daniel D. schrieb: > Scheint nicht moeglich zu sein streitfreie konversationen fuehren zu > koennen, zumindest in diesem Beitrag Weiß auch nicht warum du als talentloses Großmaul hier so aneckst...
Stefanus F. schrieb: > Schau mal, wie das deine Kollegen sehen: Das soll eine Masterarbeit sein? Oh weia. "Das BeagleBone Black ist ein Einplatinencomputer mit einer ARM Cortex-A7 CPU und 512MB DDR3 Arbeitsspeicher." ... Falsch, Cortex-A8. "ARM Cortex-M ist eine Serie von Mikrocontrollern " ... falsch, ein Prozessorkern ("microarchitecture"). Mit der vermurksten LaTeX-Formatierung wollen wir gar nicht mal anfangen. S. 66 gefällt mir besonders gut. M.Eng Ing. Daniel D. schrieb: > ich hatte von vornherein gesagt das ich Ingenieur fuehr Embedded & > Microsystems bin Dann nutze doch dein Wissen um zu verstehen wie ein Quarzoszillator funktioniert und warum er so nicht funktioniert.
Christian M. schrieb: > Du bist ein Grossmaul, sonst nichts! > > Gruss Chregu Erfolgreiche menschen haben immer neider, und von denen habe ich viel...ist teil von mensch sein denke ich, also ich beleidige niemanden egal was er macht wer er ist oder wie er ist
Hi >ich hatte von vornherein gesagt das ich Ingenieur fuehr Embedded & >Microsystems bin Nach dem, was du hier (in mehreren Beiträgen) abgelassen hast, wärst du in unsere Firma nicht mal Gärtner (denn der muss sein Handwerk beherrschen). MfG Spess
spess53 schrieb: > Hi > >>ich hatte von vornherein gesagt das ich Ingenieur fuehr Embedded & >>Microsystems bin > > Nach dem, was du hier (in mehreren Beiträgen) abgelassen hast, wärst du > in unsere Firma nicht mal Gärtner (denn der muss sein Handwerk > beherrschen). > > MfG Spess ich habe bloss frgaen gestellt, verstehe dein problem nicht
Cyblord -. schrieb: > M.Eng Ing. Daniel D. schrieb: >> Scheint nicht moeglich zu sein streitfreie konversationen fuehren zu >> koennen, zumindest in diesem Beitrag > > Weiß auch nicht warum du als talentloses Großmaul hier so aneckst... Talentlos...??? immerhin habe ich eine Firma die Eingebttet Systeme Herstellt....
M.Eng Ing. Daniel D. schrieb: > spess53 schrieb: >> Hi >> >>>ich hatte von vornherein gesagt das ich Ingenieur fuehr Embedded & >>>Microsystems bin >> >> Nach dem, was du hier (in mehreren Beiträgen) abgelassen hast, wärst du >> in unsere Firma nicht mal Gärtner (denn der muss sein Handwerk >> beherrschen). >> >> MfG Spess > > ich habe bloss frgaen gestellt, verstehe dein problem nicht Werde in zukunft doch lieber bei Buechern bleiben.....
M.Eng Ing. Daniel D. schrieb: > Microfarrad wird als µF 10^6 F ausgeschrieben, du schreibst pF Pikofarad > 10^12 F Jawoll! Problem erkannt, aber falsch gerechnet/gemerkt. Es sind negative Exponenten, keine positiven. Deine Kondensatoren haben 16E-6 Farad Benötigt werden aber eher 16E-12 Farad
M.Eng Ing. Daniel D. schrieb: > Talentlos...??? immerhin habe ich eine Firma die Eingebttet Systeme > Herstellt.... Das macht es ja wohl eher schlimmer als besser oder?
M.Eng Ing. Daniel D. schrieb: > ich habe bloss frgaen gestellt Dein besonderes Talent liegt in der unsinnigen Beantwortung der Fragen Anderer ;-) Wie lange dauert das eigentlich noch, bis der echte Firmeninhaber hier aufschlägt, und dem ein Ende bereitet. Selbst die Uni KL müsste ein Interesse daran haben, das der Unsinn hier klammheimlich verschwindet ;-)
M.Eng Ing. Daniel D. schrieb: > Talentlos...??? immerhin habe ich eine Firma die Eingebttet Systeme > Herstellt.... Aber vermutlich ohne jegliche digitale Logik, oder wie funktionieren die Quarzoszillatoren darin? Schau dir doch einfach an, wie in all den tollen Produkten, die du gezeigt hast, der Quarz angeschlossen ist, und mach es bei deinem ATmega nach. Das dürfte bei den diversen Mikrocontrollerfamilien sehr ähnlich gehen.
M.Eng Ing. Daniel D. schrieb: > Werde in zukunft doch lieber bei Buechern bleiben..... Gute Entscheidung. Die können dich nicht auslachen. > Schau dir doch einfach an, wie in all den > tollen Produkten, die du gezeigt hast, der Quarz angeschlossen ist Das wird er wissen. Er hat diese Geräte ja selbst entwickelt...
M.Eng Ing. Daniel D. schrieb: > willst du mir etwa sagen das ein Arduino in Hochkomplexen Industriellen > Einrichtung zu Applikation kommt. Ja. Wobei es auch weniger komplexe Industrielle Einrichtungen gibt. > das ist total verrueckt, Arduino ist fuehr Studenten und da sollte es bleiben Das kannst du beim besten Willen nicht beurteilen. Im Gegensatz zu deinem Aufbau funktioniert der Arduino Uno nämlich. Was ist wichtiger, eine funktionierende Schaltung, oder ein schicker Titel im Namen?
Cyblord -. schrieb: > Das wird er wissen. Er hat diese Geräte ja selbst entwickelt... Gell. Erfahrung aus vorherigen Projekten kann man immer gut übernehmen. Und wenn sich mit bestimmten Technologien so gut auskennt, kann man dieses Wissen ja auch anwenden.
Schön finde ich bei einem seiner Bilder das "Assembled in Germany" Vermutlich kauft er funktionierende Hardware als Bausatz, schraubt die drei Schrauben zusammen und verkauft es unter seinem Namen. Anders kann ich mir dieses völlige Unvermögen für einfachste elektronische Zusammenhänge nicht erklären. Bauteile, die einen Wert haben, der eine Million mal über dem eigentlichen Wert liegen, sind schon nicht so schlimm. Er weiß ja, wie sie aufgebaut sind. Alter... Was stimmt denn mit den Menschen nicht. Wie bitte soll man da noch freundlich und sachlich bleiben? Daniel, du hast null Ahnung von dem, was du da tust. Wenn du Hardwareentwickler und Ingenieur wärst, dann würdest du nicht so grobe Anfängerfehler machen. Deine Sprache, die du sprichst, zeugt nicht von fachlichem Wissen. Wenn du Maschinenbediener bist und gerne deine Maschine mit einem Arduino pimpen willst, damit aber noch nie gearbeitet hast, dann sag es einfach. Es braucht niemandem peinlich zu sein, wenn er Anfänger ist und Anfängerfehler macht. Aber du stellst dich hier als absoluter Profi hin und bist eben nicht einmal in der Lage, ins Datenblatt des Controller zu gucken und dort herauszufinden, welche Kapazität die Kondensatoren am Quarz haben müssen. Oder guck dir den Schaltplan vom Arduino an. Da stehen auch Werte drin. Und es ist schön, dass du so viel Ahnung von allem hast. Das ist den Bauteilen und der Physik nur leider egal.
Niklas G. schrieb: > Das soll eine Masterarbeit sein? Oh weia. Wir haben alle schon bemerkt, dass das Leistungsniveau auf allen Schulen dieses Landes dramatisch gesunken ist. Aber was der "M.Eng Ing" hier abliefert ist noch weniger als ungenügend.
Sebastian R. schrieb: > M.Eng Ing. Daniel D. schrieb: >> wir arbeiten nicht mit Arduino , Arduino ist nicht fuhr industrielle >> standarts zugelassen > > Ich warte nur drauf, dass irgendwo Jan Böhmermann auftaucht und das > ganze als Satireprojekt aufdeckt... Zitat: "Liebes Microcontroller-Net, haltet euch an eurer Lieblingsplatine mal fest... ihr müsst jetzt ganz ganz stark sein..."
Sebastian R. schrieb: > Vermutlich kauft er funktionierende Hardware als Bausatz, schraubt die > drei Schrauben zusammen und verkauft es unter seinem Namen. An dem offenen Gerät sieht man ja, dass alles nur aus fertige Baugruppen besteht. Auch die Platinen in der Mitte sind garantiert nicht selbst entwickelt. Das ist alles nur Hochstapelei. Bei Kunden mag das noch ziehen, hier fällste damit halt schnell auf die Schnauze. Und sein Aufprall war doch recht hart.
Volker S. schrieb: > M.Eng Ing. Daniel D. schrieb: Sebastian R. schrieb: > Schön finde ich bei einem seiner Bilder das "Assembled in Germany" > > > Deine Sprache, die du sprichst, zeugt nicht von fachlichem Wissen. Habe 15 jahre Packtische erfahrung in der Hardware entwicklung, der Hauptsitz meiner F.a ist in DE.......die Tantalum Capacitoren habe ich einfach als test angeschlossen habe auch keramik capacitoren hier mit versch. Werten aber es geht immer noch nicht ich bin hier nicht auf einer Fachkonfferenz
M.Eng Ing. Daniel D. schrieb: > ich bin hier nicht auf einer Fachkonfferenz Nicht? Wo wolltest du denn hin?
Cyblord -. schrieb: > Sebastian R. schrieb: >> Vermutlich kauft er funktionierende Hardware als Bausatz, schraubt die >> drei Schrauben zusammen und verkauft es unter seinem Namen. > > An dem offenen Gerät sieht man ja, dass alles nur aus fertige Baugruppen > besteht. Auch die Platinen in der Mitte sind garantiert nicht selbst > entwickelt. Das ist alles nur Hochstapelei. Bei Kunden mag das noch > ziehen, hier fällste damit halt schnell auf die Schnauze. Und sein > Aufprall war doch recht hart. das war ein beispiel foto, nebenbei drucken wir eigene gehaeuse aus PVC,,,,ja wir haben 100% selbst hergestellte produckte von der PCB bis zum Modell Design
M.Eng Ing. Daniel D. schrieb: > Cyblord -. schrieb: >> Sebastian R. schrieb: >>> Vermutlich kauft er funktionierende Hardware als Bausatz, schraubt die >>> drei Schrauben zusammen und verkauft es unter seinem Namen. >> >> An dem offenen Gerät sieht man ja, dass alles nur aus fertige Baugruppen >> besteht. Auch die Platinen in der Mitte sind garantiert nicht selbst >> entwickelt. Das ist alles nur Hochstapelei. Bei Kunden mag das noch >> ziehen, hier fällste damit halt schnell auf die Schnauze. Und sein >> Aufprall war doch recht hart. > > das war ein beispiel foto, nebenbei drucken wir eigene gehaeuse aus > PVC,,,,ja wir haben 100% selbst hergestellte produckte von der PCB bis > zum Modell Design das einzige was fertig ist sind die Elecktronichen kleinstbauteile
Sebastian R. schrieb: > Oder guck dir den Schaltplan vom Arduino an. Da stehen auch Werte drin. Das ist nicht richtig so. Die meisten AVR Arduinos haben Resonatoren, keinen Quarz. Und da sind die Kondensatoren schon mit eingebaut. Tauchen also mit ihren Werten nicht in den Arduino Schaltplänen auf. Wobei..... Die auf manchen Arduinos verwendeten ATMega16U2/ATMega8U2 haben schon seien Quarz. Da könnte man sich das dann doch abschauen. Naja, ein Geheimwissen ist das sowieso nicht. Hier mal zum mitmeißeln: https://www.arduino.cc/en/main/standalone
auf machtspiele oder ego testerei habe ich auch keine lust, die kommentare sind doch pure Provokation
M.Eng Ing. Daniel D. schrieb: > Habe 15 jahre Packtische erfahrung in der Hardware entwicklung Also doch im Versand?
M.Eng Ing. Daniel D. schrieb: > auf machtspiele oder ego testerei habe ich auch keine lust, die > kommentare sind doch pure Provokation Wenn man so liest wie du hier schreibst, muss man davon ausgehen dass du entweder ein ehemaliger Mitarbeiter bist, oder sogar ein "Konkurent" der sich nicht durchsetzen konnte. Ich habe das Gefühl das du hier nur Geschäftsschädigung betreibst...
Sebastian R. schrieb: > Es braucht niemandem peinlich zu sein, wenn er Anfänger ist und > Anfängerfehler macht. > > Aber du stellst dich hier als absoluter Profi hin und bist eben nicht > einmal in der Lage, ins Datenblatt des Controller zu gucken und dort > herauszufinden, welche Kapazität die Kondensatoren am Quarz haben > müssen. > Oder guck dir den Schaltplan vom Arduino an. Da stehen auch Werte drin. > > Und es ist schön, dass du so viel Ahnung von allem hast. Das ist den > Bauteilen und der Physik nur leider egal. ich bin kein elecktrotechnicker, noch mal ich bin Ing. fuhr hardware entwicklung das hat nicht unbedingt was mit kleinstbauteilen und derren zusammenhang zu tue, vielmehr baue ich Machienen und Computer, klar besitze ich grundwissen der elecktro technick aber manchmal fehlt halt was, oder willst du mir sagen das du absolut ausgereift bist...man lernt niemals aus...merke dir das
M.Eng Ing. Daniel D. schrieb: > man lernt niemals aus...merke dir das Merksatz: > Wir lernen, indem wir es tun. Oder anders rum: > Du musst dein Ändern leben.
Alex W. (Pimmelberger) schrieb: > M.Eng Ing. Daniel D. schrieb: >> auf machtspiele oder ego testerei habe ich auch keine lust, die >> kommentare sind doch pure Provokation > > Wenn man so liest wie du hier schreibst, muss man davon ausgehen dass du > entweder ein ehemaliger Mitarbeiter bist, oder sogar ein "Konkurent" der > sich nicht durchsetzen konnte. Ich habe das Gefühl das du hier nur > Geschäftsschädigung betreibst... Nein....ich finde es einfach nur schrecklich wie man hier Fragen Suchende behandelt....ich war nie mittarbeiter...stamme aus einer Unternehmer Familie im Entwicklungs Bereich von Hardware und Computern....so das reicht keine lust mehr....werde mal in einem ingenieurs forum nach antworten suchen
M.Eng Ing. Daniel D. schrieb: > werde mal in einem > ingenieurs forum nach antworten suchen Eins muss man dir lassen. Das war der erfolgreichste Trollbeitrag der letzten Zeit. Alleine die Idee mit den Tantals. Einfach genial ;-)
Volker S. schrieb: > M.Eng Ing. Daniel D. schrieb: >> werde mal in einem >> ingenieurs forum nach antworten suchen > > Eins muss man dir lassen. Das war der erfolgreichste Trollbeitrag der > letzten Zeit. Alleine die Idee mit den Tantals. Einfach genial ;-) naja, meine Erfahrung ist das man hier definitiv nicht zu einer normalen konversation kommt.....................auf solche antworten kann man nur schreag antworten
M.Eng Ing. Daniel D. schrieb: > meine Erfahrung ist das man hier definitiv nicht zu einer normalen > konversation kommt Aber das hast du doch vorher gewusst. Genau darum hast du doch diese Forum ausgewählt, oder? M.Eng Ing. Daniel D. schrieb: > Es Freut mich mittlerweile mietglied in diesem besonders interessantem > und lehreichem Forum zu sein, das ich schon langere zeit eifrig > verfolge!
Stefanus F. schrieb: > M.Eng Ing. Daniel D. schrieb: >> willst du mir etwa sagen das ein Arduino in Hochkomplexen Industriellen >> Einrichtung zu Applikation kommt. > > Ja. Wobei es auch weniger komplexe Industrielle Einrichtungen gibt. > >> das ist total verrueckt, Arduino ist fuehr Studenten und da sollte es bleiben > > Das kannst du beim besten Willen nicht beurteilen. Im Gegensatz zu > deinem Aufbau funktioniert der Arduino Uno nämlich. > > Was ist wichtiger, eine funktionierende Schaltung, oder ein schicker > Titel im Namen? nochmal, ein Arduino ist Sicherheits Technisch nicht in industrielle Standarts zu integrieren...meine schaltung funktionieren sehr gut nur wollte ich was neues ausprobieren....danke fuhrs verteandniss
Volker S. schrieb: > M.Eng Ing. Daniel D. schrieb: >> meine Erfahrung ist das man hier definitiv nicht zu einer normalen >> konversation kommt > > Aber das hast du doch vorher gewusst. > Genau darum hast du doch diese Forum ausgewählt, oder? > > M.Eng Ing. Daniel D. schrieb: >> Es Freut mich mittlerweile mietglied in diesem besonders interessantem >> und lehreichem Forum zu sein, das ich schon langere zeit eifrig >> verfolge! ja, die avr-gcc Beitrage als Buecher sind sehr interessant auch viele andere Dinge, das sind aber keine Posts das sind Buecher die hier geschrieben worden
M.Eng Ing. Daniel D. schrieb: > nochmal, ein Arduino ist Sicherheits Technisch nicht in industrielle > Standarts zu integrieren Wie lautet die Begründung dazu?
An der Stelle ist die Antwort wahrscheinlich einfach - Wenn es nicht zertifiziert ist - ist es offiziell erstmal nicht geeignet.
Hi
>Wie lautet die Begründung dazu?
Wozu sollte man Arduinos in der Industrie einsetzen? Ein einzelner
Arduino kann ohne äußere Beschaltung nichts. Also braucht man sowieso
eine Platine. Und dann kann man den Controlermit seinem Kleinkram auch
gleich mit drauf setzen.
MfG Spess
Kompliment, ein echt unterhaltsamer Thread! Ich geh mir mal noch eine Portion Popcorn und vielleicht noch ein Bierchen holen... Wer will etwas abhaben? M.Eng Ing. Daniel D. schrieb: > Cyblord -. schrieb: >> M.Eng Ing. Daniel D. schrieb: >>> Scheint nicht moeglich zu sein streitfreie konversationen fuehren zu >>> koennen, zumindest in diesem Beitrag >> Weiß auch nicht warum du als talentloses Großmaul hier so aneckst... > > Talentlos...??? immerhin habe ich eine Firma die Eingebttet Systeme > Herstellt.... Na immerhin widerspricht er nur bei talentlos, nicht bei Großmaul. Einsicht ist der erste Weg zur Besserung, oder wie war das wohl...? Ansonsten muss ich sagen: Gut getrollt, auch wenn von Anfang an etwas zu sehr auf die Tube gedrückt wurde. Ich würde für das nächste Mal vorschlagen, sich etwas langsamer zu steigern, so kann man mehr Leute mitnehmen. Aber die Intervalle der Antworten sind super, so wächst der Threat rasch an! Und auch ich muss die Idee mit den Tantals am Quarz loben, das war richtig originell! Das Weglassen des Vorwiderstands an einer LED ist doch mittlerweile mehr als verbraucht... Und die Bilder, auf denen man nur auf 10 Prozent der Bildfläche die Schaltung sieht - eine super Idee! Man kann zwar den gröbsten Mist erkennen aber eben nicht genug um wirklich alles zu finden!
JSON schrieb: > An der Stelle ist die Antwort wahrscheinlich einfach - > Wenn es nicht zertifiziert ist - ist es offiziell erstmal nicht > geeignet. und wenn es zertifiziert ist muss es auch nicht geeignet sein, solche Bauteile mit Zertifikat wurden mir auch mal geliefert, sie waren einfach nur trotz Zertifikat fehlerhaft. Auch unzertifizierte Bauteile können ihre Aufgabe erfüllen. Papier ist geduldig, das harte Leben in einer Industrieumgebung aber nicht. spess53 schrieb: > Wozu sollte man Arduinos in der Industrie einsetzen? Ein einzelner > Arduino kann ohne äußere Beschaltung nichts. Also braucht man sowieso > eine Platine. Und dann kann man den Controlermit seinem Kleinkram auch > gleich mit drauf setzen. > MfG Spess kann man aber mit mehr Zeitaufwand und dadurch mehr Kosten Fertige Platinen fliegen nicht vom Himmel, ein Arduino auf ein Board setzen erspart schon mal die Vogelfutterbestückung und Platine, man muss sich nur noch ums drumrum kümmern, das reicht i.d.R. doch. Unter Umständen reicht eine Lochraster Prototyp Platine Europakarte 100x160mm und wenige zusätzliche Bauteile. Dazu ein passendes Gehäuse und ein Steckernetzteil(SNT), dann ist man den 230V~ Kram auch gleich los. Wenn ich bedenke wieviel Aufwand es ist ein openframe Netzteil anschlußfertig für die Steckdose zu bekommen (Netzkabel, Zugentlastung, Gehäuse, Einbausicherung), wer das macht muss Zeit und Geld ohne Ende haben.
Stefan S. schrieb: > Und die Bilder, auf denen man nur auf 10 Prozent der Bildfläche die > Schaltung sieht - eine super Idee! Man kann zwar den gröbsten Mist > erkennen aber eben nicht genug um wirklich alles zu finden! Und der Tisch sieht nicht nach Firmentisch aus, sondern eher nach Omas Kaffeetisch. Der User gehört gesperrt.
Stefan S. schrieb: > Kompliment, ein echt unterhaltsamer Thread! > Ansonsten muss ich sagen: Gut getrollt > > Und auch ich muss die Idee mit den Tantals am Quarz loben, das war > richtig originell! stimmt M.Eng Ing. Daniel D. schrieb: > Es Freut mich mittlerweile mietglied in diesem besonders interessantem > und lehreichem Forum zu sein bin ich froh das meins nicht gemietet ist, es geht doch manchmal nichts über Eigentum M.Eng Ing. Daniel D. schrieb: > ...meine schaltung funktionieren sehr gut nur > wollte ich was neues ausprobieren....danke fuhrs verteandniss achso, das erklärt natürlich warum man 16µF am Quarz statt 16pF wählt. Wie war die Erkenntnis? Hat es funktioniert? Was lernt der Master Ing. daraus? JSON schrieb: > An der Stelle ist die Antwort wahrscheinlich einfach - > Wenn es nicht zertifiziert ist - ist es offiziell erstmal nicht > geeignet. und wenn es zertifiziert ist muss es auch nicht geeignet sein, solche Bauteile mit Zertifikat wurden mir auch mal geliefert, sie waren einfach nur trotz Zertifikat fehlerhaft. Auch unzertifizierte Bauteile können ihre Aufgabe erfüllen. Papier ist geduldig, das harte Leben in einer Industrieumgebung aber nicht.
M.Eng Ing. Daniel D. schrieb: > TXD vom Max geht in RXD vom Controller, RXD vom Max geht in TXD > vom Controller, Hast du diesen Fehler mittlerweile behoben? Die Tin sind am MAX Eingänge. Da muss die Sendeleitung vom Contoller dran. Meist als TX bezeichnet.
Hallo Daniel D, Da sehr vieles Verworren ist. Noch mal kurz gefragt. Du möchtest mit ein PC- über RS232 mit ein ATMega Kommunizieren? Wenn Ja dann sollten wir dies außerhalb des Forums klären. Wär mir einfach zu lächerlich hier mitzudiskutieren. Wurde schon geschrieben, es gibt Projektvorstellungen, die können in ein noch so gutes Forum schon im Ansatz(durch vielfältige Meinungen/Missverständnisse)ins nichts laufen. Eine fertige Lösung HW/SW egal wie gewünscht könnte ich als Rentner anbieten. Könnte ich! Stefanus F. schrieb: > Jetzt habe ich mich gerade Verschluckt. > > So wie du uns hier verhöhnst, hast du keine weitere Hilfe verdient. Mit freundlichen Grüßen
Fred R. schrieb: > Wenn Ja dann sollten wir dies außerhalb des Forums klären. Viel Glück. Nimm Alkohol mit.
Ja, ein Rekord-Thread! Über 200 Postings in einem halben Tag! Ohne Löschungen! Langsam läuft er aus... Gruss Chregu
Hi >kann man aber mit mehr Zeitaufwand und dadurch mehr Kosten Was den für Zeitaufwand und Kosten? Das bisschen Controller + Abblockkondensator(en) und ggf. Quarz + Kondensatoren ist schnell geroutet. Und dem Bestückungsautomat und der Lötmaschine sind es egal wie viele BE auf der Leiterplatte drauf sind. >Unter Umständen reicht eine Lochraster Prototyp Platine Europakarte >100x160mm und wenige zusätzliche Bauteile. Ich dachte es geht um Industrietauglichkeit und nicht um Basteln. Und wenn mein Chef meint das etwas ordentlich werden soll, dann bestellt er Leiterplatten. >Wenn ich bedenke wieviel Aufwand es ist ein openframe Netzteil >anschlußfertig für die Steckdose zu bekommen (Netzkabel, Zugentlastung, >Gehäuse, Einbausicherung), wer das macht muss Zeit und Geld ohne Ende >haben. Was hat denn das mit Arduino zu tun? Also ich sehe keine Notwendigkeit von Arduino in der Industrie. Privat habe ich noch ein STK500 + ein paar STK5xx-Module. Da besteht auch kein bedarf an Arduino. MfG Spess
spess53 schrieb: > Also ich sehe keine Notwendigkeit von Arduino in der Industrie. Ja: Kann man benutzen, muss man nicht. Ich komme auch ohne Eierschneider und Küchenmaschine aus.
spess53 schrieb: > Also ich sehe keine Notwendigkeit von Arduino in der Industrie. was du siehst oder nicht kann doch egal sein? In meiner Industriezeit wurden Spielcomputer (o-Ton Finanzamt) eingesetzt. Was Spielzeug ist oder nicht entscheidet doch immer noch der Nutzer und seine Anwendung dachte ich. Wenn ich einen Gameboy umprogrammiere und Messwerte anzeige ist es dann noch Spielzeug?
M.Eng Ing. Daniel D. schrieb: > ich bin kein elecktrotechnicker, noch mal ich bin Ing. fuhr hardware > entwicklung das hat nicht unbedingt was mit kleinstbauteilen und derren > zusammenhang zu tue, vielmehr baue ich Machienen und Computer, klar > besitze ich grundwissen der elecktro technick aber manchmal fehlt halt > was, oder willst du mir sagen das du absolut ausgereift bist...man lernt > niemals aus...merke dir das Hab im Studium so einige Kommilitonen mit Rechtschreibschwächen erlebt, aber das hier ist der Hammer. Daran kann man sehr gut einen notwendigen, aber nicht hinreichenden Bildungsgrad abschätzen und damit die Wahrscheinlichkeit einen Ingenieurstudiengang überhaupt erfolgreich zu absolvieren. Die läuft hier gegen NULL, egal ob FH, UNI, Ost oder West. Also handelt sich hier um einen Schautermann oder auch um einen sog. Blender. Interessant ist, daß es dem zum Trotze so viel Amntworten gibt. Spricht in gewisser Weise für das hier anwesende Klientel (Hilfsbereitschaft) aber leider auch dagegen (Wahrnehmungsstörungen). ;-)
Und was ist das überhaupt für eine strukturelle Herangehensweise Probleme zu lösen? Ich sehe überhaupt keine Lösungskompetenz, sorry noch nicht mal im Ansatz. Jeder meiner Lehrlinge ist dazu in der Lage, jeder! Und schon bei der Einstellung und nicht erst nach 3 Jahren.
Ich leite den Hilfesuchenden gerne mit Fragen an, die ihn dazu bringen, die richtigen Sachen zu überprüfen. Aber diese Taktik hat hier leider nicht geklappt.
Fred R. schrieb: > Hallo Daniel D, > > Da sehr vieles Verworren ist. Noch mal kurz gefragt. > Du möchtest mit ein PC- über RS232 mit ein ATMega Kommunizieren? > Wenn Ja dann sollten wir dies außerhalb des Forums klären. > Wär mir einfach zu lächerlich hier mitzudiskutieren. > Wurde schon geschrieben, es gibt Projektvorstellungen, > die können in ein noch so gutes Forum schon im Ansatz(durch vielfältige > Meinungen/Missverständnisse)ins nichts laufen. > Eine fertige Lösung HW/SW egal wie gewünscht könnte ich als Rentner > anbieten. > Könnte ich! > > Mit freundlichen Grüßen E-Mail?
Stefanus F. schrieb: > Ich leite den Hilfesuchenden gerne mit Fragen an, die ihn dazu > bringen, > die richtigen Sachen zu überprüfen. Aber diese Taktik hat hier leider > nicht geklappt. Stimmt ueberhaupt nicht.....die einfachsten meiner Fragen wurden nicht beantwortet!!!
>> Könnte ich! > >> Mit freundlichen Grüßen > > E-Mail? Klick doch einfach auf seinen Namen, du M. Eng.
M.Eng Ing. Daniel D. schrieb: > .die einfachsten meiner Fragen wurden nicht > beantwortet!!! Welche? Übrigens: Deine Antwort passt überhaupt nicht zum Zitat.
Fred R. schrieb: > Eine fertige Lösung HW/SW egal wie gewünscht könnte ich als Rentner > anbieten. Wofür überhaupt eine Lösung? Die MAX232-Schaltung ist schon fertig. Für einen ATmega mit Quarz? Gibts auch schon jede Menge von. Für das richtige Zusammenstecken von 3 Kabeln? Man kann sowas sogar schon komplett fertig kaufen: https://www.watterott.com/de/AVR-P28-8MHz Oder einfach ein gutes altes STK-500. Da ist die monumentale Aufgabe des korrekten Einlötens von einer Hand voll THT-Bauteilen schon erledigt. Aus Spaß im Anhang ein uraltes Foto von einem Lochraster-Aufbau mit... ATmega und MAX232. Sieht schlimm aus, hat aber funktioniert. Ein wenig geschummelt ist aber - kein Quarz, sondern Quarzoszillator. Ich war spendabel. Von wegen: M.Eng Ing. Daniel D. schrieb: > ich wurde euch gern mal hier > sehen;;;;)))) Als das Foto entstanden ist hatte ich überhaupt keinen Studienabschluss :-)
M.Eng Ing. Daniel D. schrieb: > Stimmt ueberhaupt nicht.....die einfachsten meiner Fragen wurden nicht > beantwortet!!! Du hast ja auf einfachste Rückfragen auch nicht geanrwortet. Du hast irgendwann geschrieben (mit Schaltplan), dass Rx vom Mikrocontroller mit einem Tin vom MAX232 verbunden ist. Ist das immer noch der Fall?
M.Eng Ing. Daniel D. schrieb: > Stimmt ueberhaupt nicht.....die einfachsten meiner Fragen wurden nicht > beantwortet!!! Scharf - wie viele auf diesen Troll hereinfallen. Im Parallel-Thread glänzt er jetzt durch Abwesenheit - dafür hat er hier jetzt umso mehr Gefolge. Lasst euch schön veralbern :-) Helau und Alaaf und was auch immer :-)
M.Eng Ing. Daniel D. schrieb: > Embedded & Microsystems Engineering, Sowie Automation & Testing Wer hat dir den Master geschenckt?
Dieter F. schrieb: > Scharf - wie viele auf diesen Troll hereinfallen. :-) Ich amüsiere mich auch königlich! Macht Euch doch mal den Spaß und gebt die Bilder der "Entwicklungen" des "M.Eng Ing." in die Bildersuche ein... Interessant auch, dass die große Suchmaschine eine solch renomierte Firma, die sogar international aufgestellt sein soll, nicht findet. Grüßle Volker P.S.: Daniel D., Du heißt nicht zufällig "Dr." Florian K.?
;;;;;)))))_:)* ein wirklich nettes Forum.... So ich muss weiter da will eine F.a Pneumatik Roboter Arme fuehr ihre Produktions Linie....Gruesse an alle Kind Regards M.eng Daniel André Draband Ps.:Falls doch jemand mit mir zusammen an dem Problem Der Interkommunikation mit dem Maschienen Interface Arbeiten moechte.. Herzlich willkommen
Hoffentlich sucht sich die Firma jemanden, der der Aufgabe gewachsen ist... Falls er Fragen hat, kannst du ihn an das Forum hier verweisen. Bei konkreten Fragen und Lernbereitschaft helfen wir schnell, gerne und höflich. Bei Luftpumpen, Schrumpfmuffen und Napfsülzen kann das gerne mal anders enden.
Volker B. schrieb: > Dieter F. schrieb: > >> Scharf - wie viele auf diesen Troll hereinfallen. > > :-) Ich amüsiere mich auch königlich! Macht Euch doch mal den Spaß und > gebt die Bilder der "Entwicklungen" des "M.Eng Ing." in die Bildersuche > ein... > > Interessant auch, dass die große Suchmaschine eine solch renomierte > Firma, die sogar international aufgestellt sein soll, nicht findet. > > Grüßle > Volker > > P.S.: Daniel D., Du heißt nicht zufällig "Dr." Florian K.? Sebastian R. schrieb: > Hoffentlich sucht sich die Firma jemanden, der der Aufgabe > gewachsen > ist... > > Falls er Fragen hat, kannst du ihn an das Forum hier verweisen. Bei > konkreten Fragen und Lernbereitschaft helfen wir schnell, gerne und > höflich. > > Bei Luftpumpen, Schrumpfmuffen und Napfsülzen kann das gerne mal anders > enden. ich wage bezweifeln das ihr hier Themen wie Industrielle Automatisierung und Eingebette Systeme Beantworten koennt...da ich bereits mein Eindruck habe....wir Entwickeln Erstklassige Produckte und ich Persoehnlich bin Absoluter Experte auf meinem gebiet....... Beantworte mir die frage anstatt drummherum zu Reden....Was ist die einfachste loesung fuhr eine Interkommunikation zwichen Computer und AVR MC die auf RS232-DB9 basieren soll???
Hopsink schrieb: > Er hört einfach nicht auf.... > > Wetten?! Das schöne ist, dass dieser und sein anderer Thread jetzt im inoffiziellen Lebenslauf gelandet sind. Wenn man nach seinem Namen oder seinem erfolgreichen und global agierenden Unternehmen sucht, findet man diese Threads hier. Ich denke mal, das ist sehr gute Werbung. Immerhin zeigt es, dass er sehr souverän und kompetent selbst komplexeste Probleme lösen kann :)
Sebastian, das ist nun eine üble Tatsache für den „Ingenieur“. Das Internet verzeiht nichts und Google wird ihm den Rest geben. Er ist nun völlig „unten durch“. Wer würde so etwas provozieren, wäre er nicht ein armer Blender der sich selbst geschäftsschädigend verhält? Festgemauert in der Erden??
M.Eng Ing. Daniel D. schrieb: > Was ist die > einfachste loesung fuhr eine Interkommunikation zwichen Computer und AVR > MC die auf RS232-DB9 basieren soll??? Ein Mikrocontroller mit UART und ein Pegelwandler, wie z.B. den MAX232. Das ist extrem simpel und sollte auch ein Anfänger binnen weniger Minuten lauffähig bekommen. Es setzt natürlich voraus, dass man alles korrekt zusammensteckt. Aber auch dafür gibt es sehr viele gute Tutorials für Anfänger, die auch die Funktion der einzelnen Komponenten erklären Hach, das waren noch Zeiten, als ich damals mit 15 oder 16 mit Mikrocontrollern angefangen habe. Mein ganzer Stolz war das AVR-Board von Roland Walter (rowalt) und ein selbstgebauter ISP für PonyProg. Damals war ich so wahnsinnig, und habe mich auf BASCOM gestürzt. Aber die Lernkurve war extrem steil. Ich war so stolz, als die erste LED blinkte. Dann Taster. Und dann auch mal serielle Daten. Das war schon ein tolles Gefühl, wenn man etwas am Computer geklickt hat und es dann in der realen Welt etwas ausgelöst hat. Ich habe ständig nach neuen, interessanten Problemen und deren Lösung gegooglet.. Wie die serielle Schnittstelle funktioniert, wie ein Quarz funktioniert, wofür die Kondensatoren gut sind,... Da kann man als Einsteiger schon viel lernen. Auch damals. Und falls ich was nicht wusste, habe ich meinen Physiklehrer gefragt. Funkamateur und Elektronikbastler. Ihm verdanke ich, dass ich heute Hard- und Software beherrsche und damit Geld verdiene. Das Board habe ich sogar immer noch. Obwohl ich danach auf ein Steckbrett umgestiegen bin, damit ich eigene Schaltungen aufbauen konnte. Ja, damals, so als Anfänger war das schon toll, wenn ein Stück Firmware etwas Anfassbares zum Leuchten oder Piepsen gebracht hat.
Sebastian R. schrieb: > M.Eng Ing. Daniel D. schrieb: >> Was ist die >> einfachste loesung fuhr eine Interkommunikation zwichen Computer und AVR >> MC die auf RS232-DB9 basieren soll??? > > Hach, das waren noch Zeiten, als ich damals mit 15 oder 16 mit > Mikrocontrollern angefangen habe. Mein ganzer Stolz war das AVR-Board > von Roland Walter (rowalt) und ein selbstgebauter ISP für PonyProg. Servus....Schick mir mal eine E-Mail....immomx@gmx.de
Sebastian R. schrieb: > Mit Sicherheit nicht. Wer weiss was ihr fuehr Probleme habt, hier sind mehrere Leute Anwesend und ich muss euch ganz ehrlich sagen das ist wirklich das allerletzte was hier abgezogen wird......ich bin nicht der einzige der das alles gerade hier liest...hier sind mehrere Ingenieure anwesend unter denen auch Aeltere menschen die jetzt schon seit min. 35 jahrem MCU Programmieren, wenn wir wuessten warum der AVR die RS232 nicht Akzeptiert heatten wir nicht gefragt....alles was ihr vorgeschlagen habt haben wir Ausprobiert bevor ich mich hier Registriert habe!!!! Wir werden den Webmaster kontaktieren und diese Threads Loeschen lassen, echt das allerletzte.....keine gute Werbung fuehr das Forum und dazu kommt das hier anscheinend Datenschutz ueberhaupt nichts Bedeuted , mir wurde mehrmals gedroht und unsere F.a verleumndet sowie mein Titel in frage gestellt.....
M.Eng Ing. Daniel D. schrieb: > alles was ihr vorgeschlagen habt haben wir Ausprobiert bevor ich mich > hier Regestriert habe!!!! Wie zum Beispiel Kondensatoren mit dem richtigen Wert am Quarz angeschlossen? Ach Schnucki, jeder hier hat gemerkt, dass du ein Hochstapler bist. Du musst dich nicht mehr verteidigen. Und Datenschutz ist wichtig. Aber wenn du so blöd bist, deine Firma und deinen Namen unter dieses Armutszeugnis zu setzen, dann hast du es nicht besser verdient.
Oh, und lass mich raten. Zufällig ist dein Vater Anwalt oder dein Kumpel hat Jura studiert und wird uns alle verklagen?
Sebastian R. schrieb: > M.Eng Ing. Daniel D. schrieb: >> alles was ihr vorgeschlagen habt haben wir Ausprobiert bevor ich mich >> hier Regestriert habe!!!! > > Wie zum Beispiel Kondensatoren mit dem richtigen Wert am Quarz > angeschlossen? > > Ach Schnucki, jeder hier hat gemerkt, dass du ein Hochstapler bist. Du > musst dich nicht mehr verteidigen. ich brauche mich nicht verteidigen, ich bin Inh. eines Unternehmens.... und Hochstapler ist jemand der sich fuehr was ausgibt was er nicht ist.....das trifft nicht auf mich zu, ich werde keines falls meine Identiteat geschweige denn unseren Firmen name hier Posten Auf jeden fall werden hier einige beitreage angezeigt Kind Regards
Sebastian R. schrieb: > Oh, und lass mich raten. > Zufällig ist dein Vater Anwalt oder dein Kumpel hat Jura studiert und > wird uns alle verklagen? Ne ist doch leacherlich...aber wir werden den Webmaster kontaktieren
M.Eng Ing. Daniel D. schrieb: > Sebastian R. schrieb: >> Oh, und lass mich raten. >> Zufällig ist dein Vater Anwalt oder dein Kumpel hat Jura studiert und >> wird uns alle verklagen? > > Ne ist doch leacherlich...aber wir werden den Webmaster kontaktieren Aber ja es gibt einige Beitreage die eine Straftat darstellen
Du bist echt putzig :) So, reicht jetzt auch, es wurden ja viele Tipps gegeben, die dir hätten helfen können. Wir wollen ja nicht, dass das hier zu offtopic wird, nicht wahr? ;)
Sebastian R. schrieb: > Du bist echt putzig :) > > So, reicht jetzt auch, es wurden ja viele Tipps gegeben, die dir hätten > helfen können. Wir wollen ja nicht, dass das hier zu offtopic wird, > nicht wahr? ;) Sorry aber diese Tipps hatten wir schon probiert
M.Eng Ing. Daniel D. schrieb: > Sorry aber diese Tipps hatten wir schon probiert Achsoooo, dann hattest du die richtigen Kondensatoren vom Quarz wieder rausgezogen und dann das erste Foto vom Board gemacht und dann völlig falsche wieder reingesteckt. Jaaa, das musst du natürlich dazu sagen.
Ach Daniel, irgendwie bist du wirklich naiv ... Wer 1+1 zusammenzählen kann findet mit ein paar Stichworten aus den beiden Threads dein LinkedIn und Facebook Profil. Das nächste Mal gibst du dich besser als Grundschülerin aus, dann sind die Jungs hier viel netter zu dir und die Rechschreibung und das Fachwissen in Punkto Microcontroller passt dann auch ;-)
Spannend! Jetzt ist aus einem Daniel D ein Frank M geworden...
Frank M. schrieb: > Sorry aber diese Tipps hatten wir schon probiert Da steckt mehr als ein Fehler drin. Systematisches Suchen wäre angebracht.
Ach Frank alias Daniel, wenn Du hier lieb gesagt hättest, dass Du ein riesen Problem mit Deiner Persönlichkeit hast, dass Du den Drang verspürst mehr zu sein als Du wirklich bist, dann hätten wir Dir wirklich gerne geholfen! Sogar in diesem Forum. Weisst Du. Lass Dir doch von einer Fachperson helfen; das ist keine Schande. Du bist sehr krank! Gruss Chregu
Stefan S. schrieb: > Spannend! Jetzt ist aus einem Daniel D ein Frank M geworden... Frank ist bestimmt einer der älteren Ingenieure, die schon seit 35 Jahren für ihm arbeiten. Und wenn man genug parallele Persönlichkeiten hat, kann man sich ruckzuck einbilden, man sei Inhaber eines Unternehmens :D Ich fühlte mich gut unterhalten :) Daniel hat halt nur vergessen, dass er unter einem Beitrag mit "M.eng Daniel André Draband" unterschrieben hat. Und in den Beiträgen, die wir zitiert haben, steht auch noch der alte Nick, daran kann er nicht sägen. Google findet das schon.
Sebastian R. schrieb: > Stefan S. schrieb: >> Spannend! Jetzt ist aus einem Daniel D ein Frank M geworden... > > Nicht nur jetzt. Sondern das ging schon recht früh los, ohne, dass es > jemand gemerkt hat, Ne, ne, das ändert sich rückwirkend. Nur der Eröffnungspost des ersten Threads hat noch originalen Namen und Firma. <edit> ach nein, die Firma hat sich jetzt doch geändert </edit> Wie langweilig muss uns eigentlich sein, dass hier immer noch gepostet wird ;-)
Volker S. schrieb: > Sebastian R. schrieb: >> Stefan S. schrieb: >>> Spannend! Jetzt ist aus einem Daniel D ein Frank M geworden... >> >> Nicht nur jetzt. Sondern das ging schon recht früh los, ohne, dass es >> jemand gemerkt hat, > > Ne, ne, das ändert sich rückwirkend. Nur der Eröffnungspost des ersten > Threads hat noch originalen Namen und Firma. > > Wie langweilig muss uns eigentlich sein, dass hier immer noch gepostet > wird ;-) Ist mir dann auch aufgefallen und ich habs noch editiert ;) Aber: Es gibt hier immerhin noch 8 Beiträge in diesem Thread, die von > Autor: M.Eng Ing. Daniel D. (Firma: Embedded-Laboratorys IBC) (m-eng_daniel) stammen. Also da ist was schiefgelaufen mit der Namensänderung ;) Jaaa, so langsam ist eigentlich gut. Und ich möchte nicht, dass der Thread wegen Offtopic gelöscht wird. Aber Dr. Dannys Anwälte sind bestimmt schon an der Sache dran.
Sebastian R. schrieb: > Aber Dr. Dannys Anwälte sind > bestimmt schon an der Sache dran. Hat ja genug davon http://bfy.tw/Lxue ;-)
Frank M. schrieb: > Wir werden den Webmaster kontaktieren und diese Threads Loeschen lassen Viel Glück. Vielleicht verdient der Andreas dabei so viel Geld, dass er künftig auf Werbung verzichten kann. Kleiner Tipp: Du hast gar kein Recht auf Löschung.
Hans-Georg L. schrieb: > Ach Daniel, > > irgendwie bist du wirklich naiv ... > Wer 1+1 zusammenzählen kann findet mit ein paar Stichworten aus den > beiden Threads dein LinkedIn und Facebook Profil. > > Das nächste Mal gibst du dich besser als Grundschülerin aus, dann sind > die Jungs hier viel netter zu dir und die Rechschreibung und das > Fachwissen in Punkto Microcontroller passt dann auch ;-) Neidisch?
Stefanus F. schrieb: > Frank M. schrieb: >> Wir werden den Webmaster kontaktieren und diese Threads Loeschen lassen > > Viel Glück. Vielleicht verdient der Andreas dabei so viel Geld, dass er > künftig auf Werbung verzichten kann. > > Kleiner Tipp: Du hast gar kein Recht auf Löschung. Sieh dir mal die Rechte und Gesetzegebung an!
Christian M. schrieb: > Ach Frank alias Daniel, wenn Du hier lieb gesagt hättest, dass Du > ein > riesen Problem mit Deiner Persönlichkeit hast, dass Du den Drang > verspürst mehr zu sein als Du wirklich bist, dann hätten wir Dir > wirklich gerne geholfen! Sogar in diesem Forum. Weisst Du. Lass Dir doch > von einer Fachperson helfen; das ist keine Schande. Du bist sehr krank! > > Gruss Chregu Glaube eher das du ein Krankes Arschloch bist das Komplexe hat...so wie ich das hier sehe habt ihr Probleme mit Erfolgreichen personen und auch mit leuten die im gegensatz zu euch ein tittel haben
Frank M. schrieb: > und auch mit leuten die im gegensatz zu euch ein tittel haben Ich habe auch keine tittel, was nun?
Mit Glied schrieb: > Frank M. schrieb: > und auch mit leuten die im gegensatz zu euch ein tittel haben > > Ich habe auch keine tittel, was nun? Ja klar die wenigsten hierro haber so etwas wie ein tittel....von daher auch die antworten......leute ohne qualifikation sind nicht vetrauens würdig....und ich lese ja wie hier geantwortet wird.....ziemlich primitiv
Frank M. schrieb: > Hans-Georg L. schrieb: > Ach Daniel, > irgendwie bist du wirklich naiv ... > Wer 1+1 zusammenzählen kann findet mit ein paar Stichworten aus den > beiden Threads dein LinkedIn und Facebook Profil. > Das nächste Mal gibst du dich besser als Grundschülerin aus, dann sind > die Jungs hier viel netter zu dir und die Rechschreibung und das > Fachwissen in Punkto Microcontroller passt dann auch ;-) > > Neidisch? Ich glaube das ich einen wissenschatz über microcontroller habe den ihr nicht besitzt
Frank M. schrieb: > Sieh dir mal die Rechte und Gesetzegebung an! Keine Sorge, die hat mir mal ein Richter erklärt, als ich tatsächlich zu weit gegangen war. Damals war ich noch jung und dumm.
Frank M. schrieb: > leute ohne qualifikation sind nicht vetrauens würdig Das ist ja eine seltsame Einstellung. Hast du keine Angst vor den restlichen 90% der Menschheit? Stell Dir mal vor, die rotten sich alle zusammen gegen die Bevormundung der Vertrauenswürdigen Kaste. Was da alles passieren kann! Ich für meinen Teil habe Schwierigkeiten damit, Leuten zu vertrauen die weder Ahnung von ihrem Beruf zeigen können, noch sich um Rechtschreibung bemühen und dazu noch ein übermässig grosses Ego haben. Die laufen irgendwann ganz feste vor eine Wand. Wenn ich mitlaufe, klatsche ich gegen die selbe Wand. So dumm bin ich nicht - so viel zum Thema Vertrauen. Meine Frau hat übrigens zwei grosse "tittel", aber das ist etwas anderes.
Stefanus F. schrieb: > Frank M. schrieb: > leute ohne qualifikation sind nicht vetrauens würdig > > Das ist ja eine seltsame Einstellung Wir laufen nicht vor die wand , es gibt führ una keine grenzen....wir sind führungskräfte autoritär inteligent und unternehmer , wir gewinnen immer weil wir so geboren wurden , nicht jeder hat führungsqualitäten, und meine berufserfahrung muss ich hierro nicht zeigen ich sehe da keine wertigkeit das auf so eibem nivel hierro zu tuen, niemand hierr hat das verdient, und ja , habe ein Riesen ego weil ich perfeckt In den bin was meine unternehmer familia seit vielen generationen auszeichnet...woführ soll ich hier richtig schreiben, hat gar kein sinn ist ein sehr niedriges niveau hier, ich führ meinen teil stamme aus der oberschicht wir sind die die führen ganz einfach
Volker S. schrieb: > Kann das hier jetzt endlich mal einer beenden? Der Inhaber der seite antwortet nicht,, aber wir klearen das schomn, egal auf welche art und weisse
Frank M. schrieb: > Der Inhaber der seite antwortet nicht,, aber wir klearen das schomn, > egal auf welche art und weisse Was ist denn dein Problem? Möchtest du eine deiner Aussagen zurücknehmen?
Frank M. schrieb: > Der Inhaber der seite antwortet nicht,, aber wir klearen das schomn, > egal auf welche art und weisse Um 10 Uhr hinterm Bahnhof. Aber ohne treten.
Niklas G. schrieb: > Frank M. schrieb: > Der Inhaber der seite antwortet nicht,, aber wir klearen das schomn, > egal auf welche art und weisse > > Was ist denn dein Problem? Möchtest du eine deiner Aussagen > zurücknehmen? Der ganze beitrag soll geloecht werden, wir haben bereits die HRB und den sitz des servers und auch kontakt mit dem webhoster , un ser problemas ist die arte und weise wie una hier geantwortet wurde
Dirk B. schrieb: > Um 10 Uhr hinterm Bahnhof. > Aber ohne treten. Trolle scheuen das Tageslicht und wenn nicht, dann soll treten nicht ratsam sein. (habe ich mal in einem Buch gelesen)
Frank M. schrieb: > un ser > problemas ist die arte und weise wie una hier geantwortet wurde Wie man in den Wald hineinruft... Man kann nicht beliebige Seiten löschen lassen nur weil einem der Ton nicht gefällt.
Frank M. schrieb: > wir > sind führungskräfte autoritär inteligent und unternehmer , Wie wird man Führungskraft wenn man keine klaren und verständlichen Aussagen/Anweisungen/Beschreibungen abgeben kann?
Niklas G. schrieb: > Frank M. schrieb: > un ser > problemas ist die arte und weise wie una hier geantwortet wurde > > Wie man in den Wald hineinruft... Man kann nicht beliebige Seiten > löschen lassen nur weil einem der Ton nicht gefällt. Guck dir mein ersten post an, der wahr höflich genug, wie gesagt wir haben es hier mit gestörten neidern su tuen
Frank M. schrieb: > Der ganze beitrag soll geloecht werden, Das wäre aber unfair, denn viele Leute haben sich Zeit genommen, Hilfestellungen zu erarbeiten und aufzuschreiben. Für dich mag das alles Wertlos sein, aber für die Helfer nicht. meinst du nicht auch, dass man hilfsbereite Menschen respektvoll behandeln sollte (selbst wenn die Hilfe erfolglos war)? Bevor du antwortest, denke kurz daran, dass auch du irgendwann nicht mehr alleine imstande sein wirst, deinen eigenen Hintern sauber zu halten.
Frank M. schrieb: > Guck dir mein ersten post an, der wahr höflich genug, wie gesagt wir > haben es hier mit gestörten neidern su tuen Es kamen auch sehr viele hilfreiche Antworten. Nur leider hast du kaum sinnvoll mitgearbeitet und es den Helfern sehr schwer gemacht. Das sehe ich als unhöflich an.
Niklas G. schrieb: > Frank M. schrieb: > wir > sind führungskräfte autoritär inteligent und unternehmer , > > Wie wird man Führungskraft wenn man keine klaren und verständlichen > Aussagen/Anweisungen/Beschreibungen abgeben kann? Junge das interessiert uns hier nicht, das ist das unterste niveau hier , halten es nicht führ nötig hier nach manier zu agieren
Niklas G. schrieb: > Wie wird man Führungskraft wenn man keine klaren und verständlichen > Aussagen/Anweisungen/Beschreibungen abgeben kann? Mit viel Geld, und Macht durch Beziehungen ist alles möglich. Vermutlich hat er gute Angestellte in seiner Firma, so dass sie trotz dieser Show hier gut läuft.
Stefanus F. schrieb: > Frank M. schrieb: > Der ganze beitrag soll geloecht werden, > > Das wäre aber unfair, denn viele Leute haben sich Zeit genommen, > Hilfestellungen zu erarbeiten und aufzuschreiben. Für dich mag das alles > Wertlos sein, aber für die Helfer nicht. meinst du nicht auch, dass man > hilfsbereite Menschen respektvoll behandeln sollte (selbst wenn die > Hilfe erfolglos war)? > > Bevor du antwortest, denke kurz daran, dass auch du irgendwann nicht > mehr alleine imstande sein wirst, deinen eigenen Hintern sauber zu > halten. Wir haben hier weder hilfe, respeckt noch qualifizierung anhetroffen......ein MC kann nicht ohne OP über den max signale senden da der impuls ausgang viel zu schwach ist....das wollten wir hören und nichts anderes
Frank M. schrieb: > ein MC kann nicht ohne OP über den max signale senden > da der impuls ausgang viel zu schwach ist Wie kommst du denn auf sowas?! Frank M. schrieb: > Wir haben hier weder hilfe, respeckt noch qualifizierung > anhetroffen Wenn du die hilfreichen Antworten ignorierst...
Stefanus F. schrieb: > Niklas G. schrieb: > Wie wird man Führungskraft wenn man keine klaren und verständlichen > Aussagen/Anweisungen/Beschreibungen abgeben kann? > > Mit viel Geld, und Macht durch Beziehungen ist alles möglich. > > Vermutlich hat er gute Angestellte in seiner Firma, so dass sie trotz > dieser Show hier gut läuft. Was führ eine show ...wohvon redest du, wir stehen gut da ....ihr nicht.....die firma leuft weil ich sie leite
Wenn jetzt noch einer auf diesen Scheiß antwortet, muss ich echt an eurem Verstand zweifeln ;-)
Nanu, einmal (aber auch wirklich nur EINMAL) hast du Umlaute benutzt: Beitrag "Re: Serial 232/TTL Kommunikation mit Atmega" Warum nicht öfters?
Frank M. schrieb: > Der ganze beitrag soll geloecht werden, wir haben bereits die HRB und > den sitz des servers und auch kontakt mit dem webhoster , un ser > problemas ist die arte und weise wie una hier geantwortet wurde Wenn das stimmt, was du sagst, und wir einfach nicht merken, wie scheiße wir sind und dass du einfach nur von uns fertig gemacht wurdest, dann solltest du allerdings dafür sein, dass der Thread für alle sichtbar archiviert wird. Weil er stünde ja dann repräsentativ für die Umgangsformen in diesem Forum und könnte dazu dienen, andere potentielle M.Engs vor uns zu warnen. Weshalb möchtest du also, dass deine Erfahrung mit uns gelöscht wird?
Niklas G. schrieb: > Frank M. schrieb: > ein MC kann nicht ohne OP über den max signale senden > da der impuls ausgang viel zu schwach ist > > Wie kommst du denn auf sowas?! > > Frank M. schrieb: > Wir haben hier weder hilfe, respeckt noch qualifizierung > anhetroffen > > Wenn du die hilfreichen Antworten ignorierst... Weil das so ist...ganz einfach....werds auch nicht erklären....anscheinend wisst ihr nicht wie sich Signaal processing eines MC verhält
Sebastian R. schrieb: > Frank M. schrieb: > Der ganze beitrag soll geloecht werden, wir haben bereits die HRB und > den sitz des servers und auch kontakt mit dem webhoster , un ser > problemas ist die arte und weise wie una hier geantwortet wurde > > Wenn das stimmt, was du sagst, und wir einfach nicht merken, wie scheiße > wir sind und dass du einfach nur von uns fertig gemacht wurdest, dann > solltest du allerdings dafür sein, dass der Thread für alle sichtbar > archiviert wird. > > Weil er stünde ja dann repräsentativ für die Umgangsformen in diesem > Forum und könnte dazu dienen, andere potentielle M.Engs vor uns zu > warnen. > > Weshalb möchtest du also, dass deine Erfahrung mit uns gelöscht wird? Viele ingenieure haben mir abgeraten sich hier zu registrieren, jetzt weiss ich warum
Volker S. schrieb: > Wenn jetzt noch einer auf diesen Scheiß antwortet, > muss ich echt an eurem Verstand zweifeln ;-) Das ist wie ein Unfall. Man will es nicht sehen, kann aber auch nicht weggucken. Irgendwie ist es halt faszinierend, auf was für geniale Antworten Franky-Danny-Boy kommt :) Selbst wenn er ein Troll ist und das ganze nur Show, ist es irgendwie faszinierend, dass er es so konsequent durchhält :)
Frank M. schrieb: > Weil das so ist...ganz einfach... Aha. Also bei mir hat's auch ohne OP funktioniert: Niklas G. schrieb: > Aus Spaß im Anhang ein uraltes Foto von einem Lochraster-Aufbau mit... > ATmega und MAX232.
Frank M. schrieb: > Guck dir mein ersten post an, der wahr höflich genug, Guck dir die ersten Antworten an, die waren auch noch höflich genug. Aber du hast schon Recht, wenn du damit aussagen wolltest, dass nicht du derjenige warst, der mit Beleidigungen begonnen hat. Das kann man Dir wirklich nicht vorwerfen.
Sebastian R. schrieb: > Weshalb möchtest du also, dass deine Erfahrung mit uns gelöscht wird? Das möchte er ganz bestimmt nicht. Diesen Triumphzug eines Trolls, will er bestimmt noch lange genießen und damit angeben ;-)
Frank M. schrieb: > ....anscheinend wisst ihr nicht wie sich Signaal processing > eines MC verhält wir wissen zwar nichts, aber bei uns laufen Daten vom µC ohne OP zum PC und zurück.
> Viele ingenieure haben mir abgeraten sich hier zu > registrieren, jetzt weiss ich warum Eine gewisse Respektlosigkeit gegenüber Angebern und Titel-Trägern ist hier durchaus vorhanden. Auch bei mir - hat sicher unter anderem mit Neid zu tun. Als Führungskraft solltest du aber imstande sein, damit souverän umzugehen.
Sebastian R. schrieb: > Das ist wie ein Unfall. Man will es nicht sehen, kann aber auch nicht > weggucken. Dschungelcamp für Elektroniker.
Frank M. schrieb: > Viele ingenieure haben mir abgeraten sich hier zu registrieren, jetzt > weiss ich warum Das beantwortet die Frage nicht. Wenn du völlig im Recht bist, könnte dieser Thread dazu dienen, aufzuzeigen, das wir schlechte Menschen sind. Und jeder, der das liest, wird mit Sicherheit genau so denken und Mitleid mit dir haben. Frank M. schrieb: > Weil das so ist...ganz einfach....werds auch nicht > erklären....anscheinend wisst ihr nicht wie sich Signaal processing > eines MC verhält Und genau das ist das Problem. Du gibst sogar zu, dass du dir eigentlich gar nicht helfen lassen wolltest, sondern es dir nur darum ging, den Laden hier ein bisschen aufzumischen :D Was auch immer das Signal Processing damit zu tun hat. Deine Rolle, die du spielst, gehört ja auch offensichtlich zu den Leuten, die es nicht wissen, ansonsten hätte dein Charakter nicht so grobe Anfängerfehler gemacht. Aber es kann natürlich sein, dass dein wahres Ich deutlich besser Bescheid weiß. Davon ist sogar auszugehen, immerhin muss man sehr intelligent sein, um sich so konsistent so dermaßen blöd anzustellen.
Niklas G. schrieb: > Frank M. schrieb: > Weil das so ist...ganz einfach... > > Aha. Also bei mir hat's auch ohne OP funktioniert: > > Niklas G. schrieb: > Aus Spaß im Anhang ein uraltes Foto von einem Lochraster-Aufbau mit... > ATmega und MAX232. Ab wieviel MV kann eine <0> oder <1> geschrieben werden....oder versteandlicher...wieviemV braucht ein MC wie der AVR um bits zu schreiben? Ich glaube dir nicht das du mit einer blossen 2 haupt komponenten eine serielle komunikation etabliert hast
Frank M. schrieb: > anscheinend wisst ihr nicht wie sich Signaal processing > eines MC verhält Warum auch. Bei uns hat es immer funktioniert. Das Glück ist halt mit die Dummen.
Joachim B. schrieb: > Frank M. schrieb: > ....anscheinend wisst ihr nicht wie sich Signaal processing > eines MC verhält > > wir wissen zwar nichts, aber bei uns laufen Daten vom µC ohne OP zum PC > und zurück. Ooooh das ist auch so schwer Datenpakete (BITS) zu senden, hier geht es nicht darum eine 0 oder 1 zu senden sondern um die etablierung eines kompletten interkomunikatins systems (CMI) führ eine HMI
Frank M. schrieb: > Ab wieviel MV kann eine <0> oder <1> geschrieben werden....oder > versteandlicher...wieviemV braucht ein MC wie der AVR um bits zu > schreiben? Megavolt braucht der garantiert nicht. Und da du es als Träger eines akademischen Titels vielleicht nicht weißt: IC-Hersteller schreiben Dokumentationen zu ihren Produkten. In sogenannten "Datenblättern" stehen so interessante Werte wie die Stromaufnahme, die Versorgungsspannung und zum Beispiel auch, welche Spannungswerte so ein Pin braucht, um eine logische 0 oder 1 zu erkennen. Aber dir als Akademiker ist das ordinäre Datenblattlesen natürlich viel zu gewöhnlich. Und zu den 2 ICs kommen noch ein paar Kondensatoren. Und das hat bei mir damals mit 15 Jahren schon geklappt.
Frank M. schrieb: > Ab wieviel MV kann eine <0> oder <1> geschrieben werden....oder > versteandlicher...wieviemV braucht ein MC wie der AVR um bits zu > schreiben? Das ist mir gerade überhaupt nicht verständlich. Nicht sehr höflich, solche wirren Fragen zu stellen. Auf meiner gezeigten Schaltung liefen AVR und MAX232 jedenfalls mit 5V. Zwischen AVR und MAX232 waren die RX/TX Leitungen daher ebenfalls auf 5V. Die AVR's können bis 20mA treiben, das reicht für jeden digitalen Eingang, ein OP macht's eher schlechter. Frank M. schrieb: > Ich glaube dir nicht das du mit einer blossen 2 haupt komponenten eine > serielle komunikation etabliert hast Haha... Kauf doch das Board: https://www.watterott.com/de/AVR-P28-8MHz und siehe da, dort funktioniert es auch so! Denn Überraschung, der MAX232 ist genau für solche Anwendungen da, damit man eben keine weiteren Komponenten braucht.
Stefanus F. schrieb: > Viele ingenieure haben mir abgeraten sich hier zu registrieren, > jetzt weiss ich warum > > Eine gewisse Respektlosigkeit gegenüber Angebern und Titel-Trägern ist > hier durchaus vorhanden. Auch bei mir - hat sicher unter anderem mit > Neid zu tun. Als Führungskraft solltest du aber imstande sein, damit > souverän umzugehen. Wir studieren nicht jahre lang und wälzen laborarbeiten un uns dann im nachhinein von Hobbyisten beleidigen zu lassen......und bis zu einem gewissen grad kann ich auch mit der form der artikulierung umgehen aber irgendwoh gibst ein punkt
Frank M. schrieb: > Ab wieviel MV kann eine <0> oder <1> geschrieben werden....oder > versteandlicher...wieviemV braucht ein MC wie der AVR um bits zu > schreiben? Im Datenblatt sind die Spannungspegel klar dokumentiert. Da nicht alle AVR in dieser Hinsicht gleich sind, kann ich das so Pauschal jetzt nicht beantworten. Für die Eingänge des ATmega328 bei 5V Versorgung gilt: HIGH ist größer als 3,0 V LOW ist kleiner als 1,5 V Seine Ausgänge liefern annähernd HIGH ist annähernd 5,0 V LOW ist annähernd 0,0 V Wolltest du überhaupt eine Antwort auf die Frage haben? > Ich glaube dir nicht das du mit einer blossen 2 haupt > komponenten eine serielle komunikation etabliert hast Ich schon. In der Praxis funktioniert es sogar mit simplen Widerständen als Pegelandler - also nur einer Haupt-Komponente.
Frank M. schrieb: > Ooooh das ist auch so schwer Datenpakete (BITS) zu senden, hier geht es > nicht darum eine 0 oder 1 zu senden sondern um die etablierung eines > kompletten interkomunikatins systems (CMI) führ eine HMI Ich verzichte einfach mal darauf, dir das OSI-Layer-Modell zu erklären, das ist viel zu kompliziert für dich. Aber die eigentlichen Daten, die ausgetauscht werden, sind doch egal. Und die Komplexität ist völlig egal. Wenn wir es hinbekommen, ein "Hello World" rauszuschicken, funktioniert unser Steckbrettaufbau und die Komplexität des Protokolls ist egal Du scheiterst ja schon an dem Hardware-Teil. Du bist nicht in der Lage, 5 Drähte korrekt zu stecken, um fertige Module miteinander zu verbinden. PS: Ein Bit macht noch kein Datenpaket. Ab ein paar Bytes wird es interessant.
Niklas G. schrieb: > Frank M. schrieb > > Frank M. schrieb: > Ich glaube dir nicht das du mit einer blossen 2 haupt komponenten eine > serielle komunikation etabliert hast > > Haha... Kauf doch das Board: > https://www.watterott.com/de/AVR-P28-8MHz > und siehe da, dort funktioniert es auch so! Denn Überraschung, der > MAX232 ist genau für solche Anwendungen da, damit man eben keine > weiteren Komponenten braucht. Meiiiiin gott ich habe kein IC Max3232, ich habe ein fertiges modul....ist das soooooo schwer zu kapieren
Frank M. schrieb: > Meiiiiin gott ich habe kein IC Max3232, ich habe ein fertiges > modul....ist das soooooo schwer zu kapieren Auf dem Modul ist ein MAX232 drauf, wie man auf deinem allerersten Foto sogar erkennen kann. Es ist völlig egal ob AVR und MAX232 auf der selben Platine oder über Kabel verbunden sind. Ist das so schwer zu kapieren.
Frank M. schrieb: > Wir studieren nicht jahre lang und wälzen laborarbeiten un uns dann im > nachhinein von Hobbyisten beleidigen zu lassen......und bis zu einem > gewissen grad kann ich auch mit der form der artikulierung umgehen aber > irgendwoh gibst ein punkt Wenn das Ergebnis des jahrelangen Studiums ist, dass du nicht fähig bist, Datenblätter zu lesen, einfachste Fragen zu beantworten und simpelste Aufgabenstellungen zu verstehen, dann haben die Hobbyisten jedes Recht, dich zu beleidigen, weil du einfach strunzendumm und eine Schande für jeden echten Akademiker bist :) (Hua, so langsam werde ich doch ausfallend. Der Troll schafft es, mich zu provozieren :o)
Sebastian R. schrieb: > Frank M. schrieb: > > Aber die eigentlichen Daten, die ausgetauscht werden, sind doch egal. > Und die Komplexität ist völlig egal. Wenn wir es hinbekommen, ein "Hello > World" rauszuschicken, funktioniert unser Steckbrettaufbau und die > Komplexität des Protokolls ist egal > > Du scheiterst ja schon an dem Hardware-Teil. Du bist nicht in der Lage, > 5 Drähte korrekt zu stecken, um fertige Module miteinander zu verbinden. > > PS: Ein Bit macht noch kein Datenpaket. Ab ein paar Bytes wird es > interessant. Neiiiiiiin es gibt keine 5 drähte sondern nur 4 verdammt nochmal
Niklas G. schrieb: > Auf dem Modul ist ein MAX232 drauf, wie man auf deinem allerersten Foto > sogar erkennen kann. Es ist völlig egal ob AVR und MAX232 auf der selben > Platine oder über Kabel verbunden sind. Ist das so schwer zu kapieren. Lass gut sein. Ich glaube, wir sollten gut sein lassen. Wir lassen uns wieder zu sehr von seinen Provokationen mitreißen. Es ist doch offensichtlich, dass er uns nur ärgern und an der Nase herumführen will. Kein normal denkender Mensch ist in der Lage, sich so einen Schwachsinn wie er auszudenken.
Frank M. schrieb: > 5 drähte Deine Beiträge werden inkonsistent. Wenn du in deiner Rolle bleiben möchtest, dann darfst du keine Umlaute verwenden ;) Ansonsten fällt das auf, dass du das alles nur spielst :)
Sebastian R. schrieb: > Frank M. schrieb: Himmel gott nochmal, ich habe das datenblatt gelesen , es scheint am modul zu liegen, anscheinend habe ich da eine reine arduino komponente gekauft die nicht standalone mit eine MC fähig Ihr hört einfach nicht zu das ist hier das problem
Frank M. schrieb: > Neiiiiiiin es gibt keine 5 drähte sondern nur 4 verdammt nochmal Und noch das Kabel zum PC
Sebastian R. schrieb: > Niklas G. schrieb: > Auf dem Modul ist ein MAX232 drauf, wie man auf deinem allerersten Foto > sogar erkennen kann. Es ist völlig egal ob AVR und MAX232 auf der selben > Platine oder über Kabel verbunden sind. Ist das so schwer zu kapieren. > > Lass gut sein. Ich glaube, wir sollten gut sein lassen. Wir lassen uns > wieder zu sehr von seinen Provokationen mitreißen. Es ist doch > offensichtlich, dass er uns nur ärgern und an der Nase herumführen will. > > Kein normal denkender Mensch ist in der Lage, sich so einen Schwachsinn > wie er auszudenken. Nein ..aaaaber....der max3232 ist auf der PCB des moduls fertig verkabelt , ich habe weder DCT DET oder geschweige denn die TIN leitung
Frank M. schrieb: > anscheinend habe ich da eine reine arduino komponente > gekauft die nicht standalone mit eine MC fähig Der Arduino braucht so eine Komponente nicht, weil er den Adapter schon drauf hat! Und er Arduino hat schon gar keinen OP drauf. Zeig doch mal ein Foto vom Aufbau mit OP... Das wird lustig!
Frank M. schrieb: > anscheinend habe ich da eine reine arduino komponente > gekauft die nicht standalone mit eine MC fähig Du hast einfach keinen Plan, wovon du sprichst. Dann muss dein Controller einfach vor jedem Telegramm ein "Ich bin ein Arduino![CR][LF]" senden. Dann denkt das RS232-Modul, dass es sich um einen Arduino handelt, und schickt das Datenpaket daraufhin weiter an den Computer. Sowas vergisst man gerne mal...
Frank M. schrieb: > anscheinend habe ich da eine reine arduino komponente > gekauft die nicht standalone mit eine MC fähig Das ist doch Quatsch. Arduinos sind doch kein Hexenwerk, sondern AVR Mikrocontroller mit minimaler Basis-Beschaltung. > Ihr hört einfach nicht zu das ist hier das problem Nein, du bist davon überzeugt, als einziger hier Ahnung zu haben obwohl genau das Gegenteil der Fall ist. Solange du nicht zu Demut wechselst, kannst du 1000x auf den Boden Stampfen und "Ich will aber" rufen. Die Physik lässt sich nicht aus tricksen. Hast du inzwischen einen Weg gefunden, die Funktion deines Mikrocontrollers (insbesondere dessen Oszillator) nachzuweisen? Weil: Wenn der nicht funktioniert, ist jede weitere Fummelei ausserhalb des Steckbretts sinnlos. Man muss kein Vulkanier sein, um das bisschen Logik zu akzeptieren.
Sebastian R. schrieb: > Ich verzichte einfach mal darauf, dir das OSI-Layer-Modell zu erklären.. Wird auch nix bringen. Denn die Probleme auf Level 8 sind so immens, dass die darunter liegenden 7 Schichten da nichts mehr raus holen können. Schätze ich mal..... .
Sebastian R. schrieb: > Frank M. schrieb: > anscheinend habe ich da eine reine arduino komponente > gekauft die nicht standalone mit eine MC fähig > > Du hast einfach keinen Plan, wovon du sprichst. > > Dann muss dein Controller einfach vor jedem Telegramm ein "Ich bin ein > Arduino![CR][LF]" senden. > Dann denkt das RS232-Modul, dass es sich um einen Arduino handelt, und > schickt das Datenpaket daraufhin weiter an den Computer. > > Sowas vergisst man gerne mal... Was erzählst du denn da ,, ohne software treiber wird da überhaupt nichts erkannt
Frank M. schrieb: > Was erzählst du denn da ,, ohne software treiber wird da überhaupt > nichts erkannt Naja, wenn du da ein reines MAX232-Modul für Arduino hast, dann muss es ja einen Unterschied zum echten MAX232 geben, weshalb es nicht funktioniert. Die Chinesen machen das gerne mal, dass sie die Funktion eines ICs mit einem Mikrocontroller nachbauen und da dann den eigentlichen Namen draufschreiben. Also kann es sehr gut sein, dass das kein MAX232 auf deinem Modul ist, sondern eben ein Controller, der erkennt, wenn er Daten von einem Standalone-Controller bekommt. Und das kann man eben mit diesem einfachen Trick umgehen.
Ich habe einen Vorschlag: Da du 16µF Kondensatoren am Quarz verwenden möchtest, liegt es nach, einen dazu passenden Quarz zu verwenden. Also gehe doch mal in dein Lager und suche einen Quarz mit 16Hz (nicht MHz). Da die serielle Kommunikation dementsprechend langsamer sein wird, musst du dann nur noch deine Gerätschaften z.B. von 115200 auf 0,1152 Baud umstellen und schon passt alles zusammen.
Stefanus F. schrieb: > > Hast du inzwischen einen Weg gefunden, die Funktion deines > Mikrocontrollers (insbesondere dessen Oszillator) nachzuweisen? Weil: > Wenn der nicht funktioniert, ist jede weitere Fummelei ausserhalb des > Steckbretts sinnlos. Man muss kein Vulkanier sein, um das bisschen Logik > zu akzeptieren. Ich benutze ein oszillator mit 16Mhz und 2 keramik capacitoren mit 16 farrad
Frank M. schrieb: > Was erzählst du denn da ,, ohne software treiber wird da überhaupt > nichts erkannt ?
Frank M. schrieb: > Ich benutze ein oszillator mit 16Mhz und 2 keramik capacitoren mit 16 > farrad Wow! Ein Keramik-Kondensator mit 16F muss ja riesig sein. Und teuer :o
Frank M. schrieb: > Stefanus F. schrieb: > > Hast du inzwischen einen Weg gefunden, die Funktion deines > Mikrocontrollers (insbesondere dessen Oszillator) nachzuweisen? Weil: > Wenn der nicht funktioniert, ist jede weitere Fummelei ausserhalb des > Steckbretts sinnlos. Man muss kein Vulkanier sein, um das bisschen Logik > zu akzeptieren. > > Ich benutze ein oszillator mit 16Mhz und 2 keramik capacitoren mit 16 > farrad Sebastian R. schrieb: > Frank M. schrieb > > Die Chinesen machen das gerne mal, dass sie die Funktion eines ICs mit > einem Mikrocontroller nachbauen und da dann den eigentlichen Namen > draufschreiben. Also kann es sehr gut sein, dass das kein MAX232 auf > deinem Modul ist, sondern eben ein Controller, der erkennt, wenn er > Daten von einem Standalone-Controller bekommt. Und das kann man eben mit > diesem einfachen Trick umgehen. Das stimmt was mit dem modul nicht,,und arduino ist eine reines E/A Board , zugeschnitten auf eine eigene entwicklungs umgebung
Frank M. schrieb: > Ich benutze ein oszillator mit 16Mhz und 2 keramik capacitoren mit 16 > farrad Wow, jetzt sind aus den 16pF sogar 16F geworden. Also um Faktor 1000000000000 zu groß. Kein Problem, dann nimm halt einen 0,000016Hz Quarz und stelle die Baudrate auf 0,0000001152. Es könnte allerdings passieren, dass der Quarz unhandlich gross wird und dass stirbst bevor das erste Datenpaket fertig übertragen wurde.
Frank M. schrieb: > Wir studieren nicht jahre lang und wälzen laborarbeiten das ist das Problem einiger Studierten, sie haben studiert aber oft nichts gelernt zum Lernen gehört auch Lehre! Leute mit einer abgeschlossenen Lehre können da im Vorteil sein :)
Frank M. schrieb: > Das stimmt was mit dem modul nicht,,und arduino ist eine reines E/A > Board , zugeschnitten auf eine eigene entwicklungs umgebung Frank M. schrieb: > anscheinend habe ich da eine reine arduino komponente > gekauft die nicht standalone mit eine MC fähig Und jetzt kommst du. Erklär doch mal, wo der Widerspruch liegt :D
> Das stimmt was mit dem modul nicht Kann gut sein. Nur: Solange dein µC nichts sendet (was du mit den LEDs nachgewiesen hast) kann das Modul auch nichts senden. Es sei denn, es enthält Magie.
Sebastian R. schrieb: > Frank M. schrieb: > Ich benutze ein oszillator mit 16Mhz und 2 keramik capacitoren mit 16 > farrad > > Wow! Ein Keramik-Kondensator mit 16F muss ja riesig sein. Und teuer :o Kondensator und capacitoren sind führ mich 2 versch. Komponenten..... Nein , ist ein ganz nornaler kleiner capacitor
Und man könnte mit einem Oszilloskop ja mal gucken, was vor und was hinter dem Modul passiert und sehr schnell feststellen, wo der Fehler liegt. Aber als waschechter Akademiker hat man das natürlich nicht nötig. Da reicht ein Amperemeter zum Megavolt messen völlig aus.
Frank M. schrieb: > Kondensator und capacitoren sind führ mich 2 versch. Komponenten Für mich nicht. Denn ich habe ich der Schule im Englisch Unterricht aufgepasst und kann zudem Wörterbücher benutzen: https://www.dict.cc/?s=Kondensator
Frank M. schrieb: > Kondensator und capacitoren sind führ mich 2 versch. Komponenten..... Für mich auch. Denn "capacitoren" gibt es nicht, das ist ein von dir erfundenes Wort. Ansonsten erklär mir, einem normalsterblichen, unstudierten und völlig minderbemittelten Techniker doch einmal, wo der Unterschied liegt. Ich möchte gerne ein Stück von deinem ach so mächtigen Wissen abhaben!
Habe das modul unterm microscope da die schrift supper schlecht ist...das ist garkein max, steht jedenfalls nicht drauf...der IC ist ein SIPEX SP3232EEN 723LT1335
Sebastian R. schrieb: > Und man könnte mit einem Oszilloskop ja mal gucken, was vor und was > hinter dem Modul passiert und sehr schnell feststellen, wo der Fehler > liegt. > > Aber als waschechter Akademiker hat man das natürlich nicht nötig. Da > reicht ein Amperemeter zum Megavolt messen völlig aus. Naja, der LED Test hat schon gezeigt, dass der Mikrocontroller nichts sendet.
Sebastian R. schrieb: > Frank M. schrieb: > Kondensator und capacitoren sind führ mich 2 versch. Komponenten..... > > Für mich auch. Denn "capacitoren" gibt es nicht, das ist ein von dir > erfundenes Wort. > > Ansonsten erklär mir, einem normalsterblichen, unstudierten und völlig > minderbemittelten Techniker doch einmal, wo der Unterschied liegt. > > Ich möchte gerne ein Stück von deinem ach so mächtigen Wissen abhaben! Du bist total durchgeknallt,,,du sagst es gibt keine capacitoren????? Viekeicht lässt du mal deine verdammte ignoranz beiseite und checkst das ich die englischen terminusse gebrauche
Frank M. schrieb: > Wir studieren nicht jahre lang und wälzen laborarbeiten un uns dann im > nachhinein von Hobbyisten beleidigen zu lassen......und bis zu einem > gewissen grad kann ich auch mit der form der artikulierung umgehen aber > irgendwoh gibst ein punkt Korrekt. Schon Deine Rechtschreibung liegt etwa 1000m hinter diesem Punkt. wendelsberg
Du kannst ja mal das Datenblatt des MAX3232 mit dem SP3232EEN vergleichen. Vielleicht entdeckst du dort einen ganz bösen Betrug. https://www.exar.com/ds/sp3222e_sp3232e.pdfvergleichen https://datasheets.maximintegrated.com/en/ds/MAX3222-MAX3241.pdf Also mir fällt da Spontan die andere Farbgebung auf.
Frank M. schrieb: > Sebastian R. schrieb: >> Frank M. schrieb: >> Kondensator und capacitoren sind führ mich 2 versch. Komponenten..... >> >> Für mich auch. Denn "capacitoren" gibt es nicht, das ist ein von dir >> erfundenes Wort. >> >> Ansonsten erklär mir, einem normalsterblichen, unstudierten und völlig >> minderbemittelten Techniker doch einmal, wo der Unterschied liegt. >> >> Ich möchte gerne ein Stück von deinem ach so mächtigen Wissen abhaben! > > Du bist total durchgeknallt,,,du sagst es gibt keine capacitoren????? > Viekeicht lässt du mal deine verdammte ignoranz beiseite und checkst das > ich die englischen terminusse gebrauche Terminusse ????????? Leider funktionieren weder die deutsche, die englische oder die lateinische Sprache so. "Capacitor(s)" ist für mich englisch und heißt Kondensator. Also meint es ein und dasselbe Bauteil, oder? Jetzt schreibst du aber, dass es zwei verschiedene Komponenten sind. Wo liegt denn der Unterschied?
Stefanus F. schrieb: > Frank M. schrieb: > Kondensator und capacitoren sind führ mich 2 versch. Komponenten > > Für mich nicht. Denn ich habe ich der Schule im Englisch Unterricht > aufgepasst und kann zudem Wörterbücher benutzen: > https://www.dict.cc/?s=Kondensator Auch In den usa benutzt man das wirt kondensator und capacitir un 2 versch. Componente. Zu beschreiben...
Frank M. schrieb: > kondensator und capacitir Nein. Selbst das englische "Condensator" ist synonym zu "capacitor" Meinst du vielleicht "condenser"? Ja, das meint nicht nur ein Bauteil mit einer Kapazität, sondern eben auch Dinge, die etwas zum Kondensieren bringen. Kühler, Verflüssiger,...
407 Beiträge Bullshit, das ist der Hammer. Nicht mehr lange, und der Andreas stellt einen Antrag für die Aufnahme ins Guinness Buch der Rekorde. Oder für Olmypia. Trolling als neue Disziplin. Jetzt wo sie Video-Gaming aufgenommen haben passt das ja.
In meinem Unternehmen habe ich 230 Leute unter mir! Ich bin Friedhofsgärtner! Sorry, aber wer "fuehr" und "Projeckt" und "tittel" schreibt der leitet weder eine Firma, noch hat er einen Titel oder sonst was. Was ein Großmaul! Und wer keine Verbindung zwischen einem fertigen RS232/TTL Modul hinbekommt der hat auch noch nie irgendein embedded system entwickelt. Köstlicher Thread!
Sebastian R. schrieb: > Frank M. schrieb: > Sebastian R. schrieb: > Frank M. schrieb: > Kondensator und capacitoren sind führ mich 2 versch. Komponenten..... > > Für mich auch. Denn "capacitoren" gibt es nicht, das ist ein von dir > erfundenes Wort. > > Ansonsten erklär mir, einem normalsterblichen, unstudierten und völlig > minderbemittelten Techniker doch einmal, wo der Unterschied liegt. > > Ich möchte gerne ein Stück von deinem ach so mächtigen Wissen abhaben! > > Du bist total durchgeknallt,,,du sagst es gibt keine capacitoren????? > Viekeicht lässt du mal deine verdammte ignoranz beiseite und checkst das > ich die englischen terminusse gebrauche > > Terminusse ????????? > > Leider funktionieren weder die deutsche, die englische oder die > lateinische Sprache so. > > "Capacitor(s)" ist für mich englisch und heißt Kondensator. Also meint > es ein und dasselbe Bauteil, oder? > Jetzt schreibst du aber, dass es zwei verschiedene Komponenten sind. Wo > liegt denn der Unterschied? Wie schreibt mann denn Terminus? Dominik schrieb: > In meinem Unternehmen habe ich 230 Leute unter mir! > Ich bin Friedhofsgärtner! > > Sorry, aber wer "fuehr" und "Projeckt" und "tittel" schreibt der leitet > weder eine Firma, noch hat er einen Titel oder sonst was. > Was ein Großmaul! > Und wer keine Verbindung zwischen einem fertigen RS232/TTL Modul > hinbekommt der hat auch noch nie irgendein embedded system entwickelt. > Köstlicher Thread! Interessiert mich nicht woführ soll ich die rechtschreib fehler korrigieren..hat hier niemand verdient
Bin ich eigentlich der einzige, der diese Seite regelmäßig lokal speichert, um sie für die Nachwelt zu erhalten, sollte sie aus irgendeinem Grund doch gelöscht werden? Ansonsten... Frank/Daniel, would it be easier for you to communicate in English? Obviously German isn't your first language and there might be some misunderstanding because of the language barriers. I don't think it would be much of a problem to communicate in English if it would help you to understand what we are talking about. Just let us know.
Stefanus F. schrieb: > Du kannst ja mal das Datenblatt des MAX3232 mit dem SP3232EEN > vergleichen. Vielleicht entdeckst du dort einen ganz bösen Betrug. > > https://www.exar.com/ds/sp3222e_sp3232e.pdfvergleichen > https://datasheets.maximintegrated.com/en/ds/MAX3222-MAX3241.pdf > > Also mir fällt da Spontan die andere Farbgebung auf. Die site gibst nicht....was soll das jetzt....wie betrug?
Doch... das haben wir wohl verdient! Spätestens nach deinen: ich kann alles, ich bin alles Beiträgen haben wir es verdient mit ordentlicher Sprache niedergemacht zu werden.
Meine Güte... Kann hier ein Mod das Drama nicht endlich mal beenden?!
Sebastian R. schrieb: > Bin ich eigentlich der einzige, der diese Seite regelmäßig lokal > speichert, um sie für die Nachwelt zu erhalten, sollte sie aus > irgendeinem Grund doch gelöscht werden? > > Ansonsten... > > Frank/Daniel, would it be easier for you to communicate in English? > Obviously German isn't your first language and there might be some > misunderstanding because of the language barriers. > > I don't think it would be much of a problem to communicate in English if > it would help you to understand what we are talking about. > > Just let us know. Yes thats fine...but i'am German and i have a spanish keyboard.....sry...isnt posible installing other driver for german lang. Interpretation
Sebastian R. schrieb: > Frank/Daniel, would it be easier for you to communicate in English? > Obviously German isn't your first language and there might be some > misunderstanding because of the language barriers. > > I don't think it would be much of a problem to communicate in English if > it would help you to understand what we are talking about. > > Just let us know. Für Frank/Daniel - die Google-Übersetzung :-) - falls er das auch nicht findet: Frank / Daniel, wäre es einfacher für dich, auf Englisch zu kommunizieren? Offensichtlich ist Deutsch nicht Ihre Muttersprache und vielleicht gibt es auch welche Missverständnis wegen der Sprachbarrieren. Ich glaube nicht, dass es ein großes Problem wäre, auf Englisch zu kommunizieren, wenn Es würde Ihnen helfen zu verstehen, worüber wir sprechen. Lass es uns einfach wissen.
Lieber Daniel-Frank D.-M., mein Vorschlag zur Güte: Du setzt Dich in Deine Unternehmer-Luxuskarosse, fährst zu meinem Forschungs- und Entwicklungslabor im Großraum Stuttgart und wir beide lösen Dein Problemchen so, wie's echte Ingenieure machen. Ich besitze nicht nur ein Oszi, ich kann's sogar bedienen. Grüßle Volker
Frank M. schrieb: > Stefanus F. schrieb: > Du kannst ja mal das Datenblatt des MAX3232 mit dem SP3232EEN > vergleichen. Vielleicht entdeckst du dort einen ganz bösen Betrug. > https://www.exar.com/ds/sp3222e_sp3232e.pdfvergleichen > https://datasheets.maximintegrated.com/en/ds/MAX3222-MAX3241.pdf > Also mir fällt da Spontan die andere Farbgebung auf. > > Die site gibst nicht....was soll das jetzt....wie betrug? Was soll das jetzt heissen?
Frank M. schrieb: > Yes thats fine...but i'am German and i have a spanish > keyboard.....sry...isnt posible installing other driver for german lang. > Interpretation Oooooookay. Vielleicht sollten wir doch lieber bei deutsch bleiben.
Frank M. schrieb: > Frank M. schrieb: >> Stefanus F. schrieb: >> Du kannst ja mal das Datenblatt des MAX3232 mit dem SP3232EEN >> vergleichen. Vielleicht entdeckst du dort einen ganz bösen Betrug. >> https://www.exar.com/ds/sp3222e_sp3232e.pdf >> https://datasheets.maximintegrated.com/en/ds/MAX3222-MAX3241.pdf >> Also mir fällt da Spontan die andere Farbgebung auf. >> >> Die site gibst nicht....was soll das jetzt....wie betrug? > > Was soll das jetzt heissen? Du hast dich selber zitiert und fragst dich selber, was dein Beitrag heißen soll? Der obere Link war falsch kopiert. Du könntest ihn jetzt in diesem Beitrag hier anklicken und er funktioniert.
Volker B. schrieb: > Lieber Daniel-Frank D.-M., > > mein Vorschlag zur Güte: Du setzt Dich in Deine > Unternehmer-Luxuskarosse, fährst zu meinem Forschungs- und > Entwicklungslabor im Großraum Stuttgart und wir beide lösen Dein > Problemchen so, wie's echte Ingenieure machen. Ich besitze nicht nur ein > Oszi, ich kann's sogar bedienen. > Grüßle > Volker Auf meiner nächsten geschäftsreise nach DE wäre das möglich...haber denke es wäre kostengünstiger einfach ein anderen IC zu kaufen....und auserdem hat hier jemand einen lino mit einem fertigem AVR Seriell modul gepostet , und da ist klar zu erkennen das an dem max3232 ein npn transistor vorgeschaltet ist
Arduino Fanboy D. schrieb: > Sebastian R. schrieb: >> Ich verzichte einfach mal darauf, dir das OSI-Layer-Modell zu erklären.. > > Wird auch nix bringen. > Denn die Probleme auf Level 8 sind so immens, dass die darunter > liegenden 7 Schichten da nichts mehr raus holen können. > Schätze ich mal..... > . Hi, hatte oben schon erwähnt, dass Schicht 1 hier schon nicht funktioniert. Karl B. schrieb: > Es scheint hier aber nicht nur ein Problem mit der Osi Schicht 1 zu > sein, also der Bit-Übertragungsschicht, sondern noch eine mehr oder > weniger Spezialentwicklung, wie sie bei Linux/Unix oft vorkommt. Open > Source heißt nicht, dass alles offengelegt wird. Einige > Schlaumeier-Implementierer verlangen dann immer direkte Kontaktaufnahme, > ohne die geht sonst nichts. > Habe den starken Verdacht, dass es hier auch so ist. Frank M. schrieb: > Ich glaube dir nicht das du mit einer blossen 2 haupt komponenten eine > serielle komunikation etabliert hast Das ist eindeutig widerlegbar. Man kann zwei ATtiny2313-er über die UART-Default-Pins g e k r e u z t direkt miteinander verbinden, und es funktioniert. Allerdings sollte man erst einmal mit 9k6 8N1 anfangen. Gleich mit den hohen Baudraten einzusteigen, halte ich für reichlich sportlich. Schon einmal etwas von Busabschluss gehört, da wird er wohl schon fällig. Der Max232 im Bild wird nur für die PC-COM1 gebraucht. Für die Software zur Ansteuerung der LCD-Anzeige wirkungslos. Kann auch aus der Fassung gezogen werden. Die zweite Verbindung geht direkt über das 10-polige Flachbandkabel auf den ATtiny im STK500 Board. ciao gustav
Sebastian R. schrieb: > Frank M. schrieb: > Frank M. schrieb: > Stefanus F. schrieb: > Du kannst ja mal das Datenblatt des MAX3232 mit dem SP3232EEN > vergleichen. Vielleicht entdeckst du dort einen ganz bösen Betrug. > https://www.exar.com/ds/sp3222e_sp3232e.pdf > https://datasheets.maximintegrated.com/en/ds/MAX3222-MAX3241.pdf > Also mir fällt da Spontan die andere Farbgebung auf. > > also die beschaltung die der IC im datenblatt besitzt ist so auf dem modul nicht vorhanden....anscheinend irgend ein schrott
Frank M. schrieb: > lino mit einem fertigem AVR Seriell modul > gepostet , und da ist klar zu erkennen das an dem max3232 ein npn > transistor vorgeschaltet ist Kannst du den Beitrag bitte noch einmal heraussuchen? Anscheinend haben es dann 99% der hier anwesenden Personen falsch gemacht. Und selbst in den offiziellen Datenblättern der ganzen Hersteller der Pegelwandler wird das verschwiegen!
Und da ich aus meinem Herzen keine Mördergrube machen möchte, hier noch der Link zum Progrämmchen. Beitrag "Re: DCF77 Auswertung (ein bisschen anders)" ciao gustav
Frank M. schrieb: > Die site gibst nicht....was soll das jetzt....wie betrug? Kannst du die URL nicht selber korrigieren? Ich helfe Dir mal: https://www.exar.com/ds/sp3222e_sp3232e.pdf https://datasheets.maximintegrated.com/en/ds/MAX3222-MAX3241.pdf
Stefan S. schrieb: > Kann hier ein Mod das Drama nicht endlich mal beenden? Ist doch lustig. Wenn es Dich verärgert, dann lies einfach nicht weiter mit.
Frank M. schrieb: > Die site gibst nicht....was soll das jetzt....wie betrug? Frank M. schrieb: > Was soll das jetzt heissen? Ist Dir aufgefallen, dass du dir gerade selber eine Frage gestellt hast?
Dirk B. schrieb: > Frank M. schrieb: > Was erzählst du denn da ,, ohne software treiber wird da überhaupt > nichts erkannt > > ? Zumindest unter windows....benutze haber unix
Du hast Dir schon wieder selbst geantwortet. Bist du geisteskrank?
Stefanus F. schrieb: > Ist doch lustig. Schreibt wenigstens eure Beiträge mit ein bisschen mehr Witz, damit jeder daran zweifeln kann, dass ihr es Ernst meint. Am Ende wird der Thread nicht gelöscht und dann könnte der Eindruck entstehen, hier gäbe es einen Haufen Einfaltspinsel, die sich sehr einfach beschäftigen lassen.
Sebastian R. schrieb: > Frank M. schrieb: > lino mit einem fertigem AVR Seriell modul > gepostet , und da ist klar zu erkennen das an dem max3232 ein npn > transistor vorgeschaltet ist > > Kannst du den Beitrag bitte noch einmal heraussuchen? > Anscheinend haben es dann 99% der hier anwesenden Personen falsch > gemacht. > > Und selbst in den offiziellen Datenblättern der ganzen Hersteller der > Pegelwandler wird das verschwiegen! https://www.watterott.com/de/AVR-P28-8MHz
Volker S. schrieb: > Am Ende wird der Thread nicht gelöscht und dann könnte der > Eindruck entstehen, hier gäbe es einen Haufen Einfaltspinsel Der Zug ist schon vor Jahren abgefahren.
Stefanus F. schrieb: > Der Zug ist schon vor Jahren abgefahren. Ja, genau so habe ich das gemeint ;-)
Alter.... Das ist kein NPN Transistor. Guck dir den scheiß Schaltplan an. Man wer hat dich zum Ing. gemacht? Stevie Wonder?
Frank M. schrieb: > Sebastian R. schrieb: >> Frank M. schrieb: >> lino mit einem fertigem AVR Seriell modul >> gepostet , und da ist klar zu erkennen das an dem max3232 ein npn >> transistor vorgeschaltet ist >> >> Kannst du den Beitrag bitte noch einmal heraussuchen? >> Anscheinend haben es dann 99% der hier anwesenden Personen falsch >> gemacht. >> >> Und selbst in den offiziellen Datenblättern der ganzen Hersteller der >> Pegelwandler wird das verschwiegen! > > > https://www.watterott.com/de/AVR-P28-8MHz Jetzt sagst du mir bitte, wo sich im Schaltplan ein NPN-Transistor versteckt hat, ich kann ihn so spontan gar nicht sehen.
Sebastian R. schrieb: > Ansonsten erklär mir, einem normalsterblichen, unstudierten und völlig > minderbemittelten Techniker doch einmal, wo der Unterschied liegt. Das kann ich gerne für dich tun! Ein Capacitor ist ein elektronisches Bauelement. Meist passiv. In DE Land oft Kondensator genannt. Ein Kondensator dient zum verflüssigen, von z.B. Wasser, oder Kältemittel. ;-) ;-) ;-) ;-)
Wo ist hier der Transistor? Beitrag "Re: Serial 232/TTL Kommunikation mit Atmega" Im Schaltplan ist keiner.
@Sebastian Na aufm Foto das schwarze Teil im TO-92 Gehäuse. Das Gehäuse ist doch typisch für NPN Transistoren. ?????? In Bacon Chips ist ja auch Bacon drin!
Ich habe gerade mit meinem chinesischen Grossimporteur gesprochen. Der meinte, dann du für den SP3232EEN einen Linux Treiber suchen sollst. https://www.google.com/search?q=download+linux+driver+for+SP3232EEN
Max B. schrieb: > Na aufm Foto das schwarze Teil im TO-92 Gehäuse. > Das Gehäuse ist doch typisch für NPN Transistoren. Stüüüüümmt! Ach, da sieht man mal wieder, dass ich nicht studiert habe und strohdoof bin. Man... Ja, sowas sieht ein M.Eng. für Embedded & Microsystems Engineering, Sowie Automation & Testing natürlich sofort! Mein Fehler.
Es könnte aber auch ein Feldeffekt-Transistor sein, dann wäre das Ding leider nur für den Ausseneinsatz in der Landwirtschaft geeignet.
Schon ok. Hauptsache du siehst deinen Fehler ein! 16 Farad am Quartz... muss es dann nicht Faräder heißen? Ich hoffe so Menschen wie unser Ing. bleibt bei seiner Kleinspannung und fängt nicht noch damit an ein Modul zu entwickeln welches Serial232 auf 230V kann.
Stefanus F. schrieb: > Es könnte aber auch ein Feldeffekt-Transistor sein, dann wäre das Ding > leider nur für den Ausseneinsatz in der Landwirtschaft geeignet. Dann muss an das Gerät aber auch Erde!
Max B. schrieb: > Dann muss an das Gerät aber auch Erde! Und Zack, habe ich das Bild von der kleinen Plastiktüte mit Erde wieder im Kopf.
Max B. schrieb: > Stefanus F. schrieb: >> Es könnte aber auch ein Feldeffekt-Transistor sein, dann wäre das Ding >> leider nur für den Ausseneinsatz in der Landwirtschaft geeignet. > > Dann muss an das Gerät aber auch Erde! Gut, weiter so Jungs, dann lohnt sich das Mitlesen wieder!
Max B. schrieb: > Stefanus F. schrieb: >> Es könnte aber auch ein Feldeffekt-Transistor sein, dann wäre das Ding >> leider nur für den Ausseneinsatz in der Landwirtschaft geeignet. > > Dann muss an das Gerät aber auch Erde! So wie hier: https://www.mikrocontroller.net/attachment/199782/Generator_Spike.jpg ? ?
Wo isn unser Frank jetzt hin? Bestimmt zum Fahrradhändler nach 16 pico Fahrräder suchen für den Quartz. Joar... wenn es mit der Kommunikation im Forum schon scheitert wie soll da eine Kommunikation über 232 nur funktionieren? Ps: Mir ist mal mein RC Hubschrauber abgestürzt. Elektrotechnisch hab ich ihn damit geerdet. Oder?
Max B. schrieb: > Mir ist mal mein RC Hubschrauber abgestürzt. Elektrotechnisch hab ich > ihn damit geerdet. Oder? Kommt drauf an. Wenn er danach kaputt war, hast du ihn eher gehimmelt :D
Max B. schrieb: > Mir ist mal mein RC Hubschrauber abgestürzt. Elektrotechnisch hab ich > ihn damit geerdet. Oder? Auf jeden Fall hast du ihn auf den Boden der Tatsachen zurück geholt.
Max B. schrieb: > Wo isn unser Frank jetzt hin? > Bestimmt zum Fahrradhändler nach 16 pico Fahrräder suchen für den > Quartz. Ich habe nur pico30 gefunden. Das sind zwar keine Fahrräter, bringen aber möglicherweise Erleuchtung.
Und wieso schreibe ich Quarz immer mit t? Ich leite doch gar keine Firma.
Max B. schrieb: > Und wieso schreibe ich Quarz immer mit t? > Ich leite doch gar keine Firma. Das ist das überflüssige T von den Titteln.
Komm schon, einer geht noch! Wir haben den Gehalts-Thread noch nicht übertroffen.
Danke, das könnte es sein! i'am praud that you helped me! Fraaaaank Daniel D. Wo bist duuuuuuu?
Stefanus F. schrieb: > Komm schon, einer geht noch! Wir haben den Gehalts-Thread noch nicht > übertroffen. Jetzt habe wir vielleicht etwas übertrieben. Max B. schrieb: > Fraaaaank Daniel D. Wo bist duuuuuuu? Ja, es ist doch schließlich sein Aufgabe, den Thread am Leben zu erhalten! Mist, gerade jetzt, wo es wieder unterhaltsam geworden ist, kann man sich nicht auf ihn verlassen. und dann auch noch dev0 :-(
Weiter so. Laut Hochrechnung wird in 5,83 Tagen der HighScore von Kurt Bindls "Basisteilchen-über-eine-Strecke-laufen-lassen" geknackt!
Ich glaub, das ist jetzt tot hier. Geht da weiter? Beitrag "int8_t mittels uart schicken" oder dort? Beitrag "Re: Fragen zum Geschäftsführer einer kleinen GmbH"
Dirk B. schrieb: > Karl B. schrieb: > etwas sinnvolles. > > Aber darumgeht es hier nicht mehr. Uuups nach dev/null verschoben - hatte ich glatt übersehen. ciao gustav P.S.: der Gerhard Schmidt (gsc) (ihr wisst, der mit dem DCF77 Decoder) war mit in dem einen Thread drin - als Gast. Hat auch nicht gemeckert, dass ich an seinem Proggi geknabbert hatte.
Stefanus F. schrieb: > nur für den Ausseneinsatz in der Landwirtschaft geeignet. Max B. schrieb: > Dann muss an das Gerät aber auch Erde! dazu passt: https://www.youtube.com/watch?v=qZwqKA3ZNC0
Bitte melde dich an um einen Beitrag zu schreiben. Anmeldung ist kostenlos und dauert nur eine Minute.
Bestehender Account
Schon ein Account bei Google/GoogleMail? Keine Anmeldung erforderlich!
Mit Google-Account einloggen
Mit Google-Account einloggen
Noch kein Account? Hier anmelden.























