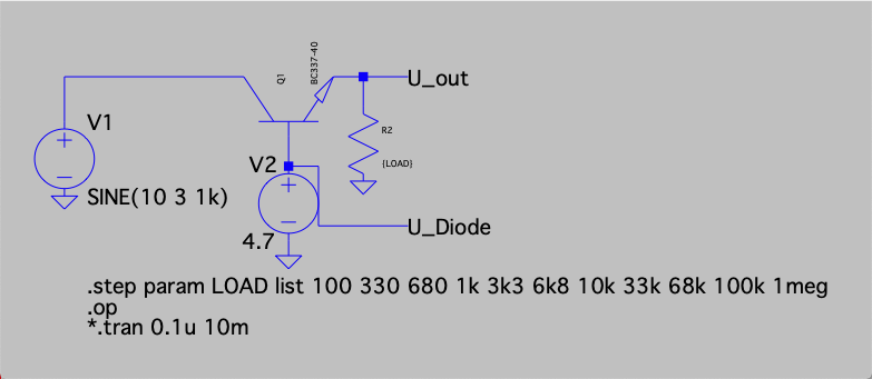
Hallo, warum werden Spannungsregler wie 78xx (z.B. 7805) so oft eingesetzt, während Längsregler (Emitterfolger) kaum eine Rolle spielen? Der Emitterfolger hat mit ca. 0,7V einen viel geringeren Drop als der 78xx (mit ca. 3V), damit auch weniger Abwärme, weniger Stromverbrauch, kann geringere Betriebsspannungen sauber regeln und ist auch noch ziemlich flink, wenn ich das richtig sehe. Die beiden einzigen offensichtlichen Nachteile des Längsreglers sind die leicht erhöhte Anzahl an Bauteilen und vermutlich eine etwas schlechtere Temperaturkompensation (je nach verwendeter Zenerdiode bzw. ZD-Kombination). Oder wo liegt der Haken verborgen?
Regeln tut der Emitterfolger nicht. Die Verlustleistung ist bei gleicher Eingangsspannung gleich.
flo schrieb: > warum werden Spannungsregler wie 78xx (z.B. 7805) so oft eingesetzt, > während Längsregler (Emitterfolger) kaum eine Rolle spielen? Ein 78xx IST ein Längsregler. > Der Emitterfolger hat mit ca. 0,7V einen viel geringeren Drop als der > 78xx (mit ca. 3V) Blödsinn. > damit auch weniger Abwärme, weniger Stromverbrauch, Blödsinn. > kann geringere Betriebsspannungen sauber regeln und ist auch noch > ziemlich flink, wenn ich das richtig Blödsinn. Dein Längsregler hat vor allem keinen Kurzschluss bzw. Überstromschutz, keinen Überhitzungsschutz und keinen SOA Schutz, und erfordert trotzdem mehr Bauteile als der 78xx. Intern ist der 78xx genau so aufgebaut wie dein Längsregler mit dem NPN vor der Last, nur ein paar Bauteile mehr weil er REGELT und nicht bloss instabil folgt. Auch dein Längsregler kommt nicht mit bloss 0.7V mehr aus als die Ausgangsspannung beträgt. Es muss ja durch den unbezeichneten Widerstand auch genug Strom fliessen, damit die Z-Diode ihnen Nennstrom hat und der Transistor seinen Basisstrom abziehen kann ohne daß es für die Z-Diode zu wenig wird. Legt man den Widerstand so aus, daß 0.8V ausreichen würden, führt alleine die Schwankung der UBE des Transiostor bei bei steigender Wärme von 0.7V auf 0.5V zu einer verdreifachung des Stromes durch die Z-Diode, bei konstanter Eingangsspannung. Schwankt gar die Eingangsspannung von 6V bis 9V, wäre der Z-Dioden-Strom 1:11, mit entsprechend hohen Abweichungen der Z-Dioden-Spannung einer 5V6 Z-Diode. Diese primitive Emitterfolgerstabilisierung aus der vorherigen Jahrhundert ist grosser Mist und nur sinnvoll zu gebrauchen, wenn die Eingangsspannung deutlich höher als die Ausgangsspannung ist, so 1:2, und keine Ausgangsüberlastung zu befürchten ist. Siehe diesees Netzteil Beitrag "Fehler in Trafonetzteil" welches sich extra die Mühe macht, die Versorgung der Z-Diode durch einen Spannungsverdoppler zu erzeugen, damit der Z-Dioden-Strom nicht zu sehr schwankt und der Spannungsabfall am Längstransistoir trotzdem nicht zu hoch wird.
flo schrieb: > warum werden Spannungsregler wie 78xx (z.B. 7805) so oft eingesetzt, > während Längsregler (Emitterfolger) kaum eine Rolle spielen? Spannungsregler 78xx sind auch Längsregler, und nicht mehr Stand der aktuellen Technik. Es gibt LDO im Gehäuse mit einer Dropout-Spannung von unter 0,3 Volt.
Jörg R. schrieb: > und nicht mehr Stand der > aktuellen Technik. Ach? Echt? Komisch. Wie kommst du zu der Aussage?
flo schrieb: > Der Emitterfolger hat mit ca. 0,7V einen viel geringeren Drop als der > 78xx (mit ca. 3V) Nein, du übersiehst dabei die für den Z-Dioden-Vorwiderstand Rv nötige Spannung. Auch wenn man den Rv durch andere Schaltungen ersetzt, brauchen die etwas Spannung für sich. Außerdem ist die Ausgangsspannung alles andere als Laststabil und man kann so nur kleine Lastströme erreichen.
Michael B. schrieb: > Legt man den Widerstand so aus, daß 0.8V ausreichen würden, führt > alleine die Schwankung der UBE des Transiostor bei bei steigender Wärme > von 0.7V auf 0.5V zu einer verdreifachung des Stromes durch die Z-Diode Das war jetzt Blödsinn, da schwankt die Ausgangsspannung um 0.2V, die 1:11 durch die Z-Diode bei von 6 auf 9V schwankender Eingangspannung bleibt aber.
STK500-Besitzer schrieb: > Jörg R. schrieb: >> und nicht mehr Stand der >> aktuellen Technik. > > Ach? Echt? Komisch. Wie kommst du zu der Aussage? Die 78xx sind schon ewig auf dem Markt, womit ich nicht gesagt habe das sie keine Daseinsberechtigung mehr haben. Es gibt nun mal Spannungsregler neuerer Generation, vor allem aber welche mit wesentlich geringerem Dropout. Trag doch einfach etwas sinnvolles zum Thema bei, anstatt hier Beiträge unnötig zu kommentieren. Vermutlich ist die 78xx Reihe älter als Du?
Hallo Jörg, Jörg R. schrieb: > Spannungsregler 78xx sind auch Längsregler, und nicht mehr Stand der > aktuellen Technik. Es gibt LDO im Gehäuse mit einer Dropout-Spannung von > unter 0,3 Volt. LDOs haben auch Nachteile: https://www.elektronik-kompendium.de/public/schaerer/uregspec.htm Offensichtlich kann man nicht einfach überall low-drop-Technik verbauen.
Peter M. schrieb: > Hallo Jörg, > > Jörg R. schrieb: >> Spannungsregler 78xx sind auch Längsregler, und nicht mehr Stand der >> aktuellen Technik. Es gibt LDO im Gehäuse mit einer Dropout-Spannung von >> unter 0,3 Volt. > > LDOs haben auch Nachteile: > https://www.elektronik-kompendium.de/public/schaerer/uregspec.htm Hallo Peter, natürlich haben LDO auch Nachteile. Ich habe auch nicht behauptet das sie besser sind, nur das es sie gibt. Dem TO ging es u.a. um den Dropout. Nahezu alle elektronischen Bauteile habe Vor- und Nachteile. Man erkauft sich das Eine mit dem Anderen. So dumme und nichtssagenden Kommentare vom glücklichen STK500-Besitzer gehen mir einfach nur auf den Keks;-( Die 78xx Serie ist nun mal schon ewig auf dem Markt..und auch ich benutze diese Bauteile trotzdem noch. In deiner Verlinkung wird auch der LM317 erwähnt. Auch alt, unter Bastlern immer noch beliebt. > Offensichtlich kann man nicht einfach überall low-drop-Technik verbauen. Es ist ja auch nicht überall sinnvoll. Ich verwende diese Regler gerne für Anwendungen mit Batterie/Akkubetrieb. Dann auch in Verbindung mit Reglern die wenig Eigenverbrauch haben, im uA-Bereich. Bevorzugt MCP17xx. Diese Regler eignen sich auch nur für kleine Ausgangsströme, was ihren Anwendungsfall auch stark einschränkt.
Zur Schaltung b) Spannungsregler als Emitterfolger stimmt aber die Aussage, dass diese besonders schnell reagiert, das gilt aber nur für diese einfache Schaltung ohne weitere OP und Transistorstufen,aber die Spannungsgenauigkeit ist deutlich geringer als eines 78xx.
LM317 / 78xx sind billig und bewährt. Wenn besondere Eigenschaften gewünscht werden, dann greift man zu den passenden Bauteilen. Einen 24bit ADC würde ich z.B. nicht mit einem 78xx versorgen (Rauschen). Was die Verlustleistung angeht - Low-Drop-Linearregler werden häufig mit einem vorgeschalteten Schaltwandler betrieben. Der Schaltwandler macht möglichst verlustarm große Spannungsabsenkungen oder invertiert/setzt auf hoch in einen Zwischenkreis. Der LDO macht aus diesem Zwischenkreis eine saubere Versorgung.
flo schrieb: > Der Emitterfolger hat mit ca. 0,7V einen viel geringeren Drop als der > 78xx (mit ca. 3V) Diese Schaltung hat einen noch geringeren Drop (ca.0,2V) und die Ausgangsspannung lässt sich sogar stufenlos einstellen. Im Gegensatz zum Emitterfolger wird hier die Ausgangsspannung ständig überwacht und richtig geregelt. Michael B. schrieb: > Dein Längsregler hat vor allem keinen Kurzschluss bzw. Überstromschutz, > keinen Überhitzungsschutz und keinen SOA Schutz, und erfordert trotzdem > mehr Bauteile als der 78xx. Den ganzen Schutz hat diese Schaltung natürlich auch nicht, ist klar. Die Verlustleistung ist bei dieser Schaltung nur dann geringer wenn die Eingangsspannung knapp größer als die Ausgangsspannung ist, ansonsten wird dieser Regler genauso warm, wenn nicht sogar etwas wärmer, weil der Emitterstrom ungenutzt bleibt, weil er nicht durch den Verbraucher fließt.
Stromberg B. schrieb: > die > Ausgangsspannung lässt sich sogar stufenlos einstellen. Im Gegensatz zum > Emitterfolger wird hier die Ausgangsspannung ständig überwacht und > richtig geregelt. Was hast du denn geraucht? Da regelt gar nichts und es lässt sich auch nichts brauchbar einstellen. Heute ist Sonntag, nicht Freitag.
Wie schon ArnoR schrieb, ist die Schaltung so unsinnig. Diese wird leider manchmal zur Erklärung des Funktionsprinzips verwendet, jedoch symbolisiert hier der Trimmer die Regelung des Operationsverstärkers im Hinblick auf den Strom-/Widerstandspfad von der Basis ausgehend als Angriffspunkt.
Mark S. schrieb: > Auch das ändert nichts darin dass diese Schaltung absolut sinnlos ist. Wenn ich den Schleifer von R2 bis auf Masse runter drehe, macht das natürlich keinen Sinn mehr, aber alle Zwischenwerte können genutzt werden. Wenn die Ausgangsspannung einen gewissen positiven Spannungswert erreicht hat (einstellbar), sperrt die Basis und der Transistor bleibt stehen und die Ausgangsspannung hat jetzt ihren festen Wert erreicht. Das funktioniert auch bei unterschiedlicher Belastung.
Stromberg B. schrieb: > Diese Schaltung hat einen noch geringeren Drop (ca.0,2V) und die > Ausgangsspannung lässt sich sogar stufenlos einstellen. Im Gegensatz zum > Emitterfolger wird hier die Ausgangsspannung ständig überwacht und > richtig geregelt. Ich habe mir zwar schon gedacht, dass das Käse ist, aber ich kann mich ja irren. Funktioniert die Schaltung? Computer sagt auch nein. Ist was für den 1.April. Dieter schrieb: > jedoch symbolisiert hier der Trimmer die Regelung des > Operationsverstärkers im Hinblick auf den Strom-/Widerstandspfad von der > Basis ausgehend als Angriffspunkt. Wer macht den so Etwas? :( LG old.
Stromberg B. schrieb: > Diese Schaltung hat einen noch geringeren Drop (ca.0,2V) und die > Ausgangsspannung lässt sich sogar stufenlos einstellen. Noch geringer wird der Drop, wenn man C und E mit einem Draht verbindet und T weg lässt. Dann ist er 0V, eine Verlustleistung fällt nur noch an dem Poti an - die Drähte vernachlässige ich mal. Aber auch das kann man dann weglassen. :-) > Im Gegensatz zum > Emitterfolger wird hier die Ausgangsspannung ständig überwacht und > richtig geregelt. Nein. Geregelt könnte nur gegenüber einem Referenzwert werden. Wo wäre der denn? Eigentlich müsste man die Bilder löschen, die findet sonst ein anderer Anfänger wieder und lässt seine Probleme, die er damit bekommt, von uns aufarbeiten ... Mir fällt gerade nichts ein, wozu man diese Schaltung sinnvoll einsetzen könnte.
flo schrieb: > Längs Heißt: Transistor im Strompfad (seriell) "quer" wäre ein Shunt-Regler (parallel) > regler Heißt: Ausgangswert (U oder I) geregelt, es findet Istwert-Sollwert-Vergleich statt (die Abweichung kann dabei unterschiedlich verarbeitet werden, jedenfalls kommt es zu Gegenmaßnahmen bei Abweichung) Beides scheint Dir nicht klar, @flo.
Michael B. schrieb: > Diese primitive Emitterfolgerstabilisierung aus der vorherigen > Jahrhundert ist grosser Mist und nur sinnvoll zu gebrauchen, wenn die > Eingangsspannung deutlich höher als die Ausgangsspannung ist, so 1:2, > und keine Ausgangsüberlastung zu befürchten ist. Siehe diesees Netzteil > Beitrag "Fehler in Trafonetzteil" Dein Nick passt, Du bist wirklich ein laberkopp. Anbei eine Sinnvolle Anwendung für die Schaltung von flo (Gast) Beitrag "Re: suche eine Spannungsreferenz wie TL431." LG old.
Aus der W. schrieb: > Computer sagt auch nein. Was der Computer sagt, oder ob in China ein Sack Zement umfällt, ist gleich. Zumindest bei HF ab dem UKW Bereich aufwärts. Deshalb werde ich mich an dieser Stelle von euch verabschieden und runter in mein Bastelzimmer gehen und die Schaltung mal in Echt aufbauen. Ich werde sie auch unterschiedlich belasten und dann können wir weiter diskutieren! https://www.youtube.com/watch?v=tN1GEiO1vmI
flo schrieb: > Oder wo liegt der Haken verborgen? Schau Dir die auwändigere Innenschaltung des 7805 an. Thermo und Strombegrenzung fehlt bei Deiner 1-Transistor-Geh-Hilfe. Wenn Du z.B. nur 1V zum regeln hast, darf der Eingang natürlich kaum schwanken. Heute gibt es auch Schaltregler als Ersatz, die einiges an VERLUST-Wärme sparen. Beitrag "7805 Ersatz (Schaltregler)"
Stromberg B. schrieb: > Wenn ich den Schleifer von R2 bis auf Masse runter drehe, macht das > natürlich keinen Sinn mehr, aber alle Zwischenwerte können genutzt > werden. Wenn die Ausgangsspannung einen gewissen positiven Spannungswert > erreicht hat (einstellbar), sperrt die Basis und der Transistor bleibt > stehen und die Ausgangsspannung hat jetzt ihren festen Wert erreicht. > Das funktioniert auch bei unterschiedlicher Belastung. Quatsch. Es ist egal wo der Schleifer steht, der Transistor wird immer nur aufgesteuert, weil Basis und Kollektor immer negativer als der Emitter sind. Wenn der Schleifer ganz oben ist, ist das praktisch eine aktive Diode. Ist der Schleifer weiter unten, ist das einfach ein übersteuerter Transistor.
Stromberg B. schrieb: > Was der Computer sagt, oder ob in China ein Sack Zement umfällt Was ich meine ist vielleicht Sackreis. Deshalb der kleine Test in LTspice. Und wenn LTspice nein sagt, solltest Du einen Denkfehler zumindest in Betracht ziehen. LG old.
Aus der W. schrieb: > oszi40 schrieb: >> Strombegrenzung fehlt bei Deiner 1-Transistor-Geh-Hilfe. > Einspruch. Einspruch abgewiesen. Bei Kurzschluss des Verbrauchers wird Leistung über den T1 verheizt bis Deine Geh-Hilfe schwitzt und den Deckel aufmacht.
flo schrieb: > Oder wo liegt der Haken verborgen? alles ist falsch dein Emitterfolger ist kein Regler ein 78xx ist ein Längsregler Dir scheint der Begriff Regler unklar zu sein, zurück zum Anfang! Ein Regler hat eine Regelabweichung, ein Regler vergleicht Istwert und Sollwert, wenn du das am Emitterfolger findest ist dir ein Nobelpreis sicher.
oszi40 (Gast) schrieb: >Aus der W. schrieb: >> oszi40 schrieb: >>> Strombegrenzung fehlt bei Deiner 1-Transistor-Geh-Hilfe. >> Einspruch. >Einspruch abgewiesen. Bei Kurzschluss des Verbrauchers wird Leistung >über den T1 verheizt bis Deine Geh-Hilfe schwitzt und den Deckel >aufmacht. Sagte ja keiner, daß die Strombegrenzung etwas verhindern würde. Er sagte ja nur, daß eine Strombegrenzung (implizit) vorhanden ist.
Michael B. schrieb: > Diese primitive Emitterfolgerstabilisierung aus der vorherigen > Jahrhundert ist grosser Mist... Da spricht mal wieder der Laberkopp. Diese Schaltung hat durchaus ihre Daseinsberechtigung... ... als Vorregler für einen 78xx, wenn die Eingangsspannung über der zulässigen Vin des 78xx liegt. ... als für Anwendungen, wo aus einer hohen Spannung bei geringem Strom eine stabilisierte Spannung erzeugt werden muss, dann mit NMOS statt des NPN. Finde mal einen Längsregler, der aus 60V 3.3V macht und dabei nur ein paar µA verbraucht. ... mit Elko an der Basis als aktive Drossel. Jörg R. schrieb: > natürlich haben LDO auch Nachteile Zum Beispiel kacken viele LDO ziemlich schnell ab, wenn die Eingangsspannung mal etwas höher ist.
Joachim B. schrieb: > dein Emitterfolger ist kein Regler Doch, das ist er. Der Sollwert liegt an der Basis an und der Transistor regelt die Emitterspannung automatisch immer so daß Ub-Ue=0.7V Es ist zwar saumäßig ungenau weil die 0.7V temperaturabhängig sind und weil die Verstärkung vergleichsweise gering ist aber das ändert nichts an der Tatsache daß es grundsätzlich ein Spannungsregler ist und für manche Zwecke ausreichend ist und dann auch gerne verwendet wird. Edit: Wow, hier ist ja wieder Deppenabend wie man an den Postings und den Bewertungszählern sieht.
Bernd K. schrieb: > Es ist zwar saumäßig ungenau weil... Und weil der Strom durch die Zenerdiode nicht Ansatzweise konstant ist.
Beitrag #5740001 wurde von einem Moderator gelöscht.
M. K. schrieb im Beitrag #5740001:
> keiner würde aber sagen, dass das nen Regler ist
Der Transistor regelt seinen Innenwiderstand und damit den Stromfluss
so, dass seine Ausgangsspannung stets 0,7V niedriger ist, als der
Sollwert an seiner Basis.
Ich finde schon, dass das ein Regelvorgang ist - nur halt kein besonders
guter.
Stefanus F. schrieb: > M. K. schrieb im Beitrag #5740001: >> keiner würde aber sagen, dass das nen Regler ist > > Der Transistor regelt seinen Innenwiderstand und damit den Stromfluss > so, dass seine Ausgangsspannung stets 0,7V niedriger ist, als der > Sollwert an seiner Basis. > > Ich finde schon, dass das ein Regelvorgang ist - nur halt kein besonders > guter. Transistor nicht verstanden. Die 0.7V kommen nicht von einer Regelung sondern vom Bandabstand im Halbleiter. Da muss ne Energie überwunden werden.
M. K. schrieb: > Transistor nicht verstanden. Die 0.7V kommen nicht von einer Regelung > sondern vom Bandabstand im Halbleiter. Da muss ne Energie überwunden > werden. Dann kannst du ja den Kollektor abklemmen. Nein. Wenn die Ausgangsspannung zu hoch ist, lässt der Transistor keinen Strom mehr vom Kollektor zum Emitter fliessen. Wenn die Ausgangsspannung unter den Sollwert absinkt, lässt der Transistor einen höheren Strom vom Kollektor zum Emitter fliessen. Er regelt die Stromstärke so, dass die Ausgangsspannung ungefähr konstant gehalten wird.
Stefanus F. hat recht weil er weiß wie ein Bipolartransistor funktioniert und bekommt Minuspunkte, M.K. hat das Thema nicht verstanden und labert trotzdem Blödsinn und bekommt Pluspunkte, so kennen und lieben wir das Forum.
oszi40 schrieb: > Bei Kurzschluss des Verbrauchers wird Leistung > über den T1 verheizt bis Deine Geh-Hilfe schwitzt und den Deckel > aufmacht. Wenn man den Basisstrom begrenzt (und der ist durch den Widerstand begrenzt) dann ist auch der Kollektorstrom begrenzt (über die Stromverstärkung). Das ist zwar extrem temperaturabhängig aber wenn man es geeignet dimensioniert kann man immer im sicheren Bereich bleiben und die Schaltung wäre somit Kurzschlussfest.
Naja, wenn vor dem Transistor konstante Spannung ist, hinter dem Transistor konstante Last, und der Transistor auf konstanter Temperatur gehalten wird, dann kommt hinten konstante Spannung raus. ;-)
Stromberg B. schrieb: > Deshalb werde ich mich an dieser Stelle von euch verabschieden und > runter in mein Bastelzimmer gehen und die Schaltung mal in Echt > aufbauen. Ich werde sie auch unterschiedlich belasten und dann können > wir weiter diskutieren! Und, wo ist deine Erkenntnis? Nach 2,5h sollten doch ein Transistor, ein Widerstand und ein Poti zusammen zu löten sein?
Bernd K. schrieb: > Stefanus F. hat recht weil er weiß wie ein Bipolartransistor > funktioniert und bekommt Minuspunkte, M.K. hat das Thema nicht > verstanden und labert trotzdem Blödsinn und bekommt Pluspunkte, so > kennen und lieben wir das Forum. stefanus schrieb: Stefanus F. schrieb: > Der Transistor regelt seinen Innenwiderstand und damit den Stromfluss Und das ist schlicht falsch. 1. Der Transistor regelt nicht seinen Innenwiderstand. 2. Der Tramsistor ist derjenige, der geregelt wird. Der Transistor ist nicht der Regler sondern das Stellglied. Der Regler ist, sofern man es so nennen will, ist die Z-Diode.
Ok, einigen wir uns darauf, dass der Transistor seinen Innenwiderstand verändert. Frieden?
M. K. schrieb: > Transistor nicht verstanden. Regelungstechnik nicht verstanden? Das ist ein einfacher Proportionalregler. Der Bandabstand spielt dabei keine Rolle, funktioniert auch mit Germaniumtransistoren.
Karl K. schrieb: > M. K. schrieb: >> Transistor nicht verstanden. > > Regelungstechnik nicht verstanden? > > Das ist ein einfacher Proportionalregler. Der Bandabstand spielt dabei > keine Rolle, funktioniert auch mit Germaniumtransistoren. Die ganze Schaltung, ja, aber doch nicht er Transistor wie es oben geschrieben wurde. Es wurde geschrieben: Bernd K. schrieb: > Joachim B. schrieb: >> dein Emitterfolger ist kein Regler > > Doch, das ist er. Der Sollwert liegt an der Basis an und der Transistor > regelt die Emitterspannung automatisch immer so daß Ub-Ue=0.7V Und das ist schlicht falsch. Der Transistor regelt nicht, er wird geregelt. Das ist ein riesen Unterschied.
A. K. schrieb: > Naja, wenn vor dem Transistor konstante Spannung ist, hinter dem > Transistor konstante Last, und der Transistor auf konstanter Temperatur > gehalten wird, dann kommt hinten konstante Spannung raus. ;-) Und wer baut so was?
Stefanus F. schrieb: > Frieden? Nein. Wenn das Kriegsbeil begraben ist, existiert es ja weiter. Ihr müsstet Euch schon endgültig darauf einigen, was unter einer Regelung zu verstehen ist.
M. K. schrieb: > Der Regler ist, > sofern man es so nennen will, ist die Z-Diode. Nein. Die Z-Diode ist die Sollwertvorgabe. Natürlich ist hier der Transistor sowohl Regler (hFE) als auch Stellglied (Ice). Bernd K. schrieb: > Stefanus F. hat recht weil er weiß wie ein Bipolartransistor > funktioniert und bekommt Minuspunkte, M.K. hat das Thema nicht > verstanden und labert trotzdem Blödsinn und bekommt Pluspunkte Ja, das ist witzig. Oder eher traurig?
M. K. schrieb: > Der Transistor regelt nicht, er wird > geregelt. Soso. Wo ist denn das verstärkende Glied? Heisser Tipp: StromVERSTÄRKUNGsfaktor. Noch ein Tipp: Es wird keine Spannung geregelt. Es wird ein Strom geregelt. Sinkt die Spannung an E bei konstanter Spannung an B (Z-Diode), steigt der Ibe. Durch den hFE steigt proportional der Ice, und damit bei annähernd ohmscher Last die Ausgangsspannung. Der Transistor regelt den Ice, dass dabei die Ausgangsspannung in Grenzen konstant bleibt ist ein netter Nebeneffekt. Die Z-Diode macht hier nur die Sollwertvorgabe, man kann da genauso gut eine Batterie dranhängen.
Sven S. schrieb: > Ihr müsstet Euch schon endgültig darauf einigen, was unter einer > Regelung zu verstehen ist. Was unter einer Regelung zu verstehen ist, ist eigentlich ziemlich klar. Nur scheinen einige in der Vorlesung Regelungstechnik durch Abwesenheit geglänzt zu haben.
Karl K. schrieb: > M. K. schrieb: >> Der Regler ist, >> sofern man es so nennen will, ist die Z-Diode. > > Nein. Die Z-Diode ist die Sollwertvorgabe. Deswegen schrieb ich ja „sofern man es so nennen will“ ;) Karl K. schrieb: > Noch ein Tipp: Es wird keine Spannung geregelt. Es wird ein Strom > geregelt. > > Sinkt die Spannung an E bei konstanter Spannung an B (Z-Diode), steigt > der Ibe. Und wer sorgt dafür, dass Ibe steigt? Der Transistor sicher nicht. Einen Wasserhahn bezeichnet man auch nicht als Regler nur weil er bei steigenden Wasserdruck mehr Wasser durchlässt ;) Der Transistor ist nur das Stellglied.
Zur Schaltung b) gehören die Grundlagen der Spannungsstabilisierung mittels einer Zenerdiode und Vorwiderstand. Der Transistor bewirkt nur, dass die Zenerdiode auf weniger Strom (und damit Leistung) ausgelegt werden muß. Ohne Transistor Z.B. für 100mA Last müßte eine entsprechender Vorwiderstand so ausgelegt werden, dass durch die Zenerdiode 110mA (16,2V) ohne Last und 10mA (15,7V) mit Last fließen würde. Mit einem Transistor, Stromverstärkung von 100: Z.B. für 100mA Last am Transistor müßte eine entsprechender Vorwiderstand für die ZD so ausgelegt werden, dass durch die Zenerdiode 2mA (ZD 16,5V; U_Em 16,1V) ohne Last und 1mA (ZD 16,3V; U_Em 15,7V) mit Last fließen würde.
Karl K. schrieb: > Was unter einer Regelung zu verstehen ist, ist eigentlich ziemlich klar. > Nur scheinen einige in der Vorlesung Regelungstechnik durch Abwesenheit > geglänzt zu haben. offensichtlich, ich vermisste die Rückkopplung der Ist-Größe, die Emitterspannung! Solange die Emitterspannung als Ist-Größe nicht rückgekoppelt wird ist es per Definition kein Regler! Egal was hier alle phantasieren! https://de.wikipedia.org/wiki/Regler https://rn-wissen.de/wiki/index.php/Regelungstechnik
HildeK schrieb: > Und, wo ist deine Erkenntnis? Nach 2,5h sollten doch ein Transistor, ein > Widerstand und ein Poti zusammen zu löten sein? Ich habe noch den Tatort geguckt, der diesmal wirklich spannend war. Er war zwar unrealistisch, weil er an den Film 'Und täglich grüßt das Murmeltier' erinnerte, aber die Tatortmacher haben da mal was Science fiction mäßiges gemacht. :-) Ich habe die Schaltung vom 17.02.2019 von 17:58 Uhr nachgebaut. ArnoR hat mit dem was er gesagt hatte, voll Recht gehabt. Es kommen immer 12 Volt raus, egal wie ich das Poti einstelle. Bei Schleifer an Plus kommen sogar nur 11,4 Volt raus. ArnoR schrieb: > Es ist egal wo der Schleifer steht, der Transistor wird immer > nur aufgesteuert, weil Basis und Kollektor immer negativer als der > Emitter sind. Wenn der Schleifer ganz oben ist, ist das praktisch eine > aktive Diode. Ist der Schleifer weiter unten, ist das einfach ein > übersteuerter Transistor.
Dieter schrieb: > Diese wird leider manchmal zur Erklärung des Funktionsprinzips > verwendet Als Schemaskizze ist das schon eher zu empfehlen.
Dann habe ich in der Nacht noch weiter experimentiert und kam auf diese Schaltung. Die hat natürlich keine Low-Drop-Eigenschaften und das Sicherheitspaket (Überstrom, Übertemperatur, ...) fehlt auch. Die Anzahl der Bauteile ist auch gestiegen. Die 4V7 Z-Diode macht die Schaltung etwas temperaturstabiler (mit Kältespray getestet). Eine Ausgangsspannung von unter 5 Volt lässt sich dann nicht mehr mit R4 einstellen. Mit einem Widerstand von 2k für R4 kommt am Ausgang eine Spannung von 13,8 Volt raus. Das ist zwar schön, wenn man eine individuelle Spannung benötigt, das kann aber ein LM317T auch und sogar noch sicherer und mit weniger Bauteilen. Mit C1 kann aktiv eine Restwelligkeit unterdrückt werden.
Stromberg B. schrieb: > Als Schemaskizze ist das schon eher zu empfehlen. Ja, und da sind jetzt auch die entscheidenden Elemente drin, die ein Regler haben muss: die Vorgabe eines Sollwertes und ein Vergleicher mit dem Istwert, der das Stellglied steuert.
Wenn die Low-Drop-Fähigkeit wichtig ist, gibt es dafür auch Low-Drop-Festspannungsregler. Zum Beispiel für 12 Volt den LM2940CT. Und sogar regelbar mit dem LT1086. Den gibt es auch noch in verschiedenen Stromstärken. Michael B. schrieb: > Dein Längsregler hat vor allem keinen Kurzschluss bzw. Überstromschutz, > keinen Überhitzungsschutz und keinen SOA Schutz, und erfordert trotzdem > mehr Bauteile als der 78xx. Und genau deswegen würde ich in den meisten Fällen zu einem Festspannungsregler tendieren, als zu einem Selbstbau.
Stromberg B. schrieb: > Dann habe ich in der Nacht noch weiter experimentiert und kam auf diese > Schaltung. Ganz von alleine? Das ist eine Standardschaltung aus Zeiten vor den 78xx/LM317. Dank dieser billigen ICs und der fehlenden Überlastbegrenzung ist sie aber aus der Mode gekommen.
Jörg R. schrieb: > Spannungsregler 78xx sind auch Längsregler, und nicht mehr Stand der > aktuellen Technik. Es gibt LDO im Gehäuse mit einer Dropout-Spannung von > unter 0,3 Volt. So ist es. All linear regulators require an input voltage at least some minimum amount higher than the desired output voltage. That minimum amount is called the dropout voltage. For example, a common regulator such as the 7805 has an output voltage of 5 V, but can only maintain this if the input voltage remains above about 7 V, before the output voltage begins sagging below the rated output. Its dropout voltage is therefore 7 V − 5 V = 2 V. When the supply voltage is less than about 2 V above the desired output voltage, as is the case in low-voltage microprocessor power supplies, so-called low dropout regulators (LDOs) must be used. https://en.wikipedia.org/wiki/Linear_regulator
A. K. schrieb: > Ganz von alleine? Nein. Als Basis habe ich eine Schaltung von 1968 von Siemens genommen (Darlington aus zwei Einzeltransistoren). Da waren aber auch noch mehr Widerstände drumrum und eine Strombegrenzung, die habe ich einfach weggelassen und mich nur auf das wesentliche konzentriert. R1 und C1 könnten im Prinzip auch noch weggelassen werden. R3 und die Z-Diode können auch noch entfallen. Dann wird die Schaltung zwar einfacher, aber auch immer schlechter.
Georg M. schrieb: > So ist es. Wenn die Eingangsspannung groß genug ist, nehme ich keinen LDO, da reicht auch ein normaler 78XX. Einen DC-DC-Wandler für irgendwelche Pipi-Schaltungen, die nur 20mA benötigen, kommt bei mir gar nicht in Frage. Diese Frage stellt sich bei mir erst (übertrieben gesehen) bei Strömen im zweistelligen Amperebereich.
Stromberg B. schrieb: > Dann habe ich in der Nacht noch weiter experimentiert und kam auf diese > Schaltung. Na ja. Das ist eine Standardschaltung von vor 40 Jahren. Wurde damals noch mit Germanium-Transistoren gebaut. Aber seit es die 78xx Regler gibt, will die keiner mehr bauen. Komisch, oder? > Die hat natürlich keine Low-Drop-Eigenschaften und das > Sicherheitspaket (Überstrom, Übertemperatur, ...) fehlt auch. So ist das. Zumindest in Richtung low-drop kommt man mit ähnlich simplen Transistorschaltungen aber auch. Einfach den Stelltransistor durch einen pnp ersetzen und die Regelung so umstricken, daß sie bei fallender Ausgangsspannung den Basisstrom erhöht (das ist im Vergleich zum momentanen Stand eine Invertierung). Allerdings muß man den Basisstrom immer zusätzlich begrenzen. Und das LDO-Problem mit der instabilen Regelung hat man auch. Integrierte LDO entschärfen Problem Nr. 1 durch die Verwendung eines MOSFET. Für Prpblem Nr. 2 kriegt der Regelverstärker eine passende Frequenzkompensation und es wird ein Ausgangskondensator mit definierten Parametern (Kapazität, ESR) vorgegeben.
Joachim B. schrieb: > offensichtlich, ich vermisste die Rückkopplung der Ist-Größe, die > Emitterspannung! Im Transistor, über Rbe, den differentiellen Widerstand der Basis-Emitter-Strecke. > Solange die Emitterspannung als Ist-Größe nicht rückgekoppelt wird ist > es per Definition kein Regler! Nur weil es nicht aussieht wie die Lehrbuchzeichnung? Dann wären viele Regelungen keine Regelungen. Musst mal abstrahieren. > https://de.wikipedia.org/wiki/Regler Jaja, Wikipedia. Das Standardwerk der Elektronik. Friedrich Tabellenbuch Elektrotechnik/Elektronik, Ausg. 2007: Steuern, Kap 9.1.2: Die Ausgangsgröße wird beeinflusst von den Eingangsgrößen (Z-Diode) und den Störgrößen (wechselnde Eingangsspannung, wechselnde Last) => hier: wechselnde Eingangsspannung und wechselnde Last werden ausgeglichen. Regeln, Kap 9.2.2: Die zu regelnde Größe (Emitterspannung) wird durch Eingriff in das System (Änderung des Kollektorstroms) an die Führungsgröße (Basisspannung) angeglichen.
Axel S. schrieb: > Aber seit es die 78xx Regler > gibt, will die keiner mehr bauen. Komisch, oder? Doch, wohl: Mit NMOS um aus hoher Ue eine Versorgung für einen µC mit kleinstem Iq zu erzeugen. Da kacken die 78xx mit 5mA Iq nämlich ziemlich ab.
Karl K. schrieb: > Friedrich Tabellenbuch Elektrotechnik/Elektronik, Ausg. 2007: > > Steuern, Kap 9.1.2: Die Ausgangsgröße wird beeinflusst von den > Eingangsgrößen (Z-Diode) und den Störgrößen (wechselnde > Eingangsspannung, wechselnde Last) => hier: wechselnde Eingangsspannung > und wechselnde Last werden ausgeglichen. > > Regeln, Kap 9.2.2: Die zu regelnde Größe (Emitterspannung) wird durch > Eingriff in das System (Änderung des Kollektorstroms) an die > Führungsgröße (Basisspannung) angeglichen. Hier ist zwei mal das gleiche gemeint, nur anders formuliert. Hm. (Hm, hm, hm).
Axel S. schrieb: > Zumindest in Richtung low-drop kommt man mit ähnlich simplen > Transistorschaltungen aber auch ... Diese Schaltung habe ich allerdings noch nicht getestet.
Stromberg B. schrieb: > A. K. schrieb: >> Ganz von alleine? > > Nein. Als Basis habe ich eine Schaltung von 1968 von Siemens genommen Es gibt noch viel ältere Schaltungen nach diesem Prinzip. http://www.jogis-roehrenbude.de/Leserbriefe/Bruegmann-Digital-Roehren-Clock/sheet002.jpg
Axel S. schrieb: > Na ja. Das ist eine Standardschaltung von vor 40 Jahren. Wurde damals > noch mit Germanium-Transistoren gebaut. Mit Germanium war das auch schon so etwas wie Low-Trop.
Die 78xx/LM340 Spannungsregler haben 2 ernsthafte Probleme, die es zu beachten gilt: 1. Latchup. Benutzt man sie zusammen mit 79xx-Reglern kann es passiereen, daß am Ausgang zuerst eine negative Spannung (-0,7V) anliegt, z.B. bei OPVs als Last. Dann bleiben die 78xx dauerhaft gesperrt und erholen sich auch nicht. Je nach Hersteller ist dieser Effekt unterschiedlich groß, aber alle haben ihn. Als Abhilfe wird eine Shottky-Diode empfohlen, aber das hilft nicht 100%-ig. Ich benutze daher einen P-FET hinter dem 78xx mit Gate an GND. Er leitet erst, wenn der Ausgang um die Gateschwellspannung positiv ist. https://www-user.tu-chemnitz.de/~heha/mb-iwp/OPV/latchup.en.htm 2. Spannungshochlauf. Schaut man in die Innenschaltung des 78xx, sieht man eine Z-Diode (D2 im TI-Datenblatt), die mit einigen Widerständen eine Verbindung von VIN zu VOUT herstellt. Diese bewirkt, daß ohne Last die Spannung an VOUT ansteigt, wenn >8V am 78xx abfallen
Hi, kommt mir irgendwie bekannt vor. Habe das Gerät gerade in der Mangel. Es brummt wie Hund. Trafo -> Direkteinstreuung? Die Widerstände vor und hinter dem Transistor sind von Grundig wohl experimentell ermittelt worden. (Kurzschluss-Strombegrenzung?) ciao gustav
Joachim B. (jar) >Karl K. schrieb: >> Was unter einer Regelung zu verstehen ist, ist eigentlich ziemlich klar. >> Nur scheinen einige in der Vorlesung Regelungstechnik durch Abwesenheit >> geglänzt zu haben. >offensichtlich, ich vermisste die Rückkopplung der Ist-Größe, die >Emitterspannung! >Solange die Emitterspannung als Ist-Größe nicht rückgekoppelt wird ist >es per Definition kein Regler! >Egal was hier alle phantasieren! Die Ist-Größe namens Emitterspannung wird doch rückgekoppelt. Denn deren Änderung wirkt sich auf die Ube aus, und damit auf Basis-, dann Emitterstrom, und damit wieder Emitterspannung. Die Referenz ist die Z-Diode, und der Vergleich wird via Ube gemacht. Der Transistor ist also Vergleicher und Stellglied in einem. Die Einzelelemente einer Regelung müssen also nicht immer als Einzelteil sichtbar sein. Eigentlich besteht die ganze Welt aus irgendwelchen Regelsystemen, ohne daß man dies gleich erkennt. Jens M. (schuchkleisser) >Stromberg B. schrieb: >> Und sogar regelbar mit dem LT1086. >Einstellbar. Naja, wenn man den Menschen mit dazu nimmt, dann ist es wieder eine Regelung - zumindest kurzzeitig während des Einstellvorgangs ;-).
Jens G. schrieb: > Der Transistor ist also Vergleicher und Stellglied in einem. Die > Einzelelemente einer Regelung müssen also nicht immer als Einzelteil > sichtbar sein. Der Emitterfolger ist und bleibt eine Spannungsquelle mit niedrigem Innenwiderstand. Ich habe nie(!) eine Vorlesung besucht. Ist wahrscheinlich besser so. Wenn ich diese Diskussion hier anschaue, komme ich zu dem Schluss, daß sowas nicht gut ist fürs Gehirn.
Sven S. (schrecklicher_sven) schrieb: >Jens G. schrieb: >> Der Transistor ist also Vergleicher und Stellglied in einem. Die >> Einzelelemente einer Regelung müssen also nicht immer als Einzelteil >> sichtbar sein. >Der Emitterfolger ist und bleibt eine Spannungsquelle mit niedrigem >Innenwiderstand. Das kannst Du sehen, wie Du willst. Das ist zwar die praktischere Sichtweise (zumindest bei dieser Schaltung), trotzdem bleibt es eine Regelung, wenn man genauer in die Details schaut. >Ich habe nie(!) eine Vorlesung besucht. Ist wahrscheinlich besser so. >Wenn ich diese Diskussion hier anschaue, komme ich zu dem Schluss, daß >sowas nicht gut ist fürs Gehirn. Dein Prioblem ...
Aus der W. schrieb: > Jens G. schrieb: >> trotzdem bleibt es eine >> Regelung > > Ich bin bei Sven, Steuerung. > > LG > old. Die gesamte Schaltung ist eine Regelung, der Transistor aber wird nur gesteuert. Das wird aber von einigen hier vermischt.
M. K. schrieb: > Die gesamte Schaltung ist eine Regelung, der Transistor aber wird nur > gesteuert. Das wird aber von einigen hier vermischt. Der Transistor regelt. Er misst die Ist-Spannung am Emitter, vergleicht sie mit der Soll-Spannung an der Basis, die Regelabweichung manifestiert sich dann als Basis-Emitter-Strom, er verstärkt diesen proportional (P-Regler) und beeinflußt damit den Kollektorstrom in geeigneter Weise so daß sich eine solche Emitterspannung einstellt daß die Regelabweichung minimal wird. P-Regler wie im Bilderbuch. Wer das nicht versteht soll einfach nochmal scharf nachdenken, notfalls mehrere Tage lang bis er es versteht, anstatt hier große Töne zu spucken und Blödsinn zu labern.
Bernd K. schrieb: > Der Transistor regelt. Er misst die Ist-Spannung am Emitter, vergleicht > sie mit der Soll-Spannung an der Basis, die Regelabweichung manifestiert > sich dann als Basis-Emitter-Strom, er verstärkt diesen proportional > (P-Regler) und beeinflußt damit den Kollektorstrom in geeigneter Weise Find'st das nicht ein bisschen sehr weit hergeholt? Er reagiert aufgrund der Halbleiter-Physik; DIE gibt ihm seine "Verhalten" vor. Ich würde das nicht als "Regeln" bezeichnen. Ob er wirklich "unter allen äußeren Umstanden" proportional reagiert?
Natürlich ist auch der Emitterfolger ein Regler. Aber nicht mit "linearem" P-Verhalten, der Basisstrom (und damit auch der aus dem Emitter in den Verbraucher fliessende Strom) ist eben nicht linear von der Basis-Emitterspannung abhängig.
Michael M. schrieb: > Er reagiert aufgrund der Halbleiter-Physik; DIE gibt ihm seine > "Verhalten" vor. Ich würde das nicht als "Regeln" bezeichnen. Jeder praktisch aufgebaute Regler funktioniert nur weil die Physik das Verhalten der verwendeten Bauteile vorgibt. Was willst Du da für eine absurde Definition einführen? Ein Regler ist kein Regler wenn er nur deshalb funktioniert weil physikalische Gesetze gelten oder was? Der Emitterfolger ist ein Spannungsregler weil er einen geschlossenen Regelkreis implementiert, so mustergültig und vollständig daß man ihn als Lehrbuchbeispiel für einen P-Regler verwenden und all dessen Eigenschaften daran demonstrieren könnte.
Bernd K. schrieb: > Der Transistor regelt. Sehe ich auch so. Michael M. schrieb: > Er reagiert aufgrund der Halbleiter-Physik; DIE gibt ihm seine > "Verhalten" vor. Ich würde das nicht als "Regeln" bezeichnen. Was ist das denn für eine Begründung, damit gäbe es ja überhaupt keine elektronischen Regelungen.
Ich sehe da nur zwei Spannungsteiler. 1.: Widerstand - differentieller W. der Z-Diode. 2.: Ausgangswiderstand des T. - Lastwiderstand.
> 2.: Ausgangswiderstand des T. - Lastwiderstand.
Der Ausgangswiderstand wird halt geregelt. ;-)
Sven S. schrieb: > Elektrofan schrieb: >> Der Ausgangswiderstand wird halt geregelt. ;-) > > So ein Schmarrn. Dann schnapp Dir halt mal ein Buch und lies nach wie ein Transistor funktioniert. Dieser Thread ist ja echt beängstigend unterirdisch.
Für eine Regelung des Ausgangswiderstandes müsste seine Stromverstärkung geregelt werden.
Sven S. schrieb: > Ich habe nie(!) eine Vorlesung besucht. Ist wahrscheinlich besser so. Ja definitiv. Und zwar für alle, die sonst Deine Kommilitonen hätten sein müssen. Nur weil DU einen Mechanismus nicht siehst, heißt das (zum Glück) noch lange nicht, dass er auch nicht existiert.
Sven S. schrieb: > Für eine Regelung des Ausgangswiderstandes müsste seine > Stromverstärkung > geregelt werden. Nein. Die kann konstant bleiben und zum besseren Verständnis kann man die auch erstmal als konstant annehmen obwohl sie in der Praxis verschiedenen Einflüssen unterworfen ist. Oben habe ich die einzelnen Bestandteile des Regelkreises genau beschrieben und die Art wie sie wirken. Scroll hoch und lies es.
Michael M. schrieb: > Er reagiert aufgrund der Halbleiter-Physik; DIE gibt ihm seine > "Verhalten" vor. Ich würde das nicht als "Regeln" bezeichnen. Mensch Leute: eine Regelung ist eine Regelung, völlig egal, ob sie mit Einzelbauteilen oder aufgrund eines physikalischen Effektes funktioniert. Wir hatten diese völlig sinnlose Diskussion schon einmal (wahrscheinlich öfter). Ein Emitterfolger ist ein Regelung. Eine sehr einfache. Keine sehr gute. Aber eben eine Regelung.
Bernd K. schrieb: > Er misst die Ist-Spannung am Emitter, vergleicht > sie mit der Soll-Spannung an der Basis Völliger Unsinn. Der Transistor misst überhaupt keine Spannung. Das kann er gar nicht. Das einzige, dass er macht, ist die RLZ der Kollektor-Emitter-Strecke zu weit aufzudehnen dass Elektronen, die sich aus dem Emitter in die Basis verirren, von dieser in den Kollektor abgesaugt werden. Die einzige Spannung, die den Transistor interessiert, ist die, die nötig ist die Energie-Barriere des Basis-Emitter-Übergangs zu überwinden.
Sven S. (schrecklicher_sven) schrieb: >Für eine Regelung des Ausgangswiderstandes müsste seine Stromverstärkung >geregelt werden. Vielleicht wäre es doch besser gewesen, wenn Du die eine oder andere Vorlesung mitgemacht hättest ...
M. K. schrieb: > Völliger Unsinn. Der Transistor misst überhaupt keine Spannung. Das kann > er gar nicht. Vorsicht! Du setzt Dich vom Niveau her gerade in ein Boot mit einem gewissen Kurt Bindl. Der schrieb auch immer so Sachen wie: 'ein AM-Modulator kann nicht multiplizieren. Wo soll da ein Multiplizierwerk sein?...' Das willst Du doch nicht wirklich?! ;) Doch, kann er: Er 'sieht' die Spannung zwischen B und E und reagiert daraufhin mit einem bestimmten Basisstrom und daraufhin mit einem bestimmten Kollekorstrom und daraufhin mit einer bestimmten CE-Spannung...
Michael M. schrieb: > Er reagiert aufgrund der Halbleiter-Physik; DIE gibt ihm seine > "Verhalten" vor. Ich würde das nicht als "Regeln" bezeichnen. Ach, ein OPV nicht? Macht der das mit künstlicher Intelligenz? Sven S. schrieb: > Für eine Regelung des Ausgangswiderstandes müsste seine Stromverstärkung > geregelt werden. Wasn Quatsch, die Verstärkung eines P-Regler mit OPV aufgebaut ändert sich doch auch nicht von alleine. Sven S. schrieb: > Der Emitterfolger ist und bleibt eine Spannungsquelle mit niedrigem > Innenwiderstand. Das ist mein geregeltes Labornetzteil auch. Sven S. schrieb: > Ich habe nie(!) eine Vorlesung besucht. Ist wahrscheinlich besser so. Leute die auf ihre Dummheit auch noch stolz sind. Dunning-Kruger-Effekt?
Jens G. schrieb: > Vielleicht wäre es doch besser gewesen, wenn Du die eine oder andere > Vorlesung mitgemacht hättest ... S.o.! M. K. schrieb: > Das einzige, dass er macht, ist die RLZ der > Kollektor-Emitter-Strecke zu weit aufzudehnen dass Elektronen, die sich > aus dem Emitter in die Basis verirren, von dieser in den Kollektor > abgesaugt werden. Du versuchst hier eine Beschreibung auf halbleiterphysikalischer Ebene. Ich sage: Ein Gerät, das auch Du vermutlich als 'Regler' bezeichnen würdest, funktioniert auch nur aufgrund der von Dir gemeinten Vorgänge (es besteht aus mehreren Transistoren, die alle nichts anderes tun, als ihrer physikalischen Natur zu folgen). Und?
Michael M. schrieb: > Ob er wirklich "unter allen äußeren Umstanden" proportional reagiert? JEDER Regler hat seine Grenzen, Nichtlinearitäten und Regelfehler.
M. K. schrieb: > Die einzige Spannung, die den Transistor interessiert, ist die, die > nötig ist die Energie-Barriere des Basis-Emitter-Übergangs zu > überwinden. Ja. Und genau damit wird die Regelabweichung gemessen. Dadurch fließt ein Basisstrom, der ruft einen x fach höheren Kollektorstrom hervor der die Emitterspannung genau so weit anhebt bis die Regelabweichung fast(!) wieder kompensiert ist, bis auf den kleinen zusätzlichen Teil der nun nötig ist um den nun höheren Kollektorstrom auch aufrecht zu erhalten. P-Regler eben. Mit lastabhängiger stationärer Regelabweichung. P-Regler wie im Bilderbuch. Lies ein Bilderbuch, vielleicht hilfts.
Die Collectorschaltung ist eine von drei Grundschaltungen. Damit ist sie per Definition keine Regelschaltung. Die Collectorschaltung ist keine gegengekoppelte Emitterschaltung und die Emitterschaltung keine rückgekoppelte Collectorschaltung. Da viele Leute nur die Emitterschaltung verstehen und sich die anderen Grundschaltungen daraus erklären, kommen sie zu dem Schluss, der Emitterfolger hinter der Z-Diode sei eine Regelung. LG old.
Aus der W. (Firma: oldeuropesblogs.blogspot.de) (oldeurope) >Die Collectorschaltung ist eine von drei Grundschaltungen. >Damit ist sie per Definition keine Regelschaltung. Komische Logik.
Aus der W. schrieb: > kommen sie zu dem > Schluss, der Emitterfolger hinter der Z-Diode sei eine Regelung. Weils ein geschlossener Regelkreis ist, wie oft denn noch? Wurde doch jetzt schon zig mal durchgekaut! Scroll hoch und lies es!
Yo, also da jetzt Transistoren anscheinend Spannungen messen können macht es keinen Sinn hier weiter zu Diskutieren. Ich hab es ja mal so gerlernt, dass die Spannung Ube schlicht nur eine Folge des Stroms Ib ist. Sie setzt sich auch der Energie-Barriere des PN-Übergangs zwischen Basis und Emitter zusammen zuzüglich des Spannungsfalls an den Bahnwiderständen verursacht durch den Strom Ib bzw. Ie.
Aus der W. schrieb: > Die Collectorschaltung ist keine gegengekoppelte Emitterschaltung Die Kollektorschaltung beinhaltet per se immer eine Gegenkopplung. Das ist ja der Witz. Oder zeig doch mal eine gegenkopplungsfreie Kollektorschaltung...
M. K. schrieb: > Yo, also da jetzt Transistoren anscheinend Spannungen messen können Der Anstieg der Ube (aufgrund sinkender Emitterspannung) hat zur Folge dass sofort ein Basisstrom fließt, der lässt einen um Größenordnungen höheren Kollektorstrom fließen, der wiederum hebt die Emitterspannung wieder so weit an wie nötig ist um Ube fast wieder auf den ursprünglichen Wert zurückzubringen. Ein Regelkreis also.
HildeK schrieb: > Stromberg B. schrieb: >> Als Schemaskizze ist das schon eher zu empfehlen. > > Ja, und da sind jetzt auch die entscheidenden Elemente drin, die ein > Regler haben muss: die Vorgabe eines Sollwertes und ein Vergleicher mit > dem Istwert, der das Stellglied steuert. Auch ohne den Operationsverstärker ist es ein Regler. Der Unterschied ist lediglich im Verstärkungsfaktor. Die Basis-Emitter-Strecke ist auch ein Vergleicher, nur mit einem Spannungsoffset von ca 0,7V. Die Basis ist der + Eingang, der Emitter der - Eingang.
Bernd K. schrieb: > Ein Regelkreis also. Deine Geduld in Ehren, aber hier ist sie "Perlen vor die Säue geworfen". kwt
Und bei Röhren hat man so die negative Gate-Spannung (gegenüber der Kathode) erzeugt und geregelt. Kann man 1:1 mit nem JFET nachbauen.
Sven S. schrieb: > Der Emitterfolger ist und bleibt eine Spannungsquelle mit niedrigem > Innenwiderstand. Und diesen niedrigen Innenwiderstand hätte sie nicht, wenn sie kein Spannungsregler wär. Ein Transistor in Basisschaltung ist eine Stromquelle mit extrem hohem differentiellem Widerstand. Weil sie als Stromregler geschaltet ist.
Aus der W. (Firma: schrieb:
>Die Collectorschaltung ist keine gegengekoppelte Emitterschaltung
Die Kollektorschaltung ist ein gegengekoppelter Verstärker.
Diese Gegenkopplung sorgt dafür, daß die Emitterspannung
nicht größer als die Basisspannung werden kann.
Wer bei der Kollektorschaltung die Gegenkopplung nicht sieht,
hat sie nicht verstanden.
Damit ist die Forderung "Ein Regler benötigt eine Rückkopplung"
erfüllt.
Karl K. schrieb: > Die Kollektorschaltung beinhaltet per se immer eine Gegenkopplung. Günter Lenz schrieb: > Die Kollektorschaltung ist ein gegengekoppelter Verstärker. Wer nur die Emitterschaltung versteht, erklärt sich so die Collectorschaltung. Ich könnte genau so gut behaupten, die Emitterschaltung sei immer ein mitgekoppelter Verstärker. Selbstverständlich kann man die Emitterschaltung auch als mitgekoppelte Collectorschaltung erklären. Ihr müsst halt damit leben, dass es nicht nur eine Grundschaltung (die Emitterschaltung) gibt. Günter Lenz schrieb: > Wer bei der Kollektorschaltung die Gegenkopplung nicht sieht, > hat sie nicht verstanden. Es ist genau umgekehrt! Jens G. schrieb: > Komische Logik. Ist halt eine Vereinbarung in der Elektronik. Lerne damit zu leben, dass es mehrere Grundschaltungen gibt. LG old.
Aus der W. schrieb: > Wer nur die Emitterschaltung versteht, erklärt sich so > die Collectorschaltung. Und wer (wie du) gar keine versteht kann völlig ungeniert den ganzen Tag lang zusammenhanglosen Blödsinn darüber erzählen ohne irgendwas zu merken.
Aus der W. schrieb: > Wer nur die Emitterschaltung versteht, erklärt sich so > die Collectorschaltung. Der Einzige, der hier mit der Emitterschaltung rummacht bist Du. Wo bleibt die gegenkopplungsfreie Kollektorschaltung?
Bernd K. schrieb: > zusammenhanglosen Blödsinn darüber erzählen Ich kann nachvollziehen, dass Du meine Denke nicht verstehst. Ich verstehe aber Deine. LG old.
Aus der W. schrieb: > Ich könnte genau so gut behaupten, die Emitterschaltung > sei immer ein mitgekoppelter Verstärker. > Selbstverständlich kann man die Emitterschaltung auch als > mitgekoppelte Collectorschaltung erklären. Ja, behaupten kannst du viel, das haben wir schon gemerkt. Es entbehrt aber jeglicher Grundlage. Für eine Mitkopplung braucht man mindestens 2 Transistoren. Ein Beispiel wäre der Thyristor, den man auch diskret aus Transistoren aufbauen kann. Oder der Schmitt-Trigger.
Hartmut schrieb: > Bernd K. schrieb: > >> Ein Regelkreis also. > > Deine Geduld in Ehren, aber hier ist sie "Perlen vor die Säue geworfen". > kwt https://xkcd.com/386/
Jobst Q. schrieb: >> Selbstverständlich kann man die Emitterschaltung auch als >> mitgekoppelte Collectorschaltung erklären. > > Ja, behaupten kannst du viel, das haben wir schon gemerkt. Es entbehrt > aber jeglicher Grundlage. Zeichne eine Emitterschaltung auf und lege dann GND an den Collector. Solltest Du dann noch nicht die Mitkopplung in der Collectorschaltung erkennen, zeige ich sie Dir gerne. LG old.
>Aus der W. schrieb: >> Ich könnte genau so gut behaupten, die Emitterschaltung >> sei immer ein mitgekoppelter Verstärker. Der hätte aber dann für die üblichen Zwecke eine sehr unbrauchbare Kennlinie. Ist also wirklich nur eine aus der Luft gegriffene Behauptung, im Gegensatz zu "unseren" Behauptungen.
Karl K. schrieb: > Wo bleibt die gegenkopplungsfreie Kollektorschaltung? Jede Grundschaltung ist erstmal rückkopplungsfrei. Du kannst eine Rückkopplung hinzu zu fügen oder auch nicht. Der Emitterfolger aus dem Startbeitrag besteht aus einer Collectorschatung ohne Gegenkopplung. Die Ausgangsspannung ist ungeregelt, wird gesteuert. (In meiner Beispielschaltung wird die Spannung am Emitterfolger-Ausgang geregelt.) LG old.
Jens G. schrieb: > Der hätte aber dann für die üblichen Zwecke eine sehr unbrauchbare > Kennlinie. Nein, die unterscheidet sich in keiner Weise von Eurer. Es ist nur ein anderer Betrachtungsstandpunkt. Mach das mal: Beitrag "Re: 78xx versus Längsregler" LG old.
Aus der W. schrieb: > Zeichne eine Emitterschaltung auf und lege dann GND an den > Collector. Solltest Du dann noch nicht die Mitkopplung > in der Collectorschaltung erkennen, zeige ich sie Dir gerne. Bei einer Emitterschaltung liegt der Emitter auf GND. Wenn man nun noch den Collector auf GND legt,tut sich abgesehen von den Basisdioden garnichts mehr. Eine Mitkopplung ist eine positiv verstärkende Rückwirkung. Da ein Transistor aber nur negativ verstärkt, kann er durch Gegenkopplung regeln, aber nicht ohne eine Umkehrung mitkoppeln. Mit zwei Transistoren geht das, weil minus mal minus plus ergibt.
Jobst Q. schrieb: > Aus der W. schrieb: >> Zeichne eine Emitterschaltung auf und lege dann GND an den >> Collector. Solltest Du dann noch nicht die Mitkopplung >> in der Collectorschaltung erkennen, zeige ich sie Dir gerne. > > Bei einer Emitterschaltung liegt der Emitter auf GND. Wenn man nun noch > den Collector auf GND legt,tut sich abgesehen von den Basisdioden > garnichts mehr. Also wenn Du DAS schon nicht hin bekommst … Nebenbei: Wie kommst Du eigentlich damit klar, dass der Strom von Plus nach Minus fließt? LG old.
Die Schaltung von Autor: Stromberg B. (Gast) Datum: 18.02.2019 11:24 hat als Besonderheit, dass Aussetzer am Stellpoti nicht zu einem Sprung auf die maximale Spannung verursacht. Gute Netzteile verwenden solche Prinzipien in den Schaltungen und ist der Hintergrund, warum die Einstellung irgendwie kompliziert gelöst aussieht.
Hallo Peter D., Peter D. schrieb: > 1. Latchup. > Benutzt man sie zusammen mit 79xx-Reglern kann es passiereen, daß am > Ausgang zuerst eine negative Spannung (-0,7V) anliegt, z.B. bei OPVs als > Last. Dann bleiben die 78xx dauerhaft gesperrt und erholen sich auch > nicht. Je nach Hersteller ist dieser Effekt unterschiedlich groß, aber > alle haben ihn. > Als Abhilfe wird eine Shottky-Diode empfohlen, aber das hilft nicht > 100%-ig. Ich benutze daher einen P-FET hinter dem 78xx mit Gate an GND. > Er leitet erst, wenn der Ausgang um die Gateschwellspannung positiv ist. > https://www-user.tu-chemnitz.de/~heha/mb-iwp/OPV/latchup.en.htm danke für den Hinweis. Ein anderer Forist hier hatte mal auf ein ST-Datenblatt hingewiesen, die empfehlen zwei "Latchup"-Dioden: https://www.st.com/resource/en/datasheet/l78.pdf (Seite 25)
Aus der W. schrieb: > Ich bin bei Sven, Steuerung. ich bin auch bei euch Jobst Q. schrieb: > Für eine Mitkopplung braucht man mindestens 2 Transistoren ach und was ist mit einem Phasenschieberoszillator und einem Transistor? Mitkopplung vorhanden 360° Phsenlage und bei genügender Verstärkung schwingfähig, mit einem Transistor 180° und weiter mitgekoppelt durch z.B. 3x 60° = 180° durch RC-Glieder -> in Summe 360° also Mitkopplung.
Joachim B. schrieb: > Aus der W. schrieb: >> Ich bin bei Sven, Steuerung. > > ich bin auch bei euch > > Jobst Q. schrieb: >> Für eine Mitkopplung braucht man mindestens 2 Transistoren > > ach und was ist mit einem Phasenschieberoszillator und einem Transistor? > > Mitkopplung vorhanden 360° Phsenlage und bei genügender Verstärkung > schwingfähig, mit einem Transistor 180° und weiter mitgekoppelt durch > z.B. 3x 60° = 180° durch RC-Glieder -> in Summe 360° also Mitkopplung. Ich hatte geschrieben: Da ein Transistor aber nur negativ verstärkt, kann er durch Gegenkopplung regeln, aber nicht ohne eine Umkehrung mitkoppeln. Beim Oszillator geschieht die Umkehrung durch Phasenverschiebung. Das gilt aber nur für bestimmte Wechselspannungen, während Thyristoren und Schmitt-trigger auch eine Gleichspannungsmitkopplung haben. Oszillatoren haben auch keine rein reale Rückkopplung, sondern eine komplexe mit einem imaginären Anteil.
Aus der W. schrieb: > Jede Grundschaltung ist erstmal rückkopplungsfrei. Nur die Emitterschaltung kann rückkopplungsfrei sein. Die Collektorschaltung bzw Emitterfolger ist immer spannungsgegengekoppelt, deshalb hat sie einen hohen differentiellen Eingangswiderstand und einen geringen differentiellen Ausgangswiderstand. Die Basisschaltung ist immer stromgegengekoppelt, deshalb hat sie einen geringen differentiellen Eingangswiderstand und einen hohen differentiellen Ausgangswiderstand.
Ein Bilderhaken ist auch ein Regler, der die Höhe des Bildes regelt: Wenn man dran zieht, zieht er immer mit der (fast) exakten Gegenkraft und das Bild bleibt immer an seinem Platz hängen. Genial! :)
Jobst Q. schrieb: > Collektorschaltung Oh, bitte! Kollektor darf man hierzulande durchaus mit zwei "K" schreiben. Du musst den Mist von dem alten Mann nicht nachmachen.
Karl K. schrieb: > Du musst den Mist von dem alten Mann nicht nachmachen. Entschuldigung, ich wollte ihm nur eine kleine Chance geben, dass er es versteht.
batman schrieb: > Ein Bilderhaken ist auch ein Regler, der die Höhe des Bildes regelt: > Wenn man dran zieht, zieht er immer mit der (fast) exakten Gegenkraft > und das Bild bleibt immer an seinem Platz hängen. Genial! :) Er wäre es dann, wenn er bei hoch und runter schwingender Wand das Bild auf gleicher Höhe über Grund hielte. Und genau das tut die Schaltung ganz oben: Bei schwankender Eingangsspannung bleibt die Ausgangsspannung nahezu konstant. Weil es ein Regler ist.
Bernhard S. schrieb: > Er wäre es dann, wenn er bei hoch und runter schwingender Wand das Bild > auf gleicher Höhe über Grund hielte. Das kann doch jedes Huhn: https://www.youtube.com/watch?v=nLwML2PagbY
Also ich sehe im Eingangs-Beitrag eine (diskrete)
Längs-"Stabilisierung", wobei das Augenmerk auf STABILISIERUNG gerichtet
ist.
Im Grunde sehe ich da eine kleine Shunt-Regelung (ZD) mit einem weiteren
>Stellglied< (dem Längs-Tr.), der die Z-Diode durch seine
Stromverstärkung entlastet. "Regeln" macht dieses Stellglied für mich
GARNIX.
Ich stell' mir gerade vor, wo die Gegenkopplung dieser
Kollektor-Schaltung ist, wenn die Last ausgeschaltet oder abgeklemmt
wird bzw. fehlt.
Bei einer wirklichen REGELUNG bekommt das Stellglied (über den
ausgangsseitigen Spannungsteiler) in jedem Fall noch den Ist-Wert
zugeführt und reagiert/REGELT auf den Sollwert nach. Diese Regelung kann
ich auch problemlos ohne Last sich selbst überlassen, denn sie macht
genau das, wozu sie konstruiert wurde, nämlich REGELN.
Die Längs-Stabi-Schaltung kann ich dagegen nicht sich selbst überlassen;
bei R-Last = unendlich ist U-aus (= U-Emitter) nicht definierbar. Und
die Kollektorschaltung ist damit automatisch nicht komplett...
Karl K. schrieb: > Sven S. schrieb: >> Ich habe nie(!) eine Vorlesung besucht. Ist wahrscheinlich besser so. > > Leute die auf ihre Dummheit auch noch stolz sind. Dunning-Kruger-Effekt? Karl K. schrieb: > us der W. schrieb: >> Die Collectorschaltung ist keine gegengekoppelte Emitterschaltung > > Die Kollektorschaltung beinhaltet per se immer eine Gegenkopplung. Das > ist ja der Witz. Oder zeig doch mal eine gegenkopplungsfreie > Kollektorschaltung... Die Grundschaltung. Ach, streu erst mal Asche auf dein Haupt. Aus der W. schrieb: > Karl K. schrieb: >> Die Kollektorschaltung beinhaltet per se immer eine Gegenkopplung. > > Günter Lenz schrieb: >> Die Kollektorschaltung ist ein gegengekoppelter Verstärker. > > Wer nur die Emitterschaltung versteht, erklärt sich so > die Collectorschaltung. > > Ich könnte genau so gut behaupten, die Emitterschaltung > sei immer ein mitgekoppelter Verstärker. > Selbstverständlich kann man die Emitterschaltung auch als > mitgekoppelte Collectorschaltung erklären. > > Ihr müsst halt damit leben, dass es nicht nur eine Grundschaltung > (die Emitterschaltung) gibt. Richtig! Übrigens finde ich die Diskussion ob Steuerung oder Regelung völlig überflüssig.
michael_ schrieb: > Die Grundschaltung. https://www.elektronik-kompendium.de/sites/slt/0204133.htm "Im Gegensatz zur Emitterschaltung kann bei der Kollektorschaltung die Gegenkopplung nicht unterdrückt werden." Michael M. schrieb: > "Regeln" macht dieses Stellglied für mich > GARNIX. Das interessiert die Regelung nicht, was das für Dich macht. Michael M. schrieb: > Bei einer wirklichen REGELUNG bekommt das Stellglied (über den > ausgangsseitigen Spannungsteiler) in jedem Fall noch den Ist-Wert > zugeführt und reagiert/REGELT auf den Sollwert nach. https://www.elektronik-kompendium.de/sites/slt/0204133.htm "Der Emitterwiderstand RE ist fester Bestandteil der Schaltung. Durch ihn wird der Arbeitspunkt bei der Kollektorschaltung immer durch Stromgegenkopplung stabilisiert." Wenn Du bei der Heizungsregelung den Heizer abklemmst, würde mich mal interessieren, wie die Regelung den Sollwert noch hält. Jeder Regelung hat ihren Arbeitsbereich. Beim Transistor-Längsregler ist der maximale Lastwiderstand durch Ice0 begrenzt. Wenn der Sperrstrom nicht mehr abgeführt werden kann, läuft die Ausgangsspannung hoch.
michael_ schrieb: > Übrigens finde ich die Diskussion ob Steuerung oder Regelung völlig > überflüssig. Eben. Da es sich sowieso definitiv um eine Regelung handelt, weil der Transistor je nach Ausgangslast seinen Widerstand so nachregeln muss, dass am Ausgang die Spannung immer konstant bleibt. Der Emitter selbst ist die heiße Stelle an der die Ausgangsspannung detektiert wird.
Stromberg B. schrieb: > michael_ schrieb: >> Übrigens finde ich die Diskussion ob Steuerung oder Regelung völlig >> überflüssig. > > Eben. Da es sich sowieso definitiv um eine Regelung handelt, Es ist weder eine Steuerung oder Regelung, sondern eine Spannungs-Stabilisierung. Was sagst du nu?
michael_ schrieb: > Was sagst du nu? Und aus bist Du! Ich gehe jetzt mit dem Hintern ins Bett. Morgen können wir den ganzen Tag weiter diskutieren. Ich freu mich drauf. :-) GN8
Karl K. schrieb: > Jeder Regelung hat ihren Arbeitsbereich so wie die Wand die das Bild hält? zieht man zu stark fällt der Nagel aus der Wand. Also ist die Wand auch eine Regelung die das Bild in der Höhe hält? Komische Ansichten hier
michael_ schrieb: > Es ist weder eine Steuerung oder Regelung, sondern eine > Spannungs-Stabilisierung. https://www.mikrocontroller.net/attachment/392731/laengsregler_und_78xx.PNG Schaltung a ist eine Regelung, Schaltung b eine Steuerung. Beide Ausgangsspannungen sind stabilisiert. Schaltung b weniger "genau". Vorteil von Schaltung b: Weil das eine Steuerung ist, gibt es keine Regelschwingungen. LG old.
Joachim B. schrieb: > Also ist die Wand auch eine Regelung die das Bild in der Höhe hält? Die Wand hat keine aktiven Bauteile die die Regelabweichung messen, verstärken und daraufhin dynamisch den Haken mehr oder weniger weit hochziehen und die Position des Bildes mit der Sollposition vergleichen so wie der Transistor das tut. Das ist der Unterschied.
Mit Modellvorstellungen kommt Ihr nicht weiter, weil ein Modell eben nur ein Modell ist. Da gibt es immer einen Haken. Und wer für den Emitterfolger ein Modell aus gegengekoppelter Emitterschaltung zur Erklärung heranzieht, kommt auch nicht weiter. Lernt besser die Grundschaltungen als solche zu akzeptieren. LG old.
Aus der W. schrieb: > Vorteil von Schaltung b: Weil das eine Steuerung ist, > gibt es keine Regelschwingungen. https://www.elektronik-kompendium.de/sites/slt/1012151.htm Zitat: Die Eingangsspannung ist konstant. Der Laststrom schwankt. Die Eingangsspannung ist konstant. Der Laststrom ist konstant. Die Eingangsspannung schwankt. Der Laststrom ist konstant. Die Eingangsspannung schwankt. Der Laststrom schwankt. Letzteres ist sehr schwer zu berechnen. /Zitat Die Schaltung wurde erweitert mit Transistor. Was macht der ? Erlaubt höhere Stromentnahme. https://www.elektronik-kompendium.de/sites/slt/0204131.htm Zitat: Um dieses Problem zu vermeiden, wird ein Transistor in Kollektorschaltung (Emitterfolger) als Stromverstärker eingesetzt. /Zitat ciao gustav
Aus der W. schrieb: > https://www.mikrocontroller.net/attachment/392731/laengsregler_und_78xx.PNG > > Schaltung a ist eine Regelung, Schaltung b eine Steuerung. Beides sind Regelungen. Erstens wurde oben bereits zig mal ausführlich und wasserdicht begründet warum das so ist und zweitens ist es sogar Schwarz auf Weiß so geschrieben in dem Bild das Du da zitierst.
Karl B. schrieb: > Um dieses Problem zu vermeiden, wird ein Transistor in > Kollektorschaltung (Emitterfolger) als Stromverstärker eingesetzt. Ein Verstärker ist aber noch lang kein Regler. Ein Regler wirds erst durch die externe Beschaltung des Transistors ;)
Karl K. schrieb: > Oh, bitte! Kollektor darf man hierzulande durchaus mit zwei "K" > schreiben. Du musst den Mist von dem alten Mann nicht nachmachen. Dann musst Du das konsequenterweise auch in der Schaltung so machen. https://www.elektronik-kompendium.de/sites/slt/0204131.htm Also nicht IC und RC sondern IK und RK. LG old.
Bernd K. schrieb: > Beides sind Regelungen. Erstens wurde oben bereits zig mal ausführlich > und wasserdicht begründet warum das so ist Die Begründungen sind falsch. Warum die falsch sind habe ich erklärt. > und zweitens ist es sogar > Schwarz auf Weiß so geschrieben in dem Bild das Du da zitierst. Und? Wenn ich das im Bild anders schreibe, habe ich dann automatisch recht? LG old.
Aus der W. schrieb: > Die Begründungen sind falsch. Warum die falsch sind habe ich > erklärt. Nein, hast Du nicht. Die Begründungen sind offensichtlich korrekt.
Bernd K. schrieb: > Nein, hast Du nicht. Diese Schaltung wirst Du wohl nicht verstehen, oder? Beitrag "Re: suche eine Spannungsreferenz wie TL431." LG old.
Karl B. schrieb: > Aus der W. schrieb: >> Vorteil von Schaltung b: Weil das eine Steuerung ist, >> gibt es keine Regelschwingungen. > > https://www.elektronik-kompendium.de/sites/slt/1012151.htm.... 1. Ich lese dort auch (Zitat): ...."Man spricht auch von "Stabilisierung mit Z-Diode und Längstransistor" oder "Serienstabilisierung mit Längstransistor".... Nirgends in diesem Artikel findet man den Begriff "Regelung", denn der Begriff ist eben nicht zutreffend/angebracht. 2. Weiter (Zitat): ..."Welchem Zweck dient der Widerstand RE? Der Widerstand RE dient zum Einstellen des Arbeitspunkts des Transistors, wenn keine Last dran hängt. "... Dieser dort erwähnte RE ist hier (Schaltung Eingangsbeitrg) NICHT vorhanden. Ohne den funktioniert die Schaltung nicht; außerdem regelt sie nicht, sondern stabilisiert allenfalls, mehr schlecht als recht. Ich muss mich selbst auch korrigieren: Ich hatte w.o. von Shunt-"Regelung" gesprochen. Ich ziehe den Begriff "Reg." zurück und ersetze ihn durch Stabilisierung. Unkorrektheit meinerseits, sorry. ------- Gewisse physikalisch bedingte Effekte innerhalb eines Halbleiters (Selbstregel-Effekt, z.B. aufgrund von Temp.-Koeff.) sin sind NUR dem Bauteil selbst zuzuordnen. Der Längs-T. nimmt hier keinen Mess-(Ist-)Wert auf und setzt ihn AKTIV/DYNAMISCH in eine Steuergröße um; die Steuergröße müsste dem vom "Soll" abweichenden "Ist" aktiv entgegenwirken. Tut sie nicht. Folglich wird die Stabi-Schaltung auch niemals (Zitat "old") schwingen. Eine aktive "Regel"schleife (IST-Aufnahme > Vergleich mit SOLL + dynamische Korrektur + Stellgröße ermitteln > Weitergabe an das Stellglied) fehlt ja. Leider...
Aus der W. schrieb: > Bernd K. schrieb: >> Nein, hast Du nicht. > > Diese Schaltung wirst Du wohl nicht verstehen, oder? > Beitrag "Re: suche eine Spannungsreferenz wie TL431." Wir wollen erstmal Dein Verständnis auf das Niveau anheben daß es ausreicht die ursprünglich diskutierte Schaltung zu verstehen bevor wir Ablenkungsmaneuver mit anderen Schaltungen ausführen. Also was ist jetzt?
Michael M. schrieb: > Der Längs-T. nimmt hier keinen Mess-(Ist-)Wert auf und setzt ihn > AKTIV/DYNAMISCH in eine Steuergröße um; die Steuergröße müsste dem vom > "Soll" abweichenden "Ist" aktiv entgegenwirken. Tut sie nicht. Tut sie doch. Der Mechanismus wurde oben mehrfach erläutert, welchen Teil davon hat Du nicht verstanden?
Bernd K. schrieb: > Der Mechanismus wurde oben mehrfach erläutert, welchen > Teil davon hat Du nicht verstanden? Es geht nicht um Verstehen, sondern Erkennen von Fakten. Ich fürchte, in den Betrachtungen w.o. befinden sich zu viele Interpretationen...
Bernd K. schrieb: > Der Mechanismus wurde oben mehrfach erläutert Der wurde aber nicht vollständig und dadurch falsch erklärt. Wie kann denn die Emitterspannung fallen? Doch nur wenn man den Lastwiderstand bei ansonsten konstanten Verhältnissen verringert. Dadurch ändert man aber die Rückkopplung (der Lastwiderstand wird, wenn ich mich recht entsinne, mit β+1 in den Basiskreis transformiert) ;)
Michael M. schrieb: > Es geht nicht um Verstehen, sondern Erkennen von Fakten. Die wurden alle dargelegt, jetzt ist es an Dir sie auch zu verstehen. Also sag schon, welchen Teil dessen was gesagt wurde verstehst Du nicht, vielleicht kann man es Dir in anderen Worten nochmal erklären?
Bernd K. schrieb: > Die wurden alle dargelegt, jetzt ist es an Dir sie auch zu verstehen. Vorschlag meinerseits: Bau die Schaltung (oder simuliere sie, z.B. mit Spice) OHNE den RE oder Last am Ausgang auf. Sie wird NICHT funktionieren oder/und wie behauptet wird "regeln". Das (funktionieren) kann sie erst dann, wenn der Ausgang belastet wird. Aber Regeln tut sie immer noch nicht, sondern NUR stabilisieren. DAS ist FAKT.
M. K. schrieb: > Dadurch ändert man > aber die Rückkopplung (der Lastwiderstand wird, wenn ich mich recht > entsinne, mit β+1 in den Basiskreis transformiert) ;) Das ändert nichts daran daß sie mit selbem Vorzeichen weiterhin existiert und weiterhin im Sinne der Regelung wirkt. Die Tatsache daß die Proportionalitätskonstante etwas schwankt macht einen Regler nicht zu keinem Regler sondern nur zu einem etwas schlechteren Regler.
Michael M. schrieb: > Bau die Schaltung (oder simuliere sie, z.B. mit Spice) OHNE den RE oder > Last am Ausgang auf. Sie wird NICHT funktionieren Das stand nie zur Debatte. Die Schaltung ist so zu betrachten wie sie ist.
Michael M. schrieb: > Aber Regeln tut sie immer noch nicht, sondern NUR stabilisieren. Das ist Wortklauberei, stabilisieren ist in dem Zusammenhang nur ein anderes Wort für regeln. Wir sollten die etablierten Begriffe aus der Regelungstechnik beibehalten.
Bernd K. schrieb: > Das ist Wortklauberei, stabilisieren ist in dem Zusammenhang nur ein > anderes Wort für regeln. Nee, hat wirklich eine andere Bedeutung. Trotzdem nochmal die Frage: WO ist die dynamisch arbeitende Regelschleife in den Ursprungsschaltung (ohne RE/R-Last)? Vielleicht hab' ich es mit den Augen und lasse mir gerne weiterhelfen. Ich sehe immer noch keine IST / dyn. Korrektur / SOLL-Vorgabe an den Steller/Längs-T. Du sagtest ja: Bernd K. schrieb: > Die Schaltung ist so zu betrachten wie sie > ist.
Bernd K. schrieb: > Das stand nie zur Debatte. Die Schaltung ist so zu betrachten wie sie > ist. Dann braucht man aber keinen Regler. Ohne RE kann man auch betrachten mit einem RE mit sehr hohem Widerstand ;) Michael M. schrieb: > Bau die Schaltung (oder simuliere sie, z.B. mit Spice) OHNE den RE oder > Last am Ausgang auf. Sie wird NICHT funktionieren oder/und wie behauptet > wird "regeln". Hab ich mal gemacht in LTSpice. Ergebnisse im Anhang. Mal mit 1 kOhm Last, mal mit 100 kOhm Last und mal ohne Last. Ich hab hier auch Bauchschmerzen zu sagen, dass da was geregelt wird, das riecht mir eher nach Steuerung. Als Regler empfinde ich das wahnsinnig schlecht. Einem L7805 z.B. ist die Last (mehr oder weniger) egal, der hält am Ausgang die 5 V relativ konstant. EDIT: Und hier noch mal den Lastgang von 100 Ohm bis 100 kΩ. Und das obwohl die Sollwertvorgabe konstant bleibt sinkt bei steigender Last (oder muss ich sagen bei sinktender Last? Ich meine wenn Re größer wird) immer mehr Ube. Sieht für mich nicht so aus als ob der Transistor versucht Ube konstant zu halten.
M. K. schrieb: > Einem L7805 z.B. ist die Last (mehr oder weniger) egal, Laut DB Seite 3 https://www.st.com/resource/en/datasheet/l78.pdf sieht man unweigerlich R19/20 als (interne) Last, die den Istwert ermittelt. DESWEGEN kann er auch ohne externe Last seine Arbeit ziemlich ordentlich verrichten. M. K. schrieb: > Hab ich mal gemacht in LTSpice. Ergebnisse im Anhang. Mal mit 1 kOhm > Last, mal mit 100 kOhm Last und mal ohne Last. Allein ein Messgeräthat ja auch einen (heftig großen) R-i. Ich kann nicht beurteilen, wie Spice das im Programm betrachtet. Jedenfalls ist das ohne RE (= unendlich) kein definierbarer Zustand, was am Emitter zu "messen" ist. Diesem Emitterfolger fehlt einfach ein wichtiger Teil, nämlich der Arbeitswiderstand.
M. K. schrieb: > Hab ich mal gemacht in LTSpice. Meine Güte, die Reglerbilder sehen ja aus wie aus einem Horrorkabinett. Man kann natürlich durch starke Vergrößerung, falsche Skalierung und durch falsche Dimensionierung oder sogar durch weglassen des Eingangselkos schlimme Bilder erzeugen. Genauso gut kann ich auf einem analogen Oszilloskop glasklare Elektronenstrahllinien mit diesem Regler erzeugen.
Aus der W. schrieb: > Dann musst Du das konsequenterweise auch in der Schaltung > so machen. Muss ich das? Dann muss ich Spannung auch mit S statt U angeben und Strom mit S statt I. Jetzt wirds aber eng. Was Du Dir alles so ausdenkst, um von Deiner unhaltbaren Theorie abzulenken.
Michael M. schrieb: > Trotzdem nochmal die Frage: WO ist die dynamisch arbeitende > Regelschleife in den Ursprungsschaltung (ohne RE/R-Last)? Es gibt keine Schaltung ohne Last, die Last ist deutlich eingezeichnet im Bild aus Post 1, über diese Schaltung diskutieren wir. Wir diskutieren nicht über das Nichtfunktionieren einer kaputten Schaltung die entsteht wenn man aus einer funktionierenen Schaltung wahllos irgendwelche Bauteile rausreißt. Also bitte bei der Sache bleiben.
M. K. schrieb: > Hab ich mal gemacht in LTSpice. Ergebnisse im Anhang. Was aber größtenteils an der Z-Diode liegt. Wenn die Sollwertvorgabe kacke ist, kann der Regler nicht besser regeln. Es wurde schon mehrfach erwähnt, man kann diesen Regler auch mit einer Batterie aufbauen.
Michael M. schrieb: > Der Längs-T. nimmt hier keinen Mess-(Ist-)Wert auf und setzt ihn > AKTIV/DYNAMISCH in eine Steuergröße um; Warum nicht PROAKTIV, LEISTUNGSFÄHIG und BELASTBAR? Mit Deinem Bullshit-Bingo kannst Du nicht verbergen, dass Du keine Ahnung von Regelungstechnik hast. > die Steuergröße müsste dem vom > "Soll" abweichenden "Ist" aktiv entgegenwirken. Tut sie nicht. > Folglich wird die Stabi-Schaltung auch niemals (Zitat "old") schwingen. Du hast so wenig Ahnung von Regelungstechnik: Ein P-Regler mit einer PT1-Regelstrecke schwingt nicht. Michael M. schrieb: > Ohne den funktioniert die Schaltung nicht; außerdem regelt > sie nicht, sondern stabilisiert allenfalls, mehr schlecht als recht. Ein P-Regler mit einer PT1-Regelstrecke hat eine bleibende Regelabweichung.
Michael M. schrieb: > Ich sehe immer noch keine IST / dyn. Korrektur / SOLL-Vorgabe an den > Steller/Längs-T. Die Soll-Spannung plus 0.7V liegt an der Basis an, die Ist-Spannung liegt am Emitter an. Sinkt die Emitterspannung unter Basisspannung - 0.7v macht der Transistor auf, steigt sie macht er zu. Kp des Reglers setzt sich grob über den Daumen zusammen aus Stromverstärkung * Lastwiderstand / Basisvorwiderstand.
Bernd K. schrieb: > Wir wollen erstmal Jetzt verstehe ich, wie die negativen Bewertungen für die Schaltung zustande kommen. Beitrag "Re: suche eine Spannungsreferenz wie TL431." Ich hatte mich schon gewundert. LG old.
Bernd K. schrieb: > Es gibt keine Schaltung ohne Last, die Last ist deutlich eingezeichnet > im Bild aus Post 1, über diese Schaltung diskutieren wir. Die Praxis sollte doch aber wohl so definiert sein, dass eine sekundäre Last auch mal abgeschaltet werden darf/kann/wird (oder sogar ausfällt), ohne dass gleich auch die Versorgung des Netzteils auf der AC-Seite getrennt wird. Stabilitätsbetrachtung unter "open circuit"-Bedingungen? Der L78xx sieht mit offenem Ausgang da um Längen besser aus (s. Beitrag 10:53 Uhr), weil er ein Regler ist. Dein sogen. "Regler" funktioniert dann nicht mehr. Meine "Stabilisierung" ebenfalls nicht. Weil ein wichtiges Bauteil fehlt. Wir spendieren der Schaltung gerne noch (s. E-Kompendium) den definierten RE und haben klare Verhältnisse, die grundsätzliche Funktion betrachtet. Nochmal: Wo ist die Regelschleife mit 1. Aufnahme des Ist-Werts, 2. Vergleich mit dem Sollwert, 3. daraus (!) die Erzeugung eines dynamisch angepassten Korrekturwerts, 3. der dann dem Stellglied zugeführt wird? Bitte beantworte uns genau DIESE Frage(n).
Bernd K. schrieb: > Michael M. schrieb: >> Ich sehe immer noch keine IST / dyn. Korrektur / SOLL-Vorgabe an den >> Steller/Längs-T. > > Die Soll-Spannung plus 0.7V liegt an der Basis an, die Ist-Spannung > liegt am Emitter an. Sinkt die Emitterspannung unter Basisspannung - > 0.7v macht der Transistor auf, steigt sie macht er zu. Kp des Reglers > setzt sich grob über den Daumen zusammen aus Stromverstärkung * > Lastwiderstand / Basisvorwiderstand. [Ironie] Ein Widerstand ist auch ein Regler. Da sitzt ein Clon vom alten Ohm drin, der regelt den Spannungsabfall nach dem ohmschen Gesetz.[/Ironie] LG old.
Michael M. schrieb: > Wo ist die Regelschleife mit > > 1. Aufnahme des Ist-Werts, > 2. Vergleich mit dem Sollwert, > 3. daraus (!) die Erzeugung eines dynamisch angepassten Korrekturwerts, > 3. der dann dem Stellglied zugeführt wird? zwei oder drei Posts weiter oben hab ichs nochmal widerholt. Ich schreibs jetzt nicht zum vierten mal hin, ab jetzt gibts nur noch Querverweise auf bereits beantwortete Fragen so lange keine neuen Fragen auftauchen.
Karl K. schrieb: > Was aber größtenteils an der Z-Diode liegt. Wenn die Sollwertvorgabe > kacke ist, kann der Regler nicht besser regeln. Hä? Die blaue Kurve ist die Sollwert-Vorgabe und die ist sowas von angetackert/stabil. Die grüne Kurve ist diejenige die stark schwankt und das ist die Spannung am Emitter.
Michael M. schrieb: > Die Praxis sollte doch aber wohl so definiert sein, dass eine sekundäre > Last auch mal abgeschaltet werden darf/kann/wird Die Last ist hier Teil des Regelkreises. Das kann doch nicht so schwer zu verstehen sein. Ein 317 mit zu geringer Last (unter 4mA Ausgangsstrom) macht auch komische Sachen. Willst Du jetzt behaupten, ein 317 wäre kein Regler? Michael M. schrieb: > Wo ist die Regelschleife mit ... > Bitte beantworte uns genau DIESE Frage(n). Das wurde oben schon mehrfach beantwortet. Wenn Du es da nicht verstanden hast, wie groß ist wohl die Wahrscheinlichkeit, dass Du es bei erneuter Erklärung verstehst?
Michael M. schrieb: > Nochmal: > Wo ist die Regelschleife mit > > 1. Aufnahme des Ist-Werts, > 2. Vergleich mit dem Sollwert, > 3. daraus (!) die Erzeugung eines dynamisch angepassten Korrekturwerts, > 3. der dann dem Stellglied zugeführt wird? > > Bitte beantworte uns genau DIESE Frage(n). darauf warte ich auch!
M. K. schrieb: > Die grüne Kurve ist diejenige die stark schwankt und > das ist die Spannung am Emitter. Ja, typisches Verhalten für einen P-Regler. Der 7805 (ebenfalls reiner P-Regler) hat das selbe Verhalten, musst nur weiter reinzoomen weil er ein deutlich größeres Kp hat.
Karl K. schrieb: > Es wurde schon mehrfach erwähnt, man kann diesen Regler auch mit einer > Batterie aufbauen. Hier noch mal den Lastgang mit Batterie als Vorgabe. Sieht nicht anders aus als mit Z-Diode
Joachim B. schrieb: > Michael M. schrieb: >> Nochmal: >> Wo ist die Regelschleife mit >> >> 1. Aufnahme des Ist-Werts, >> 2. Vergleich mit dem Sollwert, >> 3. daraus (!) die Erzeugung eines dynamisch angepassten Korrekturwerts, >> 3. der dann dem Stellglied zugeführt wird? >> >> Bitte beantworte uns genau DIESE Frage(n). > > darauf warte ich auch! Wurde genau 7 Posts über Deinem beantwortet.
Bernd K. schrieb: > Ja, typisches Verhalten für einen P-Regler. Öhm...nö. Eigentlich nicht. Das ist eigentlich ein typische Verhalten für eine Steuerung, nicht für einen Regler.
M. K. schrieb: > Hier noch mal den Lastgang mit Batterie als Vorgabe. Sieht nicht anders > aus als mit Z-Diode Och Junge, mach doch erstmal ne vernünftige Skalierung. Wenn Du die Lastwiderstände log aufteilst, wie wärs denn wenn Du die x-Skale dann auch log teilst. Echt, Du zeigst soviel geballte Inkompetenz, das macht ja beim Hingucken aua.
Leute, wir kommen hier niemals auf einen gemeinsamen Nenner, weil unsere Vorstellungen auf unterschiedlichen Grundlagen aufbauen. Ich kann damit leben. LG old.
M. K. schrieb: >Das ist eigentlich ein typische Verhalten >für eine Steuerung, nicht für einen Regler. Bitte mal deiner Meinung nach den Unterschied zwischen Steuerung und Regler erklären. Und mal Beispiele für Steuerung geben.
M. K. schrieb: > Öhm...nö. Eigentlich nicht. Das ist eigentlich ein typische Verhalten > für eine Steuerung, nicht für einen Regler. Öhm, doch. Hättest Doch lieber mal nicht die Regelungstechik schwänzen sollen, jetzt rächt sich das.
b) kann auch Regelkreisschwingungen haben, durch parasitaere L und C. Die Zuordnung ist Definitionsabhaengig. Die Strom/Spannungsgegenkopplung wird unter der Theorie und Methoden von Regelkreisen berechnet. Vereinfacht kann das als simple Spannungsstabilisierung behandelt werden. Äquvalent in der Physik, vereinfachte Mechanik mit Ekin=0.5mv^2, oder Relativitaetsthorie über Reihenentwicklung als Dach ueber allem. Also nur um des Bart des Kaisers...
Aus der W. schrieb: > Die Collectorschaltung ist eine von drei Grundschaltungen. > Damit ist sie per Definition keine Regelschaltung. michael_ schrieb: > Es ist weder eine Steuerung oder Regelung, sondern eine > Spannungs-Stabilisierung. > Was sagst du nu? So ist das mit dem Schubladendenken. Wenn etwas in der einen Schublade ist, kann es in keiner anderen sein. Oder etwa doch? Die Kollektorgrundschaltung ist eine Regelung und genau deshalb eine Spannungsstabilisierung. Über eine Änderung des Sollwertes an der Basis kann man damit auch steuern. Eine Regelung bleibt es trotzdem.
Bernd K. schrieb: > zwei oder drei Posts weiter oben hab ichs nochmal widerholt. Ich > schreibs jetzt nicht zum vierten mal hin, Du meinst diese Sätze: Bernd K. schrieb: > > Die Soll-Spannung plus 0.7V liegt an der Basis an, die Ist-Spannung > liegt am Emitter an. Sinkt die Emitterspannung unter Basisspannung - > 0.7v macht der Transistor auf, steigt sie macht er zu. Habe ich gelesen und verstanden (auch wenn du mir unterstellen magst, ich würde es nicht verstehen). Fakt ist, dass ohne Last (oder RE) keine Ist-Spannung am Emitter vorliegt. Da kann Karl (w.u.) auch nicht damit argumentieren, die Last gehöre zum Regelkreis... Und nu'? Michael M. schrieb: > Die Praxis sollte doch aber wohl so definiert sein, dass eine sekundäre > Last auch mal abgeschaltet werden darf/kann/wird (oder sogar ausfällt), > ohne dass gleich auch die Versorgung des Netzteils auf der AC-Seite > getrennt wird. Würdest du diese Festlegung ablehnen, weil es nicht zu "deiner" Praxis gehört? Innerhalb einer komplexen Schaltung kann man darauf (Festlegung) verzichten, wenn eine Trennung nicht vorgesehen/möglich ist, ohne Frage. Es wird dadurch jedoch immer noch nicht zum Regelkreis. Karl K. schrieb: > Die Last ist hier Teil des Regelkreises. Schlechtes, sogar grottenschlechtes Design. Sag das mal einem Kunden (..."Sie dürfen aber >niemals< die Last am Ausgang trennen"...) :-)) Karl K. schrieb: > Ein 317 mit zu geringer Last (unter 4mA Ausgangsstrom) macht auch > komische Sachen. Kann schon sein, aber ich habe ihn nicht designed. Fühle mich nicht schuldig.
Günter Lenz schrieb: > Bitte mal deiner Meinung nach den Unterschied zwischen > Steuerung und Regler erklären. Und mal Beispiele für > Steuerung geben. Die außentemperaturgesteuerte Vorlauftemperatur eines Heizkessels. Regelung ist, wenn der Thermostat im Zimmer bei Erreichen der Soll-Zimmertemperatur die Heizung zudreht. LG old.
Jobst Q. schrieb: > Die Kollektorgrundschaltung ist eine Regelung Weil Du sie gedanklich auf eine gegengekoppelte Emitterschaltung zurückführst. In meiner Welt gibt es mehrere Grundschaltungen. Eine Regelung ist eine komplexe Schaltung, keine Grundschaltung. LG old.
Aus der W. schrieb: > Regelung ist, wenn der Thermostat im Zimmer bei Erreichen der > Soll-Zimmertemperatur die Heizung zudreht. Nach Deiner Auslegung (fehlender Rlast) ist das keine Regelung denn im Sommer steigt die Temperatur dann völlig undefiniert.
Karl K. schrieb: > M. K. schrieb: >> Hier noch mal den Lastgang mit Batterie als Vorgabe. Sieht nicht anders >> aus als mit Z-Diode > > Och Junge, mach doch erstmal ne vernünftige Skalierung. Wenn Du die > Lastwiderstände log aufteilst, wie wärs denn wenn Du die x-Skale dann > auch log teilst. > > Echt, Du zeigst soviel geballte Inkompetenz, das macht ja beim Hingucken > aua. Das ändert nichts daran, dass die Sollwertvorgabe konstant ist, die Emitterspannung ist das mitnichten, die ist deutlich Lastabhängig. Was soll sich daran ändern, wenn ich die Abszisse nicht linear einteile sondern logaritmisch? Bernd K. schrieb: > Öhm, doch. Hättest Doch lieber mal nicht die Regelungstechik schwänzen > sollen, jetzt rächt sich das. Was sollen eigentlich immer wieder diese Anfeindungen? Das mach ich doch auch nicht. Das muss doch nicht sein.
Aus der W. schrieb: > Eine Regelung ist eine komplexe Schaltung, keine > Grundschaltung. Eine Regelung ist alles was die Definition dafür aus der Regelungstechnik erfüllt, ganz egal wie simpel oder wie kompliziert es gebaut ist, sogar das simple Hebelwerk mit Schwimmer und Ventil in Deiner Klospülung und auch der hier diskutierte Emitterfolger tun das.
Aus der W. schrieb: > Weil Du sie gedanklich auf eine gegengekoppelte > Emitterschaltung zurückführst. Ich schreibs nochmal ganz langsam, weil Du anscheinend nicht so schnell lesen kannst: Der Einzige, der hier ständig von Emitterschaltung faselt bist Du. Michael M. schrieb: > Schlechtes, sogar grottenschlechtes Design. Sag das mal einem Kunden Bist Du wirklich so beschränkt? Das ist eine GRUNDschaltung. Und ja, es gibt Schaltungen, da kann man das genauso machen: Als Vorregelung für einen 78xx bei höherer Eingangsspannung. Da bildet der 78xx immer eine ausreichende Grundlast. Es ist ja witzig zu sehen, wie Du versuchst durch immer abstusere Konstrukte Deine davongleitenden "Argumente" zusammenzuhalten. Es gibt da ein Wort dafür, wie war das noch gleich... Erkenntnisresistenz, genau.
Bitte melde dich an um einen Beitrag zu schreiben. Anmeldung ist kostenlos und dauert nur eine Minute.
Bestehender Account
Schon ein Account bei Google/GoogleMail? Keine Anmeldung erforderlich!
Mit Google-Account einloggen
Mit Google-Account einloggen
Noch kein Account? Hier anmelden.














