Ich möchte bei meinen Verstärkern vom Sperrmüll die Kondensatoren tauschen - nicht auf Verdacht, sondern um langfristig meine Ruhe zu haben. Es gibt div. und recht günstige 10er-Sets. Die Amps laufen nicht auf voller Leistung, da sie ohnehin verzerren. Es ist klar, daß mechanisch andere Werte in den seltensten Fällen reinpassen, aber das kann man durch Löt-Stifte oder ultrakurze Kabel ja 'beheben'. Die Spannungsfestigkeit bleibt dabei gleich oder wird höher. FRAGE: Was passiert genau, wenn man die Kapazität um 1 Stufe verändert - im schlimmsten Fall ? Beispiel: von 6800µF auf 10.000µF oder ggfs. 4700µF .
Hallo, zwei SAchen: - Es können die Gleichrichterdioden kollabieren durch den höhreren und längeren Einschaltstrom. Provoziert wird dies dann vor allem, wenn jemand in schneller Folge oft aus und ein schaltet. Wenn der Trafo genügend hohen Innenwiderstand hat, macht das aber nichts. Kannst ja auch gleich dickere Dioden einbauen. - Je nach Auslegung der Schaltung kann die Endstufe durchbrennen ( 2. breakdown), wenn bei hoher Leistug zu lange die volle Spannung ansteht, als wenn sie schneller abklingt aufgrund der kleinen Elkos. Sonst wäre gegen mehr hilft mehr nichts einzuwenden. Hat die endstufe eine gute SOA-Schutzschaltung, dürfte dies nichts ausmachen. Jetzt liegt es an Dir, das richtig einzuschätzen. Bei kleinren Elkos kommt eben weniger "Musikleistung" raus, evtl leichter Brumm. mfg
Christian S. schrieb: > - Es können die Gleichrichterdioden kollabieren durch den höhreren und > längeren Einschaltstrom. Daran hab ich nicht gedacht. > jemand in schneller Folge oft aus und ein schaltet. Das passiert eher nie . > - Je nach Auslegung der Schaltung kann die Endstufe durchbrennen ( 2. > breakdown), wenn bei hoher Leistug zu lange die volle Spannung ansteht, > als wenn sie schneller abklingt aufgrund der kleinen Elkos. Aha, so funktioniert das! > SOA-Schutzschaltung, dürfte dies nichts ausmachen. Sind überall so STK-xxxx-Integrated-Chips drinnen. Dieses alte Glump ist gegen alles mögliche geschützt. Die Amps sind ohnehin nur für größere Regalboxen ausgelegt. Mir gehts hpts. um das überall eingebaute Radio. Sehr praktisch . > Bei kleinren Elkos kommt eben weniger "Musikleistung" raus, Eben. 4700µF/63V/105° 10Stk 15,99 Und warum soll das brummen? Vielen Dank jedenfalls, eine Übersicht hätte ich mal. Warum ich auch fragte: Habe bereits zwei SONY, da passen die Abmessungen nicht zum Aufdruck. Auch bei einem PC-Netzteil ist das schon mal passiert. Baut man also den "falschen Wert" ein, hat man 'Pech-?' gehabt.
Noch eine Frage: Und was passiert bei etwa -halber ->>Leistung ? Wird das Signal bei höherer Kapazität dann: sauberer ? (Signalspitzen)
Rudi Ratlos schrieb: > Sind überall so STK-xxxx-Integrated-Chips drinnen. Dieses alte Glump ist > gegen alles mögliche geschützt Ähm, nein. Fas sind keine ICs. Schutzschaltung käme extra, haben sich viele Verstärker aber gespart. Rudi Ratlos schrieb: > Die Amps laufen nicht auf voller Leistung, da sie ohnehin verzerren Na dann hast du doch was besseres zu tun als planlos (ratlos?) Kondensatoren zu wechseln. Der Amp hat, als er neu war, sicher nicht hörbar verzerrt. Das kann nun schon an defekten Kondensatoren liegen, aber die solltest du gezielt tauschen, nicht planlos. Und daher wäre der erste Schritt, die Qualität des Verstärkers messen zu können. Soundkarte Audio out und Auduo in und die passende Software wie Artalab um Verzerrungen ermitteln zu können. Vielleicht schwingt auch der Verstärker auf unhörbar hoher Frequenz, das würde dann ein (20MHz) Oszilloskop anzeigen, auch das kann hörbare Verzerrungen ergeben, und auch das kann Folge von defekten (Abblock)Kondensatoren sein. Also: erst Messen, dann (gezielt) wechseln, dann wieder messen ob es besser geworden ist. Vielleicht sind es auch gar nicht die Kondensatoren.
MaWin schrieb: > Schutzschaltung käme extra, haben sich viele Verstärker aber gespart. Diese Sanyo-Chips haben irrsinnig viel eingebaut. Die haben sie früher massenhaft verbaut. Fisher, Sony, Sharp etc . > Vielleicht sind es auch gar nicht die Kondensatoren. So alt bist du schon : Beitrag "Re: Transistor Schutzschaltung für SOA" und es geht immer noch ums Gleiche . Es funktionieren alle Geräte einwandfrei! Diese sind aber seeehr alt. Mein Yamaha-Receiver auch schon gute 15 Jahre, der fährt rasch (ab 50%) in die Verzerrung (6800µF/63V). Da ist mein Mc-Crypt (10.000µF/50V) noch besser. Und 70 oder 120W macht kaum einen Unterschied. Gestern nacht hab ich den Sharp-SX-8800 'ausgepackt', den hab ich ja repariert, da hat einer reingespiebm, und erstmalig hergeräumt (130W RMS, 2 Trafos, 4x6800µF/100V), zu den großen Eltax, also da liegst flach am Boden, mit welcher Präzision und Impulsivität der Musik wiedergibt. Gestern hab ich 6800µF/63V für den Yamaha bekommen, leider gebraucht! retour. Und da -überleg- ich JETZT eben: *10.000µF 63V oder 80V* reinzulöten, weil er ab 50% hörbar zu verzerren beginnt. An den Boxen kanns jetzt nachweislich nicht (mehr) liegen. Ich will also nur wissen , wie Kondensatoren die Impulsivität der Musik verbessern können oder verschlechtern. Dabei gehts NICHT um Endleistung. Weil irgendwoher muß der PegelSpitzen-Strom ja kommen.
Rudi Ratlos schrieb: > Diese Sanyo-Chips haben irrsinnig viel eingebaut Unsinn, und ich sagte dir schon dass deine Behauptung nicht stimmt und du wiederholst sie trotzdem ohne nachzugucken, das nennt man dann wohl starrköpfig. Der STK4241 enthält keinen Schutz, Überstrom wird im Sharp SX8000 mit externen Transistoren begrenzt, Lautsprecherschutz über extra HA12002 IC, wie du leicht hättest sehen können wenn du einen Blick in das von dir verlinkte Service Manual getan hättest. Im Datenblatt des STK4241 gibt es sogar eine Application für Protection und Mute.
MaWin schrieb: > Der STK4241 enthält keinen Schutz, Wie ich sehe, ist da der STK-4050II drin, was aber eh wurscht is. > HA12002 IC, Hast recht, da hab ich sogar das Datenblatt, der war nämlich in einer Fisher-Kompaktanlage eingebaut. > Überstrom wird mit externen Transistoren begrenzt, Gut zu wissen Was sagst du zu "abweichenden" Kapazitätswerten ? Preislich ist ja nicht viel Unterschied.
Du mußt entschuldigen, das Sperrmüllzeug liegt ja schon seit Jahren herum. Da im Datenblatt sind auch 10.000µF (pro Trafo) vorgeschlagen, eingebaut sind nur 6.800µF . Da drin sind zwei STK verbaut . Mich macht das unrund, diese ständigen "Abweichungen" von Vorgaben und Normen. Mein Wissen reicht (leider) nicht aus, um das zu "korrigieren".
Rudi Ratlos schrieb: > Ich will also nur wissen , wie Kondensatoren die Impulsivität der > Musik verbessern können oder verschlechtern. Hallo, normalerweise wird vom Hersteller "genügend Schön- und Gut-Zeug" eingebaut, damt es zum Gesamtkonzept paßt. Das ist wie bei Autos genauso. Es muß von der Kalkulation her preislich passen. Da werden nicht solche extra bei Mondschein von Meerjungfrauen ausgesuchte Luxusbauteile neben Billigteile oder Einfach-Konstruktionen gesetzt. Was Du da anscheinend vom Sperrmüll vor Jahren aufgreifen konntest sind anscheinend ziemlich leistungsstarke Trümmer, die man kaum tragen kann. Die Geräte kenne ich nicht, nur kommt es mir so vor als ob es keine Edelgeräte für tausende Mark waren, sondern auf Leistung gezüchtete preiswert-Geräte. Sieht man schon an den recht einfach gehaltenen Schaltungen. Aber 130 Watt Sinus bei 0,4% Klirr sind schon eine Ansage! Kurzum: die fetten Elkos sollen im Netzteil eben aus der pulsierenden Spannung von den Dioden eine glatte Gleichspannung machen. Bei sehr hoher Leistungsabnahme ist die sowieso nicht mehr glatt. Dann nahe der Endtransistoren und nahe der Vorstufe sind wiederum Elkos, die wilde Schwingerei unterbinden sollen und nochmals die Spannugsversorgung niederimpedant machen sollen. Wenn da die Elkos defekt sind, kann es schwingen wie blöd und die von Dir gewünschte Impulsivität verloren gehen, weil der Verstärker sich nicht auf die feste Spannung "abstützen" kann. Da ist nichts, wenn er was braucht. So wie wenn Du auf Glatteis stehst und was schweres wegschieben wilst, wie Deine Boliden. Rudi Ratlos schrieb: > Mein Yamaha-Receiver auch schon gute 15 Jahre, der fährt rasch (ab 50%) > in die Verzerrung (6800µF/63V). Da ist mein Mc-Crypt (10.000µF/50V) noch > besser. Und 70 oder 120W macht kaum einen Unterschied. Ich weiß nicht, in welchen Hallen Du es so laut stellen kannst. Wenn im Wohnraum bei halb aufgedreht was verzerrt, ist die Kiste wohl wirklich reparaturbedürftig. Oder Deine Monster-Lautsprecher haben zu niedrige Impedanz oder ein fieses Impedanzminimum. Für riesen-Lautsprecher ist die Kiste sicher zu schwach. Vielleicht immer im Warmen gestanden, viel eingeschaltet gewesen, Elkos ausgetrocknet. Vielleicht hast Du die aus Disko- oder Kneipen-Beschallung bekommen. Normalerweise machen denen 30 Jahre nichts. Ich habe da so einen Akai_AM-U_06 vom edlen Sperrmüll-Spender und das Teil ist von 1981, also 40 Jahre alt. Spielt immer noch gut, sind STK-Module drin und heatpipe als Kühler. Laut ist immer relativ. Laut genug, daß es die NAchbarn über die Straße hinweg von drinnen hören können, wird er allemal. Jede Disco ist viel lauter. mfg https://www.hifi-wiki.de/index.php/Akai_AM-U_06
Rudi Ratlos schrieb: > Eben. 4700µF/63V/105° 10Stk 15,99 > Und warum soll das brummen? Für den Sharp SX-8000 ? Vllt. sollte er erstmal techn. Anleitungen lesen lernen was da an U aus dem Gleichrichter kommt, sonst macht es irgendwann nur noch 1x Mal Bumm oder Plopp, und die NT-Elkos sind in Rauch aufgegangen. Endstufen mit 8 Ohm Lautsprecher-Ausgang sind auch eher nicht massiv strom-belastbar sonst wären sie 4-Ohm tauglich. Da fängt schon das Manko an im techn. Verständnis von Parametern, da braucht man sich dann aber auch nicht wundern wenn akustisch etwas nicht mehr passt.
Christian S. schrieb: > Was Du da anscheinend vom Sperrmüll vor Jahren aufgreifen konntest sind > anscheinend ziemlich leistungsstarke Trümmer, die man kaum tragen kann. Ist auch nur dieser 1e - und auch nur, weil sich der Amp 'ohne Turm' gar nicht einschalten läßt und auch nur eine reine Endstufe ohne Regler ist. Weshalb sie auch liegen geblieben ist. Und weil: einer reingekotzt hat, kostete mich 1 Widerstand und 1 Diode . Die anderen sind Kompakt-Anlagen mit Doppel-Tape-Deck. > sondern auf Leistung gezüchtete preiswert-Geräte. > Aber 130 Watt Sinus bei 0,4% Klirr sind schon eine Ansage! Angeblich sogar bis zu 2x200W-sin. , ist schwer festzustellen, Norm-Input vom Tower ist max. 340mV. Ich war gestern zu faul ein Mischpult für 0,75V auszupacken. Diese alten Anlagen sind eher nicht auf 'Hoch-Leistung' getrimmt. Weil da ja auch BOXEN dazugeliefert werden mußten. Ich hab in den Eltax ja zwei Gummisicken-Neunzöller drin, die fressen offensichtlich soviel Leistung, daß man min. 2x200-500W sin. dafür braucht. Bei satter Lautstärke hört mans nämlich an den Pegelspitzen. Für mich war das gestern eine völlig neue Erfahrung. Ich wollte schonmal einen thomann-PA-Amp mit 2x1600W kaufen um das auszuprobieren: reine Dynamik . Selbst Nubert bietet einen 'solchen?' Hi-End-Luxus-47kg-Amp an. Solle angeblich eine 'völlig neue Hör-Erfahrung' bieten. > Kurzum: Herzlichen Dank ! für diese simpel-einfache Erklärung, wie das eigentlich funktioniert. > Ich weiß nicht, in welchen Hallen Du es so laut stellen kannst. Nirgends. Ist ja nicht sooo laut. Der Laut-Punkt liegt im Logarithmus : +3dB = vierfache Leistung. Deswegen wurscht ob 70 oder 120W, los gehts da erst wieder ab 500 Watt. Nächste Stufe- 2kW. > bei halb aufgedreht was verzerrt, Ich bin gerne bereit, da 'Yam-Aha' draufsteht- ein paar Euro zu opfern, um dieses Ding -endlich- ein bißchen zu verbessern. Ich habe aber keinen Mangel an Amps. Hab noch nagelneu drei t-amp-400 und drei Behr-A500. Wenn ich nicht diese nervigen Lüfter so hassen würde, hätte ich schon einen großen PA gekauft, 'das' hält ja keiner aus im Wohnzimmer . > und das Teil ist von 1981, also 40 Jahre alt. Einen SONY-Receiver hab ich auch aus diesem "Zeitalter". Das Zeug hat einfach einen anderen Klang . Ich hab 1e Box von Toshiba, da ist noch -Glaswolle- drin. Wenn du damit 'Samba Pa Ti' o.ä. hörst, kommen dir die Tränen, so warm und weich ist der Klang . > Laut ist immer relativ. Auch "Nur Billiges Glump" ist immer relativ.
Jemand schrieb: > was da an U aus dem Gleichrichter kommt, sind eh 100V-Kondensatoren . > Endstufen mit 8 Ohm Lautsprecher-Ausgang sind auch eher nicht massiv > strom-belastbar sonst wären sie 4-Ohm tauglich. Da ist nicht nur A/B, sondern auch noch REAR-Anschlüsse. Wenn du einen 4R-Amp nimmst, dann mußt eben 2x8R anschließen. Ich habs mal recherchiert, das Modell mit den beiliegenden Rear-Boxen war relativ selten, sonst waren recht große Standboxen dabei. Das war in dieser Zeit das Non-Plus-Ultra. Auch von 'Universum' gabs damals solche Gigantomanie-Türme. Also mit 4R hatte der Amp keine Probleme, wenn auch auch seeehr heiß am Blech . Aber so ist das halt mit Passiv-Kühlkörpern. Ein Behr-A500 hat sicher die imposantesten Kühlkörper aller AMPS. Aber leider auch nicht gar viel Leistung. Da hab ich mich bei den t-amps damals schwer verkalkuliert: +3dB sind wieviel`?
Rudi Ratlos schrieb: > Ich habe aber keinen Mangel an Amps. Na bei dieser Schwemme an Amps kannst Du es Dir ja von allen Seiten "föhnen" lassen, bis der Wohngebietstrafo abschaltet. Bist vermutlich ein Viel-Ohr-Träger :-) mfg
Christian S. schrieb: > Na bei dieser Schwemme an Amps kannst Du es Dir ja von allen Seiten > "föhnen" lassen, bis der Wohngebietstrafo abschaltet. Bist vermutlich > ein Viel-Ohr-Träger :-) Es geht (mir heute als Alter Mensch ) überhaupt nicht um Lautstärke. Sondern um die Spitzenbelastung im Pegel. Wenn du einen echt leistungsstarken Amp in die Finger kriegen kannst, probiers mal aus. Ich hab gestern 3 CD´s gehört. Am Auffällgsten wars bei "Mega Funk". Jetzt verstehe ich auch den "Onken-Horn"-Sound besser. Bei Bläsern (Saxophon, Trompeten) hört man die Pegelspitzen am Besten: Du kannst das Instrument wahrlich leibhaftig vor Dir sehen. Du hörst jede Nuance im Anblasvorgang. Bläser sind eben etwas sehr Dynamisches. Man hört plötzlich völlig neue Klangstrukturen in altbekannten Platten . Das macht die Amp-Leistung. Ich stelle mir das so vor: Du hast 50-70W RMS, aber bis zu 700-1000W Spitzenpegel, die aber oft nur für Sekundenbruchteile benötigt werden. Sind die rechtzeitig da, wird die Musik dreidimensional. Beobachtet man eine bessere Pegelanzeige, sieht mans ja: wieviel dB (RMS) Unterschied da auftreten können. Man braucht ja oft Jahre, um das Watschen-Einfachste zu verstehen.
Ja. Wechsel seine Kondensatoren und gut ists. Bist sowieso resistent gegen alle anderen Ratschläge.
Rudi Ratlos schrieb: > Man braucht ja oft Jahre, um das > Watschen-Einfachste zu verstehen. Na, vielleicht besteht dann ja noch Hoffnung...
6,8mF auf 10mF ist überhaupt kein Problem, so knapp auf Kante kann kein Design ausgelegt sein. Außerdem haben Elkos große Toleranzen, typ. -20/+50%.
Rudi Ratlos schrieb: > weil er ab 50% hörbar zu verzerren beginnt. Wie hast Du die 50% denn gemessen? Im Manual sollte genau stehen, wieviel Leitung bei 1kHz Sinus an einem Lastwiderstand rauskommen muß. Und Du hast also davon die halbe Leistung angelegt?
Peter D. schrieb: > Wie hast Du die 50% denn gemessen? Nix hat er gemessen, das haben seine Qualitätsohren mit seinen verbastelten Qualitäts-Eltax-Billigtröten unzweifelhaft gehört. Die Sharp-Endstufen sind zig Liter umbauter Hohlraum, alles Plaste & Elaste. Gab es in ähnlicher Bauweise auch von anderen Billigheimern wie Schneider & Co. Unterste Schiene. Schade um die wahrscheinlich echten STKs, die zunehmend schwerer zu beschaffen sind. Damit könnte man durchaus Geräte reparieren, die es verdient hätten, erhalten zu werden. Der verbleibende Rest dieser "Endstufen" taugt sowieso nur für den Ofen. Ansonsten: Nehmt das Gefasel nicht ernst, auf welch (niedrigem) Niveau Rudi rumschlittert, kann man hier im Forum überall nachlesen. Rudi ist das personifizierte viertelverstandene Halbwissen. Nach dutzenden kruden Anfällen der "Klangverbesserung" sind jetzt eben die Elkos dran. Nuff said.
Onkel Hotte schrieb: > Nuff said. Noch nicht ganz: Besonders lustig wird es, wenn Rudi die "umwerfende Räumlichkeit" und "unfassbaren Informationen" hört, die die Rear-Speaker von sich geben. Ein Wunder der Technik, und das schon vor so langer Zeit! In Wirklichkeit ist das nur ein einfacher "Trick", den jeder, der in seiner Jugend mal mit Verstärkern gespielt hat, kennt. Das Manual verrät mehr. So, jetzt aber: Nuff said.
> Bei kleineren Elkos kommt eben weniger "Musikleistung" raus, evtl > leichter Brumm. Der bei "vernünftigen" Schaltungen praktisch nicht auffällt.
Rudi Ratlos schrieb: > Bei Bläsern > (Saxophon, Trompeten) hört man die Pegelspitzen am Besten: Du kannst das > Instrument wahrlich leibhaftig vor Dir sehen. Du hörst jede Nuance im > Anblasvorgang. Um so besser, wenn das ganze Experimentieren Fortschrite bringt. Die Aufnahme muß halt auch etwas taugen. mfg
Peter D. schrieb: > 6,8mF auf 10mF ist überhaupt kein Problem, so knapp auf Kante kann kein > Design ausgelegt sein. Das ist eben der Grund, warum ich mir das auch denke : > Außerdem haben Elkos große Toleranzen, typ. -20/+50%. Und daß manche Hersteller die Elkos (vorsätzlich) falsch beschriften. Wohl auf Bestellung, denn wie kommen zB 3300µF in einen 1500µF-Elko ? Oder was soll ein ? 42V-Elko in einem viel zu großen Becher sein ? Es geht ja nicht nur um dieses Auswechseln, sondern wenn du was reparierst und ein paar gebrauchte Ähnliche herumliegen hast... > Wie hast Du die 50% denn gemessen? Gar nicht, damit ist nur der Laustärkeregler gemeint. Weil über 2/3 ist der 'Verzerrungsbereich' , ändert sich an der Laustärke (Leistung) kaum etwas. Onkel Hotte schrieb: > auf welch (niedrigem) Niveau Rudi rumschlittert, Das ist so das bekannte "Eltax-Niveau" auf Yamaha-Receiver, auf dem ich so 'rumschlittere'. Christian S. schrieb: > Um so besser, wenn das ganze Experimentieren Fortschrite bringt. Eben
Onkel Hotte schrieb: > Rudi ist das personifizierte viertelverstandene Halbwissen. Das meinte ich eben mit +3dB . Man weiß etwas, aber verstehts einfach nicht. Und PA-Anlagen sind auch nicht deshalb so laut, weil sie hunderte kW verbraten, sondern weil eine riesige Anzahl von Lautsprechern PARALELL geschalten sind. Was 'jedesmal' +3dB bringt. So kriegt man dann aus wenig Leistung viel Lautstärke.
Rudi Ratlos schrieb: > Gar nicht, damit ist nur der Laustärkeregler gemeint. Die Position des Lautstärkepotis sagt überhaupt nicht aus über die abgegebene Leistung. Es ist normal, daß da immer reichlich Reserve ist, d.h. bei Endanschlag verzerrt fast jeder Verstärker. Der Grund ist, daß man manchmal auch Quellen hat, die sehr leise ausgesteuert sind oder fehlangepaßt. Ich hab mich noch nie getraut, meinen Onkyo auf 80 (Endwert) zu stellen. Wenn ich mal sehr laut hören will, stelle ich ihn auf 50-60. Für normale Hörlautstärke steht er aber auf 30-40. Die Schritte sind etwa 1dB, d.h. logaritmisch. Bei sehr hohen Lautstärken merkt man auch, daß die Verzerrungen direkt im Ohr zunehmen. D.h. wenn man weiter von den Boxen weggeht, wird der Ton wieder klarer. Hohe Lautstärken sind daher eher was, wenn man die Musik fühlen will und weniger für den Genuß.
Rudi Ratlos schrieb: > Weil über 2/3 ist der 'Verzerrungsbereich' , ändert sich an der > Laustärke (Leistung) kaum etwas. Viele Potis sind nicht über den ganzen Bereich logarithmisch, auch wenn es draufsteht. Es ist nämlich schwer, eine Schleifbahn mit großer Widerstandsvariation zu fertigen. Die Beobachtung, daß das letzte 1/3 sehr unempfindlich reagiert, ist korrekt. Im Profibereich nimmt man daher Stufenschalter, Relais oder integrierte Schaltungen als Lautstärkesteller.
Peter D. schrieb: > Viele Potis sind nicht über den ganzen Bereich logarithmisch > daß das letzte 1/3 sehr unempfindlich reagiert, ist korrekt. Eben darum. Knapp über 1/2 ist "Maximum" . Ich würde auch eher sagen, hab einige 10-er-Packungen beim ama gekauft, die schreiben einfach LOG drauf, weil dann kann man sich nicht beschweren - und die Produktion wird dadurch deutlich billiger, weils wurscht is, welcher Wert auf welcher Stellung erreicht wird . > Im Profibereich nimmt man daher Stufenschalter Ich will das bei den 19"-dB-Metern als Meßbereichs-Schalter auch übernehmen. > Ich hab mich noch nie getraut, meinen Onkyo auf 80 (Endwert) zu stellen. Es bringt auch nix mehr. Entweder murkst den Verstärker ab, weil die (meist) mit +26dB verstärken und der hierfür --erlaubte maximale-- Eingangspegel quasi nicht einzuhalten ist. Hast also +3dB am 0dB-Input, das ist nicht viel, brennt alles ab. Oder du murkst die Boxen (gleich mit) ab. Sobald der Sound "unsauber" wird, ist Schluß mit Lustig . Ohne gute Pegelanzeige am Mischpult : Ende . Wegen diesen 'gefixten' +26dB - im Vergleich 'INPUT zu Maximalleistung'.
Rudi Ratlos schrieb: >> Wie hast Du die 50% denn gemessen? > Gar nicht, damit ist nur der Laustärkeregler gemeint. Nun bei einem normalen, logarithmischen Poti kommt bei 50%-Stellung ein Zehntel der Spannung, also ein hundertstel der Leistung heraus. Das hat dann mit 50% wenig zu tun.
Harald W. schrieb: > Nun bei einem normalen, logarithmischen Poti kommt bei 50%-Stellung > ein Zehntel der Spannung, also ein hundertstel der Leistung heraus. > Das hat dann mit 50% wenig zu tun. Wie kommst auf das ? Ich habe div. log durchgemessen, weil ich für EQ-Drehregler-Umbau eine genaue Skala brauchte, also 50% ist NICHT genau 50%, aber soviel weicht das auch nicht ab. Ich hab damals auch andere Ausgebaute gemessen, auch da war es nicht viel anders. Also 'echt logarithmisch kurvig' ist, glaub ich, kaum ein Poti. Da müßtest schon tief in die Tasche greifen. Und das wird ja sowieso elektronisch geregelt, glaub ich, da das Poti meist an der Elektronik hängt. Also nur ein Widerstandswert abgegriffen wird. Würdest also ein Log-Poti rauf-runterdrehen, dann nimmt die Lautstärke bis zur Mitte zwar Log (gehörrichtig) zu, aber im letzten Drittel ändert sich am Widerstand nicht mehr viel. Ich damals einige Threads hier gelesen, da haben alle behauptet, daß es LOG und LIN eigentlich gar nicht oder nirgends gibt. Manche sind halt mehr Log, manche mehr Lin, meist irgendwelche Kurven, die (mglw.eher zufällig) irgendwie entstehen. Ich hab so Monacor-Stereo-Lautstärkeregler für die Hörner gekauft, das sind alles Seriell-parallel-Regler . Wie du also bei nackten Log-Potis auf 1/10-Spannung und 1/100-Leistung kommst verstehe ich nicht. Aber der Elektroniker bist du .
Und wie soll das dann bei Dreh-Encodern gehen ? Echt unlogarithmisch. sind Alles Seriell Parallel Regler
Rudi Ratlos schrieb: > Harald W. schrieb: >> Nun bei einem normalen, logarithmischen Poti kommt bei 50%-Stellung >> ein Zehntel der Spannung, also ein hundertstel der Leistung heraus. >> Das hat dann mit 50% wenig zu tun. > > Wie kommst auf das ? 08/15 ALPS Poti: https://asset.conrad.com/media10/add/160267/c1/-/en/000442739DS01/datenblatt-442739-alps-rk27112-f25-c0-a203-dreh-potentiometer-staubdicht-stereo-005-w-50-k-1-st.pdf S.3 (40), Resistance taper. > Seriell-parallel-Regler Ah, wieder eine neue Erfindung aus dem Rudi-Universum.
Onkel Hotte schrieb: > 08/15 ALPS Poti: Hab ich sogar downloaden können, mit w2k gehts jetzt wieder aufwärts !! Siehst eh selber, wo ist da was "LOG" ? Weder 15A noch LIN-3B Bei 40%-Stellung hast 22% , und bei 2/3 etwa 10% 'Rest'widerstand. > Ah, wieder eine neue Erfindung aus dem Rudi-Universum. Nein, bei den Hörnern habe ich einen Kanal (-16dB) seriell in den anderen reinschleifen -müssen!, damit ich auf eine "Hörlautstärke" (-30dB?) komme. Echt Irre welchen Output solche Dinger haben. Reine Power-Amplifying-Mache. https://www.amazon.de/dp/B002HD30E6 Der eine ist von 0 bis 8 Ohm regelbar und liegt in Reihe zum Lautsprecher, der andere liegt parallel zum Lautsprecher und hat 40 bis 0 Ohm.
ALPS RK27112 100K Dreh-Potentiometer staubdicht Stereo 0.05W 100kΩ 1St. (2) Art.-Nr.: W15449 12 ,10 € inkl. MwSt. zzgl. Versand. Für diesen Preis hab ich 20 Stk. LOG-Chinesen erhalten, man muß also schon die Relation auch sehen.
Rudi Ratlos schrieb: > Siehst eh selber, wo ist da was "LOG" ? 15A ist logarithmisch. > https://www.amazon.de/dp/B002HD30E6 Das sind L-Regler, ganz andere Baustelle.
Rudi Ratlos schrieb: > Für diesen Preis hab ich 20 Stk. LOG-Chinesen erhalten Für den Preis bekommst du nicht mal ein ordentliches Poti. Selbst das ALPS ist Einsteigerklasse.
Rudi Ratlos schrieb: >> Ich hab mich noch nie getraut, meinen Onkyo auf 80 (Endwert) zu stellen. > Es bringt auch nix mehr. Das ist kein Poti, sondern ein IC, der ist über den gesamten Bereich exakt logarithmisch. Ich wollte damit nur sagen, daß ich sonst Angst um meine Ohren habe.
Peter D. schrieb: > Das ist kein Poti, sondern ein IC, der ist über den gesamten Bereich > exakt logarithmisch. > Ich wollte damit nur sagen, daß ich sonst Angst um meine Ohren habe. Das ist eh bei den meisten so. Sony hat schon in den Neunzigern Dreh-Encoder als Lautstärkeregler verbaut. Da ist schon lange nix mehr 'analog'. Angst um deine Ohren mußt nicht haben, das bringt die Log-Kurve mit sich, da oben ist einfach nix mehr. Angst um deinen ONKYO mußt aber dann haben, wenn du den Eingangspegel nicht ausreichend kontrollieren kannst. Und den kannst leider überhaupt nicht kontrollieren. Hören und Einstellen tust ja nur 'RMS'. Die Pegelspitzen aber "treten einfach auf". Sicher oft nur im 1/10-sekundenbereich, aber da läuft der Amp auf Übervolllast, wird schnell heiß, verzerrt, und je mehr Baßanteil in den Pegelspitzen ist, desto schneller rauchts oben raus. Alternativ müßtest einen Limiter/Kompressor reinhängen, mit ultraschneller Ansprechschwelle, der verringert leider massiv die Dynamik, weshalb es plötzlich: enorm laut - aber die Musik stinkweilig wird. Ich hab das zwar schon öfters hier hinterlassen, aber es ist selbst für mich immer wieder interessant, wie schnell man ans Viel-Rauch-um-Nichts -Ende gelangen kann. Hast du also 0dBu oder 0dBV als Input, wieviel WATT das intern auch immer sein mögen, da rechnest nun +26dB drauf, das wäre der 400-fache Verstärkungsfaktor . Dann schließt zum Test einen alten CD-Player an, der haut '0dB-CD' dann mit +8dBu raus, und die rechnest dann mit +26dB hoch, und schon ist das Malheur passiert.
Der 'Headroom' im Profi-Bereich beträgt 6-8dB. Die müßtest nun von deinem ONKYO abziehen, womit von 2x100W nur mehr 2x16W übrigbleiben. Dafür bist auf der 'absolut sicheren' Seite, wenn dir diese 16% Maximal-Leistung reichen.
Das mp3 ist zielmich gut und richtig ausgesteuert aufgenommen. So eine Mikrofonaufnahme haben viele vor Dir nicht einmal hin bekommen. Auf den Laptop-Miniaturlautsprechern klingt sie gut. Peter D. schrieb: > Bei sehr hohen Lautstärken merkt man auch, daß die Verzerrungen direkt > im Ohr zunehmen. D.h. wenn man weiter von den Boxen weggeht, wird der > Ton wieder klarer. Solche Ohrwatscheln habe ich auch. Wo die Musik brüllt, muß ich immer Ohrstopfer rein tun. mfg
pp schrieb: > Rudi Ratlos schrieb: >> Man braucht ja oft Jahre, um das >> Watschen-Einfachste zu verstehen. > > Na, vielleicht besteht dann ja noch Hoffnung... Kaum. Wer meint, 1kW "PMPO" "indoor" zu vertragen, ist mit Sicherheit schwerhörig.
Hartmut K. schrieb: > Wer meint, 1kW "PMPO" "indoor" zu vertragen, ist mit Sicherheit > schwerhörig. "Taub" trifft es wohl eher.
Hartmut K. schrieb: > Wer meint, 1kW "PMPO" "indoor" zu vertragen, ist mit Sicherheit > schwerhörig. Nö. Das sind dann reale 20-30 W, bei typischen Hifi-Quetschen mit 80-85 dB/W/1m und bestenfalls leicht erhöhter Zimmerlautstärke kommt bei einer zünftig gezupften Kontrabass-Saite die weiße Fahne aus dem Verstärker. Wenn es ein Kontra-C mit Orchester werden soll, verwandeln sich die Endtransistoren in kleine, grüne Kobolde ;)
Onkel Hotte schrieb: > zünftig gezupften Kontrabass-Saite die weiße Fahne aus dem Verstärker Ich habe hier den Oscar Peterson auf zwei "heißen Scheiben" in pits und lands gebannt, damit kann ich das mal ausprobieren. mfg
Onkel Hotte schrieb: > Für den Preis bekommst du nicht mal ein ordentliches Poti. Und was ist das: "ein ordentliches Poti" ? > zünftig gezupften Kontrabass-Saite die weiße Fahne aus dem Verstärker. Also haben meine Subwoofer-Einwände nun doch (bei dir) gewirkt. Offenbar verstehst nun auch den Unterschied zwischen GHP und Hochpaß? - - - -- Ich habe nun einige Trafos und Maße nochmal nachgemessen, beim McCrypt (36V~) sollte der 50V auf 63V gewechselt werden, beim Yamaha ist ein 4R/8R-Umschalter (43/32V~), da könnte ich (da nur 4 Ohm) die McCrypt-10.000µF/50V testweise reinbauen. Oder :! Witzigerweise dreht es sich seit Jahren immer wieder um dasselbe, sich endlich einen Richtigen Power-Amp zu holen. Weil dann ist Ruhe mit der Frage nach "Spitzenpegel-Festigkeit". Hängt man einen stärkeren Amp rein, ist jedesmal dasselbe: Der SOUND kommt einfach (deutlich) HELLER rüber, der Mittelhochtonbereich ist hörbar 'ausgeprägter'. Das kann nicht alles am Verstärker liegen , Man hat einfach eine falsche Vorstellung von (2000 Watt) Maximalleistung . Und damit auch von RMS oder PMPO. Weil wer Anlagen richtig einpegelt, weiß: Alles ist Relativ
Christian S. schrieb: > damit kann ich das mal ausprobieren. Dir besonderen Dank für deine einfachen Erklärungen, jetzt versteh ich Kondensatoren besser. Wofür aber 'Kapazität' genau dient, versteh ich nicht. Weil ein leergesaugter C muß ja wohl mit der Leistungsfähigkeit des Trafos zusammenhängen. Wie man an den (früher häufigen) Ohm-Umschaltern sieht .
Rudi Ratlos schrieb: > Wofür aber 'Kapazität' genau dient, versteh ich > nicht. Der "Idealfall wären wohl Akkus, um den Verstärker zu versorgen, also zwei Stück für die symmetrische Betriebsspannung. Weil man da aber dummerweise aus einem Trafo versorgen möchte, werden indie Geräte immer Trafos eingebaut und die fetten Kondensatoren dienen dann als Kurzzeit-Akkus, um die Spannung stabil zu halten. Da die Trafonetzteile nicht geregelt sind, laden sich die Kondensatoren bis etwa zur Spitzenspannung des Sinus auf, das gibt dann kurzzeitig die sogenannte Musikleistung für ein paar Millisekunden. Bei längerer starker Stromentnahme (Class-B-Endstufe) bricht die Spannung deutlich ein und dies ergibt dann die Sinus-Dauerleistung bis der Verstärker den Hitzetod stirbt oder thermisch abschaltet ohne Zwangskühlung. Zusätzlich machen die Kondensatoren die Betriebsspannung wechselspannungsmäßig niederohmig, so daß schnell Sttrom zur Verfügung steht. Im Idealfall schaltet man den Elkos noch ein paar Folienkondensatoren dekoratv parallel, bis der Platz nicht mehr ausreicht. Rudi Ratlos schrieb: > Dir besonderen Dank für deine einfachen Erklärungen vielen Dank. Immerhin machst Du jetzt eine Selbsterfahrungsreise in Punkto "Verstärkerklang", der ja sonst immer so unter den Teppich gekehrt wird. mfg
Christian S. schrieb: > Onkel Hotte schrieb: > >> zünftig gezupften Kontrabass-Saite die weiße Fahne aus dem Verstärker > > Ich habe hier den Oscar Peterson auf zwei "heißen Scheiben" in pits und > lands gebannt, damit kann ich das mal ausprobieren. Wenn Ray auch mitspielt ...
Christian S. schrieb: > und die fetten Kondensatoren dienen dann als > Kurzzeit-Akkus, um die Spannung stabil zu halten. Dann hab ich das eh richtig verstanden. > laden sich die Kondensatoren bis etwa zur > Spitzenspannung des Sinus auf, das gibt dann kurzzeitig die sogenannte > Musikleistung für ein paar Millisekunden. Heißt: Meine Headroom -Überschlagsrechnung von: Musikleistung -9dB = pegelfeste RMS-Leistung wäre schon im Hinblick auf NT + C richtig. Reichte lautstärkemäßig also ein 70W Amp, wäre für echte HiEnd-Pegelfestigkeit ein ~700W-Verstärker ausreichend . > Sinus-Dauerleistung Denn wir haben ja nirgendwo "Sinus" mit 1 kHz > > Immerhin machst Du jetzt eine Selbsterfahrungsreise in Punkto > "Verstärkerklang", der ja sonst immer so unter den Teppich gekehrt wird. > 'Das' hab ich mir anfangs auch gedacht. Ich tippe seit vorgestern aber eher auf "Dynamik" statt 'Klang' . Vom Yamaha (70W) auf den McCrypt (160W, kleiner 36V~Ringkern) auf den Sharp (200W, zwei! echt fette 60V~ Eisenkerner) also das ist ist ein Sprung ein der Dynamik... und an den Behr-A500 (auch 100V) noch dunkel, auch der war extrem HELL (oder: präzise). Warum sich "DYNAMIK" (ausgerechnet) im Mittelhochtonbereich niederschlägt verstehe ich auch nicht. Ich hatte nur eine ähnliche Erfahrung mit den großen Monacor-Bändchenhörnern. Ja, irre laut und himmelhoch, aber die Dynamik dort ist extrem. Offensichtlich nimmt man 'Dynamik' nur in höheren Frequenzbereichen wahr. Fällt dir das eigentlich leicht, sehr komplizierte Sachverhalte in so einfachen Worten darzustellen ?
Rudi Ratlos schrieb: >> Für den Preis bekommst du nicht mal ein ordentliches Poti. > Und was ist das: "ein ordentliches Poti" ? Eines mit nahezu perfektem Gleichlauf - da sind schon geschätzt 90% aller käuflichen Kandidaten raus. Die restlichen Fakten spare ich mir, das ist weit außerhalb deines Universums. > Also haben meine Subwoofer-Einwände nun doch (bei dir) gewirkt. ROFL...Nein. > Offenbar verstehst nun auch den Unterschied zwischen GHP und Hochpaß? Oh man...Guter Witz. Bist du ernsthaft immernoch der Meinung, dass du mir etwas beibringen kannst? Junge, du hast von nichts eine Ahnung, ich bin seit Jahrzehnten professionell damit beschäftigt.
Christian S. schrieb: > Onkel Hotte schrieb: >> zünftig gezupften Kontrabass-Saite die weiße Fahne aus dem Verstärker > > Ich habe hier den Oscar Peterson auf zwei "heißen Scheiben" in pits und > lands gebannt, damit kann ich das mal ausprobieren. Wir holen uns mal kurz ins Gedächtnis (gerundet): E (tiefste Bass-Saite beim Viersaiter) 41 Hz, C1 (Fünfsaiter-Bass im Orchester und Flügel 32,7 Hz, A0 (Flügel) 27 Hz. Es ging um den (technischen) Energiegehalt derartiger Darbietungen bei ansonsten gewöhnlich verteiltem Spektrum und den daraus resultierenden benötigten Leistungen unter o.g. Bedingungen. Rechne selbst.
Onkel Hotte schrieb: > Junge, du hast von nichts eine Ahnung, Und du solltest weniger drumherumgoogeln! mehr denken. > E (tiefste Bass-Saite beim Viersaiter) 41 Hz, C1 (Fünfsaiter-Bass im > Orchester und Flügel 32,7 Hz, A0 (Flügel) 27 Hz. Hast vergessen: 64-Fuß-Labial-PfeifenOrgeln. Da erzittert selbst Gott noch. Der ganznackte Baß-Wahn. Als phon gemessen, mußt auf deine 30Hz erstmal +30dB drauflegen, damit es gleich laut wird wie das c``` mit 1kHz. Als dB(A) gemessen, wirds noch schlimmer. Also wie laut auch immer diese tiefsten Töne sind: Sie sind selten ! gut zu hören .
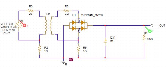
Christian S. schrieb: > Da die Trafonetzteile > nicht geregelt sind, laden sich die Kondensatoren bis etwa zur > Spitzenspannung des Sinus auf, Bild aus https://de.wikipedia.org/wiki/Gl%C3%A4ttungskondensator Höhere Kapazität reduziert den Ripple, also die Brummspannung, erhöht auch die Stromspitzen, vor allem beim Einschalten. Aber korrigiert mich, falls ich falsch liege.
Josef L. schrieb: > Höhere Kapazität Danke für den Tip, eigentlich wollte ich auf Linux Amps schauen.. Ich hab den McCrypt nochmal ausgepackt und - am Trafo- gemessen : abgesichert mit T5A/channel, Spannungsabfall etwa 0,5V bei 2/3 laut , Nach dieser wiki-Formel wären das -großzügig 0,01s/1V x 3A = 30000µF Und bei 5A 50mF Dummerweise ist da nur ein 220W-?-Ringkerntrafo drin, nach den Abmessungen mit etwa 2x 36,5V @ 2,7-3,5A , was mit Scheitelwert multipliziert etwa 50Vx3,2A= 160Wmax. ergeben würde. Also nur die angegebene 'RMS-Leistung' ab Trafo-Bordsteinkante . Ich habe den Eindruck, da bastelt man sich lieb er gleich einen eigenen Verstärker, sonst muß man auch noch die Transistoren freilegen - und was dann am Ende rauskommt, lohnt (wahrlichscheinlich) nicht mehr. Selbst Behringer, lange das Non-Plus-Ultra bei techn.Angaben, gibt bei seinen Amps nur mehr eine sog."Maximalleistung" an, was auch immer er 'damit' meinen könnte. So kommt er bei geringem Gewicht auf AberTausend Witzige Watt Maximalleistung . Früher mal war Alles Wesentlich einfacher, auch besser, da kaufte man Sinuswatt -Amps einfach nach Gewicht. Heute kauft man einfach die Katze im Sack.
Josef L. schrieb: > Höhere Kapazität reduziert den Ripple, also die Brummspannung, erhöht > auch die Stromspitzen, vor allem beim Einschalten. > Aber korrigiert mich, falls ich falsch liege. Ist korrekt, weshalb es keine gute Idee ist die Siebelkos beliebig zu vergrößern.
Ich habe das jetzt einfach aus Interesse mal simuliert. Also einigermaßen realistisch verlustbehafteter Trafo (primär 3H, 20 Ohm; sekundär 30mH, 0.2 Ohm, K=0.98), Input 230V/50Hz; Brückengleichrichter 3N256 (400V/2A), Siebelko mit 5 Werten von 1000µF...0.1F, siehe Schaltung. Erste Simulation mit wenig Last (1500 Ohm), die Ausgangsspannung pegelt sich nach mac. 1 Sekunde auf 21V ein. In der beschrifteten Ausschnittvergrößerung der ersten 40ms sieht man, dass die Einschaltstromspitze von 1A bei 1mF auf 4A bei 100mF ansteigt. Außerdem bleibt sie wesentlich länger erhalten, d.h der Maximalstom in den Halbwellen bleibt wesentlich länger so hoch. Die letzten beiden Bilder zeigen die Situation bei 15 Ohm Last, die ersten 40ms und bei 1s. Das Einschwingen dauert wesentlich länger, der Ripple ist erheblich höher, aber: die Einschaltstromspitzen sind unverändert. Wegen des Innenwiderstandes der Quelle (Trafo) sinkt die Ausgangsspannung auf 18V ab.
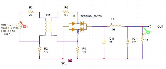
Natürlich wollte ich auch noch die von Röhrenschaltungen her übliche und auch im Wikipedia-Artikel erwähnte Schaltungsvariante mit Drossel ausprobieren. Mit einem für 50Hz üblichen Wert von 1H wurde mit 10x kleineren Kapazitätswerten simuliert. Man sieht, dass dieser Pi-LC-Tiefpass bei 15 Ohm Last mit den kleinen Kapazitätswerten unter 1mF offenbar eine Fehlanpassung hat, da nur noch 13V bzw 15V rauskommen. Mit 1mF werden 19V, mit höheren Werten 18.5V erreicht. Der Ripple ist bei 1mF und 15 Ohm Last noch 18mVss, bei 3.3mF 1.6mVss und bei 10mF nur noch 0.16mVss. Die Einschaltströme sind dieselben, als wäre nur C1 vorhanden. L1/C2 wirken sich darauf offenbar nicht aus. Ja, alles keine neuen Erkenntnisse, aber wer weiß das heute im Zeitalter von SNT noch?
Mohandes H. schrieb: > Ist korrekt, weshalb es keine gute Idee ist die Siebelkos beliebig zu > vergrößern. 'Beliebig vergrößern' kannst ja ja nur beim Selbstbau, oder du kriegst irgendwo dünne hohe Kondensatoren. Nach oben ist Platz .. Die Frage ist eher, was besser wäre: wenn der C schneller be-/entladen wird (kleinere Kapazität) oder langsamer (größere Kapazität). Beim McCrypt sollte ich ja wegen der mangelnden Spannungsfestigkeit unbedingt was machen. Wenn C=F/V ... 0,01F/50V= 0,0002 As x 63V = 12.600µF. Also könnte ich "äquivalent" 12 (gleich groß) oder 15mF (dicker) einbauen. Ohne die Schaltung 'zu verändern'. > Josef L. schrieb: >> Höhere Kapazität reduziert den Ripple, also die Brummspannung, erhöht >> auch die Stromspitzen, vor allem beim Einschalten. Das hat der hinz mal gepostet, glaub für 'Pronomic', ich hab zwar den PA-5000, der hat bei 36V bei 10mF , statt hier 60V bei 15mF statt. Dummerweise kommt man ja nirgends dazu, ohne die ganze Pampe auszubauen. Und auf "Schaltpläne" kann man sich sowieso nicht verlassen. Wenn ich da so herumrechne mit den AmpereMillisekunden, dann pflichte ich (wem?) oben bei: wurscht was da einibaust ! Ich muß mir deine Bilder noch genauer anschauen, weil ich ja nicht so sattelfest damit bin. Josef L. schrieb: > Ja, alles keine neuen Erkenntnisse, aber wer weiß das heute im Zeitalter > von SNT noch?
Sorry, ausm Trafo kommen "Norm" nur 35V bzw. 45V. Also auch nicht viel Unterschied. Beim Sharp kommen schon 60V ausm Trafo ! Und beim Behr-A500 wohl auch (100V) . Ein t.amp-E1200/E1500 (class-H) kostet unter 300,-, der fette proline-3000 (37kg) kostet das Doppelte bei gut doppeltem Gewicht. Der liefe auf 'HiFi' sicher noch bei den UrUrEnkeln vom Frankenstein. Leider sind meine Amps unter einem riesigen Schachtelturm 'versteckt', vielleicht kann ich mich mal überwinden, davon zwei mit Brückenschaltung reinzuhängen- für Dynamik-Unterschieds-Vergleiche.
Josef L. schrieb: > Einschaltstromspitze von 1A bei 1mF auf 4A bei 100mF ansteigt. Außerdem > bleibt sie wesentlich länger erhalten, d.h der Maximalstom in den > Halbwellen bleibt wesentlich länger so hoch. Also war meine Überlegung mit der "Ladedauer" doch richtig . > Einschaltstromspitze von 1A bei 1mF auf 4A bei 100mF ansteigt Diese kommt aus dem Trafo in den Kondensator - Oder vom Kondensator in die Schaltung ? In Konsequenz heißt das, je höher die Kapazität, desto länger können Pegelspitzen aufrecht erhalten werden?
Diese Behauptung, man solle könne einen Kondensator zwar durch einen mit höherer Spannung ersetzen, aber nicht durch höhere Kapazität, ist also (auch) ein Blödsinn . Höhere Spannungsfestigkeit bedingt automatisch eine höhere Kapazität ! wenn die Schaltung gleichbleiben soll. Das wollte ich schon lange wissen. Soviel zum 'Solar-Super-Cap' mit FunfhundertMillionen MikroFARAD !
Rudi Ratlos schrieb: > Diese Behauptung, man solle könne einen Kondensator zwar durch einen mit > höherer Spannung ersetzen, aber nicht durch höhere Kapazität, > ist also (auch) ein Blödsinn . lustig.
Rudi Ratlos schrieb: > Diese Behauptung, man solle könne einen Kondensator zwar durch einen mit > höherer Spannung ersetzen, aber nicht durch höhere Kapazität, > ist also (auch) ein Blödsinn . Nein. > Höhere Spannungsfestigkeit bedingt automatisch eine höhere Kapazität ! > wenn die Schaltung gleichbleiben soll. OMG...Nein. Du hast nichts gelernt, nichts verstanden. Nochmal von vorne.
Rudi Ratlos schrieb: > Leider sind meine Amps unter einem riesigen Schachtelturm 'versteckt' ROFL... Die Raumakustik-Optimierung des Messies.
Onkel Hotte schrieb: > OMG...Nein. Ich gehe von der Voraussetzung aus, daß Spannung und Kapazität untrennbar aneinander gekoppelt sind. Du also aus einem 500F/2,7V mit bloß 1V Ladespannung keine 500F herausholen kannst. Sondern nur das Spannungs-Ladungs-Äquivalent von 1:2,7 Ist das falsch, ist meine Behauptung falsch. > Die Raumakustik-Optimierung des Messies. Ich bin doch wegen der paar Türme kein Messias. Das ist nur mein Lager. Hast du kein Lager?
Die ersten zwei Behr-A500 haben 84,-/Stk gekostet, weil sie den Trafo leider nicht angeschraubt haben. Glaubst die lass ich 'deswegen' bei ama vergammeln ? Ich Kauf halt gerne billiges Glump.
Beweis : 500F : 2,7V = 185 As x 1V = 185F Also (ich) von der Voraussetzung ausgehe, daß dieser Super-Cap grundsätzlich: nur 185 As laden kann, und nicht 500 As !
Rudi Ratlos schrieb: > Beweis : > > 500F : 2,7V = 185 As x 1V = 185F > > Also (ich) von der Voraussetzung ausgehe, daß dieser Super-Cap > grundsätzlich: > nur 185 As laden kann, und nicht 500 As ! Rudische Wirrphysik.
H. H. schrieb: > Rudische Wirrphysik. Trotzdem würde ich ihn nicht dumm sterben lassen. Meist hilft eine Einheitenbetrachtung: 500 F = 500 As/V Also: wenn man mit einer Spannung multipliziert, heben sich die Volt auf: 500 As/V x 2,7 V = 1350 As = 1350 As / (3600 s/h) = 0,375 Ah Gespeicherte abrufbare Leistung: 0,375 Ah x 2,7 V ≈ 1,0 VAh = 1 Wh = 1/1000 kWh im Wert von ca. 300µ€
Josef L. schrieb: > Trotzdem würde ich ihn nicht dumm sterben lassen. Sinnlos, ihm helfen zu wollen.
H. H. schrieb: > Sinnlos, ihm helfen zu wollen. Ja, hilf lieber mir: streiche Leistung, schreibe Energie - es heißt ja "Energielieferant", nicht "Leistungslieferant"...
H. H. schrieb: > Rudische Wirrphysik. So etwas ist schnell behauptet, ohne jeden Gegenbeweis. :) Also die Auf-Ladung dieses Caps mit 1A Ladestrom dauert bei 2,7 V : 3 Minuten (185s) aber bei 0,1 V : etwa eineinhalb Stunden (5000s) dann kommen aus beiden exakt 500F raus. Das willst uns mittels "Hinz´scher Kunzphysik." wie belegen ? Die Volkssternwarte Würzburg e.V. hats eh bewiesen, daß es nur einen schmalen Bereich gibt, je nachdem, was man damit erreichen will !
Josef L. schrieb: > Gespeicherte abrufbare Leistung: > > 0,375 Ah x 2,7 V ≈ 1,0 VAh = 1 Wh = 1/1000 kWh im Wert von ca. 300µ€ 0,5*C*U^2
Josef L. schrieb: > 500 As/V Das ist falsch. Es lautet (s.o.) *C = F / V* Coulomb(As) = Farad durch Volt C x V = (F x V) / V ; Coulomb mal Volt = FARAD
Josef L. schrieb: > 500 As/V x 2,7 V = 1350 As = 1350 As / (3600 s/h) = 0,375 Ah Hab ich eh vorgerechnet in dem Thread, habens alle gelacht, 375mAh , bei 1A dauert die Ladung 22 Minuten.
Rudi Ratlos schrieb: > Josef L. schrieb: >> 500 As/V x 2,7 V = 1350 As = 1350 As / (3600 s/h) = 0,375 Ah > > Hab ich eh vorgerechnet in dem Thread, habens alle gelacht, 375mAh , > bei 1A dauert die Ladung 22 Minuten. Korn gefunden!
Ich bin raus, kann hier nicht mithalten. Mein einziger Goldcap, von NEC und mit 40 Jahren auf dem Buckel, hat nur 0.1F und ist schneller geladen, als man bei Rot ungeblitzt über die Ampel fahren kann.
H. H. schrieb: > Aber nur in deiner Wirrphysik. Richtig. F = C / V ; C = F x V Un die Volkssternwarte war auch an diesem Thread beteiligt. Und jetzt geh ich mal essen. Und dann überleg ich nochmal mit dieser Kapazität.
Er will uns verwirrungsstiftend ein V für ein U vormachen. Ist schon ärgerlich, dass die meisten physikalischen Größen mit lateinischen Großbuchstaben bezeichnet werden, aber auch die Einheiten. A = Fläche, A = Ampere C = Kapazität, C = Coulomb F = Kraft, F = Farad V = Volumen, V = Volt ... siehe https://de.wikipedia.org/wiki/Liste_physikalischer_Gr%C3%B6%C3%9Fen
Josef L. schrieb: > Ich bin raus, kann hier nicht mithalten. Immer schön dabeibleiben . ist ein wirklich interessantes Problem. Da es heißt F = C / V , (Formelzeichen: C = Q / U ) entstehen 'Farad' erst durch Spannung und Stromfluß-Zeit. Die Frage ist daher: ist die 'reale 'Kapazität' eines Kondensators nun der aufgedruckte Wert in FARAD - oder entsteht seine Kapazität erst durch die ladbare Strommenge? C = F x V (Formelzeichen: Q = C x U ) 500F x 2V = 1000 C(As) 500F x 3V = 1500 As Lade ich diesen 3V also mit nur 2V auf: 1500As : 2V = 750F , so würde bei Unter-Spannung also die Kapazität steigen! . Und damit auch die geladene Leistung. oder es gilt: 500F bleiben immer 500F, egal bei welcher Spannung. Dabei aber die geladene Leistung sinkt. Das ist für den Ersatz und die Berechnung eines Kondensators aber wichtig ! > Er will uns verwirrungsstiftend ich kann nix für diesen C=Q=C=F=U=? Formelwahnsinn .
> entsteht seine Kapazität erst durch die ladbare Strommenge?
Ich glaube ja, weil sonst die Formel andersherum lauten würde.
Mein Erinnerungsfehler verdrehte (w.o.) das Gemeinte nur umgekehrt
herum.
Rudi Ratlos schrieb: >> entsteht seine Kapazität erst durch die ladbare Strommenge? > > Ich glaube ja, weil sonst die Formel andersherum lauten würde. Natürlich, schließlich passt auch in einen 10-Liter-Eimer unterschiedlich viel Wasser, je nachdem, wie voll er ist ...
Percy N. schrieb: > je nachdem, wie voll er ist ... Rudi hat die Formel ja gezeigt: Q = C x U Bei einem idealen Kondensator geht somit eine beliebig hohe Ladung rein, da er keine Spannungsbegrenzung, sondern nur eine bestimmte Kapazität C hat. Bei einem realen Kondensator steht neben C auch die maximal zulässige Spannung U drauf, die durch die Isolation gegeben ist. Die bestimmt den Rand des Eimers. Obwohl, besser wäre ein Luftballon als Beispiel. Wieviel Luft reingeht bestimmt die Größe des Ballons (C) und die Reißfestigkeit des Materials (Umax).
-------------------- F=C/V C=FxV V=C/F 500F=1000C/2V 1000C=500Fx2V 2V=1000C/500F -------------------- Rein rechnerisch geht sich das alles nicht mehr aus. 500F x 2V = 1000C : 3V = 333F x 2V = 666C xx 500F x 3V = 1500C : 2V = 750F x 2V = 1500C xxx 416F x 3V = 1250C : 2V = 625F x 2V = 1250C xxxx Womit hinz dann nicht recht hat: Man kann immer einen Kondensator mit gleicher Kapazität, aber höherer Spannung ersetzen: um dieselbe Ladungsmenge zu erreichen! Weil - die Kapazität bei fallender Spannung automatisch steigt. Womit Rudi Ratlos dann endlich recht hat: WENN (!) die Kapazität (Strommmenge) an den Coulomb hängt ... Man kann einen Kondensator nur mit demselben ersetzen ! um dieselbe Ladungsmenge zu erreichen!
500F x 2V = 1000C folglich 333F x 3V = 1000C : 2V = 500F x 2V = 1000C Oder McCrypt-Ready : 0,01F x 50V = 0,5C 0,00794F x 63V = 0,5C : 50V = 0,01F
Rudi Ratlos schrieb: > H. H. schrieb: >> Aber nur in deiner Wirrphysik. > > Richtig. F = C / V ; > C = F x V Schon Scheiße, wenn man nicht mal Formelzeichen von Einheiten unterscheiden kann. Gehen wir also mal von der Definition der Kapazität aus: C = Q/U Q: Ladung in As (A wie "Ampere", s wie "sekunden") ;) U: Spannung (in V wie "Volt") ;) -> C: Kapazität in As/V Und jetzt kommt's. ;) 1 As/V = 1F wie "Farad", zu Ehren eines gewissen Herrn Faraday. Und jetzt darfste weiterspinnen.
Rudi Ratlos schrieb: > Also die Auf-Ladung dieses Caps mit 1A Ladestrom > dauert bei 2,7 V : 3 Minuten (185s) > aber bei 0,1 V : etwa eineinhalb Stunden (5000s) Jetzt musst du mir nur mal den Kondensator zeigen, der sowohl Spannung als auch Strom über die gesamte Zeit der Ladung konstant hält. ;) Zur Einführung, wie's wirklich ist (darfst nur keine Scheu vor Differenzialgleichungen haben): ;) https://de.universaldenker.org/lektionen/1213
0,010F x 50V = 0,500C : 50V = 0,0100F d30x50 11,99 xx 36,2V x 1,41 = 51V 0,010F x 63V = 0,630C : 50V = 0,0126F d30x50 12,99 0,012F x 63V = 0,756C : 50V = 0,0151F d30x50 13,99 ok. $ 0,015F x 63V = 0,945C : 50V = 0,0189F d35x60 15,99 0,010F x 80V = 0,800C : 50V = 0,0160F d35x60 15,99 Oys Easy.
Hartmut K. schrieb: > Zur Einführung . ohne > Differenzialgleichungen ;) Wer in diesem Forum seine Probleme nicht selbst löst - ist verloren ! Unrettbar. Guckst mal oben im Schaltplan vom hinz, wie Obsoleszenz genau in Geräten funktioniert: 44,5V= 46V x 1,41 = ?? @ 0,0150F
Rudi Ratlos schrieb: > Wer in diesem Forum seine Probleme nicht selbst löst - ist verloren ! > Unrettbar. Für deine Probleme sind aber Ärzte zuständig.
Onkel Hotte schrieb: > A bissle domm isch jedr, abbr so domm wia manchr isch koinr. Nee, also das wusste olle Einstein doch schon besser. ;) ("Zwei Dinge sind unendlich: Das Universum und die menschliche Dummheit. Aber beim Universum bin ich mir noch nicht so sicher.") Rudi Ratlos schrieb: > 0,010F x 50V = 0,500C : 50V = 0,0100F d30x50 11,99 xx > 36,2V x 1,41 = 51V > 0,010F x 63V = 0,630C : 50V = 0,0126F d30x50 12,99 > 0,012F x 63V = 0,756C : 50V = 0,0151F d30x50 13,99 ok. $ > 0,015F x 63V = 0,945C : 50V = 0,0189F d35x60 15,99 > 0,010F x 80V = 0,800C : 50V = 0,0160F d35x60 15,99 Und was ist das jetzt - eine Gegenüberstellung von Kapazität, Spannung, Abmessungen und Preisen, oder wie ... Noch ein heißer Tipp: Kapazitäten sind auch von Spannungen abhängig, und zwar um so mehr, je "schlechter" der Kondensator ist - gewisse (speziell fernöstliche) Marken sind dafür schon berühmt. Elkos aber sowieso, hat auch wieder was mit Physik, aber mindestens genauso viel mit Chemie zu tun ...
H. H. schrieb: > Rudi Ratlos schrieb: >> Wer in diesem Forum seine Probleme nicht selbst löst - ist verloren ! >> Unrettbar. > > Für deine Probleme sind aber Ärzte zuständig. Meinste, er findet eine Behandlung, die die Kasse bezahlt?
Hartmut K. schrieb: > H. H. schrieb: >> Rudi Ratlos schrieb: >>> Wer in diesem Forum seine Probleme nicht selbst löst - ist verloren ! >>> Unrettbar. >> >> Für deine Probleme sind aber Ärzte zuständig. > > Meinste, er findet eine Behandlung, die die Kasse bezahlt? Du hast ja einschlägige Erfahrungen.
H. H. schrieb: > Du hast ja einschlägige Erfahrungen. Na, wenn du meinst. Beitrag "Eigenbeteiligung an Gesundheitskosten" Rudi Ratlos schrieb: > dann kommen aus beiden exakt 500F raus. 500F wie "Farad"? Wahnsinn. Du hast den Hypercap erfunden! ;) Rudi Ratlos schrieb: > In Konsequenz heißt das, je höher die Kapazität, desto länger können > Pegelspitzen aufrecht erhalten werden? Manchmal denkst du sogar richtig. Dafür kannst du aber nichts, vermute ich mal. ;) Percy N. schrieb: > Hartmut K. schrieb: >> Wer meint, 1kW "PMPO" "indoor" zu vertragen, ist mit Sicherheit >> schwerhörig. > > "Taub" trifft es wohl eher. Ok, fragt sich nur noch, wovon. Vom Direktschall aus den Boxen oder den einstürzenden Wänden.
Beitrag #7187708 wurde von einem Moderator gelöscht.
Rudi Ratlos schrieb: > Weil - die Kapazität bei fallender Spannung automatisch steigt. Umgekehrt kommt es wenigstens in die Nähe der Wahrheit: je höher die Kapazität, desto langsaner steigt bei gleichem Strom die Spannung.
H. H. schrieb: > Für deine Probleme sind aber Ärzte zuständig. Da bist du zuständig, niemand sonst: > Wenn ich recht habe und es funktioniert: > *The-Battery-Memory-Effect-Crusher* > is born . Bei diesem berühmten Super-Cap (€ 8,99) steigt die Kapazität -daher- von 2,7V/500F auf 1,5V/900F , damit auch die ohnehin exorbitante Ladezeit. Oder warum soll das falsch sein, Gleichungen gehen sich in alle Richtungen aus. Oder gar nicht .
Percy N. schrieb: > je höher die > Kapazität, desto langsaner steigt bei gleichem Strom die Spannung. Das ist ja wohl Die kapazitive Essenz - aus beiden Threads !
Können wir eventuell wieder zu den Verstärkern bzw. ihren Netzteilen zurückkommen? Ich habe mir mal den mit dem STK 4241 (2 x 120 W) ausgesucht und die Schaltung auf 80V Leerlaufspannung angepasst (Trafo 3H:0,4H mit 2:0,5 Ohm), Glättungskondensator 10 mF, und eine Last von 24 Ohm drangehängt, dann sind es noch 61 V. Bekomme am Ausgang eine Leistung von 153 W mit ± 3 W Ripple (100 Hz !). Primärseitig liefert PSpice allerdings nur eine mit 100 Hz schwankende Leistungskurve zwischen +515 W und -25 W. Durch Auszählen der Kästchen und Mitteln komme ich auf einen vernünftigen zeitlichen Mittelwert von 175 W und damit auf einen Wirkungsgrad von 83%. Gibt es in LTSpice oder PSpice eine Möglichkeit, den zeitlichen Mittelwert der Leistung anzeigen zu lassen?
Rudi Ratlos schrieb: > H. H. schrieb: >> Für deine Probleme sind aber Ärzte zuständig. > > Da bist du zuständig, niemand sonst: Ich bin kein Arzt.
Josef L. schrieb: > zeitlichen Mittelwert der Leistung anzeigen Ich kann meine Frage selbst beantworten: Fourier-Transformierte (FFT) der Leistungskurve anzeigen lassen! Der Wert für f = 0 ist der zeitliche Mittelwert!
Josef L. schrieb: > Können wir eventuell wieder zu den Verstärkern bzw. ihren Netzteilen > zurückkommen? Sag, warst du jener, der unlängst Spezial-Plastik für seine Eigenbau- Spiegelteleskope suchte? Wegen 'Sternwarte' ... Wir (beide) sind eh immer noch da. Es spielt ja wohl keine Rolle, ob ich mit 500Farad oder 500µF rechne. Bei Ersatz und Design gehts um diese Frage: -------------------- ist das richtig? F=C/V C=FxV V=C/F 500F=1000C/2V 1000C=500Fx2V 2V=1000C/500F -------------------- > Ich habe mir mal den mit dem STK 4241 (2 x 120 W) > ausgesucht und die Schaltung auf 80V Leerlaufspannung angepasst (Trafo > 3H:0,4H mit 2:0,5 Ohm), Glättungskondensator 10 mF, und eine Last von 24 > Ohm drangehängt, dann sind es noch 61 V. Bekomme am Ausgang eine > Leistung von 153 W mit ± 3 W Ripple (100 Hz !). Beim Sharp mit (2x)STK-4050II liegen -an (beiden) Trafos- exakt diese 60-61VAC an. (6800µF/100V). Ich verstehe nicht (nichts davon) wie du zu diesen 24 Ohm Last kommst. Du hast eh oben den kompletten Schaltplan für den McCrypt-PA8000 . Warum gibst nicht den ein? > Gibt es in LTSpice oder PSpice eine Möglichkeit, den zeitlichen > Mittelwert der Leistungskurve zwischen +515 W und -25 W > anzeigen zu lassen? > Warum nicht? Da gibts eine Menge Zusatzmodule, da kannst dich aber zum Dodel suchen da drinnen. In diesem Saustall ...
Rudi Ratlos schrieb: > Bei Ersatz und Design gehts um diese > Frage: > -------------------- ist das richtig? YAMAHA-Receiver-- LS-Impedanz-Umschalter: yam 0,00680F x 63V = *0,4284C* --> 43V~/61V= @8R --> 32V~/45V= @4R yam ~ 0,00680F : 43Vx63V = 0,00996F x 43V = *0,4284C* yam ~ 0,00680F : 32Vx63V = 0,01339F x 32V = *0,4284C* yam = 0,00680F : 61Vx63V = 0,00702F x 61V = *0,4284C* yam = 0,00680F : 45Vx63V = 0,00952F x 45V = *0,4284C* Die Coulomb (As) müssen damit bei jeder Spannung immer gleich bleiben. Daher kann sich bei Spannungsänderungen : nur die Kapazität ändern. Womit die Kapazität eines Kondensators gar keine fixe Größe sein kann. --------------------
Das Hirn ist keine Seife. Es wird nicht weniger, wenn man es benutzt.
pp schrieb: > Das Hirn ist keine Seife. Es wird nicht weniger, wenn man es > benutzt. Rudi beweist ständig das Gegenteil.
Rudi Ratlos schrieb: > Leider sind meine Amps unter einem riesigen Schachtelturm 'versteckt', Rudi Ratlos schrieb: > Womit die Kapazität eines Kondensators gar keine fixe Größe sein kann. Vielleicht kommt das heraus, wenn man unter all den Geräten eingeklemmt ist und gerade so noch mit den freien Extremitäten an die Tastatur kommt. mfg
Rudi Ratlos schrieb: > Selbst Behringer, lange das Non-Plus-Ultra Ist das nicht schon genug um das ganze als Troll abzustempeln?
Rudi Ratlos schrieb: > Es spielt ja wohl keine Rolle, ob ich > mit 500Farad oder 500µF rechne. Ach wo. 500F sind nur 500*10⁶µF
Lukas E. schrieb: > Ist das nicht schon genug um das ganze als Troll abzustempeln? Ja. Das hatten wir aber schon soooo oft, es wirkt nicht. Rudi, ich hab' da was für dich, genau deine Wellenlänge. Melde dich doch dort an und diskutiere mit. (Disclaimer: Menschen mit Grundwissen Netzwerkprotokolle stellen zuerst alle Getränke weg.) https://www.aktives-hoeren.de/viewtopic.php?f=23&t=13513 https://www.open-end-music.com/forum/h%C3%A4ndlerforen/grigg-audio-solutions/high-performance-audio-pc/596741-streamfidelitys-klangeindruecke-zu-lan-kabelschirmungen-lan-isolatoren
@Rudi Wegen 24 Ohm: Ich bin von optimistischen 75% Wirkungsgrad der Endstufe ausgegangen und habe mal 160 W fürs Netzteil angepeilt (pro Endstufe). Bei 24 Ohm kam das etwa hin. Vielleicht braucht man aber 200 W oder mehr. Würde aber bedeuten, dass bei Vollaussteuerung ein 100-Hz-Brumm drauf ist, der nur 17dB schwächer ist als die Nutzfrequenz (3 zu 153 W). Keine Ahnung, ob man das raushören kann. Bei 65 W Leistung des Netzgeräts ist der Brumm 21 dB, bei 24 W 25.5 dB schwächer. Vielleicht sind 10 mF doch etwas niedrig pro Kanal. Bei 33mF sind die Werte 5 dB besser, d.h. der Ripple ist nur 30% gegenüber 10mF. Verständlich, da 3,3x mehr Ladung drauf ist, somit die Entladezeit 3,3x länger, daher kann in den 10ms bis zum nächsten Aufladeschub die Spannung nur um 1/3 des Wertes wie bei 10mF abfallen.
Josef L. schrieb: > Keine Ahnung, ob man das raushören kann. PSRR https://de.wikipedia.org/wiki/Betriebsspannungsunterdr%C3%BCckung Gilt sinngemäß auch für Endstufen.
@Onkel Hotte ist mir klar - das Netzteil mit 24 Ohm Last (als angenommene Endstufe in Vollaussteuerung) produzierte bei 61.2 V einen Ripple von 1.15 V (1.9%) und als Leistung gemessen 153 W bei 6 W Ripple (3.9%, klar, UxI). Ich muss das mal realistischer durchspielen, also 2 solche Netzteile, es ist ja eine symmetrische Versorgung, und das mit zB 440 Hz modulieren. Dann kann man ja, was vorgeschlagen wurde, einen echten Verstärker-IC einsetzen. Aber einen mit möglichst wenig externer Beschaltung... Die Schaltung mit Drossel hat unbestreitbar Vorteile, statt 1x 10mF sind bereits 2x 1mF + 33mH um Faktor 2 besser, mit 2x3.3mF um Faktor 25! Siehe auch das 2. Bild auf https://de.wikipedia.org/wiki/Endstufe
Josef L. schrieb: > Die Schaltung mit Drossel hat unbestreitbar Vorteile, statt 1x 10mF sind > bereits 2x 1mF + 33mH um Faktor 2 besser, mit 2x3.3mF um Faktor 25! So weit die Theorie. Und jetzt baust du mal einen realen Verstärker und misst mit komplexer Last. > Siehe auch das 2. Bild auf https://de.wikipedia.org/wiki/Endstufe Du meinst das hier? https://de.wikipedia.org/wiki/Datei:Phoenix_gold_ms_2125_foto1.jpg Da sind keine Drosseln in der Versorgung der Endstufen. Oben & Unten sind die Trafos des Schaltnetzteils, in der Mitte nur die Entstörung der 12 V Versorgung.
Onkel Hotte schrieb: > Trafos des Schaltnetzteils Ach ja, ist ja SNT, und jeder Kanal symmetrisch, siehe Plan auf https://elektrotanya.com/phoenix-gold_ms2125_sch.pdf/download.html#dl So hoch kann die Schaltfrequenz ja dann nicht sein, wenn trotzdem je 10mF verbaut sind, pro 42V-Leitung.
Christian S. schrieb: > Vielleicht kommt das heraus, wenn man unter all den Geräten eingeklemmt > ist und gerade so noch mit den freien Extremitäten an die Tastatur > kommt. Gut beobachtet. Immer wenn man den größten Saustall hat, wird plötzlich reihenweise alles defekt - und es bricht der 3. Weltkrieg aus. Ich hab nur den Super-Cap beim Yamaha -schnell zwischendurch- ersetzt, womit bewiesen war, daß der Speicher keinen Defekt hatte. Nun mehrere Geräte mehrfach zerlegt, gemessen, studiert, gerechnet : Ein E-400 kostete damals 99,- , ein Behr-A500 kostete 84,- , aber zwei China-Kondensatoren für 30W- Ur-Altgeräte kosten ab 14,- Letztendlich muß man über solche kriegerischen Reparatur-Angriffe auf sein zerquältes Hirn dankbar sein. Als Resumee : Stellt man etwas nicht korrekt dar, braucht man sich nicht zu wundern, wenn 'alles' durcheinandergerät. Üb(e)liche Schreibweise : 6800µF/63V Richtig ! hieße es aber 6800µF*63V (weil: = 0,4284 C) Weil dann gibts da auch nix zu zittern. Ein Kondensator ist mit einer winzigen Batterie gleichzusetzen, beim ersten sind es mA*ms, beim anderen aber A*h !
Josef L. schrieb: > da 3,3x mehr Ladung drauf ist, somit die Entladezeit 3,3x > länger, daher kann in den 10ms bis zum nächsten Aufladeschub > die Spannung nur um 1/3 des Wertes wie bei 10mF abfallen. Das ist was ich diesmal gelernt habe: Die elektrische Ladung des Kondensators , oder einer Batterie , ist alles. > Wegen 24 Ohm: von optimistischen 75% Wirkungsgrad ausgegangen Das sind eben Verstärker: der Wirkungsgrad ist in den allermeisten Fällen unterhalb aller Sau. Ausnahme ist PowerAmplifying (Konzerte, Discos), wo über lange Zeiträume mit 'konstanter' Leistung gefahren wird. Im Wohnzimmer ist das aber nur äußerst selten der Fall. Ich kann dir bei deinen Berechnungen nicht weiterhelfen, ich untersuche Probleme nur soweit, soweit sie mir einen Vorteil verschaffen (können). > (als angenommene Endstufe in Vollaussteuerung) Es gibt keine "Vollaussteuerung". Für echte "Vollaussteuerung" brauchts professionelles Studioequipment (zB. von Behringer), wo die gesamte Anlage präzise eingepegelt werden kann. Schon Das ist eine 'eigene Kunst' für sich. Einpegeln bedingt immer einen "Headroom", also eine deutliche RMS- 'Untersteuerung' , damit die Geräte (alle) nicht unter den Pegelspitzen zusammenbrechen. Schon von daher kannst mit 75% "Wirkungsgrad" nicht rechnen. Allerhöchstens mit 75% (Peak-to-Peak) "Spitzen-Wirkungsgrad". Weil natürlich auch die Kühlung der Endstufe ein Problem werden kann . Am Besten bist bei 'solchen' Berechnungsproblemen im 'pa-forum' aufgehoben
Siehst, was waren das doch für glückliche Zeiten ! mit Pippi und Annika Ich mach mir die Welt, wie sie mir gefällt! So prägen die Filme der Kindheit und Jugend.
Rudi Ratlos schrieb: > Gut beobachtet. Immer wenn man den größten Saustall hat, wird plötzlich > reihenweise alles defekt - und es bricht der 3. Weltkrieg aus. Richtig. Ordnung ist ein "unnatürlicher" Zustand, da musst du Energie 'reinstecken. ;) https://de.wikipedia.org/wiki/Entropie > Stellt man etwas nicht korrekt dar, braucht man sich nicht zu wundern, > wenn 'alles' durcheinandergerät. So ist es. ;) Rudi Ratlos schrieb: > Ein Kondensator ist mit einer winzigen Batterie gleichzusetzen, Kaum. Vergleiche mal den Spannungsverlauf bei Ladung / Entladung eines Kondensators mit dem einer Batterie. > Üb(e)liche Schreibweise : 6800µF/63V > > Richtig ! hieße es aber 6800µF*63V (weil: = 0,4284 C) Weder noch. 6.800µF ist die maximale Kapazität (ungefähr, Toleranzen von +-20% sind keine Seltenheit), 63V die maximal zulässige Spannung, die der Hersteller garantiert.
Rudi Ratlos schrieb: > Ich mach mir die Welt, wie sie mir gefällt! Das geht vielleicht im Film. In der Realität ist das einzige, was du ändern kannst, du selber. ;)
Eigentlich ist es mit den Kondensatoren ja einfach, aber Rudi schnallt es mal wieder vorne und hinten nicht. Also mal wieder der Versuch auf Kleinkindniveau: Wir nehmen einen hohen Eimer. Der hat einen Querschnitt (Kapazität, z.B. 1m^2). Füllt man diesen nun mit einem bestimmten Wasserfluss (Strom) über eine bestimmte Zeit (Zeit), steigt der Wasserstand (Ladung). 1000 l/min * 1 min / 1 m^2 = 1 m 500 l/min * 1 min / 1 m^2 = 0.5 m Hat man den Rand des Eimers (Spannungsfestigkeit) erreicht, läuft er über (Kondensator geht kaputt). 1 A * 1 s / 1 F = 1 V 0,5 A * 1 s / 1 F = 0,5 V 2 A * 4 s / 2 F = 4 V Die Kapazität ist das was konstant bleibt, die im Kondensator gespeicherten As und die Spannungen am Kondensator ändern sich. Solange man nicht an die Maximalspannung heran geht, merkt man keinen Unterschied zwischen 100 uF 50 V und 100 uF 500 V.
Ich habs ja auch versucht, aber er rechnet nach wie vor so wie 15:30 Uhr = 10:20 Uhr = 0,50 Uhr 20:15 Uhr = 16:12 Uhr ≈ 1,33 Uhr Gab's aber früher schon: 8 x 4 = 24 Stunden Frische Durch die Inflation sind es mittlerweile 48 Stunden
Ich verstehe das riesen Bohei um den Elko nicht, der muß doch nur für 10ms die Spannung nach dem Gleichrichter stützen. Solange man den Amp nicht übersteuert, entsteht auch kein Brumm, der Emitterfolger hat nämlich eine vorzügliche PSRR. Will man die Endtransistoren maximal auslutschen, kann man den Treiberstufen noch 5..10V höhere Spannungen spendieren. Das ist deutlich effektiver, als die dicksten Elkos.
Beides kann man auch in einer Simulation schnell nachvollziehen: Ich habe dem symmetrischen Netzteil eine Primitiv-Endstufe (ohne Spannungsverstärkung) angehängt. Bei deutlich zu wenig Siebung (2x 220µF + 33 mH) schwankt die Versorgungsspannung unter Last (33 W an 4 Ohm) zwischen 35 und 72 V. In der Ausgangsspannung sieht man neben der Spitze von 16V bei 440 Hz auch noch deutliche Anteile 100 und 200 Hz drüber und drunter (Mischung mit 100 Hz!), ebenso im 3. Oberton 3x440 Hz. Das Leistungsspektrum (da quadriert) konzentriert sich auf 880 Hz, zeigt aber auch einen deutlichen Anteil der Schwebungsfrequenz 100 Hz. Hören kann man 440 und 100 Hz, da der Hub des Lautsprechers ja vor- und zurück geht. Bereits bei mäßigen 2,2mF pro Kanal geglättet, also mit nur je 1 Elko und ohne Siebdrossel, schwankt die Versorgungspannung unter Last nur zwischen 66 und 75 V, obwohl dann wegen der im Mittel höheren Spannung 45 W rauskommen, und alle Störfrequenzen sind unter 0,3 V bzw. 0,3 W. Es gibt ja diese schönen Schaltungen, wo je nach Last die Versorgungsspannung in 1 oder 2 Stufen erhöht wird. Kann man alles machen, es müssen bloß einige Volt Reserve da sein, damit nicht geclippt wird, denn vorwiegend damit handelt man sich Klirr und Brumm ein, solange alles andere passt, d.h. der Brumm nicht in die zu verstärkende Spannung gelangt. Das Ganze verbessert sich natürlich nochmal, wenn man der Verstärkerschaltung pro Transistor jeweils 2 Dioden spendiert, sind ja Darlingtons...
Hartmut K. schrieb: > Richtig. Ordnung ist ein "unnatürlicher" Zustand, da musst du Energie > 'reinstecken. ;) Ich rechne, in 2 Jahren wird alles so verstaut sein, wie geplant. Je mehr du besitzt, desto mehr stimmst du dieser alten Regel aus unserer Jugend zu : Bleibst du ohne Besitz, bist du frei ! Besitz ist ein Gefängnis, glaub mir das! > Kaum. Vergleiche mal den Spannungsverlauf bei Ladung / Entladung eines > Kondensators mit dem einer Batterie. Dasselbe gilt aber auch für Batterie mit Batterie . Du kannst das deshalb 'gleichsetzen', weil es dasselbe ist. Dummerweise sind auch hier die Bezeichnungen für 'Kapazität' verkehrt: Batterie-Kapazität = Ladung , Kondensator-Kapazität = Ladung : Spannung Eine 2200mAh(7920C) 1,5V Batterie hätte demnach eine 'Kapazität' von 5280F. Und 'entgeladen' auf 0,5V von 16 kiloFARAD ! Der Grund, warum ich den 500F-Super-Cap heute nicht mitbestellt hab . Es ist ( irgendwie ) wie mit dem Ohm´schen Gesetz. Bei Null-Ohm kann weder Strom fliessen noch Spannung existieren. Beides ist nur eine Folge eines Widerstandes -an- einer Energiequelle.
Brüno schrieb: > Die Kapazität ist das was konstant bleibt, die im Kondensator > gespeicherten As und die Spannungen am Kondensator ändern sich. Du gehst von der falschen Voraussetzung aus. ? Die Kapazität ergibt sich nur aus der Spannung und der Ladung. Deshalb kann sie nicht 'konstant' bleiben. Ich muß jetzt meinen Rucksack weiternähen, bevor die Sonne untergeht.
Rudi Ratlos schrieb: > Ich muß jetzt meinen Rucksack weiternähen, bevor die Sonne untergeht. Kein Geld mehr für elektrische Beleuchtung aber stapelweise Verstäker die man zum oder im Leben nicht braucht. Die Berechnung der Kapazität eines Elkos mit der abnehmenden Spannung ist so verkehrt in der Theorie nicht, nur physikalisch logisch wiederum auch nicht. Wenn der Zahlenwert unter dem Bruchstrich im Teiler abnimmt kann das Ergebnis bei gleichem Wert über dem Bruchstrich im Nenner nur größer werden. Nur hängt ja auch die Ladung von der Höhe der Spannung ab, und dabei hieß es mal > Chemie ist das was knallt u. stink Physik ist das was nie gelingt.
Rudi Ratlos schrieb: > Du gehst von der falschen Voraussetzung aus. ? Nein, das tust DU > Die Kapazität ergibt sich nur aus der Spannung und der Ladung. > Deshalb kann sie nicht 'konstant' bleiben. Nein. Die Kapazität ist konstant, egal, welche Spannung angelegt wird und ob der Kondensator geladen oder nicht geladen ist. Das entspricht dem Volumen eines Eimers. Das ist unverändert, egal, ob gerade Wasser im Eimer ist und egal, wie warm das Wasser gerade ist. Ein 10-Liter-Eimer ist ein 10-Liter-Eimer.
Rudi, du hast an 1 Stelle einen Knoten in deinen Gedanken. Ansonsten ist der Vergleich mit einer Batterie nicht ganz falsch. Insbesondere die Entladekurve eines Zink-Kohle-Elements ähnelt der eines Kondensators. Ansonsten sind die Vorgänge ganz unterschiedlich, so wie die in Röhre und Bipolartransistor verschieden sind oder der Stromfluss durch einen Metalldraht anders ist als der durch einen Elektrolyten. Supecaps gehen dagegen schon wieder Richtung Batterie. Schau dir die Ladekurve eines Kondensators auf https://www.elektroniktutor.de/analogtechnik/c_gleich.html mal an. Ein entladener Kondensator hat zwischen seinen Enden eine Spannungsdifferenz von Null und einen verschwindend geringen Innenwiderstand. Bei Anschluss einer Spannungsquelle mit der Spannung U und einem Innenwiderstand R fließt, da der Gesamtwiderstand R + fast 0 = R ist, der Strom I = U / R. Dadurch werden Elektronen auf die eine Elektrode des Kondensators transportiert, jedes mit seiner Elementarladung, und dadurch steigt die Spannung zwischen den Elektroden langsam an. Da dann die Spannungsdifferenz sinkt, sinkt auch die Stromstärke. Die ist proportional zur Spannungsdifferenz, und beide sinken exponentiell, d.h. genauso wie die Aktivität eines radioaktiven Materials: nach jeweils einer bestimmten Zeit ist nur noch die Hälfte da, nach der doppelten noch 1/4, nach der 3-fachen noch 1/8 usw. Nach der 10-fachen also noch 1/2hoch10, also etwa 1/1000. Das geht also recht schnell. Bei der Entladung sinkt die Entladespannung genauso exponentiell wie die Stromstärke, konstanten Lastwiderstand vorausgesetzt. Schau dir dazu das Video auf der Wikipedia-Seite an. Wichtig ist: Je mehr Elektronen du in den Kondensator pumpst, umso höher wird die Spannung zwischen seinen Platten. Wieviel Elektronen du pro Volt brauchst, hängt von der Plattengröße und ihrem Abstand ab, und der Faktor ist die Kapazität (in Farad). Ladung (in Coulomb = Ampere x Sekunde) entspricht Anzahl Elektronen (jedes zu 0,16 aC [Atto-Coulomb]). Beim Entladen fließen die dann wieder ab, mehr oder weniger schnell, je nach Lastwiderstand, durch den sie sich qüälen müssen und ihn durch die entstehende Reibung aufheizen. Da immer weniger Unterschied zwischen den Elektronenzahlen auf beiden Seiten besteht, sinkt die Spannung. Das Verhältnis zwischen Elektronenzahl = Ladung und anliegender Spannung bleibt dabei immer gleich, es ist die Kondensatorkapazität ( = Ladung / Spannung). Du darfst nur nicht den Fehler machen, bei Spannung Null (die nur bei Ladung Null auftritt) null durch null zu dividieren!
Rudi Ratlos schrieb: > >> Wegen 24 Ohm: von optimistischen 75% Wirkungsgrad ausgegangen > Das sind eben Verstärker: der Wirkungsgrad ist in den allermeisten > Fällen unterhalb aller Sau. Ausnahme ist PowerAmplifying (Konzerte, > Discos), wo über lange Zeiträume mit 'konstanter' Leistung gefahren > wird. Im Wohnzimmer ist das aber nur äußerst selten der Fall. Nein, auch PA (Public Address)-Anlagen bilden davon keine Ausnahme. Mittels Dynamikkompression läßt sich zwar der mittlere Aussteuerungsgrad bei Musikprogramm a bis auf vielleicht 0,7 steigern, der maximale Wirkungsgrad wird aber erst bei Vollaussteuerung erreicht. >> (als angenommene Endstufe in Vollaussteuerung) > Es gibt keine "Vollaussteuerung". > Für echte "Vollaussteuerung" brauchts professionelles Studioequipment > (zB. von Behringer), wo die gesamte Anlage präzise eingepegelt werden > kann. Schon Das ist eine 'eigene Kunst' für sich. Natürlich gibt es Vollaussteuerung. Dafür braucht man prinzipiell auch keine Studiotechnik. Und nein, eine elektroakustische Anlage einzupegeln ist auch keine Kunst, wenn man weiß wo die Fußangeln sind. > Einpegeln bedingt immer einen "Headroom", also eine deutliche RMS- > 'Untersteuerung' , damit die Geräte (alle) nicht unter den Pegelspitzen > zusammenbrechen. Die Aussteuerungsreserve braucht man bei laufendem Programm, aber nicht beim Einpegeln. > Schon von daher kannst mit 75% "Wirkungsgrad" nicht rechnen. > Allerhöchstens mit 75% (Peak-to-Peak) "Spitzen-Wirkungsgrad". > Weil natürlich auch die Kühlung der Endstufe ein Problem werden kann . Es gibt keinen "Spitzen-Wirkungsgrad". Der Wirkungsgrad läßt sich mit Sinussignal ermitteln. Rudi Ratlos schrieb: > Brüno schrieb: >> Die Kapazität ist das was konstant bleibt, die im Kondensator >> gespeicherten As und die Spannungen am Kondensator ändern sich. > > Du gehst von der falschen Voraussetzung aus. ? > Die Kapazität ergibt sich nur aus der Spannung und der Ladung. > Deshalb kann sie nicht 'konstant' bleiben. Unfug. Schau Dir an, wie sich die Kapazität eines Kondensators anhand seiner baulichen Beschaffenheit berechnet. https://www.elektronik-kompendium.de/sites/bau/0205141.htm
Rudi Ratlos schrieb: > Du gehst von der falschen Voraussetzung aus. ? > Die Kapazität ergibt sich nur aus der Spannung und der Ladung. > Deshalb kann sie nicht 'konstant' bleiben. Völliger Mumpitz. Nimm zwei Platten mit einer Fläche A und einem Abstand d. Dann ergibt sich die Kapazität zu C = e_0 e_r A / d. Da steht nirgends etwas von Spannung und Ladung, das ist ausschließlich abhängig vom Aufbau des Kondensators. Möchte man nun die beiden Platten mit einer gewissen Spannungsdifferenz beaufschlagen, muss man dafür Ladung bewegen. Um so höher die Kapazität ist, und um so höher die Spannung ist, um so größer ist die dafür nötige Ladung. dQ = C * dU. Dabei bleibt die Kapazität natürlich konstant. Wenn man einen Kondensator mit einer bestimmten Ladung läd, steigt die Spannung. Um so größer die Kapazität, um so langsamer steigt die Spannung. dU = dQ / C.
OK, DC geht schon nicht in Rudis wirren Kopf. Was machen wir jetzt mit den komplexen Anteilen bei AC? SCNR :)
Jemand schrieb: > Kein Geld mehr für elektrische Beleuchtung aber stapelweise Verstäker > die man zum oder im Leben nicht braucht. Beim Nähen gehts immer um sehr VIEL Platz und Licht - außerdem steht am Balkon eine Hausbar, die hat einfach eine ideale Steh-Arbeitshöhe. Ich fang einfach mal da an, ich weiß es ja auch nicht. Für mich ist es die Fortsetzung aus dem Solar-Cap-Thread, weil wenn ich das (für mich) nicht klären kann, wie das genau geht, dann brauch ich keine "Akku-Reset" -Versuche machen. Soweit erinnerlich gehts da darum, daß durch die beständige Ladung und Entladung zwischen 1,5V und 1,2V zwar die Spannung gleichbleibt, aber die Lademenge abnimmt, weil jedesmal Ladungs-Reste verbleiben und dabei 'auf-kumulieren'. Was die frisch zuladbare Ladungsmenge verringert . Ich frag/te mich also, wie kriege ich diese "Kumulationsladungen" aus der Batterie heraus ? - ohne dabei die Spannung zu verringern !Q WENN aber meine Theorie stimmt und eine kleine Batterie derart hohe 'Kapazitäten' hat, dann brauche ich mit lächerlichen 500F-Kondis nichts zu probieren . > Nur hängt ja auch die Ladung von der Höhe der Spannung ab, Du setzt da ja richtig an : aber THEORIE: Ein Ein-Farad-Kondensator, der mit einem Coulomb elektrischer Ladung aufgeladen wurde, wird einen Potenzialunterschied von einem Volt zwischen den Platten aufweisen. Hieße aber beim Kondensator , daß der hinein geladene Strom erst die Spannung erzeugt. Es ist also recht wesentlich, wie das genau funktioniert, und in welche Richtungen, bei Batterien und Kondensatoren . Beitrag "Re: Superkondensator in LED Solarlicht" ------------------------------------------------------- Das ist eine rein akademische Diskussion . ------------------------------------------------------- Der Kondensator-Ersatz ist abgeschlossen: abbestellt. Ich habe heute den t.amp-E400 ausgepackt, der hat 8200µF*80V und einen doppelt so großen Trafo. Lohnt also nicht .
Rudi Ratlos schrieb: > [Ohmsches Gesetz] > Bei Null-Ohm kann weder Strom fliessen ... Darüber würde ich nochmal nachdenken. Achnee schrieb: > Das entspricht dem Volumen eines Eimers. Das ist unverändert, egal, ob > gerade Wasser im Eimer ist und egal, wie warm das Wasser gerade ist. Ein > 10-Liter-Eimer ist ein 10-Liter-Eimer. Schöner Vergleich, der auch jemandem einleuchten sollte, der mit dem Ohmschen Gesetz Probleme hat. Die Kapazität eines Kondensators ist unabhängig von der angelegten Spannung oder dem Ladezustand.
Brüno schrieb: > Völliger Mumpitz. Diesmal greifst mal in die Vollen. Ich muß mich da jetzt besser vorbereiten mit Formeln und Zeichen. Ich seh mir das ab gestern noch genauer an. > Um so größer die Kapazität, um so langsamer steigt die > Spannung. dU = dQ / C. Klar, die erreichbare Ladungsmenge (erzeugt die Spannung, ergibt die Kapazität) ist alles . [Q=CxU ] ------------------------------------------------------- Das ist eine rein akademische Diskussion . ------------------------------------------------------- Ist (noch) wer dabei ?
Mohandes H. schrieb: > Darüber würde ich nochmal nachdenken. Noch schnell Das rechnest mir jetzt aber mal vor: 1000V = 1000A x 0R > der mit dem > Ohmschen Gesetz Probleme hat. Du kannst dabei auch gerne die Gleichung umstellen . > Achnee schrieb: >> Das entspricht dem Volumen eines Eimers. Das ist unverändert, egal, ob >> gerade Wasser im Eimer ist und egal, wie warm das Wasser gerade ist. Ein leerer Eimer bleibt (doooch) ein leerer Eimer. Nur! ein halbvolles Glas kann auch ein halbleeres Glas... sein. Der Vergleich hinkt.
Rudi Ratlos schrieb: > Klar, die erreichbare Ladungsmenge (erzeugt die Spannung, ergibt die > Kapazität) ist alles . [Q=CxU ] Wie oft denn noch?! Die Kapazität ist FIX. Um eine gewisse Spannung zwischen den Platten zu erreichen, muss eine gewisse Ladung geflossen sein. Wenn eine gewisse Ladung auf die Platten geflossen ist, haben sie eine gewisse Spannung dazwischen. Die Kapazität ist fix, Strom fließt in den/aus dem Kondensator, die Ladung und Spannung ändern sich.
Rudi Ratlos schrieb: > Mohandes H. schrieb: > >> Darüber würde ich nochmal nachdenken. > > Noch schnell > Das rechnest mir jetzt aber mal vor: 1000V = 1000A x 0R Wenn der Belastungswiderstand einer Spannungsquelle 0 Ohm ist, wird die Stromstärke allein durch den Innenwiderstand der Spannungsquelle begrenzt.
Rudi Ratlos schrieb: > Das rechnest mir jetzt aber mal vor: 1000V = 1000A x 0R Das ist ja auch mal wieder völliger Quatsch. Über 0 Ohm kann beliebig viel Strom fließen, ohne Spannungsabfall. An 0 Siemens kann beliebig viel Spannung anliegen, ohne Stromfluss. Beides deckt sich mit dem ohmschen Gesetz.
Josef L. schrieb: > Rudi, du hast an 1 Stelle einen Knoten in deinen Gedanken. Das ist schon möglich. Aber der Knoten kann auch bei Euch sein. > Entladekurve eines Zink-Kohle-Elements ähnelt der eines Kondensators. Es handelt sich um völlig unterschiedliche Bauteile. Weder ist eine Zink-Kohle eine LiIon, noch ein Kondensator eine Blei(batterie) . Es geht nur um den grundsätzlichen Vorgang genau so geht das: mit einfachen Worten einen Sachverhalt erklären. > ... um etwas neues zu entdecken oder zu erfinden. > es ist die Kondensatorkapazität ( = Ladung / Spannung). Brüno schrieb: > Die Kapazität ist fix, Strom fließt in den/aus dem Kondensator, die > Ladung und Spannung ändern sich. Wenn die Kapazität (µF) aus Ladung durch Spannung entsteht (berechnet wird), wie kann dann die 'Kapazität' gleichbleibend sein ? Die Kapazität ist -daher- nicht die schiere GRÖSSE des Eimers, sondern das, was im Eimer drinnen ist. ? Zwetschken und Birnen, Äpfel und Apfelsinen ?
Rudi Ratlos schrieb: > Wenn die Kapazität (µF) aus Ladung durch Spannung entsteht (berechnet > wird), wie kann dann die 'Kapazität' gleichbleibend sein ? > Die Kapazität ist -daher- nicht die schiere GRÖSSE des Eimers, sondern > das, was im Eimer drinnen ist. Und damit wäre die -"Größe des Eimers"- dessen Spannungsfestigkeit . Ist der Behälter endlich randvoll, gerät er unter immer höheren Druck bis er 'buchstäblich' platzt . > > ? Zwetschken und Birnen, Äpfel und Apfelsinen ? Hätten wir auch. Montagskrimi. !
Ich vermute, Rudis Knoten liegt im Begriff "Kapazität", den er mit "Fassungsvermögen" gleichsetzt. Das führt zu falschen Schlüssen, denn das "tatsächliche Fassungsvermögen an Ladung" = Anzahl von Elektronen die man reinpumpen kann ist eben Q = C * U, und damit kommt die Spannung, auf den man den Kondensator aufladen kann, mit ins Spiel. Deswegen sind Kondensatoren gleicher Bauart und gleicher Kapazität C auch umso größer, je mehr Spannung U sie vertragen. Um Platz für all die Elektronen zu schaffen.
Rudi Ratlos schrieb: > Wenn die Kapazität (µF) aus Ladung durch Spannung entsteht (berechnet > wird) Das stimmt ja auch nicht. Kapazität entsteht durch die Geometrie der Elektroden. Mit dieser Kapazität kann man dann berechnen wie viel Ladung es für wie viel Spannung braucht. Nochmal: Wasservolumen V (Ladung Q) fließt in einen Behälter mit einer Grundfläche A. Dadurch steigt der Wasserstand h (Spannung U). Die Kapazität C eines Kondensators ist dabei das Äquivalent zur Grundfläche A. V = A * h Q = C * U h = V / A U = Q / C Der maximale Füllstand des Behälters entspricht dabei der Durchbruchsspannung.
Rudi Ratlos schrieb: > Die Kapazität ist -daher- nicht die schiere GRÖSSE des Eimers, sondern > das, was im Eimer drinnen ist. Junge, wenn du wenigstens ein wenig (Sprach-)Bildung hättest, würde sich dir dein Schwachsinn schon im Worte auftun. Kapazität kommt von capacitas, Fassungsvermögen! Um beim Eimer zu bleiben, der Eimer (um)fasst immer dasselbe Volumen, egal wieviel Wasser drin ist. Ergo: auch ein leerer 1000 µF Kondensator hat immer 1000 µF, egal ob geladen oder nicht.
Josef L. schrieb: > Ich vermute, Rudis Knoten liegt im Begriff "Kapazität", den er mit > "Fassungsvermögen" gleichsetzt. Das wäre ja auch richtig, der Knoten ist, dass er das nicht tut. seiner "Logik" folgend würde der Eimer sein Volumen je nach Wasserstand verändern. Tut er aber nicht.
Onkel Hotte schrieb: > folgend würde der Eimer sein Volumen je nach Wasserstand > verändern Das ist ja der Mist an diesem vergleich mit dem Eimer! Wenn das Wasser die Ladung ist, dann wären zB 3 Coulomb = 3 Liter bei 10 cm Wasserhöhe, 2 Coulomb 20 cm, und 3 Coulomb 30 cm, und die cm wären die Spannung, auf die aufgeladen ist. Bei 33 cm = 10 l ist Schluss, der Eimer läuft über. Was ist dann die Kapazität der Eimers? Nicht die 10 Liter Fassungsvermögen, sondern die Liter pro cm Wasserstand!
Onkel Hotte schrieb: > Das wäre ja auch richtig, der Knoten ist, dass er das nicht tut. seiner > "Logik" folgend würde der Eimer sein Volumen je nach Wasserstand > verändern. Tut er aber nicht. Die Kapazität des Kondensators ist nicht Äquivalent zum Fassungsvolumen des Eimers. Das wäre die Kapazität mal die Maximalspannung. Die Kapazität des Kondensators ist Äquivalent zur Grundfläche des Eimers. Deshalb ist die Maximalspannung auch so lange egal wie man nicht in die Nähe kommt. Bei zwei Eimern mit gleicher Grundfläche (Kapazität) steigt der Wasserstand (Spannung) mit zunehmendem Wasservolumen (Ladung) gleich schnell. Erst wenn ein Eimer voll ist (Maximalspannung), merkt man einen Unterschied.
Josef L. schrieb: > Das ist ja der Mist an diesem vergleich mit dem Eimer! Ja, natürlich ist Vergleich nicht perfekt, sondern bestenfalls eine Krücke für's humpelnde Denkmodel. Also bitte Josef & Brüno, mir ist das alles bis ins kleinste Detail bewusst und wir können uns auch gerne noch sehr viel weiter und auch in die komplexe Ebene begeben. Mathe ist jetzt nicht so das Problem ;) Hier ging es um Rudis seltsames "Denkmodel", dass Fläche und/oder Volumen (k.A. wie er das verstanden hat) des Eimers sich durch das Befüllen verändern.
Brüno schrieb: > Die Kapazität des Kondensators ist nicht Äquivalent zum Fassungsvolumen > des Eimers. Das wäre die Kapazität mal die Maximalspannung. Das fällt mir jetzt erst auf, das habe ich auch nicht geschrieben. (Memo an mich: Zeit fürs Bett.) Hier gehen zwei Begriffe durcheinander, die elektrische Kapazität und das geometrische Volumen (die "Literkapazität") des Eimers. > Die Kapazität des Kondensators ist Äquivalent zur Grundfläche des > Eimers. Ja. Und die max. Spannung als Entsprechung der Höhe des Eimers. In Rudis Kopf scheint sich jedoch die Idee festgesetzt zu haben, dass sich Grundfläche und/oder Höhe des Eimers mit Füllung verändern. Das ist Quatsch, das wäre das Verhalten eines Ballons.
Eines seiner Rechenergebnisse war ja, dass Produkt aus Kapazität und Spannung beim Entladen konstant bleiben, also der Kondensator immer höhere Kapazität bekommt, je leerer er wird. Da aber C x U in Wirklichkeit die Ladung, also die reingepumpten Elektronen darstellt, die beim Entladen wieder rausfließen - das müsste doch irgendwie einleuchten, meine ich...
Josef L. schrieb: > Ich vermute, Rudis Knoten liegt im Begriff "Kapazität", Ich weiß ja nicht, wer falsche Schlüsse zieht. Es geht trotz "akademisch" immer noch um das Thread-Thema: Was muß man beim Ersetzen - und damit auch Berechnen - von Kondensatoren beachten? > den er mit "Fassungsvermögen" gleichsetzt. Das 'Fassungsvermögen' (die Spannungsfestigkeit ?) hat aber mit dem --> Begriff Kondensator- "Kapazität" (C, Farad) nichts zu tun. > ist eben Q = C * U, und damit kommt die > Spannung, auf den man den Kondensator aufladen kann, Du schreibst doch selbst, oder auch Brüno, du ladest -ZUERST- Strom (Elektronen) rein, dadurch entsteht durch einen Potentialunterschied die Spannung: je mehr Strom, desto höher die Spannung, > Deswegen sind Kondensatoren gleicher Bauart und gleicher Kapazität C > auch umso größer, je mehr Spannung U sie vertragen. Aber auch jene mit -gleicher Spannung U- aber größerer Kapazität C werden gleichermaßen größer, weshalb ich mal rückschließe, daß Brünos FLÄCHE (das Volumen des leeren Kübels) die Voraussetzung für die 'Speicherfähigkeit' ist. Die sich -aus der Konstruktion- ergebende Kondensator-Kapazität C,Farad errechnet sich aus der auf der Fläche verteilten max. Ladungsmenge Q,Coulomb und der daraus resultierenden Spannung: C = Q/U . Diese wird sodann aufgedruckt (500F*3V) , woraus sich für den Anwender die Ladungsmenge Q ergibt (500F*3V=1500C) . BRÜNO: > Kapazität entsteht durch die Geometrie der Elektroden. > ..(damit).. kann man dann berechnen wie viel Ladung > es für wie viel Spannung braucht. ONKEL HOTTE: > Um beim Eimer zu bleiben, der Eimer (um)fasst immer dasselbe Volumen, Freilich, das hat aber mit der Kapazität C,Farad nichts zu tun ! Das 'kapazitative' Eimer-Volumen ist nicht die Kapazität! [500F*3V=1500C] ... da ladest jetzt 500C mit 2V rein .. ergibt 250(!)F Und genau DA hängt es mich (noch) auf. --- Was passiert- wenn ich 1A*500s=500C bei einer Spannung von 2V lade ? Sind dann 2V drin ? Ergäbe 250F oder sind nur 1V (500F) drin ? (F=C/V) Die VOLKSSTERNWARTE ist schon genau auf derselben Schiene ! Die Frage tatsächlich ist: WAS genau ist die Spannungsfestigkeit ? .. Im Gegensatz- zur Kondensator-Kapazität. Lassen beide sich (bedingt) gegeneinander austauschen ? Beispiel: 1500C sind 500F*3V als auch 300F*5V (umformieren eines Kondensators) BRÜNO: > Fassungsvolumen wäre die Kapazität mal die Maximalspannung. Und darum gehts. Das Ladevolumen: Q,Coulomb > Die Kapazität ist Äquivalent zur Grundfläche des Eimers. Die Kapazität ist nur eine Folge des max.Ladevolumens in Coulomb . Schön langsam nähern wir uns eh an ! VOLKSSTERNWARTE: > Eines seiner Rechenergebnisse war ja, dass Produkt aus Kapazität und > Spannung beim Entladen konstant bleiben, also der Kondensator immer > höhere Kapazität bekommt, je leerer er wird. Richtiger: Mit der Ladung ändert sich die Spannung und damit die Kapazität . Und das ist eben die Frage aller Fragen. Solange du mir mathematisch nicht beweisen kannst, daß ein Widerstand von Null Ohm sowohl Stromfluß als auch Spannung NICHT ZUNICHTE macht, solange gilt das Ohm´sche Gesetz ! Beispiel: 1500C sind 500F*3V als auch 300F*5V ?
500F*4V=2000C (F=C/V) 500F = 500C/1V = 1000C/2V = 1500C/3V = 2000C/4V Wenn sich dieses 'konstant-lineare' Ladeverhalten empirisch beweisen läßt und damit tatsächlich die Kapazität konstant bleibt, und sich dabei nur die Ladungsmenge und Spannung ändert, was für Berechnung und Funktion einer Schaltung wesentlich ist, dann hat die STERNWARTE die bisher beste Erklärung abgeliefert. > Das Verhältnis zwischen Elektronenzahl = Ladung und anliegender > Spannung bleibt dabei immer gleich, > es ist die Kondensatorkapazität ( = Ladung / Spannung). Und ich liege damit falsch. "Mit der Ladung ändert sich die Spannung und damit die Kapazität ". Tauscht man also 10F*50V gegen 10F*100V und man lädt mit 40V -können in beide immer nur 400C geladen und entladen werden weshalb man auch mit der konstanten Kapazität, statt der wechselnden Ladung, rechnet wie rechnen kann .
Womit auch andere Theorien, ein "Akku-Reset" durch spannungsgestützte
Entladung, ehestbaldig verstorben sein werden. Da das Prinzip auf einer
anderen Annahme beruht. Nämlich
daß Euer 'C'-Kübel [C=Q/U] : ein 'Qi'-Kübel [Q=CxU] ist
[dessen Ohm´sche 'Wand' mglw. aus U besteht, die solchen I-Reset
ermöglichen könnte ]
Aber falsche Annahmen können keine neue Theorie begründen.
Oder gar beweisen.
Je nachdem,
Guten Morgen! oder Gute Nacht !
Rudi Ratlos schrieb: > Gute Nacht! Guten Morgen! Die Nacht über gegrübelt? Fast hast Du es ja. Rudi Ratlos schrieb: > weshalb man auch mit der konstanten Kapazität, statt der wechselnden > Ladung, rechnet wie rechnen kann. Das war Dein Fehler: die (statische, für einen bestimmten Kondensator bauartbedingte) Kapazität [F] mit der (dynamischen, je nach Aufladung dessen) Ladung [C] zu verwechseln. Die Mitdiskutanten haben ja ordentlich Geduld bewiesen. > akademische Diskussion Und abseits davon: nimm einfach die Werte, die im Original vorhanden sind. Etwas mehr darf sein. Elkos haben typischerweise Toleranzen von ±20% oder-20/+30% (ältere auch mehr), Netzteile sind ja keine Zeitglieder, wo es auf 5% ankommt.
Rudi Ratlos schrieb: > Die Frage tatsächlich ist: WAS genau ist die Spannungsfestigkeit ? > .. Im Gegensatz- zur Kondensator-Kapazität. > Lassen beide sich (bedingt) gegeneinander austauschen ? Die Spannungsfestigkeit ergibt sich durch den Abstand der Platten und die Durchschlagsfestigkeit des Dielektrikums. Für höhere Spannungsfestigkeit bei gleichem Dielektrikum müssen die Platten weiter auseinander. Da aber die Kapazität proportional zur Fläche der Platten und antiproportional zum Abstand ist, müssen bei höherer Spannungsfestigkeit und gleicher Kapazität nicht nur der Abstand d, sondern auch die Fläche A größer werden. Beispielrechnung (nicht maßstabsgetreu): 1F1V A=1m^2, d=1m 2F1V A=2m^2, d=1m 1F2V A=2m^2, d=2m 2F2V A=4m^2, d=2m Rudi Ratlos schrieb: > Was muß man beim Ersetzen - und damit auch Berechnen - von Kondensatoren > beachten? Die Kapazität bestimmt das relevante Verhalten (z.B. Zeitkonstante und Grenzfrequenz bei RC-Glied, Resonanzfrequenz bei Schwingkreis, Ripple bei Siebung), weshalb die wenn man nicht genau weiß was man tut gleich bleiben sollte. Die Maximalspannung bestimmt wann der Kondensator kaputt geht, weshalb die wenn man nicht genau weiß was man tut mindestens gleich hoch sein muss wie die des zu ersetzenden Kondensators. Rudi Ratlos schrieb: > Wenn sich dieses 'konstant-lineare' Ladeverhalten empirisch beweisen > läßt und damit tatsächlich die Kapazität konstant bleibt, Natürlich lässt sich das Beweisen, Stromquelle an Kondensator ergibt linear steigende Spannung. 500F: 250As für 0,5V, 500As für 1V, 1000As für 2V. Alles andere geht nicht. Rudi Ratlos schrieb: > Solange du mir mathematisch nicht beweisen kannst, daß ein Widerstand > von Null Ohm sowohl Stromfluß als auch Spannung NICHT ZUNICHTE macht, > solange gilt das Ohm´sche Gesetz ! 1000 A * 0 Ohm = 0 V --> bei Null Ohm kann beliebig viel Strom ohne Spannungsabfall fließen, das ohmsche Gesetz lebt noch. Rudi Ratlos schrieb: > Tauscht man also 10F50V gegen 10F100V > und man lädt mit 40V > -können in beide immer nur 400C geladen und entladen werden Es geschehen noch Zeichen und Wunder, das war das erste richtige was ich jemals von dir lesen durfte.
Rudi Ratlos schrieb: > Brünos FLÄCHE (das Volumen des leeren Kübels) Das ist doch der Knoten: Brüno meint mit FLÄCHE auch Fläche, die Grundfläche des Eimerbodens, nicht das Volumen! Die Grundfläche entspricht der Kapazität C. Die Füllhöhe der Spannung U, auf die aufgeladen wurde. Das sich daraus ergebende Volumen ist dann C x U = Q, die Ladung (Anzahl Elektronen oder beispielhaft hier: Anzahl der Wassermoleküle im Eimer). Die Spannung bzw. Potentialdifferenz ist nun die Höhe, aus der das Wasser rauslaufen kann, wenn du unten ein Loch machst. Die Lochgröße ist der Lastwiderstand, und die Stärke des ausfließenden Wasserstrahls die Stromstärke. Die wird, wie der Füllstand (=Spannung) mit zunehmend leererem Eimer geringer. Wenn er leer ist, hat der Eimer immer noch seine Grundfläche, er schrumpft nicht. Nur ist keine Spannung mehr da, und keine Ladung (also Füllhöhe = 0, Wassermenge = 0).
Rudi Ratlos schrieb: > ONKEL HOTTE: >> Um beim Eimer zu bleiben, der Eimer (um)fasst immer dasselbe Volumen, > Freilich, das hat aber mit der Kapazität C,Farad nichts zu tun ! > Das 'kapazitative' Eimer-Volumen ist nicht die Kapazität! Mir ist das klar und das kannst du auch weiter oben lesen. Es ging mir (auch das kannst du oben nachlesen) um deine "Ballon-Interpretation". Das scheint ja nun endlich vom Tisch zu sein. Brüno schrieb: > Rudi Ratlos schrieb: >> Solange du mir mathematisch nicht beweisen kannst, daß ein Widerstand >> von Null Ohm sowohl Stromfluß als auch Spannung NICHT ZUNICHTE macht, >> solange gilt das Ohm´sche Gesetz ! > > 1000 A * 0 Ohm = 0 V --> bei Null Ohm kann beliebig viel Strom ohne > Spannungsabfall fließen, das ohmsche Gesetz lebt noch. Meiner Erfahrung nach lauert hier der nächste Hirn-Knoten, denn dieser Fall ist recht akademisch zu betrachten. In der Realität gibt's keine Quelle mit 0 Ohm statischem Innenwiderstand[1], der tatsächliche Stromfluss errechnet sich also immer aus einer Serienschaltung von Widerständen. [1] Falls jemand eine erfunden hat: Ich hätte Interesse ;)
Onkel Hotte schrieb: > [1] Falls jemand eine erfunden hat: Ich hätte Interesse ;) Nimm die Anregungen aus Beitrag "Gibt es Multimeter die negative Widerstandswerte anzeigen können?"
Josef L. schrieb: > Nimm die Anregungen Nein, ich werde das nicht alles lesen. Du hast vermutlich das Zauberwort "statisch" überlesen. Dynamisch negative Innenwiderständen sind nun wahrlich keine Kunst, womit wir wieder OnT (Endstufen) wären.
Onkel Hotte schrieb: > In der Realität gibt's keine Quelle mit 0 Ohm statischem Innenwiderstand Vierleiter-SMUs sind da verdammt nah dran. Beim ohmschen Gesetz geht's aber wohl primär um Verbraucher, und wenn die 0 Ohm haben (z.B. Supraleiter oder für den Hausgebrauch eine Tetrajunction), braucht die Quelle einen möglichst hohen Innenwiderstand. Auch dafür eignen sich SMUs.
In meinem Receiver sind 8,2mF verbaut. Ich werd nen Teufel tun und völlig ohne Grund daran rumbasteln. Interessant ist die Führung der GND-Leitungen.
Onkel Hotte schrieb: > Du hast vermutlich das Zauberwort "statisch" überlesen. Nein, hab ich nicht. Ein wichtiger Punkt dabei war auch der Hinweis "im Rahmen der Spezifikationen". Ein gutes Labornetzteil hat "im Rahmen seiner Spezifikationen" praktisch einen Innenwiderstand von Null, da die Spannung konstant gehalten wird. Dynamisch bei Laständerungen natürlich nicht sofort, es muss sich erst einregeln. Andererseits hat ein geladener guter Kondensator (Dieelektrikum Luft oder zB Glas, "Leidener Flasche") einen extrem niedrigen Innenwiderstand (ESR), daher knallt es ja auch so schön beim Kurzschließen. zB https://www.elektronik-kompendium.de/sites/bau/0810091.htm
Peter D. schrieb: > Ich werd nen Teufel tun und völlig ohne Grund daran rumbasteln. Sollst du ja nicht. Wenn sie defekt wären, wäre es aber eine Option. Aber da würde ich persönlich allenfalls einen mit gleicher Kapazität, aber höherer Spannungsfestigkeit und/oder höherer thermischen Belastbarkeit wählen und immer gleich beide tauschen, und evtl. vorher mehrere ausmessen und welche mit möglichst gleicher Kapazität verwenden, damit sich positive und negative Seite gleich verhalten. > Interessant ist die Führung der GND-Leitungen. Das erschließt sich mir nicht, da man nicht sieht woher und wohin die führen.
Peter D. schrieb: > Interessant ist die Führung der GND-Leitungen. Für Rudi hättest Du wohl besser GND mit "GND" beschriften sollen. Josef L. schrieb: > Das erschließt sich mir nicht, da man nicht sieht woher und wohin die > führen. Zumindest, wo sie sich treffen.
Rudi Ratlos schrieb: > Hartmut K. schrieb: >> Richtig. Ordnung ist ein "unnatürlicher" Zustand, da musst du Energie >> 'reinstecken. ;) > > Ich rechne, in 2 Jahren wird alles so verstaut sein, wie geplant. > Je mehr du besitzt, desto mehr stimmst du dieser alten Regel aus unserer > Jugend zu : > Bleibst du ohne Besitz, bist du frei ! Ausrede. Genau so wie: "Ordnung ist was für Primitive, das Genie beherrscht das Chaos." Leider gilt die Umkehrung nicht zwingend: Dem Genie kann schon manchmal Schluderei nachgewiesen werden, Schluderei alleine garantiert aber noch keine Genialität. ;) Oder so: Was ist der Unterschied zwischen Student, Assistent und Professor? Der Student muss alles wissen, der Assistent muss wissen, wo alles steht, und der Professor muss immer wissen, wo sein Assistent ist. Aber tröste dich: Ich habe mal nach einem großen "Ausmisten" auch laufend Sachen gesucht, die ich vorher 30 Jahre nicht gebraucht hatte. ;) > Besitz ist ein Gefängnis, glaub mir das! Kaum. Vor allem zwei Dinge kann man nie genug haben: Geld und kleine Kinder. ;) https://hkraus.eu/hk/hausfrau.jpg Aber andere Frage: Warum verkaufst du nicht einfach was?
Ich will das Ganze "Akademische" abkürzen: Mohandes H. schrieb: > Die Nacht über gegrübelt? Fast hast Du es ja. Und beim Frühstück die Lösung gefunden. > Das war Dein Fehler: Das ist ein allgemein auftretender Fehler, dem auch du mit deinem Einwurf "das ohm´sche Gesetz nochmal zu überdenken" unterliegst: Es ist die Darstellung einer FORMEL als beliebige GLEICHUNG. Und Die Mehrfach-Bedeutung des Zeichens " = " Aus der alle weiteren (Denk-)Fehler abgeleitet werden. Richtig heißt es nämlich : R = U / I und C = Q / U und eben NICHT: U=R*I und Q=C*U (oder U=I*R und Q=U*C) Die Konstante R ergibt erst U und I Die Konstante C ergibt erst Q und U . Also die Konstante ergibt erst (und ist die Summe) aus 2 Variablen. Wir im Metrischen System tun uns mit diesen Brüchen traditionell eher schwer. Löst man einen unhandlichen FormelBruch durch Umstellung der Gleichung auf, ergibt sich.. (manchmal, häufig) ein falsches Bild. Weder U noch Q sind die Konstante in einem Stromkreis. Sondern konstant sind nur R und C. Die UrFormel zeigt eben das technisch und mathematisch richtige Bild . Und ich ging (Gleichung statt Formel) eben (leider) von der Konstante Q aus. ---------------------------------- Peter D. schrieb: > In meinem Receiver sind 8,2mF verbaut. Verbaut:? Falsche Annahme. Du mußt ihn erst auslöten und messen - und kannst ihn dann erst ersetzen . ! War der Grund, warum ich den Bestellten schnell wieder abbestellt habe.
Hartmut K. schrieb: > Ausrede. Genau so wie: "Ordnung ist was für Primitive, das Genie > beherrscht das Chaos." Ordnung ist etwas, was IN DIR herrscht. Gehst du also in ein amazon-Lager oder ein großes Kaufhaus, herrscht dort oft das totale reine CHAOS. Weil du die Ordnung dahinter nicht sehen kannst. Gehst du aber zum Rewe ums Eck, herrscht dort das gleiche Chaos, aber du kennst bereits die Ordnung dahinter, weshalb es DIR nicht als CHAOS erscheint. Der Messie unterscheidet sich also vom Ordnungsfreak dadurch, daß bei beiden für Außenstehende 'Das Totale Chaos' herrscht, aber der eine alles mit einem Griff findet, der andere leider selbst nach langem Suchen nichts mehr. > Ich habe mal nach einem großen "Ausmisten" auch laufend Sachen gesucht, Und genau das ist der Grund. Warum ich nichts "umräume" oder 'ausmiste'. Diese ganze Einkauferei hat genau deswegen begonnen. Erst hast 1 Koffer, dann zwei, plötzlich quellen schon 3 von 4 über, diese Zange ist sowieso viel zu lang, das Multimeter paßt da nicht mehr rein, die 'Entropie' nimmt nun zu .. und der 'Saustall' wird größer und größer. Und deshalb muß alles, was einen Platz bereits hat, auch an diesem Platz bleiben. Und zwar solange, bis sich für alle -oft arg verstreuten- aber zusammengehörigen Sachen eine neuer Platz gefunden hat. Sonst endest als Messie . > die ich vorher 30 Jahre nicht gebraucht hatte. Und nachdem du sie endlich weggeworfen hast, hättest du sie öfters gleich drauf (endlich) gebraucht ? > Aber andere Frage: Warum verkaufst du nicht einfach was? Weil ich grundsätzlich nichts kaufe, das ich nicht -irgendwie,irgendwann- brauchen kann. Wenn -ICH- fünf neue Ferraris a´ 10.000,- kaufen würde, würde ich nicht 1 einzigen davon verkaufen. Damit man keine falsche Vorstellung von 'Viel Besitz' hat : Besitz benötigt Platz - und viel: sehr viel Platz - UND Ordnung. Das, was ich mir unter "LEBEN" vorstelle, ist eben nicht : eine kleine schicke Wohnung, mit einem Rembrandt an der Wand, Armani-Anzügen und einem gepflegten Ferrari in der Tief-Garage, oder mit tollen Frauen viele feine Restaurants in fernen Ländern zu besuchen. Man muß wissen was man will - lange bevor man stirbt
Rudi Ratlos schrieb: > Richtig heißt es nämlich : > R = U / I und C = Q / U > und eben NICHT: U=R*I und Q=C*U (oder U=I*R und Q=U*C) OMG...Das ist alles dasselbe. > Die Konstante R ergibt erst U und I > Die Konstante C ergibt erst Q und U . Aha. Poti an Konstantspannung. Oder thermisch wegdriftender Widerstand an Konstantstromquelle. Und nun? Alles voll konstant...ROFL! > Also die Konstante ergibt erst (und ist die Summe) aus 2 Variablen. Prust... Es "ergibt" sich keine Konstante, und da bei dir aus Multiplikation und/oder Division Summen entstehen, bin ich endgültig raus. Du beherrscht ja nicht mal Mathe auf Grundschulniveau. So dumm kann kein erwachsener Mensch sein.
Rudi Ratlos schrieb: > Richtig heißt es nämlich : > R = U / I und C = Q / U > und eben NICHT: U=R*I und Q=C*U (oder U=I*R und Q=U*C) > > Die Konstante R ergibt erst U und I > Die Konstante C ergibt erst Q und U . > Also die Konstante ergibt erst (und ist die Summe) aus 2 Variablen. = eine der unzähligen speziellen Ruditivitätsra(s)tlosien. Weiter so. (...wer hätte noch bis vor wenigen Jahren für möglich gehalten, daß ein ultra-hyper-spezieller ...ähm... Genius ... irgendwann mal fähig sein würde, den Begriff der Konstante gänzlich umzudefinieren...?)
Jaja, der Dreisatz. Das ist die große Hürde! Die meisten müssen die drei verschiedenen Formen auswendig lernen, da sie nicht verstehen, wie sie sich ineienader umrechnen lassen bzw. auseinander hervorgehen. Ich werde von Besuchern nach schwarzen Löchern und den Bedingungen im Urknall gefragt, aber wenn ich die Größenverhältnisse im Sonnensystem erkläre - nach dem Motto "Der Mond ist 3500 km groß und 375000 km entfernt. Die Sonne erscheint uns gleich groß wie der Mond, ist aber 400x weiter weg. Wie groß mag dann die Sonne sein?" Die mit den wildesten Fragen wissen darauf keine Antwort. Zur Aufheiterung: "Mama, darf ich mir die Mondfinsternis anschauen?" - "Ja, aber geh' nicht zu nah ran!" [keine Angst: Der Mond ist nicht nur kleiner als die Erde, er ist auch viel weiter von ihr entfernt!]
Josef L. schrieb: > Jaja, der Dreisatz. Das ist die große Hürde! Unter Mißachtung sogar der Grundrechenarten gibt's keine Hürden. Rudi Ratlos schrieb: > die Konstante ... (... ist die Summe) aus 2 Variablen Josef L. schrieb: > der Dreisatz Man könnte auch einfach "Formel umstellen" sagen. Paßt halt nur nicht so ganz zu Rudis Schlußfolgerungen/Revolutionärtheorien.
Onkel Hotte schrieb: > Es "ergibt" sich keine Konstante, Die TECHNISCHE Konstante ist R und C. Beide sind eine Existenz-Bedingung. Ohne Kapazität kann keine Ladung und Spannung existieren. Ohne Widerstand kann kein Strom fliessen und keine Spannung existieren. (( Es ist mit an Sicherheit grenzender Wahtrscheinlichkeit auszuschließen, daß du das Gegenteil beweisen könntest.)) Und daher müssen R wie C immer am Anfang der Formel oder Gleichung stehen. Der Widerstand ist immer konstant. Selbst wenn er sich im Laufe der Zeit wie beim Einschalten einer Glühbirne verändert, ist er an jedem beliebigen Zeitpunkt KONSTANT. Und (Brüno und) bes. die VOLKSSTERNWARTE (vielen Dank dafür!) haben einwndfrei begründet, warum die Kapazität ebenfalls immer konstant ist. Und sich die Spannung erst aus der Ladung ergibt. Diese -KONSTANTE- oder Grundbedingung hat nichts mit einem unveränderlichen KONSTANTEN WERT zu tun. Vielleicht das falsche Wort, schlag ein besseres vor.
Rudi Ratlos schrieb: > Ohne > Widerstand kann kein Strom fliessen und keine Spannung existieren. (( Es > ist mit an Sicherheit grenzender Wahtrscheinlichkeit auszuschließen, daß > du das Gegenteil beweisen könntest.)) Bruuuhahahahaha....danke, jetzt muss ich zum Arzt, mein Lachkrampf löst sich nicht mehr...bin dann mal weg :)))))))))))))))
Es läßt sich das Vorhandensein von SPANNUNG ohne jeglichen Widerstand eben nicht beweisen. Ebensowenig wie das Vorhandensein von LADUNG ohne jegliche Kapazität. Aus der ersten plus zweiten Grundbedingung R = U / I und C = Q / U resultiert eben Stromfluß bzw. Spannung.
Rudi Ratlos schrieb: > Es läßt sich das Vorhandensein von SPANNUNG ohne jeglichen Widerstand > eben nicht beweisen. Ebensowenig wie das Vorhandensein von LADUNG ohne > jegliche Kapazität. > Aus der ersten plus zweiten Grundbedingung > R = U / I und C = Q / U > resultiert eben Stromfluß bzw. Spannung. Bullshit bleibt Bullshit, auch bei zigfacher Wiederholung. Weder Strom noch Spannung noch Ladung brauchen Widerstand oder Kapazität.
Rudi Ratlos schrieb: > Es läßt sich das Vorhandensein von SPANNUNG ohne jeglichen Widerstand > eben nicht beweisen. Ebensowenig wie das Vorhandensein von LADUNG ohne > jegliche Kapazität. Nur in deiner Wirrphysik.
Onkel Hotte schrieb: > Bruuuhahahahaha....danke, jetzt muss ich zum Arzt, mein Lachkrampf löst > sich nicht mehr... Die 1. Grundbedingung für GRAVITATION ist eine (Gehirn-)Masse. Die 2. Grundbedingung für GRAVITATION ist eine zweite(Gehirn-)Masse.
Noch zwei Experimente, an die ich mich erinnere (obwohl aus BY, nicht BW): https://www.schule-bw.de/faecher-und-schularten/mathematisch-naturwissenschaftliche-faecher/physik/unterrichtsmaterialien/e_lehre_2/efeld/kondtrenn.htm Im 1. Fall (Spannungsquelle angeschlossen) bleibt die Spannung konstant, wegen der halbierten Kapazität muss die Hälfte der Ladung runter. Im 2. Fall (Ladung konstant) muss bei verdoppeltem Abstand die Spannung sich verdoppeln. Es sind dann doppelt so viele V * As = Ws, also Energie drin. Wo kommt die 2. Hälfte bloß her? (Ich weiß es noch ;-)
H. H. schrieb: > Nur in deiner Wirrphysik. Wie groß ist die Spannung in einer 2200mAh 1,5V Batterie ? Wie mißt du, das geniale hinz, wie es leibt und lebt, das? Ohne jeglichen Widerstand .
Sowas kommt halt dabei raus: Ein schon immer halbwegs merkbefreiter Knallkopf hat sich nie für Grundlagen interessiert, nur für "ihn ganz direkt tangierende" Sachen. Hat nie gemerkt, daß man Komplexeres eben nicht ohne jene Grundlagen begreifen kann. Stattdessen seitenweise Geschwurbel von ebensowenig die Realität durchschauenden Esoterik- Sabblern verschlungen, und dabei gelernt, noch kruder daherzusabbeln. Jetzt im gehobeneren Alter beginnen ihn die Grundlagen ganz am Rande zu interessieren (beginnende Weisheit, verborgen im Unterbewußtsein). Und weil er (bewußt) weiß, daß es längst zu spät ist, ganz von vorne anzufangen (oder ihm völlig unklar ist, daß das der einzig mögliche Weg, ENDLICH zu VERSTEHEN*), "philosophiert" er irgendwelchen Sch... daher um uns dazu zu bringen, es ihm irgendwie beibringen zu wollen. (*https://www.youtube.com/watch?v=T2NT_05mozw - ist leider so, ein Becher voller Müll wird durch NICHTS wesentlich "besser".) @Rudi: Ich wünsche Dir WIRKLICH... "Erleuchtung".
Alfred B. schrieb: > @Rudi: Ich wünsche Dir WIRKLICH... "Erleuchtung". Die wird bei ihm erst mit dem Licht am Ende des Tunnels kommen.
H. H. schrieb: > Alfred B. schrieb: >> @Rudi: Ich wünsche Dir WIRKLICH... "Erleuchtung". > > Die wird bei ihm erst mit dem Licht am Ende des Tunnels kommen. Und das ist dann höchstens ein Gegenzug auf demselben Gleis. ;)
H. H. schrieb: > Alfred B. schrieb: > >> @Rudi: Ich wünsche Dir WIRKLICH... "Erleuchtung". > > Die wird bei ihm erst mit dem Licht am Ende des Tunnels kommen. U d das ist der Zug aus der Gegenrichtung ... EDIT: OOPS, zu spät ...
Rudi Ratlos schrieb: > Der Widerstand ist immer konstant. Selbst wenn er sich im Laufe der Zeit > wie beim Einschalten einer Glühbirne verändert, ist er an jedem > beliebigen Zeitpunkt KONSTANT. Da der Strom in jedem Zeitpunkt Null ist, ... Oder meintest Du infinitesimale Zeiträume?
Rudi Ratlos schrieb: > Der Widerstand ist immer konstant. Selbst wenn er sich im Laufe der Zeit > wie beim Einschalten einer Glühbirne verändert, ist er an jedem > beliebigen Zeitpunkt KONSTANT. Oder anders gesagt: Jede beliebige VARIABLE ist zu einem bestimmten Zeitpunkt eine KONSTANTE. Nicht nur R, auch U, I, Q, usw.
Percy N. schrieb: > H. H. schrieb: >> Alfred B. schrieb: >> >>> @Rudi: Ich wünsche Dir WIRKLICH... "Erleuchtung". >> >> Die wird bei ihm erst mit dem Licht am Ende des Tunnels kommen. > > U d das ist der Zug aus der Gegenrichtung ... > > EDIT: OOPS, zu spät ... Für Rudi sowieso. ;) Mohandes H. schrieb: > Rudi Ratlos schrieb: >> Der Widerstand ist immer konstant. Selbst wenn er sich im Laufe der Zeit >> wie beim Einschalten einer Glühbirne verändert, ist er an jedem >> beliebigen Zeitpunkt KONSTANT. > > Oder anders gesagt: Jede beliebige VARIABLE ist zu einem bestimmten > Zeitpunkt eine KONSTANTE. Sogar der Anstieg der Variablen in einem Punkt der Kurve - aber wollen wir mal nicht zu infinitesimal werden. ;)
Hartmut K. schrieb: > (...) > Sogar der Anstieg der Variablen in einem Punkt der Kurve - aber wollen > wir mal nicht zu infinitesimal werden. ;) Unbeabsichtigt "Rudimental", oder? > zu spät ... > > Für Rudi sowieso. ;) Euer beider Geschreibsel ist nur infinitesimal different.
Bitte melde dich an um einen Beitrag zu schreiben. Anmeldung ist kostenlos und dauert nur eine Minute.
Bestehender Account
Schon ein Account bei Google/GoogleMail? Keine Anmeldung erforderlich!
Mit Google-Account einloggen
Mit Google-Account einloggen
Noch kein Account? Hier anmelden.














