In knapp3 Wochen ist es wieder soweit, und der Maschinensender SAQ geht für Tests und dann eine viertel Stunde auf Sendung (24.12. 08:25): https://alexander.n.se/en/saq-transmission-scheduled-for-christmas-eve-morning-dec-24th/ Da ich bislang keinen Empfänger für SAQ zustande gebracht habe, versuche ich es mit einem absoluten Minimalaufbau. Auf meinem Philips-Baukasten-Nachbau habe ich eine 1000-fach verstärkende Opamp-Schaltung nach http://www.gsc-elektronic.net/elektronik/opamp/OpAmp_asym-mitte.html mit einem CA3140 und einer 9V-Batterie aufgebaut, Ausgang an die Mikrofonbuchse des Laptop angestöpselt. Statt Mikrofon hängt am Eingang der Opamp-Schaltung eine Rahmenantenne, Durchmesser aktuell etwa 35 cm, Induktivität 390 µH. Auf dem Laptop läuft das Programm Soundcard Scope von C. Zeitnitz (https://www.zeitnitz.eu/scope_de) Anbei aufgenommene Spektren 0-20kHz nur mit der Rahmenspule, und dann mit 200, 330 und 680 nF Kondensator parallel zur Spule, was Resonanzen bei 18, 14 bzw. 10 kHz erzeugt. Zumindest der peak bei 19.5 kHz ist reell, kann man mit SDR Twente vergleichen. Morgen werde ich die Spule durch eine mit etwa 1m Durchmesser ersetzen, mal sehen ob die Sender im Bereich 18-20 kHz stärker durchkommen. Ob das für SAQ reicht? Also mit Parallel-C für Resonanz auf 17.2 kHz und evtl. einem BFO mit 555 auf 16.5 oder 18 kHz?
Interessanter Aufbau. Ich habe noch die PHILIPS EE Kästen 2003 bis 2008. Ich denke, der SAQ Empfang wird so nicht klappen. Ich nutze u.a. eine rechteckige abstimmbare VLF Loop Antenne 60x40 cm und den SDR Receiver Airspy HF+ Discovery. Auch damit ist der Empfang an meinem urbanen Standort schwierig. Hauptproblem ist der hohe Noise-Level hier,- wenn die Anzeige in deinen Bildern stimmt, ist der bei dir noch wesentlich höher. Bei mir ist SAQ schwach oberhalb eines Noise-Levels von -70 dB erkennbar. Was du vorab testen kannst: 1. Kannst du die russischen Alpha-Stationen empfangen? 2. Kannst du HWU auf 18,3 kHz kräftig mit einem SNR von mindestens 10-15 dB empfangen? Wenn 2x ja: dann klappt es auch mit SAQ.
Josef L. schrieb: > ...mit einem CA3140... Moin Josef, hast du keinen rauschärmeren OPV in deiner Bastelkiste (mal abgesehen vom Noiselevel)? Michael
Josef L. schrieb: > Ob das > für SAQ reicht? Warum nicht, -wenn du den Laptop mit seinen vielen Schaltwandlern weit genug entfernt aufstellst. Josef L. schrieb: > evtl. > einem BFO mit 555 auf 16.5 oder 18 kHz? Keinen ungenauen 555 verwenden, sondern einen 32,..kHz Uhrenquarz mit standard CMOS /2 teilen = 16384 Hz. Differenz zu 17,2 kHz ist 816 Hz, also ein prima Morseton.
Michael M. schrieb: > rauschärmeren OPV in deiner Bastelkiste Ja mei, alles 30 Jahre alt. Da muss ich erstmal die Datenblätter konsultieren, ich will ja nicht dass ich mir das vorwerfen lassen muss. So aus dem Gedächnis sind da LM324, LM3900, LF357 und natürlich 741. Aber vermutlich ist bereits das externe Rauschen bei 17.2 kHz zu hoch.
Mach mal den Koppelkondensator zum Eingang deines OP kleiner, so etwa 200pF bis 500pF reichen aus. Damit werden nochmal niedrige Frequenzen unterdrückt, damit nicht 50Hz dein OP schon übersteuert. Die 50Hz werden in Wohngegenden die stärksten Felder sein. Du brauchst aber noch ein Mischer und Oszillator, 16,4kHz oder 18kHz, damit die Morsezeichen hörbar werden. Also die 17,2kHz verstärken, aber 1000 fache Verstärkung ist zu viel, 100 fache Verstärkung reicht auch. Dann Mischer und nachfolgend vielleicht noch ein NF-Verstärker.
Keiner macht Vorwürfe... Es muss ja nicht unbedingt ein LM833 sein. ;-) Andere schöne (auch alte) tun's auch... Vorchlag: Sieh dir mal das DB TDA1054 an. Wenn du nicht gerade auf den ultrahohen Eingangswiderstand des 3140 abzielst.... Ich habe noch ein paar Stück davon übrig; bei Interesse schicke ich dir davon welche. ;-) Das würde allerdings deine jetzige Schaltung über'n Haufen werfen ^^
Eine weitere Verbesserung wäre vielleicht noch ein 800Hz NF-Filter hinter dem Mischer.
Im SAQ-Link wird erwähnt, das bereits am 23.12.22 Tests geplant sind.Die russischen Alpha-Stationen konnte ich hier schon lange nicht mehr nachweisen, SAQ war zumindest zu sehen, aber nicht lesbar.Bei dem Programm Soundcard Scope wäre ja interessant, wo denn ohne Vorverstärker das Grundrauschen liegt. Ein Frequenzlimit bei 20 kHz wäre auch schade, weil DHO38 bei 23,4 kHz sollte eigentlich nicht zu übersehen sein. Nachtrag: Das Programm habe ich jetzt nicht installiert, in der Anleitung wird erwähnt, das in settings.ini auch MaxFrequency angepasst werden kann. Mit 48 kHz, die bei Soundkarten inzwischen üblich sein sollten, geht hier 23,4 kHz noch, höhere Raten helfen frequenzmäßig leider nichts mehr wegen dem üblicherweise eingebauten Tiefpass.
Dieter P. schrieb: > Mit 48 kHz, die bei Soundkarten inzwischen üblich sein sollten, > geht hier 23,4 kHz noch Das Ärgerliche an dem Programm ist, dass es nur 0.1s integriert und man das nicht höher schrauben kann um die Signale aus dem Rauschen zu heben, es kann nur umgeschaltet werden auf "Maximalwerte speichern", das wirkt zwar ähnlich, aber unendlich langsamer. Ja, 24 kHz müsste machbar sein, aber: Man kann beim Maximalwerte abspeichern nicht stoppen, dann hat man wieder aktuelle Werte alle 0.1s, und er zeigt nur die ersten 20 kHz an. Wenn man nach 22 oder 24 kHz scrollt hüpft er nach kürzester Zeit wieder zurück, weil er das Bild aktualisiert... Vielleicht kennt jemand eine bessere Scope-Software? Günter L. schrieb: > Koppelkondensator Ja, ist sinnvoll, dazu gibts ja auf der Seite mit der Schaltung auch Hinweise zur Dimensionierung.
1000fache Verstärkung bei 17 kHz mit dem 741 funktioniert nicht. Soweit ich mich erinnere hat der 741 ein Bandbreiten- Verstärkungsprodukt von 1 MHz und bringt darum bei 17 kHz ohne Gegenkopplung maximal ca. V=60. Die angegebene Schaltung ist bei 17 kHz MIT Gegenkopplung nur für ca. 10fache Verstärkung wirklich gut. Für V=1000 würde ich 3 Stufen x30 hintereinander setzen.
Ohne Vorselektion darf die Verstärkung nicht hoch sein, sonst wird der Verstärker sehr wahrscheinlich durch die allgegenwärtigen häuslichen Störungen übersteuert. Zudem ist der MIC-Eingang einer guten Soundkarte empfindlich genug und hat ein Anti-Aliasing Tiefpassfilter am Eingang, das auch vor starken LW-MW Stationen schützt. Mein einfachster Empfang war ein langer Draht an einer Soundkarte (Bild) und SAQ-RX als SDR-Software https://sites.google.com/site/sm6lkm/saqrx-vlf-receiver Am besten geht es mit einem E-Impedanzwandler (MiniWhip oder Ähnliche). Aktivloops sind bei tiefen Frequenzen unterlegen. Noch mehr Anregungen: https://www.darc.de/fileadmin/filemounts/distrikte/p/ortsverbaende/14/Jahr_2021/Monat_08/SAQ-Erfahrungen.pdf
Von SAQ-RX gibt es eine verbesserte Version 0.94, die auch Soundcard sample Frequenzen bis 192kHz unterstützt. https://sites.google.com/site/swljo30tb/home/files
Die letzte Sendung habe ich mit einem Transistor Audion (nach B.Kainka) empfangen. Schwingkreisspule ist als 10x10cm Rahmenantenne ausgeführt. Ging erheblich besser als ich vermutet hätte.
Danke für die vielen Tipps, einiges davon werde ich sicher ausprobieren,
vor allem die Software SAQ-RX. Interessant ist auch, dass ihr bereits
mit kleinen Rahmenantennen (10cm, 50cm) empfangen könnt. Ich habe mit
meiner auf DCF77 diesen mit ca. 3-5 mVss empfangen können, war schön der
Sekundentakt an Oszi sichtbar. Aber DCF ist nur 75 km von mir entfernt,
SAQ 825 km und 3x weniger Strahlungsleistung was über die Antenne
rauskommt. Rein theoretisch würden dann bei mir nur 10µV ankommen gegen
>100µV Störsignale.
Ich habe grade nochmal eine Aufnahme gemacht, man sieht die Sender auf
18.1, 19.5 und 21.7 kHz, danach ist leider Schluss. Der auf 23.5 sollte
nochmal 20dB höher sein, aber alle die sind ja viel stärker als SAQ.
Josef L. schrieb: > Da ich bislang keinen Empfänger für SAQ zustande gebracht habe, versuche > ich es mit einem absoluten Minimalaufbau. Auf meinem > Philips-Baukasten-Nachbau habe ich eine 1000-fach verstärkende > Opamp-Schaltung nach > > http://www.gsc-elektronic.net/elektronik/opamp/OpAmp_asym-mitte.html > > mit einem CA3140 und einer 9V-Batterie aufgebaut Naja, der CA3140 ist eher ungeeignet, da er ziemlich stark rauscht und nur ein Verstärkungs-Bandbreite-Produkt von 4,5MHz hat. Daher kann der 1000-fach nur bis 4,5kHz verstärken. Außerdem, was willst du mit hoher breitbandiger Verstärkung und einem Schwingkreis. Besser ist es mMn einen Q-Multiplier zu bauen, der bringt viel bessere Güte als ein einfacher Schwingkreis. Es gab hier schon mal einen Thread zu Empfängerschaltungen für den SAQ, da habe ich mit minimalem Aufwand den SAQ empfangen indem ich den NICOS als Q-Multiplier betrieben habe: Oszillogramme: Beitrag "Re: Längstwellenempfänger bauen? (z.B. SAQ 17,2kHz)" Aufbau: Beitrag "Re: Längstwellenempfänger bauen? (z.B. SAQ 17,2kHz)" Schaltung: https://www.mikrocontroller.net/attachment/342585/NICOS.png Die Dioden braucht man nicht und die Schaltung lässt sich auch mit einem OPV aufbauen.
ArnoR schrieb: > Außerdem, was willst du mit hoher breitbandiger Verstärkung und einem > Schwingkreis. Auch wenn ich nur einige Transistorstufen hinter den Schwingkreis hänge ist es breitbandig, solange ich nicht noch weitere Selektionskreise als Kopplung zwischen die Stufen hänge. Trotzdem ist das verstärkende Element selber breitbandig. Ich finde das gar nicht so schlecht, man sieht im Spektrum ja dass die Selektion mit Parallelkondensator zur Spule was bringt, auch wenn das LC-verhältnis schlecht ist. Deswegen will ich ja den Loop auf mindestens 3mH bringen, damit C nicht so hoch wird und ich was qualitativ besseres nehmen kann dafür. 20-30nF bekomme ich noch mit Styroflex zusammen.
Josef L. schrieb: > Auch wenn ich nur einige Transistorstufen hinter den Schwingkreis hänge > ist es breitbandig, solange ich nicht noch weitere Selektionskreise als > Kopplung zwischen die Stufen hänge. Schau dir einfach mal diesen Beitrag an: Beitrag "Re: DCF77 Selbstbauempfänger"
Mit der eben verlinkten Schaltung, also dem als Q-Multiplier betriebenen NICOS, habe ich den DCF77 astrein empfangen (siehe Anhang). Der Antennenstab war der selbe wie im SAQ-Thread gezeigt, der Kondensator war 3,3nF.
ArnoR schrieb: > habe ich den DCF77 astrein empfangen (siehe Anhang) Die Entfernung zum Sender war übrigens über 400km.
Josef L. schrieb: > Vielleicht kennt jemand eine bessere Scope-Software? Du kennst aber die SAQ-Software? http://dl1dbc.net/SAQ/#_The_Software_Defined Im Prinzip wird nur eine geeignetes, schmalbandiges Filter benötigt. Die SAQ-Software beinhaltet schon umschaltbare Filterbreiten mit 1000, 300, 100 und 50 Hz.
B e r n d W. schrieb: > Du kennst aber die SAQ-Software? > http://dl1dbc.net/SAQ/#_The_Software_Defined Wurde schon in den Vorposts darauf hingewiesen. Das Programm heißt SAQ-RX ist ursprünglich von Johan Bodin, die FFT Darstellung wurde von DL4YHF aus seinem Audio Spektrum Analyzer beigesteuert. Es wurd von Roland Fröhlich erweitert auf 192khz Sample Rate und umschaltbare Filerbandbreiten. Schönes miminalistische SDR Soundkarten-Programm, das ohne Installation läuft.
Sabine Cremer, DL1DBC, betreibt im Sauerland in ruhiger ländlicher Lage einen Web-SDR für VLF bis 48kHz. Sehr gut als Check für eigene Empfangsversuche geeignet. http://vlf.firewall-gateway.net:8901/ Sabine benutzt für den Empfang einen selbstentworfenen VLF-Aktivdipol (Ehterprobe).
HansM schrieb: > Roland Fröhlich erweitert auf 192khz Sample Rate und umschaltbare > Filerbandbreiten Genau das habe ich mir gerade geladen, damit empfange ich die Modulation der Sender auf 18-24 kHz ganz gut, insbesondere mit den schmalen Bandbreiten. Ich probiere jetzt mal größere Rahmenantennen aus, ich käme auf 60 Windungen bei 64 cm Durchmesser oder 42 bei 91 cm. Bringt das was, die außen mit Alufolie zu umwickeln und zu erden?
Alphas (aus Wikipeda): Diese Sender strahlen je 3,6 Sekunden lange Signale auf den Frequenzen 11,905 kHz, 12,649 kHz und 14,881 kHz aus... Die Alphas sind relativ schwach. Falls die zu empfangen sind, geht der SAQ auf jeden Fall.
Josef L. schrieb: > Bringt das was, die > außen mit Alufolie zu umwickeln und zu erden? Ich bin da skeptisch. Eine solche Abschirmung (Luftspalt nicht vergessen, sonst ist es eine Kurzschlusswicklung) wirkt nur gegen quasistatische Störfelder im Nahfeld. Probieren kann man es.
Gerade wird ja wohl mal wieder eine SAQ-Lawine losgetreten. Dabei reichen 2 Transistoren, Soundkarte, ein entsprechendes Programm und eine vernünftige Antenne für den Empfang von SAQ völlig aus. Hier ein Beispiel für Geradeausempfang: Beitrag "Re: Längstwellenempfänger bauen? (z.B. SAQ 17,2kHz)" Oder ohne Rechnerunterstützung als Direktmischempfänger: https://www.youtube.com/watch?v=Aykap2di4oA Die Regel ist ganz einfach:Gute Antenne -> guter Empfang.
G. O. schrieb: > Die Regel ist ganz einfach:Gute Antenne -> guter Empfang. Ach! Gut dass wir mal darüber geredet haben-
BC107 schrieb im Beitrag #7275707: > Gut dass wir mal darüber geredet haben- Doch, lohnt sich... Ich zB habe mir vorhin beim Hornbach 20m 6-adriges Kabel bedorgt (je 0.8mm) und zu 7 Windungen aufgewickelt, das sind recht genau 90 cm im Durchmesser. Mit dem nanoVNA gemessen hat das Ding 81.3 kHz Eigenresonanz, und mit 2 Styros 1.1 / 1.6 nF ergeben sich dann L=3.66mH und Co=1.05nF; die Eigenkapazität ist recht hoch wegen der 6 Adern, die liegen ja recht eng beieinander. Die Enden natürlich so verlötet dass es zusammen 42 Windungen sind :-) Mit dem erweiterten SAQ-RX probiert: Die Soundkarte vom Laptop bricht oberhalb 22 kHz ein, mehr als das Programm für 48kHz Sampeln bringt keinen Gewinn. Aber: Solange ich keinen Parallelkondensator (22nF für 17.2kHz) dranmache, hüpft wegen der Eigenresonanz die ganze Kurve schön im DCF77-Takt auf und ab ;-) Ob sie mit Abstimmung empfindlicher ist als die bisherige mit 36cm Durchmesser wird sich zeigen, Q ist wohl nur um 20.
Josef L. schrieb: > Doch, lohnt sich... Klar lohnt es sich. Es geht ja hier nicht um den Empfang allein, sondern um den Spass-Effekt und den Grundlagen-Lerneffekt, der mit den diversen Möglichkeiten des Empfangs und den Vergleichen verbunden ist. Klar kann man mit einer guten Antenne und einem störungsfreien Standort SAQ problemlos empfangen. Das steht außer Frage, aber darum geht es nicht.
Dirk O. schrieb: > Mal als Beispiel VLF heute Abend. Die bekomme ich mit dem 90cm-Ring auch rein, den stärksten auch ohne Abstimmung. Mit 2x22nF parallel ist die Resonanz ziemlich genau auf 12 kHz, da ist auch etwas zu hören, gleichmäßiges Piepen, etwa 25 Pulse in 15 Sekunden. Also keine halbe oder ganze Sekunde! Edit: Habe den CA3140 durch einen LF357 ersetzt!
Josef L. schrieb: > Dirk O. schrieb: >> Mal als Beispiel VLF heute Abend. > > Die bekomme ich mit dem 90cm-Ring auch rein, den stärksten auch ohne > Abstimmung. Mit 2x22nF parallel ist die Resonanz ziemlich genau auf 12 > kHz, da ist auch etwas zu hören, gleichmäßiges Piepen, etwa 25 Pulse in > 15 Sekunden. Also keine halbe oder ganze Sekunde! > > Edit: Habe den CA3140 durch einen LF357 ersetzt! Klingt gut!
Dirk O. schrieb: > Wenn's so aussieht, geht auch SAQ. So bei mir. Nur dann würde es jetzt leider nicht gehen. :-( :-)
So könnte ich SAQ doch noch finden. :-) Ich Vergleich (Perseus/Soundkarte) sieht man, dass das mit einer Soundkarte echt gut funktioniert. Das wichtigste ist eben doch, wie schon von anderen erwähnt, die Antenne. Da bin ich derzeit leider gebeutelt: Eine LZ1AQ in der Wohnung. :-(
Josef L. schrieb: > Edit: Habe den CA3140 durch einen LF357 ersetzt! Die (gute) Rauschstromdichte ist nicht alles. ;-) Die R-Spannungsdichte ist immer noch gleich groß wie beim CA3140. :-( Evtl. hilfreich: http://www.elektronikinfo.de/strom/op_rauschen.htm Michael
Michael M. schrieb: > Evtl. hilfreich: [...] Der LF357 ist doch bei 100 oder auch 300 Hz Bandbreite bei 15nV/√Hz gering genug mit < 0.3 µV Rauschen, da haben die 100k Widerstände deutlich mehr. Und die zu reduzieren bringt wenig, bei 10k ist die Bedämpfung des Schwingkreises zu hoch, da der Z=400 Ohm hat, bzw. in Resonanz bei Q=25 sind das Z=10k. Wobei die Bandbreite hier ja die softwaremäßig festgelegte ist. Aber vielleicht besteht ja die Möglichkeit, per Rückkopplung nicht nur die Verstärkung der Opamp-Schaltung einzustellen, sondern auch den Schwingkreis zu entdämpfen?
Bei dem hohen lokalen Störpegel auf 17.2 kHz braucht man sich um das Rauschen des OP keine Gedanken zu machen. Da tut's jeder, der nicht zu wenig Bandbreite hat für die benötigte Verstärkung . Klötenbaron schrieb: > die Antenne. Da bin ich derzeit leider gebeutelt: Eine LZ1AQ in > der Wohnung. Ich müsste nachgucken, wo die LZ1AQ die untere Frequenzgrenze hat, aber der Perseus ist ein gutes Gerät und sollte an so ziemlich jeder Loop den SAQ empfangen können, auch in Innenräumen. Zum Vergleich: Ich habe mehrere ältere, ausgezeichnete LW-Empfänger. In den vergangenen Jahren habe ich alle diese Geräte, mit einer simplen 1m-Loop 1 Wdg. ohne Abstimmung direkt am Empfängereingang, für SAQ probiert und immer Empfang gehabt. Nicht immer störungsfrei, aber bei Bandbreite 100 Hz klar verständlich. Und die Loop nicht etwa oben auf dem Dach, sondern direkt neben mir auf dem Tisch. Allerdings in einer 4.Stock-Dachwohnung im Raume Köln. Die Feldstärke des SAQ in DE beträgt ca. 1 mV/m schwankend, da wir uns bei 800 km Entfernung im Übergangsbereich Boden-/Raumwelle befinden und es zu Interferenzen kommen kann.
Josef L. schrieb: > per Rückkopplung nicht nur > die Verstärkung der Opamp-Schaltung einzustellen, sondern auch den > Schwingkreis zu entdämpfen? Den OP betreib am besten in der Standardschaltung ähnlich Deiner Quelle, höchstens mit einem Poti zur Einstellung der Verstärkung. Für die Soundkarte braucht es wahrscheinlich keine hohe Verstärkung. Für problemlose Rückkopplung benutze am besten separat die Schaltung mit dem Differenzverstärker, neudeutsch auch Kainka-Schaltung genannt, obwohl schon 50 Jahre früher erfunden. Info dazu reichlich Netz.
eric schrieb: > Ich müsste nachgucken, wo die LZ1AQ die untere Frequenzgrenze hat Innerhalb 3 dB von 350 kHz bis 51 MHz; verwendbar von 20 kHz bis 55 MHz (Loop mit 1 Meter Durchmesser). Das Spektrum zeigt ja die Brauchbarkeit. > Zum Vergleich: Ich habe mehrere ältere, ausgezeichnete LW-Empfänger... > ...Und die Loop nicht etwa oben auf dem Dach, sondern direkt neben mir auf > dem Tisch. Allerdings in einer 4.Stock-Dachwohnung im Raume Köln. Ähnlich wie bei mir: mitten im Ruhrgebiet, 2. Etage Dachwohnung.
Na das nimmt sich ja nicht viel; Twente SDR hat SAQ beim letzten Mal deutlich gebracht, Twents ist 650 km vom Sender, Köln 770, Ruhrgebiet 700, bei mir sind's 825 km.
Josef L. schrieb: > Na das nimmt sich ja nicht viel; Twente SDR hat SAQ beim letzten Mal > deutlich gebracht, Twents ist 650 km vom Sender, Köln 770, Ruhrgebiet > 700, bei mir sind's 825 km. Na, dann Weidmannsheil !
Aber was ist nun besser - Ferritantenne oder Rahmenantenne? Selbst Mende (RPB 6) hilft da nicht weiter: Unter III. Theoretische Überlegungen e) Wirksame Antennenhöhe heißt es: "Die Spannung, die von der Antenne an den Emprfänger geliefert wird, wächst mit der örtlichen Feldstärke und der wirksamen Antennenhöhe. Diese oder auch die wirksame Antennenlänge ..." So. Und die "wirksame Antennenhöhe" wird dann für Rahmen- und Ferritantenne in einer Tabelle vorgestellt als 2π x F x N x µ / λ mit F = Querschnittsfläche, N = Windungszahl, µ = Permeabilität, λ = Wellenlänge. Bei einer Ferritantenne ist der Durchmesser 9mm, meine große Rahmenantenne hat 90cm. Entsprechend die Flächen 64E-6 m² bzw. 0.64m², N = 200 bzw. 42, µ = 300 bzw. 1 und λ = 17430m. Damit kommt bei beiden etwa 1 cm als wirksame Höhe heraus, während nach der Definition bei Mende die wirksame Länge nicht von µ abhängt und daher bei der Ferritantenne nur 0.03 mm beträgt - wovon hängt denn nun die an der Antenne zu messende Spannung ab, hier geht ja wohl auch noch die (Betriebs-)Güte Q ein??? Abgesehen davon ist offensichtlich die Windungszahl entscheidend, also gibt es schon von daher eine Empfehlung für das LC-Verhältnis: L so groß wie möglich, C so klein wie möglich. Insofern gilt auch: Die Spule sollte eine möglichst geringe Eigenkapazität haben, da die normalerweise eine geringe Güte aufweist. Von daher ist meine Version (Rahmenspule mit 6-adrigem Kabel) aufgrund der hohen Eigenkapazität ungünstig, Ferritantenne günstiger.
Josef L. schrieb: > Der LF357 ist doch bei 100 oder auch 300 Hz Bandbreite bei 15nV/√Hz > gering genug mit < 0.3 µV Rauschen, da haben die 100k Widerstände > deutlich mehr. Und die zu reduzieren bringt wenig, bei 10k ist die > Bedämpfung des Schwingkreises zu hoch, da der Z=400 Ohm hat, bzw. in > Resonanz bei Q=25 sind das Z=10k. Wie würde das denn mit einer Anzapfung (kapazitiv) des Antennenkreises aussehen? Dann wäre doch die Bedämpfung nicht mehr in dem Umfang wirksam. Damit (mit der Hochpunkt-Ankopplung) raubst du (logischerweise) dem Antennenkreis natürlich auch die Betriebsgüte, die du nicht vernachlässigen solltest. Wie gesagt, sind 15 nV/√Hz nicht gerade wenig; der 3140 kann da ja auch nicht glänzen ... ^^ ... ~2 nV/√Hz wären schon ein ganzes Stück besser. ;-) Und die erreichst du mit dem LF357 niemals. Der Verfasser deiner "Originalschaltung" hat diesen Aspekt wohl etwas vernachlässigt, fürchte ich. Es sind grob drei Faktoren, die (gegeneinander) mitspielen: Rg, R.-Sp.-Dichte und R.-Stromdichte. Das sollte aus dem Link hervorgegangen sein. Also ein wenig Rechenarbeit vorweg... ,-) Er beschreibt dort ja auch, wie man einen angeblich "rauscharmen" OPV durch falsche Beschaltung zur Rauschquelle macht... ____ Die Verstärkung des OPV ist m.E. sowas von zweitrangig... ich finde, du solltest dich von 60 dB u.ä. gedanklich trennen. So um die 40 dB sollten immer locker ausreichen. Mein Angebot gilt (immer noch), s.o. :-) Michael EDIT: > Aber was ist nun besser - Ferritantenne oder Rahmenantenne? Die Ausführungen dazu in der DCF77-Baubeschreibung (UKW.Berichte) kennst du?
Michael M. schrieb: > DCF77-Baubeschreibung (UKW.Berichte) Wenn ich DCF77 jemals irgendwie mit UKW in Verbindung hätte bringen können - leider nein :-(
Josef L. schrieb: > Aber was ist nun besser - Ferritantenne oder Rahmenantenne? Aus der Praxis behaupte ich, dass eine Rahmenantenne ab etwa 10 x 10 cm besser ist als eine Ferritantenne. Diese billigen Plastikrahmen - Antennen von Mittelwellen Radios sind nicht schlechter als einfache Ferritantennen. Du musst aufgrund des Induktionsgesetzes viel magnetischen Fluss abgreifen. Das µr des Ferrits hilft dir dabei, aber weil ganz grob 100<µr<1000 überholt die Rahmenantenne ab etwa 10 x 10 cm die Ferritantenne.
Josef L. schrieb: > Michael M. schrieb: >> DCF77-Baubeschreibung (UKW.Berichte) > > Wenn ich DCF77 jemals irgendwie mit UKW in Verbindung hätte bringen > können - leider nein :-( https://www.robkalmeijer.nl/techniek/electronica/radiotechniek/hambladen/ukw-berichte/1984/page042/index.html Da ist die Rahmenantenne im Vergleich zur Ferrit-A. ausführlich behandelt... ;-)
ArnoR schrieb: > Die Dioden braucht man nicht und die Schaltung lässt sich auch mit einem > OPV aufbauen. Hab's begriffen, ich probier es morgen mal. Ein Doppel-1Mlog-Poti habe ich auch auf dem Experimentierbrett.
von Josef L. schrieb: >Aber was ist nun besser - Ferritantenne oder Rahmenantenne? Eine Rahmenantenne liefert ein stärkeres Signal, je größer der Durchmesser um so besser. Bei einer Rahmenantenne die einen Durchmesser der Länge einer Ferritstabantenne hat, sind beide etwa gleichwertig. Also ich würde bei einer Rahmenantenne den Durchmesser mindestens 1m machen. Am besten ein Holzspeichenrad bauen, die Speichen 1m lang, und da ein paar Windungen drauf. Das Speichenrad würde ich leicht zerlegbar machen, ist von Vorteil bei Portabeleinsatz. > also gibt es schon von daher eine Empfehlung für das LC-Verhältnis: > L so groß wie möglich, C so klein wie möglich. Nein, ist nicht grundsätzlich so, ist nur von Vorteil wenn der nachfolgende Verstärker hochohmig ist, oder man mit Drehko abstimmen möchte. Man kann auch mit niederohmige Verstärker verstärken. Dann bekommt die Wicklung eben eine Anzapfung, so wie daß früher bei Radios mit Ferritantenne gemacht wurde. Die Anzapfung war dann meist so etwa bei 1/10 der Gesamtwindungszahl.
Ein OM aus der Gegend hier hat im Baumarkt einen Buns Gartendraht gefunden, und sich gedacht "dest mer ma" (testen wir mal). Perfekte Spule fuer SAQ.
Die beste Seite für alles rund um VLF: http://www.vlf.it/ Da gibt es viele Infos zu Antennen, Verstärkern ...
Josef L. schrieb: > Hab's begriffen, ich probier es morgen mal. Ja gut, zur Unterstützung hier noch die Schaltung. Mit dem Poti stellt man der Grad der Mitkopplung ein und somit die Güte bzw. Bandbreite. Etwas oberhalb der Mittelstellung schwingt die Schaltung. Das Poti ist als Teiler geschaltet, da es hier nicht auf die Bestimmung des Verlustwiderstandes des Schwingkreises ankommt, sondern auf eine stabile Einstellung. Der 741 ist hier nur beispielhaft verwendet worden, praktisch jeder andere geht auch. Die Schwingkreisdaten sind die von meinem Aufbau.
ArnoR schrieb: > hier noch die Schaltung. Schön dass die künstliche Mitte deutlich als Masse markiert ist, und das Poti die RK-Spannung zwischen Ausgang und dieser Masse abgreift.
Absolut lesenswert in dem Zusammehang ist ein Artikel von Gunthard Kraus in den UKW-Berichten (pdf) "VLF-Empfang mit aktiven magnetischen Antennen und der PC-Soundkarte" http://www.gunthard-kraus.de/CD_Kraus-Publications/Alle_Publikationen/2012-2_VLF%20-Empfang%20mit%20magnetischer%20Antenne%20und%20Soundkarte_Teil%201/UKW2012_2.pdf Im Artikel wird auch auf den Vergleich einer Rahmenantenne der wirksamen Rahmenfläche einer Ferrit-Stab Antenne eingegangen.
ArnoR schrieb: > Der 741 ist hier nur beispielhaft verwendet worden, praktisch jeder > andere geht auch. Sehr gut ist der OP27 mit einem Eigenrauschen von nur 3nV/sqr(Hz), verglichen mit 90nV/sqr(Hz) beim 741.
BC107 schrieb im Beitrag #7276358: > "VLF-Empfang mit aktiven magnetischen > Antennen und der PC-Soundkarte" Den zweiten Teil des Artikels findet man hier: http://www.gunthard-kraus.de/CD_Kraus-Publications/Alle_Publikationen/2012-2_VLF%20-Empfang%20mit%20magnetischer%20Antenne%20und%20Soundkarte_Teil%201/UKW2012_2.pdf
Dirk O. schrieb: > Sehr gut ist der OP27 mit einem Eigenrauschen von nur 3nV/sqr(Hz), > verglichen mit 90nV/sqr(Hz) beim 741. Es gibt eine Menge rauscharmer OPAps. Noch besser wäre z. B. der LT1028 https://www.analog.com/media/en/technical-documentation/data-sheets/1028fd.pdf Wobei die guten Rauschdaten (Rauschstrom und Rauschspannung) eines OPAmps nur im Zusammenhang mit ganz spezifischen Eigenheiten der Außenbeschaltung ausgenützt werden können. Mit hochohmigen Widerständen in der Peripherie sind bei einem bipolaren OPAmp die äußeren Rauschquellen bestimmend für das Gesamtrauschen. So haben CMOS Opamps sehr geringe Rauschströme aus dem Eingang, dafür aber höhere Rauschspannungen. Das Rauschen eines OpAmps kann man demnach nur in der Gesamtschaltung bewerten.
Der richtige Link zum Teil II: http://www.gunthard-kraus.de/CD_Kraus-Publications/Alle_Publikationen/2012-3_VLF-Empfang%20mit%20magnetischer%20Antenne%20und%20Soundkarte_Teil%202/UKW2012_3.pdf
Hallo Josef Könntest du mal ein Spektrum der Soundkarte ohne Signal aufzeichen und eventuel eins mit Verstärker mit kurzgeschlossenem Eingang? Dann kann man sich ein Bild vom Rauschteppich der Soundkarte machen. Falls der Rauschabstand schon reicht, schiebt der Verstärker die Kurve nur nach oben Richtung Übersteuerung.
Immerhin, 54 Beiträge in einem SAQ Thread und Edi it noch nicht aufgetaucht um alle zu belehren, dass der Empfang eines historischen Maschinensenders mit zeitgenössischer Technik ein unethischer Stilbruch ist.
Es ist auf VLF eine Menge los, habe schon lange nicht mehr geschaut. Das Bild von Dirk O. (dirk_sdr), VLF_20221205.jpg ist ja langweilig...Bei DHO38 dürften es hier etwa 25 dB sein.Die letzte Zeit war SAQ zwar dünn zu sehen, mehr aber auch nicht (nicht lesbar). Die Alphas sind hier nicht mehr nachweisbar.
Mit der oben verlinkten 2-Transistor-Schaltung als Q-Multiplier und mit dem gezeigten Ferritstab habe ich eben mal auf etwa 18,2kHz ein paar Zahlen empfangen.
B e r n d W. schrieb: > Könntest du mal ein Spektrum der Soundkarte ohne Signal aufzeichen Das ist leider nicht so aussagekräftig, weil die Skala vom SAQ-RX-Programm nur dB relativ haben, d.h. je nach Spektrum liegt das Level woanders. Als Beispiel (01) Soundkarte mit angeschlossenem Kabel, Enden offen, und (02) in einem kurzen Moment kurz nachdem die Enden (Stereo-Klinkenstecker) kurzgeschlossen wurden. Das Spektrum sackt auf unter -110 dB ab und kommt dann wieder auf -70 dB.
Josef L. schrieb: > Das ist leider nicht so aussagekräftig, weil die Skala vom > SAQ-RX-Programm nur dB relativ haben, d.h. je nach Spektrum liegt das > Level woanders. Das verstehe wer will. SAQ-RX zeigt die vom Audio ADC gewandelten Bistufen in dB. So lange nirgendwo anders eine AGC eingebaut ist, wird SAQ-RX den richtigen Signal-Rauschabstand anzeigen.
Dieter P. schrieb: > Es ist auf VLF eine Menge los, habe schon lange nicht mehr geschaut. > Das Bild von Dirk O. (dirk_sdr), VLF_20221205.jpg ist ja > langweilig...Bei DHO38 dürften es hier etwa 25 dB sein.Die letzte > Zeit war SAQ zwar dünn zu sehen, mehr aber auch nicht (nicht lesbar). > Die Alphas sind hier nicht mehr nachweisbar. Dieter, sehr witzig! Du glaubst doch nicht etwa, dass alle Zacken in deinem Bild einem realen Sender entsprechen!?
BC107 schrieb im Beitrag #7276616: > Immerhin, 54 Beiträge in einem SAQ Thread und Edi it noch nicht > aufgetaucht um alle zu belehren, dass der Empfang eines historischen > Maschinensenders mit zeitgenössischer Technik ein unethischer Stilbruch > ist. Nicht nur Edi ist dieser Meinung. Mit stolzgeschwellter Brust hinaus zu posaunen, dass man SAQ empfangen hätte, ist genauso primitiv, wie mit einem Formel1-Boliden auf einer Oldtimer-Ralley zu erscheinen, um den Ewig-Gestrigen zu zeigen, wie man's heutzutage macht. In Wahrheit ist es nicht Dein Verdienst, sondern Du äffst nur nach, was Tausende in aller Welt Dir vormachen. Ich bin wahrhaftig kein Freund vom Edi, aber ich habe vor dem, was er leistet, eine Menge mehr Respekt als vor Deinem hochmütigem, inhaltsleeren Gerede.
eric schrieb: > BC107 schrieb im Beitrag #7276616: >> Immerhin, 54 Beiträge in einem SAQ Thread und Edi it noch nicht >> aufgetaucht um alle zu belehren, dass der Empfang eines historischen >> Maschinensenders mit zeitgenössischer Technik ein unethischer Stilbruch >> ist. > > Nicht nur Edi ist dieser Meinung. Ach stimmt, du hast ja in einem älterene SAQ-Thread ähnlich fundamentalistischen argumentiert. Gut, dann übernimmst du jetzt hier den Job des Historien-Blockwarts. In Sachen Hochmut kann ich mich mit Edi nicht messen, da geb ich mich Euch beiden geschlagen.
BC107 schrieb im Beitrag #7276824: > In Sachen Hochmut kann ich mich mit Edi nicht messen, aber mit Dummquatschen allemal.
Habs gefunden eric schrieb im Beitrag #6049002 >Ich habe schon mehrfach in diesem Forum die Meinung vertreten, >dass zu einem mechanischen Sender der 20er Jahre >auch ein zeitentsprechender Empfänger gehört, >mit Röhren natürlich. > >Ich suche noch immer eine Beschreibung >des seinerzeitigen Amerika-Empfängers in Grimeton. >Irgendwo las ich von eine langen Beverage-Antenne >mit dreistufigem HF-Verstärker und Synchron-Gleichrichter. >Dahinter wahrscheinlich ein Morseschreiber. >Ein Nachbau muss sich daran nicht sklavisch halten, >es genügt - meine ich - im Stil der Zeit. Du wirst deinen Prinzipien untreu, wenn du hier bei dem neumodischen Kram mitdiskutierst.
Die Links zu den UKW-Berichten haben bei mir nicht funktioniert. Ich habe nach dem Titel gesucht und die Links unter ... in g00gle kopiert, das funktioniert: http://www.gunthard-kraus.de/CD_Kraus-Publications/Alle_Publikationen/2012-2_VLF%20-Empfang%20mit%20magnetischer%20Antenne%20und%20Soundkarte_Teil%201/UKW2012_2.pdf http://www.gunthard-kraus.de/CD_Kraus-Publications/Alle_Publikationen/2012-3_VLF-Empfang%20mit%20magnetischer%20Antenne%20und%20Soundkarte_Teil%202/UKW2012_3.pdf
>Dieter, sehr witzig!
Bei den vielen schwachen dünnen Linien bin ich nicht sicher, ansonsten
"doch".
Abends ist es auch ruhiger, siehe neue Bilder.PV-Störungen dachte ich
auch mal, um diese Zeit eher nicht.An anderer Stelle hier im Forum
schrieb
mal jemand, man solle einfach darüber hinwegsehen, werde ich auch.
Möglicherweise sinds drei ? verschiedene getrennte Quellen ( Pakete ),
nur der
Pulser ( nicht im Bid ) davon, kann bei SAQ-Empfang Zeichen verschlucken
lassen.
Die Bilder mit 2 verschiedenen Sampleraten, zeitlich etwas auseinander.
Wieder zum Thema, der Empfang mit dem Q-Multiplier ist sehr
beeindruckend.
Dieter P. schrieb: > Bei den vielen schwachen dünnen Linien bin ich nicht sicher, ansonsten > "doch". Lächerlich. Was soll denn da sein, was nirgendwo dokumentiert ist? Raumschiff Enterprise?
Dieter P. schrieb: >> Dieter, sehr witzig! > > Bei den vielen schwachen dünnen Linien bin ich nicht sicher, ansonsten > "doch". > Abends ist es auch ruhiger, siehe neue Bilder.PV-Störungen dachte ich > auch mal, um diese Zeit eher nicht.An anderer Stelle hier im Forum > schrieb > mal jemand, man solle einfach darüber hinwegsehen, werde ich auch. Auf deinen Bildern sind nur die Sender auf 18,3 kHz (HWU), 21,75 kHz (HWU) und 23,4 kHz (DHO38) sicher zu erkennen. Die sind extrem überlagert mit lokalem Noise. SAQ: keine Chance.
Josef L. schrieb: > weil die Skala vom > SAQ-RX-Programm nur dB relativ haben Hab das ma mit Hilfe von HDSDR gemacht, um die Verbesserungen / Modifikationen an meiner externen USB-Soundkarte zu dokumentieren. Das Rauschen der Antenne würde ich maximal auf 20dB über jenes der Soundkarte verstärken. Darüber ist keine Verbesserung mehr zu erwarten. Den Rest macht dann das schmalbandige Filter der Software SAQ-Rx.
Zum Thema Rauschen: https://www.researchgate.net/figure/Typical-RF-natural-and-man-made-noise-levels-from-the-VLF-to-VHF-bands-8_fig2_276919686 SAQ befindet sich ziemlich am linken Rand und die Kurve B zeigt das hauptsächliche atmosphärische Rauschen...
Das ist ein Auszug aus der ITU Recommendation P.372 -Radio Noise. Hier gibts das aktuelle Dokument P.372-18 als pdf: https://www.itu.int/dms_pubrec/itu-r/rec/p/R-REC-P.372-16-202208-I!!PDF-E.pdf
Bernd schrieb: > Zum Thema Rauschen: Das Diagramm ist ja in ganz vielen Publikationen zum Thema Sender/Empfänger drin, nur: Unterscheidet sich das Rauschen, das von einer Langdraht oder Dipolantenne aufgenommen wird von dem einer magnetischen (Loop, Rahmen) Antenne? Zumindest Schaltnetzteile dürften da weniger abstrahlen, oder ist das Verhältnis der Feldstärken ähnlich? Ich habe erstmal verschiedene Antennen durchprobiert; insbesondere eine Mini-Ferritantenne (30mm x 7mm Durchmesser) mit einer Spule mit vielen Windungen (45mH/30pF) liefert trotz der vielen Windungen praktisch nichts. Gerade DCF ist zu empfangen. Zu Fig. 29 auf Seite 100: Eine Grafik mit nahezu identischen Kurven ist in T.Red, Funkempfänger-Schaltungstechnik von 1985! ISBN 3-7723-7981-8 Da soll sich in fast 40 Jahren nichts geändert haben?
Josef L. schrieb: > Zu Fig. 29 auf Seite 100: Eine Grafik mit nahezu identischen Kurven ist > in T.Red, Funkempfänger-Schaltungstechnik von 1985! ISBN 3-7723-7981-8 > Da soll sich in fast 40 Jahren nichts geändert haben? Ein Schelm er Böses dabei denkt. Die Kurven gelten weltweit gemittelt, nicht nur im störungsgeplagten Deutschland. Darum hat der DARC ein eigenes Messsystem flächendeckend aufgebaut. Googeln nach: ENAMS
Wellenreiter schrieb: > Googeln nach: ENAMS OK, ist viel zu lesen. Aber gibt's vielleicht irgendwo eine Landkarte dazu? Wir (Hobby)Astronomen haben für das Rauschen im THz-Bereich diese Karte: https://www.lightpollutionmap.info Gibt es sowas auch für VLF? Um Standorte auszumachen, von wo aus ein Empfang besser möglich ist, oder solche zu vermeiden, wo der Empfang sowieso unmöglich ist?
Rauschen mag ja ein Thema sein, die Empfangssituation kann sich aber auch jederzeit verändern.Es ist mir auch egal wer oder was da alles unterwegs ist.In Bild 2 ist eine kurze Störung sichtbar. Ob SAQ da mit 10 dB oder auch 30 dB ankommt, ist für diese kurze Zeit schlicht egal. Den "SAQ-Empfaenger3.png" habe ich mal in LTSpice versucht, da gabs Probleme.Es ist nicht auszuschließen das hier Fehler gemacht werden. Der Effekt ist, das im Zeitbereich (transient) nur eine Funktion war, wenn ein single supply OPV verwendet wurde z.B. LT1006. Mit einem LT1028 war nur ein schwingen bei ca 1 MHz zu sehen. Aufbau habe ich keinen davon, ein Gedanke wäre halt, was andere Software dazu meint, weil die NICOS-Bilder beeindrucken mich halt schon sehr. Vlf-Karte Vielleicht möchten die "VLF-Profis" einfach nur ihre Ruhe haben?
Dieter P. schrieb: > Mit einem > LT1028 war nur ein schwingen bei ca 1 MHz zu sehen. Ich habe bei meinem Testaufbau mit dem LF357 und der 45mH-Spule dagegen Schwingen eher im kHz-Bereich bekommen, also ein richtiges Kamm-Spektrum mit verschiedenen Maxima, das sich in Lage und Abstand mit dem Dehko verändern ließ. Als Alternative habe ich jetzt eine normale große Ferritantenne (18cm x 9mm Durchmesser) mit 3.4mH und Co=18pF, die liefert ähnliche Ergebnisse wie der 90cm-Loop mit 42 Windungen, hat ja fast dieselbe Induktivität.
Josef L. schrieb: > https://www.lightpollutionmap.info > > Gibt es sowas auch für VLF? Um Standorte auszumachen, von wo aus ein > Empfang besser möglich ist, oder solche zu vermeiden, wo der Empfang > sowieso unmöglich ist? Ich denke, man kann davon ausgehen, dass: Wo kein Licht, da auch keine Störer !
eric schrieb: > Wo kein Licht, da auch keine Störer ! Oh, fast hätte ich es geglaubt - nur an den dunkelsten Stellen der Rhön stehen die Sender Kreuzberg und Wasserkuppe. Sind leider unbeleuchtet. Und woanders wird es nicht anders sein, außer in der Mecklenburgischen Seenplatte, da reicht 1 Sender für 250 km Radius.
Josef L. schrieb: > Kreuzberg und Wasserkuppe ... ...senden doch auf UKW und sollten darum auf LW nicht stören, es sei denn durch Schaltnetzteile, aber das wäre auch nur in der näheren Umgebung der Stromkabel. Ich habe auf der 'grünen Wiese' meist akzeptable Bedingungen gefunden. Hast Du mal in der blauen Gegend westlich von Rothenburg probiert?
eric schrieb: > Hast Du mal in der blauen Gegend westlich von Rothenburg probiert? Nein, das wäre mir zu weit. Ehrlich gesagt bin ich wegen VLF/LW/MW bisher nicht weiter als auf den Balkon bzw. habe es mit einer 14m-Langdraht im Garten probiert. Zum Kometen- oder Nordlichtgucken fährt man aber schon mal 10-20km, um die Lichtglocke der Stadt im Rücken zu haben und andere Störer auch aus der Sichtlinie. Für Nordlicht wäre das zB Gramschatz oder kurz davor etwas östlich der A7. Wie ist das, würden da E-Autos mehr stören als Verbrenner, Diesel weniger als Benziner? Also eher weiter weg von einer vielbefahrenen Autobahn? Also für VLF.
Josef L. schrieb: > würden da E-Autos mehr stören als Verbrenner, Es gibt Pläne, die Ladung der Autoakkus induktiv auf Langwellen-Frequenzen vorzunehmen. Wenn man bedenkt, um was für Leistungen es sich dabei handelt, dann kann man nur beten. Das betrifft aber nur die "Tankstellen". Ob bei fahrenden E-Autos Langwellen-Frequenzen erzeugt werden, weiss ich nicht. Es wäre denkbar, z.B. bei Schaltnetzteilen. Auf der 'grünen Wiese' haben mich bisher vor allem benachbarte Solardächer, Weidezäune und Stromleitungen, unter- und überirdisch, gestört.
eric schrieb: > Auf der 'grünen Wiese' Ja, aber ich glaube nicht, dass es mich am 23. Dezember abends oder an Heiligabend frühmorgens so weit weg von angenehmen Temperaturen zieht. Notfalls Balkon oder die Langdraht im Garten, aber Empfänger oder zumindest Tablet oder Laptop (Soundkarte) in der Wohnung mit Kabel zum Empfänger draußen. Erstmal prüfe ich bei der Ferritantenne verschiedene Windungszahlen, also LC-Verhältnisse, und die Auswirkung auf die Signalstärke bei den stärkeren Sendern (18.2, 19.5, 21.7, 23.5 kHz). Und den Unterschied drin/draussen auf das Noiselevel.
Josef L. schrieb: > Ja, aber ich glaube nicht, dass es mich am 23. Dezember abends oder an > Heiligabend frühmorgens so weit weg von angenehmen Temperaturen zieht. Na, wo bleibt der Idealismus? Und beim 'Spechteln' auf der Rhön ist es meist auch nicht angenehm warm. Ferritantennen bin ich kein Freund von, ausser in Sonderfällen mit wenig Platz und ausreichender Feldstärke. Im Vergleich zu einer Loop ist die effektive Empfangsfläche zu gering. Am Weinachtstag schmeisse ich einen meiner Boatanchors an und probiere eine neue Falt-Loop, 2 m² Fläche, 1 Windung = ca.6 m Lautsprecherkabel 2.5 mm², die beiden Leiter umschaltbar parallel oder in Serie, ohne Abstimmung, indoor direkt am Eingang des Empfängers. Faltloop in Diamantform mit 2m-Querstange, schwenkbar von horizontal nach vertikal und nach Gebrauch einfach in die Ecke zu stellen. Lautsprecherkabel, weil es schön geschmeidig ist und sich falten lässt. Leider ohne Schirmung, aber dafür neuerdings reichlich Solarpanels in nächster Nähe. Wir werden sehen!
Josef L. schrieb: > Ich habe bei meinem Testaufbau mit dem LF357 und der 45mH-Spule dagegen > Schwingen eher im kHz-Bereich bekommen,.... Was tust du nun gegen diesen Lattenzaun? Irgendwie muss er ja weg... Wie groß (dB) ist die Verstärkung mit dem 357? Michael
Michael M. schrieb: > Wie groß (dB) ist die Verstärkung mit dem 357? Das kann ich morgen vormittag mal direkt ausprobieren, NF-Generator mit ausreichendem Spannungsteiler vor dem Eingang und Hameg 605 an den Ausgang, Zweikanaldarstellung. Die NF könnte ich sogar mit Sägezahn wobbeln und den auf den X-Eingang geben, aber ich male dann die Kurven doch lieber in Excel.
Es gibt im Forum einige Schaltungen.Ein selektiver Verstärker als Beispiel unter"CQ CQ CQ SAQ SAQ SAQ" von Henrik V. (henrik_v) 19.06.2015 16:33 https://www.mikrocontroller.net/attachment/260020/SAQ02.png Die Schaltung habe ich leicht abgeändert, nur simuliert, nicht gebaut. Als Betriebsspannung sollten 4 .. 9 V gehen.Die Verstärkung ist so zwar nur 10 dB, durch ändern von Widerständen ( R4, R9 )kann die Selektion erhöht werden und die Verstärkung steigt dann auch. Sind zwar mehr Bauteile wie bei der NICOS-Schaltung, die Schaltung ist laut Simulation zumindest weniger kritisch. R6 war ursprünglich als Poti gedacht. Bei SAQ werden Listen der Empfangsberichte geführt (pdf), es wäre ein Vergleich möglich, wo und mit welchen Geräten bisher in der Nähe Empfang möglich war.
Mein Empfänger - egal ob mit Rahmen- oder Ferritanatenne - ist ja auch abgestimmt, aber deswegen kann ich ihn ja trotzdem an die Soundkarte und SAQ-RX hängen. Damit habe ich drei hintereinandergeschaltete Verstärker, einmal den Schwingkreis, da kann ich Q offenbar mit dem LC-Verhältnis beeinflussen, dann den Opamp, da kann ich die Verstärkung frei einstellen, dann die Soundkarte mit dem Programm, welches offenbar irgendeina Art AGC drin hat. Und jede der 3 Stufen hat ihre Rauschzahl, wobei aber meine Vermutung ist, dass aufgrund der niedrigen Frequenz das äußere Rauschen alles überwiegt und allenfalls eine zu hohe Verstärkung vorne die AGC überfordert.
Hallo Josef, habe mir für dieses Jahr auch mal vor genommen SAQ zu empfangen - letztes Jahr hat's leider nicht geklappt. Da mußte es aber auch von jetzt auf gleich gehen. Die Frage ist natürlich ob ich in meiner mehr als beschissenen Empfangslage überhaupt ne Chance habe. DCF77 funktioniert bei auf alle Fälle. Dazu habe ich hier http://heller.dyndns1.de/~heller/tubes/SAQ/SAQ.html eine Schaltung gefunden die ich mal ausprobieren würde und zwar konkret diese http://heller.dyndns1.de/~heller/tubes/SAQ/VLF_05.gif. Der Typ mach zwar einen etwas durchgeknallten Eindruck, nichtsdestotrotz, er scheint sich aber damit auseinander gesetzt zu haben. Die Schaltungen sind recht einfach, allerdings mit Röhren - muß ja kein Hindernis sein. Er benutzt eine EF98, da die mit 20V Anodenspannung locker auskommt. Die habe ich zwar nicht, dafür aber eine vom Sockel fast identische 6Ж1П (sowjetisch). Die hat sogar noch den Vorteil das sie nur etwas mehr als die Hälfte an Heizstrom braucht und eine höhere Steilheit hat sie auch. Wenn sie mit sagen wir mal 24V läuft werde ich die nehmen. Notfalls muß ich mir halt noch auf die Schnelle so eine EF98 besorgen (gibt es beim Conrad). Mal schauen ob das Ding so funktioniert - der Aufwand hält sich ja in Grenzen und ich habe das Material alles da. Der Eingangskreis muß noch etwas umdimensioniert werden, der ist ja in der Schaltung auf 77,7kHz ausgelegt, aber das ist ja nun auch kein Akt und den Ferristab muß ich eh wickeln.
Zeno schrieb: > eine vom Sockel fast identische 6Ж1П (sowjetisch). Das ist eine tolle Röhre. Weißt Du vermutlich: von den elektrischen Daten ist sie identisch mit der 'Wehrmachtsröhre' RV12P2000 die ja bis in die Nachkriegszeit gebaut und verwendet wurde. Entspricht auch der EF95 (und auch japanische & US-Versionen). Ich habe die 12SH1L, gab's mal bei Pollin für 0,50€ - identische Daten aber 12V-Heizung und Loctalsockel. Kommt ebenfalls mit geringerer Heizleistung aus und mag auch kleine Anodenspannungen. Für noch kleinere Anodenspannungen ist die: > EF98 besorgen (gibt es beim Conrad) geeignet. Wurde ja für 12V entwickelt. War auch im Kosmos Radiomann der 60er & 70er enthalten. Mit der EF98 habe ich meine ersten Audions gebaut. Was SAQ betrifft muß ich dieses Jahr leider wieder passen, weil ich über Weihnachten bei Familienfeiern bin. Ich verfolge aber eure Bemühungen mit großem Interesse und wünsche guten Empfang!
Also ich bleibe erstmal bei der Schaltung mit dem LF357, auch wenn das mit dem Messen momentan gestoppt ist, da sich das eine Netzteil im NF-Generator verabschiedet hat. Alles Eigenbau, der 5V-Teil funktioniert noch, 12V ist tot. Sind 2 getrennte Trafos, separate Platinen. Werden wie üblich die Elkos sein, 2 Tantal sind auch drauf. Sowie 7812 und 7805. Aber ich habe heute ein paar Termine die wichtiger sind. Sobald ich eine brauchbare Antenne gefunden habe, bzw. die beste der vorhandenen optimiert ist, kann ich auch mal versuchen den Verstärker mit einer Röhre aufzubauen. Wie schon geschrieben habe ich eine A411, die nicht viel Heizleistung braucht und auch schon mit 9V läuft, mit 3-6 9V-Blöcken natürlich besser, oder ich wage es, meine DL651 einzusetzen. Da ist die Schwierigkeit den empfindlichen Heizfaden nicht zu überlasten, moderne Batterien kommen mit viel zu hohen Spannungen daher. Ich habe einige Alkaline, die neu unbelastet fast 2V abgeben, die meisten sind bei knapp 1,6V. Wir haben einen nicht allzu alten Radiowecker, der funktioniert nur mit Kohle-Zink oder NiCd-Akkus oder älteren AlMn-Batterien. Bei neuen gehen beim Einlegen alle Segmente der LCD-Anzeige an, aber er startet nicht. Erst unter 3V etwa klappt es mit dem DCF77-Empfang.
Möglicherweise ein Mißverständniss, Josef die Schaltung "vlf_selektiv_saq.png" wäre als Vorsatz für die PC-Soundkarte gedacht, nicht als eigener Empfänger.Um die Güte des Schwingkreises zu sehen ist der Kupferwiderstand der Spule auch extra gezeichnet.Zum äußeren Rauschen kann ich nur sagen, das etwa im Bild "vlf_3.png" viel los ist, die genaue Frequenz von SAQ ist aber in der Regel frei. Es wurde "ENAMS" erwähnt, dort werden 17 kHz nicht mehr erfasst, ein Ergebniss davon scheint aber zu sein, das die ITU Angaben zu Radio Noise 50 kHz .. an einzelnen Messpunkten weit übertroffen werden. Vielleicht ist das ganze ja auch ein Ergebnis der Politik, früher gab es nur "man made noise", jetzt natürlich auch das bisher unberücksichtigte "women made noise".Ich gehe dann mal in Deckung, falls jetzt Kochtöpfe fliegen.
Mohandes H. schrieb: > Ich habe > die 12SH1L Ja so ein Teil habe ich hier auch noch rum liegen. RV12P2000 habe ich auch noch 5 Stück. Mit 3 von diesen Teilen und 2x RL12P10 (Endpentode/Senderöhre) will ich einen kleinen Gegentaktamp bauen, da währe ja dann noch eine RV12P2000 für den SAQ übrig. Mohandes H. schrieb: > Für noch kleinere Anodenspannungen ist die: > >> EF98 besorgen (gibt es beim Conrad) Ja die ist halt auf kleine Anodenspannungen konstruiert. Die meisten Röhren funktionieren aber auch mit kleinen Anodenspannungen recht gut, obwohl sie eigentlich für höhere Ua vorgesehen sind. Ich habe für meine Holde einen kleines Gitarreneffektgerät gebaut und da ist eine ECC82 drin, die mit 20V betrieben wird funktioniert prima. Josef L. schrieb: > Also ich bleibe erstmal bei der Schaltung mit dem LF357, ... Das ist doch auch völlig in Ordnung. Die Röhre ist halt wieder so ein Spleen von mir. Ich habe halt noch so viele davon und bastle auch gerne mit den Teilen. Habe mich heute erst mal hingesetzt und geschaut was ich als Schwingkreisspule nehmen könnte. Werde wahrscheinlich einen kleinen Schalenkern nehmen. Habe da einen mit 3 Wicklungen gefunden. Die erste die ich getestet habe, schwingt mit 4,7nF parallel auf 21kHz. Die haääte dann so um die 12mH. Es sind noch 2 weitere Spulen drauf. Eine ist definitiv größer. Sieht auf alle Fälle schon mal ganz gut aus - wäre nicht böse, wenn ich mir die Spulenwickelei sparen könnte.
Es gibt ja für alles das Internet! Online-Tongenerator gesucht, Kopfhörerausgang des Laptop auf Spannungsteiler 47k/680 Ohm, das an den Eingang meines Steckbrett-Verstärkers 1000x mit LF357, Ausgang mit 10:1 Tastkopf ans Hameg. Interessant: Über den kompletten Frequenzbereich 20-20000 Hz ist die Eingangsspannung am Spannungsteiler, die vom PC kommt, im Rahmen der Ablesegenauigkeit konstant! Der gemessene Frequenzgang anbei. Der Abfall unter 1 kHz kommt vom empfohlenen Koppel-C am Eingang des Verstärkers. Der Abfall nach 10 kHz wohl von der Transitfrequenz mit ca. 25 MHz.
werde es mit verschiedenen Antennen auch einmal versuchen. Mit von der Partie selbstgewickelte Ferritantenne mit BC547 Verstärker, reicht gut jedenfalls für DCF77. Dann eine YouLoop 1m Durchmesser mit Aircell 7 und Übertrager, direkt in den Receiver. Dann und die kann ich ruhigen Gewissens nun auch empfehlen eine TL2T für 11m . Die hängt jetzt gerade an einem 10m Kohlefaserschiebemast und steht in etwa 5m Höhe auf dem Balkon. Das Spectrum ist von gerade eben. Zumindest 60KHz geht auch noch einwandfrei.
SWL_listener schrieb: > eine TL2T für 11m Sind 11m nicht etwas weit von 5000m entfernt (und erst recht von 17430m)? Du hast dann halt 5,5m Draht, davon die untere Hälfte mit der Abschirmung, die aber kapazitiv gekoppelt ist über die Länge.
SWL_listener schrieb: > werde es mit verschiedenen Antennen auch einmal versuchen. Mit von der > Partie > selbstgewickelte Ferritantenne mit BC547 Verstärker, reicht gut > jedenfalls für DCF77. Dann eine YouLoop 1m Durchmesser mit Aircell 7 und > Übertrager, direkt in den Receiver. Dann und die kann ich ruhigen > Gewissens nun auch empfehlen eine TL2T für 11m . Die hängt jetzt gerade > an einem 10m Kohlefaserschiebemast und steht in etwa 5m Höhe auf dem > Balkon. Das Spectrum ist von gerade eben. Zumindest 60KHz geht auch noch > einwandfrei. Sieht doch gut aus, dein VLF/LF Spektrum! Es gibt einige militärische Sender, MSF, DCF77, das europäische Funkrundsteuersystem, zwei LW Sender... Zeig doch auch mal die Signalkurve mit Noise Floor, der Waterfall sieht aber schonmal gut aus. Ich habe meine Original Youloop auch auf 1m Durchmesser gebracht mit zwei RG402 SMA Verlängerungsskabeln a je 50cm. Der VLF bis MF Empfang ist deutlich besser geworden als bei der Original Youloop mit ca. 67,5 cm Durchmesser.
Josef L. schrieb: > Interessant: Über den kompletten Frequenzbereich > 20-20000 Hz ist die Eingangsspannung am Spannungsteiler, die vom PC > kommt, im Rahmen der Ablesegenauigkeit konstant! Moderne Soundkarten sind halt recht gut.
Josef, ich verstehe was Du meinst, aber ich nähere mich dem Ganzen gern praktisch an, weniger theoretisch. Manche benutzen im Feld ja sogar Zaundraht beliebiger Länge. Die TL2T ist natürlich primär für 11m Feld Versuche gedacht, aber nach der Fertigstellung hab ich am SDR gesehen, das sie so ziemlich überall ganz gute Ergebnisse im Verhältnis zum Aufwand (für meine Bedürfnisse) liefert.
SWL_Listener schrieb: > aber ich nähere mich dem Ganzen gern praktisch an So wars ja gar nicht gemeint - ich mache das doch grade auch. So wie ich vor einem Jahr meine Langdrahtantenne mit dem nanoVNA vermessen habe (also Port 0+1 verbunden und da dran die Antenne gehängt), bei verschiedenen Längen sieht man schön wie die Resonanzen wandern. Eine für 11m resonante Antenne ist dann halt für große Wellenkänge nur eine "kurze Antenne", und bei >100m bleibt dir im Normalfall auch nichts anderes übrig, es sei denn, du hast einen entsprechend langen Acker geerbt.
@ Dirk ganz links sind noch Anteile von der 60KHz Zeitzeichen zu sehen, danach der Noisefloor von 17.2KHz Das war nicht immer so, hatte bis vor kurzem starke Störungen ab 60KHz, jeden Tag durchgängig. Soviel ich weiß, wurde etwas an der Heizung repariert. Noch schlimmer ist aber das ich beim "Erden" festgestellt habe das hier Null und Erde zusammengeklemmt ist. Schöner Mist, dadurch endstehen doch undefinierbare Zustände von Brumm Erdschleifen, richtig? Ach ja, der 3D Drucker sollte auch nicht laufen während des listening ;-)
@ josef man gut das ich keinen solchen Acker mein eigen nenne, sonst sähe das dort vermutlich ziemlich zeitnah wie bei einem beliebigen MAD Horchposten aus ;-) Gern hätt ich aber anstelle eines Balkons eine große Dachterasse, wo auch 2m Spiegel aufgestellt werden könnten ;-)
SWL_Listener schrieb: > wo auch 2m Spiegel aufgestellt werden könnten ;-) wir haben sogar einen 3m Spiegel - nur ohne Heizung...
SWL_Listener schrieb: > man gut das ich keinen solchen Acker mein eigen nenne Ja da hast Du wohl recht. Aber oftmals ist es dann so, daß man mehr Ideen hat als man platzmäßig umsetzen. Ich habe seit gut 3 Jahren auch noch ein Seismometerprojekt am Laufen, welches derzeit eigentlich nur wegen Rücken pausiert - ich habe derzeit Schwierigkeiten die schwere Grundplatte zu heben. Ist einerseits aber auch gut so, weil ich derzeit mangels "passenden Ackers" keinen wirklich brauchbaren Aufstellort habe. Andererseit wäre es schon interssant mit dem Ding zu messen. Naja wird noch werden. SWL_Listener schrieb: > Gern hätt ich aber anstelle eines Balkons eine große Dachterasse, wo > auch 2m Spiegel aufgestellt werden könnten ;-) Das wäre dann natürlich auch ein schönes Projekt. So was könnte ich im Garten aufstellen, aber da werde ich wohl Ärger mit der Regierung bekommen, die war schon nicht begeistert als ich den 8m Mast für meine Wetterstation aufgestellt habe. Als Antenne könnte ich noch eine Quadrifilar Helix empfehlen. Ich habe mir so ein Teil für den Wettersatellitenempfang gebaut. Bevor ich sie dafür benutzt habe, habe ich die auch mal so für Radioempfang und einge andere Funkdienste getestet. Obwohl die speziell auf NOAA Satellit (137MHz) gebaut ist, hat die auch da eine gute Figur gemacht und bei mir sind wirklich beschissene Empfangsverhältnisse.
SWL_Listener schrieb: > @ Dirk > > ganz links sind noch Anteile von der 60KHz Zeitzeichen zu sehen, danach > der Noisefloor von 17.2KHz > Das war nicht immer so, hatte bis vor kurzem starke Störungen ab 60KHz, > jeden Tag durchgängig. Soviel ich weiß, wurde etwas an der Heizung > repariert. > Noch schlimmer ist aber das ich beim "Erden" festgestellt habe das hier > Null und Erde zusammengeklemmt ist. Schöner Mist, dadurch endstehen doch > undefinierbare Zustände von Brumm Erdschleifen, richtig? > Ach ja, der 3D Drucker sollte auch nicht laufen während des listening > ;-) Der Noisefloor liegt bei dir bei ca. -125 dB. Da kann ich nur neidisch werden, eine echt leise Umgebung hast du da. Das geht bei mir gar nicht. Das mit dem Erden ist bei mir auch ein Problem: ich bin im 3. Stock, eine echte Erdung z.B. mit Staberder geht nicht. Erde vom internen Kabel-TV ist extrem noisy, eine andere Erde habe ich nicht. Ich habe mir dann eine "künstliche Erde" gemacht mit zentralem Erdungspunkt, von dem aus Kabel etwa sternförmig weggehen und z.B. lose hinter den Möbeln liegen. Ein Kabel geht auch zu einer Metallplatte, auf der z.B. Magnetfuss-Antennen sitzen. Damit ist eine eigenes "Erdpotential" entstanden, dass z.B. als RF Erde bei EFLW Antennen dienen kann oder als Erde für Abschirmungen einer Ferritantenne oder für meine Mini Whip. Man wird erfinderisch in einer Wohnung im 3. OG ohne Optionen außerhalb der Wohnung!
mal umgestöpselt auf die YouLoop. Die steht hier direkt neben mir im Zimmer. Zu sehen bei > zeigt her eure Antennen... Richtig gut bewährt hat sich für Antennenprojekte auch der Fahrradreparaturständer von Aldi. gerade noch gemessen die TL2T hat wirklich ihren Peak (natürlich nach unten) bei 27 MHz und ist grottenschlecht bei VLF...messtechnisch jedenfalls. Gar nicht auszudenken was möglich wäre, wenn sie dort "resoniert" ;-)
so, hier zum Schluß noch eben die Ferritantenne im Zimmer. Rein theoretisch könnte man das auch noch optimieren, aber immerhin ist 60 KHz auch noch zu lesen. Bliebe noch die Mini whip, aber da muß ich mir noch ausdenken wo die dann bis Weihnachten positioniert wird. Hab noch einen Fahnenmast hi.
So eine Youloop hab ich mir auch gebaut. Für Passiv und breitbandig ist die echt brauchbar. Leider ist hier nicht im entferntesten an VLF Empfang zu denken, zu viele Störer! SWL_Listener schrieb: > aufgeben ist keine Option Sehe ich auch so!
Habe jetzt meinen Schalenkern komplett ausgemessen. Sind 3 Spulen drauf: 277mH, 4,96mH und 8,9mH. Die Spule mit 277mH wäre für perfekt, da komme ich mit dem Dreko 2x30..530pf ohne zusätzlichen Kondensator aus. Mit dieser Spule müßte der Kondensator 309pF für 17,2kHz sein. Habe also mal den Dreko und die Spule zusammen gelötet und es sieht gut aus, werde aber noch ne kleine Seilübersetzung rein bauen, damit man leichter abstimmen kann - mal schauen ob ich irgendwo noch ein kleines Skalenrad rum fliegen habe. Die zwei anderen Spulen werde ich für den Antennenkreis und die Rückkopplung nehmen. Wenn die zu groß sein sollten fliegen sie runter und es werden zwei passende Spülchen gewickelt. Mal schauen ob es klappt wie ich es mir vorstelle - wäre schon schön.
SWL_Listener schrieb: > so, hier zum Schluß noch eben die Ferritantenne im Zimmer. Rein > theoretisch könnte man das auch noch optimieren, aber immerhin ist 60 > KHz auch noch zu lesen. Bliebe noch die Mini whip, aber da muß ich mir > noch ausdenken wo die dann bis Weihnachten positioniert wird. Hab noch > einen Fahnenmast hi. Scheint auch ganz gut, aber leider mit höherem Noisefloor.
SWL_Listener schrieb: > ach ja Dirk.....aufgeben ist keine Option GENAU! Niemals. Bis jetzt ist mir auch immer noch was eingefallen ... ;)
Dirk O. schrieb: > Bliebe noch die Mini whip Vorausgesetzt man kann sie in störungsarmer Umgebung betreiben und die Koppelkondensatoren / Fernspeisedrosselinduktivitäten sind groß genug, sind Impedanzwandler E-Feld Antennen (Miniwhip u.ä.) auf VLF einer Small-Loop überlegen. Siehe Twente SDR.
Herby schrieb: > Dirk O. schrieb: >> Bliebe noch die Mini whip > Impedanzwandler E-Feld Antennen (Miniwhip u.ä.) auf VLF einer > Small-Loop überlegen. Siehe Twente SDR. Meines Wissens befindet sich die MW in Twente oberhalb eines Blechdachs und ist deshalb von Störungen einigermaßen abgeschirmt. Von “einer Loop überlegen“ kann keine Rede sein.
> Meines Wissens befindet sich die MW in Twente oberhalb eines Blechdachs > und ist deshalb von Störungen einigermaßen abgeschirmt. Von “einer Loop > überlegen“ kann keine Rede sein. warts ab
eric schrieb: > Meines Wissens befindet sich die MW in Twente oberhalb eines Blechdachs > und ist deshalb von Störungen einigermaßen abgeschirmt. Von “einer Loop > überlegen“ kann keine Rede sein. Vorab die Bitte nicht verfälscht aus dem Zusammenhang gerissen zu zitieren. Ich schrieb nämlich nicht pauschal, dass eine Miniwhip einer Loop überlegen sei, sondern nannte die Bedingungen und den Vergleich mit einer small-Loop und (D << Lambda) nicht allgemein mit jeder Loop. Zur Erinerung: Herby schrieb: > Vorausgesetzt man kann sie in störungsarmer Umgebung betreiben und die > Koppelkondensatoren / Fernspeisedrosselinduktivitäten sind groß genug, > sind Impedanzwandler E-Feld Antennen (Miniwhip u.ä.) auf VLF einer > Small-Loop überlegen. Und mit warts ab meine ich die Empfangsberichte der User hier, die angekündigt haben, SAQ am 24.12 mit ihren diversen Antennen und Empfängern empfangen zu wollen.
Bei SAQ ist jede Loop << Lambda Herby schrieb: > ...SAQ am 24.12 mit ihren diversen Antennen > und Empfängern empfangen zu wollen. Whip, Wunderantennen, Weihnachtsmann... Was mit W anfängt, ist werdächtig.
eric schrieb: > Meines Wissens befindet sich die MW in Twente oberhalb eines Blechdachs > und ist deshalb von Störungen einigermaßen abgeschirmt. So die aus: http://websdr.ewi.utwente.nl:8901/qrt.html
eric schrieb: > Whip, Wunderantennen, Weihnachtsmann... > Was mit W anfängt, ist werdächtig. ... weric, weric ...
Josef L. schrieb: > ...Der gemessene Frequenzgang anbei.... Wie geht es nun deinem Lattenzaun? Hast du ihn wegbekommen? Wie? Ist er immer noch da? Wahrscheinlich ja. Bei 60 db Verstärkung in einem einzigen IC würde es mich nicht wundern. Er wird ja von dir 100% auf der Grenze betrieben (Schleifenverstärkung=0)... Ich sagte bereits: 40 dB ist locker ausreichend und besser im Zaum zu halten; die Soundkarte macht ja auch noch Verstärkung. ;-) Wie sieht deine Schaltung (Schaltbild bitte) aktuell aus? Michael
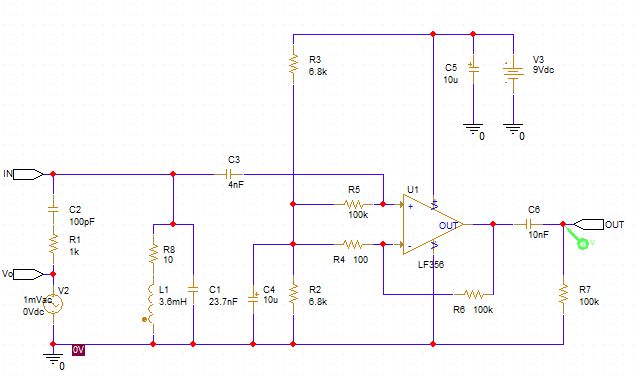
@michaelm Einen richtigen "Lattenzaun" mit Peaks bei exakten Vielfachen von 1000 Hz hatte ich nur ganz zu Anfang mit der Rahmenantenne (24 Windungen Lautsprecherkabel 0.75mm einfach mit 36 cm Durchmesser) ohne Parallelkondensator. Mit Kondensator, also Abstimmung, ist das weg, aber es sind einzelne Peaks da, zB 5 und 15 kHz, dann ploppt plötzlich einer bei 6 kHz hoch - keine Ahnung was das ist, jedenfalls nur exakt 1kHz + Vielfache. Die aktuelle Schaltung ist immer noch dieselbe; in der Simulation links die Quelle, dann Schwingkreis, Ankopplung, Verstärker - PSpice for TI liefert erstmal nur den LF356 - Auskopplung und Last (Eingang Soundkarte).
Die Verbindung von R4 und R2 ist ein Fehler. Die Dimensionierung der Gegenkopplung mit 100K ist ebenfalls ungünstig hoch. Diese Widerstände verschlechtern das Rauschen beträchtlich und wären besser im unteren Kiloohmbereich angesiedelt.
BC107 schrieb im Beitrag #7282058: > Die Verbindung von R4 und R2 ist ein Fehler. Nein, das ist korrekt so. Durch R4 fließt praktisch kein DC-Strom, nur AC-Strom (=Vout/100k), der von C4 aufgenommen wird. > Die Dimensionierung der > Gegenkopplung mit 100K ist ebenfalls ungünstig hoch. Diese Widerstände > verschlechtern das Rauschen beträchtlich und wären besser im unteren > Kiloohmbereich angesiedelt. Für das Rauschen am invertierenden Eingang ist der resultierende Widerstand maßgebend, der sich durch die Parallelschaltung von R4 und R6 ergibt, also 100R. Am nichtinvertierenden Eingang bestimmt der Schwingkreis die Impedanz und damit die durch den Eingangsrauschstrom erzeugte Rauschspannung. Der Wert von R5=100k ist gut, um den Schwingkreis nicht künstlich zu bedämpfen, er bestimmt das Rauschen nicht, wenn die Schwingkreisimpedanz deutlich niedriger ist. Allerding ist die im Bild gezeigte Signaleinkopplung mit der Spannungsquelle V2, R1 und C2 ziemlich ungünstig. Viel besser wäre eine AC_Stromquelle an "IN".
ArnoR schrieb: > Durch R4 fließt praktisch kein DC-Strom Das gilt allerdings nur, wenn die Offsetspannung des OPV gleich null ist. Anderenfalls verschiebt sich der Ausgang merklich gegenüber der künstlichen Masse und es fließt ein DC-Strom. Entweder man gleicht den Offset des OPV auf 0 ab, oder man schaltet einen Kondensator in Reihe zu R4.
BC107 schrieb im Beitrag #7282075: > So wärs richtig Nein wär´s nicht. Der nichtinvertierende Eingang hat als Bezugspotential die künstliche Masse (Verbindungspunkt R1,R2,C1), der invertierende aber die echte Masse. Alle Spannungen zwischen der künstlichen und der echten Masse erscheinen daher im Signal. Um das zu vermeiden, müsste der Fußpunkt von C2 an die künstliche Masse.
ArnoR schrieb: > Für das Rauschen am invertierenden Eingang ist der resultierende > Widerstand maßgebend, der sich durch die Parallelschaltung von R4 und R6 > ergibt, also 100R. Stimmt, ich habe 100R mit 100K missdeutet. Dennoch ist es bei diesem hohen Verstärkungsfaktor sinnvoll, die Gegenkopplung für DC auf 1 zu setzen, in dem man einen Kondensator vor dem Gegenkopplunswiderstand nach GND einfügt.. Ansonsten wird die Offsetspannung um 100K/100 Ohm verstärkt.
BC107 schrieb im Beitrag #7282103: > Ansonsten wird die Offsetspannung um 100K/100 Ohm verstärkt. Solange ich den Ausgang mit fast 6Vss aussteuern kann ohne dass sich der Sinus verbiegt (d.h. auch nur die "Idee" erer Kappung sichtbar ist) kann ich mich nicht beschweren. Und das vei nur einem 9V-Block als Versorgungsspannung. ArnoR schrieb: > Viel besser wäre eine AC_Stromquelle an "IN" Hast recht, es ist ja keine Antenne angeschlossen, der Schwingkreis selber ist die Antenne. Aber an sich müsste man dann die HF induktiv einkoppeln.
Josef L. schrieb: > Solange ich den Ausgang mit fast 6Vss aussteuern kann ohne dass sich der > Sinus verbiegt (d.h. auch nur die "Idee" erer Kappung sichtbar ist) kann > ich mich nicht beschweren. Und das vei nur einem 9V-Block als > Versorgungsspannung. Rein informativ: vevor im Oszillogramm auch nur ein Anschein von "Verbiegen" sichtbar ist, verursacht eine Unlinearität schon merkliche Intermodulationsverzerrungen, die man im Spektrum sehen und im Empfänger hören kann.
BC107 schrieb im Beitrag #7282142: > die man im Spektrum sehen und im Empfänger hören kann Nachdem ich die 17.2 kHz selber nicht mehr hören kann ist es mir eigentlich egal, ob die mit dem Programm SAQ-RX erzeugte Differenzfrequenz im Hörbereich ein reiner oder verunstalteter Sinus ist. HiFi ist bei Morsezeichen nicht nötig. Und wenn es bei den 17.2 kHz selber Obertöne gibt, werden die von der Software ja ausgefiltert, und Mischprodukte mit den ominösen 1 kHz die im Filterbereich lägen, wären ja auch im Takt des SAQ-Signals moduliert.
Das ist eine Standardschaltung seit es OPs gibt und Ihr diskutiert darüber. Informiert Euch erst mal richtig im Netz über NF-Verstärker mit OPs.
eric schrieb: > Das ist eine Standardschaltung seit es OPs gibt und Ihr diskutiert > darüber. > Informiert Euch erst mal richtig im Netz über NF-Verstärker mit OPs. Grossmaul
BC107 schrieb im Beitrag #7282058: > Die Verbindung von R4 und R2 ist ein Fehler. Nein ist es nicht, der Verbindungspunkt R2-R3-R4 ist die virtuelle Masse und liegt gleichspannungsmäßig auf Ub/2 (Spannungsteiler R3/R2). Wechselspannungsmäßig liegt er über C4 auf GND der Gesamtschalzung alles richtig. Kann man z.B. hier https://silo.tips/download/single-supply-operationsverstrker nach lesen.
Josef L. schrieb: > Nachdem ich die 17.2 kHz selber nicht mehr hören kann .... Moin Josef, ich kann sie auch nicht mehr hören... :-) Ich habe einen Vorschlag, wenn du den LF357 beibehalten willst mit Z-Antenne = einige zig kΩ. Frontend: Um eine ordentliche Anpassung der Antenne an die Verstärkerschaltung (Impedanz-W.) wirst du nicht herumkommen. Einen Sperrschicht-FET deiner Wahl, S-Schaltung (u.U. D-Schaltung). Z.B. BC264, BF245, BF246/7A, 2SK117, 2SK369, je nach Verfügbarkeit der Grabbelkiste :-) Antenne hoher Güte (Z) recht gut angepasst, keine Induktivität zusätzlich und dort keine Spannungsverluste (sogar ein wenig Verstärkung, 2-5-fach?) LF357: R5 ist mit 100 kΩ der Rauschgenerator ... Mit wenigen hundert bis max. 1000 Ω Arbeitswiderstand des FETs + einem FB in etwa 10 kΩ zu 100 Ω liegt du um Größenordnungen günstiger. Invertierende Schaltung mit maximal 40 dB (!) als Bandpassfilter (TP in der Rückkopplung und HP am (-)-Eingang vorne weg) ... Zweites Problem ist dein f-Gang, im Beitrag "Re: SAQ Minimalempfänger" zeigt ja, dass der 357 mindestens 10 kHz Betriebs-BB hat. :-( Die muss eingeengt werden! Auf ca. 5 KHz oder weniger, ja nach gewünschtem Einsatzzweck. Für den Rest der erforderlichen Verstärkung hast du ja eine Soundkarte, soweit ich mich erinnere ;-) _____ Dass du auf dem Steckbrett mit 60 dB nicht noch mehr Probleme hast, fällt in den Bereich Wunder..... Michael
Zeno schrieb: > Nein ist es nicht, der Verbindungspunkt R2-R3-R4 ist die virtuelle Masse Je nach Variante kann der LF356 eine Offsetspannung von 1...9mV haben. Eintausendfach verstärkt verursacht dies am Ausgang einen Offset von 1...9 Volt, während sich die getrennte Variante mit nur 1...9mV deutlich gutmütiger verhält.
Michael M. schrieb: > Dass du auf dem Steckbrett mit 60 dB nicht noch mehr Probleme hast, > fällt in den Bereich Wunder..... Ich finde das bei NF und THT-Aufbau im Dezimeterbereich völlig normal. Wo soll da was übersprechen? Michael M. schrieb: > R5 ist mit 100 kΩ der Rauschgenerator ... Das natürliche Rauschen bei 17 kHz liegt doch schon bei einer Rauschzahl von F>180, was soll der Widerstand da noch beitragen? Wo ist der Unterschied eines Vorverstärkers oder Sourcefolgers zur Eingangsbeschaltung des LF357? Wenn ich die Spannung am Schwingkreis hochohmig abgreife und nur Spannungsverstärkung mache, brauche ich keine Leistungsanpassung. Dachte ich zumindest...
Josef L. schrieb: > Wenn ich die Spannung am Schwingkreis hochohmig abgreife und nur > Spannungsverstärkung mache, brauche ich keine Leistungsanpassung. Spannungsanpassung !! Das G ist hochohmig und belastet die Antenne nicht. An D (oder S) hast du ein Z, was der 357 ca. braucht, so Bereich um/bis 1 kΩ. Mehr gibt das DB leider nicht her. :-( Schaltung unverändert hast du ca. 5,6 mV, mit den vorgeschlagenen nur gut 100 µV Rauschen am Ausgang des LF357, abhängig von der Gesamtverstärkung FET+OPV. Faktor >= 50...?!?! Nicht immer nur punktuell optimieren. Wenn, dann komplett. Wenn ich ein Signal unter der Grasnarbe weiterverarbeiten möchte, dann ist mir jedes Mittel recht. ;-) Es sei denn, das Projekt ist von vorn herein eh zum Scheitern verurteilt, aber davon sprechen wir hier ja nicht; es gibt ja so einige positive Empfangsergebnisse. Michael EDIT: Josef L. schrieb: > Ich finde das bei NF und THT-Aufbau im Dezimeterbereich völlig normal. > Wo soll da was übersprechen? Sieh in's Datenblatt, da wird dir geholfen (Guard usw.). Das ist schon ein eindeutiger Hinweis, den NS nicht sinnlos da hineingeschrieben hat.
OK, ich werd's überdenken, sicher auch mal die Unterschiede 100-10-1k anschauen. Momentan muss ich erstmal den Kochlöffel schwingen ;-)
Eigentlich solltest Du alles von alleine herausfinden können, aber mit so vielen "Freunden" gibt das wohl Probleme. Darum: 1. Fliegender Aufbau auf dem Steckbrett bei hoher Verstärkung ergibt keine stabile Schaltung. 2. Nach Datenblatt National Semiconductor hat der LF356 bei Ub=9V nur noch ca. 450 kHz open loop Bandbreite für V=1, also usable Betriebsverstärkung ca. 10. Da tuts ein Transistor genau so. Wenn V=10 nicht reicht, dann 2.Stufe dahinter oder 1 Transistor. 3. Aber wenn schon LF356, dann Gegenkopplung 100k mit parallel C=50pF und 10k mit Serie 2200pF nach Minus. 4. Der LF356 ist ein JFET Input OP, braucht also keinen Extra-FET im Eingang. Einen Schwingkreis hoher Güte schaltet man zwischen Spannungsteiler und +Eingang, bei maximalen Sicherheitsansprüchen noch einen Schutzwiderstand 10k mit 2 Dioden 1N4148. 5. Bei 17kHz vergiss das Rauschen. Bestimmend sind der Schwingkreis, die Umgebung und das atmosphärische Rauschen. Das war das Wichtigste, das mir gerade einfiel. Viel Spaß und lass Dich von den Besserwissern nicht verrückt machen.
eric schrieb: > Das war das Wichtigste, das mir gerade einfiel. Alles klar - nur es ist ein LF357, und die Verstärkung von um die 60dB zwischen 1 und 20 kHz sind gemessen - allerdings bei ca. 5Vss am Ausgang, d.h. ich habe die Eingangsspannung vom PC-Kopfhörerausgang so eingestellt, dass er in keinem Fall übersteuert war.
Josef L. schrieb: > Kopfhörerausgang des Laptop Aber wer sagt denn, daß da ein linearer Frequenzgang heraus kommt? Bei meinem Laptop kommt da das vorverzerrte NF-Signal heraus, das passend für die Miniaturlautsprecher Bassanhebung und Höhenanhebung hat, damit es üebr LAutsprecher erträglich ist. Eine Möglichleit zur linearen Ausgabe suche ich bereits seit langem. Den HiFi-Kopfhörer schließe ich da schon lange nicht mehr an. mfg
eric schrieb: > hat der LF356 bei Ub=9V nur noch ca. 450 kHz open loop Bandbreite ...gilt nur für den 356. Hier ist die Rede vom LF357. > Der LF356 ist ein JFET Input OP Ach so... ;-)
LF356 habe ich oben aus einer Schaltung gelesen. Beim 357 ist open loop gain ca. 1000 bei 17kHz. ABER: Bei dem Aufbau des Fotos oben ist damit ein stabiler Betrieb praktisch unmöglich und ergibt nur wilde Schwingungen. Ich würde auf V=100 mit 100K||50p und 1k + seriell 22nF reduzieren. Für die Soundkarte ist das wahrscheinlich ausreichend. Notfalls noch einen Transistor dahinter.
Tja, man sollte eben alles lesen und nicht nur das, was einem gefällt oder aufstößt. Im Übrigen: Meine Rede.... Michael
Michael M. schrieb: > Im Übrigen: Meine Rede.... Hab ich je bezweifelt, dass Du der allerschlaueste bist ?
eric schrieb: > und 1k + seriell 22nF Den C kann man sich offenbar sparen, wenn der R auf die virtuelle Masse geht und nicht auf den Minuspol des 9V-Blocks.
B e r n d W. schrieb: > LF356 eine Offsetspannung von 1...9mV haben Ja, aber das Teil besitzt eine Offsetkompensation - die darf man auch benutzen.
Josef L. schrieb: > Den C kann man sich offenbar sparen, wenn der R auf die virtuelle Masse > geht und nicht auf den Minuspol des 9V-Blocks. Ist nicht gut, weil 1. dann der Offset voll vertärkt wird und den Output verschiebt und 2. R+C ser die untere Frequenzgrenze bestimmen ( wie R||C die obere) 3. über den inneren R des Spannungsteiler-Cs eine Verkoppelung möglich ist, die ich momentan aber nicht beurteilen kann, weil es praktisch nie so gemacht wird. Wenn Du Überraschungen vermeiden willst, dann verwende keine unüblichen Sonderschaltungen, deren Konsequenzen Du mamgels Erfahrung nicht übersiehst. Übrigens habe ich mir die Bilder des Steckbretts nochmal angesehen. Die Federn erhöhen sicher die Kapazität zwischen den Schaltungspunkten und damit die Möglichkeit unvorhersehbarer Effekte. Ich kenne sowas aus eigener Erfahrung: Bei Vierfach-OPs beobachtete ich gegenseitige Beeinflussung der einzelnen OPs, weshalb ich dann Doppel-OPs nahm.
BC107 schrieb im Beitrag #7282142: > Intermodulationsverzerrungen Josef L. schrieb: > HiFi ist bei Morsezeichen nicht nötig. Josef, du unterliegst einem Denkfehler, denn du verwechselst etwas. Intermodulationen vermeidet man nicht, damit die Telegrafie schöner klingt, sondern damit sie nicht in Störungen untergeht.
Michael M. schrieb: > Hier ist die Rede vom LF357. Und das ist zudem ein dekompensierter OPAmp, der ohne entsprechend achtsamen Aufbau und Außenbeschaltung zum Schwingen neigt. AN-1604 Decompensated Operational Amplifiers (pdf): https://www.ti.com/lit/pdf/snoa486
eric schrieb: > Übrigens habe ich mir die Bilder des Steckbretts nochmal angesehen. Danke, aber ich bin ziemlich sicher, dass die Schaltung nicht schwingt. Insbesondere nicht auf den exakt 1000 Hz + Obertönen bis über 20 kHz, denn ich würde erwarten, dass die Frequenz auf Bauteilewechsel, Spannungswechsel, Berühren usw. irgendwie reagiert, d.h. sich sichtbar ändert. Tut sie aber nicht, ist da, egal welche Antenne (3 verschiedene bisher), am stärksten ohne Schwingkreiskondensator - also nehme ich an dass es von außen kommt. Ich probiere noch verschiedene andere Orte in der Wohnung + Balkon aus, ebenso die Schaltungsvarianten mit geringerer Verstärkung (erstmal 220 statt 100 Ohm) sowie mit Kondensator an echte statt virtuelle Masse. Schon lustig, dass Standard-OP-Schaltungen hier so heiß diskutiert werden. Ich dachte halt es wäre nicht verkehrt, auf eine bewährte Standardschaltung zurückzugreifen. Und ja, wenn man genau hinsieht: Auf dem Platinschen mit dem LF357 ist ein Poti zur Kompensation vorhanden, und unten auch noch ein Kondensator zwischen den Versorgungspins. Im gemessenen Bereich 20-20000Hz kann ich mit dem Hameg 605 keine HF nachweisen. Die Sinusschwingungen sehen am Ausgang sauber aus, scharfe Linien, eine HF wäre somit unter der Liniendicke, damit unter 50mVss. Ich senke jetzt auch mal den Eingangspegel auf Werte wie ich sie von der Antenne erwarte.
Gruss Bei allen konstruktiven Grundlagen die diesen Thread begleiten, frage ich mich bei der Vereinfachung, ob ein Komparator wie Schmitt-Trigger im Prinzip der Detektion für eine Signalverwertung neben der (Antennen) Resonanz (delta f daneben) genügen würden. Noch einen schönen Abend, und viel Erfolg. Dirk St
Dirk St schrieb: > ob ein Komparator wie Schmitt-Trigger im Prinzip der Detektion > für eine Signalverwertung neben der (Antennen) Resonanz (delta f > daneben) genügen würden. ???
Zunächst mal muss hier überhaupt nichts detektiert werden, da der BFO das gewünschte Eingangssignal in den niedrigen Hörbereich umsetzt. Jegliche Art von Komparator oder Schwellwertschalter auf dem AC-Signal würde wie ein Begrenzerverstärker arbeiten und Rauschen und Signal auf identische Pegel anheben. Das wäre ziemlich kontraproduktiv. Allerdings ist es genau das Prinzip von Gewitterwarnern, die in diesem Frequenzbereich arbeiten und mit dieser Methode effektiv alle Sender mehr oder weniger unterdrücken. Da reichen 4-6 hintereinander geschaltete Logikgatter, zB 7400.
Dirk St schrieb: > ob ein Komparator wie Schmitt-Trigger im Prinzip der Detektion > für eine Signalverwertung neben der (Antennen) Resonanz (delta f > daneben) genügen würden. Ich hab diesen Satz nicht verstanden?
Hallo an alle, ich finde das Konzept mit dem NICOS als Q-Multiplier super interessant und habe versucht, diese Schaltung Beitrag "Re: DCF77 Selbstbauempfänger" nachzubauen. Leider bekomme ich die Schaltung nicht stabil, sie oszilliert chaotisch durch alle Frequenzen. Aufbau ist auf einem Breadboard exakt wie oben dargestellt, nur die Dioden sind 1N4148. Muss ich ggf. noch Kondensatoren parallel zur Spannungsversorgung anbringen oder ist sonst noch etwas zu beachten? Vielleicht kann mir jemand einen Tip geben, wie ich die Schaltung etwas bändigen kann…. Die zweite Version mit OPAmp habe ich noch nicht getestet, ist aber schon fast fertig. Vielen Dank!
Nils schrieb: > Leider bekomme ich die Schaltung nicht stabil, sie > oszilliert chaotisch durch alle Frequenzen. Ja das ist natürlich ein Problem wo bei Dir der Threadstarter bestimmt behilflich seinen kann.
Nils schrieb: > ich finde das Konzept mit dem NICOS als Q-Multiplier super interessant > und habe versucht, diese Schaltung > Beitrag "Re: DCF77 Selbstbauempfänger" > nachzubauen. Leider bekomme ich die Schaltung nicht stabil, sie > oszilliert chaotisch durch alle Frequenzen. Für diese Anwendung hier, ist es besser das Poti als Teiler zu schalten und nicht als Reihenwiderstand wie in dem von dir verlinkten Bild. Wenn man die Verstärkung auf 2 auslegt, dann wird die Schaltung oberhalb der Mittelstellung des Potis zum Oszillator. Darunter ist es nur ein mehr oder weniger mitgekoppelter Verstärker und stabil. Bei Masseanschlag ist es nur ein Verstärker. In der angehängten Schaltung beträgt die Gesamtverstärkung etwa 5-fach, aber die für die Mitkopplung wirksame Verstärkung ist nur 2-fach, so daß das oben gesagte bezüglich der Potistellung gilt. Diese Schaltung und etliche Variationen habe ich im Laufe der Jahre gebaut, alle funktionierten wie erwartet, kein macht chaotische Schwingungen. Nils schrieb: > Muss ich ggf. noch Kondensatoren parallel zur > Spannungsversorgung anbringen Auf jeden Fall! > oder ist sonst noch etwas zu beachten? Da die JFets stark streuen, ist es notwendig den Drainwiderstand des JFet so abzugleichen, daß am Ausgang etwa die halbe Versorgungsspannung liegt.
Josef L. schrieb: > OK, ich werd's überdenken, sicher auch mal die Unterschiede > 100-10-1k anschauen. Josef: Wie geht es deinem Empfänger? Weitere Erkenntnisse, vlt. Updates mit geänderter Schaltung schon in Sicht? Michael
Habe gestern die Testung meines Empfängers mit Röhre abgeschlossen. Nach ein paar kleineren Anpassungen der Schaltung funktioniert das Teil jetzt recht ordentlich mit 30V Anodenspannung. Als Röhre habe ich die 6Ж1П und 6Ж3П sowie die EF86 getestet. Gehen alle bei dieser niedrigen Spannung recht ordentlich. Die 6Ж1П scheint aber die empfindlichste zu sein, weshalb ich diese Röhre für den finalen Aufbau benutzen werde. Heute erst mal die Antenne noch etwas optimieren und das Ganze noch auf eine Art Chassis bauen - mal sehen ob das in meiner unbeheizten Mechanikwerstatt was wird, es ist gerade arschkalt.
@Michael Ich bin noch am Testen verschiedener Antennen, was natürlich bei dem Verhalten Soundkarte + SAQ-RX-Programm ziemlich subjektiv ist. Aber offensichtlich habe ich bei der Rahmenantenne mit 0,64 m² und 42 Windungen dieselbe Empfangsqualität wie mit Ferritantenne (0,64 cm²) und etwa 250 Windungen. Von der reinen Fläche wären das Faktor 10000, der nicht durch die Windungszahl (x6) und den Ferrit (µ=300) aufgehoben wird, da die Induktivität als Luftspule ca. 0.4mH beträgt, mit Ferrit knapp 25mH, also µeff=62. Ich nehme an, dass das dadurch kommt, dass der viel längere Draht des Rahmens (120 m) gegenüber ca. 10m bei der Ferritantenne im Wohnraum viel mehr elektrische Störungen aufnimmt und so das S/N negativ beeinflusst. Ich wollte mit der Ferritantenne nochmal auf eine höhere Windungszahl gehen, muss aber erstmal einen geeigneten Wickelkörper basteln. Sowas braucht man nicht alle Tage, und bestellen? Was soll ich mit 100 Stück oder 98% der Kosten für pane&coperto?
Josef L. schrieb: > bei dem Verhalten Soundkarte + SAQ-RX-Programm ziemlich subjektiv ist Du könntest mit Signalgenerator und einer einfachen Leiterschleife deine Antennen testen indem du das Signal vom Generator soweit reduzierst bis du es gerade noch hören kannst. Machst du ein Matching bei den Antennen oder schließt du sie einfach direkt an? Mit einem C parallel zur Spule kann man den Realteil auf z.B. 50 Ohm bringen und dann mit einem Serien-C den restlichen induktiven Anteil kompensieren.
Bernhard S. schrieb: > Mit einem C parallel zur Spule kann man den Realteil auf z.B. > 50 Ohm bringen Siehst du es als nötig an, das zu tun? Warum nicht einfach eine Spannungsanpassung? Die Antenne (der A.-Kreis) hat doch offenbar ein Z von mehreren zig kΩ. Ich würde mit einem FET dort direkt "draufgehen", habe meinen DC-Arbeitspunkt für den FET (U-G = 0 V) und kann mit der ausgangsseitigen Beschaltung gleichzeitig den DC-Eingangs-Spannungspegel am OPV festlegen. Da das DB eines LF357 keine Info über den (rausch)optimalen Generator-R hergibt (Messwert nur für 1 kΩ), ist anzunehmen (ohne es beweisen zu können), dass Rg optimal eher im einstelligen kΩ-Bereich liegt. Michael
Michael M. schrieb: > Siehst du es als nötig an, das zu tun? Warum nicht einfach eine > Spannungsanpassung? Die Antenne (der A.-Kreis) hat doch offenbar ein Z > von mehreren zig kΩ. Wenn du auf einen FET gehst dann reicht natürlich das passende Parallel-C für maximale Spannung.
Weitere Möglichkeit: FET in S-Schaltung vorweg, OPV in NI-Schaltung und das FB (V = 40 dB) über beide.... Möglichkeiten zum Spielen gibt's viele. ;-) Michael
Michael M. schrieb: > ist anzunehmen (ohne es beweisen zu > können), dass Rg optimal eher im einstelligen kΩ-Bereich liegt. Das TI-Datenblatt https://html.alldatasheetde.com/html-pdf/551685/TI/LF357/22/1/LF357.html nennt als Eingangswiderstand 10E12 Ohm!?
Josef L. schrieb: > nennt als Eingangswiderstand 10E12 Ohm Das ist der tatsächliche Eingangswiderstand, es gibt aber auch den optimalen (Rausch-) Quellenwiderstand, also der Widerstand der Quelle bei dem die Rauschzahl minimal ist. Der liegt meist woanders.
Michael M. schrieb: > FET in S-Schaltung vorweg Was genau ist mit S-Schaltung gemeint? Source-Schaltung oder Source-Folger (Drainschaltung)? Letzter hat eine Spannungsverstärkung von merklich kleiner als 1 und eine Rauschzahl von schlechter als 15dB. Die Spannungsverstärkung v eines FET Sourcefolger mit der Steilheit S und dem Sourcewiderstand Rs beträgt v = (S x Rs) / 1 + (S x Rs)
Bernhard S. schrieb: > Der liegt meist woanders. sie eh auch https://www.elektroniktutor.de/elektrophysik/rauschen.html Ja, sicher nicht bei 1 Teraohm; aber ich bin eben davon ausgegangen, dass der tatsächliche Eingangswiderstand durch den Spannungsteiler gegeben ist, also etwa 100k, während der Schwingkreis Z=2.7k Ohm hat, mit 100k Last Q knapp 40 wenn Q im Leerlauf > 100 wäre, Bandbreite also grob 0.5kHz. Ich könnte den Widerstand, mit dem der Eingang am Spannungsteiler hängt, auf 220k erhöhen um die Bandbreite zu verringern. Mehr Windungen, also doppelt soviel, machen dann schon 4-fache Induktivität und vierfache Impedanz, also Z=10k etwa, und angeblich doppelte HF-Spannung. Ich denke aber, dass das externe Rauschen deutlich höher ist als das Widerstandsrauschen. Am besten ich probiere gleich 1M aus, auch wenn das allen Ratschlägen zuwiderläuft. Einer eurer Sprüche ist ja immer "Versuch macht kluch!" - auch wenn es nur die Bestätigung ist, dass ein viereckiges Rad unpraktischer als ein rundes ist.
Josef L. schrieb: > Ich denke aber, dass das externe Rauschen deutlich > höher ist als das Widerstandsrauschen. Das trifft zwar zu, dennoch musst du mit Beidem erst einmal über dein Eigenrauschen kommen.
Beitrag #7287758 wurde von einem Moderator gelöscht.
BC107 schrieb im Beitrag #7287661: > Was genau ist mit S-Schaltung gemeint? > Source-Schaltung oder Source-Folger (Drainschaltung)? Damit hast du es doch schon richtig erfasst, was gemeint ist. ;-) Sonst hätte ich sicher D-Schaltung geschrieben... Michael
Dann frage ich mich, was der Zusatznutzen eines FET in Drainschaltung vor dem FET-OPAmpf sein soll? Bei einem FET in Drainschaltung hat man eine zusätzliche Verstärkung, die nicht nötig ist und muss dafür noch die Miller-Kapazität in Kauf nehmen. Der LF357 allein hat nur eine Eingangskapazität von 3pF, weniger als die meisten diskreten FETs, und macht von Hause aus genügend Verstärkung.
Sourcefolger würde ja - unabhängig von deiner Rauschzahl - überhaupt nichts bringen, da er 1) genauso eine Arbeitspunkteinstellung benötigt wie der Eingang des OpAmps, und wenn die hochohmig ist, erzeugt sie Rauschen, wenn sie niederohmig ist, bedämpft sie den Schwingkreis; 2) ist die Verstärkung <1, d.h. seine Rauschzahl addiert sich voll zu der des Opamps, ohne dass eine zusätzliche Verstärkung erfolgen würde. Bei der Sourceschaltung braucht man auch einen Widerstand zur Arbeitspunkteinstellung, aber man kann eine Verstärkung einstellen, um die dann die Rauschzahl des Opamp reduziert wird. Das bringt also dann etwas, wenn die Rauschzahl der Sourceschaltung deutlich unter der der nachfolgenden Opamp-Schaltung liegt. Die kann man niederohmiger ausführen, aber nicht beliebig. Und die Gesamtverstärkung ist ja eh wegen der Soundkarte nicht so das Problem.
Josef L. schrieb: > Sourcefolger würde ja - unabhängig von deiner Rauschzahl - überhaupt > nichts bringen Eben. Vor einem FET OpAmp bringt bei den niedrigen Frequenzen ein zusätzlicher FET-Sourcefolger keinen Zusatznutzen. Auch ein zusätzlicher FET in verstärkender Drainschaltung macht nichts besser. Ich halte das für unnötig.
Ich habe jetzt nochmal an meiner Schaltung (https://www.mikrocontroller.net/attachment/580375/Zwischenablage01.gif aber mit Ferritantenne 25mH||3nF) R5 vergrößert (220k/470k/1M) und auch R4 vergrößert (220/330/680) - bringt nichts. Bei größerem R5 bekomme ich Schwingungen, die sich mit Verschieben des Ferritkerns schön durchs Spektrum schieben lassen; man sieht auch, dass manche nach oben und andere entgegengesetzt wandern, es also lustige Mischprodukte gibt. Bei größerem R4 sinkt nur die Verstärkung. Mit den angegebenen Werten schwingt nichts. Auf 16.0 kHz abgestimmt bekomme ich im Abstand von ca. 30s Sekunden Impulse, einen kurzen (ca. 0.5s), eine ebensolange Pause, dann einen 2-3s-Puls, was kann das sein? Der Rauschflur liegt eher konstant auf -60dB. Den Sender auf 23.5 kHz bekomme ich bei Abstimmung auf 18kHz mit einem Peak auf -33 dB rein, bei Abstimmung auf 23.5 kHz mit -6 dB. Ähnlich ist es bei den schwächeren Sendern.
Ein Versuch, Nicos als Simulation in LTSpice.So extrem sollte die Einstellung wohl nicht gemacht werden.Diese Simulation ist hier nicht real aufgebaut und getestet worden. Ich nehme an, Schaltungen dieser Art fallen unter die Bezeichnung Q-Multiplizierer. Mir fehlt auch die Zeit um damit weiter zu probieren.
BC107 schrieb im Beitrag #7287930: > was der Zusatznutzen eines FET in Drainschaltung vor dem FET-OPAmpf sein soll? Ja, schön, dass der LF auch einen FET im Eingang hat; wissen wir nun. Du hast anscheinend meinen Beitrag "Re: SAQ Minimalempfänger" nicht wirklich verstanden. Es geht mir nicht um zusätzliche Verstärkung, sondern darum, einige zig kΩ an den LF357 impedanzmäßig, etwa um wenige hundert bis maximal kΩ (und rauschoptimiert) "einigermaßen" anzupassen. > ....und muss dafür noch die Miller-Kapazität in Kauf nehmen... Gut, dann lassen wir dem Herrn Miller gerne mal seine bevorzugte Spielwiese, nämlich mittlere und höhere Frequenzen :-)) und bleiben hier weiterhin im NF-Bereich. _______ Ganz furchtsame Menschen können natürlich auch eine Schaltung wie im Anhang (UkW-Berichte 1/92) nehmen... :-) Korrektur: Im Beitrag "Re: SAQ Minimalempfänger" hatte ich 1 kΩ geschrieben; es sollte 100 Ω heißen, sorry. Michael
Josef L. schrieb: > Bei größerem R5 bekomme ich Schwingungen, ... Warum wundert es mich nicht? Du betreibst den LF nach wie vor "auf Kante genäht" (R6:R4). Mach doch bitte mal R6 kleiner (100 kΩ)... Michael
Michael M. schrieb: > Du betreibst den LF nach wie vor "auf Kante genäht" (R6:R4). Warum, wenn er nicht schwingt? Wo ist der Unterschied zu R4 vergrößern, vom Widerstandsrauschen mal abgesehen? Früher hat man CPUs übertaktet, da hieß es immer nur: mach den Takt noch höher... die schafft das... nur mehr kühlen... war das nicht auch "auf Kante genäht"?
Josef L. schrieb: > Früher hat man CPUs übertaktet, da hieß es immer nur ... Das ist ein ganz anderer Schnack bei digitaler Technik... Die Kurven in DB sind alle "typisch". 1. Du hast keinerlei Garantie, dass diese eingehalten werden können. 2. Wer garantiert dir, dass diese Kurven-Werte bei deinen 9 V Betriebsspannung noch gelten? Sie gelten nur für +/-15 V!! 3. Die Ausgangsimpedanz ist bei v = 60 dB um mindestens eine Größenordnung höher, auch wenn das hier nicht soo sehr interessiert... 4. Was ist mit der Phasenlage? Dafür gibt es keinerlei Info im DB bei der niedrigen Frequenz, die hier zur Anwendung kommt. Es kann gut gehen, aber auch nicht... Du machst insgesamt also einen ziemlich kompletten Blindflug, der sich u.U. hier und da durch unvorhersagbares Verhalten äußern könnte... Alles in allem RISIKO ..... Es ist doch (wie bereits beschrieben) eine "leichte" Tat, die Gegenkopplung mit 10 kΩ etwas in Richtung sicher zu ändern. Du hast doch eh genügend Gesamtverstärkung (Soundkarte). Bei OPVs ändern sich etliche Eigenschaften durch Veränderung der Außenbeschaltung gleichzeitig , was viele Vorteile beinhaltet. Denk mal drüber nach und lass es sacken... ;) EDIT: Auch Alterung spielt eine wenn auch kleine Rolle... Michael
Josef L. schrieb: > Ich habe jetzt nochmal an meiner Schaltung > (https://www.mikrocontroller.net/attachment/580375/Zwischenablage01.gif Du hast also immer noch nicht die Bezugspunkte korrigiert. Die Eingänge des OPV haben ihre Bezugspunkte auf der künstlichen Masse, aber der Schwingkreis liefert seine Spannung bezogen auf die echte Masse (der 9V). Das würde ich auf jeden Fall ändern, siehe Anhang. Der Schwingkreis kann jetzt direkt an den OPV-Eingang, ohne C3. Dann C3 und C4 nicht mehr Bestandteile des Schwingkreises. Außerdem zeigt sich in der Simu, daß der OPV schon bei nur 3mV Offsetspannung nicht mehr richtig arbeitet. Also wäre es besser, die Verstärkung für Gleichspannung mit einem Reihenkondensator zu R4 auf 1 zu setzen. Damit bekommt man auch gleich noch eine gewisse Unterdrückung der allgegenwärtigen 50Hz. > aber mit Ferritantenne 25mH||3nF) R5 vergrößert (220k/470k/1M) ... > - bringt nichts. Die Verluste des Schwingkreises sind zu groß, daher ist es egal, ob ein großer oder ein sehr großer Widerstand noch parallel liegt.
ArnoR schrieb: > Außerdem zeigt sich in der Simu, daß der OPV schon bei nur 3mV > Offsetspannung nicht mehr richtig arbeitet. Also wäre es besser, die > Verstärkung für Gleichspannung mit einem Reihenkondensator zu R4 auf 1 > zu setzen. Da waren wir schon mal, dass in einem Wechselspannungsverstärker 60dB DC-Verstärkung a) unnötig sind und b)wegen des verstärkten Offsets schädlich sein können. Man setzt in einen AC-Verstärker die DC Verstärkung möglichst auf 1. Das kostet einen Kondensator in der Gegenkopplung, spart aber viel Ärger.
BC107 schrieb im Beitrag #7288523: > Da waren wir schon mal... Das weiß ich, hatte es damals auch selbst gesagt: Beitrag "Re: SAQ Minimalempfänger" aber Josef will ja davon nichts hören. Nun hat er einige Probleme: Beitrag "Re: SAQ Minimalempfänger" da würde es sich doch anbieten, endlich mal wenigstens die grundlegenden Dinge richtig zu machen. Deswegen hatte ich das nochmals erwähnt. BC107 schrieb im Beitrag #7288523: > Das kostet einen Kondensator in der Gegenkopplung Den spart er ja bei der Schwingkreisankopplung ein, wenn er meinem Vorschlag folgt. Außerdem kann natürlich auch noch sein R5 (bei mir R6) entfallen, da der Schwingkreis nun den DC-Pfad für den +Eingang liefert. Es sei denn, man will die Güte des SK künstlich absenken.
ArnoR schrieb: > Außerdem zeigt sich in der Simu Es ist wie gesagt ein LF357 mit der 5-fachen fT, ich habe nur für die Simu keinen gefunden, nur den 355/6. Ich habe aber nur die Bibliotheken von TI. Oder gibt's da ein Modell für LTSpice? Beim 357 heißt es, die Verstärkung müsste mindestens 5 sein damit keine wilden Schwingungen angeregt werden. Ich probiere schon alle eure Vorschläge aus. Ihr müsst euch aber damit bitte zufrieden geben, wenn ich sie dann in der endgültigen Version trotzdem nicht alle umsetze, insbesondere wenn sie keinen Vorteil bringen oder sich sogar als nachteilig erweisen, egal was irgendwelche Lehrbücher dazu sagen. Dass sich in der Version mit dem anderen Bezugspotential die beiden Cs nicht mehr auf den Schwingkreis auswirken ist sicher vorteilhaft, das probiere ich noch. Vom Offset her wäre es nicht nötig, bei kurzgeschlossener Spule habe ich am Ausgang des Op 4,13V - was will man mehr?
Josef L. schrieb: > Früher hat man CPUs übertaktet, da hieß es immer nur: mach den Takt noch > höher... die schafft das... nur mehr kühlen... war das nicht auch "auf > Kante genäht"? Das hat nichts mit dem Thema zu tun. Es handelt sich um eine völlig andere Baustelle. Josef L. schrieb: > .. ist es mir > eigentlich egal, ob die .. erzeugte > Differenzfrequenz im Hörbereich ein reiner oder verunstalteter Sinus > ist. HiFi ist bei Morsezeichen nicht nötig. Und hier war es genau so. Auch das hat nichts mit dem Thema zu tun. Sag mal Josef, wie bist du denn drauf? Du vergleichst fortlaufend Pferdeäpfel mit Glühbirnen, um dich mit vermeintlich lockeren Sprüchen über technische Notwendigkeiten hinweg zu setzen. Das Ergebnis ist, wenig überraschend, immer wieder fehlerhaft. Verstehst du die elektrotechnischen Hinweise der Kollegen nicht? Da kamen doch gute und ausgearbeitete Vorschläge, die auch veständlich vermittelt wurden. Oder fällt es dir emotional schwer, Fehler zu korrigieren, weil du dazu erst mal die Erkenntnis zulassen müsstest, einen Fehler begangen zu haben? Oder liegt eine andere Problematik vor?
Josef L. schrieb: > Es ist wie gesagt ein LF357 mit der 5-fachen fT, ich habe nur für die > Simu keinen gefunden, nur den 355/6. Ich habe aber nur die Bibliotheken > von TI. Oder gibt's da ein Modell für LTSpice? Im Anhang.
Ernst Fredrik schrieb: > Verstehst du die elektrotechnischen Hinweise der Kollegen nicht? Doch, natürlich! Aber ich will ja keinen prototypen für die spätere Fertigung bauen, der unter allen Bedingungen stabil arbeitet, sondern ich will die vorhandenen Möglichkeiten ausreizen. Wenn mir dann jemand rät, die Verstärkung zurückzunehmen, um die Schwingneigung zu reduzieren, dann kann ich dazu nur sagen, dass die Schwingneigung momentan Null ist, ich den Vorschlag also nicht umzusetzen brauche. Ebenso, wenn es heißt, dass der Offset um die Verstärkung angehoben am Ausgang erscheint und ich daher diese oder jene Maßnahme ergreifen soll - der Offset ist weit unter 1mV, wenn ich bei 9V Versorgung am Ausgang 4,13V messe. Wenn ich am 24 morgens dann keinen Erfolg habe - auch wenn bei den Tests noch die Möglichkeit besteht, dass ich den einen oder anderen Vorschlag prüfe und es dann klappt - Asche auf mein Haupt. Bzw. dann dan k an denjenigen, von dem der entscheidende Hinweis kam. Zum Testen finde ich leider keinen Sender, der im fraglichen Frequenzbereich bis 24 kHz Morsezeichen sendet. Ich hoffe, SAQ testet wieder am 23. nachmittags (war 2021 von 12-15 UTC, siehe https://www.funkamateur.de/nachrichtendetails/items/SAQ-Test.html
Josef L. schrieb: > Zum Testen finde ich leider keinen Sender, der im fraglichen > Frequenzbereich bis 24 kHz Morsezeichen sendet. Dann taugt dein Empfänger nichts. Es gibt dort Sender, siehe: Beitrag "Re: SAQ Minimalempfänger" Und die senden auch dauernd, soweit ich das gesehen habe. Allerdings liegen da 2 Sender ganz dicht nebeneinander, so vielleicht 200Hz. Man sieht also mit den einfachen Schaltungen immer beide Sender überlagert. Deren Signal ist bei mir durchaus vergleichbar schwach wie der SAQ.
Josef L. schrieb: > Wenn mir dann jemand > rät, die Verstärkung zurückzunehmen, um die Schwingneigung zu > reduzieren, dann kann ich dazu nur sagen, dass die Schwingneigung > momentan Null ist, ich den Vorschlag also nicht umzusetzen brauche. Genau das Verhalten von dir an dieser Stelle ist fragwürdig. Du sagst selbst .."momentan"... Warum geht du mit der Verstärkung nicht auf die sichere Seite ? Ich kann das nicht nachvollziehen, denn du hättest doch überhaupt keine Nachteile. :-/ Michael PS: Momentan ist mein Bastellabor außer Funktion (Stromversorgungsprobleme) und ich habe selbst leider nur einen LF356 gefunden. Sonst wäre ich längst auch am Lötkolben... ;-)
ArnoR schrieb: > Dann taugt dein Empfänger nichts. Es gibt dort Sender SDR Twente zeigt da denselben starken Sender den auch ich höre und kann auch mit 0.09kHz Bandbreite daneben keine Morse- oder Zeitzeichensignale hörbar machen. SAQ vor 1 Jahr war aber im Wasserfalldiagramm schön zu sehen und zu hören. Auf 13,3 kHz ist eine Art Zeitzeichen bei SDR Twente, kann aber eine Kreuzmodulation mit DCF oder ähnlichem Sender sein, also empfängerabhängig auftreten. Ich finde es nicht.
Ich verstehe zwar deinen Text nicht, aber hier mal eine vor wenigen Sekungen gemachte Aufnahme von Twente. Dort sieht man doch bei 18,2kHz etwas das wie Morsezeichen aussieht.
Josef L. schrieb: > Aber ich will ja keinen prototypen für die spätere > Fertigung bauen, der unter allen Bedingungen stabil arbeitet, sondern > ich will die vorhandenen Möglichkeiten ausreizen. Auch wenn es ein Unikat bleiben soll, so ein Projekt ist ja auch dazu da, um Erfahrungen zu sammeln und was daraus zu lernen. Besser man orientiert sich daran, wie eine Schaltung zuverlässig und stabil ausgelegt wird und vermeidet potentielle Fehlerquellen. Eine Möglichkeit ausreizen bedingt ja nicht, unnötige Komplikationen einzubauen. Bei der nächsten Anwendung hat man die erworbene Erfahrung parat und kann das Wissen nutzen. Mit dem unkompensierten LF357 hast du natürlich nicht gerade einen gutmütigen OpAmp vor dir. Das ist schon eine Diva, die richtig behandelt werden will.
ArnoR schrieb: > Dort sieht man doch bei 18,2kHz > etwas das wie Morsezeichen aussieht. Sehe ich stattdessen da Megahertz oder bin ich blind?
Josef L. schrieb: > Sehe ich stattdessen da Megahertz Ups, das kann natürlich sein. Hab die Seite heute zum ersten mal gesehen und nicht genau aufgepasst.
Josef L. schrieb: > Aber ich will ja keinen prototypen für die spätere > Fertigung bauen, ... Und wieder kommt eine irrelevante Antwort. Die Antwort ist sehr aufschlussreich, aber nicht durch ihren Inhalt sondern eben durch das Fehlen von relevantem Inhalt. Ist aber eh ok. Wenn du mein Feedback nicht nutzen kannst, dann lass ich es wieder. Du wirst schon irgendwas machen. Jeder nach seiner Facon.
ArnoR schrieb: > Im Anhang (Modell LF357 für LTSpice) Danke, allerdings habe ich es in PSpice auch hinbekommen: PSpice for TI ist da oft fehlerhaft, da Schematics und Model in getrennten Dateien (.OLB und .LIB) untergebracht sind. Auswählen tut man aus der .OLB, und die von TI bereitgestellte opamp.olb hat einen LF357 drin. Dazu muss man dann die opamp.lib zuordnen - da fehlt der LF357 und man bekommt seltsame Fehlermeldungen. Aber es gibt eine separate LF356.lib, die ich mir genauer angesehen und 2 Parameter auf die Werte für LF357 geändert habe. Ändert sich nicht viel, da fT bereits mit 20 MHz angegeben war statt 25 MHz. Was fehlt, sind die Pins für den Offsetabgleich.
Es ist ein schönes Hilfsmittel, was die Hersteller uns da an die Hand geben, eine solch umfangreiche und gewissermaßen mächtige Simulation. Da haben wir vor 30 Jahren von geträumt; die kosteten damals noch ein Vermögen und konnten bei weiten weniger... Ich habe jedoch den Eindruck, dass dich das ziemlich von der Realität ablenkt und der Lötkolben so lange kalt bleibt, bis die Simu grünes Licht gibt. Du/Wir haben hier eine Standardschaltung mit einem OPV, der einigermaßen sauber beschaltet werden soll und bei nicht sehr hoher Frequenz arbeiten soll = NIEDERFREQUENZ. Im Grunde recht wenige parasitäre Effekte, wenn man es nicht allzu verkehrt macht. Die einzige Tüftelei düfte die optimale Antenne für dein Vorhaben sein. Da kannst du dich gerne in aller Breite austoben. Jedoch nach so vielen Hinweisen immer noch keine endgültige Verstärkerbeschaltung fertig zu haben, enttäuscht mich. Tut mir Leid, das sagen zu müssen. Hartnäckige Ignoranz gegenüber so manchen Mitschreibern ist hier nicht angebracht. Das Ding quält sich immer noch mit 1000-facher Verstärkung am Rande des DBs lang, und du berichtest zum wiederholten Mal von Schwingneigung. :-((( Ich halte mich nun zurück; mach dein Ding. Ich wünsche dir trotz allem viel Glück. Michael
Michael M. schrieb: > und du berichtest zum wiederholten Mal von Schwingneigung Wo bitte? Ich sage ja gerade, dass es so wie momentan beschaltet eben nicht schwingt und dass daher Gegenmaßnahmen eben nicht erforderlich sind! Ich bin dankbar für die Ratschläge, aber geht es nicht in deinen Kopf dass die eine oder andere Maßnahme eventuell nicht nötig ist, nichts oder gar eine Verschlechterung bringt. Und: Momentan habe ich eine endgültige Beschaltung, aber keinen Sender zum Testen bzw. keinen (besseren) Vergleichsempfänger hier vor Ort. Insofern taugt SDR Twente nur bedingt, da er einige hundert km entfernt ist, die Stationen dort mit anderer Stärke reinkommen und die Antenne dort eine Rundstrahlcharakteristik hat, während ich mit der Ferrit- oder Rahmenantenne eine deutliche Richtcharakteristik habe. In einer Woche weiß ich mehr. https://www.funkamateur.de/nachrichtendetails/items/SAQ-2022-12-24.html
Zum Senden nehme ich immer einen Tongenerator (Wavetek oder Soundkarte KH Ausgang) und eine Spule + 47 Öhmer in Serie. Selbst mit der (Phyphox) App im Schmierphone sollte das klappen, sind ja nur 17.2 khz
Michael M. schrieb: > Ich habe jedoch den Eindruck, dass dich das ziemlich von der Realität > ablenkt und der Lötkolben so lange kalt bleibt, bis die Simu grünes > Licht gibt. Das ist halt der Josef. Aber einjeder wird halt auf andere Art glücklich. Ich setze da auch nicht auf Simulation und bin eher der praktische Typ. Ich habe mich bei meiner Schaltung halt an's klassische (Röhren) Audion gehalten und mal eine Schaltung im wesentlichen übernommen. Die habe ich noch etwas optimiert und jetzt läuft sie für meine Zweck ausreichend gut. Die ist durchstimmbar von etwa 11kHz bis 24 kHz und ich konnte damit auch schon was empfangen. Momentan ist sie noch auf einem "Versuchsbrett", aber ich habe gestern mit den mechanischen Arbeiten für das Endgerät angefangen. Heute hatte ich bisher keine Zeit und jetzt ist es mir in der Werkstatt zu kalt (wir haben gerade -9°C), aber morgen geht es weiter.
Henrik V. schrieb: > Zum Senden nehme ich immer einen Tongenerator (Wavetek oder Soundkarte > KH Ausgang) und eine Spule + 47 Öhmer in Serie. Das funktioniert schon, wenn Du an den FG einfach ein Kabel anstöpselst und das irgendwo auf Deinem Arbeitsplatz positionierst - hat zuminsdest bei bestens funktioniert.
Zeno schrieb: > Das ist halt der Josef. Aber ein jeder wird halt auf andere Art > glücklich. Beratungsresistente Menschen sind das Gegenteil von aufgeschlossen, flexibel oder gar kompromissbereit.
Henrik V. schrieb: > Zum Senden nehme ich immer einen Tongenerator Kann ich natürlich vorab probieren, aber dass ich auf 17.2k "scharfstellen" kann ist kein Problem. Aber - einmal kann ich die Empfangsfeldstärke kaum einschätzen; nützt nicht viel wenn ich weiß, dass ich mit meinem Testsender höchstens 3m weg darf - habe ich irgendwo oben denke ich erwähnt, dass die 12V-Versorgung in meinem Selbstbau-Funktionsgenerator (CAxxxx) hin ist und ich grade keinen passenden Trafo habe. Kann aber versuchen, das mit 10V zu betreiben oder ersatzweise eine der Spulen mit 50mH auf 30x7mm-Ferritkern (hat einige Ohm) an einen anderen PC-Soundkartenausgang hängen und einen Online-Soundgenerator nehmen. Morsezeichen kann man dann ja z.B. durch an-/abschalten der Spule.
Zeno schrieb: > Momentan ist sie noch auf einem "Versuchsbrett" Aber Zeno, ich wurde hier doch kritisiert wegen meinem Lochrasterbrett, dass das in dem Frequenzbereich keinesfalls gehen könnte... PS. Wenn wir das nächste mal in der Papiermühle sind kontaktiere ich dich, würde die Selbstbaugeräte gern mal von Nahem sehen! <OT>Gestern habe ich in unserer Sternwarte Mars fotografiert, heute ist es mir auch zu kalt</OT>
OMG schrieb: > Beratungsresistente Menschen sind das Gegenteil von aufgeschlossen, > flexibel oder gar kompromissbereit. Naja ich kenne den Josef zwar nicht persönlich, aber ich würde mal behaupten er ist halt, so wie ich auch, keine 20 mehr. Mit dem Alter ist man halt bei Neuem nicht sofort Feuer und Flamme und auch die Flexibilität läßt so langsam nach. Ein bischen Altersstarrsinn kommt dann auch noch dazu. Josef benutzt halt gern Spice und seinen Nano während ich lieber den Lötkolben zur Hand nehme. Die Menschen sind halt unterschiedlich und das ist auch gut so.
Warum auch sollte man die Simulation nicht nehmen? Es steht und fällt doch alles mit der Realitätsnähe der Modelle. Aber im NF-Bereich, wenn die Schaltung dann im gleichen Bereich schwingt, kommt es sicher nicht auf parasitäre Elemente im 10nH- und 0.5pF-Bereich an. Irgendwie mit Schwingkreis und Gegenkopplung kommt bei der hohen Verstärkung die Schwingbedingung zustande. Teste ich grad mal, lass es so nebenbei laufen, ein paar Sekunden Simulation sollten ja reichen. Und falls alles passt, habe ich ja immer noch einen Lötkolben.
Eine Antwort bin ich dir noch schuldig: Josef L. schrieb: > Michael M. schrieb: >> und du berichtest zum wiederholten Mal von Schwingneigung > > Wo bitte? Ich sage ja gerade, dass es so wie momentan beschaltet eben > nicht schwingt... In diesem Beitrag "Re: SAQ Minimalempfänger" sagst du: > Bei größerem R5 bekomme ich > Schwingungen, die sich mit Verschieben des Ferritkerns schön durchs > Spektrum schieben lassen... Soso, ein Verstärker mit mehreren 100 kΩ als Eingangsabschluss oszilliert, ist also ein Sender. Tolle Wurst. Und du siehst keine Notwendigkeit, dieses Kernproblem zu beseitigen... :-( Solange ein Verstärker bei jedwedem Abschluss am Eingang nicht 100% stabil funktioniert/läuft/rauscht/.... , nennt man diese Schaltung Oszillator oder Sender und nicht Verstärker. "BC107" hat gesagt, dass der LF357 eine Mimose ist; ich kann nur zustimmen. Auch ich hatte erwähnt, in's DB zu sehen und die Hinweise bez. Layout mal zu lesen... Weiteres Argument von dir selbst: > Beim 357 heißt es, die Verstärkung müsste mindestens 5 sein damit > keine wilden Schwingungen angeregt werden.... Ich habe dieses nun nicht extra geprüft, jedoch die Aussage spricht einmal mehr für sich. Josef, du lieferst selbst genau die maßgebenden Argumente; ich brauche sie dir nur noch um die Ohren hauen... :-))) Habe feddisch... Michael
Michael M. schrieb: > Josef, du lieferst selbst genau die maßgebenden Argumente Quatsch. Die Schwingungen setzen bei Abstimmung auf Frequenzen offenbar weit über 50kHz ein, die ich mit der Soundkarte gar nicht mehr bekomme. Also Ferritstab fast aus der Spule gezogen. Solange ich im Bereich 16-24kHz abstimme, sehe ich nur die von der Antenne eingefangenen Sender. Und mehr als den Bereich bis 24kHz kann und will ich nicht empfangen, und solange die Schaltung in dem Bereich stabil arbeitet, braucht sie in der Beziehung nicht verbessert zu werden. Das hat nichts mit "beratungsresistent" zu tun.
Wenn du selbst deine Äußerungen als "Quatsch" titulierst, naja.... Jetzt ist auf einmal der Ferritstab Schuld und nicht der R5. :-( ______ Nur mal so als Schlusspunkt: Mein Messverstärker aus meinem Quarzmess-Thema ... Beitrag "Re: Messen von Quarz-Parametern - Probleme" Der Verstärker funktioniert einwandfrei, d.h. stabil, auch bei offenem Eingang, Berührung mit der Hand usw. ^^ Daten kannst du dem Link entnehmen. Ich habe ihn für ca. die Hälfte der Frequenz (77 kHz) benötigt, die er als obere Grenze (150 kHz) mitmachte. Michael
@Michael "Quatsch" - es ist hier ja üblich, dass einem das Wort im Mund rumgedreht wird oder fremde Äußerungen als die eigenen um die Ohren gehauen werden, das kann ich wegstecken. Deine Ausführungen waren bezogen auf meine Äußerungen falsch, ich hatte allenfalls nicht erwähnt, dass die Schwingungen weit außerhalb des benötigten Frequenzbereichs auftraten. @Zeno u.a. Das LF357-Modell ist offenbar nur bedingt brauchbar, da es mit der benutzten Schaltung, aber auch mit L=2mH statt 25mH, mit größerem/kleinerem Eingangspegel auf 17.2 kHz, sogar mit Verstärkung 5000, keine Schwingneigung zeigt. Ich habe 5 Sekunden mit 0,5µs Auflösung bei v=1000-fach und L=3µH rechnen lassen mit Eingangspegel 1µV (danach 10k/100pF vor der Ferritantenne), hat über 30min am 11 Jahre alten Laptop gebraucht; die FFT zeigt den 17,2kHz-Peak mit 3.2µV (da mit ca. 50kHz total verstimmt), alle weiteren Peaks unter 0.15nV - das ist nicht das, was man am realen Aufbau beobachtet.
Josef L. schrieb: > PS. Wenn wir das nächste mal in der Papiermühle sind kontaktiere ich > dich, würde die Selbstbaugeräte gern mal von Nahem sehen! Können wir gerne machen. Ich meine meine Mailadresse sollte Dir bekannt sein.
Josef L. schrieb: > Das LF357-Modell ist offenbar nur bedingt brauchbar, da es mit der > benutzten Schaltung, aber auch mit L=2mH statt 25mH, mit > größerem/kleinerem Eingangspegel auf 17.2 kHz, sogar mit Verstärkung > 5000, keine Schwingneigung zeigt. Natürlich nicht. Je höher die Verstärkung umso stabiler wird der OPV an sich, siehe auch die Mindestverstärkung von 5 beim LF357, bei kleineren Verstärkungen schwingt der. Die Schwingneigung in der Praxis liegt an parasitären Verkopplungen zwischen Eingang und Ausgang, das ist in die simulierte Schaltung doch gar nicht eingebaut. Josef L. schrieb: > einmal kann ich die Empfangsfeldstärke kaum einschätzen; nützt nicht > viel wenn ich weiß, dass ich mit meinem Testsender höchstens 3m weg darf Doch, genau darin liegt ein Nutzen. Du kannst damit die Schaltung bis zum Äußersten empfindlich machen, bzw. die Balance zwischen Empfindlichkeit und Bandbreite (also die Resonanzüberhöhung) austesten. Dazu braucht man stabile Verhältnisse und nicht eine sich dauernd ändernde Empfangssituation. BC107 schrieb im Beitrag #7289056: > So passt es eher Ja genau, Danke. Im Anhang noch 2 Bilden vom Empfang auf ~18,2kHz. Das erste zeigt einen der beiden eng zusammenliegenden Sender, während der andere die Klappe hält. Das zweite Bild zeigt die gleiche Abstimmung, nun aber sendet der zweite auch.
Mal etwas ab von der Empfangstechnik, hier als Hintergrundinfo der Verweis auf zwei interessante Dokumentationen über den Sender SAQ Grimeton Dr. Jürgen Urbig https://df0che.darc.de/media/grimeton.pdf Hans Peter Bölke: Der letzte Längstwellen Maschinensender der Welt https://www.aireradio.org/riviste_estere/FunkG_12-13/alexanderson_ott.pdf Und zur Feldstärkeberechnung: https://www.funkamateur.de/tl_files/downloads/hefte/2014/dg9wf_saq_ergaenzung.pdf
BC107 schrieb im Beitrag #7288000: > Vor einem FET OpAmp bringt bei den niedrigen Frequenzen ein zusätzlicher > FET-Sourcefolger keinen Zusatznutzen. Auch ein zusätzlicher FET in > verstärkender Drainschaltung macht nichts besser. Ich halte das für > unnötig. Aber er verbessert deutlich das Großsignalverhalten.
Dirk O. schrieb: > BC107 schrieb im Beitrag #7288000: >> Vor einem FET OpAmp bringt bei den niedrigen Frequenzen ein zusätzlicher >> FET-Sourcefolger keinen Zusatznutzen. Auch ein zusätzlicher FET in >> verstärkender Drainschaltung macht nichts besser. Ich halte das für >> unnötig. > Aber er verbessert deutlich das Großsignalverhalten. Das solltest du uns mal bitte plausibel erklären, warum so sein soll. Das Großsignalverhalten, üblicherweise ausgedrückt in den entstehenden Intermodulationsprodukten 2. und 3. Ordnung oder im Vergleichssmaß IP3, wird sich nicht verbessern, wenn man vor einen Verstärker noch eine zusätzliche Versärkung einfügt. Im Gegenteil, das belastet den Verstärker noch mehr. Nur eine vorgeschaltete Dämpfung/Abschwächung würde eine Verbesserung bringen, dafür aber die Empfindlichkeit verringern. Da Josef einen selektiven Eingangskreis hat, ist dieses Problem auch nicht ganz so dringlich.
Josef L. schrieb: > Ich nehme an, dass das dadurch kommt, dass der viel längere Draht des > Rahmens (120 m) gegenüber ca. 10m bei der Ferritantenne im Wohnraum viel > mehr elektrische Störungen aufnimmt und so das S/N negativ beeinflusst. > Ich wollte mit der Ferritantenne nochmal auf eine höhere Windungszahl > gehen, muss aber erstmal einen geeigneten Wickelkörper basteln. Sowas > braucht man nicht alle Tage, und bestellen? Was man beim Rahmen machen kann (wenn als Coil gewickelt): Abschirmen! Z.B. mit selbstklebender Alu- oder Kupferfolie, die man überlappend drumwickelt. Dabei OBEN (also gegenüber der Ableitung) einen kleinen Spalt lassen. Schirm dann an Masse vom Verstärker.
Dirk O. schrieb: > Abschirmen! ... einen kleinen Spalt lassen. Danke für's Erinnern, habe ich (Hier?) auch schon mal gelesen, ist auch einfach auszuprobieren. Der 90cm-Rahmen muss ja an sich eine deutlich höhere Empfindlichkeit haben als die Ferritantenne, und bei der lässt sich die Windungszahl auch nicht beliebig erhöhen. Die höchste Güte haben Spulen in etwa bei 1/5 der Eigenresonanzfrequenz, die sollte also bei 86 kHz (60-120 kHz) liegen, momentan bin ich bei 136 kHz (s. Bild, Ferritspule zwischen den Ports, seriell). Nochmal 100-200 Windungen mehr, aber das macht den fehlenden Faktor bei der Fläche nicht wett. Vier gleichartige Stäbe für die vierfache Fläche habe ich nicht da, und nach allem was man hört ist das ja gar nicht nötig. @ArnoR > Du kannst damit die Schaltung bis zum Äußersten empfindlich machen OK, ja, einfach relativ gesehen, immer weiter weg oder Leistung runter und sehen, was man tun kann, um das noch reinzubekommen. Ich schaue mal was ich improvisieren kann als "Sender".
Mal kurz meine Erfahrungen zu Antennen für VLF und darunter mit SDR Receiver: 1. Ferritstabantenne: habe ich abgestimmt probiert mit eigener VLF Spule und mit der vorhandenen LW Spule, geschirmt. -> recht kleine Ausgangsspannung, braucht einen Impedanzwandler, störungsanfällig. 2. Selbst gebaute VLF Coil: gewickelt mit 720 Wdg. auf Abwasserrohr DN110, abgestimmt und geschirmt. -> recht gut, Navy transmitter gut hörbar. 3. Rahmenantenne 40 x 60 cm mit 52 Wdg., abgestimmt, mit Koppelspule. -> ähnliches Ergebnis wie 2. Besseres Ausnullen von Störsendern. 4. Small receiving loop mit 1m Durchmesser und NE592 push-pull Verstärker. -> ist unabgestimmt! VLF Bereich gut darstellbar, Empfindlichkeit geringer als 3. 5. Mini Whip nach PA3FWM auf 3m Kunststoffmast. -> Top Signalpegel, hohe Störlast (Städt. Umfeld). 6. NCPL Youloop (Möbius Antenne) mit 1 m Durchmesser, unabgestimmt. -> Top Signalpegel, niedriger Noise Level.
Danke, Dirk, das ist sehr aufschlussreich - wenn ich auch den hohen Pegel der Möbius-Antenne nicht verstehe, denn das ist ja nur 1 Windung, und der Pegel sollte sich ja proportional zur Windungszahl erhöhen. Oder ist da schon ein Vorverstärker dran? Von der Störanfälligkeit her bin ich in einem 3-Parteien-Haus mit Metzgerei (Kühlaggregate etc.) in unmittelbarer Nachbarschaft, "Garten" genau dazwischen, 2-3-stöckige Häuser ringsum, überall Solardächer. Ich habe grade eine 2. Spule für die Ferritantenne gewickelt; zum Vergleich 1./2./beide in Serie: L=24.5/21/72mH, fres=136/144/107 kHz, Co=56/59/31 pF. Man sieht schön, dass der Koppelfaktor der Spulen, da sie nur hintereinander angeordnet werden können, unter 1 ist, sonst würde man etwa 90 mH erwarten. Dagegen halbiert sich die Eigenkapazität, da die beiden Spulen hintereinander geschaltet sind und kaum kapazitiv aufeinander einwirken. Jetzt probiere ich sie mal in der Empfangsschaltung auf dem Steckbrett.
Josef L. schrieb: > wenn ich auch den hohen > Pegel der Möbius-Antenne nicht verstehe, denn das ist ja nur 1 Windung, > und der Pegel sollte sich ja proportional zur Windungszahl erhöhen Die Möbius-Band Loop (benannt nach dem Möbius Band) hat durch die Überkreuzung doppelte Länge oder zwei Windungen. Abgesehen davon sind derartige "Vergleiche" sofern sie nicht gleichzeitig stattfinden und am gleichen Empfänger vorgenommen wurden wenig aussagekräftig. Schon gar nicht wenn es unterschiedliche SAQ Aussendungen zu verschiedenen Jahreszeiten waren. Die Aussage "Mit SDR Receiver" ist ungefähr so präzise wie "Auto mit Ottomotor". Das könnte ein Trabant oder ein Ferrari sein.
BC107 schrieb im Beitrag #7289966: > Abgesehen davon sind derartige "Vergleiche" sofern sie nicht > gleichzeitig stattfinden und am gleichen Empfänger vorgenommen wurden > wenig aussagekräftig. Schon gar nicht wenn es unterschiedliche SAQ > Aussendungen zu verschiedenen Jahreszeiten waren. > Die Aussage "Mit SDR Receiver" ist ungefähr so präzise wie "Auto mit > Ottomotor". Das könnte ein Trabant oder ein Ferrari sein. Ja, das ist schon richtig, wäre aber auch höflicher zu formulieren gewesen. Ich habe von Erfahrungen und nicht von wissenschaftlichen Messreihen gesprochen. Von SAQ war auch nicht die Rede. Als Receiver nutze ich für den Bereich ab 500 Hz aufwärts den Airspy HF+ Discovery. In deinem Fahrzeug-Vergleich wäre das z.B. der BMW unter den SDRs mit U-24-MHz-Empfang. Meine Erfahrungen beziehen sich auch nicht auf bestimmte Jahreszeiten, wobei die VLF Ausbreitungsbedingungen da eher unkritisch sind. Was ich tatsächlich als "kleine Versuchsreihe" mal gemacht habe: 3 oder 4 verschiedene Antennen direkt nacheinander mit Peak, Floor und SNR am Beispiel von DHO38 verglichen. Ich schaue mal, ob ich das noch finde ...
BC107 schrieb im Beitrag #7289966: > "Vergleiche" sofern sie nicht > gleichzeitig stattfinden und am gleichen Empfänger vorgenommen wurden Das mache ich jetzt gerade. Erstmal die Ferritantenne direkt am Oszi, abgestimmt über die Position auf dem Stab, nur mit Eigenkapazität; die Einzelspulen bringen DCF77 mit je 4mVss rein, die Serienschaltung 7mVss. Ohne Abstimmung <2mVss, nicht mehr triggerbar. Der (runde) 90cm-Rahmen mit 42 Windungen bringt dagegen schon ohne Abstimmung ca. 16mVss, hat aber ja nur etwa 81kHz Eigenresonanz, liegt also nahe an 77,5. Damit die Ferritantenne auch 15-20mVss bringt, müsste man die Windungszahl auf 1500-2000 erhöhen, die Induktivität würde auf 200-250 mH steigen, die Eigenresonanz wohl auch um 70-80kHz liegen.
Dirk O. schrieb: > Als Receiver nutze ich für den Bereich ab 500 Hz aufwärts den Airspy HF+ > Discovery Der hat beeindruckende -141dBm /500Hz Empfindlichkeit. Da kann man eine passive Breitband-Loop wie die Youloop dran betreiben. Aber ob eine so kleine Schleife im aperiodisch im Quasi-Kurzschlussbetrieb an 50 Ohm bei VLF noch nennenswerte Pegel bringt, ist nicht ausgemacht. Unterhalb der Grenzfrequenz (die Frequenz, bei der die Loopinduktivität gleich dem Lastwiderstand von 50 Ohm ist), fällt die Ausgangsspannung mit 6dB/Oktave ab. Angenommen die Youloop als Möbius-Band mit ihren 60cm Durchmesser als Möbius-Band hat eine Induktivität von ca. 4µH ergibt sich an den 50 Ohm Eingagnsimpedanz des Airspy HF+ eine Grenzfrequenz von 2 Megahertz. Darunter sinkt die abgegebene Antennenspannung um die Hälfte je Oktave. Bei einer zum Schwingkreis ergänzten selektiven Loop hat man das Problem natürlich nicht, muss dafür aber die Kreisspannung hochohmig abgreifen. Das ist die Methode die Josef gewählt hat.
Grenzfrequenz soll heißen, ist für Frequenz f bei der XL=Rlast(50 Ohm) ist.
Dirk O. schrieb: > 5. Mini Whip nach PA3FWM auf 3m Kunststoffmast. > -> Top Signalpegel, hohe Störlast (Städt. Umfeld). Hallo Dirk, lese ich das richtig, daß Du mit der Miniwhip gute Erfahrungen gemacht hast? Bei mir ist der Empfang wirklich schlecht. Momentan habe ich eine einfache Drahtantenne ca. 40m lang - mehr geht momentan einfach nicht. Konnte mit der letztes Jahr 2 Mittelwellensender mit dem Detektor empfangen. Diese Jahr kommt nichts rein, mußte aber gegenüber letztem Jahr die Position etwas ändern. Habe die jetzt mal mit meinem VLF Versuchsaufbau gekoppelt und ich würde sagen da war was. Ich habe mir jetzt eine Miniwhip 10kHz bis 30MHz bestellt und hoffe damit jetzt am 24. SAQ empfangen zu können.
Zeno schrieb: > Dirk O. schrieb: >> Mini Whip nach PA3FWM auf 3m Kunststoffmast. >> -> Top Signalpegel, hohe Störlast (Städt. Umfeld). > > Hallo Dirk, lese ich das richtig, daß Du mit der Miniwhip gute > Erfahrungen gemacht hast? > Bei mir ist der Empfang wirklich schlecht. Momentan habe ich eine > einfache Drahtantenne ca. 40m lang - mehr geht momentan einfach nicht. > Konnte mit der letztes Jahr 2 Mittelwellensender mit dem Detektor > empfangen. Diese Jahr kommt nichts rein, mußte aber gegenüber letztem > Jahr die Position etwas ändern. > Habe die jetzt mal mit meinem VLF Versuchsaufbau gekoppelt und ich würde > sagen da war was. > Ich habe mir jetzt eine Miniwhip 10kHz bis 30MHz bestellt und hoffe > damit jetzt am 24. SAQ empfangen zu können. Ja, meine Erfahrungen sind nicht schlecht. Wichtig ist die Art der Anbringung, hier beschreibt der Konstrukteur des bekannten WebSDR der Uni Twente: http://websdr.ewi.utwente.nl:8901/ ... wie man's machen muss: https://www.pa3fwm.nl/technotes/tn07.html ... und: je höher und weiter weg vom Haus, umso besser.
Dirk O. schrieb: > und: je höher und weiter weg vom Haus, umso besser. Mist, ich hätte doch die Wohnung meiner Eltern übernehmen sollen. Ein ausfahrbarer Mast auf dem Balkon und schwupp :-) So sitze ich im Erdgeschoss im Störnebel.
Dirk O. schrieb: > Als Receiver nutze ich für den Bereich ab 500 Hz aufwärts den Airspy HF+ > Discovery. In deinem Fahrzeug-Vergleich wäre das z.B. der BMW unter den > SDRs mit U-24-MHz-Empfang. Ja, ja... der Herr Dirk O. gibt in Bezug auf SDR mal wieder sein Bestes von sich! Dirk O. schrieb: > Wichtig ist die Art der Anbringung ... je höher und weiter weg vom Haus, > umso besser. Alter Schwede, dass ist ja mal ganz was Neues gerade in Bezug auf eine E-Feld-Antenne.
Josef L. schrieb: > Dirk O. schrieb: >> und: je höher und weiter weg vom Haus, umso besser. Ersteres ist falsch, Letzteres ist richtig. Da bei einer elektrisch kurzen Monopolantenne die Masthöhe über Grundfläche direkt in die effektive Höhe und damit in den Antennenfaktor eingeht, steigt bei Verdopplung der Höhe deren Ausgangsspannung um 6dB. Dabei steigen externes Rauschen und Signal gleichermaßen, das S/N bleibt unverändert. Ab einer gewissen Höhe ergibt sich nur noch eine Erhöhung des absoluten Summen-Spannung aber keine Verbesserung des Signal/Rauschabstandes mehr, die Gefahr von Übersteuerung steigt. Die Regel lautet also: so hoch wie nötig, aber nicht so hoch wie möglich. Verständlich erläutert in diesem pdf ab Folie 12 https://www.darc.de/fileadmin/filemounts/distrikte/p/Distrikt_P/Regiotreffen_2021_virtuell/Messantenne_ENAMS_aktualisiert_2.pdf
BC107 schrieb im Beitrag #7290558: >>> und: je höher und weiter weg vom Haus, umso besser. > > Ersteres ist falsch, Letzteres ist richtig. Praktische Hinweise z.B. von PA3FWM und DL4ZAO besagen: Höhe über Grundfläche 3-5m, Abstand vom häuslichen Störnebel mind. 15m.
Um die vielgelobte MiniWhip beurteilen zu können, empfehle ich die vorstehend angegebenen Literaturstellen von PA3FWM und DARC genau miteinander zu vergleichen und zusätzlich auch nach https://owenduffy.net/antenna/PA0RDT-MiniWhip/ zu gugeln. Bei SAQ ist der Spruch > ... und: je höher und weiter weg vom Haus, umso besser schon richtig. Erst im KW-Bereich spielen Eigenresonanzen eine Rolle.
Es geht nicht nur um die Eigenresonanzen, sondern un unnötig hohe Pegel mit der Gefahr von Inermodulation durch die Signalsummen, ohne dass damit ein Vorteil beim S/N erreicht wird. Der Breitband-Impedanzwandler muss ja nicht nur SAQ verarbeiten, sondern gleichzeitig noch hunderte von starken Signalen aus anderen Frequenzbereichen. Darum: nur so hoch wie nötig.
Fernfeldsignale im LW-Bereich nehmen linear mit der Höhe ZU, lokale Störungen quadratisch mit der Höhe AB. Ergo so hoch wie möglich.
Da lohnt es sich, besser auf die Ratschläge von Leuten zu setzen, die auch umfangreiche praktische Erfahrung vorweisen können als auf die Weisheiten von möchtegern Alleswissern.
Wenn Dir keine sachlichen Argumente mehr einfallen, versuchst Du's auf die beleidigend persönliche Art. Aber sowas prallt bei mir ab.
Entspann dich, das neomodische Zeug ist sowieso nicht deine Baustelle. Nach deinem eigenen Bekunden darf man SAQ nur mit zeitgenössischer Technik empfangen. Wir warten gespannt auf deine Empfangsergebnisse mit Fritter und Magnetdetektor.
BC107 schrieb im Beitrag #7290583: > besser 1,5 km Aber eben völlig unrealistisch. Selbst die 15m sind für mich schwer umsetzbar, zum einen wegen dann fehlender Befestigungsmöglichkeit und andererseits habe ich dan weniger als 10m zum Nachbarhaus. Ich habe zur Nordseite einen kleinen Balkon am Haus und dort werde ich das Ding vermutlich montieren. Vorteil diese Position ist das ich dort zumindest freie "Talsicht in Ost/West-Richtung habe. Auf der SEite des Hauses sollte es auch kaum Störquellen geben. Die berüchtigten Wandwarzen und in Betrieb befindlichen SNT liegen alle auf der anderen Seite. Ich muß es einfach probieren. Bis Weihnachten ist halt auch nicht mehr viel Zeit für großartige Experimente.
BC107 schrieb im Beitrag #7290679: > Da lohnt es sich, besser auf die Ratschläge von Leuten zu setzen, die > auch umfangreiche praktische Erfahrung vorweisen können als auf die > Weisheiten von möchtegern Alleswissern. eric schrieb: > Wenn Dir keine sachlichen Argumente mehr einfallen, > versuchst Du's auf die beleidigend persönliche Art. > Aber sowas prallt bei mir ab. Leute, jetzt bleibt doch mal auf dem Teppich. Das ist es doch nun wirklich nicht wert. Ich kann eh nicht alle Erfordernisse umsetzen. Gründe hatte ich ja schon genannt. Es wäre schön wenn ich SAQ dieses Jahr empfangen könnte, aber die Welt geht auch nicht unter, wenn's nicht klappt. Dann probrieren wir halt nächstes Jahr wieder.
BC107 schrieb im Beitrag #7290723: > Entspann dich, das neomodische Zeug ist sowieso nicht deine Baustelle. Statt zu pöbeln, bring doch lieber ein 'neumodisches' Gegenargument zu meinem Post > Fernfeldsignale im LW-Bereich ...
Zeno schrieb: > Selbst die 15m sind für mich schwer umsetzbar... weniger > als 10m zum Nachbarhaus. Bei mir ebenso, drei Nachbarhäuser in etwa 10-12m Abstand Wand zu Wand, 10 Häuser in 50m Radius, davon 4 mit Solaranlagen.
eric schrieb: > bring doch lieber ein 'neumodisches' Gegenargument > zu meinem Post Wurde schon geschrieben, aber das geht ja an dir vorbei. Aber ich wiederhole es gerne noch mal. Niemand bezweifelt, dass der Pegel bei höherer Montage linear steigt, aber darin liegt auch ein Problem. Denn der Signal/Rauschabstand steigt nicht proportional, er bleibt gleich. Und nur auf den kommt es an. Meine praktischen Erfahrungen haben gezeigt, dass ab einer gewissen Höhe irgendwann IM-Produkte durch Übersteuerung des Impedanzwandlers auftreten und es keinen Sinn macht, noch höher zu gehen. Das ist insbesondere Abends und in der Nacht der Fall, wenn zig starke MW-Signale einfallen und mit Millivolts am FET stehen. Es ist also unsinnig, die Montagehöhe unnötig hoch machen, wenn dem kein Gewinn an S/N gegenübersteht, gleichzeitig aber IM Produkte generiert werden. Und was den Abstand zu häuslichen Störquellen betrifft, kann man gar nicht weit genug weg sein. In urbanen Gebieten ist der Grund-Störpegel durch Schaltnetzteile und Schaltflnaken aus dem Netz mittlerweile so große, dass nach meiner Erfahrung eine Miniwhip, auch bei sauberer Erdung und mit Mantelwellensperre verblockt, in vielen Fällen bei 100m Abstand zur Bebauung noch zu viele Störungen auffängt. In solchen Fällen bringt eine andere Antennenform oder eine Aktivloop zwar weniger Pegel, aber oft ein besseres S/N.
BC107 schrieb im Beitrag #7290806: > Denn der Signal/Rauschabstand steigt > nicht proportional Der Signal/Rauschabstand verbessert sich, wenn man die Antenne über den Störnebel heraushebt. Oft befinden sich die Störquellen im eigenen Haus oder die Antenne ist nicht symetrisch aufgebaut. Erdschleifen kann man durch galvanische Trennung vermeiden und gegen zu starke Signale hilft ein Dämpfungsglied bzw. HF-Regler.
B e r n d W. schrieb: > Der Signal/Rauschabstand verbessert sich, wenn man die Antenne über den > Störnebel heraushebt. Das S/N verbessert sich genauso, wenn man vom Störnebel horizontal weggeht. Denn die Störfeldstärke nimmt mit der Entfernung von der Störquelle ab und nicht mit der Höhe. Kein vernünftig denkender Mensch wird, um dem Störnebel zu entgehen, mit einer Impedanzwandler-Aktivantenne in die Höhe gehen mit all den vorher beschriebenen Effekten (breitbandige Pegelzunahme, Eigenresonanz etc.), wenn er das gleiche erreichen kann, wenn er die gleiche Entfernung vom Haus weggeht und auf dem Boden bleiben kann. Hier schreiben offensichtlich Sandkastenstrategen, die das Verhalten einer Impedanzwandler-Aktivantenne noch nie ernsthaft im praktischen Aufbau bei verschiedenen Höhen untersucht haben.
Leute, für mich ist das ein Hobby und Ausgleich zum Job. Spaß macht dabei (für mich) das Testen und Ausprobieren verschiedener Optionen, da wo ich bin (Wohnung 3. OG). Das ist eine Herausforderung: RF Erdung fehlt, Stahlbeton-Wände, LED-Beleuchtung, keine Antennen draußen erlaubt ... Aber: man wächst an seinen "Aufgaben" ... ;-) Zum Thema "Antennen für SAQ": Da muss jeder auch seine eigenen Erfahrungen am Empfangsort machen. Man kann viel Theorie diskutieren, letztlich zählt am 24.12. nur: geht oder geht nicht. Ich nehme dieses Jahr die Youloop, vergrößert auf 1-m-Durchmesser, und meinen Airspy HF+ Discovery. Ob mein VLF PreAmp mit OP275 bis dahin fertig wird, weiß ich noch nicht,- muss dann auch ohne gehen. Ich werde berichten ...
BC107 schrieb im Beitrag #7290912: > Hier schreiben offensichtlich Sandkastenstrategen, Nur DU weisst natürlich alles besser, als 'vernünftig denkender Mensch' auch dass Höhe und Entfernung verschiedene Dinge sind. Dabei hast Du mit Deiner Argumentation nicht einmal völlig Unrecht. Deine Impedanzwandler-MiniWhip ist nämlich eine primitive Konstruktion mit hoher Kreuzmodulationsanfälligkeit, weshalb ihr 'Erfinder' (oder besser Woanders-Abgucker, nur den schlagkräftigen Namen hat er erfunden) längst Herstellung und Verkauf eingestellt hat. Es gibt verbesserte Konstruktionen, die nach Abschaltung der meisten MW- und vieler KW-Sender die heutigen Signalpegel locker verarbeiten. Aber: In DIESEM Faden hier geht es gar nicht um den Allerwelts-Störnebel, sondern um den Empfang von SAQ und da kann mann leicht alles über ca. 30 kHz ausfiltern. Und dann gilt für Nicht-Spitzenempfänger: je höher und weiter weg vom Haus, umso besser.
eric schrieb: > Deine Impedanzwandler-MiniWhip ist nämlich eine primitive Konstruktion Die Miniwhip ist ist nicht meine, auch nicht Deine, sie ist auch nicht von dem Holländer, derartige Schaltungen gibt es, seit es FETs gibt. Z.B. als hochohmige AM Vorstufe für die Teleskopantenne in portablen Radios. Dennoch ist es trotz ihrer Einfachheit eine sehr verbreitete Aktivantennenform, die vielen SWL als verlässliche Breitbandantenne gute Dienste erweist. Ich weiß gar nicht warum du so verbissen einen Kreuzzug gegen alles führst, was sich Miniwhip nennt oder so aussieht. Du hast ja bislang in deiner Allwissenheit noch nichts vergleichbar Einfaches veröffentlicht, was den Leuten dient und was besser ist. Großsprechen ist halt einfacher als was zustande bringen. Aber es geht hier nicht primär darum, welche Art Antenne oder Aktivantenne deinen Segen bekommt. Das kann jeder für sich selber rausfinden und entscheiden.
Nach langer Zeit wieder das WebSDR von Twente im Internet besucht. Zu SAQ, am S-Meter ist schon erkennbar, das dort empfangsmäßig mit Störungen zu rechnen ist.Der Grundpegel ist auf 17.2 kHz auf linker Seite um ca 12 dBm höher als für 10 kHz rechts. Das es bei 9.5 kHz noch ein nicht AFU-Nutzsignal gibt, hat mich auch gewundert.
So, hoffe das man sich zwischenzeitlich wieder etwas beruhigt hat. Ich habe die Zeit genutzt und das Gehäuse für meinen SAQ-Empfänger zusammengebaut. Da nicht mehr so arg viel Zeit ist habe ich das Gnze mit Leiterplattenmaterial gemacht. Das Rohgehäuse ist jetzt fertig (s. Bildle). Momentan steht es in der "Lackiererei". Der Lack wird morgen trocken sein , da kann ich dann die Schaltung zusammen löten. Vorhin ist meine Miniwhip angekommen. Probiere ich vielleicht heut noch aus.
Das Gehäuse ist aus der "Lackiererei" zurück. Habe es jetzt noch mit den Einzelteilen mechanisch komplettiert. Morgen wird alles zusammen gelötet und dann hoffe ich das es funktioniert. Der Transistor im TO3 Gehäuse ist im wahren Leben kein Transistor sondern ein MA7805 - Festspannungsregler 5V von Tesla. Bei dem wird GND über 2 Dioden hoch gelegt, dann kommen dort ungefähr 6,4V raus die für die Heizung der Röhre benutzt werden.
Wünsche dann viel Erfolg mit dem Empfänger / der Antenne.Diese "Gehäusetechnik" habe ich auch mal verwendet, Lackierung war nur Platikspray, sollte dann halt nicht mehr dran gelötet werden. Zu Antennen will ich eigentlich nur wenig schreiben, die Miniwhip empfängt halt rundum, mit Draht- oder Rahmenantenne hat man eine Vorzugsrichtung. Anpassung einer Drahtantenne ist sicher ein Thema für sich, falls nicht bekannt, dazu mit Bezug zu SAQ: Längstwellenempfänger bauen? (z.B. SAQ 17,2kHz) von B e r n d W. (smiley46) 20.12.2019 15:13 https://www.mikrocontroller.net/attachment/439232/SAQ_Antenne.jpg
@zeno Schaut schon toll aus was du wieder gebaut hast; ich würde es nicht wagen, schon ein Gehäuse zu machen bevor die Funktion getestet werden konnte. Aber dafür hast du eine saubere Abschirmung. Ich habe meine Ferritantenne (nur 1 Spule, nicht beide zusammen) nochmal getestet, Bilder oben. Einmal die Soundkarte ohne irgendwas angeschlossen, dann den Schwingkreis mit 3,6nF auf 17,2kHz abgestimmt direkt an den Eingang der Soundkarte (ohne Verstärker!) und dann mit der schon gezeigten Opamp-Schaltung. Man sieht am 2. Bild, dass die 8 und 16kHz über die Antenne aus der Umgebung reinkommen, auch 19,5kHz. Mit abgestimmter Antenne und Verstärker ist der Bereich um SAQ um 30dB aus dem Rauschen gehoben, 3dB-Bandbreite etwas über 200 Hz.
Josef L. schrieb: > Ich habe meine Ferritantenne (nur 1 Spule Hab 2 Ferritantennen mit (Kreuzwickel-)Langwellenspulen. Mit 1nF hatte ich eine Resonanz bei 77,5kHz, die Güte betrug dabei ca. 60. Dann steckte ich die beiden Spulen auf die beiden Enden eines Ferritstabes, dabei bekam ich einen Koppelfaktor von nur 0,1! Zum Schluß hab ich die Spulen in Reihe geschaltet und wieder auf Resonanz mit dem DCF77 gebracht. Die Güte stieg dabei auf 110.
B e r n d W. schrieb: > Koppelfaktor von nur 0,1 Durchaus möglich. Bei 21+24mH direkt nebeneinander komme ich ja auch nur auf 71mH statt irgendwo um 88mH zu landen, also K etwa 0,8. Da ist der Mittenabstand etwa 2-2,5cm.
Dieter P. schrieb: > Diese > "Gehäusetechnik" habe ich auch mal verwendet Es geht halt relativ fix und da Material ist auch leicht zu verarbeiten. Da ich Leiterplatten nicht mehr selbst mache, war auch noch das Material übrig und so wird es auch noch einem passenden Verwendungszweck zugeführt.
Josef L. schrieb: > schon ein Gehäuse zu machen bevor die Funktion getestet werden > konnte. Die Funktion hatte ich ja schon auf einem Versuchsbrettel (s.Bildle) getestet. Da hat es funktioniert wie gewünscht. War halt nicht er echte SAQ sondern nur ein ganz ganz lose eingekoppeltes Generatorsignal. Habe die Versuchsschaltung aber auch mal mit einem anderen VLF SEndr probiert und das sah erfolgversprechend aus.
Zeno schrieb: > nur ein ganz ganz lose eingekoppeltes Generatorsignal Ah ja, das ist auch OK. Wollte ich bei meinem Aufbau auch noch machen.
Hab mir schon wieder ein Minus eingefangen, weiß der Teufel wieso. @zeno Ich sehe bei dir aber auch lange Kabel, zB zum Drehko, Poti usw. - wieso kriegst du dafür einen Daumen hoch, und mir schlägt man das um die Ohren? Test mit externem Generator verlief übrigens positiv, ich habe den schon verlinkten Online-Tongenerator am Towr-PC aufgerufen und statt des 2. Lautsprechers der Aktivboxen ein geschirmtes 3m-Kabel mit Ferritspule (ca. 1000 Windungen) angeschlossen. Das 17,2kHz-Signal war noch in über 2m Entfernung nachzuweisen. Natürlich sind 2m deutlich weniger als 800 km, nur kommen keine 20-40kW von der Antenne, sondern sicher weniger als 20mW.
Josef L. schrieb: > ... Mit abgestimmter Antenne und Verstärker ist der Bereich um SAQ um 30dB > aus dem Rauschen gehoben, 3dB-Bandbreite etwas über 200 Hz. Bei mir sieht das mit meinen abgestimmten Antennen auch so aus. Ich will dir keine Illusionen nehmen, aber nach meiner Erfahrung müsste der 1. Satzteil so lauten: "Mit abgestimmter Antenne ... ist das Rauschen im Bereich um SAQ um 30dB über den sonstigen Rauschpegel angehoben, ..."
Dirk O. schrieb: > müsste der 1. Satzteil so lauten ... OK, kann ich mich mit abfinden, aber welche Art Verstärkung, egal ob über mehr Windungen oder Resonanz im Schwingkreis oder über einen aktiven Verstärker verstärkt das Rauschen nicht oder weniger als das Wunschsignal?
Josef L. schrieb: > Dirk O. schrieb: >> müsste der 1. Satzteil so lauten ... > > OK, kann ich mich mit abfinden, aber welche Art Verstärkung, egal ob > über mehr Windungen oder Resonanz im Schwingkreis oder über einen > aktiven Verstärker verstärkt das Rauschen nicht oder weniger als das > Wunschsignal? Eigentlich ist ja der Signal-Rauschabstand ein Maß für die Signalqualität. Ein kleiner SNR ist also eine schlechte Signalqualität. Techn. Verbesserungen gibt es jede Menge, in unserem Fall einer simplen Lösung für SAQ realistischerweise nur 3: 1. Anheben des Signalpegels (effektivere Antenne, anderer Standort [z.B. direkt neben Grimeton] ...) 2. Senken des Rauschpegels (anderer Standort [draußen auf der grünen Wiese des Nachbar-Landwirts], Abschirmungen, alle Sicherungen im Haus ausschalten,- auch bei den anderen Mietparteien, ...) 3. Verbesserung der Güte des Schwingkreises Andere Optionen wie Filtern, komprimieren, mitteln, ... wären wohl hier Overkill.
Dirk O. schrieb: > 2. Senken des Rauschpegels (anderer Standort [draußen auf der grünen > Wiese des Nachbar-Landwirts], Abschirmungen, alle Sicherungen im Haus > ausschalten,- auch bei den anderen Mietparteien, ...) Letzteres wirkt nur gegen häusliche Nahfeldstörungen. Ab ins Grüne hilft gegen urbanes externes Rauschen. Das externe Rauschen im ländlichen freien Raum ist auf VLF doch noch recht hoch. Dirk O. schrieb: > 3. Verbesserung der Güte des Schwingkreises Nur wenn das auch mit einer schmaleren Bandbreite verbunden wäre, da die empfangene externe Rauschleistung von der Empfangs-Bandbreite abhängig ist. Die Bandbreite wird aber meist durch die Betriebsgüte und nicht durch die Leerlaufgüte bestimmt.
Dirk O. schrieb: > 3. Rahmenantenne Ich plädiere für die Variante Nr. 3, damit läßt sich der stärkste Störer ausblenden. Dies kann den entscheidenden Unterschied ausmachen zwischen "Da ist was" und "Gut verständlich". Am Sonntag konnte ich die beiden Alphas auf 11,905kHz und 12,649kHz gut hören. Empfangen hab ich die mit 41m Draht, einem Konverter auf 4MHz und nem IC-756 als Empfänger. Der Alpha auf 14,881kHz war nicht vernehmbar. Gibt es weitere Empfangsberichte bezüglich der Alphas?
Josef L. schrieb: > wieso > kriegst du dafür einen Daumen hoch, und mir schlägt man das um die > Ohren? Als Gast kann ich die Daumen wohl nicht sehen - egal ob nach oben oder unten. Der kleine (Dreifach) Dreko vorn ist für die Rückopplung gedacht gewesen - war so in der Orginalschaltung. Den habe ich dann letztendlich durch einen Festkondensator ersetzt und die Rückkopplung wie beim Audion üblich durch Regeln der Schirmgitterspannung gemacht (das Poti)
BC107 schrieb im Beitrag #7292438: > schmaleren Bandbreite verbunden wäre, da die > empfangene externe Rauschleistung von der Empfangs-Bandbreite abhängig ist Das ist in Verbindung mit dem SAQ-RX-Programm ja auf 2 Schultern verteilt, einmal die Selektionskurve des Empfängers, wobei ich eben nur einen 1-Kreiser habe, aber offenbar mit einer durchaus brauchbaren Bandbreite, der die Soundkarte schon ziemlich entlastet, und dann den Softwarefilter des Programms, der ja noch weiter auf 100 oder gar 50 Hz begrenzen kann. Schon die 300 Hz sollten einige dB weniger Rauschen zusätzlich zu meinen ca. 250 Hz bringen, die schmäleren noch etwas mehr.
B e r n d W. schrieb: > Am Sonntag konnte ich die beiden Alphas auf 11,905kHz und 12,649kHz gut > hören. Wie hört sich das an? Ist Twente SDR da geeignet? Ich sehe grade da etwas auf 12,65 kHz, ein schwacher Streifen im Wasserfalldiagramm, aber im Lautsprecher unterscheidet sich das Signal (B=0.18kHz) kaum vom Rauschen ringsum.
Zeno schrieb: > Ich habe die Zeit genutzt und das Gehäuse für meinen SAQ-Empfänger > zusammengebaut. Sieht nicht schlecht aus aber Deine Holzgehäuse sonst finde ich persönlich besser. Aber trotzdem Daumen hoch dafür.
>Gibt es weitere Empfangsberichte bezüglich der Alphas? Vor einigen Jahren waren die Alphas hier nachweisbar. Seitdem bei mehreren Versuchen allerdings nicht mehr. Ob die Empfangssituation seitdem schlechter wurde oder die Technik, keine Ahnung.Ob es am Sonnenfleckenzyklus liegt, dazu kann ich nur spekulieren, aber nichts belegen. ITU Radiowave propagation Wenn jemand viel übrige Zeit hat, bei der ITU findet man einiges an Mathematik, aber so einfach wird man dort keine Antwort zur Wellenausbreitung / Feldstärke finden. Die Übersicht im PDF enthält keine Links, die sich ja mit der Zeit ändern können. Radiowave propagation https://www.itu.int/rec/R-REC-P/en
Josef L. schrieb: > Wie hört sich das an? Das sind zwei Signale kurz hintereinander mit je ca. 1 Sekunde Dauer, dann ein paar Sekunden Pause, bis sich das Ganze wiederholt. Die Signale bestehen aus einem getasteten Träger ohne weitere Modulation. Ich benötige schmale Filter wegen den lokalen Störungen und höre deshalb nur eines der Signale zur selben Zeit. https://www.youtube.com/watch?v=GnLLC0G_3Mo https://www.youtube.com/watch?v=UtIi4FdLfuw
OMG schrieb: > Sieht nicht schlecht aus Danke! OMG schrieb: > aber Deine Holzgehäuse sonst finde ich > persönlich besser. Die haben auch viel Arbeit gemacht. Dazu war jetzt zum einen keine Zeit und andererseits steht das Teil wahrscheinlich die meiste Zeit im Regal. Das Ding habe ich jetzt nur gebaut um mal SAQ zu empfangen. Die Holzgehäuse mache ich auch nicht so oft. Meistens nehme ich schon irgendwie was Fertiges, so wie im das im Bildle gezeigte Gerät. Die Frontplatte habe ich natürlich selbst gemacht und das war schon genug Arbeit. Die Gehäuse sollen halt auch einen Zweck erfüllen. Ordentlich kann man es aber dennoch machen, oder sich zumindest bemühen.
Dirk O. schrieb: > wo ich bin (Wohnung 3. OG). > Das ist eine Herausforderung: RF Erdung fehlt, Stahlbeton-Wände, > LED-Beleuchtung, keine Antennen draußen erlaubt .. Was du auf deinem Balkon (Stativ zb.) aufstellst hat keinen anderen zu interessieren! Das hat sogar mittlerweile meine Hausverwaltung eingesehen und die sind von der ganz speziellen Sorte! Wird zwar kein Kilometer Draht werden, aber eine Rahmenante sollte sich durchaus stellen Lassen ohne das jemand etwas sagen kann. Wichtig ist nur: nicht am Geländer und Kabel über eine Flache (die aus dem SAT Bereich genügen für KW-VHF, bei qualitativ hochwertigen auch bis UHF) Fensterdurchführung in die Wohnung. RG-174/5X oder auch Aircell ect. drücken auf Dauer an den Dichtungen der Türe/Fenster und sorgen für Undichtigkeiten. Vor allem bei Türen die deutlich über 30 Jahre alt sind.
B e r n d W. schrieb: > Gibt es weitere Empfangsberichte bezüglich der Alphas? Ich habe die schon lange nicht mehr gehört, ich meine zuletzt 2020...?
Kilo S. schrieb: > Dirk O. schrieb: >> wo ich bin (Wohnung 3. OG). >> Das ist eine Herausforderung: RF Erdung fehlt, Stahlbeton-Wände, >> LED-Beleuchtung, keine Antennen draußen erlaubt .. > > Was du auf deinem Balkon (Stativ zb.) aufstellst hat keinen anderen zu > interessieren! > Das hat sogar mittlerweile meine Hausverwaltung eingesehen und die sind > von der ganz speziellen Sorte! > Wird zwar kein Kilometer Draht werden, aber eine Rahmenante sollte sich > durchaus stellen Lassen ohne das jemand etwas sagen kann. > Wichtig ist nur: nicht am Geländer und Kabel über eine Flache (die aus > dem SAT Bereich genügen für KW-VHF, bei qualitativ hochwertigen auch bis > UHF) Fensterdurchführung in die Wohnung. > RG-174/5X oder auch Aircell ect. drücken auf Dauer an den Dichtungen der > Türe/Fenster und sorgen für Undichtigkeiten. Vor allem bei Türen die > deutlich über 30 Jahre alt sind. Ja, das stimmt. Den Balkon nutze ich auch, aber nichts fest installiert. Auf der Geländer-Innenseite habe ich ein Stahlrohr angebracht, das kaum auffällt. Da rein kommt dann eine Carbon-Stipprute 12m (wird fürs Fischen und für Geocaching verwendet). Damit kann ich zumindest eine Vertical auf 12m hochbringen (Gegengewicht Balkongeländer), habe aber auch schon eine Mini Whip da festgemacht. Das geht wegen dem Gewicht nicht auf 12m, aber bis 7m kriege ich die rauf bei wenig Wind. Man muss was tun ...
Dirk O. schrieb: > Ja, das stimmt. Den Balkon nutze ich auch, aber nichts fest installiert. Wird bald sowieso wieder besser für alle Funker, der "Bürgernotfunk" auf CB/PMR/Freenet wird gerade populär. Vermutlich wird dadurch nicht nur die Stationsdichte größer sondern auch die tolleranz gegenüber Antennen am Balkon. Manchmal kann Panik das irgendwann irgendwas passiert für kleine aber nützliche Veränderungen sorgen. ;-)
Henrik V. schrieb: > Hier noch eine schöne Beschreibung (engl.) für einen SAQ-Empfänger Danke, der hat wirklich viel ausprobiert. Ich sehe aber auch, dass seine Soundkarte ein viel niedrigeres Rauschlevel hat als meine, daher teste ich jetzt noch andere vorhandene Rechner. An der Karte selber kann ich ja nichts ändern.
Probier mal gutes, geschirmtes Kabel und löt das an die Klinke. Ich hab RG58 genommen weil es da war. Hat bei 4m Leitung erstaunlich viel gebracht. (Vorher war das ein Kopfhöhrerkabel) Ein Ferrit (Klapp- oder Ring) dicht an der Klinke ( gerne mehr als einmal durch) kann manchmal auch noch helfen. (Schaden tut's nicht) Und der Störnebel muss nicht an der Karte liegen, eher wird er wohl in nicht so dichtem Störnebel aus der Umgebung gemessen haben.
Ich habe die "normalen" Klinkensteckerkabel (Stereo), mit je einer Ferrit-Klemmdrossel an den Enden, Länge 1,5m. Aber in Beitrag "Re: SAQ Minimalempfänger" habe ich ja den Screenshot gezeigt, dass das Rauschlevel auch ohne dass was am Mikrofoneingang angesteckt ist genauso bei -60dB liegt. Edit: Erstaunlich! SAQ-RX an der Soundkarte vom Tower, kein internes Mikro, nichts angeschlossen, hat Rauschlevel unter -110 mit Spitzen bis -95dB bei 18 und 21 kHz. Am 2. Laptop (dell) mit kurzgeschlossenem Eingang unter -90dB, ab 2-21 kHz etwa -105dB, danach <-110dB, die Karte sampelt offenbar nur mit 44kHz. Ich werde wohl zum weiteren Test des Empfängers den PC wechseln!
@ Dirk @ alle wenn Du Dir die YouLoop (Möbius) zusammenstrickst (1m d )ergibt das etwa 15,2 uH. Jedenfalls bei mir mit Aircell 7. Dann 1:1 Balun und 5,3-5,5 uF C . Funktioniert hervorglänzend. Vergiss irgendwelche Verstärker. Habe 6 verschiedene gebaut. Alle brachten hauptsächlich Rauschen, oder irgendwelche Mischprodukte. Draußen in der Pampa mag das anders aussehen.
so könnte das dann aussehen, nur das diese Loop ohne Verstärker hier im Zimmer steht ;-)
Hallo Leute, ich bin weg - ich habe es nicht nötig, jeden meiner Beiträge anonym mit mehreren daumen runter bewerten zu lassen! Streitet euch allein weiter!
Josef L. schrieb: > Hallo Leute, > ich bin weg - ich habe es nicht nötig, jeden meiner Beiträge anonym mit > mehreren daumen runter bewerten zu lassen! Streitet euch allein weiter! Josef laß Dich doch nicht von so etwas beeindrucken - infach ignorieren. Stänkerer gibt es eben immer wieder, da kann man nichts machen. Wenn Du jetzt die Brocken hin wirfst, dann gibst Du diesen Leuten Recht und sie haben erreicht was sie wollten.
Josef L. schrieb: > Hallo Leute, > ich bin weg - ich habe es nicht nötig, jeden meiner Beiträge anonym mit > mehreren daumen runter bewerten zu lassen! Bitte nicht Josef! Gehe mal davon aus, daß es viel mehr stille & interessierte Leser gibt als anonyme Minusbewerter. Das Bewertungssystem finde ich eh absolut obsolet. Zumal kaum jemand es im Sinne von 'Beitrag lesenswert' nutzt. Was sind das für Leute die Beiträge von Dir und anderen downvoten und was haben sie davon? Ist schon ziemlich destruktiv und dem Geist des Forums nicht zuträglich [==> *Mods!*]
Hallo Josef, ich lese hier auch sehr interessiert mit und finde sehr spannend wie du die Geschichte angehst. Bitte berichte weiter darüber. Negativ-Bewertungen einfach ignorieren, nach dem Motto: Was kümmert es die deutsche Eiche, wenn sich die Sau an ihr reibt.
@Josef: bitte mach weiter, viele lesen hier interessiert mit! @SWL_Listener: Das sieht ja toll aus! Könntest Du das bitte etwas genauer erklären, wie das mit dem Balun und dem Kondensator gemeint ist? Und meintest Du wirklich uF? Was für einen Empfänger benutzt Du? Schonmal vielen Dank!
@Josef Leider nerven wenige Miesmacher gewaltig. Mich interessieren deine Beiträge. Gruß
SWL_Listener schrieb: > so könnte das dann aussehen, nur das diese Loop ohne Verstärker hier im > Zimmer steht ;-) SWL_Listener schrieb: > Vergiss irgendwelche Verstärker. Naja, dein Spektrogramm zeigt z.B. den Sender auf 18,2kHz mit -75dBm, das sind an 50Ohm etwa 40µV, da wird man für die Auswertung des Inhalts schon noch etwas verstärken. Ich frage mich auch, ob ihr wirklich mit der Beule im Spektrogramm oder mit der Linie in der Wasserfall-Darstellung als Ergebnis eines in die Soundkarte gesteckten Drahtes als eure Empfangsleistung zufrieden seid? Mir jedenfalls reicht das nicht. Ich möchte sehen was da gesendet wird, wie z.B. den "Strichcode" des Senders auf etwa 18,2kHz (siehe Anhang). Nur so hat man den Beweis, daß auch tatsächlich der Sender empfangen wurde. Man vergleiche dazu mal die Darstellung des Wasserfalls von "SWL_Listener" und mein Oszillogramm, beide zeigen den gleichen Sender. Natürlich ist dazu ein Verstärker nötig, aber der ist doch gar kein Problem, erst recht nicht bei diesen niedrigen Frequenzen. Wie ich das mache habe ich schon mehrfach gesagt und gezeigt.
ArnoR schrieb: > Naja, dein Spektrogramm zeigt z.B. den Sender auf 18,2kHz mit -75dBm, > das sind an 50Ohm etwa 40µV, da wird man für die Auswertung des Inhalts > schon noch etwas verstärken. Der Ansicht bin ich auch. Die FFT des Spektrogrammes ist viel schmaler, als die Bandbreite des demodulierten Signals und hat von daher einen niedrigeres Grundrauschen. Was man im Spektrum bei schmaler Bandbreite noch über dem Rauschen sieht, kann bei 500Hz Bandbreite vor dem Demodulator schon im Rauschen versinken.
Guten Tag Bezugnehmend auf "Einfachen Empfänger". zeige ich mal meine Schaltung im Forum die ich am 24.12.2022 testen werde. Mit einer ähnlichen Schaltung hatte 2018 schon Erfolg. ( Suche bei Y-tube "R09SAQ" ) Zum testen nutzte ich einen Generator mit einem ATMega8 ( Display und 2 Tasten ich bin nicht sicher ob ich die Software aus diesem Forum hatte oder einem anderen). Der Ausgang vom Atmega mit 100Ohm nach Masse, ohne extra Draht dazwischen. Damit überbrücke ich bis 2m. Und Ja die die Sache neigt zum Schwingen besonders wenn das Batteriepack oder und der Lautsprecher in die Nähe der Ferritantenne kommen. Ggf werde ich die Verstärkung der Filter verringern, Aber erst mal den Sonnabend abwarten. Die Kurzbeschreibung: Ferritantenne abgestimmt Filter17,2KHz Schaltmischer Filter 816Hz NF LO = Uhrenquarz /2 Guten Empfang allen denen die es versuchen Grüße Bernd
@Nils ich gehe davon aus das Dir diese Abbildung bekannt ist? Ich habe noch die uF so wie sie sich für mich ergeben eingezeichnet. Bei anderen Nachbauten mögen sie anders sein. Die uF ergeben sich wegen der uH aus dem Schwingkreisrechner: Einfach annähern, bis es passt. https://www.electronicdeveloper.de/LC_Parallelresinanz.aspx Na ja, und hier siehst du die Loop an einem Fahrradmontageständer (Aldi) ist eher eher ein Ei als ein Kreis ;-) Mir als Novize, ist aber immer noch nicht klar, warum die Loop oder auch der Ferritstab mit der schmalen Seite zum Sender den höchsten Empfangspegel hat? Wie gesagt, halte ich einen Verstärker nur dann für sinnvoll, wenn man sich außerhalb des häuslichen Störnebels befindet. Es sei denn man kann selektiv schmalbandig verstärken. Das ist sicher nicht "mal eben" aufgebaut. Von Schaltungen mit 2N5109-OP27-MC1350-TL084- BC237-BC547 bin ich zumindest im Haus abgekommen. Außer an einer Ferritantenne, das klappt recht gut mit 2x BC547 . Mit Ferritantennen werd ich mich noch weiterbeschäftigen (wenn der Ersatz angekommen ist) Beim ausprobieren wo der beste Standort ist, ist sie heruntergefallen und natürlich nicht heile wieder hoch zurückgesprungen. Der Rx hier ist ein Elad FDM-S2. Aber ich werde es parallel noch mit dem Fifi SDR versuchen und einem SOP42P Konverter an einem Yaesu. Ach, habe hier noch nie Bewertungen abgegeben. Find ich albern. Entweder keine, also neutral, oder allenfalls positive, wäre meine bevorzugte Variante.
SWL_Listener schrieb: > ...Entweder keine, also neutral, oder allenfalls positive, wäre meine > bevorzugte Variante. Zustimmung. Und wenn ich einen Beitrag nicht so gut finde, bin ich in der Lage, mich verständlich zu artikulieren und argumentieren. Michael
So Leute mein SAQ-Empfänger ist fertig und sollte auch funktionieren - erste Versuche von heute Nacht sahen nicht ganz schlecht aus. Von der Mechanik her fehlen allerdings noch der Deckel und die Bodenplatte - mal sehen ob ich das bis Weihnachten noch schaffe, ansonsten muß es halt ohne gehen. Anbei mal noch zwei Bildle für einen Eindruck vom fertigen Gerät. Ist sicher nicht alles optimal und schönere Bedienknöpfe habe ich auch nicht gefunden. Allerdings haben die großen Knöpfe eine gute Haptik und man kann es relativ feinfühlig einstellen. Mit einem Skalentrieb wäre es natürlich noch besser aber das schaffe ich in der Kürze der Zeit nicht mehr. Gestern habe ich auch schon mal eine meiner Miniwhip's ausprobiert, bisher aber nich wirklich überzeugend. Aber es war ja auch schon dunkel und da kann man nicht mehr auf dem Dach rum turnen. Mal sehen ob ich da heute noch einen geeigneten Standort finde. Ansonsten habe ich vorsorglich meine Langdrahtantenne noch einmal etwas optimiert.
@SWL_Listener: Vielen Dank, jetzt habe ich es verstanden, du hast aus der Breitbandloop eine getunte Loop gemacht. Vielen Dank für die Infos!
Bernd schrieb: > eine Frage Zeno > Welche Röhre verwendest du ? Eine sowjetische 6Ж1П - die war gerade vorhanden. Die 6Ж3П funktioniert auch. Die Röhren sind pinkompatibel zur EF98. Letztere wäre wahrscheinlich am besten geeignet, weil sie für so niedrige Spannung konstruiert wurde, aber die habe ich nicht da. Im Probeaufbau hatte ich auch mit einer EF86 probiert hat auch gut funktioniert. Probeaufbau hatte ich auch mit höherer Ua (60V) getestet, da funktioniert das mit den 6ЖxП und der EF86 noch besser, aber dann müßte ich mir was anderes für die Heizung überlegen. Die Heizspannung für die Röhre mache ich aktuell mit einem MA7805 (LM7805CK) dessen GND über 2 Dioden hoch gelegt wurde. Der MA7805 würde zwar 35V Eingangsspannung vertragen aber dann müßte er noch mehr verheizen, der wird jetzt schon gut warm. Habe mal noch den Schaltplan mit angehangen.
ja genau, deswegen noch der Schalter an den Cs, damit man umschalten kann. Denkbar wäre auch eine kleine Bank zum umschalten auf diverse Bänder. Man merkt sehr deutlich das die Loop dann im 20KHz Bereich resonant wird und alles oberhalb wegfällt. Apropos fällt.... der Ansatz muß ja nicht jedem ge fallen. Wer Interesse an den STL Dateien hat, Finger hoch ;-) Allen wünsche ich hier am besagten Tag mit ihren unterschiedlichen Ansätzen und Intentionen einen gute Empfang.
SWL_Listener schrieb: > @ Dirk @ alle > > wenn Du Dir die YouLoop (Möbius) zusammenstrickst (1m d )ergibt das etwa > 15,2 uH. Jedenfalls bei mir mit Aircell 7. Dann 1:1 Balun und 5,3-5,5 uF > C . > Funktioniert hervorglänzend. Vergiss irgendwelche Verstärker. Habe 6 > verschiedene gebaut. Alle brachten hauptsächlich Rauschen, oder > irgendwelche Mischprodukte. Draußen in der Pampa mag das anders > aussehen. Sehr gut! Ich sehe, du kommst bei HWU und DH038 locker auf 40-45 dB SNR! Mit meiner 1-m-Möbius (im Zimmer!) und Airspy HF+ Discovery schaffe ich da 32-35 dB (im Bereich OWL, Höhe ca. 65m ü.NN). Auch mein Noisepegel ist um ca. 15 dB höher als bei dir, so bei ca. -110 dB. Abgestimmt habe ich die Möbius aber noch nicht genutzt. Ich habe auch schon ein paar ELF- bis VLF-Verstärker gebaut, mein aktueller mit OP275 und 30 dB Gain (gerade fertig geworden) hilft auch gar nicht. Mal schauen, wie SAQ morgen im Testbetrieb rüber kommt ....
Beitrag #7294343 wurde von einem Moderator gelöscht.
Leider gerade abgesagt... SAQ will not air this Christmas. Important update! Covid-19 is currently, again, spreading around the world, also to Sweden and to Grimeton. Due to Covid-19 infection in the Alexander team, SAQ will not be able to air on Christmas Eve morning, Dec 24th 2022. No one is seriousely ill, only mild symptoms, however we can not put anyone in the team at risk. For that same reason, the radio station will be closed for visitors and SK6SAQ will not be QRV, on that same day.
Günter R. schrieb: > Leider gerade abgesagt... > SAQ will not air this Christmas. So ein Mist. Schade, aber kann man halt nicht ändern. Dann versuchen wir es halt nächtes Jahr. Bleibt auf alle Fälle noch Zeit die Empfänger zu optimieren und/oder einen Ersatzempfänger zu bauen. An der Antenne könnte man dann auch noch was machen. @Bernd Deine Empfängerschaltung sieht auch sehr interessant aus. Funktioniert die so? Hätte ja jetzt genug Zeit die Schaltung nach zu bauen.
schöner schietendrrreck, na dann kann es ja jetzt ans Aufräumen gehen. Oder besser, wir morsen uns gegenseitig etwas zu. Mit anderen Worten....doch nicht aufräumen, sondern Sender bauen
SWL_Listener schrieb: > schöner schietendrrreck, > na dann kann es ja jetzt ans Aufräumen gehen. > Oder besser, wir morsen uns gegenseitig etwas zu. > Mit anderen Worten....doch nicht aufräumen, sondern Sender bauen OK, Haste nen link zu Schaltplänen für diesen Bereich?
Der nächste offizielle Termin wäre dann also 2023,
Alexander Sunday (Sunday at the turn of the month June / July).
Man sollte es wohl positiv sehen, es bleibt noch weiter Zeit
für Versuche.Es muss auch nicht immer an Problemen mit der Empfangsseite
oder der Antenne liegen.Eine Zufallsbeobachtung zeigte bei
Nutzfrequenzen von um 19,5 kHz noch im Bereich von SAQ
einen deutlich erkennbaren Rauschanstieg.Hat mich schon gewundert,
bei gut 2 kHz Abstand noch einen Anstieg des Grundrauschens
von ca 8 dB zu bekommen.Schwache Signale erscheinen halt dann
verrauscht.
>Sender..
Audioverstärker mit Antennenanpassung?
ach aus dem Forum hier: https://sites.google.com/site/sub9khz/vlf-using-earth-mode/g3xbm-earth-mode-blog
@ Zeno "Deine Empfängerschaltung sieht auch sehr interessant aus. Funktioniert die so? Hätte ja jetzt genug Zeit die Schaltung nach zu bauen." Nun sagen wir so: Eine sehr ähnliche Schaltung hatte schon an verschiedenen Standorten Erfolg. https://www.youtube.com/watch?v=sHAqcwKVfmo Hönow, auf der Ostsee und Magdeburg hatten Empfang, nun sollte am 24. in Schweden ca 400Km von Grimmeton getestet werden. Die Schaltung siehe oben sollte etwas besser sein als die erste. Grund sind die 2 Filter. Ich kann es ja nun nicht am "Lebenden" Objekt testen. In der Aufbau und Testphase hat sich aber gezeigt dass das 17,2 Khz Filter schon mal die Stationen bei 18 und 20 Khz nur noch sehr schwach durch lässt. Meinen Generator aber sehr stark. ( die Schaltung und das Programm für den Generator hatte ich doch von hier Beitrag "Einstellbarer Frequenzgenerator für 0.12 Hz - 8 MHz mit Atmega 8 und Bascom" ). Einen Aufbau bis zum Ausgang des CD4066 macht schon mal sinn zum testen. Mit dem zweiten Filter 816Hz wird es schon viel anfälliger was Selbsterregug betrifft. Ein par Bemerkungen zu deiner Röhrenschaltung: Soll es ein Audion mit Rückkopplung sein ? Wenn ja dann keine Kathoden Kombination. Ein Audion für den Empfang von CW ( getasteter modulationsloser Träger ) zu verwenden ist sehr ambitioniert. Der Grund ist das die Rückkopplung so stark angezogen werden muss dass das Audion grade so Schwingt. Bei dem Regler für die Schirmgitterspannung würde ich den Stellbereich so einengen das es sich präziser stellen läßt. Ein Pendelaudion würde mir noch einfallen ( gute Idee mal drübernachdenken ) Nun warten wir auf eine neue Gelegenheit SAQ zu empfangen. Grüße Bernd
Bernd schrieb: > Soll es ein Audion mit Rückkopplung sein ? Ja, die Basisschaltung ist von hier http://heller.dyndns1.de/~heller/tubes/SAQ/SAQ.html. Der Typ hat das Rückkopplungs-C relativ klein gemacht und noch ein Trimmer dazu parallel. So hatte ich das Anfangs auch gemacht, allerdings hatte ich an Stelle des Trimmers einen kleinen Dreifach-UKW-Dreko genommen. Das Ergebnis war nicht überzeugend. Da ich nicht der Empfänger-Spezi bin habe ich mich erst mal bezüglich Audion kundig gemacht. Im Resultat ist die Schaltung dann entstanden wie sie jetzt ist. Den Rückkopplungs-C habe ich empirisch ermittelt. Ich habe es so gemacht das ich im gesamten Frequenzbereich des Empfängers (theoretisch 9..40kHz) die Rückkopplung bis zum Schwingungseinsatz anziehen kann. Test's mit meinem kleinen Frequenzgenerator waren eigentlich vielversprechend und auch der Test an der Antenne sah für's erste nicht schlecht aus (konnte 2 VLF Sender empfangen). Mein ganzer Aufbau ist halt nicht wirklich optimal. Die von mir benutzten Röhren sind eigentlich nicht für so niedrige Betriebsspannungen vorgesehen. Die im Orginal verwendete Röhre EF98 habe ich nicht - da die Sendung jetzt ausfällt könnte man sich ja mal ne EF98 beschaffen. Der Schalenkern war auch fertig (ich glaube der war orginal in einem Sperrschwinger verbaut), d.h. die Verhältnisse der Windungszahlen sind ganz bestimmt nicht optimal. Es mußte schnell mit vorhandenem Material was auf die Beine gestellt werden. Wenn ich den Stellbereich für die Schirmgitterspannung weiter einenge, dann schaffe ich es nicht mehr in allen Bereichen bis zum Schwingeinsatz. Gut man könnte vielleicht noch einen "Feinregler" vorsehen. Aber ob sich das alles für 2x SAQ lohnt? Warten wir mal bis nächstes Jahr ab, vielleicht fallen mir auch noch ein paar Optimierungen ein. Dein Empfänger sieht interessant aus und ich hatte überlegt ob ich den noch als Reserve nachbaue. Mal sehen die Teile hätte ich im wesentlichen da. DEn BF245 habe ich natürlich nicht, aber bei den Frequenzen sollte es auch ein KP303 oder KP305 tun - davon habe ich noch einige da (war da mal vor langer Zeit beim Hersteller selbiger)
Zeno schrieb: > Bernd schrieb: >> Soll es ein Audion mit Rückkopplung sein ? > Ja, die Basisschaltung ist von hier > http://heller.dyndns1.de/~heller/tubes/SAQ/SAQ.html Das funktioniert so nur, wenn man sich sehr nah beim SAQ befindet. Das Audion muß 500-1000Hz neben der SAQ-Frequenz schwingen und dort befindet sich auch das Maximum des Schwingkreises. 17,2kHz liegt schon 5% neben dem Maximum und wird deshalb um Faktor 100 bedämpft. Man kann es mit dieser Schaltung probieren, wenn man den Schwingkreis auf 17,2kHz abstimmt und einen BFO einspeist.
@Zeno Ich würde folgendes probieren: Lass den BF 245 weg und nimm das Signal von deinem Empfänger ToBu3. Dann rein in den OV. Den zweiten OV (ich meine die beiden die nach dem Mixer sind) weglassen. Dann mal testen mit KH und kleinem NF Verstärker.Die Rückkopplung wirkt dann wie ein Q-Multiplizierer. Um bei Rückkopplung den OV nicht zu grillen evtl noch 2 Dioden und ein R an den Eingang. Grüße Bernd
Der Ausfall von SAQ ist schon ein harter Schlag, wenn man auf die Sendung hingearbeitet hat! Wenn man ein Empfangskonzept doch noch weiter testen will, kann man es evtl. noch mit schwächeren Navy-Sendern als "SAQ Ersatz" probieren. Recht schwach kommt bei mir z.B. JXN aus Norwegen (16,4 kHz) an, auch die Richtung stimmt. ;-)
Letzte Nacht und auch in diesem Moment kann man ein paar Alphas bei DL1DBC hören: http://vlf.firewall-gateway.net:8901/ Bei Twente ist davon nichts zu hören und zu sehen: http://websdr.ewi.utwente.nl:8901/
Hallo Bernd, danke für die vielen konstruktiven Tips. Ich merke schon beim Empfängerbau bin eben noch ein echter Newbie. Ich hatte den Ausgang meines Empfängers - so wie er ist - an die Soundkarte angeschlossen und meine da auch was gehört zu haben. Könnte der norwegische Sender gewesen sein den Dirk meinte. Auf dem Rechner hatte ich dieses Programm https://sites.google.com/site/swljo30tb/ laufen. Mit SpectrumLab bin ich nicht wirklich zurecht gekommen. Das verlinkte Programm ist an Einfachheit kaum zu übertreffen und hat nach meinem Verständnis gut funktioniert. Ich würde trotzdem mal versuchen Deinen Empfänger mal komplett aufzubauen. Ich kann ja dann berichten ob es funktioniert. Es macht ja auch Spaß so etwas zu basteln. Nochmal Danke für Deine Hilfe. Werde mich auf alle Fälle noch einmal mit der Thematik befassen.
Flötissimo schrieb: > in diesem Moment kann man ein paar Alphas bei DL1DBC hören Letzte Nacht konnte ich 3 Alphas gut aufnehmen. Allerdings mit Hilfe der Filter, die ein Stationsempfänger bietet.
Josef L. schrieb: > Hallo Leute, > ich bin weg - ich habe es nicht nötig, jeden meiner Beiträge anonym mit > mehreren daumen runter bewerten zu lassen! Streitet euch allein weiter! Josef, vergiss die Miesmacher, sie sind sich ev. mit sich selber nicht im Reinen. Also ich lese sie sehr gerne deine Beiträge! Kurt .
Habe mir gerade noch einmal dieses Video https://www.youtube.com/watch?v=shqi43EV07c von Weihnachten 2018 angeschaut - einfach Hammer das Teil. Nicht einfach nur den Schalter umlegen, da gehört schon mehr dazu. Einfach nur faszinierende Technik.
Flötissimo schrieb:
> in diesem Moment kann man ein paar Alphas bei DL1DBC hören
gerade in Berlin alle drei Frequenzen gut 5 dB über Gemölter hörbar...
@ GWR Wie weit sind wir von einander entfernt ? Ich in Hönow am Ende der U5 Grüße Bernd
Sitze etwas südlich von der S Bundesplatz, gerade und nach wie vor alle gut hörbar. (E-Feld-Antenne auf dem Dach, für die Rahmenantenne unter Dach reicht es nicht).
Zum Empfang der Alphas als Empfängertest ein Nachtrag. Heute, am 4. Januar 2023, waren die Alphas im websdr hörbar / sichtbar. Selber nachgeschaut, auch sichtbar nach sehr langer Zeit.Offensichtlich ist das System nicht mehr immer verfügbar. Zum Testen ist es schlicht sinnvoll, vorher bei anderen Empfängern zu schauen, ob sie da sind.
Dieter P. schrieb: > waren die Alphas im websdr hörbar Auf welchem Web-SDR? Es gibt hunderte davon. https://rx-tx.info/map-sdr-points
Wurde hier schon öfters erwähnt und auch verlinkt, sicher auch andere darf man probieren. http://websdr.ewi.utwente.nl:8901/
Gute Nachricht Nabend SAQ Grimeton Transmission - World Radio Day, Feb 13th 2023 15:25 CEST (14:25 UTC) Auf zu einem neuen Versuch Güße Bernd
Danke, Bernd. Ich hatte auch die Hoffnung nicht aufgegeben, dass die Weihnachtssendung nachgeholt wird.
Beitrag #7339226 wurde von einem Moderator gelöscht.
Die Alphas sind im websdr Twente / NL und auch hier inzwischen nicht mehr nachweisbar, Stand 4./5. Februar 2023.Lediglich im Raum Berlin dürfte eine Station noch dünn empfangbar sein, wenn ich das soweit richtig gelesen habe. >SAQ Grimeton Transmission - World Radio Day, Feb 13th 2023 Diese Ankündigung gab es wohl auch im DARC-Rundspruch Nr 5 2023. Auf der Internetseite von SAQ https://alexander.n.se/en/ habe ich allerdings nichts mehr dazu gefunden. Edit:2.Versuch Lesbarkeit
Dieter P. schrieb: > Die Alphas sind im websdr Twente / NL und auch hier inzwischen nicht > mehr nachweisbar, Stand 4./5. Februar 2023.Lediglich im Raum Berlin > dürfte eine Station noch dünn empfangbar sein, wenn ich das soweit > richtig gelesen habe. > Im WebSDR Twente war zuletzt noch schwach ein Alpha auf 11,905 kHz zu sehen.
Ernst schrieb: > SAQ sendet heute zum UN Radio Day. 15:25 Uhr MEZ. Genauer Zeitplan: Ab 13:00 für 20-30 Minuten Testsendung Ab 15:25 Livestream auf Youtube-Kanal Ab 15:30 Hochfahren der Maschinen Ab 16:00 Aussendung der "Peace Message" Quelle: https://alexander.n.se/9967/
SAQ sendet momentan seit 10 min Testsendung, schwach auf Twente SDR und mit meinem Testaufbau hörbar.
13:45 CET: derzeit bis zu 25 dB über local city noise in Berlin. Sehr schönes Signal. (BTW Alphas nicht gefunden)
Mein Steckbrettaufbau ist ja alles andere als optimal, ich konnte die Morsezeichen hören und auch aufnehmen, aber S/N gefühlt 0 dB - also manche Zeichen waren nicht lesbar. Das war aber bei Twente genauso. Nur konnte ich in den 15 Minuten nichts optimieren, außer Abstimmung mit der Ferritantenne, also Frequenz und Ausrichtung. Entfernungen von Grimeton: Berlin 520, Twente 650, WÜ 825 km. Bin gespannt ob es jemand aus Süddeutschland hört, Lörrach wären 1100 km.
Ferritantenne ist schon sehr sportlich in der Entfernung, wünsche viel Erfolg. Zweite Antenne heute hier ist eine 4-m²-Loop (Koax geschirmt) unter Dach. JXN ist so 15 dB über noise, es könnte also klappen. In der dichten Wohnbebauung ist der Störpegel der begrenzende Faktor und ich staune immer, wie die Leute in Twente das hinbekommen haben.
Rahmenantenne 70cm x 70cm 10 Windungen mit ein paar Kondensatoren auf 50 Ohm bei 17.2 kHz gematcht, Signal sauber lesbar in Berlin
Anbei die komplette Aufzeichnung der heutigen Aussendung von SAQ, wie ich sie in Ludwigshafen mit meiner "Schreibtisch-Antenne" und Eigenbauempfänger aufgenommen habe.
Günter R. schrieb: > SAQ oft 10 dB stärker als JXN auf 16,4 kHz. SAQ hat aber eine viel schmälere Bandbreite; trotz mehrerer Zeichen pro Sekunde sind das immer noch weniger als 20Hz. Ich habe ihn mit dem SAQrxV094 (48kHz) an der Soundkarte nur in der Einstellung 50Hz Bandbreite einigermaßen über dem Rauschen hörbar reingekriegt. Beim Augusttermin probiere ich mal die Rahmenantenne mit 90 cm Durchmesser und 42 Windungen.
Guten Abend Mein RX funktioniert, zwar schlechter als erhofft. Empfang mit der kleinen Ferritantenne war möglich. https://www.youtube.com/watch?v=zggQ1AtajwI Grüße Bernd
G. O. schrieb: > Anbei die komplette Aufzeichnung der heutigen Aussendung von SAQ, wie > ich sie in Ludwigshafen mit meiner "Schreibtisch-Antenne" und > Eigenbauempfänger aufgenommen habe. Ich habe die Datei in Audacity geladen und festgestellt, dass wenn ich über die Balance den Ton auf nur ein Ohr schiebe, dann hört sich bei mir egal ob nur rechts oder nur links die Aussendung deutlicher an,also besser als mit beiden Ohren. Seltsam schon dieser Effekt... Danke für die Datei.
herbert schrieb: > Seltsam schon dieser Effekt... Beim Sehen ist es genauso. Mit einem Feldstecher sieht man besser als mit einem einäugigen Fernglas, und wenn man an ein Fernrohr einen Binokularansatz setzt, der mit Prismen das Licht auf zwei (nur je halb so helle) Strahlen verteilt, sieht das mit beiden Augen gesehen klarer und plastischer aus als das doppelt so helle Bild mit nur einem Auge!
Der Herbert behauptet aber das Gegenteil, also genau umgekehrt mit einem Ohr sei es besser.
Bei den Augen ist das verständlich, denn die sind meist ungleich bezüglich Farbton und Schärfe und binokular gleicht sich das aus, bei mir jedenfalls ist es so. Bei den Ohren müsste es eigentlich entsprechend sein. Schon komisch!
Noch ein Empfangsbeispiel von SAQ zur Auswahl.Hört sich für mich durch das schmale Filter schlechter an als das Beispiel aus Ludwigshafen. Die Bilder zeigen den Unterschied vom lokalen Grundrauschen, wenn bei ca 19,5 kHz richtig eingeschalten wird siehts halt deutlich schlechter aus bei mir.
Bernd schrieb: > Gute Nachricht Nabend > SAQ Grimeton Transmission - World Radio Day, Feb 13th 2023 > 15:25 CEST (14:25 UTC) > Auf zu einem neuen Versuch > Güße Bernd Mist! Gerade erst gelesen - jetzt ist es zu spät. Da muß ich wohl bis zum Alexanderson Day oder Weihnachten warten. Hatte vor einer guten Stunde meinen Empfänger in der Hand und ins Regal gestellt.
Bernd schrieb: > Mein RX funktioniert, zwar schlechter als erhofft. Empfang mit der > kleinen Ferritantenne war möglich. > https://www.youtube.com/watch?v=zggQ1AtajwI Hallo Bernd, hast Du den Empfang mit diesem RX https://www.mikrocontroller.net/attachment/581618/SAQ_2022.pdf gemacht? WEnn ja, werde ich den mal nach bauen, quasi als Reserve - Zeit habe ich ja jetzt noch.
Wo ist denn bei der Schaltung der Vorteil gegenüber der Verwendung von PC-Soundkarte plus SAQ-RX Software? Ja, sie ist unabhängig von PC und seinen Störquellen. Aber an sich reicht die Eingangsstufe plus OpAmp-Verstärker, den Rest erledigt der PC als Billig-SDR. Wobei mich wundert, dass in der durchaus brauchbar aussehenden Schaltung der Opamp mit etwa 500-facher Verstärkung beschaltet ist. Mir wurde ja ziemlich am Anfang schon nahegelegt, die 100-fache Verstärkung deutlich zu reduzieren, weshalb ich von 100k:100R auf 100k:470R zurückgegangen bin. Aber immerhin: Ich konnte heute was hören und auch aufzeichnen. Oh, und die Minuspunktegeber sind wieder unterwegs! Nur zu!
Josef L. schrieb: > ...die Minuspunktegeber sind wieder unterwegs! Nur zu! Wir sollten die Minuspunkte endlich abschaffen! ....
eric schrieb: > Bei den Ohren müsste es eigentlich entsprechend sein. Schon komisch! Audacity hat doch eh fast jeder ,da kann man das ja mal ausprobieren ob das nicht nur bei mir so ist.
Michael M. schrieb: > Wir sollten die Minuspunkte endlich abschaffen! .... Ja , haben sie überall dort gemacht wo man "voten" kann wie zb. Abendzeitung...
Zeno schrieb: > hast Du den Empfang mit diesem RX > https://www.mikrocontroller.net/attachment/581618/SAQ_2022.pdf gemacht? Hallo Zeno Ja genau die Schaltung. Ich werde evtl noch was ändern. Ferritstab Dicker machen, Verstärkung verringern ggf den 17,2KHz Bandfilter raus oder ändern. Josef L. schrieb: > Wo ist denn bei der Schaltung der Vorteil gegenüber der Verwendung > von > PC-Soundkarte plus SAQ-RX Software? Ja, sie ist unabhängig von PC und > seinen Störquellen. Hallo Josef L Falls die Frage an mich gerichtet war. Es macht einfach Spaß so was selber zubauen und dann Erfolg zu haben. Der eine Soundkarte der andere einen RX für 10.000€ und alle Hören SAQ. Über Vorteile oder Nachteile hab ich nicht nachgedacht. zur Info: Meine Diaschachtel Version (erster Rx) hat in Schweden auch Empfang gehabt Siehe: https://www.youtube.com/watch?v=4E7wPASgHzY Grüße Bernd
Josef L. schrieb: > Wo ist denn bei der Schaltung der Vorteil gegenüber der Verwendung von > PC-Soundkarte plus SAQ-RX Software? Naja es ist halt ein auf SAQ abgestimmter Empfänger, der auch das Signal demodulieren und, wie Du schon erkannt hast, ist er unabhängig vom PC und seinen Störquellen. Insgesamt wird dieser Empfänger deutlich weniger Störungen einfangen als eine Soundkarte mit breitbandigen Vorverstärker. Die Eingangsstufe mit FET ist die einzige Stufe mit Breitbandcharakteristik und deren Verstärkung wird so bei 10 oder darunter liegen. Die Folgestufe ist ein Bandpass. Die hat zwar für die Mittenfrequenz von 17,2kHz eine hohe Verstärkung von ca. 255 bei einer errechneten Bandbreite von um die 1,3kHz. Außerhalb dieser Frequenz fällt die Verstärkung stark und für Gleichspannung ist der OPV voll gegengekoppelt, Verstärkung also 1. Beim zweiten Bandpaß ist es ähnlich. Hier beträgt die Verstärkung bei Mittenfrequenz sogar nur ca. 115. Die Werte habe ich mit Hilfe dieser Webseite https://www.elektroniktutor.de/analogverstaerker/aktivflt.html ermittelt - kannste ja selbst mal lesen wenn Du Lust hast. Josef L. schrieb: > Mir wurde ja ziemlich am > Anfang schon nahegelegt, die 100-fache Verstärkung deutlich zu > reduzieren, weshalb ich von 100k:100R auf 100k:470R zurückgegangen bin 100k:100Ohm ist aber nicht 100-fach sondern 1000-fach und Dein zweites Verhältnis ist ca. 200fach. 1000fach ist schon heftig zumal die Schaltung breitbandig ist. Da handelt man sich sehr schnell unerwünschte Effekte ein. Das enscheidente an Bernd's Schaltung ist das sie schmalbandig ist. Da sind höhere Verstärkungen auch kein Problem. Ich halte jetzt auch Deine angestrebten 100 fach nicht unbedingt für zu hoch - ein moderner OPV kann das, aber durch die Breitbandigkeit verstärkst Du eben auch die unerwünschten Sachen im gleichen Maße. Da Dein OPV eben nicht ideal ist kann das dann schon ein unerwünschtes Schwingen befördern. Josef L. schrieb: > Oh, und die Minuspunktegeber sind wieder unterwegs! Nur zu! Das muß Dir egal sein - einfach ignorieren. Es gibt immer Leute die irgend etwas zu meckern haben oder eben auch nur stänkern müssen. Die warten dann nur darauf, daß sich das Gegenüber angepisst fühlt.
herbert schrieb: > Ich habe die Datei in Audacity geladen und festgestellt, dass wenn ich > über die Balance den Ton auf nur ein Ohr schiebe, dann hört sich bei mir > egal ob nur rechts oder nur links die Aussendung deutlicher an,also > besser als mit beiden Ohren. Seltsam schon dieser Effekt... > Danke für die Datei. So, ich habe das mal aufgenommen und während der Aufnahme den Balanceregler von Linksanschlag auf Mitte gestellt und wieder zurück.Ich meine schon, dass die Qualität bei Linksanschlag deutlich besser ist.
herbert schrieb: > Ich habe die Datei in Audacity geladen und festgestellt, dass wenn ich > über die Balance den Ton auf nur ein Ohr schiebe, dann hört sich bei mir > egal ob nur rechts oder nur links die Aussendung deutlicher an,also > besser als mit beiden Ohren. Seltsam schon dieser Effekt... > Danke für die Datei. So, ich habe das ganze nochmal aufgenommen und die ersten 30 Sekunden Linksanschlag,dann 30 Sekunden Mitte und dann 30 Sekunden Rechtsanschlag.Ich finde links und Rechtsanschlag sind deutlich besser als die Mitte.Woran mag das liegen?
herbert schrieb: > Woran mag das liegen? Rechts und links ist nach meinem Empfinden das Hintergrundrauschen deutlich schwächer, während das Nutzsignal gleich bleibt. Das ist deutlich hörbar eine Folge der Signalverarbeitung in Deinem Rechner und nicht in meinen Ohren.
eric schrieb: > Rechts und links ist nach meinem Empfinden das Hintergrundrauschen > deutlich schwächer, während das Nutzsignal gleich bleibt. Das ist > deutlich hörbar eine Folge der Signalverarbeitung in Deinem Rechner und > nicht in meinen Ohren. Ich habe nicht gesagt, dass es ein Effekt ist der im Ohr ensteht. Bin nach wie vor überzeugt dass das ein Audiotechnischer Effekt ist. War das mal ein Stereosinal das zu Mono gemischt wurde? Es gibt solche Sachen zb. wenn man das Nf Signal zb. invertiert. Aber auf alle Fälle sehr schön, dass man diese Aufzeichnung mit nur einem Ohr deutlich besser lesen kann als mit beiden.
Einen Teil der Testschleife, so wie hier der Empfang war, stelle ich mal.Einmal als Audio ( .mp3 ), zum anderen auch die .wav RF-Datei. Die RF-Datei läßt sich mit SAQrx_44k abspielen oder über eine Soundkarte ausgeben.Verstärkung und Anpassung an einen Empfänger muss schlicht ausprobiert werden.Der Kopfhörer kann durch einen Widerstand z.B. 47 Ohm ersetzt werden und über ein C lose eine Antenne angekoppelt werden.Der Antennen-Schwingkreis des Empfängers sollte dabei möglichst nicht verstimmt werden. Zum Abspielen der HF-Datei sollte auch ein MP3-Player gehen.Statt Kopfhörer eine Ferritantenne mit Vorwiderstand könnte probiert werden. Ein sehr lautes .wav Dauertestsignal ( 0.3 von 1 ) mit 17,2kHz über 60sec. noch als Zusatz für weitere Tests. Wie heißt es immer:Use at your own risk.
von herbert schrieb: >Ich finde links und Rechtsanschlag sind deutlich besser >als die Mitte.Woran mag das liegen? Vielleicht gibt es zwischen links und rechts eine 180 Grad Phasenverschiebung, Adern der Hörkapseln vertauscht.
herbert schrieb: > Aber auf alle Fälle sehr schön, dass man diese Aufzeichnung mit nur > einem Ohr deutlich besser lesen kann als mit beiden. Ich höre beim Abspielen mit meinem Notebook immer mit beiden Ohren und entsprechend deiner Einstellung mal mit dem linken, mal mit dem rechten Lautsprecher oder mit beiden. Der Effekt ist deutlich wahrnehmbar, hat also nichts mit den Ohren zu tun.
Günter L. schrieb: > Vielleicht gibt es zwischen links und rechts eine > 180 Grad Phasenverschiebung, Adern der Hörkapseln > vertauscht. Gibt es bei Kopfhörern nie,außer man hat die selber gebastelt und alles falsch gemacht. Phasenverschiebung kann ja nur bei der Erstellung dieser Aufnahme passiert sein.Phase verschieben können auch Tools wie Audacity. Aber um 180 Grad , wer nervt sich schon beim hören mit sowas? Irgendwas stimmt mit dieser Datei nicht.
Leute, seid ihr bereit? In gut zwei Wochen (So. 02.07.) ist es wieder so weit: https://alexander.n.se/en/alexanderson-day-2023/ Hat sich jemand mit dem mechanischen Empfänger beschäftigt, dessen Transduktor-Ring-Mischer von einem schnell (4800 rpm) angetriebenen Schrittmotor versorgt wird? http://wireless.org.uk/mechrx.htm
Und morgen (Freitag 30.06.23) gibt es schon mal Testsendungen Here’s an extra opportunity for you to receive SAQ! To prepare for the Alexanderson Day on July 2nd, SAQ will be on the air for shorter periods of time, Friday June 30th, between 13:00 – 16:00 CEST ( 11:00 – 14:00 UTC). We will be performing tuning tests of the Alexanderson alternator from 1924, to learn how to get maximum power out to the antenna. Viel Spass :P
Henrik V. schrieb: > Und morgen (Freitag 30.06.23) gibt es schon mal Testsendungen Dann will ich meine Maschine ´mal warm laufen lassen. Anbei zwei Bilder des Systems. Die in den Fotos dargestellten Komponenten von links nach rechts: - Antenne - Empfänger - Oszillator(DDS-Generator) - oben der Bedienrechner. mfg
Das ist aber angesichts des Thread-Themas "Minimalempfänger" ein klares Foul.
Damit bin ich heute dabei. JFET K596 als minimalistische E-Feld Sonde über die Soundkarte (PIP) gespeist. Ich wünsche allen viel Erfolg!
Das hat soweit ganz gut geklappt, ich habe an das Gate aber noch ein kurzes Kabel angehängt, dann war das Signal besser. Auch schön zu sehen, die Alpha-Signale. VG
ausgezeichnet Nils, war auch dabei, einmal minimalistisch über Soundkarte und einmal SDR. Von allen drei Antennen die zur Anwendung kamen, machte sich die E-feld sprich Clone whip am besten. Aber auch Ferrit ging ganz gut. Platz 3 komischerweise die Loops. QTH Göttingen, Aufnahme auch ab 11 Uhr. Hatte Glück das SAQ genau in eine Lücke zwischen den Störungen gepasst hat.
Hier nun meine Aufnahme der heutigen SAQ-Aussendung. Bedauerlicherweise ist die Aufnahme etwas verunglückt, da der Empfänger zu Beginn der Aussendung nicht optimal abgestimmt war (mir ist nicht ganz klar, warum ich den sonst üblichen Vorspann, der bisher jeder Aussendung vorausging, verpasst habe. Daher dieses Malheur). Für etwa 20 Sekunden kann man hören, wie ich den Empfänger nachgestimmt habe. Nach Ausrichten der Antenne war der Empfang ganz ordentlich und eine Dekodierung per Programm möglich. mfg
Hallo Klaus, Göttingen kenne ich gut! Leider habe ich mir bei der Aktion meinen SDR zerlegt, der rauscht jetzt nur noch. Die anderen Antennen konnte ich dann nicht mehr testen. VG PS: Welche Software benutzt du?
Hallo, ich konnte heute mit Eigenbau-Equipment leise der Übertragung lauschen*. Am Start war eine magn.Loop mit 1m Durchmesser und 10Wdg.Flachband an einem 20dB Vorverstärker (LM833) und NE612 Mischerstufe. Am Ausgang hatte ich lediglich ein RC-Glied und dank wenig Störern konnte ich bei 17,7kHz LO-Frequenz was hören. Ok, es war kein "Minimal-Empfänger", aber auch kein Digital- oder Profiequipment involviert. Grüße, Edson *sehr südlich in D
Hallo Nils, zum decodieren MultiPSK, das Programm ist zwar chaotisch in der GUI, arbeitet dafür um so ordentlicher. Das andere war SDR Console und Spectrumlab für die Ferritantenne. Da war das Signal etwas schlechter (Indoor) als mit der Whip. Das mit Deinem SDR ist sehr schade, reparabel, oder eher nicht?
Es war zum Glück nur der RSP1A-clone, der für Experimente gedacht war. Muss noch genau gucken, was da los ist. Ich vermute, es ist Spannung auf den Eingang gekommen....
Bitte melde dich an um einen Beitrag zu schreiben. Anmeldung ist kostenlos und dauert nur eine Minute.
Bestehender Account
Schon ein Account bei Google/GoogleMail? Keine Anmeldung erforderlich!
Mit Google-Account einloggen
Mit Google-Account einloggen
Noch kein Account? Hier anmelden.























































































