Mangels eines Ti-Debuggers für CC2513 Zigbee-Adapter, habe ich mir nach der Anleitung von https://lemariva.com/blog/2019/07/zigbee-flashing-cc2531-using-raspberry-pi-without-cc-debugger selbst einen Flash-Adapter für CC2513 gebaut.
Beitrag #6095289 wurde von einem Moderator gelöscht.
Manfred Scheer schrieb: > Mangels eines Ti-Debuggers für CC2513 Zigbee-Adapter, habe ich mir nach > der Anleitung von > https://lemariva.com/blog/2019/07/zigbee-flashing-cc2531-using-raspberry-pi-without-cc-debugger > selbst einen Flash-Adapter für CC2513 gebaut. Und Du meinst dass dafür eine Thread für Kunstwerke eröffnet werden muss? Noch dazu mit einem schlechten Foto. Verstehe ich nicht. Eigentlich, und wenn überhaupt, gehört es hierhin: Beitrag "Quick&dirty - schnelle Problemlösungen selbst gebaut"
Gezeigt hier ist ein Weller auf Pace SensaTemp Umschalt-Konverter. Damit lassen sich alle PT20 Lötkolben vergleichbar zu WSP80 und WP80 an einer Standard PACE SensaTemp Lötstation betreiben. Da bei Euch Pace Stationen eher selten sind, ist dieser Konverter wahrscheinlich bei Euch weniger von Interesse. Bei uns sind Pace sehr beliebt und ich habe selber einiges Löt- und Entlötgerät dieser Firma. Da der WP80 sehr angenehm in der Hand liegt und kurz ist, arbeitet es sich damit unter dem Mikroskop besser wie meine übrigen Lötkolben. Ich konnte den WP80 in einem lokalen Geschäft sehr günstig erstehen was mein Interesse wieder akut machte. Da ich keine WD1 Station besitze wollte ich herausfinden inwieweit eine Pace Lötstation dazu herangezogen werden könnte. Da beide Lötkolben Platin Temperaturfühler verwenden, obgleich mit unterschiedlichen Werten bestand genug Übereinstimmung um einen Versuch zu rechtfertigen. Pace SensaTemp arbeiten allesamt mit PT100 Typen und der Weller hat bekanntlich einen PT20 Typ eingebaut. Da die Fühlerkurven gut übereinstimmen war nur ein x5 Verstärker notwendig um der Pace Station einen normalen SensaTemp Lötkolben vorzutäuschen. In dem gezeigten Umschaltgehäuse befindet sich ein x5 verstärkender OPV mit 200 Grad Offset und 450 Grad Verstärkungseinstellung um der Pace Station einen normalen SensaTemp Lötkolben vorzutäuschen. Der WP80 arbeitet so einwandfrei. Aufheizzeit ist wegen der 21V Versorgung der Pace Station etwas langsamer als bei einer WD1. Der WP80 braucht 18s um von Raumtemperatur auf 350 Grad C zu heizen. Damit kann ich leben. Die Skalen Kalibrierung der Pace Station stimmt nach Abgleich auf +/- 3 Grad mit der eines SensaTemp Lötkolbens überein. (Mit Fluke K-TC gemessen) Falls sich jemand wundert, warum der 470 Ohm R13 Am Ausgang, der ist notwendig um den 5.7mA PT100 Erregungsstrom der Pace Station entgegen zu wirken. Ohne den R13 kann der OPV bei rund 0.9V den Ausgang nicht genau einhalten weil die Pace Station zu stark daran hochzerren will. Mit dem Schalter zwischen den Buchsen kann man den jeweiligen aktiven zugehörigen Lötkolben wählen. Die zugehörigen LEDS zeigen den jeweils aktiven Lötkolben an. Die Pace Station musste nicht modifiziert werden. Die Betriebsspannung von 8V wird durch Einweggleichrichtung von der hochliegenden 11.5V Trafospannung gewonnen. Ein 7808 stellt die OPV Betriebsspannung und PT20 Erregung bereit. Dieser Adapter kann an allen SensaTemp Station angeschlossen werden. Auch die MBT-nnn Stationen sind verwendbar. Das lange Kabel das mit der Lötstation verbunden ist werde ich später kürzen. Ich freue mich wegen der kurzen Lötkolbenlänge des WP80 schon auf mein nächstes SMD Lötprojekt unter dem Mikroskop. Bis meine zukünftige JBC/WMRx Station bei mir einsatzfähig ist, ist der WP80 eine nützliche Erweiterung meiner Lötressourcen.
Angesichts des Threadstarts ist es ein Risiko, viel Zeit in einen Beitrag zu investieren, die Löschchance ist gross! Gruss Chregu
Gerhard O. schrieb: > Gezeigt hier ist ein Weller auf Pace SensaTemp Umschalt-Konverter. Sehr schick! Hier macht sicherlich das schöne Gehäuse den Gesamteindruck. Allerdings habe ich drei Fragen: Ist die Fischer-AKG-Serie bei euch üblich? Ist die Frontplattenbeschrifung mit dem Farblaser bedruckte Alu-Klebefolie? Warum hast Du das Kabel nicht gekürzt? Christian M. schrieb: > die Löschchance ist gross! Man kann auch im dritten Beitrag mit gutem Beispiel vorangehen.
Walter T. schrieb: > Gerhard O. schrieb: >> Gezeigt hier ist ein Weller auf Pace SensaTemp Umschalt-Konverter. > > Sehr schick! Hier macht sicherlich das schöne Gehäuse den > Gesamteindruck. Allerdings habe ich drei Fragen: Danke;-) das Gehäuse ist ein 1455P1601, groß genug um die gezeigte Lötstation draufstellen zu können. > > Ist die Fischer-AKG-Serie bei euch üblich? Die Mikrofone schon. Sonst müßte man weiter recherchieren. Das ist ja "Made in Ö". Warum übrigens? > > Ist die Frontplattenbeschrifung mit dem Farblaserbedruckte > Alu-Klebefolie? Nein. Nur Brother Tintendrucker Photopapier mit einer matten PVC Selbstklebefolie von einem lokalen Schilderdruckgeschäft bedeckt. Auf der Rückseite verwende ich 3M 467 High-Tech doppelseitige Klebefolie oder Photo Klebespray. Der 3M 467 hält aber besser. Schriftsatz ist B612 Futura ähnlich. > > Warum hast Du das Kabel nicht gekürzt? Das wird später gegen ein selbstgemachtes Kabel ausgewechselt. Dieses Silikon haltige, sehr flexible Kabel, stammt von einem Pace Lötkolben und will ich nicht massakrieren. Gruß, Gerhard
Gerhard O. schrieb: > das Gehäuse ist ein 1455P1601 Hoppla, dann habe ich mich verguckt. Ich habe es für ein Fischer AKG 105 22 100 gehalten. Aber Hammond passt auch besser in die neue Welt. Gerhard O. schrieb: > Brother Tintendrucker Photopapier mit einer matten PVC > Selbstklebefolie von einem lokalen Schilderdruckgeschäft bedeckt. Gute Idee. Kann sich sehen lassen.
Walter T. schrieb: > Gerhard O. schrieb: >> das Gehäuse ist ein 1455P1601 > > Hoppla, dann habe ich mich verguckt. Ich habe es für ein Fischer AKG 105 > 22 100 gehalten. Aber Hammond passt auch besser in die neue Welt. Ich wußte gar nicht, daß AKG Fischer solche den Hammond ähnliche Gehäuse vertreibt. Jetzt verstehe ich die Frage. > > Gerhard O. schrieb: >> Brother Tintendrucker Photopapier mit einer matten PVC >> Selbstklebefolie von einem lokalen Schilderdruckgeschäft bedeckt. Diese Folie hat äußerlich denselben Charakter wie die Frontplatten von Keysight, Tektronix. Nur vergeht dieses matte Aussehen bei Druck oder Hitze und wird glatt. > > Gute Idee. Kann sich sehen lassen. Ja, finde ich auch. Normalerweise nehme ich für Fp lieber den Farblaserprinter im QRL;-) Da ich aber auf Urlaub war, mußte mein Tintendrucker hinhalten. Solange die Pigmente mit der Zeit nicht verblassen, sollte das auch ausreichen. Es ist übrigens zum Haare ausraufen: Alle meine alten Futura Chartpak Abreibebuchstaben sind hin. Schade, daß es keine Möglichkeit zu geben scheint, jene wieder zu aktivieren. Trotz Computer würde ich Abreibebuchstaben für manche Zwecke hin und wieder doch noch ganz gerne verwenden wollen. Aber leider sind alle diese Firmen weg vom Fenster was technische Schriftsätze wie Futura oder Gothic betrifft... Bitte An Moderator: Wäre es möglich diesen Thread in "Weller WP80 Auf Pace SensaTemp Lötkolbenkonverter" umzubenennen und wieder einen neuen Kunstwerke Thread 2020 zu gründen? Unsere Beiträge müllen nur den Thread zu was auf lange Zeit hier auch nicht unbedingt geliebt wird. Danke.
Vor vielen vielen Jahren ist mir das RPB-Bändchen "Amateurfunk-Superhets" , erschienen 1977 im Franzis-Verlag, in die Hände gefallen, und ich dachte, dass es nicht soooo schwierig sein könnte, eines der vorgeschlagenen Geräte nachzubauen. Falsch gedacht! Das Projekt erwies sich über Jahre als zäher Brocken, der einfach nicht funktionieren wollte, was a) am katastrophalen Schaltplan, der mit (zumTeil schweren) Fehlern garniert ist, und b) an (damals) unzureichender Erfahrung lag. Inzwischen habe ich alle Fehler (selbst verursachte und Zeichnungsfehler) niedergekämpft, der Empfänger funktioniert. Das Radiokonzept ist ein Produkt seiner Zeit: Halbleiterbestückter (Feldeffekt-Tetroden) analoger Doppelsuper mit hochliegender 1.Zf und niedriger 2.Zf. Ein Tiefpass am Eingang der Hf-Stufe begrenzt den von 2MHz bis 30MHz lückenlos durchgehenden Empfangsbereich, wegen des Tiefpasses und der hohen 1.Zf kann eine aufwändige Hf-Selektion entfallen. Die erforderliche Trennschärfe erzielt der Empfänger im Zuge der 2.Zf, für die hochselektive Quarzfilter gut erhältlich waren/sind. Der Empfänger ist ursprünglich für für die Modulationsarten USB, LSB, CW und (Schmalband)FM ausgelegt. Für die Grob- und Feinabstimmung hatte der Autor zwei freilaufende Oszillatoren vorgesehen, eine Methode, die Gleichlaufprobleme vermeidet und gut für den Selbstbau geeignet ist. Um den Aufbau des Radios zu vereinfachen, ist der Schaltplan in einzelne Module aufgeteilt. Dieses Konzept spiegelt sich im mechanischen Aufbau des Radios wider. Ebenfalls unverändert geblieben sind der Frequenzplan und die Parameter der Zf-Filter. Die Fotos zeigen die wesentlichen Ansichten des Geräts. Einige Baugruppen sind durch Eigenkonstruktionen ersetzt. An die Stelle der originalen, mechanisch "windigen" Version des Eingangstiefpasses ist eine stabile Ausführung, dessen Komponenten ich mit AADE-Filter entworfen habe, getreten. Ein DDS-Generator, er dient der Abstimmung des Radios, und ein Quarzoszillator ersetzen die freilaufenden Oszillatoren, gleichzeitig habe ich die untere Bereichsgrenze auf 1MHz verlegt. Die Produktdetektor-baugruppe, sie beinhaltet auch die AGC, ist eine komplette Neukonstruktion, denn die veröffentlichte Schaltung ließ sich absolut nicht zum Laufen bringen. Das Netzteil weicht ebenfalls in wesentlichen Teilen von der ursprünglichen Schaltung ab, nachdem die erste Version dieses Moduls bei der ersten Inbetriebnahme abbrannte. Hinzugekommen sind ein Prozessormodul, mit dessen Hilfe das Radio bedient wird und das die Anzeigen versorgt, und ein Umschaltmodul, mit dem zwischen Drahtantenne und (aktiver) Rahmenantenne gewählt werden kann. Das Radio ist unter dem Gesichtpunkt maximaler Störfreiheit (gemeint sind selbst erzeugte Störungen) und guter Zugänglichkeit großzügig aufgebaut. Daher werden alle Anzeigen statisch betrieben und der Prozessor ist nur bei Betätigung irgendeines Bedienelements aktiv, sonst abgeschaltet. Alle Module, analoge wie digitale, befinden sich, isoliert, in eigenen Abschirmgehäusen die keine Masseverbindung untereinander haben. Um Verkopplungen zu vermeiden verfügt jedes Modul über separate Versorgungsspannungsleitungen, die ausschließlich am Netzteil zusammen-geführt sind. Optokoppler und Relais stellen die Verbindungen zwischen dem analogen und dem digitalen Teil des Radios her, alle Versorgungs- und Hilfsspannungen sind abgeblockt. Die Abmasse des Radios sind ca 40cmx40cmx12cm, das Gewicht beträgt gute 4kg. Fazit: Mit den Empfangsergebnissen bin ich hinsichtlich der vorausgegangenen Schwierigkeiten beim Aufbau, was den Bereich der Amateurfunkbänder angeht, sehr zufrieden. Allerdings ist der Empfang von Rundfunkstationen eher als rudimentär zu bezeichnen, da ein AM-Filter fehlt. Falls ich jemals eines auftreiben kann, werde ich das Radio an dieser Stelle ergänzen. Für alle, die Videos lieben, habe ich ein kurzes Filmchen gebastelt, das den Empfänger, besonders aber die Regelung, in Aktion zeigt, denn ich finde, diese ist mir gut gelungen https://www.youtube.com/watch?v=OIk9xdjhJ3A.
Ein Breakoutsatz für Uhren mit dem Lolin-ESP32. (Lipo Charge Onboard) Das interessante ist das der ESP32 beliebige Bilddaten so schnell wie es das Display verträgt über einen Pointer vom internen Flash zum Display schieben kann. Damit kann man schon tolle flüssige GUIs programmieren.(über 20 Mhz, kein SPIFF) Das Breakout hat einen DS3231 für die Uhrzeit,diverse Spannungsteiler für Akku sowie Source-Detection und einen Attiny85 als Pushbuttoncontroller verbaut. Nicht zu vergessen der Pinheader für ein standard SPI Display. Im Prinzip ganz einfach.. Der Attiny ist mit einem eigenen Low Current LDO parallel zum ESP32 an den Buttons verstrippt, durch eine Feedbackleitung hält der ESP32 den Attiny Wach, schaltet der ESP32 die Feedbackleitung ab schaltet der Attiny nach 60 Sekunden den kompletten ESP32 über einen Mosfet aus und wartet bei ca 4uA auf einen Tastendruck um den Mosfet wieder einzuschalten.
Philipp K. schrieb: > Ein Breakoutsatz für Uhren welche Bedeutung hat hier das Wort "Breakout"? Es erschließt sich mir nicht.
JA oaky war vielleicht falsch geschrieben.. ein Uhrenbausatz ;) Ursprünglich wollte ich den Wroom32 bzw. nachten ESP32 benutzen.. das war mir dann aber mit der Ladeschaltung etc. zuviel.
Der "Maker" bezeichnet damit kleine Module, die er üblicherweise beim Chinesen beziehen würde...
soul e. schrieb: > Der "Maker" bezeichnet damit kleine Module, die er üblicherweise beim > Chinesen beziehen würde... Die Aussage ist jetzt aber genauso weit entfernt.. Als Breakout bezeichnet man einfach nur ein Board auf dem ein kompliziert zu lötender IC für jedermann auf vernünftiges Raster gebracht wird, bzw Standardschaltungen wie bei mir RTC,ESP32,Display vorverstrippt werden..
Eine Experimentierplatine für Logikbausteine (Kunstwerk wäre übertrieben). Da bei den handelsüblichen Breadboards wegen den mangelhaften Kontakten hinten und vorne alles zu schwingen anfängt, habe ich mir mal eine Platine nach meinem Geschmack gebastelt. Ein Encoder und paar Taster haben nicht mehr drauf gepasst, dafür aber LED's und Pullup-/Pulldown-Widerstände. Die Masse kann ich für 14-polige IC jumpern.
Dietmar S. schrieb: > Eine Experimentierplatine für Logikbausteine (Kunstwerk wäre > übertrieben). > > Da bei den handelsüblichen Breadboards wegen den mangelhaften Kontakten > hinten und vorne alles zu schwingen anfängt, habe ich mir mal eine > Platine nach meinem Geschmack gebastelt. > > Ein Encoder und paar Taster haben nicht mehr drauf gepasst, dafür aber > LED's und Pullup-/Pulldown-Widerstände. Die Masse kann ich für 14-polige > IC jumpern. Gibt es dazu auch einen Schaltplan?
ich schrieb: > Gibt es dazu auch einen Schaltplan? Ẃenn ich Langeweile hätte, würde ich Dir einen zeichnen und Du dürftest die Stiftleisten beschriften.
Nun, du könntest noch ein Foto von der Rückseite machen. Vielleicht will er das ja als Platine fertigen lassen (-:
Also mein Board bewährt sich gut. Super praktisch und endlich keine Kontaktprobleme mehr. Ein Logikbaustein ist in wenigen Sekunden verdrahtet. Allerdings funktionierte gleich der erste Versuchsaufbau wegen einem defekten Dupont-Kabel nicht. Die Stecker gaben bestens Kontakt, das Kabel war ordentlich gecrimpt. Nach langem probieren schnitt ich schließlich das Kabel Stück für Stück ab. Ungefähr in der Mitte fehlten ganze 2cm Kupfer. Bis auf den einen Ausreißer sind die Kabel jedoch qualitativ o.k. Gustl B. schrieb: > Nun, du könntest noch ein Foto von der Rückseite machen. Vielleicht will > er das ja als Platine fertigen lassen (-: Ich hatte mal die Schnapsidee eine Lochrasterplatine nach meinem Geschmack zu designen. Hab nur nicht die Kosten für die Bohrungen bedacht. Als ich es ausrechnete, war das Projekt schnell vom Tisch :D (Die Rückseite will niemand sehen...)
Dietmar S. schrieb: > Allerdings funktionierte gleich der erste Versuchsaufbau wegen einem > defekten Dupont-Kabel nicht. Die Stecker gaben bestens Kontakt, das > Kabel war ordentlich gecrimpt. Nach langem probieren schnitt ich > schließlich das Kabel Stück für Stück ab. Ungefähr in der Mitte fehlten > ganze 2cm Kupfer. Bis auf den einen Ausreißer sind die Kabel jedoch > qualitativ o.k. > Das Kabel war wohl eine Materialisierung von Murphys Gesetz. Zum Glück kam das direkt am Anfang zum Einsatz wodurch es gleich aufgefallen ist. Besser als ein Fehler in einem größeren Aufbau wo man sich erst mal kirre misst.
Ich hatte eigentlich nie Kontaktprobleme mit den Steckbretter. Sogar ein 6502 Aufbau mit 12.5MHz Takt und ein DCJ11 (PDP-11 in einem Chip) hat einwandfrei funktioniert. Aber ein solches offenes Dupont Kabel hatte ich schon drei Mal. Seit dem ersten Mal klingle ich alle neuen Kabel immer zuerst durch.
Peter S. schrieb: > Ich hatte eigentlich nie Kontaktprobleme mit den Steckbretter. Da gibts halt gute und schlecht. Ich hab da ein ganz lustiges, da hüpfen die ICs nach 1-2s wieder von selbst raus. :D Bei einem anderen sitzen die Kontakte zu tief, so das bei ICs kaum Kontakt besteht. Ne Federzwinge schafft Abhilfe... Natürlich hab ich noch wirklich gut funktionierende.
Gerade frisch fertig geworden! Also in diesem Jahr! Spielautomat ------------ Ein Atmega kümmert sich um die Soundausgabe, das Spiel im Allgemeinem sowie die Münzannahme und die Münzausgabe. Ein Servo steuert im Inneren die Münzausgabe und kann immer einzelne 50 Cent Münzen auswerfen. Roboter ------- Mal wieder einer. Diesmal aber Semi-Intelligent. :) 3 IR Sensoren, 1 Ultraschall und 1 Helligkeitssensor. Das tolle daran ist aber die Programmierung. Der Roboter weicht indirekten Hindernissen durch Kurvenfahrt aus. Direkte Hindernisse vor ihm werden umfahren. Hält man seine Hand vor den US Sensor kann man den Roboter nach Hinten drängen oder folgen lassen. Wenn er keine Lust mehr darauf hat schüttelt er den "Kopf" und weicht aus. Findet er eine Linie auf dem Boden dann folgt er dieser. Wenn er gerade will! Es sind also momentan 3 Programme vorhanden welche individuell durchlaufen und abgearbeitet bzw. verknüpft werden. Den Kindern gefällts :) Atmega Computer --------------- Kleiner Handheld mit seriellem EEPROM und SRAM. Es können mehrere Dateien angelegt und bearbeitet werden. Ein 1-Zeileneditor steht für die Programmierung zur Verfügung. Eine Mischung aus Basic und C. Mit integriertem Interpreter. Somit kann man kleine Spiele programmieren oder MSR Aufgaben erledigen. Alles ohne PC und Monitor. Dartautomat ----------- Altes Dartboard umgebaut und dank Atmega8 in einen "richtigen" Automaten verwandelt. Mit Fehlwurferkennung und automatischer Spielerweiterschaltung.
Max B. schrieb: > Dartautomat > ----------- > Altes Dartboard umgebaut und dank Atmega8 in einen "richtigen" Automaten > verwandelt. > Mit Fehlwurferkennung und automatischer Spielerweiterschaltung. Muss man da auf die Displays zielen?
Uhu U. schrieb: > Max B. schrieb: >> Dartautomat >> ----------- >> Altes Dartboard umgebaut und dank Atmega8 in einen "richtigen" Automaten >> verwandelt. >> Mit Fehlwurferkennung und automatischer Spielerweiterschaltung. > > Muss man da auf die Displays zielen? Du kannst natürlich zielen wohin du willst, hauptsache du triffst das Board! :) Und wenn du es nicht triffst, dann war es ein Fehlwurf.
Max B. schrieb: > Mit Fehlwurferkennung und automatischer Spielerweiterschaltung. Wie hast du das realisiert.
Einer schrieb: > Max B. schrieb: >> Mit Fehlwurferkennung und automatischer Spielerweiterschaltung. > > Wie hast du das realisiert. Mit Piezos, Verstärkerschaltung und 2 ADC Kanälen. Einer misst die Piezo und der andere registriert den Sound von der Dartscheibe. Kommt nach einem Wurf ein Sound schlagen zwar die Piezos an aber da ein Sound ertönt, ist es kein Fehlwurf. Genauso andersrum. Wirfst du daneben melden sich die Piezos, von der Dartscheibe kommt kein Sound also Fehlwurf. Geht natürlich nur wenn du mit Sound spielst :)
Mittlerweile übelege ich ob ich aus dem kleinen Basic Computer ein Projekt machen soll. Genau wie das AVR Chipbasic von Jörg Wolfram hat der kleine Handheld jetzt auch RS232 für die Datenübertragung zum PC und ein weiteres I2C EEPROM. Im Grunde genommen ist es ein abgespeckter Chipbasic Computer mit LCD.
Hallo,
mal was in einfach, mit folgendem Hintergrund:
Wegen anhaltender Debatten in diversen Foren, ob LEGO die BLE
Fernbedienungen
aus Kostengründen, oder aus strategischen Überlegungen weggelassen hat.
Wollte ich zeigen, das es eher weniger die Kosten waren.
Ziel bei dem Projekt war es zu zeigen, das es mit überschaubarem Kosten,
Programmier-,und Zeitaufwand möglich ist,auch für Anfänger. So was zu
erstellen.
Ich wollte eben auch LEGO Fans, ohne Vorkenntnisse ängste nehmen und zum
Mitmachen Anfangen einladen.
Ergebniss ist eine BLE Fernbedienung für das LEGO Topgear car.
-> original Modell nicht verändert, kein MOC
-> basiert auf Adafruit nrf52840 feather, board
-> verwendet, außer Sendeeinheit und µC, alle originalen Bauteile der
FB
-> Programmiert in StandardC, mit VisualStudio Cod, Plattform.io, Git
extension
Programierung unter Anwendung von Arduino Framework und BluefruitLib
PS zum BLE Fernbedienung Bevor ihr fragt: Das Board ist nur aus praktischen Gründen derzeit außen oben auf der FB. Es passt nahtlos in das Gehäuse, ist zum testen nur so praktischer ;-) Ruppie.
Hier nochmal in fertiger und voller Pracht: Mein ATmega644 Portable Basic Computer Das Gerät ist - inspiriert vom Tandy TRS-100, VTech Laser PC3 und PC4, und weiteren - ein portabler Computer mit dem man kleinere Sachen unterwegs programmieren, ausführen und per RS232 auch auf den PC übertragen kann. Fest installiert ist ein Kalender und ein Mondphasenrechner. Außerdem ein Terminal um mit einem PC oder einem anderen Gerät zu kommunizieren. Als Schnittstellen habe ich: I²C, SPI, RS232 und PortA nach Außen geführt. Neben Spielen lassen sich so auch kleinere MSR Aufgaben programmieren. Warum ich das gemacht habe? Just for fun! Spaß am basteln, Spaß an der Programmierung.
@ citgo: Nett kleiner Hinweis: beim Kalender sind Dienstag und Donnerstag vertauscht ;-)
tommy schrieb: > @ citgo: > > Nett > > kleiner Hinweis: > beim Kalender sind Dienstag und Donnerstag vertauscht ;-) Danke schön! Upsi... Ja, ist ein Arbeitnehmer-Kalender :) Danke für den Hinweis!!
Wieder mal ein Labornetzgerät von mir;-) Stöhn! Es ist auf Basis des Banggood Bausatzes und mitberücksichtigt alle Verbesserungen eines früheren Threads. Einige Zusatzarbeiten müssen noch gemacht werden. Die Schaltung wurde dahin gehend modifiziert um 40V Betriebsspannung ohne Risiko zulassen. Der OPV wurde durch einen 44V Typ ausgetauscht und wird mit 36V betrieben. Kühlung ist aktiv mit einen internen Temperatur geregelten CPU Kühlkörper und kann problemlos 40W an Verlustleistung mit nur 30 Grad KK-Temperaturanstieg abgeben. Ein LED zeigt durch Grünfarbe das Laufen des sehr leisen Lüfters an und durch ROT wenn die Kühlkörpertemperatur 70 Grad übersteigen sollte. Im unbelasteten Zustand bleibt der Lüfter komplett abgeschaltet. Einfache TO-220 Temperaturschalter mit 40/70 Grad überwachen den Betriebszustand. Die Kühlluft wird an den Jalousie Schlitzen an den Seite ausgeschieden und verhindert einen unnötigen internen Luftanstieg. Vollast sollte bis zu Umgebungstemperaturen von 40 Grad möglich sein. Anhand der vorhergehenden Berechnungen sollte die Junktionstemperatur der Längstransistoren bei 20 Grad Umgebungstemperatur und 40W Verlustleistung 110 Grad nicht übersteigen. Es werden 2 mal 2SD1047 Längstransistoren verwendet um großzügig ausreichend Sicherheit bzgl. SOA bei Überlastung beizubehalten. Das blaue Gehäuse stammt aus China und kostet rund $10. Der Doppel-Funktionsschalter an der rechten Seite erlaubt einerseits die Abschaltung des Ausgangs (Auch extern herausgeführt um ein gleichartiges Slave Supply mit schalten zu können und andrerseits die Voreinstellung des Ausgangsstrom ohne die Ausgangsklemmen kurzschließen zu müssen. Das Messgerät schaltet zwischen 20V und 200V um. Ein Schmitt-Trigger geschaltetes Relais schaltet die Trafo Sekundärspannung zwischen 16/32V um die Verlustleistung in Grenzen zu halten. Ich habe vor das blaue LCD LED durch ein LED mit einer anderen Farbe auszuwechseln wenn sich das ohne großes Risiko machen lässt. Blaue LCD Hintergrundbeleuchtung finde ich auch noch nach Jahren einfach furchtbar und kann mich nicht daran gewöhnen auch wenn die restliche Welt das Cool findet!!! Es lässt sich auch ein zweites LNG in Tracking Modus mit steuern. Ein Schalter auf der Rückseite erlaubt die Umschaltung von Lokal auf Fernsteuerung und damit lässt sich ein + und - Versorgung aufbauen. Der DC OFF Schalter beeinflusst wie gesagt auch externe LNGs. Im Fernsteuermodus lässt sich dann das Sklaven LNG in Tracking Mode und Ratio betreiben. Der Spannungseinsteller verändert dann das Verhältnis zum Stelleingang zwischen 0 und 1. Ich warte übrigens noch auf die gelb grüne Sicherheitsbuchse von Newark. In der Zwischenzeit muss eine Schwarze herhalten. Diese Buchsen verursachen übrigens bei 2A einen 10mV Spannungsfehler zwischen Stecker und Innendraht.. Die Laser gedruckte Frontplatte wurde mit Frontdesigner SW gemacht. Zum Schutz dient eine matte selbstklebende PVC Folie wie sie bei der Schilderherstellung oft verwendet werden. Alle flachen Teile wie Chassis, Front- und Rückplatte wurden mit meiner kleinen CNC Gravurmaschine geschnitten und in PR99SE erstellt.
Den Netzschalter würde ich jetzt intuitiv umgekehrt einbauen. Oder ging das Designmässig nicht? Gruss Chregu
Christian M. schrieb: > Den Netzschalter würde ich jetzt intuitiv umgekehrt einbauen. Oder > ging > das Designmässig nicht? Mir gefaellt es aber so besser;-) Da sich der Netztrafo und alle netzspannungsführenden Komponenten auf der linken Seite des Netzteils befinden zog ich zwecks Sicherheit und um möglichen Netz Brumm-Einstreuungen aus dem Weg zu gehen, vor die Netzverdrahtung nicht unnötig im Gerät auszubreiten. Abgesehen davon, ist die linke Frontplattenseite bei den meisten anderen Apparaten auch vielfach der Ort des Netzschalters. Ist halt wahrscheinlich Geschmackssache... > > Gruss Chregu Moin, Ich habe gerade keine Zeit zu irgendwelchen Stellungsnahmen. Um zu verhindern, daß der Projekte Thread zugemüllt wird, möchte ich aber trotzdem gleich vorschlagen das Thema im Originalthread weiterzuführen wo das LNG auf Basis des Banggood Bausatzes ausführlich behandelt wurde: Beitrag "Re: Labornetzgerät - Fragen zum Schaltplan" Man sollte aber den Thread nach den betreffenden Beiträgen durchsehen. Es wurden damals von einigen Forenteilnehmern systematisch Verbesserungen am Originaldesign angebracht und bzw vom Erwin weiter entwickelt. Ich werde gelegentlich alle weiteren Ergebnisse und Dokus dann dort hinterlegen. Gruss, Gerhard
Gerhard O. schrieb: > Christian M. schrieb: >> Den Netzschalter würde ich jetzt intuitiv umgekehrt einbauen. Oder >> ging >> das Designmässig nicht? > Mir gefaellt es aber so besser;-) > > Da sich der Netztrafo und alle netzspannungsführenden Komponenten auf > der linken Seite des Netzteils befinden zog ich zwecks Sicherheit und um > möglichen Netz Brumm-Einstreuungen aus dem Weg zu gehen, vor die > Netzverdrahtung nicht unnötig im Gerät auszubreiten. Abgesehen davon, > ist die linke Frontplattenseite bei den meisten anderen Apparaten auch > vielfach der Ort des Netzschalters. Ist halt wahrscheinlich > Geschmackssache... Vermutlich meint er nicht "auf der anderen Geräteseite" sondern einfach um 180Grad gedreht. Dann schaltet man nicht beim Anfassen/Anheben des Geräts versehentlich ein, sondern aus.
Carl D. schrieb: > Vermutlich meint er nicht "auf der anderen Geräteseite" sondern einfach > um 180Grad gedreht. Dann schaltet man nicht beim Anfassen/Anheben des > Geräts versehentlich ein, sondern aus. Habs gerade gesehen. Danke für Deinen Hinweis. Jetzt nachdem ich mich damit gespielt habe, finde ich auch, dass umgekehrt besser ist und habe den Schalter schon umgedreht. Chregu: Ich nehme alles zurück;-) Das sieht man mal wieder wie wichtig "Team Work" sein kann... Gruß, Gerhard
Gerhard O. schrieb: > Wieder mal ein Labornetzgerät von mir;-) Stöhn! Ach das sieht ja allerliebst aus. Gratulation! W.S.
W.S. schrieb: > Gerhard O. schrieb: >> Wieder mal ein Labornetzgerät von mir;-) Stöhn! > > Ach das sieht ja allerliebst aus. Gratulation! > > W.S. Danke! Ganz fertig ist es noch nicht. Werde später Bilder vom Innenleben machen. Ansonsten, bleibt alle gesund. Gerhard
Zu der Schalterstellung erinnere ich mich an die OHR-Regel. Der Begriff ist mir geläufig, aber gibt es auch eine Norm o.ä. dazu? http://www.netzmafia.de/skripten/hardware/OHR/index.html Arno
Moin zusammen, endlich ist meine Spartan7 Lernplatine vollbestückt. Funktioniert vollständig bis auf einen kleinen Bug. Beide AUX DACs vom AD9747 habe ich je an einen der THS3215 angeschlossen. Dabei habe ich die Schaltung aber leicht falsch gemacht, so dass ich jetzt nur einen Offset in eine Richtung einstellen kann. Aber gut, das brauche ich eigentlich nicht. Zwei weitere "Andersbestückungen" sind: Beim Spannungsteiler für eine der DCDC Spannungen habe ich noch einen 300k Ohm parallel bestückt um die Ausgangsspannung etwas zu erhöhen. Statt eines OPV für das Puffern von V_CM des ADCs zum Hittite HMC960 habe ich einen Spannungsteiler bestückt. Und zwar weil ich den OPV nicht da hatte iirc. Edit: Eines der Bildchen doppelt, weil mir das automatisch verkleinert wurde, mein Fehler.
Eigentlich nicht. Ich wollte mal was mit einem schnellen DAC ausprobieren und das geht damit recht gut. Jetzt habe ich quasi meinen eigenen Signalgenerator und weil da gleichzeitig auch ein ADC drauf ist kann ich schöne sweeps machen. Also eine Frequenz am DAC einstellen, am ADC eine Anzahl an Samples aufnehmen, gucken wie hoch die Amplitude ist oder der FFT-Bin in dem Frequenzbereich und das dann plotten. Also eine Art Spektrumanalyzer mit Generator für niedrige Frequenzen. Ist ganz nett da zu sehen wie sich analoge Filter verhalten. Ja und dann wollte ich noch ein neues Layout von dem DCDC testen und endlich mal was mit HyperRAM machen. DCDC funktioniert wunderbar, ist sehr platzsparend und HyperRAM funktioniert ebenfalls. Auf der nächsten Lernbastelplatine will ich dann mal USB3 mit dem FT600 und HDMI über USB-C machen. HyperRAM wird auch wieder dabei sein (-:
Falls es interessiert ein kleines Versuchs Seitenprojekt von mir. Hintergrund: Frequenzstandards sind für mich als Hobby auch von Interesse. Ich habe ein paar hoch-präzise (kommerziell und selbstgebaute) OCXOs und Rb85 Standard wie der häufig angebotene LPRO101 und ähnliche Module von Efratom u.a. Zur gelegentlichen Überwachung verwende ich einen GPSDXO oder WWVB auf 60kHz mit Hilfe eines alten Spectracom 6161 Normalempfänger und Phasenvergleicher. Von HP gab es vorher noch den HP117A WWVB Phasenvergleicher mit einer 1m großen statisch abgeschirmten abgestimmten Loop Antenne und Nuvistor Gegentaktvorstufenverstärker. Die Loopantenne zeigt abweichend von Ferritantennen schmalseitig in die Richtung des Senders. Die Empfangsstärke ist generell ziemlich gleichmässig. Nur bei Morgengrauen und Abenddämmerung gibt es für ein paar Stunden ausgesprochen starke Feldstärke und Phasenabweichungsstörungen. Der 8161 verwendet eine 25mm dicke abgstimmte Ferritantenne mit Vorverstärker. Da NIST vor ein paar Jahren WWVB zugunsten der Uhrensynchronisierung in N.A. auf Phasenmodulation umstellte, musste ich einige zweckmäßige Änderungen durchführen um den Spectracom weiterhin funktionsfähig zu erhalten. Bei den hoch genauen Frequenzen die ein Rb85 F.S. präsentiert muss die Phase über längere Zeit aufgezeichnet und verglichen werden um anhand der Kurven Slope die Abweichungen quantifizieren zu können. Dazu verwendete ich jahrelang die kleinen Chart Recorder von Rustrak u.ae. Das Problem ist, dass Aufzeichnungsrollen für mich mit $30+ übermäßig teuer vorkommen und ich nach Ersatz suchte der billiger im Unterhalt ist. Diese Aufzeichnungen erfolgen typisch mit 25.4mm/Stunde Streifengeschwindigkeit über einen Zeitraum von 24 Stunden oder mehr um Abweichungen im 1x10-9 bis besser als 1x10E-11 Bereich messen zu können. Elektronische Aufzeichnungen sind zwar auch nicht schwer, aber hier kommt es auf lange Messintervalle und kleine Abweichungen über die vertikale Achse an. OK. Jetzt habe ich das hinter mir;-) Und der Kunstwerkteil soll jetzt kommen. Wer jetzt glaubt irgendwelche von mir gebaute Hardware zu sehen wird nun (vorläufig) enttäuscht sein. Die kommt irgendwann wenn ich Zeit habe alles fertig zu bauen. Bis jetzt waren das nur zielführende Versuche. Wie kann man dem abhelfen? Mittlerweile kann man für wenig Geld thermisch druckende Kiosk Drucker in der Bucht und sonst wo erstehen. "Arduino + Drucker ist ähnlich Rustrak". Was ist ein Rustrak? Die Schreibweise der Rustrak Streifenschreiber beruht auf periodischen Zeigerdruck über einen Kamm auf Wachs beschichtetes schwarzes Papier. Wo immer der Zeiger gegen das Papier mit dem dahinter liegenden Kamm gedrückt wird, zeigt sich ein kleiner schwarzer Punkt wo die Wachsschicht weggedrückt wurde. Ein kleiner Synchron Motor treibt den Streifenvorschub an und ein Getriebe drückt periodisch über einen Kamm aufs Papier. Wie gesagt ist das Papier für den Amateurgebrauch recht teuer. Diese Rustrak Schreiber sind sehr klein und praktisch. Daraufhin bestellte ich mir so ein Teil und begann Versuche mit einem Pro-Mini anzustellen der den Drucker über RS232 ansteuerte. Dazu schrieb ich etwas FW um die Verwendbarkeit für diesen Zweck zu erkunden. Im Punktraster Modus kann der Drucker gut das Gitter Raster und die Messkurve drucken. An den paar Bildern könnt ihr die ersten Versuchsaufzeichnungen sehen. Wenn ich dann wieder mal weiter mache, will ich den Text längsweise schreiben um auch andere Informationen einzufügen und X-Achse Skalierung dokumentieren zu können. Das Bild mit dem grünen Raster stammt vom Rustrak der da über einige Stunden den LPRO101 gegen WWVB verglich. Die starken Abweichungen sind während der Aufwärmzeit nach dem Einschalten bis dann das System plötzlich in den Lockzustand schnappt. Das war noch vor der FSK Modulation Umstellung der NIST. Die Zeitmarken stammen von stündlichen 45 Grad willkürlich eingefügten Phasenabweichung von 5 Minuten. Die anderen Streifen zeigen ein paar schnelle Versuche mit der FW. Die Rasterung erfolgt in FW. Das letzte Bild ist nicht echt und ist eine Simulation;-) Jedenfalls ist es möglich diese billigen Rekorder für langsame Aufzeichnungen zu verwenden. Natürlich wäre eine richtige Oszi ähnliche Eingangschaltung mit allem Drum Herum und mit Offset Einstellung und Abschwächer sehr nützlich. Auch ein Bargraph LCD wäre angenehm um in Realzeit die augenblickliche Position des "Zeigers" sehen zu können. Auch Puffern schneller Vorgänge wäre möglich um dann eine Zeitabschnitt langsam ausdrucken zu können. Obwohl Streifenschreiber von Elektronik und Computer schon lange abgelöst wurde ist die beschriebene Anwendung eine Ausnahme wo Streifenaufzeichnungen noch nützlich sind. Natürlich könnte man mit SW die erhalten Werte Applicationspezifisch auswerten. Aber irgendwie ist der Rustrak oder die Drucker Ersatzlösung einfacher handzuhaben und verschwendet keinen PC bzw. einen Laptop. Unbedrucktes Streifenpapier ist auch überall in Papiergeschäften erhältlich. Gerade bei WWVB Langwellenausbreitung und Tag und Nacht Änderungen in der Wellenausbreitung muss man auch atmosphärische Phänomene sachrichtig erkennen können und auswerten. Wenn man z.B. auf einem Zweikanal Oszi einen an WWVB angebundenen 10MHZ Standard mit einem RB85 Standard vergleicht erkennt man sofort die stetigen Kurzzeit Phasenabweichungen die erst ausgemittelt werden müssen. Irgendwann erfolgt vielleicht eine Fortsetzung des Berichts. Zur Zeit bin ich viel zu eingespannt...
Gerhard O. schrieb: > Was ist ein Rustrak? Oh, ich erinnere mich dabei an die "Fallbügel"-Regler/Schreiber, die noch so in den 70er Jahren in den hiesigen Chemiefabriken eingesetzt wurden. Oben ein waagerechr eingebautes Milliamperemeter, was die diversen Meßgrößen der Reihe nach anzeigte und darunter eine Rolle, wo ein Papierband langsam drübergezogen wurde. So alle Minute oder so schnippte ein Fallbügel herunter, der den Zeiger des Milliamperemeters auf die Rolle geklopft hat. Das papier war zwar mit Rasterlinien vorbedruckt, aber ansonsten Normalpapier. Deshalb gab es einen weiteren Bügel, wo mehrere Stoff-Streifen aufgezogen waren (mit unterschiedlichen Tinten getränkt). W.S.
W.S. schrieb: > Gerhard O. schrieb: >> Was ist ein Rustrak? Das war vor der Technik mit Wachs, einfach nur Rus statt Wachs. War halt invertiert dargestellt. Konnte man gut selber herstellen... Wurde zB. für die ersten Seismographen verwendet.... Erfunden?!
Mein alter W48. Den Kabelbaum habe ich seinerzeit als Lehrling selbst gebunden und eingelötet. Dieses Schmuckstück mit echter Gummischnur - kein Spiralkabel - wird in meiner Vitrine ausgestellt und ist noch voll funktionsfähig. Leider ist meine Fritz-Box zu doof, seine Wählimpulse zu verstehen :-( Heiner PS: Und der Firefox hat auch noch nie etwas von Wählimpulsen gehört und malt seine roten Kringel darunter
IWV = Impulswahlverfahren <- Das kennt meiner. Heiner K. schrieb: > Leider ist meine Fritz-Box zu doof, seine Wählimpulse zu verstehen :-( Glaub ich nich!
@Gustl B Flash und RAM hast aber mal so richtig schön nahe an den FPGA layoutet. Man könnt glatt meinen das soll FPGA zentrieren beim einlöten?
(-: Ja das ist gar nicht sooo einfach, denn ich bestücke nicht mit Paste in einem Durchgang. Ich mache das nicht, weil wenn dann nix funktioniert, dann ist unklar was defekt ist. Ich bestücke also Stück für Stück. Zuerst den DCDC, dann den USB Stein FT2232H, dann FPGA und Flash, dann RAM, dann den ADC Teil und am Ende den DAC Teil. Aber ich weiß nicht ob das sinnvoll ist. Dabei werden manche Bauteile mehrmals erhitzt. Das FPGA wird nochmal "reflowed" wenn ich daneben den RAM bestücke. Aber gut, es funktioniert. Die Nachfolgeplatine habe ich jetzt auch teilweise bestückt. DCDC, FT2232H, FT600 und USB3 MUX sind schon drauf.
Teo D. schrieb: > IWV = Impulswahlverfahren <- Das kennt meiner. > > Heiner K. schrieb: >> Leider ist meine Fritz-Box zu doof, seine Wählimpulse zu verstehen :-( > > Glaub ich nich! Versuch macht kluch: Meine FRITZ!Box 7590 ist nicht gnädig. Nummernfolgen werden nicht richtig erkannt oder Wahl ganz ignoriert. Zitat aus einem Forum: "Lt. Fritz wird Pulswahl offiziell seit geraumer Zeit nicht mehr unterstützt. Es war wohl ein "Bug", dass es zeitweise lief, möglicherweise testet man an der Software, da es immer noch gewisse Nachfrage gibt." Einhellige Meinung an den alten Fritzen lief es noch, die neuen sind zu doof. Grüße Heiner
Heiner K. schrieb: > Meine FRITZ!Box 7590 ist nicht gnädig. Nummernfolgen werden nicht > richtig erkannt oder Wahl ganz ignoriert. Schade.... Und wenn du alles andere (Trafik, also alle Netzwerkgeräte aus) abstellst? ;) Hier im Forum hat sich doch einen einen Konverter gebaut!? (OK, is nich die Welt, das auf einen mini-µC zu klöppeln)
Nachdem ich Quarantäne-bedingt wieder etwas mehr Zeit habe, habe ich mein Projekt von letztem Sommer wieder aufgenommen: Ein mobiler Untersatz für den Raspberry Pi Zero. Funktionieren soll das ganze mit drei omnidirektionalen Rädern an kleinen Gleichstrommotoren. Ein Akkupack kommt natürlich auch an Bord. Auf der Platine befinden sich: -ATSAMD21G18 Microcontroller -bno055 Beschleunigungssensor -3x MC33926 Motortreiber -bq25703 Multi-Zell-Lade-IC -TPSM84209 Spannungswandler-IC Ein Video des Bestückungs und Lötvorgangs habe ich hier veröffentlicht: https://youtu.be/lCvH7opfGlk Mir ist bewusst das das Auftragen der Lötpaste im Video nicht ideal ist. Es war auch ein bisschen Nacharbeit mit dem Lötkolben notwendig. Es scheint aber alles zu funktunieren, Spannungslevel passen, Microcontroller lässt sich programmieren und die Busleitungen funktionieren auch.
Guten Morgen, das sieht sehr gut aus. Hast Du eine preisgünstige Bezugsquelle für den ARM-Programmierstecker, oder hast Du in den sau(teu)ren Apfel gebissen und das Original bezogen?
Walter T. schrieb: > Hast Du eine preisgünstige Bezugsquelle für den > ARM-Programmierstecker, oder hast Du in den sau(teu)ren Apfel gebissen > und das Original bezogen? Adafruit möchte dafür immerhin 'nur' 1,50$: https://www.adafruit.com/product/752
Walter T. schrieb: > Guten Morgen, > > das sieht sehr gut aus. Hast Du eine preisgünstige Bezugsquelle für den > ARM-Programmierstecker, oder hast Du in den sau(teu)ren Apfel gebissen > und das Original bezogen? Habe da tatsächlich in den teuren Apfel gebissen. Gerade in der Rechnung nachgeschaut 2,66 €/Stück bei Abnahme von 5 Stück von digikey. Auch die 40 polige SMD Stiftleiste ist von Samtec und nicht billig, zumindest in meinen Stückzahlen nicht. Hat irgendeiner der großen Elektronikversender die günstiger drin?
enrobotics schrieb: > Walter T. schrieb: >> Guten Morgen, >> >> das sieht sehr gut aus. Hast Du eine preisgünstige Bezugsquelle für den >> ARM-Programmierstecker, oder hast Du in den sau(teu)ren Apfel gebissen >> und das Original bezogen? > > Habe da tatsächlich in den teuren Apfel gebissen. Gerade in der Rechnung > nachgeschaut 2,66 €/Stück bei Abnahme von 5 Stück von digikey. > > Auch die 40 polige SMD Stiftleiste ist von Samtec und nicht billig, > zumindest in meinen Stückzahlen nicht. Hat irgendeiner der großen > Elektronikversender die günstiger drin? https://lcsc.com/product-detail/Pin-Header-Female-Header_Amphenol-ICC_20021221-00010C4LF_Amphenol-ICC-20021221-00010C4LF_C180221.html Hier für €0.926925/Stück bei 1-9 Stück. Ab 10 Stück €0.681006/Stück. Kaufe meist immer dort ein, da ich noch viele andere Bauteile benötige und sich somit die Versandkosten revidieren.
Gerhard O. schrieb: > Werde später Bilder vom Innenleben > machen. Ja, mach mal, Ich bin die ganze Zeit am rätseln, was für einen Trafo du da eingebaut hast. Der Netto-Stauraum in diesem Gehäuse ist ja nur so etwa 160x110xknapp70. Die üblichen Verdächtigen bei den Ringkerntrafos, also 60..80VA liegen da bei Durchmessern um die 80mm und Höhen so um die 40mm. Da frag ich mich, ob man da wenigstens noch einen ordentlichen Elko neben den Trafo kriegt - von dem U/I-Multimeter und den Frontplattenbauteilen oder gar dem dicken Transistor+Kühler+Ventilator ganz zu schweigen. Irgendwie kommt mir da das Zelt aus Harry Potter 4 in den Sinn: außen wie ein Zweimannzelt, innen ein Palast mit nem halben Dutzend Zimmern. W.S.
W.S. schrieb: > Gerhard O. schrieb: >> Werde später Bilder vom Innenleben >> machen. > > Ja, mach mal, Ich bin die ganze Zeit am rätseln, was für einen Trafo du > da eingebaut hast. Der Netto-Stauraum in diesem Gehäuse ist ja nur so > etwa 160x110xknapp70. Die üblichen Verdächtigen bei den Ringkerntrafos, > also 60..80VA liegen da bei Durchmessern um die 80mm und Höhen so um die > 40mm. Da frag ich mich, ob man da wenigstens noch einen ordentlichen > Elko neben den Trafo kriegt - von dem U/I-Multimeter und den > Frontplattenbauteilen oder gar dem dicken Transistor+Kühler+Ventilator > ganz zu schweigen. > > Irgendwie kommt mir da das Zelt aus Harry Potter 4 in den Sinn: außen > wie ein Zweimannzelt, innen ein Palast mit nem halben Dutzend Zimmern. > > W.S. Moin, Ich erwartete die Frage eigentlich schon längst. An sich hatte ich vor dieses LNG als 40W Typ zu bauen. Da ich aber einen Trafo hatte, der die geforderte Leistung ohne unzulässige Überhitzung gerade noch schafft und reinpasst, habe ich mich schließlich für LNG Bereich 30V/2A entschieden. Zum Schutz des Trafos habe ich in der Primärwicklung einen 70 Grad Bi-Metalschaltersensor eingebaut der den Trafo im Notfall zum Abkühlen abschaltet. Ich testete den Trafo außerhalb des LNGs einige Stunden und er schafft es gerade noch. Da ich der einzige Benutzer bin, kann ich mit dieser Einschränkung leben und mich entsprechend verhalten. Normalerweise würde ich nie daran denken das LNG 24/7 bei Höchstlast laufen zu lassen. Aber es kann sich ja im Notfall selbst schützen. Abgesehen davon hilft auch der Lüfter einen Wärmestau zu vermeiden. Andrerseits passt ein handelsüblicher 80VA RK Trafo mit etwas Fingerspitzengefühl schon gerade noch rein. Aber da ich die alle bestellen muss, entschied ich mich für einen EI-Typ aus der Bastelkiste. Zugute kommt allerdings, dass mit der höheren Netzfrequenz von 60Hz die entnehmbare Leistung für gegebene Leistungsgröße bei uns doch etwas höher wie bei Euch mit 50Hz ist. Einen geeigneten 80VA RK Trafo kriege ich nur bei Newark für einen angemessenen Preis von rund CDN$35. Ja, es wäre angenehm wenn das Gehäuse nur ein bischen größer wäre. Jedenfalls ist das LNG302 ein Versuch mit Kompaktbauweise das Maximal mögliche zu erreichen. Auf der rechten Seite ist noch viel Platz frei für zusätzliche Komponenten. Gruß, Gerhard
Hier sind noch ein paar der versprochenen Innenaufnahmen. Über der BG LP ist alles frei für zusätzliche Komponenten wie größere Cs etz. Trotz der kompakten Bauweise kommt man nach Loslösen der Schrauben der Front- und Rückplattenbefestigung an alle Schaltungsteile gut heran und auch die Verdrahtung ist bequem ausführbar. Die Chassisplatte hat einen Auschnitt unterhalb der LP um bei etweigem Service oder Änderungen die BG LP nicht ausbauen zu müssen. Somit lassen sich etwaige schadhafte Komponenten bequem auswechseln. Die Haupt Frontplattenelemente sind von hinten angeschraubt und lassen sich komplett entfernen und installieren. Alles Halbzeug ist 2.5mm oder 2-56. Alle mechanischen Befestigungsplatten wie Frontplatte, Rückplatte, chassis und Befestigungstahmen wurden mit meiner alten CNC Gravurmaschine aus FR4 herausgeschnitten. Die Übereinstimmung mit Befestigungs Löchern anderer Teile ist perfekt. Der Netztrafo sitzt auf einen eigenen Befestigungsrahmen. Die Befestigungsschrauben durch den Trafoeisenkern sind aus Edelstahl um einen magnetischen Kurzschluß zu vermeiden. Unter dem Trafo ist noch das Relais zur automatischen Wicklungsumschaltung. Die sichtbaren rechteckigen Ausbrüche auf dem Chassis unter dem Trafo dienen zur bequemen Verdrahtung der NT Anschlüsse. Der auf der Rückplatte montierte kompakte VGA CPU Kühler ist imstande 40W mit nur 30 Grad Wärmeanstieg abzuführen und weist einen gemessenen effektiven Wärmewiderstand von rund 0.1 Grad per Watt abgeführter Leistung auf. Eine Kühlkörper Leiterplatte erlaubt eine saubere Verdrahtung der Endstufenbeschaltung. Bimetallische TO-220 Temperaturschalter (KSD10) sorgen für die Überwachung und bewirken eine thermostatische Lüftersteuerung. Der Lüftersensor schaltet bei über 40 Grad mit einer Hysteresis von 10 Grad ein. Der andere Schalter bei Überschreiten von 70 Grad welches durch ein rotes FP LED angezeigt wird. Ein am Trafo angebrachter 70 Grad Thermoschalter schützt den NT. Leider habe ich aus Arbeitsgründen augenblicklich nur wenig Zeit dafür.
Ein anreihbares intelligentes 7-Segment Display. Für jedes Segment wird ein Low-Cost Paudauk PFS154 Mikrocontroller verwendet. Siehe auch hier: Beitrag "Re: Padauk MCU für 0.038 USD aus Taiwan"
Eine Meldeeinheit für "Wasser fließt" in den Trog und "Trog ist Voll". Bei Wasser fließt ertönt alle paar Sekunden ein Ton, bei Trog voll mehrmals je Sekunde. Dann kann man nicht mehr "Vergessen" dass man das Wasser an geschaltet hat, bzw. wenn man wo anders im Garten was macht wird gemeldet dass man nun aus machen kann ... oder wenn der kleine mal am Wasserhahn spielt. So lange kein Wasser fließt benötigt die Schaltung keinen Strom, die Batterie sollte mehrere Monate halten. Ein NE555 lässt einen Piepser "blinken". Als das ganze im Gehäuse war musste noch ein Halterung her für das Gehäuse, ein 3D Druck.
Eine Wasser-Meldeeinheit geht auch anders, mit mehr Bauteile, dafür aber mit deutlich weniger Funktionalität. Dafür hab ich mir das Gehäuse gespart. ;P Oben auf, ein zugekauftes USB-Lipo-Lader Modul, inkl. 5V Stepup. Dann noch ein kleiner Komparator und ZWEI 555 (556). Dann noch ein kleines (Angst/weils rumlag) BMS. Das Schaumstoff Türmchen ist Q&D geschuldet. Wasser-ALARM -> Buzzer buzzt natürlich mit max. Lautstärke.... Es klingelt an der Tür: "Is das dein Rauchmelder? Oje...". Klar nix einfacher als das, da kommt einfach ein Tape aufs Loch. Überraschenderweise bringt das gornischt^3! OK, 3mm Schaumstoff... Reicht immer noch nich -> Türmchen. :D Nu liegts hier rum, um endlich (WAF) den duty cycle zu ändern. Ist für ne Osmose-Wasseraufbereitung, paßt auf Flaschen, Kanister, Eimer... und läßt sich auch einfach auf den Boden stellen. Akku hält nich so lange, da der Stepup knapp ~10mA braucht, um nicht abzuschalten. Egal is ja nich für Dauerbetrieb gedacht, und wurden seit Erstellung, Anfang 2016, auch nur 2x geladen.
Arno H. schrieb: > Zu der Schalterstellung erinnere ich mich an die OHR-Regel. > Der Begriff ist mir geläufig, aber gibt es auch eine Norm o.ä. dazu? > http://www.netzmafia.de/skripten/hardware/OHR/index.html > > Arno Danke für diese Erweiterung meines Horizonts;-) Dies OHR-Regel kannte ich noch nicht. Ich habe mir deswegen ein paar von mir gebaute Geräte mit seitlichen Kippschaltern der letzten 30 Jahre diesbezüglich angesehen und aus irgendeinen Grund habe ich die Tendenz seitliche Kippschalter entgegengesetzt "R" einzubauen. Ein ist also bei mir "L". Für mich war Links immer irgendwie intuitiv. Da sieht man wieder wie grundverschieden wir Menschen diese Art Dinge angehen. Trotzdem finde ich jetzt, daß rechtsseitiges Einschalten doch irgendwie angenehmer ist. Vielleicht ist das zunehmende Alter an die 180 gradige Umkehrung schuld;-)
Hallo, Teo D. schrieb: > Eine Wasser-Meldeeinheit geht auch anders, mit mehr Bauteile, > dafür aber > mit deutlich weniger Funktionalität. Dafür hab ich mir das Gehäuse > gespart. ;P > > Oben auf, ein zugekauftes USB-Lipo-Lader Modul, inkl. 5V Stepup. Dann > noch ein kleiner Komparator und ZWEI 555 (556). Dann noch ein kleines > (Angst/weils rumlag) BMS. Gab es da nicht von Intersil die ICL7555 CMOS Version? Das könnte Dir möglicherweise beträchtlich Batteriestrom sparen. > > Das Schaumstoff Türmchen ist Q&D geschuldet. Wasser-ALARM -> Buzzer > buzzt natürlich mit max. Lautstärke.... Es klingelt an der Tür: "Is das > dein Rauchmelder? Oje...". Klar nix einfacher als das, da kommt > einfach ein Tape aufs Loch. Überraschenderweise bringt das gornischt^3! > OK, 3mm Schaumstoff... Reicht immer noch nich -> Türmchen. :D > Nu liegts hier rum, um endlich (WAF) den duty cycle zu ändern. > > Ist für ne Osmose-Wasseraufbereitung, paßt auf Flaschen, Kanister, > Eimer... und läßt sich auch einfach auf den Boden stellen. > Akku hält nich so lange, da der Stepup knapp ~10mA braucht, um nicht > abzuschalten. Egal is ja nich für Dauerbetrieb gedacht, und wurden seit > Erstellung, Anfang 2016, auch nur 2x geladen. Das funktioniert ja eigentlich trotzdem recht lange.
Gerhard O. schrieb: > Gab es da nicht von Intersil die ICL7555 CMOS Version? Das könnte Dir > möglicherweise beträchtlich Batteriestrom sparen. Ne geht ja nich, sonnst schaltet der Step-up auf Standby und die Schaltung ist Stromlos. Daher verbruzelt ja die LED blendende ~5mA, da der Ruhestrom der Schaltung sonst nicht ausreicht. (NE556 aus Erbmasse, is /immer noch'n/ ein gutes Dutzend vorrätig...:) > Das funktioniert ja eigentlich trotzdem recht lange. Läuft ja nur rund 2-3x die Woche für ~30-45min. PS: Is dieser Thread nur was für eingeweihte. Er taucht nämlich nicht in "Beiträge in allen Foren" auf?!
Teo D. schrieb: > PS: Is dieser Thread nur was für eingeweihte. Er taucht nämlich nicht > in "Beiträge in allen Foren" auf?! Vielleicht, weil der Tread im oberen Bereich festgetackert ist? Reinhard
Wien-Brücken-Oszillator mit Drehkos - und eine Frage Hi Bastelfreunde, hatte mal wieder Verwendung für nette alte Bauteile (Drehko und Feintrieb) gesucht und diesen Generator gebaut. Das Schaltbild ist nicht ganz vollständig, es gibt noch einen Rechteckausgang. Außerdem habe ich keinen "echten" 081 da drin, sondern irgend einen kompatiblen, der halt in der Bastelkiste war. Zwecks Brummvermiderung wird das offene Gerätchen im Kochtopf vermessen, mit Gehäuse siehe Bild 4. Audacity zeigt recht nett die Oberwellen. Ich habe noch einen billigen DDS-Genarator vom Chinamann, der hat wesentlich wildere Oberwellen. (Eine gute Soundkarte hätte vermutlich weniger) Erstaunlich gut ist die Frequenzkonstanz und die Wiederkehrgenauigkeit dank historischem Feintrieb. Die Amplituden-Regelung mittels Glühbirnchen (gut geeignet sind Typen mit 60 V und recht wenig Leistung, wie sie früher massenhaft als Anzeige in der Telefon-Selbstwähltechnik eingesetzt wurden. Allerdings gibt es bei jeder Änderung sehr deutliche Einschwingvorgänge der Regelung; die sind so stark, dass man sie sogar hören kann. Die Ausgangsspannung ist aber über alle Bereiche recht konstant. Ich habe noch zwei Mini-Drehkos, (siehe Bild) die ich zu einem weiteren Generator verarbeiten möchte. (2 Stück mechanisch verkoppeln) Die Dreifach-Cs haben, alle 3 Pakete zusammen, 1100 pF und ermöglichen somit ein günstigeres C/R-Verhältnis, außerdem kann der "heiße" Eingang dann jeweils an den Stator der Drehkos angeschlossen werden - bedeutet geringere Streukapazitäten. (Über die Sinnhaftigkeit solchen Basteltums brauchen wir hier nicht zu reden) Nun die Frage: Welchen hochohmigen IC wähle ich am besten für die Oszillatorschaltung? Ich habe mir hier als mögliche Kandidaten den CA3140 oder den TLC271 ausgeguckt. Muss ich aber erst beschaffen. Habt Ihr eventuell andere oder bessere Vorschläge? Für die Regelschaltung werde ich mir wohl auch was anderes ausdenken. Aber das kommt später.
Beitrag #6306578 wurde von einem Moderator gelöscht.
Beitrag #6308853 wurde von einem Moderator gelöscht.
Gezeigt hier ist mein Zisternen Füllstandmesser auf pneumatischer Einperl Basis zur externen Überwachung meiner Keller Schmutzwasserpumpe. Näheres hier: Beitrag "Ein Füllstandmesser auf Einperlungsbasis"
Gezeigt ist eine gestern bestückte SPI Uhrenanzeige Leiterplatte. Mehr Informationen dazu hier: Beitrag "Re: Als Mikro noch Makro war: Die "Dicke Tal- Uhr"" Diesen Winter ist ein Uhrenprojekt geplant. Muß mal sehen ob es dazu kommt;-)
Sehr schick! Es freut mich sehr, mal wieder etwas von Dir zu sehen. Und eine Nixie-Uhr ist ja sowieso fast immer ein Hingucker. Bei der sauberen Anordnung braucht es beinahe kein Gehäuse, wobei wahrscheinlich ein hölzerner Sockel noch stilvoller wäre.
Walter T. schrieb: > Sehr schick! Es freut mich sehr, mal wieder etwas von Dir zu > sehen. Und > eine Nixie-Uhr ist ja sowieso fast immer ein Hingucker. Bei der sauberen > Anordnung braucht es beinahe kein Gehäuse, wobei wahrscheinlich ein > hölzerner Sockel noch stilvoller wäre. Hallo Nicolas, Ich bin da eher nüchtern veranlagt und werde mich wahrscheinlich äusserlich am Stil der siebziger Jahren halten. Ein entsprechendes Metallgehäuse wird es wahrscheinlich schon werden. Aber ich habe ja Zeit zum Überlegen. Ich möchte zumindest heute Abend die SPI Schnittstelle mit dem Arduino testen. Das kleine 170V Modul aus der Bucht funktioniert übrigens sehr ordentlich. Der Stromverbrauch liegt bei 12V bei nur 150mA und es läuft ohne merkbare Erwärmung irgendwelcher Komponenten. Ich denke, zusammen mit einem Schaltsteckernetzteil guter Qualität dürfte das die ideale Stromversorgung für die Uhr werden. Einen Trafo möchte ich für Dauerbetrieb wegen dem niedrigen Wirkungsgrad nicht verwenden. Freut mich auch, daß Dir das Konzept gefällt. Ich ließ übrigens auch noch eine fast gleiche ZM1332K Version der LP herstellen. Allerdings muß ich die erst noch zusammenbauen. Die Siemens ZM1332K Röhren haben meiner Meinung nach ein schöneres und auch schärferes Aussehen. Die IN-16 sehen auch nicht schlecht aus aber im Vergleich zur Siemensausführung fallen sie doch etwas gröber aus. Mit Filter sieht es aber trotzdem ganz nett aus. Die alten Siemens 74141 auf der LP waren seit meiner Lehrzeit in D nicht mehr in Betrieb. Damals mußte ich sie mir mit meinem Lehrlingseinkommen finanzieren. Die kamen wahrscheinlich von Völkner; aber so genau kann ich mich nicht mehr erinnern. Was mich interessieren würde ist, welche Bedeutung die kleinen Farbtupfer auf den Siemens Bausteinen hatten. Sie haben also die 45 Jahre gut überstanden;-) Grüsse, Gerhard
Gefällt mir sehr, ich muss irgendwo noch eine alte Bauanleitung bzw. Baubeschreibung von der Funkschau haben, evtl. war das aber auch schon mit 7-Segm.-Anzeige, es gab da welche - mit Glühfaden. Echte Nixis sind natürlich um einiges schärfer und eleganter.
Hallo zusammen, bei mir ist in der letzten Zeit auch mal wieder eine Kleinigkeit entstanden. Es ist ein kleiner Schrittzähler für Takt-Richtungs-Signale, der sich in die Steuerleitung für Schrittmotorendstufen oder einfache Servosteuerungen einschleifen lässt. Angezeigt wird dann der aktuelle Mikroschritt unter Berücksichtigung der Drehrichtung, die aktuelle Soll-Position und die Gesamtzahl der bisher detektierten Taktflanken. Der maximal erlaubte Takt liegt bei 500 kHz. Zweck des kleinen Geräts ist es vorwiegend, eine CNC-Steuerung gefahrlos zu testen. Es lässt sich aber auch für die Suche nach Schrittverlusten etc. bei CNC oder 3d-Drucker verwenden. Der Aufbau ist ziemlich einfach: Eingangs- und Ausgangssignal sind hart durchverbunden, ein STM32F103C8T6 tastet das Signal unmittelbar ab, das klassische Nokia-5510-Display dient als Anzeige, ein Drehgeber mit Taster zum Nullen der Anzeige und für die Menüsteuerung. Weil ich noch so viele davon habe, und gleichzeitig zu faul war, die Application Note AN2594 durchzuarbeiten, ist auch noch ein 24LC02 mit von der Partie. Die Firmware ist so simpel, dass eine einzige, nicht mal große Quelltextdatei für die Basisfunktionalität ausreicht. Menü und große Nichtproportionalschriftart sorgen dann aber doch dafür, dass der ohnehin bezahlte Flash-Speicher nicht ganz leer bleibt.
Hallo, mein erstes "grösseres" Projekt ist nun fertig. Die Bauteile, allen voran die Nixies, habe ich schon vor Jahren zusammengetragen nur fehlte es etwas an der Motivation die Platine zu finalisieren und zu bestellen. Nachdem die ursprüngliche Idee mit einem 8-Bit Controller und DCF Signal fallen gelassen wurde, entschied ich mich für ein NodeMCU mit einer ntp Zeitbasis. Leider leuchtet auf dem NodeMCU die LED, da ich einen Port etwas zu unbedacht ausgewählt habe. Nicht ganz perfekt, aber für das erste größere Projekt ganz ok.
Markus W. schrieb: > Leider leuchtet auf dem NodeMCU die LED, na, bisschen schwarzes Isoband drüber und dann in deutlich dunklerer Umgebung noch mal fotografieren, damit wir auch was von dem geilen Nixie-Gefühl haben! Jedenfalls: schönes Projekt, gratuliere, mir gefällts.
Für die Anhänger der niedlichen nostalgischen VQC10 LED-Displays wird hier ein erster Erfahrungsbericht über die kompakte Adapter-LP mit SPI Schnittstelle zur einfachen uC Ansteuerung gebracht. Ich wollte jetzt endlich mal meine schon jahrelang herumliegenden VQC10 LED Displays ausprobieren und konzipierte vor ein paar Monaten eine kleine SMD LP um die VQC10 bequemer ansteuern zu können. Siehe auch meinen ursprünglichen Beitrag vor der Bestückung hier: Beitrag "Re: Als Mikro noch Makro war: Die "Dicke Tal- Uhr"" Inzwischen bestückte ich die LP und schrieb vorerst für einen Arduino-NANO einen ersten einfachen Versuchstreiber um Betriebserfahrungen sammeln zu können. Die Ansteuerung der VQC10s ist trotz deren Einfachheit relativ anspruchslos. Die Pixel Daten werden einfach zeilenweise von oben nach unten eingeschrieben. Danach schaltet ein P-Channel MOSFET die gerade aktualisierte Zeile ein um alle eingeschalteten LEDs dieser Zeile für bis zu 500us leuchten zu lassen. Dieses Spiel wiederholt sich für alle 7 Zeilen. Das Ansteuern der sieben Zeilen nimmt rund 7ms in Anspruch und wiederholt sich rund 142 mal in der Sekunde. Durch die Trägheit der Augen bemerkt man das nicht. Allerdings gibt es manchmal bei bestimmten Einstellungen von Cameras Schwierigkeiten mit dem Ablauf der Zeilenansteuerung. Je nach Einschaltdauer kann ein VQC10 bis zu 500mA beanspruchen. Deshalb müssen alle unbenutzte Pins auf Masse gelötet werden und die LP sollte eine durchgehende Kupferfläche aufweisen. Ob thermisch leitendes Thermo-Schaum-Material zwischen Unterseite der VQC10 und der Oberfläche hier nützlich wäre ist noch ungewiss. Mit 50% Anzeigedauer werden die VQC10 und LP allerdings nur leicht handwarm. Der mittlere Anzeigestrom ist rund 250mA für die 8 Anzeige-Stellen. Mit einem IR-Thermometer erfasst ist die Oberflächentemperatur der VQC10 rund 33 Grad C und die der LP rund 31 Grad warm. Eine Timer2 ISR steuert die zwei HC164 Schift-Register auf der VQC10 LP im 1ms Takt mit 8MHz SPI Taktfrequenz an. Zuerst werden die 5-bit Pixel Daten für jede Sektion von Links bis Rechts zusammenhängend eingeschrieben. (Das beansprucht rund 10us) Die oberen 3 Bit dienen nach Dekodierung mit einem HC138 zur Datenübernahme der jeweiligen angesteuerten Anzeige. Danach wird im 1ms Takt ein negativer Triggerimpuls ausgegeben der einen One-Shot ansteuert um die jeweilige Zeile im Zeitbereich von 50-500us anzusteuern. Mit einem 100K Poti lässt sich die Helligkeit schön fein zwischen beiden Extremen einstellen. Der One-Shot dient auch als Sicherheitsmaßnahme um eine versehentliche LED Überlastung der VQC10s bei Zeilen-Fehlansteuerung seitens des uC im VQC10 zu verhindern. Die Kodierung der Anzeigefelder ist in ASCII und in einem globalen Array hinterlegt. Man schreibt einfach die jeweiligen Zeichen in dieses Array und die ISR erledigt den Rest ganz im Hintergrund. Die ASCII LUT Zeichentabelle fand ich durch Zufall im Internet und konnte sie ohne nennenswerte Änderungen direkt übernehmen: (https://www.ccsinfo.com/forum/viewtopic.php?p=34689) Der Inhalt vom globalen Array "buf[]" wird solange vom VQC10 automatisch angezeigt bis die Daten verändert werden müssen: strcpy(buf, "VQC10 WF"); Der komplette ASCII Zeichensatz von 32-96 wird normal angezeigt. Soweit funktioniert alles wie erwartet. Der LED Anzeigestrom ist je nach Zeichenmuster unterschiedlich und erreichte bei 50% Intensität bis zu ca. 300mA. Ich bin noch nicht sicher ob ich den D.C. von 50% (500us) überschreiten werde. Die Helligkeit ist auch so schon ziemlich gut und ich möchte die Displays nach Möglichkeit etwas schonen. Die EMI-Maßnahmen haben sich bewährt und scheinen ausreichend zu sein. Mit einem MW-Kofferradio kann ich auch in nächster Nähe zur Ferrit-Antenne keine nennenswerte MUX-Störungen empfangen. Die separate 5V Versorgung der Zeilentreiber hat sich bewährt. Mit einem HP400A Voltmeter gemessen ist der Störpegel der 5V Versorgung unter ein paar mV. Über den Slave-Ausgang lassen sich noch weitere solcher Bords im Kaskade-betrieb anschließen um längere Anzeigen zusammenstellen zu können. Sobald ich eine zweite Bord gebaut habe werde ich es ausprobieren. Die Helligkeitseinstellung erfasst auch die zusätzlichen Bords. Es hatten sich übrigens aus Faulheit meinerseits nicht die Datenblätter zu studieren, drei (gleiche) Design Fehler eingeschlichen: Es ergab sich nämlich, dass ich die unbenutzten AND Eingänge der HC164 und dem HC138, anstatt auf VCC zu legen, auf Masse legte. Deswegen funktionierte erst gar nichts bis ich meine peinliche Unterlassungssünde entdeckte. Zum Glück sind die betroffenen Pins nebeneinander und der Fehler ließ sich leicht beheben. Bei den unbestückten LP bohre ich einfach die Vias nach Masse aus und löte die diesbezüglichen nebeneinander liegenden PINs zusammen. Deshalb sind die LP immer noch ohne große Änderungen verwendungsfähig. Die passiven Bauelemente sind übrigens alle 0805 Baugröße. Das wäre im Augenblick alles. Danke fürs Lesen meiner langatmigen Beschreibung;-) Gerhard
Gerhard O. schrieb: > ... > Die Ansteuerung der VQC10s ist trotz deren Einfachheit relativ > anspruchslos. Die Pixel Daten werden einfach zeilenweise von oben nach > unten eingeschrieben. Danach schaltet ein P-Channel MOSFET die gerade > aktualisierte Zeile ein um alle eingeschalteten LEDs dieser Zeile für > bis zu 500us leuchten zu lassen. Dieses Spiel wiederholt sich für alle 7 > Zeilen. Das Ansteuern der sieben Zeilen nimmt rund 7ms in Anspruch und > wiederholt sich rund 142 mal in der Sekunde. Durch die Trägheit der > Augen bemerkt man das nicht. Allerdings gibt es manchmal bei bestimmten > Einstellungen von Cameras Schwierigkeiten mit dem Ablauf der > Zeilenansteuerung. > ... Wegen Ansteuerungszeiten und Tastverhältnis guckst du auch: Beitrag "Re: VQC10 am Mega8 o.16??" bis zum Ende lesen :-) Reinhard
Beitrag #6381657 wurde von einem Moderator gelöscht.
Moin, Hmmm. Wie ich sehe passt mein Projekt dann eher zu "Ferner liefen" und ich hinke also ganz hinter Euch her;-) Danke für den mir noch unbekannten Forumsthread und das PDF von Dir zum VQC10. Vielleicht sollten wir in dem anderen Thread von Dir weitermachen um die Kreise des Kunstwerkthreads hier nicht allzu stören. Vorerst hatte ich mich für sichere 500us als Maximum entschieden was eine angenehme Helligkeit produziert. Die totale Einschaltzeit ist also bei 500us dann 71ms/s oder meiner Rechnung nach rund 14:1. Mit den gewählten Komponentenwerten lässt sich die Einschaltzeit zwischen 5-500us mit dem 100K Poti einstellen. Bei 5us kann man die Ledpunkte in der Dunkelheit gerade noch so sehen. Ich müsste auch noch die 5V Versorgungsspannung direkt am Display überprüfen da eine beträchtliche Helligkeitsspannungsabhängigkeit vorhanden ist. Ich bin also ziemlich sicher, daß das Display mit diesen Werten im sicheren Bereich betrieben wird. Es wird dort von bis zu 30:1 Tastverhältnis gesprochen was dann einer Einschaltzeit von etwas unter 250us entspricht. Jedenfalls sind diese VQC10 sehr nette Spielobjekte.
Gerhard O. schrieb: > Vielleicht sollten wir in dem anderen Thread von Dir weitermachen > um die Kreise des Kunstwerkthreads hier nicht allzu stören. Ja, wenn es noch was zu diskutrieren gibt, gerne in dem anderen Tread. Reinhard
Reinhard R. schrieb: > Gerhard O. schrieb: >> Vielleicht sollten wir in dem anderen Thread von Dir weitermachen >> um die Kreise des Kunstwerkthreads hier nicht allzu stören. > Ja, wenn es noch was zu diskutrieren gibt, gerne in dem anderen Tread. > > Reinhard Ok. In ein paar Tagen wird vielleicht ein weiterer Bericht folgen obwohl das Projekt mittlerweile eigentlich doch etwas den "Schnee von gestern" Charakter hat. Aber es besteht trotzdem die Hoffnung, daß dieser Ansatz für den Einen oder Anderen nicht total uninteressant ist.
Gerhard O. schrieb: > Ok. In ein paar Tagen wird vielleicht ein weiterer Bericht folgen obwohl > das Projekt mittlerweile eigentlich doch etwas den "Schnee von gestern" > Charakter hat. Zitat aus dem anderen Thread: Jörg W. schrieb: > Die VQCs sind halt zeitlos. :-) Dem möchte ich nichts mehr hinzufügen :-) Reinhard
Reinhard R. schrieb: > Gerhard O. schrieb: >> Ok. In ein paar Tagen wird vielleicht ein weiterer Bericht folgen obwohl >> das Projekt mittlerweile eigentlich doch etwas den "Schnee von gestern" >> Charakter hat. > Zitat aus dem anderen Thread: > Jörg W. schrieb: >> Die VQCs sind halt zeitlos. :-) > Dem möchte ich nichts mehr hinzufügen :-) > > Reinhard Was mich wirklich interessieren würde ist, obwohl es schön und gut ist die Anzeigen wieder erfolgreich zum Leben zu erwecken, was alles habt Ihr damit schon gemacht oder wozu werde auch ich sie verwenden? Ich sah irgendwo eine Webseite wo jemand mit den VQC10 Anzeigen eine sehr attraktiv aussehende Wortuhr damit erstellt hatte. Finde ich fast schöner wie die schon bekannten Wandmodelle. Ich habe allerdings vor diese Anzeige LP für ein noch "hochgeheimes" Nostalgieprojekt einzusetzen von dem ich zu gegebener Zeit hier brennend gerne berichten werde. Aber bis es so weit ist muß noch "Funkstille" herrschen;-)
Hier ist die erwähnte Word Clock zu sehen: http://www.uwe-neidhardt.de/html/nixie-devices.html So ein Projekt in dieser Art könnte mich auch motivieren. Ist auch einfacher in der Konstruktion. Will nichts gegen die tollen herkömmlichen Word Clocks sagen die hier jahrelang erörtert wurden. Dies hier ist aber auch sehr reizend anzusehen. Würde gut ins Wohnzimmer passen.
Gefällt mir auch sehr gut! Außer dass ich sagen würde: "Es ist zehn nach Eins"
Gerhard O. schrieb: > Ich sah irgendwo eine Webseite wo jemand mit den VQC10 Anzeigen eine > sehr attraktiv aussehende Wortuhr damit erstellt hatte. Finde ich fast > schöner wie die schon bekannten Wandmodelle. > > Ich habe allerdings vor diese Anzeige LP für ein noch "hochgeheimes" > Nostalgieprojekt einzusetzen von dem ich zu gegebener Zeit hier brennend > gerne berichten werde. Aber bis es so weit ist muß noch "Funkstille" > herrschen;-) Und falls Du oder wer auch immer noch VQC10 benötigt, "ein paar" Überzählige habe ich noch in meinen Schachteln... Old-Papa
Old P. schrieb: > Gerhard O. schrieb: > >> Ich sah irgendwo eine Webseite wo jemand mit den VQC10 Anzeigen eine >> sehr attraktiv aussehende Wortuhr damit erstellt hatte. Finde ich fast >> schöner wie die schon bekannten Wandmodelle. >> >> Ich habe allerdings vor diese Anzeige LP für ein noch "hochgeheimes" >> Nostalgieprojekt einzusetzen von dem ich zu gegebener Zeit hier brennend >> gerne berichten werde. Aber bis es so weit ist muß noch "Funkstille" >> herrschen;-) > > Und falls Du oder wer auch immer noch VQC10 benötigt, "ein paar" > Überzählige habe ich noch in meinen Schachteln... > > Old-Papa Moin, vielen Dank für Dein großzügiges Angebot. Komme erst jetzt dazu weil ich auf Urlaub weg war. Was mich betrifft kaufte ich mir vor Jahren 10 Stück und wenn ich sie nicht gerade absteche sollte ich damit auskommen. Groß dürfte die Gefahr bei meiner Schaltung nicht sein weil die monostabile dekodierte Zeilenansteuerung immer rechtzeitig im Bereich von 5-250us abschaltet. So ist zu hoffen, dass mir kein Unfall passiert. Abgesehen davon bezwingt die 77HC138 Zeilenansteuerung, dass nur jeweils eine Zeile auf einmal hochgetastet werden kann. Ich bilde mir jedenfalls ein, dass ich hiermit alles Menschenmögliche im Design getan habe um eine etwaige Zerstörung des kostbaren Displays durch uC-Amoklauf bzw. -Paralyse effektiv zu verhindern. Ein programmierter Stop der ISR an kritischen Stellen, um uC-Fehlfunktion zu simulieren, verursacht nur ein sofortiges Abschalten aller Pixel. Mal sehen ob die Praxis das auch bestätigt. Ich habe jetzt die Displays mal 100 Stunden im Dauerbetrieb mit wechselnden Mustern in Betrieb gehabt und bis jetzt noch keinen Ausfall erlitten. Sogar bei 5us kann man in dunkler Umgebung die Zeichen noch gut erkennen. Sehr spannungsabhängig scheint die Anzeige im Bereich von 5V +/- 5% eigentlich nicht zu sein. Jedenfalls ändert sich die Helligkeit in dem Bereich nicht merkbar. Gerhard
Auch ich habe mir eine Wortuhr gebaut, jedoch alles komplett selber gemacht also kein Bausatz oder nach Anleitung. Ich habe kein MDF benutzt, sondern eine Buche Massivholzplatte. Die Folie ist nicht sauber geworden, hat auch einige Lufteinschlüsse, war jedoch der erste Versuch. Kann ich ja jederzeit nochmal korrigieren. Ich habe auch auf jeglichen Schnickschnack verzichtet, wie WLAN oder Bluetooth. Man kann die Uhrzeit einstellen, empfangen per DCF77, die Farbe einstellen, Helligkeit max/min (LDR) einstellen, Animation auswählen und eine Nachtschaltung konfigurieren. Uhrzeit + Sekunden und Temperaturanzeige gibt es. Für die Menubedienung befinden sich drei Cap Taster unter dem Glas.
Hier ein mondänes Low-Tech Projekt von mir. Es handelt sich um die Trafoumwicklung einer JBC Lötstation um mit 120V 60Hz zu funktionieren. Hier ist der Link zur Beschreibung: Beitrag "Netztrafoumwicklung von JBC Lötstation von 230V auf 120V 60 Hz" Ich hoffe es interessiert den Einen oder anderen von Euch.
Das weckt Erinnierungen: Trafos habe ich auch schon ab & zu umgewickelt. Ganz früher per Handleier, dann mitttels geregelter Bohrmaschine mit Fußschalter und zuletzt auch mit Drehbänkchen, dazu ein alten Tonband-Zählwerk drangefummelt, und wieder mit dem Fußschalter. Ist die Drehzahl bei der gezeigten kontinuierlich regelbar? - das fehlt mir nämlich
Peter B. schrieb: > Das weckt Erinnierungen: > Trafos habe ich auch schon ab & zu umgewickelt. Ganz früher per > Handleier, dann mitttels geregelter Bohrmaschine mit Fußschalter und > zuletzt auch mit Drehbänkchen, dazu ein alten Tonband-Zählwerk > drangefummelt, und wieder mit dem Fußschalter. Ist die Drehzahl bei der > gezeigten kontinuierlich regelbar? - das fehlt mir nämlich Die Drehmaschine rüstete ich vor 10 Jahren auf FU Betrieb mit 3x240V 1.2HP Motor. Allerdings wickelte ich den Trafo bei Hand weil es einfach nicht klappte mit der Hand perfekte Lagen zu bekommen. Ohne aktive Drahtführung scheint das nicht zu funktionieren. Fußschalter habe ich nicht. Aber 500Wdg. sind nicht zu schlimm.
Gerhard O. schrieb: > Aber 500Wdg. sind nicht zu schlimm. Ok, danke für die Antwort. Wenn man dann noch Anzapfungen hat, braucht man besser beide Hände - also Fußschalter. Und aktive Drahtführung per Hand ist glaube ich beim Wickeln immer nötig - falls man keine Wickelmaschine hat. Meine Proxxon - eigentlich ein besseres Spielzeug, Antrieb über Rundriemen, aber ich mag sie - blockiert beim Ausschalten nicht, da braucht man also eine Hand zum Festhalten.
Es macht aus 20000V 400V und liefert 1,6 MVA. Eingangsseitig befindet sich ein Ringkabelschaltfeld, mit Erdschlussanzeigern, ein Übergabeleistungsschalter, welcher federgespannt ist und mittels Netzschutzrelais zur Auslösung gebracht werden kann. Dann folgen noch ein Messfeld, welches Strom und Spannung für den Zähler zur Verfügung stellt und 2 Abgangsfelder mit entsprechenden HH-Sicherungen. Ausgangsseitig befinden sich 3 Schaltfelder, 1x Einspeisung vom Trafo, und je 2 Abgänge. Die Leistungsschalter sind einstellbar. Eine Mitnahmeschaltung schaltet bei Kurzschluss am Ausgang des Trafos, den Trafo primärseitig ab.
Sven L. schrieb: > Die Leistungsschalter sind einstellbar. Eine Mitnahmeschaltung schaltet > bei Kurzschluss am Ausgang des Trafos, den Trafo primärseitig ab. Das ist doch nen mindestens 20 Jahre alter Schorch ? Ich hätte ja fast 630KVA geschätzt, die sind auch nicht viel kleiner.
Bastler schrieb: > Auch ich habe mir eine Wortuhr gebaut, jedoch alles komplett selber > gemacht also kein Bausatz oder nach Anleitung. Das kreative "Funkloch" auf der Rückseite ist auch nicht schlecht.
Philipp K. schrieb: > Das ist doch nen mindestens 20 Jahre alter Schorch ? Ne ne, der Trafo ist fabrikneu, wie kommst Du zu der Vermutung? Philipp K. schrieb: > Ich hätte ja fast 630KVA geschätzt, die sind auch nicht viel kleiner. Stationen mit 630kVA bekommst Du als Kompaktstation fertig angeliefert. Die sind schon wesentlich kleiner. Der wirkt auf dem Bild nur so harmlos ;)
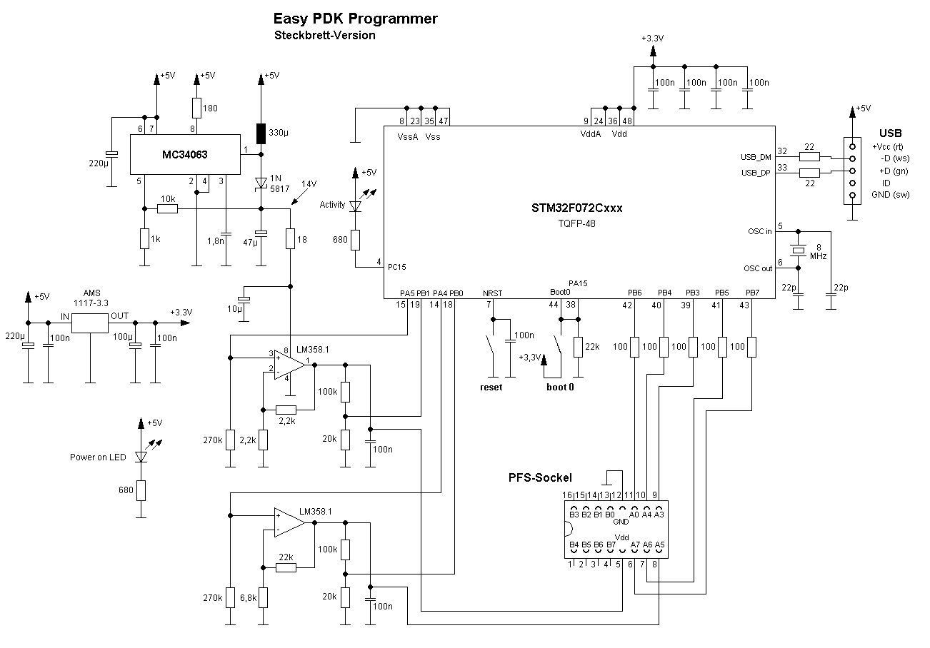
Ich weiß ja nicht ... (nein, nicht "ob sie's schon wußten, sondern:) ob ein Steckbrettaufbau in diese Kunstwerkrubrik passt, aber ich zeig es jetzt dennoch einmal: Der "Easy-PDK-Programmer" in meiner "Steckbrett-Variante". Motivation das zu machen war, um zum Einen eine Ausgangsbasis für eine eigene PCB zu haben nach der ich das Routen möchte (und im Gegensatz zu der schönen Variante von Tim CPLDCPU) soll das ganze absolut handbestückbar sein (wobei grundsätzlich das Löten von TQFP-48 Gehäusen nicht wirklich so ohne ist). Zum Anderen soll es mir dienen, Vergleichsmessungen durchführen zu können, wenn ich weitere Versuche mache, den Programmer auf STM32F103 zu portieren (ich hatte ja schon irgendwie aufgegeben gehabt, aber es "pfupfert" mich doch) und ebenfalls Versuche machen zu können, das eventuell doch noch auf einem Arduino (zumindest für PFS154) hinzubekommen. Dann hat mich irgendwie der originale Schaltplan gestört, weil er in seiner Darstellung funktional zusammengehörende Teile nicht wirklich gut abbildet und deshalb habe ich das neu gezeichnet. Logischerweise mit den Änderungen, die ich in der Schaltung vorgenommen habe. Es sollten Teile sein, die in jeder gut sortierten Bastlerkiste liegen und die sind dann zwar veraltet, funktionieren aber dennoch: - originaler Step-Up Wandler wurde durch FeldWaldundWiesen Typ mc34063 ersetzt - 3,3V Regler wurde durch AMS1117-3.3 ersetzt. - Ladungspumpe für negative Hilfsspannung des OP wurde weg gelassen - Widerstände wurde für die E12 Reihe angepasst (war überall möglich bis auf den Feedback-Spannungsteiler, hier sind wirklich 20k Ohm erforderlich) - Nur eine Aktivitäts-LED plus zusätzlich eine "POWER-ON" LED zur Anzeige, dass die 3,3V anstehen.
Ralph S. schrieb: > Ich weiß ja nicht [...] ob > ein Steckbrettaufbau in diese Kunstwerkrubrik passt, Eigentlich nicht. Aber es ist trotzdem schön, mal wieder etwas zu sehen, was jemand gebaut hat. Also lieber mehr als weniger davon!
Ralph S. schrieb: > aber ich zeig es jetzt dennoch einmal: Ob dieser 8 MHz Quarz bei dieser Leitungslänge jemals zuverlässig schwingen wird? Noch dazu dass die Lastkapazitäten irgendwo an Masse hängen nur nicht an der Controller-Masse wo sie hingehören? Auch vermisse ich Abblock Kondensatoren für den Controller, die würden natürlich direkt an (eigentlich auf) den TQFP Adapter gehören, sonst haben sie keinen Sinn bzw. Wirkung. Ja schööööner Aufbau, aber funktionell? ... kopfschüttel ...
OMG schrieb: > Ob dieser 8 MHz Quarz bei dieser Leitungslänge jemals zuverlässig > schwingen wird? Tut er, auch nachgemessen ! OMG schrieb: > Auch vermisse ich Abblock Kondensatoren für den Controller, > die würden natürlich direkt an (eigentlich auf) den TQFP > Adapter Die sind auf der Unterseite der grünen Adapterplatine als SMD aufgelötet. OMG schrieb: > ... kopfschüttel ... Na ja, wie willst du sonst die Funktionen einer Schaltung testen? Und: wenn es auf dem Steckbrett funktioniert, funktioniert es auf einer Platine dann erst recht.
Ralph S. schrieb: > Tut er, auch nachgemessen ! OMG schrieb: > jemals zuverlässig schwingen wird? Erkenne den Unterschied zwischen "angeschwungen" und "zuverlässig anschwingen". Schon mal darüber nachgedacht wie hochohmig und damit empfindlich so ein Eingangspin eines Controller-Quarzoszillators ist? OMG schrieb: > Noch dazu dass die Lastkapazitäten irgendwo an Masse hängen nur > nicht an der Controller-Masse wo sie hingehören
OMG schrieb: > Schon mal darüber nachgedacht wie hochohmig und damit empfindlich > so ein Eingangspin eines Controller-Quarzoszillators ist? Na ja, umsonst geht man nicht mit einem Tastkopf an den Quarz um zu sehen ob und wie er schwingt (man man man)... Natürlich weiß ich das, wie emfpindlich das ist ! Aber: hast du schon mal darüber nachgedacht, was der Sinn eines Steckbretts ist, dass damit eine Schaltung grundsätzlich einmal ausprobiert werden kann (und hier dann nicht alle Schaltungen aufgrund von parasitären Kapazitäten und Induktivitäten und auch ein paar Milliohm zu viel auf der Leitung getestet werden können). Wie wahrscheinlich - wenn du so viel darüber nachdenkst - ist es, wenn eine Schaltung auf einem Steckbrett läuft und du danach eine PCB routest, dass die auf Anhieb funktioniert, und wie wahrscheinlich ist es, dass eine Schaltung, die du gleich geroutet hast, bestückst und dann funktioniert ? Jetzt sage ich mal OMG... hier im Forum sterben die Nörgler einfach nicht aus. Im übrigen: hättest du auch den Schaltplan angesehen, so hättest du deine Blockkondensatoren gefunden. Aber um der Frage des Anschwingens nach zu gehen werde ich doch glatt mal einen Versuchsaufbau machen, eine Schaltung permanent ein- und auszuschalten um zu sehen, wie oft die Schaltung NICHT anschwingt. ... mit dir schüttel ich jetzt auch mal meinen Kopf ...
Im x-86-Thread nebenan geht es mal wieder hoch her, der TO ist längst verschwunden und sein Thema auch passé. Statt in den üblichen Zirkus einzusteigen habe ich ein altes "Schätzchen" ausgegraben und zeige 'mal ein paar Bilder aus meiner "x86-Zeit". Ausgangspunkt waren einige Artikel in der Zeitschrift "MC" , die x86-kompatibele SBCs beschrieben und den Eindruck vermittelten, dass es die Königsdisziplin sei, auf der genannten Hardware ein Betriebssystem, natürlich Dos, lauffähig zu installieren. Allerdings wurden beim Aufbau der SBCs regelmäßig ICs verwendet, die damals entweder (für mich) zu teuer oder ganz schlicht nicht beschaffbar waren. Also habe ich versucht, einen x86-SBC mit den für mich in Frage kommenden Bauteilen aufzubauen, ein Projekt, das mich, einschließlich längerer Unterbrechungen, mehr als 10 Jahre beschäftigt hat. Hier sind also die Bilder, ihre Bennenung entspricht der Enstehungszeit des jeweiligen Projekts. -1992_1, 1992_2: Vorder-und Rückseite des 1.Versuchs mit 8088-CPU. Sinn dieses Aufbaus war es, zu prüfen, ob das Board überhaupt anläuft, denn bekanntlich startet eine 808x-CPU nicht an Adresse 0x0, und zu prüfen ob die gewählte Segmentierung des Adressraums sinnvoll ist. Meinen damaligen Kenntnissen und Möglichkeiten entsprechend habe ich den Start-Code in ein GAL, in der Mitte der Leiterplatte, gebrannt, das beim Start des Rechners unabhängig vom übrigen Programminhalt angesprochen wird, so dass das Board immer startet. (Heute weiss ich, dass es wesentlich einfacher geht, ich habe damals wohl den Wald vor lauter Bäumen nicht gesehen). Mit den übrigen Bauteilen, Timer, Interruptcontroller und serielle Schnittstelle, habe ich geprüft, ob das Bord funktioniert und sich programmieren ließ. Das Anwendungsprogramm befand sich in einem Eprom-Simulator (Eigenkonstruktion, 64k), die serielle Schnittstelle ist der Debug-Port und an der DIN-Buchse herausgeführt. Zur Programmerstellung habe ich MASM sowie die damals üblichen Dos-Programme verwendet. -1996_1, 1996_2: Vorder-und Rückseite des 2.Versuchs mit 8088-CPU. Mit diesem Board sollte ein kompakter SBC gebaut werden, der ein mehrfarbiges Leddisplay (naja, damals immerhin zweifarbig) ansteuern sollte. Bedauerlicherweise hat es nicht wie geplant funktioniert. Die genauen Gründe weiß ich nicht mehr, aber ich vermute es war ungeschickte oder falsche Aufteilung des CPU-Adressraums. -2000: 3. Versuch mit '188-CPU auf Europakarte. Mit dieser Leiterplatte sollte versucht werden, ein DOS-Betriebssystem in kompaktem Platinenformat zu implementieren. Ich hatte den '188-Controller gewählt, er wurde von Intel als embedded Prozessor bezeichnet, da in ihm neben der CPU einige Peripheriechips zusammengefasst sind: Timer, DMA-Controller, Interruptcontroller , Chip-Select-Unit. Daneben sind auf dem Board Echtzeituhr, Tastaturcontroller(aus dem Schrott gefischt), eine weitere Interrupt-Unit und der obligatorische serielle Debug-Port untergebracht. Der ansprechbare Speicher beträgt 1MB, aufgeteit in 500k statischen RAM und 500k EPROM. Alle Bussysteme sind über Puffer an die 64-polige Stiftleiste herangeführt. Im Eprom befinden sich BIOS, Betriebssystem und einige Anwendungsprogramme. Dieser Versuch hat ganz gut funktioniert. -2005: 4. Versuch. Diese Platine kann man sich als Erweiterung des 3.Versuchs vorstellen, jetzt mit 16Bit breitem Datenbus. Da die Platine als Teil eines größeren Systems gedacht war, ist der Tastaturkontroller entfallen und an dessen Stelle ein Wait-State-Generator(der leere Sockel unterhalb der CPU) getreten. Eine Besonderheit dieses Entwurfs ist die Möglichkeit durch Umsetzen des Jumpers links neben der Dallas-Uhr die Datenbusbreite zu verändern, so dass sowohl '188- als auch '186-Prozessoren(wie in diesem Foto zu sehen) ohne weitere Änderungen an der Hardware oder Software eingesetzt werden können. Der Eprominhalt des 3.Versuchs wurde, unverändert, auf zwei Speicherchips aufgeteilt. -2006_1 bis 2006_3: 5.Versuch. Der letzte Stand meiner Versuche mit einer x86-CPU. Die Bilder zeigen einen funktionfähigen DOS-Rechner. Im einzelnen wird er aus den folgenden Leiterplatten gebildet: - An oberster Stelle des Platinenstapels befindet sich die bereits aus dem 4.Versuch bekannte Rechnerplatine. Die RTC stammt jetzt von Epson, da sich mit der Dallas-Uhr Probleme ergaben. Unter der Platine an der Stelle des CPU-Sockels ist eine winzig kleine '186-CPU im SMD-Gehäuse aufgelötet, wollt ich 'mal ausprobieren. - Die darunter folgende Platine stellt eine Flashdisk mit 4MB verbautem Speicher dar, die allerdings auf 2,7MB formatiert ist. - Die mittlere Platine trägt die Ein- und Ausgabeeinheiten - die seriellen Port, einen Parallelport, Tastaturanschluß und USB-Schnittstelle. - Die letzten beiden untersten Platinen bilden eine funktionelle Einheit, die Videokarte. Sie ist für den Betrieb mit einem VGA-Monitor ausgelegt. Bedauerlicherweise funktionieren nur alte Röhrenmonitore vernünftig zusammen mit der Karte, modernere LCD-Monitore mit VGA-Anschluss können die Signale nicht auswerten. Wahrscheinlich bin ich beim Timing der Karte etwas zu großzügig vorgegangen. Alle Leiterplatten sind über ein 64-poliges Flachbandkabel miteinander verbunden, das die zum Betrieb notwendigen Signale führt. Die Spannungsversorgung der Leiterplatten erfolgt über separate Kabel. Ein kräftiges Schaltnetzteil erzeugt die notwendigen 5V, denn der gesamte Aufbau ist ziemlich energiehungrig. Der Anwender des Rechners sieht zwei Laufwerke A: und B:, wobei B: von der Flashdisk gebildet wird. Laufwerk A: befindet sich im Eprom der Prozessorplatine. Die Daten von A: und B: sind in einer 12-Bit FAT organisiert, 512 Byte Sektorengröße. Laufwerk A: enthält das Dos und da sich A: das Eprom mit dem Bios teilen muß, ist die Laufwerkskapazität auf ca 450kB begrenzt. Auf B: sind ua ein (kerniger) C-Compiler, ein Terminalprogramm, ein Editor und was-weiß-ich-noch-alles abgelegt. Für Anwendungsprogramme einschließlich Dos stehen 500kB statischer Ram zur Verfügung. Die beiden letzten Bilder zeigen den laufenden Rechner in unterschiedlichen Situationen: -2006_4: Bedienoberfläche nach SAA-Standart für ein Prüfprogramm -2006_5: Ausgabe eines Unterverzeichnisses von B: im Dos-Modus x-86? Geht doch!
Sehr schön! Man sieht, wieviel Zeit und Hingabe in dieses Großprojekt geflossen sind.
... was für ein Wahnsinn und welche Hartnäckigkeit. Das kommt mir irgendwie bekannt vor. In den späten 90er Jahren hatte ich etwas ähnliches gemacht gehabt, nur um auf einer Eigenentwicklung ein Turbo Pascal 3.0 Programm darauf laufen zu lassen. 3.0 deshalb, weil dieser Compiler keine .exe Dateien erzeugt hat, sondern nur .com (ein Programm konnte somit max. 64 kByte groß werden), was den Vorteil hatte, dass die ganze Geschichte mit Segment und Offsetadresse entfallen konnte, weil das gesamte Programm in einen Speicherblock passte (und die unsägliche hin- und herschieberei um 4 Bits für die 20 Bit-Adresse entfiel). Aber deine Hartnäckigkeit stellt alles in den Schatten und deshalb absolut: "Daumen hoch"
Ralph S. schrieb: > Hartnäckigkeit Hartnäckig, Hingabe - ich weiß nicht. Man es sicher so sehen aber tatsächlich ist der Rechner in meinen Augen eher ein Nebenprodukt eines ganz anderen Projekts, wodurch sich die Zeitabstände zwischen den einzelnen Stadien erklären: Aus verschiedenen Gründen hatte ich mich mit einem Leddisplay beschäftigt, das über ein sehr einfaches Terminalprogramm angesprochen wurde. Als ich das funktionierende Display einem Arbeitskollegen vorführte meinte der nur:"Ein Programm, das nicht mit der Maus bedient werden kann, ist nichts!". Oh ha! Irgendwie hat mir die Aussage eingeleuchtet und bin letztlich zu der Überzeugung gekommen, dass die Bedienung des Displays über einen Browser die universellste Lösung seines Anspruchs war. Genau zu diesem Zeitpunkt ist mir das Buch "TCP/IP LEAN" von Jeremy Bentham in die Hände gefallen, in dem er (lange vor dem LWIP) ua einen Webserver unter Dos beschreibt. So hat es angefangen. Ich hänge ein paar Bilder vom Display an.
Hier mal etwas anderes. Gezeigt hier ist ein altes 1980er Projekt. In 1980 konstruierte ich diese PLL Bord für ein 144MHZ Eigenbau Funkgerät für 144-148MHZ. Damals gab es noch nicht komplette PLL-Systeme auf einem Chip wie z.B. der ADF4351. Der gezeigte Synthesizer funktioniert intern ähnlich wie z.B. der MC145170, allerdings anstatt von SPI mit direkter BCD-Programmierung. Ein Dual-Modulus Prescaler, konfiguriert als 100/101 Teiler mit dem Plessey SP8690 dividiert das UKW VCO Signal. Der programmiere Teiler hat zwei funktionelle Teile: der dreistufige Teil mit den 74LS192/192/192 dividiert zwischen 100-159 (N-Teiler) und ist für die 1MHZ, 10MHZ und 100MHz Stellen verantwortlich und der andere Teiler (A-Teiler) mit zwei Mal 74LS192 für 10kHz und 100kHz. Beide Teiler werden vom Prescaler mit 1-1.6MHz getaktet. Wenn der zweistufige Teiler auf Null gestellt ist, dann bestimmt die Logik, dass das VCO Signal nur durch 100 vorgeteilt werden soll und produziert eine 10kHz Impulsfolge die den CD4046 Phasen/Frequenzdetektor ansteuert. Wenn nun z.B. die Frequenz 144.49MHZ eingestellt ist, dann steuert die Logik den Vorteiler so, dass er 49 Mal durch 101 dividiert und die Differenz von 95 durch 100. Dadurch wird ein effektives Teilerverhältnis von 14449 erzielt und wenn die PLL eingerastet ist, lässt den VCO phasenstarr genau 144.49MHZ schwingen. Das ganze hört sich komplizierter an als es ist. Man programmiert die Stelleingänge einfach genau auf 14449 und die gewünschte Frequenz stellt sich ein. Es ist interessant, viele voll-integrierten PLL ICs die über die Jahre von verschiedenen Firmen entwickelt wurden, funktionieren auf dieser Basis mit dieser diskret verwirklichten Dual-Modulus Vorteilung. Eine Variante wäre z.B. der MC145152 mit MC12017 Vorteiler. Allerdings ist hier die Programmiereinstellung N und A binär. N[gesamt] = 100 * (N-A) + 101 * A Wenn also N=144 und A=49 dann ist das N[g] = 100 * (144 - 49) + (101 * 49) also 14449 um 144.49MHZ auf 10kHz teilen zu können. Man macht Dual-Modulus Vorteilung deshalb um eine für ein gegebenes Kanalraster eine so hoch wie mögliche Vergleichsfrequenz haben zu können. Je kleiner diese Freqenz ist, desto langsamer wird das Regelverhalten neben anderen Konsequenzen dieser Wahl. Früher waren solche Tricks notwendig weil es damals noch keine schnellen CMOS Vorteiler gab und bestenfalls auf ECL Typen wie z.B. der 11C90 oder 95H90 und später die stromsparenden Typen wie Plessey SP86 Serie oder die Motorola MC120xx serie. Ohne diese Art der Vorteilung müsste man um auf für 74LS Logikbausteine nutzbare Frequenzen zu kommen die UKW Eingangsfrequenz um mindestens den Faktor 4 oder mehr teilen. Das verringert die Vergleichsfrequenz für ein gegebenes Kanalraster um den selben Faktor. Dadurch verlangsamt sich das dynamische Verhalten der PLL und hat auch andere Nachteile. Deshalb greift man heute auf Fraktionelle Teiler zurück um eine möglichst hohe Vergleichsfrequenz haben zu können. Das wird ja beim ADF4351 gemacht. Leider erkauft man sich mit dieser Methode wiederum andere Nachteile. Eine hohe Vergleichsfrequenz kann bei sauberem Spektrum der Zeitbasisfrequenz das Phasenrauschen innerhalb der Schleifenbandbreite verringern. Der ganze UKW Teil ist zwei-kanalig in Breitbandtechnik konzipiert und überstreicht den notwendigen Frequenzbereich. Zwei-kanalig, um das Sendetreibersignal mit +10dBm und die RX-Mischfrequenz zwischen 133.3-137.3MHz mit +10dBm zu erzeugen. Die Lock-Detektor Schaltung verriegelt den Sendezweig im Falle eines PLL-Fehlers um unerwünschte Sendeausstrahlungen auf einer unbekannten Frequenz zu unterbinden. Ein CMOS-Addierer Logik ändert die Programmierfrequenz zwischen S/E. Eingestellt wurde die Frequenz damals mit Kodierschalter und ein 12-Kanal Diodenmatrix für Festkanäle. Dieses Module funktionierte viele Jahrzehnte ohne irgendwelche Probleme. Ein ADF4350 ersetzt praktisch die ganze Anordnung mittlerweile. Damals war es noch ein nettes Projekt für mich. Jedenfalls finde ich PLLs ein interessantes Thema mit dem ich mich schon jahrzehntelang ab und zu beschäftige. In den vierzig Jahren hat sich viel getan.
Eine uralt-VFD Uhr von mir ... Gebaut 1996 - also vor fast 24 Jahren :) Das Ding ist seit vielen Jahren nicht mehr gelaufen, weil ich das Ding teilweise als Ersatzteillager benutzt hatte (BCD-to-7Segment Dekoder, Spannungsregler, Netztrafo, ...) und bei einer VFD ist mal der Spitz abgebrochen (die Röhre zumindest hatte ich schon mal ersetzt). Falls es jemanden interessiert: LD8051 VFDs. Hab noch den Conrad-Restpostenkatalog von '96 für das Pinout der VFD hier rumliegen :) Jetzt wird sie repariert - Teile sind schon bestellt :) Besonders kurios war die Filamentspannungsversorgung. Alle 6 Filamente in Reihe und an jedes Filament parallel ein Potentiometer, mit dem man eine gleichmäßige Helligkeit einstellen musste. Das waren allesamt unterschiedliche Potis von 270Ohm bis 1kOhm und der Gesamtwiderstand war dann optimal wohl 5,6Ohm (Filament parallel zum Poti). Das bau ich jetzt um - um möglichst wenig zu ändern, verpasse ich dem Ding jetzt eine Konstantstromquelle mit LM317 mit 25mA/50mA und lasse die Filamente in Reihenschaltung :) Rein theoretisch hätte man bei einer Reihenschaltung einen Helligkeitsgradienten über die Röhren sehen müssen, weil die Filamente alle unterschiedliches Potential haben ... Kann mich aber nicht erinnern, dass es so war. Vlt hatten die Potentiometer das gerettet. Und selbstverfreilich kommt das Ding ohne Mikrocontroller aus (alles 40xx/45xx @ 15V):) Es gab mal vor einigen Jahren einen Modernisierungsversuch, bzw Neubau mit einem 8032er - aber damals wusste ich nicht, wie man die VFDs multiplexen muss, sodass es kein Ghosting gibt. Und das µC-Board (FR2-Pfefferkuchen-Basis-Material) ging dann auch kaputt.
Ralph S. schrieb: > Der "Easy-PDK-Programmer" in meiner "Steckbrett-Variante". Was sollen die beiden 100nF Kondensatoren an den Ausgängen de LM358? Darüber solltest du noch einmal nachdenken.
Als Weihnachtsgeschenk eine Wortuhr! ESG Glas und MDF mit 5mm Buchenechtholzrahmen (Anleimer).
Gert schrieb: > Als Weihnachtsgeschenk Das ist ein super Weihnachtsgeschenk finde ich. Schön gemacht. Wie hast du die Front gemacht? Hast du die mit Siebdruck von hinten bedrucken lassen? Oder klebt eine Folie?
900ss D. schrieb: > Hast du die mit Siebdruck von hinten > bedrucken lassen? Oder klebt eine Folie? Oracal 8870-010 Folie.
Dirk W. schrieb: > Eine kleine glückliche Familie ;-) Und auch noch der perfekte Hipster Hintergrund, hübsch.
A. K. schrieb: > Und auch noch der perfekte Hipster Hintergrund, hübsch. Klasse, dass er Dir gefällt! Du hast wirklich ein Auge für das Wesentliche! 😃
Dirk W. schrieb: > A. K. schrieb: >> Und auch noch der perfekte Hipster Hintergrund, hübsch. > > Klasse, dass er Dir gefällt! Du hast wirklich ein Auge für das > Wesentliche! 😃 Komisch ich hatte das für Ironie gehalten.
Einer schrieb: > Komisch ich hatte das für Ironie gehalten. ^^ wars mit ziemlicher Sicherheit auch. Die Uhren sind trotzdem ganz cool. Wie lange hält denn die in der Mitte so durch? Ich seh da kein Kabel daher gehe ich mal von Batteriebetrieb aus. O.T Ich könnte mir allerdings auch nicht vorstellen wie in einem IKEA Katalog zu Wohnen. Sieht vielleicht ganz nett aus, fehlt aber irgendwie an persönlicher Note.
Einer schrieb: > Komisch ich hatte das für Ironie gehalten. Ach echt? Da wär ich jetzt gar nicht drauf gekommen ;-) Wer in meiner Antwort oben Ironie findet, darf sie übrigens behalten ^^ > Wie lange hält denn die in der Mitte so durch? Ich seh da kein Kabel > daher gehe ich mal von Batteriebetrieb aus. Da sind LiIon-Akkus drin, die halten etwa 4-5 Tage. Geladen werden sie induktiv mit einem Qi-kompatiblen Ladegerät.
Die ganze Elektronik, zusammen mit den Röhrenfassungen muss alles in das dünne Holzbrettchen reinpassen (wahrscheinlich ausgefräst). Allein das ist schon eine respektable Leistung. 👍
Das Gehäuse ist nicht aus Holz - nur aus schnödem, 3D-gedrucktem Kunststoff und passt damit leider so gar nicht zu meiner tollen Hipster-Wohnung und dem Weinregal (Achtung, das war Ironie! ;-)) Für Röhrenfassungen war im Gehäuse kein Platz mehr, die Nixies hab ich daher fest eingelötet. Anbei mal ein Bild vom internen Aufbau (ohne Akkus).
Sehr schick. Ne Nixie-Armbanduhr ist natürlich extrem Hipster, aber sicher auch ein Conversation Starter wenn man in den richtigen Kreisen ist. Die linke Tischuhr find ich sehr ansprechend. Gibts da irgendwo mehr zu?
Jens M. schrieb: > extrem Hipster, aber sicher auch ein > Conversation Starter Das schreit schon fast nach "Bullshit Bingo" :D
Ist auch die Frage ob das nur Deco ist oder ob da noch Inhalt drinnen ist. Denn wenn ich mir die Flaschenböden so anschaue könnte da Prikelbrause drinen sein / drinn gewesen sein. Und die trinkt man bekantlich doch eher kallt. Aber nette Uhren.
Hi, hier ein Bild von einer Binäruhr mit Neopixeln und einem Attiny85. Die Uhr ich begonnen habe im Sommer zu bauen und Neujahr endlich fertiggestellt. Nut die RTC geht noch nicht so wie ich mir das Vorstelle... tr0ll
Mein name ist Hase schrieb: > Ist auch die Frage ob das nur Deco ist oder ob da noch Inhalt drinnen > ist. > Denn wenn ich mir die Flaschenböden so anschaue könnte da Prikelbrause > drinen sein / drinn gewesen sein. Und die trinkt man bekantlich doch > eher kallt. > > Aber nette Uhren. Is ja auch kein Wunder, das ist ein Pseudo-Rüttelbrett für die Champagner Herstellung ... Dito, auch wenn ich mehr auf Holz, als auf Hochglanz-Plaste stehe. 👍
Magnus M. schrieb: > Jens M. schrieb: >> extrem Hipster, aber sicher auch ein >> Conversation Starter > > Das schreit schon fast nach "Bullshit Bingo" :D Das ist doch nur der blanke Neid, es kann sich eben nicht jeder leisten eine Langspielplatte auf seinem Platzdeckchen zu haben. Ist bestimmt eine Erstpressung von the Beatles :D Tolles Photo, tolle Uhren, Respekt!
Was aktuelles von mir ... 12V Power-Bank in 4s2p Li-Ion Konfiguration mit 3A Charger und 12V@5A Buck/Boost. Anwendung ist eine 60W-Heizdecke für ein Pferdi :) Zweites Bild zeigt den pragmatischeren Prototyp, der ein Jahr im Einsatz war :) Wenn das Projekt fertig ist, landet es in einem Git-Repo mit Apache V2 Lizenz.
Kleine Ergänzung ... diese Elektronische Lasten, die man kaufen kann sind echt nicht schlecht. 60W reicht genau für die Pferdibank aus. Der LTC3780 Buck/Boost überzeugt mich total ... 60mV Ripple bei 12V@5A und die Induktivität hat vlt 40°C. Leider hab ich den Li-Ion Charger unterschätzt und da darf ich noch eine größere (von der Bauform her) Induktivität nachrüsten. Die wird zu heiß und heizt die ganze Platine mit. Ich hatte gehofft, ein geschlossenes Gehäuse verwenden zu können. Die MOSFETs des Chargers scheinen nicht Hauptverlustleistungbestimmend zu sein. Aber ich besorg mir noch Ersatztypen mit weniger Gate-Ladung und kleinerem RDSon. (Ist ein BQ24600 mit 1,2MHz - da können Gate-Kapazitäten schon signifikant zur Erwärmung beitragen. Der jetzige Typ hat 30nC und 10mOhm (Hab welche mit 20nC und 7mOhm gefunden - ob es das aber rausreißt^^). Der BQ24600 ist ein synchroner Buck).
Für die, die es verpasst haben: wir schreiben inzwischen das Jahr 2021. Hier geht's also weiter: https://www.mikrocontroller.net/topic/510166
Eine weitere Wortuhr. Mit Tastern auf der Unterseite im Rahmen. Die Front ist leider etwas zu groß. Sieht man aber aus der Entfernung nicht.
Eine weitere Wortuhr. Mit Tastern auf der Unterseite im Rahmen. Die Front ist leider etwas zu groß. Sieht man aber aus der Entfernung nicht.
Die ist auch sehr gut gelungen. Uhrenfan schrieb: > Die Front ist leider etwas zu groß. Damit man die Taster nicht suchen muss, hätte ich sie bei einer zu groß geratenen Front, direkt mit Beschriftung und Beleuchtung auf die Frontseite montiert.
Josef schrieb: > Damit man die Taster nicht suchen muss, hätte ich sie bei einer zu groß > geratenen Front, direkt mit Beschriftung und Beleuchtung auf die > Frontseite montiert. Ne, die Taster soll man nicht sehen. Ich muss mich korrigieren. Der Körper ist ca. 1mm bis 2mm zu klein geworden.
So hier nochmal im fertigen Zustand im 2021-Thread (wurde leider noch nicht in P&C angepinnt^^). Eine 12V Powerbank für eine Pferdi-Heizdecke. Die Pferdibank schafft 90Wh (4s2p Samsung E35 Li-Ion Akkus). Die Heizdecke hat 60W (12V@5A). An der Front gibt es eine hübsche 4-LED-Anzeige mit rot/grün pro LED. Kann man dann in rot anzeigen, wenn die Pferdibank fast leer ist usw... Es wird auch erkannt, wenn keine Heizdecke angeschlossen ist - dann blinkt sie ein paar mal und schaltet sich ab. Aufgeladen wird die Pferdibank per 24h Netzteil. Der Ladestrom (in die Akkus) ist 3A. Ursprünglich hatte ich die Induktivität für den Charger bauformlich zu klein ausgelegt - aber mit einem dicken Upgrade ist jetzt ein geschlossenes Gehäuse problemlos möglich. (Das Provisorium mit der dicken Induktivität auf dem Bild wird noch durch eine passende Miniplatine ausgetauscht). Zum Einsatz kommt BQ24600 (Lader) und LTC3780 (Buck/Boost auf konstante 12V). Der Wirkungsgrad von Lader und Buck/Boost sind unglaublich gut mit >95%. Hatte Anfangs die Sorgen, es würde thermisch nicht hinhauen - ist aber kein Problem. PS: Das letzte Bild zeigt V1 auf dem Pferdi montiert - bei V2 läuft das dann genauso. *edit*: Bild von V1 noch angehängt. Nachdem sich herausgestellt hat, dass die pragmatische Lösung doch öfters benutzt wird als gedacht, wurde die mit V2 dann quasi professionalisiert. V1 benötigte noch ein externes Ladegerät (IMAX-B6), das zu kompliziert zu bedienen war^^ *edit2*: Die Diagramme haben die Akku-Pack-Spannung auf der Y-Achse und die Zeit auf der X-Achse. Das eine zeigt die Akkuspannung bei der Entnahme von konstant 5A am Ausgang des Buck/Boost. Das andere zeigt die Akkuspannung beim Laden. Sieht man schön, wie zuerst mit CC, dann mit CV geladen wird.
Hallo, Mampf F. schrieb: > Eine 12V Powerbank für eine Pferdi-Heizdecke... Klasse, sehr beeindruckend. rhf P.S. Wie ist die Reaktion der vierbeinigen Zielgruppe auf deine Entwicklung?
Roland F. schrieb: > P.S. > Wie ist die Reaktion der vierbeinigen Zielgruppe auf deine Entwicklung? Oh du wirst es nicht glauben - meine V1-Konstruktion hat möglicherweise einem Pferdi mal das Leben gerettet ... https://www.merkur.de/lokales/muenchen-lk/taufkirchen-bei-muenchen-ort486320/taufkirchen-pferd-versinkt-in-schlammgrube-reiterin-ohne-chance-doch-dann-kommen-retter-10936592.html Das arme Tier wurde unterkühlt gerettet und das Stall-Solarium war (wie immer) defekt ... Es hat sich sehr über die Decke gefreut :)
Nochmal extra +1 für das Metex 3650 :-) Mein 4650 habe ich auch noch. Um 1988 als Schüler gekauft, das war damals eine ordentliche Investition. Heute läuft das Ding immer noch jedes Jahr mit durch die Prüfmittelüberwachung in der Firma und braucht sich hinter dem Fluke 87V und dem Tek 914 nicht zu verstecken.
Hallo, Mampf F. schrieb: > Das arme Tier wurde unterkühlt gerettet und das Stall-Solarium war (wie > immer) defekt ... Es hat sich sehr über die Decke gefreut :) Klasse! rhf
Soul E. schrieb: > Nochmal extra +1 für das Metex 3650 :-) > > Mein 4650 habe ich auch noch. Um 1988 als Schüler gekauft, das war > damals eine ordentliche Investition. Heute läuft das Ding immer noch > jedes Jahr mit durch die Prüfmittelüberwachung in der Firma und braucht > sich hinter dem Fluke 87V und dem Tek 914 nicht zu verstecken. Meins hab ich damals - vor ähm 30 Jahren - von meinen Eltern zu Weihnachten bekommen, als ich auch noch Schüler war :) Mittlerweile musste ich leider ein Kabel an die 20A-Buchse intern löten, da sie herausgebrochen ist :(
Keiner redet über den geilen Deckel... :( Immerhin sind in dem Ding 0,1 Horsepower ;) Sehr schön gemacht. Gibt's ne Chance, den Schaltplan zu zeigen? Würde mich sehr interessieren, ewas ähnliches aufzubauen...
Moin, ich wollte schon immer eine binäre Armbanduhr haben und sie möglichst selbst bauen - also habe ich das gemacht. Angefangen habe ich mit KiCAD und Schaltplan und PCB erstellt. Danach mit 123Design das Gehäuse entworfen und 3D gedruckt. Derweil hat mir der nette Chinamann von JLCPCB die PCBs gefeilt. Als alles auf dem Tisch lag wurde der Kram zusammengesteckt und es ging ans Programmieren (AtmelStudio 7). Herzstück bilden ein ATmega168PA, eine RV-4162-C7 RTC und die Ladeschaltung (TP4056) für den LiPo (250mAh) ist auch mit drin. Dazu 2 Taster zum Stellen der Uhr und ein 2x4 Female-Connector 1,27mm Pitch mit 2 verstopften Pins für Verpolschutz dient zum Laden und Flashen (ISP). Die LEDs laufen mit ca 0,2mA/LED. Ich habe die Uhr ohne externen Interrupt von der RTC designed. Der ATmega läuft mit internen 1MHz in Dauerschleife und fragt den ganzen Tag die RTC wie spät es ist, rechnet BCD zu binär um und gibt es aus. Trotz dem Dauerbetrieb kommt die Uhr auf eine Laufzeit von stolzen 2,5 Tagen. Das könnte man sicher noch optimieren (: . Dazu kommen noch 2 LEDs für AM/PM (unten links) und 1 LED für die Anzeige des Ladestatus beim Laden (unten rechts). Das Gehäuse ist 37x47x11mm groß. Leider habe ich 2 grobe Schnitzer gemacht. Ich habe vergessen die RTC mit einer Diode und Stützkondensator von der Versorgung zu trennen und wenn der LiPo in den Schutz vor Tiefenentladung geht bleibt die Uhr stehen. Positiv: der Test für die Laufzeit war super easy, weil man nur das Ladekabel anstecken musste und die Uhr dort weiter zählt wo der LiPo ausgesetzt hat :P Zweiter Fehler sind die vergessenen Pull-Ups an den Tastern, weil die auf ADC6/7 am Controller gehen. Die musste ich dann beim Aufbau an die Taster nageln und eine Leitung nach VCC legen. Die zweite Möglichkeit das zu fixen wäre einen ATmega168PB zu nehmen. Bei dem Controller sind ADC6/7 alternativ GPIOs vom Port E und man kann den internen Pull-Up nutzen. Version 2 (rund - PCB 32mm Durchmesser) steht schon in den Startlöchern. Der Controller wird ausgetauscht durch einen ATmega4809, die RTC bleibt, die Ladeschaltung bleibt (mit 85mAh LiPo) und es kommt ein Lagesensor (LSM6DS3) dazu. Ich werde versuchen die Uhr so zu programmieren, dass der Lagesensor durch einen "Tilt-Detect" den Controller aufweckt und die Zeit solange anzeigt bis ein bestimmter Neigungswinkel überschritten wird. Ich verspreche mir so enorm viel Strom zu sparen und noch mehr Laufzeit aus der Uhr zu holen. Grüße (:
G. O. schrieb: > Ausgangspunkt waren einige Artikel in der Zeitschrift "MC" , die > x86-kompatibele SBCs beschrieben und den Eindruck vermittelten, dass es > die Königsdisziplin sei, auf der genannten Hardware ein Betriebssystem, > natürlich Dos, lauffähig zu installieren. Schön gesagt ;-) Es gab auch ein Projekt in der C'T, das war mit Standardchips realisiert. Ich habe auf der Basis 1992 neben dem Job einen Eurokartenrechner aufgebaut, mit einem gepufferten, an den AT96-Bus angelehnten, Anschluß. Dadurch daß alle Signale des XT-Bus verfügbar waren konnten mit einer entsprechenden Adapterkarte Standardkarten verwendet werden. Wordstar lief zu Test drauf. Viel gelernt, aber die aufziehende Vielfalt an Mikrocontrollern mit immer mehr integrierter Peripherie und leistungsfähigeren SPSen machte den Ansatz in meinem Umfeld überflüssig... Grüße Uwe
Heiner K. schrieb: > Mein alter W48. > > Den Kabelbaum habe ich seinerzeit als Lehrling selbst gebunden und > eingelötet. > > Dieses Schmuckstück mit echter Gummischnur - kein Spiralkabel - > wird in meiner Vitrine ausgestellt und ist noch voll funktionsfähig. > > Leider ist meine Fritz-Box zu doof, seine Wählimpulse zu verstehen :-( > > Heiner > > PS: Und der Firefox hat auch noch nie etwas von Wählimpulsen gehört und > malt seine roten Kringel darunter Ich hab noch ne Euracom 182 hier liegen. Kann ich günstig abgeben.... :-)
Was habt Ihr denn für kleine Röhren? Mein Versuchsaufbau, getrieben vom einem "SIM-1", ein KIM-1-Clone mit Mikroprozessor 6502, wie in Apple // und C-64: https://c.gmx.net/@334631847457723762/7y8a-__dQjKLtZmHCBad3w
Rolf E. schrieb: > Was habt Ihr denn für kleine Röhren? ALTER! Du hast ne Uhr mit vier CD47???? Das ist ja schon eine Geldanlage, jesses. Die haben ja schon vor 10 Jahren deutlich über 500€ pro Stück gekostet. Mal ganz ab davon das es davon überhaupt nur noch ganz wenige gibt... Oder täuscht das weil jeder der welche hat die hütet wie einen Goldschatz?
Rolf E. schrieb: > Was habt Ihr denn für kleine Röhren? Die Frage müsste lauten: Was habt ihr denn für große Bierflaschen?
Jens M. schrieb: > Rolf E. schrieb: >> Was habt Ihr denn für kleine Röhren? > > ALTER! > Du hast ne Uhr mit vier CD47???? > Das ist ja schon eine Geldanlage, jesses. > Die haben ja schon vor 10 Jahren deutlich über 500€ pro Stück gekostet. > Mal ganz ab davon das es davon überhaupt nur noch ganz wenige gibt... > Oder täuscht das weil jeder der welche hat die hütet wie einen > Goldschatz? Röhren gibts neu hier: https://www.daliborfarny.com/ Preise sind natürlich abgedreht..aber es gibt auch interessante Videos über die Produktion. Pille
Jens M. schrieb: > Rolf E. schrieb: >> Was habt Ihr denn für kleine Röhren? > > ALTER! > Du hast ne Uhr mit vier CD47???? > Das ist ja schon eine Geldanlage, jesses. > Die haben ja schon vor 10 Jahren deutlich über 500€ pro Stück gekostet. > Mal ganz ab davon das es davon überhaupt nur noch ganz wenige gibt... > Oder täuscht das weil jeder der welche hat die hütet wie einen > Goldschatz? Alte Schweizer (65) horten alles, was von Wert ist... Habe die Röhren aus einem alten allgemeinen Display für Messgeräte mit parallelem BCD-Ausgang ausgebaut. In meiner Lehre hatte ich dazu die Interfaces gebaut. Habe auch noch Reserve, man weiss ja nie.
Pille schrieb: > Röhren gibts neu hier: > > https://www.daliborfarny.com/ > > Preise sind natürlich abgedreht. Och, 135€ für eine neue handgemachte Z568M ist ok. Ist keine CD47, aber 12cm Höhe ist auch schon imposant.
Pille schrieb: > Röhren gibts neu hier: > https://www.daliborfarny.com/ > Preise sind natürlich abgedreht..aber es gibt auch interessante Videos > über die Produktion. Das ist phantastisch - Handwerk auf höchstem Niveau!
Moin, im Beitrag Beitrag "Re: Zeigt her eure Kunstwerke (2021)" habe ich schon meine erste Binär-Armband-Uhr vorgestellt und eine schriftliche Vorschau auf Version 2 gegeben in der ich beschrieben habe welche Änderungen und zusätzliche Funktionen es gibt. Hier ist sie nun (: Erstmal ist nur die Hardware zusammengenagelt und 8 Zeilen Code eingeimpft um zu sehen ob nach der Montagearbeit noch alle LEDs funktionieren. Ich werde jetzt nach und nach den Code zusammenfrickeln. Wenn ich zu frieden bin werde ich das Projekt nochmal komplett vorstellen mit Schaltplan, Leiterplattendaten und Code zum Nachbasteln ;) . Viel Spaß beim Bildergucken ;) Grüße (: Edit: Nachtrag 04-5.jpg - Verdrahtung, Akku und Zusatzplatine Micro-USB zum Laden und Programmieren (UPDI)
Hallo! bei Kabelfarben gibt es nur eine Einschränkung: gelb/grün darf nur für Schutzerde verwendet werden... Was sehe ich bei der Pferde-Powerbank? Alles Gute Rolf
Hier mal mein Projekt. RaspberryPi mit PiCore player Software, in alten Videosystem Gehäuse und Netzteil aus Resten. Anfangs hatte ich eine Verstärker Platine verbaut, welche die Spannungen nicht ausgehalten hat, also hatte ich noch einen Schaltregler verbaut, hat aber subtil undefinierbar scheiße geklungen, sobald man minimal lauter Musik gehört hat. Nun werkelt dort ein TDA7498 China classD, und ich habe aber noch 4 Dioden in Reihenschaltung eingebaut um die Trafospannung zu reduzieren. Damit höre im Schlafzimmer Musik. MfG
DANIEL D. schrieb: > Damit höre im Schlafzimmer Musik. Lustig, sowas ähnliches habe ich auch gebaut. Dachte erst das lohnt gar nicht zu zeigen. Das ist ein altes überschüssiges Internetradio mit Line-Ausgängen. Weil das innen drin sowieso halb leer war, habe ich einen Verstärker und Lautsprecher-Ausgänge nachgerüstet. Die Entwickler des Radios hatten das offensichtlich auch schon dafür vorbereitet, auf dem Mainboard war ein weiterer interner Line-Ausgang und Mute/Sleep Steuersignale zu finden. Ich habe dazu das alte kleine Netzteil durch zwei neue ersetzt (12V und 5V), einen Class D Verstärker und Ausgangsklemmen eingebaut. Auf dem Abschnitt Lochraster ist ein Komparator + Kleinkram, der die Mute & Sleep Signale vom Mainboard aufbereitet um das Verstärkermodul korrekt anzusteuern.
@Andre Sieht sehr schick aus, ich dachte mir bei dem ganzen ordentlichen Projekten, muss auch mal die Resteverwertung und das planlos Gebaute einen Platz haben. Mein Werk produziert leider ein Pop-Geräusch beim ausschalten, weil der Verstärker mit 10mF gebrauchten Elkos gepuffert wurde, und der Raspberry relativ schnell aus geht. Aber die Lautsprecher sind Breitbänder + Tiefmitteltöner unwahrscheinlich dass die davon kaputt gehen.
DANIEL D. schrieb: > Mein Werk produziert leider ein Pop-Geräusch beim ausschalten, weil der > Verstärker mit 10mF gebrauchten Elkos gepuffert wurde, und der Raspberry Eine kleine Relaisplatine wird ja sicher noch hinpassen. Ein Lautsprecherschutz hat noch nie geschadet, bzw. immer nur dann, wenn er nicht eingebaut ist.
DANIEL D. schrieb: > RaspberryPi mit PiCore player Software, in alten Videosystem Gehäuse Ich seh da keine DAC Platine auf dem Raspi. Der PWM Ausgang über die Klinke klingt doch eigentlich ziemlich nach Grütze? Oder wie kommt bei dir der Ton ausm Raspi?
Johannes S. schrieb: > Eine kleine Relaisplatine wird ja sicher noch hinpassen. Ein > Lautsprecherschutz hat noch nie geschadet, bzw. immer nur dann, wenn er > nicht eingebaut ist. Der Trafo hat eine 12V Wicklung über die wird der Raspberry versorgt, und die Spannung reduziert der Schaltregler. Hab mir überlegt dort vor dem Schaltregler, noch ein Relais anzuschließen das müsste dann hoffentlich schnell genug abfallen. Wenn ich wieder Daheim bin gehe ich das mal an. Mw E. schrieb: > Ich seh da keine DAC Platine auf dem Raspi. > Der PWM Ausgang über die Klinke klingt doch eigentlich ziemlich nach > Grütze? > Oder wie kommt bei dir der Ton ausm Raspi? Auf keinen fall der Ton ist wirklich sehr schlecht, ich nutze einen billigen USB pcm2704 DAC der ist für meine ohren vollkommen ausreichend. Auch die China DACs welche auf dem Pinheader gesteckt werden habe ich schon getestet, auch sehr gut, und die gibt es sogar mit galvanischer Trennung, find ich gut. Habe mehrere RaspberryPi im Einsatz als Multiroom-Audio System. Das Funktioniert seit Jahren hervorragend.
Hallo, ich möchte meinen Platine zur Plotter- Steuerung zeigen. Das Programm habe ich in ASM für den ATmega 1284p geschrieben. Es liest HPGL und sendet Impulse an den Motortreiber. Bilder plotten hat auch mal mit optimierten Plottwegen funktioniert. Den Plotter habe ich aus alten Teilen vom Schrottplatz gebastelt. Der Laser ist aus China und soll 15W auf 0,12mm abgeben. Gruß Carsten
Andre schrieb: > Lustig, sowas ähnliches habe ich auch gebaut. Dachte erst das lohnt gar > nicht zu zeigen. Mein "Gegenentwurf" des Werkstattradios passt weder in die Rubrik "Quick & Dirty" noch in "Kunstwerke", deswegen hatte ich das damals nicht gezeigt. Das Autoradio lag bei meinem Bruder in der Garage herum, das "Ultramas"-Tischgehäuse lag seit Ewigkeiten bei mir herum. Die Antenne habe ich gar nicht erst herausgelegt, weil ich eigentlich eh nur noch Webradio oder MP3 höre.
Meine Güte.... diesen Thread habe ich 2004 (!) mal ins Leben gerufen. Und der läuft immer noch? Wahnsinn !!!
Eigentlich ist es ja inzwischen dieser hier: https://www.mikrocontroller.net/topic/510166 Wäre schön, wenn sich ein Mod erbarmen würde, den mal zu pinnen und 2020 abzupinnen.
Moin, damit das blaue Biest nicht jede Nacht allein schlafen muss, hat es ein giftiges Geschwisterchen bekommen ;) Grüße (:
Micha W. schrieb: > hat es ein giftiges Geschwisterchen bekommen ;) Klasse 👍 Die Uhrzeit des giftgrünen Geschwisterchens beträgt aus meiner Sichtweise 16:56 Uhr und 57 Sekunden, wenn ich das System richtig verstehe. Das blaue Biest dagegen zeigt 50 Sekunden an.
Micha W. schrieb: > Moin, > damit das blaue Biest nicht jede Nacht allein schlafen muss, hat es ein > giftiges Geschwisterchen bekommen ;) > Grüße (: Ich finde diese Uhr so verdammt cool richtig gut!
Hiho, Elektrofurz schrieb: > Die Uhrzeit des giftgrünen Geschwisterchens beträgt aus meiner > Sichtweise 16:56 Uhr und 57 Sekunden, wenn ich das System richtig > verstehe. Das ist richtig. Habe mir nicht die Mühe gemacht das sekundengenau zu stellen ;) Ist ja nur "RTC" nicht "DCF77" oder so^^ DANIEL D. schrieb: > Ich finde diese Uhr so verdammt cool richtig gut! Danke! Ich werde bei Zeiten das Projekt noch gesondert vorstellen mit allen Daten zum nachbauen. Edit: Ursprünglicher Beitrag Beitrag "Re: Zeigt her eure Kunstwerke (2021)" grüüßee (:
Ich habe fertig das Gerät :) Nachdem ich euch mit meinen Fragen zur Stromsenke gelöchert habe... Beitrag "Stromsenke Opamp virtuelle Masse Verwirrung" Beitrag "Spannungsteiler ADC mehrere Messbereiche" Beitrag "Entladekurve für Micro AAA Batterie" ...ist mein bescheidenes Projekt nun fast zu Ende. Es fehlt nur noch softwareseitig etwas Feinschliff aber soweit funktioniert die elektronische Last ganz gut. Ein paar Daten dazu: Versorgungsspannung: über USB-C, Terminal: 3,7-5,5V. Stromverbrauch Last aktiv: (OLED an) ~6mA, (OLED aus) ~2mA. Max. Spannung Last 14V. Max. Strom Last 1A. USART Anschluss zur Ausgabe der Messwerte über Terminal und Steuern der Last per Terminal Befehlen. SD-Karte zum Loggen der Daten im CSV Format. Passiv gekühlt. Mikrocontroller: STM32G071CB Opamp: LTC1050 Mosfet: IRLB8721PbF Feinsicherung für Last: 1,6A Bei voller Last (1A,14V) im Dauerbetrieb wird der Mosfet ca. 90°C warm und sein Kühlkörper etwa 60-70°C. Der Shuntwiderstand (2.2 Ohm) wird etwa 50°C warm. Die Schraubterminals sind nicht die schönsten... das Oled-Display (I2C) hat eine schreckliche Aktualisierungsgeschwindigkeit, der Drehencoder ist viel zu groß aber das waren alles Teile die ich noch rumliegen hatte und soweit ihren Zweck erfüllen.
Zuerst habe ich eine VFD bekommen. Nachdem ich das iPhone meiner Frau repariert hatte, bekam ich eine Pappschachtel von Apple After-Sales. Ich wollte sie benutzen, um etwas zu bauen, vielleicht eine Uhr oder ein Thermometer, aber schließlich, kommt dieser Spannungsmesser. Es hat 2 Tasten, links zur Änderung der ODR(von 2.5Hz bis 50Hz), rechts zur Selbstkalibrierung. Der Messbereich beträgt +-4,7 V. Ich wollte die Leistung überprüfen, dann fand ich einen Fluke 343A Kalibrator bei EBay Kleinanzeigen, aber leider traf ich einen Betrüger. Nach der Überweisung verschwunden der Betrüger, 400Eur weg ☹ Ohne Experimentiere Geld kann ich nur günstige Testlosung finden: Ich kaufte ein paar Max 6225 Referenz zum Testen. Legen Sie es in eine Süßigkeiten-Metallbox, um den Einfluss des Luftstroms zu vermeiden. Verwenden Sie ein Potentiometer, um 1,234567 V zu erzeugen und die Auflösung zu testen. Verwenden Sie 2 Stück 20K 25ppm Widerstand als Spannungsteiler, Protokollierung der Messung eines Nachts (ca. 10 Stunden) für den Stabilitätstest. (Heizung aus in der Nacht) Die Daten sehen nicht schlecht aus, dann plante ich eine PCB-Version mit +-50V Eingang, Die Komponenten sind angekommen, aber das Board schwingt, ich habe immer noch Probleme damit.. Und Ich habe eine CAN-Bus-Schnittstelle reserviert, aber bin ich nicht sicher, welchen Zweck ich damit erfüllen kann. Vielleicht können Sie mir einen Vorschlag geben. Wenn viele Leute interessant sind, kann ich den Schaltplan posten.
Wie hast du die Ansteuerung des VFDs gelöst? Auf den Bildern konnte ich nichts entdecken 🤔
ZY D. >Wenn viele Leute interessant sind, kann ich den Schaltplan posten. Ich wäre daran interessiert. Hast Du das Video hier gesehen?: Beitrag "Re: 24Bit AD-Wandler Spannungsmessgerät basteln" Wenn Du den Schaltplan postest, wäre es wahrscheinlich gut, einen eigenen Thread in "Projekt und Code" aufzumachen, weil das Ganze doch recht umfangreich sein dürfte.
Gerd schrieb: > ZY D. >>Wenn viele Leute interessant sind, kann ich den Schaltplan posten. > Ich wäre daran interessiert. > Hast Du das Video hier gesehen?: > Beitrag "Re: 24Bit AD-Wandler Spannungsmessgerät basteln" > > Wenn Du den Schaltplan postest, wäre es wahrscheinlich gut, einen > eigenen Thread in "Projekt und Code" aufzumachen, weil das Ganze doch > recht umfangreich sein dürfte. Hi Gerd, Vielen Dank für Ihren Vorschlag und Link, ich habe es noch nicht gesehen. Nachdem ich das Debuggen der PCB-Version abgeschlossen habe, werde ich sie in einem neuen Thread veröffentlichen. Mfg aduecho
Ich freue mich, dass 16 Jahre nachdem ich diesen Thread ins Leben rief er immer noch da ist unter gleichem Namen :-) Hier mal zwei meiner neuen Basteleien: 2 GPS Logger fürs Auto und Tasche, einer der nur stur ca 12 Stunden mitschreibt und einer mit etwas mehr Intelligenz, der sich abschaltet wenn sich nichts mehr bewegt (Auswertung eines ADXL345), damit Strom gespart wird für das hungrige GPS Modul. (Ca 4-5 Tage "online") Beide zeichnen NMEA 0183 auf SD Karte auf und das kann bei Google Earth einfach importiert werden durch hineinziehen. Hat sich beim Outdoor Wandern ganz gut bewährt, man weiss wo man war und wie weit man gelaufen ist.
Christian J. schrieb: > Ich freue mich, dass 16 Jahre nachdem ich diesen Thread ins Leben > rief > er immer noch da ist unter gleichem Namen :-) > > Hier mal zwei meiner neuen Basteleien: > > 2 GPS Logger fürs Auto und Tasche, einer der nur stur mitschreibt und > einer mit etwas mehr Intelligenz, der sich abschaltet wenn sich nichts > mehr bewegt, damit Strom gespart wird für das hungrige GPS Modul. Beide > zeichnen NMEA auf SD Karte auf und das kann bei Google Earth einfach > importiet werden durch hineinziehen. Gefällt mir :) Gibt es da ein git-Repository zu dem Projekt? :)
Mampf F. schrieb: > Gibt es da ein git-Repository zu dem Projekt? :) Nein, der eine hat keine Software und der andere hat welche aber ich habe nicht mal einen Schaltplan gemacht, nur die übliche Verdrahtungstabelle. Mit Doku habe ich es nicht so, dauert 2x so lange wie das Bauen. Nur die Idee kann ich liefern wie es gemacht wird. Und ein Video auf meinem Kanal über den kleinen. Der Große kommt ggf. noch, ist aber einiges an Software drin, u.a. ein kleiner NMEA Parser. Aktuell baue ich einen mit STM32 Luxus Version für Auto Festeinbau. Getestet gegen Blitzerfoto, 1km/h nur Abvweichung der Geschwindigkeit. Mini GPS Logger ohne uC: https://www.youtube.com/watch?v=sOgZFN9XHdE
...Warum auch immer... Eigentlich sollte ein kleines Display hin...
Und noch eine Wortuhr. Diesmal mit 5mm Merantiholz als Rahmen. An der Wand ist eine 5V Unterputzsteckdose und 5mm Wandabstandhalter. Die Fotos spiegeln nicht so richtig dar, wie klasse das aussieht :).
+1 für den Köllomaten, der mechanische Aufbau ist sehr gelungen. Hoffe der Klang ist auch gut.
@ Gerader Ast Der Klang ist gut aber nicht HiFi, dazu hätte ich mehr Mühe in den Abgleich des ZF-Verstärkers stecken müssen. Da fehlt ein bisschen Bandbreite. Ich habs zwar nicht genau gemessen aber -3dB dürfte bei ca. 10kHz sein. Mein 81 jähriger Vater wird das aber kaum wahrnehmen :)
In den langweiligen Tagen seit Corona ist mir häufig mal die Idee gekommen, Brettspiele zu "virtualisieren", ohne den klassischen Charme ganz zu verlieren. Dabei ist aus einem Nahbereichsbeamer, einer alten Couchtisch-Glasplatte und Holz dieser Spiel- und Esstisch entstanden. WAF: sehr hoch, da er auch ohne angeschalteten Beamer eine gute Figur macht :)
Servus, hab mir einen Induktionsschmelzofen zum giessen von vorzugsweise NE-Metallen gebaut, bzw. zum erwärmen von Metallen, glühen, hartlöten, etc. Schaltung ist im wesentlichen diese hier: https://www.joretronik.de/Web_NT_Buch/bilder/b13_3_2e.gif Also...an dieser Stelle Danke Jörg für deine super Seite, Schaltpläne und Erklärung! Die Ansteuerung wurde jedoch nicht analog, sondern mit einem STM32 realisiert. Derzeit läuft das Gerät noch an 230 V, zum Ausnutzen der Leistung ist jedoch Drehstrom vorgesehen. To-Do‘s: - Gehäuse für Elektronik - Umbau auf Drehstrom inkl. 3-Phasen Netzfilter - automatische Frequenz- bzw. Leistungsregelung (evtl. über Temperatursensor) - berührungsloser Temperatursensor Vll. hat ja jemand einen Tipp für einen günstigen Pyrometersensor oder Termopile bis ca. 1200 Grad?! Gruss
@ mods, könnte man den thread mal oben anpinnen? Danke und liebe Grüsse ans mod team :)
Bitte melde dich an um einen Beitrag zu schreiben. Anmeldung ist kostenlos und dauert nur eine Minute.
Bestehender Account
Schon ein Account bei Google/GoogleMail? Keine Anmeldung erforderlich!
Mit Google-Account einloggen
Mit Google-Account einloggen
Noch kein Account? Hier anmelden.































































































































































































