@ Silvio K. (exh) >die Transistoren schon sehr warm, das Kühlwasser hat gekocht und der >abgeschätzte Wirkungsgrad war nur so um die 50%. Also 1,3kW sind in die >Schmelze gegangen, ein großer Teil des Rests ins Kühlwasser. Es hat ja >nicht ohne Grund gekocht :-) Der Aufbau war also am Ende, hat aber >überlebt. Immerhin. > Jedenfalls bin ich wieder motiviert und möchte die nächst >höhere Leistungsklasse in Angriff nehmen. Die da lautet 10 kW. Naja, auch wenn ich vielleicht altmodisch klinge, wäre es nicht sinnvoller, die aktuelle Leistungsklasse zu BEHERRSCHEN, anstatt sie nur kurzzeitig mit Glück zu überleben? >Erfahrung im Aufbau von Schaltnetzteilen haben oder sich dazu äußern >können: Ist die Annahme von 100mH für einen großen Kern ohne Luftspalt >angemessen? Definiere groß. Klar kriegt man das hin, ist dann schon was handliches. > Oder lieber Luftspalt? Die Frage stellt sich so gar nicht. Die Frage ist, willst du einen Trafo oder eine Speicherdrossel? Wohl eher einen Trafo. Dort braucht und will man keinen Luftspalt, sondern soviel Induktivität wie möglich, denn man will/muss keine nennenswerte Energie speichern. Siehe [[Transformatoren und Spulen]]. >und dritte Frage, ist eine Kopplung von 0.999 realistisch? Nö ;-) Wenn man gut ist und diveres Windungstricks (biliflar etc.) drauf hat, kommt man vielleicht bei 95% an. >Silvio, der sich auf den 400sten Beitrag freut Strike! MfG Falk
Lieber Silvio, ja, die Ehre des 400sten Beitrages nehme ich gerne an. Ich bewundere Deine Ausdauer. Zum Schmelzen: klar, dass die aufzubringende Schmelzwärme eine weitere Schwelle darstellt. Was meinst Du mit > Der Aufbau war also am Ende, hat aber überlebt. ? Am Ende der Leistungsfähigkeit? Ich dachte, 5kW (550 V 9 A oder 500V 10 A) gingen schon mal. Wie ich sehe, warten die 4er Gruppen schon auf Arbeit... Luftspalt: da wir ja einen Trafo und keinen Speicher brauchen: Luftspalt=0 Übertrager 100mH: kommt auf Windungszahl, Größe, Material ... an ;-) An welchen Kern denkst Du? doch nicht den ganz großen? Die Größe der Streuinduktivität ist mir auch noch nicht klar. Auf jeden Fall kommt es sehr darauf an, wie die Windungen angeordnet sind. O.g. TI-slups lesen. Ich denke: weniger Bauteile - weniger Unbekannte - weniger Kosten - weniger Verluste - mehr Leistung. Warum denkst Du über galv. Trennung nach - Deinst Spulen sind doch so schön mit Glasfaser isoliert. Wieso ist der Wirkungsgrad nur 50%. Ich vermute, dass hier eine Fehlanpassung vorliegt. Hoher Spulenstrom und kochendes Kühlwasser - was sagen da meine FKPs dazu? Auf jeden Fall einen größeren Kühler (Lüfter?) oder größeren Wasservorrat einplanen. Mich läßt der Gedanke Vakuumschmelzen nicht los: keine Konvektionsverluste, keine Oxidation Pumpen und Gefäße haben wir ja bereits... Ich leistete mir jetzt zwei Vacuubrand-Vakuummeter, ein VAP5 (1µbar - 1000mbar, Pirani-Sensor, 8051-µC) und ein DVR2 (1-1080 mbar Al2O3-Kapazitätssensor und PIC-µC)- sie ergänzen sich ideal, da das VAP5 im oberen Bereich nur 50 mbar Auflösung hat. Aber was ich nicht bedachte: sie sind nicht kalibriert. Da fällt mir der Satz ein: Vorsicht bei Vakuummetern, man ist immer versucht, noch eines zu kaufen, weil alle vorhandenen unterschiedliche Werte anzeigen. Und einen TR211-Sensor von Leybold - leider noch ohne Auswerte-Einheit, aber ein TM220S2 habe ich mir schon angelacht. Inzwischen habe ich eine Spule gewickelt: 3m weiches 6x1mm hochreines Cu-Rohr in 13 Windungen um eine schlanke Glasflasche gewickelt. Momentan bin ich am Anflanschen der Cs. Da sind letze Zeit schöne GTOs bei ibuy gewesen: 320600206151 4 uf / 1600 V DC von ICAR Italy THY-D3X-4-205 insgesamt 20 Stück vorhanden so ein Misst, die gingen ja spottbillig weg (3,50+ für 2 St.) 310230802881 4uF 1300VDC/700VAC PP 5% 92x62 APC AVX FPG86P0405J 65A rms 4 Stück für je 8,99 (laufen noch) Daneben wurde meine Silvercrest 2kW-Platte umgerüstet auf Zylinderspule: 60 Wdg. 1,5mm² Massivdraht auf ein längliches oben offenes 60mm-Glas gewickelt ergibt mit dem 0,33µF genau die 25 kHz, die die Original-Spule auch hat. Rohr reingehalten - glüht in 20 Sekunden. Anfangs zickt die Topf-Erkennung ein wenig, dann muss man nochmals starten. Langsam ernährt sich das Glühwürmchen...
Falk Brunner schrieb: > Die Frage stellt sich so gar nicht. Weniger Induktivität -> weniger Streuindukivität (?, vielleicht Trugschluss) > kurzzeitig mit Glück zu überleben? die genannten 2,5 kW waren Dauerleistung über viele Minuten. Wenn ich schon mehrere Transistoren plane, damit sich die Ströme und somit die Verluste aufteilen, dann kann ich doch auch gleich mehr Leistungsreserve einplanen. > Siehe Transformatoren und Spulen. Werde ich noch mal machen > Definiere groß. 10 kW > Nö ;-) dann hat sich das schon erledigt. > Strike! Teilst du dir bitte mit eProfi eProfi schrieb: > Zum Schmelzen: klar, dass die aufzubringende Schmelzwärme eine weitere > Schwelle darstellt. Gusseisen geht relativ leicht. Die Schwelle bezieht sich auf Stahl. > Ich dachte, 5kW (550 V 9 A oder 500V 10 > A) gingen schon mal. Leider nicht, das höchste waren 360 V 11 A. Leider aber nicht im Dauerbetrieb. -> Idee: 4 Kühlkörper, 4x mehr Fläche, 4 Poteniale, keine Glimmerscheiben mehr > Warum denkst Du über galv. Trennung nach Vorteil wären mehrere Übertragungsverhältnisse über Relais. In einer kurzen Pause schalten und der Anpassung nachlaufen. Bei Stahlschmelzen ist mir noch so im Kopf: 200V 10V dann 350V 7 A. Also erst Strom am Ende, dann Spannung. Mit wechselnder Übersetzung durchweg 100% Power. > Wieso ist der Wirkungsgrad nur 50%. Von den 7A habe ich schon 3,5 ohne Werkstück. Also nur Spulenverluste. > was sagen da meine FKPs dazu? Halten Tapfer durch. Hatte noch keine Probleme mit den Kondensatoren :-) >Pumpen und Gefäße haben wir ja bereits... Wenn du noch eine Pumpe brauchst, vielleicht ergeben sich demnächst 2 Große für mich. > Daneben wurde meine Silvercrest 2kW-Platte umgerüstet auf Zylinderspule: wow, endlich mal einer, der so eine Platte umgebaut hat. Fotos!!! Gruß Silvio
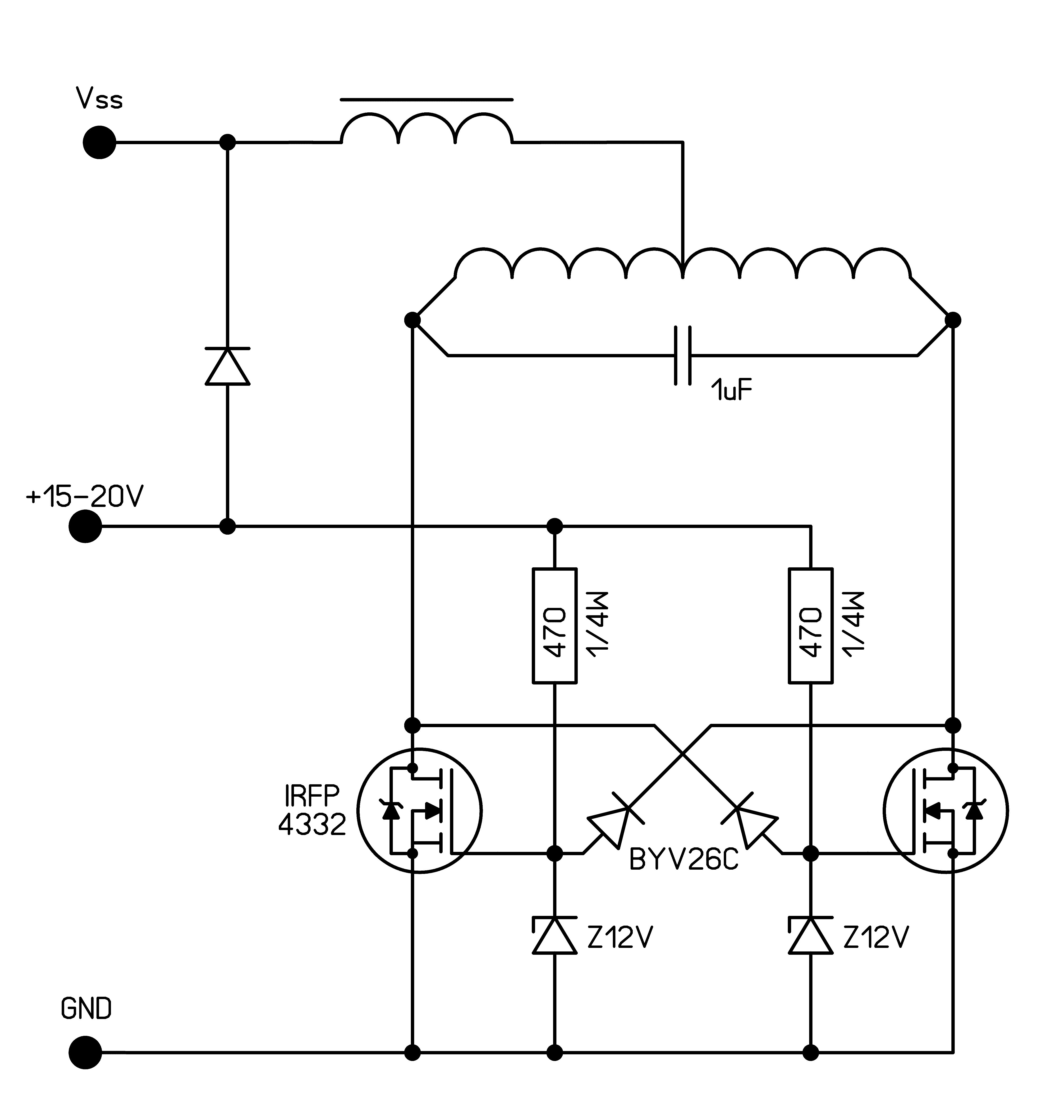
Ich habe meinen Heizer jetzt auch endlich mal verbessert: Die Verbindungen zwischen den FETs sind jetzt deutlich kürzer und dicker (mindestens 2,5mm²; für die Betriebsspannungsleitungen habe ich 3,3mm² genommen). Und der Aufbau ist jetzt weitgehend symmetrisch. Der Abstand zwischen den Kühlkörpern ist so, dass auch prima ein 92mm-Lüfter draufpassen würde. Wenn ich nun unter und über die Spule je eine Eisenplatte lege, zieht der Heizer fast 35A bei 38V, also etwa 1,3kW. Ob er das längere Zeit mitmacht weiß ich nicht; die dünnen Eisenplatten werden verdammt schnell heiß (so soll's ja auch sein). Und richtig dickes Material habe ich nicht... Bei ca. 600W sind die FET-Kühlkörper nach ein paar Minuten jedenfalls nur leicht warm. Silvio K. schrieb: > Ich habe mir auch einen > ETD29-Kern für Experimente mit GDTs besorgt. Ich bin gespannt wie es > läuft. Empfehlenswert ist bei GDTs, auf bestmögliche magnetische Kopplung zu achten. Üblicherweise werden die Wicklungen direkt nebeneinander gelegt (also für einen GDT mit 3 Wicklungen die 3 Drähte auf einmal in die Hand nehmen und auf den Kern wickeln).
> 35A bei 38V 35A, wow. es scheint ja gut zu koppeln. Sag mal, deine Drossel, hat die keinen Luftspalt oder sehe ich das falsch? Bleibt die kalt? > Empfehlenswert ist bei GDTs, auf bestmögliche magnetische Kopplung zu > achten. Das habe ich schon öfter gehört. Unter den Links im Artikel "Transformatoren und Spulen" stellt ein Amateurfunker verschiedene Kopplungen vor. Auch absolute Werte gibt er an, das fand ich gut. So wie ich das vorhatte, wäre die Kopplung wohl unzureichend gewesen. Bei was für einer Frequenz arbeitet dein Ofen? Grüße Silvio
@ Silvio K. (exh) >Sag mal, deine Drossel, hat die keinen Luftspalt oder sehe ich das >falsch? Sie hat keinen expliziten Luftspalt, macht sich auch doof bei einem Ringkern. Wenn aber das Material stimmt, ist dort der Luftspalt verteilt, das wird duch die Korngröße und Kunststoffanteil gemacht. Das ist ein Eisenpulverkern, siehe Transformatoran und Spulen. Hmmm, gelb-weiß ist von Amidon, das hat ein µr von 75, optimal für Drosseln, siehe Artikel Spule. http://www.amidon.de/contents/de/d584.html Mitte der Seite etwa. Bei geschätzten 10 Windungen hat die ca. 10uH, hmm, bissel wenig. Die Seite von Amidon ist zwar überarbeitet, aber immer noch eine mittlere Katastrophe! MFG Falk
Die Drossel war ursprünglich mal ein 20mH/7A Netzfilter (gab's mal für 0,50€ bei Pollin). Da habe ich die beiden Drähte abgewickelt (jeweils ca. 2m lang und 1mm dick) und beide Drähte in je 3 gleich lange Stücke geschnitten. Die entstandenen 6 Drähte habe ich dann parallel auf den Kern gewickelt. Damit habe ich natürlich auch keine Daten zum Kern (z.B. AL-Wert und HF-Verhalten). Ich weiß, dass Netzfilterdrosseln dafür nicht optimal sind, weil sie (erwünschterweise) hohe Verluste bei hohen Frequenzen haben. Ich weiß jetzt auch nicht genau, ob die Drossel nennenswert warm wird; darauf habe ich eigentlich nicht geachtet. Sehr heiß wird sie jedenfals nicht, das wäre mir aufgefallen... Silvio K. schrieb: > 35A, wow. es scheint ja gut zu koppeln. Ja, die 35A fließen aber nur, wenn über und unter der Spule je eine große (so 20*20cm) Eisenplatte ist. Noch besser kann die Kopplung ja auch kaum sein, außer man würde zusätzlich noch einen Eisenzylinder in die Spule stellen. Aber mehr als 40A liefert mein Netzteil eh nicht ;) Mit nur einer Platte über der Spule zieht der Heizer so 20A. Für kleine Werkstücke ist die Spule natürlich viel zu groß; bei einer M6*30-Schraube zieht der IH nur 2,0A (der Leerlaufstrom ist schon 1,8A). > Bei was für einer Frequenz arbeitet dein Ofen? Ungefähr 110kHz.
@ Markus Frejek (5volt) Benutzerseite >Die Drossel war ursprünglich mal ein 20mH/7A Netzfilter (gab's mal für >0,50€ bei Pollin). Glaub ich irgendwie nicht. 20mH (MILLIHenry) schafft man mit dem Kern niemals, schon gar nicht mit 1mm Draht. >Damit habe ich natürlich auch keine Daten zum Kern (z.B. AL-Wert und >HF-Verhalten). Kann man aber messen, siehe Artikel Spule. >Ja, die 35A fließen aber nur, wenn über und unter der Spule je eine >große (so 20*20cm) Eisenplatte ist. Das ist auch gut so, als Leerlaufstromwäre ein "wenig" viel. [[Royer Converter]] rulez! ;-) >> Bei was für einer Frequenz arbeitet dein Ofen? >Ungefähr 110kHz. Naja, klingt brauchbar für die Leistung, eher etwas zu hoch. MFG Falk
Falk Brunner schrieb: >>> Bei was für einer Frequenz arbeitet dein Ofen? >>Ungefähr 110kHz. > > Naja, klingt brauchbar für die Leistung, eher etwas zu hoch. Die Frequenz ist genau richtig :-) Welche Fets nimmst du, igbts werden es ja wohl nicht sein...
@ Silvio K. (exh) >Die Frequenz ist genau richtig :-) Welche Fets nimmst du, igbts werden >es ja wohl nicht sein... Ich hab keinen Induktionsofen, nur kleine Royer Converter.
Markus Frejek schrieb: > Die Drossel war ursprünglich mal ein 20mH/7A Netzfilter (gab's mal für > 0,50€ bei Pollin). Bei diesen Werten kann das nur eine stromkompensierten Netztdrossel sein --> Der Kern ist hochpermeabel (hoher Al-Wert) und deshalb für den Einsatz als Stromzuführungsdrossel in einem Royer-Oszillator völlig ungeeignet. > Da habe ich die beiden Drähte abgewickelt (jeweils > ca. 2m lang und 1mm dick) und beide Drähte in je 3 gleich lange Stücke > geschnitten. > Die entstandenen 6 Drähte habe ich dann parallel auf den Kern gewickelt. > Damit habe ich natürlich auch keine Daten zum Kern (z.B. AL-Wert und > HF-Verhalten). Wenn die Drossel 20 mH hatte und der Draht jetzt 3-fach gewickelt ist, wird sie 1/3² = 1/9 also ca 2 mH haben. Daraus kannst Du dann zusammen mit der Windungszahl leicht den Al-Wert ausrechnen. Ich glaube das allerdings auch nicht so ganz. Stromkompensierte Netzdrosseln dieser Größenordnung haben eher um die 2 mH. > Ich weiß, dass Netzfilterdrosseln dafür nicht optimal sind, weil sie > (erwünschterweise) hohe Verluste bei hohen Frequenzen haben. Nein, nicht wegen der Verluste sondern wegen der viel zu hohen Permeabilität und viel zu geringen Sättigungsfeldstärke des verwendeten Ferritwerkstoffes. Die wesentlich besser geeigneten Pulverkerne haben deutlich höhere Verluste. Das ist aber nicht so schlimm, weil die Drossel bei einem Royer-Oszillator mit einem hohen Gleichstromanteil belastet wird, der im Kern keine Verluste verursacht. Jörg
@Jörg Rehrmann (Firma: Rehrmann Elektronik) (j_r) >> Die Drossel war ursprünglich mal ein 20mH/7A Netzfilter (gab's mal für >> 0,50€ bei Pollin). >Bei diesen Werten kann das nur eine stromkompensierten Netztdrossel sein >--> Der Kern ist hochpermeabel (hoher Al-Wert) und deshalb für den >Einsatz als Stromzuführungsdrossel in einem Royer-Oszillator völlig >ungeeignet. Nöö, das ist schlicht Pollin, die wissen auch meistens nicht wirklich, was sie verramschen ;-) Schau auf das Bild, das ist ein gelb-weiser Ringkern. Aller Wahrscheinlichkeit nach ein Amidon T157 oder so, Material #26, µr = 75 http://www.amidon.de/contents/de/d586.html http://www.amidon.de/contents/media/tgros.jpg MfG Falk
Falk Brunner schrieb: > Ich hab keinen Induktionsofen, nur kleine Royer Converter. Ja leider, ich meinte auch Markus und dachte das würde aus dem Zusammenhang klar werden. Mich würde aber trotzdem interessieren was bei dir herauskommen würde, wenn du einen bautest.
@ Silvio K. (exh) >Ja leider, ich meinte auch Markus und dachte das würde aus dem >Zusammenhang klar werden. Dann solltest du richtig zitieren bzw. Markus direkt ansprechen. > Mich würde aber trotzdem interessieren was bei > dir herauskommen würde, wenn du einen bautest. Hmmm, muss ich leider passen, auf solche Sachen hab ich keine rechte Lust. MfG Falk
Habe noch einen parallelen Thread gefunden: http://www.cnczone.com/forums/casting_metals/13545-induction_furnace-23.html
Silvio: >> Warum denkst Du über galv. Trennung nach > Vorteil wären mehrere Übertragungsverhältnisse über Relais. In > einer kurzen Pause schalten und der Anpassung nachlaufen. Bei > Stahlschmelzen ist mir noch so im Kopf: 200V 10V dann 350V 7 A. > Also erst Strom am Ende, dann Spannung. Mit wechselnder > Übersetzung durchweg 100% Power. Hmmm, ich verstehe Deine Hintergedanken, aber ich denke an die weiteren Verluste. Meine Gedanken gehen in Richtung Abgriffe an der Arbeitsspule. Ich kenne das zur Impedanzanpassung bei vielen HF-Geräten (der C bleibt immer an den Endanschlüssen): ------------- | S------- | S------- | S------- Anzapfungen auswählen (evtl. Relais) | S------- C S | S | S | S | S ------------- >> Pumpen und Gefäße haben wir ja bereits... > Wenn du noch eine Pumpe brauchst, vielleicht ergeben sich demnächst > 2 Große für mich. Oh ja, da besteht Interesse, da ich immer noch nicht weiß, wie gut meine E2M8 wirklich in Schuss ist. Ich werde demnächst mal einen Ölwechsel machen. Kannst Du bitte einen Lüfter unter die Cs stellen, wäre schade, wenn sie durch Übertemperatur Schaden nähmen. Falk: ist Amido der einzige Hersteller gelb-weißer Ringkerne? Markus: sieht schon viel besser aus als der erste Aufbau. Die Cs halten zwar viel aus, aber entlaste sie besser durch Parallelschalten mehrerer. Z.B. könntest Du noch 4 oben drauf und einen davor setzen, also lieber 9x0,1 als 4x0,22 (möglichst nah an der Spule).
eProfi schrieb: > ------------- > | S------- > | S------- > | S------- Anzapfungen auswählen (evtl. Relais) > | S------- > C S > | S > | S > | S > | S > ------------- Könnte gut funktionieren. Ich werde mal drüber nachdenken. > Ich werde demnächst mal einen Ölwechsel machen. Was nimmst du für ein Öl? > Oh ja, da besteht Interesse Entscheidet sich nächste Woche. Sind aber nicht 100 % i.O. Aber erst mal abwarten.
@eProfi (Gast)
>Falk: ist Amido der einzige Hersteller gelb-weißer Ringkerne?
Keine Ahnung ;-)
eProfi schrieb: > Falk: ist Amido der einzige Hersteller gelb-weißer Ringkerne? Zumindest habe ich weisse Kerne sowohl in stromkompensierten Drosseln als auch in Entstör- bzw. Speicherdrosseln gefunden, obwohl die Kerne dafür völlig unterschiedliche Eigenschaften haben müssen. Bei einem Kern unbekannter Herkunft sagt die Farbe also scheinbar nicht viel aus, da die Hersteller anscheinend keinen einheitlichen Farbcode haben bzw, hatten. Jörg
@ Jörg Rehrmann (Firma: Rehrmann Elektronik) (j_r) >dafür völlig unterschiedliche Eigenschaften haben müssen. Bei einem Kern >unbekannter Herkunft sagt die Farbe also scheinbar nicht viel aus, da Ok, umgekehrte Argumentation. Da Markus Frejek mit dem Kern und ca. 10 Windungen einen recht gut funktionierenden Royer Converter gebaut hat, liegt die Vermutung nahe, dass der Ringkern in etwa die Eigenschaften wie von mir oben genannt haben muss. Denn ein hochpermeabler Kern, wie er für eine stromkompensierte Drossel mit 20mH nötig wäre, wäre bei 38A längt in der Sättigung und der Converter würde tierisch Verluste machen. MfG Falk
Falk Brunner schrieb: @ Falk Brunner > Ok, umgekehrte Argumentation. Da Markus Frejek mit dem Kern und ca. 10 > Windungen einen recht gut funktionierenden Royer Converter gebaut > hat, liegt die Vermutung nahe, dass der Ringkern in etwa die > Eigenschaften wie von mir oben genannt haben muss. Denn ein > hochpermeabler Kern, wie er für eine stromkompensierte Drossel mit 20mH > nötig wäre, wäre bei 38A längt in der Sättigung und der Converter würde > tierisch Verluste machen. Bei dem auf dem Bild erkennbaren Aufbau wäre es durchaus möglich, dass der Oszillator auch ohne Drossel gut funktioniert. Vermutlich reicht die Induktivität der Zuleitungen vom Netzteil völlig aus - also auch kein Beweis für einen geeigneten Ringkern ;-) @ Markus Frejek Hast Du Dein Teil schon mal ohne Drossel ausprobiert ? Jörg
Silvio K. schrieb: > Welche Fets nimmst du, igbts werden > es ja wohl nicht sein... Ich verwende IRFP260N, je 2 Stück parallel. eProfi schrieb: > Die Cs halten zwar viel aus, aber entlaste sie besser durch > Parallelschalten mehrerer. Ja, mich wundert selbst dass die Dinger dabei nur ganz leicht warm werden. Immerhin werden ja über jeden Kondensator einige 10A fließen... Aber ich hatte eh vor, oben nochmal 4 Stück draufzulöten. Ich habe nur keine mehr, also werde ich das erst nach der nächsten Reichelt-Bestellung machen... Jörg Rehrmann schrieb: > Hast Du Dein Teil schon mal ohne Drossel ausprobiert ? Nein, habe ich nicht. Und weil das Teil eh schon einen ziemlich hohen Einschaltstrom hat (bisher schalte ich das - ganz unprofessionell - durch Zusammenhalten von 2 Kabeln ein; das gibt einen ziemlichen Funken und knallt auch etwas), ist die Drossel zumindest als kleine Einschaltstrombegrenzung bestimmt nicht schlecht... Die FETs halten nämlich "nur" 400A Peak-Strom aus (jeder FET verträgt 200A, und es sind ja jeweils 2 parallel). Ich hatte aber anfangs nur etwa halb so viele Windungen auf dem Ferritkern. Da ist die Schaltung oftmals nicht angelaufen (also einer der FETs hat ständig geleitet, so dass die Schaltung quasi einen Kurzschluss produziert hat. Anscheinend macht die Drossel also doch was aus...
Hallo, ich habe eine Frage. Ich bin Physikstudent an der TU München und wir würden gerne für unsere Experimentalvorlesung eine Induktionsheizung bauen. Sie sollte in kurzer Zeit <1min eine Schraube oder eine Mutter zum glühen bringen. Sie sollte nach dem aufbau einfach zu bedienen sein, Werkstück rein einschalten und gut. Welchen euer Schaltpläne sollte ich verwenden, könnte mir jemand vielleicht eine kleine Anleitung geben? Ich habe gesehen das ihr die Arbeitsspulen Wasserkühlt, glaubt ihr die Spule schafft es auch ohne Wasserkühlung wenn man sie nur einschaltet bis das Werkstück glüht. Wir möchten nichts schmelzen, allerdings sollte die Spule schon deutlich kälter als das Werkstück sein, da wir das ganze mit der Wärmebildkamera aufnehmen wollen und zeigen wollen das die Hitze im Werkstück entsteht. Ich wäre super froh wenn ihr mir helfen könntet.
@ Lorenz (Gast) >bauen. Sie sollte in kurzer Zeit <1min eine Schraube oder eine Mutter >zum glühen bringen. Das macht laut Aussage des Poster dieses Schaltung. Beitrag "Re: Wer hat Erfahrung mit Induktionsöfen >1kW" Das ist ein klassischer Royer Converter, leicht zum nachbauen, an 24V oder 42V auch noch recht sicher. >verwenden, könnte mir jemand vielleicht eine kleine Anleitung geben? Siehe Artikel oben. >Spule schafft es auch ohne Wasserkühlung wenn man sie nur einschaltet >bis das Werkstück glüht. Ja. MFG Falk
> Autor: Max (Gast) > Datum: 01.07.2010 15:11 > Und wenn du schon da bestellst nimm doch mal testweise > ein paar von den runden gelben Kondensatoren mit! > Mich würde mal der genaue Typ Interessieren. > Mit Glück sind das noch bessere als die FKP1 von WIMA. > Sehen mir sehr nach Arcotronics aus. > Und die haben ein paar nette Caps im Sortiment. Vielen Dank für den Tip, die Cs sehen für 0,50 Euro ganz gut aus. Richtig geschaut, Hersteller ist Kemet / Arcotronics. Nähere Daten: Beitrag "Re: Suche Bezeichnung der Anschlüsse der HV-Kaskade von Pollin" Wenn man zwischen 850V und 1200V Typen interpoliert: µF VDC VAC V/µs Apeak mOhm@100kHz Arms@100kHz Dimensions wire dia 0.68 1000 480 287 195 5.8 10.3 @70°C 19x25x43mm³ 1.1mm Silvio: >> Ich werde demnächst mal einen Ölwechsel machen. >Was nimmst du für ein Öl? Habe noch 0,25L Refco DV-04 9881842 403091 (7,50 Euro). Leider etwas zu wenig für die E2M8, braucht fast 1 Liter. Inzwischen sind etliche Vakuumverbinder, Dichtungen, Ventile, TM220S2 mit passendem Kabel für den TR211 eingetroffen, aber noch nichts getestet.
Unerschöpfliche Gusseisenquelle Leider habe ich im Moment wenig Zeit, um meinen Ofen hinsichtlich der maximalen Leistung zu verbessern. Gestern habe ich trotzdem ein paar Minuten gefunden und wieder ein bisschen Gusseisen geschmolzen. Laut den gemachten Fotos habe ich so 15 Minuten für den Schmelzprozess gebraucht. Ein paar Bruchstückchen einer Bremsscheibe mussten dafür herhalten. Ging aber problemlos. Stück für Stück konnte ich schmelzen, bis der Tiegel voll war. Der Tiegel sah nicht mehr so stabil aus, weshalb ich ihn mit flüssigen Inhalt nicht mehr in die Hand nahm. Zum Schluss waren 386 g Guss flüssig. Ich habe ab und an mit einer Speiche umgerührt die dabei schnell kürzer wurde. Ich hatte das Gefühl, dass ich mit größerem Tiegel noch mehr hätte einschmelzen können... eProfi schrieb: > Vielen Dank für den Tip, die Cs sehen für 0,50 Euro ganz gut aus. > Richtig geschaut, Hersteller ist Kemet / Arcotronics. Habe jetzt auch ein paar Kondensatoren von Pollin. Wenn man viele parallel nimmt kommt man in der Frequenz weit runter. Dann könnte man solche Späße mit Messing machen. Wäre auch mal eine Überlegung wert. Gruß Silvio
Hilfe, wir haben Konkurrenz ;-) bekommen: Beitrag "Re: Induktionsofen- funktioniert nur mit magnetischen Metallen!" >> Ich werde demnächst mal einen Ölwechsel machen. >Was nimmst du für ein Öl? Habe mich mit 5L an einer Sammelbestellung 20L Shell Corena Drehschieberpumpenöl für 85+7=92 (4,25 + pro L) beteiligt: http://cgi.ebay.de/Shell-Corena-Oil-V-100-20-Liter-Vakuumpumpenol-Ol-/170584906608?pt=%C3%96le_Schmierstoffe Wer Öl braucht, es ist genug da, einfach hier melden.
eProfi schrieb: > Hilfe, wir haben Konkurrenz ;-) bekommen: Danke für den Hinweis. Wenns nicht im Offtopic-Forum wäre, hätte ich es wohl selber gefunden. Und nein, erst wenn es leuchtende Metalle und überbelichtete Fotos gibt, ist es Konkurrenz :-) Und ja ich will Öl. Ich gucke noch, ob es dem N62 gleicht. Gruß Silvio PS: Das Projekt schläft nicht, zwischenzeitlich gibt es eine neue Vollbrücke mit 16 Transistoren, GDT und Komparator-getrieben (10kW+). Ich habe noch Probleme von der Oszillator-Theorie her. Es wird noch eine Weile dauern, aber ich bleibe dran...
Falk Brunner schrieb: > @eProfi (Gast) > >>Falk: ist Amido der einzige Hersteller gelb-weißer Ringkerne? > > Keine Ahnung ;-) Amidon vertreibt nur diverse Hersteller, ist kein Produzent! Wenn du mit gelb-weiß meinst, die wären zweigeteilt in der Höhe des Kerns?? Dann kann das nur von Micrometals sein. Denn die haben darauf ein Patent. Kann natürlich nach Ablauf jeder nachmachen.
Hallo eProfi, da ich jetzt doch gleich mehrere Liter Öl brauche, habe ich selbst bestellt. Vielleicht kommt der Topf nächste Woche an. Es scheint Off-Topic zu werden, aber wenn wir Vakuum und Metall erhitzen/schmelzen kombinieren, geht es doch. Im Unterdruck und bei starken Felder ist das Plasma auch nicht weit. Wenn wir die Plasmaanregung im weitesten Sinne als Heizen mit einem Induktionsofen betrachten, ist es ebenfalls nicht OT. Nebenbei hat man beim Starten ins neue Gebiets "Vakuumtechnik" noch ganz grundsätzliche Probleme. Z.B. das Messen des Unterdrucks. Da gibt es eine interessante Seite, die den Bau eines Pirani-Unterdruckmessgerätes mit sehr einfachen Mitteln beschreibt: http://www.pulslaser.de/Allgemeines/gas/pirani.htm Das werde ich nachbauen. Hier auch noch ein paar Bilder von der "neuen" Vollbrücke. Gruß Silvio
Nach langer Pause mal wieder eine Rückmeldung. Momentan reinige ich einen noch funktionierenden Schweißinverter, der baugleich zu dem viel weiter oben(Mai 2010) beschriebenen Gerät mit den durchbrennenden IRFP460 ist. Es handelt sich um einen Lorch Handy S 200. Die Hersteller scheinen die Bastelwut regelrecht unterstützen zu wollen, denn an der Rückseite des Gerätes befinden sich zwei zugestöpselte Öffnungen für Schweißkabelbuchsen. Der Abstand zu den schraubbaren Kabelschuhen am Schweißgleichrichter beträgt gerade mal 12cm. Das schreit geradezu danach, die zwei zusätzlichen Buchsen mit den Sekundäranschlüssen des Trafos zu verbinden. Schon hat man die netzgetrennte und kurzschlußfeste HF- Quelle. Die notwendigen Buchsen usw. sind bestellt, ich werde berichten. ulf. mit viiiiielzu wenig Zeit.
So, ich bin wieder mit im Boot, da die DRSSTC läuft. ;) Ich habe vorgestern einige Youtube-Videos zu der hier behandelten Thematik angesehen und gestern hat es mich nach ein, zwei weiteren Videoclips instantan wieder gepackt. ;) Ich gehe das alles nun allerdings etwas definitiver an: Vier Pollin-IGBTs müssen's sein - Zu ner Vollbrück' verschaltet fein; zu Feedback sag' ich ebenfalls nicht "nein!". Die Workcoil besteht aus eben dem 6mm-Kupferrohr und hat einen Aussendurchmesser von 4.5cm. Die Windungszahl beträgt wohl etwa 7.5Wdg. und die Induktivität wurde mit dem Raacke-Rechner zu rund 1µH ermittelt. Der Schwingkreis-Kondensator hat eine gemessene Kapazität von 2.52µF und besteht aus eben den 25Stk. 2kVDC-MKP-Kondensatoren von Roederstein. Beim kurzen Überfliegen von 4hv.org wurde in einem der Threads der Vorschlag gemacht, dass die Serien-Induktivität für's erste mal 10*den Workcoil-Wert haben darf - der genaue Wert sei frequenz- sowie werkstückabhängig. Ich habe deshalb nun einen Matching-Inductor mit mindestens 18µH und einer Möglichkeit der Induktivitätsveränderung bei laufendem Betrieb vorgesehen. Das ganze Setup sollte um 100kHz herum schwingen, wenn das zu hoch ist, werden zusätzliche Kondensatoren raufgepackt, abhängig davon, was ich hier noch finde. ;) Die Pollin-IGBTs(übrigens HGTG20N60iwas) werden über einen 15: 15:15:15:15-GDT alle in einem einzigen Aufwasch angesteuert werden. Von +15V bis -15V ohne jeglichen Schaltungsaufwand! Man könnte sogar so weit gehen, zu sagen, dass ich GDTs nun sehr möge, seit sie in meiner 400kHz-DRSSTC Traumsignale an die vier Gates der dortigen Vollbrücke legen! Feedbacklogik werde ich ebenfalls à la DRSSTC aufbauen. Grüsse, Microwave (nunmehr mit "neverending" Freizeitstory, da die Lehre bestanden wurde) In einem 3/4 Jahr dann jedoch FH hoffentlich^^
Hi Jonas,
ich freue mich, dass es bei dir voran geht. Ich bin an deinem GDT
interessiert und würde es begrüßen, wenn du ein Bildchen und den
Schaltplan deiner Treiberschaltung einstellen könntest.
>Traumsignale an den FETS bei 400 kHz.
Auch davon wäre ein Foto vom Aufbau hilfreich.
Viele Grüße und schnell viel Erfolg
Silvio
Zusatz: Gratulation zu den atemberaubenden Ergebnissen, Silvio K! Grüsse, Microwave
Jonas S. schrieb: > Gratulation zu den atemberaubenden Ergebnissen, Silvio K! Welche meinst du? , die alten vergessenen leuchtenden Bilder? Damit gewinne ich heute keinen Blumentopf mehr. Ich hoffe, ich finde demnächst wieder Zeit für dieses nette Projekt und kann vor allem die Zuverlässigkeit meines Aufbaus erhöhen. Im Moment ist alles zerpflückt. Es wäre auch schön, wenn du ebenfalls schöne Ergebnisse erzielst und hier veröffentlichst :-) Ich bin wirklich gespannt, aber erst mal auf deine Infos. Gruß
Hi Silvio K, Dieses Bild zeigt den Aufbau der 400kHz-IGBT-Brücke: http://www.ld-host.de/uploads/images/f1832a2df8318ba1c4533cf94222baa1.jpg Folgendes Bild zeigt das Hi-Side-Signal an rund 50V Brückenspannung ohne Funkenausbruch (Spule generiert dann ein erhebliches EM-Feld!) (Leider ohne erkennbare Deadtime): http://www.ld-host.de/uploads/images/5cbdb650c0e87c7d64e772625819881b.jpg Folgendes Bild zeigt das Lo-Side-Signal: http://www.ld-host.de/uploads/images/2d813ba08ba3fa928664b515cd2556eb.jpg Und folgendes Bild zeigt den nun vorhandenen 100kHz-Arbeitsschwingkreis mit aufgestecktem 100:1-CT für's Current-Feedback: http://www.ld-host.de/uploads/images/1946fc93a59d7a9b02d872a84fb501ac.jpg Das Bild zeigt den GDT für die Induktionsheizer-IGBT-Ansteuerung: http://www.ld-host.de/uploads/images/bd58109ae5949c1225b28b9529117112.jpg Der Ferrit-Ring besitzt einen Aussendurchmesser von 32mm. Schaltplan kommt noch - hoffe jedoch, schonmal etwas "geholfen" zu haben^^ Grüsse, Microwave
Der Kern ist von Pollin, oder? Kannst du mal deine Quellen fuer die Berechnung des GDT angeben? Also app notes oder pdfs, die du gefunden hast. Der verdrillte Kupferlackdraht ist deine Eigenbau-HF-Litze? Wie heiss wird deine Kupferspule? Hast du schon erste Erkenntnisse zum fliessenden Strom?
Danke für die Fotos. Bei welchen Spannungen willst du arbeiten? Bei dem GDT liegt Lackdraht auf Lackdraht. Also deine Betriebsspannung getrennt durch 2x Lack. Ich wäre da nicht so mutig. Ich habe inzwischen auch einen GDT bewickelt und habe 5-poliges Flachbandkabel und einen ETD-Kern genommen. Ich schaue mal, ob ich ein Foto dabei habe...
Hi, hier ist noch der Schaltplan bzgl. GDT-Ansteuerung: http://www.ld-host.de/uploads/images/c10313f970c084b095e2a465c11e3f11.jpg @avion23: Der Kern stammt von Pollin, ja. Zu den Berechnungen: Das einzige, was ich berechnet bzgl. sichergestellt habe, dass die Impedanz des Schwingkreises "Koppelkondensator+GDT-Primärspule" bei 400kHz nicht zu tief wird, damit meine Treiber nicht abrauchen. Dies habe ich mittels angebenem AL-Wert bei Pollin getan. Darum sind halt nicht nur 2Wdg. o.ä. drauf. Weiter wurde jedoch nichts berechnet - es wurde einfach angehängt und mit dem Oszilloskop überprüft, auf dass das Signal einigermassen IGBT-schonend sei. ;) Oft bauen wir Teslaspulen-Bastler diese ganzen Schaltpläne sowieso irgendwo ohne eine einzige Berechnung ab - z.B. ctc-labs.de - er hat eine Menge dieser hochbelastenden DRSSTCs mittels GDTs gebaut. Dann der neue GDT - er wurde aufgrund der niedrigeren Frequenz und der höheren gesamten Gatekapazität auf einen grösseren Kern gewickelt und die Windungszahl wurde etwas erhöht - mehr ging leider nicht drauf. Der neue GDT wurde jedoch noch nicht getestet, was aber heute noch ansteht. Bzgl. Litze: Die ist mithilfe einer Bohrmaschine selber gemacht, ja. Für jeden IGBT habe ich erst einen eigenen Primärdraht mit den für ihn vorgesehenen Sekundärdraht verdrillt. Danach habe ich zwei dieser Litzchen miteinander verdreht - davon habe ich auch jeweils zwei Ausführungen gemacht. Diese zwei vierdrähtigen Litzen wurden wieder verdreht. Zu einer achtdrähtigen "HF-Litze". Nach dem Bewickeln des Kerns war ich schlussendlich am Ziel. Grüsse, Microwave
EDIT: Hier ist die absolut rohe Brücke zu sehen, vier IGBTchen in Reih' und Glied. Grüsse, Microwave
Jonas S. schrieb: > Hier ist die absolut rohe Brücke zu sehen, vier IGBTchen in Reih' > und Glied. Ich sehe nichts und finde auch keinen Dateianhang :-( Läuft dieser Aufbau wirklich mit 400 kHz?: Jonas S. schrieb: > Dieses Bild zeigt den Aufbau der 400kHz-IGBT-Brücke: > http://www.ld-host.de/uploads/images/f1832a2df8318ba1c4533cf94222baa1.jpg Kann ich mir gar nicht vorstellen, dass IGBTs doch schon so schnell sind...
Hi Silvio K., Entschuldigung, ich habe natürlich den Link vergessen, shame on me -.- http://www.ld-host.de/uploads/images/dfd908fc79e54c44a35e72783e9261b2.jpg So. Also der Brücken-Aufbau läuft mit 400kHz, weil die Sekundärspule auf dieser Frequenz schwingt; aus dem Gatesignal kann man dies eventuell sogar auch erkennen. Die gerade gepostete Brücke läuft aber natürlich mit 100kHz, dafür aber im knallharten Dauerbetrieb. Jedoch ist dazu zu bemerken, dass die Vollbrücke jeweils nur für eine sehr kurze Zeit freigegeben wird, da der sich linear aufschaukelnde Spitzen-Primärstrom sonst die IGBTs zerhauen würde, weil er jedes Mal auch durch einen von den beiden Brückenzweigen fliessen muss. Bei unseren IHs sind die Verhältnisse da ja doch ein klein-wenig anders.. :)
Ich habe meinen Übertrager mal im Anhang. Die Ergebnisse sind vom März 2011. Man sieht zum Einen, dass der Fortschritt sehr gering ausfällt und die geleistete Leistung (Arbeit pro Zeit) mit NULL / 8 Monaten ebenfalls kleine Werte annimmt. In den Messkurven sieht man die Leerlaufinduktivität auf die linke Achse bezogen und die Primärinduktivität bei Kurzschluss einer Sekundärseite (grüne Kurve auf rechte Achse). Die Streuinduktivität ist mit 1 µH also relativ gering. Gruß Silvio
So. Nach kurzem Intermezzo lasse ich wieder von mir hören - mit ersten verwertbaren Ergebnissen: Die ersten drei Bilder zeigen Stecknüsse mit abnehmenden Durchmessern. Die beiden letzten Bilder zeigen eine Aufbau-Übersicht respektive detailliert die Brücke und das zugehörige Hühnerfutter für deren phasenrichtige Ansteuerung. Falls jetzt jemand denkt, die Nüsse schmölzen bald, hat er (noch) zuviel vom Aufbau erwartet - leider scheint sich die Handykamera durch die grossen Mengen IR-Strahlung stark irritieren zu lassen. Ich will falschen Gerüchten keinerlei Boden bieten und räume sogleich auf!: Die erste Stecknuss glüht im RL etwa rot-orange-farben. Die beiden anderen Nüsse glühen jeweils orange-gelb - ich schätze die max. Temperatur daher auf rund 1000°C. Man kann dies auch im IR-armen Widerschein auf der schwarzen Tischplatte erkennen. Die Eingangsspannung betrug 100VAC und geglättet wurde mit rund 1000µF. Der Eingangsstrom ist unbekannt - es dürften aber sicher >5A sein. Aufgrund erhöhter Verluste der IGBTs bin ich von 100kHz übrigens erst einmal auf 35kHz "herabgestiegen". Dort hatte ich dann erste Erfolgserlebnisse mit Curie ade. Leider war mit höheren Spannungen nichts mehr zu holen - ausserdem wurden die Kükös der IGBTs nun doch auch wieder recht warm. Ich habe mich noch und nochmal durch den gesamten Thread gekaut und siehe da - irgendwann sah ich eine fotokopierte Buchseite auf der endlich Tacheles gesprochen wurde bzgl. der ewigen Frequenz-Frage. Ich bin daher wieder auf rund 70kHz angestiegen mit der ursprünglichen 6mm-Cu-Rohrspule und aber 6.5µF. Da mir die IGBTs nun doch zu heiss wurden, versuchte ich mein Glück mit IRFP250-MOSFETs, welche dann etwa halb so heiss wurden -> gute Sache. Mit einer passenden Stromversorgung rückte dann endlich auch das zeitraubende Erhitzen grösserer Metallgegenstände in Reichweite. Das nächste, was ich versuchen werde, ist die Eingangsspannung noch zu erhöhen - theoretisch wären bis etwa 140VAC möglich, ohne ein Ansprechen des Avalanche-Effekts hervorzurufen. Dann muss ich den Arbeitskreis noch einmal optimieren. Ich würde gerne erreichen, dass auch kleine Gegenstände, wie M5-Schrauben oder sogar noch kleiner, effizient geheizt werden. Gehe ich da richtig in der Annahme, dass die Arbeitsfrequenz dazu höher als vielleicht 70kHz sein sollte? Und noch etwas: Der Skineffekt. Ausser der schwierigeren Ansteuerung kann doch eine hohe Frequenz nicht schaden? Es ist natürlich klar, dass das Werkstück dann "hochohmiger" von der Spule gesehen wird und die Ströme im Werkstück geringer ausfallen. Aber wenn die Spannung im Werkstück steigt, weil z.B. das Untersetzungsverhältnis bei gegebener Spulenspannung sinkt, wird der höhere Widerstand ja wieder egalisiert?! Ohne Halbwissen: Was spricht gegen z.B. 120KHz oder sogar noch mehr? Silvio K. hatte ja auch erste Versuche in der Grössenordnung gemacht. @Silvio K. Interessante Sache übrigens mit dem Impedanz-Monitor. Habe es mit nur oberflächlich durchgelesen - tönt dennoch recht aufschlussreich bzgl. Werkstückverhalten! Dann - du hattest ja letztens gewaltige Dinge geschafft. Mit was für Frequenzen operiertest du da? Wieviel Windungen hatte die Workcoil? Wie hast du die Adaptierung von Brücke zu Arbeitsschwingkreis vorgenommen? Habe auch etwas davon gelesen, dass du erst eine Spule mit 8Wdg hattest - das funktionierte gut - dann 4Wdg., was nicht mehr so gut funktionierte und dann wieder 6Wdg als Kompromiss sozusagen? Da hattest du dich scheinbar wieder an etwas erinnert, was du mit eProfi mal angeschaut hattest? Ich bitte um Entschuldigung für die vielen Fragen, aber es hat mich nun wirklich recht heftig gepackt! Hoffe, du mögest Zeit finden, die Fragen zu beantworten.. ;) Grüsse, Microwave EDIT: NEEEEE kann-nich-sein, die zu erkennenden Motor-Kondis müssen eindeutig ein Bildfehler sein! - Was hätten den Motorkondensatoren (50-60Hz) an Induktionsheizern (z.B. 70kHz) zu suchen? Es funktioniert aber.. :P :P
Daumen hoch. Weiter so. Ich suche die Informationen zusammen und melde mich heute Abend. Nur kurz: für Stahl, kleine Durchmesser und hohe Temperaturen muss die Frequenz hoch sein, denn der Wirkungsgrad stimmen soll. Viele Grüße Silvio
Wow, Jonas, das schaut schon gut aus. Ich glaube, in dieser Leistungsklasse (>500W) kommt man nicht umhin, die Workcoil zu kühlen. > Die Windungszahl beträgt wohl etwa 7.5Wdg. Siehe die Diskussion über Teilwindungen um den 29.10.2009 23:26 herum. Sie hat 8 Windungen. Wichtig ist, dass die Cs möglichst nahe an der Spule sind, da sonst "tote Induktivität" (die eine große senkrechte quadratische Windung zwischen L und Cs) einen Teil der Spannung = Leistung frisst, ohne zum Magnetfeld beizutragen. Die Motor-Cs sind oft MKP und deshalb bedingt geeignet. > Ich würde gerne erreichen, dass auch kleine Gegenstände, wie > M5-Schrauben oder sogar noch kleiner, effizient geheizt werden. Das geht bei einer relativ großen Spule am besten, wenn Du das Werkstück nicht ins Zentrum, sondern an den Rand der Spule hältst. > Die beiden anderen Nüsse glühen jeweils orange-gelb - > ich schätze die max. Temperatur daher auf rund 1000°C. Du Optimist ;-) es sind weniger.
eProfi schrieb: > Das geht bei einer relativ großen Spule am besten, wenn Du das Werkstück > nicht ins Zentrum, sondern an den Rand der Spule hältst. Soweit die Theorie. Das Feld will nicht freiwillig durch das Werkstück, wenn es Arbeit verrichten muss und es außen vorbei kann. Ganz wichtig für den Wirkungsgrad ist das Verhältnis Spulenfläche zu Werkstückflächen. Für eine M5-Schraube würde ich höchstens 2 cm Durchmesser und 300 kHz nehmen. Gefühlsmäßig. Ich habe anfangs mit 150-160 kHz gearbeitet und zum Schluss mit 120-130 kHz. 6 Windungen mit Wasserkühlung. Die Spule mit 4 Windungen hatte eine zu niedrige Induktivität, sodass der höhere Strom große Verluste hervorgerufen hat. Wenn 50% der Leistung in die paar Milliohm der Spule gehen, hat man einen Wasserkocher. Den hatte ich öfters. Mit 6 Windungen ist das besser. Da können schon mehrere hundert Volt an die Spule. Das ist aber immer eine Frage der Betriebsspannung etc. Mein Aufbau soll gegen 500 V Brückenspannung konvergieren. Bei 20 A :-) Zum Werkstückverhalten schreibe ich demnächst auch noch was. Ich kenne die Impedanz, die die Brücke in das Netz "sieht" und das Netz ist bekannt. Durch die allg. komplexe Wechselstromrechnung lässt sich alles de-embedden, sodass das Werkstück als Last übrig bleibt. Mit den Ergebnissen kann der Simulator gefüttert werden.. Viele Grüße Silvio
Da es mich gestört hat, dass ich wieder auf's Geratewohl einen "Matching Inductor" bewickelt habe und nicht wusste, ob er nun unter oder überdimensioniert war, weil ich ihn mit meinen Kenntnissen nicht berechnen konnte, bin ich wiederum auf den "Current Transformer" umgestiegen. Diesmal jedoch - ungleich wie vor anderthalb Jahren - mit Erfolg, weil ich die Theorie dazu auf "inductionheatertutorial" angeschaut habe. Nun ist mir auch klar, warum der Aufbau in meinem Diagnosevideo grundsätzlich nicht funktionstüchtig war! Die Sekundärspule des dortigen CTs hat als zweite Workcoil fungiert - ist natürlich kreuzverkehrt für einen funktionierenden Induktionsheizer. Jetzt habe ich jedoch faktisch einen Serienresonanzkreis, weil von der Sekundärspule dieses Einspeise-Trafos gesehen, wird der Kreis seriell aufgesteuert. Kurz gewundert habe ich mich noch über das Frequenzverhalten des Kreises: War mit der Anpassungsinduktivität die Frequenz nach dem Wickeln einer neuen Workcoil noch bei 128kHz, so sank sie beim Schliessen zweier nackter U-Ferrite um einen der beiden Arbeitsspulenanschlüsse auf weit unter 50kHz, um bei fertigem Setup wieder auf 108kHz zu steigen. Der Schwingkreis sieht also primär die "virtuellen" paar zig Ohm, die durch die Brücke gebildet werden, somit ist der Trafo für den Schwingkreis fast kurzgeschlossen und stellt keine gross frequenzsenkende Induktivität mehr dar, das ist natürlich positiv. Werde als nächstes mal wieder um ein..zwei Windungen hochgehen. Ich habe da übrigens noch ein kleines Problemchen, was ich nicht verschweigen möchte: Egal, ob ich IGBTs oder FETs einsetze wird immer ein Brückenzweig wesentlich heisser als der andere. Es ist immer der gleiche und zwar der rechte Hi-Side-Schalter und der linke Lo-Side-Schalter. Die Gatesignale haben dabei an allen vier FETs die gleiche Qualität. Die MOSFETs sind alle ohne externe Freilaufdioden, falls das von Interesse ist. Der Tastgrad beträgt rund 0.5. EDIT: Das Problem besteht schon seit den ersten Tests mit IGBTs und noch mit "Matching Inductor". Schon Ideen trotz den spärlichen Infos? Grüsse, Microwave
Hier hab ich noch was gefunden: hohe Frequenz + Power http://contact.freescale.com/content/RuggedVideo?t=el Das wäre doch was, oder?
Hallo Microwave,
stelle mal einen Schaltplan von deinem Aufbau zur Verfügung. Vor allem
mit festen Werten vom Leistungskreis. Vielleicht verstehe ich dann dein
Problem.
Hier noch mal die Daten von meinem Ofen:
----0.66uF----25uH----*---*
| |
0.9uF 2uH (6 Windungen)
| |
----------------------*---*
Ich habe noch mal schwer investiert und habe nun seit langer Zeit ohne
Oszilloskop wieder ein Neues...freu! Bevor das Geld durch Griechenland,
Italien oder Zerfall der EU eh weg ist, kann man es auch (noch) sinnvoll
ausgeben. Jetzt geht es auch wieder voran. Das alte Oszi ist was für
Bastler mit Zeit, vielleicht kriege ich noch was Nettes im Tausch dafür.
Weiter habe ich eine 4-kanalige USB-Soundkarte gekauft, mit der ich dann
wieder Netzwerkanalyse im Oszillator machen kann. Ja, ich bin Fan von
Netzwerkanalyse ;-) Dann kann ich parallel U_Brücke,U_Schwingkreis und
I_Brücke aufnehmen. Mit U/I am Schwingkreis minus C||L bleibt ganz
einfach das Werkstück übrig.
Nun gut, einen schönen Sonntag euch allen.
Silvio
Na - jetzt habe ich mich länger nicht mehr gemeldet, das liegt an der Tatsache, dass ich die DRSSTC noch vollenden wollte und mich erst dann intensiver mit dem Induktionsheizer beschäftigen wollte. Das Projekt DRSSTC ist nun soweit (99.999999%, sprich 100%) beendet und ich konnte mich wieder dem Induktionsheizer widmen. Als letzte Taten habe ich unter anderem (insbesondere nach deinen Posts bzgl. Anpassung, Silvio) der Arbeitsspule eine Wicklung mehr gegönnt. Es müssten nun wohl 5 oder 6Wdg. sein (es leuchtet mir nun endlich auch ein, eProfi.. ;) ) und desweiteren wurde die Spannung etwas aufgestockt. Ungeachtet der Tatsache, dass der 2A/50V-Trafo komplett überlastet scheint, funktioniert der Heizer prächtig! Zumindest fangen kleinere Stecknüsse (z.B. 10mm Durchmesser) nun in den Augen an zu blenden - nun dürften es wohl auch endlich 1000°C sein. Eine schöne M7-Mutter (gibt es das überhaupt? War jedenfalls an den Motorkondis..:)) war nach wohl anderthalb Minuten leicht angeschmolzen und 5Cent, 2Cent sowie 1Cent-Stücke schmelzen hübsch zusammen! Um dem ganzen Spass schlussendlich noch die Krone aufzusetzen, wurden drei 1Centstücke hintereinander gestapelt und etwas miteinander verschmolzen. Nun gut, den Schaltplan zwecks Problemanalyse besteht leider noch immer nicht, habe deinen letzten Post erst vor einigen Tagen entdeckt! Jedenfalls kann ich "noch mit dem Problem leben" denn das weitaus grössere Übel ist eindeutig der völlig überlastete 2A/100VA-Netztrafo. ;) Hab mir aber vor einer Woche und ein paar Tagen einen SST250/10 auf ebay geschossen, womit die Sache erst so richtig ins Rollen kommen dürfte! In Anbetracht der nicht vorhandenen Netztrennung finde ich das mit dem Einspeise-CT eine ganz positive Sache! :) Die nächsten Schritte wären dann eine Wasserkühlung (Mein Zahnradpümpchen ist auch noch für etwas besseres geeignet als nutzlos in der Ecke zu liegen) und Versuche mit "phase lead". Ich habe gestern Abend (oder heute morgen :P) einfachste Grundlagen-Simulationen bzgl. Delaykompensation mit einer "phase lead"-Schaltung gemacht. Genau diese Delaykompensation ist nämlich notwendig, wenn ich mit der Arbeitsfrequenz höher gehen möchte, da ich keinen sauberen Regelkreis à la PLL besitze. Grüsse, Microwave (jetzt geht's lohos! jetzt geht's lohos!)
Sehr schön, dass es voran geht! Ich habe noch ein paar Fragen zu deinem Vorhaben: -zieht dein Aufbau im Leerlauf oder bei Volllast mehr Strom? -Kannst du die "Delay"-Sache noch weiter ausführen? Meinst du Phasenkorrektur im Rückkopplungszweig? Du kannst auch Simulationsergebnisse zeigen. Mich würde es interessieren... -Auf welche Frequenz möchtest du? Viele Grüße Silvio
Hi Silvio K, Momentan kann ich keine verlässlichen Angaben liefern, da der Aufbau im stetigen Wandel ist. ;) Grundsätzlich meine ich eine zusätzliche Induktivität im zweistelligen µH-Bereich in Reihe zum Sensor-CT-Bürdenwiderstand. |------|----------------------------- | | | L_Adjust. | | CT | ---> Zu Komparator/Schmitttrigger | | | R_Bürde | | |------|----------------------------- Was dich zu interessieren scheint, sind Messungen. Diese konnte ich - mangels Messgeräte-Batterien noch nicht verlässlich machen. Zum Beispiel ist mir die Stromaufnahme komplett unbekannt. Hab den Stelltrafo nun jedoch erhalten und bin nun sowieso gezwungen, den Aufbau noch einmal wirklich sauber zu gestalten, da dies mit der fehlenden Netztrennung ansonsten ein wahres Selbstmordkommando wäre! Wenn ich den Aufbau einigermassen sauber erstellt habe und die Pumpe nicht mehr überall Wasser hin verspritzt, mache ich dann mal Messungen!
Jonas S. schrieb: > Zum Beispiel ist mir die Stromaufnahme komplett unbekannt. :-) Wenn du das Multimeter dazwischen klemmst bin auf Zahlen gespannt. Ein paar Watt werden da schon verbraucht, wenn man bedenkt, dass du Geldstücke schmelzen kannst. Ich war auch wieder ein wenig dabei. Ich habe meinen Aufbau ebenfalls geändert und nun sind 4x2 IRFPC50 verbaut. 10 Ampere sollte die Vollbrücke bei 500 V DC schon verkraften können. Da bin ich aber noch nicht. Ich bin noch beim GDT und den Signalformen am Gate. Zuerst ein Foto von der Brücke. Und zwei Animationen. Mal sehen ob sie im Browser funktionieren. Ch1+Ch2 Gate-Spannung lowside. Ch3 ist die Brücken-Ausgangsspannung per Übertrager aufs Oszilloskop gebracht. Die Betriebsspannung ist in beiden Animationen 15 Volt und die Frequenz kommt aus dem Funktionsgenerator. Ch4 ist der Ausgangsstrom der Brücke. Die Animation "Werkstück" zeigt die Zunahme des Stromes wenn man eine M16-Stahlschraube in die Arbeitsspule einführt. Die Animation "f-sweep" ist komplizierter und zeigt, oh welch Überraschung, die Variation der Frequenz von induktivem Grundwellenstrom-> kapazitiven Strom. Sehr interessant ist die steigende Flanke der Gatespannung. Die bekommt nämlich eine Delle. Woher sie kommt weiß ich noch nicht sicher. Eine Vermutung habe ich aber schon. In der zweiten Hälfe ist die Flanke herangezoomt. Ihr seht es geht wieder voran und ich hoffe, dass der thread wieder stark auflebt. Viele Grüße
Hi Jonas, ich habe mal dein Foto modifiziert. Oft sieht man im Internet die Rogowski-Spule als Gesamt(!)strom-"Zähler". Es spricht nichts dagegen, nur einen kleinen Teil des Stromes zu "sensen". Der Strom teilt sich ja auf und ist durch alle Kondensatoren gleichphasig, egal wie groß diese sind. Bei meinem Ofen ist der Kondensator, durch den die Strom-Phasen-Information abgegriffen wird, nur 4,7 nF groß und mit einem "echten" kleinen Widerstand in Reihe versehen. Mein Gesamt-C ist dagegen ein knappes Mikrofarad groß. Per Übertrager wird die Spannung am Widerstand, welche dem Stromfluss entspicht, galvanisch getrennt zur Rückkopplung weitergereicht. Nur so als Anmerkung gedacht... Gruß Silvio
Hi Silvio, Danke für diesen sehr interessanten Input! Das hatte ich mir so noch gar nie überlegt! Der erste Vorteil, der mir dabei einfallen würde, wäre ein Wegfallen der hohen Windungszahlen. Zudem könnte ich die Phaselead-Einrichtung vor den Übertrager setzen! Werde deinen Tip auf jeden Fall berücksichtigen bei dem sorgfältigeren Bau! Zu deinem vorherigen Post: Die zweite Animation sieht in der Tat nicht all zu sauber aus! Arbeitest du eigentlich mit einer PLL? Bei mir geht es momentan leider nicht voran, weil ich noch andere Dinge zu tun habe: Zum einen habe ich einen (kleineren) aber dennoch nervigen Bug an meiner DRSSTC gefunden und möchte diesen noch gerne bereinigen. Zum anderen habe ich meinen Stelltrafo erhalten und möchte die Gunst der Stunde nutzen, indem ich nun noch einen Selbstbau-MOT(Mikrowellentrafo) baue, da ich diesen damit dann endlich schön sachte hochfahren könnte.
Jonas S. schrieb: > Arbeitest du eigentlich mit einer PLL? Nein, die ganze Schaltung ist, so wie bei dir denke ich, ein Oszillator. Zur Phasenjustage oder Korrektur ist weiter oben schon mal was angesprochen worden. Findet man in unserem kurzen Thread sicher sehr einfach :-) Ich habe es für dich zusammengefasst. Das gezeigte Netz hängt parallel am Lastschwingkreis und besteht u.a. aus zwei Übertragern und einem Poti. So habe ich es gemacht. Am Poti kannst du innerhalb von 90 Grad die Phasenlage stufenlos einstellen. B.Z. 0-90 Grad. Mit Umpolen der Übertrager kriegt man auch 90-180, 180-270, 270-360. Damit bin ich ganz gut gefahren. Vielleicht kannst du dir was abgucken oder für eigene Überlegungen nutzen. Ich freue mich, wenn es bei dir wieder weitergeht. Viele Grüße Silvio
Hi Silvio! Die Idee ist absolut genial, wie ich an meiner Simulation gerade sehe! Vereinfacht ausgedrückt, wählst du stufenlos aus, ob du auf deinen Komparator lieber mehr Strominformation oder mehr Spannungsinformation geben möchstest, korrekt interpretiert? Weil die beiden Informationen jedoch um pi/2 phasenverschoben zueinander sind, kannst du du zum Beispiel 10° Phasenfehler durch langsame MOSFETs haben und stellst das Poti so ein, dass du zum Beispiel viel Strominformation und noch ein bisschen Spannungsinformation bekommst und deshalb wäre der Scheitelpunkt der "Mischinformation" schon etwas vorher vorhanden im Vergleich zum tatsächlichen Strom-Scheitelpunkt im Schwingkreis. Hoffe, ich habe es halbwegs verstanden - bei mir funktioniert es zumindest gleich dieser Interpretation. ;) Der letzte Schritt bei mir wäre jetzt noch, diese "Misch-Information" in den tatsächlichen Komparator-Eingang zu geben, danach irgendwie ein künstliches Delay in der Simulation zu erzeugen und dieses dann mit Leichtigkeit zu kompensieren. Hat nun doch etwas gedauert, bis die Simulation so rannte, dass ich verlässliche Überlegungen daran durchführen konnte, da TINA-ti keinerlei im RL verwendeten Bauteile bietet. Danach würde ich den Schaltplan der Simulation kurz auf Dimensionierung überprüfen (nicht dass an einem unglücklich gewählten Bürdenwiderstand am Schluss 20W abfallen) und dann die verbesserte Treiberstufe auf Lochraster aufbauen. Den Vollbrücken-MOSFETs werde ich wohl noch eine Freilaufdiode spendieren. Glühende Stecknüsse dürfte es wohl spätestens am Wochenende wieder geben, wenn ich mich etwas ranhalt - mit allmählichem Übergang zu schmelzenden Nüssen dann natürlich.. :)
Hi Jonas, schön wenn dir diese einfache aber gute Schaltung weiterhilft! Ich bin auf deine Ergebnisse gespannt. Schmelzende Nüsse wären schön, aber ich denke so schnell wird das nicht gehen...Auf jeden Fall berichten! Auch die Leistungsaufnahme messen! Ich bin auch voll dabei, werde aber noch ein Weilchen brauchen. Ich werde auch den lange ersehnten 3-Phasen-Thyristor-Gleichrichter bauen, der für eine einfache Leistungsregelung hoffentlich Verwendung findet. Weiterhin werde ich mein Vektor-Messgerät pimpen und meine eFuse reparieren. Beim letzten Crash ist eine Leiterbahn verdampft. Dann bin ich noch an einer heißen Sache daran. Wenn sie funktioniert, wird der Ofen sehr gut funktionieren. Gut, dass du Freilaufdioden ansprichst, die muss ich auch noch bestellen. Jonas S. schrieb: > da TINA-ti keinerlei > im RL verwendeten Bauteile bietet. Wer ist TINA? Werde mal googeln. Welchen Komparator nutzt du? Gruß Silvio
Hi Silvio, Ich habe Beginn und Ende der Schaltung zusammengehängt, wegen der absichtlich nicht ganz ideal gestalteten Bauteile mein Potentiometer etwas zurückgedreht in Richtung 90° voreilende Information und die Brücke schaltete bei rund 17mA auf etwa 18Apeak Brückenstrom bezogen - wunderschönes ZCS also! Dann habe ich mit einem zusätzlichen RC-Glied Delay simuliert. Schwingkreisspannung und Schwingkreisstrom gingen zurück und ich schaltete plötzlich bei -1.3A auf 8Ap Brückenstrom bezogen (ich hatte die Betriebsspannung zwischenzeitlich von 325V auf 150V verringert). Die ganzen Kurven waren komplett durcheinander - keine Spur mehr von 90° Phasenverschiebung irgendwo zwischen... Dann drehte ich das Potentiometer nochmal etwas stärker zurück und voilà - die Welt war wieder in Ordnung - schöne Ordnung auch unter den Kurven! Die Schaltung funktioniert zumindest in der Simulation wie eine 1 - daran, ob sie dies dann auch im RL tut, wird sich zeigen, wie real ich die Simulation gestaltet habe oder wie ideal ich im echten Leben gebaut habe.. ;) Jedenfalls danke nochmal für deine Inputs! Freue mich natürlich auch, wenn deine heisse Sache gut funktioniert und du deshalb Stahl zum verdampfen bringst.. :) EDIT bevor ich es vergesse - TINA bzw. ELECTINA ist eine Schaltungssimulations-Software von DesignSoft. Weil man (soweit ich mich erinnere) in der kostenlosen Vollversion nicht speichern kann, habe ich mir das ebenfalls kostenlose aber sehr spartanische TINA-ti heruntergeladen - darunter versteht man eine abgespeckte Komplementärversion dieser Software von TexasInstruments. Als Komparator gedenke ich den LT1016 zu verwenden, weil ich keinen sonstigen und genügend schnellen hier habe. Grüsse, Jonas
So, nachdem es etwas gedauert hat, den "quicklebendigen" LT1016 ein bisschen zu zähmen, bin ich momentan doch erst am Lochraster-Design. Daher wird es doch etwas später werden, als ursprünglich angenommen. Wenn alles glatt läuft, dürften aber dennoch vielleicht bereits morgen Abend wieder erste Werkstücke glühen. Grüsse, Jonas
Hallo zusammen, hier ein paar neue alte Links: Herstellung von Schmelztigeln: www.engineeredceramics.com/crucible.htm 1200W Selbstbau: www.neon-john.com/Induction/091609_Update.htm www.fluxeon.com/Roy1200open.html Verbesserte 1800W-Version: www.neon-john.com/Induction/Roy/Roy.htm Die Spule / Einkopplung gefällt mir (könnte auch beidseitig geschehen): www.neon-john.com/Series_resonant_03.jpg ein PFC: www.neon-john.com/Induction/PFC.htm 1500W Kommerziell und ein Kopf zum Ausglühen von Neon-Elektroden: www.fluxeon.com/inductionheaters.html Den hat Silvio schon am 16.09.2010 22:47 genannt: http://webpages.charter.net/dawill/tmoranwms/Elec_IndHeat9.html auch die Vorgängerseiten beachten! ein anderer: http://www.dansworkshop.com/2008/03/induction-heating/ Eure Fortschritte erfreuen mich!
Hi, danke für die interessanten Links! Ich habe hier auch noch ein Youtube-Video einer recht saftigen Anlage gefunden - Derartige Videos werden gleich ein gerüttelt Mass effektvoller, wenn man nach "induction melting" statt "induction heating" sucht.. ;) http://www.youtube.com/watch?v=wH3pZT4geTo&feature=related Ich habe nun übrigens endlich das neue Treiberboard fertig und habe es "im Labor" ausgetestet mit positivem Befund. Nach dem Schlafen werden dann die beiden Übertrager gewickelt. Bevor ich die Phaseneinstellung mit ins Spiel bringe, werde ich das komplette Setup erst kurz mit dem bereits vorhandenen CT und daher ohne Delay-Kompensation austesten. Grüsse, Microwave
was ganz spezielles: http://www.youtube.com/watch?v=Q6Zrnv4OtbU&feature=related was ist das für ein "geschwür" an der spule? sieht so aus, als würde die wickelrichtung geändert werden. auf der HP wird leider nicht darauf eingegengen. http://www.mindchallenger.com/inductionheater/ sg clemens
Hi eProfi! Was macht die Pumpe? eProfi schrieb: > http://webpages.charter.net/dawill/tmoranwms/Elec_... Der arme Tim, mit ihm hatte ich schon des öfteren eMailverkehr. Er hat nur einphasigen Strom bei sich im Haus und beneidet uns Europäer um unserer 3phasennetz im Privathaushalt. Deshalb spricht er oft von 110 Volt und 50 (!) Ampere als Netzanschluss für seinen induction heater. @ Jonas: Wir sind gespannt! Bei mir dauert´s noch, sieht aber immer noch gut aus. Clemens S. schrieb: > als würde die > wickelrichtung geändert werden. Die schwebende Masse wird irgend wie vom Magnetfeld eingeklemmt und in der Luft gehalten. Der Mechanismus ist mir unklar. Grüße
Clemens S. schrieb: > was ganz spezielles: > http://www.youtube.com/watch?v=Q6Zrnv4OtbU&feature=related > was ist das für ein "geschwür" an der spule? sieht so aus, als würde die > wickelrichtung geändert werden. Das Prinzip ist relativ einfach: Der unterste Teil der Spule ist gegensinnig zum oberen Teil gewickelt. Dadurch gibt es zwischen den Spulen eine feldfreien Fläche, in der sich die Felder beider Spulen aufheben. Aufgrund der Spulengeometrie ist diese feldfreie Fläche nach unten ausgebeult. Sobald man sich von dieser Fläche nach unten bewegt, überwiegt das Feld der unteren kleinen Spule. Oberhalb dominiert das Feld der größeren oberen Spule. Ein nicht-magnetisches Metall erfährt aufgrund der inneren Wirbelströme in einem magnetischen Wechselfeld eine abstossende Kraft und versucht sich aus dem Feld zu entfernen. Die Feldfreie Fläche wirkt wie die Wand eines Tiegels, der das Werkstück bzw. die Schmelze in der Schwebe hält. Jörg
Jörg Rehrmann schrieb: > aufgrund der inneren Wirbelströme > in einem magnetischen Wechselfeld eine abstossende Kraft und versucht > sich aus dem Feld zu entfernen. Bei einem Supraleiter ist das klar. Das Gegenmagnetfeld im Werkstück bleibt bestehen, aber bei verlustbehafteten Materialien ist mir das unklar. Es ist ja auch kein Wechselfeld wie in einem Drehstrommotor oder bei einem Linearmotor vorhanden, bei denen die Magnetfeldern und die resultierende Kraft aus Strömen mit unterschiedlicher (!) Phase entstehen. Es ist nur eine Spule mit einem Strom vorhanden, auch wenn die obere Windung ein Gegenfeld erzeugt. Man braucht eine Phase mit orthogonalem Anteil, analog zum Einphasen-Asynchronmotor mit Kondensator als Nebenschluss (Hilfsphase).
Silvio K. schrieb: > Jörg Rehrmann schrieb: >> aufgrund der inneren Wirbelströme >> in einem magnetischen Wechselfeld eine abstossende Kraft und versucht >> sich aus dem Feld zu entfernen. > > Bei einem Supraleiter ist das klar. Das Gegenmagnetfeld im Werkstück > bleibt bestehen, aber bei verlustbehafteten Materialien ist mir das > unklar. Es ist ja auch kein Wechselfeld wie in einem Drehstrommotor oder > bei einem Linearmotor vorhanden, bei denen die Magnetfeldern und die > resultierende Kraft aus Strömen mit unterschiedlicher (!) Phase > entstehen. Es ist nur eine Spule mit einem Strom vorhanden, auch wenn > die obere Windung ein Gegenfeld erzeugt. Man braucht eine Phase mit > orthogonalem Anteil, analog zum Einphasen-Asynchronmotor mit Kondensator > als Nebenschluss (Hilfsphase). Hier geht es auch nicht um einen Antrieb sondern um eine mehr oder weniger statische Kraft. Der Wirbelstrom ist im Idealfall in Gegenphase zum Spulenstrom (Lenz'sche Regel). Nur dann wirkt die Kraft immer abstossend. Bei 90° Phasenverschiebung würden sich anziehende und abstossende Kräfte zu null ausmitteln. Jörg
Das hört sich plausibel an und das würde auch erklären, warum ich bei manchen Werkstücken das Netzbrummen bzw. den Rippel der DC-Versorgung per Vibration gespürt habe. Wenn der Ofen das nächste mal läuft, werde ich ein Stück Metall an einer Waage befestigen und in die Spule einführen.
Silvio K. schrieb: > Das hört sich plausibel an und das würde auch erklären, warum ich bei > manchen Werkstücken das Netzbrummen bzw. den Rippel der DC-Versorgung > per Vibration gespürt habe. Wenn der Ofen das nächste mal läuft, werde > ich ein Stück Metall an einer Waage befestigen und in die Spule > einführen. Aber denk daran, dass bei Eisen auch im höheren kHz-Bereich die anziehenden Kräfte durch Ferromagnetismus überwiegen. Jörg
Hi zusammen, Nachdem die Treiberplatine lief und die beiden Feedback-Übertrager gewickelt waren, wollte ich den ganzen Kram doch zuerst mit dem alten CT testen, da dies ja durch sein nach wie voriges Vorhandensein ohne grosse Veränderungen möglich war. Nach ein paar schlechten Runs stellte ich fest, dass am Komparatoreingang nur Müll vorhanden war. Nachdem ich durch unabhängige Messungen bereits vorgängig und zufällig festgestellt hatte, dass die verwendeten 100Ohm-Bürdenwiderstände induktiv behaftet sind, ersetzte ich diese durch vier parallele 10Ohm-Widerstände. Leider war während den Umschaltpunkten immer noch Rauschen vorhanden, da dies jedoch (erst beinahe!) im Stromnulldurchgang stattfand und ich möglichst schnell wieder ein paar Stecknüsse glühen sehen wollte, ignorierte ich diese Unsauberkeit vorerst. Überrascht stellte ich fest, dass die MOSFETs nun plötzlich kaum mehr warm wurden. Beim Versuch, einer Nuss mal gehörig einzuheizen, begann jedoch der 50V/2A-Trafo zu rauchen, weshalb ich unterbrechen musste. Bis hierhin war stets die Trafo-Batterie aus den vorigen Versuchen im Einsatz, weswegen ich nun endlich den neuen Stelltrafo hervorkramte. Weil die FETs bei den kommenden Versuchen bei 15A nicht gross warm wurden, regelte ich die Spannung etwas hoch, so dass schlussendlich satte 18A durch den IGBT-Gleichrichter flossen. Mit diesem Setup schaffte ich dann gleich zwei Durchbrüche - zum einen schmolz ein 60mm*10mm-Aluminiumstab an und zum anderen verschmolz ich drei M8-Muttern ineinander und ich bekam sogar zwei Stecknüsse (10mm und 14mm) unter schönem Wunderkerzen-Feeling geschmolzen bzw. angeschmolzen. Da die Schmelze dann in die Spulenwindungen sackt, ist nicht mehr Temperatur drin zur Zeit. Mehr Informationen über den Zustand der zweiten Stecknuss geben die beiden Fotos. Speziell @ Silvio: Die Stromaufnahme belief sich auf eben 18Aeff (gemessen mit Stromzange) und die Spannung (leider nicht gemessen) dürfte laut Schleiferstellung 100-110V gross sein. Damit wäre die Leistungsaufnahme rund 2kW gross, gesetzt der Fall, es sei keinerlei Verzerrungsblindleistung geschweige denn Phasenverschiebung vorhanden. Die Temperatur-Verteilung der Brücke scheint mit der neuen Schaltung nun recht gleichmässig zu sein. :) Noch kurz betreffend Wirkungsgrad - der Grossteil scheint ins Kühlwasser zu gehen und ohne geht es absolut nicht... Obige Nuss wurde übrigens rund 3min maltretiert. Was mich momentan natürlich noch stört sind die Unsauberkeiten und die hohe Stromaufnahme. Zudem muss ich die Phaselead-Einrichtung noch einbauen. Desweiteren saut der Aufbau (wie die Sau) mit Kühlwasser herum - auch Kabelbinder als "Rohrschellen" haben keine Verbesserung gebracht. In der Simulation habe ich bereits bemerkt, dass die Stromaufnahme stark absinkt bei gleichzeitigem Anstieg der Blindspannungen und des Schwingkreis-Stroms, wenn eine kleine Serieninduktivität primärseitig mit dem Einspeise-CT verschaltet wird. Hocherfreute Grüsse, Jonas
yes he can! Sehr schöne Ergebnisse! Da habe ich gleich ein paar Fragen: Wie viele Windungen hat die aktuelle Spule und welchen Innendurchmesser? Wie viel C? Was ist ein IGBT-Gleichrichter? Ein aktiver gesteuerter Gleichrichter wird es wohl bei dir nicht sein. Welche Frequenz? Insgesamt sehr gute Ergebnisse! Silvio
Hi Silvio, Danke erstmal für die Blumen! Die Spule besitzt eine Anzahl von 7 Windungen mit 6mm Kupferrohr. In diesem ist Platz für 3mm Wassersäulen-Dicke vorhanden und der Innendurchmesser der Spule beträgt 2.9cm. Zwischen den Windungen gibt's 0.5-1mm Abstand - leider nicht ganz gleichmässig. Die Frequenz belief sich auf rund 100kHz unter Curie und auf bis zu 130kHz über Curie. Der "IGBT-Gleichrichter" ist natürlich etwas geschönt - es wurden schlicht und einfach die in den vier Bricks verbauten Freilaufdioden zweckentfremdet (mit niederohmig und -induktiv kurzgeschlossenen Gates selbstverständlich..), da ich keine Gleichrichter mehr zur Hand hatte, hingegen eine Menge IGBT-Bricks. Die dort angehängte Kapazität war 2µF gross. Als Supplement ist es mir gestern nach dem Schreiben des Beitrags noch gelungen, einen 12mm x 130mm-Stahlstab anzuschmelzen. Nun bin ich damit beschäftigt, die Kondensatorenbatterie noch etwas aufzustocken und den Aufbau noch mal wirklich sauber zu gestalten, da z.B. die permanente Heraus-Sifferei des Kühlwassers höchst entnervend ist. P.S. Nachdem ich heute Morgen den Ofen noch einmal angeworfen hatte, um dem Stahlstab von gestern erneut einzuheizen, verabschiedete sich einer der beiden angelöteten Drähte des alten Feedback-CTs von den Bürdenwiderstände, zog dabei gleich noch einen Lichtbogen über selbige und setzte dem Spass folglich ein jähes Ende. Erstaunlicherweise konnte ich keinerlei defekte Bauteile finden - bis auf die Tatsache, dass der gesamte Oszillator nicht mehr korrekt ins Schwingen kam. Es stellte sich heraus, dass die Bürdenwiderstände von dem Abreiss-Arc beschädigt worden waren - nach einem Tausch inklusive sorgfältigem Anlöten der neuen Widerstände war die Anlage zum Glück wieder komplett funktionstüchtig. :) Aktions-Bilder gibt's, sobald der MMC erneuert worden ist.
Jonas S. schrieb: > einfach die in den vier Bricks verbauten Freilaufdioden > zweckentfremdet LOL ! > Die Frequenz belief sich auf rund 100kHz unter Curie und auf bis zu > 130kHz über Curie. Kannst mal sehen, Permeabilität weg, Induktivität runter und Frequenz hoch. Waren die gemessenen 18 A unterhalb oder oberhalb der Curietemperatur? > gelungen, einen 12mm x 130mm-Stahlstab anzuschmelzen. Klasse, und ? verdammt hell oder? Weiter so!
Hi Silvio, Jaja, schon eindrücklich - besonders der Anstieg des aufgenommenen Stroms, aber auch verständlich. Erinnert mich fast ein bisschen an Sättigung, bis auf das, dass die Sättigung ja durch überschrittene Maximalflussdichte eintritt und der Effekt hier durch das Spiel mit der Curietemperatur auftritt. Die 18A sind über Curie. Diese 18A sind bei komplett leerer Spule sogar bereits bei 1/4 Variac-Stellung erreicht! Mit einer grossen Stecknuss hingegen fliessen diese auch bei 100V noch nicht vollständig.. ;) Dann - ja der Stahlstab hat doch recht hell geleuchtet - das sieht irgendwie auch richtig schön aus, wenn ich das Raumlicht noch ausschalte... ;) Da glubsche ich auch nicht mehr ohne weiteres hinein. Leider hält die Arbeitsspule ja doch eine Menge Licht ab - sonst wäre das wohl schon nahezu als warme stimmungsvolle Illumination mit schlechterem Wirkungsgrad als eine Glühbirne geeignet.... Die Kondensatorbatterie wurde nun um 1.1µF aufgestockt, damit die Frequenz noch etwas sinkt und ich dann auch mit den (noch einzubauenden) 600V-IGBTs längeren Betrieb geniessen kann. Desweiteren habe ich endlich fast das gesamte Feedback-Netzwerk am MMC angebracht - fehlen tut bloss noch das Potentiometer. Die nächsten Schritte werden erst das Nutzen von reinem Strom-Feedback und dann die Zuschaltung des Spannungsfeedbacks beinhalten. Vor alledem muss ich den Kühlkreislauf allerdings unbedingt fixen, ich weiss nun zum Glück auch wie. Die nächste (an)schmelzende Nuss wird gefilmt - da habt ihr mein Wort drauf. Es geht also fix voran...(So macht's ja jetzt auch richtig Spass im Vergleich zu meinen früheren Versuchen um April und Mai 2010 herum) :) Grüsse, Microwave
Ich habe mich immer gefragt, welche Resonanz du verwendest. Jetzt ist mir das klar. Wenn du das LLC-Netzwerk betrachtest, stellst du fest, dass es zwei benachbarte Frequenzpunkte existieren, an denen der Blindwiderstand Null wird (-> nur ohmscher Anteil). Da gibt es zuerst die parallele Resonanz (Stromaufnahme im Leerlauf am kleinsten. Die nutze ich). Ein paar kHz höher liegt die Reihenresonanz (Stromaufnahme sinkt mit Belastung und ist im Leerlauf am Größen. Die nutzt du). Um das zu unterscheiden, fragte ich immer wieder nach der Stromaufnahme und das Verhalten bei Belastung. > Die nächste (an)schmelzende Nuss wird gefilmt - da habt > ihr mein Wort drauf. Au ja, da freue ich mich schon!
http://youtu.be/5At8NEg0ykM Schlechtes Video - Etwas verwackelt, unbearbeitet und mit einer Handy-Kamera gefilmt. Der IH lief im Video zwar erst auf reinem Strom-Feedback aber bereits mit dem neuen Netzwerk. Nächstens werde ich das Potentiometer anlöten und erste Tests mit der dann vollständigen Schaltung machen. Leider erlitt nach mehr oder weniger fruchtlosen Versuchen, das Nass irgendwie unter Kontrolle zu bringen, irgendwann später die Wasserkühlung einen kompletten Defekt und spritzte bei voll aufgedrehtem Ofen (160V) passenderweise mitten in die Kondensatorbatterie. Der Anlage selber ist dank schnellem Steckerziehen nichts passiert - passiert ist aber, dass es mir definitiv reicht und ich nun 2K-Kleber zu Rate ziehen werde. Bei den Tests war unteranderem auch eine Saug-Methode evaluiert worden, die aber nach dem Siedebeginn des Wassers in der Spule zu keinen verwertbaren Ergebnissen mehr führte, weil die Zahnradpumpe nicht doll genug trocken ansaugte. Grüsse, Microwave
Das ging aber schnell. Ich habe das Video gesehen und für gut befunden! Daumen hoch! Man erkennt die sprühenden Funken des brennenden Stahls :-) Sehr schön!
Leider hat der Induktionsheizer beim Schmelzversuch eines 12mm x 30mm-Bohrfutterschlüssels wiedermal den Geist aufgegeben, nachdem sich vorgestern bereits Bürdenwiderstände aus dem Feedbacknetzwerk entlötet hatten. Das Problem kam selbstverständlich aus der bestens bekannten Richtung "Wasserkühlung". Irgendwie gefielen dem 2K-Kleber die Dauer-100°C der Spule nicht sehr sonderlich. Nun werde ich mir speziell temperaturbeständigen Klebstoff organisieren. Grüsse, Jonas
Jonas S. schrieb: > Irgendwie gefielen dem 2K-Kleber die Dauer-100°C der > Spule nicht sehr sonderlich. Ich weiß gar nicht wo Klebstoff nötig ist? Schlauch an Rohr, Schlauchschelle dran, fertig. Wenn es vom Durchmesser nicht passt, was passendes aus Kupfer oder Messing ran löten. No glue, no problems.
Hi Silvio, Das Problem war, dass ich keine so kleinen Schlauchschellen zur Hand hatte. Die Funktion der Schellen glaubte ich jedoch mit stramm zugezogenen Kabelbindern ersetzen zu können, was ja, wie in vorigen Posts erwähnt, nicht wirklich klappte. Die Sache ist zumindest so, dass ich schon passende Schläuche habe. Durch den notwendigerweise vorhandenen Druck der Pumpe heben sich diese aber immer ab - noch beschleunigt wenn es warm wird - so dass sich ein Wasserfilm darunter zu schieben vermag und das ganze bedeutet dann oft ein Ende der Experimente. Auf der Suche nach hochfestem Kleber hatte ich mir daher in einem Haushalts-Center Silikondichtmasse organisiert, da der Weg zum Baumarkt weiter gewesen wäre und es auf diese Art bequemer war. ;) Rohr und Schlauch wurden mit der Masse eingekleistert und nach ein paar Minuten zusammengesteckt. Über Nacht liess ich den Klumpatsch dann zumindest mal anhärten. Heute habe ich langsam durch Versuche ohne Wasserkühlung die Temperatur der Workcoil erhöht, bis sie dann irgendwann sogar rot glühte...(ich war doch etwas überrascht, dass massives 6mm-Kupferrohr "einfach mal so" glühen kann... ;) ) Das Silikon schien jedenfalls zu halten, weswegen ich später die Kühlung in Betrieb nahm - mit Erfolg! Ferner war zwischendurch (während der Zeit ohne Kühlung) das Übersetzungsverhältnis des CTs heraufgesetzt worden, damit der Strom nicht bereits bei 100V Betriebsspannung den FET-bedingten Grenzwert von 18A erreichen möge und das Ganze war anschliessend ausgetestet worden. Mit einer somit möglichen, geballten Power von 16A bei 155VDC nahm ich nun einen 12mm-CrV-Schraubenschlüssel aufs Korn. Dieser schmolz nach einigen Minuten nicht bloss an, sondern durch. Und damit der Spass perfekt war, machte die Kühlung keinerlei Anstalten, einen erneuten Defekt zu erleiden. :) Das sagt jedoch noch nicht viel aus, da das Wasser auch noch nicht gekocht hat. Der Ofen läuft noch immer ohne "phase lead" und mit den IRFP250ern. Erfreute Grüsse, Microwave
Der gute Inbusschlüssel :-) Ich staune was du in der kurzen Zeit so alles schaffst. Da muss ich wohl oder übel aufholen ! ;-) Ich bin dabei, versuche es aber elektrotechnisch schick zu machen und es dauert und dauert. Da lockt es doch schon stark in Eile zu verfallen und mit dem Stümpern anzufangen. Zum Glück kommen jetzt die Feiertage und vielleicht findet sich ein bisschen Zeit. Ich möchte ja auch gleich die Geschichte mit der Impedanzanalyse und der Leistungsmessung implementieren. Ich freue mich schon darauf, wenn alles(!) funktioniert.
Hi Silvio, wiederum danke für die Blumen! Der Inbusschlüssel lag komplett nutzlos umher - da ich zwei von diesen vor mehreren Jahren mal für einen Selbstbau-Stickstofflaser(bzw. Superstrahler) beschafft hatte, zudem gibt's hier keine Schrauben, die nur mit so grossen Schlüsseln bewegt werden könnten.. ;) Das wäre bei mir garantiert auch auf ettliche Wochen verstreut worden, hätte ich nicht mein Freijahr. Da kann man natürlich schon recht schnell vorwärts kommen. Durch die "Never ending DRSSTC story" hatte ich mir natürlich auch schon einiges an Erfahrung im Umgang mit Leistungsschwingkreisen und Grosssignal-Oszillatoren angeeignet. Ausserdem wurde bisher eher stümperhaft gearbeitet - sprich ein Haufen Praxis und keine bis wenige nur oberflächliche Berechnungen, um schnell zu den gewünschten Resultaten zu kommen - siehe auch Ignorierung der Spikes im Feedback-Netzwerk als Paradebeispiel. Auch aus anderen Blickwinkeln betrachtet, arbeitest du wohl im Längen sauberer als ich. So geht es dir vermutlich darum, dass dein Ofen grösstmögliche Effzienz an den Tag legt - von einfacher Inbetriebnahme ganz zu schweigen. Auf solche Dinge achte ich z.B. alle noch nicht - im Vordergrund steht nach so langer Wartezeit nun zu allererst mal der Spass an den spektakulären Effekten, die mit derartigen Anlagen erzeugbar sind. Optimiert wird später. Das Lernen, wie die Leistungselektronik zusammenspielt, ist ein willkommenes Supplement dazu. Momentan sind ein oder zwei Tage Pause angesagt, - da höhere Leistungen nur mehr mit einem besseren MMC möglich sind...der alte MMC begann nämlich zu rauchen während dem Durchschmelzen eines 15mm-Messingstabs. Ich bin im Augenblick also damit beschäftigt, 54...60 68nF/2kVDC-FKP1-Kondensatoren zu einer imperialen Kondensatorbatterie zu verschalten. Nächster Meilenstein werden wohl Anfänge mit "levitations-schmelzen" sein aufgrund der für mich unvergleichlichen Imposantheit selbigen Effekts. Ich wünsche dir natürlich eine Menge Glück, dass alles so funktioniert, wie du es dir wünscht und freue mich über jegliche Fortschritte von deiner Seite! Sind eigentlich nur noch wir beiden im Boot? Gibt es bei den ehemals auch aktiven Mitstreitern ebenfalls schon Fortschritte? Oder habe ich etwas verpasst und die Projekte sind bereits beendet, weil die Zielsetzungen erreicht wurden?! Oder hat die Thematik wohl möglich etwas von ihrem Glanze eingebüsst? Vermutlich wird aber ganz einfach fehlende Zeit das Problem sein - Ulf hatte davon wohl mal ganz am Anfang, nachdem ich wieder dabei war, etwas erwähnt. Grüsse, Microwave
Jonas S. schrieb: > Ich bin im Augenblick also damit beschäftigt, 54...60 > 68nF/2kVDC-FKP1-Kondensatoren zu einer imperialen Kondensatorbatterie zu > verschalten. Das hört sich gut an. So fließen durch einen einzelnen Kondensator nur ein paar Ampere. > während dem Durchschmelzen eines 15mm-Messingstabs Ich staune, dass du auch gutleitende Materialien schmelzen kannst. Bei Aluminium hatte ich nicht viel Erfolg. Alu kann man auch anders schmelzen, aber Kupfer oder Messing wären doch interessante Metalle. Gerade Messing habe ich massig hier und wartet auf einen Schmelzvorgang. Das muss ich aber unter Schutzgas oder Vakuum machen, da sonst das Zink verbrennt. > Selbstbau-Stickstofflaser Was du nicht alles machst ;-) > Sind eigentlich nur noch wir beiden im Boot? Ich schätze schon, dass wir im Moment die Einzigen sind. Ich hatte zwei Hauptakteure aus dem Thread: Beitrag "Induktionsofen- funktioniert nur mit magnetischen Metallen!" angeschrieben und habe nach dem Stand der Dinge gefragt. Es ruht momentan wohl noch, aber über weitere Aktivitäten wird nachgedacht. Ich habe sie hier eingeladen... Jonas, wenigstens bist du hier, denn Alleinunterhalter wäre doof. Jedenfalls komme ich wieder ein bisschen voran. Gestern eine kleine Leiterplatte geätzt, heute in Betrieb gebracht, läuft. Nun kommt die nächste Woche ein Mischer und ein Filter und dann sehe ich weiter. Viele Grüße Silvio
Hallo Benedikt, >Daher erzeugt ein einfacher RC Phasenschieber doch auch nur >bei einer Frequenz die wirklich exakt passende Phasenlage. da hast du wohl recht. RC ist schlecht, weil frequenzabhängig. Versuche mal Spannung am LC-Kreis, verpolte Spannung (180°) und jeweils um 90° verschobene Spannung. Aus den 4 Komponenten kannst du jede Phase generieren, bzw. den kompletten Phasengang relativ verschieben. Stichwort: Superposition. Viel Spaß bei Rätseln Silvio Hi Silvio, Das habe ich schon mehrere Male nun gelesen beim Durchhangeln durch den Thread. Doch jetzt ist natürlich klar, von welcher Diskussion du geredet hattest, bevor du mir kürzlich den Schaltplan gabst. ;) Stichwort "Superposition" passt jetzt nämlich in Puzzle hinein. :) Das nur so nebenbei nochmal kurz "aufgefrischt"... Ich komme leider nicht ganz so schnell voran, wie ich das gerne hätte. Der kapitale FKP1-MMC wird in Sternanordnung ausgeführt werden, weswegen ich erstmal jede Menge 3mm-Kupferdraht und -rohr zurecht biegen darf. Von der Kondensatorbatterie zur Arbeitsspule wollte ich 8mm-Kupferrohr verwenden - fällt aber flach, da ich auf die Schnelle keines gefunden habe. Dennoch sollten morgen nachmittag wieder erste Tests erfolgen. Schön, dass es bei dir auch wieder etwas voran geht, bin wirklich sehr gespannt, welch' Wunderwerk du präsentieren wirst. Silvio K. schrieb: > Das muss ich aber unter Schutzgas oder Vakuum machen, da sonst das Zink > verbrennt. Interessant - dann wäre das Messing wohl hinüber, nehme ich an. Desweiteren bzgl. Schmelzen - Damit hatte ich bei max. 18A und 150V eigentlich nicht nennenswerte Probleme - auch von Aluminium habe ich schon rechte Stücke geschmolzen - Leider kippt der Kram dann um und schliesst die Workcoil kurz, oder (wenn mit Laborstativ gehandhabt) verlässt die Schmelze die Spule zu schnell. Vielleicht wolltest du auch viel grössere Mengen schmelzen als ich? Und - habe ich das jetzt übersehen oder benutzt du auch einen Einspeise-Trafo und demnach einen sekundärseitigen Serienschwingkreis? Grüsse, Jonas
Jonas S. schrieb: > Und - habe ich das jetzt übersehen oder benutzt du auch einen > Einspeise-Trafo Nein, ich nutze keinen Leistungsübertrager. Wenn man die Arbeitsspule berührt, hängt man mehr oder weniger am Netz. No risk no fun Netz->Gleichrichtung->Vollbrücke->LLC-Netz Unter anderem ist deshalb die Arbeitsspule so schön isoliert. Oder meinst du den Stelltrafo am 50Hz-Netz? >und demnach einen sekundärseitigen Serienschwingkreis? Ich versuche die Parallelkreiseigenschaften zu nutzen, mit dem Vorteil des proportionalen Verhalten zwischen Belastung und Strom (Leerlauf = sehr niedrige Stromaufnahme, kaum Spannungsüberhöhung am Schwingkreis) Reihenkreis= maximale Stromaufnahme bis zur Zerstörung der Transistoren im Leerlauf. Hohe Spannungsüberhöhung am Schwingkreis. Naja, ich bin auch gespannt. > Interessant - dann wäre das Messing wohl hinüber, nehme ich an. Ich habe einmal Messing im Muffelofen geschmolzen, das hat dann im erstarrten Zustand zum teil wie reines Kupfer ausgesehen. Silvio
Hi Silvio, Mein Ofen lief ab gestern Abend bis heute Morgen wieder. Am Anfang war ich mit meiner Arbeitsspule mit 7Wdg, 35cm toter Induktivität (Das ging beim besten Willen nicht besser -.-) und 56 parallelen 68nF-FKP1-Kondensatoren bei rund 85kHz. Bei 18A und sogar 160V konnte ich dann wieder problemlos Stahl schmelzen. In ein Duran-Glas-Reagenzglas beförderte ich dann die überall herumliegenden Lötzinn-Reste und brachte dieses in die Arbeitsspule, wo das Lötzinn dann schmolz. Dann wurde es interessant - Leistung hochgedreht und siehe da - das Lötzinn begann zu glühen...etwas eigenartiger Anblick, wenn du mich fragst..;) Nachdem das funktionierte, wollte ich mal sehen, ob ich auch Kupfer wenigstens glühend bekomme. Denn Kupfer hatte ich bis dato noch nie geschmolzen. Ein weiteres Reagenzglas wurde also mit ein bisschen Kupferresten befüllt. Leistung auf Anschlag 18A/160V und das Kupfer begann zu glühen und schmolz auch später, wobei sich das RG schon ein wenig ausbauchte und ich deshalb nach dem Abkühlen eine Kupfer"kugel" statt einem Cu-Zylinder erhielt. Beim Versuch, das Durchschmelzen des Messing-Stabs zu wiederholen, konnte ich leider nur einen angeschmolzenen Stab und rauchende 35cm 75mm²-KFZ-Kabel ernten. Um die Erwärmung zu reduzieren reduzierte ich das C. Bis ich heute Morgen schliesslich bei 160kHz ankam. Da die FETs nun schon gut warm wurden und die wenigen verbliebenen FKP1-Kondensatoren fast schon abrauchten, wollte ich den gesamten MMC nachher wieder in den Ursprungszustand versetzen - dieses Mal jedoch mit einer besseren Anordnung. Vorher nutzte ich jedoch die Vorteile der hohen Frequenz, um auch kleine Gegenstände effizient zu heizen: Im Glauben, dass ein 10cm langes 3mm-Kupferrohrstück mit 1mm Innendurchmesser sicher etwas wärmer würde, wurde der Ofen aktiviert und die Leistung gleich mal solide hoch gedreht. Überraschenderweise begann das kleine 3mm-Kupferröhrchen nach einer Minute in der Workcoil mit 2.9cm Durchmesser orange zu glühen...angenehme Überraschung! Im Leerlauf wurde die Leistung alsdann auf Maximalstrom gestellt und ein gerades Stück 1mm-Lötzinn (Sn60Pb40) mittig und senkrecht in die (senkrechte) Spule hineingehalten. Weit aus weniger verblüffend fand ich es nun, dass auch das Lötzinn in unter einer Minute schmolz. Nein, nein, ich meinte eben den Leistungsübertrager. OK - die Sache mit der Spannungsüberhöhung ist schon ziemlich gut feststellbar bei mir. Obwohl ich (im Leerlauf) mit 130VDC in das Setup hineinging und die schliesslich an der Primärspule anliegende Spannung noch auf ein 1/18 heruntertransformierte, mass ich an der Arbeitsspule Blindspannungen von bis zu 270Vp mit dem 160kHz-Setup. Deshalb ist die jetzige Konfiguration auch nicht mehr für grosse Sachen zu benutzen. Mit einem 12mm-Stahlstab bei 160kHz flossen bei 160V 2.2A unterhalb Curie. Überhalb Curie kam ich nurmehr auf 10A. Auch am Bild der Schwingkreisspannung lässt sich wunderbar erkennen, dass die Güte dann komplett im Keller ist. Silvio, bei dir geht es eher unter der Curie-Temperatur wahrscheinlich schön zackig voran?! Aber wenn ich diese einmal überschritten habe (und dann auf bis zu 18A hoch komme), ist das Schmelzen dafür nicht mehr weit entfernt. Vorweihnachtliche Grüsse, Jonas
Jonas S. schrieb: > die schliesslich an der Primärspule anliegende Spannung > noch auf ein 1/18 heruntertransformierte Achja, ich vergaß, du nutzt ja auch einen Übertrager. Jetzt ist mit klar warum du Stromspannungsmäßig so günstig liegst und dein Aufbau sehr gut funktioniert. Da ich keinen Übertrager nutze und dadurch nicht anpassen kann, kann ich die Betriebsspannung in der Reihenresonanz nicht sehr hochdrehen. Ich glaube bei 20, 30 Volt schon mehr als 10 A. Folglich wenig Leistung. > Silvio, bei dir geht es eher unter der Curie-Temperatur wahrscheinlich > schön zackig voran?! Ja das stimmt, wenn es richtig läuft, dann habe ich je nach Werkstück 300 V und 10-12A und ab der Curie-Temperatur halbiert sich der Strom, sodass ich dann auf 500 V drehen könnte. Da will ich hin. Bis jetzt sind die Treiber-ICs immer gestorben und dann die Transistoren. Momentan gehe ich in Richtung GDT. Da habe ich mehr Möglichkeiten zu kühlen. Mal sehen was Weihnachten bringt :-) Silvio
Hi Silvio, Ja, ich nutze einen Übertrager - und deshalb bevorzugt Serienresonanz. Der grösste Vorteil für mich jetzt liegt halt in der einfachen Anpassbarkeit bei dennoch vernünftigen (grossen) Leistungen auch mit nicht so spannungsfesten FETs. Auch wenn ich einige Tage nichts von mir hören liess - hier geht es dennoch voran - wenn man das so nennen will. Ich habe mir mit dem Vorhaben, DEN EINEN "master of tank capacitors" ;) zu realisieren, leider nicht ganz triviale Aufbauprobleme aufgehalst und habe leider keinerlei Kupferrohr bzw. Kupferschienen greifbar, um die Probleme etwas zu vereinfachen. Daher wird es schätzungsweise bis morgen oder gar übermorgen dauern, bis besagte C-Batterie endlich einsatzbereit ist. Ich bleibe aber nach wie vor dran. Glücklicherweise lag unter dem Tannenbaum unter anderem eine Bestellbestätigung für zwei Meter 8mm*10mm weichgeglühtes Kupferrohr. Ich bin gespannt, was sich damit erreichen lässt, falls das Warten auf diese Lieferung nicht zu lange dauert. Weihnachts-Grüsse und besinnliche Festtage, Jonas
Hi Jonas, > keinerlei Kupferrohr bzw. Kupferschienen greifbar wenn ich mal ein Stück Kupferschiene benötigt, klopfe ich mit dem Hammer ein Kupferrohr aus dem Sanitärbereich platt. Gibt man sich mühe, sieht´s auch gar nicht so schlecht aus. Ich habe das mit dem "harten" 15mm-Rohr probiert und es geht gut. Ist auf jeden Fall die günstigste und schnellst Variante. Jonas S. schrieb: > Bestellbestätigung für zwei Meter 8mm*10mm weichgeglühtes Kupferrohr. Bei ebay gibt es Kupferrohr auf Ringen in interessanten Größen. Da habe ich 8mm x 30 Meter (oder so) erworben. Wenn ich neue Spulen wickeln möchte, hapert es jedenfalls nicht am fehlenden Kupferrohr :-) Zur Kühlung habe ich seit Neustem eine Pumpe von Pollin. http://www.pollin.de/shop/dt/NTY5OTY2OTk-/Bauelemente_Bauteile/Pumpen/Kreiselpumpe_MZ201500CA.html Eigentlich für "Aquarien, Terrarien, Springbrunnen, Teiche". Ob die auch für Induktionsöfen taugt, wird sich zeigen. In einem youtube-video hat ein Typ seinen Aufbau vorgestellt, bei dem ein 10 Liter-Wassereimer mit so einer Pumpe die Kühlung übernahm. Fand ich gut. Nachdem die Familie glücklich war und zur Nachtruhe angetreten ist, konnte ich heute abend meine Mischerplatine ätzen, bestücken und in betrieb nehmen. Die nächsten Tage wird sich zeigen, ob meine extrem geniale Idee, die eigentlich auch von der Systemtheorie bestätigt wurde, funktioniert, oder ob sich doch prinzipielle Fehler eingeschlichen haben. Warten wir es ab... Guten Nacht!
Hi Silvio, Ich glaube jetzt doch eine Lösung für die Verbindungen zwischen zwei 32-Kondensatoren-Einheiten gefunden zu haben: In einem Bastelladen hatte ich unlängst Kupfergeflecht 40cm*20cm entdeckt - Maschenweite 1mm, Drahtdicke 0.1mm - das lasse ich an beiden Enden mit Zinn vollsaugen und kann das dann (hoffentlich) problemlos auf die beiden "Abnahmeterminals" der beiden Stack-Einheiten löten. Leider hat die Vollbrücke gestern ihr (langes) Leben ausgehaucht. Da ich ja noch keine IH-Action haben konnte, weil der MMC noch nicht bereit war, funktionierte ich den Aufbau kurzerhand mittels Ansteuerung einer zufällig herumliegenden Tesla-Sekundärspule zu einer selbstresonanten SSTC um. Selbige funktionierte dann auch bis 100VDC getestet prächtig und lieferte am Ausbruchspunkt eine feurig heisse 200kHz-Luftentladung(CW-Betrieb!) von bis zu 10cm Länge sowie schöne Lichtbögen bei Vorhandensein einer Gegenelektrode. Stromaufnahme für den Spass - 10A. Nachdem eine Teslaspule so eingeschmolzen wurde, gab die Brücke bei Betrieb einer weiteren und noch intakten Spule irgendwann den Geist auf. Gründe waren wohl die zunehmend wenigen Primärwindungen (wurde nach und nach erniedrigt für imposantere Ergebnisse) und die feste Kopplung. Jetzt muss ich die Brücke noch einmal mit den vorhanden IGBTs neu aufbauen, um den Ofen später wieder ans Laufen bekommen zu können. Da werde ich wohl erstmals gezwungen sein, deine Phaselead-Schaltung auszuprobieren. Parallel dazu bin ich daran, ein Layout einer vernünftigen Vollbrücke zu kreieren, die nicht einfach so "herumfliegen" soll wie das jetzt noch der Fall ist. Grüsse und viel Glück, Jonas
Jonas S. schrieb: > eine feurig heisse > 200kHz-Luftentladung(CW-Betrieb!) Dieses Spektakel hätte ich gerne gesehen! > Ich glaube jetzt doch eine Lösung für die Verbindungen zwischen zwei > 32-Kondensatoren-Einheiten gefunden zu haben: Stell ruhig ein Foto vom jetzigen Aufbau rein, vielleicht hat der eine oder andere noch eine Idee. Ich komme nach einigen Fehlschlägen doch noch voran. Meine neue Oszillator-Topologie schwung heute Abend schon ein wenig. Teils chaotisch, teils schon ein wenig stabil. Ich war bis jetzt nur bei 15 Volt-Betriebsspannung, also praktisch Null Leistung. An einer Stelle muss ich noch ein Filter einbauen und danach mal sehen, ob der Gutste stabil schwingt. Ich nenne die Schaltung dann den "Silvio K."-Oszillator lol !!! Viele Grüße und lieber zu viele Fotos einstellen, als zu wenig. Silvio PS: Sage mal, dein username "microwave" suggeriert Kenntnis von dieser Materie. Gehe ich da richtig in der Annahme?
Hi Silvio, Das "Flammen"-Setup ist soweit noch aufgebaut, wenn die IGBTs eingebaut sind, mache ich in dem Fall nochmal kurz einen Testlauf mit ein paar Bildern oder auch einem Film mit einer dafür vorgesehenen Kamera. Wollte das ganze sogar ohnehin filmen - leider hat mir die HF in Kombination mit meinem Handy einen fetten Strich durch die Rechnung gemacht... ;) Ein Foto von der einen Einheit könnte ich schon machen - die zweite existiert noch nicht komplett. Bzgl. Vollbrücke geht es übrigens voran - Oben angehängt das fertig plazierte 3D-Design vom Top-Layer. Die nicht korrekt dargestellten Bauteile sind zwei 200V-PC-NT-Elkos, ein FKP1 mit 68nF und 700VAC sowie vier Symmetrierungswiderstände für die Elkos. Hoffe, du du bekommst die Probleme/-chen mit deinem Oszillator noch in Griff - Durchblick scheinst du ja genug zu haben! Dabei mal eine Offtopic-Frage - bist du schon Ingenieur oder sogar noch Student? Was meinen Nicknamen angeht - Kurz nach Anfang meiner Lehre hatte ich einen Narren an Mikrowellenöfen gefressen, da ich darin so schöne "Plasmabällchen" generieren konnte. Und dann nannte ich mich fortan auch so - egal, welches Board.. ;) Grüsse, Jonas
Hi Jonas, > Dabei mal eine Offtopic-Frage - bist du schon Ingenieur oder sogar noch > Student? Ich bin noch ein "richtiger" Ing. Damals gab es noch keinen Master oder Bachelor. Arbeitsmäßig geschäftige ich mich zufälligerweise auch mit Oszillatoren (~2 GHz,10-20W, für Plasmaanwendungen). > mache ich in dem Fall nochmal kurz einen Testlauf mit ein paar > Bildern oder auch einem Film mit einer dafür vorgesehenen Kamera. Da bin ich gespannt! > Hoffe, du du bekommst die Probleme/-chen mit deinem Oszillator noch in > Griff Für meine nächsten Schritte brauche ich ein paar Ferritringe, die ich aber nicht habe. Da fällt mir ein, dass ich noch einen Gutschein von Pollin besitze. Mal schauen. Viele Grüße Silvio
Hier mal die "Flammen"-Entladung - Im Video kommt das irgendwie nicht ganz so spektakulär herüber. http://youtu.be/txNGmhb6TKY Im RL ist das Büschel trotzdem nur etwa 6cm lang. Ohne die High-Side-Signale an den IGBTs zu kennen (mangels Trenntrafo für's Oszilloskop), möchte ich aber nicht ohne Not höher als 80V gehen. Ich könnte auch die Primärwindungszahl noch etwas reduzieren und nicht zu letzt wurden die 10cm ausschliesslich mit der kleineren Spule erreicht. Das Pfeifen bei Vorhandensein der Gegenelektrode ist eine Instabilität deren Ursache ich in der festen Kopplung zwischen Primär- und Sekundärspule vermute. Das alles aber nur nebenbei, Fakt ist, dass ich wieder eine funktionierende Brücke habe und auch mit IGBTs keine merklichen Delay-Probleme auftreten. (Sonst würde der gesamte Grosssignal-Oszillator ja nicht mehr korrekt funktionieren). Es sei noch angemerkt, dass ich hier ja keinen Serienschwingkreis habe - es kann also kein echtes ZCS geben - trotz hartschaltenden IGBTs habe ich aber noch keine Probleme bei 188kHz Schaltfrequenz. Heute ist zudem das Kupferrohr angekommen - 10mm Aussendurchmesser und 8mm Innendurchmesser bei 2m Länge. Das Rohr ist von Selzam.ch (Gasrohr weich). Glaubst du, dass für ein weiches Gasrohr eher Rohkupfer oder wertvolles Elektrokupfer verwendet wird? So eine Diskussion gab es hier in einem der IH-Threads bzgl. Verwendung von Baumarkt-Kupferrohr schon einmal. Grüsse, Jonas
Nachtrag: Oben angehängt die eine Einheit der Kondensatorbatterie: Habe mir heute noch schnell einen Trenntrafo gebastelt und konnte somit endlich direkt an den IGBTs messen. Dort sah das Signal ganz passabel aus, bei 75VDC sah man aber in der ansteigenden Flanke (egal ob lo- oder hiside) eine Delle, wie du sie bereits bei deinem Aufbau früher mal erwähnt hattest. Diese dauert etwa 80ns und geht auf bis zu 2V hinunter. Es wird sich mit dem neuen Layout zeigen, ob dieses Verhalten durch den GDT oder den unsauberen Aufbau provoziert wird. Es kann natürlich genau so gut sein, dass diese Messung für den Mülleimer ist, weil die Teslaspule Störstrahlung generiert, die es im späteren Betrieb als Induktionsofen-Ansteuerung ja kaum gibt. Zudem flösse während der Delle noch kaum Strom aufgrund ZCS. Störend wird diese daher wohl kaum sein bei moderaten Spannungen. Werde es aber im Auge behalten. Grüsse, Jonas
Jonas S. schrieb: > Nachtrag: > Oben angehängt die eine Einheit der Kondensatorbatterie: Fail. falsches Bild. Oben angehängt das Richtige.
Jonas S. schrieb: > Im Video kommt das irgendwie nicht > ganz so spektakulär herüber. Ich finde das Video klasse. Ich habe immer gedacht, die Teslaspulen seien Spielereien, aber nun denke ich drüber nach, auch mal solch eine Kiste zu bauen. Irgendwann jedenfalls. Schicke Sache. > habe > ich aber noch keine Probleme bei 188kHz Schaltfrequenz. IGBTs oder FETs? Wie treibst du den GDT eigentlich? Und welche Widerstände hast du vor dem Gate des FETs oder IGBTs? Die Treibertransistoren werden bei meinem Aufbau ab 130-140 kHz recht schnell warm. Ich nutze 10 Ohm als Vorwiderstand. Glaub ich jedenfalls. Ich habe auch eine Diode bei einem Zweiten in reihe befindlichem Widerstand parallel, um den Ausschaltvorgang zu beschleunigen. > Glaubst du, dass für ein weiches Gasrohr eher Rohkupfer oder wertvolles > Elektrokupfer verwendet wird? Ist bestimmt gutes Kupfer. Kannst ja 10 A DC durchfließen lassen und den Spannungsabfall messen. Über den Querschnitt kommst du zur Leitfähigkeit. Wäre eigentlich mal interessant... Dann wäre die Frage endgültig beantwortet. Alternativ kannst du den fertigen Lastschwingkreis separat mit einem Funktionsgenerator treiben. Hast du noch dazu einen Vorwiderstand in reihe, ergibt sich in Resonanz ein ohmscher Spannungsteiler aus dem Vorwiderstand und den Verlusten des Schwingkreises. Kennst du C und F, dann kennst du auch L und aus dem Teilerverhältnis auch die Verluste. Das mache ich auch so, da ich hier zuhause keinen VNA habe. Dann kommt man auf ein paar mOhm. Hast du die Länge des Kupferrohrs und die Skintiefe kannst du wieder die Leitfähigkeit errechnen. Gruß Silvio PS: der nächste Beitrag ist der 500ste
Ich habe meine Vollbrücke inklusive Arbeitskreis mit Funktionsgenerator bei ca 125 kHz betrieben, mit Werkstück und auch ohne. Es zeigte sich, dass ab 170 Volt die Stromaufnahme der GDT-Treiberschaltung immer anstieg und nicht konstant bleibt. Das heißt, dass die FETs für höhere Spannung auch mehr Leistung zum Schalten brauchen. Die Frage ist warum? Meint ihr, dass ist die böse Miller-Rückkopplungskapazität der FETs? Wäre ja möglich, da im Schaltvorgang über diesen Verschiebungsstrom das Gate am Umladen gehindert werden kann. Was anderes fällt mir im Moment nicht ein. Jetzt hänge ich bei 170 Volt fest, welch ein Jammer. Hatte teils 10 A. Trotzdem keine Zahl. Immerhin ist kein Transistor gestorben... Silvio K. schrieb: > der nächste Beitrag ist der 500ste Eigentor :-|
Silvio K. schrieb: > Ich bin an deinem GDT > interessiert und würde es begrüßen, wenn du ein Bildchen und den > Schaltplan deiner Treiberschaltung einstellen könntest. Jonas S. schrieb: > Hi, hier ist noch der Schaltplan bzgl. GDT-Ansteuerung: > http://www.ld-host.de/uploads/images/c10313f970c08... Das hatten wir scheinbar schonmal, bis auf die fehlenden Werte: Die Widerstände haben 6.8Ohm, als deadtime-Diode kommt eine 1N4148 zum Einsatz und beide "Kerko-MMCs" sind aus je zwei in Reihe geschalteten 1µF-SMDs gebildet worden. Die Primärspule "sieht" also 250nF. Der Aufbau war schon bei den ersten Versuchen so - geschehen ist seither lediglich der Tausch des Schmitttriggers gegen den LT1016. Der GDT funktioniert übrigens bis dort, wo es in den Ohren weh tut, wie ich heute beim VERSUCH, imperiale Lichtbögen zu ziehen (Thema ZCS-Resonanzwandler), gemerkt habe. (Es ist by the way mit einem Haufen Trial-und-Error verbunden, bis man schliesslich irgendwo (z.B.) 15A bei 80V hineinbuttern kann und diese dann auch wirklich in der Bogenentladung landen - möglichst noch bei handlichen Spannungswerten...deshalb "Versuch" gross geschrieben.. ;) ) Grüße, Jonas
Jonas S. schrieb: > Jonas S. schrieb: >> Hi, hier ist noch der Schaltplan bzgl. GDT-Ansteuerung: >> http://www.ld-host.de/uploads/images/c10313f970c08... Danke für den Erinnerungs-Link. Deine Gateschaltung ist einfach und damit gut. Es wurde inzwischen so viel gepostet, dass ich nicht mehr wirklich weiß, was alles. Zwei Frage zur GDT-Schaltung: 1. Ist das Übertragungsverhältnis wirklich 4:1? So ist doch die Spannung am Gate ein wenig niedrig, oder? 2. Welchen Sinn hat die Reihenschaltung von 4 gleichen Kondensatoren auf der Primärseite des GDT? Hattest du keine passende Größe parat :-) ? Ich habe mich entschlossen die Deadtime nicht über unterschiedliche Rs zu realisieren, sondern über zwei getrennte GDTs mit 40:60-Rechteck (oder 45:55) für die jeweils gegenüberliegenden FETs. Wenn es gut klappt, dann erzeuge ich nicht mehr so viel Strom bei der 3. Grundfrequenz, das kommt meinem Oszillatorprinzip entgegen. Bzw. bei induktiven Strom hat die Spannung mehr Zeit, um auf die andere Seite zu kommen. 500 V in praktisch Null ist ein bisschen zu schnell, wie ich finde. Viele Grüße und viel Erfolg
So. Habe in den letzten Tagen den zweiten MMC mit je 32 FKP1-Kondensatoren fertig gestellt. Das Kupfergeflecht und die dazugehörigen Überlegungen waren ja schon längere Zeit vorhanden, doch würde die Verbindung zwischen den MMCs auch hinhauen, oder wären unlösbare Probleme zu erwarten? Heute war dann endlich Tag der Wahrheit: Die Verbindung dieser beiden C-Batterien kommt tatsächlich einwandfrei zustande, was bin ich froh darüber! Am Wochenende sind somit höchstwahrscheinlich endlich wieder schmelzende Stahlstücke zu erwarten. ;) @Silvio: Zu deiner Frage: Die Primärspule ist vierdrähtig ausgeführt, um ein Kupfergleichgewicht von Primär- und Sekundärseite zu erhalten. In Tat und Wahrheit ist das ein 1:1-GDT. Der Keramik-MMC wurde verwendet, um die einzelnen Kondensatoren nicht so sehr zu belasten - immerhin fließt dort satt Leistung durch bei höheren Frequenzen. Es wurde aber nach Gefühl gehandelt, das Datenblatt und den Verlustwinkel des Dielektrikums habe ich unprofessionellerweise außen vor gelassen. Wie dem auch immer sei, ich hoffe du kommst auch wieder etwas voran, Silvio! Grüße - Microwave
Hallo, könntet Ihr den Schaltplan bitte nochmals irgendwo hochladen und verlinken?? Leider geht der alte Link nicht (mehr) Danke
Also einen kompletten Schaltplan hat, soweit ich weiß, niemand hochgeladen. Der Teil mit dem GDT, den ich früher mal hochgeladen hatte, ist hier angehängt. Grüße - Microwave
Hallo Jonas, im Januar hatte ich leider keine Zeit für diese Projekt. Spätestens ab Mitte Februar habe ich Zeit weiterzumachen. Darauf freue ich mich auch schon und kann es kaum erwarten. Der weitere Weg für den I-Ofen ist klar, es muss nur gemacht werden... Viele Grüße Silvio
Guten Tag zusammen, Nachdem der neue Aufbau fertig gestellt worden war, hing ich bei nur einem kW fest. Höher (die vormaligen mit den IRFP250 erreichbaren 2.7kW) konnte ich nur impulsweise gehen, weil die Brücke zu schnell warm wurde. Das Problem war die äußerst "traurige" Ausführung besagter Vollbrücke, die ja schon seit Wiederaufgreifen der Ofenthematik existierte und die außer die IGBTs mit Kühlkörpern zu versehen nie verändert wurde. Hatten die MOSFETs aufgrund ihrer hohen Geschwindigkeit und Perfomance bei höherfrequentem Betrieb das Ganze noch mitgemacht, wurde es den IGBTs aber jetzt schnell zu viel, zumal es ja noch 0815-Pollin-IGBTs waren. Aufgrund dessen habe ich mir die Zeit hergenommen, um das Ganze noch einmal halbwegs vernünftig und mit großen Kühlkörpern aufzubauen, deren hohe Wärmekapazität ich für schnelle aber schwierige Schmelzvorgänge nutzen wollte. Bei der Gelegenheit wurde dann gleich die gesamte Brücke überarbeitet und direkt auf die vier Kühlkörper und mit geringsten Leitungslängen gebaut. Selbst der GDT wurde dahingehend verändert, dass die Leitungen, die nichts zur magnetischen Kopplung beitragen, sprich nicht am Kern anliegen, so kurz wie irgend möglich gehalten werden. Demnach wurde der GDT auch direkt auf die Brücke gebaut. Auch die Verdrillung dieser Zu- und Ableitungen des GDTs wurde kurz überarbeitet. Ich wage übrigens zu behaupten, dass ein quasi-perfekter Übertrager die Signalstörungen, die durch Schaltvorgänge der Brücke entstehen - eben z.B. diese Millerkapazitäts-Probleme - dämpfen oder gar abfangen kann durch instantane Weiterleitung zu den Treiber-ICs. Ich hatte diesen Einbruch der steigenden Flanke ja auch ab einer gewissen Spannung beobachtet und bin nun sehr gespannt, ob sich dies nun gebessert hat - dies kann ich allerdings erst sehen, wenn ich mein Oszilloskop dort unten wieder installiert habe - das könnte vielleicht morgen der Fall sein. Morgen gibt's dann auch Bilder vom neuen Setup. Nichtsdestotrotz funktioniert die neue Vollbrücke sehr prächtig, wobei bis 175V bei einigen A getestet wurde. Aber erst mit vielen(20) Ampere und 155VDC ist es mir dann gelungen, eine M12-Gewindestange aus V2A-Stahl (JAAAA, die habe ich extra DAFÜR gekauft... ;) )an ihrem Ende durch zu schmelzen. Erfreulicherweise haben 4 Liter Wasser von 10°C zuerst ihre rund 60°C bekommen, lange bevor man die Brücke nicht mehr berühren konnte. Nach weiteren geschmolzenen Gegenständen war dann auch der Stelltrafo (0...250V bei 10A) ziemlich warm geworden, vermutlich aufgrund des ungünstigen Spannungs- /Stromverhältnisses von im Schnitt nur 160V bei dafür 18A. Klare Fehlanpassung. ;P Die nächsten Schritte sehen unter Anderem das Erstellen respektive Fertigstellen des PCB-Layouts der Vollbrücke vor, aber schon lange davor könnte ich sicher 4kW Aufnahmeleistung (bspw. 20A à 200V) erreichen, indem ich einwandfreie Gatesignale sicherstellen würde. Eine derartige Leistung wäre jedoch schon etwas zuviel für die Arbeitsspule, da ich in dieser Hinsicht spätestens durch die maximale Wasserdurchflussmenge bei gegebenem Gegendruck und gegebener Pumpenleistung begrenzt wäre (Innendurchmesser = 3mm(!)). Zudem würde lediglich ein noch schnelleres Schmelzen von Stahlstäben dabei heraus kommen, ein Tiegel für größere Stahlmengen oder Aluminumguss passt leider kaum in die schmale Workcoil... Es ist halt dann eine Frage, wie ich weiterfahren möchte - soll Levitation das Ziel sein oder große Mengen an geschmolzenen Metallen? Darüber muss ich mir noch ein paar Gedanken machen - fest steht jedoch garantiert mal, dass zumindest der MMC so schnell kein Update benötigt. Übrigens - selbst mit dem neuen MMC und deshalb nur etwa 75kHz glühte wieder ein 3mm-Kupferstab - gerade in die Spule gehalten. Auch 1mm-Lötzinn schmolz wieder. Beides wurde sogar noch mit der alten Brücke erreicht. Grüße - Microwave
Und hier geht's wieder weiter: Bei voreingestellten 180V bei 19A konnte ich schließlich einen 10mm-Bohrer mithilfe einer isolierten Zange umgekehrt in die Workcoil stecken, wobei die Bohrerrückseite innerhalb einer Minute zu schmelzen begann. Davon wollte ich noch ein Video machen - leider spritzte just in dem Moment Wasser aus der Lötstelle, die das 10mm-Kupferrohr mit der Arbeitsspule verbindet. Heißt im Klartext: Der Ofen ist nicht mehr funktionstüchtig. Absolut bin ich bis 190V bei 20A gegangen, wobei aber plötzlich irgendetwas mit 100Hz zu brummen begann. Das muss ich noch untersuchen, wenn der Ofen wieder funktionstüchtig ist. Nachdem bereits bei 2kW Aluminium von der Spule gut abgestoßen worden ist, und bei 3.5kW Aufnahmeleistung der Effekt auch beim wesentlich schwereren Kupfer aufgetreten ist, habe ich mich dazu entschieden, den Weg der Levitation weiter zu verfolgen. Nicht nur, dass es IMHO spektakulär ist, nein - damit schenke ich mir auch erstmal die Notwendigkeit eines Schmelztiegels. Ich habe nun auch die Gatesignale mit dem Oszilloskop angeschaut. Interessanterweise habe ich immer noch direkt nach der steigenden Flanke diese Delle, die in wilde Schwingungen der Gesamtdauer von 300ns zu ausarten beginnt, sobald die Spannung etwa 150V überschreitet. Und wer hätte es anders erwartet - diese Probleme sind nur am Lo-Side-Schalter zu finden, dort wo der Kollektor also ständig riesigen Spannungsschwankungen unterworfen ist. Am Hi-Side-Switch sieht dagegen alles sauber aus. Würde ich die Zeit messen, bis die positive Flanke am Lo-Side-IGBT also definiert auf 12...15V gekommen ist, würden 500-600ns vergehen. Trotz (Quasi)-ZCS nicht allzu schön. Wenn aufgrund der vor dem Gleichrichter gemessenen 20A der Spitzenwert der 75kHz-Schwingung 28A betrüge, so würden nach 600ns schon fast 8A fließen. Leider ziemlich viel. Ich rechne aber damit, dass sich dies mit einem vernünftigen PCB-Layout geben wird. Eventuell wäre noch zu prüfen, die Gatewiderstände zu variieren. Vielleicht würde schon alles vom GDT "verschluckt" oder rückgespeist werden, wenn aber erst mal 6.8Ohm im Weg sind könnte das trotz gutem GDT problematisch werden. Grüße - Microwave
Hallo Jonas, > damit schenke ich mir > auch erstmal die Notwendigkeit eines Schmelztiegels. Wenn du willst, schicke ich dir einen Tiegel. Ich werde mal die Maße heraussuchen. > Absolut bin ich bis 190V bei 20A gegangen, Wir stehen nun auf der gleichen Stufe :-) Jetzt muss ich langsam ein Brikett nachlegen... :-) > Interessanterweise habe ich immer noch direkt nach der steigenden Flanke > diese Delle Hört sich wie bei mir an. Als Ursache tippe ich auf die böse Miller-kapazität (C_DG) in Verbindung mit dem großen dVDS/dt. Du nutzt doch MOSFETs und die IGBTs nur als Gleichrichter missbraucht, oder komme ich da wieder durcheinander? Aber eigentlich egal. Was ich nicht verstehe, ist, dass dein Highside-Transistor diesen Effekt nicht zeigt!? Beide Transistoren sollten das gleiche Verhalten zeigen, warum auch nicht. Beide Transistoren müssen die gleiche Arbeit verrichten, ob Source oder Drain (bzw. Emitter oder Kollektor) feststeht, macht eigentlich keinen Unterschied. Relativ zueinander bewegen sie sich gleich. Grüße Silvio
Hi Silvio, Ich antworte erst jetzt, da ich einen Doppelpost vermeiden wollte. 1.) Das mit dem Tiegel ist zwar nett und zuvorkommend, momentan habe ich aber noch keinen Bedarf. Außerdem könnte ich es auch mit Feuerfest-Mörtel aus dem Obi-Markt versuchen. 2.) Scheinbar ja - ich wusste gar nicht, dass du auch schon mit mehr als 3kW gearbeitet hast, jetzt fühl' ich mich nicht mehr so einsam. ;) 3.) Ich nutze nun überall IGBTs, da die MOSFETs ja ihren Geist aufgegeben hatten bei den zwischenzeitlichen SSTC-Experimenten. Dicke Bricks zum Gleichrichten und in der Schaltbrücke die vier Pollin-IGBTs. Habe eingesehen, dass ich Mist gequasselt habe. Asche über mein Haupt. Natürlich hast du vollkommen Recht mit egal ob Lo-Side oder Hi-Side und die erneut durchgeführten Messungen widerlegen ebenfalls meine anfängliche Theorie. Somit ist der Blödsinn an allen vier IGBTs zu sehen. Dieser kann übrigens am ehesten mit diesem Bild verglichen werden: http://www.flickr.com/photos/stevencaton/6154282435/in/photostream/lightbox/ Ich weiß nun nicht mehr, wie es mit dem derzeitigen Setup weiter gehen soll. Erniedrige ich den Wert der Gatewiderstände, so begebe ich mich in die Gefahr eines "shoot-throughs". Erhöhe ich den Wert dieser, so sinkt die Flankensteilheit. Ich habe übrigens auch mal vor den Gatewiderständen gemessen. Verblüffende Ähnlichkeiten mit dem Gatesignal, also rührt das Problem nicht von den Gatewiderständen her. Ich werde daher sehen, wie viel ich mit einem anständigen PCB-Brückenlayout gutmachen kann. Und weil ich mit der Spannung nicht höher gehen konnte (das Brummen - wie nach einem Brückendurchschuss - wollte ich nicht noch einmal hören...), bin ich bei 180V mit dem Strom in noch etwas höhere Sphären entschwebt, um trotz allem genügend Leistung für ein sattes B-Feld zu erhalten. ;) http://www.youtube.com/watch?v=zvQbLeWz-fo Aber Fun macht der Ofen allemal und ZCS ist etwas sehr transistorschonendes. Nächster Schritt ist damit eindeutig ein gescheit designtes PCB-Layout der Brücke und nicht zuletzt des Treibers. Noch länger kann man es echt nicht aufschieben. Grüße - Microwave
Das mit dem schwebenden Metall klappt ja schon ganz gut. Sehr schön! Die Spule inkl. Gegenwindung sieht wirklich professionell aus. Saubere Biegearbeit! Was kommt als nächstes? Hast du noch weitere Ziele?
Einige Anmerkungen: 1. Die Frequenz sollte nur so hoch wie nötig gewählt werden, um die Umschaltverluste zu begrenzen. Über die bekannte Formel des Skineffekts lässt sich die Diche der Leitschicht berechnen. Der Durchmesser eines unmagnetischen Schmelzguts sollte min. ca. das 3-fache der Leitschichtdicke betragen, sonst hebt sich der Stromfluss im Metall auf und es wird nur ein schlechter Wirkungsgrad erzielt. Die gilt auch für Eisen oberhalb der Curietemperatur. Bei magnetischen Materialien kann die Arbeitsfrequenz deutlich geringer sein. Blech wird vorzugsweise nicht um die dünne Dicke herum erwärmt, sondern in der flachen Ebene mit großem Durchmesser. So wie dies eine Kochplatte ausführt. Praktikable Werte finden sich hier: http://www.efd.at/prinzip.html 2. Natürlich ist der Wirkungsgrad schlecht, wenn das Material des Schmelzguts einen ähnlichen spez. Widerstand wie das Material der Spule hat. Die Windungszahl ist dabei weitgehend irrelevant, die Spule soll jedoch ausreichenden Kupferquerschnitt und Umfang der Leitschicht haben. Geringe Frequenzen verbessern die Nutzung des Kupferquerschnitts der Spule (Skineffekt). 3. Der Spulendurchmesser sollte nicht viel größer als der Außendurchmesser innenliegenden Schmelguts. 4. Für hohe Leistungen ab ca. 5kW ist die Spule zwingend mit Wasser zu kühlen. Dies ist einfach möglich bei ausreichendem Kupferquerschnitt. Damit ist die Windungszahl begrenzt. Eine Spule mit 5Wdg, 6mm Kupferrohr und z.B. 8cm Innendurchmesser wäre für Versuche der angegebenen Größenordnung geeignet. Es ergeben sich Stromstärken von ca. 750A 5. Stromstärken von 750A sind unschön direkt mit den Schaltgliedern zu erzeugen. Dies macht einen Trafo erforderlich. Ca. 10 Kerne hiervon mit 25Wdg primär sind geeignet. Eisenpulverkerne haben höhere Verluste, dafür reicht geringerer Querschnitt. http://www.spulen.com/shop/product_info.php?products_id=1468 Sekundär nur eine Windung, die aber min. 20x parallel. Also rundum 20 einzelne Windungen. Innen an eine Kupferscheibe angelötet, außen auf einen Kupferring aufgelötet. Sekundäranschluss zwischen Scheibe und Ring. 6. Primärwicklung in Reihe mit ca. 40 Stück FKP1. Kapazität auslegen auf ca. 15kHz. 7. Leistungsglied FF200R12KS4 optimiert auf geringe Ausschaltverluste. Gibt es ab und an bei ebay günstig. 8. Ansteuerung mit fertigem Treiber z.B. Scale2. 9. Vorsichtsmaßnahmen beachten! Zwischenkreis direkt aus 230V oder ab 3kW 400V Stromnetz über Brückengleichrichter. 2x 100µF Folienkondensatoren in Reihe. Stromfestigkeit 50A beachten. Knoten ist virtuelle Masse, Last geht von hier zum Ausgang der IGBT-Halbbrücke. Galvanische Trennung erledigt Treiber bzw. LEM wandler. 10. Verdrahtung Zwischenktreis zu IGBT streng bifilar. Optimal: aufeinanderliegende Aluplatten mit Hartpapier als Isolation. 11. Strommessung primär mit Lem-Wandler. Spitzenwertgleichrichtung hinter Bürde mit OP, dann auf einen VCO. Regelung der Leistung durch Frequenzmodulation. Einschalten bei 30kHz, VCO regelt hinunter bis ausreichend Strom gezogen wird. Obige Konfiguration bringt an 400V ca. 7,5kW. Grenzen: -Erwärmung Trafo -Sättigung Kerne -Spannung an Kondensatoren -Erreichen des Resonanzpunkts als minimale Impedanz. Wenn Resonanz fast erreicht, Impedanz reduzieren durch Abnahme von Windungen. -Resonanzpunkt nicht überschreiten, sonst Zerstörung des IGBT Moduls durch Schaltverluste beim Kommutieren von Diode auf gegenüberliegenden IGBT. Bis 20kW sind möglich durch Vergrößerung von Trafo und Kondensatoren. Das Konzept ist skalierbar bis ca. 1MW, dann allerdings nicht mehr im Bastelkeller.
Wow, ziemlich genial, diese Information - Vielen Dank dafür! Werde das ein oder andere sicher in den nächsten Aufbau übernehmen, wobei das Prinzip (Vollbrücke->Stromtrafo->Serienresonanzkreis, Aufbau=Großsignaloszillator) aber vorerst noch gleich bleiben werden. Da hatte ich kürzlich ja gerade hochskaliert und mit dem derzeitigen Kondensatorenpack und meinem Einspeise-Stromtrafo sind 8...10kW garantiert im Bereich des Machbaren. Die größte und zudem schwer bis kaum lösbare Problematik ist für mich eindeutig in der Netzanbindung vorhanden, habe ich doch nur 13A bei 230V NOMINELL verfügbar. Wenn ich einen elektroinstallationstechnischen Albtraum aufzöge und von den zwei Steckdosen im Bastelraum jeweils die Phase nähme, könnte ich maximal an 400V/13A arbeiten. Die Treiber-Fertiglösung erscheint (mir zumindest) ziemlich genial. Wenn man kein Muster bekäme, kostet der Spaß aber garantiert nicht wenig, auf eine Preisanfrage habe ich mal verzichtet. Das Problem mit so einer Fertiglösung ist halt auch hauptsächlich, dass der (mir persönlich nicht unwichtige) Lernwert recht gering ausfällt. Irgendwie macht es zudem Laune, wenn man mit jeder neuen DIY-GDT- bzw. DIY-Treiberversion ein Stückchen weiter kommt. Wie schon erwähnt, auch wenn nicht alles so einfach umsetzbar ist, ist dein Beitrag doch einiges wert! Silvio K: Danke für die Blumen! Ja - ich habe noch weitere Ziele. Ich möchte gerne irgendwann mal V2A-Stahl bzw. ferromagnetischen Stahl ü. C-Temperatur zum Schweben bringen, respektive schwebend schmelzen. Aber als nächstes kommt das Bisherige einfach nochmal, aber an 325V und mit anständigen Gatesignalen und damit einhergehend mit einem gescheiten PCB-Aufbau des Ganzen. Vielleicht dann auch mit schwebend schmelzendem Kupfer. Bisher habe ich leider nur hinbekommen, Aluminium levitierend zu schmelzen. Eigentlich wäre das schon mehr als genug spektakulär, wenn Aluminium ohne komplizierten oder diffizilen Tiegel die Schmelztemperatur von Eisen erreichen würde oder sogar noch darüber hinaus käme. Leider ist Aluminium ja u. U. brennbar, was sich ja am schönsten bei einer Thermitmischung zeigt. Nicht, dass ein Klumpen Alu bereits bei 900°C in gewöhnlicher Luftatmosphäre Feuer fangen würde, aber bei 1500°C wäre ich mir dessen auch nicht mehr all zu sicher. Und wenn dann so eine konzentrierte Menge hocherhitzten Metalles zu fackeln beginnen würde, wüsste ich jetzt gerade nicht ohne Not, was ich tun sollte. Bei Kupfer besteht dieses Problem m. E. nicht. Wäre es eigentlich möglich, ein Schnellwechselsystem der Arbeitsspule einzurichten? Es gibt doch sicher irgendwelche Schraubverbindungen, die exzellent leiten und heißwasserbeständig sind? Denke da gerade an so Verbinder von Wasserrohr zu Gartenschlauch oder von diesem zu einer Metalldüse. So ähnliche Schraubverbinder meine ich, aber einfach in kleiner und aus Kupfer statt Messing, fällt dir (oder den anderen Mitlesenden) gerade etwas ein dazu? Ich bin nämlich felsenfest davon überzeugt, dass man bei industriellen Klein-Öfen auch nicht immer die Spule ablöten und danach eine neue anlöten muss. Mitte Februar wäre ja schon fast vorbei, hast du wieder mal Zeit und Lust gefunden um fortzufahren? Grüße - Microwave
Hi Jonas, Zeit habe ich schon, aber ich bin noch am Aufräumen (die Grundlage für alles). Dann, du weist ja, möchte ich nicht nur den Ofen an sich verbessern, sondern auch die periphere Messtechnik erweitern. Bisher habe ich die analogen Signale um 125 kHz per Überlagerung ins akustische Frequenzband gebracht, um die Soundkarte als AD-Wandler nutzen zu können. Das hat auch gut funktoniert. Für 2 Kanäle ging es jedenfalls gut. Ich möchte nun mindestens 3 Signal parallel "einlesen". Ich habe schon eine 4-kanalige Soundkarte, frage mich aber derzeit, ob so ein Überlagerungsempfänger nicht die Kanone für den Spatz ist. Solch niedrige Frequenzen kann man ja sehr leicht direkt abtasten bzw. unterabtasten. Aber eben nicht mit der Soundkarte, die leider für diesen Zweck zu schmalbandig ist. So dachte ich mir, ich könnte meine eigene "Sound"-karte basteln. Das ist prinzipiell kein Problem und ich könnte mich abermals mit Logikentwurf auf FPGA-basis beschäftigen. 4 AD-Wandler (von AD oder TI) + FPGA + SRam + FTDI = Samplerkarte. Ich würde auch nur mit 100 kSa/s abtasten und höhere Frequenzanteile analog filtern. Den Rest dann digital. Ich würde an Genauigkeit gewinnen. Die Software und vor allem die Kalibrations-/Korrekturroutinen würden sich erheblich vereinfachen. Mal schauen wo es hinführt. Im Moment muss ich mich entscheiden was ist zuerst mache... Microwave schrieb: > Wenn ich einen elektroinstallationstechnischen Albtraum aufzöge und von > den zwei Steckdosen im Bastelraum jeweils die Phase nähme, könnte ich > maximal an 400V/13A arbeiten. Wenn es zwei Phasen sind, ist es doch einwandfrei ;-) Hast du denn einen passenden Transformator? Viele Grüße Silvio
Silvio K. schrieb: > Mal schauen wo es hinführt. Darauf bin ich auch schon gespannt! Soll das gesamte Vorhaben eigentlich nur Information für dich selber und für die hiesigen Mitstreiter liefern, oder gedenkst du in fernerer Zukunft gar die große Schleife zu schließen und den Ofen sich selbst (nahezu) perfekt steuern zu lassen? Würde mich mal interessieren! Silvio K. schrieb: > Wenn es zwei Phasen sind, ist es doch einwandfrei ;-) Kommt ganz auf den vorhandenen Bastel-Anteil an. ;) Würde dann wohl schon etwas Geld in eine gescheite Installation investieren. > Hast du denn einen passenden Transformator? Leider nicht. Vielleicht bekomme ich meine Anlage aber mit 1200V-IGBTs direkt an 400V zum Laufen...das wird sich anhand der Gatesignale zeigen, sobald mal ein annehmbares Layout steht. Ich habe ja immer noch vollstes Vertrauen in das PCB-Vorhaben. Momentan wäre ich schon heilfroh, wenn ich an blanken 230V arbeiten könnte ohne Trennung oder sanftes Hochdrehen des Variacs. Und solange bis die Sicherung für meinen Geschmack zu oft fliegt, bliebe ich wohl noch auf dem 325V-Level. Schleichende Installations-Kabelerwärmung aufgrund permanenter Grenzwertüberschreitung ist meines Erachtens auch kein Problem, weil "meine" Steckdose über den C13-Automaten fast direkt an den 63A-Panzersicherungen hängt. Da sind daher keine 50cm normales Installationskabel dazwischen, aber irgendwann steigt vielleicht trotzdem mal der Zähler aus.... ;P . Will mich die Tage nun wirklich mal etwas zusammenreißen und das Layout erdenken. Freundliche Grüße - Microwave
Den größten Schmelzofen für Dentalmetall hier im Labor haben wir seit 18 Jahren ... Ein Italiener mit Namen Segnoir 5 kW Deluxe ... Da ist ein Satz Kondensatoren, so groß wie Putzeimer drin, eine Wassergekühlte Röhre etwa 60 cm hoch, Durchmesser 45 cm und sehr wenig Inhalt. Dann noch ein bisschen Pertinax und Hartpapier. Die Außenseiten und der Raum wo die Zentrifuge drin läuft (Wir schmelzen die Metalle in einem Keramikbecher und schleudern das flüssige Material durch Zentrifugalkraft in die Gipsform) sind aus Kupferplatten. Neulich habe ich mal aus Spaß einen Fehlguß der ca. 250 Gramm wog aus div. medizinischen Metallen reingepackt um den kleiner für die Scheideanstalt zu kriegen. 250 Gramm macht der Segnoir auf größter Stufe mit leisem Brummen (Takt an der Spule soll laut Aufschrift 1MHz sein.) in 45 sec. flüssig. Wenn ich als Zahntechniker mehr von HF verstehen würde, wäre das mal ein HF Ofen, den ich gerne tiefergehend verstehen würde.
Microwave schrieb: > Soll das gesamte Vorhaben eigentlich nur Information für dich selber und > für die hiesigen Mitstreiter liefern, oder gedenkst du in fernerer > Zukunft gar die große Schleife zu schließen und den Ofen sich selbst > (nahezu) perfekt steuern zu lassen? Primär möchte ich den Ofen als Werkzeug nutzen. Für den Zweck muss er zuverlässig laufen. Glühen, Härten, Schmelzen sind die Anwendungen. Die Messtechnikgeschichte macht es mir zusätzlich schmackhaft. So sind Ofen und Messeinrichtung fast schon zwei separate Projekte. Die Informationen, die ich dann erhalte, möchte ich der Allgemeinheit zugänglich machen. In erster Linie möchte ich Ersatzschaltbilder der Last anbieten (Verkopplung Arbeitsspule <-> Werkstück). Das war auch mein erstes Problem beim Design des Ofens bezüglich der Grundparameter (Ströme, Spannungen, Windungszahlen, Frequenz, etc.) Ich möchte das so allgemein fassen, das Leuten, die einen solchen Ofen bauen möchten, diese Informationen geboten werden, egal ob Royer oder Vollbrücke. Die perfekte Steuerung soll den gemessenen(!) Energieeintrag in das Werkstück regeln. Aus den Messwerten und dem Ersatzschaltbild der Last kann man das einfach berechnen. Zahntechniker schrieb: > Den größten Schmelzofen für Dentalmetall hier im Labor haben wir seit 18 > Jahren Wir würden uns sehr über Fotos freuen !
Über Distributtoren wie Hy-Line sind die 2x4W Treiberkerne für deutlich unter 100 EUR zu bekommen. Es gibt da auch ein Evaluation Board für, auf dem die Z-Dioden für Überspannungsschutz sowie die Widerstände für die Entsättigungserkennung sitzen. Lerneffekt verstehe ich so, dass wenn ich einen Induktionsofen bauen will, für mich erstmal die Induktionsanwendung (Anpassung Spule an Last, Schwingkreis, Anpasstrafos...) sowie die Regelung (Oszillator selbstschwingens auf Resonanz oder Oszillator nachgeführt auf Resonanz usw. mit Stromregelung oder Spannungsregelung) von Bedeutung ist. Nach dem Motto keinen 5-Fronten Krieg zu führen ist hier schon Arbeit genug gegeben udn wenn das alles mal läuft, lässt sich immer noch ein eigener Treiber bauen. Dann sind dessen Probleme aber isoliert von den anderen Fehlerquellen lösbar. Natürlich geht es mit ein paar 4049, RC Totzeitgliedern und je IGBT/FET einem N/P FET als Leistungstreiber. Der Komfort fertiger Treiber liegt aber in einer recht idiotensicheren Umsetzung folgender Merkmale: -Schutz des IGBT bei Überspannung durch intelligenten Soft-Clamping. Damit ist keine einfache Z-Diode zwischen C und G gemeint, wie es auch professionelle Firmen teilweise in der Hoffnung umsetzen, dass dieser Schaltungsteil nie aktiv wird. -Schutz des IGBT gegen Entsättigung. Das funktioniert bei hartem Kurzschluß direkt mit dem Schraubendreher zwischen Ausgang der Halbbrücke und Zwischenkreis. Das mit einem selbstgebauten Treiber zuverlässig hinzubekommen erfordert schon den Aufwand einer Diplomarbeit. -Zuverlässige galvanische Trennung der Betriebsspannung und der Ansteuersignale -Einstellbare Totzeit -Betrieb bis 100kHz bei kräftigen IGBTs mit schönen Schaltzeiten ohne parasitäres Klingeln. usw. usf. Ideal ist, wenn es die Leistungsstufe nie beschädigt wird, auch wenn am Schwingkreis beim Testen Fehlanpassungen vorliegen. Und genau das kann ein intelligenter Treiber. Der Parallelkreis hat natürlich den Vorteil, dass hohe Ströme nur lokal fließen und dass die Spannungen gering sind. Mit einem Stromzwischenkreis und einer überlappend(!) schaltenden Brücke lässt sich der elegant ansteuern. Leistungsregelung über den eingeprägten Zwischenkreisstrom, also bevorzugt über einen stromgeregelten, vorgeschalteten Tiefsetzsteller oder einen gesteuerten Gleichrichter. Ist aber doppelt Aufwand. Der Serienkreis ist pflegeleicht, erfordert aber höhere Spannungen und mehr Nachdenken am Anpasstrafo. Irgendwo muss man die kVA unterbringen und bei Nutzleistungen von 10kW sind typisch 50kVA erforderlich. Das sind immerhin 1kV bei 50A oder eine schöne Bank FKP1. Da die Spule aus Kupfer ist, sollte der Wasserdurchfluss hoch genug sein, sie unter grob 50°C zu halten. Dann bleiben die ohmschen Verluste geringer und Baumarktschläuche reichen aus. Für auswechselbare Spulen schraubt man plane Kupferplatten direkt aufeinander. Auflagefläche ca. 2x3cm für die hier diskutierten Leistungen. das Wasser kann durch diese Platten fließen, wenn sie durchbohrt sind und für jeden Anschluss eine Nut für einen Dichtring eingefräßt ist. Seitlich zwei Schrauben zum Anüpressen der Platten. Die Spule ist hartgelötet an zwei Platten und der Hochstromtrafo auch. Weichlot schmilzt weg, Widerstand ist zu hoch-Verluste. Aufgelötete Röhrchen für Anbschluss der Wasserschläuche. Moderne Mikrocontroller können mit 400kHz bei 10 bit sampeln. Bei zwei ADCs sind so 150kHz direkte Abtastung überhaupt kein Problem. Anti-Alias-Filter entfällt, die Werte werden quadriert, addiert und dann radiziert. Schon ergibt sich Ueff und Ieff. Leistungsmessung: -An der Spule Ueff, Ieff und cos(Phi) messen wird sehr ungenau. Der Phasenwinkel liegt nahe 90° und wenige Grad Messfehler machen die Leistungsmessung zunichte. -Am Schwingkreis ist der Phasenwinkel besser, in Resonanz 0°. Hier geht Ueff*Ieff*cos(Phi) recht gut. Oder in einer schnellen ADC Routine 1/T*Summe von 0 bis T über [u(t)*i(t)]. -Einfachst und genauer als obige Lösungen: messung am Zwischenkreis. Wirkungsgrad der Endstufe >95%. Verluste im Kondensator: typisch 0,1%. Nicht leicht zu trennen sind die Verluste vom Bauteil mit denen der Spule. Beide Effekte ändern sich je nach Feldgeometrie und den Lasteigenschaften.
Hallo Walter,
das hört sich schwer nach Erfahrung an. Besonders deine Ausführungen zur
Leistungsmessung habe ich aufmerksam gelesen. Dein Vorschlag am
Zwischenkreis zu messen, ist natürlich verlockend einfach, aber wie du
schon erwähnt hast, kann nicht auf den Wirkungsgrad und auf den
Energieeintrag geschlossen werden. Deshalb möchte/messe ich auch auf der
Grundwelle am Arbeitskreis. Der Arbeitskreis lässt praktisch nur die
Grundwelle zu, sodass der Spannung/Wirkstrom auch nur diese Frequenz
umfasst. So kann man deine vorgeschlagene Zeitbereichsrechung auch in
der komplexen Rechnung vollziehen. Nach Umwandlung in Phasoren wird aus
u(t)*i(t) -> U mal I* ("*" meint hier konjugiert komplex). Supereinfach
auch Z=U/I am Arbeitskreis, und dadurch "sieht" man alles. Ob Resonanz
getroffen, Wirkanteil, kleinste Änderungen werden sichtbar.
Du kannst gerne noch ein wenig mehr ausführen!!!
Grüße
Silvio
Wenn der Kreis in Resonanz betrieben wird, erscheint die Last reell und die Schwingströme - und Spannungen sind sinusförmig. -Beim Serienkreis ist die Speisespannung am Inverterausgang rechteckförmig (Spannungszwischenktreis) und der Strom sinusförmig (aufgezwungen durch Resonanzkreis). -Beim Stromzwischenkreis ist der Speisestrom rechteckgförmig (Stromzwischenkreis) und die Spannung sinusförmig (aufgezwungen durch Resonanzkreis) Damit ist die Leistungsmessung trivial: die Rechteckgröße kann als konstante Gleichgröße entweder gleichgerichtet oder besser am Zwischnkreis gemessen werden und die Sinusgröße über einen Spitzenwertgleichrichter. Mit Wurzel(2) ergibt sich die Leistung. In Resonanz ist die Phase 0°. Bei Betrieb außerhalb Resonanz sind die Schwinggrößen nicht mehr sinusförmig. Die Leistung kommt zwar weiterhin alleine aus der Grundwelle (die Oberwellen erzeugen keine Wirkleistung), aber die Spitzenwertmessung wird ungenau. Eine TrueRMS-Messung ist leicht im Mikrocontroller möglich und hat bei 400 Kilosamples auch genügend Bandbreite. Zusammen mit dem Capture-Timer lassen sich mehrere Verfahren umsetzen: 1. Messung und numerische Integration Inverterstrom(t)*Inverterspannung(t) zur Leistung. Das ist recht genau bei guten bis mittleren Phasenwinkeln. Nachteil ist, dass die Messungen von Spannung und Strom phasengenau sein müssen. Schon die Phasenverschiebung durch den LEM-Wandler verursacht einen erkennbaren Messfehler. Korrektur geht über eine Verzögerung, wozu der Mikrocontroller zu langsam ist. Hier lässt sich nur durch einen Offset und eine Verstärkung bei der Leistungsauswertung eine gute Genauigkeit erzielen. Im FPGA geht das natürlich eleganter. Schaltungstechnich bestehen auch Möglichkeiten (analoge Verzögerungsleitung). 2. Messung Ueff, Ieff, Phi. Berechnung Ueff*Ieff*cos(Phi). Liefert ähnliche Ergebnisse wie oben. Messung von Phi über Capturefunktion des Mikrocontrollers. Für beide Verfahren gilt: Generell wird die Messung bei schlechten Phasenwinkeln sehr ungenau. Wenn bei 85° 50kVA mit 5% Messfehler gemessen werden und die tatsächliche Leistung nur einen Bruchteil der 50kVA beträgt, ist der Messfehler sehr hoch. Die Messung im Zwischenkreis ist davon unbeeindruckt. Sie erfasst zwar nicht die Verluste in der Endstufe, diese sind aber als Modell leicht abbildbar: -Schaltverluste nahezu proportional zu I*sin(Phi) -Durchlassverluste nahezu proportional zu I, da Sätigungsspannung halbwegs konstant. Mit diesen Daten lässt sich erfassen, in welchem Zustand der Schwingkreis sich befindet. Das geht per Hand mit komplexer Rechnung oder ebenso gut mit reellen Zahlen im Controller/FPGA. Das Problem liegt darin, aus den gemessenen Werten auf die Erwärmung zu schließen. Es ist festzustellen, dass gänzlich unterschiedliche Werkstücke in der Spule die selben Parameter am Inverter hervorrufen können. Durch Feldverdrängung in der Spule ändert sich deren effektiv genutzter Querschnitt. Ummagnetisierung des Eisens erscheint als ohmscher Widerstand usw. Auch Simulationen mit FEM führen oft zu erheblichen Fehlern. Es lässt ich kaum auftrennen, welcher teil der vom Inverter abgegebenen Leistung nun im Werkstück steckt oder im Kühlwasser der Spule. Man kann aber sagen, dass Inverter + Schwinkreis gut 95% Wirkungsgrad erreichen. Verluste entstehen hauptsächlich im Anpasstrafo (Wirkungsgrad je nach Bauart 70...95%) und in der Spule (Erwärmung Kupfer mit Kupferspule ergibt Wirkungsgrade unter 40%). Hierzu gibt es Fachliteratur, welche typische Wirkungsgrade für verschiedene Anordnungen nennt. Das lässt sich theoretisch nicht berechnen und die Simulation in Ansys ist aufwendig und unsicher. Im Allgemeinen ist auch nicht die Leistung aufs Prozent genau wichtig, sondern nur die Reproduzierbarkeit eines Erwärmprozesses. Da die Verluste letztlich im Kühlwasser stecken, ist hier noch über Durchflkuss und Temperaturgradient eine Abschätzung des Spulenwirkungsgrads möglich.
So, es ist nun wieder ein Weilchen her, aber es geht langsam und kontinuierlich voran. Die letzten freien Stunden verbrachte ich mit dem Aufbau eines neuen GDT-Treibers für 2 Übertrager. Praktisch einen Doppeltreiber mit stufenlos einstellbarer Einschaltverzögerung der Einzelsignale. Funktioniert auch einigermaßen gut. Die Besonderheit der Verzögerung ist eventuell die RC-Komponente, bei der der Kondensator eine langsame 1N4004-Diode darstellt, also ein unüblicher Kondensator. Zur Verdeutlichung des Speichereffekts habe ich mal wieder eine kleine Animation gebastelt, vom RC-Glied alleine. Gelbe Kurve ist ein Funktionsgenerator der einen Spannungsteiler aus einem 1k-Widerstand und besagter Diode treibt. Kanal 2 ist die Spannung über der Diode. Da erkennt man schön diesen Seichereffekt. Der Nulldurchgang der Diodenspannung hat ein schnelles du/dt. Das hat mir gut gefallen für die Nutzung weiterer Komparatoren. Im Schaltplan des Treibers habe ich es so gut wie es ging umgesetzt. Die Gatespannungen sehen in etwa so aus (SCR40.png). Wenn die Lücke zwischen Ab- und wieder Einschalten zu groß wird, hat man aber auch wieder Probleme. Bis demnächst... Silvio
Hallo Microwave, es gibt Schottverschraubungen von Serto für verschiedene Rohrdurchmesser die eignen sich sehr gut. Bei mir liegen die schon länger, aber weiter bin ich noch nicht gekommen. Jetzt bekomme ich erst mal die C's aus einem Industriegerät. Sollte jemand ein Platinenlayout für einen Oszillator haben so besteht Interesse. Gruß HB
Moin moin liebe Freunde der induktiven Erwärmung. Ich habe (fast) alle Beiträge gelesen und mittlerweile selber mit den Planungen zum Bau einer induktiven Heizung begonnen. Das aussichtsreichste Konzept für eine einfache Umsetzung ist mit Abstand der IGBT-Royer-Oszillator mit hocheffektiver Gateansteuerung von Herrn Rehrmann. Allerdings haben sixh bei der Vorplanung mehrere Beschaffungshürden aufgetan. Besonders der nötige Übertrager bremst mich ungemein aus. Einen passenden Kern habe ich gefunden: https://www.buerklin.com/default.asp?event=ShowArtikel%2883D369%29&l=d&jump=ArtNr_83D369&ajaxLoad=true Allerdings ist das richtige Wickelmaterial nirgendwo zu vertretbaren Preisen beschaffbar. In dem Beispiel von Herrn Rehrmann werden die Wicklungen mit Kuperlacklitze 500x0,1 ausgeführt. Allerdings ist mir dafür keine Quelle bekannt. Meinen Planungen liegen folgende Eckdaten zu Grunde f=50kHz P ca. 2kW und eine maximale Sekundärspannung von 25V (wegen der Berühungssicherheit des Kupferrohres). Damit bräuchte ich ca. 6m Litze oder vergleichbares Material. Die Suche brachte folgendes Ergebniss: http://www.spulen.com/shop/product_info.php?products_id=81 Bei einem Bedarf von 6m unbezahlbar. Daher habe ich nach alternativen gesucht und bin auf das gestoßen: http://www.spulen.com/shop/product_info.php?products_id=1159 Allerdings bin ich mir nicht sicher, ob das Flachband geeignet ist. Vielleicht kennt einer von euch Quellen für Kupferlacklitze oder kann mir etwas über die Brauchbarkeit des Flachbandes sagen. Vielen Dank auch für die bisherigen Informationen Kahless
Willkommen in der Runde! Ich habe noch ein paar kg 90x0,1 (0,71mm²) seidenumsponnen, da müßte man viele (8-10) parallelschalten. > Bei einem Bedarf von 6m unbezahlbar. Daher habe ich nach > alternativen gesucht und bin auf das gestoßen: 1,5m (100g) kosten 16,86 , Deine 6m (400g) kosten 4*16,86=67,44 Euro, ganz schön happig. DER Hersteller heißt pack-feindrähte, habe ich oben schon geschrieben: Beitrag "Re: Wer hat Erfahrung mit Induktionsöfen >1kW" da kostet das kg ca 60-80 Euro (Cu ist leider sehr teuer geworden, heute 6,26/kg). www.ebay.de/sch/zhoefler/m.html hatte 2009 5m Rupalit HF-Litze 60x0,355 (5,94mm²) für 6,00+ angeboten, kannst ihn fragen, ob er noch was davon hat. Damals stand im Angebot, er habe eine größere Menge davon. Bürklin hat(te?) auch HF-Litze von Block. Du kannst aber auch einfach mehrere CuL sauber parallel (multifilar) wickeln. Viel Erfolg!
eProfi schrieb: > Willkommen in der Runde! Danke :D Bei Pack-Feindrähte habe ich bereits angefragt. Aber das Angebot rechnet sich erst bei sehr großen Mengen. Die wollten 30,00 EUR Pauschal zzgl. Kupfer, Spulen und Verpackung, da bin ich dann auch schon wieder bei so ca. 40-50€. An den Verkäufer bei Ebay habe ich mich auch schon gewendet (Danke für den Link, da gibt es viele schöne Schnäppchen), aber bis dato kam noch keine Antwort. Es könnte an der Ferienzeit liegen, dass dort niemand zu erreichen war. > Bürklin hat(te?) auch HF-Litze von Block. Jap Bürklin führt ebenso wie Rechelt HF-Litze, allerdings ist bei beiden Anbietern die größte Bündelung 120x0,1. Was bedeutet, dass ich wieder 5 Stränge zusammenfassen müsste und ca. 2 Rollen benötigen würde. Damit wäre der Preisvorteil auch wieder weg. > Du kannst aber auch einfach mehrere CuL sauber parallel (multifilar) wickeln. Daran habe ich auch schon gedacht, allerdings hege ich die Befürchtung, dass ich eine unzulässige Erwärmung riskiere, wenn ich nicht 100% sauber arbeite. Also werde ich erst einmal abwarten ob sich der Ebay Verkäufer noch meldet. Sollte er dies nicht tun, dann werde ich wohl in den sauren Apfel beißen müssen und eine größere Summe in die Hand nehmen müssen, als ich wollte.
Hallo, für die Hartgesottenen, die sich mit einstelligen kW-Leistungen nicht mehr zufrieden geben, habe ich meine Schaltungssammlung erweitert: http://www.joretronik.de/Web_NT_Buch/Kap13_4/Kapitel13_4.html In Bild 13.3.2 E ist zu sehen, wie man auch große IGBT-Module mit relativ geringem Aufwand ansteuern und schützen kann. Die Ansteuer-/Schutzschaltung wurde ursprünglich für einen 40-kW-Schweißinverter entwickelt und später erfolgreich für die Ansteuerung eines Teslatrafos (SSTC) verwendet. Die in der ursprünglichen Schutzschaltung noch vorhandene Überwachung des Versorgungsstromes der IGBTs hat sich beim Teslatrafo als nicht notwendig erwiesen und ist daher entfallen. Natürlich kann die Schaltung mit den entsprechenden Modifikationen auch für den Betrieb eines Induktionsofens verwendet werden. Daher auch mein Hinweis an dieser Stelle. Jörg
Jonas S. schrieb: > Somit ist der Blödsinn an allen vier IGBTs zu > sehen. > Dieser kann übrigens am ehesten mit diesem Bild verglichen werden: > http://www.flickr.com/photos/stevencaton/615428243... > Ich weiß nun nicht mehr, wie es mit dem derzeitigen Setup weiter gehen > soll. Habe - glaube ich - gefunden, was den Blödsinn verursacht hat: Shoot-Through! Ich fing die Tage ganz unten an und nahm ein Paar Bricks zur Hand und schloss daran den alten IH-IGBT-Treiberkreis an. Nach markantem Vergrößern des GDTs sah das Signal bei 5kHz ganz passabel aus (Die Transistoren haben bei 15V immerhin je 110nF, also zusammen 6.6mC(!))...bis ich dann Brückenspannung dazu gab. Das Gatesignal ähnelte instantan wieder obigem gepostetem Bild, aber so konnte es nun einfach nicht mehr weiter gehen. Nach dem Versuche fehlschlugen, die Schwingungen zu blocken, durch Installation von kleinen SMD-Kondis direkt am Gate, war ich mit meinem Latein definitiv am Ende. Die letzte Sache, die ich jetzt noch probieren wollte, war die Verzögerung der "leading edge", mittels Installation von RD-Gliedern direkt an den Eingängen beider TC4452-Chips, um eventuellen Shoot-Through zu vermindern. Zwar schwingt der (recht induktive) GDT nun einfach noch etwas aus, da der andere Treiber noch nicht einschaltet, wenn der eine Treiber aus ist, aber trotzdem wurde Brückenspannung angelegt und hochgedreht, mit Ergebnis: Das Gatesignal verzog sich nicht mehr und außer dem Spannungs-Plateau (das jetzt auch keine tiefe Delle mehr war) und dem GDT-Ausschwingen, waren somit keine weiteren Unschönheiten mehr zu erkennen. Nun wird der GDT noch verbessert (Streuinduktivität eliminieren!!) und vorallem die Treiberschaltung fit gemacht für höhere Frequenzen. 18...20kHz wären jetzt erstmal das Ziel. Die Forschungsrichtung ist jetzt aber erstmal nicht "Induktionsofen". Grüße - Microwave P.S. @ J. Rehrmann: Haben Sie diese Power-SSTC bereits gebaut? Wäre es möglich, Bilder bzw. Videoaufnahmen vom Betrieb zu sehen? Würde mich doch brennend interessieren, angesichts der exorbitanten, angegebenen Dauerleistung!
EDIT: Der neue GDT funktioniert grundsätzlich wie eine 1, wobei aber das Totzeit-Plateau nicht ganz bei 0V liegt, sondern eher bei 3..4V bzw. -3...-4V. Grund dafür ist der HC132-Oszillator, der kein g von exakt 0.5 generiert, was somit in Verbindung mit dem Übertrager schließlich den Offset bewirkt. Grüße - Microwave
Microwave schrieb: > EDIT: Der neue GDT funktioniert grundsätzlich wie eine 1, wobei aber das > Totzeit-Plateau nicht ganz bei 0V liegt, sondern eher bei 3..4V bzw. > -3...-4V. > Grund dafür ist der HC132-Oszillator, der kein g von exakt 0.5 > generiert, was somit in Verbindung mit dem Übertrager schließlich den > Offset bewirkt. > > Grüße - Microwave Das ist allerdings nicht der Grund. Dieser Effekt tritt auch bei absolut symmetrischer Ansteuerung auf. Vielmehr ist das eine Folge des Koppelkondensators, den man üblicherweise primärseitig in Serie zum GDT schaltet. Durch den Magnetisierungsstrom des GDT bricht dessen Spannung bis zum Beginn der nächsten Totzeit immer etwas ein. Das hat zur Folge, dass der Pegel der nächsten Totzeit etwas überschwingt. Der Überschwinger sollte aber nicht wesentlich größer als 1 V sein, sonst wirds gefährlich. Schließlich sollen während der Totzeit ja alle Transistoren sicher sperren. Abhilfe schafft ein größerer Koppelkondensator und/oder ein hochpermeabler GDT-Ferritkern. > P.S. @ J. Rehrmann: > Haben Sie diese Power-SSTC bereits gebaut? > Wäre es möglich, Bilder bzw. Videoaufnahmen vom Betrieb zu sehen? > Würde mich doch brennend interessieren, angesichts der exorbitanten, > angegebenen Dauerleistung! Selbstverständlich habe ich diese Schaltung schon aufgebaut und getestet. Von Dauerleistung kann allerdings keine Rede sein. Das schafft meine Hausinstallation definitiv nicht. Auch die IGBTs kommen bei diesen Frequenzen schnell an ihre Grenzen. Im ungünstigsten Fall produziert so ein IGBT ca. 30 mJ Schaltverluste pro Periode. Bei Teslafrequenzen um die 100 kHz im Dauerbetrieb wären das immerhin 3 kW Verlustleistung pro IGBT also insgesamt 12 kW bei 2 Modulen. Beim Teslatrafo werden die IGBTs deshalb nur im Impulsbetrieb gefahren, dann allerdings mit Impulsleistungen bis über 100 kW. Mittlere Leistungen von 5-10 kW lassen sich an einem 16-A-Drehstromanschluß problemlos erreichen. Publizierbares Bildmaterial habe ich z.Zt. leider noch nicht. Ich werde es bei dem nächsten Testlauf mal versuchen. Das kann noch etwas dauern, weil ich im Moment etwas knapp mit der Zeit bin. Jörg
Jörg Rehrmann schrieb: > http://www.joretronik.de/Web_NT_Buch/Kap13_4/Kapit... Danke Jörg für den Hinweis. Grundsätzlich finde ich die Schaltung hochinteressant. Nicht wegen der Leistung, sondern wegen der geringeren Spannungsbelastung der IGBT´s gegenüber dem Royeroszillator, dem Überlastungsschutz und der einfachen Leistungsregelung mittels TS 555. Allerdings hat diese Schaltung gegenüber dem Royer auch einen kleinen Nachteil. Immerhin muss man den Inverter per Hand auf die Resonanzfrequenz einstellen. Wenn allerdings ein Werkstück in die Arbeitsspule eingeführt wird, erfolgt eine Verstimmung des Schwingkreises, wenn ich mich nicht irre. Also muss die Frequenz von Hand nachgeregelt werden. Dies entfällt beim Royer weil er sich selbst auf die Resonanz einstellt. Würde das die Schaltung in Bild 13.3.2 E auch automatisch bewerkstelligen, wäre sie wohl die optimale aller bisher diskutierten Lösungen.
Hier auch mal wieder ein Lebenszeichen von mir. Im Laufe der letzten Monate sind mir ein paar weitere Ideen gekommen. Nur kurz zwei Hauptideen: 1. Ein akademischer Ansatz, der, wie sich zeigte, Probleme in der praktischen Realisierung zeigte: Bei meinem Oszillatoransatz gab es Probleme die Steilheit des Phasenganges zu nutzen, da die Phasenrichtung die falsche war. Die Überlegung war dann folgende. Um den Phasengang zu spiegeln, mischte ich das Signal mit einem verdoppelten Signal der Schaltung, um das Spiegelbild zu erhalten. Allerdings musste ich oft filtern und verfälschte damit den ursprünglichen Phasengang immer weiter. Der Ansatz hatte akademischen Wert, führe ihn aber nicht weiter fort. 2. Ich bin nun vom Oszillatoransatz weg und gehe in Richtung PLL. Im angehängten Schaltbild ist eine verschachtelte PLL dargestellt, die Vor- und Nachteile zeigt. Nachteil: wiedermal kompliziert, wie soll es auch anders sein. Vorteil alles wird gut ;-) Ein VCO steuert die Vollbrücke des Leistungskreis mit der Frequenz f0. Eine zweite PLL lockt sich auf eine Frequenz die beispielsweise 15 kHz niedriger liegt. Nun werden bestimmte Signale des Leistungskreises auf die Differenz beider Frequenzen gemischt. Die Zwischenfrequenz liegt dann (welch Wunder) bei 15 kHz. In den Zwischenfrequenzsignalen stecken vereinfacht gesagt die Informationen, ob sich der Lastschwingkreis auf Resonanz befindet oder nicht, immer noch drin. Warum mische ich überhaupt, könnte man meinen. Aus zwei Gründen. Die Betriebsfrequenz des Leistungskreises liegt zum Beispiel bei 150 kHz. Die 1. Oberwelle bei 300 kHz. Die läßt sich zwar für eine weitere Verarbeitung herausfiltern, aber das gelingt nur gut mit steilflankigen Filtern und verschlimmbessert den Phasengang. Mischt man nun die 150 kHz auf 15 kHz herunter, liegt die Oberwelle trotzdem noch bei 165 kHz. Jetzt schafft das auch ein sehr einfaches Filter ohne Probleme. Das nennt man Trennschärfegewinn und wird bei fast jeder Kommunikationstrecke verwendet. Der zweite Grund, der mir immer am Herzen liegt, ist die Nutzung der Soundkarte des PC's für die Messung der Leistung, Anpassung und Impdanzen in der Schaltung. Die ZF liegt bei 15 kHz und ist somit kompatibel für jedem Computer. Als 3. Möglichkeit sehe ich auch die Nutzung von DDS-Bausteinen, mit denen ich jetzt häufiger zutun habe. Für das Induktionsofenprojekt habe im momentan wenig Zeit, da ich mich mehr in die Richtung Mikrowellen ausrichte. Dennoch wird es hier weitergehen und ich melde mich, wenn es wieder deutlichen Fortschritt gibt.. Viele Grüße Silvio
Ich habe da nochmal eine Frage, die mich brennend interessiert. Wenn man den Oszillator von Jörg Rehrmann (http://www.joretronik.de/bilder_schaltungstechnik/Oszillatoren_html_m4cd394a1.gif) unter Verwendung der Schutzschaltung (http://www.joretronik.de/Web_NT_Buch/bilder/b11_2_e.gif) aufbauen will, muss man dafür sorgen, dass der Kondensator C1 des Oszilators geladen ist, bevor man die Betriebsspannung anlegt. Dafür habe ich bisher immer ein kleines Netzteil verwendet, aber besteht auch die Möglichkeit den Kondensator am Netz aufzuladen?
Kahless schrieb: > Ich habe da nochmal eine Frage, die mich brennend interessiert. > > Wenn man den Oszillator von Jörg Rehrmann > (http://www.joretronik.de/bilder_schaltungstechnik/Oszillatoren_html_m4cd394a1.gif) > unter Verwendung der Schutzschaltung > (http://www.joretronik.de/Web_NT_Buch/bilder/b11_2_e.gif) aufbauen will, > muss man dafür sorgen, dass der Kondensator C1 des Oszilators geladen > ist, bevor man die Betriebsspannung anlegt. Dafür habe ich bisher immer > ein kleines Netzteil verwendet, aber besteht auch die Möglichkeit den > Kondensator am Netz aufzuladen? Bei dieser Schaltung: (http://www.joretronik.de/bilder_schaltungstechnik/Oszillatoren_html_m4cd394a1.gif) sind die Gates kapazitiv vom Lastkreis getrennt. Dadurch können sich die Transistoren nicht in einem Zustand hoher Leitfähigkeit "aufhängen", wie das bei den DC-gekoppelten Royer-Oszillatoren beim zu späten Anlegen der Steuerspannung passieren kann. Der Oszillator schwingt daher aus jeder Situation heraus zuverlässig an, egal wann C1 geladen wird. Das ist ja auch der besondere Vorteil dieser Schaltung gegenüber den DC-gekoppelten Royer-Oszillatoren, die den Bertieb an ungesiebter Netzgleichspannung erlaubt. Jörg
Vielen lieben Dank Jörg, aber gerade was den Betrieb an der Netzspannung anbelangt habe ich noch eine Frage. Besonders wenn der Tiefsetzsteller im Betrieb ist wirkt er stark auf das angeschlossene Netz zurück. Daher würde das Zwischenschalten eines EMV-Filters durchaus Sinn machen. Aber gerade in diesem Bereich wird man durch das Angebot an die unterschiedlichen Filtern fast erschlagen, mit teils sehr unterschiedlichen Preisvorstellungen. Wie viel sollte man für den Filter investieren und worauf sollte mach achten? Oder würdet ihr den Filter einfach weglassen und hoffen, dass die Netzinduktivität ausreichend ist?
Kahless schrieb: > Besonders wenn der Tiefsetzsteller im Betrieb ist wirkt er stark auf das > angeschlossene Netz zurück. Daher würde das Zwischenschalten eines > EMV-Filters durchaus Sinn machen. Das macht unbedingt Sinn. Immerhin springt die Stromaufnahme im Takt der Schaltfrequenz sehr schnell zwischen null und Maximalwert. Das produziert maximale Störungen in Richtung Netzspannung. Ohne Filter dürfte der Radioempfang von LW bis UKW in der Umgebung erheblich gestört sein. > Aber gerade in diesem Bereich wird man > durch das Angebot an die unterschiedlichen Filtern fast erschlagen, mit > teils sehr unterschiedlichen Preisvorstellungen. > Wie viel sollte man für den Filter investieren und worauf sollte mach > achten? Zumindest sollte die Grenzfrequenz des Filters weit unterhalb der Schaltfrequenz liegen, damit die Durchgangsdämpfung der Schaltfrequenz möglichst groß ist. Da die Grenzfrequenz der preiswerteren Filter etwas höher liegt, macht es eher Sinn, die Schaltfrequenz mit einem LC-Filter vorzufiltern und den HF-Rest mit einem preiswerten Standardfilter säubern. Jörg
Netzeingang->Filterdrossel 4%UK->Gleichrichter ->Zwischenkreis. Standards für Industrieanlagen bis 500kW. Keine PFC. Keine weiteren EMV-Filter. Ist zulässig, wenn das Stromnetz so hart ist, dass die Spannungsverzerung am Netzanschluss Oberwellenzahlen nach Norm nicht überschreitet. Der Zwischenkreis und die Drossel bügelt den gröbsten Mist weg. 63A Drehstromdrossel kostet in kleinen Stückzahlen ca. 150 EUR. Zwischenkreiskondensatoren F&T 100µF 1200V Serie CX kosten ca. 60 EUR/Stück und können bis zu 90Aeff. Bewährte Konzepte: 1. Frequenzen über 100kHz: ->Tiefsetzsteller entspannt mit 10kHz laufend erzeugt reduziert Zwischenkreisspannung auf z.B. 10...500V. Hier tut es eine IGBT Halbbrücke z.B. mit FF300R12MS4. ->Nachgeschaltet ist eine IGBT-Vollbrücke (ebenfalls FF300R12MS4) oder eine FET Vollbrücke (IXFN44N80). Betrieb der Vollbrücke mit Puls/Pause-Verhältnis 1:1. Resonanz-Nachregelung: ->Selbstgebauter Ringkern-Strommesswandler geht auf Schottkydioden und Komparator. Ergibt Rechtecksignal mit Phaseninformation des Stroms. ->Spannungsmessung am Inverterausgang über Hochvoltwiderstände und Komparator ergibt Rechteck mit Phaseninformation der Spannung. ->ein simples XOR liefert daraus ein Rechtecksignal, dessen Pulsweite der Phasenverschiebung entspricht. Über ein RC-Glied kann damit eine Gleichspannung erzeugt werden, die den Frequenzregler bedient. ->Die Information, ob die Phasenverschiebung kapazitiv oder Induktiv ist, liefert eine simple FlipFlop-Schaltung. Kapazitiver Betrieb ist tödlich für die Endfstufe, da reverse-Recovery Verluste der Freilaufdioden extreme Verluste erzeugen. ->Beide letztgenannten Funktionen lassen sich bequem mit dem HEF4046 realisieren. Dieser hat auch den VCO für die Frequenzerzeugung mit eingebaut. ->Regelbereich des VCO so eingrenzen, dass dieser im Arbeitsbereich des Serienschwingkreises liegt. ->Induktoranpassung über Trafo. Bestimmung Trafoanpassung: Güte und Induktivität der Induktorspule liefert Ohm,schen Lastanteil. Dieser wird bei Kompensattion in Resonanz mit Ü^2 an den Zwischenkreis transformiert. Beispiel: gewünscht sind 10kW, Zwischenkreisspannung=500V, ergibt Inverterstrom von 20A oder Inverterlast von 25 Ohm. Ohmscher Anteil an Induktorspule: 0,05 Ohm. Ü=wurzel(25/0,05)= abgerundet 20 Wdg. Primär am Trafo. Trafobauweise siehe oben, bei >100kHz aber nur mit Ferrit. ->Regelung der Leistung erfolgt alleine am Tiefsetzsteller. ->Konzept bewährt bis ca. 100kW, darüber kommen gesteuerte Gleichrichter zum Einsatz, weil die Verluste am Tiefsetzsteller zu hoch werden. 2. Konzept bis 100kHz: ->Kein Tiefsetzsteller, Endstufe mit VCO frequenzmoduliert fahren. Beispiel: Resonanz Serienkreis bei 20kHz. Ausgangspunbkt Frequenzregelung 50kHz. VCO reduziert Freuquenz bis Stromsollwert erreicht ist oder erhöht Frequenz, wenn Strom zu hoch ist. ->Keinen kapazitiven Betrieb fahren wegen Reverse-Recovery. Induktive Phasenreserve von 20° beibehalten (XOR Signal aus Spannung + Strom geht über RC Filter auf OP). ->Aufbau ganz leicht: 4046 enthält VCO für Frequenzmodulation und XOR für Phasendetektion. Nur 2 OPs sind noch nötig (1x Stromregler, 1x Phasenregler, beide über Dioden verkoppelt) und die Schaltung läuft. ->Leistungsregelung alleine über Frequenzmodulation. Hartes induktives Schalten ist bei den geringen Arbeitsfreqeenzen und schnellen IGBT parktikabel. Bei 100kW@20° Phasenwinkel <3kW Verluste an den IGBTs. Ein guter IGBT Treiber mit Entsättigungserkennung vermeidet teure Super-GAUs bei der Erprobungsphase.
So liebe Freunde der Sonne, ich habe die letzten Tage mal wieder etwas Zeit gefunden und prompt den Schaltplan für die Induktionsheizung in Eagle reingehauen und auch gleich das Board erstellt. Werde es die Tage mal in die Produktion geben.
Kahless: Wirklich interessante Schaltung! Hast Du sie schon getestet? Die Verstärkung der Gateansteuerung der Haupttransistoren im Royer-Oszillator sieht interessant aus, das muss ich mir mal im Detail ansehen und simulieren. Was sollen denn für Endstufentransistoren zum Einsatz kommen? - Für wieviel Leistung und welche Busspannung ist deine Schaltung eigentlich ausgelegt? - Sollen C5, C6 schon die Kapazitäten des Tankkreises sein? - Ist der Stepdown-Wandler schon getestet? Welche Eingangsspannung? Wie lauten die Parameter der Induktivität des Stepdown-Wandlers (J3, J4)? Wieviel Strom soll er liefern? - Wie gut funktioniert die Regelung über den Stepdown-Wandler mit dem Spitzenwertgleichrichter unten rechts? Wäre schön wenn Du mir etwas dazu beantworten könntest. Ich baue zwar an keinem Induktionsheizer, aber habe diverse Royer-Konverter in Betrieb und habe gerade ein Projekt wo es auch daraus hinausläuft einem Royer-Konverter einen Stepdown-Wandler vorzuschalten um die Ausgnagsspannung einstellen zu können. Im Moment gedenke ich aber eher die Regelung der Ausgangsspannung des Stepdown-Wandlers komplett getrennt vom Royer-Konverter auszuführen... Grüße Sascha
Moin Sascha, die Schaltung ist nicht auf meinem Mist gewachsen. Dafür bin ich noch zu unerfahren das Lob gebührt ganz allein Jörg Rehrmann (http://www.joretronik.de/). Er hat sie entwickelt und auch schon aufgebaut. Ich habe das ganze lediglich in Eagle reingetippert. Die Schaltung soll an gleichgerichteter ungeglätteter Netzspannung betrieben werden. Dadurch reduziert sich zwar die erreichbare maximale Leistung aber ich spare mir die PFC am Eingang. Lediglich ein Filter soll noch vorgeschaltet werden. Bei den Verstärkertransistoren handelt es sich um IRFBC 30 und für den Schwingkreis sollen IRG 4PH 50UD IGBTs zum Einsatz kommen. C5 und C6 sollen die Schwingkreisinduktivitäten darstellen. Mit dem angeschlossenen Übertrager soll dann eine Frequenz um die 100kHz erreicht werden. Die Induktivität soll aus Kernsatz PM62/49 B65684A0315A027, 315 nH, N27 und 25 - 30 Wdg 4mm² (je nachdem wie viel ich drauf bekomme) bestehen. In der Simulation läuft das alles einwandfrei, aber wie das ganze in der Praxis aussieht muss ein Aufbau zeigen. Ich habe soweit alle Bauteile hier liegen, werde in der kommenden Woche die Platine herstellen lassen und dann mit dem Aufbau beginnen. Grüße Kahless
Moin Moin, nachdem hier ein wenig Flaute eingekehrt ist, wollte ich mal wieder einen kleinen Bericht nachreichen. Ich habe meine Induktionsheizung so weit aufgebaut und sie macht optisch einen sehr guten Eindruck. Als ich sie heute in Betrieb nehmen wollte, ging beim Einschalten die Stromanzeige in die Begrenzung und die Sicherung flog raus. Also habe ich alles wieder zerlegt und mich auf Fehlersuche gemacht. Schließlich stellte ich fest, dass die Diode (D10) wie auch der MOSFET (Q5) des Tiefsetzstellers jedweden Widerstand verloren haben. Ich hatte also einen satten Kurzschluss in meiner Schaltung. Nun stellt sich mir allerdings die Frage, warum beide Bauteile ihr Leben aus gehaucht haben. Zumal es gleich beide erwischt hat. Immerhin habe ich in weiser Voraussicht die doppelte Anzahl an Leistungshalbleitern bestellt, somit kann ich die Bauteile tauschen und einen neuen Versuch wagen. Allerdings wollte ich das erst machen, wenn ich weiß warum Diode und MOSFET den Einschaltversuch nicht überstanden haben. Hat jemand vielleicht eine Idee? Der Aufbau entspricht dem oben von mir hoch geladenen Schaltplan zuzüglich eines Filters (2*470uH Drosseln 470nF Kondensator) und einem Brückengleichrichter. Viele Grüße Dirk
Moin Moin, ich habe heute den zweiten Versuch gestartet die Anlage zum Laufen zu bringen. Dabei ist das Bauteilgrab beträchtlich angewachsen. Dabei habe ich lediglich das Poti zur Leistungsregelung auf 10k Ohm gestellt. Scheinbar ist der Wandler auch kurz angelaufen, bevor die Sicherung den Versuch beendet hat. Der negative Effekt ließ nicht lange auf sich warten. Gestorben sind: MOSFET und Diode des Stellers (DSEI12-06A IRFP 460A) Beide Verstärkertransistoren (IRFBC30) und ein IGBT (G4PH50UD) Dem ersten optischen Eindruck nach zu Urteilen, sind sie nicht an Überlastung aus dem Leben geschieden. Ich vermute daher eine Überspannung, kann mir aber beim besten Willen nicht erklären, wo die hergekommen sein könnte. Hat vielleicht jemand eine Idee, bevor ich weitere Halbleiter ermorde? Viele Grüße Dirk
Vielleicht mal kleinere Brötchen backen und die Schaltung kleiner aufbauen und zum Laufen bringen?
ggf. mit deutlich verringerter Spannung und elektronischer Strombegrenzung arbeiten, ein HV-Labornetzteil ist hier Gold wert.
Bei Schaltungen die ich ans Netz hänge oder z.B. reparierte Schaltnetzteile schalte ich immer zuerst eine 60W-100W Glühbirne in Reihe, das hilft gegen die Bauteilvernichtung ;)
Moin Falk, ich gebe es ungern zu, aber du hast wohl Recht. Ich bin fälschlicher Weise davon ausgegangen, dass die Schaltung schon laufen wird, wenn ich sie 1:1 nachbaue. Tja, so kann man sich täuschen. Ich werde mal versuchen mir in der Uni leihweise ein regelbaren HV-Labornetzteil zu organisieren. Mit ein wenig Glück kann ich es benutzen, sonst muss ich mir halt was anderes überlegen. Viele Grüße Dirk
Freischwingende Schaltungen sind immer unzuverlässig. Wenn's nicht sdauber anschwingt, arbeiten die Schaltgleider im linearen Modus und rauchen sofort ab. Daher werden industriell immer fremdgesteuerte Enmdstufen eingesetzt. Sogar die Billig-Herdplatten für 30 EUR sind mit einem Controller gesteuert.
Ich freue mich, dass hier wieder ein wenig Bewegung hineingekommen ist. Ich plane auch wieder etwas in Richtung Induktionsheizung zu machen. Ich gehe nun aber weg von der analogen Steuerung und werde was auf digitalem Wege (DDS) machen, inkl. Leistungsmessung, Impedanzanalyse und Frequenz-Steuerung. Ich bin in den letzten Monaten wieder stark geworden im digitalen Bereich und möchte das "sinnvoll" anwenden...Es wird noch ein paar Monate dauern, aber ich freue mich schon! Viele Grüße und Gute Nacht Silvio
Hallo zusammen, wollte Euch folgende 14 Jahre alte Philosophie-Doktorarbeit mitteilen: Neue alte Literatur (1999) zum Verständnis Pi-Filter und Leistungsendstufen (1kW bei 5 MHz): Class E, DE und D High Power and High Frequency Class-DE Inverters By Ian Douglas de Vries Thesis Presented for the Degree of DOCTOR OF PHILOSOPHY In the Department of Electrical Engineering UNIVERSITY OF CAPE TOWN August 1999 http://scopeboy.com/tesla/classde.pdf Ist zwar nicht ganz unser Frequenzbereich, dennoch sehr aufschlußreich und gut geschrieben.
Ich mache in diesem Bereich nichts.Habe nur in der Industrie gesehen,die
Induktionsspule wir mit Wasser gekühlt.Sogar der Schmid hat ein solches
Gerät
daneben ein offener Wasserbehälter das Wasser wird durchgepumpt und
fließt wieder in den ca 300L Behälter.Um Stahlmeissel zu schmieden,die
Leistung kenne ich nicht.Aber 10-50KW dürften es sein.Der
Induktionsgenerator müsste 25-35 Jahre alt sein.
Gruß Hans
Moin Moin liebe Freunde der gepflegten Bastelei, nachdem hier mal wieder etwas Ruhe eingekehrt ist, wollte ich mal wieder ein paar Überlegungen zur Diskussion bringen. 1. Mit welcher Spannung arbeiten die Spulen bei Industrieanlagen? Immerhin handelt es sich um eine unisolierte Kupferspule und somit müsste Laut DIN VDE die Effektivspannung unter 25V liegen (Kleinspannung). Oder gelten bei höherfrequenten Quellen andere Grenzwerte? 2. Gibt es eine Möglichkeit den Rehrmann-Oszillator so aufzubauen, dass ein sekundärseitiger Schwingkreis Frequenzbestimmend ist? Immerhin müsste dann nicht immer die gesamte Blindleistung durch den Übertrager. Bei einer ersten Simulation des ganzen, bestimmten die Kapazitäten C2, C3, C4 und C5 die Frequenz. Viele Grüße Kahless
Bei dem großen Kupferrohrquerschnitt der Induktionsspulen welche ich
gesehen
habe ist eine große Stromstärke bei einer kleinen Spannung
vorhanden.Schätze mal 150A und 7 Volt,wäre auch ca. 1KW. Die Spulen
welche ich gesehen habe hatten ca.6-10 Windungen.
Gruß Hans
Entscheidend ist die Güte des Schwingkreises, also die Ankopplung der Last in an die Induktionsspule. Für eine kleine, brauchbar angekoppelte Zylinderspule sind z.B. bei 10kW Ströme um 750A bei 50V üblich.
Kahless schrieb: > 2. Gibt es eine Möglichkeit den Rehrmann-Oszillator so aufzubauen, dass > ein sekundärseitiger Schwingkreis Frequenzbestimmend ist? Immerhin > müsste dann nicht immer die gesamte Blindleistung durch den Übertrager. > Bei einer ersten Simulation des ganzen, bestimmten die Kapazitäten C2, > C3, C4 und C5 die Frequenz. Man sollte dem Schwingkreis möglichst keine zusätzlichen Freiheitsgrade gewähren. Andernfalls wird der Oszillator u.U. instabil und andere unerwünschte Schwingungsmoden finden. Bei diesem Oszillatortyp ist das eigentlich nur möglich, wenn die Schwingkreiskapazität direkt an den Transistoren angeschlossen bleibt. Die Arbeitsspule kann man über einen Trenntrafo anschließen, muß dann aber tatsächlich die gesamte Blindleistung über den Trafo leiten. Hier wird es sinnvoller sein, die Netztrennung von einem vorgeschalteten Netzteil vornehmen zu lassen. Jörg
Moin Moin, nachdem hier mal wieder ein wenig Ruhe eingekehrt ist, wollte ich selbige durch einen kleinen Erfahrungsbericht enden lassen. Ich habe mal wieder ein wenig Zeit gefunden und den Rehrmann Oszillator in modifizierter Weise zu Hause aufgebaut. Damit die Arbeitsspule aber die sichere Spannungsebene von 50V effektiv nicht verlässt, wird der Oszillator mit 24V betrieben. Dabei bildet die Arbeitsspule zusammen mit einem Paket aus 20 220nF Kondensatoren den Schwingkreis. Somit erreiche ich eine Frequenz von 50kHz. Dabei sollte der Strom im Schwingkreis (errechnet) bei ca. 70A liegen. Der Aufbau ist allerdings nur bis zu einer Leistung von maximal 500W geeignet. Aber so viel Strom liefert mein Netzteil ohnehin nicht. Da ich keine größeren Werkstücke zur Hand hatte, habe ich einfach mal einen kleinen Schraubendreher vom Rummel in die Arbeitsspule gehalten. Die Leistungsaufnahme des Oszillators stieg um 50W an und nach ca. 30 Sekunden war der Schraubendreher rot glühend. Alles in Allem doch schon recht beeindruckend. Die Leerlaufverluste liegen bei 60W, was dem provisorischem Aufbau des Schwingkreises und der damit verbundenen schlechten Güte geschuldet ist. Die Arbeitsspule wird im Leerlauf auch handwarm, aber eine Kühlung ist nicht nötig. Fazit: + Sehr einfacher Aufbau + Schwingt immer in Resonanz + Sehr sicher durch geringe Betriebsspannung + MosFets bleiben schön kühl - Schlecht Regelbar - Benötigt stromstarke Drosseln für höhere Leistungen - Benötigt separates Netzteil Auf Absehbare Zeit werde ich sicherlich noch eine andere Topologie probieren, aber soweit bin ich mit dem erreichten doch schon recht zufrieden. Eine Kamera habe ich leider nicht zur Hand. Aber wenn gewünscht mache ich demnächst ein paar Aufnahmen und reiche sie nach. Viele Grüße an alle Bastler Kahless
Moin Moin, nachdem mir das Thema mit der zulässigen Berührungsspannung keine Ruhe gelassen hat, habe ich mich erneut auf die Suche nach gesetzlichen Grenzen begeben. Man soll es nicht für möglich halten, aber ich bin fündig geworden. In der BGV B11: Elektromagnetische Felder ist eine Tabelle bei der die Grenzwerte in Abhängigkeit der Frequenz aufgelistet sind. Ich habe sie mal angehängt. Viele Grüße Kahless
Schon gesehen? Auch die Russen (utube: zilipoper - ein begnadeter Frickler) sind fleißig gewesen: http://www.youtube.com/user/zilipoper/videos Levitation induction heater Levitation copper http://www.youtube.com/watch?v=7btY5H8nHGk Induction Heater 4 kW Meltdown 400 g of copper http://www.youtube.com/watch?v=CkfuPtOdUgo Auch seine Tesla-Experimente (DRSSTC) und Plasmaflammen (bis 14 MHz) sind beeindruckend. Was gibt's bei Euch neues?
Die Zeit , die Zeit, es ist ein Jammer. Dabei macht das Video vom Kupferschmelzen echt Lust auf mehr. Ich bin immer noch Feuer und Flamme mit dem Thema und werde in den nächsten 10 Jahren bestimmt nochmal dazu kommen. Wenn ich mal Zeit finde, dann bin ich an einer DDS-Steuerung dran, zusammengewürfelt aus SoC-Eval-Board, DDS-Generatoren und Mischerplatine. Ich bin fest entschlossen eine intelligente Steuerung auf ARM-Basis zu implementieren, natürlich inklusive Messeinrichtung für Leistung, Impedanz und Wirkungsgrad (deshalb Mischer etc.) in Echtzeit Foto: im Hintergrund das Evalboard, vorn links Mehrkanal-Downconverter ursprünglich mal für GHz gedacht, da breitbandig auch für 150 kHz geeignet. Vorn rechts DDS. Mal sehen, was das Jahr bringt...
DDS zur Erzeugung der Rechteck-Ansteuersignale? Vollkommen verrückt! Das Problem liegt nicht in der Impulserzeugung, sondern in der unter allen Betriebsbedingungen stabil funktionierenden Erfassung der echten Stromnulldurchgänge.
Walter Braun schrieb: > DDS zur Erzeugung der Rechteck-Ansteuersignale? Es geht eher um die digitale Frequenzsynthese (Regelung auf eine der beiden Blindanteil-freien Impedanzen des LLC Netzwerks oder mit definierten induktiven Anteil für ZVS) mit mehr oder minder intelligenter Steuerung durch Software. 100 mal pro Sekunden Messen und Frequenz setzen könnte ausreichend schnell sein. Mal sehen...
Hallo, auch ich hatte mich mal an Induktionsheizern versucht. Angefangen mit einem fliegenden Aufbau der immerhin, trotz der kleinen Kühlkörper auf den IRFP260-Mosfets, 500W (35V 15A) leistete. Damit konnte ich immerhin schon einen 4-Kantstahl innerhalb einiger Minuten zur Rotglut bringen...
... ermutigt durch den spontanen Erfolg hab ich das Ganze dann noch mal ordentlich aufgebaut und den Mosfets größere Kühlkörper spendiert. Damit waren dann schon locker 700W möglich (Warscheinlich sogar bis 1000W aber dann hätten die Kühlkörper doch noch größer werden müssen.)
...dann wolte ich es wissen und hab mir erst mal "größere" Mosfets besorgt (IRFP4332) einen etwas dickeren Ringkerntrafo und FKP-Kondensatoren statt der vorher verwendeten MKPs. Siehe Video: http://youtu.be/-rZ87PVk7xM Zunächst schien auch alles einwandfrei zu funktionieren, 1500W waren gar kein Problem, Eine M20 Schraube glüht nach 2 Minuten hellrot. Doch dann sind mir ab und zu beim Einschalten die Mosfets um die Ohren geflogen, ohne das ich einen Grund finden konnte. Wenn er denn lief war alles in Ordnung, auch das Osci-Bild zeigte keinerlei Auffälligkeiten und wenn beim Einschalten alles explodiert, kann ich nichts mehr messen. Ich habe mir daraufhin noch einen 2,2KW Regeltrafo zugelegt um die Möglichkeit zu haben die Spannung langsamm hochzufahren um Unregelmäßigkeiten erkennen zu können. Und tatsächlich zeigte sich bei einem Versuch, das die Eingangsspannung auf knapp 80V anstieg, obwohl sie erst bei 30V hätte liegen dürfen. Schuld war offensichtlich die 100uH Speicherdrossel, die unter Umständen schon mal ein schwingendes Eigenleben entwickelte. Warum habe ich nie rausgefunden. Nachdem ich diese auf 47uH umgewickelt hatte trat das Phänomen bislang nicht mehr auf. Der Nächste Schritt wird dann sein IXYS-Mosfets mit 500V 64A einzusetzen und dann auf IGBTs umzustellen und mit der Spannung weiter raufzufahren... Gruß, Andreas
ups, der Schaltplan war nicht mehr aktuell. Hier der neue...
Sehr sehr nett, vor allem der aufgeräumte Arbeitsplatz gefällt mir sehr ;-) Auf welcher Frequenz läuft der Aufbau ? Weiter so!
Zur Zeit mit gut 100Khz. Ich war schon mal hoch bis auf 200KHz, aber bei den Frequenzen werden die Verluste in den Mosfets zu groß. Aufgeräumter Arbeitsplatz??? Nö, für die Fotos den Kürmel beiseite geschoben... ;-)
So eine Royer-Schaltung erstaunt mich immer wieder, so schlicht und
einfach und dabei fähig eine so hohe HF-Leistung zu erzeugen ('HF' mal
in weiterem Sinne, nicht im jeden Kontext kann man Frequenzen im Bereich
von 100-200kHz ja so nennen).
Hast Du eine Leuchtstofflampe, am besten ein langes Rohr, herumliegen?
Das würde erstaunlich gut die Feldstärke und die Ausbreitung des Feldes
veranschaulichen.
...so, nun hat´s mir mittlerweile 5 Sätze IRFP4332 Mosfets zerschossen. Zum Teil schon bei Versorgungsspannung von 40V. Ich habe deshalb zum Testen mal zurückgerüstet auf IRFP260 und die machen keine Zicken... Das Blöde ist das es zu den IRFP4332 offensichtlich vom Hersteller keinerlei Datenblätter mit Angaben zu td(on), tr, td(off) und tf gibt. Ich habe den dumpfen Verdacht das die zu langsam ausschalten und dann beide Mosfets zu lange gleichzeitig leitend sind und damit einen schicken Kurzschluss verursachen. Hat vielleicht irgendwer schon mal Daten zu den Schaltzeiten des IRFP4332 gesehen? Ich habe keine Lust mir meine teuren IXYS Transistoren reihenweise zu zerschießen bevor ich nicht verstanden habe warum die IRFP4332 reihenweise sterben und die IRFP260 (bislang) nicht... Des Weiteren einfach mal ´ne Verständnissfrage an diejenigen die schon mit Spannungen über 60V hantiert haben. Wenn ich meinen Heater mit 20V versorge und einen 10mm Stahlpinn in die Spule schiebe, dann stellt sich ein Strom von ca. 6A ein. Bei 30V sind es dann schon etwa 12A und bei 40V ca. 18A. Auf den ersten Blick scheint die Stromaufnahme linear mit der Spannung zu steigen. Ist das so? Wenn das so ist, dann müsste ja extrapoliert bei einer Versorgungsspannung von 320V ein Strom von knapp 200A fließen. Und bei Objekten mit größeren durchmessern als 10mm steigt der Strom ja dann noch weiter an. Ist das so? Oder habe ich da einen Denkfehler?
Andreas Reinert schrieb: > Auf den ersten Blick scheint die Stromaufnahme linear mit der Spannung > zu steigen. Ist das so? In erster Näherung ja. Mit steigender Temperatur nimmt der Strom aber ab, oberhalb der Curie-Temperatur sogar drastisch ab. Andreas Reinert schrieb: > Und bei > Objekten mit größeren durchmessern als 10mm steigt der Strom ja dann > noch weiter an. Ist das so? Ja. Beobachte, ob bei extrem starker Belastung der Oszillator aus dem Tritt kommt und dadurch die Transistoren sterben...
> In erster Näherung ja. Mit steigender Temperatur nimmt der Strom aber > ab, oberhalb der Curie-Temperatur sogar drastisch ab. Na, das ist schon klar. Das hilft mir aber nicht wenn ich ein kaltes Objekt in die Spule schiebe. Leute die ihre Heizer mit 320V betreiben reden von Strömen um die 20-30A. Die erreiche ich ja bei 50V bereits. Bei Stahlobjekten mit 20mm Durchmesser war ich schon mal hoch bis auf deutlich über 50A. Also was machen die Jungs mit ihren 320V Teilen anders? > Ja. Beobachte, ob bei extrem starker Belastung der Oszillator aus dem > Tritt kommt und dadurch die Transistoren sterben... Nein, asolut nicht. Das Phänomen tritt AUSSCHLIESSLICH beim hochfahren der Spannung auf. Egal ob langsam oder schlagartig, egal ob 40V oder 60V. Also GRUNDSÄTZLICH immer nur im Leerlauf. Unter Last ist das noch nie passiert. Selbst bei Strömen über 40A nicht.
>Autor: Andreas Reinert (andrewr) >Datum: 12.06.2014 10:53 Wenn ich die Datenblätter richtig deute, kann der IRFP4332 eine Gate-Source-Spannung von 10 V. Der IRFP260 dagegen 20 V, oder max 30V unter bestimmten Bedingungen. In der gezeigten Royer-Schaltung sind 12V Z-Dioden, also wohl etwa 13V Spannung, eingezeichnet.Ich bin kein Fet-Experte, aber sind für den IRFP4332 13V Gatespannung einfach schon zuviel? Die Versorgung ist mit 15V .. 20V angegeben. > was machen die Jungs mit ihren 320V Teilen anders? andere Schaltung, aufwendiger.
Dieter P. schrieb > Wenn ich die Datenblätter richtig deute, kann der IRFP4332 > eine Gate-Source-Spannung von 10 V. > Der IRFP260 dagegen 20 V, oder max 30V unter bestimmten Bedingungen. > > In der gezeigten Royer-Schaltung sind 12V Z-Dioden, also wohl > etwa 13V Spannung, eingezeichnet.Ich bin kein Fet-Experte, aber > sind für den IRFP4332 13V Gatespannung einfach schon zuviel? > Die Versorgung ist mit 15V .. 20V angegeben. Alle Mosfets (ich kenne da nicht eine einzige Ausnahme) vertragen Vgs +/- 20V. Die IRFP Typen soweit ich das geprüft habe ALLE Vgs+/-30V.
Andreas Reinert schrieb: > Leute die ihre Heizer mit 320V betreiben > reden von Strömen um die 20-30A. 320V*20A = 9,6 kW, wenn du von effektiven Werten sprachst. 4.8 kW wenn's Scheitelwerte waren. Naja, das schafft man eben nicht auf Anhieb und schon gar nicht mit jedem Werkstück. Bei 320 V sehen die FETs in der Royer-Schaltung doch schon 1000 V, oder wie war das!? Andreas Reinert schrieb: > Also was machen die Jungs mit ihren 320V Teilen > anders? Sie nutzen Spulen mit anderen Windungszahlen und/oder zur Anpassung auch große Übertrager. Deine Spule koppelt offensichtlich sehr gut. Wenn dein Stahlteil die Curie-Temperatur überschritten hat, kannst du sicher die Spannung weiter hochdrehen, weil der Strom gesunken ist. Probiere es mal aus... Andreas Reinert schrieb: > Nein, asolut nicht. Das Phänomen tritt AUSSCHLIESSLICH beim hochfahren > der Spannung auf. Mir ist so, als ob wir das Thema schon mal hatten...
Hallo, ich habe mich die letzte Zeit nun auch etwas mit Induktionserwärmung auseinander gesetzt und die beiden, mittlerweile recht langen Threads, zum überwiegenden Teil gelesen. Benötigen würde ich einen solchen Aufbau zum Erwärmen von kleineren Teilen aus niedrig legiertem Stahl, um diesen dann mit Neusilber-/Messinglot hart zu löten. Das entspricht Werkstücktemperaturen um 900°C. Als Werstückmasse nehme ich 250gr als Obergrenze, als Abgabeleistung der Schaltung um 1-1,5kW als Mindestmaß an. Nach einigen Skizzen und Simulationen bin ich mir nicht sicher, welchen Weg ich für eine erste praktische Beschäftigung mit dem Thema einschlagen soll. Generell werden wohl vorwiegend selbstresonante Leistungsoszillatoren oder Schaltungen verwendet, die mit Hilfe eines Regelkreises einen LC-Lastkreis über eine Halb- oder Vollbrücke ansteuern können (häufig über Mikrocontroller oder PLL (4046er)). Hat sich bei den zahlreichen Versuchen hier herausgestellt, welcher Weg sinnvoller ist oder besser beschritten werden kann? Zwar lassen sich Schaltungen mit Royer-Oszillator recht brauchbar mit z.B. LTSpice simulieren, PLL-Kreise hingegen müsste ich praktisch ausprobieren, da ich keine Modelle für z.B. den 4046 finden kann. Von einer Leistungsregelung sehe ich zunächst ab. Mit Gruß Mike
Weder PLL, noch selbstschwingend. Ein einfacher VCO mit Integrierendem Regler an der Strommessung reicht aus. Frequenz wird soweit reduziert, bis der gewünschte Strom fließt.
Hallo zusammen! Ich habe mich auch mal an dem Bau der Induktionsheizung gewagt. Leider ist beim ersten Versuch gar nichts passiert.. (24V DC, 0A) Bei genauerer Betrachtung ist mir dann aufgefallen das ich die 10K Ohm Widerstände parallel zur Z-Diode vergessen hab. Was mir aber noch eher Kopfzerbrechen macht, ist das ich mit der 47-200 uH Spule nur experementiere, da ich nicht genau weiß wie ich diese sinnvoll Wickeln soll... Ich habe eine um einen Ferittringkern gewickelt mit 1,5 mm² Kabel (inkl. Isolierung) und habe ca. 17 Windungen gemacht... Reicht das aus? Für eine genauere Beschreibung währe ich sehr Dankbar.. Danke für die Hilfe im Vorraus
Moin Moin liebe Freunde der Bastelei, nach langer Zeit mal wieder ein Lebenszeichen und ein kleiner Hinweis von mir. Ich habe den modifizierten Royer-Oszillator von Herrn Rehrmann einmal für 24V ausgebaut. Er hat viele Vorteile, unter anderem sind beide MOSFETs kapazitiv entkoppeltet und somit erreichen sie keinen Zustand dauerhafter Leitfähigkeit, wenn die Schwingung aussetzen sollte. Ich habe den Schaltplan einmal beispielhaft angefügt. Natürlich verwende ich in dem realisierten Aufbau andere MOSFETs. Aber auch in der Simulation läuft die Schaltung einwandfrei. Viele Grüße Kahless
Hallo, vielleicht kann mir jemand etwas dazu sagen, was mich beschäftigt, worüber ich aber bisher noch nirgendwo Informationen gefunden habe. Bei einem Induktionskochfeld befinden sich unter der flachen Spule Ferritstäbe. Kann mir jemand deren genaue Funktion beschreiben? Sie sollen das Magnetfeld in Richtung nach oben leiten. Ist das richtig? Wenn das so ist, würde es dann Sinn machen solche Ferritstäbe auch außen um eine Spule der hier beschriebenen Induktionsheizer anzubringen? Würde die dann das Magnetfeld nach innen bündeln und somit verstärken? Würde sich dadurch vielleicht der Wirkungsgrad verbessern? Oder bin ich damit völlig auf dem Holzweg?
Was genau hast Du vor? Bei einer Kochplatte hat man eher selten Platz für zusaetzliches Material außenherum. Klingt irgendwie unrealistisch. Und bringt vermutlich fast nichts. Geht es wirklich um ein Kochfeld?
Bitte melde dich an um einen Beitrag zu schreiben. Anmeldung ist kostenlos und dauert nur eine Minute.
Bestehender Account
Schon ein Account bei Google/GoogleMail? Keine Anmeldung erforderlich!
Mit Google-Account einloggen
Mit Google-Account einloggen
Noch kein Account? Hier anmelden.















































