EIn A/D- Wandler läßt mich grübeln... Digitalvoltmeter, 2. Generation (OPV, TTL, MOSFET). Unterster Spannungsbereich 0- 2V, eigene Eichspannung, 2,000V, vierstellige Anzeige. Nach Warmlauf/ Eichung ok, Langzeitstabilität ausreichend. ADW mit 709 (DDR- Typ A109). Nach KURZEM Aus-/ Einschalten gibt es einen Versatz, einstellige bis etwa 50mV. Eindeutig zuviel. Manchmal sind es 50mV, beim nächsten mal 15mV, dann wieder 2mV. Also nicht konstant. Allerdings läuft die Anzeige langsam wieder auf den vorherigen Wert, das dauert 5- 20 Min. Dazu noch Temperaturdrift- Hoch, einige 10mV. Öffnen des Geräts -> Entweichen der warmen Innenluft... Eichwerte wandern. Oder auch Temperatur in der Werkstatt, die schwankt stark, Fenster offen, Tags z. Z. 23- 26°C, nachts kühl, 14°C. Die Ursache ist zweifellos im ADW. Ein Vergleichsgerät hat eine andere Dimensionierung des ADW (geringere U ein, Spannungsteilung 20:1), und da ist der gleiche Effekt, aber wesentlich geringer. Die Abweichungen des 1. Geräts sind weit zu hoch. Beide Geräte haben ansonsten gleiche Toleranz- Angaben- 0,1% vom Endwert +/-1 bei der letzten Stelle, das wären also max. +3mV und -3mV, diese Differenz beschreibt auch der Hersteller. Was bewirkt die Drift, und vor allem den plötzlichen "Versatz" ? Das läuft dann zwar wieder hoch, aber eine Abkühlung kann bei kurzem Ausschalten nicht die Ursache sein - oder heizt sich so ein OPV innen so schnell ab/ auf ? Der OPV wurde bereits getauscht- allerdings vor Jahren. Ohne Not möchte ich den auch nicht wechseln. Ist eine so hohe Temperaturempfindlichkeit eines OPV durch Alterung möglich ?
Plaste A109 oder Keramik A109? Im Zweifel Keramik B109 nehmen.
Edi M. schrieb: > Die Ursache ist zweifellos im ADW. Die Referenzspannung oder der Umsetzer ? Arbeitet der 709 als Komparator ?
MaWin schrieb: > Edi M. schrieb: >> Die Ursache ist zweifellos im ADW. > > Die Referenzspannung oder der Umsetzer ? > > Arbeitet der 709 als Komparator ? Am besten ist eine Übersicht. Habe ich gerade erstellt. Das PDF läßt sich gut vergrößern.
Noch vergessen: Die geräteeigene Referenzspannung ist top stabil, eingestellt mit einem noch genaueren Meßgerät. Es ist eine falsche Frequenz am Ausgang des ADW, ein externer Zähler zeigt dies, der eigene und der externe Zähler bringen immer exakt die gleiche Anzeige.
Wenn der Fehler nicht schon im Eingangsverstärker auftritt, tippe ich auf den Temperaturgang des Kondensators im Rampengenerator. Vergleiche doch mal in diesem Sinne die Bestückung der beiden Geräte. Das müsste der C sein, der Ausgang und -Eingang verbindet (Integrator).
Matthias S. schrieb: > Wenn der Fehler nicht schon im Eingangsverstärker auftritt, Nein, an VV- Eingang und Ausgang die gleiche Spannung, wird ja 1:1 "durchgereicht", und die bleibt konstant. Matthias S. schrieb: > Kondensators im Rampengenerator. Den 47nF habe ich getauscht- keine Änderung. Auch die beiden Kondensatoren der "Rückführung". Die waren in den Werten weit auseinander, der Einstellbereich der Regler reichte nicht. Sind diese: Beitrag "Spezielle KS- Kondensatoren DDR, Daten gesucht"
Edi M. schrieb: > Den 47nF habe ich getauscht- keine Änderung. Da im PDF keine Werte stehen, sagt mir das gerade nicht so viel. Hast du die Baugruppen mal gezielt gekühlt? Also erst mal rund um OP14 und dann mal um OP15? So könnte man weiter eingrenzen.
Matthias S. schrieb: > Edi M. schrieb: >> Den 47nF habe ich getauscht- keine Änderung. > Da im PDF keine Werte stehen, sagt mir das gerade nicht so viel. Sorry... das ist der angesprochene Integrationskondensator vom Ausgang des Integrator- 709 zum Eingang. Matthias S. schrieb: > Hast du die Baugruppen mal gezielt gekühlt? Also erst mal rund um OP14 > und dann mal um OP15? So könnte man weiter eingrenzen. Das kann ich noch tun... wie's immer so ist... alles Mögliche da, aber kein Kältespray. Und Erwärmen... leider schwer, an die IC's gezielt ranzukommen. Ist für mich die Frage: Ist es der 709 mit seiner Beschaltung, und war das mal top, und wenn nicht, dann: Warum jetzt nicht mehr ? Bei dem anderem Gerät ist die Dimensionierung anders- hat man das darum geändert ? Und wenn ja... dann sind doch die Propagandadaten -die bei beiden Geräten gleich sind- ja voll daneben.
Das schlechte Temperaturverhalten ist schon auffällig- eigentlich steht "Digitalvoltmeter" drauf, nicht "Digitalthermometer". Und eben die Eigenschaft des hohen Frequenzversatzes nach Aus-/ Einschalten. Nun ja... nötigenfalls kann ich die IC's austauschen, ist ja wenig an Bauteilen auf der ADW- Baugruppe drauf. Allerdings habe ich nur die ersten A109, Keramikgehäuse, B109, R109 (Bastlertype), sogar noch aus der Zeit des Gerätes (um 1975). Leider bin ich erst mal bis Freitagabend unterwegs, dann mache ich weiter.
Ich würde auch auf die 709 als Fehlerursache tippen. Habe so ein Problem auch schon gehabt, der Offsetabgleich war nicht stabil, nach aus und wiedereinschalten stimmte der Abgleich nicht mehr. Ursache ist Alterung der IC.
Leckstrom Eingangsschutzdioden? Schmodder auf der Platine.. Doppelfet am Eingang Op eher nicht..
> Nach KURZEM Aus-/ Einschalten gibt es einen Versatz, einstellige bis > etwa 50mV. Dielektrische Nachwirkung?
Roland schrieb: > Leckstrom Eingangsschutzdioden? > Schmodder auf der Platine.. > Doppelfet am Eingang > Op eher nicht.. Der ADW ht keine Eingangsdioden. Platinen Sauber. FET ist im Vorverstärker- der reicht exakt 1:1 durch. Rente mit 76 schrieb: >> Nach KURZEM Aus-/ Einschalten gibt es einen Versatz, einstellige bis >> etwa 50mV. > Dielektrische Nachwirkung? Die Wäre beim FET denkbar- der Vorverstärker arbeitet aber einwandfrei. Volker S. schrieb: > Ich würde auch auf die 709 als Fehlerursache tippen. Habe so ein Problem > auch schon gehabt, der Offsetabgleich war nicht stabil, nach aus und > wiedereinschalten stimmte der Abgleich nicht mehr. Ursache ist Alterung > der IC. Genau das war die Frage. OK-scheint also tatsächlich eine Alterung als Ursache möglich. Allerdings habe ich auch nur 109 aus der Zeit, als das Gerät gebaut wurde, dafür die Version mit erweitertem Temperaturbereich (B109). Werde ich also am Wochenende mal den ADW tauschen.
So, heute wieder Zeit. A109 rein, B109 rein. Sieht schon mal viel besser aus. Wandert nicht mehr so extrem. Ist ja klar, steht ja auf den IC's drauf: A109DF für defekt, B109D iO für in Ordnung... (Foto) :-) Nach kurzem Aus-/Einschalten Anspringen mit anderem Wert ist immer noch. Aber nicht so extrem, jetzt nur noch zw. 1 bis 15 mV. Nun ist allerdings der Nullpunkt auch genau um diesen Betrag verschoben, und der wird im Vorverstärker eingestellt. Den Doppel- MOSFET habe ich schon getauscht. Danach folgt... na klar... ein A109. Das ist aber auch bei beiden Meßgeräten so. Mit einigen Aus-/ EInschaltvorgängen kommt man aber auch wieder auf einen ordentlichen Nullpunkt. Ich muß noch überprüfen, wie weit das am Ausgang des VV meßbar ist, bisher hatte ich da keine größeren Abweichungen. Offensichtlich scheint also, wie von Volker S. (sjv) im Beitrag vom 07.06.2022 01:29 schreibt, wirklich eine alterungsbedingte Temperaturempfindlichkeit des A109 möglich zu sein. Vielleicht sollte ich mir einige B109 oder 709er neuerer Fertigung besorgen, und generell alle diese alten A109- Dinger auswechseln.
Wie das immer so ist- wenn es nicht funktionieren soll, dann ist alles ok... Immerhin einmal konnte ich die Nullpunktdrift beim Aus-/Einschalten feststellen. Und eine entsprechende andere Spannung vom Vorverstärker. Und da sieht's so aus: bei U ein = 0,000V ist am Ausgang nicht auch 0,000, sondern -0,0079, also 8,7mV am Ausg. VV = EIng. ADW. Und diese muß sein, denn wenn ich den Eingang des ADW nach Masse kurzschließe, also auf 0,000 setze, zeigt der Zähler 0,008. Ich denke, das ist beabsichtigt. Die Frequenz des Quarzgenerators, der den Zähler steuert, ist 1000,000 KHz +/- 1Hz +/1 der letzten Stelle.. Jedenfalls laut meines externen Zählers, der einiges genauer ist, und an dessen Genauigkeit ich nicht zweifle. Gleiches beim -bisher nicht angefaßten- Vergleichsgerät, da sind bei 0,000 noch 14mV am Ausgang VV = Eing. ADW vorhanden. Bei Kurzschluß des Eing. nach Masse zeigt der Zähler dann ebenfalls nicht null, die Anzeige ist geringer, aber beim Vergleichsgerät sind die Spannungsverhältnisse anders. Leider gibt es keinerlei Angaben zum VV/ ADW. Bleibt also die Frage, warum der Nullpunkt nach Aus-/Einschalten -meist, aber nicht immer- verschoben ist. Im VV könnte ich noch de OPV tauschen, ich habe noch Tesla- Paralleltypen (MAA503). Und evtl. bleiben noch die Schutzdioden, SA412.
Ich denke, das du das Mögliche aus den Dingern rausgeholt hast. Du hast da sehr alte Geräte und wenn du jetzt anfängst, da noch was rauszuholen, was sie gar nicht können, ist das m.E. verschwendete Zeit. Mögl. öffnest du damit auch die Büchse der Pandora mit allen möglichen schrecklichen Bauteildrifts, die ja alle irgendwie zu fixen wären... Mach das noch mit den neueren 709ern (am besten ausm Westen...) und dann lass es so, wies ist.
Matthias S. schrieb: > Du hast > da sehr alte Geräte und wenn du jetzt anfängst, da noch was rauszuholen, > was sie gar nicht können, ist das m.E. verschwendete Zeit. Nun, der Hersteller gab einst Vorgaben, und die Funktion sollte so wiederhergestellt werden, daß diese in etwa wieder erreicht werden. Ich kack' mir da nicht auf den Schuh wegen eines Millivolts. Der Fehlerbereich sollte ja eigentlich unter der niedrigsten Stelle liegen, plus 1 Digit, also die letzte Stelle. Angegeben ist in der Dokumentation noch eine Zählung höher, also 1,000V könnte im Bereich von 0,997 bis 1,003 angezeigt werden. Das ist auch für mich ok. Da aber ALLE Spannungen auf 0- 2,000V umgesetzt werden, ist eine falsche VORLETZTE Stelle nicht akzeptabel. > Mögl. öffnest > du damit auch die Büchse der Pandora mit allen möglichen schrecklichen > Bauteildrifts, die ja alle irgendwie zu fixen wären... Wie auch immer... es steht kein Druck dahinter, wenn ich für die Voll- Instandsetzung Monate benötige... dann sei es so. An dem Vorgängermodell, dem V524 mit seinen 300 Germaniumtransis und 150 Ge- Dioden habe ich auch etliche Monate gesessen, immer an den Wochenenden. Das Ding ist noch älter (1969/70), unhandlich und schwer, dankt aber mit hoher Genauigkeit. Die Sache ist für mich besonders interessant, weil man so erst mal den Grundgedanken nachvollziehen muß. Dazu findet man nämlich... fast nichts. Grundsätzliche Erklärungen der Wirkungsweise des ADW... ja klar, aber spezielle Sachen eben nicht. Es gibt nicht mehr viele Leute, die noch solche Geräte entwickelt haben, sehr wenige, die sie repariert haben, noch weniger Leute, die topfit in der Materie waren, und heute nur ganz selten solche, die das noch sind, weil sie schon sehr betagt sind. Ich hatte noch voriges Jahr Kontakt mit (einem der) Entwickler dieser Technik (betr. eines anderen Gerätes)- leider hatte er auch schon vieles nicht mehr so im Kopf, und ist letzten Herbst schon in die ewigen Stromkreise vorgegangen.
Vorschlag: die Stellung aller Trimmer markieren (und/oder) dort die Spannungen messen wenns Gerät mal nicht "spinnt". Dannach alle Trimmer (und auch alle relevanten Steckverbindungen) mit Vaseline einglibbern und mehrfach bewegen.
2aggressive schrieb: > Vorschlag: die Stellung aller Trimmer markieren (und/oder) dort die > Spannungen messen wenns Gerät mal nicht "spinnt". > Dannach alle Trimmer (und auch alle relevanten Steckverbindungen) mit > Vaseline einglibbern und mehrfach bewegen. Trimmer und Steller- Positionen fotografiere ich grundsätzlich vor Reparaturen oder Teilewechseln, das war bei dem Gerät zwecklos, da schon jemand Reparaturversuche durchgeführt hat. Den Trimmer des Quarzgenerators mußte ich sowieso wechseln, der war fest, zwar hilft Erwärmung oft, aber nicht immer, dieser Trimmer war nicht mehr im Guten zu bewegen, das kommt bei der Bauform gelegentlich vor, wenn man sehr alte Exemplare bewegt, reißt die Verlötung der Silberschicht an der Achse. An dem Gerät waren Kontaktprobleme an Steckfassungen, die verwendete Konstruktion hatte da Schwächen. Und ein Stellwiderstand, der selbst unter der Lupe ok ist,, aber bei zartester Berührung, selbst mit einem Pinsel, sprungartig den Wert änderte, fand ich auch. Aber vor allem ...zig Fehler durch schlechte Lötstellen- die erste Serie wurde nicht von Profis zusammengebaut, sondern von... Lehrlingen. Unter anderem von... mir. Ein Lehrlingsgerät, und wahrscheinlich noch ein "Montagsgerät". http://edi.bplaced.net/?Restauration_Messtechnik___Restauration_Digitalvoltmeter_DM2010_von_WF%2C_1976 (5 Folgeseiten). Das zweite Gerät -aus Armee- Beständen- ist deutlich besser, brauchbar stabile Null/ Eichung (Drift etwa 4 mV über den Tag), keine Aussetzer, keine mechanischen Empfindlichkeiten, keine erkennbaren Reparaturversuche. Aber: Manchmal springt der ADW nicht an- ein Durchschalten des Betriebsarten- Schalters zu Eichspannung Plus, Null und Eichspannung Minus gibt einen "Kickstart". Und eben... nach Aus-/ Einschalten ist gelegentlich der Nullpunkt verschoben. Das haben beide Geräte gleich. Bei einem ist der Kick bei +, beim anderem bei Minus- ich vermute, daß vllt. der Impuls des Komparators nicht steil genug ist. Scheint jedenfalls systembedingt zu sein. Und das Anspringen mit anderem Nullpunkt... ich werde das beim ersten Gerät noch weiter verfolgen.
Ich bin jetzt etwas von der Rolle... nach dem Austausch des ADW- 109 am Freitag gab es noch 1mal eine sehr hohe Nullpunkt- Drift, gestern und heute steht der Nullpunkt, Abweichung 1-2 der letzten Stelle, Eichspannung 4-6 mV DIfferenz, also nur im Bereich der letzten Stelle. Und auch mehrmaliges Aus-/ Einschalten- alles ok. Das ist für das fast 50 Jahre alte Oldtimer- Gerät schon mal nicht schlecht. Sollte es das schon gewesen sein ? Vielleicht ist irgendein gerade in der Gegend herumfliegendes, kosmisches Neutron dem FET noch einmal auf's Gate geknallt ? Sicherheitshalber besorge ich noch Ersatz- OPV und Dioden, selbst habe ich noch Tesla MAA503, A/B109 sind aber noch reichlich zu bekommen. Ich beobachte die Sache weiter, mache an den nächsten Wochenenden weiter.
Edi M. schrieb: > A/B109 sind aber noch reichlich zu bekommen. Wenn ich das richtig gelesen habe, ist das ein LM709 - da würde ich doch zu einem westlichen Exemplar greifen. Der DIL14, was immer der Quatsch sollte, ist identisch mit dem DIL8 belegt, den könnte man 1:1 in den Sockel stecken. Sogar das runde TO-Gehäuse passt, ich habe hier noch etliche Kunststoffsockel, die den runden zum DIL umformen.
Wenn es nicht auf eine originalgetreue Rekonstruktion ankommt, kann man auch den A109 durch einen im Wesentlichen pinkompatiblen B081 ersetzen. Die Frequenzkompensationselemente sollte man dabei entfernen.
Ich würde versuchen, den westlichen LM709 im TO Gehäuse einzubauen und diesen mit einem Kühlstern versehen
Ich habe bereits B109 bestellt, eine größere Stückzahl, sind ja nicht teuer. Und bei "westlichen" Typen gibt es ja auch sehr alte Typen, als der DDR- Typ aufgelegt wurde, war bekannt, daß es ein Paralleltyp des internationalen 709 ist. Interessant wäre schon, ob solche OPV- ICs altern, und wenn, ob sie gleiche Erscheinungen zeigen, wenn sie benutzt oder nie benutzt wurden. Weiß da jemand was zu ? Ich kann mich noch an untypische Fehler von ZF- und NF- iCs erinnern, die gelegentliche Rauscheinbrüche und "Brodeln" erzeugten. Allerdings waren die nicht sehr alt, das waren anfängliche Produktionsprobleme. In Schaltungen, denen keine Audiostufen folgen, eben in Gleichspannungsverstärkern und ADW, könnte ein solches plötzliches "Signal" in einem Kanal ja durchaus eine der beschriebenen Fehlerwirkungen erzeugen. Nun ja.... Freitagabend bis Sonntagabend liefen meine beiden Geräte einwandfrei, geringe Drift, und keine Nullpunktverschiebungen nach Aus-/ Einschalten, obwohl das zweite Gerät das auch hatte. Wenn der Fehler auftreten soll, tut er's nicht... Muß wohl am Wetter liegen.
> bereits B109 bestellt Besonders schlau waere es gewesen, "echte" 709 im TO-Gehaeuse zu bestellen. Die sind naemlich hermetisch dicht und zeigen nicht das Alterungsverhalten der RFT-Plastedrops. > gelegentliche Rauscheinbrüche und "Brodeln" Ersetze "gelegentlich" durch "regelmaessig". Das kaeme der Wahrheit wohl naeher.
Cartman schrieb: >> bereits B109 bestellt > Besonders schlau waere es gewesen, "echte" 709 im TO-Gehaeuse > zu bestellen. > Die sind naemlich hermetisch dicht und zeigen nicht das > Alterungsverhalten der RFT-Plastedrops. Wenn Edi will: Ich habe Kunststoffteile da, die TO nach DIL umbiegen. Ein paar 709 im TO von ITT, Teledyne und Sescosem hätte ich auch noch verfügbar, soweit erkennbar, von 1974 bzw. 1977.
> Ich habe Kunststoffteile da
Echte Maenner brauchen sowas nicht.
Und die Anschluesse vom TO-Gehaeuse auf DIL zu biegen
ist eher eine Konzentrations bzw. Interpretationsfrage
des Datenblatts.
Topview vs. Bottomview...
Im Markt-Bereich verkauft gerade jemand NOS MC1709CG von Motorola im TO-99-Gehäuse. Bessere 709er dürftest Du nicht finden.
Cartman schrieb: >> gelegentliche Rauscheinbrüche und "Brodeln" > Ersetze "gelegentlich" durch "regelmaessig". > Das kaeme der Wahrheit wohl naeher. Ah ja. Da muß mir was entgangen sein. > Besonders schlau waere es gewesen, Tja, das ist es eben- ich bin wohl nicht so "schlau" wie die Experten, die unter Gastzugang die Perlen ihrer unendlichen Weisheit zum Besten geben. Danke für die Hinweise und Angebote normaler Leser auf die TO- 709er, habe reagiert.
Edi M. schrieb: > ich bin wohl nicht so "schlau" wie die Experten, > die unter Gastzugang die Perlen ihrer unendlichen Weisheit zum Besten > geben. Arroganter Flegel.
Manfred schrieb: > Arroganter Flegel. Und noch so ein "Gast"- Held hinter der Tastatur... Warum nur drücken sich solche Individuen nicht in einem Forum 16-jähriger Moppedschrauber herum ? Da wären sie doch besser aufgehoben.
Soul E. schrieb: > Im Markt-Bereich verkauft gerade jemand NOS MC1709CG von Motorola im > TO-99-Gehäuse. Bessere 709er dürftest Du nicht finden. Waren leider schon weg. OK- ich hatte ja bereits B109 bestellt, die sind unterwegs. Die Motorola- 709er gibt es aber noch bei vielen Anbietern, zw. 5- 18 Euro. Die Werte sind schon recht gut: Drift +/- 3µV/ °C. Werden meine Oldies aus Frankfurt/ Oder wohl nicht schaffen. Motorola- MC1709 gibt es laut Datenblatt auch als DIL-8, in Plastik (MC1709CP1), und Keramik (MC1709CU),, und ich fand auch welche in DIL-14, sogar Keramik (MC1709CL), da aber kein Datenblatt. Sind nicht gerade Pfennigartikel. Werden die 709er eigentlich noch hergestellt ? Der als ADW von mir eingesetzte B109 tut's- ich habe keinen nennenswerten Versatz nach Aus-/ Einschalten, aber die Anfangsdrift ist allerdings sehr hoch, kalte Werkstatt- Eichspannungsanzeige 60mV Differenz, beide Polaritäten, ich gehe also davon aus, daß VV und ADW dafür verantwortlich sind. OK, wenn ich neue IC's ordere, tausche ich diese, und auch die Komparatoren aus. Nach einer halben Stunde ist die Eichung da, wo sie sein soll, und stabil.
Die Motorola- 709er waren schon weg, und auch die Bestellung der B109 ist gegen die Wand gefahren, der Anbieter kann nicht liefern. Aber... ich habe ja noch bißchen was... einige Platinen von EDV- Anlagen, 90er Jahre, aus dem Werk für Fernsehelektronik, dem Hersteller des Digitalmultimeters. Als SAMSUNG das übernahm, flog das alles auf den Schrott. Und auf den Platinen sind 709er- Paralleltypen im TO- Gehäuse drauf. MAA502, Hersteller dürfte TESLA (damals CSSR) sein. Und die steckten in Bohrungen für DIL-8, waren also schon passend gebogen. Kurz kontrolliert, ob sie schaltungsmäßig als Ersatz für A/B109 passen, ja, alles ok. Die Werte für TK sehen nicht schlecht aus, sind aber nicht genau vergleichbar (Kelvin/ Celsius). Wie auch imnmer- ich bau' sie ein. Die A109 auf den Platinen waren erstaunlich warm... warum setzen die soviel Wärme um ? Da wundert's nicht, daß das driftet, wie die Halbstarken mit ihren Autos in "Fast and Furious- Tokyo Drift" Also die Digitalmultimeter- Platinen Verstärker und A/D-Wandler geschnappt, die DIL14er A109 runter, MAA502 rein. Insgesamt 4 Stück, 1 x im VV, 1 x ADW,m 2 x Komparatoren. Dazu noch 2 der Kondensatoren im ADW, die ich letztens gegen Keramik getauscht hatte, ich bekam originale Cs. Da ich alle Einstellungen neu machen mußte, kann ich noch nicht sagen, ob das nun besser ist- die Drift scheint aber geringer zu sein. Ich beobachte das. Da ich ja ähnliche Erscheinungen am zweiten Gerät habe, ist das ja ein guter Test.
Edi M. schrieb: > Die A109 auf den Platinen waren erstaunlich warm... warum setzen die > soviel Wärme um ? Da wundert's nicht, daß das driftet Das ist interessant. Warum werden OPs so warm? Kann ja nur durch Belastung der Ausgänge sein. Und das bei Präzisionsmeßgeräten. Da würde ich mir mal anschauen, was dahinter folgt. Der A109 ist ja kein OP mit sehr speziellen Eigenschaften. Einen moderneren Typ einzubauen ist keine Option?
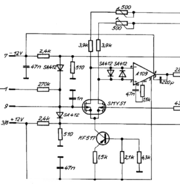
v bbvvb Mohandes H. schrieb: > Das ist interessant. Warum werden OPs so warm? Kann ja nur durch > Belastung der Ausgänge sein. Und das bei Präzisionsmeßgeräten. Da würde > ich mir mal anschauen, was dahinter folgt. Hierzu siehe Auschnitt. Hinter dem ersten 709er, dem Vorverstärker (Spannung 1.1, Ri = 1 GOhm, Raus 10 MOhm) folgt der zweite 709er, der Integrator, der speist zwei weitere 709er, die Komparatoren, diese speisen je eoinen Phasendreher- Transistopr und einen Auskoppeltransistor. Die Ub ist +/- 12 V, also nicht mal die nominalen +/- 15V. Dioe OPV's werden warm, nicht heiß- aber das reicht schon. A109 (HFO), DIL- Gehäuse Angabe Verlustleistung 300 mW- eigentlich beachtlich. Da hat das Plasikgehäuse wohl Probleme mit. MAA502(Tesla), TO- Gehäuse, stratovy vykon (Verlustleistung ) 300 mW MC1709 (Motorola), TO- Gehäuse, Power consumtion max. 165 mW. > Der A109 ist ja kein OP mit sehr speziellen Eigenschaften. Einen > moderneren Typ einzubauen ist keine Option? Doch, ist eine. Habe ich doch im Beitrag vor Ihrem geschrieben: MAA502 im TO- Gehäuse- die ich noch auf Platinen der 90er Jahre fand.
Die MAA502 haben immerhin ähnliche TK- Werte, wie der Motorola.
(Anhang).
Und jetzt die Anzeige der (absolut stabilen) Eichspannungen -2,000V,
0,000V, -2,000V seit gestern abend:
00:00: -1,998; 0,000; +2,000
8:00: -1,998; 0,000; +2,000, nachgeeicht auf -2,000; 0,000; +2,000
8:30: -2,000; 0,000; +2,000,
dann Aus-/ eingeschaltet:
-1,980; 0,000; .+1,974
Die Anzeige geht zügig wieder in Richtung der korrekten Anzeigen, in
etwa 5- 10 Minuten ist sie schon wieder etwa bei 1,995.
9:00: -1,997; 0,000; -1,998
9:30: -1,998; 0,000; +1,999
Fazit:
Aus-/ Einschalten: Sofortiger, drastischer Sprung der
Eichspannungsanzeige, ca. 20- 25 mV Differenz, die Anzeige "erholt" sich
jedoch innerhalb 15 Minuten auf eine Differenz, die laut Gerätedaten
zulässig ist (-3mV, +3mV).
Dennoch ist der Niedergang der Anzeige nach einem Aus-/ Einschalten um
25 mV schon heftig.
Das NVA- Vergleichsgerät hat eine wesentlich geringere Differenz- es hat
aber auch eine andere Dimensionierung des Ausgangs Verstärker, Eingang
AD- Wandler und Ausgang Zähler.
Volker S. schrieb: > Ich würde auch auf die 709 als Fehlerursache tippen. Habe so ein Problem > auch schon gehabt, der Offsetabgleich war nicht stabil, nach aus und > wiedereinschalten stimmte der Abgleich nicht mehr. Ursache ist Alterung > der IC. Aber nicht die in Kunststoff vergossenen. Dafür waren die im Keramikgehäuse bekannt, wenn das nicht sauber veklebt war bzw. der Kleber den Geist aufgegeben hat. Matthias S. schrieb: > Mach das noch mit den neueren 709ern (am besten ausm Westen...) Käse, die waren auch nicht besser. @Edi Die B109 wären schon in Ordnung gewesen. Allerdings bekomme ich Bauchschmerzen wenn ich die offenen Kohleschichteinstellregler sehe. Ist so etwas auch für die Offseteinstellung des Integrators verbaut? Dann würde ich dort ansetzen und gekapselte Trimmpotis einbauen. Dann die alten Kohleschichtwiderstände mit den aufgepressten Metallkappen sind auch nicht so pralle. Da kann nach 50 Jahren der Kontakt schon nachlassen. Man kann schließlich nicht ausschließen, das der Lacküberzug feinste Risse hat durch die Feuchtigkeit eindringen kann. Ich würde deshalb bei den für die Funktion relevanten Widerständen was hochwertigeres einbauen.
Edi M. schrieb: > Nach einer halben Stunde ist die Eichung da, wo sie sein soll, und > stabil. Ja das hatte ich noch vergessen - die alten Geräten mußten erst einmal "warm laufen", damit alles stabil war.
Zeno schrieb: > Die B109 wären schon in Ordnung gewesen. Ich hatte nur einen eingebaut, und den wieder rausgeschmissen, und die TO- Gehäuse- Dinger von den Tschechen reingebaut. Ok, der B109 ist hin, ich knipse immer die Anschlüsse am Gehäuse ab, und ziehe die Pins aus der Lötstelle. B109 ist nicht mal besser als A109, hat nur einen höheren Temperaturbereich. Den... benötigen meine Geräte, die sollen eines TAges im ungeheizten Raum arbeiten. Die 709er im TO- Gehäuse haben aber einen wesentlich geringeren TK, sollten also nicht sop heftig driften. > Allerdings bekomme ich > Bauchschmerzen wenn ich die offenen Kohleschichteinstellregler sehe. Ist > so etwas auch für die Offseteinstellung des Integrators verbaut? Ja. Sowie Draht- Präzisionssteller, sowie auf der Frontplatte gewöhnliche Drahtsteller, die müssen ja nur den geringen Fein- Bereich stellen. Die Kohlesteller (bei RFT liebevoll "Regelschweine") sind keine Präzisionsteile, stellen aber auch nur grob. > Dann würde ich dort ansetzen und gekapselte Trimmpotis einbauen. Ich denke dran. Die meisten Bauformen passern aber nur schlecht. Von den ollen Regelschweinen habe ich aber genug. > Dann die alten Kohleschichtwiderstände mit den aufgepressten > Metallkappen sind auch nicht so pralle. Da kann nach 50 Jahren der > Kontakt schon nachlassen. Man kann schließlich nicht ausschließen, das > der Lacküberzug feinste Risse hat durch die Feuchtigkeit eindringen > kann. Ich würde deshalb bei den für die Funktion relevanten Widerständen > was hochwertigeres einbauen. Das wäre ein Neuaufbau, es sind ja fast alle R's in dieser Bauart. Ausnahme die Spannungsteiler, da sind Borkohle- Schichtwiderstände. Mohandes H. schrieb: > Und das bei Präzisionsmeßgeräten. Die erste Generation Digitalmeßgeräte hatte nur Transis wie das V524, das hatte sogar noch 2 Elektrometerröhren. 300 Germaniumtransis, 150 Ge- Dioden... irrer Aufwand- aber nach 52 Jahren zeigt es noch die Eichspannung (einer echten, chemischen Normalspannungsquelle) auf 5 Stellen hinter dem Komma, also noch top genau ! Beitrag "Digitalvoltmeter Elpo 524 Polen Unterlagen gesucht" Das DM2010 ist zweite Generation, mit Transis, Operationsverstärkern und TTL- Gattern, Röhren nur Anzeigeröhren. Und nicht mehr so genau, 3 1/2 stellige Anzeige. Damals neue Technologie, man war "stolz wie Bolle uff'm Milchwagen", sowas endlich selbst bauen zu können, es ist ja auch eine kleine Arbeitserleichterung, keinen Zeiger ablesen zu müssen. Aber Präzision ? Im Vergleich zu heute... gerade mal mit dem 20 Euro- Handgurken- Digis aus'm Baumarkt vergleichbar. Aber: Für ein einwandfreies, und natürlich warmgelaufenes Gerät, welches ständig Werte überwacht und anzeigt, etwa in einer Produktionsanlage, genau genug. Wie weiter vorher erwähnt: ALLE Spannungen werden auf den Bereich 0 2,200V umgesetzt, ein Drift- Fehler im 2-stelligen mV- Bereich betrifft eben die ersten beiden Stellen, und das kann ein großes Problem sein ! Etwa die Ladeüberwachung von Lithium- Akkus- das könnte mit falsch angezeigten Werten schiefgehen. Ich habe noch eine Überlegung: Das NVA- Gerät ist 2 Jahre jünger, und hat eine andere Dimensionierung von VV/ ADW- das wäre noch eine Möglichkeit, entsprechend diese Dimensionierung zu übernehmen. Allerdings wäre mir das Einstecken von Steckbaugruppen lieber, die entsprechend bestückt sind- ich habe die Bestückungs- und Leiterplattenseiten aller Baugruppen bereits fotografiert, und damit könnte man diese Leiterplatten nachbauen- nur die 15- poligen Steckfassungen sind schwer zu beschaffen. Beide DVM laufen jetzt parallel, zeigen ihre Eichspannung, und die Anzeige ist stabil. Ic h werde erst mal nicht weiter herumbauen, die Beseitigung von ...zig schlechten Lötstellen und Wackelkontakten hat schon ewig Zeit gekostet, wie hier nachzulesen, mehrere Folgeseiten, und noch nicht ganz fertig: http://edi.bplaced.net/?Restauration_Messtechnik___Restauration_Digitalvoltmeter_DM2010_von_WF%2C_1976
Ui, das ging schnell... klopft eben, der Götterbote Hermes steht vor der Tür, und hat ein Päckchen. Sind die "DIL- Umbieger" und einige 709er im TO- Gehäuse, reichen genau für das zweite DMM, wenn das dran ist. Vielen Dank an M. K. ! Edi (Porto wird natürlich übersandt)
Edi M. schrieb: > ... Wäre natürlich eine ziemliche Umkonstruktion, könnte man sich aber überlegen da einen OP mit FET-Eingängen einzubauen.
Mohandes H. schrieb: > Wäre natürlich eine ziemliche Umkonstruktion, könnte man sich aber > überlegen da einen OP mit FET-Eingängen einzubauen. Das gibt es. Ist beim Nachfolgetyp (Digitalmultimeter DM2020) drin. So viel Umkonstruktion wäre das nicht. I OPV mit FET- EIngang, russischer Typ K140 UD 5A. Ich habe einige DM2020 zu liegen, da ist meist dieser IC tot. Der ADW des DM2020 ist ebenfalls mit A109 bestückt. Die Schaltungen müßten ggf. angepaßt werden. Da das eine nicht so umfangreiche Baugruppe wäre, könnte man das auf eine neu zu entwerfende Platine bauen, und einfach austauschen. Ich denke aber, ich werde die beiden Oldtimer so lassen, bestenfalls eben die Dimensionierung der 1977er Variante umsetzen.
Edi M. schrieb: >> Dann würde ich dort ansetzen und gekapselte Trimmpotis einbauen. > Ich denke dran. Die meisten Bauformen passern aber nur schlecht. Von den > ollen Regelschweinen habe ich aber genug. Da gibt es doch die alten grauen DDR-Spindelpotis. Die haben doch für Anfang und Ende das gleiche Rastermaß. Für den Abgriff braucht es halt ein Stück Draht. Edi M. schrieb: > Das wäre ein Neuaufbau, es sind ja fast alle R's in dieser Bauart. > Ausnahme die Spannungsteiler, da sind Borkohle- Schichtwiderstände. Naja man könnte ja bei den R's im Offsetzweig anfangen. Alles was Frequenzkompensation ist kann man sicher für's erste aussparen.
Zeno schrieb: > Da gibt es doch die alten grauen DDR-Spindelpotis. Die haben doch für > Anfang und Ende das gleiche Rastermaß. Für den Abgriff braucht es halt > ein Stück Draht. Muß ich mal sehen, ich habe solche, auch die ganz kleinen Blauen. Aber die sind alle labil. Lieber wären mir die kleinen, orangefarbenen Tschechen, die sind aber nicht so einfach, weil mehr lang. Könnte man auf Plaste- Distanzstücken setzen, aber nach oben ist der Platz zu gering. > Naja man könnte ja bei den R's im Offsetzweig anfangen. Alles was > Frequenzkompensation ist kann man sicher für's erste aussparen. Kann man alles tun, aber erst mal läuft die Kiste, und halt's lieber mit "never change a running system". Aber die beiden Platinen VV und A/D-Wandler nachbauen, das wäre eine gute Option- ich werde mal eine Suchanzeige nach den 15- poligen Steckverbindern aufgeben. Seit gestern laufen beide DMM stabil, sehr geringe Drift, nur die letzte Stelle um 1. Solange man nicht aus-/ einschaltet, funktionieren die beiden Kisten top. https://vimeo.com/721789630 (Beide DM2010 im Dauertest, zeigen ihre Eichspannungen +2,000V, rechts oben das V524, mit dem ich die anderen beiden kalibrieren kann, es zeigt die Spannung seines chemischen Spannungsnormals, eines Weston- Elements, +1.0192V).
Zeno schrieb: > Da gibt es doch die alten grauen DDR-Spindelpotis. Die haben doch für > Anfang und Ende das gleiche Rastermaß. Für den Abgriff braucht es halt > ein Stück Draht. Hier eine Auswahl an DDR- Stellern, und die stammen sogar aus dem Herstellerwerk des DM2010- genau aus dem Labor, welches diese Geräte einst entwickelte, die hatten noch einen kleinen Vorrat an Teilen für die Instandsetzung älterer Meßtechnik. Von den vorgeschlagenen Bauformen habe ich leider keine in passendem Widerstandswert, von den einfachen Kohlestellern aber noch reichlich. Die orangefarbenen, länglichen Steller sind doch RFT, da habe ich noch bestückte Leiterplatten, von denen ich welche gewinnen kann- leider sind die aus Platzgründen (wahrscheinlich) nicht einsetzbar. Der einzelne Stellwiderstand ist im DM2010 verbaut, tatsächlich nahmen die dort diese doch recht großen Dinger (Länge etwa 40mm, Durchm. des Keramikkörpers etwa 10 mm) als Grobsteller, in Reihe mit einem Drahtsteller als Feinsteller auf der Frontplatte (der schwarze Stelle im Bild links oben) und einem normalen kleinen Grobsteller in Kohle- Ausführung auf der Leiterplatte. Ich denke, daß es immer mit den kleinen Ausführungen geht, da fließen nur Ströme im µA- Bereich. Ich habe eine Suchanzeige wegen der Steckfassungen eingestellt- ich werde wohl die 2 relevanten Platinen nachbauen und neu- bzw. umbestücken,m nach der neueren Dimensionierung, dann brauche ich nur umstecken.
Mohandes H. schrieb: > Edi M. schrieb: >> ... > > Wäre natürlich eine ziemliche Umkonstruktion, könnte man sich aber > überlegen da einen OP mit FET-Eingängen einzubauen. Vorteil der jetzigen Konstruktion: die temperaturabhängige Offset(-fehler)spannung der (selektierten) Eingangsstufe "klemmt" an der Umgebungstemperatur, und "klemmt nicht" an der erhöhten Warmlauftemperatur des OPVs. Zeno schrieb: > Volker S. schrieb: >> Ich würde auch auf die 709 als Fehlerursache tippen. Habe so ein Problem >> auch schon gehabt, der Offsetabgleich war nicht stabil, nach aus und >> wiedereinschalten stimmte der Abgleich nicht mehr. Ursache ist Alterung >> der IC. > Aber nicht die in Kunststoff vergossenen. Dafür waren die im > Keramikgehäuse bekannt, wenn das nicht sauber veklebt war bzw. der > Kleber den Geist aufgegeben hat. Interessante Info! > Matthias S. schrieb: >> Mach das noch mit den neueren 709ern (am besten ausm Westen...) > Käse, die waren auch nicht besser. > > @Edi > Die B109 wären schon in Ordnung gewesen. Allerdings bekomme ich > Bauchschmerzen wenn ich die offenen Kohleschichteinstellregler sehe. Mit Vaseline zugeglibbert sind die Dinger normalerweise recht gut. > Ist > so etwas auch für die Offseteinstellung des Integrators verbaut? Dann > würde ich dort ansetzen und gekapselte Trimmpotis einbauen. Besser gut offen, als schlecht gekapselt. Nur meine ---nicht unbedingt allgemeingültige --- Erfahrung. > Dann die alten Kohleschichtwiderstände mit den aufgepressten > Metallkappen sind auch nicht so pralle. Da kann nach 50 Jahren der > Kontakt schon nachlassen. Man kann schließlich nicht ausschließen, das > der Lacküberzug feinste Risse hat durch die Feuchtigkeit eindringen > kann. Ich würde deshalb bei den für die Funktion relevanten Widerständen > was hochwertigeres einbauen. Ack! Und wenn wir schon über driftende Trimmer reden: ausmessen, durch Festwiderstände ersetzen. Zum Nachtrimmen ---falls irgendwann nötig--- hochohmer auf die passende Seite des Teiler huckepack drauflöten. Damit sollten Frittspannungen (oder flachgeschliffen kippelnde Kohleschleifer) kein Thema mehr sein.
2aggressive schrieb: > Ich würde deshalb bei den für die Funktion relevanten Widerständen >> was hochwertigeres einbauen. > Ack! Kann ich machen, werde ich machen, aber erst Platinen nachfertigen, Neubestückung. > Und wenn wir schon über driftende Trimmer reden: ausmessen, durch > Festwiderstände ersetzen. Zum Nachtrimmen ---falls irgendwann nötig--- > hochohmer auf die passende Seite des Teiler huckepack drauflöten. Damit > sollten Frittspannungen (oder flachgeschliffen kippelnde Kohleschleifer) > kein Thema mehr sein. Das ist ja heftig umständlich. Da die Steller sowieso nur grob stellen, ist das auch kaum nötig. Und driften tun die normal nicht. Nö... driften tun'se nicht. Aber das hier, das war auch einer in dem Gerät: https://vimeo.com/721918875 Ja, richtig- eine Berührung mit einem Pinsel !
Beitrag #7102275 wurde von einem Moderator gelöscht.
Edi M. schrieb: > Das ist ja heftig umständlich. Entspricht ---offensichtlich--- nicht meiner Meinung. > Da die Steller sowieso nur grob stellen, > ist das auch kaum nötig. Whut??? > Und driften tun die normal nicht. > Nö... driften tun'se nicht. > Aber das hier, das war auch einer in dem Gerät: > > https://vimeo.com/721918875 > > Ja, richtig- eine Berührung mit einem Pinsel ! Das schreie ich doch seit meinem ersten Post! LAUTER
2aggressive schrieb: >> Da die Steller sowieso nur grob stellen, >> ist das auch kaum nötig. > Whut??? Der Stellbereich ist klein, ist aus dem Schaltplan zu ersehen. Selbst wenn die irgendwie ihren Widerstand durch Temperatureinwirkung ändern würden, sind sie klein gegen den großen Präzisions- Drahtsteller. Temperatur- Drift bei solchen Bauteilen... ist mir nicht bekannt. 2aggressive schrieb: > Entspricht ---offensichtlich--- nicht meiner Meinung. Festwiderstände statt Steller, und dann die beschriebene, umständliche Prozedur... Da werden hunderttausende Techniker nicht Ihrer Meinung sein. Und auch die Hersteller von Stellwiderständen werden Ihnen keine Freundschaftsanfrage senden... Im DM2010 hat man mit Stellern nicht gegeizt, dafür findet man aber immer eine geeignete Einstellung. An anderer Stelle hat man wieder gespart (Eingangsspannungsteiler, Tastensatz- Beschaltungen)- aber das waren sicher Entscheidungen von Nicht- Technikern. Es war auch nur ein Steller mit diesem Fehler, eine nicht richtig gepreßte Nietverbindung, oder Kohleschicht an der Stelle zu dünn, zerstört, ö. ä. Die anderen im Gerät vorhandenen Steller haben keine miesen Effekte. Ohne Not schmeiße ich nicht alle alten Teile raus.
So, bald wieder Fahrt zur Arbeit... noch Update: Regnet hier (leicht), Temperatur 12°C runtergegangen, also auch in der Werkstatt. Anzeige des DMM differiert wieder um 4 und 5 mV, Null um 2 mV.. Immer noch zu viel Temperaturdrift- der MAA502 sollte Abweichungen im µV- Bereich haben. Das NVA Vergleichsgerät hat auch Drift, je 2 mV, bei Null ok. Also noch zu tun- ich bleibe dran.
Edi M. schrieb: > 2aggressive schrieb: >>> Da die Steller sowieso nur grob stellen, >>> ist das auch kaum nötig. >> Whut??? > > Der Stellbereich ist klein, ist aus dem Schaltplan zu ersehen. Also fein, nicht grob. > Selbst wenn die irgendwie ihren Widerstand durch Temperatureinwirkung > ändern würden, sind sie klein gegen den großen Präzisions- Drahtsteller. > Temperatur- Drift bei solchen Bauteilen... ist mir nicht bekannt. Du hast selbst (???) mit einem Pinsel deren Probleme gezeigt. > 2aggressive schrieb: >> Entspricht ---offensichtlich--- nicht meiner Meinung. > > Festwiderstände statt Steller, und dann die beschriebene, umständliche > Prozedur... > Da werden hunderttausende Techniker nicht Ihrer Meinung sein. > Und auch die Hersteller von Stellwiderständen werden Ihnen keine > Freundschaftsanfrage senden... Von wem immer das auch stammen mag: Ok, dann werde ich ohne Freundschaftsanfragen leben. > Im DM2010 hat man mit Stellern nicht gegeizt, dafür findet man aber > immer eine geeignete Einstellung. An anderer Stelle hat man wieder > gespart (Eingangsspannungsteiler, Tastensatz- Beschaltungen)- aber das > waren sicher Entscheidungen von Nicht- Technikern. > > Es war auch nur ein Steller mit diesem Fehler, eine nicht richtig > gepreßte Nietverbindung, Welches Niet denn? Ist das irgendwie/irgendwann nachvollziehbar oder reproduzierbar? Mit Leitsilber oder Vaseline reparierbar? >oder Kohleschicht an der Stelle zu dünn, Auch dies könnte sein. Oder auch nicht. > zerstört, ö. ä. Öder ähnlich. Kann ja hier alles der Fall sein. > Die anderen im Gerät vorhandenen Steller haben keine miesen Effekte. Dummschwätzer! > Ohne Not schmeiße ich nicht alle alten Teile raus. Du bist sicherlich nicht in Not.
Nachtrag: Kam das mir unbekannte von Edi????????? Dann sind wir per SIE? Ok :D Dann lassen SIE sich mal weiterhelfen, viel Erfolg!
2aggressive schrieb: > Du hast selbst (???) mit einem Pinsel deren Probleme gezeigt. Häää ??? Das ist das Problem EINES Stellers. In all den Geräten, die bei mir stehen, werkeln tausende dieser Dinger- ohne Probleme. Nur bei einem Gerät mußte ich tabula rasa machen- das stand in hoher Luftfeuchte, und das quellende Hartpapier sprengt bekanntlich die Nieten (die die Kohlebahn mit den Lötfahnen verbinden !), so bei dieser Bauform, und auch bei Potis aller Größen, aller Hersteller und Baujahre. Erfahrung seit Lehre: Die kleinen Kohle- Steller sind eher selten defekt. 2aggressive schrieb: > Welches Niet denn? Ist das irgendwie/irgendwann nachvollziehbar oder > reproduzierbar? Mit Leitsilber oder Vaseline reparierbar? Möglich- aber da ich genug dieser Teile habe, mache ich mir keine Gedanken darüber, diesen Pfennigartikel zu reparieren. 2aggressive schrieb: >> Die anderen im Gerät vorhandenen Steller haben keine miesen Effekte. > Dummschwätzer! Aha. Ging doch bis jetzt... jetzt wird's plötzlich duster im Oberstübchen. Wie oft hier, wenn Experten die Argumente ausgehen. SIE qualifizieren sich selbst zu einem Dummschwätzer.
Edi M. schrieb: > 2aggressive schrieb: >>> Die anderen im Gerät vorhandenen Steller haben keine miesen Effekte. >> Dummschwätzer! > > Aha. > Ging doch bis jetzt... jetzt wird's plötzlich duster im Oberstübchen. > Wie oft hier, wenn Experten die Argumente ausgehen. > SIE qualifizieren sich selbst zu einem Dummschwätzer. Sorry für die späte Antwort, Netzwerkausfall 8-( Beim Multitasking hab ich nicht gerafft das "keine miesen Effekte" ein Einwand von dir war, ich dachte da zitiere ich jemand anderen, der das ausgeschlossen sehen wollte. Aber zum Thema: "keine miesen Effekte": was macht dich da so sicher??? Ich mein ja nur: von vornherein (irgendein Bauteil, auch Trimmpots) als 100% iO auschlissen bei der Fehlersuche bringt dich (vor allem bei dem Fehlerbild hier) nicht unbedingt weiter. Wie auch immer: die Zeit wirds zeigen, glücklicherweise bist du geduldig und hartnäckig genug.
Edi M. schrieb: > Hier eine Auswahl an DDR- Stellern ... Sind die 'DDR-Steller' besser als die aus der 'Westzone'? Ich habe hier auch einen Zoo von Trimmpotis, von ganz einfachen, ungekapselten bis zu 10-Gang-Präzisionspotis. Auch welche aus der 'Ostzone'. Qualitative Unterschiede gibt es, aber nicht zwischen Ost und West.
Cartman schrieb: > Besonders schlau waere es gewesen, "echte" 709 im TO-Gehaeuse > zu bestellen. > Die sind naemlich hermetisch dicht und zeigen nicht das > Alterungsverhalten der RFT-Plastedrops. Die 709, die ich wegen gleicher Mängel ersetzt habe, waren westliche im TO99 Gehäuse aus den 70er Jahren. Richard hat von mir 60002 Vergleichstypen zum 709 bekommen, die Bilder kann man bei Ihm sehen.
Mohandes H. schrieb: > Sind die 'DDR-Steller' besser als die aus der 'Westzone'? Keine Ahnung, auch im Westen gab genug instabile Trimmpotis. Mein Feindbild sind gekapselte aus Spanien. Der Altkram auf Pertinaxträger, den man noch so in der Schublade hat, ist immer eine Wundertüte. Wenn das stabil sein soll, muß man zum Ammi greifen, Bourns "Cermet". Volker S. schrieb: >> Die sind naemlich hermetisch dicht und zeigen nicht das >> Alterungsverhalten der RFT-Plastedrops. > Die 709, die ich wegen gleicher Mängel ersetzt habe, waren westliche im > TO99 Gehäuse aus den 70er Jahren. Den Weg probiert Herr Edi inzwischen ebenfalls, obwohl er sich über die Meckerei gegen die Ost-Bausteine ja heftig aufgeregt hat. Ein paar wenige 709 im TO hat er, aber es wird nicht einfach sein, diese noch mit garantiert seriöser Herkunft zu bekommen. Die Dinger sind seit 40 Jahren aus der Mode.
2aggressive schrieb: > Aber zum Thema: "keine miesen Effekte": was macht dich da so sicher??? > Ich mein ja nur: von vornherein (irgendein Bauteil, auch Trimmpots) als > 100% iO auschlissen bei der Fehlersuche bringt dich (vor allem bei dem > Fehlerbild hier) nicht unbedingt weiter. Ich schließe nichts aus- wenn ich die Verlängerungskarte gebaut habe, so daß ich die Leiterplatten 100% erreichen kann, teste ich weiter. Allerdings sind Temperaturabhängigkeiten, die ein DMM zum Thermometer machen eher kein Problem von Stellern. Manfred schrieb: > Den Weg probiert Herr Edi inzwischen ebenfalls, obwohl er sich über die > Meckerei gegen die Ost-Bausteine ja heftig aufgeregt hat. Die Anfrage im Eröffnungsbeitrag fragte ja nach der Temperaturabhängigkeit durch Alterung der originalen DDR- IC's A109. Jetzt habe ich TO- Gehäuse- IC's din- aber immer noch "Ost- Bausteine", nämlich MAA502, Hersteller TESLA (damals CSSR), etwas jünger, 90er JAhre das schrieb ich doch hier. Gerade, als ich die eingebaut hatte, klingelt es, und ein Paketbote schleppte "West- Bausteine (für die ich mich hier bedankt hatte) an. Die TELS- 709er im TO- Gehäuse haben zumindest beim Temperaturkoeffizienten ähnliche Werte, wie der empfohlene MC1709 von Motorola. Die Temperaturempfindlichkeit ist nicht mehr so hoch, aber immer noch über den Werten, die der DMM- Hersteller angibt. Bei beiden DMM. Alle DDR- OPV's in Vorverstärker und ADW sind ausgetauscht, ebenfalls der MOSFET, bleiben eigentlich nur noch die Schutzdioden der EIngänge und die dem ADW folgenden Transistoren,, die aber nur Phasendreher und Entkoppler sind. Wen ich wieder zu Hause bin, geht's weiter- ich bleibe dran.
Ich würde Temperaturdriften gedanklich nicht zu weit wegschieben. Wenn ich heute nach Kohlewiderständen suche dann ist der TK bei mehreren 100ppm/Grad. Und auch bei Metallwiderständen muss man zum guten Zeug greifen damit das wesentlich besser wird. Für den erwähnten 12 Grad Temperatursprung sind das bei 2V Messbereich schnell ein paar mV. Arbeitspunktverschiebungen der Halbleiter durch Temperaturdrift sind auch sowas hübsches. Das Verhalten bei kurzem Ausschalten ist trotzdem komisch. Nach 3-5 flacher Ausschaltzeit sollte alles wieder stabil sein. Viel Erfolg Hauspapa
So, wieder zu Hause... Hauspapa schrieb: > Ich würde Temperaturdriften gedanklich nicht zu weit wegschieben. Nein, da sitze ich ja nun schon eine Weile dran. > Wenn ich heute nach Kohlewiderständen suche dann ist der TK bei mehreren > 100ppm/Grad. Und auch bei Metallwiderständen muss man zum guten Zeug > greifen damit das wesentlich besser wird. Die wurden aber in allen Meßgeräten verbaut. > Für den erwähnten 12 Grad Temperatursprung sind das bei 2V Messbereich > schnell ein paar mV. Normal nicht so viel. > Arbeitspunktverschiebungen der Halbleiter durch Temperaturdrift sind > auch sowas hübsches. Ich tippe ja auch auf die Halbleiter. > Das Verhalten bei kurzem Ausschalten ist trotzdem komisch. Nach 3-5 > flacher Ausschaltzeit sollte alles wieder stabil sein. Das ist der eigenartigste Effekt, stimmt. Nach den Propagandadaten ist das DM2010 außer Toleranz, die TK-Werte 10- 20 mal höher. Und vor allem gibt es Null Anhalt für die einstigen Grundeinstellungen. Z. B. der Umstand, daß der Zähler bei Eingangskurzschluß nicht Null zeigt, der Vorverstärker also erst mal diese Differenz ausgleichen muß. Tut er ja auch, bei beiden Geräten, aber war das so beabsichtigt, und welche Grundeinstellung genau war einst zu machen ??? Der ADW muß ja bei einer Grundfrequenz ungleich Null beginnen- nur welche war einzustellen ? Der Weggang der EInstellungen bei Ein-/ Ausschalten ist echt nervig- ich kann mir nicht vorstellen, daß das so sein muß. Sowas könnte eigentlich nur am MOSFET- Vorverstärker entstehen, dessen Eingang ist ja sehr hochohmig (1GOhm). Und im kleinsten Meßbereich gibt es auch keinen vorgeschalteten Eingangsspannungsteiler. Dieser Meßbereich mißt auch die Eichspannung 2,000V. Die Eichspannung wird aber an einem Spannungsteiler ausgekoppelt, ca. 5 KOhm Ausgang. gegen Masse, von da aus über 270 KOhm zum Gate. Nur in Meßstellung hat man den Effekt, daß die angezeigte Spannung, z. B. einer 1,5 V- Batterie, eine Weile stehen bleibt, weil es eben keinen Spannungsteiler gibt, Eingangskurzschluß, hat man Null, wie sich's gehört. Und es ist eben auch das Problem, daß dieses Gerät funtionsmäßig eigentlich total unbekannt ist- das Kundenheft gibt außer einer sehr allgemeinen Kurzbeschreibung nichts her, und Leute, die diese Geräte entwickelten und richtig kannten, sind nicht mehr, oder sind 90+. Ist eben elektronische Archäologie. Ist ähnlich, wie z. B. die Suche mancher Leute bei sehr alten Radios nach sehr dumpfen Klang bei Tonabnehmer- Betrieb, bei dem doch eigentlich der Frequenzgang besser sein sollte- nur gibt es nicht wenige Geräte, die eine 9 KHz- Sperre eingebaut haben, diese aber nicht bei TA abschalten- die Dinger sind nicht sehr steilflankig, uind da geht es schnell abwärts mit den Höhen- und über 10 Khz ist sowieso nicht viel zu holen, weil nie notwendig., da begrenzt der Lautsprecher-nicht die NF, die kann oft weit mehr, als die Polizei erlaubt. Oder die "Zählerüberlauf"- Anzeige des DM20120- die ist nämlich keine Meßbereichs- Überlauf- Anzeige... das hat eine Weile gedauert, bis ich dahinter kam. Die gilt nur für das Zählen einer Frequenz, obwohl alle anderen Messungen dies ja auch sind. Die haben aber eine Anzeigebegrenzung, weiter nichts. (Wer kommt auf sowas ?!) Ich habe jetzt Steckverbinder, daß ich eine Service- Erhöhung bauen, und die Platinen auf diese stecken kann, dann kann ich die Bauteile gezielt mit Temperaturänderungen beaufschlagen.
Und wieder ist die Drift groß. Gestern nacht kühle Werkstatt- nach dem ersten Einschalten wieder Anzeige Plus Eichspannung +1,946 (-54mV) und -1,985 -Eichspannung 15mV. Null 0002 (2mV). Natürlich wandert die ANzeige dann wieder langsam zu den korrekten werten, nach 5 Min. waren es nur noch 15mV Differenz bei Plus Eichspannung. Das noch nicht angefaßte Vergleichsgerät zeigte gestern nur 2 mV Differenz, das ist ja ok. Es ist immer noch was oberfaul. Die OPV's und der MOSFET sind ausgetauscht, wie geschrieben, alle OPV sind MAA502 (TESLA) im TO- Gehäuse, die laut Datenblatt gute TK haben (TK 2µV/ °C, wie auch der empfohlene Motorola- 709- Klon). Die TK- Angaben beziehen sich auf eine Differenz am Eingang, da hier ein Vorverstärker mit einer Spannungsverstärkung von 1 vorliegt, dürfte an dessen Ausgang die gleiche Differenz feststellbar sein. Sehr unwahrscheinlich, daß alle IC's zum Thermometer mutiert sind, auch wenn die zw. 30 und 52 Jahre alt sind. Wie geschrieben, ich bleibe dran.
Edi M. schrieb: > Die OPV's und der MOSFET sind ausgetauscht, wie geschrieben, alle OPV > sind MAA502 (TESLA) im TO- Gehäuse, die laut Datenblatt gute TK haben > (TK 2µV/ °C, wie auch der empfohlene Motorola- 709- Klon). > Die TK- Angaben beziehen sich auf eine Differenz am Eingang, da hier ein > Vorverstärker mit einer Spannungsverstärkung von 1 vorliegt, dürfte an > dessen Ausgang die gleiche Differenz feststellbar sein. Dort (direkt am Ausgangspin des A109 - am 220R Draht dranlöten, dann klappts auch ohne Platzprobleme) würde ich als erstes mal nachmessen. Offsetfehler der Mosfet-Eingngsstufe und des A109 addieren sich. Soweit ich das sehe: Symetrisch einstellen kannst Du dies mit den beiden 500R-Trimmern, derjenige Mosfet der den grösseren Strom zu tragen hat benötigt dabei eine grössere Ugs, und trägt dadurch, neben der asymetrie bei +/-Aussteuerung, auch aktiver zur Drift im Temperaturgang bei. Immerhin: dabei wird er nen ticken wärmer, das kann Prinzipbedingt nicht hoffnungslos wegrennen sondern pendelt sich ein. Das einpendeln kann aber einem Moment dauern, also nicht wundern wenn nach dem Verstellen eines Trimmers die Kiste (sowohl der Temperaturangleich der Mosfets als auch der Trimmerkohlebahn) einen Moment (eine Minute?) braucht um sich zu stabilisieren. Am Ende gleichst Du mit den beiden Trimmern "nebenbei" auch den Offsetfehler des OPVs aus. Nach deinem zuletzt geposteten Schaltbild: wichtige Grundvoraussetzung dazu sind stabile +/-12V, wenn die nach dem Kaltstart driften sollten liegt dein Primärproblem dort. Und zur Sicherheit schreibe ich das noch einmal: der stabil reproduzierbare Wert dieser Trimmer ist elementar wichtig. Dass beide Kohlebasierend sind ist nicht tragisch, deren Fehler hebt sich bei Temperaturänderung am Ende zumindest beinahe auf, aber ein wackelexamplar (zB abgeflachter Kohleschleifer und -Staub) wird dich beim Einstellen in den Irrsinn treiben.
2aggressive schrieb: > Nach deinem zuletzt geposteten Schaltbild: wichtige Grundvoraussetzung > dazu sind stabile +/-12V, wenn die nach dem Kaltstart driften sollten > liegt dein Primärproblem dort. Die von stabilisierten Netzteilbaugruppen bereitgestellten Betriebsspannungen +/-12V und +5V waren natürlich Kandidaten der ersten Überprüfungen, und die "stehen wie 'ne Eins". In einer dieser Baugruppen war übrigens der defekte Kohlesteller, aber eben nicht mit einem Temperaturfehler, sóndern ein Totalaussetzer, mechanisch provozierbar. Die +/-12V- Versorgung Ist eine recht einfache Schaltung, 2 gleiche Baugruppen mit µA723- Klon MAA723 (Tesla) auf einen Leistungstransi KU601 (Tesla). > Und zur Sicherheit schreibe ich das noch einmal: der stabil > reproduzierbare Wert dieser Trimmer ist elementar wichtig. Dass beide > Kohlebasierend sind ist nicht tragisch, deren Fehler hebt sich bei > Temperaturänderung am Ende zumindest beinahe auf, aber ein > wackelexamplar (zB abgeflachter Kohleschleifer und -Staub) wird dich > beim Einstellen in den Irrsinn treiben. Richtig- die Nullsteller im VV und die Steller "Rückführung" im ADW sind wichtig, und schon ein geringes Verstellen bewirkt eine Änderung. Da ich ja diese 4 Steller bei mehreren Wechsel- Aktionen neu einstellen mußte, kann ich sagen, die sind kontaktsicher, und die Einstellungen reproduzierbar. Betr.Strom: Auch ein gleichmäßiges Verstellen in die Nähe der Bahnenden brachte kein Ergebnis. Heute früh -kühle Werkstatt- ließ sich aber die Ursache doch im VV lokalisieren- alle Werte wichen um erhebliche Differenzen ab. IC und MOSFET habe ich ja bereits ersetzt, bleibt noch der eher unverdächtige Längstransi, der den Strom für den FET reduziert, um ihn in einen für den günstigen TK ermöglichenden ARbeitspunkt zu bringen (Angabe des Herstellers). Da hätte man vllt. besser eine Konstantstromquelle genommen, offensichtlich reichte aber die Stabilisierung der UB. Und die Dioden an FET und OPV sind noch zu prüfen. Da bin ich gerade bei.
Edi M. schrieb: > Da ich ja diese 4 Steller bei mehreren Wechsel- Aktionen neu einstellen > mußte, kann ich sagen, die sind kontaktsicher, und die Einstellungen > reproduzierbar. Vergiss es. Die angenieteten Kontaktierungen halten Dich zum Narren. 100%
Es sieht besser aus- die Dioden sollen hoch sperrend sein- sind es auch. Der Transi: Ein deutlicher Rce0, und der sehr stark temperaturabhängig. Hätte ich bei so einem Si- Transi eher nicht erwartet. Bei den ersten Messungen hatte ich das vllt. übersehen. Also den KF517 raus- siehe da- die Werte sind auf Anhieb in der Nähe des Solls, und nach etwa 2 Minuten stabil. Stabswebfehler schrieb: > Vergiss es. Die angenieteten Kontaktierungen halten Dich zum Narren. > 100% Kontaktfehler kommen da vor, das hatte ich ja im Netzteil. Abgeschabte Bahnen von unzähligen Stellvorgängen können den Widerstandswert ändern. Aber Temperaturabhängigkeit ? Ich schmeiße diese Bauform in VV und ADW jetzt aber auch raus, da es bereits Stellspuren gibt - es hatte sich vor mir jemand an dem DMM versucht, und ich habe ja auch Einstellungen geändert. Mache ich, weil die Einstellungen ohne Verlängerungsplatine kaum zu machen sind, man kommt einfach nicht vernünftig ran. Nun kommen Spindeltrimmer- Widerstände rein,. die von oben erreichbar sind- ich habe welche angedrahtet und auf freie Stellen der Platinenoberseite aufgeklebt. Erst mal sieht's gut aus. Auch der Versatz beim Ein-/Ausschalten- bei mehreren Versuchen einmal auf 15 mV Differenz, alle anderen Versuche kein Versatz, oder nur sehr 1-2 der letzten Stelle.. Da es vor Tagen bereits eine Zeit gut funktionierte, jetzt wieder Probelauf.
Und so sieht es jetzt aus- lange Spindeltrimmer- Widerstände. Hab' ich mir vom Space Shuttle abgeschaut- die Seitenraketen :-) Sind mit "Pattex Kontakt" angeklebt, die Klebkraft reicht, wenn man kein Grobmotoriker ist. Leider nicht der passende Wert, Original 470 Ohm und 220 Ohm, ich hatte nur 1 KOhm, die einzustellenden Werte liegen etwa in der Mitte. Geht aber, ist eben nicht so feinfühlig stellbar. Benutzt werden die Steller sowieso als Reihen- RT, also nur Schleifer und 1 Bahnende. Die passenden Werte werde ich bestellen. Ok, die Drähte auf der Leiterseite.... aber kann man durchaus mit leben. Was jetzt aber super ist: Die Position der Steller ist akzeptabel, und sie sind jetzt hervorragend erreichbar, auch ohne die Halteschiene oben abnehmen zu müssen. Jetzt sollte ich eigentlich nahezu alle Möglichkeiten durchgeführt haben, einschließlich des empfohlenen Wechsels der Kohlen. Probelauf: Bisher keine Auffälligkeiten, geringe Drift, kein Versatz.
Edi M. schrieb: > 2aggressive schrieb: >> Grundvoraussetzung > die "stehen wie 'ne Eins". Prima! > Da ich ja diese 4 Steller bei mehreren Wechsel- Aktionen neu einstellen > mußte, kann ich sagen, die sind kontaktsicher, und die Einstellungen > reproduzierbar. Prima! > Betr.Strom: Auch ein gleichmäßiges Verstellen in die Nähe der Bahnenden > brachte kein Ergebnis. Diese (womöglich wichtige?) Aussage kapiere ich nullgarnicht, erbitte eine bessere Ausformulierung. > Heute früh -kühle Werkstatt- ließ sich aber die Ursache doch im VV > lokalisieren- alle Werte wichen um erhebliche Differenzen ab. ok. > IC und MOSFET habe ich ja bereits ersetzt, bleibt noch der eher > unverdächtige Längstransi, der den Strom für den FET reduziert, um ihn > in einen für den günstigen TK ermöglichenden ARbeitspunkt zu bringen > (Angabe des Herstellers). Da hätte man vllt. besser eine > Konstantstromquelle genommen, offensichtlich reichte aber die > Stabilisierung der UB. "Eigentlich" ist das eine Konstantstromquelle, wenn auch temperaturabhängig. Die Temperaturabhängigkeit dieser Konstantstromquelle ist nicht wirklich extrem schlimm (per Design), da die nachfolgende OPV-Schaltung den ---zwar temperaturfehlerhaften aber Gleichtakt--- seiner beiden Eingänge unterdrückt. > Und die Dioden an FET und OPV sind noch zu prüfen. Da bin ich gerade > bei. Klingt nicht nach dem Fehlerbild, ist allerdings konsquent. Nichts ausschliessen, dann wirds gut :D Edi M. schrieb: > Es sieht besser aus- die Dioden sollen hoch sperrend sein- sind es > auch. Ahh, prima! > Der Transi: > Ein deutlicher Rce0, und der sehr stark temperaturabhängig. Hätte ich > bei so einem Si- Transi eher nicht erwartet. Bei den ersten Messungen > hatte ich das vllt. übersehen. > Also den KF517 raus- siehe da- die Werte sind auf Anhieb in der Nähe des > Solls, und nach etwa 2 Minuten stabil. Hmmm. Ist meinerseits verstanden, aber (noch) nicht wirklich kapiert. Wie auch immer: hier (solange dieser Schaltungsteil auch nur halbwegs funzt) erwarte ich keine Probleme im Sinne von "out of specs" des Messgerätes. > Stabswebfehler schrieb: >> Vergiss es. Die angenieteten Kontaktierungen halten Dich zum Narren. >> 100% > > Kontaktfehler kommen da vor, das hatte ich ja im Netzteil. Abgeschabte > Bahnen von unzähligen Stellvorgängen können den Widerstandswert ändern. > Aber Temperaturabhängigkeit ? Sehen (optisch) kann man es kaum. Aber leicht vorstellen und nachvollziehbar verstehen: eine Temperaturänderung bedeutet eine mechanische Veränderung (Ausdehnung). Der mechanische Stress (=Beaufschlagung mit Kraft) kann sowohl an den Nieten, als auch an dem abnehmenden Schleifer zu verheerenden Folgen führen: der elektrische Widerstand folgt nicht mehr R=U/I, sondern wird temperaturabhängig "kippeln". Sprunghafte Änderungen (Frittspannung/Strom an verdreckten/oxidierten Kontaktstellen), da gehts um Nanometer. Ein Dünnfilm Vaseline rulez! > Ich schmeiße diese Bauform in VV und ADW jetzt aber auch raus, da es > bereits Stellspuren gibt - es hatte sich vor mir jemand an dem DMM > versucht, und ich habe ja auch Einstellungen geändert. Mache ich, weil > die Einstellungen ohne Verlängerungsplatine kaum zu machen sind, man > kommt einfach nicht vernünftig ran. Nun kommen Spindeltrimmer- > Widerstände rein,. die von oben erreichbar sind- ich habe welche > angedrahtet und auf freie Stellen der Platinenoberseite aufgeklebt. Neudeutsch: Du bist krass :D Meinem Vorschlag (Festwiderstände) hier nicht folgend muss ich neidisch zugeben: die (deine) zweitbeste Lösung führt auch zum Ziel! > Erst mal sieht's gut aus. > Auch der Versatz beim Ein-/Ausschalten- bei mehreren Versuchen einmal > auf 15 mV Differenz, "Einmal" ist jaaaaaa, sagen wir: "Beobachten!" Einmnal ist keinmal. > alle anderen Versuche kein Versatz, oder nur sehr > 1-2 der letzten Stelle.. > Da es vor Tagen bereits eine Zeit gut funktionierte, jetzt wieder > Probelauf. Die Zeit wird es zeigen. Edi M. schrieb: > Und so sieht es jetzt aus Geile Bilder! Optisch Potthässlich, technisch von gefährlicher (der nächste Wackelkandidat?) Schönheit begleitet! Gefährliche Schönheit: Ein Prosit auf: nichts hält so lange wie ein Provisorium :D
Edi M. schrieb: > Leider nicht der passende Wert, Original 470 Ohm und 220 Ohm, ich hatte > nur 1 KOhm, die einzustellenden Werte liegen etwa in der Mitte. > Geht aber, ist eben nicht so feinfühlig stellbar. Benutzt werden die > Steller sowieso als Reihen- RT, also nur Schleifer und 1 Bahnende . Dann darfst Du gerne 910 bzw. 270 Ohm parallel aufs Poti legen. Verbiegt etwas die Kennlinie, aber macht es insgesamt unempfindlicher gegen die Drift des Potis.
Manfred schrieb: > Dann darfst Du gerne 910 bzw. 270 Ohm parallel aufs Poti legen. Verbiegt > etwas die Kennlinie, aber macht es insgesamt unempfindlicher gegen die > Drift des Potis. Ja, stimmt... habe ich nicht dran gedacht. 2aggressive schrieb: >> Also den KF517 raus- siehe da- die Werte sind auf Anhieb in der Nähe des >> Solls, und nach etwa 2 Minuten stabil. > Hmmm. Ist meinerseits verstanden, aber (noch) nicht wirklich kapiert. > Wie auch immer: hier (solange dieser Schaltungsteil auch nur halbwegs > funzt) erwarte ich keine Probleme im Sinne von "out of specs" des > Messgerätes. Wenn schon der Ersatz des Transis deutlich andere Werte bringt, dürfte was faul sein. Etwa eine stark abweichende Stromverstärkung, dann ist die Funktion nicht mehr gegeben. Die ist aber meßtechnisch zu prüfen, aber ich habe darauf verzichtet, einen Strommesser in den Stromkreis FET/ Transi einzuschleifen. Ein meßbarer Widerstand der CE- Strecke sollte schon mal nicht sein. 2aggressive schrieb: > (der nächste Wackelkandidat?) Irgendeinen Wackelfehler würde ich nicht erwarten... warum auch ? Ok, der Kleber könnte verspröden, und die Steller abfallen. Ein Kunststoff- Formteil wäre eine Lösung. Muß ich mal drüber grübeln. > Optisch Potthässlich Darum hat der Hersteller wohlweislich einen Deckel zum Gerät geliefert. > Ein Prosit auf: nichts hält so lange wie ein Provisorium :D Amen.
Nach Testlauf seit gestern mittag, bei irrer Hitze in der Werkstatt, nachts dann etwas kühler, aber immer noch tropisch, ist die Abweichung -4mV. +4mV, 2mV bei Null. Mehrfach ein Versatz beim Aus-/ Einschalten von 2mV. Ich denke, das ist akzeptabel. Das Vergleichsgerät hat aber 11mV bei Null Abweichung, da ist der Fronplatten- Einsteller fast am Linksanschlag.
Das Digitalvoltmeter stammt ja vom Werk für Fernsehelektronik "WF"- Hier noch einige Baugruppen, die ich aus dem Labor des WF bergen konnte, in welchem das DVM, Digitaluhren und andere Technik entwickelt wurde, das Zeug konnte ich noch retten, bevor alles in die Schrottcontainer flog. Bemerkenswert ist die Platine mit Prozessor UB8001 und Speicherverwalter UB8010, ein Kabelbaum drauf, dessen Drähte mit Wickelpistole auf die Anschluß- Vierkantstützen gewickelt wurden.
Edi M. schrieb: > Wenn schon der Ersatz des Transis deutlich andere Werte bringt, dürfte > was faul sein. Allerdings, an der Stelle sollten Exemplarstreuungen keine so extrem grosse Rolle spielen. > Etwa eine stark abweichende Stromverstärkung, dann ist > die Funktion nicht mehr gegeben. Strom durch Basisteiler 12V/(2k1+4k3) etwa 1,9mA. Spannung dort I*4k3 = 8V. Am Emitter also etwa 7,4V (0,6V B-E), U/1k5 = 5mA Emitterstrom, = Kollektorstrom (zumindest fast). KF517 unselektiert: hfe 35 - 120. Sollte in jedem Fall locker ausreichen. > Die ist aber meßtechnisch zu prüfen, > aber ich habe darauf verzichtet, einen Strommesser in den Stromkreis > FET/ Transi einzuschleifen. Hätte ich auch nicht gemacht, da kommt man wahrscheinlich sehr schlecht heran. Aber zwei Spanungsmessungen am 50R-Frontplattenpoti, beide Spannungen addiert, sollten bei egal welcher Eingangsspannung immer den selben Wert haben, dann funzt der Konstantstrom. Im Betrieb wohl auch unbequem nachzumessen; Zu erwartende Spanung über jeden der beiden Drainwiderstände: 2,5mA * 3k9 = 9,6V. Durch erzwungene Asymetrie (einen der beiden 500R-Trimmer verstellen) solltest du das Gesamtgerät ((aktuell "Abweichung -4mV. +4mV, 2mV bei Null.")) zu einer besseren Gesamtsymetrie zwingen können. Die Werte aller drei Steller (beide 500R und der 50R) beieinflussen sich natürlich gegenseitig, und das Gesamtkonstrukt muss nach jeder Trimmung thermisch einschwingen. Geduld und Nerven wirst Du brauchen :D > Ein meßbarer Widerstand der CE- Strecke sollte schon mal nicht sein. Ack, das alte Teil war offensichtlich faulig. Weiss der Geier wie extrem hoch der Eingang Überlastet wurde um den Bipo zu schädigen. Eigentlich nur erklärbar bei einem Durschlag des 270K-Eingangsschutzwiderstandes, womöglich in Folge auch eine/beide SA412-Klammerdioden beschädigt. Wie ich dich einschätze: deren Schutzfunktion (aka Vorwärtsspannung) hast Du sicherlich schon längst nachgeprüft. Edi M. schrieb: > Abweichung -4mV. +4mV, 2mV bei Null. > Ich denke, das ist akzeptabel. Wenn Dir dieses Ergebnis ausreicht dann ist hier wohl ---Ende gut, alles gut :D--- Glückwunsch!
2aggressive schrieb: > Wenn Dir dieses Ergebnis ausreicht dann ist hier wohl ---Ende gut, alles > gut :D--- Zumindest ist erst mal das Gerät nutzbar, ohne ständig die Eichung prüfen zu müssen. Und wenn ich passende Steckverbindungen bekommen kann, werde ich je einen VV und ADW nachbauen, und mit der Dimensionierung der 1977er Variante versehen. Diese teilt am Ausgang VV 1:20 herunter, die Ua ist bei Eingang 2,000V dann 0,100V, d. h. der ADW muß dann empfindlicher sein. Wird alles mit Änderung der Spannungsteiler gemacht- ich habe ja beide Schaltungen und Bauteilewerte. Warum man das machte, da grüble ich noch. Ansonsten ist ein Widerstand auf der Hauptplatine entfallen, und einfach nur Umstecken der beiden Baugruppen erforderlich, nacheichen, fertig. > Glückwunsch! Danke !
Edi M. schrieb: > Und wenn ich passende Steckverbindungen bekommen kann, werde ich je > einen VV und ADW nachbauen, und mit der Dimensionierung der 1977er > Variante versehen. Es lebe der Irrsinn :D Es lebe das Hobby: wenns dir freude bereitet dann hau rein! Ich freue mich schon auf neue Bilder, Kunst entsteht in Auge des Betrachters :D > Warum man das machte, da grüble ich noch. Das kann ich leider auch nicht beantworten... Brainstorm des "warum": -Abgleich schneller/einfacher durchzuführen (=billiger) -Langzeitstabilität/Thermodrift (MB-Ende) besser -Langzeitstabilität/Thermodrift (0V) besser -Symetrie besser -Allgemeine Verbesserung der Specs (Driftreserve) > Diese teilt am Ausgang VV 1:20 herunter, die Ua ist bei Eingang 2,000V > dann 0,100V, d. h. der ADW muß dann empfindlicher sein. Wird alles mit > Änderung der Spannungsteiler gemacht- ich habe ja beide Schaltungen und > Bauteilewerte Ich kenne (beide) Spannungsteiler nicht, mein Anspruch hier ist allgemeiner Natur, zu helfen im (aufgrund deiner Posts mir schaltungstechnisch bekanntem) Analogteil. "Klick" macht es hier nicht; womöglich kämest Du ohne meine Hilfe besser zurecht :D:D:D Zu beachten: dein bis jetzt gezeigter (mehr Info habe ich nicht) "1 zu 1 -Vorverstärker" hat eine Spannungsverstärkung nahezu unendlich. 1/1 wird es erst durch einen (mir unbekanntem) Rückkopplungskreis. Vielleicht hilft dies beim Gesamtverständnis. Bis dahin etwas Sonntagsmusik, Rammstein-Morgenstern https://www.youtube.com/watch?v=GXlVkfIJvzw Ein Prosit auf alle Hobbies!
2aggressive schrieb: Brainstorm des "warum": -Abgleich schneller/einfacher durchzuführen (=billiger) -Langzeitstabilität/Thermodrift (MB-Ende) besser -Langzeitstabilität/Thermodrift (0V) besser -Symetrie besser -Allgemeine Verbesserung der Specs (Driftreserve) Schnellerer ABgleich wohl nicht, die ANzahl der ABstimmelemente ist gleich. Alles andere- sehr wahrscheinlich. > Ich kenne (beide) Spannungsteiler nicht Doch- bisher einen- hatte ich ja in der Zeichnung dargestellt. Ich meine nicht den Meßspannungsteiler vor dem VV, sondern das, was Ausgang OPV des VV zum Eing. ADW geht. Ich habe die Unterschiede in der 2. Zeichnung rot dargestellt. 2aggressive schrieb: > Zu beachten: dein bis jetzt gezeigter (mehr Info habe ich nicht) "1 zu 1 > -Vorverstärker" hat eine Spannungsverstärkung nahezu unendlich. 1/1 wird > es erst durch einen (mir unbekanntem) Rückkopplungskreis. Mehr Kreis ist da nicht- das ist die wirksame Schaltungskonfiguration in Stellung Gleichspannung, Meßbereich 2,000V. Der Anschluß 9 des VV ist in Stellung Gleichspannungsmessung "in der Luft".
[nur am Rande @Edi, andere bitte diesen Beitrag ignorieren] Edi M. schrieb: > mit 709 (DDR- Typ A109) 741 > 709. Das haste, weißt und kennste und spielst in Deinen alten Tagen den Troll? Respekt, die Jungs so gegen die Wand laufen zu lassen ;)
Edi M. schrieb: > 2aggressive schrieb: > Brainstorm des "warum": > -Abgleich schneller/einfacher durchzuführen (=billiger) > -Langzeitstabilität/Thermodrift (MB-Ende) besser > -Langzeitstabilität/Thermodrift (0V) besser > -Symetrie besser > -Allgemeine Verbesserung der Specs (Driftreserve) > > Schnellerer ABgleich wohl nicht, die ANzahl der ABstimmelemente ist > gleich. Die Anzahl der Abstimmelemente hat doch nichts mit deren thermischer Einschwingzeit zu tun. 500 sofort stimmende Trimmer sind schneller präzise einzustellen als 3 Trimmer, welche erst einmal einen thermischen Ausgleich einpendeln müssen. > Alles andere- sehr wahrscheinlich. Kann ja sein. >> Ich kenne (beide) Spannungsteiler nicht > > Doch- bisher einen- hatte ich ja in der Zeichnung dargestellt. Habe ich wohl übersehen. Ich bitte darum diesen mir zu zeigen! Bin zu Blind ihn zu finden. > Ich meine nicht den Meßspannungsteiler vor dem VV, sondern das, was > Ausgang OPV des VV zum Eing. ADW geht. > > Ich habe die Unterschiede in der 2. Zeichnung rot dargestellt. Schön. Kunst. Bunt. Die Spannungsverstärkung der gezeigten Schaltung ist immer noch nahezu Unendlich. Im Vergleich zu der angegebenen "eins" ist "unendlich" ein nicht zu vernachlässigender Fehler :P In anderen Worten: ich sehe es nicht. Bitte besser zeigen! > 2aggressive schrieb: >> Zu beachten: dein bis jetzt gezeigter (mehr Info habe ich nicht) "1 zu 1 >> -Vorverstärker" hat eine Spannungsverstärkung nahezu unendlich. 1/1 wird >> es erst durch einen (mir unbekanntem) Rückkopplungskreis. > > Mehr Kreis ist da nicht- das ist die wirksame Schaltungskonfiguration in > Stellung Gleichspannung, Meßbereich 2,000V. > Der Anschluß 9 des VV ist in Stellung Gleichspannungsmessung "in der > Luft". Das ist nicht schlimm, weil: es geht beim Messen um Anschluss 8. Da spielt die Musik, da liegt der Hase im Pfeffer, dort hat die Nonne ihr trockenstes Körperteil.
Nachfrage nach blutigen Augen: Ist "Tasfe R" ein dauernd gebrückter "Tasfer", also etwa vergleichbar mit einem öffnenden Taster??? Darauf muss man erst einmal kommen! Da war meine Mustererkennung wohl ---wieder einmal--- zu langsam. Wenns denn überhaupt so sein sollte?
Bei Achtausendfacher Vergrösserung: Singular, eine, "Taste R". Womöglich. Ich weiss es nicht, kann es nur raten :-(
Andererseits könnte es eine hinten folgende Baugruppe sein. Mit einer eigenen Platine. Ich raffs nicht.
Osi schrieb: > Edi M. schrieb: >> mit 709 (DDR- Typ A109) > 741 > 709. > Das haste, weißt und kennste und spielst in Deinen alten Tagen den Troll? Na, da ist ja wieder einer der so richtig Ahnung hat... Natürlich wieder unregistrierter Gast, natürlich wieder unflätig. Ok... ist wohl die Hitze heute. 2aggressive schrieb: > Nachfrage nach blutigen Augen: Ist "Tasfe R" ein dauernd gebrückter > "Tasfer", also etwa vergleichbar mit einem öffnenden Taster??? > Darauf muss man erst einmal kommen! Da war meine Mustererkennung wohl > ---wieder einmal--- zu langsam. Ja, genau. Es ist genau das, was da steht, die Taste für R- Messung. In der gezeichneten Stellung ist sie, wenn DC gedrückt ist. ICH habe das so umgezeichnet, und den Signalweg (resp. Meßspannungspfad) so darzustellen, daß man ihn auch verfolgen kann- weil es keine Unterlagen gab, mit denen das geht, weder Leiterseiten, noch Bestückungsseiten, noch Lötstützpunkte, über die etliche Pfade gehen, das ist echt irre, weil man u. U. fünf und mehr Schaltpläne zu liegen hat. Sieht man schon an der Zeichnung des Eingangs, von den Front- Buchsen über etliche Tasten, die Baugruppe Spannungsteiler, Tasten, Drehschalter, Leiterzüge der Bedienteilplatine, Kabelbaum- Wege, bis zum Eingang des VV. Wie geschrieben, so ist die wirksame Schaltung Eingangsverstärker -> Analog-/ Digital- Wandler für Gleichspannungsmessung. Davor der Spannungsteiler (über Meßbereich 2 V, im niedrigsten Bereich ist er unwirksam, da ist man dann direkt von Buchsen an Eing. VV), danach der Frequenzzähler, und da kann man sogar einen externen Frequenzzähler anschließen, der zaigt dann exakt das Gleiche an, was der interne Zähler zeigt.
Weiter im Takt: andere rot eingezwichnete Dinge ergeben meiner Meinung
nach manchmal einen Sinn. Nicht an jeder Stelle: 430 Kiloohm durch 47
Nanofahrad zu ersetzen nicht unbedingt (???), aber vielleicht sinnvoll.
125k durch 0k (vorher war thermischer Gleichtakt besser) auch nicht
optimal.
Warum die dortigen 100k --> nun 200k??? Der temperaturgang wird noch
schlechter. Weiss der Geier den Sinn der Sache!
Durchdacht ist das Konzept ("Verbesserung") meiner Meinung nach nicht
wirklich... aber was verstehe ich schon davon :D
2aggressive schrieb: > 30 Kiloohm durch 47 > Nanofahrad zu ersetzen Warum die dortigen 100k --> nun 200k??? Ist im 77er Modell eben so drin. > Durchdacht ist das Konzept ("Verbesserung") meiner Meinung nach nicht > wirklich... aber was verstehe ich schon davon :D Tja- dem kann ich mich anschließen. Aber- immerhin funktionieren beide Kisten nach 52 und 50 Jahren, zur Zeit -enorm heiß, Gewitter kam, aber war nur eine leere Drohung, die Tropfen verdunsteten vor dem Aufschlagen- läuft das erste DMM sogar besser als das NVA- Gerät, Drift und Versatz ist noch, aber erheblich weniger, 2- 4 mV.
>Es ist genau das, was da steht, die Taste für R- Messung.
Genau das, was da steht? Das habe ich schon befürchtet!
Achso, LOL, meine Augen brauchen eine Pause. Japanisch wäre nicht
schlechter lesbar gewesen: "Tastel".
Immerhin, dann ist die Spannungsverstärkung an hiesigen
Rückkopplungspunkt =1. Danke fürs zeigen!
ROFL über die von mir gesehene komplexe Baugruppe "Tasfe R"
Transistorbasierter authentischer superverstärker für extremfanatiker _
Reine RRR-VERRRsion mit rollenden RRRs wie bei RRRRammmstein.
Gruss, ein unregistrierter Gast, natürlich wieder (wie immer) unflätig
:D
@Osi: der OPV-Typ spielt hier eine sehr untergeordnete Rolle.
In anderen Worten: Nach warmfahren kommt es nicht auf den Typ an.
Lnagzeitdrift ist hier (noch) nicht Thema.
2aggressive schrieb: > Genau das, was da steht? Das habe ich schon befürchtet! > Achso, LOL, meine Augen brauchen eine Pause. Japanisch wäre nicht > schlechter lesbar gewesen: "Tastel". Das Programm, mit dem ich die Schaltungsauszüge erstelle, hat seine Probleme, wenn man verschiedene Schaltungen und Schaltungs- Bilddateien zusammenbringt, und wegen der Bildgröße reduziert es dann einiges arg, lesbar bleibt es, muß man dann vergrößern, darum mache ich PDF's draus. Ich bin gleich wieder unterwegs, habe aber mobiles Internet. Danke an alle MItmacher ! Edi
2aggressive schrieb: > Die Anzahl der Abstimmelemente hat doch nichts mit deren thermischer > Einschwingzeit zu tun. 500 sofort stimmende Trimmer sind schneller > präzise einzustellen als 3 Trimmer, welche erst einmal einen thermischen > Ausgleich einpendeln müssen. Nochmal dazu: Trimmer- C's und Trimmwiderstände werden NIE "sofort stimmend" eingebaut. Das verfehlte ja den Sinn- und ist auch unrealistisch- die wurden von den Bestückern eingelötet, wie sie aus der Kiste genommen wurden- keine Voreinstellung- und sowas gibt es auch nicht. Bestenfalls wurden die auf Mittelstellung gedreht. RFT kaufte einst Kassetten- Tonbandgeräte "MK42" mit "ExKo"- Rauschunterdrückung, die wurden unabgeglichen geliefert, wahrscheinlich darum sehr viel billger, als Lehrlinge mußten wir die voll einmessen- da war überhaupt nichts voreingestellt. Einen "Trimmwiderstand mit Einpendeln zum thermischen Ausgleich"... da haben Sie ja was Neues erfunden. :-) Bandfilter allerdings wurden vom Hersteller vorabgeglichen geliefert. 2aggressive schrieb: > Gruss, ein unregistrierter Gast, natürlich wieder (wie immer) unflätig > :D > @Osi: der OPV-Typ spielt hier eine sehr untergeordnete Rolle. > In anderen Worten: Nach warmfahren kommt es nicht auf den Typ an. > Lnagzeitdrift ist hier (noch) nicht Thema. Der Schreiber war nur auf Störung durch Desinformation aus- das ist zu erkennen. 1 Antwort, nicht mehr beachten. Wie geschrieben, wenn ich die Steckverbindungen habe, baue ich VV und ADW, die kleinen Platinen (65 x 85mm) sind ja gut machbar, das kann man mal nebenbei machen. Experimentellerweise auf Lochrasterplatine. Halte ich für sinnvoll, weil das die wichtigsten Baugruppen sind, diese wahrscheinlich kaum irgendwo als Ersatzteil auftauchen (der ADW ist nicht mal im Buch "Digitale Bausteine" des WF erwähnt), und dann kann man ja durchaus besseres Material, andere Dimensionierung, oder gar Schaltungsänderungen vornehmen. War jedenfalls interessant, die Sache, wobei ich mich frage, ob die Geräte einst wesentlich besser waren. Ich habe als Lehrling an den Kisten mitgebaut, aber die gingen ja gleich an Industriebetriebe, Armee usw., und die Stückzahl war auch nicht hoch, Fachzeitschriften geben nichts her, so daß es nur wenige oder keine Informationen gibt.
Edi M. schrieb: > 2aggressive schrieb: >> Die Anzahl der Abstimmelemente hat doch nichts mit deren thermischer >> Einschwingzeit zu tun. 500 sofort stimmende Trimmer sind schneller >> präzise einzustellen als 3 Trimmer, welche erst einmal einen thermischen >> Ausgleich einpendeln müssen. > > Nochmal dazu: Trimmer- C's und Trimmwiderstände werden NIE "sofort > stimmend" eingebaut. Das musste ich drei mal lesen. Danach ROTFLSHMHFO :D > Das verfehlte ja den Sinn- und ist auch > unrealistisch- die wurden von den Bestückern eingelötet, wie sie aus der > Kiste genommen wurden- keine Voreinstellung- und sowas gibt es auch > nicht. Bestenfalls wurden die auf Mittelstellung gedreht. Jaa, kann man nochmehr aneinander vorbei reden? Mein Hut liegt noch immer am Boden vor dem vielen Lachen :D > RFT kaufte einst Kassetten- Tonbandgeräte "MK42" mit "ExKo"- > Rauschunterdrückung, die wurden unabgeglichen geliefert, wahrscheinlich > darum sehr viel billger, als Lehrlinge mußten wir die voll einmessen- da > war überhaupt nichts voreingestellt. Ack > Einen "Trimmwiderstand mit Einpendeln zum thermischen Ausgleich"... da > haben Sie ja was Neues erfunden. > :-) Nein, das ist hier in diesem Fall bei diesen Trimmern "by design". Deswegen habe ich explizit darauf hingeiwesen. ... ... > Der Schreiber ... Störung durch Desinformation aus- das ist zu > erkennen. 1 Antwort, nicht mehr beachten. Das denke ich nicht, aber gut. Gehe niemals von Sabotage aus, solange sich das Verhalten hinreichend durch Dummheit erklären lässt :D Auch ich schreibe manchmal Unsinn, gehe Irrwege, mache Blindflüge. Böse Absicht ist es eigentlich nie. ausser ich werde Sarkastisch. Sarkastisch, ich doch nicht! SCNR Wie auch immer: nicht mehr beachten, erledigt, dont feed the troll (wenns denn einer war). > Wie geschrieben, wenn ich die Steckverbindungen habe, baue ich VV und > ADW, die kleinen Platinen (65 x 85mm) sind ja gut machbar, das kann man > mal nebenbei machen. Experimentellerweise auf Lochrasterplatine. > Halte ich für sinnvoll, weil das die wichtigsten Baugruppen sind, diese > wahrscheinlich kaum irgendwo als Ersatzteil auftauchen (der ADW ist > nicht mal im Buch "Digitale Bausteine" des WF erwähnt), und dann kann > man ja durchaus besseres Material, andere Dimensionierung, oder gar > Schaltungsänderungen vornehmen. Wird spannend! > War jedenfalls interessant, die Sache, wobei ich mich frage, ob die > Geräte einst wesentlich besser waren. Darüber mag ich hier nicht philosophieren. Und beiden ist klar: aktuelle Geräte sind besser und billiger, speziell was die Langzeitstabilität der Abgleichnotwendigkeiten angeht. > Ich habe als Lehrling an den > Kisten mitgebaut, War bestimmt cool, jaja, die gute alte Zeit. Die gab es Weltweit. > aber die gingen ja gleich an Industriebetriebe, Armee > usw., und die Stückzahl war auch nicht hoch, Fachzeitschriften geben > nichts her, so daß es nur wenige oder keine Informationen gibt. Wenn kein altes Wissen mehr aufzutreiben ist, Tricks und Kniffe aufgrund Erfahrung, oder allgemeines Unwissen vorhanden ist, dann muss halt das berühmte "reverse-engineering" herhalten. Und neubau. Wird spannend :D Doch vorher nochmal zum Thema "Trimmwiderstand mit Einpendeln zum thermischen Ausgleich"... da haben Sie ja was Neues erfunden. Das sehe ich ja eben erst (wieder): eine bitte, _bitte_: Sie--->du. Wir sind im Netz. Zugegeben: "Sie Rindviech" klingt wesentlich seriöser als "Du Rindviech". Sarkastisch? Ich doch nicht! Endlich zum Thema: Stell die einen Kohleschichttrimmer vor. Die Kohleschicht ist ein Heissleiter, bei steigender Temperatur fällt der Widerstand. Nichts neues im Westen :D Ein primitives Prinzipbeispiel ("500 sofort stimmende Trimmer") könnte sein: Ausgangsspannungsteiler; Eine langzeitstabile Referenzspannungquelle, mit irgendeiner Ausgangsspannung zwischen 1,23V und 1,30V vorhanden, diese sollen sollen auf 1,000V getrimmt werden. Ausgangsspannungsteiler basiert auf Kohle (von mir aus der betrachtete 500R-Trimmer), Eingangswiderstand der Folgeschaltung gegen unendlich (>>500k). Einschalten, einstellen, fertig. Sofort fertig! (1,000V wird schwierig, aber Du erkennst das Prinzip) Der TK der gesamtem Kohlebahn ist überall gleich, das Ergebnis stimmt sofort, und bei jeder anderen Temperatur. Und jetzt zu "Trimmwiderstand mit Einpendeln zum thermischen Ausgleich": Hier an dieser Stelle hängen die Dinger als Zweipol (beide Ströme addiert am selben Konstantstrom). Trimmst du den Schleifer "runter" dann wird in sofortiger Folge weniger Spannung/Leistung verbraten (auf kleinerer Fläche), aber die Gesamttemperatur der Kohlebahn wird sich dabei (Minuten!) verändern. Dabei wird sich der Widerstandswert des Zweipols ändern. Bei 2000 Counts kannst Du das Sehen, wenn du es lange genug beobachtest. [EDIT: könnte man ja mal nachrechnen wie viele counts hier zu erwarten sind] Deswegen denke ich: die Einstellung des Apparellos ginge durchaus besser als es Dir bis jetzt gelungen ist. Ich hoffe mein Einwand (ist nicht meine Erfindung) könnte helfen. AAAAber: "ob die Geräte einst wesentlich besser waren" und "Ich denke, das ist akzeptabel" Schwer zu beurteilen, am Ende liegts an Dir. Meine Meinung: bevor ich an deiner Stelle irgendetwas neu bauen würde (obwohl neue Bilder sicherlich ihren ästhetischen Reiz hätten) dann eher versuchen die bereits vorhandenen Brocken (einige Tage lang) besser abzugleichen. Da haste ja schon richtig fett Aufwand und Vorarbeit zum leichteren Abgleich reingesteckt. Ist aber deine Zeit, und deine Entscheidung. Ich möchte Dich zu nichts drängen! HTH
2aggressive, Es drängt nichts, ich muß nichts beweisen, wenn was schlecht war, werde ich es hinnehmen müssen, wenn es gut war, und ich es nicht hinkriege, werde ich weitermachen BIS ich es hinkriege. Einige Jahre zum Lernen hab' ich noch. An dem polnischen "Ziffernvoltmeter" habe ich etliche Monate gesessen, der Fehler war sehr gering, nur um 15mV, aber eben da, und ich ging davon aus, daß man kein präzises Gerät mit 4 Stellen hinter dem Komma baut, um so einen Fehler zuzulassen. Kohlesteller mögen nicht die Top- Bauteile sein, aber die Entwickler haben sie auch nicht reinbauen lassen, um Edi verzweifeln zu lassen. :-) Die Bemessung ist sicher so, daß der Temperaturgang weit, weit weniger Einfluß hat, als der von Halbleiter- Bauteilen. Und der KF517 hat ja nun eindeutig was weg, wenn schon nur der Austausch gegen einen gleichen Typs eine sofortige, deutliche Änderung bewirkte. Zur Einstellung der (Null-) Steller- Kohlen: Wäre ja eizusehen, daß man immer nur eine Differenz ausgleichen muß, und es am besten funktioniert, wenn die Kohlen den höchsten Widerstandswert haben, also geringster Strom durch die MOSFETs fließt, was den Chip nicht so "heizt", und nun die Differenz auf Null justiert wird. Es ist nicht so, daß man die Nullstellung bei z. b. 1/4, 1/2, 3/4 der Bahn hinbekommt ! Das funktioniert überhaupt nicht ! Es gibt nur einen schmalen Bereich. M. E. wirkt dem die Stromreduzierungsschaltung (mit dem pnp- Si- Transi) entgegen- eine echte Konstantstromquelle ist es nicht, darauf hat man wohl verzichtet, weil man die Betriebsspannung bestens stabilisiert. Diese Stromreduzierung soll ja laut Hersteller den Drainstrom in den Bereich des besten TK bringen. Eine unstabilisierte Schaltung kann sehr unstabil sein, und schon bei einem Transi mit anderer Verstärkung andere Werte bringen. 2aggressive schrieb: > Gehe niemals von Sabotage aus, solange > sich das Verhalten hinreichend durch Dummheit erklären lässt :D Toller Spruch- den muß ich mir einrahmen. :-)
Edi M. schrieb: > Zur Einstellung der (Null-) Steller- Kohlen: > Wäre ja eizusehen, daß man immer nur eine Differenz ausgleichen muß, und > es am besten funktioniert, wenn die Kohlen den höchsten Widerstandswert > haben, also geringster Strom durch die MOSFETs fließt, was den Chip > nicht so "heizt", Sehe ich anders. > und nun die Differenz auf Null justiert wird. > Es ist nicht so, daß man die Nullstellung bei z. b. 1/4, 1/2, 3/4 der > Bahn hinbekommt ! Das funktioniert überhaupt nicht ! Es gibt nur einen > schmalen Bereich. Kapiere ich nicht wirklich. > M. E. wirkt dem die Stromreduzierungsschaltung (mit dem pnp- Si- Transi) > entgegen- eine echte Konstantstromquelle ist es nicht, darauf hat man > wohl verzichtet, weil man die Betriebsspannung bestens stabilisiert. Ich sehe dort einen Konstantstrom (LOL solange kein kaputter Transistor eingebaut ist). Sicherlich Temperaturabhängig, aber Konstantstrom. > Diese Stromreduzierung soll ja laut Hersteller den Drainstrom in den > Bereich des besten TK bringen. Den Strom könnte man (wenn man denn wollte) zB durch Änderung des Emitterwiderstandes (1k5) ändern. Das würde ich erst einmal nicht anfassen, einen auf Silizium basierenden Bipolartransistor als Ersatz haste ja schon drin. > Eine unstabilisierte Schaltung kann sehr unstabil sein, und schon bei > einem Transi mit anderer Verstärkung andere Werte bringen. Durch typische Exemplarstreuung an dieser Stelle eher weniger; siehe meine oben angestellte Rechnung. Soweit ich es bis jetzt kapiere, meine Meinung zur Einstellung der (Null-) Steller- Kohlen: -Eingang auf 0V festklemmen. -Poti-"NULL" an der Frontplatte in Mittelstellung -Die beiden 500R-Trimmer justieren bis die Eingangsspanung am OPV "etwa" 0V Beträgt. Vorheriges warmlaufen lassen ist dabei sehr hilfreich, sonst rennt dir das schneller weg als du Kurbeln kannst. -Testweise Symetrie checken: Eingangsspannung +/-[2V] muss dieselbe Ausgangsspannung (am Ausgang des OPV, das ist nicht notwendigerweise die Anzeige hinter dem A/D-Wandler) ergeben, ohne asymetrien. ---bei (thermischer) Asymetrie _einen_(!) der 500R-Trimmer "etwas" verstellen, Poti-NULL danach neu einstellen, nochmals testen. HTH
2aggressive schrieb: >> und nun die Differenz auf Null justiert wird. >> Es ist nicht so, daß man die Nullstellung bei z. b. 1/4, 1/2, 3/4 der >> Bahn hinbekommt ! Das funktioniert überhaupt nicht ! Es gibt nur einen >> schmalen Bereich. > Kapiere ich nicht wirklich. Ich denke mal, das ist in der Kennlinie des Doppelmosfets begründet. Laut WF arbeitet der SMY51 "im Bereich des Drainstroms, in dem der TK- Nullpunkt liegt, Dadurch erreicht man eine geringe Nullpunktdrift". Ich fand bisher keine Kennlinie zum SMY51, die diese Abhängigkeit darstellt, nur eine Kurve zur Abhängigkeit der Verlustleistung von der Temperatur- aber schon diese Kurve macht bei 25°C einen scharfen 45°- "Knick" ! > Ich sehe dort einen Konstantstrom (LOL solange kein kaputter Transistor > eingebaut ist). Sicherlich Temperaturabhängig, aber Konstantstrom. Ok, WF selbst bezeichnet die Schaltung als Konstantstromquelle. > Sicherlich Temperaturabhängig, aber Konstantstrom. Sehr temperaturabhängig, und wahrscheinlich (und mir logisch) auch von abweichenden Transi- Werten. Davon abgesehen, daß der Transi, der drin war, bei Wärme einen schnell ansteigenden Reststrom (bzw. schnell sehr niedrig werdenden WIderstandswert) zeigte, wie bei Germanium. 2aggressive schrieb: > oweit ich es bis jetzt kapiere, meine Meinung zur Einstellung der > (Null-) Steller- Kohlen Werde ich mich auf jeden Fall nochmal ransetzen, wenn es nicht wieder so brütend heiß in der Bude ist- voriges Wochenende fiel sogar das Germanium- Voltmeter aus- bei so überheizter Bude (36°C) draußen drinnen noch mehr, spinnt das Ding, mißt Mist, irgendwann steht die Anzeige. Da geht nur Ausschalten, bei normalen Temperaturen geht es wochenlang top genau und ohne nennenswerte Drift, das Gerät ist schon Klasse, die letzte Stelle wackelt gelegentlich um 1 Digit, also +/-1. Da ist aber auch ein Elektrometer- Eingang mit Röhren am Werkeln, und VV/ ADW sind damit schon mal prinzipbedingt wenig Drift- anfällig.
In meiner Nostalgieecke steht ein 19" Dana Mutlimeter mit Nixies.
Aus Zeiten, wo ein kommerzieller OPV noch als Würfel mit
Anschlüssen, und nicht als IC verkauft wurde.
An dem driftet nichts und läuft auch nichts.
Auch die spezifizierte Genauigkeit hält es ein.
Wenn ich den Thread hier lese, weiss ich, warum ich alten
RFT Kram einfach im Schrott habe liegenlassen.
> Einige Jahre zum Lernen hab' ich noch.
Die kann man nutzen oder verplempern.
Manfred schrieb: > Dann darfst Du gerne 910 bzw. 270 Ohm parallel aufs Poti legen. Verbiegt > etwas die Kennlinie, aber macht es insgesamt unempfindlicher gegen die > Drift des Potis. Gestern abend- ich kam wieder nach Hause- habe ich erst mal diese Maßnahme durchgeführt- hatte ich beim Umbau auf die Potis gar nicht auf's Radar gennommen- Danke für den Tip ! So habe ich wieder einen hinreichend großen Einstellbereich- und jetzt muß ich meine Aussage korrigieren- es ist über einen großen Stellbereich der Steller möglich, jeweils einen Nullpunkt des EIngangs- Differenzverstärker- MOSFETs zu erreichen, also bei Stellungen um etwa 50- 80 Ohm, aber auch bei um 100- 150 Ohm, genau kann ich es nicht bemessen, weil ich die Stellung der Abgriffschleifer bei dieser Bauform nicht sehen kann, nur Umdrehungen der Stellspindel zählen. Es gibt aber einen Unterschied: Ist der Abgriff bei Differenz Null in Richtung kleinste Widerstandswerte (= höherer Strom durch MOSFET und "Konstantstromquelle"), dann habe ich nach Aus-/ Einschalten einen Versatz des Nullpunkts, bei höherem Widerstand nicht ! Ich habe es mehrmal mit Einstellungen am "oberen" und "unteren" Ende der Steller- Widerstandswerte probiert, gleiches Ergebnis. Durchaus bemerkenswert, ich hätte eine so deutliche Abhängigkeit nicht erwartet. Es scheint also eine Einstellung nötig zu sein, in welcher der Drainstrom so gering wie möglich ist. Ich werde versuchen, das mit den Widerstandswerten zu belegen, sowie mit den entsprechenden Spannungen an MOSFET, Transi und Stellern, so ich die betreffenden Punkte erreichen kann- ich habe ja leider kleine "Verlängerungs- Platine", um diese zu erreichen.
Otto schrieb: > Wenn ich den Thread hier lese, weiss ich, warum ich alten > RFT Kram einfach im Schrott habe liegenlassen. Warum lesen Sie dann hier ? Otto schrieb: > Die kann man nutzen oder verplempern. Richtig. Zum Beispiel, unnütze Beiträge zu schreiben. Ihrer ist höchst unnütz. Und die Chance, das der Gripskasten hochgefahren wird, um Sinnvolles beizutragen, ist wahrscheinlich Null.
Edi M. schrieb: > Und die Chance, das der Gripskasten hochgefahren wird, um Sinnvolles > beizutragen, ist wahrscheinlich Null. Dein 709-Thread ist auch genauso sinnlos wie ein Kropf. 741 und gut ist!
Jana schrieb: > Dein 709-Thread ist auch genauso sinnlos wie ein Kropf. 741 und gut ist! 1. Es wurde eine Eingangsfrage gestellt. 2. Es geht NICHT um einen Umbau, eine Verbesserung, o. ä. Üblicherweise ersetzt man einen Halbleiter durch einen Äquivalenztyp. Und da gibt es diverse Klone des 709- allen, als TO-99, Dil-8 oder DIL-14 gemeinsam ist die Verwendung einer Frequenzkompensation. Die hat 741 nicht nötig. Ob sich 741 als Ersatz in den beschriebenen Schaltungen eignet, wäre vielleicht diskutierenswert. Erst recht, ob das beschriebene Problem damit gelöst werden könnte. Eine solche Diskussion man allerdings vernünftig anfachen, als mit solchen "intelligenten" Einwürfen.
Edi M. schrieb: > Ok, der B109 ist hin, > ich knipse immer die Anschlüsse am Gehäuse ab, und ziehe die Pins aus > der Lötstelle. Nach der Textpassage hab ich nur noch zügig nach unten gescrollt; kann mich aber nicht erwehren, wenigstens n kurzes Statement abzugeben. Ernsthaft? So lötest Du die DIL Schaltkreise aus? Naja - jeder, wie er's gelernt hat. Spätestens, wenn du auf dem DDR-FR2 (Pertinax) von oben mitm Saitenschneider die Blech-Beinchen des OPV, wahrscheinlich quer von oben an der Gehäusekante enlang, abknipst, reißt es Dir mitunter unten die Lötaugen von der Platine. und, wie du schon schriebst: der OPV ist dann hin und über rolleyes. Gerade, wenn man nur zweie hat, von den Dingern... Wer macht das denn noch so? Alle?
Axel R. schrieb: > Ernsthaft? So lötest Du die DIL Schaltkreise aus? Ja. > Naja - jeder, wie er's gelernt hat. Gelernt mit Spezial- Lötspitze, die alle 14 Beine beim DIL entschmilzt, die müßte ich haben, aber schon vor langer Zeit irgendwo in Tonnen an Teilen und Geräten "versackt"), oder mit dem "männlichen Lötkolben" ("den mit dem Sack", einen Gummiball und hohler Lötspitze (habe ich nicht). Manchmal verwende ich einen Vakuum- Absauger. Da habe ich aber schon IC- Lötaugen bei abgelöst. > Spätestens, wenn du auf dem DDR-FR2 (Pertinax) von oben DDR-FR2 ? Was ist das ? Hört sich nach SMD an- auf SMD-Platinen mache ich nichts- aber ich habe auch nur sehr wenige Geräte mit solchen. ' > mitm SAitenschneider Den verwenden vielleicht Geigen- oder Klavierbauer. Ich verwende einen SEitenschneider. :-) f Für Elektronik und Netzwerk- Zeugs, klein, spitz, geht zwischen die IC- Pins. > und, wie du schon schriebst: der OPV ist > dann hin und über . Na und ? Sind nicht so selten, daß ich die auslöten und aufheben muß. > Wer macht das denn noch so? Alle? Umfrage starten. Hinweis an die letzten Schreiber: Wäre nützlich, die Beitragsfolge -wenigstens etwas- zu lesen, um mitzubekommen, was das Thema ist.
Jana schrieb: > Dein 709-Thread ist auch genauso sinnlos wie ein Kropf. 741 und gut ist! Da muß ich Partei für den 709 bzw. für Edi ergreifen (auch wenn ich mit ihm schon persönliche Auseinandersetzungen hatte und auch wenn ich dieser ewigen Ostalgie nichts abgewinnen kann). '741 und gut ist' sagt wer? Den 741 in Ehren aber im Zoo laufen viele bunte Tiere rum. Ich finde es immer klasse, wenn alte Geräte reanimiert werden. Das muß man erst mal hinbekommen, so lange an einem alten Gerät zu basteln bis es funktioniert. Und Dümmer wird man davon auch nicht. Ich lese hier gerne mit.
Edi M. schrieb: > Ob sich 741 als Ersatz in den beschriebenen Schaltungen eignet, wäre > vielleicht diskutierenswert. Würde ich mal testen, die sind beide schon sehr ähnlich. Vermutlich passen da noch andere OPs rein. Und der 741 ist auch altehrwürdig, paßt also in so ein historisches Gerät.
https://de.wiktionary.org/wiki/Saitenschneider Dann nimmst Du Entlötlitze, machst Die Beinchen halbwegs frei und schiebst ne stumpfe Kanüle passenden Durchmessers unter Hitzezufuhr über die Beine, um diese freizulegen. Wenn man nichts anderes zur Hand hat. Wichtig ist, die mechanische Belastung der Phenolharzgertänkten Papierfaserplatine ("Pertinax", auch als FR2 bekannt und hat auch nix mit "SMD" zu tun) gering zu halten. Das Platinenmaterial ist ebenso auch 40 - 50 Jahre alt. Das FR4 hieß damals "Cevausit" in Osten, wenn man sich erinnern mag. Aber, ist ja auch Wurscht. Macht eben jeder, wie er es kennt. Mir ist es nur aufgestoßen. Bin auch schon wieder weg. Viel Spaß beim basteln. SMY 50/51/52 hab ich n paar hier, wenn benötigt ...
Axel R. schrieb: > Dann nimmst Du Entlötlitze, machst Die Beinchen halbwegs frei und > schiebst ne stumpfe Kanüle passenden Durchmessers unter Hitzezufuhr über > die Beine, um diese freizulegen. Ja, hab' ich bei RFT auch gemacht, hunderte IC's so herausgeholt. Aber auch da ist viel Wärme, und ich habe auch damit schon Lötaugen gekillt. Entlötlitze... habe ich mal probiert... nicht so mein Ding. Wie geschrieben, IC abknipsen geht prima, und wegen der alten OPV's kack' ich mir nicht auf den Schuh. Mohandes H. schrieb: > Würde ich mal testen, die sind beide schon sehr ähnlich. Vermutlich > passen da noch andere OPs rein. Und der 741 ist auch altehrwürdig, paßt > also in so ein historisches Gerät. Wahrscheinlich wird 741 gehen. Inzwischen habe ich etliche MAA502 (TESLA, tschechischer 709- Klon) aus Platinen bei mir gewonnen, und ein Mitleser hat mir einige 709- Klone (Telefunken, ITT und noch ein Hersteller, dessen Logo ich nicht kenne) zugesandt (steht weiter oben). Im Prinzip hat sich aber bisher nur die Temperaturabhängigkeit -ETWAS- verbessert Mohandes H. schrieb: > auch wenn ich > dieser ewigen Ostalgie nichts abgewinnen kann Ist es heute wieder so heiß ? Also hier nicht, vor einer Stunde hat's geregnet, allerdings nur 15 Min. Gewitter, und das war's. Wieso, zum Teufel, ist eine Diskussion um die Reparatur eines historischen Geräts Ostalgie ??? Habe ich oder irgendjemand hier die DDR-/ RFT- Geräte besonders verklärt, oder sonstwas ? Ich habe Meß- und Heimradio- Geräte von USA 1922 bis in die Tausender Jahre, DDR, BRD und DE, eins aus NL, irgendwo warten wohl noch ein Radio aus Norwegen und eins aus Frankreich (Peugeot, nein, ohne Räder) auf die Wiedererweckung. Hauptsächlich aber DDR-Geräte, also RFT- ich war ja RFTer, und kenne die, und die sind ja auch oft für lau oder kleines Geld zu haben. Die Klärung, ob ein altes Gerät einen Fehler hat, dieser vllt. systemisch ist, oder Alterung oder sonstwas, ist eine technische Fachdiskussion.
Edi M. schrieb: > Wieso, zum Teufel, ist eine Diskussion um die Reparatur eines > historischen Geräts Ostalgie ??? Diese Ostalgie zieht sich wie ein roter Faden durch all Deine Beiträge. Da bin ich sicher nicht der einzige, der das so empfindet. Dabei sollte diese kleine Kritik nicht das Kompliment an Dich überschatten: Ich habe ausdrücklich erwähnt, daß ich es klasse finde, so alten Geräten wieder Leben einzuhauchen. Da steckt viel Arbeit drin und das kann nicht jeder.
Update Testlauf: Thermisch wie schon letztens stabil genug: "TK 0,03%/°C vom Endwert". Im Bereich 2 V wären das 0,03% von 2V = 0,6mV bei Temperaturänderung um 1°C. Die Auflösung der ANzeige ist 1mV. Der TK wäre also unter der letzten Stelle bei 1°C., bei Temperaturschwankungen von z. Zt. 10- 15°C wären da also schon 6 mV und mehr möglich. Da bin ich jetzt sogar drunter. Was mir noch auf den Geist geht, ist der Versatz bei Aus-/ Einschalten- was man ja nicht so oft macht, aber eben möglich sein sollte. Da hatte ich vorhin einen Nullversatz von 35 mV, bei 2,000V von je 45 mV. Und langsam läuft die Anzeige wieder in Richtung korrekte Anzeige. Aber: 2 weitere Aus-/ Einschaltungen, immer noch Differenz, beim dritten Versuch... war plötlich wieder Null bei Null, und die beiden Eichungen + und -2,000V waren auch wieder da. Das kommt vom Eingangsverstärker, hatte ich ja schon vor eioniger Zeit bei Messungen festgestellt. Nun ist der MOSFET ja im Eingang hochohmig (1 GOhm)- ich vermute, das Gate des Eingangs-MOSFETs lädt sich auf, es entsteht eben diese Abweichung im Differenzverstärker, und der baut diese "Aufladung" langsam wieder ab. Aber warum ist das so ? Und wieso geht das dann bei mehreren Schaltversuchen wieder zu normal ? Es ist ja im Grundbereich 2V auch kein Spannungsteiler vorgeschaltet, bei 1 GOhm müßte der R von Gate nach GND auch recht hoch sein. Die Eingangsbuchse geht über einen langern Pfad zum Eingang des Vorverstärkers, das wurde so gebaut. Und nein, keine Kriechstrecke. Und das Vergleichsgerät hat ja gelegentlich den gleichen Effekt.
Mohandes H. schrieb: > Diese Ostalgie zieht sich wie ein roter Faden durch all Deine Beiträge. > Da bin ich sicher nicht der einzige, der das so empfindet. Nun, ein "West" Techniker wird natürlich "seine" Geräte kennen und bevorzugen, Quellen haben, usw. Dann wird er entsprechend über diese berichten. Solte mich die "Westalgie" daran stören ??? Und- ich habe auch schon über Nicht- Ostalgie- verdächtige Sachen berichtet-etwa die -hier ja auch von Störern und Idioten zerstörte- Detektorempfänger- Beitragsfolge. Allerdings. die irgendwo mal aufgekommene Diskussion NANO-VNA vs. (DDR-) Uralt- Wobbler war ja kaum von Fachwissen getrübt- die Physik kann man nicht bescheißen, wenn Uraltkiste und modernes Taschendingens mittels ihrer Kennwerte die Möglichkeit haben, eine Wobbelkurve anzuzeigen, müssen und werden beide das tun, und da MUß das Gleiche herauskommen- anderenfalls ist der Bediener zu doof. Geistig nicht auf der Höhe ist es , entgegen fachlichem Wissen bestimmte Sachen gleich als Schrott abzuqualifizieren, wegen einer bestimmten Herkunft, bestimmter Hersteller, usw. Daß es auch schlechte Geräte gab- unbestritten- das gab es immer und überall. > Dabei sollte diese kleine Kritik nicht das Kompliment an Dich > überschatten: Ich habe ausdrücklich erwähnt, daß ich es klasse finde, so > alten Geräten wieder Leben einzuhauchen. Da steckt viel Arbeit drin und > das kann nicht jeder. Danke ! :-)
Ein Elektronik- Freund, der hier auch mitliest, hat mir heute ein
"West"- Konkurrenzgerät" zukommen lassen- ein ebenfalls 4- stelliges DMM
"DIVO3355", Ziffernröhren, Operationsverstärker, FET, Bj. 1972. Ist
gerade angekommen.
Vielen Dank !
Das ist natürlich eine Sache- mache ich ja gern, Vergleiche von
Techniken und Geräten.
Das Wirkprinzip ist ähnlich- DM2010 ist das Einrampen- Verfahren
("Single Slope"), DiVo arbeitet nach dem Zweirampen- Verfahren ("Dual
Slope").
Die kleinste Stelle und die Betriebsarten- Anzeigen haben allerdings
einen "Wackelkontakt", Die Eichung geht nicht, und es soll wohl ohnehin
einer Nachstellung bedürfen.
Nach 50 Jahren dürfte das normal sein.
Sieht aus, als wäre das DiVo beim Transport geschmissen worden, aber richtig mit Schmackes, eine Halterung mit Anzeigelämpchen hing lumme in der Gegend, und eine der Anzeigeröhren hing nur noch mit 2 Stiften in der Fassung !!! Die Röhre hat auch eine Kontakt- oder Kurzschlußfehler innen, vielleicht dadurch. Der Grundbereich ist top genau, einer fehlerhaft, die anderen können nachgeglichen werden. Erst mal muß muß eine neue Röhre her, ich werde, da die Röhren schon deutlich nachgelassen haben, einen Satz beschaffen (4 x ZM1000, 1 x ZM1001). Testlauf: Es war gestern wieder angenehm, bedeckt, etwas Regen, das DM2010 drifte mit +2mV und -4mV nur wenig, es hat dabei noch die Einstellungen des heißen Vortages. Wenn man das DM nicht schaltet, was den Versatz provozieren kann, haben die Eichungen also eine ausreichende Stabilität der Einstellungen, innerhalb der vom Hersteller vorgegebenen Toleranz. Nochmal die Hersteller- Angaben "TK 0,03% pro 1°C vom Endwert". Im Bereich 2 V wären das 0,03% von 2V = 0,6mV bei Temperaturänderung um 1°C. Die Auflösung der Anzeige ist 1mV. Der TK wäre also noch unter der letzten Stelle bei 1°C., bei Temperaturschwankungen von z. Zt. 10- 15°C wären da also schon 6 - 9 mV (erste Stelle) möglich, bei noch höheren Temperaturdifferenzen dann auch in der zweiten Stelle. Bleibt noch der "Versatz" des Nullpunkts beim Ausschalten. Testweise habe ich beim Ausschalten auf "Eichung Null" geschaltet. Dann ist ja das Gate des Einganmgs- MOSFETs definitiv auf GND, da sollte kein Versatz entstehen können. (bestenfalls ein sehr geringer Versatz, da die AUsgangsspannung des VV nicht Null sein lkann, der Zähler zählt bei Ue = 0 bereits bis 7 oder 8, die "neutralisiert" werden müssen. Das ist bei beiden DM2010 so. Wenn ich bei Eichung Null einschalte, springt der ADW nicht an, ich muß erst "Kickstarten", kurz auf Eichung + oder - 2,000V gehen. Die Eichspannungen werden dann aber richtig oder mit geringer Abweichung (1- 2mV) angezeigt, und Null ist auch Null, oder geringe Differenz 1-2 mV. Da die letzte Stelle sowieso mimmer um 1 kippen kann, also ein Versatz von 1 mV in diesem Fall. Es ist zu bedenken, daß der Hersteller ja auch für die Umschaltunmg der Betriebsarten empfiehlt, immer dabei über "Eichung Null" zu gehen. Die letzte Einstellung war so, daß ich beim Stellen der Null- Grobsteller im VV mnit dem höchsten Widerstandswert der 500 Ohm- Steller begann, und jeweils versuchte, diese dabei auf Differenz Null zu stellen- m. E. ist jene Einstellung die beste, bei der die Widerstandswerte der Grobsteller am höchsten sind, also der Drainstrom am geringsten, was ja auch in etwa in der Kurve "Verlustleistung als Funktion der Temperatur" zu sehen ist, ber der ab 25°C die Kurve einen scharfen "Knick" hat. Unterhalb dessen ist die Verlustleistung geringer. Oberhalb steigt sie nicht mehr, aber möglicherweise ist genau ab da der kritische Punkt für die Stabiliät, die man durch die Vorschaltung der Konstantstromquelle zu erreichen suchte. Jedenfalls meine Vermutung, so ich nicht bessere Informationen habe. Ich denke, das sollte an diesem Gerät ausreichend sein- weiterfummeln führt vielleicht eher zum "Verschlimmbessern". Just zur Fertigstellung des ersten DM2010 spinnt jetzt das NVA- DM2010 mit stark weggedriftetem Nullpunkt.
Nochmal zum Gleichspannungsverstärker: Tatsächlich kann man hier den Drainstrom in einigen Grenzen verstellen ! Ich habe die Leiterplatten zwecks Reinigen vom Kolophonium sowieso ziehen müssen, bei der Gelegenheit habe ich gemessen, und zwar den Strom durch die Einsteller. Der Strom kann von etwa 1,6 bis 2,8 mA pro MOSFET bestimmt werden. Der jeweilige Widerstandswert des anderen Stellers des Differenzverstärker- MOSFETs muß dabei natürlich auf die Differenz Null eingestellt werden. Die Steller haben dann unterschiedliche Werte. Und weil ich nun schon unterschiedliche Werte einstellte, habe ich es nochmal getestet, und wieder feststellen können: Je höher der Drainstrom bei Differenz Null eingestellt wurde, desto höher nach Neu- Einschalten der Versatz vom Nullpunkt, bei hohem Drainstrom 45mV, bei niedrigem 2-4 mV. Laut Beschreibung arbeitet der SMY51 "im Bereich des Drainstroms, in dem der TK- Nullpunkt liegt, Dadurch erreicht man eine geringe Nullpunktdrift". Irgendwo müßte also der beste TK- Punkt liegen, wahrscheinlich im Bereich niedrigen Stroms. Halte ich für logisch, weil STrom ja auch Wärme im Chip erzeugt, die eben den TK beeinflußt. Ob es da nun einen fixen Punkt des besten TK, also den "TK- Nullpunkt" gibt, müßte man aus einer speziellen Kennlinie auslesen, oder selbst ermessen. Oder testen, aber das kann sehr langwierig sein. Oder hat jemand Unterlagen oder einen Hinweis zu dieser Problematik ?
Edi M. schrieb: > Irgendwo müßte also der beste TK- Punkt liegen, wahrscheinlich im > Bereich niedrigen Stroms. > Halte ich für logisch, weil STrom ja auch Wärme im Chip erzeugt, die > eben den TK beeinflußt. Aber nicht übertreiben. Auch im kapitalistischen Westen hat man jedem Digitalmultimeter eine gewisse Aufwärmzeit zugestanden, bevor man Ergebnisse im Rahmen der Spezifikation erwartet. Bei dem bekannten HP 34401A gelten die Toleranzangaben "Following a 2-hour warm-up". Beim Keithley 2000 ist es "1 Stunde für ausgewiesene Genauigkeit".
Soul E. schrieb: > Aber nicht übertreiben. Auch im kapitalistischen Westen hat man jedem > Digitalmultimeter eine gewisse Aufwärmzeit zugestanden, Selbstverständlich. Das Gerät war ja bereits warmgelaufen, einige Minuten zu den jeweiligen Messung gab ich. Diese Messungen dienten auch nur zur Überprüfung, ob und wie weit der Drainstrom der MOSFETs änderbar ist, und ob sich das auswirkt- es gibt ja keinerlei Hinweise in den knapp gehaltenen Unterlagen. Bemerkenswert ist auch, daß der Nullpunkt- Versatz nach Aus-/ Einschalten immer gleich zum korrekten Punkt hin losdriftet, und diesen bei geringem Drainstrom schnell erreicht, ok, da ist die Different ja auch gering, aber der sichtbare Zahlenwechsel geht eben auch deutlich schneller.
Meinen Unsinn lasse ich hier erst einmal so stehen. Korrekturen (der völlig falschen Zahlen und falschen Folgezahlen) nach der Pause. Edi M. schrieb: > Null ist auch Null, oder geringe Differenz 1-2 mV. > Da die letzte Stelle sowieso mimmer um 1 kippen kann, also ein Versatz > von 1 mV in diesem Fall. Auf der Digitalseite hast Du das Problem mit dem LSB korrekt verstanden. Für den VV selbst (also den analogteil davor, analog kennt kein LSB) gilt das allerdings nicht. > Die letzte Einstellung war so, daß ich beim Stellen der Null- > Grobsteller im VV mnit dem höchsten Widerstandswert der 500 Ohm- Steller > begann, und jeweils versuchte, diese dabei auf Differenz Null zu > stellen- m. E. ist jene Einstellung die beste, bei der die > Widerstandswerte der Grobsteller am höchsten sind, also der Drainstrom > am geringsten, Der Drainstrom ändert sich nicht durch Verändern der 500Rtrim, es sei denn der Konstantstrom ist gar kein Konstantstrom, sondern kaputt. Dazu fällt mir gerade noch etwas auf: wenn Du die 1k-Trimmer voll aufdrehst wird die Schaltung um den KF517 bei stark negativer Eingansspannung ihren Spielraum (Regelbereich) verlassen. Bedenke: tiefer als etwa -4,2V am Kollektor des KF517 sind (bei seiner Umgebung 1k5, 2k1, 4k3) keinesfalls drin. Kein Wunder dass die Schaltung dann völlig spinnt. > was ja auch in etwa in der Kurve "Verlustleistung als > Funktion der Temperatur" zu sehen ist, ber der ab 25°C die Kurve einen > scharfen "Knick" hat. Verstehe nicht wirklich worauf Du hinaus willst. Meine Vermutung (siehe Anhang): Du siehst ein Diagramm zur maximal erlaubten Verlustleistung, und interpretierst dort waghalsige Schlussfolgerungen hinein; die maximal zulässige Verlustleistung eines Halbleiters (hier 200mW) ist ungleich der tatsächlichen Heizleistung in deiner Schaltung. Zumindest hoffentlich :D > Unterhalb dessen ist die Verlustleistung geringer. Oberhalb steigt sie > nicht mehr, aber möglicherweise ist genau ab da der kritische Punkt für > die Stabiliät, die man durch die Vorschaltung der Konstantstromquelle zu > erreichen suchte. Zu Erwartende Verlustleistung: Iges=5mA, jeder der beiden Mosfets trägt also 2,5mA. Ugs bei Id=2,5mA ist nach meiner Augenmasslehre Diagramm im Dabla typischerweise 8V, das Diagramm hänge ich mal mit dran. Dabei beträgt Uds etwa 2,5V. Diese 2,5V * 2,5mA = 6,25mW. Mal zwei Mosfets: 12,5mW. Glücklicherweise deutlich weniger als die maximal erlaubten 200mW, und auch bei 80 Grad Celsius Tamb noch sicher. Aber vielleicht meinst Du doch eine völlig andere Kurve? Zum Einstellen der Trimer hatte ich bis jetzt 0V an den OPV-Eingängen Empfohlen, dass wird offensichtlich nicht funktionieren können. Sagen wir mal grob als Untergrenze eine Spannung von -4V am Kollektor des KF517 (= Us am SMY51). Diese -4V plus 8V Ugs = +4V am Gate = Mindesteingangsspannung am DMM. Ergibt überhaupt keinen Sinn. Das kann überhaupt nicht funktionieren. Hmmmm. Hmmmmmmmmmm. Ommmmmmmmmm. PAUSE! . . . . . /PAUSE Woran liegts denn nun? Ist dieses DDR-Gerät wirklich so bekloppt gebaut das es sowieso nicht richtig funktionieren kann? Da werden jetzt bestimmt sofort einige Trolle aus den Löchern kriechen und mir auch in diesem Punkt unwidersprochen zustimmen! Ihr alle rechnet sicherlich brav mit, und rechnet mit allem, oder? Oder!!! 2aggressive schrieb: > Strom durch Basisteiler 12V/(2k1+4k3) etwa 1,9mA. > Spannung dort I*4k3 = 8V. > Am Emitter also etwa 7,4V (0,6V B-E), U/1k5 = 5mA Emitterstrom, = > Kollektorstrom (zumindest fast). Wer hat denn diesen dummfug geschrieben? Ist eine Woche her, und keiner sagt was dagegen :-( Nochmal von vorne: Spannung am Basisteiler = 8V (+12V/(2k1+4k3)*4k3), das Emitterpotential also 8,6V (ist ein PNP, Peee-ennn-peee verdammt nochmal). Spannung über den 1k5 ist also +12V - 8,6V = 3,4V. Geteilt 1k5 = 2,27mA. Und schon ergeben sich völlig andere, in Folge "etwas richtigerere" Zahlen! Und keiner sagt was, grrrrrr :D Wenn wir zwecks linearität die Uce mit grosszügigen -1V annehmen darf das Potential am Kollektor (nochmal zum Einrahmen: das Emitterpotential liegt bei 8V6) maximal +7,6V betragen, dann klappts auch mit dem Konstantstrom. Strom über jeden der beiden Mosfets also je 1,15mA. Peilung im Diagramm: Uds Betragsmässig kleiner als 2V (natürlich mit negativem Vorzeichen!) bei Ugs -6V. Ugs wird Betragsmässig dabei sogar eher kleiner sein, das gibt das Diagramm aber leider nicht her. Rechnen wir Spasseshalber mal mit -5V5. Mit diesen Zahlen funzts dann auch mit dem vor der Pause geschreibseltem zahlenfalschen Unsinn. Eingangsspannung, also Potential am Eingang des DMM +2V (mehr muss ja nicht linear klappen) plus Ugs ergibt 7V5 am Kollektor des KF517. ["Potential am Kollektor...maximal +7,6V betragen, dann klappts auch mit dem Konstantstrom."] Wo ich nun gerade so schön warmgelaufen bin: Grobe Überschlagsrechnung Einstellbereich der 500R-Trimmer... das 50R-NullPoti in Mittelstellung: 1,15mA * (25R + 0R + 3k9) = 4,51V Spannungsabfall über die Widerstandskette. 1,15mA * (25R + 500R + 3k9) = 5.09V bei voll aufgedrehtem Trimmer. Potential an den Eingängen des OPV ist diese Spannung (4,51V bis 5.09V), addiert zu -12V (da klemmt ja der Einstellsenf dran)...also -7,5V bis -6,91V. Soviel zum Thema die OPV-Eingänge auf 0V zu trimmen, LOL :D Rückrechnung Uds Eingang auf null Volt, Ugs mit den angenommenen -5V5, Potential des Source also auf +5V5 (auch am Kollektor des KF517 messbar), Potential am Drain -7,2V (Trimmer in Mittelstellung) ergibt -12,7V Uds, also voll im Abschnürbereich. Mein Geschreibsel muss ich erst einmal Überschlafen, im Moment ergibts das für mich keinen richtigen Sinn, womöglich steckt da noch mehr als nur ein ein fetter Denkfehler drin. Nachdenklich
Parallelschreiberia Edi M. schrieb: > Der Strom kann von etwa 1,6 bis 2,8 mA pro MOSFET bestimmt werden. Interessant. Klingt nach Kaputtem Konstantstromgeber. Ich muss das wohl Überschlafen, heute ist die Konzentration/Motivation weg. Sorry :D
Edi M. schrieb: > Evtl. soll der TK des KF517 dem des SMY51 entgegenwirken ? Habe ich eben nochmal gegrübelt- DAS könnte es ja sein- wenn die TK's des MOSFET und des KF517 gegenläufig sind ! Das würde die Wirkung der Temperatur kompensieren. Pos. und neg. TK nutzt man ja bei Kondensatoren, um Oszillatoren stabil zu kriegen. Dann wäre der KF keine Konstantstromquelle, sondern eine "temperaturabhängige Konstantstromquelle". Ist jetzt die Frage: Ist es so ? Ich habe weder zum SMY51 noich zum KF517 Daten, die das belegen.
Edi M. schrieb: >> Woran liegts denn nun? Ist dieses DDR-Gerät wirklich so bekloppt gebaut >> das es sowieso nicht richtig funktionieren kann? > > Mit VV und ADW steht und fällt die ganze Kiste. > Ich denke, die Entwickler haben hier eine andere Lösung konzipiert, als > alle anderen verwendeten. Ich hätte die Ironie in dem Absatz als solche kennzeichnen sollen! Mit meiner alten Rechnung ist eine sinnvolle Funktion völlig ausgeschlossen. Das dadurch entstandene (unlösbare) Problem lag an meiner völlig sinnfreien Berechnung, welche allerdings mit der realen Konstruktion nichts zu tun hat. Der einfachste Beweis meines Denkfehlers: das Gerät funktioniert. Oder zumindest hat es das irgendwann einmal getan. Mit meinem Denkfehler (wenn er denn tatsächlich eingabaut worden wäre) hätte die Kiste niemals funktionieren können. Edi M. schrieb: > Evtl. soll der TK des KF517 dem des SMY51 entgegenwirken ? Eigentlich (!) ist der Tk (Spannungsänderung der Steuerstrecken Ugs) egal, hauptsache beide Mosfets verhalten sich identisch. Selbiges gilt für die Eingangsstufe des nachfolgenden OPV (Spannungsänderung der Steuerstrecken Ube). Auf die schnelle: bei Erwärmung wird am KF517 dessen Ube (Hausmummer 0,6V, Hausnummer -2mV/K) kleiner, die Spannung am Emitterwiderstand 1k5 (Hausnummer 3,4V) also grösser, also auch der Strom grösser. Der Spannungsabfall an den Trimmern (die Widerstände an der spannungsmässig gegenüber liegenden Seite) wird mit höherem Strom natürlich auch grösser. Bleibt (sozusagen doppelt) weniger für Uds an den Mosfets. Ugs fällt mit steigender Temperatur, ähnlich wie beim BiPo auch. Ist der Betrieb wirklich im Abschnürbereich? Ich muss das wirklich ernsthaft überdenken, im Moment sehe ich vor lauter Bäumen den Wald schon nicht mehr. Edi M. schrieb: > Ich kann ja nochmal versuchen, am den Kollektor KF517 heranzukommen, und > zu messen, was der nun wirklich verknusen muß. Spannungsmässige Messung der Potentiale des Emitters und des Kollektors, bei DMM-Eingang -2V/0V/+2V wären sicherlich hilfreich. Meinerseits: schluss für heute. Viel Spass wünsche ich!
https://www.rohm.de/electronics-basics/transistors/understanding-transistors "In diesem Fall hat ein Silizium-Transistor einen festen Temperaturkoeffizienten, der bei ca. -2,2 mV/°C liegt. (Darlington-Transistoren: -4,4 mV/°C). " https://de.wikipedia.org/wiki/Leistungs-MOSFET "Der Temperaturkoeffizient von MOSFETS ist für kleine Stromwerte stark positiv, hat im Verlauf einen Nullpunkt und ist für große Werte negativ." Ob es DAS hier ist ? Das würde m. E. erklären, daß man keine echte Konstantstromquelle (mit stabilisierender Z- Diode) genommen hat, die würde den Gesamtstrom temperaturunabhängig stabilisieren, der Strom wird so aber bei Temperaturänderung durch die gegenläufigen TK MOSFET/ Transi stabilisiert, durch die Vorspannung des KF wird der Arbeitspunkt in die Nähe des TK- Nullpunkts gebracht. D. h. allerdings, daß man diesen Stromwert kennen müßte. Ober eben.... per Hand ermitteln.
2aggressive schrieb: > Meinerseits: schluss für heute. Viel Spass wünsche ich! Danke... Bis morgen !"
Direkte Parallelen habe ich nicht gefunden, aber Hinweise, daß man den TK eines MOSFET kompensiert, etwa hier: https://www.digikey.ch/de/articles/how-to-select-smart-current-sensing-monitoring-technologies Hier wird die Kompensation in einem MOSFET- Treiber (MOSFET-Treiber AUIR3200S )realisiert, der Treiber- IC ist dazu aber auch in der Nähe des MOSFET zu plazieren, steht dort. Und das ist ja beim VV des DM2010 auch so. "Beachten Sie, dass der AUIR3200S so nah wie möglich zum MOSFET montiert werden sollte, um den Ausgleich der Temperaturen der beiden Bausteine zu unterstützen." Also eine Stabilisierung durch Kompensation, keine "echte" Konstantstromquelle als Einzelbauteil oder Schaltundsdetail- obwoihl die Konstantstromquelle den Arbeitspunkt ja eigentlich auf den TK- Nullpunkt stabilisieren könnte- offensichtlich wählt man die Kompensation, weil das wirksamer ist. Und das könnte eben auch bei dem Oldie so sein.
Und wierder was gefunden: Eine ähnliche Differenzverstärker- Gleichspannungsverstärker- Schaltung mit Doppel- MOSFET, aber diesmal mit "echter" Konstantstromquelle, die Referenz- Bauteile -Z- Dioden- enthält. Hier wird lt. Beschreibung ein Konstantstrom von 2mA durch R5 bestimmt. Die 2 mA sind durch den gewünschten Arbeitspunkt -eine vorgegebene Steilheit- bedingt, Eine Temperaturabhängigkeit oder ein TK werden nicht erwähnt. Hier bleibt der Drainstrom immer gleich, erstens durch die Konstantstromquelle, dann sind die Widerstände im Drainkreis auch nicht änderbar, lediglich die Stromaufteilung der beiden Einzel- FETs ist zwecks Nullpunkt einstellbar. Dagegen ist die Transistor- Schaltung im VV des DM2010 m. E. selbst KEINE Konstantstromquelle, sondern eine Temperatureinfluß- kompensierende Stromquelle, die GESAMTSCHALTUNG, also mit dem SMY51 im Kollektorkreis, müßte jedoch einen konstanten Strom haben. Bleibt immer noch die Frage, wo der TK- Nullpunkt des MOSFET SMY51 liegt (bei welchem Drainstrom), denn fast über den gesamten einstellbaren Strombereich ist ein Nullpunkt einstellbar, aber nur einer wird die gewünschte Temperaturstabilität gewährleisten. Nötigenfalls ist das sonst nur mit langwierigen Einstellungs- und Erwärmungs- Test ermittelbar.
Edi M. schrieb: > Hier wird lt. Beschreibung ein Konstantstrom von 2mA durch R5 bestimmt. > Die 2 mA sind durch den gewünschten Arbeitspunkt -eine vorgegebene > Steilheit- bedingt, > Eine Temperaturabhängigkeit oder ein TK werden nicht erwähnt. Die Temperaturabhängigkeit kann man zumindest abschätzen: Iconst = 2•Uf/560 = 2,1 mA. Die eine SAY32 kompensiert die BE-Diode des T3. Bleiben also 2x -2mV/K für die beiden anderen Dioden. Für den SMY51 habe ich jetzt nichts im Datenblatt gefunden, da könnte man zur Abschätzung des TK einen ähnliche Dual-FET nehmen.
Mohandes H. schrieb: > Die Temperaturabhängigkeit kann man zumindest abschätzen: > Iconst = 2•Uf/560 = 2,1 mA. Die eine SAY32 kompensiert die BE-Diode des > T3. Bleiben also 2x -2mV/K für die beiden anderen Dioden. > > Für den SMY51 habe ich jetzt nichts im Datenblatt gefunden, da könnte > man zur Abschätzung des TK einen ähnliche Dual-FET nehmen. Danke für die Nachrechnung- dies ist aber nur eine vergleichbare Schaltung- relevant ist ja die hier angehängte Schaltung OHNE Z- Dioden, deren Stabilität zur Debatte steht. Ein Si- Transi sollte um die -2mV/°C haben, der MOSFET soll aber eine Kennlinie mit einem TK- Nullpunkt haben, auf dieser geht es dann entspr. nach "oben" und "unten", wobei dann der Punkt interessant wäre, der +2mV/°C entspricht, dazu gehört ja ein entspr. Drainstrom, der eingestellt werden müßte. Wie geschrieben, ohne Angaben könnte man den sonst nur mit Versuchen ermitteln. Zur Zeit habe ich den mit den Stellern niedrigstmöglichen Drainstrom eingestellt, beide Geräte laufen gut damit, es gibt immer noch den verdammten "Versatz" der Eichung nach Aus-/- Einschalten, der sich aber recht schnell wieder einkriegt. Leider tritt der aber auch gelegentlich auf, wenn ich nur mal für andere Messungen die Betriebsart gewechselt habe (Volt/ Ohm). Auch dann ist die Eichung in Minuten wieder erreicht- es ist aber ein Effekt, den ich mir nicht erklären kann. Beide Geräte, nahezu gleiche Zeit. Kühlt der Chip in Sekundenschnelle ab, daß er danach weder Minuten "Warmlaufzeit" braucht ?
Edi M. schrieb: > der MOSFET soll aber eine Kennlinie mit einem TK- Nullpunkt haben ... Ja, weswegen davon auszugehen ist, daß diese ca. 2 mA Konstantstrom eben dieser Arbeitspunkt ist, wo der TK des MOSFET nahe Null ist. Sonst hätten sie sich bei der Konstantstromquelle auch mehr Mühe gegeben. Beim 'Verstärker V1' ist ja nicht mal die BE-Drift des Transistors kompensiert. Will sagen: dies ist vermutlich nicht die Ursache für die Drift.
Edi M. schrieb: > wobei dann der Punkt interessant wäre, der +2mV/°C entspricht Würde ich anders interpretieren. Der MOSFET soll nicht mit +2mV/K die -2mV/K des Transistors kompensieren. Sondern der Transistor stellt den Strom zur Verfügung, wo die Kennlinie des MOSFET gerade durch TK Null verläuft. Was das so gemeint?
> Edi M. schrieb: > >> der MOSFET soll aber eine Kennlinie mit einem TK- Nullpunkt haben ... Das Datenblatt des SMY51 ist ja mehr als sparsam. Ich habe mir ein paar andere Dual-MOSFETs angeschaut: alles ist (natürlich) temperaturabhängig, aber eine Grafik aus der ein Nulldurchgang des TK hervorgeht war nirgends zu finden. Hast Du da irgendwelche Daten (vielleicht auch nicht unbedingt für einen speziellen Typ)?
Edi M. schrieb: > https://de.wikipedia.org/wiki/Leistungs-MOSFET > "Der Temperaturkoeffizient von MOSFETS ist für kleine Stromwerte stark > positiv, hat im Verlauf einen Nullpunkt und ist für große Werte > negativ." > > Ob es DAS hier ist ? Hmmmmmmnaaaaa. Wikipedia:" Der Temperaturkoeffizient von MOSFETS ist für kleine Stromwerte stark positiv, hat im Verlauf einen Nullpunkt und ist für große Werte negativ. In Schaltanwendungen wird UGS möglichst schnell in den Bereich oberhalb des Null-Temperaturkoeffizienten geschaltet. In diesem Bereich wird die Stromverteilung der Einzeltransistoren also durch den Temperaturkoeffizienten ausgeglichen." Da geht es um die Anwendung als Schalter, und um Paralellschaltung mehrerer solcher Schalter zwecks Amper hochskillen(TM). Wikipedia:" Bei Linearschaltungen trifft das keineswegs zu, denn hier wird UGS auch im Bereich des positiven Temperaturkoeffizienten betrieben." Der Teil mit dem positiven Temperaturkoeffizienten der Ugs im unteren Bereich ist mir tatsächlich neu, trotzdem ist es hier doch zumindest "eigentlich" egal, nach meinem bisherigen Verständnis muss der "Fehler" ja nur symetrisch sein. Edi M. schrieb: > Kühlt der Chip in Sekundenschnelle ab, daß er danach weder Minuten > "Warmlaufzeit" braucht ? Das reine abkühlen wäre ja auch symetrisch, sowohl im Mosfet als auch im OPV, also eher nicht. Bauchgefühl, mit entsprechender Skepsis zu betrachten: Eher wird anders herum ein Schuh draus; schnelles (asymetrisches) aufheizen könnte ein solches Verhalten verursachen. Dann wären wir aber beim Ein/-Ausschaltverhalten der +12V und -12V Versorgung, Übersteuerung(-szeiten) des OPV, und (nicht zu vergessen) auch bei der Temperatur der Kohlebahnen (Trimmer). soul_eye hats ja schon angesprochen, aus welchem Grund auch immer (Fehlkonstruktion beim starten oder das letzte Quentchen Thermospannung oder was auch immer ist dabei egal); eine "Startzeit" soltest Du jeder Kiste zugestehen, deren Einschaltverhalten also nicht auf die Goldwaage legen. Solche "Einschalteffekte" halte ich nicht für den Temperaturgang des Messgerätes, um den es hier ---speziell hier primär in dessen VV--- geht. Dazu sind Vergleichswerte Tag versus Nacht, jeweils nach Warmlaufzeit, geeignet, aber nicht das Einschaltverhalten selbst.
Mohandes H. schrieb: > Würde ich anders interpretieren. Der MOSFET soll nicht mit +2mV/K die > -2mV/K des Transistors kompensieren. Sondern der Transistor stellt den > Strom zur Verfügung, wo die Kennlinie des MOSFET gerade durch TK Null > verläuft. Was das so gemeint? Habe ich drüber nachgedacht- ich denke, dem ist nicht so. Der Transi muß DEN Strom gewährleisten, bei dem der TK des MOSFET kompensiert ist, das ist NICHT der TK- Nullpunkt. Mohandes H. schrieb: > Das Datenblatt des SMY51 ist ja mehr als sparsam. Ich habe mir ein paar > andere Dual-MOSFETs angeschaut: alles ist (natürlich) > temperaturabhängig, aber eine Grafik aus der ein Nulldurchgang des TK > hervorgeht war nirgends zu finden. > > Hast Du da irgendwelche Daten (vielleicht auch nicht unbedingt für einen > speziellen Typ)? Nein, ich habe auch überall in erreichbaren Datenblättern gesucht- keine Angaben. Die WF- Entwickler haben sich da wirklich was ausgedacht... 2aggressive schrieb: > und (nicht zu vergessen) > auch bei der Temperatur der Kohlebahnen (Trimmer). Sie haben es aber auch mit den Kohlebahnen... sind Sie Kohlenstoff- allergisch ? :-) Ich denke, die kann man mal ausschließen- es sind ja andere Bauformen drin, als die primitiven "Regelschweine" von Anno Zopf. Und der Effekt ist mit dem NVA- Gerät, welches die ja noch hat, jetzt nahezu exakt gleich ! Ich habe die Kisten über alle Tage laufen lassen, immer, wenn ich in die Werkstatt kam, waren die Anzeigen gleich, +/- 1 der letzten Stelle ! 2aggressive schrieb: > soul_eye hats ja schon angesprochen, aus welchem Grund auch immer > (Fehlkonstruktion beim starten oder das letzte Quentchen Thermospannung > oder was auch immer ist dabei egal); eine "Startzeit" soltest Du jeder > Kiste zugestehen, deren Einschaltverhalten also nicht auf die Goldwaage > legen. > > Solche "Einschalteffekte" halte ich nicht für den Temperaturgang des > Messgerätes, um den es hier ---speziell hier primär in dessen VV--- > geht. Dazu sind Vergleichswerte Tag versus Nacht, jeweils nach > Warmlaufzeit, geeignet, aber nicht das Einschaltverhalten selbst. Die Kisten waren immer warm. Es ist aber schon echt störend, wenn man ausschaltet, und die Eichung weg ist, auch wenn sie jetzt in Minuten wieder da ist. Und noch nervender: Der Effekt tritt gelegentlich auf, wenn man z. B. von Gleichspannungsmessung zu Widerstandsmessung, und dann wieder zurück, geht. Auch, wenn man, wie WF vorschreibt, erst auf "Eichung Null" geht ! Immer kehrt die Eichung zurück, aber eigentlich sollte sie GAR NICHT abweichen, wenn man die Betriebsart umschaltet. Manchmal ist die Eichung Null ok, aber die 2,000V- Eichungen weichen ab. Manchmal alle 3 Werte. Und dann ist da noch der -ständige- Effekt, daß der ADW nicht anspringt- erst nach Durchschalten der 2V- und Null- Eichungen. Auch, wenn z. B. die Eichspannung 2V eingestellt war. Oder Null- Eichung. Ich hatte auch schon, daß der ADW bei Anzeige der 2V einfach ausging. Einfach so. Hin- und Herschalten- Kickstart, geht wieder. Und das bei beiden Geräten. Wenn man eine Meßspannung an den Buchsen hat, und ein Meßbereich eingestellt hat, dauert es manchmal, und der ADW springt selbst an. Wenn's nur eine Kiste wäre, hätte ich vermutet, daß ICH zu doof bin- aber beide machen das Gleiche. Wenn die Geräte eingeschaltet sind, und eine Spannung überwachen sollen, also weder aus- noch irgendwie umgeschaltet wird, dann geht alles gut- die Drift ist jetzt in Grenzen, beide Geräte zeigen immer gleich an. Der Versatz kann eigentlich nur an der Chip- Erwärmung oder einer "Restladung" auf dem Gate des Eingangs- FET's liegen. Ich hatte das Nachfolge- DMM von WF, nahezu gleicher ADW, davor ein kombinierter OPV mit FET- Eingang (russischer iC), da kann ich mich nicht an solche Effekte erinnern. Um den Kompensationspunkt Transi/ MOSFET zu finden, muß ich wohl einen Strommesser in die Leitung einschleifen, sollte am Frontplattensteller- Schleifer -oder mit 2 Strommessern an den Bahnenden- einfach gehen. Erwärmung/ Abkühlung, und beobachten, bei welchem Stromwert keine Änderung festzustellen ist, das wäre exakt der Kompensationspunkt. Der TK- Nullpunkt wird auch irgendwo sein, aber der ist ja nicht anzustreben. 2aggressive schrieb: > Übersteuerung(-szeiten) des OPV, Wie sollte das möglich sein ? 2aggressive schrieb: > Ein/-Ausschaltverhalten der +12V und -12V > Versorgung, Ok- das... habe ich noch nicht bedacht, gemessen habe ich immer erst eine weile nach dem Einschalten- die 12V sind aber bei beiden Polaritäten top stabil. Nur µA723 auf einen Si- Leistungstransi, 2 gleiche Baugruppen mal für pos. und neg. UB- ich denke, da werde ich nichts finden- eben 2 Geräte, absolut gleiche Effekte. Aber man hat ja schon Pferde kotzen sehen. Vor der Apotheke. Mit'm Rezept im Maul.
Nachtrag: DM2010 hat die Buchse für R-Messung, die ist bei Gleichspannungsmessung über einen Widerstand am Ausgang des VV/ Eingang ADW. Warum auch immer, es ist so gebaut. Darum darf man lt. Hersteller da nichts dran haben, wenn man Spannungen mißt. Soweit ok. Wenn ich diesen Ausgang kurzzeitig auf Masse lege (verrecken kann da nichts), dann wird tritt auch sofort nach der Null- Anzeige der "Versatz" auf, der dann wieder zurückdriftet. Vielleicht hat jemand dazu DIE Idee ?
Und noch eine Idee- bei der vorherigen Fehlersuche in einer anderen Baugruppe des Zählers gab mir ein Elektronikfreund den Tip, die IC's direkt an den UB- Anschlüssen mit Elko und Keramik- Kondi (10µF || 10nF) abzublocken, um "Schweineeffekte" durch auf den Betriebsspannungsleitungen herumvagabundierende Impulse zu verhindern. Und die Ub- Leitungen gehen ja über den langen Kabelbaum durch's Gerät, und im Kabelbaum könnte es Kopplungen zu impulsführenden Leitungen gaben. Einige Keramikkondis sind an der Ub, aber nicht dicht am IC. Und in den digitalen Baugruppen müssen nicht beschaltete Gattereingänge parall geschaltet werden, dürfen niemals offen bleiben- im DM2010 ist das so ! Ich kann mich noch gut erinnern, daß uns die Lehrmeister diese beiden Vorschriften ständig einpaukten, auch in vielen Veröffentlichungen in "Funkamateur" und "rfe" liest man das. Ich denke aber, eher ist es das nicht.
Edi M. schrieb: > Habe ich drüber nachgedacht- ich denke, dem ist nicht so. > Der Transi muß DEN Strom gewährleisten, bei dem der TK des MOSFET > kompensiert ist, das ist NICHT der TK- Nullpunkt. Denke ich nicht. Dann hätte der Transistor denselben TK, nur negativ, den der MOSFET hat. Dann ist auch fraglich wieso die beiden Konstantstromquellen (mit Dioden und mit Widerständen) sich im Temperaturverhalten unterschiedlich verhalten (bei gleichem MOSFET). Ist aber eh nur Stochern im Nebel wenn das Verhalten des MOSFETs nicht bekannt ist.
Wieso man die Mosfets arbeitspunktmässig nicht weiter in die Sättigung treibt bleibt mir bis jetzt immer noch ein Rätsel. Wenn der VV höher als um den Faktor 1 verstärken sollte wäre ja noch die dadurch entstehende Verbesserung der Nullpunktdrift des OPVs grundsätzlich erklärbar, abei bei einer Gesamtverstärkung von 1 sehe ich wirklich nur eine reine Kompensation. Was ja auch völlig OK ist; Hauptzweck der Mosfets ist es den Eingangswiderstand ins extreme hochzutreiben, das klappt ja auch. Eigentlich. Was offensichtlich nicht klappt (da liegt wohl immer noch ein Defekt vor) ist der Konstantstromgeber. Es ist doch technisch völlig ausgeschlossen dass 2,7mA + 2,8mA, also zusammen 5,5mA vom Kollektor des KF517 geliefert werden können sollen. Zumindest bei der gezeigten Schaltung. Da muss ich noch mal nachtreten: 2aggressive schrieb: > Edi M. schrieb: >> Ich kann ja nochmal versuchen, am den Kollektor KF517 heranzukommen, und >> zu messen, was der nun wirklich verknusen muß. > Spannungsmässige Messung der Potentiale des Emitters und des Kollektors, > bei DMM-Eingang -2V/0V/+2V wären sicherlich hilfreich.
Edi M. schrieb: > Wenn ich diesen Ausgang kurzzeitig auf Masse lege (verrecken kann da > nichts), dann wird tritt auch sofort nach der Null- Anzeige der > "Versatz" auf, der dann wieder zurückdriftet. > > Vielleicht hat jemand dazu DIE Idee ? Prosa schwierige Geburt. Du meinst sofort nach wiederabklemmen deiner manipulativen Drahtbrücke den beschriebenen Effekt zu sehen? Während du den Ausgang auf Masse legst wird auch die spannungsmässige Rückkopplung zur Eingangsstufe lahm gelegt; die Spanungsverstärkung hat also kein Limit mehr, steigt ins Unendliche. Einer der beiden Mosfets gibt dabei Vollgas, der andere schläft. Dabei wird nur ein Mosfet, und nur eine Drain-Kohlestrecke beheizt. Und das womöglich weit über Gebühr. Damit sollte das danach folgende Abkühlverhalten hinreichend zu Erklären sein. Bedenke: die fliessenden Ströme sind im Moment sowieso zu hoch. On Fire! Noch was: klemm mal eine Mignonbatterie an der Eingang. Also +1,5V. Teste deine Manipulation [("diesen Ausgang kurzzeitig auf Masse lege")], beobacht die "Antwort" des DMMs [("dann wird tritt auch sofort nach der Null- Anzeige der "Versatz" auf, der dann wieder zurückdriftet.")] Danach drehe die Batterie um; Eingangsspannung nun -1,5V: die "Antwort" auf deine Manipulation sollte nun von der entgegen gesetzten Richtung starten zu rück zu driften. DIE ANTWOORD - BABY'S ON FIRE (OFFICIAL) https://www.youtube.com/watch?v=HcXNPI-IPPM
Das aberwitzige asymetrische Verhalten lässt sich durch kaum einen anderen Musikvorschlag besser erklären SCNR. Was ich noch schreiben wollte: die "Taste R" sollte (zum einwandfreien Betrieb ein muss) ebenfalls frei von Frittspannung und anderen rostigen Dreckseffekten sein. Also auch dort darf ordentlich Vaseline reingeblibbert werden. Das ist im Moment aber nicht das primäre Problem. HTH
2aggressive schrieb: > Was offensichtlich nicht klappt (da liegt wohl immer noch ein Defekt > vor) ist der Konstantstromgeber. Es ist doch technisch völlig > ausgeschlossen dass 2,7mA + 2,8mA, also zusammen 5,5mA vom Kollektor des > KF517 geliefert werden können sollen. Zumindest bei der gezeigten > Schaltung. Den Transi hatte ich getauscht, ich habe an den 500 Ohm- Stellern die Widerstandswerte gemessen, allerdings, ohne ablöten, also noch in der Schaltung, sollte aber einigermaßen brauchbare Werte geben, diese sind ja alle im Stellbereich, und jeweils die zugehörige Spannung über dem jeweiligen Steller gemessen, und den zum Schluß den ollen Ohm bemüht, und den Strom errechnet, so wie in der Zeichnung dargestellt. Spannungsabfälle über den Widerständen noch dazu- ja, wenn man's nachrechnet, bleibt wenig an Regelbereich. Kann aber funktionieren, denke ich. Grübel... Der VV des anderen DM ist soweit gleich, ich werde nochmal alles messen. Mohandes H. schrieb: > Denke ich nicht. Dann hätte der Transistor denselben TK, nur negativ, > den der MOSFET hat. Genau so müßte es funktionieren ! > Dann ist auch fraglich wieso die beiden > Konstantstromquellen (mit Dioden und mit Widerständen) sich im > Temperaturverhalten unterschiedlich verhalten (bei gleichem MOSFET). Weil das eine eine echte KSQ ist, das andere eine temperaturabhängige Kompensationsschaltung, die zwar ebenfalls einen Konstanten Strom durch BEIDE Drains liefert, was man am gemeinsamen Punkt Schleifer Nullregler messen könnte, aber die eine Schaltung ist eine überall funktionierende KSQ, die andere nur mit dem MOSFET als mitarbeitendes Bauteil. So jedenfalls sehr ich das zur Zeit. Es erklärt ja auch die Nichtverwendung eines Referenzbauteils (Z- Diode(n), die Erklärung des Herstellers betr. KSQ (die es ja nur mit dem MOSFET ist), und die Hersteller- Erklärung zum TK- Nullpunkt, der irgendwo in der Nähe des Stellbereichs liegen wird- günstigenfalls kann man über die Steller den neg. TK, den Nullpunkt, sowie den pos. TK ansteuern. Ohne weitere Erklärungen des Herstellers wären diese Sachen logisch. Daß es keine Angaben zu den TK-Werten der OPV gibt, ist kein Ausschlußgrund- WF war selbst ein Halbleiter- Hersteller, und hatte da sicher alle nötigen Daten, um eine solche Lösung zu entwerfen. Leider ist wohl alles an Unterlagen vernichtet worden- die Etage, wo auch das Entwicklungs- Labor war, und wo auch die DM2010 entwickelt wurden, ist im angehängten Bild zu sehen, ich war vor einigen Monaten dort, ich kenne das Werk ja bestens. Wie geschrieben, ich werde mich mit einem Fön bewaffnen, den Strom am Schleifer des Front- Nullstellers messen, und beobachten, wie dieser sich bei Erwärmung/ Abkühlung verhält- wenn die Annahmen stimmen, müßte es genau einen Punkt geben, bei dem der Transi- und der MOSFET- TK sich kompensieren, der Strom sich nicht ändert.
Edi M. schrieb: >> ausgeschlossen ... 5,5mA vom Kollektor des KF517 > > Den Transi hatte ich getauscht Habe ich mitbekommen. Tausche den nochmal, diesmal gegen einen welcher funktioniert. Muss erst einmal auch kein Originaler KF517 sein, praktisch jeder 08/15er sollte es tun. Ach nee, das hiess ja tup :D Doch vorher, vor dessen stumpfen zweitem Austausch, würde zumindest ich mal die Potentiale nachmessen. > ich habe an den 500 Ohm- Stellern die > Widerstandswerte gemessen, allerdings, ohne ablöten, also noch in der > Schaltung, sollte aber einigermaßen brauchbare Werte geben, diese sind > ja alle im Stellbereich, und jeweils die zugehörige Spannung über dem > jeweiligen Steller gemessen, und den zum Schluß den ollen Ohm bemüht, > und den Strom errechnet, so wie in der Zeichnung dargestellt. Ack, das ist ja auch erst einmal ok. > Spannungsabfälle über den Widerständen noch dazu- ja, wenn man's > nachrechnet, bleibt wenig an Regelbereich. Nix, nada Regelbereich, rechne doch noch mal nach! Potential an der Basis: 2aggressive schrieb: > Nochmal von vorne: Spannung am Basisteiler = 8V (+12V/(2k1+4k3)*4k3), > das Emitterpotential also 8,6V (ist ein PNP, Peee-ennn-peee verdammt > nochmal). > > Spannung über den 1k5 ist also +12V - 8,6V = 3,4V. Geteilt 1k5 = 2,27mA. Und jetzt kommt deine Messung: 5,5mA. Diese 5,5mA am 1k5 Emitterwiderstand [würden] droppen 8,25V; Potential am Emitter also 3,75V, Ube also theoretische (aber bei Funktion unerreichbare) 4,25V; "mehr sperren geht nicht"...--->im gesperrten Fall kein Basisstrom, kein Emitterstrom, und kein Kollektorstrom. In Folge das Absurdum: ohne Emitterstrom kein Spannungabfall über den 1k5. Und ohne Kollektorstrom keine 5,5mA an den Drains. > Kann aber funktionieren, denke ich. Absolut null nicht so wie es gedacht ist, da ist noch irgendwo der Wurm drin! > Grübel... > Der VV des anderen DM ist soweit gleich, ich werde nochmal alles messen. Vorsicht Falle...wenn wenn da auch der Konstantstrom niO ist bringt dich das nicht weiter.
Nach meinem Überschlag bleiben für MOSFET und Transi etwa 6V- wie die sich das aufteilen... habe ich nicht nachgerechnet. Aber es ist auch keine übliche Regelschaltung, wie die KSQ im Gegenbeispiel, das ich gefunden hatte. Daß da der Wurm drin ist, bezweifle ich, weil 2 Geräte exakt die gleichen Verhaltensweisen zeigen. Aber eben... die kotzenden Pferde... :-) Viel nervender ist das Verhalten bei Aus-/ Einschalten, sowie der oft nötige "Kickstart" des ADW. Auf beide Effekte kann ich mir keinen Reim machen. Übrigens ließ sich der ADW bei Messungen sogar durch Berührung der Meßspitze an einigen Punkten "auspusten". Ok, im Prinzip ist es ja ein Generator. Abe bei der niedrigen Frequenz (bei 2V am Eingang 20 KHz) ist das schon merkwürdig. Und die Schaltung des OPV- Integrators wird ja überall genau so angegeben. Und an irgendwelchen DDR- Halbleitern liegt es nicht, es sind ja für alle OPV's tschechische 709- Klone drin, und der Effekt ist genauso, wie mit A109 und B109. Und andere DMM verwenden die Schaltung auch, etwa der Nachfolgetyp DM2020, ich kann mich an solche Effekte nicht erinnern. Die Sache mit den Netzteilen werde ich auch nochmal überprüfen- ich werde mir auch die Elkos mal genauer ansehen, in einer anderen Baugruppe war auch ein Elko trocken, allerdings sichtbar die Gummidichtung porös. Ich denke, da werde ich nichts finden, die Belastung der Netzteile ist sehr gering, aber man kann ja nicht so dumm denken, wie's kommen kann. Wie bei der "Titanic": Keine Ferngläser, weil der "Eins- O" nicht an Bord gekommen ist, die Ferngläser in seiner Kajüte liegen, und der Käpt'n nicht die noblen Fahrgäste mit dem Aufbrechen der Bude entsetzen will, Besatzung gibt Funkwarnungen nicht weiter, die Schotten wurden von Schotten gebaut, also gespart, und nicht hoch genug, daß sie überlaufen konnten, horizontale Nietreihen 2- reihig statt 3- reihig, eine große Menge Nieten aus billigerem, minderwertigen Zeugs, und der diensthabende Offizier versucht dem Eisberg auszuweichen, als frontal draufzuknallen- das hätte zwar alle Nobelgäste durchs Schiff geworfen, aber es hätte nur einen verbeulten Bug abbekommen, ist ja die härteste Stelle eines Schiffs, und der Kahn wäre noch manövrierfähig geblieben... ein anderer Käpt' hat genau das getan. Ähnlich bei Tschernobyl und Fukushima... unglaublich viele Sachen sind zusammengekommen, das kann sich niemand ausdenken, aber es passiert. Nun ja- Aufgeben ist keine Option. Ich bleibe an der Sache dran.
Edi M. schrieb: > Nach meinem Überschlag bleiben für MOSFET und Transi etwa 6V- wie die > sich das aufteilen... habe ich nicht nachgerechnet. Solltest Du aber. Ich habs ja nicht Vorgerechnet um des rechnens willen, sondern um dir eine Hilfestellung zu geben. > Aber es ist auch keine übliche Regelschaltung Doch, wie aus dem Lehrbuch. > wie die KSQ im Gegenbeispiel, das ich gefunden hatte. Kein Unterschied in der Funktionsweise selbst, nur ein anderer Temperaturgang. > Daß da der Wurm drin ist, bezweifle ich, weil 2 Geräte exakt die > gleichen Verhaltensweisen zeigen. > Aber eben... die kotzenden Pferde... > :-) Eben; ein kotzendes Pferd kommt selten allein :D Edi M. schrieb: > Die Sache mit den Netzteilen werde ich auch nochmal überprüfen Weegen dem Problem im Einschaltmoment? Uppps, da habe ich dich "draufgehoben" als mir zwei Dinge noch unbekannt waren: - vergleichbares passiert doch auch im laufenden Betrieb - die fliessenden Ströme sind definitiv zu hoch Aber klar: da (an die Versorgung +/-12V) mal ein DMM dranzuhängen und zu beobachten frisst kein Brot. So, und jetzt lasse ich Dich in Ruhe bis Du dem "Unkonstantstromding" mit weiteren Messungen zu Leibe rückst :D *** "Raucht ihr Pferd?" "Nein, Wieso?" "Dann brennt ihr Stall ..."
Edi M. schrieb: > Nun ja- Aufgeben ist keine Option. Ich bleibe an der Sache dran. So muß das sein, aufgeben ist nie eine Option. Ist ja auch spannend was dann die Ursache des Driftens war. Edi M. schrieb: > Mohandes H. schrieb: > >> Denke ich nicht. Dann hätte der Transistor denselben TK, nur negativ, >> den der MOSFET hat. > > Genau so müßte es funktionieren ! Da bin ich mir nicht sicher. Ich denke noch darüber nach wie das Temperaturverhalten von MOSFETs im Allgemeinen ist. Da muß es doch auch Literatur geben. Vielleicht auch völlig verkehrte Baustelle und die Ursache der Drift liegt ganz woanders? Denn: 'Man hat schon Pferde ...' :-)
Ja, morgen abend bin ich ja wieder zu Hause, und werde die Meßtechnik anwerfen. Die Temperaturdrift ist inzwischen eigentlich nicht mehr das Problem, sondern die nervenden Effekte: Das Verlassen des Nullpunkts oder der Eichung bei Aus-/Einschalten, was dann wieder zurückdriftet, sowie des oft nötigen ADW. "Kickstarts". Wenn ich ein DMM mit anstehender Spannung, egal ob eigene Eichspannung,fremde Meßspannung oder Null- der ADW sollte doch eigentlich immer sofort anspringen- selbst bei Null am Meßeingang hat er ja eine niedrige Frequenz zu erzeugen. Dafür hat er ja eine Art Rückkopplung, genannt "Rückführung". Allerdings rät der Hersteller, bei Betriebsart- Wechsel immer über "Eichung Null", bei der der FET- Eingang auf GND liegt, zu gehen, dabei kommt man mindestens über "Eichung -2V", und da springt der ADW meist an, meist aber bei "Eichung +2V". Und auch die eingestellte Eichung sollte immer noch da sein, die kann ja mal weggehen, aber nur langsam über längere Zeit. Und beide Geräte haben diese Effekte- das ist es, was mir absolut rätselhaft ist. Zur Zeit laufen beide gleich, ich habe am NVA- DMM nur die Steller auf den geringsten Drainstrom gestellt, die waren auf höchsten Strom gestellt, und zwar einer bis auf Null Ohm. Jetzt gleiche Drift, gleiche Richtung der Drift, aber gering, und innerhalb der Hersteller- Parameter, jedenfalls an den heißen Tagen, immer wenn ich die Geräte checkte, waren die Werte nahezu identisch. Ca. 6 mV bei 10° Temperaturdifferenz, 9mV bei 15° Differenz... Das ist ein Anfang. Kann ich vielleicht mit der Methode der Erwärmung/ Einstellen/ Messen noch verbessern. Aber mit dieser Differenz könnte ich leben- ist ja nicht immer so eine Temperaturdifferenz. Nun ja- etliches ist getan. Zur Erinnerung: Transistor, MOSFET, OPV im Gleichspannungsverstärker, sowie Integrator- OPV- und die 2 Komparatoren- OPV sind getauscht, vorher A109 (DIL-14- Gehäuse, , DDR), erst VV- OPV gegen B109 (DDR), dann alle gegen MAA502 (TO-99- Gehäuse, TESLA = Tschechischer IC). Die Kohle- Steller "Regelschweine" gegen Präzisions- Spindeltrimmer- Widerstände getauscht. Die Schutzdioden im VV "hochgenommen"- keine Änderung. Den Integrationskondensator am OPV (47nF) getauscht-keine Änderung. Die Kondensatoren der "Rückführung" getauscht (390pF)- keine Änderung. Bleiben nicht mehr viele Möglichkeiten- die Bauteile in den Baugruppen ist ja nun fast ausgeschöpft. Ich werde aber nochmal die Sache um den TK- Kompensations- Transi anschauen. Bleiben Dreck- Effekte von anderen Baugruppen- Netzteil, wie von 2aggressive eingebracht, vielleicht auch von einem anderem Mitleser genannten Impuls- Einkopplungen. Ich gehe nicht davon aus, daß die DM2010- Geräte mit diesen Effekten verkauft wurden- bei dem damaligen Preis (5100.- Mark, ein PKW "Trabant" in der Grundversion kostete 8000.- Mark) hätte man das den Entwicklern um die Ohren gehauen. irgendwo ist da was faul. Irgendwas muß sich geändert haben, bei 2 Geräten, die das gleiche Verhalten zeigen.
Beitrag #7120736 wurde von einem Moderator gelöscht.
So, wieder zu Hause. Erst mal habe ich mir die von netten Mitlesern gesandten Leiterplatten- Steckverbinder und Fassungen geschnappt. Bundesrepublikanische Ausführungen. Leider haben die DDR- Fassungen den gleichen Stiftabstand in der Reihe, aber einen anderen Reihenabstand der Stfte- DDR 5mm, BRD 4mm. Um die Stiften nich mit Gewalt reindrücken zu müssen, habe ich einen Fassungsersatz gebaut. Die Fassungsanschlüssen sind auf der Unterseite immer auf der Gegenseite, wo kein Stift ist. Dadurch kann man das nicht einfach durch Teilen neu zusammenbauen, sondern Teilen, und umgekehrt zueinander verbinden. Die andere Seite kann nicht entfernt werden, und bleibt dran. Da stört dann noch 1mm Seitenwand. Also Flexscheibe sprechen lassen, Teilen, Seitenwand beschleifen, und mit "Pattex Kontakt" aufeinandergeklebt. Funktioniert, leicht steckbar. Dann die eine Platine aus dem WF- Labor geschlachtet, die hat einen 21polige Stiftsockel, da habe ich gleich Stiftsockel und Platine zusammen geflext. Die Platine war eine Streifenleiterplatte- also die alten Verbindungen runter, Unterbrechnungen gebrückt, und oben den Eigenbau- Fassungsersatz rauf. Testen auf Kurzschlüsse und Verbindung, und dann rein ins DMM. Hier nun die Messung des Vergleichsgerätes, da habe ich nur die Steller auf Mittelstellung gedreht, und auf Null geeicht. Spannungen an allen relevanten Meßpunkten des Gleichstrom- Vorverstärkers, gemessen gegen Plus 12V. Beim Verändern der Spannung am Gate des Eingangs- FET's oder der Steller bleibt der Strom durch den KF517 konstant, zu sehen am Spannungsabfall über seinem Emitterwiderstand. Die Spannung an den Drains bleibt konstant bei Verändern der FET- EIngangsspannung. Die Spannung an den Sources ändert sich stark bei Verändern der FET- Eingangsspannung. Nur das Verändern der Steller ändert die Spannung am Drain, um etwa 1,5V.
Als nächstes Temperatur- Test- Die Platine VV steht frei- Fön besorgt, und verschiedene Einstellungen der Steller probiert. Mitte der Steller eingestellt, und genullt. Bei dieser Postion, bei 18,00V an den Drains, ist VV unstabil ! Die Spannung 18, 00V läßt sich kaum einstellen, springt um diesen Wert herum, und bei Erwärmung geht sie weit weg. 18,2 V eingestellt, und genullt. Läßt sich einstellen, aber ist Temperatur- unstabil. Darüber das Gleiche. Andere Richtung: 17,5 V: unstabil, andere Richtung der Abweichung. 17,2: Geringe Abweichung. 17,08V: Geringe Abweichung. 17,15V: Temperatur kein Einfluß !!! Ich schätze, bei 18V liegt der genannte "TK- Nullpunkt", der aber nicht eingestellt werden sollte. bei über 18V wird er negativ, die Abweichung beachtlich groß, weil TRK IC und Transi gleiche Richtung haben. Unter 18v ist der TK positiv, und wird bei 17,15V vom Transi voll kompensiert. Ich habe dann das NVA- DM2010 zugemacht, und das erste DM20120 geöffnet, Adapterüplatine rein, VV drauf. Die Spannungen sind nahezu identisch moit denen des NVA- Gerätes, am Emitter Transi sind 3,308 V, beim NVA 3,300. Dann ebenfalls auf 17,15 V eingestellt, und wenn der Nullpunkt des anderen Stellers das änderte, solange nachgestellt, bis Anzeige Null und beide Drains 17,15V. Gleiches Ergebnis. Beide Geräte laufen jetzt wieder Test. Übrigens war die Einstellung des NVA_ Gerätes, die ich letztens gemacht hatte, auch bei den 17,15 gelandet- zufällig. (Die 18,04V waren erst durch die Mittelstellung der Steller da). Trotz dieser postiven Sache haben beide Geräte immer noch Probleme mit gelegentlichem "Versatz" beim Einschalten, sowie dem nur mit "Kickstart" anspringenden AD- Wandler.
Edi M. schrieb: > Hier nun die Messung des Vergleichsgerätes, da habe ich nur die Steller > auf Mittelstellung gedreht, und auf Null geeicht. > Spannungen an allen relevanten Meßpunkten des Gleichstrom- > Vorverstärkers, gemessen gegen Plus 12V. Gut gemacht! Alle Vorzeichen deiner Spannungsmessungen müssten korrekterweise negativ sein; egal. Ich hätte gegen GND gemessen, auch egal. > Beim Verändern der Spannung am Gate des Eingangs- FET's oder der Steller > bleibt der Strom durch den KF517 konstant, zu sehen am Spannungsabfall > über seinem Emitterwiderstand. Bei einem Beta von 35 (worstcase) stimmt das nur zu 97%, der Emitterstrom ist ja Kollektorstrom plus Basisstrom. je höher Uce, desto kleiner die Basisspannung, desto kleiner der Basisstrom, desto grösser der Kollektorstrom. Ausserden steigt mit Uce die Verlustleistung am T, damit seine Temperatur (Einschwingzeit!), damit fällt die Ube-Kennlinie um etwa 2mV/Kelvin, bei 3V3 (am 1k5) also Überschlagsmässig in etwa um 0,07 Prozent/Kelvin (Silizium). Auch das ist bei der hier auftretenden Kleinstleistung eher vernachlässigbar; ein Konstantstromgeber wie er im Lehrbuch steht; was zu beweisen war! Den gemessenen Werten nach zu Urteilen: Das ist jetzt also nicht das Gerät dessen Messungen Du weiter oben gepostet hast, dieses Gerät scheint weniger Defekt zu sein :D > Die Spannung an den Drains bleibt konstant bei Verändern der FET- > EIngangsspannung. Prima, Konstantstrom funktioniert also auf den ersten Anschein! Das Potential an den Drains ergibt sich aus den externen Drainwiderständen (3k9+Rtrim) mal deren Strom, sollte also konstant bleiben. > Die Spannung an den Sources ändert sich stark bei Verändern der FET- > Eingangsspannung. Und zwar nicht linear der Eingangsspannung folgend, in Folge also auch asymetrisch zur +/-Eingansspannungsänderung wäre ok. Laut deinen Messungen, Trimmer in Mittelstellung, Potential (gegen GND) am Drain immer -6,04V, Strom immer 2,2mA: -Eing.Spannung Gate= -2Volt: am Source: 2.82V, Ugs=-4,82V, Uds=-8.86V -Eing.Spannung Gate= 0Volt: am Source: 5,29V, Ugs=-5,29V, Uds=-11,33V -Eing.Spannung Gate= +2Volt: am Source: 7,24V, Ugs=-5,24V, Uds=-13.28V Kann eigentlich nicht "echt" sein, ist aber auch nicht völlig daneben. Habe ich mich verechnet, oder ist beim Messen die Temperatur ("Hohe" Uds bedeutet hohe Heizleistung, bedeutet mehr Wärmeeintrag, bedeutet steigende Tempatur des Siliziums, --->erklärt fallende Ugs trotz steigender Uds) gestiegen? Zumindest sind die Zahlen in der Grössenordnung doch durchaus plausibel, also in den Hausnummern zumindest im der selben Stadt wie von mir vorhergesagt. > Nur das Verändern der Steller ändert die Spannung am Drain, um etwa > 1,5V. Irgendwo weiter oben bin ich auf einen Stellbereich von 0,5V gekommen. Fehlerhaft??? Also noch einmal: Potential an der Basis [12/6400*4300] 8.06V. Von Dir gemessen: 12V-3,93V= 8,07V. Plausibel! Ube= -0,63V. Plausibel! 3V3/1k5 = 2,2mA. Plausibel! Also je 1,1 mA durch jeden der beiden Trimmer. 1,1mA * 3925R = 4,32V 1,1mA * 4425R = 4.87V Differenz: 0,54V Und: "18,5V bei Steller 0 Ohm", also 12V -18,5V ergibt ein Potential von -6,5V... gegen die -12V also eine Spannung von 5V5 über 3k925. Also 1,4mA je Zweig, gesamt 2,8 mA. Deckt sich nicht mit den obigen 2,2mA, wo kommen 0,6mA (+27 Prozent) Fehler her??? Eingangsstrom des OPV wirds ja in der Grössenordnung hoffentlich (LOL) nicht sein. Sorry, trotz deiner Messungen habe ich bis jetzt mehr Fragen als Antworten. Verrückt :D Haste mal ein Photo der 3k9? Sind das möglicherweise Kohlemassewiderstände? Brainstorm: Wie auch immer: zum Messen kommste jetzt mit der Verlängerung dran: zweck des VV ist ja "nur" eine Spannungsverstärkung um den Faktor 1. Also: die Spannung am Verbindungspunkt 220R und 1k2 messen, dort muss die Eingangsspannug (im Bereich -2V bis +2V) sauber (=Fehlerfrei) abgebildet werden, mehr muss der VV nicht können. Wenn (falls) das klappt liegt der (die) Fehler ausserhalb des VV. Edi M. schrieb: > Als nächstes Temperatur- Test- Die Platine VV steht frei- Fön > besorgt, > und verschiedene Einstellungen der Steller probiert. Das wird nix!!! Die ganze (die gasamte) Klapperkiste muss getempert getestet werden, wenn Du irgendein Teil mit dem Fön anbläst must Du Minuten (Stunden) warten bis alles thermisch eingeschwungen ist. Was Du tun kannst: Die Kiste (genannt "DMM") in eine grosse thermisch isolierte Holzkiste (mit Sichtfenster) reinwerfen, warmföhnen, Holzkiste schliessen, das Gesamtkonstrukt mindestens(!!!) eine Stunde warmlaufen lassen, dann Messen. Mit direktem anblasen eines Teils einer Baugruppe verarschst Du dich nur selbst.
Nachtrag zu den "Schweinen", meine Meinung nach einem Bauchgefühl (liegt wohl am Fön): Wenn es jetzt in dem Gerät mit den isoliert eingepackten Spindeltrimmern (der Umbau) zu thermischen Katastrophen (anblasen mit Fön, oder Übersteuerung bis asymetrischer Öffnung einer der zwei parallelen Stromkreise Mosfets) kommt: die "Schweine" waren thermisch wesentlich schneller wieder eingeschwungen. Mit den Spindeltrimmern hast Du dir nicht einen bedingunglosen gefallen getan, die brauchen viel mehr Zeit zum abkühlen.
Noch ein Nachtrag :D 2aggressive schrieb: > Brainstorm: > Wie auch immer: zum Messen kommste jetzt mit der Verlängerung dran: > zweck des VV ist ja "nur" eine Spannungsverstärkung um den Faktor 1. > Also: die Spannung am Verbindungspunkt 220R und 1k2 messen, dort muss > die Eingangsspannug (im Bereich -2V bis +2V) sauber (=Fehlerfrei) > abgebildet werden, mehr muss der VV nicht können. Wenn (falls) das > klappt liegt der (die) Fehler ausserhalb des VV. Das muss (errrmm... sollte) auch Zeitnah, also auch nach hoffnungloser Übersteuerung des Eingangs (+/- 5V oder +/-50V , oder +/-500V?) innerhalb von wenigen Sekunden (zumindest sollte es nicht Stunden dauern) klappen. Auch da (Widerstandsmessung aka overflow) gab es anscheinend Folgeerscheinungen.
@2aggressive, Danke für Ihre ausführlichen Beiträge- genau so und nicht anders, ist eine fachliche Diskussion. Ich bleibe an den Geräten dran- wenngleich jetzt etwas weniger zeitaufwendig- grundsätzlich sind die Geräte brauchbar, die Stabilität liegt ja im Bereich der Herstellerangaben, obwohl diese schon einigermaßen hoch sind- ich denke, da muß man einfach beachten, daß die Geräte über 50 Jahre alt sind, und mit damaligen Bauelementen und der Ein- Rampen- (Single Slope) Schaltungslösung realisiert wurden. Wenn ich Ersatz- Anzeigeröhren bekomme (bestellt), mache ich einen Vergleich zum "West- Konkurrenz"- Gerät, das mit dem 2- Rampen- (Dual Slope) Verfahren arbeitet, welches ich vorige Woche bekam. Nochmal die Hersteller- Angaben "TK 0,03% pro 1°C vom Endwert". Im Bereich 2 V wären das 0,03% von 2V = 0,6mV bei Temperaturänderung um 1°C. Die Auflösung der Anzeige ist 1mV. Der TK wäre also noch unter der letzten Stelle bei 1°C., bei Temperaturschwankungen von z. Zt. 10- 15°C wären da also schon 6 - 9 mV (erste Stelle) möglich, bei noch höheren Temperaturdifferenzen dann auch in der zweiten Stelle. Einen direkten Vergleich der Qualität der beiden Meßverfahren, der hier relevant wäre, habe ich nicht gefunden, nur recht allgemeine Ausführungen. 2aggressive schrieb: > Die ganze (die gasamte) Klapperkiste muss getempert getestet werden, > wenn Du irgendein Teil mit dem Fön anbläst must Du Minuten (Stunden) > warten bis alles thermisch eingeschwungen ist. > Was Du tun kannst: Die Kiste (genannt "DMM") in eine grosse thermisch > isolierte Holzkiste (mit Sichtfenster) reinwerfen, warmföhnen, Holzkiste > schliessen, das Gesamtkonstrukt mindestens(!!!) eine Stunde warmlaufen > lassen, dann Messen. > Mit direktem anblasen eines Teils einer Baugruppe verarschst Du dich nur > selbst. Ok, was ich da gemacht habe, ist kein fachgerechter Aufbau zur Bestimmung des TK und dessen Abhängigkeiten. Den Aufwand würde ich sowieso nicht mit einem Gerät treiben, dessen Beschreibung vom Hersteller den TK (-Nullpunkt) nur in einem informellen Satz erwähnt. M. E. korrekt wäre ein Versuchsaufbau -nur mit dem Doppel MOSFET- das Mittel der Wahl, und z. B. die AUfnahme der Kennlinie TK = f(Drainstrom). Gleiches mit dem Transi und dem OPV, so, daß man genau diese Komponenten- Eigenschaften alle berücksichtigen kann. Ich denke, das wurde einst so gemacht- nur sind die Unterlagen eben... vernichtet. Was meinen Sie- soll man den Aufwand machen ? Es fand bisher niemand Angaben bei anderen Bauteilen, mit denen man das vergleichen könnte. Ich habe noch einige SMY, und PNP- Si habe ich den alten KF517 und einige BC313, sowie einige 709- Klone, "Ost" und -durch einen netten Mitleser- auch "West". 2aggressive schrieb: > Und: "18,5V bei Steller 0 Ohm", also 12V -18,5V ergibt ein Potential von > -6,5V... gegen die -12V also eine Spannung von 5V5 über 3k925. Also > 1,4mA je Zweig, gesamt 2,8 mA. Deckt sich nicht mit den obigen 2,2mA, wo > kommen 0,6mA (+27 Prozent) Fehler her??? > Eingangsstrom des OPV wirds ja in der Grössenordnung hoffentlich (LOL) > nicht sein. Wow- Auch Sie haben es bemerkt: Die Spannungsabfälle über dem 3,9K und der alte Ohm sagen auch 1.4mA pro Zweig, also ges. 2,8mA. Der Spannungsabfall am Emitter- R sagt 2,2mA. Ich bin auch am Grübeln. Wo bleiben hier die Millis ??? > Sorry, trotz deiner Messungen habe ich bis jetzt mehr Fragen als > Antworten. Verrückt :D Geht mir auch so. > Haste mal ein Photo der 3k9? Sind das möglicherweise > Kohlemassewiderstände? Gewöhnliche Nullachtfuffzehn- Widerlinge, auf den Fotos über und unter dem SMY. Ich habe auch mal den Transi C-E- überbrückt, also Stromquelle überbrückt- da passiert kaum was, 10mV Differenz, danach Anzeige wie vorher. Transi B-E gebrückt, also hochohmige E-C- Strecke: Meßbereichsüberlauf, danach hohe Abweichung des Nullpunkts, 50mV und mehr, der dann langsam zurückdriftet. Gleiches bei Brücken der beiden Eingänge des OPV. Ist richtig, wie Sie vermuten, Übersteuerung kann der VV nicht verknusen. Nur ist die Umschaltung der Betriebsarten meist nicht dieser Fall. 2aggressive schrieb: Brainstorm: Wie auch immer: zum Messen kommste jetzt mit der Verlängerung dran: zweck des VV ist ja "nur" eine Spannungsverstärkung um den Faktor 1. Also: die Spannung am Verbindungspunkt 220R und 1k2 messen, dort muss die Eingangsspannug (im Bereich -2V bis +2V) sauber (=Fehlerfrei) abgebildet werden, mehr muss der VV nicht können. Wenn (falls) das klappt liegt der (die) Fehler ausserhalb des VV. Ich habe am Anschluß 13 gemessen, hinter dem 1,2K. Das konnte ich schon die ganze Zeit, weil Uein und diese Uaus ja auf die Steckfassung gehen. Aber: Da liegt der Hase im Pfeffer: Im Normalfalle -lange Laufzeit- funktioniert das genau so. Uein des VV= 2,000V, -> Uausg 2,000V, beide Polaritäten, Uein = 0 -> U aus = fast Null (der Zähler zeigt nicht Null bei Uaus = 0, wie schon beschrieben)- Nach Ein-/ Ausschalten ist oft genannter "Versatz" da.
2aggressive schrieb: > Den gemessenen Werten nach zu Urteilen: Das ist jetzt also nicht das > Gerät dessen Messungen Du weiter oben gepostet hast, dieses Gerät > scheint weniger Defekt zu sein :D Nachtrag: Ist richtig- ich werde das 1. DMM auch noch einmal durchmessen- ich denke aber, die Werte werden ganz dicht beieinander liegen, so ließen sich ja die 17,15 V an den Drains genau so einstellen, und die Spannung an Transi- Emitter ist fast gleich. Aufgrund Ihrer Nachfrage habe ich einen Fehler entdeckt, der originale Schaltplan des 1. DMM zeigt Emitter- R des Transi 1,5K, der des NVA- DMM 1,05 K. Richtig ist: Beide haben 1,05K- siehe die Leiterplatten-Bestückungsseiten- Fotos. Das allerdings... läßt die Berechnungen noch rätselhafter werden... Näher dran, aber immer noch 0,3mA Differenz- in die andere Richtung. Update Test: Inzwischen sind die Temperaturen angenehm, um 20°CV. Beide Geräte laufen seit gestern abend genau parallel, zeigen zur Zeit alle 3 Eichspannungen exakt an.
Edi M. schrieb: > @2aggressive, > > Danke für Ihre ausführlichen Beiträge Gerne, obwohl mir dein "Sie" auf den Sack geht :D > - genau so und nicht anders, ist > eine fachliche Diskussion. Ich musste das lange Zeit lernen (unplausible Messwerte, unplausible und wi(e)dersrüchliche Aussagen sind beim fern-debuggen hässlich); am Ende: Geduld und sorgfalt aller Parteien ist zur Lösung notwendig. Das erwarte (auch) ich vom TO. Also auch Dir ein Dank fürs "dranbleiben" :D > Ich bleibe an den Geräten dran- wenngleich jetzt etwas weniger > zeitaufwendig- grundsätzlich sind die Geräte brauchbar, die Stabilität > liegt ja im Bereich der Herstellerangaben, obwohl diese schon > einigermaßen hoch sind- ich denke, da muß man einfach beachten, daß die > Geräte über 50 Jahre alt sind, und mit damaligen Bauelementen und der > Ein- Rampen- (Single Slope) Schaltungslösung realisiert wurden. Eigentlich völliger Schrott im Vergleich zu moderneren Geräten. Das die Brocken 50 Jahre als sind ist eher kein Problem (Drift/Fehler lässt sich in Ordnung/Reperatur bringen), ich dachte da sollte die Reise hingehen. > Wenn ich Ersatz- Anzeigeröhren bekomme (bestellt), mache ich einen > Vergleich zum "West- Konkurrenz"- Gerät, das mit dem 2- Rampen- (Dual > Slope) Verfahren arbeitet, welches ich vorige Woche bekam. Andere Baustelle. > Nochmal die Hersteller- Angaben > "TK 0,03% pro 1°C vom Endwert". > Im Bereich 2 V wären das 0,03% von 2V = 0,6mV bei Temperaturänderung um > 1°C. > Die Auflösung der Anzeige ist 1mV. > Der TK wäre also noch unter der letzten Stelle bei 1°C., bei > Temperaturschwankungen von z. Zt. 10- 15°C wären da also schon 6 - 9 mV > (erste Stelle) möglich, bei noch höheren Temperaturdifferenzen dann auch > in der zweiten Stelle. Da geht es um das komplette Fliwatüt: der Fehler des VV geht also mit in Spezifikation ein, aber das (der VV) ist nicht die einzige Fehlerquelle. > Einen direkten Vergleich der Qualität der beiden Meßverfahren, der hier > relevant wäre, habe ich nicht gefunden, nur recht allgemeine > Ausführungen. https://de.wikipedia.org/wiki/Digitale_Messtechnik#ADU_mit_der_Zwischengr%C3%B6%C3%9Fe_Zeit > 2aggressive schrieb: >> Die ganze (die gasamte) Klapperkiste muss getempert getestet werden, >> wenn Du irgendein Teil mit dem Fön anbläst must Du Minuten (Stunden) >> warten bis alles thermisch eingeschwungen ist. >> Was Du tun kannst: Die Kiste (genannt "DMM") in eine grosse thermisch >> isolierte Holzkiste (mit Sichtfenster) reinwerfen, warmföhnen, Holzkiste >> schliessen, das Gesamtkonstrukt mindestens(!!!) eine Stunde warmlaufen >> lassen, dann Messen. >> Mit direktem anblasen eines Teils einer Baugruppe verarschst Du dich nur >> selbst. > > Ok, was ich da gemacht habe, ist kein fachgerechter Aufbau zur > Bestimmung des TK und dessen Abhängigkeiten. > Den Aufwand würde ich sowieso nicht mit einem Gerät treiben, dessen > Beschreibung vom Hersteller den TK (-Nullpunkt) nur in einem informellen > Satz erwähnt. Ok. > M. E. korrekt wäre ein Versuchsaufbau -nur mit dem Doppel MOSFET- das > Mittel der Wahl, und z. B. die AUfnahme der Kennlinie TK = > f(Drainstrom). > Gleiches mit dem Transi und dem OPV, so, daß man genau diese > Komponenten- Eigenschaften alle berücksichtigen kann. > Ich denke, das wurde einst so gemacht- nur sind die Unterlagen eben... > vernichtet. Idealerweise, so meine Meinung, wurden die OPV (auch bei nur 2000 Counts) für diesen Apparello sicherlich auf null offset hin selektiert. Die beiden Mosfets (in einem Gehäuse) sind es anscheinend auf jeden Fall, Gleichlauf ist wichtig. > Was meinen Sie- soll man den Aufwand machen ? Es fand bisher niemand > Angaben bei anderen Bauteilen, mit denen man das vergleichen könnte. Wie schon oben geschrieben: ist nicht meine Entscheidung! Und: Nur den VV allein zu optimieren ist sowieso keine Lösung, der ADW hinten dran ist in der Praxis noch komplexer, thermisch noch schwieriger (komplexer und komplizierter). Der VV sollte dabei das kleinste Problem sein. Falls ich (Spielverderber) eine Entscheidung treffen müsste: jedes ICL7106-basierende DMM (200mV dual-slope mit nahezu perfekter "null" für unter zwanzig Euronen als komplettes DMM) ist technisch weit überlegen. Allerdings: das "olle" Teil hier im Faden scheint erhaltenswert. Zumindest macht das debugging spass; wenns denn mal am Ende dieses Fadens perfekt funktioniert.... kann man es dann immer noch in die Mülltonne werfen... SCNR :D > Ich habe noch einige SMY, und PNP- Si habe ich den alten KF517 und > einige BC313, sowie einige 709- Klone, "Ost" und -durch einen netten > Mitleser- auch "West". Ack. > 2aggressive schrieb: >> Und: "18,5V bei Steller 0 Ohm", also 12V -18,5V ergibt ein Potential von >> -6,5V... gegen die -12V also eine Spannung von 5V5 über 3k925. Also >> 1,4mA je Zweig, gesamt 2,8 mA. Deckt sich nicht mit den obigen 2,2mA, wo >> kommen 0,6mA (+27 Prozent) Fehler her??? >> Eingangsstrom des OPV wirds ja in der Grössenordnung hoffentlich (LOL) >> nicht sein. > > Wow- Auch Sie haben es bemerkt: Die Spannungsabfälle über dem 3,9K und > der alte Ohm sagen auch 1.4mA pro Zweig, also ges. 2,8mA. Besser als 5,5mA. > Der Spannungsabfall am Emitter- R sagt 2,2mA. > Ich bin auch am Grübeln. Wo bleiben hier die Millis ??? > >> Sorry, trotz deiner Messungen habe ich bis jetzt mehr Fragen als >> Antworten. Verrückt :D > > Geht mir auch so. > >> Haste mal ein Photo der 3k9? Sind das möglicherweise >> Kohlemassewiderstände? > > Gewöhnliche Nullachtfuffzehn- Widerlinge, auf den Fotos über und unter > dem SMY. Ack. M.e.n. nicht auffällig. > Ich habe auch mal den Transi C-E- überbrückt, also Stromquelle > überbrückt- da passiert kaum was, 10mV Differenz, danach Anzeige wie > vorher. Ack, Strom ist ja trotzdem durch den 1k5 begrenzt, kein Folgefehler zu erwarten. > Transi B-E gebrückt, also hochohmige E-C- Strecke: Meßbereichsüberlauf Könnte auch Meßbereichsunterlauf sein, je nachdem welcher OPV-offset. > , danach hohe Abweichung des Nullpunkts, 50mV und mehr, der dann langsam > zurückdriftet. Gleiches bei Brücken der beiden Eingänge des OPV. Beides ist aber auch brutal! Da sind wir wieder bei Vollaussteuerung des Ausganges, incl. der thermischen Antwort der Eingangsstufe. "Kohleallergie" :D > Ist richtig, wie Sie vermuten, Übersteuerung kann der VV nicht > verknusen. Soweit (bis Anschlag +/-12V) wird der VV normalerweise ( wegen Klammerdioden am Eingang) nicht gequält, trotzdem ein guter Test. > Nur ist die Umschaltung der Betriebsarten meist nicht dieser Fall. Hmmmmm. Bei Widerstandsmessung, soweit ich es orakele, schon "zumindest etwas", trotzdem nicht volle +/-12V. Ist aber eine andere Baustelle. > 2aggressive schrieb: > Brainstorm: > Wie auch immer: zum Messen kommste jetzt mit der Verlängerung dran: > zweck des VV ist ja "nur" eine Spannungsverstärkung um den Faktor 1. > Also: die Spannung am Verbindungspunkt 220R und 1k2 messen, dort muss > die Eingangsspannug (im Bereich -2V bis +2V) sauber (=Fehlerfrei) > abgebildet werden, mehr muss der VV nicht können. Wenn (falls) das > klappt liegt der (die) Fehler ausserhalb des VV. > > Ich habe am Anschluß 13 gemessen, hinter dem 1,2K. Das konnte ich schon > die ganze Zeit, weil Uein und diese Uaus ja auf die Steckfassung gehen. > Aber: Da liegt der Hase im Pfeffer: Im Normalfalle -lange Laufzeit- > funktioniert das genau so. Und das sagt trotzdem über den VV nichts aus: dessen Rückkopplung liegt am Verbindungspunkt 220R und 1k2, zumindest laut deinem Schaltbild, und zumindest solange die Baugruppe "Taste R" fehlerfreien Kontakt gibt. > Uein des VV= 2,000V, -> Uausg 2,000V, beide Polaritäten, > Uein = 0 -> U aus = fast Null (der Zähler zeigt nicht Null bei Uaus = 0, > wie schon beschrieben)- Wie schon beschrieben??? Diesen Teil deiner Prosa muss ich anscheinend überlesen haben. > Nach Ein-/ Ausschalten ist oft genannter "Versatz" da. Diesen Teil deiner Prosa muss ich anscheinend auch überlesen haben. Der "Versatz" ist sicherlich "da", "dort", "hier", oder "irgendwo anders" im Schaltbild. Aber immerhin dies ist ganz sicher! LOL :D Edi M. schrieb: > 2aggressive schrieb: >> Den gemessenen Werten nach zu Urteilen: Das ist jetzt also nicht das >> Gerät dessen Messungen Du weiter oben gepostet hast, dieses Gerät >> scheint weniger Defekt zu sein :D > > Nachtrag: Ist richtig- ich werde das 1. DMM auch noch einmal > durchmessen- ich denke aber, die Werte werden ganz dicht beieinander > liegen, so ließen sich ja die 17,15 V an den Drains genau so einstellen, > und die Spannung an Transi- Emitter ist fast gleich. Bei 5,5mA??? Kann nicht sein! Spannung an Transi- Emitter ist fast gleich? Seltsam bei 5,5mA am Nullpoti. Ok ok, Pferde, deren Mageninhalt, in der nähe befindliche Aphotheken... Dann stimmt was anderes nicht. > Aufgrund Ihrer Nachfrage habe ich einen Fehler entdeckt, der originale > Schaltplan des 1. DMM zeigt Emitter- R des Transi 1,5K, der des NVA- DMM > 1,05 K. > Richtig ist: Beide haben 1,05K- siehe die > Leiterplatten-Bestückungsseiten- Fotos. Aha, pffff. Shit happens. Ein erkanntes Problem bedeutet ein bald gelöstes Problem! Also 3V3/1,05k = 3,14mA LOL Pi :D Je Drainkreis also 1,57mA. Spannungsmässig (Potentiale Regelbereich) sieht/sahen ja erst einmal nicht wirklich schlecht aus, Strom egal. Aber: um Potentiale genauer zu berechnen alle Rechnungen nochmal von vorn! Dein Part: > Das allerdings... läßt die Berechnungen noch rätselhafter werden... > Näher dran, aber immer noch 0,3mA Differenz- in die andere Richtung. Bitte mal detailliert Vorrechnen, ich bin gerade zu faul :D > Update Test: Inzwischen sind die Temperaturen angenehm, um 20°CV. Glaubhaft :D > Beide Geräte laufen seit gestern abend genau parallel, zeigen zur Zeit > alle 3 Eichspannungen exakt an. Kaum zu glauben bei den unterschiedlichen Strömen. Da sind wir wieder bei Symetrie, und beim OPV-offset. Solange das passt, und keine Übersteuerung ausserhalb der Arbeitspunkte stattfindet, ist alles ok :D
Nee, nee, die Ströme sind nicht unterschiedlich. Hab' mich auch verguckt- sind nicht 0,3mA Unterschied. An den 3,9K- Drain- R sind 6.26V -> 1,6mA. Am Emitter- R 1,05K sind 3,35V -> 3,2mA Das paßt perfekt. Die Differenz zum anderem Gerät ist durch den Rechenfehler mit dem Widerstand entstanden ! Können wir also vergessen. Die Spannungen beider Geräte sind fast gleich, also auch die Ströme. Das ist es also nicht. 2aggressive schrieb: > Eigentlich völliger Schrott im Vergleich zu moderneren Geräten. Eben 52 Jahre zurück. Und das Erste seiner Art in der DDR. Darf man nicht vergessen. Und: Moderne Geräte haben selbständige Null- Nachstellung, integriert in die ADW- Chips, sowas hat dieses Ur- DMM nicht. Die Temperatur- Drift ist eben im Rahmen der Hersteller- Angaben. 0,03% pro 1°C vom Endwert hört sich wenig an- aber bei 10-15° Temperaturunterschied sind das schon mal 6-15mV, also die letzten beiden Stellen. Habe ich ja nun durch die heißen Tage genießen dürfen. Allerdings war ein Tag so irre heiß, daß selbst das V524 komplett den Dienst verweigerte- was sonst tagelang eingeschaltet ist, und immer top stabil ist. Nachts dann... abgekühl, alles wieder ok. > Das die > Brocken 50 Jahre als sind ist eher kein Problem (Drift/Fehler lässt sich > in Ordnung/Reperatur bringen), ich dachte da sollte die Reise hingehen. Die Reise geht nicht zur Temperatur- Drift, sondern zum ständigen Vergeigen der Eichung bei Aus- oder -Umschaltungen. Wenn die Nulleichung- oder, wie gerade eben passiert, die 2,000V- Einstellung 25mV oder mehr "Versatz" haben, ist das eindeutig nervig. Man will ja nicht nach jeder Messung auf die Eichspannung gehen, um zu kontrollieren, ob die Genauigkeit noch ok ist. Und ich kann den Versatz, wenn er auftritt, auch immer messen- der ist auf jeden Fall ursächlich im VV. Und- wie eben beschrieben, manchmal ist die Nullung ok, aber die 2,000V sind z. B. 1,970V. Im Nachfolge- DMM ist ja dann ein OPV mit FET- Eingang drin, alles dicht auf einem Chip- ich kann mich an solche Dreckeffekte dieser Geräte nicht erinnern. Ebenso nervig ist das Nichtanspringen des ADW. Ausgeschaltet, eingeschaltet- Zähler steht stur auf 0000, erst den Meßbereichsschalter über die Eichspannungen gedreht, springt er an. Daß bei Uein = 0 ("Eichspannung Null") der ADW nicht will, wäre ja vielleicht noch erklärbar, obwohl er ja bereits bei Uein = 0 eine Frequenz erzeugt, die der Zähler nur nicht anzeigt, weil unter der 1. Stelle, aber wenn ich z. B. bei "Eichung 2,000V" ausschalte, ist diese ja an Eingang und Ausgang des VV beim Einschalten sofort vorhanden, und der ADW müßte schleunigst anfangen, selbige zu integrieren, dem Komparator zu liefern, dieser rückzukoppeln, und der ADW sollte dann die proportionale Frequenz ausgeben. Daran denkt der aber nicht- erst "Kickstart". Bei anliegender Externspannung blieb er oft aus, mußte angetreten werden, oder er sprang allein, aber nach einigen Sekunden, an.
Was noch bleibt- die aktiven Halbleiter sind ja im 1. Gerät getauscht. Bleiben noch die Dioden. Die könnten ursächlich sein, wenn sie nicht ordentlich begrenzen, und zu hohe Uein den FET oder den OPV aufs Gate donnert. Allerdings sind die Spannungen auch nicht so enorm hoch. Ich habe leider nicht die gleichen Dioden. https://de.web-bcs.com/pdf/RF/SA/SA412.pdf Ich hatte die nur auf Durchlaß und Sperren überprüft, keine exakte Messung. Und daß bei 2 Geräten diese Dioden verreckt sind- eher unwahrscheinlich. Ob das die Idee ist, die mal prophylaktisch zu ersetzen ?
2aggressive schrieb: >> Einen direkten Vergleich der Qualität der beiden Meßverfahren, der hier >> relevant wäre, habe ich nicht gefunden, nur recht allgemeine >> Ausführungen. > https://de.wikipedia.org/wiki/Digitale_Messtechnik#ADU_mit_der_Zwischengr%C3%B6%C3%9Fe_Zeit Ich dachte an einen direkten Vergleich. Vergleichs- Beschreibungen finden sich, aber dort steht z. B. daß der Single Slope "langsamer" arbeitet, was bei einem DMM kaum eine Rolle spielt. Alle 3 Gerätetypen, die bei mir stehen, brauchen meist 1- 2 Sekunden, bis die Anzeige steht. Akzeptabel- ein mechanischer Zeiger ist auch nicht blitzartig an seinem Anzeigepunkt, und oft geht er durch die Trägheit drüber, und kommt zurück. Single Slope soll temperaturempfindlich und alterungsanfällig sein, wegen des Integrationskondensators- die Kondensdatoren dürften aber heute kaum ein Problem sein, die Wandlerfrequenz ist niedrig, und moderne Kondensatoren sind ausreichend stabil. Zudem kann man ja gute Geräte mittels Eichnormal nacheichen. Dual Slope soll "sehr langsam" sein, aber sehr genau. Das DiVo mißt genauso schnell, wie die anderen. Was meint "schnell" ? In welcher ANwendung ist das wichtig ? Sukzessive Approximation (Wägeverfahren) soll wieder ungenau sein- aber mein Uralt- V524 ist alles andere als ungenau- ok, heutige Geräte haben mehr Stellen, aber 100µV Auflösung, und nach über 50 Jahren top Genauigkeit, un d das mit Gewrmanium- ist auf jeden Fall schon beachtlich Also alles keine wirklich verläßlichen Aussagen. Es gibt auch keine Beschreibungen genannter Effekte, allerdings ist das Nachvollziehen der Verfahren älterer Meßtechnik auch nur sehr selten irgendwo ein Thema.
Und noch einige Sachen finden in den alten DMMs statt, wo ich nur staunen kann... ichg hatte gerade den ADW auf die Erhöhungsplatine gesteckt, und stellte nun fest, daß der Integrator zickig ist wie eine Diva. Den Integrator kann man durch Berührung etlicher Punke "ausblasen", da reicht schon das Berühren von Anschlüssen des OPV. Ok- das ist ja ein Verstärker. Aber daß der so leicht auszupusten ist, ist schon merkwürdig. Schließlich hat er ja auch oft Startprobleme. Und das Berühren des Metallröhrchens der Kondensatoren der "Rückführung" erhöht den Anzeigewert um ca. 8mV. Ok, normalerweise kommt da niemand ran- dennoch ist sowas auch ein Einfallstor für Fremdimpulse, die dann Schweinereien machen können. In Radios -eigentlich mein Gebiet- verwendete man früher am Eingang der BF- Stufen oft Koppelkondensatoren mit einem Kupferröhrchen drum- aber das war- geerdet. Nun messe ich dem wenig Bedeutung zu- das Gerät ist zu, keiner faßt rein. Dennoch sind solche Sachen bemerkenswert, wie auch die in einer Impulsstufe nicht benötigten und unbeschalteten Gatter- Eingänge (IC D100)- ein Elektronikfreund wies daraufhin, daß unbenutzte Gatter mit dem benutzten Gatter zusammengeschaltet werden MÜSSEN, und keinesfalls frei herumhängen dürfen- was mir einst eingeschärft wurde- in meinem Ausbildungsbetrieb... ...der das DM2010 baute. M. E. sind gelegentliche Anzeigefehler im ADW verursacht, nämlich dann, wenn die Spannung im VV exakt 1:1 durchgeht. Um das zu belegen, müßte ich also den Ausgang VV immer exakt überwachen, und schon der hatte manchmal Versatz bei Null, dann natürlich bei 2,000V, aber auch NUR bei 2,000V. Noch nicht untersucht habe ich Netzteileinflüsse, da gehe ich auch noch bei. Das mit den Dioden habe ich verworfen- in den Fällen, wo mich die Dreckeffekte stören, kommen nur geringe Spannungen vor, die Dioden haben da keinen Einfluß, wenn sie nicht gerade durchgeschossen sind, und Null Ohm haben. Die Temperaturdrift dürfte mit der nun gefundenen Einstellung des Drainstroms nun brauchbar zu sein- mit den geringen Abweichungen von momentan 1-2mV- über Stunden- in der letzten Stelle kann ich leben. Aber 2 Geräte, gleiche miese Effekte (Versatz und Kickstart), ein Gerät nicht gemacht, nur den Drainstrom eingestellt, in dem anderem DMM alle aktiven Halbleiter und die Kohle- Steller in VV/ ADW getauscht, und die Effekte sind immer noch da. Ich bin immer noch der Meinung, daß irgendwo was faul ist. Und das MUß eine Ursache haben- ob es Fehler bei der Entwicklung sind, oder durch Alterung. Gleiche Schaltungsdetails nutzen schließlich auch andere Geräte. Allerdings gehen mir langsam die Optionen aus.
Edi M. schrieb: > An den 3,9K- Drain- R sind 6.26V -> 1,6mA. > Am Emitter- R 1,05K sind 3,35V -> 3,2mA > Das paßt perfekt. Prima! Vorschlag: Hau mal "volle Kanne" +12V auf den Eingang (den "Offiziellen Eingang des DMM") der Kiste, und miss mal die Spannungen -KF517 E -KF517 C -SMY51 G1 -SMY51 D1 -SMY51 G2 -SMY51 D2 Meine Befürchtung: dann klapps mit der Rückkopplung nicht mehr, und die weiter oben von mir beschriebenen Folgeeffekte treten auf. Nachmessen ist besser als Raten :D
Um Missverständnissen Vorzubeugen: "volle Kanne" +12V im 2V-Messbereich ist gemeint!"volle Kanne" +12V
OK, werde ich mal machen. Muß die Kiste ja auch abkönnen. Lt. Hersteller max. Uein DC: 220 V. Ich denke, das bringt nur den VV aus dem Tritt, der macht einfach dicht, und wird dann eine Zeit brauchen, sich wieder einzukriegen, bis die Ladung am Gate abgebaut ist. Ob es den Wandler auspustet- bei einer Polarität bestimmt.
Edi M. schrieb: > OK, werde ich mal machen. > Muß die Kiste ja auch abkönnen. Jepp. > Lt. Hersteller max. Uein DC: 220 V. Bitte vorerst nicht!!! !!!Vorher erst einmal +12V testen, für die erste Messung ist das genug! Die +12V dürfen dabei auch gerne vom der internen Versorgung abgegriffen werden, wenns Dir die Arbeit erleichtert. > Ich denke, das bringt nur den VV aus dem Tritt, der macht einfach dicht, > und wird dann eine Zeit brauchen, sich wieder einzukriegen Genau dies gilt es ja zu vermeiden!...der muss sofort danach wieder 99,99%ig funzen, ohne nennenswerten Offsetfehler. >, bis die Ladung am Gate abgebaut ist. Die "Ladung am Gate" ((Ugs)) wird nicht bergmännisch abgebaut, sondern kontrolliert angelegt durch simples verwenden des Eingangs. So lange der Eingang "in der Luft" hängt kommts zur Hauptsache auf parasitären Dreck auf der Platine an. Alles nicht relevant; zur Nullpunkteinstellung wird ja ein definiertes Potential (0V) an den Eingang gelegt. > Ob es den Wandler auspustet- bei einer > Polarität bestimmt. Einen Elefanten isst man in Scheiben. Lass uns doch bitte erst einmal (ontopic) beim VV bleiben, ok?
Ich hatte nicht vor, den Eingang mit 220V DC zu befeuern. So, Messungen waren durch die Hilfsplatine einfach. Ich habe mal mit 5 Eingangsspannungen gemessen: -12V an den EIngangsbuchsen, die 3 Eichspannungen, und -12V an den EIngangsbuchsen. Meßspitzen am Gate brachten Anzeigefehler, die habe ich ignoriert, da es ja um die anliegenden Spannungen geht. Das Voltmeter belastet die Gates kaum, 4GOhm im gewählten Bereich. Der Wandler wurde nicht ausgepustet, die Symmetrie litt aber bei einigen Messungen erheblich. -12V an den Eingangsbuchsen = 2,8V am Gate 1 (gegen GND) mochte der VV gar nicht, und reagierte mit 50mV Nullpunkt- Verschiebung, die entweder irgendwann wieder zurückdriftet, oder Aus-/ Einschalten. Wenn der Nullpunkt verschoben ist, ist natürlich auch die 2V- Anzeige versetzt.
2aggressive schrieb: > Die "Ladung am Gate" ((Ugs)) wird nicht bergmännisch abgebaut, sondern > kontrolliert angelegt durch simples verwenden des Eingangs. So lange > der Eingang "in der Luft" hängt kommts zur Hauptsache auf parasitären > Dreck auf der Platine an. Alles nicht relevant; zur Nullpunkteinstellung > wird ja ein definiertes Potential (0V) an den Eingang gelegt. Es ist die einzig logische Erklärung, wenn eine höhere Spannung nach Abklemmen die Anzeige langsam herunter gehen läßt. Da ist das Gate selbst, und zu diesem ist ein 1nF parallel, der die vorher angelegte Spannung noch eine Weile aufrecht erhält. Wenn ich z. B. eine 1,5V- Batterie an die Meßklemmen halte, und entferne, geht die Anzeige sehr langsam zurück- bei offenen Klemmen auf etwa 20mV, nur Kurzschließen läßt sie auf Null gehen- ist ja schließlich ein hochohmiger Eingang, >1GOhm. Bei den Messungen gab es einige mit geringem "Versatz", etwa 4mV, nur das Befeuern mit -12V einen höheren.
Edi M. schrieb: > Ich hatte nicht vor, den Eingang mit 220V DC zu befeuern. :D > So, Messungen waren durch die Hilfsplatine einfach. Ich habe mal mit 5 > Eingangsspannungen gemessen: -12V an den EIngangsbuchsen, die 3 > Eichspannungen, und -12V an den EIngangsbuchsen. Mehr als gefordert: Prima! > Meßspitzen am Gate brachten Anzeigefehler, die habe ich ignoriert, da es > ja um die anliegenden Spannungen geht. Den Sinn der Sache sauber erkannt :D > Das Voltmeter belastet die Gates kaum, 4GOhm im gewählten Bereich. Die Messungen teilweise gegen +12V, und teilweise gegen GND sind "suboptimal", aber erst einmal nachvollziehbar. Ok :D Nebenbaustelle: wie kommt man auf 4GOhm? > Der Wandler wurde nicht ausgepustet, die Symmetrie litt aber bei einigen > Messungen erheblich. First things first! Bis jetzt sieht es für meine Augen so aus als hättest Du im Moment "Glück" mit höheren Temperaturen. =Schlecht für debugging! Im positiven Eingansspannungsbereich (+12V) ist ein Uce von 0,252V schon bedenklich(!!!) niedrig. Bei nur minimal niedrigeren Umgebungstemperaturen wird die Schaltung heftig kippen, und Folgefehler (thermisches Einschwingen inclusive meiner "Kohleallergie") zeigen! Fazit: Deine Steller (500 Ohm) sollten niederohmiger eingetrimmt werden. > -12V an den Eingangsbuchsen = 2,8V am Gate 1 (gegen GND) Formulierungsfehler? Um die prosaischen Zahlen im Schaltbild an der richtigen Stelle zu finden, Du meinst damit sicherlich nicht "2,8V am Gate 1 (gegen GND)", sondern: [] - (minus) 2,850V. Richtig??? ??? Falls (!) ich dein Geschreibsel und den Geschreibselfehler missverstanden haben sollte: eine Korrektur/Update ist unbeding notwendig! > mochte der VV > gar nicht, und reagierte mit 50mV Nullpunkt- Verschiebung, die entweder > irgendwann wieder zurückdriftet, oder Aus-/ Einschalten. Womöglich (??? ???) hast Du mit einer Eingangsspannung von -12V ein neues Problem getriggert und gefunden. Ersetze die "Taste R" mal durch eine Drahtbrücke (den Sinn von Vaseline willst Du ja offensichtlich nicht nachvollziehen). Mehr Reim kann ich mir auf die Entfernung nicht machen :-( > Wenn der Nullpunkt verschoben ist, ist natürlich auch die 2V- Anzeige > versetzt. Klar! Edi M. schrieb: > 2aggressive schrieb: >> Die "Ladung am Gate" ((Ugs)) wird nicht bergmännisch abgebaut, sondern >> kontrolliert angelegt durch simples verwenden des Eingangs. So lange >> der Eingang "in der Luft" hängt kommts zur Hauptsache auf parasitären >> Dreck auf der Platine an. Alles nicht relevant; zur Nullpunkteinstellung >> wird ja ein definiertes Potential (0V) an den Eingang gelegt. > > Es ist die einzig logische Erklärung, wenn eine höhere Spannung nach > Abklemmen die Anzeige langsam herunter gehen läßt. > Da ist das Gate selbst, und zu diesem ist ein 1nF parallel, der die > vorher angelegte Spannung noch eine Weile aufrecht erhält. > Wenn ich z. B. eine 1,5V- Batterie an die Meßklemmen halte, und > entferne, geht die Anzeige sehr langsam zurück- bei offenen Klemmen auf > etwa 20mV, nur Kurzschließen läßt sie auf Null gehen- ist ja schließlich > ein hochohmiger Eingang, >1GOhm. Du hast es anscheinend nicht nur verstanden, sondern auch kapiert :D > Bei den Messungen gab es einige mit geringem "Versatz", etwa 4mV, nur > das Befeuern mit -12V einen höheren. Hmmmmm. Im Moment keine Idee dazu. Immerhin: die Klammerdioden incl. der Sapnnungsteiler an denen diese angeklemmt sind --->scheinen zu funzen.
2aggressive schrieb: > Nebenbaustelle: wie kommt man auf 4GOhm? Angabe des Herstellers des Voltmeters "V524"zum EIngangswiderstand im Meßbereich. 10 GOhm im 2V- Bereich, darüber 4 GOhm. 2aggressive schrieb: > Um die prosaischen Zahlen im Schaltbild an der richtigen Stelle zu > finden, Du meinst damit sicherlich nicht "2,8V am Gate 1 (gegen GND)", > sondern: > [] - (minus) 2,850V. Richtig??? ??? Alle Spannungen sind gegen +12V, nur die oben links gegen GND. Liegt +12V an, dann +2,8nochwas, und -12V eben -2,8nochwas. Muß ja so sein, Gate 1 kriegt ja die zu messende Spannung über Fassungspin1 und 270 K, da sollte das hochohmige Voltmeter am Gate die anliegende Spannung auch genau so anzeigen. 2,8V eben wegen der Eingangsschutzdioden. Darunter wirken die nicht, und da sollte die Meßspannung mit dem externen Voltmeter genau in der Höhe der an den an Fassungspin 1 anliegenden Spannung angezeigt werden (wenn das Voltmeter hochohmig genug ist, klar). 2aggressive schrieb: > Womöglich (??? ???) hast Du mit einer Eingangsspannung von -12V ein > neues Problem getriggert und gefunden. Ersetze die "Taste R" mal durch > eine Drahtbrücke (den Sinn von Vaseline willst Du ja offensichtlich > nicht nachvollziehen). > Mehr Reim kann ich mir auf die Entfernung nicht machen :-( Die Taste "R" ist einfach nur die Taste für die Betriebsart Widerstandsmessung. 'Zwei Kontakte schließen bei NICHT gedrückter Taste die Verbindung Fassungspins 5 und 8. Die Kontakte öffnen und schließen sicher. Sie werden sie nicht kennen... DM2010 verwendet einen DDR- Tastenschalter, einer richtig guten Konstruktion, ähnlich den West- Petrick- Schaltern, aber besser, da die Tasten- Kontaktschieber sich in Sekunden durch Lösen einer federbelasteten Sperre herausziehen und reinigen lassen. Die Kontakte selbst können auch noch aus dem Schieber genommen werden. Reinigung mit Kontaktmittel und Lappen, in Härtefällen mit dem Glasfaserpinsel. Bei diesen Tastenschalten ist darum Vaseline oder andere Chemie nicht nötig, da sie sich jederzeit öffnen lassen. Reinigen mit Lappen und Teslanol, sowie Polieren der Kontaktschieber habe ich als erste Maßnahme am DMM gemacht. Bei RFT war das bei JEDEM Gerät mit diesen Tastensätzen immer die erste Wartungsmaßnahme vor Fehlersuchen. Da auch niemand chemische Mittel reingehauen hat, was man gelegentlich sieht (das berüchtigte "Wellenschalter- Öl"- der Super- GAU für manche Geräte !), sind auch keine Kriechstrecken durch gebundenen Staub vorhanden. Beide DMM sind innen auch top sauber. Auch bei leichtem Betätigen der R- Taste (ohne Umschaltung auslösen) gibt es keinerlei Änderungen der Anzeigen. Ich gehe von einer einwandfreien Funktion der Taste R aus. Das mit der Drahtbrücke werde ich aber machen- es müssen ja nicht die Kontaktstellen ursächlich sein.
2aggressive schrieb: > Im positiven Eingansspannungsbereich (+12V) ist ein Uce von 0,252V schon > bedenklich(!!!) niedrig. > Bei nur minimal niedrigeren Umgebungstemperaturen wird die Schaltung > heftig kippen, und Folgefehler (thermisches Einschwingen inclusive > meiner "Kohleallergie") zeigen! > > Fazit: Deine Steller (500 Ohm) sollten niederohmiger eingetrimmt werden. Mit dem Trimmen kann ich nächste Woche weitermachen, gleich geht es auf Tour, ich habe aber mobiles Internet. Die 0,252 sind äußerst niedrig- aber vollkommen Banane- Uce kann ja nur bis um 1V runtergehen, um eine sinnvolle Anzeige zu geben- DM2010 zeigt im 2V- Bereich max. 2,199 an, dann nur noch 2,200. Das war auch die erste Falle bei den beiden Uralt- Geräten: Ich dachte, die Überlaufanzeige muß dann kommen. Beim Nordmende DiVo ist das so- bei DM2010 nicht. Das hat die Überlaufanzeige nur für Frequenzmessung, bei der die erste Stelle höher als bis Ziffer 2 anzeigen kann. Der Zähler zählt in dieser Meßart nämlich wacker weiter, also ob noch eine Ziffer davor wäre ! Überlaufsanzeige, nicht Bereichsüberlaufanzeige. Muß man drauf kommen.
So, bevor ich mich zur Arbeit mache, etwas zum Vergleich: Die Schaltung einer "WF- Laborratte". 2 selbstgeätzte und bestückte Leiterplatten auf Universal- Lochraster- Leiterplatte. Solche Einzelanfertigungen gab es in DDR- Betrieben oft, hieß damals "Ratiomittelbau"- Benötigtes Equipment wurde nicht teuer eingekauft, sondern selbst entwickelt, gebaut und im eigenen Betrieb verwendet. Manche dieser Einzelanfertigungen waren irre aufwendig, eine beispielsweise in dieser Beitragsfolge zu sehen (26.06.2022 12:31), ist ein ganzer Kleinrechner. Datenbus als Kabelbaum ! Diese Baugruppe mit 2 VV/ ADW- Platinen habe ich aus dem WF- Labor gerettet, die Hauptplatine habe ich abgeräumt, wegen der speziellen Steckverbindung, die jetzt auf meiner Verlängerungsplatine arbeitet, die beiden VV/ADW- Platinen sind noch da. Hier die Schaltung. Ebenfalls SMY51 als VV, und A109 als ADW, aber keine OPV als Komparatoren. Der zweite SMY-FET bekommt offensichtlich eine Referenzspannung. Hier hat man sich nicht die Mühe gemacht, in den Source- Kreis des Doppel- MOSFETs eine Kompensationsschaltung einzufügen, nur Widerstand und Steller, fertig. Awr sicher eine Baugruppe für den festen Einbau in ein Meßwert- Anzeigegerät in einer Produktionsanlage. Kann nur 1 Polarität, DM2010 hat dagegen 2 Komparatoren für positive und negative Meßspannung.
Hut ab wie man gegen die letzten Fehlerchen kämpft. Habe aber noch eine kleine Anmerkung zum "109ner". Die haben früher auch oft auf DAC-Karten geärgert bis ich drauf gekommen bin das man in die selben Chiplöcher auch einen B080/B081 stecken kann wenn man die Fk ausbaut. Was soll ich sagen, die DACs liefen dann richtig gut. Nebeneffekt für dich, es wäre eine OV-Offsetkomp. möglich. weiter so und schön hartnäckig bleiben, Uwe
Uwe schrieb: > das man in die selben Chiplöcher auch einen B080/B081 stecken kann > wenn man die Fk ausbaut. Was soll ich sagen, die DACs liefen dann > richtig gut. Werde ich im Auge behalten. Ich müßte auch solche Dinger haben. Im Moment werkeln im ersten DMM 709- Klone im Metallgehäuse, von TESLA, CSSR (MAA502), im zweiten (NVA-) Gerät die originalen A109. Da ist schon mal kein Unterschied. Beide Geräte die haben genannten Effekte. > Nebeneffekt für dich, es wäre eine OV-Offsetkomp. möglich. Ok, das ist ja tatsächlich leicht machbar. Viele Wege führen nach Rom- wenn die betreffenden Schaltungen im DM2010 im Großen und Ganzen bleiben, aber verbessert werden können-warum nicht. Ich überlege, die relevanten Baugruppen auf Universal- Lochrasterplatinen neu zu bauen, da die Baugruppen steckbar sind, kann man solche Sachen ja testen. > weiter so und schön hartnäckig bleiben, Uwe Mach' ich.
Im Hinblick auf den vorletzten Beitrag von@Uwe stelle ich nochmal die Frage des Eröffnungsbeitrags: Könnte es sein, daß ich da einen Fehler suche, der eigentlich nur durch miese ICs verursacht wird, weil die große Masse der damaligen OPV noch nichts taugte -der 709 ist ja nun schon antik- , und Alterung das noch verschlimmerte ? Alterung... bei Silizium ? So daß der Ersatz gegen solchen oder eines moderneren OPV ohne Frequenzkompensation und mit Offsetabgleich die Lösung ist ? Was mir nicht in den Kopf geht, daß die Geräte so ja wirklich nicht besionders brauchbar sind, Drift und Versatz, Anspringen mit Starthilfe- das kann doch so nicht verkauft worden sein---!? Überhaupt- gibt es Artikel zum Thema dieser Alt- OPV und Verbesserung durch modernere Typen, was man nachlesen kann ?
Edi M. schrieb: > Mit dem Trimmen kann ich nächste Woche weitermachen, gleich geht es auf > Tour, ich habe aber mobiles Internet. > Die 0,252 sind äußerst niedrig- aber vollkommen Banane- Uce kann ja nur > bis um 1V runtergehen, um eine sinnvolle Anzeige zu geben- DM2010 zeigt > im 2V- Bereich max. 2,199 an, dann nur noch 2,200. Denk immer mal an den Fall einer Übersteuerung. Bei "voller Kanne" ist der Eingangswiderstand wegen der dann leitenden Klammerdioden recht niederohmig, statische Aufladungen und Kriechströme werden also schnell abgeleitet. Bei Spannungen "Im Rahmen" der Nennmessspannung werden aber durch die Klammern nicht abgeleitet. Wie ich ---nach meinem jetzigen Verständnis, ich kratze offensichtlich immer noch an der Oberfläche--- die Trimmer einstellen würde: -a- Frontplattensteller / Funktonswahlschalter auf Funtion "NULL Volt" -b- Frontplattenpoti"NULL" in Mittelstellung -c- Beide 500R auf null Ohm In Folge zeigt die Anzeige nicht 0,000, sondern einen Offset -d- Den "nötigen" 500R hochtrimmen (welcher von beiden das sein wird hängt von Bauteiltoleranzen/Gleichlauf der Mosfets, der 3k9-Widerstände/Gleichlauf, und dem Offsetfehler des OPVs ab). -e- Mit "diesem" 500R auf Anzeige 0,000 trimmen -f- Test der +2V und -2V auf Symetrie -g- bei Asymetrie das Frontplattenpoti"NULL" verstellen (in Richtung des Fehlers) -h- zurück zu Punkt e, bis das Ergebnis ok ist. Danach meine pure Neugier: Drainspannung und Kollektorspannung beim Eingangspotential +12V :-) Dann: "Taste R" betätigen, loslassen, betätigen, loslassen....die Kiste sollte nach dem Loslasen der Taste immer wieder zeitnah auf eine Anzeige 0,000 zurückkommen. Sollte :D Edi M. schrieb: > 2aggressive schrieb: >> Nebenbaustelle: wie kommt man auf 4GOhm? > > Angabe des Herstellers des Voltmeters "V524" Cool staun! Und ich dachte (vor deinen Messwerten) ich müsste eine 10M-Last zurück rechnen müssen. Zu den 4GIG lese ich mich ein andermal ein, seltsam krummer Wert, ist aber nicht wirklich relevant hier. Immerhin ist u.A. an der gemessenen Drainspannung sauber erkennbar: ein hoffnungsloses Übersteuern des VV (und damit die Beheizung nur einer der beiden 3k9+Trimmer) trat bei "volle Kanne" +/-12V am Eingang noch nicht auf. Ich erwarte das Promlem ja eher bei +12V an der Eingangsbuchse. Wieso zum Geier ein sichtbarer(er) Effekt bei (also kurz nach der Vergewaltigung) -12V auftritt....???? Viele Fragezeichen! ????? Nachtrag(***) > 2aggressive schrieb: >> Womöglich (??? ???) hast Du mit einer Eingangsspannung von -12V ein >> neues Problem getriggert und gefunden. Ersetze die "Taste R" mal durch >> eine Drahtbrücke (den Sinn von Vaseline willst Du ja offensichtlich >> nicht nachvollziehen). >> Mehr Reim kann ich mir auf die Entfernung nicht machen :-( > > Die Taste "R" ist einfach nur die Taste für die Betriebsart > Widerstandsmessung. > 'Zwei Kontakte schließen bei NICHT gedrückter Taste die Verbindung > Fassungspins 5 und 8. > Die Kontakte öffnen und schließen sicher. > Sie werden sie nicht kennen... DM2010 verwendet einen DDR- > Tastenschalter, einer richtig guten Konstruktion, ähnlich den West- > Petrick- Schaltern, aber besser, da die Tasten- Kontaktschieber sich in > Sekunden durch Lösen einer federbelasteten Sperre herausziehen und > reinigen lassen. Die Kontakte selbst können auch noch aus dem Schieber > genommen werden. > Reinigung mit Kontaktmittel und Lappen, in Härtefällen mit dem > Glasfaserpinsel. > Bei diesen Tastenschalten ist darum Vaseline oder andere Chemie nicht > nötig, da sie sich jederzeit öffnen lassen. > Reinigen mit Lappen und Teslanol, sowie Polieren der Kontaktschieber > habe ich als erste Maßnahme am DMM gemacht. Bei RFT war das bei JEDEM > Gerät mit diesen Tastensätzen immer die erste Wartungsmaßnahme vor > Fehlersuchen. > > Da auch niemand chemische Mittel reingehauen hat, was man gelegentlich > sieht (das berüchtigte "Wellenschalter- Öl"- der Super- GAU für manche > Geräte !), sind auch keine Kriechstrecken durch gebundenen Staub > vorhanden. Beide DMM sind innen auch top sauber. > > Auch bei leichtem Betätigen der R- Taste (ohne Umschaltung auslösen) > gibt es keinerlei Änderungen der Anzeigen. > Ich gehe von einer einwandfreien Funktion der Taste R aus. Klingt gut. > Das mit der Drahtbrücke werde ich aber machen- es müssen ja nicht die > Kontaktstellen ursächlich sein. Klingt besser! :D Ich befürchte folgendes: https://de.wikipedia.org/wiki/Frittspannung Vaseline hülfe :P *** Der Bipo wird dabei wegen seiner Verlustleistung warm (und kühlt nur langsam wieder ab). Dadurch steigt der "Konstant"Strom ein wenig an. Vielleicht sollte man wirklich in Angriff nehmen dieses Konstrukt zu verbessern? Zusatzaufwand wäre: eine Si-Diode und die Änderung eines Widerstandswertes. Erster TEST wäre _vorher_: einfach mal (bei Eingang +2V) den Transistor mit dem Finger erwärmen; driftet die Anzeige dabei merklich ab??? Auch ein Kühlstern könnte bei der -12-Problematik bereits etwas verbessern (wie war das? 3ma *6V etwa 20mW, das ergibt schon ein paar Kelvin) Und wieso hat das Teil eine "Kappe" (im Photo Klebeband?) auf? Wie immer: mehr Fragen als Anworten, da bleibe ich meinem Motto treu :D
Idee zur "Mütze" auf den KF517 sollte das ein verzweifelter Versuch sein die Messgeräte auch um Winter betreiben zu können? Sinnvoll ist das mE nach nicht, dann besser zwei (der drei) Widerstände in der Umgebung anpassen. Auch noch auffällig ist der eingangsseitige Schutzwiderstand, laut Schaltbild 270k, aber Verbaut ist: 240k https://www.mikrocontroller.net/attachment/562893/S_080_Edi_V1_Bestueckungsseite.jpg 100k (wenn meine Augenmasslehre mich nicht täuscht) https://www.mikrocontroller.net/attachment/562894/S_083_Edi_V1_1977_Bestueckungsseite.jpg Ist das bedingt durch einen verzweifelten Reperaturversuch nach einem fetten Knall, oder soll das so? War der getestete VV (bei +12V Eingangsspannung eine gemessene Uce von nur -0.252V) eine "Version" mit 100k am Eingang? Wird der 100k (speziell dieser rote) die spezifizierte Überlastung des Einganges (wimre dc 220V) durchschlagsfrei aushalten? Überschlagsrechnung des zu erwartenden auftretenden Stromes: 220V/100k etwa 2mA. Diese 2mA ziehen die Klammerpunkte (Innen-R 2k4||510, also etwas unter 500R) um etwa 1V hoch; dabei fällt der Konstantstrom (auch im Sommer) erst einmal auf null; das ist nicht gut!
@2aggressive, Die Pflasterkappen auf den Transis waren so drauf... sollen wohl schützen, daß, solange nicht der Abstandshalter draufgeschraubt ist, das Transigehäuse auf/ mit der benachbarten Leiterplatte einen Kurzen macht. Der Widerstand im Eingang... ich kann's jetzt nicht sagen, bin ja nicht zu Hause. Aber es sind ja ohnehin 2 Versionen- V1 und V1-1977, die unterschiedliche Bestückung haben. Mit der Vaseline haben Sie es ja- wie mit den Kohlen.. :-) Es wäre schon mehr als Zufall, wenn 2 Geräte die miesen Effekte durch oxydierte Kontakte haben, wenn eins sogar gereinige und polierte Kontakte hat (das NVA- Gerät ist noch so, wie ich es bekam, außer der Null- Grobsteller- Einstellung). Ja- möglich iat alles, dann sollte aber eine leichte Betätigung der R- Taste beim Messen irgendwas ändern- tut es aber nicht. Ich gehe nicht von Kontaktproblemen aus. Auch nicht von Widerstands- Kappenfehlern. Hochohmige Widerstände, Kondensatoren mit Kapazitätsfehlern, etc. eher. Und selbst dann ist es sehr unwahrscheinlich, daß es genau 1 Bauteil berifft, welches bei 2 Geräten genau den gleichen Fehler hat, weil eben 2 Geräte genau die gleichen EFfekte zeigen. Aber klar- möglich ist es. Um nun alle diese Sachen auszuschließen, könnte ich noch alle Bauteile auf den PLatinen tauschen, die ich noch nicht getauscht habe- so viel ist auf den Platinen nicht drauf. Mir gibt der Einwurf von @Uwe zu denken, der beschreibt, daß man die Uralt- OPVs erfolgreich gegen modernere getauscht hat. Würde heißen, daß die Dinger damals nichts taugten, auch nicht die Tschechen- 709- Klone, die ich jetzt drauf habe. Oder daß diese Teile doch durch Alterung immer mieser wurden. Vielleicht auch die MOSFETS. Instabilität ist ja eigentlich das, was wir hier sehen- hohe Temperaturdrift, Nullpunkt weg nach Schaltvorgängen, und vor allem- der ADW, der nicht starten will, oder sich sogar auspusten Läßt. Selbst bei einer anliegenden (Eich-) Spannung, die ja den Eingang nicht übersteuert, oder oder eine kleine Meßspannung- immer müßte der Wandler doch sofort loslegen: Integrations- C wird aufgeladen, bei Erreichen der Referenzspannung schaltet der entsprechende Komparator, über den Phasendreher und die "Rückführung" dann Start für den nächsten Sägezahn, und das eben mit der zur Spannung proportionalen Frequenz. Alles logisch- aber... beim 1. Sägezahn hakt es bereits. Am Eingang ADW ist Saft, aber nichts kommt raus. Und eben beides exakt gleich bei 2 Geräten, beim NVA- Gerät betragsmäßig geringer, aber eben da. Ich gehe nicht davon aus, daß das immer so war- irgendwas muß sich geändert haben. Der OPV im Gleichstromverstärker ist ja ein Differenzverstärker, und verstärkt eben die geringe Differenz zwischen den Eingängen, und auch die weitaus geringeren Differenzen des eigenen Offset. Ich könnte mir schon vorstellen, daß dies zu den entsprechend durch die Verstärkung vergrößerten Differenzen führt, die im 1- bis 2- stelligen mV- Bereich liegen, was aber schön stört- weil eben alle Spannungsbereiche auf 0-2,199V umgesetzt werde, und damit die zweite Stelle schon betroffen ist. Würde heißen, viel bessere OPVs besorgen, und vielleicht auch diese noch selektieren. Zum Kickstart- Problem habe ich überhaupt keine Idee. "Alle Stufen schwingen, alle Stufen schwingen, nur der Oszillator nicht..." Die von Ihnen beschriebenen Abgleichschritte habe ich genau so ausgeführt, weil sie so ja auch absolut logisch sind- Frontplatten- Steller auf Mitte ist natürlich immer die Grundeinstellung. Nur, daß ich den Nullpunkt mit den 2 Kohlen auf dem gesamten Bereich erreichen kann, eben jeweils mit anderem Drainstrom. Und ich habe DEN Drainstrom gewählt, bei dem sich das Temperaturverhalten nach dem Fön- Test einigermaßen ok zeigte, und beide DMM zeigten bei wechselnden Temperaturen in der Werkstatt auch in etwa gleiche Abweichungen an, die nun noch einigermaßen im Rahmen sind. Auch hier- zwei Geräte, die sich gleich verhalten. Was mir noch einfällt: Die Keramik- Kondensatoren am Gate und in den Frequenzkompensationen. Sind eigentlich Ausführungen, die nicht für Schweinereien bekannt sind- aber ich kenne die aus Radios und Fernsehern, bei denen es nicht auf 1 mV ankommt. Immerhin diskutieren HiFi- Freaks die Keramikkondensatoren, weil die im Einzelimpuls- Sprungantwort- Diagramm erhebliche Unterschiede zu anderen Kondensatortypen zeigen. Ob diese immer konstant sind... ich muß mal sehen, ob ich dazu was finde. Aber selbst da ist immer die Frage: Bei 2 Geräten derselbe Kondensator Ursache ? Vielen Dank erst mal für Hinweise und Anregungen- Wochenende mach' ich weiter.
Edi M. schrieb: > @2aggressive, > > Die Pflasterkappen auf den Transis waren so drauf... sollen wohl > schützen, daß, solange nicht der Abstandshalter draufgeschraubt ist, das > Transigehäuse auf/ mit der benachbarten Leiterplatte einen Kurzen macht. LOL, Wald, Bäume... sehe ich auch so, jetzt :D > Der Widerstand im Eingang... ich kann's jetzt nicht sagen, bin ja nicht > zu Hause. Aber es sind ja ohnehin 2 Versionen- V1 und V1-1977, die > unterschiedliche Bestückung haben. Immer noch nicht zuhause? > Mit der Vaseline haben Sie es ja- wie mit den Kohlen.. > :-) :D > Es wäre schon mehr als Zufall, wenn 2 Geräte die miesen Effekte durch > oxydierte Kontakte haben, wenn eins sogar gereinige und polierte > Kontakte hat (das NVA- Gerät ist noch so, wie ich es bekam, außer der > Null- Grobsteller- Einstellung). Die Kontakte haben etwas gemeinsam: das Alter. > Ja- möglich iat alles, dann sollte aber eine leichte Betätigung der R- > Taste beim Messen irgendwas ändern- tut es aber nicht. Mit "leichte Betätigung" ist nicht Kraft, sondern ein Weg gemeint? Also Reibung (Modell "Schieber")? Offensichtlich ja, also dann: Nachvollziehbar! Weiter oben hatte ich es erst einmal nicht wirklich gerafft was mit "leichte Betätigung", trotz guter und eindeutiger Beschreibung gemeint war. Ich gehe von einem Fremdstrom (an der Steckverbindung Pin8) aus, deshalb fordere ich "saubere" null Ohm an der Taste. Wenn das aber ein schiebeschalterartiges Modell ist _müsste_eine mechanische Bewegung der Kontakte sofort deren Probleme zeigen; also scheint das Teil wirklich ok zu sein. Prima, mehr Vaseline für andere Zwecke übrig :D > Ich gehe nicht von Kontaktproblemen aus. Auch nicht von Widerstands- > Kappenfehlern. ok. > Um nun alle diese Sachen auszuschließen, könnte ich noch alle Bauteile > auf den PLatinen tauschen, die ich noch nicht getauscht habe- so viel > ist auf den Platinen nicht drauf. Hmmmm. ratlos > Mir gibt der Einwurf von @Uwe zu denken, der beschreibt, daß man die > Uralt- OPVs erfolgreich gegen modernere getauscht hat. > Würde heißen, daß die Dinger damals nichts taugten, auch nicht die > Tschechen- 709- Klone, die ich jetzt drauf habe. > Oder daß diese Teile doch durch Alterung immer mieser wurden. > Vielleicht auch die MOSFETS. Hmmmm. noch mehr ratlos > Instabilität ist ja eigentlich das, was wir hier sehen- hohe > Temperaturdrift, Nullpunkt weg nach Schaltvorgängen, und vor allem- der > ADW, der nicht starten will, oder sich sogar auspusten Läßt. Zum ADW bin ich nicht vorgedrungen. Ich "klemme" noch beim VV. > Selbst bei > einer anliegenden (Eich-) Spannung, die ja den Eingang nicht > übersteuert, oder oder eine kleine Meßspannung- immer müßte der > Wandler doch sofort loslegen: Integrations- C wird aufgeladen, bei > Erreichen der Referenzspannung schaltet der entsprechende Komparator, > über den Phasendreher und die "Rückführung" dann Start für den nächsten > Sägezahn, und das eben mit der zur Spannung proportionalen Frequenz. > Alles logisch- aber... beim 1. Sägezahn hakt es bereits. Am Eingang ADW > ist Saft, aber nichts kommt raus. Was wäre wenn der VV vorher schon "ausgeschossen" festklemmt. > Und eben beides exakt gleich bei 2 Geräten, beim NVA- Gerät betragsmäßig > geringer, aber eben da. > > Ich gehe nicht davon aus, daß das immer so war- irgendwas muß sich > geändert haben. Die Einstellung der Trimmer möglicherweise. Meine Befürchtung: mit einer hohen Eingangsspannung geht kann man den VV "ausblasen"; wenn der Konstantstromgeber satt ist, der Strom also auf null fällt, dann fällt die Eingangsspannung des OPV auf "minus-Anschlag". Dabei kann der OPV latchen (ein Eingang verhält sich plötzlich ungekehrt verstärkend); aus der Nummer kommt man normalerweise nur durch ausschalten heraus (ähnlich einem gezündetem Thyristor). Eine hohe Eingangsspannung geht mit dem hochohmigen Eingang sehr schnell; Reibungselektrizität zum Beispiel. Stichwort schnell: der 1nF (Zeitkonstante zum 270k) scheint auch nicht wirklich am Eingang zu hängen - soweit ich die Photos beurteile. > Der OPV im Gleichstromverstärker ist ja ein Differenzverstärker, und > verstärkt eben die geringe Differenz zwischen den Eingängen, und auch > die weitaus geringeren Differenzen des eigenen Offset. Klar: der OPV selbst wird ---unselektiert--- sogar sehr wahrscheinlich einen nennenswerten Offset haben, welcher möglicherweise auch noch Tage nach dem einlöten wegdriftet. Und auch Jahre danach immer noch. Erscheint mir aber als in den Griff zu bekommn, oder zumindest einen Versuch Wert. > Ich könnte mir schon vorstellen, daß dies zu den entsprechend durch die > Verstärkung vergrößerten Differenzen führt, die im 1- bis 2- stelligen > mV- Bereich liegen, was aber schön stört- weil eben alle > Spannungsbereiche auf 0-2,199V umgesetzt werde, und damit die zweite > Stelle schon betroffen ist. Klar. > Würde heißen, viel bessere OPVs besorgen, und vielleicht auch diese noch > selektieren. Hmmmmmmm. > Zum Kickstart- Problem habe ich überhaupt keine Idee. > "Alle Stufen schwingen, alle Stufen schwingen, nur der Oszillator > nicht..." :D:D:D Wir sollten mal zusammen Rammsteinsches Liedgut söngen :D:D:D > Die von Ihnen beschriebenen Abgleichschritte habe ich genau so > ausgeführt, weil sie so ja auch absolut logisch sind- Frontplatten- > Steller auf Mitte ist natürlich immer die Grundeinstellung. > Nur, daß ich den Nullpunkt mit den 2 Kohlen auf dem gesamten Bereich > erreichen kann Das ist gut. >, eben jeweils mit anderem Drainstrom. Sehe ich immer noch anders, bestätigt durch die Messungen. Der Strom ist Konstant, hängt (solange die Kiste funktioniert, und nicht in Übersteuerung gerät) nur minimal von der Eingangsspannung, und von der Temperatur ab. Zum Wert des Stromes: das soll wohl für eine temperaturunabhängige Kennlinie der Mosfets sorgen. Die Kennlinie hat dort anscheinend einen "Buckel", der Temperaturkoeffizient ist bei diesem Strom also weder positiv noch negativ. Zumindest habe ich das hier in Faden mal gelesen :-) Mag ja bei etwa 1,6mA beim SMY51 so sein, das weiss ich nicht! Das Thema ist für mich Neuland. Aber: diesen Strom ändern (im Sinne von Trimmen) geht doch mit den Drainwiderständen eben nicht. Da müsste man im Umfeld des KF517 fummeln. > Und ich habe DEN > Drainstrom gewählt, bei dem sich das Temperaturverhalten nach dem Fön- > Test einigermaßen ok zeigte, und beide DMM zeigten bei wechselnden > Temperaturen in der Werkstatt auch in etwa gleiche Abweichungen an, die > nun noch einigermaßen im Rahmen sind. Hmmmm. Fön und Zeitkonstanten des thermischen Einschwingens der Kiste. brummel > Auch hier- zwei Geräte, die sich gleich verhalten. > > Was mir noch einfällt: Die Keramik- Kondensatoren am Gate und in den > Frequenzkompensationen. > Sind eigentlich Ausführungen, die nicht für Schweinereien bekannt sind- > aber ich kenne die aus Radios und Fernsehern, bei denen es nicht auf 1 > mV ankommt. > Immerhin diskutieren HiFi- Freaks die Keramikkondensatoren, weil die im > Einzelimpuls- Sprungantwort- Diagramm erhebliche Unterschiede zu anderen > Kondensatortypen zeigen. Ob diese immer konstant sind... ich muß mal > sehen, ob ich dazu was finde. > Aber selbst da ist immer die Frage: Bei 2 Geräten derselbe Kondensator > Ursache ? Mein Bauchgefühl sagt hier auch: kein Problem zu erwarten. Des Nachbarn Pferd sagt: bühääääää :D > Vielen Dank erst mal für Hinweise und Anregungen- Gerne, ich bin hartnäckig wie eine Schmeissfliege :P > Wochenende mach' ich weiter. Wird bestimmt spassig! Mooooment! Ich dachte die lästige Arbeit wäre Montage? Dann ist am heutigen Dienstag doch eigentlich schon das Wochenende erreicht, oder? Schön wärs zumindest... wünsche ne Stressfreie!
2aggressive schrieb: > Das Thema > ist für mich Neuland. Für mich auch. Und es gibt ja auch kaum relevante Literaturstellen, Datenblätter- Auszüge zum Thema TK, Berichte von Fachleuten, usw. 2aggressive schrieb: >> Vielen Dank erst mal für Hinweise und Anregungen- > Gerne, ich bin hartnäckig wie eine Schmeissfliege :P Na, dnn besteht Hoffnung... :-) Am V524 habe ich etliche Monate, vielleicht ein Jahr, gesessen, weil ich nur am Wochenende mas machen konnte. Da war der Fehler auch gering- nur 15mV Differenz, der sporadisch, und nicht mechanisch provozierbar, auftrat. Und dann waren es "nur" gebrochene Lötverbindungen an einer Steckfassung. >> Wochenende mach' ich weiter. > Wird bestimmt spassig! Denke ich auch. > Mooooment! Ich dachte die lästige Arbeit wäre Montage? > Dann ist am heutigen Dienstag doch eigentlich schon das Wochenende > erreicht, oder? Den Gefallen tut man mir nicht. Daß ich tippseln kann heißt nicht, daß ich zu Hause bin- ich habe Laptop & mobiles Internet. > Schön wärs zumindest... wünsche ne Stressfreie! Ebenso.
Edi M. schrieb: > Entlötlitze... habe ich mal probiert... nicht so mein Ding. Entlötlitze finde ich auch nicht so toll. Nimm lieber feindrähtige Litze (LifY, da besteht eine Litze bei 0,5qmm aus 132 Drähtchen). Geht z.B. super um überschüssiges Zinn zwischen den Beinchen eines SMD-IC's abzusaugen.
So, wieder zu Hause. Langsdam abarbeiten- das hier zu erst: 2aggressive schrieb: > Auch noch auffällig ist der eingangsseitige Schutzwiderstand, > laut Schaltbild 270k, aber Verbaut ist: > > 240k > https://www.mikrocontroller.net/attachment/562893/S_080_Edi_V1_Bestueckungsseite.jpg > > 100k (wenn meine Augenmasslehre mich nicht täuscht) > https://www.mikrocontroller.net/attachment/562894/S_083_Edi_V1_1977_Bestueckungsseite.jpg > > Ist das bedingt durch einen verzweifelten Reperaturversuch nach einem > fetten Knall, oder soll das so? Die Augenmaßlehre täuscht tatsächlich. Würde aber auch nicht soviel ändern.
Nächstes: 2aggressive schrieb: >> Und ich habe DEN >> Drainstrom gewählt, bei dem sich das Temperaturverhalten nach dem Fön- >> Test einigermaßen ok zeigte, und beide DMM zeigten bei wechselnden >> Temperaturen in der Werkstatt auch in etwa gleiche Abweichungen an, die >> nun noch einigermaßen im Rahmen sind. > Hmmmm. Fön und Zeitkonstanten des thermischen Einschwingens der Kiste. Ok... aber man kann es übertreiben- ich dachte nun nicht unbedingt an eine exakte Aufnahme der TK- Kennlinie. Trimm- R: geringer R Wert- driftet stark beim Anpusten mit dem Fön. mittlerer R- Wert Drift und Unstabilität- Spannungssprung am Drain. hoher R- Wert: Einigermaßen stabil. Eine Sache ist schon wieder schlecht- offenes Gehäuse- gut- geschlossenes Gehäuse- Drift höher. Aber- das bei den hohen Temperaturen der letzten Wochen. Und das wird nicht nur der Gleichspannungsverstärker sein. Wie auch immer- die Temperatur- Drift ist für mich noch das geringste Problem- das Versatz- Verhalten bei Aus-/ Einschalten und die Kickstart Notwendigkeit gehen mir auf den Sender. Ich werd' mal was ganz Verrücktes probieren- den Gleichspannungsverstärker und den ADW abhören.
2aggressive schrieb: >> Selbst bei >> einer anliegenden (Eich-) Spannung, die ja den Eingang nicht >> übersteuert, oder oder eine kleine Meßspannung- immer müßte der >> Wandler doch sofort loslegen: Integrations- C wird aufgeladen, bei >> Erreichen der Referenzspannung schaltet der entsprechende Komparator, >> über den Phasendreher und die "Rückführung" dann Start für den nächsten >> Sägezahn, und das eben mit der zur Spannung proportionalen Frequenz. >> Alles logisch- aber... beim 1. Sägezahn hakt es bereits. Am Eingang ADW >> ist Saft, aber nichts kommt raus. > Was wäre wenn der VV vorher schon "ausgeschossen" festklemmt. 2aggressive schrieb: > Die Einstellung der Trimmer möglicherweise. > Meine Befürchtung: mit einer hohen Eingangsspannung geht kann man den > VV "ausblasen"; wenn der Konstantstromgeber satt ist, der Strom also auf > null fällt, dann fällt die Eingangsspannung des OPV auf > "minus-Anschlag". Dabei kann der OPV latchen (ein Eingang verhält sich > plötzlich ungekehrt verstärkend); aus der Nummer kommt man normalerweise > nur durch ausschalten heraus (ähnlich einem gezündetem Thyristor). > Eine hohe Eingangsspannung geht mit dem hochohmigen Eingang sehr > schnell; Reibungselektrizität zum Beispiel. Stichwort schnell: der 1nF > (Zeitkonstante zum 270k) scheint auch nicht wirklich am Eingang zu > hängen - soweit ich die Photos beurteile. Ich habe ja nun alle möglichen Einstellungen der Trimm- R's in VV und ADW gehabt- keine Einstellung ändert was an dem Versatz- Verhalten. Zum Vorschlag von Uwe betr. B080/B081: Die habe ich nicht, aber jede Menge B082: BIFET-OPV mit SFET-Eingangsstufe. (Keine externe Offset- Kompensation) Interne Frequenzkompensation. Sehr geringer Eingangs- Offsetstrom 200pA Latch up- frei. Große Differenz- und Gleichtakt- Eingangsspannungen. Wie geschrieben- die Drift ist nicht so das Problem- die anderen beiden Effekte müssen weg. Also den 709- Klone im VV, sowie den ADW- Integrator gegen B082 (TL082 habe ich auch einen)- ich bin am Überlegen- in den Baugruppen sind ja momentan die tschechischen TO99- Dinger drin, die sind ja schnell ausgelötet, einen anderen OPV reinzaubern, kostet ja keinen großen Aufwand. 2aggressive schrieb: >> Zum Kickstart- Problem habe ich überhaupt keine Idee. >> "Alle Stufen schwingen, alle Stufen schwingen, nur der Oszillator >> nicht..." > :D:D:D > Wir sollten mal zusammen Rammsteinsches Liedgut söngen :D:D:D Wie wär's für den Anfang damit (Lautstärke VOLL auf !!!): https://www.youtube.com/watch?v=A4hqs83hxzM Zum Üben der Text: https://genius.com/Funker-vogt-vorwarts-lyrics Ich singe übrigens auch wirklich (mit meiner Enkelin), spiele Keyboard und Scottisch Highland Bagpipe, und komponiere selbst.
Edi M. schrieb: > Die Augenmaßlehre täuscht tatsächlich. LOL - auf dem aktuellen Photo sieht das rote Teil für mich aus wie 200k? Eher sogar noch nach 200R! Letzteres kann aber nicht in die zuletzt geposteten Spannungsmesswerte passen, wenns dies denn überhaupt die verwendete Steckkarte gewesen sein sollte. Edi M. schrieb: > Ok... aber man kann es übertreiben- ich dachte nun nicht unbedingt an > eine exakte Aufnahme der TK- Kennlinie. Vorerst ---solange die Kiste zickt--- ist das auch (selbst wenn man das Ding irgendwann einmal benutzen wollte) im Moment sicherlich nicht angebracht. > Trimm- R: geringer R Wert- driftet stark beim Anpusten mit dem Fön. > mittlerer R- Wert Drift und Unstabilität- > Spannungssprung am Drain. > hoher R- Wert: Einigermaßen stabil. > Spannungssprung am Drain, deine Worte! Du musst mein Geschreibsel und den Sinn dahinter ja weder verstehen noch nachvollziehen (das tue ich manchmal selbst nicht LOL), aber hier sollte es doch "klingeln". "Spannungssprung" ist entweder ein Messfehler, oder reinrassige Selbsverarschung (Temperatur ungleichmässig in der Fläche/den Bauteilen wegen Fön), oder ein echter latch-up. > Eine Sache ist schon wieder schlecht- offenes Gehäuse- gut- > geschlossenes Gehäuse- Drift höher. > Aber- das bei den hohen Temperaturen der letzten Wochen. > Und das wird nicht nur der Gleichspannungsverstärker sein. Das alles sehe ich auch so, hier ausnahmsweise sogar ohne "Aber". Deswegen sollte man Stufe für Stufe debuggen. Nur meine Meinung. Einen Elefanten isst man.... > Wie auch immer- die Temperatur- Drift ist für mich noch das geringste > Problem- das Versatz- Verhalten bei Aus-/ Einschalten Womöglich die selbe Baustelle. > und die Kickstart > Notwendigkeit gehen mir auf den Sender. Ack! > Ich werd' mal was ganz Verrücktes probieren- den > Gleichspannungsverstärker und den ADW abhören. Die Idee ist mit auch schon durch den Kopf geschossen. Ist sicherlich interessant, aber am Ende ergibt eine Messung der sich ergebenden Spannungspotentiale die als notwendig angezeigte Kur. Edi M. schrieb: > Ich habe ja nun alle möglichen Einstellungen der Trimm- R's in VV und > ADW gehabt- keine Einstellung ändert was an dem Versatz- Verhalten. Ack. Das (Frontplatten-)Nullpunktpoti nicht in Mittelstellung festzunageln hatte ich ja schon "angedeutet" :D > Wie wär's für den Anfang damit (Lautstärke VOLL auf !!!): > https://www.youtube.com/watch?v=A4hqs83hxzM Ok, sofort! -Brainstorm während voller (war gefordert, wird also gemacht) Lautstärke: -Erstmal Werbung...ok, das war zu erwarten OMG AUA :D -Synth-Sound aus dem achtziger Mainstream (WTF? Passt das zum Baujahr dieses DMMs?) -Stimme/Text: LOL. -Mit Motivation treibend! -Gesamtsoung "nörgelt" eingängig, fein! Ist mir "im Alltag" nicht (lange nicht mehr) hart genug, ist aber trotzdem geil. Je oller desto doller. Nochmal!!! Nochmal!!! -Klar: es muss akustisch nicht immer ein neuer Weltrekord sein. -Gut, gefällt mir...Vorwärts für alles was uns wichtig ist :D Da kommt ja noch was nach: > Zum Üben der Text: > https://genius.com/Funker-vogt-vorwarts-lyrics Prima :D > Ich singe übrigens auch wirklich (mit meiner Enkelin), spiele Keyboard > und Scottisch Highland Bagpipe, und komponiere selbst. Ist auf deiner Website angedeutet. Hauptsache Spass! Wenn dann "für die kleinen" noch ein Lerneffekt rauskommt ist es umso besser. Ich singe auch selbst! Laut. Falsch. Missverstandene Texte. Vor allem im Auto auf der Landstrasse (und nur dort - um Strafanzeigen und Unterlassungerklärungen zu vermeiden). Misheard Lyrics "Pride Shall Fall" https://www.youtube.com/watch?v=cjr0bIsxLtE
Ah, da sind Sie ja wieder, mit Brainstorming, etc. Anders als mit der deduktiven Methode wird's bei solchen Fehererscheinungen nicht gehen. Logik, Logik, nochmal Logik. Wenn wir das Unmögliche ausgeschlossen haben, dann ist das, was übrig bleibt, und mag es noch so unwahrscheinlich sein, die Lösung. (Conan Doyle in "Sherlock Holmes"). Siehe genanntes Beispiel beim DMM "V524", sporadische Abweichung von nur 15mV- mechanisch nicht provozierbar bis zu einem Schritt (Öffnen einer Baugruppe)- und dann WAR es doch mechanisch provozierbar, erst durch "Kippen" schließlich durch Bewegen eines Kabelsbunds, und die Ursache war - doch nur eine simple... gebrochene Lötstelle (bzw. eine von mehreren). 2aggressive schrieb: > Edi M. schrieb: >> Die Augenmaßlehre täuscht tatsächlich. > LOL - auf dem aktuellen Photo sieht das rote Teil für mich aus wie 200k? > > Eher sogar noch nach 200R! Letzteres kann aber nicht in die zuletzt > geposteten Spannungsmesswerte passen, wenns dies denn überhaupt die > verwendete Steckkarte gewesen sein sollte. Also ich sehe ein "K". Die Zahl wohl 200. Ist der R zum Gate des ersten FET, für die Spannungsmessung am Drain ist 200, 240 oder 270 K kaum relevant. 2aggressive schrieb: > Spannungssprung am Drain, deine Worte! > Du musst mein Geschreibsel und den Sinn dahinter ja weder verstehen noch > nachvollziehen (das tue ich manchmal selbst nicht LOL), aber hier sollte > es doch "klingeln". > "Spannungssprung" ist entweder ein Messfehler, oder reinrassige > Selbsverarschung (Temperatur ungleichmässig in der Fläche/den Bauteilen > wegen Fön), oder ein echter latch-up. Nun, von einem Meßfehler mit dem recht präzisen V524 gehe ich nicht aus- die mittels der Kohlen eingestellten Spannungen an den Drains "sprangen" weg, und die ursprüngliche Einstellung ließ sich nicht mehr herstellen, die Spannungen an den Drains "sprang" dabei jedesmal über mehrere 2-stellige mV ! Nenne ich mindestens unstabil. Abgekühlt ging's wieder. Andere Einstellungen erzeugten diesen merkwürdigen Effekt nicht. Ja, die Temperatur kann sich sonstwie "ungünstig verteilt" haben. Immerhin ja schon eine heftige Temperatur- Erhöhung auf kleine Fläche in kurzer Zeit. Die Folge ist eben diese Fehlererscheinung, vielleicht ja, eine Form von Latch Up. 2aggressive schrieb: >> Wie auch immer- die Temperatur- Drift ist für mich noch das geringste >> Problem- das Versatz- Verhalten bei Aus-/ Einschalten > Womöglich die selbe Baustelle. Ich gehe davon aus. 2aggressive schrieb: > -Synth-Sound aus dem achtziger Mainstream (WTF? Passt das zum Baujahr > dieses DMMs?) Mein Handbuch hat Pläne von 1977, ich gehe davon aus, daß es wenigstens bis knapp an die 80er gebaut wurde. 2aggressive schrieb: >> Ich werd' mal was ganz Verrücktes probieren- den >> Gleichspannungsverstärker und den ADW abhören. > Die Idee ist mit auch schon durch den Kopf geschossen. Ist sicherlich > interessant, aber am Ende ergibt eine Messung der sich ergebenden > Spannungspotentiale die als notwendig angezeigte Kur. Mache ich heute noch- Verstärker steht neben dem Arbeitstisch. Mal sehen, wie ein DM2010 swingt. 2aggressive schrieb: > Einen Elefanten isst man.... Schön vorsichtig- damit einem nicht ein splitternder Knochen im Halse stecken bleibt. Test: Gestern nacht 0:00 eingeschaltet, 35mV Abweichung (DMM1), 14mV (DMM NVA) heute früh 6:00 beide wieder gleich und wechselnd 1-2 mV, was ja normal ist. Ich denke immer noch an einen testweisen Tausch der alten OPVs gegen die genannten, etwas moderneren BIFET- OPVS.
So, wieder bißchen was entdeckt. Gerät 1: Kleinigkeiten, die ärgern. 1. Die Eichwerte- Anzeige "blinkt" zwischen verschiedenen Werten. VV- Platine etwas bewegt- Effekt weg. Ursache schnell gefunden: der 43K Gate am FET 2, der ausgerechnet quer zwischen den beiden 3,9K- Drain- Rs liegt, ist länger ist als die Bauteillöcher, da war wohl eine kleinere Leistung/ Bauform vorgesehen gewesen, das wurde offensichtlich geändert- ist bei beiden DMM so drin. Und die umgebogenen Anschlüsse berührten die Kappen der anderen beiden Rs. Der Lack ist an der Kappenkante sichtbar dünn- klassische Anliegestelle. Da fällt mir gleich noch was auf: Der VV des NVA- Gerätes hat den 43K auch- genauso bescheiden eingebaut- aber im Schaltplan ist dort keiner, sondern eine durchgehende Leitung zum Fassungspin 8 ! 2. Springen der Null bei "Eichung Null". Bereichsschalterachse etwas "bewackelt"- wieder ok. Das ist der verdammte FEBANA- Schalter. Ich habe ja bereits von einem Mitleser hier einen neuen Schalter, allerdings statt Plastik- Grundlage der Kontaktkreise hat dieser Hartpapier. 3. Beim Berühren der Dioden in der "Rückführung" des ADW lief die Anzeige schnell weg. Finger weg- Rücklauf, nach einer Weile wieder ok. Nochmal probiert- Finger draufgehalten- Anzeige wandert, uind zwar richtig schnell. SInd Si- Dioden SAY30- und die Dinger sind scheinbar prima Thermometer. Diodenkiste rausgeholt, SAY 41 hatte ich. Ging, aber die Eichwerte waren nun weit weg. Aber ich habe nach etwas Wühlen 2 SAY30 gefunden- und mit denen geht es- Eichwerte etwa Stellermitte (Grobsteller), und die beiden Dioden sind keine Thermometer. Wieder die Frage: Können Si- Bauteile durch Alterung so mies werden ??? 4. @aggressive- Sie sind ja kein Fan der Kohlen- Steller- die Drahtsteller haben aber auch ihre Macken. Beim Verändern diser gibt es auch Spannungssprünge, sowie Spannungen, die man nicht einstellen kann- weil der Einstellpunkt zwischen 2 Drahtwindungen liegt- das liegt in der Natur der Sache. Und bei einoigen Einstellungen liegt der Schleifer auf 2 Windungen, aber auf einer "nur halb"- auch das erzeugt plötzliche Sprünge. Inzwischen habe ich auch die hier in der Beitragsfolge bereits zweimal empfohlenen OPVs B081 (Klon von TL081) gefunden, die ich pinkompatibel statt A109 oder Tschechen- Blechkopf- 709- Klon einsetzen könnte, die OPVs waren auf einer der eigenartigen Eigenbau- Platinen aus DDR- Ratiomittelbau drauf, habe ich erst mal runtergelötet. Das mit den B081 will ich mal testen- gerade wegen dem nötigen "Kickstart"- es ist mir unerklärlich, warum der Integrator -bei ZWEI Geräten- oft nicht startet.
So, den AD/ Komparatoren habe ich mit 081 aufgefrischt. Funktioniert. Werte waren natürlich weg. Erst mal alles etwa Stellermitte, und Null/ Eichspannungen eingestellt. Die Eichspannungen stehen erst mal, nach 5 Minuten stabil, aber ich teste ja weiter. Aaaaber.... Die Startverweigerung... immer noch- allerdings deutlich weniger. Nullsprünge beim Aus/ Einschalten auch immer noch- und gelegentlich sind dann die Eichspannungen versetzt, aber nicht immer. Ich werde auch den OPV im VV (zur Zeit auch der Tschechen-Blechkopf MAA502) tauschen- ich hatte aber nur 3 Stück B081. Also Stall durchsucht (alter Stall, unbenutzt, da stehen noch Reserven), einige Platinen aus DDR- EDV- Zeug sind noch da. Sind einige 8- Beiner mit dem Aufdruck "81t" drauf- das müßte der B081Dt sein, selektierte Exemplare, geringerer Offset, höherer Temperaturbereich.
So, auch das gemacht. Und- funktioniert- wie vorher. Dann... setze ich mich ran, und löte die unnötigen Bauteile der Frequenzkompensation aus. Wow- sofort springt der ADW an !!! Alle Spannungen, alle Richtungen ! Allerdings haben Null und Eichspannungen jetzt eine gehörige Abweichung, die die Steller nicht mehr erfassen können. Ok, der 081 hat ja die Möglichkeit der Offset- Kompensation. ABer warum macht der 081 das, nachdem ich die FK abgemacht habe ??? Ich bleibe dran.
hi >ABer warum macht der 081 das, nachdem ich die FK abgemacht habe ??? weil die fk am Offset hängt und alles versaut. Deshalb sagte ich ja "fk ausbauen". >Allerdings haben Null und Eichspannungen jetzt eine gehörige Abweichung, >die die Steller nicht mehr erfassen können. naja, das sind Feteingänge, die belasten nichts mehr. viel Erfolg, Uwe
Hallo, Uwe, Ja, wird wohl so sein. Merkwürdig, daß es erst mit der FK ging... Ich mache weiter. Sieht jedenfalls schon mal nicht schlecht aus. Nur... warum die Startverweigerung des Integrators vorher ??? Und warum, entstand die..,.im Gleichspannungs- Vorverstärker ??? Was ist da jetzt anders ??? ich komm' aus dem Grübeln nicht raus.
hi
>Merkwürdig, daß es erst mit der FK ging...
naja, die 709er brauchen ja eine, sonst gehen die garnicht.
Die 08x haben interne Fk., sind deutlich schneller und haben einen hohen
Ri.
Habe mich eh gewundert das da ein 709 als Komperator werkelt und kein
710er.
Nun, so ist es eben. Der ganze U/f Wandler sieht, durch die 390pf
Rückführung , recht instabiel aus. Wenn da mal was im Rauschen der 709er
untergeht ist Ruhe im Schiff. Aber, es ist ja gegangen. Die Entwickler
werden sich schon was dabei gedacht haben.
So, weitermachen und viel Erfolg, Uwe
Uwe schrieb: > Habe mich eh gewundert das da ein 709 als Komperator werkelt und kein > 710er. > Nun, so ist es eben. Der ganze U/f Wandler sieht, durch die 390pf > Rückführung , recht instabiel aus. Wenn da mal was im Rauschen der 709er > untergeht ist Ruhe im Schiff. Aber, es ist ja gegangen. Die Entwickler > werden sich schon was dabei gedacht haben. Das ist richtig. Ich denke, da war auch das Materialangebot noch nicht so, man nahm, was es gab, das man einigermaßen beherrschte. Die Kompensation funktioniert nicht- die kriegt Null runter, aber die Endwerte stimmen nicht. Bleibt noch, daß ich ein FET- Gate beim Löten gekillt habe ? Sind die so empfindlich ? Im Schaltplan des TL081 sind keine Gateschutzdioden drin. Kompensation wieder drin- und schon hat der ADW Startprobleme. Aber vielleicht liegt der Fehler auch woanders. Mnachmal sieht man den Wald vor lauter Bäumen nicht...
Nein, den 081 habe ich nicht zerschossen. Irgendwas ist jetzt wieder anders. Null Abweichung 150mV, geht runter bis etwa 20 mV, dann stehen die Steller gegensätzlich an den Bahnenden. Und statt 2,000V werden 1,3 und 1,5 V angezeigt. Was hab' ich da gemacht--- ? Ich werde morgen früh mit frischem Kopf wieder rangehen.
Edi M. schrieb: > Mal sehen, wie ein DM2010 swingt. YMMD! Edi M. schrieb: > So, wieder bißchen was entdeckt. Gerät 1: > Kleinigkeiten, die ärgern. > > 1. Die Eichwerte- Anzeige "blinkt" zwischen verschiedenen Werten. > VV- Platine etwas bewegt- Effekt weg. Der Vaseline-Fraek in mir sagt: auch die Steckkontakte einglibbern. LOL. Neee, eher nicht, die sind doch malerweise vergoldet, also keine Probleme zu erwarten. > der 43K Gate am FET 2, der ausgerechnet quer > zwischen den beiden 3,9K- Drain- Rs liegt, ist länger ist als die > Bauteillöcher Ist auch mir negativ aufgefallen: ich hätte die Beinchen nicht Zickzack gebogen, sondern "gerollt". Also je Pin einen grossen Radius mit 270Grad herumgebogen. > die umgebogenen Anschlüsse berührten die Kappen der anderen beiden > Rs. Der Lack ist an der Kappenkante sichtbar dünn- klassische > Anliegestelle. Da lacht das Krokodil! :D > Da fällt mir gleich noch was auf: Der VV des NVA- Gerätes hat den 43K > auch- genauso bescheiden eingebaut- aber im Schaltplan ist dort keiner, > sondern eine durchgehende Leitung zum Fassungspin 8 ! Der 43K sollte meiner Meinung nach auch besser auch drinbleiben. > 2. Springen der Null bei "Eichung Null". Bereichsschalterachse etwas > "bewackelt"- wieder ok. :D > Das ist der verdammte FEBANA- Schalter. Ich habe > ja bereits von einem Mitleser hier einen neuen Schalter, allerdings > statt Plastik- Grundlage der Kontaktkreise hat dieser Hartpapier. Versaust Du dir damit wonöglich den Eingangswiderstand? Keine Ahnung wie gut dieses Hartpapier (wimre Papier in Rinderblut getränkt) isoliert. > 3. Beim Berühren der Dioden in der "Rückführung" des ADW lief die > Anzeige schnell weg. > Finger weg- Rücklauf, nach einer Weile wieder ok. > Nochmal probiert- Finger draufgehalten- Anzeige wandert, uind zwar > richtig schnell. > SInd Si- Dioden SAY30- und die Dinger sind scheinbar prima Thermometer. > Diodenkiste rausgeholt, SAY 41 hatte ich. Ging, aber die Eichwerte waren > nun weit weg. > Aber ich habe nach etwas Wühlen 2 SAY30 gefunden- und mit denen geht es- > Eichwerte etwa Stellermitte (Grobsteller), und die beiden Dioden sind > keine Thermometer. > > Wieder die Frage: Können Si- Bauteile durch Alterung so mies werden ??? Den Teil des Schaltbildes kenne ich nicht. Wie wärs mit 1N4148 im Glasgehäuse, da saugt sich nichts mit Wasser voll, deren Leckstrom bleibt über Jahrzente unauffällig. Wenns eine "harte" Begrenzungskennlinie haben muss (Klammerschutzdioden) in Extremo: Bipos mit gebrückter B-C-Strecke als Diodenersatz. > 4. @aggressive- Sie sind ja kein Fan der Kohlen- Steller- Jein :D Am Beispiel des gezeigten VV, permanent Gleichstrom drauf: -Frittspannungsfrei (ordentlich Vaseline am Schleifer) -Korrosionsfrei an der Kontaktierung zum Bahnende (selbe Nummer) -Kohleschleifer noch rund (also nicht plattverschlissen) punktuell, also nicht flächig aufliegend -Wenn der Rest der Schaltung "perfekt" funktioniert, also niemals eine Übersteuerung des VV auftritt Dann: immer die gleiche Heizleistung (ausserdem idealerweise symetrisch), also null Problemo. > die > Drahtsteller haben aber auch ihre Macken. Beim Verändern diser gibt es > auch Spannungssprünge, sowie Spannungen, die man nicht einstellen kann- > weil der Einstellpunkt zwischen 2 Drahtwindungen liegt- das liegt in der > Natur der Sache. Klar. > Und bei einoigen Einstellungen liegt der Schleifer auf > 2 Windungen, aber auf einer "nur halb"- auch das erzeugt plötzliche > Sprünge. Jepp, auch klar :D Du hast wirklich Drahtsteller eingebaut? Das habe ich wohl überlesen, sorry. > 081 will ich mal testen Edi M. schrieb: > So, auch das gemacht. Also A109 ist jetzt TL081 im VV??? > Und- funktioniert- wie vorher. Errrrm. > Dann... setze ich mich ran, und löte die unnötigen Bauteile der > Frequenzkompensation aus. Errrrm. Hähh? Die Pins hat ein TL081 doch gar nicht. verwirrt *Bier holen, Pause!* > Wow- sofort springt der ADW an !!! Alle Spannungen, alle Richtungen ! Ist das jetzt noch "Swing", oder ist das jetzt "Trashmetal" am Ausgang OPV? :D Im Moshpit ist das Anspringen doch total normal :D > Allerdings haben Null und Eichspannungen jetzt eine gehörige Abweichung, > die die Steller nicht mehr erfassen können. Da geht was total schief. > Ok, der 081 hat ja die Möglichkeit der Offset- Kompensation. > ABer warum macht der 081 das, nachdem ich die FK abgemacht habe ??? Er rockt? > Ich bleibe dran. Wir (da spreche ich für alle Mitleser) auch :D
Gestern abend... keinen Fehler gefunden, die hohe Abweichung blieb. 1 Stunde blieb das DMM an, dann sind die 081er verreckt. Scheizze. VV hat am Ausgang (Fassungsoin 13) 4,1V anstelle 0,000 oder 2,000V. ADW hat am Eingang (Fassungspin 13) (VV rausgezogen) 2,8V, und gibt keinen Impuls raus. Das war's dann mit den FET- OPV's. Zu den Einwürfen: 2aggressive schrieb: > Der Vaseline-Fraek in mir sagt: auch die Steckkontakte einglibbern. LOL. > Neee, eher nicht, die sind doch malerweise vergoldet, also keine > Probleme zu erwarten. Nein, Steckfassungen alle top. Vaseline verwende ich nicht, Fett bindet Staub, ich nehme -sehr, sehr wenig- dickflüssiges Silikonöl NP1500, DDR- "Sondermüll", hatten die Koreaner aus dem WF in den 90ern entsorgt, das Zeug ist super ! Das schmiert irre gut, bindet keinen Staub, und kann man nötigenfalls gut auswaschen. 2aggressive schrieb: > Versaust Du dir damit wonöglich den Eingangswiderstand? Keine Ahnung wie > gut dieses Hartpapier (wimre Papier in Rinderblut getränkt) isoliert. Ja, ich bin auch am Zweifeln- neuer Drehschalter, aber Papier, und im Gegensatz zum originalen ist der unempfindlich gegen Löten an den Kreiskontakten- bei Gerät 1 wurden 2 Kontakte im Plastik "versenkt", das konnte ich durch zweites Erwärmen und vorsichtiges Zurückholen wieder funktionsfähig machen. Wie auf meiner Seite dfür das DM2010 beschrieben, das DMM wurde -zumindest anfangs- durch Lehrlinge gefertigt, und handgelötet. Mein Gerät 1 war ein "Montagsgerät"- ich habe ALLE Lötstützpunkte ausgetauscht, und etliche Kontakte an Mehrfachstützpunkten und Kreisschaltern nachgelötet. Das NVA- DMM ist besser. Vielleicht hat man 2 Jahre später auf professionelle Löterinnen (sowas machten meist Frauen) gesetzt. Und ja... ich bin einer von denen, die das DM2010 mit verbrochen haben- ich habe als Lehrling an diesen Geräten mitgebaut- Kabelbaum gebunden, Leiterplatten bestückt, sowie mechanische Teile angefertigt. Aber nicht mehr- mit der Entwicklung hatte ich natürlich nichts zu tun, und erst in den 90ern sah ich einige Geräte in Produktionsanlagen, bis vor 2 Monaten hatte ich also nichts mit den DMMs zu tun. 2aggressive schrieb: > Du hast wirklich Drahtsteller eingebaut? Das habe ich wohl überlesen, > sorry. Nö. Siehe Zeichnung. Ich habe -nur auf den Leiterpallten- Kohlen durch Kohlen ersetzt. Feinsteller ADW und Frontsteller sind Draht. 2aggressive schrieb: > Also A109 ist jetzt TL081 im VV??? A109 waren drin, dann B109, dann Tschechen- MAA502 (Blechköpfe), und jetzt B081 (TL081- Klon) 2aggressive schrieb: >> Dann... setze ich mich ran, und löte die unnötigen Bauteile der >> Frequenzkompensation aus. > Errrrm. Hähh? Die Pins hat ein TL081 doch gar nicht. verwirrt Muß er ja nicht. Die FK ist doch drin für A109/ MAA502. Und muß raus, weil beim Reinstecken des 081 die Pins der Offset- Kompensation ((081 Pins 1 und 5) dann mit der FK (A109 3 und 9) belegt wären. 2aggressive schrieb: >> Wieder die Frage: Können Si- Bauteile durch Alterung so mies werden ??? > Den Teil des Schaltbildes kenne ich nicht. Wie wärs mit 1N4148 im > Glasgehäuse, da saugt sich nichts mit Wasser voll, deren Leckstrom > bleibt über Jahrzente unauffällig. Wenns eine "harte" > Begrenzungskennlinie haben muss (Klammerschutzdioden) in Extremo: Bipos > mit gebrückter B-C-Strecke als Diodenersatz. Ich habe die Diode im Plan rot markiert. Sind 2 drin, ich habe nur einen Kanal (eine Polarität) gezeichnet. Ich muß das erst mal verdauen- das mit den 081ern war doch etwas heftig. Wieder IC's auslöten- die Leiterplatten werden durch die Löterei nicht besser. Ich habe auch schon überlegt, die beiden Leiterplatten neu anzufertigen.
Edi M. schrieb: > Gestern abend... keinen Fehler gefunden, die hohe Abweichung > blieb. > 1 Stunde blieb das DMM an, dann sind die 081er verreckt. > Scheizze. staun LOL staun Verreckt, oder ein normales Verhalten??? > VV hat am Ausgang (Fassungsoin 13) 4,1V anstelle 0,000 oder 2,000V. Das passiert plausibel wenn der VV-OPV übersteuert in Sättigung geht; dann "zieht" auch der am VV-Ausgang befindliche 1k2 (über eine Klammerdiode SAY12) die ("Klemmer"-)Spannung am 510R brutal hoch. "Ist "normales" verhalten dieser Konstruktion; zwar ein Fehler, aber noch nicht zwangsläufig irgend etwas am VV-OPV kaputt. > ADW hat am Eingang (Fassungspin 13) (VV rausgezogen) 2,8V, und gibt > keinen Impuls raus. Mit herausgezogener VV-Karte möglicherweise ein völlig normales Verhalten? Ich bleib vorerst beim VV (first things first) > Das war's dann mit den FET- OPV's. Sehe ich bis jetzt möglicherweise anders, zum Nachmessen: -Wie hoch sind denn die Eingangsspannungen des VV-OPVs, also die Drainspannungen? -Oder/auch : wie hoch ist denn der Spannungsabfall über den 1k05? -... hat das "Frontplattenpoti-Null" ein Rad ab??? > Zu den Einwürfen: > > 2aggressive schrieb: >> Der Vaseline-Fraek in mir sagt: auch die Steckkontakte einglibbern. LOL. >> Neee, eher nicht, die sind doch malerweise vergoldet, also keine >> Probleme zu erwarten. > > Nein, Steckfassungen alle top. Ok. > Vaseline verwende ich nicht, Fett bindet Staub Angesammelter Staub (von mir aus sogar auch Metallspäne) auf der Oberfläche der Vaseline sollte der Funktion egal sein. >, ich nehme -sehr, sehr > wenig- dickflüssiges Silikonöl NP1500, DDR- "Sondermüll", hatten die > Koreaner aus dem WF in den 90ern entsorgt, das Zeug ist super ! Das > schmiert irre gut, bindet keinen Staub, und kann man nötigenfalls gut > auswaschen. Also extremes Isolieröl um eine leitende Verbindung herzustellen? Meine Meinung: Im Weltklasse-ranking der schlechtesten Ideen ist das die Nummer zwei. Schlimmer geht immer: auf Platz eins der schlechtesten Ideen ist ein (danach nicht 100%ig ausgewaschenes, 100% sind kaum zu schaffen) "Kontaktspray" K60. > 2aggressive schrieb: >> Versaust Du dir damit wonöglich den Eingangswiderstand? Keine Ahnung wie >> gut dieses Hartpapier (wimre Papier in Rinderblut getränkt) isoliert. > > Ja, ich bin auch am Zweifeln- neuer Drehschalter, aber Papier, und im > Gegensatz zum originalen ist der unempfindlich gegen Löten an den > Kreiskontakten- bei Gerät 1 wurden 2 Kontakte im Plastik "versenkt", das > konnte ich durch zweites Erwärmen und vorsichtiges Zurückholen wieder > funktionsfähig machen. Wenn Du das Problem damit fixen konntest: Um nicht noch einen neuen Nebenschauplatz zu eröffnen also besser (zumindest erst einmal) so belassen? > Wie auf meiner Seite dfür das DM2010 beschrieben, das DMM wurde > -zumindest anfangs- durch Lehrlinge gefertigt, und handgelötet. > Mein Gerät 1 war ein "Montagsgerät"- ich habe ALLE Lötstützpunkte > ausgetauscht, und etliche Kontakte an Mehrfachstützpunkten und > Kreisschaltern nachgelötet. > > Das NVA- DMM ist besser. Vielleicht hat man 2 Jahre später auf > professionelle Löterinnen (sowas machten meist Frauen) gesetzt. > > Und ja... ich bin einer von denen, die das DM2010 mit verbrochen haben- > ich habe als Lehrling an diesen Geräten mitgebaut- Kabelbaum gebunden, > Leiterplatten bestückt, sowie mechanische Teile angefertigt. > Aber nicht mehr- mit der Entwicklung hatte ich natürlich nichts zu tun, > und erst in den 90ern sah ich einige Geräte in Produktionsanlagen, bis > vor 2 Monaten hatte ich also nichts mit den DMMs zu tun. Ack, :D > 2aggressive schrieb: >> Du hast wirklich Drahtsteller eingebaut? Das habe ich wohl überlesen, >> sorry. > > Nö. Siehe Zeichnung. Ich habe -nur auf den Leiterpallten- Kohlen durch > Kohlen ersetzt. Feinsteller ADW und Frontsteller sind Draht. Achso. > 2aggressive schrieb: >> Also A109 ist jetzt TL081 im VV??? > > A109 waren drin, dann B109, dann Tschechen- MAA502 (Blechköpfe), und > jetzt B081 (TL081- Klon) Fleissig :D > 2aggressive schrieb: >>> Dann... setze ich mich ran, und löte die unnötigen Bauteile der >>> Frequenzkompensation aus. >> Errrrm. Hähh? Die Pins hat ein TL081 doch gar nicht. verwirrt > > Muß er ja nicht. Die FK ist doch drin für A109/ MAA502. > Und muß raus, weil beim Reinstecken des 081 die Pins der Offset- > Kompensation ((081 Pins 1 und 5) dann mit der FK (A109 3 und 9) belegt > wären. Jaaaa. Nun bin ich etwas weniger verwirrt, das ergibt einen Sinn. Hätte nach dem Austausch gleich heraus gemusst, egal. > 2aggressive schrieb: >>> Wieder die Frage: Können Si- Bauteile durch Alterung so mies werden ??? >> Den Teil des Schaltbildes kenne ich nicht. Wie wärs mit 1N4148 im >> Glasgehäuse, da saugt sich nichts mit Wasser voll, deren Leckstrom >> bleibt über Jahrzente unauffällig. Wenns eine "harte" >> Begrenzungskennlinie haben muss (Klammerschutzdioden) in Extremo: Bipos >> mit gebrückter B-C-Strecke als Diodenersatz. > Ich habe die Diode im Plan rot markiert. > Sind 2 drin, ich habe nur einen Kanal (eine Polarität) gezeichnet. > > Ich muß das erst mal verdauen- das mit den 081ern war doch etwas heftig. Mooooooment. > Wieder IC's auslöten- die Leiterplatten werden durch die Löterei nicht > besser. Jepp, da sind wir alle (Du, die Mitleser, die Leiterplatten, und ich) uns einig! > Ich habe auch schon überlegt, die beiden Leiterplatten neu anzufertigen. So wie das hier alles schief geht: interessant und lustig isses ja, aber es frisst deine Energie, Zeit, und Kupfer von deiner Platine. Zwickst Du die ICs immer noch mit der Blechschere LOL aus der Platine? Im Moment mangels besserer Ideen meinerseits ein Vorschlag: Bau erst mal den VV "neu" ---quick and dirty!!!--- auf Lochraster. Steckverbinder stehen Dir anscheinend zur Verfügung, also warum nicht... Dann messen und weitersehen.
Ich habe heute noch nichts gemacht, bin müde, die Arbeitswoche war anstrengend- wegen der Hitze in einem Bürogebäude, alle Fenster geschlossen... die Sesselpupser bewegen sich ja nur in 1000facher Zeitlupe, und finden es angenehm, unsereins muß sich aber bewegen, dazu noch einen großen Teil der Arbeitszeit oben (Leiter), ich kann jeden Abend die Klamotten auswringen. Das schlaucht. Und nächste Woche soll es ja wieder heiß werden. 2aggressive schrieb: > Also extremes Isolieröl um eine leitende Verbindung herzustellen? Ob Sie's glauben oder nicht: Ja ! Und schauen SIe mal in die Werkstoff- Spezifikation der Kontaktmittel- Hersteller, die verwenden Öle, einige allerdings auch Lösemittel- und die können u. U. Schaden anrichten, Tastensätze zusammenkleben. > Meine Meinung: Im Weltklasse-ranking der schlechtesten Ideen ist das die > Nummer zwei. Schlimmer geht immer: auf Platz eins der schlechtesten > Ideen ist ein (danach nicht 100%ig ausgewaschenes, 100% sind kaum zu > schaffen) "Kontaktspray" K60. Die mieseste Idee ist Lötfett in Elektronik. Da kann man auch gleich Salzsäure als Lötmittel verwenden. Platz 2 ist das antike "Kontaktöl rot oder blau" von Granowski (bei RFT "Granowskis rote Tinte", zum Schreiben vielleicht noch brauchbar, in Ebay oft angeboten. Ich habe schon bei RFT Geräte gehabt, die damit getränkt wurden- bei Pertinax- Leiterplatten ist das "Urteil Tonne". Das Zeug spritzen HiFi. Freaks mit Kanüle in Potis und Quellenschalter von wertollen Stereo- Verstärkern. Fies ist dabei das staubbindende und verharzende Öl, und das verhärtende Farbmittel, das eine feste Kruste bildet. 2aggressive schrieb: > Im Moment mangels besserer Ideen meinerseits ein Vorschlag: Bau erst mal > den VV "neu" ---quick and dirty!!!--- auf Lochraster. Steckverbinder > stehen Dir anscheinend zur Verfügung, also warum nicht... Dann messen > und weitersehen. Dummerweise sind es "Steckverbinder West", die ich von einem netten Foristen hier bekam- leider sind die... mit "Steckverbinder Ost" nicht kompatibel, der Längsabstand Pin- Pin ist 5mm bei beiden, aber der Reihenabstand ist Ost 4mm, West 5mm. Darum sieht die Verlängerungsplatinen- Fassung so merkwürdig aus- ich habe eine West- Steckverbindung geteilt, die Seiten befeilt, und gegensätzlich aneinandergeklebt. Sieht beschiccen aus, funktioniert aber perfekt. Bilder im Beitrag vom 08.07.2022 14:59 Lochrasterplatinen habe ich auch nicht- ich muß auch mal wieder einkaufen- leider ist der Laden, wo ich oft Material kaufte, nicht mehr (Conrad, Hamburg- Altona) 2aggressive schrieb: > Zwickst Du die ICs immer noch mit der Blechschere LOL aus der Platine? Wenn es nicht drauf ankommt, die funktionstüchtig rauszukriegen- na klar. So kriehgt man die raus, ohne einen einzigen Leiterzug zu killen. 2aggressive schrieb: > Wenn Du das Problem damit fixen konntest: Um nicht noch einen neuen > Nebenschauplatz zu eröffnen also besser (zumindest erst einmal) so > belassen? Irgendwann werde ich wohl an den Schalteraustausch ranmüssen. Aber nicht jetzt. 2aggressive schrieb: >> VV hat am Ausgang (Fassungspin 13) 4,1V anstelle 0,000 oder 2,000V. > Das passiert plausibel wenn der VV-OPV übersteuert in Sättigung geht; > dann "zieht" auch der am VV-Ausgang befindliche 1k2 (über eine > Klammerdiode SAY12) die ("Klemmer"-)Spannung am 510R brutal hoch. "Ist > "normales" verhalten dieser Konstruktion; zwar ein Fehler, aber noch > nicht zwangsläufig irgend etwas am VV-OPV kaputt. An Sättigung habe ich auch gleich gedacht, aber der "ist so satt, der mag kein Blatt, mäh, mah !" Die Baugruppen jedenfalls kommen nicht mehr runter. >> ADW hat am Eingang (Fassungspin 13) (VV rausgezogen) 2,8V, und gibt >> keinen Impuls raus. > Mit herausgezogener VV-Karte möglicherweise ein völlig normales > Verhalten? > Ich bleib vorerst beim VV (first things first) Ja, ich weiß... FF ! (Vorsicht Pfütze !) Mit und ohne ADW habe ich 4V, >> Das war's dann mit den FET- OPV's. > Sehe ich bis jetzt möglicherweise anders, zum Nachmessen: > -Wie hoch sind denn die Eingangsspannungen des VV-OPVs, also die > Drainspannungen? 16-17V, wie vorher, aber die Differenz etwas höher. Klar, die Kohlen im Drainzweig waren ja an entgegengesetzten Bahnenden. ABer diese Differenz ist klar zu hoch gewesen- daß die den OPV dichtmachen kann, sehe ich auch so- aber... es ging ja eine ganze Weile ! > -Oder/auch : wie hoch ist denn der Spannungsabfall über den 1k05? 3,35V, wie vorher. > -... hat das "Frontplattenpoti-Null" ein Rad ab??? Nee... das oxydiert so vor sich hin, ich habe es auch betätigt, als die Sache noch funktionierte. Was ganz merkwürdig ist: Erst funktionierts, da waren aber die FK- Teile noch drin. Eigentlich wäre nur der vorherige 220pF- C vom OPV- Ausgang nach FK- ANschluß wirksam, nach dem Tausch aber von Ausgang OPV zu Emitter des 081er Eingangs- FETs, die Reihenschaltung der Eingangs- FK würde ja vom anderen Emitter des 081er Eingangs auf den -eeeeiiiigentlich- nicht benutzen Anschluß 8 des 081 gehen, und wirkungslos sein. Aber die Sache funktionierte erst mal mit den FK- Teilen- wie vorher. Also dachte ich, zerrste die Teile raus. Und dann... funktionierte der ADW sofort, ohne Kickstart ! Also haben die Teile tatsächlich WIrkung !' Aber die Eichwerte und Null waren weit daneben. Ich habe dann gemessen, bin aber nicht dahintergekommen. Solange wurden immer die fehlerhaften Werte angezeigt. Und dann war es spät, Abendessen, und als ich nach einer Stunde hochging... alles auf Null, VV und ADW haben den Dienst quittiert. Alles dahinter ist ok, Frequenzzähler geht immer. Ist jetzt die Frage: Wurden die 081er so überlastet, daß die verreckt sind ? Sind die FETs so empfindlich ? Dachte ich auch- aber: Die 081 in VV und ADW waren kalt- nur die Komparatoren -gerade noch an der Lippe fühlbar- warm. Ich überlege, was ich weiter mache. Ich habe DIL- 14er IC- Fassungen, damit könnte ich DIL-14er oder DIL-8er Cs wieder einbauen- ich habe noch MAA503 (TESLA DIL-14- Klon, wie A109), dann MAA502- "Blechköppe", sowie Blech- "West"- 709-Klone, die ich auch von einem Foristen hier bekam, die können auch in die Fassungen gesteckt werden, allerdings ist das wegen der Höhe nicht so toll. Und die haben eben alle FK nötig.
hi, VV und AD gestorben? Ist ja der Hammer, wie geht das denn? Die Offsetanschlüsse vertragen nur R's(so 100K Poti) in Richtung -Ub. Nicht das du da was kaputt machst. So wegen rumlöten, ich wäre kein Gegner von Fassungen. nunja trotzdem viel Erfolg, Uwe
Uwe schrieb: > Die Offsetanschlüsse vertragen nur R's(so 100K Poti) in Richtung -Ub. Die waren zuletzt offen. Das sollte unproblematisch sein- es sind nur Abgriffe an den Source- R's der Eingangs- FETs. Ich hatte aber einen 100K- Steller testweise dran, der Offset war sehr groß, und mit dem Steller bekam ich ihn auf Null- allerdings fast am Stellerende. Zudem war der Endwert 2,000V, der am ADW gestellt wird, nicht mehr erreichbar. Ich mache gerade Fassungen rein. Ich mag die aber nicht besonders- Ich kenne die noch aus RFT- Zeiten, und habe solche guter Ausführungen auch- trotz vergoldeter Kontakte hatten die jedoch Kontaktprobleme- klar, die Fassungskontakte sind vergoldet- die IC- Pins aber nicht. Mal sehen, ob irgendwas geht. Ich habe noch eine Menge Tschechen MAA503, DIL-14er, Paralleltyp des A109, bei so vielen kann man bei Verwendung von Fassungen ja die besten aussuchen. Und- ich kann auch die Blechköppe in die Fassung stecken. DIL14 und Blechköppe (habe Ost und West) sind aber alle mit FK.
Abends habe ich dann doch Bock gehabt, ist jetzt auch schön kühl. IC- Fassungen... habe ich, mußte ich aber erst gewinnen. Bißchen im Werkzeug aus RFT- Zeiten gekramt, und da ist sie- die Entlötkanüle. Paßt perfekt um Bauteildrähte auf Leiterplatten, und der schräge Anschliff räumt wie ein Kernbohrer das erwärmte Zinn um den Bauteildraht weg, so daß man das Bauteil einfach rausziehen kann. Weil einer den Tip gab- ich kenne das schon- ich benutze die aber selten, erstens ist mein Sehvermögen nicht mehr so super, und dann brauche ich die Kanüle nur zum Entlöten von Teilen, die heil bleiben sollen. Dann VV und ADW geschnappt, die 081er runter, Fassung rauf, Tschechen- IC's raufgepiekt. Mist- geht nicht. Oh- ein Komparator wird warm... Falle- 2 Leiterzüge mit Zinn gebrückt., Ausgang war auf einer der Betriebsspannungen. Brücke weggemacht. Jetzt springt der ADW an- top ! EIne Polarität geht nicht. Alle MAA503 auf der Integrator- Fassung durchgezappelt, tatsächlich- einer kaputt, alle anderen ok, aber leicht abweichende Eichspannungen. Beide Polaritäten da ok. Aber ist spät, ich habe nur Pi mal Daumen- Grundeinstellungen gemacht. Scheint stabil zu sein. Der ADW springt besser an, und die Startfreudigkeit scheint diesmal von den Stellern auf der ADW- Platine abzuhängen- das war vorher vollkommen egal.
Edi M. schrieb: > Arbeitswoche war anstrengend...jeden > jeden Abend die Klamotten auswringen Erspart das Geld fürs Fitnessstudio :D > Die mieseste Idee ist Lötfett Ok, das ist der Platz 1++ > "Kontaktöl rot oder blau" von Granowski (bei RFT > "Granowskis rote Tinte" Das Entspricht möglicherweise dem K60-West. > Dummerweise sind es "Steckverbinder West", Pin- Pin ist 5mm Ahhh, die Steckerseite haste also auch nicht vorrätig. Klar: man braucht immer das Teil welches nicht griffbereit liegt. Eines ist sicher: dieses Problem gabs im Osten und im Westen, auch als die Mauer noch existierte. > Sieht beschiccen aus, funktioniert aber perfekt. Zweck erfüllt. > Lochrasterplatinen habe ich auch nicht Immer lächeln :D > An Sättigung habe ich auch gleich gedacht, aber der "ist so satt, der > mag kein Blatt, mäh, mah !" Ich erkenne noch keinen Beweis für "kaputt" des TL081 >> Drainspannungen? > > 16-17V, wie vorher, aber die Differenz etwas höher. Klar, die Kohlen im > Drainzweig waren ja an entgegengesetzten Bahnenden. Ach 8-) Riecht sehr stark nach defektem SMY51 > ABer diese Differenz ist klar zu hoch gewesen- daß die den OPV > dichtmachen kann, sehe ich auch so- aber... es ging ja eine ganze Weile Ok. >>Spannungsabfall über den 1k05? > 3,35V, wie vorher. >> -... hat das "Frontplattenpoti-Null" ein Rad ab??? > Nee... das oxydiert so vor sich hin, ich habe es auch betätigt Ok. > Was ganz merkwürdig ist: Erst funktionierts, da waren aber die FK- Teile > noch drin. Hätte ich so erst garnicht probiert, ist aber nun egal. > Eigentlich wäre nur der vorherige 220pF- C vom OPV- Ausgang > nach FK- ANschluß wirksam, nach dem Tausch aber von Ausgang OPV zu > Emitter des 081er Eingangs- FETs, die Reihenschaltung der Eingangs- FK > würde ja vom anderen Emitter des 081er Eingangs auf den > -eeeeiiiigentlich- nicht benutzen Anschluß 8 des 081 gehen, und > wirkungslos sein. "Do not connect" - was immer das bedeuten mag :D 220pF hätte ich vom Ausgang des TL081 zu seinem invertierenden Eingang umgelegt. > Aber die Sache funktionierte erst mal mit den FK- Teilen- wie vorher. > Also dachte ich, zerrste die Teile raus. > Und dann... funktionierte der ADW sofort, ohne Kickstart ! > Also haben die Teile tatsächlich WIrkung !' Der Verdacht: es swingt, rockt, und brüllt death-metal. > Aber die Eichwerte und Null waren weit daneben. > Ich habe dann gemessen, bin aber nicht dahintergekommen. > Solange wurden immer die fehlerhaften Werte angezeigt. Ack. > Und dann war es spät, Abendessen, und als ich nach einer Stunde > hochging... alles auf Null, VV und ADW haben den Dienst quittiert. Alles > dahinter ist ok, Frequenzzähler geht immer. Ack. > Ist jetzt die Frage: Wurden die 081er so überlastet, daß die verreckt > sind ? Sind die FETs so empfindlich ? Eigentlich nicht. grummel eigentlich :D > IC- Fassungen, damit könnte ich DIL-14er oder DIL-8er > Cs wieder einbauen- ich habe noch MAA503 (TESLA DIL-14- Klon, wie A109), > dann MAA502- "Blechköppe", sowie Blech- "West"- 709-Klone, die ich auch > von einem Foristen hier bekam, die können auch in die Fassungen gesteckt > werden, allerdings ist das wegen der Höhe nicht so toll. Und die haben > eben alle FK nötig. Ist eine (nicht schlechte) Möglichkeit, so hat man es ja ursprünglich gebaut, also hat das ja irgendwann einmal funktioniert. Alternativ: den TL081, aber dann die Vorstufe SMY51 rausschmeissen! So wie ich es sehe muss der SMY51 wegen Defekt sowieso raus. Edi M. schrieb: > Abends habe ich dann doch Bock gehabt, ist jetzt auch schön kühl. Glücklicherweise! > Entlötkanüle. Applaus! > Paßt perfekt um Bauteildrähte auf Leiterplatten, und der schräge > Anschliff räumt wie ein Kernbohrer das erwärmte Zinn um den Bauteildraht > weg, so daß man das Bauteil einfach rausziehen kann. Kernbohrer 8-) Ohne den schrägen Anschliff, also einfach nur im rechten Winkel stumpfgeschliffen, verdrängt der Edelstahl das Lot ebenfalls. Ganz ohne Bohren, ohne Drehbewegung, ohne mechanische Belastung an den heissen Leiterbahnen. > mein Sehvermögen nicht mehr so super, und dann > brauche ich die Kanüle nur zum Entlöten von Teilen, die heil bleiben > sollen. Die Kanüle kann man kalt ansetzen, dach: fühlen, nicht sehen. Jetzt musst "nur" noch mit dem Lötkolben den richtigen Pin treffen. Auch da kann man die Lötspitze (durch fühlen) an der Kanüle herunterführen. Und zwar von der Seite der noch nicht entlöteten Pins aus, dadurch entfällt das Risiko bereits entlötete Pins versehentlich wieder zu erwischen. > Dann VV und ADW geschnappt, die 081er runter, Fassung rauf, Tschechen- > IC's raufgepiekt. > Mist- geht nicht. Du hast einen guten Lauf :D > Oh- ein Komparator wird warm... > Falle- 2 Leiterzüge mit Zinn gebrückt., Ausgang war auf einer der > Betriebsspannungen. > Brücke weggemacht. YMMD > Jetzt springt der ADW an- top ! > EIne Polarität geht nicht. > Alle MAA503 auf der Integrator- Fassung durchgezappelt, tatsächlich- > einer kaputt, alle anderen ok, aber leicht abweichende Eichspannungen. > > Beide Polaritäten da ok. Prima! > Aber ist spät, ich habe nur Pi mal Daumen- Grundeinstellungen gemacht. > Scheint stabil zu sein. > Der ADW springt besser an, und die Startfreudigkeit scheint diesmal von > den Stellern auf der ADW- Platine abzuhängen- das war vorher vollkommen > egal. Ein krankes Pferd weniger.
OK, mit den Tschechen- Käfern (MAA503, DIL-14) halten VV und ADW wieder
durch.
Abweichung am Morgen gering.
Die Leiterplatten mußten trotzdem raus, Reinigung mit Spiritus,
Feinreinigung mit Isopropanol. Nach etlichen Umbestückungen sieht die
VV- Leiterplatte top aus, ist ja Glasfaser ("Cevausit"), die ADW-
Platine aus Pertinax (wie schrieb einer: "Kamelmist") hat deutliche
Verfärbungen durch die Wärme, definitiv kein Vorzeige. Bauteil.
Na ja... "Een Blinder sieht dat nich, een Doofer denkt, dat muß so
sein...!"
Ich muß mal lötfähigen Leiterplatten- Schutzlack besorgen, so eins Zeug
war damals drauf, wasserklar, etwas dickflüssig, angenehm duftendes
Material, super lötbar, weich, nicht reißend, ich hatte noch vor
Monaten eine Pulle, aber das Zeug war eingetrocknet nach ...zig Jahren.
Damit wird die Leiterplatter nicht besser, aber schick glänzend und
reflektierend sieht sie geil aus...
Da fällt mir ein- ich hab' ja noch Nagellack mit Glitzerteilchen...!
:-)
Stimmt wirklich, und ich habe auch farblosen Nagellack- brauche ich für
Restaurierungen.
An einer Stelle im µC gibt einer auch Nagellack als Anregung für
Platinenlackierung.
Mal sehen, was man heute kriegt, hat jemand einen Tip ?
(Kein Lötstopplack !)
Der Stellbereich im VV ist jetzt geringer, 17-17,5 V Drains gegen +Ub,
ich habe erst mal 17,06 V eingestellt.
Das Anspringverhalten des Integrators ist ETWAS besser, mehr nicht.
Gleiches beim "Versatz" bei Aus-/ Einschalten. Und wie immer, läuft
nach, nach 1- 10 Minuten ist die Eichung wieder ok.
Ok- man soll ja ein Meßgerät nicht dauernd aus-/ einschalten- aber als
Service- Gerät, Einsatz beim Kunden, dann Gerät ausgeschaltet im Auto,
dann nächster Kunde... da ist DM2010 echt suboptimal.
Als Überwachungskiste geht es.
Das NVA- Gerät läuft gut, das driftet im Laufe des Tages nur um 1-2 mV,
wenn man nicht herumschaltet.
Verdammte Axt- nach so vielen Versuchen kein besseres Ergebnis.
2aggressive schrieb: >> 16-17V, wie vorher, aber die Differenz etwas höher. Klar, die Kohlen im >> Drainzweig waren ja an entgegengesetzten Bahnenden. > Ach 8-) > Riecht sehr stark nach defektem SMY51 2aggressive schrieb: > Alternativ: den TL081, aber dann die Vorstufe SMY51 rausschmeissen! > So wie ich es sehe muss der SMY51 wegen Defekt sowieso raus. Könnte sein- aber ich hatte den originalen ja wegen Verdachts schon getauscht. Und die entgegengesetzten Steller... war ja erst nach dem Einsatz der 081er OPV's. Ich habe aber noch einige SMY51 da. Und sogar eine DIL-8- Fassung... :-)
Edi M. schrieb: > Da kann man auch gleich > Salzsäure als Lötmittel verwenden. Beim Löten von Eisenblechen macht man das ja auch. Edi M. schrieb: > Platz 2 ist das antike "Kontaktöl rot oder blau" von Granowski (bei RFT > "Granowskis rote Tinte", zum Schreiben vielleicht noch brauchbar, in > Ebay oft angeboten. Ich habe schon bei RFT Geräte gehabt, die damit > getränkt wurden- bei Pertinax- Leiterplatten ist das "Urteil Tonne". > Das Zeug spritzen HiFi. Freaks mit Kanüle in Potis und Quellenschalter > von wertollen Stereo- Verstärkern. > Fies ist dabei das staubbindende und verharzende Öl, und das verhärtende > Farbmittel, das eine feste Kruste bildet. Ha, das kenne ich auch noch. Wenn man davon nicht zu viel genommen hat (ein Tropfen pro Poti war schon viel zu viel) dann ging es schon. Ein paar mal das betätigen und die Kontakte waren dannach schön sauber. Dann mußte man eigentlich überschüssiges Öl abwischen oder besser mit etwas Gasoline nachreinigen. Leider stand das nirgendwo und man ist da erst drauf gekommen wenn man genug versaut hatte und als Bub galt ja sowieso: Viel hilft viel!
Edi M. schrieb: > Mal sehen, was man heute kriegt, hat jemand einen Tip ? > (Kein Lötstopplack !) Kommt drauf an was Du erreichen willst. Wenn es danach auch noch gut lötfähig sein soll, dann wäre Lötlack SK10 ganz gut. Das Zeugs ist praktisch so, wie wenn man früher die Leiterplatte mit gelöstem Kolo eingepinselt hat. Ansonsten kann ich Ballistol Seal Filmspray empfehlen. Das versiegelt die Oberfläche, isoliert elektrisch und erzeugt eine matt glänzende Oberfläche. Gerade bei hochohmigen Sachen recht gut, da Feuchtigkeit nun auch keine Chance mehr hat. Es ist halt nicht lötbar - gut irgendwann gibt der Lack auch auf wenn man das Brateisen dran hält. Man kann wohl bei Bedarf den Film auch einfach wieder abziehen, habe ich aber noch nicht probiert. Schau einfach mal hier https://oelluxx24.de/sonstiges/sprays/ballistol-seal-filmspray?sPartner=oelfuxx_shopping&number=020614&gclid=EAIaIQobChMIm_CZ5-D_-AIV0-FRCh2bEQTrEAQYASABEgKM1_D_BwE. Mittlerweile verwende ich Lötschutzlack aber recht selt, da ich fast nur noch industriell herstellte LP's verwende. Die sehen nach dem Reinigen immer ordentlich aus und wegen dem eh vorhandenen Lötstoplack passiert da auch nichts.
Edi M. schrieb: > Da kann man auch gleich > Salzsäure als Lötmittel verwenden. Beim LÖten von Eisenblechen macht man das ja auch.
Zeno schrieb: > Ha, das kenne ich auch noch. Wenn man davon nicht zu viel genommen hat > (ein Tropfen pro Poti war schon viel zu viel) dann ging es schon. Ein > paar mal das betätigen und die Kontakte waren dannach schön sauber. Dann > mußte man eigentlich überschüssiges Öl abwischen oder besser mit etwas > Gasoline nachreinigen. Granowskis Tinte stammt wohl aus der Zeit, als man noch fette Messingfedern mit Silberkontakten, ähnlich Relaiskontakten, verwendete, 50er/ 60er Jahre, da ist das Zeug so anzuwenden, und bei sparsamster Verwendung und Nachreinigung in leichten Fällen auch brauchbar. Von Elektronik ab dieser Zeit sollte man das Zeug fernhalten.
Zeno schrieb: > Wenn es danach auch noch gut > lötfähig sein soll, dann wäre Lötlack SK10 ganz gut. Ja, das gefällt mir, werde ich ordern- Danke für den Hinweis ! Sprays verwende ich allerdings nicht- da wird das Zeug überall reingenebelt, wo es nicht hin soll. Ein feiner Schulmalpinsel tut das besser. Wurde uns einst auch so beigebogen. Und haben wir damals beim DM2010 auch gemacht. Die Leiterplatten, die noch unberührt drin sind, sehen alle top aus.
Edi M. schrieb: > OK, mit den Tschechen- Käfern (MAA503, DIL-14) halten VV und ADW Ok. > Ich muß mal lötfähigen Leiterplatten- Schutzlack besorgen Musst Du? Sie muss nicht schön sein, sie muss nicht reich sein! Nur um eines möchte ich bitten: wenn Du das Zeug einsetzt dann nimm "lötfähigen Leiterplatten- Schutzlack", nicht zu verwechseln mit "leittfähigen Leiterplatten- Schutzlack" :D Wir wollen singen; Rammstein - Dicke Titten (Official Video) https://www.youtube.com/watch?v=thJgU9jkdU4 > Da fällt mir ein- ich hab' ja noch Nagellack mit Glitzerteilchen...! > :-) Malerweise isoliert sogar auch dieses Zeug kleine Spannungen perfekt. An Netzspannung ergäbe das möglicherweise eine geile Show :D > Der Stellbereich im VV ist jetzt geringer, 17-17,5 V Drains gegen +Ub Also rückgerechnet gegen die anliegenden -24V (Genauigkeit der Versorgung und 25Ohm-Mittelstellung des 50R-Frontplatten-NULL ausser acht gelassen): Spannung über 3k9+0R := 7V. Strom also 1,8mA Spannung über 3k9+500R := 7,5V. Strom also 1,7 mA Das ist in der Grössenordnung (Messfehler + Messauflösung) momentan plausibel, Emitterwiderstand am KF517: 3,35V/1050R = 3,2mA.... /2 =1,6mA > ich habe erst mal 17,06 V eingestellt. Also die Steller im VV schon wieder einmal möglichst hochohmig, und dadurch dem Konstantstromgeber (KF517) nur kleinstmöglichen Spielraum zugestanden, ausserdem im Moment kein heisser Hochsommer; alles zusammen mMn jetzt die schlechteste Voraussetzung, absolut Kontraproduktiv ;-( Edi M. schrieb: > 2aggressive schrieb: >>> 16-17V, wie vorher, aber die Differenz etwas höher. Klar, die Kohlen im >>> Drainzweig waren ja an entgegengesetzten Bahnenden. >> Ach 8-) >> Riecht sehr stark nach defektem SMY51 > > 2aggressive schrieb: >> Alternativ: den TL081, aber dann die Vorstufe SMY51 rausschmeissen! >> So wie ich es sehe muss der SMY51 wegen Defekt sowieso raus. > > Könnte sein- aber ich hatte den originalen ja wegen Verdachts schon > getauscht. Die Geschichte wiederholt sich? :D Wir wollen Singen, Propellerheads feat: Miss Shirley Bassey - History Repeating https://www.youtube.com/watch?v=yzLT6_TQmq8 > Und die entgegengesetzten Steller... war ja erst nach dem Einsatz der > 081er OPV's. Aha! !!!? Lag das jetzt an der (in dem Moment herrschenden Temperatur; Konstantstromgeber kackt ab) oder an einem kaputten SMY51, oder hatte der TL081 eine (in dem Fall kaputt) Offsetspannung >0,5V? Oder alles zusammen? Pferde kotzen gerne in der Gruppe :D Oder nicht die Ausgangsspannung des VV gemessen (bei Eingangsspannung 0V), sondern stattdessen auf die Anzeige des zu Prüfenden (= im Moment defektverdächtigen Gerätes) verlassen? Oder der Eingang lag garnicht auf 0V (da sind wir wieder beim Schalter); History Repeating! > Ich habe aber noch einige SMY51 da. > Und sogar eine Dil-8- Fassung... > :-) Das glaube ich jetzt nicht :D:D:D Frei nach Beckenbauer: https://www.youtube.com/watch?v=EIDi1CHesIc
Zeno schrieb: > Lötlack SK10 ganz gut. Das Zeugs ist > praktisch so, wie wenn man früher die Leiterplatte mit gelöstem Kolo > eingepinselt hat. Absolut richtig! Kolophonium + Lösemittel, im SK10 halt zum sprühen gedacht. Das Kolo kann man beim späteren Löten sogar am Geruch wiedererkennen. Meine Meinung: das hat hier (viele Gigaohm sind durch Feuchtigkeit des Harzes beeinflussbar) nichts zu suchen.
2aggressive schrieb: > Nur um eines möchte ich bitten: wenn Du das Zeug einsetzt dann nimm > "lötfähigen Leiterplatten- Schutzlack", nicht zu verwechseln mit > "leittfähigen Leiterplatten- Schutzlack" :D Hehehee- das sind LEITERplatten, da muß der Schutzlack doch auch leitend sein ! Übrigens kenne ich mehrere Fälle von echt "leitenden Leiterplatten"- es gab mal eine ZF- Baugruppe in Röhrenfernsehern, die dafür berüchtigt war. 2aggressive schrieb: > Oder nicht die Ausgangsspannung des VV gemessen (bei Eingangsspannung > 0V), sondern stattdessen auf die Anzeige des zu Prüfenden (= im Moment > defektverdächtigen Gerätes) verlassen? > > Oder der Eingang lag garnicht auf 0V (da sind wir wieder beim Schalter); Es sind ja ZWEI Baugruppen. der ADW sollte seine Eingangsspannung vom VV beziehen, der die Meßspannung (oder die Eichspannungen) 1.1 "durchreicht". Ist Null versetzt, sind es die Eichspannunmgen auch. Ich hatte aber auch schon Nuull ok, und die Spannungsanzeige versetzt ! Da beide Baugruppen in Verdacht, messe ich mit dem V524. 2aggressive schrieb: > Aha! > !!!? Lag das jetzt an der (in dem Moment herrschenden Temperatur; > Konstantstromgeber kackt ab) oder an einem kaputten SMY51, oder > hatte der TL081 eine (in dem Fall kaputt) Offsetspannung >0,5V? Ja, ich denke, es ist wohl angebracht, die Fassung auf die VV- Leiterplatte zu jagen, und aus dem Vorrat an SMY51 den besten herauszusuchen. Und es wäre leicht möglich, nochmals testweise B081 als OPV raufzustecken. Obwohl der erste Versuch ja verheerend endete. Und ein 081 beim Auslöten draufging. Eeeeeiiiigentlich dürfte die alte FK gar nichts bewirken, denn die Ausgangs- FK wäre ja nur der kleine Kondensator zwischen dem Offset- Kompensations- Pin5 = Source- R des 081 und Ausgang Pin6 des 081, und die Eingangs- FK wäre am Offset- Kompensations- Pin1 = Source- R des 081 zum Pin 8 des 081, der eeeiiiigentlich nicht belegt ist. Die beiden DM2010 laufen, des erste Gerät noch mit höherer Drift, das NVA- Gerät mit geringer Drift. Ausschalten lasse ich mal- der Versatz beim ersten DMM ist meist hoch (45mV) Also alles wieder wie bisher. Nun ja... heute mache ich nichts mehr- abends geht's auf Tour.
2aggressive schrieb: > Meine Meinung: das hat hier (viele Gigaohm sind durch Feuchtigkeit des > Harzes beeinflussbar) nichts zu suchen. Original war (DDR-) Schutzlack drauf. Der war auch sicher kein Kolo. Bei der WF- Digitaluhr, die ich restauriert habe- die verwendet die gleichen Zähler- und Anzeige- Baugruppen, wie DM2010- habe ich Kolo- Spiritus raufgepínselt. Da ist auch wenig zu befürchten- nicht so hochohmig, und das Gerät steht warm und trocken.
Edi M. schrieb: > 2aggressive schrieb: >> Nur um eines möchte ich bitten: wenn Du das Zeug einsetzt dann nimm >> "lötfähigen Leiterplatten- Schutzlack", nicht zu verwechseln mit >> "leittfähigen Leiterplatten- Schutzlack" :D > > Hehehee- das sind LEITERplatten, da muß der Schutzlack doch auch leitend > sein ! YMMSunday >> Oder nicht die Ausgangsspannung des VV gemessen (bei Eingangsspannung >> 0V), sondern stattdessen auf die Anzeige des zu Prüfenden (= im Moment >> defektverdächtigen Gerätes) verlassen? >> >> Oder der Eingang lag garnicht auf 0V (da sind wir wieder beim Schalter); > > Es sind ja ZWEI Baugruppen. der ADW sollte seine Eingangsspannung vom VV > beziehen, der die Meßspannung (oder die Eichspannungen) 1.1 > "durchreicht". Sollte. Wenn da mal nicht Querströme durch "Taste R" (den Fehler hatten wir ja ausgeschlossen) eine Rolle spielen. > Ist Null versetzt, sind es die Eichspannunmgen auch. Ich hatte aber auch > schon Nuull ok, und die Spannungsanzeige versetzt ! Das ist eine Frage der Einstellung. Nicht der persönlichen :D > Da beide Baugruppen in Verdacht, messe ich mit dem V524. Ok, klingt sehr gut! Um ein Problem mit der Prosa auszuschliessen: Du misst also auch (die gewünschten) 0V als Ausgangsspannung des VV mit dem V524, ist das richtig? Oder sehe ich das verkehrt? > Nun ja... heute mache ich nichts mehr- abends geht's auf Tour. Deichkind - Arbeit Nervt https://www.youtube.com/watch?v=hQ49zz49MxM Wenn man "auf Montage" wenigstens nur die Montage arbeiten müsste :D grrrrmmmbl Viel Spass! Ich denke: dort warten ebenfalls herausfordernde ---und überraschende--- Aufgaben auf dich. Langweilig wirds sicherlich nicht, Geld fürs Fitnessstudio brauchts auch nicht, was will man mehr?
2aggressive schrieb: > Um ein Problem mit der Prosa auszuschliessen: Du misst also auch (die > gewünschten) 0V als Ausgangsspannung des VV mit dem V524, ist das > richtig? Oder sehe ich das verkehrt? So ist es. Nur ist es eben so, daß der VV korrekt ausgibt, 0,000V, wenn richtig eingestellt, sowie +/-2V, aber der ADW spinnt, und dann ist es bei einigen Mesungen dann auch wieder umgekehrt. Das ist ja das Verrückte. Und alles im Bereich 1- stelliger bis ca. 50mV. Falls Zweifel- das V524 ist absolut genau und stabil, hat ein Normalelement, und dessen Spannung wird immer korrekt angezeigt. 2aggressive schrieb: > Sollte. Wenn da mal nicht Querströme durch "Taste R" (den Fehler hatten > wir ja ausgeschlossen) eine Rolle spielen. Ja, das darf man auch nicht ausschließen- leitende Leiterplatten, usw. Davon gehe ich aber aufgrund der Fehlererscheinungen weniger aus- typisch wären ja sporadisch einsetzender Varsatz, wie einst beim V524. 2aggressive schrieb: > Wenn man "auf Montage" wenigstens nur die Montage arbeiten müsste :D Das ist es ja- die ruhigen Arbeiten machen 5-10% aus. Optimistisch geschätzt. Zur Zeit pro Etage (4 Etagen) 1 Tag Vorbereitung, laut und dreckig, und ohne das geht gar nichts. Und dann bekommt man eine Fachkraft aus dem Land der 1001 Nacht zur Unterstützung, und nach 2 Stunden verkündet dieser: "Dafür bin ich nicht hier ! Scheiccarbeiten mach' ich nicht !". 2aggressive schrieb: > Viel Spass! Ich denke: dort warten ebenfalls herausfordernde ---und > überraschende--- Aufgaben auf dich. Langweilig wirds sicherlich nicht, > Geld fürs Fitnessstudio brauchts auch nicht, was will man mehr? Stimmt schon- einigermaßen fit hält der Job. Und ich bin ja auch schon reichlich mit Blech und Plastik bestückt, und fitter, als mancher, der nur halb oder ein Drittel so alt ist. Noch. Wenn das zu Ende ist- und das ist in Sichtweite, muß ich mir was einfallen lassen. Aber ich habe hier schon mal 2 Hunde neben mir- und vielleicht gibt es in erreichbarer Nähe die Möglichkeit, Sport zu machen (ich wohne jwd). Da ich jetzt nicht weitermachen kann- Grübelaufgabe: Uwe schrieb: > Der ganze U/f Wandler sieht, durch die 390pf > Rückführung , recht instabiel aus. Wenn da mal was im Rauschen der 709er > untergeht ist Ruhe im Schiff. Aber, es ist ja gegangen. Die Entwickler > werden sich schon was dabei gedacht haben. Die kleinste Verstellung der Steller des ADW bewirken schon andere Anzeigewerte. Schon das Berühren der Blechröhrchen der "Rückführungs"- Kondensatoren (normal nicht erreichbar) bewirkt das auch. Versatz beim Aus-/Einschalten und Startprobleme des Integrators- das bei 2 Geräten- da stellt sich die Frage: Suche ich ein Phantom ? Ist die Schaltung vielleicht wirklich instabil entworfen ?
OT - Politik/Firmenpolitik Edi M. schrieb: > Und dann bekommt man eine Fachkraft aus dem > Land der 1001 Nacht zur Unterstützung, und nach 2 Stunden verkündet > dieser: "Dafür bin ich nicht hier ! Scheiccarbeiten mach' ich nicht !". Das kenne ich .-( --->Sofort als "defekt" aka "nicht funktionsfähig" betrachten; also austauschen, so hart das auch klingen mag! Wenn Du so arbeiten würdest wäre dein Chef bald Pleite, und Du selbst erst einmal arbeitslos. Will man (man:= Du oder ein Cheffe) solche "unterstützenden Kollegen" wirklich in aller Zukunft mitschleppen? Und wer soll einen solchen "Helfer" in baldiger Zukunft durch die anfallende Scheicce tragen? Das ist eine Frage an deinen Chef, nicht an Dich; "+schönen Gruss". Jammern hilft nix - Jammern [Politik/Firmenpolitik] hier im Forum erst recht nix; das gibt hier nur Ärger mit Trollen; dann muss die Moderation agieren; noch mehr ätzendere Folgeprobleme sind kaum vorauszusehen. /OT Also lieber beim Thema bleiben; da gibts schon mehr als genug Probleme, und das Thema /die Problematik selbst ist weitaus interessanter und lösbarer :D
Ja, ist richtig. Ich jammere auch nicht, warum auch- der Austausch "des Defekten" wie vorgeschlagen, wurde angeordnet (nicht von mir, ich habe das nicht zu verantworten), aber damit ist das ein Vorteil für mich. Das war nur mal so ein Einblick. in den Arbeits- Alltag. Das Digi läuft gut- leider zwischendurch ein kurzer Ausfall- ein Bein einer IC- Fassung hatte kein Lötzinn angenommen (trotz vergoldeter Kontakte !)- erst unter der Lupe zu sehen. Läuft mit geringer Drift. Ich werde nächste Woche mal Spannungswerte notieren, verstellen, und dann vergleichen, bei welchen Werten die Drift am geringsten ist, bzw. der ADW gut startet.
Edi M. schrieb: > kein Lötzinn angenommen (trotz vergoldeter > Kontakte !)- erst unter der Lupe zu sehen. Läuft diese Woche ja wirklich gut! Nennt sich "Löten", also ein erwärmen auf weit mehr als Zimmertemperatur! SCNR :D > Läuft mit geringer Drift. > Ich werde nächste Woche mal Spannungswerte notieren, verstellen, und > dann vergleichen, bei welchen Werten die Drift am geringsten ist, bzw. > der ADW gut startet. Eine Pause für den VV und den ADW scheint angebracht: die sollen über ihre Fehler mal schlafen :D Wünsche ne Stressarme; ab spätestens Mittwoch wirds angeblich wieder hässlich warm, da schwitzen sogar die Faulen :D
2aggressive schrieb: > Edi M. schrieb: >> kein Lötzinn angenommen (trotz vergoldeter >> Kontakte !)- erst unter der Lupe zu sehen. > Nennt sich "Löten", also ein erwärmen auf weit mehr als > Zimmertemperatur! Das ist ein wichtiger Hinweis- vielen Dank ! Dachte ich mir doch, daß das runde Ding mit 2 Metallstiften an der Lötkolben- Aufhängeschnur irgendwo reingesteckt werden muß. Hätten die doch nun wirklich in die Bedienungsanleitung reinschreiben können... Ich vermute, die Ursache war Leiterplattenlack- die Fassungen hatten zwar vergoldete Pins, aber etliche Pins wurden nicht benötigt, und darum nur durchgesteckt und nicht belötet, die Platinen waren reichlich belackt worden, so daß die Fassungen angeklebt waren.
Edi M. schrieb: > Leiterplattenlack Klingt plausibel. Ein Restrisiko bei nicht absolut fabrikneuen Brocken ist immer vorhanden. Und bei absolut fabrikneuen Brocken leider auch LOL Frei nach Monty Python --- and now for something completely different Richtig spassig wirds wenn Lackspritzer auch auf die "andere" Seite der Sockel (die federnden Steckseite) gelangt sind :D Dazu passend ausm Nähkästchen: Haardrähte (jeweils dünner Kupfereinzellitzendraht als Leiterbahnersatz wegen Änderung Funktion/Layout eines neuen Apparellos), daran angeklemmt ein Messhaken. Gesamtumbau funzt (wider Erwarten sofort auf Anhieb) bestens, also mal eben --- Quick-N-Dirty--- die dünnen Kupferdrähtchen mit Hilfe von Cyanacrylat ("Superkleber") auf der Trägerplatine mit einem fetten Blob fixiert. Der Pimp soll ja nicht beim einfachen drüberwischen zerfetzt werden... alles gut! Nochmal "schnell" Nachmessen; selber Messhaken, alles gut. "Superkleber" und "fetter Blob" sorgte für verspätetes Leid. Nicht beim umgebauten Aparello (der rennt bis heute noch), aber eine spätere Überraschung am Messhaken. Wochen später: Mit dem selben Haken zwecks debugging an anderem Apparello herumgemessen, völlig unplausible Ergebnisse, fast überall unsinnige Spannungen. grübel, was wäre wenn die Leitung zum Messhaken gebrochen wäre? Das Kleps (Klemmprüfhaken darf ich nicht schreiben, weil eingetragenes Warenzeichen der Hirschmann-Konkurrenz) auf Durchgang gepiepst: offen. Strippe gekürzt (sah noch gut aus, klar), neu angelötet, Zugentlastung passend zurechtgefrickelt. Test mit Durchgangspiepser versagt weiterhin... Am Ende: Mein Facepalm der Erkenntnis... die Kleps innen [(diese Formulierung ist nicht gegendert!)] mit Schleifpapier bearbeitet. Funzt, aber das Vertrauen ist angekratzt.
2aggressive schrieb: > Am Ende: Mein Facepalm der Erkenntnis... die Kleps innen [(diese > Formulierung ist nicht gegendert!)] mit Schleifpapier bearbeitet. > Funzt, aber das Vertrauen ist angekratzt. DAs müßte vielleicht ein Chemiker klären können- dieser Fehler bei Steckverbindungen ist so selten nicht- ich kenne das von Klinkensteckern aller Größen, Cinch- und glatten Bananensteckern, und ja- auch Meßspitzen und Meßhaken. Und zwar IMMER die vernickelten Ausführungen, sowie auch die Buchsen dazu, wenn vernickelt. Manche Klinkenstecker waren glatte Nichtleiter, obwohl blitzeblank. Einiges dieser Müllteile oxydiert wohl heute noch bei mir herum. Habe ich oft bei "A-Z" gekauft, Billigzeug. Aber der Laden war damals nur 50m entfernt. Obwohl es funktionieren sollte, ist das Zeug absolut Schrott. Ich denke, das ist irgend ein Nickelüberzug, der eine dünne Oxydschicht bildet. Vernickelte Teile aus den 60er Jahren haben solche Effekte aber nicht ! Dagegen funktionieren die Meßhaken und Stecker aus der Elektronik- Steinzeit immer, habe ich bei einigen Meßgeräten als Zubehör, an den Tastköpfen, die haben Silber drauf, aber die Meßhaken funktionieren immer, obwohl oft etwas angelaufen.
Bin noch auf Tour- mal so zwischendurch:
Mich beschäftigt immer noch die Aussage, daß die Integratorschaltung mit
ihrer Komparatoren- "Rückführung" unstabil erscheint.
bis jetzt scheint es auch tatsächlich so zu sein.
Dann ist da noch die Unstabilität der Null- und Eich- Einstellungen- die
aber wohl eher im Gleichspannungs- Vorverstärker liegen- m. E. kann das
aber auch durch RÜCKWIRKUNG verursacht werden !!! Das würde die bessere
Stanbilität des NVA- Geräts erklären, dem nach dem VV ein
Spannungsteiler folgt, der natürlich Rückwirkungen verringert.
Ja- eigentlich sollte dem nicht so sein, aber die Neigung mancher
Pferde, sich -genauer: ihren Mageninhalt- zu übergeben, lehrt uns oft
Besserem.
Möglich ist aber auch -immer noch- Fehler in Einstellungen, immerhin
gibt es keine Unterlagen die irgendwas dazu sagen.
...oder auch Bauteile-Fehler, von Mitleser U. (nicht im µC) bekam ich
einen Hinweis auf mögliche Effekte von Kohleschichtwiderständen, nämlich
mit spannungsabhängigem Verhalten.
Am Wochende setze ich nochmal eine Fassung für den Doppel- MOSFET, und
ich werde nochmal die 081er FET- OPV's einsetzen, ich werde die Pins 1
und 5 für Offset- Kompensation und den angeblich nichtbeschalteten Pin 8
nicht mit stecken. Die OK ist ja auch nicht Pflicht.
Mit 5 Fassungen könnte ich dann alles an OPV's und Doppel- MOSFETs
testen, was ich bekommen kann, wenn nötig.
Und- ich werde die Spannungsteiler- Variante des 1977er NVA- Geräts
verwenden, sind nur 5 oder 7 Widerstände zu tauschen- übrigens hat der
Ausgang dann sogar je 1 C von 1µF nach Ub+/- drin, das kann nur von
Vorteil sein.
Nachdenk- Frage:
Ich habe etliche Bücher und Internet- Quellen gesichtet, ADW und
Komparatoren sind oft erwähnt, gleichen der Schaltung im DM2010, sind
aber immer nur Prinzipschaltungen, ohne Bauteilangaben oder nähere
Schaltungsdetails.
Hat jemand vielleicht Kenntnis von einem Digitalvoltmeter mit einer
ähnlichen Schaltungslösung ?
WF (DDR) ist doch sicher nicht der erste und einzige Hersteller, der
einen 1- Rampen- ("Single Slope"-) ADW mit 708 als Integrator und auch
als Komparator(en) verwendet. Auch "im Westen" war doch der 709 anfangs
das Arbeitstier.
Wäre interessant: Was ist schaltungstechnisch anders, welche
Dimensionierung ?
Auch der Gleichspannungsverstärker wäre einen Vergleich wert.
So, zu Hause. Draußen fette Wolken, Blitz & Donner, aber mehr nicht. Kein Tropfen. Dafür ein Regenbogen. Irre Hitze in der Bude. Morgen mach' ich was an den Geräten, Sonnabend und Sonntag bin ich mit den Enkeln unterwegs. @2aggressive: Nach dem letzten "nicht funktionsfähigen" Kollegen kam Montag der nächste. Selbe Quelle. Und hielt durch. Nicht wie der erste, 2 1/2 Stunden, sondern... immerhin 5 Stunden. Die aber zusätzlich einer von uns (wir sind 2) ans Bein binden mußte, zwecks Überwachung. Und heute Messung. Trotz Überwachung... funktionierte nichts (Netzwerk). Reife Leistung, so zu murksen, daß es dem Erfahrenen nicht auffiel. Die DMM's laufen wieder warm, und ich habe Neu- Ersatzröhren für das Vergleichsgerät bekommen. (Bilder)
So- es geht weiter. Das erste DM2010 hat jetzt auch eine Fassung für den Doppel- MOSFET SMY51. Damit haben Vorverstärker und A/D- Wandler nun Fassungen für alle aktiven Halbleiter. Dann habe ich einen anderen SMY51 aufgesteckt, natürlich waren die eingestellten Werte weg, also nach Einlaufzeit neu eingestellt. Das Gerät läuft jetzt im Test. Sah gleich besser aus, weniger Drift, aber mal bei längere Laufzeit beobachten. Dann habe ich mich am "Konkurrenzgerät", dem Nordmende DiVo, zu schaffen gemacht- das hatte schweren Transportschaden, eine Röhre war herausgerissen, hing aber noch an 2 Stiften, und war dann auch defekt, da bekam ich gestern sehr schöne, rot überzogene Neulampen. Und sehe gleich: Der Treiber ist über'n Jordan- einige Ziffern leuchten diffus, sind aber noch erkennbar. Typisch für diese Dinger. Ist SN74141. Ich hatte mit den Röhren zusammen den russischen Paralltyp K155iD1 bestellt, für ein anderes Gerät, aber ich hatte gleich 2 mehr bestellt. Beim DiVo sind die Leiterzüge sehr dünn, aber heute ist es etwas kühler, da ist meine Konzentration besser, wenngleich ich auch etwas Sehprobleme habe. Lupe und viel Licht, IC- Pins am Gehäuse abgeknipst (der ist ja hinüber, was soll's), mit der Pinzette die Beinchen aus dem erwärmten Lot gezogen, mit einer Vakuum- Pumpe das Lot aus den durchkontaktierten Löchern gesaugt, und: - Nun hilft ein IC aus dem Lenins sozialistischen Land der Arbeiterklasse dem Produkt des dekadenten Kapitalismus/ Imperialismus auf die Sprünge. :-) Am DiVo sind noch kleinere Probleme, 1 Spannungsteiler teilt falsch, eine Betriebsart geht nicht, möglicherweise auch aufgrund des Transportschadens, da mache ich nach den Arbeiten an den DM2010 weiter.
Noch kurzer Zwischenbericht, hatte ich vergessen: 709- Klon durch B081 ersetzen, geht nur, wenn man ihn mit allen 8 Pins in die Fassung steckt. Somit ist die Eingangs- Frequenzkompensation (R/C- Reihenschaltung) dann an den Anschlüssen 1 (Offsetkompensation) und 8 (abgeblich frei), die Ausgangs- Frequenzkompensation (nur C) an den Anschlüssen 4 (Ausgang) und 5 (Offsetkompensation). Normal ist zwischen 1 und 5 die Bahnenden eines Kohlestellers, dessen Schleifer an -Ub. Damit werden also nur die Source- Widerstände des EIngangs- FETs mit den Stellerwiderständen nach Masse überbrückt. EIn Kondensator sollte da kaum Wirkung haben. Anschluß 8 sollte eigentlich auchg keine Wirkung haben können. Aber das war schon früher bei Röhren so- manchmal wurden freie Stifte als "i.V". verwendet, also als "innere Verbindung". Stecke ich 1, 5 und 8 des B081 NICHT, funktioniert auch das, aber es werden falsche Werte angezeigt, Null ist um 135 mV versetzt, und die 2 V sind nur noch 1,3 V, also sehr weit weg. Stecke ich den B081 komplett, funktioniert's. Allerdings ohne Unterschied zum 709. Ich habe mehrere Varianten der Bestückung durchprobiert. Ich hatte ja sowieso schon als OPV's die A109, B109, MAA502, und jetzt MAA503. Nur der Doppel- MOSFET ist immer SMY51, ich habe aber viele davon. Es ändert nichts. Temperatur- Drift, Drift überhaupt, ADW- Startprobleme, Versatz nach Aus-/ Einschalten- alles immer gleich, nur die Werte sind etwas anders. Auffallend: Wenn ich einige Minuten ausschalte, Bauteil tausche, und wieder einschalte, ist wieder eine "Warmlaufzeit" vonnöten, als ob das Gerät schnell "abgekühlt" wäre ! Das wäre noch einzusehen, wenn die aktiven Bauteile einen hohen Leistungsumsatz hätten- den haben sie aber nicht. Ich habe diese Bestückungsversuche mit den jetzigen Einstellungen an den Stellern in VV und ADW, sowie den Grobstellern und Feinstellern vorgenommen. Es ist also noch möglich: 1. die Einstellungen gegenseitig zu verändern, und zu notieren, was sich ändert, oder 2. Die Dimensionierung der Bauteile entsprechend der des NVA- Geräts, also mit einem Spannungsteiler hinter dem Vorverstärker, umzusetzen- das NVA- Gerät hat die gleichen Effekte wie das erste DM2010, aber geringer. Trotz allem bestehen immer noch die Fragen: WAS bewirkt einen "Versatz" bei Aus-/ Einschalten ??? WAS bewirkt die Startprobleme des Integrators ???
Update Test nach 16 Stunden : Ich habe immer nach etwa 2 Stunden aus-/ eingeschaltet. Ich muß mich korrigieren- @2aggressive, Sie tippten auf den SMY51 (hatte ich bereits getauscht)- seit ich nun einen Dritten aufs Geratewohl aus der Schachtel in die Fassung expediert haber, ist keine oder nur geringe Aus-/ Einschaltdrift (2mV, Nulldifferenz wird unter 1 Minute erreicht !) vorhanden ! Ohne weitere Änderungen an der Dimensionierung von Bauteilen. Die Drift über den Tag war 4 mA bei positiver Eichspannung, 2mV bei negativer Eichspannung, Null bei Null. Das läßt hoffen. Wenn es dabei bleibt, werde ich die Spannungen genauestens messen und dokumentieren, damit ich die Einstellungen nachvollziehen kann. Im Moment ist es immer im VV immer noch die Einstellung bei ca. 17,06 - 17,15V an den Drains, evtl. etwas abweichend, um die Differenz Null zu erreichen. ADW: Draht- Grobsteller in der Bedieneinheit- Baugruppe (BE) etwa auf Mitte, Kohle- Grobsteller auf +/-2,000V, Feineinstellung mit den Front- Drahtstellern. Daß ich einen SMY51 eingesetzt hatte, der offensichtlich nichts taugt... nun ja- richtig kaputt war er nicht. Die "Kickstart"- Notwendigkeit ist immer noch vorhanden, da aber die Aus-/ Einschaltdrift gering ist, und schnell wieder "eingeholt" wird, ist das für mich ok- so ist ein Digitalvoltmeter brauchbar.
Nach Test gestern früh aus, heute abend eingeschaltet: 32mV Differenz der Eichspannungen, das ist fett ! Aber- ohne was zu tun, nach 1 Stunde 4 mV. Das ist eine lange Einlaufzeit, aber es ist ja ein 52 Jahre altes Gerät. Versatz nach Aus-/ Einschalten 1 mV. Das geht doch. Ich denke, viel mehr werde ich kaum noch herausholen können, Da müßte ich Tage verbringen, und den besten MOSFET und OPV's zu finden, und noch mehr, um die beste Einstellung der Stellwiderstände zu finden, die ja immer voneinander abhängig sind, und viele Einstellungen z. B. die Differenz Null zeigen, aber den Arbeitspunkt des MOSFETs anders einstellen. Wenn man das DM2010 eingeschaltet läßt, läßt es sich damit gut arbeiten. Ich werde auch die originalen Dimensionierungen der Platinen so lassen- offensichtlich ist ja auch mit dem 1. Gerät gutes Arbeiten möglich. Ich mache noch eine Messung der Spannungen für die Einstellungen, und arbeite alle Schaltungen, Fotos, Zeichnungen usw. zu einem richtigen Reparaturhandbuch auf, es ist schon fast fertig, und hat ca. 200 Seiten, das originale, und unvollständige Kundenbuch hat nur 60 Seiten. Allen, die hier mitgeholfen haben: Siehe Bild. Edi
Nachbeitrag: Ich habe gestern, weil das mit Fassung nun in Sekunden erledigt ist, einen anderen SMY51 aufgesteckt, nachgeglichen (Null, Eichspannungen). Die Drift ab Einschalten nach langem Stehen ist damit noch geringer, 14 mV, aber nur im positiven Bereich, im negativen Bereich nur 1-2 mV. Es gibt keinen nennenswerten Versatz mehr bei Aus-/ Einschalten im Betrieb ! Nur manchmal 1-2 mV, die in 10- 15 Sekunden wieder auf dem ursprünglichen Wert sind. Der Doppelmosfet scheint für die Stabilität überhaupt DAS bestimmende Bauteil zu sein. Die Einlaufzeit ist jetzt kürzer, 1/2 Stunde. Angegeben sind 15 Minuten. Für hohe Genauigkeit ist die Einlaufzeit damals sowieso für viele Digitalvoltmeter üblich- eine automatische Nullpunkt- Korrektur gab es noch nicht. Die "Kickstart- Notwendigleit" nach fast jedem Einschalten ist immer noch da, das stört aber wenig. Und dann eine Überraschung: Das erste DM2010 und das NVA- Exemplar, an dem ich nur die Drainspannung auf den gleichen Wert wie beim 1. Exemplar eingestellt habe, aber keine Arbeiten sonst, haben beide eine übereinstimmende Linearität bei Gleichspannungsmessung (Grundbereich) ! Bei 0,5 V, 1 V, 1,5V (nicht exakt, das gibt der Steller am Netzteil nicht her) und der sowieso vorhandenen 2,000V Eichspannung zeigen beide DM2010 immer gleiche Werte an ! Nur die 1mV- Stelle kippt gelegentlich um 1- normal für Zähler- basierte Digitalvoltmeter. Das präzisere V524 zeigt nur jeweils 1-2 mV mehr an. Das ist für mich eine gute Linearität, Genauigkeit und ausreichende Stabilität für die beiden Digitalvoltmeter von 1975 und 1977.
Sorry, ich war ein paar Tage offline, medizinisch gesehen bin ich sehr bald Schrottreif, da gibts kaum noch austauschbare Ersatzteile :D Alt werden will jeder, alt sein will keiner! Immerhin: von Tag zu Tag werden wir immer knackiger; es knackt hier, es knackt da, und es knackt dort :D Edi M. schrieb: > Ich habe gestern, weil das mit Fassung nun in Sekunden erledigt ist, > einen anderen SMY51 aufgesteckt, nachgeglichen (Null, Eichspannungen). > Die Drift ab Einschalten nach langem Stehen ist damit noch geringer, 14 > mV, aber nur im positiven Bereich, im negativen Bereich nur 1-2 mV. Falls damit die Ausgangsspannung des VV gemeint/betroffen (Nachmessen!) ist: Das klingt dann noch immer nach einem nicht optimal funktionierendem Konstantstrom als mögliche Fehlerquelle. Stehen beide 500-Ohm-Trimmer möglichst nahe null? > Es gibt keinen nennenswerten Versatz mehr bei Aus-/ Einschalten im > Betrieb ! > Nur manchmal 1-2 mV, die in 10- 15 Sekunden wieder auf dem > ursprünglichen Wert sind. Eine gute Nachricht :D Was ich empfehlen würde: den OPV (A109) auf möglichst kleine Offsetspannungsdrift hin selektieren, also die Spannung Pin4 gegen Pin5 Messen. Eine Offsetspannung von 0mV wäre schön, aber viel wichtiger ist deren Drift in der Warmlaufphase; an dieser Stelle lieber temperaturstabile 5mV Dauerfehler (der sich mit den 500R + "NULL" wegtrimmen lässt) als unzuverlässig herumhampelnde Werte.
2aggressive schrieb: > Sorry, ich war ein paar Tage offline, medizinisch gesehen bin ich sehr > bald Schrottreif, da gibts kaum noch austauschbare Ersatzteile :D Willkommen zurück ! Ich tippsel wieder mal aus dem Wohnwagen, bin auf Montage. Na ja... Heutzutage kann man sich schon ganz schon mit Blech & Draht, oder Plaste & Elaste bestücken lassen. Ich bin da auch schon bei. Gibt Leute, die haben soviel Metall drin, die haben sicher immer Öl und Rostschutzmittel auf Tasche. Ich bin mit dem ersten DM2010 soweit durch. Immer noch Große Abweichung beim Einschalten, nach 1 Stunde dann ok, und bleibt auch recht stabil. Ähnliches bein NVA- Exemplar. Manchmal gibt es kurioserweise Abweichungen gegensätzlich, manchmal in gleicher Richtung- je nach Temperatur in der Werkstatt. Ist schon merkwürdig. Aber das findet bei sehr stark schwankenden Temperaturen statt- wenn ich eine klomatisierte Bude hätte, würde ich das gar nicht mitkriegen. Die Einstellungen, die ich notierte, 17,15V an den Vorverstärker- Drains erwiesen sich als günstige Einstellung für beide Geräte. Ich denke, damit habe ich erreicht, was geht. Herr Berres ist aufgrund der Tatsache, daß die Drainspannungs- Steller den Nullpunkt auf dem gesamten Einstellbereich gestatten, aber nur 1 Einstellung korrekt sein müßte, ebenfalls der Meinung, daß die Methode mit dem Temperaturtest so ok ist, und wahrscheinlich vom Hersteller jeder Doppel- MOSFET auf den Temperaturkoeffizienten- Nullpunkt gemessen wurde, um den genauen Spannungswert für die Einstellung zu bekommen, denn der ist absolut abhängig vom jeweiligen Exemplar, und kann für jeden einzelnen MOSFET stark schwanken. Hört sich für mich logisch an, es erklärt eben, daß ich den Nullpunkt an jeder Stelle der Schleifbahn einstellen kann, es ändert sich meßbar die Drainspannung. Der exakte TK- Nullpunkt ist dabei (meiner Meinung nach) nicht mal der zu suchende Punkt, sondern der Punkt, bei dem der TK exakt vom Transi der Konstantstromquelle kompensiert wird - wie wir das ja schon vor einiger Zeit herausgearbeitet haben. "Zu Fuß", ohne entsprechenden Meßaufbau kann man das also nur mit dem Fön auf die Platine ermitteln, und die Einstellung suchen, bei der sich Temperaturänderungen am geringsten auswirken. Ich denke, das wär's erst mal zum DM2010- Driftproblem. leider muß ich immer noch den Drehschalter des Eingangsspannungsteilers tauschen, weil durch mese Lötung bei der Herstellung ein oder mehrere Kontakte beschädigt sind- gelegentlich ist der Übergangswiderstand zu hoch, obwohl der Eingangswiderstand ja 1 GOhm ist. Ich habe einen Schalter auf Pertinax- Grundlage, da wurde mir abgeraten- wegen dem hohen Ri. Alternativ möglich wären Relais, wurde mir hier mehrmals vorgeschlagen- allerdings sind es insgesamt 64 zu schaltende Kontakte, und die Relais + eine Ebene des Drehschalters müssen reinpassen. DDR- Relais im verlöteten Gehäuse, je 2 x Wechsler.... aber 32 Stück- das wird sportlich- ich überlege noch. Vergleich: Inzwischen habe ich das vierte Digitalmultimeter, das "DiVo 3335" von 1970, eine "West- Konkurrenz" in Gang, bis auf den Ohm- Bereich funktioniert es, da ist ein Leiterzug abgeraucht, leider auf Unter- UND Oberseite verteilt, und ich habe nur 1 Seite ersetzt, muß nochmal ran. Das polnische V524 von 1970 arbeitet nach dem Wägeverfahren, DM2010 von 1975/ 77 nach dem 1- Rampen- Verfahren, DiVo von 1970 nach dem 2- Rampen-Verfahren. Das Uralt- Polen- Gerät mit Germanium schlägt alle, keine Drift, supergenau. Danach das DiVo, im Grundbereich auch 4 Stellen nach dem Komma. Drift ist auch da, wenn sich die Temperatur in der Werkstatt stark ändert, auch schon höher. Allerdings ist DiVo beim Messen lahmarschig- auch bei schneller Abtastung (Steller auf der Front) dauert es manchmal (etwa bei großem Unterschied zum Vorwert, oder andere Polarität) 10- 15 Sekunden, bis es den Meßwert eingezählt hat. Der Wert ist aber genau. Abgeschlagen die DDR- Kisten- aber immerhin brauchbar. Die Genauigkeit ist für alle gut, wobei das V524 für mich Referenz ist. Die DM2010 habe eine exakt gleiche Linearität- beide zeigen (wenn geeicht) immer exakt gleiche Werte an- das ist bemerkenswert, Bei Interesse berichte ich weiter, mit Fotos, etc.
Edi M. schrieb: > per Forennachricht anschreiben Funzt! Mach nw´er so! kam an. Anmeldung ok [x], deine Verbindungsdaten = alles gut; liegt an mir, kein technisches Problem wenn ich verspäte :F
Viele kennen mich, ich sabbel hier schon lange. Da geht die Problematik
der gesichtlosen Formulierung schon los; viele kenne meine hier
abgeladenen Beiträge, nicht mehr und nicht weniger: Freunde suche ich
hier nicht, nur technische Lösungen und Unterhaltung; Spass an Lösungen.
Viele hassen, oder lieben mich; es ist mir klar das ich polarisiere.
Klar; Mein Humor ist ---technisch gesagt--- "seltsam".
Hier ("nun endlich mal") angemeldet wegen edi.
Als "angemeldeter" beim querlesen im hiesigem Forum wird mir klar; das
"Bewertungssystem" ist sicherlich (auf seine weise) recht Unterhaltsam,
teils zum Brüllen komisch ("Tumor ist wenn man trotzdem lacht"), aber
leider offensichtlich nicht in Verwendung wie beim Implementieren
angedacht.
Alles gut! Ich werde das beobachten. Wenns mich zu sehr ankotzen sollte
kann ich mich ja jederzeit im abgemeldeten zustand hier einlesen, wie
auch immer: ich liebe euch alle, danke für die Unterhaltung!
Gruss p.
Peter M. schrieb: > Hier ("nun endlich mal") angemeldet wegen edi. Danke ! > Als "angemeldeter" beim querlesen im hiesigem Forum wird mir klar; das > "Bewertungssystem" ist sicherlich (auf seine weise) recht Unterhaltsam, Na ja...manchmal werden echt gute Beiträge runterbewertet, und umgekehrt. Sowas würde mich nur interessieren, wenn ich wüßte, WER bewertet. Peter M. schrieb: > ich liebe euch alle https://www.youtube.com/watch?v=FvjdevsTyno (Verwandt ?) :-)
Edi M. schrieb: > ja...manchmal werden echt gute Beiträge runterbewertet, und umgekehrt. > Sowas würde mich nur interessieren, wenn ich wüßte, WER bewertet. Die Bewertungsfunktion ist doch für'n A****. Offensichtlich geben manche User bevorzugt personenbezogene Bewertungen ab und nicht, wie eigentlich vorgesehen ('Artikel lesenswert') auf das geschriebene bezogen. Ich beachte die Bewertungen nicht, wundere mich nur gelegentlich, und behalte meinen Seelenfrieden. On-topic: Ich wollte ja noch herausfinden wie es sich mit dem TK von MOSFETs verhält, bin ich noch nicht zu gekommen. Ist Sommer, da bin ich eher draußen, Herbst & Winter kommen früh genug - wenn ich was herausfinde, dann liefere ich das hier nach. P.S. Eines der geplanten Winterprojekte: ein Direktmischempfänger mit Röhren. Nachdem mein Fledermausdetektor nach genau diesem Prinzip endlich funktioniert (letzte Woche habe ich eine Stelle entdeckt, wo die fledernden Mäuse fast im Sekundentakt vorbeifliegen), werde ich das auf KW ausprobieren.
Mohandes H. schrieb: > Ich wollte ja noch herausfinden wie es sich mit dem TK von > MOSFETs verhält, bin ich noch nicht zu gekommen. Ich denke, das kann man mit schaltungstechnisch mit einer recht einfachen Testschaltung ermitteln, ein üblicher Arbeitspunkt eingestellt, aber temperaturmäßig müßte man dann einen Mini- Thermostaten bauen, dessen Temperatur mindestens überwachbar, besser stellbar ist. Mohandes H. schrieb: > Nachdem mein Fledermausdetektor nach genau diesem Prinzip > endlich funktioniert Bitte Kurzbeschreibung, ggf. eigene Beitragsfolge.
Mohandes H. schrieb: > Ich wollte ja noch herausfinden wie es sich mit dem TK von > MOSFETs verhält, bin ich noch nicht zu gekommen. Hier ein Vorschlag zur Diskussion- ist jetzt speziell für meinen MOSFET gedacht, weil eben für mein Gerät wichtig. Auf die Konstantspannungsquelle, die bei mir im Source- Kreis liegt, dürfte man verzichten müssen. Da in Source- und Drainkreisen Widerstände sind, ist das Strommeßgerät symbolisch- der Strom kann ja elegant durch Messung und Notieren der Spannungsabfälle über den R's und Nachrechnen ermittelt werden.
Edi M. schrieb: > Mohandes H. schrieb: >> Ich wollte ja noch herausfinden wie es sich mit dem TK von >> MOSFETs verhält, bin ich noch nicht zu gekommen. > > Hier ein Vorschlag zur Diskussion- ist jetzt speziell für meinen MOSFET > gedacht, weil eben für mein Gerät wichtig. Auf die > Konstantspannungsquelle, die bei mir im Source- Kreis liegt, dürfte man > verzichten müssen. Nicht Konstantspannung, sondern Konstantstromquelle. Aber ja: darauf kann man (für diesen Zweck) durchaus verzichten: der Strom kann ja nun durch verändern der 500R-Trimmer verändert werden, oder auch durch verändern des 1K im Sourcekreis. > Da in Source- und Drainkreisen Widerstände sind, ist das Strommeßgerät > symbolisch- der Strom kann ja elegant durch Messung und Notieren der > Spannungsabfälle über den R's und Nachrechnen ermittelt werden. Klar. Und die beiden 25R werden auch nicht gebraucht. Zwei Fehler hast Du eingebaut: -die Polarität ist verkehrt; SMY51 ist ein P-Typ, also müssen nicht +24V, sondern -24V "nach oben" -Die Gatespannung (Ugs) ist in deiner Schaltung 0V, damit bekommst du keinen Drainstrom. Richtig wäre hier dei beiden zusammenverbundenen Gates nicht auf GND, sondern per 50/50-Versorgungsspannungsteiler (hochohmig) auf -12V festzunageln. (Das entspricht im übertragenem Sinne einer Eingangsspannung von 0V am DMM)
2aggressive schrieb: > -die Polarität ist verkehrt; SMY51 ist ein P-Typ, also müssen nicht > +24V, sondern -24V "nach oben" > -Die Gatespannung (Ugs) ist in deiner Schaltung 0V, damit bekommst du > keinen Drainstrom. Richtig wäre hier dei beiden zusammenverbundenen > Gates nicht auf GND, sondern per 50/50-Versorgungsspannungsteiler > (hochohmig) auf -12V festzunageln. (Das entspricht im übertragenem Sinne > einer Eingangsspannung von 0V am DMM) Ja, stimmt. War aber auch etwas in Eile, geht gleich zur Arbeit. Danke für die Berichtigung. Wäre dann nur noch der definierte Temperatureinfluß zu realisieren. Ich denke gerade über das Diagramm nach... I drain = f(Temp), Parameter Stellerwerte im Drainkreis ? Müßte dann ja nach unten fallend, bis TK- Nullpunkt, dann wieder ansteigend sein. Oder I Drain = f(R Drainsteller), Parameter.Temperatur ? Aber wie sieht es mit der Projektion der Temp-Werte aus... Ich muß mal drüber grübeln. aber gleich geht's zur Arbeit- in der Woche habe ich aber Mobil- Internet, melde mich dann wieder.
Daß der Temperaturkoeffizient von MOSFETs für kleine Stromwerte stark positiv ist, im Verlauf einen Nullpunkt hat, und ist für große Werte negativ ist, wurde ja bereits erörtert. Endlich habe ich eine Darstellung zum Einfluß des Temperatur- Koeffizienten auf die Kennlinie des MOSFET gefunden, zwar für einen JFET, in der Verwendung als "Stromregeldiode". Die Prinzipschaltung dazu ist das im DM2010 verwendete Prinzip, der Unterschied ist, daß im DMM der Sourcewiderstand durch einen Transistor ersetzt ist, der durch Vorspannung, sowie mit dem MOSFET im Kollektorkreis eine Konstantstromquelle realisiert. Am Schnittpunkt Punkt der Kennlinien ändert sich der Drainstrom Id für die entsprechende Ugs bei Termperaturänderung nicht, das ist der TK- Nullpunkt. Dieser Punkt kann mit einem Sourcewiderstand Rs fixiert werden, für genau diesen TK- Nullpunkt. Daraus schließe ich: Die Verwendung eines Transistors anstelle eines festen Sourcewiderstands des Differenzverstärker- MOSFETs, der zusätzlich einen dem MOSFET entgegengesetzten Temperatur- Koeffizient besitzt, ist nicht nur zur Id- Stabilisierung am TK- Nullpunkt, und nur für diesen Arbeitspunkt, beabsichtigt, sondern bewirkt den TK- Nullpunkt über den vorgesehenen Gate- Eingangsspannungsbereich, denn es soll ja nicht nur 1 Punkt des Gleichstromverstärkers des DMM temperaturstabil sein, sondern auch jede Gate- Spannung über den Arbeitsbereich. Dem kommt die hohe Verstärkung des Differenzverstärkers entgegen, so daß die Spannungsänderungen am Gate des Eingangstransistors ja, wie aus den Messungen, die ich gemacht habe, hervorgeht, sehr klein sind. Die Bemerkung zur Selektion der Bauteile -Ermittlung des Id am TK- Nullpunkt- entspricht auch genau der Meinung von R. Berres, daß es günstig wäre, den MOSFET zu messen, um für jedes Exemplar einen entspr. Einstellwert haben, der beim Abgleich einzustellen ist, dies vielleicht sogar beim DM2010 so gemacht wurde. Ein Kennlinie für den MOSFET wäre also als Id = f(Ud), Parameter Temperatur, aufzunehmen, wie abgebildet.
Mohandes H. schrieb: > Ich wollte ja noch herausfinden wie es sich mit dem TK von > MOSFETs verhält, bin ich noch nicht zu gekommen. Ist Sommer, da bin ich > eher draußen, Herbst & Winter kommen früh genug - wenn ich was > herausfinde, dann liefere ich das hier nach. Das wäre schon mal für einen MOSFET ein Beispiel, der Doppel- MOSFET SMY51, über den ich ja hier schrieb, ohne Temperatur- Parameter. Ist aus dem Hersteller- Datenblatt- für meine Anwendung müßte ich natürlich Uds, Ug und Id anpassen, sowie eben die Möglichkeit schaffen, eindeutige Temperaturwerte einzubringen, um eine exakte TK- Einfluß- Abbildung zu bekommen.
Zur Kennlinienaufnahme: Ich lege mal mit einem meiner MOSFETs vor. Einfachster Meßaufbau: 2 Netzteile, 1 Labor- Prüffassung für ICs, per Hebel lassen sich die Pinklammern öffnen- Ideal. Ich nutzte diese bisher für Transistoren, und zwar mit meinem Kennlinienschreiber, darum die Beschriftung E, B, C. Ein Netzteil liefert Uds = 10V, das andere Ugs von 0- 15V. Der Strombereich beim DiVo ist noch nicht repariert, also Strommessung über Messung des Spannungsabfalls über einem Widerstand. Im Drainkreis liegt ein Strommeß- Vorsatz vom Röhrenvoltmeter URV2, dieser benötigt ein nachgeschaltetes, hochohmiges Voltmeter im Bereich 1V, das macht hier das DiVo mit dem sehr genauen 1V- Bereich, es zählt 4- stellig bis 999,9 mA, bei erreichen der 1000 geht die Überlaufanzeige an, es zählt aber brav weiter die NAchkommastellen. Bei Uds = 10V, Ugs =10 V ist 0,0101 abzulesen, also 10,1 mA. 10,0 mA wäre der Wert im Datenblatt. Die anderen Werte liegen dichtbei. Dieser SMY51 entspricht also in etwa dem Datenblatt. Ist übrigens der einzige SMY51, der so dicht dran ist, 12 andere Exemplare zeigen bei Ugs 10v Werte von 15-17 mA für Id ! Ich habe noch keine Möglichkeit der definierten Temperatur- Einflußnahme, aber ich habe den MOSFET an den Sockel meiner LED- Leuchte gehalten. den man gerade noch anfassen kann, ich schätze, der hat etwa 50-60°C. Dabei sinkt der Id dann von 10 auf 9mA. Ich habe die Raumtemperatur- Kennline und die Kennlinie bei erwärmten MOSFET in das Hersteller- Eingangs- Kennlinienfeld eingezeichnet. Tatsächlich ist es so,wie im zitierten Artikel und dessen Diagramm beschrieben, negativer TK im oberen Bereich der Kennlinie, d. h. der Strom Id wird bei Temperaturerhöhung niedriger. Im unteren Bereich gibt es nur eine sehr geringe Änderung- und ja: Positiver TK, also ein Anstieg ! Und zwar sehr weit "unten" auf der Kennlinie, bei sehr geringen Id, bei Ugs = 5V ist Id = 0,50mA, bei Erwärmung steigt dieser auf 0,51mA., Zwischen oberem und unteren Bereich liegt also der TK- Nullpunkt- dazu muß man eben die Kennlinie des gekühlten MOSFETs einzeichnen, der Schnittpunkt aller Kennlinien ist der TK- Nullpunkt. Laut Hersteller WF arbeitet der SMY51 "im Bereich des Drainstroms, in dem der TK- Nullpunkt liegt, Dadurch erreicht man eine geringe Nullpunktdrift". Der TK- Nullpunkt ist sicher immer da, aber beim DM2010 ist wohl der Id so bemessen, daß der TK- Nullpunkt etwa in der Mitte der Kennlinie liegt, um eine genaue Einstellung zu ermöglichen.
Ich habe zwar geschrieben, daß die Restauration des ersten DM2010 nun durch ist- Feinabstimmung mache ich aber nebenbei, wenn Zeit. Ich baue auch gerade einen Neben- Arbeitstisch für solche Zwecke auf. Dabei ist mir aufgefallen: Steller des 2. MOSFETs hatte ich erst auf einen ziemlich hohen Widerstandswert eingestellt, etwa 450 Ohm. Dann den anderen Steller auf Null- Anzeige bei Uein = 0 nachgestellt. etwas am AD- Wandler nachgestellt, so daß alle Frontplattensteller auf Mitte ihre angegebenen Einstellungen: +2,000V, 0,000 und -2,000V haben. Dann ging es gut. Warmes Gerät-kaum Drift, aber die Einlaufzeit 1-2 Stunden ! (übrigens mit einem noch nicht auf Toleranzhaltigkeit gemessenen SMY51.) Aaaaber jetzt kommt's: Einschalten des kalten Geräts: 1.) Die Anzeige +2,000 war 1,965, und wanderte nach 1(2 bis 1 Stunde dann zu 2,000V. 2.) Die Anzeige 0,000 war wenig oder nicht abweichend.wanderte kaum. 3.) Die Anzeige -2,000V war beim Einschalten 1,995, und wanderte nach 1(2 bis 1 Stunde dann zu 2,000V. Ich habe nun den Steller des 2. MOSFETs je 1 Umdrehung (von 10) in Richtung niedrigerer Widerstand gedreht (Da steht er z. Zt. noch). Beim 2, Stellversuch dann die Überrachung: Einschalten des kalten Geräts: 1.) +2,000V: Anzeige 1,995V, wandert in 5-10 Minuten dann zu 2,000V. 2.) Die Anzeige 0,000 war wenig oder nicht abweichend.wanderte kaum. 3.) -2,000V Anzeige 1,998, und wandert in 5-10 Minuten dann zu 2,000V. ********************* Die Stellung der Stellwiderstände bewirkt also: 1. Eine Verringerung der Drift vom Kaltstart bis zum Erreichen des Eichwerts 2. Das Gleichgewicht der Eichung +/- 2,000V. Ich überlege noch, ob der TK- Punkt der Punkt ist, an welchem alle Einstellungen perfekt passen- es sieht bisher so aus. ********************* Hier noch ein Vergleich der Spannungen (Grafiken): Bei U ein = 0,000V sind im V1 an Source des Eingangsfets gegen +Ub 6,663V zu messen, da das Gate auf GND liegt, ist das also U gs. Dabei ist der Id ges = 3,2 mA, also 1,6 mA je MOSFET. In der provisorischen Meßschaltung erreiche ich 1,6mA bei U gs = 6,45V, also nicht genau, aber schon einigermaßen dran. In der Grafik sind merkwürdige Meßwerte an den Stellern, die können nicht stimmen, der Strom ist ja am Emitter des Transis nahezu konstant 3,2 mA, alle Spannungen an beiden FETs nahezu gleich, also muß auch auch der gleiche Strom ca. 1,6mA da sein. Ich hatte allerdings den Widerstandswert in der Schaltung gemessen, wo noch der andere Zweig mit dran ist, das ist wohl der Fehler. Ich werde nochmal messen, an den festen Drainwiderständen 3,9 KOhm Weiterhin werde ich: 1. nochmal ALLE Meßwerte im V1 aufnehmen 2. Nächsten Abgleichschritt (dritte Umdrehung des Stellers 2) und alle Meßwerte aufnehmen 3. Nächsten Abgleichschritt (dritte Umdrehung des Stellers 2) und alle Meßwerte aufnehmen ... 4. Aus den Abgleichschritten und Ergebnissen das beste Ergebnis festhalten, die dazugehörigen Werte festzuhalten, und eine Schritt- für- Schritt- Abgleichreihenfolge erstellen. Worüber ich mir noch nicht klar bin: Ob es sinnvoll ist, spezielle Spannungs-/ Strom- Einstellungen aufgrund eines vorher gemessenen und selektierten MOSFETs vorzuschreiben.
Im Vorbeitrag erwähnte ich Werte an Stellern, die hatte ich aber schon aus der Grafik genommen.
Edi M. schrieb: > Aaaaber jetzt kommt's: .. > Beim 2, Stellversuch dann die Überrachung: .. > Einschalten des kalten Geräts: > 1.) +2,000V: Anzeige 1,995V, wandert in 5-10 Minuten dann zu 2,000V. > 2.) Die Anzeige 0,000 war wenig oder nicht abweichend.wanderte kaum. > 3.) -2,000V Anzeige 1,998, und wandert in 5-10 Minuten dann zu 2,000V. Predige ich schon seit Wochen... stell die Dinger vorerst auf null! > In der Grafik sind merkwürdige Meßwerte an den Stellern, die können > der Strom ist ja am Emitter des Transis nahezu konstant > 3,2 mA, alle Spannungen an beiden FETs nahezu gleich, also muß auch auch > der gleiche Strom ca. 1,6mA da sein. ... Nur wenn der Konstantstromgebende Transistor auch mitkommen kann! In anderen Worten: Mit dieser Einstellung (der Trimmer); Im Winter wirds schwierig +2V zu messen. Wenn der Konstantstromgeber an die Wand (<1V Uce) gefahren wird gibts unlösbare Probleme mit den SMY-Kennlinien. Deren Ugs (und die darus folgende Uds beider Mosfets) wird unvorhersagbar wegdriften; Folgeprobleme sind garantiert! > Worüber ich mir noch nicht klar bin: > Ob es sinnvoll ist, spezielle Spannungs-/ Strom- Einstellungen aufgrund > eines vorher gemessenen und selektierten MOSFETs vorzuschreiben. Schritt für Schritt, eine Elephanten isst man in Scheiben :D
2aggressive schrieb: > Predige ich schon seit Wochen... stell die Dinger vorerst auf null! Das mache ich doch grundsätzlich- Abgleich aller Grob- und Feinsteller. Was ich jetzt meine: Ich stelle über den gesamten Bereich des Stellers 2, und zwar in Schritten zu je einer Umdrehung von 10, und stelle jeweils Steller 1 auf Null nach, dann die Eichspannungen, usw. Für jede Einstellung der 10 Möglichen dann die Spannungen und Ströme festhalten, und das Einschalt-und Dauerverhalöten beobachten und notieren. 2aggressive schrieb: > ... Nur wenn der Konstantstromgebende Transistor auch mitkommen kann! > In anderen Worten: Mit dieser Einstellung (der Trimmer); Im Winter wirds > schwierig +2V zu messen. OK, das kann ich im Moment mangels definiert stellbarer Kältequelle nicht, aber nachts gehen die Temperaturen zur Zeit auf 13°C runter, und da geht es noch. Aber ich bleibe dran. 2aggressive schrieb: > Wenn der Konstantstromgeber an die Wand (<1V Uce) gefahren wird gibts > unlösbare Probleme mit den SMY-Kennlinien. Deren Ugs (und die darus > folgende Uds beider Mosfets) wird unvorhersagbar wegdriften; > Folgeprobleme sind garantiert! Das müßte dann eine sehr miese Einstellung PLUS eine extreme Temperatur sein. Ich habe nicht vor, das DM2010 zu einer dermaßenen Konstanz zu bringen. Übrigens hatte ich diese miese Einstellung beim niedrigsten Steller-Ohmwert, das war total unstabil, und nicht mehr nullbar, usw. Ich denke mal, das bisherige "Re- engineering" hat schon etwas gebracht, Herr Berres hat sich ja auch dazu geäußert, und bis jetzt sieht es so aus, daß wir hier den Gedankengängen der Entwickler doch langsam auf die Spur kommen. Und das bei einer -scheinbar- einfachen Schaltung. Wenn man sich dann vorstellt, daß man industriell möglicherweise -oder wahrscheinlich- eine Vorselektion nach TK vornahm, da ist ja auch ein beachtlicher Aufwand nötig- allerdings ja nur für 1 oder 2 Meßplätze, aber eben einen definierten Temperatureinfluß zu erfassen und abbilden zu könnnen, das ist nicht trivial. 2aggressive schrieb: > Schritt für Schritt, eine Elephanten isst man in Scheiben :D Aber die Knochen legt man an den Tellerrand. Jetzt bin ich nicht mehr frisch genug, ich mache als nächstes wieder Messungen, morgen oder nächstes Wochenende- Dank der Zwischenleiterplatte geht das ja recht gut- Nachteil nur, daß die Platinen dann nicht mehr im warmen Gehäuse sind- das macht sich dann bemerkbar, wenn man nicht den TK- Nullpunkt hat.
> Das müßte dann eine sehr miese Einstellung PLUS eine extreme Temperatur > sein. Diesen Fall (Konstantstromgeber am Ende seiner Regelfähigkeit) hatten wir doch schon, ich Kommentierte sowas wie "glücklicherweise haben wir Sommer" as far as i remember, oder auf Deutsch: soweit ich mich erinnern kann. Die passende Stelle im hiesigen Faden zu finden ist nicht notwendig/nützlich. > Ich habe nicht vor, das DM2010 zu einer dermaßenen Konstanz zu bringen. Nicht meine Meinung, aber auch nicht meine Entscheidung! > Übrigens hatte ich diese miese Einstellung beim niedrigsten > Steller-Ohmwert, das war total unstabil, und nicht mehr nullbar, usw. Seltsam, verbal trotzdem verstanden und kapiert! Technisch: leider meinerseits nicht kapiert! Den Apparello auf dem (im Moment nicht vorhandenem Tisch) haben, und Ferndiagnosen unterscheiden sich. Überraschungen garantiert :D > Zwischenleiterplatte geht das ja recht gut- Nachteil nur, daß die > Platinen dann nicht mehr im warmen Gehäuse sind- das macht sich dann > bemerkbar, wenn man nicht den TK- Nullpunkt hat. Jein! Wenn (falls/solange) alle Baugruppen einen TK von null haben ist es egal. Erst wenn man den TK mehrerer Baugruppen zur gegenseitigen Kompensation ausnutzt wird die Einbaulage wichtig. Prosit!
2aggressive schrieb: > Wenn der Konstantstromgeber an die Wand (<1V Uce) gefahren wird gibts > unlösbare Probleme mit den SMY-Kennlinien. Deren Ugs (und die darus > folgende Uds beider Mosfets) wird unvorhersagbar wegdriften; > Folgeprobleme sind garantiert! Trotz einigen Bier noch eingefallen: Das hatten wir schon irgendwo im Laufe dieser Beitragsfolge geklärt-dieser Bereich "Uein = Ugs zu hoch -> Uce <1V" ist möglich, da ist der Eingangsspannungsbereich aber schon weit "überfahren", und der Zähler zeigt schon lange die höchste Zahl "2400" an- also ein Bereich in dem das alles nicht mehr interessiert, lediglich das Hochfahren aus dem überrissenen Zustand dauert länger.
2aggressive schrieb: >> Ich habe nicht vor, das DM2010 zu einer dermaßenen Konstanz zu bringen. > Nicht meine Meinung, aber auch nicht meine Entscheidung! Hmmm... eine gewisse Konstanz kann man ja erreichen- aber die ist ja von Hause aus nicht berauschend ! die Toleranzen sind irgendwo in der Beitragsfolge ja bereits gelistet (Beitrag vom 01.07.2022 10:57): "TK 0,03%/°C vom Endwert". Im Bereich 2 V wären das 0,03% von 2V = 0,6mV bei Temperaturänderung um 1°C. Die Auflösung der ANzeige ist 1mV. Der TK wäre also unter der letzten Stelle bei 1°C., bei Temperaturschwankungen von z. Zt. 10- 15°C wären da also schon 6 mV und mehr möglich. 2aggressive schrieb: > Seltsam, verbal trotzdem verstanden und kapiert! Technisch: leider > meinerseits nicht kapiert! Die Probleme waren: Steller FET2 auf einen niedrigen Ohmwert (>25 Ohm) gestellt -> Mit Nachkurbeln des Stellers 1 war ein Nullen bei Uein = 0,000 nicht mehr möglich, der Anzeige- Wert "sprang" kurz vor 0,000 weg, um etwa 5-15mV, und zwar jeweils in entgegengesetzter Richtung ! Der Wert 0,000 war überhaupt nicht mehr einstellbar. 2aggressive schrieb: > Wenn (falls/solange) alle Baugruppen einen TK von null haben ist es egal. > Erst wenn man den TK mehrerer Baugruppen zur gegenseitigen Kompensation > ausnutzt wird die Einbaulage wichtig. Problem ist, daß ich ja ALLE Einstellungen durchteste, sowie ALLE Spannungen/ Ströme erfasse. Und das sollte ja unter Betriebsbedingungen stattfinden. Tut es auch, aber nach jeder Änderung muß das Gehäuse zu, Einlaufzeit, usw. Darum mache ich das fürderhin auf einem Neben- Arbeitstisch.
So, Messungen gemacht. Ich habe festgestellt, daß es besser ist, erst den Eingangs- FET auf Ud einzustellen, und mit FET 2 auf Null nachzujustieren. Teil ging es gar nicht in umgekehrter Reihenfolge, weil sich die Werte gegenseitig beeinflussen. Erstes Meßblatt die bis heute früh eingestelle Ud = 17,2 V (etwas abweichung, 15 mV) Damit hatte ich heute früh in kühler Werkstatt -20 mV Differenz bei +2,000 V, die in 10 Minuten dann weg war., negativer Bereich 4 mV Differenz, Zweites Meßblatt Ud = 17,3 V an FET 1. Differenz bei Kaltstart und Warmlaufzeit kann ich noch nicht sagen. Jetzt ist auch die Stromwert richtig, der ist immer um 1,6 mA. Und der ändert sich nur sehr gering. Die Spannung Uds liegt bei 10V, wie im Datenblatt vorgeschlagen. Das ist gut, das kann ich dann mit dem MOSFET- Meßáufbáu gut nachvollziehen. Die Spannung Ud und die an den Sources. sind die einzigen Spannungen, die sich wesentlich ändern - Ud kann ich zw. 17,0 und 17,5 V einstellen. - Us ändert sich sehr stark, und zwar bei Eingangsspannungen -2,000 V , 0,000 V und +2,000 V Und- es ändert sich mit Ud FET 1 der Nullpunkt, um > 60mV pro 0,1V Erhöhung, das muß dann mit FET 2 nachgedreht werden, dabei ändert sich aber auch Ud am FET 1, es ist also ein wechselseitiger Abgleich nötig, bis die gewünschte Ud FET 1 erreicht ist.. Die Us hat aber immer 4kommanochwas, 6kommanochwas und 9kommanochwas Volt. Und das ändert sich kaum, die Einstellung der Ud um 0,1 V höher erhöhte die 3 Werte nur um 4-6 Millivolt ! Der befürchtete Zusammenbruch der Konstantstromquelle mit Uce des pnp- Si- Transis passiert nur bei starkem Überschreiten der Eingangsspannung- da zeigt das DMM aber nur den festgelegten max. Zählerwert 2200, und nach ENtfernen der Überspannung kriegt sich der V1 etwas langsamer wieder ein, weil er ja eben die noch aufs Gate geschmissene Elektronen- Ladung wegschippen muß. **************** Es ist also wirklich nur die Einstellung der beiden Steller nach Ud FET 1 möglich- alle anderen Änderungen sind viel zu gering für irgendwelche Abgleiche. **************** Und die Reihenfolge scheint 1. Steller FET1 (unterer Steller auf V1) auf eine vorgeschriebene Ud, 2. Nullen mit Steller FET2, (oberer Steller auf V1) 3. Ggf. Nachstellen -2,000 V (oberer Steller auf ADW) und +2,000 V (unterer Steller auf ADW) zu sein. Jetzt ist nur die Frage nach der besten Ud, bei der -hoffentlich- die Kaltstart- Drift und Temperaturstabilität am besten sind, idealerweise zusammenfallen. Die Messungen sind immer noch mit einem noch nicht gemessenen SMY51 erfolgt.
Überlegungen zum Ermitteln der richtigen Ud für beste Temperaturstabilität: Gegeben sind: 1. Ein konstanter Strom Id von 1,6 mA. 2. Eine konst. Ug ein von 6,8 V für den Nullpunkt 3. ein Rd, der geändert werden muß, um am Drain die beste Ud einzustellen. der Hersteller hat durch eine Transi- Konstantstromquelle einen Id von 1,6mA festgelegt. 4. Eine Ud, die davon beeinflußt wird. 5. Parameter ist die Temperatur, die z. B. für 3 Kennlinien 0°C, 25°C und 50°C beträgt. Wäre also die Funktion Ud = f(Rd), Parameter = Temp., Id = const. 1,6 mA, Ug = 6,8V. Irgendwo müßten die Kennlinien sich kreuzen. oder: 1. Ein konstanter Strom Id von 1,6 mA. 2. Eine konst. Ug von 6,8 V für den Nullpunkt 3. Die Temperatur, 0°C, 25°C und 50°C, die auf den MOSFET wirkt. 4. Eine Us, die davon beeinflußt wird. 5. Parameter ist Ud von 17,0 bis 17,5 V in 0,1V- Schritten Wäre also die Funktion Us = f(Temp), Parameter = Ud., Id = const. 1,6 mA, Ug = 6,8V.. Auch hier: Irgendwo müßten die Kennlinien sich kreuzen. Ich überlege jetzt... die Konstantstromquelle kompensiert den MOSFET- TK, aber nur an einem Punkt- eigentlich mßte es auch MIT der KSQ gehen, oder ??? D. h., ich müßte den Gleichspannungsverstärker nebst Konstantstromquelle nachbilden, oder auch die Baugruppe selbst für die Messung verwenden. Oder wäre was anderes ratsam, um den MOSFET mit einer fixen Angabe zu versehen, nach derr abgeglichen werden kann, zweckmäßigerweise Ud ? Meine Testschaltung ohne KSQ müßte ich nur weiter auflösend bemessen, um den "unteren" Bereich der Kennlinie um Id = 1,6 mA abzubilden. Dennoch brauche ich einen Rd, der ja das Stellelement ist, aber ob das ohne Konstantstromquelle einen brauchbaren Wert ergibt ?
Edi M. schrieb: > lediglich das Hochfahren aus dem überrissenen Zustand dauert länger. "lediglich"? Das betrachte zumindest ich als ein ernst zu nehmendes Problem. Edi M. schrieb: > 2aggressive schrieb: >> Seltsam, verbal trotzdem verstanden und kapiert! Technisch: leider >> meinerseits nicht kapiert! > > Die Probleme waren: Steller FET2 auf einen niedrigen Ohmwert (>25 Ohm) > gestellt -> Mit Nachkurbeln des Stellers 1 war ein Nullen bei Uein = > 0,000 nicht mehr möglich, der Anzeige- Wert "sprang" kurz vor 0,000 weg, > um etwa 5-15mV, und zwar jeweils in entgegengesetzter Richtung ! > Der Wert 0,000 war überhaupt nicht mehr einstellbar. An der Stelle hätte ich erst einmal die Ausgangsspannung des VV (also mit externem DMM) gemessen; was der A/D-Wandler im DM2010 daraus macht ist eine Folgebaustelle. Edi M. schrieb: > Der befürchtete Zusammenbruch der Konstantstromquelle mit Uce des pnp- > Si- Transis passiert nur bei starkem Überschreiten der Eingangsspannung- > da zeigt das DMM aber nur den festgelegten max. Zählerwert 2200, und > nach ENtfernen der Überspannung kriegt sich der V1 etwas langsamer > wieder ein, weil er ja eben die noch aufs Gate geschmissene Elektronen- > Ladung wegschippen muß. Nicht wegen Gate-Ladung, sondern der Folgeeffekt ist rein thermisch. Und kann hässlich lange dauern. https://thumb.mikrocontroller.net/tdqgXwjX35bIrheSel_wS5mpaVlubaj1ilDIHFByrz0/plain/https://www.mikrocontroller.net/attachment/568488/V1_Spannungen_Ud_FET_1_17_3_V_erstes_Geraet.bmp@jpg Delta-Ud am linken FET: 17,307V - 17,293V = 14mV Delta-Ud am rechten FET: 17,299V - 17,289V = 10mV zeigt: der Strom am rechten FET (1,57mA) sollte etwas höher eingestelllt werden, also den Trimmer einen Tick niederohmiger. NULL an der Frontplatte (muss im Moment nicht kosmetisch "mittig" sein!) ist dann natürlich ebenfalls nachzustellen. Edi M. schrieb: > Meine Testschaltung ohne KSQ müßte ich nur weiter auflösend bemessen, > um den "unteren" Bereich der Kennlinie um Id = 1,6 mA abzubilden. > Dennoch brauche ich einen Rd, der ja das Stellelement ist, aber ob das > ohne Konstantstromquelle einen brauchbaren Wert ergibt ? Es geht hier um den Drainstrom passend zu einem temperaurkoeffizienten +/-0 /Kelvin bei einer Uds von etwa 10V... meine Meinung: den Nachweiss das der TK sich unterhalb/oberhalb eines bestimmten Stromes positiv/negativ verhält sollte problemlos ohne KSQ zu vollbringen sein. Und bitte nicht total vergessen: Im DM2010 muss der TK beider MOSFETS im SMY51 nicht exakt =0,000 sein, sondern hauptsache beide Mosfets machen immer den gleichen Fehler, "schon" klappts mit dem VV.
2aggressive schrieb: > meine Meinung: den Nachweiss > das der TK sich unterhalb/oberhalb eines bestimmten Stromes > positiv/negativ verhält sollte problemlos ohne KSQ zu vollbringen sein. Der IST erbracht- Beitrag vom 26.08.2022 19:16 Im Moment funktioniert alles- selbst der Bereichsschalter spinnt nicht mehr, ich war dran, hatte die erste Ebene mit Unmengen Propanol geschrubbt, die Kontakte gerichtet, kann sein, daß das nur -wieder !!!- eine Anliegestelle zwischen 2 benachbarten Lötfahnen war. > der Folgeeffekt ist rein thermisch Bei nahezu keiner Last- irre. An der Stelle hätte ich erst einmal die Ausgangsspannung des VV (also mit externem DMM) gemessen; was der A/D-Wandler im DM2010 daraus macht ist eine Folgebaustelle. Der ADW arbeitet sauber- der soinnt nicht, der zeigt genau die vom V1 durchgelassene oder vergeigte Meßspannung an, aber muß eben bei Veränderungh am V1 auch nachgeglichen werden- Stichwort Symmetrie bei pos./ neg. Meßspannung, die wird dabei nämlich geschoben. Ich habe schon mal eine Uwechsel und eine Udreick durchgejagt, dachte, Diskriminatoren gleicht man ja auch auf Symmetrie ab, und: Wunderschöne, symmetrische Kurven, perfekte Abbildung (NF einige 10 Hz - 100 Hz) - leider nicht tauglich zum Abgleich- der Unterschied ist einfach zu gering. > zeigt: der Strom am rechten FET (1,57mA) sollte etwas höher eingestelllt > werden, also den Trimmer einen Tick niederohmiger. NULL an der > Frontplatte (muss im Moment nicht kosmetisch "mittig" sein!) ist dann > natürlich ebenfalls nachzustellen. Ich denke, das wird nicht klappen- der verschiebt dann den FET 1 wieder, und ziemlich weit, auch mit dem Balancer vorne, aber ich werd's nochmal machen, komme ja überall ran. Danke für Ihre Anregungen... werde ich mir alles nochmal durch den Kopf gehen lassen. Ich bleibe dran. Muß jetzt aber gleich los, malochen, in der Woche dann wieder, mobilerweise. Wenn Ihnen was einfällt- immer her damit ! Edi
Edi ist wieder QRV, Ich habe heute früh, weil schön kühl, gerade in der Werkstatt, schon wieder was gemacht. Und zwar den einzigen, maßhaltigen (der Hersteller-Kennlinie entsprechenden) SMY51 (von 14 Exemplaren !) reingesteckt, das geht in Sekunden, habe ja in VV und ADW alle "Käfer" auf DIL- Fassungen. Nochmal die Referenz nachgemessen- Au Backe, war etwas weg. Ok, die Referenz- Z- Diode ist nicht original, ist eine nromale Ausführung. Also nachgestellt auf 2,000 V. Dann die übliche Nullung am VV, nach etwas Warmlauf die Eichspannungen +2,000 V und -2,000 V nachgestellt. Messung VV ein: +/- 2,000 V, Ist ja klar, da ist kein Spannungsteiler vor. Messung VV aus bei +2,000 V und -2,000 V: +/- 1,999V. Messung VV ein bei 0,000 V: 0,000 V. Ist klar- das ist Eingang gegen GND. Messung VV aus bei 0,000 V: 0,005 V. Gegenprobe: Die Steller im VV auf auf Uaus = 0,000 gedreht: Jetzt zeigt die DMM- Anzeige 0,005. Dazu schrieb ich schon weit vorn: Der ADW bekommt für Anzeige Null KEIN 0,000 am Eingang, er setzt ja eine Spannung in eine Frequenz um. Die Spannung 2,000 V am ADW erzeugt die Frequenz 20000 Hz. Die Spannung 0,000 V ist aber nicht 00,000 Hz. Sondern 50. Kontrolle der Anzeigegenauigkeit mit Zähler. Normal sollten ein externer Zähler und der geräteeigene Zähler die gleiche Frequenz anzeigen- das tun sie (fast) Anzeige DMM/ Anzeige externer Zähler am Ausg. ADW: 2,000V = 20KHz 1,000V = 10KHz 0,2V = 2KHz 0,1V = 1 KHz 0,02V = 200 Hz Ab hier ist es nicht mehr so: 0,01V = 150 Hz 0.005V = 100 Hz 0,002V = 70 Hz 0,001V = 60 Hz 0,000V = 50 Hz. Damit ist eigentlich auch klar, warum die beiden MOSFET- Zweige bei Null- Anzeige nicht exakt gleich sein können- es ist ja eine Differenz nötig, um das Zähler- Null zu erreichen. WARUM das nun "da unten" (in den niedrigsten Spannungen) so ist... ist mir eher Wumpe, wenn's funktioniert. Ist übrigens bei beiden DM2010 so. Momentan scheint die Einschaltdrift und die Langzeit- Stabilität (Drift) schlechter zu sein, als mit dem vorher verwendeten SMY. Ich denke, der wird auch von dem maßhaltigen SMY abweichen, auch den werde ich mal messen. Als nächstes wieder also Meßmarathon bei verschiedenen Ud. Allerdings weichen ja Dank der St5romstabilisierung nur wenige Spannungen ab, ich denke, vielleoicht ist es nicht nötig,. ALLE zu erfassen, vor alen aber werde ich nun die Kaltstart- Differenz, die Warmlaufzeit und die Warm- Drift erfassen. Viel Differenz zw. unterer und oberer Ud ist nicht, etwa 17.0- 17,5 V waren es bisher- irgendwo dazwischen muß der thermisch optimale Punkt des VV liegen (der optimale, das muß nicht der sein, bei dem ALLE Werte am besten sind !).
Mit dem maßhaltigen SMY51 hatte ich nur auf Null und Eichspannungen abgeglichen, OHNE die Ud zu berücksichtigen, die lag nun so, wie es durch den anderen SMY bestimmt ist, meßmäßig bei 17,36V, also höher. Und- unstabile Verhältnisse. Kaltstart- Drift 30mV, E/A- Drift >10 mV, aber jedesmaö anders, Nulldrift 0-4mV. Ich habe nun wieder den Steller des 1. FETs, mit Nachstellen des zweiten, auf den Wert gesetzt, der sich mit dem vorigen SM;Y als gut erwies, nämlich 17,200 V. Und auch jetzt wieder: Gute Verhältnisse- die E/A- Drift ist jetzt 1-2 mV, Nulldrift 0-1 mV, Kaltstartdrift taste ich, gerade ausgeschaltet. Zum Vergleich: Die Kaltstart- Drift des NVA- Geräts ist etwa 3 mV, d. h. beim Einschalten zeigt es die Eichspannung 2,000 V mit 1,997 V an. Die Ud dieses Geräts war 17,15 V, Die Ud am FET 1 dürfte die bestimmende Größe zu sein, und irgendwo um 17,100 bis 17,300 V an FET 1 liegt der Wert für die optimale Funktion des VV, da muß ich vielleicht die Messungen noch viel feiner abstufen. Ich vermute, daß der beste Punkt für Ud, der sich finden läßt, dann auch mit dem TK- Nullpunkt übereinstimmt. Das finde ich schon bemerkenswert, daß kleinste Änderungen, wenige Millivolt bei 17 V Ud, schon solch gravierende Änderungen des Kaltstart-/ Einschalt- und Langzeit- Driftverhaltens ergeben, so daß man für den genauen Abgleich ein besser auflösendes Meßgerät benötigt, mit einem 3 1/2- stelligen Multimeter ist da nix zu löten.
Test mit maßhaltigem SMY51. Udrain (Ud) mit Drain- Steller an FET 1: -17,200V gegen +Ub. Steller an FET2: Eingestellt auf 0,000 V bei Eichung 0,000 V. Da das die Ud an FET 1 verschiebt, wechselseitige EInstellung. bis Ud FET1 = 17,200, und die Eichung 0,000 V auch stimmt. Die Spannungen am Transistor der Konstantstromquelle habe ich nicht mehr gemessen, die Änderungen sind ohnehin so gering, daß sie nicht für Einstellzwecke taugen. Die Differenz zwischen Ud1 und Ud2 habe ich ebenfalls nicht mehr gemessen, da offensichtlich Ud 1 der das gesamte Verhalten bestimmende Wert ist, der Wert von Ud2 differiert etwa um 5 mV, wie in allen vorherigen Messungen, und ist der Tatsache geschuldet, daß der ADW nicht 0,000 V für die Anzeige 0,000 V erwartet. Wichtig ist aber das Verhalten bei der Wahl der Ud, deren Änderung sich, wie aus den vorherigen Messungen ersichtlich, auf das Verhalten des DMM erheblich auswirkt. Für Ud FET1 = 17,200 V: Kaltstart- Anzeige: -2,000 V -> -1,984 V +2,000 V -> +1,970 V 0,000 V -> 0,000 V Nach 1 Minute: -2,000 V -> -1,999 V +2,000 V -> 1,991 V 0,000 V -> 0,000 V Ich wollte nach 20 Min. messen, hab's verpeilt, aber nach 1 Stunde: -2,000 V -> -2,000 V +2,000 V -> 2,000 V 0,000 V -> 0,000 V Warmstart, also aus- und gleich wieder eingeschaltet: -2,000 V -> -2,000 V +2,000 V -> 2,000 V 0,000 V -> 0,000 V Das sind schon recht zufriedenstellende Ergebnisse. Ich werde den Kaltstart + 20 Min. nochmal testen, wenn in 20 Min. die Eichspannungen stimmen, wie der Hersteller in den technischen Daten vorgibt, dann wäre die Kiste nahezu perfekt in Schuß. Mit der hohen Kaltstart- Abweichung und Warmlaufzeit ist das DM2010 wohl eher kein Gerät für den Service- Einsatz mit x Einsätzen, also ständigen Abschaltungen, Fahrten und Kaltstarts pro Tag, dafür ist es auch nicht klein genug, aber bestens geeignet für die Reparaturwerkstatt oder Produktions- Überwachungsanlagen, wo die Temperaturen meist nicht extrem schwanken, und es ohnehin lange Zeit eingeschaltet bleibt.
2aggressive schrieb: > Nicht wegen Gate-Ladung, sondern der Folgeeffekt ist rein thermisch. Und > kann hässlich lange dauern. Das "Überfahren" des Meßbereichs scheint den Oldtimer- Digitalvoltmetern nicht besonders zu schmecken- alle 3 Typen: ELPO "V524", WF "DM2010", und auch das Nordmende "DiVo3335" mögen das gar nicht, und kommen nur langsam von der Palme. Das DiVo läßt sich da schon richtig Zeit, aber nach Abbau der Über- Power arbeitet es wieder einwandfrei. M. E. ist das logisch- denn wenn auch die Ströme der Eingangs- Bauelemente weitgehend begrenzt sind, die Überspannung also keinen enorm hohen Strom erzeugen kann, an der jeweiligen Steuerelektrode ist ja doch erheblicher Dampf, der erst mal "runtergekühlt" werden muß, wenn das ein thermischer Effekt ist, oder eben mit Ladungsabbau, wenn es ein statischer Effekt ist.
Nachtrag: Neuer Kaltstart, die Sofort- Anzeigewerte Werte ähnlich wie vorher, die Eichwerte werden nach 25 Minuten erreicht. Hersteller- Vorgabe 15 Minuten, Da könnte ich evtl. noch feinstabstimmen: Ud in in 10 mV- Schritten ändern, bis die bestmöglichen Werte erreicht sind. Ud1 = 17,150 V mit dem ersten SMY51, sowie Ud1 = 17,2 V mit dem maßhaltigen SMY51 sind erst mal Anhaltswerte für eine Grundeinstellung. Und eine Grundeinstell- Vorschrift ist ja nun erarbeitet. Es wäre sicher möglich, die zeitraubende Prozedur "Ud einstellen, Kaltstart-, 1 Min.- und Warm- Werte bzw. Warmlaufzeit ermitteln" einzusparen, wenn man aus einer Meßschaltung den genauen Ud- Wert für den ersten FET im SMY51 gewinnen könnte. In jedem Falle braucht man ein Meßgerät, welches mindestens eine Stelle besser ist, als das DM2010- und mit den hier gewonnenen Richtwerten geht die Einstellung auch ohne aufwendigen FET- Meßaufbau.
Und noch ein Nachtrag: Die Stabilität ist jetzt gut- die Werte sind stabil, wie sie in der letzten Messung ermittelt wurden. Zum Abgleich habe ich die Eigenbau- "Verlängerungsplatine" verwendet, damit schwebt die jeweils aufgesteckte Bagruppe über dem Gerät, und bekommt Kühlung- nach dem Stecken der Baugruppe direkt auf ihre Fassung weichen die Eichwert- Anzeigen um ca 3 mV ab. Das habe ich schon bei vorherigen Messungen festgestellt. Da beim geschlossenen Gerät die Steller der Baugruppen nicht mehr erreichbar sind -die Original- Steller sowieso NUR auf einer Verlängerungsplatine stellbar sind- ist dann mit den Frontplatten- Stellern nachzujustieren. Das sind aber nur wenige Grad Drehung von der vorher justierten Mittelstellung. Es ist also schon eine Temperaturabhängigkeit des Geräts festzustellen, trotz der jetzt guten Werte. Vielleicht gibt es aber eine noch bessere Einstellung, bei der auch diese Differenz nicht mehr auftritt- dazu wäre eben eine noch feinere Abstufung der Ud- Änderung(en) mit anschließender Überprüfung der Kaltstart- und Warmwerte vonnöten. Werde ich wohl noch machen, ich werde dann einen Meßanschluß am Drain von FET1 anlöten, um nicht immer die Platine umstecken zu müssen, die Steller sind ja Dank den Ersatz durch die langen Präzisions- Steller, die "Seiten- Raketen" ja gut erreichbar, da brauche ich nur den Oberdeckel öffnen, da leuchten mir die orangen Teile schon entgegen..
Die Nacht über Testlauf in der Werkstatt, die sich deutlich abgekühlt hat. Das DM2010 #1 schlägt sich top: Drift nur um 1 der letzten Stelle ! Ein-/Ausschalt- Versatz ebenfalls 1 der letzten Stelle ! Nur die Warmlaufzeit -gestern ermittelt- ist höher (25 Min statt 15 Min.) Evtl. ist da mit Feinsttuning noch was zu machen, Testen der Einstellungen in Veränderung der Ud in 10mV- Schritten (etwa von 17,200 auf 17,290 V oder 17,210 V). Ansonsten ist das Gerät für die Werkstattverwendung bereits top ! Ich habe noch den vorher verwendeten SMY51 gemessen: Auch der war nicht maßhaltig, und liefert eine heftig hohe Verstärkung: Bei Ugs = 7 V sollte laut Hersteller- Kennlinie 2 mA Uds zu erwarten sein- dieser MOSFET liefert 9 mA !, Bei Ugs = 10 V sollte laut Hersteller- Kennlinie 10 mA Uds zu erwarten sein- dieser MOSFET liefert 18,2 mA ! Ich habe noch 2 SMY51 mit um 8 mA bei Ugs = 7 V, die restlichen 11 alle zw. 9 und 10,1 mA ! 1 Exemplar maßhaltig (Kennlinie entspricht in etwa der Herstellerkennlinie, nur leichte Abweichung), 2 Exemplare höhere Verstärkung, 11 Stück mit irre hoher Verstärkung- was ist da los ??? Was, zum Teufel, ist das für ein Effekt ?
Inzwischen wird es deutlich kühler- der Herbst kommt in Sicht. Die Werkstatt über die Woche ausgekühl, und die Eichwerte und Warmlaufzeit sind wieder... weit daneben. Nulleichung ist nur wenig daneben, 2- 6 mV, aber statt 2,000 sind 1,960 V Kaltstartwert, und nach einer Stunde sind es noch 1,991 V, Doch etwas viel. Irgendwo muß es einen Punkt geben, bei dem die Außentemperatur keine Rolle spielt, weil der TK Nullpunkt erreicht ist, bzw. genau kompensiert wird, ich hoffe, daß das auch auf die Eigenerwärmung des MOSFETs gilt. Wie geschrieben, die einzige Einstellung, die im DM2010 bei geringster Verstellung -im Mikrovolt- Bereich !- bereits große Änderungen der Stabilität bewirkt, ist die der Steller der MOSFET- Kreise im Gleichspannungsverstärker. Der zuerst eingestellte Wert war 17,300V Drainspannung am FET1 des Gleichspannungsverstärkers. Schlechte Langzeitstabilität nach Warmlauf, hohe Differenz Kaltstart und Warmgelaufen. Der nächst eingestellte Wert war 17,150V Drainspannung am FET1 des Gleichspannungsverstärkers. Gute Langzeitstabilität nach Warmlauf, aber hohe Differenz Kaltstart und Warmgelaufen. Der danach eingestellte Wert war 17,200 V. Sehr gute Langzeitstabilität nach Warmlauf, aber hohe Differenz Kaltstart und Warmgelaufen. Jetzt teste ich den Wert dazwischen, 17,175 V. Wie üblich, danach Nachgleich aller Eichspannungen. Diesmal reichte der Stellbereich der Kohle- Steller des ADW bei +2,000V nicht aus, aber diese bilden einen Spannungsteiler mit den Präzisions- Drahtstellern auf der Bedienteil- Platine und den Frontstellern, und da ist ein sehr weiter Nachstellbereich vorhanden, also noch viel Luft.
Bitte melde dich an um einen Beitrag zu schreiben. Anmeldung ist kostenlos und dauert nur eine Minute.
Bestehender Account
Schon ein Account bei Google/GoogleMail? Keine Anmeldung erforderlich!
Mit Google-Account einloggen
Mit Google-Account einloggen
Noch kein Account? Hier anmelden.














































































