Hallo zusammen, wollte mal fragen ob die einer von euch nutzt und dazu was sagen kann. Interessant in der Schaltung ist der NE592N14 ( Video Verstärker ). Gruß und Danke schon mal. bastler2022
Hobby B. schrieb: > Interessant in der Schaltung ist der NE592N14 ( Video Verstärker ). Rauschgenerator.
Hobby B. schrieb: > NE592 Wird schon funktionieren. Rauschwerte halten sich bei niedrigem Source-R in Grenzen (12µV bei BW=10MHz -> 4nV/SQRT(Hz) - nichts besonderes, ist aber schon ok für'n Anfang). Abblock-C wurde aber offensichtlich als vollkommen unwichtig erachtet, könnte also eher zu einem Oszillator mutieren als zu einem Verstärker ...
:
Bearbeitet durch User
Jens G. schrieb: > Abblock-C wurde aber offensichtlich als vollkommen unwichtig erachtet, Außer fehlenden Abblock-C, habt ihr noch andere Verbesserungs Vorschläge für diese Schaltung? Habe davon 2 PCBs und wollte die Loop Antenne mal aufbauen.
Hobby B. schrieb: > Interessant in der Schaltung ist der NE592N14 ( Video Verstärker ). Hatte ich auch schon mal überlegt zu holen. Wie groß willst du die angeschlossene Loop machen vom Durchmesser her? Wahrscheinlich gilt, je größer, um so besser. Vielleicht wäre es gut, zwischen Loop und Moduleingang noch einen Übertrager anzuschließen, z.B. 1:2 oder 1:4 und mal zu gucken, wie sich das auswirkt. Die Ausgangsimpedanz der Loop ist wahrscheinlich viel kleiner als die Eingangsimpedanz des Moduls. An der Stelle sieht man übrigens auch gerne eine Mantelwellensperre. Statt einer reinen Drahtloop kann man auch ein Koaxkabel mit mittig unterbrochenem Schirm anschließen und den Schirm am Modul erden bzw. auf Masse legen. Das soll angeblich elektrische Felder fernhalten. Andere sagen, es symmetriert das Signal... Kannst du zu dem Modul einen Schaltplan posten?
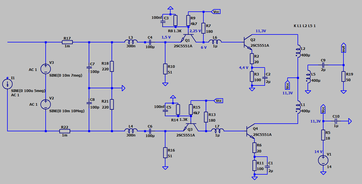
Das ist kein Bastel Thema, sondern ein billigst aufgebautes Fertigkauf-Modul aus China. Auf AliExpress und Co überschwemmen diese Module gerade den Markt. Als "NE 592 avtive Loop antenna" oder als AMLA-150 etc. Das fast 50 Jahre alte Signetics NE592 als Verstärker für eine Loop herzunehmen ist nichts Neues. Die Chinesen fluten derartige Aktivloops unter der Bezeichnung MLA-30 schon seit Jahren in Massen über die üblichen Online Shops. Diese MLA-30 hat zumindest noch eine sinnvolle Aussenbeschaltung und Ankopplung. Dieses besagte Teil besteht nur aus dem laut Applikation Note absoluten Minimum von notwendigen Bauteilen, um das NE592 zu betreiben. Ganze 4 Widerstände und ein Kondensator. https://www.b-kainka.de/Daten/Analog/ne592.pdf
:
Bearbeitet durch User
Al schrieb: > Das ist kein Bastel Thema, sondern ein billigst aufgebautes > Fertigkauf-Modul aus China. Im Moment habe ich davon 2 leere PCBs hier und wollte mal so eine Loop aufbauen. Deshalb hatte ich ja gefragt ob einer die hat oder kennt und dazu was sagen kann. Oder eine Empfehlung zur Modifikation dazu hat. Dirk schrieb: > Wie groß willst du die angeschlossene Loop machen vom Durchmesser her? Ja ich wollte da erstmal ca. 50cm im Durchmesser aus Kupfer dran machen. Dirk schrieb: > Vielleicht wäre es gut, zwischen Loop und Moduleingang noch einen > Übertrager anzuschließen, z.B. 1:2 oder 1:4 und mal zu gucken, wie sich > das auswirkt. Gibt es da auch eine Empfehlung zum Kernmaterial, für so einen Übertrager. Al schrieb: > Dieses besagte Teil besteht nur aus dem laut Applikation Note absoluten > Minimum von notwendigen Bauteilen, um das NE592 zu betreiben. Ganze 4 > Widerstände und ein Kondensator. Naja es hat auch noch einen Poti, das es Minimum ist sonst soweit richtig. Was sollte man den noch einplanen außer Abblock-C. Gruß und Danke schon mal für die Infos. bastler2022
Hobby B. schrieb: > Deshalb hatte ich ja gefragt ob einer die hat oder kennt und > dazu was sagen kann. Oder eine Empfehlung zur Modifikation dazu hat. Hier findest du einen Bericht und Schaltbilder über die von den Chinesen vertriebene MLA30 Aktivloop mit dem gleichen Baustein, aber mehr als nur vier Widerständen. In italienisch - Übersetzer einschalten. https://www.iz0kba.it/mla30/ Hier ein Link zur Beschreibung des hier zur Debatte stehenden Moduls: https://de.aliexpress.com/item/4000987524088.html
:
Bearbeitet durch User
Hobby B. schrieb: > Gibt es da auch eine Empfehlung zum Kernmaterial, für so einen > Übertrager. Im Zweifelsfall hängt das von der vorgesehenen Arbeitfrequenz ab.
Rainer W. schrieb: > Im Zweifelsfall hängt das von der vorgesehenen Arbeitfrequenz ab nicht nur im Zweifelsfall. Die Bandbreite eines HF-Trafos hängt von der zu transformierenden Impedanz, von der Wicklung, den magnetischen Eigenschaften des Kernmaterials, der Kernform, der Kerngröße und den parasitären Kapazitäten und der Streuung ab.
:
Bearbeitet durch User
Hallo erstmal, Danke für die Infos dazu. > Al schrieb: > Hier ein Link zur Beschreibung des hier zur Debatte stehenden Moduls: > https://de.aliexpress.com/item/4000987524088.html Ja ist ein ähnlichen Modul, kommt aber von der Schaltung her hin. PCBs die ich hier habe sind diese, aus dem Link. https://de.aliexpress.com/item/1005009232867906.html Rainer W. schrieb: > Hobby B. schrieb: >> Gibt es da auch eine Empfehlung zum Kernmaterial, für so einen >> Übertrager. > > Im Zweifelsfall hängt das von der vorgesehenen Arbeitsfrequenz ab. Wollte diesen dafür nutzen. Amidon Doppellochkern, außen 13 / 7 mm, innen 4 mm, Al: 8500, bis 30MHz Die vorgesehenen Arbeitsfrequenz der Loop wäre zwischen 100 kHz und 10 MHz.
Hobby B. schrieb: > Wollte diesen dafür nutzen. > Amidon Doppellochkern, außen 13 / 7 mm, innen 4 mm, Al: 8500, bis 30MHz Da AL Wert ist nur eine Hilfsgröße eines bestimmten Kerns zur Bestimmung einer Wicklungsinduktivität bei 10 kHz und sagt ansonsten nichts über die magnetischen Eigenschaften eines Ferritmaterials aus. Die Aussage "bis 30 MHz ist wertlos". Was als EMV Ferrit bei der Frequenz taugt, heißt noch lange nicht, dass das Material auch für einen Breitbandtrafo taugt. Ferrit ist ein unlineare Material dessen komplexwertigen magnetischen Eigenschaften wie µ'und Verluste µ'' mit Frequenz, Temperatur, Flux variieren. Besser du bennenst den Typen mit den Daten des Ferritmaterials, damit man dessen Tauglichkeit prüfen kann. Amidon/Fair-rite #73 Material ist z. B. für einen solchen Breitbandtrafo auf Doppellochkern recht gut geeignet.
:
Bearbeitet durch User
Ich hätte es jetzt erst mal mit einem FT50-43-Ringkern probiert. Für 0 bis 10MHz vielleicht 4 zu 8 Windungen. Am besten drei Drähte verdrillt und dann zwei davon für Sekundär in Reihe geschaltet (also "4:(4+4)"). Und schauen, was besser ist - mit oder ohne Übertrager. Vor einiger Zeit hatte ich mal überlegt, etwas ähnliches aufzubauen mit einem rauscharmen modernen Videoverstärker-OP. Die sind allerdings ganz schön teuer (so ca. 20€). Soll das Poti den Offset beseitigen? Poste doch mal den konkreten Schaltplan.
:
Bearbeitet durch User
Dirk schrieb: > Ich hätte es jetzt erst mal mit einem FT50-43-Ringkern probiert. > Für 0 bis 10MHz vielleicht 4 zu 8 Windungen Für einen Breitbandtrafo, der auch bis LW und MW empfangen soll ein vollkommen ungeeignetes Material. Die Permeabilität von 850 ist zu gering, um eine ausreichenden induktiven Widerstand der Primärwicklung bei tiefen Frequenzen zu erreichen.
:
Bearbeitet durch User
Al schrieb: > Die Permeabilität von 850 ist zu > gering, um eine ausreichenden induktiven Widerstand der Primärwicklung > bei tiefen Frequenzen zu erreichen. Das merke ich auch gerade! (Mittelwellensenderchen aus dem anderen Faden)
Dirk schrieb: > Soll das Poti den Offset beseitigen? > > Poste doch mal den konkreten Schaltplan Was für ein Offset? Hast du dich mal mit dem verweneten NE592 vertraut gemacht? Das Poti soll die Verstärkung justieren https://www.b-kainka.de/Daten/Analog/ne592.pdf Im Eingangsthresad ist die transparente Sicht auf dieLeiterplatte mit dem Verlauf der Leiterbahnen vom IC zu den Bauteilen. Etwas später und vorstehend nochmal eine Appnote mit der Minimalbeschaltung dieses einfachen Bausteins. Du wirst doch Superbastler genug sein mit dieser Info eine Schaltung aus 8 Bauelementen nachzuzeichnen.
:
Bearbeitet durch User
Die Chinesischen Online Händler verarbeiten oft das, was gerade billig und vorhanden ist. Ich gehe mal davon aus, dass große Posten von diesen alten NE592 Videoverstärkern im Halbleiter-Surplusmarkt verfügbar waren. Da liegt es nahe, sie in irgendeiner Form sinnvoll zu verwerten.
:
Bearbeitet durch User
Dass es eine sinnvolle Verwendung ist, ist doch ziemlich fragwürdig.
Ich denke es wird gerade Einiges durcheinandergwürfelt zum Thema Loop-Antennen. Es gibt im Prinzip 2 unterschiedliche Ansätze für Loops: (1) die abgestimmte Loop und (2) die Breitband-Loop. Eine abgestimmte Loop wird im Quasi-Leerlauf betrieben, d.h. ein Nachfolgeverstärker muss zur optimalen Ausnutzung der Signalenergie einen möglichst hohen Eingangswiderstand haben. Eine Breitband-Loop wird dagegen im Quasi-Kurzschluss betrieben, d.h. ein möglichst niedriger Eingangswiderstand der Folgestufe. Daraus folgt eigentlich schon, dass ein Übertrager am Eingang sinnloss ist, da die richtige Impedanz des Verstärkers schaltungstechnisch gelöst werden kann. Nach heutigen Maßstäben im Fall (1) z.B. eine JFET-Eingangsstufe als Source-Follower, im Fall (2) z.B. eine Transistorstufe in Basis-Schaltung. Die Verwendung von Impedanztransformatoren am Eingang (nicht am Ausgang) macht somit keinen Sinn. Insbesondere die vorgeschlagene Verwendung von Ferritmaterialien macht nur im Fall (1) Sinn und zwar nicht wegen der Impedanzanpassung sondern um die Feldlinien zu bündeln und dadurch die Baugrösse der Antenne zu verringern. Die hier mit dem NE592 dargestellte Schaltung wird als Breitband-Loop verkauft, daher nehme ich mal an, dass es um eine solche in diesem Thread gehen soll. So wie es auf den ersten Blick aussieht ist die Schaltung als Differenzverstärker ausgeführt, dessen hochohmiger Eingang mit einem Widerstandsnetzwerk (im niedrigen kohm-Bereich) niedergeknüppelt wird. Das funktioniert zwar, ist aber weit von einem Optimum entfernt. Bei der Ausführung einer breitbandigen Loop hat sich mittlerweile eine Grösse von 0,75m-1m durchgesetzt, ein klassischer Kompromiss zwischen Empfindlichkeit und Breitbandigkeit. Die Windungszahl variiert dabei zwischen 1 und 2 Windungen. Grundsätzlich gilt dabei: Lieber mehr Antennenfläche als mehr Windungen, der Grund ist die quadratisch (mit n²) bzw. linear (mit A) ansteigene Induktivität, welche die obere Grenzfrequenz einschränkt.
Hans schrieb: > Daraus folgt eigentlich schon, dass ein Übertrager am Eingang sinnloss > ist, da die richtige Impedanz des Verstärkers schaltungstechnisch gelöst > werden kann. Sinnlos ist er nicht, aber unter bestimmten Umständen unnötig. Man braucht ihn zum Beispiel zur symmetrischen Ankopplung, wenn danach ein unsymmetrischer Loop-Verstärker geschaltet ist. Bei einem streng symmetrischen Transimpedanzverstärker ( wie z.B.LZ1AQ oä) kann man darauf verzichten. Auch wenn galvanische Trennung gefordert ist, ist ein Übertrager nach wie vor sinnvoll.
Al schrieb: > Ich gehe mal davon aus, dass große Posten von diesen > alten NE592 Videoverstärkern im Halbleiter-Surplusmarkt verfügbar waren. Über 20 Jahre alte von Philips. Ziemlich ungewöhnlich.
Al schrieb: > ... Sinnlos ist er nicht, aber unter bestimmten Umständen unnötig. Man > braucht ihn zum Beispiel zur symmetrischen Ankopplung, wenn danach ein > unsymmetrischer Loop-Verstärker geschaltet ist. Bei einem streng > symmetrischen Transimpedanzverstärker ( wie z.B.LZ1AQ oä) kann man > darauf verzichten. > > Auch wenn galvanische Trennung gefordert ist, ist ein Übertrager nach > wie vor sinnvoll. Das ist natürlich sehr richtig. Ich bezog mich nur auf das Statement einer Impedanzanpassung, die braucht es nicht.
H. H. schrieb: > Über 20 Jahre alte von Philips. > > Ziemlich ungewöhnlich. Überhaupt nicht ungewöhnlich. Diese Industriestandard IC werden von ONSemi im SMD Gehäuse nach wie vor produziert. Von den Versionen im DIP14 Gehäuse gibt es große Überbestände im regulären Handel, so sind die z. B.auch noch bei Reichelt und sehr vielen Anderen Händlern weltweit im Lieferprogramm. https://www.reichelt.de/de/de/shop/produkt/video-ic_1-kanal_dip-14-13418 Auch der bau- und funktionsgleiche ua733 von Texas Instruments wird aktuell produziert.
:
Bearbeitet durch User
Da du hier ja oft dversuchst, den Bauteile Mufti zu spielen, hätte ich eine bessere Recherche von dir erwartet.
Al schrieb: > Da du hier ja oft dversuchst, den Bauteile Mufti zu spielen, hätte > ich > eine bessere Recherche von dir erwartet. Du bist ja sowas von auf dem Holzweg. https://www.mikrocontroller.net/attachment/691717/Loop.jpg
H. H. schrieb: > Ein ganz großer Experte... H. H. schrieb: > Du bist ja sowas von auf dem Holzweg. Kannst du solche Aussagen etwas mehr ausführen? Für mich als Mitleser ist nicht klar, welchem Punkt du genau widersprichst. Wenn du wenigstens ein zwei weitere Sätze spendieren würdest um zu erklären was du meinst wäre das hilfreich. Du hast das Bild der Platine gepostet, ok, welcher Punkt ist da der entscheidende? Dass Philips der Hersteller ist? Ist da ein Datecode auf dem IC den ich nicht verstehe?
Bernhard S. schrieb: > Dass Philips der Hersteller ist? Ja. > Ist da > ein Datecode auf dem IC den ich nicht verstehe? Sieht so aus. KW27 in 2000.
Es ist doch ziemlich ummaßgeblich, was auf dem Bild abgebildet ist. Die Chinesen posten viel. Fakt ist: NE592 in DIP 14 sind regulär im Markt. Die Rest-Bestände sind offenbar groß. Die Diskussion darüber was Hinz und Kunz für wahrscheinlich oder unwahrscheinlich halten ist für die Funktion der Schaltung irrelevant. Ich habe hier sogar noch NE592 von Signetics, bevor die Signetics von Philips > NXP > OnSemi übernommen wurde.
Hallo zusammen, Hans schrieb: > Die hier mit dem NE592 dargestellte Schaltung wird als Breitband-Loop > verkauft, daher nehme ich mal an, dass es um eine solche in diesem > Thread gehen soll. Ja es geht genau um diese Loop Antenne. Hans schrieb: > Schaltung als Differenzverstärker ausgeführt, dessen hochohmiger Eingang > mit einem Widerstandsnetzwerk (im niedrigen kohm-Bereich) > niedergeknüppelt wird. Das funktioniert zwar, ist aber weit von einem > Optimum entfernt. Was wäre denn an der Schaltung zu ändern um dem Optimum näher zu kommen.
Beitrag #8019631 wurde vom Autor gelöscht.
Diese Schaltung mit einem für den Zweck missbrauchten und denkbar ungeeigneten Uralt IC lässt sich nicht gesund beten. Die Schaltung der MLA-30 mit dem gleichen IC ist vorher schon gepostet und beschrieben. Da ist der Chip ausgereizt. Aber auch das ist eine schrottige Aktivloop. Man muss nicht jeden Mist aus China kaufen und glauben es gäbe da was zu optimieren. Wer eine vernünftige symmetrische Aktive Loop Schaltung sucht, Google nach: LZ1AQ
Man hat ein bisschen den Eindruck, Verleihnix und Automatix wollen dringen eine Schlacht mit "frischem Fisch" beginnen. Al schrieb: > Für einen Breitbandtrafo, der auch bis LW und MW empfangen soll ein > vollkommen ungeeignetes Material. Das kann man schon nehmen, bringt ein paar dB Einbuße im unteren f-Bereich. Zum Testen vernachlässigbar. Alternativ kann man zwei FT50-43-Kerne aufeinander kleben für doppelten AL-Wert. Auch ein FT50-77-Kern wäre möglich, wenn man ihn bekommt. Das 77er-Matrial ist aber für höhere Frequenzen nicht gut geeignet. Früher gab es rote Philips-Kerne, die man dafür gut nehmen konnte, habe nur leider die Typenbezeichnung nicht zur Hand (irgendwas mit Ferroxcube, TN14, Material 3E25, glaube ich) Hobby B. schrieb: > Was wäre denn an der Schaltung zu ändern um dem Optimum näher zu kommen. Dann noch mal meine Empfehlung, den Schaltplan aufzuzeichnen, wie er ist und hier einzustellen. Dann kann man systematisch Änderungsmöglichkeiten einzeichnen. Hast du die Antenne denn schon aufgebaut und getestet (also so, wie sie verkauft wurde)?
Mit den Ferriten ist das für einen Amateur, Laien, nicht E-Ing schon so eine Sache..?? Wer versteht die physikalischen Zusammenhänge und hat sie gelernt? Ein Übertrager für einen begrenzten Frequenzbereich ist schon machbar, aber.. Ist für Breitband und Frequenz (ich sag mal unter 30 MHz) viel µi und weniger Draht oder weniger µi und mehr Draht sinnvoller? Ich kann es nicht beurteilen. In meinem Amateurleben haben die in meiner Bastelkiste über Jahrzehnte angesammelten Ringkerne immer (auch ohne Verständnis :-) ) meine Erwartungen erfüllt. Das bewegte sich zwischen 7MHz und 144MHz, aber immer 'LOW Level'! Ich habe das immer nicht als so kritisch empfunden. Ich bin Amateur, da wird nicht erstmal um das letze '..zehntel dB' gekämpft, das muss erstmal funktionieren,... dann kann man immer nochmal weiter sehen. Dirk schrieb: > Hast du die Antenne denn schon aufgebaut und getestet Dann mach das mal! 73 Wilhelm
Dirk schrieb: > Man hat ein bisschen den Eindruck, Verleihnix und Automatix wollen > dringen eine Schlacht mit "frischem Fisch" beginnen. Man hat eher den Eindruck, ein beratungsresistenter Bastler, der noch nicht mal in der Lage ist anhand der ausreichend vorhandenen Information den Schaltplan dieses Moduls aus 8 Bauelementen aufzunehmen, möchte befreit von jedem Ballast der theoretischen Grundlagen einer Aktivloop eine Optimierung einer Schaltung erzwingen, bei der es nichts zu optimieren gibt. Dirk schrieb: > Dann noch mal meine Empfehlung, den Schaltplan aufzuzeichnen, wie er ist > und hier einzustellen. Verlange nicht von Anderen, den Schaltplan aufzuzeichnen. Zeichne ihn auf!
:
Bearbeitet durch User
Wilhelm S. schrieb: > Ich habe das immer nicht als so kritisch empfunden. Ich bin Amateur, da > wird nicht erstmal um das letze '..zehntel dB' gekämpft, Eigentlich gerade im (Kurzwellen-)DX-Amateurfunk ist es doch aber wichtig, insbesondere empfangsseitig, das letzte bißchen Signalstärke herauszukitzeln, möchte man möglichst oft Interkontinental-QSOs zustande bringen. Al schrieb: > Diese Schaltung mit einem für den Zweck missbrauchten und denkbar > ungeeigneten Uralt IC lässt sich nicht gesund beten. Die Schaltung der > MLA-30 mit dem gleichen IC ist vorher schon gepostet und beschrieben. Da > ist der Chip ausgereizt. Aber auch das ist eine schrottige Aktivloop. > > Man muss nicht jeden Mist aus China kaufen und glauben es gäbe da was zu > optimieren. +1. Ich erinnerte mich eben an ein Design eines Zähler-Eingangsverstärkers mit dem 592 -- das wäre evtl. eine sinnvollere Möglichkeit, die Restbestände noch zu verwerten (habe es selbst noch nicht ausprobiert): https://web.archive.org/web/20241013025853/http://www.sprut.de/electronic/pic/projekte/frequenz/frequen1.gif Nicht zu verwechseln übrigens mit dem NE/SE529 (Zahlendreher), einem Komparator, der ebenfalls mal von ELV in einem 50-MHz-Frontend verwendet wurde (siehe ELV journal 35, 1984, S. 32 ff.).
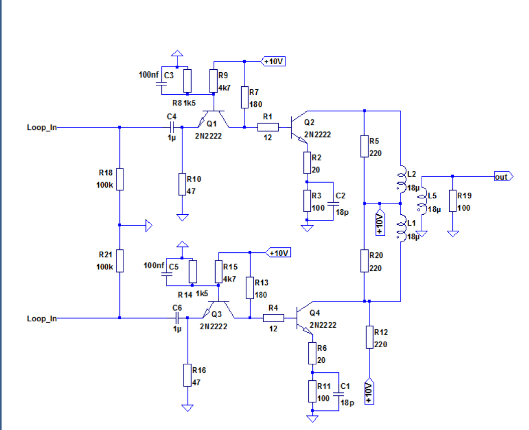
Hobby B. schrieb: > Hans schrieb: >> Schaltung als Differenzverstärker ausgeführt, dessen hochohmiger Eingang >> mit einem Widerstandsnetzwerk (im niedrigen kohm-Bereich) >> niedergeknüppelt wird. Das funktioniert zwar, ist aber weit von einem >> Optimum entfernt. > > Was wäre denn an der Schaltung zu ändern um dem Optimum näher zu kommen. Das mit dem Ändern ist so eine Sache. Aus einem Kompromiss-Design etwas Hochkarätiges zu machen wird kaum gehen. Trotzdem rate ich dazu es erst einmal mit dem schon gekauften Teil zu versuchen, Erfahrungen zu sammeln, zu experimentieren um vor allem später vergleichen zu können. Der Verstärker mit dem NE592 tut ja, ist total simpel und es geht nicht viel falsch zu machen, mit den gesammelten Erfahrungen würde ich mich dann an etwas Professionelles wagen. Für Dein Vorhaben Breitbandloop ist der schon mehrfach zitierte Ansatz von LZ1AQ (Rufzeichen des Designers) absolut zu empfehlen. Hinzu kommt, dass dieser Vorverstärker bestens dokumentiert ist und zwar sowohl von der theoretischen als auch von der praktischen Seite. Aber Vorsicht, auch davon gibt es China-Klons bei Ali, Amazon, Temu etc. denen ich sehr vorsichtig begegnen würde. LZ1AQ hat für diese Loop eine eigene Webseite auf der es sich lohnt zu recherchieren: https://www.lz1aq.signacor.com/. Dieser Verstärker kann auch direkt beim Designer gekauft werden, er liefert tasächlich schnell und zuverlässig und das Teil mit all seinen Möglichkeiten ist definitiv sein Geld wert. Zu Deiner Frage, so wird es ein professionelles Design: 1. Niederohmige Eingangsstufe (2-6 Ohm) 2. Eingangsstufe symmetrisch ausführen (das hält elektrische Störgrössen auch ohne Schirmung der Loop fern) 3. Danach eine kräftige Treiberstufe als Impedanzwandler 4. Darauf ein Balun auf Empfängerimpedanz (zB 50 Ohm) 5. Darauf achten dass die Loop möglichst Kapazitäts- und Induktivitätsarm angeschlossen wird (wegen der oberen Grenzfrequenz)
:
Bearbeitet durch User
Da man ja hier auf Verstärker mit alten Teilen (NE592, MC1350 ...), kann ich auch noch die alten INA-02184/02186 empfehlen, siehe: https://www.pa0fri.com/Ant/Active%20antenna/Active%20receiving%20%20loop%20antenna%20eng.htm Vielleicht gibt es da auch aktuelle Teile mit gleichen oder gar besseren Eigenschaften.
Dirk schrieb: > Kannst du zu dem Modul einen Schaltplan posten? Das sollte es etwa sein. LED und Vorwiderstand habe ich weggelassen.
Hallo zusammen, danke für die ganzen Infos zu dem Thema und den Links. Sobald die ICs da sind, werde ich die Loop mal aufbauen. Im Moment habe ich ja nur die beiden PCBs für eine solche Antenne hier, hatte ich ja schon geschrieben. Deshalb hatte ich ja oben auch gefragt ob die einer hat und dazu etwas sagen kann. Die weiteren Fragen nach möglichen Optimierungen sind durch den Thread hier entstanden. Gruß bastler2022 Al schrieb: > Man hat eher den Eindruck, ein beratungsresistenter Bastler, der noch > nicht mal in der Lage ist anhand der ausreichend vorhandenen Information > den Schaltplan dieses Moduls aus 8 Bauelementen aufzunehmen, möchte > befreit von jedem Ballast der theoretischen Grundlagen einer Aktivloop > eine Optimierung einer Schaltung erzwingen, bei der es nichts zu > optimieren gibt. Das lasse ich mal unkommentiert.
Grad habe ich mich, mit dem MC1350 etwas befasst. So schön die hohe Verstärkung auch klingen mag und die Möglichkeit eine Verstärkungsregelung via AGC oder per Hand zu haben, darf man die geringe IP3 nicht außer acht lassen. Fazit: Man kann sich ja mal spielen damit...der Aufwand ist gering.
Hans schrieb: > So wie es auf den ersten Blick aussieht ist die > Schaltung als Differenzverstärker ausgeführt, dessen hochohmiger Eingang > mit einem Widerstandsnetzwerk (im niedrigen kohm-Bereich) > niedergeknüppelt wird. So hochohmig finde ich den Eingang gar nicht. Egal ob als NE592 oder ob als uA733... Al schrieb: > Auch der bau- und funktionsgleiche ua733 von Texas Instruments wird > aktuell produziert. Jepp. Nur das J-Package wurde schon eingestampft.
Selbst die NE592N im DIP14 Gehäuse reichen noch eine Weile https://www.oemsecrets.com/compare/ne592n
:
Bearbeitet durch User
Kennst du eigentlich den YooFab-Loopantennen-Amp? https://www.yoofab.com/kits/schematic-antenaloop.webp https://www.yoofab.com/kits/antennaLoop/ Der besteht eigentlich nur aus einer symmetrischen Eingangsstufe mit zwei Transistoren in Basisschaltung und ein bisschen Hühnerfutter drumherum. Führt ein bisschen vom NE592 weg, will das aber trotzdem mal gepostet haben. Dann findet sich in diesem PDF noch eine interessante Schaltung zum Thema, hier mit OpAmp AD8009, auf Seite 3. https://www.dd1us.de/Downloads/comparison%20active%20magnetic%20loop%20antennas%200v1.pdf Hier ist auf Seite 8 ebenfalls eine OpAmp-Schaltung, diesmal mit LT1028: https://www.qrpforum.de/index.php?attachment/9157-marco-bruno-ik1odo-loop-pdf/ Und hier gibts ab Seite 41 noch ein paar Schaltpläne und weitere Infos zu Breitbandloops: https://www.dl4zao.de/_downloads/Whip_und_Loop_Aktivantennen_fuer_den_Empfang.pdf
Na da hast du schon eine Menge von Realisierungsvorschlägen gefunden, die sicher nicht schlechter sind als die hier zur Debatte stehende NE592 Minimallösung. noch mehr Stoff: https://de.scribd.com/document/797106268/Modified-M0AYF-Loop-Amplifier https://www.7l4iou.com/2025/03/small-loop-amp-lz1aq-vs-2sc18152sa105.html
:
Bearbeitet durch User
Herbert Z. schrieb: > Grad habe ich mich, mit dem MC1350 etwas befasst. So schön die > hohe > Verstärkung auch klingen mag und die Möglichkeit eine > Verstärkungsregelung via AGC oder per Hand zu haben, darf man die > geringe IP3 nicht außer acht lassen. > Fazit: Man kann sich ja mal spielen damit...der Aufwand ist gering. Über Großsignalfestigkeit und Rauschen wurde ja noch gar nicht diskutiert. Da wird es dann richtig spannend... :)
Rick schrieb: > So hochohmig finde ich den Eingang gar nicht. > Egal ob als NE592 oder ob als uA733... Im Vergleich zu anderen Standard-OPs ist das sicher richtig, aber für eine Loop, die im Kurzschluss betrieben werden sollte ist es ziemlich unbrauchbar. Dazu kommt dann noch das Widerstandsnetzwerk am Eingang, das macht doch so keinen Sinn für eine Loop.... Dann ist da noch der Ausgang, besser wäre es dort ein Balun zu nehmen, den einen Ausgang in der Luft hängen zu lassen ist doch auch nicht unbedingt professionell. Hinzukommt, dass der Eingangswiderstand von der Verstärkung abhängt wie (un-)praktisch. Und das Gain 2 ist auch nicht beschaltet, sollte aus Symmetriegründen eigentlich den gleichen Wert haben wir Gain 1. Es ist schon der Wurm drin. Aber es ist genug gemeckert. Das Ding wird irgendwie tun und Alternativen sind schon genug genannt worden. @bastler2022: das hier ist alles keine Kritik an Dir, ich finde Dein Eingangsposting sehr wertvoll. Es hat mir Spassgemacht bei dem Ding tiefer ins Detail einzusteigen man lernt immer dazu.
Hans schrieb: > @bastler2022: das hier ist > alles keine Kritik an Dir, ich finde Dein Eingangsposting sehr wertvoll. > Es hat mir Spassgemacht bei dem Ding tiefer ins Detail einzusteigen man > lernt immer dazu. Alles gut, hatte ja auch extra gefragt ob das Teil einer nutzt und oder dazu was sagen kann. Habe im Moment ja nur die 2 leeren PCBs davon hier und warte noch auf die ICs, dann bau ich trotzdem mal eine davon auf. Hans schrieb: > Über Großsignalfestigkeit und Rauschen wurde ja noch gar nicht > diskutiert. Da wird es dann richtig spannend... :) Ja das glaube ich gern, eventuell hab ich dann die Loop aufgebaut und kann selber dazu kleine Tests machen. Dirk schrieb: > Kennst du eigentlich den YooFab-Loopantennen-Amp? > Führt ein bisschen vom NE592 weg, will das aber trotzdem mal gepostet > haben. Auch hier mal Danke für eure Infos.
Hobby B. schrieb: > Auch hier mal Danke für eure Infos. Gerne! In der Zwischenzeit hatte ich noch ein paar Links rausgesucht, die hänge ich einfach unten an und wenn du Bock hast, kanns du mal drüberschauen (die Seite von PA0FRI gibt aus meiner Sicht einen sehr guten praktischen Überblick, s.u.). VG ---------------------- Beitrag aus dem QRP-Forum: https://www.qrpforum.de/forum/index.php?thread/7125-unabgestimmte-breitbandloop-kurzer-erfahrungsreport/&pageNo=3 https://www.qrpforum.de/index.php?attachment/10612-koaxloop-symmetrisch-jpg/ (MMICs + Leitungstreiber OPA2674) ---------------------- HF Active Loop Antenna: https://www.mikrocontroller.net/attachment/334874/HF_Active_Loop_Antenna.pdf (ob die beiden BC547 hier eine gute Wahl sind in Bezug auf die obere Grenzfrequenz?) ---------------------- PA0FRI's ACTIVE LOOP ANTENNA - Experiments with various amplifiers.: https://pa0fri.com/Ant/PA0FRI%27s%20actieve%20antenne/PA0FRI%27s%20active%20loop%20antenna.htm u.a. mit MC1350P für 0 bis 70MHz (dort kann man, glaube ich, auch fertige Platinen beziehen) (AD603 wäre wahrscheinlich rauschärmer als MC1350P!?) PA3GZK's WIDE BAND ACTIVE LOOP RECEIVING ANTENNA: https://pa0fri.com/Ant/Active%20antenna/Active%20receiving%20%20loop%20antenna%20eng.htm ----------------------- Originalbeitrag ArnoR: Beitrag "Re: Kleine aktive Magnetloop-Breitbandantenne" dort ferner: https://www.mikrocontroller.net/attachment/527778/geschirmteLoop.png (Norton Verstärker nach DJ1HE) und: Beitrag "Re: Kleine aktive Magnetloop-Breitbandantenne" (mit FT50-43 und Video-OPV EL2125, asymmetrisch verschaltet) ----------------------- WellGood Loop History: https://www.george-smart.co.uk/projects/wellgood-loop/wellgood-loop-history/ https://www.george-smart.co.uk/wordpress/wp-content/uploads/2017/01/WGL_Schematic.png (verwendeter Kerntyp: BN73-302)
:
Bearbeitet durch User
Dirk schrieb: > In der Zwischenzeit hatte ich noch ein paar Links rausgesucht Sind ein paar Interessante Sachen dabei, danke Dir.
Hab da noch was zu den Magnetic Loops von Helmut Bensch (DL4KCJ), siehe Anhang. Insbesondere die abgeschirmte #3 ist bei heutigen Störfeldern durch Schaltnetzteile verschiedenster Art für die Innenraumnutzung sehr zu empfehlen. Ja, das elektrische Nahstörfeld ist abschirmbar, was schon unsere Altvorderen wussten und deshalb einige (Röhren-)Radios abgeschirmte Ferritantennen hatten. Man muss nur aufpassen, dass konstruktiv die nichtmagnetische Abschirmung keine Kurzschlusswindung für die aktive Windung darstellt. Wie in #3 also dargestellt, dass der Außenleiter der Koaxleitung nur einseitig mit einer ungestörten Masse (PE ist dafür praktisch nicht geeignet, nur eine eigene Erderverbindung) verbunden ist.
Sandra schrieb: > Hab da noch was zu den Magnetic Loops von Helmut Bensch (DL4KCJ), siehe > Anhang. Danke
Sandra schrieb: > Helmut Bensch (DL4KCJ) Das ist doch der geschätzte OM, der früher(tm) mal kleine Loops für untere Kurzwelle (ab 160 m IIRC) mit laut seiner Angabe 98 % Wirkungsgrad im Sendebetrieb in seinem Shop anbot. Mit ca. 1m Durchmesser und einer süßen kleinen Spule in Reihe zur Loop, liebevoll aus HF-Litze gewickelt... Wenn man mal was von Strahlungswiderstand etc. gehört hat, ist das ein Anlass für ROTFL :-D
Johannes F. schrieb: > Sandra schrieb: >> Helmut Bensch (DL4KCJ) > > Das ist doch der geschätzte OM, der früher(tm) mal kleine Loops für > untere Kurzwelle (ab 160 m IIRC) mit laut seiner Angabe 98 % > Wirkungsgrad im Sendebetrieb in seinem Shop anbot. Mit ca. 1m > Durchmesser und einer süßen kleinen Spule in Reihe zur Loop, liebevoll > aus HF-Litze gewickelt... Wenn man mal was von Strahlungswiderstand etc. > gehört hat, ist das ein Anlass für ROTFL :-D Kenne die "Anpreisungen" von Helmut Bensch zwar nicht, aber jede Sende-Antenne mit einem (V)SWR nahe 1 hat einen Wirkungsgrad von nahe 100%. Was dann durch positiven oder negativen Antennengewinn letztlich wirklich an richtungsorientierter, effektiv abgestrahlter Leistung erzeugt werden kann, steht auf einem anderen Blatt. Zumindest hat Helmut Bensch mit seinen Versuchen und Testaufbauten eigentlich bekannte Prinzipien (nochmals) nachgewiesen. Die gegen das E-Feld abgeschirmte Ferritstab-Antenne mit zuschaltbarere Teleskop-Antenne für den Empfang des E-Feldes sollte jeder Funkamateur vom "Fuchsjagd-Peilempfänger" kennen. Aber egal, man muss für solch eine Behelfs-Antenne, wie die Magnetic Loop, in seiner eigenen Umgebung eigene Erfahrungen sammeln. Ist ja nicht schwer, aus 1...2m Ecoflex 15 Koaxkabel einen Ring zu formen und verschieden Verstärker und Ankoppelungen zu realisieren. Wer es kann, kann da dann auch Messergebnisse vergleichen. Wer keine geigneten Messgeräte dafür hat, wie ich, kann zumindest Hörvergleiche anstellen.
Sandra schrieb: > Kenne die "Anpreisungen" von Helmut Bensch zwar nicht, aber jede > Sende-Antenne mit einem (V)SWR nahe 1 hat einen Wirkungsgrad von nahe > 100%. Autsch. Eine Dummy Load hat also demnach auch einen Wirkungsgrad von 100 Prozent? :-D VSWR nahe 1 bedeutet lediglich Leistungsanpassung, also dass (nahezu) keine Leistung von der Antenne zurück in den Sender reflektiert wird. Das sagt aber noch gar nichts darüber aus, welcher Anteil der in der Antenne umgesetzten Leistung wirklich auch effektiv abgestrahlt wird. Im Modell sind dafür Strahlungs- vs. Verlustwiderstand maßgeblich. Was im Bereich kurzer Wellenlängen (VHF aufwärts) unproblematisch ist, stellt bei Wellenlängen vom unteren KW-Bereich abwärts ein großes Problem dar. Z.B. auf 630 m ist es schon ein hohes Ziel, einen Wirkungsgrad von mehr als 1 Prozent zu erreichen. Auch bei einem VSWR von 1, das ist nämlich vergleichsweise einfach zu erreichen.
:
Bearbeitet durch User
Jetzt gibt es eine ganze Reihe von Lösungen für eine Breitbandloop-Antenne, mir scheint es sinnvoll noch einmal die Anforderungen an einen Loop-Verstärker und die Konstruktion der Loop Antenne aufzulisten. Manche Designs werden auf bestimmte Parameter gezüchtet, andere sind eher universell. Es bleibt jedem selbst überlassen, was ihm/ihr wichtig ist und was u.U. anders gemacht oder sogar vernachlässigt werden kann. Die Liste kann nicht vollständig sein, aber vielleicht haben wir am Ende so etwas wie einen "Anforderungskatalog" an die ultimative Breitbandloop? 1. Breitbandigkeit Breiter Frequenzbereich mit gleichbleibender Empfindlichkeit. Sinnvoll und machbar für LW/MW/KW-DX sind 100kHz-30MHz. Erreichbar durch entsprechende breitbandige Verstärker und möglichst geringe Kapazitäten/Induktivitäten zwischen Loop und Verstärkereingang. 2. Empfindlichkeit Eigenschaft der Antenne möglichst schwache Signale aus dem Rauschen herauszufischen. Ist quasi äquilvalent zu niedrigem Rauschen des Verstärkers, da nur dieser zusätzliches Rauschen einbringt. Das ist erreichbar durch konsequente Bauteile-Auswahl und clevere Arbeitspunkteinstellung für niedriges Strom- bzw. Spannungsrauschen. 3. Großsignalfestigkeit Eigenschaft der (aktiven) Antenne hohe Signalpegel (von 1,2 oder mehr Sendern gleichzeitig) zu verarbeiten ohne nichtlineare Eigenprodukte zu erzeugen. IP3-Punkte von Verstärkern bei > +40dBm sind heute machbar und üblich. 4. Symmetrie Von einer Breitbandloop kann erwartet werden, dass Sie unempfindlich gegen elektrische Störer ist. Wesentlich hierfür ist ein symmetrisches Design von sowohl der eigentlichen Loop als auch dem Verstärker. Hier gibt es bei einigen der zitierten Design erhebliche Abweichungen. 5. Eingangswiderstand Eine Breitband-Loop wird im Kurzschluss betrieben, der Verstärker muss daher einen möglichst geringen Eingangswiderstand haben und gleichzeitig einen der Empfängerimpedanz angepassten Ausgangswiderstand. Hier spricht vieles für ein Transimpedanz-Design.
Sandra schrieb: > aber jede > Sende-Antenne mit einem (V)SWR nahe 1 hat einen Wirkungsgrad von nahe > 100%. Darüber solltest du nochmal meditieren.
Al schrieb: > Sandra schrieb: >> aber jede >> Sende-Antenne mit einem (V)SWR nahe 1 hat einen Wirkungsgrad von nahe >> 100%. Mit einer Sendeantenne ist sicher kein Dummy-Load gemeint. Eine Sendeantenne welcher auf ihrer Resonanzfrequenz ein VSWR Nahe 1 hat ist perfekt angepasst und sollte einen Wirkungsgrad von nahe 100% der Leistung haben die am Fußpunkt nach dem Koaxialkabel eingespeist wird. Von Antennen welche falsch aufgebaut sind reden wir nicht. Richtantennen produzieren sogar einen Gewinn bezüglich der Strahlungskeule. Natürlich gibt es auch breitbandig angepasste Antennen (zur Not Antenne bei Antennenverbot) die heißen Dummy-Load-Antenne. Habe ich eine unter Dach. Die ist immer gut angepasst , hat aber einen dürftigen Wirkungsgrad ...aber besser als nix. Nix für ungut!
:
Bearbeitet durch User
Herbert Z. schrieb: > Mit einer Sendeantenne ist sicher kein Dummy-Load gemeint. Achso, es geht bei euch also danach, was draufsteht? :-D Es gibt in der "realen Welt" (leider) weder "ideale Sendeantenne" noch "ideale Dummy Load", sondern nur alles dazwischen. Herbert Z. schrieb: > Eine Sendeantenne welcher auf ihrer Resonanzfrequenz ein VSWR Nahe 1 hat > ist perfekt angepasst und sollte einen Wirkunggrad von nahe 100% der > Leistung haben die am Fußpunkt nach dem Koaxkabel ankommt. "Sollte". Dieses "sollte" gilt z.B. bei fachgerecht gebauten Full-size-Dipolen ab Kurzwelle aufwärts näherungsweise. Ganz und gar nicht gilt deine Aussage bei Magnetic Loops und anderen Behelfsantennen, insbesondere bei Wellenlängen größer als KW. Wer soetwas behauptet, hat sich noch nie mit der Theorie solcher Antennen beschäftigt. Herbert Z. schrieb: > Richtantennen > produzieren sogar einen Gewinn bezüglich der Strahlungskeule. Bei VHF und darüber. Im Sub-KW-Bereich haben Antennen üblicherweise "Gewinne" kleiner 1, in dB ausgedrückt negativ.
Herbert Z. schrieb: > Mit einer Sendeantenne ist sicher kein Dummy-Load gemeint. > Eine Sendeantenne welcher auf ihrer Resonanzfrequenz ein VSWR Nahe 1 hat > ist perfekt angepasst und sollte einen Wirkungsgrad von nahe 100% der > Leistung haben die am Fußpunkt nach dem Koaxialkabel eingespeist wird. Wer hat dir denn diesen VSWR Unsinn erzählt? Ein VSWR nahe 1 zeigt lediglich an, dass vom Kabel keine reflektierte Leistung zurückkommt. Daraus darf man nicht schließen, dass alles, was nicht zurückkommt auch abgestrahlt wird. Wirkungsgrad Verluste der Antenne Kabelverluste Erdverluste disspieren Energie und sorgen ggf. für ein VSWR nahe 1
Johannes F. schrieb: > Ganz und gar nicht gilt deine Aussage bei Magnetic Loops und anderen > Behelfsantennen, insbesondere bei Wellenlängen größer als KW. Davon war nicht die Rede. Johannes F. schrieb: > Wer soetwas behauptet, hat sich noch nie mit der Theorie solcher > Antennen beschäftigt. wer was behautet...und wo jetzt? Johannes F. schrieb: > Im Sub-KW-Bereich haben Antennen üblicherweise > "Gewinne" kleiner 1, in dB ausgedrückt negativ. Das erzähl mal einer KW- Richtantenne... Nix für Ungut...
Al schrieb: > Erdverluste Kannst das messen? Dass eine Antenne an der Küste besser funktioniert weiß Maxi der Lizenz machen will auch. aber mal im Ernst. Ich habe keinen Bock aufs "Erbsenzählen". Wenn ich mit 5 Watte und einer mag Loop unter Dach auf 20m und CW nach Boston funke ,dann kann ich nur über Theoretiker lachen. Dann habe ich Spass beim funken und der Rest ist mir scheißegal. MfG Fertig!
Herbert Z. schrieb: > Davon war nicht die Rede. Doch, davon war in meinem obigen Beitrag sehr wohl die Rede: Johannes F. schrieb: > Das ist doch der geschätzte OM, der früher(tm) mal kleine Loops für > untere Kurzwelle (ab 160 m IIRC) mit laut seiner Angabe 98 % > Wirkungsgrad im Sendebetrieb in seinem Shop anbot. Herbert Z. schrieb: > wer was behautet...und wo jetzt? Ich beziehe mich auf folgende Behauptung: Sandra schrieb: > jede > Sende-Antenne mit einem (V)SWR nahe 1 hat einen Wirkungsgrad von nahe > 100%. Herbert Z. schrieb: > Eine Sendeantenne welcher auf ihrer Resonanzfrequenz ein VSWR Nahe 1 hat > ist perfekt angepasst und sollte einen Wirkungsgrad von nahe 100% der > Leistung haben die am Fußpunkt nach dem Koaxialkabel eingespeist wird. Diese Aussage ist in ihrer Allgemeinheit falsch.
Herbert Z. schrieb: > Johannes F. schrieb: >> Im Sub-KW-Bereich haben Antennen üblicherweise >> "Gewinne" kleiner 1, in dB ausgedrückt negativ. > > Das erzähl mal einer KW- Richtantenne... Ich schrieb "Sub-KW". Was die Silbe "sub" bedeutet, ist dir bekannt?
Herbert Z. schrieb: > Ich habe keinen Bock aufs "Erbsenzählen". Wenn ich mit 5 Watte und > einer mag Loop unter Dach auf 20m und CW nach Boston funke ,dann kann > ich nur über Theoretiker lachen. Dann habe ich Spass beim funken und der > Rest ist mir scheißegal. Joa, alles klar. Das bestätigt dann typische Klischees über (heutige) "Funkamateure".
Johannes F. schrieb: > Diese Aussage ist in ihrer Allgemeinheit falsch. Gut, dann mache deine Diplomarbeit darüber aber glaub mir die Praxis ohne Messlabor und Ballast im Kopf ist viel schöner.
Herbert Z. schrieb: > Wenn ich mit 5 Watte und > einer mag Loop unter Dach auf 20m und CW nach Boston funke ,dann kann > ich nur über Theoretiker lachen. Sorry, du bist doch der Theoretiker mit der Aussage: Herbert Z. schrieb: > Eine Sendeantenne welcher auf ihrer Resonanzfrequenz ein VSWR Nahe 1 hat > ist perfekt angepasst und sollte einen Wirkungsgrad von nahe 100% haben dumm nur, dasseine Theorie falsch ist.
Herbert Z. schrieb: > Gut, dann mache deine Diplomarbeit darüber aber glaub mir die Praxis > ohne Messlabor und Ballast im Kopf ist viel schöner. Du kannst das sogar in der Praxis beobachten, wenn du eine Antenne für die MW- oder LW-Bänder bauen willst. Da kannst du dir wunderschöne Loops oder spulenverlängerte Dipole zusammenbauen, exakt an 50 Ohm anpassen und mit einem VSWR von 0,9997 eine Sendeleistung von 1 Kilowatt einspeisen. Und wenn man sich sehr geschickt anstellt, ergibt das dann z.B. 20 mW effektiv abgestrahlter Sendeleistung. Alles bei optimaler Leistungsanpassung zwischen Sender und Antenne.
Al schrieb: > Sorry, du bist doch der Theoretiker mit der Aussage: QSL Karte habe ich da . Zeig ich dir wenn du 100 Euro den Sternstunden -Kindern überweist. Mein Mag-Loop Umfang 2,48 Meter hat auf 20 Meter einen sehr dürftigen Wirkungsgrad. Trotzdem hat es für Boston mit 5Watt gelangt. Das mit dem "Theoretiker" verstehe ich jetzt gar nicht ... ist aber auch gar nicht wichtig.
:
Bearbeitet durch User
Johannes F. schrieb: > Da kannst du dir wunderschöne Loops > oder spulenverlängerte Dipole zusammenbauen, exakt an 50 Ohm anpassen > und mit einem VSWR von 0,9997 eine Sendeleistung von 1 Kilowatt > einspeisen. Und wenn man sich sehr geschickt anstellt, ergibt das dann > z.B. 20 mW effektiv abgestrahlter Sendeleistung. Alles bei optimaler > Leistungsanpassung zwischen Sender und Antenne. Das mit einer Mittelwellen (160m) Loop hatten wir doch neulich erst: Beitrag "Wie baut man eine Endstufe für einen Mittelwellensender (160m Band)?" Da hat einer auf YouTube eine ca 2m große abgestimmte Loop auf VSWR 1,7:1 gebracht. Ab 6W (!) Sendeleistung wurde es kritisch, die Spannung im Resonanzkreis wurde unbeherrschbar. 1kW ist da völlig illusorisch. Und bei einer nicht abgestimmten Loop?! Irgendwo muss die Leistung ja hin.
Wulf D. schrieb: > 1kW ist da völlig illusorisch. Bei Mag Loops, wegen der dann extrem hohen Kreis-Q (optimaler Aufbau vorausgesetzt). Bei den genannten alternativen Formen (diverse Arten lambda-kurzer Drahtantennen, mittels großer Spulen auf Resonanz gebracht) ist das nicht ganz so kritisch, da sind auch deutlich höhere Sender-Ausgangsleistungen möglich. Wulf D. schrieb: > 1kW ist da völlig illusorisch. War auch nur ein etwas überspitztes Beispiel. Wulf D. schrieb: > Irgendwo muss die Leistung ja hin. Bei 160 m ist es für Normalsterbliche schon utopisch, auf eine angemessene Höhe der Antenne über dem Erdboden zu kommen. Z.B. sonst übliche 10 Meter sind gegenüber der Wellenlänge hier lächerlich wenig. Daher wird ein großer Teil der Sendeleistung allein vom Erdreich absorbiert.
Wulf D. schrieb: > Da hat einer auf YouTube eine ca 2m große abgestimmte Loop auf VSWR > 1,7:1 gebracht. Auch hier ist das VSWR übrigens wieder nebensächlich. Auf Leistungsanpassung bringen kann man mit geeigneten Mitteln jegliche auch noch so abwegige Konstruktion, ohne dass dies auch nur die geringste Aussage erlauben würde über den Wirkungsgrad oder sonstige Eigenschaften der "Antenne" oder Dummy Load oder wie man das Teil sonst auch nennen mag. Das VSWR ist auch überhaupt keine Eigenschaft einer Antenne, sondern des Übertragungsweges bzw. der Leitung zwischen Sender und Last (Antenne oder Dummy Load oder alles dazwischen). Eine ideale Antenne mit 100 % Wirkungsgrad kann durchaus eine von 50 Ohm abweichende Fußpunktimpedanz haben (die 50 Ohm sind keine Naturkonstante), und ohne zusätzliche Anpassungsmaßnahmen würde sich dann ggf. ein schlechtes VSWR einstellen. Demgegenüber bringt ein idealer 50-Ohm-Widerstand, der idealerweise überhaupt nichts abstrahlt, ein VSWR von 1, hat aber einen Wirkungsgrad von 0. VSWR und Wirkungsgrad sind zwei völlig verschiedene Größen, die rein gar nichts miteinander zu tun haben.
Johannes F. schrieb: > > Demgegenüber bringt ein idealer 50-Ohm-Widerstand, der idealerweise > überhaupt nichts abstrahlt, ein VSWR von 1, hat aber einen Wirkungsgrad > von 0. > > VSWR und Wirkungsgrad sind zwei völlig verschiedene Größen, die rein gar > nichts miteinander zu tun haben. Der ideale Widerstand als Dummy-Load wandelt mit einem Wirkungrad von 100% die ihm zugeführte Energie in Wärme um, wenn die Anpassung des Widerstandswert einen (V)WSR ergibt. Wenn nicht, wird ein Teil der Energie zurück reflektiert und nicht in Wärme umgewandelt, was einer Energieumwandlung von weniger als 100% entspricht.
Sandra schrieb: > Der ideale Widerstand als Dummy-Load wandelt mit einem Wirkungrad von > 100% die ihm zugeführte Energie in Wärme um, wenn du die Wärme in diesem Fall als die gewünschte Ziel-Energieform betrachtest, ja. Betrachtest du ihn aber als Antenne, ist der Wirkungsgrad null (idealerweise natürlich, jede reale Dummy Load strahlt auch ein bißchen was ab). Sandra schrieb: > Wenn nicht, wird ein Teil der > Energie zurück reflektiert und nicht in Wärme umgewandelt, was einer > Energieumwandlung von weniger als 100% entspricht. Auch dann hätte der ideale Dummy-Widerstand immer noch 100 Prozent Wirkungsgrad, bezogen auf die erzeugte Wärmeleistung. Der zurück reflektierte Anteil wird ja vom Widerstand nicht aufgenommen und ist somit für den Wirkungsgrad irrelevant.
Johannes F. schrieb: > Wulf D. schrieb: >> Da hat einer auf YouTube eine ca 2m große abgestimmte Loop auf VSWR >> 1,7:1 gebracht. > > Auch hier ist das VSWR übrigens wieder nebensächlich. Sehe ich nicht so: in der Antenne und deren Anpassung sind nur geringe ohmsche Widerstände. Deshalb auch die enormen Spannungen. Da wird schon ein beachtliches Feld erzeugt. Was davon tatsächlich abgestrahlt und nicht irgendwo absorbiert wird, steht auf einem anderen Blatt.
Wulf D. schrieb: > Sehe ich nicht so: in der Antenne und deren Anpassung sind nur geringe > ohmsche Widerstände. Deshalb auch die enormen Spannungen. Da wird schon > ein beachtliches Feld erzeugt. Durch den sehr kleinen Strahlungswiderstand treten in einer kurzen selektiven, abgestimmten Sende-Loop sehr hohe Ströme auf - gerade bei Leistungsanpassung. Die ohmschen Verlustwiderstände liegen im Ersatzschaltbild der Loop in Reihe zum Strahlungswiderstand und mindern den Wirkungsgrad proportional zum Strom, da P = I^2 x R . Einfach gesagt, wenn die ohmschen Verluste - auch erhöht durch den Skin Effekt - 10 mal so hoch sind wie der Strahlungswiderstand, werden nur 10 % der HF-Energie in Strahlung umgesetzt, der Rest in Wärme. die Gleichungen findet man hier: https://www.aa5tb.com/loop.html Das ist jetzt aber OT und hat nur ganz am Rande etwas mit dem Ursprungsthema einer Breitband-Empfangsloop zu tun. Da spielen nämlich ganz andere Erwägungen eine Rolle. (wie z. B. Symmetrie und Strom-Kurzschluss-Betrieb, wie von hansrt oben in einem Post vom 7.3 zusammengefasst)
:
Bearbeitet durch User
Al schrieb: > Durch den sehr kleinen Strahlungswiderstand treten in einer kurzen > selektiven, abgestimmten Sende-Loop sehr hohe Ströme auf - gerade bei > Leistungsanpassung. > > die Gleichungen findet man hier: > https://www.aa5tb.com/loop.html Ganz interessant. Leider auf die YT-Antenne nicht anwendbar, da die transformiert (1:16). > > Das ist jetzt aber OT ... Wohl wahr.
Hallo zusammen, Wulf D. schrieb: >> die Gleichungen findet man hier: >> https://www.aa5tb.com/loop.html > > Ganz interessant. Leider auf die YT-Antenne nicht anwendbar, da die > transformiert (1:16). >> >> Das ist jetzt aber OT ... > Wohl wahr. Also mich stört das hier in diesem Thread nicht. Auch wenn es nur um eine reine Empfangs-Loop bei meinem Anliegen ging. Finde ich die ganzen Infos und auch die Links dazu, sehr Interessant. Gruß bastler2022
Hallo zusammen, am Mittwoch kamen die ICs an. Also alles zusammen gelötet. Ein Kupferring mit 70cm Durchmesser fertig gemacht. Das Modul mit 9V Akku in eine IP65 Dose erstmal eingebaut. Als Antennenkabel ein 5 Meter RG58 angelötet an den Antennenausgang. Bin jetzt am Wochenende dazu gekommen die Antenne mal gegen ein 10 Meter Langdraht und eine Mini Whip RX zu testen. Also die Mini Loopantenne mit NE592N14 ist wie Ihr schon gesagt habt nicht wirklich zu gebrauchen. Bringt zwar viel Rauschen von ca. 800 kHz bis weit über 30 MHz. Aber keine Empfangsverbesserung, im Gegenteil einige Stationen die mit Langdraht oder der Mini Whip RX klar und deutlich sind. Konnte ich mit ihr nicht mal verständlich Empfangen. Die anderen beiden Antennen, sind vom Empfang an ihrem Standort gleich wertig. Nur die Mini Whip RX, ist unterhalb 100 kHz besser. So das wars es denn zu der Mini Loopantenne mit NE592N14. Werde mir dann als nächstes eine von LZ1AQ nach bauen. Gruß bastler2022
:
Bearbeitet durch User
Hobby B. schrieb: > ...Werde mir dann als nächstes eine von LZ1AQ nach bauen. > > Gruß bastler2022 Na dann toi toi! Berichte unbedingt hier, das interessiert mich...
Für spätere Vergleichszwecke: es gibt verschiedene SDRs im Netz mit LZ1AQ Loops mit ganz ansehnlichen Empfangsergebnissen. Einer ist dieser KIWI SDR hier: http://dl2sba.ddns.net:8073/ Zumindest kann man sich anschauen was gerade so los ist auf Lang-, Mittel- und Kurzwelle und ob gegebenfalls die Bänder überhaupt offen sind. Ich nutze diesen gerne als Referenz, es muss nicht immer Twente sein.
Hobby B. schrieb: > Werde mir dann als nächstes eine von LZ1AQ nach bauen. Gute Idee. Messungen und Untersuchungen der LZ1AQ Originalschaltung hier: https://sites.google.com/site/randomwok/Home/electronic-projects/aerials/lz1aq-active-loop-performance-evaluation Dazu gibt es von Everett Sharp eine in Details verbesserte Version, die er hier mit den Trafodaten beschreibt. Die Daten und Messwerte sind beeindruckend. https://drive.google.com/file/d/1iSsCVMf3OHZnzMIGeOVt3Q-_P-8oBD33/view
:
Bearbeitet durch User
Hobby B. schrieb: > Also die Mini Loopantenne mit NE592N14 ist wie Ihr schon gesagt habt > nicht wirklich zu gebrauchen. Bringt zwar viel Rauschen von ca. 800 kHz > bis weit über 30 MHz. Aber keine Empfangsverbesserung, im Gegenteil > einige Stationen die mit Langdraht oder der Mini Whip RX klar und > deutlich sind. Das ist natürlich erst mal Schade. Ich würde gerne drei Sachen hierzu fragen/anmerken: -Die Loop hat eine starke Richtwirkung, besonders in den unteren Frequenzbereichen. Eventuell waren die schwach empfangbaren/undeutlichen Sender genau außerhalb der Hauptempfangsrichtung der Loop -Wie war das Poti beim Empfang eingestellt? -Kannst du die Loop mal mit deutlich mehr Draht testen, also z.B. mit dem doppelten Durchmesser, so ca. 1,5m? Das sollte den Signal-Rauschabstand deutlich verbessern. Eventuell benötigt man dahinter noch ein Dämpfungsglied, um den Eingang vom Empfänger nicht zu übersteuern. Irgendwo habe ich noch ein paar MP1350P. Will damit diese Aufbauten testen: https://pa0fri.com/Ant/PA0FRI%27s%20actieve%20antenne/active%20antenna-s12.gif https://pa0fri.com/Ant/PA0FRI%27s%20actieve%20antenne/active%20antenna-s13.gif Al schrieb: > Dazu gibt es von Everett Sharp eine in Details verbesserte Version, die > er hier mit den Trafodaten beschreibt. Die Daten und Messwerte sind > beeindruckend. > > https://drive.google.com/file/d/1iSsCVMf3OHZnzMIGeOVt3Q-_P-8oBD33/view Das sieht auch sehr spannend aus. Dort wird als Kern der BN73-302 verwendet. In der Bastelkiste hier liegt noch ein BN73-202. Weiß jemand, was der Unterschied zwischen den beiden Kernmaterialien ist und ob man den BN73-202 auch verwenden kann (wenn man kleine Einschränkungen in Kauf nimmt)?
:
Bearbeitet durch User
Dirk schrieb: > Das sieht auch sehr spannend aus. Dort wird als Kern der BN73-302 > verwendet. In der Bastelkiste hier liegt noch ein BN73-202. Weiß jemand, > was der Unterschied zwischen den beiden Kernmaterialien ist und ob man > den BN73-202 auch verwenden kann (wenn man kleine Einschränkungen in > Kauf nimmt)? Man könnte meinen, es gibt kein Internet um dies kurz nachzuschauen. BN = Binocular core (Doppellochkern) #73 = Ferritmischung https://fair-rite.com/73-material-data-sheet/ 302 = Größe 13 x 14 mm 202 = Größe 13 x 10 mm > ob man den BN73-202 auch verwenden kann (wenn man kleine > Einschränkungen in Kauf nimmt)? Bedingt, und nur wenn man die Windungszahl anpasst um die gleichen Induktivitäten und Impedanz Übertragungsverhältnisse zu erreichen - ja. Ob du das kannst, weiß ich nicht.
:
Bearbeitet durch User
Dirk schrieb: > Das sieht auch sehr spannend aus. Dort wird als Kern der BN73-302 > verwendet. In der Bastelkiste hier liegt noch ein BN73-202. Weiß jemand, > was der Unterschied zwischen den beiden Kernmaterialien ist und ob man > den BN73-202 auch verwenden kann (wenn man kleine Einschränkungen in > Kauf nimmt)? Der Ringkern-Rechner für "Umme" kann dir diese Frage gut beantworten. Sollte jeder Hf-Bastler haben.
Herbert Z. schrieb: > Der Ringkern-Rechner für "Umme" kann dir diese Frage gut beantworten. > Sollte jeder Hf-Bastler haben. Herbert blubbert mal wieder was, von dem er keine Ahnung hat. Der Mini-Ringkernrechner berechnet keine Doppellochkerne, wie jeder HF-Bastler weiß.
:
Bearbeitet durch User
Al schrieb: > Herbert blubbert mal wieder Sorry, jetzt blubberst du Bzgl. Mini-Ringkern Rechner hast du Recht. Ansonsten: das gleiche '73'Material, kleinerer Kern also weniger AL->dünnerer Draht->ein paar Windungen mehr->Ergebnis in etwa gleich. Ein bisschen das L messen und anpassen, wenn man die Möglichkeit hat. Bei unkritischen Anwendungen und Low Level kommt das nicht so furchtbar genau. Ich betone 'unkritisch'; z.B. kein High Power! Leitungstransformatoren (*) sind meist sehr geduldige Zeitgenossen. 73 Wilhelm (*) Hier fehlt kein 's'
Al schrieb: > Herbert blubbert mal wieder was, von dem er keine Ahnung hat. Naja, naiv wie ich bin dachte ich mir ,wenn das Kernmaterial bekannt ist kann man unabhängig von Toroid und Schweinenase zumindest die Induktivität bestimmen bzw. vergleichen. Vom Original kennt man Material und Windungszahl (Ist die Regel) Da lässt sich schon was vergleichbares finden. Oft geht nämlich Ringkern statt Schweinenase auch... Beim Vergleichen von Material hilft der Ringkernrechner recht gut!
:
Bearbeitet durch User
Wilhelm S. schrieb: > Ansonsten: das gleiche '73'Material, kleinerer Kern > also weniger AL->dünnerer Draht->ein paar Windungen mehr->Ergebnis in > etwa gleich. Noch mehr Geblubber. Nix ist gleich. Das ist ein Übertrager. Das Windungsverhältnis muss beibehalten werden, sonst stimmt die Impedanztransformation nicht. Die Wicklungs-Induktivität bestimmt die untere Grenzfrequenz des Trafos. Das bedeutet, nimmt man den kleineren 302 Kern aus #73 Material bei gleicher Windungszahl wie im Schaltbild für den 202 Kern angegeben, wird die untere Grenzfrequenz der Aktivantenne etwas höher ausfallen.
:
Bearbeitet durch User
Al schrieb: > wird > die untere Grenzfrequenz der Aktivantenne etwas höher ausfallen. Absolut tödlich! Frag mich nur warum Leute die sich speziell für die ganz unteren Frequenzen interessieren Ferrit Stabantennen bauen. Ich baue ja auch an einer Breitband Mag-Loop. So ab 200kHz wird es für mich interessant, Rundfunk sollte es schon sein. Aber ich bin schon froh wenn ab 160m aufwärts was zu hören ist. Von unten her habe ich keine Ansprüche, DCF 77 damit kann ich eh nichts anfangen, dödelt ja nur. So eine mag Loop ist keine eierlegende Wollmilchsau. Die Grenzen respektiere ich weil sie technisch natürlich sind. Ob so ein nicht ganz perfekter Übertrager nach unten etwas abzwickt wäre mir egal, weil es dafür eben Ferritantennen gibt, die viel besser sind als eine mag Breitband-Loop. Grahn ist zwar verstorben, aber diese Antennen kann man noch kaufen. Aus seinem Nachlass habe ich zb. tolle Dreifach Drehkos bekommen.
:
Bearbeitet durch User
Al schrieb: > Noch mehr Geblubber. Nix ist gleich. Habe ich auch nicht geschrieben: in etwa gleich! Vielleicht können wir uns auf 'ähnliche Werte' einigen..?? > Das ist ein Übertrager. Das werden wohl auch die Dümmsten begriffen haben..?? Ich habe das Wort 'Leitungstransformator' benutzt. Deutsche Sprache geht nicht mehr? TLT-> 'T(ransmission)'L(ine)'T(ransformer)' in unserer 'neudeutschen' Sprache wäre vielleicht sinnvoller gewesen, damit das auch alle verstehen, dass es sich um einen Übertrager handelt. Ich vermeide jetzt bewusst das Wort 'Transformator', das ist ja auch wieder zumindest ein 'Lehnwort', ich bin kein Linguist oder Germanist. > Das Windungsverhältnis muss beibehalten werden, sonst stimmt die > Impedanztransformation nicht. Das haben Übertrager (Transformatoren) so an sich. >Die Wicklungs-Induktivität bestimmt die untere Grenzfrequenz des Trafos. Das wäre aber auch seltsam, wenn nicht. Darum hatte ich auch vorgeschlagen, ein paar Windungen mehr aufzubringen. Noch Fragen, euer Ehren? 73 Wilhelm
Wer mit Übertragern rumtut ist in der Regel gut beraten sich den Ringkern Rechner zu installieren. KI meint, es gäbe "in der Regel" keine kompatiblen Materialmischungen von Ringkernen zu Doppellochkernen. Ich habe diese Aussage archiviert. Es gibt halt zu viele Sachen Rohrkerne , Doppellochkerne, Ringkerne, Stabkerne... und natürlich gibt es die Option mit all dem Zeug zu experimentieren wenn man darauf angewiesen ist und explizites nicht hat.
Herbert Z. schrieb: > Wer mit Übertragern rumtut ist in der Regel gut beraten sich den > Ringkern Rechner zu installieren. KI meint, es gäbe "in der Regel" keine > kompatiblen Materialmischungen von Ringkernen zu Doppellochkernen. "DEN" Ringkern-Rechner... LOL. Ersetze "Wer mit Übertragern rumtut" durch "Wer ein Kochbuchrezept zu einem Übertrager sucht und keine Lust zum Selbstdenken und -lernen hat".
Herbert Z. schrieb: > KI meint, es gäbe "in der Regel" keine > kompatiblen Materialmischungen von Ringkernen zu Doppellochkernen. Sorry, das ist absoluter QUATSCH!!!! > kompatiblen Materialmischungen Was hat das Material mit der Bauform und den mechanischen Eigenschaften zu tun..?? NIX Man nehme einen Doppeloch-Kern, mache rechts was und links was dran. Säge es in der Mitte durch. Es ändert sich nichts für rechts und links! Die beiden Seiten haben nichts miteinander zutun. Erst durch die Beschaltung/Bedrahtung entseht eine Verbindung, für was und wie auch immer. Doppellochkern -> 2 Ringkerne parallel zusammengeklebt, nichts anderes! ..und 2 und 3 Paare und mehr aufeinander. Nur zur Info, die das nicht glauben -> es geht wie Sau! Siehe Bild. 73 Wihelm
Johannes F. schrieb: > Ersetze "Wer mit Übertragern rumtut" durch "Wer ein Kochbuchrezept zu > einem Übertrager sucht und keine Lust zum Selbstdenken und -lernen hat". Du meinst, der Mini Ringkern Rechner ist total überflüssig? Da ich keine Datenbank sein will, Ergebnisse schnell brauche und mir sinnloses wickeln ersparen will... wie die meisten hier...gebe ich zu, dass ich gerne damit arbeite. Du kannst ja den "Deppenknopf" drücken wenn es dich erleichtert, aber damit änderst du nichts. Dieser Rechner ist mir eine gute schnelle Hilfe schon seit Jahren.
Wilhelm S. schrieb: > kompatiblen Materialmischungen > Was hat das Material mit der Bauform und den mechanischen Eigenschaften > zu tun..?? NIX Das Material, sprich die Mischung bestimmt natürlich die elektrischen Eigenschaften des Übertragers ua. über die Windungszahl für eine geforderte Induktivität. Klar ,Ringkerne kann man stapeln, oder Rohrkerne zu einer Schweinenase verkleben...ist aber "probieren"
Guten Abend, Hans schrieb: > Na dann toi toi! Berichte unbedingt hier, das interessiert mich... Das kann ich dann gerne machen, wird aber noch etwas dauern. Hans schrieb: > Für spätere Vergleichszwecke: es gibt verschiedene SDRs im Netz mit > LZ1AQ Loops mit ganz ansehnlichen Empfangsergebnissen. Einer ist dieser > KIWI SDR hier: > > http://dl2sba.ddns.net:8073/ Ja den kenne ich und nutze ihn auch ab und zu. Al schrieb: > Dazu gibt es von Everett Sharp eine in Details verbesserte Version, Kannte ich noch nicht, danke. Dirk schrieb: > Das ist natürlich erst mal Schade. Ich würde gerne drei Sachen hierzu > fragen/anmerken: Dirk schrieb: > Sender genau außerhalb der Hauptempfangsrichtung der Loop Nein das kann ich ausschließen, hatte ich durch mehrfaches Ausrichten probiert. > -Wie war das Poti beim Empfang eingestellt? Habe ich auch mehrfach verstellt beim testen, Mittelstellung brachte den besten Empfang > -Kannst du die Loop mal mit deutlich mehr Draht testen, also z.B. mit > dem doppelten Durchmesser, so ca. 1,5m? Habe die schon wieder zerlegt, da sie für mich unbrauchbar ist. Nutze das Gehäuse und den 70er Loop-Ring davon für weitere Tests. Dirk schrieb: > Irgendwo habe ich noch ein paar MP1350P. Will damit diese Aufbauten > testen: Du kannst gern dann auch hier in dem Thread davon berichten. Würde mich Interessieren. Wilhelm S. schrieb: > Doppellochkern -> 2 Ringkerne parallel zusammengeklebt, nichts anderes! > ..und 2 und 3 Paare und mehr aufeinander. > Nur zur Info, die das nicht glauben -> es geht wie Sau! > Siehe Bild. Ja das geht habe ich auch schon mal gemacht, nach dem ich das Bild und Thread dazu vor knapp 3 Jahren gesehen hatte. Musste ich das probieren. Gruß bastler2022
Herbert Z. schrieb: > Es gibt halt zu viele Sachen > Rohrkerne , Doppellochkerne, Ringkerne, Stabkerne... und natürlich gibt > es die Option mit all dem Zeug zu experimentieren wenn man darauf > angewiesen ist und explizites nicht hat. Man kann auch das naheliegende tun: sich den im Schaltungsvorschlag aufgeführten Kern für 89 ct kaufen. Diese LZ1AQ Loopschaltung und insbesondere die Everett Sharp Variante ist nach meiner Erfahrung eine exzellente Aktivloop, die es von der Leistung her teuer gekauften hochgelobten kommerziellen Loops wie der Wellbrook ALA Serie locker gleichtut oder sogar besser ist. Warum in aller Welt sollte man also ohne Sinn und Verstand "mit Zeug rumexperimentieren" wenn es das passende Bauteil für einen in langen Messreihen optimierten Schaltungsvorschlag für wenige Cent gibt und man so das optimierte Wickelschema unverändert mit Erfolgsgarantie übernehmen kann?
:
Bearbeitet durch User
Al schrieb: > Man kann auch das naheliegende tun: sich den im Schaltungsvorschlag > aufgeführten Kern für 89 ct kaufen. Ja, kann man und würde ich auch tun. Nur mit deinen 89 Cent wird das nichts werden. Ich würde mindestens 10 Stück bestellen wenn es denn ein gängiger Kern ist. Die meisten Versender packen das in ein Paket für 7€+x. Rechnen kannst selber. Einkaufen bei meinem Hobby macht schon lange keinen Spaß mehr. Der Mindestmengen-Zuschlag bei vielen tut noch das übrige.
Herbert Z. schrieb: > mit deinen 89 Cent wird das > nichts werden https://www.ebay.de/itm/354971761566 https://www.reichelt.de/de/de/shop/produkt/doppellochkern_aussen_13_7_mm_innen_4_mm_al_8500-32314 https://www.box73.de/product_info.php?products_id=5257 ...
:
Bearbeitet durch User
Al schrieb: > Herbert Z. schrieb: >> mit deinen 89 Cent wird das >> nichts werden Deine Links führen zu einem falschen Kern. Sollte ein BN 73-303 sein, oder nicht. Einer ist was mit Fragezeichen. Paket kommt immer dazu.
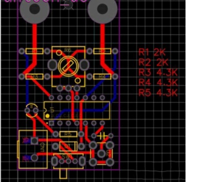
Nachtrag: Die Kerne BN73-202 bzw. 303 unterscheiden sich nur in der Größe. In meinem LZ1AQ Schaltplan ist der 303 aufgeführt. Ob der kleinere auch ginge ,kann ich nicht sagen. 2x 8 Windungen bifilar und 1x 6 Windungen ,vermutlich 0,2mm Draht. Der große passt auf alle Fälle. Ich mache gerade ein Layout ,eigentlich zwei. Einmal für den 2SC 5551 und das andere für den BFU590.Letzterer wird dafür gerne verwendet und soll besser sein. Die Footprints sind anders, deswegen ist es etwas mehr Arbeit. MfG
:
Bearbeitet durch User
Hallo Herbert, Herbert Z. schrieb: > Ich mache gerade ein Layout ,eigentlich zwei. falls Du Dich entscheiden solltest ein drittes zu machen also eins für THT, hätte ich Interesse dran. Also an PCB für THT. Gruß bastler2022
Hobby B. schrieb: > falls Du Dich entscheiden solltest ein drittes zu machen also eins für > THT, hätte ich Interesse dran. Also an PCB für THT. Ich mache meistens THT. Ausnahme ich habe wie bei den Transistoren SMD Typen. Manchmal baue ich auch SMD und THT auf ein Pad ,also Pads im 5mm Abstand für THT und dazwischen Pads für 1206 Bauteile. Geht ganz gut, da habe ich zwei Stück auf der Platine für Drossel 300nF.So kleine Werte bekommt man in SMD leichter, aber es lässt sich auch ein axiales Teil stehend verbauen. Also meine Platinen sind für THT bis auf die 4 Transistoren. Bin auch nicht mehr der jüngste aber die löte ich mit links. MfG
:
Bearbeitet durch User
Nachtrag: Für diese LZ1AQ Variante ist das Layout... einmal mit 2SC551 bzw BFU 590. Bis auf die Footprints ist alles gleichauf der Platine. Noch mehr dazu: https://drive.google.com/file/d/1iSsCVMf3OHZnzMIGeOVt3Q-_P-8oBD33/view
:
Bearbeitet durch User
Al schrieb: > Herbert Z. schrieb: >> mit deinen 89 Cent wird das >> nichts werden > > https://www.ebay.de/itm/354971761566 Das günstigste, was ich gefunden habe, liegt bei etwas 5€ mit Versand für einen Kern BN73-302 . Nächste Frevelfrage: Da 2SC5551 bzw. BFU590 ordentlich teuer sind, kann man als Transistoren auch BFU690F einsetzen? Die kosten nur 0,44€ bei Kessler. (Transistor NPN 5,5V 100mA 490mW 18GHz SOT343F) https://www.nxp.com/docs/en/data-sheet/BFU590G.pdf https://www.nxp.com/docs/en/data-sheet/BFU690F.pdf
Dirk schrieb: > Das günstigste, was ich gefunden habe, liegt bei etwas 5€ mit Versand > für einen Kern BN73-302 . Ich habe per Zufall noch 2Stück in meiner "Bastelkiste "gefunden. Ich stelle noch Links rein auf günstige BN73-302 .Man achte darauf, Original Amidon Ware ist Violett gekennzeichnet, wobei die Farbe für 73 er Material steht. Dirk schrieb: > Nächste Frevelfrage: > Da 2SC5551 bzw. BFU590 ordentlich teuer sind, kann man als Transistoren > auch BFU690F einsetzen? Die kosten nur 0,44€ bei Kessler. > (Transistor NPN 5,5V 100mA 490mW 18GHz SOT343F) Wer mit Spice umgehen kann, kann das mal simulieren. Ich Persönlich halte mich an schon bewährtes. Das Schaltungsoriginal war mal mit 2N2222A bestückt. Aber wie bei allem probieren die Experten halt rum und versuchen noch besser zu sein. Wie ich noch recht jung war hätte ich das auch gemacht, jetzt nicht mehr. Wenn man über legt, was ein fertiger Verstärker kostet, dann kommt man immer noch günstig weg.
Such mal unter: pcwerkstattemsdetten Amidon BN 73-302 Doppellochkern Der Ebay Link ist brutal lang. Dort bekommst du diese Schweinenase für 2,50€ das Stück und noch anderes...
Herbert Z. schrieb: > Man achte darauf, > Original Amidon Ware ist Violett gekennzeichnet, wobei die Farbe für 73 > er Material steht. Amidon ist nur ein Händler, für Hobbyfunker. Hersteller ist Fair-Rite, und die Doppellochkerne heißen "Multi-Aperture Cores".
Herbert Z. schrieb: > Der Ebay Link ist brutal lang. Dort bekommst du diese Schweinenase für > 2,50€ das Stück und noch anderes... Den meinte ich auch, mit Porto gehts auf 5€ zu. Eventuell kaufe ich den einfach. Auf jeden Fall Danke fürs Mitüberlegen! Herbert Z. schrieb: > Wer mit Spice umgehen kann, kann das mal simulieren. Eine gute Idee, ein gutes Modell für den BFU690F vorausgesetzt. Und man müsste noch wissen, wie man den Übertrager simuliert (ich wüsste es aus dem Stegreif leider nicht). Wenn jetzt alle auf den BFU590 stürmen, wird der einfach immer teurer. Deshalb wäre eine Alternative sicher prima.
H. H. schrieb: > Amidon ist nur ein Händler, für Hobbyfunker. > > Hersteller ist Fair-Rite, und die Doppellochkerne heißen "Multi-Aperture > Cores". Nicht zu fassen, dass ich Jahrzehnte lang "Amidon " gesagt habe. Wie soll ich heute Nacht nur schlafen...
H. H. schrieb: > Amidon ist nur ein Händler, für Hobbyfunker. > > Hersteller ist Fair-Rite, und die Doppellochkerne heißen "Multi-Aperture > Cores". Nicht zu fassen, dass ich Jahrzehnte lang "Amidon " gesagt habe. Wie soll ich heute Nacht nur schlafen... Dirk schrieb: > Den meinte ich auch, mit Porto gehts auf 5€ zu. Eventuell kaufe ich den > einfach. Auf jeden Fall Danke fürs Mitüberlegen! Nimm etwas mehr. Wer weiß wann du den wieder brauchst. Der BN73-202 ist wenn die Windungen reingehen auch brauchbar und billiger. Ich teste das mal und sage Bescheid ...morgen oder übermorgen. Aber um das Porto kommt man leider nicht rum ,weil fast jeder Händler ein Paket versendet. DHL und Konsorten schreiben das für die Händler im Vertrag vor wurde mir mal erzählt.
H. H. schrieb: > Auf Station. Mädel, das ist doch eher was für dich? Alles inklusive was du brauchst. Frühstück gibt es auch!
Dirk schrieb: > Das günstigste, was ich gefunden habe, liegt bei etwas 5€ mit Versand > für einen Kern BN73-302 . Es sollte diese BN73-302 "Schweinenase" schon sei. Ich habe vorhin mal den 202 probiert aber da bringt man die Windungen nicht unter, ist zu klein das Loch und die Arbeit ist eher eine Zumutung.
:
Bearbeitet durch User
> Auf Station. > Was für eine Hohlbirne. Was soll das? Herbert Z. schrieb: > Es sollte diese BN73-302 "Schweinenase" schon sei. Ich habe vorhin mal > den 202 probiert aber da bringt man die Windungen nicht unter, ist zu > klein das Loch und die Arbeit ist eher eine Zumutung. Danke fürs Ausprobieren! Hast du mit 0,2mm Kupferlackdraht 8 + 8 + 6 Windungen durch die beiden Löcher gewickelt (also immer im Kreis)?
Hallo, Herbert Z. schrieb: > Also meine Platinen sind für THT bis auf die 4 Transistoren. Falls Du Platinen übrig haben solltest, hätte ich Interesse dran. Kannst mir ja mal netterweise ein Nachricht zu kommen lassen. Gruß bastler2022
Dirk schrieb: > Danke fürs Ausprobieren! Hast du mit 0,2mm Kupferlackdraht 8 + 8 + 6 > Windungen durch die beiden Löcher gewickelt (also immer im Kreis)? Die acht Windungen sind ja bifilar also 2 Drähte verdrillt zu wickeln. Der größere Kern hat das mehr Komfort und man kann auch eine 0,3mm Draht nehmen der nicht ganz so laprig ist. Hobby B. schrieb: > Falls Du Platinen übrig haben solltest, hätte ich Interesse dran. > Kannst mir ja mal netterweise ein Nachricht zu kommen lassen. > > Gruß bastler2022 Ich bestelle eh immer mehr, was ich brauche ist die Info über den Transistor den du verbauen willst (2SC5551 oder BFU 590) Ich lasse beide Versionen machen. Zur Not könnte man auf die Pads auch einen THT stumpf auflöten, wenn man etwas aufpasst und eine ruhige Hand hat. Ich melde mich per PN! Die Platinen sind fertig, müssen aber noch in die Sichtkontrolle um Fehler auszuschließen. MfG
Herbert Z. schrieb: > Die Platinen sind fertig, müssen aber noch in die Sichtkontrolle um > Fehler auszuschließen Fertig heißt fertig gezeichnet. Wenn das alles in China ist dauert es halt ein wenig. Aber ist normal und bei den Preisen nimmt man das gerne in Kauf. Mir persönlich pressiert das nicht, habe noch keine Transistoren geordert. Der weg ist das Ziel! MfG
Herbert Z. schrieb: > Ich bestelle eh immer mehr, was ich brauche ist die Info über den > Transistor den du verbauen willst (2SC5551 oder BFU 590) Ich lasse beide > Versionen machen. Hallo Herbert, vielen Dank schon mal würde auch von beiden Platinen jeweils abnehmen dann. aber das können wir dann über PN absprechen. Gruß bastler2022
Die Luft bei diskreten HF-Transisoren wird zunehmend dünner. Die sehr guten und robusten 2SC5551A sind nur noch schwer oder zu überhöhten Preisen erhältlich. Es können für die LZ1AQ Schaltung aber auch sehr gut PXT2222A, die SOT89 Versionen des 2N2222A eingesetzt werden, oder der PZT2222A im SOT223 Gehäuse. Die halten viel aus, ihre ft reicht vollkommen aus und sie sind gutmütig und sind stabil. 9 GHZ HF-Transistoren wie der genannte BFU590 sind zwar geeignet, aber weit weniger robust und viel kritischer zu handhaben. Transistoren mit hoher Transitfrequenz verlangen zudem ein stringentes HF-gerechtes Layout, sonst schwingen sie schon mal parasistär auf GHz Frequenzen. Solche unnötig hohen Transitfrequenzen erkauft man zudem durch extrem dünne Sperrschichten, die bei leichten Spannungsüberschreitungen schnell durchschlagen. Anfänger ohne Erfahrung und ohne Messmittel sollte besser die Finger davon lassen. In SOT89 ist der BFQ19A noch erhältlich, das ist der gute alte BFR96S im SMD Gehäuse Gut erhältlich sind auch noch die BFG591 oder PZT2222A im SOT223 Gehäuse, das auch für nicht SMD Bastler sehr gut handhabbar ist.
:
Bearbeitet durch User
Al schrieb: > Die Luft bei diskreten HF-Transisoren wird zunehmend dünner. Die sehr > guten und robusten 2SC5551A sind nur noch schwer oder zu überhöhten > Preisen erhältlich. Ja, so ist es. Ich habe im Netz eine Liste gefunden wo einer Messungen angestellt hat bezüglich Rauschmaß und Verstärkung. Das Ergebnis war eine Tabelle die durchaus interessant ist und Alternativen zeigt. Manchmal ist man auch mit einer Kerze zufrieden wenn man keine Taschenlampe hat.
Herbert Z. schrieb: > Ich habe im Netz eine Liste gefunden wo einer Messungen > angestellt hat bezüglich Rauschmaß und Verstärkung. Die Liste stammt von Steve Ratzlaff, das ist der Mann der mit Everett Sharp die inbesondere für niedrige Frequenzen verbesserte LZ1AQ Schaltung geschaffen hat. Hier ist das englische Original, in dem Ratzlaff erklärt, wie er die Transistoren getestet und warum er die Liste nach der Minimum-Rauschen bei 218 kHz und 10 MHz sortiert hat. Er weist auch nochmal darauf hin, dass einzig der Eingangstransistor mit seiner hohen Verstärkung das Gesamtrauschen bestimmt. Die Auswahl des Ausgangstransistors ist was Rauschen bzw. Empfindlichkeit der Aktivloop betrifft zweitrangig: "I've been playing with the LZ1AQ loop amp circuit ever since it first appeared on Chavdar's webpage; he used 2N2222A (both metal can and plastic PN2222A) and until the past year or so that's all I ever tried. My primary radio listening is for LF beacons, and eventually I noticed this circuit could not hear my weakest daytime LF NDB where other loop amps (Wellbrook) could. Trying other transistors I found that some work much better than others, at least down at LF. The very best I've found so far is the 2SC5551 but it's now no longer easily available--Chinese sellers on eBay offer them but I've never tried one from China and have my doubts that they're genuine--for instance all the many 2N5109's I've tried from China (eBay, Amazon) are fakes and far inferior to genuine 2N5109. I made a "half LZ1AQ" circuit, literally just the top half of the balanced circuit, to see if that would work to look at the noise output, with the input terminated with an inductor equal to the loop inductance. One side of the inductor goes to ground, the other side to the single loop input. The output goes to an SDR tuned to the desired test frequency, in my case 218 kHz. And it works! The noise output with power off to the circuit is some 17 dB lower than my lowest-noise transistor tested so far, so it's easy to record noise level for a given transistor. At first I used a pair of the same type transistor. John KN5L asked if there was any difference using different types, one on the input and one on the output, recording the noise, then swapping them to see if there was a difference. And it turns out, at least using this particular circuit, the input transistor completely sets the noise level; the output transistor just amplifies for a higher output. So that makes a quicker test--only the input transistor needs to be changed for comparing transistors for noise. Any sensitive instrument that can measure a reasonable level of noise is suitable. In my case I'm using Perseus SDR, set to AM mode, 5 kHz bandwidth, Slow AGC, and Perseus native software. The S meter shows the noise level and with a little mental averaging needed before recording the noise level for a given transistor. I also do a 10 MHz noise figure test with the same transistor, using an HP 8970B Noise Figure Meter with an HP 346C Noise Source (12.97 dB ENR at 10 MHz). The test circuit is a Norton preamp using 9 volt regulated supply and 100 ohm emitter resistor for about 8 mA current--capable of giving sub-1 dB noise figures with the best transistor tested so far (2SC5551). So I have two noise tests, one at 218 kHz LF and one at 10 MHz, for comparing transistor noise. I've tested most of the transistor types I have on hand that could be suitable for use in an RF preamp (low impedance loop amp or 50 ohm amp). It turns out that both tests track each other quite well--that is, a transistor with low noise output at LF also has a low noise figure at 10 MHz. I've given the results of transistors tested here. Note the first result is the 218 kHz LF noise output, then the second result is the 10 MHz gain and noise figure. Also note the noise output first test is relative to the measuring device used and bandwidth the noise is measured in. So if you do your own test, be sure to use the same settings for all tests, then your own relative readings of noise output will give accurate comparison results. (The output transformer I used on the "half LZ1AQ" used 4 turns primary and 3 turns secondary, on a BN73-302 binocular core. I used a 2.5 uH inductor using a T50-2 toroid on the input, equivalent to the inductance of the 39" diameter, 3/4" diameter tubing of my small loop.) It's possible you'll need to shield both circuits to get the lowest noise and not pick up any surrounding noise; in my case that wasn't necessary as I tried both circuits shielded and not shielded and got the same results so further tests used no shielding. (A few devices were only tested for noise figure.) Transistors with -87 dBm noise or better heard my weakest daytime LF NDB; other transistors did not (e.g. -87 dBm is more sensitive than -82 dBm). So what do these results mean? In my case, to hear the weakest daytime LF beacon with the small loop, transistors need to have -87 dBm noise output or equivalent noise figure. For the same loop, HF reception is much less critical, as remember the original LZ1AQ circuit specified 2N2222 type transistors and that loop amp was designed primarily for HF reception. It helps to remember that small loop sensitivity, for a loop of a given diameter or area, is directly proportional to frequency--sensitivity is poorest at LF and below and steadily improves as frequency is raised. So small loop sensitivity at HF is much better than at LF, and a "noisier" transistor can be used that would not allow hearing a weak signal at LF. In the test results you can see that most of the common 2N2222A types are "noisy" and the reason why I couldn't hear my weak daytime LF beacon using them in the LZ1AQ loop amp. Steve AA7U Lowest Noise Figure transistor first in the list: 2SC5551 -92 dBm noise +10.55 dB gain, 0.93 dB NF BFU590 -93 dBm +10.48 dB, 1.02 NF ZTX327 +10.58 dB, 1.16 NF BFR106 -90 dBm +10.51 dB, 1.23 NF BFG591 -91 dBm +10.39 dB, 1.28 NF OnSemi PZT2222A -87 dBm +10.57 dB, 1.29 NF (used in the new Chinese WBL-02 loop amp) MOT PN2222A "650" -87 dBm +10.56 dB, 1.32 NF MOT PN2222A "329" -87 dBm +10.59 dB, 1.35 NF BFQ18A -92 dBm +10.34 dB, 1.40 NF CEN 2N5109 +10.48 dB, 1.43 NF MOT 2N4401 "652" -87 dBm +10.54 dB, 1.45 NF BFQ19 -87 dBm +10.50 dB, 1.51 NF CEN 2N3866 +10.45 dB, 1.57 NF OnSemi PN2222A "527" -84 dBm +10.57 dB, 1.83 NF PN2222A "327 S-92" -82 dBm +10.53 dB, 2.33 NF plastic 2N2222A "331" -82 dBm +10.48 dB, 2.46 NF KSP2222A "B24" -80 dBm +10.44 dB, 2.65 NF PN2222A "H47" -80 dBm +10.44 dB, 2.72 NF PN2222A "D22" -81 dBm +10.43 dB, 2.75 NF PN2222A "F" -81 dBm +10.48 dB, 2.93 NF MPSH10 +10.44 db, 3.05 NF NatSemi PN2222A "806" +10.50 dB, 3.12 NF 2N2222A metal "D9" -80 dBm +10.43 dB, 3.13 NF 2N2222A metal "P6" -80 dBm +10.48 dB, 3.47 NF MOT 2N3904 -80 dbm +10.57 dB, 3.60 NF JAN2222 "CCGK" -79 dBm +10.45 dB, 4.21 NF PN2222A "W 72" -77 dBm +10.43 dB, 4.27 NF"
:
Bearbeitet durch User
Morgen! Steve betrachtet die Transistoren von der LF Seite her. Die meisten werden wohl nicht so tief hören. Ich denke, wenn man mal bis 30MHz denkt, ist auch der 2N2222A für die meisten zu gebrauchen. PS: Ich gebe mir Mühe meine Halbleiter nicht auf Eb** zu kaufen, weil da meistens Fakes vertickt werden, außer der Hersteller wird explizit angegeben. Habe heute 10Stück BFR96S bestellt ,da schreibt der Verkäufer "Phillips". BFR90A sollten in der LZ1AQ Abwandlung auch gehen. Die bekommt man noch in DL.
Herbert Z. schrieb: > Ich denke, wenn man mal bis 30MHz > denkt, ist auch der 2N2222A für die meisten zu gebrauchen. Da muss ich widersprechen. Er hat die Liste zwar nach LF-Rauschen sortiert, die LIste enthält aber auch das Rauschen bei 10 MHZ. Außerdem kann man beim darüberschauen leicht feststellen: die Transistoren, die bei LF gut sind, sind bis auf zehntel dB auch auf 10 MHz sehr gut. Die 2N2222A sind bewährte Industriestandard Typen, die von zig Firmen hergestellt werden. Die Chips unterscheiden sich von Hersteller zu Hersteller, nur die mindest JEDEC Daten für einen xx2222A müssen erfüllt werden, damit man ihn als xx2222A vermarkten kann. Und wie man in der Liste sieht, gibt es je nach Hersteller und Generation gravierende Unterschiede zwischen Transistoren des Typs xx2222A. Manche von den alten 2222A sind um 3 dB schlechter im Rauschen als aktuelle Fabrikate. Gebrauchen kann man sie alle, aber nicht alle Fabrikate performen gleich gut. Die nach moderne Prozessen gefertigten ONsemi PXT2222A und PZT2222A sind was das Rauschen betrifft am besten. Das deckt sich auch mit meinen Erfahrungen. Die sind zudem robust und günstig. Denkbar ist auch als Eingangstransistor einen BFP196 oder BFu580 oder 590 zu nehmen und am Ausgang einen beliebigen 2222A. Nach der Friis'schen Formel bestimmt der Eingangstransistor die Empfindlichkeit. Der sollte also rauscharm sein.
:
Bearbeitet durch User
Nachtrag zur obigen HF-Transistor Liste
(218 kHz noise level) gain 10 MHz Noise figure 10MHZ
BFP196 -93 dBm (SOT343 0,3 €) +10.51 dB, 1.07 dB NF
BFG135 NXP -92 dBm (SOT223 0,2 €) +10.42 dB, 1.07 dB NF
2SC3357 -89 dBm (SOT89 0,2 €) +10.45 dB, 1.20 dB NF
2N5109 CEN -88 dBm +10.49 dB, 1.43 dB NF
2N3866 CEN -88 dBm +10.45 dB, 1.57 dB NF
2SC5706 -86 dBm +10.13 dB, 1.85 dB NF
:
Bearbeitet durch User
Den 2SC5551A bekommt man doch noch zum leicht überhöhten Preis von 2,30€: warum nach fragwürdigen Alternativen suchen? Bei so einem Bastelprojekt ist es doch völlig egal, ob der Transistor 2€ oder 2ct kostet. Sind doch keine Stückzahlen dahinter.
Das ist eine ganz spannende Diskussion die sich hier entwickelt hat und es sind sehr gute Infos dabei. Ich bin mir nur nicht sicher, ob die Datenblattangaben sich 1:1 in dem sehr speziellen Design hier niederschlagen. Ein paar Gedanken zum Thema: (1) Was das Rauschen bzw. die Rauschzahl angeht wäre interessant, ob die Angaben auch für Basisschaltungen (und in welcher Beschaltung) vergleichbar sind. (2) Hinzu kommt, dass die Quelle (die Loop) keinen konstanten Innenwiderstand hat sondern überwiegend induktiv und damit frequenzabhängig ist - welche Auswirkungen hat das auf das Eigenrauschen der Schaltung? (3) Wir haben hier einen Schleifenstrom - je nach äusserer Feldstärke - in der Grössenordnung von nA und eine Eingangsspannung am Verstärker von nV, also durchaus im Bereich des thermischen Rauschens eines ohmschen Widerstandes in der Grössenordnung des Eingangswiderstandes des Verstärkers. Ich frage mich, ob das Eigenrauschen des Transistors dann noch die entscheidened Grösse ist. (4) Dann ist da noch das leidige Thema Rauschen vs. Breitbandigkeit: Die Loop wird im Quasi-Kurzschluss betrieben, je geringer der Eingangswiderstand des Verstärkers, desto breitbandiger wird die gesamte Anordnung, allerdings auf Kosten der Empfindlichkeit (und damit des Signal/Rausch-Abstandes). Salopp gesagt wäre es am naheliegensten, den Eingangswiderstand (oder die Fläche der Loop, oder die Anzahl der Windungen...) zu erhöhen nur geht das alles auf Kosten der Breitbandigkeit. Bin sehr gespannt, wenn mal vergleichbare prakische Ergebnisse vorliegen!
Wulf D. schrieb: > Den 2SC5551A bekommt man doch noch zum leicht überhöhten Preis von > 2,30€: warum nach fragwürdigen Alternativen suchen? Zitat von weiter oben: Al schrieb: > "[...] Chinese > sellers on eBay offer them but I've never tried one from China and have > my doubts that they're genuine--for instance all the many 2N5109's I've > tried from China (eBay, Amazon) are fakes and far inferior to genuine > 2N5109. [...]"
Wulf D. schrieb: > Den 2SC5551A bekommt man doch noch zum leicht überhöhten Preis von > 2,30€: warum nach fragwürdigen Alternativen suchen? Ja, chinesische Fakes bekommt man zu dem Preis. Außer dem Aufdruck haben die oft wenig mit einem Original gemein. Fragwürdig sind nicht alternative Markenhalbleiter, sondern gefälschte Transistoren.
:
Bearbeitet durch User
Al schrieb: > Ja, chinesische Fakes bekommt man zu dem Preis. Außer dem Aufdruck haben > die oft wenig mit einem Original gemein. Diese sind fragwürdig, nicht > alternative Markenhalbleiter. Der Begriff "Markenfrei" welcher oft in der Beschreibung verwendet wird,ist ein guter Hinweis auf Fakes. Ich habe heute BFR96S bestellt , da stand explizit Phillips dabei. Wenn das nicht stimmt, riskiert ein Händler das verkaufen auf der Plattform. Ein Supergau für viele. Es stimmt schon, dass die beiden Eingangs Transistoren das Rauschmaß bestimmen.
Herbert Z. schrieb: > Ich habe heute BFR96S bestellt Der BFR96S Silizium-Chip im SOT89 SMD Gehäuse ist als BFQ19 noch von Vishay (ehem. Siemens) und NXP (ehemals Philips) in aktueller Produktion. https://www.nxp.com/docs/en/data-sheet/BFQ19_N.pdf Lange abgekündigten Markenhalbleitern auf online Plattformen ist mit Vorsicht und gesunder Skepsis zu begegnen. Auch wenn Philips draufsteht garantiert niemand, das Philips drin sein muss. Selbst ein halbprofessioneller Händler wie Reichelt ist schon auf Fakes reingefallen. Einzig die großen wie Mouser, Digikey, Arrow und Co. beziehen nicht von Zwischenhändlern, sondern direkt vom Hersteller.
:
Bearbeitet durch User
Herbert Z. schrieb: > Ich habe heute BFR96S bestellt , da stand explizit Phillips dabei. > Wenn das nicht stimmt, riskiert ein Händler das verkaufen auf der > Plattform. Ein Supergau für viele. Wenn wirklich "Phillips" da steht, wäre ich erst recht skeptisch, da der ehemalige niederländische Halbleiterhersteller "Philips" hieß, mit nur einem "l". Kann natürlich ein Tippfehler sein, allerdings ist es eine beliebte Masche bei unseriösen Händlern bzw. Fake-Produzenten, minderwertiges Zeug mit zum Verwechseln ähnlichen Pseudo-Marken zu bewerben.
Johannes F. schrieb: > Wenn wirklich "Phillips" da steht, wäre ich erst recht skeptisch, da der > ehemalige niederländische Halbleiterhersteller "Philips" hieß, mit nur > einem "l". Ich habe jetzt nicht nachgeschaut wie man Philipps schreibt. Auf dem Foto ist der Hersteller klar ersichtlich. Wenn neben Hersteller: Markenfrei steht ist Vorsicht geboten. Steht der Hersteller im Angebot und stimmt der nicht, kannst den Händler packen. Die sind an Ärger mit der Plattform nicht interessiert. Bei dem Thema will ich jetzt keine Erbsen zählen. Es gibt ganz sicher noch jede Menge echte Ware bei verschiedenen Händlern. Der Bedarf ist nicht mehr so hoch, ergo wird es Originale noch länger geben. Und das die Chinesen auch was feilbieten liegt in der Natur der Chinesen.
:
Bearbeitet durch User
Al schrieb: > Fragwürdig sind nicht > alternative Markenhalbleiter, sondern gefälschte Transistoren. Kannst du auch Kriterien für Fälschungen nennen? Der Shop mit den 2,30€ Transistoren. https://hamparts.shop/2sc5551a.html?srsltid=AfmBOor0q7bbPYANKR-3LjctOYs-fPxvTtwi9lbi8hE9rbiWXZFPnFOa Einzig der Preis kann kaum ein stichhaltiges Kriterium sein. Bei Digitec oder Mouser sind die für unsere Region nicht mehr lieferbar. Bei LCSC sind 2SC5551AE für $1.50 in Einzelstückzahlen im SOT89 Gehäuse von onsemi verfügbar. Das Fakes gar nicht so selten sind, musste ich vor wenigen Monaten selbst erfahren. Der Ersatzteil-Schaltregler asiatischer Herkunft funktionierte einfach nicht richtig, immer nur für wenige Sekunden. Also Ausschuss. Die bei LCSC bestellten waren dann funktionsfähig. Herbert Z. schrieb: > Steht der Hersteller im Angebot und stimmt der nicht, kannst den Händler packen. Erstmal musst du den Fake nachweisen, wie soll das ohne aufwändige Messungen gehen?
Wulf D. schrieb: > Erstmal musst du den Fake nachweisen, wie soll das ohne aufwändige > Messungen gehen? Mach ich mir Gedanken Wenn das Ei gelegt ist und wenn es sich rentiert. Im Moment habe ich BFQ18A seriös gefunden da werde ich morgen 25 Stück bestellen. Die passen mit SOT89 auch auf meine Platine die für den 2SC 5551 vorgesehen ist. Ich denke ,der BFQ18A ist eine gute Alternative für den 2SC5551. MfG
:
Bearbeitet durch User
Wulf D. schrieb: > Bei LCSC sind 2SC5551AE für $1.50 in Einzelstückzahlen im SOT89 Gehäuse > von onsemi verfügbar. "0 in stock"
Herbert Z. schrieb: > Wulf D. schrieb: >> Erstmal musst du den Fake nachweisen, wie soll das ohne aufwändige >> Messungen gehen? > > Mach ich mir Gedanken Wenn das Ei gelegt ist und wenn es sich rentiert. Ist die Frage, ob man den Fake überhaupt bemerkt. Aber vielleicht ist das dann auch egal. H. H. schrieb: > "0 in stock" Lieferung dauert so vermutlich noch länger als zwei Wochen. Soll aber lieferbar sein.
Wulf D. schrieb: > H. H. schrieb: >> "0 in stock" > Lieferung dauert so vermutlich noch länger als zwei Wochen. > Soll aber lieferbar sein. Da ist auch nichts im Zulauf.
Wulf D. schrieb: > Die bei LCSC bestellten waren dann funktionsfähig. Wie hast du es geschafft dich bei LCSC anzumelden? Ich bekomme immer Fehlermeldung. Macht keinen Spaß, ich habe dieses Prozedere deutlich einfacher in Erinnerung ...
Herbert Z. schrieb: > Wie hast du es geschafft dich bei LCSC anzumelden? Ich bekomme immer > Fehlermeldung. Konnte einfach den Account von JLCPCB auch bei LCSC nutzen, brauchte keinen neuen anlegen. JLCPCB liefert erstklassige PCBs zum unschlagbaren Preis, dürfte sich mittlerweile überall rumgesprochen haben. Da kann man sich ganz einfach anmelden.
Wulf D. schrieb: > Al schrieb: >> Fragwürdig sind nicht >> alternative Markenhalbleiter, sondern gefälschte Transistoren. > > Kannst du auch Kriterien für Fälschungen nennen? Wie du schon selber richtig an deinem Schaltregler Beispiel erkannt hast, erkennt man als User Fälschungen in erster Linie daran, dass sie in einer Schaltung im Gegensatz zum Originalteil nicht oder nur unzureichend funktionieren. Nur ein Beispiel: der in der originalen MiniWhip verbaute 2N5109 im TO39 Metallgehäuse, wo man für Motorola Originale über 5 € kalkulieren musste, war plötzlich viel günstiger auf Fernost Plattformen erhältlich. Es stellte sich raus: die Dinger rauschten, hatten nicht die notwendige Transisfrequenz und hielten den Kollektor-Strom nicht aus ohne zu sterben. Da wurde irgendein minderwertiger Transistorschip in das Gehäuse gesetzt und für gutes Geld vertickert. Es gibt natürlich auch Fakes, die dem Original-Bauteil ebenbürtig sind. Das Problem ist nur: man kann sich beim Kauf nicht darauf verlassen. In dieser Anwendung hier stellt sich die Frage nach originalen 2SC5551A aber sowieso nicht dringlich. Es gibt genügend aktiv gefertigte Marken-Alternativen für wenig Geld, die gleich gut geeignet sind.
:
Bearbeitet durch User
Wulf D. schrieb: > Der Shop mit den 2,30€ Transistoren. > > https://hamparts.shop/2sc5551a.html?srsltid=AfmBOor0q7bbPYANKR-3LjctOYs-fPxvTtwi9lbi8hE9rbiWXZFPnFOa Jan Sustr von HamParts aus Tschechien verkauft tatsächlich noch originale 2SC5551A. Ich habe noch mitbekommen, dass er vor zwei Jahren beim "last shipment" Aufruf von OnSemi einen großen Posten für seine Kits geordert hat. 10000 Stck. kosteten unter 2000 €. Wer sich also den Luxus leisten will, dieser Shop ist vertrauenswürdig.
:
Bearbeitet durch User
Al schrieb: > Jan von HamParts aus Tschechien verkauft tatsächlich noch originale > 2SC5551A. Wenn alle SMD Stricke reißen, ist ein 2N5109 THT eine erstklassige Wahl. Den Laden habe ich auch schon im Auge. Wer suchet der findet. Habe gerade die letzten 10 Stck 2N3866 als NOS ware geordert. Auch die würden dafür leicht taugen.
:
Bearbeitet durch User
Hat jemand eine Idee, was das hier für Transistoren sein könnten? 5PCS 2SC5551AF-TD-E TRANS NPN BIPO HI FREQ PCP C5551 2SC5551 https://www.ebay.de/itm/176286077399? Sie sind gestempelt: BE .. 0 LZ Der original 2SC5551A ist mit nur zwei Buchstaben gestempelt, so weit ich das sehe: EB https://www.onsemi.com/download/data-sheet/pdf/2sc5551a-d.pdf PS: Habe in der Zwischenzeit noch etwas recherchiert, eventuell könnte es der hier sein: Type No. Marking Package Code BCX55 BE SOT-89 https://cdn-reichelt.de/documents/datenblatt/A100/BCX54_55_56.pdf Hier noch ein Zitat aus einem anderen Beitrag: "Dann habe ich mich entschlossen, den Transistor zu wechseln. Ich hatte mal ein paar angebliche 2SC5551 (Aufschrift BE 0 LZ) gekauft, von denen ich 1 genommen habe. Keine Ahnung, ob der echt ist." Beitrag "Re: RF Verstärker mit "Resonanz" bei 7 MHz"
:
Bearbeitet durch User
Hobby B. schrieb: > Hallo Herbert, > > vielen Dank schon mal würde auch von beiden Platinen jeweils abnehmen > dann. > aber das können wir dann über PN absprechen. > > Gruß bastler2022 Hallo Bastler! Ich rühre mich per PN sobald alles in China ist. Momentan habe ich den SMD Typen 2SC5551/BFQ18A (Footprint identisch) am Collector etwas mehr Kupferläche oben und unten spendiert dh. jeder Transistor hat etwa 14x14mm Fläche als Kühlung. Sollte reichen. Weil ich schon mal dabei war, habe ich eine Platine für THT bzw 2N5109 umgebaut. Ich habe hier so goldene gedrehte IC Sockeln auf so einem Blech aufgereiht. Die sind sehr gut als Stecksockel für Transistoren. Ich habe 1,3mm Löcher vorgesehen ,da passen die bis zum Kragen in die Platine und werden so verlötet. Den dünnen Stift der eigentlich zum verlöten vorgesehen ist schneide ich ab. Vorteil: Man kann anderes ausprobieren ohne löten zu müssen. Ein wenig Geduld noch Bastler...und Björn!
Dirk schrieb: > Hat jemand eine Idee, was das hier für Transistoren sein könnten? > 5PCS 2SC5551AF-TD-E TRANS NPN BIPO HI FREQ PCP C5551 2SC5551 > https://www.ebay.de/itm/176286077399? Lausige Fälschungen. > Der original 2SC5551A ist mit nur zwei Buchstaben gestempelt, so weit > ich das sehe: > EB Mit Punkten drunter, evtl. In der Mitte dann eine recht große Auswerfer Marke. Und in der unteren Zeile dann "O" oder "F" (Rank), gefolgt von zwei Zeichen Datecode. > Habe in der Zwischenzeit noch etwas recherchiert, eventuell könnte es > der hier sein: > Type No. Marking Package Code > BCX55 BE SOT-89 > https://cdn-reichelt.de/documents/datenblatt/A100/BCX54_55_56.pdf Da würde das Marking anders aussehen.
:
Bearbeitet durch User
Herbert Z. schrieb: > Hallo Bastler! > > Ich rühre mich per PN sobald alles in China ist. Hallo Herbert, dann sage ich schon mal Danke auch für die Änderungen wegen THT. Ich schicke Dir mal schon eine PN mit Email Adresse zu. Gruß bastler2022
Dirk schrieb: > Hat jemand eine Idee, was das hier für Transistoren sein könnten? > > 5PCS 2SC5551AF-TD-E TRANS NPN BIPO HI FREQ PCP C5551 2SC5551 > https://www.ebay.de/itm/176286077399? Statt Ideen zu haben schafft ein Blick auf die Fakten im Datenblatt schnell Klarheit: Von den 2SC5551A gibt es zwei Selektionen, die sich im Gleichstrom- Verstärkungsfaktor hFE unterscheiden: 2SC5551AE−TD−E - hFE 90 – 180 2SC5551AF−TD−E - hFE 135 -270 https://www.onsemi.com/download/data-sheet/pdf/2sc5551a-d.pdf Und wie man dem Datenblatt auch entnehmen kann ist die korrekte SMD-Markierung "EB" und nicht "BE". Bei dem ebay Angebot handelt es sich offenbar um einen besonders dummdreisten Variante von 2SC5551A Fakes. Ein Versuch, gutgläubigen Trotteln billige BCX55 als 2SC5551A anzudrehen.
:
Bearbeitet durch User
Hier mal die THT Variante, fette Leiterbahnen wie ich es liebe. Für SMD Transistoren schaut das ähnlich aus. Für eine direkte Spannungsversorgung ohne Bias Tee muss die Drossel getrennt werden. Stecker dafür ist vorhanden. Die Abstände der Transistoren sind so groß, dass man auch Kühlkörper verwenden kann. Wie oben schon erklärt sind diese steckbar.
Al schrieb: > Wie du schon selber richtig an deinem Schaltregler Beispiel erkannt > hast, erkennt man als User Fälschungen in erster Linie daran, dass sie > in einer Schaltung im Gegensatz zum Originalteil nicht oder nur > unzureichend funktionieren. Aber da ist das Kind schon in den Brunnen gefallen. Schade um die Arbeit und die Zeit. Man möchte ja möglichst gar ein Schrott angedreht bekommen. Hatte die Ausschußteile über eBay bezogen. Drei Tage Lieferzeit waren halt verlockend. Sicher werde ich da keine Bauteile mehr kaufen. Anbei das Fazit meines Schaltreglerdesasters. https://www.mikrocontroller.net/attachment/685756/EUP3482A.png Immerhin, nach vier Wochen funktionierte die Sony-Soundbar wieder. Die Frage wie man Faketeile vorher erkennt muss wohl unbeantwortet bleiben. Vielleicht haben Leute wie H. Hinz mit Einblick in eine große Datenbank bessere Karten. Ansonsten halt nur bei vertrauenswürdigen Lieferanten ordern.
Bild vergessen... jetzt sind sie doch da und gleich zweimal...verstehe einer die Technik...
:
Bearbeitet durch User
Herbert Z. schrieb: > Hier mal die THT Variante Ich würde ja eher die Massefläche auf die Seite mit den nur sehr wenigen kurzen Leiterbahnen legen, dann wäre die auch fast durchgängig.
Johannes F. schrieb: > Ich würde ja eher die Massefläche auf die Seite mit den nur sehr wenigen > kurzen Leiterbahnen legen, dann wäre die auch fast durchgängig. Hätte jetzt vermutet, dass auf beiden Seiten (Top/Bottom) eine mehr oder weniger durchgängige Massefläche existiert. Eventuell könnte man noch ein paar Vias einfügen, um diese beiden Masseflächen zu verbinden (falls die nicht ohnehin schon da sind, es wird ja nicht immer unbedingt alles angezeigt je nach Darstellungsart).
Dirk schrieb: > Hätte jetzt vermutet, dass auf beiden Seiten (Top/Bottom) eine mehr oder > weniger durchgängige Massefläche existiert. Wäre das der Fall, würde man das um die blauen Leiterbahnen herum erkennen. Zumindest bei halbwegs zeitgemäßer CAD-Software wie KiCad. Da Sprint Layout darunter nicht fällt, ist der Einwand insofern berechtigt.
Wulf D. schrieb: > Vielleicht haben Leute wie H. Hinz mit Einblick in eine große Datenbank > bessere Karten. Es gibt keine solche Datenbank. Wie typische SOT-89 von Onsemi/Sanyo aussehen kann man hier sehen: https://assets.lcsc.com/images/lcsc/900x900/20230403_onsemi-2SA1417T-TD-E_C898908_front.jpg https://assets.lcsc.com/images/lcsc/900x900/20231102_onsemi-2SA1417S-TD-E_C898907_front.jpg
Zur Beruhigung, Es sind alle Pads durchkontaktiert und alles was auf Masse liegen muss liegt oben auf einer durchgehenden Massefläche....die in der richtigen Einstellung durchgehend blau zu sehen wäre. Auch unten liegt alles auf einer durchgehenden Massefläche. Da Leiterbahnen häufig potentialfreie Insel erzeugen, auch dort wo man Masse bräuchte ist das eine sinnvolle Vorgehensweise. Dass alle Pads durchkontaktiert sind, kann man an der hellblauen Farbe erkennen! Nicht immer gleich meckern, fragen! Johannes F. schrieb: > Wäre das der Fall, würde man das um die blauen Leiterbahnen herum > erkennen. Zumindest bei halbwegs zeitgemäßer CAD-Software wie KiCad. Da > Sprint Layout darunter nicht fällt, ist der Einwand insofern berechtigt ;-)
:
Bearbeitet durch User
Herbert Z. schrieb: > Hier mal die THT Variante, fette Leiterbahnen wie ich es liebe. Ich habe heute auf die RM5mm noch 1206 SMD Pads draufgesetzt, weil ich Zweifel habe, dass es günstige 100µF in Keramik und RM5mm zu kaufen gibt. Reichelt hat die in 1206 auf alle Fälle. Für den Pico RX habe ich gerade noch 10µF in THT auftreiben können.
Herbert Z. schrieb: > Herbert Z. schrieb: >> Hier mal die THT Variante, fette Leiterbahnen wie ich es liebe. > > Ich habe heute auf die RM5mm noch 1206 SMD Pads draufgesetzt, weil ich > Zweifel habe, dass es günstige 100µF in Keramik und RM5mm zu kaufen > gibt. Reichelt hat die in 1206 auf alle Fälle. Für den Pico RX habe ich > gerade noch 10µF in THT auftreiben können. Fette Leiterbahnen sind bei HF nicht unbgedingt das Beste. Sinnvoller ist es bei THT im 2,54 mm Raster zu bleiben. Zwischen 2,54 mm Lötpads passen auch 0805 SMD Kerkos, man kann sich also zwischen SMD und THT frei entscheiden. Bauteile im 5,08 Raster geraten zunehmend aus der Mode und sind teuerer als 2,54. Das Gleiche gilt für 1206.
:
Bearbeitet durch User
Al schrieb: > Fette Leiterbahnen sind bei HF nicht unbgedingt das Beste. Hast schon mal geschaut wie breit eine 50 Ohm Stripline bei FR4 ist? Ich hatte noch nie Probleme mit zu breiten Leiterbahnen. Ich setze auch IC auf Sockel bis 100 MHz obwohl man das nicht machen sollte. 30 MHz ist ja nicht so viel, ist fast noch Gleichstrom.... Alles was geht macht man halt und fürchtet sich nicht. Eigenen Erfahrungen gegen Weisheiten... PS: 0805 ist mir zu klein , am Ende des Jahres sind da mehr im Staubsauger als auf den Platinen. Ich Kann löten ,das wäre nicht das Problem.
:
Bearbeitet durch User
Wer seine SMD Mäuseklos umfassend auffüllen will, dem rate ich zu LCSC. Habe da z.B. für 1000st Kercos 100n X7R von Samsung 2€ bezahlt, also 0,2ct / Stück! Oder Microtaster 4ct/st in 10er Stückzahl. Lohnt aber nur für eine größere Bestellung, da die Versandkosten incl Zoll ähnlich wie bei Mouser um 20€ liegen.
Herbert Z. schrieb: > Hast schon mal geschaut wie breit eine 50 Ohm Stripline bei FR4 ist? Die Breite einer Stripline hängt vom gewünschten Wellenwiderstand der Leitung ab und der ist innerhalb der Schaltung nicht 50 Ohm. Stripline ist aber hier bei den Frequenzen unter 30 MHz sowies kein Thema, weil die Leiterbahnlängen weit unter 1/200 der Wellenlänge sind. Da sind Leiterbahnen keine TEM-Wellenleiter wie eine Stripline, sondern können als stationäre Bauteile betrachtet werden. Mit zu breiten Leiterbahnen schafft man sich schnell mal parasitäre Kapazitäten, die bei GHz Transistoren schon mal zu Schwingneigung führen. Ich will dir da aber nicht reinreden, mach, was du für richtig hältst. Das Layout sieht ganz manierlich aus.
:
Bearbeitet durch User
Wulf D. schrieb: > Lohnt aber nur für eine größere Bestellung, da die Versandkosten incl > Zoll ähnlich wie bei Mouser um 20€ liegen. Ich habe bei Mouser noch nie (explizite) Versandkosten bezahlt. Auf die 50 EUR netto kommt man schnell, notfalls füllt man halt einige oft benötigte Posten vorausschauend auf. Und falls man wirklich nur sehr wenig braucht, beteiligt man sich eben an einer Sammelbestellung im Marktforum. Bei LCSC werden die Versandkosten masse- und volumenabhängig kalkuliert. Bei sehr wenigen kleinen Teilen beginnt es bei einem Mindestwert von rund 10 EUR (wenn ich mich recht erinnere). Lohnt sich dann halt nur bei teuren Teilen. Ich bemühe mich bei LCSC immer, möglichst viele verschiedene Bauteile vorausschauend zu bestellen, um das Warenwert-zu-Porto-Verhältnis möglichst hoch zu bekommen. Und Zoll bezahlt man bei Elektronik eigentlich so gut wie nie. Bei LCSC würde theoretisch Einfuhrumsatzsteuer (EUSt) anfallen, die müsste man aber selbst anmelden und als Privatperson kann man sich das sparen, da kräht kein Hahn danach.
Herbert Z. schrieb: > Ich setze auch IC > auf Sockel bis 100 MHz obwohl man das nicht machen sollte. 30 MHz ist ja > nicht so viel, ist fast noch Gleichstrom.... Alles was geht macht man > halt und fürchtet sich nicht. Das ist natürlich eine ziemlich naive Einstellung. Auch wenn 30 MHz keine allzuhohe Frequenz ist, es ist HF. Und wenn in einer Schaltung aktive Bauteile verwendet werden, die eine hohe Transitfrequenz haben, dann oszillieren die oder zeigen ein auffälliges Verhalten, wenn bei einer bestimmten Frequenz durch parasitäre Einflüsse die Schwingbedingung von Verstärkung und Phasendrehung erfüllt sind. Ein 6 GHz fT Transistor oder MMIC weiß ja nicht, dass du nur 30 MHz verstärken möchtest und keinen 2 GHz Oszillator bauen wolltest. Der macht das, was er kann. Auch schnelle Logik verlangt nach HF-gerechtem Layout.
:
Bearbeitet durch User
Al schrieb: > Auch schnelle > Logik verlangt nach HF-gerechtem Layout. Ja ,auch Sachen wo Laufzeiten eine Rolle spielen sollte man am besten von einem dafür spezialisiertem Programm erledigen lassen. Bei HF, die mich betrifft halte ich mich an die Regeln die es schon vor über 70 Jahren gab. Kurze Verbindungen, gute Masseanbindung, nur eine zentralisierte Masse für ankommendes und abgehendes, Abschirmbleche um unerwünschte Einstreuung zu verhindern und sauberer Aufbau. Ich bewundere die von damals, die auch im Giga-Bereich gebaut haben. Ich hatte früher meinen Spaß mit dem bauen von freilaufenden Oszillatoren (VFO) um da dann eine aufwändige Driftkompensation zu machen. Mangels Bauteilen dafür geht das heute nicht mehr. Heute ist alles frequenzstabil wie die Sau, rauscht aber auch wie die Sau. MfG
Al schrieb: > Fette Leiterbahnen sind bei HF nicht unbgedingt das Beste. Ich hätte gedacht, dass breite Leiterbahnen den Skin-Effekt verkleinern.
Wie ist das eigentlich, wenn man wie oben beschrieben die Transistortypen auf der Platine von Herbert ändert? Ändern sich dadurch nicht auch die Arbeitspunkte? Wenn ja, müsste man diese über andere Widerstandswerte wieder neu einstellen. Oder stellt das hier aus bestimmten Gründen die ich übersehen habe kein besonderes Problem dar?
Dirk schrieb: > Wie ist das eigentlich, wenn man wie oben beschrieben die > Transistortypen auf der Platine von Herbert ändert? Ändern sich dadurch > nicht auch die Arbeitspunkte? Wenn ja, müsste man diese über andere > Widerstandswerte wieder neu einstellen. Das ist korrekt. Meist geht es ohne Anpassung. Ggf muss man die Emitterwiderstände der Ausgangstranssistoren oder die Basisvorspannung der Eingangstransistoren leicht anpassen.
Al schrieb: >> Wie ist das eigentlich, wenn man wie oben beschrieben die >> Transistortypen auf der Platine von Herbert ändert? Ändern sich dadurch >> nicht auch die Arbeitspunkte? Wenn ja, müsste man diese über andere >> Widerstandswerte wieder neu einstellen. Bei den Alternativen die ich für diese LZ1AQ Verstärker gesehen habe wurden die Arbeitspunkte nicht verändert. Aber man kann mit dem verbauten 5551 mal messen und beim 2N5109 mal kontrollieren. Verkehrt ist das nicht. Schön wären im Schaltplan von Everett Sharp eingetragene Spannungen... Eine Spice Simulation könnte das nachreichen. Habe ich aber nicht am laufen und auch keine Ahnung wie man damit arbeitet..
:
Bearbeitet durch User
Beitrag #8027478 wurde vom Autor gelöscht.
Herbert Z. schrieb: > Schön wären im Schaltplan von Everett Sharp eingetragene Spannungen... > Eine Spice Simulation könnte das nachreichen. voila DC Arbeitspunkt-Spannungswerte an den maßgeblichen Knoten sind im oberen Verstärkerzug eingezeichnet. Ein originaler alter 2N5109 hat eine kleinere DC-Verstärkung hFE als ein 2SC5551A und belastet eventuell den Basisspannungsteiler der Eingangsstufe. Um auf die 2,25 V Basisvorspannung zu kommen hilft es in diesem Fall, die Werte des Spannungsteilers R8/R9 für die Basisspannung zu halbieren. Damit stellen sich auch die anderen Spannungen wieder auf die ursprünglichen Werte ein.
:
Bearbeitet durch User
Al schrieb: > voila > DC Arbeitspunkt-Spannungswerte an den maßgeblichen Knoten sind im oberen > Verstärkerzug eingezeichnet. Alle Nachbauer danken dir recht sakrisch und werden dich sicher in ihr Nachtgebet mit einschließen...;-) Wer hat der kann! Ist das recht aufwendig? Ich habe keine Vorstellung wie Spice tickt. Ich werde in Zukunft nicht mehr so viel machen , dass sich das anlernen noch rentieren würde...denke ich mir... MfG
Al schrieb: > voila > DC Arbeitspunkt-Spannungswerte an den maßgeblichen Knoten sind im oberen > Verstärkerzug eingezeichnet. Ich sage dann auch mal, danke. Gruß bastler2022
Ich baue zuerst mal die SMD Variante mit dem "SC5551 auf. Dafür ist die Bestückung ausgelegt und man hat zumindest mal einen Referenz-Verstärker. Der 2N5109 sollte nicht schlechter funktionieren. 50 -70 mA Kollektorstrom pro Transistor wären ein guter Wert für den Ersatz ,da werkelt der optimal. Selbiger wird auch als sehr linear und robust gehandelt...
Genau hinschauen, auch auf den Trafo und die Widerstandswerte. Oft sind es die Feinheiten. Es fehlt das Eingangsfilter, das dafür sorgt, dass die niederohmige Eingangsimpedanz und die Verstärkung bei steigender Frequenz der Loopimpedanz folgen. Das wirkt sich positiv auf das SNR aus. Die Basisvorspannung der Eingangsstufe ist höher. Da die Schaltung DC-gekoppelt ist, wirkt sich das auch auf den Arbeitspunkt und den Ruhestrom der Endstufe aus, was den IP3 beeinflusst. Die Dimensionierung der Trafos und ihre spielen eine große Rolle. Die Induktivitäten in der von dir geposteten Schaltungsind viel zu klein bemessen, damit wäre ein Empfang unter 1 MHz gravierend gedämpft Der Ausgangswiderstand der LZ1AQ Schaltung ist 100 Ohm nicht 50, da im Original auf ein symmetrisches twisted pair gearbeitet wird. Zudem ist diese im Web vor vielen Jahren veröffentlichte Ur-Version der Schaltung von Chavdar, LZ1AQ nicht identisch mit der jetzigen Aktivantenne AAA-1C die er vertreibt. In dem sind einigee Detailverbesserungen eingeflossen, die Chavdar nicht veröffentlich hat. Er verwendet in der Eingangsstufe zum Beispiel keine 2N2222A mehr, sondern "richtige" HF-Transistoren. https://www.lz1aq.signacor.com/
:
Bearbeitet durch User
Herbert Z. schrieb: > Wer hat der kann! Ist das recht aufwendig? Ich habe keine Vorstellung > wie Spice tickt. Ich werde in Zukunft nicht mehr so viel machen , dass > sich das anlernen noch rentieren würde...denke ich mir... Jeder Anfang ist schwer und beim Einstig in LT-Spice muss eine Lernkurve durchfahren werden. Das ist bei jeder komplexen Simulationssoftware so. Aber es lohnt sich. Auch wenn man mit der Simulation von einfachsten Schaltungen, wie RC oder R-L-C Gliedern etc beginnt, stellt sich ein ungemeiner Erkenntnisgewinn ein. Vieles, was man im Lehrbuch liest, wird duch Simulation plötzlich praktisch sichtbar, ohne dass man löten oder stecken muss. Ich halte LT-Spice neben der Schaltungssimulation auch für ein großartiges Lehr und Lern Tool. Und dazu für lau.
:
Bearbeitet durch User
Hatte neulich einen von den Ebay-Händlern wegen der 2SC5551-Transistoren angeschrieben. Er meinte, dass die auf der Abbildung nur symbolisch fürs Package stünden und dass original 2SC5551A geliefert würden. Also habe ich einfach 5 Stück für 12€ bestellt und nun sind sie eingetroffen. Gestempelt mit EB (und F4H), siehe Bild. Basis-Emitter-Kapazität liegt bei ca. 2pF. Deshalb halte ich die Wahrscheinlichkeit für hoch, dass es sich um echte 2SC5551A handelt. https://www.onsemi.com/download/data-sheet/pdf/2sc5551a-d.pdf
Dirk schrieb: > Gestempelt mit EB (und F4H), siehe Bild. Meine sind mit F0F beschriftet, aber das ändert sich je nach Charge. Habe meine in Tschechien gekauft und habe ein gutes Gefühl. Es ist ja so, dass wenn ein Bauteil abgekündigt wird, es Händler gibt um da noch jede Menge zu bunkern. Die fressen nichts und werden oft zum vielfachem des EK vertickt. Nur den Chinesen traue ich nicht über den Weg. Zb. meine 2N5109 die von den Chinesen gerne gefälscht werden beziehe ich von einem Händler den ich persönlich kenne, weil er mal ein Ladengeschäft hatte. Dort gibt es die in sehr alter Originalausführung. Habe mich schon krumm und bucklig geärgert über den China Bauteile Schrot. Die THT Widerstände kann man bestenfalls für Testaufbauten verwenden weil bei denen die Farbe beim waschen mit Spiritus abgeht. Aufdrucke kann man nicht lesen, Schrott halt, habe ich in 50 Jahren so noch nicht gesehen.
Hallo zusammen, ja Bauteile aus China ist immer etwas kritisch. Suche auch gerade eine zuverlässige Quelle wo ich noch ein paar BFR96 bekomme. Gruß bastler2022
Hobby B. schrieb: > Suche auch gerade eine zuverlässige Quelle wo ich noch ein paar BFR96 > bekomme. Ich schicke dir einen Link, da habe ich meine her...von Philips.
Hallo zusammen, die PCBs von Herbert sind diese Woche angekommen. Sehen sehr gut aus, muss mir noch ein paar Teile für besorgen. Dann kann es mit dem Aufbau los gehen. An dieser Stelle hier auch noch mal Danke an Herbert. Gruß und schönes Wochenende. bastler2022
:
Bearbeitet durch User
@Herbert und Hobby B.: Habt ihr die Platine schon aufgebaut und was wird als Loop verwendet? Irgendetwas mit Abschirmung oder einfach eine Drahtschlaufe und wie groß soll die Schlaufe sein (Durchmesser)?
Dirk schrieb: > Habt ihr die Platine schon aufgebaut und was wird als Loop verwendet? > Irgendetwas mit Abschirmung oder einfach eine Drahtschlaufe und wie groß > soll die Schlaufe sein (Durchmesser)? Ich bin noch nicht soweit. Ich werde wohl einen Hula Hopp Reifen 0,8Meter Durchmesser aufschneiden und ein Koaxkabel (Schirm und Innenleiter verbunden) einfädeln. Da der Verstärker symmetrisch ist benötigt die Schleife keine Abschirmung. Ein größeres Problem ist die Schweinenase für den Übertrager am Ausgang. Ich habe den heute gewickelt, habe aber hochohmige Verbindung zum Kernmaterial. Möglicherweise taugt der Lack nichts mehr weil überaltert...? Habe 2 gewickelt und beide sind schlecht. Ich habe jetzt von einem Plastik Trinkhalm was so zurecht geschnitten ,dass das in beide Löcher passt und werde jetzt mit 0,2 statt mit 0,3mm wickeln. Eventuell ist der Lack besser. Kommt öfter vor, dass so ein Kern den Draht beschädigt, das hört man öfter. Alternativ würde ich mir Ringkerne FT-50-77 besorgen. Die sind einfacher zu bewickeln und sanfter zum Draht. Es gäbe auch G2 Draht zu kaufen ,das ist Lackdraht doppelt isoliert. Aber ich habe auch andere Verpflichtungen und mache das nur nebenbei.
@Dirk, nein bin noch nicht zum Aufbauen gekommen. Wird auch noch etwas dauern. Bei mir soll die Loop-Schleife, die ich weiter oben schon beschrieben hatte wieder genutzt werden. Also 70cm Durchmesser Kupfer Material. Ich weiß größer wäre besser, so ca. 120cm. Gruß bastler2022
Herbert Z. schrieb: > Ich bin noch nicht soweit. Ich werde wohl einen Hula Hopp Reifen > 0,8Meter Durchmesser aufschneiden und ein Koaxkabel (Schirm und > Innenleiter verbunden) einfädeln.... Lass Dir genügend Spielraum zum experimentieren und ggf. zum korrigieren. Wenn Du Innen- und Aussenleiter verbindest, verringert sich die Induktivität auf die Hälfte und Du bekommst eine eventuell unangenehme kapazitive Kopplung der beiden Spulen. Eigentlich bringt das keinen Vorteil wenn Du sowieso nicht abschirmen willst. Ich habe gute Erfahrungen mit Flachaluminium aus dem Baunarkt gemacht, lässt sich prima biegen und zum Befestigen abwinkeln, mit Rohr wird das komplexer.
Hans schrieb: > Ich habe gute > Erfahrungen mit Flachaluminium aus dem Baunarkt gemacht, lässt sich > prima biegen und zum Befestigen abwinkeln, mit Rohr wird das komplexer. Bei uns im Baumarkt sind die Alu Leisten maximal 2m lang. Bei 0,8Meter müsste man dann stückeln. Kann zum Problem werden wenn das Alu an den Kontaktstellen oxydiert. Schweißen kann ich nicht, nur Verschrauben oder vernieten.
Bauhaus hat Flachprofile bis 2,60m. Sonst würde ich mal bei einem Schlosser fragen.
Herbert Z. schrieb: > Ich werde wohl einen Hula Hopp Reifen > 0,8Meter Durchmesser aufschneiden und ein Koaxkabel (Schirm und > Innenleiter verbunden) einfädeln. Da der Verstärker symmetrisch ist > benötigt die Schleife keine Abschirmung. Genau dieses habe ich gemacht. Naja, diese Antenne ist eben....na ja. Meiner Meinung nach lohnt sich der Aufbau nicht, es sei denn, man lebt in einener ganz verzweifelten HF-Situation.
Schorsch M. schrieb: > ...Genau dieses habe ich gemacht. > Naja, diese Antenne ist eben....na ja. > > Meiner Meinung nach lohnt sich der Aufbau nicht, es sei denn, man lebt > in einener ganz verzweifelten HF-Situation. Das verstehe ich jetzt nicht, gibt es da auch technische Fakten? Ich habe hier die LZ1AQ und muss sagen, die Antenne ist richtig gut.
Hans schrieb: > Das verstehe ich jetzt nicht, gibt es da auch technische Fakten? Ich > habe hier die LZ1AQ und muss sagen, die Antenne ist richtig gut. Das ist eine Frage der Perspektive! Ich habe diese Antenne hier getestet, Koaxkabel mit Gap in einem Hula HOOP Reifen. Verstärker mit 2N2022 Die Antenne ist...na ja. Man muss schon in einer verzweifelten HF-Situation sein, um damit zufrieden zu sein. Ich muss zu meiner Einschätzung allerdings sagen, dass ich in der glücklichen Lage bin, eine Multiband EndFed als Vergleich zu haben.
Schorsch M. schrieb: > Meiner Meinung nach lohnt sich der Aufbau nicht, es sei denn, man lebt > in einener ganz verzweifelten HF-Situation. Hast mal ein Bild und den Schaltplan davon? Ich meine, das Teil ist weltweit bekannt wie ein bunter Hund, so viel können doch nicht irren. Also was hast du gebaut und wo liegt der Fehler. Eine Großstadt Wohnung ist immer ein verzweifelte Situation für eine Funkamateur oder Kurzwellenhörer.
Schorsch M. schrieb: > Ich muss zu meiner Einschätzung allerdings sagen, dass ich in der > glücklichen Lage bin, eine Multiband EndFed als Vergleich zu haben. Die hilft dir in einer Großstadt nicht viel weil dir der Elektrosmog auf die Ohren geht. Ich habe eine Drahtantenne im Dachboden hängen ua. Viel Signal ,viel Dreck...
Bitte melde dich an um einen Beitrag zu schreiben. Anmeldung ist kostenlos und dauert nur eine Minute.
Bestehender Account
Schon ein Account bei Google/GoogleMail? Keine Anmeldung erforderlich!
Mit Google-Account einloggen
Mit Google-Account einloggen
Noch kein Account? Hier anmelden.















