Hallo, ich suche für den Aufbaue einer Konstantstromsenke nach einem MOS der für Linearbetrieb geeignet ist. Mir ist da z.B. IRF3305 bekannt, der speziell dafür ausgelegt ist. Da ich den aber nicht bekomme würde ich gerne einen anderen aussuchen. Wie sucht man da denn am besten? Irgendwie ist es sehr mühsam bei Farnell für alle 1000 passenden Typen ins Datenblatt zu sehen. Und ist es überhaupt nötig? Im Moment nutze ich einen IRF540N, womit es prinzipiell auch funktioniert. Spricht da was dagegen? Worin unterscheiden sich die verschiedenen Typen, warum sind welche für Linearbetrieb gedacht und andere nicht? Für meinen Aufbau brauche ich möglichste einen mit Loch zum festschrauben an den Kühler, wie z.B. TO-220. Er sollte mindestens 50 V aushalten und 4 A. Mehr schadet nicht.
> Er sollte mindestens 50 V aushalten und 4 A. Mehr schadet nicht. Ähem, 200 W ? Und wovon träumst du nachts ? Siehe http://www.dse-faq.elektronik-kompendium.de/dse-faq.htm "MOSFETs im Linearbetrieb (also 'nicht ganz durchgeschaltet') verhalten sich ab einer bestimmten Ugs gerade umgekehrt (der wärmste FET bekommt noch mehr Strom...)" und das passiert ggf. auch auf einem grossen Chip, der HotSpot wird noch heisser und "legiert durch". Es passiert nicht bei den MOSFETs, die für Linearbetrieb im Datenblatt gekennzeichnet sind (IRF hat dazu eine AppNote, Nummer hab ich nicht notiert). Du wirst aber sowieso mehrere parallel schalten müssen, und da empfehlen sich laterale MOSFETs wie BUZ900-903 2SK176 2SJ56 2SK1058 2SJ162 weil sie eine niedrigere Uthgs haben, und entsprechend nicht so grosse Stromverteilungswiderstände benötigen. Oder du steuerst jeden MOSFET einzeln per OpAmp über seinen eigenen Shunt an.
Naja, wenn ich die maximale Leistung aber auf 100 W begrenze sollte ich mit einem hinkommen. Soweit ich weiß bestehen Power MOS aus lauter einzelnen kleinen transistoren die parallel sind. Wenns so ist wie du schreibst, dass bei zu kleinen Vgs die heißeren den Strom übernehemen dann macht das Sinn mit dem örtlichen durchlegieren. Da muss ich wohl um es einfach zu halten wirklich bei einem bleiben die dafür den geeigneten aussuchen. Fragt sich nur wie ich ihn finde. AppNotes hab ich bisher noch nicht gefunden, aber ich such weiter.
Wenn man sehr großzügig über die einer selbsternannten Weltfirma unwürdige Bilderqualität hinwegsieht, gibts auch was von Siemens/Infineon dazu. Arno
Also wenn ich die Zusammenfassung aus dem irf Dokument recht verstehe ists ok das Bauteil im Linearbetrieb zu fahren, solange ich in der SOA bleibe. Vielen Danke auf jeden Fall für die Hinweise und Dokumente, da hab ich jetzt noch was zum studieren, das war genau das was ich gebraucht habe!
MaWin schrieb: > 2SK176 2SJ56 Hast Du die noch rumliegen? Nehme ich gern ab, brauche ich für die Reparatur einer Endstufe.
> Hast Du die noch rumliegen?
Nö, aber die anderen genannten sind durchaus eine Ersatz.
Beim Linearbetrieb mit parallelen FETs benoetigt man je eine Ansteuerung. Dies da die Dinger nicht selbst-parallelisierend sind. Im Gegenteil. Der waermste FET hat die tiefste noetige Gatespannung, und uebernimmt daher mehr Strom. Eine Mitkopplung - bis zur Zerstoerung Aller.
So langsam glaube ich auch dass ich um mehrere parallele MOSFETs nicht herumkomme. Die hohe Leistung wäre zwar auch im Linearbetrieb möglich, nicht aber bei den hohen Spannungen. Fragt sich nur ob ich meine Konstantstromsenke dann nicht doch besser mit einem großen Bipolartransistor aufbauen sollte. Nur schade dass meine eigentlich gut funktionierende Schaltung dann hinfällig wäre :-(
muss es zwingend linear sein? oder ginge soetwas auch PWM mit C Parallel im Shopperbetrieb auf R das würde die verlustleistung in den R verschieben und den ribble geringhalten, wenn es nur darum geht gleichspannungsarbeit abzubauen. für wechslespannung müstest du noch einen GR vorschalten. taugt natürlich nicht für Audio und HF
In die Richtung hab ich auch schon überlegt, aber da ist dann halt immer ein Ripple und es geht darum Geräteausgänge zu testen. Wenn ich mir dann durch einen Ripple Schwierigkeiten einfange wärs auch nicht gut.
Mittlerweile habe ich mir überlegt dass ich den MOS ja gegen einen Bipolartransistor ersetzen könnte. Ich habe eine Schaltung aufgebaut, die im Prinzip der aus dem Link unter "Grundschaltung ELV EL 2010" entspricht, nur eben mit Bipolar Dalington BDW83. Leider schwingt die Schaltung nur. Bisher habe ich noch kein Mittel dagegen gefunden. Ich kann mir gut vorstellen dass die Schwingneigung größer ist, weil der Ausgang des OP in einem viel kleineren Rahmen regeln muss als beim MOS, und weil der MOS eine Gate-Source Kapazität hat die das abdämpft. Hat jemand eine Idee wie ich das stabil bekomme?
Hallo, Schwingneigung bedeutet ja eigentlich immer eine zu große Gesamtverstärkung. Also P runter.. Spannungteiler vor die Basis. Aber ob du damit deinen Darligton ruhig bekommst ?? Gegebenenfalls noch einen I bzw. und/oder einen D-Anteil mit dazu. Frequenz der Schwingung messen und irgendwo im Regelzweig einen Tiefpass einbauen. Ist allerdings die schlechteste Lösung da du damit deiner Regelstrecke noch eine Ordnung mehr verpasst. Es sei denn du hast HF-Schwingungen. Dann wirds Interessant. -> anderes Layout, gezielte Masseführung, kürzeste Verbindungen... Gruß Marcus
Hallo, hast du das Projekt mit der elektronischen Last noch realisiert / fertig gestellt? Ich stehe nämlich vor den selben Poblemen wie du Sie beschrieben hast. Vllt. kannst du mir mit deinen Erfahrungen weiter helfen. MfG
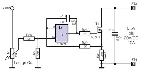
Hallo! Ich wollte jetzt dafür nicht extra ein neues Thema aufmachen.. aber könntet ihr mir erklären, was die beiden Kondensatoren in der angefügten Schaltung bewirken bzw. Konsequenzen des Weglassens wären? Gruß
Christian S schrieb: > Ich wollte jetzt dafür nicht extra ein neues Thema aufmachen.. Mache es dennoch
Hallo, der Thread ist schon uralt, trotzdem brauche ich Hilfe. Ich brauche eine Konstantstromquelle für einen E88CC Differenzverstärker. Die Uds liegt bei 100V, der Strom bei 10mA, macht 1W Verlustleistung. Ich habe erstmal den IRFP240 vorgesehen, da ich ihn noch hier habe (habe schon mehrere Festspannungsregler damit verwirklicht). Ich habe mir aber sagen lassen, er sei sehr steil und stellt deshalb hohe Anforderungen an den OPAmp, weshalb ich mich für den LT1006 entschieden habe. Gibt es Alternativen an MOSFETs, die für Linearbetrieb ausgelegt sind, meine Anforderungen an Spannung und Strom erfüllen und Lineartauglich sind? Es wäre auch gut, wenn die Anforderung an den OPAmp nicht so hoch wäre. Grüße, Thomas
http://www.mikrocontroller.net/articles/FET#Linearbetrieb_von_MOSFETs Wozu ein OPV? Eine einfache Gatespannung mit Z-Diode + Vorwideratand reicht. Nimm einen eher alten 200V MOSFET, der tut es, erst recht bei 10mA.
Hallo, Die Variante mit Z-Diode hat einen zu geringen Innenwiderstand und ist sehr temperaturempfindlich, die Variante hatte ich schon versucht. Kann ich den IRF740 ohne Probleme nehmen? Grüße, Thomas
@ Moje (Gast) >Die Variante mit Z-Diode hat einen zu geringen Innenwiderstand und ist >sehr temperaturempfindlich, die Variante hatte ich schon versucht. Dann nimm einen Tl431 oder LM334. Etwa so. Beitrag "Re: Spannungsversorgung mit hoher Spannungsdifferenz" Beitrag "Re: LED's ohne vorwiderstand Oo" >Kann ich den IRF740 ohne Probleme nehmen? Naja, obwohl das Datenblatt von Fairchild keine DC Kennlinie im SOA-Diagramm hat, würde ich sagen das geht. Vor allem, da du nur 10mA brauchst.
Hallo, laut ST-Datenblatt des IRF740 geht Linearbetrieb: http://pdf.datasheetcatalog.com/datasheet/SGSThomsonMicroelectronics/mXusxqs.pdf Die Konstantstromquellen als fertige ICs können keine 100V ab, deshalb fallen die von vorn herein raus. Grüße, Thomas
nimmt doch IRFP240, der ist gut für dein Zweck. Der Vorschlag mit 431er ist sehr gut, falls du nicht zur Hand hast, einfach ein npn.
Hallo, den IRFP240 wollte ich nehmen, aber man sagte mir, er sei zu steil und würde deshalb zu Oszillation neigen.. deshalb suche ich Typen, die weniger steil sind, wie den IRF740. Grüße, Thomas
laß dir nicht von einigen Panikmacher hier im Forum blenden. Ich habe sogar mit IGBT getestet. für kleinen Strom sind die FETs flach genug für die Steuerung.
@ Tany (Gast) >laß dir nicht von einigen Panikmacher hier im Forum blenden. >Ich habe sogar mit IGBT getestet. >für kleinen Strom sind die FETs flach genug für die Steuerung. Eben. Die Steilheit wird bei recht hohen Strömen im Datenmblatt angegeben, beim IRF740 sind es min. 5,8S bei 6A. Bei 10mA ist es um Größenordnungen weniger, siehe quadratische Eingangskennlinie.
Hallo zusammen, der IRF3305 scheint weit und breit der Einzige bei International Rectifier zu sein der explizit für den Linear Mode geeignet ist oder kennt jemand noch mehr. Kann es sein das sich andere Hersteller darauf spezialisiert haben wie z.B. NXP ? Bernd_Stein
Kennt hier wirklich niemand andere " Echte " Linear-Betrieb taugliche N-MOSFETs als den IRF 3305 ? Bernd_Stein
:
Bearbeitet durch User
@ Bernd Stein (bernd_stein) >Kennt hier wirklich niemand andere " Echte " Linear-Betrieb taugliche >N-MOSFETs als den IRF 3305 ? Welche Randdaten soll er den haben? BUZ11 ist alt und robust, leicht verfügbar und für Linearbettrieb geeignet. Kann halt nur 55V
Bernd Stein schrieb: > Kennt hier wirklich niemand andere " Echte " Linear-Betrieb taugliche > N-MOSFETs als den IRF 3305 ? Das kann man eigentlich mit jedem Mosfet machen, IRF hat hier mal bei etlichen die DC-Kurven nachgetragen: http://www.irf.com/product-info/hi-rel/alerts/fv5-p-09-01-a.pdf
@ ArnoR (Gast) >> Kennt hier wirklich niemand andere " Echte " Linear-Betrieb taugliche >> N-MOSFETs als den IRF 3305 ? >Das kann man eigentlich mit jedem Mosfet machen, Nö, nicht jeder MOSFET ist für Linearbetrieb tauglich! >IRF hat hier mal bei >etlichen die DC-Kurven nachgetragen: >http://www.irf.com/product-info/hi-rel/alerts/fv5-... Das ist eine andere Sache.
Falk Brunner schrieb: >>Das kann man eigentlich mit jedem Mosfet machen, > > Nö, nicht jeder MOSFET ist für Linearbetrieb tauglich! Wenn im SOA-Diagramm eine DC-Kurve ist und der Sekundärdurchbruch (auch als Spirito-Effekt bekannt) berücksichtigt ist, dann kann man bis dahin Linearbetrieb machen. >>IRF hat hier mal bei >>etlichen die DC-Kurven nachgetragen: > >>http://www.irf.com/product-info/hi-rel/alerts/fv5-... > > Das ist eine andere Sache. Nö, da findet man die Kurven.
ArnoR schrieb: > Das kann man eigentlich mit jedem Mosfet machen, IRF hat hier mal bei > etlichen die DC-Kurven nachgetragen: > > http://www.irf.com/product-info/hi-rel/alerts/fv5-p-09-01-a.pdf > Erstens funktioniert der Link nicht. Zweitens denke ich das ich diesen vermutlich kenne und die Sache so sehe wie FALK Falk Brunner schrieb: > Nö, nicht jeder MOSFET ist für Linearbetrieb tauglich! > > Welche Randdaten soll er den haben? BUZ11 ist alt und robust, leicht > verfügbar und für Linearbettrieb geeignet. Kann halt nur 55V > Seltsam das dies nicht im DB vermerkt ist das er für den Linear-Mode gedacht ist, so wie man es im DB vom IRF3305 lesen kann. Kriterien sind meistens, das ich ihn bei Reichelt, ELPRO.org, evtl. SEGOR bestellen kann. SEGOR hat schon mal den IRF3305 nur leider bestelle ich meistens bei Reichelt und da ist es mir nicht wert diesen extra dort zu bestellen und sein Preis ist auch nicht ohne um meine Versuche hiermit zu fahren. Die Schaltung funktioniert in der jeztigen Form für mich gut genug und ich habe den dort verwendeten N-MOSFET wegen dieser DC-Kurve verwendet und wegen seines Preises. Nur weiß ich halt nicht in wie fern sich irgend welche Betriebszustände ergeben, die diesen FET zerstören, da er nicht explizit für den Linear-Bereich gedacht ist. Beitrag "Stromsenke für NiCd / NiMH Einzelzellen bis 5 Ampere" Bernd_Stein
:
Bearbeitet durch User
IXYS hat einige Power-Mos für den Linearbetrieb. Reichelt hat z.B. diesen hier: http://www.reichelt.de/IXFK-180N10/3/index.html?&ACTION=3&LA=446&ARTICLE=90400&artnr=IXFK+180N10&SEARCH=ixys
testtest schrieb: > IXYS hat einige Power-Mos für den Linearbetrieb. > Reichelt hat z.B. diesen hier: > http://www.reichelt.de/IXFK-180N10/3/index.html?&ACTION=3&LA=446&ARTICLE=90400&artnr=IXFK+180N10&SEARCH=ixys > Danke und könntest Du mir noch erklären, wo ran Du fest machst das dieser für den Linear-Betrieb geeignet ist ? Habe mir das Datenblatt angesehen, die Kurven verlaufen schön linear, aber ist dieser N-MOSFET deshalb für den Linear-Betrieb geeignet ? Beim IRF3305 steht es ja eindeutig im DB ( siehe Anhang ). Bernd_Stein
Wenn du einen Mosfet zum Stromregeln benutzen willst so daß er gleich auch noch richtig warm wird, ist es sehr hilfreich einen Blick auf die Transfercharakteristik zu werfen. ( Id/Vgs Kurven). Gute Hersteller geben diese bei mehreren Tj an. Also, Schau mal drauf. Bei Punkt 1 sieht man, daß bei steigender Tj der Strom bei gleichbleibender Spannung auf das mehrfache ansteigen kann. Das bedeutet, falls ein kleiner Teil des Chips heißer ist, dann wird der noch mehr Strom abbekommen, und noch mehr Strom leiten usw. bis er dort durch die Eigenerwärmung total durchleitet (Si ist ein Halbleiter, gell?) und dadurch von Vgs unregelbar der Strom anfängt durchzufließen, und am Ende hast du einen schönen lauten Knall. (ich hab das miterleben können, als ich 400V LEDs mit Stromregelung betreiben wollte...) Das ist alles eine Positive Rückkoplung. Wenn du aber auf Punkt 2 bist, da leiten die heißeren Teile weniger, und deshalb geht der Strom lieber auf die kälteren Stellen und er verteilt sich auf den ganzen Chip gleichmäßig. Also eine negative Rückkoplung. Alles nur von der Vgs abhängig. Nun, beim Stromregeln des Mosfets bist du meistens im unteren Vgs Bereich. Ein Linearregelfähiger Mosfet hat den Übergang zw. positiver und negativer Temp rückkoplung sehr niedrig, wodurch die immer in der negativ rückgekoppelten Seite der Transferfunktion arbeiten. Ohne ins Datenblatt zu schauen geht es eben nicht. Der IXFK180N10 ist definitiv nicht dafür geeignet, und steht auch nicht so im Datenblatt. Aber die anderen von Ixys haben eine Charakteristik, wo der Unterschied beim Strom nicht mehr so stark von Temperatur abhängig ist, und deshalb "geeignet für linearbetrieb" sind. Suche mal nach Linear bei denen. da wirst du so manche geeignete finden.
Falk Brunner schrieb: > BUZ11 ist alt und robust, leicht > verfügbar und für Linearbettrieb geeignet. Nicht jeder BUZ11 - bei denen von STM ist die DC-Linie nicht vorhanden (nicht spezifiziert).
Pumuckl schrieb: > Nicht jeder BUZ11 - bei denen von STM ist die DC-Linie nicht vorhanden > (nicht spezifiziert). Im bei Reichelt bereitgestellten STM BUZ11 Datenblatt sehe ich im SOA Diagramm unter der 10 ms Linie eine durchgezogene Linie und unten in der Fläche, die ganz von durchgezogenen Linien begrenzt ist, steht "D.C. OPERATION". Die Beschriftung der y-Achse des Diagramms scheint allerdings um eine Größenordnung falsch zu sein
Stefan schrieb: > Im bei Reichelt bereitgestellten STM BUZ11 Datenblatt sehe ich im SOA > Diagramm unter der 10 ms Linie eine durchgezogene Linie und unten in der > Fläche, die ganz von durchgezogenen Linien begrenzt ist, steht "D.C. > OPERATION". Ja, Du hast Recht. Das ist die DC-Linie - die Beschriftung ist nur unten. Mein Fehler :-) Stefan schrieb: > Die Beschriftung der y-Achse des Diagramms scheint allerdings um eine > Größenordnung falsch zu sein Dito! Im Datenblatt vom BUZ11A ist sie allerdings korrekt beschriftet wurden.
@ Bernd Stein (bernd_stein) >http://www.reichelt.de/IXFK-180N10/3/index.html?&A... Für eine 5A Stromquelle bei min.0,9V braucht man keinen 8mOhm MOSFET. Ein oller BUZ11 mit 50mOhm reicht locker, schließlich ist der minimal nötig Widerstand gerade mal 5 Ohm!
Bernd Stein schrieb: > der IRF3305 scheint weit und breit der Einzige bei International > Rectifier zu sein der explizit für den Linear Mode geeignet ist oder > kennt jemand noch mehr. Gemacht für "Linear Gate Drive Applications", um das Datenblatt genau zu zitieren. Wenn du einen anderen Mosfet suchst, der ähnlich gut für solche Anwendungen geeignet ist, solltest du bei IRF (inzwischen Infineon) nachfragen, welche messbare Eigenschaft sie zu dieser Aussage hinreißen lässt. Es gibt keinen Mosfet, der ohne Wenn und Aber für den Betrieb im Abschnürbereich geeignet ist, es gibt aber auch kaum einen, der dafür absolut ungeeignet ist. Es gibt nur "besser geeignet" und "weniger gut geeignet". Letztendlich geht es immer darum, das Bauteil innerhalb seiner durch seine Bauweise definierten Grenzen zu betreiben, und diese Grenzen sind durch Zahlen beschrieben, nicht durch Worte. Leider werden diese Zahlen von den Herstellern oft verschwiegen oder (absichtlich oder unabsichtlich) geschönt dargestellt. ArnoR schrieb: > Wenn im SOA-Diagramm eine DC-Kurve ist und der Sekundärdurchbruch (auch > als Spirito-Effekt bekannt) berücksichtigt ist, dann kann man bis dahin > Linearbetrieb machen. So ist es. Etwas ausführlicher habe ich diesen Sachverhalt vor einiger Zeit hier versucht zu beschreiben: Beitrag "Re: MOSFET Linearbetrieb möglich?" Bernd Stein schrieb: > Beitrag "Stromsenke für NiCd / NiMH Einzelzellen bis 5 Ampere" Dort hast du den IRFB3806 verwendet. Der hat genauso wie der IRF3305 ein SOA-Diagramm im Datenblatt, das die Grenzen des Sekundärdurchbruchs im Abschnürbereich darstellt. Beim IRF3305 ist der DS-Spannungsbereich, in dem der Drainstrom nur durch die Verlustleistung begrenzt wird, deutlich breiter (bis 18V) als beim IRFB3806 (nur bis 6,5V). Ich vermute, dass genau dieses den Datenblattschreiber dazu bewogen hat, den IRF3305 als prädestiniert für "Linear Gate Drive Applications" anzupreisen. Da du den Mosfet in einer Konstantstromsenke für die Entladung von NiXX- Einzelzellen einsetzt, wird die DS-Spannung deutlich unterhalb von 6,5V bleiben, so dass der IRFB3806 für deine Schaltung genauso gut geeignet ist wie der IRF3305. Falls du die Senke auch für höhere Spannungen nutzen möchtest, musst du den genauen Verlauf der SOA-DC-Kurve insbesondere im Bereich rechts des Knicks beachten. Da die Kurve dort ziemlich steil abfällt, ist es ratsam, einen Mosfet auszuwählen, der den Knick oberhalb der maximal auftretenden Spannung hat, da man dann den Sekundärdurchbruch sicher ausschließen kann und man sich nur noch auf die Verlauf konzentrieren muss. Kriterien, um solche Mosfets schnell in den Auswahllisten der Hersteller zu finden, sind die maximale DS-Spannung und der RDSon. Je höher diese beiden Größen sind, desto höher liegt i.Allg. auch die Spannung, ab der der Sekundärdurchbruch droht. Siehe auch hier: Beitrag "Re: MOSFET Linearbetrieb möglich?" So beginnt der gefährliche Bereich beim IRL6283MTR (20V, 0,5mΩ) schon bei 0,1V, beim IRFB812 (500V, 1750mΩ) hingegen erst bei 250V, testtest schrieb: > IXYS hat einige Power-Mos für den Linearbetrieb. > Reichelt hat z.B. diesen hier: > http://www.reichelt.de/IXFK-180N10/3/index.html?&ACTION=3&LA=446&ARTICLE=90400&artnr=IXFK+180N10&SEARCH=ixys Gerade bei diesem Typ wäre ich sehr vorsichtig, denn im SOA-Diagramm ist der Strom im DC-Betrieb nur durch RDSon, die Anschlussleitungen und die Verlustleistung begrenzt. Die Gefahr des Sekundärdurchbruchs (der auch dieser Mosfet ganz sicher unterliegt) ist in dem Diagramm ausgeblendet. Da das Datenblatt auch sonst keinerlei Hinweise zum dauerhaften Betrieb im Abschnürbereich enthält, kann nicht vorhergesagt werden, ob der Mosfet in der Konstantstromsenke überlebt.
Falk Brunner schrieb: > Für eine 5A Stromquelle bei min.0,9V braucht man keinen 8mOhm MOSFET. > Ein oller BUZ11 mit 50mOhm reicht locker, schließlich ist der minimal > nötig Widerstand gerade mal 5 Ohm! Ähhh. Bist Du sicher? Nach dem Ohmschen Gesetz und 0,9V / 5Ohm komme ich auf 0,45A! www
Yalu X. schrieb: > Es gibt keinen Mosfet, der ohne Wenn und Aber für den Betrieb im > Abschnürbereich geeignet ist, es gibt aber auch kaum einen, der dafür > absolut ungeeignet ist. Es gibt nur "besser geeignet" und "weniger gut > geeignet". Letztendlich geht es immer darum, das Bauteil innerhalb > seiner durch seine Bauweise definierten Grenzen zu betreiben, und diese > Grenzen sind durch Zahlen beschrieben, nicht durch Worte. So ises, mit einigen Ausnahmen von IXYS, z.B http://ixapps.ixys.com/DataSheet/DS100556(IXTA-TP-TH80N075L2).pdf Leider viel zu teuer.
@ A.M (Gast) >> Ein oller BUZ11 mit 50mOhm reicht locker, schließlich ist der minimal >> nötig Widerstand gerade mal 5 Ohm! >Ähhh. Bist Du sicher? Ne :-0 >Nach dem Ohmschen Gesetz und 0,9V / 5Ohm komme ich auf 0,45A! Jaja, R=U/I und nicht ander herum. Also 1/5 Ohm, knapp dran. BUZ11 reicht immer noch.
Tany schrieb: > So ises, mit einigen Ausnahmen von IXYS, z.B > http://ixapps.ixys.com/DataSheet/DS100556(IXTA-TP-TH80N075L2).pdf Interessant, danke für den Hinweis. Das Problem wird bei diesen Mosfets – neben ein paar Maßnahmen, um eine gleichmäßigere Temperaturverteilung auf dem Die zu erzielen – dadurch gelöst, dass jedem Einzelmosfet auf dem Die ein Widerstand vorgeschaltet wird, der verhindert, dass die Ströme durch die Einzelmosfets zu stark voneinander abweichen. Also im Prinzip genau so, wie man auch bei der Parallelschaltung von BJTs macht.
Stefan schrieb: > Im bei Reichelt bereitgestellten STM BUZ11 Datenblatt (...) Vorsicht Falle: Von welchem Hersteller sind denn die von Reichelt gelieferten BUZ11? Ist da ein Lieferant angezogen, oder behält man sich wie so oft freie Auswahl vor? Wenn Du ein Bauteil von Schingschangschong Semiconductor hat, dann ist das STM-Datenblatt nur moderat hilfreich. Deswegen sind wir zu RS Components zurück. Etwas teuerer, aber man weiss exakt, was man bekommt.
Keine Ahnung welche BUZ11 Reichelt liefert, mir ging's nur um das Datenblatt des STM BUZ11. Ich konnte auf der st.com Website nichts zum BUZ11 finden (produzieren die den überhaupt noch?), daher der Hinweis auf Reichelt wo das Datenblatt ganz schnell zu finden ist.
Martin G. schrieb: > Wenn du einen Mosfet zum Stromregeln benutzen willst so daß er gleich > auch noch richtig warm wird, ist es sehr hilfreich einen Blick auf die > Transfercharakteristik zu werfen. ( Id/Vgs Kurven). Gute Hersteller > geben diese bei mehreren Tj an. > Danke. Es sind jetzt so einige gute Antworten gekommen, die ich erstmal verdauen muß. Die Transferkennlinie hatte ich auch noch im Hinterkopf, dachte jedoch es wäre von Vorteil, wenn diese möglichst wenig auseinander driftet. Deshalb dachte ich der IRFB3806 wäre gut geeignet da, er bei einer Ugs von ca. 5,5V bis ca. 8,2V wenig driftet. Und außerdem finde ich seinen Preis von 0,60 Euro für seine maximal *15,8mOhm* gut. Der IRFZ44N für 0,44 Euro mit seinen *17,5mOhm* ist natürlich auch nicht zu verachten, aber bei ihm fehlt halt die DC-Kurve in der SOA ( Safe Operating Area ). Bernd_Stein
@ Bernd Stein (bernd_stein) >verdauen muß. Die Transferkennlinie hatte ich auch noch im Hinterkopf, >dachte jedoch es wäre von Vorteil, wenn diese möglichst wenig >auseinander driftet. Denkste. Was sehen wir hier? Bis ca. 5,5V UGS und dementsprechend 50A ID (bei 25V UDS), ist der Temperaturkoeefizient von UGS NEGATIV, so wie bei Bipolartransistoren. Sprich, bei steigender Temperatur sinkt die Spannung UGS die man braucht, um ID konstant zu halten. Umgekehr heißt das, ID steigt bei konstanter UGS. Sieht man leicht. Bei UGS von ca. 4,2V fließt bei 25°C ca. 1A Drainstrom. Bei 175°C sind es schon 10A! Und dreimal darf man raten, was der MOSFET allein macht, wenn er mehrer W Wärmeleistung umsetzen muss. Er wird warm und ID steigt damit automatisch, wenn UGS konstant gehalten wird. Ergo -> Thermisches Wegdriften eines MOSFETs bis zur Zersörung. >Deshalb dachte ich der IRFB3806 wäre gut geeignet da, er bei einer Ugs >von ca. 5,5V bis ca. 8,2V wenig driftet. Sicher, aber dann fließen schon mehr als 50A. In dem Bereich wird dein MOSFET in einer linearen Anwendung NIE betrieben.
Bernd Stein schrieb: > der IRFB3806 wäre gut geeignet da, er bei einer Ugs > von ca. 5,5V bis ca. 8,2V wenig driftet WOW, satte 30A mindestens! wie lange hält der durch?
Yalu X. schrieb: > Etwas ausführlicher habe ich diesen Sachverhalt vor einiger > Zeit hier versucht zu beschreiben: > > Beitrag "Re: MOSFET Linearbetrieb möglich?" > Vielen Dank für diesen super erklärten Beitrag und Deine Erklärungen hier im Thread. Und natürlich auch ein Danke an alle Anderen, die hier ihren Beitrag geleistet haben. Fühle mich bei meiner damaligen Wahl des IRFB 3806 bestätigt und sehe nun erstmal keinen Grund den N-MOSFET in meiner Konstantstromsenke auf den IRFP 3306 zu ändern, da ich den evtl. thermischen Vorteil des TO-247 Gehäuses noch nicht rechnerisch nachgegangen bin. Beitrag "Re: Stromsenke für NiCd / NiMH Einzelzellen bis 5 Ampere" Beitrag "Verlustleistungsabgabe der verschieden Halbleitergehäuse" Bernd_Stein
Es ist sehr verwirrend, wenn man die Theorie von MOSFETs gerade erst lernt, dass ihr als Linearbetrieb den Betrieb im Sättigungsbereich bezeichnet, während der Betrieb des MOSFETs als Schalter im linearen Bereich passiert.
Anfänger schrieb: > Es ist sehr verwirrend, wenn man die Theorie von MOSFETs gerade erst > lernt, dass ihr als Linearbetrieb den Betrieb im Sättigungsbereich > bezeichnet Lass dich nicht verwirren! Leider werden diese Begriffe mitunter sogar von Fachleuten falsch verwendet. Dabei ist ihre Bedeutung in einschlägigen Lehrbüchern, technischen Lexika, Wikipedia usw. ganz klar definiert, und es wäre eigentlich ein Einfaches, sie einmal nachzuschlagen, um hinterher Bescheid zu wissen. Ich habe ja hier im Forum schon mehrfach vorgschlagen, zur Entwirrung statt "linearer Bereich" und "Sättigungsbereich" die gleichbedeutenden Begriffe "ohmscher Bereich" und "Abschnürbereich" zu verwenden. Aber auf mich hört ja keiner :)
Hallo zusammen, habe mir den Artikel komplett durchgelesen und stehe jetzt etwas auf dem Schlauch. " Die letzte Linie stellt den Fall für Gleichstrom (engl. Direct Current), also Dauerbelastung dar, hier sind bei 50V maximal 1,5A zulässig, was einer Dauerverlustleistung von 75W entspricht. " https://www.mikrocontroller.net/articles/FET#SOA_Diagramm https://www.mikrocontroller.net/articles/Datei:SOA-BUZ11.png Ich habe beim Untersuchen einer 24V/24Watt-LED-Stehlampe ( 49 LEDs, 7 Stränge, je 7 LEDs in Reihe mit 2x 5R6 Vorwiderständen pro Strang ) einen von zwei parallel geschalteten NPN-Transen( 2SD1898 im SOT-89 Gehäuse ) abgeschossen. Leider auch zwei LEDs, die ich durch 3V0-Z-Dioden ersetzt habe, welche in dieser Schaltungsanordnung ca. 3,2V Spannungsfall hervorrufen. Diese NPN sind für max. 1A ausgelegt und da mir die Parallelschaltung ohne Emitterwiderstand auch nicht gefällt ( B mit B, C mit C und E mit E auf GND ) bin ich auf die Suche nach einem N-Channel MOSFET gegangen. Diese sind ja im ON-Betrieb besser in dieser Art Beschaltung, also ohne Source-Widerstand, parallel zu betreiben. Ich bin zuerst auf den 2SK3065 gestossen ( 60V/2A ). Der Satz aus dem Mikrocontroller-Artikel zur SOA bei MOSFETs macht mich etwas unsicher. Der FET welcher die LEDs bei einer Betriebsspannung von 24V mit einem LED-Strom von ca. 1A schaltet, hat sicherlich nicht seinen in Rot umkreisten Arbeitspunkt, so wie ich es momentan aus dem Artikel verstehe. Bernd_Stein
:
Bearbeitet durch User
Bernd S. schrieb: > habe mir den Artikel komplett durchgelesen und stehe jetzt etwas auf dem > Schlauch. Ich denke, der hat auch nichts mit deinem Problem zu tun. Liefere den Schaltplan deiner Lampe, die Transistoren darin sind entweder keine, oder im Schaltbetrieb, oderan könnte jedem Sttang einen spendieren.
Bernd S. schrieb: > Der FET welcher die LEDs bei einer Betriebsspannung von > 24V mit einem LED-Strom von ca. 1A schaltet, hat sicherlich > nicht seinen in Rot umkreisten Arbeitspunkt Natürlich nicht. Er schaltet die LED ja. Es liegen entweder die vollen 24V am MOSFET, dann fließt aber kein Strom. Oder es fließt der volle Strom von 1A, dann liegt von den 24V aber der größte Teil an den LED an und am MOSFET nur ein sehr kleiner Anteil (1A × R_ds_on des MOSFET). Noch anders gesagt: es gibt zwei Arbeitspunkte deines MOSFET. Der rot eingekringelte Punkt im Diagramm ist keiner der beiden.
Axel S. schrieb: > Es liegen entweder die vollen > 24V am MOSFET, dann fließt aber kein Strom. Oder es fließt der volle > Strom von 1A, dann liegt von den 24V aber der größte Teil an den LED an > und am MOSFET nur ein sehr kleiner Anteil (1A × R_ds_on des MOSFET). > Gästen antworte ich grundsätzlich nicht. OK, dann muss man also die Sache wahrscheinlich so angehen : Im ON-Betrieb fällt am D-S-Kanal bei einem Ampere ca. 0,3V ab. Das ist eine Verlustleistung von ca. 0,3W. O,5W ist für eine 0,7 Dicke und 40x40mm Alukernplatine angegeben. Das bedeutet, ich muss schonmal zwei hiervon auf die hoffentlich FR4 mit 1,5mm Platine parallel schalten, also wie gehabt nur jetzt als N-MOS und nicht als BJT-NPN. Bei 2A scheitert aber irgendwie meine Vermutung. Dort scheint die D-S-Spannung im Bereich von 0,65V - 1,00V zu variieren und wenn diese 1,3W bis 2W überschritten werden, muss der Drainstrom verringert werden. Aber hier passt es absolut nicht mehr mit den 0,5W maximaler Verlustleistung am FET bei 25°C Gehäusetemperatur. Wieder einmal kann man also die Highlight-Angaben des DB ( 60V/2A ) in der Praxis total vergessen. Aber zwei parallel auf einer 1,5mm FR4-Platine bei 0,35µm Kupferauflage mit den Mindest PAD-Abmaßen müsste bei meinen 1A hinhauen. Die BJT-NPN ( 2SD1898 Marking -> DF ) haben es ja auch geschafft und mit den N-MOSFET kann es ja nur besser werden. P.S. Die Lampe kann man auch Dimmen. Bernd_Stein
:
Bearbeitet durch User
Bernd S. schrieb: > Bei 2A scheitert aber irgendwie meine Vermutung. > Dort scheint die D-S-Spannung im Bereich von 0,65V - 1,00V zu variieren > und wenn diese 1,3W bis 2W überschritten werden, muss der Drainstrom > verringert werden. Aber hier passt es absolut nicht mehr mit den 0,5W > maximaler Verlustleistung am FET bei 25°C Gehäusetemperatur. > Da bisher niemand etwas zu dieser Sache geschrieben hat und mir der Logic Level N-MOSFET BSS606N ( 60V/3,2A ) von Infineon irgendwie lieber ist, werde ich ihn einfach mal bestellen und durch Versuche die Kennlienien erforschen. Erstens bekomme ich ihn günstiger als den 2SK3065, zweitens hat das DB realistischere und besser Kennwerte angegeben. Zum Beispiel steht dort deutlich, dass der dauerhafte Drainstrom nur noch 2,6A bei 70°C Umgebungstemperatur beträgt und man kann auch sehen, dass sich dann die maximale Verlustleistung um ca. 0,65W bewegt, die man dem Kleinen zumuten kann. Es wird auch die Verlustleistung bei minimalem Footprint angegeben. Da ja jetzt feststeht das der 24V-Arbeitspunkt im Schalterbetrieb quatsch ist, sieht man im RDS-ON Bereich der DC-Kurve, dass hier die DS-Spannung nur minimal im Vergleich zum 2SK3065 schwankt und ich mit einem Ampere sehr gut im sicheren Bereich liege. Also ein viel übersichtlicheres DB meine Meinung nach und besser geeignet als der 2SK3065 für diesen Anwendungsfall. Der mittlere Screenshot kann gelöscht werden ist das falsche Bild. Das mit dem Bestellen kann dauern, da Reichelt nicht bemüht ist diesen Artikel neu aufzunehmen und die Versandkosten bei anderen Distributoren exorbitant hoch sind. Bei Infineon selbst können anscheinend nur Firmen kaufen. https://www.mikrocontroller.net/articles/Reichelt-Wishlist#Einzeltransistoren_und_Diode https://www.infineon.com/cms/en/product/power/mosfet/12v-800v-small-signal-mosfet/?filterValues=~(522~(~%27SOT-89))&visibleColumnIds=name,productStatusInfo,orderOnline,opn,551,522,869_max,559_93_max,559_90_max,547_136_nom,478_min,478_max,830,529,284_min,284_max,681_nom Bernd_Stein
:
Bearbeitet durch User
MaWin schrieb: > Bernd S. schrieb: >> habe mir den Artikel komplett durchgelesen und stehe jetzt >> etwas auf dem Schlauch. > > Ich denke, der hat auch nichts mit deinem Problem zu tun. Diesen Umstand (den Unterschied von Linear-/Abschnür- (evtl. mit Problem der richtigen Unterscheidung dieser_beiden ...) zum Schaltbetrieb) kennt mindestens jeder zweite Leser, User, also auch Gast-Schreiber. Das stellt keine besonders hohen Ansprüche, man muß es einfach nur wissen (zuallermindest) - wie gesagt tun das sehr viele, auch Gäste. Scheinbar haben viele davon das Potential, Dir bei so simplen Sachen zu helfen. Bernd S. schrieb: > Gästen antworte ich grundsätzlich nicht. Diesen Grundsatz solltest Du aber dann wenigstens als eine Art Warnung bzw. Versprechen in alle Posts - z.B. ja oberhalb der Signatur "Bernd_Stein" - gut erkennbar einfügen. Denn für Deine Ignoranz der Tatsache, daß "Gast != Troll" ist, kann kein Gast etwas. Und sinnvolle (sicher auch hilfreiche...) Gast-Beiträge ganz einfach aus Prinzip zu ignorieren, ohne dies mitzuteilen, ist schlicht... eine bodenlose Frechheit(!). (Du warst Dir gerade eben auch nicht zu schade, es zu sagen. Was also würde es Dir ausmachen, es der Signatur beizufügen? Sicherlich nur wenig. Aber "uns Gästen" ersparst Du damit - je nach Gusto des Gastes - entweder gleich die Beschäftigung mit dem Problem, oder wenigstens (vergebenes) Warten auf Reaktion.) Danke, und herzlichste liebste Grüße von einem (Dauer-)Gast.
jabistDudennGAGA... schrieb: > Bernd S. schrieb: >> Gästen antworte ich grundsätzlich nicht. > > Diesen Grundsatz solltest Du aber dann wenigstens als eine Art > Warnung bzw. Versprechen in alle Posts - z.B. ja oberhalb der > Signatur "Bernd_Stein" - gut erkennbar einfügen. > > Denn für Deine Ignoranz der Tatsache, daß "Gast != Troll" ist, > kann kein Gast etwas. Und sinnvolle (sicher auch hilfreiche...) > Gast-Beiträge ganz einfach aus Prinzip zu ignorieren, ohne dies > mitzuteilen, ist schlicht... eine bodenlose Frechheit(!). > Kurzer Prozeß: Idioten gehören in den Idiotenfilter des Brausers eingetragen.
Bernd S. schrieb: > Gästen antworte ich grundsätzlich nicht Na dann ist ja gut, dann muss man auf deinen Stuss nichts mehr schreiben.
Arno H. schrieb: > Wenn man sehr großzügig über die einer selbsternannten Weltfirma > unwürdige Bilderqualität hinwegsieht, gibts auch was von > Siemens/Infineon dazu. > > Arno Weil dein .pdf nicht das Original ist. Sieht eigentlich ein Blinder auf 10m Entfernung. :-) Dein .pdf wurde nochmal durch den Wolf gedreht und die Bildqualität geschrumpft. Erkennt man nicht nur an den Bildern sondern auch an anderen Merkmalen. Position des Logos, Dicke der oberen Linien, letzter Schriftzug usw.
Arno - der Neue schrieb: > Arno H. schrieb: >>... > > Weil dein .pdf nicht das Original ist. Sieht eigentlich ein Blinder auf > 10m Entfernung. :-) Dein .pdf wurde nochmal durch den Wolf gedreht > und die Bildqualität geschrumpft. Erkennt man nicht nur an den Bildern > sondern auch an anderen Merkmalen. Position des Logos, Dicke der oberen > Linien, letzter Schriftzug usw. Neun Jahre später in Deutschland und diese Firma hat es immer noch nicht gerafft. Zeige mir Blinden bitte den Unterschied ohne deine rosa Brille: https://www.infineon.com/dgdl/AutomotiveMOSFETsinLinearApplication-ThermalInstability.pdf?fileId=db3a304412b407950112b4188af12622 Arno
Bitte melde dich an um einen Beitrag zu schreiben. Anmeldung ist kostenlos und dauert nur eine Minute.
Bestehender Account
Schon ein Account bei Google/GoogleMail? Keine Anmeldung erforderlich!
Mit Google-Account einloggen
Mit Google-Account einloggen
Noch kein Account? Hier anmelden.








