Forum: HF, Funk und Felder Wo sind die Audion-Bauer?


von KLS (Gast)


Lesenswert?

Habe ich etwas übersehen oder sind hier derzeit gar keine Audionbauer 
unterwegs?

;-)


Was mich mal interessieren würde:

Gibt es eigentlich so etwas wie die "perfekte Audionschaltung"?

(natürlich auf einen definierten Frequenzbereich bezogen)

von Mewa (Gast)


Lesenswert?

KLS schrieb:
> "perfekte Audionschaltung"

Ja, auf dem Papier. Sobald sie angeschlossen und in Betrieb genommen 
wird, ist sie nicht mehr perfekt.

Definiere doch mal "perfekt"!

von Jörg W. (dl8dtl) (Moderator) Benutzerseite


Lesenswert?

KLS schrieb:
> Gibt es eigentlich so etwas wie die "perfekte Audionschaltung"?

Klar, beliebt war das Audion mit einer EL12spez.  An einer
ordentlichen Antenne betrieben, kann man damit quer durch Europa
senden. :-))

von KLS (Gast)


Lesenswert?

Mewa schrieb:
> Definiere doch mal "perfekt"!

In Bezug aufs Audion:

-weiche, gut dosierbare und hysteresefreie Rückkopplung

-keine Rückwirkung auf die Empfangsantenne (es wird beim Überdrehen der
 RK keine Sendeleistung abgestrahlt)

-Frequenzstabilität bei Näherung, Temperaturänderung usw.

-Verzerrungsfreier Empfang

-Schmalbandigkeit (Breite zum Teil über RK einstellbar)

-hohe Empfindlichkeit

von Jörg W. (dl8dtl) (Moderator) Benutzerseite


Lesenswert?

Sowas gibt's.  Nennt sich Superhet. :-)

von KLS (Gast)


Lesenswert?

Jörg Wunsch schrieb:
> Sowas gibt's.  Nennt sich Superhet. :-)

Dann schon lieber das Audion mit einer EL12spez., das hört man immerhin 
in ganz Europa ;-)


Spass beiseite:

Warum ist ein Superhet eigentlich empfindlicher als ein Audion?

von Jörg W. (dl8dtl) (Moderator) Benutzerseite


Lesenswert?

KLS schrieb:
> Warum ist ein Superhet eigentlich empfindlicher als ein Audion?

Weil man ein paar Stufen mehr hat.  Weil man besser filtern kann
(indem man auf ZF-Ebene filtert), damit kommt weniger Rauschen
durch.

Ein 1-V-1 wäre natürlich auch empfindlicher als ein 0-V-1, allerdings
müsste man dann den Vorkreis mit abstimmen, damit das Sinn hat.  Ist
eben trotzdem noch viel breitbandiger im Filter, als wenn man auf
eine (niedrigere) ZF geht.

von B e r n d W. (smiley46)


Lesenswert?

>Warum ist ein Superhet empfindlicher als ein Audion?
Weil man keine Leisungsanpassung der Antenne/Vorstufe an das Audion 
machen kann, was mehr Rauschen bedeutet. Eine Leisungsanpassung würde 
den Schwingkreis bedämpfen. Und zu viel Verstärkung in der Vorstufe 
führt schnell zu Übersteuerung des Audions, die Dynamik ist 
eingeschränkt.

Um schmalbandig zu werden, muss sich die Rückkopplung in der Nähe des 
Schwingungseinsatzes befinden. Dann hat das Audion eine Verstärkung von 
~50dB. Das optimale Eingangssignal sollte zwischen 50 und 500µV liegen, 
was einen HF-Regler notwendig macht.

Am Ende könnte man mit dem selben Aufwand einen Superhet bauen.

von Der Wisch (Gast)


Lesenswert?

Hier ist noch ein Audionbauer...

Ist mir wohl bisher entgangen, dass ein Audion unempfindlicher ist als 
ein Superhet.
Ich habe eigentlich nicht diesen Eindruck.
Gemessen habe ich es aber noch nicht.
Sender die beim Superhet verrauscht ankommen, höre ich mit dem Audion 
leise aber nahezu "rauschfrei", denn im Audion fehlen ja konzeptbedingt 
die internen Eigenrauschquellen.
Man darf nur nicht den Fehler machen, das Audion an der gleichen Antenne 
wie den Superhet zu betreiben.

von Basti (Gast)


Lesenswert?

Ja das hört man immer wieder das Superhets toller sind als Audione. Mit 
entsprechender Antenne und BEDIENUNG stimmt das nur bedingt. Superhets 
sind halt Hausfrauengeeignet :-)

Ich baue grad an einem modularen Empfängersystem, also 
Verstärker/Klangregler- Platine, Empfängerplatine etc alles getrennt.

Das ganze wird so 4x6cm, alles SMD, in der Mitte ist eine 9V Batterie 
die von den Platinenbolzen gehalten wird. - Mal gucken ob ichs bis zum 
Winter fertig bekomme...

von Volker S. (sjv)


Lesenswert?

KLS schrieb:
> Gibt es eigentlich so etwas wie die "perfekte Audionschaltung"?

Als fertiges Gerät z.B. das hier:

http://www.nonstopsystems.com/radio/article-walker-torn-eb.pdf

von B e r n d W. (smiley46)


Lesenswert?

>Audion unempfindlicher ist als ein Superhet.
Ein LNA mit 40 dB Verstärkung davor, lose an den Schwingkreis gekoppelt, 
dann kommt das Audion wohl auch auf besser 1µV. Ohne Maßnahmen geschätzt 
10µV bei einer Rückkopplungseinstellung, mit der man noch AM empfangen 
kann. Das reicht ja auch vollkommen aus für die unteren 
Kurzwellenbereiche. Durch die fehlende Weitabselektion kommen auch mehr 
Störungen durch.

Ich halte ein minimalistisches Audion für ein schönes Projekt, bei dem 
man  mit nicht zu viel Aufwand schönen Erfolgserlebnisse erreichen kann. 
Es ist die einzige Vorrichtung die ich kenne, welche AM, CW und SSB 
demoduliert.

von KLS (Gast)


Lesenswert?

B e r n d W. schrieb:
> Am Ende könnte man mit dem selben Aufwand einen Superhet bauen.

Wegen dem HF-Regler-Aufwand?
Wobei die Frage ist, ob ein Einfachsuper wirklich viel besser ist als 
ein sauber eingestelltes Audion.


Basti schrieb:
> Ja das hört man immer wieder das Superhets toller sind als Audione. Mit
> entsprechender Antenne und BEDIENUNG stimmt das nur bedingt. Superhets
> sind halt Hausfrauengeeignet :-)

;-)))

> Ich baue grad an einem modularen Empfängersystem, also
> Verstärker/Klangregler- Platine, Empfängerplatine etc alles getrennt.

Was baust du denn grade, ein Audion oder Super? Wenn Audion, was für 
eins (mit FET, Bipo-T, Röhre, ... ?)?


B e r n d W. schrieb:
> Es ist die einzige Vorrichtung die ich kenne, welche AM, CW und SSB
> demoduliert.

Ein Direktmischer müsste das auch können, wobei er wohl einen eher 
unschönen AM-Klanggenuss liefern dürfte.


Der Wisch schrieb:
> Man darf nur nicht den Fehler machen, das Audion an der gleichen Antenne
> wie den Superhet zu betreiben.

Wie meinst du das? Welche Antenne wäre für ein Audion gut und welche 
nicht?

von DaKi (Gast)


Lesenswert?

KLS schrieb:
> -keine Rückwirkung auf die Empfangsantenne (es wird beim Überdrehen der
>  RK keine Sendeleistung abgestrahlt)

Dann könnte man doch mit einen Dualgate-Mos-Fet wie dem BF981 und einem 
frequenzselektiven "Drain-Widerstand" ( = LC-Kreis ;)) eine 
frequenzselektive HF-Vorstufe bauen. Wenn mich nicht alles täuscht, gibt 
es bei diesem Fet-Typ (fast) keine Rückwirkung auf den Eingang, das wäre 
doch optimal!


B e r n d W. schrieb:
> Durch die fehlende Weitabselektion kommen auch mehr
> Störungen durch.

Kann man die Weitabselektion für ein Audion verbessern? Wenn ja, wie?

von Der Wisch (Gast)


Lesenswert?

Der Wisch schrieb:
> Man darf nur nicht den Fehler machen, das Audion an der gleichen Antenne
> wie den Superhet zu betreiben.

Wie meinst du das? Welche Antenne wäre für ein Audion gut und welche
nicht?


Antwort:

Mein Vergleichsempfänger ( Sangean ATS 909 ) an einer 10m Drahtantenne 
3m über Grund.
Ok, das ist nicht das die allerbeste Antennenanlage für die KW Bänder.
Aber zum hören reicht es allemal.

Ich benutze beim Audion meist nur eine kleine Rahmenantenne ( als Teil 
des Audionschwingkreises ). Weitere Vorkreise o.ä. sind NICHT vorhanden.

Die Rahmenspule hat ca. 20cm Durchmesser.
Und damit höre ich alles, was der Sangean auch hört.
Audiontypisch sogar mit weitaus besserem Klang ( mit Kopfhörer 
Beyerdynamic DT 990 ).

Wenn ich die Drahtantenne vorsichtig lose induktiv ankoppele, dann wird 
alles nur lauter, es kommen aber kaum neue Sender dazu!

Meine standard "Bake" für KW Tests ist der misteriöse UVB-76 ( the 
Buzzer ) aus Russland.

Aus diesen Ergebnissen schliesse ich, das mein Audion eigentlich sogar 
empfindlicher ist, als mein Superhet "Radio".

Da ich als Funkamateur sonst nur in UKW Bändern aktiv bin, verfüge ich 
über kein besseres KW Equipment.

( Bitte nicht schlagen, aber wie bekommt man hier im Forum ein kopiertes 
Zitat von einem anderen posting so schön in grüner Schrift reinkopiert?

---Bin wohl kein Profi in diesen Dingen :---(

von oszi40 (Gast)


Lesenswert?

Wie schon zu lesen war: durch abstimmbaren Vorkreis, der aber Gleichlauf 
braucht und Empfindlichkeit kostet. Deshalb dann eine Verstärkerstufe.

von Appaloosa (Gast)


Lesenswert?

@Der Wisch...

Ich höre sehr viel SSB mit meinem Doppelsuper und habe auch mit Audions 
angefangen. Subjektiv gibt es da beim Rauschen keinen Unterschied. 
Warum? Ganz einfach das meiste Rauschen zumindest bei SW kommt von der 
Antenne. Dieses Rauschen liegt über dem Empfängereigenrauschen.
Ich habe eine magLoop an meinem Empfänger und habe, wenn ich diese etwas 
verstimme (wg. dem üblen QRM hier) fast kein Rauschen beim Superhet im 
80m-Band. Ganz schwache SSB-Stationen, die eh im Rauschen (QRM) 
verschwinden würden sind auch weg (es geht bei SW nur um die 
Lesbarkeit). Im 40m-Band brauche ich die Loop nicht einmal leicht zu 
verstimmen, das  Band ist fast rauschfrei.
Ein einfacher Draht am Superhet fängt allen möglichen Müll (QRM bzw. 
Rauschen) ein.

von Jörg W. (dl8dtl) (Moderator) Benutzerseite


Lesenswert?

Der Wisch schrieb:
> Wenn ich die Drahtantenne vorsichtig lose induktiv ankoppele, dann wird
> alles nur lauter, es kommen aber kaum neue Sender dazu!

Naja, die Kilowatt-Brummer von Rundfunksender sollten nicht dein
Kriterium sein.  Warum hörst du nichtmal in den CW-Bereich des
20-m-Bandes als Vergleich?

> ( Bitte nicht schlagen, aber wie bekommt man hier im Forum ein kopiertes
> Zitat von einem anderen posting so schön in grüner Schrift reinkopiert?

Indem man Zitatzeichen (">") voranstellt.  Wenn du dich anmeldest,
bekommst du noch "Antwort mit Zitat" und "Markierten Text zitieren"
als automagische Funktionen dafür zur Verfügung gestellt.

Appaloosa schrieb:

> Ganz einfach das meiste Rauschen zumindest bei SW kommt von der
> Antenne. Dieses Rauschen liegt über dem Empfängereigenrauschen.

Nur auf den niederfrequenten Bändern.  Wir bekommen ja endlich wieder
Sonnenaktivität, damit werden die hochfrequenten Bänder wieder
interessant.

von B e r n d W. (smiley46)


Lesenswert?

>>Kann man die Weitabselektion für ein Audion verbessern?
>durch abstimmbaren Vorkreis, der aber Gleichlauf
>braucht und Empfindlichkeit kostet.
Der selektive Vorkreis könnte ja ebenfalls als Q-Multiplier aufgebaut 
sein und getrennt abgestimmt werden, denn ein Gleichlauf ist dann kaum 
mehr möglich. Zusammen beträgt die Weitabdämpfung dann ca. 80dB. Der 
Formfaktor ist trotzdem noch bescheiden.

Ich hatte das vor kurzem aufgebaut:
www.mikrocontroller.net/topic/242707#2486483
Später wurde der Mischer durch einen NE612 ersetzt und ein Keramikfilter 
nebst Buffer vor dem Audion eingefügt. Damit hatte die Schaltung auch 
eine gute Weitabselektion.

>Deshalb dann eine Verstärkerstufe.
Auf keinen Fall darf ein weiterer Schwingkreis gleicher Frequenz mit dem 
Audion koppeln. Durch die hohe Güte des Audions entsteht sofort ein 
extrem überkritisch gekoppeltes Filter mit 2 großen Höckern. Deshalb 
sollte man eine Pufferstufe mit guter Rückwärtsdämpfung dazwischen 
schalten.

Der/die/das??? Torn.E.b hatte ja sogar 2 Vorstufen. Diese wurden aber 
imho eingebaut, um ein Anpeilen zu vermeiden und erst in zweiter Linie 
wegen der Selektivität. Die Superhets zu dieser Zeit benutzten auch 
schon Quarzfilter für CW und die Empfindlichkeit betrug typisch 1µV. 
Diese Geräte sind jetzt 70 Jahre alt und funktionieren noch.

von KLS (Gast)


Lesenswert?

B e r n d W. schrieb:
> Der selektive Vorkreis könnte ja ebenfalls als Q-Multiplier aufgebaut
> sein und getrennt abgestimmt werden, denn ein Gleichlauf ist dann kaum
> mehr möglich. Zusammen beträgt die Weitabdämpfung dann ca. 80dB. Der
> Formfaktor ist trotzdem noch bescheiden.

Zwei Audions hintereinander klingt nach viel Abstimmarbeit. Auf der 
anderen Seite, wer will schon einen Hausfrauensuperhet ;O)

Was versteht man (hier) unter "Formfaktor"?


> Ich hatte das vor kurzem aufgebaut:
> www.mikrocontroller.net/topic/242707#2486483
> Später wurde der Mischer durch einen NE612 ersetzt und ein Keramikfilter
> nebst Buffer vor dem Audion eingefügt. Damit hatte die Schaltung auch
> eine gute Weitabselektion.

Interessantes Konzept!!! Warum wurde der Mischer durch NE6x2 ersetzt?

> Auf keinen Fall darf ein weiterer Schwingkreis gleicher Frequenz mit dem
> Audion koppeln. Durch die hohe Güte des Audions entsteht sofort ein
> extrem überkritisch gekoppeltes Filter mit 2 großen Höckern. Deshalb
> sollte man eine Pufferstufe mit guter Rückwärtsdämpfung dazwischen
> schalten.

Die Pufferstufe bringt wahrscheinlich zusätzliches Rauschen. Wie würdest 
du denn die beiden oben genannten Audione entkoppeln?

> Der/die/das??? Torn.E.b hatte ja sogar 2 Vorstufen. Diese wurden aber
> imho eingebaut, um ein Anpeilen zu vermeiden und erst in zweiter Linie
> wegen der Selektivität.

Was ist Torn.E.b und was ist mit Anpeilen gemeint, geht es um die 
Unterdrückung von Rückkopplungsabstrahlung?

von Jörg W. (dl8dtl) (Moderator) Benutzerseite


Lesenswert?

KLS schrieb:

> Was versteht man (hier) unter "Formfaktor"?

Die Filterkurve: Bandbreite, Welligkeit, Flankensteilheit.

> Was ist Torn.E.b und was ist mit Anpeilen gemeint,

Ich würde mal auf "Tornister-Empfänger Berta" der Wehrmacht tippen.

> geht es um die
> Unterdrückung von Rückkopplungsabstrahlung?

Ja.

von theo (Gast)


Lesenswert?

Jörg Wunsch schrieb:
>> Was versteht man (hier) unter "Formfaktor"?
>
> Die Filterkurve: Bandbreite, Welligkeit, Flankensteilheit.

Und warum sollen zwei Audions hintereinander keinen guten Formfaktor 
haben?


Jörg Wunsch schrieb:
>> Was ist Torn.E.b und was ist mit Anpeilen gemeint,
>
> Ich würde mal auf "Tornister-Empfänger Berta" der Wehrmacht tippen.

Gibt es noch andere historische Audionschaltungen, bei denen sich 
eventuell ein Nachbau lohnen könnte?

(die Frage ist natürlich sehr allgemein!)

von Jörg W. (dl8dtl) (Moderator) Benutzerseite


Lesenswert?

theo schrieb:

>> Die Filterkurve: Bandbreite, Welligkeit, Flankensteilheit.
>
> Und warum sollen zwei Audions hintereinander keinen guten Formfaktor
> haben?

Weil's trotzdem eine "Beule" bleibt.  Ideal wäre jedoch rechteckig.

Glaub' mir, wenn Audions die Seligkeit der Empfänger gewesen wären,
würde man sie heute noch benutzen.  Es hat einen Grund, dass sie
heute eher wenig gebräuchlich sind.

> Gibt es noch andere historische Audionschaltungen, bei denen sich
> eventuell ein Nachbau lohnen könnte?

Die Schaltungen lassen sich doch allesamt auf drei, vier Grundschal-
tungen reduzieren.  So viel Varianz gab's da nicht.

von oszi40 (Gast)


Lesenswert?

theo schrieb:
> Und warum sollen zwei Audions hintereinander keinen guten Formfaktor
> haben?

Die Abstimmung könnte auf Dauer etwas mühsam werden?

>Gibt es noch andere historische Audionschaltungen,

Mit Röhren hattest Du jedenfalls den Vorteil, daß der Schwingkreis 
relativ hochohmig belastet wurde, was die Schwingkeisgüte weniger 
verschlechterte als die ersten Transistorschaltungen. Mein alter 
Pysikleher empfing mit einer EF12 in Königsberg noch den deutschen 
Rundfunk.

von B e r n d W. (smiley46)


Lesenswert?

>Was versteht man (hier) unter "Formfaktor"?
Ein Filter soll oben flach sein mit wenig Welligkeit und außerhalb des 
Durchlassbereiches steil abfallen.

Formfaktor = (Bandbreite bei -50dB) / (Bandbreite bei -6dB)
Gute Filtern  haben einen Formfaktor < 2

>andere historische Audionschaltungen
http://www.bignick.net/simple_x/simplex.htm
Da gibt es auch den Schaltplan als pdf.

von Jules (Gast)


Lesenswert?

Lustig wäre ja mal eine Audionschaltung mit einem (schnellen) 
Operationsverstärker!

 :-)

von KLS (Gast)


Lesenswert?

Jörg Wunsch schrieb:
> Weil's trotzdem eine "Beule" bleibt.  Ideal wäre jedoch rechteckig.

Hätte eher auf Nadelspitze getippt.


oszi40 schrieb:
> Mit Röhren hattest Du jedenfalls den Vorteil, daß der Schwingkreis
> relativ hochohmig belastet wurde, was die Schwingkeisgüte weniger
> verschlechterte als die ersten Transistorschaltungen.

Ein FET kann das natürlich auch. Davon abgesehen gibt es ja bei Pollin 
allerlei russische Röhren, die man sicher gut verwenden könnte.


B e r n d W. schrieb:
>>Was versteht man (hier) unter "Formfaktor"?
> Ein Filter soll oben flach sein mit wenig Welligkeit und außerhalb des
> Durchlassbereiches steil abfallen.
>
> Formfaktor = (Bandbreite bei -50dB) / (Bandbreite bei -6dB)
> Gute Filtern  haben einen Formfaktor < 2

Danke!


>>andere historische Audionschaltungen
> http://www.bignick.net/simple_x/simplex.htm
> Da gibt es auch den Schaltplan als pdf.

Ein Crystal Filter Superheterodyne Audion???

von Ingo D. (ingo2011)


Lesenswert?

Hi Jules,

Jules schrieb:
> Lustig wäre ja mal eine Audionschaltung mit einem (schnellen)
> Operationsverstärker!
>
>  :-)

in irgendeinem alten Band von Günter Wahl, Minispione 3 oder 4 ,
gab es so etwas tatsächlich mal.
Als OP wurde dort der LM318 verwendet.. glaube ich.

Gruss Ingo

von Jules (Gast)


Lesenswert?

Ingo DH1AAD schrieb:
>> Lustig wäre ja mal eine Audionschaltung mit einem (schnellen)
>> Operationsverstärker!
>>
>>  :-)
>
> in irgendeinem alten Band von Günter Wahl, Minispione 3 oder 4 ,
> gab es so etwas tatsächlich mal.
> Als OP wurde dort der LM318 verwendet.. glaube ich.
>
> Gruss Ingo

Würde ja gerne mal den Schaltplan sehen!


Habe leider nur die Teile
>Günter Wahl, Minispione 1, 2, und 5

von Ingo D. (ingo2011)


Lesenswert?

... habe mich da vertan :-(
Die Schaltung mit dem LM318 die ich noch irgendwie im Hinterkopf hatte,
war ein Sender für 3,5MHz.
Es gab in demBand 3 aber einen ALL (AmplitudeLockedLoop Receiver) mit 
LM375
und LM733 als Verstärker. Dieses Konzept finde ich aber nicht 
überzeugend.
Leider hab ich keinen Scanner sonst würd ich Dir die Seite mal 
einscannen.

Gruss Ingo

von supergrobi (Gast)


Angehängte Dateien:

Lesenswert?

Ingo DH1AAD schrieb:
> Als OP wurde dort der LM318 verwendet.. glaube ich.

Wie würde man denn mit einem OP LM318 ein Kurzwellenaudion aufbauen und 
mit welcher oberen Frequenzgrenze müsste man in etwa rechnen?



Habe ein Schaltprinzip ausgedacht (Bild), bin aber nicht sicher, ob es 
funktionieren würde.

(Der Demodulator ist zur Vereinfachung nicht eingezeichnet!)

von B e r n d W. (smiley46)


Lesenswert?

Das wird so nicht funktionieren, da es keine richtige Rückkopplung gibt. 
Im analogen Betrieb bleibt die Spannungsdifferenz zwischen den beiden 
Eingängen Null. Daraus folgt, dass das Poti max. bis zur Verstärkung 1 
aufgedreht werden kann, dabei hat der Schwingkreis noch Verluste. Evtl. 
könnte man das Poti und den Widerstand tauschen, um höher zu kommen.

Man kann auch vom Ausgang einen Widerstand (z.B. 47k) zum pos. Eingang 
schalten und mit den Gegenkopplungswiderständen die Verstärkung 
einstellen.

Ein Problem wird sein, daß die Verstärkung bis zum Erreichen der 
Begrenzung gleich bleibt und dann die Schwingung einsetzt bis zum 
Vollausschlag. Der Übergang zwischen Kleinsignal- und 
Großsignalverhalten geschieht nicht weich, wie bei einem Transistor, 
sondern aprupt. Dies könnte man evtl. durch Zuschalten von 2 
antiparallelen Dioden zwischen neg. Eingang des OPs und dem Ausgang 
beheben. Dabei reduziert sich die Verstärkung mit ansteigender 
Amplitude, welche dadurch auch auf max. 0,7Volt bzw 0,4Volt bei 
Schottkys begrenzt wird.

von mitleser (Gast)


Lesenswert?

... wobei eine Rückkopplung für einen "Audion" nicht zwingend ist. 
Audion bedeutet ja erst mal nur HF- und NF Verstärker in einem Bauteil.

von supergrobi (Gast)


Lesenswert?

Danke an Bernd für die ausführliche Erklärung!!!

:-)))



mitleser schrieb:
> ... wobei eine Rückkopplung für einen "Audion" nicht zwingend ist.
> Audion bedeutet ja erst mal nur HF- und NF Verstärker in einem Bauteil.

Ja, das stimmt, präzise müsste man hier immer von "rückgekoppeltem 
Audion" sprechen.



B e r n d W. schrieb:
> Ein Problem wird sein, daß die Verstärkung bis zum Erreichen der
> Begrenzung gleich bleibt und dann die Schwingung einsetzt bis zum
> Vollausschlag. Der Übergang zwischen Kleinsignal- und
> Großsignalverhalten geschieht nicht weich, wie bei einem Transistor,
> sondern aprupt.

Was meinst du hier mit "bis zum Erreichen der Begrenzung "? Der OP 
soll natürlich nicht übersteuert werden!

von B e r n d W. (smiley46)


Lesenswert?

>Der OP soll natürlich nicht übersteuert werden!
Die Leerlaufverstärkung eines OPs beträgt 100 - 120dB. Die Verstärkung 
wird einzig und alleine durch die Gegenkopplung bestimmt, ob das Signal 
jetzt 1mV oder 1Volt beträgt.

Entweder man bleibt mit der Rückkopplung kanpp unter dem 
Schwingungseinsatz, was für AM funktioniert, oder es schwingt bis zum 
Anschlag, also Vosc=(Vcc-2Volt) je nach verwendetem OP. Für SSB muss es 
aber ganz schwach oszillieren, das Empfangssignal soll ja nicht 
überfahren werden.

Sobald ein Transistor richtig arbeiten muß, nimmt mit zunehmender 
Amplitude die Verstärkung ab. Die Amplitude regelt sich automatisch auf 
einen Wert ein, bei dem die Schaltung eine Schleifenverstärkung von 1 
hat. Nimmt man die Rückkopplung etwas zurück, verringert sich die 
Amplitude, bis wieder ein stabiler Zustand eintritt. Die Rückkopplung 
setzt durch dieses Verhalten weich ein.

>wobei eine Rückkopplung für einen "Audion" nicht zwingend ist
Da gibt es aber auch Unterschiede im Sprachgebrauch. In den USA wird 
eher der Begriff "regenerative receiver" verwendet und "audion" sagen 
die zu einem Röhren-AM-Demodulator. Bei uns hat sich imho schon der 
Begriff Audion = Empfänger mit Rückkopplung etabliert.

von Gracian (Gast)


Angehängte Dateien:

Lesenswert?

Ich habe nicht selber gebaut sondern etwas modifiziert.

Den Radiomann-Baukasten von 2004 mit einer ECC82:
http://www.oldradioworld.de/radiomd6.htm

Mit Modifikation für SSB-Amateurfunk und DRM + Änderung des 
Gitterableitwiderstandes von 100k auf 330k. DRM ist aber Glücksache, da 
ziemlich handempfindlich. Am Besten sich keinen Millimeter bewegen:-)

von flo (Gast)


Lesenswert?

Gracian schrieb:
> Den Radiomann-Baukasten von 2004 mit einer ECC82:
> http://www.oldradioworld.de/radiomd6.htm

Interessante Schaltung und toller Link!


Wie funktioniert denn die Rückkopplung? Ich sehe nur einen Poti zur 
Einstellung des Arbeitspunktes über den Anodenwiderstand.

(anders gefragt, wo ist der "Oszillator" für SSB-Empfang?)

von Gracian (Gast)


Lesenswert?

flo schrieb:
> Gracian schrieb:
>> Den Radiomann-Baukasten von 2004 mit einer ECC82:
>> http://www.oldradioworld.de/radiomd6.htm
>
> Interessante Schaltung und toller Link!
>
>
> Wie funktioniert denn die Rückkopplung? Ich sehe nur einen Poti zur
> Einstellung des Arbeitspunktes über den Anodenwiderstand.
>
> (anders gefragt, wo ist der "Oszillator" für SSB-Empfang?)

Schaltung wird hier erklärt: 
http://www.b-kainka.de/kosmos/AudionECC81.pdf
...
Auch Empfänger für einzelne Amateurfunkbänder sind möglich. Mit 
angezogener Rückkopplung lassen sich CW- und SSB-Signale empfangen, was 
mit einem Superhet nur dann möglich ist, wenn er über einen
Überlagerungsoszillator (BFO) verfügt. Ein SSB-Sender überträgt keinen 
Träger und nur das untere oder das das obere Seitenband....Der Empfänger 
muss nun den Träger an genau der richtigen Frequenz zusetzen... Im 80- 
und
im 40-m-Band wird das untere Seitenband verwendet. Das Audion muss also 
etwas oberhalb der Empfangsfrequenz abgestimmt werden. Erste Erfolge 
erzielt man meist im 40-m-Band oberhalb etwa 7050 kHz...

SSB-Empfang geht aber nur über sehr gute Antenne. Ich habe das selber 
noch nicht ausprobiert. Aber es geht, wenn man will:
Hier ein Klangbeispiel: http://www.b-kainka.de/kosmos/radiomannsound.htm

von B e r n d W. (smiley46)


Lesenswert?

>Der Empfänger muss den Träger an der richtigen Frequenz zusetzen
Das ist gleichzeitig auch ein Problem, denn dann befindet sich das 
Maximum der Resonanz nicht beim Empfangssignal.

Für CW habe habe ich bei meinen Versuchen eine Filterbreite von 40Hz bei 
-6dB gemessen. In einem selbstschwingenden Audion läßt sich diese 
Trennschärfe leider nicht nutzen, da der Träger mit einem Abstand von 
+/- 700Hz von der Empfangsfrequenz schwingen muß und damit immer zwei 
Seitenbänder erfasst werden.

>SSB-Empfang geht aber nur über sehr gute Antenne
Oder mit Vorverstärker.

von flo (Gast)


Lesenswert?

Gracian schrieb:
> Schaltung wird hier erklärt:
> http://www.b-kainka.de/kosmos/AudionECC81.pdf

Da steht zwar was, wie die Rückkopplung eingestellt wird, aber nicht, 
wie das ganze funktioniert.

Damit etwas schwingen (oder wenigstens entdämpft werden) kann, muss ja 
ein verstärktes Signal (gleichphasig)auf den Eingang zurückgeführt 
werden.

Hier wird mit dem Poti ja nur der Arbeitspunkt eingestellt.

Vermutlich koppelt dabei im Inneren der Röhre etwas über parasitäre 
kapazitive Effekte rück!??

=> es entsteht vermutlich eine Art Colpitts-Oszilator

von richie (Gast)


Lesenswert?

B e r n d W. schrieb:
>>SSB-Empfang geht aber nur über sehr gute Antenne
> Oder mit Vorverstärker.

Oder mit Loop, z.T. kann ich mit einem einfachen Audion und einer 
"Kartonloop" mit vier Windungen + Drehko allerlei SSB- und CW-Sendungen 
auf 80m und 40m empfangen. Gegen Abend sogar fast mehr, als mir manchmal 
lieb sind ;-)

von Gracian (Gast)


Lesenswert?

flo schrieb:
> Gracian schrieb:
>> Schaltung wird hier erklärt:
>> http://www.b-kainka.de/kosmos/AudionECC81.pdf
>
> Da steht zwar was, wie die Rückkopplung eingestellt wird, aber nicht,
> wie das ganze funktioniert.
>
> Damit etwas schwingen (oder wenigstens entdämpft werden) kann, muss ja
> ein verstärktes Signal (gleichphasig)auf den Eingang zurückgeführt
> werden.
>
> Hier wird mit dem Poti ja nur der Arbeitspunkt eingestellt.
>
> Vermutlich koppelt dabei im Inneren der Röhre etwas über parasitäre
> kapazitive Effekte rück!??
>
> => es entsteht vermutlich eine Art Colpitts-Oszilator

Ja, könnte stimmen:

https://secure.wikimedia.org/wikipedia/de/wiki/Dreipunktschaltung

von B e r n d W. (smiley46)


Lesenswert?

>es entsteht vermutlich eine Art Colpitts-Oszilator
Da die Kathode zur Spulenanzapfung geht, sollte es sich um einen 
Hartley-Oszillator handeln.

>Hier wird mit dem Poti ja nur der Arbeitspunkt eingestellt.
Das Poti variiert die Anodenspannung der ersten Röhre zwischen 0 und 
30Volt und damit ändert sich auch die Verstärkung.

von Gracian (Gast)


Lesenswert?

B e r n d W. schrieb:
>>es entsteht vermutlich eine Art Colpitts-Oszilator
> Da die Kathode zur Spulenanzapfung geht, sollte es sich um einen
> Hartley-Oszillator handeln.

Ja habe auf Wikipedia nochmal nachgelesen. 1915 von Hartley zum Patent 
angemeldet. Hatten wir im Studium nicht aber die Colpitts-Schaltung.
Weiß gar nicht ob so was noch in Nachrichtentechnik gelehrt wird.
>
>>Hier wird mit dem Poti ja nur der Arbeitspunkt eingestellt.
> Das Poti variiert die Anodenspannung der ersten Röhre zwischen 0 und
> 30Volt und damit ändert sich auch die Verstärkung.

Ist eine Doppeltriode: Audion mit Rückkopplung+Verstärkung schön kompakt
und wahrscheinlich auch Gewitter- & EMP-fest, wenn nicht gerade die 
Antenne eingestöpselt ist;-)

von dolf (Gast)


Lesenswert?

nun ja audion .
hatte damals (1983) nen mw geradeaus empfänger ohne entdämpfung gebaut .
nur eingangskreis aus ner ferritantene + einfachdrehko, hf verstärker + 
dem. und nf verstärker.
ging super und radio luxemburg kam abends gut rein.
wenig später fielen mir einige 455khz spulen und pizo zf filter und 
einige a244d in die hände.
aus mit geradeaus .
super war angesagt.
hab aus purer neugier so einen super vor n paar tagen noch mal gebaut .
und was sich auf 1440khz heutzutage so alles rum treibt.....
irgend wer wollte mich da sogar zum christentum bekehren ...
mich alten heiden...
ist schon komisch ...
damals nen doppeldrehko und ne ferritantenne auftzutreiben war schon 
fast n abenteuer.
ist heutzutage fast wieder so.
aber dem örtlichen wertstoffhof sei dank.
und die messmittel die man heute so hat ...
von sowas konnte man damals nur träumen.

mfg

von flo (Gast)


Lesenswert?

B e r n d W. schrieb:
>>es entsteht vermutlich eine Art Colpitts-Oszilator
> Da die Kathode zur Spulenanzapfung geht, sollte es sich um einen
> Hartley-Oszillator handeln.

Selbstverständlich, Danke!

Die Spulenanzapfung hatte ich völlig übersehen...

So etwas müsste sich ja eigentlich auch gut mit einem FET (z.B. BF245) 
aufbauen lassen (HF-seitig).

von oldeurope (Gast)


Lesenswert?

B e r n d W. schrieb:
> Das ist gleichzeitig auch ein Problem, denn dann befindet sich das
>
> Maximum der Resonanz nicht beim Empfangssignal.

Es ist ja nicht empfehlenswert das Audion schwingend als BFO zu 
benutzen.
Dazu eignet sich ein frequensstabiler Oszillator (Messender, zum 
probieren meinetwegen ein Griddipmeter) besser. Das Audion entdämpft 
dann mit seiner Mitkopplung die Empfangsfrequenz und demoduliert als 
"Direktmischer".

"Rückkopplungsempfänger" mit Vorstufe verlieren ihre wichtigste 
Eigenschaft. Ohne Vorstufe können sie die Antennenanlage und ihre 
Zuleitung entdämpfen. Das ist ein klarer Pluspunkt auf den man nicht 
verzichten sollte.

Ich hatte zu meiner aktiven Afu-Zeit einen FSH-Doppelsuper mit 
indirekter Zwischenfrequenzrückmischung und Überlagerung in der Antenne 
selbst. (Über den Reflektor bei der Y23RD Yagi im 2m-Band.) Siehe dazu 
auch Patent Nr.: 37 18 448

LG DD3ET

von Gerald (Gast)


Lesenswert?

oldeurope schrieb:
> Es ist ja nicht empfehlenswert das Audion schwingend als BFO zu
> benutzen.
> Dazu eignet sich ein frequensstabiler Oszillator (Messender, zum
> probieren meinetwegen ein Griddipmeter) besser.

Das kann ich bestätigen! Der Aufwand ist zwar höher, die Ergebnisse aber 
auch besser.


oldeurope schrieb:
> "Rückkopplungsempfänger" mit Vorstufe verlieren ihre wichtigste
> Eigenschaft. Ohne Vorstufe können sie die Antennenanlage und ihre
> Zuleitung entdämpfen. Das ist ein klarer Pluspunkt auf den man nicht
> verzichten sollte.

Das ist aber auch zweischneidig... Wenn man eine resonante Antenne hat 
und die Rückkopplung überdreht ist, kann man je nach Audion unfreiwillig 
schon ziemlich "auf Sendung gehen".

Außerdem verstimmt sich die Audionfrequenz schnell durch kapazitive 
Änderungen in der Antennenumgebung.

Schlussendlich sollte ein Audionempfänger für AFU auch einen RF-Regler 
haben, um starke Nachbarsender "ausregeln" zu können.


In der Praxis kommt man um eine HF-Vorstufe kaum herum...
Ich selber benutze eine abstimmbare 70-cm-Loop mit Batterie, RF-Regler 
und einem BF981 als universal einsetzbare KW-Vorstufe. Primitiv, 
praktisch ;O) und für Bastelexperimente bestens geeignet.

von B e r n d W. (smiley46)


Lesenswert?

@Gerald
>Wenn man eine resonante Antenne hat und die Rückkopplung überdreht
Verhindert eine resonante Antenne nicht eher den Schwingungseinsatz, da 
sie zu viel Energie entzieht?

Außerdem verhindert die PGC (Phase Gain Control) das Aufschwingen.

>um starke Nachbarsender "ausregeln" zu können
Falls jetzt aber die störenden Nachbarsender schon an der an der 
Antennenbuchse rausgefiltert werden? Eigentlich geht es beim Patent um 
einen Superhet, der durch eine kontrollierte Rückkopplung das 
Empfangssignal schon vor der ersten Verstärkung selektiert und andere 
nicht, phasengleiche Signale, abschwächt.

@Darius
>meinetwegen ein Griddipmeter
Meins driftet zu sehr

Interessante "Vorrichtung". Wie positiv wirkt sich die Rückkopplung auf 
den Rauschabstand aus? Wurde das gemessen?

>Über den Reflektor bei der Y23RD Yagi im 2m-Band
Dann braucht man 2 Kooaxkabel?

Gruß, Bernd

von oldeurope (Gast)


Lesenswert?

Hallo Bernd

B e r n d W. schrieb:
> @Darius
>
>>meinetwegen ein Griddipmeter
>
> Meins driftet zu sehr
>

Aber sicher weniger als ein schwingendes audion ohne Vorstufe an der 
Antenne. ;-)

>
> Interessante "Vorrichtung". Wie positiv wirkt sich die Rückkopplung auf
>
> den Rauschabstand aus? Wurde das gemessen?
>

In Haßlinghausen hatte ein OM damals eine Funkwerkstatt aufgemacht. Der 
hat den Empfänger dann an einem R+S Messplatz durchgemessen.
Ich erinnere mich, dass die Pegelanhebung des Nutzsignals 12dB war. Wie 
sich das auf s/n auswirkt, keine Ahnung.
Ich glaube nicht sonderlich, da ja auch das Empfängerrauschen 
mitgekoppelt wird.

>
>>Über den Reflektor bei der Y23RD Yagi im 2m-Band
>
> Dann braucht man 2 Kooaxkabel?
>
Ja klar braucht man zwei Koaxkabel.
Und ich denke, dass der s/n Verlust des Koaxkabels vermindert wird, weil 
ja der Pegel am Eingang der Vorstufe dann grösser wird.
Auch die Eigenschaften der Antenne selbst dürften sich in ähnlicher 
Weise verbessern.
Experimente dahingehend ob es einen Unterschied macht in den Reflektor 
oder in einen Direktor einzuspeisen, habe ich nicht gemacht. Das würde 
mich sehr sehr interessieren. Ich war froh, dass ich die ganze Sache mit 
meinen beschränkten Mitteln damals überhaupt beherrschen konnte. Sollen 
sich Institute mit befassen.
>
>

LG Darius

von Gerald (Gast)


Lesenswert?

B e r n d W. schrieb:
> @Gerald
>>Wenn man eine resonante Antenne hat und die Rückkopplung überdreht
> Verhindert eine resonante Antenne nicht eher den Schwingungseinsatz, da
> sie zu viel Energie entzieht?

Ja, genau, da liegt ja auch der Hund begraben, was macht denn die 
resonante Antenne mit der entzogenen Energie?
;O)

Und was macht der RK-Poti-Bediener, wenn der Schwingungseinsatz noch 
nicht erreicht ist?
Jepp, noch mehr Energie in den Schwingkreis und damit in die Antenne 
regeln.

Das sind dann die Audionbauer, die man buchstäblich in ganz Europa hören 
kann, quietsch-pfeif-zisch...
;-)))

von Wilhelm; DK4TJ (Gast)


Lesenswert?

Hallo zusammen.

@ KLS

Versuche damit mal dein Glück:

http://www.jogis-roehrenbude.de/Leserbriefe/Michael-Kammerer-0V2/0V2.htm

Das war Anfang der 70er Jahre mein erster RX. Mit ein paar Metern
Draht in der Bude auf 7 Mhz.
Nach meinem damaligen Empfinden sehr empfindlich, feinfühlige
Rückkopplung, wenig Handempfindlichkeit.

Wenn ich mich recht erinnere, wurde das Teil damals als Bausatz vom
Technikversand Bremen im Zusammenhang mit dem AFU-Kursus der
Fernschule Bremen  vertrieben.

Bei der Odysse durchs Leben leider verloren gegangen. Ich würde
ihn heute gerne mal mit einem DC-RX vergleichen.

73 Wilhelm

von oldeurope (Gast)



Lesenswert?

KLS schrieb:
> Habe ich etwas übersehen oder sind hier derzeit gar keine Audionbauer
>
> unterwegs?

Mein UKW-Audion für den Frequenzbereich 90MHz bis 200MHz.
Es ist ein Lecheraudion

http://de.wikipedia.org/wiki/Lecher-Leitung

mit der Dezitriode LD2.

http://www.mif.pg.gda.pl/homepages/frank/sheets/043/l/LD2.pdf

NF-Verstärkung mit ECL80

LG Darius

von B e r n d W. (smiley46)


Lesenswert?

>Es ist ein Lecheraudion
Ich schau mir immer zuerst die Bilder an. Hä, das sieht aus wie eine 
Lecherleitung. Dann im Text: "Lecheraudion".

Was kann man damit bis 200 MHz hören? Immerhin liegt der UKW-Rundfunk 
und das 2m-Band im Bereich. Flugfunk wäre auch AM (Anfängermodulation). 
Bedeutet Audion, daß die LD2 gleich demoduliert?

Ja, lauter blöde Fragen heute. Wie macht man eine amplitudenabhängige 
Phasenverschiebung? Ein Schwingkreis schlechter Güte parallel dazu eine 
Kapazitätsdiode mit AGC-Schaltung? Dann das Ganze zurückmischen und zum 
Eingangssignal dazuaddieren?

von oldeurope (Gast)


Angehängte Dateien:

Lesenswert?

B e r n d W. schrieb:

> Was kann man damit bis 200 MHz hören? Immerhin liegt der UKW-Rundfunk

Oder als Prüfgerät für die Funkstation.

> und das 2m-Band im Bereich. Flugfunk wäre auch AM (Anfängermodulation).

SSB für Fortgeschrittene und FM für die Quatschköppe, hi hi.

> Bedeutet Audion, daß die LD2 gleich demoduliert?
>
Ja. Audion bedeutet Gitterdemodulation, (alter Begriff dafür ist 
Gittergleichrichtung). Der "Gegenspieler" des Gitterdemodulators ist der 
Anodendemodulator (Anodengleichrichter). Beide erlauben eine 
HF-Rückkopplung. Der Empfänger hier ist ein "rückgekoppeltes Audion".
>
> Ja, lauter blöde Fragen heute.

Ich denke die folgende Frage bezieht sich auf FSH:

> Wie macht man eine amplitudenabhängige
>
> Phasenverschiebung? Ein Schwingkreis schlechter Güte parallel dazu eine
>
> Kapazitätsdiode mit AGC-Schaltung? Dann das Ganze zurückmischen und zum
>
> Eingangssignal dazuaddieren?

Du hast Dir ja schon selbst eine Antwort darauf gegeben.
Übrigens: Kleine Phasenverschiebungen auf niedriger ZF-Ebebe bewirken 
große Phasenverschiebungen HF-Seitig.

Anbei das Blockschaltbild des Empfängers nach der letzten Änderung von 
1991. (Das war dann auch so auf den OSL-Karten.)

LG Darius

von flo (Gast)


Lesenswert?

oldeurope schrieb:
> Es ist ein Lecheraudion

Cooles Teil!


> http://de.wikipedia.org/wiki/Lecher-Leitung

Wie, und die Lecherleitung bildet zusammen mit einem Kurzschlusschieber 
den abstimmbaren Audionschwingkreis?




(endgeiles Teil, der Lautsprecher!)

von oldeurope (Gast)


Angehängte Dateien:

Lesenswert?

flo schrieb:
>> Es ist ein Lecheraudion
>
>
>
> Cooles Teil!
>
Danke. :-)
>
>
>
>> http://de.wikipedia.org/wiki/Lecher-Leitung
>
>
>
> Wie, und die Lecherleitung bildet zusammen mit einem Kurzschlusschieber
>
> den abstimmbaren Audionschwingkreis?
>
Ein Kurzschlussschieber ist schwierig zu realisieren wenn man wirklich 
sicheren Kontakt im Strommaximum haben will. Das ist wichtig für eine 
hohe Güte.
Ich habe da eine Schraubklemmung. Darüber befindet sich die 
Koppelschleife für das Eingangssignal. So habe ich grob den 
Frequemzbereich eingestellt.

Die Feinabstimmung macht ein Schmetterlingsdrehko rechts neben der LD2.
Der "Schieber" da bringt zusätzliche Kapazität um weiter in den 
FM-Rundfunkbereich zu kommen, unter 90MHz, zum Radiohören.
>
>
>
> (endgeiles Teil, der Lautsprecher!)

Ja, habe ich vom Flohmarkt. Ist kein DKE-Lautsprecher. Dieser hier ist 
viel kleiner. :-)

von B e r n d W. (smiley46)


Lesenswert?

Hallo Darius

Danke für das Blockschaltbild.

>Kleine Phasenverschiebungen auf niedriger ZF-Ebebe
>bewirken große Phasenverschiebungen HF-Seitig.
Nach meinem Verständnis sollte die Phasendrehung beim Hochmischen gleich 
bleiben, denn das Oszillatorsignal bleibt ja konstant. Bei 
Frequenzvervielefachung und z.B. bei harmonischen Mischern vervielfacht 
sich auch der Phasenwinkel.

Bei ditalen Betriebsarten mit dem FSH-Empfänger:
Die Einschwingzeit der Rückkopplung wird vermutlich das 5-10fache der 
Bandbreite/Laufzeit des Quarzfilters betragen. Würde das Probleme 
machen?

Wie Du siehst, interessiere ich mich eher für den FSH-Empfänger, bei 
Gelegenheit werde ich den mal mit LT-Spice simulieren. Dabei kann man 
mehr über die Arbeitsweise und Ursachen eigenartigen Verhaltens 
erfahren, als beim realen Aufbau.

Gruß, Bernd

von oldeurope (Gast)


Lesenswert?

B e r n d W. schrieb:
>>Kleine Phasenverschiebungen auf niedriger ZF-Ebebe
>
>>bewirken große Phasenverschiebungen HF-Seitig.
>
> Nach meinem Verständnis sollte die Phasendrehung beim Hochmischen gleich
>
> bleiben, denn das Oszillatorsignal bleibt ja konstant.

Hallo Bernd

Die Phasenverschiebung geht ja über die Laufzeit. Deshalb bleibt sie 
nicht konstant.


> Bei ditalen Betriebsarten mit dem FSH-Empfänger:
>
> Die Einschwingzeit der Rückkopplung wird vermutlich das 5-10fache der

Keine Ahnung. Die Stufen zum hochmischen sind wesentlich Breitbandiger 
als das Filter.

> Bandbreite/Laufzeit des Quarzfilters betragen. Würde das Probleme
>
> machen?

Ich sehe aus oben genanntem Grund da keine Probleme. Habe viel RTTY und 
SSTV damit gearbeitet. Probleme sind mir keine aufgefallen.

>
> Wie Du siehst, interessiere ich mich eher für den FSH-Empfänger, bei
>
> Gelegenheit werde ich den mal mit LT-Spice simulieren. Dabei kann man
>
> mehr über die Arbeitsweise und Ursachen eigenartigen Verhaltens
>
> erfahren, als beim realen Aufbau.

Keine Ahnung von. Aus anderen Bereichen der Elektronik wurden mir viele 
unwahre Vorwürfe auf Grund von Simulationen gemacht. Das kommt von 
Idealisierungen die gerade bei der simulierten Anwendung unzulässig 
sind. Diese Idealisierungen kennt der Anwender in der Regel nicht. Ich 
muss dann in zähen Diskussionen den Bug finden. Teilweise auch richtige 
Fehler, z.B. kein Gitterstrom beim Steuern in den positiven Bereich. Der 
wird immer wieder gerne gemacht. Läuft gerade wieder in der RB so etwas. 
Aufklärung führt sehr oft zu Schreibverbot.
http://www.jogis-roehrenbude.de/forum/forum/board_entry.php?id=87153
Einfach Köstlich! Auch wenn man da nicht schreiben kann.

LG Darius

von B e r n d W. (smiley46)


Lesenswert?

@Darius

>Die Phasenverschiebung geht ja über die Laufzeit.
Danke für den Hinweis. Die Ansprechzeit der AGC hatte ich vergessen.

Zum Röhrentread:
Ich hab ein Modell für die ECC88 gefunden, welches am Gitter 
gleichrichtet und die Anodenspannung sich amplitudenabhängig nach oben 
verschiebt. Dann sind tatsächlich 30Vss möglich. In der Praxis streuen 
auch die BF245 (und ich meine nicht zwischen A, B und C) ziemlich stark 
im Gegensatz zum J310.

>die negative Vorspannung über den Gitteranlaufstrom
Im Datenblatt (Philips) gibt es leider keinen Hinweis darauf, welcher 
Gitterstrom bei 0Volt Gitterspannung fließt. Im Modell geschieht dies 
erst bei positiven Werten, vermutlich ist das noch nicht ganz korrekt.

Simulation allgemein
Man darf halt nicht den Fehler machen, die Simulation als die einzige 
Wahrheit darzustellen. Die Realität sieht meist doch noch etwas anders 
aus. Oft stimmen die Modelle nicht richtig, dann muß man halt den Fehler 
suchen und nicht die Anderen niedermachen. Je nach Drahtstärke hat ein 
Drahtstück mit 1cm Länge schon eine Induktivität von 5-10nH. Schon dies 
kann den Unterschied ausmachen.

Ich hab mir angewöhnt, fast alles vorher zu simulieren und das 
erfolgversprechendste dann auch aufzubauen. Dazu gehören auch komplette 
KW-Receiver. Auch sowas wie den FSH-Empfänger würde ich erst aufbauen, 
wenn er virtuell funktioniert, denn das bedeutet, daß ich das 
grundsätzliche Verhalten verstanden habe.

Gruß, Bernd

von oldeurope (Gast)


Lesenswert?

Hallo Bernd

B e r n d W. schrieb:
>
>
>
> Zum Röhrentread:
>
> Ich hab ein Modell für die ECC88 gefunden, welches am Gitter
>
> gleichrichtet und die Anodenspannung sich amplitudenabhängig nach oben
>
> verschiebt. Dann sind tatsächlich 30Vss möglich.

Genau so betreibe ich meinen Telefunken T9A. (Natürlich hat man dann 
etwas Gitterstrom wie beim audion auch.)

> In der Praxis streuen
>
> auch die BF245 (und ich meine nicht zwischen A, B und C) ziemlich stark
>
> im Gegensatz zum J310.

Nun, dafür hat er ja einen einstellbaren Source Widerstand.
Ich denke ein PNP BJT ist an dieser Stelle überlegen. Aber diese 
Hybriden gefallen mir nicht. Lieber einen entsprechend hochohmigen 
Widerstand und dafür mehr Betriebsspannung.

>
>
>>die negative Vorspannung über den Gitteranlaufstrom
>
> Im Datenblatt (Philips) gibt es leider keinen Hinweis darauf, welcher
>
> Gitterstrom bei 0Volt Gitterspannung fließt.

Hängt von der Emission der Röhre ab. So kannst Du Dir ein ganz einfaches 
Röhrenprüfgerät bauen.

> Im Modell geschieht dies
>
> erst bei positiven Werten, vermutlich ist das noch nicht ganz korrekt.
>
Aber immerhin, das ist ja schon ein Fortschritt.

>
>
>
> Ich hab mir angewöhnt, fast alles vorher zu simulieren und das
>
> erfolgversprechendste dann auch aufzubauen.

Könnte sein, dass Dir dann einiges entgeht.

>
> wenn er virtuell funktioniert, denn das bedeutet, daß ich das
>
> grundsätzliche Verhalten verstanden habe.
>
>
>
> Gruß, Bernd

Da kann ich nicht mitreden. Ich baue etwas wenn ich meine dass es 
funktionieren könnte. Dann wird es gebaut, daran gefeilt, einiges wird 
dabei verworfen und anderes führt zum Erfolg.

LG Darius

von B e r n d W. (smiley46)


Lesenswert?

>Könnte sein, dass Dir dann einiges entgeht.
Z.B. hab ich gerade das 3. Tiefpassfilter aufgebaut, mit bescheidenem 
Erfolg. Das Problem sind zu große Welligkeiten im Durchlassbereich, 
Einbrüche bis 20dB. Da kommen meine Messmittel an ihre Grenzen, 
möglicherweise liegt es aber auch am Meßsender.

Filter:
0-400MHz oder falls möglich 440MHz
>50dB Dampfung bei 491MHz (Notch für ZF)
>60dB Dampfung bis 1GHz

>einiges wird dabei verworfen und anderes führt zum Erfolg.
Das ist bei mir genauso. Bei der Simulation bekommt man halt auch noch 
in Situationen ein Ergebnis, bei denen die Meßstelle nicht zugänglich 
ist oder jede Berührung den Prüfling außer Betrieb setzen würde.

Gruß, Bernd

von oldeurope (Gast)


Lesenswert?

Wie auch immer man zum Ziel kommt ...

Gestern Abend habe ich nach sehr sehr langer Zeit das Lecheraudion 
eingeschaltet.

Das Teil macht richtig Spaß. Jede Menge UKW-Sender störungsfrei hörbar.
Man muss sorgfältig die Antennenkopplung und Rückkopplung einstellen, 
dann ist der Empfang glasklar.

Wenn man das richtig gemacht hat, ist nur noch der Freischwinger die 
Klangbremse.
Andere Funkdienste probiere ich bei Gelegenheit mal auf dem Dachboden zu 
empfangen. :-)
Ich hätte die Lecherleitung ruhig noch etwas länger ausführen können ...

LG Darius

von oldeurope (Gast)


Lesenswert?

Gracian schrieb:
> Den Radiomann-Baukasten von 2004 mit einer ECC82:
>
> http://www.oldradioworld.de/radiomd6.htm
>
>
>
> Mit Modifikation für SSB-Amateurfunk und DRM + Änderung des
>
> Gitterableitwiderstandes von 100k auf 330k. DRM ist aber Glücksache, da
>
> ziemlich handempfindlich. Am Besten sich keinen Millimeter bewegen:-)

Naja auch wenn ich mir nun Feinde mache ...
Mir gefällt Hartley da nicht. Grund man nutzt den Vorteil der Triode im 
Audion nicht aus.

Ich möchte nicht gleich mit der Tür ins Haus fallen. Deshalb gebe ich 
Euch mal einen Hinweis:
Der Gegenspieler zur Gittergleichrichtung ist die Anodengleichrichtung. 
(Um es in der Sprache unserer Altvorderen auszudrücken.)
Im nächsten Beitrag kommt mehr dazu, wenn ich dann noch schreiben darf. 
;-)

von B e r n d W. (smiley46)


Lesenswert?

>Ich möchte nicht gleich mit der Tür ins Haus fallen.
Hab zwar schon vor ewigen Zeiten ein Röhrenaudion gebaut, mein Wissen 
über Röhren ist doch etws eingestaubt. Aus nostalgischen Gründen hab ich 
2-3 Röhrengeräte rumstehen, aber belasse es mit dem Erhalten.

Also leg los!

von oldeurope (Gast)


Lesenswert?

Hallo Bernd

Gracian hat es ja schon anklingen lassen. Ist der Widerstand zu 
niederohmig wird die hier unerwünschte Anodengleichrichtung stärker und 
löscht das durch Gittergleichrichtung demodulierte Signal mehr aus. 
Üblich sind für Röhren 1Meg bis 2Meg Ohm und ca. 100pF. Aber dazu später 
mehr.

=====

Das gilt nun aber für alle Audione. Beim Triodenaudion im Speziellen hat 
man eine zusätzliche Möglichkeit die Anodendemodulation 
(Anodengleichrichtung, Richtverstärkung)zu unterbinden.

Das ist dann vollständig der Fall, wenn die HF nicht mehr in der Lage 
ist den Anodenstrom zu ändern. Bei einer Triode ist das aufgrund ihrer 
besonderen Eigneschaften im Gegensatz zu z.B. Halbleitern tatsächlich 
machbar.

Das ist der Grund weshalb Triodenaudione unter Kennern einen besonders 
guten Ruf haben. Das sind keine Gerüchte.
Was muss man dazu tun? Ganz einfach:

Die HF muss an der Anode abfallen können!

Nun untersucht mal diverse Audionschaltungen darauf.
Nix da HF-Blockkondensator an der Audionanode oder am g2 einer Pentode. 
Das ist contraproduktiv.

LG Darius


http://www.mikrocontroller.net/articles/Formatierung_im_Forum ???

von KLS (Gast)


Lesenswert?

oldeurope schrieb:
> Das ist der Grund weshalb Triodenaudione unter Kennern einen besonders
> guten Ruf haben. Das sind keine Gerüchte.
> Was muss man dazu tun? Ganz einfach:
>
> Die HF muss an der Anode abfallen können!
>
> Nun untersucht mal diverse Audionschaltungen darauf.
> Nix da HF-Blockkondensator an der Audionanode oder am g2 einer Pentode.
> Das ist contraproduktiv.

Hallo,

das hört sich interessant an!

So richtig verstehe ich das noch nicht:

> Das gilt nun aber für alle Audione. Beim Triodenaudion im Speziellen hat
> man eine zusätzliche Möglichkeit die Anodendemodulation
> (Anodengleichrichtung, Richtverstärkung)zu unterbinden.
>
> Das ist dann vollständig der Fall, wenn die HF nicht mehr in der Lage
> ist den Anodenstrom zu ändern. Bei einer Triode ist das aufgrund ihrer
> besonderen Eigneschaften im Gegensatz zu z.B. Halbleitern tatsächlich
> machbar.

Wie macht man es in der Praxis?

Gibt es einen Schaltplan dazu?

von oldeurope (Gast)


Lesenswert?

KLS schrieb:
> Wie macht man es in der Praxis?
>

Hallo KLS

Eine "Oszillatorschaltung" wählen, bei der viel HF* Zwischen Anode und 
Katode abfällt.

>
> Gibt es einen Schaltplan dazu?

In meinen Schaltungen findest Du das, aber die Zählen ja bekanntlich 
nicht.
Also Blätter mal herum.

LG Darius


* Im Idealfall natürlich mü-fach, aber das geht nicht ganz. ;-)

von KLS (Gast)


Lesenswert?

oldeurope schrieb:
> Eine "Oszillatorschaltung" wählen, bei der viel HF* Zwischen Anode und
> Katode abfällt.

Das heißt konkret?


>> Gibt es einen Schaltplan dazu?
>
> In meinen Schaltungen findest Du das, aber die Zählen ja bekanntlich
> nicht.
> Also Blätter mal herum.

Nicht so bescheiden!

Habe grade noch mal die Links oben überflogen, welcher von denen führt 
denn zu deinen Schaltungen?

von oldeurope dd3et (Gast)



Lesenswert?

Hallo KLS,

schau Dir das Lecheraudion an:

http://www.mikrocontroller.net/attachment/140614/vhf-audion_dd3et0003.JPG

Der dicke schwarze Drahtwiderstand da arbeitet als HF-Drossel. 
Eigenresonanzen werden durch den Widerstandsdraht zerdämpft.
Er ist so gewickelt, dass die Wicklungsabstände zum kalten Ende hin 
kleiner werden.

Jetzt lege ich nochmal nach. Barkhausen:
"Sehr zu beachten ist, daß bei der Gittergleichrichtung stets auch 
ungewollt eine Anodengleichrichtung entsteht, die der 
Gittergleichrichtung entgegen arbeitet ... Die Gittergleichrichtung 
verkleinert den Anodenstrom, die Anodengleichrichtung vergrößert ihn 
wieder."

Und nochmal Barkhausen:
"Bei der Anodengleichrichtung mache man den Wechselstromwiderstand des 
Anodenkreises möglichst klein (überbrückungskondensator). - Umgekehrt 
kann man die Anodengleichrichtung durch großes za (Drosselspule) 
unterdrücken."



So! Mal sehen ob ich nun Schreibverbot bekomme. Soweit wie hier wäre das 
im RMorg oder bei Wumpus gar nicht erst gekommen. Das muß sofort 
gelöscht werden. ;-)

LG Darius

von KLS (Gast)


Lesenswert?

oldeurope dd3et schrieb:
> Der dicke schwarze Drahtwiderstand da arbeitet als HF-Drossel.
> Eigenresonanzen werden durch den Widerstandsdraht zerdämpft.
> Er ist so gewickelt, dass die Wicklungsabstände zum kalten Ende hin
> kleiner werden.

Sowas habe ich ja noch nie gehört, interessantes Konzept!

Was würdest du dann für ein KW-Audion zwischen 3MHz und 8MHz mit Triode 
empfehlen, statt R(a) eine Anodendrossel oder auch hier solch ein 
Spezialwiderstand?

Ich würde das gerne mal in der Praxis ausprobieren.




> So! Mal sehen ob ich nun Schreibverbot bekomme.

Hier sind die Technik-Gedanken noch halbwegs frei, Schreibverbot an 
dieser Stelle eher nicht zu befürchten ;O)

von B e r n d W. (smiley46)


Lesenswert?

>eine Anodengleichrichtung entsteht, die der
>Gittergleichrichtung entgegen arbeitet
Also eine Stromquelle an der Anode oder eine genügend große 
Induktivität, deren Strom sich innerhalb einer Schwingung nicht ändert.

Was ist mit der Eigenresonanz oder oberhalb, wenn das Verhalten 
kapazitiv wird? Hilft da nur dämpfen. Dort könnte man eine 
Bjt-Stromquelle ausprobieren. Wurde das schon versucht?

von oldeurope (Gast)


Lesenswert?

B e r n d W. schrieb:
> Was ist mit der Eigenresonanz oder oberhalb, wenn das Verhalten
>
> kapazitiv wird? Hilft da nur dämpfen. Dort könnte man eine
>
> Bjt-Stromquelle ausprobieren. Wurde das schon versucht?

Welche Eigenresonanz ist gemeint?

> Bjt-Stromquelle ausprobieren. Wurde das schon versucht?

Ich erkenne den Sinn nicht. Technisch ist eine RFC oder der Kreis selbst 
am geeignetsten.
Kannst ja mal eine bauen die kapazitätsarm und hochohmig genug ist.
In der Simulation wird das sicher funktionieren. Praktisch wohl kaum.
Da wird es wohl eher eine undefiniert kapazitive und rauschbehaftete 
Reaktanz werden. Will man das?

von KLS (Gast)


Lesenswert?

B e r n d W. schrieb:
> Also eine Stromquelle an der Anode oder eine genügend große
> Induktivität, deren Strom sich innerhalb einer Schwingung nicht ändert.

ähnliche Audionschaltungen mit Drain-Induktivität bzw. 
Kollektor-Induktivität gibt es ja schon, warum soll das bei einer Triode 
besser funktionieren?
(dies ist keine rethorische Frage!)


(an der Stelle muss ich leider ganz deutlich sagen, dass mir die 
Begriffe Anodengleichrichtung und Gittergleichrichtung hier in dem 
Zusammenhang bisher nicht wirklich verständlich sind)

von oldeurope (Gast)


Lesenswert?

KLS schrieb:
> B e r n d W. schrieb:
>
>> Also eine Stromquelle an der Anode oder eine genügend große
>
>> Induktivität, deren Strom sich innerhalb einer Schwingung nicht ändert.
>
>
>
> ähnliche Audionschaltungen mit Drain-Induktivität bzw.
>
> Kollektor-Induktivität gibt es ja schon, warum soll das bei einer Triode
>
> besser funktionieren?
>
> (dies ist keine rethorische Frage!)
>
Schau Dir mal das Ausgangskennlinienfeld einer Triode bei negativer 
Gittervorspannung an. Fällt Dir etwas auf? Aha!
Deshalb funktioniert das mit der Unterdrückung der Anodengleichrichtung 
so nur mit Triode.


>
>
>
> (an der Stelle muss ich leider ganz deutlich sagen, dass mir die
>
> Begriffe Anodengleichrichtung und Gittergleichrichtung hier in dem
>
> Zusammenhang bisher nicht wirklich verständlich sind)

Warum nicht? Das ist natürlich elementar. Erklärungen dazu findest Du 
doch reichlich im Netz. (Wobei die zum Anodengleichrichter nicht 
unbedingt richtig sein müssen.)

von B e r n d W. (smiley46)


Lesenswert?

>Welche Eigenresonanz ist gemeint?
Die Eigenresonanz der Anodendrossel. Deshalb ist Deine ja mit kleiner 
werdendem Abstand gewickelt, um keine ausgeprägte Resonanz zu bekommen. 
Dann noch bedämpft, ein Parallelwiderstand wäre von Nachteil. Eine 
normale Drossel läßt sich sehr gut simulieren, diese hier (mit kleiner 
werdendem Abstand) müßte man evtl. aus 3 Teilen zusammenstückeln, wobei 
ja die einzelnen Teile noch gekoppelt sind.

>rauschbehaftete?
Schon möglich.

von oldeurope (Gast)


Lesenswert?

B e r n d W. schrieb:
> Deine ja mit kleiner
>
> werdendem Abstand gewickelt, um keine ausgeprägte Resonanz zu bekommen.

Nein, das macht sie besondes Kapazitätsarm für hohe zu drosselnde 
Frequenzen. Sie soll den Lecherkreis möglichst wenig verstimmen.

LG Darius

von oldeurope (Gast)


Lesenswert?

Ups
Entschuldigung, irgendwie habe ich Deinen Beitrag erst jetzt gesehen.

KLS schrieb:
> oldeurope dd3et schrieb:
>
>> Der dicke schwarze Drahtwiderstand da arbeitet als HF-Drossel.
>
>> Eigenresonanzen werden durch den Widerstandsdraht zerdämpft.
>
>> Er ist so gewickelt, dass die Wicklungsabstände zum kalten Ende hin
>
>> kleiner werden.
>
>
>
> Sowas habe ich ja noch nie gehört, interessantes Konzept!
>
>
>
> Was würdest du dann für ein KW-Audion zwischen 3MHz und 8MHz mit Triode
>
> empfehlen, statt R(a) eine Anodendrossel oder auch hier solch ein
>
> Spezialwiderstand?
>

Du kannst ja eine Audionschaltung mit Serienspeisung verwenden. Oder 
eine Ferritinduktivität. Die Wicklung wie beschrieben aufzubringen hat 
sich bewährt.  Zur Not tun es auch zwei Widerstände. Liegt kein Kreis 
oder nur eine Rückkopplungsspule parallel, würde ich eine 
Resonanzdrossel empfehlen. Dazu bringt man so viele Windungen auf, dass 
man ohne zusätzliche Kapazität in Deinem Fall auf 6...7MHz kommt. (In 
der Schaltung dippen.)


>
>> So! Mal sehen ob ich nun Schreibverbot bekomme.
>
>
>
> Hier sind die Technik-Gedanken noch halbwegs frei, Schreibverbot an
>
> dieser Stelle eher nicht zu befürchten ;O)

Ich bin ja selbst überrascht. Normalerweise bekommen meine Beiträge 
mächtig Trollfeuer. Mal sehen was noch so kommt. ;-)

LG Darius

von Hein3 (Gast)


Lesenswert?

Ein-Transistor-Audion ist auch nicht schlecht! :O)

http://www.youtube.com/watch?v=NpCs7KW936w&feature=related

von Graff (Gast)


Lesenswert?

KLS schrieb:
> ähnliche Audionschaltungen mit Drain-Induktivität bzw.
> Kollektor-Induktivität gibt es ja schon, warum soll das bei einer Triode
> besser funktionieren?

oldeurope schrieb:
> Schau Dir mal das Ausgangskennlinienfeld einer Triode bei negativer
> Gittervorspannung an. Fällt Dir etwas auf? Aha!
> Deshalb funktioniert das mit der Unterdrückung der Anodengleichrichtung
> so nur mit Triode.

Wo liegt denn nach Meinung von Oldeurope der prinzipielle Unterschied 
zwischen

-dem Ausgangskennlinienfeld einer Triode bei negativer Gittervorspannung

und

-dem Ausgangskennlinienfeld eines n-JFETs bei negativer Gatespannung

???

von B e r n d W. (smiley46)


Lesenswert?

Die Rückwirkung von Drain zum Gate dürfte beim JFet wesentlich größer 
sein. Beim J310 können sogar Source und Drain vertauscht werden, der 
Unterschied ist minimal.

Bei Halbleitern prinzipiell ändern sich bei Arbeitspunkverschiebungen 
die Sperrschichtkapazitäten daraus folgt: Frequenzdrift, Rückkopplung 
ändert sich.

Verhindern kann man das (fast), indem man einen Arbeitspunkt wählt, bei 
dem das Audion nicht demoduliert, dann ist es aber kein Audion mehr. 
Also Trennung in Q-Multiplier und Demodulator.

von Graff (Gast)


Lesenswert?

B e r n d W. schrieb:
> Verhindern kann man das (fast), indem man einen Arbeitspunkt wählt, bei
> dem das Audion nicht demoduliert, dann ist es aber kein Audion mehr.
> Also Trennung in Q-Multiplier und Demodulator.

FET-Audion dann lieber mit 18V statt mit 9V betreiben??!

von B e r n d W. (smiley46)


Lesenswert?

>FET-Audion dann lieber mit 18V statt mit 9V betreiben??!
Was ändert das an der Gate-Source-Spannung?

von B e r n d W. (smiley46)


Lesenswert?

Was ändert das an der Gate-Source-Spannung und damit an der 
GS-Kapazität?

Man könnte das Gate auf GND und Source auf 2V legen (3 Dioden, LED). 
Dann wird die Kapazität auf einen geringeren, konstanten Wert reduziert. 
Und den Drain auch über eine Drossel oder Schwingkreis arbeiten lassen.

von oldeurope (Gast)


Lesenswert?

Graff schrieb:
> Wo liegt denn nach Meinung von Oldeurope der prinzipielle Unterschied
>
> zwischen
> -dem Ausgangskennlinienfeld einer Triode bei negativer Gittervorspannung
> und
> -dem Ausgangskennlinienfeld eines n-JFETs bei negativer Gatespannung

> ???

Schau mal was Rumgucker dazu schreibt:

http://d-amp.org/GuckisPranger/thread.php?board=2&thema=20

[quote]Ich hab das Thema schon im D-Amp anklingen lassen: ich halte die 
Röhrentriode für ein ziemlich einzigartiges Bauteil. ... Denn sie haben 
eine ganz andere Ia/Ua-Kennlinienschar als die Halbleiter oder Pentoden. 
So hat ein BF245 einen "Pentodencharakter" und keinen Triodencharakter.

[/quote]

Also Trioden kann man als Spannungsquellen betreiben,
Transistoren nur als Stromquellen.

LG

von flo (Gast)


Lesenswert?

oldeurope schrieb:
> Schau mal was Rumgucker dazu schreibt:
>
> http://d-amp.org/GuckisPranger/thread.php?board=2&;...
>
> [quote]Ich hab das Thema schon im D-Amp anklingen lassen: ich halte die
> Röhrentriode für ein ziemlich einzigartiges Bauteil. ... Denn sie haben
> eine ganz andere Ia/Ua-Kennlinienschar als die Halbleiter oder Pentoden.
> So hat ein BF245 einen "Pentodencharakter" und keinen Triodencharakter.
>
> [/quote]
>
> Also Trioden kann man als Spannungsquellen betreiben,
> Transistoren nur als Stromquellen.
>
> LG

Wie sieht es denn mit Pentoden aus, die man als Triode verschaltet hat? 
Sind das deiner Meinung nach auch echte Trioden im o.g. Sinn?

Grüße

von B e r n d W. (smiley46)


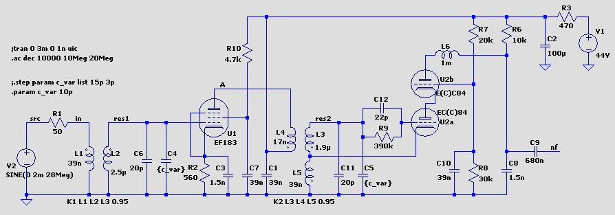
Angehängte Dateien:

Lesenswert?

> der Katodenstrom ist eine Funktion der Anodenspannung
> multipliziert mit einer Funktion der Gitterspannung
Nehmen wir mal an, die Triode multipliziert. Welche Triode macht das am 
Besten?

Würde dann die angehängte Schaltung als DC-Receiver funktionieren?

Für manche bedeuten Röhren sowas wie Esoterik oder Religion. Sowas wie 
sauerstoffreie Lautsprecherkabel oder abgeschirmte Kaltgeräte-Netzkabel. 
Diese Leute sind dann für logische Argumente auch nicht mehr zugänglich. 
Da kann man nur passen.

In manchen Bereichen haben Röhren durchaus noch ihre Berechtigung. Eine 
Röhre bekommt mal "rote Backen", ist dann aber nicht gleich kaputt. Ich 
hab schon Röhren gesehen, da hat das Vakuum Beulen ins rot glühende Glas 
gezogen, so heiß war die, das ist kein Röhrenlatein. Und sie 
funktionierte noch.

Unsere Vorfahren haben schon, dem damaligen Stand der Technik 
entsprechend, das Maximum rausgeholt. Leider geht dieses Wissen so 
langsam wieder verloren.

Gruß, Bernd

von oldeurope (Gast)


Lesenswert?

flo schrieb:
> Wie sieht es denn mit Pentoden aus, die man als Triode verschaltet hat?

Das ist dann eine Triode.

Aber auch mit der Pentode kannst Du Anodengleichrichtung unterdrücken, 
indem Du HF am g2 abfallen lässt und [underline]nicht[/underline] 
verblockst.

Als Modellvorstellung denkst Du Dir die Sektion Katode, Steuergitter und 
Schirmgitter als Referenztriode dernen Strom "B"-fach an der Anode zur 
Verfügung steht.

http://triodelington.blogspot.de/2007/10/triodelington.html

Das Bild zur Referneztriode von Dort:
http://line-pre.blogspot.de/2008/06/line-level-audio-preamplifier-einfhrung.html

http://3.bp.blogspot.com/_oCEpds9YoPw/SG3y-JA3-iI/AAAAAAAAAT0/fjZOxj1qYEs/s1600-h/EF86_g2_driven_volume_pot_Referenztriode.png

> Sind das deiner Meinung nach auch echte Trioden im o.g. Sinn?

Ja. (Auch Trioden mit Mesh-Anode sind Trioden.)

LG

von oldeurope (Gast)



Lesenswert?

KLS schrieb:
>>> Gibt es einen Schaltplan dazu?
>
>>
>
>> In meinen Schaltungen findest Du das, aber die Zählen ja bekanntlich
>
>> nicht.
>
>> Also Blätter mal herum.
>
>
>
> Nicht so bescheiden!

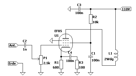
Na gut, dieses habe ich aus alten Radioteilen zusammengebaut.

Ich habe die Schaltung von der RW abfotografiert.
Bitte beachtet die Spule vor dem g2 der Audionröhre (roter Pfeil). Sie 
verhindert Anodengleichrichtung.

Es ist eine Ferritdrossel mit mehreren Kammern.

LG Darius

von B e r n d W. (smiley46)


Lesenswert?

Mir gefällt besonders die NF-Reflexverstärkung.

von oldeurope (Gast)


Lesenswert?

B e r n d W. schrieb:
>> der Katodenstrom ist eine Funktion der Anodenspannung
>
>> multipliziert mit einer Funktion der Gitterspannung
>
> Nehmen wir mal an, die Triode multipliziert. Welche Triode macht das am
>
> Besten?
>
> http://www.mikrocontroller.net/attachment/141106/Multiplizierer.gif
>
> Würde dann die angehängte Schaltung als DC-Receiver funktionieren?

Nicht schön, denn der Gittergleichrichter ist der Gegenspieler des 
Anodengleichrichters. C1 überbrücken und R1 weg helfen die 
Gittergleichrichtung zu unterbinden. Also hier ist das genaue Gegenteil 
von dem gefragt was in diesem Thread beim Audion passieren soll.
Schau mal in die Röhrenbude:

http://www.jogis-roehrenbude.de/forum/forum/board_entry.php?id=87811

Da ist ein solcher Ultradyne-Mischer. Und ja, auch Deiner würde ohne die 
80VDC funktionieren (wenn V2 (VFO) genügend Spannung bringt).


http://image.n0t.de/f-2f18be98922f90eb87e304b4d981252f.jpg

Bei der Schaltung in der RB fehlt die Neutralisation (Störabstrahlung) 
und ohne Gittervorspannung wird wird der Antennenkreis unnötig bedämpft. 
So lässt sich die Resonanzüberhöhung zur Empfindlichkeitssteigerung 
nicht ausnutzen. Sehr schade. Also negative Gittervorspannung einsetzen 
und ggf. entsprechende Verschiebespannung auf die Anode bringen.

Letztendlich ist es ein unnötig vergeutetes Triodensystem. Der 
Oszillator selbt taugt als Mischer genauso! Gutes Beispiel dafür sind 
die UKW Mischstufen mit Triode.

Ich musste erstmal peilen was ein DC-Empfänger sein soll. Inzwischen ist 
bei mir der Groschen gefallen: Ah - Direktmischer. Mit Röhren habe ich 
da keine guten Erfahrungen gemacht. Die Niederfrequenzverstärkung 
dahinter ist hoch und Transistoren sind in Sachen Mikrofonie deutlich 
überlegen.
Ich hatte mir vor langer Zeit mal einen 2m ssb Transciever so gebaut.

Wenn Diskussionsbedarf zum Thema besteht, neuer Thread?

LG

von B e r n d W. (smiley46)


Lesenswert?

>C1 und R1 weg helfen die Gittergleichrichtung zu unterbinden
Da hast Du wohl Recht.

Mir ging es nur darum: Multiplizierer = idealer Mischer. Eigentlich 
müßte dann auch der Ausgang gegen das Eingangs- und OSC-Signal isoliert 
sein. Bei vielen aktiven Mischern wird das Eingangssignal sogar 
verstärkt.

Zu R2 wollte ich noch einen C parallel schalten, damit nur die NF 
abfällt oder die NF gleich an der Anode über einen Tiefpass auskoppeln. 
Aber dann wirkt die NF schon wieder auf den Multiplizierer zurück. Dann 
war aber das Editieren meines Beitrags schon gesperrt. Da das 
Ausgangssignal als Strom Vorliegt, hatte ich die Idee, an die Kathode 
mit der Basis eines NPN-Transistors zu verbinden. Und siehe da, jemand 
hatte die Idee schon vor mir.

Direktmischer, 2m ssb Transciever so gebaut.
> Wenn Diskussionsbedarf zum Thema besteht, neuer Thread?
Momentan nicht, zu viele Baustellen

> Ultradyne
Mir gefällt das Konzept des Simple-X recht gut.
http://www.youtube.com/watch?v=JcMQp5-jvmY

Das ist jetzt wieder näher am Thread-Thema, zum Spielen würde ich sowas 
modifiziert aufbauen. Mit ECH81, die Triode am Eingang mit Rückkopplung, 
denn das Original hat noch Spiegelfrequenz-Probleme. Dann einen 
selbstschwingenden Mischer mit der Heptode. Dann ein Latice-Filter, 
nicht diese Halbbrücke. Demodulator und NF-Stufe mit irgendeiner ECL. 
Und dann eine Röhre einsparen durch Reflexprinzip. Mal sehen, eventuell 
für nächsten Winter.

Gruß, Bernd

von oldeurope (Gast)


Lesenswert?

Wolfgang schreibt dort:

http://www.jogis-roehrenbude.de/forum/forum/board_entry.php?id=87811

> Es ist bekannt, dass das Audion einen rel. kleinen
> Aussteuerungsbereich  besitzt, wo die Verzerrungen
> noch ertragbar sind. Vor allem bei den heutigen hohen
> Modulationsgraden (bis an die 100%) tritt das in Erscheinung.
> Damals waren die viel, viel geringer![/quote]

Kann mir jemand mal bitte erklären wie man zu dieser Auffassung kommt?
Da bin ich anderer Meinung und ich konnte diese Erfahrung nicht machen.

LG oldeurope

von B e r n d W. (smiley46)


Lesenswert?

> rel. kleinen Aussteuerungsbereich
> bei den heutigen hohen Modulationsgraden (bis an die 100%)
Das Gegenteil ist der Fall. Die spitze Filterform durch die Rückkopplung 
bewirkt, daß im Schwingkreis der Träger stärker angehoben wird, als die 
Seitenbänder. Dadurch verringert sich der Modulationsgrad und die 
Demodulation wird einfacher.

Manchmal hab ich das Gefühl, ein Audion hat bezüglich der Dynamik ein 
logaithmisches Verhalten. Über mehrere Größenordnungen ändert sich die 
Amplitude der demodulierten NF wenig. Jedoch kann man es übersteuern und 
es gibt eine Schwelle, unterhalb der nicht mehr demoduliert wird. Dies 
bezieht sich auf meine bisherigen Halbleiterschaltungen, bei Röhren 
fehlt mir der Vergleich.

Zur Empfindlichkeit / Ansprechschwelle
Ich meine, auf www.jogis-roehrenbude.de, kann den vollen Link gerade 
nicht finden, gibt es eine Angabe zur Empfindlichkeit der 
Volksempfänger, welche sich zwischen 0,5mV und 1,5mV bewegt. Über das 
Meßverfahren ist vermutlich nichts bekannt. Es gibt möglicherweise 
Schaltungen, welche diese "Ansprechschwelle" so nicht besitzen.

Meine Halbleiterschaltungen ware empfindlicher. Mangels Messtechnik kann 
ich das nur schätzen:
Für AM ~50µV, für CW ~10µV

Gruß, Bernd

von oldeurope (Gast)


Lesenswert?

B e r n d W. schrieb:
>> rel. kleinen Aussteuerungsbereich
>
>> bei den heutigen hohen Modulationsgraden (bis an die 100%)
>
> Das Gegenteil ist der Fall. Die spitze Filterform durch die Rückkopplung
>
> bewirkt, daß im Schwingkreis der Träger stärker angehoben wird, als die
>
> Seitenbänder. Dadurch verringert sich der Modulationsgrad und die
>
> Demodulation wird einfacher.

Hut ab! Das ist ein richtig gutes Gegenargument. Da hab ich noch gar 
nicht drüber nachgedacht.

Aber Modulationsgrade bis 100% sind auch ohne Gegenkopplung kein 
Problem. Das wird dann ein Problem wenn die Zeitkonstante R x C am 
Gitter falsch ausgelegt ist oder man dort z.B. eine Regelspannung 
abgreift.

LG

von B e r n d W. (smiley46)


Lesenswert?

So, jetzt kann ich meinen Beitrag zu Ende bringen.

Ich muss mich für ein paar Schreibfehler und den falschen Link 
entschuldigen, die Empfindlichkeitsangaben befindet sich auf Old Radio 
World:

http://www.oldradioworld.de/volksd.htm

Eine Empfindlichkeit von 0,5mV und 1,5mV ist natürlich nicht so 
berauschend, wobei die Messmethode nicht genannt wird. Möglicherweise 
bezieht sich der Wert das auf das notwendige Eingangssignal für 
Zimmerlautstärke. Später wurde ein HF-Vorverstärker als Vorschaltgerät 
angeboten, um diese Schwäche auszugleichen.

Bezüglich der AM-Demodulation ist mir noch eine Eigenart aufgefallen. Je 
stärker die Rückkopplung angezogen wird, um so genauer muss die Resonanz 
des Audions auf den Träger abgestimmt werden sonst verformt sich die 
demodulierte NF und es treten Verzerrungen auf. Ein Sinus sieht 
sägezahnähnlich aus, es entsteht die erste Harmonische. Im Extremfall 
kann das Audion den Ton eines Seitenbandes als Träger verwenden. Das 
Seitenband mischt sich mit dem richtigen Träger und mit dem eigenen 
Doppelgänger auf dem anderen Seitenband, wodurch die doppelte Frequenz 
entsteht.

Dann zum Schluß noch eine Frage
Warum rasten manche Schaltungen/Varianten auf das Empfangssignal ein wie 
eine PLL und andere nicht. Für AM wäre in Einrasten vorteilhat, für SSB 
und CW jedoch schädlich. Also falls jemand eine Möglichkeit kennt ...

Gruß, Bernd

von oldeurope (Gast)


Lesenswert?

B e r n d W. schrieb:
> Warum rasten manche Schaltungen/Varianten auf das Empfangssignal ein wie
>
> eine PLL und andere nicht.

Jeder Oszillator lässt sich synchronisieren. Wie gut das geht, hängt von 
der Kopplung und der Stärke der Synchronisationsfrequenz und der 
Festigkeit der Rückkopplung ab.

Die synchronisatiosfahigkeit des Audions steigt mit der Kopplung und 
Signalstärke und fällt bei stärkerem Anziehen der Rückkopplung.

LG

von B e r n d W. (smiley46)


Lesenswert?

> der Kopplung und der Stärke der Synchronisationsfrequenz
> und der Festigkeit der Rückkopplung ab.
Dann ist es also der selbe Effekt wie beim Dip-Meter. Bei fester 
Kopplung läßt sich der andere Schwingkreis mitziehen. Oder bei einem 
Bandfilter mit überkritischer Kopplung zwischen den 2 Polen. 
Möglicherweise wäre der Effekt für AM in einer Schaltung mit 
umschaltbarer Kopplung nutzbar.

von oldeurope (Gast)


Lesenswert?

B e r n d W. schrieb:
> Bei fester
>
> Kopplung läßt sich der andere Schwingkreis mitziehen. Oder bei einem
>
> Bandfilter mit überkritischer Kopplung zwischen den 2 Polen.

Das ist IMO ein völlig anderer Effekt!

von oldeurope (Gast)


Lesenswert?

Hallo Bernd
ich möchte gern noch auf einen älteren Beitrag von Dir antworten.

B e r n d W. schrieb:
> Manchmal hab ich das Gefühl, ein Audion hat bezüglich der Dynamik ein
>
> logaithmisches Verhalten.

Dieses Gefühl habe ich nicht.

> Über mehrere Größenordnungen ändert sich die
>
> Amplitude der demodulierten NF wenig. Jedoch kann man es übersteuern

Mag sein, dass die immer stärker ausgeprägte "Anodengleichrichtung" 
diesen Effekt bewirkt. Das könnte auch Dein Dynamikgefühl erklären.

Bei meinen Audionen gibt es solche Effekte logischerweise nicht.

> und
>
> es gibt eine Schwelle, unterhalb der nicht mehr demoduliert wird.

Das könnte auf eine Sperrspannung für die Diodenstrecke hindeuten. Soll 
eigentlich nicht sein.

> Dies
>
> bezieht sich auf meine bisherigen Halbleiterschaltungen, bei Röhren
>
> fehlt mir der Vergleich.

Bei mir ist das umgekehrt. Mir ist sehr wichtig ein Audion so zu bauen, 
dass Anodendemodulation bestmöglich unterdrückt wird. Die gängigen 
Schaltungen kommen bei mir daher auch kaum zum Zug. Bei Halbleitern sehe 
ich gar keine Möglichkeit Anodendemodulation zu unterdrücken. Deshalb 
würde ich mir damit kein Audion bauen wollen.
Was für Halbleiter spricht, ist die Mikrofonieunempfindlichkeit. Da kann 
man sich mehr NF-Verstärkung leisten. So kann man vermeiden in den 
Bereich störender Anodendemodulation zu kommen.

LG oldeurope

von Ottober (Gast)


Angehängte Dateien:

Lesenswert?

Hallo Audionbauer,

hier das Schaltbild für einen einfachen Ozsillator mit einem "verpolten" 
NPN-Transistor und einem Kondensator.

Ich frage mich, ob es möglich ist, mit dieser Schaltung ein Audion 
aufzubauen  --->

-C durch einen LC-Parallelkreis ersetzen (L muß über großen C 
gleichstrommäßig entkoppelt werden)

-Rückkopplungseinstellung über die Höhe der positive Betriebsspannung




Was meint Ihr???

von Frank_Scherer (Gast)


Lesenswert?

Ottober schrieb:
> hier das Schaltbild für einen einfachen Ozsillator mit einem "verpolten"
> NPN-Transistor und einem Kondensator.

Ich weiß nicht, ob es funktionieren würde, aber so, wie ich es verstehe, 
wäre es kein Audion, sondern ein Q-Multiplier (weil der 
Demodulator-Effekt fehlt).

Wie schnell kann denn so ein umgedrehter Transistoroszillator schwingen?

von B e r n d W. (smiley46)


Lesenswert?

Es gibt einen "Lambda Negative Resistance Circuit", damit kann man auch 
Oszillatoren bauen und Audions:

http://www.zen22142.zen.co.uk/Theory/neg_resistance/negres.htm

Falls die andere Schaltung schwingt, könnte die so ähnlich verschaltet 
werden.

von flo (Gast)


Lesenswert?

Ottober schrieb:
> hier das Schaltbild für einen einfachen Ozsillator mit einem "verpolten"
> NPN-Transistor und einem Kondensator.

B e r n d W. schrieb:
> Falls die andere Schaltung schwingt, könnte die so ähnlich verschaltet
> werden.


Habe die Schaltung von Ottober gestern mit einem BC548C aufs steckbrett 
gepflanzt, geschwungen ist nichts.

die schaltung kommt mir aber sehr bekannt vor (aus irgendeinem büchlein 
von elektor)

früher hat man wohl auf diese weise sägezahngeneratoren mit C und 
glimmlampe aufgebaut.
wenn der C über den R so weit aufgeladen war, dass die glimmlampe 
gezündet hat, wurde der C wieder entladen und das ganze ging von vorne 
los.

die Audion-tauglichkeit der schaltung (wenn sie wirklich funktioniert) 
würde mich auch mal interessieren...

von B e r n d W. (smiley46)


Lesenswert?

Bei mir schwingt die Schaltung mit ca. 20 kHz.

Die Bauteilwerte sind:

T = BC337
R = 2.7k
C = 22nF

Wie immer, den Blockkondensator nicht vergessen! Je nach Vorwiderstand 
schwingt es ab 10 - 20 Volt.

Ich hab mal einen Schwingkreis für DCF77 drangehängt. Es kommen immer 
eine positive und eine negative Halbwelle und eine Gedenkpause, als 
wolle sich der Transistor erholen. Das werde ich heute noch weiter 
untersuchen.

von Ottober (Gast)


Lesenswert?

B e r n d W. schrieb:
> T = BC337

Vielleicht ist ein HF-Transi für höhere f besser geeignet?!?

von flo (Gast)


Lesenswert?

B e r n d W. schrieb:
> Wie immer, den Blockkondensator nicht vergessen! Je nach Vorwiderstand
> schwingt es ab 10 - 20 Volt.

Mein aufbau war ähnlich wie deiner, allerdings nur mit 9V-Block, 
wahrscheinlich deshalb keine Schwingung.

> Das werde ich heute noch weiter
> untersuchen.

Gibt es schon Ergebnisse?

von Winfried J. (Firma: Nisch-Aufzüge) (winne) Benutzerseite


Lesenswert?


von flo (Gast)


Lesenswert?

Winfried J. schrieb:
> http://de.wikipedia.org/wiki/Lawinendurchbruch
> http://de.wikipedia.org/wiki/Tunneldiode

Interessant!

Dann müsste es mit "verpolten" LEDs eigentlich auch gehen!?


B e r n d W. schrieb:
> Ich hab mal einen Schwingkreis für DCF77 drangehängt. Es kommen immer
> eine positive und eine negative Halbwelle und eine Gedenkpause, als
> wolle sich der Transistor erholen. Das werde ich heute noch weiter
> untersuchen.

Tuneldioden brauchen diese Gedenkpause/Erholungsphase anscheinend nicht, 
wenn sie bis in den GHz-Bereich funktionieren.

von Winfried J. (Firma: Nisch-Aufzüge) (winne) Benutzerseite


Lesenswert?

Zweipole mit negativem Differentiellen Widerstand könne auf zwei 
Effekten beruhen.

beim verpolten  Transistor bewirkt der Avalancheffekt dieses
http://de.wikipedia.org/wiki/Lawinendurchbruch

es geht aber auch mit einer Tunneldiode
http://de.wikipedia.org/wiki/Tunneldiode
http://www.falstad.com/circuit/e-tdrelax.html

Kippschaltungen sind dabei einfacher zu realisiseren. es lasses sich 
aber auch Sinusoszillatoren realisieren.  Wichtig ist den Arbeitspunkt 
der Schaltung auf den monoton fallenden Teil(neg.diff. widerst.)der 
Kennlinie zu bringen. Diese sind stark vom jewieligen Bauteeil abhängig 
da nicht außer bei  Tunneldioden und speziellen Avalanchetransistoren 
nicht typisert.dit

von B e r n d W. (smiley46)


Lesenswert?

Bisher kein Erfolg. Im Notfall interagiert der Transistor mit dem 
Blockkondensator, auch mit 2200µF. Der Schwingkreis mag nicht schwingen, 
und wenn, wäre noch nicht sicher, wie.

>und eine Gedenkpause
Während der Emitter mit Blockkondensator und Widerstand einen Sägezahn 
generiert hat, machte der Schwingkreis zwischen Collektor und GND 
einfach eine Schwingung mit Gedenkpause. Der Transistor hat den 
Schwingkreis schlicht ignoriert.

Jedenfalls, wenn ich das Netzteil hochregle, geht bis 9.5 Volt der 
Emitter mit und ab da wieder runter. Nach dem Umkehrpunkt ist der Abfall 
ziemlich linear, nicht dieses geschwungene S wie bei der Tunneldiode. 
Also ein schöner negativer Widerstand ist jedenfalls vorhanden.

Falls jemand die durchbrechende Idee/Schaltungsvorschlag hat, nur zu. 
Ansonsten probier ich morgen mal die Lambda-Schaltung aus.

von oldeurope (Gast)


Lesenswert?

Damit seid Ihr dann keine Audionbauer mehr. Danach fragt der 
Themenstarter.
Ihr habt so Q-Multipler und Detektor - die Niederfrequenzverstärkung als 
Audionkriterium fehlt gänzlich.

LG

von KLS (Gast)


Angehängte Dateien:

Lesenswert?

oldeurope schrieb:
> Damit seid Ihr dann keine Audionbauer mehr. Danach fragt der
> Themenstarter.
> Ihr habt so Q-Multipler und Detektor - die Niederfrequenzverstärkung als
> Audionkriterium fehlt gänzlich.

Hallo Oldeurope!

Streng genommen stimmt das. Mittlerweile gehören in der Umgangssprache 
auch Q-Multiplier mit Demodulatoren zu den Audionschaltungen (wie ein 
Blick in die zahlreiche Literatur beweist, s. Sichla, Kainka, etc.).


Hier eine interessante MW-Audion-Schaltung mit Lambda-Diode aus FET und 
BiPo.
(Anhang)



PS: @Oldeurope

Du kannst hier gerne über die Röhrenschaltungen weiterschreiben! Das 
Thema Unterdrückung der Anodengleichrichtung finde ich sehr interessant!

B e r n d W. schrieb:
> Falls jemand die durchbrechende Idee/Schaltungsvorschlag hat, nur zu.
> Ansonsten probier ich morgen mal die Lambda-Schaltung aus.

Was für eine Art Lambda-Schaltung?

von oldeurope (Gast)


Lesenswert?

KLS schrieb:
> Streng genommen stimmt das. Mittlerweile gehören in der Umgangssprache
>
> auch Q-Multiplier mit Demodulatoren zu den Audionschaltungen (wie ein
>
> Blick in die zahlreiche Literatur beweist, s. Sichla, Kainka, etc.).
>
Was für ein Beweis!
Weil dank dieser Buchautoren technische Begriffe falsch angewendet 
werden, muss ich das nicht auch noch tun. Ich finde das sehr 
bedauerlich. Diese Büchergläubigkeit.
(Kainka --> Röhrenbude; Sichla keine Ahnung wo man den findet.) 
Jedenfalls sind das ganz gewöhnliche Menschen wie Du und ich.
>
>
> Hier eine interessante MW-Audion-Schaltung mit Lambda-Diode aus FET und
>
> BiPo.
>
> (Anhang)

Für mich ist das ein Detektor mit Entdämpfung. Definitiv kein Audion.
Interessant ist die Schaltung ohne Zweifel. Ich hatte sie schon in dem 
interessanten Link oben gesehen.

LG oldeurope

von KLS (Gast)


Lesenswert?

@oldeurope

Ich verstehe das!

Auf der anderen Seite ist es so, dass Sprache sich mit der Zeit 
verändert, Begriffe neue oder andere Inhalte erfahren und meistens 
merken wir es gar nicht.

Im Englischen spricht man vom Regenerative Receiver. Das lässt immerhin 
einen gewissen Deutungsspielraum im Bezug auf den Schaltungsaufbau zu.

Rückkopplungsempfänger wäre natürlich der bessere Begriff für das, was 
landläufig als "Audion" bezeichnet wird und schaltungstechnisch ein 
Q-Multiplier mit anschließendem Detektor ist.




Kommen wie doch noch mal zu deinem Konzept mit der Gitter- und 
Anodengleichrichtung:

Wie würdest Du in diesem Zusammenhang einen Trioden-Q-Multiplier mit 
anschließendem Detektor aufbauen?

von B e r n d W. (smiley46)


Lesenswert?

@KLS
Die selbe wie Deine aus diesem schon zuvor genannten Link.

@oldeurope
KLS ist der Thread-Starter und die Überschrift spricht die Audionbauer 
ganz allgemein an. Ich finde, das passt alles zum Thema. Er hat damit 
eine interessante Diskussion losgetreten.

>Definitiv kein Audion. Interessant ist die Schaltung ohne Zweifel.
Wenns denn funktioniert? Der Zweck heiligt die Mittel. Mich interessiert 
das Verhalten im Vergleich, was sind die Stärken und Schwächen dieser 
Schaltung.

Dazu fehlt dann am Ende auch noch ein Röhrenaudion in meiner Sammlung, 
das letzte Mal hab ich mich vor 20 Jahren damit beschäftigt.

Audion mit JFet:
Es wäre einen Versuch Wert, einen JFet mit einem sehr kleinen Ruhestrom 
auszuwählen und dann die Gatediode auf ca. +0,45 Volt bringen in den 
Anfangsbereich des Durchlaßbereiches. Durch Anreicherung fließen dann 
doch schon ein paar mA am Drain. Möglicherweise könnte man doch eine 
Gategleichrichtung erreichen mit anschließender Verstärkung.

Gruß, Bernd

von oldeurope (Gast)


Lesenswert?

KLS schrieb:
> Ich verstehe das!
>
>
>
> Auf der anderen Seite ist es so, dass Sprache sich mit der Zeit
>
> verändert, Begriffe neue oder andere Inhalte erfahren und meistens
>
> merken wir es gar nicht.
>
Ein Detektor wird aber kein Audion. Die Begriffe haben nach wie vor ihre 
Bedeutung und Inhalte behalten.
>
> Im Englischen spricht man vom Regenerative Receiver. Das lässt immerhin
>
> einen gewissen Deutungsspielraum im Bezug auf den Schaltungsaufbau zu.
>
>
Soso.

> Rückkopplungsempfänger wäre natürlich der bessere Begriff für das, was
>
> landläufig als "Audion"

Hallo? Was liest Du für Bücher! Du kannst ein Audion rückkoppelen. Das 
ist dann ein rückgekoppeltes Audion und gehört zu der Gruppe der 
Rückkopplungsempfänger.

Auch ein Richtverstärker (z.B. Anodengleichrichter) kann zusätzlich 
rückgekoppelt werden. Und auch ein Super kann rückgekoppelt werden, 
siehe Patent oben. Muß aber nicht!

> bezeichnet wird und schaltungstechnisch ein
>
> Q-Multiplier mit anschließendem Detektor ist.

Nein ein Audion ist Detektor und NF-Verstärker in einem Element.
Rückkopplung ist kein Audionmerkmal.
Beim Richtverstärker entfällt dieser Detektor. Er wird mit einer 
Vorspannung deaktiviert.

http://de.wikipedia.org/wiki/Anodengleichrichtung

>
>
>
> Kommen wie doch noch mal zu deinem Konzept mit der Gitter- und
>
> Anodengleichrichtung:

Ich habe kein Konzept mit Gitter- und Anodengleichrichtung.

Mach Dir mal mit Hilfe des Wikipediaartikels die Funktionsweisen klar.

>
>
> Wie würdest Du in diesem Zusammenhang

Ich sehe da keinen Zusammenhang.


> einen Trioden-Q-Multiplier mit
>
> anschließendem Detektor aufbauen?

Ja, genau so.

LG

von oldeurope (Gast)


Lesenswert?


von flo (Gast)


Lesenswert?

wobei ein audion nicht zwangsläufig rückgekoppelt sein muss.

ich glaube, die ersten audione waren ohne rückkopplungsmöglichkeit.

von B e r n d W. (smiley46)


Lesenswert?

@flo
>> oldeurope schrieb: Du kannst ein Audion rückkoppeln.
>> Muß aber nicht!
> wobei ein audion nicht zwangsläufig rückgekoppelt sein muss.
Und ewig grüßt das Murmeltier.

@oldeurope
Mich würde interessieren, welche Art der Rückkopplung am Besten 
funktioniert. Hartley, Colpitts oder Rückkoppelspule? Mit welchem 
Stellelement erreicht man bei einer Röhre den weichsten Einsatz?
Besonders bei den hohen Frequenzen muß das doch auch mechanisch ziemlich 
stabil sein?

von Tobias M. (thyranistor)


Lesenswert?

Hallöchen,

ich habe eine Audionschaltung (0-V-0) ohne Rückkopplung gefunden. Ist 
aber nur für Ortssender ausgelegt. Verwendet wird dabei eine Röhre 
(2E32, direkt geheizte Pentode), müsste aber auch mit einer anderen 
vergleichbaren Pentode funktionieren.
http://www.jogis-roehrenbude.de/Bastelschule/1StdRadio.htm

gruß

Thyranistor

von oldeurope (Gast)


Lesenswert?

B e r n d W. schrieb:
> Mich würde interessieren, welche Art der Rückkopplung am Besten
>
> funktioniert. Hartley, Colpitts oder Rückkoppelspule? Mit welchem
>
> Stellelement erreicht man bei einer Röhre den weichsten Einsatz?

Das kann ich Dir nicht sagen. IMO kann man da keine allgemeine Aussage 
zu treffen.

>
> Besonders bei den hohen Frequenzen muß das doch auch mechanisch ziemlich
>
> stabil sein?

Bei so einem Lechersystem mit 6mm Messingstangen ist das schon stabil 
genug. Die Abschirmung lässt sich verbessern und eine grobe 
Frequenzanzeige ist auch hilfreich. Werde ich mal machen, inzwischen 
habe ich die Messgeräte dazu. :-)

von oldeurope (Gast)


Lesenswert?

Tobias M. schrieb:
> Hallöchen,
>
>
>
> ich habe eine Audionschaltung (0-V-0) ohne Rückkopplung gefunden.

Ja normal. Wenn ein Buchautor den Begriff Audion mit Rückkopplung 
verbindet, Feuerwehr rufen. ;-)

http://filmforno.com/wordpress/wp-content/uploads/2010/01/fahrenheit-451d.jpg

Barkhausen gut verstecken.

> Ist
>
> aber nur für Ortssender ausgelegt. Verwendet wird dabei eine Röhre
>
> (2E32, direkt geheizte Pentode), müsste aber auch mit einer anderen
>
> vergleichbaren Pentode funktionieren.
>
> http://www.jogis-roehrenbude.de/Bastelschule/1StdRadio.htm
>
>
>
> gruß
>
>
>
> Thyranistor

Gefallen tut mir die Schaltung nicht. Anodengleichrichtung verzerrt u.U. 
das Signal, g2 HF-mässig verblockt :-(  und der Eingangskreis wird 
zerdämpft (was ja auch bemängelt wird.) Direkte Heizung ist ganz 
ungünstig für ein Audion.

Wer schlau ist, macht aus der Not eine Tugend!

LG oldeurope

von KLS (Gast)


Lesenswert?

B e r n d W. schrieb:
> Mich würde interessieren, welche Art der Rückkopplung am Besten
> funktioniert.

Ja, die Suche nach dem "Heiligen Audiongral"!

Würde mich aber auch interessieren, wo technisch gesehen das Optimum 
liegt!

Die beiden besten SW-AM-Audions, die ich kenne/gebaut habe, sind das 
altbekannte Kainka-Doppeltransistor-Audion, hier zu sehen:

http://www.b-kainka.de/bastel3.htm



und ein Eigenentwurf:

LC-Kreis(=Empfangskreis)

->

nJFET als Impedanzwandler (Drainschaltung)

->

HF-BiPo in Emitterschaltung, Kollektor-R als Rückkoppelpoti (über 
kleinen C aus LC-Kreis zurück).

->

HF-BiPo als Impedanzwandler

->

Gleichrichtung mit Ge-Diode


Die RK war wirklich butterweich! Nachteilig war, dass der Wirkungsgrad 
der RK zu höheren Frequenzen hin schlechter wurde.
Wichtig war, über die Basis-Anschlüsse der BiPos kleine Ferritperlen zu 
ziehen (ansonsten wilde Schwingungen).


@Bernd
Was war bisher deine erfolgreichste KW-Audionschaltung?

von oldeurope (Gast)


Lesenswert?

KLS schrieb:
> Die beiden besten SW-AM-Audions, die ich kenne/gebaut habe, sind das
>
> altbekannte Kainka-Doppeltransistor-Audion, hier zu sehen:
>
>
>
> http://www.b-kainka.de/bastel3.htm

Da ist aber kein Audion.
Eine Entdämpfungsschaltung und einen Richtverstärker erkenne ich da.

Wobei man die beiden Q-Multipler Transistoren durch eine Rückkopplung im 
Richtverstärker selbst ersetzen könnte (für AM/FM).

LG

von hewlett (Gast)


Angehängte Dateien:

Lesenswert?

das wohl einfachste und wirklich gut funktionierende Audion.

von hewlett (Gast)


Lesenswert?

Das 10 k Poti ist für die Rückkopplung, die NF am Ausgang wird mit einem 
separaten Regler eingestellt

von B e r n d W. (smiley46)


Lesenswert?

>Richtverstärker
Demodulator

Der Oszillator könnte selbst auch demodulieren. Aber bei vielen 
Schaltungen macht ein getrennter Demodulator Sinn, weil man damit einen 
niedrigeren Klirrfaktor erreicht.

>Was war bisher deine erfolgreichste KW-Audionschaltung?
Beitrag "Re: brauche Hilfe, Audionnachbau Ten-Tec 1253 geht nicht"

Die Schaltung hat sich nach und nach aus dem TenTec-1253 entwickelt. 
Mein Ziel war, die einzelnen Funktionen auf getrennte Stufen zu 
verteilen, um die Eigenschaften einzeln einstellen zu können, was dann 
auch sehr gut gelang.

In der Schaltung läßt sich mit R3 die Ansprechschwelle der Rückkopplung 
in gewissem Rahmen kompensieren.

@oldeurope
Mir ist klar, das ist ungefähr das Gegenteil Deiner Philosophie 
darstellt. Man kann auch versuchen, all diese Eigenschaften in einer 
Stufe zu vereinen. Mein Verdacht ist, daß das mit Röhren wesentlich 
besser gelingt.

Später melde ich mich nochmal zu der Lambda-Schaltung. Ich empfang schon 
was, der Aufbau ist aber noch zu labil. Und das Ausgangssignal ist recht 
leise. Die Schaltung scheint leicht "Einzurasten" und neigt nicht zum 
Quietschen.

von GB (Gast)


Lesenswert?

B e r n d W. schrieb:
> Mein Verdacht ist, daß das mit Röhren wesentlich
> besser gelingt.

Hier im HF-Forum hat mal jemand eine Audionschaltung mit einer 
russischen Pentode von Pollin vorgestellt (Bezeichnung 12SH1 oder 
ähnlich). Dabei wurden I(H) und U(A) aus der selben 12V-Quelle gespeist. 
Der Empfang ging so und die RK war etwas krächzig.

Jemand kam dann auf die Idee, die Anodenspannung zu erhöhen und damit 
funktionierte es exzellent (habe es selber ausprobiert mit vier 
9V-Blöcken in Reihe für die U(A)und kann es bestätigen).

von GB (Gast)


Lesenswert?

B e r n d W. schrieb:
>>Was war bisher deine erfolgreichste KW-Audionschaltung?
> Beitrag "Re: brauche Hilfe, Audionnachbau Ten-Tec 1253 geht nicht"

Hier wird mit J1 eine HF-Vorstufe in Gainschaltung benutzt. Damit wird 
das Audion von der (frequenzabhängigen) Belastung durch eine Antenne 
entkoppelt. Möglicherweise lassen sich damit auch andere 
Audionschaltungen aufwerten!?!

von oldeurope (Gast)


Lesenswert?

hewlett schrieb:
> das wohl einfachste und wirklich gut funktionierende Audion.

Das ist ein infinite impedance detector. Schwingen tut er bei Dir über 
die nicht eingezeichnete Basis-Emitter Kapazität.
Guckst Du z.B. da:

http://sound.westhost.com/articles/am-radio.htm

Bei uns laufen die unter der Bezeichung "linearer Anodengleichrichter" 
usw.

Mal sehen ob hier vielleicht doch nochmal ein Audion kommt. ;-)

Ich habe den Eindruck, kaum einer hier weiss was er da baut und alles 
was nicht "Superhet" ist, wird als "Audion" bezeichnet. Diverse Bücher 
und Bastelseiten forcieren das leider.

LG oldeurope

von oldeurope (Gast)


Lesenswert?

B e r n d W. schrieb:
> @oldeurope
>
> Mir ist klar, das ist ungefähr das Gegenteil Deiner Philosophie
>
> darstellt. Man kann auch versuchen, all diese Eigenschaften in einer
>
> Stufe zu vereinen. Mein Verdacht ist, daß das mit Röhren wesentlich
>
> besser gelingt.


Watt für ne Philosophie soll ich haben?
Warum soll man versuchen alles in einer Stufe zu machen? Weshalb hast Du 
den Verdacht, dass das mit Röhren besser gelingt?

von B e r n d W. (smiley46)


Lesenswert?

@oldeurope
>Watt für ne Philosophie soll ich haben?
Die Gittergleichrichtung (und Abgriff an der Anode) beinhaltet doch 
Oszillator, Demodulation und NF-Verstärkung in einer Stufe. Natürlich 
kann man auch mit Röhren alles einzeln aufbauen.

>Weshalb hast Du den Verdacht, dass das mit Röhren besser gelingt?
Weil sie keine Sperrschichten haben. Jeder PN-Übergang ist im Prinzip 
auch eine Varicap. Bei der Demodulation ändert sich auch je nach 
Feldstärke der Arbeitspunkt eines Transistors, damit die ganzen 
Kapazitäten und damit die Empfangsfrequenz.

Z.B. Hewletts Schaltung würde IMHO mit einem HF-Transistor und externem 
BE-Kondensator angenehmer funktionieren mit weniger Rückwirkung des 
Empfangssignals und der Rückkopplungseinstellung auf die 
Empfangsfrequenz. Ein Transistor, welcher von Haus aus schon sehr 
geringe parasitäre Kapazitäten beinhaltet, kann da nicht groß 
rückwirken.

Eine Röhre ändert erstmal ihre Kapazitäten nicht. Die Platten stehen 
sich gegenüber, Fläche, Abstand und Vakuum als Dielektrikum bewirken die 
Kapazitäten. Geringe Einflüsse sind höchstens über Effekte wie in einer 
Reaktanzstufe möglich. Es gibt Anoden- bzw. Schirmgitterkapazitäten zur 
umgebenden Schaltung und gegen GND, diese wirken zurück auf das Gitter. 
Falls sich jetzt die Rückwirkung durch einen anderen Arbeitspunkt 
ändert, ist doch ein Einfluß da.

Gruß, Bernd

von flo (Gast)


Angehängte Dateien:

Lesenswert?

oldeurope schrieb:
> hewlett schrieb:
>> das wohl einfachste und wirklich gut funktionierende Audion.
>
> Das ist ein infinite impedance detector. Schwingen tut er bei Dir über
> die nicht eingezeichnete Basis-Emitter Kapazität.
> Guckst Du z.B. da:
>
> http://sound.westhost.com/articles/am-radio.htm

Nebenbei gefragt:

Um was für eine Art Schaltung handelt es sich bei den beiden FET?
scheint ein NF-Verstärker zu sein, aber wie funktioniert er?

von flo (Gast)


Angehängte Dateien:

Lesenswert?

etwas anders gezeichnet sieht es so aus.


G von Q3 direkt auf Masse, merkwürdig. Scheint wohl eine Gain-Schaltung 
zu sein, aber warum?

von oldeurope (Gast)


Lesenswert?

flo schrieb:
> Um was für eine Art Schaltung handelt es sich bei den beiden FET?

Q3 Stromquelle für Sourcefolger Q2.

von oldeurope (Gast)


Lesenswert?

B e r n d W. schrieb:
> Die Gittergleichrichtung (und Abgriff an der Anode) beinhaltet doch
>
> Oszillator, Demodulation und NF-Verstärkung in einer Stufe.

Falsch.

von oldeurope (Gast)


Lesenswert?

B e r n d W. schrieb:
> Eine Röhre ändert erstmal ihre Kapazitäten nicht. Die Platten stehen
>
> sich gegenüber, Fläche, Abstand und Vakuum als Dielektrikum bewirken die
>
> Kapazitäten.

Wenn Du die Röhre nicht heizt ist das so.

von flo (Gast)


Lesenswert?

oldeurope schrieb:
> flo schrieb:
>> Um was für eine Art Schaltung handelt es sich bei den beiden FET?
>
> Q3 Stromquelle für Sourcefolger Q2.

Kombiniere, kombiniere: es handelt sich um eine Kascode-Schaltung!

Ist das nicht eher etwas für HighEnd als für das Hörbarmachen von 
Detektorrauschen?

von B e r n d W. (smiley46)


Lesenswert?

@oldeurope
Dann hat die Röhre doch auch ähnliche Probleme.

@flo
>es handelt sich um eine Kascode-Schaltung!
Nein, es ist einfach eine Stromquelle (eigentlich Stromsenke). Diese hat 
einen unendlich großen Innenwiderstand und dadurch wird die Verstärkung 
einer Stufe höher. Hier, bei einem Gate-Source-Folger kann einfach nur 
eine Spannungsverstärkung von 1 erreicht werden. Dann hätte ich die 
Stromquelle schon in den Drain-Zweig reingebaut. Damit könnte man eine 
gute Verstärkung erreichen.

Bei einer Kaskode... ist der zweite Verstärker in Basis bzw. 
Gateschaltung ausgeführt.

Wenn schon die D3 vorgespannt wird, um die Schwellspannung zu 
reduzieren, hatte R3 auch deutlich höher dimensioniert werden können 
(>=100k), R4 hat ja auch 1 Megohm.

von Michael_ (Gast)


Lesenswert?

oldeurope schrieb:
> flo schrieb:
>> Um was für eine Art Schaltung handelt es sich bei den beiden FET?
>
> Q3 Stromquelle für Sourcefolger Q2.

Das ist das Schaltungsprinzip wie die DDR-Endstofen, welche nur mit drei 
Ge-PNP (GD160) bestückt waren. Etwa im TRANSSTEREO.
Eine Notlösung, da es keine komplementären Transis gab.
http://www.radiotechnik-web.de/page1.php?view=preview&category=15&image=10717

von B e r n d W. (smiley46)


Angehängte Dateien:

Lesenswert?

>Das ist das Schaltungsprinzip wie die DDR-Endstofen
Bei den Endstufen werden aber beide Endstufentransistoren 180° 
phasenverdreht angesteuert, das ist ein anderes Funktionsprinzip.

Zur Lambda-Diode
Wird Eine Betriebsspannung von 8 Volt gewählt, kann mit dem Poti (0.5 
bis 2.5k) sehr schön der negative Widerstand eingestellt werden. Das 
funktioniert so auch in der Realität, mit dem Empfang bin ich aber nicht 
zufrieden. Das werde ich heute Nacht nochmal probieren, mach mir aber 
keine goßen Hoffnungen. Das Ausgangssignal ist leise, das Poti raschelt 
beim Drehen, weil Gleichstrom drüberläuft, die Basis vom Q1 ist 
hochohmig und brummempfindlich. Eventuell sollte ich die Widerstände 
niederohmiger auslegen.

von oldeurope (Gast)


Lesenswert?

B e r n d W. schrieb:
> @oldeurope
>
> Dann hat die Röhre doch auch ähnliche Probleme.
>
Ja selbstverständlich.
>
> @flo
>
>>es handelt sich um eine Kascode-Schaltung!
>
> Nein, es ist einfach eine Stromquelle (eigentlich Stromsenke).

Q3 danke.

> Dann hätte ich die
>
> Stromquelle schon in den Drain-Zweig reingebaut. Damit könnte man eine
>
> gute Verstärkung erreichen.
>
Das geht nicht. Du kannst keine zwei Stromquellen in Reihe schalten.
Stromquelle und Widerstand oder Stromquelle und Spannungsquelle. Das 
geht.
>

von oldeurope (Gast)


Lesenswert?

Michael_ schrieb:
>> Q3 Stromquelle für Sourcefolger Q2.
>
>
>
> Das ist das Schaltungsprinzip wie die DDR-Endstofen, welche nur mit drei
>
> Ge-PNP (GD160) bestückt waren. Etwa im TRANSSTEREO.
>
> Eine Notlösung, da es keine komplementären Transis gab.
>
> http://www.radiotechnik-web.de/page1.php?view=prev...

Das ist ein anderes Schaltungprinzip.
T953 Emitterschaltung und T952 Emiterfolger.

von KLS (Gast)


Lesenswert?

B e r n d W. schrieb:
> Zur Lambda-Diode
> Wird Eine Betriebsspannung von 8 Volt gewählt, kann mit dem Poti (0.5
> bis 2.5k) sehr schön der negative Widerstand eingestellt werden. Das
> funktioniert so auch in der Realität, mit dem Empfang bin ich aber nicht
> zufrieden. Das werde ich heute Nacht nochmal probieren, mach mir aber
> keine goßen Hoffnungen. Das Ausgangssignal ist leise, das Poti raschelt
> beim Drehen, weil Gleichstrom drüberläuft, die Basis vom Q1 ist
> hochohmig und brummempfindlich. Eventuell sollte ich die Widerstände
> niederohmiger auslegen.

In welchem Frequenzbereicht hast du die Lambda-Diode getestet?

Vielleicht ist es besser, das Poti mit einem Kondensator zu überbrücken 
und das Signal (hochohmig) am Kollektor auszukoppeln?! Wäre für die 
Lautstärke wohl besser.

Wenn die Schaltung später abgeschirmt wird, ist die Brummempfindlichkeit 
von der Basis wahrscheinlich nicht so tragisch.

Wird die Rückkopplung härter oder weicher, wenn man den 10k-R, der 
parallel zum Schwingkreis liegt, vergrößert?

von flo (Gast)


Lesenswert?

GB schrieb:
> Hier im HF-Forum hat mal jemand eine Audionschaltung mit einer
> russischen Pentode von Pollin vorgestellt (Bezeichnung 12SH1 oder
> ähnlich). Dabei wurden I(H) und U(A) aus der selben 12V-Quelle gespeist.
> Der Empfang ging so und die RK war etwas krächzig.

Oldeurope,

kannst du mal einen konkreten Schaltvorschlag für ein KW-Audion (echtes 
Audion!!!) mit 12SH1L unterbreiten, so, wie du meinst, dass es sein 
müsste?

Es würde mich sehr interessieren!

von B e r n d W. (smiley46)


Angehängte Dateien:

Lesenswert?

@KLS
> In welchem Frequenzbereicht hast du die Lambda-Diode getestet?
Von 4 bis 12 MHz bisher. Vielleicht teste ich zum Schluss noch bei 100 
MHz, aber vorher möchte ich es nochmal bei guten Bedingungen probiert 
haben.

> und das Signal (hochohmig) am Kollektor auszukoppeln?!
Meinst Du mit separatem Demodulator?

> Wird die Rückkopplung härter oder weicher, wenn man den
> 10k-R, der parallel zum Schwingkreis liegt, vergrößert?
Bisher ist ein 24k eingebaut, aber ich kann das mal testen. Der 
Parallelwiderstand bringt die Schwingkreisgüte in einen Bereich, der von 
der Lamdadiode gut aufgehoben werden kann. Anhand der Kurven sieht man, 
daß sich der negative Widerstand schon einstellen läßt. Das sanfte 
Ansprechen kommt vermutlich davon. Es spricht weich an und zeigt keine 
Hysterese.

>kann mit dem Poti (0.5 bis 2.5k)
Ab einem Vorwiderstand von >3.5kOhm funktioniert die Lamda-Diode nicht 
mehr richtig. Der Schwingungseinsatz reagiert aprupt, dieses Verhalten 
tritt auch in der Simulation auf.

@oldeurope
Die Stromquelle am Drain hatte ich mir so gedacht (siehe Bild). Das 
Verhalten der JFets entspricht nicht einer idealen Stromquelle und hängt 
nicht nur von der GS-Spannung ab, sondern auch von der GD-Spannung ab. 
Das stabilisiert sich und verstärkt trotzdem schön. Die J310 sind sogar 
symetrisch aufgebaut, d.h. der JFet funktioniert auch mit getauschtem 
S<->D.

von flo (Gast)


Lesenswert?

B e r n d W. schrieb:
> ... Das sanfte
> Ansprechen kommt vermutlich davon. Es spricht weich an und zeigt keine
> Hysterese.

Optimal! :O)

von B e r n d W. (smiley46)


Lesenswert?

>Optimal! :O)
Vorteile:
Weiches Ansprechen, keine Hysterese, einrasten auf AM-Sender

Nachteile:
Die Schaltung ist vom Prinzip her betriebsspannungsabhängig, demoduliert 
erst ab einer Mindestschwelle und ich muß mir die voll aufgedrehten 
Computer-Aktivlautsprecher ans Ohr halten, um überhaupt was zu hören. Es 
scheint auch nicht so selektiv zu sein wie die modifizierte Ten-Tec 
Schaltung. CW und SSB kann man nur erahnen.

Der Schwingungseinsatz geht auch noch mit >100 MHz und es gab auch 
irgendein Gezischel, es ist aber nicht mal sicher, ob das FM-Sender 
waren. Es ist nicht zu identifizieren.

von KLS (Gast)


Lesenswert?

B e r n d W. schrieb:
>> und das Signal (hochohmig) am Kollektor auszukoppeln?!
> Meinst Du mit separatem Demodulator?

Ja, genau, z.B. mit einem BF199 wie in deinem Ten-Tec-Audionentwurf!
Man könnte auch an einer Spulenanzapfung auskoppeln. Wenn die 
Signalstärke so schwach ist, möglicherweise mit einem FET als 
(HF-)Vorverstärker.

Deinen Ten-Tec-Audionentwurf/Umbau finde ich übrigens vom Anschauen sehr 
gelungen!
Ich überlege, ihn vielleicht nachzubauen.
Kannst du hier mal ein Foto von deiner Platine einstellen? Der 
mechanische Aufbau würde mich interessieren.


> Der Schwingungseinsatz geht auch noch mit >100 MHz und es gab auch
> irgendein Gezischel, es ist aber nicht mal sicher, ob das FM-Sender
> waren.

Die hohe mögliche Frequenz ist erstaunlich! Könnte ein Audion denn auch 
problemlos FM demodulieren?

von B e r n d W. (smiley46)


Lesenswert?

>Könnte ein Audion denn auch problemlos FM demodulieren?
Ja, Flankendemodulation!

Von oldeurope in diesem Thread:
Beitrag "Audion 90/200 de DD3ET"

http://www.elo-web.de/elo/bauprojekte/feierabendprojekte/ukw-audion-mit-variometer

http://www.b-kainka.de/Weblog/logbuch3.html#ukw
(das 2. von Unten)

von Wilhelm; DK4TJ (Gast)


Lesenswert?

Hallo zusammen,

ich verfolge diesen Thread schon eine ganze Zeit.

Hätte noch Folgendes beizutragen:

http://sound.westhost.com/articles/am-radio.htm


Bild Nr.  5 ist zwar kein Audion (Rückkopplung, Schwingeinsatz - ich
weiss - ) aber als AM-Empfänger einfach nur prima.
Diese Schaltung findet man seit vielen Jahren im
ARRL Handbook.

Habe es nachgebaut:
1: mit FET und einem OP als NF-Verstärker. Man hört zwar auch
ohne Verstärkung etwas aber 'mit' ist einfach 'einfacher'. Ich
wollte keinen Preis gewinnen...

2: Mit Röhren. Getestet mit EF80 und EC88 mit verminderter
Anodenspannung. Zwischen 12V und 24V war ein deutlicher Unterschied
festzustellen. Mit jeweils mehreren Akkus hintereinander
habe ich das Spiel bis 60V Ua getrieben. Kaum noch ein
Unterschied.
Wenn man mal überlegt: EF80 300mA Heizstrom, Anodenstrom im
µA-Bereich; ich denke, die Verhältnisse pasen nicht.

Das FET-Teil ist sehr empfindlich, für nur einen Kreis erstaunlich
trennscharf. Die HF habe ich über ein kleines Koppel-C
an den Hochpunkt des Kreises angeschlossen. Als Antenne
diente mein KW Multibanddipol.

Nr. 6 habe ich nicht gebaut, war mir 'nur zu Testen' zu
aufwändig.

73 Wilhelm

von B e r n d W. (smiley46)


Angehängte Dateien:

Lesenswert?

Hallo KLS

> Die hohe mögliche Frequenz ist erstaunlich!
Der BF256 hat eine Transitfrequenz von 1GHz und der BF324 450 MHz.

>>> und das Signal (hochohmig) am Kollektor auszukoppeln?!
>> Meinst Du mit separatem Demodulator?
> Ja, genau, z.B. mit einem BF199
Kein Erfolg, ich geb die Lambda-Diode auf.

> Deinen Ten-Tec-Audionentwurf, kannst du hier mal ein
> Foto von deiner Platine einstellen?
Den Schaltplan zum modifizierten Ten-Tec Nachbau hab ich nochmal 
überarbeitet und er entspricht dem aktuellen Aufbau.

Es gibt noch Raum für Verbesserungen:
Links fehlt eine NF-Endstufe. Und weil der Frequenzbereich von 3,4 bis 
9,5 MHz geht, eine Frequenz-Feineinstellung. SSB klingt schön klar.
Und dann in ein Gehäuse.

Gruß, Bernd

von oldeurope (Gast)


Lesenswert?

B e r n d W. schrieb:
> @oldeurope
>
> Die Stromquelle am Drain hatte ich mir so gedacht (siehe Bild). Das
>
> Verhalten der JFets entspricht nicht einer idealen Stromquelle und hängt
>
> nicht nur von der GS-Spannung ab, sondern auch von der GD-Spannung ab.
>
> Das stabilisiert sich und verstärkt trotzdem schön.

In der Simu geht das, weil beide FETs da auch genau gleich sind.
In der Realität wird Darin J1 wohl kaum auf der halben Betriebsspannung 
liegen (und dort bleiben).

von B e r n d W. (smiley46)


Lesenswert?

@Wilhelm

Für Detektorempfänger gibt es eine eigene Szene mit Wettbewerben. Dann 
ist aber eine Stromversorgung bä!

Die Detektor-Anhänger sagen: Bei guten Bedingungen alle 5kHz ein Sender. 
Schon der Kopfhörer ist was besonderes, die Hörschwelle wird bei 1 fWatt 
erreicht. Mit meiner Konstellation (Hörer und Ohren) bin ich bei 0,5 
pWatt.

Mit so einem Kopfhörervorverstärker mit JFets kann man dann locker zu 
der hohen Empfindlichkeit aufschließen und die Belastung des 
Schwingkreises wird noch weiter reduziert. Einmal hatte ich einen 
Detektor-Reflexempfänger nachgebaut, welcher die Antennenenergie als 
Stromquelle für den Verstärker benutzte. Auch das hat funktioniert.

Gruß, Bernd

von oldeurope (Gast)


Lesenswert?

flo schrieb:
> Oldeurope,
>
>
>
> kannst du mal einen konkreten Schaltvorschlag für ein KW-Audion (echtes
>
> Audion!!!) mit 12SH1L unterbreiten, so, wie du meinst, dass es sein
>
> müsste?

Kann ich so leider nicht. Ich gehöre zu denen die erst bauen müssen und 
dann aus dem gebauten Gerät die Schaltung herauszeichnen. Letzteres tue 
ich dann mit langen Zähnen.

Ich bewundere die Leute, die das umgekehrt schaffen.

von flo (Gast)


Lesenswert?

B e r n d W. schrieb:
> Den Schaltplan zum modifizierten Ten-Tec Nachbau hab ich nochmal
> überarbeitet und er entspricht dem aktuellen Aufbau.
>
> Es gibt noch Raum für Verbesserungen:
> Links fehlt eine NF-Endstufe. Und weil der Frequenzbereich von 3,4 bis
> 9,5 MHz geht, eine Frequenz-Feineinstellung. SSB klingt schön klar.
> Und dann in ein Gehäuse.

Respekt, ganz ohne Lötstützpunkte!

Sind manche von den Bauteilen aufgeklebt?

Das Poti unten rechts ist das Antennensignalstärke-Poti oder? Wenn ja, 
warum hat es 10k (im Schaltplan sind es 1k)?

Der Drehko sieht nach Pollin aus!

Auf jeden Fall cooler Aufbau!

Sollte das RK-Poti besser ein Mehr-Gang-Teil sein?

von B e r n d W. (smiley46)


Lesenswert?

@oldeurope

>Letzteres tue ich dann mit langen Zähnen.
"Mit langen Zähnen essen" = Gegen seinen Willen

HaHa, das mußte ich erst nachschlagen!


oldeurope schrieb:
> In der Simu geht das, weil beide FETs da auch genau gleich sind.
> In der Realität wird Darin J1 wohl kaum auf der halben Betriebsspannung
> liegen (und dort bleiben).

Bei 8Volt Betriebsspannung messe ich in der Mitte 4,4 Volt. Belastet mit 
820 Ohm gegen GND gehts auf 3,5 Volt runter, es muß also einen 
Mechanismus geben, der gegensteuert. Mit den verwendeten J310 
funktioniert das eher, weil sie relativ geringe Toleranzen aufweisen. 
Bei Interesse könnte ich das auch noch mit BF245C und BF256B probieren. 
Allerdings sind die auch alle aus einer Charge.

Gruß, Bernd

von B e r n d W. (smiley46)


Lesenswert?

>Respekt, ganz ohne Lötstützpunkte!
Es gibt immer ein paar Bauteile, die eh auf GND gelötet werden. Mit 
Blockkondensatoren sollte man nicht sparen.

>Das Poti unten rechts ist das Antennensignalstärke-Poti
Ja, das ist der HF-Regler

>Wenn ja, warum hat es 10k (im Schaltplan sind es 1k)?
Ups, das hate ich noch nicht bemerkt. Aber in vielen Schaltungen sieht 
man alles von 500 Ohm bis 10k. In Mittelstellung ist vermutlich die 
Anpassung egal.

>Der Drehko sieht nach Pollin aus!
Das sind unbenutzte RFT Teile. Die gibts überall, auch in der Bucht.

>Sollte das RK-Poti besser ein Mehr-Gang-Teil sein?
Das wäre nicht unbedingt notwendig, macht es aber bequemer.

von KLS (Gast)


Angehängte Dateien:

Lesenswert?

B e r n d W. schrieb:
>> Deinen Ten-Tec-Audionentwurf, kannst du hier mal ein
>> Foto von deiner Platine einstellen?
> Den Schaltplan zum modifizierten Ten-Tec Nachbau hab ich nochmal
> überarbeitet und er entspricht dem aktuellen Aufbau.

Danke für den Schaltplan! :-)))

Die Freiluftverdrahtung sieht wirklich gekonnt aus! Besonders gut finde 
ich die Idee, Abblock-Kondensatoren als Lötstützpunkte zu verwenden!



Ich persönlich bin Anhänger der "Ein-Leisten-Technologie" ;-)

Man klebt einen ca. 1 cm breiten und viele cm langen Streifen Platine, 
bei dem ca. alle 8mm eine Unterbrechung ins Kupfer eingesägt ist, auf 
die Kupferseite einer größeren Platine.
Diese "rechteckigen Lötaugen" kann man dann gut als Lötstützpunkte 
nehmen.

An- und für sich ziemlich aufwandslos :-)



>>Der Drehko sieht nach Pollin aus!
> Das sind unbenutzte RFT Teile. Die gibts überall, auch in der Bucht.

Bei Pollin sind diese Drehkos aber mit einem UKW-Unterbau kombiniert, 
wenn ich mich richtig entsinne.

von B e r n d W. (smiley46)


Lesenswert?

>Abblock-Kondensatoren als Lötstützpunkte zu verwenden!
Wenn dann ein SO8 Ic dabei ist, werden auch auch schon mal Leiterbahnen 
mit dem Messer geschnitzt. Aber das muß man sich vorher gut überlegen, 
sonst sind die ab!

>>> Der Drehko sieht nach Pollin aus!
>> Das sind unbenutzte RFT Teile. Die gibts überall, auch in der Bucht.
> Drehkos aber mit einem UKW-Unterbau
Man lernt ja nie aus, bei Pollin mit UKW-Tuner und in der Bucht mit 
Ferritantenne und ähnlich günstig.

Bei Pollin gesehen:
Drehkondensator AFT-B319
Der könnte für die Feinabstimmung interesant sein.

von oldeurope (Gast)


Lesenswert?

B e r n d W. schrieb:
> Bei 8Volt Betriebsspannung messe ich in der Mitte 4,4 Volt.

Hallo Bernd,
jetzt habe ich mir al das Ausgangs-Kennlinienfeld angesehen. Bei <4V 
betreibst Du sie ja schon im "Knie-Bereich" des 
Ausgangskennlinienfeldes.
Also so wie einen BJT bei <0,5V. Oder eine Pentode bei Stromübernahme. 
Das erklärt mir dann dieses Verhalten.

von KLS (Gast)


Lesenswert?

B e r n d W. schrieb:
> Wenn dann ein SO8 Ic dabei ist, werden auch auch schon mal Leiterbahnen
> mit dem Messer geschnitzt.

SO8 ist eine SMD-Bauform?

Für DIL-ICs nehme ich manchmal umgedrehte Stücke von 
Streifenrasterplatinen.


> Bei Pollin gesehen:
> Drehkondensator AFT-B319
> Der könnte für die Feinabstimmung interesant sein.

Sieht gut aus! Wird bei der nächsten Pollinbestellung geordert.


Für die Grobabstimmung nehme ich einen MW/UKW-Quetschko aus einem 
defekten Radio-Rekorder, die Feinabstimmung soll über eine 
"Kapazitätsdiode" geregelt werden.
Die Anführungszeichen deshalb, weil ich wahrscheinlich zwei antiserielle 
LEDs benutze.
Alternativ wäre noch eine BB204 im Diodenfach vorhanden.
Denke aber, dass hier die LEDs genau so gut ihren Dienst verrichten.

Allerdings ist bis jetzt noch die Frage ungeklärt, wie/wo die 
antiseriellen LEDs eingebaut werden können, die Spule liegt ja auf dem 
"+"-Pol.

von KLS (Gast)


Lesenswert?

KLS schrieb:
> Allerdings ist bis jetzt noch die Frage ungeklärt, wie/wo die
> antiseriellen LEDs eingebaut werden können, die Spule liegt ja auf dem
> "+"-Pol.

Oder ich nehme nur eine LED mit einem seriellen Kondensator, von Masse 
zum heißen LC-Kreis-Ende geschalten müsste das ja auch gehen.

von B e r n d W. (smiley46)


Angehängte Dateien:

Lesenswert?

Hallo KLS

Du mußt einfach die Kapazitätsdioden in Sperrrichtung schalten. In 
Kombination mit einem Quetscher sollte das gut funktionieren. Das 
Abstimmpoti besteht aus R15 und R16. Die BB204 driftet vermutlich 
weniger.

Gruß, Bernd

von KLS (Gast)


Lesenswert?

Hallo Bernd,

Danke für den Schaltungsvorschlag!

Die BB204 ist eine dreibeinige Doppel-Diode, interne Verschaltung siehe 
hier:

http://www.didactronic.de/Halbleiter%2BDioden/abstimmschaltung.gif


> Du mußt einfach die Kapazitätsdioden in Sperrrichtung schalten.

Ohne Zersägen wird das wohl nichts ;-)

von B e r n d W. (smiley46)


Lesenswert?

Zwischen 2 und 6 Volt ändert sich die Kapazität von 40 -> 30 pF. Wenn Du 
zwei davon hast, dann beide in einem Gehäuse parallel schalten. Dadurch 
bleibt die Gesamtkapazität mit 30-40 pF erhalten.

von Winfried J. (Firma: Nisch-Aufzüge) (winne) Benutzerseite


Lesenswert?

oldeurope schrieb:
> Mal sehen ob hier vielleicht doch nochmal ein Audion kommt. ;-)

mal sehen ob der hier deinem anspruch genügt  ;-)

http://www.nisch-aufzuege.at/audion/audion.pdf

von B e r n d W. (smiley46)


Lesenswert?

@Winfried
Auch ein schönes Teil. Das hat Potenzial, ob es durchgeht hängt wohl 
auch vom Arbeitspunkt ab.

Dann noch was Verrücktes:
Jetzt lassen wir mal das Glas weg und schauen, was passiert. Hm, ist das 
dann noch eine Röhre? Entwickle ein Flammen-Audion in Kombination mit 
einem Flammenverstärker:

http://www.youtube.com/watch?v=fMQEiRWoiJw
http://www.youtube.com/watch?v=-aAwyUoawkc
http://www.youtube.com/watch?v=WNl0sFViaxs
http://www.sparkbangbuzz.com/flame-amp/flameamp.htm

Gruß, Bernd

von flo (Gast)


Lesenswert?

B e r n d W. schrieb:
> Dann noch was Verrücktes:
> Jetzt lassen wir mal das Glas weg und schauen, was passiert.

Das hier ist zwar mit Glas, dafür aber ohne Anodenspannung:

http://www.b-kainka.de/bastel87.htm

Könnte also im Prinzip auch mit Gasbeheizung betrieben werden ;-)

von KLS (Gast)


Lesenswert?

Hallo Bernd,

ich habe noch eine Frage zum NF-Ausgang von deinem verbesserten 
Tentec-Nachbau.

Der Emitter-Widerstand vom BF199 beträgt 47k .

Das NF-Verstärker-IC, das ich benutzen wollte ist das TDA7052A.
Im Datenblatt wird ein Widerstand von 5K vor dem Eingang angegeben 
(Rs).

Mir kommt es so vor, als wäre der NF-Ausgang des Audions mit dem relativ 
großen Emitterwiderstand doch sehr hochohmig, während der IC-Eingang 
über den 5k-Widerstand im Vergleich dazu sehr niederohmig ist.

Passt das so überhaupt zusammen oder wird noch eine Pufferstufe 
benötigt?


(die Feinregelung für die Frequenz wird erst ganz zum Schluss eingebaut, 
von da her lasse ich diesen Punkt erst mal noch offen)

von KLS (Gast)


Lesenswert?

Noch eine möglicherweise etwas blöde Frage:

Die Spule vom LC-Kreis (L4) ist bei mir als Luftspule auf einem 
14mm-Spulenkörper (D) ausgeführt (Länge ca. 22mm).

In der Nähe der Spule (am Rand parallel zu ihr) befinde sich ca. 6mm 
entfernt ein Schalter mit einem magnetischen Blechgehäuse. Außerdem ist 
die Spule ungefähr 5mm über der Kupferschicht der Trägerplatine 
montiert. Könnte das die Güte der Spule nachhaltig stören oder zu 
anderen unerwünschten Effekten führen?

(kenne mich mit solchen Dingen in der Praxis leider nicht aus)

von Winfried J. (Firma: Nisch-Aufzüge) (winne) Benutzerseite


Lesenswert?

Vorrangig handelst du dir parasitäre Kapazitäten und Induktivetäten ein, 
mit derartigen Konstrutionen. Das heißt die obere und untere 
Grenzfrequenz sinken.

von KLS (Gast)


Lesenswert?

Danke für die schnelle Antwort!

Winfried J. schrieb:
> Vorrangig handelst du dir parasitäre Kapazitäten und Induktivetäten ein,
> mit derartigen Konstrutionen. Das heißt die obere und untere
> Grenzfrequenz sinken.

Wird der Effekt voraussichtlich gravierend sein und wie könnte man es 
verhindern?

(vermute mal, z.B. durch eine Spule mit Kern)



>Vorrangig handelst du dir parasitäre Kapazitäten...

Spule lieber 10mm (statt 5mm) über der Trägerplatine fixieren?

von Winfried J. (Firma: Nisch-Aufzüge) (winne) Benutzerseite


Lesenswert?

Wenn du zu hohen Frequenzen willst brauchst du geringe L und C, also 
keinen Kern und große Abstände von allen leitenden Flächen.

Je tiefer die Frequenz desto geringer der Einfluss parasitärer L und C

Namaste

von KLS (Gast)


Lesenswert?

Winfried J. schrieb:
> Wenn du zu hohen Frequenzen willst brauchst du geringe L und C, also
> keinen Kern

;-)

Spule mit Kern hat im Vergleich zu Luftspule gleicher Induktivität 
weniger parasitäre Kapazität war die Idee dahinter.


Ansonsten Danke für die Antwort!

von B e r n d W. (smiley46)


Lesenswert?

>Beim TDA7052A wird ein Widerstand von 5K vor dem Eingang angegeben
Der TDA7052A hat laut Datenblatt einen Eingangswiderstand von Typ. 20k. 
Trotz des Arbeitswiderstandes von 47k beträgt der Ausgangswiderstand des 
Demodulators geschätzte 10 kOhm. Der 5k-Widerstand symbolisiert 
vermutlich den Ausgangswiderstand der vorherigen Stufe.

>wird noch eine Pufferstufe benötigt?
Eher nicht. Schalte den NF Ausgang ohne Poti einfach mit 0,47 oder 1µF 
an den Eingang des TDA und regle die Lautstärke über Pin4: Volume 
control.

>Könnte das die Güte der Spule nachhaltig stören
Um die richtige Güte/Entdämpfung zu erreichen, ist der Q-Multiplier 
zuständig. Die Güte des Schwingkreises darf sich lediglich nicht ändern. 
Der Unterschied zwischen einer Güte von 50 und 300 ist vermutlich nicht 
hörbar, denn der Q-Multiplier entdämpft den Kreis auf den selben Wert.

Der Schwingkreis sollte mechanisch stabil sein und der Abstand zu den 
benachbarten Teilen sollte sich nicht ändern. Ein direktes Berühren des 
Schalters oder der Kupferfläche würde sich störend auswirken.

Bezüglich des Eingangsübertragers, besorgst Du Dir einen Kern BN43-2402 
oder probierst Du was anderes?

von B e r n d W. (smiley46)


Lesenswert?

>Spule mit Kern hat im Vergleich zu Luftspule
Nimmt man einen ungeeigneten Kern, welcher für zu niedrige Frequenzen 
ausgelegt ist, steigen die Eisenverluste durch Ummagnetisierung 
überproportional zur Frequenz. Die Güte der Spule läßt mit steigender 
Frequenz stark nach. Eine Luftspule zeigt diesen Effekt im Vergleich 
kaum. Diese frequenzabhängigen Güteänderungen wirken sich sehr störend 
auf die Rückkopplungseinstellung aus.

von oldeurope (Gast)


Lesenswert?

Winfried J. schrieb:
> oldeurope schrieb:
>
>> Mal sehen ob hier vielleicht doch nochmal ein Audion kommt. ;-)
>
>
>
> mal sehen ob der hier deinem anspruch genügt  ;-)
>
>
>
> http://www.nisch-aufzuege.at/audion/audion.pdf

Hallo Winfried

es ist ein Audion. Wenn Du unter "Anspruch" die Vermeidung von 
Anodengleichrichtung verstehst, erfüllt es den "Anspruch" natürlich 
nicht. Wer verstanden hat wie Audion und Richtverstärker arbeiten, macht 
das ganz von sich aus. Wer keine Ahnung davon hat, macht das nicht. Das 
C8 die HF verblockt und damit Anodengleichrichtung begünstigt ist klar. 
Das Anodengleichrichtung der Gittergleichrichtung entgegenwirkt, sollte 
bekannt sein.
Frage an Dich: Warum erkennst Du das trotz der vorangegangenen 
Erklärungen nicht selbst?
Sind die Zusammenhänge wirklich so schwer zu begreifen? ???

LG

von flo (Gast)


Lesenswert?

B e r n d W. schrieb:
>>Könnte das die Güte der Spule nachhaltig stören
> Um die richtige Güte/Entdämpfung zu erreichen, ist der Q-Multiplier
> zuständig. Die Güte des Schwingkreises darf sich lediglich nicht ändern.
> Der Unterschied zwischen einer Güte von 50 und 300 ist vermutlich nicht
> hörbar, denn der Q-Multiplier entdämpft den Kreis auf den selben Wert.

würde bei einer luftspule aus zu dünnem draht die güte des 
schwingkreises zu den hohen frequenzen hin stakr nachlassen?

(diese erfahrung habe ich jedenfalls in der praxis gemacht: bei einer 
spule aus dünnem cu-draht reichte die rückkopplung nur bis ca. 10MHz. 
bei spule mit selber induktivität aus dickerem cu-draht kam ich bei 
sonst gleicher beschaltung auf über 15MHz)

von flo (Gast)


Lesenswert?

oldeurope schrieb:
>> http://www.nisch-aufzuege.at/audion/audion.pdf

kann mal jemand einen screenshot vom schaltplan posten? die datei lässt 
sich bei mir nicht öffnen.

von oldeurope (Gast)


Angehängte Dateien:

Lesenswert?

flo schrieb:
> kann mal jemand einen screenshot vom schaltplan posten? die datei lässt
>
> sich bei mir nicht öffnen.

Bitte sehr.

von flo (Gast)


Lesenswert?

oldeurope schrieb:
> Bitte sehr.

sehr schön, vielen dank!!!!


    . .
     C
   \___/


ob man den hf-teil mit einer 12SH1L nachbauen könnte? die ist ja dank 
pollin sehr verbreitet, benötigt wenig heizspannung und kommt mit 
anodenspannungen ab 24V bestens zurecht. ausserdem ist sie in einem 
abschirmenden alu-gehäuse untergebracht.

von Winfried J. (Firma: Nisch-Aufzüge) (winne) Benutzerseite


Lesenswert?

oldeurope schrieb:
>
> es ist ein Audion.

;-)


> Wenn Du unter "Anspruch" die Vermeidung von
> Anodengleichrichtung verstehst, erfüllt es den "Anspruch" natürlich
> nicht.

;-(

> Wer verstanden hat wie Audion und Richtverstärker arbeiten, macht
> das ganz von sich aus. Wer keine Ahnung davon hat, macht das nicht. Das
> C8 die HF verblockt und damit Anodengleichrichtung begünstigt ist klar.
> Das Anodengleichrichtung der Gittergleichrichtung entgegenwirkt, sollte
> bekannt sein. Frage an Dich: Warum erkennst Du das trotz der
> vorangegangenen Erklärungen nicht selbst?

Ich bin beruflich im Moment im Streß und wollte nur mal ein echtes 
Audion zeigen welches ich in einem alten Bastelbuch wusste. Ich hätte 
auch welche mit bipolaren Transistoren

> Sind die Zusammenhänge wirklich so schwer zu begreifen? ???
Nö aber ich hatte das gerade bei der Hand, nächstes mal werde ich 
natürlich gründlicher recherschieren ;-)


Namaste

von KLS (Gast)


Lesenswert?

B e r n d W. schrieb:
>>Beim TDA7052A wird ein Widerstand von 5K vor dem Eingang angegeben
> Der TDA7052A hat laut Datenblatt einen Eingangswiderstand von Typ. 20k.
> Trotz des Arbeitswiderstandes von 47k beträgt der Ausgangswiderstand des
> Demodulators geschätzte 10 kOhm. Der 5k-Widerstand symbolisiert
> vermutlich den Ausgangswiderstand der vorherigen Stufe.
>
>>wird noch eine Pufferstufe benötigt?
> Eher nicht. Schalte den NF Ausgang ohne Poti einfach mit 0,47 oder 1µF
> an den Eingang des TDA und regle die Lautstärke über Pin4: Volume
> control.

Hallo Bernd,

ich glaube, wir haben uns vertan, der TDA7052 hat keine Volume Control.

Habe aber zur Sicherheit hier noch einen Beitrag dazu eröffnet, weil ich 
nicht viele andere Alternativen zu dem IC habe.

Beitrag "Hat der TDA7052 eine Volume Control ?"

Ansonsten hoffe ich, dass das Audion morgen fertig wird, bin gespannt, 
wie es funktioniert.

Das einzige Problem, das jetzt noch besteht, ist die Montage eines 
Drehknopfs auf dem UKW-MW-Quetschko. Er hat nur eine ganz kurze 
Messingachse mit einem M3-Gewinde in der Mitte, rechts und links ist 
etwas weggeflext. Habe schon überlegt, einen Messingstab aufzulöten, 
dann schmilzt aber wahrscheinlich das Innere des Drehkos...
Ideen?

von KLS (Gast)


Lesenswert?

KLS schrieb:
> ich glaube, wir haben uns vertan, der TDA7052 hat keine Volume Control.

Hat sich aufgeklärt, TDA7052 hat keine V.C., TDA7052A schon!

von B e r n d W. (smiley46)


Lesenswert?

Hallo KLS

> die Montage eines Drehknopfs
Auflöten geht nicht. Ich hab mal mein Dipmeter mit so einem Drehko 
repariert. Die Achse hat doch 2 abgeflachte Seiten. Dazu habe ich eine 
Distanzhülse/Röhrchen mit D=6mm so gabelförmig ausgefeilt, daß sich die 
Gabel mit auf die flachen Seiten stecken ließ. Durch die Hülse passt 
eine lange 3er Schraube. Auf die 6mm Hülse passt jetzt ein 6mm Knopf.

> TDA7052A schon!
Ich hatte das A schon gesehen!

Ich hab mir jetzt auch eine Feineinstellung mit 2 BB122 (3-13pF) 
eingebaut. Die Einstellung ist noch zu grob. Es sieht so aus, als ob 
2-3pF Kapazitätsänderung reichen. Morgen kommt in die Plusseite des 
Potis noch ein 10k Vorwiderstand, dann wird der Spannungshub nochmal 
halbiert. Den C11 konnte ich weglassen. Schön wär jetzt noch eine 
Bereichsumschaltung.

Gruß, Bernd

von oldeurope (Gast)


Lesenswert?

Winfried J. schrieb:
>> Wenn Du unter "Anspruch" die Vermeidung von
>
>> Anodengleichrichtung verstehst, erfüllt es den "Anspruch" natürlich
>
>> nicht.
>
>
>
> ;-(
>
>
>
>> Wer verstanden hat wie Audion und Richtverstärker arbeiten, macht
>
>> das ganz von sich aus. Wer keine Ahnung davon hat, macht das nicht. Das
>
>> C8 die HF verblockt und damit Anodengleichrichtung begünstigt ist klar.
>
>> Das Anodengleichrichtung der Gittergleichrichtung entgegenwirkt, sollte
>
>> bekannt sein. Frage an Dich: Warum erkennst Du das trotz der
>
>> vorangegangenen Erklärungen nicht selbst?
>
>
>
> Ich bin beruflich im Moment im Streß und wollte nur mal ein echtes
>
> Audion zeigen welches ich in einem alten Bastelbuch wusste. Ich hätte
>
> auch welche mit bipolaren Transistoren
>
>
>
>> Sind die Zusammenhänge wirklich so schwer zu begreifen? ???
>
> Nö aber ich hatte das gerade bei der Hand, nächstes mal werde ich
>
> natürlich gründlicher recherschieren ;-)

Na dann überrasche mich mal!
Ich bin da nicht ganz so optimistisch. Den Konstrukteuren fehlt(e) 
meines Erachtens das nötige Grundlagenwissen um ein Pentodenaudion 
korrekt zu bauen.
Die mir bekannten Schaltungen sprechen da eine sehr deutliche Sprache.

Speziell bei Trioden ist es aufgrund der Oszillatorschaltung durchaus 
möglich es mal richtig zu machen.
Daher kommt sicher auch die Folgerung, dass manche 
Oszillatorgrundschaltungen besser für Audione geeignet sein können.

LG oldeurope

von KLS (Gast)


Lesenswert?

Hallo Leute,

falls noch nicht gesehen, habe eben einen neunen

Beitrag "verbessertes Ten-Tec Audion"

eröffnet, um die weiteren Fragen zum Tentec-Audionnachbau dort 
weiterzuführen, damit es hier nicht wie Kraut und Rüben weitergeht.

@Bernd:
Deine Antwort von Datum: 26.04.2012 01:49 habe ich in den o.g. Link 
rübergezogen.

von Graff (Gast)


Angehängte Dateien:

Lesenswert?

Hier ist auch noch etwas interessantes:

http://www.freecircuits.net/circuit-23.html


Allerdings erschließt sich mir die ganze Funktion nicht wirklich.

von Harry (Gast)


Lesenswert?

Hier gibt es einen riesen Beitrag zum Thema
Das  beste  Audion :

http://www.wumpus-gollum-forum.de/forum/board/andere-themen/bastel-und-bauprojekte/das-beste-audion-58_91_1.html

Meiner Meinung nach sehr lesenswert, wenn man sich für das Thema näher 
interessiert.

Oldeurope dürfte auch auf seine Kosten kommen :O)

(ich sage nur: Trioden, Gittergleichrichtung, Anodengleichrichtung)

von oldeurope dd3et (Gast)


Lesenswert?

Harry schrieb:
> Oldeurope dürfte auch auf seine Kosten kommen :O)

Hallo Harry,
ich habe mir mal die Schaltungen bei Wumpus angesehen und einige 
Beiträge gelesen. Auf meine Kosten komme ich da leider nicht.
Das was uns Barkhausen erklärt hat, hat dort leider niemand umgesetzt. 
:-(
In dem Forum da habe ich natürlich Schreibverbot.

LG oldeurope

von B e r n d W. (smiley46)


Lesenswert?

Momentan ist das dort auch kein "echtes" Audion.

@oldeurope
Ist es tatsächlich so schwierig, mit Röhren ein Audion nach dem 
Colpitts-Prinzip zum laufen zu bekommen? Ein 
Colpitts-Rückkoppelempfänger mit Halbleitern ist kein Problem.

Wer ist Barkhausen?
http://www.youtube.com/watch?v=8-0UytwADgo
http://de.wikipedia.org/wiki/Barkhausen-Kurz-Schwingung

Kann man seine Theorien über Röhren irgendwo nachlesen?

von Michael_ (Gast)


Lesenswert?

>Wer ist Barkhausen?
Das meinst du doch sicher nicht im Ernst!

von B e r n d W. (smiley46)


Lesenswert?

>> Wer ist Barkhausen?
> Das meinst du doch sicher nicht im Ernst!
Im Pinzip ja. Allerdings sollte man in einem Forum keine blöden Fragen 
stellen, ohne sich vorher selber bemüht zu haben. Ich hab wahrscheinlich 
den Namen vor ewigen Zeiten gehört und wieder vergessen. Das Phänomen 
der kippenden Elementarmagnete zumindest kenn ich schon lange.

PS.
Viele Barkhausen-Treffer in diesem Forum gibt es nicht, und dann 
beziehen sie sich auf den magnetischen Effekt.

von KLS (Gast)


Lesenswert?

Das habe ich in dem anderen Link gefunden:

<Fast alle mir bekannten Röhren KW Audion für ernsthafte Zwecke sind als 
<ECO Schaltung aufgebaut.
<Die Röhre sollte eine möglichst hohe Steilheit haben eine Pentode EF80, 
<EF184 oder ähnliche.

http://de.wikipedia.org/wiki/Elektronengekoppelter_Oszillator

Wo soll da der Unterschied zum "normalen" Hartley sein?

Ob dieser ECO als KW-Audion wirklich "wahre Wunder" vollbringt?




> Viele Barkhausen-Treffer in diesem Forum gibt es nicht, und dann
> beziehen sie sich auf den magnetischen Effekt.

http://de.wikipedia.org/wiki/Barkhausensche_R%C3%B6hrenformel

Ich kannte bis jetzt auch nur den Barkhausen-Effekt, obwohl ich 
(NF-mäßig) schon relativ lange mit Röhren bastle.


Zitat aus dem Link:

"Die Barkhausensche Röhrenformel, benannt nach dem deutschen Physiker 
Heinrich Georg Barkhausen, fasst die drei charakteristischen Größen 
einer Elektronenröhre

    Steilheit S
    Durchgriff D
    Innenwiderstand Ri

in der Beziehung

    S  x  D  x  Ri  =  1

zusammen."


...aha, von Barkhausen also.

von oldeurope (Gast)


Lesenswert?

B e r n d W. schrieb:
> Momentan ist das dort auch kein "echtes" Audion.
>
Ich habe dort nur echte Audione gesehen. Ist mir ein Schaltbild 
entgangen?
Bitte link dazu setzen.
>
>
>
>
> Kann man seine Theorien über Röhren irgendwo nachlesen?

Guter Witz! hi hi Ja klar doch. Hier im Thread.
12.04.2012 11:02

Kann man im Thread leicht übersehen ... Wenn ich Lust und Zeit habe, 
packe ich das mal in einen Blog. :-)

LG oldeurope

von oldeurope (Gast)


Lesenswert?

KLS schrieb:
> http://de.wikipedia.org/wiki/Elektronengekoppelter...
>
>
>
> Wo soll da der Unterschied zum "normalen" Hartley sein?

Hmm ECO habe ich, dem Namen ECO entsprechend, gaaanz anders gelernt. Es 
geht da um die (Aus-)Kopplung. Während man bei anderen Oszillatoren 
immer irgendwie unmittelbar vom Kreis koppelt und diesen damit 
verstimmt, nutzt man bei der Elektronenkopplung den Elektronenstrom zur 
Anode einer Schirmgitterröhre, der sich bekanntlich nicht anodenseitig 
beeinflussen lässt. ( --> Horizontale Kennlinien, Abschirmung der Anode 
durch das Schirmgitter! )
Daher sein Name "Elektronengekoppelter Oszillator".

So bleibt die Verstimmung des Oszillators, der mit den Elektroden Katode 
und Steuergitter aufgebaut wird, ausserordentlich gering.

Würde man in der Wikipediaschaltung in die Drainleitung einen 
Arbeitswiderstand packen und dort auskoppeln, so würde ich das auch noch 
sehr zähneknirschend als ECO durchgehen lassen. Tatsächlich ist es kein 
ECO. Die Kapazitive Schirmung fehlt nämlich im Gegensatz zur 
Schirmgitterröhre.

Die ECO-Schaltung ist eine Schaltung für Schirmgitterröhren.
Mit Transistoren müsste man dann schon eine Cascode bauen.
Den zusätzlichen Transistor kann man oft besser in einen aperiodischen 
Puffer investieren.

LG oldeurope

von B e r n d W. (smiley46)


Lesenswert?

@oldeurope

> Hier im Thread. 12.04.2012 11:02
Ach so, das sind diese zwei Ausschnitte.

> Ich habe dort nur echte Audione gesehen.
Durchweg zeigen alle Schaltbilder von der Anode gegen GND einen C, 
verhindern also die HF. Es findet also eine Anodengleichrichtung statt. 
Audion=Gittergleichrichtung.

>> Kann man seine Theorien über Röhren irgendwo nachlesen?
> Guter Witz! hi hi Ja klar doch. Hier im Thread.
Ich hätte das gern ungefiltert. Ansonsten entgehen mir Sprüche wie: 
"Elektronen Verdampfen". In der Bucht wird eines seiner Bücher für 100€ 
angeboten, bei Amazon für ungefähr die Hälfte. Das ist mir doch etwas zu 
heftig.

von Winfried J. (Firma: Nisch-Aufzüge) (winne) Benutzerseite


Lesenswert?

Hallo

oldeurope schrieb:
> Würde man in der Wikipediaschaltung in die Drainleitung einen
> Arbeitswiderstand packen und dort auskoppeln, so würde ich das auch noch
> sehr zähneknirschend als ECO durchgehen lassen. Tatsächlich ist es kein
> ECO. Die Kapazitive Schirmung fehlt nämlich im Gegensatz zur
> Schirmgitterröhre.


> Die ECO-Schaltung ist eine Schaltung für Schirmgitterröhren.
> Mit Transistoren müsste man dann schon eine Cascode bauen.
> Den zusätzlichen Transistor kann man oft besser in einen aperiodischen
> Puffer investieren.


oder eine dualgatetyp verwenden

man könnte natürlich auch ein trigate... allerdings ist mir das noch 
nicht begegnet. Multi-Emitter gab es in TTL Eingängen



Zum alten Leiden Gittergleichrichtung vs Anodengleichrichtung an 
Pantoden bin ich zu dem Schluß gekommen, daß dies wohl in sofern obsolet 
war, da erstens mit der Pentode eine Herstellungkostensenkung für den 
normalen Radioempfang erreicht werden sollte, aber keine Steigerung der 
Empfindlichkeit angestrebt wurde. Deshalb wurde auch eher auf 
Grossignalfestigkeit wert gelegt, womit das Steilaudion den Vorzug 
erhielt.
Zweitens war das Audion in sofern in eine Sackgasse gekommen, als der 
Supeheterodyn bereits weltweit mit Ausnahme des Dt.Reiches auf dem 
Vormarsch war. Die Weiterentwicklung der Audione blieb also in den 
politischen Entwiklungen ihrer Zeit hängen, welche der Propaganda mehr 
verpflichtet waren als der technischen Finesse.

eventuel ein Thema für ein Renaissanceprojekt

übrigens mein erster Radioneuaufbau war etwa um 1973 soetwas

http://www.rolaa.de/radios/ddr/1u11/front.htm

allerdings mit anderem Gehäuse.
An die Schaltung erinnere ich mich hingegen sehr gut.
Sie entstammte dem Boden eines Sperrmüllgerätes welches ich säuberlich 
zerlegte reinigte und aus den selben Bauteilen wieder zusammensetzte, 
mit Erfolg.

Namaste

p.S. habe hier noch SMY 52 mit separatem bulK  daraus solte sich eine 
penthodenäquivalente Feldeffektschaltung bauen lassen.

von Winfried J. (Firma: Nisch-Aufzüge) (winne) Benutzerseite


Lesenswert?

das mit den 52ern kann ich knicken die Schaffen gerade 2 MHz chen mit 
ihren 12 pF Gatekapazität

von oldeurope (Gast)


Lesenswert?

B e r n d W. schrieb:
> @oldeurope
>
>
>
>> Hier im Thread. 12.04.2012 11:02
>
> Ach so, das sind diese zwei Ausschnitte.
>
Um diese zwei Ausschnitte zu verstehen muss man die Funktionsweise von 
Gitter und Anodengleichrichtung kennen.
>
>> Ich habe dort nur echte Audione gesehen.
>
> Durchweg zeigen alle Schaltbilder von der Anode gegen GND einen C,
>
> verhindern also die HF.

Das begünstigt die Anodengleichrichtung.

 Es findet also eine Anodengleichrichtung statt.

Im wesentlichen Gittergleichrichtung. Dazu dient die "Klemmschaltung am 
Gitter". Bei grösserem Pegel steigt der Anteil der Anodengleichrichtung 
was zu Verzerrungen führt. Das kann man vermindern wenn man die 
Zusammenhänge begriffen hat. ;-)


>
> Audion=Gittergleichrichtung.
>
Ja, richtig.
>
>
>>> Kann man seine Theorien über Röhren irgendwo nachlesen?
>
>> Guter Witz! hi hi Ja klar doch. Hier im Thread.
>
> Ich hätte das gern ungefiltert. Ansonsten entgehen mir Sprüche wie:
>
> "Elektronen Verdampfen". In der Bucht wird eines seiner Bücher für 100€
>
> angeboten, bei Amazon für ungefähr die Hälfte. Das ist mir doch etwas zu
>
> heftig.

Deshalb habe ich die Textseiten gescannt, damit Du nicht glauben musst 
es sei eine Theorie von mir.
Du kannst die Bilder grossklicken und die Texte so kontrollieren. Lieber 
wäre mir, Du würdest es verstehen ohne den Text nötig zu haben.

Den Zusammenhang zu "Elektronen Verdampfen" verstehe ich nicht. Wie 
kommst Du jetzt darauf?

LG

von B e r n d W. (smiley46)


Lesenswert?

> Den Zusammenhang zu "Elektronen Verdampfen" verstehe ich nicht
Wenn Du bei Google-Books nach Barkhausen suchst, kommen einige Bücher 
hoch. Es sind immer nur kleine Bruchstücke lesbar. Ich glaube, 
"Elektronen Verdampfen" war aus seinem ersten Werk. Dieses Verdampfen 
hört sich an, als würden sich die Elektronen verbrauchen. In 
Wirklichkeit verbraucht sich das Kathodenmaterial, die Elektronen sind 
unerschöpflich.

Leider sind diese Bücher heute immer noch gesperrt. Keine Ahnung wer 
darauf die Rechte hat. Solche Dinge sollten imho ins Allgemeingut 
übergehen. Er war praktisch schon tot, als ich alter Sack geboren wurde.

In anderen Fällen ist man da nicht so zimperlich, Du weißt ja selbst, 
wie lange z.B. ein Patent Gültigkeit hat. Warum diese Unterschiede.

Das wird zu "Off Topic", deshalb höre ich jetzt auf.

von oldeurope (Gast)


Lesenswert?

B e r n d W. schrieb:
Ich glaube,
>
> "Elektronen Verdampfen" war aus seinem ersten Werk. Dieses Verdampfen
>
> hört sich an, als würden sich die Elektronen verbrauchen.

Für mich hört sich das nicht so an.
(Vergleiche hinken immer irgendwie. Man erkennt aber was ausgedrückt 
werden soll.)

> In
>
> Wirklichkeit verbraucht sich das Kathodenmaterial, die Elektronen sind
>
> unerschöpflich.
>
Nein, da stimme ich Dir nicht zu.

>
> Leider sind diese Bücher heute immer noch gesperrt.

Ich habe es mir in der Stadtbücherei ausgeliehen. Kam per Fernleihe, 
dauerte Wochen bis ich alle Bände dann da hatte. Es waren die jeweils 
letzten Auflagen mit Korrekturen und Anmerkungen.
Dann stundenlang im Copyshop alle Bände Fotokopiert. So war das in den 
80gern üblich.
Barkhausen ist speziell für Menschen mit technischer (nicht 
mathematischer) Auffassungsgabe sehr gut zu verstehen. Das findet man 
leider selten so.
>
>
> Das wird zu "Off Topic", deshalb höre ich jetzt auf.

Definitiv.

LG

von oldeurope O. (Gast)


Lesenswert?

B e r n d W. schrieb:
> Ist es tatsächlich so schwierig, mit Röhren ein Audion nach dem
>
> Colpitts-Prinzip zum laufen zu bekommen?
Diese Behauptung höre ich zum Ersten Mal. Keine Idee wer das warum 
gestreut hat.

LG oldeurope (habe mich jetzt mal vorsichtshalber registriert).

von KLS (Gast)


Lesenswert?

@Oldeurope

Kannst du (die anderen natürlich auch) mal einen Blick auf folgende 
Schaltung mit 2x ECC85 werfen und sagen, was du davon hältst und was du 
gegebenenfalls verändern würdest?

http://elektronikbasteln.pl7.de/audion-mit-ecc85-und-ecl86.html

von KLS (Gast)


Lesenswert?

KLS schrieb:
> 2x ECC85

Sollte heißen: mit einer Doppeltriode ECC85

von oldeurope O. (Gast)


Lesenswert?

KLS schrieb:
> Kannst du (die anderen natürlich auch) mal einen Blick auf folgende
>
> Schaltung mit 2x ECC85 werfen und sagen, was du davon hältst

Die Option Anodengleichrichtung zu unterdrücken wird leider nicht 
genutzt.
Man geht den von Halbleiteraudionen bekannten Weg die NF-Verstärkung 
sehr hoch zu treiben (was offenbar nicht ganz gelingt -->deshalb das 
NF-Poti).

Bei hoher NF-Verstärkung koppelt bzw. lässt man automatisch so wenig HF 
wie möglich auf das Gitter, dass man hauptsächlich Gittergleichrichtung 
und kaum Anodengleichrichtung bekommt. Das ist ein Weg der für 
Halbleiter sehr gut ist.
Mit Röhre gibt es da Mikrofonie und Rauschprobleme die man bei 
Halbleitern so nicht bekäme. Zudem ist die Gitterklemmdiode dann auch 
noch stark im quadratischen Bereich. Die Gittergleichrichtung ist 
unlinear. Man muss also die NF-Zudrehen was bei gleicher Lautstärke 
wieder mehr störende Anodengleichrichtung bringt.

> und was du
>
> gegebenenfalls verändern würdest?
Triodeneigenschaften nutzen!

NF-Poti weg. Wenn es zuviel Mikrofonie gibt, NF-Verstärkung auf ein 
passendes Maß vermindern. Cascode dann noch nötig? Die Lautstärke regelt 
man über die Antennenkopplung und Rückkopplung.

Anodengleichrightung unterdrücken. Das Audion kann dann mehr NF-Pegel 
bei weniger Verzerrungen liefern. Man kommt dann mit weniger 
NF-Verstärkung aus --> Weniger Mikrofonie, weniger Rauschen, weniger 
Verzerrungen.

Wenn man die Cascode will, lässt sich das mit einer RFC in Reihe mit der 
unteren Anode erreichen. Ob die breitbandig genügend HF-Impedanz 
aufweist? Ob dann noch die Rückkopplung ausreicht? Ausprobieren! Ich 
tendiere eher zu einer "Oszillatorschaltung" die von sich aus eine hohe 
HF-Spannung an der Anode bedingt.
>
>
> http://elektronikbasteln.pl7.de/audion-mit-ecc85-u...

Mit Trioden kann man vermeiden, dass eine HF-Spannungsänderung eine 
Anodenstromänderung hervorruft. Also dafür sorgen, dass die Triode 
möglichst wenig "Steilheit" mehr für die HF hat. Eben soviel, dass es 
für die Rückkopplung reicht.
Der Anodengleichrichter, das Wikipedia:"Steilaudion" lässt sich 
vermeiden, indem man die Steilheit für die HF, nicht aber für die NF 
möglichst klein werden lässt. Ohne Steilheit kein Steilaudion! Diese 
Option bietet Euch nur die Triode. Ich finde es bedauerlich, dass Ihr 
das nicht nutzt.

LG oldeurope

von B e r n d W. (smiley46)


Lesenswert?

@Oldeurope

>> Ist es tatsächlich so schwierig, mit Röhren ein Audion
>> nach dem Colpitts-Prinzip zum laufen zu bekommen?
Diese Behauptung höre ich zum Ersten Mal. Keine Idee wer das warum
gestreut hat.

Ich behaupte das nicht, im Gegenteil konnte ich mir das nicht 
vorstellen. IMHO ist das Colpitts-Prinzip für kleinere Abstimmbereiche 
und das Hartley für große Abstimmbereiche gut geeignet. Am Hartley 
gefällt mir das konstante Rückkoppelverhältnis über den gesamten 
Bereich.

Es bezog sich auf eine dieser Schaltungen, leider kann ich im Nachhinein 
nicht mehr nachvollziehen, welche:

http://www.wumpus-gollum-forum.de/forum/board/andere-themen/bastel-und-bauprojekte/das-beste-audion-58_91_1.html

Der Threadstarter hat meiner Meinung nach bei jeder Schaltungsvariante 
zu schnell aufgegeben.

von flo (Gast)


Lesenswert?

B e r n d W. schrieb:
> Am Hartley
> gefällt mir das konstante Rückkoppelverhältnis über den gesamten
> Bereich.

wie sieht eine hartleyschaltung mit triode und rückkopplung aus?

(hier ein schaltplan ohne RK)
http://upload.wikimedia.org/wikipedia/commons/7/7d/Scott310E_hartley.gif


kann man die RK über die Anodenspannung steuern???

von B e r n d W. (smiley46)


Lesenswert?

Hallo flo

Du drückst das etwas ungenau aus, eine Rückkopplung ist schon da, nur 
läßt sie sich nicht verstellen.

Du hattest diesen Link selber gepostet:
http://www.oldradioworld.de/radiomd6.htm

Ist das jetzt Gittergleichrichtung aber immer noch ein C von der Anode 
gegen GND. Ich würde die Anodenspannung auf 45-48V erhöhen, dann kann 
der Anodenwiderstand hochohmiger ausfallen.

von oldeurope O. (Gast)


Lesenswert?

smiley46 schrieb:
> Du drückst das etwas ungenau aus, eine Rückkopplung ist schon da, nur
>
> läßt sie sich nicht verstellen.
>
Hallo smiley46

Doch doch, die Steilheit s ist nämlich Funktion vom Anodenstrom und bei 
der Triode dann auch von der Anodenspannung.
Der Kehrwert der Steilheit ist ein Widerstand der in Reihe zur Katode 
einer "unendlich steilen Röhre" geschaltet liegt.
Du bekommst so einen über die Betriebsspannung der Triode einstellbaren 
Spannungsteiler für das zur "unendlich steilen Röhren-Katode" 
rückgekoppelte Signal.


>
> Du hattest diesen Link selber gepostet:
>
> http://www.oldradioworld.de/radiomd6.htm
>
>
>
> Ist das jetzt Gittergleichrichtung aber immer noch ein C von der Anode
>
> gegen GND.

Was hast Du denn erwartet?


> Ich würde die Anodenspannung auf 45-48V erhöhen, dann kann
>
> der Anodenwiderstand hochohmiger ausfallen.

Das ist dann nicht mehr kindgerecht. Der Betrag der Anodenspannung soll 
das Alter des Kindes nicht überschreiten. ;-)

LG oldeurope

von B e r n d W. (smiley46)


Lesenswert?

>> läßt sie sich nicht verstellen.
> Doch doch, die Steilheit s ist nämlich Funktion vom Anodenstrom und bei
> der Triode dann auch von der Anodenspannung.

http://upload.wikimedia.org/wikipedia/commons/7/7d/Scott310E_hartley.gif

Und wo kann man die Anodenspannung ändern?

von oldeurope O. (Gast)


Lesenswert?

smiley46 schrieb:
> Und wo kann man die Anodenspannung ändern?

Über die Betriebsspannung.

von KLS (Gast)


Lesenswert?

@Oldeurope:

Ganz vielen herzlichen Dank zu dem ausführlichen Kommentar zu dem 
ECC85-Kaskode-Audion!

Mein nächstes Projekt soll ein reines (und echtse!) Röhrenaudion werden.

HF-seitig mit ECC85 und die NF-Verstärkung mit einer ECL86.

Habe die wichtigsten Teile so weit schon hier, neben Röhren und Sockeln 
auch einen passenden AÜ und einen Netztrafo für Ih und Ua (ca. 250V).
(keine Angst, bin Röhren- und HV-erfahren, allerdings bis jetzt fast 
ausschließlich NF-mäßig)


Eine Frage beschäftigt mich:
die üblichen Röhren-Audion-Schaltungen arbeiten ohne Vorstufe, geben 
also bei überdrehtet RK HF-Strahlung ab. Das gefällt mir irgendwie 
nicht.
Vielleicht könnte man ähnlich wie beim TenTec-"Audion" eine Röhre in 
Gitterschaltung (analog der Gate-Schaltung beim FET) als Vorstufe 
(Entkoppelstufe) verwenden!?

Auf die Kascode würde ich dann verzichten, weil sie bei 
Gittergleichrichtung ohnehin keinen großen Sinn machen würde, wie ich 
das verstehe.
Die Kascode soll ja Steilheit bringen bei geringem Rauschen (im 
Gegensatz zur Pentode, die steil ist, aber auch stärker rauscht).


Das aber nur mal als kleinen Kristallisationskeim für weiterführende 
Planungen in den Raum geworfen, im Moment bin ich ja noch mit dem 
anderen Projekt beschäftigt.

von oldeurope O. (Gast)


Lesenswert?

KLS schrieb:
> @Oldeurope:
>
>
>
> HF-seitig mit ECC85 und die NF-Verstärkung mit einer ECL86.
>
Du sagst HF-seitig. Die Audionröhre Verstärkt in der Hauptsache die 
durch Gittergleichrichtung gewonnene NF.

Ich würde da schon eine u.A. für NF-Betrieb empfohlene ECC81 oder ECC88 
in der galvanisch gekoppelten Cascode verwenden, da ihre Katoden auch im 
NF-Bereich rauscharm sind.

>
> Habe die wichtigsten Teile so weit schon hier, neben Röhren und Sockeln

Fassungen

> auch einen passenden AÜ und einen Netztrafo für Ih und Ua (ca. 250V).

So ist das richtig.

>
> Eine Frage beschäftigt mich:
>
> die üblichen Röhren-Audion-Schaltungen arbeiten ohne Vorstufe, geben
>
> also bei überdrehtet RK HF-Strahlung ab. Das gefällt mir irgendwie
>
> nicht.

Wenn Du AM und FM damit empfängst, soll das Audion nicht schwingen.
Die Option der Entdämpfung des Eingangs insgesamt würde ich mir ungern 
entgehen lassen.

>
> Vielleicht könnte man ähnlich wie beim TenTec-"Audion" eine Röhre in
>
> Gitterschaltung (analog der Gate-Schaltung beim FET) als Vorstufe
>
> (Entkoppelstufe) verwenden!?
>
Keine Ausnutzung der Aufschaukelung, Intermodulation durch Breitbandigen 
Eingang. Hmm Wenn schon Vorstufe, dann wie beim Berta also Mehrkreisig. 
;-)
>
> Auf die Kascode würde ich dann verzichten, weil sie bei
>
> Gittergleichrichtung ohnehin keinen großen Sinn machen würde, wie ich
>
> das verstehe.

Hast Du falsch verstanden. RFC bedeutet Hochfrequenzdrossel. Hatte ich 
vergessen dazu zu schreiben.

>
> Die Kascode soll ja Steilheit bringen bei geringem Rauschen (im
>
> Gegensatz zur Pentode, die steil ist, aber auch stärker rauscht).

Stromverteilungsrauschen. Google mal nach Blöhbaum-Cascode. Da werden 
die Zusammenhänge klar.

Beim Audion für die NF, für HF kann man das mit der RFC vermindern. Ich 
denke besser als im g2 einer Pentode weil die Pentode da eine höhere 
Impedanz unter sonnst gleichen Bedingungen erfordert.
>
>
>
>
> Das aber nur mal als kleinen Kristallisationskeim für weiterführende
>
> Planungen in den Raum geworfen, im Moment bin ich ja noch mit dem
>
> anderen Projekt beschäftigt.

Auch.

LG oldeurope

von Michael_ (Gast)


Lesenswert?

>Wenn Du AM und FM damit empfängst, soll das Audion nicht schwingen.
>Die Option der Entdämpfung des Eingangs insgesamt würde ich mir ungern
>entgehen lassen.
Das für FM eingesetzte Pendelaudion strahlt immer HF über die Antenne 
ab!
Natürlich kann man auch noch eine HF-Vorstufe vorschalten. Das wurde 
schon 1930 so gemacht.

von B e r n d W. (smiley46)


Lesenswert?

Das FM-Audion pendelt nicht, es macht Flankendemodulation.

von flo (Gast)


Lesenswert?

B e r n d W. schrieb:
> Das FM-Audion pendelt nicht, es macht Flankendemodulation.

guckstu wiki:

"Bei der Flankendemodulation (heute veraltet) wird das FM-Empfangssignal 
auf einen etwas verstimmten Schwingkreis gegeben und an dessen 
Resonanz-Flanke in ein amplitudenmoduliertes HF-Signal umgewandelt, das 
nach anschließender AM-Demodulation jedoch nur annähernd linear zur 
Frequenzänderung ist."

;O)

von Michael (Gast)


Lesenswert?

Hier ist auch noch ein interessantes "Audion"-Konzept, anscheinend mit 
astabilem Multivibrator.

http://www.elektronik-radio.de/

Schaltbild:
http://www.elektronik-radio.de/media/52709e7a9ebd1996ffff8101ac144225.GIF


Was man so liest, scheint es sehr gut zu funktionieren...

von flo (Gast)


Lesenswert?

mir ist noch was zum thema Audion/RK-Empfänger eingefallen:

man könnte so einem teil eine
Rückkopplungsanzeige
spendieren.

sobald der oszillator einen schwingungseinsatz hat, steigt der 
stromverbrauch sprunghaft an. man könnte über ein geschickt 
dimensioniertes µI-Meter (logarithmisch?) an einer skala ablesen, wie 
stark die RK aktiv ist...

von oldeurope O. (Gast)


Lesenswert?

Bei einem guten rückgekoppelten Audion ist das nicht so! Auch diese 
fiese Eigenschaft, dass man die Rückkopplung ein ganzes Stück zurück 
drehen muss damit es wieder aufhört zu schwingen, soll eigentlich nicht 
sein.

Das ist das Erste was erfahrene OMs machen, wenn sie solch einen 
Empfänger testen.

LG

von KLS (Gast)


Lesenswert?

D a r i u s M. schrieb:
> Bei einem guten rückgekoppelten Audion ist das nicht so! Auch diese
> fiese Eigenschaft, dass man die Rückkopplung ein ganzes Stück zurück
> drehen muss damit es wieder aufhört zu schwingen, soll eigentlich nicht
> sein.

Rückkoppelempfänger sollten wenn irgendwie möglich hysteresefrei 
arbeiten!

von KLS (Gast)


Lesenswert?

Kann man eigentlich mit dem NE602 ein Audion/RK-Empfänger aufbauen?

Also so:

LC-Kreis am Eingang, Signal vom Ausgang auf den Eingang zurückkoppeln.

Dieses IC wäre ja ein prima HF-Verstärker/Impedanzwandler.

Soweit ich das sehe, besitzt der NE602 jeweilt einen invertierenden und 
einen nichtinvertierenden Ein- und Ausgang.
Damit ließe sich wenigstens theoretisch leicht ein Audion/RK-Empfänger 
konstruieren, bei dem das Ausgangssignal phasengleich auf den Eingang 
rückgekoppelt werden kann.

von B e r n d W. (smiley46)


Lesenswert?

Man kann den Oszillator-Eingang Pin 6 über 10k auf GND legen. Dann 
multipliziert der NE mit sieben -> 17dB-Verstärker. Aber warum soll das 
besser funktionieren, als mit einem Transistor?

von flo (Gast)


Lesenswert?

B e r n d W. schrieb:
> Man kann den Oszillator-Eingang Pin 6 über 10k auf GND legen. Dann
> multipliziert der NE mit sieben -> 17dB-Verstärker. Aber warum soll das
> besser funktionieren, als mit einem Transistor?

für den fall, dass es geht: wenn man dem NE602 sein eigenes 
audion-RK-signal auch in den Mischer einspeist, dann hat man doch einen 
direktmischer, ohne dass die RK überdreht sein muss!???

von B e r n d W. (smiley46)


Lesenswert?

> dann hat man doch einen direktmischer
Bei einem Direktmischer kommt hinten NF raus. Was bringt es, das 
Eingangssignal mit der NF zu mischen? Woher weiß der Mischer, mit 
welcher Frequenz er mischen soll?

von dolf (Gast)


Lesenswert?

B e r n d W. schrieb:
> Man kann den Oszillator-Eingang Pin 6 über 10k auf GND legen. Dann
> multipliziert der NE mit sieben -> 17dB-Verstärker. Aber warum soll das
> besser funktionieren, als mit einem Transistor?

das kann man auch mit dem tca440 machen .
mischen mit ner konstanten.
hab das 440 teil lieber als super verschaltet.
das ganze mit vorstufen und zf reglung um schwund in grenzen 
auszugleichen.

wer hat hier die letzten tage nen audion oder super auf kiel gelegt??
rumgeschwafelt wurde ja schon reichlich ...

mfg

von KLS (Gast)


Lesenswert?

B e r n d W. schrieb:
> Woher weiß der Mischer, mit
> welcher Frequenz er mischen soll?

Der Mischer weiß gar nichts, der mischt nur stumpf vor sich hin, was er 
kriegt ;-)


dolf schrieb:
> wer hat hier die letzten tage nen audion oder super auf kiel gelegt??
> rumgeschwafelt wurde ja schon reichlich ...

Ich bin grade dabei, ein Audion für meinen Neffen auf Kiel zu legen. Er 
interessiert sich fürs Funken und würde gerne auf 80m mithören.

Blöd ist nur, dass ein einfaches Audion bei stark überdrehter RK 
ordentlich abstrahlt.
Deshalb auch meine Idee mit der unabgestimmten 80m-Loop (muss nicht noch 
zusätzlich eingestellt werden und verhindert Störabstrahlung, außerdem 
können eventuelle Störer durch Drehen der Loop ausgeblendet werden).


Das NE602-Audion würde mich auch mal interessieren :-)

von gerri (Gast)


Lesenswert?

B e r n d W. schrieb:
> Man kann den Oszillator-Eingang Pin 6 über 10k auf GND legen. Dann
> multipliziert der NE mit sieben -> 17dB-Verstärker.

Vielleicht kann man über PIN6 eine Feinregelung der Rückkopplung 
betreiben

von KLS (Gast)


Angehängte Dateien:

Lesenswert?

Hier im Anhang die Schaltung für ein MW-Audion ohne RK. Habe es in einem 
Buch gefunden und auch schon in einem anderen Beitrag (Anti-MP3-Player 
oder so) gepostet.

Unter R8 ist ein Knotenkunkt eingezeichnet, der im Originalschaltplan 
fehlt. Ich meine aber, dass ohne ihn die Basis von Q3 keine positive 
Vorspannung bekommen würde und habe ihn deshalb eingezeichnet.

Mich würde interessieren, ob die Schaltung so funktioniert. Deshalb habe 
ich aus einer Tentec-Audion-Simulation von Bernd den AM-modulierten 
Messgenerator herauskopiert und die Frequenz entsprechend eingestellt.
Leider funktioniert die Simulation nicht zufriedenstellend, vermutlich, 
weil meine berechnete Resonanzfrequenz nicht mit der (virtuell) 
wirklichen Resonanzfrequenz übereinstimmt (z.B. wegen Verschiebungen 
durch C3).

Kann mir jemand sagen, wie man nun weiter vorgehen müsste, um die 
Schaltung bei ihrer "wahren" Resonanzfrequenz simulieren zu könen?

von Winfried J. (Firma: Nisch-Aufzüge) (winne) Benutzerseite


Lesenswert?

Q1 hängt am Emmiter gleichstrommäßig und mit ihm Q3 in der Luft und hat 
so keinen Arbeitspunkt

der Schaltplan egal wer ihn wann vermurkst hat ist Mist.

hinzu kommt das ein Darlington mit 1,5 V auch dann nicht in den 
Arbeitspunkt zu bringen wäre wenn dort ein oder L gegen minus Strom 
reinbrächte.

????

von KLS (Gast)


Lesenswert?

Winfried J. schrieb:
> Q1 hängt am Emmiter gleichstromäßig in der Luft und hat so keinen
> Arbeitspunkt

Ah, Danke für den Hinweis. Jetzt weiß ich endlich, woher mein 
merkwürdiges Bauchgefühl in Bezug auf den Schaltplan herrührt.

> der Schaltplan egal wer ihn wann vermurkst hat ist Mist.

Darüber hinaus ist es  mein  Fehler , C3 gehört an die Basis von Q3.

Werde das gleich berichtigen...

von KLS (Gast)


Angehängte Dateien:

Lesenswert?

So, hier die berichtigten Dateien!


Winfried J. schrieb:
> hinzu kommt das ein Darlington mit 1,5 V auch dann nicht in den
> Arbeitspunkt zu bringen wäre wenn dort ein oder L gegen minus Strom
> reinbrächte.
>
> ????

Ja, das hatte mich auch gewundert. Möglicherweise funktioniert es bei 
sehr kleinen Strömen und geringer Eingangsamplitude. Es soll ja auch 
gleich demoduliert werden.

Deshalb (und als kleine Übung für mich als LTspice-Neuling) würde ich es 
gerne korrekt simulieren.

von KLS (Gast)


Angehängte Dateien:

Lesenswert?

Hier noch das Schaltbild

von B e r n d W. (smiley46)


Lesenswert?

> wie man vorgehen müsste, um die Schaltung bei ihrer
> "wahren" Resonanzfrequenz simulieren zu könen?

Das HF-Signal muß induktiv in die Spule oder über einen kleinen C <= 1pF 
in den Schwingkreis einkoppeln. Dann kann man eine AC-Analyse machen, um 
zu sehen, wo die Resonanz aktuell liegt. Anschließend den HF-Trager auf 
das Maximum der Resonanz einstellen oder die Bauteile im Schwingkreis so 
verändern, daß die Resonanz an die gewünschte Stelle kommt.

Ah, den 1pF Kondensator hattest Du schon!

von Winfried J. (Firma: Nisch-Aufzüge) (winne) Benutzerseite


Lesenswert?

bei 1,5 V ürde ich mal Q3 entbehren, das sollte mehr bringen.

frequenzanpassung must du berechnen Thomson

von B e r n d W. (smiley46)


Angehängte Dateien:

Lesenswert?

Mit R3 kann man die Rückkopplung einstellen. Aber es demoduliert 
momentan noch nicht.

PS
Beid der ac Analyse war Numbers of Points per Dekade viel zu niedrig. 
Für Schwingkreise sollten wenigstens 1e4 und für Quarze 1e6 verwendet 
werden, Ansonsten ist die Spitze der Resonanz nicht richtig sichtbar.

von Winfried J. (Firma: Nisch-Aufzüge) (winne) Benutzerseite


Lesenswert?

weil der AP vom darlinton nicht erreicht wird der liegt bei 1,4 V ander 
basis Q3 liegen gerade 1,05V

von B e r n d W. (smiley46)


Lesenswert?

Am Emitter von Q1 fließen aber 600µA! An BE von Q3 fallen nur 0.4 Volt 
ab. Es gibt einen Schwingungseinsatz bei Verringern von R3 bzw. Poti.

Nachschlag:
Es funktioniert, wenn man das Signal auf 10mV erhöht.

von KLS (Gast)


Lesenswert?

B e r n d W. schrieb:
> Nachschlag:
> Es funktioniert, wenn man das Signal auf 10mV erhöht.

Danke! Habe mittlerweile einiges ausprobiert, um Demodulation zu 
erreichen, bisher erfolglos.
Ok, man muss also "nur" die Signalspannung erhöhen ;-)


Beim Googeln bin ich noch auf ein Colpitts-Audion mit Bipo für 80m 
gestoßen:
http://www.dj4uf.de/projekt/audion/audion.html


Dort wird auch ein (irgendwie) abenteuerlicher Direktmischer von 1973 
vorgestellt:
http://www.dj4uf.de/projekt/audion/audion.html
(ist natürlich kein Audion)

von KLS (Gast)


Lesenswert?

Ein erprobtes Eigenbau-DIP-Meter wird dort auch vorgestellt:
http://www.dj4uf.de/projekt/dipmeter/dipmeter.html

Sowas steht ja für mich noch an...

Das wirft bei mir übrigens die Frage auf, ob ein RK-Audion-Dipmeter 
nicht besser wäre:

Also ein Dipmeter, bei dem man die Audion-RK so einstellt, dass es grade 
selber schwingt. Müsste dann ja hochempfindlich sein.
Problem: bleibt die RK über den gesamten f-Bereich halbwegs stabil?
(es müsste wohl ein Heartly sein, wenn man nicht dauernd von Hand 
nachregeln will...)

von Winfried J. (Firma: Nisch-Aufzüge) (winne) Benutzerseite


Lesenswert?

B e r n d W. schrieb:
> Es funktioniert, wenn man das Signal auf 10mV erhöht.

wo ?

von B e r n d W. (smiley46)


Lesenswert?

> bleibt die RK über den gesamten f-Bereich halbwegs stabil?
Das hört sich gut an. Die Amplitude darf sich ruhig 10-20% über den 
Bereich ändern. Viel wichtiger sit ein kräftiger Dip. Dann kann das 
Dipmeter zur loseren Kopplung weiter entfernt werden vom Prüfling und 
die Frequenzanzeige wird genauer.

> Ok, man muss also "nur" die Signalspannung erhöhen ;-)
10mV ist halt schon recht viel. Der Tentek Nachbau demoduliert schon bei 
10µV.

> bin ich noch auf ein Colpitts-Audion mit Bipo für 80m gestoßen:
Darunter hat ein Nachbauer geschrieben, das das NF-Signal sehr leise 
ist.

Probiers lieber mit der Nussbaum-Schaltung:
http://www.youtube.com/watch?v=c-8zchIU4iU

> wo?
Bei B1 Value ändern auf:

V=V(mod)*V(osc) * 10m

von flo (Gast)


Lesenswert?

B e r n d W. schrieb:
>> Ok, man muss also "nur" die Signalspannung erhöhen ;-)
> 10mV ist halt schon recht viel. Der Tentek Nachbau demoduliert schon bei
> 10µV.

allgemein: gibt es eine untere grenze für die spannung beim 
demodulieren?

konkret: kann man für diese schaltung die demodulation empfindlicher 
machen, z.b. mit einer germaniumdiode?

von Dormann (Gast)


Angehängte Dateien:

Lesenswert?

flo schrieb:
> allgemein: gibt es eine untere grenze für die spannung beim
> demodulieren?

Man könnte als Demodulatordiode eine geheizte BAT43 (Schottky-Diode) 
probieren. Bei über 100 Grad C ist die Flussspannung fast null.

von Winfried J. (Firma: Nisch-Aufzüge) (winne) Benutzerseite


Lesenswert?

das ist dann aber keine audion geschichte mehr ;-)

von KLS (Gast)


Lesenswert?

Winfried J. schrieb:
> das ist dann aber keine audion geschichte mehr ;-)

Politisch korrekt müsste dieser Beitrag "Wo sind die Audion- und 
Q-Multiplier(*)bauer     *mit Demodulator" heißen.
Rückkopplungsempfänger laufen in der Praxis mittlerweile unter dem 
Begriff "Audio" mit. Ich weiß, den Altvorderen dreht sich dabei nicht 
ganz zu unrecht leicht der Magen um...


Dormann schrieb:
> Man könnte als Demodulatordiode eine geheizte BAT43 (Schottky-Diode)
> probieren.

Das erinnert irgendwie an Röhrentechnik...

Glaube, Röhrendioden wie EAA... haben gar keine Schwellspannung mehr, 
sondern liefern von sich aus Strom (wenn auch einen sehr kleinen).

von dolf (Gast)


Lesenswert?

KLS schrieb:
> Glaube
mit glaube kommst da nicht viel weiter....
besserer ort--> n religiöses zentrum deiner wahl.
hier ist wissen gefragt.

mfg

von B e r n d W. (smiley46)


Lesenswert?

Ja, aber der Begriff Audion ist so schön kurz! Sogar falsch angewandt 
weiß jeder, was damit gemeint ist.

Man kann jede Diode vorspannen, eine Schottky also mit 200-300mV 
beaufschlagen, dann fängt die auch bei Null an, das funktioniert. Bei 
jedem Transistor in seinem DC-Arbeitspunkt ist die BE-Strecke eine 
vorgespannte Diode.

von Winfried J. (Firma: Nisch-Aufzüge) (winne) Benutzerseite


Lesenswert?

.... weshalb die Lage des Arbeitspunktes bestimmt wie empfindlich das 
Audion auch schwache Stationen aufzunehmen vermag.

Es war der Preis der Röhren, welcher dazu führte diese in mehrerlei 
Funkionen eizusetzten und war immer ein Kniff im Sinne von Kompromiss.

Letztendlich ist der Superhet die logische Folge des Verfalls der 
Röhrenpreise durch die einsetzende Massenproduktion. Heute  ist der 
Effekt bei den Cores zu beobachten und führt zu immer preiswerteren 
Rechnern und Handys.

Das Audion war einfach ein Anachronismus dessen es nicht länger 
bedurfte.


Namaste

von KLS (Gast)


Lesenswert?

dolf schrieb:
> besserer ort--> n religiöses zentrum deiner wahl.

Hab ich schon versucht, die wollten mich nicht (angeblich wäre ich zu 
"verkopft") und haben mir dies Forum empfohlen.


Winfried J. schrieb:
> Letztendlich ist der Superhet die logische Folge des Verfalls der
> Röhrenpreise durch die einsetzende Massenproduktion.

Mein Eindruck ist, dass Audione aufgrund ihrer kurzen Beliebtheit 
wissenschaftlich kaum untersucht sind.
Ich kenne jedenfalls keine Promotion zum Thema.

B e r n d W. schrieb:
> Man kann jede Diode vorspannen, eine Schottky also mit 200-300mV
> beaufschlagen, dann fängt die auch bei Null an, das funktioniert.

Stimmt, es gibt doch solche Projekte "Radiohören mit einer Zitrone" - 
dabei spannt eine zitronengestützte Elektrolyse (meist) eine Si-Diode 
vor.


Wenn du schreibst, das TT-Audion demoduliert ab 10µV, wie groß ist denn 
das Hintergrundrauschen auf KW allgemein (bei guten Bedingungen)? Es ist 
doch auch frequenzabhängig, oder?!

von Michael_ (Gast)


Lesenswert?

>Mein Eindruck ist, dass Audione aufgrund ihrer kurzen Beliebtheit
>wissenschaftlich kaum untersucht sind.
>Ich kenne jedenfalls keine Promotion zum Thema.
Die das zwischen 1920 bis 1945 untersucht haben, sind leider alle tot.
Und schau dir mal die Feinheiten bei der Entwicklung des VE vom Ersten 
bis zum Letzten an.

von B e r n d W. (smiley46)


Lesenswert?

Es gibt hier eine Seite, da kannst Du (fast) alles nachlesen:
http://www.tubebooks.org/technical_books_online.htm

Nur die Deutschen haben relativ lange am Audion festgehalten. Das war 
politisch verordnet. Massenware waren die Volksempfänger und die richtig 
guten Geräte waren aber auch schon Superhets. Superstabiler mechanischer 
Aufbau der Geräte und VFOs mit Keramikspulen mit eingebrannter 
Silberwicklung erreichten fast Quarzstabilität.

In den USA ist das Militär schon vorher komplett auf Superhets 
umgestiegen. Mein BC348 spielt nach fast 70 Jahren noch einwandfrei, 
müßte nur mal neu abgeglichen werden. Das war die US-Massenware, deshalb 
gibts davon noch relativ viele.

> Wenn du schreibst, das TT-Audion demoduliert ab 10µV,
> wie groß ist denn das Hintergrundrauschen auf KW allgemein
Eventuell 10µV im unteren Kurzwellenbereich, falls kein Nachbar den 
Plasma einschaltet. Eine 2 Meter lange Wurfantenne gibt dann aber nur 
1µV ab. In dem Moment wird die Empfindlichkeit des Empfängers 
interessant.

Viel wichtiger ist die Großsignalfestigkeit. Gestern z.B. hat mein NE612 
an der Drahtantenne versagt, an der Loop gings aber.

> Es ist doch auch frequenzabhängig, oder?!
Hier gibt es eine Kurve:
http://en.wikipedia.org/wiki/Loop_antenna

von KLS (Gast)


Lesenswert?

Michael_ schrieb:
> schau dir mal die Feinheiten bei der Entwicklung des VE vom Ersten
> bis zum Letzten an.

Kannst du dazu eine Internetseite empfehlen?


B e r n d W. schrieb:
> Es gibt hier eine Seite, da kannst Du (fast) alles nachlesen:
> http://www.tubebooks.org/technical_books_online.htm

Boah, das ist ja eine halbe Bücherei! Muss ich mal in Ruhe sichten...


> Nur die Deutschen haben relativ lange am Audion festgehalten. Das war
> politisch verordnet. Massenware waren die Volksempfänger und die richtig
> guten Geräte waren aber auch schon Superhets. Superstabiler mechanischer
> Aufbau der Geräte und VFOs mit Keramikspulen mit eingebrannter
> Silberwicklung erreichten fast Quarzstabilität.

Waren das dann Festfrequenz-VFOs oder wurden die besagten Keramikspulen 
mit variablen Cs betrieben?


> In den USA ist das Militär schon vorher komplett auf Superhets
> umgestiegen. Mein BC348 spielt nach fast 70 Jahren noch einwandfrei,
> müßte nur mal neu abgeglichen werden. Das war die US-Massenware, deshalb
> gibts davon noch relativ viele.

Dieser BC348 hat vor allem eine ziemlich coole Optik! :-)
Vermute mal, dass er innen freiverdrahtet ist. Einfachsuper mit BFO?


>> Wenn du schreibst, das TT-Audion demoduliert ab 10µV,
>> wie groß ist denn das Hintergrundrauschen auf KW allgemein
> Eventuell 10µV im unteren Kurzwellenbereich, falls kein Nachbar den
> Plasma einschaltet. Eine 2 Meter lange Wurfantenne gibt dann aber nur
> 1µV ab. In dem Moment wird die Empfindlichkeit des Empfängers
> interessant.

Zumindest theoretisch wäre es ja gut, die HF so weit zu verstärken, dass 
sie ordentlich demoduliert werden kann! Dann hätte man das Problem mit 
den Totbereichen/krummen-Kennlinienbereichen bei der Diodendemodulation 
nicht mehr.


> Viel wichtiger ist die Großsignalfestigkeit. Gestern z.B. hat mein NE612
> an der Drahtantenne versagt, an der Loop gings aber.

Der NE602/612 ist irgendwie auch eine Mogelpackung: wenn er ab 3V 
betrieben werden kann und noch einen internen Spannungsregler hat, mit 
wie viel Volt arbeiten dann seine HF-Schaltkreise? Mit 2V? Mit 1V??? Das 
kann ja nicht großsignalfest sein!


>> Es ist doch auch frequenzabhängig, oder?!
> Hier gibt es eine Kurve:
> http://en.wikipedia.org/wiki/Loop_antenna

Ahhh, sehr schön! :-)

von B e r n d W. (smiley46)


Lesenswert?

> Boah, das ist ja eine halbe Bücherei!
Es gibt noch das BAMA mit historischen Schaltplänen und Anleitungen:
http://bama.edebris.com/manuals/

Entwicklung des VE:
http://www.jogis-roehrenbude.de/VE-DKE-Plaene.htm
http://www.oldradioworld.de/volksd.htm

>> Superstabiler mechanischer Aufbau der Geräte und VFOs mit
>> Keramikspulen mit eingebrannter Silberwicklung erreichten fast
>> Quarzstabilität.
> Waren das dann Festfrequenz-VFOs oder wurden die besagten
> Keramikspulen mit variablen Cs betrieben?

Die waren Durchstimmbar, das war ja gerade der Vorteil. Fast Quarzstabil 
und alle Kanaäle zur Auswahl. Mit Wechselquarzen gibt es halt nur 2-3 
Festfrequenzen.

> Dieser BC348 hat vor allem eine ziemlich coole Optik! :-)
> Vermute mal, dass er innen freiverdrahtet ist.

Einfachsuper mit BFO, zuschaltbares Quarzfilter für CW. Die ZF liegt 
zwischen 915 und 920kHz.

Meiner ist ein BC-348-O und wurde von RCA produziert. Das hier ist zwar 
ein -R, dem -O aber recht ähnlich:
http://goto.glocalnet.net/bosradio/RCA%20BC348Reng/RCA%20BC348R%20photo%20gallery.htm

Dieser hier hat schon eine modernere Röhrenbestückung:
http://www.youtube.com/watch?v=YKRez8euQU4

Schaltplan:
http://www.vmarsmanuals.co.uk/new/bc348.htm

> Zumindest theoretisch wäre es ja gut, die HF so weit zu
> verstärken, dass sie ordentlich demoduliert werden kann!
Theoretisch ist die selbe Empfindlichkeit erreichbar, wie beim Superhet. 
Aber der Dynamikbereich ist einfach nicht so groß. Und wie bei allen Rx 
ohne AGC liegt die Hand auf dem HF-Regler um hoch und runterzudrehen.

> Der NE602/612 ist irgendwie auch eine Mogelpackung:
> wenn er ab 3V betrieben werden kann
Er scheint keine Spannungsstabilisierung zu enthalten, sondern Arbeitet 
mit Stromquellen. Das Verhalten ändert sich nur wenig zwischen 5 und 
8Volt. Der NE wurde für Handys entwickelt und arbeitet bis > 500 MHz. Es 
wurde auf den Stromverbrauch geachtet und weniger auf die 
Großsignalfestigkeit. Ein großsigalfestes Gerät dagegen betreibt man 
besser am Netz.

von Michael_ (Gast)


Lesenswert?

>Kannst du dazu eine Internetseite empfehlen?
nach VE301 oder DKE Radio suchen.

von B e r n d W. (smiley46)


Lesenswert?

http://www.radiomuseum.org/forum/die_deutschen_volksempfaenger_wie_gut_oder_wie_schlecht.html

Ganz unten gibt es noch zwei Beiträge/pdf Files von Hans M. Knoll und 
Martin Steyer.

von Tobias M. (thyranistor)


Lesenswert?

Hallöchen,

heute gesehen: Im Röhren-Special 8 des Elektor-Magazins wird ein 
2V1-Audion für Mittel- und Kurzwelle vorgestellt. Das Heft habe ich in 
einer Buchhandlung an einem Bahnhof gesehen. Es kostet 17,50€ in 
Deutschland.
Hier der Link:
http://www.elektor.de/products/magazines/specials/rohren-special-8.2125007.lynkx

gruß

von flo (Gast)


Lesenswert?

Tobias M. schrieb:
> heute gesehen: Im Röhren-Special 8 des Elektor-Magazins wird ein
> 2V1-Audion für Mittel- und Kurzwelle vorgestellt.

hat jemand den schaltplan?

:O)

von oldeurope O. (Gast)


Lesenswert?

Jo, den würde ich auch gern sehen. Zumindest interessiert mich:
1. Ist es überhaupt ein Audion?
2. Ist es mit Röhre aufgebaut?
3. Nutzt man dann auch konsequenterweise Triodeneigenschaften? 
(Barkhausen, siehe weiter oben im Thread.)

Oder ist es nur der Mainstream aus Büchern?

LG

PS: @ Moderation Kann man solche XXL-Threads nicht auf mehrere Seiten 
verteilen? Die langen Ladezeiten sind eine echte Spaßbremse.

von Tobias M. (thyranistor)


Lesenswert?

Hallo,

ich habe mir das Heftn nicht gekauft, ich kann mir es allerdings 
nocheinmal genauer anschauen. Wenn ich mich richtig erinnere, wurde das 
Audion mit Röhren (Trioden und Pentoden, E-Röhren) aufgebaut und verfügt 
über eine Eintaktendstufe.

gruß

Thyranistor

von Gerd (Gast)


Lesenswert?

KLS schrieb:
> Jörg Wunsch schrieb:
>> Sowas gibt's.  Nennt sich Superhet. :-)
>
> Dann schon lieber das Audion mit einer EL12spez., das hört man immerhin
> in ganz Europa ;-)
>
>
> Spass beiseite:
>
> Warum ist ein Superhet eigentlich empfindlicher als ein Audion?

Hallo,

ist er doch gar nicht!

Ein Audion ist doch viel empfindlicher als ein Standard-Super.
Zumindest ein vernünftig aufgebautes Audion. Was u.a. bedeutet, daß man 
Anodenspannung und Schirmgitterspannung getrennt einstellen kann, wie 
auch die Dämpfung im Katodenkreis bei Verwenduing der ECO-Schaltung.

Häufigster Fehler ist übrigens, der Rückkopplungswicklung (Anzapfung der 
Schwingkreiswicklung bei ECO) zu viele Windungen zu spendieren. 
Experimentieren lohnt hier wirklich, und "so viel wie nötig" hat 
entscheidenden Einfluß auf das Ergebnis. Viele veröffentlichte 
Wickelanweisungen haben dahingehend ein gewaltiges 
Verbesserungspotential!
Was ich mittlerweile gelernt habe, ist der Satz "Traue keiner 
Bauanleitung".....

Für ein gut funktionierendes Audion gibt es ein paar Grundsätze, welche 
beachtet werden sollten, und dazu jede Menge empirisch ermittelte 
Berriebseinstellungen...

Ein guter Ausgangspunkt ist übrigens die Schaltung von kainka mit einer 
EF80 und einer ECL80, welche er in seinem Buch "Röhrenprojekte von 
6-60V" angegeben hat. An 24V, und Potis an allen relevanten Stellen, 
geht das Ding richtig gut, und deplaziert so manchen Super hinsichtlich 
Empfindlichkeit, wenn man gelernt hat, mit den Reglern für Anoden- und 
Schirmgitterspanung richtig umzugehen...

Gruß Gerd

von oldeurope O. (Gast)


Lesenswert?

Der Thread hier ist lang aber bringt mit seinen Hyperlinks mehr 
wertvolle Informationen als Bücher. ;-)
Das Audion ist eine Demodulatorschaltung. Genaueres kannst Du im Thread 
dazu lesen.
Das Audion kann sowohl Bestandteil eines Geradeausempfängers als auch 
eines Supers sein.

Auch eine Empfindlichkeitssteigerung durch Entdämpfung ist bei beiden 
Empfängertypen möglich.

Die Frage:
>> Warum ist ein Superhet eigentlich empfindlicher als ein Audion?

Ist schon falsch gestellt.

Richtig wäre:
Warum ist ein Superhet-Empfänger eigentlich empfindlicher als ein 
Rückgekoppelter Audion-Empfänger?

Dann lautet die Antwort:
Es kann umgekehrt sein, sofern man die Rückkopplung bis zur 
Selbsterregung des Empfängers anzeihen kann.

Gerd schrieb:
> Verwenduing
Grüß mir die Röhrenbude. ;-)

von flo (Gast)


Lesenswert?

D a r i u s M. schrieb:
> Das Audion kann sowohl Bestandteil eines Geradeausempfängers als auch
> eines Supers sein.

wenn ein rückgekoppeltes audion den empfangskreis eines supers bildet, 
stelle ich mir vor, daß es folgendes problem gibt:

beim verändern der rückkopplung verändert sich naturgemäß leicht die 
empfangsfrequenz und passt dann nicht mehr "richtig" zur LO-frequenz.


Gerd schrieb:
> Ein Audion ist doch viel empfindlicher als ein Standard-Super.
> Zumindest ein vernünftig aufgebautes Audion. Was u.a. bedeutet, daß man
> Anodenspannung und Schirmgitterspannung getrennt einstellen kann, wie
> auch die Dämpfung im Katodenkreis bei Verwenduing der ECO-Schaltung.

das betrifft aber pentoden!? was sagt darius dazu, der die 
trioden-audione hochhält!??


die Us wird normalerweise für die RK einstellbar gemacht. warum sollte 
die Ua dabei auch einstellbar sein?

was meinst du mit regelung der dämpfung im katodenkreis?
http://de.wikipedia.org/wiki/Elektronengekoppelter_Oszillator
spannungsteiler dort mit L oder mit C?

von gerri (Gast)


Lesenswert?

Gerd schrieb:
> Ein guter Ausgangspunkt ist übrigens die Schaltung von kainka mit einer
> EF80 und einer ECL80, welche er in seinem Buch "Röhrenprojekte von
> 6-60V" angegeben hat. An 24V, und Potis an allen relevanten Stellen,
> geht das Ding richtig gut, und deplaziert so manchen Super hinsichtlich
> Empfindlichkeit, ...

Das klingt interessant! Von der Art her sowas?
http://www.b-kainka.de/bast749.jpg
http://www.b-kainka.de/bastel74.htm

Ich würde so ein Audion wie beschrieben mit vielen Regelmöglichkeiten 
gerne aufbauen und testen.

von B e r n d W. (smiley46)


Lesenswert?

Darius schrieb:

> 1. Ist es überhaupt ein Audion?
> 2. Ist es mit Röhre aufgebaut?
> 3. Nutzt man dann auch konsequenterweise Triodeneigenschaften?

4. Hat ein 2V1 überhaupt Vorteile gegenüber einem 1V1?
"Viel hift viel" ist IMHO eine schlechte Idee.


Vladimir Novichkov
hat hier zwei pdfs reingestellt:
http://theradioboard.com/rb/viewtopic.php?t=3714&postdays=0&postorder=asc&start=60

Hier gibt es 3 Videos auf Youtube:
http://theradioboard.com/rb/viewtopic.php?t=3714&postdays=0&postorder=asc&start=45

Er beschreibt eine Schaltung mit frequenzunabhängiger Rückkopplung. 
Selbst ohne AGC ist sein Aufbau praktisch Frequenzunabhängig.

Gäbe es ein ähnlich stabiles Design mit weniger Bauteilen für eine 
HF-Vorstufe mit fest eingestellter Rückkopplung (ohne Demodulation)? Mir 
schwebt eine Signalanhebung um konstante 20dB vor, einhergehend mit 
einer signifikanten Verbesserung der Selektivität. Das Ganze ist für 
einen 10m Superhet mit Q-Multiplier in der Vorstufe, einer ECH81 als 
Mischer und einem ZF-Audion mit zusätzlichem BFO als Demodulator 
gedacht.

von flo (Gast)


Lesenswert?

B e r n d W. schrieb:
> Hier gibt es 3 Videos auf Youtube:
> http://theradioboard.com/rb/viewtopic.php?t=3714&p...

ich glaub, du hast den link verwechselt (führt nicht zu u-tube)

von flo (Gast)


Lesenswert?

B e r n d W. schrieb:
> Mir
> schwebt eine Signalanhebung um konstante 20dB vor, einhergehend mit
> einer signifikanten Verbesserung der Selektivität. Das Ganze ist für
> einen 10m Superhet mit Q-Multiplier in der Vorstufe, einer ECH81 als
> Mischer und einem ZF-Audion mit zusätzlichem BFO als Demodulator
> gedacht.

das wird dann aber ein fettes gerät!

;O)

von B e r n d W. (smiley46)


Lesenswert?

> ich glaub, du hast den link verwechselt (führt nicht zu u-tube)
Es gibt auf halber Höhe drei Links zu Youtube.

Der zweite Link führt zum selben Thread, aber zu einer anderen Seite.

von flo (Gast)


Lesenswert?


von hewlett (Gast)


Lesenswert?

ein etwas längeres Video vom "Nussbaum" Audion.
http://www.youtube.com/watch?v=c-8zchIU4iU

von oldeurope O. (Gast)


Lesenswert?

@Bernd
>4. Hat ein 2V1 überhaupt Vorteile gegenüber einem 1V1?
"Viel hift viel" ist IMHO eine schlechte Idee.<

Dann hat man die gleiche Empfindlichkeit bei weniger Rückkopplung.
Ist das ein Dreikreiser? Hui, jetzt bin ich aber beeindruckt. :-)

@flo

>wenn ein rückgekoppeltes audion den empfangskreis eines supers bildet,
stelle ich mir vor, daß es folgendes problem gibt:<

Damit nichts anfangen.
Bei einem Super kenne ich die Begriffe Eingangskreis, Oszillatorkreis, 
ZF-Kreis, Denodulatorkreis etc..

>beim verändern der rückkopplung verändert sich naturgemäß leicht die
empfangsfrequenz und passt dann nicht mehr "richtig" zur LO-frequenz.<

Nur dann, wenn man dabei Blindwiderstände verändert oder aber XL und XC 
unterschiedliche Verlustwiderstände haben.

>das betrifft aber pentoden!? was sagt darius dazu, der die
trioden-audione hochhält!??<

Offensichtlich ist es mir nicht gelungen Dir zu erklären was ich meine.
Vielleicht wird es klarer wenn Du den folgenden Blog liest:

http://line-pre.blogspot.de/2008/06/line-level-audio-preamplifier-einfhrung.html

Speziell dieses Bild:
http://3.bp.blogspot.com/_oCEpds9YoPw/SG3y-JA3-iI/AAAAAAAAAT0/fjZOxj1qYEs/s1600-h/EF86_g2_driven_volume_pot_Referenztriode.png

Und der darüber geschriebene Satz:
[quote] Um das zu verstehen muss man sich die Pentode zweigeteilt 
vorstellen. Die Sektion Katode Gitter 1 und Gitter 2 bildet eine 
Referenztriode deren Strom B-fach an der Anode (≡Collector) 
anliegt.[/quote]

Auch dieser Blog könnte zum Verständnis beitragen:

http://triodelington.blogspot.de/2007/10/triodelington.html

Dann bitte mit dem neuen Wissen das "Bauhaus-Audion" im Beitrag vom 
14.04.2012 11:28 genau ansehen.

Zum Thema ECO bitte den Beitrag vom 29.04.2012 lesen. Vielen Dank.

LG

von Holm (Gast)


Lesenswert?

Falls noch nicht bekannt, hier ein Link, der auch viele praxiserprobte 
Röhrenaudionschaltungen enthält:

http://www.andreadrian.de/sdr/index.html

Bemerkenswert finde ich die Aussage, dass eine Röhre mit vergleichsweise 
schlechtem Vakuum bei niedrigen Spannungen anscheinend für ein Audion 
besser funktioniert als eine Röhre mit Hochvakuum.

von B e r n d W. (smiley46)


Lesenswert?

>>> 4. Hat ein 2V1 überhaupt Vorteile gegenüber einem 1V1?
>> "Viel hift viel" ist IMHO eine schlechte Idee.<
> Dann hat man die gleiche Empfindlichkeit
> bei weniger Rückkopplung.
Damit wird das eigentliche Audion weniger trennscharf, nur die 
Weitabselektion wird besser.

> Ist das ein Dreikreiser?
Das weiß bisher keiner so genau. Um Abstimmprobleme zu vermeiden, sitzt 
am Eingang vermutlich ein Übertrager und erst die zweite Stufe ist 
selektiv.

>> Das Audion kann sowohl Bestandteil eines
>> Geradeausempfängers als auch eines Supers sein.
> wenn ein rückgekoppeltes audion den empfangskreis eines supers bildet,
> stelle ich mir vor, daß es folgendes problem gibt:
> beim verändern der rückkopplung verändert sich leicht die
> empfangsfrequenz und passt dann nicht mehr "richtig" zur LO-frequenz.

Ein rückgekoppelter Vorkreis, bei dem die Rückkopplung nie verstellt 
wird, sollte das Problem nicht haben. Bei einer Schaltung von 1960 steht 
neben der Vorstufenröhre: Entdämpfer

> Nur dann, wenn man dabei Blindwiderstände verändert oder
> aber XL und XC unterschiedliche Verlustwiderstände haben.

Wenn die Rückkopplung über eine Rückkoppelspule geschieht und mit einem 
kleinen Drehkondensator abgestimmt wird, muß doch zwangsläufig ein 
Hochpasscharakter entstehen. Es sei denn, die Restschaltung steigt in 
Richtung tiefen Frequenzen an und das Verhalten kompensiert sich.


Hier ein Empfänger mit rückgekoppelter Vorstufe, diese Teile sollen 
ziemlich empfindlich gewesen sein:
http://bama.edebris.com/download/mackay/3001a/Mackay%203001a%20Schematic.pdf

Nach "Type 3001-A" suchen:
http://www.radioblvd.com/LW%20RCVRS.html

Die Vorstufe und das eigentliche Audion sind anscheinen in 
Vackarschaltung angeordnet. V2 läßt eine Gittergleichrichtung zu, die 
Gitterspannung einschließlich HF wird aber zur V3 geführt, an deren 
Anode jedoch HF geblockt wird. Anscheinend findet dann dort also eine 
Anodengleichrichtung statt. Hätte man sich da nicht eine Röhre sparen 
können?

von oldeurope O. (Gast)


Lesenswert?

Holm schrieb:
> http://www.andreadrian.de/sdr/index.html

Danke für den Link.

Offensichtlich hat der OM Zugang zu faszinierenden Röhren.

> Bemerkenswert finde ich die Aussage, dass eine Röhre mit vergleichsweise
> schlechtem Vakuum bei niedrigen Spannungen anscheinend für ein Audion
> besser funktioniert als eine Röhre mit Hochvakuum.

Da wage ich mal die These aufzustellen, dass ein Transistor bei noch 
niedrigeren Spannungen besser funktioniert als eine Vakuumröhre.

Elektorleser und User der Röhrenbude setzen halt andere Prioritäten als 
ich. Ist ja erlaubt. Aber doch bemerkenswert.

Zum Text:
Eine Huth-Kühn Schaltung ist auch dann eine, wenn der Anodenkreis 
hochinduktiv ausgeführt wird. Was der OM dazu schreibt ist m.E. falsch.

Eine Kapazität zwischen Anode und Katode ist auch bei "Nichttrioden" 
vorhanden. Es kann sein, dass man sie etwas vergrößern muss indem man 
einen entsprechenden Kondensator parallelschaltet damit der Huth-Kühn 
auch arbeitet. Im englischen heißt er übrigens TGTP tuned grid tuned 
plate.

Der Aufbau auf diesem Brett ist nicht gerade HF-like. Glaubt er 
wirklich, dass die Flachspule nicht in die Schaltung koppelt? Hallo?! 
Offensichtlich.

Zu diesem Bild:
http://www.andreadrian.de/sdr/Audion_Miller_215A_Diagram.png
schreibt er:
"R1 und C2 bilden zusammen mit der Röhren internen Diode zwischen 
Steuergitter und Kathode eine Klemmschaltung. Die Wirkung der 
Klemmschaltung ist im Diagramm als V(grid) zu sehen. Die 
Amplitudenmodulation ist nicht mehr symmetrisch, sondern die negative 
Halbwelle ist deutlich stärker moduliert als die positive Halbwelle."

Ich sehe, dass die Klemmschaltung schlichtweg schlecht arbeitet. Er 
wünscht sich doch nicht etwa, dass die Modulation symmetrisch bleibt? *
Im Idealfall ist die positive Hüllkurve (nicht Halbwelle, ach menno) 
nach der Klemmung völlig unoduliert.
Augrund des Spannungsgefälles auf der Katode wird man diesm Ideal mit 
direkt geheizten Röhren niemals nahekommen! !!!

Weiter schreibt er:
"Der Kondensator C2 ist klein, dadurch wird eine Anpassung zwischen 
hochohmigeren Schwingkreis und niederohmigeren Steuergitter erreicht."

Aua!

* Ups er wünscht sich das tatsächlich. :-(

...

Dann die Folgerungen:
  "Bei den Trioden und Pentoden gibt es einen deutlichen Zusammenhang 
zwischen Heizleistung und HF-Leistung. Die grösste HF-Leistung liefern 
die NF-Endpentoden RES164, 33 und KL1."

Wer von den Elektor-Lesern hätte das wohl gedacht! Da kann ich noch 
einen draufsetzen liebe Elektor-Leser. Wenn Ihr zwei Röhren 
parallelschaltet liefern die zwei Röhren zusammen mehr HF-Leistung als 
eine Einzelne. ;-)

Genug gelästert ich bin ja nur neidisch auf die Röhren, hi hi.

von Holm (Gast)


Lesenswert?

D a r i u s M. schrieb:
>> Bemerkenswert finde ich die Aussage, dass eine Röhre mit vergleichsweise
>> schlechtem Vakuum bei niedrigen Spannungen anscheinend für ein Audion
>> besser funktioniert als eine Röhre mit Hochvakuum.
>
> Da wage ich mal die These aufzustellen, dass ein Transistor bei noch
> niedrigeren Spannungen besser funktioniert als eine Vakuumröhre.

Mich inspiriert diese These vor allem dazu, meine Audion-Röhren in 
Zukunft selber zu bauen.

Ich sage es mal so:

Wenn man Christbaumkugeln blasen kann (Gasflamme) und eine normale 
Vakuumpumpe hat, kann es eigentlich schon losgehen.

Den Getter wird man auch irgendwie hinkriegen (als Klümpchen einführen 
und hinterher an der Glaswand aufschmelzen)...

So bleibt nur noch die Frage nach Sockel und mechanischem Innenaufbau!

;D

von Winfried J. (Firma: Nisch-Aufzüge) (winne) Benutzerseite


Lesenswert?


von Holm (Gast)


Lesenswert?


von gerri (Gast)


Angehängte Dateien:

Lesenswert?

Hier ein Schaltplan für ein rückgekoppeltes "Minimalaudion" mit zwei 
direktgeheizten Trioden.

Bestechend einfach!

von B e r n d W. (smiley46)


Lesenswert?

Dann wird zur Einstellung die Rückkoppelspule verschoben?

von gerri (Gast)


Lesenswert?

Wahrscheinlich ist die Rückkoppelspule verschiebbar, es würde sonst 
wenig Sinn ergeben.

Ich habe die Schaltung (noch) nicht getestet. Mir fehlen die direkt 
geheizten Trioden und ein hochohmiger Kopfhörer.

Der interessant plazierte Übertrager zwischen den Röhren scheint zur 
HF-Verstärkung vorgesehen zu sein. (?)

von Wilhelm; DK4TJ (Gast)


Lesenswert?

Hallo zusammen.

@ Gerri

Bzgl. Kopfhörer:
Heute sind ja alle Teile 32 Ohm. (So ein Mist!)

Google mal nach Sennheiser HD414.
Diese Teil gibt es mit Sicherheit noch gebraucht zu kaufen.
2 * 2kOhm!

Erster offener Kopfhörer seiner Zeit, gibt es seit etwa
Ende der 60er Jahre. War damals eine Sensation.
Die Ohren  wurden (werden) zwar etwas platt aber
trotztdem, der Sound ist auch heute noch Spitze.

Es gibt auch noch gebrauchte Teile von Sennheiser oder Beyer mit
600 Ohm. (Mit Sicherheit auch von anderen Herstellern, ich kenne
sie nicht)
Ohm-mässig nicht so toll , aber immerhin etwas,
oder- wie meine Chefin zu sagen
pflegte - 'besser eine Glatze als gar keine Haare'.

Die dazugehörigen Strippen und Ohrpolster gibt es z.B. bei
Thomann immer noch zu kaufen .


Bzgl. Audion (Trafo):
Das kann nur ein NF-Trafo sein, weil ja die Demodulation in
der Audionstufe stattfindet. Ausserdem, die 2000pF im
Anodenkreis der 1. Röhre werden wohl jegliche HF niedermachen.

Wenn es denn nun schon Röhren sein sollen:
Es gibt eine Schaltung mit 2* ECC81; die 1. Röhre als
Kaskoden-Audion, die 2. als 2stufiger  NF Verstärker.
Habe das mal hier im Forum vor längerer Zeit eingestellt.

http://www.jogis-roehrenbude.de/Leserbriefe/Michael-Kammerer-0V2/0V2.htm

Das war 1970 mein 1. RX; 40mBand, sehr empfindlich; mit einem
Draht in der Bude hörte man die halbe Welt.

Ich hoffe, das war zuträglich..??

73 Wilhelm










D

von B e r n d W. (smiley46)


Lesenswert?

Hallo Wilhelm

Weißt Du noch, wie sich die Rückkopplung der Kaskodenschaltung verhalten 
hat? War die über einen großen Bereich konstant oder mußte sie alle paar 
kHz nachgestellt werden?

Gruß, Bernd

PS
Als Kopfhörer hatte ich mir mal einen Omega mit 2x2000 Ohm zugelegt. Wer 
sich in der Bucht ein wenig umschaut, zahlt dafür ca. 10 Euro. Das ist 
aber bei weitem nicht der empfindlichste Hörer. Als Hörschwelle hatte 
ich mal 0,1 pWatt ermittelt. Die guten Drehanker-Hörer liegen noch zwei 
Größenordnungen tiefer. Diese Empfindlichkeit wäre aber nur für 
Detektor-Empfänger interessant.

von Tobias M. (thyranistor)


Lesenswert?

Hallöchen,

zu den direkt geheizten Röhren:
Könnte (kann) man nicht einfach die Kathode mit einem der beiden 
Heizanschlüsse verbinden? Damit ergäbe sich doch eine "halb-indirekte" 
Heizung. Würde die oben genannte Schaltung auch mit indirekt geheizten 
Trioden funktionieren? Btw.: kennt jemand eine Möglichkeit, zumindest 
provisorisch eine Röhrenfassung selbst zu Basteln (Draht um die Stifte 
oder so)? Habe hier noch genug Röhren rumliegen, allerdings nur eine 
Fassung...

Zu den Kopfhörern:
Wäre es nicht eine Möglichkeit, die beiden Kopfhörer in Serie zu 
schalten? Habe hier noch ein paar Sennheiser HD-410 rumliegen, pro Ohr 
600 Ohm. Kann man alternativ die oben genannte Schaltung (die mit den 
direkt geheizten Trioden) auch mit einem Überträger aufbauen? Würde das 
dann mal ausprobieren (Spulen auf alter Klopapierrolle, RK-Spule 
verschiebbar, Röhren (EC92 oder so) provisorisch befestigen und 
Überträger für die Kopfhörer).

gruß

Thyranistor

von B e r n d W. (smiley46)


Lesenswert?

> Würde die oben genannte Schaltung auch mit
> indirekt geheizten Trioden funktionieren?

Ja.

> Wäre es nicht eine Möglichkeit, die beiden
> Kopfhörer in Serie zu schalten?

pro Ohr 600 Ohm -> 1200 Ohm, gute Idee

> Kann man alternativ die oben genannte Schaltung (die mit den
> direkt geheizten Trioden) auch mit einem Überträger aufbauen?

Ja, es ist egel, ob direkt oder indirekt beheizt. Die Idee ist noch 
besser, dann aber die Hörer parallel schalten. Ich persönlich mag die 
100 Volt direkt am Kopf überhaupt nicht!

von gerri (Gast)


Lesenswert?

Wilhelm; DK4TJ schrieb:
> Das kann nur ein NF-Trafo sein, weil ja die Demodulation in
> der Audionstufe stattfindet.

Stimmt!

Wie wickelt man so einen NF-Übertrager?

Und was für ein Übersetzungsverhältnis braucht er?


Wilhelm; DK4TJ schrieb:
> Google mal nach Sennheiser HD414.
> Diese Teil gibt es mit Sicherheit noch gebraucht zu kaufen.
> 2 * 2kOhm!

Danke! Schon erledigt! :)

von B e r n d W. (smiley46)


Lesenswert?

> Wie wickelt man so einen NF-Übertrager?
Ich kann mir nicht vorstellen, daß Du den wirklich wickeln willst.

Transformierter Widerstand:
R1:R2 = L1:L2 = (N1:N1)^2

Es könnte mit einem kleinen Netztrafo 1-5 Watt gehen, solange er durch 
den Gleichstrom nicht in die Sättigung kommt. Das Übersetzungsverhältnis 
für einen kleinen Lautsprecher entspricht in etwa 230V/6V oder 230V/9V.
Für einen Kopfhörer mit 35 Ohm wären 230V/24V besser geeignet. Bei einem 
Trafo mit zu hoher Leistung wird die Induktivität zu groß (>100H), dann 
fehlen die Höhen.

von gerri (Gast)


Lesenswert?

Ich meinte eigentlich den Übertrager >zwischen< den Röhren, also den am 
Gitter der NF-Verstärkerröhre.

von B e r n d W. (smiley46)


Lesenswert?

>Ich meinte eigentlich den Übertrager >zwischen< den Röhren

Ach so, schwierig zu sagen, wo noch nicht mal der Röhrentyp feststeht.
Der Ausgangswiderstand der ersten Stufe könnte in der Größenordnung von 
10k liegen. Die Eingangsimpedanz der Zweiten ist frequenzabhängig und 
hängt bei höheren Frequenzen von der Millerkapazität ab, solange das 
Gitter mit -3V vorgespannt ist und nicht leitend wird.

Eingangskapazität der zweiten Stufe:
Cin = Cmiller * Verstärkung ~= 2pF * 30 ~= 60pF

Mit transformierten 10k:160k liegt die obere Grenzfrequenz dann bei ca. 
15kHz. Dabei ist die Trafo-Induktivität noch nicht einberechnet. Das 
Übersetzungsverhältnis wäre dann 1:4. Bei R. gibt es den NF-ÜBERTRAGER 
"NFU 1-4", also eventuell mal damit anfangen.

von Wilhelm; DK4TJ (Gast)


Lesenswert?

Hallo zusammen.

@ Bernd
Hatte deine Frage überlesen, sri.

Die Sache mit der Rückkopplung weiß ich nicht mehr.
Bei 100kHz Abstimmbereich auf 40m wird es wohl nicht
so dramatisch gewesen sein, und für den 1. RX war man
sicher nicht zu anspruchsvoll. Ich war ja froh, überhaupt
mithören zu können.

Das ganze Teil war jedenfalls ziemlich gutmütig. Wenig
Handempfindlichkeit und die Rückkopplung war feinfühlig
einzustellen.
Aufgebaut auf einem Antennenverstärkerchassis mit separatem Netzteil.
Es hat mir zum Anfang meines Amateurlebens viel Freude gemacht.
Da war man ja auch noch 'heiss', hi

Leider bei der Odysse durchs Leben verloren gegangen. Ich
würde ihn heute mal gerne gegen einen DC-RX vergleichen.

@ Gerri:
Was hat der HD414 gekostet?


73 Wilhelm

von gerri (Gast)


Lesenswert?

Wilhelm; DK4TJ schrieb:
> Was hat der HD414 gekostet?

Neu mit Ersatzpolstern einen knappen Zwanni bei der Bucht.

Lustige Teile mit den Bananensteckern!



Früher hatte ich einen Kristallohrhörer. Die sind ja eigentlich 
unschlagbar, wenn es um das NF-"Energiesparen" geht. Sehen nur leider 
furchtbar hässlich aus und sind auch nicht besonders angenehm vom 
Tragekomfort.

von oldeurope O. (Gast)


Lesenswert?

D a r i u s M. schrieb:
> Jo, den würde ich auch gern sehen.

Zwischenzeitlich habe ich die Schaltung gesehen.

> 1. Ist es überhaupt ein Audion?
Ja.
>
> 2. Ist es mit Röhre aufgebaut?
Ja.
> 3. Nutzt man dann auch konsequenterweise Triodeneigenschaften?
> (Barkhausen, siehe weiter oben im Thread.)

Leider nein.

> Oder ist es nur der Mainstream aus Büchern?

Würde ich definitiv nicht sagen. Eine Cascode-Vorstufe und ein Gegentakt 
Push Push Audion in Cascode!

Bedauerlich:
Der Vorteil der Gegentaktschaltung, den Kondensator im Signalweg 
loszuwerden, nutzt man nicht.
Jedes Gitter hat eine eigene CR-Kombination. :-(

Ich sehe den Grund dafür in der Anmerkung* aus dem Beitrag vom 
02.06.2012 16:09. ;-)

LG

von berri (Gast)


Lesenswert?

D a r i u s M. schrieb:
> Der Vorteil der Gegentaktschaltung, den Kondensator im Signalweg
> loszuwerden, nutzt man nicht.
> Jedes Gitter hat eine eigene CR-Kombination. :-(

Schade!


Ist eine Gittergleichrichtung wie hier eigentlich bei Trioden 
grundsätzlich zu empfehlen (unten)?

Ich bin mir nicht ganz sicher, aber irgendwie scheinen sich die beiden 
Artikel teilweise zu widersprechen:

http://de.wikipedia.org/wiki/Gittergleichrichtung

http://de.wikipedia.org/wiki/Anodengleichrichtung

Achtet mal auf die Schaltbilder zu den einzelnen Prinzipien...

(oder habe ich heute einen leichten Knick in der Optik?)

von oldeurope O. (Gast)


Lesenswert?

berri schrieb:
> Ist eine Gittergleichrichtung wie hier eigentlich bei Trioden
> grundsätzlich zu empfehlen (unten)?

Wenn man die Triodeneigenschaften nutzt um die Anodengleichrichtung zu 
unterdrücken, ja. Sonnst sehe ich da keine Vorteile gegenüber Audionen 
mit Pentoden- und Halbleiterschaltungen.

> Ich bin mir nicht ganz sicher, aber irgendwie scheinen sich die beiden
> Artikel teilweise zu widersprechen:

So soll es sein. Der Anodengleichrichter ist ja der Gegenspieler zum 
Gittergleichrichter.

LG

von B e r n d W. (smiley46)


Angehängte Dateien:

Lesenswert?

Obwohl der Thread schon eine Weile ruht, war noch eine Frage offen.

Verglichen mit Röhren sind bei Halbleitern auch beide Arten der 
Gleichrichtung möglich: Kollektor/Drain-Demodulation und 
Gate-Demodulation.

von DAC (Gast)


Angehängte Dateien:

Lesenswert?

B e r n d W. schrieb:
> Verglichen mit Röhren sind bei Halbleitern auch beide Arten der
> Gleichrichtung möglich: Kollektor/Drain-Demodulation und
> Gate-Demodulation.

Interessantes Diagramm!!!

Kann man daraus schließen, dass die 
Kollektor-/Drain-/Anoden-Demodulation besser ist?



Wo wir beim Thema "Audion" sind, im Anhang ein Schaltbild eines solchen.

Frage mich, warum dort eine Diode in der Stromversorgung zwischen 
Demodulator und Entdämpfungsstufe vorgesehen ist...

Hat jemand eine Idee dazu???

von dolf (Gast)


Lesenswert?

DAC schrieb:
> Wo wir beim Thema "Audion" sind, im Anhang ein Schaltbild eines solchen.

ist ja schon ne edelversin mit zwei abgestimmten schwingkreisen und 
doppeldrehko.
ein klein wenig mehr aufwand und man hat nen super.
zf filter hat http://www.oppermann-electronic.de/index.html im angebot.
die diode dient zur entkopplung der stufen.

von Sebastian (Gast)


Lesenswert?

So stabilisier ich meine Schaltungen auch immer.

von dolf (Gast)


Lesenswert?

Sebastian schrieb:
> So stabilisier ich meine Schaltungen auch immer.

na ja dazu must dann aber auch noch ne zdiode opfern...
dann wird´s stabil.
ne rückschlagdiode ist aber schon mal besser als nix.

von DAC (Gast)


Lesenswert?

dolf schrieb:
> ist ja schon ne edelversin mit zwei abgestimmten schwingkreisen und
> doppeldrehko.

Jo, ist ein Zweikreiser...



> ne rückschlagdiode ist aber schon mal besser als nix.

Welche Wirkung soll hier eine Rückschlagdiode haben?
Ein R müsste es (grob betrachtet) in Verbindung mit den Abblock-Cs 
eigentlich auch tun, oder was meint Ihr?

von B e r n d W. (smiley46)


Lesenswert?

@DAC
> Kann man daraus schließen, dass die
> Kollektor-/Drain-/Anoden-Demodulation besser ist?

Kommt auf den Einzelfall an, die Gatedemodulation hat eine 
Richtverstärkung von 3 und die Kollektordemodulation Faktor >10. Jedoch 
kann bei der Gatedemodulation gleichzeitig die HF mitverstärkt werden. 
Die Qualität der beiden ist ähnlich.

Anders bei der Röhre. Die Gitterdemodulation liefert bei nicht zu großem 
Signal weniger Verzerrungen.

von dolf (Gast)


Lesenswert?

DAC schrieb:
> Welche Wirkung soll hier eine Rückschlagdiode haben?
> Ein R müsste es (grob betrachtet) in Verbindung mit den Abblock-Cs
> eigentlich auch tun, oder was meint Ihr?

wenn die schaltung an der anode "saft" zieht verhindert die diode das an 
der katode die spannung zu stark fällt.
ein widerstand ist an dieser stelle weniger wirkungsvoll.

ach ja ich such ne schaltung für nen kleinen am modulierten zf generator 
mit 455khz
hab noch einige 455khz resonatoren die ich da für nutzen will.
brauch das zf signal zum abgleich von nem super mit tca440.
wenn´s geht ohne spezielle ic´s.
hf transis und einigermaßen schnelle opamp´s (lm318 z.b.) sind 
vorhanden.
mfg

von Sebastian (Gast)


Lesenswert?

Dolf: Hier solltest du fündig werden
http://www.b-kainka.de/bastel73.htm

von dolf (Gast)


Lesenswert?

Sebastian schrieb:
> Dolf: Hier solltest du fündig werden
> http://www.b-kainka.de/bastel73.htm

dank dir für den link!!!

hab die suchmaschine gequält und das gefunden.
http://electronbunker.ca/SignalGen455.html
die haben zum ausgang hin (nach q1)ein Toko AHCFM2-455CL pizofilter 
verbaut um ne saubere sinus zu bekommen.
hab aus ner alten cb funke cfwm 455e pizofilter im regal.
kann ich das statt des toko filters nehmen?
mfg

von Enrico (Gast)


Angehängte Dateien:

Lesenswert?

Ja,es gibt sie noch-die Audionbauer.
Das letzte Projekt war ein Audion für 80m mit der EF98.
Beim Empfang liegt das Audion an einer 10 Meter Drahtantenne mit
dem Sangean ATS 909 auf Augenhöhe.

von DAC (Gast)


Lesenswert?

Scharfes Teil!!!

Kannst du mal den Schaltplan posten?

von B e r n d W. (smiley46)


Lesenswert?

Hallo Enrico

Dann gibt es schon zwei Geräte, denn oben steckt eine EF183 drin. Die 
EF183 und erst recht die EF184 sollten bezüglich Rauschen deutlich 
besser abschneiden als die EF98. Die EF184 ist damit bezüglich Rauschen 
ähnlich gut wie eine HF-Triode.

Über die ECL88 läßt hab ich leider nicht so viele Informationen und kein 
Datenblatt gefunden. Die ECL80, 82 und 86 sind mir geläufig, aber bei 
der ECL88 scheint es sich um einen Exoten zu handeln.

Gruß, Bernd

PS
Der Schaltplan würde mich auch interessieren.

von Enrico (Gast)


Angehängte Dateien:

Lesenswert?

Hallo Bernd...

hier noch eines von meinen Eigenbauten mit der 12SH1L.Mit der EF98 habe
ich ein Audion speziell für 80m gebaut und das haut richtig gut 
hin.Wenig
Grundrauschen,butterweiche Rückkopplung und hochempfindlich im Empfang 
und
das bei 6 Volt Heiz-und Anodenspannung.

Gruss Enrico

von Enrico (Gast)


Angehängte Dateien:

Lesenswert?

Hier noch der Schaltplan für das erste Audion.Die EF80 habe ich durch
die EF183 ersetzt,den Gitterwiederstand auf 1M erhöht.An meiner 10m
Drahtantenne ist es sehr laut und Empfangsstark.Der Schaltplan ist
übrigens von Elo-Web.
Gruss Enrico

von Enrico (Gast)


Angehängte Dateien:

Lesenswert?

Okay,hier noch das Bild vom EF98 Audion für 80m...

Gruss Enrico

von B e r n d W. (smiley46)


Lesenswert?

Hallo Enrico

> Wenig Grundrauschen,butterweiche Rückkopplung und hochempfindlich
> im Empfang

Und das Finish ist auch nicht schlecht.

> und das bei 6 Volt Heiz-und Anodenspannung.

Bei 6Volt nur, das ist erstaunlich. Sind die Spulen selbstgewickelt?

> Der Schaltplan ist übrigens von Elo-Web.

Wie verhält sich das ECO-Audion bei starken Sendern. Rastet es leicht 
auf einen starken Träger ein oder bleibt es auf der eingestellten 
Frequenz. Für AM ist ja das Einrasten kein Nachteil.

Ich bin gerade an der Planung von zwei Röhrenprojekten. Eines davon ist 
ein Zweikreiser-Audion für 20m. Bei höheren Frequenzen gibt es 
möglicherweise ein Stabilitätsproblem.

von Enrico (Gast)


Angehängte Dateien:

Lesenswert?

Hallo Bernd

Ich war auch erst skeptisch,da man statt Spulen zu wickeln nur
Festinduktivitäten verbauen sollte.Das Grossignalverhalten ist sehr gut.
ich habe eine AFU Station ca 200m von mir entfernt.Wenn die natürlich 
anfängt zu senden muss ich die Antenne abziehen,sonst ist alles 
übersteuert.
Nun zu Deiner Frage.Direkt nach dem einschalten neigen die Stationen zum 
wandern so dass man etwas nachregeln muss(SSB).Aber nach ca.10 Minuten,
wenn sich alles richtig aufgewärmt hat,stehen die Stationen nach dem
einstellen fest auf Ihrer Frequenz.

Noch einige Details:eingebaut sind zwei Batteriefächer für Monozellen 
die
sich umschalten lassen.So kann man den Empfänger auch "mobil"betreiben.
An der Rückseite sind natürlich auch Buchsen für externe 
Stromversorgung.
Links in der kleinen Kiste,sind der Schaltplan sowie alle Bauteile der 
Schaltung noch einmal untergebracht,falls mal etwas kaputtgeht.Der 
Drehko
rechts ist zum groben einstellen,links zum feinen einstellen ( Sprach-
verständlichkeit bei SSB).

Gruss Enrico

von Fred S. (kogitsune)


Lesenswert?

> Links in der kleinen Kiste,sind der Schaltplan sowie ...
Verrätst Du uns den auch noch?
Das Gehäuse ist aus Multiplex. Wie handempfindlich ist der RX beim 
Abstimmen?

von DAC (Gast)


Lesenswert?

Womit hast du das Audion von 18.jpg und 19.jpg schwarz gestrichen?

von Michael_ (Gast)


Lesenswert?

Kann mal jemand die Bilder kleiner machen? Ich würde sie mir auch gern 
ansehen!
Danke!

von Enrico (Gast)


Angehängte Dateien:

Lesenswert?

hallo...18 und 19 hab ich mit 800er schleifpapier ganz glatt 
geschmirgelt und
dann mit sprühdose mattschwarz lackiert.das geht ganz gur und man 
bekommt eine
seidige oberfläche.sprühdose aus dem baumarkt.

fred,ja das gehäuse ist aus 9mm multiplexplatten die ich verleimt und 
verschraubt habe.
mich hat es auch gewundert.es gibt keinerlei handempfindlichkeit beim 
abstimmen.
erst wollte ich die schaltung in ein gehäuse aus kupferkaschierten 
material bauen...
braucht man aber wirklich nicht.

der schaltplan ist wieder von elo-web und ist meiner meinung nach das 
nachbauen
wirklich wert.mit dem audion lausche ich immer der wetter-und der 
nachteulenrund
auf 80m und habe schon zahlreiche qsl-karten von funkamateuren bekommen.

von B e r n d W. (smiley46)


Lesenswert?

Bei der Schaltung:
http://www.mikrocontroller.net/attachment/160588/0903Audion6V4.jpg
Würde ich den 47pF Kondensator vergrößern (~1nF], um 
Gittergleichrichtung zu  verhindern und nur die Gittervorspannung durch 
den 1Meg zu erzeugen. Die Demodulation geschieht ja an der Anode.

Mir gefällt die Schaltung hier:
http://www.jogis-roehrenbude.de/Roehren-Geschichtliches/Radiomann/EF98-ECO-2.htm
einschließlich der Aussage, daß es keine Rückwirkung von der Antenne 
gibt.

von Fred S. (kogitsune)


Lesenswert?

Danke für Deine Antwort zum Thema Handempfindlichkeit und für den 
Schaltplan, Enrico!

von DAC (Gast)


Lesenswert?

In Jogis Röhrenbude wird irgendwo empfohlen, den 47p (manchmal auch 
100p) als Rohrkondensator auszuführen, den 1M-Widerstand UNBEDINGT durch 
den Rohrkondensator zu verlegen und beide so kurz wie nur irgendwie 
möglich am Röhrensockel anzuschließen.

Würde mich mal interessieren, ob solche "Kochvorschriften" in den 
Bereich "HF-Esoterik" fallen oder ob damit wirklich bessere Resultate 
erzielt werden (wie dort behauptet).


Danke für die Infos zum Lackieren!

von DAC (Gast)


Lesenswert?

B e r n d W. schrieb:
> Mir gefällt die Schaltung hier:
> http://www.jogis-roehrenbude.de/Roehren-Geschichtl...
> einschließlich der Aussage, daß es keine Rückwirkung von der Antenne
> gibt.

Antenne am Schirmgitter, interessanter Ansatz! Fast keine HF-Abstrahlung 
über die Antenne und kein Nachregeln der Rückkopplung mehr, wenn ich es 
richtig verstehe... klingt traumhaft.

von B e r n d W. (smiley46)


Lesenswert?

> kein Nachregeln der Rückkopplung mehr

Kein Einfluß der Antenne auf die Rückkopplung.

Die Rückkopplung ist frequenzabhängig. Bei der Hartleyschaltung ist das 
Übersetztungsverhältnis konstant vorgegeben, trotzdem nimmt die Güte der 
Spule in Richtung höherer Frequenzen ab. Also muß die Rückkopplung 
nachjustiert werden.

von DAC (Gast)


Lesenswert?

B e r n d W. schrieb:
> Kein Einfluß der Antenne auf die Rückkopplung.

Das ist doch schon mal was! :O)


> Die Rückkopplung ist frequenzabhängig. Bei der Hartleyschaltung ist das
> Übersetztungsverhältnis konstant vorgegeben, trotzdem nimmt die Güte der
> Spule in Richtung höherer Frequenzen ab. Also muß die Rückkopplung
> nachjustiert werden.

Bei Colpitts muss man schon bei kleinen f-Änderungen nachregeln, ist mir 
auch schon aufgefallen.

von DAC (Gast)


Lesenswert?

DAC schrieb:
> Antenne am Schirmgitter, interessanter Ansatz! Fast keine HF-Abstrahlung
> über die Antenne...

Könnte man eigentlich auch mal bei einem Dual-Gate-MOSFET-Audion 
probieren, Antenne ans G2...

von B e r n d W. (smiley46)


Lesenswert?

Jetzt hab ich auch erste Erfahrungen gesammelt. Mit einen 
Röhren-Zweikreiser für 20m mit einer EC92 am Eingang und einer ECC84 
Kaskode als Audion mit Gittergleichrichtung im fliegenden Aufbau. Für AM 
funktioniert es recht gut, aber SSB geht nicht besonders gut.

Bei einem etwas kräftigeren Signal verändert sich der Arbeitspunkt zu 
stark und die Schwingung reißt ab. Es entsteht das typische Quietschen. 
Auf dem Oszi sieht es ein wenig wie Sägezahn aus. Momentan beträgt die 
Betriebsspannung nur 24 Volt. und der Anodenstrom liegt im µA-Bereich. 
Die Rückkopplung wird über das Gitter der zweiten Kaskodenröhre 
gesteuert. Bei Ug=18V gibt es einen sehr weichen Schwingungseinsatz. 
Durch die Hartleyrückkopplung ändert sich der Schwingungseinsatz kaum 
über den Frequenzbereich von 1MHz.

Ich sehe folgende Möglichkeiten:
- Den Anodenstrom auf ca. 10mA erhöhen,
  um aus der gekrümten Kennlinie herauszukommen.
- Auf die Gittergleichrichtung verzichten,
  damit sich der Arbeitspunkt bei starken Signalen nicht ändert.
- Oder doch mal mit einer EF184 probieren,
  da die keine Regelkennlinie hat.

von DAC (Gast)


Lesenswert?

Kannst du mal einen Schaltplan posten?

Bei 14MHz SSB zu empfangen, ist mit einem Audion nicht trivial, wie ich 
von meinen eigenen Versuchen weiß.

Bringt der Zweikreiser einem Einkreiser-Audion gegenüber in der Praxis 
deutliche Empfangsvorteile?

von DAC (Gast)


Lesenswert?

PS:

B e r n d W. schrieb:
> Ich sehe folgende Möglichkeiten:
> - Den Anodenstrom auf ca. 10mA erhöhen,
>   um aus der gekrümten Kennlinie herauszukommen.
> - Auf die Gittergleichrichtung verzichten,
>   damit sich der Arbeitspunkt bei starken Signalen nicht ändert.
> - Oder doch mal mit einer EF184 probieren,
>   da die keine Regelkennlinie hat.

Benutz mal das Bremsgitter (g3) als Anode, die echte Anode dann 
versuchsweise auf Masse oder Bremsgitterpotential.

(so wie hier, Tetrodenaudion):
http://www.b-kainka.de/roehren/kurzwelle2sh27.htm

von B e r n d W. (smiley46)


Lesenswert?

Hallo DAC

Die Kaskode hat bisher am Besten funktioniert und dann die EF80. Die 
EF80 klingt komischerweise dumpfer, obwohl die Bauteile außenrum 
ziemlich gleich geblieben sind.

Später hab ich noch die EF89, EF183 und EF184 probiert mit weniger 
Erfolg. Allerdings bin ich immer noch bei einer Betriebsspannung von 
28Volt.

Die Version mit der verbundenen Anode und Kathode funktioniert 
anscheinend mit der EF80 nicht so gut. Der Schwingungseinsatz ist auch 
nicht mehr so sanft und manchmal sogar aprupt und es zieht stärker zum 
Träger hin. Ich möcht gerade das Gegenteil, das Teil soll konstant 1kHz 
neben der Empfangsfrequenz schwingen und sich nicht beeinflussen lassen.

Der Unterschied von 22 auf 28 Volt ist schon recht groß, deshalb werd 
ich da als nächstes höher gehen.

Dann einen Demodulator ähnlich diesem probieren:
http://www.vintageradio.me.uk/radconnav/valvetrf/cascode967/circuit.jpg

Die Kopplung vom ersten zum zweiten Kreis nach dieser Schaltung wäre 
auch einen Versuch wert:
http://www.jogis-roehrenbude.de/Roehren-Geschichtliches/Radiomann/EF98-ECO-2.htm

von Juergen (Gast)


Lesenswert?

Hallo Leute,
hab heute erstmalig in euren Thread geschnuppert
und moechte mich zu 2 Dingen aeussern :

1. Die Erklaerungen zur "Rueckschlagdiode" in audion1.png (DAC 13.11.12)
   koennen mich nicht recht ueberzeugen. Ist es nicht vielleicht einfach
   ein Fehler des technischen Zeichners und die Diode gehoert etwas 
weiter
   nach rechts in die Spannungszuleitung als Verpolungsschutz ?

2. Es wird mehrfach eine rueckwirkungsfreie Ankopplung der Antenne
   gewuenscht. Das ist ja doch ein alter Hut : Bei selbstschwingenden
   UKW-Mischstufen wurde eine Brueckenschaltung verwendet, die eine
   Oszillator-Abstrahlung verhindert. Das gleiche Prinzip wurde als
   "WBR Wheatstone Bridge Regenerative Receiver" vielfach im Internet
   beschrieben, auf YouTube gibt es mehrere Videos. Googelt mal ein
   bisschen!

Leider komme ich momentan nicht zum Basteln, aber ich in meinem Kopf 
schwirren ein Haufen Ideen, die sich hoffentlich irgendwann einmal 
realisieren lassen. Gruss Juergen.

von B e r n d W. (smiley46)


Angehängte Dateien:

Lesenswert?

> 1. Die Erklaerungen zur "Rueckschlagdiode" in audion1.png

Die hat bei ein paar µA Stromverbrauch erstmal einen hohen dynamischen 
Widerstand, also als RC-Glied gibt es eine gute Filtereung. Bei höheren 
Strömen gibt es einen maximalen Abfall von 0,7 Volt. Anders gesagt, der 
dynamische Innenwiderstand passt sich an den Stromverbrauch der 
Schaltung an.

> 2. mehrfach eine rueckwirkungsfreie Ankopplung der Antenne

Ja, Du hast Recht, seit ca. 1950. Es gibt eine Art 
Zwischenbasisschaltung die auch rückwärts zur Antenne ein Minimum 
aufweist, also Abstrahlung des Oszillatorsignals vermeidet. Geht das mit 
dem Drehkondensator oder haben die dann eine abgestimmte Spule 
verwendet?

Zu meiner aktuellen Schaltung:
Da momentan alles auf die Pentode umgebaut ist konnte ich einige 
Varianten mit der Kaskode noch nicht probieren. Bei der Pentode 
funktioniert die Ankopplung mit einem C zum Schirmgitter gut, macht aber 
bei meiner Schaltung die Rückkopplung frequenzabhängiger. Deshalb bin 
ich auf die Koppelwicklung zurück. Für die Schwingkreise verwende ich 
Ringkerne T50-7.

Ursprünglich war geplant, der 1. Stufe auch eine kleine Rückkopplung zu 
verpassen, was jedoch das Signal weiter vergrößern würde. Viele 
Stationen sind aber jetzt schon zu stark und übersteuern. Möglicherweise 
kommt eher ein Poti in die Kathodenleitung, um die Verstärkung 
reduzieren zu können. Mal sehen, wie sich das aufs Rauschen auswirkt.

Die Demodulations-Qualitär ist stark Amplitudenabhängig, was ich der 
Gittergleichrichtung zuschreibe. Für guten Klang bei einem einstufigen 
Audion ist dies sicher eine gute Lösung, aber hier gefällt es mir nicht.

von Juergen (Gast)


Lesenswert?

"WBR Wheatstone Bridge Regenerative Receiver"
   auf deutsch :
   Rueckkopplungsempfaenger mit Wheatstone-Brueckenschaltung

>  Geht das mit dem Drehkondensator oder haben die dann eine abgestimmte
>  Spule verwendet?

Die originale Schaltung verwendet fuer Kurzwelle 40m eine 
2fach-Kapazitaetsdiode, aber mit einem Doppeldrehko muesste es genauso 
gehen.
Das muss nur ein Drehko mit zwei gleichen Paketen sein.

Ich habe einige Drehkos vermessen und fand, dass die meisten 
unter-schiedliche Kapazitaeten hatten, auch wenn sie optisch gleich 
aussahen, zumindest auf den ersten Blick.

Unter "wbr regen receiver" findet man bei Google zahlreiche Seiten und 
Videos zu diesem Empfaenger, allerdings auf englisch. Auch in der 
Yahoo-Group "regenrx" wird das Prinzip diskutiert. Dort findet man 
ausserdem beinahe alles, was es in den letzten 100 Jahren zum Thema 
Rueck-kopplung gegeben hat - auf englisch.

Juergen

von Juergen (Gast)


Lesenswert?

>DAC  17.11.2012
>In Jogis Röhrenbude wird irgendwo empfohlen, den 47p (manchmal auch
>100p) als Rohrkondensator auszuführen, den 1M-Widerstand UNBEDINGT durch
>den Rohrkondensator zu verlegen und beide so kurz wie nur irgendwie
>möglich am Röhrensockel anzuschließen.

>Würde mich mal interessieren, ob solche "Kochvorschriften" in den
>Bereich "HF-Esoterik" fallen oder ob damit wirklich bessere Resultate
>erzielt werden (wie dort behauptet).

Nix Esoterik !
Das Audiongitter ist der empfindlichste Punkt der Schaltung und faengt 
leicht Brummstoerungen auf, die dann im Lautsprecher zu hoeren sind.
Der Aussenbelag des Rohrkondensators muss auf der Spulenseite liegen, 
ist dadurch brummgeerdet und wirkt fuer den eingeschlossenen Widerstand 
als Schirm.
Das Ganze ist eine sehr elegante Loesung, die aber bei unguenstiger 
Konstruktion nicht ausreicht, wenn der Gitteranschluss selbst noch Brumm 
auffaengt. Bei aelteren Roehren mit oben liegendem Gitter wurde deshalb 
oft eine Abschirmkappe aufgesetzt (z.B. Volksempfaenger mit VC1 oder 
AF7).

Juergen

von B e r n d W. (smiley46)


Lesenswert?

> Das Audiongitter ist der empfindlichste Punkt
Bei mir sitzt das RC-Glied direkt am Gitter.

Ich hab wieder zur Kaskode zurückgebaut und die Spannung auf 44 Volt 
erhöht. Dann mußte ich die Rückkopplung weit zurückdrehen weil der 
Schwingungseinsatz so früh kam. Darauf hab ich bei beiden Spulen am 
Fußpunkt 1 Windung entfernt. Das Rückkoppel-Poti steht jetzt im oberen 
Drittel und das Audion spielt unterhalb 10 MHz deutlich lauter als 
vorher. Das 20m Band scheint momentan tot zu sein, deshalb gibt es da 
keinen Erkenntnisgewinn.

Als nächstes würde mich interessieren, wieviel die Vorstufe bringt 
bezüglich Empfindlichkeit und Abstrahlverhalten.

von juergen (Gast)


Lesenswert?

> wieviel die Vorstufe bringt bezügl. Empfindlichkeit und Abstrahlverhalten

Empfindlichkeit wenig, weil die Triode kaum verstaerkt.
Abstrahlverhalten wenig, weil die Koppelkapazitaeten der Triode 
erheblich sind und wenn nicht das Audion schwingt, dann die ganze 
Vorstufe.
Selektion wenig, weil der 30k-Widerstand den Vorkreis bedaempft.

Also entweder eine rauscharme Pentode oder Cascode.
Der Sinn des 30k im Audionkreis ist auch nicht klar.
J.

von juergen (Gast)


Lesenswert?

> Der Sinn des 30k im Audionkreis ist auch nicht klar.

PS.: Der Gitterwiderstand 390k allein bedaempft den Gitterkreis schon 
mit
ca. 100k !
J.

von B e r n d W. (smiley46)


Lesenswert?

> Der Sinn des 30k im Audionkreis
Der steht für die Schwingkreisverluste.

von B e r n d W. (smiley46)


Lesenswert?

> weil die Koppelkapazitaeten der Triode erheblich sind
Das seh ich inzwischen auch so. Ich hatte schon die Idee, es mal 
andersrum mit einer ECF80 zu probieren. Also erst die Pentode, dann die 
Triode als Audion. Oder das Audion alleine, aber dann wird die Antenne 
handempfindlich.

> Empfindlichkeit wenig, weil die Triode kaum verstaerkt.
Empfindlichkeit ist ja gleichbedeutend mit Signal-Rauschabstand. Die 
Idee war, erst ein paar dB zu verstärken, um damit den Rauschabstand zu 
verbessern. Trotzdem ist ein µ = 60 schon relativ hoch. Gibt es in der 
Fachliteratur irgendwelche Angaben zum Rauschen eines Audions?

Jedoch hatten die bisherigen Audion-Varianten auch ein Problem mit 
Übersteuern. Die Koppelwicklung zwischen Vorstufe und Audion hat nur 
zwei Windungen, um nicht zu stark zu koppeln und nicht zu viel Energie 
rüberzubringen. Auch soll durch die kapazitive Kopplung der Triode aus 
den beiden Schwingkreisen kein überkritisches Bandfilter entstehen.

Meine Intention ist nicht, das perfekte Audion zu bauen, sondern bei 20m 
oder höher einen stabilen Betrieb zu erreichen ohne große Abhängigkeiten 
von der Antenne bzw. Signalstärke.

von DAC (Gast)


Lesenswert?

B e r n d W. schrieb:
> Meine Intention ist nicht, das perfekte Audion zu bauen, sondern bei 20m
> oder höher einen stabilen Betrieb zu erreichen ohne große Abhängigkeiten
> von der Antenne bzw. Signalstärke.

Hast du mal überlegt, die Triode in Gitterschaltung (analog 
Basisschaltung/Gateschaltung) aufzubauen? Dieser Schaltungstyp dürfte 
für die Antenne zwar einen relativ geringen Eingangswiderstand haben, 
dafür aber Audion und Antenne gut entkoppeln.


Eigentlich müsste sich die Rückkopplung ja auch über eine 
verschiebbare Rückkopplungs-Wicklung einstellen lassen (also 
mechanisch - ebenso die Antennen-Wicklung).
Würde dieses Konzept Vorteile bringen?
(immerhin spart man möglicherweise "kritische" Bauelemente wie ein 
Potentiometer)

Schade, dass das Bremsgitter als Anode keine Verbesserung gebracht hat! 
... aber Danke fürs Ausprobieren mit diesem Röhrentyp!

von juergen (Gast)


Lesenswert?

> mit einer ECF80 zu probieren
Ist sicher die bessere Loesung, obwohl ich bezweifele, dass die beiden 
Systeme genuegend gegeneinander abgeschirmt sind. Die Roehre ist ja doch 
fuer einen ganz anderen Zweck entwickelt.
ECF ist gut fuer Audion + NF, und eine separate Roehre fuer HF, Cascode 
waere am besten.

> Gibt es in der Fachliteratur irgendwelche Angaben zum Rauschen eines
> Audions?
Gibt es bestimmt, auch wenn ich nicht auf Anhieb eine Literaturstelle 
nennen kann. Vielleicht Barkhausen, Rothe-Kleen oder bei 
regenrx@yahoo.de.
Ich werde mal nachgucken.
Grundsaetzlich rauscht natuerlich der Resonanzwiderstand des Kreises. 
Das S/N ist aber nicht von der Rueckkopplung abhaengig, weil die 
Signalspannung mit ansteigt. Genaueres vielleicht ein ander Mal.

> bisherige Audion-Varianten auch ein Problem mit Übersteuern
Das ist die altbekannte Schwaeche des Audions. Diefenbach hat deshalb 
eine Pentode-Diode benutzt und die Diode parallel zum Audiongitter 
geschaltet. Ich glaube, in Jogis Roehrenbude war mal die Rede davon.
HaJo Brandt hat mal einen interessanten Artikel ueber seinen ersten 
KW-Rx geschrieben, in dem er den Anodendetektor favorisiert. Ich kann 
dir den mal rauskramen.

> Auch soll durch die kapazitive Kopplung der Triode aus den beiden
> Schwingkreisen kein überkritisches Bandfilter entstehen.
Wahrscheinlich wird schon vorher ein Huth-Kuehn-Oszillator draus.

> Triode in Gitterschaltung
Funktioniert gut, aber man verzichtet auf die Selektion des Vorkreises, 
die allerdings bei 20m nicht doll ist. Willst du das Geraet nur bei 20m 
betreiben ? Trotzdem, ich bleib dabei: Cascode mit ECC88 o.ae. !

> die Rückkopplung ja auch über eine verschiebbare Rückkopplungs-Wicklung
> einstellen
Mechanisch aufwendig und kreisverstimmend, also ganz schlecht. Wieso 
soll das Poti kritisch sein? Hoechstens wenn es alt und kratzig wird.
Aenderung der Verstaerkung ueber Schirmgitterspannung ist schon optimal.
Juergen

von B e r n d W. (smiley46)


Lesenswert?

> Hast du mal überlegt, die Triode in Gitterschaltung (analog
> Basisschaltung/Gateschaltung) aufzubauen?

Ja, hab ich. Da ist die Verstärkung zu schwach, denn die kostenlose 
Verstärkung des Eingangskreises geht verloren und selektiv ist der 
Eingangskreis auch nicht mehr.

> über eine verschiebbare Rückkopplungs-Wicklung

Ich mag diese mechanischen Teile nicht wirklich. Falls alles sauber 
funktioniert, kommt an einen guten Drehko ein Getriebe. Bis jetzt 
gefällt mir für die Rückkopplung das Poti am Schirmgiter bzw. Am Gitter 
der oberen Triode bei der Kaskodenschaltung am Besten.

Die Antennen-Ankopplung dieses Gerätes ist aber schon was Spezielles.
Regenerative Two-Tube 40 Meter Receiver: Part 1 - Background
http://www.youtube.com/watch?v=rAUQVO5kiGw

> Ist sicher die bessere Loesung, obwohl ich bezweifele, dass die beiden
> Systeme genuegend gegeneinander abgeschirmt sind.

Es gibt einen Schirm mit der Kathode der Pentode verbunden. Da muß die 
Kathode auf GND oder sauber abgeblockt werden. Mal sehen, vielleicht 
probier ich heute noch die Pentodenvorstufe zusammen mit dem 
Kaskodenaudion.

Am Schluß werde ich wahrscheinlich keine Gittergleichrichtung verwenden. 
Mich stört das Wegwandern des Arbeitspunktes je nach Signalstärke. Das 
AM-Signal bewirkt am Audion eine Frequenzmodulation.

von juergen (Gast)


Lesenswert?

> Mich stört das Wegwandern des Arbeitspunktes je nach Signalstärke.
> Das AM-Signal bewirkt am Audion eine Frequenzmodulation.

Theoretisch ist das sicher richtig, aber dass sich jemand darueber 
beschwert, lese ich zum ersten Male ! Der Effekt ist doch minimal. J.

von juergen (Gast)


Lesenswert?

Ich habe mir gerade das von Bernd erwaehnte Video angesehen.

Sauber gebautes Geraet, sehr schoen die Antennenankopplung, obwohl das 
Prinzip nicht neu ist : 1938 beim Deutschen Kleinempfaenger DKE und auch 
der hat das bestimmt woanders abgeguckt.

Es gibt wohl nur wenig auf diesem Gebiet, was neu erfunden werden kann. 
Der von mir erwaehnte WBR mit der Antennenkopplung in Brueckenschaltung, 
dessen Video ich eben auf YouTube gleich neben deinem sah, wurde auch 
schon 1924 in Amerika erfunden und war - wenn ich richtig informiert bin 
- als Tropodyn eine Standardschaltung der 20er Jahre.  2001 neu 
"erfunden".

Neu machen kann man aber: Zusammenfuegen vieler guter Ideen zu einem 
optimalen Ganzen, das dann vielleicht das perfekte Audion annaehert.

Im letzten elektor-Roehrenheft war uebrigens ein interessanter 2-Kreiser 
von Kainka mit 2 Cascode-Stufen ECC88. Muesste man mal probieren und 
vergleichen.
J.

von Michael_ (Gast)


Lesenswert?

Hör mir auf mit Kainka! Seit Jahrzehnten erzählt er für Geld immer 
wieder den gleichen Müll.
Die ECC88 ist viel zu steil für sowas.

Aber ich muß dir zustimmen, es gab alles schon.
Nur mit dem Unterschied, damals haben sie die Röhren nach ihren 
Bedürfnissen entwickelt und heute werden Schaltungen zusammengemurkst 
mit irgendwelchen Röhren , die sie gerade finden!

von B e r n d W. (smiley46)


Lesenswert?

So, jetzt ist eine EF183 drin, eventuell wird säter die Kathode mit 
einem Poti geregelt. Diese Version spielt bisher am Besten. Trotzdem ist 
eine gewisse Instabilität abhängig von der Signalstärke festzustellen, 
denn das eigentliche Audion ist unverändert. Da das 20m Band gerade 
nicht offen war, konnte ich dort nicht weiter probieren.

>> Mich stört das Wegwandern des Arbeitspunktes je nach Signalstärke.
>> Das AM-Signal bewirkt am Audion eine Frequenzmodulation.
> Theoretisch ist das sicher richtig, aber dass sich jemand darueber
> beschwert, lese ich zum ersten Male ! Der Effekt ist doch minimal. J.

Du kannst nur versuchen, durch eine große Schwingkreiskapazität denn 
Effekt der Röhre zu verringern. Ich hätte gern einen stabilen Empfang 
bei 20m oder falls möglich sogar auf 10m. Auf 80m spielen alle gut. IMHO 
geht das nur durch Verhindern der Gittergleichrichtung, also das Gitter 
auf den Schwingkreis legen und die Kathode hoch auf 1 oder 2 Volt. Die 
Anode wird dann mit einer Drossel oder Übertrager auf Plus gelegt und 
dort kann das HF-Signal zur Demodulation abgegriffen werden.

Versuchsweise hab ich dann noch auf 40m die Rückkopplung reduziert und 
ein BFO Signal eingespeist. Das funktioniert deutlich besser. Auf diese 
Weise kann das Empfangsmaximum auf das CW-Signal gestellt werden und 
direkt am Schwingungseinsatz ist die Bandbreite kleiner als wenn das 
Audion 700 Hz neben der Empfangsfrequenz schwingt.

von juergen (Gast)


Lesenswert?

> Die ECC88 ist viel zu steil für sowas.
Wie soll das zu verstehen sein ?

> Die Anode wird dann mit einer Drossel oder Übertrager auf Plus gelegt
> und dort kann das HF-Signal zur Demodulation abgegriffen werden.
Das habe ich auch vorgehabt. Die Gittergleichrichtung belastet den 
Schwingkreis mit einem wesentlich niedrigeren Parallelwiderstand, als 
der Gitterwiderstand tatsaechlich ist, was durch die Rueckkopplung 
wieder ausgeglichen werden muss und letztlich die Instabilitaet erhoeht. 
Darum die Roehre als aperiodischen HF-Verstaerker betreiben und 
Demodulation an der Anode, z.B. mit einer EBF89 o.ae. Damit erreicht man 
auch eine bessere Grosssignalfestigkeit. Moeglicherweise sinkt die 
Gesamtverstaerkung, was NF-seitig ausgeglichen werden muss. Aber beim 
Basteln kommt es heutzutage auf eine Roehre mehr ja nicht an.

> ... ein BFO Signal eingespeist. Das funktioniert deutlich besser.
> Auf diese Weise kann das Empfangsmaximum auf das CW-Signal gestellt
> werden und direkt am Schwingungseinsatz ist die Bandbreite kleiner als
> wenn das Audion 700 Hz neben der Empfangsfrequenz schwingt.
Stimmt, der Frequenzversatz ist ein Nachteil des Audions, aber jetzt 
machst du daraus einen direct-conversion-Empfaenger mit Roehren. Gab es 
schon mal mit mitlaufendem BFO, ca.1940 bei einem amerikanischen 
LW-Spitzenempfaenger RCA RBA-6 fuer $3000 : http://www.radioblvd.com/LW 
RCVRS.html, in meinen Augen ein Traumgeraet, nicht so sehr aussen, aber 
INNEN ! J.

von B e r n d W. (smiley46)


Lesenswert?

> Moeglicherweise sinkt die Gesamtverstaerkung,
> was NF-seitig ausgeglichen werden muss

Daran wird es nicht mangeln, eine ECL82 liegt schon bereit.

Auf der Seite
http://www.radioblvd.com/LW%20RCVRS.html
war ich schon mal, jedoch wegen dem Marine Radio Receiver Type 3001-A.

> Stimmt, der Frequenzversatz ist ein Nachteil des Audions, aber jetzt
> machst du daraus einen direct-conversion-Empfaenger mit Roehren.

Der Erfolg heiligt die Mittel.

von juergen (Gast)


Lesenswert?

> Die ECC88 ist viel zu steil für sowas.
Ich hoffe, der Michael erlaeutert diesen Punkt nochmal genau.

> heute werden Schaltungen zusammengemurkst mit irgendwelchen Röhren ,
> die sie gerade finden!
Stimmt, aber heute gibt es noch genug davon und wir muessen nicht mehr 
damit sparen.

> Der Erfolg heiligt die Mittel.
Darum traeme ich ja auch vom Nachbau eines RBL-6. Vielleicht wird noch 
mal was draus.

Juergen

von Michael_ (Gast)


Lesenswert?

juergen schrieb:
>> Die ECC88 ist viel zu steil für sowas.
> Ich hoffe, der Michael erlaeutert diesen Punkt nochmal genau.

In der Vergangenheit wurde solche Steilheit von ~12 bei Trioden nicht 
für Audion als geeignet gesehen.
Ein Punkt dabei ist die Schwingneigung.
Ich schätze, so um 1950 war die Entwicklung von Audion mit Röhre 
ausgeschöpft und was heute noch gemacht wird ist aufwärmen von altem 
Wissen.
Es ist ja auch ein Witz, eine Schaltung mit 25V zu konzipieren, wo die 
Röhre für eine optimale Anodenspannung von 250V entwickelt wurde.
Komischerweise wird kaum auf Röhren zurückgegriffen, die für Autoradios 
mit 12V entwickelt wurden.

juergen schrieb:
>> heute werden Schaltungen zusammengemurkst mit irgendwelchen Röhren ,
>> die sie gerade finden!
> Stimmt, aber heute gibt es noch genug davon und wir muessen nicht mehr
> damit sparen.
Ja, man kann auch mit leeren Konservendosen versuchen eine Mondrakete zu 
bauen. Nur weil es genug davon gibt.

Man muß erkennen, der Deckel ist zu! In Bezug auf Audion mit Röhren ist 
alles schon erfunden.

von DAC (Gast)


Lesenswert?

B e r n d W. schrieb:
> Versuchsweise hab ich dann noch auf 40m die Rückkopplung reduziert und
> ein BFO Signal eingespeist. Das funktioniert deutlich besser. Auf diese
> Weise kann das Empfangsmaximum auf das CW-Signal gestellt werden und
> direkt am Schwingungseinsatz ist die Bandbreite kleiner als wenn das
> Audion 700 Hz neben der Empfangsfrequenz schwingt.

Sowas hatte ich auch schon mal überlegt. Soll bei deiner Konstruktion 
die f vom BFO-Signal feinabstimmbar parallel zur Empfangsfrequenz 
laufen?


>> Stimmt, der Frequenzversatz ist ein Nachteil des Audions, aber jetzt
>> machst du daraus einen direct-conversion-Empfaenger mit Roehren.
>
> Der Erfolg heiligt die Mittel.

:O)

von B e r n d W. (smiley46)


Lesenswert?

> Die ECC88 ist viel zu steil für sowas.

Die ECC88 ist viel zu teuer für sowas.

>  eine Schaltung mit 25V zu konzipieren

Schau mal ins Philips Datenblatt der EF80 da fangen die Kurven teilweise 
bei 10 Volt an. Oft werden Vorstufen und Oszilatoren met relativ 
niedrigen Spannungen betrieben.

> Komischerweise wird kaum auf Röhren zurückgegriffen,
> die für Autoradios mit 12V entwickelt wurden.

Die haben meist schlechte Daten bezüglich Rauschen.

>> Versuchsweise hab ich dann noch auf 40m die Rückkopplung reduziert und
>> ein BFO Signal eingespeist.
> Soll bei deiner Konstruktion die f vom BFO-Signal
> feinabstimmbar parallel zur Empfangsfrequenz laufen?

Man könnte das Audion mit angezogener Rückkopplung auf die 
Empfangsfrequenz stellen, den unabhängig schwingenden BFO mit dem Audion 
zur Schwebung bringen und dann die Rückkopplung etwas zurücknehmen. 
Zuletzt noch die Empfangsfrequenz auf Lautstärkemaximum stellen.

Bei diesem Gerät geht die Einstellung viel einfacher:
http://www.youtube.com/watch?v=JcMQp5-jvmY

von juergen (Gast)


Lesenswert?

Hi Michael :

> ...Steilheit von ~12 bei Trioden nicht für Audion als geeignet gesehen.
> Ein Punkt dabei ist die Schwingneigung.
Das ist eine Behauptung, aber leider keine Begruendung.

> Ich schätze, so um 1950 war die Entwicklung von Audion mit Röhre
> ausgeschöpft und was heute noch gemacht wird ist aufwärmen von altem
> Wissen.
Ja, aber wie ich schon sagte : NEU ist auch die geschickte 
Zusammenstellung "an sich bekannter" Eigenschaften und das ist sogar 
patentfaehig !

> Es ist ja auch ein Witz, eine Schaltung mit 25V zu konzipieren,
> wo die Röhre für eine optimale Anodenspannung von 250V entwickelt wurde.

Ich erzaehl dir mal eine wahre Geschichte, mir passiert vor 5 Jahren :
Nach dem Auswechseln eines Elkos an einem Netzteil knapp 400V sehe ich, 
dass der angeloetete +-Anschluss ueberschuessig zu lang ist.
Linke Hand das Chassis gepackt, rechts einen Seitenschneider mit 
flaechig beschaedigter Isolation will ich das Draehtchen abschneiden. 
Ein paar cm davor stoppt meine Hand von alleine, ohne dass ich 
willentlich anhalte. Nanu, denk ich, was ist denn und versuchs nochmal. 
Wieder stoppt die Hand.
Ich leg ich den Seitenschneider auf den Tisch, guck mir verwundert das 
Geraet an und dann durchfaehrt mich die Erkenntnis mit einem eisigen 
Schreck :
An dem Draht lagen die vollen 400V des eingeschalteten Netzteils !!!.

Es gibt anscheinend wirklich so etwas wie ein vom Bewusstsein 
unabhaengiges Unterbewusstsein, das eigenstaendig handelt. Sonst koennte 
ich dies jetzt nicht schreiben. Noch heute schauderts mich, wenn ich 
daran denke.
Die hohen Spannungen sind wirklich eine Schei..technik !!! und wenn es 
geht, vermeide ich sie seitdem. Wie schoen, dass manche Roehren noch 
brauchbar mit Niederspannung arbeiten. Sonst wuerde ich nicht nur 
beruflich, sondern auch im Hobby voll auf Halbleiter umsteigen.

> Komischerweise wird kaum auf Röhren zurückgegriffen,
> die für Autoradios mit 12V entwickelt wurden.
Davon gibt es zu wenig Typen und sie sind schwer zu kriegen.
EF184, ECC88 & Co. funktionieren teils sogar besser als fuer 12V 
entwickelte Typen.

> ...mit leeren Konservendosen versuchen eine Mondrakete zu bauen
wuerdest selbst DU nicht schaffen, ICH aber wohl mit 24V einen gut 
funktionierenden Empfaenger.

Gruss, Juergen

von B e r n d W. (smiley46)


Lesenswert?

> ICH aber wohl mit 24V einen gut funktionierenden Empfaenger

Meiner mit 48Volt (immer noch Kleinspannung) würde aber besser 
funktionieren, als Deiner mit 24. Irgendwo zischen 50 und 80 Volt wird 
es deutlich kritischer mit parasitären Schwingungen. Das ist schlecht 
für die Nachbausicherheit.

>> Steilheit von ~12 bei Trioden nicht für Audion als geeignet gesehen.
>> Ein Punkt dabei ist die Schwingneigung.
> Das ist eine Behauptung, aber leider keine Begruendung.

Erst muß genügend Reserve da sein, um überhaupt bis an den 
Schwingungseinsatz zu kommen. Die weitere Optimierung besteht darin, daß 
hinten genügend NF rauskommt, aber auch eine gute Qualität. Für das 
NF-Signal ist natürlich eine gute Verstärkung hilfreich.

>> mit leeren Konservendosen versuchen eine Mondrakete zu bauen

Ich könnte schon eine bauen, die bei Vollmond gut fliegt. Natürlich eine 
"Vollmond-Wasser-Rakete", den bei Neumond würde man sie ja nicht sehen.

So eine, nur mit Blechdosen ;)
http://www.youtube.com/watch?v=C-6P5ji-kCU

von juergen (Gast)


Lesenswert?

> http://www.youtube.com/watch?v=JcMQp5-jvmY

Da bist du wieder beim Superhet-Audion/Kleinsuper angelangt.
Das Audion war deshalb so erfolgreich, weil es ein unschlagbar gutes 
Verhaeltnis zwischen Aufwand und Leistung bietet.
Der Kleinsuper vermeidet einige Nachteile, bringt dafuer aber wieder 
andere Probleme :

Mischrauschen
Oberwellenmischung
Spiegelfrequenzen
Gleichlauf/Abgleichaufwand
hoeherer Materialaufwand

Die Version I des Gerats im Video hatte nur einen einfachen Vorkreis, 
anderes ZF-Filter ohne Rueckkopplung.


> ...48Volt (immer noch Kleinspannung) würde aber besser funktionieren,

Ich seh das nicht ganz so eng. Mit einer Hand in der Tasche kann man 
auch hoehere Spannungen riskieren - wenn es denn sein muss. Aber oft 
reicht auch eine Roehrenstufe mehr.
Das Problem ist eher der Heizstrom. Ich favorisiere entschieden 
ungeerdete, batteriebetriebene Geaete, weil sie weniger Stoerungen 
einfangen und portabel sind.

> ...Blechdosen...
Hoechstens als Abschirmbecher haetten die hier was zu suchen, die 
Raketen ueberhaupt nicht. Also forget it!  J.

von B e r n d W. (smiley46)


Lesenswert?

Hallo Jürgen

Nach einigem Überlegen muß ich doch einiges hinterfragen.

> Das Audion war deshalb so erfolgreich, weil es ein unschlagbar
> gutes Verhaeltnis zwischen Aufwand und Leistung bietet.
Volle Zustimmung.

> Der Kleinsuper vermeidet einige Nachteile,
> bringt dafuer aber wieder andere Probleme :
> Mischrauschen

Beide mischen das noch relativ schwache Signal. Der Superhet auf die ZF, 
das Audion auf Null. Für mich hörbar fangen rückgekoppelte Empfänger mit 
Einsatz der Schwingung zu Rauschen an, SSB wird hörbar. Dreht man 
weiter, wird das Rauschen und das Signal wieder leiser, weil der 
Schwingkreis breitbandiger wird. Wie beim DC-Receiver könnte es ein 
Problem durch Phasenrauschen geben. Deshalb spielt auch in der Hinsicht 
ein Schwingkreis mit hoher Güte besser. Gibt es vom Audion belastbare 
Zahlen bezüglich Rauschen? Leider hab ich sie noch nicht entdeckt.

> Oberwellenmischung
Die entsteht beim Audion kaum, weil am Schwingungseinsatz der Oszillator 
noch sehr Sinusförmig schwingt.

Nachteile:
Übersteuerung/Dynamik
Das Audion ist leicht zu übersteuern. Eine AGC wäre nur bedingt über die 
Vorstufe realisierbar. Es gibt Ansätze dazu in der Literatur.

Kalibrierbarkeit/S-Meter
Mit jeder Einstellung der Rückkopplung ändert sich der Ausschlag.

Filter/Formfaktor
Das Audion bietet als Filter zwar eine schmale Spitze, jedoch kann es 
mit dem Formfaktor eines guten ZF-Filters nicht mithalten. Zwei 
rückgekoppelte Schwingkreise, als Bandfilter kritisch gekoppelt, wären 
realisierbar, jedoch darf nach einmal erfolgten Abgleich nichts mehr 
verstellt werden. Im laufenden Betrieb an der Antenne undenkbar, 
allerdings als ZF-Filter geeignet.

Fazit:
Steigen die Ansprüche, kann das Audion diese nicht mehr erfüllen. Der 
Superhet dagegen ist ausbaufähig.

Gruß, Bernd

von Edi (Gast)


Lesenswert?

Hallo an alle, und -trotz des vielleicht bei Euch nicht so schönen 
Wetters- einen schöenen Sonntag  !

Ein netter Mitleser oder Mitposter hat mir einen Link zu dem Thema hier 
geschickt, und gefragt, ob ich dazu was sagen kann.

Ja, gern.
Schön, daß es noch Leute gibt, die sich für die alte Schaltungstechnik 
interessieren.

Geradeaus- Schaltungen/ Audionschaltungen sind leistungsfähiger, als man 
denkt, man muß sich allerdings etwas damit beschäftigen.


Die Firmen Lange, Mende und Lorenz haben schon fast vor einem 
Menschanalter Geradeausempfänger gebaut, die dem Superhet nahekamen.
Nahe- nicht gleich.

Allerdings muß dazu dann schon Aufwand getrieben werden, so daß man 
eigentlich auch einen Superhet bauen könnte.
Für gewisse Spezialanwendungen WURDE dieser Aufwand getrieben- eben weil 
es in diesen Fällen absolut nötig war.
(Wer weiß, welche Anwendungen, warum nötig ???)

- Eine Regelung ist möglich, wurde auch verwendet, der Regelbereich 
dürfte gering sein, von Übersteuerung im Nahfeld starker Sender wurde 
auch berichtet.
Bei heutigen Empfangsverhältnissen kaum ein Thema, wer hat einen 
Mittelwellensender mit Power in der Nachbarschaft- die Seender sind ja 
fast alle abgeschaltet.
- Eine Kalibrierbarkeit ist durchaus gegeben, wenn eine feste 
Rückkopplung oder gar keine vorhanden ist, letzteres z. B. beim sog. 
"Kraft- Audion", was die Amis in den 30ern bauten.
- Die Trennschärfe kann beachtlich sein- die genannten Hersteller bauten 
Radios mit bis 5 und 6 gemeinsam abgestimmten Kreisen.
- Ein Geradeausempfänger ist durchaus ausbaubar- und es kann Gründe 
geben, diese Schaltungsart zu verwenden. In einem der aufwendigsten 
Großsuper der Vorkriegszeit wurde sogar die Möglichkeit der Umschaltung 
Super/ Geradeaus realisiert (Körting "Transmare"), hiervon versprach man 
sich eine bessere Wiedergabequalität. Damals ein Traumgerät, heute -weil 
doch relativ selten- leider teuer gehandelt.

Ich habe eine Dokumentation zum Thema Vergleich Geradeausempfänger/ 
Super auf meinen Seiten.
Ein leistungsfähiger Geradeausempfänger ist Thema eines Projektes, an 
dem ich jetzt, und in den nachsten Jahren, arbeite. Ebenfalls dort 
beschrieben.
Schaut mal bei:
www.edi-mv.de
rein.
Der Vergleich Geradeausempfänger/ Super ist unter "Grundlagen", ein 
"Kraftaudion" unter "Wunderlich", das Projekt ist "EDI-GRS".

Viel Spaß beim Lesen !

Ich bin nicht allwissend und nicht perfekt- also: Anregungen u. Kritik 
willkommen.

Edi

PS: Übrigens: Das mit der Hand, die nicht an die 400 V will- genau das 
ist mir vor sehr langer Zeit auch mal passiert. Ob es 400 V waren, weiß 
ich nicht mehr.
Eigentlich unlogisch, bescheuerter Gedanke, daß sowas geht... aber das 
tut es.

von Winfried J. (Firma: Nisch-Aufzüge) (winne) Benutzerseite


Lesenswert?

hm also,

mich haben die 400V Anodenspannung erwicht und zwar ghörig.

Ich wollte den eingeschalteten externen vorverstärker meines 1. 
Oszilloskopes (es wurde ein Scheidungsopfer) an selbiges durch die 
Seitenklappe hindurch anschließen, als sie mich packten.
 Vor Schreck riss ich den Arm herraus und kratzte mir dabei den Ganzen 
Unterarm an den Kontakten der ober Etage mit Röhrensockeln auf. Zum 
Glück war es eng genug, als das man mit den Oberarm das Gehäuse berühren 
musste um an die Anschlüsse zu gelangen.Ich hatte noch 2 Tage 
Muskelschmerzen im rechten Arm, wie ein gehöriger Muskelkater.

Namaste

von B e r n d W. (smiley46)


Lesenswert?

Hallo Edi

Im Großen und Ganzen stimmen unsere Aussagen überein. Mein 
Versuchsaufbau (Zweikreiser) ist empfindlich, selektiv, die Rückkopplung 
braucht nur minimal nachgestellt werden usw. Jedoch gehen wir von 
unterschiedlichen Voraussetzungen aus.

Ich möchte herausfinden, wie gut (oder schlecht) sich die Amateurbänder 
ab 20m aufwärts mit einem Audion erschließen lassen.

> Er hat keine Oszillatoren, die unerwünschte Frequenzen
> erzeugen könnten, keinen Mischer

Da ich SSB demodulieren möchte muß das Audion schwingen -> Oszillator
Die Empfangsfrequenz mischt sich mit der Audionfrequenz -> Mischer

Damit treffen alle Nachteile zu, die man auch bei anderen 
Direktmischempfängern finden kann: Mischerrauschen und Einfluß des 
Phasenrauschens des Oszillators. Dieses Phasenrauschen verursacht bei 
einem starken Signal am Mischer rauschende Seitenbänder. Befindet sich 
ein schwaches Signal innerhalb dieses Störnebels, wird es verdeckt.

Das Empfangssignal hat einen Einfluß auf die Frequenz des Audions, 
daraus entsteht Phasenrauschen im Takt der Sprache und dann geht es 
weiter wie zuvor.

Bei 80m ist der Einfluß auf die Frequenz noch gleich Null, aber bei 20m 
ist es störend. Bei stärkeren Signalen kann auch die Schwingung kurz 
aussetzten im Rhytmus der Sprache. Ich hoffe, dies kann durch entfernen 
der Gittergleichrichtung beseitigt werden. Mal sehen, das probier ich 
heute noch aus. Entweder nehm ich eine Germaniumdiode zur Demodulation 
oder ich verwende die nachfolgende Triode für die Gittergleichrichtung.

> Ein großes Kriterium ist die Bandbreite. Diese sollte immer gleich
> sein, auf jeder Empfangsfrequenz, auf jedem Wellenbereich..
> Ist sie aber nicht.

Ich vermute, Du gehst hier erst mal von einem nicht rückgekoppelten 
Geradeausempfänger aus. Die Rückkopplung erlaubt ja, die Güte des 
Schwingkreises zu verändern. Der Zusammenhang zwischen Güte und 
Bandbreite ist ja bekannt, wonach bei der doppelten Frequenz die gleiche 
Bandbreite zu erreichen ist, wenn man die Güte verdoppelt. Sogar die 
Kurvenform sieht dann identisch aus.

Werden die Filter in den alten 4-6 Kreisern leicht versetzt abgestimmt, 
um eine Flache Durchlasskurve zu erhalten? Ich vermute mal, daß die 
Empfänger vor 1930 durch die geringe Verstärkung der damaligen Trioden 
eine größere Anzahl Stufen benötigten. Dann wurden einfach noch 
Schwingkreise dazwischengebaut.

von B e r n d W. (smiley46)


Lesenswert?

> mich haben die 400V Anodenspannung erwicht und zwar ghörig.
> Ich wollte den eingeschalteten externen vorverstärker meines 1.

Bei mir waren es 600Volt Wechselspannung, das ging durch und durch.

von juergen (Gast)


Lesenswert?

Hi Edi,
hab mir grad deine Seiten angeguckt. Wunderschoen und wir haben sicher 
noch eine Menge zu diskutieren.
Spaeter, denn fuer heute liegt was was anderes dringendes auf meinem 
Tisch.

Hi Bernd,
bei fluechtigen Blaettern im Barkhausen, Rothe-Kleen, Kammerloher u.a. 
habe ich zwar einiges ueber Roehrenrauschen, aber nichts speziell zum 
Audion gesehen. Ich bin aber trotzdem ueberzeugt, dass es das irgendwo 
gibt, man muss nur suchen. Nur nicht heute !
Moeglicherweise liegen die Dinge folgendermassen : Das Rauschen der 
Roehre wird ausgedrueckt durch einen ohmschen Widerstand am 
Steuergitter. Der liegt dann parallel zum viel groesseren 
Resonanzwiderstand des Kreises. Damit wird die Roehre entscheidend fuer 
das Rauschen und die Rueckkopplung veraendert das Rauschen nicht, 
solange die Roehre nicht schwingt.

Oberwellenmischung bezog ich auch nicht auf das Audion, sondern auf die 
Mischstufe des Superhet-Audions. Und da spielt das eine grosse Rolle, 
genauso wie die Spiegelfrequenz.

Womit ich mich fuer heute verabschieden muss. Juergen

von Edi (Gast)


Lesenswert?

BerndW,

SSB ist weniger mein Ding, ich bin nur reiner "AM`er".
Aber ich denke, ich habe noch Material uber KW- spezifische 
Audionschaltungen.

Nur hier... weiß nicht, kenn`ich anders.
"Die Rückkopplung erlaubt ja, die Güte des Schwingkreises zu verändern"
M. E.: Eigentlich nicht.
Steht auch nirgends so.
Eher so- Quelle Prof. Rudolph in RMorg:
"Theoretisch kann bei einem Audion ein Schwingkreis mit geringer Güte 
zum Einsatz kommen, da mit Hilfe der Rückkopplung das Audion so weit 
entdämpft werden kann, daß de facto eine Durchlaßkurve wie bei einem 
Schwingkreis mit sehr hoher Güte entsteht."
Ein Schwingkreis mit schlechter Güte bleibt einer. Ich kann seine 
Miesheit mit dem angeschlossenen Audion ausgleichen, trotzdem bleibt er 
eigentlich mies. Ist er besser, wird das angeschlossene Audion eine 
höhere Resonazüberhöhung ermöglichen.

Jürgen und BerndW,

Ich muß auch zur Arbet (Montage), in der Woche bin ich abends aber 
online.
Größere Probleme kann man besser am Wochenende durchquackeln- ich denke, 
ich habe auch noch Material mit Infos.

Edi

von B e r n d W. (smiley46)



Lesenswert?

Bei AM bemerkt man eine Drift von 500 Hz kaum, bei SSB ist das kaum mehr 
verständlich.

> ich habe noch Material uber KW- spezifische Audionschaltungen.

Ich hab inzwischen auch einige Bücher, einschließlich Barkhausen 1-4.
Es gibt jedoch wenig über die höheren Bänder zu lesen. Meist verwenden 
sie einen Konverter. Dann kann ich gleich einen Superhet bauen und das 
Audion in der ZF vorsehen. Bei 455kHz oder 2,5MHz ist das alles kein 
Thema. Immerhin kann das Audion fast alle Betriebsarten demodulieren 
einschließlich AM, SSB, CW, FM und die Digitalen gehen teilweise auch 
(mit Notebook).

> Verluste mit dem angeschlossenen Audion ausgleichen,
> trotzdem bleibt er eigentlich mies. Ist er besser, wird das
> angeschlossene Audion eine höhere Resonazüberhöhung ermöglichen.

Ich denke, man kann die Güte um einen bestimmten Faktor (10-50) erhöhen 
und diese Einstellung stabil halten. Erhöht man die Rückkopplung weiter, 
schwankt das Audion am Schwingungseinsatz hin und her. Also kann man 
Einen Schwingkreis mit Q=100 auf Q=2000 erhöhen, einen anderen von 300 
auf 6000 usw. Der Faktor hängt auch von der restlichen Stabilität ab, 
also stabilisierte Betriebsspannung und Heizung, guter mechanischer 
Aufbau, driftfreier Schwingkreis, lose Ankopplung...

Zu den angehängten Bildern
Im Vergleich zum Ladderfilter ist das Audion oben erst mal schmalbandig, 
aber der Filter-Formfaktor ist schlecht.

Das andere Bild zeigt eine Simulation mit unterschiedlichen 
Entdämpfungen. Es ist schon zu sehen, wie die Weitabfilterung gleich 
bleibt und sich nur eine schmäler werdende Spitze draufsetzt. Bezogen 
auf das Maximum ist dann natürlich die Weitabdämpfung besser.

von Edi (Gast)


Lesenswert?

1
Erhöht man die Rückkopplung weiter, 
2
schwankt das Audion am Schwingungseinsatz hin und her.

?
Das passiert doch nicht von allein.
Kriegt man aber schaltungstechnisch hin.
Das nennt man dann Pendelaudion.
In einigen Fällen wurde ein externer Oszillator (über dem Hörfrequenz- 
Bereich) für eine Pendelfrequenz zu Hilfe genommen, welche der 
Steuerspannung der Audion- Eingangselektrode überlagert wurde.

BerndW,  wie geschrieben, ich habe (auch) einiges an Literatur. Auch 
Amateurfunk, obwohl ich nie Funkamateur war.
Empfehlenswert: Springstein: "Einführung in die KW- und UKW- Empfänger- 
Praxis", 1954.
Natürlich "röhrisiert".
:-)

Ein Audion wurde durchaus auch für höhere Frequenzen beschrieben, bis in 
den UKW- Bereich, nannte man "Ultraaudion". Direkt für 20-30 MHz... weiß 
ich nicht, muß ich mal suchen. Da galten eigentlich (noch)die Regeln für 
die Frequenzen darunter, da wird es nicht viel geben.
Schon damals wußte man über Stabilität von Oszillator- und 
Audionschaltungen, in genanntem Buch ist da viel zu finden, vor allem 
auch über Stabilisierung, Temperaturkoeffizienten von Kondensatoren, 
usw., ich erinnere mich an Radios aus den 30ern, voll mit bunten 
Keramik- Röhrchenkondenssatoren, welche  gegensätzlichen TK hohe 
Stabilität sichern sollten.

Mit SSB habe ich wenig am Hut... habe ich ja nie benötigt, mal mit einem 
Super + BFO experimentiert, das Übliche, das war`s auch schon.
Müßte doch mit Audion und externem BFO auch gehen ?

Untersuchungen über das Rauschen des Audions bei hohen Frequenzen... 
kann mich nicht erinnern, sowas mal gesehen zu haben.

BerndW, der Bonbon ist zwar schon gelutscht, aber noch nicht 
ausgelutscht.
Vielleicht sind Sie dann derjenige, der die Lücke füllt.
:-)

Soviel mir bekannt, wurden die alten 4-6- Kreiser nicht versetzt 
abgestimmt. Auch Superhets der 50er und 60er, die bis zu 9 oder 10 AM- 
Kreise ermöglichten, nicht. Die Konzeption 
Schwingkreis/Röhre/Schwingkreis/Röhre... sicher auch, weil eine Stufe 
weder eine extrem hohe Verstärkung noch einen so großen Regelbereich 
ermöglichte, wie man später in Schaltkreisen realisieren konnte 
(TAA981/A281).

Ich finde es absolut interessant, sich mit alten Schaltungen zu 
beschäftigen.
Ich plane für mein Projekt ebenfalls eine Geradeausempfänger- 
Konzeption. Ja, wie Sie vermuten, ohne Rückkopplung. Geplant als x- 
Kreiser, x > 6, mittels einer speziellen Konstruktion eines induktiven 
x- fach- Abstimmaggregats, da war ich mal Spezi drauf.
Mal sehen, wie weit ich da komme.

Ja, und.... vielleicht will noch jemand hier mal das Audion aus der 
Versenkung holen, mitbauen... !?

Edi

von juergen (Gast)


Lesenswert?

Das (thermische?) Rauschen des Pendlers ist ein in der UKW-Literatur der 
50er Jahre vielfach beschriebenes Phaenomen. Auch in Jogis Roehrenbude 
gab es eine interessante Untersuchung. Aber der Pendler zeichnet sich 
auch durch geringe Selektion aus.
Letztlich ist der Pendler in seinen Eigenschaften eine ganz andere 
Schaltung als der einfache Rueckkopplungsempfaenger.
Juergen

von B e r n d W. (smiley46)


Angehängte Dateien:

Lesenswert?

> Das nennt man dann Pendelaudion.
Sagen wir mal Pendelempfänger.

> Vielleicht sind Sie dann derjenige, der die Lücke füllt.
99% der Leute duzen sich hier, you can say you to me.

> Das passiert doch nicht von allein. Kriegt man aber
> schaltungstechnisch hin. Das nennt man dann Pendelaudion.

Das ist ein Mißverständnis. Ich hab ganz allgemein das Verhalten eines 
Audions aus meiner Sicht beschrieben. Es handelt sich ja um einen 
Oszillator, der genau die Schleifenverstärkung 1,000 haben soll, aber 
durch nichtideale Bedingungen zwischen 0,999 und 1,001 hin und her 
schwakt. Das läßt sich so nicht vermeiden.

> Ein Audion wurde durchaus auch für höhere Frequenzen beschrieben
Einen Rückkoppel-Empfänger mit Transistoren hab ich für VHF schon 
gebaut. Was da an AM gesendet wird, konnte ich auch klar verständlich 
aufnehmen. Die Flankenmodulation auf UKW war nicht so der Brüller sprich 
verzerrt. Aber SSB auf 2m wäre mit meiner Schaltung nicht möglich.

Dann hat Darius die Fotos seines Lecher-Audions gepostet,
welches auch bis 200 MHz empfängt:
Beitrag "Audion 90/200 de DD3ET"

> Stabilisierung, Temperaturkoeffizienten von Kondensatoren, usw.
Ich hab ja bei den kritischen Stellen NP0 eingesetzt, die zwei Spulen 
sind auf T50-7 Kerne gewickelt, die mit der geringsten Temperaturdrift. 
Da passiert auch nicht viel, ein starkes SSB-Signal kann jedoch die 
Schwingung zum Abreissen bringen und zuvor bwirkt es FM der Schwingung. 
Da hilft dann nur noch Zurückdrehen der HF.

> eine extrem hohe Verstärkung noch einen so großen Regelbereich
Ob mit Transistoren oder Röhren, mit einer Kaskode kommt man auf über 40 
dB Verstärkung pro Stufe. Der Regelbereich wird sich auch nicht groß 
unterscheiden und bei ca. 50dB liegen.

> vielleicht will noch jemand hier mal das Audion aus der
> Versenkung holen, mitbauen... !?
Schon dabei!
Allerdings schwanke ich noch zwischen Audion und Superhet.
Mein Aktueller Schaltplan hängt dran. Welchen Unterschied würde es 
machen, den Gitterwiderstand gegen GND zu schalten? Dann gäbe es einen 
Hochpass mit unterer Grenzfrequenz bei der Gitteransteuerung. Durch 
Verkleinern von R9 auf 100k könnten die Effekte eventuell verringert 
werden. Da könnte ich nach einem Kompromiss suchen aus Güte und 
Drifteffekten.

von Edi (Gast)


Lesenswert?

Mal schnell in der Mittagspause etwas tippseln- bin dann heute abend 
wieder da:
BerndW, ich sehe, Du bist ja schon voll dabei- super.
Ist das auch schon aufgebaut ?
1
Ob mit Transistoren oder Röhren, mit einer Kaskode kommt man auf über 40 
2
dB Verstärkung pro Stufe. Der Regelbereich wird sich auch nicht groß 
3
unterscheiden und bei ca. 50dB liegen.

Darum habe ich in meinem Projekt eine Kaskode- VORSTUFE vorgesehen.
Ein "Kraft- Audion" (ohne Rückkopplung) mit einer Wunderlich- Röhre 
liefert eine Regelspannung.
www.edi-mv.de/index.php/projekte/edi-rgs/vorgaben
www.edi-mv.de/index.php/projekte/edi-rgs/projekt-edi-grs-wunderlich
Diesen HF- Eingangsteil werde ich in den nächsten Wochen als 
Versuchsaufbau testen, ich habe aber bisher noch keine Fassung für die 
seltene Röhre, ist bestellt.
Rein gefühlsmäßig - und meist stimmt es nachher auch- würde ich sagen, 
daß weder die Verstärkung reicht -ich will das Signal ja durch x Kreise 
jagen- noch der Regelumfang.

Ihr Vorschlag mit dem Gitterwiderstand dürfte funktionieren, wäre sicher 
wert, es zu versuchen.
Ich halte es für interessant, zu untersuchen, was die Simulation sagt, 
und was es dann im realen Leben bringt.

Edi

von juergen (Gast)


Lesenswert?

> Welchen Unterschied würde es machen, den Gitterwiderstand gegen GND zu
> schalten?
Der Gitterwiderstand 390k parallel zum C bedaempft den Kreis mit 195k, 
parallel zum Gitter mit 130k.
100k parallel zum Gitter bedaempfen mit 33k,ganz schlecht !!!. Sonst 
kein Einfluss, weil der Kreis NF-maessig auf Masse liegt.

Es wurde mal empfohlen, das Audion mit einer Doppeltriode aufzubauen, 
aber nicht Cascode, sondern Katodenverstarker als Puffer zwischen Kreis 
und Audion. Meiner Meinung eine sehr gute Loesung. Keine Bedaempfung, 
die durch Rueckkoppeln ausgeglichen werden muss und freie Wahl der 
Audion-Dimensionierung. Kannste doch schnell mal mit deinem Aufbau 
probieren J.

von B e r n d W. (smiley46)


Lesenswert?

> Ist das auch schon aufgebaut ?
Ich hab LT-Spice nur für den Schaltplan verwendet mangels korrekter 
Röhrenmodelle. Ansonsten war Hardware zum Anfassen.

> bedaempft den Kreis mit 195k
Ist das der Eingangswiderstand der ersten Triode? Da ist der zum C 
parallelgeschaltete R für HF wirkungslos.

> Katodenverstarker als Puffer zwischen Kreis und Audion

Doppeltriode Audion, die unterste Schaltung:
http://www.radiospirit.de/body_geradeausempfanger_teil_3.html

Den Katodenwiderstand mußte ich mit 1,3k deutlich kleiner 
dimensionieren, sonst hab ich unter 7 MHz keinen Schwingungseinsatz mehr 
erreicht. Rückgekoppelt hab ich über die Kathode der 2.Triode auf die 
Anzapfung des 2. Schwingkreises wie bei meiner anderen Schaltung zuvor.

Bei 14 MHz muß ich die Anodenspannung der 1.Triode auf ca. 5 Volt 
reduzieren, unter 7 MHz erreiche ich selbst mit >40 Volt keine 
Schwingung. Der Schwingkreis wird tatsächlich minimalst belastet, selbst 
mit einer moderaten Rückkopplung klingt AM schon schmalbandig. Der 
Feldstärke-Einfluß auf die Frequenz ist tatsächlich deutlich geringer, 
aber die meisten anderen Parameter sind schlechter.

Ob es sich lohnt, die Rückkopplung über eine Koppelspule an der Anode 
herzustellen? Eigentlich mag ich die hochohmmigen, HF-führenden, 
berührungsempfindlichen Leitungen Quer über die ganze Schaltung nicht.


Zur Info:
Die beiden Trioden der ECC84 haben erstmal identische Eigenschaften. 
Jedoch ist der Schirm zwischen den beiden Systemen mit dem Gitter der 
zweiten Triode verbunden und sollte normalerweise HF-mäßig auf GND 
liegen. In dieser Schaltung führt jedoch der Schirm HF-Signal und 
koppelt möglicherweise zum ersten System zurück, zum Glück hauptsächlich 
zur Anode.

von Edi (Gast)


Lesenswert?

1
Der Schwingkreis wird tatsächlich minimalst belastet, selbst 
2
mit einer moderaten Rückkopplung klingt AM schon schmalbandig.
...und das mit 1 Kreis !
Ein sehr gutes Audion kann schon richtig was bringen- irgendwo schrieb 
mal einer, es könne in Punkto Selektivität schon bis bis nahe an den 
Superhet herankommen.
Ich hatte mal einen Seibt Roland 33L, 3- Kreiser, Rückkopplung, der war 
top, auch auf KW. Nur fette Nahsender auf MW, die es damals noch gab, da 
war dann Schluß mit Lustig.

Geringste Belastung des Schwingkreises ist das beste, was dem Audion 
passieren kann. Spulen mit hoher Güte, überhaupt verlustarme Teile- in 
den 20ern/ 30ern wurden da gewaltige Spulentürme gebaut, und viel 
hochwertige Keramik verbaut, so auch in genanntem Seibt.

********************

Penthoden- Adionschaltungen wurden unter Amateuren oft empfohlen, aber 
weniger Meißner, meist ECO- Schaltung, Regelung der Rückkopplung am 
Schirmgitter- konstanter und weicher Einsatz, keine Handempfindlichkeit.
Habe ich selbst aber nie gebaut. Nur mal als Anregung.
Da habe ich wahrscheinlich einiges an Schaltungen aus dem Springstein, 
Bücher und Hefte aus der DDR sind da auch sehr ergiebig.

Mein Projekt sollte eigentlich ein Großsuper werden. Aber...  die 
Großsuper sind eigentlich schon das Ende der Fahnenstange in ihren 
Baujahren, beinhalten alles, was an technischen Möglichkeiten zu ihrer 
Zeit verfügbar war, und von diesen habe ich ja schon eine beachtliche 
Zahl zu stehen, aus allen Jahrzehnten.
Toppen kann ich die nicht mehr. Jedenfalls nicht für Radio- Anwendungen, 
und spezielle Geräte für Schmalband- Amateurfunk, SSB... benötige ich 
nicht, bin kein Funkamateur.
Ich würde eigentlich nur... nachbauen.

Ich denke auch, das Geradeaus- Prinzip ist nicht neu, aber gibt durchaus 
noch einiges her.

Darum- eine Geradeaus- Konzeption, zwar aus Schaltungen, die es schon 
gab, aber vergessen wurden, so kombiniert, wie es so noch nie gebaut 
wurde, nebst meinem speziellen Abstimmteil.
Übrigens möchte ich eine Geradeaus- Konzeption auch auf UKW- Stereo 
verwenden !
Wenn das funktioniert, wäre es schon mal einmalig.

Mit dem Projekt geht wohl noch viel Zeit ins Land.
Aber was kleineres für nebenbei... ich habe gerade ein Blechteil, wie 
ein Leerchassis, ungebohrt, abgefaßt (Teil eines alten Lüftersystems), 
ich bekomm`langsam richtig Lust, auch wieder mit sowas zu 
experimentieren. Röhren hab ich dafür én masse.

Edi

von B e r n d W. (smiley46)


Lesenswert?

> Geradeaus- Konzeption auch auf UKW- Stereo verwenden !

Mein Rx war folgendermaßen aufgebaut:
Abgestimmte Vorstufe, Detektor mit Rückkopplung, NF-Vorstufe, dann in 
die PC-Aktivboxen. Damit konnte ich mit einer 50cm Wurfantenne > 10 
Sender rauschfrei empfangen. Das Problem ist, daß Rückkoppelempfänger 
von Haus aus zur Schmalbandigkeit tendieren. Für Flankendemodulation ist 
eher ein breitbandiges Filter nötig. Möglicherweise kann man durch 
geschickte Kopplung von zwei Schwingkreisen eine Filterflanke 
linearisieren. Der lineare Bereich der Flanke sollte >150kHz breit sein, 
aber damit wird das NF-Signal schwächer.

> Doppeltriode Audion
Ich hab diese andere Rückkopplung noch probiert. Die Rückkopplung ist 
weniger frequenzabhängig, aber die die Empfangsfrequenz ist stark von 
der Rückkopplung abhängig. Besser wäre der Arbeitspunkt der 1. Stufe 
stabil.

> meist ECO- Schaltung, Regelung der Rückkopplung am Schirmgitter-
> konstanter und weicher Einsatz, keine Handempfindlichkeit.

So ist ja meine bisherige Schaltung aufgebaut und hat auch diese 
Eigenschaften. Zwischen Pentode und Kaskode war kein riesen Unterschied, 
die Kaskode war nur ein klein wenig besser.

Dann hab ich noch eine andere Idee, vielleicht gab es das schon mal. 
Zwei Trioden koppeln über gemeinsamem Kathodenwiderstand...

von Edi (Gast)


Lesenswert?

1
Das Problem ist, daß Rückkoppelempfänger 
2
von Haus aus zur Schmalbandigkeit tendieren.
Das ist kein Problem, sondern der Zweck.
1
Für Flankendemodulation ist 
2
eher ein breitbandiges Filter nötig. Möglicherweise kann man...
Nun ja... Flankendemodulation habe ich nicht vor. Wäre für Stereo auch 
völlig daneben.
Davon abgesehen, ist sie bei heutigen Sendertechniken oft unbrauchbar, 
ich habe gelegentlich solche Geräte vor mir- viele Sender total 
verzerrt, einige aber richtig gut- am Gerät liegt`s also nicht. Ich 
denke, das Ausreizen der Modulation ("Optimod") überfordert den 
einfachen Demodulator dann doch.

Ich denke eher an einen üblichen Demodulator, siehe hier:

/www.edi-mv.de/index.php/grundlagen/edi-s-specials/die-ungewoehnliche-sc 
haltung-geradeaus-ukw-empfangsteil

Das ist eine ungewöhnliche Schaltung, weil selten erwähnt, ich kenne nur 
2 Stellen. Keine Berichte, wie gut, wie schlecht, ob verbesserbar. 
Industriell m. E. nicht gebaut, dafür gab es recht oft Pendler, auch von 
vielen namhaften Firmen, meist als Nachrüstsatz.

In meinen Projekt- Vorgaben noch nicht erwähnt: Spezielle 
Demodulatorröhren.
Da denke ich an eine EQ80 oder FM1000.

Diskriminatoren scheinen also auch auf höheren Frequenzen noch zu 
funktionieren- eigentlich logisch.
Ich denke, dies gilt auch für die Röhren.
Ob dies stabil über den Abstimmbereich funktioniert, wenn man eben nicht 
die ZF, sondern die verstärkte, gefilterte HF bereitstellt... da könnten 
damals die Probleme gelegen haben.

Der Aufbau könnte der gleiche sein, wie für den AM- Teil: Eingang 
Kaskode, Selektionseinheit, Demodulator, NF.
1
Dann hab ich noch eine andere Idee, vielleicht gab es das schon mal. 
2
Zwei Trioden koppeln über gemeinsamem Kathodenwiderstand...
Trioden mit gemeinsamen Kathodenwiderstand im Audion- m. E gab`s das, 
aber da muß ich wirklich nachsehen.

Edi

von juergen (Gast)


Lesenswert?

>> bedaempft den Kreis mit 195k
> Ist das der Eingangswiderstand der ersten Triode? Da ist der zum C
> parallelgeschaltete R für HF wirkungslos.

Nicht auf Anhieb logisch, aber richtig: Infolge der Gleichrichtung 
daempft der Gitterwiderstand den Kreis staerker, als es seinem Wert 
entspricht.
C+R parallel = 1/2 R , C+R in Serie = 1/3 R.

Dass der Katodenverstaerker nicht so gut lief, kann nicht an der Idee 
liegen, sondern an der Ausfuehrung. Musste mal mit einem Oszi 
untersuchen, wo der Haken ist.

Ein bekannter Funkamateur, Hans-Joachim Brandt DJ1ZB, hat im 
Kurzwellenhoerer 6/1960 einen 0-v-1 mit Anodendetektor beschrieben, mit 
dem er auch auf 10m erfolgreich gearbeitet hat. Rueckkopplung (fast) 
ohne Verstimmung. 10 Seiten lesenswert und lehrreich. Werde mal das 
Schaltbild posten, aber den ganzen Text lieber per email, wenn du 
willst.

> ...vielleicht gab es das schon mal.
> Zwei Trioden koppeln über gemeinsamem Kathodenwiderstand...

Es ist alles schon mal da gewesen, zumindest beim Audion ! Als das noch 
Standard war, 30er Jahre, haben die viel Grips drauf verwendet.
Wie ich schon betont habe, das Neue besteht heutzutage meist in der 
geschickten Kombination guter Ideen anderer Leute.
Deine neueste Idee ergibt einen Franklin-Oszillator, koennte gut 
funktionieren.

> Das Problem ist, daß Rückkoppelempfänger von Haus aus zur
> Schmalbandigkeit tendieren.
Mehrkreis-Geradeausempfaenger fuer Sprache/Musik MUESSEN gegeneinander 
verstimmt sein, sonst klingen sie dumpf, z.B. 
Limann-Bandfilter-Zweikreiser
in den 50er Jahren. Das Problem ist, die Verstimmung ueber den 
Abstimmbereich konstant zu halten, wenn sich die Guete der Kreise 
aendert.
Juergen
> Flanke sollte >150kHz breit sein
Der Pendler hat eine viel breitere Flanke als das einfache Audion.

von B e r n d W. (smiley46)



Lesenswert?

> Dass der Katodenverstaerker nicht so gut lief, kann nicht an der Idee
> liegen, sondern an der Ausfuehrung.

Siehe Anhang "Zweikreiser_Kathodenfolger1.gif".
Es muß die Schleifenverstärkung nach tiefen Frequenzen hin stark 
nachlassen. Es verbessert sich mit niedrigerem Kathodenwiderstand. Man 
sollte den Frequenzgang der offenen Schleife simulieren. An welcher 
Stelle könnte es ein Hochpassverhalten in der Rückkoppelschleife geben?

Siehe Anhang "Zweikreiser_Kathodenfolger2.gif".
Die Version mit Rückkopplung an der Anode funktioniert besser, aber 
nicht besser als das ECO. Außerdem jammere ich hier auf hohem Niveau, 
denn diese Version ist es nicht grottenschlecht. Ich geb der Kascode 
eine 2, dem  Pentoden-ECO eine 2-3 und dem Kathodenfolger mit 
Anodenrückkopplung eine 3.

Das Problem bei der Kathodenrückkopplung läßt sich möglicherweise lösen, 
ich hab aber keine Lust, auf Dauer in einer Sackgasse festzuhängen.

Dann mach ich noch einen anderen Versuch (parallele_Trioden):
Eine Triode ist für die Rückkopplung zuständig mit möglichst stabilem 
Arbeitspunkt. Und parallel dazu macht die zweite Triode 
Gitterdemodulation, hat dabei aber keinen Einfluß auf die Rückkopplung. 
Wenn ich an der 1. Anode HF zulasse, könnte dort mit einem kleinen C 
ankoppeln oder ebenfalls an den Schwingkreis.

Dann der vermutlich letzte Versuch (gemeinsame_Kathoden.gif):
Da hab ich mir nur das Prinzip überlegt, die genaue Dimensionierung ist 
noch offen. Die Gittergleichrichtung mit der 2. Triode könnte so 
funktionieren, oder?

von B e r n d W. (smiley46)


Lesenswert?

Hallo Jürgen

Könntest Du bitte den den Schaltplan des 0V1 von DJ1ZB dranhängen?
Danke!

0V1 hört sich zumindest relativ einfach an.

Da fällt mir noch was anderes ein. Die Kaskodenschaltung und das 
Pntodenaudion liefern ja schon relativ viel NF. Möglicherweise pumpt 
meine Betriebsspannung und damit die Spannung an der 
Rückkopplungseinstellung. Das würde das Aussetzen der Schwingung bei 
starken Signalen erklären.

von juergen (Gast)


Lesenswert?

> ..keine Lust, auf Dauer in einer Sackgasse festzuhängen.

Simulation ist gut, Kontrolle in der Schaltung ist besser.
(werd ich mir als Leitspruch waehlen !)

Erst genaue Untersuchung mit einem Oszilloskop und Vergleich mit 
Simulation zeigt, wo der Fehler liegt. Da muss man einfach mal mit 
Zaehigkeit dran bleiben und nicht gleich bei der ersten Schwierigkeit 
auf eine neue Idee springen.

Mit weiteren sachdienlichen Hinweisen und dem Schaltbild 0-v-1 musst du 
ein bisschen warten. Nach einem BKA-Trojaner baue ich grad meinen 
Tischrechner um und bin nur noch mit einem Ubuntu-Notebook am Netz.
Juergen

von Edi (Gast)


Lesenswert?

Ich würde auch sagen, die beste Experimentiergrundlage ist- die 
Hardware. Hart, weil--- macht Aua, wenn`s runterfällt.
:-)

Das Softzeug ist sicher nicht schlecht, aber kann die Wirklichkeit nur 
annähernd abbilden- Schaltungskapazitäten, Besonderheiten, die durch den 
Aufbau bedingt sind, Eigenschaften der BAuelemente, Röhren, Verluste, 
Rauschen... alles kann das Ergebnis ggü. tollen Simulationsvoraussagen 
ändern. Ich erinnere mich an eine ach-so-tolle Ge- Transi- 
Oszillatorschaltung aus einem Funkamateur- Buch für einen Mischer, die 
ich bauen wollte, angeblich felsenstabil, wenn ich mich recht erinnere, 
mit kapazitivem Spannungsteiler und Pufferstufe, die aber nur 
grottenschlecht lief, immer verzerrtes Zeug, "keine Sinüsse", stabil 
schon gar nicht, mehrere Leute suchten mit mir einen Fehler- nein 
nichts, alle Teile, wie angegeben, Werte der Bauelemente logisch nach 
Berechnung und Erfahrungswerten. Irgendwann ließ ich`s, und ging zur 
Tagesordnung über- normaler Meißner, und dann klappte es perfekt mit dem 
Mixer.

Ich denke, Kaskode oder ECO- da muß man sich schon mal entscheiden, ich 
würde Kaskode nehmen, gerade weil ja für höhere Frequenzbereiche 
gedacht.
Aufgebaut: Stabile Abstimmelemente, gute Abschirmungen, alle Massebezüge 
an einen Punkt, usw., die bekannten Aufbauregeln. Ggf. 
Temperaturkompensation, hatten Sie ja auch schon erwähnt, daß Sie schon 
so gebaut hatten.
Und dann mit allem Meßequipment auf das Ding los, so vorhanden, und 
alles durchgezappelt und optimiert.  Spannungen stabilisiert, 
Handempfindlichkeiten eliminieren, wenn nötig. Durch Optimieren der 
Bauelemente- Werte den Rückkopplungseinsatzpunkt auf einem Punkt des 
Stellers über den Bereich möglichst "festnageln", evtl. einen 
Feinsteller.

Wochenende werde ich mal in meinen Büchern und Heften schmökern, da sind 
bestimmt noch viele Sachen zum Thema Audion drin.
Wie geschrieben, der Bonbon ist gelutscht, aber noch nicht 
ausgegnautscht.

Und was Neues geht auch, meine Geradeaus- Konzeption ist m. W. so nie 
gebaut worden-
Allerdings ist noch nicht raus, ob sie so gut funktioniert, wie ich mir 
das vorstelle.

Wäre schön, wenn Sie Fotos von Ihren Aufbauten machen, und die 
hierherstellen.

Edi

von B e r n d W. (smiley46)


Lesenswert?

> Simulation ist gut, Kontrolle in der Schaltung ist besser.
Mangels korrekter Röhrenmodelle simuliere ich gerade überhaupt nicht. 
Ich verwende LTspice nur zum Schaltplan zeichnen. Es läßt sich zwar was 
simulieren, aber was nützt mir eine schwingende ECC88, wenn im Original 
eine ECC84 steckt.

Ansonsten hab ich mit LTpice sehr gute Erfahrungen gemacht. Die 
Simulation ist nur so gut wie die verwendeten Modelle. Da gehören beim 
Schwingkreis auch mal die Verluste und die parasitäre Kapazität dazu. 
Einen schlechten Aufbau kann man vorher nicht simulieren. Diese 
Erkenntnis erwischt einen dann in Echtzeit.

Deshalb löte ich momentan die einzelnen Versionen zusammen und probiers 
aus. Natürlich könnte man an jeder Variante 2 Wochen lang rumlöten. Ich 
versuch nur rauszufinden, ob Potential vorhanden ist, und falls nicht, 
warum. Dann die nächste Schaltung.

Inzwischen hab ich 3 Anleitungen entdeckt mit Spulendaten bis 10m. Die 
Schaltungstechnik ist nichts besonderes. Die ECO-Schaltung ist mit 66% 
vertreten, aber wahrscheinlich werde ich bei der Kaskode bleiben und 
dann über einen HF-Regler soweit zurückdrehen, bis nichts mehr pumpt. 
Möglicherweise sind diese Effekte mit höherer Betriebsspannung gar nicht 
mehr so groß. Diese kann ich aber erst nach einem sauberen Aufbau 
ehöhen.

Dann möchte ich später mehrere Bereich umschalten und hab dafür einen 
6-stufigen Umschalter mit mehreren Ebenen. D.h. HF-Poti, Drehko und 
Umschalter werden sinnvoll angeordnet und der Rest der Teile schaart 
sich drumrum.

> immer verzerrtes Zeug, "keine Sinüsse", stabil schon gar nicht,
> mehrere Leute suchten mit mir einen Fehler- nein nichts
Möglicherweise war die Schaltung gar nicht richtig erprobt. Verzerrungen 
sind normalerweise gut zu simulieren und zu beseitigen. Da versteht man 
eher die Zusammenhänge. Man kann sich Ström-/Spannungsveräufe anschauen, 
die man mit einem normalen Tastkopf wegen Beeinflussung nie messen 
könnte.

von Edi (Gast)


Lesenswert?

Zum Schaltplanzeichnen geht ganz super: Splan.
Ich habe eine ältere Version, aber die funktioniert top.
Da sind zwar nicht alle Röhrentypen bei, aber die kann man aus den 
vorhandenen Röhrenbildern mittels Bildbearbeitung erstellen.

Ja, dann hoffe ich, daß der Aufbau klappt, wie geschrieben, Fotos wären 
schön.
Wochenende melde ich mich, wenn ich die Literatur etwas durchgesehen 
habe.

Edi

Ich kann hier nur als Gast schreiben- meinen Nick soll es schon geben.

von juergen (Gast)


Lesenswert?

> Ich kann hier nur als Gast schreiben- meinen Nick soll es schon geben.

Wozu anmelden ? Die Daten wollen die doch nur, um damit handeln zu 
koennen.
Schau dir mal die Geschaeftsbedingungen an. J.

von Edi (Gast)


Lesenswert?

Hallo, BerndW,
So, wieder zu Hause.
Und gleich was gefunden.

Hab`s gescannt,  restauriert, umformatiert, und gePDF't, das Buch ist 
leider fast zerstört, als Junge habe ich jede Menge Schaltungen 
ausgeschnitten, und in ein Sammelbuch geklebt, das ist zwar noch da, 
aber die Klebeseite ist natürlich nicht mehr lesbar.

Da war ich etwa 10...11... vielleicht verzeihlich.

PDF:
edi-mv.de/images/grundlagen/Schaltungsbesprechungen/2-Kreis-Audion_mit_T 
rennstufe.pdf
Quelle im Dokument.
Sollte im Browser lesbar sein, auch herunterladbar.

Rk im Schaltplan "nach Röhre".
Bei Nicht- Regelröhren 600 Ohm
Bei Regelröhren 300 Ohm in Reihe mit 20 KOhm- Poti

In dem angegebenen Buch finden Sie genau DIE Antworten auf Ihre Fragen. 
Rauschen, Frequenzverwerfungen, nichtlineare Verzerrungen, 
Frequenzabhängigkeiten...
In der alten Schwarte steht alles drin. Und die ist fast 60 Jahre alt !

Ist natürlich nur Röhre. Aber für mich DIE Referenz.

Wenn ich jetzt die Antworten auf Ihre konkreten Fragen heraussuchen 
soll... da ist so viel- ich empfehle, dieses Buch unbedingt 
anzuschaffen.

Die Schaltungen sind erprobt, sie funktionieren, meist unkritisch, so 
daß man eine Auswahl an ähnlichen Röhren hat, die dort auch angegeben 
sind. Ich selbst habe etliche Schaltungen nachgebaut.

Die Schaltung zeigt einen ganz ausgefuchsten Zweikreiser, mit Vorstufe, 
diese hat aber... ebenfalls eine Rückkopplung !
Die natürlich unterhalb des Schwingeinsatzes bleiben MUß.

Die mit doppelter Rückkopplung mögliche (Gesamt-) Resonanzüberhöhung 
läßt eine sehr hohe Trennschärfe erreichen. Wie im Text steht, gut 
abgeglichen- besser als Kleinsuper- das sind üblicherweise 6- Kreiser.
Um Problemen aus dem Weg zu gehen, ist eine Röhre als Entkopplungs- bzw. 
Trennstufe vorgesehen. Trioden sind ungeeignet.

Mal eine ganz andere Schaltung, als sonst üblich.
Und es sind noch Erweiterungen für Audions angegeben, z. B. Regelung der 
Vorstufe. Ob die mit der gezeigten Schaltung sinnvoll sind, oder 
funktionieren- kommt sicher auch auf den Anwendungsfall an.

Edi

...und das ist nur 1 Buch...

von Ewald (Gast)


Lesenswert?

Hi Edi,
interessante Schaltung, braucht allerdings 4 Haende:
Abstimmung 1, Rueckkopplung 1, Abstimmung 2, Rueckkopplung 2,
denn bei angezogenen Rueckkopplungen duerfte wegen der Antenne der 
exakte Gleichlauf schwierig werden.

Ich kannte an DDR-Literatur bisher nur die Amateurfunkbuecher vom 
Lechner.

Dann zum Bernd :

Der erste "Hochpass" koennte der Schwingkreis sein. Schwingkreise haben 
ja ueber die Frequenz keinen konstanten Resonanzwiderstand. Der 
Frequenzverlauf wird aber durch die Daempfung der Gleichrichtung 
abgeflacht. Wenn jetzt diese Daempfung wegfaellt, geht die Aenderung des 
Resonanzwiderstandes voll in die Rueckkopplung ein.

Mehr morgen. Juergen

von Edi (Gast)


Lesenswert?

1
interessante Schaltung, braucht allerdings 4 Haende:
2
Abstimmung 1, Rueckkopplung 1, Abstimmung 2, Rueckkopplung 2...

Ich denke mal nicht, daß der Autor eine "Vierhandbedienung" angedacht 
hatte, obgleich es solche Geräte gab...
In den 30ern.

Die Rückkopplung der Vorstufe muß nicht bis hart an die Grenze gebracht 
werden, so daß evtl. eine (trimmbare) Festeinstellung sinnvoll wäre- 
feste Rückkopplung wurde in Rundfunkempfängern gelegentlich  auch so 
realisiert.

Die Abstimmung natürlich via Doppeldrehko, zu der Zeit des Buches waren 
einzeln abgestimmte Kreise nicht mehr üblich.
Die Antenne ist natürlich ein Einflußfaktor, aber da hier die 
Rückkopplung einigermaßen weit wqeg vom Schwingeinsatzpunkt liegen 
sollte, dürfte der Einfluß in beherrschbaren Grenzen bleiben.

Der Autor gibt recht universelle, kombinierbare Schaltungsschnipsel vor, 
die sich ein Amateur zusammenstellen kann- im Beispiel ist ja kein NF- 
Teil beschrieben- was sollte also daran hindern, hier zu optimieren...

Es ging mir darum, eine pfiffige Schaltung zu zeigen, die eines Versuchs 
lohnt.

Einen Vergleich per Wobbler, ggü. einem Super, um die Aussage über die 
Selektivität zu prüfen... wäre sehr interessant für mich.
Wobbler:
www.edi-mv.de/index.php/grundlagen/restauration/restauration-messtechnik 
-der-koenigsklasse-wobbler-bws-1-ddr-1962
1
Ich kannte an DDR-Literatur bisher nur die Amateurfunkbuecher vom 
2
Lechner.

In der DDR gab es in Richtung Elektronik eine riesige Menge an Amateur- 
Literatur.
?!
Der Grund war eine erhoffte Vorbildung und Anbindung an spätere 
militärische Nutzung der Kenntnisse,  Elektronische 
Arbeitsgemeinschaften wurden oft an die GST ("Gesellschaft für Sport und 
Technik") angeschlossen, der "Militärverlag der DDR" übernahm viele 
elektronische Fachschriften (Nicht alle !)
Da gibt es also sehr viele, ganz hervorragende Quellen in Ihrem 
Interessengebiet, z. B. das Buch "Amateurfunk", die "Elektronischen 
Jahrbücher", die Zeitschrift "Funkamateur", und "rfe" ("Radio- 
Fernsehen- Elektronik"), sowie kleine Heftchen der "elektronika- Reihe".
Dann die Bastelbücher, um "junge Funker" heranzuziehen, Klassiker, 
inhaltsreich, oft sehr gut geschrieben, Schuberts "Radiobastelbuch", H. 
Jakubaschk`s Elektronikbastelbücher- pfiffige Ideen ohne Ende.
Siehe auch: www.mikrocontroller.net/topic/215709
oder die 3 Anfänger- Bücher des Funkamateurs Martin Selber, DM2APG, 
deren Bastelanleitungen, damals noch mit den Uralt- Röhren der 30er, wie 
AF7, viele an die Radiobastelei heranführten.
Grundlagen- oft top erklärt.
Für Profis gab es z. B. ausgezeichnete Antennenbücher von Rothammel, 
Schindler, u. a., heute noch Referenz.

Wenn man also die politischen Hintergründe und die jetzt erzählten 
Räuberstorys mal wegläßt -es ging schließlich nicht um 
Weltherrschaftsstreben von Verbrechern, wie Jahrzehnte davor- gibt es 
hier also jede Menge bestes Informationsmaterial.
Da wird man auf jeden Fall fündig.

Ich kann also gern weiter suchen, allerdings ist das Veröffentlichen von 
Artikeln wegen des Urheberrechts dann absolut nicht mehr ratsam, aber 
man kann immerhin nachfragen.

Edi

von B e r n d W. (smiley46)


Lesenswert?

@Edi
>empfehle, dieses Buch unbedingt anzuschaffen.
Ist bestellt!

> Um Problemen aus dem Weg zu gehen, ist eine Röhre als
> Entkopplungs- bzw. Trennstufe vorgesehen

Eine Rückkopplung der Vorstufe ist an und für sich nichts besonderes. 
Aber erst recht wegen der Rückkopplung der 1. Stufe macht die 
Pufferstufe Sinn. Zwischen zwei entdämpften Schwingkreisen hoher Güte 
reicht die geringste Kopplung aus, um daraus ein überkritisches 
Bandfilter mit zwei Höckern zu erzeugen.

Nach Auftreten einer Schwingneigung/Kopplung zwischen erster und zweiter 
Stufe hatte ich die Koppelwicklung am zweiten Schwingkreis gedreht. 
Daraufhin war eine Dämpfung am 2. Schwingkreis festzustellen. Behoben 
habe ich das Problem durch ein leichte Verstimmung des Vorkreises.

Wobbler hab ich auch:
Nordmende UW958, UHW353 und UHW967, alle Drei sind Röhrengeräte,
dann noch von einen Leader LSW-250

@Ewald
> Der erste "Hochpass" koennte der Schwingkreis sein. Schwingkreise
> haben ja ueber die Frequenz keinen konstanten Resonanzwiderstand

Das kann ich so nicht bestätigen, in einem großen Frequenzbereich bleibt 
die Amplitude fast konstant bei Einspeisung durch eine Koppelwicklung. 
Weicht das Verhalten davon ab, kann es an einer kapazitiven oder 
induktiven Ankopplung liegen. Bei hohen Frequenzen läßt die 
Güte/Amplitude nach durch den Drahtwiderstand durch Kernverluste und den 
Skineffekt. Die Belastung durch die nachfolgende Röhre oder Transistor 
wird auch größer. Für tiefe Frequenzen ist IMHO ein Abfall eher in der 
Schaltung zu suchen.

Dazu gibt es einen sehr interessanten Thread:
http://theradioboard.com/rb/viewtopic.php?t=3714
http://www.kearman.com/vladn/hybrid_feedback.pdf
http://www.kearman.com/vladn/hybrid_theory.pdf

> Die Rückkopplung der Vorstufe muß nicht bis hart an die Grenze
> gebracht werden, so daß evtl. eine Festeinstellung sinnvoll wäre

Eine Anhebung von ca. 10-20dB wäre sinnvoll. Erstmal kann der 
Eingangsschwingkreis in Resonanz als Übertrager betrachtet werden. Dort 
findet die sogenannte "kostenlose Verstärkung" statt, die Anhebung kann 
schon 20 dB betragen. Die Röhre oder ein JFet belasten den Schwingkreis 
nicht besonders stark. Es besteht die Gefahr, daß die Gesamtverstärkung 
zu groß und das Audion hoffnungslos übersteuert wird. Als Anhaltspunkt 
sollte aus dem Audion max. 0,5 Volt NF kommen.

Eine EF184 hat eine Rauschzahl in der Größenordnung von 6 dB, das 
entspricht ungefähr einem J310. Durch das hochtransformieren des 
Antennensignals kann eine Empfindlichkeit weit unter 1µV erreicht 
werden. Die Empfindlichkeit des Receivers hängt nicht vom weiteren 
Prinzip ab, sondern vom Signal/Rauschabstand nach der Vorstufe.

von Edi (Gast)


Lesenswert?

1
Eine Rückkopplung der Vorstufe ist an und für sich nichts besonderes.
Wenn es nichts Besonderes ist, sollte es aber schon häufig findbar sein.
Wenn Sie Quellen wissen, lassen Sie uns doch nicht dumm sterben.

Ich kann mich nicht erinnern, eine solche Schaltung in anderer Literatur 
oder im Web gesehen zu haben. Das gezeigte Prinzip taucht nicht oft auf.
Schon wegen der Trennstufe, die den Aufwand einer zusätzlichen Röhre 
erfordert.
Es wird sicher irgendwo zu finden sein, aber eben selten.
1
Es besteht die Gefahr, daß die Gesamtverstärkung 
2
zu groß und das Audion hoffnungslos übersteuert wird. Als Anhaltspunkt 
3
sollte aus dem Audion max. 0,5 Volt NF kommen.

Die Schaltung ist ja eben ein Baustein, ich schrieb ja was von weiteren 
Bausteinen, wie eine Regelung, eine solche wäre schon sinnvoll, und 
könnte dem Audion "seine Lieblingseingangsspannung" gewährleisten.
Ist bei Audion nicht selten, Regelung wurde in etlichen Geräten 
realisiert.
Dies benötigt auch das Wunderlich- Audion in meinem Projekt, 
Wunderlich's sind sehr empfindlich in Sachen Eingangsspannung, die 
meisten Wunderlich- Anwendungen greifen aus der Demodulatorschaltung 
eine Regelspannung ab, um die vorhergehende(n) Stufe(n) zu regeln.

Für und Wider wird man 1000fach finden.
Ich schlage vor, eine oder mehrere Schaltung(en) einfach... zu bauen.
Dann Verbessern- ich denke, man kann aus dem Audion sicher noch einiges 
herausholen.

Sie haben offensichtlich gutes Meßequipment- das sind doch beste 
Voraussetzungen, so eine Schaltung auf allerbeste Werte zu bekommen, 
gerade ein Wobbler ist ja DAS Gerät dafür, in Echtzeit alles 
beeinflussen und beobachten zu können.

Edi

von B e r n d W. (smiley46)


Lesenswert?

> Das gezeigte Prinzip taucht nicht oft auf. Schon wegen der Trennstufe,
> die den Aufwand einer zusätzlichen Röhre erfordert.

Möglicherweise hast Du recht. Bei vielen Klein-Superhets gibt es diese 
Entdämpfung, aber anscheinend nicht bei den Audions. Dann kann eine 
Rückkopplung in der Vorstufe nur paarweise mit der Pufferstufe 
auftreten. Jedenfalls ist das eine Möglichkeit. Ich könnte mir noch 
vorstellen, daß die Kopplung zur Vorstufe über eine Wheatstone-Brücke 
auch funktioniert.

In meiner Schaltung hab ich die Koppelwicklung zwischen erster und 
zweiter Stufe entfernt und nutze jetzt einen Koppelkondensator von der 
1. Anode zum Gitter der oberen Triode. Die Beeinflussung ist jetzt weg.

Heute abend war noch das 20m Band offen und man konnte einige Stationen 
hören. Die Drift war diesmal garnicht soo stark. Möglicherweise hat 
irgendeine kleine Änderung eine Verbesserung gebracht.

Ein paar Bücher liegen hier schon rum:
Schubert    Radiobastelbuch
Schubert    Amateurfunk (blau, 1977)
Fischer     Amateurfunk (grün, 1960)
Rothammel   Antennenbuch (1984)
Diefenbach  Kurzwellenempfänger für Amateure
Sutaner     Moderne Zweikreis-Empfänger
Barkhausen  1-4

Im Anflug:
Springstein Einführung in die KW- und UKW-Empfänger-Praxis
ARRL        The Radio amateur´s handbook 1954

Dann diese Quelle:
http://www.pmillett.com/tubebooks/technical_books_online.htm

von juergen (Gast)


Lesenswert?

Hallo Edi!

> Ich denke mal nicht, daß der Autor eine "Vierhandbedienung" angedacht
> hatte, obgleich es solche Geräte gab...In den 30ern.
Ja, ich weiss, war von mir als kleiner Scherz gemeint, den ich mir nicht 
verkneifen konnte. Entschuldige !

Vorstufen-Rueckkopplung gehoert auch zu den Dingen, die "schon mal 
dagewesen", wenn auch selten. Bei KW-Kleinsupern wurde sie zu Erhoehung 
der Spiegelfrequenzfestigkeit manchmal angewandt.

> Ist bestellt!
Wo bestellst du so alte Literatur ???

> allerdings ist das Veröffentlichen von Artikeln wegen des Urheberrechts
> dann absolut nicht mehr ratsam
Ja, das ist in Zeiten des Internets nicht nur eine Plage, sondern ein 
Fortschrittshindernis. Renommierte Autoren geben das dauerhafte Recht an 
ihren Veroeffentlichungen auch nicht mehr an die Zeitschriftenverlage ab 
und neue politische Bewegungen werden irgendwann was aendern.
Was man immer kann : Einen Artikel kopieren und per email schicken.

> Räuberstorys ...Weltherrschaftsstreben
Die kommunistische Weltrevolution war auch nichts anderes und hat in 
Summa mehr Opfer gekostet. Hatten allerdings auch mehr Zeit.
Aber das ist gottseidank Geschichte und gehoert eigentlich nicht 
hierher.


Hallo Bernd!
Dank fuer die 3 interessanten Links, die ich mal in Ruhe studieren 
werde.

>> haben ja ueber die Frequenz keinen konstanten Resonanzwiderstand
>  Das kann ich so nicht bestätigen,...
Fuer eine exakte Aussage sollte der Gitterkreis ueber eine 
Widerstandskette (wegen der Kapazitaet) angekoppelt und die 
Spannungsteilung ueber die Frequenz bei Resonanz gemessen werden.
Der Katodenfolger ist theoretisch aperiodisch, zur Anode hin spielt die 
A-G-Kapazitaet (Miller-Effekt) eine moegliche Rolle, weil C14 arg klein 
ist. Wie gross ist die Steilheit der Triode im gewaehlten Arbeitspunkt ?

Ich kann nur wiederholen : Allein angucken mit einem Oszilloskop hilft 
hier weiter.
Juergen

von juergen (Gast)


Lesenswert?

> ...ueber eine Widerstandskette (wegen der Kapazitaet) angekoppelt

PS: Ich meinte von einem Messsender! J.

von B e r n d W. (smiley46)


Angehängte Dateien:

Lesenswert?

Manchmal in der Bucht, aber oft ist es hier günstiger.
http://www.booklooker.de/B%FCcher/Angebote/titel=radio+amat*+handbook

> Fuer eine exakte Aussage sollte der Gitterkreis ueber eine
> Widerstandskette (wegen der Kapazitaet) angekoppelt und die
> Spannungsteilung ueber die Frequenz bei Resonanz gemessen werden.

(Du meinst, ich soll der Röhre einen 10er-Tastkopf verpassen?)
Hat sich inzwischen erledigt.

> A-G-Kapazitaet (Miller-Effekt) eine moegliche Rolle, weil C14

C14 geht wahrscheinlich von der Anode nach GND? Anders macht es keinen 
Sinn. Das ist durch die vielen Varianten auch meine Schuld.

Manchmal wird ein C zwischen den beiden Trioden, also von A1+K2 nach GND 
geschaltet. Was ist der Unterschied zwischen einem C an der oberen Anode 
oder in der Mitte? Der mittlere kann die Millerkapazität verringern und 
der obere bewirkt zusätzlich Anodengleichrichtung?

An jeder der Röhren fallen grob 15 Volt ab. Der Strom betragt ein 
knappes mA. Die Steilheit beträgt dort ca. 3mA/Volt.

von juergen (Gast)


Lesenswert?

Bei einem R11 = 470 Ohm betraegt die Vorstufen-"Verstaerkung" ca. 1 !!! 
???
Juergen

von B e r n d W. (smiley46)


Angehängte Dateien:

Lesenswert?

> Bei einem R11 = 470 Ohm betraegt die Vorstufen-"Verstaerkung" ca. 1 !!!

Gut getroffen, es war ~1,5. Nach erhöhen von R11 auf 1,2k bin ich jetzt 
bei 3.5, also ca. 10 dB. Wenn ich R11 weiter erhöhe, wirkt sich das 
nachteilig auf die Frequenzabhängigkeit der Rückkopplung aus. Allerdings 
hab ich gegenüber dem Antennenanschluß schon 23 dB Gewinn. Das würde 
IMHO vollkommen ausreichen.

Die Frage ist aber, wieviel davon durch die obere Triode noch am zweiten 
Schwingkreis ankommt. Dazu muß ich erstmal die untere Kathode auf GND 
legen, um die Rückkopplung zu verhindern und trotzdem mit dem 
Rückkoppelpoti auf einem günstigen Arbeitspunkt zu liegen.

So, wie im angehängten GIF zu sehen, fällt das Signal nochmals um 10dB 
ab. An dieser Stelle könnte es ein bisschen mehr sein. Allerdings sieht 
man mit angezogener Rückkopplung am Gitter der oberen Triode einen 
scharfen Notch bei der Resonanz des Audions. Das Gitter wird noch 
niederohmiger und die Anpassung noch schlechter. Ob das nun gut oder 
schlecht ist?

Ich werd jetzt über eine bessere Anpassung zwischen 1. und 2. Stufe 
nachdenken. Möglicherweise ist ein Breitbandübertrager die Lösung.

von juergen (Gast)


Lesenswert?

> mit angezogener Rückkopplung am Gitter der oberen Triode einen
> scharfen Notch bei der Resonanz des Audions

Die ganze Funktion wird durch die Ankopplung am oberen Gitter etwas 
undurchsichtig:

Der Notch ist wahrscheinlich irgendwie ein Miller-Effect.

Mir faellt wieder der kleine C14 auf, der die Anode nur unvollkommen 
HF-erdet. Koennte dort locker 10nF betragen.

Wenn man R11 zu gross macht, leidet die Cascode-Funktion.

Ohne Rueckkopplungswindung hast du nur eine schwache kapazitive Kopplung 
auf den Schwingkreis.

Juergen

von B e r n d W. (smiley46)


Lesenswert?

> Der Notch ist wahrscheinlich irgendwie ein Miller-Effect.
Millereffekt der unteren Triode.

> Wenn man R11 zu gross macht, leidet die Cascode-Funktion
Ja, ich weiß. Eigentlich muß das Gate direkt mit einem C auf GND liegen.

> Mir faellt wieder der kleine C14 auf
Zeitweise hatte ich einen 470pF an der oberen Anode. Das ergab nur einen 
minimalen Unterschied.

> Ohne Rueckkopplungswindung hast du nur eine schwache kapazitive
> Kopplung auf den Schwingkreis.
Die Idee war, daß sich die obere Triode wie ein Kathodenfolger verhält 
und die HF an die untere Röhre weitergibt. Allerdings wirkt dort der 
Miller-Effekt dagegen.

Momentan hab ich einen Draht von der Pentoden-Anode zum heißen Ende des 
Schwingkreises gelegt und dort zweimal um die Anschlußleitung gewickelt. 
Vermessen hab ich es noch nicht, aber subjektiv ist es besser als am 
oberen Gate und sicher besser als die Koppelwicklung zuvor.

Die Koppelwicklung hätte auch funktioniert, jedoch hätte ich die 
Windungszahl halbieren müssen. Wie wickle ich aber eine halbe Windung 
auf einen Ringkern? Oder eine Luftspule verwenden, dann wird aber das 
Streufeld viel stärker.

von juergen (Gast)


Lesenswert?

Wenn man die Vorstufen-Verstaerkung erhoeht und als Cascode ausbildet, 
ist das Rauschen der Audionroehre nicht mehr entscheidend. Dann kann man 
dort eine Pentode einsetzen und die Ankopplung ans Bremsgitter legen.
Ich glaube, das wurde in diesem Thread schon mal erwaehnt (ist 
natuerlich "asd" = auch schon mal dagewesen).

Koennte eine brauchbare Loesung sein. J.

von B e r n d W. (smiley46)


Angehängte Dateien:

Lesenswert?

Neue Version

Wenn ich am Antenneneingang 10mV einspeise, liegen am 2. Schwingkreis 
bei abgeklemmten Gitter 100mV an, also 20dB Verstärkung. Mit 
angeschlossenem Gitter sinkt der Wert auf 80mV ab. Die Vergrößerung von 
L6 auf 220µH hat also was bewirkt. Momentan hab ich die großen 
Drehkopakete angeschlossen, da auf 20m oft nichts zu empfangen ist. Der 
Abstimmbereich beträgt 5,5-15 MHz. Die Amplitude sinkt in Richtung 15 
MHz um max. 3dB ab, was schon zum Teil am Ringkern liegen dürfte.

Mit 1 Meter Draht kommen schon viele Rundfunksender rein. Allgemein ist 
die Schaltung ziemlich ruhig, ohne Antenne hört man nur ein leises 
Rauschen.
Nächster Schritt wäre, herauszufinden, wie sich das Ganze bei 28 MHz 
verhält.

R2 liegt in Reihe mit einem Poti zur Vorstufenregelung. Dies hat Einfluß 
auf die Betriebsspannung und dann logischerweise auf die Rückkopplung. 
Das wird sich hoffentlich später durch eine stabilisierte 
Betriebsspannung beheben lassen. Der Einfluß des Signals auf die 
Betriebsspannung ist komischerweise gering.

> Dann kann man dort eine Pentode einsetzen und die Ankopplung
> ans Bremsgitter legen
Eventuell werde ich bei 28 MHz nochmal eine Pentode als Audion 
probieren. Aber mein wichtigstes Feature ist, daß die einsetzende 
Rückkopplung sich möglichst nicht in Frequenz und Amplitude beeinflussen 
läßt. Ein zu guter Vorverstärker ist da eher nachteilig.

von juergen (Gast)


Lesenswert?

Wenn sich bei Veraendern von R2 die Betriebsspannung aendert, kann das 
nur der durch die Anodenstromaenderung der Roehre 1 am Widerstand R3 
verursachte Spannungsabfall sein.
Wozu ist R3 ? Soll das der Innenwiderstand der Spannungsquelle sein?
Dann wuerde ich erstmal hier ansetzen. Lieber ein paar Volt weniger, 
aber stabil.

Viele Rundfunksender bekommt man auch mit einem CrystalRadio, wenn man 
ein paar Meter mehr Antenne hat. Da werd ich auch nochmal ein bisschen 
basteln.

Als naechstes Projekt moechte ich aber erstmal am Heiligabend den 
schwedischen Maschinensender SAQ 17.2 kHz Baujahr 1927 hoeren. Und zwar 
mit einem moeglichst einfachen, zeitgemaessen Empfaenger. Mit modernen, 
kommerziellen Funkempfaengern ist das ja kein Problem. Wenn du in dein 
Bastelprojekt geeignete Spulen steckst, muesste es auch damit klappen. 
J.

von Edi (Gast)


Lesenswert?

So, hier noch die Ergänzung zur vorhergehenden Schaltung.
PDF:
edi-mv.de/images/grundlagen/Schaltungsbesprechungen/Audion-Regelung.pdf
Quelle im Dokument.
Sollte im Browser lesbar sein, auch herunterladbar.

Weitere Recherchen gewünscht ?
1
Wenn ich am Antenneneingang 10mV einspeise, liegen am 2. Schwingkreis 
2
bei abgeklemmten Gitter 100mV an, also 20dB Verstärkung.
Sind das simulierte Werte aus LTspice ?
So genau in der Realität ??? Nicht 97,2 oder 108 mV ?

Ich wäre neugierig auf Aufbau- Fotos und Meßwerte, Messungen 
Empfindlichkeit, Selektivität Nachbarkanal, Weitabselektion, usw., sehr 
hilfreich eine Wobbelkurve, wenn die Ausrüstung schon mal da ist...

Edi

von Edi (Gast)


Lesenswert?

Jürgen und BerndW, wäre nett, mal eine Mail an mich, wenn Ihr möchtet.
mail(Ätt)edi-mv(Punkt)de

Edi

von B e r n d W. (smiley46)


Lesenswert?

> Weitere Recherchen gewünscht ?
Ich bekomme das Buch hoffentlich diese Woche.

>> Wenn ich am Antenneneingang 10mV einspeise, liegen am 2. Schwingkreis
>> bei abgeklemmten Gitter 100mV an, also 20dB Verstärkung.
> Sind das simulierte Werte aus LTspice ?
Viel genauer kann ich das vom Oszi nicht ablesen. Die 10 mV sind 
eingestellt und die 100 bzw 80 mV abgelesen. Ist doch egal, ob das jetzt 
98 oder 102 sind.

> Ich wäre neugierig auf Aufbau- Fotos und Meßwerte,
Da muß ich erst eine Kamera organisieren. Momentan hab ich eine Platine 
5x16cm mit durchgehender Kupferfläche. Die beiden Ringkerne ein paar cm 
voneinander entfernt, damit sie nicht koppeln, aber keinen sternförmigen 
GND.

> Messungen Empfindlichkeit,
Meine Meßsender sind nicht für so kleine Spannungen ausgelegt. Ich werd 
minimal bis 10µV runterkommen, dann bläst der Oszillator schon durch die 
Ritzen am Gehäuse. Die Empfindlichkeit wird aber bei ~1µV liegen.

> Selektivität Nachbarkanal, Weitabselektion, usw., sehr hilfreich
> eine Wobbelkurve, wenn die Ausrüstung schon mal da ist...

Wobbelkurve mit Einstellung breit und schmal kann ich mal machen. Der 
Vorkreis hilft nur für weitab. Ansonsten wird eine normale Kurve mit 
hoher Güte rauskommen und die sehen alle gleich aus. Die Weitabdämpfung 
hängt auch mit dem Übersprechen zusammen. Das wird erst im Gehäuse gut. 
Ein paar Sender kommen schon ohne Antenne, die koppeln eventuell auch 
direkt ins Audion.

Eigentlich ist (fast) alles gut, weicher Schwingungseinsatz, selektiv, 
empfindlich, Klang ist ok usw.

Nur wenn ein etwas kräftigeres Signal kommt, zickt das Audion rum. Es 
hört sich fast an, wie ohne Schwingungseinsatz. Nimmt man die 
Vorstufenverstärkung zurück, wird es besser oder sogar gut. Geht man mit 
der Antenne direkt auf den 2. Schwingkreis, was -18dB entspricht, ist es 
auch gut. Bei 40m ist der Effekt kaum spürbar.

Wahrscheinlich ist das für diese Schaltung normal und das Problem wird 
sich in Richtung höherer Frequenzen noch verschärfen. Deshalb suche ich 
nach einer Variante, welche sich großsignalfester/toleranter verhält. 
Das darf ruhig ein Q-Multiplier mit getrennter Demodulation sein. 
Ansonsten steige ich um auf Kleinsuperhet und pack das Audion in die ZF.

von juergen (Gast)


Lesenswert?

< aber keinen sternförmigen GND.

Und wenn man die 1.Stufe totlegt und das etwas staerkere Signal direkt 
auf den 2.Kreis gibt oder an der 1.Anode einkoppelt ? Wenn es dann 
aufhoert, muss es eine Kopplung der beiden Stufen sein. Wenn nicht, ist 
es eine Eigenschaft des Audions.

Versuch mal die beiden Anoden besser zu entkoppeln mit eigenen RCs und 
auch die Masseflaechen zu trennen und erst an der Spannungsquelle 
zusammenzulegen. J.

von Edi (Gast)


Lesenswert?

1
Nur wenn ein etwas kräftigeres Signal kommt, zickt das Audion rum. 
2
...
3
Nimmt man die 
4
Vorstufenverstärkung zurück, wird es besser oder sogar gut.

Wäre das nicht das Stichwort für
"Nimm' endlich eine verdammte.... Regelung !"
:-)

Wahrscheinlich ist das für diese Schaltung normal und das Problem wird
sich in Richtung höherer Frequenzen noch verschärfen.
...
Ansonsten steige ich um auf Kleinsuperhet und pack das Audion in die 
ZF.[/c]

Na nu aber..
Aufgeben ???
Super... kann  doch jeder !

Edi

von juergen (Gast)


Lesenswert?

Hi Edi,

> mal eine Mail an mich
kriegste, wenn ich dir mal was zu schicken habe. J.

von B e r n d W. (smiley46)


Lesenswert?

> Wenn nicht, ist es eine Eigenschaft des Audions.
Da bin ich mir ziemlich sicher. Wenn sich durch die 
Gitter-Gleichrichtung und Arbeitspunk-Verschiebung die Gitter-Kapazität 
nur um 7 femtoFarad ändert, macht das schon 1kHz aus. Abhilfe ist durch 
Runterregeln der Vorstufe möglich oder durch Erhöhen der 
Schwingkreis-Kapazität und Verringern der Induktivität.

Es gibt keinen messbaren Zusammenhang zwischen Betriebsspannung und 
Signalstärke, nur eine Abhängigkeit zur Vorstufenregelung.

> Super... kann  doch jeder !
Hat da jemand "Warmduscher" gesagt?

Aber nicht mit Full-Lattice-Filter. Vor 1 Jahr wollte ich mir ein 
Ladderfilter für 9 MHz bauen. Dafür hab ich mir eine Tüte mit 27 MHz 
Oberwellenquarze gekauft, weil die mechanisch etwas hochwertiger 
aufgebaut sind wegen dem zusätzlichen Freiheitsgrad. Diese wollte ich 
auf der Grundwelle einsetzen, stellte jedoch fest, daß sie zwar bei 
27MHz recht genau sind, jedoch bei 9MHz um +/- 3kHz streuen. Beim Full 
Latice braucht man aber Quarze, die sich um 1,5-2 kHz unterscheiden oder 
je nach gewünschter Bandbreite.

> "Nimm' endlich eine verdammte.... Regelung !"
Dann brauch ich aber vorher eine stabilisierte Betriebsspannung.

von juergen (Gast)


Lesenswert?

> Abhilfe ist durch Runterregeln der Vorstufe möglich

oder Trennen von Schwingkreis und Gleichrichtung.


> "Nimm' endlich eine verdammte.... Regelung !"

Fuer eine wirksame Regelung muss die Gesamt-HF-Verstaerkung bedeutend 
hoeher sein. Das behebt aber nicht den Stoereffekt, sondern umgeht ihn 
allenfalls.

J.

von Edi (Gast)


Lesenswert?

1
oder Trennen von Schwingkreis und Gleichrichtung.
2
...
3
Fuer eine wirksame Regelung muss die Gesamt-HF-Verstaerkung bedeutend 
4
hoeher sein.
Beides wurde in Audion- Rundfunkempfängern eingesetzt, ersteres z. B. 
"Nestel- Audion". Extra- Gleichrichterröhre und + Regelung habe ich z. 
B. in einem eigenen SABA 335 WL.
Und auch für KW- Amateurgeräte wurde eine Regelung beschrieben- siehe 
das PDF mit der Ergänzung zm ersten Schaltungsvorschlag, und der ist ja 
uralt. Mit heutigen Röhren sollte es kein Thema mehr sein.

Das behebt aber nicht den Stoereffekt, sondern umgeht ihn
allenfalls.
Einer Stufe die Eingangsspannung anzubieten, bei der sie optimal 
funktioniert... ist oft der Sinn einer Regelung, und ist doch sinnvoll.

Edi

von juergen (Gast)


Lesenswert?

> Einer Stufe die Eingangsspannung anzubieten, bei der sie optimal
> funktioniert...
Es ist besser, eine Krankheit zu kurieren, als sich zu ueberlegen, wie 
man mit ihr leben kann.

von Nils K. (niku)


Lesenswert?

juergen schrieb:
> Es ist besser, eine Krankheit zu kurieren, als sich zu ueberlegen, wie
> man mit ihr leben kann.

Es ist keine Krankheit, sondern die normale Eigenschaft eines Audions 
mit Gittergleichrichtung, in einem bestimmten Bereich der 
Eingangsspannung gut zu funktionieren. Ebenso wie bei einem Super, 
dessen Mischstufe auch bei bestimmten Eingangsspannungen besser 
funktioniert als bei zu geringen oder zu hohen.
Sehr gute infos dazu findet man z.B. bei Pitsch.

von juergen (Gast)


Lesenswert?

> z.B. bei Pitsch
und auch bei allen anderen Autoren, die hier im Schrank stehen. ASD !

Aber darum dreht es sich gar nicht. Lies dir mal die Beitraege des Bernd 
sorgfaeltig durch. J.

von juergen (Gast)


Lesenswert?

PS:
ASD = alles schon dagewesen. J.

von B e r n d W. (smiley46)


Angehängte Dateien:

Lesenswert?

Das "Nestel-Prinzip" würde das Problem nicht beheben, denn nach wie vor 
wird die Gitter-Kathodenspannung einer Arbeitspunkt-Veränderung 
ausgesetzt.

Könnte der angehängte Schaltplan so funktionieren?

Der Oszillator entspricht dem Schaltbild unten rechts, jedoch mit 
Röhren:
http://de.wikipedia.org/wiki/Oszillatorschaltung

von juergen (Gast)


Lesenswert?

Du verlegst die Rueckkopplung in die Vorstufe, koppelst zurueck uber U2 
, das erspart die Spulenanzapfung.
Interessante Idee (ASD), nur machst du vielleicht zuviele Schritte auf 
einmal. Wenns nicht gut laeuft, kann man nicht sagen weshalb.

Irgendein R muss natuerlich ein Poti sein zur Einstellung der RK und C5 
ein variables C zur Abstimmung. J.

von B e r n d W. (smiley46)


Lesenswert?

Rückkopplungseinstellung ist über R1 geplant. Die Verwendung dieses 
Oszillators beinhaltet den Emitterfolger mit geringer Belastung des 
Schwingkreises. R4 darf nicht zu hochohmig werden, sonst reicht die 
Rückkopplung nicht. Was mir persönlich nicht gefällt, es ist eine 
weitere Triode notwendig.

Dann hatte ich noch gestern den Wobbler angeworfen. Die erreichbare 
Bandbreite beträgt bei 6MHz ca. 3-10 kHz, je nach Rückkopplung und bei 
14 MHz ca. 6-18 kHz bei -6dB. Das entspricht einer Güte von ~3000.

von juergen (Gast)


Lesenswert?

PS.
Nachteil der Schaltung : Einfluss der Antenne auf Abstimmung und 
Rueckkopplung.

Wenn ich mir die Sache grundsaetzlich betrachte :

1. Rauscharme Vorstufe muss sein, um Antenneneinfluss fernzuhalten, 
Empfindlichkeit und Selektion (etwas) zu verbessern und S/N anzuheben. 
Verstaerkung vielleicht 10fach = 20 db.

2. Der von dir beschriebene Modulationseffekt ist denkbar, aber ich habe 
davon noch nichts gelesen. Da koennte man ansetzen.

3. Wenn sich der Effekt bei 10m so stoerend auswirkt, dann muss man eben 
Abstimmung, Demodulation und Rueckkopplung voneinander trennen. Also zB.
Kreis - Pufferstufe - Audion.

4. Von vorne beginnend, Stufe um Stufe aufbauen und optimieren. Erst 
wenns gut laeuft, den naechsten Schritt.

Das sind natuerlich alles Gemeinplaetze. Aber trotzdem die Wahrheit, 
meine ich. J.

von juergen (Gast)


Lesenswert?

PS:
Der Abstimmkreis ist nicht geschlossen. Es fehlt ein C  ca. 10 nF in der 
Plusleitung nach GND. J.

von juergen (Gast)


Lesenswert?

PS2:

Wie rechnest du die Guete ? Nach meiner Rechnung betraegt die Guete im 
Mittel 1000 = 6 MHz/6 kHz = 14 MHz/14 kHz. J.

von B e r n d W. (smiley46)


Lesenswert?

> 1. Rauscharme Vorstufe muss sein

Das war so gedacht, es ist nur der relevante Teil eingezeichnet.

> 2. Der von dir beschriebene Modulationseffekt ist denkbar,
> aber ich habe davon noch nichts gelesen. Da koennte man ansetzen.

Ich hab eine erweiterte Theorie dazu, die Resonanzfrequenz läuft durch 
Abrbeitspunktverschiebung weg, wodurch das Signal außerhalb des 
Empfangsbereiches gerät. Dann erholt sich der Arbeitspunkt wieder, das 
Empfangssignal kommt zurück usw.

> 3. Wenn sich der Effekt bei 10m so stoerend auswirkt,
> dann muss man eben Abstimmung, Demodulation und Rueckkopplung
> voneinander trennen. Also zB. Kreis - Pufferstufe - Audion.

Dann gibt es anscheinend zwei Lösungen, das macht Mut.

> 4. Von vorne beginnend, Stufe um Stufe aufbauen und optimieren.
> Erst wenns gut laeuft, den naechsten Schritt.

Der Oszillator schwingt nur mit zwei Systemen, das Audion kann ich 
vorerst weglassen. Ich bin mir nicht sicher, ob ohne weitere Triode eine 
ECL80 für Lautsprecherwiedergabe reicht. Die SSB-Signale können auch 
recht schwach sein, dann braucht es Reserve.

von B e r n d W. (smiley46)


Lesenswert?

> betraegt die Guete im Mittel 1000 = 6 MHz/6 kHz = 14 MHz/14 kHz

Die Q=f/b bei -3dB, meine Angaben beziehen sich auf -6dB. Das sind ab er 
nur ganz grobe Richtwerte. Ich kann mit dem Marker nur die Skalierung 
auf dem Oszi kalibrieren und dann dort ablesen. Da können sich schon 
zwei Fehler addieren.

> Es fehlt ein C  ca. 10 nF in der Plusleitung nach GND

Das ist idealisiert, in der richtigen Schaltung hab ich mehrere 
Blockkondensatoren. Speziell an dieser Stelle muß ein C den Kreis auf 
kürzestem Weg schließen.

von Edi (Gast)


Lesenswert?

1
Was mir persönlich nicht gefällt, es ist eine 
2
weitere Triode notwendig.
Das ist der Preis, wenn man ein "erwachsenes" Audion haben möchte, das 
ist dann gar nicht mehr simpel.
Aber wenn man es richtig gut hinbekommen hat, ist es schon nah am Super.

Mit dem Aufwand... könnte man natürlich- einen Super bauen, klar.
Dennoch hat die Geradeaus- Empfangs- Technik einige Eigenschaften, die 
vor langer Zeit zu den genannten Spitzen- Geradeausempfängern führten.

Das mit dem Aufwand ist wie beim unbeliebten Zweitaktmotor.
In der DDR: Stinkermotor- Technologie für Trabant und Wartburg, aber die 
Japaner (Suzuki) haben den Motor schon Ende der 70er so hochgezüchtet, 
daß er (damals) in Abgas, Verbrauchm usw. dem 4-Takter ebenbürtig war.
Aber... nix mehr mit "3 bewegte Teile" (alter 2-Takter- Werbespruch aus 
den 30ern, meint: : Kurbelwelle, Pleuel, Kolben.)
Da waren dann schon Ventile mit ihren Antrieben drin, ja, gibt`s, 
ventilgesteuerter 2- Takter. Dazu Sensoren, Steuerungen... jede Menge 
Elektronik.

Die Differenzverstärker- Lösung aus der Halbleitertechnik- ich weiß 
nicht, ob die so schon mal da war... ich denke auch, die müßte an die 
Verhältnisse der (höheren) Ein- und Ausgangswiderstände angepaßt 
werden... ?

Scheint aber so bei Ihnen zu funktionieren, BerndW.
Wenn es funktioniert... ist es auf jeden Fall gut.

Der beschriebene "Modulationseffekt"... ich verstehe den als "mit der 
Modulation mitgehendes Rauschen"- richtig ?
Das ist doch bei sehr kleinen Signalen auch beim (normalen) Super... ?
Oder interpretiere ich das jetzt falsch ?

Edi

von B e r n d W. (smiley46)


Angehängte Dateien:

Lesenswert?

> ja, gibt`s, ventilgesteuerter 2- Takter.
Die großen Schiffsdiesel sind ventilgesteuerte 2-Takter. Durch den 
eingespaarten 2. Takt wird der Wirkungsgrad besser.

> Wenn es funktioniert... ist es auf jeden Fall gut.

Es funktioniert erst mal. Wie gut, wird sich noch herausstellen. Die 
Rückopplung verhält sich weich, und relativ linear über den 
Empfangsbereich. Wegen Handempfindlichkeit ist das Poti jetzt mit eionem 
C überbrückt, was hoffentlich auch weniger Rückwirkung auf die Frequenz 
bedeutet.

Das Audion selbst ist noch nicht dran, momentan demoduliere ich mit 
einer Germaniumdiode. Wie befürchtet ist es sehr leise. Die lautesten 
AM-Stationen kommen gerade verständlich aus dem Lautsprecher. Wenn ich 
sowieso eine weitere Röhre benötige, könnte ich für die 4. Stufe auch 
eine Pentode verwenden.

von juergen (Gast)


Lesenswert?

Was sind U1-U4 fuer Roehrentypen ? J.

von B e r n d W. (smiley46)


Lesenswert?

U1 = EF183
U2 = EC(C)84
U3 = E(C)C84
U4 = EC92 oder EFxx

später:
U4+U5 = ECL80

von juergen (Gast)


Lesenswert?

Stimmt das mit der Nummerierung im Schaltbild ueberein ? J.

von B e r n d W. (smiley46)


Lesenswert?

Autsch, falscher Fehler. Es sind die Röhren von links nach rechts.

von B e r n d W. (smiley46)


Angehängte Dateien:

Lesenswert?

Moin

Im Amateurfunk-Handbuch (1978, blau) hab ich noch obige 
Oszillator-Schaltung entdeckt. Da wird an der Kathode ausgekoppelt, es 
scheinen ca. 6dB mehr zu kommen.

Momentan suche ich nach einem Weg, wie ich etwas mehr Signal bekomme. 
Falls R4 deutlich größer als R1 wird, müßte es an der Anode mehr werden. 
Mal sehen, wie weit man das treiben kann.

von Edi (Gast)


Lesenswert?

ich denke, es ist vielleicht nicht so sinnvoll, nach 
Oszillatorschaltungen zu suchen, wenn man keinen Oszillator bauen will- 
besser vielleicht, das Pferd richtigherum aufzuzäumen, und eine 
leistungsfähigere Empfangsschaltung suchen, die mehr liefert.
Da fällt mir so spontan die Doppelweg- Gleichrichtung ein. Ja, gab`s 
auch beim Geradeaus- Eingangsteil gelegentlich.

Könnte dann so aussehen: HF- Verst.| HF- Verst.| Doppelweggl.| NF- 
Verst.| Endstufe. Vor/ hinter/ zwischen die HF- Verst. die 
ABstimmkreise, also max. 3. Bei aperiodischem Eingang eben 2.

So eine Variante habe ich in meinem Projektgerät vorgesehen.
Zwar mit einer speziellen Röhre, aber sollte m. E. auch nur mit 
Doppeldioden und nachfolgender Triodenverstärkung (z. B. EAA 91 und eine 
ECC, ö. ä., oder EABC 80) gehen.

http://www.edi-mv.de/index.php/projekte/edi-rgs/projekt-edi-grs-wunderlich

In einer Schaltungssvariante werden die K-G1- Strecken auch nur als 
Dioden verwendet ("Espero"- Gerät, auf der Seite, unten)

Wie gut sich die Schaltung für einen rückgekoppelten HF- Verstärker 
davor eignet, wenn die Rückkopplung zwecks SSB- Demodulation angezogen 
ist, weiß ich nicht, überhaupt kenne ich mich mit SSB- Eignung der 
Geradeaus- Schaltungen weniger aus.

Aber wäre vielleicht einen Test wert.
Warum ?
Immerhin verspricht die Doppelweg- Gleichrichtung eine höhere 
Ausgangsspannung, und dem ist nach Messungen wohl auch so.

Die Schaltung mit der angegebenen Röhre hat aber -auch als Doppeldioden- 
Variante- einen in der Eingangsspannung eingegrenzten Arbeitsbereich, 
einen optimalen Arbeitsbereich haben aber viele Schaltungen.
Mit anderen Doppeldioden müßte man testen.

Edi

von juergen (Gast)


Lesenswert?

> Doppelweg-Gleichrichtung eine höhere Ausgangsspannung

Ja, aber der Faktor 2 macht den Kohl nicht fett. Der Bernd braucht mehr 
und da kann er durch Messen wahrscheinlich schnell herauskriegen, dass 
das 2. System der Doppeltriode hauptsaechlich als Impedanzwandler 
arbeitet und kaum verstaerkt. Ist bei der neuen Version auch nicht 
anders.

Wenigstens eines der beiden Systeme sollte Verstaerkung bringen. Nur 
allein fuer die Rueckkopplung ist der Aufwand ein bisschen hoch. Mir ist 
immer noch nicht klar, warum mein frueherer Vorschlag mit dem 
Katodenfolger vor dem Audion nicht funzen soll. Das ist wahrscheinlich 
eine Frage der Dimensionierung.

Welche Vorteile soll die Wunderliche Roehre gegenueber herkoemmlicher 
Diodengleichrichtung haben ?
J.

von Edi (Gast)


Lesenswert?

Jürgen, doppelte Ausgangsspannung, wenn soviel dabei rüberkommt- halte 
ich schon für beachtlich, und wert, es zu versuchen.
1
Welche Vorteile soll die Wunderliche Roehre gegenueber herkoemmlicher 
2
Diodengleichrichtung haben ?
Da gibt es einen schönen Beitrag von Hr. Holtmann im RMorg:
http://www.radiomuseum.org/forum/die_wunderlich_roehren.html
und noch einen von Hr. Sousa.
Hr. Holtmann hat auf meine Bitte hin noch einen weiteren Versuch 
gemacht.

Zu dem, was die Wunderlich bringen sollte, müßte man Hr. Norman 
Wunderlich fragen.
Einen Vorteil ihrer Gleichr. gg. Diodengl. kann sie nicht haben, es IST 
Diodengl.
Es erfolgt lediglich eine weitere Verstärkung in einer Triode, aber die 
ist eben in spezieller Weise mit eingebunden, was die Verwendung der 
Triode einschränkt.

In
http://www.edi-mv.de/index.php/projekte/edi-rgs/projekt-edi-grs-wunderlich
ist dann, wie 2 Beiträge vorher, beschrieben, daß ein Hersteller nur die 
Doppeldiodenfunktion nutzt, die arme Triode also nur Statistin ist 
(Espero- Super).

Ich selbst möchte die Schaltung verwenden, weil es eine "vergessene 
Schaltung" ist, und ich habe eine neue Lampe.

Der von Hr. Holtmann beschriebene Nachteil des hohen Klirrs bei 
unpassendem Eingangspegel und/ oder großem Modulationsgrad ist auch in 
der Doppeldiodenschaltung noch da, und ließ sich von der Dimensionierung 
her nicht verändern !
Merkwürdig, und ich werde da auch ansetzen, evtl. die Schaltung etwas 
tunen, so möglich.
Eine Vorspannung schaffte Abhilfe, aber nicht 100%ig.
Bei Interesse müßte ich nochmal nachsehen, wo die Vorspannung hinsoll, 
wie hoch, usw., das war das Ergebnis des weiteren Versuchs.

Ich kann meine Röhre noch nicht antesten, habe noch keine Fassung.

Nun ja- ein Versuch mit einer EABC wäre für Bernds Problem auch ok.

Edi

von B e r n d W. (smiley46)


Lesenswert?

Im Barkhausen steht: "Die Raumladung beeinflußt die Kapazität".
Verbiegt das die Feldlinien und die Feldlinienlänge ändert sich?

Dann im Band 3, Selbstüberlagerung, "im Mitnahmebereich keine Schwebung.
Je kleiner die Rückkopplung, desto größer wird Mitnahmebereich."

Wenn das so stimmt, wäre ein hohes Q des Schwingkreises kontraproduktiv, 
denn dann benötigt man weniger Rückkopplung für den Schwingungseinsatz.

Mit einem mittleren Q des Schwingkreises wäre eine hochstabile Schaltung 
notwendig für die Rückkopplung notwendig, um trotzdem schmalbandig zu 
werden.

Ich möchte aber eine konstante Schwingung, die sich kaum beeiflussen 
läßt. Nur dann stimmt der Beat. Das Audion muß 1,5 kHz neben dem Signal 
schwingen, prozentuel wird der Abstand bei hohen Frequenzen immer 
geringer.

Letztendlich bleibt einem nur übrig, den HF-Abschwächer zurückzudrehen.

@juergen
Damit rückt der Kathodenfolger wieder in die engere Wahl und die 
Pentode, welche nur wenig Rückwirkung von der Anode aufweist. Oder eine 
Kombination davon.

@Edi
Ist eine Träger vorhanden im richtigen Abstand, findet am Demodulator 
Mischvorgang statt. Das wird bei Deiner Schaltung nicht anders sein.

von juergen (Gast)


Lesenswert?

> Nachteil des hohen Klirrs

Den haben ja alle Gleichrichter mehr oder weniger, weil die Kennlinien 
alle nicht linear sind.

Im elektor war mal eine Schaltung mit TBA120, die den Traeger aus dem 
Signal herausholte und dann wieder mit dem Signal mischte, also eine Art 
Homodynschaltung. Das ergab verzerrungsfreie Demodulation.
Hab ich damals nachgebaut. Funktionierte sehr schoen.

In der Funkschau Ende der 40er Jahre waren mal 2 originelle Artikel 
ueber ein weiterentwickeltes Audion. Verfasser Mueller. Sehr 
interessant, aber irgendwie auch ein bisschen konfus, so dass darauf 
keine Reaktion erfolgte.

Zu den weiteren Punkten des Bernd spaeter. J.

von B e r n d W. (smiley46)


Lesenswert?

@jürgen

> Im elektor war mal eine Schaltung mit TBA120

Ein Synchrondemodulator, sowas haben auch einige Weltempfänger. Das ist 
vor allem vorteilhaft beim Schwund auf Kurzwelle. Wenn der Träger eine 
konstante Amplitude behält und nur die Seitenbänder schwinden, sind beim 
Empfang die Lautstärkeschwankungen nicht so ausgeprägt.

Auch beim Homodyne rastet ein Träger ein und dient zur Demodulation. Es 
wird keine Hüllkurve gleichgerichtet.

von Edi (Gast)


Lesenswert?

...hohen Klirrs
1
Den haben ja alle Gleichrichter mehr oder weniger, weil die Kennlinien 
2
alle nicht linear sind.
Was soll uns das nun sagen ? Daß man am besten keinen Gleichrichter 
verwendet, zerren ja sowieso alle ???
Merkwürdigerweise bauten aber alle Hersteller Gleichrichter/ 
Demodulatoren ein. Oh Schreck- alle mit nichtlinearen Bauelementen...

Wenn ich den hohen Klirr besonders erwähne, ist der schon störend hoch, 
und da sich meine Aussagen auf den Artikel von Hr. Holtmann beziehen, da 
sind die Oszillogramme dazu.
Gerade sichtbare Sinusverzerrungen -> etwa 1% (Faustregel)
Und in dem Artikel ist das schon sehr viel mehr.

Bei einem guten Demodulator sind keine sichtbaren Verzerrungen 
erkennbar- und das leisten die meisten Radios der Röhrenzeit schon.
1
In der Funkschau Ende der 40er Jahre waren mal 2 originelle Artikel 
2
ueber ein weiterentwickeltes Audion. Verfasser Mueller. Sehr 
3
interessant, aber irgendwie auch ein bisschen konfus, so dass darauf 
4
keine Reaktion erfolgte.
Tolle Info...
Beschreibung ?
Was ist an der Schaltung besonders ?
Ich gebe wenigstens Quellen an.
Welches Jahr, welches Heft ?

Edi

von juergen (Gast)


Angehängte Dateien:

Lesenswert?

Hallo Bernd,

Die elektor-Schaltung mit TBA120 war eigentlich kein richtiger 
Synchrondemodulator, weil bei vollkommenem Traegerschwund die 
Demodulation nicht mehr funktionieren kann.
Ich habe einen Sony 7600, der hat einen. Macht sich aber nur selten 
bemerkbar. Nur natuerlich bei SSB.

Ja, und das schwingende Audion ist auch ein Homodyn. Sowas macht der 
Mueller im erwaehnten Aufsatz. Ausserdem untersucht er die 
Trennschaerfeverbesserung des Audions durch Traegeranhebung. Bei Bedarf 
kann ich die Texte scannen.

Als Anlage das versprochene Schaltbild von DJ1ZB.
Die Rueckkopplung mit dem Drehko C2 ist auch auf 10m nahezu 
verstimmungsfrei, weil die Anode nicht kapazitiv geerdet ist. Die 
Empfindlichkeit des Geraets mit Anodendetektor soll dem Audion nicht 
nachstehen, die Trennschaerfe besser sein, weil die Daempfung durch den 
Gittergleichrichter wegfaellt.

Die Widerstaende R1 bis R4 haben einmal den Sinn, den Arbeitspunkt des 
Detektors optimal einzustellen, zum anderen durch die starke 
Stromgegenkopplung den Arbeitspunkt bei Spannungsaenderungen stabil zu 
halten.

Mir scheint, der Anodendetektor ist zu Unrecht etwas in Vergessenheit 
geraten. Bei Interesse den ganzen Artikel (10 Seiten) per email.

Lass uns Barkhausen mal vergleichen :
Ich habe : Bd.1,3,4  5.Auflage, Bd.2  5+6.Aufl.
Ausserdem "Einfuehrung in die Schwingungslehre, nebst Anw. a. mech. u. 
elektr. Schwingungen, 4.Aufl. 1951, 128 S.,enthaelt nur 
grundsaetzliches.

J.

von juergen (Gast)


Lesenswert?

Hi Edi,

< Tolle Info...usw.

Nicht gleich so spitz !
In meinem Gedaechtnis ist zwar der Aufsatz so ungefaehr gespeichert, 
aber die exakten Daten muss ich erst mal rauskramen.
Wenn ich es gefunden habe, kriegst du den Text per email.

J.

von B e r n d W. (smiley46)


Lesenswert?

@Edi

> Gerade sichtbare Sinusverzerrungen -> etwa 1% (Faustregel)

Sichtbar bedeutet eher ein wenig mehr als 1 %. Es sei denn die Kurve hat 
einen richtigen Knick. So wie das Nestel gegenüber dem herkömmlichen 
Audion den Klirr von ca. 3% auf 1% reduziert. Kleiner als 1% ist doch 
schon ziemlich gut.

Heute hab ich zur EF80 zurückgebaut. Damit wird der Miller-Einfluss auf 
die Empfangsfrequenz praktisch entfernt. Keine Ahnung, ob weitere 
Kapazitätsänderungen lauern. Dann hab ich noch ein paar kleinere 
Modifikationen vorgenommen, um die gegenseitigen Einflüsse etwas zu 
reduzieren. Jetzt warte ich mal das Wochenende ab, wie sich die 
Schaltung auf 20m verhält. Das hatte ich nämlich das letzte mal mit der 
Pentode nicht getestet.

von juergen (Gast)


Lesenswert?

Hi Edi,
wer Ordnung haelt, ist nur zu faul zum Suchen. Ganz so gut ist es bei 
mir zwar nicht, aber gleich der erste Griff war ein Treffer :

N.J.Muellbauer,
Grundlegende Verbesserungen an Ein- und Zweikreisempfaengern
Funkschau 1950, Heft 1, Seite 2 und Heft 3, Seite 41

Willst du ne Kopie ? und Bernd, du auch ?
J.

von B e r n d W. (smiley46)


Lesenswert?

@Juergen

> Lass uns Barkhausen mal vergleichen :
> Ich habe : Bd.1,3,4  5.Auflage, Bd.2  5+6.Aufl.

Band 1: 5. und 6. Auflage
Band 2: 9. Auflage
Band 3: 5. und 9. Auflage
Band 4: 6. und 9. Auflage

Die anderen Bücher hab ich nicht.

> Die elektor-Schaltung mit TBA120 war eigentlich kein richtiger
> Synchrondemodulator

Also einfach als Begrenzer-Verstärker.

> Synchrondemodulator
> Ich habe einen Sony 7600, der hat einen. Macht sich aber
> nur selten bemerkbar. Nur natuerlich bei SSB.

Ein Synchrondemodulator enthält einen Oszillator und eine PLL. Der 
Oszillator wird auf den Träger (in der ZF) phasenstarr eingerastet. Gibt 
es jetzt Schwund, schwinden nur die Seitenbänder.

Bei SSB kann das nicht funktionieren, denn es wird kein Träger gesendet. 
Dort kommt der freischwingende BFO zum Einsatz. Der Oszillator kann 
durchaus der selbe sein.

> Ja, und das schwingende Audion ist auch ein Homodyn.
> Bei Bedarf kann ich die Texte scannen.

Eventuell wäre das für Edi interessant.

> Als Anlage das versprochene Schaltbild von DJ1ZB.

Die Schaltung hat schon ein paar Besonderheiten:
Kathodenwiderstnad     R3 = 20k
Schirmgitterwiderstand R7 = 1Meg
Glimmstabi mit Anhebeung der Gitterspannung auf ca. 20Volt.

Komplett verhinderte Gittergleichrichtung, aber die Anodengleichrichtung 
ist nicht ausgereizt. Vermutlich ein Kompromiss und eher auf die 
Rückkoppeleigenschaften optimiert. Gibt es einen Hinweis, wie das Poti 
R4 eingestellt wird?

>Willst du ne Kopie ? und Bernd, du auch ?

Gerne!

von juergen (Gast)


Lesenswert?

> Kathodenwiderstnad     R3 = 20k
Text : Der Katodenwiderstand hat mit 20k die maximale vom 
Roehrenhersteller im Normalfall zugelassene Groesse.
Mit R4 ist ein Feinabgleich des Arbeitspunktes des Anodengleichrichters 
moeglich.


> Glimmstabi mit Anhebeung der Gitterspannung auf ca. 20Volt.
Glimmstabi war bei besseren Geraeten normal, aber meine Rechnung des 
Spannungsteilers ergibt eine positive Gittervorspannung von ca. 9V, 
abzueglich der Katodenspannung ca. 20V, also eine Gittervorspannung ca. 
-10V, grob geschaetzt.
Diese Schaltung diente vor allen der Stabilisierung des Arbeitspunktes 
gegen Schwankungen der Heiz-/Netzspannung. Fuer die Anodengleichrichtung 
allein wuerde der Katodenwiderstand genuegen.
Die erste Version des Geraetes war noch mit einem Audion versehen und 
wurde auf Anodengleichrichtung umgebaut, weil eine Brummspannung von der 
Heizung auf das Gitter streute.

> die Anodengleichrichtung ist nicht ausgereizt.
Aha, ???

J.

von Edi (Gast)


Lesenswert?

Ich hab' mal ein paar Schaltungsauszüge in ein PDF gequetscht.
Ist auch eins mit Schaltkreis bei, nicht mit TBA 120, aber mit A244 
(DDR).
2 Kaskoden, eine geregelt. Fehlen die Dimensionierungsangaben, habe ich 
aber, bei Interesse. Ist die Schaltung, die ich verwenden möchte.
Dann ein paar historische Schaltungen.
www.edi-mv.de/images/sonstiges/weitere_geradeaus.pdf

Das ist noch längst nicht alles, was ich zum Thema Geradeausempfänger 
beisteuern kann.

Wie geschrieben- es geht sicher noch einiges zu entwickeln, damals 
machte man nicht mehr weiter, weil die Grenze des technisch machbaren 
und sinnvollen erreicht war, mit heutigen Bauelementen (Röhren) und 
Meßmitteln kann man auch aus dem alten Prinzip noch mehr herausholen.

Ja, @Jürgen, an historischen Schaltungen bin ich immer interessiert.

Edi

von juergen (Gast)


Lesenswert?

Hi Edi,

die letzte Schaltung "Schieren Kay 48" ist sowas, wie ich es mir fuer 
einen historischen SAQ-Empfaenger vorstelle. Aber :
die KC1 funtioniert sicher als Audion, dann die HF an der Anode nochmal 
gleichrichten und auf das Gitter rueckfuehren ? Wenn das man nicht 
Probleme bringt! Lieber die Endstufe als Reflex wie zufaellig in den 
oben genannten Funkschauheften in 2 anderen Aufsaetzen beschrieben.

J.

von Edi (Gast)


Angehängte Dateien:

Lesenswert?

Die rückgeführte Spannung ist keine HF.
Erfordert sicher gute Siebung.
War auch nur als Anregung gedacht.
:-)


So, hier das bisherige Ende der Fahnenstange.
BerndW, wenn Sie den bauen, dürften Sie keine Probleme haben.

Bilder kann ich als Gast wohl nicht anhängen- geht jedenfalls nicht bei 
mir.
Also die URL:

http://img194.imageshack.xx/img194/2173/lo6k39ueberblick.jpg
(für xx bitte us eingeben, Posting wird sonst als Spam abgelehnt)

Schaltplan kann ich im Riesenformat (x mal A4) -zum Ausdrucken oder zum 
Shack tapezieren- schicken.

Edi

von Edi (Gast)


Lesenswert?

Kommando zurück- Bild geht nur in der vorschau nicht.

Edi

von B e r n d W. (smiley46)


Angehängte Dateien:

Lesenswert?

Es gibt eine neue Version.

Das Entfernen der Gittergleichrichtung hat die Schaltung deutlich 
stabiler gemacht. Das NF-Signal ist ungefähr gleich laut. Jetzt könnte 
man schauen, ob vorspannen der Dioden noch etwas bringt.

Dann werde ich jetzt erstmal abwarten, wie sich die Schaltung bei 20m 
verhält.

Weitere Verbesserungen verspreche ich mir später noch von der 
Bandspreizung, stabilisierter Betriebsspannung und einem solideren 
Aufbau.

von B e r n d W. (smiley46)


Lesenswert?

Gerade hab ich europaweit ein paar QSOs mitgehört und eins mit Florida. 
Allerdings auf 40m, das Band geht auf und zu. Wenn es mit 20m auch so 
gut funktioniert, bin ich zufrieden.

PS
Vorspannen der Dioden bringt tatsächlich eine deutlich hörbare 
Verbesserung. Vor allem schwache Signale werden lauter und mittelstarke 
Rundfunksender klingen säuberer.

von B e r n d W. (smiley46)



Lesenswert?

Aktueller Stand

Wie auf dem Foto zu sehen, ist die Schaltung erstmal noch ziemlich 
experimentell. Es gibt aber keine wilden Schwingungen und außer dem 
Hauptschwingkreis gibt es kaum eine Berühr-Empfindlichkeit. Der 
Hüllkurven-Demodulator klingt bei AM richtig gut.

Löcher in einen richtigen Aufbau werden erst gebohrt, wenn das 
grundsätzliche Schaltprinzip steht.

Zum Empfang:

Der Empfang auf 20m funktioniert. Die vom Arbeitspunkt abhängige Drift 
hat sich um Faktor 10 reduziert. Was als Problem bleibt, ist der 
Mitnahmeeffekt der Selbstüberlagerung. Dazu einen Ausschnitt aus dem 
Barkhausen, Band3, Selbstüberlagerung.

Die Eigenschwingung wird dabei leider mehrere 100 ppm in Richtung 
empfangenes Signal gezogen. Was für AM ein durchaus gewünschter 
Nebeneffekt, ist für die Demodulation von SSB absolut störend.

Der Effekt ist umso stärker:

- Je höher die Frequenz, da proportionales Verhalten.
- Je Stärker das Signal.
- Je näher die die Empfangsfrequenz zur Eigenfrequenz kommt.

Im Seitenband der Modulation sind ja typischerweise Frequenzen zwischen 
300 und 3000 Hz enthalten. Dies entspricht auch dem Abstand zwischen der 
Empfangsfrequenz und der Eigenschwingung des Rückkoppelempfängers. Das 
Problem sind also nicht die 3kHz, sondern die tiefen Frequenzen. Hat 
eine kräftige Station eine sehr tiefenbetonte Modulation, fängt der 
Frequenzbereich evtl. schon bei 200 Hz an, ist ein Signal auf 20m und 
höher kaum noch verständlich.

Lösungen:

- Ein HF-Regler, welcher sich vollkommen rückwirkungsfrei
  zur restlichen Schaltung verhält. Ein Einfluss auf
  Empfangsfrequenz und Rückkopplung wären sehr unangenehm.

- Einen BFO auf der Empfangsfrequenz, ein weiterer Knopf mit einer
  sehr fummeligen, manuellen Abstimmung (+/- 100Hz bei 28 MHz)

- Ein Kurzwellenvorsatz aus der Bucht (121008976811)
  oder ein selbstgebauter (natürlich mit Röhre). Der Empfangsbereich
  wird auf einen niedrigeren Bereich umgesetzt (z.B. 2-3 MHz).

- Superhet mit (echtem) Audion in der ZF. Eine typische ZF-Frequenz
  wäre 1700 kHz, ich könnte mir aber auch 2048 KHz vorstellen.

von Edi (Gast)


Lesenswert?

Ist der Versuchsaufbau die Schaltung vom Beitrag davor ?

Der Aufbau sieht ja nun doch etwas wild aus- ein absolut sauberer, 
sorgfältigst verblockter Aufbau dürfte noch einige Zusatzpunkte bringen.

Das auf der Barkhausen- Seite... Schwebungen unter 400 Hz tauchen nicht 
auf... ?
Ist eigentlich nur verständlich, wenn man den Vesuchsaufbau kennt.

Ob ein Super mit hoher ZF die Lösung ist... wie geschrieben, bin kein 
SSBer.

Der Vorsetzer in der Bucht- ich staune, was manchmal so auftaucht...

KW- Vorsatzschaltungen habe ich etliche, die waren in den 30ern und 
40ern sehr beliebt.

Edi

von B e r n d W. (smiley46)


Lesenswert?

@Edi

> sorgfältigst verblockter Aufbau dürfte noch einige Zusatzpunkte

Es sind einige Blockkondensatoren eingebaut, bei beiden Röhren ist der 
Schirm geerdet und es gibt keine merkbare parasitäre Effekte.

> Barkhausen ... Schwebungen unter 400 Hz tauchen nicht auf... ?

Die 400 Hz im Barkhausen sind nur als Beispiel gedacht bei 1MHz. Dieses 
Verhalten war mir zu Beginn noch nicht so bewußt. Aber es ist vollkommen 
normal und verstärkt sich bei höheren Frequenzen enorm. Man lernt nie 
aus.

Es wartet ein schönes Einschubgehäuse, 3-fach Drehko, russischer 
Feintrieb, 6fach Bandumschalter usw. auf den Einsatz. Aber rumgebohrt 
wird erst wenn ich mir sicher bin, daß sich das Ergebnis lohnt.

PS
Eventuell macht es langfristig Sinn, sich ein Experimentier-Chassis 
aufzubauen.

von juergen (Gast)


Lesenswert?

> mehrere 100 ppm in Richtung empfangenes Signal gezogen
100 ppm bei 20m sind 1500 Hz, mehrere 100 ....

Bei 2 HF-Stufen kannst du schon an eine Regelung auf die 1.Roehre 
denken, versuchsweise sogar ohne spezielle Regelroehre wegen der 
steileren Regelkurve.

> sich ein Experimentier-Chassis aufzubauen.
Warum nimmst du nicht ein Labor-Steckboard,z.B. Pollin ?

Wie laesst sich bei der letzten Schaltung die Rueckkopplung einstellen? 
Weich oder hart ?

J.

von B e r n d W. (smiley46)


Lesenswert?

> Bei 2 HF-Stufen kannst du schon an eine Regelung auf
> die 1.Roehre denken

Immerhin hat der Drehko 3 Pakete, eine weitere Stufe wäre also möglich. 
Oder mit einer Pufferstufe, wie zuvor schon mal erwähnt.

>>> Der Aufbau sieht ja nun doch etwas wild aus
>> sich ein Experimentier-Chassis aufzubauen.
> Warum nimmst du nicht ein Labor-Steckboard,z.B. Pollin ?

Das Steckboard muß schon für die Stromversorgung herhalten. HF-technisch 
ist eine durchgehende Kupferfläche um Längen besser. Auf dem Steckbrett 
würde ich nichts über 2-3 MHz aufbauen.

> Wie laesst sich bei der letzten Schaltung die Rueckkopplung einstellen?

Schön weich.

von B e r n d W. (smiley46)


Lesenswert?

Hallo juergen

> Als naechstes Projekt moechte ich aber erstmal am Heiligabend den
> schwedischen Maschinensender SAQ 17.2 kHz Baujahr 1927 hoeren.
> Wenn du in dein Bastelprojekt geeignete Spulen steckst,
> muesste es auch damit klappen.

In meiner Bastelkiste haben sich (ganz zufällig) zwei Schalenkerne mit 
N48 Material gefunden. Die Induktivität beträgt 470mH mit einer 
Anzapfung bei 1/4 der Windungen. Mit dem Drehko läßt sich ein Bereich 
von 11-35kHz einstellen.

Ich empfange auch Signale, wie z.B. das hier auf 18,3 kHz:
http://websdr.ewi.utwente.nl:8901/

Jetzt ist die Frage, um wieviel schwächer der Grimeton auf 17,2 kHz hier 
ankommt, aber es könnte klappen.

Bernd

von juergen (Gast)


Lesenswert?

Hi Bernd,

ich weiss aus der Vergangenheit, dass Grimeton in DE leicht aufnehmbar 
ist.
Die senden ja auch mit 200 kW an einer Riesenantenne aus Suedschweden.

Bisher habe ich immer mit kommerziellen Funkempfaengern an einer 80cm 
Loop gehoert, darum moechte ich gern mal ein zeitgemaesses Radio 
benutzen, das ich mir aber noch zusammenschustern muss. Wird Zeit, dass 
ich anfange.

Am reizvollsten finde ich den von Jim Moritz gebauten 
elektromechanischen Empfaenger. Google mal.

Gruss, J.

von B e r n d W. (smiley46)


Lesenswert?

> it generates a couple of watts at 8kHz, which effectively gives a
> 16kHz BFO signal, due to the frequency doubling action of the mixer.

Wirkt der dann als harmonischer Mischer, weil der Mischerkern zweimal 
pro Schwingung in die Sättigung kommt?

Wenn hier schon Kerne in die Sättigung kommen, könnte man auch einen 
parametrischen Verstärker oder sogar parametrischen Mischer versuchen. 
Letzterer kann dann als Rückkoppelempfänger bis knapp an den 
Schwingungseinsatz gebracht werden. Quasi ein mechanischer 
Rückkoppelempfänger.

Schau mal hier:
http://www.tubebooks.org/technical_books_online.htm

nach dem Buch:
Magnetic Amplifiers, Paul Mali, 1960

von juergen (Gast)


Lesenswert?

Wieweit die Kerne in die Saettigung kommen, weiss ich nicht. Auf jeden 
Fall modulieren sie das Signal ausreichend.
Was mir daran gefaellt, ist dass man ohne Verstaerkung auskommt und das 
gehoerte Signal tatsaechlich nur vom Sender stammt.

Dank fuer den Buchtipp. Ich hab es mir runtergeladen und werde es mal 
studieren. Das einzige Problem dabei kennst du wahrscheinlich genauso:
Es gibt sovieles Interessantes, was man tun koennte und moechte, dass 
man gar nicht weiss, wo man anfangen soll.

Aber ein magnetischer Rx mit Rueckkopplung waere wirklich eine tolle 
Idee. Ich koennte mir denken, dass das noch keiner gemacht hat ?

J.

von B e r n d W. (smiley46)


Lesenswert?

> Was mir daran gefaellt, ist dass man ohne Verstaerkung auskommt
> und das gehoerte Signal tatsaechlich nur vom Sender stammt.

Es klingt auch noch ziemlich sauber.

> Es gibt sovieles Interessantes, was man tun koennte und moechte,
> dass man gar nicht weiss, wo man anfangen soll.

Geht mir genauso!

> ein magnetischer Rx mit Rueckkopplung waere wirklich eine tolle
> Idee. Ich koennte mir denken, dass das noch keiner gemacht hat ?

Lies mal den 1. Absatz:
http://fhs-consulting.com/aa1tj/parameticamplification.html

Das finde ich leider nicht:
Landon, V., "The Use of Ferrite-Cored Coils as Converters, Amplifiers 
and Oscillators," RCA Rev.,  September, 1949

Passt zum Thema:
http://www.dtic.mil/dtic/tr/fulltext/u2/035162.pdf

Aber die Wahrscheinlichkeit, daß jemand schon mal einen 
elektromechanischen Rx mit Rueckkopplung und ohne jegliches aktives 
Bauteil verwirklicht hat, ist wirklich sehr gering.

von juergen (Gast)


Lesenswert?

Dank nochmal fuer die ueberaus interessanten Informatioen, die ich erst 
mal studieren und verdauen muss.

Sachen gibts, die gibts gar nicht !
und noch einige mehr vergessene Ideen, als der Edi weiss. Ich haette 
durchaus Lust, in dieser Richtung ein bisschen zu basteln.

J.

von B e r n d W. (smiley46)


Lesenswert?

> Lies mal den 1. Absatz:
> http://fhs-consulting.com/aa1tj/parameticamplification.html

Eine leicht veränderte Version des 1. Schaltplans hab ich mal 
nachgebaut, das hat funktioniert. Wenn die Kapazitätsdioden mit 3-4 Volt 
vorgespannt werden, verbessern sich die Eigenschaften deutlich.

Aufmerksam auf das Thema wurde ich durch diesen Bericht:
http://microdevices.jpl.nasa.gov/capabilities/superconducting-devices/heterodyne-receiver-systems.php

Das Pumpen mit Kapazitätsdioden funktioniert analog zu folgendem 
Versuch: Ein Plattenkondensator wird aufgeladen, danach der 
Plattenabstand vergrößert. Es muß die elektrostatische Kraft überwunden 
werden, also wird Energie zugeführt. Die Kapazität wird kleiner, aber 
die Spannung höher. Diese Energie gelangt jetzt mit Hilfe des Pumpens 
zum Schwingkreis und entdämft diesen.

Dazu hätte ich noch eine weitere Idee:
Würde man einen Drehkondensator ohne Anschlag elektrisch vorspannen und 
dann mit einem hoch drehenden Elektromotor antreiben, müßte das doch 
analog zu den Kapazitätsdioden Energie in den Schwingkreis pumpen. Es 
gäbe also analog zur mechanisch-magnetischen eine auch eine 
mechanisch-statische Methode.

Um sowas zu verwirklichen, müßte man sich erstmal die Grundlagen 
erarbeiten, Versuche machen usw. Das klappt höchstens bis Weihnachten 
2013.

von juergen (Gast)


Lesenswert?

An den Drehko habe ich auch schon gedacht, doch das macht mechanisch zu 
grosse Schwierigkeiten.

Als Alternative habe ich die Leitfaehigkeit von CDs geprueft, aber 
nichts brauchbares gefunden. Aber vielleicht gibt es doch Typen mit 
leitfaehigem Belag. Ansonsten muesste man eine Platine mit moeglichst 
geringer Unwucht anfertigen.
Da ist die magnetische Version vielleicht am schnellsten zu realisieren.
Es muss ja nicht unbedingt Weihnachten 2012 sein.
Ausserdem gibt es noch etliche andere Sender in dem unteren HF-Bereich, 
z.B. die russischen U-Boot-Sender ALPHA auf 11.9, 12.65 und 14.88 kHz.

J.

von Enrico (Gast)


Angehängte Dateien:

Lesenswert?

Hier ein Audion das mich positiv überrascht hat.
Nach einer Schaltung von Kainka.Sie ist so empfindlich,
das man nicht einmal eine externe Antenne braucht.Empfängt das
80m Band,mit "umweltfreundlichem"Gehäuse aus Pappe :-)

von dolf (Gast)


Lesenswert?

mein am super mit ferritantenne braucht auch keine externe antenne.
dafür sorgt ein a244d/tca440.....
der funzt bis 30mhz ist also voll kw tauglich.
die platine ist so ausgelegt das man schnell auf lw oder kw umrüsten 
kann.
dem zf filter muß man natürlich die nötige aufmerksamkeit schenken.

von Wilhelm S. (wilhelmdk4tj)


Lesenswert?

Hallo zusammen.

@ Dolf:
Das ist  doch kein AUDION!

Schaltungen mit dem TCA440 gibt es zuhauf.
Einen Superhet kann  jeder.
Die Feinheiten eines Audions..??

Das ist die Frage des TO:
Wo sind die Audion-Bauer?

73
Wilhelm

von Ham (Gast)


Lesenswert?

Ein Superhet kann jeder ?

Na da wäre ich mal nicht so sicher:

Ein Superhet selbstständig von Grund auf zu entwickeln und bauen kann 
bestimmt nicht jeder.
Schon allein die dimensionierung der Filter  Schwingkreise  
Koppelspulen ist bestimmt nicht trival (also nicht einfach die in einen 
fertigen Bauplan angegebene Neosid Fertigspule nutzen).
Welche ZF nutze ich (es muß ja nicht immer 10,7 MHz bzw. 455 kHz sein) ?
Auch andere wichtige Parameter sind bestimmt nicht trivial.

Ja wenn man einen "fertigen" Superhet IC nimmt , die in den Application 
Notes der Herstellers empfohlenen Fertigspulen und Filter und das 
eventuell vorhandene Layout dann ist es tatsächlich keine große Sache 
einen Superhet aufzubauen.

Ein wirklich hochwertigen Superhet (Doppelsuperhet möglichst noch mit 
verschiedenen Bandbreiten auf der ZF Ebene)ist eine hohe Kunst welche 
fast nur von Spezialisten bei den großen Herstellern gemeistert werden 
kann.

Nicht umsonst ist der Superhet mittlerweile fast schon Geschichte - der 
(das ?) SDR ist Stand der modernen Empfangstechnik in vielen Bereichen 
da dort mit recht einfacher Technik sehr gute Empfänger machbar sind.

Wobei das streng genommen auch nicht stimmt - zum SDR gehört ja ein 
Rechner und eine Soundkarte und diese sind ganz bestimmt nicht einfache 
Technik.
Das entwickeln der Software eines SDR ist auch alles andere als einfach 
wenn es von Null an sein muß.

von Edi (Gast)


Lesenswert?

Hallo @all,

Es gibt noch Audionbauer... ich hatte hier ja auch schon Beiträge 
hinterlassen, und ein aufwendiges Geradeauskonzept ist auch eins meiner 
Projekte.

Audion- und Geradeausschaltungen (manchmal gibt es Streit wegen des 
Begriffs an sich, ob eine Schaltung nun "Audion" sei, oder nicht: 
"Rückkopplungsaudion", "Nestelaudion", "Kraftaudion"...) sind sehr 
interessant, und können sehr fähig sein !

Im Krieg wurden Geradeausempfänger zur damals höchsten Reife entwickelt. 
(Es gibt einen Grund, wer kennt ihn ???)

Die Entwicklung brach mit Kriegsende ab, danach wurden sie als 
Billiglösung, fast nur noch als Einkreis- Empfänger gebaut.

Ein Vorkriegs- Dreikreiser kann sich durchaus dem Vergleich mit einem 
Super stellen, die heutige Abschaltung der starken AM- Stationen rauben 
dem Superhet schon mal einen Vorteil- die bessere Regelung bei starken 
Nachbarsendern.

Wie weit Geradeauskonzepte gingen, siehe 
http://www.edi-mv.de/index.php/edi-s-specials/vergleich-superhet-geradeausempfaenger
und
http://www.edi-mv.de/index.php/edi-s-specials/die-ungewoehnlichliche-schaltung-antennenseitige-mehrkreis-selektion

Auch auf UKW können Geradeausschaltungen funktionieren- mit diesen 
Schaltungen habe ich experimentiert:
http://www.edi-mv.de/index.php/edi-s-specials/die-ungewoehnliche-schaltung-geradeaus-ukw-empfangsteil

Geradeausschaltungen haben noch etwas Potential, wenn nicht 
wirtschaftliche Gründe im Vordergrund stehen, es lohnt sich, mit ihnen 
zu experimentieren.

Edi

von B e r n d W. (smiley46)


Lesenswert?

> Auch auf UKW können Geradeausschaltungen funktionieren

Pendelempfänger sind empfindlich, nicht besonders trennscharf und der 
Klang ist schlecht.

Auch auf UKW funktioniert ein Audion auch. Es ist empfindlich, jedoch zu 
schmalbandig für Flankendemodulation. Der Klang ist dadurch noch 
schlechter.

Die UKW-Geradeausschaltungen waren nur für den Ortssender gedacht und 
sind zu breitbandig. Der Klang wäre vermutlich gut.

Wie wäre es mit diese Kombination?
Vorstufe -> regenerativer Verstärker -> FM-Demodulator -> 
NF-Vorverstärker

Als Rohr würde ich z.B. eine ECF82 verwenden, die sind für VHF-Empfang 
entwickelt worden. Die Triode als Vorstufe, die Pentode in 
ECO-Schaltung, der Vorkreis kann, muss aber nicht abgestimmt werden.

Zur Demodulation eine EABC80, da das NF-Signal vermutlich recht klein 
ist, kann mit der Triode gleich ein wenig nachverstärkt werden.

von Edi (Gast)


Lesenswert?

Berndw,

Für UKW würde ich keine klassische Audionschaltung verwenden, da wegen 
FM eher ungeeignet (2 Empfangsstellen an den beiden Flanken, hoch 
modulierte Sender -> Optimod- "überfahren" die Demodulation, extrem 
schlechter Klang).

Dennoch hat einer in einam anderem Forum ein "Ultra- Audion" mit RE 604, 
aus einer alten Schaltung, zum Spielen gebracht, als Vorsatz für einen 
Volksempfänger, da stehen die Videos auf Youtube, hört sich nicht mal 
schlecht an, wenn man die Wiedergabequalität des VE in Betrachtb zieht. 
Guter Empfang, sicher Sendernähe.
Erstaunlich gut, obwohl die Ultra- Audion- Schaltung für "UKW"- 
Frequenzen um 40 MHz (30er Jahre) gedacht war.

Pendler sind meist schlechter als Audion, der Arbeitspunkt ist sicher 
nicht optimal, wenn die Röhre selbst auch noch Schwingungserzeuger ist, 
und... die Pendelfrequenz erzeugt hörbare Interferenzen (Pfeiftöne) mit 
dem Stereo- Pilotton.

Die Geradeausschaltungen mit Diskriminatoren dürften besser sein, ich 
hatte mit diesen einst (vor 45 Jahren) experimentiert, die 
funktionierten damals recht gut.

Mit modernen, hochsteilen und kapazitätsarmen Röhren geht sicher mehr, 
als mit den alten Stahlröhrenschaltungen.
Vielleicht EF183/ 184 als Vorstufe, mit diesen Röhren (anstelle EF 80) 
haben wir früher Bild- ZF- Verstärker "heißgemacht". Ich weiß nicht, ob 
die bei hohen Frequenzen auch so top sind, könnte ich mir aber 
vorstellen.

Edi

von Edi (Gast)


Lesenswert?

Korrektur: Im vorherigen Beitrag muß es korrekt REN 904 heißen, nicht RE 
604.

Edi

von B e r n d W. (smiley46)


Lesenswert?

Ist es das hier?
http://www.youtube.com/watch?v=HDGsd0pACio

Das Problem ist halt, bei einer Güte von 100 bträgt die Bandbreite mit 
einem Schwingkreis immer noch 1 MHz. Verbessern läßt sich das mit einem 
Helixfilter, einem Topfkreis oder durch Rückkopplung. Der Vorverstärker 
war eher zur Entkopplung bei Schwingungseinsatz gedacht.

Momentan suche ich nach einem FM-Demodulator mit dem Schwingkreis/Drehko 
auf GND.

von Edi (Gast)


Lesenswert?

Ja, ist der Autor, es gab auch ein Video mit einem VE.

Ich bin auf Montage, habe keine Literatur bei.... was Sie suchen, sollte 
mit dem "Phasendiskriminator mit versetzten Einzelkreisen" gehen.

Es gibt aber auch geeignete Drehkos ohne Massebezug, da wird man bei 
Funkamateur- Zeugs fündig, oder besser, russische Militärdinger aus 
Funkgeräten, die haben meist Keramik- Achsen, und gibt es mit ...zig 
Drehkos drauf, 8- fach und mehr.

Ich selbst werde es mit einem Mehrfach-Variometer, Ausführung wie in 
Autoradios: parallele Tauchkernspulen, versuchen. Muß ich aber auch erst 
bauen, das dürfte noch dauern.

Für AM brauche ich das auch, FM ist mir weniger wichtig, auf AM können 
Geradeausschaltungen jetzt wieder richtig loslegen.

Edi

von B e r n d W. (smiley46)


Angehängte Dateien:

Lesenswert?

Hallo Edi

> "Phasendiskriminator mit versetzten Einzelkreisen"

Ich kenn den als Differenzdiskriminator, den Gleichlauf werde ich wohl 
nicht über den gesamten UKW-Bereich nicht hinbekommen. Obwohl, das 
trifft möglicherweise auf alle Demodulatoren zu.

> Es gibt aber auch geeignete Drehkos ohne Massebezug

Ich habe hier einen alten VHF Tuner mit 2 Kammern für 2 Röhren und einem 
4-fach Drehkondensator mit durchgehender Achse. Die Platten sind alle 
fest aufgelötet.

Ich hab mir mal was anderes überlegt (siehe Anhang). Es handelt sich um 
eine art von Ratiodetektor, bei dem der Schwingkreis und das 
phasenstarre Signal vertauscht sind. Es ist die typische S-Kurve zu 
erkennen. In der Simulation war der Klirr unter 1%. Einzigster Nachteil, 
eine der Spulen muss bifilar gewickelt werden.

C5 hat normalerweise ~10µF und bewirkt eine AM-Unterdrückung. Die 
Induktivitäten müssen mit 150nH statt 180nH eventuell noch etwas kleiner 
werden, damit die Bandspreizung stimmt.

von Edi (Gast)


Lesenswert?

Der "Phasendiskriminator mit versetzten Einzelkreisen" hat 2 voneinander 
unabhängige Schwingkreise, die jeweils um den gleichen Betrag von der 
zugeführten Frequenz verstimmt werden.

Ich habe eine Anzahl Schaltungen für Diskriminatoren.
Die meisten FM- Demodulatoren werden keinen Masse- bezogenen Drehko 
erlauben, für den hier beabsichtigten Zweck waren die Schaltungen nicht 
gedacht.

Ich suche die Schaltungen heraus, wenn ich wieder zu Hause bin.

Es ist schon lohnenswert, sich Gedanken zu machen- wie geschrieben, ich 
plane ein Projekt mit Geradeaus- Schaltungen für möglichst alle 
Wellenbereiche, evtl. mit technischen Details, die bei so einem Konzept 
wirtschaftlich wenig sinnvoll sind, z. B. verstellbare Bandbreite bei 
AM.
Das war bei einigen Vorkriegs- Supern schon mechanisch irre aufwendig 
gemacht worden, und auch noch mit besten Materialien, wie hochwertige 
Keramik und Kunststoffe, in den 50ern hatte es noch ein Hersteller 
mechanisch versucht ("Amati" von EAW).

Ich hoffe, Sie bleiben am Ball, Geradeaus- UKW finde ich absolut 
interessant, mit breitbandiger Verstärkung sollte da tatsächlich guter 
Klang zu erwarten sein.
UKW- Geradeaus mit echten FM- Demodulationsschaltungen kenne ich 
industriell nicht, nur Pendler, mit den bekannten Nachteilen.
Ich bin gespannt, ob man Geradeaus- UKW vernünftig zum Laufen kriegt.

Anregung:
Es gibt noch mehr Möglichkeiten, FM zu demodulieren, nämlich mit eigens 
dafür gebauten FM- Spezial- Demodulatorröhren, Spezial- Heptoden Philco) 
bis Enneoden (EQ80), die sind nicht mal teuer, wurden wenig verwendet.
-Und da würde ein massebezogener Drehko wieder gehen !

Gestern abend habe ich übrigens einen UKW- Super "der ersten Stunde", 
ohne Eingangskreis, nur Oszillator, dann 4 ZF- Kreise und 
Flankendemodulation zum Laufen gebracht- spielt richtig gut.
Allerdings habe ich hier (z. Zt. HH) viele stärkere Sender, zu Hause ist 
UKW eher Fernempfang.

Edi

von Edi (Gast)


Angehängte Dateien:

Lesenswert?

Hier ein Differenzdiskriminator.
Die Anodenspannungsseite des Drehkos sollte, da HF- mäßig "kalt", auch 
an Masse gelegt werden können.

von A-Freak (Gast)


Lesenswert?

Als Spaßprojekt fürs Wochenende habe ich mir jetzt auch einen Empfänger 
gebaut.

Wichtig war mir daß ich das Gerät mit einem Akkusatz betreiben kann, 
also Anodenspannung = Heizspannung = 12,5V aus 10 NiMH-Zellen.

Letztendlich bin ich zur ECC82 gekommen und habe mich am 
http://www.b-kainka.de/kosmos/radiomann.htm orientiert.

Es gibt noch Optimierungspotential, insbesondere muß ich noch einen 
dafür geeigneten Lautsprecher mit besonders hohem Wirkungsgrad finden 
und ein besserer Anpaßtrafo wäre auch nicht schlecht. Aber auch so 
konnte ich in der Nacht 11 Sender klar hören. Jetzt am Tag kommt leider 
nur Bayern+ (nicht ganz mein Geschmack) und DLF mit Prasselstörungen.

Ohne den Kondensator an der Anode wird das Audion lauter wie weiter oben 
im Thread schon empfohlen wurde. Dies ist auch klar wenn man sich 
vorstellt daß die Gittergleichrichtung dann am besten funktioniert wenn 
die Anodenspannung momentan zusammenbricht und keine Elektronen absaugt.

Das kreischende Einsetzen der Rückkopplung habe ich leider auch, ist 
aber nicht so kritisch weil der Schwingkreis schon bei mäßiger 
Einstellung gut genug entdämpft wird.

von Edi (Gast)


Lesenswert?

1
Dies ist auch klar wenn man sich 
2
vorstellt daß die Gittergleichrichtung dann am besten funktioniert wenn 
3
die Anodenspannung momentan zusammenbricht und keine Elektronen absaugt.
Das ist ja eine tolle Erklärung...
:-)

Die Anode saugt aber -glücklicherweise- auch ohne den Kondensator 
Elektronen an.

Trotzdem- viel SPaß mit dem kleinen 1- Kreiser !

Edi

von B e r n d W. (smiley46)


Lesenswert?

Hallo A-Freak

Auf den oberen Bändern der Kurzwelle kommt auch tagsüber was. Zwischen 
7,2 und 18 MHz sollte einiges los sein. Das 75m, das 49m Band und 
Mittelwelle gehen nur nachts gut. Bei mir kommen locker 100 Sender, also 
alles, was der Weltempfänger auch empfängt. Für Amateurfunk wäre der 
Bereich von 3,5 bis 7,2 MHz interessanter.

> Lautsprecher mit besonders hohem Wirkungsgrad
Du kannst den Trafo eines 6-9 Volt Steckernetzteils verwenden. Die 
Primärwicklung sollte allerdings deutlich weniger als 1k Widerstand 
haben. Besser ist der Ausgangsübertragers eines alten Röhrenradios.


Wenn Du Lust dazu hast, dann probier mal das ECO-Audion
http://www.b-kainka.de/bastel100.htm

Die Schwingkreisspule sollte so bemessen sein, dass das Rückkoppel-Poti 
am oberen Viertel steht. Die Leistungsfähigkeit der Röhre nimmt mit der 
Schirmgitter-Spannung zu und an Spannung hast Du bei 12,5 Volt nichts zu 
verschenken. Also unten nur 10-20% der Windungen, dann die Anzapfung, 
dann die restlichen 90% der Windungen. Wichtig ist nur, dass die 
Schwingung noch einsetzt. Das selbe gilt auch für deine 
Triodenschaltung.

Die Rückkopplung des ECO hat kaum einen Einfluss auf die 
Empfangsfrequenz. Bis ca. 48 Volt nimmt die Empfangsleistung 
kontinuierlich zu, darüber wird der Schwingungseinsatz immer härter. 
Dazu kommt dass unterhalb 48 Volt die Kleinspannungs-Richtlinie gilt und 
kein Berührungsschutz notwendig ist.

> ECC82
Beide, die EF80 und eine ECL80, heizen mit 6,3Volt / 300mA. Da könnte 
man die Heizungen in Reihe schalten. Es werden trotzdem keine 50mW 
Leistung auf dem Lautsprecher ankommen.

Für Zimmerlautstärke also entweder die Anodenspannung per Inverter auf 
mindestens 45 Volt bringen oder einen IC wie den LM386 als NF-Verstärker 
verwenden. Jedenfalls macht eine Röhre als Audion mehr Spass.

von B e r n d W. (smiley46)


Angehängte Dateien:

Lesenswert?

Hallo Edi

Ich hab noch einen anderen Differenz-Diskriminator im Springstein 
entdeckt. Diese Version würde auch die Verwendung der EABC80 erlauben, 
weil eine Diode auf GND liegen darf. Trotzdem wird mehrfach erwähnt, 
dass der Abgleich sehr genau sein muss und sogar die Temperaturdrift der 
Schwingkreise eine Rolle spielt.

Deshalb versuche ich erstmal meine Version (Anhang). Trotz einiger 
Feinheiten funktioniert die Schaltung bis einschließlich Rückkopplung. 
Die ECO scheint beim entsprechenden Aufbau auch auf UKW noch zu 
funktionieren. Es lassen sich einige Sender per Flankendetektion 
empfangen, wenn auch recht leise. Die Schwingkreise benötigen für den 
Gleichlauf noch eine verstellbare Kapazität. Danach ist der Demodulator 
an der Reihe. Es wäre schön, wenn mit der EABC80 auch noch eine 
Vorverstärkung in den VHF-Tuner passt, sonst hätte ich die EAA91 als 
galvanisch getrennte Doppeldiode verwenden müssen.

von Edi (Gast)


Lesenswert?

Hallo, Berndw,

Die Diskriminatoren mögen etwas kritischer in der Einstellung sein, 
gerade bei versetzten Einzelkreisen, auch empfindlicher in Bezug auf die 
Stabilität/ Konstanz, ja.

Dennoch sind sie sicher eine gute Lösung, wenn sie einen massebezogenen 
Drehko erlauben.

Und- die Verstärkung habe ich bei meinen Projekten mit diesen 
Schaltungen bewußt UNTERHALB der Begrenzung gehalten, weil eben genau 
die Begrenzung das bei UKW bekannte Zwischensender- Rauschen erzeugt.
Die Nicht- Unterdrückung von AM nehme ich gern in Kauf.
Auch die alten Flankendemodulator- Super der 50er fallen durch die 
angenehme Ruhe auf.

Daraus habe ich in den 90ern einen Diskriminator- Demodulator für 27 
MHz- CB- Funk (Schmalband- FM) entwickelt, der im Gegensatz zu dem 
eigenen Demodulator der Geräte angenehm ruhig war, die bei CB- 
Funkgeräten übliche -und auch notwendige- "Squelch"- Rausch- 
Schaltsperre konnte entfallen. Bei der Squelch nervt auch oft schon das 
eigene Einschaltgeräusch.
Eine sehr weiche, regelnde Rauschunterdrückung habe ich auch mal 
entwickelt, sogar einem Hersteller vorgestellt, aber an die HF- mäßige 
Lösung kommt sie nicht heran.
Schwächste Signale, die im Rauschen untergehen, sind so nämlich noch 
hörbar- und verständlich.
Ein Freund, der noch CB- Funk nutzt, hat vor Monaten die Diskriminator- 
Schaltung wieder auferstehen lassen.

Aber das nur nebenbei- die Verwendung eines Diskriminators in einer 
durchstimmbaren Variante ist sicher eine Herausforderung, m. E. ist es 
auch machbar.

Edi

von A-Freak (Gast)


Lesenswert?

Für ernsthafte Wellenjagd werde ich mir irgendwann auch mal einen 
klassischen Superhet baue, aber das wird dann ein eigenes Thema. Diese 
Schaltung hier soll als Nachttischradio ausschließlich mit 12,5V 
Anodenspannung ohne Transverter o.ä. arbeiten. Mir reicht es schon wenn 
weniger als 1mW zum Lautsprecher gehen.

Ich wollte einfach nur ein Gerät haben mit dem ich in schlaflosen weil 
brühwarmen Sommernächten ein wenig Musik und Nachrichten lauschen kann. 
Und eine Röhre aus der neuen Sammlung wieder zum Leben erwecken. Und die 
Erfahrungen damit hier zum Them passend posten.

Von den Röhren die ich durchprobiert hatte ging es mit ECC82 am 
lautesten.

Verschiedene ECC81 waren sehr unterschiedlich zwischen fast genausogut 
und nahezu völlige Stille, tendieren allgemein dazu besonders leicht zu 
schwingen.

Die ECC83 war wie zu erwarten völlig unbrauchbar, ich habe sie nur aus 
Spaß hineingesteckt.

Die EL95 funktioniert im Audion auch ganz gut, als NF-Verstärker 
deutlich leiser als die ECC82.

Die 6SH1B-W funktioniert im Audion schwach, als NF-Verstärker 
unbrauchbar.

Wenn die nächste Inkarnation dann auch noch einigermaßen solide auf 
einem Brett montiert ist mache ich die Spulen steckbar für LW, MW und 
mehrere Kurzwellenbänder.

Als Audio-Übertrager verwende ich einen Trafo aus einem umschaltbarem 
Steckernetzteil, da kann ich je nach Röhre und Lautsprecher die 
Anzapfung variieren. Am besten ist die Anpassung meistens beim 
4,5V-Abgriff

von B e r n d W. (smiley46)


Lesenswert?

> Die 6SH1B-W funktioniert im Audion schwach

Ist die nicht direkt beheizt? Dann subtrahiert sich ja die Hälfte der 
Heizspannung von der Anodenspannung.

Würde das Parallelschalten von zwei ECC82 Trioden was bringen? Erst mal 
müsste man rausfinden, ob die Lautstärke vom Anodenstrom oder von der 
Ansteuerung vom Audion begrenzt wird.

Oft wurde ein NF-Übertrager 1:4 zwischen die beiden Röhren geschaltet. 
Das bringt einiges an Signal.

Wenn das Rückkoppel Poti nicht in den Anodenkreis geschleift wird, 
sondern parallel zur unteren Wicklung des Schwingkreises, gibt es einen 
Spannungsgewinn für die Anode und dadurch auch mehr Signal.

von dolf (Gast)


Lesenswert?

A-Freak schrieb:
> Diesen Beitrag bewerten:
>   ▲ lesenswert
>
>   ▼ nicht lesenswert
>
>
>
>       Für ernsthafte Wellenjagd werde ich mir irgendwann auch mal einen
> klassischen Superhet bauen.

hab ich aus spaß mal wieder gemacht und funzt super.
aus aufwandsgründen hab ich mich zunächst auf die mw beschränkt und 
altbekannte is´s und transis genutzt die dafür gemacht wurden.
wollte ma hören ob es überhaupt noch am sender gibt.
web radio kann ja jeder....
so ernsthaft nehm ich das mit der wellenjägerei nun auch nicht.
hab sowas in meiner jugend gebaut sogar mit kw bereichen.
damals 1975 .. 1990 war das ja alles noch anders.

von Peter S. (peter1964)


Angehängte Dateien:

Lesenswert?

Hallo zusammen

Hier mein MW Rückkopplungs-Audion
( naja eigentlich ist es  kein Audion denn demoduliert wird mit einer 
Diode )

Die Schaltung stammt aus einen Kosmoskasten
genauer gesagt es waren drei Kästen dafür nötig.
Radio Elektronik 1 +11 +12
wobei ich nur zwei von den dreien als Kind besass. ( 1975 )
und so das Radio nie aufbauen konnte.

So kam es das ich es erst 35 jahre später nachgebaut habe
wobei ich statt fehlenden Feritstab eine Luftspule auf Papprolle benutzt 
habe
und staat des " HF-Trafos " ein Poti.

damit kann ich, ohne zusetzlicher antenne und erde, ca 50 MW-Sender 
empfangen.

tschüss

Peter

von dolf (Gast)


Lesenswert?

Peter Spiegel schrieb:
> wobei ich nur zwei von den dreien als Kind besass. ( 1975 )
> und so das Radio nie aufbauen konnte.

1975 lang ist´s her.
von solchen nebensächlichkeiten haben wir uns nicht vom empfängerbau 
abhalten lassen.
geht nicht gibt´s nicht!
solche kästen hat hier keiner gehabt.
da würden röhrenradios / röhrenfernseher geschlachtet oder ne 
rangeschacherte russen transistorheule zerlegt.
ganz nebenbei lernte man die komponenten eines radios kennen.
transis und dioden lieferte hfo b.z.w. der amateur fachhandel.
antrieb war der empfang von ndr2 oder radio luxemburg.
außerdem konnte man bei den gst jungs immer mal vorbei schauen.
der örtliche hifi/tv reparierer hat einen auch nicht raus geworfen wenn 
man mal ne frage hatte.
der war sogar beim beschaffen von bauteilen behilflich -->förderung der 
jugend und so ...
der kannte auch die russen offiziere vom örtlichen fliegerhorst mehr als 
gut.
zu der zeit hab ich dann auch das herstellen von leiterplatten gelernt.
gab da für bastelbeutel mit ätzmittel (ammoniumpersulfat) + abdecklack 
und platinenmaterial.
das mein onkel im neg arbeitete hielt ich irgend wann die ersten 
analogen "käfer" in den händen.
klar das damit ein mehrkreisiger mw super gebaut wurde.

von Edi (Gast)


Angehängte Dateien:

Lesenswert?

1
solche kästen hat hier keiner gehabt.
Doch !
Es gab sie- und meines Wissens waren sie auch keine "Bückware" (nur 
unter`m Ladentisch gehandelt)- so einen Kasten habe ich selbst zu einem 
Geburtstag bekommen: Der legendäre Baukasten "Der Junge Funktechniker" 
(bzw. "Elektronik 1 Transistor"), da konnte man auch Audionschaltungen 
aufbauen, sogar einen kleinen Prüfsender -.sogar modulierbar- auf 
Langwelle bauen, damals wurde dafür die Frequenz 135 KHz freigegeben.

Genial gebaut, Schaltungsblatt drunterlagen, danach über dem Blatt mit 
Drähten mit Klemmfeder- Verbindungen verdrahten, funktionierte alles auf 
Anhieb, man konnte super damit basteln.

Edi

von dolf (Gast)


Lesenswert?

wer hat den kasten wann und wo hergestellt und verkauft?

meine eltern hatten für sowas absolut keine verständnis.
"spielkram" ohne sinn und verstand.
das sehen sie heut zu tage natürlich etwas anders....
geld gab´s für solche spielerei so gut wie nie.
fahr ma zum russen schrottplatz und such dir das.
das hatte auch was gutes.
man wuste genau was man brauchte/suchte.
und der zusammenhalt der freunde untereinander wurde gestärkt.
man kannte die bauteile sehr genau und das beschaffen von 
literatur/datenblättern und pin belegungen war für alle beteiligten 
ehrensache.
das herstellen von möglichst kleinen leiterplatten gehörte wie 
selbstverständlich dazu.
und man war stolz wenn das selber entworfene und gebaute gerät ohne 
hilfe von "oben" 1a im alltag funktionierte!

von Edi (Gast)


Lesenswert?

1
wer hat den kasten wann und wo hergestellt und verkauft?
In eine Suchmaschine "MHS" eingeben kann doch nicht so schwer sein.
Und eine vernünftige Schreibweise auch nicht.

von Edi (Gast)


Angehängte Dateien:

Lesenswert?

Für ganz Neugierige:
Ich habe eine Postkarte mit einem Foto des Ladens, aus dem MEIN Kasten 
stammte.
Postkartenfoto Mitte 50er- Mitte 60er, der Kasten wurde ab 1970 
verkauft.
Berlin, Frankfurter Allee/ Niederbarnimstraße.
Der Laden ist auf dem Großfoto ganz links, ich habe den Laden mal 
detailvergößert.

von B e r n d W. (smiley46)


Lesenswert?

Nur zur Erinnerung!

2013-06-30: Alexandersondagen - The Alexanderson Day
10:00 - 16:00 UTC

von A-Freak (Gast)


Lesenswert?

>> Die 6SH1B-W funktioniert im Audion schwach
> Ist die nicht direkt beheizt?

Nein, ist indirekt geheizt und ähnlich der EF95 aber als 
Subminiaturröhre mit Drähten zum anlöten.

> Würde das Parallelschalten von zwei ECC82 Trioden was bringen? Erst mal müsste 
man rausfinden, ob die Lautstärke vom Anodenstrom oder von der Ansteuerung vom 
Audion begrenzt wird.

Gerade in der Mitte dazwischen.

Die NF-Stufe erzeugt sich eine Anlaufspannung von ca. -550mV an 1MOhm 
Gitterableitwiderstand. Bei den beiden starken Sendern liefert das 
Audion bis zu 400mVss und die NF-Stufe fängt an zu verzerren.

> Oft wurde ein NF-Übertrager 1:4 zwischen die beiden Röhren geschaltet.
> Das bringt einiges an Signal.

Bei den schwachen Sendern würde das eine Verbesserung bringen, aber bei 
den starken nur die Verzerrungen steigern.

Wäre die NF-Stufe nicht an der Übersteuerungsgrenze hätte ich das noch 
zum Zweikreiser in Reflexschaltung erweitert.

Ich denke einmal ich bin langsam an der Grenze davon was man mit 
normalen Röhren aus 12,5V und 150mA an Lautsprecherempfang herausholen 
kann. Ich könnte es sonst höchstens noch mit Batterieröhren in einer 
Gegentaktendstufe probieren, aber das wird dann doch deutlich 
komplizierter und teurer.

> Wenn das Rückkoppel Poti nicht in den Anodenkreis geschleift wird, sondern 
parallel zur unteren Wicklung des Schwingkreises, gibt es einen Spannungsgewinn 
für die Anode und dadurch auch mehr Signal.

Danke, das probiere ich morgen noch aus.

von Edi (Gast)


Angehängte Dateien:

Lesenswert?

Gibt es Interessierte, die Audions -und gern auch anderes- weitgehend 
stilecht bauen möchten ?

Ich möchte evtl. solche Projekte anregen.

Es wird sich nicht alles stilecht bauen lassen- einige Original- 
Bauelemente würden sich nur teuer beschaffen lassen.

Ausweg: "Historisch- technisch authentische Eigenbauten".

Also z. B. eine Audionschaltung aus den 30ern, Gehäuse im historischen 
Stil, aber z. B. eine Novalröhre in einem speziellen Fassungsadapter, 
Kondensatoren moderne Typen, aber in zeitgemäßen Aussehen, z. B. in 
selbst gestalteten Pappröhrchen, eigene Beschriftung, die den damaligen 
Aufklebern ähnelt.
Oder- Fälschung von Originalen- aber ich bevorzuge eigene Gestaltung, 
historisch passend.
Siehe
http://www.edi-mv.de/index.php/restauration/restauration-nach-edi-die-individualisierte-restauration

So wäre es möglich, vom Gehäuse an ein Gerät zu bauen, technisch so, wie 
man es damals verwendete.

Einige Beispiele habe ich auf einer Seite abgebildet.
Das Modell oben links ist ein Beispiel für ein selbst entworfenes und 
gebautes Gehäuse, mit Stilmerkmalen verschiedener Geräte der 20er und 
30er Jahre, also kein "Stilnachbau", sondern ein "Stilgemisch- 
Eigenbau".

von Michael_ (Gast)


Lesenswert?

Edi schrieb:
> So wäre es möglich, vom Gehäuse an ein Gerät zu bauen, technisch so, wie
> man es damals verwendete.

Ja, ich wäre dabei.
Mit den Röhren, wird es ein Problem.
Aber mit den Komponenten kann man es nachvollziehen.
- Spulen original nachbilden
- Gehäuse mit Knochenleim verkleben
- zur Isolation in Paraffin ausgekochte Hartholzteile verwenden
- "altes" Hartgummi verwenden, praktisch nicht mehr vorhanden
- "altes" Hartpapier verwenden
- und wenn möglich alte Teile verwenden

A-Freak schrieb:
>> Oft wurde ein NF-Übertrager 1:4 zwischen die beiden Röhren geschaltet.
>> Das bringt einiges an Signal.
>
> Bei den schwachen Sendern würde das eine Verbesserung bringen, aber bei
> den starken nur die Verzerrungen steigern.

- Trafokopplung ist effektiv und hat Vorteile
- RC-Kopplung ist nicht so effektiv und hat Vorteile
Fazit, die NF-Verstärkung hat nichts mit der Qualität des Audions zu 
tun.

von B e r n d W. (smiley46)


Angehängte Dateien:

Lesenswert?

> Mit den Röhren, wird es ein Problem.
Man nehme eine Röhren-Atrappe, baue eine JFet Ersatzschaltung und eine 
gelbe LED ein, die beim Einschalten langsam heller wird.

> RC-Kopplung ist nicht so effektiv und hat Vorteile
Ja, den Vorteil, keinen Trafo zu benötigen.

Mich interessieren eher vergessene technische Rafinessen als 
historisches Aussehen. Ein Selbstbaugerät sollte funktionelle 
Mindestanforderungen erfüllen. Eine Chassis-Bauform in Metall könnte ich 
mir noch vorstellen. Das Chassis kann dann später in ein 
Hochformat-Holzgehäuse mit Lautsprecher geschoben werden.

Beispiele:

A-Freak hat mich auf das hier gebracht: "A low voltage 2 tube 
regenerative receiver". G1 und g2 sind verbunden und liegen auf Plus 
(3Volt), das Signal get auf g3:
http://www.algonet.se/~janax/lvregen.htm

Hier wird bei einer Tetrode nur das g1 zur Abschirmung der Raumladung 
verwendet und das Signal geht auf g2:
http://www.antiqueradios.com/forums/viewtopic.php?f=12&t=71753

Bei Darius Bauhausaudion ist die Beschaltung der Röhre rechts unten auch 
ziemlich trickreich:
Beitrag "Re: Wo sind die Audion-Bauer? Bauhaus-Audion"

Der Regenerative Two-Tube 40 Meter Receiver mit einem "Faraday Shield" 
HF-Regler. Er wird bei 2:15 erklärt:
http://www.youtube.com/watch?v=DVKBKCkmrWI

homebrew 3-tube ham radio receiver ARRL Simple-X
http://www.youtube.com/watch?v=JcMQp5-jvmY
Dann gibt es ähnliche Kleinsuper mit und ohne Quarzfilter wie das 
angehängte Schaltbild, mit einem rückgekoppelten Audion als Demodulator 
bzw. mit einem Q-Multiplier zur Verbesserung der Selektivität.

Wie kann ein einfacher Wadley Receiver mit Röhren gebaut werden. Dazu 
wäre das Original-Schaltbild des Receivers im Hintergrund interessant:
http://www.saiee.org.za/museum/#71

http://bama.edebris.com/manuals/racal/ra17L/
Barlow Wadley XCR-30 und Yaesu FRG‑7 waren die größten Erfolge dieser 
Technik.

Normalerweise handelt es sich beim Wadley-Prinzip um einen 
Dreifach-Super. Der 3. Part, welcher über die über die ZF-Breite von 2-3 
MHz abstimmbar sein muss, könnte durch ein rückgekoppeltes Audion 
ersetzt werden. Damit bekäme das Gerät bei 28 MHz immerhin die 
Stabilität eines MW-Audions.

von Edi (Gast)


Angehängte Dateien:

Lesenswert?

Röhren durch FET's ersetzen mit dimmbarer LED- welch ein Aufwand... aber 
wozu ?
Es gibt noch Röhren.
Ja !!!
Ich habe einen Laden in der Stadt Bützow (M-VP) entdeckt, der hat wohl 
neue Röhren... jedenfalls wirbt er dafür !
:-)

Ich schreibe was über Projekte... geht weiter.

von Edi (Gast)


Angehängte Dateien:

Lesenswert?

@Berndw,
Nebenbei habe ich mal die Links angeschaut- außer die Youtube- Videos.

Trickreiche Schaltungen waren oft eine Notlösung, wie die 
Reflexschaltungen.
Diese sollten damals Kosten sparen- Röhren waren teure Bauteile.
So genial die Schaltungen scheinen- sind sie doch immer ein Kompromiß- 
es sind Signale verschiedener Frequenz und Amplitude zu verarbeiten, der 
Arbeitspunkt kann also nicht für beides optimal sein.

Raumladeschaltungen versprachen Funktionen der Röhren bei kleinsten 
Betriebsspannungen.
Da ist natürlich für Bastler ein hohes Maß an Sicherheit da- das ist ein 
Argument.
Vorstufen bekommt man jedoch -vielleicht- gerade noch akzeptabel zum 
Laufen, Leistungsstufen gehen natürlich nicht- obwohl es Schaltungen von 
Geräten mit mehreren Röhren- und sogar Lautsprecher- Wiedergabe gab !
Bei geringsten Betriebsspannungen ging es wohl einfach nicht vernünftig-
so haben sich Raumladeschaltungen leider nicht durchsetzen können.

Aber es lohnt sich, mit solchen "vergessenen Schaltungen" zu 
experimentieren, verbüffend, was so gemacht wurde, und wie gut es 
funktionierte -oder manchmal auch nicht... selbst Telefunken baute mal 
ein solches Reflex- Gerät, welches unstabil arbeitete, pfiff und jaulte- 
wurde wohl auch "Heulboje" genannt.

Reflexschaltungan gelten schon als kompliziert, einen guten, 
alltagstauglichen Reflexer gebaut zu haben, ist schon was.

Für Projekte, bei denen noch andere mitmachen, würde ich 
funktionssichere Schaltungen vorziehen.
Mehr Röhren nötig ? Kein Problem, manche gibt es als Schüttgut.

@Michael,
Ich stelle grade einiges über Mitmach- Projekte zusammen, mal sehen, ob 
sich noch einige Leute zusammenfinden.
Allerdings wird man schon einige Euros locker machen müssen- wenn jeder 
irgendwelches ausgebautes Zeug verbasteln möchte, geht das auch, aber 
das artet dann schon mal in Extra- Arbeiten, wie Fehlersuchen, aus.
Besser, wenn man an bestimmten Stellen vernünftiges (neues) Material 
verwendet.
Speziell meine ich z. B. Netz- und Ausgangstrafos, Knöpfe, usw.

Ich spreche auis eigener Erfahrung- der Trafo eines meiner Projektgeräte 
ist einfach... abgebrannt- zu alt. Ein fremdes Projektgerät (ein sehr 
alter Eigenbau) hat einen Ausgangstrafo mit Windungsschluß.

Ich kenne Quellen für das Material (Nein- ich habe nichts davon !!!), 
für Projekte würde ich -Interesse vorausgesetzt- sogar Teile abgeben 
können, z. B. Röhren: TV- Röhren- Schüttgut, die kaum noch jemand 
benötigt, die aber trotzdem bestend verwendbar sind. Z. B. mit Röhren 
der Allstrom- Serien (P- Röhren) macht kaum jemand was. Aber auch einige 
Wechselstrom- Röhren (E- Röhren) gibt es als Schüttgut, und die sind oft 
hervorragend, weil den alten Funzeln der 30er weit überlegen.

Nun ja... Ich stelle mal einige Bilder ein,was man so geht.

von B e r n d W. (smiley46)


Lesenswert?

Hallo Edi

> Raumladeschaltungen versprachen Funktionen der Röhren
> bei kleinsten Betriebsspannungen.

Ich finde diese Schaltungen interessant, weil das Steuergitter vor der 
Raumladung geschützt wird. Dadurch gibt es weniger Einfluss zwischen 
Arbeitspunkt, Empfangsfrequenz und Rückkopplung.


Frage:
Ich hab hier eine PFL200, die hat ja einen 10-poligen Sockel, wo gibts 
denn sowas?

von Edi (Gast)


Lesenswert?

1
Frage:
2
Ich hab hier eine PFL200, die hat ja einen 10-poligen Sockel, wo gibts 
3
denn sowas?
Sie meinen die Fassung ?
Die gibt`s überall- Suchbegriff "Dekalfassung" oder "Decalfassung".
BTB, Wüstenjan... sollte überall zu haben sein.
http://www.btb-elektronik.de/de/fassungen.html

von Edi (Gast)



Lesenswert?

1
Ich finde diese Schaltungen interessant, weil das Steuergitter vor der 
2
Raumladung geschützt wird. Dadurch gibt es weniger Einfluss zwischen 
3
Arbeitspunkt, Empfangsfrequenz und Rückkopplung.

Ich kann mich nicht erinnern, daß das irgendwo als Vorteil genannt 
wurde.
Wäre sicher ein interessanter Aspekt... die üblichen Schaltungen, die 
über Einkreiser hinausgingen, leisteten dies aber auch, und sicher mit 
weitaus höheren Leistungsreserven.

Nun... Sie interessieren sich für Raumladeschaltungen, da habe ich was.
Die originale Quelle, eine "Funk- Technik"- Zeitschrift ist verloren- 
ich habe sie als Kind... zerschnitten- in den Leihgaben, die ich seit 
Monaten scanne, und die ins Internet einstelle, ist sie nicht dabei.
Aber ich habe die für mich interessanten Schaltungen in mein 
persönliches Schaltungsbuch eingeklebt, darunter 3 Seiten mit 
Raumladeschaltungen.
Mit den Schaltungen meiner damaligen Schaltungssammlung habe ich auch 
experimentiert.
4 Raumlade- Schaltungen habe ich aus den Seiten extrahiert und 
restauriert.
Ich habe die Rohscans mit (Hand-)schriftlicher Beschreibung, bei 
Interesse Mail.

von B e r n d W. (smiley46)


Lesenswert?


von Edi (Gast)



Lesenswert?

Genau, das sind die Artikelseiten- Danke für den Hinweis !
Und eine hab' ich noch.

von Edi (Gast)


Angehängte Dateien:

Lesenswert?

Zu Projekten:

Oft sind die Geräte der Rundfunk- Anfangszeit im Inneren Baukasten- 
mäßig, als "Auf- Brett- Konstruktion", auf ein Holzbrett, gebaut, siehe 
Foto "Chassis-Beispiel"
Bausätze und Bausatz- mäßige Teile für Eigenbauten wurden in den 30ern 
in Läden angeboten- übrigens gab es genau diese Teile noch so in den 
70ern, ich sah sie in sehr alten Berliner Bastelläden.

Genau diese Konstruktionen bieten die beste Grundlage für eigene 
Experimental- Konstruktionen, weil die Verdrahtung mit Rändelschrauben 
erfolgt, Änderungen also sehr leicht möglich sind.

Das Schöne ist, daß man eine gelungene Konstruktion sogar als 
wohnzimmertaugliches Gerät zur Verwendung kommen lassen kann, siehe das 
alte Foto "Opa am Neutro".

Ich habe eine Konstruktion erarbeitet, die genau das ermöglicht.
Ob sie jemals vorher gebaut wurde... weiß ich nicht- ist auch egal, ich 
mache das "just for fun".

Verschiedene Teile habe ich auf einem Grundbrett plaziert, ohne 
Frontplatte, damit man die Teile sehen kann.

Links 2 Uralt- Röhren, rechts eine moderne Miniaturröhre- auf einen 
"Auf- Brett- Adapter" eigener Idee.

Die meisten Teile sind gut beschaffbar.

Auf diese Art kann man Projekte mitbauen, muß sich aber nicht stur an 
eine Bauanleitung halten.

Ich werde auf meinen Webseiten eine Unterseite mit "Mitmach"- Projekten 
aufsetzen, bei Interesse kann ich bei der Beschaffung von Teilen helfen.

von Edi (Gast)


Angehängte Dateien:

Lesenswert?

Zum 1. Mai gibt`s beim Barmixer... nas was wohl... ?
Mischröhren !
:-)
(Foto aus einem alten Bastlerheft, gescannt und restauriert)

von Edi (Gast)


Lesenswert?

So, die Seite für "Mitmach- Projekte" ist schon mal eröffnet.
http://www.edi-mv.de/index.php/mitmach-projekte

von dfb (Gast)


Lesenswert?

Edi schrieb:
> So, die Seite für "Mitmach- Projekte" ist schon mal eröffnet.
> http://www.edi-mv.de/index.php/mitmach-projekte

die Seite geht anscheinend nicht!

von B e r n d W. (smiley46)


Angehängte Dateien:

Lesenswert?

Es hat mich schon seit einiger Zeit interessiert, wie sich ein 
Funken-Sender angehört hat. Einfach im Link nach "Spark Transmission" 
suchen:

http://www.radiomarine.org/audio/list

Im mp3-File fängt die spark transmission bei ca. 6:00 an.

Beim angehängten Bild handelt es sich um Werbung für ein Rotary Spark 
Gap. Das Teil hat sich mit max. 4500 U/min gedreht, durch die 12 
Kontakte (der Amerikaner liebt ja das Dutzend) gibt das 54000 Funken / 
Minute oder 900 Hz. Das Signal war also mit bis zu 900Hz 
amplitudenmoduliert.

von Edi (Gast)


Lesenswert?

1
die Seite geht anscheinend nicht!
Leider ist dem so.
Aus gesundheitlichen Gründen kann ich mich erst in einigen Tagen darum 
kümmern, bitte um Verständnis.
Edi

von gerri (Gast)


Lesenswert?

B e r n d W. schrieb:
> Es hat mich schon seit einiger Zeit interessiert, wie sich ein
> Funken-Sender angehört hat. Einfach im Link nach "Spark Transmission"
> suchen:
>
> http://www.radiomarine.org/audio/list
>
> Im mp3-File fängt die spark transmission bei ca. 6:00 an.

Klingt erstaunlich sauber, wenn man bedenkt, wie das RF-Signal generiert 
wurde.
:O)

von Edi (Gast)


Lesenswert?

@df und Interessenten;
Meine Webseite mit dem Mitmach- Projekt ist wieder erreichbar.
http://www.edi-mv.de/index.php/mitmach-projekte
Aus gesundheitlichen Gründen wird es nur langsam weitergehen.
Edi

von Dirk (Gast)


Angehängte Dateien:

Lesenswert?

aus "Elektronisches Jahrbuch 1975"

Ich finde das Schaltungskonzept etwas ungewöhnlich - außerdem die 
Tatsache, daß es bis über 28MHz funktionieren soll.

Deshalb soll es hier kurz vorgestellt werden.

von Mast (Gast)


Lesenswert?

Dirk schrieb:
> aus "Elektronisches Jahrbuch 1975"
>
> Ich finde das Schaltungskonzept etwas ungewöhnlich - außerdem die
> Tatsache, daß es bis über 28MHz funktionieren soll.
>
> Deshalb soll es hier kurz vorgestellt werden.

Es händelt sich hier um einen Collpits-Oszillator. Collpits-Schaltungen 
sind geeignet für kleinen Reichweiten. Zum Beispiel für den 40m 
Amateurband.

von B e r n d W. (smiley46)


Lesenswert?

> daß es bis über 28MHz funktionieren soll

Der Empfänger wird ein CW oder SSB-Signal auf 10m nicht vernünftig 
empfangen können. Die Schwingung rastet auf den Träger ein, wodurch das 
Signal unverständlich wird. Als die Schaltung erschien, war AM noch 
verbreitet. Für AM ist das Einrasten auf den Träger sogar von Vorteil. 
Der Empänger taugt sicherlich für den Empfang jeglicher AM auf Kurzwelle 
und CW/SSB bis ca. 10 MHz.

von Mast (Gast)


Lesenswert?

B e r n d W. schrieb:
>> daß es bis über 28MHz funktionieren soll
>
> Der Empfänger wird ein CW oder SSB-Signal auf 10m nicht vernünftig
> empfangen können. Die Schwingung rastet auf den Träger ein, wodurch das
> Signal unverständlich wird. Als die Schaltung erschien, war AM noch
> verbreitet. Für AM ist das Einrasten auf den Träger sogar von Vorteil.
> Der Empänger taugt sicherlich für den Empfang jeglicher AM auf Kurzwelle
> und CW/SSB bis ca. 10 MHz.

Das Einrasten ist nötig wann man mit einem selbstschwingenden Audion UKW 
empfangen wollte. Der Oszillator wird mit der Frequenzschwingung des 
Rundfunksignals mitgezogen. Das Mitziehen (synchronisierung) verursacht 
Stromveränderungen in der Oszillatorschaltung und entspricht damit das 
NF-signal.

Ein Beispiel solches Synchrodyne Audions findet mann unter 
Beitrag "UKW audion mit Bipolaren NPN Transistoren" "UKW audion mit Bipolaren 
NPN Transistoren"

von B e r n d W. (smiley46)


Lesenswert?

Hallo Mast

Meins funktioniert als Flanken-Demodulator. Dazu darf man die 
Rückkopplung nicht zu stark anziehen, sonst wird die Bandbreite zu 
schmal. Dann die Empfangsfrequenz ca. ~30-40 kHz von der Mitte 
positionieren. Die Amplitudenänderung wird durch Gleichrichtung erfasst 
und erzeugt das NF-Signal.

Wie funktioniert das bei Dir?

von Mast (Gast)


Lesenswert?

B e r n d W. schrieb:
> Hallo Mast
>
> Meins funktioniert als Flanken-Demodulator. Dazu darf man die
> Rückkopplung nicht zu stark anziehen, sonst wird die Bandbreite zu
> schmal. Dann die Empfangsfrequenz ca. ~30-40 kHz von der Mitte
> positionieren. Die Amplitudenänderung wird durch Gleichrichtung erfasst
> und erzeugt das NF-Signal.
>
> Wie funktioniert das bei Dir?

Bei mir funktioniert es wie einem Synchrondetektor. Die Rückkoplung muß 
man so einstellen daß der Oszillator optimal einrastet auf die 
Frequenzschwingungen des Nutzsignals. Das Einrasten verursacht 
Stromveränderungen im Rhythmus des NF-signals in der 
Oszillatorschaltung. Über einen Lastwiderstand wird das NF-signal 
abgenommen.

von B e r n d W. (smiley46)


Lesenswert?

> daß der Oszillator optimal einrastet

Die Schwingung sollte also schon einsetzen?
Wenn sich der Stromverbrauch abhängig von der Ziehweite verändert,
muss dann :

1. Auf eine Seite des Signals getuned werden?
2. Das Signal recht kräftig sein, damit es einrastet?

von Mast (Gast)


Lesenswert?

B e r n d W. schrieb:
>> daß der Oszillator optimal einrastet
>
> Die Schwingung sollte also schon einsetzen?
> Wenn sich der Stromverbrauch abhängig von der Ziehweite verändert,
> muss dann :
>
> 1. Auf eine Seite des Signals getuned werden?
> 2. Das Signal recht kräftig sein, damit es einrastet?

Der Oszillator braucht nicht auf eine Seite des Signals abgestimmd 
werden wann man Synchrondemodulation verwendet. Und das Nutzsignal muß 
kräftig genug sein zum Einrasten des Oszillators.

Mehr info solcher Empfänger kann mann finden auf 
http://zpostbox.ru/detectors_for_pll_receivers.html und 
http://zpostbox.ru/fm_receivers_with_pll.html.

von B e r n d W. (smiley46)


Lesenswert?

Das Hazeltine Fremodyne-Prinzip, eine Mischung aus Super-Regen und 
Superhet hatte ich mir schon mal angeschaut, aber das PLL Prinzip ist 
mir neu.

http://www.radiomuseum.org/forum/fremodyne_superrgenerative_detector.html

von Bernd F. (Gast)


Angehängte Dateien:

Lesenswert?

Hallo,

ich habe ein Audion mit zwei Röhren aufgebaut. Das Audion entspricht 
etwa http://www.b-kainka.de/bast748.jpg.

Das Audion funktioniert soweit einwandfrei. Jedoch habe ich folgende 
Probleme:

Das Audion brummt bis kurz vor Schwingeinsatz, bzw. bei SSB ist das 
Brummen weg. Das Brummen hört sich wie ein offener NF-Eingang an, den 
man mit den Fingern berührt. Daher ist ein AM-Empfang nur eingeschränkt 
möglich. Folgende Röhren wurden getestet: EF80 und EF85. Die EF80 brummt 
auch bei Rg=100K. Das Brummen erscheint auch ohne Antenne.

Schaltbild und Aufbau siehe Anhang...

MfG Bernd

von Bernd F. (Gast)


Angehängte Dateien:

Lesenswert?

Hatte den Schaltplan vergessen...
Btw: Wozu ist C13? In manchen Schaltungen ist er drin und in anderen 
nicht.

von B e r n d W. (smiley46)


Lesenswert?

C13 bildet mit der Primärinduktivität des Übertragers einen bedämpften 
Schwingkreis. Erst mal werden Reste der HF entfernt, denn hört man mit 
Kopfhörern, wirkt die Anschlussleitung als HF abstrahlende Antenne, 
welche das Audion wieder auffängt. Das Gerät wäre handempfindlich und 
der Rückkopplungseinsatz ist dadurch möglicherweise nicht mehr weich.

Je nach Dimensionierung von C13 kann man das obere Ende des 
Übertragungsbereich ein wenig linearisieren, man kann mit einem etwas 
größeren Kondensator die Mitten betonen oder bekommt bei 600-700Hz ein 
CW-Filter.

Brumm kann verschiedene Ursachen haben, deshalb ein paar Fragen:

1. Brummt es ohne Antenne?
2. Brummt es noch, wenn C3 überbrückt wird?
3. Brummt es, wenn des Gitter der EF80 auf GND kurzgeschlossen wird?
4. Welche Spannung kann man über D1 messen, stabilisiert sie?
5. Sind die Heizleitungen verdrillt und nur an einem Punkt beim
   Netzteilaschluss geerdet?
6. Wird die Anodenspannung durch Spannungsverdoppelung erzeugt?

Freundliche Grüße,
Bernd

von Bernd F. (Gast)


Lesenswert?

B e r n d W. schrieb:
> C13 bildet mit der Primärinduktivität des Übertragers einen bedämpften
> Schwingkreis. Erst mal werden Reste der HF entfernt, denn hört man mit
> Kopfhörern, wirkt die Anschlussleitung als HF abstrahlende Antenne,
> welche das Audion wieder auffängt. Das Gerät wäre handempfindlich und
> der Rückkopplungseinsatz ist dadurch möglicherweise nicht mehr weich.
>
> Je nach Dimensionierung von C13 kann man das obere Ende des
> Übertragungsbereich ein wenig linearisieren, man kann mit einem etwas
> größeren Kondensator die Mitten betonen oder bekommt bei 600-700Hz ein
> CW-Filter.
>
Danke!

> Brumm kann verschiedene Ursachen haben, deshalb ein paar Fragen:
>
> 1. Brummt es ohne Antenne?
Ja.

> 2. Brummt es noch, wenn C3 überbrückt wird?
Ja.

> 3. Brummt es, wenn des Gitter der EF80 auf GND kurzgeschlossen wird?
Nein, das Brummen ist komplett weg.

> 4. Welche Spannung kann man über D1 messen, stabilisiert sie?
Bei voller Lautstärke und ohne NF-Pegel ca. 61V.

> 5. Sind die Heizleitungen verdrillt und nur an einem Punkt beim
>    Netzteilaschluss geerdet?
Hmm, soetwas habe ich nur gesehen, wenn man eine extra Wicklung für die 
Heizung hat. Hier aber gibt es nur eine Wicklung mit 24V.

Die Leitung ist verdrill zu den Heizungen ist verdrillt.

Ich habe aber gelesen, dass es nicht gerade gut ist, die Audion-Röhre 
mit einer Wechselspannung zu heizen, da dies zu einem Netzbrumm führt.
Diesen habe ich auch noch, aber nur ganz schwach.

> 6. Wird die Anodenspannung durch Spannungsverdoppelung erzeugt?
Ja, über eine Delon-Schaltung aus 24V~/850mA mit 2x 1000µF und 2x 
1N4007.
Leerlauf 73V und unter Belastung 67V.
Die 24V~ gehen über eine Drossel mit 2x 10nF gegen Masse - daran hänegn 
Heizung und Audion+NF-Verstärker.

> Freundliche Grüße,
> Bernd

von B e r n d W. (smiley46)


Angehängte Dateien:

Lesenswert?

Ist C12 innerhalb dieser Kupferfolie/Abschirmung verbaut und hat ganz 
sicher Verbindung zum Schwingkreis?

>> 5. Sind die Heizleitungen verdrillt und nur an einem Punkt beim
>>    Netzteilaschluss geerdet?
> Hmm, soetwas habe ich nur gesehen, wenn man eine extra Wicklung für die
> Heizung hat. Hier aber gibt es nur eine Wicklung mit 24V.

Jedenfalls sollte der Heizstrom nicht übers Chassis fliessen.

Die Drossel L5 ist viel zu klein und passt nicht zur Impedanz der 
Röhren. Da wären mindestens 500mH-1H erforderlich. Der aktuelle 
Frequenzgang hebt Bässe und Netzbrumm an (siehe angehängte Simulation). 
Deshalb schlage ich die Widerstandsvariante vor 
(alternative_Beschaltung.gif), welche zwar nicht so steil abfällt, aber 
doch HF zuverlässig entfernt. Die Reihenfolge C6 und C8 ist getauscht, 
da sonst ein kapazitiver Spannungsteiler entsteht.

von B e r n d W. (smiley46)



Lesenswert?

Hier sind noch die Gifs!

Nachtrag:
Für die Schirmgitterspannung der EF80 reicht üblicherweise ein Bereich 
von 0-30V und durch den zusätzlichen Vorwiderstand lässt sich die 
Rückkopplung feiner einstellen. Außerdem kann nochmals gefiltert werden 
(C14) die Schirmgitterspannung reagiert auch empfindlich auf Störungen 
auf der Betriebsspannung. Bei mir war der Unterschied hörbar.

von Bernd F. (Gast)


Lesenswert?

Ich habe die "alternative Beschaltung" mit der EF80 und EF85 
ausprobiert. Diese brachte leider keine Änderung. :(

von B e r n d W. (smiley46)


Lesenswert?

>> 3. Brummt es, wenn des Gitter der EF80 auf GND kurzgeschlossen wird?
> Nein, das Brummen ist komplett weg.

Brummt es, wenn man das Gitter mit einem Kondensator auf Masse blockt?
Brummt es, wenn man die Katode nach GND kurzschließt?

Wenn man die Heizanschlüsse an der EF80 ablötet und zum Vorheizen 2 
Minuten wartet, dann sollte das Audion erst mal spielen. Auch wenn beide 
Heizkabel entfernt werden, sollte es noch ein paar Sekunden lang 
spielen, bis die Kathode abkühlt. Ist da der Brumm weg?

Besteht der Keramiksockel aus 2 vernieteten Hälften? Aus irgendeinem 
Grund könnten im Sockel Kriechströme fließen.

von Bernd F. (Gast)


Lesenswert?

B e r n d W. schrieb:
> Brummt es, wenn man das Gitter mit einem Kondensator auf Masse blockt?
Ich habe das Gitter mit 22nF abgeblockt und da brummt nichts mehr.

> Brummt es, wenn man die Katode nach GND kurzschließt?
Die Kathode direkt gegen GND bringt keine Änderung.
>
> Wenn man die Heizanschlüsse an der EF80 ablötet und zum Vorheizen 2
> Minuten wartet, dann sollte das Audion erst mal spielen. Auch wenn beide
> Heizkabel entfernt werden, sollte es noch ein paar Sekunden lang
> spielen, bis die Kathode abkühlt. Ist da der Brumm weg?
Da die Röhren in Reihe geheizt werden kann ich den Versuch nicht 
durchführen.
Aber wenn man das Gerät vom Strom trennt ist das Brummen schlagartig weg 
und man hört kurzzeitig ein brummfreies Rauchen bis sich die Elkos 
entladen haben.
Schaltet man das Gerät ein, so ist das Brummen ersteinmal sehr laut bis 
es sich auf einen leiseren Pegel eingestellt hat (Heiztemp. erreicht)

>
> Besteht der Keramiksockel aus 2 vernieteten Hälften? Aus irgendeinem
> Grund könnten im Sockel Kriechströme fließen.
Ja es sind zwei Hälften, aber ich habe den Sockel schoneinmal 
gewechselt, hat nichts gebracht.

von B e r n d W. (smiley46)


Angehängte Dateien:

Lesenswert?

> Aber wenn man das Gerät vom Strom trennt ist das Brummen schlagartig
> weg und man hört kurzzeitig ein brummfreies Rauschen

Gut, jetzt gilt es herauszufinden, ist es die Heizung oder die 
Anodenspannung. Mir ist noch nicht ganz klar, wie der Heizkreis 
verschaltet ist. Pulsierende Gleichspannung enthält Harmonische, welche 
womöglich stärker übersprechen als 50 Hz Sinus. Aber ich würde erst mal 
die 24V Wechselspannung für die Heizung verwenden und probieren, ob man 
überhaupt einen Brumm hört. An der EF80 würden in dem Fall nur 6,3V 
Heizspannung auftauchen.

> Da die Röhren in Reihe geheizt werden

Doch, beide Röhren sind ja noch heiss. Besser an der EF80 beide 
Heizanschlüsse auftrennen, sicher ist sicher.

Vermutlich kommt das Problem aber doch über die Anodenspannung. 50 Hz 
lassen sich schlechter Filtern als 100 Hz. das Netzteil weist einen 50Hz 
Ripple auf und der Spannungswert der Zenerdiode ist zu hoch. In der 
Kombination kann sie am untersten Punkt des Ripples nicht mehr 
stabilisieren. Der hohe Wert von C4 ist nutzlos, die Z-Diode soll 
glätten/stabilisieren. Also entweder eine Z-Diode mit z.B. 51V 
einsetzten oder der Ripple muss vorher schon verringert werden.

Mit einer Zener-Diode kann man einen hervorragenden Rauschgenerator 
bauen.
http://www.qsl.net/dk3wi/HF_Noise_Generator.html

C4 dient normalerweise dazu, das Rauschen der Z-Diode abzublocken, dafür 
ist aber ein 100nF Keramikkondensator besser geeignet, als ein Elko. 
Eine eventuelle Siebung des Ripple sollte vorher stattfinden.

von Bernd F. (Gast)


Angehängte Dateien:

Lesenswert?

Hier erst einmal die Schaltung für die Heizung der Röhren.

von eric (Gast)


Lesenswert?

Schaut Euch mal das Sockelphoto der EF80 an.
Liegt da zwischen Pin3(Katode) und Pin4(Heizfaden)
eine Lötzinnbrücke ?

von B e r n d W. (smiley46)


Lesenswert?

> Liegt da zwischen Pin3(Katode) und Pin4(Heizfaden)

Ja, hab den/das Fitzel auch gesehen, aber das Symptom passt nicht.

@Bernd
Um den Heizkreis zu überprüfen, falls die Glühlampen in der 
spannungsführenden Leitung hängen, dann dreh einfach ein Lämpchen raus. 
Brummt es unverändert weiter, kommt das Problem sehr wahrscheinlich über 
die Anodenspannung.

von eric (Gast)


Lesenswert?

B e r n d W. schrieb:
> Gut, jetzt gilt es herauszufinden, ist es die Heizung oder die
> Anodenspannung.

Laut Schaltung haben Heiz- und Anodenspannung beide 50 Hz.
Das Diagramm zeigt aber für die Anode 100 Hz ! ??????

50 und 100 Hz sollten akustisch leicht auseinander zu halten sein.

von B e r n d W. (smiley46)


Lesenswert?

Hallo eric

> Das Diagramm zeigt aber für die Anode 100 Hz ! ??????

Meinst dies?
Beitrag "Re: Wo sind die Audion-Bauer?"

Ich zähle 10 Schwingungen auf 200 ms.

von eric (Gast)


Lesenswert?

B e r n d W. schrieb:
> aber das Symptom passt nicht.

Wenn da wirklich eine Brücke liegt,
dann ist g1 von Pin1 und 3 beidseitig von 50 Hz umgeben.

Es könnte auch sein, dass ein Teil des Heizstroms
über die Schwingkreisspule fliesst und den Kern moduliert.

von eric (Gast)


Lesenswert?

B e r n d W. schrieb:
> Ich zähle 10 Schwingungen auf 200 ms.

Stimmt, sorry, ich hab die Abzisse falsch abgelesen.

von michael_ (Gast)


Lesenswert?

B e r n d W. schrieb:
> Brummt es, wenn man das Gitter mit einem Kondensator auf Masse blockt?
> Brummt es, wenn man die Katode nach GND kurzschließt?
>
> Wenn man die Heizanschlüsse an der EF80 ablötet und zum Vorheizen 2
> Minuten wartet, dann sollte das Audion erst mal spielen. Auch wenn beide
> Heizkabel entfernt werden, sollte es noch ein paar Sekunden lang
> spielen, bis die Kathode abkühlt. Ist da der Brumm weg?

Wer sowas nicht kann, sollte lieber die Finger davon lassen.
Röhrenschaltungen sehen einfach aus, aber die Probleme liegen im Detail.
Da sollte man sich sehr tiefgründig in die Literatur einlesen.

von eric (Gast)


Lesenswert?

michael_ schrieb:
> Röhrenschaltungen sehen einfach aus, aber die Probleme liegen im Detail.

Das mag stimmen, aber mit einem billigen Oszilloskop
lassen sich die meisten Probleme sehr schnell lösen.

von michael_ (Gast)


Lesenswert?

Aber es nützt nichts, einen Mangel zu erkennen wenn man nicht weiß, wie 
man ihn beseitigt.

von B e r n d W. (smiley46)


Lesenswert?

> Röhrenschaltungen sehen einfach aus, aber die Probleme liegen im Detail.

Ich würde das nicht ausschließlich auf die Röhren schieben. Bei 
HF-Schaltungen steckt der Teufel im Detail.

von Bernd F. (Gast)


Lesenswert?

B e r n d W. schrieb:
> a, hab den/das Fitzel auch gesehen, aber das Symptom passt nicht.
>
> @Bernd
> Um den Heizkreis zu überprüfen, falls die Glühlampen in der
> spannungsführenden Leitung hängen, dann dreh einfach ein Lämpchen raus.
> Brummt es unverändert weiter, kommt das Problem sehr wahrscheinlich über
> die Anodenspannung.

Da war kein Kurzschluss. ;)

Nach Unterbrechung des Heizkreises wurde das Brummen lauter.

von B e r n d W. (smiley46)


Lesenswert?

> Aber es nützt nichts, einen Mangel zu erkennen wenn man nicht weiß,
> wie man ihn beseitigt.

Etwas Begreifen kommt von Anfassen, also ist doch der Thread-Starter auf 
dem richtigen Weg.

Bei der Fehlersuche gibts ein paar Faustregeln:

1) Versuchen, durch leicht lösbare oder tauschbare Teile (wie die 
Glühbirnchen) etwas herauszufinden. Diese Vorgehensweise ist nicht 
besonders logisch, dauert aber pro Schritt nur ein paar Sekunden.

2) Ein Problem oder Schaltung kann in zwei Hälften geteilt werden, um 
dann herauszufinden, liegt das Problem in der 1. oder in der 2. Hälfte. 
Das funktioniert wie bei der suczessiven Aproximation, mit der 
geringsten Anzahl von Schritten zum Ziel.

3) Ist der Fehler auf wenige Bauteile eingegrenzt, ein paar Messungen 
durchführen und dann nachdenken. Oft ist der Fehler fast offensichtlich, 
man hat aber Tomaten auf den Augen.

4) Steht jemand öfters vor einem Problem wie diesem, empfiehlt sich die 
Anschaffung von ein paar Messmitteln wie z.B. ein einfaches Oszilloskop.

von Bernd F. (Gast)


Lesenswert?

B e r n d W. schrieb:
> Ich würde das nicht ausschließlich auf die Röhren schieben. Bei
> HF-Schaltungen steckt der Teufel im Detail.

Ja, ich hatte das Brumm-Problem auch bei einem FET-Audion. Das konnte 
mit einer Verdrosselung am Steckernetzteil behoben werden.
Demgegenüber hatte mich mit einem EF98-Audion keine Probleme.

von Bernd F. (Gast)


Lesenswert?

michael_ schrieb:
> Aber es nützt nichts, einen Mangel zu erkennen wenn man nicht weiß, wie
> man ihn beseitigt.
Wenn man danach geht, könnte man alle Support-Hotlines und -Foren dicht 
machen.

von Lutz H. (luhe)


Lesenswert?

Bernd F. schrieb:
> Nach Unterbrechung des Heizkreises wurde das Brummen lauter.

Magnetische Kopplung zwischen Netztrafo und Ausgangstrafo vorhanden?

von eric (Gast)


Lesenswert?

Lutz H. schrieb:
> Magnetische Kopplung zwischen Netztrafo und Ausgangstrafo vorhanden?

Dann dürfte es beim Kurzschliessen
des Audiongitters nicht verschwinden.
Die Ursache muss da vorne sein.

Irgendwie habe ich das Gefühl,
dass in der Schaltungsausführung
irgendwo ein Fehler ist,
z.B. eine zu hochohmige Schwingspule
oder ein Brummfeld, das den Rinkern moduliert.

von B e r n d W. (smiley46)


Lesenswert?

> ein Brummfeld, das den Rinkern moduliert.

Bei kurzgeschlossenem Ringkern war der Brumm aber nicht weg.

IMO kann der Fehler fast nur zwischen Gitter und Anode liegen. Z.B. 
könnte der Gitterwiderstand 1Meg Unterbrechung haben. Obwohl, der wurde 
ja schon gegen einen mit 100k getauscht. Bei unterbrochenem 
Gitterkondensator würde beim Audion die Schwingung nicht einsetzen.

Bei der EF80 an Pin 6 (Schirm) und Pin 9 (Bremsgitter) mit dem Ohmmeter 
überprüfen, ob der Kontakt nach GND wirklich vorhanden ist. Die Röhre 
hat an einem offenen Bremsgitter auch Verstärkung.

Dieser rote Kondensator am Sockel der EF80, hat der ganz sicher 330pF 
oder sind das 330nF?

Pin 8 mal mit einem Elko ~100µF nach GND blocken. Auch wenn der Brumm 
sich halbiert, wäre das ein Hinweis, Doppelfehler sind schwer zu finden.

Oder eine Rückwirkung von der Anode. R5 mal versuchsweise auf 10k 
erhöhen, um die Filterwirkung auf der Anodenversorgung zu verbessern.

Eigenartigerweise nimmt der Brumm bei offener Heizung zu. Bist du 
sicher, daß die Heizung der EF80 einseitig auf GND liegt? Die Lämpchen 
müssen auf die ~24V Heizspannung, dann kommt die ECL80, dann die EF80, 
dann geht der Heizkreis zurück zum Netzteileingang auf GND. Diesen Kreis 
mal ohne Spannung mit dem Ohmmeter durchklingeln.

von Bernd F. (Gast)


Lesenswert?

Der rote Folienkondensator hat 100nf und hängt am Poti für die 
Rückkoplung.
Da habe ich wohl vergessen den Schaltplan auf aktuellen Stand zu 
bringen.
R5 war mal 22K und es war zu dieser Zeit auch keine Z-Diode vorhanden. 
Damals war der Fehler auch schon vorhanden.

Ich habe mal einen einfachen Test gemacht, da ich aktuell wenig Zeit 
habe:

Die EF80 habe ich mal mit einer EF89 (mit 300mA etwas überheizt) 
getauscht. Das laute "hohle" NF-Brummen ist bei dieser Röhre komplett 
weg. Es ist nur ein leises Netzbrummen im Hintergrund zu hören.

Das Hohle NF-Brummen tritt bei folgenden Röhren auf:

EF80
EF85
EF183

von Hein3 (Gast)


Lesenswert?

Bernd F. schrieb:
> Ich habe mal einen einfachen Test gemacht, da ich aktuell wenig Zeit
> habe:
>
> Die EF80 habe ich mal mit einer EF89 (mit 300mA etwas überheizt)
> getauscht. Das laute "hohle" NF-Brummen ist bei dieser Röhre komplett
> weg.

Versuch mal, die brummende Röhre mit auf Masse gelegter Alufolie 
abzuschirmen!
(ein ähnliches Problem hatte ich mal mit einer Röhre, bei der die 
interne Schirmung schlecht war)


Bernd F. schrieb:
> Der rote Folienkondensator hat 100nf und hängt am Poti für die
> Rückkoplung.

Da würde ich den Folien-C durch einen guten Kerko ersetzen.

von Jörg W. (dl8dtl) (Moderator) Benutzerseite


Lesenswert?

Hein3 schrieb:
> einen guten Kerko ersetzen.

Gute Kerkos mit 100 nF?

von Thorsten S. (thosch)


Lesenswert?

Bernd F. schrieb:
> Aber wenn man das Gerät vom Strom trennt ist das Brummen schlagartig weg
> und man hört kurzzeitig ein brummfreies Rauchen bis sich die Elkos
> entladen haben.
Das kommt mir äußerst bekannt vor und klingt nach Brumm-Modulation aus 
dem Netzteil.

Schalte mal parallel zu jeder Gleichrichterdiode in der Anodenversorgung 
einen 1nF Kondensator (Folienkondensator oder Keramik), ich würde fast 
drauf wetten, daß das Brummen damit verschwunden ist...

Gruß,
Thorsten

von B e r n d W. (smiley46)


Lesenswert?

> Die EF80 habe ich mal mit einer EF89 (mit 300mA etwas überheizt)

Du könntes einen 68 Ohm Widerstand parallel zur Heizung schalten. Damit 
wäre die EF89 eine Alternative. Allerdings würde es mir keine Ruhe 
lassen, woher dieser Brumm kommt.

Aber ist jetzt definitiv die Heizung schuld? Falls ja, eine zweite 
Delon-Schaltung einbauen für den Heizkreis mit nachfolgender 7812 
Stabilisierung.

> Schalte mal parallel zu jeder Gleichrichterdiode in der
> Anodenversorgung einen 1nF Kondensator

Gerade habe ich bei der Simulation Spitzenströme von > 1A an den Dioden 
festgestellt und wollte daher den selben Vorschlag machen. Allerdings 
verwende ich immer 10nF - 100nF Keramikkondensatoren.

von Thorsten S. (thosch)


Lesenswert?

B e r n d W. schrieb:
>> Schalte mal parallel zu jeder Gleichrichterdiode in der
>> Anodenversorgung einen 1nF Kondensator
>
> Gerade habe ich bei der Simulation Spitzenströme von > 1A an den Dioden
> festgestellt und wollte daher den selben Vorschlag machen. Allerdings
> verwende ich immer 10nF - 100nF Keramikkondensatoren.

Klar, damit gehts bestimmt. Aber wenn's der kleinere Kondensator bereits 
tut, muß man den Gleichrichter ja nicht mit größeren Cs 
verschlechtern...
Mehr als 2n2 mußte ich bislang nie verbauen, um für Ruhe zu sorgen. ;-)


Das Problem kenne ich aus meiner Jugendzeit, als ich versuchte, den 
Mittelwellen-Einkreiser aus dem Philips Experimentierkasten EE2003 
mittels selbstgebautem Netzgerät statt aus taschengeldfressenden 
Batterien zu versorgen.

Erst begriff ich den Zusammenhang nicht, etwas später entdeckte ich in 
der Schaltungsbeschreibung eines Antennenverstärker-Netzteils die 
Überbrückungskondensatoren am Gleichrichter.
Danach haben vier Folienkondensatoren von je 1nF parallel zu den Dioden 
des Brückengeleichriters in meinem Selbstbau-Netzgerät den Brumm 
beseitigt.

Offensichtlich gibt es heute kaum noch Radiobastler, anders kann ich mir 
kaum erklären, warum in Netzteilschaltungen fast immer diese 
Kondensatoren über den Gleichrichterdioden fehlen.
Einem Mikrocontroller ist das ja eher egal...

von Hein3 (Gast)


Lesenswert?

Thorsten S. schrieb:
> Klar, damit gehts bestimmt. Aber wenn's der kleinere Kondensator bereits
> tut, muß man den Gleichrichter ja nicht mit größeren Cs
> verschlechtern...
> Mehr als 2n2 mußte ich bislang nie verbauen, um für Ruhe zu sorgen. ;-)

Bei den Geräten, die ich in meinem Leben zerflückt habe, saßen an der 
Stelle immer Cs zwischen 22nF und 47nF (wenn welche da waren).
Das soll natürlich nicht heißen, dass 2n2 nicht bereits ausreichen 
können.


Thorsten S. schrieb:
> Offensichtlich gibt es heute kaum noch Radiobastler,

So siehts aus!



Es gibt übrigens noch einen anderen Effekt, den man häufig bei 
herkömmlichen Netztransformatoren findet. Im LW/MW/KW-Empfänger ist dann 
ein Prasseln und Rauschen zu hören. Abhilfe schaft einzig und alleine 
ein spannungsfester C von ca. 47nF parallel zur Primärwicklung des 
Trafos.
Warum das so ist, keine Ahnung.

von Bernd F. (Gast)


Lesenswert?

Sooo, ich habe die die Gleichrichter mit 4,7nF oder 22nF überbrückt - 
keine Änderung der Problematik.
Ich habe die EF80 mit Alufolie umwickelt und das ganze gegen GND - keine 
Änderung.

Spannungswerte:

Anode: ca. 30V
Gitter 2: das Brummen beginnt bei etwa 9V und geht bis kurz nach 
Schwinnungseinsatz bei ca. 38V. Kurz vor Schwingungseinsatz ist es am 
lautesten. Danach wird es schlagartig leiser, hört sich jedoch dann eher 
wie normales Netzbrummen an, bis es Richtung 67V ganz weg ist.

von Hein3 (Gast)


Lesenswert?

Wenn du nur die Heizspannung abschaltest, glühen die Röhren ja noch 
nach. Bleibt dann das Brummproblem bestehen (also Heizspannung weg, 
Anodenspannung bleibt)?

von Bernd F. (Gast)


Lesenswert?

Hein3 schrieb:
> Wenn du nur die Heizspannung abschaltest, glühen die Röhren ja noch
> nach. Bleibt dann das Brummproblem bestehen (also Heizspannung weg,
> Anodenspannung bleibt)?

Wurde schon getestet. Das Brummen wird dann immer lauter.

von B e r n d W. (smiley46)


Lesenswert?

Aber was ist mit dem Elko vom Schirmgitter nach GND. Die momentane 
Grenzfrequenz ligt bei 30 Hz, der 100nF Kondensator kann die 50 Hz nicht 
wegfiltern.

Auch bei der Heizung wurde nur eine Seite abgeschaltet, wird es auch 
lauter, wenn man beide Drähte an der EF80 entfernt?

Falls der Brumm zwei Ursachen hat, darf man die Filtermaßnahmen nicht 
sofort zurückbauen, sondern solange weitermachen, bis es funktioniert. 
Dann erst Schritt für Schritt zurückbauen, um zu sehen, was entfernt 
werden darf.

von Bernd F. (Gast)


Lesenswert?

Elko von 220µ von g2 nach GND -> keine Änderung
Die Heizung der EF80 an beiden Seiten abgetrennt -> Brummen wird wie 
gehabt lauter.

von Lutz H. (luhe)


Lesenswert?

Die Heizspannung von 24 V Wechselspannung sind mir bei 67 V 
Betriebsspannung irgendwie verdächtig. Da könnten Störspannungen kreuz 
und quer in der Schaltung entstehen. Warum wird nicht mit 6V 
Gleichspannung geheizt?

von Hein3 (Gast)


Lesenswert?

Also netzstecker raus und es brummt weiter?

Das Audion bzw die Antenne mal an einer anderen Stelle aufgebaut (EMV in 
der Luft?)?

Brummt es denn auch, wenn keine Antenne angeschlossen ist?


https://www.mikrocontroller.net/attachment/275934/Heizung.png
Liegt mittlerweile eine Anschlussseite des Heiztrafos auf Masse?


Wird die Anodenspannung aktuell irgendwie aus der Heizspannung gewonnen?
Ist die Anodenspannung wirklich gut gesiebt?

von michael_ (Gast)


Lesenswert?

Hast du in der Nähe etwa eine ESL?
Schalt mal im Raum alles ab, auch PC, Handy-NT o.ä.

Wenn du noch die 1M/83p am Gitter hast, dann schirme die mal ab.
Im alten Volksempfänger ist diese Kombination sogar unter einer 
Metallkappe abgeschirmt.
Ansonsten entferne alles und verschalte radikal neu. Mit sternförmiger 
Masse.
Erstmal mit wirklich sauberer Gleichspannung.
Danach kannst du ja deine Netzteilfrickelei stufenweise einbauen.

von Hein3 (Gast)


Lesenswert?

michael_ schrieb:
> Wenn du noch die 1M/83p am Gitter hast

Bei neueren Schaltungen sieht man hier auch oft 100k/220p - vielleicht, 
weil es brummunempfindlicher ist!??

von michael_ (Gast)


Lesenswert?

Das wird so sein, es ist niederohmiger.
Hier ist Neuverdrahtung fällig, wenn man sich die Bilder ansieht.
Der ganze Stromteil mit der Drossel muß weg von der Eingangsröhre.
Hier wird die Platine als Masse genommen. Diese sollte sternförmig am 
mittleren Röhrchen der Fassung sein.
Einfach mal Bilder oder so ein Radio ansehen.
Umsonst wurde das nicht gemacht.

von Hein3 (Gast)


Lesenswert?

michael_ schrieb:
> Hier wird die Platine als Masse genommen. Diese sollte sternförmig am
> mittleren Röhrchen der Fassung sein.

Oh, ist das nicht gut? Ich benutze für Basteleien bis 30MHz eigentlich 
grundsätzlich die Kupferfläche einer Platine als Träger/Masse (eben 
Manhattanstyle).

von Hein3 (Gast)


Lesenswert?

Bernd F. schrieb:
> Die Heizung der EF80 an beiden Seiten abgetrennt -> Brummen wird wie
> gehabt lauter.

Wurde die Möglichkeit einer Erdschleife/Brummschleife schon 
ausgeschlossen?

von B e r n d W. (smiley46)


Lesenswert?

Ich fasse die wichtigsten Punkte nochmal zusammen:

1. Gitter auf GND -> Brumm ist weg
2. Gitter mit C auf GND -> Brumm ist weg
3. Netzstecker ziehen -> Gerät spielt noch 10 Sekunden ohne Brumm
4. Heizung abgeklemmt -> Brumm wird lauter

Schlussfolgerung:

Wegen 1. und 2. evtl. Einfluss eines elektrischen Feldes aufs Gitter.
Wegen 3. ist die Quelle nur bei eingestecktem Netz vorhanden.

Es kommt eine weitere Möglichkeit in Frage, der Netztransformator und 
das Chassis sind nicht geerdet und liegen dadurch auf ca. halber 
Netzspannung. Aus der Sicht der EF80 brummt dann die komplette Umgebung 
mit 115V / 50 Hz. Wird der Netzstecker gezogen oder das Gitter gebrückt, 
ist Ruhe. Abschirmen der Röhre bringt nichts, weil diese intern 
geschirmt, die Unterseite jedoch offen ist.

Hallo Bernd, könntest Du mal das Chassis am Schutzleiter oder am 
Heizkörper erden?

Falls das nichts bringt, bitte nochmal ein Foto mit der kompletten 
Unterseite machen. Evtl. fällt doch noch was auf, wenn man einen 
Überblick bekommt.

Freundliche Grüße,
auch Bernd

von Bernd F. (Gast)


Lesenswert?

Hein3 schrieb:
> Bei neueren Schaltungen sieht man hier auch oft 100k/220p - vielleicht,
> weil es brummunempfindlicher ist!??

Ja, das war die Ursache denke ich.
Ich habe die 100K/220p eingebaut:

mit EF183 -> nur noch ein leiser Netzbrumm
mit EF85 -> Brummen ist ähnlich EF183
mit EF80 -> die Brummt noch am lautesten (mit Rauschen überlagertes 
Netzbrumm?) und es gibt noch eine kleine Stelle in der Rückkopplung wo 
das "hohle" NF-Brummen ist.

Ich habe auch gelesen, dass das Audion mit den 100K/220PF 
unempfindlicher werden soll.

Insgesamt hat sich die Situation stark verbessert.
Die Delon-Schaltung ist also nicht gerade geeignet für Kopfhörerbetrieb, 
was Netzbrumm/Siebung betrifft?

von michael_ (Gast)


Lesenswert?

Bernd F. schrieb:
> Ich habe auch gelesen, dass das Audion mit den 100K/220PF
> unempfindlicher werden soll.

Ja, aber der Eingangskreis wird mehr bedämft.

Bernd F. schrieb:
> mit EF183 -> nur noch ein leiser Netzbrumm
> mit EF85 -> Brummen ist ähnlich EF183
> mit EF80 -> die Brummt noch am lautesten (mit Rauschen überlagertes

Hör endlich auf, die einfach umzustecken.
Die haben sehr unterschiedliche Werte. Konzentriere dich auf eine.
Die EF85 ist eine Regelröhre, für ein Audion nicht optimal.
Ich bleibe dabei, mach lieber was mit Transistoren oder Arduino.
Schon wenn ich die 1000µ/63V sehe, die braucht es in so einer einfachen 
Röhrenschaltung niemand.

von B e r n d W. (smiley46)


Lesenswert?

Meine Befürchtung, es wurde nur am Symptom rumoptimiert, die Ursache ist 
jedoch nicht beseitigt. Normalerweise funktioniert die EF80 einwandfrei. 
Für die Hüllkurven-Gittergleichrichtung wird in der Ia/Ug-Kurve 
möglichst ein Knick benötigt, kein weicher Übergang wie bei einer 
Regelkennlinie.

> Schon wenn ich die 1000µ/63V sehe

Waren da nicht 68V drauf?

>>> Ich habe auch gelesen, dass das Audion mit den 100K/220PF
>> unempfindlicher werden soll.
> Ja, aber der Eingangskreis wird mehr bedämft.

Bezüglich Signal/Rauschabstand ist es egal, ob ein 100k oder ein 1MOhm 
verwendet wird. Das Rauschen des recht hohen Widerstandes verhält sich 
proportional zum demodulierten Signal. Die Rauschspannung beträgt je 
nach Widerstand zwischen 1µV und 10µV. Aber Michael hat recht, der 
Schwingkreis wird stärker bedämpft, wodurch die durch das Audion maximal 
erreichbare Güte sinkt.

von michael_ (Gast)


Lesenswert?

B e r n d W. schrieb:
>> Schon wenn ich die 1000µ/63V sehe
>
> Waren da nicht 68V drauf?

Im dritten Bild sind es 63V, was auch üblich ist.
In der Zeit, wo solche Audion in Mode waren, waren 4µ bzw. 8µ das 
höchste der Gefühle.

von B e r n d W. (smiley46)


Angehängte Dateien:

Lesenswert?

Hier hat die Spannungsquelle 68 Volt:
https://www.mikrocontroller.net/attachment/275787/Audion_Schaltplan.png

In der Simulation ist die Ripplespannung mit 1Vss recht hoch. Die alten 
Audions hatten meist eine Drossel eingbaut und manchmal wurde sogar mit 
einer um 180° gedrehten Gegenspannung gearbeitet bzw. mit einem Poti auf 
Minimum gestellt.

In der zweiten Variante des angehängten Schaltbildes beträgt der Ripple 
nur noch 20mVss. Ich könnte mir auch die jetzige Variante vorstellen mit 
einer nachfolgenden Glättung mit MOSFet. Es gehen halt so oder so ca. 
5Volt verloren.

von michael_ (Gast)


Lesenswert?

B e r n d W. schrieb:
> Hier hat die Spannungsquelle 68 Volt:
> https://www.mikrocontroller.net/attachment/275787/Audion_Schaltplan.png

Wenn schon, dann sollte man sich an das Original halten.
http://jogis-roehrenbude.de/Leserbriefe/Kainka-Radio/Audion.htm

Dort ist auch beschrieben, welche Funktion die Gitterwiderstände haben.
Da kann man nicht einfach kleinere nehmen, sonst steigt der Anodenstrom.
Deshalb geht auch der Spannungsteiler vor der Endröhre gar nicht.
Die Z-Dide braucht es auch nicht, sie belastet die schwächliche 
Spannungsverdopplung nur unnötig.
Über Spannungsteiler eingestellte Spannungen reichen bei Röhren 
vollkommen.

von B e r n d W. (smiley46)


Lesenswert?

> Deshalb geht auch der Spannungsteiler vor der Endröhre gar nicht.

Unterhalb von 80V Anodenspannung kann man das Zähneknirschend 
akzeptieren, wie erwähnt benötigt die Endstufe dadurch einen erhöhten 
Ruhestrom. Die Vorspannungserzeugung durch den Gitterstrom hängt stark 
von der Alterung der Röhre ab. Besser wäre es, einen Kathodenwiderstand 
einzufügen, um auf ca. -1..-2V Gittervorspannung zu kommen.

> Die Z-Dide braucht es auch nicht, sie belastet die schwächliche
> Spannungsverdopplung nur unnötig.

Die EF80 zieht einen Strom in der Größenordnung von 2 mA. Theoretisch 
reicht ein Querstrom von 1mA durch die Z-Diode, das wären also zusammen 
3mA. Der gesamte Stromverbrauch beträgt fast das zehnfache.

Allerdings ist, bedingt durch die hohe Zenerspannung, der Vorwiderstand 
ungünstig klein geraten. Dies belastet das Netzteil und gleichzeitig 
schlägt der Ripple trotz der Stabilisierung auf die Versorgung der EF80 
durch.

> Über Spannungsteiler eingestellte Spannungen reichen bei Röhren ...

EIne Spannungsstabilisierung macht IMO durchaus Sinn und ist durchaus 
üblich. Netzspannungsschwankungen können einen deutlichen Einfluss auf 
die Rückkopplung haben. Es würde jedoch reichen, die Spannung am oberen 
Ende des Schirmgitter-Potis auf 33V zu stabilisieren.

Wer es besonders stabil haben will, kann noch die Heizspannung regeln. 
Dazu wird oft ein 7806 eingesetzt, welcher zwar nicht genau 6,3V 
liefert, die Abweichung liegt jedoch in der Toleranz der Röhren. 
Gleichzeitig reduziert sich hierdurch auch der Netzbrumm.

Aber nach wie vor ist die wirkliche Ursache des Brumms unbekannt.

Es gibt 3 Möglichkeiten:
- Einstreuung von der Heizung
- Ripple auf der Anodenspannung
- Elektrisches Feld von außen

Durch Ausschlussverfahren sollte es möglich sein, die echte Ursache zu 
finden.

von Hein3 (Gast)


Lesenswert?

Die Ursache würde mich auch mal interessieren, verfolge mit Spannung den 
Beitrag.

B e r n d W. schrieb:
> Es kommt eine weitere Möglichkeit in Frage, der Netztransformator und
> das Chassis sind nicht geerdet und liegen dadurch auf ca. halber
> Netzspannung.

Wurde das schon geprüft?

von Winfried J. (Firma: Nisch-Aufzüge) (winne) Benutzerseite


Lesenswert?

ich würde wie folgt vorgehen

1. auftrennen der stromkreise

A) Heizkreis testweise aus 24V speisen
B) provisorische anodenspannung aus 7 9Vblöcken vorhalten
C) Anodenspannungsversorgung auftrennen nach Stufen jeweils 2 Anoden aus 
Batterie 63V speisen die verbleibende aus dem Netzteil.

mir sieht es so aus das die Spannungsverdopllerschaltung einbricht oder 
die Z Diode D1 (vorrübergehend auslöten) mit den Siebelementen einen 
RC-Sägezahngenerator bildet und der Ripple daher kommt.


weiches brummen (sinus) oder hartes knattern sägezahn

osziloskop vorhanden? ---> bild?

Namaste

von Bernd F. (Gast)


Lesenswert?

Hein3 schrieb:
> Wurde das schon geprüft?

Ja, wurde getestet - keine Änderung. Darüber hinaus kommen viele 
Störungen über das Wasser-/Heizungsrohr.

von Bernd F. (Gast)


Lesenswert?

Winfried J. schrieb:
> ich würde wie folgt vorgehen
>
> 1. auftrennen der stromkreise
>
> A) Heizkreis testweise aus 24V speisen
> B) provisorische anodenspannung aus 7 9Vblöcken vorhalten
> C) Anodenspannungsversorgung auftrennen nach Stufen jeweils 2 Anoden aus
> Batterie 63V speisen die verbleibende aus dem Netzteil.
>
> mir sieht es so aus das die Spannungsverdopllerschaltung einbricht oder
> die Z Diode D1 (vorrübergehend auslöten) mit den Siebelementen einen
> RC-Sägezahngenerator bildet und der Ripple daher kommt.

Die 9V-Blöcke, 10 Stück an der Zahl, habe ich gerade bei ebay 
"geschossen".

> weiches brummen (sinus) oder hartes knattern sägezahn
Weiches Brumm.

> osziloskop vorhanden? ---> bild?
Ein altes Philips/Fluke 100MHz Analog-Oszi kann ich heute besorgen.
>
> Namaste

von Hein3 (Gast)


Lesenswert?

Einwandfrei! :)

von Winfried J. (Firma: Nisch-Aufzüge) (winne) Benutzerseite


Lesenswert?

irgend wie ist das Wort "Akku" 24V(?) für Heizkreis verloren gegangen.

Namaste

von B e r n d W. (smiley46)


Lesenswert?

> "Akku" 24V(?) für Heizkreis

Dann machen die 24V aber keinen Sinn. Falls schon eine extra 
Heizspannung verwendet werden soll und weil beide Röhren mit 6,3V / 
300mA betrieben werden, kommt eine Reihenschaltung der Röhren an einem 
12V Akku in Frage.

Gruß,
Bernd

von Bernd F. (Gast)


Lesenswert?

So die Batterien sind da. Ich habe 8 Stück davon als "Anodenbatterie" in 
Reihe geschalten.
Die Stromaufnahme ohne Heizung beträgt ca. 20 mA.
Die Delon-Schaltung und die Z-Diode sind komplett abgeklemmt. Die 
Heizung und die Lämpchen gehen direkt an die 24V~ ohne Verbindung zum 
Chassis, da ich keinen leistungsstarken (Laptop-)Akku o.ä. besitze.
Alternativ könnte man zum Test ein ein 12V-Steckernetzteil mit 
Siebung+Verdrosselung verwenden (Test setht noch aus).

Die RC-Kombination am Gitter der EF80 wurde wieder auf 1Meg/82pF 
geändert.

erstes Ergebnis:
Das leise Netzbrummen im Hintergrund ist weg.
Das laute weich klingende Brummen  vor dem Schwingungseinsatz ist jedoch 
immer noch vorhanden, hört sich jetzt jedoch etwas anders an.

von B e r n d W. (smiley46)


Lesenswert?

Hallo Bernd

Es wäre mal interessant, das ganze Chassis in sowas wie eine große 
Keksdose oder Blechgehäuse zu stecken und dieses mit mit GND zu 
verbinden. Ist dann der Brumm weg, wärst du einen großen Schritt weiter.

Gruß, B.W.

von Jörg W. (dl8dtl) (Moderator) Benutzerseite


Lesenswert?

Bernd F. schrieb:
> Die Stromaufnahme ohne Heizung beträgt ca. 20 mA.

Mehr als 1 W ohne Heizung?

Das wäre mir suspekt, eigentlich sollten doch da nur die beiden
Potis dranklemmen.

von Hp M. (nachtmix)


Lesenswert?

Jörg W. schrieb:
> Bernd F. schrieb:
>> Die Stromaufnahme ohne Heizung beträgt ca. 20 mA.
>
> Mehr als 1 W ohne Heizung?
>
> Das wäre mir suspekt, eigentlich sollten doch da nur die beiden
> Potis dranklemmen.

Das kann man wohl sagen. 20mA ist mehr als manch ein Batteriesuper 
verbraucht hat, und dort war die Lautsprecherröhre mit 5..8mA der 
grösste Verbraucher.

von Winfried J. (Firma: Nisch-Aufzüge) (winne) Benutzerseite


Lesenswert?

Ich habe den überblick über die Aktuelle schaltung bzw die vor den 
letzen Modifikationen verloren. Link genügt

nun weiter

Heizung aus Batterien oder Akku probehalber ist muß! Netzteil egal 
welcher Art ist kein Ersatz.

Möglich ist auch, dass du dir den Brumm über Ante/Erde rein schleppst.

Alles ab was Erd~ oder Netzverbindung hat (auch kapazitiv).
Dann brummfreie Erde suchen (Wasserleitung, Heizung)
Schutzleiter sind oft ungeeignet (Potential meist schon verbrummt)

Antenne/Erde Eingang probehalber kurzschließen

Erst wenn Totenstille in der Schaltung ist Schritt für Schritt von 
reiner Batterie-Gleichstrom~ auf andere Versorgung umsstellen. Wenn 
Brummen auftritt -->  Schritt zurück. Zuletzt Eingangskreis öffnen, 
ruhige Erde suchen, dann Antenne drann, Freude haben

Ach ja such mal nach der Stromsenke da stimmt was im aufbau nicht oder 
eine Röhre ist Keine.
Röhre rein raus.

Namaste und viel Spass beim Suchen

von B e r n d W. (smiley46)


Lesenswert?

> Die Stromaufnahme ohne Heizung beträgt ca. 20 mA.

Er hat sich vermutlich nur ungenau ausgedrückt. Zuvor lief die Heizung 
über den selben Pfad, wie der Anodenstrom, jetzt sind die beiden 
getrennt. Die 20mA Anodenstrom (beheizt) kommen hin.

von Bernd F. (Gast)


Lesenswert?

Die Blechdose hat leider an der Problematik nichts geändert.
Der Test erfolgte mit 24V~ Heizspannung + den bekannten Lämpchen.

Da ich keinen Laptop-Akku besitze (den konnte ich nicht aus der Firma 
"schmuggeln" ;) und auch ḱeine Autobatterie o.ä, habe ich mich mit 
kleineren Schritten an das Problem angenähert:

- Test mit Steckernetzteil 12V- inkl. Verdrosselnung + 1000µF Ladeelko 
ohne Kontakt zum Chassis -> keine Änderung
- Config wie oben jedoch mit Anfassen an das Chassis - Brummen fast weg 
-> OK
- Config wie erster Punkt jedoch ohne Anodenspannung: Brummen da, jedoch 
viel leiser.

Ein Kurzschliessen des Antennenausgangs brachte keine Änderung.
Zur oben gezeigten Audion-Schaltung hat sich wegen des Batteriebetriebes 
folgendes geändert:

Wegfall D1, C4, R5 (R=0Ohm), C5. Aus L5 wurde ein R mit 10KOhm (nach 
Bernd W.).

von Bernd F. (Gast)


Lesenswert?

Nochetwas:

Wenn man die Heizung ausschaltet wist das Brummen sofort weg. Im 
Gegenatz zur Delon-Schaltung wird es mit der Anodenbatterie nicht 
lauter, sondern bleibt verschwunden.
Meine Meinung ist, dass es ein Problem mit der Stromversorgung der 
Heizung gibt. Wobei das leise Netzbrumm im Hintergrund von der 
mangelhaften Siebung an der Delon-Schaltung kam.

von B e r n d W. (smiley46)


Angehängte Dateien:

Lesenswert?

Hallo Bernd

Du könntest es mal mit einem sogenannten Entbrummer-Poti probieren.
Dabei wird nicht eine Seite des Heizkreises geerdet, sondern der 
Schleifer des Potis. Damit sollte sich der durch die Heizspannung 
verursachte 50Hz-Brumm auf ein Minimum stellen lassen.

Gruß, B.

von Hein3 (Gast)


Lesenswert?

B e r n d W. schrieb:
> Du könntest es mal mit einem sogenannten Entbrummer-Poti probieren.

Zu Röhrenzeiten bei Wechselstromheizung sehr verbreitet und auch 
effektiv!
Das Poti sollte möglichst niederohmig sein, man kann dafür auch zwei 
Festwiderstände "oben" und "unten" benutzen mit einem Trimmpoti in der 
Mitte (z.B. 100 Ohm).
Dann wird nicht mehr die ganze Leistung des Stromzweigs im Poti 
verheizt.

von Bernd F. (Gast)


Lesenswert?

Funktioniert diese Entbrummschaltung mit einer Trafowicklung bzw. 
parallel zur Delon-Schaltung? So wie ich das sehe nicht...
Die meisten Röhrengeräte haben eine extra Wicklung für die Heizung.

Ok, ich werde das mit der Anodenbatterie + den 24V~ für die Heizung 
testen.

von B e r n d W. (smiley46)


Lesenswert?

Die Heizwicklung muss "schwimmen"!

von Hein3 (Gast)


Lesenswert?

Bernd F. schrieb:
> Funktioniert diese Entbrummschaltung mit einer Trafowicklung bzw.
> parallel zur Delon-Schaltung?

Ach, du hast den Spannungsvervielfacher für die Ua parallel zum 
Heizzweig?
Ich glaube, das ist kritisch.

Stell doch mal den Schaltplan für die beiden Spannungsversorgungen 
(Anode und Heizung) hier ein.

von Winfried J. (Firma: Nisch-Aufzüge) (winne) Benutzerseite


Lesenswert?

nicht umsonst hatten frühe Röhrenschaltungen eine Heizbatterie und eine 
Anodenbatterie ;)

von Bernd F. (Gast)


Angehängte Dateien:

Lesenswert?

@Hein3: Ich habe alle getesteten Spannungsversorgungen oben im Bild 
aufgezeichnet.

Wenn ich die 12V-Heizung verwende (siehe Bild - ohne Siebelko) ist das 
Brummen ersteinmal da. Das Überbrücken des Cs an Masse verbessert die 
Situation dabei nicht. Entfernt man es wird es schlimmer (logisch).
Danach habe ich die Röhre mit Alufolie (Folie mit GND 
verbunden)umwickelt und stellte fest, dass das Brumen geringer war. 
Danach habe ich die Keksdose (genauer DVD-Dose) von oben über das Audion 
gestülpt und mit einem kurzen Kabel mit Masse verbunden - keine 
Änderung.
Es reicht wenn man die Dose ein paar cm entfernt links neben das Audion 
stellt (die Seite mit der Audionröhre).

Verwendet man die 24V~, so hilft keine DVD- oder Keksdose mehr, auch die 
Alufolie hilft nichts. Dort hilft nur das Entbrummpoti, wenn -laut 
Wikipedia- Heiz- und Anodenspannung galvanisch getrennt sind.

von B e r n d W. (smiley46)


Lesenswert?

Sowas hatte ich mal erwähnt, wenn es mehr als eine Ursache gibt, geht 
der Fehler durch eine Maßnahme nicht weg. Man muss immer weiter 
Aufrüsten, bis das Problem verschwindet und dann Schritt für Schritt 
zurückbauen.

Jetzt ist die Frage, warum hilft die Keksdose auf der linken Seite?
Empfohlen hätte ich einen Röhrensockel mit Abschirmung und eine 
metallene, geerdete Bodenplatte. Dann entweder eine DC-Heizung mit einem 
7805 oder 7812 stabilisiert oder mit Entbrummer.

Ansonsten muss ein exponiertes Teil brummempfindlich sein, was sich 
Annähern mit dem Finger rausfinden läßt. Was ist mit dem Poti, welches 
links raushängt, ist das handempfindlich? Möglicherweise muss auch eine 
Leitung geschirmt werden.Oder nimm einen Blechstreifen, 3-4cm breit, 
verbinde das Blech elektrisch mit dem Chassis und versuche, einzelen 
Teile der Schaltung damit abzuschirmen.

Gibt es einen Brumm welcher durch Drehen des Chassis lauter und leiser 
wird? Dann könnte der Netztrafo in die Schaltung einstreuen. Sowas 
entsteht gerne durch magnetisch nicht ganz geschlossene Drosseln, welche 
das Magnetfeld einfangen.

von B e r n d W. (smiley46)


Angehängte Dateien:

Lesenswert?

Hallo Bernd

Optimal wäre ein Netztrafo mit getrennter Heiz- und Anodenwicklung. 
Falls du jedoch an dem einen Netztrafo festhalten möchtest, hätte ich 
einen Schaltungsvorschlag. Diese Variante erzeugt eine geregelte 
Heizspannung mit 12V und eine Anodenspannung von 100V / 25mA bei einem 
Ripple von ~25mV.

Wenn du C5 und D9 weglässt, kommen nur noch 80V raus und wenn du auch 
noch C6 und D7 weglässt, sind es 68V wie bisher. Bei 100V ist jedoch 
möglicherweise schon Lautsprecherempfang möglich.

Gruß, B.

von Bernd F. (Gast)


Lesenswert?

Ich danke dir Bernd.
Ich habe mit der Abschirmung herumgespielt und festgestellt, dass diese 
über den Röhrensockel muss (wie schoneinmal hier geschrieben wurde). 
Dieses Brummen wurde allerdings vorher durch den anderen Fehler 
überdeckt.
Wenn ich jetzt mit dem Finger auch nur in die Nähe des Gitters komme 
wird das Brummen stärker.

von Bernd F. (Gast)


Lesenswert?

Ist die Anode von D5 am Plus, um alle Dioden der Kaskade vorzuspannen?

von B e r n d W. (smiley46)


Angehängte Dateien:

Lesenswert?

> um alle Dioden der Kaskade vorzuspannen?

Die Heizung läuft über einen Brückengleichrichter mit ~24V DC am Elko 
mit 3Vss Ripple. Die durch die Kaskade erzeugte Anodenspannung setzt 
darauf auf, die beiden Spannungen werden also addiert.

Die Simulation hab ich mal drangehängt.

von B e r n d W. (smiley46)


Lesenswert?

Die Parameter der Spannungsquelle V1 sind falsch, denn die 
LTspice-Angabe für die Transienten-Simulation bezieht sich auf den 
Spitzenwert.

SINE(0 25V 50) ist falsch,
SINE(0 {25V*sqrt(2)} 50) wäre richtig gewesen

Die Anodenspannungen ist von der Anzahl der Dioden in der Kaskade 
abhängig, folgende Werte werden damit erreicht:

Dioden  Spannung
   2       60V
   3       90V
   4      117V
   5      140V

von Bernd F. (Gast)


Angehängte Dateien:

Lesenswert?

Sieht gut aus: Spannung 117V und 36mA (mit RL=3.3K) im Gegensatz zu 
100V/25mA.

Ich werde für eine evenuelle HF-Vorstufe statt des 7812 ein 7818 für die 
Heizung verwenden. Die Audionröhre und die HF-Vorstufe werden mit 
FR4-Basismaterial abgeschirmt und voneinander getrennt.
Die HF-Vorstufe wird erst aufgebaut, wenn der Rest einwandfrei 
funktioniert.

von Bernd F. (Gast)


Lesenswert?

Hallo,

folgendes habe ich inzwischen abgeschlossen:

- alte Stromversorgung komplett abgerissen
- der Audion-Teil und die zukünfrige JF-Vorstufe sind jetzt in zwei 
Kammern geteilt und komplett umschlossen (FR4)
- das Audion brummte dennoch -> die Röhre mit Alufolie umwickelt -> 
Audion nun komplett ruhig -> Sockel mit Alubecher vonnöten
- zwischen Schleifer Lautstärkepot und Gitter Pentode ECL80 33nF 
eingefügt und Gitter über 100K gegen Masse.

Aktuelle Stromversorgung: Anodenbatterie + Steckernetzteil 12V für 
Heizung

Die Kaskode konnte ich leider nicht aufbauen, da die Lieferung mit den 
Elkos nicht kommt.

von Winfried J. (Firma: Nisch-Aufzüge) (winne) Benutzerseite


Lesenswert?

hört sich gut an

Die Röhre könntest du auch in eine  FR4 Kammer sperren, aber auf 
Hitzestau achten also kühlen oder geregelte Heizung vorsehen.

Namaste

von Hein3 (Gast)


Lesenswert?

Bernd F. schrieb:
> Die Kaskode konnte ich leider nicht aufbauen, da die Lieferung mit den
> Elkos nicht kommt.

Kleiner Tipp: leg dir einen Karton mit Platinen aus alten Radios, 
Fernsehern, Röhrenmonitoren usw. an. Dann kannst du bei Bedarf die 
benötigten Teile mit dem Lötkolben "abpflücken".

von Bernd F. (Gast)


Lesenswert?

So... Ich habe nun zwei PC-Netzteile ausgeschlachtet. Ergebnis:

4x 470µ / 220V


Dazu noch aus eigener Sammlung 1x 680µ / 63V.
Alle Dioden Kaskade: 1N4004.

Die Kaskade ist inzwischen aufgebaut. Der Rest fehlt noch...

von Hein3 (Gast)


Lesenswert?

Bernd F. schrieb:
> So... Ich habe nun zwei PC-Netzteile ausgeschlachtet. Ergebnis:
>
> 4x 470µ / 220V

Super!

Lass mal hören, wie das Projekt weitergeht!

von Bernd F. (Gast)


Lesenswert?

Hallo,

die Stromversorgung ist jetzt komplett aufgebaut und im Leerlauf 
getestet worden:

Kakade 4 Dioden:

Ausgangsspannung: 140V

Regler 7818 für Heizspanung:

Ue: 35.1V
Ua: ca. 17.6V

Ue des Reglers ist haarscharf über den "Absolute Maximum Ratings" im 
Datenblatt.
Bei Ausfall einer Heizung (Serienheizung) hat man genau diesen Leerlauf, 
da das Audion in diesem Fall max. 1 mA Stromaufnahme hat (über Kaskade).
Rechnet man noch Netzschwankungen ein, kann der Wert von 35.1V sogar 
noch steigen.
Man müsste parallel am Eingang oder Ausgang(?) des Reglers einen 
Widerstand einfügen?
Am Eingang des Reglers ist jetzt in Serie ein Widerstand 22Ohm|5W, was 
natürlich nicht aussreicht.

von B e r n d W. (smiley46)


Lesenswert?

> Am Eingang des Reglers ist jetzt in Serie ein Widerstand 22Ohm|5W,
> was natürlich nicht aussreicht.

Klar, ohne Lastsrom fällt an dem Widerstand keine Spannung ab. Der ist 
eher dazu geeignet, die Wärmeentwicklung am 7818 zu verringern. Ich 
würde es mit einer Grundlast zwischen dem 220 Ohm Widerstand und dem 
Eingang vom 7818 nach GND probieren. Ein 2,7k oder 3,3k / 0,5 Watt nach 
GND, das entspricht gut 10mA. Evtl eine LED in Reihe, dann hast du 
zusätzlich einen Spannungs-Indikator.

von Bernd F. (Gast)


Lesenswert?

Würde es aauch so gehen:

Nach dem 22 Ohm Widerstand einen Rv + 30V-Zener-Diode nach GND?

Im Leerlauf stabilisiert die Zenerdioden den Einagng des Reglers auf 30V 
- Ergo es fallen 5V über Rv ab.
Im Lastfall bei 300mA fallen überd ie 22 Ohm ca. 7V ab. Daher fällt die 
Spannung an der Zenerdiode unter Uz (35-7V) -> sie sperrt und verbrät 
daher keinen Strom.

von Bernd F. (Gast)


Lesenswert?

Bernd F. schrieb:
> Würde es aauch so gehen:
>
> Nach dem 22 Ohm Widerstand einen Rv + 30V-Zener-Diode nach GND?
>
> Im Leerlauf stabilisiert die Zenerdioden den Einagng des Reglers auf 30V
> - Ergo es fallen 5V über Rv ab.
> Im Lastfall bei 300mA fallen überd ie 22 Ohm ca. 7V ab. Daher fällt die
> Spannung an der Zenerdiode unter Uz (35-7V) -> sie sperrt und verbrät
> daher keinen Strom.

Sry, das ist natürlich Blödsinn. ;)

von B e r n d W. (smiley46)


Lesenswert?

> Nach dem 22 Ohm Widerstand einen Rv + 30V-Zener-Diode nach GND?

Eine Möglichkeit wären zwei Dioden in Reihe zum 22 Ohm Widerstand, um 
1Volt zu vernichten. Allerdings schützen die nicht gegen Überspannung.

Wie wärs mit einem anderen Spannungsregler, welcher eine höhere Spannung 
ab kann? Ein LM317 verträgt z.B. 40 Volt Differenz zwischen Eingang und 
Ausgang.

von Bernd F. (Gast)


Lesenswert?

Der Typ LM317HV sogar 60V. Warum bin ich nicht gleich drauf gekommen...

von Jörg W. (dl8dtl) (Moderator) Benutzerseite


Lesenswert?

Bernd F. schrieb:
> Der Typ LM317HV sogar 60V.

Wenn du den als B3171 (H oder V, unterschiedliche Ausführung der
Anschlüsse) aus DDR-Beständen kaufst, dürfte er billiger sein als
die westlichen HV-Pendants.

von Bernd F. (Gast)


Lesenswert?

Die LM317 sind noch nicht da....

Ich habe mal die Stromversorgung der Heizung mit dem 7818 aufgebaut.
Die Heizung für die spätere HF-Vostufe simulire ich mit einem 22 Ohm / 
5W.
Unter Last beträgt die Anodenspannung zirka 110V.
Im AM-Modus ist absolut kein Brumm zu hören (Audion schwingt nicht).
Im SSB-Modus ist jedoch ein Brumm zu hören, der lauter wird, wenn man 
die Erde entfernt. Die Erde bildet hier ein ca. 5m langer Draht auf dem 
Balkon.

von Bernd F. (Gast)


Lesenswert?

Nachtrag: Die Audion-Röhre benötigt jetzt keine Abschirmung mit 
Alu-Becher mehr.

von B e r n d W. (smiley46)


Lesenswert?

> Im SSB-Modus ist jedoch ein Brumm zu hören,
> der lauter wird, wenn man die Erde entfernt.

Was passiert, wenn du Erde und Antenne abklemmst?

von Bernd F. (Gast)


Lesenswert?

B e r n d W. schrieb:
> Was passiert, wenn du Erde und Antenne abklemmst?

Wenn ich Erde und Antenne abklemme ist alles ruhig (jedoch jetzt nur mit 
Alu-Becher über der EF80).

von Bernd F. (Gast)


Lesenswert?

Nochetwas: Der Alu-Becher hat keine Wirkung, wenn die Antenne mit oder 
ohne Erde angeschlossen ist.

von B e r n d W. (smiley46)


Lesenswert?

> Wenn ich Erde und Antenne abklemme ist alles ruhig
> jedoch jetzt nur mit Alu-Becher über der EF80

Also sollte der Becher drauf bleiben!
Vermutlich wird HF-Energie abgestrahlt und kommt mit 50/100 Hz moduliert 
wieder zurück. Das Problem löst sich mit einem HF-Vorverstärker in Luft 
auf.

Der Vorverstärker sollte ca. 4-5 fache Verstärkung haben und dann so 
lose in den Schwingkreis eingekoppelt werden, dass kaum eine Verstärkung 
übrig bleibt. Zusätzlich sollte ein HF-Regler eingeplant werden, mit 
welchem sich die Verstärkung z.B. von +3dB auf -30dB zurückregeln läßt. 
SSB-Signale lassen sich am besten mit aufgedrehtem NF-Regler und 
runtergeregelter HF aufnehmen.

Als HF-Regler läßt sich z.B. ein 2,5k Poti verwenden oder ein 
differentieller Drehkondensator, verschaltet als kapazitiver 
Spannungsteiler.

von Bernd F. (Gast)


Lesenswert?

Ja es wird 100% abgestrahlte+verbrummte HF sein. Weder eine Drossel von 
Antenne nach GND, noch ein C in Reihe zur Antenne hilft.

Als aktives Element für den HF-Vorverstärker habe ich:

EF85
EF183
EF184

Ich weiß nicht, ob schon die EF85 reicht.

von Bernd F. (Gast)


Angehängte Dateien:

Lesenswert?

Hallo,

einen Differenzialdrehko habe ich leider nicht.

Im Bild oben ist die aktuelle Stromversorgung zu sehen.

von B e r n d W. (smiley46)


Lesenswert?

Nimm die EF85 und mach mal einen Schaltungsvorschlag.

> einen Differenzialdrehko habe ich leider nicht.

Ich hab einen Quetscher zerlegt und mit 2 Packeten wieder 
zusammengebaut. Damit kann man von 0 dB bis -40 dB regeln. Ein einfacher 
kleiner Drehkondensator auf den aperiodischen Eingang erreicht kaum -15 
dB.

Ein Poti hat einen Regelumfang ähnlich dem differentiellen 
Drehkondensator, jedoch kann es beim Drehen Kontaktrauschen verursachen.

von Bernd F. (Gast)


Lesenswert?

So wie du oben schreibst, sieht es aus wie ein HF-Verstärker ohne 
selektiven Eingang mit Poti/Drehko am Eingang.
Mit Eingangsschwingkreis müsste man das Poti über ein kleines C an die 
Antenne ankoppeln?
Ich mache mal ein Schaltplan..... ;)

von Bernd F. (Gast)



Lesenswert?

Hallo Bernd,

hier sind meine Vorschläge in Form von Schaltplänen. ;)

von Bernd F. (Gast)


Lesenswert?

Hier meine Erklärung zu den Schaltplänen:

Vertsärker ohne Selektion:

Die Energie der Antenne gelangt 1:1 (Poti auf auf Max.) an das Gitter 
der Röhre. Da der Arbeitwiderstand sehr klein ist, ist die max. 
Vertärkung am Ausgang klein. Auch wenn die Röhre selber eine höhere 
Steilheit hat.
Es wird alles verstärkt, was kleiner als die Transitfrequenz der Röhre 
ist.

Verstärker mit Selektion:

Wie oben, jedoch wird - vereinfacht gesagt - nur das verstärkt, was 
innerhalb der Durschlaskurve des Einagangsschwinkreises ist. Zur 
Erhöhung der Betriebsgüte wird das Pot nur an ein kleines C an den 
Schwingkreis gekoppelt. Jedoch mus hier die Vertärkung der Röhre selber 
erhöht werden.
Alternativ ist hier aauch eine Anzapfung möglich. Hier muss jedoch durch 
die Hochtransformierung die Verstärkung der Röhre selber verringert 
werden.

von B e r n d W. (smiley46)


Angehängte Dateien:

Lesenswert?

Ich mach mal einen Gegenvorschlag

Am Kathodenwiderstand fallen ca. 4,5 V ab. Dadurch kann kein Gitterstrom 
fließen und das Poti macht am Gitter keine Probleme. Die Antenne geht 
über einen C auf den Schleifer, diese Variante sieht man oft.

Das Schirmgitter soll das Gitter gegenüber der Anode abschirmen, es ist 
deshalb mit einem C nach GND abgeblockt. Ein Spannungsteiler ist nicht 
notwendig, der Schirmgitterstrom wird laut Datenblatt ca. 300µA 
betragen.

Bei diesem Arbeitspunkt fliest ein Anodenstrom von ca. 2mA, die 
Steilheit beträgt ~1mA/V. Der Anodenstrom fliesst durch die 
Koppelwicklung, die bei zu starker Kopplung evtl. auf 2 Windungen 
reduziert werden kann.

Ich würde vorerst vom selektiven Vorverstärker abraten. Es kann leicht 
eine Schwingneigung auftreten und sowas macht oft mehr Probleme als die 
pflegeleichte aperiodische Vorstufe.

von Bernd F. (Gast)


Lesenswert?

So ich habe die Schaltung aufgebaut.
Wenn das Audion schwingt ist kein Brumm mehr zu hören.

Spannungswerte:

Kathode: 4,1V
g2: ca. 107V
Anode: 110V

Bei voll aufgedrehtem Poti kommen nur ganz leise AM-Sender (nur wenn das 
Audion schwingt) oder starke CW-Sender.
Ergo: Das Audion ist taub... ;)

von Hein3 (Gast)


Lesenswert?

Kann grade nicht ganz folgen.

Du hast die Schaltung hier
https://www.mikrocontroller.net/attachment/281919/Preamp_Vorschlag.jpg
aufgebaut als HF-Vorverstärker/Trennstufe zur Antennenentkopplung und 
nun ist das Audion fast taub?

Wie ist diese Schaltung mit dem Audionschwingkreis verbunden? Über L1 (2 
Wdg.)?

Kannst du mal den Schaltplan von deinem aktuellen Aufbau posten? (also 
ab L1 bis Audion)

von Hein3 (Gast)


Lesenswert?

PS: will eich nicht auf Abwege führen, aber man kann das Antennensignal 
auch am Schirmgitter (?) einkoppeln, dann strahlt auch fast nichts über 
die Antennen ab, soweit mir bekannt.

von Winfried J. (Firma: Nisch-Aufzüge) (winne) Benutzerseite


Lesenswert?

Ne ne,
 die Vorstufe belastet die Antenne zu sehr. Das ist a gearede der Trick 
des Audions das durch die Rückkopplung Schwingkreis und Entenne 
entdämpft werden. Diesen Vorteil verlierst du mit einer HF-Vorstufe es 
bleibt nur die Trennschärfe durch die erhöhte Güte des Schwinkreises. 
Gerade in verseuchter Umgebung ist die Vorstufe schnell zu und das 
Nutzsignal erstickt im verstärkten Nebel.
 Damit hatte ich zu Mittelwellenzeiten in Berlin auch Probleme. Eine 
zufriedenstellende Lösung war erst mit einem 3 Kreis Superhet mit 
selbstschwingender Miscchtufe zu erreichen.

Ein Audion betreibt man nach meiner Erfahrung besser als einzige 
HF-Stufe zumindest wenn starke Störer in der Umgebung sind. Gegen die 
hilft entweder slsktiv ein Sperrkreis oder wenn es mehrere sind ein HP/ 
TP  je nach Problemlage.

Namaste

von Bernd F. (Gast)


Angehängte Dateien:

Lesenswert?

Hallo,

Die Verstärkung der HF-Vorstufe konnte ich damit erhöhen, indem ich C1 
eingefügt habe. Damit ist die Lautstärke jedoch noch knapp unter dem 
Pegel wie ohne HF-Vorstufe 2.2k+4.7nF. Verkleinert man R1 auf 270 Ohm, 
so steigt der Anodenstrom auf etwa 3mA und die EF85 schwingt(?) wenn das 
Antennenpoti auf Max. ist (hörbar als lautes grrrrrrr ;).

Der Ruhestrom war bei der ECL80 mit 110V zu hoch, wodurch der Übertrager 
ziemlich warm wurde. Daher wurde an der Katode ein 390 Ohm + 47µF 
eingefügt.

von Winfried J. (Firma: Nisch-Aufzüge) (winne) Benutzerseite


Lesenswert?

Im aktuellen funkbummi ist eine UKW Handfunke (2m) aus den 50ern 
vorgestellt worden.

Empfangsmodus Pendelaudion + NF Stufe
Sendemodus das Pendelaudion wird zum modulierten Oszillators, während 
die NF-Stufe als Mikrofonverstärker dient.

Namaste

von B e r n d W. (smiley46)


Angehängte Dateien:

Lesenswert?

> Der Ruhestrom war bei der ECL80 mit 110V zu hoch...
> Daher wurde an der Katode ein 390 Ohm + 47µF

Den Verdacht hatte ich schon.

> Die Verstärkung der HF-Vorstufe konnte ich damit erhöhen,
> indem ich C1 eingefügt habe

Dass C1 die Verstärkung erhöht, ist logisch. Die Frage ist jedoch, warum 
das notwendig ist. Mit dem neuen Kathodenwiderstand von 270 Ohm sollte 
sich auch die Verstärkung erhöhen.

Es gibt einen alten Arbeitspunk 1) und einen neuen 2). Laut Datenblatt 
sollten folgende Ströme fließen:

1) Rk=2.2k Ia=2mA Ig2=0.5mA
2) Rk=270  Ia=8mA Ig2=2mA

Warum fließen an der Anode nur 3 anstatt 8mA, kann die EF85 verbraucht 
sein?

Die Aufgabe lautet jetzt, ein Setup zu finden, das etwas lauter spielt 
als ohne Vorstufe, aber nicht zu viel. Empfindlichkeit bedeutet 
Signal/Noise-Verhältnis, nicht Lautstärke. Beide, HF-Poti und EF85, 
steuern zusätzliches Rauschen bei, solange das jedoch deutlich unter dem 
atmosphärischen Rauschen bleibt, ist es nicht weiter tragisch. Für AM 
ist eine höhere Verstärkung ok, aber nicht für SSB und CW. Da dreht man 
den NF-Regler auf max. und regelt die Lautstärke mit dem HF-Regler 
zurück. Eine Wohltat, wenn der HF-Regler die Empfangsfrequenz und die 
Rückkopplung kaum beeinflusst.

von B e r n d W. (smiley46)


Angehängte Dateien:

Lesenswert?

Nachtrag, Variante 3:
Rk=680  Ia=3mA Ig2=1mA Ik=4mA

Mit R3 kann eine ausreichende Verstärkung eingestellt werden, ohne daß 
der Vorverstärker zu schwingen anfängt.

Evtl. macht es Sinn, die Koppelwicklung wieder auf 3 Wdg. zu erhöhen.

von michael_ (Gast)


Lesenswert?

Gratuliere, du bist der Erste auf der Welt, der eine KW-Vorstufe mit 
einem Poti am Eingang regulieren willst.
Deine Auslassungen und das Gemurkse von Autor: Bernd F. bringt doch 
keinen Erfolg.
Als Literatur empfehle ich :
Kurzwellen Empfänger von Detlef Lechner.

von B e r n d W. (smiley46)


Lesenswert?

> KW-Vorstufe mit einem Poti am Eingang regulieren will

1. Wahl: Differenzieller Drehkondensator
2. Wahl: Variable induktive Kopplung, am besten
         mit Schirm gegen kapazitive Kopplung dazwischen
3. Wahl: Poti, zwar nicht Nummer 1, aber verfügbar!

von michael_ (Gast)


Lesenswert?

B e r n d W. schrieb:
> 1. Wahl: Differenzieller Drehkondensator

Quatsch!

B e r n d W. schrieb:
> 2. Wahl: Variable induktive Kopplung, am besten
>          mit Schirm gegen kapazitive Kopplung dazwischen

Möglich, aber Abschirmung siehe D.Lechner. Wenn selektiv, dann ist es 
sehr kritisch und nicht für Anfänger geeignet.
Üblich ist ein Bandpass.

B e r n d W. schrieb:
> 3. Wahl: Poti, zwar nicht Nummer 1, aber verfügbar!

Absoluter Quatsch^3!

von B e r n d W. (smiley46)


Lesenswert?

>> 1. Wahl: Differenzieller Drehkondensator
> Quatsch!

Hab ich, funktioniert hervorragend. Regelbereich mindestens 40 dB, 
Beeinflussung des Audions hinter der Vorstufe ist relativ gering. Als 
Vorstufenröhre arbeitet eine PC92.

Induktive Kopplung, zu sehen bei 2:12
https://youtu.be/DVKBKCkmrWI?t=132

Dann wird eine aperiodische Vorstufe benötigt mit z.B. Drossel vom 
Gitter nach GND und die Kopplung zwischen Vorstufe und Schwingkreis wird 
verändert. Man beachte die kammförmige Abschirmung. Es gibt auch eine 
Abschirmung mit feinen, geerdeten Drähten, in Form gehalten von 
Klebeband. Solche Tips findet man in alten ARRL-Handbüchern. Je näher 
sich jedoch das Dämpfungselement am Audion befindet, desto größer die 
Gefahr der Beeinflussung.

von B e r n d W. (smiley46)


Lesenswert?

>> 3. Wahl: Poti, zwar nicht Nummer 1, aber verfügbar!
> Absoluter Quatsch^3!

Gerade hab ich bei mir anstatt des differenziellen Drehkondensators ein 
2,2k Poti angelötet. Das funktioniert problemlos. Die Frequenzdrift des 
Audions ist ein wenig höher, als mit dem Drehko. Mit dem Schleifer zum 
Gitter hat mir die Regelcharakteristik besser gefallen. Beides 
funktioniert zufriedenstellend, eine 6m lange Wurfantenne und eine 21m 
lange Drahtantenne quer über den Hof. Letztere durch ein ca. 10m langes 
Koaxkabel verbunden.

Verwendet man sehr kurze Antennen mit max. 2-3m Länge, stellt evtl. das 
2,2k Poti schon eine nicht zu vernachlässigende Last dar. In dem Fall 
hätte der Empfänger mit der Antenne direkt am Audion-Schwingkreis eine 
bessere Empfindlichkeit.

Heute wird zumindest im AFU-Bereich eher ein Dämpfungsglied einer 
geregelten Vorstufe vorgezogen. Es kommt immer darauf an, was man mit 
der HF-Regelung erreichen will: Das Durchschlagen von starken Sendern 
vermeiden oder eine Radiostation glattregeln.

von Hein3 (Gast)


Lesenswert?

Bei meinen Audionprojekten benutzt ich standardmäßig einen 
Breitbandübertrager (Unun) und dahinter einen 1k-Poti zur HF-Regelung 
vor der HF-Vorstufe.
Das hat sich in der Praxis bewährt.

Der Unun hat primärseitig mehrere Anzapfungen für einen 
Langdrahtantennenanschluss (man wählt die passende Anzapfung für den 
gewünschten f-Bereich).

Zwischen Antenne und Unun kann man noch kleine Koppelkondensatoren zur 
zusätzlichen Dämpfung einfügen.

Der Poti hilft, Störer auszublenden. Man dreht den Poti nur so weit auf, 
dass das Nutzsignal sauber hörbar ist. Die meisten Störer fallen dann 
bereits deutlich unter die Hörgrenze und sind damit faktisch 
verschwunden.

von Bernd F. (Gast)


Lesenswert?

Danke Hein3, das wäre auch eine Möglichkeit.

Ich habe den Quatsch durchgemessen:

Stromaufnahme Audion gesamt: ca. 20 mA.

HF-Vorstufe:

Anode: 118V
g2: 107V
Kathode: 2.7V

Ich hoffe mein Multimeter hat keinen Quatsch angezeigt, da die Batterie 
fast leer war (wurde inzwischen getauscht).

von Bernd F. (Gast)


Lesenswert?

@Bernd W: Die EF85 ist NOS, dürfte also nicht verbraucht sein.

von Bernd F. (Gast)


Angehängte Dateien:

Lesenswert?

Hallo,

die Vorstufe schwingt nach längerem Test weder mit der EF85 noch mit der 
EF184 mit oder ohne Loop.
Da ich keinen Platz habe, dafür aber umso mehr Störnebel habe ich eine 
Loopantenne am Eingang der HF-Stufe angeschlossen. Da das Poti für den 
HF-Pegel nur ein Kompromiss ist, könnte man es entfernen und dafür die 
Anzapfung an der Loop verschieben.

Die aktuelle Schaltung ist oben zu sehen.

von DAC (Gast)


Lesenswert?

Bernd F. schrieb:
> die Vorstufe schwingt nach längerem Test weder mit der EF85 noch mit der
> EF184 mit oder ohne Loop.

Das klingt positiv!


Bernd F. schrieb:
> Da das Poti für den
> HF-Pegel nur ein Kompromiss ist, könnte man es entfernen und dafür die
> Anzapfung an der Loop verschieben.

Hat deine Loop mehrere Windungen (Rahmenantenne)?


In welchem Frequenzbereich arbeitet das Audion?

von Bernd F. (Gast)


Lesenswert?

Die Loop besteht aus einer 24" Alufelge und hat eine Induktivität von 
ca. 1,5 µH.
Das Audion empfängt einen Bereich von ca. 6,6 bis 7,6 MHz.

von DAC (Gast)


Lesenswert?

Bernd F. schrieb:
> Die Loop besteht aus einer 24" Alufelge und hat eine Induktivität von
> ca. 1,5 µH.

Cool!

Bernd F. schrieb:
> Da das Poti für den
> HF-Pegel nur ein Kompromiss ist, könnte man es entfernen und dafür die
> Anzapfung an der Loop verschieben.

Wie koppelst du das Signal von der Loop aus?

Viele Grüße

von Bernd F. (appaloosa)


Lesenswert?

DAC schrieb:
> Wie koppelst du das Signal von der Loop aus?

Wie im Schaltplan zu sehen über eine Anzapfung an der Loop.

von B e r n d W. (smiley46)


Lesenswert?

IMO ist ein HF-Regler elementar für den Empfang von CW- und 
SSB-Signalen. Das kann man auch in diesem Video erkennen, der NF-Regler 
ist immer recht weit offen und der HF-Regler zurückgedreht. Die HF wird 
nur soweit aufgedreht, dass das Signal für einen guten, verständlichen 
Empfang gerade ausreicht. Auf diese Weise wird eine Übersteuerung des 
Audions vermieden.

https://youtu.be/5TRlfSAswuE?t=40

Der HF-Regler sollte so ausgelegt sein, dass er nicht zu schnell 
ausleiert, denn er wird exzessiver benutzt als die Rückkopplung und der 
Verstellwinkel ist größer. Interessant ist auch die gute Wirkung des 
NF-Tiefpassfilters.

Bitte melde dich an um einen Beitrag zu schreiben. Anmeldung ist kostenlos und dauert nur eine Minute.
Bestehender Account
Schon ein Account bei Google/GoogleMail? Keine Anmeldung erforderlich!
Mit Google-Account einloggen
Noch kein Account? Hier anmelden.