Hallo, im Netz geistern ja diverse Aufbauanleitungen aktiver, passiver und differentieller Tastköpfe durch die Gegend. Hier im Forum wird im Allgemeinen von Eigenbauten abgeraten, was ja durchaus verständlich ist. Dennoch gibt die Hobbykasse manchmal nicht das notwendige Kleingeld her oder ein Projekt rechtfertigt nicht die Ausgabe und man besinnt sich auf den Selbstbau oder Nachbau. Daher dürfte der ein oder andere sicherlich einen Eigenbautastkopf im Einsatz haben. Leider hat bisher noch niemand mal seine Tastkopfschaltung und Realisierung vorgestellt und wie sich der Tastkopf in der Praxis verhält. Das ist schade und könnte mal nachgeholt werden. Und um einen vorzulegen möchte ich meinen Aufbau des aktiven "Poor Man's 1GHz"-Tastkopf vorstellen. Das Aufbau-Set gab es für wenig Geld beim Elektor, den passenden Artikel in englischer Sprache mal irgendwo in den Unweiten des iNets zum Download, jedoch wurden nie irgendwelche Messungen mit dem Tastkopf mal gezeigt. Zumindest bin ich nicht fündig geworden. Die Daten laut Artikel: Input Impedance 0.75pF//10MΩ Bandwidth 100kHz to 1.5GHz (±2.5dB) Gain -20dB nominal 1-dB compression point not measured Die Leiterplatte ist in bekannter Elektormanier selbst gefertigt, sodass die ganzen Durchkontaktierungen von Hand gemacht werden müssen. Sicherlich kein Beinbruch, aber dennoch nervig. Die Bauteile sind, sofern man fit im Umgang mit kleinen Packages ist, schnell bestückt. Im Set enthalten war der DualGate-MOSFET mit dem Marking Code "MOs", also schätzungsweise handelt es sich um den BF998, auch wenn das Datenblatt "MOp" als Marking Code angibt. Statt des im Artikel verwendeten RG178 (hatte man gerade nicht zu Hand) wurde das RG174 aufgelötet (passt genauso drauf). Noch ein paar verdrillte Käbelchen mit Bananenstecker für die Spannungversorgung, fertig ist der aktive Tastkopf. Ich hab dem hinteren Teil der Schaltung, wie zu erkennen, noch eine Kapsel aus verzinntem Stahlblech (HF-Blech) verpasst. Auf zu den Messungen! Messung 1 (Bild1): Dazu wurde an den Ausgang des Trackinggenerators ein BNC-Verteiler gestöpselt, eine Leitung direkt zum Oszi mit 50Ω-Abschluss, an den zweiten Anschluss des Verteilers kam der Tastkopf. (die Abgleichroutine des Tastkopfes wird im Artikel auf gleiche Weise beschrieben) Um zu schauen wie sich der Trackinggenerator verhält wurde vorab im Trace A (obere Messkurve in Bild1) das Signal des Trackingenerators gespeichert. Im Trace B (untere Messkurve in Bild1) ist das 10:1 Signal des Tastkopfes zu sehen. Messung 2 (Bild2): Da der SA nicht das Spannungssignal darstellt wurde eine Messung mit einem Signalgenerator und Oszi durchgeführt. Diese Messung ist jedoch mehr qualitativer Natur, da mit dem Signalgenerator "nur" ein Scan von 100kHz - 1GHz in 100kHz Schritten mit minimaler Haltezeit von 10ms pro Schritt möglich ist. Demzufolge ergibt sich eine nicht unerheblich lange Aufnahmedauer, was zum Einen in einer geringen Abtastrate resultiert und zum Anderen wird viel Information wird durch die begrenzte Bildauflösung wegrationalisiert. Zu erkennen ist die mit der Bezeichnung "-20dB nominal" angegebene Dämpfung. Der Rest gefällt nicht wirklich. Leider habe ich keinen Vergleich zu einem aktiven Tastkopf eines Markenherstellers. Der Anfang ist gemacht, jetzt seid ihr dran. branadic
Um die Messung noch einmal anderweitig zu verifizieren habe ich für euch eine weitere Aufnahme gemacht. oberer Trace - Hold Max mit direkt angeschlossenem Signalgenerator (sehr kurzes 50Ω-Kabel) unterer Trace - Hold Max mit Tastkopf Diesmal hab ich den Bereich 100kHz - 1GHz (maximale Frequenz des Signalgenerators) durchfahren. Der Signalgenerator macht wieder 100kHz Schritte à 10ms. Zumindest in dem Frequenzbereich stimmt die Angabe von ±2.5dB. Falls jemand fragen sollte und weil ich es bisher noch nicht erwähnt habe. Der Handlichkeit wegen ist das RG174-Kabel 1m lang. branadic
Guten Morgen, ich hab den Tastkopf in Spice moduliert und mir das Ausgangssignal in einer AC-Analyse angeschaut. Sollte es sich bei dem von mir gemessenem, rippeligem Verlauf um Reflexionen handeln? branadic
Der Vollständigkeit halber noch den Impedanzverlauf laut Simulation und ein Vergleich mit dem Tetris von PMK. Schmutzeffekte berücksichtigt die Simulation natürlich nicht. Irgendwie hab werd ich das Gefühl nicht los, dass der Thread unter HF, Funk & Felder besser aufgehoben wäre. Hat keiner eine Meinung zum Thema? Hat niemand einen Selbstbautastkopf im Einsatz und will uns den hier vorstellen? branadic
branadic schrieb: > Irgendwie hab werd ich das Gefühl nicht los, dass der Thread unter HF, > Funk & Felder besser aufgehoben wäre. Ich finde es hier im Analogforum besser aufgehoben, denn hier werden ja auch Oszilloskope & Co. diskutiert. Ist natürlich angesichts der Frequenzen grenzwertig zum HF-Forum. ;-) Ich habe noch einen alten aktiven Tektronix-Tastkopf, den müsste ich mal vergleichshalber messen. Werde ich aber so schnell nicht dazu kommen.
Danke Jörg, wäre wirklich mal interessant das Frequenzverhalten eines Profi-Tastkopfes zu sehen. In der Zwischenzeit mal noch eine weitere Schaltung eines aktiven Tastkopfes von Robert Pearce aus "Troubleshooting Analog Circuits" (Seite 16) mit 2,5:1. Hier kommt der 2N5486 zum Einsatz. branadic
RG174 oder sowas und 1GHz paßt wohl nicht richtig zusammen (gut - bei dem einen Meter noch nicht so sehr das Problem). Und dann die Länge 1m, die am Ende nicht mit 50Ohm abgeschlossen sind - das garantiert für Welligkeit im Frequenzgang aufgrund der Reflexionen am Ende.
branadic schrieb: > Hat niemand einen Selbstbautastkopf im Einsatz und will uns den hier > vorstellen? Sieh dir mal den Thread an: Beitrag "Re: Brauche Tips beim Oszikauf" Ab dem verlinkten Beitrag stellt Kupfer Michi seine Eigenkreationen vor. Die vorhergehenden Beiträge sind auch recht interessant.
Jens G. schrieb: > RG174 oder sowas und 1GHz paßt wohl nicht richtig zusammen Hallo Jens, wenn ich so in das Datenblatt des verwendeten Kabels schaue "lebt man lediglich" mit einer etwas höheren Dämpfung: dB/100m: 10 MHz - 9,6 20 MHz - 13,7 50 MHz - 21,8 100 MHz - 31,1 200 MHz - 44,5 500 MHz - 72,7 800 MHz - 91,3 1000 MHz - 106,1 Dürfte also bei 1m nicht so tragisch sein. Jens G. schrieb: > Und dann die Länge 1m, > die am Ende nicht mit 50Ohm abgeschlossen sind - das garantiert für > Welligkeit im Frequenzgang aufgrund der Reflexionen am Ende. Wieso sind die am Ende nicht abgeschlossen? Der SA hat doch seine 50Ω Eingangsimpedanz. Alex H. schrieb: > Ab dem verlinkten Beitrag stellt Kupfer Michi seine Eigenkreationen vor. Dank dir für den Link. Dieser Thread sollte genau in Richtung einer Sammlung von Eigenbautastköpfen gehen. Vielleicht hat Kupfer Michi ja inzwischen seine FET-Probe überarbeitet und meldet sich hier zu Wort und kann vielleicht auch mal den Frequenzgang seines Tastkopfes zeigen? branadic
Ich habe mal "geschwind" den Frequenzgang der Schaltung von Kupfer Michi ins Spice geschmissen. Die Parallelschaltung von R200 bestehend aus 15k||620k ist für mich augenblicklich nicht ganz nachvollziehbar. branadic
>Die Parallelschaltung von R200 bestehend aus 15k||620k ist für mich >augenblicklich nicht ganz nachvollziehbar. Die scheinbar unsinnigen R&C kobinationen haben meist zwei Ursachen: - Lücken im Bauteilvorrat meiner Bastelkiste - Abgleichen der Schaltung durch nachträglich angebrachte Bauteile, die ich so auch dann im Schaltplan dokumentiert habe. Da die exakten Werte der Anpassnetzwerke sowieso sehr stark von den durch die Konstruktion bedingten parasitären Cs abhängen, sind die angegeben Werte sowieso nur ein Anhaltspunkt - das ganze ist ja auch nur eine Spielerei und weniger eine narrensichere Nachbauanleitung. Die Schaltung mit den zwei BF256c in der Eingangstufe ist zwar einfacher, hat den Nachteil, dass das ganze in der 20mV/Div Einstellung doch schon etwas driftet. Ich hatte hier noch was zu meinen Probes gebrabbelt: Beitrag "Re: Tastkopf-Empfehlung für TDS3034"
OK, hier mal ein Tek P6201. Einen NWA odr Spekki mit Tracking Generator habe ich nicht, daher habe ich mal den Kammgenerator des Spekkis benutzt zum Messen. Der erzeugt eine Peak aller 100 MHz, wobei der 100-MHz-Punkt mit -20 dBm kalibriert ist. Die anderen Peaks sind "so la la", da kann man nur die beiden Bilder vergleichen. Das Bild mit dem P6201 hat erstmal ein paar dB mehr, da ja der Generator nicht mit 50 Ω belastet wird. Man sieht, dass das Spektrum bis ca. 800 MHz recht gut dem originalen gleicht, danach wird es langsam weniger. Der P6201 ist dabei so empfindlich, dass ich in einem ersten Foto ziemlich viel "Gezappel" um die 100 MHz herum hatte. Beim Reinzoomen zeigte sich dann, dass das die Rundfunksender waren... die Spitze guckte gerade mal vielleicht 1 cm heraus. Ich musste die zweite Kappe draufsetzen, die noch einen Abschirmring hat, und diesen dann in der BNC-Buchse des Kammgenerators an den Schirm drücken, damit das Bild ruhig ist.
Hier mehr zur Konstruktion der P6201 900MHz FET Probe und anderer, ... damit man sich konkreter was darunter vorstellen kann.
Ich seh gerade die P6201 Probe hat ja nur einen AC Only Eingang - da wird ja sowieso manches einfacher.
Ich grüße euch, Kupfer Michi schrieb: > Die scheinbar unsinnigen R&C kobinationen haben meist zwei Ursachen: > > - Lücken im Bauteilvorrat meiner Bastelkiste > > - Abgleichen der Schaltung durch nachträglich angebrachte Bauteile, die > ich so auch dann im Schaltplan dokumentiert habe. Ich hätte da statt der 15k||620k eher sowas in Richtung 1k erwartet, das linearisiiert, zumindest in der Simulation, den Frequenzgang erheblich. Wenn man dann noch etwas an den Werten von C dreht kommt eine schöne flache Kennlinie heraus. Jörg Wunsch schrieb: > Das Bild mit dem P6201 hat erstmal ein paar dB mehr, da ja der > Generator nicht mit 50 Ω belastet wird. Hallo Jörg, warum hast du den Generator nicht abgeschlossen und ein y-Stück dazwischen gehängt? Die Impedanz des Tastkopfes ist ja ausreichend hoch genug, um parallel dazu den Abschluss nicht wesentlich zu verändern. Es braucht zwar etwas Imagination, aber schlecht sehen die Daten ja mal nicht aus, tät ich sagen. Kupfer Michi schrieb: > Ich hatte hier noch was zu meinen Probes gebrabbelt: werd ich mir morgen in aller Ruhe auch mal anschauen und vielleicht mal ins Spice werfen, nur mal um einen ersten Eindruck zu gewinnen. Schön auch mal die Schaltpläne der kommerziell erhältlichen Probes zu sehen. Was immer man daraus auch an Info ziehen mag. Im Zuge des Welec-Projektes haben wir ja eine neue Eingangsstufe entworfen. Da kommt der NE3508 zum Einsatz. Der kostet zwar ein wenig mehr, hat dafür aber ausgezeichnete Kenndaten. Eine DC-FET-Probe die sich an der Schaltung dieser Eingangsstufe orientiert könnte sicherlich was. branadic
Kupfer Michi schrieb: > (Die ganze Turnübung vor dem MX4108 kann man sich sparen wenn man gleich > einen (etwas schwerer zu beschaffenden) J-FET OpAmp nimmt, war für mich > nur eine Übung in Analogdesign) Du meinst sowas in Richtung OPA656 (Unity-Gain Stable FET-Input, BW=500MHz) oder OPA657 (Gain of +7 Stable FET-Input, BW=1600MHz)? Immerhin ist das doch schon eine erste nette Ansammlung, die hier zusammengekommen ist. Hat sich noch jemand mit der Thematik beschäftigt und einen Tastkopf aufgebaut? Muss ja nicht zwangsläufig ein aktiver sein, passive und differentielle sind ebenso gern mal gesehen. Am liebsten mit der dazugehörigen Kennlinie. branadic
nimm einfach nen widerstand :-) nennt sich r-probe oder so... anbei ne messung damit hier mit ca 1,5m rg174 kabel, vorne 4k7 , oszi auf 50ohm-in , 100:1 -> 2v/div quelle: standard quarz-oszillator 22Mhz im d-amp.org forum hab ich etwas mehr drüber geschrieben...unter messtechnik
>Ich seh gerade die P6201 Probe hat ja nur einen AC Only Eingang
Ist natürlich quatsch - da hab ich wohl zu schnell hingeschaut.
Die P6201 Probe ist natürlich DC - 900MHz.
Allerdings wird nur der AC Anteil im Probehead behandelt was Bauvolumen
an der kritschen Stelle spaart.
Der DC Anteil wird über eine DC Restore Technik (Abzweigung R130 gleich
am Probe Tip) dann am Oszi wieder hinzugefügt.
(Etwas ähnliches mache ich ja bei meiner 2ten FET Probe Version um den
DC Drift des Eingangsfets zu kompensieren)
>nimm einfach nen widerstand :-) >nennt sich r-probe oder so... Der meistens dafür in der Literatur verwendeten Namen sind: Resistive Probe Low Z Probe >r-tastkopf-100.jpg ... quelle: standard quarz-oszillator 22Mhz Wenn du damit einen der üblichen Quarz Oszilattor Bausteine meinst dann stimmt etwas mit dem Aufbau deiner Resistive Probe nicht. Die Dächer deines Rechtecks müssten Topfeben sein! So schräg wie es bei dier ansteigt sind hohe Freq. viel zu stark gedämpft. Ich hab schon mehere Low Z Probes gebaut und es ist wirklich kein Problem einen flachen Frequenzgang bis ~800-900Mhz hinzubekommen. (Irgendwo hier hab ich schon mal einen Frequenzgang gepostet). Daher nehme die Low Z Probes immer gerne als Referenzprobes für alle anderen Probetypen her, da beim direkten Vergleich am Oszi (zumindestens bis 200MHz) etwaige Schwachstellen besser sichtbar werden als durch den Vergleich von BW Kurven.
@ branadic >Ich hätte da statt der 15k||620k eher sowas in Richtung 1k erwartet, das >linearisiiert, zumindest in der Simulation, den Frequenzgang erheblich. >Wenn man dann noch etwas an den Werten von C dreht kommt eine schöne >flache Kennlinie heraus. 1 K auf keinen Fall! Die 10:1 Teilung der Probe kommt in 3 Stufen zustande: - 2:1 (560K/560K) Direkt am Eingang (dient gleichzeitg als schutz für den FET) - ~2.5:1 Nach dem FET und vor dem MAX4108 - 2:1 durch die Coax Anpassung Mit 1K statt 15K kämst du ja auf 5:1. Ein Grund warum die Teilung mehstufig gemacht wird ist dass jede Stufe ihre eigene Zeitkonstant hat. Mir schien es am einfachsten die jeweils direkt am Entstehungsort auszugleichen. >linearisiiert, zumindest in der Simulation, den Frequenzgang erheblich Ja das kenn ich, leider sind dann beim konkreten Aufbau soviel Streu-Cs im Spiel dass man das sehr schnell vegessen kann (ich verwende 0805 Rs und 0603Cs). Ebenso sind die Bauteil Simulationsmodelle oft sehr geschönt - hattte ich den Eindruck.
>Du meinst sowas in Richtung OPA656 ... NE3508
Ich hab mir jetzt auf die Schnelle die DBs dazu noch nicht angeschaut,
aber eine integrierte FET Eingangstufe mit 50 Ohm Treiber erleichtert
einem schon das Leben.
Damit kann man dann einen einfachen 5:1 Teiler am Eingang machen und ist
fertig.
Ebenso könnte man eine 1:1 Anbindung machen gefolgt von einer 1:2
Verstärkung und hätte damit eine 1:1 Probe ... oder oder oder - der
Möglichkeiten wären viele bei kleinstem Bauvolumen.
Mir ging es damals mit der diskreten Variante mehr um Fingerübungen im
Analogdesign.
Da das ganze für meine Anforderungen besser war als erwartet hab ich in
der Zwischenzeit auch keine Notwendigkeit gesehen etwas besseres zu
machen.
Zumal bei 200MHz bei meinem Oszi sowieso schluss ist.
Die Schaltung von der HP 1121A Probe hatte ich gestern noch vergessen. Den Trick mit dem Input C Bootstrapping wollte ich bei Gelegenheit auch nochmal ausprobieren. Durch das Verwendete Steckersystem und den BF256C kommen bei mir halt dann doch schon schnell ~ 2.5pF zusammen.
Kupfer Michi schrieb: > 1 K auf keinen Fall! Du hast vollkommen recht, zusammen mit der Streukapazität ergibt sich dann der Spannungsteiler. Das hatte ich vollkommen ignoriert. Kupfer Michi schrieb: > Ebenso sind die Bauteil Simulationsmodelle oft sehr geschönt - hattte > ich den Eindruck. Man muss Spice nur richtig füttern, dann klappt das auch. Wobei in den seltensten Fällen die Streukapazitäten von Widerständen angegeben sein werden. Kupfer Michi schrieb: > Mir ging es damals mit der diskreten Variante mehr um Fingerübungen im > Analogdesign. Dazu kann ich nur sagen, man möchte sich ja stetig verbessern. Eine gute Probe und ein schlechtes Oszi sind immer noch besser als ein schlechtes Oszi mit einer schlechten Probe ;) branadic
Kupfer Michi schrieb: >>Ich seh gerade die P6201 Probe hat ja nur einen AC Only Eingang > > Ist natürlich quatsch - da hab ich wohl zu schnell hingeschaut. > > Die P6201 Probe ist natürlich DC - 900MHz. Ja, andererseits habe ich sie für DC bislang selten gebraucht, da reichen normalerweise die 10 MΩ Eingangswiderstand der passiven Tastköpfe (bzw. 100 MΩ beim 100:1-Teiler, den ich noch habe). DC mit dem aktiven Tastkopf ist ja ohnehin etwas unhandlich, damit der Transistor immer schön im Arbeitsbereich bleibt. Ich hatte seinerzeit auch deine Schaltung mal bewundert und wollte mir sowas selbst bauen. Irgendwann lief mir aber die P6201 über den Weg (war ein Kuhhandel ;-), und da habe ich mir gedacht, dass ein unendliches Projekt weniger auch nicht schlecht wäre und konnte nicht "nein" sagen. branadic schrieb: > warum hast du den Generator nicht abgeschlossen und ein y-Stück > dazwischen gehängt? Die Idee war mir erst gekommen, als ich den Spekki schon wieder ausgeschaltet hatte. Ich hätte dann aber sowieso alles auf SMA wandeln müssen, denn den BNC-Abschlusswiderständen, die ich habe, traue ich keinen vernünftigen Frequenzgang bis 1 GHz zu (und den T-Stücken auch nicht). > Es braucht zwar etwas Imagination, aber schlecht sehen die Daten ja mal > nicht aus, tät ich sagen. Ja, ich denke, die hält die 900 MHz, die sie verspricht. Ist ja auch weit mehr, als mein Oszi kann. Aber so kann man sie halt bei Bedarf auch mal vor den Spekki hängen.
branadic schrieb: > dB/100m: > ... > 1000 MHz - 106,1 > > Dürfte also bei 1m nicht so tragisch sein. Wenn Du ca. 10,6 % Signalverlust als nicht so tragisch siehst, ja. Oder anders gesagt: Dies Kabel ist schlichtweg schlecht für diesen Einsatzzweck. > Eine gute > > Probe und ein schlechtes Oszi sind immer noch besser als ein schlechtes > > Oszi mit einer schlechten Probe ;) Genau, besser reich und gesund als arm & krank.
Andrew Taylor schrieb: > Wenn Du ca. 10,6 % Signalverlust als nicht so tragisch siehst, ja. Ich glaube die wenigsten Leute werden ein Oszi mit 1GHz Analogbandbreite haben bzw. dauerhaft in diesem Frequenzbereich privat messen. Wer beruflich in dem Bereich arbeitet wird sicherlich nicht auf einen Elektor-Tastkopf zurückgreifen. Darüber hinaus sieht man anhand der Verlaufs auch, dass die Dämpfung des Kabels nicht das Problem ist. Kupfer Michi schrieb: > Den Trick mit dem Input C Bootstrapping wollte ich bei Gelegenheit auch > nochmal ausprobieren. Müsste man sich mal näher anschauen. Zumindest scheint in der AN ein Fehler zu sein, der 2N3644 ist kein NPN gewesen. ;) branadic
@ Jörg Wunsch >DC mit dem aktiven Tastkopf ist ja ohnehin etwas unhandlich, damit der >Transistor immer schön im Arbeitsbereich bleibt. Ja, das war auch eine der Gründe warum ich nicht eine dieser oben geposteten HP/Tek Schaltungen genommen habe. Die haben für meine Feld-Wald-Wiesen Einsatzzwecke einfach einen viel zu kleinen linearen Aussteuerbereich. z.B. die P6201 hat im 1x Modus +-0.6V und im 10x Modus +-6V. Bei mir sinds bei 10x mehr als +-12V. Dami kann ich bedenkenlos an alles ran was so auf meinem Experimentiertisch rumflackt - macht das Leben viel einfacher. @ branadic >> Den Trick mit dem Input C Bootstrapping wollte ich bei Gelegenheit auch >> nochmal ausprobieren. > >Müsste man sich mal näher anschauen. ... hier noch etwas Theorie dazu.
Noch mal ein paar Worte, wie die obigen Messungen am Spektrumanalysator zustande kommen. In der Simulation bin ich beim RG174-Kabel idealerweise von einer Kabelimpedanz von 50Ω ausgegangen. Da im Datenblatt nur der Kapazitätsbelag angegeben ist (103pF/m) bin ich erst einmal von 250nH/m ausgegangen. Tatsächlich weicht die Kabelinduktivität aber von diesem Wert ab, wodurch sich dieser Ripple in den Messungen und dann auch im Spice ergibt. Das mal nur am Rande zum Thema Theorie und Praxis. branadic
Kupfer Michi schrieb: > z.B. die P6201 hat im 1x Modus +-0.6V und im 10x Modus +-6V. > Bei mir sinds bei 10x mehr als +-12V. > Dami kann ich bedenkenlos an alles ran was so auf meinem > Experimentiertisch rumflackt - macht das Leben viel einfacher. Das ist natürlich wahr, dafür ist an der P6201 schön, dass man sie auch 1:1 benutzen kann (hat natürlich nur bei AC-Kopplung wirklich Sinn) und damit auch kleine Signale aufnehmen. Allerdings ist sie eben insgesamt schon etwas unhandlich. Du schreibst in deinem "Gebrabbel", dass man statt dess FET + OPV lieber gleich einen schnellen FET-OPV nehmen könnte. Was wäre deine Empfehlung für sowas? OPA656 habe ich gerade mal geguckt, wäre eine Möglichkeit (und ist auch beschaffbar), NE3508 finde ich nirgends. Vielleicht versuche ich ja mal, damit einen Tastkopf zu bauen, der aktiv ist, aber nicht so "dick aufträgt" wie der P6201, sodass man ihn auch im täglichen Gebrauch einfach (fast) überall nehmen kann.
....Wenn ihr mir an eure Tastköpfe ne SMA-Buchse anbaut kann ich euch S-Parameter messen von 50MHz bis 13,5GHz. Porto müsstet ihr übernehmen. Gruß! Ronny
Hallo Jörg, der NE3508 ist von Nec/Cel und den gibt es bspw. bei www.mouser.com zum Preis von 1.25€. Das Datenblatt findet sich hier: http://www.cel.com/pdf/datasheets/ne3508m04.pdf Was am OPA656 unschön ist, ist das Peaking. Die Frage ist, wie weit will man damit messen und was für einen Tastkopf soll das geben. Es gäbe, zumindest aus der Schmiede von TI noch den OPA657 und den OPA659. Was die anderen so an FET-OpAmps im höheren MHz-Bereich haben kann ich gerade nicht sagen. branadic
S-Parameter sind für einen Tastkopf nicht sinnvoll, da er eingangs- seitig ja hochohmig sein soll, folglich wäre S11 immer nahe an 0 dB. Übertragungsfunktion (S21) kann ich auch in der Firma messen, aber das war halt ein schneller Versuch mal abends zu Hause. Als grobe Schätzung für die erzielbare Bandbreite genügte mir der Test mit dem Kammgenerator allemal.
branadic schrieb: > der NE3508 ist von Nec/Cel und den gibt es bspw. bei www.mouser.com zum > Preis von 1.25€. Ach, das ist ja kein OPV, sondern nur ein Transistor. Mouser ist mir gerade mal zu weit weg (sprich, da habe ich bislang noch nichts bestellt). > Was am OPA656 unschön ist, ist das Peaking. Meinst du damit die leichte Verstärkungserhöhung bei 200 MHz, wenn man ihn auf G = 1 beschaltet? Ich denke, dass man diese leicht wegkompensieren kann (bzw. einfach den Eingangsspannungsteiler etwas unterkompensieren).
Jörg Wunsch schrieb: > Meinst du damit die leichte Verstärkungserhöhung bei 200 MHz, wenn > man ihn auf G = 1 beschaltet? > > Ich denke, dass man diese leicht wegkompensieren kann (bzw. > einfach den Eingangsspannungsteiler etwas unterkompensieren). Genau die meine ich. Wegkompensieren ist aber gleichbedeutend mit Bandbreiteverlust, aber durchaus machbar. branadic
A. B. schrieb: > Wegkompensieren ist aber gleichbedeutend mit Bandbreiteverlust, aber > durchaus machbar. Den Bandbreitenverlust hast du doch durch die normalen parasitären Cs ohnehin schon. Daher wird ein Spannungsteiler-Tastkopf ja letztlich kompensiert, und eigentlich macht die Übertragungsfunktion des OPV nichts anderes, als man durch diese Kompensation ohehin vornehmen würde. Man muss sie also nur unterkompensieren.
>P6201 ... Allerdings ist sie eben insgesamt schon etwas unhandlich. Oh ja ... laut DB 14.7 x 87.1mm für den Probehead ... da bin ich ja bei meinem Aufbau mit 7.5 x 54mm schon direkt ein schlanker Hecht. > ... AC-Kopplung Ich hab bei einem Teil meiner Probes im Oszi BNC Stecker direkt einen 50Ohm Abschluss integriert (Pfrimelarbeit). Dadurch kann ich am Oszi wahlweise im DC oder AC Modus arbeiten ohne etwas umstecken zu müssen - sehr praktisch. > FET + OPV lieber gleich einen schnellen FET-OPV nehmen Ich hab mich gerade mal schnell bei LT, AD und TI umgeschaut. Es scheint tatsächlich auf den ersten Blick weniger brauchbare jFET OpAmps zu gegeben als ich gedacht habe :( - OPA656 500MHz 290V/µs: Die 500MHz gelten leider nur im Small Signal Betrieb, bei einem 2V Step schnurrt das ganze sehr schnell zusammen wegen der geringen SR. Anhand der Angaben im DB bin ich mir nicht mal sicher ob er dann bei G+1 die 200MHz packt. - OPA657 1600MHz 700V/µs: hört sich noch besser an, aber ebenfalls nur im Small Signal betrieb und min G+7 kompensiert. Wenn man ihn dann selbst auf auf G+1 runter kompensiert dürfte ebenfalls nicht mehr viel übrigbleiben. - ADA4817 1GHz 870V/µs Sieht schon etwas besser aus. Mit ihm könnte man laut DB im SS Fall auf 1GHz kommen (Anwendungsfall High Z Probe für einen Speki z.B.) und bei Large Signal ~ 300MHz schaffen (Oszi Probe). - OPA659 650MHz 2550V/µs Der kommt im SS Fall(200mVpp) zwar nur auf 650MHz dafür aber bei LS (2Vpp) auf 575MHz. Ist also eine Abwägung welcher von beiden geeigneter ist. Bei einer 10:1 Probe würde ich einen kompensierten 5:1 Teiler vor den OpAmp setzten und dan mit 50Ohm (eventuell ebenfalls kompensiert) in Serie aufs Kabel gehen. Der OPA659 hat einen Commen Mode Range von +-3.5V was +-17.5V am Probe Tip entspricht, die er auch am Ausgang in 100Ohm sourcen kann - nicht zu verachten. Damit könnte man das ganze als kleiner Knubbel von 7.5 x 22mm aufbauen. Aber ich würde sowieso nicht alle Anforderungen in einer Probe realisieren, sondern viel lieber für die verschieden Anwendungsfälle (1:1, 10:1, AC / DC, Oszi, Speki ) optimierte Versionen realisieren, das geht dann einfacher und schnell genug sind die Dinger ja auch gemacht wenn man einmal den Bogen raus hat).
Der ADA4817 rauscht etwas weniger, dafür gibt es den OPA659 im SOT23-Package, was im Hinblick auf die Baugröße natürlich vorteilhaft ist. branadic
Kupfer Michi schrieb: > Aber ich würde sowieso nicht alle Anforderungen in einer Probe > realisieren, Nö, will ich auch nicht. "Für sonntags" habe ich ja immer noch den P6201, ich will nur was "für die Woche" haben. ;-) Die OPVs im SOT-23 würden mich dafür auch reizen, denn dann bekommt man das wirklich fast auf Bananensteckergröße. Die Variante 5:1 vor dem OPV und 2:1 danach hatte ich auch als sinnvollen Kompromiss im Blick. Wofür sind eigentlich in der Kompensation bei dir die 30 MΩ + 67,5 pF gut?
>Wofür sind eigentlich in der Kompensation bei dir die 30 MΩ + 67,5 pF Tolles gewürge, gell :-) Vieleicht sollte ich ein paar Worte zur Funktionsweise verlieren. Hat man einen FET Source Follower am Eingang, so sollte man den gegen eine Konstantstrom Senke arbeiten lassen um einen grossen Eingangspannungsbereich abdecken zu können. Damit hat man aber sofort ein DC Drift Problem. Das hab ich in dieser Version dadurch gelöst/umgangen indem ich eine Hybridschaltung einsetze in dem der FET für den AC Fall zuständig ist und der TL071 OpAmp den DC Arbeitspunkt ständig nachregelt. Das Konzept hab ich so oder ähnlich aus diversen HP & Tek Geräten geklaut. Damit hat das ganze die DC Drifteigenschaften des TL071. Es wird dabei über zwei Tiefpässe (fg ~ 72Hz) das Eingangssignal und der Ausgang am MAX4108 verglichen und T1 solang nachgeregelt bis kein Offsetfehler mehr vorhanden. Der Nachteil ist halt, dass man dadurch ein/zwei weitere Abgleichparameter/Zeitkonstanten hat. Der Source Follower T2 treibt dann den Current Feedback OpAmp, da der BF256C etwas zu schwach dafür war. Die 30MOhm - 67pF Kompensation dient (wenn ich mich nach all den Jahren richtig erinnere) die Belastung durch den TL071 am 5:1 Teiler auszugleichen und das Regelverhalten anzupassen. C100 und C140 Kompensieren den FET und den Nachfolgenden Source Follower. R100 dämpft etwas Eigenresonanzen die bei sehr hohen Frequenzen durch das subobtimale Probetip Steckersystem (äh das sind stinknormale Pinheader Buchsen, BUCHSL bei Reichelt) auftreten können. Die +-12V Stromversorgung ist meinem Standard geschuldet, alle Geräte werden bei mir defaultmässig damit versorgt, macht das Leben einfacher. Allerdings die +-5V für den MAX4108 in der Probe selbst zu generieren war keine so gute Idee, die Regler werden sau heiss und die beiden Zener Dioden dienen eigentlich nur dazu die Abwärme etwas zu verteilen.
@ branadic >Das Ganze gäbe im einfachsten Fall dann sowas hier Äh - wie kommst du auf das Eingansnetzwerk? Hast du das einfach von meiner Probe übernommen - das macht ja gar keinen Sinn, da du es bei deinem OPA659 ja mit ganz anderen (zum Glück einfacheren) Zeitkonstanten zu tun hast. Wenn du Simmulierst schau zuerst ins Modell des OPA659 rein. Bei meinem MAX4108 hatten die doch glatt die 1pF Eingangskap. unterschlagen und ich hab tagelang mich gewundert wieso Simulation und Realität nicht übereinstimmen.
Kupfer Michi schrieb: > Die 30MOhm - 67pF Kompensation dient (wenn ich mich nach all den Jahren > richtig erinnere) die Belastung durch den TL071 am 5:1 Teiler > auszugleichen und das Regelverhalten anzupassen. Ich glaube, ich habe das jetzt verstanden. ;-) Das heißt aber, dass man so viel Gefummel in einer reinen OPV- Variante wohl eher nicht braucht, sondern dort die Standardkompen- sation benutzen kann. Naja, mal gucken, ist kein vordringliches Projekt, aber einen Tastkopf mit geringer Eigenkapazität, der aber klein genug für die ständige Benutzung ist und preiswert genug, dass das Schrotten des Eingangs-Bauteils nicht gleich ein Vermögen kostet, würde mich schon nochmal interessieren. Wenn der nur 150 oder 200 MHz Bandbreite hat, genügt mir das vollauf. Ich hätte ein ähnliches Problem wie du: der Netzteil, den ich mir für den P6201 gebaut habe, liefert auch ±15 V, die müsste ich dann ebenfalls im Tastkopf (oder in der Zuleitung) auf ±5 V bringen, wenn ich einen von den OPAs benutzen will. Noch eien Netzteil mehr will ich auch nicht haben. Naja, ich habe da einen Mini-DIN- Stecker dran, eventuell könnte ich die Erzeugung von ±5 V auch in den Netzteil verlagern und an der Mini-DIN-Dose für 15 V (P6201) und 5 V (OPAxxx) verschiedene Pins benutzen. Kupfer Michi schrieb: > Äh - wie kommst du auf das Eingansnetzwerk? > Hast du das einfach von meiner Probe übernommen Das war mein Eindruck dann auch, und daher hatte ich nachgefragt, wofür die seltsamen Korrekturglieder da sind. ;-)
>eventuell könnte ich die Erzeugung von ±5 V auch in den Netzteil verlagern oder einfach hinter dem Stecker zwei 5V Regler im TO92 ins Kabel einspleisen , u.U. eine Alu Folie zur besseren Wärmeverteilung, Schrumpfschlauch drüber und fertig - damit brauchst du am Netzteil nichts ändern, am Kabel stört es nicht. >Das heißt aber, dass man so viel Gefummel in einer reinen OPV- >Variante wohl eher nicht braucht, sondern dort die Standardkompen- >sation benutzen kann sach ich doch, sowas wird sau einfach. (mich wundert es sowieso dass sowas noch niemand auf den Massenmarkt geworfen hat, das kostet doch keine 10€ Materialkosten, aber ich befürchte das scheiter eher am Unwissen der potentiellen Käufer wozu sowas gut sein soll und wie man es richtig einsetzt)
Kupfer Michi schrieb: > (mich wundert es sowieso dass sowas noch niemand auf den Massenmarkt > geworfen hat, das kostet doch keine 10€ Materialkosten, aber ich > befürchte das scheiter eher am Unwissen der potentiellen Käufer wozu > sowas gut sein soll und wie man es richtig einsetzt) Naja, die OPVs, über die wir hier reden, kosten schon mal EUR 10 und mehr. Würde ich trotzdem noch unter Verbrauchsmaterial verbuchen, wenn da mal einer stirbt, weil ich mit der Tastkopfspitze versehentlich an eine höhere Spannung abgerutscht bin. Ansonsten ist das wahrscheinlich derzeit einfach kein Massenmarkt. Die Hersteller teurer Messgeräte interessiert das nicht, die können an ihre Kunden ihre hochpreisigen Lösungen verscherbeln, weil die Kunden wiederum Wert darauf legen, dass alles felsenfest und stabil und juristisch nachvollziehbar kalibriert ist. Die Anwender billiger Chinascopes kommen mit den passiven Tastköpfen im Großen und Ganzen hin, für einen aktiven Tastkopf mit den hier beschriebenen OPVs müssten sie ja glatt 10 % mehr bezahlen. ;-)
Mal noch ne prinzipielle Frage: was macht man bei solchen Tastköpfen mit dem GND-Anschluss? Das Schwänzchen mit dem Krokodil kann man wohl vergessen. Die zweite Spitze am Elektor-Tastkopf ist aber auch ziemlich unpraktisch. Grüße, Guido
Kupfer Michi schrieb: > Äh - wie kommst du auf das Eingansnetzwerk? > Hast du das einfach von meiner Probe übernommen Jupp, hab es nur mal schnell mit copy & paste davor gesetzt, ohne jetzt ins Detail gegangen zu sein. Funktionierte aber in der Schnellschuss-Simulation trotzdem ;) Wegen der Eingangskapazität im Model-File werd ich mal schauen. branadic
@ Kupfer Michi wie vermutet wird die Eingangskapazität des OpAmps im Model-File nicht mit berücksichtigt. Diese wäre von den 4pF also noch abzuziehen. branadic
Zumindest im Modell des OPA656 tauchen die Gate-Drain- und Gate-Source-Kapazität auf (CGD=1.032E-12 CGS=2.823E-12). Das haben sie wohl beim OPA659 vergessen. branadic
>Diese wäre von den 4pF ... 4pf ??? Bist du wahsinnig - das ist als wolltest du einen 100m Sprinter mit Bleischuhen ins Rennen schicken. Schmeiss C3 sofort komplett wieder raus. Die einzige Stelle an der zunächst die OPAmp Input Cap. kompensiert wird ist C1. Nach dem man das ganze dann real aufgebaut hat sieht man weiter ob man noch etwas zusätzlich gerade biegen muss. Übrigens auch daran kanst du erkennen, dass das OPA659 Modell bei der Input Cap. mogelt (diese Schweinepriester). C1 / C3 bilden einen exakten 5:1 Teiler. Übernimm eindfach die Angaben aus dem OPA656 in den OPA659, oder benutz zur Simulation einfach den OPA656, oder setzt noch einfacher ein C vor den OPA Eingangspin - ist sowieso alles nur thoretisch da die Streukapazitäten des konkreten Aufbaus leicht in der selben Grössenordnung sind.
@ Guido >was macht man bei solchen Tastköpfen mit dem GND-Anschluss? >Das Schwänzchen mit dem Krokodil kann man wohl vergessen. >Die zweite Spitze am Elektor-Tastkopf ist aber auch ziemlich unpraktisch. Diese x-cm langen Krokodil GND Clips bei normalen HF Tastköpfen können nur von Leuten designed worden sein die von HF keine Ahnung haben. Aber in der Tat, ein vernünftiges praxis und HF taugliches Probe Pin Steckersystem hinzubekommen ist für den Hobbykoch die eigentliche Herausforderung, den elektrischen Kram kann man viel einfacher lösen. Ich habs bei mir wie schon angedeutet so gelöst... Von den Steckadapter hab ich dutzende je nach Einsatzzweck und Anforderungen. Sind auch schnell angefertigt. Diese "Steckernorm" hab ich bei mir bei allen meinen Geräten zumindestens als Zusatz durchgezogen, so dass ich je nach Lust und Laune kombinieren kann - sehr praktisch. Aber weit über ~800MHz kommt man damit auch nicht. (Ja ich weiss, abschirmungstechnisch ist das ganze natürlch auch ein Witz) Die Buchsen am Tastkopf (gekürzte BL 1X10G 2,54 bei R.) haben selbst schon katastrophale ~1pF und zusammen mit der damit verbunden minimalen Steck/Kontaktlänge hat man automatisch einen Resonanzkreis mit ~800-1100Mhz (siehe Anhang).
@ Kupfer Michi: beeindruckend! Die 100-Ohm-Widerstände am Crimpstecker gefallen mir besonders gut. :-) Da muss ich auch mal was probieren.
Kupfer Michi schrieb: > 4pf ??? > Bist du wahsinnig - das ist als wolltest du einen 100m Sprinter mit > Bleischuhen ins Rennen schicken. > > Schmeiss C3 sofort komplett wieder raus. > Die einzige Stelle an der zunächst die OPAmp Input Cap. kompensiert wird > ist C1. > Nach dem man das ganze dann real aufgebaut hat sieht man weiter ob man > noch etwas zusätzlich gerade biegen muss. > > Übrigens auch daran kanst du erkennen, dass das OPA659 Modell bei der > Input Cap. mogelt (diese Schweinepriester). C1 / C3 bilden einen exakten > 5:1 Teiler. Du hast offenbar nicht richtig gelesen ;) In C4 steckt die Eingangskapazität des OpAmp bereits mit drin, weil sie im Model-File nicht mit aufgelistet ist. Natürlich kann man die C-Werte noch einmal halbieren. Die Kompensationskapazität ließe sich dann als Leiterplattenkapazität ausführen. Das find ich handlicher und leichter abzugleichen. branadic
> Die 100-Ohm-Widerstände am Crimpstecker gefallen mir
In so Sachen bin ich gandenlos, hauptsache es funktioniert.
Dann gefällt dir auch sicher die Lösung für die Tek Probe ID Funktion
(Automatische Umschaltung der Oszi Spannunganzeige je nach 1/10/100:1
Tastkopf). Einfach ein Federblechstreifen am BNC Stecker angelötet und
an der Spitze zwei SMDs (11K für 10:1) - so einfach geht das.
In dem BNC Stecker der Resistive Probe sind auch noch 50Ohm als
Durchgangsterminierung verlötet.
@ branadic >Du hast offenbar nicht richtig gelesen Schon klar, aber deine Bemerkungen ... Diese wäre von den 4pF also noch *abzuziehen* ... in C4 steckt die Eingangskapazität des OpAmp bereits *mit* drin haben für mich halt keinen Sinn ergeben und wollte etwaigen Missverständnissen vorbeugen. Wenn du die fehlenden Inputcap. des OPA659 extern simulieren willst dann setzt anstelle von C3 1pF (laut DB) und bestimme dann C1 (~0.25pF).
Guido schrieb: > Mal noch ne prinzipielle Frage: was macht man bei solchen Tastköpfen > mit dem GND-Anschluss? Hallo Guido, schau mal auf Seite 8 des User's Guide des 1156A 1.5 GHz Active Probe, da sind verschiedene Ground-Anschlüsse drin zu sehen. Auf den weiteren Seiten sind die verschiedenen Ground-Tips dann auch mal im schematischem Einsatz abgebildet: http://cp.literature.agilent.com/litweb/pdf/01156-97002.pdf 10:1 Tastkopf: Den OPA656 habe ich noch in meinem Fundus, den OPA659 leider nicht. Ich werd bei Gelegenheit mal was aufbauen. 1:1 Tastkopf: Hier würde sich ja der OPA657 anbieten. Den habe ich auch in meinem Fundus. Käme also auch mal auch einen Testaufbau drauf an. branadic
Guten Morgen, ich habe Samstagabend noch Samples vom OPA659 in SOT23-5 bestellt, weil es das Package derzeit scheinbar nirgends zu kaufen gibt, nur in SON8. Eben sind die Samples eingetroffen. Respekt gegenüber Texas Instruments, das ging wirklich flott. Eine Leiterplatte habe ich mittlerweile auch geroutet und eben in das Nutzen eingepflegt, das die Woche noch zur Bestellung kommt. In absehbarer Zeit werd ich also einen Tastkopf mit OPA659 zum Test aufgebaut haben und vermessen können. branadic
Jens G. schrieb: > RG174 oder sowas und 1GHz paßt wohl nicht richtig zusammen (gut - bei > dem einen Meter noch nicht so sehr das Problem). Und dann die Länge 1m, > die am Ende nicht mit 50Ohm abgeschlossen sind - das garantiert für > Welligkeit im Frequenzgang aufgrund der Reflexionen am Ende. Der Satz wollte mir einfach nicht aus dem Kopf gehen. Deswegen habe ich mich ein wenig umgesehen und muss dieser Aussage widersprechen. SMB ist als 50Ω-Steckersystem für den Einsatz von 0-4GHz angegeben und die Stecker gibt es als Kabelausführung für RG174, RG188 und RG316. http://www.produkte24.com/images/catalogs/1249/pdf_3816.pdf Ein Blick auf die Kabelspezifikationen schafft Klarheit. RG174 http://www.drakact.com/files/hf25d.pdf RG188 http://www.drakamc.de/files/hf2ed.pdf RG316 http://www.drakact.com/files/hf2gd.pdf Zugegeben, RG174 hat mit 120dB @ 1GHz (in diesem Datenblatt) eine um 18dB höhere Dämpfung gegenüber den anderen beiden Kabeln, aber die Tatsache dass es SMB auch für RG174-Kabel gibt zeigt doch deutlich, dass es so daneben nicht sein kann. Zudem habe ich Kabel von Bürklin im Einsatz und da ist die Dämpfung mit 106.1dB @ 1GHz angegeben: https://www.buerklin.com/pdf/sich/96F732_TD.pdf Ich wollt das einfach noch mal richtig gestellt wissen. branadic
branadic schrieb: > ber die > Tatsache dass es SMB auch für RG174-Kabel gibt zeigt doch deutlich, dass > es so daneben nicht sein kann. Naja, es gibt auch SMA für RG174. Daraus allein schließen zu wollen, dass man deshalb RG174 bis 18 GHz einsetzen könne, wäre etwas verwegen. ;-) Für kurze Stücken ist RG174 sicher einigermaßen brauchbar, aber 1 m ist schon etwas grenzwertig, wenn man wirklich 1 GHz will. Wenn natürlich dein Oszi sowieso nur 200 MHz macht, isses ziemlich wurscht.
Jörg Wunsch schrieb: > Naja, es gibt auch SMA für RG174. Daraus allein schließen zu wollen, > dass man deshalb RG174 bis 18 GHz einsetzen könne, wäre etwas > verwegen. ;-) Hallo Jörg, das seh ich nicht ganz so. Was nützt ein Steckersystem, wenn es kein passendes Kabel dafür gibt? Alle drei Kabelsorten unterscheiden sich nicht wirklich viel, ergo schließe ich daraus, dass man mit der Dämpfung schlichtweg leben muss, sie aber bei Messungen zu berücksichtigen hat. branadic
branadic schrieb: > Was nützt ein Steckersystem, wenn es kein > passendes Kabel dafür gibt? Zuweilen benutzt man halt SMA-Stecker auch in Systemen, die nicht die Obergrenze von SMA (18 GHz) ausreizen, da hat das dünne und flexible RG174 dann schon seinen Sinn. Beispielsweise besitzen neuere Amateurfunk-Handies (Sendefrequenzbereich 145 MHz und 430 MHz) häufig SMA-Antennenbuchen, weil das System an sich recht solide ist (weniger wackelig als BNC, welches früher ein de-facto-Standard war) und außerdem schön klein. Für die Obergrenze von SMA kommt praktisch nur noch Semi-Rigid-Kabel sinnvoll in Frage. Außerdem dürfte das elektrisch etwas bessere RG316 durchweg mit den gleichen Steckern zurecht kommen wie RG174. Weiterhin gibt es noch diverse "low loss"-Kabeltypen (bessere Schirmung) mit gleicher Kabelgeometrie.
Wo wir gerade bei Kabel sind. In einem anderen Thread wurde diskutiert was für Kabel bei passiven Tastköpfen zum Einsatz kommt. Benedikt K. schrieb: > Das einzige was man selbst bauen kann, sind einfache LF Tastköpfe, oder > richtige HF Tastköpfe mit 50Ohm. > HF Tastköpfe für 1M sind alles andere als einfach zu bauen, meistens > scheitert es an dem Kabel: Das ist ein spezielles Widerstandskabel das > ich zumindest noch nirgends gefunden habe. Da der andere Thread doch schon etwas älter ist schreibe ich mal den Kommentar dazu hier hin. Ich habe mal bei uns herum geschaut, was so auf den Tastköpfen der Oszi's steht. Wir haben verbreitet Oszilloskope von Tektronix mit passiven 10:1 Tastköpfen. Allen Kabeln gemeinsam ist die Anfangsnummer: 0264-xx-xx, was mich dazu veranlasst hat mal nach RG264-Kabel Ausschau zu halten und in der Tat bin ich fündig geworden: http://www.awcwire.com/Part.aspx?code=710O27I4J1 No. of Cond. 4 Conductor Stranding 19/.0142 Nom. Dia. of Cond. 0.068 Dielectric (in) 0.176 Nom. O.D. (in) 0.750 Nom. Cap. (pF/ft) 41 Nom. Imp. 3638 Approx LBS/MFT 340 Cond. Material Bare Copper/Tinned Copper Dielectric Material Polyethylene (PE) Shield 4 Overall Shields Shield Material (2) Tinned Copper Shields & (2) Bare Copper Shields Jacket Material Polyvinylchloride (PVC) Min. Temp -40°C Max. Temp 80°C Voltage 2000 Comments Use RG264C/U Das dürfte doch den Nagel auf den Kopf getroffen haben. branadic
branadic schrieb: > Das dürfte doch den Nagel auf den Kopf getroffen haben. Kaum. RG264: Es ist ein Kabel für Erdverlegung. sagt http://www.awcwire.com/ProductSpec.aspx?id=RG264-Coaxial-Cable
Andrew Taylor schrieb: > RG264: Es ist ein Kabel für Erdverlegung. Wenn der Vorsatz "..can be used..." nicht wäre. branadic
>Nom. O.D. (in) 0.750 macht 19mm OD ... da muss ich ja schon fast meinen Marlspieker raus holen um das dicke Tampen um die Ecke zu wuchten. >Wir haben verbreitet Oszilloskope von Tektronix mit passiven 10:1 >Tastköpfen Nee im Ernst, mess mal wie von Benedikt vorgeschlagen, mit einem MM den Widerstandsbelag des Coax Kabels. Bei einer P6120 Probe z.B. ist der mit 39 Ohm/ft im Service Manual angegeben. Was mich bei RG174 mehr als der hohe Dämpfung stört (die kann man ja bei einer Probe irgenwie rauskompensieren) ist der inhomogene L/C Belag bei mechanischer Beanspruchung. Das Kabel ein bisschen gebogen oder gedrückt und schon hat man Reflektionen. (Zumindestens bei den No-Name Varianten die ich so hier habe)
@ branadic >absehbarer Zeit werd ich also einen Tastkopf mit OPA659 zum Test >aufgebaut haben und vermessen können Klasse ! Stellst du die Messkurven hier rein, es gibt bestimmt einige die darauf gespannt sind - danke. (Könntest du auch mal nachmessen ob der OPA659 Protection Dioden nach +-Vs hat, oder einfach nur die jFET Diode, der Input ist mit max 100mA angegeben, mir ist jedoch nicht klar ob dies +-100mA heisst)
Kupfer Michi schrieb: > Nom. O.D. (in) 0.750 > > > > macht 19mm OD ... da muss ich ja schon fast meinen Marlspieker raus > > holen um das dicke Tampen um die Ecke zu wuchten. Genau da meinte ich bei "Kabel für Erdverlegung". Auch die übrigen Specs zeigen da DEUTLICH, da brandic da mehr als nur auf dem Holzweg ist: Die 00264 bei den Tektronix Kabeln haben rein garnix mit RG264 Kabeln zu tun.
Okay okay, ist ja schon gut, ich seh es ja ein. Was für Kabel verwenden die denn dann? Jeder spricht von Coax-Kabel mit ~35pF-40pF, dabei ist es dünn wie RG174 und angeblich mit einem ziemlich hohen Widerstand (Widerstandsdraht), aber niemand kann genau sagen, was das genau für Kabel sein soll. Genauso würd ich gern mal wissen, was die bei den aktiven Tastköpfen für Coax-Kabel einsetzen, das ist ja auch nicht viel dicker und die Tastköpfe werden bis in den GHz-Bereich eingesetzt. Beim P6202A sind immerhin 1,8288m Kabel dran, das ist auch ne Menge. Kupfer Michi schrieb: > Klasse ! > > Stellst du die Messkurven hier rein, es gibt bestimmt einige die darauf > gespannt sind - danke. Werd ich zu gegebener Zeit machen. Kupfer Michi schrieb: > (Könntest du auch mal nachmessen ob der OPA659 Protection Dioden nach > +-Vs hat, oder einfach nur die jFET Diode, der Input ist mit max 100mA > angegeben, mir ist jedoch nicht klar ob dies +-100mA heisst) Kann ich nachher mal prüfen. branadic
>hohen Widerstand (Widerstandsdraht), aber niemand kann genau sagen, was >das genau für Kabel sein soll. Das dürften halt Spezialanfertigungen sein, wer bracht denn auch sonst sowas ausser den Probe Herstellern. (Hier nochmal die Kompensationschrauben für eine 250MHz Passive Probe)
Ok, danke. Damit reicht also der 5:1 Vorteiler als ausreichender Schutz für die üblichen Kleinspannungen im Laborbereich.
Guten Abend, Angeregt durch die Kabel-Diskussion habe ich mal ein 1m langes RG174 beidseitig mit BNC-Anschlüssen konfektioniert und am Spektrumanalysator vermessen (oberer Trace). Als Vergleich noch mal die Messung mit dem Poor Man's 1GHz, der ebenfalls 1m RG174 bei mir dran hat (unterer Trace). Zu erkennen ist die Kabeldämpfung im oberen Trace, die auch beim Tastkopf wirkt. Diese ist aber beim Poor Man's 1GHz-Tastkopf weniger das Problem. Vielmehr ist es das Schaltungskonzept selbst, dass hier für den Kurvenverlauf verantwortlich ist. Ich möchte nicht bestreitet das RG58 für die höheren Frequenzen sicherlich besser geeignet wäre (siehe auch die oberen Bilder), allerdings ist das ziemlich unflexibel und macht den Tastkopf unhandlich. Unabhängig davon, kann jemand ein Kabel ähnlich RG174 empfehlen, das besser geeignet wäre? Welche Kabel werden, insbesondere für SMB-Anschlüsse verwendet? SMB ist ja für den Frequenzbereich DC-4GHz ausgelegt, also muss es da ja auch brauchbares dünnes Kabel für geben. Die Leiterplatten sind übrigens in der Fertigung. Allerdings wird es noch ein wenig dauern, bis ich sie bei mir habe. branadic
> Zu erkennen ist die Kabeldämpfung im oberen Trace, die auch beim > Tastkopf wirkt. Das ist doch fast nichts. Drehst einfach was am Rotation Poti deiner Roehre und die Daempfung ist nicht mehr zu sehen. :-D Olaf
branadic schrieb: > Unabhängig davon, kann jemand ein Kabel ähnlich RG174 empfehlen, das > besser geeignet wäre? Welche Kabel werden, insbesondere für > SMB-Anschlüsse verwendet? Da müsstest du dich wohl mal unter den genannten "low loss"-Kabeln umsehen. Auch das RG316 (mit PTFE-Dielektrikum) hat nur geringfügig weniger Verluste als RG174, die "low loss"-Kabel arbeiten mit besserer Schirmung (ein großer Teil der Verluste sind offenbar Abstrahlverluste). Ich habe aber noch nicht so recht rausfinden können, wo man sowas bekommt. Dickere Kabel mit niedrigen Verlusten sind durchaus zu bekommen (haben meist dann geschäumte Dielektrika).
So, die Leiterplatten sind heute gekommen. Werd ich die Tage mal aufbauen und dann testen. Man darf gespannt sein. branadic
So, Tag die Herren, angedroht hatte ich es ja bereits. Die Leiterplatten sind gekommen und mittlerweile habe ich auch die Zeit gefunden eine der Prototypen aufzubauen und den Spannungsteiler zu kompensieren. Die Kabelkompensation ist ebenfalls abgeglichen. Anbei drei Bilder für's Auge. Das Bild auf dem Spektrumanalyser zeigt im oberen Trace (Ref-Level der Übersichtlichkeit um 10dB nach oben verschoben) noch einmal den 10:1 Poor Man's 1GHz, der ja nur AC messen kann. Im Trace darunter seht ihr die Kennlinie des 10:1 Tastkopfes mit OPA659. Die nachfolgenden Bilder zeigen den Prototypentastkopf. Als Tastkopfspitze kommt ein vergoldeter Pin einer Adapterleiste zum Einsatz, der in einer auf die Leiterplatte aufgelöteten Kontaktbuchse sitzt. Für den Masseanschluss gibt es ein ähnliches Konstrukt. Die 0,4mm Leiterplatte ist etwas labil, aber da auf dem Nutzen noch Platz war hab ich die halt so mitbestellt. Insgesamt bin ich schon sehr zufrieden. Kommentare, Meinungen, Anregungen? branadic
Klappt auch so wunderbar und sind alles Teile, die nicht viel Geld kosten und leicht erhältlich sind. Prüfkontakte kosten wieder und ich bin knauserig wenn es angebracht ist. Ich habe auch noch Ersatzspitzen von passiven Tastköpfen, mit Gewinde. Ich hatte jetzt aber keine Lust extra noch eine "Aufnahme" dafür zu drehen und einzulöten. Daher für den ersten Schuss diese Lösung. Für den Groundtip benutze ich übrigens einen 1mm Lötnagel, an den ich dann mein Groundkäbelchen anlöte und mit einem Schrumpfschlauch versehe. Der passt wie angegossen in die Steckbuchse. Bisher bin ich sehr zufrieden. Nun noch das passende Gehäuse herum und man muss nicht mehr so vorsichtig mit dem Teil umgehen. branadic
War ja nur ein Tipp. Wir sprechen uns wieder, wenn die Lötstelle müde wurde und auf deinem Scope abundzu das Signal so schwach ist...
Bei diesen Prüfkontakten hätte ich Sorge ob der Frequenztauglichkeit. Zusätzliche Kapazitäten und Induktivitäten durch die integrierte Feder. Ich kenne die Teile, hab selbst welche an einer Messdose im Einsatz, jedoch im deutlich niederfrequenteren Bereich. Und letztlich wird es seinen Grund haben, warum man das bei kommerziell erhältlichen aktiven und passiven Tastköpfen nicht anfindet. branadic
Sehr schön, fürs Erste ja schon sehr gut. Hab leider momentan etwas wenig Zeit, Komentare folgen später. Könntest du noch den Schaltplan und etwas hochauflössendere Aufnahmen vom Layout hier reinstellen, ich glaube da kann man noch was mehr rauskitzeln, danke.
Ich denke am Layout selbst wird man nicht mehr sehr viel machen können. Die Anzahl an Bauteilen ist ja überschaubar und dort wo es kritisch ist gibt es auch keine Masseflächen, sprich unter dem kompletten Eingangsspannungsteiler ist keine Masse vorhanden. Nichts desto trotz ein Bild im Anhang des Layouts, denn durch den schwarzen Lötstopp kann man auch bei Detailbildern nicht viel mehr erkennen. Schaltplan kann ich nicht liefern, der ist mir zwischenzeitlich verloren gegangen. Ich denke der ist auch gar nicht notwendig, weil man es schnell beschreiben kann. Von der Tastspitze aus der komplette Spannungsteiler: 49.9R (1%), 680k (1%) + 120k (1%), 100k (1%) + 100k (1%) Zwischen den 800k und den 200k liegt der Eingang des OPA659, der an den Versorgungspins 100n, 1µ Keramik und 10µ Tantal bekommen hat. An seinem Ausgang hängt dann wieder ein 49.9R (1%), zu dem parallel der Trimmkondensator (3p - 10p) liegt. Von da aus geht es auf's RG174-Kabel. Da ich nicht genau abschätzen konnte wo ich bei der Kompensation landen werde gibt es parallel zu dem 800k keine Pads für die Kondensatoren. Die Kompensation habe ich folglich nachträglich vorgenommen. 1pF aufrecht zwischen den 49.9R und 680k, weitere 1pF aufrecht zwischen dem 120k und 100k und beide sind mit 2p und 1p in Reihe verbunden, was rechnerisch in 285,5fF resuliert. Diese Kondensaot-Brücke kann man auf dem Bild leider nicht so gut erkennen. Die Kondensatorwerte sind natürlich durch die Try and Error - Methode ermittelt worden. Dafür gibt es schließlich Signalgenerator + Oszi für den unteren Frequenzbereich und den SpecAnalyser mit Trackinggenerator für den höheren Frequenzbereich. Also entweder ist die Angabe der 2,5pF im Datenblatt des OPA659 nicht ganz korrekt oder aber es ist genug parasitäre Kapazität im Spannungsteiler vorhanden. branadic
branadic schrieb: > Und letztlich wird es seinen Grund haben, warum man das bei kommerziell > erhältlichen aktiven und passiven Tastköpfen nicht anfindet. Ist beim Zubehör bei den P6247 Differentialköpfen. Nur alles 2 Nummern kleiner als die Pogos vom Nagelbrett.
Mh, bei HP hab ich das jetzt auch gefunden. Schaut aus, als hätten die auf der Leiterplatte ein Kontaktstück eingelötet, auf das der Federstift gespannt wird. Allerdings weiß ich nicht genau, ob mir das gefallen will. Das entscheidene Argument wird der Preis, die Verfügbarkeit und die HF-Tauglichkeit sein. Wenn jemand eine Quelle für solche Stifte zu moderaten Preisen kennt, immer her damit. Allerdings möchte ich mir keine tausende Stifte auf Halde legen müssen, die den Geldbeutel stark belasten. Letztlich ist es auch eine Frage der Gehäusetechnik. Schließlich muss der Stift im Gehäuse ja auch fixiert werden. branadic
@ Kupfer Michi, ich warte noch auf deine Verbesserungsvorschläge, um mehr herauszukitzeln? branadic
Vielleicht auch noch interessant ist folgender Link zu einem Einblick in das Analog Circuits Handbook: http://de.calameo.com/read/0002832037feddb48a7f6 Interessant im Zusammenhang wird es ab Seite 140, wo verschiedene Schaltungsvorschläge unterbreitet werden. branadic
Ich führe meinen Monolog mal weiter, da ich denke das doch einige Leute hier mitlesen. In der Zwischenzeit habe ich einen zweiten Tastkopfprototypen aufgebaut. Da das Datenblatt zur Eingangsimpedanz 10^12 || 2.5pF aussagt habe ich den Eingangsspannungsteiler mit 10 MOhm dimensioniert und kompensiert. Diesmal sind es 1pF + 1pF + 2pF in Serie, parallel zu den 8 MOhm. Zumindest auf dem SpecAnalyser schaut es sehr gut aus. Bild habe ich momentan leider nicht, reiche ich aber nach bzw. wiederhole die Messung mal am Netzwerkanalyser. Das Leiterplattenlayout werde ich noch einmal überarbeiten, weil ich nicht ganz zufrieden mit der Anordnung der Tastspitze und des Ground-Pins bin und jetzt klar ist, in welcher Größenordnung die Kompensation liegt, sodass dafür Pads auf der Leiterplatte vorgesehen werden können. Eventuell ließe sich das Ganze auch so stricken, dass man optional noch einen weiteren 10:1 Teiler davorschalten kann (resultierend also 100:1) oder einen AC-Koppler (siehe P6202A von Tektronix). Insgesamt zeigt sich jedoch, dass man mit dem OPA659 einen für den semiprofessionellen Bereich ausgezeichneten Tastkopf realisieren kann, der weit über das hinausgeht was ein Scope im normalen Hobbybereich (200MHz) zu leisten vermag. branadic
branadic schrieb: > Ich führe meinen Monolog mal weiter, da ich denke das doch einige Leute > hier mitlesen. Ja. ;-)
Hallo Jörg, danke für dein kurzes Feedback. Um so mehr hoffe ich jetzt ein wenig auf weitere Vorschläge. Anbei mal ein Bild von der Messung am SNA. Wie sich zeigt ist der mechanische Aufbau mit der 0,4mm dicken Leiterplatte nicht sehr vorteilhaft, aber wie schon erwähnt war noch Platz auf dem Nutzen. Das ein Redesign notwenig ist hatte ich auch schon erwähnt und da sollten vorab einige konstruktive Änderungen festgehalten werden. Derzeit verwende ich RG174-Kabel, ob seiner guten Flexibilität. Wir hatten ja schon festgehalten, das RG58 von den Eigenschaften her besser wäre, jedoch ist es an einem Tastkopf eher ungeschickt, wenn es nicht gerade eine flexible Variante ist. Stellt sich also die Frage nach möglichen Alternativen. Wo wir dann gleich beim nächsten Thema wären. Wie das Kabel mit der Leiterplatte verbinden? Derzeit ist das RG174 direkt aufgelötet. Macht sich eine Steck-Schraubverbindung wie SMA o.ä. vielleicht besser? Wenn ein Steckanschluss Verwendung finden soll, welche Varianten gibt es für eine liegende Montage, damit der Tastkof möglichst flach und kompakt ausfällt? Man könnte die Fragen auch anders formulieren. Wie ist das bei kommerziellen Tastköpfen realisiert? Das geht aus den von Kupfer Michi gelieferten Unterlagen - vielen Dank übrigens noch mal, die sind sehr inspirierend - leider nicht klar hervor. Den Masseanschluss habe ich als sehr gut empfunden. Die Kombination von eingelöteter Kontaktbuchse auf der Leiterplatte und Lötnagel mit Kabel zum Einstecken in die Kontaktbuchse liefert einen satten Kontakt. Für die Tastkopfspitze werde ich bei der nächsten Variante eine Kupferhüle mit M1,7 Innengewinde drehen und einlöten, da ich noch passende Spitzen dafür hier zu liegen habe. Nichts desto trotz stellt sich die Frage nach kostengünstigen Alternativspitzen, auf die jedermann zurückgriff hat. Kennt jemand eine gute Quelle für Ersatzspitzen? Mit der nächsten Variante werde ich auch stärker das Package fokussieren. Mir schwebt derzeit ein Drehtteil oder ein gegossenes Gehäuse aus Duroplast vor. Ich hoffe auf rege Beteiligung bei den offenen Punkten. branadic
branadic schrieb: > danke für dein kurzes Feedback. Um so mehr hoffe ich jetzt ein wenig auf > weitere Vorschläge. Ich habe leider im Moment den Kopf nicht frei, um mich aktiv (und vielleicht auch experimentierend) zu beteiligen. > Derzeit verwende ich RG174-Kabel, ob seiner guten Flexibilität. Ja, etwas dieser Dicke braucht man wohl. Wenn man wirklich > 1 GHz haben will, muss man sich nach PTFE-Dielektrikum und doppelter Schirmung ("low loss cable") umsehen, denke ich. > Macht > sich eine Steck-Schraubverbindung wie SMA o.ä. vielleicht besser? Wenn, dann vielleicht SMB, SMA ist vergleichsweise klobig. > Man könnte die Fragen auch anders formulieren. Wie ist das bei > kommerziellen Tastköpfen realisiert? Die sind einfach vergossen, da kann man leider nicht reingucken. Kabelstärke ist vergleichbar mit RG-174.
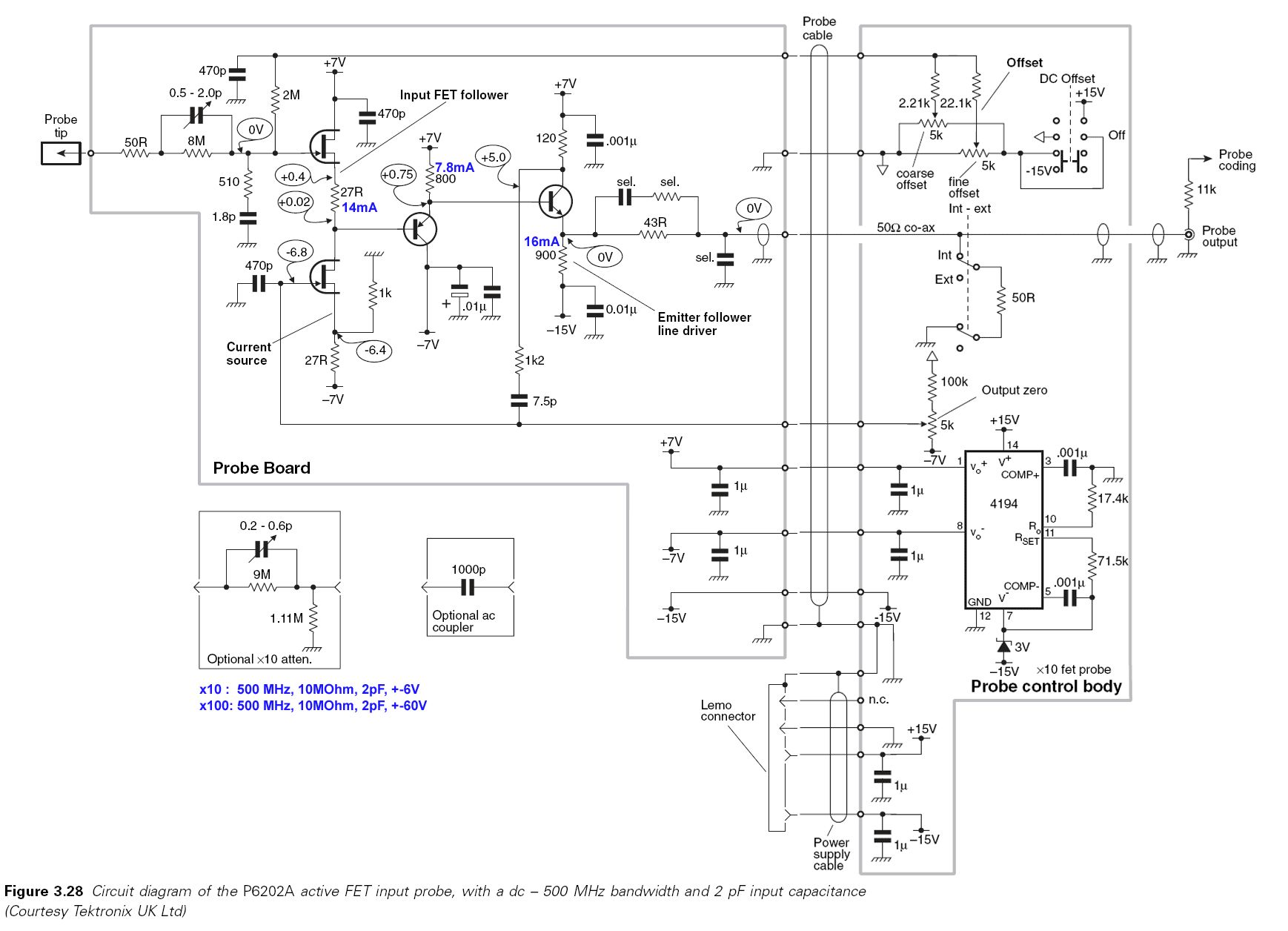
Jörg Wunsch schrieb: >> danke für dein kurzes Feedback. Um so mehr hoffe ich jetzt ein wenig auf >> weitere Vorschläge. > > Ich habe leider im Moment den Kopf nicht frei, um mich aktiv > (und vielleicht auch experimentierend) zu beteiligen. Guten Morgen, da haben wir uns wahrscheinlich etwas missverstanden. Dein "ja" habe ich auch gedeutet das über dir hinaus viele Leute hier in dieses Thema reinschauen. Und daher hoffe ich, dass sich auch diese vielleicht äußern. Dennoch danke für deine Antwort. Also werde ich noch einmal nach Koaxialkabel Ausschau halten. Vielleicht findet sich ja neben RF174 noch was anders passendes oder es hat jemand anderes noch einen brauchbaren Tip? Nur keine Scheu. :) Mit dem OPA659 werden Frequenzen >1GHz sowieso nicht möglich sein, nicht einmal mit aufwendiger Kompensation. Seine 3dB Grenze liegt mit Gain=1 bei Kleinsignal und Großsignal am nichtinvertierenden Eingang, wie Kupfer Michi schon weiter oben schrieb, etwa bei 650MHz. Irgendwo ist man mit den Mitteln der Kompensation dann auch am Ende. Man darf natürlich auch nicht vergessen, dass bei den kommerziellen aktiven Tastköpfen zumeist Sonderkabel zum Einsatz kommen, also Koaxialkabel in denen zugleich auch noch die Spannungsversorgung mit drin geführt ist. Im Instruction Manual des P6202A liest man was von 6.30 AWG, 84.0 L. Den Anspruch erhebe ich aber nicht einmal, sonst wäre nach bisheriger Recherche nur Belden ein potentieller Kabel-Lieferant. Ich bin gespannt auf euere Ideen. branadic
> Mit dem OPA659 werden Frequenzen >1GHz sowieso nicht möglich sein, > nicht einmal mit aufwendiger Kompensation. Dann wuerde ich einfach einen Meter RG174 anloeten und fertig. Ich denke du uebertreibst es mit dem Aufwand ein wenig, oder willst du eine Firma fuer Tastkoepfe aufmachen. :-) Ich fand auch deine Idee einen IC-Sockelpin als Tastkopf zu verwenden nicht schlecht. Hat man immer da wenn er abbricht und kostet auch nichts. Kann man auch schonmal einfach irgendwo anloeten und wirkt dann als Sollbruchstelle wenn man am Kabel haengenbleibt. Das einzige was mich psychisch auch immer fertig macht sind die extra Leitungen fuer die Stromversorung. :-) Das sieht so unaesthetisch aus. Auch ein Gehaeuse wuerde ich mir schenken. Einfach etwas Schrumpfschlauch drum sollte reichen. Alles was du selber machen kannst wird das Teil klobiger und unpraktischer bei der Nutzung machen. Olaf
branadic schrieb: > Mit dem OPA659 werden Frequenzen >1GHz sowieso nicht möglich sein, nicht > einmal mit aufwendiger Kompensation. Von Analog Devices gibt es den AD8000, der geht bei einer Versorgungsspannung von +-5V bis ca. 1.4GHz (Verstärkung 1).
Olaf schrieb: > Ich denke > du uebertreibst es mit dem Aufwand ein wenig, oder willst du eine Firma > fuer Tastkoepfe aufmachen. :-) Da können die Meinungen eben auseinander gehen. Es heißt Messtechnik, nicht Schätztechnik ergo bedarf es auch einer gewissen Qualität. Und die 90% sind meiner Meinung nach noch nicht erreicht, die man in einem vernünftigen Zeitrahmen herausholen kann. Das wir nicht um die letzten 10% kämpfen müssen steht außer Frage. Aber, mit einem geeigneteren Koaxialkabel als RG174 kann das Ergebnis beispielsweise unter Umständen besser ausschauen. Olaf schrieb: > Auch ein Gehaeuse wuerde ich mir schenken. Einfach etwas > Schrumpfschlauch drum sollte reichen. Alles was du selber machen kannst > wird das Teil klobiger und unpraktischer bei der Nutzung machen. Nimm es mir nicht übel, aber Schrumpfschlauch entspricht nicht meinen esthätischen Ansprüchen. Daher ist es für mich Pflicht, auch weil ich ursprünglich aus der Branche komme, dass ein vernünftiges Package um die Sache herum kommt und Schrumpfschlauch gehört nun mal nicht dazu. Zudem kann ich auf diverse Möglichkeiten für ein vernünftiges Package auch im Hobbybereich zurückgreifen. Luk4s K. schrieb: > Von Analog Devices gibt es den AD8000, der geht bei einer > Versorgungsspannung von +-5V bis ca. 1.4GHz (Verstärkung 1). Richtig, aber wie du vielleicht gesehen hast ist es kein OPV mit FET-Eingang. Ein zusätzlicher FET wäre notwendig. Zudem sinkt die Bandbreite bei Großsignalen auf unter 400MHz, wenn eine Last von 100 Ohm getrieben werden muss. Da ist der OPA659 deutlich besser und der Schaltungsaufwand für die Bandbreite fällt geringer aus. branadic
@ Abdul K. (ehydra) Benutzerseite >www.oliverbetz.de/hit/hit.htm >ist der Klassiker. naja, eher Oldtimer. Für lausige 100 MHz so ein Aufriss? Hmmm.
branadic schrieb: > Vielleicht findet sich ja neben RF174 noch > was anders passendes oder es hat jemand anderes noch einen brauchbaren > Tip? Beliebig viele beliebig bessere Kabelsorten findest du hier: http://www.rfmicrowave.it/catalogue_file.php?file=J.pdf&action=d&lang=eng&pos=8 RG-142 oder Suhner Multiflex 141 müssten doch was für dich sein, oder? Letzteres hat bei 20 Ghz gerade mal 2,2 dB/m an Dämpfung. :)
Hallo zusammen, zunächst einmal behaupte ich, dass der Tastkopf mit dem OPA659 mit weniger Aufwand mehr leistet, als der unter besagtem Link gezeigte. Dennoch schaut man sich sowas gerne an. Also danke für den Link. Das man natürlich eine FET als Sourcefolger am Eingang eines OPV mit Bipolar hängen kann ist richtig, jedoch ist man dann vor weitere Herausforderungen gestellt, wie (temperaturabhängiger) Offset. Könnte ein "Folgeprojekt", sofern man das überhaupt als Projekt bezeichnen kann, sein. Dann muss man aber konsequenterweise mehr Bandbreite vom Tastkopf erwarten, sonst lohnt der Aufwand wieder nicht. Jörg, danke für den Link. Ist abgespeichert und schon mal überflogen. Vielleicht habe ich mich etwas unglücklich ausgedrückt. mit 106dB/100m @ 1GHz kann man bei diesem Tastkopf natürlich problemlos leben, denn man will ja nicht ein Kabel quer über die Straße zum Scope legen. Mir ging es eher um eine vielleicht noch handlichere Kabelvariante. Silikonkabel ist auch flexibler als PVC ummanteltes Kabel, wobei das RG174 sicherlich schon ziemlich gut für diese Anwendung ist. Aber man kann ja immer mal Ausschau halten und nachfragen. Manchmal hat ja jemand Erfahrungen die er/sie einbringen kann und sei es nur mit bestimmten Kabelsorten. Das macht natürlich nur Sinn, wenn der Kosten-Nutzen-Faktor stimmt. Eine ähnliche Diskussion hatten wir ja schon zu den HF-Steckern von Reichelt. Deren SMB-Sortiment ist brauchbar, was man von dem BNC-Sortiment nicht behaupten kann, weil die "klappern". Diskussionen können ja durchaus auch für andere Projekte inspirierend sein. Das nächste Layout steht jedenfalls an und wird umgesetzt. branadic
branadic schrieb: > Das nächste Layout steht jedenfalls an und wird umgesetzt. Hi branadic, auf 1,5-mm-FR4-Material? Gruß, Guido (mit Tek1401A und daher vom bisherigen Ergebnis schon überzeugt :-))
Guido schrieb: > Hi branadic, auf 1,5-mm-FR4-Material? Hallo Guido, ja, als doppelseitige Leiterplatte in 1,5mm dickem FR4. branadic
Hallo branadic, in welchem Bereich bewegt sich bei dir die Kompensationskapazität über dem 50 Ohm Widerstand vor dem Kabel? In der Simulation kommen etwa 5 bis 10 pF raus, aber ein Wert aus der echten Welt wäre interessant, bevor ich die flaschen Trimmer kaufe.
Hallo Alex, in meinem Aufbau habe ich einen Trimmer 3...10pF drin. Damit hat man genug Spielraum nach oben und unten, um die Kompensation wie gewünscht durchzuführen. Im Übrigen habe ich eine, zumindest für mich, noch viel bessere Möglichkeit für die Tastkopfspitze gefunden. Als Masseanschluss hatte ich ja einen Teil aus einer Buchsenleiste auf die Leiterplatte gelötet. Das ist sowas hier: http://de.farnell.com/fischer-elektronik/bl-15-smd-043-20-z/buchsenleiste-2-54mm-smd/dp/1629135 Heute sind mir dann zufällig SMB Print-Einbaubuchsen in die Hände gefallen. Drückt man dort den Mittelpin heraus, hat man eine wunderbare, vergoldete Tastkopfspitze aus Vollmaterial, die auch noch hervorragend in besagte Buchsenleiste passt, ohne zu wackeln. Anders als bspw. BNC-Pins sind diese auch wirklich Spitz und nicht abgerundet. Was also will man mehr? http://www.reichelt.de/?ACTION=3;ARTICLE=42211;GROUPID=;SID=15SwgWCqwQAQ8AADzTEEse5c3549769892b0c3e2f1cc88c0209d7 In Anbetracht der Tatsache, dass man nicht jeden Tag eine neue Tastkopfspitze braucht und das eine solche SMB Einbaubuchse beim Reichelt gerade mal 1,30€ kostet ist das für mich die perfekte Lösung, wie ich sie in der nächsten Leiterplattenversion umsetzen werde. Viel Spaß beim Basteln. brandic
Guten Abend, mal eine Frage in den Raum: Besteht Interesse an einer Sammelbestellung der Leiterplatte? Ich bin bereits am neuen Layout dran. branadic
branadic schrieb: > Besteht Interesse an einer Sammelbestellung > der Leiterplatte? Ich bin bereits am neuen Layout dran. Wenn die Bauteile irgendwie zu bekommen sind ganz sicher. Gruß, Guido
Bei einer Sammelbestellung wäre ich auch an einer Platine interessiert. Wäre es evtl. möglich, dass Du die kritischen Bauteile bzw. mechanische Komponenten auch mitlieferst? Ich hätte noch eine technische Frage zu deinem Tastkopf: Hast Du auch mal eine Messung zur Sprungantwort gemacht? Bisher habe ich nur Messungen im Frequenzbereich gesehen. Interessant wären hier Messungen bei einem Sprung von z.B. 0 auf 5V und von 0 auf -5V, damit man die Symmetrie beurteilen kann. Die Anstiegszeit der Puls-Qualle sollte dabei im Bereich von 1 ns oder darunter liegen. Gerade bei aktiven Tastköpfen ist das ein ziemlich kritischer Punkt.
Guido schrieb: > Wenn die Bauteile irgendwie zu bekommen sind ganz sicher. Außer dem Operationsverstärker befinden sich nun keine besonderen Bauteile auf der Leiterplatte, nur etwas Hühnerfutter. Und den OPA659 kann man bei TI sampeln ;) Johannes schrieb: > Bei einer Sammelbestellung wäre ich auch an einer Platine interessiert. > Wäre es evtl. möglich, dass Du die kritischen Bauteile bzw. mechanische > Komponenten auch mitlieferst? Zwei Buchsen könnt ich eventuell noch dazulegen, aber mehr Aufwand will ich da eigentlich auch nicht schon wieder betreiben. Macht doch ziemlich viel Arbeit, wenn Bestellungen aufgenommen und bearbeitet werden müssen. Das unterschätzt man immer, wenn man das neben der Arbeit noch erledigen muss. branadic
@Johannes > Die Anstiegszeit der Puls-Qualle Ich habe ja schon von Würfel-Quallen gehört, aber die hier sind mir völlig neu. Wo kommen die vor? SCNR :-) Zum Thema: ich lese hier schon länger mit. Aktive FET-Tastköpfe ist ein interessantes Thema, möchte ich mir auch mal bauen. Hat einer eine kluge Idee, was man als Gehäuse nehmen könnte? Nun noch eine allgemeine Frage zu Tastköpfen an sich. Ich habe diese Tastköpfe: http://cp.literature.agilent.com/litweb/pdf/01160-92009.pdf Agilent 1165A. Ich habe die Dinger bis jetzt für sehr hochwertig gehalten und als durchaus tauglich befunden, aber nun habe ich heute folgendes festgestellt. Gebe ich auf meinem Cyclone II FPGA-Board an einem Pin des FPGA eine Frequenz von sagen wir mal 80 MHz aus und messe am entsprechenden Pin, dann werden auf dem Oszi (Agilent 54831B mit 600 MHz Bandbreite und 4 GSa) wüste Über- und Unterschwinger von bis zu 2V sichtbar (wenn ihr wollt kann ich dann noch ein Bild davon machen). Und das, obwohl der Pin an eine Ipedanzkontrollierte Leiterbahn geführt ist, mit einer Massefläche unten rum. Die Masse des Tastkopfs führt über einen 5mm langen Draht auf diese Massefläche. Frage: sind diese Überschwinger wirklich da, oder treten die nur aufgrund des suboptimalen Tastkopfs auf? Ein Arbeitskollege, mit dem ich über das Thema diskutiert hatte, meinte, diese Überschwinger würden aufgrund des Tastkopfs hervorgerufen und seien nicht da, wenn der Tastkopf nicht mit dem Pin verbunden wird. Könnte man mit dieser aktiven FET-Probe hier das Signal vernünftig messen?
Johannes schrieb: > Hast Du auch mal eine Messung zur Sprungantwort gemacht? Bisher habe ich > nur Messungen im Frequenzbereich gesehen. Interessant wären hier > Messungen bei einem Sprung von z.B. 0 auf 5V und von 0 auf -5V, damit > man die Symmetrie beurteilen kann. Die Anstiegszeit der Puls-Qualle > sollte dabei im Bereich von 1 ns oder darunter liegen. Ja, eine solche Messung hatte ich durchgeführt und zwar mit dem Probe-Signal von meinem TDS5104B, da sind die Anstiegszeiten sehr gering. Allerdings habe ich das nicht dokumentiert. Das kann ich aber gern noch einmal nachholen. Mal davon ab ist der aktuelle Aufbau auch aufgrund seiner Unhandlichkeit etwas empfindlich und unpraktisch. Daher ja auch das Redesign der Leiterplatte. branadic
Bei 1-4 Platinen bin ich auf jeden Fall dabei. Allerdings würde ich auch bevorzugen, wenn die wichtigsten Teile dabeiwären. Wenn es Dir zu viel Aufwand ist, kann ich das übernehmen. Zum Kabel: das sind i.d.R. Spezialanfertigungen, bei denen die Seele extrem dünn ist, damit sie eine kleine Kapazität hat. Hersteller weiß ich leider keinen. Zu Testec: da habe ich schon schlechte Erfahrung gemacht: Wackelkontakte beim Übergang Seele - Tastkopf oder Seele-BNC - bei neuen Teilen. Was mit vorschwebt wäre ein Selbstbau eines Hochspannungstastkopfes. Im P6015-Thread haben wir schonmal darüber gesprochen, aber so konkret wie hier wurde es nie. Ich habe jetzt ein paar Infos zu Hochspannungswiderständen und Lieferanten zusammengestellt, siehe Beitrag "Re: Hochspannungstastkopf Tek P6015" 20-50 kV müssen es ja nicht sein, oft ist es schon hilfreich, wenn man 2kV mit geringer Belastung (100 -1000 MOhm) messen kann.
eProfi schrieb: > Bei 1-4 Platinen bin ich auf jeden Fall dabei. Na schön, dann mach ich das Layout die Tage mal fertig und stelle es hier noch mal vor. Dann kann mir jeder eine feste Zusage via Mail schicken und wir erledigen das per Vorauskasse, wie schon bei der Huckepackplatine für das Welec. eProfi schrieb: > Allerdings würde ich auch bevorzugen, wenn die wichtigsten Teile > dabeiwären. Wenn es Dir zu viel Aufwand ist, kann ich das übernehmen. Das kannst du dann gern übernehmen. Ich muss mir das nicht unbedingt antun. Was das Gehäuse angeht, so kann ich euch da nicht weiterhelfen, da müsst ihr selbst eine Lösung finden. Ich werde eines für mich fertigen, allerdings ist das mit etwas größerem Aufwand verbunden und damit unbezahlbar um jeden damit ausstatten zu können. branadic
branadic schrieb: > Mal davon ab ist der aktuelle Aufbau auch aufgrund seiner Unhandlichkeit > etwas empfindlich und unpraktisch. Daher ja auch das Redesign der > Leiterplatte. Hast du da schon etwas zum Angucken? Ich hatte mir auch ein Layout gebaut, allerdings ist es sehr an dein oben gezeigtes angelehnt. Welche Punkte willst du ändern?
branadic schrieb: > Was das Gehäuse angeht, so kann ich euch da nicht weiterhelfen, da müsst > ihr selbst eine Lösung finden. Ich werde eines für mich fertigen, > allerdings ist das mit etwas größerem Aufwand verbunden und damit > unbezahlbar um jeden damit ausstatten zu können. > Noch ein Vorschlag von mir: Spritzengehäuse Über die Verwendung der Nadel bzw. einer aufschraubbaren Tastkopfspitze kann man ja noch extra nachdenken.
Alex H. schrieb: > Hast du da schon etwas zum Angucken? Ist noch nicht ganz fertig, aber vielleicht morgen Abend. Heute ist erst einmal Party angesagt ;) Abdul K. schrieb: > Noch ein Vorschlag von mir: Spritzengehäuse > Über die Verwendung der Nadel bzw. einer aufschraubbaren Tastkopfspitze > kann man ja noch extra nachdenken. Bei mir wird es wohl ein Prototypengehäuse aus infiltriertem Polyamid in SLS-Technik werden. Alternativ ein selbstgedrehtes Kunststoffgehäuse. branadic
> Was mit vorschwebt wäre ein Selbstbau eines Hochspannungstastkopfes.
Meinst du nicht das der Interessentenkreis fuer soetwas relativ klein
ist?
Mir gehe ja gelegentlich die Idee im Kopf rum ob man nicht den Lesekopf
einer Festplatte zu einem Stromtastkopf umbauen kann mit dem man den
Strom in Leiterbahnen, z.b bei Schaltnetzteilen, messen kann. Aber ich
bin irgendwie noch nicht dazu gekommen das mal was zu unternehmen...
Olaf
Olaf schrieb: >> Was mit vorschwebt wäre ein Selbstbau eines Hochspannungstastkopfes. > Meinst du nicht das der Interessentenkreis fuer soetwas relativ klein > ist? ich hätte da auch Interesse. Bei meinem p6015 ist das Kabel leider etwas alterssteif. Ein schneller Pulsgenerator wäre auch nett. Matthias
branadic schrieb: > Bei mir wird es wohl ein Prototypengehäuse aus infiltriertem Polyamid in > SLS-Technik werden. Alternativ ein selbstgedrehtes Kunststoffgehäuse. > Beschreib doch mal was das für ein Gehäuse wird. Du scheinst dich mit Kunststoffen auszukennen.
Hallo Abdul, das Gehäuse ist noch nicht im CAD konstruiert, muss aber beim Leiterplattenentwurf bereits berücksichtigt werden. Es wird in Richtung Agilent-Tastkopf 1156A gehen (siehe weiter oben). SLS steht für Selektives Lasersintern und ist ein Rapid Prototyping Verfahren. Infiltriert heißt, dass das "gedruckte", poröse Bauteil anschließend unter Vakuum mit Harz gefüllt wird, womit sich die Stabilität erhöht. Für solche Prototypen und Kleinststückzahlen gibt es Auftragsfertiger. Die Materialvielfalt ist bereits recht groß und neben Thermoplasten können auch Metalle gesintert werden. Ein Formeinsatz für ein Stammwerkzeug (Spritzguss) wäre natürlich auch möglich, wobei hier zum Teil auch Formeinsätze mit Metallpulvern "gedruckt" und dann nachbearbeitet werden, lohnt sich aber erst bei entsprechenden Stückzahlen (100 - einige tausend) und die würden sicherlich nicht zusammen kommen. Aber, für derlei Formeinsätze mit anschließendem Abformen gibt es auch wieder Lohnfertiger. Eine weitere Möglichkeit wäre noch das (Vakuum-)Gießen duroplastischer Kunststoffe in einem Werkzeug bspw. aus Silikon. Für Kleinserien sicherlich auch eine interessante Möglichkeit. Die Alternative zu solchen Verfahren ist dann die spanende Bearbeitung. Und eben weil man auf solche Verfahren zurückgreifen kann, fällt die Schrumpfschlauchlösung bei mir aus ;) branadic
> Und eben weil man auf solche Verfahren zurückgreifen kann, fällt die > Schrumpfschlauchlösung bei mir aus ;) Darueber reden wir nochmal wenn du deinen OP wegen irgendeines dummen Messfehlers das erstemal verbraten hast. .-) Olaf
Olaf schrieb: >> Und eben weil man auf solche Verfahren zurückgreifen kann, fällt die >> Schrumpfschlauchlösung bei mir aus ;) > > Darueber reden wir nochmal wenn du deinen OP wegen irgendeines dummen > Messfehlers das erstemal verbraten hast. .-) > > Olaf Das Gehäuse wird clevererweise so entworfen, dass man es jederzeit öffnen kann und nicht wie allgemein üblich verschweißt, verklebt oder anderweitig dauerhaft verschlossen. branadic
Ein Schrumpfschlauch drüber ist nicht eine soooo schlechte Lösung. Zumal es bei den Schrumpfis auch erhebliche Materialunterschiede gibt. Und auch ansprechende Farben bzw. transparent. Danke für die Ausführungen zu deinem Gehäuse. Sintern und Auffüllen mit Harz sind Gedanken, die ich in der 'Küche' nachvollziehen könnte. Meinst du, da reicht ein Vakuumör aus dem Kühlschrank? Die liegen ja kostenlos rum. Zumindest hatte ich damit mal einen N2-Laser aufbauen wollen. Der Kompressor war so stark, daß er das Plexiglas jedesmal zum Einsturz brachte... Ich bin halt an DIY-Methoden interessiert. Klar, hat mit Tastkopf primär nichts mehr wirklich zu tun. Aber man kann ja über den Tellerrand schauen gehen.
Wie ich schon schrieb, wenn man aus dem Bereich Packaging kommt und damit Gehäuse- bzw. Aufbau- und Verbindungstechnik gemeint, dann geht Schrumpfschlauch gar nicht ;) Ein Bekannter hat sich aus einem Kühlschrankkompresor und zwei kleinen Gasflaschen einen Kompressor gebaut, mit Drucküberwachung und Überdruckventil und allem was man so braucht. Soll als Druckluftanlage für die Wohnung dienen, weil normale Kompressoren zu laut sind. Dort soll eine Fräse und Drehe mit versorgt werden. Ob man mit solchen Kompressoren auch ordentlich evakuieren kann ich nicht sagen, aber für ausreichend Unterdruck sollte es reichen, denke ich. branadic
Hallo, vergiss das mal mit diesen Drehschieberpumpen, die blasen ihr eigenes Öhl innerhalb von ein paar Tagen mit raus und dann ist Schluß, die gehen dann fest. Ich habe das auch durch, einzig ein Ölabscheider im Kreislauf könnte dem entgegenwirken, das ist aber bei den geringen Drücken nicht so richtig gut machbar und außerdem sind die Dinger sauteuer. Diese teile sind für geschlossene Kreisläufe gebaut, daran kommt man nicht vorbei, egal wie man sich anstellt. Gruß
Es ging ums evakuieren und das auch nur sporadisch. Man muß jedenfalls ne sehr ordentliche Konstruktion hinlegen, damit der Kompressor diese nicht zum Einsturz bringt!! Meines Erachtens sind beim Gehäuse im Selbstbau einfach zwei Dinge entscheidend: 1. Wie macht man die Innereien dann fest bzw. wie schafft man die passenden Leerräume und Öffnungen 2. Wie kriegt man ein ordentliches Finish hin. Und natürlich setze ich voraus, daß dieses Gehäuse erschaffen im Schweiße des eigenen Angesichts, einen Sturz aus den berühmten 1 Meter Höhe locker überlebt - zumindest einige viele Male.
> Das Gehäuse wird clevererweise so entworfen, dass man es jederzeit > öffnen kann und nicht wie allgemein üblich verschweißt, verklebt oder > anderweitig dauerhaft verschlossen. Ich denke du wolltest deinen Tastkopf vergiessen? Olaf
Olaf schrieb: >> Das Gehäuse wird clevererweise so entworfen, dass man es jederzeit >> öffnen kann und nicht wie allgemein üblich verschweißt, verklebt oder >> anderweitig dauerhaft verschlossen. > > Ich denke du wolltest deinen Tastkopf vergiessen? > > Olaf Nein, das hast du falsch in Erinnerung. Vergießen halte ich nicht für sinnvoll, außer vielleicht um die Kabelanschlüsse herum als Zugentlastung. Ich hatte ja geschrieben, dass Trimmkondensatoren auf der Schaltung sind und die sollen ja auch drehbar bleiben ;) Das Vergießen erfolgt dann natürlich bevor die Leiterplatte ins Gehäuse eingesetzt wird oder aber bleibt ganz. branadic
Ich habe mal noch schnell die Anstiegszeit des Oszi-Probe-Signals geprüft. Leider liegen die Anstiegszeiten bei ~5ns. Ich bräuchte also eine Art Pulsgenerator oder irgendein High-Speed ECL-Gatter mit deutlich kleineren Anstiegszeiten, um den Versuch durchführen zu können. Hat jemand einen Schaltplan für einen einfachen Laboraufbau parat, den man mit Bauteilen aus der Bastelkiste umsetzen könnte? branadic
A. B. schrieb: > Hat jemand einen Schaltplan für einen einfachen Laboraufbau parat, den > man mit Bauteilen aus der Bastelkiste umsetzen könnte? Ein Quarzoszillator mit 74AC14 sollte bereits kürzere Anstiegszeiten bieten. Ansonsten schau mal hier nach den Beiträgen von Wolfgang M.: Beitrag "Rechtecksignal mit Signalflanken < 1 ns erzeugen."
Ich hab mal einen Testaufbau mit besagtem Baustein gemacht und diesen mit einem Signal aus dem Funktionsgenerator gespeist. Anbei zwei Bildserien. In der ersten ist der Trimmkondensator (3 ... 10pF) über dem 50 Ohm-Widerstand am Ausgang des Operationsverstärkers auf "linkem Anschlag" und in der zweiten auf "rechten Anschlag", wenn ihr versteht was ich meine. Gemessen wurde mit AC-Kopplung an einem TDS5104B (1GHz, 5GS) im DPO-Modus. Den Eingangsspannungsteiler kann ich momentan leider nocht nicht verstellen, sodass hier noch Potential liegt den Tastkopfabgleich besser vorzunehmen. branadic PS: Irgendwie hat sich ein Fehler bei der Namensgebung der Bilder eingeschlichen, sodass 2a und 1a miteinander vertauscht sind. Sorry.
Die Kurven sehen wirklich gut aus! Um die Anstiegszeit bewerten zu können, müsste man jetzt die reale Anstiegszeit der Signale-Quelle kennen. Nach der Formel Anstiegszeit [ns] = 350 / Bandbreite [MHz] würde das einer Bandbreite von 350 MHz entsprechen, was für viele Anwender ausreichend sein müsste. Jetzt wäre es noch interessant zu wissen, ob der Überschwinger am Anfang ein Messfehler ist oder ob der tatsächlich so vorhanden ist. Da sich die Höhe durch Änderung des Trimmers geändert hat, kann man den vielleicht komplett wegtrimmen. Hast Du am anderen Ende der BNC-Leitung, also dort wo das Oszi angeschlossen ist, auch irgendwelche Bauteile zur Kompensation eingebaut bzw. vorgesehen? Ist das bei aktiven Tastköpfen eigentlich üblich bzw. notwendig?
Hallo Johannes, mir ist aufgefallen, dass die Anstiegszeit mit DC-Kopplung noch einmal geringer zu sein scheint. Allerdings misst sich das etwas bescheiden. Werd ich morgen noch mal prüfen. Die reale Anstiegszeit müsste sich mit 50 Ohm - Kabel direkt am ECL-Ausgang doch messen lassen. Theoretisch sollte ich bei ~0,54 ns (650MHz des OPA659) landen. Auf jeden Fall ist das noch nicht das was ich erwarte. Sicherlich ist auch mein Testaufbau auf Lochraster mehr als unvorteilhaft, aber man nimmt immer das, was man gerade zur Hand hat. Werd den Aufbau morgen noch mal umstricken, kaschierte Leiterplatte hab ich schon herausgesucht. Am anderen Ende der Leitung ist zur Zeit keine Möglichkeit zu kompensieren. Prinzipiell ließe sich da jedoch was machen, nur hab ich das nicht vorgesehen. Ob das üblich oder notwendig ist, keine Ahnung. Ich denke mit dem neuen Layout ist da mehr drin. Gruß, branadic
A propos Layout, hier mal der aktuelle Stand, damit erkennbar ist das es vorwärts geht. 100%ig zufrieden bin ich aber noch nicht. branadic
Hallo branadic, > Die reale Anstiegszeit müsste sich mit 50 Ohm - Kabel direkt am > ECL-Ausgang doch messen lassen. Nach dem Datenblatt sollten die Ausgänge mit 50 Ohm gegen Vcc - 2V terminiert werden. Du müsstest also die positive Versorgungsspannung des ECL-Gatters auf +2V (gegenüber Oszi-Masse) und VEE auf ca. -3V legen. Auserdem sollten beide Ausgänge symmetrisch belastet werden, also beide Ausgänge mit gleich langen Leitungen ans Oszi anschließen. Bin schon auf das Ergebnis gespannt... Gruß zurück, Johannes
branadic schrieb: > Hallo Johannes, > > mir ist aufgefallen, dass die Anstiegszeit mit DC-Kopplung noch einmal > geringer zu sein scheint. Allerdings misst sich das etwas bescheiden. > Werd ich morgen noch mal prüfen. Hm. ESR des Kopppelkondensators? Seltsam. > Die reale Anstiegszeit müsste sich mit 50 Ohm - Kabel direkt am > ECL-Ausgang doch messen lassen. Theoretisch sollte ich bei ~0,54 ns > (650MHz des OPA659) landen. Auf jeden Fall ist das noch nicht das was > ich erwarte. Sicherlich ist auch mein Testaufbau auf Lochraster mehr als > unvorteilhaft, aber man nimmt immer das, was man gerade zur Hand hat. > Werd den Aufbau morgen noch mal umstricken, kaschierte Leiterplatte hab > ich schon herausgesucht. Stand nicht weiter oben was von 350MHz? > > Am anderen Ende der Leitung ist zur Zeit keine Möglichkeit zu > kompensieren. Prinzipiell ließe sich da jedoch was machen, nur hab ich > das nicht vorgesehen. Ob das üblich oder notwendig ist, keine Ahnung. > Bin jetzt etwas verwirrt. Von was redest du? Deinem aktiven FET-Tastkopf? Wenn ja, den würde ich per 50 Ohm Kabel an das Scope anschließen. Den Eingangsspannungsteiler kannst du wegen dem OpAmp eh nicht nutzen. Also am Scope mit 50 Ohm abschließen und einen OpAmp nehmen, der 50 Ohm treiben kann. Ich hoffe den gibts überhaupt ;-) (Ich habe den ganzen Thread nicht gelesen)
> Bin jetzt etwas verwirrt. Von was redest du? Das war die Antwort auf eine Frage von mir. Ich hatte mir überlegt, dass man auch bei einem aktiven Tastkopf vielleicht irgend eine Beschaltung am Ende der 50 Ohm-Leitung braucht, vermutlich ist das aber nicht sinnvoll bzw. notwendig. > ... und einen OpAmp nehmen, der 50 Ohm treiben kann. Ich hoffe den > gibts überhaupt Der OPV treibt hier 100 Ohm, weil am Ausgang auch noch ein 50 Ohm Widerstand in Reihe liegt.
Johannes schrieb: > Nach dem Datenblatt sollten die Ausgänge mit 50 Ohm gegen Vcc - 2V > terminiert werden. Das Datenblatt hab ich wohl gelesen. Derzeit betreibe ich den Baustein jedoch mit 5V gegen GND. Abdul K. schrieb: > Stand nicht weiter oben was von 350MHz? Nein, der OPA659 hat 650MHz Bandbreite bei G=+1. Abdul K. schrieb: > Bin jetzt etwas verwirrt. Von was redest du? Deinem aktiven > FET-Tastkopf? Wenn ja, den würde ich per 50 Ohm Kabel an das Scope > anschließen. Den Eingangsspannungsteiler kannst du wegen dem OpAmp eh > nicht nutzen. Also am Scope mit 50 Ohm abschließen und einen OpAmp > nehmen, der 50 Ohm treiben kann. Ich hoffe den gibts überhaupt ;-) Du hast tatsächlich nicht gelesen, sonst wüsstest du, dass der Eingangsspannungsteiler am FET-Tastkopf 5:1 macht und durch den Abschluss mit 50 Ohm am Ausgang des FET-OpAmps die 10:1 zustande kommen. Der OPA650 ist in der Lage die 100 Ohm Gesamtlast zu treiben (siehe Datenblatt). > Den Eingangsspannungsteiler kannst du wegen dem OpAmp eh > nicht nutzen. Keine Ahnung was du mir damit sagen willst. Kannst du das erklären? Vielleicht hilft der Schaltplan zum Verständnis weiter, den habe ich mittlerweile rekonstruiert, das alte Layout hatte ich noch auf dem Stick. branadic
A. B. schrieb: > In der ersten ist der Trimmkondensator (3 ... 10pF) über dem 50 > Ohm-Widerstand am Ausgang des Operationsverstärkers auf "linkem > Anschlag" und in der zweiten auf "rechten Anschlag", wenn ihr versteht > was ich meine. Mit drei pF war es also bisher am besten? Kannst du noch ausprobieren, den Trimmer testweise ganz rauszunehmen? Womöglich bietet das Layout bereits eine passendere Kapazität. > Die reale Anstiegszeit müsste sich mit 50 Ohm - Kabel direkt am > ECL-Ausgang doch messen lassen. Theoretisch sollte ich bei ~0,54 ns > (650MHz des OPA659) landen. Auf jeden Fall ist das noch nicht das was > ich erwarte. Sicherlich ist auch mein Testaufbau auf Lochraster mehr als > unvorteilhaft, aber man nimmt immer das, was man gerade zur Hand hat. Ups, 650MHz sind ja nicht gerade die Lochraster-Domäne :) Hast du ein schnelles bild von deinem Aufbau? Wenn du die reine Anstiegszeit deines Treibers messen willst, kannst du ihn genau wie in http://www.mikrocontroller.net/attachment/77697/MC100EP16_Treiberstufe_Schaltplan.PNG terminieren und nach dem Kondensator direkt ins Koax schicken. Wenn du die SMD-Widerstände und den Kondesator direkt an den Ausgangspin lötest, müsste es auch ohne Leiterplatte klappen. Das andere Ende des Koax direkt an den 50 Ohm Oszi-Eingang und die Anstiegszeit messen. Die Pulldowns R2 und R3 sollten bei dir wegen 5V Versorgungsspannung durch 180 Ohm ersetzt werden. Wie Johannes schon schrieb, müssen beide Ausgänge symmetrisch terminiert und belastet werden. So ergibt sich die zusätzliche Möglichkeit, dass du beide Koax-Kabel gleich lang gestaltest, eines jedoch nicht mit BCN ans Oszi hängst, sondern einfach abschneidest und direkt mit 50 Ohm terminierst. Dort ist dann ein guter Punkt, um mit dem Tastkopf zu messen. branadic schrieb: > A propos Layout, hier mal der aktuelle Stand, damit erkennbar ist das es > vorwärts geht. 100%ig zufrieden bin ich aber noch nicht. Hey, da fallen ja gleich einige Änderungen an. Wieso hast du den Masseanschluss weiter weg von der Tastspitze verlagert? Hat es sich als unpraktisch erwiesen? Was verwendest du als Massefeder-Ersatz? Mir gefällt die Idee, an hinteren Ende noch Platz für eine mechanische Befestigung des Koax zu lassen. Werde ich übernehmen :) Was mir weniger gut gefällt, ist der lange Signalweg vom letzten Widerstand des Spannungsteilers um die ganze Platine herum zum Masseanschluss. Den Trimmkondensator am Eingang finde ich auch interessant. Welches Modell ist es? Ich habe keins mit weniger als 400 fF gefunden. Und teuer sind sie... Anbei ist noch mein aktuelles Layout. Unter dem OPA659 ist ein 10u Keramikkondensator.
Alex H. schrieb: > Den Trimmkondensator am Eingang finde ich auch interessant. Welches > Modell ist es? Ich habe keins mit weniger als 400 fF gefunden. Und teuer > sind sie... Mir waren die Kerkos in Serie zum Trimmer nicht aufgefallen. Sind im Layout gut versteckt. Jetzt ist's klarer. Die Kapazität des Trimmers mit der Frequenz relativ stark variieren. Im Anhang ist der Verlauf des Kondensators, den ich an den Ausgang setzen will. Bei kleineren Kapazitäten ist der Verlauf flacher. Je nach Modell kann die Kapazität aber auch schon im hier relevanten Bereich stark veriieren.
branadic schrieb: > Nein, der OPA659 hat 650MHz Bandbreite bei G=+1. Aha. Prüfe aber ob er die auch bei 100 Ohm Last schafft. > > Abdul K. schrieb: >> Bin jetzt etwas verwirrt. Von was redest du? Deinem aktiven >> FET-Tastkopf? Wenn ja, den würde ich per 50 Ohm Kabel an das Scope >> anschließen. Den Eingangsspannungsteiler kannst du wegen dem OpAmp eh >> nicht nutzen. Also am Scope mit 50 Ohm abschließen und einen OpAmp >> nehmen, der 50 Ohm treiben kann. Ich hoffe den gibts überhaupt ;-) > > Du hast tatsächlich nicht gelesen, sonst wüsstest du, dass der > Eingangsspannungsteiler am FET-Tastkopf 5:1 macht und durch den > Abschluss mit 50 Ohm am Ausgang des FET-OpAmps die 10:1 zustande kommen. > Der OPA650 ist in der Lage die 100 Ohm Gesamtlast zu treiben (siehe > Datenblatt). OK, schau mal mal ins Datenblatt. Ja, ich bin meist ehrlicher als ich aussehe. Glaubt mir nur keiner :-) Das sieht nach korrekter Terminierung aus. Allerdings verdoppelt sich dadurch die Spannung am Scope, wenn dieses hochohmig ist! Sorry, das habe ich gelesen und nicht nachgeprüft. Der Vorteil ist einfach, das man sich dabei die Verlustleistung im Terminierungswiderstand am Scope-Eingang spart. Problem sehe ich hier: Das funktioniert nicht bei DC! Vielleicht äußert sich einer GHz-Fritzen mal dazu. Ich hab das noch nie praktisch aufgebaut, sondern immer brav auch am Ende terminiert. > >> Den Eingangsspannungsteiler kannst du wegen dem OpAmp eh >> nicht nutzen. > > Keine Ahnung was du mir damit sagen willst. Kannst du das erklären? Na, du kannst nur noch den Gleichtaktbereich des OpAmp nutzen. Keine 400V mehr anlegen. > > Vielleicht hilft der Schaltplan zum Verständnis weiter, den habe ich > mittlerweile rekonstruiert, das alte Layout hatte ich noch auf dem > Stick. > Ich werde den Thread mal komplett lesen. Ist bestimmt besser :-)
> Mit drei pF war es also bisher am besten? Kannst du noch ausprobieren, > den Trimmer testweise ganz rauszunehmen? Womöglich bietet das Layout > bereits eine passendere Kapazität. So wie ich das verstehe soll dieser Trimmkondensator die Signaldämpfung bei hohen Frequenzen reduzieren, so dass der Frequenzgang länger gerade bleibt. Das erkauft man sich aber mit einer Phasenverschiebung, was für die Sprungantwort eher schädlich ist. Vermutlich wirst Du die Bandbreite von 650 MHz mit diesem OPA nicht erreichen, vor allem bei großer Signalamplitude. Im Datenblatt ist die Bandbreite für ein Signal von 200 mVpp spezifiziert, was ja nicht besonders viel ist. Bei einem Sprung von 4V ist die Anstiegszeit schon bei 1,3 ns. Nach meinem Gefühl wäre es vermutlich besser, diesen Trimmer ganz wegzulassen oder zumindest mit einem Reihenwiderstand zu versehen, dadurch sollte das Überschwingen geringer werden; die Anstiegszeit wird dadurch natürlich eher langsamer. Bei OPV-Schaltungen ist es eigentlich immer so, dass die Bandbreite des OPVs größer ist als die Bandbreite der Gesamtschaltung. So gesehen wäre eine Bandbreite von > 300MHz für mich in Ordnung, wenn dafür die Sprungantwort passt. @Abdul > Das sieht nach korrekter Terminierung aus. Allerdings verdoppelt sich > dadurch die Spannung am Scope, wenn dieses hochohmig ist! Sorry, das > habe ich gelesen und nicht nachgeprüft. Der Vorteil ist einfach, das man > sich dabei die Verlustleistung im Terminierungswiderstand am > Scope-Eingang spart. So etwas sollte man auf keinen Fall machen, weil man dann jede Menge Reflexionen bekommt. Theoretisch werden die zwar am Sender (Ausgangswiderstand 50 Ohm) absorbiert, aber das ist eher theoretisch; in der Praxis wird das nicht wirklich funktionieren. > Das funktioniert nicht bei DC! Doch, bei DC geht das genau so, man hat einfach einen Reihenwiderstand von 50 Ohm, der nicht belastet wird. Dadurch ist das Signal doppelt so groß wie bei einer Last von 50 Ohm. Aber wie gesagt sollte man das eher nicht machen.
Alex H. schrieb: > Kannst du noch ausprobieren, > den Trimmer testweise ganz rauszunehmen? Womöglich bietet das Layout > bereits eine passendere Kapazität. Dem ist nicht so, das hatte ich bereits ausprobiert. Der Kondensator hat vor allem die Aufgabe das Peaking (siehe Datenblatt OPA659) etwas zu kompensieren. Alex H. schrieb: > Ups, 650MHz sind ja nicht gerade die Lochraster-Domäne :) Hast du ein > schnelles bild von deinem Aufbau? Nicht der Tastkopf ist als Lochraster aufgebaut, sondern das ECL-Gatter ;) Alex H. schrieb: > Wieso hast du den Masseanschluss weiter weg von der Tastspitze > verlagert? Hat es sich als unpraktisch erwiesen? Was verwendest du als > Massefeder-Ersatz? Genau das war der Grund. Mir war ständig das Kabel der Masse im Weg. Dann hab ich geschaut wie das bei anderen Tastköpfen gelöst ist und die Lösung mehr oder weniger übernommen. Bei mir kommt ein Kabelstück mit Lötnagel für den Tastkopf und individuell gestaltetem zweiten Ende zum Einsatz. Alternativ kann auch ein anderes Konstrukt zum Einsatz kommen. Alex H. schrieb: > Was mir weniger gut gefällt, ist der lange Signalweg vom letzten > Widerstand des Spannungsteilers um die ganze Platine herum zum > Masseanschluss. Das ist mir auch noch ein Dorn im Auge. Alex H. schrieb: > Anbei ist noch mein aktuelles Layout. Jeder hat seine ganz eigene Handschrift beim Layouten. ;) Alex H. schrieb: > Mir waren die Kerkos in Serie zum Trimmer nicht aufgefallen. Sind im > Layout gut versteckt. Jetzt ist's klarer. Die sind nicht versteckt, nur so angeordnet, dass möglichst wenig parasitäre Kapazität hinzukommt. Abdul K. schrieb: > Aha. Prüfe aber ob er die auch bei 100 Ohm Last schafft. Ja, zumindest laut Datenblatt Seite 6 schafft er das. ;) Du hast natürlich recht, für Leute die keine 50 Ohm-Terminierung im Oszi selbst sondern nur einen hochohmigen Eingang haben wäre es zweckmäßig diese am Kabelende des Tastkopfes vorzusehen, jedoch sehe ich für Leute die diese haben keinerlei Probleme mit der Verlustwärme. Da hätte ich absolut keine Bedenken. Abdul K. schrieb: > Ich werde den Thread mal komplett lesen. Ist bestimmt besser :-) Mach das mal, noch ist er ja überschaubar. branadic
branadic schrieb: > Alex H. schrieb: >> Anbei ist noch mein aktuelles Layout. > > Jeder hat seine ganz eigene Handschrift beim Layouten. ;) Da hast du Recht. Ich hatte ja geschrieben, dass dein Layout als Vorlage diente :) >> Was mir weniger gut gefällt, ist der lange Signalweg vom letzten >> Widerstand des Spannungsteilers um die ganze Platine herum zum >> Masseanschluss. > > Das ist mir auch noch ein Dorn im Auge. Du brauchst ja nur R2 & R4 nach oben wandern zu lassen. Dann können R4 & R5 auf kurzem Wege nach unten zur Masse leiten. >> Mir waren die Kerkos in Serie zum Trimmer nicht aufgefallen. Sind im >> Layout gut versteckt. Jetzt ist's klarer. > > Die sind nicht versteckt, nur so angeordnet, dass möglichst wenig > parasitäre Kapazität hinzukommt. "Versteckt" war wohl ein missverständlicher Ausdruck. Ich hatte sie im Layout einfach nicht gesehen, als der Schaltplan noch nicht online war. >> Ups, 650MHz sind ja nicht gerade die Lochraster-Domäne :) Hast du ein >> schnelles bild von deinem Aufbau? > > Nicht der Tastkopf ist als Lochraster aufgebaut, sondern das ECL-Gatter > ;) Schon klar. Habe ich auch so verstanden und die Anmerkungen waren auch dazu gemeint. Ich bin jedenfalls gespannt, wie sich die neuen Messergebnisse darstellen. Mal sehen, wie die echte Anstiegszeit des Treiberaufbaus ist.
Ich denke ich bin soweit durch mit dem Layout. Ich habe den Widerstand zwischen Trimmer und Ausgang des OPV mal vorgesehen, ob er bestückt wird sei mal dahingestellt. Schematisch angedeutet ist auch mal das Gehäuse inklusive der Führung der Platine und die Kabel, die einmal auf der Ober- und einmal auf der Unterseite montiert werden. Dieses Layout würde ich jetzt mal als Muster in Auftrag geben. branadic
Hübsch! Wäre es nicht günstiger die Massebuchse nach unten schauen zu lassen? Rechtwinklig zur Spitze wäre sie doch leichter erreichbar. Da sollte man eigentlich aus 20er Material was drehen können. :-) Gruß, Guido
So, ich melde mich mit ein paar Messungen zurück. Erst einmal noch eine Richtigstellung: Im Datenblatt des MC10EL05 ist die Anstiegszeit mit 20% - 80% angegeben, ich war bei meinen obigen Messungen von 10% - 90% ausgegangen. Um dem Datenblatt des MC10EL05 treu zu bleiben sind die nachfolgenden Messungen auch im Bereich 20% - 80% gemessen worden. Alle Messungen sind, bis auf den Phasenversatz, im DPO-Modus durchgeführt worden. Anbei also die Messungen wie folgt: --> Messung 1 mit Tastkopf an Channel 1 - Bild a: Aussehen der Flanke, Trimmkondensator am OPV-Ausgang auf "linken" Anschlag - Bild b: Messung der Anstiegszeit (20% - 80%) --> Messung 2 mit Tastkopf an Channel 1 - Bild a: Aussehen der Flanke, Trimmkondensator am OPV-Ausgang auf "rechtem" Anschlag - Bild b: Messung der Anstiegszeit (20% - 80%) --> Messung 3: Anstiegszeit (20% - 80%) Tastkopf, Trigger auf Tastkopfsignal --> Messung 4: Anstiegszeit (20% - 80%) 50-Ohm Ausgang, Trigger auf 50-Ohm Ausgang Dann noch der Vergleich des Phasenunterschiedes, einmal mit dem Tastkopf an Channel 1 und einmal mit dem zweiten 50-Ohm-Ausgang vom MC10EL05-Testboard an Channel 1. Ich hoffe damit ein paar weitere Fragen geklärt haben zu können? branadic
branadic schrieb: > Ich hoffe damit ein paar weitere Fragen geklärt haben zu können? Wie sieht der verwendete Messaufbau aus, insbesondere der Treiber?
Photo kann ich momentan leider nicht liefern, aber vielleicht zur Erklärung ein paar Worte: Der Aufbau ist in einer Art Freiverdrahtung auf einer einseitig kaschierten Leiterplatte realisiert. Auf dieser klebt eine SO8-DIP-Adpaterplatine mit dem Treiber, die Leiterplatte dient als Massefläche. Sämtliche Verbindungen wurden so kurz es ging verdrahtet. Zu meiner Schande muss ich gestehen, dass ich nicht die passenden Widerstände und Kondensatoren der E-Reihe in SMD vorrätig hatte, stattdessen sind bedrahtete Metallschichtwiderstände und bedrahtete Keramikkondensatoren zum Einsatz gekommen, die so kurz es ging verbaut worden. Dennoch ist alles im Sinne von HF gestaltet. Zur Verdrahtung ein in Worten beschriebener Schaltplan: An D0 hängt ein Spannungsteiler 68Ω gegen 5V und 200Ω gegen Masse, auf den via 100nF das Signal aus einem Funktionsgenerator über eine SMB-Buchse eingespeist wird. Somit liegt der Signalpegel vom Funktionsgenerator auf 3,73Vdc. /DO hängt ebenfalls an einem Spannungsteiler aus 68Ω und 200Ω, wird also ebenfalls auf 3,73V gehalten (weder Low noch High, sondern dazwischen). D1 ist via Spannungsteiler (180Ω, 160Ω + 620Ω) auf High gelegt (4,06Vdc) und /D1 über den gleichen Spannungsteiler (180Ω + 160Ω, 620Ω) auf Low (3,23Vdc). Die Schaltung stammt so übrigens aus der Diplomarbeit "Entwurf und Aufbau eines PLL-Oszillators bei 10GHz" von Michael Nalbach. Die Terminierung wurde wie oben vorgeschlagen an beiden Ausgängen durchgeführt. Also 180Ω gegen Masse und dann mit 43Ω und 1µF jeweils an eine SMB-Buchse. Von dort gehen zwei gleichlange SMB-BNC-Kabel zum Oszi (50Ω-Terminierung aktiviert) bzw. eines auf ein T-Stück mit Abschlusswiderstand, an dessen zweitem Abzweig mit dem Tastkopf-Prototyp gemessen wurde. Hilft das etwas weiter? Was sich meiner Meinung nach aus den Messungen ablesen lässt, ist: a) dass die Bandbreite des TDS5104B der limitierende Faktor bei der direkt Messung mit 50Ω-Terminierung ist (1GHz, 5GS), was sich an den ~440ps bei 20% - 80% ablesen lässt (Messung 4), entsprechend ~1ns bei 10% - 90%. b) das die Bandbreite des Tastkopfes in jedem Fall unter der Bandbreite des Oszi's liegt, >472ps bei 20% - 80%, was round about 7% mehr sind (zzgl. Ablesefehler natürlich), entsprechend den 650MHz 3dB-Grenze des OPA659 bei Kleinsignal an seinem Eingang. Mit einem noch schnelleren Scope kann ich leider nicht dienen. Ich hätte nur noch einen Spectrumanalysator zum Messen. branadic
hier arbeitet auch jemand an einem Tastkopf-Design. Vielleicht interessant. http://public.bay.livefilestore.com/y1p61BwusYIi53jNtZyv2QyaK7JYNxcC2a2rNvFGP4A4FWu4qY9wSGOSk5EjrzGOJLlJYqnSNI9XPBvrq0THocArg/CircuitoBasicoSimmetricalAcitveProbe.JPG Er schreibt dazu: I'm interested in design and build an active probe for scope and SA. Minimum goal be: F=400MHZ Cin= 1pf or less. Rin= the leakage of two p/n jfet gate. Vin=+-15V. X10 att. 50 Ohms output trough a RG174 1,5m cable or 75 ohms via using 7 pins s-video cable (god for supply lines&signals. Matthias
Das ist ja mal ne gruselige Seite. Unten steht ein Button "Mißbrauch melden" - ob ich den mal benutze? So stellt sich also M$ das Internet vor. Der <technische> Einstieg scheint hier zu sein: http://cid-d3e5c946e717bfcf.office.live.com/browse.aspx/Public
@ Matthias, netter Link, allerdings hat sich der Kollege mit dem BFQ232 und BFQ252 nicht gerade aktuelle Halbleiter ausgesucht. Selbst die Ersatztypen NTE2633 und NTE2634 sind schwer beschaffbar, da nicht RoHS-Konform. Mouser hat sie scheinbar noch im Programm. Der BF256B (NTE133) und 2N5462 sind dagegen kein Problem. Wenn jemand die Halbleiter allesamt in der Bastelkiste hat sicherlich mal ein netter Versuch diesen Tastkopf aufzubauen und zu vermessen. Ich kann damit leider nicht dienen. branadic
So, kurzer Zwischenstand. Ich habe heute die Leiterplatten mit dem neuen Layout geordert. Nun heißt es Abwarten bis sie aufschlagen und dann sofort aufbauen. Fehlende Bauteile sind bereits geordert. Anwendungen in denen kapazitätsarm und hochohmig gemessen werden muss sind genug da. branadic
Im Übrigen finden sich immer mal wieder aktive Tastköpfe in der weltweiten Bucht, zu Preisen die man schon fast in Frage stellen muss, selbst wenn es gebrauchte Artikel sind: P6501: 20522574238 P6245: 160484820968 P6243: 190441581800 branadic
branadic schrieb: > Photo kann ich momentan leider nicht liefern, aber vielleicht zur > Erklärung ein paar Worte: > > [...] > > Von dort gehen zwei gleichlange SMB-BNC-Kabel zum Oszi (50Ω-Terminierung > aktiviert) bzw. eines auf ein T-Stück mit Abschlusswiderstand, an dessen > zweitem Abzweig mit dem Tastkopf-Prototyp gemessen wurde. Hilft das > etwas weiter? Ja, jetzt verstehe ich besser, was in den obigen Messungen dargestellt ist. Hier mal einige Kommentare zu deinem obigen Post. Messung 1 und 2: Die Kapazität deines Eingangskompensationskondensators scheint zu klein zu sein, daher die ansteigenden Signale zwischen den Flanken, wo sie eigentlich eben sein sollten in Messung 1a und 2a. Es wäre interessant, zum Vergleich das direkte Treibersignal im selben DPO-Modus mit 20ns/div zu sehen. In der Single-Shot-Messung zum Phasenversatz sehen die Signale ebener aus. Dann nochmal zurück zum Ausgangskondensator. Oben hattest du geschrieben, dass er dazu dienen soll, den Peak des OPA659 bei hohen Frequenzen und Gain=1 zu dämpfen. Könntest du das erklären? Dazu müsste der Kondensator ja nach dem 50 Ohm Widerstand gegen Masse geschaltet sein. In der aktuellen Beschaltung verstärkt er hohe Frequenzen eher, wie Johannes auch schrieb. Das erhöht natürlich die Bandbreite und hilft eventuell auch, Kabel- und Oszi-Kapazität zu kompensieren. Wenn man die Vias zum Kondensator mit je 1 nH simuliert, wird es sogar noch "besser". Ich habe mal die Simulationen dazu angehängt. Vielleicht können sich Kenner äußern, wie realistisch so ein simples Modell des Ausgangs ist. Der riesige Phasenversatz kommt vom Kabelmodell und wird weder vom C noch von den Ls wesentlich verändert. Blöd ist aber, dass der Frequenzverlauf mit zusätzlichem C und Ls zwar länger linear bleibt, gleichzeitig aber auch seine schöne Gauß-Charakteristik verliert. In der Zeitdomäne äußert sich der steilere Frequenzabfall gezwungenermaßen als Überschwinger an Flanken. Also wird hier eine höhere Anstiegszeit mit Überschwingern erkauft, wie ja auch Messungen 1 und 2 zeigen. Die Fouriertransformation lässt da nicht mit sich reden. Gab es ohne Kondensator tatsächlich höheres Peaking? Ist beim Trimmer "linker Anschlag" die höchste oder die niedrigste Kapazität? > Was sich meiner Meinung nach aus den Messungen ablesen lässt, ist: > > a) dass die Bandbreite des TDS5104B der limitierende Faktor bei der > direkt Messung mit 50Ω-Terminierung ist (1GHz, 5GS), was sich an den > ~440ps bei 20% - 80% ablesen lässt (Messung 4), entsprechend ~1ns bei > 10% - 90%. Das kann ich nun nicht nachvollziehen. Bei klassischer -3dB Gauß-Bandbreite sollte die minimal messbare 10%-90%-Anstiegszeit etwa 350ps sein. Da ist also noch Luft zum Messen. Schade natürlich, dass das Treibersignal am obere Ende der Flanke keine klassische Gauß-Faltung zeigt. Wird vielleicht auch am Aufbau liegen (vielleicht am T-Stück mit Terminator?). Das erschwert die Messung doch etwas. > b) das die Bandbreite des Tastkopfes in jedem Fall unter der Bandbreite > des Oszi's liegt, >472ps bei 20% - 80%, was round about 7% mehr sind > (zzgl. Ablesefehler natürlich), entsprechend den 650MHz 3dB-Grenze des > OPA659 bei Kleinsignal an seinem Eingang. Siehe oben. Die Oszi-Bandbreite limitiert hier nicht. Bei einer 20%-80%-Anstiegszeit mit Gauß-Faltung ist der Zusammenhang
Das Oszi sollte seine Grenze also bei 220ps haben. Damit bekommen wir für das krumme Treibersignal eine Anstiegszeit von 380ps, was ja in etwa zum Datenblatt passt und den Aufbau ziemlich gut dastehen lässt. Blöd ist, dass Treiber- und Oszi-Anstiegszeiten eingerechnet aus den 472ps eine reine Anstiegszeit des Tastkopfs von 171ps rauskommt. Macht also 1285MHz Bandbreite... Sollte etwa die die dritte Simulation mit Kondensator und Induktivitäten passen? Und wie ist es erst bei Messung 2 mit 452ps und 2100MHz Tastkopf-Bandbreite? Hast du evtl. einen resitiven Tastkopf à la http://www.sigcon.com/Pubs/straight/probes.htm oder http://emcesd.com/1ghzprob.htm ? Wäre jetzt ganz praktisch um Form und Anstiegszeit des Treibersignals am T-Stück zu prüfen. Man könnte auch das Koax-Kabel an der Stelle abzwicken und direkt mit einem 50 Ohm SMD-Widerstand terminieren. Vielleicht bringt es besser nachvollziehbare Ergebnisse. Mal davon abgesehen: Wie ist Messung 3 mit den 472ps zu verstehen? Ist die Trimmereinstellung irgendwo zwischen Messung 1 und 2? > Mit einem noch schnelleren Scope kann ich leider nicht dienen. Ich hätte > nur noch einen Spectrumanalysator zum Messen. Vielen Dank jedenfalls an dich für die Teilhabe an der Entwicklung! Ist sehr spannend!
branadic schrieb: > netter Link, allerdings hat sich der Kollege mit dem BFQ232 und BFQ252 > nicht gerade aktuelle Halbleiter ausgesucht. Danke für Deinen Hinweis. So wie ich es verstanden habe ist das wohl eine Art Anfang. Keine Ahnung wo der Mann das her hat. Er klang so als ob er interessiert ist so was aufzubauen. Die anderen in der Gruppe verhielten sich da abwartend. So einfach wird es wohl nicht sein. Interessant scheint der große Aussteuerbereich. Matthias
Hallo, Alex H. schrieb: > Die Kapazität deines Eingangskompensationskondensators scheint zu klein > zu sein, daher die ansteigenden Signale zwischen den Flanken, wo sie > eigentlich eben sein sollten in Messung 1a und 2a. kompensiert wurde nicht anhand eines Rechtecksignals im Zeitbereich, sondern am Spektrumanalysator mit Trackinggenerator, also im Frequenzbereich. > Es wäre interessant, zum Vergleich das direkte Treibersignal im selben > DPO-Modus mit 20ns/div zu sehen. In der Single-Shot-Messung zum > Phasenversatz sehen die Signale ebener aus. Kann ich bei Gelegenheit noch mal nachliefern, ich würde die Messungen aber lieber mit der neuen Platine durchführen. > Dann nochmal zurück zum Ausgangskondensator. Oben hattest du > geschrieben, dass er dazu dienen soll, den Peak des OPA659 bei hohen > Frequenzen und Gain=1 zu dämpfen. Könntest du das erklären? Dazu müsste > der Kondensator ja nach dem 50 Ohm Widerstand gegen Masse geschaltet > sein. Das von mir verwendete RG174-Kabel: http://www.buerklin.com/pdf/sich/96F732_TD.pdf hat 103pF und 50Ω ±3Ω. Im Frequenzbereich kann man damit dem Roll-off entgegenwirken. Simulatorisch konnte ich das so och nicht ganz nachstellen, aber in der Realität verhält es sich so. Allerdings wäre es wohl notwendig sich mit der jeweiligen Trimmerstellung nicht nur den Frequenzbereich sondern zugleich auch den Zeitbereich an der Flanke anzuschauen. Kann ich ebenfalls mit dem neuen Tastkopf genauer untersuchen. Kommt mit auf die Liste. > In der aktuellen Beschaltung verstärkt er hohe Frequenzen eher, wie > Johannes auch schrieb. Das erhöht natürlich die Bandbreite und hilft > eventuell auch, Kabel- und Oszi-Kapazität zu kompensieren. Wenn man die > Vias zum Kondensator mit je 1 nH simuliert, wird es sogar noch "besser". > Ich habe mal die Simulationen dazu angehängt. Vielleicht können sich > Kenner äußern, wie realistisch so ein simples Modell des Ausgangs ist. > > Der riesige Phasenversatz kommt vom Kabelmodell und wird weder vom C > noch von den Ls wesentlich verändert. Das kann ich bestätigen, der Phasenversatz kommt vom zusätzlichen 1m Kabel (Ausgang des Treibers --> T-Stück mit 50Ω-Abschlusswiderstand --> 1m Tastkopfkabel) Ich habe mir heute mal einen 50Ω Abschlussstecker mit 4x 200Ω im Stern auf einen SMB-Stecker gelötet und dann gemessen. Siehe da, der Phasenversatz ist weg. > Blöd ist aber, dass der Frequenzverlauf mit zusätzlichem C und Ls zwar > länger linear bleibt, gleichzeitig aber auch seine schöne > Gauß-Charakteristik verliert. In der Zeitdomäne äußert sich der steilere > Frequenzabfall gezwungenermaßen als Überschwinger an Flanken. > > Also wird hier eine höhere Anstiegszeit mit Überschwingern erkauft, wie > ja auch Messungen 1 und 2 zeigen. Die Fouriertransformation lässt da > nicht mit sich reden. Da stimmt ich dir zu, der Verdacht drängt sich förmlich auf. > Gab es ohne Kondensator tatsächlich höheres Peaking? Ja, im Frequenzbereich, die Messung im Zeitbereich mit der aktuellen Einstellung hatte ich wie gesagt nicht durchgeführt. Wird nachgeholt, auch noch mal ohne bestücktem Kondensator, aber erst auf der neuen Platine, okay? > Ist beim Trimmer "linker Anschlag" die höchste oder die niedrigste Kapazität? Puh, das kann ich dir gerade gar nicht mehr sagen. Ich mach bei den nächsten Messungen mal ein richtiges Messprotokoll, wie es sich eigentlich gehört. >> Was sich meiner Meinung nach aus den Messungen ablesen lässt, ist: >> >> a) dass die Bandbreite des TDS5104B der limitierende Faktor bei der >> direkt Messung mit 50Ω-Terminierung ist (1GHz, 5GS), was sich an den >> ~440ps bei 20% - 80% ablesen lässt (Messung 4), entsprechend ~1ns bei >> 10% - 90%. > > Das kann ich nun nicht nachvollziehen. Bei klassischer -3dB > Gauß-Bandbreite sollte die minimal messbare 10%-90%-Anstiegszeit etwa > 350ps sein. Da ist also noch Luft zum Messen. > > Schade natürlich, dass das Treibersignal am obere Ende der Flanke keine > klassische Gauß-Faltung zeigt. Wird vielleicht auch am Aufbau liegen > (vielleicht am T-Stück mit Terminator?). Das erschwert die Messung doch > etwas. > >> b) das die Bandbreite des Tastkopfes in jedem Fall unter der Bandbreite >> des Oszi's liegt, >472ps bei 20% - 80%, was round about 7% mehr sind >> (zzgl. Ablesefehler natürlich), entsprechend den 650MHz 3dB-Grenze des >> OPA659 bei Kleinsignal an seinem Eingang. > > Siehe oben. Die Oszi-Bandbreite limitiert hier nicht. Bei einer > 20%-80%-Anstiegszeit mit Gauß-Faltung ist der ZusammenhangDas Oszi sollte seine Grenze also bei 220ps haben. Damit bekommen wir > für das krumme Treibersignal eine Anstiegszeit von 380ps, was ja in etwa > zum Datenblatt passt und den Aufbau ziemlich gut dastehen lässt. > > Blöd ist, dass Treiber- und Oszi-Anstiegszeiten eingerechnet aus den > 472ps eine reine Anstiegszeit des Tastkopfs von 171ps rauskommt. Macht > also 1285MHz Bandbreite... Sollte etwa die die dritte Simulation mit > Kondensator und Induktivitäten passen? > Und wie ist es erst bei Messung 2 mit 452ps und 2100MHz > Tastkopf-Bandbreite? > > Hast du evtl. einen resitiven Tastkopf à la > http://www.sigcon.com/Pubs/straight/probes.htm oder > http://emcesd.com/1ghzprob.htm ? Wäre jetzt ganz praktisch um Form und > Anstiegszeit des Treibersignals am T-Stück zu prüfen. Man könnte auch > das Koax-Kabel an der Stelle abzwicken und direkt mit einem 50 Ohm > SMD-Widerstand terminieren. Vielleicht bringt es besser nachvollziehbare > Ergebnisse. Ja, seit heute hab ich einen solchen Tastkopf. > Mal davon abgesehen: Wie ist Messung 3 mit den 472ps zu verstehen? Ist > die Trimmereinstellung irgendwo zwischen Messung 1 und 2? > >> Mit einem noch schnelleren Scope kann ich leider nicht dienen. Ich hätte >> nur noch einen Spectrumanalysator zum Messen. > > Vielen Dank jedenfalls an dich für die Teilhabe an der Entwicklung! Ist > sehr spannend! Ich denke einige Fragen werden sich mit dem neuen Tastkopf und weiteren Messungen klären lassen. Der aktuelle Tastkopf ist unglaublich unhandlich, wie schon mehrfach geschrieben. Zu deinen Simulationen. Dein Eingangsspannungsteiler ist ein anderer als meiner. Ich habe 8MΩ (6,8MΩ + 1,2MΩ) zu 2MΩ (1MΩ + 1MΩ) entsprechend einem Teilerverhältnis 5:1. Weitere 2:1 kommen dann durch die 50Ω am Ausgang des OPV mit dem Abschlusswiderstand. Ich muss auch noch mal einen Blick auf das Model File des OPA659 werfen. Ich bin mir mit der Eingangskapazität noch nicht ganz sicher. Matthias W. schrieb: > Interessant scheint der große Aussteuerbereich. Da stimme ich dir zu. Wie findet man denn zur eigentlichen Diskussion? branadic
Hallo Alex, damit wir mal eine gleiche Basis haben anbei mal mein Circuit File. Am Eingang des OPA659 habe ich eine Eingangskapazität hinzugefügt, weil im Model File des OPA659 wirklich nichts dergleichen zu finden ist. Entsprechend sind die real von mir verbauten 1pF-Kondensatoren zur Kompensation drin. Die Simulation entspricht zwar nicht vollständig der Realität, was vermutlich auch am Model des OPA659 liegt, (vergleiche http://www.mikrocontroller.net/attachment/88546/Spekki.jpg ), aber es ist mal eine gemeinsame Basis. Man erkennt in der Simulation auch den Einfluss des Trimmkondensators am OPV-Ausgang (ich hatte zuvor noch einen anderen OPV drin, war mir nur nicht aufgefallen, weswegen sich der Einfluss nicht nachstellen ließ). branadic
branadic schrieb: > Matthias W. schrieb: >> Interessant scheint der große Aussteuerbereich. > Da stimme ich dir zu. Wie findet man denn zur eigentlichen Diskussion? das ist keine sehr große Diskussion. Laufen tut das in der Tek-Gruppe. TekScopes@yahoogroups.com. Der Beitrag von Gabriel lautet: [TekScopes] Re: Home made fet's symmetrical active probe Matthias
branadic schrieb: > Alex H. schrieb: >> Die Kapazität deines Eingangskompensationskondensators scheint zu klein >> zu sein, daher die ansteigenden Signale zwischen den Flanken, wo sie >> eigentlich eben sein sollten in Messung 1a und 2a. > > kompensiert wurde nicht anhand eines Rechtecksignals im Zeitbereich, > sondern am Spektrumanalysator mit Trackinggenerator, also im > Frequenzbereich. Ich schätze mal, dass es im Zeitbereich tatsächlich einfacher geht. Man sieht auch relativ kleine Teilerabweichungen an leicht schrägen Ebenen. Der kapazitive Spannungsteiler stellt schnell seine Spannung ein und wird dann langsam vom Widerstandspotentiometer gemäß seinem Teilerverhältnis umgeladen. Das heißt aber auch, dass die Steigung um so kleiner ist, je hochohmiger die Widerstände sind. Mit deinen Werten von 10 MOhm und ca. 0,5pF bewegt man sich da im Mikrosekundenbereich. >> Gab es ohne Kondensator tatsächlich höheres Peaking? > > Ja, im Frequenzbereich, die Messung im Zeitbereich mit der aktuellen > Einstellung hatte ich wie gesagt nicht durchgeführt. Wird nachgeholt, > auch noch mal ohne bestücktem Kondensator, aber erst auf der neuen > Platine, okay? Na klar ist das okay. Ich werde einfach deine nächste Messung abwarten. Vielleicht helfen dir die Überlegungen ja dabei. Glückwunsch auch zu deinem neuen resistiven Tastkopf :) Welchen von beiden hast du eigentlich gebaut? > Zu deinen Simulationen. Dein Eingangsspannungsteiler ist ein anderer als > meiner. Ich habe 8MΩ (6,8MΩ + 1,2MΩ) zu 2MΩ (1MΩ + 1MΩ) entsprechend > einem Teilerverhältnis 5:1. Weitere 2:1 kommen dann durch die 50Ω am > Ausgang des OPV mit dem Abschlusswiderstand. Ist bei mir ja auch so, nur weniger hochohmig. 5:1 am Eingang mit 1,3 MOhm zu 0,33MOhm. > Ich muss auch noch mal einen Blick auf das Model File des OPA659 werfen. > Ich bin mir mit der Eingangskapazität noch nicht ganz sicher. Könntest du dein OPA659 Model File auch noch hier reinstellen? Dann vergleiche ich morgen unsere Simulationen. Werden aber sehr ähnlich sein.
Hallo Matthias, danke für den Hinweis. Vielleicht sollte man die Jungs mal auf diesen Thread aufmerksam machen? Zur Simulation: Die AC-Analyse zeigt ja bereits qualitativ den Einfluss des Trimmkondensators am Ausgang des Operationsverstärker. Führt man eine Analyse im Zeitbereich durch (Sprung am Tastkopfeingang mit Pulse 0V --> 800mV, Trise=1fs) zeigt sich die Sprungantwort des Operationsverstärkers. Mit dem Step-Parameter für den Kondensator am Ausgang des Operationsverstärker zeigt sich, dass bei C=3pF die Flanke und die Anstiegszeit geringer ausfällt und das Optimum in der Sprungantwort irgendwo zwischen 6...7pF liegt, was sich in der AC-Analyse im Frequenzgang dann auch bestätigt. branadic
Hallo Alex, um genau zu sein hatte ich den 1GHz schon länger, hab ihn aber bisher noch nicht komplett fertiggestellt. Heute habe ich den aus dem zweiten Link (den Beitrag habe ich vor einer Weile auch schon mal komplett gelesen) aufgebaut. Das ich den Tastkopf mit 10MΩ aufgebaut habe hat einfach die Überlegung, dass der OPA659 mit 10^12 Ω Eingangsimpedanz angegeben ist und damit noch deutlich hochohmiger ist. Ich hatte zunächst eine Variante mit 1MΩ aufgebaut, dann aber umgerüstet. Werd das aber noch mal verfolgen und beide Varianten aufbauen, dann kann man diese direkt vergleichen. Mikrosekundenbereich für die Anstiegszeiten würde ja den aktuellen Messungen widersprechen. Das Model File findest du im Anhang. Das Sub-File kommt in den Ordner sub, das ASY-File in sym\Opamps Es stammt direkt von der TI Homepage, allerdings war da ein * an einer falschen Stelle, was zu Fehlermeldungen führte. Zu bemerken ist noch, dass die frequenzabhängige Kabeldämpfung nicht berücksichtigt ist. branadic
Matthias, wie kann man eigentlich an dieser "Diskussion" teilnehmen? Meine Mail kam postwendend wieder zurück. branadic
branadic schrieb: > Matthias, > wie kann man eigentlich an dieser "Diskussion" teilnehmen? Meine Mail > kam postwendend wieder zurück. Du kannst Dich bei der dazugehörigen Yahoo-Group anmelden. Ein Moderator schaltet Dich dann frei. Ich habe die Gruppe über Deinen thread informiert. Die Anforderungen dieses Gabriel scheinen jedoch etwas anders als die hier zu sein. Mich interessiert das Thema sehr, weil ich meine, daß diese käuflichen probes für Hobbyleute zu teuer und im Fehlerfall zu wenig dokumentiert sind. Profis ist das egal. Die haben ja genügend Geld. Nur wenige haben so gute tools zur Verfügung wie Du. Ich habe da im Vergleich dazu fast nichts. Es macht auch wenig Sinn bei wenig Platz sich extrem viele Geräte hinzustellen, die man dann extrem selten nur braucht. Interessant sind auch differential probes. Oft liegen ja leider Potentialunterschiede vor. (z.B. bei Messung eines hochliegenden Mosfet). Wenn man da seinen Tastkopf dranhängt und die Masse 40V höher liegt funkt es. Die Ergebnisse sind ohne Diff.-Tastkopf oft wenig brauchbar. Die Dinger sind recht teuer, haben 1:10 oder mehr und recht begrenzte Bandbreite. Die 4 AA-Zellen halten nicht sehr lange. Die Dinger sind auch recht klobig. Zum Thema Tastköpfe ist das jedenfalls relevant. Current probes sind ein anderes Thema. Matthias
branadic schrieb: > Hallo Matthias,> > danke für den Hinweis. Vielleicht sollte man die Jungs mal auf diesen > Thread aufmerksam machen? Das habe ich gemacht. Die Tek-Group lesen vor allem Amerikaner mit die wohl zum Teil selbst mal bei Tek gearbeitet hatten. Wissen auf bestimmten Gebieten ist daher schon da. Leider habe ich bisher den Eindruck, daß die alten erfahrenen Hasen da eher zurückhaltend sind und den Gabriel einfach mal machen lassen wollen. Die Idee scheint ihnen wohl etwas zu unausgegoren. Das Ergebnis - wenn es denn eines geben wird - interessiert sie jedoch sicher. Vielleicht taut auch mal das Eis. Matthias
Matthias W. schrieb: > Nur wenige haben so gute tools zur Verfügung wie Du. > Ich habe da im Vergleich dazu fast nichts. Wenn es dich beruhigt, dass sind auch nicht meine eigenen Geräte, sondern jene, mit denen ich tagtäglich arbeite. Und dennoch stellt man immer wieder fest, dass einem massenweise Dinge fehlen, wie beispielsweise aktive Tastköpfe. Und weil man die Investitionen nicht immer vor dem Chef rechtfertigen kann, die Ansprüche aber auch keinen 1,5GHz-Tastkopf notwendig machen muss man halt schauen, ob man sich die Messtechnik nicht mit den einem zur Verfügung stehenden Mitteln aufbauen kann. Matthias W. schrieb: > Mich interessiert das Thema sehr, weil ich meine, > daß diese käuflichen probes für Hobbyleute zu > teuer und im Fehlerfall zu wenig dokumentiert sind. > Profis ist das egal. Die haben ja genügend Geld. Mich interessiert das Thema auch sehr, selbstverständlich auch privat. Klar könnte ich für 150,-€ auch was bei ebay kaufen, aber der Lerneffekt ginge gegen null. Matthias W. schrieb: > Interessant sind auch differential probes. > Oft liegen ja leider Potentialunterschiede vor. Warum entwirfst du dann nicht mal was, einen ersten Schaltplan, stellst erste Anforderungen? Hier scheint es doch ausreichend Interesse zu geben, wenn ich mir allein die Hits auf die ersten Bilder dieses Threads anschaue, auch wenn sich nicht jeder zu Wort meldet, was ich persönlich immer wieder schade finde. Ein kurzer Beitrag mit Intressenbekundung ist manchmal Gold wert und für EINEN schöner als ein stillschweigendes Abgrasen der Erkenntnisse. Nicht ohne Grund gehen viele angefangene Themen im Schweigen unter oder werden im stillen Kämmerlei allein zum Ende geführt. Matthias W. schrieb: > Leider habe ich bisher den Eindruck, daß die > alten erfahrenen Hasen da eher zurückhaltend > sind und den Gabriel einfach mal machen lassen > wollen. Das fällt mir leider auch immer wieder auf. Im Bereich analoger Schaltungstechnik ist es grundsätzlich nicht anders. Eine Ausnahme bilden die Amateurfunker. Prinzipiell schade, weil deren Erfahrung selten in Büchern festgehalten ist. branadic
branadic schrieb: > Wenn es dich beruhigt, dass sind auch nicht meine eigenen Geräte, > sondern jene, mit denen ich tagtäglich arbeite. ich gönne Dir diesen Arbeitsplatz. Ich empfand es in meiner Firmenzeit recht befriedigend mit schönen und guten Geräten zu arbeiten. Leider wurden wir rasch zu Papiertigern umerzogen. Nur noch die Zulieferer hatten das Privileg was entwickeln zu dürfen. Wir schrieben nur noch Papierchen und saßen auf Besprechungen. > Und dennoch stellt man > immer wieder fest, dass einem massenweise Dinge fehlen, wie > beispielsweise aktive Tastköpfe. ja. Da gab es nur wenige gute Firmen, die was bezahlbares bauten. > Und weil man die Investitionen nicht immer vor dem Chef rechtfertigen > kann, die Ansprüche aber auch keinen 1,5GHz-Tastkopf notwendig machen > muss man halt schauen, ob man sich die Messtechnik nicht mit den einem > zur Verfügung stehenden Mitteln aufbauen kann. wenn der Chef mit der Zeit die man dafür aufwendet zufrieden ist. Ich bekam damals bereits Ärger, weil ich mir die fertigen Geräte genauer ansah und nicht einfach so wie die Kollegen blind ein teures Tek-Teil bestellte. Nicht immer war Tek aus meiner Sicht das Genialste. Mit meinem Iwatsu 350MHz Digitalscope mit 200Ms Abtastrate war ich damals (um 1991) sehr zufrieden. > Mich interessiert das Thema auch sehr, selbstverständlich auch privat. > Klar könnte ich für 150,-€ auch was bei ebay kaufen, aber der Lerneffekt > ginge gegen null. manchmal ist der Lerneffekt nicht das Wichtigste. Dann mögen 150.- auch ok sein für sowas. > Matthias W. schrieb: >> Interessant sind auch differential probes. >> Oft liegen ja leider Potentialunterschiede vor. > > Warum entwirfst du dann nicht mal was, einen ersten Schaltplan, stellst > erste Anforderungen? ehrlich gesagt arbeite ich an ein paar Buch- projekten zu gesundheitlichen Themen, die hier ja leider kaum jemanden interessieren. Dabei wäre das Thema Elektromedizin ja auch mal ganz reizvoll. Da ist so manches machbar, was sinnvoll wäre in der heutigen Zeit, wo angeblich ja fast nichts mehr heilbar ist - nur Symptome linderbar. Für Nebenwirkungen dann fragen sie . . . Meine Anforderungen an eine einfache differential probe sind grob: + Signale bis 50V hochliegend (optional bis 350V hochliegend) + Batteriebetrieb mit billigem 3V-Li-Standard-Akku. Schaltregler ! + ggf. 1:1 oder 10:1 schaltbar + Eingang mindestens 1 MOhm. + Bandbreite mind. 25MHz. + gutes Pulsverhalten. + gute Gleichtaktunterdrückung zur Messung an Mosfet-Brücken. Ich habe 2 alte Diff. probes 10:1 / 100:1 umschaltbar. Die sind ok. SI9000 steht drauf. Bis zu 1000V darf man da anlegen. Die Spannung darf auch hochliegen. Innen ist ein Blechkäfig. Ein Op-Amp-Design. Ich machs nur sehr ungerne auf. Die Batteriedeckel sind schon lange defekt. Um die 25MHz ist nicht so viel. Trotzdem war das sehr wertvoll. Ebenso die current probes. Oberhalb 100kHz ist da wenig. Die Zangenstrommesser mit 400Hz sind hier ja eher ein Witz. Das wär auch mal was. Nicolet hatte damals eine Probe, die das Signal in einen DC und einen AC-Anteil auftrennte und beides getrennt über je einen Lichtwellenleiter übertrug. Auch so was geht also. Die Bandbreite habe ich vergessen. > Hier scheint es doch ausreichend Interesse zu > geben, wenn ich mir allein die Hits auf die ersten Bilder dieses Threads > anschaue, auch wenn sich nicht jeder zu Wort meldet, was ich persönlich > immer wieder schade finde. ich verstehe Dich als sehr engagierten jungen Mann der nur so vor Energie strotzt. So war ich mal vor um 1988. Das ist leider lange her. Heute muss ich mit meiner wenigen Energie sparsamer umgehen und klar Prioritäten setzen. Manches geht eben nicht. > Ein kurzer Beitrag mit Intressenbekundung ist manchmal Gold wert und für > EINEN schöner als ein stillschweigendes Abgrasen der Erkenntnisse. Nicht > ohne Grund gehen viele angefangene Themen im Schweigen unter oder werden > im stillen Kämmerlei allein zum Ende geführt. was ja schade ist. Mir gefällt Dein Engagement sehr gut. Auch ein Spektroskop-Projekt hier fand ich echt toll. Ein paar haben echt was drauf. Können, Equipment und Engagement. > Matthias W. schrieb: >> Leider habe ich bisher den Eindruck, daß die >> alten erfahrenen Hasen da eher zurückhaltend >> sind und den Gabriel einfach mal machen lassen >> wollen. > > Das fällt mir leider auch immer wieder auf. Im Bereich analoger > Schaltungstechnik ist es grundsätzlich nicht anders. Eine Ausnahme > bilden die Amateurfunker. Prinzipiell schade, weil deren Erfahrung > selten in Büchern festgehalten ist. Es wär schon Potential da. Das sehe ich an der Begeisterung eine Simulation aufzuziehen und diese mit der Realität zu vergleichen. Ich hätte mich da eher nicht drangewagt und stattdessen gleich an einen Aufbau gemacht und geschaut wo da die Grenzen liegen. Wenn man dann anstößt kann Hilfe wertvoll sein. Hilfe zu verstehen und die Grenzen zu sprengen. Wenn es in der Medizin auch so kooperativ zuginge wäre das Thema Krebs längst besiegt und nicht bald Nr. 1 der Todesursachen. Matthias
Matthias W. schrieb: > Ich empfand es in meiner Firmenzeit recht befriedigend > mit schönen und guten Geräten zu arbeiten. Leider > wurden wir rasch zu Papiertigern umerzogen. Das versucht man bei uns mit aberwitzigen Seminaren wie Projektmanagement auch ein Stück weit. Letztlich kann Entwicklung aber nicht auf dem Papier oder ausschließlich am PC stattfinden und die Arbeit auf Techniker abgewälzt werden. Gerade in der Entwicklungsphase muss man kurzfristig in die Schaltungen eingreifen und Änderungen vornehmen. Und niemand kennt eine Schaltung besser als derjenige, der sie gestrickt hat. Aber was erzähl ich dir, das weißt du sicherlich selbst. Matthias W. schrieb: > wenn der Chef mit der Zeit die man dafür aufwendet > zufrieden ist. Ich bekam damals bereits Ärger, > weil ich mir die fertigen Geräte genauer ansah und > nicht einfach so wie die Kollegen blind ein > teures Tek-Teil bestellte. Nicht immer war Tek > aus meiner Sicht das Genialste. Mit meinem > Iwatsu 350MHz Digitalscope mit 200Ms Abtastrate > war ich damals (um 1991) sehr zufrieden. Ich sag mal so, solange die eigentliche Arbeit nicht liegen bleibt bekommt "Chef" davon noch nicht einmal was mit. Es wird nur gemausert, wenn man wieder mal was braucht, was es nicht geschenkt gibt. Und unsereins hat schon ein schlechtes Gewissen, wenn man weitere Geräte braucht, weil man sie sich schon mit anderen teilen muss und somit nicht parallel arbeiten kann. Wenn ich es mir aussuchen könnte, dann hätte ich ein Rohde&Schwarz der RTO-Familie. Tek hat ja in den letzten Jahren unglaublich Federn verloren, was nicht zuletzt daran liegt, dass man mehr damit beschäftigt war seinen Konkurrenten zu beschimpfen, statt sich den wesentlichen Entwicklungen zu widmen. Nichts desto trotz bin ich froh an "meinem" Tek allein sitzen zu dürfen. Matthias W. schrieb: > manchmal ist der Lerneffekt nicht das Wichtigste. > Dann mögen 150.- auch ok sein für sowas. Die Bucht ist aber nur für private Beschaffung eine Quelle. Oder hast du schon mal für deinen Job gebrauchte Dinge in der Bucht kaufen dürfen, obwohl der Artikel den Ansprüchen völlig genügt hätte? Schon eine komische Einstellung im "neuen Deutschland". Lieber hat man bestimmte Messmittel nicht, statt sie gebraucht zu kaufen. Matthias W. schrieb: > SI9000 steht drauf. Bis zu 1000V darf man > da anlegen. Die Spannung darf auch hochliegen. Also diese hier? http://www.testequip.com/sale/catalogs//LEC/0/LEC_AP030.pdf Matthias W. schrieb: > Nicolet hatte damals eine Probe, die das Signal > in einen DC und einen AC-Anteil auftrennte und > beides getrennt über je einen Lichtwellenleiter > übertrug. Auch so was geht also. Man müsste sich mal einige Schaltpläne zu differentiellen Tastköpfen anschauen, um da mal eine Inspiration zu bekommen. Gibt es von diesem Nicolet irgendwas, dass man sich anschauen kann? Matthias W. schrieb: > Es wär schon Potential da. Das sehe ich an > der Begeisterung eine Simulation aufzuziehen > und diese mit der Realität zu vergleichen. Simulationen darf man nicht überbewerten, die sind schnell aufgesetzt, solange es nicht zu komplex wird und die Modelle verfügbar sind. Sie sollen auch nur unterstützend vor dem Aufbau helfen, ihn aber nicht ersetzen. In der Realität erlebt man dann manchmal ein völlig anderes Verhalten, weil Schmutzeffekte nicht berücksichtigt worden. Matthias W. schrieb: > enn es in der Medizin auch so kooperativ > zuginge wäre das Thema Krebs längst besiegt und > nicht bald Nr. 1 der Todesursachen. Naja, so kooperativ wie sich das darstellt ist es sicherlich auch nicht immer. Kein Wunder, versucht doch jeder mit seinem KnoffHoff seinen Arbeitsplatz zu halten. Wer sein Wissen weitergibt ist ersetzbar, so die allgemein verbreitete Einstellung. Und in einigen Unternehmen wird ja genau diese Philosophie auch ganz unverblümt gelebt. Aber zurück zum Thema Tastkopf. Wenn jemand Schaltpläne zum Thema hat, immer her damit, vielleicht entwickelt sich hier ja noch was. branadic
branadic schrieb: > Wenn ich es mir aussuchen könnte, dann hätte ich ein Rohde&Schwarz der > RTO-Familie. das sind wohl die ganz neuen Geräte, die so ähnlich aussehen wie die neuen Hamegs? Leider soll die Bedienung bei den HM nicht so genial sein. > Tek hat ja in den letzten Jahren unglaublich Federn > verloren, was nicht zuletzt daran liegt, dass man mehr damit beschäftigt > war seinen Konkurrenten zu beschimpfen, statt sich den wesentlichen > Entwicklungen zu widmen. das ist nie ein guter Weg. Firmen wie GWinstek sind auch nicht vollkommen auf den Kopf gefallen. > Nichts desto trotz bin ich froh an "meinem" Tek > allein sitzen zu dürfen. das verstehe ich gut. > Die Bucht ist aber nur für private Beschaffung eine Quelle. momentan bin ich ja privat. > Oder hast du > schon mal für deinen Job gebrauchte Dinge in der Bucht kaufen dürfen, > obwohl der Artikel den Ansprüchen völlig genügt hätte? Schon eine > komische Einstellung im "neuen Deutschland". das kenne ich auch. Mein Bruder wollte einen gebrauchten Laptop nehmen für 300.-. Die Firma bestand auf Neuanschaffung für 1600.-. Mancher Privatmann denkt da etwas anders. > Lieber hat man bestimmte Messmittel nicht, statt sie gebraucht zu > kaufen. gute gebrauchte Sachen wo es einen Plan dazu gibt sind manchmal besser als was neues unausgereiftes ohne Unterlagen. >> SI9000 steht drauf. Bis zu 1000V. > Also diese hier? > http://www.testequip.com/sale/catalogs//LEC/0/LEC_AP030.pdf so sieht sie aus. Von den Daten her hat meine jedoch definitiv 1:10 und 1:100. Das Ding ist ok. > Man müsste sich mal einige Schaltpläne zu differentiellen Tastköpfen > anschauen, um da mal eine Inspiration zu bekommen. Gibt es von diesem > Nicolet irgendwas, dass man sich anschauen kann? leider habe ich nichts mehr dazu. Damals hatte ich ein dickes Manual mit den Plänen. Keine Ahnung wie das Ding hieß. Es war ein runder Akkublock dabei, den man reinstecken konnte in beide Teile. Im einen Teil wurde er wohl geladen. Der Sender wurde damit galvanisch getrennt versorgt. 2 LWL-Leitungen mit Verschraubung verbanden Sender und Empfänger. Besser galvanisch trennen kann man nicht. Matthias
Matthias W. schrieb: > Meine Anforderungen an eine einfache differential probe > sind grob: > + Signale bis 50V hochliegend > (optional bis 350V hochliegend) > + Batteriebetrieb mit billigem 3V-Li-Standard-Akku. > Schaltregler ! > + ggf. 1:1 oder 10:1 schaltbar > + Eingang mindestens 1 MOhm. > + Bandbreite mind. 25MHz. > + gutes Pulsverhalten. > + gute Gleichtaktunterdrückung zur > Messung an Mosfet-Brücken. Grundsätzlich gab es ja hier schon einmal eine Diskussion zum Thema, allerdings ist sie Anfang des Jahres irgendwie eingeschlafen. Schade eigentlich. Darin gab es jedoch einige nützliche Links. Ich nutze diesen Thread in der Zwischenzeit einfach mal, um noch einmal das bisher Gefundene zu differentiellen Tastköpfen zusammen zu tragen: http://www.hameg.com/manuals.0.html?&L=1&tx_hmdownloads_pi1[mode]=download&tx_hmdownloads_pi1[uid]=805&cHash=8781419a76 http://www.telemotorix.de/html/differenz_tastkopf.html http://www.testequip.com/sale/catalogs//LEC/0/LEC_AP030.pdf http://energy.ece.illinois.edu/equipment/p5205.pdf http://www.mikrocontroller.net/attachment/67590/DiffKopf.png (ELV-Teil, mit AD830 + AD844) http://www.reichelt.de/?;ACTION=7;LA=28;OPEN=0;INDEX=0;FILENAME=D100%252FTestec_SI_9002.pdf Schade das der Schaltplan von dem ELV-Teil nie vervollständigt wurde. Interessant ist aber, wie stark die Impedanzen variieren (1M, 2M, 4M, 8M, 30M). Teilweise sind die Tastköpfe mit Mikrocontrollern ausgestattet, was den Bauteil- und Entwicklungsaufwand natürlich erhöht. branadic
A. B. schrieb: > Grundsätzlich gab es ja hier schon einmal eine Diskussion zum Thema, > allerdings ist sie Anfang des Jahres irgendwie eingeschlafen. Schade > eigentlich. da hast Du recht. Wenn keiner Interesse hat machts wenig Sinn. Mich ärgert halt daß es oft keine Pläne gibt, man somit schwer was richten kann bei Defekt, manches billig aus China/Korea kommt - hier aber ziemlich teuer ist. > Darin gab es jedoch einige nützliche Links. Ich nutze diesen > Thread in der Zwischenzeit einfach mal, um noch einmal das bisher > Gefundene zu differentiellen Tastköpfen zusammen zu tragen: gute Idee. > http://www.hameg.com/manuals.0.html?&L=1& Hameg hatte früher zu den Oszis ja auch die Pläne mitgegeben. Das fand ich gut. Mein HM605 ist immer noch ok - dank der Pläne läuft es auch wieder. > http://www.telemotorix.de/html/differenz_tastkopf.html hübsch. Leider nur 100kHz. Wird für manches reichen. Etwas klobig halt. > http://www.testequip.com/sale/catalogs//LEC/0/LEC_AP030.pdf Da passen die Daten nicht zu meiner SI9000 probe. > http://energy.ece.illinois.edu/equipment/p5205.pdf da könnte es vielleicht Unterlagen dazu geben. Könnte man bei den Tek-Leuten fragen. > http://www.mikrocontroller.net/attachment/67590/DiffKopf.png > (ELV-Teil, mit AD830 + AD844) sieht nett aus. > http://www.reichelt.de/?;ACTION=7;LA=28;OPEN=0;INDEX=0;FILENAME=D100%252FTestec_SI_9002.pdf das Model 9001 ist der Nachfolger von meinem Teil. Sind 4 AA Zellen. Hoher Stromverbrauch. > Schade das der Schaltplan von dem ELV-Teil nie vervollständigt wurde. > Interessant ist aber, wie stark die Impedanzen variieren (1M, 2M, 4M, > 8M, 30M). Teilweise sind die Tastköpfe mit Mikrocontrollern > ausgestattet, was den Bauteil- und Entwicklungsaufwand natürlich erhöht. Ein uC müsste da wohl nicht sein. Was soll der denn leisten? Eine Übersteuerungsanzeige? Batterieabschaltung? Kann ja lästig sein, wenn das abschaltet im unpassenden Moment. Matthias
Matthias W. schrieb: >> http://energy.ece.illinois.edu/equipment/p5205.pdf > > da könnte es vielleicht Unterlagen dazu geben. > Könnte man bei den Tek-Leuten fragen. Wenn du da an was heran kommen solltest, immer her damit. Ich warte leider noch immer auf die Registrierbestätigung der TekScope Group. Der µC hat wohl die Aufgabe den Spannungsteiler umzuschalten und eventuell greift er auch schaltend in den Analogteil ein (Umschaltung High-Z / 50 Ohm Ausgang). branadic
A. B. schrieb: > Wenn du da an was heran kommen solltest, immer her damit. ich habe eine Frage dazu gestellt. Es gibt übrigens auch eine P6046 probe mit FET. Singer hat die für 410.- als Info. P6045 ist auch eine FET-Probe. > Ich warte > leider noch immer auf die Registrierbestätigung der TekScope Group. das wird schon klappen. > Der µC hat wohl die Aufgabe den Spannungsteiler umzuschalten und > eventuell greift er auch schaltend in den Analogteil ein (Umschaltung > High-Z / 50 Ohm Ausgang). einfachere Varianten können wohl auch ohne uC auskommen. Ob der 50 Ohm-Ausgang so wichtig ist, wenn es nur bis 25MHz gehen soll? Der Abschluß kostet Batteriestrom und Amplitude. Oszi-Eingänge haben ja 1MOhm Eingangsimpedanz. Und die Tastköpfe sind daran angepasst. Pulsgeneratoren mit Avalanche sind ja einfach baubar. Bei Singer gibt es momentan ein Teil für über 200.- das sich einstellen lässt bis 25V. Bei weniger hohem Anspruch ist von LT die AN79 auf Seite 18 als Beispiel nutzbar. Siehe auch www.holmea.demon.co.uk/Avalanche/Avalanche.htm Dies ist eine Liste von denkbaren Transistoren dafür. 2N2222 TO-18 145V 500ps 2N1613 TO-5 140 500 2N2219 TO-5 130 500 2N4123 TO-92 170 400 2N3904 TO-92 135 400 2N5770* TO-92 45 400 PN3646 TO-92 90 300 2N3646 TO-106 85 300 MBT5179 SOT-23 50 275 2N2369A TO-18 74 200 PN2369 TO-92 70 200 AT41472 TO-18 39 125 AT41485 µW-85 35 100 PRF949 SOT-323 30 80 BFG541 SOT-223 26 80 BFR505 SOT-23 24 75 Natürlich werden auch andere gehen. Matthias
Matthias W. schrieb: > Ob der 50 Ohm-Ausgang > so wichtig ist, wenn es nur bis 25MHz gehen > soll? Der Abschluß kostet Batteriestrom > und Amplitude. Oszi-Eingänge haben ja 1MOhm > Eingangsimpedanz. Und die Tastköpfe sind > daran angepasst. Naja, kommt auf den Aufbau drauf an. Wenn man eine Box direkt vor dem Scope hat kann man gleich hinter der BNC-Buchse den Operationsverstärker setzen und somit auf ein Coaxkabel verzichten. Sobald aber Coax-Kabel ins Spiel kommt muss man sich etwas Gedanken zur Terminierung machen. Diverse differentielle FET-Probes hab ich mittlerweile auch gefunden. Hier mal ein Beispiel: http://www.eece.maine.edu/~hummels/classes/ece342/docs/Differential_Probe_Documentation.pdf Durch den Einsatz fertiger Instrumentenverstärker verringert sich jedoch die Bandbreite gewaltig. Interessant ist dieser Ansatz, wie auf Seite 59 gezeigt: http://cp.literature.agilent.com/litweb/pdf/01141-97002.pdf Ich muss mal über die Geschichte schlafen. branadic
A. B. schrieb: > Matthias W. schrieb: >> Der Abschluß kostet Batteriestrom >> und Amplitude. Oszi-Eingänge haben ja 1MOhm >> Eingangsimpedanz. Und die Tastköpfe sind >> daran angepasst. Tastköpfe gehen bis 500MHz. Ohne daß 50 Ohm am Oszi gewählt werden. Seite 59 der Agilent-Probe zeigt keinen 50-Ohm- Ausgang. Die gehen direkt auf den Oszi-Eingang. > Naja, kommt auf den Aufbau drauf an. Wenn man eine Box direkt vor dem > Scope hat kann man gleich hinter der BNC-Buchse den Operationsverstärker > setzen und somit auf ein Coaxkabel verzichten. wenn der Diff-Tastkopf kein Monster ist geht das ja auch. > Sobald aber Coax-Kabel > ins Spiel kommt muss man sich etwas Gedanken zur Terminierung machen. Tastköpfe haben eher noch schlechteres Kabelmaterial als gutes Koax. Und doch gehen da 500MHz. > Diverse differentielle FET-Probes hab ich mittlerweile auch gefunden. prima. > Durch den Einsatz fertiger Instrumentenverstärker verringert sich jedoch > die Bandbreite gewaltig. > > Interessant ist dieser Ansatz, wie auf Seite 59 gezeigt: > http://cp.literature.agilent.com/litweb/pdf/01141-97002.pdf offenbar trennen die den Signalpfad auch so wie Nicolet früher in einen DC und einen AC-Pfad. Der Offset wird weggeregelt. Offenbar scheint es schwer breitbandige OP amps zu finden, die ein gutes DC-Verhalten haben. Warum sonst der Aufwand? Ähnliche Prinzipien nutzt Tek wohl bei den breitbandigen Stromzangen. LEM baut ja auch Stromzangen. Matthias
Matthias W. schrieb: > Tastköpfe gehen bis 500MHz. > Ohne daß 50 Ohm am Oszi gewählt werden. > Seite 59 der Agilent-Probe zeigt keinen 50-Ohm- > Ausgang. Die gehen direkt auf den Oszi-Eingang. Du verwechselst 50-Ohm Koaxialkabel mit diesem speziellen Koaxialkabel von passiven Tastköpfen, wo die Seele aus Widerstandsdraht besteht. An dieses hochohmige Kabel scheint man aber nicht heran zu kommen und wird speziell für Tastkopfproduzenten angefertigt. branadic
> Meine Anforderungen an eine einfache differential probe > sind grob: > + Signale bis 50V hochliegend > (optional bis 350V hochliegend) > + Batteriebetrieb mit billigem 3V-Li-Standard-Akku. > Schaltregler > + ggf. 1:1 oder 10:1 schaltbar > + Eingang mindestens 1 MOhm. > + Bandbreite mind. 25MHz. > + gutes Pulsverhalten. > + gute Gleichtaktunterdrückung zur > Messung an Mosfet-Brücken. >A. B. schrieb: >> Grundsätzlich gab es ja hier schon einmal eine Diskussion zum Thema, >> allerdings ist sie Anfang des Jahres irgendwie eingeschlafen. Schade >> eigentlich. > >da hast Du recht. Wenn keiner Interesse hat machts wenig Sinn. Die Frage ist, ob es überhaupt sinnvoll ist, so etwas selber zu entwickeln, wenn man das schon fertig zu einem guten Preis kaufen kann. Von Testec gibts ja eine große Auswahl an Differenztastköpfen, die durchaus bezahlbar sind: http://www.testec.de/fileadmin/user_upload/TT/DA/Vergleichstabelle_Differentialtastkoepfe_D1.pdf Der SI-9001 erfüllt eigentlich genau Deine Spezifikation (hat sogar noch höhere Common-Mode Spannung) und gibts bei Reichelt für knapp 300 Euro; da lohnt es sich nicht wirklich, mehrere Arbeitstage zu investieren um so etwas selber zu entwickeln.
Johannes schrieb: > Die Frage ist, ob es überhaupt sinnvoll ist, so etwas selber zu > entwickeln, wenn man das schon fertig zu einem guten Preis kaufen kann. Kaufen kann man immer, ob der Preis gut ist mag immer im Ermessen des Subjektes liegen und der Lerneffekt ist beim Kaufen null. Ich brauche derzeit keinen differentiellen Tastkopf, könnte ihn mir prinzipiell leisten, wenn ich ihn denn bräuchte, aber viel mehr reizt es selbst einen aufzubauen und zu lernen. Wenn jedes mal der Preis das ausschlaggebende Argument wäre etwas nicht selbst zu bauen, dann gäbe es nicht so viele DIY-Projekte. Interessant ist doch herauszufinden wo die Grenzen des eigenen Aufbaus liegen. Bei 150,-€ für einen gebrauchten aktiven Tastkopf dürfte man eigentlich nicht zögern zuzuschlagen, aber was kann man selbst erreichen, ohne natürlich eigene Halbleiter fertigen zu lassen? Immerhin haben die Hersteller jahrelanges KnoffHoff, kann man mit einem einfacheren Aufbau nur die Hälfte erreichen? Mich reizt der Gedanke, dich offenbar nicht, aber das ist auch nicht weiter schlimm. Johannes schrieb: > mehrere Arbeitstage zu investieren um so etwas selber zu entwickeln. Kauf du nur, ich investiere meine Freizeit gerne auch in Entwicklungen. branadic
> Kauf du nur, ich investiere meine Freizeit gerne auch in Entwicklungen.
Mein Posting bezieht sich ganz speziell auf diese Aufgabe
(Differenztastkopf), nicht generell auf Eigenentwicklungen.
Ich beschäftige mich auch ganz gerne in meiner Freizeit damit, selber
etwas zu entwickeln. Ich habe allerdings ziemlich viele Ideen, was ich
mal machen könnte und da muss ich schon etwas sortieren, was ich dann
tatsächlich machen möchte.
Deshalb such ich mir da eher Sachen aus, bei denen es sich mehr lohnt.
Und das sind für mich solche Dinge, die man entweder nicht von der
Stange kaufen kann oder die sehr teuer sind oder Projekte, bei denen man
mit eher wenig Aufwand etwas lernen kann.
Ein aktiver Tastkopf für kleine Spannungen, also das was Du gerade
machst, ist da eher interessant. Die kommerziellen Produkte sind in der
Regel sehr teuer und mit einer "einfachen" OP-Schaltung können ganz gute
Ergebnisse erzielt werden, wie du ja schon nachgewiesen hast.
Und bei kleinen Spannungen bekommt man keine Probleme mit
Spannungsfestigkeit der Bauteile und Gehäuse, was bei hohen Spannungen
einiges an Aufwand bedeuten würde.
branadic schrieb: > Kaufen kann man immer, ob der Preis gut ist mag immer im Ermessen des > Subjektes liegen und der Lerneffekt ist beim Kaufen null. die Sinnfrage stellt sich natürlich immer. So gesehen ist jeder Bastler blöd, der ein Haufen Geld für Lötkolben und Teile ausgibt, wenn es das Netzteil fertig aus China heute derart billig gibt. Der Lerneffekt jedoch - der ist ja auch was wert. > Ich brauche derzeit keinen differentiellen Tastkopf, könnte ihn mir > prinzipiell leisten, wenn ich ihn denn bräuchte, aber viel mehr reizt es > selbst einen aufzubauen und zu lernen. ich habe 2 solche Tastköpfe. Trotzdem finde ich es interessant zu sehen wie sowas gemacht ist. Dann versteht man auch das Teil besser einzusetzen. > Kauf du nur, ich investiere meine Freizeit gerne auch in Entwicklungen. Die Motivationen der Menschen sind verschieden. Der eine entwickelt lieber dies, der andere das. Matthias
branadic schrieb: > Aber zurück zum Thema Tastkopf. Wenn jemand Schaltpläne zum Thema hat, > immer her damit, vielleicht entwickelt sich hier ja noch was. zum Thema (Differenz-)Tastkopf fällt mir ein, daß es in der Tek-7000-Familie ja Einschübe mit FET und Differenzverstärker gab. Die Schaltpläne dazu sind sicher einfach zu bekommen. Die Teile waren gut und sind heute preisgünstig gebraucht zu bekommen, wenn man da was dran messen oder einfach nur was lernen möchte. Hier eine kleine Liste der Einschübe: 7A11 250 MHz Single channel, built in FET probe, 5mV/div 7A13 100 MHz High bandwidth differential amplifier, with Vc capabilities. 7A22 1 MHz Differential amplifier, 10uV/div. Solche Möglichkeiten machten den Reiz dieser Oszi-Familie aus. Matthias
zum Thema probes gibt es wohl ein altes interessantes Buch: Probes, by Bruno Zucconi (president from scala radio company) Gernsback publications (radio-electronics magazine) librarybook 54, 1955 Angeblich soll es dies als gratis download geben. Hier ein Auszug des Inhalts: www.pmillett.com/tubebooks/Books/intro_Zucconi_probes.pdf Matthias
branadic schrieb: > Das ich den Tastkopf mit 10MΩ aufgebaut habe hat einfach die Überlegung, > dass der OPA659 mit 10^12 Ω Eingangsimpedanz angegeben ist und damit > noch deutlich hochohmiger ist. Jupp. Er hat aber auch 1 nA Input Bias Current. Das macht dann etwa 10mV Spannungsverfälschung, oder? Hier meine zugehörige Passage zitiert: > Alex H. schrieb: >> Der kapazitive Spannungsteiler stellt schnell seine Spannung ein und >> wird dann langsam vom Widerstandspotentiometer gemäß seinem >> Teilerverhältnis umgeladen. Das heißt aber auch, dass die Steigung um so >> kleiner ist, je hochohmiger die Widerstände sind. Mit deinen Werten von >> 10 MOhm und ca. 0,5pF bewegt man sich da im Mikrosekundenbereich. > Ich hatte zunächst eine Variante mit 1MΩ aufgebaut, dann aber > umgerüstet. Werd das aber noch mal verfolgen und beide Varianten > aufbauen, dann kann man diese direkt vergleichen. Mikrosekundenbereich > für die Anstiegszeiten würde ja den aktuellen Messungen widersprechen. Ich meine ja nicht die Anstiegszeit, sondern das langsame Umladen des kapazitiven durch den resistiven Spannungsteiler, wodurch die Ebenen schräg werden. Das kann man auch schön in der Simulation sehen. Setz mal deinen Simulations-C4 auf 0.5p und guck dir die Sprungantwort über 10 us an :) > Das Model File findest du im Anhang. Das Sub-File kommt in den Ordner > sub, das ASY-File in sym\Opamps > Es stammt direkt von der TI Homepage, allerdings war da ein * an einer > falschen Stelle, was zu Fehlermeldungen führte. Okay, jetzt habe ich es mal ausprobiert. Hat leider nicht früher geklappt. Die Simulation ist bis auf winzige Details genau wie meine. Die Unterschiede liegen allein beim Spannungsteiler. Du hast 10 MOhm und ich 1.3 MOhm. Damit gilt also alles oben gesagte weiterhin. Das Schwingen in deiner Simulation im hohen Frequenzbereich der AC-Analyse kommt von einer Fehlanpassung zwischen Kabel und Oszi-Eingang. Das Kabelmodell hat bei dir mit den eingestellten Werten L=253nH und C=103pF etwa Z = 49.5 Ohm. Z = sqrt(L/C). > Zu bemerken ist noch, dass die frequenzabhängige Kabeldämpfung nicht > berücksichtigt ist. Wie das geht, würde mich auch interessieren.
Matthias W. schrieb: > Probes, by Bruno Zucconi (president from scala radio company) > Gernsback publications (radio-electronics magazine) > librarybook 54, 1955 gibt es hier zum download: http://www.pmillett.com/tubebooks/technical_books_online.htm Matthias
Hallo Matthias, danke für den Hinweis und den Link, werde ich mir mal in Ruhe anschauen. @Alex, okay, ich sehen was du meinst. Offensichtlich hat hier die Verwendung eines einzelnen FETs Vorteile: http://www.mikrocontroller.net/attachment/85645/P6202A_500MHz_FET_Probe.gif Schau dir mal den Eingangsspannungsteiler an. Müsste man diesen Effekt nicht auch in der AC-Analyse irgendwie sehen können? Das Kabelmodel ist mit den Werten aus dem Datenblatt gefüttert worden, RG174 von Bürklin. Vielleicht kann die LTSpice Group bei der frequenzabhängigen Dämpfung helfen? Im Laufe der Woche sollten die Leiterplatten eintreffen, sodass ich zum Wochenende hin vielleicht etwas mehr weiß. branadic
Alex H. schrieb: > Du hast 10 MOhm und ich > 1.3 MOhm. Damit gilt also alles oben gesagte weiterhin. Ähm, du meinst wohl eher du hast 1,65MOhm oder? Wozu hast du bei dir eigentlich den C6 mit 100p drin? Willst du damit eine reine AC-FET-Probe aufbauen? branadic
Alex H. schrieb: > branadic schrieb: >> Das ich den Tastkopf mit 10MΩ aufgebaut habe hat einfach die Überlegung, >> dass der OPA659 mit 10^12 Ω Eingangsimpedanz angegeben ist und damit >> noch deutlich hochohmiger ist. > > Jupp. Er hat aber auch 1 nA Input Bias Current. Das macht dann etwa 10mV > Spannungsverfälschung, oder? Wie kommst Du bei 1nA auf die 10mV? Laut Schaltplan aus dem Post Beitrag "Re: Eigenbautastköpfe" "sieht" der OPV einen Widerstand von 2Meg an seinem nicht invertierenden Eingang (oder etwas weniger falls der Tastkopf gleichspannungsmäßig an dem Messobjekt hängt) über die sein Biasstrom fließt. Also würde die zusätzliche Offsetspannung am Ausgang, verursacht durch den Bias Current am Eingang 2mV betragen. Wobei da natürlich noch einerseits die Offset Spannung an sich und andererseits der Input Offset Current am Eingang (weil Unterschiedlicher Widerstand für die Biasströme am Invertierenden und Nicht-Invertierenden Eingang) zu tragen kommt. Was das in Summe ergibt kann ja ziemlich variieren wenn man sich so die typischen vs. maximalen Werten und 25° vs. gesamter Temperaturbereich anschaut. Also im worst case würd man dann schon auf mehr als die 10mV kommen.
branadic schrieb: > okay, ich sehen was du meinst. Offensichtlich hat hier die Verwendung > eines einzelnen FETs Vorteile: > http://www.mikrocontroller.net/attachment/85645/P6202A_500MHz_FET_Probe.gif > Schau dir mal den Eingangsspannungsteiler an. Meinst du es auf den Eingangsstrom bezogen? Einzelne FETs kommen mit ihrem Gate-Strom auch in die Regionen, mal mehr, mal weniger. Wäre interessant, welcher FET in der P6202A eingesetzt wird. > Müsste man diesen Effekt nicht auch in der AC-Analyse irgendwie sehen > können? Ja, kann man. Wenn wir beim obigen Beispiel bleiben, dass in deiner Simulation C4 einen Wert von 0,5pF bekommt, sieht man eine Gauß-gefaltete Stufe im Frequenzgang um die Grenzfrequenz des RC-Gliedes. Bei dir also
In Ermangelung eines Spektrumanalysators werde ich aber sowieso mit der Sprungantwort arbeiten. > Das Kabelmodel ist mit den Werten aus dem Datenblatt gefüttert worden, > RG174 von Bürklin. Bei dem Datenblatt finde ich es merkwürdig, dass keine Toleranzen angegeben sind. Jedenfalls erhält man mit den Werten eine Kabelimpedanz von etwa Z = 49,5 Ohm. Das erzeugt Reflexionen zwischen Anpasswiderstand vor und Oszi-Eingang nach dem Kabel. > Vielleicht kann die LTSpice Group bei der frequenzabhängigen Dämpfung > helfen? Ja, vielleicht. Ich werde heute Abend dort nachfragen, wenn du es bis dahin nicht bereits erledigt hast ;) Auch eine Frequenzabhängige Kondensatorkapazität wäre schön. > Im Laufe der Woche sollten die Leiterplatten eintreffen, sodass ich zum > Wochenende hin vielleicht etwas mehr weiß. Ich bin vor allem auf die Einflüsse des neuen Layouts gespannt. Ground macht zwar noch einen kleinen Umweg, aber doch einen deutlich kleineren als im jetzigen Layout. Auch den Trimmkondensator am Eingang finde ich spannend. Welches Modell hast du da? > Alex H. schrieb: >> Du hast 10 MOhm und ich >> 1.3 MOhm. Damit gilt also alles oben gesagte weiterhin. > > Ähm, du meinst wohl eher du hast 1,65MOhm oder? > Wozu hast du bei dir eigentlich den C6 mit 100p drin? Willst du damit > eine reine AC-FET-Probe aufbauen? Ups, richtig. Ich habe 1,65 MOhm. C6 ist tatsächlich als AC-Koppelkondensator gedacht. Mit den 50 Ohm Eingangswiderstand und 100 pF Koppelkondensator hat man -3 dB bei 1 kHz und -0.1 dB bei 10 kHz. Das passt. Damit sollte man auch noch Spannungsripple auf 50 Volt oder sogar messen können. Den einmaligen Stromstoß beim anfänglichen Umladen sollte der OPA659 laut Datenblatt aushalten. Auch mit einem 1 nF Kondesator sollte es noch gehen. Dann rutschen die Grenzfrequenzen noch eine Dekade tiefer.
Alex H. schrieb: > Wäre > interessant, welcher FET in der P6202A eingesetzt wird. Möglicherweise ist das ein speziell für Tek fertigter FET oder man will das Geheimnis schlichtweg für sich behalten. Das Datenblatt zur Probe gibt nur soviel her, als das es sich um zwei FET in einem Gehäuse handelt: http://www2.tek.com/cmsreplive/marep/9743/070364202_2008.10.03.14.45.19_9743_EN.pdf Wieso bestehst du unbedingt darauf aus C4 0,5pF machen zu wollen? Alex H. schrieb: > Bei dem Datenblatt finde ich es merkwürdig, dass keine Toleranzen > angegeben sind. Wieso, 50 ±3 Ohm sind doch immerhin angegeben ;) Und den Kapazitätsbelag wird man nicht sehr viel genauer bestimmen können. Alex H. schrieb: > Ground > macht zwar noch einen kleinen Umweg, aber doch einen deutlich kleineren > als im jetzigen Layout. Auch den Trimmkondensator am Eingang finde ich > spannend. Welches Modell hast du da? In Anbetracht der avisierten Frequenzen sollte dieser "Umweg" keinen merklichen Einfluss haben. Ich habe solche hier verwendet: http://de.rs-online.com/web/search/searchBrowseAction.html?method=getProduct&R=0832380 Die AC-Kopplung mit einem 1nF-Kondensator am Eingang habe ich auf einer separaten Leiterplatte vorgesehen, die aufgesteckt werden kann. Ebenso noch ein zusätzlicher 10:1 Spannungsteiler. Wie schon erwähnt werde ich mal beide Varianten aufbauen, also mit 10M und 1M Ohm und direkt mal vergleichen. branadic
branadic schrieb: > Wieso bestehst du unbedingt darauf aus C4 0,5pF machen zu wollen? Ist ein aus der Luft gegriffener Wert, um den Spannungsteiler in der Simulation absichtlich zu verstellen und die Effekte beobachten zu können. Also nur zum ausprobieren. >> Bei dem Datenblatt finde ich es merkwürdig, dass keine Toleranzen >> angegeben sind. > > Wieso, 50 ±3 Ohm sind doch immerhin angegeben ;) Und den > Kapazitätsbelag wird man nicht sehr viel genauer bestimmen können. Ja, das stimmt. Die Werte passen jedoch so nicht zusammen. Um bei 103 pF auf 50 Ohm zu kommen, sind 257.5 nH nötig. Der Verkürzungsfaktor wird damit aber zu 0.648. Aber gut, wenn man in der Simulation bereits sieht, woher ein solcher welliger Frequenzverlauf kommen kann. > In Anbetracht der avisierten Frequenzen sollte dieser "Umweg" keinen > merklichen Einfluss haben. Ja, das stimmt wahrscheinlich. Das werden um die 10nH sein, so dass zusammen mit den Kapazitäten ein Schwingkreis entsteht, dessen Frequenz aber irgendwo über 1 GHz liegen dürfte. In dem Bereich sind ist der kapazitive Teil des Eingangsteiles aber so leitfähig, dass der über 2 MOhm angebundene Schwingkreis untergeht. > Ich habe solche hier verwendet: > http://de.rs-online.com/web/search/searchBrowseAction.html?method=getProduct&R=0832380 Die sehen gut aus. Noch gut linear bis 500 MHz. > Die AC-Kopplung mit einem 1nF-Kondensator am Eingang habe ich auf einer > separaten Leiterplatte vorgesehen, die aufgesteckt werden kann. Ebenso > noch ein zusätzlicher 10:1 Spannungsteiler. Habe ich mir auch überlegt. Das wäre universeller.
Dies ist Weber's Oszilloskop Probes Schaltungsbuch von 1969: http://www.slack.com/TE/TekConcepts/TekProbeCircuits.pdf Auf Seite 96 (Angabe links oben) ist ein Plan für einen Differenztastkopf. Weiterhin Seite 98, 103, 104, 105. Der Plan zum Hochspannungstastkopf p6015 findet sich auf Seite 109. Seite 110 sagt etwas über die Einstellung der Trimmer. Matthias
Ich weiß nicht ob dieser Link hier schon erwähnt wurde: Beitrag "Re: Tastkopf - Innenleiter aus Widerstandsdraht?"
Abdul K. schrieb: > Ich weiß nicht ob dieser Link hier schon erwähnt wurde: > Beitrag "Re: Tastkopf - Innenleiter aus Widerstandsdraht?" Der Innenleiter scheint wirklich aus Widerstandsdraht. Dazu steht was in Weber's Oszilloskop Probes Schaltungsbuch von 1969. Matthias
Hallo Matthias, danke für deine Links. Den ersten habe ich mir mal angeschaut und es stellte sich gleich ein nostalgisches Gefühl ein :) Dennoch nett mal den Anfang aktiver Tastköpfe zu sehen. Den zweiten Link werde ich mir jetzt mal zu Gemüte führen. Mal schauen was mich da erwartet. Ich habe mal einen Tastkopf vom Welec-Gerät hergenommen, da kann man die Messpitze abziehen und hat dann das reine Koaxialkabel, mit einem BNC-Stecker ohne den "Überwurf" und auf der anderen Seite dem normalen BNC-Anschluss, in der Hand. Das Multimeter sagt was von ~232 Ω zwischen beiden Steckern. Möglicherweise entscheidet der auch der Widerstand des Kabels über die Qualität des Tastkopfes? branadic
Kommt mir irgendwie wie ein Déjà-vu vor. Ich hoffe es nicht Teil einer Wahrnehmungsstörung. Selbst ein Hersteller-Link für solche Spezialkabel war mal bei µC.net
branadic schrieb: > Möglicherweise entscheidet der auch der Widerstand des Kabels über die > Qualität des Tastkopfes? ganz klar ja ! Nach dem Überfliegen der Texte ist das wohl so. Die Hersteller nehmen daher dieses Widerstandsmaterial her, damit der Frequenzgang nicht so wellig wird. Wenn der Hersteller da etwas schludert kann die Seele aus Graphit/Kohle? natürlich leicht auch mal brechen. Löten lässt sich so ein Zeug ja nicht. Also sind die Enden problematisch. Kein Wunder, daß die Tastköpfe manchmal nicht lange halten. Einen Hersteller für das Kabel muss es geben. Somit müsste es auch möglich sein da mal eine Mustermenge zu bekommen. Matthias
Naja, zumindest die Tastköpfe die Welec mitgeliefert hat werden in China produziert. Sie sind laut Kabelaufdruck von diesem Hersteller: http : \\ www . texas . com . cn / probe01 . html Andere Firmen werden das nicht viel anders handhaben und auch in China fertigen lassen. Schwer zu sagen, ob man in Deutschland ansäßige Lieferanten findet. branadic
A. B. schrieb: > Andere Firmen werden das nicht viel anders handhaben und auch in China > fertigen lassen. Schwer zu sagen, ob man in Deutschland ansäßige > Lieferanten findet. gute Frage. Ein Weg ist mal einen nach dem anderen anzurufen. Jeden kann man fragen ob er jemanden kennt. Auf diese Weise fand ich vor Jahren mal zufällig ganz neue Lösungen. Matthias
Die Frage ist, ob der Aufwand lohnt. Passive Tastköpfe kosten nicht ganz so viel und mit einem kostengünstigen aktiven Tastkopf wird das dann eh hinfällig oder nicht? branadic
branaidic schrieb: > Die Frage ist, ob der Aufwand lohnt. Passive Tastköpfe kosten nicht ganz > so viel und mit einem kostengünstigen aktiven Tastkopf wird das dann eh > hinfällig oder nicht? Wenn der aktive Tastkopf extrem nah am Oszi hängt mag es kein Thema sein. Vermutlich wird es jedoch eher so sein, daß der aktive Tastkopf nahe am Messobjekt ist. Somit wird es eine Strippe zum Oszi geben müssen. Und diese Strippe soll weder eine Menge Energie fressen, noch Reflexionen verursachen. Matthias
Bitte melde dich an um einen Beitrag zu schreiben. Anmeldung ist kostenlos und dauert nur eine Minute.
Bestehender Account
Schon ein Account bei Google/GoogleMail? Keine Anmeldung erforderlich!
Mit Google-Account einloggen
Mit Google-Account einloggen
Noch kein Account? Hier anmelden.














































