Hallo, im Netz geistern ja diverse Aufbauanleitungen aktiver, passiver und differentieller Tastköpfe durch die Gegend. Hier im Forum wird im Allgemeinen von Eigenbauten abgeraten, was ja durchaus verständlich ist. Dennoch gibt die Hobbykasse manchmal nicht das notwendige Kleingeld her oder ein Projekt rechtfertigt nicht die Ausgabe und man besinnt sich auf den Selbstbau oder Nachbau. Daher dürfte der ein oder andere sicherlich einen Eigenbautastkopf im Einsatz haben. Leider hat bisher noch niemand mal seine Tastkopfschaltung und Realisierung vorgestellt und wie sich der Tastkopf in der Praxis verhält. Das ist schade und könnte mal nachgeholt werden. Und um einen vorzulegen möchte ich meinen Aufbau des aktiven "Poor Man's 1GHz"-Tastkopf vorstellen. Das Aufbau-Set gab es für wenig Geld beim Elektor, den passenden Artikel in englischer Sprache mal irgendwo in den Unweiten des iNets zum Download, jedoch wurden nie irgendwelche Messungen mit dem Tastkopf mal gezeigt. Zumindest bin ich nicht fündig geworden. Die Daten laut Artikel: Input Impedance 0.75pF//10MΩ Bandwidth 100kHz to 1.5GHz (±2.5dB) Gain -20dB nominal 1-dB compression point not measured Die Leiterplatte ist in bekannter Elektormanier selbst gefertigt, sodass die ganzen Durchkontaktierungen von Hand gemacht werden müssen. Sicherlich kein Beinbruch, aber dennoch nervig. Die Bauteile sind, sofern man fit im Umgang mit kleinen Packages ist, schnell bestückt. Im Set enthalten war der DualGate-MOSFET mit dem Marking Code "MOs", also schätzungsweise handelt es sich um den BF998, auch wenn das Datenblatt "MOp" als Marking Code angibt. Statt des im Artikel verwendeten RG178 (hatte man gerade nicht zu Hand) wurde das RG174 aufgelötet (passt genauso drauf). Noch ein paar verdrillte Käbelchen mit Bananenstecker für die Spannungversorgung, fertig ist der aktive Tastkopf. Ich hab dem hinteren Teil der Schaltung, wie zu erkennen, noch eine Kapsel aus verzinntem Stahlblech (HF-Blech) verpasst. Auf zu den Messungen! Messung 1 (Bild1): Dazu wurde an den Ausgang des Trackinggenerators ein BNC-Verteiler gestöpselt, eine Leitung direkt zum Oszi mit 50Ω-Abschluss, an den zweiten Anschluss des Verteilers kam der Tastkopf. (die Abgleichroutine des Tastkopfes wird im Artikel auf gleiche Weise beschrieben) Um zu schauen wie sich der Trackinggenerator verhält wurde vorab im Trace A (obere Messkurve in Bild1) das Signal des Trackingenerators gespeichert. Im Trace B (untere Messkurve in Bild1) ist das 10:1 Signal des Tastkopfes zu sehen. Messung 2 (Bild2): Da der SA nicht das Spannungssignal darstellt wurde eine Messung mit einem Signalgenerator und Oszi durchgeführt. Diese Messung ist jedoch mehr qualitativer Natur, da mit dem Signalgenerator "nur" ein Scan von 100kHz - 1GHz in 100kHz Schritten mit minimaler Haltezeit von 10ms pro Schritt möglich ist. Demzufolge ergibt sich eine nicht unerheblich lange Aufnahmedauer, was zum Einen in einer geringen Abtastrate resultiert und zum Anderen wird viel Information wird durch die begrenzte Bildauflösung wegrationalisiert. Zu erkennen ist die mit der Bezeichnung "-20dB nominal" angegebene Dämpfung. Der Rest gefällt nicht wirklich. Leider habe ich keinen Vergleich zu einem aktiven Tastkopf eines Markenherstellers. Der Anfang ist gemacht, jetzt seid ihr dran. branadic
Um die Messung noch einmal anderweitig zu verifizieren habe ich für euch eine weitere Aufnahme gemacht. oberer Trace - Hold Max mit direkt angeschlossenem Signalgenerator (sehr kurzes 50Ω-Kabel) unterer Trace - Hold Max mit Tastkopf Diesmal hab ich den Bereich 100kHz - 1GHz (maximale Frequenz des Signalgenerators) durchfahren. Der Signalgenerator macht wieder 100kHz Schritte à 10ms. Zumindest in dem Frequenzbereich stimmt die Angabe von ±2.5dB. Falls jemand fragen sollte und weil ich es bisher noch nicht erwähnt habe. Der Handlichkeit wegen ist das RG174-Kabel 1m lang. branadic
Guten Morgen, ich hab den Tastkopf in Spice moduliert und mir das Ausgangssignal in einer AC-Analyse angeschaut. Sollte es sich bei dem von mir gemessenem, rippeligem Verlauf um Reflexionen handeln? branadic
Der Vollständigkeit halber noch den Impedanzverlauf laut Simulation und ein Vergleich mit dem Tetris von PMK. Schmutzeffekte berücksichtigt die Simulation natürlich nicht. Irgendwie hab werd ich das Gefühl nicht los, dass der Thread unter HF, Funk & Felder besser aufgehoben wäre. Hat keiner eine Meinung zum Thema? Hat niemand einen Selbstbautastkopf im Einsatz und will uns den hier vorstellen? branadic
branadic schrieb: > Irgendwie hab werd ich das Gefühl nicht los, dass der Thread unter HF, > Funk & Felder besser aufgehoben wäre. Ich finde es hier im Analogforum besser aufgehoben, denn hier werden ja auch Oszilloskope & Co. diskutiert. Ist natürlich angesichts der Frequenzen grenzwertig zum HF-Forum. ;-) Ich habe noch einen alten aktiven Tektronix-Tastkopf, den müsste ich mal vergleichshalber messen. Werde ich aber so schnell nicht dazu kommen.
Danke Jörg, wäre wirklich mal interessant das Frequenzverhalten eines Profi-Tastkopfes zu sehen. In der Zwischenzeit mal noch eine weitere Schaltung eines aktiven Tastkopfes von Robert Pearce aus "Troubleshooting Analog Circuits" (Seite 16) mit 2,5:1. Hier kommt der 2N5486 zum Einsatz. branadic
RG174 oder sowas und 1GHz paßt wohl nicht richtig zusammen (gut - bei dem einen Meter noch nicht so sehr das Problem). Und dann die Länge 1m, die am Ende nicht mit 50Ohm abgeschlossen sind - das garantiert für Welligkeit im Frequenzgang aufgrund der Reflexionen am Ende.
branadic schrieb: > Hat niemand einen Selbstbautastkopf im Einsatz und will uns den hier > vorstellen? Sieh dir mal den Thread an: Beitrag "Re: Brauche Tips beim Oszikauf" Ab dem verlinkten Beitrag stellt Kupfer Michi seine Eigenkreationen vor. Die vorhergehenden Beiträge sind auch recht interessant.
Jens G. schrieb: > RG174 oder sowas und 1GHz paßt wohl nicht richtig zusammen Hallo Jens, wenn ich so in das Datenblatt des verwendeten Kabels schaue "lebt man lediglich" mit einer etwas höheren Dämpfung: dB/100m: 10 MHz - 9,6 20 MHz - 13,7 50 MHz - 21,8 100 MHz - 31,1 200 MHz - 44,5 500 MHz - 72,7 800 MHz - 91,3 1000 MHz - 106,1 Dürfte also bei 1m nicht so tragisch sein. Jens G. schrieb: > Und dann die Länge 1m, > die am Ende nicht mit 50Ohm abgeschlossen sind - das garantiert für > Welligkeit im Frequenzgang aufgrund der Reflexionen am Ende. Wieso sind die am Ende nicht abgeschlossen? Der SA hat doch seine 50Ω Eingangsimpedanz. Alex H. schrieb: > Ab dem verlinkten Beitrag stellt Kupfer Michi seine Eigenkreationen vor. Dank dir für den Link. Dieser Thread sollte genau in Richtung einer Sammlung von Eigenbautastköpfen gehen. Vielleicht hat Kupfer Michi ja inzwischen seine FET-Probe überarbeitet und meldet sich hier zu Wort und kann vielleicht auch mal den Frequenzgang seines Tastkopfes zeigen? branadic
Ich habe mal "geschwind" den Frequenzgang der Schaltung von Kupfer Michi ins Spice geschmissen. Die Parallelschaltung von R200 bestehend aus 15k||620k ist für mich augenblicklich nicht ganz nachvollziehbar. branadic
>Die Parallelschaltung von R200 bestehend aus 15k||620k ist für mich >augenblicklich nicht ganz nachvollziehbar. Die scheinbar unsinnigen R&C kobinationen haben meist zwei Ursachen: - Lücken im Bauteilvorrat meiner Bastelkiste - Abgleichen der Schaltung durch nachträglich angebrachte Bauteile, die ich so auch dann im Schaltplan dokumentiert habe. Da die exakten Werte der Anpassnetzwerke sowieso sehr stark von den durch die Konstruktion bedingten parasitären Cs abhängen, sind die angegeben Werte sowieso nur ein Anhaltspunkt - das ganze ist ja auch nur eine Spielerei und weniger eine narrensichere Nachbauanleitung. Die Schaltung mit den zwei BF256c in der Eingangstufe ist zwar einfacher, hat den Nachteil, dass das ganze in der 20mV/Div Einstellung doch schon etwas driftet. Ich hatte hier noch was zu meinen Probes gebrabbelt: Beitrag "Re: Tastkopf-Empfehlung für TDS3034"
OK, hier mal ein Tek P6201. Einen NWA odr Spekki mit Tracking Generator habe ich nicht, daher habe ich mal den Kammgenerator des Spekkis benutzt zum Messen. Der erzeugt eine Peak aller 100 MHz, wobei der 100-MHz-Punkt mit -20 dBm kalibriert ist. Die anderen Peaks sind "so la la", da kann man nur die beiden Bilder vergleichen. Das Bild mit dem P6201 hat erstmal ein paar dB mehr, da ja der Generator nicht mit 50 Ω belastet wird. Man sieht, dass das Spektrum bis ca. 800 MHz recht gut dem originalen gleicht, danach wird es langsam weniger. Der P6201 ist dabei so empfindlich, dass ich in einem ersten Foto ziemlich viel "Gezappel" um die 100 MHz herum hatte. Beim Reinzoomen zeigte sich dann, dass das die Rundfunksender waren... die Spitze guckte gerade mal vielleicht 1 cm heraus. Ich musste die zweite Kappe draufsetzen, die noch einen Abschirmring hat, und diesen dann in der BNC-Buchse des Kammgenerators an den Schirm drücken, damit das Bild ruhig ist.
Hier mehr zur Konstruktion der P6201 900MHz FET Probe und anderer, ... damit man sich konkreter was darunter vorstellen kann.
Ich seh gerade die P6201 Probe hat ja nur einen AC Only Eingang - da wird ja sowieso manches einfacher.
Ich grüße euch, Kupfer Michi schrieb: > Die scheinbar unsinnigen R&C kobinationen haben meist zwei Ursachen: > > - Lücken im Bauteilvorrat meiner Bastelkiste > > - Abgleichen der Schaltung durch nachträglich angebrachte Bauteile, die > ich so auch dann im Schaltplan dokumentiert habe. Ich hätte da statt der 15k||620k eher sowas in Richtung 1k erwartet, das linearisiiert, zumindest in der Simulation, den Frequenzgang erheblich. Wenn man dann noch etwas an den Werten von C dreht kommt eine schöne flache Kennlinie heraus. Jörg Wunsch schrieb: > Das Bild mit dem P6201 hat erstmal ein paar dB mehr, da ja der > Generator nicht mit 50 Ω belastet wird. Hallo Jörg, warum hast du den Generator nicht abgeschlossen und ein y-Stück dazwischen gehängt? Die Impedanz des Tastkopfes ist ja ausreichend hoch genug, um parallel dazu den Abschluss nicht wesentlich zu verändern. Es braucht zwar etwas Imagination, aber schlecht sehen die Daten ja mal nicht aus, tät ich sagen. Kupfer Michi schrieb: > Ich hatte hier noch was zu meinen Probes gebrabbelt: werd ich mir morgen in aller Ruhe auch mal anschauen und vielleicht mal ins Spice werfen, nur mal um einen ersten Eindruck zu gewinnen. Schön auch mal die Schaltpläne der kommerziell erhältlichen Probes zu sehen. Was immer man daraus auch an Info ziehen mag. Im Zuge des Welec-Projektes haben wir ja eine neue Eingangsstufe entworfen. Da kommt der NE3508 zum Einsatz. Der kostet zwar ein wenig mehr, hat dafür aber ausgezeichnete Kenndaten. Eine DC-FET-Probe die sich an der Schaltung dieser Eingangsstufe orientiert könnte sicherlich was. branadic
Kupfer Michi schrieb: > (Die ganze Turnübung vor dem MX4108 kann man sich sparen wenn man gleich > einen (etwas schwerer zu beschaffenden) J-FET OpAmp nimmt, war für mich > nur eine Übung in Analogdesign) Du meinst sowas in Richtung OPA656 (Unity-Gain Stable FET-Input, BW=500MHz) oder OPA657 (Gain of +7 Stable FET-Input, BW=1600MHz)? Immerhin ist das doch schon eine erste nette Ansammlung, die hier zusammengekommen ist. Hat sich noch jemand mit der Thematik beschäftigt und einen Tastkopf aufgebaut? Muss ja nicht zwangsläufig ein aktiver sein, passive und differentielle sind ebenso gern mal gesehen. Am liebsten mit der dazugehörigen Kennlinie. branadic
nimm einfach nen widerstand :-) nennt sich r-probe oder so... anbei ne messung damit hier mit ca 1,5m rg174 kabel, vorne 4k7 , oszi auf 50ohm-in , 100:1 -> 2v/div quelle: standard quarz-oszillator 22Mhz im d-amp.org forum hab ich etwas mehr drüber geschrieben...unter messtechnik
>Ich seh gerade die P6201 Probe hat ja nur einen AC Only Eingang
Ist natürlich quatsch - da hab ich wohl zu schnell hingeschaut.
Die P6201 Probe ist natürlich DC - 900MHz.
Allerdings wird nur der AC Anteil im Probehead behandelt was Bauvolumen
an der kritschen Stelle spaart.
Der DC Anteil wird über eine DC Restore Technik (Abzweigung R130 gleich
am Probe Tip) dann am Oszi wieder hinzugefügt.
(Etwas ähnliches mache ich ja bei meiner 2ten FET Probe Version um den
DC Drift des Eingangsfets zu kompensieren)
>nimm einfach nen widerstand :-) >nennt sich r-probe oder so... Der meistens dafür in der Literatur verwendeten Namen sind: Resistive Probe Low Z Probe >r-tastkopf-100.jpg ... quelle: standard quarz-oszillator 22Mhz Wenn du damit einen der üblichen Quarz Oszilattor Bausteine meinst dann stimmt etwas mit dem Aufbau deiner Resistive Probe nicht. Die Dächer deines Rechtecks müssten Topfeben sein! So schräg wie es bei dier ansteigt sind hohe Freq. viel zu stark gedämpft. Ich hab schon mehere Low Z Probes gebaut und es ist wirklich kein Problem einen flachen Frequenzgang bis ~800-900Mhz hinzubekommen. (Irgendwo hier hab ich schon mal einen Frequenzgang gepostet). Daher nehme die Low Z Probes immer gerne als Referenzprobes für alle anderen Probetypen her, da beim direkten Vergleich am Oszi (zumindestens bis 200MHz) etwaige Schwachstellen besser sichtbar werden als durch den Vergleich von BW Kurven.
@ branadic >Ich hätte da statt der 15k||620k eher sowas in Richtung 1k erwartet, das >linearisiiert, zumindest in der Simulation, den Frequenzgang erheblich. >Wenn man dann noch etwas an den Werten von C dreht kommt eine schöne >flache Kennlinie heraus. 1 K auf keinen Fall! Die 10:1 Teilung der Probe kommt in 3 Stufen zustande: - 2:1 (560K/560K) Direkt am Eingang (dient gleichzeitg als schutz für den FET) - ~2.5:1 Nach dem FET und vor dem MAX4108 - 2:1 durch die Coax Anpassung Mit 1K statt 15K kämst du ja auf 5:1. Ein Grund warum die Teilung mehstufig gemacht wird ist dass jede Stufe ihre eigene Zeitkonstant hat. Mir schien es am einfachsten die jeweils direkt am Entstehungsort auszugleichen. >linearisiiert, zumindest in der Simulation, den Frequenzgang erheblich Ja das kenn ich, leider sind dann beim konkreten Aufbau soviel Streu-Cs im Spiel dass man das sehr schnell vegessen kann (ich verwende 0805 Rs und 0603Cs). Ebenso sind die Bauteil Simulationsmodelle oft sehr geschönt - hattte ich den Eindruck.
>Du meinst sowas in Richtung OPA656 ... NE3508
Ich hab mir jetzt auf die Schnelle die DBs dazu noch nicht angeschaut,
aber eine integrierte FET Eingangstufe mit 50 Ohm Treiber erleichtert
einem schon das Leben.
Damit kann man dann einen einfachen 5:1 Teiler am Eingang machen und ist
fertig.
Ebenso könnte man eine 1:1 Anbindung machen gefolgt von einer 1:2
Verstärkung und hätte damit eine 1:1 Probe ... oder oder oder - der
Möglichkeiten wären viele bei kleinstem Bauvolumen.
Mir ging es damals mit der diskreten Variante mehr um Fingerübungen im
Analogdesign.
Da das ganze für meine Anforderungen besser war als erwartet hab ich in
der Zwischenzeit auch keine Notwendigkeit gesehen etwas besseres zu
machen.
Zumal bei 200MHz bei meinem Oszi sowieso schluss ist.
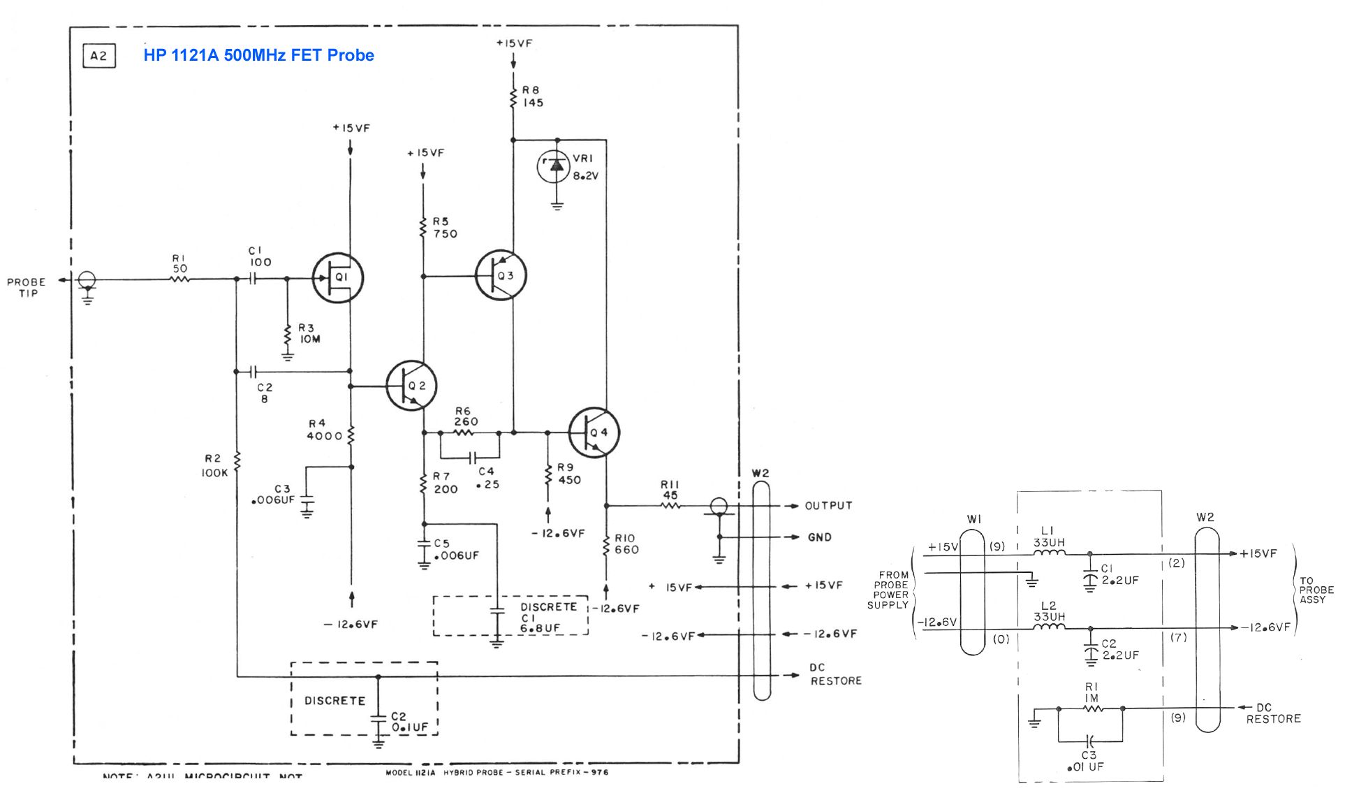
Die Schaltung von der HP 1121A Probe hatte ich gestern noch vergessen. Den Trick mit dem Input C Bootstrapping wollte ich bei Gelegenheit auch nochmal ausprobieren. Durch das Verwendete Steckersystem und den BF256C kommen bei mir halt dann doch schon schnell ~ 2.5pF zusammen.
Kupfer Michi schrieb: > 1 K auf keinen Fall! Du hast vollkommen recht, zusammen mit der Streukapazität ergibt sich dann der Spannungsteiler. Das hatte ich vollkommen ignoriert. Kupfer Michi schrieb: > Ebenso sind die Bauteil Simulationsmodelle oft sehr geschönt - hattte > ich den Eindruck. Man muss Spice nur richtig füttern, dann klappt das auch. Wobei in den seltensten Fällen die Streukapazitäten von Widerständen angegeben sein werden. Kupfer Michi schrieb: > Mir ging es damals mit der diskreten Variante mehr um Fingerübungen im > Analogdesign. Dazu kann ich nur sagen, man möchte sich ja stetig verbessern. Eine gute Probe und ein schlechtes Oszi sind immer noch besser als ein schlechtes Oszi mit einer schlechten Probe ;) branadic
Kupfer Michi schrieb: >>Ich seh gerade die P6201 Probe hat ja nur einen AC Only Eingang > > Ist natürlich quatsch - da hab ich wohl zu schnell hingeschaut. > > Die P6201 Probe ist natürlich DC - 900MHz. Ja, andererseits habe ich sie für DC bislang selten gebraucht, da reichen normalerweise die 10 MΩ Eingangswiderstand der passiven Tastköpfe (bzw. 100 MΩ beim 100:1-Teiler, den ich noch habe). DC mit dem aktiven Tastkopf ist ja ohnehin etwas unhandlich, damit der Transistor immer schön im Arbeitsbereich bleibt. Ich hatte seinerzeit auch deine Schaltung mal bewundert und wollte mir sowas selbst bauen. Irgendwann lief mir aber die P6201 über den Weg (war ein Kuhhandel ;-), und da habe ich mir gedacht, dass ein unendliches Projekt weniger auch nicht schlecht wäre und konnte nicht "nein" sagen. branadic schrieb: > warum hast du den Generator nicht abgeschlossen und ein y-Stück > dazwischen gehängt? Die Idee war mir erst gekommen, als ich den Spekki schon wieder ausgeschaltet hatte. Ich hätte dann aber sowieso alles auf SMA wandeln müssen, denn den BNC-Abschlusswiderständen, die ich habe, traue ich keinen vernünftigen Frequenzgang bis 1 GHz zu (und den T-Stücken auch nicht). > Es braucht zwar etwas Imagination, aber schlecht sehen die Daten ja mal > nicht aus, tät ich sagen. Ja, ich denke, die hält die 900 MHz, die sie verspricht. Ist ja auch weit mehr, als mein Oszi kann. Aber so kann man sie halt bei Bedarf auch mal vor den Spekki hängen.
branadic schrieb: > dB/100m: > ... > 1000 MHz - 106,1 > > Dürfte also bei 1m nicht so tragisch sein. Wenn Du ca. 10,6 % Signalverlust als nicht so tragisch siehst, ja. Oder anders gesagt: Dies Kabel ist schlichtweg schlecht für diesen Einsatzzweck. > Eine gute > > Probe und ein schlechtes Oszi sind immer noch besser als ein schlechtes > > Oszi mit einer schlechten Probe ;) Genau, besser reich und gesund als arm & krank.
Andrew Taylor schrieb: > Wenn Du ca. 10,6 % Signalverlust als nicht so tragisch siehst, ja. Ich glaube die wenigsten Leute werden ein Oszi mit 1GHz Analogbandbreite haben bzw. dauerhaft in diesem Frequenzbereich privat messen. Wer beruflich in dem Bereich arbeitet wird sicherlich nicht auf einen Elektor-Tastkopf zurückgreifen. Darüber hinaus sieht man anhand der Verlaufs auch, dass die Dämpfung des Kabels nicht das Problem ist. Kupfer Michi schrieb: > Den Trick mit dem Input C Bootstrapping wollte ich bei Gelegenheit auch > nochmal ausprobieren. Müsste man sich mal näher anschauen. Zumindest scheint in der AN ein Fehler zu sein, der 2N3644 ist kein NPN gewesen. ;) branadic
@ Jörg Wunsch >DC mit dem aktiven Tastkopf ist ja ohnehin etwas unhandlich, damit der >Transistor immer schön im Arbeitsbereich bleibt. Ja, das war auch eine der Gründe warum ich nicht eine dieser oben geposteten HP/Tek Schaltungen genommen habe. Die haben für meine Feld-Wald-Wiesen Einsatzzwecke einfach einen viel zu kleinen linearen Aussteuerbereich. z.B. die P6201 hat im 1x Modus +-0.6V und im 10x Modus +-6V. Bei mir sinds bei 10x mehr als +-12V. Dami kann ich bedenkenlos an alles ran was so auf meinem Experimentiertisch rumflackt - macht das Leben viel einfacher. @ branadic >> Den Trick mit dem Input C Bootstrapping wollte ich bei Gelegenheit auch >> nochmal ausprobieren. > >Müsste man sich mal näher anschauen. ... hier noch etwas Theorie dazu.
Noch mal ein paar Worte, wie die obigen Messungen am Spektrumanalysator zustande kommen. In der Simulation bin ich beim RG174-Kabel idealerweise von einer Kabelimpedanz von 50Ω ausgegangen. Da im Datenblatt nur der Kapazitätsbelag angegeben ist (103pF/m) bin ich erst einmal von 250nH/m ausgegangen. Tatsächlich weicht die Kabelinduktivität aber von diesem Wert ab, wodurch sich dieser Ripple in den Messungen und dann auch im Spice ergibt. Das mal nur am Rande zum Thema Theorie und Praxis. branadic
Kupfer Michi schrieb: > z.B. die P6201 hat im 1x Modus +-0.6V und im 10x Modus +-6V. > Bei mir sinds bei 10x mehr als +-12V. > Dami kann ich bedenkenlos an alles ran was so auf meinem > Experimentiertisch rumflackt - macht das Leben viel einfacher. Das ist natürlich wahr, dafür ist an der P6201 schön, dass man sie auch 1:1 benutzen kann (hat natürlich nur bei AC-Kopplung wirklich Sinn) und damit auch kleine Signale aufnehmen. Allerdings ist sie eben insgesamt schon etwas unhandlich. Du schreibst in deinem "Gebrabbel", dass man statt dess FET + OPV lieber gleich einen schnellen FET-OPV nehmen könnte. Was wäre deine Empfehlung für sowas? OPA656 habe ich gerade mal geguckt, wäre eine Möglichkeit (und ist auch beschaffbar), NE3508 finde ich nirgends. Vielleicht versuche ich ja mal, damit einen Tastkopf zu bauen, der aktiv ist, aber nicht so "dick aufträgt" wie der P6201, sodass man ihn auch im täglichen Gebrauch einfach (fast) überall nehmen kann.
....Wenn ihr mir an eure Tastköpfe ne SMA-Buchse anbaut kann ich euch S-Parameter messen von 50MHz bis 13,5GHz. Porto müsstet ihr übernehmen. Gruß! Ronny
Hallo Jörg, der NE3508 ist von Nec/Cel und den gibt es bspw. bei www.mouser.com zum Preis von 1.25€. Das Datenblatt findet sich hier: http://www.cel.com/pdf/datasheets/ne3508m04.pdf Was am OPA656 unschön ist, ist das Peaking. Die Frage ist, wie weit will man damit messen und was für einen Tastkopf soll das geben. Es gäbe, zumindest aus der Schmiede von TI noch den OPA657 und den OPA659. Was die anderen so an FET-OpAmps im höheren MHz-Bereich haben kann ich gerade nicht sagen. branadic
S-Parameter sind für einen Tastkopf nicht sinnvoll, da er eingangs- seitig ja hochohmig sein soll, folglich wäre S11 immer nahe an 0 dB. Übertragungsfunktion (S21) kann ich auch in der Firma messen, aber das war halt ein schneller Versuch mal abends zu Hause. Als grobe Schätzung für die erzielbare Bandbreite genügte mir der Test mit dem Kammgenerator allemal.
branadic schrieb: > der NE3508 ist von Nec/Cel und den gibt es bspw. bei www.mouser.com zum > Preis von 1.25€. Ach, das ist ja kein OPV, sondern nur ein Transistor. Mouser ist mir gerade mal zu weit weg (sprich, da habe ich bislang noch nichts bestellt). > Was am OPA656 unschön ist, ist das Peaking. Meinst du damit die leichte Verstärkungserhöhung bei 200 MHz, wenn man ihn auf G = 1 beschaltet? Ich denke, dass man diese leicht wegkompensieren kann (bzw. einfach den Eingangsspannungsteiler etwas unterkompensieren).
Jörg Wunsch schrieb: > Meinst du damit die leichte Verstärkungserhöhung bei 200 MHz, wenn > man ihn auf G = 1 beschaltet? > > Ich denke, dass man diese leicht wegkompensieren kann (bzw. > einfach den Eingangsspannungsteiler etwas unterkompensieren). Genau die meine ich. Wegkompensieren ist aber gleichbedeutend mit Bandbreiteverlust, aber durchaus machbar. branadic
A. B. schrieb: > Wegkompensieren ist aber gleichbedeutend mit Bandbreiteverlust, aber > durchaus machbar. Den Bandbreitenverlust hast du doch durch die normalen parasitären Cs ohnehin schon. Daher wird ein Spannungsteiler-Tastkopf ja letztlich kompensiert, und eigentlich macht die Übertragungsfunktion des OPV nichts anderes, als man durch diese Kompensation ohehin vornehmen würde. Man muss sie also nur unterkompensieren.
>P6201 ... Allerdings ist sie eben insgesamt schon etwas unhandlich. Oh ja ... laut DB 14.7 x 87.1mm für den Probehead ... da bin ich ja bei meinem Aufbau mit 7.5 x 54mm schon direkt ein schlanker Hecht. > ... AC-Kopplung Ich hab bei einem Teil meiner Probes im Oszi BNC Stecker direkt einen 50Ohm Abschluss integriert (Pfrimelarbeit). Dadurch kann ich am Oszi wahlweise im DC oder AC Modus arbeiten ohne etwas umstecken zu müssen - sehr praktisch. > FET + OPV lieber gleich einen schnellen FET-OPV nehmen Ich hab mich gerade mal schnell bei LT, AD und TI umgeschaut. Es scheint tatsächlich auf den ersten Blick weniger brauchbare jFET OpAmps zu gegeben als ich gedacht habe :( - OPA656 500MHz 290V/µs: Die 500MHz gelten leider nur im Small Signal Betrieb, bei einem 2V Step schnurrt das ganze sehr schnell zusammen wegen der geringen SR. Anhand der Angaben im DB bin ich mir nicht mal sicher ob er dann bei G+1 die 200MHz packt. - OPA657 1600MHz 700V/µs: hört sich noch besser an, aber ebenfalls nur im Small Signal betrieb und min G+7 kompensiert. Wenn man ihn dann selbst auf auf G+1 runter kompensiert dürfte ebenfalls nicht mehr viel übrigbleiben. - ADA4817 1GHz 870V/µs Sieht schon etwas besser aus. Mit ihm könnte man laut DB im SS Fall auf 1GHz kommen (Anwendungsfall High Z Probe für einen Speki z.B.) und bei Large Signal ~ 300MHz schaffen (Oszi Probe). - OPA659 650MHz 2550V/µs Der kommt im SS Fall(200mVpp) zwar nur auf 650MHz dafür aber bei LS (2Vpp) auf 575MHz. Ist also eine Abwägung welcher von beiden geeigneter ist. Bei einer 10:1 Probe würde ich einen kompensierten 5:1 Teiler vor den OpAmp setzten und dan mit 50Ohm (eventuell ebenfalls kompensiert) in Serie aufs Kabel gehen. Der OPA659 hat einen Commen Mode Range von +-3.5V was +-17.5V am Probe Tip entspricht, die er auch am Ausgang in 100Ohm sourcen kann - nicht zu verachten. Damit könnte man das ganze als kleiner Knubbel von 7.5 x 22mm aufbauen. Aber ich würde sowieso nicht alle Anforderungen in einer Probe realisieren, sondern viel lieber für die verschieden Anwendungsfälle (1:1, 10:1, AC / DC, Oszi, Speki ) optimierte Versionen realisieren, das geht dann einfacher und schnell genug sind die Dinger ja auch gemacht wenn man einmal den Bogen raus hat).
Der ADA4817 rauscht etwas weniger, dafür gibt es den OPA659 im SOT23-Package, was im Hinblick auf die Baugröße natürlich vorteilhaft ist. branadic
Kupfer Michi schrieb: > Aber ich würde sowieso nicht alle Anforderungen in einer Probe > realisieren, Nö, will ich auch nicht. "Für sonntags" habe ich ja immer noch den P6201, ich will nur was "für die Woche" haben. ;-) Die OPVs im SOT-23 würden mich dafür auch reizen, denn dann bekommt man das wirklich fast auf Bananensteckergröße. Die Variante 5:1 vor dem OPV und 2:1 danach hatte ich auch als sinnvollen Kompromiss im Blick. Wofür sind eigentlich in der Kompensation bei dir die 30 MΩ + 67,5 pF gut?
>Wofür sind eigentlich in der Kompensation bei dir die 30 MΩ + 67,5 pF Tolles gewürge, gell :-) Vieleicht sollte ich ein paar Worte zur Funktionsweise verlieren. Hat man einen FET Source Follower am Eingang, so sollte man den gegen eine Konstantstrom Senke arbeiten lassen um einen grossen Eingangspannungsbereich abdecken zu können. Damit hat man aber sofort ein DC Drift Problem. Das hab ich in dieser Version dadurch gelöst/umgangen indem ich eine Hybridschaltung einsetze in dem der FET für den AC Fall zuständig ist und der TL071 OpAmp den DC Arbeitspunkt ständig nachregelt. Das Konzept hab ich so oder ähnlich aus diversen HP & Tek Geräten geklaut. Damit hat das ganze die DC Drifteigenschaften des TL071. Es wird dabei über zwei Tiefpässe (fg ~ 72Hz) das Eingangssignal und der Ausgang am MAX4108 verglichen und T1 solang nachgeregelt bis kein Offsetfehler mehr vorhanden. Der Nachteil ist halt, dass man dadurch ein/zwei weitere Abgleichparameter/Zeitkonstanten hat. Der Source Follower T2 treibt dann den Current Feedback OpAmp, da der BF256C etwas zu schwach dafür war. Die 30MOhm - 67pF Kompensation dient (wenn ich mich nach all den Jahren richtig erinnere) die Belastung durch den TL071 am 5:1 Teiler auszugleichen und das Regelverhalten anzupassen. C100 und C140 Kompensieren den FET und den Nachfolgenden Source Follower. R100 dämpft etwas Eigenresonanzen die bei sehr hohen Frequenzen durch das subobtimale Probetip Steckersystem (äh das sind stinknormale Pinheader Buchsen, BUCHSL bei Reichelt) auftreten können. Die +-12V Stromversorgung ist meinem Standard geschuldet, alle Geräte werden bei mir defaultmässig damit versorgt, macht das Leben einfacher. Allerdings die +-5V für den MAX4108 in der Probe selbst zu generieren war keine so gute Idee, die Regler werden sau heiss und die beiden Zener Dioden dienen eigentlich nur dazu die Abwärme etwas zu verteilen.
@ branadic >Das Ganze gäbe im einfachsten Fall dann sowas hier Äh - wie kommst du auf das Eingansnetzwerk? Hast du das einfach von meiner Probe übernommen - das macht ja gar keinen Sinn, da du es bei deinem OPA659 ja mit ganz anderen (zum Glück einfacheren) Zeitkonstanten zu tun hast. Wenn du Simmulierst schau zuerst ins Modell des OPA659 rein. Bei meinem MAX4108 hatten die doch glatt die 1pF Eingangskap. unterschlagen und ich hab tagelang mich gewundert wieso Simulation und Realität nicht übereinstimmen.
Kupfer Michi schrieb: > Die 30MOhm - 67pF Kompensation dient (wenn ich mich nach all den Jahren > richtig erinnere) die Belastung durch den TL071 am 5:1 Teiler > auszugleichen und das Regelverhalten anzupassen. Ich glaube, ich habe das jetzt verstanden. ;-) Das heißt aber, dass man so viel Gefummel in einer reinen OPV- Variante wohl eher nicht braucht, sondern dort die Standardkompen- sation benutzen kann. Naja, mal gucken, ist kein vordringliches Projekt, aber einen Tastkopf mit geringer Eigenkapazität, der aber klein genug für die ständige Benutzung ist und preiswert genug, dass das Schrotten des Eingangs-Bauteils nicht gleich ein Vermögen kostet, würde mich schon nochmal interessieren. Wenn der nur 150 oder 200 MHz Bandbreite hat, genügt mir das vollauf. Ich hätte ein ähnliches Problem wie du: der Netzteil, den ich mir für den P6201 gebaut habe, liefert auch ±15 V, die müsste ich dann ebenfalls im Tastkopf (oder in der Zuleitung) auf ±5 V bringen, wenn ich einen von den OPAs benutzen will. Noch eien Netzteil mehr will ich auch nicht haben. Naja, ich habe da einen Mini-DIN- Stecker dran, eventuell könnte ich die Erzeugung von ±5 V auch in den Netzteil verlagern und an der Mini-DIN-Dose für 15 V (P6201) und 5 V (OPAxxx) verschiedene Pins benutzen. Kupfer Michi schrieb: > Äh - wie kommst du auf das Eingansnetzwerk? > Hast du das einfach von meiner Probe übernommen Das war mein Eindruck dann auch, und daher hatte ich nachgefragt, wofür die seltsamen Korrekturglieder da sind. ;-)
>eventuell könnte ich die Erzeugung von ±5 V auch in den Netzteil verlagern oder einfach hinter dem Stecker zwei 5V Regler im TO92 ins Kabel einspleisen , u.U. eine Alu Folie zur besseren Wärmeverteilung, Schrumpfschlauch drüber und fertig - damit brauchst du am Netzteil nichts ändern, am Kabel stört es nicht. >Das heißt aber, dass man so viel Gefummel in einer reinen OPV- >Variante wohl eher nicht braucht, sondern dort die Standardkompen- >sation benutzen kann sach ich doch, sowas wird sau einfach. (mich wundert es sowieso dass sowas noch niemand auf den Massenmarkt geworfen hat, das kostet doch keine 10€ Materialkosten, aber ich befürchte das scheiter eher am Unwissen der potentiellen Käufer wozu sowas gut sein soll und wie man es richtig einsetzt)
Kupfer Michi schrieb: > (mich wundert es sowieso dass sowas noch niemand auf den Massenmarkt > geworfen hat, das kostet doch keine 10€ Materialkosten, aber ich > befürchte das scheiter eher am Unwissen der potentiellen Käufer wozu > sowas gut sein soll und wie man es richtig einsetzt) Naja, die OPVs, über die wir hier reden, kosten schon mal EUR 10 und mehr. Würde ich trotzdem noch unter Verbrauchsmaterial verbuchen, wenn da mal einer stirbt, weil ich mit der Tastkopfspitze versehentlich an eine höhere Spannung abgerutscht bin. Ansonsten ist das wahrscheinlich derzeit einfach kein Massenmarkt. Die Hersteller teurer Messgeräte interessiert das nicht, die können an ihre Kunden ihre hochpreisigen Lösungen verscherbeln, weil die Kunden wiederum Wert darauf legen, dass alles felsenfest und stabil und juristisch nachvollziehbar kalibriert ist. Die Anwender billiger Chinascopes kommen mit den passiven Tastköpfen im Großen und Ganzen hin, für einen aktiven Tastkopf mit den hier beschriebenen OPVs müssten sie ja glatt 10 % mehr bezahlen. ;-)
Mal noch ne prinzipielle Frage: was macht man bei solchen Tastköpfen mit dem GND-Anschluss? Das Schwänzchen mit dem Krokodil kann man wohl vergessen. Die zweite Spitze am Elektor-Tastkopf ist aber auch ziemlich unpraktisch. Grüße, Guido
Kupfer Michi schrieb: > Äh - wie kommst du auf das Eingansnetzwerk? > Hast du das einfach von meiner Probe übernommen Jupp, hab es nur mal schnell mit copy & paste davor gesetzt, ohne jetzt ins Detail gegangen zu sein. Funktionierte aber in der Schnellschuss-Simulation trotzdem ;) Wegen der Eingangskapazität im Model-File werd ich mal schauen. branadic
@ Kupfer Michi wie vermutet wird die Eingangskapazität des OpAmps im Model-File nicht mit berücksichtigt. Diese wäre von den 4pF also noch abzuziehen. branadic
Zumindest im Modell des OPA656 tauchen die Gate-Drain- und Gate-Source-Kapazität auf (CGD=1.032E-12 CGS=2.823E-12). Das haben sie wohl beim OPA659 vergessen. branadic
>Diese wäre von den 4pF ... 4pf ??? Bist du wahsinnig - das ist als wolltest du einen 100m Sprinter mit Bleischuhen ins Rennen schicken. Schmeiss C3 sofort komplett wieder raus. Die einzige Stelle an der zunächst die OPAmp Input Cap. kompensiert wird ist C1. Nach dem man das ganze dann real aufgebaut hat sieht man weiter ob man noch etwas zusätzlich gerade biegen muss. Übrigens auch daran kanst du erkennen, dass das OPA659 Modell bei der Input Cap. mogelt (diese Schweinepriester). C1 / C3 bilden einen exakten 5:1 Teiler. Übernimm eindfach die Angaben aus dem OPA656 in den OPA659, oder benutz zur Simulation einfach den OPA656, oder setzt noch einfacher ein C vor den OPA Eingangspin - ist sowieso alles nur thoretisch da die Streukapazitäten des konkreten Aufbaus leicht in der selben Grössenordnung sind.
@ Guido >was macht man bei solchen Tastköpfen mit dem GND-Anschluss? >Das Schwänzchen mit dem Krokodil kann man wohl vergessen. >Die zweite Spitze am Elektor-Tastkopf ist aber auch ziemlich unpraktisch. Diese x-cm langen Krokodil GND Clips bei normalen HF Tastköpfen können nur von Leuten designed worden sein die von HF keine Ahnung haben. Aber in der Tat, ein vernünftiges praxis und HF taugliches Probe Pin Steckersystem hinzubekommen ist für den Hobbykoch die eigentliche Herausforderung, den elektrischen Kram kann man viel einfacher lösen. Ich habs bei mir wie schon angedeutet so gelöst... Von den Steckadapter hab ich dutzende je nach Einsatzzweck und Anforderungen. Sind auch schnell angefertigt. Diese "Steckernorm" hab ich bei mir bei allen meinen Geräten zumindestens als Zusatz durchgezogen, so dass ich je nach Lust und Laune kombinieren kann - sehr praktisch. Aber weit über ~800MHz kommt man damit auch nicht. (Ja ich weiss, abschirmungstechnisch ist das ganze natürlch auch ein Witz) Die Buchsen am Tastkopf (gekürzte BL 1X10G 2,54 bei R.) haben selbst schon katastrophale ~1pF und zusammen mit der damit verbunden minimalen Steck/Kontaktlänge hat man automatisch einen Resonanzkreis mit ~800-1100Mhz (siehe Anhang).
@ Kupfer Michi: beeindruckend! Die 100-Ohm-Widerstände am Crimpstecker gefallen mir besonders gut. :-) Da muss ich auch mal was probieren.
Kupfer Michi schrieb: > 4pf ??? > Bist du wahsinnig - das ist als wolltest du einen 100m Sprinter mit > Bleischuhen ins Rennen schicken. > > Schmeiss C3 sofort komplett wieder raus. > Die einzige Stelle an der zunächst die OPAmp Input Cap. kompensiert wird > ist C1. > Nach dem man das ganze dann real aufgebaut hat sieht man weiter ob man > noch etwas zusätzlich gerade biegen muss. > > Übrigens auch daran kanst du erkennen, dass das OPA659 Modell bei der > Input Cap. mogelt (diese Schweinepriester). C1 / C3 bilden einen exakten > 5:1 Teiler. Du hast offenbar nicht richtig gelesen ;) In C4 steckt die Eingangskapazität des OpAmp bereits mit drin, weil sie im Model-File nicht mit aufgelistet ist. Natürlich kann man die C-Werte noch einmal halbieren. Die Kompensationskapazität ließe sich dann als Leiterplattenkapazität ausführen. Das find ich handlicher und leichter abzugleichen. branadic
> Die 100-Ohm-Widerstände am Crimpstecker gefallen mir
In so Sachen bin ich gandenlos, hauptsache es funktioniert.
Dann gefällt dir auch sicher die Lösung für die Tek Probe ID Funktion
(Automatische Umschaltung der Oszi Spannunganzeige je nach 1/10/100:1
Tastkopf). Einfach ein Federblechstreifen am BNC Stecker angelötet und
an der Spitze zwei SMDs (11K für 10:1) - so einfach geht das.
In dem BNC Stecker der Resistive Probe sind auch noch 50Ohm als
Durchgangsterminierung verlötet.
@ branadic >Du hast offenbar nicht richtig gelesen Schon klar, aber deine Bemerkungen ... Diese wäre von den 4pF also noch *abzuziehen* ... in C4 steckt die Eingangskapazität des OpAmp bereits *mit* drin haben für mich halt keinen Sinn ergeben und wollte etwaigen Missverständnissen vorbeugen. Wenn du die fehlenden Inputcap. des OPA659 extern simulieren willst dann setzt anstelle von C3 1pF (laut DB) und bestimme dann C1 (~0.25pF).
Guido schrieb: > Mal noch ne prinzipielle Frage: was macht man bei solchen Tastköpfen > mit dem GND-Anschluss? Hallo Guido, schau mal auf Seite 8 des User's Guide des 1156A 1.5 GHz Active Probe, da sind verschiedene Ground-Anschlüsse drin zu sehen. Auf den weiteren Seiten sind die verschiedenen Ground-Tips dann auch mal im schematischem Einsatz abgebildet: http://cp.literature.agilent.com/litweb/pdf/01156-97002.pdf 10:1 Tastkopf: Den OPA656 habe ich noch in meinem Fundus, den OPA659 leider nicht. Ich werd bei Gelegenheit mal was aufbauen. 1:1 Tastkopf: Hier würde sich ja der OPA657 anbieten. Den habe ich auch in meinem Fundus. Käme also auch mal auch einen Testaufbau drauf an. branadic
Guten Morgen, ich habe Samstagabend noch Samples vom OPA659 in SOT23-5 bestellt, weil es das Package derzeit scheinbar nirgends zu kaufen gibt, nur in SON8. Eben sind die Samples eingetroffen. Respekt gegenüber Texas Instruments, das ging wirklich flott. Eine Leiterplatte habe ich mittlerweile auch geroutet und eben in das Nutzen eingepflegt, das die Woche noch zur Bestellung kommt. In absehbarer Zeit werd ich also einen Tastkopf mit OPA659 zum Test aufgebaut haben und vermessen können. branadic
Jens G. schrieb: > RG174 oder sowas und 1GHz paßt wohl nicht richtig zusammen (gut - bei > dem einen Meter noch nicht so sehr das Problem). Und dann die Länge 1m, > die am Ende nicht mit 50Ohm abgeschlossen sind - das garantiert für > Welligkeit im Frequenzgang aufgrund der Reflexionen am Ende. Der Satz wollte mir einfach nicht aus dem Kopf gehen. Deswegen habe ich mich ein wenig umgesehen und muss dieser Aussage widersprechen. SMB ist als 50Ω-Steckersystem für den Einsatz von 0-4GHz angegeben und die Stecker gibt es als Kabelausführung für RG174, RG188 und RG316. http://www.produkte24.com/images/catalogs/1249/pdf_3816.pdf Ein Blick auf die Kabelspezifikationen schafft Klarheit. RG174 http://www.drakact.com/files/hf25d.pdf RG188 http://www.drakamc.de/files/hf2ed.pdf RG316 http://www.drakact.com/files/hf2gd.pdf Zugegeben, RG174 hat mit 120dB @ 1GHz (in diesem Datenblatt) eine um 18dB höhere Dämpfung gegenüber den anderen beiden Kabeln, aber die Tatsache dass es SMB auch für RG174-Kabel gibt zeigt doch deutlich, dass es so daneben nicht sein kann. Zudem habe ich Kabel von Bürklin im Einsatz und da ist die Dämpfung mit 106.1dB @ 1GHz angegeben: https://www.buerklin.com/pdf/sich/96F732_TD.pdf Ich wollt das einfach noch mal richtig gestellt wissen. branadic
branadic schrieb: > ber die > Tatsache dass es SMB auch für RG174-Kabel gibt zeigt doch deutlich, dass > es so daneben nicht sein kann. Naja, es gibt auch SMA für RG174. Daraus allein schließen zu wollen, dass man deshalb RG174 bis 18 GHz einsetzen könne, wäre etwas verwegen. ;-) Für kurze Stücken ist RG174 sicher einigermaßen brauchbar, aber 1 m ist schon etwas grenzwertig, wenn man wirklich 1 GHz will. Wenn natürlich dein Oszi sowieso nur 200 MHz macht, isses ziemlich wurscht.
Jörg Wunsch schrieb: > Naja, es gibt auch SMA für RG174. Daraus allein schließen zu wollen, > dass man deshalb RG174 bis 18 GHz einsetzen könne, wäre etwas > verwegen. ;-) Hallo Jörg, das seh ich nicht ganz so. Was nützt ein Steckersystem, wenn es kein passendes Kabel dafür gibt? Alle drei Kabelsorten unterscheiden sich nicht wirklich viel, ergo schließe ich daraus, dass man mit der Dämpfung schlichtweg leben muss, sie aber bei Messungen zu berücksichtigen hat. branadic
branadic schrieb: > Was nützt ein Steckersystem, wenn es kein > passendes Kabel dafür gibt? Zuweilen benutzt man halt SMA-Stecker auch in Systemen, die nicht die Obergrenze von SMA (18 GHz) ausreizen, da hat das dünne und flexible RG174 dann schon seinen Sinn. Beispielsweise besitzen neuere Amateurfunk-Handies (Sendefrequenzbereich 145 MHz und 430 MHz) häufig SMA-Antennenbuchen, weil das System an sich recht solide ist (weniger wackelig als BNC, welches früher ein de-facto-Standard war) und außerdem schön klein. Für die Obergrenze von SMA kommt praktisch nur noch Semi-Rigid-Kabel sinnvoll in Frage. Außerdem dürfte das elektrisch etwas bessere RG316 durchweg mit den gleichen Steckern zurecht kommen wie RG174. Weiterhin gibt es noch diverse "low loss"-Kabeltypen (bessere Schirmung) mit gleicher Kabelgeometrie.
Wo wir gerade bei Kabel sind. In einem anderen Thread wurde diskutiert was für Kabel bei passiven Tastköpfen zum Einsatz kommt. Benedikt K. schrieb: > Das einzige was man selbst bauen kann, sind einfache LF Tastköpfe, oder > richtige HF Tastköpfe mit 50Ohm. > HF Tastköpfe für 1M sind alles andere als einfach zu bauen, meistens > scheitert es an dem Kabel: Das ist ein spezielles Widerstandskabel das > ich zumindest noch nirgends gefunden habe. Da der andere Thread doch schon etwas älter ist schreibe ich mal den Kommentar dazu hier hin. Ich habe mal bei uns herum geschaut, was so auf den Tastköpfen der Oszi's steht. Wir haben verbreitet Oszilloskope von Tektronix mit passiven 10:1 Tastköpfen. Allen Kabeln gemeinsam ist die Anfangsnummer: 0264-xx-xx, was mich dazu veranlasst hat mal nach RG264-Kabel Ausschau zu halten und in der Tat bin ich fündig geworden: http://www.awcwire.com/Part.aspx?code=710O27I4J1 No. of Cond. 4 Conductor Stranding 19/.0142 Nom. Dia. of Cond. 0.068 Dielectric (in) 0.176 Nom. O.D. (in) 0.750 Nom. Cap. (pF/ft) 41 Nom. Imp. 3638 Approx LBS/MFT 340 Cond. Material Bare Copper/Tinned Copper Dielectric Material Polyethylene (PE) Shield 4 Overall Shields Shield Material (2) Tinned Copper Shields & (2) Bare Copper Shields Jacket Material Polyvinylchloride (PVC) Min. Temp -40°C Max. Temp 80°C Voltage 2000 Comments Use RG264C/U Das dürfte doch den Nagel auf den Kopf getroffen haben. branadic
branadic schrieb: > Das dürfte doch den Nagel auf den Kopf getroffen haben. Kaum. RG264: Es ist ein Kabel für Erdverlegung. sagt http://www.awcwire.com/ProductSpec.aspx?id=RG264-Coaxial-Cable
Andrew Taylor schrieb: > RG264: Es ist ein Kabel für Erdverlegung. Wenn der Vorsatz "..can be used..." nicht wäre. branadic
>Nom. O.D. (in) 0.750 macht 19mm OD ... da muss ich ja schon fast meinen Marlspieker raus holen um das dicke Tampen um die Ecke zu wuchten. >Wir haben verbreitet Oszilloskope von Tektronix mit passiven 10:1 >Tastköpfen Nee im Ernst, mess mal wie von Benedikt vorgeschlagen, mit einem MM den Widerstandsbelag des Coax Kabels. Bei einer P6120 Probe z.B. ist der mit 39 Ohm/ft im Service Manual angegeben. Was mich bei RG174 mehr als der hohe Dämpfung stört (die kann man ja bei einer Probe irgenwie rauskompensieren) ist der inhomogene L/C Belag bei mechanischer Beanspruchung. Das Kabel ein bisschen gebogen oder gedrückt und schon hat man Reflektionen. (Zumindestens bei den No-Name Varianten die ich so hier habe)
@ branadic >absehbarer Zeit werd ich also einen Tastkopf mit OPA659 zum Test >aufgebaut haben und vermessen können Klasse ! Stellst du die Messkurven hier rein, es gibt bestimmt einige die darauf gespannt sind - danke. (Könntest du auch mal nachmessen ob der OPA659 Protection Dioden nach +-Vs hat, oder einfach nur die jFET Diode, der Input ist mit max 100mA angegeben, mir ist jedoch nicht klar ob dies +-100mA heisst)
Kupfer Michi schrieb: > Nom. O.D. (in) 0.750 > > > > macht 19mm OD ... da muss ich ja schon fast meinen Marlspieker raus > > holen um das dicke Tampen um die Ecke zu wuchten. Genau da meinte ich bei "Kabel für Erdverlegung". Auch die übrigen Specs zeigen da DEUTLICH, da brandic da mehr als nur auf dem Holzweg ist: Die 00264 bei den Tektronix Kabeln haben rein garnix mit RG264 Kabeln zu tun.
Okay okay, ist ja schon gut, ich seh es ja ein. Was für Kabel verwenden die denn dann? Jeder spricht von Coax-Kabel mit ~35pF-40pF, dabei ist es dünn wie RG174 und angeblich mit einem ziemlich hohen Widerstand (Widerstandsdraht), aber niemand kann genau sagen, was das genau für Kabel sein soll. Genauso würd ich gern mal wissen, was die bei den aktiven Tastköpfen für Coax-Kabel einsetzen, das ist ja auch nicht viel dicker und die Tastköpfe werden bis in den GHz-Bereich eingesetzt. Beim P6202A sind immerhin 1,8288m Kabel dran, das ist auch ne Menge. Kupfer Michi schrieb: > Klasse ! > > Stellst du die Messkurven hier rein, es gibt bestimmt einige die darauf > gespannt sind - danke. Werd ich zu gegebener Zeit machen. Kupfer Michi schrieb: > (Könntest du auch mal nachmessen ob der OPA659 Protection Dioden nach > +-Vs hat, oder einfach nur die jFET Diode, der Input ist mit max 100mA > angegeben, mir ist jedoch nicht klar ob dies +-100mA heisst) Kann ich nachher mal prüfen. branadic
>hohen Widerstand (Widerstandsdraht), aber niemand kann genau sagen, was >das genau für Kabel sein soll. Das dürften halt Spezialanfertigungen sein, wer bracht denn auch sonst sowas ausser den Probe Herstellern. (Hier nochmal die Kompensationschrauben für eine 250MHz Passive Probe)
Ok, danke. Damit reicht also der 5:1 Vorteiler als ausreichender Schutz für die üblichen Kleinspannungen im Laborbereich.
Guten Abend, Angeregt durch die Kabel-Diskussion habe ich mal ein 1m langes RG174 beidseitig mit BNC-Anschlüssen konfektioniert und am Spektrumanalysator vermessen (oberer Trace). Als Vergleich noch mal die Messung mit dem Poor Man's 1GHz, der ebenfalls 1m RG174 bei mir dran hat (unterer Trace). Zu erkennen ist die Kabeldämpfung im oberen Trace, die auch beim Tastkopf wirkt. Diese ist aber beim Poor Man's 1GHz-Tastkopf weniger das Problem. Vielmehr ist es das Schaltungskonzept selbst, dass hier für den Kurvenverlauf verantwortlich ist. Ich möchte nicht bestreitet das RG58 für die höheren Frequenzen sicherlich besser geeignet wäre (siehe auch die oberen Bilder), allerdings ist das ziemlich unflexibel und macht den Tastkopf unhandlich. Unabhängig davon, kann jemand ein Kabel ähnlich RG174 empfehlen, das besser geeignet wäre? Welche Kabel werden, insbesondere für SMB-Anschlüsse verwendet? SMB ist ja für den Frequenzbereich DC-4GHz ausgelegt, also muss es da ja auch brauchbares dünnes Kabel für geben. Die Leiterplatten sind übrigens in der Fertigung. Allerdings wird es noch ein wenig dauern, bis ich sie bei mir habe. branadic
> Zu erkennen ist die Kabeldämpfung im oberen Trace, die auch beim > Tastkopf wirkt. Das ist doch fast nichts. Drehst einfach was am Rotation Poti deiner Roehre und die Daempfung ist nicht mehr zu sehen. :-D Olaf
branadic schrieb: > Unabhängig davon, kann jemand ein Kabel ähnlich RG174 empfehlen, das > besser geeignet wäre? Welche Kabel werden, insbesondere für > SMB-Anschlüsse verwendet? Da müsstest du dich wohl mal unter den genannten "low loss"-Kabeln umsehen. Auch das RG316 (mit PTFE-Dielektrikum) hat nur geringfügig weniger Verluste als RG174, die "low loss"-Kabel arbeiten mit besserer Schirmung (ein großer Teil der Verluste sind offenbar Abstrahlverluste). Ich habe aber noch nicht so recht rausfinden können, wo man sowas bekommt. Dickere Kabel mit niedrigen Verlusten sind durchaus zu bekommen (haben meist dann geschäumte Dielektrika).
So, die Leiterplatten sind heute gekommen. Werd ich die Tage mal aufbauen und dann testen. Man darf gespannt sein. branadic
So, Tag die Herren, angedroht hatte ich es ja bereits. Die Leiterplatten sind gekommen und mittlerweile habe ich auch die Zeit gefunden eine der Prototypen aufzubauen und den Spannungsteiler zu kompensieren. Die Kabelkompensation ist ebenfalls abgeglichen. Anbei drei Bilder für's Auge. Das Bild auf dem Spektrumanalyser zeigt im oberen Trace (Ref-Level der Übersichtlichkeit um 10dB nach oben verschoben) noch einmal den 10:1 Poor Man's 1GHz, der ja nur AC messen kann. Im Trace darunter seht ihr die Kennlinie des 10:1 Tastkopfes mit OPA659. Die nachfolgenden Bilder zeigen den Prototypentastkopf. Als Tastkopfspitze kommt ein vergoldeter Pin einer Adapterleiste zum Einsatz, der in einer auf die Leiterplatte aufgelöteten Kontaktbuchse sitzt. Für den Masseanschluss gibt es ein ähnliches Konstrukt. Die 0,4mm Leiterplatte ist etwas labil, aber da auf dem Nutzen noch Platz war hab ich die halt so mitbestellt. Insgesamt bin ich schon sehr zufrieden. Kommentare, Meinungen, Anregungen? branadic
Klappt auch so wunderbar und sind alles Teile, die nicht viel Geld kosten und leicht erhältlich sind. Prüfkontakte kosten wieder und ich bin knauserig wenn es angebracht ist. Ich habe auch noch Ersatzspitzen von passiven Tastköpfen, mit Gewinde. Ich hatte jetzt aber keine Lust extra noch eine "Aufnahme" dafür zu drehen und einzulöten. Daher für den ersten Schuss diese Lösung. Für den Groundtip benutze ich übrigens einen 1mm Lötnagel, an den ich dann mein Groundkäbelchen anlöte und mit einem Schrumpfschlauch versehe. Der passt wie angegossen in die Steckbuchse. Bisher bin ich sehr zufrieden. Nun noch das passende Gehäuse herum und man muss nicht mehr so vorsichtig mit dem Teil umgehen. branadic
War ja nur ein Tipp. Wir sprechen uns wieder, wenn die Lötstelle müde wurde und auf deinem Scope abundzu das Signal so schwach ist...
Bei diesen Prüfkontakten hätte ich Sorge ob der Frequenztauglichkeit. Zusätzliche Kapazitäten und Induktivitäten durch die integrierte Feder. Ich kenne die Teile, hab selbst welche an einer Messdose im Einsatz, jedoch im deutlich niederfrequenteren Bereich. Und letztlich wird es seinen Grund haben, warum man das bei kommerziell erhältlichen aktiven und passiven Tastköpfen nicht anfindet. branadic
Sehr schön, fürs Erste ja schon sehr gut. Hab leider momentan etwas wenig Zeit, Komentare folgen später. Könntest du noch den Schaltplan und etwas hochauflössendere Aufnahmen vom Layout hier reinstellen, ich glaube da kann man noch was mehr rauskitzeln, danke.
Ich denke am Layout selbst wird man nicht mehr sehr viel machen können. Die Anzahl an Bauteilen ist ja überschaubar und dort wo es kritisch ist gibt es auch keine Masseflächen, sprich unter dem kompletten Eingangsspannungsteiler ist keine Masse vorhanden. Nichts desto trotz ein Bild im Anhang des Layouts, denn durch den schwarzen Lötstopp kann man auch bei Detailbildern nicht viel mehr erkennen. Schaltplan kann ich nicht liefern, der ist mir zwischenzeitlich verloren gegangen. Ich denke der ist auch gar nicht notwendig, weil man es schnell beschreiben kann. Von der Tastspitze aus der komplette Spannungsteiler: 49.9R (1%), 680k (1%) + 120k (1%), 100k (1%) + 100k (1%) Zwischen den 800k und den 200k liegt der Eingang des OPA659, der an den Versorgungspins 100n, 1µ Keramik und 10µ Tantal bekommen hat. An seinem Ausgang hängt dann wieder ein 49.9R (1%), zu dem parallel der Trimmkondensator (3p - 10p) liegt. Von da aus geht es auf's RG174-Kabel. Da ich nicht genau abschätzen konnte wo ich bei der Kompensation landen werde gibt es parallel zu dem 800k keine Pads für die Kondensatoren. Die Kompensation habe ich folglich nachträglich vorgenommen. 1pF aufrecht zwischen den 49.9R und 680k, weitere 1pF aufrecht zwischen dem 120k und 100k und beide sind mit 2p und 1p in Reihe verbunden, was rechnerisch in 285,5fF resuliert. Diese Kondensaot-Brücke kann man auf dem Bild leider nicht so gut erkennen. Die Kondensatorwerte sind natürlich durch die Try and Error - Methode ermittelt worden. Dafür gibt es schließlich Signalgenerator + Oszi für den unteren Frequenzbereich und den SpecAnalyser mit Trackinggenerator für den höheren Frequenzbereich. Also entweder ist die Angabe der 2,5pF im Datenblatt des OPA659 nicht ganz korrekt oder aber es ist genug parasitäre Kapazität im Spannungsteiler vorhanden. branadic
branadic schrieb: > Und letztlich wird es seinen Grund haben, warum man das bei kommerziell > erhältlichen aktiven und passiven Tastköpfen nicht anfindet. Ist beim Zubehör bei den P6247 Differentialköpfen. Nur alles 2 Nummern kleiner als die Pogos vom Nagelbrett.
Mh, bei HP hab ich das jetzt auch gefunden. Schaut aus, als hätten die auf der Leiterplatte ein Kontaktstück eingelötet, auf das der Federstift gespannt wird. Allerdings weiß ich nicht genau, ob mir das gefallen will. Das entscheidene Argument wird der Preis, die Verfügbarkeit und die HF-Tauglichkeit sein. Wenn jemand eine Quelle für solche Stifte zu moderaten Preisen kennt, immer her damit. Allerdings möchte ich mir keine tausende Stifte auf Halde legen müssen, die den Geldbeutel stark belasten. Letztlich ist es auch eine Frage der Gehäusetechnik. Schließlich muss der Stift im Gehäuse ja auch fixiert werden. branadic
@ Kupfer Michi, ich warte noch auf deine Verbesserungsvorschläge, um mehr herauszukitzeln? branadic
Vielleicht auch noch interessant ist folgender Link zu einem Einblick in das Analog Circuits Handbook: http://de.calameo.com/read/0002832037feddb48a7f6 Interessant im Zusammenhang wird es ab Seite 140, wo verschiedene Schaltungsvorschläge unterbreitet werden. branadic
Ich führe meinen Monolog mal weiter, da ich denke das doch einige Leute hier mitlesen. In der Zwischenzeit habe ich einen zweiten Tastkopfprototypen aufgebaut. Da das Datenblatt zur Eingangsimpedanz 10^12 || 2.5pF aussagt habe ich den Eingangsspannungsteiler mit 10 MOhm dimensioniert und kompensiert. Diesmal sind es 1pF + 1pF + 2pF in Serie, parallel zu den 8 MOhm. Zumindest auf dem SpecAnalyser schaut es sehr gut aus. Bild habe ich momentan leider nicht, reiche ich aber nach bzw. wiederhole die Messung mal am Netzwerkanalyser. Das Leiterplattenlayout werde ich noch einmal überarbeiten, weil ich nicht ganz zufrieden mit der Anordnung der Tastspitze und des Ground-Pins bin und jetzt klar ist, in welcher Größenordnung die Kompensation liegt, sodass dafür Pads auf der Leiterplatte vorgesehen werden können. Eventuell ließe sich das Ganze auch so stricken, dass man optional noch einen weiteren 10:1 Teiler davorschalten kann (resultierend also 100:1) oder einen AC-Koppler (siehe P6202A von Tektronix). Insgesamt zeigt sich jedoch, dass man mit dem OPA659 einen für den semiprofessionellen Bereich ausgezeichneten Tastkopf realisieren kann, der weit über das hinausgeht was ein Scope im normalen Hobbybereich (200MHz) zu leisten vermag. branadic
branadic schrieb: > Ich führe meinen Monolog mal weiter, da ich denke das doch einige Leute > hier mitlesen. Ja. ;-)
Hallo Jörg, danke für dein kurzes Feedback. Um so mehr hoffe ich jetzt ein wenig auf weitere Vorschläge. Anbei mal ein Bild von der Messung am SNA. Wie sich zeigt ist der mechanische Aufbau mit der 0,4mm dicken Leiterplatte nicht sehr vorteilhaft, aber wie schon erwähnt war noch Platz auf dem Nutzen. Das ein Redesign notwenig ist hatte ich auch schon erwähnt und da sollten vorab einige konstruktive Änderungen festgehalten werden. Derzeit verwende ich RG174-Kabel, ob seiner guten Flexibilität. Wir hatten ja schon festgehalten, das RG58 von den Eigenschaften her besser wäre, jedoch ist es an einem Tastkopf eher ungeschickt, wenn es nicht gerade eine flexible Variante ist. Stellt sich also die Frage nach möglichen Alternativen. Wo wir dann gleich beim nächsten Thema wären. Wie das Kabel mit der Leiterplatte verbinden? Derzeit ist das RG174 direkt aufgelötet. Macht sich eine Steck-Schraubverbindung wie SMA o.ä. vielleicht besser? Wenn ein Steckanschluss Verwendung finden soll, welche Varianten gibt es für eine liegende Montage, damit der Tastkof möglichst flach und kompakt ausfällt? Man könnte die Fragen auch anders formulieren. Wie ist das bei kommerziellen Tastköpfen realisiert? Das geht aus den von Kupfer Michi gelieferten Unterlagen - vielen Dank übrigens noch mal, die sind sehr inspirierend - leider nicht klar hervor. Den Masseanschluss habe ich als sehr gut empfunden. Die Kombination von eingelöteter Kontaktbuchse auf der Leiterplatte und Lötnagel mit Kabel zum Einstecken in die Kontaktbuchse liefert einen satten Kontakt. Für die Tastkopfspitze werde ich bei der nächsten Variante eine Kupferhüle mit M1,7 Innengewinde drehen und einlöten, da ich noch passende Spitzen dafür hier zu liegen habe. Nichts desto trotz stellt sich die Frage nach kostengünstigen Alternativspitzen, auf die jedermann zurückgriff hat. Kennt jemand eine gute Quelle für Ersatzspitzen? Mit der nächsten Variante werde ich auch stärker das Package fokussieren. Mir schwebt derzeit ein Drehtteil oder ein gegossenes Gehäuse aus Duroplast vor. Ich hoffe auf rege Beteiligung bei den offenen Punkten. branadic
branadic schrieb: > danke für dein kurzes Feedback. Um so mehr hoffe ich jetzt ein wenig auf > weitere Vorschläge. Ich habe leider im Moment den Kopf nicht frei, um mich aktiv (und vielleicht auch experimentierend) zu beteiligen. > Derzeit verwende ich RG174-Kabel, ob seiner guten Flexibilität. Ja, etwas dieser Dicke braucht man wohl. Wenn man wirklich > 1 GHz haben will, muss man sich nach PTFE-Dielektrikum und doppelter Schirmung ("low loss cable") umsehen, denke ich. > Macht > sich eine Steck-Schraubverbindung wie SMA o.ä. vielleicht besser? Wenn, dann vielleicht SMB, SMA ist vergleichsweise klobig. > Man könnte die Fragen auch anders formulieren. Wie ist das bei > kommerziellen Tastköpfen realisiert? Die sind einfach vergossen, da kann man leider nicht reingucken. Kabelstärke ist vergleichbar mit RG-174.
Jörg Wunsch schrieb: >> danke für dein kurzes Feedback. Um so mehr hoffe ich jetzt ein wenig auf >> weitere Vorschläge. > > Ich habe leider im Moment den Kopf nicht frei, um mich aktiv > (und vielleicht auch experimentierend) zu beteiligen. Guten Morgen, da haben wir uns wahrscheinlich etwas missverstanden. Dein "ja" habe ich auch gedeutet das über dir hinaus viele Leute hier in dieses Thema reinschauen. Und daher hoffe ich, dass sich auch diese vielleicht äußern. Dennoch danke für deine Antwort. Also werde ich noch einmal nach Koaxialkabel Ausschau halten. Vielleicht findet sich ja neben RF174 noch was anders passendes oder es hat jemand anderes noch einen brauchbaren Tip? Nur keine Scheu. :) Mit dem OPA659 werden Frequenzen >1GHz sowieso nicht möglich sein, nicht einmal mit aufwendiger Kompensation. Seine 3dB Grenze liegt mit Gain=1 bei Kleinsignal und Großsignal am nichtinvertierenden Eingang, wie Kupfer Michi schon weiter oben schrieb, etwa bei 650MHz. Irgendwo ist man mit den Mitteln der Kompensation dann auch am Ende. Man darf natürlich auch nicht vergessen, dass bei den kommerziellen aktiven Tastköpfen zumeist Sonderkabel zum Einsatz kommen, also Koaxialkabel in denen zugleich auch noch die Spannungsversorgung mit drin geführt ist. Im Instruction Manual des P6202A liest man was von 6.30 AWG, 84.0 L. Den Anspruch erhebe ich aber nicht einmal, sonst wäre nach bisheriger Recherche nur Belden ein potentieller Kabel-Lieferant. Ich bin gespannt auf euere Ideen. branadic
> Mit dem OPA659 werden Frequenzen >1GHz sowieso nicht möglich sein, > nicht einmal mit aufwendiger Kompensation. Dann wuerde ich einfach einen Meter RG174 anloeten und fertig. Ich denke du uebertreibst es mit dem Aufwand ein wenig, oder willst du eine Firma fuer Tastkoepfe aufmachen. :-) Ich fand auch deine Idee einen IC-Sockelpin als Tastkopf zu verwenden nicht schlecht. Hat man immer da wenn er abbricht und kostet auch nichts. Kann man auch schonmal einfach irgendwo anloeten und wirkt dann als Sollbruchstelle wenn man am Kabel haengenbleibt. Das einzige was mich psychisch auch immer fertig macht sind die extra Leitungen fuer die Stromversorung. :-) Das sieht so unaesthetisch aus. Auch ein Gehaeuse wuerde ich mir schenken. Einfach etwas Schrumpfschlauch drum sollte reichen. Alles was du selber machen kannst wird das Teil klobiger und unpraktischer bei der Nutzung machen. Olaf
branadic schrieb: > Mit dem OPA659 werden Frequenzen >1GHz sowieso nicht möglich sein, nicht > einmal mit aufwendiger Kompensation. Von Analog Devices gibt es den AD8000, der geht bei einer Versorgungsspannung von +-5V bis ca. 1.4GHz (Verstärkung 1).
Olaf schrieb: > Ich denke > du uebertreibst es mit dem Aufwand ein wenig, oder willst du eine Firma > fuer Tastkoepfe aufmachen. :-) Da können die Meinungen eben auseinander gehen. Es heißt Messtechnik, nicht Schätztechnik ergo bedarf es auch einer gewissen Qualität. Und die 90% sind meiner Meinung nach noch nicht erreicht, die man in einem vernünftigen Zeitrahmen herausholen kann. Das wir nicht um die letzten 10% kämpfen müssen steht außer Frage. Aber, mit einem geeigneteren Koaxialkabel als RG174 kann das Ergebnis beispielsweise unter Umständen besser ausschauen. Olaf schrieb: > Auch ein Gehaeuse wuerde ich mir schenken. Einfach etwas > Schrumpfschlauch drum sollte reichen. Alles was du selber machen kannst > wird das Teil klobiger und unpraktischer bei der Nutzung machen. Nimm es mir nicht übel, aber Schrumpfschlauch entspricht nicht meinen esthätischen Ansprüchen. Daher ist es für mich Pflicht, auch weil ich ursprünglich aus der Branche komme, dass ein vernünftiges Package um die Sache herum kommt und Schrumpfschlauch gehört nun mal nicht dazu. Zudem kann ich auf diverse Möglichkeiten für ein vernünftiges Package auch im Hobbybereich zurückgreifen. Luk4s K. schrieb: > Von Analog Devices gibt es den AD8000, der geht bei einer > Versorgungsspannung von +-5V bis ca. 1.4GHz (Verstärkung 1). Richtig, aber wie du vielleicht gesehen hast ist es kein OPV mit FET-Eingang. Ein zusätzlicher FET wäre notwendig. Zudem sinkt die Bandbreite bei Großsignalen auf unter 400MHz, wenn eine Last von 100 Ohm getrieben werden muss. Da ist der OPA659 deutlich besser und der Schaltungsaufwand für die Bandbreite fällt geringer aus. branadic
@ Abdul K. (ehydra) Benutzerseite >www.oliverbetz.de/hit/hit.htm >ist der Klassiker. naja, eher Oldtimer. Für lausige 100 MHz so ein Aufriss? Hmmm.
branadic schrieb: > Vielleicht findet sich ja neben RF174 noch > was anders passendes oder es hat jemand anderes noch einen brauchbaren > Tip? Beliebig viele beliebig bessere Kabelsorten findest du hier: http://www.rfmicrowave.it/catalogue_file.php?file=J.pdf&action=d&lang=eng&pos=8 RG-142 oder Suhner Multiflex 141 müssten doch was für dich sein, oder? Letzteres hat bei 20 Ghz gerade mal 2,2 dB/m an Dämpfung. :)
Hallo zusammen, zunächst einmal behaupte ich, dass der Tastkopf mit dem OPA659 mit weniger Aufwand mehr leistet, als der unter besagtem Link gezeigte. Dennoch schaut man sich sowas gerne an. Also danke für den Link. Das man natürlich eine FET als Sourcefolger am Eingang eines OPV mit Bipolar hängen kann ist richtig, jedoch ist man dann vor weitere Herausforderungen gestellt, wie (temperaturabhängiger) Offset. Könnte ein "Folgeprojekt", sofern man das überhaupt als Projekt bezeichnen kann, sein. Dann muss man aber konsequenterweise mehr Bandbreite vom Tastkopf erwarten, sonst lohnt der Aufwand wieder nicht. Jörg, danke für den Link. Ist abgespeichert und schon mal überflogen. Vielleicht habe ich mich etwas unglücklich ausgedrückt. mit 106dB/100m @ 1GHz kann man bei diesem Tastkopf natürlich problemlos leben, denn man will ja nicht ein Kabel quer über die Straße zum Scope legen. Mir ging es eher um eine vielleicht noch handlichere Kabelvariante. Silikonkabel ist auch flexibler als PVC ummanteltes Kabel, wobei das RG174 sicherlich schon ziemlich gut für diese Anwendung ist. Aber man kann ja immer mal Ausschau halten und nachfragen. Manchmal hat ja jemand Erfahrungen die er/sie einbringen kann und sei es nur mit bestimmten Kabelsorten. Das macht natürlich nur Sinn, wenn der Kosten-Nutzen-Faktor stimmt. Eine ähnliche Diskussion hatten wir ja schon zu den HF-Steckern von Reichelt. Deren SMB-Sortiment ist brauchbar, was man von dem BNC-Sortiment nicht behaupten kann, weil die "klappern". Diskussionen können ja durchaus auch für andere Projekte inspirierend sein. Das nächste Layout steht jedenfalls an und wird umgesetzt. branadic
branadic schrieb: > Das nächste Layout steht jedenfalls an und wird umgesetzt. Hi branadic, auf 1,5-mm-FR4-Material? Gruß, Guido (mit Tek1401A und daher vom bisherigen Ergebnis schon überzeugt :-))
Guido schrieb: > Hi branadic, auf 1,5-mm-FR4-Material? Hallo Guido, ja, als doppelseitige Leiterplatte in 1,5mm dickem FR4. branadic
Hallo branadic, in welchem Bereich bewegt sich bei dir die Kompensationskapazität über dem 50 Ohm Widerstand vor dem Kabel? In der Simulation kommen etwa 5 bis 10 pF raus, aber ein Wert aus der echten Welt wäre interessant, bevor ich die flaschen Trimmer kaufe.
Hallo Alex, in meinem Aufbau habe ich einen Trimmer 3...10pF drin. Damit hat man genug Spielraum nach oben und unten, um die Kompensation wie gewünscht durchzuführen. Im Übrigen habe ich eine, zumindest für mich, noch viel bessere Möglichkeit für die Tastkopfspitze gefunden. Als Masseanschluss hatte ich ja einen Teil aus einer Buchsenleiste auf die Leiterplatte gelötet. Das ist sowas hier: http://de.farnell.com/fischer-elektronik/bl-15-smd-043-20-z/buchsenleiste-2-54mm-smd/dp/1629135 Heute sind mir dann zufällig SMB Print-Einbaubuchsen in die Hände gefallen. Drückt man dort den Mittelpin heraus, hat man eine wunderbare, vergoldete Tastkopfspitze aus Vollmaterial, die auch noch hervorragend in besagte Buchsenleiste passt, ohne zu wackeln. Anders als bspw. BNC-Pins sind diese auch wirklich Spitz und nicht abgerundet. Was also will man mehr? http://www.reichelt.de/?ACTION=3;ARTICLE=42211;GROUPID=;SID=15SwgWCqwQAQ8AADzTEEse5c3549769892b0c3e2f1cc88c0209d7 In Anbetracht der Tatsache, dass man nicht jeden Tag eine neue Tastkopfspitze braucht und das eine solche SMB Einbaubuchse beim Reichelt gerade mal 1,30€ kostet ist das für mich die perfekte Lösung, wie ich sie in der nächsten Leiterplattenversion umsetzen werde. Viel Spaß beim Basteln. brandic
Guten Abend, mal eine Frage in den Raum: Besteht Interesse an einer Sammelbestellung der Leiterplatte? Ich bin bereits am neuen Layout dran. branadic
branadic schrieb: > Besteht Interesse an einer Sammelbestellung > der Leiterplatte? Ich bin bereits am neuen Layout dran. Wenn die Bauteile irgendwie zu bekommen sind ganz sicher. Gruß, Guido
Bei einer Sammelbestellung wäre ich auch an einer Platine interessiert. Wäre es evtl. möglich, dass Du die kritischen Bauteile bzw. mechanische Komponenten auch mitlieferst? Ich hätte noch eine technische Frage zu deinem Tastkopf: Hast Du auch mal eine Messung zur Sprungantwort gemacht? Bisher habe ich nur Messungen im Frequenzbereich gesehen. Interessant wären hier Messungen bei einem Sprung von z.B. 0 auf 5V und von 0 auf -5V, damit man die Symmetrie beurteilen kann. Die Anstiegszeit der Puls-Qualle sollte dabei im Bereich von 1 ns oder darunter liegen. Gerade bei aktiven Tastköpfen ist das ein ziemlich kritischer Punkt.
Guido schrieb: > Wenn die Bauteile irgendwie zu bekommen sind ganz sicher. Außer dem Operationsverstärker befinden sich nun keine besonderen Bauteile auf der Leiterplatte, nur etwas Hühnerfutter. Und den OPA659 kann man bei TI sampeln ;) Johannes schrieb: > Bei einer Sammelbestellung wäre ich auch an einer Platine interessiert. > Wäre es evtl. möglich, dass Du die kritischen Bauteile bzw. mechanische > Komponenten auch mitlieferst? Zwei Buchsen könnt ich eventuell noch dazulegen, aber mehr Aufwand will ich da eigentlich auch nicht schon wieder betreiben. Macht doch ziemlich viel Arbeit, wenn Bestellungen aufgenommen und bearbeitet werden müssen. Das unterschätzt man immer, wenn man das neben der Arbeit noch erledigen muss. branadic
@Johannes > Die Anstiegszeit der Puls-Qualle Ich habe ja schon von Würfel-Quallen gehört, aber die hier sind mir völlig neu. Wo kommen die vor? SCNR :-) Zum Thema: ich lese hier schon länger mit. Aktive FET-Tastköpfe ist ein interessantes Thema, möchte ich mir auch mal bauen. Hat einer eine kluge Idee, was man als Gehäuse nehmen könnte? Nun noch eine allgemeine Frage zu Tastköpfen an sich. Ich habe diese Tastköpfe: http://cp.literature.agilent.com/litweb/pdf/01160-92009.pdf Agilent 1165A. Ich habe die Dinger bis jetzt für sehr hochwertig gehalten und als durchaus tauglich befunden, aber nun habe ich heute folgendes festgestellt. Gebe ich auf meinem Cyclone II FPGA-Board an einem Pin des FPGA eine Frequenz von sagen wir mal 80 MHz aus und messe am entsprechenden Pin, dann werden auf dem Oszi (Agilent 54831B mit 600 MHz Bandbreite und 4 GSa) wüste Über- und Unterschwinger von bis zu 2V sichtbar (wenn ihr wollt kann ich dann noch ein Bild davon machen). Und das, obwohl der Pin an eine Ipedanzkontrollierte Leiterbahn geführt ist, mit einer Massefläche unten rum. Die Masse des Tastkopfs führt über einen 5mm langen Draht auf diese Massefläche. Frage: sind diese Überschwinger wirklich da, oder treten die nur aufgrund des suboptimalen Tastkopfs auf? Ein Arbeitskollege, mit dem ich über das Thema diskutiert hatte, meinte, diese Überschwinger würden aufgrund des Tastkopfs hervorgerufen und seien nicht da, wenn der Tastkopf nicht mit dem Pin verbunden wird. Könnte man mit dieser aktiven FET-Probe hier das Signal vernünftig messen?
Johannes schrieb: > Hast Du auch mal eine Messung zur Sprungantwort gemacht? Bisher habe ich > nur Messungen im Frequenzbereich gesehen. Interessant wären hier > Messungen bei einem Sprung von z.B. 0 auf 5V und von 0 auf -5V, damit > man die Symmetrie beurteilen kann. Die Anstiegszeit der Puls-Qualle > sollte dabei im Bereich von 1 ns oder darunter liegen. Ja, eine solche Messung hatte ich durchgeführt und zwar mit dem Probe-Signal von meinem TDS5104B, da sind die Anstiegszeiten sehr gering. Allerdings habe ich das nicht dokumentiert. Das kann ich aber gern noch einmal nachholen. Mal davon ab ist der aktuelle Aufbau auch aufgrund seiner Unhandlichkeit etwas empfindlich und unpraktisch. Daher ja auch das Redesign der Leiterplatte. branadic
Bei 1-4 Platinen bin ich auf jeden Fall dabei. Allerdings würde ich auch bevorzugen, wenn die wichtigsten Teile dabeiwären. Wenn es Dir zu viel Aufwand ist, kann ich das übernehmen. Zum Kabel: das sind i.d.R. Spezialanfertigungen, bei denen die Seele extrem dünn ist, damit sie eine kleine Kapazität hat. Hersteller weiß ich leider keinen. Zu Testec: da habe ich schon schlechte Erfahrung gemacht: Wackelkontakte beim Übergang Seele - Tastkopf oder Seele-BNC - bei neuen Teilen. Was mit vorschwebt wäre ein Selbstbau eines Hochspannungstastkopfes. Im P6015-Thread haben wir schonmal darüber gesprochen, aber so konkret wie hier wurde es nie. Ich habe jetzt ein paar Infos zu Hochspannungswiderständen und Lieferanten zusammengestellt, siehe Beitrag "Re: Hochspannungstastkopf Tek P6015" 20-50 kV müssen es ja nicht sein, oft ist es schon hilfreich, wenn man 2kV mit geringer Belastung (100 -1000 MOhm) messen kann.
eProfi schrieb: > Bei 1-4 Platinen bin ich auf jeden Fall dabei. Na schön, dann mach ich das Layout die Tage mal fertig und stelle es hier noch mal vor. Dann kann mir jeder eine feste Zusage via Mail schicken und wir erledigen das per Vorauskasse, wie schon bei der Huckepackplatine für das Welec. eProfi schrieb: > Allerdings würde ich auch bevorzugen, wenn die wichtigsten Teile > dabeiwären. Wenn es Dir zu viel Aufwand ist, kann ich das übernehmen. Das kannst du dann gern übernehmen. Ich muss mir das nicht unbedingt antun. Was das Gehäuse angeht, so kann ich euch da nicht weiterhelfen, da müsst ihr selbst eine Lösung finden. Ich werde eines für mich fertigen, allerdings ist das mit etwas größerem Aufwand verbunden und damit unbezahlbar um jeden damit ausstatten zu können. branadic
branadic schrieb: > Mal davon ab ist der aktuelle Aufbau auch aufgrund seiner Unhandlichkeit > etwas empfindlich und unpraktisch. Daher ja auch das Redesign der > Leiterplatte. Hast du da schon etwas zum Angucken? Ich hatte mir auch ein Layout gebaut, allerdings ist es sehr an dein oben gezeigtes angelehnt. Welche Punkte willst du ändern?
branadic schrieb: > Was das Gehäuse angeht, so kann ich euch da nicht weiterhelfen, da müsst > ihr selbst eine Lösung finden. Ich werde eines für mich fertigen, > allerdings ist das mit etwas größerem Aufwand verbunden und damit > unbezahlbar um jeden damit ausstatten zu können. > Noch ein Vorschlag von mir: Spritzengehäuse Über die Verwendung der Nadel bzw. einer aufschraubbaren Tastkopfspitze kann man ja noch extra nachdenken.
Alex H. schrieb: > Hast du da schon etwas zum Angucken? Ist noch nicht ganz fertig, aber vielleicht morgen Abend. Heute ist erst einmal Party angesagt ;) Abdul K. schrieb: > Noch ein Vorschlag von mir: Spritzengehäuse > Über die Verwendung der Nadel bzw. einer aufschraubbaren Tastkopfspitze > kann man ja noch extra nachdenken. Bei mir wird es wohl ein Prototypengehäuse aus infiltriertem Polyamid in SLS-Technik werden. Alternativ ein selbstgedrehtes Kunststoffgehäuse. branadic
> Was mit vorschwebt wäre ein Selbstbau eines Hochspannungstastkopfes.
Meinst du nicht das der Interessentenkreis fuer soetwas relativ klein
ist?
Mir gehe ja gelegentlich die Idee im Kopf rum ob man nicht den Lesekopf
einer Festplatte zu einem Stromtastkopf umbauen kann mit dem man den
Strom in Leiterbahnen, z.b bei Schaltnetzteilen, messen kann. Aber ich
bin irgendwie noch nicht dazu gekommen das mal was zu unternehmen...
Olaf
Olaf schrieb: >> Was mit vorschwebt wäre ein Selbstbau eines Hochspannungstastkopfes. > Meinst du nicht das der Interessentenkreis fuer soetwas relativ klein > ist? ich hätte da auch Interesse. Bei meinem p6015 ist das Kabel leider etwas alterssteif. Ein schneller Pulsgenerator wäre auch nett. Matthias
branadic schrieb: > Bei mir wird es wohl ein Prototypengehäuse aus infiltriertem Polyamid in > SLS-Technik werden. Alternativ ein selbstgedrehtes Kunststoffgehäuse. > Beschreib doch mal was das für ein Gehäuse wird. Du scheinst dich mit Kunststoffen auszukennen.
Hallo Abdul, das Gehäuse ist noch nicht im CAD konstruiert, muss aber beim Leiterplattenentwurf bereits berücksichtigt werden. Es wird in Richtung Agilent-Tastkopf 1156A gehen (siehe weiter oben). SLS steht für Selektives Lasersintern und ist ein Rapid Prototyping Verfahren. Infiltriert heißt, dass das "gedruckte", poröse Bauteil anschließend unter Vakuum mit Harz gefüllt wird, womit sich die Stabilität erhöht. Für solche Prototypen und Kleinststückzahlen gibt es Auftragsfertiger. Die Materialvielfalt ist bereits recht groß und neben Thermoplasten können auch Metalle gesintert werden. Ein Formeinsatz für ein Stammwerkzeug (Spritzguss) wäre natürlich auch möglich, wobei hier zum Teil auch Formeinsätze mit Metallpulvern "gedruckt" und dann nachbearbeitet werden, lohnt sich aber erst bei entsprechenden Stückzahlen (100 - einige tausend) und die würden sicherlich nicht zusammen kommen. Aber, für derlei Formeinsätze mit anschließendem Abformen gibt es auch wieder Lohnfertiger. Eine weitere Möglichkeit wäre noch das (Vakuum-)Gießen duroplastischer Kunststoffe in einem Werkzeug bspw. aus Silikon. Für Kleinserien sicherlich auch eine interessante Möglichkeit. Die Alternative zu solchen Verfahren ist dann die spanende Bearbeitung. Und eben weil man auf solche Verfahren zurückgreifen kann, fällt die Schrumpfschlauchlösung bei mir aus ;) branadic
> Und eben weil man auf solche Verfahren zurückgreifen kann, fällt die > Schrumpfschlauchlösung bei mir aus ;) Darueber reden wir nochmal wenn du deinen OP wegen irgendeines dummen Messfehlers das erstemal verbraten hast. .-) Olaf
Olaf schrieb: >> Und eben weil man auf solche Verfahren zurückgreifen kann, fällt die >> Schrumpfschlauchlösung bei mir aus ;) > > Darueber reden wir nochmal wenn du deinen OP wegen irgendeines dummen > Messfehlers das erstemal verbraten hast. .-) > > Olaf Das Gehäuse wird clevererweise so entworfen, dass man es jederzeit öffnen kann und nicht wie allgemein üblich verschweißt, verklebt oder anderweitig dauerhaft verschlossen. branadic
Ein Schrumpfschlauch drüber ist nicht eine soooo schlechte Lösung. Zumal es bei den Schrumpfis auch erhebliche Materialunterschiede gibt. Und auch ansprechende Farben bzw. transparent. Danke für die Ausführungen zu deinem Gehäuse. Sintern und Auffüllen mit Harz sind Gedanken, die ich in der 'Küche' nachvollziehen könnte. Meinst du, da reicht ein Vakuumör aus dem Kühlschrank? Die liegen ja kostenlos rum. Zumindest hatte ich damit mal einen N2-Laser aufbauen wollen. Der Kompressor war so stark, daß er das Plexiglas jedesmal zum Einsturz brachte... Ich bin halt an DIY-Methoden interessiert. Klar, hat mit Tastkopf primär nichts mehr wirklich zu tun. Aber man kann ja über den Tellerrand schauen gehen.
Wie ich schon schrieb, wenn man aus dem Bereich Packaging kommt und damit Gehäuse- bzw. Aufbau- und Verbindungstechnik gemeint, dann geht Schrumpfschlauch gar nicht ;) Ein Bekannter hat sich aus einem Kühlschrankkompresor und zwei kleinen Gasflaschen einen Kompressor gebaut, mit Drucküberwachung und Überdruckventil und allem was man so braucht. Soll als Druckluftanlage für die Wohnung dienen, weil normale Kompressoren zu laut sind. Dort soll eine Fräse und Drehe mit versorgt werden. Ob man mit solchen Kompressoren auch ordentlich evakuieren kann ich nicht sagen, aber für ausreichend Unterdruck sollte es reichen, denke ich. branadic
Hallo, vergiss das mal mit diesen Drehschieberpumpen, die blasen ihr eigenes Öhl innerhalb von ein paar Tagen mit raus und dann ist Schluß, die gehen dann fest. Ich habe das auch durch, einzig ein Ölabscheider im Kreislauf könnte dem entgegenwirken, das ist aber bei den geringen Drücken nicht so richtig gut machbar und außerdem sind die Dinger sauteuer. Diese teile sind für geschlossene Kreisläufe gebaut, daran kommt man nicht vorbei, egal wie man sich anstellt. Gruß
Es ging ums evakuieren und das auch nur sporadisch. Man muß jedenfalls ne sehr ordentliche Konstruktion hinlegen, damit der Kompressor diese nicht zum Einsturz bringt!! Meines Erachtens sind beim Gehäuse im Selbstbau einfach zwei Dinge entscheidend: 1. Wie macht man die Innereien dann fest bzw. wie schafft man die passenden Leerräume und Öffnungen 2. Wie kriegt man ein ordentliches Finish hin. Und natürlich setze ich voraus, daß dieses Gehäuse erschaffen im Schweiße des eigenen Angesichts, einen Sturz aus den berühmten 1 Meter Höhe locker überlebt - zumindest einige viele Male.
> Das Gehäuse wird clevererweise so entworfen, dass man es jederzeit > öffnen kann und nicht wie allgemein üblich verschweißt, verklebt oder > anderweitig dauerhaft verschlossen. Ich denke du wolltest deinen Tastkopf vergiessen? Olaf
Olaf schrieb: >> Das Gehäuse wird clevererweise so entworfen, dass man es jederzeit >> öffnen kann und nicht wie allgemein üblich verschweißt, verklebt oder >> anderweitig dauerhaft verschlossen. > > Ich denke du wolltest deinen Tastkopf vergiessen? > > Olaf Nein, das hast du falsch in Erinnerung. Vergießen halte ich nicht für sinnvoll, außer vielleicht um die Kabelanschlüsse herum als Zugentlastung. Ich hatte ja geschrieben, dass Trimmkondensatoren auf der Schaltung sind und die sollen ja auch drehbar bleiben ;) Das Vergießen erfolgt dann natürlich bevor die Leiterplatte ins Gehäuse eingesetzt wird oder aber bleibt ganz. branadic
Ich habe mal noch schnell die Anstiegszeit des Oszi-Probe-Signals geprüft. Leider liegen die Anstiegszeiten bei ~5ns. Ich bräuchte also eine Art Pulsgenerator oder irgendein High-Speed ECL-Gatter mit deutlich kleineren Anstiegszeiten, um den Versuch durchführen zu können. Hat jemand einen Schaltplan für einen einfachen Laboraufbau parat, den man mit Bauteilen aus der Bastelkiste umsetzen könnte? branadic
A. B. schrieb: > Hat jemand einen Schaltplan für einen einfachen Laboraufbau parat, den > man mit Bauteilen aus der Bastelkiste umsetzen könnte? Ein Quarzoszillator mit 74AC14 sollte bereits kürzere Anstiegszeiten bieten. Ansonsten schau mal hier nach den Beiträgen von Wolfgang M.: Beitrag "Rechtecksignal mit Signalflanken < 1 ns erzeugen."
Ich hab mal einen Testaufbau mit besagtem Baustein gemacht und diesen mit einem Signal aus dem Funktionsgenerator gespeist. Anbei zwei Bildserien. In der ersten ist der Trimmkondensator (3 ... 10pF) über dem 50 Ohm-Widerstand am Ausgang des Operationsverstärkers auf "linkem Anschlag" und in der zweiten auf "rechten Anschlag", wenn ihr versteht was ich meine. Gemessen wurde mit AC-Kopplung an einem TDS5104B (1GHz, 5GS) im DPO-Modus. Den Eingangsspannungsteiler kann ich momentan leider nocht nicht verstellen, sodass hier noch Potential liegt den Tastkopfabgleich besser vorzunehmen. branadic PS: Irgendwie hat sich ein Fehler bei der Namensgebung der Bilder eingeschlichen, sodass 2a und 1a miteinander vertauscht sind. Sorry.
Die Kurven sehen wirklich gut aus! Um die Anstiegszeit bewerten zu können, müsste man jetzt die reale Anstiegszeit der Signale-Quelle kennen. Nach der Formel Anstiegszeit [ns] = 350 / Bandbreite [MHz] würde das einer Bandbreite von 350 MHz entsprechen, was für viele Anwender ausreichend sein müsste. Jetzt wäre es noch interessant zu wissen, ob der Überschwinger am Anfang ein Messfehler ist oder ob der tatsächlich so vorhanden ist. Da sich die Höhe durch Änderung des Trimmers geändert hat, kann man den vielleicht komplett wegtrimmen. Hast Du am anderen Ende der BNC-Leitung, also dort wo das Oszi angeschlossen ist, auch irgendwelche Bauteile zur Kompensation eingebaut bzw. vorgesehen? Ist das bei aktiven Tastköpfen eigentlich üblich bzw. notwendig?
Hallo Johannes, mir ist aufgefallen, dass die Anstiegszeit mit DC-Kopplung noch einmal geringer zu sein scheint. Allerdings misst sich das etwas bescheiden. Werd ich morgen noch mal prüfen. Die reale Anstiegszeit müsste sich mit 50 Ohm - Kabel direkt am ECL-Ausgang doch messen lassen. Theoretisch sollte ich bei ~0,54 ns (650MHz des OPA659) landen. Auf jeden Fall ist das noch nicht das was ich erwarte. Sicherlich ist auch mein Testaufbau auf Lochraster mehr als unvorteilhaft, aber man nimmt immer das, was man gerade zur Hand hat. Werd den Aufbau morgen noch mal umstricken, kaschierte Leiterplatte hab ich schon herausgesucht. Am anderen Ende der Leitung ist zur Zeit keine Möglichkeit zu kompensieren. Prinzipiell ließe sich da jedoch was machen, nur hab ich das nicht vorgesehen. Ob das üblich oder notwendig ist, keine Ahnung. Ich denke mit dem neuen Layout ist da mehr drin. Gruß, branadic
A propos Layout, hier mal der aktuelle Stand, damit erkennbar ist das es vorwärts geht. 100%ig zufrieden bin ich aber noch nicht. branadic
Hallo branadic, > Die reale Anstiegszeit müsste sich mit 50 Ohm - Kabel direkt am > ECL-Ausgang doch messen lassen. Nach dem Datenblatt sollten die Ausgänge mit 50 Ohm gegen Vcc - 2V terminiert werden. Du müsstest also die positive Versorgungsspannung des ECL-Gatters auf +2V (gegenüber Oszi-Masse) und VEE auf ca. -3V legen. Auserdem sollten beide Ausgänge symmetrisch belastet werden, also beide Ausgänge mit gleich langen Leitungen ans Oszi anschließen. Bin schon auf das Ergebnis gespannt... Gruß zurück, Johannes
branadic schrieb: > Hallo Johannes, > > mir ist aufgefallen, dass die Anstiegszeit mit DC-Kopplung noch einmal > geringer zu sein scheint. Allerdings misst sich das etwas bescheiden. > Werd ich morgen noch mal prüfen. Hm. ESR des Kopppelkondensators? Seltsam. > Die reale Anstiegszeit müsste sich mit 50 Ohm - Kabel direkt am > ECL-Ausgang doch messen lassen. Theoretisch sollte ich bei ~0,54 ns > (650MHz des OPA659) landen. Auf jeden Fall ist das noch nicht das was > ich erwarte. Sicherlich ist auch mein Testaufbau auf Lochraster mehr als > unvorteilhaft, aber man nimmt immer das, was man gerade zur Hand hat. > Werd den Aufbau morgen noch mal umstricken, kaschierte Leiterplatte hab > ich schon herausgesucht. Stand nicht weiter oben was von 350MHz? > > Am anderen Ende der Leitung ist zur Zeit keine Möglichkeit zu > kompensieren. Prinzipiell ließe sich da jedoch was machen, nur hab ich > das nicht vorgesehen. Ob das üblich oder notwendig ist, keine Ahnung. > Bin jetzt etwas verwirrt. Von was redest du? Deinem aktiven FET-Tastkopf? Wenn ja, den würde ich per 50 Ohm Kabel an das Scope anschließen. Den Eingangsspannungsteiler kannst du wegen dem OpAmp eh nicht nutzen. Also am Scope mit 50 Ohm abschließen und einen OpAmp nehmen, der 50 Ohm treiben kann. Ich hoffe den gibts überhaupt ;-) (Ich habe den ganzen Thread nicht gelesen)
> Bin jetzt etwas verwirrt. Von was redest du? Das war die Antwort auf eine Frage von mir. Ich hatte mir überlegt, dass man auch bei einem aktiven Tastkopf vielleicht irgend eine Beschaltung am Ende der 50 Ohm-Leitung braucht, vermutlich ist das aber nicht sinnvoll bzw. notwendig. > ... und einen OpAmp nehmen, der 50 Ohm treiben kann. Ich hoffe den > gibts überhaupt Der OPV treibt hier 100 Ohm, weil am Ausgang auch noch ein 50 Ohm Widerstand in Reihe liegt.
Johannes schrieb: > Nach dem Datenblatt sollten die Ausgänge mit 50 Ohm gegen Vcc - 2V > terminiert werden. Das Datenblatt hab ich wohl gelesen. Derzeit betreibe ich den Baustein jedoch mit 5V gegen GND. Abdul K. schrieb: > Stand nicht weiter oben was von 350MHz? Nein, der OPA659 hat 650MHz Bandbreite bei G=+1. Abdul K. schrieb: > Bin jetzt etwas verwirrt. Von was redest du? Deinem aktiven > FET-Tastkopf? Wenn ja, den würde ich per 50 Ohm Kabel an das Scope > anschließen. Den Eingangsspannungsteiler kannst du wegen dem OpAmp eh > nicht nutzen. Also am Scope mit 50 Ohm abschließen und einen OpAmp > nehmen, der 50 Ohm treiben kann. Ich hoffe den gibts überhaupt ;-) Du hast tatsächlich nicht gelesen, sonst wüsstest du, dass der Eingangsspannungsteiler am FET-Tastkopf 5:1 macht und durch den Abschluss mit 50 Ohm am Ausgang des FET-OpAmps die 10:1 zustande kommen. Der OPA650 ist in der Lage die 100 Ohm Gesamtlast zu treiben (siehe Datenblatt). > Den Eingangsspannungsteiler kannst du wegen dem OpAmp eh > nicht nutzen. Keine Ahnung was du mir damit sagen willst. Kannst du das erklären? Vielleicht hilft der Schaltplan zum Verständnis weiter, den habe ich mittlerweile rekonstruiert, das alte Layout hatte ich noch auf dem Stick. branadic
A. B. schrieb: > In der ersten ist der Trimmkondensator (3 ... 10pF) über dem 50 > Ohm-Widerstand am Ausgang des Operationsverstärkers auf "linkem > Anschlag" und in der zweiten auf "rechten Anschlag", wenn ihr versteht > was ich meine. Mit drei pF war es also bisher am besten? Kannst du noch ausprobieren, den Trimmer testweise ganz rauszunehmen? Womöglich bietet das Layout bereits eine passendere Kapazität. > Die reale Anstiegszeit müsste sich mit 50 Ohm - Kabel direkt am > ECL-Ausgang doch messen lassen. Theoretisch sollte ich bei ~0,54 ns > (650MHz des OPA659) landen. Auf jeden Fall ist das noch nicht das was > ich erwarte. Sicherlich ist auch mein Testaufbau auf Lochraster mehr als > unvorteilhaft, aber man nimmt immer das, was man gerade zur Hand hat. Ups, 650MHz sind ja nicht gerade die Lochraster-Domäne :) Hast du ein schnelles bild von deinem Aufbau? Wenn du die reine Anstiegszeit deines Treibers messen willst, kannst du ihn genau wie in http://www.mikrocontroller.net/attachment/77697/MC100EP16_Treiberstufe_Schaltplan.PNG terminieren und nach dem Kondensator direkt ins Koax schicken. Wenn du die SMD-Widerstände und den Kondesator direkt an den Ausgangspin lötest, müsste es auch ohne Leiterplatte klappen. Das andere Ende des Koax direkt an den 50 Ohm Oszi-Eingang und die Anstiegszeit messen. Die Pulldowns R2 und R3 sollten bei dir wegen 5V Versorgungsspannung durch 180 Ohm ersetzt werden. Wie Johannes schon schrieb, müssen beide Ausgänge symmetrisch terminiert und belastet werden. So ergibt sich die zusätzliche Möglichkeit, dass du beide Koax-Kabel gleich lang gestaltest, eines jedoch nicht mit BCN ans Oszi hängst, sondern einfach abschneidest und direkt mit 50 Ohm terminierst. Dort ist dann ein guter Punkt, um mit dem Tastkopf zu messen. branadic schrieb: > A propos Layout, hier mal der aktuelle Stand, damit erkennbar ist das es > vorwärts geht. 100%ig zufrieden bin ich aber noch nicht. Hey, da fallen ja gleich einige Änderungen an. Wieso hast du den Masseanschluss weiter weg von der Tastspitze verlagert? Hat es sich als unpraktisch erwiesen? Was verwendest du als Massefeder-Ersatz? Mir gefällt die Idee, an hinteren Ende noch Platz für eine mechanische Befestigung des Koax zu lassen. Werde ich übernehmen :) Was mir weniger gut gefällt, ist der lange Signalweg vom letzten Widerstand des Spannungsteilers um die ganze Platine herum zum Masseanschluss. Den Trimmkondensator am Eingang finde ich auch interessant. Welches Modell ist es? Ich habe keins mit weniger als 400 fF gefunden. Und teuer sind sie... Anbei ist noch mein aktuelles Layout. Unter dem OPA659 ist ein 10u Keramikkondensator.
Alex H. schrieb: > Den Trimmkondensator am Eingang finde ich auch interessant. Welches > Modell ist es? Ich habe keins mit weniger als 400 fF gefunden. Und teuer > sind sie... Mir waren die Kerkos in Serie zum Trimmer nicht aufgefallen. Sind im Layout gut versteckt. Jetzt ist's klarer. Die Kapazität des Trimmers mit der Frequenz relativ stark variieren. Im Anhang ist der Verlauf des Kondensators, den ich an den Ausgang setzen will. Bei kleineren Kapazitäten ist der Verlauf flacher. Je nach Modell kann die Kapazität aber auch schon im hier relevanten Bereich stark veriieren.
branadic schrieb: > Nein, der OPA659 hat 650MHz Bandbreite bei G=+1. Aha. Prüfe aber ob er die auch bei 100 Ohm Last schafft. > > Abdul K. schrieb: >> Bin jetzt etwas verwirrt. Von was redest du? Deinem aktiven >> FET-Tastkopf? Wenn ja, den würde ich per 50 Ohm Kabel an das Scope >> anschließen. Den Eingangsspannungsteiler kannst du wegen dem OpAmp eh >> nicht nutzen. Also am Scope mit 50 Ohm abschließen und einen OpAmp >> nehmen, der 50 Ohm treiben kann. Ich hoffe den gibts überhaupt ;-) > > Du hast tatsächlich nicht gelesen, sonst wüsstest du, dass der > Eingangsspannungsteiler am FET-Tastkopf 5:1 macht und durch den > Abschluss mit 50 Ohm am Ausgang des FET-OpAmps die 10:1 zustande kommen. > Der OPA650 ist in der Lage die 100 Ohm Gesamtlast zu treiben (siehe > Datenblatt). OK, schau mal mal ins Datenblatt. Ja, ich bin meist ehrlicher als ich aussehe. Glaubt mir nur keiner :-) Das sieht nach korrekter Terminierung aus. Allerdings verdoppelt sich dadurch die Spannung am Scope, wenn dieses hochohmig ist! Sorry, das habe ich gelesen und nicht nachgeprüft. Der Vorteil ist einfach, das man sich dabei die Verlustleistung im Terminierungswiderstand am Scope-Eingang spart. Problem sehe ich hier: Das funktioniert nicht bei DC! Vielleicht äußert sich einer GHz-Fritzen mal dazu. Ich hab das noch nie praktisch aufgebaut, sondern immer brav auch am Ende terminiert. > >> Den Eingangsspannungsteiler kannst du wegen dem OpAmp eh >> nicht nutzen. > > Keine Ahnung was du mir damit sagen willst. Kannst du das erklären? Na, du kannst nur noch den Gleichtaktbereich des OpAmp nutzen. Keine 400V mehr anlegen. > > Vielleicht hilft der Schaltplan zum Verständnis weiter, den habe ich > mittlerweile rekonstruiert, das alte Layout hatte ich noch auf dem > Stick. > Ich werde den Thread mal komplett lesen. Ist bestimmt besser :-)
> Mit drei pF war es also bisher am besten? Kannst du noch ausprobieren, > den Trimmer testweise ganz rauszunehmen? Womöglich bietet das Layout > bereits eine passendere Kapazität. So wie ich das verstehe soll dieser Trimmkondensator die Signaldämpfung bei hohen Frequenzen reduzieren, so dass der Frequenzgang länger gerade bleibt. Das erkauft man sich aber mit einer Phasenverschiebung, was für die Sprungantwort eher schädlich ist. Vermutlich wirst Du die Bandbreite von 650 MHz mit diesem OPA nicht erreichen, vor allem bei großer Signalamplitude. Im Datenblatt ist die Bandbreite für ein Signal von 200 mVpp spezifiziert, was ja nicht besonders viel ist. Bei einem Sprung von 4V ist die Anstiegszeit schon bei 1,3 ns. Nach meinem Gefühl wäre es vermutlich besser, diesen Trimmer ganz wegzulassen oder zumindest mit einem Reihenwiderstand zu versehen, dadurch sollte das Überschwingen geringer werden; die Anstiegszeit wird dadurch natürlich eher langsamer. Bei OPV-Schaltungen ist es eigentlich immer so, dass die Bandbreite des OPVs größer ist als die Bandbreite der Gesamtschaltung. So gesehen wäre eine Bandbreite von > 300MHz für mich in Ordnung, wenn dafür die Sprungantwort passt. @Abdul > Das sieht nach korrekter Terminierung aus. Allerdings verdoppelt sich > dadurch die Spannung am Scope, wenn dieses hochohmig ist! Sorry, das > habe ich gelesen und nicht nachgeprüft. Der Vorteil ist einfach, das man > sich dabei die Verlustleistung im Terminierungswiderstand am > Scope-Eingang spart. So etwas sollte man auf keinen Fall machen, weil man dann jede Menge Reflexionen bekommt. Theoretisch werden die zwar am Sender (Ausgangswiderstand 50 Ohm) absorbiert, aber das ist eher theoretisch; in der Praxis wird das nicht wirklich funktionieren. > Das funktioniert nicht bei DC! Doch, bei DC geht das genau so, man hat einfach einen Reihenwiderstand von 50 Ohm, der nicht belastet wird. Dadurch ist das Signal doppelt so groß wie bei einer Last von 50 Ohm. Aber wie gesagt sollte man das eher nicht machen.
Alex H. schrieb: > Kannst du noch ausprobieren, > den Trimmer testweise ganz rauszunehmen? Womöglich bietet das Layout > bereits eine passendere Kapazität. Dem ist nicht so, das hatte ich bereits ausprobiert. Der Kondensator hat vor allem die Aufgabe das Peaking (siehe Datenblatt OPA659) etwas zu kompensieren. Alex H. schrieb: > Ups, 650MHz sind ja nicht gerade die Lochraster-Domäne :) Hast du ein > schnelles bild von deinem Aufbau? Nicht der Tastkopf ist als Lochraster aufgebaut, sondern das ECL-Gatter ;) Alex H. schrieb: > Wieso hast du den Masseanschluss weiter weg von der Tastspitze > verlagert? Hat es sich als unpraktisch erwiesen? Was verwendest du als > Massefeder-Ersatz? Genau das war der Grund. Mir war ständig das Kabel der Masse im Weg. Dann hab ich geschaut wie das bei anderen Tastköpfen gelöst ist und die Lösung mehr oder weniger übernommen. Bei mir kommt ein Kabelstück mit Lötnagel für den Tastkopf und individuell gestaltetem zweiten Ende zum Einsatz. Alternativ kann auch ein anderes Konstrukt zum Einsatz kommen. Alex H. schrieb: > Was mir weniger gut gefällt, ist der lange Signalweg vom letzten > Widerstand des Spannungsteilers um die ganze Platine herum zum > Masseanschluss. Das ist mir auch noch ein Dorn im Auge. Alex H. schrieb: > Anbei ist noch mein aktuelles Layout. Jeder hat seine ganz eigene Handschrift beim Layouten. ;) Alex H. schrieb: > Mir waren die Kerkos in Serie zum Trimmer nicht aufgefallen. Sind im > Layout gut versteckt. Jetzt ist's klarer. Die sind nicht versteckt, nur so angeordnet, dass möglichst wenig parasitäre Kapazität hinzukommt. Abdul K. schrieb: > Aha. Prüfe aber ob er die auch bei 100 Ohm Last schafft. Ja, zumindest laut Datenblatt Seite 6 schafft er das. ;) Du hast natürlich recht, für Leute die keine 50 Ohm-Terminierung im Oszi selbst sondern nur einen hochohmigen Eingang haben wäre es zweckmäßig diese am Kabelende des Tastkopfes vorzusehen, jedoch sehe ich für Leute die diese haben keinerlei Probleme mit der Verlustwärme. Da hätte ich absolut keine Bedenken. Abdul K. schrieb: > Ich werde den Thread mal komplett lesen. Ist bestimmt besser :-) Mach das mal, noch ist er ja überschaubar. branadic
branadic schrieb: > Alex H. schrieb: >> Anbei ist noch mein aktuelles Layout. > > Jeder hat seine ganz eigene Handschrift beim Layouten. ;) Da hast du Recht. Ich hatte ja geschrieben, dass dein Layout als Vorlage diente :) >> Was mir weniger gut gefällt, ist der lange Signalweg vom letzten >> Widerstand des Spannungsteilers um die ganze Platine herum zum >> Masseanschluss. > > Das ist mir auch noch ein Dorn im Auge. Du brauchst ja nur R2 & R4 nach oben wandern zu lassen. Dann können R4 & R5 auf kurzem Wege nach unten zur Masse leiten. >> Mir waren die Kerkos in Serie zum Trimmer nicht aufgefallen. Sind im >> Layout gut versteckt. Jetzt ist's klarer. > > Die sind nicht versteckt, nur so angeordnet, dass möglichst wenig > parasitäre Kapazität hinzukommt. "Versteckt" war wohl ein missverständlicher Ausdruck. Ich hatte sie im Layout einfach nicht gesehen, als der Schaltplan noch nicht online war. >> Ups, 650MHz sind ja nicht gerade die Lochraster-Domäne :) Hast du ein >> schnelles bild von deinem Aufbau? > > Nicht der Tastkopf ist als Lochraster aufgebaut, sondern das ECL-Gatter > ;) Schon klar. Habe ich auch so verstanden und die Anmerkungen waren auch dazu gemeint. Ich bin jedenfalls gespannt, wie sich die neuen Messergebnisse darstellen. Mal sehen, wie die echte Anstiegszeit des Treiberaufbaus ist.
Ich denke ich bin soweit durch mit dem Layout. Ich habe den Widerstand zwischen Trimmer und Ausgang des OPV mal vorgesehen, ob er bestückt wird sei mal dahingestellt. Schematisch angedeutet ist auch mal das Gehäuse inklusive der Führung der Platine und die Kabel, die einmal auf der Ober- und einmal auf der Unterseite montiert werden. Dieses Layout würde ich jetzt mal als Muster in Auftrag geben. branadic
Hübsch! Wäre es nicht günstiger die Massebuchse nach unten schauen zu lassen? Rechtwinklig zur Spitze wäre sie doch leichter erreichbar. Da sollte man eigentlich aus 20er Material was drehen können. :-) Gruß, Guido
So, ich melde mich mit ein paar Messungen zurück. Erst einmal noch eine Richtigstellung: Im Datenblatt des MC10EL05 ist die Anstiegszeit mit 20% - 80% angegeben, ich war bei meinen obigen Messungen von 10% - 90% ausgegangen. Um dem Datenblatt des MC10EL05 treu zu bleiben sind die nachfolgenden Messungen auch im Bereich 20% - 80% gemessen worden. Alle Messungen sind, bis auf den Phasenversatz, im DPO-Modus durchgeführt worden. Anbei also die Messungen wie folgt: --> Messung 1 mit Tastkopf an Channel 1 - Bild a: Aussehen der Flanke, Trimmkondensator am OPV-Ausgang auf "linken" Anschlag - Bild b: Messung der Anstiegszeit (20% - 80%) --> Messung 2 mit Tastkopf an Channel 1 - Bild a: Aussehen der Flanke, Trimmkondensator am OPV-Ausgang auf "rechtem" Anschlag - Bild b: Messung der Anstiegszeit (20% - 80%) --> Messung 3: Anstiegszeit (20% - 80%) Tastkopf, Trigger auf Tastkopfsignal --> Messung 4: Anstiegszeit (20% - 80%) 50-Ohm Ausgang, Trigger auf 50-Ohm Ausgang Dann noch der Vergleich des Phasenunterschiedes, einmal mit dem Tastkopf an Channel 1 und einmal mit dem zweiten 50-Ohm-Ausgang vom MC10EL05-Testboard an Channel 1. Ich hoffe damit ein paar weitere Fragen geklärt haben zu können? branadic
branadic schrieb: > Ich hoffe damit ein paar weitere Fragen geklärt haben zu können? Wie sieht der verwendete Messaufbau aus, insbesondere der Treiber?
Photo kann ich momentan leider nicht liefern, aber vielleicht zur Erklärung ein paar Worte: Der Aufbau ist in einer Art Freiverdrahtung auf einer einseitig kaschierten Leiterplatte realisiert. Auf dieser klebt eine SO8-DIP-Adpaterplatine mit dem Treiber, die Leiterplatte dient als Massefläche. Sämtliche Verbindungen wurden so kurz es ging verdrahtet. Zu meiner Schande muss ich gestehen, dass ich nicht die passenden Widerstände und Kondensatoren der E-Reihe in SMD vorrätig hatte, stattdessen sind bedrahtete Metallschichtwiderstände und bedrahtete Keramikkondensatoren zum Einsatz gekommen, die so kurz es ging verbaut worden. Dennoch ist alles im Sinne von HF gestaltet. Zur Verdrahtung ein in Worten beschriebener Schaltplan: An D0 hängt ein Spannungsteiler 68Ω gegen 5V und 200Ω gegen Masse, auf den via 100nF das Signal aus einem Funktionsgenerator über eine SMB-Buchse eingespeist wird. Somit liegt der Signalpegel vom Funktionsgenerator auf 3,73Vdc. /DO hängt ebenfalls an einem Spannungsteiler aus 68Ω und 200Ω, wird also ebenfalls auf 3,73V gehalten (weder Low noch High, sondern dazwischen). D1 ist via Spannungsteiler (180Ω, 160Ω + 620Ω) auf High gelegt (4,06Vdc) und /D1 über den gleichen Spannungsteiler (180Ω + 160Ω, 620Ω) auf Low (3,23Vdc). Die Schaltung stammt so übrigens aus der Diplomarbeit "Entwurf und Aufbau eines PLL-Oszillators bei 10GHz" von Michael Nalbach. Die Terminierung wurde wie oben vorgeschlagen an beiden Ausgängen durchgeführt. Also 180Ω gegen Masse und dann mit 43Ω und 1µF jeweils an eine SMB-Buchse. Von dort gehen zwei gleichlange SMB-BNC-Kabel zum Oszi (50Ω-Terminierung aktiviert) bzw. eines auf ein T-Stück mit Abschlusswiderstand, an dessen zweitem Abzweig mit dem Tastkopf-Prototyp gemessen wurde. Hilft das etwas weiter? Was sich meiner Meinung nach aus den Messungen ablesen lässt, ist: a) dass die Bandbreite des TDS5104B der limitierende Faktor bei der direkt Messung mit 50Ω-Terminierung ist (1GHz, 5GS), was sich an den ~440ps bei 20% - 80% ablesen lässt (Messung 4), entsprechend ~1ns bei 10% - 90%. b) das die Bandbreite des Tastkopfes in jedem Fall unter der Bandbreite des Oszi's liegt, >472ps bei 20% - 80%, was round about 7% mehr sind (zzgl. Ablesefehler natürlich), entsprechend den 650MHz 3dB-Grenze des OPA659 bei Kleinsignal an seinem Eingang. Mit einem noch schnelleren Scope kann ich leider nicht dienen. Ich hätte nur noch einen Spectrumanalysator zum Messen. branadic
hier arbeitet auch jemand an einem Tastkopf-Design. Vielleicht interessant. http://public.bay.livefilestore.com/y1p61BwusYIi53jNtZyv2QyaK7JYNxcC2a2rNvFGP4A4FWu4qY9wSGOSk5EjrzGOJLlJYqnSNI9XPBvrq0THocArg/CircuitoBasicoSimmetricalAcitveProbe.JPG Er schreibt dazu: I'm interested in design and build an active probe for scope and SA. Minimum goal be: F=400MHZ Cin= 1pf or less. Rin= the leakage of two p/n jfet gate. Vin=+-15V. X10 att. 50 Ohms output trough a RG174 1,5m cable or 75 ohms via using 7 pins s-video cable (god for supply lines&signals. Matthias
Das ist ja mal ne gruselige Seite. Unten steht ein Button "Mißbrauch melden" - ob ich den mal benutze? So stellt sich also M$ das Internet vor. Der <technische> Einstieg scheint hier zu sein: http://cid-d3e5c946e717bfcf.office.live.com/browse.aspx/Public
@ Matthias, netter Link, allerdings hat sich der Kollege mit dem BFQ232 und BFQ252 nicht gerade aktuelle Halbleiter ausgesucht. Selbst die Ersatztypen NTE2633 und NTE2634 sind schwer beschaffbar, da nicht RoHS-Konform. Mouser hat sie scheinbar noch im Programm. Der BF256B (NTE133) und 2N5462 sind dagegen kein Problem. Wenn jemand die Halbleiter allesamt in der Bastelkiste hat sicherlich mal ein netter Versuch diesen Tastkopf aufzubauen und zu vermessen. Ich kann damit leider nicht dienen. branadic
So, kurzer Zwischenstand. Ich habe heute die Leiterplatten mit dem neuen Layout geordert. Nun heißt es Abwarten bis sie aufschlagen und dann sofort aufbauen. Fehlende Bauteile sind bereits geordert. Anwendungen in denen kapazitätsarm und hochohmig gemessen werden muss sind genug da. branadic
Im Übrigen finden sich immer mal wieder aktive Tastköpfe in der weltweiten Bucht, zu Preisen die man schon fast in Frage stellen muss, selbst wenn es gebrauchte Artikel sind: P6501: 20522574238 P6245: 160484820968 P6243: 190441581800 branadic
branadic schrieb: > Photo kann ich momentan leider nicht liefern, aber vielleicht zur > Erklärung ein paar Worte: > > [...] > > Von dort gehen zwei gleichlange SMB-BNC-Kabel zum Oszi (50Ω-Terminierung > aktiviert) bzw. eines auf ein T-Stück mit Abschlusswiderstand, an dessen > zweitem Abzweig mit dem Tastkopf-Prototyp gemessen wurde. Hilft das > etwas weiter? Ja, jetzt verstehe ich besser, was in den obigen Messungen dargestellt ist. Hier mal einige Kommentare zu deinem obigen Post. Messung 1 und 2: Die Kapazität deines Eingangskompensationskondensators scheint zu klein zu sein, daher die ansteigenden Signale zwischen den Flanken, wo sie eigentlich eben sein sollten in Messung 1a und 2a. Es wäre interessant, zum Vergleich das direkte Treibersignal im selben DPO-Modus mit 20ns/div zu sehen. In der Single-Shot-Messung zum Phasenversatz sehen die Signale ebener aus. Dann nochmal zurück zum Ausgangskondensator. Oben hattest du geschrieben, dass er dazu dienen soll, den Peak des OPA659 bei hohen Frequenzen und Gain=1 zu dämpfen. Könntest du das erklären? Dazu müsste der Kondensator ja nach dem 50 Ohm Widerstand gegen Masse geschaltet sein. In der aktuellen Beschaltung verstärkt er hohe Frequenzen eher, wie Johannes auch schrieb. Das erhöht natürlich die Bandbreite und hilft eventuell auch, Kabel- und Oszi-Kapazität zu kompensieren. Wenn man die Vias zum Kondensator mit je 1 nH simuliert, wird es sogar noch "besser". Ich habe mal die Simulationen dazu angehängt. Vielleicht können sich Kenner äußern, wie realistisch so ein simples Modell des Ausgangs ist. Der riesige Phasenversatz kommt vom Kabelmodell und wird weder vom C noch von den Ls wesentlich verändert. Blöd ist aber, dass der Frequenzverlauf mit zusätzlichem C und Ls zwar länger linear bleibt, gleichzeitig aber auch seine schöne Gauß-Charakteristik verliert. In der Zeitdomäne äußert sich der steilere Frequenzabfall gezwungenermaßen als Überschwinger an Flanken. Also wird hier eine höhere Anstiegszeit mit Überschwingern erkauft, wie ja auch Messungen 1 und 2 zeigen. Die Fouriertransformation lässt da nicht mit sich reden. Gab es ohne Kondensator tatsächlich höheres Peaking? Ist beim Trimmer "linker Anschlag" die höchste oder die niedrigste Kapazität? > Was sich meiner Meinung nach aus den Messungen ablesen lässt, ist: > > a) dass die Bandbreite des TDS5104B der limitierende Faktor bei der > direkt Messung mit 50Ω-Terminierung ist (1GHz, 5GS), was sich an den > ~440ps bei 20% - 80% ablesen lässt (Messung 4), entsprechend ~1ns bei > 10% - 90%. Das kann ich nun nicht nachvollziehen. Bei klassischer -3dB Gauß-Bandbreite sollte die minimal messbare 10%-90%-Anstiegszeit etwa 350ps sein. Da ist also noch Luft zum Messen. Schade natürlich, dass das Treibersignal am obere Ende der Flanke keine klassische Gauß-Faltung zeigt. Wird vielleicht auch am Aufbau liegen (vielleicht am T-Stück mit Terminator?). Das erschwert die Messung doch etwas. > b) das die Bandbreite des Tastkopfes in jedem Fall unter der Bandbreite > des Oszi's liegt, >472ps bei 20% - 80%, was round about 7% mehr sind > (zzgl. Ablesefehler natürlich), entsprechend den 650MHz 3dB-Grenze des > OPA659 bei Kleinsignal an seinem Eingang. Siehe oben. Die Oszi-Bandbreite limitiert hier nicht. Bei einer 20%-80%-Anstiegszeit mit Gauß-Faltung ist der Zusammenhang
Das Oszi sollte seine Grenze also bei 220ps haben. Damit bekommen wir für das krumme Treibersignal eine Anstiegszeit von 380ps, was ja in etwa zum Datenblatt passt und den Aufbau ziemlich gut dastehen lässt. Blöd ist, dass Treiber- und Oszi-Anstiegszeiten eingerechnet aus den 472ps eine reine Anstiegszeit des Tastkopfs von 171ps rauskommt. Macht also 1285MHz Bandbreite... Sollte etwa die die dritte Simulation mit Kondensator und Induktivitäten passen? Und wie ist es erst bei Messung 2 mit 452ps und 2100MHz Tastkopf-Bandbreite? Hast du evtl. einen resitiven Tastkopf à la http://www.sigcon.com/Pubs/straight/probes.htm oder http://emcesd.com/1ghzprob.htm ? Wäre jetzt ganz praktisch um Form und Anstiegszeit des Treibersignals am T-Stück zu prüfen. Man könnte auch das Koax-Kabel an der Stelle abzwicken und direkt mit einem 50 Ohm SMD-Widerstand terminieren. Vielleicht bringt es besser nachvollziehbare Ergebnisse. Mal davon abgesehen: Wie ist Messung 3 mit den 472ps zu verstehen? Ist die Trimmereinstellung irgendwo zwischen Messung 1 und 2? > Mit einem noch schnelleren Scope kann ich leider nicht dienen. Ich hätte > nur noch einen Spectrumanalysator zum Messen. Vielen Dank jedenfalls an dich für die Teilhabe an der Entwicklung! Ist sehr spannend!
branadic schrieb: > netter Link, allerdings hat sich der Kollege mit dem BFQ232 und BFQ252 > nicht gerade aktuelle Halbleiter ausgesucht. Danke für Deinen Hinweis. So wie ich es verstanden habe ist das wohl eine Art Anfang. Keine Ahnung wo der Mann das her hat. Er klang so als ob er interessiert ist so was aufzubauen. Die anderen in der Gruppe verhielten sich da abwartend. So einfach wird es wohl nicht sein. Interessant scheint der große Aussteuerbereich. Matthias
Hallo, Alex H. schrieb: > Die Kapazität deines Eingangskompensationskondensators scheint zu klein > zu sein, daher die ansteigenden Signale zwischen den Flanken, wo sie > eigentlich eben sein sollten in Messung 1a und 2a. kompensiert wurde nicht anhand eines Rechtecksignals im Zeitbereich, sondern am Spektrumanalysator mit Trackinggenerator, also im Frequenzbereich. > Es wäre interessant, zum Vergleich das direkte Treibersignal im selben > DPO-Modus mit 20ns/div zu sehen. In der Single-Shot-Messung zum > Phasenversatz sehen die Signale ebener aus. Kann ich bei Gelegenheit noch mal nachliefern, ich würde die Messungen aber lieber mit der neuen Platine durchführen. > Dann nochmal zurück zum Ausgangskondensator. Oben hattest du > geschrieben, dass er dazu dienen soll, den Peak des OPA659 bei hohen > Frequenzen und Gain=1 zu dämpfen. Könntest du das erklären? Dazu müsste > der Kondensator ja nach dem 50 Ohm Widerstand gegen Masse geschaltet > sein. Das von mir verwendete RG174-Kabel: http://www.buerklin.com/pdf/sich/96F732_TD.pdf hat 103pF und 50Ω ±3Ω. Im Frequenzbereich kann man damit dem Roll-off entgegenwirken. Simulatorisch konnte ich das so och nicht ganz nachstellen, aber in der Realität verhält es sich so. Allerdings wäre es wohl notwendig sich mit der jeweiligen Trimmerstellung nicht nur den Frequenzbereich sondern zugleich auch den Zeitbereich an der Flanke anzuschauen. Kann ich ebenfalls mit dem neuen Tastkopf genauer untersuchen. Kommt mit auf die Liste. > In der aktuellen Beschaltung verstärkt er hohe Frequenzen eher, wie > Johannes auch schrieb. Das erhöht natürlich die Bandbreite und hilft > eventuell auch, Kabel- und Oszi-Kapazität zu kompensieren. Wenn man die > Vias zum Kondensator mit je 1 nH simuliert, wird es sogar noch "besser". > Ich habe mal die Simulationen dazu angehängt. Vielleicht können sich > Kenner äußern, wie realistisch so ein simples Modell des Ausgangs ist. > > Der riesige Phasenversatz kommt vom Kabelmodell und wird weder vom C > noch von den Ls wesentlich verändert. Das kann ich bestätigen, der Phasenversatz kommt vom zusätzlichen 1m Kabel (Ausgang des Treibers --> T-Stück mit 50Ω-Abschlusswiderstand --> 1m Tastkopfkabel) Ich habe mir heute mal einen 50Ω Abschlussstecker mit 4x 200Ω im Stern auf einen SMB-Stecker gelötet und dann gemessen. Siehe da, der Phasenversatz ist weg. > Blöd ist aber, dass der Frequenzverlauf mit zusätzlichem C und Ls zwar > länger linear bleibt, gleichzeitig aber auch seine schöne > Gauß-Charakteristik verliert. In der Zeitdomäne äußert sich der steilere > Frequenzabfall gezwungenermaßen als Überschwinger an Flanken. > > Also wird hier eine höhere Anstiegszeit mit Überschwingern erkauft, wie > ja auch Messungen 1 und 2 zeigen. Die Fouriertransformation lässt da > nicht mit sich reden. Da stimmt ich dir zu, der Verdacht drängt sich förmlich auf. > Gab es ohne Kondensator tatsächlich höheres Peaking? Ja, im Frequenzbereich, die Messung im Zeitbereich mit der aktuellen Einstellung hatte ich wie gesagt nicht durchgeführt. Wird nachgeholt, auch noch mal ohne bestücktem Kondensator, aber erst auf der neuen Platine, okay? > Ist beim Trimmer "linker Anschlag" die höchste oder die niedrigste Kapazität? Puh, das kann ich dir gerade gar nicht mehr sagen. Ich mach bei den nächsten Messungen mal ein richtiges Messprotokoll, wie es sich eigentlich gehört. >> Was sich meiner Meinung nach aus den Messungen ablesen lässt, ist: >> >> a) dass die Bandbreite des TDS5104B der limitierende Faktor bei der >> direkt Messung mit 50Ω-Terminierung ist (1GHz, 5GS), was sich an den >> ~440ps bei 20% - 80% ablesen lässt (Messung 4), entsprechend ~1ns bei >> 10% - 90%. > > Das kann ich nun nicht nachvollziehen. Bei klassischer -3dB > Gauß-Bandbreite sollte die minimal messbare 10%-90%-Anstiegszeit etwa > 350ps sein. Da ist also noch Luft zum Messen. > > Schade natürlich, dass das Treibersignal am obere Ende der Flanke keine > klassische Gauß-Faltung zeigt. Wird vielleicht auch am Aufbau liegen > (vielleicht am T-Stück mit Terminator?). Das erschwert die Messung doch > etwas. > >> b) das die Bandbreite des Tastkopfes in jedem Fall unter der Bandbreite >> des Oszi's liegt, >472ps bei 20% - 80%, was round about 7% mehr sind >> (zzgl. Ablesefehler natürlich), entsprechend den 650MHz 3dB-Grenze des >> OPA659 bei Kleinsignal an seinem Eingang. > > Siehe oben. Die Oszi-Bandbreite limitiert hier nicht. Bei einer > 20%-80%-Anstiegszeit mit Gauß-Faltung ist der ZusammenhangDas Oszi sollte seine Grenze also bei 220ps haben. Damit bekommen wir > für das krumme Treibersignal eine Anstiegszeit von 380ps, was ja in etwa > zum Datenblatt passt und den Aufbau ziemlich gut dastehen lässt. > > Blöd ist, dass Treiber- und Oszi-Anstiegszeiten eingerechnet aus den > 472ps eine reine Anstiegszeit des Tastkopfs von 171ps rauskommt. Macht > also 1285MHz Bandbreite... Sollte etwa die die dritte Simulation mit > Kondensator und Induktivitäten passen? > Und wie ist es erst bei Messung 2 mit 452ps und 2100MHz > Tastkopf-Bandbreite? > > Hast du evtl. einen resitiven Tastkopf à la > http://www.sigcon.com/Pubs/straight/probes.htm oder > http://emcesd.com/1ghzprob.htm ? Wäre jetzt ganz praktisch um Form und > Anstiegszeit des Treibersignals am T-Stück zu prüfen. Man könnte auch > das Koax-Kabel an der Stelle abzwicken und direkt mit einem 50 Ohm > SMD-Widerstand terminieren. Vielleicht bringt es besser nachvollziehbare > Ergebnisse. Ja, seit heute hab ich einen solchen Tastkopf. > Mal davon abgesehen: Wie ist Messung 3 mit den 472ps zu verstehen? Ist > die Trimmereinstellung irgendwo zwischen Messung 1 und 2? > >> Mit einem noch schnelleren Scope kann ich leider nicht dienen. Ich hätte >> nur noch einen Spectrumanalysator zum Messen. > > Vielen Dank jedenfalls an dich für die Teilhabe an der Entwicklung! Ist > sehr spannend! Ich denke einige Fragen werden sich mit dem neuen Tastkopf und weiteren Messungen klären lassen. Der aktuelle Tastkopf ist unglaublich unhandlich, wie schon mehrfach geschrieben. Zu deinen Simulationen. Dein Eingangsspannungsteiler ist ein anderer als meiner. Ich habe 8MΩ (6,8MΩ + 1,2MΩ) zu 2MΩ (1MΩ + 1MΩ) entsprechend einem Teilerverhältnis 5:1. Weitere 2:1 kommen dann durch die 50Ω am Ausgang des OPV mit dem Abschlusswiderstand. Ich muss auch noch mal einen Blick auf das Model File des OPA659 werfen. Ich bin mir mit der Eingangskapazität noch nicht ganz sicher. Matthias W. schrieb: > Interessant scheint der große Aussteuerbereich. Da stimme ich dir zu. Wie findet man denn zur eigentlichen Diskussion? branadic
Hallo Alex, damit wir mal eine gleiche Basis haben anbei mal mein Circuit File. Am Eingang des OPA659 habe ich eine Eingangskapazität hinzugefügt, weil im Model File des OPA659 wirklich nichts dergleichen zu finden ist. Entsprechend sind die real von mir verbauten 1pF-Kondensatoren zur Kompensation drin. Die Simulation entspricht zwar nicht vollständig der Realität, was vermutlich auch am Model des OPA659 liegt, (vergleiche http://www.mikrocontroller.net/attachment/88546/Spekki.jpg ), aber es ist mal eine gemeinsame Basis. Man erkennt in der Simulation auch den Einfluss des Trimmkondensators am OPV-Ausgang (ich hatte zuvor noch einen anderen OPV drin, war mir nur nicht aufgefallen, weswegen sich der Einfluss nicht nachstellen ließ). branadic
branadic schrieb: > Matthias W. schrieb: >> Interessant scheint der große Aussteuerbereich. > Da stimme ich dir zu. Wie findet man denn zur eigentlichen Diskussion? das ist keine sehr große Diskussion. Laufen tut das in der Tek-Gruppe. TekScopes@yahoogroups.com. Der Beitrag von Gabriel lautet: [TekScopes] Re: Home made fet's symmetrical active probe Matthias
branadic schrieb: > Alex H. schrieb: >> Die Kapazität deines Eingangskompensationskondensators scheint zu klein >> zu sein, daher die ansteigenden Signale zwischen den Flanken, wo sie >> eigentlich eben sein sollten in Messung 1a und 2a. > > kompensiert wurde nicht anhand eines Rechtecksignals im Zeitbereich, > sondern am Spektrumanalysator mit Trackinggenerator, also im > Frequenzbereich. Ich schätze mal, dass es im Zeitbereich tatsächlich einfacher geht. Man sieht auch relativ kleine Teilerabweichungen an leicht schrägen Ebenen. Der kapazitive Spannungsteiler stellt schnell seine Spannung ein und wird dann langsam vom Widerstandspotentiometer gemäß seinem Teilerverhältnis umgeladen. Das heißt aber auch, dass die Steigung um so kleiner ist, je hochohmiger die Widerstände sind. Mit deinen Werten von 10 MOhm und ca. 0,5pF bewegt man sich da im Mikrosekundenbereich. >> Gab es ohne Kondensator tatsächlich höheres Peaking? > > Ja, im Frequenzbereich, die Messung im Zeitbereich mit der aktuellen > Einstellung hatte ich wie gesagt nicht durchgeführt. Wird nachgeholt, > auch noch mal ohne bestücktem Kondensator, aber erst auf der neuen > Platine, okay? Na klar ist das okay. Ich werde einfach deine nächste Messung abwarten. Vielleicht helfen dir die Überlegungen ja dabei. Glückwunsch auch zu deinem neuen resistiven Tastkopf :) Welchen von beiden hast du eigentlich gebaut? > Zu deinen Simulationen. Dein Eingangsspannungsteiler ist ein anderer als > meiner. Ich habe 8MΩ (6,8MΩ + 1,2MΩ) zu 2MΩ (1MΩ + 1MΩ) entsprechend > einem Teilerverhältnis 5:1. Weitere 2:1 kommen dann durch die 50Ω am > Ausgang des OPV mit dem Abschlusswiderstand. Ist bei mir ja auch so, nur weniger hochohmig. 5:1 am Eingang mit 1,3 MOhm zu 0,33MOhm. > Ich muss auch noch mal einen Blick auf das Model File des OPA659 werfen. > Ich bin mir mit der Eingangskapazität noch nicht ganz sicher. Könntest du dein OPA659 Model File auch noch hier reinstellen? Dann vergleiche ich morgen unsere Simulationen. Werden aber sehr ähnlich sein.
Hallo Matthias, danke für den Hinweis. Vielleicht sollte man die Jungs mal auf diesen Thread aufmerksam machen? Zur Simulation: Die AC-Analyse zeigt ja bereits qualitativ den Einfluss des Trimmkondensators am Ausgang des Operationsverstärker. Führt man eine Analyse im Zeitbereich durch (Sprung am Tastkopfeingang mit Pulse 0V --> 800mV, Trise=1fs) zeigt sich die Sprungantwort des Operationsverstärkers. Mit dem Step-Parameter für den Kondensator am Ausgang des Operationsverstärker zeigt sich, dass bei C=3pF die Flanke und die Anstiegszeit geringer ausfällt und das Optimum in der Sprungantwort irgendwo zwischen 6...7pF liegt, was sich in der AC-Analyse im Frequenzgang dann auch bestätigt. branadic
Hallo Alex, um genau zu sein hatte ich den 1GHz schon länger, hab ihn aber bisher noch nicht komplett fertiggestellt. Heute habe ich den aus dem zweiten Link (den Beitrag habe ich vor einer Weile auch schon mal komplett gelesen) aufgebaut. Das ich den Tastkopf mit 10MΩ aufgebaut habe hat einfach die Überlegung, dass der OPA659 mit 10^12 Ω Eingangsimpedanz angegeben ist und damit noch deutlich hochohmiger ist. Ich hatte zunächst eine Variante mit 1MΩ aufgebaut, dann aber umgerüstet. Werd das aber noch mal verfolgen und beide Varianten aufbauen, dann kann man diese direkt vergleichen. Mikrosekundenbereich für die Anstiegszeiten würde ja den aktuellen Messungen widersprechen. Das Model File findest du im Anhang. Das Sub-File kommt in den Ordner sub, das ASY-File in sym\Opamps Es stammt direkt von der TI Homepage, allerdings war da ein * an einer falschen Stelle, was zu Fehlermeldungen führte. Zu bemerken ist noch, dass die frequenzabhängige Kabeldämpfung nicht berücksichtigt ist. branadic
Matthias, wie kann man eigentlich an dieser "Diskussion" teilnehmen? Meine Mail kam postwendend wieder zurück. branadic
branadic schrieb: > Matthias, > wie kann man eigentlich an dieser "Diskussion" teilnehmen? Meine Mail > kam postwendend wieder zurück. Du kannst Dich bei der dazugehörigen Yahoo-Group anmelden. Ein Moderator schaltet Dich dann frei. Ich habe die Gruppe über Deinen thread informiert. Die Anforderungen dieses Gabriel scheinen jedoch etwas anders als die hier zu sein. Mich interessiert das Thema sehr, weil ich meine, daß diese käuflichen probes für Hobbyleute zu teuer und im Fehlerfall zu wenig dokumentiert sind. Profis ist das egal. Die haben ja genügend Geld. Nur wenige haben so gute tools zur Verfügung wie Du. Ich habe da im Vergleich dazu fast nichts. Es macht auch wenig Sinn bei wenig Platz sich extrem viele Geräte hinzustellen, die man dann extrem selten nur braucht. Interessant sind auch differential probes. Oft liegen ja leider Potentialunterschiede vor. (z.B. bei Messung eines hochliegenden Mosfet). Wenn man da seinen Tastkopf dranhängt und die Masse 40V höher liegt funkt es. Die Ergebnisse sind ohne Diff.-Tastkopf oft wenig brauchbar. Die Dinger sind recht teuer, haben 1:10 oder mehr und recht begrenzte Bandbreite. Die 4 AA-Zellen halten nicht sehr lange. Die Dinger sind auch recht klobig. Zum Thema Tastköpfe ist das jedenfalls relevant. Current probes sind ein anderes Thema. Matthias
branadic schrieb: > Hallo Matthias,> > danke für den Hinweis. Vielleicht sollte man die Jungs mal auf diesen > Thread aufmerksam machen? Das habe ich gemacht. Die Tek-Group lesen vor allem Amerikaner mit die wohl zum Teil selbst mal bei Tek gearbeitet hatten. Wissen auf bestimmten Gebieten ist daher schon da. Leider habe ich bisher den Eindruck, daß die alten erfahrenen Hasen da eher zurückhaltend sind und den Gabriel einfach mal machen lassen wollen. Die Idee scheint ihnen wohl etwas zu unausgegoren. Das Ergebnis - wenn es denn eines geben wird - interessiert sie jedoch sicher. Vielleicht taut auch mal das Eis. Matthias
Matthias W. schrieb: > Nur wenige haben so gute tools zur Verfügung wie Du. > Ich habe da im Vergleich dazu fast nichts. Wenn es dich beruhigt, dass sind auch nicht meine eigenen Geräte, sondern jene, mit denen ich tagtäglich arbeite. Und dennoch stellt man immer wieder fest, dass einem massenweise Dinge fehlen, wie beispielsweise aktive Tastköpfe. Und weil man die Investitionen nicht immer vor dem Chef rechtfertigen kann, die Ansprüche aber auch keinen 1,5GHz-Tastkopf notwendig machen muss man halt schauen, ob man sich die Messtechnik nicht mit den einem zur Verfügung stehenden Mitteln aufbauen kann. Matthias W. schrieb: > Mich interessiert das Thema sehr, weil ich meine, > daß diese käuflichen probes für Hobbyleute zu > teuer und im Fehlerfall zu wenig dokumentiert sind. > Profis ist das egal. Die haben ja genügend Geld. Mich interessiert das Thema auch sehr, selbstverständlich auch privat. Klar könnte ich für 150,-€ auch was bei ebay kaufen, aber der Lerneffekt ginge gegen null. Matthias W. schrieb: > Interessant sind auch differential probes. > Oft liegen ja leider Potentialunterschiede vor. Warum entwirfst du dann nicht mal was, einen ersten Schaltplan, stellst erste Anforderungen? Hier scheint es doch ausreichend Interesse zu geben, wenn ich mir allein die Hits auf die ersten Bilder dieses Threads anschaue, auch wenn sich nicht jeder zu Wort meldet, was ich persönlich immer wieder schade finde. Ein kurzer Beitrag mit Intressenbekundung ist manchmal Gold wert und für EINEN schöner als ein stillschweigendes Abgrasen der Erkenntnisse. Nicht ohne Grund gehen viele angefangene Themen im Schweigen unter oder werden im stillen Kämmerlei allein zum Ende geführt. Matthias W. schrieb: > Leider habe ich bisher den Eindruck, daß die > alten erfahrenen Hasen da eher zurückhaltend > sind und den Gabriel einfach mal machen lassen > wollen. Das fällt mir leider auch immer wieder auf. Im Bereich analoger Schaltungstechnik ist es grundsätzlich nicht anders. Eine Ausnahme bilden die Amateurfunker. Prinzipiell schade, weil deren Erfahrung selten in Büchern festgehalten ist. branadic
branadic schrieb: > Wenn es dich beruhigt, dass sind auch nicht meine eigenen Geräte, > sondern jene, mit denen ich tagtäglich arbeite. ich gönne Dir diesen Arbeitsplatz. Ich empfand es in meiner Firmenzeit recht befriedigend mit schönen und guten Geräten zu arbeiten. Leider wurden wir rasch zu Papiertigern umerzogen. Nur noch die Zulieferer hatten das Privileg was entwickeln zu dürfen. Wir schrieben nur noch Papierchen und saßen auf Besprechungen. > Und dennoch stellt man > immer wieder fest, dass einem massenweise Dinge fehlen, wie > beispielsweise aktive Tastköpfe. ja. Da gab es nur wenige gute Firmen, die was bezahlbares bauten. > Und weil man die Investitionen nicht immer vor dem Chef rechtfertigen > kann, die Ansprüche aber auch keinen 1,5GHz-Tastkopf notwendig machen > muss man halt schauen, ob man sich die Messtechnik nicht mit den einem > zur Verfügung stehenden Mitteln aufbauen kann. wenn der Chef mit der Zeit die man dafür aufwendet zufrieden ist. Ich bekam damals bereits Ärger, weil ich mir die fertigen Geräte genauer ansah und nicht einfach so wie die Kollegen blind ein teures Tek-Teil bestellte. Nicht immer war Tek aus meiner Sicht das Genialste. Mit meinem Iwatsu 350MHz Digitalscope mit 200Ms Abtastrate war ich damals (um 1991) sehr zufrieden. > Mich interessiert das Thema auch sehr, selbstverständlich auch privat. > Klar könnte ich für 150,-€ auch was bei ebay kaufen, aber der Lerneffekt > ginge gegen null. manchmal ist der Lerneffekt nicht das Wichtigste. Dann mögen 150.- auch ok sein für sowas. > Matthias W. schrieb: >> Interessant sind auch differential probes. >> Oft liegen ja leider Potentialunterschiede vor. > > Warum entwirfst du dann nicht mal was, einen ersten Schaltplan, stellst > erste Anforderungen? ehrlich gesagt arbeite ich an ein paar Buch- projekten zu gesundheitlichen Themen, die hier ja leider kaum jemanden interessieren. Dabei wäre das Thema Elektromedizin ja auch mal ganz reizvoll. Da ist so manches machbar, was sinnvoll wäre in der heutigen Zeit, wo angeblich ja fast nichts mehr heilbar ist - nur Symptome linderbar. Für Nebenwirkungen dann fragen sie . . . Meine Anforderungen an eine einfache differential probe sind grob: + Signale bis 50V hochliegend (optional bis 350V hochliegend) + Batteriebetrieb mit billigem 3V-Li-Standard-Akku. Schaltregler ! + ggf. 1:1 oder 10:1 schaltbar + Eingang mindestens 1 MOhm. + Bandbreite mind. 25MHz. + gutes Pulsverhalten. + gute Gleichtaktunterdrückung zur Messung an Mosfet-Brücken. Ich habe 2 alte Diff. probes 10:1 / 100:1 umschaltbar. Die sind ok. SI9000 steht drauf. Bis zu 1000V darf man da anlegen. Die Spannung darf auch hochliegen. Innen ist ein Blechkäfig. Ein Op-Amp-Design. Ich machs nur sehr ungerne auf. Die Batteriedeckel sind schon lange defekt. Um die 25MHz ist nicht so viel. Trotzdem war das sehr wertvoll. Ebenso die current probes. Oberhalb 100kHz ist da wenig. Die Zangenstrommesser mit 400Hz sind hier ja eher ein Witz. Das wär auch mal was. Nicolet hatte damals eine Probe, die das Signal in einen DC und einen AC-Anteil auftrennte und beides getrennt über je einen Lichtwellenleiter übertrug. Auch so was geht also. Die Bandbreite habe ich vergessen. > Hier scheint es doch ausreichend Interesse zu > geben, wenn ich mir allein die Hits auf die ersten Bilder dieses Threads > anschaue, auch wenn sich nicht jeder zu Wort meldet, was ich persönlich > immer wieder schade finde. ich verstehe Dich als sehr engagierten jungen Mann der nur so vor Energie strotzt. So war ich mal vor um 1988. Das ist leider lange her. Heute muss ich mit meiner wenigen Energie sparsamer umgehen und klar Prioritäten setzen. Manches geht eben nicht. > Ein kurzer Beitrag mit Intressenbekundung ist manchmal Gold wert und für > EINEN schöner als ein stillschweigendes Abgrasen der Erkenntnisse. Nicht > ohne Grund gehen viele angefangene Themen im Schweigen unter oder werden > im stillen Kämmerlei allein zum Ende geführt. was ja schade ist. Mir gefällt Dein Engagement sehr gut. Auch ein Spektroskop-Projekt hier fand ich echt toll. Ein paar haben echt was drauf. Können, Equipment und Engagement. > Matthias W. schrieb: >> Leider habe ich bisher den Eindruck, daß die >> alten erfahrenen Hasen da eher zurückhaltend >> sind und den Gabriel einfach mal machen lassen >> wollen. > > Das fällt mir leider auch immer wieder auf. Im Bereich analoger > Schaltungstechnik ist es grundsätzlich nicht anders. Eine Ausnahme > bilden die Amateurfunker. Prinzipiell schade, weil deren Erfahrung > selten in Büchern festgehalten ist. Es wär schon Potential da. Das sehe ich an der Begeisterung eine Simulation aufzuziehen und diese mit der Realität zu vergleichen. Ich hätte mich da eher nicht drangewagt und stattdessen gleich an einen Aufbau gemacht und geschaut wo da die Grenzen liegen. Wenn man dann anstößt kann Hilfe wertvoll sein. Hilfe zu verstehen und die Grenzen zu sprengen. Wenn es in der Medizin auch so kooperativ zuginge wäre das Thema Krebs längst besiegt und nicht bald Nr. 1 der Todesursachen. Matthias
Matthias W. schrieb: > Ich empfand es in meiner Firmenzeit recht befriedigend > mit schönen und guten Geräten zu arbeiten. Leider > wurden wir rasch zu Papiertigern umerzogen. Das versucht man bei uns mit aberwitzigen Seminaren wie Projektmanagement auch ein Stück weit. Letztlich kann Entwicklung aber nicht auf dem Papier oder ausschließlich am PC stattfinden und die Arbeit auf Techniker abgewälzt werden. Gerade in der Entwicklungsphase muss man kurzfristig in die Schaltungen eingreifen und Änderungen vornehmen. Und niemand kennt eine Schaltung besser als derjenige, der sie gestrickt hat. Aber was erzähl ich dir, das weißt du sicherlich selbst. Matthias W. schrieb: > wenn der Chef mit der Zeit die man dafür aufwendet > zufrieden ist. Ich bekam damals bereits Ärger, > weil ich mir die fertigen Geräte genauer ansah und > nicht einfach so wie die Kollegen blind ein > teures Tek-Teil bestellte. Nicht immer war Tek > aus meiner Sicht das Genialste. Mit meinem > Iwatsu 350MHz Digitalscope mit 200Ms Abtastrate > war ich damals (um 1991) sehr zufrieden. Ich sag mal so, solange die eigentliche Arbeit nicht liegen bleibt bekommt "Chef" davon noch nicht einmal was mit. Es wird nur gemausert, wenn man wieder mal was braucht, was es nicht geschenkt gibt. Und unsereins hat schon ein schlechtes Gewissen, wenn man weitere Geräte braucht, weil man sie sich schon mit anderen teilen muss und somit nicht parallel arbeiten kann. Wenn ich es mir aussuchen könnte, dann hätte ich ein Rohde&Schwarz der RTO-Familie. Tek hat ja in den letzten Jahren unglaublich Federn verloren, was nicht zuletzt daran liegt, dass man mehr damit beschäftigt war seinen Konkurrenten zu beschimpfen, statt sich den wesentlichen Entwicklungen zu widmen. Nichts desto trotz bin ich froh an "meinem" Tek allein sitzen zu dürfen. Matthias W. schrieb: > manchmal ist der Lerneffekt nicht das Wichtigste. > Dann mögen 150.- auch ok sein für sowas. Die Bucht ist aber nur für private Beschaffung eine Quelle. Oder hast du schon mal für deinen Job gebrauchte Dinge in der Bucht kaufen dürfen, obwohl der Artikel den Ansprüchen völlig genügt hätte? Schon eine komische Einstellung im "neuen Deutschland". Lieber hat man bestimmte Messmittel nicht, statt sie gebraucht zu kaufen. Matthias W. schrieb: > SI9000 steht drauf. Bis zu 1000V darf man > da anlegen. Die Spannung darf auch hochliegen. Also diese hier? http://www.testequip.com/sale/catalogs//LEC/0/LEC_AP030.pdf Matthias W. schrieb: > Nicolet hatte damals eine Probe, die das Signal > in einen DC und einen AC-Anteil auftrennte und > beides getrennt über je einen Lichtwellenleiter > übertrug. Auch so was geht also. Man müsste sich mal einige Schaltpläne zu differentiellen Tastköpfen anschauen, um da mal eine Inspiration zu bekommen. Gibt es von diesem Nicolet irgendwas, dass man sich anschauen kann? Matthias W. schrieb: > Es wär schon Potential da. Das sehe ich an > der Begeisterung eine Simulation aufzuziehen > und diese mit der Realität zu vergleichen. Simulationen darf man nicht überbewerten, die sind schnell aufgesetzt, solange es nicht zu komplex wird und die Modelle verfügbar sind. Sie sollen auch nur unterstützend vor dem Aufbau helfen, ihn aber nicht ersetzen. In der Realität erlebt man dann manchmal ein völlig anderes Verhalten, weil Schmutzeffekte nicht berücksichtigt worden. Matthias W. schrieb: > enn es in der Medizin auch so kooperativ > zuginge wäre das Thema Krebs längst besiegt und > nicht bald Nr. 1 der Todesursachen. Naja, so kooperativ wie sich das darstellt ist es sicherlich auch nicht immer. Kein Wunder, versucht doch jeder mit seinem KnoffHoff seinen Arbeitsplatz zu halten. Wer sein Wissen weitergibt ist ersetzbar, so die allgemein verbreitete Einstellung. Und in einigen Unternehmen wird ja genau diese Philosophie auch ganz unverblümt gelebt. Aber zurück zum Thema Tastkopf. Wenn jemand Schaltpläne zum Thema hat, immer her damit, vielleicht entwickelt sich hier ja noch was. branadic
branadic schrieb: > Wenn ich es mir aussuchen könnte, dann hätte ich ein Rohde&Schwarz der > RTO-Familie. das sind wohl die ganz neuen Geräte, die so ähnlich aussehen wie die neuen Hamegs? Leider soll die Bedienung bei den HM nicht so genial sein. > Tek hat ja in den letzten Jahren unglaublich Federn > verloren, was nicht zuletzt daran liegt, dass man mehr damit beschäftigt > war seinen Konkurrenten zu beschimpfen, statt sich den wesentlichen > Entwicklungen zu widmen. das ist nie ein guter Weg. Firmen wie GWinstek sind auch nicht vollkommen auf den Kopf gefallen. > Nichts desto trotz bin ich froh an "meinem" Tek > allein sitzen zu dürfen. das verstehe ich gut. > Die Bucht ist aber nur für private Beschaffung eine Quelle. momentan bin ich ja privat. > Oder hast du > schon mal für deinen Job gebrauchte Dinge in der Bucht kaufen dürfen, > obwohl der Artikel den Ansprüchen völlig genügt hätte? Schon eine > komische Einstellung im "neuen Deutschland". das kenne ich auch. Mein Bruder wollte einen gebrauchten Laptop nehmen für 300.-. Die Firma bestand auf Neuanschaffung für 1600.-. Mancher Privatmann denkt da etwas anders. > Lieber hat man bestimmte Messmittel nicht, statt sie gebraucht zu > kaufen. gute gebrauchte Sachen wo es einen Plan dazu gibt sind manchmal besser als was neues unausgereiftes ohne Unterlagen. >> SI9000 steht drauf. Bis zu 1000V. > Also diese hier? > http://www.testequip.com/sale/catalogs//LEC/0/LEC_AP030.pdf so sieht sie aus. Von den Daten her hat meine jedoch definitiv 1:10 und 1:100. Das Ding ist ok. > Man müsste sich mal einige Schaltpläne zu differentiellen Tastköpfen > anschauen, um da mal eine Inspiration zu bekommen. Gibt es von diesem > Nicolet irgendwas, dass man sich anschauen kann? leider habe ich nichts mehr dazu. Damals hatte ich ein dickes Manual mit den Plänen. Keine Ahnung wie das Ding hieß. Es war ein runder Akkublock dabei, den man reinstecken konnte in beide Teile. Im einen Teil wurde er wohl geladen. Der Sender wurde damit galvanisch getrennt versorgt. 2 LWL-Leitungen mit Verschraubung verbanden Sender und Empfänger. Besser galvanisch trennen kann man nicht. Matthias
Matthias W. schrieb: > Meine Anforderungen an eine einfache differential probe > sind grob: > + Signale bis 50V hochliegend > (optional bis 350V hochliegend) > + Batteriebetrieb mit billigem 3V-Li-Standard-Akku. > Schaltregler ! > + ggf. 1:1 oder 10:1 schaltbar > + Eingang mindestens 1 MOhm. > + Bandbreite mind. 25MHz. > + gutes Pulsverhalten. > + gute Gleichtaktunterdrückung zur > Messung an Mosfet-Brücken. Grundsätzlich gab es ja hier schon einmal eine Diskussion zum Thema, allerdings ist sie Anfang des Jahres irgendwie eingeschlafen. Schade eigentlich. Darin gab es jedoch einige nützliche Links. Ich nutze diesen Thread in der Zwischenzeit einfach mal, um noch einmal das bisher Gefundene zu differentiellen Tastköpfen zusammen zu tragen: http://www.hameg.com/manuals.0.html?&L=1&tx_hmdownloads_pi1[mode]=download&tx_hmdownloads_pi1[uid]=805&cHash=8781419a76 http://www.telemotorix.de/html/differenz_tastkopf.html http://www.testequip.com/sale/catalogs//LEC/0/LEC_AP030.pdf http://energy.ece.illinois.edu/equipment/p5205.pdf http://www.mikrocontroller.net/attachment/67590/DiffKopf.png (ELV-Teil, mit AD830 + AD844) http://www.reichelt.de/?;ACTION=7;LA=28;OPEN=0;INDEX=0;FILENAME=D100%252FTestec_SI_9002.pdf Schade das der Schaltplan von dem ELV-Teil nie vervollständigt wurde. Interessant ist aber, wie stark die Impedanzen variieren (1M, 2M, 4M, 8M, 30M). Teilweise sind die Tastköpfe mit Mikrocontrollern ausgestattet, was den Bauteil- und Entwicklungsaufwand natürlich erhöht. branadic
A. B. schrieb: > Grundsätzlich gab es ja hier schon einmal eine Diskussion zum Thema, > allerdings ist sie Anfang des Jahres irgendwie eingeschlafen. Schade > eigentlich. da hast Du recht. Wenn keiner Interesse hat machts wenig Sinn. Mich ärgert halt daß es oft keine Pläne gibt, man somit schwer was richten kann bei Defekt, manches billig aus China/Korea kommt - hier aber ziemlich teuer ist. > Darin gab es jedoch einige nützliche Links. Ich nutze diesen > Thread in der Zwischenzeit einfach mal, um noch einmal das bisher > Gefundene zu differentiellen Tastköpfen zusammen zu tragen: gute Idee. > http://www.hameg.com/manuals.0.html?&L=1& Hameg hatte früher zu den Oszis ja auch die Pläne mitgegeben. Das fand ich gut. Mein HM605 ist immer noch ok - dank der Pläne läuft es auch wieder. > http://www.telemotorix.de/html/differenz_tastkopf.html hübsch. Leider nur 100kHz. Wird für manches reichen. Etwas klobig halt. > http://www.testequip.com/sale/catalogs//LEC/0/LEC_AP030.pdf Da passen die Daten nicht zu meiner SI9000 probe. > http://energy.ece.illinois.edu/equipment/p5205.pdf da könnte es vielleicht Unterlagen dazu geben. Könnte man bei den Tek-Leuten fragen. > http://www.mikrocontroller.net/attachment/67590/DiffKopf.png > (ELV-Teil, mit AD830 + AD844) sieht nett aus. > http://www.reichelt.de/?;ACTION=7;LA=28;OPEN=0;INDEX=0;FILENAME=D100%252FTestec_SI_9002.pdf das Model 9001 ist der Nachfolger von meinem Teil. Sind 4 AA Zellen. Hoher Stromverbrauch. > Schade das der Schaltplan von dem ELV-Teil nie vervollständigt wurde. > Interessant ist aber, wie stark die Impedanzen variieren (1M, 2M, 4M, > 8M, 30M). Teilweise sind die Tastköpfe mit Mikrocontrollern > ausgestattet, was den Bauteil- und Entwicklungsaufwand natürlich erhöht. Ein uC müsste da wohl nicht sein. Was soll der denn leisten? Eine Übersteuerungsanzeige? Batterieabschaltung? Kann ja lästig sein, wenn das abschaltet im unpassenden Moment. Matthias
Matthias W. schrieb: >> http://energy.ece.illinois.edu/equipment/p5205.pdf > > da könnte es vielleicht Unterlagen dazu geben. > Könnte man bei den Tek-Leuten fragen. Wenn du da an was heran kommen solltest, immer her damit. Ich warte leider noch immer auf die Registrierbestätigung der TekScope Group. Der µC hat wohl die Aufgabe den Spannungsteiler umzuschalten und eventuell greift er auch schaltend in den Analogteil ein (Umschaltung High-Z / 50 Ohm Ausgang). branadic
A. B. schrieb: > Wenn du da an was heran kommen solltest, immer her damit. ich habe eine Frage dazu gestellt. Es gibt übrigens auch eine P6046 probe mit FET. Singer hat die für 410.- als Info. P6045 ist auch eine FET-Probe. > Ich warte > leider noch immer auf die Registrierbestätigung der TekScope Group. das wird schon klappen. > Der µC hat wohl die Aufgabe den Spannungsteiler umzuschalten und > eventuell greift er auch schaltend in den Analogteil ein (Umschaltung > High-Z / 50 Ohm Ausgang). einfachere Varianten können wohl auch ohne uC auskommen. Ob der 50 Ohm-Ausgang so wichtig ist, wenn es nur bis 25MHz gehen soll? Der Abschluß kostet Batteriestrom und Amplitude. Oszi-Eingänge haben ja 1MOhm Eingangsimpedanz. Und die Tastköpfe sind daran angepasst. Pulsgeneratoren mit Avalanche sind ja einfach baubar. Bei Singer gibt es momentan ein Teil für über 200.- das sich einstellen lässt bis 25V. Bei weniger hohem Anspruch ist von LT die AN79 auf Seite 18 als Beispiel nutzbar. Siehe auch www.holmea.demon.co.uk/Avalanche/Avalanche.htm Dies ist eine Liste von denkbaren Transistoren dafür. 2N2222 TO-18 145V 500ps 2N1613 TO-5 140 500 2N2219 TO-5 130 500 2N4123 TO-92 170 400 2N3904 TO-92 135 400 2N5770* TO-92 45 400 PN3646 TO-92 90 300 2N3646 TO-106 85 300 MBT5179 SOT-23 50 275 2N2369A TO-18 74 200 PN2369 TO-92 70 200 AT41472 TO-18 39 125 AT41485 µW-85 35 100 PRF949 SOT-323 30 80 BFG541 SOT-223 26 80 BFR505 SOT-23 24 75 Natürlich werden auch andere gehen. Matthias
Matthias W. schrieb: > Ob der 50 Ohm-Ausgang > so wichtig ist, wenn es nur bis 25MHz gehen > soll? Der Abschluß kostet Batteriestrom > und Amplitude. Oszi-Eingänge haben ja 1MOhm > Eingangsimpedanz. Und die Tastköpfe sind > daran angepasst. Naja, kommt auf den Aufbau drauf an. Wenn man eine Box direkt vor dem Scope hat kann man gleich hinter der BNC-Buchse den Operationsverstärker setzen und somit auf ein Coaxkabel verzichten. Sobald aber Coax-Kabel ins Spiel kommt muss man sich etwas Gedanken zur Terminierung machen. Diverse differentielle FET-Probes hab ich mittlerweile auch gefunden. Hier mal ein Beispiel: http://www.eece.maine.edu/~hummels/classes/ece342/docs/Differential_Probe_Documentation.pdf Durch den Einsatz fertiger Instrumentenverstärker verringert sich jedoch die Bandbreite gewaltig. Interessant ist dieser Ansatz, wie auf Seite 59 gezeigt: http://cp.literature.agilent.com/litweb/pdf/01141-97002.pdf Ich muss mal über die Geschichte schlafen. branadic
A. B. schrieb: > Matthias W. schrieb: >> Der Abschluß kostet Batteriestrom >> und Amplitude. Oszi-Eingänge haben ja 1MOhm >> Eingangsimpedanz. Und die Tastköpfe sind >> daran angepasst. Tastköpfe gehen bis 500MHz. Ohne daß 50 Ohm am Oszi gewählt werden. Seite 59 der Agilent-Probe zeigt keinen 50-Ohm- Ausgang. Die gehen direkt auf den Oszi-Eingang. > Naja, kommt auf den Aufbau drauf an. Wenn man eine Box direkt vor dem > Scope hat kann man gleich hinter der BNC-Buchse den Operationsverstärker > setzen und somit auf ein Coaxkabel verzichten. wenn der Diff-Tastkopf kein Monster ist geht das ja auch. > Sobald aber Coax-Kabel > ins Spiel kommt muss man sich etwas Gedanken zur Terminierung machen. Tastköpfe haben eher noch schlechteres Kabelmaterial als gutes Koax. Und doch gehen da 500MHz. > Diverse differentielle FET-Probes hab ich mittlerweile auch gefunden. prima. > Durch den Einsatz fertiger Instrumentenverstärker verringert sich jedoch > die Bandbreite gewaltig. > > Interessant ist dieser Ansatz, wie auf Seite 59 gezeigt: > http://cp.literature.agilent.com/litweb/pdf/01141-97002.pdf offenbar trennen die den Signalpfad auch so wie Nicolet früher in einen DC und einen AC-Pfad. Der Offset wird weggeregelt. Offenbar scheint es schwer breitbandige OP amps zu finden, die ein gutes DC-Verhalten haben. Warum sonst der Aufwand? Ähnliche Prinzipien nutzt Tek wohl bei den breitbandigen Stromzangen. LEM baut ja auch Stromzangen. Matthias
Matthias W. schrieb: > Tastköpfe gehen bis 500MHz. > Ohne daß 50 Ohm am Oszi gewählt werden. > Seite 59 der Agilent-Probe zeigt keinen 50-Ohm- > Ausgang. Die gehen direkt auf den Oszi-Eingang. Du verwechselst 50-Ohm Koaxialkabel mit diesem speziellen Koaxialkabel von passiven Tastköpfen, wo die Seele aus Widerstandsdraht besteht. An dieses hochohmige Kabel scheint man aber nicht heran zu kommen und wird speziell für Tastkopfproduzenten angefertigt. branadic
> Meine Anforderungen an eine einfache differential probe > sind grob: > + Signale bis 50V hochliegend > (optional bis 350V hochliegend) > + Batteriebetrieb mit billigem 3V-Li-Standard-Akku. > Schaltregler > + ggf. 1:1 oder 10:1 schaltbar > + Eingang mindestens 1 MOhm. > + Bandbreite mind. 25MHz. > + gutes Pulsverhalten. > + gute Gleichtaktunterdrückung zur > Messung an Mosfet-Brücken. >A. B. schrieb: >> Grundsätzlich gab es ja hier schon einmal eine Diskussion zum Thema, >> allerdings ist sie Anfang des Jahres irgendwie eingeschlafen. Schade >> eigentlich. > >da hast Du recht. Wenn keiner Interesse hat machts wenig Sinn. Die Frage ist, ob es überhaupt sinnvoll ist, so etwas selber zu entwickeln, wenn man das schon fertig zu einem guten Preis kaufen kann. Von Testec gibts ja eine große Auswahl an Differenztastköpfen, die durchaus bezahlbar sind: http://www.testec.de/fileadmin/user_upload/TT/DA/Vergleichstabelle_Differentialtastkoepfe_D1.pdf Der SI-9001 erfüllt eigentlich genau Deine Spezifikation (hat sogar noch höhere Common-Mode Spannung) und gibts bei Reichelt für knapp 300 Euro; da lohnt es sich nicht wirklich, mehrere Arbeitstage zu investieren um so etwas selber zu entwickeln.
Johannes schrieb: > Die Frage ist, ob es überhaupt sinnvoll ist, so etwas selber zu > entwickeln, wenn man das schon fertig zu einem guten Preis kaufen kann. Kaufen kann man immer, ob der Preis gut ist mag immer im Ermessen des Subjektes liegen und der Lerneffekt ist beim Kaufen null. Ich brauche derzeit keinen differentiellen Tastkopf, könnte ihn mir prinzipiell leisten, wenn ich ihn denn bräuchte, aber viel mehr reizt es selbst einen aufzubauen und zu lernen. Wenn jedes mal der Preis das ausschlaggebende Argument wäre etwas nicht selbst zu bauen, dann gäbe es nicht so viele DIY-Projekte. Interessant ist doch herauszufinden wo die Grenzen des eigenen Aufbaus liegen. Bei 150,-€ für einen gebrauchten aktiven Tastkopf dürfte man eigentlich nicht zögern zuzuschlagen, aber was kann man selbst erreichen, ohne natürlich eigene Halbleiter fertigen zu lassen? Immerhin haben die Hersteller jahrelanges KnoffHoff, kann man mit einem einfacheren Aufbau nur die Hälfte erreichen? Mich reizt der Gedanke, dich offenbar nicht, aber das ist auch nicht weiter schlimm. Johannes schrieb: > mehrere Arbeitstage zu investieren um so etwas selber zu entwickeln. Kauf du nur, ich investiere meine Freizeit gerne auch in Entwicklungen. branadic
> Kauf du nur, ich investiere meine Freizeit gerne auch in Entwicklungen.
Mein Posting bezieht sich ganz speziell auf diese Aufgabe
(Differenztastkopf), nicht generell auf Eigenentwicklungen.
Ich beschäftige mich auch ganz gerne in meiner Freizeit damit, selber
etwas zu entwickeln. Ich habe allerdings ziemlich viele Ideen, was ich
mal machen könnte und da muss ich schon etwas sortieren, was ich dann
tatsächlich machen möchte.
Deshalb such ich mir da eher Sachen aus, bei denen es sich mehr lohnt.
Und das sind für mich solche Dinge, die man entweder nicht von der
Stange kaufen kann oder die sehr teuer sind oder Projekte, bei denen man
mit eher wenig Aufwand etwas lernen kann.
Ein aktiver Tastkopf für kleine Spannungen, also das was Du gerade
machst, ist da eher interessant. Die kommerziellen Produkte sind in der
Regel sehr teuer und mit einer "einfachen" OP-Schaltung können ganz gute
Ergebnisse erzielt werden, wie du ja schon nachgewiesen hast.
Und bei kleinen Spannungen bekommt man keine Probleme mit
Spannungsfestigkeit der Bauteile und Gehäuse, was bei hohen Spannungen
einiges an Aufwand bedeuten würde.
branadic schrieb: > Kaufen kann man immer, ob der Preis gut ist mag immer im Ermessen des > Subjektes liegen und der Lerneffekt ist beim Kaufen null. die Sinnfrage stellt sich natürlich immer. So gesehen ist jeder Bastler blöd, der ein Haufen Geld für Lötkolben und Teile ausgibt, wenn es das Netzteil fertig aus China heute derart billig gibt. Der Lerneffekt jedoch - der ist ja auch was wert. > Ich brauche derzeit keinen differentiellen Tastkopf, könnte ihn mir > prinzipiell leisten, wenn ich ihn denn bräuchte, aber viel mehr reizt es > selbst einen aufzubauen und zu lernen. ich habe 2 solche Tastköpfe. Trotzdem finde ich es interessant zu sehen wie sowas gemacht ist. Dann versteht man auch das Teil besser einzusetzen. > Kauf du nur, ich investiere meine Freizeit gerne auch in Entwicklungen. Die Motivationen der Menschen sind verschieden. Der eine entwickelt lieber dies, der andere das. Matthias
branadic schrieb: > Aber zurück zum Thema Tastkopf. Wenn jemand Schaltpläne zum Thema hat, > immer her damit, vielleicht entwickelt sich hier ja noch was. zum Thema (Differenz-)Tastkopf fällt mir ein, daß es in der Tek-7000-Familie ja Einschübe mit FET und Differenzverstärker gab. Die Schaltpläne dazu sind sicher einfach zu bekommen. Die Teile waren gut und sind heute preisgünstig gebraucht zu bekommen, wenn man da was dran messen oder einfach nur was lernen möchte. Hier eine kleine Liste der Einschübe: 7A11 250 MHz Single channel, built in FET probe, 5mV/div 7A13 100 MHz High bandwidth differential amplifier, with Vc capabilities. 7A22 1 MHz Differential amplifier, 10uV/div. Solche Möglichkeiten machten den Reiz dieser Oszi-Familie aus. Matthias
zum Thema probes gibt es wohl ein altes interessantes Buch: Probes, by Bruno Zucconi (president from scala radio company) Gernsback publications (radio-electronics magazine) librarybook 54, 1955 Angeblich soll es dies als gratis download geben. Hier ein Auszug des Inhalts: www.pmillett.com/tubebooks/Books/intro_Zucconi_probes.pdf Matthias
branadic schrieb: > Das ich den Tastkopf mit 10MΩ aufgebaut habe hat einfach die Überlegung, > dass der OPA659 mit 10^12 Ω Eingangsimpedanz angegeben ist und damit > noch deutlich hochohmiger ist. Jupp. Er hat aber auch 1 nA Input Bias Current. Das macht dann etwa 10mV Spannungsverfälschung, oder? Hier meine zugehörige Passage zitiert: > Alex H. schrieb: >> Der kapazitive Spannungsteiler stellt schnell seine Spannung ein und >> wird dann langsam vom Widerstandspotentiometer gemäß seinem >> Teilerverhältnis umgeladen. Das heißt aber auch, dass die Steigung um so >> kleiner ist, je hochohmiger die Widerstände sind. Mit deinen Werten von >> 10 MOhm und ca. 0,5pF bewegt man sich da im Mikrosekundenbereich. > Ich hatte zunächst eine Variante mit 1MΩ aufgebaut, dann aber > umgerüstet. Werd das aber noch mal verfolgen und beide Varianten > aufbauen, dann kann man diese direkt vergleichen. Mikrosekundenbereich > für die Anstiegszeiten würde ja den aktuellen Messungen widersprechen. Ich meine ja nicht die Anstiegszeit, sondern das langsame Umladen des kapazitiven durch den resistiven Spannungsteiler, wodurch die Ebenen schräg werden. Das kann man auch schön in der Simulation sehen. Setz mal deinen Simulations-C4 auf 0.5p und guck dir die Sprungantwort über 10 us an :) > Das Model File findest du im Anhang. Das Sub-File kommt in den Ordner > sub, das ASY-File in sym\Opamps > Es stammt direkt von der TI Homepage, allerdings war da ein * an einer > falschen Stelle, was zu Fehlermeldungen führte. Okay, jetzt habe ich es mal ausprobiert. Hat leider nicht früher geklappt. Die Simulation ist bis auf winzige Details genau wie meine. Die Unterschiede liegen allein beim Spannungsteiler. Du hast 10 MOhm und ich 1.3 MOhm. Damit gilt also alles oben gesagte weiterhin. Das Schwingen in deiner Simulation im hohen Frequenzbereich der AC-Analyse kommt von einer Fehlanpassung zwischen Kabel und Oszi-Eingang. Das Kabelmodell hat bei dir mit den eingestellten Werten L=253nH und C=103pF etwa Z = 49.5 Ohm. Z = sqrt(L/C). > Zu bemerken ist noch, dass die frequenzabhängige Kabeldämpfung nicht > berücksichtigt ist. Wie das geht, würde mich auch interessieren.
Matthias W. schrieb: > Probes, by Bruno Zucconi (president from scala radio company) > Gernsback publications (radio-electronics magazine) > librarybook 54, 1955 gibt es hier zum download: http://www.pmillett.com/tubebooks/technical_books_online.htm Matthias
Hallo Matthias, danke für den Hinweis und den Link, werde ich mir mal in Ruhe anschauen. @Alex, okay, ich sehen was du meinst. Offensichtlich hat hier die Verwendung eines einzelnen FETs Vorteile: http://www.mikrocontroller.net/attachment/85645/P6202A_500MHz_FET_Probe.gif Schau dir mal den Eingangsspannungsteiler an. Müsste man diesen Effekt nicht auch in der AC-Analyse irgendwie sehen können? Das Kabelmodel ist mit den Werten aus dem Datenblatt gefüttert worden, RG174 von Bürklin. Vielleicht kann die LTSpice Group bei der frequenzabhängigen Dämpfung helfen? Im Laufe der Woche sollten die Leiterplatten eintreffen, sodass ich zum Wochenende hin vielleicht etwas mehr weiß. branadic
Alex H. schrieb: > Du hast 10 MOhm und ich > 1.3 MOhm. Damit gilt also alles oben gesagte weiterhin. Ähm, du meinst wohl eher du hast 1,65MOhm oder? Wozu hast du bei dir eigentlich den C6 mit 100p drin? Willst du damit eine reine AC-FET-Probe aufbauen? branadic
Alex H. schrieb: > branadic schrieb: >> Das ich den Tastkopf mit 10MΩ aufgebaut habe hat einfach die Überlegung, >> dass der OPA659 mit 10^12 Ω Eingangsimpedanz angegeben ist und damit >> noch deutlich hochohmiger ist. > > Jupp. Er hat aber auch 1 nA Input Bias Current. Das macht dann etwa 10mV > Spannungsverfälschung, oder? Wie kommst Du bei 1nA auf die 10mV? Laut Schaltplan aus dem Post Beitrag "Re: Eigenbautastköpfe" "sieht" der OPV einen Widerstand von 2Meg an seinem nicht invertierenden Eingang (oder etwas weniger falls der Tastkopf gleichspannungsmäßig an dem Messobjekt hängt) über die sein Biasstrom fließt. Also würde die zusätzliche Offsetspannung am Ausgang, verursacht durch den Bias Current am Eingang 2mV betragen. Wobei da natürlich noch einerseits die Offset Spannung an sich und andererseits der Input Offset Current am Eingang (weil Unterschiedlicher Widerstand für die Biasströme am Invertierenden und Nicht-Invertierenden Eingang) zu tragen kommt. Was das in Summe ergibt kann ja ziemlich variieren wenn man sich so die typischen vs. maximalen Werten und 25° vs. gesamter Temperaturbereich anschaut. Also im worst case würd man dann schon auf mehr als die 10mV kommen.
branadic schrieb: > okay, ich sehen was du meinst. Offensichtlich hat hier die Verwendung > eines einzelnen FETs Vorteile: > http://www.mikrocontroller.net/attachment/85645/P6202A_500MHz_FET_Probe.gif > Schau dir mal den Eingangsspannungsteiler an. Meinst du es auf den Eingangsstrom bezogen? Einzelne FETs kommen mit ihrem Gate-Strom auch in die Regionen, mal mehr, mal weniger. Wäre interessant, welcher FET in der P6202A eingesetzt wird. > Müsste man diesen Effekt nicht auch in der AC-Analyse irgendwie sehen > können? Ja, kann man. Wenn wir beim obigen Beispiel bleiben, dass in deiner Simulation C4 einen Wert von 0,5pF bekommt, sieht man eine Gauß-gefaltete Stufe im Frequenzgang um die Grenzfrequenz des RC-Gliedes. Bei dir also
In Ermangelung eines Spektrumanalysators werde ich aber sowieso mit der Sprungantwort arbeiten. > Das Kabelmodel ist mit den Werten aus dem Datenblatt gefüttert worden, > RG174 von Bürklin. Bei dem Datenblatt finde ich es merkwürdig, dass keine Toleranzen angegeben sind. Jedenfalls erhält man mit den Werten eine Kabelimpedanz von etwa Z = 49,5 Ohm. Das erzeugt Reflexionen zwischen Anpasswiderstand vor und Oszi-Eingang nach dem Kabel. > Vielleicht kann die LTSpice Group bei der frequenzabhängigen Dämpfung > helfen? Ja, vielleicht. Ich werde heute Abend dort nachfragen, wenn du es bis dahin nicht bereits erledigt hast ;) Auch eine Frequenzabhängige Kondensatorkapazität wäre schön. > Im Laufe der Woche sollten die Leiterplatten eintreffen, sodass ich zum > Wochenende hin vielleicht etwas mehr weiß. Ich bin vor allem auf die Einflüsse des neuen Layouts gespannt. Ground macht zwar noch einen kleinen Umweg, aber doch einen deutlich kleineren als im jetzigen Layout. Auch den Trimmkondensator am Eingang finde ich spannend. Welches Modell hast du da? > Alex H. schrieb: >> Du hast 10 MOhm und ich >> 1.3 MOhm. Damit gilt also alles oben gesagte weiterhin. > > Ähm, du meinst wohl eher du hast 1,65MOhm oder? > Wozu hast du bei dir eigentlich den C6 mit 100p drin? Willst du damit > eine reine AC-FET-Probe aufbauen? Ups, richtig. Ich habe 1,65 MOhm. C6 ist tatsächlich als AC-Koppelkondensator gedacht. Mit den 50 Ohm Eingangswiderstand und 100 pF Koppelkondensator hat man -3 dB bei 1 kHz und -0.1 dB bei 10 kHz. Das passt. Damit sollte man auch noch Spannungsripple auf 50 Volt oder sogar messen können. Den einmaligen Stromstoß beim anfänglichen Umladen sollte der OPA659 laut Datenblatt aushalten. Auch mit einem 1 nF Kondesator sollte es noch gehen. Dann rutschen die Grenzfrequenzen noch eine Dekade tiefer.
Alex H. schrieb: > Wäre > interessant, welcher FET in der P6202A eingesetzt wird. Möglicherweise ist das ein speziell für Tek fertigter FET oder man will das Geheimnis schlichtweg für sich behalten. Das Datenblatt zur Probe gibt nur soviel her, als das es sich um zwei FET in einem Gehäuse handelt: http://www2.tek.com/cmsreplive/marep/9743/070364202_2008.10.03.14.45.19_9743_EN.pdf Wieso bestehst du unbedingt darauf aus C4 0,5pF machen zu wollen? Alex H. schrieb: > Bei dem Datenblatt finde ich es merkwürdig, dass keine Toleranzen > angegeben sind. Wieso, 50 ±3 Ohm sind doch immerhin angegeben ;) Und den Kapazitätsbelag wird man nicht sehr viel genauer bestimmen können. Alex H. schrieb: > Ground > macht zwar noch einen kleinen Umweg, aber doch einen deutlich kleineren > als im jetzigen Layout. Auch den Trimmkondensator am Eingang finde ich > spannend. Welches Modell hast du da? In Anbetracht der avisierten Frequenzen sollte dieser "Umweg" keinen merklichen Einfluss haben. Ich habe solche hier verwendet: http://de.rs-online.com/web/search/searchBrowseAction.html?method=getProduct&R=0832380 Die AC-Kopplung mit einem 1nF-Kondensator am Eingang habe ich auf einer separaten Leiterplatte vorgesehen, die aufgesteckt werden kann. Ebenso noch ein zusätzlicher 10:1 Spannungsteiler. Wie schon erwähnt werde ich mal beide Varianten aufbauen, also mit 10M und 1M Ohm und direkt mal vergleichen. branadic
branadic schrieb: > Wieso bestehst du unbedingt darauf aus C4 0,5pF machen zu wollen? Ist ein aus der Luft gegriffener Wert, um den Spannungsteiler in der Simulation absichtlich zu verstellen und die Effekte beobachten zu können. Also nur zum ausprobieren. >> Bei dem Datenblatt finde ich es merkwürdig, dass keine Toleranzen >> angegeben sind. > > Wieso, 50 ±3 Ohm sind doch immerhin angegeben ;) Und den > Kapazitätsbelag wird man nicht sehr viel genauer bestimmen können. Ja, das stimmt. Die Werte passen jedoch so nicht zusammen. Um bei 103 pF auf 50 Ohm zu kommen, sind 257.5 nH nötig. Der Verkürzungsfaktor wird damit aber zu 0.648. Aber gut, wenn man in der Simulation bereits sieht, woher ein solcher welliger Frequenzverlauf kommen kann. > In Anbetracht der avisierten Frequenzen sollte dieser "Umweg" keinen > merklichen Einfluss haben. Ja, das stimmt wahrscheinlich. Das werden um die 10nH sein, so dass zusammen mit den Kapazitäten ein Schwingkreis entsteht, dessen Frequenz aber irgendwo über 1 GHz liegen dürfte. In dem Bereich sind ist der kapazitive Teil des Eingangsteiles aber so leitfähig, dass der über 2 MOhm angebundene Schwingkreis untergeht. > Ich habe solche hier verwendet: > http://de.rs-online.com/web/search/searchBrowseAction.html?method=getProduct&R=0832380 Die sehen gut aus. Noch gut linear bis 500 MHz. > Die AC-Kopplung mit einem 1nF-Kondensator am Eingang habe ich auf einer > separaten Leiterplatte vorgesehen, die aufgesteckt werden kann. Ebenso > noch ein zusätzlicher 10:1 Spannungsteiler. Habe ich mir auch überlegt. Das wäre universeller.
Dies ist Weber's Oszilloskop Probes Schaltungsbuch von 1969: http://www.slack.com/TE/TekConcepts/TekProbeCircuits.pdf Auf Seite 96 (Angabe links oben) ist ein Plan für einen Differenztastkopf. Weiterhin Seite 98, 103, 104, 105. Der Plan zum Hochspannungstastkopf p6015 findet sich auf Seite 109. Seite 110 sagt etwas über die Einstellung der Trimmer. Matthias
Ich weiß nicht ob dieser Link hier schon erwähnt wurde: Beitrag "Re: Tastkopf - Innenleiter aus Widerstandsdraht?"
Abdul K. schrieb: > Ich weiß nicht ob dieser Link hier schon erwähnt wurde: > Beitrag "Re: Tastkopf - Innenleiter aus Widerstandsdraht?" Der Innenleiter scheint wirklich aus Widerstandsdraht. Dazu steht was in Weber's Oszilloskop Probes Schaltungsbuch von 1969. Matthias
Hallo Matthias, danke für deine Links. Den ersten habe ich mir mal angeschaut und es stellte sich gleich ein nostalgisches Gefühl ein :) Dennoch nett mal den Anfang aktiver Tastköpfe zu sehen. Den zweiten Link werde ich mir jetzt mal zu Gemüte führen. Mal schauen was mich da erwartet. Ich habe mal einen Tastkopf vom Welec-Gerät hergenommen, da kann man die Messpitze abziehen und hat dann das reine Koaxialkabel, mit einem BNC-Stecker ohne den "Überwurf" und auf der anderen Seite dem normalen BNC-Anschluss, in der Hand. Das Multimeter sagt was von ~232 Ω zwischen beiden Steckern. Möglicherweise entscheidet der auch der Widerstand des Kabels über die Qualität des Tastkopfes? branadic
Kommt mir irgendwie wie ein Déjà-vu vor. Ich hoffe es nicht Teil einer Wahrnehmungsstörung. Selbst ein Hersteller-Link für solche Spezialkabel war mal bei µC.net
branadic schrieb: > Möglicherweise entscheidet der auch der Widerstand des Kabels über die > Qualität des Tastkopfes? ganz klar ja ! Nach dem Überfliegen der Texte ist das wohl so. Die Hersteller nehmen daher dieses Widerstandsmaterial her, damit der Frequenzgang nicht so wellig wird. Wenn der Hersteller da etwas schludert kann die Seele aus Graphit/Kohle? natürlich leicht auch mal brechen. Löten lässt sich so ein Zeug ja nicht. Also sind die Enden problematisch. Kein Wunder, daß die Tastköpfe manchmal nicht lange halten. Einen Hersteller für das Kabel muss es geben. Somit müsste es auch möglich sein da mal eine Mustermenge zu bekommen. Matthias
Naja, zumindest die Tastköpfe die Welec mitgeliefert hat werden in China produziert. Sie sind laut Kabelaufdruck von diesem Hersteller: http : \\ www . texas . com . cn / probe01 . html Andere Firmen werden das nicht viel anders handhaben und auch in China fertigen lassen. Schwer zu sagen, ob man in Deutschland ansäßige Lieferanten findet. branadic
A. B. schrieb: > Andere Firmen werden das nicht viel anders handhaben und auch in China > fertigen lassen. Schwer zu sagen, ob man in Deutschland ansäßige > Lieferanten findet. gute Frage. Ein Weg ist mal einen nach dem anderen anzurufen. Jeden kann man fragen ob er jemanden kennt. Auf diese Weise fand ich vor Jahren mal zufällig ganz neue Lösungen. Matthias
Die Frage ist, ob der Aufwand lohnt. Passive Tastköpfe kosten nicht ganz so viel und mit einem kostengünstigen aktiven Tastkopf wird das dann eh hinfällig oder nicht? branadic
branaidic schrieb: > Die Frage ist, ob der Aufwand lohnt. Passive Tastköpfe kosten nicht ganz > so viel und mit einem kostengünstigen aktiven Tastkopf wird das dann eh > hinfällig oder nicht? Wenn der aktive Tastkopf extrem nah am Oszi hängt mag es kein Thema sein. Vermutlich wird es jedoch eher so sein, daß der aktive Tastkopf nahe am Messobjekt ist. Somit wird es eine Strippe zum Oszi geben müssen. Und diese Strippe soll weder eine Menge Energie fressen, noch Reflexionen verursachen. Matthias
Da seh ich eigentlich überhaupt kein Problem, der OPA659 kann die 100 Ohm doch treiben, also einfach das 50 Ohm Kabel am Ende abschließen, ferig. Kein Aufriss um ein Spezialkabel. branadic
branadic schrieb: > Da seh ich eigentlich überhaupt kein Problem, der OPA659 kann die 100 > Ohm doch treiben, also einfach das 50 Ohm Kabel am Ende abschließen, > ferig. Kein Aufriss um ein Spezialkabel. vielleicht überseh ich ja was. Die normalen Tastköpfe sind ja nicht mit 50 Ohm am Oszi dran. Die Ströme sind da viel kleiner. Wenn man direkt den 1MOhm Eingang ansteuert braucht der OPA weniger Strom treiben. Wird weniger warm. Liefert das doppelte Signal. Ist das falsch, was ich da schreibe? Matthias
branadic schrieb: > Da seh ich eigentlich überhaupt kein Problem, der OPA659 kann die 100 > Ohm doch treiben, also einfach das 50 Ohm Kabel am Ende abschließen, > ferig. Kein Aufriss um ein Spezialkabel. es gibt ja auch diese Logic probes. Da laufen Flachbandkabel über den Tisch ohne besondere Schirmung. Abwechselnd wohl Masse, Signal, Masse, Signal. Da gehen viele MHz drüber und die Oszis machen offenbar was Brauchbares draus. Ich glaube, daß man sogar die Analogsignale bei manchen Oszis damit darstellen kann. Die Abschlüsse dieser Probes sind deutlich größer als 50 Ohm. Es muss also nicht immer zwingend so ein steifes Koaxkabel sein. Vielleicht geht auch ein Flachband hin zu einem BNC-Stecker. Natürlich ist das dann schwer zu konfektionieren. Matthias
Matthias W. schrieb: > branadic schrieb: >> Da seh ich eigentlich überhaupt kein Problem, der OPA659 kann die 100 >> Ohm doch treiben, also einfach das 50 Ohm Kabel am Ende abschließen, >> ferig. Kein Aufriss um ein Spezialkabel. > > vielleicht überseh ich ja was. > > Die normalen Tastköpfe sind ja nicht > mit 50 Ohm am Oszi dran. Die Ströme sind > da viel kleiner. Wenn man direkt den > 1MOhm Eingang ansteuert braucht der OPA > weniger Strom treiben. Wird weniger warm. > Liefert das doppelte Signal. > > Ist das falsch, was ich da schreibe? > > Matthias Der oben vorgestellter Tastkopf ist doch als 10:1 Tastkopf ausgelegt, mit einem Teiler von 5:1 im Eingangsspannungsteiler und 2:1 am Ausgang des Operationsverstärkers durch einen 50 Ohm Reihenwiderstand, wodurch gleich an die Kabelimpedanz angepasst wird und lebt daher davon mit 50 Ohm abgeschlossen zu werden. branadic
> Ich glaube, daß man sogar die Analogsignale > bei manchen Oszis damit darstellen kann. Noe. Ich habe mal so eine Probe fuer mein altes 7D13 nachgebaut. Da wird differentiell ECL uebertragen. Abgeschlossen etwa mit 100Ohm. Und die Kabel sind ja normalerweise auch kein einfaches Flachbandkabel sondern so huebsch miteinander verknuepft um die Stoerungen so gering wie moeglich zu halten. Wenn du so Analogsignale uebertragen willst dann muesstest du wohl einen AD-Wandler in die Probe einbauen. Olaf
Das einfach abwechselnde belegte Flachbandkabel (Z0=100 Ohm in etwa) ist die primitive Version der 'Häkeldeckenkabel'. Die habe ich das letzte Mal aber bei IBM gesehen. Ist schon laaaange her. Ich glaub, sowas wird gar nicht mehr verwendet, weil viel zu teuer. Der Nachteil beim vorgeschalteten OpAmp ist eben die Begrenzung auf den Gleichtaktbereich des OpAmps, und nicht mehr der des Eingangsspannungsteilers des Scopes. Schrieb ich ja schon.
Ich verstehe die ganze Diskussion um widerstandsbehaftete Koax-Kabel hier überhaupt nicht. Die werden nur für passive Probes gebraucht. Dort hat man 9 MΩ am Eingang, 1 MΩ am Oszi. Dazwischen hängt ein Koaxialkabel mit beispielsweise Z = 50Ω. Das gibt satte Reflexionen. Um diese abzudämpfen, verwendet man also Koaxialkabel mit hohem ohmschem Widerstand. Das steht auch in einigen der hier verlinkten Bücher, insbesondere bereits in Joe Webers "Oscilloscope Probe Circuits" von 1969. Das hat aber nichts mit dem hier entwickelten aktiven Tastkopf zu tun! Das schöne an ihm ist ja, dass nach dem OPA alles auf 50Ω angepasst ist. Zur frequenzabhängigen Dämpfung des Kabelmodells: Gibt es leider nicht in LTspice. Hier kommt die Information her: http://tech.groups.yahoo.com/group/LTspice/message/37779 Zitat:
1 | --- In LTspice@yahoogroups.com, "maximiliamschultze" <maximiliamschultze@...> |
2 | wrote: |
3 | > |
4 | > How can you incorporate frequency dependence in the |
5 | > parameters (R) of the transmission line? |
6 | > |
7 | |
8 | Hello, |
9 | |
10 | The LTspice lossy transmission line is only the model from |
11 | standard SPICE. This means it only has fixed values for R', |
12 | L' and C'. A fixed resistance R' means that the damping is |
13 | independent of frequency (flat response). |
14 | |
15 | The only chance for frequency dependent loss may be to split |
16 | the line into small pieces and add R||L series elements |
17 | and/or add R-C elements in parallel between the TLINE |
18 | segments. I haven't really tried that, but may be you |
19 | could search for publications. |
20 | |
21 | Maybe you should write a message to Mike, the author of |
22 | LTspice, and ask him to add a frequency dependent transmission |
23 | line model to LTspice. I know that such a model will be |
24 | not an easy task. It would be a lot of work. |
25 | His email address is the address given in the Help->About |
26 | of LTspice. |
27 | |
28 | Best regards, |
29 | Helmut |
Ich habe ein Model File für Koaxkabel gefunden, in dem ein Frequenzabhängiger Leitwert berücksichtig wird: http://141.69.160.32/~krausg/Spice_Model_CD/Mixed%20Part%20List/Spice-Models-collection/tline.lib branadic
Olaf schrieb: >> Ich glaube, daß man sogar die Analogsignale >> bei manchen Oszis damit darstellen kann. > > Noe. So wie es aussieht doch. Lies selbst: http://www.tek.com/products/oscilloscopes/dpo70000_dsa70000/ DPO/DSA/MSO70000 Digital & Mixed Signal Oscilloscope Series "The MSO70000 also includes 16 logic channels with a very accurate 80psec timing resolution." "iCAPTURE™ enables an integrated analog view of a logic channel. Analyze the signal integrity of logic signals without reprobing on a debug area of interest" Da müssen die Kabel an der Probe schon was leisten ! Das sieht nicht nach Coax und nach 50-Ohm-Technik aus. Matthias
branadic schrieb: > Ich habe ein Model File für Koaxkabel gefunden, in dem ein > Frequenzabhängiger Leitwert berücksichtig wird: > > http://141.69.160.32/~krausg/Spice_Model_CD/Mixed%... Ja, die Datei findet man recht schnell auf der Suche nach Spice-Modellen für koaxiale Kabel. Die Modelle darin sind jedoch für PSpice geschrieben, das eine Laplace-Transformation und den Laplace-Parameter s bietet, womit die Frequenzabhängigkeit modelliert wird. LTspice hat diese Funktionalität leider nicht.
Matthias W. schrieb: > "iCAPTURE™ enables an integrated analog view of a logic channel. > Analyze the signal integrity of logic signals without reprobing on a > debug area of interest" ich weiß nicht genau wie das gemacht wird diese hochfrequenten Signale sauber genug über diese Kabel zum Gerät zu übertragen. Wenn dies jedoch so geht sollte es doch auch möglich sein den aktiven Part der Probe ganz nah ans Oszi zu montieren, so daß gar kein Zwischenkabel mehr nötig ist. Ob dieser Weg so sinnvoll ist wäre eine andere Frage. Modern erscheint er jedenfalls, wenn aktuelle Hochleistungsgeräte so einen Weg aufzeigen. Die gezeigten dünnen Kabel sind flexibel anzubringen. Matthias
> Wenn dies jedoch so geht sollte es doch > auch möglich sein den aktiven Part der Probe > ganz nah ans Oszi zu montieren, so daß gar > kein Zwischenkabel mehr nötig ist.ie groß der Wellenwidersrtand ist Je weiter der aktive Teil von der Mess-Spitze entfernt ist, um so größer wird die Kapazität bzw. die Impedanz wird kleiner. Das Ziel sollte also schon sein, alles direkt im Tastkopf zu integrieren. Und für die Verbindung zwischen Tastkopf und Oszi ist ein 50 Ohm Koaxkabel mit Abschlusswiderstand eine Lösung, die bewährt ist und gut funktioniert. Bei einem Logic-Analyser ist die Eingangsimpedanz mit Sicherheit deutlich kleiner als bei einem aktiven analogen Tastkopf. Ich habe dazu in den Datenblättern keine Angaben gefunden, werde das bei Gelegenheit mal bei einem Lecroy-Gerät nachmessen. Dort werden übrigens sehr dünne, einzeln abgeschirmte Adern verwendet, die mit großer Warscheinlichkeit noch viel schwieriger erhältlich sind als ein gutes, dünnes 50-Ohm Koax-Kabel.
Jetzt hab ich doch was gefunden: Beim Lecroy Mixed-Signal Oszi MSO 44Xs-A ist die Eingangsimpedanz der digitalen Kanäle 100 kOhm / 5pF und die maximale Eingangsfrequenz (rechteckig) ist 250 MHz. Das ist also schon eine andere Kategorie als ein Tastkopf mit 1 MOhm oder 10 MOhm und <1 pF.
Johannes schrieb: > Beim Lecroy Mixed-Signal Oszi MSO 44Xs-A ist die Eingangsimpedanz der > digitalen Kanäle 100 kOhm / 5pF und die maximale Eingangsfrequenz > (rechteckig) ist 250 MHz. Hallo Johannes, vielen Dank für die interessanten Daten. 250MHz hört sich schon recht hoch an. 1MHz 1us=1000ns 10MHz=100ns 100MHz=10ns 250MHz=4ns. Bei den Tek MSO70000 scheint es wohl eher noch mehr zu sein wenn ich da etwas von 80ps Auflösung lese: "The MSO70000 also includes 16 logic channels with a very accurate 80psec timing resolution." > Das ist also schon eine andere Kategorie als ein Tastkopf mit 1 MOhm > oder 10 MOhm und <1 pF. Die 80ps sind schon heftig wenig. Auch für einen Tastkopf würde ich das so sehen. Das zeigt daß man - wenn die Quelle niederohmig genug treibt sehr hohe Frequenzen erreichen kann auch ohne 50 Ohm Abschluß. Offenbar treten hier keine extremen Reflexionen auf. Sonst wäre der Aufbau so kaum möglich. Matthias
Eine Möglichkeit die frequenzabhängigen Verluste des Kabels zu berücksichtigen wäre vielleicht das Einfügen einer spannungsgesteuerten Spannungsquelle zwischen Ausgang des OPV und dem Serienwiderstand und dann einen Ausdruck mit den Dämpfungen bei den verschiedenen Frequenzen anzugeben. Die Simulation ist dann jedoch nur für die AC-Analyse zu gebrauchen, nicht für die Transiente. branadic
Steve aus der Tek-Gruppe schreibt zum Thema Differentialtastköpfe: "The schematics for the P52xx were not published as the service strategy is board replacement. These probes are similar to the cheap Taiwanese knock offs, although much more care was placed in passive front end design. Others have recommended looking at schematics of older probes as a learning tool. You will learn something from them, however, discrete designs are very complicated and no one uses them anymore. Because the transistors that make up the differential pairs are not on the same die, thermal offset drift will be much worse than what you get from a cheap differential amplifier IC. The P52xx series use a video line driver for the main amplifier. I don't remember the vendor. Note you won't find it by looking at one of the Taiwanese knock offset as they file the plastic case to keep the vendor number secret! To get high CMRR, the key to any differential system is to match the attenuation (or gain) in each input as much as possible. This is both amplitude and in the case of HF probes, the phase as well. The mismatch is the first order term that dominates the CMRR spec. For the P52xx probes, which are intended to make measurements on the high side of SMPS, high C"MRR at high voltages is essential for the application. Special care was used in selecting components for the input attenuator. Most large value resistors have a small voltage coefficient. Thus, the resistance changes slightly as the voltage across them varies, creating a non-linearity in any attenuator they are used in. The effect is so small that you will never see it in a single ended probe application. But in a differential probe used with a few hundred volts of common mode, it can lower you CMRR to only a couple hundred to one. The design of the attenuator network is why the P2xx are superior to the lower cost probes with similar form factor. - Steve" zu deutsch: Die Geräte sind heute Wegwerfware. Wenn was kaputt, dann boardtausch. Das Design gibts auch in Taiwan. Nur eben weniger genau im Frontend. Heute sind Differenz-IC's üblich, nichts Diskretes mehr. Der Verstärker ist ein Videoline-Treiber - geheim, daher Nummer abgefeilt. Für hohes CMRR wird sogar die Abhängigkeit des Widerstands von der Spannung beachtet. Es gibt also Gründe warum Tek meint, dass ihre Dinger besser sind als andere. Matthias
Hallo Matthias, der grundsätzliche Aufbau ist ja mittlerweile klar. Bei den Video-Treibern gibt es teilweise auch recht interessante Typen, wie bspw. den AD8045. Es wird aber zum Teil notwendig sein vor dem Video-Treiber noch eine Buffer-Stage einzufügen. branadic
branadic schrieb: > Bei den > Video-Treibern gibt es teilweise auch recht interessante Typen, wie > bspw. den AD8045. Das Datenblatt zeigt die Spec für G=1 und G=2. RL minimum 100 Ohm. Wenn er also 2-fach verstärkt und der Teiler am Ende dies frisst so verbleibt da nichts. Als Summierverstärker betrieben mag das ja gehen. Nur welchen Nutzen habe ich in einer Probe wenn das nur ein Kabeltreiber ist für ein Kabel, das evtl. gar nicht nötig ist, weil der aktive Teil vielleicht direkt am Oszi-Eingang steckt? Es ist mir klar, daß bei der oben gezeigten Bauweise natürlich das Kabel getrieben werden muss, wenn eines da ist. Das Kabelmodell gibts ja auch. > Es wird aber zum Teil notwendig sein vor dem Video-Treiber noch eine > Buffer-Stage einzufügen. ein Buffer hat normalerweise G=1. Was soll der aus Deiner Sicht bewirken? Kann der Teil davor den Videoverstärker nicht treiben? Matthias
Ich versteh nicht, warum du den aktiven Teil immer vor dem Oszi haben willst und nicht in der Tastkopfspitze, wie es auch von den Herstellern gemacht wird. Verabschiede dich doch mal von deiner Vorstellung mit Spezialkabel. Wenn du unbedingt auf einer Box vor deinem Oszieingang bestehst, weil du keinen integrierten 50Ω-Abschluss im Oszi hast, dann schmeiß den Abschlusswiderstand doch einfach da hinein. 100 Ω Lastwiderstand sind doch perfekt, damit ist er im Stande die geforderte Last zu treiben. Ganz nebenbei hat er 3.6MΩ (1MΩ differentiell) mit 1.3pF gegen Masse am Eingang, man kann also davon ausgehen das ein FET an den Eingängen arbeitet. Mit Buffer meine ich natürlich etwas wie einen FET oder FET-OpAmp mit großer Eingangsimpedanz und kleiner Eingangskapazität und der notwendigen Bandbreite. Du willst doch schließlich hochohmig an deinem Spannungsteiler bzw. hochohmig dein Signal messen um es möglichst originalgetreu betrachten zu können und nicht zusätzlich zu belasten. Den Buffer könnte man auch Impedanzwandler nennen, denn dieser soll die hochohmige Impedanz am Eingang auf eine niederohmige Last an seinem Ausgang bzw. der nachfolgenden Stufe "transformieren" und treibt den nachfolgende Verstärker, der wiederum die Last (Kabel + Abschlusswiderstand) treibt. Irgendwie muss nun mal die Strecke Tastkopf --> Oszi-Eingang überbrückt werden und das macht man möglichst niederohmig, um weitestgehend immun gegenüber Störungen zu sein. Bei den Z-Probes wird auch ein 50Ω-Kabel verwendet. Ein "hochohmiger" Eingangswiderstand (950 ... 1k) geht direkt auf das 50Ω-Kabel mit 50Ω-Abschlusswiderstand. Allerdings hast du den Nachteil, dass dein Spannungsteiler deutlich größer ist, ca. 20:1 und deine Schaltung schon 1k zusätzlich treiben muss. Beim passiven Tastkopf ist das was ganz anderes. branadic
Ich geb Dir ja bei vielem recht was Du sagst. Der FET nahe am Messort hat ja seinen Charme. 1.3pF ist erfreulich wenig. Weitere Stufen können rauscharm verstärken und anpassen. 50 Ohm ist bei vielen Oszis ja drin. Bei alten Hamegs halt nicht. Kann ja so ein Steckteil dran. Andererseits scheinen mir diese 50 Ohm schon fast wie eine Religion. Bei Antennen scheint der Wert eher bei 75 Ohm zu liegen. Bei früheren Messgeräten gab es auch mal 600-Ohm-Eingänge. Verstärkeranlagen wurden auch mal mit 100V-Technik gemacht. Soll heißen, daß es im Laufe der Technikgeschichte mal dies und mal das gegeben hat. Bei den Logic-Probes hat man offenbar keine 50 Ohm genommen. Die Bauweisen sind da anders. Und doch gehen hohe Bandbreiten da drüber und die Signalqualität soll angeblich sehr gut sein. Alle diese probes sind Stand der Technik. Sowohl die Teile die weiter vom Oszi entfernt sind, als auch die Teile die dicht dran sind und nur die Kabel dann zur Schaltung führen. Es führen offenbar verschiedene Wege nach Rom, je nach Anforderung. Wenn man die Wege kennt kann man überlegen welchen Weg man gehen möchte. Matthias
Matthias W. schrieb: > ein Buffer hat normalerweise G=1. > Was soll der aus Deiner Sicht bewirken? > Kann der Teil davor den Videoverstärker nicht treiben? Matthias, du hast dich so sehr in den Kabelgedanken versteift, dass du gar nicht mehr siehst, dass es ganz unterschiedliche Geräte sind, die du hier vergleichst. Du beantwortest die Frage hier doch schon selbst. Nein, der zu messende Teil soll hier nicht die Last des Tastkopfes treiben. Der Tastkopf soll hochohmig und mit möglichst kleiner Kapazität arbeiten! Daher nimmt man nur einen möglichst kleinen Teil des Signals und verstärkt ihn gleich, um ihn weiter zum Oszilloskop zu führen. Matthias W. schrieb: > 50 Ohm ist bei vielen Oszis ja drin. > Bei alten Hamegs halt nicht. Kann ja so ein > Steckteil dran. Das alte Hameg ist eben für passive 1:10-Tastköpfe ausgelegt. Und vielleicht maximal 200MHz Bandbreite. Aber wie gesagt: Darum geht es hier nicht! Alle modernen Oszilloskope mit hoher Bandbreite bieten einen 50Ω-Abschluss. Wieso willst du dann unbedingt einen anderen Tastkopf haben? > Es führen offenbar verschiedene Wege nach Rom, > je nach Anforderung. Wenn man die Wege kennt > kann man überlegen welchen Weg man gehen möchte. Na dann guck doch mal, welchen Weg du hier die ganze Zeit betreten willst und schau ins Handbuch zu deinen gezeigten P6780: http://www2.tek.com/cmswpt/madetails.lotr?ct=MA&cs=mur&ci=17230&lc=EN Die Tastkopfimpedanz beträgt hier relativ niedrige 20 kΩ parallel zu 1,5 pF! Wieso? Weil es ein Tastkopf für Logic-Analyzer ist! Damit sollen eben hauptsächlich sehr kräftige Logiksignale geprüft werden, die meistens etwas im Bereich 50 bis 100 Ω treiben. Dann stören die zusätzlichen 20 kΩ durch die Logic-Probes nicht. Auch führen hier die Kabel nicht direkt zum Oszi! Stattdessen ist da noch ein kleines Kästchen zwischen, das die Impedanz anpasst. Ich nehme auch nicht an, dass die Signalqualität nach der Logik-Probe perfekt beim Oszi ankommt. Aber Tektronix kennt die Charakteristiken und hat viele Möglichkeiten, sie im Oszi zu verarbeiten, um die angegebenen 2GHz Bandbreite zu erreichen. Also vertiefe dich bitte nicht zu sehr in alternative Kabel, die unmöglich zu beschaffen sind, ohne zu überlegen, welcher Einsatzzweck hier eigentlich gefragt ist.
> Der FET nahe am Messort hat ja seinen Charme. > 1.3pF ist erfreulich wenig. Es geht da nicht um Charme. Das ist die Grundvoraussetzung. Wenn du mit 10pF als Last leben koenntest dann muesstest du dir nicht die Muehe machen einen Tastkopf zu bauen sondern nimmst einfach deinen alten 10:1. > Andererseits scheinen mir diese 50 Ohm schon > fast wie eine Religion. Es sind doch innerhalb gewisser Grenzen beliebige Impedanzen machbar. Ich glaub ich habe sogar noch irgendwo Kabel mit 60Ohm rumliegen. Sei lieber dankbar das sich soetwas wie 50Ohm durchgesetzt hat und nicht jeder sein eigenes Sueppchen kocht. Stell dir vor Hameg haette 45Ohm, Tek 55Ohm und HP 72Ohm. Und jeder verkauft dir dann nur seine Spezialkabel. Willst du es so haben? Olaf
Matthias W. schrieb: > Andererseits scheinen mir diese 50 Ohm schon > fast wie eine Religion. Matthias W. schrieb: > Soll heißen, daß > es im Laufe der Technikgeschichte mal dies und > mal das gegeben hat. Das hängt schlichtweg damit zusammen, dass die integrierten Schaltungen erst über die Jahre in der Lage waren eine Last von 100Ω zu treiben. In der Messtechnik hat sich dieser Standard halt durchgesetzt. Im Bereich TV und Antennentechnik sind es halt 75Ω, warum nicht auch 50Ω kann dir sicherlich jemand anderes erklären. Im Übrigen möchte ich noch mal auf zwei Links weiter oben in diesem Thread verweisen, die KupferMichi eingestellt hat, weil die wirklich großartig sind: http://www.mikrocontroller.net/attachment/85639/P6201_900MHz_FET_Probe.gif http://www.mikrocontroller.net/attachment/85640/P6201_x10_900MHz_FET_Probe.pdf Ein vollständig dokumentierter aktiver Tastkopf bis fast 1GHz. Als FET kommt ein MMBF4416 zum Einsatz (bei Mouser erhältlich), die nachfolgenden MMBR536 scheint es nicht mehr zu geben, aber ein Ersatztyp BFT93 (bei Mouser erhältlich), ebenso müsste man für den LM308H einen adäquaten Ersatz finden und für die BFR91 auch. Deutlich zu erkennen ist schon der erhebliche Mehraufwand an Bauteilen. Vielleicht ließe sich hier unter Einsatz moderner ICs der Schaltungsaufwand reduzieren. Ist schon ein ziemlich spannendes Thema. branadic
branadic schrieb: > Im Übrigen möchte ich noch mal auf zwei Links weiter oben in diesem > Thread verweisen, die KupferMichi eingestellt hat, weil die wirklich > großartig sind: > http://www.mikrocontroller.net/attachment/85640/P6201_x10_900MHz_FET_Probe.pdf die sind wirklich super. Der Aufwand scheint da nicht gerade klein. Das Ding hängt direkt am Oszi dran ohne einen einzigen cm Kabel dazwischen. Brauchts dann da wirklich einen 50-Ohm-Abschluß? > Ist schon ein ziemlich spannendes Thema. Das Thema ist sehr spannend und lehrreich. Matthias
Olaf schrieb: >> 1.3pF ist erfreulich wenig. > Es geht da nicht um Charme. Das ist die Grundvoraussetzung. Sag ich doch. 0.8pF wären noch besser oder gleich 0pF. Das ist dann jedoch nur mit Kompensationsmethoden erreichbar. Es gibt ja Guard-Ringe, die von einem Treiber getrieben werden. Mit denen kann man die wirksame Kapazität absenken. > Und jeder verkauft dir dann nur seine > Spezialkabel. Willst du es so haben? entscheidend ist letztlich der Kundennutzen. Es gab auch mal 110V Gleichstrom. Viele hatten Geräte dazu passend. Heute haben wir 230V Wechselstrom. Das gab eine Menge Umstellung. Dazu gibt es nun die abgestrahlten Störfelder, deren Wirkungen und Nebenwirkungen einen ganzen Klan von Wissenschaflern und Baubiologen beschäftigen. Wertheimer und Leeper brachen da etwas los Anfang der 80er Jahre. Es wird Gründe geben, warum die Oszihersteller bei den Logic-Probes nicht auf 50 Ohm gesetzt haben und da andere Wege gegangen sind. Ob die Wege der Hersteller hier alle gleich und normiert sind - ich vermute nein. Und doch greife ich gerne zu einer solchen probe - weil die Dinger gut handhabbar sind. Ob der eine nun 10kOhm hat und der andere 7.9kOHm und der dritte 11.8kOhm ist mir da egal. Hauptsache das Ergebnis ist brauchbar. Ich hätte auch nichts dagegen wenn das genormt würde. Ich befürchte jedoch, daß es trotzdem nicht gehen wird probe-Teile des einen Herstellers gegen Teile des anderen Herstellers auszutauschen. So eine Normung kann Entwicklung ggf. auch hemmen. Matthias
Matthias W. schrieb: > Das Ding hängt direkt am Oszi dran > ohne einen einzigen cm Kabel dazwischen. Selbstverständlich ist da ein Kabel und das befindet sich zwischen dem Schaltungsteil auf Seite 39 und Seite 40! Hier ist es offensichtlich so gelöst, dass der AC-Teil über eine 50Ω Leitung und der NF-Teil über eine hochohmige Leitung aus passiven Tastköpfen geführt wird. Das wird man schlichtweg aus Platzgründen gemacht haben. Würde man nämlich den NF-Verstärker auch noch mit in den Tastkopf setzen würde der Tastkopf deutlich größer. Sehr schön übrigens auch zu sehen die Kabelkompensation auf Seite 39 (vor J2 - P2 to P4 oben links). Matthias W. schrieb: > Sag ich doch. 0.8pF wären noch besser oder gleich 0pF. > Das ist dann jedoch nur mit Kompensationsmethoden > erreichbar. Es gibt ja Guard-Ringe, die von einem > Treiber getrieben werden. Mit denen kann man die > wirksame Kapazität absenken. Kompensationsglieder sind immer notwendig wenn es um etwas mehr als DC und NF geht. 0pF sind jedoch illusorisch, weil schon zwei benachbarte Atome eine Kapazität ausbilden. Selbst wenn die beiden Atome Lichtjahre auseinander liegen haben sie noch eine Kapazität, weil sich die Feldlinien radial bis ins Unendliche erstrecken. Ein Guardring am Eingang eines FET oder FET-OpAmp dürfte eher für zusätzliche Kapazität sorgen. Die Kapazität liegt ja im Falle eines OpAmp zwischen invertierendem und nichtinvertierendem Eingang parallel. Ich weiß gar nicht wann und ob man Guardringe heute überhaupt noch verwendet. branadic
Alex H. schrieb: > Der Tastkopf soll hochohmig und mit möglichst kleiner Kapazität > arbeiten! ja. > Daher nimmt man nur einen möglichst kleinen Teil des Signals und > verstärkt ihn gleich, um ihn weiter zum Oszilloskop zu führen. ja. > Alle modernen Oszilloskope > mit hoher Bandbreite bieten einen 50Ω-Abschluss. ja. > Wieso willst du dann > unbedingt einen anderen Tastkopf haben? das will ich ja gar nicht unbedingt. > Na dann guck doch mal, welchen Weg du hier die ganze Zeit betreten > willst und schau ins Handbuch zu deinen gezeigten P6780: > http://www2.tek.com/cmswpt/madetails.lotr?ct=MA&cs=mur&ci=17230&lc=EN vielen Dank, habe ich getan. Bis 2.5 GHz geht das flache Kabel. Rise time 150ps. > Die Tastkopfimpedanz beträgt hier relativ niedrige 20 kΩ parallel zu 1,5 > pF! Wieso? Weil es ein Tastkopf für Logic-Analyzer ist! Es sind sogar nur 0.5pF. Das ist extrem wenig bei 1m Länge ! Viel weniger als der hier angedachte Tastkopf. Das zusätzliche 1pF kommt durch die Klemmspitze zustande. > Damit sollen > eben hauptsächlich sehr kräftige Logiksignale geprüft werden, die > meistens etwas im Bereich 50 bis 100 Ω treiben. Dann stören die > zusätzlichen 20 kΩ durch die Logic-Probes nicht. Bei hohen Frequenzen sind eher die pF entscheidend als die 20kOhm. Das Ding ist also eine supergute probe für extrem hohe Frequenzen ! > Auch führen hier die Kabel nicht direkt zum Oszi! Stattdessen ist da > noch ein kleines Kästchen zwischen, das die Impedanz anpasst. leider wissen wir wenig über den Inhalt dieses Kästchens. Bei nur 0.5pF Belastung kann da nicht viel belastendes drin sein. > Ich nehme auch nicht an, dass die Signalqualität nach der Logik-Probe > perfekt beim Oszi ankommt. das muss schon sehr sehr gut ankommen. Sonst wären ein paar ps Auflösung nicht machbar. > Aber Tektronix kennt die Charakteristiken und > hat viele Möglichkeiten, sie im Oszi zu verarbeiten, um die angegebenen > 2GHz Bandbreite zu erreichen. per Software wird es wohl schwer sein nahezu in Echtzeit so extrem hochfrequente Signale zu korrigieren, wenn dies im Kabel vermurkst wurde. Meine Vermutung daher - das kommt wohl recht sauber an. > Also vertiefe dich bitte nicht zu sehr in alternative Kabel, die > unmöglich zu beschaffen sind, ohne zu überlegen, welcher Einsatzzweck > hier eigentlich gefragt ist. Der Einsatzzweck erscheint durchaus attraktiv. Ob diese Kabel so exotisch und daher unmöglich zu beschaffen sind ist nicht geklärt. Der Einsatzzweck ist eine Lösung mit extrem geringer Kapazität (siehe oben). Dies wird offenbar sehr gut mit dieser Lösung erreicht. Daher meine ich immer noch daß man daraus was lernen kann. Stückchenweise sind wir ja dabei dies auszuloten. Matthias
branadic schrieb: > Matthias W. schrieb: >> Das Ding hängt direkt am Oszi dran >> ohne einen einzigen cm Kabel dazwischen. Wenn Du das Bild anschaust http://www.mikrocontroller.net/attachment/85639/P6201_900MHz_FET_Probe.gif so sind das doch 2 Teile. Der rechte Teil hängt doch direkt am Oszi ohne ein Zwischenkabel. Q320 treibt das. Das ist also ein niederohmiger Ausgang, der nur ein paar cm von der BNC-Buchse des Oszi entfernt ist. R398 kann abgeschaltet oder eingeschaltet werden. Wozu braucht es hier 5O-Ohm-Technik, wenn der niederohmige Ausgang fast ohne Abstand am hochohmigen Eingang hängt? Im Oszi selbst ist es ja genauso. Der hochohmige Teiler wird in eine Eingangsstufe geleitet über ein paar cm Draht. So ist da bei meinem Hameg gemacht und bei Iwatsu und Tek wohl nicht anders. > Selbstverständlich ist da ein Kabel und das befindet sich zwischen dem > Schaltungsteil auf Seite 39 und Seite 40! diese Zwischenkabel meine ich nicht. Ich rede von der Lösung am Ausgang der probe. > Hier ist es offensichtlich so gelöst, dass der AC-Teil über eine 50Ω > Leitung und der NF-Teil über eine hochohmige Leitung aus passiven > Tastköpfen geführt wird. sieht so aus. > Das wird man schlichtweg aus Platzgründen gemacht haben. Würde man > nämlich den NF-Verstärker auch noch mit in den Tastkopf setzen würde der > Tastkopf deutlich größer. ja. > Sehr schön übrigens auch zu sehen die Kabelkompensation auf Seite 39 > (vor J2 - P2 to P4 oben links). Du meinst C160. > Matthias W. schrieb: >> Sag ich doch. 0.8pF wären noch besser oder gleich 0pF. >> Das ist dann jedoch nur mit Kompensationsmethoden >> erreichbar. Es gibt ja Guard-Ringe, die von einem >> Treiber getrieben werden. Mit denen kann man die >> wirksame Kapazität absenken. > > Kompensationsglieder sind immer notwendig wenn es um etwas mehr als DC > und NF geht. 0pF sind jedoch illusorisch, weil schon zwei benachbarte > Atome eine Kapazität ausbilden. es gibt meines Wissens aktive Rückführtechniken, die es erlauben Kapazität zu kompensieren. Momentan finde ich dazu kein paper. > Selbst wenn die beiden Atome Lichtjahre auseinander liegen haben sie > noch eine Kapazität, weil sich die Feldlinien radial bis ins Unendliche > erstrecken. ja. > Ein Guardring am Eingang eines FET oder FET-OpAmp dürfte eher für > zusätzliche Kapazität sorgen. Die Kapazität liegt ja im Falle eines > OpAmp zwischen invertierendem und nichtinvertierendem Eingang parallel. > Ich weiß gar nicht wann und ob man Guardringe heute überhaupt noch > verwendet. doch. Guard ist bei Keithley-Geräten wie den Sourcemetern dran. Mein 2400 hatte das. Das 2700 möglicherweise auch. Der Trick der Kompensation des C geht wie folgt: Ein C wirkt nur dann als C wenn beide Platten des C auf unterschiedlichem Potential liegen. Wenn die Spannung über dem Kondensator 0 ist kann keine Ladung zu- oder abfließen. Somit wirkt der C nicht als C. Dies ist erreichbar indem man eine Spannung nach der ersten Stufe die der Eingangsspannung entspricht gepuffert auf den Eingang des Guard- Rings zurückführt. Die Zusatzkapazität einer solchen Spitze kann so kompensiert werden. Matthias
> Der rechte Teil hängt doch direkt am Oszi ohne ein Zwischenkabel. Wie kommst Du zu diesre Annahme? Dort steht "to Oscilloscope" und etwas links davon steht "50 Ohm strip line". Das bedeutet doch, dass die Leiterbahn auf der Platine einen Wellenwiderstand von 50 Ohm hat und der Ausgang soll mit einem Oszi mit 50 Ohm Eingangswiderstand verbunden werden. Und für die Verbindung zum Oszi wird normalerweise ein Kabel verwendet, es steht da nirgends, dass man das direkt ohne ein Kabel anschließen soll. > Im Oszi selbst ist es ja genauso. Der hochohmige > Teiler wird in eine Eingangsstufe geleitet über ein > paar cm Draht. So ist da bei meinem Hameg gemacht > und bei Iwatsu und Tek wohl nicht anders. Je nachdem, was das Oszi für eine Bandbreite hat, kann das schon deutlich unterschiedlich sein. Bei Geräten mit 1 GHz Bandbreite sind das vermutlich nicht ein paar cm sondern eher mm. Und für Frequenzen oberhalb 500 MHz wird eigentlich immer mit 50 Ohm-Abschluss gearbeitet, da passive, hochohmige Tastköpfe nur bis maximal 500 MHz gehen.
Soweit ich mich erinnere, kann LTspice mit Laplace umgehen. War da nicht was von undocumentated. Meiner Meinung nach ist der Thread hier aber eh schon zu lang.
> Soweit ich mich erinnere, kann LTspice mit Laplace umgehen. War da nicht > was von undocumentated. Ja, LTSpice kann das. Bei einer gesteuerten Quelle einfach z.B. folgenden Ausdruck angeben: "Laplace=2.718^(-s*200u)*1/(1+10u*s) window=1m" Das ist in diesem Beispel eine Verzögerung von 200µs und ein Tiefpass mit Zeitkonstantte 10 µs.
Johannes schrieb: >> Der rechte Teil hängt doch direkt am Oszi ohne ein Zwischenkabel. > Wie kommst Du zu diesre Annahme? Dort steht "to Oscilloscope" und etwas > links davon steht "50 Ohm strip line". Im Bild was ich sah sind 2 Teile der probe zu sehen. Eines hängt direkt an der Oszi-Buchse - ohne Zwischenkabel. Das andere Teil ist das Frontend. > Und für die Verbindung zum Oszi wird normalerweise ein Kabel verwendet, > es steht da nirgends, dass man das direkt ohne ein Kabel anschließen > soll. schau das Bild an. Matthias
Sicherlich kann man diesen Tastkopf P6201 direkt an das Oszi klemmen und dann wählen ob in der Match-Box mit 50Ω abgeschlossen werden soll (für Oszis ohne interenen 50Ω-Abschlusswiderstand) oder im Oszi selbst abgeschlossen wird. Zumindest beim derzeitigen aktiven Tastkopf mit OPA659 ist eine solche Matchbox zunächst einmal nicht vorgesehen und es muss im Oszi selbst oder vor dem Oszi-Eingang abgeschlossen werden. Und da keine weitere Elektronik/Signalaufbereitung notwendig ist, wird auch keine aufwendige Match-Box notwendig. Ich hab irgendwie das Gefühl, dass wir ein wenig aneinander vorbei reden. Wenn die gesamte Elektronik in den Tastkopf passt muss zwangsläufig nur noch ein 50Ω-Kabel zwischen Tastkopf und Oszi-Eingang und dort abgeschlossen werden. branadic
Ich hab zwar immer noch keine Zeit näher auf die Beiträge einzugehen - vieles kam ja auch schon zur Sprache - aber hier noch ein paar kurze Anmerkungen: @ branadic >TK_10MOHM.png >Beitrag "Re: Eigenbautastköpfe" [1] - Der Frequenzgang hat für meinen Geschmack noch zu viele Resonanzrippel - Die sollte man auf jeden Fall beseitigen. Es kommen mehere Ursachen in Frage: - Ausgangsanpassung Erniedrige testweise um ein paar ohm den 50Ohm Ausgangswiderstand und schau ob es besser wird, wennn ja musst du den 5:1 Eingansteiler entsprechend anpassen. Alternativ mit der Kompensation über den 50Ohm spielen und schauen ..., die Ausgangsimpedanz des OPA659 steigt ja drastisch oberhalb von 100MHz an! (vgl. Fig. 27 im DB). >TK_oben.jpg Beitrag "Re: Eigenbautastköpfe" Die Anbindung des RG174 Kabels scheint mir noch etwas zu induktive zu sein. Versuche die Abschirmung noch etwas weiter nach vorne zu ziehen. Da das Dielektrikum des RG174 bei solchen Lötaktionen in 0,nix wegschmilzt und die Abschirmungslitze einen Kurzen macht, verwende ich folgenden Trick: Eine selbstklebende Kuferfolie tief unter die Abschirmung über das Dielektrikum schieben und mit der Abschirmung verlöten. Das Dielektrikum schmilzt dann zwar auch, wird aber durch die Manschette in Form gehalten und kann nicht wegfliessen. Das Ganze kann dann flächig auf der Platine aufgelötet werden. Man kann damit die 50OHm Impedanz mit Hilfe der Manschette bis auf 1-2mm zum Übergabepunkt halten. -Stromversorgung Alternative können die Rippel auch durch mangelde Ablockung der Stromversorgung entstehen und es bilden sich Resonanzen mit den Stromzuführungskabeln. Ich würde da auf jeden Fall noch ein HF Drossel Siebglied zwischenschalten, z.B. irgend was in Richtung BLM18. (Nachtrag: in TK_Circuit_v2.png sehe ich gerade du hast 2x 100µH drin, die haben doch aber meistens eine SFR <1-10MHz und sind damit für 100MHz++ durchlässig wie ein Scheunentor, oder?) - Resonanzen im Eingangsteiler & Tastpins Layout wie schon mehrfach angesprochen liegen die Testpins VIEL zu weit auseinander und sind auch für 650MHz schon zu lang, sprich zu induktive. Das kostet BW und macht Resonanzen. [2] - Abblockung des OpAmps im DB werden zwar auch nur 10µF angegen, aber ich hatte schon mehrere Fälle, bei denen ich bis zu 100µF hochgehen musste, um Einbrüche im NF Bereich bei Rechtecksprüngen abzufangen. Ein typischer 7805 macht oberhalb von 10KHz schon schlapp und zusätzlich muss das ganze noch über die Induktivität der langen Zuleitung versorgt werden. Ich würde sicherheitshalber die Rechtecksprungantwort auf allen Zeitskalen bis hinunter in den 1ms Bereich am Oszi überprüfen. Als Refernzkurve mit einem Low-Z/Resitive Probe vergleichen. Wenn man keine guten Pulsgenerator hat, beides dirket von eimen gut geblockten ACxx Gatter im SOxx Gehäuse abnehmen, die Resitive Probe direkt an das Gatterpin anlöten. Nach meinen Erfahrungen ist der Abgleich im Zeitbereich genauer & nützlicher als über eine BW Kurve. [3] - 10MOhm Eingangsteiler Ich hatte bei meinen FET Tastköpfen zuerst auch 10MOhm, binn dann aber doch zu 1MOhm wieder zurückgekehrt, da ich an meinem Arbeitsplatz zuviele magnetische Störer hab (Röhrenmonitor, Schreibtischlampentrafo etc.) und 10MOhm in manchen Fällen einfach zu empfindlich war. ... schöne Ergebnisse soweit, aber leider hab ich momentan keine Zeit mehr um weiter zu lesen und mitzumachen.
branadic schrieb: > Sicherlich kann man diesen Tastkopf P6201 direkt an das Oszi klemmen und > dann wählen ob in der Match-Box mit 50Ω abgeschlossen werden soll (für > Oszis ohne interenen 50Ω-Abschlusswiderstand) oder im Oszi selbst > abgeschlossen wird. warum denn 50 Ohm-Abschluß da? Wenn es doch fast keine Entfernung zu überbrücken gibt? Reflexionen auf 2cm Weg, fast ohne Kapazitäts- und Induktivitätsbelag? Und innen im Oszi am Eingang noch mal 50 Ohm, weil ja 2 cm bis zum Teiler zu überwinden sind. > Zumindest beim derzeitigen aktiven Tastkopf mit OPA659 ist eine solche > Matchbox zunächst einmal nicht vorgesehen und es muss im Oszi selbst > oder vor dem Oszi-Eingang abgeschlossen werden. ja. > Und da keine weitere > Elektronik/Signalaufbereitung notwendig ist, wird auch keine aufwendige > Match-Box notwendig. ok. > Ich hab irgendwie das Gefühl, dass wir ein wenig aneinander vorbei > reden. ja. Leider. > Wenn die gesamte Elektronik in den Tastkopf passt muss > zwangsläufig nur noch ein 50Ω-Kabel zwischen Tastkopf und Oszi-Eingang > und dort abgeschlossen werden. an genau dieser Stelle meinte ich, daß dort eine Lösung a la Logic-Probe denkbar gewesen wäre - stark vereinfacht natürlich, denn wir reden nicht von 2.5 GHz. Das war die Idee - noch mal zur Verdeutlichung. Kann ja sein, daß diese Idee letztlich Unsinn ist. Noch ist dies nicht so klar aus meiner Sicht. Matthias
Johannes schrieb: >> Soweit ich mich erinnere, kann LTspice mit Laplace umgehen. War da nicht >> was von undocumentated. > > Ja, LTSpice kann das. > > Bei einer gesteuerten Quelle einfach z.B. folgenden Ausdruck angeben: > "Laplace=2.718^(-s*200u)*1/(1+10u*s) window=1m" > > Das ist in diesem Beispel eine Verzögerung von 200µs und ein Tiefpass > mit Zeitkonstantte 10 µs. Hm. In den LTspice mitgelieferten Beispielen gibt es PLL.asc mit zwei Fällen: Links wird wohl eine Transmission-Line (aka Telefonkabel) simuliert, während es im rechten Fall ein Tiefpaß x-Ordnung als Rekonstruktionsfilter vor dem Schmitt-Trigger ist. Verstanden habe ich das leider nie.
Kupfer Michi schrieb: > Eine selbstklebende Kuferfolie tief unter die Abschirmung über das > Dielektrikum schieben und mit der Abschirmung verlöten. Das Dielektrikum > schmilzt dann zwar auch, wird aber durch die Manschette in Form gehalten > und kann nicht wegfliessen. > Das Ganze kann dann flächig auf der Platine aufgelötet werden. > Man kann damit die 50OHm Impedanz mit Hilfe der Manschette bis auf 1-2mm > zum Übergabepunkt halten. Du wirst lachen, auf die Idee war ich auch schon gekommen und hatte vorsorglich selbstklebende Kupferfolie besorgt. Zwei Dumme; ein Gedanke. Wird bei der neuen Leiterplatte dann auch durchgeführt. Kupfer Michi schrieb: > Ich würde da auf jeden Fall noch ein HF Drossel Siebglied > zwischenschalten, z.B. irgend was in Richtung BLM18. > (Nachtrag: in TK_Circuit_v2.png sehe ich gerade du hast 2x 100µH drin, > die haben doch aber meistens eine SFR <1-10MHz und sind damit für > 100MHz++ durchlässig wie ein Scheunentor, oder?) Die hab ich als Platzhalter drin, tatsächlich werden aber Ferritbeads verbaut. Kupfer Michi schrieb: > - Resonanzen im Eingangsteiler & Tastpins Layout > wie schon mehrfach angesprochen liegen die Testpins VIEL zu weit > auseinander und sind auch für 650MHz schon zu lang, sprich zu induktive. > Das kostet BW und macht Resonanzen. Dem mag ich widersprechen, schließlich ist das bei den kommerziellen Tastköpfen ebenfalls so gelöst. Schau mal in die 500MHz-Probe von Agilent oder gar die FET-Probe von Tek, wo die Abstände noch größer sind. Kann man aber im Auge behalten. Kupfer Michi schrieb: > Ich würde sicherheitshalber die Rechtecksprungantwort auf allen > Zeitskalen bis hinunter in den 1ms Bereich am Oszi überprüfen. > > Als Refernzkurve mit einem Low-Z/Resitive Probe vergleichen. > Wenn man keine guten Pulsgenerator hat, beides dirket von eimen gut > geblockten ACxx Gatter im SOxx Gehäuse abnehmen, die Resitive Probe > direkt an das Gatterpin anlöten. > Nach meinen Erfahrungen ist der Abgleich im Zeitbereich genauer & > nützlicher als über eine BW Kurve. Wie schon weiter oben geschrieben werden auf den neuen Leiterplatten beide Messungen parallel durchgeführt, also Zeitbereichmessung mit schnellem Gatter und Frequenzbereichmessung mit Spektrumanalysator und Skalarem Netzwerkanalysator. Pulsgenerator hab ich ja, wie weiter oben gezeigt, durch mein ECL-Gatter bereits, ebenso die Z-Probe als Referenz. Hier möge man das Messprotokoll abwarten. ;) Kupfer Michi schrieb: > Ich hatte bei meinen FET Tastköpfen zuerst auch 10MOhm, binn dann aber > doch zu 1MOhm wieder zurückgekehrt, da ich an meinem Arbeitsplatz > zuviele magnetische Störer hab (Röhrenmonitor, Schreibtischlampentrafo > etc.) und 10MOhm in manchen Fällen einfach zu empfindlich war. Auch hier kann ich mich nur wiederholen. Ich werde beide Lösungen aufbauen, um den direkten Einfluss auch mal gesehen zu haben. Es ist wie bei der Streuung von FETs, man muss selbst mal aus einer Charge die Kennlinien mehrerer Bauteile aufgenommen haben, um ein Bauchgefühl entwickeln zu können. Geschrieben steht viel, doch einiges muss man einfach selbst mal probiert und gesehen haben. Kupfer Michi schrieb: > ... schöne Ergebnisse soweit, aber leider hab ich momentan keine Zeit > mehr um weiter zu lesen und mitzumachen. Danke für die Blumen und hoffentlich hast du bald etwas mehr Zeit. Matthias W. schrieb: > an genau dieser Stelle meinte ich, daß > dort eine Lösung a la Logic-Probe denkbar > gewesen wäre - stark vereinfacht natürlich, > denn wir reden nicht von 2.5 GHz. Ich geb auf. Entweder drücken wir uns alle missverständlich aus oder du magst es nicht verstehen. Keine Ahnung, aber ich geb auf. :P branadic
Das passt zwar nicht so richtig in diesen Thread, aber wenn Du schon fragst... > Links wird wohl eine Transmission-Line (aka Telefonkabel) simuliert, Das ist eigentlich ein Bandpass mit der Mittenfrequenz 1 kHz. Das Signal wird Frequenzmoduliert mit 0,9 kHz und 1,1 kHz, der Bandpass erzeugt dann eine Phasenverschiebung von +/- 45°. Aus diesem Signal wird mit der PLL die Trägerfrequenz rekonstruiert mit mittlerer Phasenverschiebung 90° und mit dem XOR die Phase verglichen. > während es im rechten Fall ein Tiefpaß x-Ordnung als > Rekonstruktionsfilter vor dem Schmitt-Trigger ist. > Verstanden habe ich das leider nie. Das ist ein Filter 3. Ordnung. Ob diese Schaltung eine praktische Bedeutung hat, weis ich nicht; man sollte es vermutlich eher als ein Beispiel ansehen, wie man die Laplace-Funktion anwenden kann.
Danke für die Info. Die Beispiele bei LTspice sind durchdacht beigegeben, aber es fehlen eben die Erklärungen dazu. Aber es hat doch einen praktischen Nährwert für den Thread. Läßt sich doch nun das verlustbehaftete Koaxkabel simulieren.
Die Leiterplatten sind heute gekommen. Am Wochenende bzw. nächste Woche werde ich mit dem Aufbau und Messen beginnen können. branadic
> Besteht Interesse an einer Sammelbestellung >der Leiterplatte? ich melde mal auch mein Bedarf an. Wigbert
Ich habe heute den ersten Tastkopf soweit fertig aufgebaut. Das Kompesationsglied am Ausgang des OPA659 ist noch unbestückt und wird für die ersten Messungen weggelassen, damit man dessen Einfluss besser in den Messergebnissen erkennen kann. branadic
Guten Abend, ich habe erste Messungen durchgeführt und die Messungen dokumentiert. Dieses Dokument wird stetig aktualisiert und findet sich hier: http://welecw2000a.sourceforge.net/docs/Hardware/Aktiver_Tastkopf_mit_OPA659.pdf branadic
Vielleicht noch ein paar begleitende Worte. Die Dokumentation liegt als pdf vor und enthält neben den bisherigen Messergebnissen auch die Beschreibung der Testumgebung. Die bisherigen Messungen umfassen den Tastkopfabgleich (ohne Kompensationsglied am Ausgang des OPV), der Frequenzgang nach diesem Abgleich und erste Messungen der Anstiegszeit. Als Referenz kommt hier der resistive Tastkopf zum Einsatz. Weitere Messungen werden sich mit dem Kompensationsglied am Ausgang des OPV beschäftigen. Sollten die Ergebnisse dann noch nicht zufriedenstellend sein, wird das Augenmerk auf einem Kompensationsglied mit Leitungsterminierung am anderen Ende des Koaxialkabels liegen, sodass mit dem Oszi hochohmig gemessen werden kannn. branadic
Ich bin hier noch über was gestolpert, was rein paßt: http://www.ti.com/litv/pdf/sboa124 Geht um Kabelkompensation.
Hallo Abdul, es geht nicht um Kabelkompensation, sondern vielmehr darum die frequenzabhängigen Kabelverluste mit einem OPV und RC-Glied nachzubilden. Sicherlich dennoch interessant. branadic
A. B. schrieb: > ich habe erste Messungen durchgeführt und die Messungen dokumentiert. > Dieses Dokument wird stetig aktualisiert und findet sich hier: > > http://welecw2000a.sourceforge.net/docs/Hardware/A... Hallo Branadic, danke für dein Messprotokoll! Mir stellen sich da gleich einige Fragen: 1. Wie hast du die 1MΩ und 10MΩ Tastköpfe kompensiert? Einerseits verweist du auf das 1MHz-Signal im Zeitbereich (S. 3 unten), andererseits sieht man genau bei dieser Messung jeweils eine Unterkompensation (S. 13 Mitte und S. 16 oben für 1MΩ, S. 18 Mitte und S. 21 oben für 10MΩm nochmal in der Übersicht auf S. 23). Es ist genau der Effekt, den ich weiter oben schon beschrieben hatte. Beitrag "Re: Eigenbautastköpfe" 2. Woher kommen die wilden Schwingungen bei 400ps/div auf S. 22, die bei 1ns/div noch nicht da waren? Da ist das Bild mit dem resistiven Tastkopf verwechselt, oder? 3. Schade, dass der resistive Tastkopf so schwingt. Du meintest weiter oben, er sei nach http://emcesd.com/1ghzprob.htm aufgebaut. Der Schaltplan in dem Messprotokoll auf S. 10 zeigt aber einen anderen Aufbau. Es fehlt der Anpassungswiderstand auf die 50 Ohm Kabelimpedanz. Ich würde das noch ändern. Mit solchen Fehlkompensationen sind die Messungen zur Anstiegszeit auf. S. 24 und 25 wenig aussagekräftig. Sowohl resistiv als auch 1MΩ und 10MΩ zeigen das Signal in dieser Zeitauflösung zu weit verformt. Ich fände es richtiger, zuerst noch an der Kompensation zu drehen und die Schwingungen im resistiven Tastkopf zu beseitigen, bevor weitere Vergleichsmessungen folgen. Das ganze soll nicht zu harsch klingen, so ist es nicht gemeint. Mir sind diese Punkte aber aufgefallen. Viele Grüße Alex
Alex H. schrieb: > 1. Wie hast du die 1MΩ und 10MΩ Tastköpfe kompensiert? Einerseits > verweist du auf das 1MHz-Signal im Zeitbereich (S. 3 unten), > andererseits sieht man genau bei dieser Messung jeweils eine > Unterkompensation (S. 13 Mitte und S. 16 oben für 1MΩ, S. 18 Mitte und > S. 21 oben für 10MΩm nochmal in der Übersicht auf S. 23). > Es ist genau der Effekt, den ich weiter oben schon beschrieben hatte. > Beitrag "Re: Eigenbautastköpfe" Seite 5: Im korrekt kompensierten Fall sollte das Signal des Tastkopfs exakt 1/10tel des anderen Gatterausgangs entsprechen. Ich formuliere es für dich etwas um. Die Signalamplitude sollte 1/10tel des Signales auf Kanal2 am Oszi sein und Kanal2 entspricht dem 2ten Ausgang des ECL-Gatters, der direkt mit einer 50Ω-Leitung an das Oszi angeschlossen und dort terminiert wurde. Die beiden Koax-Kabel, also Tastkopf und 50Ω direkt, sind etwa gleich lang. Die Kompensation beeinflusst an dieser Stelle nicht die Anstiegszeit unabhängig von der eigentlichen Signalamplitude! Daher nach dem Abgleich auch verschiedene Frequenzen des Rechtecksignals, um den Abgleich bewerten zu können und die Darstellung des Frequenzgangs. Alex H. schrieb: > 2. Woher kommen die wilden Schwingungen bei 400ps/div auf S. 22, die bei > 1ns/div noch nicht da waren? Da ist das Bild mit dem resistiven Tastkopf > verwechselt, oder? Stimmt, da ist was schief gelaufen, danke für den Hinweis, werde ich korrigieren. 3. Schade, dass der resistive Tastkopf so schwingt. Du meintest weiter oben, er sei nach http://emcesd.com/1ghzprob.htm aufgebaut. Der Schaltplan in dem Messprotokoll auf S. 10 zeigt aber einen anderen Aufbau. Es fehlt der Anpassungswiderstand auf die 50 Ohm Kabelimpedanz. Ich würde das noch ändern. Der hier zum Einsatz gekommene resistive Tastkopf ist dieser hier: http://www.sigcon.com/Pubs/straight/probes.htm und dort ist auch kein Anpassungswiderstand verwendet worden! Der Klarheit werde ich noch den Verweis zum verwendeten resistiven Tastkopf einstellen. Alex H. schrieb: > Mit solchen Fehlkompensationen sind die Messungen zur Anstiegszeit auf. > S. 24 und 25 wenig aussagekräftig. Sowohl resistiv als auch 1MΩ und 10MΩ > zeigen das Signal in dieser Zeitauflösung zu weit verformt. > > Ich fände es richtiger, zuerst noch an der Kompensation zu drehen und > die Schwingungen im resistiven Tastkopf zu beseitigen, bevor weitere > Vergleichsmessungen folgen. Da lässt sich nicht sehr viel drehen, dass ist das Problem. Und dem "wenig aussagekräftig" möchte ich widersprechen! Die Frage ist nur, was man darin hinein interpretiert. Welchen Fehler meine Testumgebung noch einbringt lässt sich schwer sagen. Hast du eine andere vielleicht bessere Testumgebung? Dann beschreibe wie die ausschaut und ich werd schauen was sich machen lässt. Der resistive Tastkopf von: http://emcesd.com/1ghzprob.htm funktioniert leider in meinem Aufbau nicht zufriedenstellend. Könnte man vielleicht noch mal prüfen woran das liegt. branadic
branadic schrieb: > Alex H. schrieb: >> 1. Wie hast du die 1MΩ und 10MΩ Tastköpfe kompensiert? >> [...] >> Es ist genau der Effekt, den ich weiter oben schon beschrieben hatte. >> Beitrag "Re: Eigenbautastköpfe" > > Seite 5: Im korrekt kompensierten Fall sollte das Signal des Tastkopfs > exakt 1/10tel des anderen Gatterausgangs entsprechen. Schon klar. Es ist ein 1:10-Tastkopf. > Die Kompensation beeinflusst an dieser Stelle nicht die Anstiegszeit > unabhängig von der eigentlichen Signalamplitude! Daher nach dem Abgleich > auch verschiedene Frequenzen des Rechtecksignals, um den Abgleich > bewerten zu können und die Darstellung des Frequenzgangs. Die Werte des Eingangsspannungsteilers bestimmen seinen Frequenzgang und damit selbstverständlich auch seine Anstiegszeit. Sie sind fest miteinander verknüpft. Die Situation entspricht hier genau der Kompensation von passiven Tastköpfen am 1KHz-Rechteck. Siehe Erklärung im oben verlinkten Posting und Darstellung im Anhang. Man sollte man hier genau auf das Verhalten der Flanke achten. Immerhin soll eben diese im Pikosekunden-Bereich vermessen werden. Gerade die Bilder aus deinem Protokoll weisen auf eine Fehlkompensation hin. Sieht einfach sehr typisch für einen verstimmten RC-Spannungsteiler aus. Wenn du jetzt sagst, dass Veriationen an der Eingangskompensation das Rechtecksignal im oben beschriebenen Sinne nicht genauer darstellen, dann wird es an einer anderen Fehlkompensation liegen. Ich bin mir nur nicht sicher, ob aus dem Eingangsspannungsteiler schon das Optimum rausgeholt ist. > Der hier zum Einsatz gekommene resistive Tastkopf ist dieser hier: > http://www.sigcon.com/Pubs/straight/probes.htm und dort ist auch kein > Anpassungswiderstand verwendet worden! Der Klarheit werde ich noch den > Verweis zum verwendeten resistiven Tastkopf einstellen. Ah, okay, dann war das ein Missverständnis. >> Ich fände es richtiger, zuerst noch an der Kompensation zu drehen und >> die Schwingungen im resistiven Tastkopf zu beseitigen, bevor weitere >> Vergleichsmessungen folgen. > > Da lässt sich nicht sehr viel drehen, dass ist das Problem. Und dem > "wenig aussagekräftig" möchte ich widersprechen! Die Frage ist nur, was > man darin hinein interpretiert. Meine Aussage sollte nicht abwertend klingen. Man sieht aus den Messungen sehr schön, in welche Richtung sich der Tastkopf qualitativ bewegt. Allerdings ist es sehr schwierig, da etwas quantitatives rauszuholen. Die Angabe einer Anstiegszeit ist nur Zusammenhang mit der Signalform sinnvoll. Daher sollte zuerst die Signalform stimmen, danach kann man erst Aussagen über die Anstiegszeit machen. > Welchen Fehler meine Testumgebung noch einbringt lässt sich schwer > sagen. Ist auch nicht unbedingt notwendig¸ da du ja Vergleichsmessungen zwischen den beiden Ausgängen des MC100EL05 machst. Wenn die Ergebnisse beim Vertauschen der beiden Ausgänge gleich bleiben, ist alles in Ordnung. Ich würde noch versuchen, die abflachende Flanke des ELC-Gatters schöner zu machen. Vielleicht hilft es, 1uF in 0805 quer über den Chip direkt zwischen Pins 5 und 8 des MC100EL05 zu löten. Wie schon gesagt: Ich verfolge deine Entwicklung mit sehr viel Interesse und finde es super, dass du sie so offen betreibst. Die Kommentare sollen deine Arbeit keineswegs schlecht darstellen.
Alex H. schrieb: > Wie schon gesagt: Ich verfolge deine Entwicklung mit sehr viel Interesse > und finde es super, dass du sie so offen betreibst. Die Kommentare > sollen deine Arbeit keineswegs schlecht darstellen. Hallo Alex, keine Sorge, so nah am Ufer bin ich nicht gebaut, als das ich wegen jedem Kommentar ins Kämmerlein zum Heulen gehen würde ;) Heute Abend wird es eine neue Version geben. Ich habe ein erstes Problem identifiziert, die Ursache dazu aber noch nicht gefunden. Das betrifft im Übrigen auch die Kompensation des Eingangsspannungsteilers. Mehr dazu dann heute Abend. Was scheinbar noch nicht ganz klar geworden ist, ich kompensiere bei 1MHz Rechtecksignal, weil dann am ECL-Gatter bei Frequenzen <100kHz schöne Signalverzerrungen zustande kommen, anhand derer man sich nicht mehr orientieren kann. Mein mir zur Verfügung stehender Funktionsgenerator hat zu langsame Anstiegsszeiten bei Rechtecksignalen und das Probesignal aus dem Oszi ist für diesen Tastkopf auch nicht mehr wirklich brauchbar, behaupte ich. Daher wird bei 1MHz kompensiert unter der Prämisse, dass die Signalamplitude exakt 1/10tel des direkt an 50Ω angeschlossenen Signales beträgt. Wenn das stimmt sollte der Tastkopf kompensiert sein. Die 1MHz liegen, wie du der Simulation entnehmen kannst, bereits im vollen Wirkungsbereich des kapazitiven Spannungsteilers. Da brauch ich mir dann auch keine Flanken oder ähnliches anschauen. Ist das Prinzip jetzt klar geworden? Alex H. schrieb: > Ist auch nicht unbedingt notwendig¸ da du ja Vergleichsmessungen > zwischen den beiden Ausgängen des MC100EL05 machst. Wenn die Ergebnisse > beim Vertauschen der beiden Ausgänge gleich bleiben, ist alles in > Ordnung. Das hab ich natürlich als erstes geprüft und die Ergebnisse bleiben wie erwartet gleich. Mehr wie gesagt heute Abend. branadic
branadic schrieb: > Hallo Abdul, > > es geht nicht um Kabelkompensation, sondern vielmehr darum die > frequenzabhängigen Kabelverluste mit einem OPV und RC-Glied > nachzubilden. > Sicherlich dennoch interessant. > Ich sehe da keinen Unterschied. Oder gibt es noch andere Formen von Kompensation? egal.
Hall branadic, ich möchte dir zuerst mal sagen, dass ich das auch super finde, was du hier machst. Die Messergebnisse sehen wirklich vielversprechend aus. > Was scheinbar noch nicht ganz klar geworden ist, ich kompensiere bei > 1MHz Rechtecksignal, weil dann am ECL-Gatter bei Frequenzen <100kHz > schöne Signalverzerrungen zustande kommen, anhand derer man sich nicht > mehr orientieren kann. Das war mir am Anfang auch nicht klar bzw. ist etwas ungewöhnlich, weil die Zeitkonstante der Eingangskompensation vermutlich irgendwo im µs-Bereich liegt. Da siehst bei einem Rechteck von 1 MHz nicht, ob die Amplitude durch eine kapazitive Fehlanpassung oder durch einen Teilungsfehler der Widerstände daneben liegt. Für die Einstellung der Kompensation (zumindest für den Trimmkondensator am Eingang) sollte der Kalibrations-Ausgang am Oszi geeignet sein, der hat den Vorteil, dass die Amplitude im Vergleich zum ECL-Gatter größer ist. Die Zeitbasis sollte dabei so eingestellt werden, dass eine komplette Signalperiode sichtbar ist bzw. zumindest eine so lange Zeitdauer, dass man das Einschwingverhalten des Eingangsteilers sehen kann. In deinen Messungen auf Seite 15 sieht man noch eine andere Zeitkonstante, die vermutlich nicht mit dem Trimmkondensator am Eingang kompensiert werden kann. Könnte diese durch den 50 Ohm - Widerstand am Eingang verursacht werden? Oder irgendwo am Ausgang, bei deinen letzten veröffentlichten Messergebnissen war das jedenfalls nicht zu sehen. Hast du eigentlich schon mal getestet, wie groß der Eingangsspannungsbereich ist? Theoretisch müsste man ja so in Richtung +/- 20V kommen. Wenn es nicht zu viel Aufwand macht, könntest Du vielleicht noch eine Messung mit einem möglichst großen Rechtecksignal machen? Es ist nämlich durchaus möglich, dass sich bei größeren Spannungen die Eingangskapazität am OPV ändert und dann die Kompensation nicht mehr passt. Das Rechtecksignal muss dazu keine extrem steilen Flanken haben, ein CMOS-Gatter mit 15V Versorgungsspannung müsste eigentlich ausreichend schnell sein.
Hallo Johannes, danke für die Blumen, auch an die restlichen Leute. Johannes schrieb: > Das war mir am Anfang auch nicht klar bzw. ist etwas ungewöhnlich, weil > die Zeitkonstante der Eingangskompensation vermutlich irgendwo im > µs-Bereich liegt. Da siehst bei einem Rechteck von 1 MHz nicht, ob die > Amplitude durch eine kapazitive Fehlanpassung oder durch einen > Teilungsfehler der Widerstände daneben liegt. In diesem Punkt widerspreche ich dir, man sieht die Fehlkompensation sehr wohl, weil die Gesamtamplitude des Signales nämlich bei Fehlanpassung nicht mehr stimmt (getestet bei unterschiedlichen Rechtecksignalen und Sinussignalen) Johannes schrieb: > Für die Einstellung der Kompensation (zumindest für den Trimmkondensator > am Eingang) sollte der Kalibrations-Ausgang am Oszi geeignet sein, der > hat den Vorteil, dass die Amplitude im Vergleich zum ECL-Gatter größer > ist. Die Zeitbasis sollte dabei so eingestellt werden, dass eine > komplette Signalperiode sichtbar ist bzw. zumindest eine so lange > Zeitdauer, dass man das Einschwingverhalten des Eingangsteilers sehen > kann. Das Problem hierbei ist und das habe ich scheinbar bisher noch nicht klar genug zum Ausdruck gebracht, das die Zeitkonstante dieses Probesignals am Oszi nach meiner derzeitigen Auffassung zu groß ist, sprich eine Änderung am kapazitiven Spannungsteiler des FET-Tastkopfs fällt dort nicht auf. Ich werd das aber noch mal probieren und dokumentieren, dann ist das auch mal im Messprotokoll festgehalten. Johannes schrieb: > In deinen Messungen auf Seite 15 sieht man noch eine andere > Zeitkonstante, die vermutlich nicht mit dem Trimmkondensator am Eingang > kompensiert werden kann. Könnte diese durch den 50 Ohm - Widerstand am > Eingang verursacht werden? > Oder irgendwo am Ausgang, bei deinen letzten veröffentlichten > Messergebnissen war das jedenfalls nicht zu sehen. Mittlerweile ist eine neue Fassung hochgeladen. Bezieht euch deswegen bitte direkt auf die Bildnummern, die ändern sich nämlich nicht mehr. Alle weiteren Messungen werden jetzt hinten mit Datum vom Stand angehängt. Aber du hast vollkommen recht. Irgendwo steckt noch eine weitere Zeitkonstante drin, die mit dem kapazitiven Spannungsteiler nicht kompensiert werden kann (siehe Messungen Stand 28.10.2010). Maßnahmen dieser auf die Schliche zu kommen sind ebenfalls im Protokoll beschrieben. Johannes schrieb: > Hast du eigentlich schon mal getestet, wie groß der > Eingangsspannungsbereich ist? Theoretisch müsste man ja so in Richtung > +/- 20V kommen. Nein, diesen Test habe ich noch nihct durchgeführt, steht noch aus. Johannes schrieb: > Wenn es nicht zu viel Aufwand macht, könntest Du vielleicht noch eine > Messung mit einem möglichst großen Rechtecksignal machen? Es ist nämlich > durchaus möglich, dass sich bei größeren Spannungen die > Eingangskapazität am OPV ändert und dann die Kompensation nicht mehr > passt. > Das Rechtecksignal muss dazu keine extrem steilen Flanken haben, ein > CMOS-Gatter mit 15V Versorgungsspannung müsste eigentlich ausreichend > schnell sein. Was mir zur Verfügung steht ist ein Funktionsgenerator mit Anstiegszeiten <5ns. Könnte man also mal testen, guter Hinweis. Schaut euch mal den aktuellen Stand an. Für Hinweise, Fehler oder ähnliches bin ich natürlich dankbar. Letztlich soll jeder davon profitieren und alles nachvollziehen können. Selbstverständlich ist auch konstruktive Kritik erwünscht, schließlich ist niemand unfehlbar und manchmal sitzt man vor der Baustelle und sieht den offensichtlichen Fehler nicht, obwohl er einen direkt zuwinkt ;) By the way, ich habe einige Platinen fertigen lassen. Bei Bedarf kann ich da gerne die ein oder andere abtreten, damit Leute mit dem nötigen Equipment parallel Aufbauten und Messungen starten können. Das ist aber auch meine "Bedingung", ihr solltet euch an den Messungen und Optimierungen beteiligen und nicht einfach stumpf aufbauen und dann hört man nie wieder was von euch. Emailadresse findet sich im Protokoll gleich auf der ersten Seite. branadic
branadic schrieb: > Daher wird bei 1MHz kompensiert unter der Prämisse, dass die > Signalamplitude exakt 1/10tel des direkt an 50Ω angeschlossenen Signales > beträgt. Wenn das stimmt sollte der Tastkopf kompensiert sein. Die 1MHz > liegen, wie du der Simulation entnehmen kannst, bereits im vollen > Wirkungsbereich des kapazitiven Spannungsteilers. Da brauch ich mir dann > auch keine Flanken oder ähnliches anschauen. > Ist das Prinzip jetzt klar geworden? Oh man, das erinnert mich irgendwie an die Kabel-Diskussion mit Matthias ;) Natürlich ist mir das Prinzip klar. Ich habe es ja auch schon mehrfach erklärt. Erklär du doch mal, wieso die Aufnahme mit dem 10MOhm-Tastkopf unten auf Seite 23 kein Rechteck zeigt. Beim 1MOhm-Tastkopf ist es auch kein Rechteck. Dort kann es sein, dass die fehlende Kompensation des Koax-KAbels mit reinspielt. Bei der 10MOhm-Version dürfte sich aber nichts ändern, ewnn es nur die Koax-Kompensation wäre. Vielmehr sieht es nach unterkompensiertem Eingangsteiler aus.
> In diesem Punkt widerspreche ich dir, man sieht die Fehlkompensation > sehr wohl, weil die Gesamtamplitude des Signales nämlich bei > Fehlanpassung nicht mehr stimmt (getestet bei unterschiedlichen > Rechtecksignalen und Sinussignalen) Es kann jetzt sein, dass ich total daneben liege, ab ich sehe das so: Wenn man für die Kalibration ein Signal verwendet, das schneller als die Zeitkonstante des Eingangsteilers liegt, dann ändert sich durch verstellen des Kondensators die Amplitude, das hast Du ja auch so beobachtet. Es kann jetzt aber auch sein, dass der DC-Teilungsfaktor nicht genau 10:1 ist, damit wäre die Amplitude auch falsch. Deswegen muss das Rechtecksignal deutlich länger als diese Zeitkonstante sein, so dass man auch das DC-Teilungsverhältnis mit im Blick hat. Bei der Messung auf Seite 27 ist meiner Meinung auch deutlich zu sehen, dass die Kompensation nicht passt. Vermutlich hat der Tastkopf nicht nur zwei Zeitkonstanten, sondern noch mehr. Und man sollte immer mit der langsamsten (Vermutlich der Eingangsteiler) beginnen und diese wegkalibrieren.
Alex H. schrieb: > Oh man, das erinnert mich irgendwie an die Kabel-Diskussion mit Matthias > ;) Das ist das Problem bei nonverbaler Kommunikation, du meinst das eine zu schreiben, dein Gegenüber versteht aber was anderes. ;) Alex H. schrieb: > Beim 1MOhm-Tastkopf ist es auch kein Rechteck. Dort kann es sein, dass > die fehlende Kompensation des Koax-KAbels mit reinspielt. Bei der > 10MOhm-Version dürfte sich aber nichts ändern, ewnn es nur die > Koax-Kompensation wäre. Vielmehr sieht es nach unterkompensiertem > Eingangsteiler aus. Die Kabelkompensation kann bei beiden der Grund für die Signalform sein. Um das herauszufinden bin ich, wie beschrieben, gerade dran den Tastkopf noch einmal aufzubauen, jedoch ohne Eingangsspannungsteiler, sondern schließe den OPA659, ansonsten vollkommen gleich bestückt samt Kabel, direkt an den 50Ω Abschlusswiderstand. Die Frage bewegt mich nämlich im Moment auch. Woher kommt dieser "Quark" und das will ich final geklärt wissen. branadic
Hallo, ich habe eine neue Version des Protokolls hochgeladen: http://welecw2000a.sourceforge.net/docs/Hardware/Aktiver_Tastkopf_mit_OPA659.pdf In den Messungen wurde die Tastkopfkompensation mit dem Probesignal des Oszilloskops durchgeführt. Ihr seht beide Extremeinstellungen abgebildet und anschließend den abgeglichenen Tastkopf. Der Einstellbereich ist vergleichsweise klein, dennoch aber erkennbar. Nach der Kompensation wurde wieder der Frequenzgang aufgezeichnet und wiederum die Messung am ECL-Gatter durchgeführt. Es bleibt dabei, dass es einen Übergangsbereich zwischen 100 und 200 kHz gibt, bei dem die steigende Signalflanke sich stark verändert. Alex, ich hoffe du gibst jetzt endlich Ruhe und verstehst, dass das nichts mit der Kompensation im Eingangsspannungsteiler zu tun hat :D Nee, Scherz beseite. Als Referenz am zweiten ECL-Ausgang wurde diesmal ein Tastkopf ohne Eingangsspannungsteiler gehängt. Auch hier sieht man eine grundsätzliche Veränderung der Flanken, beide korrelieren aber nicht sauber miteinander. Ein Punkt den wir zusammen diskutieren sollten, mir gehen nämlich ein wenig die Ideen aus woran das liegen könnte. branadic
> ich habe eine neue Version des Protokolls hochgeladen:
Was genau hat sich an dieser Version im Vergleich zur letzten geändert?
Guten Morgen, okay, das ist seltsam, trotz Upload der neuen Version gestern lag heute doch wieder die alte Version oben. Jetzt sollte es aber passen, danke für den Hinweis. branadic
Hallo, beim 10 MOhm - Tastkopf sieht man einigermaßen schön die Zeitkonstante des Eingangsteiler, die irgendwo in der Gegend von 5µs liegt. Und man sieht, dass es keine sonstigen Effekte gibt, die noch langsamer einschwingen. Das ist schon mal eine wichtige Aussage. Beim 1 MOhm - Tastkopf ist diese Zeitkonstante um den Faktor 10 schneller, da sieht man in dieser Zeitlichen Skalierung das Einschwingen nicht mehr so richtig. Man sieht zumindest, dass es in der einen Messung etwas überschwingt. Vielleicht kannst Du diese Messung nochmal machen mit einer Horizontalablenkung von ca. 1 µs/div und dort nochmal den Trimmkondensator in beide Extremstellungen drehen. Das Ziel ist, den kompletten Einschwingvorgang sichtbar zum machen, also so lange, bis das Signal stabil den Endwert erreicht hat. > Es bleibt dabei, dass es einen Übergangsbereich zwischen 100 und 200 kHz > gibt, bei dem die steigende Signalflanke sich stark verändert. Evtl. gibt es eine Resonanz, die durch dein Rechteck-Signal angeregt wird. In diesem Fall müsste man aber diese Frequenz auch in der Messung mit dem langsamen Kalibrations-Signal aus dem Oszi erkennen können, also bei der Messung wie ich sie oben beschrieben habe. Evtl. muss dazu die vertikale Skalierung empfindlicher eingestellt werden, (5 mV/div) und der Offset auf -100 mV, so dass man eine höhere Auflösung bekommt. Das ist auf jeden Fall der Punkt, den zu zuerst angehen solltest; erst danach ist es sinnvoll sich um die Anstiegszeit zu kümmern. > Ein Punkt den wir zusammen diskutieren sollten, mir gehen > nämlich ein wenig die Ideen aus woran das liegen könnte. Wie wärs damit: - Hast du schon geprüft, ob die +/- 5V Versorgung stabil ist. Es wäre schon denkbar, dass hier bei 100 .. 2200 kHz irgend eine Resonanzfrequenz entsteht. Evtl. mal ein paar Keramik-Kondensatoren (10 nF, 1µF) möglichst nahe an den OPV setzen und schauen, ob sich irgend etwas verändert. Oder die 100 µH-Drosseln bilden eine Resonanz mit den Tantalkondensatoren. Das könnte man mit einem Reihenwiderstand (Größenordnung 10 .. 100 Ohm) testen. Damit verliert man zwar etwas von der Versorgunsspannung, aber für einen Test sollte das nicht so schlimm sein.
Johannes schrieb: > beim 10 MOhm - Tastkopf sieht man einigermaßen schön die Zeitkonstante > des Eingangsteiler, die irgendwo in der Gegend von 5µs liegt. Und man > sieht, dass es keine sonstigen Effekte gibt, die noch langsamer > einschwingen. Das ist schon mal eine wichtige Aussage. wie kommst du zu dieser Aussage? Johannes schrieb: > Beim 1 MOhm - Tastkopf ist diese Zeitkonstante um den Faktor 10 > schneller, da sieht man in dieser Zeitlichen Skalierung das Einschwingen > nicht mehr so richtig. Man sieht zumindest, dass es in der einen Messung > etwas überschwingt. > Vielleicht kannst Du diese Messung nochmal machen mit einer > Horizontalablenkung von ca. 1 µs/div und dort nochmal den > Trimmkondensator in beide Extremstellungen drehen. Das Ziel ist, den > kompletten Einschwingvorgang sichtbar zum machen, also so lange, bis das > Signal stabil den Endwert erreicht hat. Du beziehst dich schon auf die Messungen zum Stand 29.10.2010? Welche Messung meinst du genau? Bei 1 MΩ geht doch die Zeitbasis bereits bis 20 ns beim Abgleich herunter. Johannes schrieb: > Hast du schon geprüft, ob die +/- 5V Versorgung stabil ist. Es wäre > schon denkbar, dass hier bei 100 .. 2200 kHz irgend eine > Resonanzfrequenz entsteht. Evtl. mal ein paar Keramik-Kondensatoren (10 > nF, 1µF) möglichst nahe an den OPV setzen und schauen, ob sich irgend > etwas verändert. Oder die 100 µH-Drosseln bilden eine Resonanz mit den > Tantalkondensatoren. Das könnte man mit einem Reihenwiderstand > (Größenordnung 10 .. 100 Ohm) testen. Damit verliert man zwar etwas von > der Versorgunsspannung, aber für einen Test sollte das nicht so schlimm > sein. wie du dem Bild des bestückten Tastkopfs entnehmen kannst sind Keramikkondensatoren so nah wie möglich am Operationsverstärker, näher geht es nicht. Diese sind mit 100n und 1µ als Keramikkondensator und zusätzlich noch 6.8µ Tantalkondensator ausgeführt. Zudem behaupte ich einfach mal, dass die Versorgungsspannung äußerst stabil sein dürften, das garantiert das zum Einsatz kommende Netzteil (Hameg 4040) und eine Instabilität würde ich sofort auf dem Display des Netzteiles erkennen können. Statt der 100µH eingezeichneten Drosseln sind Ferritbeads bestückt mit 600Ω @ 100MHz. Was ich mal probieren könnte wäre zu schauen was passiert wenn ich die Ferrit Beads brücke. Ich meine jedoch, dass man diese seltsamen Effekte auch im Frequenzgang wiederfinden müsste, aber außer der Welligkeit durch das Kabel fällt mir nichts besonderes auf. branadic
>> beim 10 MOhm - Tastkopf sieht man einigermaßen schön die Zeitkonstante >> des Eingangsteiler .... > wie kommst du zu dieser Aussage? In den Bildern auf Seite 35 sieht man rechts ober einen Einschwingvorgang "von oben", der dauert so grob 10 µs, das ist vermutlich die Einstellung mit dem Trimmkondensator bei maximaler Kapazität. Mit dem Trimmer am anderen Extremwert schwingt es von unten ein mit einer ähnlichen Einschwingzeit. Das meine ich mit "Zeitkonstante des Eingangsteilers". Wenn dieser Einschwingvorgang beendet ist, bleibt das Signal konstant; deshalb würde ich sagen, dass keine noch langsameren Effekte wirksam sind. > Du beziehst dich schon auf die Messungen zum Stand 29.10.2010? > Welche Messung meinst du genau? Bei 1 MΩ geht doch die Zeitbasis bereits > bis 20 ns beim Abgleich herunter. Ja, und zwar die von Seite 29. Man sieht im Prinzip auch hier das Einschwingen von oben und von unten, das ist aber ziemlich kurz und deshalb schlecht erkennbar; müsste theoretisch 10 x schneller als beim 10 MOhm Tastkopf sein. Bei der Messung mit 20 nS/div sieht man das auch nicht, weil das Einschwingen wesentlich länger dauert. Bei der Messung mit dem 100 kHz-Signal und 2 µs/div ist das Rechteck zu kurz, der Eingangsteiler ist hier noch nicht eingeschwungen. Deshalb würde ich gerne eine Mesung mit dem Oszi-Kalibrationsausgang sehen, bei der man den Einschwingvorgang sieht, und zwar so lange, bis der Tastkopf tatsächlich eingeschwungen ist. Dazu am besten den Trimmer erst mal an einen Anschlag drehen und hier eine geeignete Zeitbasis festlegen. Dann so lange verstellen, bis das Einschwingverhalten möglichst gut ist. Dann den Offset am Oszi auf -100 mV stellen (also so dass der High-Pegel in der Bildschirm-Mitte ist) und die Vertikalauflösung größer machen, so dass man sieht, ob im Signal direkt nach dem Sprung eine Schwingung drauf ist. > wie du dem Bild des bestückten Tastkopfs entnehmen kannst sind > Keramikkondensatoren so nah wie möglich am Operationsverstärker, näher > geht es nicht. Ja, das hab ich schon gesehen. Ich würde das aber trotzdem noch einen Kondensator zusätzlich einbauen und beobachten, ob sich irgend etwas ändert. Wenn alles gleich bleibt, dann kannst du davon ausgehen, dass die Versorgung stabil ist. Wenn es aber mit der Versorgungsspannung ein Problem gibt, dann wird sich das durch zusätzliche Kondensatoren irgendwie verändern. Bei dem Rechteck-Sprung ändert sich die Stromaufnahme des OPVs sehr schnell, es entsteht also ein hohes di/dt. Das ist z.B. auch der Grund, warum die ECL-Gatter so schnell sind. die haben zwei Ausgänge und schalten den Strom nur von einem Ausgang auf den zweiten um, die Stromaufnahme von außen betrachtet bleibt ungefähr konstant. Ich hab deshalb auch ganz bewusst "10 nF" geschrieben, weil ein 100 nF-Kondensator bei sehr hohen Frequenzen nicht mehr so gut funktioniert. Wenn ich das noch richtig im Kopf habe, sind 100 nF bis ca. 1 MHz gut, mit 10 nF kommt man bis 10 MHz, 1 nF bis 100 mHz usw. Oft sind kleinere Kondensatoren also wirkungsvoller als große. Falls du mit dem 10 nF-Kondensator eine Änderung feststellen kannst, würde ich auch noch einen 1nF-Kondensaotr zusätzlich drauflöten, evtl. bringt das dann auch noch was. > Zudem behaupte ich einfach mal, dass die Versorgungsspannung äußerst > stabil sein dürften, das garantiert das zum Einsatz kommende Netzteil > (Hameg 4040) und eine Instabilität würde ich sofort auf dem Display des > Netzteiles erkennen können. Wenn die Ausgangsspannung am Netzteil stabil ist, bedeutet das nicht zwingend, dass sie auch am Operationsverstärker stabil ist. Darauf würde ich mich also nicht verlassen.
Johannes schrieb: > Bei der Messung mit 20 nS/div sieht man das auch nicht, weil das > Einschwingen wesentlich länger dauert. Bei der Messung mit dem 100 > kHz-Signal und 2 µs/div ist das Rechteck zu kurz, der Eingangsteiler ist > hier noch nicht eingeschwungen. > > Deshalb würde ich gerne eine Mesung mit dem Oszi-Kalibrationsausgang > sehen, bei der man den Einschwingvorgang sieht, und zwar so lange, bis > der Tastkopf tatsächlich eingeschwungen ist. Moment, dass wir uns nicht falsch verstehen, beim Abgleich (1 MΩ Seite 29/30, 10 MΩ Seite 35) wird bereits das 1kHz Kalibrationssignal des Oszis verwendet, hatte ich ja auch geschrieben, aber scheinbar nicht eindeutig genug. Das heißt auch bei dem Bild mit 20ns/div auf Seite 30 siehst du den Einschwingvorgang mit dem Kalibrationssignal und zwar nach dem Abgleich. Johannes schrieb: > Falls du mit dem 10 nF-Kondensator eine Änderung feststellen kannst, > würde ich auch noch einen 1nF-Kondensaotr zusätzlich drauflöten, evtl. > bringt das dann auch noch was. Gut, kann man mal prüfen. branadic
Fies wäre, wenn die tollen Keramiks mit dem Koaxkabel resonieren. Durchaus möglich quer durchs IC von den Versorgungsanschlüssen über den niederohmigen Ausgang! Die breitbandig begrenzte Güte der Tantals ist ja gerade ihr großer Vorteil. Da gibts sonst keinen anderen Kondensatortyp, der das so könnte wie die Tantals. Ob das hier das Problem ist, weiß ich nicht. Es paßt aber als Anmerkung hervorragend in diesen Zusammenhang. Jetzt könnte ich noch mit Diplexern anfangen...
> Moment, dass wir uns nicht falsch verstehen, beim Abgleich (1 MΩ Seite > 29/30, 10 MΩ Seite 35) wird bereits das 1kHz Kalibrationssignal des > Oszis verwendet, hatte ich ja auch geschrieben, aber scheinbar nicht > eindeutig genug. Das heißt auch bei dem Bild mit 20ns/div auf Seite 30 > siehst du den Einschwingvorgang mit dem Kalibrationssignal und zwar nach > dem Abgleich. Das habe schon so verstanden. Aber der Einschwingvorgang, den man in der Messung mit 20 ns/div sieht, ist nicht das einschwingen des Spannungsteilers am Eingang, sondern irgend etwas anderes (Evtl. die Versorgungsspannug). Mich interessiert der Einschwingvorgang, der sich im Zeitraum von einigen µs abspielt, den solltest du erst mal untersuchen.
Gut, damit wir ein und dieselbe Sprache sprechen. Ich werde als nächstes zusätzlich mal noch 1nF und 10nF an die Versorgungsleitungen löten (huckepack auf den 100nF und 1µF) und das Bild von Seite 30 (20ns/div) erneut aufnehmen, dann den Trimmer des Eingangsspannungsteiler mal an beide "Extremanschläge" drehen und dazu Bilder aufzeichen und dann das Ssignal am Oszi mal mal näher auf diesen zweiten Einschwingvorgang oszillografieren, der auch für meine Begriffe nichts mit einer Fehlkompensation des Eingangsspannungsteilers zu tun hat. Weitere Ideen oder Vorschläge? Mein Angebot steht nach wie vor, wenn mich jemand unterstützen mag kann er gerne ein paar Leiterplatten des Tastkopfs von mir bekommen. Schön wäre es, wenn man jetzt mal einen kommerziellen FET-Tastkopf hätte, der etwa im ähnlichen Frequenzbereich angesiedelt ist. Das wäre dann eine gute Referenz. branadic
> Mein Angebot steht nach wie vor, wenn mich jemand unterstützen mag kann > er gerne ein paar Leiterplatten des Tastkopfs von mir bekommen. Ich hätte auf jeden Fall interesse an einer oder zwei Platinen, allerdings möchte ich meine Unterstützung im Moment eher darauf beschränken, durch Tipps und Diskussion aus der Ferne zu helfen, da ich zur Zeit mit anderen Projekten ziemlich ausgelastet bin. Ich bin auch mit Messgeräten nicht so gut ausgerüstet (200 MHz-Oszi). > Ich werde ... den Trimmer des Eingangsspannungsteiler mal an beide > "Extremanschläge" drehen und dazu Bilder aufzeichen und dann das Ssignal am > Oszi mal mal näher auf diesen zweiten Einschwingvorgang oszillografieren, > der auch für meine Begriffe nichts mit einer Fehlkompensation des > Eingangsspannungsteilers zu tun hat. Deinen Eingangsspannungteiler hab ich noch nicht so ganz verstanden. Du baust dir einen Widerstand 800 kOhm bzw. 8 MOhm aus zwei Widerständen (680k und 120k). Parallel dazu schaltest du eine Kapazität in der Größenordnung < 0.5 pF, um die Eingangskapazität des OPV zu kompensieren. Am nicht-invertierenden Eingang des OPV liegen dann nochmal 2 Widerstände in Reihe. Hast Du dir schon mal überlegt, dass die Widerstände selber auch eine (Parallel-)Kapazität haben und dass der Mittelpunkt der in Reihe geschalteten Widerstände auch eine Kapazität gegen GND hat. Dadurch könnten sich durchaus Probleme beim Einschwingen ergeben: - Bei der Reihenschaltung ist das Widerstandsverhältnis 680/120 = 5,6; das Verhältnis der Kapazitäten ist vermutlich nicht so. - Die Kapazität zwischen den beiden Widerständen bildet einen Tiefpass, der durch die äusere Kompensationsschaltung nicht beeinflusst wird. Ob sich das tatsächlich negativ auswirkt, kann ich jetzt nicht beurteilen, du könntest das aber relativ einfach testen, indem du den 120 kOhm Widerstand überbrückst und den 680 kOhm-Widerstand durch zwei parallelgeschaltete Widerstände mit 1,6 MOhm ersetzt. Oder einfach 820 kOhm einbauen. Damit stimmt zwar der Teilerfaktor nicht mehr, aber hier geht es ja erst mal ums Einschwingverhalten. Die beiden 1 MOhm-Widerstände entsprechend, also z.B. direkt einen mit 2 MOhm einbauen und den anderen brücken oder einen Wert nehmen, der ungefähr passt. Aber auf jeden Fall keine Widerstände in Reihe schalten, nur parallel!
Johannes schrieb: > Hast Du dir schon mal überlegt, dass die Widerstände selber auch eine > (Parallel-)Kapazität haben und dass der Mittelpunkt der in Reihe > geschalteten Widerstände auch eine Kapazität gegen GND hat. Hallo Johannes, selbstverständlich habe ich mir darüber auch schon Gedanken gemacht. Ich hatte viel Zeit mit der Suche nach "handverlesenen" 8 MΩ verbracht, jedoch mit wenig Erfolg. Im Instruction Manual zum P6202A sind zwei Widerstandstypen unter Replaceable Electrical Parts aufgeführt PCWT50X150 8M 1% und RCW575805G, beides SMD Bauteile. Allerdings bringt die Suche bei den üblichen Distris keine Ergebnisse. 2 MΩ ist dagegen nicht das Problem. Aber grundsätzlich hast du recht, man könnte mal schauen was mit zwei parallel geschalteten 1,6 MΩ und 200 kΩ passiert und ob tatsächlich hier die Zeitkonstante zu suchen ist. branadic
Es gibt eine aktualisierte Version. Momentan warte ich auf Bauteillieferung, man kann einfach nicht alles auf Lager haben. http://welecw2000a.sourceforge.net/docs/Hardware/Aktiver_Tastkopf_mit_OPA659.pdf branadic
In der Zeit, in der ich auf Bauteile und auf meine Messreferenz (P6205) warte, hier mal ein nettes Paper von Tektronix zum Thema: http://www.tek.com/Measurement/App_Notes/probing/probing.pdf Interessant daran ist, dass auch der Einfluss der Induktivität des Groundanschlusses bei aktiven Tastköpfen mal kurz beleuchtet wird. Demnach würde ich behaupten, dass das bei dem hier realisierten Tastkopf kein Problem darstellt, was ja auch mal Gegenstand der Diskussion war. Darüber hinaus gibt es auch noch weitere interessante Artikel: http://www2.tek.com/cmsreplive/tirep/2336/60W_8910_1_2009.12.01.17.21.57_2336_EN.pdf branadic
Guten Abend, es gibt eine aktualisierte Version: http://welecw2000a.sourceforge.net/docs/Hardware/Aktiver_Tastkopf_mit_OPA659.pdf Vorwegnehmen möchte ich, dass die Ergebnisse jetzt um Welten besser aussehen, wie man schon dem obigen Bild entnehmen kann. Tatsächlich war die Serienschaltung der Widerstände die Wiege der Probleme. Der aktuelle Tastkopf hat 1.025 MΩ, die mit 820 kΩ : 205 kΩ realisiert worden sind. Das Ergebnis spricht für sich. Wer mehr erfahren möchte, kann sich das aktuelle pdf-File herunterladen und selbst lesen. Vielleicht kommt hier ja auch wieder eine Diskussion zustande, statt nur mein Monolog. branadic
Irgendwie wurde die Datei nicht vernünftig hochgeladen, deswegen hier mal ein neuer Versuch. branadic
Branadic, sei versichtert, auch wenn's ein Monolog ist, wird das mit sehr viel Interesse gelesen. Super Arbeit!
Hallo Axel, danke, aber ein Zeichen von Interesse oder Missfallen motiviert einfach weiter seine Ergebnisse zu veröffentlichen. Man verliert irgendwann einfach die Lust wenn überhaupt niemand reagiert. Noch einmal, ich habe Leiterplatten abzugeben. Wenn jemand also welche haben möchte, dann schreibt mich einfach an: branadic@users.sourceforge.net branadic
Vielleicht ein kleiner Anreiz: 5 teilbestückte Tastkopf-Leiterplatten mit 1.025MΩ (soll heißen alle Bauteile drauf - Widerstände, Kondensatoren, OpAmp, GND-Anschluss, Probe-Anschluss inkl. Probe-Spitze - aber kein Koaxkabel und kein Spannungsversorgungskabel dran) kann ich abgeben. Pro Person gibt es aber immer nur eine bestückte Leiterplatte. Die Kosten belaufen sich auf 20,-€/Stück inkl. Versand innerhalb Deutschlands in einem Luftpolsterumschlag. Wer darüber hinaus weitere unbestückte Leiterplatten haben möchte kann die für 3,-€/Stück bekommen, solange mein Vorrat reicht (15 Stück). branadic
>Wer darüber hinaus weitere unbestückte Leiterplatten haben möchte kann >die für 3,-€/Stück bekommen, solange mein Vorrat reicht (15 Stück). ja ich hätte gern 1x wo soll ich bezahlen? Wigbert
Wigbert Picht-dl1atw schrieb: > ja ich hätte gern 1x wo soll ich bezahlen? Bitt kontaktiert mich unter branadic@users.sourceforge.net. Transaktionen werde ich hier nicht öffentlich durchführen, das sollte in beiderseitigem Interesse sein. Danke. branadic
Dann melde ich mich auch mal wieder. > Tatsächlich war die Serienschaltung der Widerstände die Wiege der Probleme. Dann ich ja froh, dass es keine schwarze Magie war ;-) Hast Du eine Idee, warum das bei deiner ersten Platine nicht aufgetreten ist? Oder wurde dieser Effekt möglicherweise durch den Kondensator am Ausgang (Parallel zu 50 Ohm) kompensiert? Vielleicht können wir nochmal einen Blick auf die Messungen mit dem Funktionsgenerator (Seite 32) werfen? Der Einschwingvorgang ist nicht wirklich schön, aber vermutlich liegt das eher am Funktionsgenerator. Könntest du diese Messung mit dem neuen Tastkopf nochmal machen und parallel mit dem passiven Tastkopf messen? Und dabei nicht nur mit 20 ns/div Messen, sondern auch mit 1µs/div, damit man sieht, ob sich das Einschwingverhalten in diesem Zeitbereich irgendwie verändert. Und vielleicht die fallende Flanke auch noch... Hast Du den Effekt mit dem 100 kHz-Rechtecksignal nochmal untersucht? Also ob das mit dem neuen Tastkopf auch noch sichtbar ist. > 5 teilbestückte Tastkopf-Leiterplatten ... kann ich abgeben. Da hast Du aber ganz schön viele Muster von TI bekommen. Oder hasst du einen Händler gefunden, der die in kleinen Stückzahlen anbietet? Ich möchte dir auch gerne einen Tastkopf abkaufen, werde noch eine Mail an die angegebene Adresse schicken.
Hallo Johannes, Johannes schrieb: > Hast Du eine Idee, warum das bei deiner ersten Platine nicht aufgetreten > ist? Oder wurde dieser Effekt möglicherweise durch den Kondensator am > Ausgang (Parallel zu 50 Ohm) kompensiert? Weder noch. Der Effekt wurde nur nicht sichtbar, weil er bei höheren Frequenzen keinen Einfluss mehr nimmt. Wenn du mal schaust, das sind alle Messungen die mit dem alten Layout durchgeführt worden sind: Beitrag "Re: Eigenbautastköpfe" Beitrag "Re: Eigenbautastköpfe" Beitrag "Re: Eigenbautastköpfe" Beitrag "Re: Eigenbautastköpfe" Da ist kein einziges mal eine Messung an einem 1 kHz Probe-Signal durchgeführt worden. Johannes schrieb: > Vielleicht können wir nochmal einen Blick auf die Messungen mit dem > Funktionsgenerator (Seite 32) werfen? Der Einschwingvorgang ist nicht > wirklich schön, aber vermutlich liegt das eher am Funktionsgenerator. > Könntest du diese Messung mit dem neuen Tastkopf nochmal machen und > parallel mit dem passiven Tastkopf messen? Und dabei nicht nur mit 20 > ns/div Messen, sondern auch mit 1µs/div, damit man sieht, ob sich das > Einschwingverhalten in diesem Zeitbereich irgendwie verändert. Und > vielleicht die fallende Flanke auch noch... Die Messungen könnte man vergleichend noch mal durchführen, sicher. Ist auf die Liste gesetzt. > Hast Du den Effekt mit dem 100 kHz-Rechtecksignal nochmal untersucht? > Also ob das mit dem neuen Tastkopf auch noch sichtbar ist. Jein, angeschaut habe ich es ganz kurz, aber noch nicht vollständig untersucht und dokumentiert. Johannes schrieb: > Da hast Du aber ganz schön viele Muster von TI bekommen. Oder hasst du > einen Händler gefunden, der die in kleinen Stückzahlen anbietet? Einziger mir bekannter Lieferant der den OPA659 mit etwas Lieferzeit verschickt ist Mouser. Mit denen kann man übrigens auch telefonieren, allerdings darf man die nicht unerheblichen Versandkosten nicht vergessen ;) branadic
Eine aktualisierte Version liegt oben, die die aktuelle Bauteilliste enthält. http://welecw2000a.sourceforge.net/docs/Hardware/Aktiver_Tastkopf_mit_OPA659.pdf Von den 5 bestückten Leiterplatten sind bereits 4 vergeben. Es gibt aber noch unbestückte Leiterplatten. Wer zuerst kommt malt zuerst. branadic
Die 5 bestückten Leiterplatten sind alle vergeben. Es sind noch 13 unbestückte Leiterplatten vorhanden. Um noch ein paar Worte zum Koaxkabel zu verlieren. KupferMichi hatte hier gezeigt: Beitrag "Re: Eigenbautastköpfe" wie er seine Kabel konfektioniert. Für mich hat es sich als besser erwiesen ein Stück vom Mantel zu entfernen, danach einen dünnen selbstklebenden Kupferstreifen auf den Außenmantel hinter der Schnittkante des Außenmantels zu kleben und das Schirmgeflecht dann umzuklappen und mit dem Kupferstreifen zu verlöten. Das schont die Ummantelung der Seele. So kann gewährleistet werden, dass die Seele möglichst ohne viel Verlust an Schirmung mit der Leiterplatte verbunden werden kann und schützt zugleich vor einem Kurzschluss. Danach wird die Ummantelung der Seele 1-2mm bis vor der Schirmung entfernt und verzinnt und anschließend auf die Leiterplatte verlötet. Noch besser ist, allerdings wird vielen das notwendige Werkezug dafür fehlen, die Seele nicht zu verlöten sondern mit einer Hülse zu vercrimpen. Bei den RG174-Steckern/Buchsen ist eine solche Hülse beigelegt, um das Geflecht mit dem Stecker/der Buchse zu vercrimpen. Diese kann anschließend mit der Leiterplatte verlötet werden. Das schont den Kunststoff noch besser. Die Leiterplatte hat an ihrem hinteren Ende zwei Bohrungen, um nach dem Verlöten der Kabel mit der Leiterplatte einen schmalen Kabelbinder als Kabelfixierung einzufädeln, ohne das er sich verschiebt. Schönen Abend, branadic
nabend allerseits, mir ist da gerade was eingefallen, evtl. ginge auch einen "Aderendhülse"?!? Die könnte so fast Jeder in der Kiste haben. Hier mal ein Foto von einer schnellen Aktion, ist übrigens ein RG174-Kabel! Gruß Michael
Ich habe eine neue Version der Dokumentation hochgeladen: http://welecw2000a.sourceforge.net/docs/Hardware/Aktiver_Tastkopf_mit_OPA659.pdf Zusätzlich hinzugekommen ist die Messung mit einem 1 MΩ-Tastkopf bestehend aus einer Parallelschaltung zweier 1.6 MΩ : 200 kΩ Widerstände. Weiterhin ist die Darstellung der steigenden und fallenden Flanke des 1.025 MΩ-Tastkopfs hinzugekommen. Es ist kein wesentlicher Unterschied zwischen beiden Tastköpfen erkennbar. Aber seht selbst. Die 5 Tastköpfe mit 1.025MΩ für diejenigen die sich gemeldet haben sind fertig aufgebaut. Sobald das Geld eingetroffen ist gehen sie zur Post. branadic
Hallo Andre, es wäre evtl. etwas übersichtlicher, wenn du den Dokumenten-Updates andere Namen geben würdest. ...ausserdem weiß man dann, was man hat und was nicht?!? Ein Beispiel mal als Anhang. Gruß Michael PS. Fein, das die Schaltungen fertig sind, vielen Dank schon mal für deine Mühe im Voraus, bin schon ganz gespannt! Dann mal los mit der Überweisung, meine müsste schon da sein!
branadic schrieb: > Zusätzlich hinzugekommen ist die Messung mit einem 1 MΩ-Tastkopf > bestehend aus einer Parallelschaltung zweier 1.6 MΩ : 200 kΩ > Widerstände. Weiterhin ist die Darstellung der steigenden und fallenden > Flanke des 1.025 MΩ-Tastkopfs hinzugekommen. > Es ist kein wesentlicher Unterschied zwischen beiden Tastköpfen > erkennbar. > Aber seht selbst. Danke für die neuen Infos. Ich bin positiv überrascht, dass Fehlabgleich tatsächlich an der Serienschaltung der Eingangswiderstände lag. Wenn man's weiß, ist es auch völlig einleuchtend. Man muss "nur" erstmal die Idee haben. Willst du die neu abgeglichenen Tastköpfe noch am ECL-Gatter testen? Das fände ich sehr interessant. In deinen Messungen hat das 1KHz-Rechteck eine Bandbreite von ca. 70 MHz, was den Tastkopf ja noch lange nicht ausreizt. Ich fände es auch interessant, einen Vergleich zu sehen, wie sich das Signal des ECL-Gatters verhält, wenn du direkt über dem IC noch einen 100n SMD-Kondensator einbaust. Vielleicht wird die Flanke dann weniger verbeult.
Michael D. schrieb: > es wäre evtl. etwas übersichtlicher, wenn du den Dokumenten-Updates > andere Namen geben würdest. Da mittlerweile eine Versionnummer mit Datum auf der ersten Seite steht und neue Messungen einfach nur hinten angehängt wird, brauchst du dir den Datenmüll nicht antun. Wenn du die neuste Version herunterlädst hast du automatisch die alten Versionen gleich mit ;) Alex H. schrieb: > Man muss "nur" erstmal die > Idee haben. Genauso ist es. Mir schwirrte die Vermutung ja auch schon im Kopf, aber Johannes hat mich dann in meinen Gedanken noch mal bestätigt mit seiner Nachfrage und nun wissen wir, dass es so ist. Das erklärt auch, dass man in keiner der veröffentlichten Schaltungen eine Serienschaltung von Widerständen im Eingangsspannungsteiler sieht. Wieder was gelernt. Alex H. schrieb: > Willst du die neu abgeglichenen Tastköpfe noch am ECL-Gatter testen? Das > fände ich sehr interessant. Werd ich noch machen, aber schließlich ist der Tastkopf nicht mein Tagesgeschäft und so schaffe ich nicht alles so schnell, wie man das vielleicht gern hätte. Gruß, branadic
Ich habe einen weiteren Tastkopf aufgebaut, mit 3 MΩ : 750 kΩ. Widererwarten weißt dieser eine deutliche Zeitkonstante auf, die sich nicht kompensieren lässt. Es sind zwar nur zwei neue Bilder, aber entsprechend habe ich eine aktualisierte Version hochgeladen. Für die Messungen am ECL-Gatter war noch keine Zeit. branadic
So, die bestellten Leiterplatten gehen morgen zum Briefkasten. Der ein oder andere sollte also seinen Tastkopf noch im Laufe der Woche im Kasten haben. branadic
Die Leiterplatten sind heute an die betreffenden Leute raus. Dann war heute Bescherung und meine gebrauchte P6205 ist eingetroffen. Entsprechend habe ich heute die für mich vorerst letzten Messungen durchgeführt und noch einige offene Punkte abgehandelt und Fragestellungen geklärt. Alles ist wie immer dokumentiert und findet sich hier: http://welecw2000a.sourceforge.net/docs/Hardware/Aktiver_Tastkopf_mit_OPA659.pdf Diskussionstechnisch ist dieser Thread ja mittlerweile eingeschlafen und die anfängliche Euphorie ist wie so oft wie weggeblasen. Ich hoffe das ändert sich wieder, wenn diverse Leute ihre Tastköpfe auf dem Tisch zu liegen haben. Mein persönlich nächster Punkt den ich angehen werde ist ein Gehäuse und danach ein zusätzlicher, aufsteckbarer 10x Eingangsspannungsteiler, womit sich der Eingangsspannungsbereich auf ~200 V erweitern lassen sollte. branadic
Hallo Andre, >Ich hoffe das >ändert sich wieder, wenn diverse Leute ihre Tastköpfe auf dem Tisch zu >liegen haben. Stimmt! ... auspacken, konfektionieren, anschliesen, messen, vergleichen und dann schauen wir mal... Hast du diese wieder per Warensendung verschickt? Das könnte dann noch dauern, dann sind die am WE noch nicht da. Gruß Michael
Ich habe zwar bis jetzt nur mitgelesen und nichts zum Thema beigetragen aber ich muss sagen: "Echt Klasse!" Das ist eins der oder sogar das beste/professionellste Projekt, dass ich in diesem Forum gelesen haben. >Diskussionstechnisch ist dieser Thread ja mittlerweile eingeschlafen und >die anfängliche Euphorie ist wie so oft wie weggeblasen. Ich hoffe das >ändert sich wieder, wenn diverse Leute ihre Tastköpfe auf dem Tisch zu >liegen haben. Ich hoffe sehr stark, dass du dich von der eventuell fehlenden Euphorie nicht anstecken lassen wirst und so weiter machst! PS Das musste ich einfach mal los werden!
Michael D. schrieb: > ... auspacken, konfektionieren, anschliesen, messen, vergleichen und > dann schauen wir mal... Ich sag's mal vorsichtig, das Welec wird dadurch mitnichten zum Superscope ;) Michael D. schrieb: > Hast du diese wieder per Warensendung verschickt? Nein, die sind als Brief im Luftpolsterumschlag raus. Warensendung wäre sogar teurer gewesen, hat mir die freundliche Postfrau verraten. A. R. schrieb: > Das ist eins der oder sogar das beste/professionellste Projekt, dass ich > in diesem Forum gelesen haben. Danke für die Blumensträuße, aber so hoch würd ich nicht stapeln wollen. Letztlich ist der gesamte Tastkopf ja so simpel, dass man sich fragen muss, warum TI nicht schon selbst unter die LowCost-Tastkopf-Produzenten gegangen ist, wenn sie schon so geniale Bausteine im Programm haben. Natürlich bedeutet ein solcher Aufbau ein gewisses Maß an Zeit für Messung und Dokumentation und sicherlich auch mal den ein oder anderen Euro, aber der OpenSource-Gedanke bedeutet ja gerade, dass man mit anderen teilt und nicht nur einsackt. Freut mich aber dennoch, wenn dir der Thread gefällt. Dann hat er seinen Zweck zum Teil erfüllt. branadic
Ich hab noch mal ein Update der Dokumentation hinterhergeschoben, damit man den ungefähren Impedanzverlauf des Tastkopfesüber die Frequenz abschätzen kann. Sicherlich für den ein oder anderen interessant. branadic
Hallo Andre, branadic schrieb: > Ich sag's mal vorsichtig, das Welec wird dadurch mitnichten zum > Superscope ;) > Das erwarte ich auch nicht Nur glaube ich, das die Welecköppe jetzt nicht der Reißer sind. Ich habe da noch ein Testec (TT-LF 312), soll bei 1:1 eine Bandbreite bis 15MHz und bei 1:10 bis 150MHz haben. Dann wäre da noch ein Eigenbau mit 50 Ohm Abschluß am Kopf(4x200 Ohm Stern) u. 976 Ohm in der mitte von der Tastspitze(ein mords Bremmel:( ), beide haben gegenüber dem Welec-Tastkopf (200MHz) schon mal schnellere Anstiegszeiten. Deshalb fände ich den Vergleich mit deinem Aktive-Probe, der übrigens sehr gelungen ist(bei der wahnsinns Mühe, die du dir hier machst), schon sehr interessant! Wir werden sehen. > Nein, die sind als Brief im Luftpolsterumschlag raus. Warensendung wäre > sogar teurer gewesen, hat mir die freundliche Postfrau verraten. Da kann man mal sehen, die Frau war wirklich freundlich, wenn ich unsere Schnarchnasen dagegen sehe... > > A. R. schrieb: >> Das ist eins der oder sogar das beste/professionellste Projekt, dass ich >> in diesem Forum gelesen haben. > Das sehe ich auch so!!! Gruß Michael
Hallo Andre, ich noch mal. Mit welcher Kabellänge des RG174, hast du die Köpfe abgeglichen? ...bzw. wie ist das aktuelle Längenmaß des RG174? Die Spannungsversorgung könnte man auch über eine abgeschirmte Leitung zuführen. Das könnte man über ein 2 adriges, abgeschirmtes NF-Kabel realisieren, denke ich! Was hälst du von der Idee? Gruß Michael
@branadic (Gast) Zu Deiner Entlastung. Platine ist wohlbehalten angekommen. Danke. Gibst Du noch Hinweise zum Gehäuse? Wigbert
Meine Kabel sind alle inklusive Stecker 1m lang, das hat aber keinen Einfluss auf den Tastkopfabgleich! Für die Spannungsversorgung habe ich, weil vorhanden, 6 adriges, ungeschirmtes Kabel und je zwei Adern pro Potential verwendet. Deswegen ist im Schirmpad für das RG174 auch ein etwas größeres, mittig angeordnetes Via. Wigbert Picht-dl1atw schrieb: > Zu Deiner Entlastung. Platine ist wohlbehalten angekommen. Danke für den Hinweis. Wigbert Picht-dl1atw schrieb: > Gibst Du noch Hinweise zum Gehäuse? Vorerst nicht, da muss ich erst ein ästhetisch und praktische Lösung im CAD finden, das kann dauern ;) branadic
@ branadic Mich hat die Postfrau heute auch belästigt. Großes Danke an Dich. :)
Heute postete jemand Kabelmodelle mit Verlusten in LTspice Yahoo: These are 2 model card for a lossy delay line, one for 1 meter log RG62 cable and the other for a RG62 cable of the same length. .model RG62 LTRA(len=1 R=100m L=389.2n C=45p) .model RG58 LTRA(len=1 R=100m L=250n C=100p) len is the length of the cable, R, L, C the resistance, the inductance, the capacitance of 1 meter of cable respectively. Regards. Varoli
Hallo Abdul, wie du scheinbar nicht gesehen hast verwende ich bereits das Lossy Transmission Line Model in meiner Simulation, jedoch berücksichtigt dieses nicht die frequenzabhängige Kabeldämpfung. Für das von mir verwendete RG174-Kabel (Bürklich 96 F 732) ist diese Kabeldämpfung im Model als Comment mit eingefügt. Wenn es das täte, dann müsste ich bei 100m Kabel nun eine zusätzliche Dämpfung von 106dB am "Kabelausgang" sehen, tu ich aber nicht ;) Demzufolge ist gezeigt, dass diese zusätzliche Dämpfung des Kabels nicht berücksichtig ist und das ist leider schade. Das einzige was man sieht ist die minimale Fehlanpassung aufgrund der Kapazität von 103 pF/m. Gruß, branadic
Das Problem bei dem LTRA-Model habe ich nun zwar formuliert, aber es gibt eine Workaround, damit diese zusätzliche frequenzabhängige Kabeldämpfung (Dielekktrische Verluste, Skineffekt) doch berücksichtigt wird (siehe Bild RG174_Model_Attentuation.PNG). Schaut man sich nun den Frequenzgang von 100m RG174-Kabel an, dann sieht man sehr schön die zusätzliche Dämpfung entsprechend der Tabelle. Leider ist die Interpolation zwischen den Punkten nicht sehr schön, aber wir wollen auch nicht päpstlicher als der Papst sein ;) branadic
Dieser Thread interessiert mich nicht sonderlich. Sei mir nachgiebig, wenn ich da <mittlerweile> Blödsinn reinposte. Dachte, es hilft euch.
Die Frage ist ja, was man in der Simulation mit so einem Modell eigentlich sehen möchte. Wie sich die frequenzabhängige Kabeldämpfung auf den gesamten Frequenzgang auswirkt ist ja eigentlich klar, man muss die Kabeldämpfung einfach zu der Dämpfung des Tastkopfs addieren. Interessanter wäre es, herauszufinden, wie sich die Kabel-Eigenschaften auf das Einschwingverhalten und die Anstiegszeit auswirken. So wie ich das sehe, hilft hier dieses Modell auch nicht weiter. Ich kann das Model aus deinem Link nicht herunterladen (Passwortabfrage); ich würde gern mal versuchen, ob ich das irgendwie mit LTSpice zum laufen bringen kann.
Hi, ich wollte das o.g. RG174 bei Bürklin bestellen. Hat jemand noch Interesse? Bei 10m wäre das ja schon günstiger. Wigbert
Hallo mitsammen, ich verwende ein Oszi, das keine Möglichkeit einer eingebauten 50 Ohm Terminierung bietet und bin jetzt am Überlegen wie ich das am besten realisieren könnte. Prinzipiell hätte ich das vom Tastkopf kommende Kabel mit einem BNC Stecker versehen und über ein Buchse-Stecker-Buchse T-Stück am Oszi angeschlossen. An die so noch freie Buchse könnte man (1) einen Ethernet Abschlusswiderstand hängen (bei dem allerdings nicht klar ist bis zu welcher Frequenz der noch wirklich einen korrekten Abschluss darstellt); (2) die Abschlusswiderstände als SMD 4x200 Ohm direkt auf/in die freie Buchse löten oder (3) überhaupt gleich ein automatisch terminierendes T-Stück (Widerstand integriert, wird aktiv sobald zumindest eine Buchse nicht mit einem Stecker belegt ist) nehmen.
Die einfachste Lösung wäre so ein Durchgangs-Abschlusswiderstand: http://www.reichelt.de/?;ACTION=3;LA=444;GROUP=D169;GROUPID=4043;ARTICLE=5648;START=0;SORT=artnr;OFFSET=16;SID=31puY0uqwQAR8AAB0febEa8a2153efc5ed55387a9ec35a664ebb9 Der ist immerhin bis 1 GHz angegeben, ist aber sicherlich kein High-End Bauteil. Wenn es billiger sein soll, dann eine der Lösungen (1) und (2). Das automatisch terminierende T-Stück ist bestimmt auch nicht so ganz billig.
Ich bin jetzt übrigens auch stolzer Besitzer eines branadic - Tastkopfes. Sieht wirklich sehr schön aus, gute Arbeit. Ich muss mir jetzt erst mal ein Kabel und eine Spannungsversorgung dran basteln, dann werde ich ihn mal testen. @Wigbert: Wenn du nur einen Meter oder so brauchst, dann könnte ich dir ein Stück abgeben, ich hab hier 5m rumliegen, ist allerdings eines von Reichelt. Der Aufdruck ist "RKI-Electronic RG 174U", ich hab keine Ahnung, ob das von der Qualität mit dem von Bürklin vergleichbar ist.
Johannes schrieb: > Ich muss mir jetzt erst mal ein Kabel und eine Spannungsversorgung dran > basteln, dann werde ich ihn mal testen. Und ist einer der Tastkopf bereits mit Kabeln bestückt und gibt es schon erste Erfahrungsberichte? Ich hab gestern ein wenig am Gehäuse gezeichnet und ich denke, es geht in die richtige Richtung. Es wird aber noch wenig dauern, bis ich richtig zufrieden bin. branadic
Johannes schrieb: > Wenn du nur einen Meter oder so brauchst, dann könnte ich dir > ein Stück abgeben, ich hab hier 5m rumliegen, ist allerdings eines von > Reichelt. Hallo Johannes, das Problem bei Reichelt ist, dass in den meisten Fällen das Datenblatt nicht zum angeboten Artikel passt. Eine Diskussion zu der Qualität der Produkte gibt es ja bereits hier im Forum, wobei ich das Gefühl nicht loswerde das das eher mit dem Verkauf von Reichelt zu tun hat. Die Qualität war schon mal deutlich besser. Bei Bürklin lässt sich ja nun offensichtlich auch als Privatkunde bestellen, einen neuen Internetauftritt haben sie auch, daher würde ich eher solche Quellen bevorzugen. Das garantiert dir auch, dass du genau das bekommst, was du willst und keinen Ersatzartikel, der dann die Spezifikationen nicht erfüllt. Im Übrigen würde ich auch lieber auf eine Durchgangsterminierung eines Markenherstellers zurückgreifen, wie z.B. HZ22 von Hameg. Der kostet zwar 18,-€ zzgl. Mwst. allerdings dürften sich die Mehrkosten in der Qualität bemerkbar machen. Ich weiß nicht wie die Qualität der Durchgangsterminierungen von Reichelt ist, aber von den BNC-Steckern\Buchsen bin ich selbst nach eigener Erfahrung wenig begeistert und das kann man auch immer wieder lesen. Möglich das das bei diesem Durchgangsabschluss das gleiche ist. Daher sollte man nicht an der falschen Stelle sparen und lieber die 21,42€ für einen einzelnen Durchgangswiderstand investieren. Anbieter gibt es viele: Datatec, Conrad und viele viele andere mehr branadic
Hm ja. Nicht ganz falsch. Reichelt läßt sich zu oft von den Chinesen bequatschen. Eine gewisse Qualität brauch ihren Preis. Wobei man sagen muß, das BNC prinzipiell eh nur für ca. 1GHz gedacht ist.
> Und ist einer der Tastkopf bereits mit Kabeln bestückt und gibt es schon > erste Erfahrungsberichte? Ja, mein Tastkopf läuft. Der Tip von Kupfer Michi mit der selbstklebenden Kupferfolie war echt gut, hat super funktioniert. Als Stromversorgung hab ich mir eine kleine Schaltung aus einem DC/DC-Wandler (TMR2423) mit +/- 15V Ausgang und zwei Linearreglern (7805/7905) gebastelt. Damit bekommt man eine potentialfreie +/- 5V-Versorgung, die man mit irgend einem Netzteil mit 10..36V Ausgangsspannung speisen kann. Die Bauteile hatte ich gerade da, evtl. würde es nur mit einem +/- 5V DC/DC-Wandler (ohne Linearregler) auch funktionieren. Wichtig ist, dass man genügend Keramik-Kondensatoren und Feritte einbaut, sonst sieht man die Taktfrequenz des DC/DC-Wandlers im Ausgangssignal.
Hallo Johannes, warum hast du nicht das Via für den Masseanschluss verwendet, dass sich in der Massefläche für den Schirm des Koax-Kabels befindet? Dafür war das vorgesehen. :) branadic
Ich habe jetzt erst gesehen, dass Du die Stromvesorgung von "unten" drangelötet hast... Das Koax-Kabel habe ich zuerst angelötet, danach wollte ich diese Lötstelle nicht nochmal warm machen. Es hat aber so auch gut funktioniert.
Hallo Allerseits, auch ich habe den Tastkopf am Samstag in Empfang nehmen dürfen. Einen dicken Dank an Andre, hast du alle Bröckchen selbst verlötet? Auf jeden Fall, ein kleines Kunstwerk und nett anzusehen. Ich habe die Version mit der Aderendhülse gewählt, denke das ist mir ganz gut gelungen, siehe Shots! Für die Massezuführung habe ich das untere Via verwendet. Konfektionierung: 1. Spannungsversorgung mit Masse 2. RG174 Masse u. dann Seele angelötet. Ich will mal schauen, wie ich mit meinen bescheidenen Mitteln, ein paar Vergleichsmessungen gebacken bekomme. 1kHz Probsignal vom Oszi und von...bis 1MHz Rechteck, Sinus stehen mir zur Zeit zur Verfügung. Da wäre noch der Frequenzvervielfacher ICS511 mit Quarzbestückung, mal schauen, ob ich da was ansehnliches liefern kann. Die Versorgungsleitung ist ebefalls konfektioniert und habe das mal kurz angetestet, der Opa659 hat ja einen guten Hunger mit 2x 30mA (+ GND - 5V), kommt das hin? Gruß Michael Edit: Entschuldigt die schlechte Bildqualität, ist mit dem Handy u. Lupe Fotografiert!
Hallo, eine genaue Zahl kann ich im Moment nicht nennen, aber einige wenige unbestückte Leiterplatten sind noch vorhanden. Bei ausreichender Nachfrage bin ich aber durchaus bereit auch das Redesign der Leiterplatte noch einmal zu bestellen. Bisher blieb der große Ansturm aber aus, sodass ich hier noch keinen Handlungsbedarf sah. Anfragen stellt ihr aber bitte direkt per Mail und nicht hier übers Forum. Das Feedback auf die verschickten Leiterplatten hat sich ja auch eher in Grenzen gehalten. Zwei Briefe bin ich aber noch schuldig. Die werfe ich morgen in den Briefkasten, sodass diese auch im Laufe der nächsten Woche ihre Besitzer erreichen sollten. branadic
Hi,
haben eigentlich die Leute, die Leiterplatten bei branadic bestellt
hatten, noch eigenständige Messungen durchgeführt? Gibt es da
bestätigende oder nicht bestätigende Vergleichsmessungen?
Kann vielleicht noch mal jemand den Frequenzgang des finalen Tastkopfes
zeigen, vielleicht auch in Gegenüberstellung mit der Simulation, um zu
sehen wie gut die Simulation den tatsächlichen Tastkopf abbildet.
Das Verhalten der Serienschaltung der Widerstände im
Eingangsspannungsteiler wurde ja so nicht in der Simulation
wiedergespiegelt, wahrscheinlich weil die Parasitics nicht
berücksichtigt worden oder im Datenblatt der Widerstände diese nicht mit
angegeben sind um sie zu berücksichtigen.
Wieviele Leute haben denn jetzt überhaupt schon Leiterplatten, weil du
was von >>der große Ansturm blieb aus<< geschrieben hast? Ich meine, für
so wenig Geld bekommt man nicht mal einen halbwegs vernünftigen passiven
Tastkopf. Sicherlich kann man ohne zusätzlichen Attentuator nicht mit
dem Tastkopf aufs Lichtnetz, aber dennoch kann ich nicht ganz
nachvollziehen warum da jetzt keine "Stückzahlen" umgesetzt werden.
Oder handelt es sich hier wieder über das typische
Mikrocontrollerphänomen, wo anfangs alle ganz laut >>juhu<< schreien und
>>musst du unbedingt weiterverfolgen, wir sind ganz gespannt wie es
weiter geht<< und wenn die Entwicklung abgeschlossen ist, das "Produkt"
steht will's keiner haben? Geht es mal wieder nur um eine gute
Geschichte an der andere mitfiebern, weil sie gern was zu lesen haben?
Ich drück dir jedenfalls ganz fest die Daumen, dass sich ausreichend
Leute gefunden haben die zumindest eine Tastkopfleiterplatte haben
wollten.
MFG, Dennis
> haben eigentlich die Leute, die Leiterplatten bei branadic bestellt > hatten, noch eigenständige Messungen durchgeführt? Gibt es da > bestätigende oder nicht bestätigende Vergleichsmessungen? Ich habe eine Platine, die funktioniert auch. Die Anstiegszeit konnte ich noch nicht überprüfen, da ich keine geeigneten Messgeräte zur Verfügung habe. Ich hoffe aber, dass ich in nächster Zeit mal an einen Pulsgenerator mit Anstiegszeit im Bereich < 300 ps und entsprehendes Oszi rankommen werde, dann werde ich so eine Messung machen. > Kann vielleicht noch mal jemand den Frequenzgang des finalen Tastkopfes > zeigen Das habe ich versucht, muss aber meinen Messaufbau noch verbessern, bis jetzt waren die Messwerte nicht sauber reproduzierbar. > Ich meine, für so wenig Geld bekommt man nicht mal einen halbwegs > vernünftigen passiven Tastkopf. Das ist schon richtig, aber hier bekommst man ja auch "nur" eine Platine, ohne Gehäuse, Abschirmung, Netzteil, Leitung, Garantie, ... > aber dennoch kann ich nicht ganz nachvollziehen warum da jetzt keine > "Stückzahlen" umgesetzt werden. Wenn man dann die Arbeitszeit rechnet, die man braucht, um daraus einen "richtigen" Tastkopf zu bauen, dann ist der Unterschied zu einem komerziellen Tastkopf nicht mehr so groß. Einen aktiven Tastkopf mit 1 GHz Bandbreite bekommt man neu immerhin für ca. 500 Euro; da verstehe ich schon, warum so mancher eher ein Fertigprodukt kauft. Man könnte das auch anders formulieren: Wenn Branadic daraus ein kommerzielles Produkt machen würde, was wäre der Verkaufspreis für einen komletten Tastkopf mit allem Zubehör?
Habe auch ein Exemplar dieses Tastkopfs; ich muss noch warten bis ich alle Teile für Stromversorgung, Kabel, etc. beisammen habe. Verifikation der Messungen kann ich nicht durchführen, mir fehlt einfach das Equipment dazu - sollte sich allerdings mal eine Gelegenheit dazu ergeben, werd ich das auf jeden Fall nachholen.
Mein Tastkopf ist jetzt zum Testen soweit fertig geworden und funktioniert spitze. Ich hatte nur die Platine und den OPV bekommen und musste mit den Widerständen etwas improvisieren, was ja auch geht. Damit bekommt man vielleicht nicht den perfekten Abgleich hin, den branadic akribisch geschafft hat (Hut ab!! André), aber ich denke, gut sollte es auch werden. Als Tastspitzen habe ich Messtaster genommen, die man bei der Platinenprüfung etc. verwendet, deren Vorteil ist, die federn und geben dennoch einen super Kontakt. Angeschlossen wurde ein kurzer Koax-Semirigid Stummel an dessen hinterem Ende eine SMA-Buchse sitzt, diese ist dann wieder mit einem Messkoax verbunden was die Verbindung zum Scope herstellt. Die Spannungsversorgung kommt aus einem Doppelnetzteil. Eric
Hier nun noch ein paar Messungen: Ein 25MHz Rechtecksignal (TCXO) wird in einen ECL-Zweig geschickt, ähnlich dem, der von branadic beschrieben wurde, damit sollten Flanken im ps Bereich möglich werden. Das Signal wurde dann in einen MCL-Splitter SCP-2-1 geleitet der auf der einen Seite direkt auf ein Sampling-Scope mit 50Ohm Abschluss(rot) geht und auf der anderen Seite mit 50Ohm abgeschlossen war. Die Messspitzen greifen dann hier das Vergleichssignal ab und es wird dann zum 2-ten Kanal des Scopes (gelb) geschickt (auch wieder mit 50OHm Abschluss). Man sieht, dass mein Teilerverhältnis nicht exakt 0.2 ist (macht aber für den Test nichts) und dass das Originalsignal und die Messung etwas Überschwingen zeigen, die aber ziemlich gleich sind (was für die Güte des Tastkopfes spricht). Die Anstiegszeit ist so rund 500ps und auf beiden Kanälen gleich. Auf dem Scope sähe man eine leichte Phasenverschiebung zwischen beiden Kanälen (die ich weggetrimmt habe), die von den Laufzeiteffekten im OPV herrührt. Dies ist eine sehr schöne Entwicklung, danke André, dass ich teilnehmen durfte !! Eric
Hallo Eric, es freut mich vergleichende Messungen sehen zu können. Ein Samplingoszilloskop ist natürlich eine feine Sache, mit der ich leider nicht aufwarten kann. Um so schöner ist es, wenn nun doch solche Ergebnisse zustande kommen. Rund 500ps, sicherlich ist es etwas mehr, zeigen im Prinzip die Kleinsignalbandbreite des OPV von 650 MHz, die bei Großsignal auf 575 MHz sinkt. Was das Gehäuse anbelangt, so bin ich in den letzten Wochen leider nicht dazu gekommen daran weiter zu arbeiten, weil andere, wichtigere Aufgaben meine Zeit gefordert haben. Deswegen war es allgemein etwas ruhig um mich. Das heißt aber nicht, dass ich das Thema nicht noch weiterverfolge. Auf kurz oder lang wird da noch etwas entstehen, begonnen habe ich bereits. Ich habe jedoch nicht vor daraus, wie weiter oben angesprochen, ein kommerzielles Produkt zu stricken. Das lohnt sich für mich schlichtweg nicht und zieht auch einen enormen Rattenschwanz nach sich. Was maximal im Bereich des Möglichen liegt ist, dass ich die Leiterplatten und ein Gehäuse anbiete. Alles im Umfang eines Hobbies. Ich habe auch nicht die Zeit und Möglichkeiten ein entsprechendes Zubehörpaket zu schnüren. Darüber hinaus würde es auch den Rahmen eines solch offen gestalteten Projektes sprengen. Immerhin ist das Topic "Eigenbautastköpfe". Gruß, branadic
Hallo branadic, branadic schrieb: > Ein > Samplingoszilloskop ist natürlich eine feine Sache, mit der ich leider > nicht aufwarten kann. Ich Denke Dein TEK ist auch so ein Teil und dazu noch etwas komfortabler als mein 300€ 4GHz Sampler :-) branadic schrieb: > Rund 500ps, sicherlich ist es etwas mehr, zeigen im Prinzip die > Kleinsignalbandbreite des OPV von 650 MHz, die bei Großsignal auf 575 > MHz sinkt. Ich habe mit meinen Mitteln mal die Bandbreite ermittelt (siehe Bild) Ich denke so 500MHZ ist eine "faire" Angabe, klar -3dB ist >700MHz Dann habe ich noch versucht, die Eingangskapazität des TK zu bestimmen. Ich komme so (bei mittleren Frequenzen) auf 1.25pF. Die geneigten Leser mögen die blaue Kurve des VNWA Diagramms betrachten! (man sieht sonst noch S11 und ein Smith-Chart) Zieht man die Kapazität ab, die die relativ langen Prüfstifte mit sich bringen (gerechnet 0.39pF) gemessen 0.56pF, dann kann ich die <1pF in branadic Specs bestätigen. Aber mit solchen "bequemen" Messstiften landet man halt bei den 1.25pF. ...was immer noch sehr gut ist! branadic schrieb: > Was das Gehäuse anbelangt, so bin ich in den letzten Wochen leider nicht > dazu gekommen daran weiter zu arbeiten, wäre toll, wenn Du den Sack auch noch zu machen könntest...dann wäre die Lösung richtig "rund" !! Eric
Danke für den indirekten Tipp mit dem USB-Sampler. 4GHz für 350$ ist doch ein Wort, wenn man sich den Beschränkungen eines Samplers bewusst ist.
Luk4s K. schrieb: > Danke für den indirekten Tipp mit dem USB-Sampler. 4GHz für 350$ ist > doch ein Wort, wenn man sich den Beschränkungen eines Samplers bewusst > ist. Aber ACHTUNG der Entwickler ist mit seiner SW noch nicht fertig !! Eric
Eric schrieb: > Luk4s K. schrieb: >> Danke für den indirekten Tipp mit dem USB-Sampler. 4GHz für 350$ ist >> doch ein Wort, wenn man sich den Beschränkungen eines Samplers bewusst >> ist. > > Aber ACHTUNG der Entwickler ist mit seiner SW noch nicht fertig !! > > Eric Ob man ihn zur Offenlegung der USB-Schnittstelle überreden könnte? ;)
Eric schrieb: > Ich Denke Dein TEK ist auch so ein Teil und dazu noch etwas komfortabler > als mein 300€ 4GHz Sampler :-) Hallo Eric, nein das Tek ist ein Digitales Phosphor Oszillsokop mit 1GHz Analogbandbreite und 5GS/2,5GS. Bei dem Sampling Oszi handelt es sich offenbar um dieses Gerät hier? http://www.fastsampling.com/Products/DS800/DS800Manual14.pdf Die Messungen sehen soweit sehr gut aus und bestätigen damit meine Messungen. Sehr schön, auf solche Messungen hatte ich die ganze Zeit gewartet. Auch die Messung der Eingangskapazität gefällt mir. Ich gehe davon aus, dass du zuvor auf das Messkoaxkabel kalibriert hast und anschließend die Tastkopfplatine samt kurzem Koax-Semirigid Stummel vermessen hast? Diese Messung hat natürlich den Vorteil, dass man die Fehlanpassung des Kabels zuvor wegkalibriert hat. Eventuell sollte man die Leiterplatte hier grundsätzlich mit einem entsprechend gewinkelten SMA oder SMB-Anschluss bestücken. Das hätte den Vorteil, dass wirklich nur noch der "Fehler" des Tastkopfes zum Tragen kommt. Ich danke dir jedenfalls für deine Messungen. branadic
Hallo branadic, branadic schrieb: > nein das Tek ist ein Digitales Phosphor Oszillsokop mit 1GHz > Analogbandbreite und 5GS/2,5GS. wenn Du ganz genau hinter die Kulissen des TEK schaust, dann sind Dein TEK und mein Sampler sehr verwandt :-) branadic schrieb: > Bei dem Sampling Oszi handelt es sich offenbar um dieses Gerät hier? >Jepp, aber beachtet mein "C A V E" !! branadic schrieb: > Sehr schön, auf solche Messungen hatte ich die ganze Zeit > gewartet. das war mir klar und den meisten hier fehlen offenbar die Möglichkeiten, daher dachte ich, hier einspringen zu müssen, obwohl Deine präzisen Messungen selbst ihre Sprache sprechen !! branadic schrieb: > Auch die Messung der Eingangskapazität gefällt mir. > Ich gehe davon aus, dass du zuvor auf das Messkoaxkabel kalibriert hast > und anschließend die Tastkopfplatine samt kurzem Koax-Semirigid Stummel > vermessen hast? >Jepp, ich habe den VNWA so kalibriert, dass die CAL-Plane genau so liegt dass ich die Messspitzen drauf setzen kann und damit die "richtigen" Messwerte bekomme !! branadic schrieb: > Diese Messung hat natürlich den Vorteil, dass man die Fehlanpassung des > Kabels zuvor wegkalibriert hat. Hier verstehe ich Dich nicht ganz, dies ist eine S11 Messung (also Reflektion) Da brauche ich nicht einmal das Koax hinten anzuschliessen (wenn der OPV genügend entkoppelt, was er tut), aber anschliessen macht auch nichts (entkoppelt ja genügend)! Ich messe also voll mit den langen Messspitzen auf einen "einkalibrierten" Gegenstecker und sehe so wie die Messspitzen mit nachgeschaltetem Teiler und OPV reflektieren, daraus kann man dann leicht das Eingangs-C ausrechnen, das Smith zeigt ein wenig auch, was man da sieht! ...brauchst Du ein Bild des Messaufbaus ? branadic schrieb: > dass wirklich nur noch der "Fehler" des Tastkopfes zum Tragen kommt. ist mir jetzt nicht ganz klar, mache mal bitte eine Skizze Eric
Hallo Eric, du gehst direkt mit deinem kurzen Stummel Semigrid-Kabel mit SMA-Stecker für die Messung auf den VNWA oder? Ich war davon ausgegangen, dass du dazwischen noch ein weiteres Koaxkabel hast, was in den meisten Fällen zu weiteren Fehlanpassungen und Reflektionen führt, auch wenn diese sehr gering sind. Wenn man nun aber wie bei dir einen kurzen Stummel Semigrid mit Stecker oder gleich eine Buchse (SMA oder SMB) auf der Platine vorsieht, dann kann man das Messgerät auf das Koaxkabel kalibrieren und anschließend den reinen Tastkopf mit dem kurzen Semigridstummel vermessen und kann so den reinen Einfluss des Tastkopfes unabhängig vom Koaxkabel verdeutlichen. Bei der S11-Messung ist dies nicht notwendig, das stimmt wohl, jedoch bei S21. Sprich, dieses Vorgehen könnte bei der Messung des Frequenzgangs interessant sein. So kann man den Frequenzgang des Tastkopfes unabhängig vom nachfolgenden Koaxkabel zeigen, denn hier wird jeder was anderes verwenden. Ich werde also in der neuen Revision der Tastkopfleiterplatte einen gewinkelten Print-Koaxanschluss vorsehen. Scheint ja teilweise auch so bei den großen Herstellern so gemacht zu werden. Eric schrieb: > Angeschlossen wurde ein kurzer Koax-Semirigid Stummel an dessen hinterem > Ende eine SMA-Buchse sitzt, diese ist dann wieder mit einem Messkoax > verbunden was die Verbindung zum Scope herstellt. branadic
Hallo branadic, branadic schrieb: > du gehst direkt mit deinem kurzen Stummel Semigrid-Kabel mit SMA-Stecker > für die Messung auf den VNWA oder? Ja, genau. Für die Transmissionsmessung habe ich mir eine SMA-Buchse gebaut die auf der Rückseite 2 Buchsen hat, in die ich die Tastkopfspitzen einstecken kann und verbinde diese Seite mit dem TX-Port des VNA und das andere Ende mit dem kurzen Semirigid-Kabel an das RX-Port des VNA. branadic schrieb: > Ich war davon ausgegangen, dass du dazwischen noch ein weiteres > Koaxkabel hast, was in den meisten Fällen zu weiteren Fehlanpassungen > und Reflektionen führt, auch wenn diese sehr gering sind. ja, ich habe davon geschrieben, weil dies das Koax-Kabel ist, welches ich zum Anschluss an das Scope verwende. Ich hätte ja sonst keine Flexibilität in der Leitungslänge. Aber für die VNA-Messungen habe ich es wie oben beschrieben gemacht. branadic schrieb: > Wenn man nun aber wie bei dir einen kurzen Stummel Semigrid mit Stecker > oder gleich eine Buchse (SMA oder SMB) auf der Platine vorsieht, dann > kann man das Messgerät auf das Koaxkabel kalibrieren und anschließend > den reinen Tastkopf mit dem kurzen Semigridstummel vermessen und kann so > den reinen Einfluss des Tastkopfes unabhängig vom Koaxkabel > verdeutlichen. >Jepp, das kann man so machen branadic schrieb: > Ich werde also in der neuen Revision der Tastkopfleiterplatte einen > gewinkelten Print-Koaxanschluss vorsehen. > Scheint ja teilweise auch so bei den großen Herstellern so gemacht zu > werden. habe ich so zwar noch nicht gesehen, aber die Idee ist gut Eric
Hallo, es wird notwendig, dass ich neue Leiterplatten der Tastköpfe bestelle. Wie bereits angekündigt wird die nächste Version über einen SMA/SMB-Anschluss verfügen. Somit lässt sich dann auch der Frequenzgang Kabel und Kabel mit Tastkopf vergleichen, was sicherlich vorteilhaft ist und zudem die Möglichkeit eröffnet auf fertig vorkonfektionierte Kabel zurückzugreifen. Daher nun die Frage in die Runde: Wer möchte noch Leiterplatten? Bei Interesse einfach an branadic@users.sourceforge.net schreiben. branadic
Hallo, ich hab jetzt auch mal eine Frequenzgang-Messung gemacht. Dazu habe ich einen Spectrum-Analyser mit Tracking-Generator verwendet. Mein Tastkopf hat eine RG174 Leitung mit ca. 1,5 m Länge; um den Einfluss der Leitung zu kompensieren, habe ich zuerst nur eine RG174-Leitung gleicher Länge genommen und damit eine Frequenzgangmessung gemacht und diese als Referenzkurve gespeichert. Für die Messung mit dem Tastkopf habe ich die Differenz zur Referenzmessung berechet, man sieht also direkt den Frequenzgang das Tastkopfes ohne den Einfluss der Leitung. Der Frequenzgang entspricht ungefähr der Messung von Eric, bis ca. 450 MHz ist die Abweichung < 1dB. Mit RG174-Leitung kommt noch eine kleine frequenzabhängige Dämpfung dazu, die im Bereich von 0 bis 400 MHz um etwas 1 dB zunimmt. Statt der Prüfspitze habe ich einen versilberten Kupferdraht mit 1 mm Durchmesser (von Reichelt) verwendet. Den habe ich an eine SMA-Buchse angelötet, so dass man den Tastkopf drauf stecken kann; das funktioniert ziemlich gut. An der SMA-Buchse sind vier Widerstände mit jeweils 200 Ohm als 50 Ohm Abschluss angelötet.
Hallo Johannes, danke auch für deine Messung, wobei mir die Welligkeit nicht so recht gefallen mag. Aller Wahrscheinlichkeit nach sieht man hier noch den Einfluss des Kabels, denn das produziert, wenn man es mal ganz für sich betrachtet, dieser unschönen Wellen über den Frequenzgang. Ich wage nicht zu beurteilen, wie gut oder schlecht das RG174-Kabel von Reichelt ist, sicherlich lässt die Qualität aber doch zu wünschen übrig. Unter Umständen kommt die Welligkeit aber auch von deinem SMA-Buchse mit den Widerständen. Ist die auch von Reichelt? Ein einfacher Test könnte hier Aufschluss geben. Kannst du eventuell die Reflektion durch deine SMA-Buchse mit den Widerständen messen? Anschließend die Messung mit angeschlossenem Tastkopf wiederholen. Dann wüsste man mehr. branadic
> .. wobei mir die Welligkeit nicht so recht gefallen mag Du meinst vermutlich die Welligkeit bei höheren Frequenzen (> 500 MHz)? Die hängt vermutlich schon mit der Leitung zusammen, aber in diesem Frequenzbereich ist es eigentlich nicht so sinnvoll, mit diesem Tastkopf zu arbeiten. Vielleicht sollte im Tastkopf noch ein passiver Tiefpass mit Grenzfrequenz irgendwo oberhalb von 500 MHz eingebaut werden, so dass hier das Signal stärker gedämpft wird. Ich hab die Übertragungsfunktion auch noch für größere Frequenzen gemessen, die Welligkeit wird immer größer, je höher die Frequenz wird. > Ich wage nicht zu beurteilen, wie gut oder schlecht das RG174-Kabel von > Reichelt ist, sicherlich lässt die Qualität aber doch zu wünschen übrig. Ich hab wie gesagt eine Vergleichsmessung nur mit einem RG174-Kabel vom gleichen Typ und gleicher Länge gemacht, also ohne Tastkopf. Das habe ich mit einer identischen SMA-Buchse angeschlossen, natürlich ohne die Abschlusswiderstände. Dabei war auch eine leichte Welligkeit zu sehen, aber wesentlich schwächer. Kann hier der Ausgangswiderstand des Tastkopfes einen Einfluss haben. Vermutlich wird der bei höheren Frequenzen nicht mehr genau 50 Ohm haben. Ich könnte mal einen Abschwächer direkt am Tastkopfausgang einbauen, dadurch sollte dieser Effekt verschwinden. Das wäre mit einer SMA-Buchse auf der Tastkopfplatine ziemlich einfach zu machen. Vielleicht kann Eric seine Messung mal mit einem längeren RG174-Leitung am Tastkopf machen, um zu sehen, ob dann diese Welligkeit auch auftritt? > Unter Umständen kommt die Welligkeit aber auch von deinem SMA-Buchse mit > den Widerständen. Ist die auch von Reichelt? > Ein einfacher Test könnte hier Aufschluss geben. Kannst du eventuell die > Reflektion durch deine SMA-Buchse mit den Widerständen messen? Das könnte schon sein. Allerdings habe ich keine Möglichkeit, die Reflexion zu messen. Aber ich werde die Zuleitung vom Generator-Ausgang zur SMA-Buchse mal ganz kurz machen, dann müsste die Welligkeit ja verschwinden, wenn das die Ursache ist.
Hallo Johannes, schöne Messungen, die Du da gemacht hast Johannes schrieb: > Vielleicht sollte im Tastkopf noch ein passiver Tiefpass mit > Grenzfrequenz irgendwo oberhalb von 500 MHz eingebaut werden, so dass > hier das Signal stärker gedämpft wird. Ich hab die Übertragungsfunktion > auch noch für größere Frequenzen gemessen, die Welligkeit wird immer > größer, je höher die Frequenz wird. Wir sind hier bei >500MHz, nichts ist geschirmt, z.T. die Impedanzen hoch, da "hüpft" die HF mal gerne über die Platine weg da sind mit Sicherheit schon mangelnde Isolationen im Spiel Johannes schrieb: > Dabei war auch eine leichte Welligkeit zu sehen, > aber wesentlich schwächer. wenn das Koax zweifelhafter Qualität ist, dann hat das evtl. gar kein Z0=50 Ohm ? ...würde mich überhaupt nicht wundern ! und dann gibt es sofort Welligkeit von den TX/RX-Port Reflexionen Johannes schrieb: > Kann hier der Ausgangswiderstand des Tastkopfes einen Einfluss haben. > Vermutlich wird der bei höheren Frequenzen nicht mehr genau 50 Ohm > haben. Jepp, das kann gut sein, ich werde an meinem TK einmal das S22 (Reflektion des Ausgangs messen und umgerechnet in |Z| zeigen) Johannes schrieb: > Vielleicht kann Eric seine Messung mal mit einem längeren RG174-Leitung > am Tastkopf machen, um zu sehen, ob dann diese Welligkeit auch auftritt? Nee, sorry, aber so lausiges Koax habe und verwende ich auch nicht, schon gar nicht von R Wenn, dann muss man schon in Messkoaxe investieren, die auch in ihrem Schirm "dicht" genug sind z.B, RD316 (das D steht für doppelt geschirmt) ..diese ist noch recht flexibel, aber natürlich nicht so weich wie das RG174 Johannes schrieb: > Aber ich werde die Zuleitung vom Generator-Ausgang > zur SMA-Buchse mal ganz kurz machen, dann müsste die Welligkeit ja > verschwinden, wenn das die Ursache ist. mache mal Folgendes: schließe jeweils an Dein TX-und RX-Port des SA 10dB Pads an und wiederhole Deine Messungen, ich denke dass Du hier die nicht exakten 50 Ohm Deines SA schon siehst, entweder vom Trackinggenerator oder vom Receiver. Aber auf jeden Fall würde ich an Deiner Stelle in Zukunft immer so messen. Eric
Hallo EMU schrieb: > Jepp, das kann gut sein, ich werde an meinem TK einmal das S22 > (Reflektion des Ausgangs messen und umgerechnet in |Z| zeigen) Hier nun die Messung. Ohh,ohh ich habe es erst nicht geglaubt und dann schließlich am VNWA (Vektor Network Analyzer) eine volle 4-Port Messung mit 12-Term Fehlerkorrektur "durchgezogen", das Ergebnis ist dasselbe wie bei der einfachen S22-Messung. Zu betrachen ist hauptsächlich die blaue Kurve |Z|, ansonsten für SmithChart-erfahrene ist der kapazitative Anteil gut sichtbar. PS: der kleine 8cm Semirigidstummel meines Aufbaus macht ganz sicher nicht genügend "Transformation", um stark bei der Messung zu wirken Die Ausgangsimpedanz ist recht frequenzabhängig! das macht beim Oszilloskopbetrieb trotzdem (fast) nichts, weil dort ja mit 50Ohm abgeschlossen wird. Aber die Welligkeit bei Johannes Messungen zusammen mit den ggf. nicht 50Ohm bei seinem TX-/RX-Port wird langsam erklärbar. Ein 50OHm Pad hinter dem OPV würde hier (auf Kosten weiterer Verstärkung) dieses kleine Manko beheben. Weitere Ideen, Kommentare dazu sind willkommen Eric
und noch ein sorry hier nun das Bild, wo man alle S22 (hier gemessen als S11, aber es ist diesmal richtig !!) sieht Eric
Hallo Eric, danke auch für diese Messung. Leider lässt sich das so nicht im Spice nicht darstellen. Aber der Vollständigkeit halber muss ich mal nachfragen: a) wie hast du den resistiven Eingangsspannungsteiler bestückt? b) wie hast du den kapazitiven Eingangsspannungsteiler bestückt? Bei Johannes weiß ich das, weil ich den ja selbst aufgebaut habe. Nicht das hier durch die doch unterschiedliche Bestückung Unterschiede in der Messung entstehen? Das fängt beispielsweise bei den 0Ω-Widerständen an, die sich in der HF doch noch anders verhalten werden als die von mir verwendete Drahtbrücke. Auch die zweite Serienschaltung der Widerstände wird sich unter Umständen anders verhalten als mein dort verwendeter 205kΩ-Widerstand. Für vergleichbare Messergebnisse sollten wir vielleicht alle die gleiche Bestückungsvariante haben, dann ließen sich die Ergebnisse untereinander besser beurteilen? branadic
Hallo branadic, branadic schrieb: > a) wie hast du den resistiven Eingangsspannungsteiler bestückt? Ich habe 1MOhm und die Summe aus 220K und 33k genommen. Grund: in meinen SMD-Sets waren keine 820k und 205k vorhanden und mir war nur das Teilungsverhältnis wichtig und nicht dass ich genau 1MOhm Eingangswiderstand erreiche. Das Teilungsverhältnis stimmt so auf 1% (was auch nicht so dolle ist, war aber für den Test hier egal) branadic schrieb: > b) wie hast du den kapazitiven Eingangsspannungsteiler bestückt? so wie vorgegeben mit 0.5pF, 1-3pF (TZC03,Reichelt), 1pF branadic schrieb: > Das fängt beispielsweise bei den 0Ω-Widerständen an, die sich in der HF > doch noch anders verhalten werden als die von mir verwendete > Drahtbrücke. ja, aber der Effekt dürfte geringfügig sein, was ja die Messung der Anstiegszeiten und Pulse auch gezeigt hat. Dazu glaube ich, dass so ein 0-Ohm SMD weniger Induktivität hat, als die Lötbrücke Außerdem entkoppelt der OPV 659 schon kräftig, sodass die Eingangsbeschaltung wohl kaum auf den Ausgang zurückwirkt Frage: hat jemand die S-Parameter des OPA659 irgendwo gefunden ? Damit könnte man die ganz Schaltung dann mal in RFSim99 o.ä. simulieren Eric
Hallo Eric, S-Parameter zum OPV gibt es nicht, nur ein Spice-Model und damit lässt sich die Schaltung in Spice (LTspice, Tina von TI o.ä.) simulieren. Mit LTSpice lassen sich übrigens auch die S-Parameter ausgeben, allerdings konnte ich die Messungen bisher nicht darin abbilden. Hast du nicht zufällig zwei 1,6MΩ die du parallel schalten kannst und einen 200kΩ Widerstand? Dann könnten wir zumindest diese Bestückungsvariante miteinander vergleichen. Ich weiß nicht genau, wie es sich mit den parasitären Induktivitäten und Anschlusskapazitäten von 0Ω Dünnfilmwiderständen verhält. Leider machen auch die Hersteller in ihren Datenblättern dazu keinerlei Angaben, sodass man hier unter Umständen eigene Messungen durchführen müsste, um diese Frage zu klären. Das ist leider ein großes Manko, sodass sich vorab nicht abschätzen lässt, wie sich die passiven Bauelemente über der Frequenz verhalten werden. Es hat sicherlich seinen Grund, dass Hersteller wie Tektronix speziell ausgesuchte Bauelemente verwenden. Eric, kannst du mal noch folgende Messung machen: Eingangsspannungsteiler "entstücken" und einen 50Ω Widerstand gegen Masse am OPV-eingang bestücken und dann direkt auf den Ausgangsport deines VNWA gehen und die Messung des Ausgangswiderstands des Tastkopfes wiederholen, ob es tatsächlich am OPV + Ausgangswiderstand liegt? Das könnte aufschlussreich sein. Nicht das man hier wieder an einer falschen Stelle den "Fehler" sucht. branadic
Noch ein kleiner Nachtrag von mir. Anbei die Closed-Loop Output Impedance des OPA659, damit man nicht jedes mal erst das Datenblatt durchblättern muss, wenn man mitreden möchte. branadic
Hallo branadic, Hier nun die Auftragsmessung :-) branadic schrieb: > Eric, kannst du mal noch folgende Messung machen: > > Eingangsspannungsteiler "entstücken" und einen 50Ω Widerstand gegen > Masse am OPV-eingang bestücken und dann direkt auf den Ausgangsport > deines VNWA gehen und die Messung des Ausgangswiderstands des Tastkopfes > wiederholen Der Plus-Eingang des OPV liegt über 50R auf Masse und dann habe ich wieder die Ausgangsimpedanz |Z| gemessen (das Bild zeigt S11, es ist aber S22) Als Vergleich habe ich die frühere Messung des |Z| in Mem1 gespeichert. Wie man sieht ist der Unterschied minim, für mich wie erwartet, die Rückwirkung des OPV ist sehr klein. Vielleicht noch eine Bemerkung von mir: Wir müssen nicht wirklich den OPV-Ausgang auf genau 50R optimieren, das Datenblatt zeigt ja dass der Wert sehr wohl F-abhängig ist, wenn man das lin darstellt ist es evtl. schon meine Darstellung Eric
Hallo, hier noch ein Nachtrag: branadic schrieb: > Noch ein kleiner Nachtrag von mir. Anbei die Closed-Loop Output > Impedance des OPA659, mal grob eingetragen wie die S22-Messung in dieses Bild passt. Bei uns ist Vs=+/-5V und G=1 Eric
Hallo Eric, hast Du schon mal probiert in eine Schaltung mit dem FA-NWT oder dem VWNA hochohmig 'hinein zu messen'? hochohmig geht natürlich nur mit einem FET Source-Wandler.
Hallo Uwe, Uwe S. schrieb: > hast Du schon mal probiert in eine Schaltung mit dem FA-NWT oder dem > VWNA hochohmig 'hinein zu messen'? >nein habe ich nicht Wenn man Reflektion misst im 50R System, macht das auch nicht so recht Sinn? Erst wenn man sehr hochohmige Quellen hat macht genaue Messung mittels RFIV (radio frequency U/I)Sinn, das geht mit dem N2PK-VNA, den ich auch habe, aber hier wollen wir ja eigentlich 50R haben. Oder was war Deine Idee ? Eric
Hallo, ein Redesign des Tastkopfes ist geplant, bei dem einige eventuelle Problemstellen überarbeitet werden sollen, die ich dank Erics hilfreicher Unterstützung (Messungen und Simulation) identifizieren konnte. Ich werde bei dem Redesign auch versuchen das VSON8-Gehäuse in das Layout für den OPA659 einzupflegen, da der OPA659 in diesem Package problemlos bei Mouser zu bekommen ist. Nach diesem Redesign wird auch das Thema Gehäuse angegangen. Ich hatte zwar bereits mit einem Entwurf begonnen, angesichts des Redesigns ist diese Arbeit jedoch vorerst zurückgestellt worden. Da es hier aber nicht nur um den "Poor Mans Active 500 MHz FET-Probe" geht, sondern allgemein um Eigenbautastköpfe möchte ich auch noch diesen Link nachliefern, den ich zufällig gefunden habe: http://www.audiokarma.org/forums/showthread.php?t=216243 branadic
>Ich werde bei dem Redesign auch versuchen das VSON8-Gehäuse in das >Layout für den OPA659 einzupflegen, da der OPA659 in diesem Package >problemlos bei Mouser zu bekommen ist. Den OPA659 gibt es auch bei farnell im VSON8-Gehäuse. http://de.farnell.com/texas-instruments/opa659idrbt/op-verstaerker-650mhz-jfet-8son/dp/1710802
Hallo Zusammen, Ich habe nun einmal den Tastkopf auf die Originalbeschaltung (820k, 205k, Trimmer C10 orig) umgestellt und noch einmal gemessen, ob sich und was sich verändert ? -- an dem Bild OP659_pulse sieht man, dass die Pulstreue geblieben ist -- im Bild OPA659_TK_Vergleich sieht man, dass das Bild des VNA nicht anders aussieht als schon hier früher gezeigt -- auch die Eingangskapazität ist unverändert -- das Bild OPA659_TK_min_max zeigt wie sich die Einstellung am Trimmer C10 (Originalschaltbild von branadic) auswirkt, im Wesentlichen ist es eine Parallelverschiebung, man beachte die geänderten Skalen mit Ref. bei -14.5dB und 1dB Auflösung, alles gemessen mit dem VNWA, damit sieht man auch sehr gut den Frequenzgang des Tastkopfes, so wie er jetzt ist in 1dB Auflösung Ich denke aus den Messungen schlussfolgern zu können, dass das Design nicht sehr empfindlich auf Bauteileänderungen ist! Der Ausgangswiderstand (dessen Frequenzgang) ist ein Punkt den branadic noch ändern möchte. Soweit das Neueste zum Nikolaus von der TK-Front Eric
Hallo Eric, wie immer vielen Dank für deine Messungen. Vielleicht zum aktuellen Stand bei mir. Ich habe heute verschiedene Koax-Leitungen bestellt, die alle von ihren elektrischen Eigenschaften her geeignet sind. Der haptische Eindruck im Umgang mit den Kabeln soll nun entscheiden, welche der Koax-Leitungen am besten geeignet scheint. Zur Erinnerung, der Tastkopf wird um eine SMA-Buchse (End Launch) erweitert. Damit spart man sich das Auflöten der Koax-Leitung. Ich würde dann eine Kabelempfehlung aussprechen oder gegebenenfalls auch das vorkonfektionierte Kabel beilegen. SMA-Buchsen (End Launch) sind ebenfalls bereits bestellt und sollten in absehbarer Zeit bei mir eintreffen. Zugleich wird das Layout hinsichtlich parasitärer Induktivität am Ausgang des OPV überarbeitet und das Kompensationsglied am OPV-Ausgang entfernt, da es eh keinerlei Vorteile in meinen Messungen zeigte. Der OPA659 im VSON8-Package stimmt mich noch unglücklich, da er sich nicht harmonisch in das Layout einfügen möchte. Es ist einfach ein furchtbares Package und das Exposed Pad macht ebenso Schwierigkeiten bei kurzer Leiterbahnführung wie die Spannungsversorgung. Ich bin schon fast gewillt den Gedanken mit dem VSON8-Package wieder zu verwerfen, da das SOT-23 Package um Welten besser in das Layout passt. branadic
Und wo kriegt man den im SOT-23? Farnell klang gut, dann kann ich über HBE bestellen. Uuuuund, den VNWA brauche ich auch!!!!!! Sieht wirklich toll aus. Mal schauen ob es wieder Kits gibt. :-) Grüße, Guido
Hallo, ja den VWNA von DH8SAQ gibt's hier: http://sdr-kits.net/ Dann gibt es noch den N2PK VNA: http://n2pk.com/VNA/VNAarch.html
Hallo, eine neue Version der Doku mit einem Nachtrag auf Seite 39 zur maximalen Eingangsspannung am Tastkopf liegt auf dem Server. http://welecw2000a.sourceforge.net/docs/Hardware/Aktiver_Tastkopf_mit_OPA659.pdf branadic
Hallo zusammen, Johannes hat es vermutet, EMU hat es theoretisch bestätigt und Eric mit praktischen Messungen untermauert. Der Ausgangswiderstand mach derzeit noch ein wenig Schwierigkeiten. An dieser Stelle meinen Dank an alle, die sich so konstruktiv an diesem "Projekt" beteiligen. Daher wird der Ausgang des Tastkopfes um eine Coplanar Waveguide statt einer einfachen Leitung erweitert und der 49.9Ω Serienwiderstand rückt noch mal ein ganzes Stück näher an den OPV. Coplanar Waveguide deswegen, weil mir die Tantal und Ferrit Beads für eine reine Microstrip im Weg sind. Zusammen mit der SMA-Buchse erhoffe ich mir wesentlich bessere Ergebnisse bezüglich des Ausgangswiderstands, auch daher, dass das Ausgangskompensationsglied und damit zusätzliche Vias und Bauteile auf dem Bottom-Layer entfallen. Alle Bauteile der Spannungsversorgung werden noch mal ein wenig zurecht gerückt, sodass insgesamt die Leiterplatte genauso breit bleibt wie in der aktuellen Version, dennoch eine deutliche Verbesserung aufweisen sollte. Guido schrieb: > Und wo kriegt man den im SOT-23? Farnell klang gut, dann > kann ich über HBE bestellen. Im SOT-23 Package ist er derzeit schwer aufzutreiben, zugegeben. Im Zweifelsfall einfach bei TI Samples ordern. Wundert mich sowieso, dass nur ganz wenige diese Möglichkeit ein Anspruch nehmen. Ist doch schließlich ein aktuelles Etwicklungsprojekt, sodass man kein schlechtes Gewissen haben müsste. Den Gedanken mit dem VSON8 habe ich zwischenzeitlich sowas von verworfen. Das Gehäuse will sich einfach nicht harmonisch in das Layout einfügen. Und was mich unzufrieden stimmt fliegt gnadenlos raus. Ihr dürft euch gern daran versuchen, mir mag aber die unnötig lange Rückkopplungsleitung schon nicht gefallen, die durch das Grounded Exposed Pad ganz automatisch entsteht. Ich hoffe bis Sonntagabend mit dem Layout endgültig durch zu sein und die Leiterplatten bestellen zu können. Dann dürfte ich sie noch in diesem Jahr bekommen und bei Bedarf eventuell verteilen können. branadic
> Daher wird der Ausgang des Tastkopfes um eine Coplanar Waveguide statt > einer einfachen Leitung erweitert und der 49.9Ω Serienwiderstand rückt > noch mal ein ganzes Stück näher an den OPV. Ich kann mir nicht vorstellen, dass dadurch der Ausgangswiderstand wesentlich beeinflusst wird. Das ist eher eine Eigenschaft des Operationsverstärkers an sich; man kann das im Datenblatt des OPV gut erkennen. Um wirklich etwas zu erreichen, müsste man eine aktive Ausgangsstufe als Impedanzwandler dranbauen, die auch noch bei wesentlich größeren Frequenzen niederohmig bleibt. Aber vermutlich lohnt sich dieser Aufwand nicht, so schlecht ist die Anpassung dann auch wieder nicht. Und wenn man am anderen Ende der Leitung einen korrekten Abschlusswiderstand hat, sollten auch keine Reflexionen auftreten. Den Widerstand näher an den OPV-Ausgang zu setzen und eine Leitung mit passender Impedanz ist trotzdem eine gute Maßnahme, das kann sich nur positiv auswirken. Ich melde schon mal Interesse an einer Platine an.
Hallo Johannes, > Ich kann mir nicht vorstellen, dass dadurch der Ausgangswiderstand > wesentlich beeinflusst wird. Das ist eher eine Eigenschaft des > Operationsverstärkers an sich; man kann das im Datenblatt des OPV gut > erkennen. an der Stelle möchte ich dir zum Teil widersprechen. Wenn du das Datenblatt mit den Messungen von Eric zum Ausgangswiderstand miteinander vergleichst erkennst du, dass noch ein kleines bisschen Verbesserungspotential im Layout liegt. Johannes schrieb: > Um wirklich etwas zu erreichen, müsste man eine aktive Ausgangsstufe > als Impedanzwandler dranbauen, die auch noch bei wesentlich größeren > Frequenzen niederohmig bleibt. Auch hier hätte ich einen kleinen Zusatz. Gut geeignet erscheint der Einsatz eines 6dB-Dämpunfgliedes bspw. als Pi-Glied, gefolgt von einem MMIC. Das Dämpfungsglied verbessert die Anpassung bereits auf ein SWR von 1:1,2 im Einsatzfrequenzbereich. Allerdings erkauft man sich durch die zusätzliche Dämpfung auch mehr Rauschen durch die nachfolgende Verstärker- (MMIC-) Stufe. Der Vorteil des neuen Layouts mit der SMA-Buchse ist deswegen gerade der, dass man problemlos eine weitere Stufe, welcher Art auch immer, für genau solche Untersuchungen anschließen kann. Der Aufwand bleibt relativ überschaubar. Und solange man noch im Bereich der Pareto-Verteilung liegt sind solche Verbesserungen durchaus sinnvoll. Freut mich, wenn bereits erstes Interesse bekundet wird. Übrigens wird der Tastkopf mit dem neuen und dem aktuellen Layout in ein und das selbe Gehäuse passen können, denn das Gehäuse habe ich beim Entwurf immer mit im Hinterkopf. branadic
Guten Abend, die neue Leiterplattenversion ist bestellt. Drücken wir die Daumen, dass sich die Layoutänderungen positiv auf die Eigenschaften des Tastkopfs auswirken. branadic
Hallo, hat eigentlich schon mal jemand Messungen gemacht, wie sich der Tastkopf verhält, wenn man eine Abschirmung ausenrum macht? Durch den hochohmigen Eingang ist die Platine ja einigermaßen Empfindlich auf Störungen/EMV, so dass eine Abschirmung vermutlich sinnvoll wäre. Kommerzielle aktive Tastkopfe haben in der Regel auch eine Abschirmung. Allerdings kann sich dadurch die Eingangskapazität verändern und die Abschirmung kann sich auch auf die Kompensation auswirken. Ich werde mal versuchen, ein paar Messungen zu machen, allerdings sind meine Messmöglichkeiten begrenzt. Vielleicht hat hier jemand schon in dieser Richtung "geforscht"? Wo wäre denn der richtige bzw. günstigste Punkt, um den Schirm mit der Tastkopf-Masse zu verbinden?
Hallo Johannes, der Gedanke ist natürlich absolut richtig. Ich will dir auch sagen, wie ich mir das vorgestellt habe. Die neue Leiterplatte bekommt ja nun eine SMA-Buchse verpasst. Meine Idee war, dass das zweiteilige Gehäuse von innen her mit einer entsprechenden Beschichtung versehen wird. Man kennt eine solche Beschichtung von diversen Kunststoffgehäusen. Durch das Verschrauben mit der SMA-Buchse wird diese Beschichtung dann an den Schirm kontaktiert. Wie gut das funktioniert kann ich momentan natürlich nicht sagen, da mir seherische Kräfte versagt sind, aber so war eben mein Plan. :) Wenn du natürlich vorab schon entsprechende Untersuchungen durchführen möchtest, so sind wir, allen voran aber ich, natürlich sehr auf die Ergebnisse gespannt. Meine Messmittel daheim sind auch begrenzt, auch wenn ich mir mittlerweile den VNWA bestellt habe. Die ganzen Untersuchungen hätte ich nicht durchführen können, hätte ich nicht nach Feierabend Zugriff auf den großartigen Messgerätepark gehabt. In den nächsten vier Wochen werde ich aber nicht die Möglichkeit finden neuere Messungen durchzuführen. Also lass dich bloß nicht aufhalten. branadic
Servus, die neuen Tastkopf-Leiterplatten (erst einmal 12 Stück) sind fertig gestellt und auf dem Weg zu mir. Ich gehe davon aus, dass sie im Laufe der nächsten Woche bei mir eintreffen. Ihr könnt euch für Leiterplatten bei mir anmelden. Pro Leiterplatte fallen 5,-€ inkl. Versand im Briefumschlag an. Ich hatte mir darüber hinaus drei verschieden Koaxialkabelsorten mit einseitig BNC und einseitig SMA konfektionieren lassen: Huber + Suhner RG174/U Huber + Suhner RG316/U Huber + Suhner K02252D (doppelt geschirmte Koaxleitung) Von den elektrischen Daten ausgehend sind alle drei Kabelsorten für den Einsatz am 500MHz-Tastkopf gut geeignet. Letztlich kann also nur die Haptik entscheiden. Da das RG174 am flexibelsten ist, würde ich dieses zusammen mit dem Tastkopf empfehlen wollen. Das doppelt geschirmte K02252D ist erwartungsgemäß am steifsten, das RG316 liegt irgendwo dazwischen. Alle Stecker sind mit Knickschutztüllen versehen. Das RG174-Kabel kostet fertig konfektioniert bei Andreas Meier Elektronik 13,15€ zzgl Mwst. und Versand (15,65€ zzgl. Versand). Ein Messprotokoll kommt ebenfalls zum Kabel per Mail mit. Wenn ausreichend Bestellungen zusammen kommen sollten, würde ich mich bereit erklären und die Kabel als Sammelbestellung bei Herrn Meier bestellen und den Leiterplatten beilegen. Allerdings muss ich die Tastkopfleiterplatten mit Kabel als Luftpolstertasche verschicken, sodass die Versandkosten minimal teurer werden. Bei Interesse schreibt ihr mir einfach an: branadic << äht >> users << punkt >> sourceforge << punkt >> net branadic
Hallo, mittlerweile sind die neuen Leiterplatten des aktuellen Tastkopfdesigns bei mir eingetroffen. Anbei ein erster Eindruck, wie das dann ausschaut. Ich weiß nicht ob so wenig Interesse besteht oder viele noch unentschlossen sind, jedenfalls lohnt sich bei so geringer Nachfrage eine Bestellung der Kabel über mich nicht. branadic
Hallo zusammen, damit diejenigen die das Koaxkabel dazu haben wollten nicht ganz leer ausgehen, ihr könnte das Kabel Artikelnummer: 15-011-051-1000 Konfektioniertes Koaxialkabel Huber+Suhner RG174/U - 100 cm - SMA Crimpstecker Telegärtner J01150A0011 Knickschutztülle schwarz - BNC Crimpstecker Rosenberger 51S107-802N4 Knickschutztülle schwarz Lieferung inkl. Messprotokoll (Einfüge-/Rückflussdämpfung) für 13,15€ zzgl. Mwst. und Versand bei Alexander Meier Elektronik GmbH Kapellenweg 8 92366 Hohenfels Tel. (0 94 72) 91 18 98 Fax (0 94 72 ) 91 18 84 www.ame-engineering.de Geschäftsführer: Dipl.-Ing. (FH) Alexander Meier, M.Eng. Registergericht: Amtsgericht Nürnberg, HRB26357 USt-IdNr. DE270569300 bestellen. branadic
Ein gesundes neues Jahr an alle hier Beteiligten. Ich hoffe doch sehr, dass die Diskussion rund um die Eigenbautastköpfe auch in diesem Jahr noch weiter geht. Die ersten Leiterplatten der neuen Version sind ja bereits an einige wenige Leute rausgegangen. Ich bin schon sehr gespannt auf die Messergebnisse am Tastkopf (Frequenzgang, Impedanz etc) und was die Layoutänderungen gebracht haben. Ich selbst werde erst in etwa ein bis zwei Wochen dazu kommen Messungen durchführen zu können. branadic
Auch ich wünsche " Happy New Year " branadic hat ja nun sein neues Layout fertig gestellt und somit wartete der Aufbau und die Vermessung des neuen Designs. Anbei zwei Bilder vom Aufbau (top und bottom) Es hat mal wieder alles bestens gepasst ! gute Arbeit!! Im Vergleich zu der früheren Messung Beitrag "Re: Eigenbautastköpfe" hier nun die Vermessung vom Amplitudengang, der Eingangskapazität (beachte es muss 1pF vom angezeigten Messwert abgezogen werden, weil das die Kapazität der Aufnahme für die Messstifte ist) und des Ausgangswiderstandes. Soweit ist eingangs-seitig alles gleich GUT geblieben und die Ausgangsseite hat sich ein wenig verbessert aber es ist immer noch ein induktiver Teil zu sehen. Ich führe den nunmehr auf den OPV zurück, weniger auf das Layout. Dennoch ist der Wert des |Z| zu tolerieren. Am Verlauf kann man auch erkennen dass die Layoutarbeit einen besser angepassten Abschluss geschafft hat! Ich wünsche allen im Neuen Jahr ein "fröhliches Nachbauen" dies klasse Designs Eric
Hallo Eric, wieder einmal vielen Dank für deine Messungen. Die Ausgangsimpedanz sieht ja nun um Welten besser aus, wenn man die Messung mal mit dem alten Design vergleicht: http://www.mikrocontroller.net/attachment/94231/Messung_von_S22c.jpg Ich stimme dir vollkommen zu, der Rest an induktivem Anteil sollte vom OpAmp selbst kommen, wie man auch dem Datenblatt des OPA659 entnehmen kann. In wie weit man diese durch eine externe Kapazität kompensieren kann wäre auszuprobieren, allerdings sehe ich recht geringe Chancen das reproduzierbar in den Griff zu bekommen. Noch schwieriger wird es wohl, diesem mit Maßnahmen am Layout entgegen zu steuern. Einfacher ist es wohl, wenn wirklich ein Dämpfungsglied mit MMIC zum Einsatz kommt. Aber das muss man einfach mal ausprobieren. Dank der SMA-Buchse ist das ja nun auch gut zu meistern. Fehlt letztlich nur noch die Resonanz der Leute die hier mitlesen. branadic
Hallo Branadic, Resonanz wäre doch aber nicht erwünscht, da dadurch das Signal verfälscht würde :-) Also gut, um hier mal kapazitiv ohne Dämpfung einzukoppeln: Ich bin sicher, dass viele das faszinierend finden, aber - wie ich - einfach nicht die Kompetenz haben, mitzureden. Ich kann gerade noch folgen, bin allerdings bei Eric's Messungen schon leicht überfordert. Dies einfach mal als Wertschätzung. Grüsse Axel
Hallo an alle, ich möchte euch auch zuerst mal ein frohes neues Jahr wünschen. Der neue Tastkopf sieht wirklich schick aus, wenn noch Platinen übrig sind, werde ich auch eine bestellen. Bei der S22-Messung (Ausgangsimpedanz) ist interessant, dass das Maximum von |Z| ungefähr gleich groß geblieben ist, ca. 87 Ohm, allerdings ist die Frequenz dieses Maximums nach oben gewandert. > In wie weit man diese durch eine externe Kapazität kompensieren > kann wäre auszuprobieren, allerdings sehe ich recht geringe Chancen das > reproduzierbar in den Griff zu bekommen. Das sehe ich auch so, mit irgendwelchen Kapazitäten kann man evtl. den Frequenzgang etwas glätten, das Einschwingverhalten wird dadurch mit Sicherheit schlechter. Bei einem Oszi-Tastkopf ist meiner Meinung nach das Einschwingverhalten bzw. die Sprungantwort wichtiger als ein absolut glatter Frequenzgang. > Einfacher ist es wohl, wenn wirklich ein Dämpfungsglied mit MMIC zum > Einsatz kommt. Aber das muss man einfach mal ausprobieren. Dank der > SMA-Buchse ist das ja nun auch gut zu meistern. So ein Versuch könnte sich durchaus lohnen. Dadurch wird zwar das Rauschen größer, aber bei kräftigen Eingangssignalen sollte das kein Problem sein. Ein Problem könnte sein, dass die normalen MMICs keine Gegenkopplung haben. Dadurch ändert sich S21 mit der Frequenz, der Frequenzgang ist also auch nicht besonders glatt. Für mich ist der Tastkopf aber auch so wie er ist in Ordnung, mein Oszi hat sowieso nur 200 MHz Bandbreite...
Hallo, wollte nur mal nach horchen ob sich schon was im Bezug auf Gehäuse ergeben hat. Beste Grüße und ein frohes Neues
Hi, bin auch gerade am aufbauen kann mir jemand eine Bezugsquelle für die von euch verwendeten Tastspitzen nennen? Gruß und Danke Ralf
Hallo zusammen, was denkt Ihr: könnte man die Platine nicht wesentlich verkleinern, indem auch hinten Bauteile (z.B. die Power-Cs und -Ls) bestückt werden (nicht nur der Trimmer)? Den OpAmp näher an die SMA. Abblock-Cs auch noch 1..10 nF wegen besserer HF-Eigenschaften. Das Gnd-Pad auf gleiche Höhe wie das Mess-Pad, dann braucht nicht gestückelt werden wie auf dem Bild von Eric. Oder passt dann Dein Gehäuse nicht mehr, André? Die runden Leitungen auf der Vorderseite schauen toll aus, ist eine Gerade elektisch nicht besser? Es sind zwei Spulen mit je 1/4 Windung. Meine Devise: aufgespannte Flächen klein halten. Die Spitzen sind Federkontakte, wie sie bei der elektrischen Prüfung der Platinenhersteller verwendet werden. Weiter oben wurde über deren HF-tauglichkeit geschrieben. Gibts z.B. bei Bürklin in allen Variationen (18 Seiten ab H107.905 11H5500). Prüfstifte mit Federkontakt von Feinmetall. Auch mal in der eBucht suchen.
harry schrieb: > wollte nur mal nach horchen ob sich schon was im Bezug auf Gehäuse > ergeben hat. Gehäuse ist in Arbeit, auch wenn ich derzeit nicht ganz so viel Zeit habe wie für dieses Projekt vielleicht gewünscht. Ralf H. schrieb: > kann mir jemand eine Bezugsquelle für die > von euch verwendeten Tastspitzen nennen Die findest du bspw. bei Conrad oder du baust es so auf wie von mir viel weiter oben in diesem Thread angedacht und beibehalten. eProfi schrieb: > was denkt Ihr: könnte man die Platine nicht wesentlich verkleinern, Theoretisch ja, allerdings ist mein Ziel gewesen die Version 2 und die aktuelle Version 3 so zu realisieren, dass beide Leiterplatten in das gleiche Gehäuse passen. > indem auch hinten Bauteile (z.B. die Power-Cs und -Ls) bestückt werden > (nicht nur der Trimmer)? Auf der Rückseite sind bereits weitere Abblockkondensatoren vorgesehen. > Den OpAmp näher an die SMA. Geht aufgrund des eben beschriebenen Grundes hier nicht, theoretisch hast du allerdings recht. Mal davon ab sollte man auch etwas in der Hand haben, nicht nur ein kleines Stück SMA-Buchse ;) > Abblock-Cs auch noch 1..10 nF wegen besserer HF-Eigenschaften. Pro Spannungsversorgung sind bereits 3 Kondensatorpads vorgesehen. > Das Gnd-Pad auf gleiche Höhe wie das Mess-Pad, dann braucht nicht > gestückelt werden wie auf dem Bild von Eric. Eric verwendet andere als die von mir angedachte Spitze. Meine ist eine Wechselspitze (siehe viel weiter oben in diesem Thread), bestehend aus einem Pin von einem Reichelt-SMB-Printstecker. > > Oder passt dann Dein Gehäuse nicht mehr, André? Richtig. Kompatibilität zwischen den Leiterplattenversionen. > Die runden Leitungen auf der Vorderseite schauen toll aus, ist eine > Gerade elektisch nicht besser? Es sind zwei Spulen mit je 1/4 Windung. > Meine Devise: aufgespannte Flächen klein halten. Hab ich so gestaltet, damit keine Leitungen unterhalb des Trimmers verlaufen. Hier kann man sich streiten. Den hohen Frequenzen ist die viertel Windung genauso recht wie ein gerades Stück Leitung, der Weg macht letztlich die Induktivität. Erkauft man sich das Weniger an Induktivität lieber durch mehr, unter Umständen nicht kompensierbare, parasitäre Kapazität? Meine Entscheidung fiel auf die kleinere Kapazität. Aber das wäre kein Forum, wenn nicht jeder seine Meinung kund tun dürfte und selbstverständlich dürfen weitere Verbesserungen in das Layout fließen, auch wenn das Ergebnis schon jetzt ziemlich gut ausschaut. Wie wäre es mit einem Layoutvorschlag, der unabhängig vom in Arbeit befindlichen Gehäuse ist? Ich würde mich auch freuen, wenn weitere Leute ihre Eigenbautastköpfe mit Schaltungen vorstellen würden. Vorzugsweise differentielle Tastköpfe, davon hatte wir ja leider noch nicht sehr viele. branadic
Axel Ro. schrieb: > Resonanz wäre doch aber nicht erwünscht, da dadurch das Signal > verfälscht würde :-) Hier ist es so gemeint, dass der Resonanzeffekt dann außerhalb des Messbereichs auftritt und dadurch die Ausgangsimpedanz auf reell 50 Ohm gebracht wird Axel Ro. schrieb: > Ich kann gerade noch folgen, bin > allerdings bei Eric's Messungen schon leicht überfordert. Ich finde es toll dass Du das so anmerkst, mir würdest Du helfen es besser zu verstehen wo Du hängen bleibst und welche Fragen Du zu den Messungen hast, wenn Du einmal spezifisch fragst Wenn es gewünscht wird erkläre ich Euch so eine Messung gerne im Detail, müsst Euch nur melden Johannes schrieb: > das Einschwingverhalten wird dadurch mit > Sicherheit schlechter. das ist nicht so, weil der OPV hervorragend Ausgang und Eingang voneinander entkoppelt Johannes schrieb: > Bei einem Oszi-Tastkopf ist meiner Meinung nach > das Einschwingverhalten bzw. die Sprungantwort wichtiger als ein absolut > glatter Frequenzgang. Na,ja beides ist ja über Fourier miteinander gekoppelt, Aussagen im Frequenzbereich sind absolut gleichwertig zu solchen im Zeitbereich und Linearität im Frequenzgang garantiert Signaltreue Was die Sprungantwort betrifft will ja branadic mit der Optimierung der Ausgangsimpedanz des OPV gerade vermeiden, dass es zu einer Reflektion zwischen OPV-Ausgang und Scope-Eingang kommt, bei Fehlanpassung läuft dort nämlich eine Welle auf dem Verbindungskoax hin und her, wenn nicht Generator (=OPV) und Senke (=Scope, 50R Eingang) beide 50 R=Ohm haben. Das macht einen Fehler im angezeigten Signal und Schwuppdiwupp ist die saubere Sprungantwort hin! Wie oben schon gesagt sieht der Eingang des Tastkopfes davon so gut wie nichts Johannes schrieb: > Ein Problem könnte sein, dass die normalen MMICs keine Gegenkopplung > haben. Dadurch ändert sich S21 mit der Frequenz, der Frequenzgang ist > also auch nicht besonders glatt. Ist in Praxi nicht so schlimm wie Du es befürchtest, ich habe hier MMIC-Aufbauten, deren Frequenzgang bis 1GHz flach (d.h. auf +/- 0.15dB) ist, die brauchen keine externe Gegenkopplung! Ralf H. schrieb: > bin auch gerade am aufbauen kann mir jemand eine Bezugsquelle für die > von euch verwendeten Tastspitzen nennen? Ich nehme gerne die Präzisionsprüfstifte von Conrad (gibt es bestimmt auch woanders) --1025BST1,5Au-0.62 --1025/E-1.5N-AU-1.0 Eric
> Johannes schrieb: >> das Einschwingverhalten wird dadurch mit >> Sicherheit schlechter. > das ist nicht so, weil der OPV hervorragend Ausgang und Eingang > voneinander entkoppelt Ich meinte nicht das Einschwingen am OP-Eingang. Wenn man mit einem Kondensator die Induktivität kompensiert, entsteht eine Resonanzstelle, so dass der Phasenverlauf nicht mehr linear ist. Das kann dann z.B. bei einem rechteckigen Signal ein Überschwingen oder andere Verzerrungen erzeugen. > Na,ja beides ist ja über Fourier miteinander gekoppelt, Aussagen im > Frequenzbereich sind absolut gleichwertig zu solchen im Zeitbereich und > Linearität im Frequenzgang garantiert Signaltreue Ja, ich wollte damit sagen, dass man nicht einfach |S21|, also den Betrag, auf einen glatten Verlauf optimieren sollte. Die Phase ist mindestens genau so wichtig. > Was die Sprungantwort betrifft will ja branadic mit der Optimierung der > Ausgangsimpedanz des OPV gerade vermeiden, dass es zu einer Reflektion > zwischen OPV-Ausgang und Scope-Eingang kommt, bei Fehlanpassung läuft > dort nämlich eine Welle auf dem Verbindungskoax hin und her, wenn nicht > Generator (=OPV) und Senke (=Scope, 50R Eingang) beide 50 R=Ohm haben. Normalerweise reicht es, wenn die Senke korrekt abgeschlossen ist. Die Quell-Impedanz kann nur dann Reflektionen erzeugen, wenn von der Senke etwas zurückkommt. Wenn man an der Senke keinen guten Abschluss hat (oder ein schlechtes Koax-Kabel), dann gibt es sowieso Verzerrungen, da hilft auch ein korrekt abgeschlossener Ausgang am Tastkopf nicht mehr viel. > Ist in Praxi nicht so schlimm wie Du es befürchtest, ich habe hier > MMIC-Aufbauten, deren Frequenzgang bis 1GHz flach (d.h. auf +/- 0.15dB) > ist, die brauchen keine externe Gegenkopplung! Gut, damit habe ich nicht wirklich viel Erfahrung. Hast du das schon mal wirklich breitbandig getestet, also z.B. mit einem langsamen Rechtecksignal mit sehr steilen Flanken? Gibt es da keine Verzerrungen? Wie sieht es mit dem Offset-Fehler/Temperaturdrift bei MMICs aus? Hat da jemand Erfahrung?
Johannes schrieb: > Ich meinte nicht das Einschwingen am OP-Eingang. Wenn man mit einem > Kondensator die Induktivität kompensiert, entsteht eine Resonanzstelle, > so dass der Phasenverlauf nicht mehr linear ist. Ich glaube wir reden hier aneinander vorbei, ich meine das Zaus des OPs der macht,( da induktiv) selbst Phase und die kann man am Ausgang kompensieren Johannes schrieb: > Ja, ich wollte damit sagen, dass man nicht einfach |S21|, also den > Betrag, auf einen glatten Verlauf optimieren sollte. Die Phase ist > mindestens genau so wichtig. Jepp, teile zu 100% Deine Einschätzung Johannes schrieb: > Normalerweise reicht es, wenn die Senke korrekt abgeschlossen ist. Ich glaube hier irrst Du, aber wie ich schon im thread sagte, sind SWRs von 1.7 noch keine Katastrophe Johannes schrieb: > Wenn man an der Senke keinen guten Abschluss hat (oder ein schlechtes > Koax-Kabel), dann gibt es sowieso Verzerrungen, da hilft auch ein > korrekt abgeschlossener Ausgang am Tastkopf nicht mehr viel. Jepp, teile Deine Meinung, da muss man auch aufpassen und das gehört zu einem guten Tastkopf, aber das ist alles trotzdem nicht "rocket science" und jeder der ein Scope hat sei es 20MHz oder mehr profitiert enorm von branadics Tastkopf-Design Johannes schrieb: > Hast du das schon mal wirklich breitbandig getestet, also z.B. mit einem > langsamen Rechtecksignal mit sehr steilen Flanken? Nein habe ich nicht, was erwartest Du wenn die Kopplung bis DC geht ? Johannes schrieb: > Wie sieht es mit dem Offset-Fehler/Temperaturdrift bei > MMICs aus? Hat da jemand Erfahrung? die wird nicht mV-Standards von teuren Scopes halten, aber gemessen habe ich das noch nicht Eric
> Ich glaube wir reden hier aneinander vorbei, ich meine das Zaus des OPs > der macht,( da induktiv) selbst Phase und die kann man am Ausgang > kompensieren >> Hast du das schon mal wirklich breitbandig getestet, also z.B. mit einem >> langsamen Rechtecksignal mit sehr steilen Flanken? >Nein habe ich nicht, was erwartest Du wenn die Kopplung bis DC geht ? Wie gesagt hab ich mit MMICs keine praktische Erfahrung, aber überlicherweise werden die ja eher für schmalbandige Anwendungen und sinusförmige Signale eingesetzt und sind vermutlich von den Herstellern auch darauf optimiert worden. Zumindest gibt es in den Datenblättern in der Regel keine Angaben zum Einschwingverhalten. Das ist jetzt aber nur eine Vermutung, ein Test wäre auf jeden Fall sinvoll. Kennst Du einen bestimmten Typ, den du dafür empfehlen würdest?
Johannes schrieb: > aber > überlicherweise werden die ja eher für schmalbandige Anwendungen nee so ist das nicht ganz richtig wiedergegeben, die sind meist im breitbandigen Einsatz, aber eben HF und nicht DC->Audio-..usw ..obwohl sie DC noch können wird DC bei HF meist ausgespart Johannes schrieb: > sinusförmige Signale eingesetzt und sind vermutlich von den Herstellern > auch darauf optimiert worden. das könnte sein, aber ich habe durchaus mir auch schon Rechtecksignale angesehen, muss aber zugeben, dass ich sie nie auf Flankentreue analysiert habe Johannes schrieb: > Zumindest gibt es in den Datenblättern in > der Regel keine Angaben zum Einschwingverhalten. stimmt habe ich jetzt dort auch nicht gefunden Johannes schrieb: > Kennst Du einen bestimmten Typ, den du dafür empfehlen würdest? Die 03dB Flachheit habe ich mit einem ABA-52563 Typ erzielt BTW: ich habe gerade mal die Phase des neuen TKs nachgemessen "linear wie ein Lineal, im spezifizierten Bereich bis 500 MHz" Eric
Hallo Eric, aha, Du hast den ABA-52563 nun auch als PreAmp am Tastkopf laufen? Konntest Du noch einen weiteren Aufbau der Platinen machen ? mir fehlt noch der OPA bevor ich überhaupt über einen Nachbau eines Tastkopfs nachdenken kann. Wie breit war nochmal die Platine? Kann man nicht auch ein Kupferrohr als 'Umhüllung' verwenden? Unser OVV DL6FAP hatte gerade einen schönen Artikel in der FA 01/2011, dort ist so eine Kupferrohrlösung zu sehen. .
Uwe S. schrieb: > aha, Du hast den ABA-52563 nun auch als PreAmp am Tastkopf laufen? noch nicht Uwe, aber das war die Idee Uwe S. schrieb: > Konntest Du noch einen weiteren Aufbau der Platinen machen ? nee noch nicht, aber Deine Platine ist gut ! Uwe S. schrieb: > mir fehlt noch der OPA bevor ich überhaupt über einen Nachbau eines > Tastkopfs nachdenken kann. kannst du dir ja direkt vom Hersteller beschaffen Uwe S. schrieb: > Wie breit war nochmal die Platine? 11mm am hinteren Teil, 15.5 am vorderen Teil Uwe S. schrieb: > Kann man nicht auch ein Kupferrohr als 'Umhüllung' verwenden? Die Lösung überzeugt mich nicht Uwe S. schrieb: > Unser OVV DL6FAP hatte gerade einen schönen Artikel in der FA 01/2011, > dort ist so eine Kupferrohrlösung zu sehen. habe es gelesen, aber der TK von branadic ist in meinen Augen eine Größenordnung besser (Größe, Frequenzbreite, Amplitudentreue, Platinenlayout...und wenn ich lange nachdenke fällt mir noch mehr ein). Bitte nicht falsch verstehen, der FA-Artikel beschreibt eine für viele gangbare Lösung, aber meine Meinung ist dass die hier beschriebene und akribisch aus-entwickelte Lösung eben besser ist (halt meine Meinung) Eric
Hallo Eric, ich verstehe das nicht falsch, ich hatte mit Hans-Peter noch telefoniert und nach seiner Zielsetzung gefragt. "KW TRX reparieren" Und er hat halt nur ein altes Scope und noch keinen NWT oder VWNA. Der Verweis auf den Artikel diente nur dem Bildmaterial. Für alle Mitleser Eric und ich kennen uns schon länger und wir habe so schon manches Projekt zusammen gestemmt. .
Hallo Uwe, der Artikel aus der FA ist auch mir bekannt, allerdings halte ich von Klempnerlösungen nicht wirklich viel und Kupferrohr aus dem Heizungs- und Wasserbau gehört dazu. Hab erst letzte Woche Wasserleitungen gelötet. In dem Punkt bin ich eigen, immerhin gibt es CAD-Programme und Lohnfertiger, die einem das Entworfene auch mal aus Kunststoff lasersintern. Warum sich also mit unschönen Bastellösungen zufrieden geben? Letztlich darf das aber jeder halten wie er will oder wie der Dachdecker :) Wegen der Leiterplatte kannst du mich ja mal anschreiben, dann klären wir alles Weitere rund um die Bauteile ([branadic@users.sourceforge.net]). Gruß, branadic
Eric schrieb: > Bitte nicht falsch verstehen, der FA-Artikel beschreibt eine für viele > gangbare Lösung, aber meine Meinung ist dass die hier beschriebene und > akribisch aus-entwickelte Lösung eben besser ist (halt meine Meinung) Klar, er hatte ja auch ganz andere Prämissen. Er wollte nicht den Nonplusultra-Tastkopf bauen, sondern etwas, mit dem er vor allem seinen Zählfrequenzmesser betreiben kann. Für Oszilloskopanwendung ist vor allem die Aussteuerbarkeit zu gering, da kommt man wohl nicht um eine duale Spannungsversorgung drumrum. Als Bauanleitung, wie man mit möglichst einfachen Mitteln einen aktiven Tastkopf zustande bekommt, fand ich es so schlecht nicht. Ich bin auch eher geneigt, ein Stück Baumarkt-Kupferrohr zu verwenden als erst noch mit CAD-Zeichnung zum Lohnfertiger zu gehen und damit den Preis des Ganzen zu verdreifachen. ;-)
Hallo Jörg, Jörg Wunsch schrieb: > Klar, er hatte ja auch ganz andere Prämissen. Er wollte nicht den > Nonplusultra-Tastkopf bauen, sondern etwas, mit dem er vor allem > seinen Zählfrequenzmesser betreiben kann. den dürfte er mit diesem Tastkopf hier auch betreiben können. "Nonplusultra" ist dieser Tastkopf hier auch nicht und wenn du schaust, es ist gerade mal die 3. Leiterplattenversion seit Start. Die Bauteilanzahl kannst du an 10 Fingern abzählen, zum Vergleich dazu die aufwendigen Schaltungen kommerzieller Tastköpfe. Dafür hat man allerdings auch einen eingeschränkterenn Frequenzbereich (500MHz statt 1,5GHz), minimalen Offsetfehler und hier und da noch weitere Abstriche gegenüber kommerziellen Tastköpfen, die jedoch auch mal schnell >1k€ (z.B. P6205) kosten sollen. Allerdings ist deren Schaltungskomplexität auch viel höher. Was mich persönlich an dem FA-Artikel am meisten gestört hat ist das gänzliche Fehlen einer Frequenzgangmessung. Es wird zwar beschrieben das der Gain rechnerisch aus den Messungen mit Messsender und HF-Voltmeter ermittelt wurde, doch eine Grafik dazu fehlt. Sowas ist m.E. immer schlecht, denn niemand kann die subjektive Bewertung des Autors nachvollziehen. Da helfen auch die Oszi-Aufnahmen nicht drüber hinweg. Aber es ist auch nicht meine Intention den Artikel in der Luft zu zerreißen, ich wollt lediglich zum Ausdruck bringen, dass ich etwas enttäuscht vom Artikel war. Überhaupt ist es traurig, dass sich bisher scheinbar nur sehr wenige Leute mit der Thematik Eigenbautastköpfe beschäftigt und ihre Erkenntnisse dazu veröffentlicht haben und wenn dann sind es zumeist Tastköpfe mit AC-Kopplung am Eingang. Im Analog Circuits Cookbook sind auch ein paar aktive Tastköpfe beschrieben (LH0033, LH0063, MAX4005, CLC425) jedoch sind die Bausteine alle obsolet. Lediglich der CLC425 ist durch den LMH6624 (GBW 1,5GHz) abgelöst worden. Allerdings handelt es sich hierbei um einen OPV der erst ab A=10 stabil ist und auch nur 6,6M Eingangsimpedanz hat, also keine Alternative zum OPA659. Wenn jemand noch den MAX4005 in seinem Fundus haben sollte, so möge er mit mir Kontakt aufnehmen. Gerne würde ich diesen TK mal nachbauen und als Referenz mit in meine Messungen nehmen. Es ist wirklich ein Jammer, dass es seitens Maxim keinen adäquaten Ersatz gibt. Mein Fazit an dieser Stelle: Mit integrierten Bausteinen (OPV) einen Tastkopf aufzubauen ist derzeit bis zu 500MHz möglich. Alles was darüber hinaus geht muss wohl oder übel diskret aufgebaut werden. Jörg Wunsch schrieb: > Ich bin auch eher geneigt, ein Stück Baumarkt-Kupferrohr zu > verwenden als erst noch mit CAD-Zeichnung zum Lohnfertiger zu gehen > und damit den Preis des Ganzen zu verdreifachen. ;-) Steht dir ja frei, für mich kommt das aber partou nicht in Frage. In dem Punkt bin ich nun mal Ästehtiker und da ich im Bereich Packaging zu Hause bin ist mir der Umgang mit 3D-CAD durchaus geläufig. Die Fertigung ist dann nur noch Makulatur. Da braucht es nur mal ein Muster von dem man sich einen Abguss nimmt und dann vervielfältigt. Gibt viele günstige Gießsysteme zur Vervielfältigung. Außerdem muss man immer abwägen ob etwas den Artikel unnötigt teuer macht oder ob ein Artikel dadurch qualitativ aufgewertet wird. Ich denke letzteres trifft hierbei eher zu. Aber Meinungen sind bekanntlich wie ***löcher, jeder hat eines und jeder ein anderes ;) branadic
Hallo Leute, ich hab gerade ein schnelleres Oszi hier (1 GHZ Bandbreite) und da hab ich jetzt auch Messungen zur Anstiegszeit gemacht. Dazu habe ich mir einen Rechteck-Generator mit einem ECL-Gatter aufgebaut, ähnlich zur Messung von Eric. Das Signal aus dem Generator geht direkt auf den 1. Kanal vom Oszi mit ca. 40 cm RG58-Leitung. Für den Tastkopf habe ich auf die Platine mit dem ECL-Gatter zwei kurze Stücke versilberten Kupferdraht aufgelötet, auf die man den Tastkopf direkt aufstecken kann. Der Tastkopf ist mit einer ca. 150 cm langen RG-174 Leitung mit dem Oszi verbunden. Beide Oszi-Eingänge sind auf 50 Ohm Eingangswiderstand eingestellt. Die Anstiegszeit am Kanal 1 beträgt ca. 400 ps, das Signal vom Tastkopf (Kanal 2) hat eine Anstiegszeit von ca. 600 ps. Im Unterschied zur Messung von Eric ist bei mir das Tastkopf-Signal etwas langsamer als das Original-Signal. Möglicherweise liegt das daran, dass ich eine relativ lange Tastkopf-Leitung verwende. Ich denke, die Messung ist interessant, weil man hier sieht, dass auch mit einer relativ langen (und preiswerten) Leitung die Anstiegszeit nicht wesentlich schlechter wird. In der dritten Messung ist ein längerer Zeitabschnitt dargestellt, um zu sehen, ob Leitungsreflexionen sichtbar sind. Bei einer Leitungslänge von 150 cm ist die Signallaufzeit ca. 7,5 ns (bei einem Verkürzungsfaktor von 0,66). Wenn also eine Reflexion am Oszi-Eingang auftritt und das Signal zurück zum Tastkopf und dann wieder zum Oszi läuft, müsste ein Echo ca.15 ns nach der Flanke ausftreten. Dort gibt es auch ein ziemlich schwachen Ausschlag. Zusätzlich gibt es ca. 6 ns nach der Flanke eine Störung mit größerer Amplitude, für die ich keine plausible Erklärung habe. Im Originalsignal sieht man diese Störung eigentlich nicht. Hat jemand eine Idee, was das ist bzw. hat diesen Effekt schon mal jemand beobachtet?
Hab gerade noch eine Messung gemacht, dazu habe ich die RG58-Leitung durch eine längere und bessere ersetzt, damit ist die Signalstörung verschwunden. Es war also kein Problem des Tastkopfs sondern die Ursache war in meinem Versuchsaufbau.
Hallo Johannes, danke auch für deine Messung. Schade das du die Vorgängerversion mit der etwas schlechteren Ausgangsimpedanz hast. Um so schöner wären die Messungen, wenn sie von der aktuellen Version wären. Dennoch schneidet der Tastkopf dabei ziemlich gut ab. branadic
Hallo Johannes, Schöne Messungen, finde ich toll, dass Du die Fragestellung nach der Anpassung mal praktisch aufgreifst! Johannes schrieb: > Hab gerade noch eine Messung gemacht, dazu habe ich die RG58-Leitung > durch eine längere und bessere ersetzt, damit ist die Signalstörung > verschwunden. > > Es war also kein Problem des Tastkopfs sondern die Ursache war in meinem > Versuchsaufbau. Was vermutest Du denn hier ? was heißt eine "bessere RG58-Leitung" ? könntest Du da bitte mal Einblick geben ? Jetzt bliebe doch die Frage (obwohl Du die ältere Version des TK hast, aber m.E. macht das fast nichts!): ab wie viel Fehlanpassung am Ausgang zum Scope, sieht man nennenswerte Reflexionen die die Flanken & das Überschwingen beeinflussen in Deinem Aufbau ? Könntest Du Dein Scope mal mit 75R und 100R am Ende des nunmehr verbesserten Koax abschließen, und noch einmal messen, um diese Frage zu klären ? Eric
> Was vermutest Du denn hier ? was heißt eine "bessere RG58-Leitung" ? > könntest Du da bitte mal Einblick geben ? Die "bessere" Leitung war ca. 1m "Aircell 5". Das "besser" bezieht sich eigentlich darauf, dass mit diesem Kabel die Störung verschwunden war, also muss das RG58 irgend ein Problem haben, hab das jetzt nicht näher untersucht. > ab wie viel Fehlanpassung am Ausgang zum Scope, sieht man nennenswerte > Reflexionen die die Flanken & das Überschwingen beeinflussen in Deinem > Aufbau ? Das kann man im Prinzip ausrechnen: Bei meiner Messung habe ich ein Rauschen mit ca. 5% der Signalamplitude. Eine Reflexion wird also dann stören, wenn etwa 5% des Signals wieder zurückreflektiert wird, also Reflexionsfaktor r >= 5%. Nach der Formel:
braucht man also am Abschlusswiderstand eine Abweichung von +/- 10%, damit man eine Reflxion mit 5% der Signalamplitude erhält. Aber das war die Leitung am 1. Kanal, also die Verbindung zwischen dem ECL-Gatter und Oszi, also nicht die Tastkopfleitung. > Könntest Du Dein Scope mal mit 75R und 100R am Ende des nunmehr > verbesserten Koax abschließen, und noch einmal messen, um diese Frage zu > klären ? Das Skope kann man nur auf 50 Ohm und 1 MOhm einstellen ;-). Wenn man außen vor der BNC-Buchse einen Reihenwiderstand einbaut, dann verändert man dadurch nicht nur die Impedanz, sondern man bekommt einen verteilten Widerstand mit einem Stück 50 Ohm Leitung dazwischen, das ist dann auch nicht so aussagekräftig. Ich könnte vielleicht einfach nur eine BNC-Buchse mit einem Widerstand beschalten und damit das Koax-Kabel abschließen; also ganz ohne Oszi. Aber dann hat man keine Referenzkurve mehr, mit der man das Tastkopfsignal vergleichen kann. Aber hier geht es ja um den Tastkopf und nicht um mein schlechtes RG58-Kabel, deshalb denke ich, dass das jetzt nicht sowichtig ist. > Schade das du die Vorgängerversion mit der etwas schlechteren > Ausgangsimpedanz hast. Um so schöner wären die Messungen, wenn sie von > der aktuellen Version wären. Ja das ist richtig. Hast Du noch Platinen übrig? Verkaufst Du von der neuen Version auch bestückte Platinen oder nur Leerplatinen?
Hallo Johannes Johannes schrieb: > Die "bessere" Leitung war ca. 1m "Aircell 5". OK, Du weist Dir/uns nun nach, dass der Tastkopf ein ordentliches Verbindungs-Koax braucht, ist es das was Du ausdrücken wolltest ? Aircell ist gut aber nicht besonders handlich Johannes schrieb: > Wenn man außen vor der BNC-Buchse einen Reihenwiderstand einbaut, dann > verändert man dadurch nicht nur die Impedanz, sondern man bekommt einen > verteilten Widerstand mit einem Stück 50 Ohm Leitung dazwischen, das ist > dann auch nicht so aussagekräftig. Das meinte ich auch nicht, sondern einen Durchgangswiderstand, den Du aber für die anderen Widerstände als 50R selbst bauen/umbauen müsstest. Ich messe hier an einem Hameg 200MHz Scope (hat nur 1MR ) und verwende eines von deren Durchgangsabschlüssen. Johannes schrieb: > Aber hier geht es ja um den Tastkopf und nicht um mein schlechtes > RG58-Kabel, deshalb denke ich, dass das jetzt nicht sowichtig ist. Ich dachte Du wolltest auch branadic Aufwand beim Umbau der OPV-Ausgangsanpassung auf ihre Bedeutung nachweisen/einschätzen Eric
>> Die "bessere" Leitung war ca. 1m "Aircell 5". > OK, Du weist Dir/uns nun nach, dass der Tastkopf ein ordentliches > Verbindungs-Koax braucht, ist es das was Du ausdrücken wolltest ? > Aircell ist gut aber nicht besonders handlich Nein, das hast Du falsch verstanden. Das Problem mit dem RG58-Kabel war nicht die Leitung am Tastkopf-Ausgang, sondern die Leitung, die direkt vom ECL-Gatter zum Oszi geht. Dort gab es irgendeine Reflxion, die dann mit dem Tastkopf gemessen wurde. >> Wenn man außen vor der BNC-Buchse einen Reihenwiderstand einbaut... > Das meinte ich auch nicht, sondern einen Durchgangswiderstand, den Du > aber für die anderen Widerstände als 50R selbst bauen/umbauen müsstest. > Ich messe hier an einem Hameg 200MHz Scope (hat nur 1MR ) und verwende > eines von deren Durchgangsabschlüssen. Beim Durchgangsabschluss hat man aber das gleiche Problem, nämlich dass hinter nach dem Abschluss noch ein Stück 50-Ohm-Leitung kommt, die hochohmig abgeschlossen ist. Das ist ja genau der Grund, warum schnelle Oszilloskope (> 500 MHz) den Abschluss innen drin haben. >> Aber hier geht es ja um den Tastkopf und nicht um mein schlechtes >> RG58-Kabel, deshalb denke ich, dass das jetzt nicht sowichtig ist. > Ich dachte Du wolltest auch branadic Aufwand beim Umbau der > OPV-Ausgangsanpassung auf ihre Bedeutung nachweisen/einschätzen Naja, ich wollte eigentlich nur mal die Anstiegszeit bei meinem Tastkopf ausmessen, da habe ich wie gesagt eine RG174-Leitung am Ausgang, Länge ca. 150 cm. Und dort auch beobachten, ob Reflexionen sichtbar sind. Das RG58-Kabel war nicht am Tastkopf dran. Das Ergebnis ist, dass eine RG174-Leitung (zumindest für meine Zwecke) gut genug ist. Mit dem Thema OPV-Ausgangsanpassung hat das eigentlich nicht sehr viel zu tun. Man kann aus der Messung aber zumindest schließen, dass die Ausgangsanpassung gut genug ist, um eine Anstiegszeit von ca. 600ps zu bekommen. Ich erwarte von einer Optimierung der Ausgangsimpedanz keine wesentliche Verbesserung des Einschwingverhaltens bzw. der Anstiegszeit. Bei schmalbandigen sinusförmigen Signalen im Bereich > 400 MHz entsteht durch die Fehlanpassung ein Fehler, der vermutlich schon sichtbar ist. Bei Rechteck-Signalen mit sehr schnellen Flanken wirkt sich die Fehlanpassung ja nur auf die sehr hohen Frequenzanteile aus, so dass es hier nicht so sehr auffällt.
Johannes schrieb: > Hast Du noch Platinen übrig? Verkaufst Du von der > neuen Version auch bestückte Platinen oder nur Leerplatinen? Aktuell habe ich noch drei Platinen die ich abgeben kann. Die Nachfrage nach Leiterplatten ist recht bescheiden. Bei hinreichender Nachfrage bestelle ich gerne neue Leiterplatten, aber im Moment gibt es für mich keinen Anlass zur Nachbestellung. Ich gebe nur die reine Leiterplatte ab, um alles andere müsste man sich selbst kümmern. Bis auf den OpAmp sind das aber alles Bauteile die leicht zu beschaffen sind. Beim OpAmp ist es mitunter hilfreich den Baustein einfach bei TI zu sampeln. Wichtig, es muss der OPA659IDBV sein, dieser ist im SOT23-5 Gehäuse. Alternativ kann man auch bei Mouser anfragen. Allerdings gibt es hier etwas Vorlaufzeit. Verständlicherweise werde ich mir keine 100 Stück auf Lager legen, da die Nachfrage dafür schlichtweg zu bescheiden ist. Anders wäre es, wenn mir die Leute die Bude wegen des Tastkopfes einrennen würden. Dann hätte ich mich auch um den OpAmp gekümmert. Da ich nun wieder zurück bin werde ich in den nächsten Tagen ebenfalls die neue Version aufbauen und vermessen. Dann wird es auch ein Update der Dokumentation geben, das ist ja schon etwas länger fällig. Ein kleiner Hinweis noch am Rande. Es kann hier und da notwendig sein, die 1pF im Eingangsspannungsteiler durch 0,5pF zu ersetzen. Das muss man mit einem entsprechenden Abgleichsignal (1kHz Rechteck mit sehr steilen Flanken) prüfen. Nur so holt man wirklich das Maximum aus dem Tastkopf heraus. branadic
Danke Johannes, so ist vieles nunmehr klarer. Ich teile Deine Meinung dass die Ausgangs_Z_Optimierung nicht "break or take" ist und habe das ja auch schon mehrfach gesagt. Nun bin ich mal auf branadics Gehäusekonstruktion gespannt ! Hast Du eine Idee, wie man 2 von branadics TKs zu einem Differential-Tk koppeln kann ? (Bilden der Differenz erst hinten in einer Diff-Box) Früher im thread war mal beschrieben dass die TEKs das so machen. Eric
> Hast Du eine Idee, wie man 2 von branadics TKs zu einem Differential-Tk > koppeln kann ? (Bilden der Differenz erst hinten in einer Diff-Box) > Früher im thread war mal beschrieben dass die TEKs das so machen. Das kommt drauf an, was man damit machen möchte bzw. warum man überhaupt differentiell messen will. Eigentlich alle Oszilloskope können ja auch eine Differenz aus zwei Eingangssignalen berechnen, man kann also mit zwei normalen Tastköpfen auch schon viele Anwendungen abdecken. Man braucht halt doppelt so viele Kanäle. Ein richtiger differentieller Tastkopf ist vor allem dann nützlich, wenn kleine Signale mit einer großen Offsetspannung gemessen werden sollen, z.B. High-Side Strommessung mit Shuntwiderstand. Da hat man oft eine relativ hohe Common-Mode Spannung, die höher als der Eingangsbereich des aktiven Tastkopfs ist. Da hilft dann eine "Diff-Box" nicht viel, das müsste schon irgendwie im Tastkopf direkt gemacht werden. Eine andere Anwendung ist, wenn man potentialfrei messen muss, also ohne Masseanbindung; das geht mit zwei einzelnen Tastköpfen auch nicht so einfach. Eine Box, die einfach aus zwei Eingangssignalen die Differenz bildet, hat eigentlich nur den Vorteil, dass man nicht zwei Oszi-Eingänge belegt. Dafür kann man aber unterschiedliche Signallaufzeiten der Tastköpfe nicht so einfach kompensieren, im Oszi geht das wesentlich einfacher. Aber prinzipiell sollte es nicht so schwierig sein, aus zwei Tastkopfsignalen die Differenz zu bilden. Es sind 50 Ohm Eingangssignale, dafür braucht man keinen OPV mit besonders hochohmigem Eingang.
Hallo, ich habe eine neue Version der Dokumentation hochgeladen, die die Messungen von Eric bezüglich der Eingangskapazität und Ausgangsimpedanz des alten und die Messungen der Ausgangsimpedanz des neuen Layouts enthält. branadic
Hallo, anbei ein Oszibild. Ich habe die Bussignalquelle des HMO3522 in Ermangelung eines besseren Signalgenerators benutzt (1MHz). Der Tastkopf ist nun abgeglichen und einsatzbereit. Bei Gelegenheit mache ich weitere Messungen. afusven
Nabend zusammen, vorerst sind alle Leiterplatten des Tastkopfes V3 unter den Leuten verteilt. Sollten ausreichend Bestellungen eintreffen bestelle ich aber gern noch einmal Nachschub. Also scheut euch nicht bei mir anzufragen. branadic
Mittlerweile habe ich auch erste Messungen der Eingangskapazität des Tastkopfs durch Messen von S11 am VNWA durchgeführt, allerdings fehlt mir im Moment noch eine geeignete Kalibrierebene, an der ich auch genau messen kann. Ändert sich hoffentlich in den nächsten Tagen. Dennoch sieht das Ergebniss vielversprechend aus. branadic
So ein Tastkopf würde mich auch interessieren wenn noch eine Sammelbestellung zusammenkommt.
Hallo zusammen, da es ja offensichtlich den ein oder anderen gibt, der gern die Position der beiden Nadeln auf gleicher Höhe hätte, gibt es ab sofort eine Sonderedition (V4b) des aktiven Tastkopfs. Weil es mir gegenüber angemerkt wurde, Eric nutzt die Möglichkeit durch den zusätzlichen Silberdraht an seiner Masseanschlussspitze Abstände von Messpunkten auszugleichen. In meiner Bestückungsvariante setze ich dagegen auf Lötnägel für Masse, die über Silberdrahtverbindungen auf kürzestem Wege mit Ground der Schaltung verbunden werden und Wechselspitzen aus den günstigen SMB-Printsteckern von Reichelt für die eigentliche Messspitze. Zu den Details: Bei dieser Variante (V4b) ist der komplette Eingangsspannungsteiler neu angeordnet. Zusätzlich sind die Bauteile etwas näher zusammen gerückt. Weiterhin befindet sich nun eine Bezeichnung für die Spannungsversorgungsanschlüsse in der Lötstopmaske. Durch die einfache, strenge Form (Ergonomieaspekte fallen hierbei leider völlig unter den Tisch) dürfte man in der Lage sein ein eigenes Gehäuse aus Kupferrohr fertigen zu können, womit auch der klempnerische Aspekt bedient wird. Weiterhin wurde noch etwas Kosmetik am SMA-Anschluss durchgeführt, deren Änderungen auch in das aktuelle Layout (V4a) einfließen werden. Wenn ihr mich nun also anschreibt und nach Leiterplatten fragt, dann schreibt bitte dazu welche Version ihr gern hättet. Sobald ausreichend Anfragen zusammen kommen, werde ich neue Leiterplatten bestellen. branadic
Hallo branadic, leider hatte ich zuletzt überhaupt keine Zeit, das Projekt aktiv voranzutreiben, obwohl mein Layout von vor einigen Monaten schon hätte gefertigt werden sollen. Habe aber trotzdem alles mitgelesen und bin immer noch sehr angetan sowohl von den Leistungen, die dieser doch relativ einfache Tastkopf erreicht als auch von deiner Art, das Projekt weiter öffentlich voranzutreiben, auch wenn das Feedback nur spärlich kommt. > Bei dieser Variante (V4b) ist der komplette Eingangsspannungsteiler neu > angeordnet. Zusätzlich sind die Bauteile etwas näher zusammen gerückt. Vielleicht kann man hier noch etwas optimieren. Der resistive Teil übernimmt hier hauptsächlich die niedrigen Frequenzen, währen der kapazitive einen Großteil der höheren Frequenzen leitet. Gleichzeitig wird die HF aber duch die Induktivität der Vias gezwängt. Vielleicht wäre es günstiger, den kapazitiven Teil auf die Oberseite zu bringen. Mir fällt auch kein Grund ein, wieso nicht Kapazitäten und Widerstände beide oben liegen sollten. Notfalls könnte der OPA659 inkl. seiner Versorgung noch einen halben mm nach links rücken.
Hallo Alex, interessanter Einwand, dem ich mal nachgehen werde. Das kapazitiver und resistiver Spannungsteiler bisher auf unterschiedlichen Lagen untergebracht sind hat was mit der Kompatibilität der Leiterplatten im Gehäuse zu tun. Deswegen konnte ich die Position des Trimmkondensators in den anderen Versionen auch nicht mehr ändern. Bei dieser Variante ist das aber möglich. Mal schauen, wie sich das besser anordnen lässt. Danke für den Hinweis. branadic
Ich habe das mal schnell geändert. Das Ganze schaut dann wie folgt aus. Der Platz gibt es gerade her, den kompletten frequenzkompensierten Spannungsteiler auf der Oberseite aufzubauen. branadic
branadic schrieb: > Ich habe das mal schnell geändert. Das Ganze schaut dann wie folgt aus. Ja, so hatte ich das gemeint. Tut das Not, dass noch zwei Lagenwechsel zwischen dem letzten Widerstand und dem Ground-Anschluss sind? > Der Platz gibt es gerade her, den kompletten frequenzkompensierten > Spannungsteiler auf der Oberseite aufzubauen. Hoffentlich kollidieren OP und Trimmkondensator da nicht. Vielleicht könnten die beiden Teilerwiderstände ohre horizontalen Koordinaten tauschen, also den oberen direkt unter den ersten Kondensator, den unteren dafür näher zum Ground-Anschluss. Dann wäre da etwas mehr Fläche rechts neben dem Trimmkondensator.
> Durch die einfache, strenge Form (Ergonomieaspekte fallen hierbei leider > völlig unter den Tisch) dürfte man in der Lage sein ein eigenes Gehäuse > aus Kupferrohr fertigen zu können, womit auch der klempnerische Aspekt > bedient wird. Ich glaub von der V4B (aka Klempnerausfuehrung) wuerd ich gerne zwei nehmen. :-) Olaf
Hallo Alex, hab auch diesen Hinweis mit eingepflegt. @ Olaf, sei doch bitte so gut und schreibe mir eine Mail, dass bewahrt die Übersichtlichkeit. branadic
Ich hab mir die verschiedenen Designs mal angesehen, kann es aber nicht ganz nachvollziehen: In der letzten Variante werden zwei Vias eingespart, um die Induktivität zu verringern (Induktivität einer Via ist vielleicht 1 nH). Wenn man sich den HF-Pfad aber anschaut (also die Reihenschaltung der Kondensatoren), dann macht das einen schönen Bogen, ich würde die Induktivität da auf > 20 nH schätzen. Wäre es nicht sinnvoller, die Fläche, die durch diesen Pfad aufgespannt wird, möglichst klein zu machen, indem man SMD-Kondensatoren direkt unter den Trimmer legt, also auf dem gegenüberliegenden Layer. Ich denke nicht, dass die Vias hier einen großen Einfluss haben. Dadurch wird der Tastkopf auch robuster gegenüber externen Magnetfeldern.
Hallo Johannes, ist Punkt über den man streiten kann, vollkommen richtig. Ich werde noch einmal tief in mich gehen und grübeln. Bisher hat die parasitäre Induktivität der Vias ja keine Probleme bereitet. Nachher mache ich noch einmal Vergleichsmessungen des Eingangsteils beider Leiterplattenversionen (V2 und V3), dann weiß ich sicherlich mehr. Die Thematik hatte ich auch mal simulatorisch untersucht. Vielleicht schaut man sich das in Spice auch noch mal etwas genauer an. branadic
Ich habe das Layout noch mal ein wenig geändert und passend dazu eine optimistische Simulation in LTSpice aufgesetzt, in der ich versucht habe die wichtigsten Leiterzüge und Vias nachzubilden. Mit dieser Anordnung, denke ich, sind die Parasitics gegenüber den gezeigten Vorgängerversionen deutlich reduzierter. Ein Einfluss lässt sich in der Simulation und im Einsatzfrequenzbereich nicht entdecken, allerdings kann ich auch keinen Garant dafür geben, dass wirklich alle Effekte berücksichtigt wurden. Ihr dürft euch gerne selbst austoben. branadic
> Ich habe das Layout noch mal ein wenig geändert und passend dazu eine > optimistische Simulation in LTSpice aufgesetzt, in der ich versucht habe > die wichtigsten Leiterzüge und Vias nachzubilden. Ja, von der Induktivität her gefällt mir dieser Entwurf besser. Allerdings ist es vielleicht für den Einbau in ein Gehäuse eher ungünstig, wenn der Trimmer unten ist, weil der ja doch relativ hoch aufbaut. > Ein Einfluss lässt sich in der Simulation und im Einsatzfrequenzbereich > nicht entdecken, allerdings kann ich auch keinen Garant dafür geben, > dass wirklich alle Effekte berücksichtigt wurden. Wenn man großzügig die Induktivität (vom 50 Ohm Widerstand bis zum OPV-Eingang) mit 50 nH und die gesamte Kapazität (also die Reihenschaltung aus allen Kondensatoren) mit 1 pF abschätzt, dann liegt die Resonanzfrequenz bei ca. 700 MHz; in der Realität wird sie deutlich höher liegen. Deshalb ist der Einfluss auf die Anstiegszeit bzw. Einschwingverhalten ziemlich gering bzw. am Oszi nicht sichtbar. Vermutlich sieht man in der Praxis zwischen diesen Entwürfe keinen Unterschied.
Lieber branadic, vielen Dank, dass Du meinen Vorschlag nach der gleichen Höhe der Pins 'erhört' hast. Da Du dafür ein neues Design machst, könnte es doch insgesamt kleiner werden (wie vorgeschlagen die Distanz SMA - OPA verringern, indem die Drossel auf der Rückseite des Cs (oder umgekehrt) verlegt wird. Mit welchem Programm hast Du die Platine entworfen? Kannst Du bitte die Datei hochladen oder mir schicken? Dann mache ich einen Vorschlag. Danke!
Johannes schrieb: > Ja, von der Induktivität her gefällt mir dieser Entwurf besser. Freut mich, wenn dir der Entwurf zusagt. Johannes schrieb: > Allerdings ist es vielleicht für den Einbau in ein Gehäuse eher > ungünstig, wenn der Trimmer unten ist, weil der ja doch relativ hoch > aufbaut. Für das Selbstbaugehäuse aus einem Kupferrohr, genau dafür ist ja diese Version gedacht und für nichts anderes, sollte das keine Rolle spielen. Die Leiterplatte sollte großzügig Platz in einem 15x1mm Kupferrohr haben, wobei ich sowieso empfehlen würde, das Kupferrohr nur bis zum Ausgang des OPV zu ziehen. Über den Rest würde ich dann ein Kunststoffteil empfehlen oder an der Stelle ganz offen lassen. Wird bei kommerziellen Tastköpfen zum Teil ebenfalls so gehandhabt. Dann werde ich mir die V4a noch einmal genauer unter die Lupe nehmen und danach das Gehäuse für die Versionen 2, 3 und 4a angehen. Bisher musste ich allerdings mal ein wenig mit meinem neuen VNWA spielen und habe mal Vergleichsmessungen der Eingangskapazität durchgeführt. So ließ sich feststellen, dass die Eingangskapazität nach dem Abgleich der Tastköpfe in der V3 gegenüber der V2 gesunken ist. In der V2 ist die Bestückungsvariante mit 2x 1,6M und 200k von der Eingangskapazität sogar minimal größer, als die Bestückung mit 820k + 205k, was wohl auf die Parallelschaltung der beiden Widerstände zurückzuführen ist. Ebenfalls eine interessante Erkenntnis, die ich nun auch mal messtechnisch erfassen konnte. Die Messung der Ausgangsimpedanz der V3 als Messung von S11 habe ich ebenfalls mal nachgestellt und komme zum gleichen Ergebnis wie Eric. Die Ausgangsimpedanz hat ihr Maximum bei 433 MHz mit 81 Ohm (VSWR=1,63). branadic
Vorn Nachn schrieb: > Da Du dafür ein neues Design machst, könnte es doch insgesamt kleiner > werden (wie vorgeschlagen die Distanz SMA - OPA verringern, indem die > Drossel auf der Rückseite des Cs (oder umgekehrt) verlegt wird. Grüß dich, macht es wirklich Sinn den Tastkopf bei derzeit gerade mal 40mm Länge noch weiter zu verkleinern? Willst du den Tastkopf mit der Pinzette halten? Irgendwas muss man doch in der Hand haben, wenn das Ding zu fipselig wird, dann flucht man auch wieder, denke ich. Vorn Nachn schrieb: > Mit welchem Programm hast Du die Platine entworfen? Ich arbeite mit Eagle Light. Vorn Nachn schrieb: > Kannst Du bitte die Datei hochladen oder mir schicken? > Dann mache ich einen Vorschlag. Ich schreibe dich nachher mal persönlich an, okay? branadic
Hallo, die Neugierde hat mich heute getrieben und ich habe mir mal die Waveguide näher angeschaut. Wie gut ist die eigentlich gelungen, war die Frage. Also habe ich eine SMA-Buchse genommen, mit einem 49.9R 1% Widerstand bestückt und darauf den VNA kalibriert. Anschließend habe ich einen Tastkopf genommen und am Ende, von der SMA-Buchse aus gesehen, einen 49.9R 1% Widerstand gegen Masse gelegt. Bei der Coplanaren Waveguide ist das ja relativ einfach. Das Ergebnis dieser Messung zeigen der orangefarbene und der rote Trace. Danach habe ich den Tastkopf wieder zurückgebaut, also den Widerstand wieder in Serie gelötet und erneut die Impedanz gemessen (grün & blau). Die Waveguide ist also auf diesem kurzen Stück tatsächlich nicht das Problem. branadic
> sei doch bitte so gut und schreibe mir eine Mail, dass bewahrt die > Übersichtlichkeit. Das haette ich schon getan, aber du hast keine Emailadresse. Olaf
Olaf schrieb: > Das haette ich schon getan, aber du hast keine Emailadresse. Ich helfe mal aus, findet man aber wirklich mehrfach im Thread: branadic@users.sourceforge.net Muss bei Gelegenheit wirklich mal einen Bausatz VNWA kaufen! Und, der Tastkopf wird wirklich richtig gut. Kompliment an alle beteiligten.
Guten Abend, bisher wurden Messungen von mir immer nur an einem doch nicht alltäglichen Oszi durchgeführt. Um zu zeigen, dass auch normale Oszis vom Tastkopf profitieren können sind hier mal zwei Bilder vom Tastkopf am Probesignal meines 100MHz Welec (original bestückte Eingangsstufe). Einmal ist der Tastkopf abgeglichen und einmal überkompensiert aufgezeichnet. Eine Unterkompensation konnte ich bei mir leider nicht darstellen, dafür ist wohl die Anstiegszeit der Oszi-Eingangsstufe zu gering. Der Tastkopf verrichtet seinen Dienst also auch an einem einfachen Oszi zuverlässig. branadic
Ich nehme alles zurück und behaupte das Gegenteil. Mit viel Gefühl und den richtigen Einstellungen lässt sich die Unterkompensation auch am Welec darstellen. branadic
Hallo,
neue Leiterplatten sind bestellt und sollten Ende nächster Woche bei mir
sein. Ich habe beide Varianten bestellt (V4A und V4B, siehe Thread).
Die Leute die mich bereits angeschrieben haben bekommen in den nächsten
Tagen eine Mail von mir.
Wer noch Tastkopfleiterplatten haben möchte, jetzt wäre der richtige
Zeitpunkt sich bei mir zu melden, damit ihr sie schnellst möglich bei
euch habt.
branadic (ed) users [punkt] sourceforge {punkt} net
Preis pro Leiterplatte sind wieder 5,-€ inkl. Versand im Briefumschlag.
branadic
Hallo, weil bereits die ersten Leute gefragt habe, wie die V4A ausschaut: Es handelt sich dabei um die in diesem Thread gezeigte Version V3, die aber am SMA-Anschluss noch etwas modifiziert wurde, damit der SMA-Anschluss besser passt und man nicht noch die Feile ansetzen muss, wie das bisher der Fall war. Ansonsten hat sich gegenüber der V3 nichts geändert. V4a hat die Probe-Anschlüsse versetzt, V4b hat sie auf gleicher Höhe. branadic
Hi! @branadic: fantastische Arbeit! Respekt! Ich habe mir gerade den Schaltplan angeschaut und rätsel nun über den Sinn des 49.9 Ohm Widerstandes (R1), der im Eingang direkt vor dem Spannungsteiler eingebaut ist. Kann mir bitte jemand den Zweck erklären? Vielen Dank BimmyandJimmy
BimmyandJimmy schrieb: > Ich habe mir gerade den Schaltplan angeschaut und rätsel nun über den > Sinn des 49.9 Ohm Widerstandes (R1), der im Eingang direkt vor dem > Spannungsteiler eingebaut ist. > Kann mir bitte jemand den Zweck erklären? Der Widerstand soll Resonanzen dämpfen, die durch den mechanischen Aufbau des Eingangs auftreten könnten. Er ist auf einen Hinweis von Kupfer Michi zurückzuführen: Beitrag "Re: Eigenbautastköpfe"
Hallo, genauso ist es. Diesen Widerstand findet man übrigens auch immer wieder in den Schaltplänen kommerzieller Tastköpfe. Von der V4b sind nur noch wenige Leiterplatten bestellbar. Die Vorzüge der 4Va scheinen nur wenige Leute zu erkennen, denn hier sind bisher so gut wie keine Vorbestellungen eingegangen. Aktuell arbeite ich am Gehäuse für die V4a, bis ich aber mit der Konstruktion vollständig zufrieden bin dauert es noch einen Moment. branadic
Hallo, ich bin heute mal dazu gekommen, die Ausgangsimpedanzen der V2 mit der V3 direkt in einer Messung miteinander zu vergleichen. Die V2 habe ich dazu, wie zuvor auch schon von Eric durchgeführt, mit einem kurzen Stück Semi-Rigid bestückt. Deutlich zu erkennen ist die Verbesserung der Ausgangsimpedanz in der aktuellen Leiterplattenversion. Noch sind Leiterplatten beider Varianten bestellbar. Ihr dürft euch also gerne bei mir melden. branadic
Hallo, anders als in der Auftragsbestätigung angekündigt wurden die Leiterplatten noch nicht losgeschickt. Ich wollt euch das nur kurz wissen lassen, damit ihr nicht unruhig werdet. In der Zwischenzeit mal was anderes. Es wurden ja einige Beispiele für Messungen der Eingangskapazität des Tastkopfs gezeigt. Ich habe jetzt ein nettes Beispiel für eine 4-Port-Simulation in LTSpice gefunden, wo die S-Parameter in einem Smith-Chart dargestellt werden. Allerdings lässt sich die Messung nicht mit der Realität in Übereinstimmung bringen, nicht einmal annähernd. Wozu das Ganze? Ich tät gern den Eingangsspannungsteiler nachstellen, um herauszufinden wie hoch denn nun die Eingangskapazität des OPV tatsächlich ist. Je näher die Simulation mit der Realität übereinstimmt, desto genauer bekommt man den Wert für die Kapazität. Im Anhang mal das File der 4-Port-Simulation am Tastkopf. Wenn jemand weiter weiß würde ich mich freuen von ihm zu hören. Parallel dazu werde ich mal eine Messung einer modifizierten Leiterplatte durchführen. branadic
Für die V4b kann ich momentan keine weiteren Vorbestellungen mehr entgegen nehmen. Falls Überproduktion mitgeliefert wird lass ich es euch wissen. Die V4a ist noch bestellbar. branadic
Ich wurde jetzt schon mehrfach gefragt, welche SMA-Buchsen ich verwendet habe, es sind jene hier: http://de.farnell.com/multicomp/19-70-tgg/jack-sma-end-launch/dp/1342651 SMA-Buchsen für Kartenrandmontage und Gehäusebefestigung. Ähnliche gibt es auch bei anderen Distributoren. Bei Digikey z.B. diese hier: http://search.digikey.com/scripts/DkSearch/dksus.dll?Detail&name=J992-ND branadic
Hallo branadic - Kannst du mal für alle die nur abundzu reinschauen, in wenigen Sätzen zusammenfassen, was deinen Tastkopf besonders macht z.B. gegenüber einem 300MHz von der Stange? Bzw. welche Versionen mit längerer Lebensdauer nun existieren? Danke. Ist für mich einfach zu unübersichtlich geworden.
Das ist im Prinzip schon mehrfach erwähnt und kann auch im öffentlich gestellten PDF nachgelesen werden. Es ist ein aktiver 10:1 Tastkopf mit 1.025MΩ || <1pF, >500MHz zu einem Preis von <50,-€ inkl. Kabel. Der Tastkopf ist erweiterbar um einen weiteren 10:1-Teiler. Ich denke da kann kein 300MHz Tastkopf von der Stange mithalten. Es gibt zwei Versionen, V4a mit versetzten Eingangspins und V4b bei der beide Eingangspins auf gleicher Höhe sind. Das sind so ziemlich die wichtigsten Eckdaten. Wer mehr wissen will, kann entweder den Thread durchlesen oder ins PDF schauen, wo die Entwicklung und Messungen dokumentiert sind. branadic
Danke branadic! Den Thread durchlesen... Naja, mittlerweile fragt mich der Browser ob ich wegen dem Skript-Timeout abbrechen will. Natürlich hatte ich einige Seiten rückwärts aufgeholt und auch nochmals zum Anfang gescrollt. Als das alles nichts half, erdreistete ich mich dich zu fragen. Ist doch gut, wenn man nun weiß was das Ding kann. Ich habe hier übrigens eine Probe von HP 300MHz 1M/7,5pF #10435A. Kostete ein paar Euro. Also soooo schlecht ist das nicht. Trotzdem finde ich dein Projekt super.
Deine Browser-Probleme kann ich bei mir nicht nachvollziehen. Abdul K. schrieb: > Ich habe hier übrigens eine Probe von HP 300MHz 1M/7,5pF #10435A. > Kostete ein paar Euro. Genau, gebraucht kostet der ein paar Euro und darüber hinaus denke ich, dass man einen gebrauchten passiven Tastkopf mit 7,5pF mit diesem aktiven Selbstbautastkopf mit <1pF nicht vergleichen kann. Da liegen doch Welten zwischen. Komisch das man ausgerechnet dir das erst noch erklären muss. Frequenz | 7,5pF | 1pF --------------------------------- 100MHz | 212Ω | 1,59kΩ 200MHz | 106Ω | 795Ω 300MHz | 71Ω | 530Ω Schließlich geht es doch immer darum, dass zu messende Signal so originalgetreu wieder zu geben wie irgend möglich und demzufolge die Schaltung möglichst wenig zu belasten. branadic
Hallo, die Browserfehlermeldung hatte ich heute auch und die beiden Vorseiten (also Seite 1und 2 dieses Threads) waren weg.... Nach Neustart und Einloggen wars dann weg.... Zur SMA-Buchse, ich habe die hier gekauft: http://cgi.ebay.de/ws/eBayISAPI.dll?ViewItem&item=370479670037&ssPageName=STRK:MEWAX:IT Der VK hat sicher noch mehr davon. Digikey ist mir zu teuer und Farnell mach mir als Hobbyisten immer Stress. Old-Papa
Ja, gute Koax-Anschlüsse kosten nun mal leider. Aber diese Diskussion gibt es ja bereits an anderer Stelle hier im Forum. branadic
Hallo, hier meine Billig-Gehäuse Variante für den Tastkopf (alte Platinenversion). Das Gehäuse ist ein USB1SW vom Conrad, M3 Kunststoffschrauben und -sechskantmuttern sind auch dort erhältlich. Die Massebuchse ist um 45° gedreht und durch die Gehäuseseite erreichbar.
Hallo Christoph, "Nicht schön, aber selten." täte man jetzt sagen, wenn nicht sogar einmalig. Ich hoffe du wirst deine Freude mit dem Tastkopf haben. Schön auch mal wieder Feedback von Leuten zu bekommen, die den Tastkopf schon (aufgebaut) haben. branadic
> Ich wurde jetzt schon mehrfach gefragt, welche SMA-Buchsen ich verwendet > habe, es sind jene hier: Bei Buerklin gibt es auch so eine Buchse unter der Bestellnummer 76F410. Die kostet nur 3.19euro. Ich weiss aber noch nicht wie genau sie passt. Olaf
Kurze Info, die Tastkopfleiterplatten sollten morgen bei mir sein. Die Versandbenachrichtigung ist mir heute ins Haus gegangen. branadic
branadic schrieb: > Deine Browser-Probleme kann ich bei mir nicht nachvollziehen. > Vermutlich hast du ne neuere Version und einen schnelleren Rechner. Da laufen Skripts erheblich schneller. Außerdem laß ich die Seiten filtern. > Abdul K. schrieb: >> Ich habe hier übrigens eine Probe von HP 300MHz 1M/7,5pF #10435A. >> Kostete ein paar Euro. > > Genau, gebraucht kostet der ein paar Euro und darüber hinaus denke ich, > dass man einen gebrauchten passiven Tastkopf mit 7,5pF mit diesem > aktiven Selbstbautastkopf mit <1pF nicht vergleichen kann. Da liegen > doch Welten zwischen. Komisch das man ausgerechnet dir das erst noch > erklären muss. > > Frequenz | 7,5pF | 1pF > --------------------------------- > 100MHz | 212Ω | 1,59kΩ > 200MHz | 106Ω | 795Ω > 300MHz | 71Ω | 530Ω > > Schließlich geht es doch immer darum, dass zu messende Signal so > originalgetreu wieder zu geben wie irgend möglich und demzufolge die > Schaltung möglichst wenig zu belasten. > Ist schon klar. Oder waren das Blumen? Danke. Der Tastkopf hat dank dem Niedergang der deutschen Elektronikentwicklung wirklich nur wenige Euro gekostet. Bei den hohen Frequenzen hat man naturgemäß eh niedrige Impedanzen im System. Ein 74AC hat etwas mehr als 10 Ohm am Ausgang. Vielleicht gönne ich mir ja noch einen deiner Köpfe, mal sehen. Gruß
Die Leiterplatten sind soeben bei mir eingetroffen. Von der V4b gibt es reichlich Überproduktion. Ihr könnt also wieder Leiterplatten bei mir anfragen. branadic
Anbei ein Bild der Leiterplatten, vielleicht hilft es dem ein oder anderen bei der Entscheidung. branadic
Aufgrund der Änderungen des Layout (Spitzen auf gleicher Höhe, in der V4b ist mit leicht erhöhten Eingangskapazitäten zu rechnen. Das stellt man spätestens beim Abgleich des Tastkopfes fest. Ich empfehle daher, statt der 2x 0.5pF + 1,4...3pF Trimmer 2x 1pF + 1,4...3pF Trimmer einzulöten. Damit erhält man einen relativ großen Spielraum für den Abgleich. Kein "Vorteil" ohne Nachteil, aber ihr habt es so gewollt ;) branadic
> Kein "Vorteil" ohne Nachteil, aber ihr habt es so gewollt ;)
Aber immerhin habe ich 1pF Kondensatoren noch rumliegen, die 0.5pF
haette ich extra bestellen muessen.
BTW: Habt ihr gesehen was die fuer eine Genauigkeit haben? Die 0.5er bei
Farnell haben +/- 0.25pF abweichung. Also 50%!
Olaf
ja Olaf, das habe ich nach der bestellung gemerkt. Es gibt beim DK bessere, 712-1302-1-ND , 0.05pF abweichung - das sind aber immer noch 10% und wenn man einen klecks lötzinn mehr drauf macht sind es noch weitere 10% ... das wird aber nicht besser.
> weitere 10% ... das wird aber nicht besser.
Das ist schon klar. Ich muss sogar sagen das ich bisher noch garnicht
wusste das es ueberhaubt 0.5pF Kondensatoren gibt weil das ja schon im
Bereich von Platine, Layout und Pad liegt. Wenn es aber wichtig ist
0.5pF zu haben oder nicht zu haben, dann sind 50% Abweichung ja bereits
eine ganze Menge.
Olaf
Hallo, einige Leiterplatten haben ja nun schon einen Besitzer gefunden. Stellt sich abschließend noch mal die Frage, wo man mit dem Tastkopf eigentlich genau steht. Ich habe dazu vergleichende Messungen am Spektrumanalyser durchgeführt und die Daten mal in einem Diagramm dargstellt. Als Signalquelle diente der offene Ausgang eines Signalgenerators mit eingestellten 141mVeff (797,6mVpp am offenen Ausgang). Gemessen wurde im Bereich 10 - 600MHz. Schwarz dargestellt ist der Ausgang des Signalgenerators, wenn er direkt an den Spektrumanalysator geschlossen ist. Als Vergleich habe ich den zu Anfang des Threads genannten Poor Man's 1GHz und den P6205 von Tektronix mit aufgenommen. Aufgrund der leicht erhöhten Eingangskapazität der V4b ergibt sich erwartungsgemäß auch eine etwas geringere Bandbreite. Die V3 steht stellvertretend auch für die V4a, da sich hier lediglich die Fräsung der Leiterplatte am SMA-Anschluss geändert hat damit sich die End Launch Buchse besser montieren lässt, ansonsten ist jedoch alles gleich geblieben. Damit ist auch die Charakterisierung des Tastkopfs meinerseits vollständig abgeschlossen. Natürlich freue ich mich über Feedback der neuen Besitzer. Noch mehr würde ich mich aber freuen, wenn wir nun auch andere Designs und Entwürfe diskutieren würden. Es fehlt immer noch an einem differentiellen Tastkopf. branadic
Thomas R. schrieb: > branadic > > kannst du bitte die PDF updaten ? Thomas, was meinst du genau? Was sollte denn deiner Meinung nach noch unbedingt mit rein, dass nicht schon drin ist? branadic
Dabei handelt es sich doch nur um eine etwas geänderte Layoutvariante, nicht um dramatische Änderungen. Daher sehe ich diesbezüglich keinen Handlungsbedarf, der unbedingt festgehalten werden muss. branadic
Hallo branadic mache in Deinem Bericht ein kleine Tabelle mit Bildern wo man den Unterschied erkennt und kurzer Textbeschreibung und dann sollte es für alle klar sein. Außerdem gehört das Vergleichsbild noch in den Bericht (habe nicht gecheckt ob es schon drin ist Eric PS: und wiederhole bitte den Link zum Bericht man sucht sonst so lange rum
branadic, hast du auch ein 20mV DC offset? Bei mir machen es beide probes, unabhängig von dem wie ich die versorge.
Wenn ich raten müsste würde ich behaupten, dass du weder einen Durchgangsabschluss verwendet hast, noch dein Oszi auf 50Ω-Eingangsimpedanz umschalten kannst, sondern die Tastköpfe hochohmig am Oszi betreibst. Liege ich richtig? branadic
branadic schrieb: > Wenn ich raten müsste würde ich behaupten, dass du weder einen > Durchgangsabschluss verwendet hast, noch dein Oszi auf > 50Ω-Eingangsimpedanz umschalten kannst, sondern die Tastköpfe hochohmig > am Oszi betreibst. > Liege ich richtig? > > branadic nein beides falsch, habe auf 2 oszis gleiches verhalten. Der einer hat internes 50Ohm, der andere über durchgangabschluss. Habe aber genau 22mV spannungsdiff. in der versorgung (meine -5V ist 5,029V wärend +5V ist genau 5.007V). Ich muss da was ändern.
> Habe aber genau 22mV spannungsdiff. in der versorgung (meine -5V ist > 5,029V wärend +5V ist genau 5.007V). Ich muss da was ändern. Das sollte aber kein Problem sein; wichtig ist, dass die Masse der Versorgungsspannung richtig mit der Tastkopfmasse verbunden ist. Der OPV hat einen relaitv hohen Ruhestrom, evtl. wird dadurch irgendwo ein Spannungsabfall erzeugt, der diesen Offset bewirkt. Wie hasst Du denn die Versorgung angeschlossen? Teste mal mit einem Multimeter, ob zwischen dem Masse-Anschluss des Tastkopfs und der Oszi-masse eine Spannungdifferenz besteht.
das meinte ich auch mit "muss etwas ändern". Es sind identische kabeln, spannungeingang identisch, nur am OPA gemessen sind 22mV unterscheid. Ich teste morgen weiter, allerdings wenn du kein DC offset bei dir gesehen hast dann bin ich beruhigt.
Thomas R. schrieb: > Ich teste morgen weiter, allerdings wenn du kein DC offset bei dir > gesehen hast dann bin ich beruhigt. Zumindest keinen in dieser Größenordnung. Ein minimaler Offset ist natürlich vorhanden und auch bei kommerziellen Tastkopfen durchaus normal. Um ein Beispiel zu nennen, auch meine P6205 weist einen Offset auf, der an einem Oszilloskop mit entsprechender Funktionalität (ProbeCal) weg kalibriert werden kann. branadic
konnte etwas verbessern meine spannungsversorgung,jetzt sind -12mV DC offset damit kann ich leben. Ich bertreibe es am USB port vom DSO, daher etwas tricky. Eine kombination von NMV0509SC, LC filter und zwei besseren LDOs (TPS7A4901 und TPS7A3001) hat sich bis jetzt als die beste erwiesen. Die werde ich jetzt benutzen. ja, ProbeCal falls vorhanden kann es natürlich helfen.
Hallo Thomas, die -12mV fänd ich immer noch deutlich zu viel. Da offensichtlich niemand seinen aktiven, differentiellen oder sonstigen Eigenbautastkopf vorstellen mag mache ich mal weiter im Text. Wie viele hat auch mein Oszi keinen internen 50Ω-Abschluss, den man zuschalten kann. Ergo bleibt zum Betrieb des Tastkopfs an hochohmigen Eingängen nur ein Durchgangsabschluss. Wie bereits an anderer Stelle diskutiert wurde: Beitrag "50Ω Durchgangsabschluss" sind diese zum Teil eher suboptimal. Die Gründe dafür wurden ebenfalls diskutiert. Für den Tastkopf bietet sich daher die Entwicklung eines "aktiven Durchgangsabschlusses" an. Am Markt sind diverse Bausteine erhältlich, die geradezu prädistiniert sind, um in einer solchen Anwendung eingesetzt zu werden. Da der OPA659 von TI gute Dienste verrichtet lag es nah, auch bzgl. des aktiven Durchgangsabschlusses bei TI geeignete Bausteine zu identifizieren. Der THS3201 ist ein solcher Kandidat. Dabei handelt es sich um einen stromrückgekoppelten Operationsverstärker, mit 780kΩ||1pF am nichtinvertierenden Eingang. Besonderes Augenmerk bei CVOPVs liegt in der Wahl der Werte für die Widerstände. In Anbetracht der Tatsache, dass passive Durchgangsabschlüsse für 18,-€ (HZ22 bei Datatec) und mehr das Stück erworben werden können, ist die Investition in ein aktives Bauelement und entsprechender Leiterplatte durchaus gerechtfertigt. Ein direkter Vergleich der Simulationsergebnisse des aktiven Tastkopfes an 50Ω mit dem aktiven Tastkopf und aktivem Durchgangsabschluss an einem hochohmigen Eingang (hier mit 1MΩ||20pF angenommen) zeigt vielversprechende Ergebnisse. Der Ausgang des aktiven Durchgangsabschlusses ist mit einem frequenzkompensierten Spannungsteiler versehen. Der Kondensator am Ausgang des CVOPV wird als Trimmer ausgeführt, um die Kapazität des Spannungsteilers an die Eingangskapazität des Oszilloskops anpassen zu können. Der Oszilloskopeingang bildet den zweiten Teil des Spannungsteilers. Es zeigt sich, zumindest in der Simulation, dass die Dämpfung des Tastkopfs zum Teil durch den Durchgangsabschluss kompensiert werden kann, sodass sich eine vergrößerte Bandbreite ergibt. Soweit die Theorie. Praktische Aufbauten müssen zeigen, wie gut sich die Ergebnisse in der Realität reproduzieren lassen. branadic
Mal eine Frage am Rande. Habt ihr den OPA659 in SOT23 alle bei TI bestellt oder gibt es einen halbwegs gaengigen Laden der den fuehrt? Olaf
Die Leiterplatte für den aktiven Durchgangsabschluss ist fertig gelayoutet und in Auftrag gegeben. Demnächst sind also Ergebnisse zu erwarten. Darüber hinaus habe ich ein V5-Design aufgelegt, mit dem laut Simulation die Bandbreite des Tastkopfes noch einmal steigen sollte. Ich möchte noch nicht mit zahlen jonglieren, aber in Verbindung mit dem aktiven Durchgangsabschluss ist eine deutliche Steigerung zu verzeichnen. Die Realität muss zeigen, was tatsächlich möglich ist. Weiterhin arbeite ich gerade an der Spannungsversorgung. Der Plan ist, dass die Spannungsversorgungsplatine zusammen mit dem Durchgangsabschluss in ein Gehäuse kommt. Gespeist wird mit 5V (bei alternativer Bestückung mit 9V oder 12V) und zur Verfügung gestellt werden die ±5V für den Tastkopf und den aktiven Durchgangsabschluss. Bei der 5V-Variante wäre daher eine Versorgung via USB für einen einzelnen Tastkopf mit aktivem Durchgangsabschluss möglich, eine Schnittstelle die an heutigen Oszilloskopen zum Standard gehört. branadic
da ich auch länger gesucht habe, hier der Link zum PDF: http://welecw2000a.sourceforge.net/docs/Hardware/Aktiver_Tastkopf_mit_OPA659.pdf
Hallo branadic, branadic schrieb: > Die Leiterplatte für den aktiven Durchgangsabschluss ist fertig > gelayoutet und in Auftrag gegeben. Demnächst sind also Ergebnisse zu > erwarten. [...] > Weiterhin arbeite ich gerade an der Spannungsversorgung. Der Plan ist, > dass die Spannungsversorgungsplatine zusammen mit dem > Durchgangsabschluss in ein Gehäuse kommt. Ich plane mir demnächst ein Oszi zuzulegen und brauche da noch gescheite Tastköpfe dazu - und da klingt Deine Lösung sehr interessant. Da das Scope keinen 50 Ohm-Eingang haben wird, interessiert mich die Lösung mit integriertem Abschluss. Ich wollte aber mal nach Erfahrungen mit der Massespitze fragen. Der Abstand Messpunkt - Massepunkt ist durch das Layout des Tastkopfes ja fest vorgegeben. Ich könnte mir vorstellen, daß man öfters auf Messobjekte trifft, an die man daher nicht gut rankommt. Wenn man feste Spitzen nimmt, stelle ich es mir außerdem gar nicht so einfach vor, sowohl am Messpunkt als auch am Massepunkt gleichzeitig einen zuverlässigen Kontakt hinzubekommen. Die gängigen Krokoklemmen sind HF-technisch natürlich nicht der Hit - aber halt praktisch. Kann jemand von Erfahrungen oder Messungen berichten, wieviel es ausmacht wenn man an den Masseeingang von branadics Tastkopf nen kurzes Kabel mit Krokoklemme ransteckt? Oder hat jemand ein anderes Konzept im Einsatz wie ich mit dem Masseanschluss flexibler bin aber ohne mir gleich Störungen über nen Krokoklemmenkabel zu holen? Wie weit bist Du mit Deiner Gehäuseentwicklung gekommen? Mich interessiert nicht nur der Fortschritt, sondern auch Dein Plan zur Herstellung mit Lasersintern und Abgießen. Ich würde für ein anderes Projekt von mir gerne auch ein eigenes Gehäuse gestalten und bin daher auf der Suche nach Tipps. Es wäre daher nett wenn Du kurz erklären könntest wie Du das machen willst. Gruß, Gerd
Hallo, wurden die Layout-Dateien eigentlich veröffentlicht, damit man selbst welche machen lassen kann? Würde falls auf dem Nutzen eine Ecke frei ist mal eins machen, sieht sehr interessant aus... Gruß, Jurij
Gerd E. schrieb: > Ich wollte aber mal nach Erfahrungen mit der Massespitze fragen. Der > Abstand Messpunkt - Massepunkt ist durch das Layout des Tastkopfes ja > fest vorgegeben. Ich könnte mir vorstellen, daß man öfters auf > Messobjekte trifft, an die man daher nicht gut rankommt. > > Wenn man feste Spitzen nimmt, stelle ich es mir außerdem gar nicht so > einfach vor, sowohl am Messpunkt als auch am Massepunkt gleichzeitig > einen zuverlässigen Kontakt hinzubekommen. Hallo Gerd, genau das sind die Punkte, warum es die Variante V2, V3 und V4a mit annähernd gleicher Kontour gegeben hat. Bei diesen ist der Masseanschluss leicht nach hinten versetzt, damit ausreichend Platz für ein Ground Wire ist. Die V4b, mit Pins auf gleicher Höhe, ist nur entstanden, weil immer mal wieder nach einer solchen Version nachgefragt wurde. Warum diese Version mehr gefragt war ist auch mir unverständlich. Gerd E. schrieb: > Wie weit bist Du mit Deiner Gehäuseentwicklung gekommen? Mich > interessiert nicht nur der Fortschritt, sondern auch Dein Plan zur > Herstellung mit Lasersintern und Abgießen. Ich würde für ein anderes > Projekt von mir gerne auch ein eigenes Gehäuse gestalten und bin daher > auf der Suche nach Tipps. Es wäre daher nett wenn Du kurz erklären > könntest wie Du das machen willst. Ich bin noch nicht soweit wie ich sein sollte, sagen wir es mal so. Allerdings hat sich der Plan auch etwas geändert. Die Positiv-Urform wird nun gefräst und nicht mittels Lasersintern hergestellt und anschließend wird zunächst in Silikon die Negativform abgeformt, in der die eigentichen Gehäuse hergestellt werden. Momentan hänge ich noch im CAD, weil ich mit der Form noch nicht so zufrieden bin. Es wird also noch ein Weilchen dauern bis ich soweit bin. Jurij G. schrieb: > wurden die Layout-Dateien eigentlich veröffentlicht, damit man selbst > welche machen lassen kann? Nein, wurden sie nicht und werden sie auch vorläufig nicht. branadic
> Die gängigen Krokoklemmen sind HF-technisch natürlich nicht der Hit - > aber halt praktisch. Kann jemand von Erfahrungen oder Messungen > berichten, wieviel es ausmacht wenn man an den Masseeingang von > branadics Tastkopf nen kurzes Kabel mit Krokoklemme ransteckt? Die Masse-Kable mit Krokoklemme haben zwei Nachteile: 1. Das Massekabel hat eine Induktivität, die ist ungefähr proportional zur Leitungslänge. Bei steilen Flanken liegt diese Induktivität zur Eingangskapazität des Tastkopf in Reihe und bildet einen Serienschwingkreis, wodurch das Einschwingverhalten schlechter wird. Da der aktive Tastkopf aber ungefähr nur 1/10 der Kapazität eines passiven Tastkopfs hat, kann die Masse-Leitung um ungefähr diesen Faktor länger sein bei ähnlichem Resultat. 2. In der Schleife, die durch den Tastkopf und das Massekabel gebildet wird, kann durch externe Magnetfelder eine Störspannung induziert werden. Die ist um so größer, je länger das Massekabel ist; unabhängig davon, ob es ein aktiver oder ein passiver Tastkopf ist. Wenn man also in der Umgebung von Leitungsbauteilen, (z. B. Speicherdrosseln, Übertrager, ...) genaue Messungen machen möchte, dann ist eine kurze Masseanbindung eigentlich Pflicht. Wichtig ist vor allem, dass der Massepunkt möglichst nah an der Stelle liegt, die man messen möchte. > Oder hat jemand ein anderes Konzept im Einsatz wie ich mit dem > Masseanschluss flexibler bin aber ohne mir gleich Störungen über nen > Krokoklemmenkabel zu holen? Für komerzielle Tastköpfe (aktive und passive) gibts da jede Menge Zubehör, da kann man sich einige Ideen holen. Was mir gut gefällt, sind diese Masse-Federn, die man auf den Tastkopf aufsteckt. Schau dir mal in diesem Datenblatt die Fotos auf der 2. Seite an; falls da jemand eine Idee hat, wie man das mit einfachen Mitteln selber machen kann, wäre ich auch dran interessiert: http://www.pmk-gmbh.com/files.php?lang=de&tf_cms_file_id=5168
Hallo Johannes, das Massekabel hat bei 5cm Länge in meinen Messungen her bisher keinen auffallenden Einfluss gehabt (Messungen an einem 1GHz, 5GS Oszilloskop). Bandbreite begrenzendes Element ist in diesem Fall der Tastkopf, nicht das Oszilloskop. Grundsätzlich hast du jedoch vollkommen recht mit deinen Aussagen. Eine Massefeder (Gropund Blade), wie von dir gezeigt, lässt sich bspw. mit einer sehr dünnen Leiterplatte realisieren. Es gibt Anbieter, die FR4 bis zu einer Dicke von 50µm strukturieren können, was hierfür natürlich schon viel zu dünn ist. Da ich für den Masse-Anschluss steckbar 1mm Lötnägel vorgesehen habe, könnte man bspw. eine Massefeder aus FR4 mit einem solchen Lötnagel versehen. Als Basismaterial würde ich ein einseitig kaschiertes 0,2mm dickes FR4 vorschlagen. branadic
> Eine Massefeder (Gropund Blade), wie von dir gezeigt, lässt sich bspw. > mit einer sehr dünnen Leiterplatte realisieren Das ist eine interessante Idee mit der Leiterplatte; ich kann mit aber nicht vorstellen, dass man damit einen guten Kontakt bekommt, wenn man z.B. mit der Spitze auf eine Massefläche aufsetzt. Und blankes Kupfer oxidiert ja auch relativ schnell, das müsste man noch irgendwie schützen (z.B. vergolden). Könnte man da nicht irgend ein dünnes Blech aus Edelstahl bzw. Federstahl nehmen? Das müsste ziemlich dünn sein, damit es gut federt. Kennt da vielleicht jemand eine Bezugsquelle?
> das Massekabel hat bei 5cm Länge in meinen Messungen her bisher keinen > auffallenden Einfluss gehabt (Messungen an einem 1GHz, 5GS Oszilloskop). Danke für die Aussage, mit nem 200MHz-Scope muß ich mir um das Thema also eher weniger Gedanken machen. > Schau dir mal in diesem Datenblatt die Fotos auf der 2. Seite an; falls > da jemand eine Idee hat, wie man das mit einfachen Mitteln selber machen > kann, wäre ich auch dran interessiert: > > http://www.pmk-gmbh.com/files.php?lang=de&tf_cms_file_id=5168 Wenn ich das richtig verstehe, kleben die diese Kupferfolien auf den Chip und gehen dann mit dem Ground Blade auf diese Folie. Doch wie kommt die Masse des Chips auf die Kupferfolie?
> branadics Tastkopf nen kurzes Kabel mit Krokoklemme ransteckt?
Das kann man ziemlich vergessen. Zum einen wegen der genannten
Kabelprobleme, zum anderen wegen der Krokoklemme an sich.
Was man machen kann ist ein kurzes Stueck Kabel anzuloeten. (so 2cm)
Das kann man dann eigentlich immer in seine Schaltung irgendwo
dranloeten. Wenn du etwas messn willst wo du dir ernsthaft um die
Qualitaet deines Tastkopfes sorgen machst, dann hast du auch auf deiner
Platine viel Masse. Sonst koennte man sich das sowieso sparen.
Man kann auch mit normalen Tastkoepfen schon viel erreichen wenn man auf
das Massekabel verzichtet. Ich hab z.B an einem meiner Tatkoepfe direkt
vorne an der Spitze ein 2cm Kabel angeloetet. Man hat dann zwar immer
noch die Eingangskapazitaet des Kabels, aber die Einstreungen ins Kabel
werden kleiner und die sind IMHO das groessere Uebel.
Und wenn man es ganz vornehm haben will, zumindest Tektroniks verkauft
auch Buchsen die man direkt in seine Schaltung integrieren kann um da
seinen Tastkopf einfach reinzustecken. Hat aber seinen Preis.
Die ideale Loesung ist vermutlich der Tastkopf so wie er hier entwickelt
wurde, und ein extra Testpad mit Masse daneben zum messen.
Olaf
> das Massekabel hat bei 5cm Länge in meinen Messungen her bisher keinen > auffallenden Einfluss gehabt (Messungen an einem 1GHz, 5GS Oszilloskop). Hier wird in einer Beispielrechnung und Messung ein passiver Tastkopf (11 pF Eingangskapazität) mit einem aktiven Tastkopf (0,6 pF) verglichen; die Länge der Masseleitung ist beim aktiven Tastkopf (1 Inch) doppelt so lang wie beim passiven (1/2 Inch). www.lecroy.com/files/manuals/AP022-OM-E-03.pdf Das Ergebnis (Seite 8) ist, dass der aktive Tastkopf wesentlich besser einschwingt als der passive, obwohl die Masseleitung doppelt so lang ist Das ist natürlich eine etwas "optimiertes" Beispiel, der passive Tastkopf hat schon eine ziemlich große Kapazität mit 11 pF. Aber die Aussage ist, dass sich beim aktiven Tastkopf die Induktivität der Masseleitung deutlich schwächer auswirkt als beim passiven. > Man kann auch mit normalen Tastkoepfen schon viel erreichen wenn man auf > das Massekabel verzichtet. Beim passiven Tastkopf muss man auf das Massekabel verzichten, um ein geringes überschwingen zu erreichen. Beim aktiven Tastkopf ist es einfacher. > aber die Einstreungen ins Kabel ... sind IMHO das groessere Uebel. Ja, oft ist das so. Aber speziell bei sehr steilen Signalflanken ist das Einschwingverhalten auch wichtig. > Wenn ich das richtig verstehe, kleben die diese Kupferfolien auf den > Chip und gehen dann mit dem Ground Blade auf diese Folie. Doch wie kommt > die Masse des Chips auf die Kupferfolie? Die Folie muss natürlich irgendwie (also möglichst direkt) mit der Chip-Masse bzw. der Massefläche unter dem Chip verbunden werden. Das sieht man auf dem Foto nicht; aber dort gehts ja eher um den Tastkopf bzw. die Masse-Feder. > Und wenn man es ganz vornehm haben will, zumindest Tektroniks verkauft > auch Buchsen die man direkt in seine Schaltung integrieren kann um da > seinen Tastkopf einfach reinzustecken. Hat aber seinen Preis Das gibts eigentlich bei allen Marken-Herstellern. Und so teuer sind die gar nicht. > Die ideale Loesung ist vermutlich der Tastkopf so wie er hier entwickelt > wurde, und ein extra Testpad mit Masse daneben zum messen. Ja, ideal ist es, wenn man schon im Layout geeignete Messpunkte mit Masseanschluss vorsieht.
Johannes schrieb: > Aber die > Aussage ist, dass sich beim aktiven Tastkopf die Induktivität der > Masseleitung deutlich schwächer auswirkt als beim passiven. Das habe ich bei meinen Messungen am ECL-Gatter auch feststellen können, wobei das stark von der Bauform des aktiven Tastkopfs abhängig ist. Der P6205 mit langem Ground Wire neigt ebenfalls stark zum Überschwingen, dann hilft nur den Masseweg drastisch zu verkürzen. Je nach Bauart ist der Masseweg mehr oder weniger gut kurz zu halten. Schade das man den Aufbau des P6205 nicht mal genau unter die Lupe nehmen kann, weil die Schaltung in dem auf Masse liegenden Röhrchen steckt und man das Griffstück nicht zerlegen kann. Da kann man sich sicherlich noch das ein oder andere abschauen und lernen und wahrscheinlich wäre man auch über deren Lösungsansatz überrascht. branadic
Ich war jetzt doch mal neugierig und habe das Gehäuse am BNC-Anschluss des P6205 geöffnet. Das Gehäuse ist weitestgehend leer und beherbergt nur eine Leiterplatte, auf der ein E2PROM für die Tastkopferkennung sitzt (X24C02), die 50Ω-Leitung geht geradewegs an den BNC-Stecker. Um so beeindruckender ist, dass sie die gesamte Tastkopfelektronik im Griffstück unterbekommen, der dünner als ein passiver Standardtastkopf ist. branadic
Vermutlich irgendwas integriertes. Schon, damit man es nicht in China nachbauen könnte. Vielleicht sogar nur ein rein passives IC? Laß den Stift doch mal röntgen! Kann dir einen Kontakt geben, wenn du keinen passenden 'Arzt' findest.
> Ich war jetzt doch mal neugierig und habe das Gehäuse am BNC-Anschluss > des P6205 geöffnet. Das Gehäuse ist weitestgehend leer und beherbergt > nur eine Leiterplatte, auf der ein E2PROM für die Tastkopferkennung > sitzt (X24C02), die 50Ω-Leitung geht geradewegs an den BNC-Stecker. Ja, das ist auch bei anderen aktiven Tastköpfen so, die ich mir angeschaut habe. Die Elektronik ist im Tastkopf selber, im Gehäuse mit dem BNC-Anschluss ist höchstens noch eine Stromversorgung. >> Um so beeindruckender ist, dass sie die gesamte Tastkopfelektronik im >> Griffstück unterbekommen, der dünner als ein passiver Standardtastkopf >> ist. > Vermutlich irgendwas integriertes. Schon, damit man es nicht in China > nachbauen könnte. Ich denke nicht, dass da ein Asic oder sonst irgend ein Spezial-IC drin ist. Vermutlich ist das eine ganz schmale Platine in Hybrid-Technik mit ein paar diskreten Transistoren. Wär aber schon mal interessant zu sehen, wie der intern aufgebaut ist. > Vielleicht sogar nur ein rein passives IC? Was ist denn ein passives IC? Ist das nicht ein Widerspruch in sich? Auf einem IC sind ja immer zumindest Dioden drauf, die normalerweise nicht zu den passiven Bauteilen gerechnet werden. Der P6205 wird vom Hersteller als "Active FET Probe" bezeichnet, also sollte schon zumindest ein FET drin sein.
Abdul K. schrieb: > Vermutlich irgendwas integriertes. Schon, damit man es nicht in China > nachbauen könnte. > Vielleicht sogar nur ein rein passives IC? Das glaub ich weniger. Ich möchte jedoch auch nicht behauptet haben, dass da unbedingt ein OPA659 drin steckt, auch wenn man SOT23 mit etwas Liebe zu Leiterplattenlayout dort hineinbekommen würde. Vielleicht gibt es den für diverse Firmen auch im SC70-Gehäuse? Was etwas verwunderlich ist, es sind keinerlei Möglichkeiten vorgesehen worden, um den Eingangsspannungsteiler zu kompensieren. Und der Tastkopf muss einen Eingangsspannungsteiler besitzen, wenn er mit ±5V versorgt 40Vpp am Eingang verträgt und zugleich insgesamt 10:1 teilt. Vielleicht hat Tek den Aufbau über einige Iterationen dahingehend optimiert, dass man das auf Masse liegende Gehäuse gleich als Kapazität nutzt. Das Röhrchen ist im Kunststoff-Griffstück mit dem Schirm des Koaxkabels verpresst. Zumindest scheint mir das Konzept sehr gut mit dem Eigenbautastkopf übereinzustimmen (5:1 Teiler und 2:1 Teiler durch Abschluss mit 50Ω), auch wenn Tek sicherlich eine bessere Auswahl an Widerständen haben wird und auch 800kΩ || 200kΩ realisieren könnte. Durch ein kleines Loch kann man nur zwei Kondensatoren in 0603 ausmachen, mehr sieht man leider nicht. branadic
Es würde mich nun auch wundern, wenn branadic jemals meiner Meinung wäre. Den Tastkopf kenne ich nicht persönlich. Früher hat Tektronix selber Halbleiter hergestellt mit besonderen Prozessen. Diese Fabrik wurde später von Maxim übernommen. Ich gehe davon aus das Maxim weiterhin diverse Spezial-ICs an Tektronix liefert - jenseits derer Produkte die man auf der Maxim-Site als normaler Kunde zu sehen bekommt. Eine zeitlang hatte man für diese Fab dann auch sehr offensiv neue Projekte/Kunden gesucht unter dem Stichwort SiGe ASIC. Das scheint etwas stiller geworden zu sein. Direkt Bonden ist doch für solche Leute kein Problem! Unter einem passiven IC stelle ich mir ein Sammelsurium aus passiven Bauelementen auf einem Die vor. Sowas, was man früher als Dick- und Dünnfilmtechnik realisierte. Man wird sicherlich das Konzept nachbauen können. Aber eben ohne die optimierten Spezialteile wird es nur einen Bruchteil der Effektivität zeigen. Mit a bisserl Social-Engineering werden sicherlich einige Details ans Licht kommen. Was für Liebhaber eben. Kostet viel Zeit und bringt wenig ein.
Abdul K. schrieb: > Es würde mich nun auch wundern, wenn branadic jemals meiner Meinung > wäre. Das hat doch nichts mit deiner Person zu tun, aber Tektronix würde 1. keinen Tastkopf als FET-Probe verkaufen, wenn es ein rein passiver Tastkopf wäre und 2. wäre die Versorgungsspannung zum Griffstück dann hinfällig. Wenn man das Kabel genau betrachtet sieht es aus als hätte man den Außenmantel eines RG58 entfernt, anschließend die Versorgungsleitungen zusammen mit dem Rest einfach in einen farblich passendenen, grauen, neuen Außenmantel eingelegt. Tektronix hat nicht nur mit Maxim, sondern auch mit National Semiconductor und sicherlich noch einigen anderen Kooperationen. Es würde mich jedoch wundern, wenn hier nicht sogar ein Baustein von der Stange zum Einsatz kommen würde, schließlich bewegen wir uns hier noch deutlich unterhalb von 1GHz. Erst darüber wird es in Richtung ASIC gehen, denke ich. Einen reinen FET schließe ich auch aus und der Platz gibt es nicht her noch irgendwelche Bipolar-Treiberstufen vorzusehen, wie bei anderen Schaltungen in alten Datenblättern, wo es auch einen separaten DC-Pfad gibt. Es wird daher sicherlich irgendwas in Richtung FET-OpAmp sein. Maxim hat da aber nichts vergleichbares zum OPA659 im Programm, National ebenfalls nicht. branadic
Hallo, ich habe noch mal eine Frage zum Eigentlichen Tastkopf der von branadic entwickelt wurde. Mein Oszilloskop hat einen Aux-Power Ausgang mit +-5V und 50mA Strom. Jedoch weis ich nicht ob dieser Potentialgetrennt vom restlichen Ozsilloskop ist ( glaube nicht). Gibt es Masseprobleme, wenn ich diese Aux-Power-Versorgung als Versorgungsspannung des aktiven Tastkopfes nehme? Ich habe ja dann eigentlich eine Masseschleife ( BNC und Spannungsversorgung)? Danke! mfg Benedikt
> Gibt es Masseprobleme, wenn ich diese Aux-Power-Versorgung als > Versorgungsspannung des aktiven Tastkopfes nehme? > Ich habe ja dann eigentlich eine Masseschleife ( BNC und > Spannungsversorgung)? Wenn diese Aux-Versorgung nicht potentialfrei ist, dann liegt die Masse dieser Versorgung auf der Oszimasse, also auf der BNC-Buchse. In diesem Fall ist es vermutlich günstig, den BNC-Schirm als Masseleitung zu benutzen und nur die beiden Versorgungsleitungen für +/5 5V zum Tastkopf zu führen. Dann hat man nur eine Masseleitung und damit bildet sich keine Schleife. Falls diese Aux-Versorgung potentialfrei wäre, dann würde ich drei Adern zum Tastkopf ziehen (+/- 5V und Masse) so dass die Versorgungs-Masse im Tastkopf mit der Oszi-Masse verbunden ist.
Johannes schrieb: > Fall ist es vermutlich günstig, den BNC-Schirm als Masseleitung zu > benutzen und nur die beiden Versorgungsleitungen für +/5 5V zum Tastkopf > zu führen. Dann hat man nur eine Masseleitung und damit bildet sich > keine Schleife. Genauso macht es Tektronix bspw. beim P6205. Benedikt Lippert schrieb: > Jedoch weis ich nicht ob dieser Potentialgetrennt vom restlichen > Ozsilloskop ist ( glaube nicht). Du bräuchtest ja eigentlich nur mal mit einem Durchgangsprüfer schauen, ob die Mittenspannung des AUX-Power Ausgangs auf der Masse der BNC-Eingänge liegt. Theoretisch sollte es klingeln. Man darf aber schwer davon ausgehen, dass die gleiches Potential haben. Die neuen Leiterplatten sind gestern gekommen (aktiver Durchgangsabschluss und TK_V5), allerdings brauche ich noch ein paar Tage, bis alles fertig aufgebaut und getestet worden ist. branadic
Hallo, ich habe vorhin mal den Masseanschluss und die BNC Masse durchgeklingelt und habe festgestellt das die nicht getrennt sind. Dann werde ich den Koax Schirm als Masse nehmen. Zum Schutz des Oszis werde ich noch surpressordioden und kleine Sicherungen einbauen. Falls ich den Tastkopf kille sollte das Oszi ganz bleiben. Was ist der TK V5? mfg Benedikt
Benedikt Lippert schrieb: > Was ist der TK V5? Ich hab noch mal ein Layout des Tastkopfes aufgesetzt, bei der ich noch explizit eine mögliche Bandbreitenverbesserung untersuche. Der aktive Durchgangsabschluss nimmt auch Formen an, hab schon mal ein Gehäuse auf der Drehbank gefertigt, bevor die restlichen Bauteile bestückt werden und das Teil in den Test geht. branadic
In der Zwischenzeit ist die neue Leiterplatte des Tastkopfs V5 bei mir eingetroffen und aufgebaut. Diese Version verfügt über die Möglichkeit einen zusätzlichen Widerstand in der Rückkopplungsleitung einzufügen. Seinen Einfluss habe ich in einigen Messungen am Spektrumanalysator noch einmal näher untersucht, die Ergebnisse findet man anbei. Der Tastkopf wurde zuvor am Oszilloskop mit dem ProbeSignal abgeglichen. Die Kurven des Frequenzgangs sind bezüglich des Eingangssignals aus dem Tracking Generator korrigiert. Darüber hinaus habe ich die Ausgangsimpedanz aller drei Leiterplattenversionen (V3, V4a und V5) und 49.9Ω im Rückkopplungszweig der V5 miteinander verglichen. Ein merklicher Unterschied zwischen den Versionen ist nicht festzustellen. Die erhoffte Bandbreitenvergrößerung, wie die Simulation in LTSpice zunächst vorher gesagt hat, ist so nicht eingetroffen, allerdings lässt sich mit dem Rückkopplungswiderstand der Amplitudengang verbessern. Im nächsten Schritt werde ich die Layouts noch einmal einnehmlich miteinander vergleichen und versuchen Änderungen mit den Messergebnissen in Verbindung zu bringen. branadic
Hier mal ein paar Vergleichsmessungen des aktiven Tastkopfes mit anderen Tastköpfen beim Anschluß an Mittelklasse Scopes. Siehe Anhang. Die Unterschiede sind beträchtlich und einen durchgehenden Reim kann ich mir darauf nicht machen. Inetrpretationen erwünscht. Gruß Dieter
Hallo Dieter, zunächst einmal habe ich meine Messungen an einem Signalgenerator oder Funktionsgenerator immer mit abgeschlossen Ausgang durchgeführt. Ohne Abschluss kann es mitunter zu falschen Interpretationen kommen, schließlich sieht der Funktionsgenerator am Ausgang nur den Tastkopf bzw. dessen Kapazität. Wurden alle Tastköpfe abgeglichen, bevor mit der Messung begonnen wurde? Aus einigen deiner Formulierungen werde ich leider nicht ganz schlau. Du setzt da irgendwas ins Verhältnis, schreibst du? Bei meinen Messungen musste ich, trotz teurem Gerät, feststellen, dass die Anstiegszeiten des Gerätes zu groß sind und habe daher die Anstiegszeiten immer mit dem 1kHz Kompensationssignal des Oszis selbst durchgeführt und siehe da, die Ergebnisse sind deutlich aussagekräftiger. Alternativ nimmt man eben ein ECL-Gatter und füttert es mit einem 1kHz Rechtecksignal aus dem Funktionsgenerator, sodass man sehr steile Flanken erhält. Darüber hinaus denke ich, dass du vielmehr die Bandbreitenbegrenzung deiner Oszis selbst siehst, statt der Anstiegszeit der Tastköpfe, die Zahlenwerte unterstreichen das. Wenn man jetzt noch Messabweichungen mit berücksichtig... Den Frequenzgang mit dem Oszi aufzunehmen ist immer so eine Sache, weil man den Frequenzgang der Eingangsstufe selbst nicht genau kennt. Daher muss man alle Bilder nebeneinander vergleichen und nicht getrennt betrachten. Der erwähnte Abfall der Amplitude schaut aber selbst beim RG58 unschön aus (vergleiche positive und negative Halbwelle). Das natürlich am offenen Ausgang Kapazitäten wirken macht sich hier deutlich sichtbar. Und 2pF wirken sich am nicht abgeschlossenen Ausgang stärker aus, als am abgeschlossen, daher solche Messungen immer mit abgeschlossenem Ausgang durchführen. branadic
Hallo branadic, die Tastköpfe waren vor der Messung frisch abgeglichen worden. Das "Verhältnis" meint den prozentualen Anstieg/Abfall der gemessenen Amplitude bei 50MHz im Verhältnis zur Amplitude bei 10MHz, also (A50/A10 - 1)*100 mit A10 und A50 die gemessenen Amplituden bei 10 bzw. 50 MHz. Die Anstiegszeiten waren bei allen Messungen in etwa gleich, sie interessieren auch nicht weiter, sondern mehr das Einschwingverhalten. Denn ich denke es gibt hier einen offensichtlichen Zusammenhang zwischen dem Einschwingverhalten und dem gemessenen Frequenzgang. Richtig ist zwar, daß in die Frequenzgangmessung des Generators der Frequenzgang des Scope-Eingangsverstärkers eingeht, aber dieser sollte sich im Rahmen der spezifizierten 3% Abweichung bewegen. Danke für den Hinweis bezüglich der Messungen mit den Tastköpfen am abgeschlossenen Generator. Ich habe die Messungen deshalb noch mal wiederholt, indem ich den Durchgangsabschluß (Hameg HZ22) direkt auf den Generator gesteckt habe und die Tastköpfe am offenen Ende des Durchgangsabschlusses angeschlossen habe. Dabei ergeben sich Änderungen, aber keine grundsätzlichen. Die Messung mit dem aktiven Tastkopf ergibt nun einen Amplitudenabfall von 10 nach 50MHz von -4%, im Gegensatz zur Messung ohne Abschluß, wo es noch einen Anstieg auf +7.4% ergab. Entsprechend ist jetzt auch praktisch kein Überschwingen beim Rechtecksignal festzustellen, was vorher noch deutlich anders war. Bild 1, 2 - mit Abschluß Bild 3, 4 - ohne Abschluß, wie zuvor schon gezeigt. Die Anschlüsse des aktiven Tastkopfes zum Durchgangsabschluß (sowohl Meßspitze wie Masseleitung) waren dabei extrem kurz, ca. 2cm. Das Ergebnis bei 1,2 ist jetzt fast identisch zu der Messung mit RG58-Kabel und internem 50 Ohm Abschluß des Scopes (-5,3%, kein Überschwingen, siehe pdf). Im zweiten Fall ist der Ausgangsverstärker des Generators beeinflußt durch die kapazitive Last von ca. 13pF des Scope-Eingangs. Im ersten Fall ist der Generator nur durch die ca. 1pF des Eingangs des aktiven Tastkopfes belastet, dafür ergibt sich jetzt die Belastung des Ausgangs des aktiven Tastkopfes mit den 13pF des Scope Eingangs. Offensichtlich reagieren beide Verstärker darauf ähnlich. Bei den beiden passiven Tastköpfen ist nach wie vor bei abgeschlossenem Generator ein Amplitudenanstieg bei 50MHz zu verzeichnen, der jedoch nicht mehr so hoch ist (+24% vs +34% beim Tektronix Tastkopf und +11% vs 16% beim Hantek Tastkopf). Diese extremen Abweichungen sind mir nach wie vor nicht klar. Interessant ist auch, wie sich das Meßergebnis verändert, wenn man bei der Messung mit dem aktiven Tastkopf nicht den internen 50 Ohm Abschluß des Scopes verwendet, sondern einen externen. Da der Durchgangsabschluß ja in Verwendung war und ein zweiter nicht zur Verfügung steht, mußte ich auf ein T-Stück mit 50 Ohm Abschluß ausweichen. Bild 5 zeigt das schon deutlichere Überschwingen, und statt Abfall von -4% wird jetzt beim Frequenzgang ein Anstieg von +2,9% gemessen. Das zeigt letztendlich wie wichtig der Übergang aktiver Tastkopf/Scope ist. In dem Thread "Durchgangsabschluß" hattest Du ja den Bau eines aktiven Durchgangsabschlusses in Angriff genommen, der ja versucht die Eingangskapazität durch Verstärkung und Spannungsteiler zu vermindern. Vielleicht bringt das für Scopes ohne internem Abschluß ja eine Verbesserung. Was hat das denn für Ergebnisse erbracht? Gruß Dieter
Dieter Jaeger schrieb: > Was hat das denn für Ergebnisse erbracht? Bisher noch keine, ich bin noch nicht soweit. branadic
Da mich die Gründe für den Unterschied zwischen internem 50 Ohm Abschluß und Abschluß über ein T-Stück mit Abschlußwiderstand interessiert hat, habe ich mal versucht das mit LTspice nachzubilden. Auf den Bildern ist zu sehen: 1. RG58 und interner Scopeabschluß 2. RG58 und Abschluß über TStück 3. Durchgangsabschluß Bild 1 - 3 zeigen den Frequenzgang, Bild 4 bis 6 die Sprungantwort, beides jeweils in der Reihenfolge Fall 1, 2 und 3. Die natürlich recht grobe Simulation zeigt die gleichen Verhältnisse der Größenordnung und Art nach, wie bei den gemessenen Werten (siehe Bild 1, 2 vs Bild 5 in meinem letzten Post, Abfall der Amplitude hin zu höheren Frequenzen vs Anstieg und kein Überschwingen vs Überschwingen) Bei der Simulation des T-Stücks wurde dabei für die BNC-Komponenten der Einfachheit halber das gleiche Modell unterstellt, wie beim rg58 Kabel, natürlich von geringerer Länge (5 und 7cm). Da der Abschlußwiderstand beim T-Stück in Ermangelung eines käuflichen aus zwei parallel geschalteten 100 Ohm Widerständen gebastelt wurde, wurde dies über eine zusätzliche Induktivität von 4nH berücksichtigt. Die Eingangskapazität des Scopes werden durch die 13pF dargestellt. Beim Durchgangsabschluß das gleiche Verfahren. Hier ist die Länge von o2 mit 8cm vielleicht etwas zu lang geraten. Ein ähnliches Ergebnis erzielt man, wenn an Stelle der o2 und o3 Induktivitäten einsetzt. Es sind die parasitären Induktivitäten, die diese Effekte schon bei nur 50MHz deutlich hervorrufen. Und die rg58-Komponenten haben immerhin 2,5nH pro 1cm Länge. Ohne weitere Maßnahmen sehe ich deshalb noch nicht, wie der aktive Abschluß hier Abhilfe schaffen soll. Er kann zwar den Abschlußwiderstand näher an den Scope-Eingang heranbringen, das letzte Stück "Kabel" aber bleibt und damit auch ein Teil der parasitären Induktivitäten. Gruß Dieter
Der aktive Abschluss soll direkt auf die Eingangsimpedanz des Skopes angepasst sein, sprich der Ausgang wird derart gestaltet, dass ein Abschluss bei Anschluss an das Skope (bspw. 1M||13pF) entsteht. branadic
Da interessant, habe ich die Simulationen ein wenig weitergetrieben. Bild 1 zeigt den Frequenzgang des Durchgangsabschlusses in Abhängigkeit von der Länge der BNC-Stücke (Stecker + Buchse + möglicherweise ein Stück 50 Ohm Kabel im Scope). Es wird variiert von 2 bis 8cm. Das zweite Bild zeigt die Wirkung eines Widerstandes in Serie. Der Frequenzgang wird dadurch linearisiert und das Überschwingen (Bild 3) nimmt ab. rd variiert dabei zwischen 0 und 8 Ohm. Danach habe ich mich dann der Simulation eines aktiven Abschlusses zugewandt. Der im entsprechenden Thread genannte opa695 erwies sich zumindest in der Simulation als nicht geeignet, weil die Schaltung mit BNC Simulation nicht stabil zu bekommen war. Das Ganze neigte zum Schwingen. Das kann natürlich auch an einem fehlerhaften Modell des opa695 liegen. Das kann ich nicht beurteilen. Die Simulation mit dem THS3201 hingegen erwies sich als ausgesprochen vorteilshaft gegenüber dem in Bild 1 bis 3 gezeigten passiven Abschluß durch einen Durchgangsabschluß. Notwendig ist in jedem Fall die Einführung des Dämpfungswiderstandes R8 (Bild 4). Ohne ihn ergibt sich ein Resonanzberg im Frequenzgang. Sein optimaler Wert ist abhängig von der Länge der BNC-Komponenten (.param bcdlen). Im Bild 4 wird die Wirkung der Variation zwischen 50 und 58 Ohm beim Frequenzgang und ebenso (Bild 5) im Zeitbereich gezeigt (für bcdlen = 5cm). Der Kompensationskondensator C1 beeinflußt den Frequenzgang nicht wahrnehmbar. Er dient lediglich zur Einstellung der Amplitude also der richtigen Teilung von 1:10. Sein Wert ist abhängig von bcdlen und C2, der Eingangskapazität des Scopes. Er variiert so zwischen 20 und 30pF. Wenn der Widerstand R8 richtig gewählt ist, läßt sich das Überschwingen über C10 nochmals reduzieren. Die Werte liegen zwischen 1 und 3 pF und sind ebenfalls von bcdlen und C2 abhängig. Die Variation dieses Wertes ist in Bild 6 und 7 zu sehen. Hier bei bcdlen = 5cm, C2 = 20p und rd = 50 Ohm. Unter diesen Bedingungen ist für C8 1.5p optimal. Es ergibt sich dabei eine Grenzfreqenz von ca. 500MHz bei praktisch keinem Überschwingen. Wenn sich das auch in der Realität so verhält, wäre es eine wünschenswerte Ergänzung zum aktiven Tastkopf. Gruß Dieter
Hallo Dieter, sorry, dass ich mich erst jetzt melde. Irgendwie hatte ich deine Antwort übersehen und irgendwann ist der Thread einfach in der Versenkung gelandet. Heute bin ich durch Zufall, im Zusammenhang mit einem Mailverkehr, darauf gestoßen. Daher meine verspätete Antwort. Ich war ebenfalls, nach ersten Simulationen, zu dem Schluss gekommen, dass der OPA695 ungeeignet scheint. Auch ich hatte erhebliche Schwierigkeiten die Schaltung stabil zu bekommen. Deswegen ist in meinem oben gezeigten Aufbau der THS3201 vorgesehen worden. Beide sind jedoch pinkompatibel, sodass man hier im Zweifelsfalls auch Versuche fahren könnte. Deine Simulationen sehen interessant aus und ich werde sie mir in aller Ruhe noch mal anschauen. Hast du denn einen Aufbau verfolgt? Erste Messungen meines Aufbaus sahen erst einmal wenig erfolgreich aus, ich werde jedoch deine Simulationsergebnisse mal mit aufnehmen. Den Dämpfungswiderstand R8 habe ich in meinem Aufbau nicht drin. In nächster Zeit werde ich das Thema wieder angehen, auch wenn es im Zusammenhang mit meinem Neuzugang (2465AA) weniger von Interesse ist. Das Thema ist jedoch spannend. branadic
Hallo Andre, wie in der Mail an Dich schon etwas näher erläutert, habe ich mich mit dem Thema nicht mehr weiter befasst, weil ich mittlerweile ein vernünftiges Scope habe mit internem 50 Ohm Abschluß, mit dem übrigens Dein Tastkopf ganz hervorragend zusammenarbeitet. Dennoch ein interessantes Thema mit reellem Nutzen für Scopes ohne internem 50 Ohm Abschluß. Ich werde es mit Interesse weiterverfolgen. Gruß Dieter
Weil der Link zum Artikel für den zu Beginn des Threads gezeigten Poor Man's 1GHz bisher noch nicht gefallen ist, er mir gestern aber wieder vor die Augen gekommen ist hier mal der Nachtrag: http://www.elektrotanya.com/files/forum/2009/10/e04a036.pdf branadic
Da ich bereits mehrfach nach dem Layout gefragt worden bin, die Eagle-Daten werde ich nicht zur Verfügung stellen. Anbei findet sich jedoch ein pdf in dem Schaltplan und beide Layouts V4a und V4b zu finden sind, sodass der Tastkopf im Heimätzverfahren repoduziert werden kann. Ausgangsbasis sollte 1,6mm dickes FR4-Basismaterial sein. branadic
Wenn du das nicht bist, schon ziemlich dreist, oder ? Ebay-Artikel Nr. 200702721256
Peter W. schrieb: > Wenn du das nicht bist, schon ziemlich dreist, oder ? > > Ebay-Artikel Nr. 200702721256 neee, das muss ein schwachkopf sein, siehe "Ozilloskope Scope HF Wobbler"
Ahja, der Tastkopf stammt ursprünglich fertig aufgebaut von mir, aber ich biete ihn dort nicht an. Der Startpreis ist mehr als unverschämt, wenn man bedenkt für welchen Preis ich sie abgegeben habe. Da möchte sich wohl jemand bereichern. Ich hoffe nur, dass die Internetgemeinde nicht so dumm ist und diesen Preis bezahlt. branadic
Nachtrag: Da es sich um die inoffizielle Version V5 handelt kann ich sogar mit Sicherheit sagen wer der Anbieter ist, denn niemand anderes hat jemals die V5 bekommen. Ich werde entsprechende Person anschreiben. Bei 35,-€ Verkaufspreis des fertig aufgebauten Tastkopfes finde ich das Startgebot absolut unter der Gürtellinie. branadic
Wenn das wenigstens ordentlich geloetet waere, aber das sieht ja aus wie hinge... Also ich wuerde mich schaemen sowas anzubieten.
Michael schrieb: > Peter W. schrieb: >> aber das sieht ja aus wie >> hinge... > auf welches Bild beziehst du dich? Wieso, bist du der, der die anbietet und willst den Rotz nun rausnehmen, in der Hoffnung es dann loszuwerden ? Es ist schon unter aller Sau mit anderer Leute Ideen Geschaefte zu machen ! Auf deine Frage. Alle.
Pflichtlektüre: http://www.hpl.hp.com/hpjournal/pdfs/IssuePDFs/ und da 1993-10.pdf Es gibt von HP auch eine AppNote über FET-Probes im Allgemeinen, vermutlich im Context von 54701A, 1152A oder den neueren Probes. Ich suche das aber jetzt nicht raus. Gruß, Gerhard
Peter W. schrieb: > Wenn das wenigstens ordentlich geloetet waere, aber das sieht ja aus wie > hinge... > Also ich wuerde mich schaemen sowas anzubieten. Ich weiß nicht was du an den Lötverbindungen auszusetzen hast, aber bevor hier weiter spekuliert wird, ich schrieb bereits das der Tastkopf von mir fertig aufgebaut worden ist. 0603 sieht also bei dir besser gelötet aus? Dann freu dich! branadic
Hallo Branadic, branadic schrieb: > Was das Gehäuse angeht, so kann ich euch da nicht weiterhelfen, da müsst > ihr selbst eine Lösung finden. Ich werde eines für mich fertigen, > allerdings ist das mit etwas größerem Aufwand verbunden und damit > unbezahlbar um jeden damit ausstatten zu können. hast du eigentlich ein Gehäuse für den Tastkopf gemacht? Zeig doch mal ein paar Fotos, würde mich schon interessieren. Ich selber bin noch nicht dazu gekommen, möchte das aber demnächst angehen. Hat von den anderen Tastkopf-Besitzern auch schon jemand ein Gehäuse gebastelt? Bisher wurde nur ein Foto mit Gehäuse gezeigt.
Johannes E. schrieb: > Bisher wurde nur ein Foto mit Gehäuse gezeigt. Wo hast Du das denn gesehen ? kannst Du bitte einmal den Link dazu angeben?
Das sieht nicht aus wie hinge, sondern wie bleifrei handgelötet nun mal aussieht.
Eric schrieb: >> Bisher wurde nur ein Foto mit Gehäuse gezeigt. > > Wo hast Du das denn gesehen ? kannst Du bitte einmal den Link dazu > angeben? Das war hier in diesem Thread: Beitrag "Re: Eigenbautastköpfe"
Johannes E. schrieb: > Das war hier in diesem Thread: Michael D. schrieb: > hm, nimm das: ganz herzlichen Dank, beides ist mir irgendwie "durchgegangen" Leider keine nachbaubaren Lösungen für "unser Problem" Wenn einer eine schicke Lösung hätte, wäre ich interessiert :-) Eric
Eric schrieb: > Leider keine nachbaubaren Lösungen für "unser Problem" > Wenn einer eine schicke Lösung hätte, wäre ich interessiert :-) Eine wirklich schicke Lösung habe ich bis heute nicht gefunden. Trotz etlichen Stunden vor dem CAD kam wegen der Leiterplattengeometrie (die Proportionen eines Gehäuses wollen einfach nicht passen) und wegen des SMA-Anschlusses nichts wirklich Handhabbares heraus. Aber eine vorläufige Lösung habe ich letzten Freitag an der Drehbank umgesetzt, auch wenn diese nicht für jeden nachbaubar ist. Die Hülse hat ID=12mm, AD=14mm, ist innen 26mm tief und außen 28mm lang, Bohrung für SMA-Anschluss und eine schräg eingebrachte Bohrung für das Kabel der Spannungsversorgung. branadic
Deswegen schrieb ich ja auch
> auch wenn diese nicht für jeden nachbaubar ist
Aber dich dürfte das ja eh nicht betreffen, ich kann mich nicht
erinnern, dass du die Tastkopfleiterplatte hast.
branadic
Warum nicht ? Alles Relevante steht doch hier. Wo siehst Du das Problem davon 100000 für kleines Geld fertigen zu lassen ? Oder eben nur eine für mich ? Man könnte in diese Hülse noch einen Schlitz fräsen, damit die Platine noch weiter rein geht. Kupferrohr geht übrigens auch, für die die keine Drehmaschine haben und lässt sich prima, mal eben, auf der Kochplatte oder Billigstbrenner zusammenlöten. Das Ende mit einem Fitting verjüngen, selbstklebenden Schrumpfschlauch drüber, Fertich.
Barney Geroellheimer schrieb: > Wo siehst Du das Problem > davon 100000 für kleines Geld fertigen zu lassen ? Oder eben nur eine > für mich ? Darf es sonst noch etwas sein? Gegenfrage, würdest du die 100000 für die Community fertigen lassen? branadic
branadic schrieb: > Gegenfrage, würdest du die 100000 für die Community fertigen lassen? Aber klar, nur eine Frage des Preises. Bei 200.- Stk. wie im ebay Angebot, würde ich die sogar noch selber in den Ofen schieben.
Ich glaube du hast da etwas missverstanden, die unbestückte Leiterplatte für den Tastkopf kann man bei mir erfragen. Das ebay-Angebot stammt nicht von mir, sondern von jemandem, der den Tastkopf von mir erworben hat. Ich habe mit dem Angebot nichts zu tun! Es steht dir vollkommen frei 100000 Gehäuse fertigen zu lassen, ich möchte mir diesen Klotz jedoch nichts ans Bein binden, da mit solchen Aktionen erheblicher zeitlicher und finanzieller Aufwand verbunden ist. Unter Umständen bleibt man anschließend auf den Kosten sitzen. Es gibt genug Leute, die einen Artkel wie den hier vorgestellten Tastkopf nicht benötigen, nicht einzuschätzen vermögen (gerade auch wie günstig er im Vergleich zu kommerziellen Lösungen ist) oder diesen Thread einfach nicht anschauen und sich damit eine Chance entgehen lassen. Auf der anderen Seite macht der Tastkopf zumindest im Funkamateurbereich durch Mundpropaganda seine Runde und teilweise kommen auch Anfragen aus der Industrie und von Privatleuten international. Wer jetzt aber glaubt das bereit 100000 Leiterplatten im Umlauf sind der irrt und zwar gewaltig (aus den bereits oben genannten Gründen). Also, lass dich nicht aufhalten, es gibt sicherlich einige Leute, die den Tastkopf haben und auf eine von dir initiierte Gehäusefertigung zurückgreifen würden. Gib dich jedoch keinen Illusionen imens hoher Stückzahlen hin. Die von mir gefertigten Gehäuse-Drehteile sind im Einzelnen jedoch unbezahlbar (Zeitaufwand), da ganz konventionell während meiner Freizeit gefertigt und daher nur für den unmittelbaren Bekanntenkreis verfügbar. branadic
Würde mir gerne einen Differenztastkopf selber bauen. Hat wer Interesse sich an der Entwicklung zu beteiligen? Dachte an externe Stromversorgung mit Lipo. Max 1400V
Differenztastkopf meinst Du Messspannung bis 1400V und/oder isoliert für...? Ich hätte einiges Interesse aber mach dafür doch lieber einen neuen Faden auf. Schau dazu ein paar Daten von käuflichen Tastköpfen (z.B. Testec) an und würfle mal was Dir an technischen Daten vorschwebt. Ich währe dabei. Gruss Hauspapa
Hallo, die Diskussion ruht zwar schon eine Weile, aber vielleicht interessiert es jemanden: Ich habe gerade einen defekten P6243 (Platine im Tastkopf gebrochen) zerlegt. In dem Coax-Kabel werden noch 4 Adern parallel mitgeführt. - Schwarz (ist wohl eine weitere Masseverbindung) - weiss (1. Versorgungsspannung) - rot (2. Versorgungsspannung) - blau (wird nicht benutzt) Gruß, honk
vielen Dank Honk ! Da ist sehr hilfreich das Innenleben mal zu sehen. Gruss Matthias
Wirklich sehr interessant. Es wird deutlich, dass keine Standardkomponenten zum Einsatz kommen. Die Leiterplatte scheint auch etwas keramisch gefülltest zu sein, wenn nicht sogar eine LTCC. Das das Kabel speziell für Tektronix konfektioniert ist war mir bekannt, auch wie die Tastkopferkennung funktioniert. branadic
honk schrieb: > Ich habe gerade einen defekten P6243 (Platine im Tastkopf gebrochen) > zerlegt. > mich würde allerdings der inhalt des EEPROMs interessieren damit ich den DIY-Tastkopf (mit kleiner offset anpassung) am Tek benutzen kann.
Thomas R. schrieb: > mich würde allerdings der inhalt des EEPROMs interessieren damit > ich den DIY-Tastkopf (mit kleiner offset anpassung) am Tek benutzen > kann. Deine Modifikationen kannst du ja vielleicht auch den anderen zur Verfügung stellen? Was den EEPROM (X24C02) angeht, damit kannst du ja nur an Tektronix-Geräten etwas anfangen. Die gleiche Schaltung findet sich 1:1 auch in meinem P6205. branadic
Thomas R. schrieb: > mich würde allerdings der inhalt des EEPROMs interessieren Mich auch. Wenn ich dazu komme das EEPROM auszulesen, werde ich das Ergebnis hier posten. Der Tastkopf nutzt übrigens +-5V als Versorgungsspannungen. rotes Kabel = +5V weisses Kabel = -5V Gruß, honk
@ honk, kannst du zufällig noch ein paar Photos mit angelegtem Messschieber machen? Eventuell wäre die Gehäusevariante ja generell etwas für aktive DIY-Tastköpfe. Sind die aktiven Bauteile gebondet und die passiven gedruckt? Ist es ein Keramiksubstrat (LTCC) oder geht es eher in Richtung Roger-Material? Was hast du mit dem Tastkopf noch vor? Reparieren oder in die Tonne werfen? Ich wäre zu weiteren Analyse daran interessiert. branadic
branadic schrieb: > Ich wäre zu weiteren Analyse daran interessiert. Da bist Du nicht der Einzige. Leitung und Gehaeuse interessieren ebenso. Also die Daten.
Die Leitung ist nichts besonderes, einfach nur ein 50Ω-Kabel, das mit den Leitungen für die Spannungsversorgung in einen neuen Mantel gezogen worden ist. branadic
branadic schrieb: > @ honk, > > kannst du zufällig noch ein paar Photos mit angelegtem Messschieber > machen? Eventuell wäre die Gehäusevariante ja generell etwas für aktive > DIY-Tastköpfe. bin zwar nicht honk, habe aber auch die P6243 hier. Anbei die Bilder, Länge der Gehäuse von P6243 ist 25mm, Breite 5mm und Tiefe (nicht auf dem Bild) 3mm. honk schrieb: > Thomas R. schrieb: >> mich würde allerdings der inhalt des EEPROMs interessieren > > Mich auch. > Wenn ich dazu komme das EEPROM auszulesen, werde ich das Ergebnis hier > posten. > Anbei EEPROM Inhalte von meinen P6243 und P6204. Der Inhalt von deinen P6243 interessiert mich allerdings weiterhin, ich möchte herausfinden was für Bedeutung die einzelnen Bytes haben. branadic schrieb: > Thomas R. schrieb: >> mich würde allerdings der inhalt des EEPROMs interessieren damit >> ich den DIY-Tastkopf (mit kleiner offset anpassung) am Tek benutzen >> kann. > > Deine Modifikationen kannst du ja vielleicht auch den anderen zur > Verfügung stellen? im Prinzip müsste die Offset Schaltung von P6204 (Der Schaltplan ist im Service Manual auf Tek website) mit deinem Tastkopf auch funktionieren. Es könnte dann (zusammen mit eigenen EEPROM) auch an den Tek DSOs genau so einsetzbar sein wie org. Proben (das ist die "hoffnung").
Habe ich, jedoch nur noch eine Version, die der V4a entspricht. Bauteile sind selbst zu besorgen, da kann ich nicht mehr aushelfen, allerdings ist alles bei Farnell resp. im HBE-Shop + Reichelt zu bekommen. Anfragen bitte an branadic@users.sourceforge.net stellen. branadic
I tried to analyze the pictures honk made and agree that it seems they used LTCC substrate with film resistors, three in numbers. But I couldn't identify the compensating cap path. How do they compensate for the input capacitance of the fet plus the dividing resitor and how do they trim this cap? Branadic uses a combination of fixed ceramic capacitors (2x 1pF as far as I remember) and a trim cap with 1,4...3pF, but how did Tektronix solve this on this probe? Can you honk please post some more detailed pictures?
Noone out there reading this thread anymore? Made a mistake, there are three resistors on top and another on the bottom. The bottom one seems to be trimmed? Also there seem to be two active parts on the pcb. Is someone able to reconstruct the ciruit diagram of this probe? I didn't get it up to now.
Da ich den Thread jetzt erst entdeck habe erstmal Respekt an branadic und alle mitwirkenden vor dieser Leistung! Das Fachwissen und das Durchhaltevermögen für so ein Projekt haben nicht viele. Ich spiele jetzt mit dem Gedanken den Tastkopf nachzubauen, daher noch zwei Fragen: Gibts noch Platinen? Im Thread hieß es mehrmals, man könne den Tastkopf durch einen Aufsteckadapter zu einem 100:1 Tastkopf machen. Gibt es dazu was konkreteres? Hat das mal jemand tatsächlich aufgebaut und vermessen? Ich könnte sowas leider nur auf gut Glück aufbauen, da mir entsprechendes Equipment fehlt - und wohl auch eine gute Portion Fachwissen. Viele Grüße, Sebastian
Sebastian ... schrieb: > Gibts noch Platinen? Ja, ich habe noch genau drei unbestückte Leiterplatten und die werden auch die letzten ihrer Art sein. Eine davon ist aus FR4, die anderen beiden aus RO4003C. Ich war zwischenzeitlich auf der Suche nach den fehlenden Megahertzen und hatte das Layout auf das Roger-Material hin angepasst. Die Eingangskapazität ist nachweislich kleiner geworden, jedoch bleibt die Bandbreite irgendwo um die 500MHz begrenzt. Im künftigen Layout werde ich auf das SON8 Package wechseln, daher auch die Bemerkung die letzten ihrer Art. Ich werde ferner versuchen den Kompensationskondensator in die Leiterplatte zu integrieren, wobei das erst ein zweiter Schritt sein wird. Ich verspreche mir hiermit eine Verbesserung der Eingangskapazität und endlich auch der Bandbreite. Das Layout gibt sonst nichts mehr her, ich hatte alle möglichen Stellschrauben im Layout gedreht, teilweise jedoch nur mit bedingtem Erfolg. Sebastian ... schrieb: > Im Thread hieß es mehrmals, man könne den Tastkopf durch einen > Aufsteckadapter zu einem 100:1 Tastkopf machen. Gibt es dazu was > konkreteres? Hat das mal jemand tatsächlich aufgebaut und vermessen? Ich habe das bisher nicht gemacht, da ich persönlich dafür auch noch keinen Bedarf hatte.
Hallo Branadic und alle anderen, hatte lange keine Zeit mich mit dem Thema zu beschäftigen. Aber ich will euch die gerade geschossenen Fotos nicht vorenthalten. Da sie mit einer VGA-USB-Lupe aufgenommen wurden, musste ich die Gesamtansicht leider aus Einzelbildern zusammensetzen. Ich denke das Thema "Abgleich des Tastkopfes" wird hier eindeutig geklärt: Tek nutzt die Möglichkeit des Laser-Trimming. Interessant finde ich auch, dass die Tastkoopf-Masse als Leitung bis in die Spitze des Tastkopfs geführt wird, und dort eine Art "Abschluss-C" mit dem Signalkontakt bildet. @Branadic: hast Du schon mal überlegt auf 0402 Bauteile umzusteigen? Dies würde das HF-Verhalten nochmal etwas verbessern. Den Abgleichkondensator könnte man auch durch zwei Kupferflächen mit jeweils 4x4mm aufbauen. Der Abgleich ist dann natürlich etwas fummeliger, aber das HF-Verhalten dürfte besser sein. :-) Gruß, honk
Hallo Honk, danke für die Bilder, sind wirklich interessant. honk schrieb: > @Branadic: hast Du schon mal überlegt auf 0402 Bauteile umzusteigen? Nein, da aktuell nicht die passiven Bauteile die Performance limitieren sondern das SOT23-5 Package des OPA659 honk schrieb: > Den Abgleichkondensator könnte man auch durch zwei Kupferflächen mit > jeweils 4x4mm aufbauen. Der Abgleich ist dann natürlich etwas > fummeliger, aber das HF-Verhalten dürfte besser sein. :-) Ja, diesbezüglich ist etwas in Planung, allerdings kommt dann kein FR4 mehr zum Einsatz. Gruß, branadic
Hallo branadic, sind die Platinen die beiden oder zumindest eine noch zu haben ?? Gruß reiner
Ja, ich habe noch einmal Leiterplatten fertigen lassen. Bei Interesse einfach bei mir melden. branadic at users punkt sourceforge punkt net
Um nicht jedem die Daten per Mail zukommen lassen zu müssen anbei die Materialliste und die Bestückunghinweise.
Mal so in die Runde gefragt, bestünde bei den Leuten, die jetzt einen solchen Tastkopf aufgebaut haben, Interesse an der Lösung mit Alu-Hülse wie hier gezeigt? Beitrag "Re: Eigenbautastköpfe" Wenn genug Exemplare zusammen kämen, dann könnte ich die Fertigung auf einer CNC-Maschine anleiern, denn von Hand gefertigt wären diese in Stückzahlen nicht bezahlbar.
Hallo branadic, Die Leiterplatten hab ich heute erhalten, Danke nochmal. An einem funktionellen Gehäuse ist mein Intresse auch vorhanden, es stellt sich mir nur die Frage nach der Spannungsversorgung. Für eine weitere Buchse scheint ja kein Platz zu sein, bliebe ja nur ein "Kabelschwanz" mit Buchse oder ein Durchgängiges Kabel, was ich als ungünstigte Variante betrachte, evtl. eine Konstruktion wie bei den Komerziellen mit fest angebrachten Kabel, Koax und Spannung Parallel geführt und erst am Oszi aufgetrennt, würde für Ordnung sorgen. Wenn für das SpannungsKabel Silikon isolierte Litze wie z.B. dieses http://www.conrad.de/ce/de/product/607371/Silikon-Litzenleitung-Silivolt-E-1-x-025-mm-Schwarz-Meterware-MultiContact (oder noch dünner,0,15mm ) benutzt wird sollte der Kabelstrang auch nicht unhandlich steif werden Gruß Reiner
Hallo Reiner, ich habe an den Alu-Teilen eine Phase an der Steckerseite angebracht, in die ich an einer Stelle eine Bohrung senkrecht zur Phase eingebracht und durch die ich das Kabel zur Stromversorgung geführt habe. Auf der Gegenseite habe ich einen 3-poligen Miniaturstecker für die symmetrische Versorgung. Allerdings ist das Interesse an den Alugehäusen außer bei dir quasi nicht vorhanden. Daher ist das Thema für mich auch erledigt, ich muss niemandem etwas aufdrängeln. Gruß, André
Hallo branadic, Schade das so wenig Interesse vorhanden ist. So etwas ähnliches habe ich mir auch überlegt und werde nun mal schauen wer in meinem Umfeld so etwas drehen oder fräsen kann. Die Lösung für den Abschluss an der Tastkopfspitze, wo ich gern eine Entlasstung der Tastkopfspitze hätte um ein evtl. abreißen der Leiterbahn zu vermeiden, ist mir noch nicht ganz klar, evtl. habe ich noch genügend Teflon um mir eine dem Tastkopf angemessene hochwertige Spitze drehen zu lassen. Gruß Reiner
Hallo, der letzte Beitrag ist zwar schon einige Zeit her, aber da ich immer wieder mal nach Leiterplatten zum Tastkopf gefragt werde, selbst jedoch keine mehr aufsetzen werde, stelle ich hier der Allgemeinheit Schaltplan und Board zur Verfügung. Es handelt sich um die V8, die finale Version an die ich danach auch keine Hand mehr angelegt habe. -branadic-
Hallo branadic, zuerst einmal einen riesen Dank für die Mühen die Du dir damit über die Jahre gemacht hast. Leider bin ich erst jetzt auf dieses Thema gestoßen, und zum anderen befasse ich mich mit dem Thema Elektronik-Entwicklung erst aktiv seit 3 Jahren etwa. Du hattest einmal erwähnt eine Variante mit dem THS3201 zu bauen und das ganze mit Rogers PCB aufzubauen. Gibt es einen Grund warum du dieses Projekt nicht weiter verfolgt hast? Gibt es keinen Bedarf mehr an aktiven Tastköpfen? Gibt es heutzutage vielleicht bessere Operationsverstärker welche prädestiniert wären für solch einen Aufbau? Gibt es heute vielleicht ähnliche Projekte von anderen in der Community welche aktiv weiterentwickelt werden?
Benjamin K. schrieb: > Gibt es einen Grund warum du dieses > Projekt nicht weiter verfolgt hast? Gibt es keinen Bedarf mehr an > aktiven Tastköpfen Hallo Benjamin, vielen Dank für deine Nachricht. Interessen verschieben sich und da ich selbst keinen Bedarf mehr hatte und auch die Nachfrage eher dürftig war, habe ich das Thema zu den Akten gelegt. Den THS3201 hatte ich mal im Zusammenhang mit einem aktiven Durchgangsabschluss beim Wickel, allerdings hatte sich auch bei mir das Thema irgendwann erübrigt und das Interesse an einer solchen Lösung war eher mau. Insbesondere neuer Gerätezugang hat eine solche Lösung auch für mich eher überflüssig gemacht. Den Tastkopf hatte ich dagegen tatsächlich auch mal auf Rogers realisiert, es gab damals bei pcb-devboards.de die Möglichkeit Leiterplatten in diesem Material sehr günstig fertigen zu lassen. Allerdings konnte die Bandbreite dadurch nicht gesteigert werden. Ich war dann zu dem Schluss gekommen, dass der einzige Freiheitsgrad noch sein könnte, den OPA659 im VSON Package zu testen. Im OPA659-Evalboard, das ich mir besorgt hatte und dessen Bandbreite ich verifiziert hatte, zeigte der OPA659 seine volle Bandbreite. Allerdings habe ich das nicht mehr als Tastkopfvariante umgesetzt, da wie gesagt das Interesse an aktiven Tastköpfen zu klein war. -branadic-
Hallo branadic, ich bin gerade über diesen Thread gestolpert und hab mir auch schon die von Dir freundlicherweise zur Verfügung gestellten Dateien gezogen. Allerdings bekomme ich beim Versuch Gerber Files zu erstellen von meiner Eagle 7.2 Version einige Fehlermeldungen. Daher meine Frage ob die Möglichkeit besteht die Gerber / Excellon Dateien der letzten Version zu erhalten ? (Bevor die Frage kommt warum ich Eagle 7.2 verwende, mein Bastel Laptop T41 lässt eine neuere Version nicht sinnvoll nutzen) Dann noch eine Frage bezüglich des Platinenmaterials. Was hattest Du ehemals für die Erstellung der Platinen als Material beim PCB Hersteller genommen und in welcher Dicke / Schichtdicke. Recht herzlichen Dank für Deine Hilfe und ein schönes Wochenende. Torsten
Hallo Torsten, die DesignRules sind in den Files hinterlegt: 1,5mm dickes Substrat, Standard 35µm Kupferauflage. Es kam ganz normales TG135 Material zum Einsatz. -branadic-
Ich habe den am Anfang erwähnten Aktiven Tastkopf mit dem Dual-Gate MOSFET BF998, der über Ebay für circa 13 EUR als Modul zu haben ist, etwas verbessert und detailliert bechrieben auf [[http://www.rudiswiki.de/wiki9/ActiveRFProbeBF998]] Im angehängten Bild wird das 10 MHz Signal von einem Quarz Osillator mit Rechteck Ausgang gezeigt, mit 2 verschiedenen Tastspitzen gemessen. Ich hoffe, es nutzt jemand etwas. Grüße, Rudolf
Bitte melde dich an um einen Beitrag zu schreiben. Anmeldung ist kostenlos und dauert nur eine Minute.
Bestehender Account
Schon ein Account bei Google/GoogleMail? Keine Anmeldung erforderlich!
Mit Google-Account einloggen
Mit Google-Account einloggen
Noch kein Account? Hier anmelden.














































































































































