Forum: Mikrocontroller und Digitale Elektronik Pollin MOTOROLA VIP1710


Announcement: there is an English version of this forum on EmbDev.net. Posts you create there will be displayed on Mikrocontroller.net and EmbDev.net.
von Ch D. (chrisu) Benutzerseite


Lesenswert?

Hi,
läuft die uart Schnittstelle der Box mit 5V Pegeln oder mit 3.3V?
mfg ch

von lue (Gast)


Lesenswert?

Pitt schrieb:
> Ähm - gibts eine Möglichkeit dn Bootloader zu patchen dass ich den auf
> tftpd von meinem Server biegen kann ->192.168.x.x ?

sollte gehen, dazu das .bin file editieren, offset 0x4525. Dort steht 
der Server in Ascii drin. Dann das file wieder in mtd1 stopfen. 
Entsprechende dd Befehle findest du weiter oben.

von Thinksilicon (Gast)


Lesenswert?

lue schrieb:
> @Thinksilicon die ssh zum download. Wahrscheinlich wirst du aber im
> /root ein .ssh oder ein .ssh2 Verzeichnis brauchen. Habe ich nicht
> getestet.

Hallo lue,
vielen Dank! Damit funktionierts. .ssh und die known_hosts wird 
automatisch angelegt, brauch ma sich also nicht weiter drum zu kümmern. 
Hab das ganze auch mal in meine motorola.sh gesteckt - hoffe das geht 
i.O. ;-)

von lue (Gast)


Lesenswert?

Klar, kein Thema, wäre aber nett, wenn du das Wiki mal 
erweiterst/ergänzt.
Also ruhig den ganzen Krams mal packen und zum Download bereit stellen. 
=)

http://www.mikrocontroller.net/articles/MOTOROLA_VIP1710

von Kenny (Gast)


Lesenswert?

Na dann bestell ich mal. Danke :)

3,95€ ist sehr günstig.

von Ch D. (chrisu) Benutzerseite


Lesenswert?

Hi,
Also der Uart der box läuft mit 5v Pegeln?
danke.

von lue (Gast)


Lesenswert?

Beim zusammenzimmern aber die Elkos nicht verpolen. ;) Und hoffen, das 
die rs232 nicht ganz frittiert ist.

Zur Not einfach noch
http://www.pollin.de/shop/dt/NTY5ODcyOTk-/Computer_und_Zubehoer/Hardware/Kabel_Stecker_Adapter/USB_Adapterkabel_auf_Seriell.html

dazu bestellen. =)

von Kenny (Gast)


Lesenswert?

so, hab mir erstmal ein Haufen Bauteile, ein zweites VIP sowie den 
Regler gekauft.

von Kenny (Gast)


Lesenswert?

Vergessen zu sagen: Den Seriell auf USB hab ich auch gleich bestellt :)

Weil der Serielle anschluss meines Laptops sowie der von dem PC meines 
Vaters (an beiden versucht) gehen noch beide.

von Peter (Gast)


Lesenswert?

Wäre das Teil schnell genug, um ein Gateway (RJ45) für Internet over 
GSM/Edge/HDSPA zu basteln (USB-Surf-Stick mit 10Euro-Flat)?
Anwendungsbeispiel: Solaranlagenüberwachung, Telemetriedaten 
(Alarmanlage)aus dem Gartenhäuschen...

von lue (Gast)


Lesenswert?

Peter schrieb:
> Wäre das Teil schnell genug, um ein Gateway (RJ45) für Internet over
> GSM/Edge/HDSPA zu basteln (USB-Surf-Stick mit 10Euro-Flat)?
> Anwendungsbeispiel: Solaranlagenüberwachung, Telemetriedaten
> (Alarmanlage)aus dem Gartenhäuschen...

Vom Prozessor her sicherlich, sofern sourcen für die tools vorhanden 
sind. Mehr steckt in einem Router auch nicht drin, der die Funktionen 
bereit stellt. Wir suchen ja immernoch nach einem SDK. Vieles kann man 
"klauen" aber wenn du eigene Treiber nativ übersetzen willst, das weiß 
keiner, wohin sich das entwickelt. ;)

von Kenny (Gast)


Lesenswert?

Leute,

bis ich meine Box wieder zum Leben erwecken kann, dauert es noch Tage da 
der Pegelwandler erst vor wenigen Stunden bestellt wurde.

Was könnte ich denn zwischenzeitlich versuchen bzw vorbereiten?

Die D-Sub buchse 9Pin ist im gerät verbaut (RX sowie TXD und GND).

Ich spiele mit dem Gedanken noch ein 3,5mm Klinken sound Out sowie VGA. 
Denn VGA Sollte ja möglich sein (wenn SCART schonmal geht, ich muss dann 
nur das Signal von 15KhZ auf 31KhZ bekommen)

MfG!

von Dave (Gast)


Lesenswert?

Kenny schrieb:
> (wenn SCART schonmal geht, ich muss dann
> nur das Signal von 15KhZ auf 31KhZ bekommen)

Ist den bei dem SCART denn nun wirklich RGB beschaltet? Hat das mal 
einer ggf nachgemessen?

von Marcus K (Gast)


Lesenswert?

Via madplay höre ich am SPDIF Ausgang Musik. Die Box setzt auch die 
richtige Samplerate (mit 44,1 kHz und 48 kHz probiert).

von Kenny (Gast)


Lesenswert?

SO gut kenn ich mich auch nicht aus, Aber afaik geht SCART Auch mit RGB.

Dann müsste ich die RGB Pins einfach abgreifen, Horziontal sowie 
Vertical Sync finden und das Signal von 15 auf 31KhZ bringen...

Mal was anderes,


Ich werde heute zum Conrad gehen. Im shop habe ich keinen TTL Wandler 
gefunden, nur dass hier:

http://www.conrad.de/ce/de/product/178993/LICHT-FREQUENZ-WANDLER-TSL-235R

Ist es das, was ich brauche? dann würd ich nämlich heute zuum Conrad 
gehen und das Ding direkt bestellen.

von Mitbastler (Gast)


Lesenswert?

@Kenny:
Das ist leider etwas komplett anderes.

Nimm den hier:
http://www.conrad.de/ce/de/product/152281/IC-MAX232N-TID

plus die anderen Bauteile aus dem oben erwähnten Pollin Bausatz.
Das kann man eigentlich relativ Problemlos fliegend aufbauen.

von Joe (Gast)


Lesenswert?

@kenny ... vergiss die nötigen kondensatoren nicht! Siehe Datenblatt...

von Joe (Gast)


Lesenswert?

handelt es sich eigentlich um einen 5V oder einen 3,3V rs232 ? ist der 
max 232 überhaupt der richtige ? oder müste da eigentlich ein max3232 
hin ?

von Arkadius D. (megabug)


Lesenswert?

Marcus K schrieb:
> Via madplay höre ich am SPDIF Ausgang Musik. Die Box setzt auch die
> richtige Samplerate (mit 44,1 kHz und 48 kHz probiert).

Super, danke für die Info!

Dann braucht das Teil nur noch ein Webinterface um madplay zu steuern. 
:D

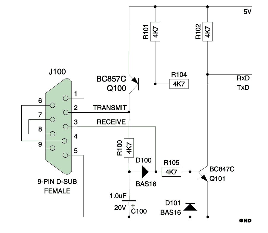
von TheBitHexer (Gast)


Angehängte Dateien:

Lesenswert?

Was haltet ihr denn davon.

Habe ich mal aus einen App-Note von Atmel entnommen.

Lief bisher immer ganz gut. Und geht auch mit 3.3V (evtl. Widerstände 
verkleinern).
Irgendwo auf der Box wird doch die passende Spannung sein...

Bitte auf Polarität von C100 achten! + muß nach GND! Oder keramischen 
nehmen.

BC8xx sind SMD kann aber auch ein BC5xx (TO92) sein.

von Norbert (Gast)


Angehängte Dateien:

Lesenswert?

Hallo Miteinander.
OK, Dem sysman ist nicht so leicht bei zu kommen.Also Pfeif das erste 
mal drauf.
Als Anhang ein 1710 Image , das folgendes unterstützt:
Automatische Einbindung eines USB Devices.
Automatischer Start eines normalen Xservers.
Auf dem USB Datenträger wird eine kickstart.sh ausgeführt. :-)
Falls vorhanden.
Es empfiehlt sich , als erstes ein export DISPLAY=:0.0 auszuführen , 
damit X Anwendungen den X-Server finden.
Momentan leider kein /dev/dsp Device mehr... :-(
Viele Grüße
Norbert

von chris (Gast)


Lesenswert?

@Norbert wäre super wenn du den Wiki Artikel mal mit deinen 
Erkenntnissen im Detail bereichern könntest. Besonders mit einer Grafik 
mal zeigen könntest wie genug du den Bootloader austrickst. Wäre schön 
wenn man deinen Ergebnissen folgen könnte ohne knie tief in der Materie 
zu stecken.

Ansonsten spitzen Arbeit die hier bisher geleistet wurde!

Gruß
Chris

von Pitt (Gast)


Lesenswert?

Mal eine blöde Frage hat mal jemand bei Motorola / Kreatel gaaaaanz lieb 
nach einer Toolchain / Bootrom gefragt?

Vielleicht kann man da was bekommen, wo Die Dinger jetzt ausgemustert 
werden...

von Pitt (Gast)


Lesenswert?

Mein schwedisch ist so schlecht...
Sweden

Motorola Sweden
Isafjordsgatan 35
16422 Kista
Telephone: +46 87348800

von Golfo (Gast)


Lesenswert?

Hallo!

Ich hab ein Problem mit meiner BX. Leider Bootet sie nicht mehr vom 
flash. Übers Netz lädt sie den kernel startet aber dann neu und fängt 
wieder an zu booten! Hat jemand einen Tipp? Flash hinüber?

Danke!

von lue (Gast)


Lesenswert?

Was sagt die serielle Schnittstelle?

von Kirk (Gast)


Lesenswert?

Vielleicht sollte man denen einfach mal ne Email (Möglichst sauberes 
Englisch) schreiben d.h. Hier vorher posten um nach 
Fehlern/Unsauberkeiten zu suchen... Ich kenne mich nicht in solchen 
Firmen aus aber ich denke mir da das Toolchain ja aus teilweise GPL/LGPL 
etc besteht und die Sourcen für niemanden (Konkurrenz-Gedanken) einen 
wirklichen Vorteil bringen warum sollen die nicht freigegeben werden

Die Homepage bei archive.org von Kreatel spricht ja ganz eindeutig für 
offenheit und Offene Plattform das sollte eventuell auch in der Email 
stehen.....


Vielleicht haben wir ja hier einen 1er Kanidaten in Englisch oder 
vielleicht sogar Schwedisch:)

von Golfo (Gast)


Lesenswert?

Weis ich nicht! Mein pl2303 usb zu serial hat anscheinend den geist 
aufgegeben!

von lue (Gast)


Lesenswert?

Dann wirds problematisch. Du brauchst eine serielle Konsole um was sagen 
zu können. :(

von jack24 (Gast)


Angehängte Dateien:

Lesenswert?

Hab jetzt apache(1.3.37) mit PHP am laufen. Wen es interessiert.
Dazu muss in der passwd ein neuer user eingetragen werden:
1
wwwrun:x:1:1:wwwrun:/root:/bin/sh
Und unter /etc muss eine Datei Names group angelegt werden mit folgenden 
Inhalt:
1
wwwadmin:x:1:root,wwwrun

Jetzt die apache.conf noch anpassen (IP, Port, Pfade, ...) und dann kann 
apache mit
1
/mnt/usbdevice/apache-1.3.37/apache -f /mnt/usbdevice/apache-1.3.37/conf/apache.conf
 oder wo er bei euch liegt, gestartet werden.

Davor natürlich entpacken ;-)

Viel Spaß damit.

von Thinksilicon (Gast)


Lesenswert?

Norbert schrieb:
> Momentan leider kein /dev/dsp Device mehr... :-(

Hi,
hab leider dein Paket noch nicht ausprobieren können. Aber nachdem ich 
mir /dev/dsp angesehen habe ist folgendes aufgefallen:
1
/ # ls -l /dev/dsp 
2
lr-xr-xr-x    1 root     0              18 Jan  1  2000 /dev/dsp -> /dev/sound/kboxdsp
Es handelt sich dabei offensichtlich nur um einen Link in das 
/dev/sound-Verzeichnis. Existiert das bei dir noch und kannst du dann 
entsprechend händisch den Link anlegen?


Ansonsten habe ich gerade noch versucht mplayer aus den 
Debian-Etch-Paketen zum Laufen zu bekommen, weil bei etch noch die 
gleiche Version der libc6 wie auf der Box dabei ist (wenn auch nicht 
100% gleich, sodass z.B. ldd nicht funktioniert). Mplayer an sich 
startet, nur bekomm ich leider keinen Mux aus ihm heraus... er scheint 
auch mehr oder minder zu hängen beim Versuch eine Datei abzuspielen 
(egal, ob mp3, ogg, oder wav).
Hab die ganzen Dateien mal in ein Archiv gesteckt, vielleicht kommt ihr 
ja weiter ;-)
http://thinksilicon.de/data/linux/vip1710/mplayer.tar.gz (~11MB). Wenn 
ihr das ganze auf nen USB-Stick packt hab ich in usr/bin im 
mplayer-Archiv die Datei setvars; dieses Script setzt euch die 
PATH-Variable auf /mnt/usbdevice/usr/bin und LD_LIBRARY_PATH in das 
lib-Verzeichnis, sodass die Programme auch direkt vom Stick laufen. Das 
Script müsst ihr folgendermaßen ausführen:
1
cd /mnt/usbdevice/usr/bin
2
. ./setvars
Damit werden die exports für eure Session übernommen.

Ahja... nachdem ich die libmad für madplay aus lenny genommen habe und 
für mpalyer aus etch, solltet ihr womöglich nur eine Version jeweils im 
System haben, damit nicht da schon der Pfeffer im Hasen begraben liegt.

von Norbert (Gast)


Lesenswert?

Hallo Miteinander
chris (Gast)
OK , Wiki kenne ich nicht so Gut.Aber ich würde die nächsten Tage mal 
eine Zusammenfassung und eine Anleitung mit Bildern hoch 
laden.Vielleicht findet sich dann einer,der die Sache übernimmt.
@Thinksilicon
 /dev/sound/kboxdsp der fehlt mir leider.
Kurze Frage. Hast du am Mplayer ein Bild und kein Ton oder beides nicht 
?

Die Box kann man doch da zu überreden mit angesteckten Lan vom Flash zu 
booten wenn man in der proddata
<FixedBootOrder>2</FixedBootOrder> auf
<FixedBootOrder>323</FixedBootOrder> ändert
Sie jammert dann noch nach einen control file kreatel , aber wenn sie 
das nicht bekommt bootet sie vom flash.
Bin mir aber nicht sicher , ob sie jemals wieder von tftp bootet .
Vielleicht ein wenig vorsichtig sein.
Viele Grüße
Norbert

von Golfo (Gast)


Lesenswert?

@ Norbert

Hallo! Könntest du mal einen groben schaltplan zeichnen wie du den 
Winbond in zwei teile aufgeteilt hast? Ich meine mit dem Schalter!

MfG

von Norbert (Gast)


Angehängte Dateien:

Lesenswert?

Gerne
Gruß
Norbert

von pengos (Gast)


Lesenswert?

Sorry Leute - Irgendwie dümpelt das hier so rum, wir müssen mal was in 
Richtung Projektmanagement machen - Leute gibt´s genug

1. Organisieren - die Gruppe mal in Bahnen Lenken
- Ziele definieren
- Spezialisten an den Code
- Hardwarefreaks nach Lösungen für den Zugang zum System, I/O
- Welche Systemvarianten gibt es?

Kommunikative Neulinge sollten mal in Schweden nach Sourcern nörgeln
- GPL ich glaube Harald Welte klagt die gerne ein, vielleicht gibt es 
ein Standardverfahren wie man sowas angeht

und den Wikieintrag auf Vordermann bringen:
- Alle Datenblätter raussuchen
- Link auf Pegelwandler und Anschluss
- Wie kann man einen PLCC sockeln, den Umschalter anbauen, wo gibt´s 
unsignierte Winbonds

Bisherige Toolchain zum Download bereitstellen

2. Beschleunigung der Kommunikationswege irc, stammtisch etc. 
Hamachi/VPN

Ich setze mich ans Wiki und werde da mal einiges dran schärfen.

Freiwillige vor!!!

von Kenny (Gast)


Lesenswert?

Hallöchen leute,

Heute kam mein Pegelwandler an. Hab ihn zusammengebaut, müsste 
funktionieren (Lötstellen Sauber, keine Kalten lötstellen)

Ich hab also das RS232 Extension Kabel was ich gebaut habe an den 
Pegelwandler gesteckt, das andere ende an dem RS232 zu USB Adapter 
(Installiert, wurde als COM3 erkannt)



An die klemmen am Wandler habe ich GND, TXD und RXD rangehangen, Pins 
5V, CTS und RTS Sind unbenutzt.

Tja, PC erkennt in HTerm garnichts.

Was könnte los sein?

von Schreibtisch (Gast)


Lesenswert?

Schnittstelle testen.

1. Alles vom rs232 Port (usb Adapter) abziehen, direkt an der seriellen 
pin 2 und 3 brücken. Im terminal tippen, du solltest die gleichen 
Zeichen sehen.

2. Kabel von der Box zum Pegler trennen. Schließe dann den Wandler an 
und brücke da RX und TX. Selbes Spiel im Terminal.

Ergebnis schreiben.

von Kenny (Gast)


Lesenswert?

Also, wenn Pin 2 und 3 gebrückt sind, kann ich sehen was ich schreibe, 
d.H Der USB Adapter funktioniert.

Wandler angeschlossen und RX mit TX Gebrückt - Nix.

Liegt wohl am Wandler.

Tja, jetz isn ur die frage: Was ist los? Vorhin als ich den Wandler das 
erste mal angeschlossen habe, und einen Elko berührt habe, hat dieser 
ein komisches Geräusch gemacht. Wie kann ich mit einem normalen 
Multimeter die Elkos prüfen?

MfG

(PS: Die Elkos sehen normal aus, nicht geplatzt etc!

von Joe (Gast)


Lesenswert?

hast du die elkos richtig rum eingelötet? hast du ne spannungsversorgung 
angeschlssen ?

von Kenny (Gast)


Lesenswert?

Elkos sind 100% richtig rum drin, Ja.

Spannungsversorgung? Was meinst du damit? Der Wandler steckt einfach im 
USB Adapter drin und dann ist ein Kabel von RXD nach TXD.

GND, RTS und CTS sowie "5V" sind unbelegt (Steckt kein Kabel in der 
Lüsterklemme)

von The C. (crow)


Lesenswert?

Hi Kenny,

5V und GND musst du z.b. mit der Strombuchse verbinden.
Dann Funktioniert dein Wandler auch :)

Gruß
Crow

von Kenny (Gast)


Lesenswert?

OMG Das hab ich mir schon gedacht, wie PeinlicH!


Bei 5V kommt da Strom rein oder Raus?

Sonst würd ich mal 5V von einer USB Buchse reinlegen!

MFG

von The C. (crow)


Lesenswert?

Du solltest am besten den Strom direkt von der Box nehmen.

Einfach ein Kabel von der Innenbuchse der Box an 5V deines Wandlers, und 
GND mit einem Massepunkt der Box verbinden, dann sollte es laufen.

Gruß
Crow

von Kenny (Gast)


Lesenswert?

Hurra, es geht! Dankeschön! :)

von Kenny (Gast)


Lesenswert?

Ich bins wieder,

bei dem TTL Wandler steht dran: Maximaler Aufnahmestrom 21mA, 
der/die/das MediaMall liefert aber 3A. Wird da was passieren wenn ich 
Strom von der MediaMall buchse nehme? Wirds PENG machen oder passiert da 
nichts?

MfG

von The C. (crow)


Lesenswert?

Wenn deine Schaltung in Ordnung ist sollte da nichts passieren. 
Aufjedenfall hab ich meinen Wandler so angeschlossen und bist jetzt 
funktioniert alles reibungslos.

Gruß
Crow

von Kenny (Gast)


Lesenswert?

Es geht nicht :(

Ich hab die 5V Vom USB Port genommen, und hab den RXD und TXD GND 
zusammen mit dem USB GND gelegt - kommt aber nichts...

von Kenny (Gast)


Lesenswert?

Edit: Ich probier mal doch die 5V INput zu nehmen, evtl wird USB Auch 
erst aktiviert wenn man im Menü ist...?

von Kenny (Gast)


Lesenswert?

So,
gleiches Problem wie ohne den TTL Wanler.

Nur eine 0 Wird angezeigt. Mehr nicht.

von Kenny (Gast)


Angehängte Dateien:

Lesenswert?

Tut mir leid dass ich so oft Poste, ich kann meine Beiträge nicht 
Editieren.

Im Anhang ein Bild wie es in HTerm aussieht!

MfG

von lue (Gast)


Lesenswert?

Wie wärs, wenn du mal nachmisst, ob da 5v an der usb buchse anliegen?
Bzw. Warum nimmst du nicht einfach die Konfiguration, die bei dir weiter 
oben ja schon geklappt hat? Vielleicht findet sich auch jemand, mit dem 
du das per Mail ausdiskutieren kannst? ;) Die 5v kannst du doch 
problemlos vom innenpin der Strombuchse abgreifen. Wozu die verränkungen 
über den usb port?!
USB hat ja "nur" 500mA, wenn du da nun 21 vom abzweigst, kann es sein, 
das zukünftig eine USB Platte garnicht mehr anläüft mit Wandler dran.
Dann mußt du eh umlöten. man kann sich das Leben aber auch unnütz 
kompliziert machen. ;)

von Kenny (Gast)


Lesenswert?

hehe keine Sorge, ich hab es schon längst direkt an den Stromstecker 
gelötet. Genau da kommt dieser Fehler ja. beim USB ging es erst 
garnicht.

von The C. (crow)


Lesenswert?

@Kenny

Hab ich das richtig gelesen das du RXD und TXD mit auf GND gelegt hast 
??

Wenn ja, schließ einfach nur 5V vom Innenpin der Strombuchse, GND vom 
Aussenpin der Buchse und RXD und TXD an die entsprechenden Stellen auf 
dem Board der Box an.

Du kannst auch GND bei den RXD und TXD anschlüssen nehmen, sieht man ja 
sehr gut auf dem Bild.Die USB-Buchse würde ich da ganz aus dem Spiel 
lassen.

Gruß
Crow

von lue (Gast)


Lesenswert?

Und nun kommt dein Messgerät ins Spiel. Messen. Alles andere ist 
Glaskugel.
Kann mich Crow nur anschließen. Nimm das, was bei anderen schon sehr gut 
funktioniert, dafür gibts ja die Bilder. Nächster Schritt: messen was 
bei dir an den Kontakten anliegt.

von lue (Gast)


Lesenswert?

Und wenn du am wandler 5v über GND am wandler messen kannst, machst 
selbes Spiel wie oben nochmal - RX und TX brücken, schauen ob du im 
Terminal die Zeichen sehen kannst, die du tippst. Falls nicht, hast du 
den evtl. frittiert, wie du oben geschrieben hast (Elko). Oder du hast 
RX und TX in der Box vertauscht. Dann vorsichtshalter nochmal am Wandler 
tauschen. Da kann nix kaputt gehen.

von Kenny (Gast)


Lesenswert?

Nein keine Sorge.

Es sind 3 Pins auf dem Mediamall mainboard: RXD, TXD und GND. Diesen GND 
Samt den - Pol der USB Buchse hab ich zusammen am Wandler auf GND 
Gelegt. 5V ist drin, RXD ist in RXD und TXD logischerweise in TXD.

Ich habs mit dem Wandler alleine schon versucht, dieser funtkioniert 
wenn ich ein Kabel von TX nach RXD stecke, muss wohl an der MediaMall 
liegen...

Messgerät sagt aber, dass alle kabel Kontakt miteinander haben.

von Marc (Gast)


Lesenswert?

Versuch mal TX von MediaMall an RX von USB-Wanlder und RX von MediaMall 
an TX von USB-Wanlder ;-)

also:
 USB TX -> RX MediaMall
 USB RX <- TX MediaMall
Gruß Marc

von lue (Gast)


Lesenswert?

Marc schrieb:
> RXD ist in RXD und TXD logischerweise in TXD.

Das muß aber genau umgekehrt laufen. ;) Deshalb schrieb ich ja, tausch 
die einfach mal. ;))

von Christian H. (netzwanze) Benutzerseite


Lesenswert?

Du hattest doch geschrieben, dass Du es vor einiger Zeit ohne den 
Wandler probiert hast, also direkt die +-12V vom PC an die "MediaMall" 
gelegt hast.
Es könnte also ohne weiteres sein, dass diese das nicht überlebt hat.

von lue (Gast)


Lesenswert?

Das wird sich zeigen, wenn RX auf TX und TX auf RX liegt. ;) So weit 
sind wir noch nicht. g

von Kenny (Gast)


Lesenswert?

Hehe!

RXD mit TXD getauscht - Kiste spuckt ALLE Infos aus!

Und genau das ist mir im moment wo es ging eingefallen >.<

Auf dem SChaltplan für die Mediamall ist RXD und TXD für der/die/das 
Mediamall eingezeichnet - Also muss es wenn es zum PC geht ja genau 
andersrum sein. Auf jeden fall - Alle infos sind drin. Ich lass es jetzt 
mal eine Weile laufen und poste hier dann die ergebnisse!

Danke an ALLE die mir von Anfang bis ende geholfen haben.

von Kenny (Gast)


Lesenswert?

Also, ich als Laie würde mal sagen - Flash zerschossen. Retten möglich?
1
      *
2
3
[CLOC]
4
5
[MEMC]
6
7
[ITLB]
8
9
[COPY]
10
11
[CODE]
12
13
[DATA]
14
15
[JRAM]
16
17
[CACH]
18
19
[SIGN]
20
21
[ZBSS]
22
23
[CREG]
24
25
[MAIN]
26
Kreatel IP-STB booting...
27
Firmware built Apr  3 2007 17:01:07, v1.37
28
IDT5V9885: EEPROM was already up-to-date
29
Using framebuffer at 0x07800000 (8192 kB)
30
Active mode
31
Motorola VIP @ 300 MHz (333 MHz, CL 2.5), 131072 kB RAM
32
Found ATI Xilleon X210
33
NAND flash support detected. Probing...
34
Found flash on CS1: ST NAND128W3A (16777216 bytes)
35
Found flash on CS0: ST NAND128W3A (16777216 bytes)
36
Secure box detected:
37
  Verifying AK...Done
38
  Verifying headers...Done
39
Found National DP83815 at IO base address 0x00002000
40
Found National DP83815 at memory base address 0x10000000
41
Probing...[DP83815]
42
National DP83815: MAC addr 00:02:9B:32:DE:EC
43
National DP83815: Link Down
44
Infocast HW ID = kreatel-ip-stb-rev-19
45
No link. Trying again...
46
No link. Trying again...
47
No link. Trying again...
48
No link. Trying again...
49
No link. Trying again...
50
No link. Trying again...
51
No link. Trying again...
52
No link. Trying again...
53
No link. Trying again...
54
No link. Trying again...
55
No link. Trying again...
56
No link. Trying again...
57
No link. Trying again...
58
No link. Trying again...
59
No link. Trying again...
60
Trying flash...
61
flash: No valid image. Must use the network.

von pengos (Gast)


Lesenswert?

oben stehts (wie fast immer)
tftp Server auf oben stehnden IPs mit Image und das dann booten,
flashen mit dd und dann sollte es gehen.

von Kenny (Gast)


Lesenswert?

Und da liegt ja das Problem,

ich kriege die box ums Verrecken nicht mit dem PC Über TFTP verbunden :(

von Joe (Gast)


Lesenswert?

ohne link wird das auch nix

von Kenny (Gast)


Lesenswert?

Also am PC Läuft der TFTP Server, der PC hat die richtige IP. Verbunden 
über LAN Kabel mit Switch. Geht nicht. mit Patch bzw Crossoverkabel 
gehts auch nicht.

von Kirk (Gast)


Lesenswert?

Nach deinem Geposteten Log hat die Box keine verbindung guck mal auf die 
Netzwerkbuchse der Box leuchtet die Led an der Buchse?
eventuell nen anderes Lan-Kabel oder nen anderen Switch?!

von Kenny (Gast)


Lesenswert?

Also Orange leuchtet dauerhaft, Grün blinkt ganz oft.

von Schreibtisch (Gast)


Lesenswert?

Solange du das beim Booten angeziegt bekommst,

National DP83815: Link Down

hast du einen Briefbeschwerer. JTAG haben wir (noch?) nicht. Klingt nach 
Hardwareschaden.
Hast du beim Basteln an der USB Buchse evtl. die Lan-Buchse mit 
erwischt?

von Kenny (Gast)


Lesenswert?

LAN Kabel steckt entweder nicht drin, oder wenn doch am PC.

Wenn briefbeschwerer: hab noch ein zweites da :)

von Thinksilicon (Gast)


Lesenswert?

So,
hab jetzt endlich mal meinen kleinen SW-Fernseher wieder ausgegraben und 
die Box mal dran gehängt, um zu sehen, ob der mplayer was ausgeben kann. 
Nachdem er zuerst gemeckert hat, dass er nicht auf /dev/fb0 zugreifen 
kann, hab ich noch nen entsprechenden Link angelegt. Dann kamen aber 
auch nur x11-Fehler - also keine ausgabe.
Vlc hab ich inzwischen auch mal hingebastelt; aber auch mit ihm ist 
keine Ausgabe möglich (versucht krampfhaft per alsa sound auszugeben... 
- auch mit ner vlcrc in der ein aout=oss steht). Auch mit --sout auf 
/dev/dsp kommt nur rauschen.

Wenn ihr/wir noch nen IRC suchen -> hab auf irc.einirc.de mal den 
Channel #vip1710 aufgemacht; vielleicht lassen sich da auch Probleme wie 
mit der Seriellen schneller lösen ;)

von Pitt (Gast)


Lesenswert?

@kenny kommt denn der dhcp an und wird da iene Ip im passenden Segment 
vergeben?

von lue (Gast)


Lesenswert?

Unwahrscheinlich, da National DP83815: Link Down
Kommen müsste da: National DP83815: Setting 100 Mbit full-duplex

Der Netzwerkcontroller kann nichtmal initialisiert werden.

von Golfo (Gast)


Lesenswert?

kann es sein das er den dhcp nicht konfiguriert hat??

von Kenny (Gast)


Lesenswert?

Also, ich hab folgendes gemacht: Dem PC hab ich die IP gegeben, im 
Motorola VIP "geheim" menü hab ich auf DHCP gestellt. ich wollte mal die 
IP Manuell vergeben, aber in die Stellen passen immer nur 3 stellige 
Zahlen. Da die IP ja 213.75.XXXXX... ist, kann ich dort nur 213.75 und 
eine 3 Zahl eingeben. Leerzeichen gibt es leider nicht, alles Probiert. 
Also der Box kann ich die IP nicht manuell zuweisen.

Ich joine mal den VIP channel ;)

P.S: Ich hab mal den Log meiner funktionierenden Box ausgelesen. Alles 
in ordnung natürlich, aber die funktionierende Box kann auch nicht auf 
den TFTP Server connecten. Muss wohl irgendwo am PC (oder an mir :P ) 
liegen.

MfG

von Sebastian R. (sebr)


Lesenswert?

Fülle die "fehlenden" Stellen in der IP Adresse durch vorangestellte 
Nullen auf, dann müsste es gehen.
Was hast du denn mit der Box so dringend vor? Weil momentan geht ja 
(noch) nicht wirklich viel damit...

von Kenny (Gast)


Lesenswert?

Danke an alle die mir halfen.

Ich hab es nun geschafft die Kiste zu Retten.

Der Fehler lag in TFTP, der DHCP War nicht eingestellt. Nun klappt es.

Danke!

von Norbert (Gast)


Angehängte Dateien:

Lesenswert?

Hallo Miteinander.
Also mit der Anleitung braucht es noch etwas.Inzwischen ist eine BX 
komplett verstorben und die Andere ist so verbastelt ,das sie keine 
nachvollziehbaren Ergebnisse mehr liefert.Ich habe aber so den leisen 
Verdacht , das die Software verhindert das die oberen 256K des W39L040 
beschrieben werden.
Aber wer es selber versucnen will:
Ich hätte da eine modifizierte W39L040mod.bin die vielleicht ein paar 
wagemutige mit
dd if=W39L040mod.bin of=/dev/mtd/1 bs=512 seek=512 skip=512
auf den Flash versuchen zu bringen.
Wenn es geht , dann  ist es Gut ,wenn nicht, ist ein Sperre im System, 
die sich aber leicht aufheben lässt.

Im ersten Fall ist es einfach.:
Wie auf den Fotos zu sehen nach dem bespielen des Flashes Gerät vom 
Strom nehmen die Leiterbahn an TP 58 auftrennen und am Flash die Pins 1 
und 32 zusammen löten.
Wenn er sich nicht bespielen lässt:
Gerät stromlos machen  ,Leiterbahn an TP58 auftrennen,und wieder 
einschalten.Nach dem booten einen Schraubenzieher nehmen und Pin 1 und 
32 vom W39L040 kurzschließen.
Danach mit dd if=stb1710-mtd1.bin of=/dev/mtd/1 den Flash mit der hier 
im Forum zu findenden stb1710-mtd1.bin bespielen.
Der Kurzschluss muß beim bespielen bestehen bleiben.
Danach die BX Ausschalten und die Pins verlöten.
Jetzt sollte sie unsignierte und unverschlüsselte Images von Netz 
booten.
Versucht habe ich es selber so noch nicht.Aber mit dem Umschalter hat es 
bis jetzt keine Probleme gegeben.Dann sollte es auch so gehen.
Viele Grüße
Norbert

von R. H. (snapper)


Lesenswert?

kurze frage: wodurch lassen sich die boxen denn jetzt rein äusserlich 
unterscheiden ob mit oder ohne zus. flashbausteinen unter dem cardreader 
? ist es von vorteil eine box mit zus. flashbausteinen zu ergattern oder 
eher von nachteil ? hat schon jemand herausgefunden was in diesen 
bausteinen abgelegt ist/wird ? hier wird ja bislang nur von dem flash 
W39L040 gesprochen oder sehe ich das falsch ?
grüsse an alle und frohe pfingsten

von lue (Gast)


Lesenswert?

R. H. schrieb:
> kurze frage: wodurch lassen sich die boxen denn jetzt rein äusserlich
> unterscheiden ob mit oder ohne zus. flashbausteinen unter dem cardreader
> ?

Zum Teil durch den Kühlkörper, der aus dem Gehäuse schaut. Tut es der 
nicht - ohne Flash. Tut er es doch, hilft nur aufmachen. Da gibt es so 
und so.

>ist es von vorteil eine box mit zus. flashbausteinen zu ergattern oder
> eher von nachteil ?

Im Moment fährt man besser mit ohne Flash. Aber das kann sich schnell 
ändern. Anleitung steht oben.

> hat schon jemand herausgefunden was in diesen
> bausteinen abgelegt ist/wird ?

Ja, das Linux System.

> hier wird ja bislang nur von dem flash
> W39L040 gesprochen oder sehe ich das falsch ?

Ja, das siehst du falsch. Im W39L040 stehen boot-Klamotten drin. Im 
flash ist der Kernel mit ramdisk vergraben. Die haben die flashlosen 
Boxen nicht.

von Joachim P. (pillex)


Lesenswert?

Hallo,
ich bin der Neue und bin durch das Pollin-Lockangebot schnell auf diesen 
Thread gestoßen.

Ich habe mal den vielversprechenden Vorschlag von Norbert mit folgendem 
Resultat getestet.

Ich benutze eine 1.4er board mit W39L040 und Flash (für Kernel+RD).
Das W39L040mod.bin konnte nicht geflasht werden. Allein der A18 Trick 
(A18 an VCC) und dann das stb1710-mtd1.bin aufgespielt, funktionierte.

Danach versucht die Kiste tatsächlich einen TFTP Boot, allerdings habe 
ich noch keine TFTP Umgebung aufgesetzt für IP:192.168.1.107, 
GW:192.168.1.1 und TFTP 212.178.98.165, um den Kernel zu booten. 
Achtung! Die MAC Adresse stimmt dann nicht mehr mit der Adresse auf dem 
Aufkleber überein.

Baut man sich einen Jumper zwischen A18 und VCC, so kann man immer die 
alte Konfiguration (Boot from Flash) aktivieren. Ein Schalter wäre auch 
ok, allerdings darf die Verbindung vom Winbod A18 zum Schalter nicht zu 
lang sein, da sonst am Adressbus Störungen auftreten. Eventuell könnte 
das Dein Problem mit der Instabilität sein, Norbert...

Gruß Pillex

von Joachim P. (pillex)


Angehängte Dateien:

Lesenswert?

So, nun habe ich das un-signierte Linux von Norbert per TFTP zum Laufen 
gebracht.

Es funktioniert aber nur mit einem TFTP server auf 212.178.98.165.
Wie bekommt man nun den geladenen Kernel+InitRD in das Flash?

Anbei der Bootlog.

Gruß Pillex

von tobi (Gast)


Lesenswert?

noch ne Frage zum W39L04P: Ist es möglich den WriteProtect-Block per 
Chip-Erase wieder unzuprotecten?

von Norbert (Gast)


Angehängte Dateien:

Lesenswert?

Danke ,das sind schon mal gute Nachrichten.
Das mit dem Jumper ist auch eine gute Idee.
Eine Anleitung zum flashen findest du ein Stück weiter oben.
Als Anhang habe ich eine Kernel-1710 mit dem die kickstart.sh auf dem 
USB Datenträger auch ausgeführt wird.
Das ging vorher nicht , weil ich das noexec im mount Befehl überlesen 
hatte.
Schönen Feiertag noch.
VG
Norbert

von golfo (Gast)


Angehängte Dateien:

Lesenswert?

Hab mal das serielle log meiner immer wieder rebootenden box angehängt! 
Evtl. kann mir jemand was sagen was da falsch läuft!

Tx

von lue (Gast)


Lesenswert?

Das W39L040mod.bin kann man noch etwas editieren.
Die Adresse für den Tftp-Server ist zu finden in Ascii ab 0x44525
Fehlende Dezimalstellen mit 0 auffüllen. Aus 192.168.0.51 wird 
192.168.000.051
Die Mac kann man ebenfalls anpassen, die steht bei 0x443BD

von riot_dd (Gast)


Lesenswert?

Norbert,
koenntest Du evtl. ne kleine Anleitung geben wie du die Kernel baust?

Besonders interessiert mich wie man die auseinander nimmt und hinterher 
wieder zusammen fuegt?

von co-RE-C (Gast)


Angehängte Dateien:

Lesenswert?

Hallo zusammen,

irgendwie scheint das oben verlinkte Programm zum entschlüsseln des 
Kernels fehlerhaft zu sein.

nm -a auf das entschlüsselte Kernel liefert unter anderem:
8200f000 D _binary__tmp_rd_U16551)?ø=Y<(Éüe

richtig wäre:
8200f000 D _binary__tmp_rd_U16551_image1_start

ich habe das mal korrigiert (siehe Anhang), der Key für die Box ist 
schon enthalten.

Grüße

co-RE-C

von Joachim P. (pillex)


Lesenswert?

lue schrieb:
> Das W39L040mod.bin kann man noch etwas editieren.
> Die Adresse für den Tftp-Server ist zu finden in Ascii ab 0x44525
> Fehlende Dezimalstellen mit 0 auffüllen. Aus 192.168.0.51 wird
> 192.168.000.051
> Die Mac kann man ebenfalls anpassen, die steht bei 0x443BD

Habe das bei der Datei stb1710-mtd1.bin versucht. Das Ändern der MAC 
funktioniert, aber mit geändertem TFTP Server kommt der Ethernet-Link 
gar nicht erst hoch.

Kann einer der Wissenden bitte nochmal zusammenfassen:

- Wie stb1710-mtd1.bin erzeugt wurde, und was daran gepatched ist?
- Wie W39L040mod.bin erzeugt wurde, und was daran gepatched wurde?
- Warum man die Production Data ändern kann, obwohl doch jemand im Forum
  schrieb, dass die Daten signiert sind?

Danke, das würde uns sicher helfen zu verstehen, wie der Winbond Code 
ausgetrickst wird.

Gruß
Pillex

von Kenny (Gast)


Lesenswert?

Tach,
ich bin's wieder.

Eine meiner zwei Boxen ist irgendwie Komisch:

Ich hab dort über USB ein gerät angesteckt. Hat nicht funktioniert, wie 
als ob kein Strom durch die USB buchse kommt. Seltsam...


Auf jeden fall:

Minuten Später kam Qualm zwschen den Kühllamellen hervor. Ich hab sie 
ganz Panisch ausgesteckt udn aufgeschraubt: Hinter der USB buchse ist 
ein kleiner Chip oder IC.
Auf der einen seite hat er 3 Pins, auf der gegenüberliegenden seite 2 
Pins. Dieser scheint wohl abgeraucht zu sein, er sieht "geschmolzen" 
aus.

Tja jetzt ist folgendes Problem:

Fernbedienung funktioniert nicht, das Gerät erkennt es nicht wenn ich 
einen Knopf drücke. Egal welchen.

USB geht schon 3 mal nicht ;)

Und irgendwas stimmt mit der Seriellen Schnittstelle nicht :

Ich bekomme zwar in HTerm ein Haufen Daten was das gerät macht, sieht 
auch alles in Ordnung aus, das Gerät bootet auch normal, doch wenn ich 
einen Befehl eingebe im HTerm z.B ifconfig oder ls -la, steht der Text 
dann oben, bei recieved data. Mehr aber auch nicht.


Hat jemand eine Ahnugn was da los ist?

Achja nochmal etwas, das ist aber auch so auf der funktionierenden Box:

in TFTPD32 hab ich den DHCP Reiter richtig konfiguriert
IP pool starting Address: 213.75.17.135
Size of pool: 1
Boot File - Leer
WINS/DNS Server : 8.8.8.8
Default Router: 255.255.255.0
Mask: 255.255.255.0
Domain Name: Portal.mediamall.tv
Additional Option: 0, zweites Feld leer

Beim booten verbindet sich die Box und bekommt vom DHCP die IP 
213.75.17.135 zugewiesen, der PC hat 213.75.17.134.

Während dem Booten kann ich über CMD am PC die Box anpingen, manchmal 
geht auch Telnet. Wenn die box allerdings fertig mit Booten ist, bis die 
nachricht "portal.mediamall.tv could not be found." kommt, kann ich die 
Kiste weder anpingen, noch über Telnet connecten.

Ich muss dann am PC im TFTPD32 bei DHCP Server den Eintrag der box mit 
der IP 213.75.17.135 löschen, und aus der Box das Ethernet Kabel raus 
und nochmal reinstecken. Dann kommt wieder ein Eintrag bei DHCP, wieder 
die IP 213.75.17.135. Erst dann kann ich die Box anpingen und über 
Telnet connecten wenn sie Gebootet ist. Ist das normal?


MfG Kenny

von Joachim P. (pillex)


Lesenswert?

Kenny schrieb:
> Auf der einen seite hat er 3 Pins, auf der gegenüberliegenden seite 2
> Pins. Dieser scheint wohl abgeraucht zu sein, er sieht "geschmolzen"
> aus.

Das sind (oder waren) höchstwahrscheinlich die USB ESD-Schutzdioden.
Eventuell hat dein USB Gerät zuviel Strom gezogen und das Design des
USB Ports fängt das nicht ab.

Löte das betreffenden Teil doch mal aus und schaue, ob der Rest noch 
funktioniert. Evenutell belastet ein fast-Kurzschluss durch das defekte 
Bauteil die 5 Volt Spannungsversorgung.

Gruß Pillex

von Christian H. (netzwanze) Benutzerseite


Lesenswert?

Was für ein USB-Gerät hast Du da drangehängt?

von pengos (Gast)


Lesenswert?

@kju - gibt es schon Rückmeldung von den Jungs von GPL Violations, ich 
denke es wäre zeit da freundlich nachzufragen.

von pengos (Gast)


Lesenswert?

...das ist normal, ohne den Magic Smoke verhalten sich die Geräte immer 
etwas anders.

http://en.wikipedia.org/wiki/Magic_smoke

von Kenny (Gast)


Lesenswert?

Ich hab eine Externe HDD die 1000mA zieht drangehangen. Die HDD geht am 
PC noch, aber irgendwie hats den USB port zerbombt...

Und wenn das Teil defekt ist, es ist zu klein ich kriegs nicht 
ausgelötet bzw ich bekomm kein neues dran.

von Schreibtisch (Gast)


Lesenswert?

Mehr als 500mA sind für einen USB-Port nicht gut. ;)

von Kenny (Gast)


Lesenswert?

Hab ich gemerkt :/

Aber was hat die Erkennung der FB mit USB zu tun?

von pillex (Gast)


Lesenswert?

Kenny schrieb:
> Aber was hat die Erkennung der FB mit USB zu tun?

Na eventuell ziehen defekte Bauteile zu viel Strom und es bricht die 
Spannung zusammen, die auch z.B. den Infrarot-Receiver speist.
Deshalb meinte ich, einfach den defekten Baustein auslöten. Du kannst es 
mal mit Entlötlitze versuchen. Einfach auf die Pins legen und mit dem 
Lötkolben anheizen. Danach vorsichtig! mit einem feinen Schraubenzieher 
entfernen.

Eventuell wäre es besser, einfach nochmal 4,95 für 'ne Neue zu 
spendieren ,-)

Pillex

von riot_dd (Gast)


Lesenswert?

Joachim Pilz schrieb:
> Kann einer der Wissenden bitte nochmal zusammenfassen:
>
> - Wie stb1710-mtd1.bin erzeugt wurde, und was daran gepatched ist?
> - Wie W39L040mod.bin erzeugt wurde, und was daran gepatched wurde?
> - Warum man die Production Data ändern kann, obwohl doch jemand im Forum
>   schrieb, dass die Daten signiert sind?

1.) die stb1710-mtd1.bin kann durch dd if=/dev/mtd/1 of=stb1710-mtd1.bin
    erzeugt werden

2.) die W39L040mod.bin kann man mit
    cat stb1710-mtd1.bin stb1710-mtd1.bin > W39L040mod.bin
    erzeugen, oder man fuellt die einfach mit Nullen auf bis di 512k
    voll sind
3.) Ich denke du verwechselst da die signierten kernel/splash files mit
    dem boot rom inhalt. Glücklicherweise sind die gleiche revisionen 
der
    boards hardware technisch gleich und man kann den boot rom einer
    Kreatelbox (unsignierte kernel) auf eine motorola/mediamall 
(signierte
    kernel) box spielen.
    Die production data stehen im klartext im ROM und koennen veraendert
    werden, entweder ueber das setup menu, oder eben per hand, da nicht
    alle fernbedienungskombinationen fuer "secret menus" bekannt sind.

von pillex (Gast)


Lesenswert?

Danke riot_dd, für die Zusammenfassung.

Muss man darauf achten, dass beim Patchen der Production Data die Länge 
der Datei erhalten bleibt, oder warum müssen z.B. bei der Änderung des 
TFTP Servers Nullen vorangestellt werden?

Danke und Gruß
Pillex

von riot_dd (Gast)


Lesenswert?

Ja die Grösse sollte gleich bleiben.

Wie Du das anstellst ist dir ueberlassen, Du kannst die IP's mit Nullen 
auffuellen, oder die gelöschten Zeichen mit 0x00/0xff (hab ich jetzt 
nich im Kopf) hinter den Production Data auffüllen.

Wobei ich denke die IP's aufzufüllen ist das kleinere Übel.

von lue (Gast)


Lesenswert?

@pillex, man sollte die String-Länge immer so lang lassen, wie sie ist.
Weil sich auch das hintendran sonst verschiebt und keiner weiß, wie die 
Adressen gecodet sind. Taucht plötzlich ein T statt einer 2 auf, kann 
das so oder so aus gehen. Auffüllen ist besser als Strings zu 
verschieben. So handhabe ich das zumindest. Aber da ist sich jeder sein 
Freund.

Man sollte schnell sein ... 1194 sind bei Pollin noch auf Lager. ;-) Und 
keiner weiß, welche Sorte. Zum testen einfach mal 1500 bei Menge 
eintragen.

von Norbert (Gast)


Angehängte Dateien:

Lesenswert?

Hallo.
Mit der Proddata ein wenig vorsichtig sein.
Ich habe hier eine Extrahierte , die man selber nach seinen wünschen 
anpassen kann.
Eingespielt wird sie, wie von Michael beschrieben mit:
dd if=proddata of=/dev/mtd/1 bs=256 seek=64
Viel Glück.
Gruß
Norbert

von R. H. (snapper)


Lesenswert?

lue schrieb:
> Zum Teil durch den Kühlkörper, der aus dem Gehäuse schaut.

erstmal danke für die infos,
aber an welcher stelle ragt der kühlkörper aus dem gehäuse ?

von martin (Gast)


Lesenswert?

Hallo,
ich verstehe leider nicht welche der bisher veröffentlichten Scripten 
usw. für welche Boxen verwendet werden kann. Ich habe eine von Kreatel 
und eine von Motorola aber ohne Flash.
Das Tutorial (http://www.mikrocontroller.net/articles/MOTOROLA_VIP1710) 
beschreibt auch nur die Box mit dem Flash.
Kann mir bitte einer kurz erklären, welche Scripte ich für meine Boxen 
verwenden kann?

Gruß
Martin

von Andreas Z. (andreas1000)


Lesenswert?

R. H. schrieb:
> aber an welcher stelle ragt der kühlkörper aus dem gehäuse ?

Schau' mal ins Tutorial 
(http://www.mikrocontroller.net/articles/MOTOROLA_VIP1710), dort gleich 
im ersten Bild sieht man den Rippenkühlkörper über fast die gesamte 
Breite der Box liegen - diesen sieht man bei den Motorolas oben auch bei 
geschlossenem Gehäuse.

Andreas

von lue (Gast)


Lesenswert?

martin schrieb:
> ich verstehe leider nicht welche der bisher veröffentlichten Scripten
> usw. für welche Boxen verwendet werden kann. Ich habe eine von Kreatel
> und eine von Motorola aber ohne Flash.

Da dur nur ohne flash unterwegs bist, kannst du per tftp den 
unsignierten kernel booten und dann per kickstart.sh vom usb 
stick/platte nachladen.
Ohne flash ist die box natürlich nicht ganz optimal, da du ständig einen 
tftp server benötigst. Aber es gibt ja genügend Router z.B., die auch 
dann einen sinnvollen Einsatz möglich machen. Es braucht halt nur einen 
tftp Server zum booten.

von Roland (r_fischer)


Lesenswert?

Habe heute meine Box bekommen, eine mit Flash und Telnet.

Ist ja klasse, läuft super! Danke an alle die daran Mitgearbeitet
haben.

Jetzt muss die kleine Kiste "nur" noch vom Stick booten können
und würde dann meinen Slug verstärken....

Roland

PS: ich mache mal Bilder vom RS232 über Max232 und stelle die in's WIKI.

von pillex (Gast)


Lesenswert?

Mal eine Frage zu den Flash Boxen:

Weiß jemand, wie man nun ein unsignierten Kernel+RD in das Flash 
bekommt?
Wenn ja, kann der stb1710 bootloader von den flashlosen Boxen, den ich 
ja mittels A18 Trick benutze, überhaupt einen unsignierten Kernel aus 
dem Flash starten?
Hat das schon mal bei jemanden von Euch funktioniert?

Danke
Pillex

von co-RE-C (Gast)


Lesenswert?

Norbert schrieb:
> dd if=proddata of=/dev/mtd/1 bs=256 seek=64

Eine Anmerkung dazu:
Für das Schreiben des Flashes dd in Verbindung mit /dev/mtd/ zu 
verwenden ist im Allgemeinen keine gute Idee. Zumindest die 
Standard-Linux Treiber löschen den Flash dann nicht bevor sie diesen 
beschreiben (ob das hier auch so ist hängt vom Treiber ab). Nur vorher 
gelöschte Sektoren können so beschrieben werden. Bei allen anderen 
erhält man so nur <altes Datum> and <neues Datum>.

Für den Winbond kann man /dev/mtdblock verwenden, das löscht Sektoren 
vorher (cached aber Sektoren).

Für den ST NAND ist ein eigener Flasher nötig, da - je nach 
Treiber-Version und Flash - die OOB-Daten für die Bad-Block-Markierung 
sonst mit gelöscht werden.

Grüße
Andreas

von pillex (Gast)


Lesenswert?

Nur der Vollständigkeit halber: Mit dem Kernel von Norbert (boot per 
tftp) kann man einefach eine USB Maus anschließen und kann somit X11 
bedienen.

Ist aber bestimmt schon bekannt.

Gruß Pillex

von pengos (Gast)


Lesenswert?

Na super, dann haben wir ja ein X Terminal, kann man auch eine Tastatur 
über einen USB hub drankriegen.
Das erinnert mich ja an die SunSparcs in der Uni sigh

Dann brauchen wir nur noch ein XTerm im Flash

(Vielleicht noch einen c-Compiler)

von riot_dd (Gast)


Lesenswert?

Schau mal hier[0] fuer die OSS Anteile des Systems und crosscompile 
toolchain:
http://tinyurl.com/34b89j2

von Roland (r_fischer)


Lesenswert?

Mein Gott,
215 MB ...... bin schon am saugen, Danke für den Link

Roland

von Christian H. (netzwanze) Benutzerseite


Lesenswert?

Ist schon auf meiner Festplatte; Danke.

von Schreibtisch (Gast)


Lesenswert?

und im Verzeichnis kreatv-kit-oss_3.3.1_1500_1700/dist/config/keys
sind ganz interessante Sachen drin. ;-)

kreatel_aes.key
kreatel_ak_private.key

Man müsste nicht einmal mehr den Bootloader anfassen.

von glotzi (Gast)


Lesenswert?


von Christian H. (netzwanze) Benutzerseite


Lesenswert?

Ausprobieren. Es gibt doch hier auch zwei oder drei Versionen. 
Vielleicht wurden die Keys garnicht verändert, sondern es wurden die 
Development-Keys übernommen.

von Norbert (Gast)


Lesenswert?

Hallo Miteinander.
Hat einer von euch in dem Toolkit schon etwas gefunden , was mit dem TI 
DSP zu tun hat ?
VG
Norbert

von Pitt (Gast)


Lesenswert?

Habe auch schon danach gesucht, finde keine solchen Quellen...
nur eine TextDatei mit solchen Sachen :-((

Hat jemand damit schon was gebaut was compiliert?

Vielleicht sollten wir mal eine VM zum Download aufsetzen wo alle Tools 
zusammen sind und die Toolchain lauffähig ist.
Optimal wäre noch eine IDE

von Kirk (Gast)


Lesenswert?

Es lässt sich soweit  fast alles kompiliern
- nur unter moderenen Linux-Dist's (Ubuntu 9.04) sind keine Glib-1.2 und 
libOrbit verfügbar also lassen sich die Sourcen für Mozilla nicht mehr 
kompilieren (eventuell setz ich gleich noch nen altes Debian system auf 
mit Cross-Compiler)

von riot_dd (Gast)


Lesenswert?

Pitt schrieb:
> Hat jemand damit schon was gebaut was compiliert?

Jap hab mal aus spass alles kompilert und ueber tftp gebootet, lief 1a.
Nur nfs wollte nicht so richtig :(

von schnell (Gast)


Lesenswert?

Hallo,
hat den schon jemand geschaft den MC zum laufen zu bekommen?
Ich habe versucht mit config zu kompilieren..... aber geloost.


R

von lue (Gast)


Lesenswert?

riot_dd schrieb:
> Jap hab mal aus spass alles kompilert und ueber tftp gebootet, lief 1a.
> Nur nfs wollte nicht so richtig :(

Für NFS muß man den Bootloader anfassen, was ich bisher so gesichtet 
hab.

von lue (Gast)


Lesenswert?

glotzi schrieb:
> https://opensource.motorola.com/sf/discussion/do/l...
>
> Wenn man das so liest kann man die Keys wohl vergessen.

Jein, erstmal probieren und zur not hat mann immernoch plan B mit dem 
unsignierten Winbond. Das bezieht sich erstmal auf die 1900er, was geht 
und was nicht geht, ist noch nicht raus. Das toolkit ist relativ frisch. 
;)

von pengos (Gast)


Lesenswert?

Wie kann man eigentlich mal an eine Vip1720 kommen, mich würde 
interessieren welches Pinout der DVBT Tuner hat.

Ich will einen Breitbandigen Analogeingang haben!!

Dann könnte man mit 5Mhz Bandbreite Signalverarbeitung machen, win Oszi 
bauen und so...

von Dr. Pseudorra (Gast)


Lesenswert?

pengos schrieb:
> Wie kann man eigentlich mal an eine Vip1720 kommen, mich würde
> interessieren welches Pinout der DVBT Tuner hat.
>
> Ich will einen Breitbandigen Analogeingang haben!!
>
> Dann könnte man mit 5Mhz Bandbreite Signalverarbeitung machen, win Oszi
> bauen und so...

Da die Kiste die Mpeg Dekodierung im Prozessor macht, wird das wohl kein 
Analogeingang sein ...

von Anton (Gast)


Lesenswert?

Welchen Zweck hat eigentlich der DSP in der Box?
MPEG dekodiert der Xilleon per Hardwareunterstützung, ist der DSP also 
für andere Videocodecs zuständig?

von pengos (Gast)


Lesenswert?

Vielleicht ist der für den Kryptoschiet - so undokumentiert wie der ist

von Peter Sieg (Gast)


Lesenswert?

@alle: Habe mal versucht den Artikel noch etwas anzureichern (ich mag 
diese Wiki Syntax nicht!), um die 3 Varianten besser voneinander 
abzugrenzen..
Bei Typ 2 der Box (Motorola aber ohne Flash), bin ich überhaupt nicht 
sicher..
Wenn ich es bisher richtig verstanden habe, stehen für diese Box die 
Optionen zur Verfügung:
1. SIGNIERTEN kernel per tftpd booten
2. ???

---

Bei Typ 1 kann man als weitere Option, den Flash 'patchen' und so auch 
einen unsignierten Kernel booten, wie bei Box Typ 3 (Kreatel)..?

Habe ich das so richtig verstanden..?

(Würde das gerne so im Artikel wiedergeben, das man die 3 Typen und 
deren aktuelle Möglichkeiten gut verstehen kann)

Peter

von Pitt (Gast)


Lesenswert?

Guckt mal eine 1720 offen
http://fitmore.es/blog/wp-content/uploads/2008/05/kreatel-01.jpg
sieht stark nach einem Tuner aus ist aber etwas unscharf

von Roland (r_fischer)


Lesenswert?

Hallo alle zusammen,

ich würde gerne auch ein paar Sachen Ausprobieren, kann einer der
Linux Experten ein paar Tip's geben wie ich unter Windows bzw.
Linux den GCC (welche Version) installieren muss (Toolchain).

Ich weiss, dies ist kein Linux thread, aber das wäre trotzdem gut für
alle.


vielen Dank
Roland

von Pitt (Gast)


Lesenswert?

Hallo, die Entwicklungsumgebung wird nur mit argen Verbiegungen unter 
Windows zum Laufen zu bekommen sein. Ich schlage vor einen VMWare 
Server(Kostenfrei) und darin ein debian 4 oder ubuntu 8 einzurichten.
Vielleicht können wir ja mal eine VM zimmern in der man mit Eclipse an 
den Sachen arbeiten kann.
Am Rande die Linux Kenntnisse auf der Maschine wirst Du auch für das 
Embedded System benötigen. http://tldp.org/

von Roland (r_fischer)


Lesenswert?

Hallo Pitt,

danke schon mal für die "Bücherei", da ist Lesen angesagt.

Mit VM habe ich bis jetzt noch nichts gemacht. Dementsprechend
bin ich Unwissend, Ängstlich und Abgeschreckt ;-).

Aber ich fummele mit Debian (NSLU2, eeepc) schon eine
weile herum. Cygwin für den Atmel SAM7 und Ali laufen auch hier,
allerdings mit den Entsprechenden Post installiert.

Ein wenig Wissen ist schon da, der Rest wird angelesen...
aber ohne Hilfreiche Tips und Anleitungen wird es schwer.

Roland

PS: ich wollte eigentlich "nur" den Midnigth Commander zum
laufen bringen als Übung für den Anfang.

von vidis (Gast)


Lesenswert?

hi.
may be someone can explane how connect usb to vip1710 step by step and 
what terminal programm used.

von Roland (r_fischer)


Lesenswert?

Hi,

first of all, you can use any Terminal Program you like as long
as you got the Parameter right.

Parameters are 8 N 1 @ 115200

---------

I assume you want to use the USB for Console, sorry this is not
possible yet. You have to use the 3,3V Serial Console build into
the VIP1710 to comunicate.

look at the bottom of the WIKI for a Photo of how the connection
will look like.

http://www.mikrocontroller.net/articles/MOTOROLA_VIP1710

---------


Roland

von Roland (r_fischer)


Lesenswert?

Hallo Pitt und alle anderen,

ich habe da eine VM mit MIPS gefunden die wirklich einfach ist.

Einfach Entpacken und die dietpc3-dev-mipsel.bat starten.

Mit CTRL + ALT 2 auf die Konsole schalten. Compiler und einiges mehr
sind auch schon drin.

Download: 
http://www.dietpc.org/downloads/virtual_machines/dietpc3-dev-mipsel-181109.zip

Vieleicht ist das ja eine Lösung ?!


Roland

von Pitt (Gast)


Lesenswert?

Hallo ich schnitze gerade an einer VM, wenn ich sie fertig habe kann ich 
sie ja mal irgendwohin stellen

von Peter Sieg (Gast)


Lesenswert?

Jup. VM zum Entwickeln - möglichst kompakt wäre prima.
Könnte bitte einmal einer der das sicher besser weiß als ich meine 
Fragen bezüglich der Möglichkeiten der 3 Typen der Box (siehe hier..) 
beantworten und ggf. auch gleich den Artikel überarbeiten..
1
Bei Typ 2 der Box (Motorola aber ohne Flash), bin ich überhaupt nicht
2
sicher..
3
Wenn ich es bisher richtig verstanden habe, stehen für diese Box die
4
Optionen zur Verfügung:
5
1. SIGNIERTEN kernel per tftpd booten
6
2. ???
7
8
---
9
10
Bei Typ 1 kann man als weitere Option, den Flash 'patchen' und so auch
11
einen unsignierten Kernel booten, wie bei Box Typ 3 (Kreatel)..?
12
13
Habe ich das so richtig verstanden..?

Danke,
Peter

von M. Schneider (Gast)


Lesenswert?

So, hab jetzt auch so eine Box hier (mit großem herausschauendem 
Kühlkörper und Flash), was ich im Thread bisher nicht gefunden habe ist 
wie man das Ding nun dazu bekommt ein Video übers Netzwerk abzuspielen, 
war die Box nicht ursprünglich genau dafür gedacht?

Bisher lese ich hier wie man USB zum laufen bringt (nützlich für 
Video-Dateien auf HDD/Stick) und MP3s übers Netzwerk an den DSP "piped", 
aber vom echten Video-Playback hab ich noch nichts gesehen.  Wie macht 
die Box das eigtl., da ist doch nen Hardware MPEG2-Decoder drin, spielt 
die auch h264 (bzw. DivX oder WMV) oder was man so für IPTV nutzt ab?

Nun löte ich mir erstmal ne RS232 dran (läuft die jetzt mit 5V oder 
3.3V?  Hab von Pollin den RS232-Adapter mit MAX232 der aber doch mit 5V 
läuft).

von mIcHa (Gast)


Lesenswert?

Hossa,

mein Virenscanner schlägt beim file 'qemu-system-mipsel.exe' Alarm.
Ist das bei euch auch so ? Auf jeden Fall vorsichtig sein...

mfg mIcHa

Roland Fischer schrieb:
> Hallo Pitt und alle anderen,
>
> ich habe da eine VM mit MIPS gefunden die wirklich einfach ist.
>
> Einfach Entpacken und die dietpc3-dev-mipsel.bat starten.
>
> Mit CTRL + ALT 2 auf die Konsole schalten. Compiler und einiges mehr
> sind auch schon drin.
>
> Download:
> http://www.dietpc.org/downloads/virtual_machines/d...
>
> Vieleicht ist das ja eine Lösung ?!
>
>
> Roland

von Roland (r_fischer)


Lesenswert?

@micha:
mein Virenscanner (kaspersky) hat keinen Alarm geschlagen, erstes
Programm erfolgreich Kompiliert...



@M. Schneider:
Es funktioniert bei mir genauso, 5V Pollin an VIP1710.



Roland

von mIcHa (Gast)


Lesenswert?

@Roland
NOD32 meldet "möglicherweise eine Variante von Win32/Genetik Trojaner".
Aber muss ja nix bedeuten.

@all
Hat eigentlich schon jemand eine weitere (nutzbare) serielle 
Schnittstelle auf dem Board gefunden ? Am Chipkarten IC kommt beim 
Senden auf /dev/tts/1 oder /dev/tts/2 nix an...
Hat schon jemand ein Pinout des Prozessors gefunden ?

mfg mIcHa

von Pitt (Gast)


Angehängte Dateien:

Lesenswert?

Hallo ich bekomme immer Fahler beim Compilieren der Toolchain, was ist 
die Ursache geht das unter Ubutu 8.04 nicht?

von lue (Gast)


Lesenswert?

Ohne zu wissen, was wie wo tust, aber

/usr/local/devenv_custom_20.3/glibc/build.mipsel-kreatel-linux-gnu.full/ 
csu/version-info.h:2:  error: missing terminating " character
/usr/local/devenv_custom_20.3/glibc/build.mipsel-kreatel-linux-gnu.full/ 
csu/version-info.h:3:  error: missing terminating " character

ist eigentlich klar formuliert. Hast du da schon mal reingesehen in die 
version-info.h?? Speziell Zeile 2 und 3?

von Norbert (Gast)


Lesenswert?

Pitt schrieb:
> Hallo ich bekomme immer Fahler beim Compilieren der Toolchain, was ist
> die Ursache geht das unter Ubutu 8.04 nicht?
>
>
>
>
>
Hallo,
Warum willst du das Toll neu kompilieren ?
Die vorgefertigten Binaries laufen auf Ubuntu 10.4 einwandfrei.
Sollte also 8.04 lts erst recht kein Problem sein.
Andere Frage:
Hat es einer geschafft der BX mit einem selber gebauten oder fertigen 
Kernel eine gültiges /dev/sound/dsp Device zu erzeugen ?
Ich schaffe es nicht. Hab alles versucht OSS als Modul fertig 
einkompiliert,andere Treiber versucht , auf den Kopf gestellt , graue 
Haare bekommen , ist nicht.
Device wird zwar erzeugt, aber beim zugriff darauf sagt er immer bloß 
"no such Device or Adress"
Vielleicht übersehe ich da was ganz profanes. ?

Gruß
Norbert

von M. Schneider (Gast)


Lesenswert?

Hab mir gerade meine Frage nach H.264 und DivX selber beantworten 
können, laut folgendem PDF kann die Box per Hardware
- H.264 (bis 3MBit)
- VC-1 (bis 3MBit)
- MPEG1 (bis 3MBit, 352x288)
- MPEG2 (bis 25MBit)

Und irgendwo in dem Dokument steht noch was von MPEG4 (16MB VideoRAM)

Unter Volllast soll die Box nicht mehr als 9W ziehen, was weniger ist 
als der aktuell hier stehende Medion DVD-Player den ich zu ersetzen 
gedenke da er von USB nicht alles abspielt (zB. kein H.264).

PDF: https://www1.dsidata.sk/download/VIP1710.pdf

von Pitt (Gast)


Lesenswert?

Hat eigentlich jemand mal die TI Entwicklungsungebung für den DSP 
heruntergeladen?

von M. Schneider (Gast)


Lesenswert?

Da mir langweilig war habe ich die unveränderte Box mit einem Eintrag in 
der "hosts" statt auf den Login-Screen auf meinen Webserver geschickt 
(einfach "portal.mediamall.tv" auf die eigene IP umleiten und per 
"killall browser" die Browser-Session neustarten lassen).  Dann habe ich 
dort einen simplen Link auf eine MPEG2-Datei angelegt und die Box hat 
diesen erkannt und beim "anklicken" das Video dann problemlos abgespielt 
(sowohl ein Program- als auch ein TS-Stream lief), leider hat die Box 
nach beenden des Videos nicht mehr auf die Webseite zurückgefunden und 
auch das Ende des Videos hat sie nicht erkannt.

Weiss hier evtl. jemand wie diese Mediamall-Webseite aufgebaut ist?

von riot_dd (Gast)


Angehängte Dateien:

Lesenswert?

Die Infocast2 tools haben sich echt als nützlich erwiesen, mit denen 
kann man den flash via diesem ominösem kreatel-ip-stb-rev-10 file neu 
flashen.

Dabei geht man folgendermaßen vor:

1. download und auspacken der infocast2tools[1]
1b. wenn man Linux einsetzt müssen die Sourcen jetzt noch kompiliert 
werden
    gcc -o server server.c.ENGLISH
    Windows-Leute haben Glück, die exe-files werden mitgeliefert

2. man legt ein Verzeichnis an welches man broadcasten möchte

3. das kreatel-ip-stb-rev-10 !!!MUSS!!! 0002-0001-kreatel-ip-stb-rev-10
   heissen und kann folgenden Inhalt haben:

   bc_kernel_addr 224.2.2.2:22222
   bc_kernel_name kernel-1710
   bc_splash_addr 224.2.2.2:22222
   bc_splash_name splash-1710
   test

   das test am ende ist beabsichtigt, da der sonst irgenwelche
   verküppelungen am namen des splash-files vornimmt, war zumindest bei
   mir so

4. das kernel bzw. splash file benennt man noch mit "0003-0001"-prefix
   um in
   0003-0001-kernel-1710
   0003-0001-splash-1710

5. man geht zu kommandozeile und startet den broadcast
   server 224.2.2.2 22222 $verzeichnis 1 100 Verbose=0
   Der stream startet mit der Enter-Taste

6. man startet die Box die nicht richtig will oder weil man zum Beispiel 
wie ich den ROM Chip mit einer KPN box getauscht hat und nicht mehr 
booten konnte, weil der flash gekryptet/signiert war.

7. Man schaut über die serielle Konsole zu wie das flash neu beschrieben 
wird.

8. Fertig ;)

[1] http://infocast2tools.sourceforge.net/

PS: Ich hab mal das log der ganzen Aktion angehängt.

von riot_dd (Gast)


Lesenswert?

M. Schneider schrieb:
> Weiss hier evtl. jemand wie diese Mediamall-Webseite aufgebaut ist?

Jap die Scheden [0], den Link gabs schon mal gaaanz weit oben, denke 
ich.

Dort im Forum kannst Du die mal den Media Extender anschauen, 
funktioniert ganz gut.

[0] http://iptv.colbro.se/

von M. Schneider (Gast)


Lesenswert?

riot_dd schrieb:
> Dort im Forum kannst Du die mal den Media Extender anschauen,
> funktioniert ganz gut.

Ah, danke.  Hab da jetzt nur (da ich die Box nicht auf der Arbeit dabei 
habe) kurz die Archive runtergezogen und kurz reingeschaut.

Ich nehme an das man nicht aus dem JavaScript heraus die Box ein 
shellscript ausführen lassen kann?

Weil USB-Geräte zwar erkannt werden, aber ausser einer Konsolenmeldung 
passiert da ja nix ohne die Kernel-Module hier im Thread.

Ich hab mir auch mal die Motorola Sachen angeschaut, ist das nur das 
Skelett?  Mir scheint da zB. der browser und die anderen Programme zu 
fehlen welche dem Ding die IPTV-Funktionalität geben...

PS: Youtube lädt leider keine Videos, angeblich sei der Flashplayer zu 
alt, ist da überhaupt einer drauf und wenn ja bekommt man auf die Box 
nen neueren?

von Thinksilicon (Gast)


Lesenswert?

M. Schneider schrieb:
> PS: Youtube lädt leider keine Videos, angeblich sei der Flashplayer zu
> alt, ist da überhaupt einer drauf und wenn ja bekommt man auf die Box
> nen neueren?

Gibts Flash überhaupt für MIPS? Glaube allein daran wird es scheitern... 
aber sicher weiß ich das nicht, hab auf die schnelle mal geschaut ob ich 
was find, aber eben nicht direkt fündig geworden.

von M. Schneider (Gast)


Lesenswert?

Thinksilicon schrieb:
> Gibts Flash überhaupt für MIPS?

Laut einer Pressemitteilung vom Januar 2010 kooperieren MIPS und Adobe 
sogar um Flash10 zu optimieren, scheint also einen Player zu geben, aber 
ausser als erwähnung für ein Linux Netbook mit MIPS-Prozessor (2.4er 
Kernel) hab ich keine verfügbare Version finden können.

http://www.mips.com/news-events/newsroom/newsindex/index.dot?id=10021

von Kirk (Gast)


Lesenswert?

Zur not würd ich es mit Gnash ausprobieren (opensource-clone)
gibts auch für mips:

http://packages.debian.org/lenny/mozilla-plugin-gnash
Und noch eine Anleitung zum ausprobieren:
http://wiki.gnashdev.org/YouTube

von Michael (Gast)


Lesenswert?

hat Youtube nicht auch die Videos alle als h.264 codiert auf dem Server 
liegen? Soweit ich weiß greifen darauf nämlich die Smartphones zurück 
die auch kein Flash können (IPhone und Co.)

von Peter Sieg (Gast)


Lesenswert?

Hi. Habe heute meine Boxen bekommen.. scheinen alle Motorolas mit Flash 
zu sein.. Nun Box geöffnet und serielles IF angeschlossen. Hold sich IP 
über DHCP. Ist dann per Telnet auch erreichbar. wget von meinem PC geht.
Was nicht geht, ist das Ausführen von shell scripten..??
Habe madplay.sh von meinem lokalen webserver gezogen. ist auch da.
chmod +x hat es ausführbar gemacht. aber weder ./madplay.sh noch 
/usr/bin/madplay.sh gehen - mldung: /bin/sh: ./madplay.sh not found ??
Ich habe mir die madplay.sh mal mit vi angesehen.. da ist am Ende jeder 
Zeile eine ^M drin.. hatte damit schon mal Probleme.. kann es sein, das 
busybox damit durcheinander kommt..?

---EDIT: Ja, das ist die Ursache!
Habe es mit:
tr -d '\15\32' < madplay.sh > madplay2.sh umgewandelt.
./madplay2.sh hat das so funktioniert wie erwartet..

Wie kann ich das unter win32 ändern..?

Peter

von Roland (r_fischer)


Lesenswert?

du musst nur chmod 755 madplay.sh machen. Dann läuft es auch.

EDIT: Ich benutze VI für Windows wegen den "RETURN" dafür......

Deshalb wollte ich den MC auch auf der BOX haben ;-), das geht dann
schneller. Aber mit VI auf der Box kannst du das auch machen.

Roland

von lue (Gast)


Lesenswert?

mc nur für einen editor ist ja etwas aufgebläht. ;) Schau mal, ob du nur 
den mcedit zum laufen bekommst. Ansonsten unter windows einen anderen 
Editor nehmen, der dos2unix kann. Für umsonst ist z.B. der notepad++
http://notepad-plus.sourceforge.net/de/site.htm

von C. S. (riot_dd)


Lesenswert?

Hi,

ich bins mal wieder.

Alle, die permanent eine Einstellung auf der Box einstellen wollen, 
denen sei toish auf der Shell ans Herz gelegt.

toish ist sozusagen ne Art Config Schnittstelle fuers ganze System

 * toish as Activate {1,2,3,4}
   - hebt jeweils ein anderes Programm in den Vordergrund
     (1 - portal; 2 - tv/player; 3 - settings; 4 - reboot screen)
 * toish is GetObject <object.name>
   - gibt den Wert des objects aus
   Bsp: toish is GetObject config.portalurls
        - gibt die aktualle Portal Einstellung aus
 * toish is SetObject <object.name>
   - setzt den Wert
 * toish is UnsetObject <object.name>
   - löscht den Wert
 * toish ps RebootNow - genau das was der Name sagt
   - gut zum scriptbaren reboot ;)

Das Programm kann noch ein paar andere Sachen, aber da kommt Ihr mit 
spielen selbst drauf :P

Jetzt zum Speichern der portalURLs braucht man erst mal den aktuellen 
Wert:
1
 # toish is GetObject config.portalurls
2
 &lt;?xml version="1.0"?>
3
 &lt;PortalURLs>
4
   &lt;PortalURL>http://portal.mediamall.tv&lt;/PortalURL>
5
   &lt;PortalURL>http://&lt;/PortalURL>
6
   &lt;PortalURL>https://&lt;/PortalURL>
7
 &lt;/PortalURLs>
8
 # toish is SetObject config.portalurls "&lt;?xml version=\"1.0\"?>
9
 &lt;PortalURLs>
10
   &lt;PortalURL>http://MEINE.STARTSEITE&lt;/PortalURL>
11
 &lt;/PortalURLs>" permanent

Das permanent am Ende speichert die Einstellungen in 
/flash/settings2.xml.

Have FUN. Ich denke ich werde morgen mal ne Liste mit config Objekten 
zusammenstellen.

Achso für alle dies nicht erwarten koennen und die Lautstärke ein wenig 
ändern wollen:
toish is SetObject config.initialvolume 0-100


riot_dd

von M. Schneider (Gast)


Lesenswert?

Hab da gestern etwas merkwürdiges festgestellt, wenn man per 
"Menü"-Taste beim Booten ins "Bios" geht kann man dort ja per 
verstecktem "2-3-5-7"-Menü eine feste IP einstellen, stelle ich dort in 
der letzten Zeile etwas ein dann rebootet die Box beim vorletzten Punkt 
im TV, gibts einen bestimmten Grund dafür?  Im Log stand irgendwas davon 
das die Box nicht registriert sei und dann folgte der Reboot.

von C. S. (riot_dd)


Lesenswert?

M. Schneider schrieb:
> Im Log stand irgendwas davon
> das die Box nicht registriert sei und dann folgte der Reboot.

Kannst Du den Teil des Logs mal zeigen?

von mIcHa (Gast)


Lesenswert?

Danke riot_dd für die sehr hilfreichen Beiträge !

von Christian H. (netzwanze) Benutzerseite


Lesenswert?

Conny Seidel schrieb:
> Alle, die permanent eine Einstellung auf der Box einstellen wollen,
> denen sei toish auf der Shell ans Herz gelegt.

Ist das toish auf dem Gerät vorhanden oder muss es woanders herkommen?
Gibt es Links auf deren Projektseite?

Google ist da jetzt nicht sehr hilfreich. "toish" alleine bringt nichts.

von Thinksilicon (Gast)


Lesenswert?

So,
mit dem toish-Befehl und ein wenig VLC-Magie kann ich jetzt nen 
(video)Stream auf der Kiste gucken. Dazu am "Server" vlc mit den 
folgenden Optionen starten:
1
vlc <FILM> --sout-transcode-high-priority --sout-transcode-threads 4 --rtsp-caching=5000 --ttl=12 --intf http --http-host :8811 --sout="#gather:transcode{vcodec=mp2v,vb=1024,acodec=mp2a,ab=192,channels=2}:std{mux=ts,access=http,dst=<SERVER-IP>:8812}"
Auf der Box kann man sich den Stream dann mit
1
toish uri LoadUri http://<SERVER-IP>:8812 video/mpeg
ansehen. Der Server sollte aber wohl etwas Rechenleistung mitbringen, um 
mit dem Transcodieren hinterher zu kommen.
Viel Spaß beim Filmschaun ;-)

von Thinksilicon (Gast)


Lesenswert?

Achja, für 16:9-Filme kann man mit VLC auch schwarze Ränder oben und 
unten hinzufügen, dass das Bild ned gestreckt wird:
1
vlc <FILM> --sout-transcode-high-priority --sout-transcode-threads 4 --rtsp-caching=5000 --ttl=12 --intf http --http-host :8811 --sout '#transcode{vcodec=mp2v,vb=1024,vfilter=canvas{width=576,height=432,aspect-ratio=4:3},acodec=mp2a,ab=192,channels=2}:std{mux=ts,access=http,dst=<IP>:8812}'

von Peter Sieg (Gast)


Lesenswert?

Super! Bin gerade nicht an meiner Box.. aber evtl. sollte dann auch 
sowas wie:
toish uri LoadUri http://<SERVER-ADDRESS>:<PORT>; audio/stream
gehen.. also auch direkt Internet Radio..

Hat schon jemand was näheres über dieses Kommandozeilentool 'toish' 
gefunden..

PS: Alle 5 Boxen, die ich erst letzte Woche bestellt hatte sind vom Typ 
1 und alle laufen.. ;-)

Peter

von riot_dd (Gast)


Lesenswert?

Peter Sieg schrieb:
> toish uri LoadUri http://<SERVER-ADDRESS>:<PORT>; audio/stream
> gehen.. also auch direkt Internet Radio..

s/audio\/stream/audio\/mpeg/ aber sonst passts scho ;)


die unterstuetzten URIs sind:
* video/x-rtsp
* video/x-mcast
* video/x-ms-asf
* video/mpeg
* video/x-ms-wmv
* audio/mpeg

> Hat schon jemand was näheres über dieses Kommandozeilentool 'toish'
> gefunden..
Was willst du denn da wissen? Das ist auf der Box drauf. Ansonsten 
haette ich ne Installanleitung hingeschrieben.

Nach dem Motto: Alles was nicht da steht, steht nicht da.

Viel spass, und ich erwarte heute abend erste Fortschritte mit der IR,

Wenn mir jemand die RAW werte zukommen lassen koennte waere das nett.
Dann gibts evtl auch den Trick mit der Fernbedienung im Web-Portal. :P

Achja und die config objekt liste ist auch fertig, ich haette aber gern 
die IR Liste im austausch.

Riot_dd

von M. V. (-_-)


Lesenswert?

Als Noch-Nix-Box-Besitzender wäre ich sehr an nem Nopaste/Anhang der 
toish interessiert, wenn's nicht gerade n Binary ist.

Gruß

von C. S. (riot_dd)


Angehängte Dateien:

Lesenswert?

Ist ein binary. Anbei hab ich mal die binary und den Hilfetext 
eingefuegt.

von Holger S. (holger_s)


Lesenswert?

Hallo Gemeinde,

bin nun auch dabei, habe 3 Boxen geordert, scheinbar alle Typ 1, telnet 
steht und Ausgabe auf TV auch...

Folgendes ist mir bei ersten Experimenten aufgefallen:

Wenn in meinem Router (Fritzbox 7170) die Kindersicherung aktiv ist, 
zeigt die Box am TV ein Bild von der Fritzbox auf der steht, das der 
Internetzugang derzeit gesperrt ist. Der Browser zeigt also die von der 
Fritzbox gelieferte Website an, allerdings zu groß, so daß nur ein Teil 
zu sehen ist... ist das evtl. eine Möglichkeit die Box was anderes 
anzeigen zu lassen, z.B. die Webpage von meinem MiniDVBLinux-PVR?

Soweit fürs erste, die Codes für die Fernbedienung kann ich nicht 
liefern, da ich keine FB habe (vielleicht besorg ich noch eine), aber 
meine lernbare Harmony 525 hat im Web aus der Datenbank die Steuerdaten 
bekommen...


Geiles Projekt...

Bis dann
Holger

von C. S. (riot_dd)


Lesenswert?

Holger Schlicker schrieb:
> ist das evtl. eine Möglichkeit die Box was anderes
> anzeigen zu lassen, z.B. die Webpage von meinem MiniDVBLinux-PVR?

Ja kann man so machen, ist ja nix anderes, als das deine FW die http 
anfragen für die IP der Box umbiegt auf die interne Webseite der 
Kindersicherung im Router

ABER warum sollte man das machen wollen? Damit macht man sich mehr 
Arbeit als das nutzen bringen würde.

Wenns doch einfacher ist die Einstellungen per Konsole vorzunehmen und 
im flash zu speichern? Ich hab das doch beschrieben wie das gehen kann.

von Holger S. (holger_s)


Lesenswert?

Sorry, muss noch viel lesen... mal sehen, was sich hier noch so 
entwickelt.

von Peter Sieg (Gast)


Lesenswert?

Hmm..

toish uri LoadUri http://rs20.stream24.org:8000/stream audio/mpeg

funktioniert nicht..?
madstream http://rs20.stream24.org:8000/stream funktioniert.

Peter

von C. S. (riot_dd)


Lesenswert?

Da scheint uns noch Software zu fehlen. Ich konnte leider keinen 
Audioplayer entdecken, aber in /etc/ial_token_value_dictionary.xml ist 
eine Anwendung  für mp3 registriert, nur nicht namentlich. :(

audio/mpeg scheint sich hier auf ne 2. tonspur zu beziehen.

von glotzi (Gast)


Lesenswert?

C. S. schrieb:
> Da scheint uns noch Software zu fehlen.

Ich habe mir gerade den MPD - MusicPlayerDaemon im Test. Wenn mit den 
Test komplette fertig werde ich es im o7o Forum veröffentlichen.

von Norbert (Gast)


Lesenswert?

Kirk schrieb:
> Es lässt sich soweit  fast alles kompiliern
> - nur unter moderenen Linux-Dist's (Ubuntu 9.04) sind keine Glib-1.2 und
> libOrbit verfügbar also lassen sich die Sourcen für Mozilla nicht mehr
> kompilieren (eventuell setz ich gleich noch nen altes Debian system auf
> mit Cross-Compiler)
>
>
>
>
>
>     Beitrag melden | Bearbeiten | Löschen |
Hallo, hatte das gleiche Prob.
Allerdings war bei mir die libX11 Schuld die vom Programm hal/xfree4.2. 
hätte erzeugt werden müssen.Grund das Programm Bison das gefehlt hat.Zur 
Not einmal alle Anwendungen einzeln kompilieren und schauen ob sie 
fehlerfrei durchlaufen.
Hat einer mit dem DevTool schon ein Image mit X-Server erzeugt ?
Beste Grüße
Norbert

von Peter S. (petersieg)


Lesenswert?

Hi. Gibts bez. einer aufgesetzten, möglichst kompakten VM um Pakete für 
die Box zu compilieren schon was Neues..?

Peter

von Vlatko Kuvezdic (Gast)


Lesenswert?

Entschuldigen Sie die schlechte Deutsch,
Ich habe eine VIP 1510 v1.35 und ich nicht ändern kann die IP-Adresse 
der Boxen, lassen Sie mich das Menü aufrufen und
ändern, aber wenn ich es weiterhin von Lieferanten-Adresse (10.114.64.1 
Suche aussehen)
Ich kann es nicht ändern, um sein Programm zu schießen, ist der Zugang 
zu Linux gesperrt
Benutzer-Passwort, ob es eine Möglichkeit der Einfügung einer neuen 
Firmeware (später "V1.35)
Ich würde diese Probleme vermeiden?
Danke für Ihre Hilfe.

von Pitt (Gast)


Lesenswert?

ich habe zwar eine VM gebaut, die macht das auch ganz gut mit 4.2 G ist 
sie aber nicht klein...

von lue (Gast)


Lesenswert?

@Vlatko, maybe english is more readable. ;) We don't have 1510 boxes 
here, so we don't know much about them. Did you opened it? Could you 
post a screenshot to see if the PCB looks like the 1710? Looking at the 
hardware specs, the 1510 seem different to the 1710s. You don't have 
flash in them.
Do you have the rs232 pins at the same places? Please paste a rs232 log.

@pitt: welche distri hast du denn verwendet? Da täte es bestimmt auch 
die cd1 Version und nicht die ganze DVD. ;) Ich hab die letzten Tage 
viel um die Ohren gehabt, da blib nix über für die Box. Mal sehen, ob 
ich da morgen was basteln kann. Grundlage für mich wäre eine ältere 
Debian, CD1 Version. Die läd grad. Mal sehen, wie weit ich die 
Virtualbox VM schrumpfen kann.

von Pitt (Gast)


Lesenswert?

...ich habe eine Debain 5 drauf von einer Netinst aber alle Dokus tftpd 
minicom vlc naja alles was man so brauchen könnte
letztlich habe ich das primär für mich gebaut

habe aber keinen Rapidshare account ;-((

von Vlatko Kuvezdic (Gast)


Lesenswert?

lue,
Sorry, wrong I wrote my VIP1710
Vlatko

von Karsten M. (km666)


Lesenswert?

Hallo zusammen,

gestern kam auch meine Lieferung an und nun kann ich mit zwei Boxen
vom Typ 1 mitbasteln und ausprobieren, was ich bisher nur gelesen habe.

Eine Box habe ich schon mal mit einer seriellen Schnittstelle verbunden
ist aber sonst noch im original Zustand.

Ich versuche gerade mit der angeblich kompatiblen KPN Fernbedienung
(Pollin Best.: 620 009) die Box zu bedienen, aber das funktioniert
nur bedingt:

Ich komme mit der Taste "menu" auch ins Menu und kann
mit "2-3-5-7" die expert settings einschalten, aber ich
komme nicht in den unteren Teil des Menus, wo man die IP-Settings 
einträgt.

Die original Fernbedienung hat wohl zwei Cursorfelder
(also mit links, unten, rechts, oben Tasten),
aber die KPN FB hat nur ein solches Feld.

Welche Fernbedienung benutzt ihr denn?
Wie kommt ihr in das untere Menu?

Hab hier schon im Forum gelesen, dass es Glückspilze gibt,
die eine Box mit komplettem Zubehör bekommen haben.
Bei mir war in beiden Schachteln jeweils nur die Box und
eine Bedienungsanleitung.

Die Idee mit der programmierbaren Fernbedienung ist auch gut,
ich hab aber leider keine Harmony 525 :-)

Karsten

von Pitt (Gast)


Lesenswert?

so habe noch eine VM gebaut, das RAR Archiv ist 1,2G drunter wirds eng 
mit dem Quellenarchiv und den entpackten Sourcen hat man die 200m ca 3x 
auf der Platte. das Ding ist aber lediglich debian5 Fluxbox und die 
Motorola sourcen einmal glatt durchcompiliert.

von lue (Gast)


Lesenswert?

Das ist doch ok, kleiner liege ich da auch nicht, eher drüber.
Thinksilicon könnte evtl. Platz opfern, alternativ setz den Download als 
Torrent rein. Dann können wir alle geben und nehmen. ;)
Als Torrent-Quelle kannste sogar die 1710 nehmen. hehe

@Vlatko, could you please repeat your question in english? I think you 
german translator messed a bit and it is (al least for me) not 
understandable. You have a problem with your IP, right? The 1710 got a 
dhcp-client, so it should auto-assign an IP to the box.

@Karsten, lass das per dhcp machen. Dann hast du am wenigsten Stress. FB 
benutze ich für die Kiste (noch) nicht. Das geht alles per telnet und 
ssh.
Alles andere ist noch Baustelle.

von Megabug (Gast)


Lesenswert?

Ein Torrent würde ich dann auch lange Zeit mitseeden... kein Problem. :)

von Thinksilicon (Gast)


Lesenswert?

lue schrieb:
> Thinksilicon könnte evtl. Platz opfern

Ja, das könnte ich tatsächlich... also wenn ich das als Download 
anbieten sollte, setz dich am besten mit mir im IRC in Verbindung, dann 
kann ich da nen FTP oder so aufsetzen (bzw. account geben) über den du 
das hochladen kannst ;)

von lue (Gast)


Lesenswert?

Dann haben wir doch alles was es braucht, Pitt muß nur noch mitmachen.
@Pitt, hau das dingens auf einen Tracker und los geht die Reise. ;))

von Vlatko Kuvezdic (Gast)


Lesenswert?

lue,
I have VIP 1710 v1.35, and I can not change the IP address
of the box, 2-3-5-7 over the menu change but he always goes to
address of the supplier (10.114.64.1)
I have tried via Telnet Client for Linux but requires password
which is probably from the supplier if there is and how to insert a new
Firmware (after V1.35)
Vlatko,Croatia

von lue (Gast)


Lesenswert?

@Vlatko, so as I understand, you don't have telnet access to it.
What we have figured out, you can patch the boot loader to boot any 
kernel out of the box. The main thing is to open the box and cut a line, 
soldier two pins to the winbond and reflash with a bin file availiable 
in this topic.
Now the box should boot also the FW availiable here. What you need 
indeed is a rs232 log. Please post it here or paste ist at pastebin.com.
Maybe your v1.35 box is different than ours. If you put the FW here onto 
the box, you won't need any password. But be aware, your box could 
become useless for your service.

von Pitt (Gast)


Lesenswert?

Will denn jemand diese VM haben?
kann in den nächsen 60Tagen 10 x runtergeladen werden
Teil 1/7 http://rapidshare.com/files/395992577/deb5stb.part01.rar.html

von lue (Gast)


Lesenswert?

Pitt, setz doch ebent mit Thinksilicon kurz. 10x ist ja mal suboptimal. 
;)
hau das bei dem auf den FTP und gut ist.

von Holger S. (holger_s)


Lesenswert?

Hallo an alle,

habe die letzten 2 Tage abseits der Box im Garten verbracht ;)

Karsten M. schrieb:
> Ich komme mit der Taste "menu" auch ins Menu und kann
> mit "2-3-5-7" die expert settings einschalten, aber ich
> komme nicht in den unteren Teil des Menus, wo man die IP-Settings
> einträgt.
>
> Die original Fernbedienung hat wohl zwei Cursorfelder
> (also mit links, unten, rechts, oben Tasten),
> aber die KPN FB hat nur ein solches Feld.
>
> Welche Fernbedienung benutzt ihr denn?
> Wie kommt ihr in das untere Menu?

Dasselbe Problem habe ich auch, allerdings habe ich DHCP angelassen und 
eine IP-Adresse an die MAC-Adresse gekoppelt, so gibt die Fritzbox immer 
dieselbe Adresse raus und es ist auch schick.

Hat jemand die original-Fernbedienung?

Grüße aus Potsdam
Holger

von C. S. (riot_dd)


Lesenswert?

Vlatko Kuvezdic schrieb:
> I have VIP 1710 v1.35, and I can not change the IP address
> of the box, 2-3-5-7 over the menu change but he always goes to
> address of the supplier (10.114.64.1)

This IP looks like your router/dhcp server is giving your box this IP, 
since 10.0.0.0 is registered as private network block after RFC1918 
(PRIVATE-ADDRESS-ABLK).

You can try to download the files from your provider using the InfoCast2 
tools from the link I provided above.
Just compile the client.c file and run it as described in the README.
If you are lucky, you than can extract the rootdisk.tgz from this 
downloaded files and readout the telnet password.
But IMHO, that's unlikely because your provider did lock you out from 
the box in the beginning, they most probably also crypted and signed the 
BIOS/kernel images.

You always could just serve your box the files you have downloaded with 
the client program. To prevent your box from updating the firmware, but 
your provider can reboot your box remotely.

You also could buy a box from pollin (link in the first post of this 
thread) and try this in your environment. So you would invest 
5€+shipping and you can hack this box as described in this thread. You 
wouldn't even risk your warranty in this case.

Just my 2¢....
riot_dd

von Karsten M. (km666)


Lesenswert?

In der Ruhe liegt die Kraft.
Die KPN Fernbedienung ist wohl etwas lahm oder ich zu ungeduldig.
Nach etwas Herumprobieren (und Tasten langsam drücken) habe ich
nun die Belegung der Tasten für das "VIP Configuration Menu v1.37":

Nach Eingabe von 2-3-5-7 bekommt man das IP Menu angezeigt.
(Wie kommt man eigentlich zu so einer Info?)

Zum Umschalten zwischen DHCP und fester IP Adresse,
muss man die Tasten "<<" und ">>" drücken.

Bei fester IP Adresse ("Fixed") kann man nun die Felder
Address, Netmask, Gateway, DNS1, DNS2 und Metadata
mit den rechten "+" und "-" Tasten (zender) auswählen.

Die Werte gibt man mit den Zahlentasten 0-9 ein.
Die "AV" Taste im Zahlenfeld funktioniert dabei als "backspace".

Abspeichern der Werte geht dann wie gewohnt mit "OK".

Also wer keinen DHCP-Server hat oder nicht benutzen will,
kann so der Box eine feste IP-Adresse geben.

Meine Box verbindet sich mit portal.mediamall.tv und zeigt
einen Logindialog mit der Meldung, das diese Box nicht registriert ist.

Hat es Sinn mit dem signierten Originalkernel weiter zu forschen
oder brauche ich zwingend einen eigenen Kernel?

Ist es schon jemandem gelungen, mit toish eine andere
portalurl einzustellen, die dann auch angezeigt wird?

Bei mir bleibt die Box dann immer bei den fünf Punkten stehen.

von C. S. (riot_dd)


Lesenswert?

Karsten M. schrieb:
> Ist es schon jemandem gelungen, mit toish eine andere
> portalurl einzustellen, die dann auch angezeigt wird?

Jap, das läuft hier ohne probleme. Ich betreibe mein eigenes "Portal" 
als Frontend für VLC zum Videos schauen.
Um deine Frag zu beantworten, ja es ist möglich, ob das mit ner 
Flash-Box auch möglich ist, weiss ich nicht, da ich keine unmodifizierte 
Flash-Box mehr hab.

Deinen eigenen Kernel kannst Du erst mal lassen, da nu mit nem 
selbstgebauten Kernel mit der Box im Moment nicht viel anfangen kannst.
Da die die Treiber für den D642 fehlen werden, und auch die fusd 
Umgebung, welche für decoder/Sound wichtig ist ist nur in Auszügen 
vorhanden.

riot_dd

von Karsten M. (km666)


Lesenswert?

C. S. schrieb:
> Jap, das läuft hier ohne probleme. Ich betreibe mein eigenes "Portal"
> als Frontend für VLC zum Videos schauen.
> Um deine Frag zu beantworten, ja es ist möglich, ob das mit ner
> Flash-Box auch möglich ist, weiss ich nicht, da ich keine unmodifizierte
> Flash-Box mehr hab.

Toll, genau das will ich auch können.
Wie sieht denn Dein Setup aus?

Du hast also die PortalURL auf einen lokalen Webserver umgebogen
und der wird dann von Deiner Box einfach angezeigt?

Was für eine Box benutzt Du denn, bzw. welche Modifikationen sollte
ich machen, damit es auch mit meiner Box funktioniert?

Ich hab hier einen lokalen Webserver und eine noch (fast) jungfräuliche 
Box.
Serielle Konsole und Telnet Zugang funktionieren und wenn ich sie
einfach laufen lasse, dann kommt die Box bis zum MediaMall-Login.
Aber biege ich die portalURL um, dann kommt nix (nur fünf Punkte).

Wäre prima wenn Du mir weiterhelfen könntest.

Karsten

von Holger S. (holger_s)


Lesenswert?

...das interessiert mich auch brennend, wie muss die Portalseite 
aufgebaut sein?

Möchte meine Box an meinen VDR anbinden, damit die Kids ihre 
Aufzeichnungen in ihrem Zimmer schauen können..

MfG
Holger

PS: meine Box ist auch jungfräulich

von M. Schneider (Gast)


Angehängte Dateien:

Lesenswert?

Hab die Box jetzt mit "umgeänderter" PortalURL laufen (ist auf 
192.168.1.4 geändert, da läuft mein Test-Apache).

Hab auch schon nen Video per Streaming im (noch nicht besonders tollen) 
Webportal laufen, jedoch funktionieren die Tasten dieser 
KPN-Fernbedienung nicht so wie ich mir das vorgestellt habe.

zB. haben "Mute" sowie "Laut/Leiser" alle den selben Keycode, genau wie 
"Play/Pause", "Stop", "FWD" und "RWD".  Ist also irgendwie suboptimal 
diese Fernbedienung wenn man vorhat den Mediaplayer übers Webportal zu 
steuern.

Hier wurde mal eine URL zu einem Forum geposted (glaub ein 
Schwedisches), dort findet man im Download ein paar "Beispiele" für ein 
funktionierendes Portal (in PHP) und zusätzlich die Java-Scripte von 
einem Provider der auch diese Box einsetzt, ich versuche das ganze mal 
hier anzuhängen...

Bitte melde dich an um einen Beitrag zu schreiben. Anmeldung ist kostenlos und dauert nur eine Minute.
Bestehender Account
Schon ein Account bei Google/GoogleMail? Keine Anmeldung erforderlich!
Mit Google-Account einloggen
Noch kein Account? Hier anmelden.