Forum: Haus & Smart Home Logamatic 2107 Schnittstelle


Announcement: there is an English version of this forum on EmbDev.net. Posts you create there will be displayed on Mikrocontroller.net and EmbDev.net.
von HausBauer (Gast)


Lesenswert?

Hallo Leute,


kennt sich jemand mit der Belegung der 
Datenschnittstelle/Steckkartenschnittstelle bei der Logamatic 2107 aus 
(sieht aus wie ein kleiner ISA Steckplatz) ? Ich wollte an den Bus um 
ein paar Parameter (Temp. ...) auszuwerten. Hat sich schon jemand damit 
beschäftigt ???


Grüße & Danke!

von Malte B. (hellraiser)


Lesenswert?

Hi!

du meinst diese M292 Busplatine mit den 12poligen Stecksockeln drauf?
Ich stehe vor gleichem Problem.
Mir wurde, als wir die Heizungsanlage modernisiert haben, vorgeblaht, 
dass eine Anbindung der Buderus Steuerung an einen PC möglich sei.
Später habe ich dann erst bemerkt, dass es dazu ein passendes Modul mit 
rs232 Schnittstelle (unbezahlbar für den Einsatzzweck wie ich finde) 
braucht.

Dann hat man aber immer noch keine Software und Protokollbeschreibung.
Per google habe ich auch schon einige Zeit mit suchen verbracht. Das 
einzig sinnvolle ergebnis war eine Person in anderem Forum, der einen 
Datenlogger python daemon geschrieben hat. Setzt aber eben wieder das 
RS232 Modul voraus.

Bei diesem M292 handelt es sich um einen internen Kommuniationsbus 
zwischen Hauptsteuerung und den (optionalen) Modulen. Wenn man den
direkt sinnvoll abgreifen könnte wäre das schon ne geile sache.

Ich habe es mittlerweile aufgegeben, mich mit dem Thema zu beschäftigen, 
da Buderus auch nur ne Firma ist, die Kohle mit Zusatzartikeln machen 
will.

Anfragen über den Heizungsmeister meines Vertrauens gingen ebenso ins 
leere.

Wenn man wenigstens einen Ansatzpunkt hätte, um was für eine Art Bus es 
sich dabei handelt. Da ich aber weder einen 12Kanal Logic Analyzer habe, 
noch den richtigen Ansporn, da irgendwas dran zu fummeln lasse ich es 
lieber bleiben.

Falls du (oder jemand anders) dennoch weitere Infos dazu hättet wäre mir 
das auch sehr recht!

Gruss, Malte

von Rudi (Gast)


Angehängte Dateien:

Lesenswert?

Hallo,

ich hänge an der RC30 und hoffe das die Logamatic 2107 das gleiche 
Protokoll fährt. Ich werde das die nächsten Wochen mal bei einer 
Logamatic 2107 durchmessen ...

Das Protokoll der RC30 (am ServiceKey) ist etwas schwer zu lesen, aber 
die meissten Werte, die ich haben will, werden schon geloggt (siehe 
Bild).


Grüße.

von Malte B. (hellraiser)


Lesenswert?

Hi Rudi,

na das ist doch schonmal was. Nen ServiceKey scheint die 2107 nicht zu 
haben. Nur eben diesen internen Bus (sofern man keine Module eingesteckt 
hat, so wie wir ;)

Dein Lila "Was?" Im Graph sieht mir ganz verdächtig nach dem 
Schaltzustand der Brennerfreigabe aus. Immer wenn deine Kesseltemperatur 
hochgeht, gibt es auch dort eine entsprechend lange Flanke.
Ist das ein Analogwert? Komisch finde ich die verschiedenen Werte der 
Flanken - hast du einen modulierten Brenner? Das würde die 
unterschiedlichen Flankenhöhen erklären.

Wenn du dich diesem Bus mal annehmen könntest wäre das super, ich habe 
hier die schematische Darstellung für die Inbetriebnahme (ein 
spartanischer Schaltplan ohne wichtige Details.

Was ich aber sagen kann ist, dass nur die Pins 1-12 des 20poligen Busses 
verwendet werden (dieser ISA aehnliche stecker hat auch entsprechend nur 
2x6 pins.

Mehr geht aus dem Schaltbild auch nicht hervor.

Gruss, Malte

von Rudi (Gast)


Lesenswert?

Hallo,

ich gehe direkt von der Service-Key-Schnittstelle (über Klinkenstecker) 
an meine (Frickel)Schaltung, die das Signal auf einen MCU verträglichen 
Wert wandelt (3V3). Die MCU kann dann direkt über die UART 9600Baud die 
Daten empfangen.

Das "Was?" sagt eigentlich nur das der Brenner eingeschaltet ist und 
welcher Kreis geheizt wird (Warmwasser/Heizung). Über einen weiteren 
Sensor zeichne ich den Gasverbrauch am Zähler auf und kann so direkt 
bestimmen wieviel Gas für Heizung und Warmwasser verbraucht wurde.

Ich habe leider noch nicht die Stellen für den Vor-/Rücklauf der Heizung 
gefunden. Aber die sollten spätestens in der Heizperiode gefunden werden 
...



Grüße.

von Malte K. (kippis)


Lesenswert?

Hi Rudi,

ich habe an meiner RC30 keine Service-Key Schnittstelle gefunden. 
(vielleicht eine ältere Version) Aber an der BC10; ich habe eine 
Logamatic EMS statt einer Logamatic 2107. Dort habe ich mit meinem Oszi 
folgendes gemessen:

L= GND
R= Tx (aus Service-Key Sicht), mit Low Pegel=~11V und High Pegel=~16V
GND= ~16V

Ist dies bei Dir genauso?
Ist dort wo normalerweise GND beim Klinkenstecker ist, vielleicht der Rx 
Eingang mit einem Pullup an 16V?

Magst Du uns oder mir deine Schaltung und das bislang erforschte 
Protokoll mitteilen?

Gruß Malte

von Rudi (Gast)


Angehängte Dateien:

Lesenswert?

Hallo Malte,

die Schnittstelle befindet sich hinter einer Platikabdeckung neben den 
Tasten (siehe Bild). Ist übrigens auch EMS.

Belegung:

Beitrag "Buderus Bedieneinheit RC30"


Ich koppel den DC-Anteil über einen Kondensator aus:

-+2.5V und dann per Spannungsteiler auf +-1.5 und dann per Opamp auf 
0-3V Pegel. Ist nicht ideal denke ich, aber funktioniert erstmal. Hat 
jemand eine bessere Lösung ????

An einem Erfahrungsaustausch bin ich sehr interessiert !


Grüße.

von Rudi (Gast)


Lesenswert?

> Ist dort wo normalerweise GND beim Klinkenstecker ist, vielleicht der Rx
> Eingang mit einem Pullup an 16V?
Ich "glaube nicht". Die Teilnehmer senden alle auf dem Bus (TX==RX). Du 
kannst den Offset auf der Signalleitung für die Stromversorgung benutzen 
oder die 12V. Wieviel Strom die Leitungen können kann ich dir aber nicht 
sagen.


Grüße.

von Malte K. (kippis)


Lesenswert?

Ok, das sieht bei mir sehr ähnlich aus.
Ich hatte es so verstanden, dass das Teil mit dem größeren Display RC30 
heißt und das Teil links daneben mit den beiden Drehschaltern und der 
Servicekey Schnittstelle BC10 heißt.
Eigentlich auch egal wie sie heißen. :-)

Danke, das werde ich dann mal ausprobieren.

Gruß Malte

von Malte B. (hellraiser)


Lesenswert?

Leider habe ich nirgends nen ServiceKey oder ähnliches an meinem Teil 
(Zubehör zu kaufen ist mir es dann aber doch nicht wert).

@Malte: Hallo Namensvetter ;)

von Walter (Gast)


Lesenswert?

Was hast du denn für eine Anlage ?

von Malte K. (kippis)


Lesenswert?

@Malte: Moin Namensvetter :-)

und Du bist auch nur 11 Tage älter als ich. ;-)

Ich glaube hier oben im Norden kommt unser Name häufiger als im Süden 
vor.

Gruß Malte

von Malte B. (hellraiser)


Lesenswert?

@Walter: Irgend so ne Buderus Gxx Gastherme mit Logamatic 2107 
Steuerung. Allerdings diese Steuerung ohne jegliche Zusatzmodule, da das 
ganze eine Zentralheizung für mehrere Wohnungen (vermietet) darstellt 
und somit die pumpenansteuerung ueber buderus-kram zu teuer gewesen 
waere.

Deshalb verwende ich den einen Heizkreis der 2107 nur als Freigabe für 
die bestehenden Raumtemperaturschalter der alten Anlage (in den 
Wohnungen).

@Malte: ja, denke ich auch - aber ich wohne im Sueden - weiss auch nicht 
was meine Eltern sich dabei gedacht haben, einen "nordischen" Namen zu 
nehmen :)

von Kempten (Gast)


Lesenswert?

Gibt es schon etwas neues ?

von Malte B. (hellraiser)


Lesenswert?

Naja, also von meiner Seite aus nicht, da ich keine Hardware habe um die 
12 Pins zu analysieren.

Ich vermute (!) mal dass der interne Bus in etwa so aussehen könnte:
12 Pins:

V+
GND
CLK
unknown
8 Datenbits

Das kann natürlich auch völlig anders aussehen.

Zum beispiel könnte es auch ein serieller Bus sein und die anderen Pins 
dienen dazu, das jeweils gesteckte Modul zu identifizieren.

Keine Ahnung. Solange ich keinen LogicAnalyzer in den händen halte 
heisst es für mich erstmal warten und hoffen dass jemand anders eine 
Erleuchtung bekommt :-(

Wie gesagt, mit entsprechender Hardware die einen ServiceKey oder direkt 
das RS232 Modul bereitstellt gibt es ja schon lösungen.
Leider sind diese Module beim Hersteller/Heizungsfachbetrieb nicht 
gerade günstig.
Und mal ehrlich, 150-200€ will ich nicht ausgeben, nur um die Daten 
loggen zu können. Das muss weitaus günstiger machbar sein.

Gruss, Malte

von Rudi (Gast)


Lesenswert?

Für den Service-Key habe ich jetzt eine mehr oder weniger 1-Chip Lösung, 
die ich mir demnächst auf eine Platine setzen werde.


Grüße.

von Malte K. (kippis)


Angehängte Dateien:

Lesenswert?

Moin,

ich habe mir nun eine kleine Platine gebastelt und zwei Textdateien mit 
dem Hyperterminal aufgenommen. Ich habe aber nen LM211 verwendet, der 
war noch vorhanden.

@Rudi: Sieht das so erstmal richtig aus? Oder habe ich noch ein Hardware 
Fehler?

Gruß Malte

von Malte K. (kippis)


Angehängte Dateien:

Lesenswert?

zweite Datei

von Rudi (Gast)


Lesenswert?

Kann du mal im Bus-Monitor schauen welche Module vorhanden sind ?
Ansonsten sieht es schon mehr oder weniger nach den Daten aus. Bist du 
sicher das der LM211 ordentliche Flanken am Ausgang hat ? Ich messe die 
Zeit zwischen den einzelnen Zeichen um Anfang und Ende einer Nachricht 
zu ermitteln (ein paar 10ms). Bei mir sieht es z.B. so aus:

1
90 00 10 00                                                                                       
2
90 00 10 00                                                                                       
3
90 00 10 00                                                                                       
4
90 00 10 00                                                                                       
5
89 00 09 00                                                                                       
6
90 00 98                                                                                          
7
90 00 10 00                                                                                       
8
90 00 10 00                                                                                       
9
90 00 10                                                                                          
10
2009 8 5 7 : 13 : 58                                                                              
11
00 06 00 09 08 07 05 0D 3A 02 01 63 00                                                            
12
90 00 10 00                                                                                       
13
90 00 10 00                                                                                       
14
TEMP AUSSEN: 18.5                                                                                 
15
08 00 19 00 00 B9 01 F3 80 00 00 00 00 00 00 B3 72 09 DD 84 00 00 00 08 82 84 00 A7 EB BB 00      
16
TEMP WARMWASSER: 51.6  51.6                                                                       
17
08 00 34 00 34 02 04 02 04 21 00 00 03 00 01 5B 00 00 0B 87 00 06 00                              
18
90 00 10 00                                                                                       
19
08 00 07 00 03 01 00 00 00 00 00 00 00 00 00 00 00 DA 00                                          
20
TEMP KESSEL: 31.1 1.7                                                                             
21
00                                                                                                
22
08 00 18 00 07 01 37 00 00 00 00 00 60 80 00 02 04 01 35 00 00 11 30 48 00 CB 00 00 00 7A 00      
23
90 00 10 00                                                                                       
24
90 00 10 00                                                                                       
25
90 00 10 00                                                                                       
26
90 00 10 00                                                                                       
27
90 00 10 00                                                                                       
28
89 00 09 00                                                                                       
29
90 00 10 00                                                                                       
30
90 00 10 00                                                                                       
31
90 00 10 00                                                                                       
32
89 00 09 00

von Rudi (Gast)


Lesenswert?

Ich konnte heute an der Logamatic 2107 messen. Es liegen am 
Flachbandkabel zur Displayeinheit zwei Signale mit 5V Pegel an, die nach 
Daten aussehen. Das Signal wird mit etwa 50Khz geschickt. Demnächst wird 
das Flachbandkabel "richtig" angezapft und dann gibt es mehr.

An den 3 freien 12poligen Steckverbindern sieht es eher schlecht aus. 
Dort liegt nur eins der Signale an. Die Steckverbinder scheinen auch 
nicht identisch verdrahtet zu sein.


Grüße.

von Malte B. (hellraiser)


Lesenswert?

Rudi:
ich bin mir nicht sicher, ich vermute mal, dass das jeweilige modul 
welches man in die expansion slots stopfen kann, sich beim logamatic 
controller erst anmeldet, bevor da was an kommunikation passiert.

Das macht das ganze Vorhaben meinerseits schon recht unmöglich.

Am Display Daten abgreifen?
Hm. ich bezweifle dass da was brauchbares rübergeht - im Zweifelsfall 
das was gerade angezeigt wird.

Ich sollte mich wohl auch nochmal ein paar Stunden in den Heizraum 
begeben...

Grüssle

von Rudi (Gast)


Lesenswert?

Hallo,

über die Displayeinheit regelst du die Anlage und kannst alle Daten 
abgreifen. Es müssen alle Daten an diese Einheit geschickt werden 
(Temperatur etc.). Wenn du die Displayeinheite auf den Kopf drehst sind 
es die zweiten Pins (oben/unten) von rechts auf denen die Daten 
geschickt werden (am Flachbandkabel das von der Steuereinheit kommt).

Kannst du evtl. mal ein Bild von der Platine machen ? Ich habe leider 
nur unscharfe mit meinem Handy machen können. Eins von der 
Displayeinheit und dann noch eins links von den freien Steckverbindern 
mit dem Steckverbinder für die Temperatursensoren. Dann kann ich das mal 
einzeichnen.


Grüße.

von Malte B. (hellraiser)


Lesenswert?

Hi Rudi,

aber sicher doch.
die bilder findest du hier: 
http://titan.neo-soft.org/temp/logamatic_2107/
Wollte die nicht hier anhängen (weil viel zu gross), kannst dir das 
passende selbst rausschnippeln :)

Gruss, Malte

von Rudi (Gast)


Angehängte Dateien:

Lesenswert?

Super! Habe die identifizierten Pins mal gekennzeichnet.

Bild 1/3

von Rudi (Gast)


Angehängte Dateien:

Lesenswert?

Bild 2/3

von Rudi (Gast)


Angehängte Dateien:

Lesenswert?

Bild 3/3

von Malte B. (hellraiser)


Lesenswert?

Super.

Jetzt habe ich mir beim foto machen auch mal die displayeinheit 
angeguckt, da scheint ja die komplette Logik drauf zu sein.

Von daher ist das flachbandkabel vielleicht doch der punkt den wir alle 
zusammen angreifen und vernichten sollten ;-)

Dachte die Logik sitzt woanders und das waere nur ne dumme platine mit 
display und tasten.

Schade dass ich im signal reverse-engineeren so wenig erfahrung habe.
Wenn du da aber eine art interface dranbasteln koenntest, waere schon 
sehr viel geholfen!

Gruss, Malte

von Rudi (Gast)


Lesenswert?

Es wird wohl darauf hinauslaufen das auf das Kabel ein weiterer 
Steckverbinder gepresst wird (wie bei den IDE Kabeln) um weitere 
Messungen durchzuführen. Was mir etwas Kopfschmerzen bereitet sind die 
50KHz Signal. Das passt irgendwie nicht.

von Malte B. (hellraiser)


Lesenswert?

Ja, weiterer Steckverbinder ist die einfachste Lösung.
Was ist an 50 KHz verkehrt? Klar, die passen nicht zu 9600 baud, aber 
ich gehe mal nicht davon aus dass das signal unbedingt dem des 
ServiceKeys entsprechen muss. Oder meinst du, dass die nur einen 
internen Datenkanal im gesamten System haben und diesen als Abgriff auf 
den ServiceKey geben?

Mich nervt das irgendwie gerade dass ich nur theoretisch mitdiskutieren 
kann - will auch endlich was produktives dazu beitragen.

von Malte K. (kippis)


Lesenswert?

Hi,

ich habe im Bus Monitor nachgeschaut.
Ich habe anscheinend nur drei Module:
UBA3 / MC10     8
BC10            9
RC30            16

Mit der Flankensteilheit bin ich mir nicht sicher, die muss ich noch mal 
überprüfen.
Die Texte "TEMP AUSSEN: 18.5" werden aber nicht so direkt übertragen? 
Die hast Du interpretiert und eingefügt, oder? Was steht dann da, an der 
Stelle?

Danke und Gruss,
Malte

von Rudi (Gast)


Lesenswert?

Hallo,


die 3 Module sind ok. Die Texte habe ich interpretiert, klar. 18.5°C 
wären im Hex-Dump dann "00 B9".

Ich bin mir nicht 100%ig sicher, aber ich glaube am Ende kommt noch eine 
CRC. Die habe ich mir bisher aber noch nicht genau angesehen.

Ich werde wohl nächste Woche die Platine malen und abschicken, falls du 
interesse hast, dann kann ich dir eine mitmachen. Ich benutze einen 
Komperator der im Bereich 3V-5V arbeitet, aber an den Eingängen bis zu 
22V verträgt. Der Ausgang ist dann direkt im VCC-Level.


Grüße.

von Malte K. (kippis)


Angehängte Dateien:

Lesenswert?

Hi,

ich habe mit einem anderen Notebook Daten aufgezeichnet.
Die Daten sehen nun schonmal ähnlicher aus.
Was ist der Newline Character? FF?

Was kostet denn so eine Platine?
Hier sonst meine Email: hoelkynkoelkyn (aet) gmx (punkt) net

Gruß Malte

von Rudi (Gast)


Lesenswert?

Hallo,

dieses 0xff sehe ich bei mir nicht. Auf dem Oszi ist nach den Daten auch 
kein Start/Stop-Bit für ein 0xFF. Sieht eher wieder nach zu langsamen 
Flanken aus !?

Hast du einen Warmwasserboiler mit dran ? Deine Anlage zeigt beim Druck 
nur 0xff an. (0x08 0x00 0x18 ... die Stelle 21).

Die Platine wird nicht mehr als 10€ kosten, eher weniger. Ich melde mich 
per E-Mail wenn sie fertig ist.



Grüße.

von IngoF (Gast)


Lesenswert?

Hallo,

ich interessiere mich auch für den BUS. Habe gerade auch herausgefunden 
dass die Daten nur seriell übertragen werden. Bis Mein OSZI geknallt und 
geraucht hat.

Würde mich für die Schaltung oder Platine auch interessieren. Natürlich 
möchte ich auch mithelfen die Daten zu dekodieren und die Software zu 
entwickeln...

meine Mail:  if38(at)arcor(punkt)de

Ich hatte eigentlich vor mir irgendwas zu basteln um die RC30 zu 
ersetzen um z.B. am PC die Heizprogramme schnell zu ändern ohne die 
rumdreherrei an der RC30. Sehe jedenfalls nicht ein 240€uro für 
Service-Key und Kabel und nochmal 480Euro für die Software auszugeben.

Gruß
Ingo

von IngoF (Gast)


Lesenswert?

Hallo,

ich habe mir auch gerade die Kommunikation auf dem EMS-Bus an der 
Service-Buchse mitgeschnitten

Habe mal die decodierten Daten Telegramme bei mir gesucht und vermutlich 
gefunden. habe meine Telegramme sind die unteren. Nach dem Trennstrich 
stehen meine ermittelten ergebnisse. Die Außentemperatur scheint nicht 
ganz zu stimmen. Das Telegramm mit der "Temperatur Warmwasser" ist bei 
mir ein Zeichen kürzer.
Das erste Byte scheint wohl jeweils die BUS-Adresse zu sein die man in 
der BC30 sehen kann. Wenn man an der RC30 z.B. die Temperatur verstellt 
tauchen Telegramme mit 0x10 auf (RC30 Adresse =16)

1
TEMP KESSEL: 31.1 1.7  | 27.2 1,2 (RC30=28°C)                                                                      
2
08 00 18 00 07 01 37 00 00 00 00 00 60 80 00 02 04 01 35 00 00 11 30 48 00 CB 00 00 00 7A 00      
3
08 00 18 00 07 01 10 00 00 00 00 00 60 00 00 02 22 01 17 00 00 0C 30 48 00 4B 7F 00 00 5F 00
4
5
TEMP AUSSEN: 18.5 | 1,3 (RC30=15°C)                                                                             
6
08 00 19 00 00 B9 01 F3 80 00 00 00 00 00 00 B3 72 09 DD 84 00 00 00 08 82 84 00 A7 EB BB 00      
7
08 00 19 00 00 11 01 13 00 00 00 00 00 00 00 64 6F 0A 41 2C 00 00 00 09 25 1C 00 4F 76 0C 00
8
9
TEMP WARMWASSER: 51.6  51.6 | 54,6  54,6  (RC30=55°C)                                                               
10
08 00 34 00 34 02 04 02 04 21 00 00 03 00 01 5B 00 00 0B 87 00 06 00                              
11
08 00 34 00 0A 02 22 02 22 00 00 01 03 7F 01 1C 10 00 14 79 44 00

Hier also meine Kabel:
Habe die Infos zur Service-Buchse hierher:
Beitrag "Buderus Bedieneinheit RC30"

LINKS : GND
RECHTS: SIGNALOFFSET +12V, +-2.5V Signalpegel (etwa)
GND   : +12V

Da die Serielle Schnittstelle mit +-12V arbeitet und auch mit weniger 
auskommt habe ich mal versucht die +-2,5V aus dem Service-Stecker zu 
nehmen. Also GND (SubD9 Pin5) auf die +12V gelegt und auf RX (SubD Pin2) 
auf "rechts" gelegt. Das TerminalProgramm habe ich auf 9.600 7 Even 1 
eingestellt.

Kann es vielleicht sein dass der Dignosestecker bei GND auch wirklich 
GND(0V) hat und auf Rechts das Signal(+-2,5V) und auf Links -12Volt?

Wenn nicht könnte es vielleicht Probleme geben wenn ein Rechner ans 
Stromnetz angeschlossen ist. Ich habe mein Notebook mit serieller 
Schnittstelle verwenden und über Batterie laufen lassen.

Der mittlere Kontakt und die Spitze scheinen die beiden Kabel zu sein 
die zur RC30 gehen.

@Rudi:
Wie hast Du denn das Bild mit den Werten hinbekommen? Ist das ein 
Programm dass Du selber geschrieben hast? Könnte man da schon mal eine 
Testversion bekommen?

Gruß
Ingo

von Rudi (Gast)


Lesenswert?

Hallo,

schön das es noch ein paar Leute gibt !


> Kann es vielleicht sein dass der Dignosestecker bei GND auch wirklich
> GND(0V) hat und auf Rechts das Signal(+-2,5V) und auf Links -12Volt?

Nein, GND ist GND und von da gemessen sind die Signale so wie sie 
offensichtlich sein sollen.
Wenn du die 12V als GND Potential genutzt sind es dann +-2,5V.


> Wie hast Du denn das Bild mit den Werten hinbekommen? Ist das ein
> Programm dass Du selber geschrieben hast? Könnte man da schon mal eine
> Testversion bekommen?
Mit gnuplot, wie gesagt schreibe ich die Daten in eine Datenbank und 
werte sie dann aus.

Anbei noch ein Teilweises Skript ür meine Werte die ich bisher Ermittelt 
habe (halt der Index!):

                       if ord(data[0]) == 0x08 and ord(data[2]) == 0x18:
                                        t1 = 
((ord(data[5])<<8)|ord(data[6]))/10.0
                                        data_container.D_DB_TEMP_KESSEL 
= change_value( D_DB_TEMP_KESSEL , data_container.D_DB_TEMP_KESSEL, t1 )
                                        t2 = ord(data[11])
                                        data_container.D_DB_CIRC = 
change_value( D_DB_CIRC , data_container.D_DB_CIRC, t2 )
                                        t3 = ord(data[21])/10.0
                                        data_container.D_DB_BAR = 
change_value( D_DB_BAR , data_container.D_DB_BAR, t3 )

                                        print "TEMP KESSEL:",t1,t3
                                        if (ord(data[11]) & 0x04) == 
0x04:
                                                print "BRENNER",
                                        if (ord(data[11]) & 0x80) == 
0x80:
                                                print "ZIRK",
                                        if (ord(data[11]) & 0x40) == 
0x40:
                                                print "HK/WW",
                                        if (ord(data[11]) & 0x20) == 
0x20:
                                                print "HK Pumpe",
                                        print "%02X" % (ord(data[11]) & 
~0xe0)

                        if ord(data[0]) == 0x00 and ord(data[1]) == 
0x3D:
                                if ord(data[2]) == 0x02:
                                        t1 = ord(data[3])/2.0
                                        data_container.D_DB_TEMP_RAUM_GEST 
= change_value( D_DB_TEMP_RAUM_GEST , 
data_container.D_DB_TEMP_RAUM_GEST, t1 )
                                        print "TEMP RAUM GEST.:",t1
                                if ord(data[2]) == 0x07:
                                        if ord(data[3]) == 0x00: print 
"Einst. Nacht"
                                        if ord(data[3]) == 0x01: print 
"Einst. Tag"
                                        if ord(data[3]) == 0x02: print 
"Einst. Auto"
                        if ord(data[0]) == 0x08 and ord(data[1]) == 
0x33:
                                if ord(data[2]) == 0x02:
                                        t1 = ord(data[3])/1.0
                                        data_container.D_DB_TEMP_WASSER_GEST 
= change_value( D_DB_TEMP_WASSER_GEST , 
data_container.D_DB_TEMP_WASSER_GEST, t1 )
                                        print "TEMP WASSER GEST.:",t1
                        if ord(data[0]) == 0x08 and ord(data[2]) == 
0x19:
                                t1 = 
((ord(data[4])<<8)|ord(data[5]))/10.0
                                data_container.D_DB_TEMP_AUSSEN = 
change_value( D_DB_TEMP_AUSSEN , data_container.D_DB_TEMP_AUSSEN, t1 )
                                print "TEMP AUSSEN:",t1
                        if ord(data[0]) == 0x08 and ord(data[2]) == 
0x34:
                                t1 = 
((ord(data[5])<<8)|ord(data[6]))/10.0
                                data_container.D_DB_TEMP_WASSER_WARM_1 = 
change_value( D_DB_TEMP_WASSER_WARM_1 , 
data_container.D_DB_TEMP_WASSER_WARM_1, t1 )
                                t2 = 
((ord(data[7])<<8)|ord(data[8]))/10.0
                                data_container.D_DB_TEMP_WASSER_WARM_2 = 
change_value( D_DB_TEMP_WASSER_WARM_2 , 
data_container.D_DB_TEMP_WASSER_WARM_2, t2 )
                                print "TEMP WARMWASSER:",t1,
                                print "",t2
                        if ord(data[1]) == 0x3e and ord(data[2]) == 
0x00:
                                t1 = ord(data[7])/10.0
                                data_container.D_DB_TEMP_RAUM = 
change_value( D_DB_TEMP_RAUM , data_container.D_DB_TEMP_RAUM, t1 )
                                print "TEMP RAUM:",t1
                        if ord(data[0]) == 0x00 and ord(data[1]) == 
0x06:
                                print 
2000+ord(data[3]),ord(data[4]),ord(data[6]),ord(data[5]),":",ord(data[7] 
),":",ord(data[8])
                        dump(data,len(data))


Have Fun!

von Rudi (Gast)


Lesenswert?

> Ich hatte eigentlich vor mir irgendwas zu basteln um die RC30 zu
> ersetzen um z.B. am PC die Heizprogramme schnell zu ändern ohne die
> rumdreherrei an der RC30. Sehe jedenfalls nicht ein 240€uro für
>Service-Key und Kabel und nochmal 480Euro für die Software auszugeben.

Ich sniffe nur um den optimalen Punkt für den Einsatz der Holzheizung zu 
ermitteln. Steuerbefehle senden ist mir zu heiss ...

von Rudi (Gast)


Angehängte Dateien:

Lesenswert?

> Würde mich für die Schaltung oder Platine auch interessieren. Natürlich
> möchte ich auch mithelfen die Daten zu dekodieren und die Software zu
> entwickeln...

Ich habe grad 2 (mini) Platinen im der Queue. Es ist aber keine 
Potentialtrennung vorgesehen. Der Kern der Schaltung ist ein ADCMP370. 
Anbei noch der Schaltplan.

von IngoF (Gast)


Lesenswert?

Also hat eine weile gedauert den Text zu formatieren und zu verstehen. 
Das ist ja schon ein paar wichtige Daten.

Beim selber senden geht es mir auch mehr um die Heizungsprogramme mal 
eben und schnell am PC zu erstellen. Mehr will ciha cuh garnicht in die 
Regelung eingreifen. Mal sehen ob es irgendwann klappt.

Im Moment denke ich an einen Datenlogger mit USB-Anschluss zum Loggen 
der Daten den man parallel zur RC30 anklemmen kann. Vermutlich würde ich 
es dann als CSV-Datei abspeichern. Dafür nehme ich wohl einen PIC und 
ein fertigen USB-PortAdapter für den USB-Stick.

Vielleicht kann man ja beide Schaltungen zusammenschmeissen..

Habe vor auch einen Datenlogger für die Heizung in JAVA zu schreiben. 
Mit modelledit.rc-sim.de habe ich ja schon mal ein paar Erfahrungen 
sammeln können. Vielleicht hat ja jemand Lust am Programm mitzuarbeiten.

Gru0ß
Ingo

von IngoF (Gast)


Lesenswert?

Wie kann man hier eigentlich die letzte "zitieren"? Also alles das was 
grün ist....

von Rudi (Gast)


Lesenswert?

> Vielleicht kann man ja beide Schaltungen zusammenschmeissen..
Da habe ich kein Interesse dran. Ich werde einen Netzwerkkontroller 
benutzen (z.Z. sendet noch ein PC die Daten an den Server) und die 
Platine einfach an das Board anschliessen.

> Vermutlich würde ich
> es dann als CSV-Datei abspeichern.
Das kann ich dir bei der Datenmenge nicht empfehlen. Es sei denn dir 
reichen die letzten Tage und der Rest wird gelöscht. Ich speicher alles 
in die MYsql Datenbank und visualisiere mit Gnuplot die letzten 3 Tage. 
Für Berechnungen ist eine einfache SQL-Anweisung, die dann über die 
letzten Monate/Jahre geht, das Optimum.

> Habe vor auch einen Datenlogger für die Heizung in JAVA zu schreiben.
> Mit modelledit.rc-sim.de habe ich ja schon mal ein paar Erfahrungen
> sammeln können. Vielleicht hat ja jemand Lust am Programm mitzuarbeiten.
Ich bin da eher für eine automatisierte Lösung, die mir dann per 
Webinterface die Daten liefert die ich brauche ;-)


Grüße.

von Rudi (Gast)


Lesenswert?

> Wie kann man hier eigentlich die letzte "zitieren"? Also alles das was
> grün ist....

Einfach per Hand ein "> " vor die Zeilen schreiben oder im Forum 
anmelden.

von IngoF (Gast)


Lesenswert?

> Ich bin da eher für eine automatisierte Lösung, die mir dann per
> Webinterface die Daten liefert die ich brauche ;-)

Das hört sich ja super an... Aber dann muss man ja immer einen PC laufen 
lassen, oder gibt es da auch andere Möglichkeiten?

Gruß
Ingo

von Rudi (Gast)


Lesenswert?

> Das hört sich ja super an... Aber dann muss man ja immer einen PC laufen
> lassen, oder gibt es da auch andere Möglichkeiten?
Ein PC bzw. ein kleiner Rechner muss laufen.

von Rudi (Gast)


Lesenswert?

> Also hat eine weile gedauert den Text zu formatieren und zu verstehen.
> Das ist ja schon ein paar wichtige Daten.

Es ist Python, sollte aber keine Probleme beim Lesen geben. Ist halt 
rapid prototyping und die Rechner-Performance ist dafür soweit okay.


Grüße.

von Rudi (Gast)


Angehängte Dateien:

Lesenswert?

So, Platine ist gekommen. Ich stell mit vor die direkt ins Kabel zu 
bauen, sprich per Schrumpfschlauch zwischen den beiden Kabelenden zu 
integrieren.

von Mario (Gast)


Lesenswert?

Hallo,
dank der hier stehenden Informationen bin ich mit der Auswertung der 
Daten ein Stück vorwärts gekommen. Vielen Dank dafür.
Problematisch sehe ich noch die Auswertung der Telegrammlänge. Das 
Messen der Pause zwischen 2 Telegrammen funktioniert mit dem WindowsPC 
nur unzuverlässig.
Gibt es eine andere Möglichkeit, den Beginn und das Ende eines 
Telegramms festzustellen? Ich kann keine Start- oder Ende-Bytes 
erkennen.
Wie machen die das? Irgendwelche Ideen?
bye,
Mario

von Malte B. (hellraiser)


Lesenswert?

ich vermute mal dass es einen telegrammheader gibt, der die gesamtgrösse 
des telegramms definiert?

von Mario (Gast)


Lesenswert?

Hallo,
das mit der Laengenangabe im Header muesste man doch aber sehen.
Hier mal ein mitgeschnittenes Telegramm mit den bisher ermittelten bzw 
vermuteten Bedeutungen zur Diskussion:

08 00 18 00 2F 01 C3 64 00 01 01 20 60 80 00 02 14 01 C1 00 01 0D 30 59 
00 CC 00 00 00 F7 00

Byte0: Absenderkennung
Byte1:
Byte2: Funktionstyp ?
Byte3:
Byte4: Kesseltemp.Sollwert
Byte5+6: Kesseltemp. Istwert
Byte7: vermutl.Betriebsart
Byte8+9: vermutl.Abgastemperatur
Byte10+11: Brennerstatus
Byte12+13+14: unbekannt
Byte15+16: Warmwassertemp.
Byte17+18: Rücklauftemp.
Byte19+20: unbekannt
Byte21: Wasserdruck
Byte22+23: unbekannt
Byte24+25: Anlagentemp.
Byte26: unbekannt, immer 00
Byte27: vermutl.Betriebsart
Byte28: unbekannt, immer 00
Byte29: Checksum
Byte30: unbekannt, immer 00

Für die Länge des Telegramms ist kein passender Wert vorhanden.

Irgendwelche Ideen?,
Mario

von Malte B. (hellraiser)


Lesenswert?

Sind Byte1 und Byte3 immer 00?

Was kommt denn für ein Datensalat vor und nach dem Telegramm, kann es 
vielleicht sein dass das Protokoll ein stop und Startcode im 
Telegrammstil verschickt?
Ich kann mir schwer vorstellen, dass Start/Stop eines Telegramms nur 
über Zeitfenster gemacht wird wenn die telegramme unterschiedlich lang 
sind.

Leider habe ich jetzt aber auch nicht wirklich ne weitere Idee, 
vielleicht könnte mal jemand nen BUS dump über ein paar minuten hier 
reinposten, so dass ich mich damit auch mal befassen kann (habe ja 
bisher noch nicht die möglichkeit, die logamatic direkt anzuzapfen 
hier...)

Gruss, Malte

von Malte B. (hellraiser)


Lesenswert?

Sodele. Ich werde aus dem geposteten Dump von Malte (ich werd 
schizophren) noch nicht ganz schlau.

Ich habe mich aber gerade nochmal über das Kabel zur Bedieneinheit 
(direkt an der Logamatic 2107) hergemacht. Bewaffnet mit Oszilloskop bin 
ich jetzt mal soweit gekommen und stelle das mal zum Brainstorming:

Es geht um das 26polige Flachbandkabel, dort habe ich einen dritten 
Stecker draufgecrimpt und mal fleissig gemessen. Pinangaben beziehen 
sich auf den roten draht als Pin #1.
Gemessen habe ich immer gegen Pin2 als GND

1
01  +5V - Versorgungsspannung? An der stelle steht ein "+" auf der Platine
2
02  GND
3
03  5V gemessen, vielleicht ein binärer E/A?
4
04  5V gemessen, vielleicht ein binärer E/A?
5
05  0V gemessen, vielleicht ein binärer E/A?
6
06  0V gemessen, vielleicht ein binärer E/A?
7
07  NC / Nicht an der Platine angeschlossen, gemessen 50hz 0,4V AC (also nix)
8
08  0V gemessen, vielleicht ein binärer E/A?
9
09  0V gemessen, vielleicht ein binärer E/A?
10
10  0V gemessen, vielleicht ein binärer E/A?
11
11  0V gemessen, vielleicht ein binärer E/A?
12
12  0V gemessen, vielleicht ein binärer E/A?
13
13  0V gemessen, vielleicht ein binärer E/A?
14
14  0V gemessen, vielleicht ein binärer E/A?
15
15  TTL Signal Low-Aktiv, feste Pulsbreite, unregelmässiges Signal, könnte Frame start interrupt sein
16
16  TTL Signal variable Pulsbreite, sieht nach Datenübertragung aus
17
17  TTL Signal variable Pulsbreite, sieht nach einem Enable Signal aus
18
18  TTL Signal variable Pulsbreite, sieht nach einem Enable Signal aus
19
19  5V gemessen, vielleicht ein binärer E/A?
20
20  5V gemessen, vielleicht ein binärer E/A?
21
21  0V gemessen, vielleicht ein binärer E/A?
22
22  TTL Signal variable Pulsbreite, sieht nach Datenübertragung aus
23
23  Datenübertragung Differential zu pin 24
24
24  Datenübertragung Differential zu pin 23
25
25  50hz sinus der fast wie dreieck aussieht 0,16V AC gemessen, ab und zu störungen messbar
26
26  NC / Nicht an der Platine angeschlossen, identisches Signal wie bei Pin 25

Meiner Meinung nach sollte man mal Augenmerk auf die Pins 15-18 legen.
Mir ist beim Vergleichen verschiedener Signale zueinander (2. Kanal am 
Oszilloskop) auffgefallen, dass Flanken unterschiedlicher Signale immer 
gleichzeitig auftreten. Ich gehe deshalb davon aus, dass die 
Datenübertragung asynchron funktioniert, ich habe nirgendwo ein clock 
signal gefunden (feste frequenz).

Das einzige Signal mit fester Pulsbreite ist Pin15, kann aber kein Clock 
sein, ich vermute aber dass mit diesem Signal ein Frame start auf 
anderen Datenleitungen (würde zu Pin16 passen) darstellt.

Leider bin ich halt immer noch nicht im Besitz eines Logikanalyzers. 
Mehr aussagen kann ich deshalb nicht machen :(

Gruss, Malte

von IngoF (Gast)


Lesenswert?

Also so weit ich gesehen habe werden immer 2Byte verschickt. das erste 
Byte ist die BUS-Adresse und das zweite meistens 0x00 oft kommen auch 
telegramme mit Werten von 0x80 oder größer mit dem zweiten Wert 0x00 
gesendet werden. Vermute mal dass es wohl Kollisionen von zwei 
Busteilnehmern sind. Also wenn man was senden möchte werden vermutlich 
erst mal die zwei Byte geschickt und gleichzeitig mitgelesen. Wenn Beide 
Werte gleich sind wird weitergesendet.

Oft treten auch nur 2Byte Telegramme auf wie 0x09 0x00 und 0x10 0x00. 
Sieht wohl ao aus als ob dass dann vielleicht ein "Hallo ich lebe noch" 
ist.

Prüfsummen oder Telgrammlängen konnte ich nicht finden.

Das dritte Byte scheint (meistens) der Telegrammtyp zu sein. Also müsste 
man sich eine kleine Tabelle anfertigen aus der man mit den zweiten bis 
vierten Byte die Telegrammlänge ablesen kann.

@Malte:
würde fast vermuten dass Pin 23 und 24 auch so eine Art BUS ähnlich dem 
Service-Stecker darstellen, oder?

Gruß
Ingo

von Malte B. (hellraiser)


Lesenswert?

Ja, das hatte Rudi schon "vermutet" - er meint aber es waeren 50KHz 
signal.
Kann ich nichts zu sagen, da ich nur einen 2kanal echtzeit LA habe 
(oszilloskop ;)

Aber mich hat es eben nicht in ruhe gelassen, habe mich gerade nochmal 
im Heizraum vergnügt und versucht die logikpins zuzuordnen.

Es hat sich jetzt herausgestellt, dass
1
09  Ausgang Heizkreis1 Pumpe (an=5V, aus=0V)

Also kann man getrost davon ausgehen, dass es auch TTL Ausgänge (und 
vielleicht auch Eingänge) gibt.

Speicherladepumpe konnte ich noch nicht ermitteln. Muss mal die 
Temperatur hochregeln, damit der schaltet.

"Brenner An" ist kein digitaler Ausgang! Der Befehl scheint per BUS 
übermittelt zu werden, also sucht nicht danach.

Ich versuche mal demnaechst, ob ich die TTL Datenleitung mittels MAX232 
abhören kann.

Gute Nacht, Malte

von Rudi (Gast)


Angehängte Dateien:

Lesenswert?

Timing Log ?

Kein Problem ! (ist bzip2 komprimiert und reiner text)

Aufbau:

C2CTIME TIME CHAR

C2CTIME: char to char time (gemessene Zeit zwischen den Zeichen)


C2CTIME: 1318 90   # timeout neue msg (char 0)
C2CTIME: 104 00    # (char 1)
C2CTIME: 218 10    # (char 2)
C2CTIME: 218 00    # (char 3)
C2CTIME: 1941 89   # timeout, zeichen ist gehört zu neuer msg
90 00 10 00        # log output (4 zeichen)

usw.

Leider kann ich bisher nur über die Zeit ein Frame erkennen. Es ist 
bestimmt etwas anders und die Module senden mit unterschiedlichen Zeiten 
(siehe dieses Beispiel). Der Timeout liegt bei 350.

Grüße.

von Rudi (Gast)


Lesenswert?

Mario wrote:

> Problematisch sehe ich noch die Auswertung der Telegrammlänge. Das
> Messen der Pause zwischen 2 Telegrammen funktioniert mit dem WindowsPC
> nur unzuverlässig.

Ich habe es direkt mit einem uC gemessen (50mhz cortex) und dann die 
Daten mit der Zeit über die Serielle an einen PC geschickt. Die Zeiten 
sind alle im sub-ms bereich, also nicht praxistauglich für einem PC.

Ich hoffe ja noch das es sich um eine CRC in den Daten handelt.

Ich gehe davon aus das die 2 bytes ein Modul ansprechen und dann dieses 
Modul in einer gewissen Zeit antwortet oder auch nicht. Evtl. liege ich 
da auch falsch.


Grüße.

von Rudi (Gast)


Lesenswert?

Malte wrote:

> Ich versuche mal demnaechst, ob ich die TTL Datenleitung mittels MAX232
> abhören kann.

Ich werde parallel per uC über den ADC die Daten sampeln. Leider nur 1 
Kanal, sollte aber auch etwas zu sehen und zu diskutieren geben. Ich 
habe evtl. am Fr. wieder einen "Termin" beim Kumpel der die Heizung sein 
eigen nennt ...

Bei meinen vorherigen Tests mit dem Scope konnte ich leider keine Start 
und Stopbits erkennen.


Grüße.

von Martin (Gast)


Lesenswert?

Hallo,

das Modul für die Logamatic 2107 ist ja das KM271 um eine serielle 
Schnittstelle zu erhalten. Vielleicht hat ja jemand so ein Modul und 
kann uns mal ein hochauflösendes Fotos schicken - vielleicht kann man 
dann erkennen welche Leitungen auf dem Bus benutzt werden und evtl sogar 
welche Hardware für die Pegelanpassung verwendet wird.


Martin

von Malte B. (hellraiser)


Lesenswert?

Also ich schaue mir mal Pin16 und 22 an. Da es sich dort um TTL Level 
handelt gehe ich fast schon davon aus, dass es sich um eine serielle 
kommunikation zwischen dem Bedienpanel und der Hauptplatine handelt.
Wenn dem so ist hätten wir ja schon fast den jackpot.

Pin23/24 sieht ja wirklich so aus wie du den ServiceKey beschrieben 
hast.
Auch vom Bild auf dem skope her sieht es wie ein bus aus - ne weile ruhe 
und dann kurze bursts mit variabler pulsbreite.

Aber mal zurück zum Protokoll: ich habe mir gerade mal die EBUS 
Spezifikation angeschaut, aber laut euren beiden BUS Logs hat das nicht 
viel damit zu tun:

>ACK = 00h
>NACK = FFh
>SYN = AAh
>QQ ZZ PB SB LEN DB1 DB2 DBn CRC (ACK) SYN

@Malte Kippis:
Deine beiden geposteten Logs sind schrott oder?
Jedenfalls unterscheiden die sich gravierend von Rudi's Capture...

Gruss, Malte

von Martin (Gast)


Angehängte Dateien:

Lesenswert?

Hallo,

ich habe vor einiger Zeit die Busplatine mal durchgemessen. Hier meine 
Ergebnisse:

K1 - Relayplatine und zur CPU


K2 - FM241 - Mischer
1    1-15
2    1-8
3    1-19
4    1-12
5    +
6    1-9
7    1-6
8    1-3
9    1-18
10    1-2
11    -
12    1-13

K3 - FM242 - 2. Stufe (klein)
1    X
2    1-6
3    1-7
4    1-2
5    +
6    1-9
7    X
8    X
9    1-5
10    1-17
11    -
12    1-13

K4 - FM271 oder FM244 - Kommunikation oder Solar
1    1-13     (24V-) 3*
2    1-20     schwingt
3    1-16
4    1-14
5    1-12    2*
6    +         5V+
7    1-9       (24V-)3*
8    1-10     siehe 20 schwingt
9    1-6      3*
10    1-4
11    1-2   3*
12    -       -


unten -?
oben +?

-    = -
+    = 5V+
1-9 = 24V+
1-13= 24V-

Kollektorfühler FSK
unteren Speicherfühler FSS


Martin

von Martin (Gast)


Lesenswert?

Hallo,

hiermit müsste sich ja feststellen lassen welche Pinne auf dem 
Flachbandkabel auch an den Steckplatz K4 gehen (siehe Malte Bayers 
Messungen) - ich sehe da im Moment 1-10 und 1-20 als Kanditaten. Leider 
hatte ich damals kein Scope zur Verfügung um genau zusehen wie das 
"Schwingen" aussieht.
Evtl ist es ja ein einfacher RS485 auf RS232 Wandler.

@Malte - vielleicht kannst du mal nachmessen welche Pinne des 
Flackbandkabels auf die Pinne 1-10 und 1-20 der Relay Platine gehen die 
auf die Bus Platine geht.

Martin

von IngoF (Gast)


Lesenswert?

Hallo,

>Aber mal zurück zum Protokoll: ich habe mir gerade mal die EBUS
>Spezifikation angeschaut, aber laut euren beiden BUS Logs hat das nicht
>viel damit zu tun:

Die Ausgabe des Service-Keys den man bei Buderus kaufen kann ist auch 
komplett anders und ähnlich Deinem Geposteten LOG. Wenn man aber direkt 
an den Stecker geht und auf den BUS-hört kommen die geposteten Logs 
heraus.
Der Service-Key (und wohl auch der RS232Gateway für den EMS-Bus) setzen 
dann die Befehle auf den BUS um.

Ist also kein reiner Schnittstellenwandler.

Vermutlich kommen auch deswegen die vielen 2Byte Telegramme > 0x80 am 
Anfang. Scheinen dann wohl Kollisionen zu sein. Am Service-Key wird man 
davon nichts mitbekommen.

Gruß
Ingo

von Rudi (Gast)


Angehängte Dateien:

Lesenswert?

Ich habe den ServiceKey-Bus mal analog gemessen und eine wav-Datei 
erstellt. Die kann man sich sehr leicht mit audacity etc. anschauen. 
Evtl. kann nochmal jemand rüber schauen ob es wirklich mit uart 8n1 9600 
ausgelesen werden kann oder ob es dort noch versteckte bits (ack/nack) 
gibt.

von Rudi (Gast)


Lesenswert?

Ich habe nochmal die Spec. vom Prozessor, bezüglich UART, gelesen und 
die Daten gesichtet. Der 8n1 9600 Mode ist okay.

Das Nullbyte am Ende jeder Nachricht ist die Ende-Kennung bzw. ein UART 
Break Error. Es wird ein 0-Byte gesendet bei dem das Stopbit auf logisch 
0 bleibt. Bei diesem Fehler wird vom Prozessor ein 0-Byte in den 
Bytestream eingefügt. Wird nach dem ersten Byte ein 0-Byte mit Stopbit 1 
geschickt, folgen die Daten bis zum 0-Byte mit Stopbit 0.

Die möglichen Transfermodis sehen also so aus:

<ADDR> <0x00 (STOPBIT 1)> <DATA (STOPBIT 1)> <0x00 (STOPBIT 0)>

<ADDR> <0x00 (STOPBIT 0)>

von Rudi (Gast)


Lesenswert?

Update:

<ADDR> <0x00 (STOPBIT 1)> <DATA (STOPBIT 1)> <0x00 (STOPBIT 0)>

<ADDR> <0x00 (STOPBIT 0)>

<ADDR> TIMEOUT

von Rudi (Gast)


Lesenswert?

Anbei noch ein paar Frames die ich aus den analogen Daten extrahiert 
habe.

1
08 00 45 00 00 00 00 00 00 00 00 00 00 00 18  
2
08 00 45 00 00 00 00 00 00 00 00 00 00 00 18                                              
3
08 00 60 00 90 90 68 88 10 28 C0 80 5F                                                    
4
08 00 60 00 90 90 68 88 30 68 C0 80 4B                                                    
5
08 00 60 00 90 90 68 88 70 68 C0 80 43                                                    
6
08 00 60 00 90 90 68 88 90 A8 C0 80 6F                                                    
7
08 00 60 00 90 90 68 88 B0 68 C0 80 5B                                                    
8
08 00 60 00 90 90 68 88 D0 A8 C0 80 67                                                    
9
08 00 60 00 90 90 68 88 F0 E8 C0 80 73                                                    
10
08 00 7C 00 20 40 24 00 23 00 00 38 74 7C 00 00 26 88 E8 BD                               
11
08 00 7C 00 20 40 24 00 23 00 00 38 74 7C 00 00 26 88 E8 BD                               
12
08 00 7C 00 20 40 24 00 23 00 00 38 74 7C 00 00 26 88 E8 BD                               
13
08 00 7C 00 20 40 24 00 23 00 00 38 74 7C 00 00 26 88 E8 BD                               
14
08 00 7C 00 20 40 24 00 23 00 00 38 74 7C 00 00 26 88 E8 BD                               
15
08 00 C5 00 70 80 80 A9                                                                   
16
08 00 C5 00 70 80 80 A9                                                                   
17
08 00 C5 00 70 80 80 A9                                                                   
18
08 00 C5 00 70 80 80 A9                                                                   
19
08 00 C5 00 70 80 80 A9                                                                   
20
08 00 C5 00 70 80 80 A9                                                                   
21
08 00 C5 00 70 80 80 A9                                                                   
22
08 10 58 00 E8 26 26 00 16                                                                
23
08 10 58 00 E8 26 26 00 16                                                                
24
08 10 58 00 E8 26 26 00 16                                                                
25
08 10 58 00 E8 26 26 00 16                                                                
26
08 10 58 00 E8 26 26 00 16                                                                
27
08 10 58 00 E8 26 26 00 16                                                                
28
08 10 58 00 E8 26 26 00 16                                                                
29
08 10 AC 00 88 88 0C                                                                      
30
08 10 AC 00 88 88 0C                                                                      
31
08 10 AC 00 88 88 0C                                                                      
32
08 10 AC 00 88 88 0C                                                                      
33
08 10 AC 00 88 88 0C                                                                      
34
08 11 28 00 C0 76                                                                         
35
08 11 28 00 C0 76                                                                         
36
08 11 28 00 C0 76                                                                         
37
08 11 28 00 C0 76                                                                         
38
08 11 88 00 D8 46                                                                         
39
08 11 88 0C 30 A8                                                                         
40
08 11 88 18 D8 4A                                                                         
41
08 11 88 24 18 94                                                                         
42
08 11 88 30 D8 5E                                                                         
43
10 00 18 00 E8 80 30 26 00 80 80 04 06 01 00 40 60 80 30 00 00 A8 0C 9A 00 33 00 00 00 28 
44
10 00 18 00 E8 80 30 26 00 80 80 04 06 01 00 40 60 80 30 00 00 A8 0C 9A 00 33 00 00 00 28 
45
10 00 18 00 E8 80 30 26 00 80 80 04 06 01 00 40 60 80 30 00 00 A8 0C 9A 00 33 00 00 00 28 
46
10 00 18 00 E8 80 30 26 00 80 80 04 06 01 00 40 60 80 30 00 00 A8 0C 9A 00 33 00 00 00 28 
47
10 00 18 00 E8 80 30 26 00 80 80 04 06 01 00 40 60 80 30 00 00 A8 0C 9A 00 33 00 00 00 28 
48
10 00 18 00 E8 80 30 26 00 80 80 04 06 01 00 40 60 80 70 00 00 A8 0C 9A 00 33 00 00 00 3B 
49
10 00 18 00 E8 80 30 26 00 80 80 04 06 01 00 40 A0 80 30 00 00 A8 0C 9A 00 33 00 00 00 69 
50
10 00 18 00 E8 80 30 26 00 80 80 04 06 01 00 40 A0 80 30 00 00 A8 0C 9A 00 33 00 00 00 69 
51
10 00 18 00 E8 80 30 26 00 80 80 04 06 01 00 40 A0 80 30 00 00 A8 0C 9A 00 33 00 00 00 69 
52
10 00 18 00 E8 80 30 26 00 80 80 04 06 01 00 40 A0 80 30 00 00 A8 0C 9A 00 33 00 00 00 69 
53
10 00 18 00 E8 80 50 26 00 80 80 04 06 01 00 40 20 80 50 00 00 A8 0C 9A 00 33 00 00 00 75 
54
10 00 18 00 E8 80 50 26 00 80 80 04 06 01 00 40 20 80 50 00 00 A8 0C 9A 00 33 00 00 00 75 
55
10 00 18 00 E8 80 50 26 00 80 80 04 06 01 00 40 20 80 50 00 00 A8 0C 9A 00 33 00 00 00 75 
56
10 00 18 00 E8 80 50 26 00 80 80 04 06 01 00 40 20 80 50 00 00 A8 0C 9A 00 33 00 00 00 75 
57
10 00 18 00 E8 80 50 26 00 80 80 04 06 01 00 40 20 80 50 00 00 A8 0C 9A 00 33 00 00 00 75 
58
10 00 18 00 E8 80 50 26 00 80 80 04 06 01 00 40 20 80 D0 00 00 A8 0C 9A 00 33 00 00 00 53 
59
10 00 18 00 E8 80 50 26 00 80 80 04 06 01 00 40 20 80 D0 00 00 A8 0C 9A 00 33 00 00 00 53 
60
10 00 18 00 E8 80 50 26 00 80 80 04 06 01 00 40 20 80 D0 00 00 A8 0C 9A 00 33 00 00 00 53 
61
10 00 18 00 E8 80 50 26 00 80 80 04 06 01 00 40 20 80 D0 00 00 A8 0C 9A 00 33 00 00 00 53 
62
10 00 18 00 E8 80 50 26 00 80 80 04 06 01 00 40 20 80 D0 00 00 A8 0C 9A 00 33 00 00 00 53 
63
10 00 18 00 E8 80 50 26 00 80 80 04 06 01 00 40 20 80 D0 00 00 A8 0C 9A 00 33 00 00 00 53 
64
10 00 18 00 E8 80 50 26 00 80 80 04 06 01 00 40 20 80 D0 00 00 A8 0C 9A 00 33 00 00 00 53 
65
10 00 18 00 E8 80 50 26 00 80 80 04 06 01 00 40 20 80 D0 00 00 A8 0C 9A 00 33 00 00 00 53 
66
10 00 18 00 E8 80 50 26 00 80 80 04 06 01 00 40 A0 80 D0 00 00 A8 0C 9A 00 33 00 00 00 C2 
67
10 00 18 00 E8 80 D0 26 00 80 80 04 06 01 00 40 A0 80 30 00 00 A8 0C 9A 00 33 00 00 00 9D 
68
10 00 18 00 E8 80 D0 26 00 80 80 04 06 01 00 40 A0 80 30 00 00 A8 0C 9A 00 33 00 00 00 9D 
69
10 00 18 00 E8 80 D0 26 00 80 80 04 06 01 00 40 A0 80 30 00 00 A8 0C 9A 00 33 00 00 00 9D 
70
10 00 18 00 E8 80 D0 26 00 80 80 04 06 01 00 40 A0 80 30 00 00 A8 0C 9A 00 33 00 00 00 9D 
71
10 00 18 00 E8 80 D0 26 00 80 80 04 06 01 00 40 A0 80 D0 00 00 A8 0C 9A 00 33 00 00 00 39 
72
10 00 18 00 E8 80 D0 26 00 80 80 04 06 01 00 40 A0 80 D0 00 00 A8 0C 9A 00 33 00 00 00 39 
73
10 00 18 00 E8 80 D0 26 00 80 80 04 06 01 00 40 A0 80 D0 00 00 A8 0C 9A 00 33 00 00 00 39 
74
10 00 18 00 E8 80 D0 26 00 80 80 04 06 01 00 40 A0 80 D0 00 00 A8 0C 9A 00 33 00 00 00 39 
75
10 00 18 00 E8 80 D0 26 00 80 80 04 06 01 00 40 A0 80 D0 00 00 A8 0C 9A 00 33 00 00 00 39 
76
10 00 18 00 E8 80 D0 26 00 80 80 04 06 01 00 40 A0 80 D0 00 00 A8 0C 9A 00 33 00 00 00 39 
77
10 00 18 00 E8 80 D0 26 00 80 80 04 06 01 00 40 A0 80 D0 00 00 A8 0C 9A 00 33 00 00 00 39 
78
10 00 18 00 E8 80 D0 26 00 80 80 04 06 01 00 40 A0 80 D0 00 00 A8 0C 9A 00 33 00 00 00 39 
79
10 00 18 00 E8 80 D0 26 00 80 80 04 06 01 00 40 A0 80 D0 00 00 A8 0C 9A 00 33 00 00 00 39 
80
10 00 18 00 E8 80 D0 26 00 80 80 04 06 01 00 40 A0 80 D0 00 00 A8 0C 9A 00 33 00 00 00 39 
81
10 00 18 00 E8 80 D0 26 00 80 80 04 06 01 00 40 A0 80 D0 00 00 A8 0C 9A 00 33 00 00 00 39 
82
10 00 2C 00 2C 40 20 40 20 84 00 00 C0 00 80 26 AC 00 30 64 00 A9                         
83
10 00 2C 00 2C 40 20 40 20 84 00 00 C0 00 80 26 AC 00 30 64 00 A9                         
84
10 00 2C 00 2C 40 20 40 20 84 00 00 C0 00 80 26 AC 00 30 64 00 A9                         
85
10 00 2C 00 2C 40 20 40 20 84 00 00 C0 00 80 26 AC 00 30 64 00 A9                         
86
10 00 2C 00 2C 40 20 40 20 84 00 00 C0 00 80 26 AC 00 30 64 00 A9                         
87
10 00 2C 00 2C 40 20 40 20 84 00 00 C0 00 80 26 AC 00 30 64 00 A9                         
88
10 00 2C 00 2C 40 20 40 20 84 00 00 C0 00 80 26 AC 00 30 64 00 A9                         
89
10 00 2C 00 2C 40 20 40 20 84 00 00 C0 00 80 26 AC 00 30 64 00 A9                         
90
10 00 2C 00 2C 40 20 40 20 84 00 00 C0 00 80 26 AC 00 30 64 00 A9                         
91
10 00 2C 00 2C 40 20 40 A0 84 00 00 C0 00 80 26 AC 00 30 64 00 38                         
92
10 00 2C 00 2C 40 20 40 A0 84 00 00 C0 00 80 26 AC 00 30 64 00 38                         
93
10 00 2C 00 2C 40 60 40 60 84 00 00 C0 00 80 26 AC 00 30 64 00 4D                         
94
10 00 2C 00 2C 40 60 40 A0 84 00 00 C0 00 80 26 AC 00 30 64 00 0C                         
95
10 00 2C 00 2C 40 60 40 A0 84 00 00 C0 00 80 26 AC 00 30 64 00 0C                         
96
10 00 2C 00 2C 40 A0 40 60 84 00 00 C0 00 80 26 AC 00 30 64 00 11                         
97
10 00 2C 00 2C 40 A0 40 60 84 00 00 C0 00 80 26 AC 00 30 64 00 11                         
98
10 00 2C 00 2C 40 A0 40 60 84 00 00 C0 00 80 26 AC 00 30 64 00 11                         
99
10 00 2C 00 2C 40 A0 40 A0 84 00 00 C0 00 80 26 AC 00 30 64 00 50                         
100
10 00 2C 00 2C 40 A0 40 A0 84 00 00 C0 00 80 26 AC 00 30 64 00 50                         
101
10 00 2C 00 2C 40 A0 40 A0 84 00 00 C0 00 80 26 AC 00 30 64 00 50                         
102
10 00 2C 00 2C 40 A0 40 A0 84 00 00 C0 00 80 26 AC 00 30 64 00 50                         
103
10 00 2C 00 2C 40 A0 40 A0 84 00 00 C0 00 80 26 AC 00 30 64 00 50                         
104
10 00 2C 00 2C 40 A0 40 A0 84 00 00 C0 00 80 26 AC 00 30 64 00 50                         
105
10 00 2C 00 2C 40 A0 40 A0 84 00 00 C0 00 80 26 AC 00 30 64 00 50
106
10 00 2C 00 2C 40 A0 40 A0 84 00 00 C0 00 80 26 AC 00 30 64 00 50
107
10 00 2C 00 2C 40 A0 40 A0 84 00 00 C0 00 80 26 AC 00 30 64 00 50
108
10 00 2C 00 2C 40 A0 40 A0 84 00 00 C0 00 80 26 AC 00 30 64 00 50
109
10 00 2C 00 2C 40 A0 40 A0 84 00 00 C0 00 80 26 AC 00 30 64 00 50
110
10 00 2C 00 2C 40 A0 40 A0 84 00 00 C0 00 80 26 AC 00 30 64 00 50
111
10 00 2C 00 2C 40 A0 40 A0 84 00 00 C0 00 80 26 AC 00 30 64 00 50
112
10 00 2C 00 2C 40 A0 40 A0 84 00 00 C0 00 80 26 AC 00 30 64 00 50
113
10 00 2C 00 2C 40 A0 40 A0 84 00 00 C0 00 80 26 AC 00 30 64 00 50
114
10 00 2C 00 2C 40 A0 40 A0 84 00 00 C0 00 80 26 AC 00 30 64 00 50
115
10 00 2C 00 2C 40 A0 40 A0 84 00 00 C0 00 80 26 AC 00 30 64 00 50
116
10 00 2C 00 2C 40 A0 40 A0 84 00 00 C0 00 80 26 AC 00 30 64 00 50
117
10 00 2C 00 2C 40 A0 40 A0 84 00 00 C0 00 80 26 AC 00 30 64 00 50
118
10 00 2C 00 2C 40 A0 40 A0 84 00 00 C0 00 80 26 AC 00 30 64 00 50
119
10 00 2C 00 2C 40 A0 40 A0 84 00 00 C0 00 80 26 AC 00 30 64 00 50
120
10 00 2C 00 2C 40 A0 40 A0 84 00 00 C0 00 80 26 AC 00 30 64 00 50
121
10 00 98 00 00 5E 80 50 01 00 00 00 00 26 00 2D 94 90 67 BD 00 00 00 10 41 11 00 15 C0 00
122
10 00 98 00 00 5E 80 50 01 00 00 00 00 26 00 2D 94 90 67 BD 00 00 00 10 41 11 00 15 C0 00
123
10 00 98 00 00 5E 80 90 01 00 00 00 00 26 00 2D 94 90 67 BD 00 00 00 10 41 11 00 15 C0 3C
124
10 00 98 00 00 5E 80 90 01 00 00 00 00 26 00 2D 94 90 67 BD 00 00 00 10 41 11 00 15 C0 3C
125
10 00 98 00 00 5E 80 90 01 00 00 00 00 26 00 2D 94 90 67 BD 00 00 00 10 41 11 00 15 C0 3C
126
10 00 98 00 00 5E 80 90 01 00 00 00 00 26 00 2D 94 90 67 BD 00 00 00 10 41 11 00 15 C0 3C
127
10 00 98 00 00 5E 80 D0 01 00 00 00 00 26 00 2D 94 90 67 BD 00 00 00 10 41 11 00 15 C0 C7
128
10 00 98 00 00 DE 80 D0 01 00 00 00 00 26 00 2D 94 90 67 BD 00 00 00 10 41 11 00 15 C0 22
129
10 00 E0 00 C0 80 00 00 00 00 00 00 00 00 00 00 00 5B
130
10 00 E0 00 C0 80 00 00 00 00 00 00 00 00 00 00 00 5B
131
10 00 E0 00 C0 80 00 00 00 00 00 00 00 00 00 00 00 5B
132
10 00 E0 00 C0 80 00 00 00 00 00 00 00 00 00 00 00 5B
133
10 00 E0 00 C0 80 00 00 00 00 00 00 00 00 00 00 00 5B
134
10 00 E0 00 C0 80 00 00 00 00 00 00 00 00 00 00 00 5B
135
10 00 E0 00 C0 80 00 00 00 00 00 00 00 00 00 00 00 5B
136
10 00 E0 00 C0 80 00 00 00 00 00 00 00 00 00 00 00 5B
137
10 08 28 00 98 27 98 AF
138
10 08 28 00 98 27 A8 9F
139
10 08 28 00 98 27 D8 EF
140
10 08 28 00 98 27 E8 DF
141
10 08 88 00 4C 62 80 F0 91 90 08 D0 8C 00 00 00 9E
142
10 08 88 0C 4C 62 80 F0 91 E0 50 08 E4 00 00 00 12
143
10 08 88 18 4C 62 80 F0 91 E0 D0 B8 E0 00 00 00 BC
144
10 08 88 24 4C 62 80 F0 91 E0 88 88 6C 00 00 00 AB
145
10 08 88 30 4C 62 80 F0 91 E0 30 78 80 00 00 00 C9

von Rudi (Gast)


Lesenswert?

Update:

<ADDR> <DATA (STOPBIT 1)> <0x00 (STOPBIT 0)>

<ADDR> <0x00 (STOPBIT 0)>

<ADDR> TIMEOUT

von Rudi (Gast)


Lesenswert?

@Malte Bayer

Meinst du die mit deinen Pins 3 & 4 die Pinne die ich auf dem Bild 
gekennzeichnet habe ???

Beitrag "Re: Logamatic 2107 Schnittstelle"

Dort kommen Daten, dauert aber eine kleine Ewigkeit. Das sind die 50KHz 
die ich gemessen habe !

von Malte B. (hellraiser)


Lesenswert?

@Rudi, ja genau das Flachbandkabel meine ich. Du meinst aber Pins 23 und 
24, der rote draht ist 1, nicht 26 ;)

Auf dem Kabel gibt es noch TTL pegel Datenübertragung auf Pin 15 bis 18, 
die werde ich demnächst mal näher untersuchen, da ich momentan auch kein 
Material habe um das Differenzialsignal auszukoppeln. Ich bin sowieso 
ein TTL Mensch, bei 5V fühl ich mich wohl, kümmer du dich ruhig weiter 
um die anderen Signale, du hast da bestimmt viel mehr Ahnung von! :-)

Im nachhinein bereue ich es glaube ich schon, dass ich so faul war und 
da ne Logamatic eingebaut habe - haette den Kessel ohne Steuerung 
bestellen sollen.
Aber jetzt hat mich auch der Ehrgeiz gegriffen - das muss doch zu 
knacken sein. Auch wenn es total "unwirtschaftlich" ist, da Stunden an 
Zeit reinzuhauen, den Spass ist es mir wert, ausserdem lernt man ja nie 
aus, nich wahr? :-P

Gruss & schoenes Wochenende,
Malte

von Martin (Gast)


Lesenswert?

Hallo Malte,

vielleicht kannst du mal nachmessen welche Pinne des
Flackbandkabels auf die Pinne 1-10 und 1-20 der Relay Platine gehen die
auf die Bus Platine geht (siehe mein Bild oben).
Danke.


Martin

von Rudi (Gast)


Lesenswert?

> Aber jetzt hat mich auch der Ehrgeiz gegriffen - das muss doch zu
> knacken sein. Auch wenn es total "unwirtschaftlich" ist, da Stunden an
> Zeit reinzuhauen, den Spass ist es mir wert, ausserdem lernt man ja nie
> aus, nich wahr? :-P

Kommt drauf an was man mit den Daten anfängt. Mir geht es um die 
Kostenverteilung von Wasser und Heizung und dann per Holz die Heizkosten 
drücken. Da ich auch den Gaszähler angezapft habe, seh ich die Kosten 
mehr oder weniger direkt (der Gaszähler ist halt nur Mechanik).

Ansonsten ist das schon etwas Arbeit die man dafür investieren muss. 
Wenn ich mir aber die Preise von diesem Zubehör anschaue dann hat es 
sich für mich bisher auf alle Fälle gelohnt. Geld und Lernfaktor.

von Rudi (Gast)


Lesenswert?

@Malte Bayer

> die werde ich demnächst mal näher untersuchen, da ich momentan auch kein
> Material habe um das Differenzialsignal auszukoppeln.

Kannst du mal ein paar Infos zu dem Signal posten ? Welche Pegel zu GND 
? Bei mir hat das Signal auf dem EMS-Bus einen Offset von 12V +-2.5V 
Signal. Hast du dort evtl. 12V und die Signalleitung mit dem 12V Offset 
?

von Malte B. (hellraiser)


Lesenswert?

@ Rudi:
Pin 23 und 24 gegen GND im Ruhezustand +4,9V bei Datenübertragung fällt 
Spannung an beiden Pins zu unterschiedlichen Zeiten ab.
Differenzspannung zwischen 23 und 24 bei Datenübertragung =  +/- ca 3,8V
Pulsabstand so wie ich das sehe ca 8 Mikrosekunden (bekomme ich nur mit 
der Hold on Trigger funktion halbwegs zu sehen).
Also es ist doch nicht ganz das was du am Service key hast, gegen GND 
sind beide Leitungen entweder 4,9V oder irgendwas zwischen 0 und 1V.
Wenn ich Pin23 als GND verwende und dann Pin24 messe bekomme ich 
Positive und negative Peaks, also bilden beide Leitungen zusammen eine 
AC Datenübertragung mit Pegel bei ca +/- 3,8V.

@ Martin:
Dein 1-10 und 1-20 ist exakt identisch mit Pin23 und Pin24 auf dem 
Flachbandkabel zwischen der Platine NM282 und dem Bedienpanel.
(habe es mit dem Oszi verglichen, nicht mit durchgangsprüfer, so 
wahnsinnig bin ich dann doch nicht ;)

@all:
Die 2 TTL Signalübertragungen bringen mir bei allen Standardbaudraten 
über einen Max232 mit allen Kombinationen aus Stoppbits und parity nur 
müll an, scheinbar also keine asynchrone serielle Übertragung. (bin 
immer von 8bits ausgegangen).

Update:
1
01  +5V - Versorgungsspannung? An der stelle steht ein "+" auf der Platine
2
02  GND
3
03  5V gemessen, vielleicht ein binärer E/A?
4
04  5V gemessen, vielleicht ein binärer E/A?
5
05  0V gemessen, vielleicht ein binärer E/A?
6
06  0V gemessen, vielleicht ein binärer E/A?
7
07  NC
8
08  0V gemessen, vielleicht ein binärer E/A?
9
09  Ausgang Heizkreis1 Pumpe (an=5V, aus=0V)
10
10  0V gemessen, vielleicht ein binärer E/A?
11
11  0V gemessen, vielleicht ein binärer E/A?
12
12  0V gemessen, vielleicht ein binärer E/A?
13
13  0V gemessen, vielleicht ein binärer E/A?
14
14  0V gemessen, vielleicht ein binärer E/A?
15
15  TTL Signal Low-Aktiv, feste Pulsbreite, unregelmässiges Signal, könnte Frame start interrupt sein
16
16  TTL Signal variable Pulsbreite, sieht nach Datenübertragung aus
17
17  TTL Signal variable Pulsbreite, sieht nach einem Enable Signal aus
18
18  TTL Signal variable Pulsbreite, sieht nach einem Enable Signal aus
19
19  5V gemessen, vielleicht ein binärer E/A?
20
20  5V gemessen, vielleicht ein binärer E/A?
21
21  0V gemessen, vielleicht ein binärer E/A?
22
22  TTL Signal variable Pulsbreite, sieht nach Datenübertragung aus
23
23  Datenübertragung Differential zu pin 24
24
24  Datenübertragung Differential zu pin 23
25
25  50hz sinus der fast wie dreieck aussieht 0,16V AC gemessen, ab und zu störungen messbar
26
26  NC

von IngoF (Gast)


Lesenswert?

Hallo Rudi,

>Ich habe den ServiceKey-Bus mal analog gemessen und eine wav-Datei
>erstellt.

Bei welcher Anlage/Steuerung hast Du die aufgezeichnet.

>Anbei noch ein paar Frames die ich aus den analogen Daten extrahiert
>habe.
Na da warst Du aber Fleissig....
Oder hast Du da irgend ein Programm über die WAV-Datei laufen lassen die 
die Daten dekodiert hat?
Denke da ist aber ein Fehler drin. Das LSB wird seriell als erstes 
übertragen. z.B. habe ich aus der Datei ein Telgrammanfang ermittelt der 
mit 08 00 18 00 97 01 0b 64... anfängt. Die Telegramme kann ich auch in 
meinem log auf dem COM-Port wiederfinden. Wenn ich dann LSB und MSB 
tausche komme ich auf ein Telegramm 10 00 18 00 E8 80 D0 26.....

Habe dort auch dann beim letzten Byte eines Telegrammes das Stopbit 0

Seltsamerweise zeigt mein Programm auf der seriellen Schnittstelle 
keinen Fehler an obwohl das ja eigentlich ein Frameerror sein sollte. 
(HTerm 0.8.1) und würde auch gerne das über den Soundkarten Oszilloskop 
nachmessen. Aber irgendwie klappt das nicht.

Hast Du noch irgend eine spezielle Schaltung gehabt um diese Datei 
aufzunehmen? Oder einfach nur mit der Soundkarte?

Mein Laptop hat leider nur einen MIC-Eingang und kein Line-In Eingang. 
Dort konnte ich mit der Soundkarte kein vernünftiges Signal bekommen. 
nur kleine negative oder positive Hügelchen wenn das Signal von 0 auf 1 
oder in die andere Richtung wechselt.

Sollte man vielleicht vielleicht ein eigenen Thread für die 
4000-Steuerung mit Service-Key aufmachen? Das hat ja eigentlich nichts 
mit der 2107 zu tun, oder?

Gruß
Ingo

von Rudi (Gast)


Lesenswert?

@IngoF

> Bei welcher Anlage/Steuerung hast Du die aufgezeichnet.

Bei der aus dem Bild:

Beitrag "Re: Logamatic 2107 Schnittstelle"


> Oder hast Du da irgend ein Programm über die WAV-Datei laufen lassen die
> die Daten dekodiert hat?
Ich konvertiere das Signal vom Bus auf 3V3-Pegel (siehe Schaltung) und 
bin dann mit einem ADC an das Signal gegangen. Ich habe mit 300K-Samples 
aufgezeichnet. Leider sind die Daten nicht wirklich analog, es wird nur 
auf 1V5 getriggert, ansonsten hätte ich die Daten nicht auf den PC 
bekommen.
Die Rohdaten habe ich dann in eine wav gewandelt und mir mit audacity 
angeschaut. Der Parser ist über die Rohdaten gegangen und nicht über die 
wav-Datei.

> Denke da ist aber ein Fehler drin. Das LSB wird seriell als erstes
> übertragen. z.B. habe ich aus der Datei ein Telgrammanfang ermittelt der
Das würde wohl auch meine glücklosen Versuche, die CRC zu berechnen, 
erklären.

> Seltsamerweise zeigt mein Programm auf der seriellen Schnittstelle
> keinen Fehler an obwohl das ja eigentlich ein Frameerror sein sollte.
> (HTerm 0.8.1) und würde auch gerne das über den Soundkarten Oszilloskop
> nachmessen. Aber irgendwie klappt das nicht.
Ich habe mal andere Sachen mit dem Soundkarten Oszi gemessen, ging ganz 
gut wenn 48KHz ausreiched sind. Dieser Break-Fehler ist ja mehr oder 
weniger Hardwareabhängig.

> Dort konnte ich mit der Soundkarte kein vernünftiges Signal bekommen.
> nur kleine negative oder positive Hügelchen wenn das Signal von 0 auf 1
> oder in die andere Richtung wechselt.
Das Signal kannst du so nicht messen, da es sich um ein DC-Signal 
handelt. Hinter dem Eingang kommt direkt ein Kondensator der nur den 
AC-Anteil an die Soundkarte weiterleitet.

Ich habe mit einem cortex gemessen und dann über Netzwerk die Daten 
übertragen. Leider hat das Biest keine DMA und aus diesem Grund konnte 
ich keine echten Analog-Werte sampeln, da es die CPU nicht mehr 
geschafft hat die Daten zu übertragen.

> Sollte man vielleicht vielleicht ein eigenen Thread für die
> 4000-Steuerung mit Service-Key aufmachen? Das hat ja eigentlich nichts
> mit der 2107 zu tun, oder?

Warten wir erstmal ab was bei der 2107 am Bus anliegt.

von Rudi (Gast)


Lesenswert?

@Malte Bayer
> Pin 23 und 24 gegen GND im Ruhezustand +4,9V bei Datenübertragung fällt
> Spannung an beiden Pins zu unterschiedlichen Zeiten ab.
> Differenzspannung zwischen 23 und 24 bei Datenübertragung =  +/- ca 3,8V
> Pulsabstand so wie ich das sehe ca 8 Mikrosekunden (bekomme ich nur mit
> der Hold on Trigger funktion halbwegs zu sehen).
Ich hatte damals diese beiden ganz gut messen können (zu GND). Wie schon 
gesagt habe ich dort die 50KHz Signal gemessen (20uS).

Ich hoffe nächste Woche ist das Kabel bei der Heizung und dann kann ich 
das mal aufnehmen.

von IngoF (Gast)


Angehängte Dateien:

Lesenswert?

Hallo Rudi,

Also mit den Frameerror habe ich inzwischen nachvollziehen können. Dazu 
habe ich HTerm genommen und 9600 8N1 eingestellt. Am PC musste ich dann 
noch am FIFO-Interupt Trigger Level den Wert auf 1 stellen, damit nach 
jedem Byte ein Interrupt erzeugt wird. Wenn der Wert nicht verstellt 
wird gibt es nur Overflow-Errors.

Die Roten Werte sind also dann nur noch die Frameerror. Wenn mehrere 
Werte hintereinander rot gekennzeichnet sind liegt dass daran dass die 
Werte zusammen mit einem 00-Byte mit Frameerror empfangen wurden. Also 
ist nicht alles Rote auch wirklich ein Frameerroe.

Soweit ich sehen kann werden die Frameerrors nur erzeugt wenn Nach der 
Adresse keine Daten mehr kommen.

man kann zwei 08-Telegramme sehen die hintereinander folgen. Hier kann 
man sehen (Statusleiste unten)dass dort ein Abstand von etwa 170ms 
kommt.

>Leider sind die Daten nicht wirklich analog, es wird nur
>auf 1V5 getriggert, ansonsten hätte ich die Daten nicht auf den PC
>bekommen.
Na das erklärt die super sauberen Flanken und absolut keine Störungen... 
Habe mich auch schon gewundert warum bei 100KHz-Samplingrate (laut 
Dateiinfo 100kHz/16Bit) dann nur die Übertragungsrate zwischen bei etwa 
3600 Bit/s lag. Habe dann zum Spass mal zurückgerechnet und bin 
rechnerisch auf 278kHz gekommen.

Hab sowas schon vermutet dass ein Kondensator der Übeltäter ist. Hatte 
dann vermutet dass der Line-In vielleicht nicht so einen Kondendator hat 
und es dann damit geklappt hätte.

Gruß
Ingo

von IngoF (Gast)


Lesenswert?

P.S.:
noch vergessen:

Die Zeit wird zwischen den beiden blau hervorgehobenen Bytes gemessen

Am Anfang kommt nach allen zwei Bytes ein Frameerror nach einiger Zeit 
kommen nach auf einmal viel weniger Frameerrors. Vielleicht liegt das an 
Windows (Programmpriorität?)

Wenn das also alles so stimmt wie es dort angezeigt wird kommen die 00 
mit Frameerror direkt nach der Adresse wenn keine weiteren Daten 
gesendet werden.

Alles was über >=0x80 ist könnte vielleicht eine Art Statusänderungen 
sein oder vielleicht Kollisionen. Aber in Deiner WAV-Datei sieht es eher 
so aus als ob das keine Kollisionen sind...

Oder liege ich da falsch?

Gruß
Ingp

von Martin (Gast)


Lesenswert?

Hallo,

@Malte: kannst du mal ein Bild von dem differentiellen Signal hier 
einstellen (Zur Not Bild vom OsziSchirm)?
Danke.

Martin

von Rudi (Gast)


Lesenswert?

@IngoF

> Soweit ich sehen kann werden die Frameerrors nur erzeugt wenn Nach der
> Adresse keine Daten mehr kommen.
Ja genau, siehe hier:

Beitrag "Re: Logamatic 2107 Schnittstelle"

Es gibt auch Adressen mit keiner 0. Das habe ich erstmal Timeout 
genannt, danach wird sehr lange (relativ) nichts auf dem Bus gesendet.

> Na das erklärt die super sauberen Flanken und absolut keine Störungen...
> Habe mich auch schon gewundert warum bei 100KHz-Samplingrate (laut
> Dateiinfo 100kHz/16Bit)
;-)

Beim Import habe ich zwar 300KHz angegeben, aber audacity hat es nach 
dem Import auf 100KHz gestellt. Scheint ein Bug zu sein.

> Die Roten Werte sind also dann nur noch die Frameerror. Wenn mehrere
> Werte hintereinander rot gekennzeichnet sind liegt dass daran dass die
> Werte zusammen mit einem 00-Byte mit Frameerror empfangen wurden. Also
> ist nicht alles Rote auch wirklich ein Frameerroe.
Das liegt nur am FIFO. Habe ich im Datenblatt zum cortex auch gelesen. 
Es wird nur angeben das bei den Daten im FIFO ein Fehler aufgetreten 
ist, aber nicht bei welchem Byte.

> Am Anfang kommt nach allen zwei Bytes ein Frameerror nach einiger Zeit
> kommen nach auf einmal viel weniger Frameerrors. Vielleicht liegt das an
> Windows (Programmpriorität?)
Das kann ich dir nun nicht erklären, aber die Frameerrors sind 
definitiv auf dem Bus.

Hast du schon Daten gesehen bei denen an zweiter Stelle keine 0 steht, 
wie bei meinen "falschen" Daten weiter oben (alle Bits gedreht) ?

Die Adressen auf dem Bus zeigt dir die Anlage im Service Menu. Ich muss 
selbst nochmal schauen welche Adressen bei mir auf dem Bus liegen, es 
waren glaube ich 4 Geräte.

von IngoF (Gast)


Lesenswert?

Laut Servicemenü:
0x08 UBA3/MC10
0x09 BC10
0x10 RC30

Eigentlich habe ich bisher noch keine Daten gesehen bei der nach der 
Adresse keine 00 kommt. Allerdings habe ich auch kein Programm was mir 
die Arbeit abnimmt und die Daten oder telegramme decodiert.

Vielleicht sollte ich mich mal ein daran machen...

>Es gibt auch Adressen mit keiner 0. Das habe ich erstmal Timeout
>genannt, danach wird sehr lange (relativ) nichts auf dem Bus gesendet.
ja, die waren aber immer >=80 (Bit7 gesetzt) vielleicht ist das ja 
irgend ein Status von irgendwelchen Anlagenteilen.

von Rudi (Gast)


Lesenswert?

> Eigentlich habe ich bisher noch keine Daten gesehen bei der nach der
> Adresse keine 00 kommt. Allerdings habe ich auch kein Programm was mir
> die Arbeit abnimmt und die Daten oder telegramme decodiert.

Wenn du auf deinem Rechner python installieren kannst, dann könnte ich 
dir ein paar Programmteile für die Kommunikation zukommen lassen. Da wir 
jetzt mehr oder weniger die Daten kennen, bräuchte man nicht unbedingt 
auf den Frame-Error achten.

Wenn du dich für python entscheidest, dann brauchst du noch pyserial für 
die Kommunikation.

Mit python ist es erstmal easy going ...

von IngoF (Gast)


Angehängte Dateien:

Lesenswert?

Habe es inzwischen hinbekommen wie man sieht werden alle Telegramme mit 
einer 00 mit Stopbit 0 beendet. Der Bildschirmaufbau hat die Ergebnisse 
verfälscht. Wenn mann das Fenster so stark verkleinert dass nur noch die 
Schaltflächen [Clear received] und [Connect] werden die korrekten Werte 
angezeigt.

nach jedem 08 00 kommt ein Zeilenumbruch. Jetzt kann man schon viel 
besser die Telegramme finden...

Gruß
Ingo

von Rudi (Gast)


Lesenswert?

Das sieht doch schon gut aus. Ich sehe da auch 10 00. Das würde die 
Theorie mit dem Status etwas über den Haufen werden. Ich behaupte 
einfach mal das der Bus ganz stumpf gepollt wird. Wenn ein Gerät etwas 
zu sagen hat dann antwortet es, ansonsten nicht.

von Rudi (Gast)


Angehängte Dateien:

Lesenswert?

Also ich sehe hier Timeouts bei Adresse 0x11,0x18 und 0x19.

Ich habe mal die ADC-Daten und den Parser angehängt. Der Parser is in 
python geschrieben. Dort werden die Bits ausgewertet und dann auf 
UART-Protokoll auf 8n1 gewandelt. Du kannst die Timeouts sehen, und den 
Rest der Daten. Daten mit nur einem Byte (<ADDR> <0x00>) werden nicht 
angezeigt.

Die ADC-Daten sehen wie folgt aus. Ein Wert besteht aus 2 Bytes. Das 
erste Byte ist die Anzahl und das zweite Byte ist der Pegel (0/1).

von Rudi (Gast)


Lesenswert?

Im Script muss der Namen der Datei von 12345 auf data_adc.bin geändernt 
werden ...

f = open("12345","r");

=>

f = open("data_adc.bin","r");

von IngoF (Gast)


Lesenswert?

@Rudi:

Also bei mir kommt nachdem ich "12345" durch den Dateinamen ersetzt habe 
und das "Import Serial" gelöscht habe nur folgende Ausgabe:
1
out
2
11 timeout 2252
3
11 timeout 2252
4
19 timeout 2201

Wenn ich den Import nicht lösche wird rumgemeckert dass kein Modul 
Serial eristiert. Habe irgendwo pyserial gefunden und versucht zu 
installieren. meckert dann aber dass er win32file nicht findet.....

Wusste nicht dass bei Windows XP schon automatisch Phyton mitgeliefert 
wird... Habe vorher eigentlich noch nie was von Phyton gehört...

von Rudi (Gast)


Lesenswert?

Evtl. hat ein Programm python installiert. Mit Windows wird es meines 
Wissens nicht mitgeliefert.

Das Modul serial ist nur für die serielle Kommunikation gedacht. Ich 
habe es hier mit python 2.5 und 2.6 getestet und es funktioniert. Die 
Ausgabe sieht wie folgt aus:
1
out                                                                                             
2
11 timeout 2252                                                                                 
3
11 timeout 2252                                                                                 
4
19 timeout 2201                                                                                 
5
10 00 2C 00 2C 40 20 40 A0 84 00 00 C0 00 80 26 AC 00 30 64 00 38                               
6
10 00 18 00 E8 80 50 26 00 80 80 04 06 01 00 40 20 80 D0 00 00 A8 0C 9A 00 33 00 00 00 53       
7
19 timeout 2251                                                                                 
8
19 timeout 2251                                                                                 
9
19 timeout 2252                                                                                 
10
19 timeout 2251                                                                                 
11
10 00 98 00 00 5E 80 90 01 00 00 00 00 26 00 2D 94 90 67 BD 00 00 00 10 41 11 00 15 C0 3C       
12
10 00 2C 00 2C 40 20 40 20 84 00 00 C0 00 80 26 AC 00 30 64 00 A9                               
13
10 00 E0 00 C0 80 00 00 00 00 00 00 00 00 00 00 00 5B                                           
14
10 00 18 00 E8 80 50 26 00 80 80 04 06 01 00 40 20 80 D0 00 00 A8 0C 9A 00 33 00 00 00 53       
15
11 timeout 2252                                                                                 
16
19 timeout 2151                                                                                 
17
11 timeout 2254                                                                                 
18
19 timeout 2153                                                                                 
19
19 timeout 2201                                                                                 
20
18 timeout 2251                                                                                 
21
10 00 2C 00 2C 40 20 40 20 84 00 00 C0 00 80 26 AC 00 30 64 00 A9                               
22
10 00 18 00 E8 80 50 26 00 80 80 04 06 01 00 40 20 80 D0 00 00 A8 0C 9A 00 33 00 00 00 53       
23
11 timeout 2254                                                                                 
24
11 timeout 2254                                                                                 
25
08 00 C5 00 70 80 80 A9                                                                         
26
08 10 58 00 E8 26 26 00 16                                                                      
27
11 timeout 2252                                                                                 
28
10 00 2C 00 2C 40 20 40 20 84 00 00 C0 00 80 26 AC 00 30 64 00 A9                               
29
10 00 18 00 E8 80 50 26 00 80 80 04 06 01 00 40 20 80 D0 00 00 A8 0C 9A 00 33 00 00 00 53       
30
08 00 60 00 90 90 68 88 70 68 C0 80 43                                                          
31
19 timeout 2251                                                                                 
32
19 timeout 2251                                                                                 
33
19 timeout 2251                                                                                 
34
10 00 2C 00 2C 40 20 40 20 84 00 00 C0 00 80 26 AC 00 30 64 00 A9                               
35
19 timeout 2220                                                                                 
36
10 00 18 00 E8 80 50 26 00 80 80 04 06 01 00 40 20 80 50 00 00 A8 0C 9A 00 33 00 00 00 75       
37
08 00 7C 00 20 40 24 00 23 00 00 38 74 7C 00 00 26 88 E8 BD                                     
38
08 10 AC 00 88 88 0C                                                                            
39
18 timeout 2201                                                                                 
40
10 00 2C 00 2C 40 20 40 20 84 00 00 C0 00 80 26 AC 00 30 64 00 A9                               
41
10 00 18 00 E8 80 50 26 00 80 80 04 06 01 00 40 20 80 50 00 00 A8 0C 9A 00 33 00 00 00 75       
42
11 timeout 2252                                                                                 
43
19 timeout 2151                                                                                 
44
19 timeout 2154                                                                                 
45
19 timeout 2202                                                                                 
46
19 timeout 2202                                                                                 
47
18 timeout 2200                                                                                 
48
19 timeout 2251                                                                                 
49
10 00 2C 00 2C 40 20 40 20 84 00 00 C0 00 80 26 AC 00 30 64 00 A9                               
50
10 00 18 00 E8 80 50 26 00 80 80 04 06 01 00 40 20 80 50 00 00 A8 0C 9A 00 33 00 00 00 75       
51
19 timeout 2152
52
19 timeout 2251
53
18 timeout 2201
54
19 timeout 2253
55
19 timeout 2253
56
10 00 98 00 00 5E 80 90 01 00 00 00 00 26 00 2D 94 90 67 BD 00 00 00 10 41 11 00 15 C0 3C
57
10 00 2C 00 2C 40 20 40 20 84 00 00 C0 00 80 26 AC 00 30 64 00 A9
58
10 00 E0 00 C0 80 00 00 00 00 00 00 00 00 00 00 00 5B
59
10 00 18 00 E8 80 50 26 00 80 80 04 06 01 00 40 20 80 50 00 00 A8 0C 9A 00 33 00 00 00 75
60
19 timeout 2152
61
08 00 45 00 00 00 00 00 00 00 00 00 00 00 18
62
11 timeout 2201
63
19 timeout 2201
64
10 00 2C 00 2C 40 20 40 20 84 00 00 C0 00 80 26 AC 00 30 64 00 A9
65
19 timeout 2273
66
10 00 18 00 E8 80 50 26 00 80 80 04 06 01 00 40 20 80 D0 00 00 A8 0C 9A 00 33 00 00 00 53
67
18 timeout 2202
68
19 timeout 2154
69
19 timeout 2202
70
08 00 C5 00 70 80 80 A9
71
08 10 58 00 E8 26 26 00 16
72
08 11 28 00 C0 76
73
10 08 28 00 98 27 D8 EF
74
10 00 2C 00 2C 40 20 40 20 84 00 00 C0 00 80 26 AC 00 30 64 00 A9
75
10 00 18 00 E8 80 50 26 00 80 80 04 06 01 00 40 20 80 50 00 00 A8 0C 9A 00 33 00 00 00 75
76
19 timeout 2201
77
08 00 60 00 90 90 68 88 F0 E8 C0 80 73
78
19 timeout 2154
79
19 timeout 2203
80
18 timeout 2251

von Rudi (Gast)


Lesenswert?

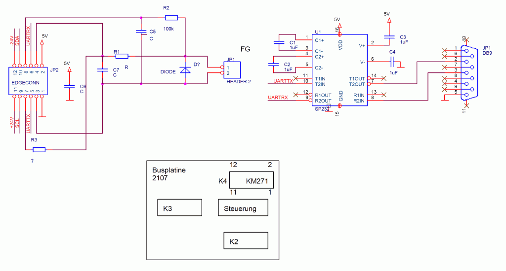
Info zur Logomatic 2107

und Post Beitrag "Re: Logamatic 2107 Schnittstelle"

Sockel K4

PIN 3,4,5,6

Gehen zum KM 271 RS232 Interface.

Siehe hier:

Beitrag "Re: Buderus Ecomatic 4000"


Hier nochmal ein Aufruf:
------------------------

Falls jemand im Besitz der KM 271 Platine ist, würden wir uns sehr über 
hochauflösende Bilder von beiden Seiten freuen (Aufkleber bitte vorher 
entfernen) !

Danke!

von Hans (Gast)


Lesenswert?

@IngoF

Könnten die Daten evlt. als 9n1 geschickt werden ? Ich habe mir das 
Timing jetzt nicht angeschaut (ob das Stopbit dann noch passt), aber 
dann bräuchte man nicht über diesen Frame-Error Fehler gehen, sondern 
könnte direkt in den 9 Bit das Ende erkennen ???

von IngoF (Gast)


Lesenswert?

Nein,

Das war ja auch mein erster Gedanke. Aber es werden 10Bit übertragen.
(1 Startbit + 8Datenbit + 1 Stopbit). Und es gibt keine Möglichkeit wie 
1 Startbit + 8 Datenbit + 1 Parity Mark + 0 Stopbit. Das Parity-Bit wird 
außerdem genauso ausgewertet wie der Frameerror. Es gibt auch nur 5-8 
Bit Datenübertagung, 9 Bit ist nicht möglich.

Werde mich mal an ein JAVA-Testprogramm machen...

von Rudi (Gast)


Lesenswert?

Zur 2107

Die Leitungen:

23  Datenübertragung Differential zu pin 24
24  Datenübertragung Differential zu pin 23

sind gegen GND jeweils eine Datenleitung und eine Clockleitung. Ich 
konnte heute Messungen aufnehmen und Oszi-Bilder machen. Diese beiden 
Signale tauchen auch auf K4 (für das RS232-Interface) auf. Die CLK ist 
etwa 44KHz und es werden (auf den ersten Blick) 9 oder 10 Bits 
verschickt.

von Rudi (Gast)


Angehängte Dateien:

Lesenswert?

Moin,

anbei die ersten Bilder ...

von Rudi (Gast)


Angehängte Dateien:

Lesenswert?

Anbei eine Log-Datei. Ohne Clock etwas schwer zu dekodieren, aber die 
Daten sehen schonmal vielversprechend aus.

von Martin (Gast)


Lesenswert?

Hallo Rudi,

seeeeeehr gut! Sehe ich das richtig? Gültige Daten bei fallender Flanke?

Wie hast du das .wav File aufgenommen? Evtl. Spanungsteiler vor eine 
Soundkarte und dann linke Kanal Takt und rechter Kanal Daten.

Oder einen Mikrocontroller der bei fallender Flanke guckt was an 
DatenPin anliegt und dann eine 0 oder 1 seriell rausschreibt. Das ganze 
dann eine Zeitlang aufzeichnen. Meistens "sieht" man dann die logischen 
Blöcke schon in Hyperterminal oder einem anderen Terminalprogramm.

Kommen denn ständig Daten oder ist da auch eine "längere" Pause zwischen 
Blöcken?

Martin

von Rudi (Gast)


Lesenswert?

> Wie hast du das .wav File aufgenommen? Evtl. Spanungsteiler vor eine
> Soundkarte und dann linke Kanal Takt und rechter Kanal Daten.
Die Soundkarte ist zu langsam und kann nur analoge Daten aufnehmen. Die 
Schaltung siehe oben und dann per ADC augenommen, der ADC ist aber zu 
langsam wie man bei einigen Daten sieht.


> Oder einen Mikrocontroller der bei fallender Flanke guckt was an
> DatenPin anliegt und dann eine 0 oder 1 seriell rausschreibt. Das ganze
> dann eine Zeitlang aufzeichnen. Meistens "sieht" man dann die logischen
> Blöcke schon in Hyperterminal oder einem anderen Terminalprogramm.
So will ich es nochmal versuchen, bei einer Bitrate von 44KHz sollten 
die Daten problemlos über eine 115KBaud serielle mit FIFO gehen. Dann 
ist die CLK wenigstens direkt mit bei.

Zwischen den "Blöcken" ist eine längere Pause und wie man in der 
wav-Datei sieht, kommen die Daten kontinuierlich.

von Martin (Gast)


Lesenswert?

Hallo Rudi,

ich befürchte nur, da es sich um eine synchrone Übertragung handelt, 
sich der Dateineingang noch auf einem anderen Pin befindet als der 
Ausgang.
Aber sicherlich auf einem der wieder nur auf K4 anliegt....

Martin

von Rudi (Gast)


Lesenswert?

> ich befürchte nur, da es sich um eine synchrone Übertragung handelt,
> sich der Dateineingang noch auf einem anderen Pin befindet als der
> Ausgang.
> Aber sicherlich auf einem der wieder nur auf K4 anliegt....

Wenn es sich um einen Bus handelt, dann ist IN==OUT. Evtl. gibt es noch 
ein BUS-Select o.ä.. Wenn der Input nicht an alle Teilnehmer geleitet 
wird, dann könnte man den auch gleich weglassen.

von Malte B. (hellraiser)


Lesenswert?

Hi!

Ja, sieht echt verdammt nach einer synchronen Übertragung aus.
Ich versuche in den nächsten Wochen mal, so ein RS232 Modul beim 
Heizungstechniker meines Vertrauens für ein paar Tage auszuleihen.

Vielleicht reicht auch ein Blick auf ne andere Buderus Steuerung bei nem 
Kumpel (der hat ein RS232 Modul drin, ist keine Logamatic, aber 
vielleicht identisches Modul - man weiss ja nie).

Melde mich wieder, wenn ich erkenntnisse habe!

Gruss, Malte

von Rudi (Gast)


Lesenswert?

@IngoF

Hast du schon die Vor- und Rücklauftemperatur für die Heizkreise 
ermitteln können ?

von IngoF (Gast)


Lesenswert?

Hallo,

Nein, habe bisher noch nichts herausfinden können.. Hatte leider nicht 
allzuviel Zeit.
Habe ein Programm in Java geschrieben um die Daten mitzuloggen. 
Allerdings scheint das Programm bisher zu lahm zu sein. Die Erfolgsrate 
bei der Erkennung des Break-Interrupt liegt noch bei 30%

Aber habe noch eine Idee wie ich das vielleicht ändern könnte...

Gruß
Ingo

von Rudi (Gast)


Lesenswert?

Hi,

ich habe nochmal geschaut, da die Heizung langsam wieder anspringt. Die 
Vorlauftemperatur habe ich gefunden, auch den Betriebsstundenzähler und 
einige andere Temperaturen.

Ich werde mal alle gefunden Nachrichten sammeln und dann mit dem 
Serviceheft (Anzeige Servicemenue) verlgleichen und hier posten.


Ich bin grad am überlegen ob ich den Levelkonverter direkt mit einer 
CPU, die wenigstens 2 UARTs hat, verheirate und dann an meinen 
Netzwerkkontroller gehe. Ich wollte eigentlich nicht 100% CPU-Last für 
die Break-Erkennung investieren. Ich hätte einen mega644p der 2 UARTs 
hat und den Schweinkram erledigen kann ;-)


Was hast du dir gedacht ?


Grüße.

von IngoF (Gast)


Lesenswert?

Also hab es noch mal ausprobiert. Die Break-Interupt Auswertung mit Java 
ist unmöglich. Ist eben einfach viiiiieeeeeel zu langsam dafür. Selbst 
wenn ich GUI weglasse und nur die Anzahl der Bytes vor dem letzten Break 
ausgebe haut das nicht hin.

Hatte auch schon den Gedanken. Allerdings hatte ich da an einen PIC 
gedacht. Aber das macht wohl hier keiner.

Ich würde evtl. noch niemals einen UART für die Auswertung nehmen, nur 
zum senden zum PC (mit mehr Dampf als die 9600Bit/s.) Als Option würde 
sich der STI101 anbieten (USB-Stick Interface mit RS232/I2C) wenn man 
keinen Server hat oder haben möchte.

Ich würde aus den 12V +- 2,5V die Speisung notfalls mit einen 7805 
herstellen. An dem BUS-Abgriff würde ich vorschlagen einen simplen 
Spannungsteiler zu nehmen und dann mit einem CMOS-Schmitt-Trigger das 
Signal auf den Controller zur Auswertung geben. OP würde auch gehen.
Vielleicht noch eine galvanische Trennung mit Optokoppler oder ähnlichem 
an der RS232 zum PC.

Vielleicht könnte ich mich auch mit einem AVR anfreunden. Allerdings 
dann mit Assembler weil ich kein C programmieren kann und es schneller 
ist.

Allerdings bräuchte ich dann die komplette Entwicklungsumgebung inkl. 
Controller.
Als Simulator müsste auch AVR-Studio gehen, oder gibt es was besseres 
dafür?

Gruß
Ingo

von IngoF (Gast)


Lesenswert?

>und dann an meinen Netzwerkkontroller gehe.

habe ich glatt überlesen? Wie hast Du Dir dass denn vorgestellt? Wäre 
natürlich super eine Verbindung über Netzwerk z.B. auf eine Festplatte 
zu loggen. Aber vermutlich hast Du Dir noch eine Software auf dem Server 
vorgestellt die dass übernimmt, oder?

Dann wäre man wieder beim "Server-Problem" wollte eigentlich keinen 
Rechner nur für die Heizung mitlaufen lassen.

Gruß
Ingo

von Rudi (Gast)


Lesenswert?

Hi,

schau dir mal den ADCMP370 an. Als Empfänger ist der soweit okay (läuft 
hier bereits). Zwecks Abgriff der 12V als Stromversorgung: ich habe 
keinen Plan was man dort abzapfen kann, aus diesem Grund möchte ich in 
diese Richtung auch nicht weiterdenken. Vor dem ADCMP370 ein Opto wäre 
okay, wenn es überhaupt möglicht ist, wäre aber auch mein Wunsch.

Damit das nicht eine eierlgende Wollmichsau wird würde ich folgendes 
vorschlagen:

HEIZUNG <-> MODUL OPTO <-> MODUL WANDLER <-> MODUL SKLAVE <-> MODUL 
KNECHT <-> MODUL AUSWERTUNG

Module:

OPTO : galvanische Trennung
WANDLER : level shifter
SKLAVE : Erkennung der Nachrichten (anhand des Breaks und Aufbereitung 
der Daten)
KNECHT : Empfang der Daten vom Sklaven und redundanz Check bzw. Empfang 
von anderen (nicht CPU lastigen) Sensordaten
AUSWERTUNG: wie immer man das auch machen möchte


Ich habe das Modul: WANDLER (ADCMP370) , KNECHT cortex (geht noch über 
die Zeit, siehe andere Postings) / Laptop (Empfang der Daten vom KNECHT 
und Weiterleitung per WLAN an Modul AUSWERTUNG) und AUSWERTUNG (SERVER) 
Web-Interface/Datenbank

OPTO und WANDLER sind wohl erstmal Notlösungen oder nicht vorhanden. Für 
den SKLAVEN kann ich mir eine einfache CPU vorstellen (PIC,AVR nur 
einfach mit einer UART-BREAK-Erkennung und einer Schnittstelle zur 
Anbindung an den KNECHT (UART/SPI/usw. (I2C ist zu CPU-lastig)). Das 
Modul SKLAVE hat nur die Aufgabe der Break-Erkennung und der 
Weiterleitung. Der KNECHT wird bei mir ein M3 mit Netzwerk und SD-Karte 
sein. Der sendet die Daten an meinen Server, der die Daten 
auswertet/visualisiert. Wenn der Server nicht erreichbar ist werden die 
Daten auf SD-Karte gespeichert und später verschickt.

So sieht mein Plan aus.

Meine für die Zukunft vorhandenen Module:

OPTO --- nicht vorhanden
WANDLER (ADCMP370) --- läuft
SKLAVE (evtl. avr644p) --- in Gebrauch, für Aufgabe diese ungetestet
KNECHT (cortex LM3S8938) --- Prototyp läuft, für diese Aufgabe 
ungetestet
AUSWERTUNG (server) --- läuft

von Mario (Gast)


Lesenswert?

Hallo Rudi,

kannst Du die erkannten Werte zum Vergleich mal posten (siehe meine 
Nachricht vom 16.9.09)?

Danke,
Mario

von Rudi (Gast)


Angehängte Dateien:

Lesenswert?

1
                        # 00 01 02 03 04 05 06 07 08 09 10 11 12 13 14 15 16 17 18 19 20 21 22 23 24 25 26 27 28 29
2
                        # 08 10 14 00 1A 2C 8B E2 00                                                               
3
                        if ord(data[0]) == 0x08 and ord(data[1]) == 0x10 and ord(data[2]) == 0x14:                 
4
                                        t1 = (ord(data[4])<<16) | (ord(data[5])<<8) | ord(data[6])                 
5
                                        t1 = t1 / 60                                                               
6
                                        print "Betriebsstunden:",t1
Die Minuten müssen dann noch nach 60 umgerechnet werden ...
1
                        # 00 01 02 03 04 05 06 07 08 09 10 11 12 13 14 15 16 17 18 19 20 21 22 23 24 25 26 27 28 29
2
                        # 08 00 18 00 22 01 31 64 00 01 01 20 60 80 00 01 D8 01 32 00 00 15 30 59 00 CC 00 00 00 77
3
4
                        if ord(data[0]) == 0x08 and ord(data[2]) == 0x18:                                          
5
                                        t1 = ((ord(data[5])<<8)|ord(data[6]))/10.0                                 
6
                                        data_container.D_DB_TEMP_KESSEL = change_value( D_DB_TEMP_KESSEL , data_container.D_DB_TEMP_KESSEL, t1 )                                                                                                                                  
7
                                        t2 = ord(data[11])                                                                               
8
                                        data_container.D_DB_CIRC = change_value( D_DB_CIRC , data_container.D_DB_CIRC, t2 )              
9
                                        t3 = ord(data[21])/10.0                                                                          
10
                                        data_container.D_DB_BAR = change_value( D_DB_BAR , data_container.D_DB_BAR, t3 )                 
11
                                        t4 = ((ord(data[15])<<8)|ord(data[16]))/10.0                                                     
12
                                        data_container.D_DB_TEMP_U1 = change_value( D_DB_TEMP_U1 , data_container.D_DB_TEMP_U1, t4 )     
13
                                        t5 = ((ord(data[17])<<8)|ord(data[18]))/10.0                                                     
14
                                        data_container.D_DB_TEMP_U2 = change_value( D_DB_TEMP_U2 , data_container.D_DB_TEMP_U2, t5 )     
15
                                        # HK1 Vorlauf                                                                                    
16
                                        t6 = ord(data[4])*1.0                                                                            
17
                                        data_container.D_DB_TEMP_HK1_VL = change_value( D_DB_TEMP_HK1_VL , data_container.D_DB_TEMP_HK1_VL, t6 )
Dort sind 3 neue Temperaturen, 2 unbekannte, sind offensichtlich 
Mittelwerter o.s.ä..
1
                        # 00 01 02 03 04 05 06 07 08 09 10 11 12 13 14 15 16 17 18 19 20 21 22 23 24 25 26 27 28 29                      
2
                        # 08 00 19 00 00 7D 01 31 80 00 00 00 00 64 00 B4 9A 09 E9 CE 00 00 00 08 82 A0 00 A8 43 16 00                   
3
                        if ord(data[0]) == 0x08 and ord(data[2]) == 0x19:                                                                
4
                                t1 = ((ord(data[4])<<8)|ord(data[5]))/10.0                                                               
5
                                t2 = ((ord(data[6])<<8)|ord(data[7]))/10.0                                                               
6
                                # brenner starts                                                                                         
7
                                t3 = ((ord(data[15])<<8)|ord(data[16]))                                                                  
8
9
                                data_container.D_DB_TEMP_AUSSEN = change_value( D_DB_TEMP_AUSSEN , data_container.D_DB_TEMP_AUSSEN, t1 )
10
                                data_container.D_DB_TEMP_U3 = change_value( D_DB_TEMP_U3 , data_container.D_DB_TEMP_U3, t2 )
Hier die Brennerstarts (evtl. 3 bytes) und eine neue Temp.


Die unbekannten Temperaturen sind wohl alles Mittelwerte.

Z.Z. geht es langsam los mit der Heizung (siehe Bild).

von IngoF (Gast)


Lesenswert?

Hallo Rudi,

Habe mich mal ein wenig über die Komponenten informiert. Hört sich ja 
alles sehr gut an. Vielleicht sollte man noch einen kleineren "sklaven" 
nehmen... Der avr644p hat, wenn ich da richtig liege, 40 Pins. da müsste 
doch ein ATtiny2313 oder ähnliches reichen, oder?

Kann mann den Cortex M3 auch über den USBprog programmieren, oder wie 
programmierst Du den. Hast Du bis jetzt eine selbstentwickelte Schaltung 
oder eine eingekaufte?

Also wenn ich was helfen kann, dann bin ich dabei...

Gruß
Ingo

von IngoF (Gast)


Lesenswert?

Würde den Sklaven inkl. Wandler am liebsten auf eine eigene Platine 
packen oder zumindest einen Steckplatz dafür vorsehen. Dann kann man 
evtl hinterher noch die Platine gegen eine Sende/Empfangsplatine 
austauschen falls es irgendwann mal oweit sein könnte. Ein Steckplatz 
für ein einfache 2 oder 4 zeiliges LCD-Display mit Controller könnte man 
auch einplanen. Da würden doch bestimmt ein paar Pins für freibleiben. 
Außerdem könnte man dann noch ein paar Platinen mehr machen und vür 
andere Funktionen gebrauchen. Hätte bestimmt ein paar 
Anschlussprojekte...

Womit hast Du denn die Platinen geroutet?

Die Auswertung würde ich dann aber vermutlich hinterher noch in dem 
Cortex reinpacken. Man könnte Werte dann abspeichern oder senden wenn 
sie sich geändert haben. würde vermutlich das Datenvolumen doch ein 
wenig reduzieren. Aber darum kann man sich noch gedanken machen wenn 
erst mal alles läuft.

Gruß
Ingo

von Malte Bayer (Gast)


Lesenswert?

Leider noch nichts neues wegen dem KM271.

War eben nochmal dran und habe mir mal die freien Anschlüsse angesehen.
Da gibts noch 2 Klemmen "BF" wo man das "BFU" anschliessen kann. 
Benutzer Fernbedienung oder sowas.
An den Klemmen liegt nur eine Versorgungsspannung an, es wird nichts 
gesendet.
Scheinbar ist dann die BFU an dem Anschluss "master". Also auch 
uninteressant wenn man das Gerät nicht zur Hand hat.

Habe eben auch nochmal verzweifelt nach Bildern von der KM271 gesucht, 
aber die Produktbilder die man findet sind so klein, dass man nichts 
erkennen kann. Scheint wohl absicht zu sein.

Ich versuche doch mal, leihweise an so ein Modul zu kommen.

Gruss, Malte

von Mario (Gast)


Angehängte Dateien:

Lesenswert?

Hallo Rudi,
ich habe Deine und meine Infos zum Aufbau der Datentelegramme mal als 
Diskussionsgrundlage in einer Excel-Tabelle dargestellt.
Je Tabellenblatt ist ein Telegramm im Aufbau mit den bekannten, 
vermuteten und unbekannten Werten aufgeschlüsselt.
Es sind jeweils die Werte mehrer Tage eingetragen. Deshalb ist die 
Tabelle auch ziemlich groß geworden (7,7 MB als ZIP).
Ich freue mich auf rege Diskussion.

Mario

von Rudi (Gast)


Lesenswert?

@IngoF

> Würde den Sklaven inkl. Wandler am liebsten auf eine eigene Platine
> packen oder zumindest einen Steckplatz dafür vorsehen. Dann kann man
> evtl hinterher noch die Platine gegen eine Sende/Empfangsplatine
> austauschen falls es irgendwann mal oweit sein könnte.
Ja, das habe ich mir auch überlegt, bin aber durch die Datenübertragung 
der 2107 erstmal von ab.
Der Opto-Kram bräuchte den ADCMP370, einen LDO (5V) und dann den 
Optokoppler, dann hat man das sauber getrennt und hat hinter dem Opto. 
direkt das richtige Level für die Auswertung. Optokoppler für analoge 
Signale sind mir zu teuer, auch aus diesem Grund der LDO/LinearRegler. 
Eine Schaltung mit OPs vor dem Opto. wäre auch möglich, aber da werden, 
meiner Meinung nach, mehr Bauteile benötigt.
Für die 2107 bräuchte man nur den Opto., aber dann zwei mal, die Signale 
haben schon 5V Level.

Auf dem EMS-Bus haben wir nur 9600Baud, die per Hardware empfangen 
werden können, auf dem Bus der 2107 muß alles erstmal per Software 
empfangen werden und das bei einer relativ hohen Frequenz. Schon wegen 
der Software würde ich bei beiden Lösungen eine CPU benutzen wollen. Ich 
könnte eine Tüte Mega8 bekommen, dann stauben die nicht ein und laufen 
mal ;-). Ob die UART die Break-Erkennung hat kann ich jetzt nicht sagen, 
müsste ich mal im Datenblatt schauen.

Für die Kommunikation wäre I2C nicht schlecht, dann könnte man weitere 
externe Module direkt an den Bus klemmen und gut. Multi-Master ist nicht 
weiter wild.

> Ein Steckplatz
> für ein einfache 2 oder 4 zeiliges LCD-Display mit Controller könnte man
> auch einplanen. Da würden doch bestimmt ein paar Pins für freibleiben.
> Außerdem könnte man dann noch ein paar Platinen mehr machen und vür
> andere Funktionen gebrauchen. Hätte bestimmt ein paar
> Anschlussprojekte...
Ja, das leidige Steckverbinderproblem ... ;-)

> Womit hast Du denn die Platinen geroutet?
Eagle.

> Die Auswertung würde ich dann aber vermutlich hinterher noch in dem
> Cortex reinpacken. Man könnte Werte dann abspeichern oder senden wenn
> sie sich geändert haben. würde vermutlich das Datenvolumen doch ein
> wenig reduzieren. Aber darum kann man sich noch gedanken machen wenn
> erst mal alles läuft.
Auf alle Fälle, anders mache ich es auch nicht. 100x die gleiche 
Temperatur mit einem anderen Zeitstempel wird nicht wirklich benötigt. 
Wo und wie die Auswertung läuft ist erstmal nebensächlich.

von Rudi (Gast)


Lesenswert?

@Mario

Nicht schlecht, obwohl es Excel ist ;-)

Hier ein paar Änderungen:

MSG 08 00 18


25 : Fehlercode
07 : maximal Leistung (in %) (muss aber nicht sein)
08 : aktuelle Leistung (in %)
20 : evtl. auch 19 ist der Flammenstrom in uA (den Wert durch 10 teilen)

von Mario (Gast)


Lesenswert?

@Rudi

Danke, habe Deine Änderungen gleich übernommen. War nachvollziehbar.
Zum Auswerten und Suchen nehme ich gern Excel.
Das Programm selbst ist dann in Delphi (immer noch das 
Übersichtlichste).

Mir fehlen noch die Temperaturen der Heizkreise (habe 2) und der 
Mischer.
Hast Du eine Idee, wo ich suchen könnte?

bye,
Mario

von Rudi (Gast)


Lesenswert?

@Mario

Ich schau eigentlich auch nur ins Service-Menu auf die Werte und 
versuche diese durch die Heizung zu verändern und dann im Datenstream zu 
finden. Ich rechne den dezimalen Wert in Hex um (X*1 und X*10 also 2 
Werte) und dann suche ich den Wert im Stream. Dann wieder ändern usw..

Wie sieht eigentlich dein Hardwareaufbau aus ?

von Rudi (Gast)


Lesenswert?

@IngoF

hab es wohl übersehen ...

> Kann mann den Cortex M3 auch über den USBprog programmieren, oder wie
> programmierst Du den. Hast Du bis jetzt eine selbstentwickelte Schaltung
> oder eine eingekaufte?

Wenn UBSprog einen ARM programmieren kann (JTAG) dann sollte es 
funktionieren. Ich benutze zum Programmieren einen Luminary clon (mit 
ftdi2232d/usb) und Flachbandkabel (siehe 
Beitrag "Re: Zeigt her Eure Kunstwerke !"). Die fetten 
Steckverbinder für das JTAG gehen mir ganz schön auf ...

Ich habe das Board selbst erstellt. Die Preise bei Luminary sind zwar 
okay, keine Frage, aber von den Bauteilkosten + Platine (nicht die 
Arbeitsstunden) ist man selbst noch billiger und hat was man haben 
möchte.

Das Board kann man auf eine Trägerplatte schrauben die sich z.B. in 
einem Gehäuse befindet. Ansonsten ist an dem Board nichts besonderes. 
Alle programmierbaren Pinne sind über die Steckverbinder zugänglich und 
mehr oder weniger sortiert. Beim Verpolschutz ist noch ein Bock drin, 
aber für diesen Zweck ist es erstmal nicht problematisch.

von Rudi (Gast)


Lesenswert?

Nachtrag:

Der Mega8 erkennt die Frame-Errors.

von Rudi (Gast)


Lesenswert?

Die Frameerkennung per Mega8 funktioniert. Habe den mit seiner einen 
UART zwischen den Levelshifter und dem Cortex angeschlossen. Leider gibt 
es noch die Bustimeouts, die ich noch nicht auswerte.

von Mario (Gast)


Angehängte Dateien:

Lesenswert?

@ Rudi
meine Hardware ist simpel. Entspricht dem Referenzlayout des eBus-Moduls 
mit angepassten Widerständen. Daran hängt der Serielle meines Servers.
Die Erkennung der Timeouts zwischen den Telegrammen funktioniert ganz 
gut.
Nur die kompletten Telegramme werden weiter verwendet.
Die Variante mit einem Atmega ist natürlich das Beste. Habe hier noch 
ein WebCat-Board mit einem ATmega128 liegen, habe mich aber mangels 
C-Kenntnissen nicht daran versucht.

Habe mich Heute den ganzen Tag mit SQL und gnuplot beschäftigt.
Die Daten werden jetzt schön in einer MySQL-Datenbank gespeichert und 
über gnuplot angezeigt.
Wie hast Du die Kurven in gnuplot geglättet? Bei mir sind noch Stufen zu 
sehen.
Ich bin ja richtig erschrocken, wie oft meine Heizung den Brenner 
anschmeisst. Ich denke, die moduliert die Leistung, um die Brennerdauer 
zu verlängern und die Starts zu minimieren. Jetzt habe ich 6 Starts/h 
gezählt.
Ist das normal?
bye,
Mario

von Rudi (Gast)


Angehängte Dateien:

Lesenswert?

@Mario

> ein WebCat-Board mit einem ATmega128 liegen, habe mich aber mangels
> C-Kenntnissen nicht daran versucht.
Der 128 sollte auch funktionieren. Wenn ich nächste Woche mal den 
Timeout ausmessen kann poste ich mal den kompletten simplen Source. Mein 
Oszi steht noch an der 2107 :-/

> Wie hast Du die Kurven in gnuplot geglättet? Bei mir sind noch Stufen zu
> sehen.
Bei dir sieht das nicht schlecht aus. Mein Kurven sind nicht geglättet. 
Kannst du mal dein Script posten ? Die Zusammenfassung am unteren 
Bildrand finde ich gut.

Der Brenner geht nicht mit voller Leistung an, siehe die Werte weiter 
oben, und aus diesem Grund kann der auch mal öffters angehen. Die 
Solltemperatur, nach der internen Temperaturkurve, ist übrigens der 
HK1_VL-Wert und in den Daten auch so kantig. Das ist kein gemessener 
Wert sondern der ermittelte von der Heizung.

Anbei noch mein Script für gnuplot, es wird direkt in ein Bild gewandelt 
und dann auf dem Server ins www-Verz. verschoben ...

von Rudi (Gast)


Angehängte Dateien:

Lesenswert?

Nun die Daten für die 2107 mit Clock. Ich habe immer auf Level von CLK 
oder DATA getriggert.

log_20091004.bin - Binärdaten - pro byte: bit0 CLK und bit1 DATA
log_20091004.wav - die importierten Daten (alle Bytes verdoppelt) als 
WAV


Viel Spass.

von Rudi (Gast)


Angehängte Dateien:

Lesenswert?

Hier der geparste Bitstream. Der Zeilenumbruch kommt bei jeder 
Daten/Clockanomalie (Leveländerung auf den Daten ohne Clock).

von Rudi (Gast)


Lesenswert?

So sehen die Daten in etwa aus. 2 Byte anfrage und dann Anwort mit den 
Daten. Das letzte Byte scheint wieder diese ominöse CRC zu sein. Die 
Anfrage an 0xAC ist noch falsch geparst, evtl. stimmen die Daten absolut 
nicht ...
1
A8 1C : A9 03 01 05 65 00 05 B6 
2
A8 0E : A9 65 00 05 05 2D 01 9B 
3
AA FF : AB 00 00 AC 00 
4
AD 00 00 00 00 00 00 
5
A8 1C : A9 03 01 05 65 00 05 B6 
6
A8 0E : A9 65 00 05 05 2D 01 9B 
7
AA FF : AB 00 00 AC 00 
8
AD 00 00 00 00 00 00 
9
A8 1C : A9 03 01 05 65 00 05 B6 
10
A8 0E : A9 65 00 05 05 2D 01 9B 
11
AA FF : AB 00 00 AC 00 
12
AD 00 00 00 00 00 00 
13
A8 1C : A9 03 01 05 65 00 05 B6 
14
A8 0E : A9 65 00 05 05 2D 01 9B 
15
AA FF : AB 00 00 AC 00 
16
AD 00 00 00 00 00 00 
17
A8 1C : A9 03 01 05 65 00 05 B6 
18
A8 0E : A9 65 00 05 05 2D 01 9B 
19
AA FF : AB 00 00 AC 00 
20
AD 00 00 00 00 00 00 
21
A8 1C : A9 03 01 05 65 00 05 B6 
22
A8 0E : A9 65 00 05 05 2D 01 9B 
23
AA FF : AB 00 00 AC 00 
24
AD 00 00 00 00 00 00 
25
A8 1C : A9 03 01 05 65 00 05 B6 
26
A8 0E : A9 65 00 05 05 2D 01 9B 
27
AA FF : AB 00 00 AC 00 
28
AD 00 00 00 00 00 00 
29
A8 1C : A9 03 01 05 65 00 05 B6 
30
A8 0E : A9 65 00 05 05 2D 01 9B 
31
AA FF : AB 00 00 AC 00 
32
AD 00 00 00 00 00 00 
33
A8 46 : A9 65 00 05 05 2D 01 9B 
34
A8 1C : A9 03 01 05 65 00 05 B6 
35
A8 0E : A9 65 00 05 05 2D 01 9B 
36
AA FF : AB 00 00 AC 00 
37
AD 00 00 00 00 00 00 
38
AA C7 : AB 78 0A 05 37 4B 00 0D 
39
AA CE : AB 28 0A 02 FF FF FF 1A 
40
A8 1C : A9 03 01 05 65 00 05 B6 
41
A8 0E : A9 65 00 05 05 2D 01 9B 
42
AA FF : AB 00 00 AC 00 
43
AD 00 00 00 00 00 00 
44
AC 0D : AD FF 00 65 65 65 65 7B 
45
A8 1C : A9 03 01 05 65 00 05 B6 
46
A8 0E : A9 65 00 05 05 2D 01 9B 
47
AA FF : AB 00 00 AC 00 
48
AD 00 00 00 00 00 00 
49
AA 65 : AB 32 00 31 00 34 00 9D 
50
AA 6C : AB 38 00 34 00 33 00 F3 
51
A8 1C : A9 03 01 05 65 00 05 B6 
52
A8 0E : A9 65 00 05 05 2D 01 9B 
53
AA FF : AB 00 00 AC 00 
54
AD 00 00 00 00 00 00 
55
AA AB : AB 29 68 B0 31 A7 05 B0 
56
AA B2 : AB 00 A7 C2 05 00 3F F3 
57
AA B9 : AB 7E 7E 7E 8C 8C 8C 7F 
58
AA C0 : AB A7 83 65 65 65 65 3C 
59
A8 1C : A9 03 01 05 65 00 05 B6 
60
A8 0E : A9 65 00 05 05 2D 01 9B 
61
AA FF : AB 00 00 AC 00 
62
AD 00 00 00 00 00 00 
63
AA DC : AB 34 07 00 00 09 1D 21 
64
AA E3 : AB 01 34 0B 19 00 0B F4 
65
AA EA : AB 25 0F 34 0E 1D 01 72 
66
AA F1 : AB 09 0B 16 34 13 16 25 
67
AA F8 : AB 01 11 22 35 00 00 1A 
68
A8 1C : A9 03 01 05 65 00 05 B6 
69
A8 0E : A9 65 00 05 05 2D 01 9B 
70
AA FF : AB 00 00 AC 00 
71
AD 00 00 00 00 00 00 
72
AA FF : AB 00 00 AC 00 
73
AD 00 00 00 00 00 00 
74
A8 1C : A9 03 01 05 65 00 05 B6 
75
A8 0E : A9 65 00 05 05 2D 01 9B 
76
AA FF : AB 00 00 AC 00 
77
AD 00 00 00 00 00 00 
78
AC 06 : AD 00 00 00 00 00 00 00 
79
A8 1C : A9 03 01 05 65 00 05 B6 
80
A8 0E : A9 65 00 05 05 2D 01 9B 
81
AA FF : AB 00 00 AC 00 
82
AD 00 00 00 00 00 00

Und hier mal auf eine Anfrage gefiltert:
1
AA 6C : AB 38 00 34 00 33 00 F3 
2
AA 6C : AB 38 00 34 00 33 00 F3 
3
AA 6C : AB 38 00 34 00 33 00 F3 
4
AA 6C : AB 38 00 34 00 33 00 F3 
5
AA 6C : AB 38 00 34 00 33 00 F3 
6
AA 6C : AB 38 00 34 00 33 00 F3 
7
AA 6C : AB 38 00 34 00 33 00 F3 
8
AA 6C : AB 38 00 34 00 33 00 F3 
9
AA 6C : AB 38 00 34 00 33 00 F3 
10
AA 6C : AB 38 00 34 00 33 00 F3 
11
AA 6C : AB 38 00 34 00 33 00 F3 
12
AA 6C : AB 38 00 34 00 33 00 F3 
13
AA 6C : AB 38 00 34 00 33 00 F3 
14
AA 6C : AB 38 00 34 00 33 00 F3 
15
AA 6C : AB 38 00 34 00 33 00 F3 
16
AA 6C : AB 38 00 34 00 33 00 F3 
17
AA 6C : AB 38 00 34 00 33 00 F3 
18
AA 6C : AB 38 00 34 00 33 00 F3 
19
AA 6C : AB 38 00 34 00 33 00 F3 
20
AA 6C : AB 34 00 38 00 33 00 CF 
21
AA 6C : AB 34 00 38 00 33 00 CF 
22
AA 6C : AB 34 00 38 00 33 00 CF 
23
AA 6C : AB 34 00 38 00 33 00 CF 
24
AA 6C : AB 34 00 38 00 33 00 CF 
25
AA 6C : AB 34 00 38 00 33 00 CF 
26
AA 6C : AB 34 00 38 00 33 00 CF 
27
AA 6C : AB 34 00 38 00 33 00 CF 
28
AA 6C : AB 34 00 38 00 33 00 CF 
29
AA 6C : AB 34 00 38 00 33 00 CF 
30
AA 6C : AB 34 00 38 00 33 00 CF 
31
AA 6C : AB 34 00 38 00 33 00 CF 
32
AA 6C : AB 34 00 38 00 33 00 CF 
33
AA 6C : AB 34 00 38 00 33 00 CF 
34
AA 6C : AB 34 00 38 00 33 00 CF 
35
AA 6C : AB 34 00 38 00 33 00 CF 
36
AA 6C : AB 34 00 38 00 33 00 CF 
37
AA 6C : AB 31 00 34 00 32 00 EA 
38
AA 6C : AB 31 00 34 00 32 00 EA 
39
AA 6C : AB 31 00 34 00 32 00 EA 
40
AA 6C : AB 31 00 34 00 32 00 EA 
41
AA 6C : AB 31 00 34 00 32 00 EA 
42
AA 6C : AB 31 00 34 00 32 00 EA 
43
AA 6C : AB 31 00 34 00 32 00 EA 
44
AA 6C : AB 31 00 34 00 32 00 EA 
45
AA 6C : AB 31 00 34 00 32 00 EA 
46
AA 6C : AB 31 00 34 00 32 00 EA 
47
AA 6C : AB 31 00 34 00 32 00 EA 
48
AA 6C : AB 31 00 34 00 32 00 EA 
49
AA 6C : AB 31 00 34 00 32 00 EA 
50
AA 6C : AB 31 00 34 00 32 00 EA 
51
AA 6C : AB 32 00 31 00 2B 00 74 
52
AA 6C : AB 32 00 31 00 2B 00 74 
53
AA 6C : AB 32 00 31 00 2B 00 74 
54
AA 6C : AB 32 00 31 00 2B 00 74 
55
AA 6C : AB 32 00 31 00 2B 00 74 
56
AA 6C : AB 32 00 31 00 2B 00 74 
57
AA 6C : AB 32 00 31 00 2B 00 74 
58
AA 6C : AB 32 00 31 00 2B 00 74 
59
AA 6C : AB 32 00 31 00 2B 00 74 
60
AA 6C : AB 32 00 31 00 2B 00 74 
61
AA 6C : AB 32 00 31 00 2B 00 74 
62
AA 6C : AB 32 00 31 00 2B 00 74 
63
AA 6C : AB 32 00 31 00 2B 00 74 
64
AA 6C : AB 32 00 31 00 2B 00 74 
65
AA 6C : AB 32 00 31 00 2B 00 74 
66
AA 6C : AB 32 00 31 00 2B 00 74 
67
AA 6C : AB 32 00 31 00 2B 00 74 
68
AA 6C : AB 32 00 31 00 2B 00 74 
69
AA 6C : AB 32 00 31 00 2B 00 74 
70
AA 6C : AB 32 00 31 00 2B 00 74 
71
AA 6C : AB 32 00 31 00 2B 00 74 
72
AA 6C : AB 32 00 31 00 2B 00 74 
73
AA 6C : AB 32 00 31 00 2B 00 74 
74
AA 6C : AB 32 00 31 00 2B 00 74 
75
AA 6C : AB 32 00 31 00 2B 00 74 
76
AA 6C : AB 32 00 31 00 2B 00 74 
77
AA 6C : AB 32 00 31 00 2B 00 74 
78
AA 6C : AB 32 00 31 00 2B 00 74 
79
AA 6C : AB 33 00 32 00 26 00 A9 
80
AA 6C : AB 33 00 32 00 26 00 A9 
81
AA 6C : AB 33 00 32 00 26 00 A9 
82
AA 6C : AB 33 00 32 00 26 00 A9 
83
AA 6C : AB 33 00 32 00 26 00 A9 
84
AA 6C : AB 33 00 32 00 26 00 A9 
85
AA 6C : AB 33 00 32 00 26 00 A9 
86
AA 6C : AB 33 00 32 00 26 00 A9 
87
AA 6C : AB 33 00 32 00 26 00 A9

von Rudi (Gast)


Lesenswert?

EMS:

10 00 A5 CC VV ...

CC: 01 für Sprache, 0C Uhrkorrektur, 06 Gebäudeart
VV: z.B. 00 deutsch, 01 NL


10 08 16 08 VV 14

VV Pumpennachlaufzeit

von Mario (Gast)


Angehängte Dateien:

Lesenswert?

@Rudi

mit dem Quellcode für dem Atmega128, das wäre prima.
Das Script für gnuplot habe ich beigefügt. Dieses ist aber noch nicht 
perfekt.
Ich suche noch nach einer Möglichkeit, wie ich den Zeitraum, welcher 
ausgewertet werden soll, ändern kann. Bis jetzt lasse ich jedesmal die 
Scriptdatei mit Start- und Enddatum neu erzeugen.

bye,
Mario

von Rudi (Gast)


Angehängte Dateien:

Lesenswert?

Moin,

danke.

> Ich suche noch nach einer Möglichkeit, wie ich den Zeitraum, welcher
> ausgewertet werden soll, ändern kann. Bis jetzt lasse ich jedesmal die
> Scriptdatei mit Start- und Enddatum neu erzeugen.
Kommt drauf an wie. Dynamisch wird das etwas zäh und könnte dann evtl. 
über ajax laufen. Statisch kann ich dir die rrdtools empfehlen, dort 
gibt es aber nur eine eingeschränkte grafische Möglichkeit. Anbei mal 
der Gaszähler über rrdtools. Die Datenbank für die rrdtools erstelle ich 
übrigens jede Stunde neu, da ich noch keine Lust auf eine Timestamporgie 
hatte und rrdtool kein mysql unterstützt. Kann man aber auch eleganter 
lösen.

von Rudi (Gast)


Angehängte Dateien:

Lesenswert?

> Die Variante mit einem Atmega ist natürlich das Beste. Habe hier noch
> ein WebCat-Board mit einem ATmega128 liegen, habe mich aber mangels
> C-Kenntnissen nicht daran versucht.
Absolut keine ? Kompilieren und brennen geht aber ?

> mit dem Quellcode für dem Atmega128, das wäre prima.
siehe Anhang

Kompiliert für den 128 (habe selbst keinen), sollte also laufen.

von Rudi (Gast)


Lesenswert?

@Mario

Hier eine kleine Optimierung für das Skript und deine Datenbank. Du 
kannst die Werte aus der 08 00 18 (10/11) in einen 16 Bit-Wert 
konvertieren und dann bei Gnuplot einfach die Bits abfragen:

decode_status(t,w) = ( (int(t)&int(w)) == 0) ? 0 : 1

plot "data_14.txt" using 1:(decode_status($2,64)) with boxes notitle


Kann Gnuplot eigentlich auch mit Hexwerten etwas anfangen ? Ich habe 
bisher nicht dazu gefunden ?

von Rudi (Gast)


Angehängte Dateien:

Lesenswert?

@Mario

Ich habe deine Aufteilung in Gnuplot übernommen und denke das Bit 7 
(0x40) vom Brennerstatus nicht richtig sein kann. Ich sehe da Aktivität 
ab 0 Uhr beim Brenner und der Pumpe im Warmwasserkreislauf ohne 
Gasverbrauch (die Heizung sollte um die Uhrzeit nicht an 
sein/Temperaturabsenkung). Kannst du das bestätigen ? Meine Bit-Masken 
sehen wie folgt aus (die 3 Diagramme unten):

Zeile1: 8+4+1
Zeile2: 64
Zeile3: 32

Ich habe direkt 2 extra Temperatursensoren an den Vor-/Rücklauf der 
Holzheizung gehängt ;-) Der Testaufbau funktioniert soweit richtig gut.

von Mario (Gast)


Angehängte Dateien:

Lesenswert?

@Rudi
erstmal vielen Dank für den Quellcode. Beim ersten Anschauen habe ich 
aber nicht viel verstanden. Ich bin scheinbar C-inkompatibel ;-)
Ein erster Kompilierungsversuch mit GNU AVR-GCC (Bestandteil des 
EtherNut-Paketes/ Nut/Os) ist gescheitert. Ich werde es mir nochmal 
genauer anschauen müssen.

In dem Paket Nut/Os gibt es einen Beispiel-Code, welcher eine RS232 auf 
Netzwerk ( per Telnet) umsetzt. Vielleicht könnte man darauf aufbauen? 
Dann wären die Daten gleich im Netzwerk und man braucht keine weitere 
serielle Schnittstelle. Ich habe den Quellcode mal angehangen.

Zu deiner Vermutung Brennerstatus:
das ist nach meiner Ansicht das Bit 2 (04H) aus dem Byte 11 des 
08-00-18-Telegramms. Im Absenkbetrieb bleibt dieses bei mir auf "0".

Das Bit 6 (40H) muss die Warmwasserbereitung sein. Ist immer auf "1", 
wenn Warmwasser bereitet wird. Nächtliche Aktivität habe ich auch alle 
paar Tage, da gegen 01:00 Uhr die thermische Desinfektion läuft. Dann 
geht die Warmwassertemperatur bis auf 75 Grad hoch.

bye,
Mario

von Rudi (Gast)


Angehängte Dateien:

Lesenswert?

@Mario
> Das Bit 6 (40H) muss die Warmwasserbereitung sein. Ist immer auf "1",
> wenn Warmwasser bereitet wird. Nächtliche Aktivität habe ich auch alle
> paar Tage, da gegen 01:00 Uhr die thermische Desinfektion läuft. Dann
> geht die Warmwassertemperatur bis auf 75 Grad hoch.
Die Desinfektion habe ich abgeschaltet, das bringt evtl. etwas, wenn das 
Wasser ein paar Wochen im Kessel steht.
Wie im Bild zu sehen, ist das Flag eingeschaltet, aber es passiert 
nichts (kein Gas, keine Temperaturänderung). Muss ich mir die Tage 
nochmal genauer anschauen.


> erstmal vielen Dank für den Quellcode. Beim ersten Anschauen habe ich
> aber nicht viel verstanden. Ich bin scheinbar C-inkompatibel ;-)
> Ein erster Kompilierungsversuch mit GNU AVR-GCC (Bestandteil des
> EtherNut-Paketes/ Nut/Os) ist gescheitert. Ich werde es mir nochmal
> genauer anschauen müssen.
Ja, wenn du mir deine eingestellte CPU Geschwindigkeit sagst, dann kann 
ich das hier durchleiern. Ein Port mit LED wäre auch nicht schlecht.

> In dem Paket Nut/Os gibt es einen Beispiel-Code, welcher eine RS232 auf
> Netzwerk ( per Telnet) umsetzt. Vielleicht könnte man darauf aufbauen?
> Dann wären die Daten gleich im Netzwerk und man braucht keine weitere
> serielle Schnittstelle. Ich habe den Quellcode mal angehangen.
Gleich ist gut ;-) Da braucht es mindestens einen Netzwerkkontroller. 
Ehrlich gesagt bin ich von Nut/OS nicht so begeistert.

von Rudi (Gast)


Lesenswert?

@Malte Bayer

Bist du schon weiter gekommen ? Ich hänge noch über den Daten der 2107 
und komm nicht weiter.

Die Daten sehen etwa so aus (in chronologischer Reihenfolge):
1
A8 E7 :  A9 01 FF FF 00 FF FF A8                                                                              
2
A8 EE :  A9 01 21 00 84 21 21 61                                                                              
3
A8 F5 :  A9 20 84 41 21 40 84 50                                                                              
4
A8 FC :  A9 61 21 60 84                                                                                       
5
AA 00 :  AB 81 21 62                                                                                          
6
AA 03 :  AB 80 8A A1 27 A0 8D D0                                                                              
7
AA 0A :  AB C1 2A C0 84 C2 90 CD                                                                              
8
AA 11 :  AB C2 90 C2 90 C2 90 0B                                                                              
9
AA 18 :  AB C2 90 C2 90 C2 90 0B                                                                              
10
AA 1F :  AB C2 90 C2 90 C2 90 0B                                                                              
11
AA 26 :  AB C2 90 C2 90 C2 90 0B                                                                              
12
AA 2D :  AB C2 90 C2 90 C2 90 0B                                                                              
13
AA 34 :  AB C2 90 C2 90 C2 90 0B                                                                              
14
AA 3B :  AB C2 90 C2 90 C2 90 0B                                                                              
15
AA 42 :  AB C2 90 C2 90 C2 90 0B                                                                              
16
AA 49 :  AB C2 90 C2 90 C2 90 0B                                                                              
17
A8 1C :  A9 03 01 05 65 00 05 B6                                                                              
18
A8 0E :  A9 65 00 05 05 2D 01 9B

Nun könnte man ja meinen das es sich beim zweiten Byte um eine Adresse 
handelt. Wenn ja, dann ändern sich die Daten nach einer gewissen Zeit 
nicht mehr im Speicher. Es wird gesendet, aber so gut wie keine 
Änderungen. Falls noch jemand eine Idee hat !?

...

von IngoF (Gast)


Lesenswert?

Hallo,

würde gerne bei der Decodierung mithelfen. Mit Java kann ich am PC die 
Daten nicht auseinanderhalten.
Brauchbare Hardware habe ich auch nicht mehr.
Die Brennersoftware bekomme ich nicht mehr zum laufen, und die Software 
die mit meinem Brenner funktioniert unterstützt meine PICs nicht. Muss 
also eigentlich wieder bei Null anfangen. Also Brenner kaufen und 
versuchen ob ich mit C klarkomme. Mit Assembler habe ich eigentlich 
weniger Probleme.
Würde gerne mit Eagle eine Platine entwickeln mit der man dann evtl 
zusammen an der Software arbeiten könnte. Am liebsten würde ich den 
"Sklaven" austauschbar machen damit man evtl. nachträglich andere 
Bus-Systeme oder eben auch die Sendefunktion ünterstützen könnte.
Die Idee mit der SD-Karte und Netzwerkanbindung ist schon mal genial. 
Dann kann die Platine fleissig Daten sammeln und man muss nicht immer 
einen PC laufen haben um die Daten zu loggen.
Würde gerne auch einen Port für ein 4x20 LCD-Display einplanen damit die 
Platine entweder Daten anzeigen könnte oder eben auch noch für andere 
Projekte verwendbar ist. Vielleicht auch ein Tastaturport. Muss ja nicht 
alles am Anfang genutzt oder unterstützt werden.

Dazu müssten wir uns für einen bestimmten "Sklaven", die andere Hardware 
und die Verbindung zwischen Cortex und dem Sklaven entscheiden.

Würde die Platine mit Eagle entwerfen.

@Rudi, kannst du mir einen Plan von deinem Cortex und dem ATmega 
zukommen lassen.

@all wer hätte Interesse an so einer Platine?

meine Mail:
if38(at)arcor(punkt)de

Gruß
Ingo

von Hennessy (Gast)


Lesenswert?

Hallo Ingo,

> Die Brennersoftware bekomme ich nicht mehr zum laufen, und die Software
> die mit meinem Brenner funktioniert unterstützt meine PICs nicht. Muss
> also eigentlich wieder bei Null anfangen. Also Brenner kaufen und
> versuchen ob ich mit C klarkomme. Mit Assembler habe ich eigentlich
> weniger Probleme.

Diese Probleme mit PIC, Brenner und Software hatte ich auch. Und weisst 
Du, was ich gemacht habe?

Dieses Tutorial angeschaut: 
http://www.mikrocontroller.net/articles/AVR-GCC-Tutorial

Dann ein Experimentierboard mit einem Atmega gekauft, welches Plug&Play 
am PC anschliessbar ist und es hat auf Anhieb funktioniert. Echt Klasse. 
Und nie wieder Assembler: Heute und morgen weiss jeder, wie er was in 
Assembler programmiert hat, aber übermorgen? Und dann noch Änderungen 
machen? C ist wirklich nicht schwierig und wahrlich keine Hexerei, da es 
Libraries und Demosourcen à gogo auf dem Internet gibt.

Gruss
Christian

von Malte B. (hellraiser)


Lesenswert?

@ Rudi:

>Bist du schon weiter gekommen ? Ich hänge noch über den Daten der 2107 und komm 
nicht weiter.

Nein, ist zum verrückt werden. Kumpel hat irgendeine uralt-asbach 
buderus steuerung an der öltherme. Der vermeintliche D-9 Stecker hat 
sich als D-15 herausgestellt, also wohl keine echte RS232.

Und an ein "leihweise" Modul komme ich nicht ran. knappe Antwort "kaufen 
ja, leihen nein" ;-(

Habe inzwischen auch nochmal die restlichen Pins, die auch nur annähernd 
nach TTL Signal aussehen, versucht mittels max232 zu untersuchen.
Aber egal welche baudrate  startstop  paritykonfiguration - es kommt 
immer nur müll und frame errors ohne ende an.

von Rudi (Gast)


Lesenswert?

Hier noch ein HighRes-Bild vom ServiceKey:

http://www.buderus.de/sixcms/media.php/1821/3743_Logamatic_Servicekey.tif
http://www.buderus.de/Bilddatenbank/Regelsysteme/Logamatic_Fernwirksystem-2380747.html


@Malte Bayer
Lohnt sich eine Aufnahme mit dem ADC an den TTL Pins ? Ändern sich die 
Daten ? Ich habe die bisher nicht beachtet, da es auf dem Scope immer 
gleich aussieht. An einem habe ich eine Low-High-Low-Flanke mit etwas 
27KHz gemessen, ist also nicht so fürchterlich schnell.

Irgendwie müssen die Daten (Temperaturen etc.) an dieses Display **g**.

von Malte B. (hellraiser)


Lesenswert?

Kann ich dir nicht sagen ob sich das lohnt - interessant zu analysieren 
wärs aber schon. Bin mir allerdings ziemlich sicher dass diese Pins die 
Datenübertragung vom/zum display sind.
Wie gesagt, habe kein Speicheroszi - habe nur mit dem timing und dem 
Trigger rumgespielt - ob da immer der gleiche Dreck übertragen wird 
weiss ich nicht, schliesse ich aber aus (wäre ja unlogisch).

von IngoF (Gast)


Lesenswert?

>Dann ein Experimentierboard mit einem Atmega gekauft, welches Plug&Play
>am PC anschliessbar ist und es hat auf Anhieb funktioniert. Echt Klasse.

Wenn ich für mich selber eine Schaltung entwickele würde ich mir 
vermutlich einen neuen Microchip ICD2-clon kaufen und hätte auch keine 
Probleme mehr.
Warum sollte ich wenn ich mich schon mit der Programmierung und den PICs 
vertraut gemacht habe aufeinmal einen neuen Controller nehmen, Neue 
Entwicklungsumgebung und mich in eine andere Programmiersprache 
einarbeiten?
Die alten selbstgeschriebenen "Bibliotheken" kann man dann nicht mehr 
verwenden.

>Und nie wieder Assembler: Heute und morgen weiss jeder, wie er was in
>Assembler programmiert hat, aber übermorgen?
Assembler hat auch Vorteile. Ist viel schneller als C-Code. Man weiß 
genau was der Controller macht und kann Programmspeicher sparen.
Ob man jetzt in C, Assembler oder einer anderen Sprache screibt ist 
egal. Man hat in jeder Sprache probleme wenn man nach einer Pause alte 
Programme weiterentwickeln will und nichts im Quelltext dokumentiert 
hat. Wenn vernünftig dokumentiert wird ist das kein Problem.

Ich hatte mir vorgestellt dass ich erstmal die Platine route und für 
alle interessierten fertigen lasse. Dazu brauch ich allerdings 
Informationen ob es beim Cortex und ATmega128 bleibt. Wichtig ist auch 
zu wissen wie die bisherige Software des ATmega128 aussieht. Wäre ja 
blöd wenn ich die bisher von der Software benutzten Anschlüsse für was 
anderes verplane und man mit der Software wieder von vorne anfangen 
kann.

Wenn wir uns über die Hardware einig werden könnte ich loslegen.

@Rudi welches Cortex-Board hast Du denn verwendet? Vielleicht kann ich 
dann ja irgendwie an den Schaltplan kommen.

Gruß
Ingo

von Rudi (Gast)


Lesenswert?

@IngoF

> welches Cortex-Board hast Du denn verwendet? Vielleicht kann ich
> dann ja irgendwie an den Schaltplan kommen.

Ich benutze den LM3S8938. Für den 8962 gibt es ein Eval-Board und den 
Schaltplan, kannst du bei Luminary runterladen. Hast du schon über ein 
fertiges ARM9 Board nachgedacht ? Ich kenne jetzt nicht die Preise, aber 
sollte im Vergleich zum Aufwand und den Kosten billiger werden. Auf dem 
würde dann wohl auch die Grafikerstellung direkt laufen.

Ich würde erstmal überlegen was man wofür braucht. Wenn du nur einen 
kleinen Netzwerkkontroller benutzt, kannst du nicht ohne zweiten Rechner 
die Grafiken erstellen. Braucht man das oder nicht. Wie sollen die Daten 
gespeichert und ausgewertet werden und wieviel Daten werden es ? usw. 
usf.

Mir reicht ein Cortex, da ich die Daten nur weiterleite und ein paar 
Sensoren mit dem auswerte. Was brauchst du ?

Beim Sklaven kann ich erstmal nichts sagen, ein MEGA8 mit rund 11MHz 
funktioniert am ServiceKey, ob der für die 2107 ausreicht weiss hier 
niemand.

von IngoF (Gast)


Lesenswert?

Also ich hatte daran gedacht dass ich ein Board erstellen würde was für 
alle Möglichkeiten funktionieren würde.

Also Der Cortex mit Netztwerk und SD-Karte ist doch ideal. Die Daten 
sollten dann auf SD zwischen gespeichert werden und wenn ich meinen PC 
hochfahre werden Die Daten dann zum PC übertragen.

Die Kommunikationsplatine mit dem Slave-Prozessor würde ich über einen 
Stecker miteinander verbinden. Dann ist es möglich die Platine für 
andere Bussysteme auszustauschen. Oder man kann hinterher doch eine 
zweiweg-Kommunikationsmodul einstecken.
Da vermutlich noch genug Ein-/Ausgabepins frei sind würden die für ein 
LCD-Display heralten und vielleicht ein paar Taster. Die würden erst mal 
vernachlsääsigt und/oder nicht bestückt werden.

Das Board könnte man auch noch für andere Entwicklungen verwenden. Denke 
ich hätte schon ein paar Ideen

Ideal wäre es dann wenn mehrere sich hinterher eine Platine aufbauen 
wollen...
Die Software könnte man zusammen entwickeln. (Software für PC, Slave und 
Master).

So wie es aussieht ist ein großteil der Software ja schon geschrieben. 
(Visualisierung auf dem PC und Sammeln der Daten).

Wäre doch am besten wenn man gemeinsam an einem Strang zieht und nicht 
mehrere Leute parallel das selbe Entwickeln/Programieren.

Denke doch dass man auf einen Nenner bei der Software und Hardware 
kommen könnte, oder.


Gruß
Ingo

von Rudi (Gast)


Lesenswert?

@Malte Bayer:

Wir bräuchten dann also noch Messungen an folgenden Pins mit Augenmerk 
auf die TTL Signale !? Ich würde die TTL-Signale einzeln analog messen 
und dann komplett als Set ohne Zeitinformationen.

Die anderen würde ich dann als zwei Sets messen (max 8bit), wenn denn da 
was anliegt. Ein Pin hatte noch 12V oder mehr, muss ich dann nochmal 
messen.

09  Ausgang Heizkreis1 Pumpe (an=5V, aus=0V)

03  5V gemessen, vielleicht ein binärer E/A?
04  5V gemessen, vielleicht ein binärer E/A?
05  0V gemessen, vielleicht ein binärer E/A?
06  0V gemessen, vielleicht ein binärer E/A?
08  0V gemessen, vielleicht ein binärer E/A?
10  0V gemessen, vielleicht ein binärer E/A?
11  0V gemessen, vielleicht ein binärer E/A?
12  0V gemessen, vielleicht ein binärer E/A?
13  0V gemessen, vielleicht ein binärer E/A?
14  0V gemessen, vielleicht ein binärer E/A?
19  5V gemessen, vielleicht ein binärer E/A?
20  5V gemessen, vielleicht ein binärer E/A?
21  0V gemessen, vielleicht ein binärer E/A?


15  TTL Signal Low-Aktiv, feste Pulsbreite, unregelmässiges Signal, 
könnte Frame start interrupt sein
16  TTL Signal variable Pulsbreite, sieht nach Datenübertragung aus
17  TTL Signal variable Pulsbreite, sieht nach einem Enable Signal aus
18  TTL Signal variable Pulsbreite, sieht nach einem Enable Signal aus
22  TTL Signal variable Pulsbreite, sieht nach Datenübertragung aus

von Rudi (Gast)


Lesenswert?

@IngoF

Ich habe das Board mit dem Cortex schon als Prototyp aufgebaut. Durch 
die Messungen an der 2107 konnte ich es auch schon mehr oder weniger 
testen. Mir ging es darum: so wenig wie möglich, so klein wie möglich 
und leicht adaptierbar. Also nur die CPU, Netzwerkbuchse, LDO, SD-Card, 
2 LED, 2 Taster (einer Reset), Quarz (3 Stück). Das JTAG+UART ist über 
Flachbandkabel zugänglich und geht an einen JTAG-Luminary-Clone + UART. 
Alle nicht belegten Pins + JTAG + UART gehen mehr oder weniger sortiert 
an die Steckverbinder um die CPU. Damit kann ich (konnte ich bisher) 
alles anschliessen, von zu vielen speziellen Steckverbindern halte ich 
nicht viel, es sei denn das Board soll nur einem Zweck dienen. Bauteile 
sind fast alle 0402, das hat mir das Routing der Versorgung etwas 
erleichtert.

von Rudi (Gast)


Lesenswert?

@IngoF

Nachtrag:

Schau dir mal bei watterott das LM3S8962 Board an. Mit JTAG kommst du 
damit unter 100€, billiger wird ein Kleinserienselbstbau leider auch 
nicht :-/. Die Luminary-Boards haben alle JTAG onbaord und dann noch 
mehr (z.B. Display) und sind nicht unbedingt viel teurer.

Ich will dich aber nicht davon abhalten ein Board selbst zu bauen ;-)

von Malte B. (hellraiser)


Lesenswert?

@ Rudi:
1
 16  TTL Signal variable Pulsbreite, sieht nach Datenübertragung aus
2
 22  TTL Signal variable Pulsbreite, sieht nach Datenübertragung aus
3
 23  Datenübertragung Differential zu pin 24
4
 24  Datenübertragung Differential zu pin 23

Diese 4 Pins jeweils gegen GND scheinen interessant zu sein.
Die anderen "TTL" dingens sind eher uninteressant, jetzt weiss ich auch 
was du meintest mit "ändert sich da was" ;)
Die anderen Pins scheinen wirklich nur "1bit-EA" zu sein, also zeigen 
nur einen status an. Die ändern sich auch so gut wie gar nicht.

Interessant wären 16+22 gleichzeitig recorden und 23+24 gleichzeitig.
Zeitinformationen unwichtig, aber wichtig waere jeweils die beiden Pins 
nebeneinander sehen zu koennen (stereo wav?).

Gruss, Malte

von Rudi (Gast)


Lesenswert?

@Malte:

Die 23/24 habe ich nun schon lang und breit gemessen, da ist zwar ein 
Datenstream, der ändert sich mit der Zeit aber so gut wie nicht. Siehe 
meine diversen Posts weiter oben (auch mit wav usw.).

Mit dem ADC geht leider nur ein Pin, aber mit der anderen Methode ohne 
Zeitinformation gleich 8 Signale.

von Rudi (Gast)


Lesenswert?

@Malte Bayer:

Bei dir ist PIN 10 die Pumpe für WW. Hast du zufällig 2 HK ? Für den 
zweiten HK müsste es auch noch einen Pin geben. Die Flamme ist 
offensichtlich nicht auf dem Kabel.

Ich habe alle 7 TTL-Pins mit 900KHz Auflösung aufgezeichnet, also 7 
Signale mit Zeitinformation ! Die Datenaufbereitung könnte etwas dauern, 
es ist ein großer Datenhaufen angefallen ;-)

von Rudi (Gast)


Angehängte Dateien:

Lesenswert?

Okay, ging schneller als gedacht. Die wesentlichen Leitungen sind 23/24. 
Die anderen Leitungen senden zyklisch die gleichen Sequenzen. Mein 
vermutetes Format aus den Daten ohne Clock stimmt nicht. Mit Clock sieht 
es schon ganz anders aus.
Ich habe kurz mal drüber geschaut und es der Anfang der Frames sieht 
wohl so aus:

1. 9 Clocks und ein ACK oder NACK auf der Datenleitung ohne Clock
2. 9 Clocks und ein ACK oder NACK auf der Datenleitung ohne Clock
3. 8 Clocks mit "Daten" ... usw.

Malte Bayer schaust du mal über die Daten ? Samplerate ist 900000Hz. Die 
Dateien sind jeweils 56MB groß und du kannst diese direkt in Audacity 
importieren.

von Rudi (Gast)


Angehängte Dateien:

Lesenswert?

Bild vergessen ...

von IngoF (Gast)


Lesenswert?

<Mit JTAG kommst du damit unter 100€, billiger wird
<ein Kleinserienselbstbau leider auch nicht :-/.

Naja, dabei bleibt es ja nicht...
Dann müsste ich ja noch eine Experimentierboard mit einem ATmega128 
kaufen. Und dann muss man auch noch alles irgendwie verdrahten. Und 
irgendwann müsste man sowieso eine vernünftige Platine mit allen 
Komponenten darauf entwickeln. Also müsste man die Prozessoren noch mal 
kaufen. Auslöten ist ja grober Unfug.

Einfach die drei Platinen zusammenklatschen und in ein Gehäuse stopfen 
ist ja auch nicht das beste. Platzsparend wäre das nicht wirklich.

Also warum nicht gleich eine richtige Platine entwickeln und auf die 
beiden Experimentierplatinen verzichten.

Einen Port für ein LCD-Diaplay ist ja kein Problem. notfalls einfach 
einen 8-Bit Steckverbinder um einige Signale erweitern (Kontrast, und 
zusätzliche Signale. wer den nicht haben will bestückt die Platine eben 
mit der 8-Bit-Standartwanne. Die LCD-Displays hat ja vermutlich sowieso 
jeder herumfleigen. Entweder aus alten Faxen, Telefonen, Druckern oder 
sonstwo her.

Warum also nicht Deine Miniversion entwickeln mit einer leicht 
abgeänderten Portwanne?

Den Schaltplan bei Luminary für dieses Board habe ich noch nicht 
gefunden. Hast Du evtl einen Link?

Gruß
Ingo

von Rudi (Gast)


Lesenswert?

@IngoF
> Dann müsste ich ja noch eine Experimentierboard mit einem ATmega128
> kaufen. Und dann muss man auch noch alles irgendwie verdrahten. Und
> irgendwann müsste man sowieso eine vernünftige Platine mit allen
> Komponenten darauf entwickeln. Also müsste man die Prozessoren noch mal
> kaufen. Auslöten ist ja grober Unfug.
Glaub mir, es ist kein Unfug. Ein Platine mit alles Komponenten ist zu 
teuer und nie richtig für etwas anderes verwendbar. Das ist aber nur 
wahr, wenn man die Arbeit (die Stunden die man dort rein gesteckt hat) 
nicht auch für andere Projekte verwenden kann. Das ist bei einer Eier 
legenden Wollmilchsau nur bedingt möglich, alles viel zu speziell.

> Einfach die drei Platinen zusammenklatschen und in ein Gehäuse stopfen
> ist ja auch nicht das beste. Platzsparend wäre das nicht wirklich.
Für den Heizungskeller oder wo auch immer die Heizung steht ist das kein 
Problem. Auf dem Tisch ist das "one in all" Board lästig. Ich will z.B. 
mehrere Temperatursensoren (werden wohl etwas mehr als 8) über Mini-USB 
(I2C) adaptieren, wenn ich die Steckverbinder alle auf dem Board 
platziere freut sich nur der Leiterplattenhersteller ... das mit den 
Modulen ist okay, es ist zwar noch nichts da, aber das ist meiner 
Meinung nach die richtige Richtung.

> Also warum nicht gleich eine richtige Platine entwickeln und auf die
> beiden Experimentierplatinen verzichten.
Sagen wir mal eher Module und dann ist das Konzept wieder okay.

> Einen Port für ein LCD-Diaplay ist ja kein Problem. notfalls einfach
> einen 8-Bit Steckverbinder um einige Signale erweitern (Kontrast, und
> zusätzliche Signale. wer den nicht haben will bestückt die Platine eben
> mit der 8-Bit-Standartwanne. Die LCD-Displays hat ja vermutlich sowieso
> jeder herumfleigen. Entweder aus alten Faxen, Telefonen, Druckern oder
> sonstwo her.
Ja, die Adaption von externen Komponenten macht eh jeder wie er Lust und 
Laune hat.

> Warum also nicht Deine Miniversion entwickeln mit einer leicht
> abgeänderten Portwanne?
Ich mag die nicht. Die Kelchstifte sind so viel einfacher zu verdrahten 
;-). Ich war aber auch mal deiner Meinung.

> Den Schaltplan bei Luminary für dieses Board habe ich noch nicht
> gefunden. Hast Du evtl einen Link?
Kein Problem:

Kits -> Evaluation Kits -> LM3S8962 Ethernet+CAN Evaluation Kits ->

dann z.B.:

EKC-LM3S8962 Evaluation Kit for CodeSourcery's G++ ->

Stellaris LM3S8962 Evaluation Board User's Manual

Sollte auch ohne Anmeldung funktionieren.

von Rudi (Gast)


Angehängte Dateien:

Lesenswert?

@Malte Bayer:

Anbei nochmal alle Dateien mit gleicher Auflösung:

data_0.bin - Pin 22
data_1.bin - Pin 18
data_2.bin - Pin 17
data_3.bin - Pin 16
data_4.bin - Pin 15
data_5.bin - Pin 24
data_6.bin - Pin 23

von Mario (Gast)


Angehängte Dateien:

Lesenswert?

@Rudi
heute habe ich Deinen C-Quellcode auf den Atmega128 angepasst und 
übersetzt. Als C-Unwissender hatte ich mich ja schon geoutet ;-).
Mir fehlt noch das Verständnis, an welchem Port das TTL-Signal des 
EMS-Bus angeschlossen wird.
In Deinem Code sehe ich immer nur, dass auf dem gleichen USART gelesen 
und geschrieben wird. Das kann ja aber nicht sein.
Bitte hilf mir auf die Sprünge.

Danke,
Mario

von Rudi (Gast)


Lesenswert?

@Mario

Das ist okay so. An RX der UART hängst du den EMS-Bus und beim TX kommen 
die aufbereiteten Daten raus. Da ich es mit einem MEGA8 probiert habe, 
der hat nur eine UART, habe ich das so gemacht ;-)

Baudrate bleibt, aber es werden mehr Daten durch den Header und die 
Längenangabe. Wenn du noch genügend freien Speicher hast, kannst du den 
Puffer etwas vergrößern.

von Rudi (Gast)


Lesenswert?

@Mario

Kannst du mal deinen avr-gcc Befehlszeile posten ? Du kannst dort direkt 
den Include-Pfad angeben und musst nicht die #include-Pfade in C 
anpassen.

von Rudi (Gast)


Angehängte Dateien:

Lesenswert?

Anbei mal ein geparster Stream von der 2107 (Pin 23/24). Das zweite Byte 
habe ich extra noch als binär angegeben. Die zweite Zahl ist die Zeit in 
Sekunden.

Beispiel:
1
DATA: 229.926741 A8 54 01010100 A9 :  3 1 5 101 1 5 166                                                                                                 
2
DATA: 229.929876 A8 5B 01011011 A9 :  12 3 1 101 101 101 7                                                                                              
3
DATA: 229.933089 A8 62 01100010 A9 :  101 101 101 101 101 101 43                                                                                        
4
DATA: 229.936233 A8 69 01101001 A9 :  40 10 10 17 101 101 150                                                                                           
5
DATA: 229.939441 A8 70 01110000 A9 :  101 101 101 0 0 5 130                                                                                             
6
DATA: 230.353317 A8 1C 00011100 A9 :  3 1 5 101 0 5 182                                                                                                 
7
DATA: 230.362004 A8 0E 00001110 A9 :  101 0 5 5 45 1 155                                                                                                
8
DATA: 230.365306 AA FF 11111111 AB :  0 0 172 0                                                                                                         
9
DATA: 232.107041 A8 1C 00011100 A9 :  3 1 5 101 0 5 182                                                                                                 
10
DATA: 232.110352 A8 0E 00001110 A9 :  101 0 5 5 45 1 155                                                                                                
11
DATA: 232.118099 AA FF 11111111 AB :  0 0 172 0                                                                                                         
12
DATA: 233.875018 A8 1C 00011100 A9 :  3 1 5 101 0 5 182                                                                                                 
13
DATA: 233.879603 A8 0E 00001110 A9 :  101 0 5 5 45 1 155                                                                                                
14
DATA: 233.887958 AA FF 11111111 AB :  0 0 172 0                                                                                                         
15
DATA: 235.129592 A8 77 01110111 A9 :  246 101 1 6 101 101 2                                                                                             
16
DATA: 235.594916 A8 1C 00011100 A9 :  3 1 5 101 0 5 182                                                                                                 
17
DATA: 235.615997 A8 0E 00001110 A9 :  101 0 5 5 45 1 155                                                                                                
18
DATA: 235.624123 AA FF 11111111 AB :  0 0 172 0                                                                                                         
19
DATA: 236.928246 AA 50 01010000 AB :  101 101 101 101 101 1 7                                                                                           
20
DATA: 236.930597 AA 57 01010111 AB :  101 251 40 43 60 101 140                                                                                          
21
DATA: 236.933801 AA 5E 01011110 AB :  2 101 101 1 101 2 11                                                                                              
22
DATA: 237.315292 A8 1C 00011100 A9 :  3 1 5 101 0 5 182                                                                                                 
23
DATA: 237.368396 A8 0E 00001110 A9 :  101 0 5 5 45 1 155

von Mario (Gast)


Lesenswert?

@Rudi
Nach einem langen Wochenende (regnerisch und kalt) läuft der Atmega128 
mit Deinem Programm am EMS-Bus der Heizung (RC35). Nochmal Danke für die 
Hilfe.
Jetzt lassen sich die Daten viel leichter auswerten. Dem werde ich mich 
mal die nächste Zeit widmen.
Mario

von Hennessy (Gast)


Lesenswert?

@Mario

Da ich auch eine RC35 habe und irgendwie in diesem ganzen langen Thread 
den Überblick verloren habe, wollte ich fragen, was denn Du mit Deinem 
Atmega128 alles machen kannst oder ist das immer noch die Versuchsphase, 
die Daten zu entziffern?

Gruss
Christian

von Gerhard (Gast)


Lesenswert?

steh doch alles weiter oben

von Mario (Gast)


Lesenswert?

@Hennessy

Der Atmega liest die Daten auf dem EMS-Bus, erkennt das Ende eines 
Telegramms und sendet das Telegramm mit Start- und Endzeichen sowie 
Längenangabe an den PC (Dank der super Hilfe durch Rudi). Die 
Telegrammaufzeichnung nur mit dem PC hat sich als zu langsam 
herausgestellt. Ein zwischengeschalteter Microprozessor ist absolut 
notwendig, da sonst das Telegrammende (ein fehlerhaftes Null-Byte) nicht 
ausgewertet werden kann.

Im Rechner werden die Daten ausgewertet, angezeigt und in eine 
SQL-Datenbank geschrieben.
Damit ist dann eine Langzeitanzeige als Diagramm möglich.
Natürlich alles noch Testphase, aber ein Großteil geht schon.

Zur Zeit werden gelesen:
Kesseltemp Soll und Ist
Anlagentemp
Rücklauftemp
Wamwassertemp Soll und Ist
Außentemp
Raumtemp (nur wenn RC35 im Wohnraum hängt, sonst Null)
Anlagendatum/Zeit
Zahl Brennerstarts
Betriebstunden
Laufzeit in Tagen
Stunden WW-Bereitung
Anzahl WW-Bereitung
Fehler-/Statuscode
Betriebsart
Status von Brenner, Zündung, Flamme, Heizkreispumpe, Zirkulationspumpe, 
Dreiwegeventil
Flammenstrom
Wasserdruck im Heizkreis
aktuelle Leistung
Maximalleistung

Leider fehlt mir momentan die Zeit, um richtig vorwärts zu kommen, aber 
der Winter naht ;-)

bye,
Mario

von Rudi (Gast)


Angehängte Dateien:

Lesenswert?

@Mario

> Raumtemp (nur wenn RC35 im Wohnraum hängt, sonst Null)

Das kann ich nicht bestätigen. Hier: RC35 am Brenner mit Raumtemperatur.

Mal eine andere Frage. Sieht die Vorlaufkurve der Heizung bei dir z.Z. 
auch so merkwürdig aus ?

von IngoF (Gast)


Lesenswert?

>Das kann ich nicht bestätigen. Hier: RC35 am Brenner mit Raumtemperatur.


Muss aber eigentlich so sein. Habe zwar "nur" die RC30. Aber der 
Temperatursensor ist in der RC30 eingebaut. Wenn also die RC30 oder RC35 
angeklemmt ist dürfte keine Temperatur gesendet werden.

Also muss es dann irgendeine andere Temperatur sein die Du auswertest. 
Vielleicht eine errechnete Temperatur die von der Gebäudeart abhängt?

Gruß
Ingo

@Mario / Rudi

welches Format haben denn die Daten die vom ATmega128 gesendet werden? 
Dann könnte ich vielleicht noch mal ein Versuch mit meinen vorhanden PIC 
machen und die Daten im selben Format senden.

Dann könnte ich vielleicht Euer Script laufen lassen und beim decodieren 
mithelfen.

Ob ich mir dann auch irgendwelche Hardware baue oder sogar den 
RS232-Gateway von Buderus nehme habe ich noch nicht entschieden.

von Niclas (Gast)


Lesenswert?

Hi,

habe hier zu Hause auch eine Buderus Heizung mit RC30 und BC10. Habe mir 
den Thread jetzt ein paar Mal durchgelesen, blicke aber nicht so richtig 
durch :)

Also: Grundsätzlich geht es hier im Thread um 2 verschiedene 
Protokolle/Systeme, einmal den EMS-Bus, der u.A. an der Klinkenbuchse 
des BC10 anliegt und zum anderen geht es um das Protokoll der Logamatic 
2107, soweit richtig? :)

Das Protokoll der 2107 ist also nicht identisch mit dem EMS-Bus (also 
dem was an der Klinkenbuchse ankommt).

Gibt es nun irgendwie eine Protokollbeschreibung vom EMS-Bus? Mir ist 
das noch nicht ganz klar :/

Auf der Klinkenbuchse ist also einmal +12V, GND und das Signal. Auf der 
Signalleitung können alle angeschlossenen Teilnehmer senden und 
empfangen (RX=TX , so stand es weiter oben) und man kann mit einem UART 
auf 9600Baud begrenzt (mit Fehlern?) alles was auf dem EMS-Bus gesendet 
wird mitlesen?

Bitte korrigiert mich wenn ich irgendwo falsch liege :)

von Rudi (Gast)


Lesenswert?

> Muss aber eigentlich so sein. Habe zwar "nur" die RC30. Aber der
> Temperatursensor ist in der RC30 eingebaut. Wenn also die RC30 oder RC35
> angeklemmt ist dürfte keine Temperatur gesendet werden.

Angeklemmt ist die doch immer.

> Also muss es dann irgendeine andere Temperatur sein die Du auswertest.
> Vielleicht eine errechnete Temperatur die von der Gebäudeart abhängt?

Die Temperatur wird mir als Raumtemperatur im Menü angezeigt, ich bin 
mir also 100%ig sicher ;-)

> welches Format haben denn die Daten die vom ATmega128 gesendet werden?

0xAA 0x55 <DATA> <LEN> 0xAA 0x55

DATA die Daten vom EMS Bus
LEN das Längenbyte (Anzahl der DATA-Bytes)

Eine CRC-16 wäre auch nicht schlecht, auf der UART sind ja immer 
zyklische Fehler vorhanden.

> Ob ich mir dann auch irgendwelche Hardware baue oder sogar den
> RS232-Gateway von Buderus nehme habe ich noch nicht entschieden.
An das Gateway konnte man doch diese 1000km Kabel antütern oder ? Ich 
glaube das Gateway bekommt man für etwa 250€. Ganz schöner Preis, für ne 
Serielle ;-)

von Mario (Gast)


Lesenswert?

@Niclas
richtig beschrieben, hier geht es parallel um zwei verschiedene Sachen, 
den EMS-Bus (bei mir und Rudi) und die 2107.
Ich bastel nur am EMS-Bus. Eine Protokollbeschreibung gibt es noch 
nicht. Ich hatte mal eine Excelliste gepostet (weiter oben im Thread). 
Diese enthält aber noch Fehler, da die Telegramme nur mit dem PC 
aufgezeichnet waren.
Im Moment ergänze ich die Liste gerade, da jetzt alle Telegramme richtig 
ankommen. Alles Erkannte basiert nur auf Diagnose und Raten.
Beschreibung gibt Buderus (jetzt Bosch) nicht raus.
Korrigierte Liste kommt die nächsten Tage.

@Rudi
Ich hab doch noch keine Vorlauffühler wie Du.
Aber gerade habe ich zwei interessante Daten im Telegramm 11 00 9C 
Byte4+5 und 21 00 AB Byte 5+6 gefunden. Das dürften die VL-Temp. von 
Heizkreis 1 und 2 sein. Muss ich erst in die SQL-Datenbank 
implementieren.

bye,
Mario

von IngoF (Gast)


Lesenswert?

>Angeklemmt ist die doch immer.
Vielleicht war es ja auch ein Misverständnis. Hatte den Satz "Raumtemp 
(nur wenn RC35 im Wohnraum hängt, sonst Null)" so verstanden dass die 
RC35 in der Zeit garnicht angeklemmt ist.

>0xAA 0x55 <DATA> <LEN> 0xAA 0x55
Hatte mir auch schon Gedanken gemacht wie ich die Telegramme übertragen 
wollte. Ich hätte die dann Als Hex codiert übertragen und nach jedem 
Telegramm ein Enter geschickt. Dann hätte ich mit 115,2 KBit übertragen 
(Also 1 Byte senden wärend der Abtast-Pause zwischen zwei Bits die 
Empfangen werden. So ist das natürlich auch eine gute Idee.

CRC16 ist ja nicht ganz so einfach zu berechnen. Um vieles Einfacher 
wäre ein einfaches XOR der Bytes als Prüfsumme anzuhängen.

>...für etwa 250€. Ganz schöner Preis...
Genau deswegen überdenke ich das ja schon seit 2003. Damit wäre es ja 
nicht getan Die Software kommt ja auch noch dazu. Für 
Heizungsfachbetriebe könnte sich sowas ja lohnen. Aber für 
Privatanwender ist das ja fast sinnlos.

Würde natürlich gerne die Heizprogramme am PC einstellen. Die Dreherei 
an der RC30 ist ja viel zu Umständlich. Dazu müsste man aber 
herausbekommen wie die Prüfsumme berechnet wird. Ein einfaches XOR oder 
CRC8 scheint es nicht zu sein. Habe schon mal mit verschiedenen Anfangs 
und Endwerten und Bitfolge herumgerechnet, habe aber nichts herausfinden 
können. Vielleicht haben die ja auch eine eigenes Polynom dafür 
genommen? Vielleicht werd ich da ja noch irgendwann mal was 
herausbekommen.

Oder irgend eine Idee zur Prüfsumme? Oder ist das vielleicht doch keine?

Gruß
Ingo

von Hennessy (Gast)


Lesenswert?

@Mario

Vielen Dank für Deine Zusammenfassung, jetzt ist mir einiges klarer. 
Genau das, was ich suche, deshalb werde ich mich auch mal dahinter 
klemmen. Bin schonmal gespannt auf die korrigierte Liste.

Gruss
Christian

von Rudi (Gast)


Lesenswert?

@Mario
> Ich hab doch noch keine Vorlauffühler wie Du.
> Aber gerade habe ich zwei interessante Daten im Telegramm 11 00 9C
> Byte4+5 und 21 00 AB Byte 5+6 gefunden. Das dürften die VL-Temp. von
> Heizkreis 1 und 2 sein. Muss ich erst in die SQL-Datenbank
> implementieren.

Die sehe ich hier nicht. Sind das evtl. Lesefehler ??? Adresse 11 und 21 
???

von Chris (Gast)


Lesenswert?

Hallo Leute, ich habe den Thread jetzt mehrfach gelesen, und blicke 
vielleicht deswegen nicht mehr durch.

Pin 23/24 an der Logamatic 2107 zwischen Controllerplatine und 
Hauptplatine sind zu verwenden?

Welche Pegelanpassung? Welches Protokoll?

Hat schon jemand eine Liste mit Telegrammen? Würde da auch gerne 
einsteigen.

mfg Chris

von Mario (Gast)


Lesenswert?

@Rudi
das sind keine Lesefehler. Sowas gibt es bei mir nicht mehr ;-)

11 ist der Absender WM10 (Pumpe Heizkreis 1)
Beispiel:
11 08 1E 00 00 D1 B3 00
Byte 4+5: Vorlauf HK1 IST
Byte 6  : scheint auch eine Temperatur zu sein, für Rücklauf aber zu 
niedrig

21 ist der Absender MM10 (Pumpe und Mischer Heizkreis 2)
Beispiel:
21 00 AB 00 05 00 CD 00 9C 01 10 F9 00
Byte 4  : Vorlauf HK2 SOLL
Byte 5+6: Vorlauf HK2 IST
Byte 8  : Mischersteuerung

Hast Du die Anzeige Außentemperatur schon für Minusgrade korrigiert?
Das Highbyte wird dann FF. Ich kann das System noch nicht erkennen.
Rückwärtsrechnen von FFFF passt auch nicht. Hast Du eine Idee?

bye,
Mario

von Rudi (Gast)


Lesenswert?

@Mario

> das sind keine Lesefehler. Sowas gibt es bei mir nicht mehr ;-)
Du hattest ja 2 Heizkreise ... Lesefehler gibt es noch, wenn der 
Bustimeout aufschlägt wird am Anfang einer Nachricht ein falsches Byte 
gelesen.

B3 ist die CRC:

11 08 1E 00 00 D1 B3 00
                     ^^ Byte 0 mit Frameerror
                  ^^----CRC

> Hast Du die Anzeige Außentemperatur schon für Minusgrade korrigiert?
Nein, ich muss noch warten ;-)

> Das Highbyte wird dann FF. Ich kann das System noch nicht erkennen.
> Rückwärtsrechnen von FFFF passt auch nicht. Hast Du eine Idee?
Hast du ein Beispiel ? Wir haben hier noch keine Temperaturen unter 0°C.

von Rudi (Gast)


Lesenswert?

Ich sehe hier noch:

10 08 1A 00 27 64 64 00 F1 00
10 88 14 00 03 6E 00
10 08 35 00 11 11 30 00
10 00 A3 00 0A 01 01 85 00
10 00 A2 00 00 00 00 00 00 00 00 00 00 00 18 00
08 00 07 00 03 01 00 00 00 00 00 00 00 00 00 00 00 DA 00
               ^^ ändert sich ab und zu auf 0

Die ich nicht zuordnen kann.

von Mario (Gast)


Lesenswert?

@Rudi,
leider habe ich für die Minusgrade kein Beispiel mehr. Auch bei mir sind 
es jetzt 10 Grad plus.

Nachvollziehen konnte ich, dass -0,1 °C als FFFFH dargestellt wird.
-0,2 °C könnte FFFEH sein, ich hatte allerdings den Eindruck, dass die 
negative Temp. eine andere Auflösung hat (event. 0,05 °/Digit).
Werde ich lt.Wetterbericht Ende nächster Woche testen können. Ich wohne 
in einer kalten Gegend ;-)

Hier mal eine Liste aller Telegramme, die es bei mir gibt:

Absender = UBA3 (Brenner)
08 00 07 keine Änderungen
08 00 18 Kesseltemp Soll/Ist, Leistung WWTemp,
         Ruecklauftemp, Fehlercode, Betriebsart, Druck
08 00 19 Außentemp, Brennerstarts, Betriebststundenzaehler
08 00 34 WWTemp Soll/Ist, Zähler WW-Bereitung, Status 3-Wegeventil
08 00 1C keine Änderungen
08 10 10 Lebenszeichen?
08 10 11 Lebenszeichen?
08 10 14 irgendwelcher Zähler

Absender = BC10
09 10    keine Änderungen

Absender = RC35
10 00 06 Datum/Zeit, Betriebszeit
10 00 48 unklar
10 00 3E Raumtemp.
10 00 A2 keine Änderungen
10 00 A3 3 Temperaturen (unklar)
10 08 35 unklar
10 08 1A unklar
10 11 9D unklar
10 21 AC unklar
10 88 10 Lebenszeichen?
10 88 11 Lebenszeichen?
10 88 14 keine Änderungen
10 89 29 keine Änderungen

Absender = WM10 (Pumpe HK1)
11 00 9C Vorlauftemp HK1
11 08 1E Vorlauftemp HK1

Absender = MM10 (Pumpe/Mischer HK2)
21 00 AB Vorlauftemp Soll/Ist HK1, Mischersteuerung

Wie immer als Diskussionsgrundlage.

bye,
Mario

von Rudi (Gast)


Lesenswert?

@Mario
> Nachvollziehen konnte ich, dass -0,1 °C als FFFFH dargestellt wird.
> -0,2 °C könnte FFFEH sein, ich hatte allerdings den Eindruck, dass die
> negative Temp. eine andere Auflösung hat (event. 0,05 °/Digit).
Die Änderung der Auflösung wäre eigentlich untypisch. Das Problem wird 
sich in den nächsten Wochen aber von selbst erledigen ;-)

Jedes Modul hat noch eine Versionsnummer, ich vermute das die in den 
Nachrichten ohne Änderung verschickt werden. Es könnte sich aber auch um 
Werte von "fehlenden" Sensoren handeln.

Ich werde in den nächsten Tagen meine alten Logdateien parsen und eine 
Liste der Nachrichten erstellen. In 3 Monaten sind etwa 10GB an Rohdaten 
aufgelaufen die langsam mal wech können.

von Rudi (Gast)


Lesenswert?

zur 2107:

Bei den Nachrichten handelt es sich offenbar um eine Art "ECO-CAN" Bus 
von B.. Die Datenlänge spricht dafür, die Speicheradressen sind aber 
noch etwas unklar.

Jeder Teilnehmer auf dem Bus hat eine Adresse und einen Speicherbereich 
der ausgelesen oder beschrieben werden kann. Initial sollte der 
komplette Speicher übertragen werden (ich habe leider noch keine 
Einschaltsequenz der Anlage) und danach nur Speicherbereiche in denen 
Änderungen stattgefunden haben. Da die Adressierung des Speichers noch 
unklar ist, sehen die Nachrichten immer gleich aus, welches Bit MSB und 
LSB ist, ist leider auch noch unklar ... die dezimale 65 in den Daten 
ist wohl ein Lückenfüller für nicht vorhandene Werte bzw. Werte die 
nicht beschrieben werden sollen/können.

von StephanM (Gast)


Lesenswert?

Hallo,

ich lese hier sehr interessiert mit, da ich ebenfalls die 2107 anzapfen 
möchte.

Vieleicht könnte uns folgende Unterlagen weiterhelfen:

http://zeroflag.web.elte.hu/buderus1.pdf
http://zeroflag.web.elte.hu/buderus2.pdf

von Rudi (Gast)


Lesenswert?

Ich habe die Beschreibung für die 4000er. Dort sehen die 
ECO-CAN-Adressen etwas anders aus. Die Daten aus den Dokumenten werden 
offensichtlich durch die Adapter-Karte auf den Bus umgesetzt. Auf dem 
Bus sieht es so aus:

<ADDR> <FLAG?> <ADDR+1> <D1> <D2> <D3> <D4> <D5> <D6> <CRC?>

Ich dachte erst an I2C, aber das Protokoll passt nicht 100%ig.

Im "FLAG" könnte der Offset und ein paar unbekannte Bits kodiert sein. 
Es ist jedenfalls kein 8 Bit Offset.

Mal ein Beispiel. Das Flag ist mit 0x07 (#1) und 0xF8 (#2) maskiert und 
die Adressen sind 2 Bits nach rechts verschoben. Die Daten sehen jetzt 
schon etwas anders aus und der mögliche Offset passt auch zu den Daten:

                    #1 #2
DATA: 020.342196 55 02 78 01111010 55 :  28 05 65 65 65 09 93
DATA: 049.014864 55 02 B0 10110010 55 :  00 A7 C2 05 00 3F F3
DATA: 050.752797 55 02 E8 11101010 55 :  1D 0B 34 0B 19 00 0A
DATA: 083.720304 55 02 78 01111010 55 :  28 05 65 65 65 09 93
DATA: 088.861636 55 02 B0 10110010 55 :  00 A7 C2 05 00 3F F3
DATA: 090.602838 55 02 E8 11101010 55 :  1D 0B 34 0B 19 00 0A
DATA: 123.567026 55 02 78 01111010 55 :  28 05 65 65 65 09 93
DATA: 135.510151 55 02 B0 10110010 55 :  00 A7 C2 05 00 3F F3
DATA: 137.248078 55 02 E8 11101010 55 :  1D 0B 34 0B 19 00 0A
DATA: 170.215767 55 02 78 01111010 55 :  28 05 65 65 65 09 93
DATA: 206.820734 55 02 B0 10110010 55 :  00 A7 C2 05 00 3F F3
DATA: 208.558722 55 02 E8 11101010 55 :  1D 0B 34 0B 19 00 0A
DATA: 241.526318 55 02 78 01111010 55 :  28 05 65 65 65 09 93
DATA: 256.653552 55 02 78 01111010 55 :  28 05 65 65 65 09 93

von Rudi (Gast)


Angehängte Dateien:

Lesenswert?

Zur 2107:

Soooooo, ich konnte die Angaben in den Dokumenten von B., bezüglich dem 
ersten kompletten Datenaustausch, heute verifizieren. Nach dem 
Einschalten wird ein Datenwulst auf dem Bus verschickt und danach geht 
es eher ruhig zu (siehe Anhang).

Nebenbei habe ich die Anlage "virtuell" verkabelt und habe jetzt den 
unbekannten "realtime"-Log vom Bus jederzeit zur Verfügung. Falls jemand 
Interesse an den Daten hat bitte melden, ich weiss das ein Busmitschnitt 
und das Parsen der Daten "noch" etwas kompliziert ist ...

von Rudi (Gast)


Lesenswert?

Nachtrag:

Auf dem Bild ist der rechte Bereich von LOG1 und LOG2 nicht identisch. 
Beim zweiten Mitschnitt kam kurz nach dem Einschalten eine Anforderung 
für die Warmwasserbereitung, ein möglicher Grund dafür ...

von Rudi (Gast)


Angehängte Dateien:

Lesenswert?

zur 2107:

Ich habe jetzt ein Bedienteil gesponsort bekommen ;-). Es beschwert sich 
über den fehlenden Temperaturfühler und Kessel ...

Update:
1
01  +5V
2
02  GND
3
03  5V gemessen, vielleicht ein binärer E/A?
4
04  Input (0V Displayeinheit aus/ 5V Displayeinheit an + Bustraffic)
5
05  0V gemessen, vielleicht ein binärer E/A?
6
06  0V gemessen, vielleicht ein binärer E/A?
7
07  NC
8
08  0V gemessen, vielleicht ein binärer E/A?
9
09  Ausgang Heizkreis1 Pumpe (an=5V, aus=0V)
10
10  Pumpe WW (0V aus / 5V an)
11
11  0V gemessen, vielleicht ein binärer E/A?
12
12  0V gemessen, vielleicht ein binärer E/A?
13
13  0V gemessen, vielleicht ein binärer E/A?
14
14  0V gemessen, vielleicht ein binärer E/A?
15
15  TTL Signal Low-Aktiv, feste Pulsbreite, unregelmässiges Signal, könnte Frame start interrupt sein
16
16  TTL Signal variable Pulsbreite, sieht nach Datenübertragung aus
17
17  TTL Signal variable Pulsbreite, sieht nach einem Enable Signal aus
18
18  TTL Signal variable Pulsbreite, sieht nach einem Enable Signal aus
19
19  5V gemessen, vielleicht ein binärer E/A?
20
20  5V gemessen, vielleicht ein binärer E/A?
21
21  0V gemessen, vielleicht ein binärer E/A?
22
22  TTL Signal variable Pulsbreite, sieht nach Datenübertragung aus
23
23  Datenübertragung Differential zu pin 24
24
24  Datenübertragung Differential zu pin 23
25
25  Output / 50hz sinus der fast wie dreieck aussieht 0,16V AC gemessen, ab und zu störungen messbar
26
26  NC

von Rudi (Gast)


Lesenswert?

zur 2107:

Das letzte Byte einer Nachricht ist die CRC. Ich konnte ein paar Daten 
erkennen:


A8 07  : A9 65 11 20 3C 00 22 1A
A8 3F  : A9 65 11 20 3C 00 22 1A
                        **
                        **--------- 0 Nacht, 1 Tag, 2 Auto
                     **-------------Temp Nacht eingestellt (0.5 
Auflösung)
                  **----------------Temp Tag eingestellt (0.5 Auflösung)

AA 57  : AB 65 FB 28 20 3C 65 D4
                  **
                  **
                  **
                  **----------------Temp WW eingestellt

von Rudi (Gast)


Angehängte Dateien:

Lesenswert?

Der BUS ist übriegens ein I2C-Bus. Am EEProm liegen die gleichen Daten 
an. Ich habe mal das Datenblatt angehängt.

von Rudi (Gast)


Lesenswert?

Ich habe den Speicher ausgelesen:

PAGE0  0xff
PAGE1  0xff
PAGE2  0xff
PAGE3  0xff
PAGE4  DATEN
PAGE5  DATEN
PAGE6  DATEN ein paar Byte, der Rest 0xFF
PAGE7  0xff

Andere Teilnehmer (die CPU) befindet sich wohl nicht auf dem Bus.

von Rudi (Gast)


Lesenswert?

Hier nochmal die Pins. Ohne Pin15 (High) wird der Kessel/WW als fehlend 
angezeigt. Jetzt sehe ich schonmal die alten Werte vom WW/Kessel usw. 
(auf dem Tisch) ;-)
1
01  +5V
2
02  GND
3
03  5V gemessen, vielleicht ein binärer E/A?
4
04  Input (0V Displayeinheit aus/ 5V Displayeinheit an + Bustraffic)
5
05  OUTPUT ??? (0V)
6
06  OUTPUT ??? (0V)
7
07  NC
8
08  OUTPUT ??? (0V)
9
09  Ausgang Heizkreis1 Pumpe (an=5V, aus=0V)
10
10  Pumpe WW (0V aus / 5V an)
11
11  OUTPUT ??? (0V)
12
12  OUTPUT ??? (0V)
13
13  OUTPUT ??? (0V)
14
14  OUTPUT ??? (0V)
15
15  ALIVE (HIGH) kessel/ww TTL Signal Low-Aktiv, feste Pulsbreite
16
16  OUTPUT SIGNAL (unknown)
17
17  OUTPUT SIGNAL (unknown)
18
18  OUTPUT SIGNAL (unknown)
19
19  INPUT ??? (5V)
20
20  INPUT ??? (5V)
21
21  OUTPUT ??? (0V)
22
22  OUTPUT SIGNAL (unknown)
23
23  SDA
24
24  SCL
25
25  OUTPUT 50hz sinus der fast wie dreieck aussieht 0,16V AC gemessen, ab und zu störungen messbar
26
26  NC

von Rudi (Gast)


Lesenswert?

Nachtrag:

Die Temperaturen werden offensichtlich über über Pin 15 übertragen. Wenn 
ich dort direkt SCL oder SDA anschliesse gibt es Temperaturänderungen im 
Display die im EEProm hinterlegt werden.

Es geht jetzt eingentlich nur um die richtigen Adressen im EEProm und 
dann wars das eigentlich ...

von Rudi (Gast)


Lesenswert?

Update:
1
01  +5V
2
02  GND
3
03  5V gemessen, vielleicht ein binärer E/A?
4
04  INPUT (0V Displayeinheit aus/ 5V Displayeinheit an + Bustraffic)
5
05  OUTPUT Relais Brenner (an=5V, aus=0V)
6
06  OUTPUT ??? (0V)
7
07  NC
8
08  OUTPUT ??? (0V)
9
09  OUTPUT Relais HK1 Pumpe (an=5V, aus=0V)
10
10  OUTPUT Relais WW Pumpe (0V aus / 5V an)
11
11  OUTPUT Relais ZIRKPUMPE (0V aus / 5V an)
12
12  OUTPUT Relais MISCHER (0V zu / 5V auf)
13
13  OUTPUT ??? 0V => 5V after successfull Init
14
14  OUTPUT Relais HK2 Pumpe (0V aus / 5V an)
15
15  INPUT ALIVE/DATA (HIGH) kessel/ww ... 
16
16  OUTPUT SIGNAL (unknown) 4x HIGH/LOW 4*450ms 1x LOW 1*450ms
17
17  OUTPUT SIGNAL (unknown) (1sec HIGH/1sec LOW)
18
18  OUTPUT SIGNAL (unknown) (450ms HIGH/450ms LOW)
19
19  OUTPUT SIGNAL (unknown)
20
20  INPUT ??? (5V)
21
21  OUTPUT ??? (5V)
22
22  OUTPUT SIGNAL (unknown)
23
23  SDA
24
24  SCL
25
25  OUTPUT 50hz sinus der fast wie dreieck aussieht 0,16V AC gemessen, ab und zu störungen messbar
26
26  NC

von Martin (Gast)


Lesenswert?

Rudi sehr gut !

von Rudi (Gast)


Lesenswert?

So, zu den Temperaturen bei der 2107. Leider werden nur die 
programmierbaren Temperaturen im EEProm gespeichert. Die eigentlichen 
Temperaturen werden über einen extra Bus übertragen. Es gibt 8 mögliche 
Temperaturen (ADC-Werte), wobei eine/r die Referenz ist. Ich konnte hier 
schon die Temperaturen per Hardwaresimulation durchfahren, aber die 
Referenz ist noch etwas undurchsichtig, geht aber in die Berechnung der 
Temperaturen mit ein. In der Serviceanleitung sind die Kurven und 
entpsrechenden Werte der Widerstände abgebildet. Hat jemand zufällig 
Widerstandskurven zur Temperatur in digitaler Form die denen aus der 
Serviceanleitung entsprechen ????

Hier das Update der Pins:
1
01  +5V
2
02  GND
3
03  5V gemessen, vielleicht ein binärer E/A?
4
04  INPUT (0V Displayeinheit aus/ 5V Displayeinheit an + Bustraffic)
5
05  OUTPUT Relais Brenner (an=5V, aus=0V)
6
06  OUTPUT ??? (0V)
7
07  NC
8
08  OUTPUT ??? (0V)
9
09  OUTPUT Relais HK1 Pumpe (an=5V, aus=0V)
10
10  OUTPUT Relais WW Pumpe (0V aus / 5V an)
11
11  OUTPUT Relais ZIRKPUMPE (0V aus / 5V an)
12
12  OUTPUT Relais MISCHER (0V zu / 5V auf)
13
13  OUTPUT ??? 0V => 5V after successfull Init
14
14  OUTPUT Relais HK2 Pumpe (0V aus / 5V an)
15
15  INPUT  ADC (Value => Signal High Time)
16
16  OUTPUT ADC ADDR 0
17
17  OUTPUT ADC ADDR 1
18
18  OUTPUT ADC ADDR 2
19
19  OUTPUT SIGNAL UART 1200 Baud (7n1) ???
20
20  INPUT ??? (5V)
21
21  OUTPUT ADC RESET ???
22
22  OUTPUT ADC SYNC
23
23  SDA
24
24  SCL
25
25  OUTPUT 50hz sinus der fast wie dreieck aussieht 0,16V AC gemessen, ab und zu störungen messbar
26
26  NC
27
28
ADC ADDR
29
--------
30
0x00 ... KESSEL
31
0x01 ... AUSSEN
32
0x02 ... WW
33
0x03 ... ???
34
0x04 ... ???
35
0x05 ... ???
36
0x06 ... VORLAUF
37
0x07 ... REF

von Rudi (Gast)


Lesenswert?

Identifizierung Temperatursensoren (2107) aus den Kurven im Serviceheft:

http://www.fuehlersysteme.de/resistance_characteristics_de.pdf

Außentemperatur: NTC 10Kohm
Kesselwasser   : NTC 10Kohm
Raumtemp       : NTC 10Kohm
Abgas          : ???
Kollektor      : ???

Falls jemand digitale Quellen für die Temperaturkurven des NTC 10Kohm 
kennt, immer her damit ;-).

von Rudi (Gast)


Lesenswert?

@Mario

Hast du schon negative Temperaturen gemessen ? Hier ist die Temperatur 
in den letzten Tagen leider nicht unter 0°C gegangen :-/. Kältespray 
habe ich auch nicht zur Hand ...

von Martin (Gast)


Lesenswert?

Hallo Rudi,

wie sind denn die NTC 10kOhm beschaltet? Gegen 5V? Was für Werte 
benötigst du? 8bit 14bit, 16bit?


Martin

von Rudi (Gast)


Lesenswert?

Die Beschaltung kenne ich nicht.
Ich bekomme nur einen Wert in Form von einem Zeitintervall, der dann in 
Zusammenhang mit dem Referenzwert die Temperatur darstellt. Da die 
Temperatur/Werte-Paare stark nicht linear sind, ich habe zum Testen eine 
Kurve aufgenommen (ohne Referenzwert), bräuchte ich eine mehr oder 
minder gute Kurve vom NTC, um den Zusammenhang von diesem Refernzwert zu 
ermitteln. 16Bit für einen Test ist wohl mehr als genug.

von Rudi (Gast)


Lesenswert?

Die Temperaturen habe ich jetzt per Messung bestimmt, wie der 
Referenzwert in die Messung eingeht ist jetzt auch klar.

Ich bau einen Adapter für den Bus auf RS232/TTL mit Opto und einem 
AVR644er als Sklaven. Die Platine kann an das Kabel angezapft oder per 
zweitem Kabel direkt eingeschliffen werden. Folgende Daten werden 
erkannt bzw. können dann geändert werden: EEProm per I2C (wie die 
Steckkarte, Werte sind noch nicht bekannt), alle Temperaturen und der 
Status der Relais und die bisher unbekannten Pins. Die Daten können dann 
per RS232 gelesen oder geschrieben werden (wenn bekannt), die Software 
dann als OS. Die Platine wird etwa 6x6cm groß. Evtl. auch einen Tick 
größer.

Falls Interesse besteht, würde ich mehrere Platinen fertigen lassen.

von Rudi (Gast)


Lesenswert?

Update zur Platine:

Die Platine wird jetzt erstmal nur eine Möglichkeit zur Adaption bieten. 
Das Flachbandkabel muss von der Displayeinheit gelöst werden und die 
Platine wird direkt auf den Stecker von der Displayeinheit gesteckt, das 
Kabel dann direkt auf die Platine. Der 644er wird erstmal mit den 
internen 8MHz laufen, ein externes Quarz wird vorgesehen (falls es 
Probleme mit der UART geben sollte). Dann noch ein 32KHz Quarz für den 
Timer. Reset-Taster, 3 LED, Programmieradapter (6 Pol) und eine 
Klemmleiste für die UART über den OPTO (RX,TX,VCC,GND). Die gefundenen 
Inputs können durch Widerstände vom Bustreiber getrennt und direkt als 
Inputs genutzt werden (wenn nötig).

Der 644er ist dann auch am Ende der möglichen Verdrahtung.

von Mario (Gast)


Lesenswert?

@rudi

Außensensor an EMS:

zum Glück waren nur ganz kurz Minusgrade (ich warte nicht wirklich 
darauf).

Hat aber gereicht, um zu sehen, dass die negativen Temperaturen von 
0xFFFF
rückwärts gerechnet werden 0xFFFF entspricht -0,1 Grad, 0xFFFE -0,2 Grad 
usw.

Ich schlage mich gerade mit der Bereitstellung der Daten im Webserver 
herum, damit mein Internet Tablet (Nokia N770) die Daten aktuell 
anzeigt.
Das Nokia soll mein Hausdisplay werden (gab es günstig bei Ebay). Es 
macht aber noch Probleme bei AJAX bzw. Javascript.
Aber der Winter ist ja noch lang.



Tschau,
Mario

von Rudi (Gast)


Angehängte Dateien:

Lesenswert?

@Mario
> herum, damit mein Internet Tablet (Nokia N770) die Daten aktuell
> anzeigt.
Auch eine Idee ;-)


Zur 2107:

Die ersten Daten sind heute eingeflogen ;-) Anbei eine Grafik von den 
Temperaturen und den Relais direkt vom Bus ...

von Matthias (Gast)


Lesenswert?

Ich suche schon lange nach einer Möglichkeit die Istdaten meiner GB162 
in meiner Linux-Haussteuerung auszuwerten. Nach dem Lesen des Threads 
bin ich total begeistert :-)
Ich plane, den EMS-Bus mit einem Net-Io (Ethernet-AVR von Pollin) 
mitzulesen. Die aktuellen Daten würde ich dann per Modbus über Ethernet 
der Linuxsteuerung zur Verfügung stellen. Falls Interesse besteht würde 
ich den Sourcecode natürlich auch gern weitergeben.
Eine Frage hätte ich zum Interface (Pegelwandler), gibt es da zum 
Schaltplan (oben im Thread) auch eine Bestückungsliste mit richtiger 
Dimensionierung der Bauelemente bzw. einen aktualisierten Schaltplan?

Grüsse Matthias

von gs (Gast)


Lesenswert?

Hallo Matthias,
so etwas in der Art wollte ich auch aufbauen. Hatte aber bisher noch 
keine Zeit hierfür. Wenn Du bereit wärst den Quellcode weiterzugeben, 
wäre es toll.

Viele Grüße

Gerhard

von Rudi (Gast)


Lesenswert?

> Eine Frage hätte ich zum Interface (Pegelwandler), gibt es da zum
> Schaltplan (oben im Thread) auch eine Bestückungsliste mit richtiger
> Dimensionierung der Bauelemente bzw. einen aktualisierten Schaltplan?

Nein, der IC wird als reiner Komparator benutzt, der Rest ist Hysterese 
und Überspannungsschutz.

von Matthias (Gast)


Lesenswert?

@ Gerhard:
Das mit der Zeit ist auch immer mein Problem...
Prinzipiell habe ich schon früher mal die WebServer-Software von Ulrich 
Radig genommen, Sachen, die ich nicht brauche entfernt und eine 
ModBus-Schnittstelle (Code für uCLinux stammte auch aus dem Web) 
eingebaut.
Fehlt also nur noch das EMS-Interface, aber da gibt's im Thread ja auch 
schon ein Beispiel für den Atmel.
Da also der verwendete Code auf der Arbeit anderer basiert geb' ich das 
fertige Projekt natürlich auch gern weiter.

@Rudi
>Nein, der IC wird als reiner Komparator benutzt, der Rest ist Hysterese
>und Überspannungsschutz.

Hättest Du ein Problem damit mir die Stückliste deines Aufbaus zukommen 
zu lassen? Ich kenne mich nämlich eher in Software fit und für die 
Hardware müsste ich mich erst noch tiefer mit der Materie befassen, da 
ich meine Heizung ja nicht schrotten will.....
Falls Du das nicht über das Forum machen willst. meine eMail ist 
matthias punkt bartsch at gmx punkt net.

Viele Grüsse Matthias

von Rudi (Gast)


Angehängte Dateien:

Lesenswert?

@Matthias

R_ESD, D_ESD und R_HYST habe ich nicht bestückt. Der Rest sollte benutzt 
werden.

von Rudi (Gast)


Lesenswert?

Nachtrag:

Der Bus ist dann nach wie vor ungeschützt.

Ein Komparator mit Opto wäre ideal, ich habe zwar die Bauteile, bin aber 
noch nicht zu einem Testaufbau gekommen ...

von Matthias (Gast)


Lesenswert?

Hallo Rudi,

ganz vielen Dank für den Schaltplan. Da kann ich mich ja sobald als 
möglich an's Basteln machen. Einen Optokoppler werde ich mir 
wahrscheinlich aber noch gönnen...

Grüsse und nochmals vielen Dank
Matthias

@all
Oben im Thread ist ja das Protokoll auf dem EMS-Bus beschrieben, soweit 
ich gesehen habe als Phyton Programm. Ich will den Phyton-Code in eine 
C-Library portieren. Oder hat das schon jemand gemacht und ich hab es 
nur überlesen?

von Mario (Gast)


Lesenswert?

@Matthias
EMS:
ich denke, eine Library gibt es noch nicht. Rudi hat seine Auswertung in 
Phyton, ich in Delphi erstellt. Da ich jetzt alle interessanten Werte 
aus der Heizung habe, tut es das für mich erstmal;-)
Zum Thema Optokoppler:
ganz so kritisch würde ich das nicht sehen. Der EMS-Bus ist ja zur 
Vernetzung der Heizungskomponenten im ganzen Haus gebaut und dürfte 
daher ziemlich resistent gegen äußere Einflüsse sein. Im Zweifelsfall 
bricht halt die Kommunikation zusammen und geht nach Störungsbeseitigung 
wieder. Der Bus muss schließlich heizungsbauerkompatibel sein ;-)
Die Entscheidung muss natürlich jeder selbst treffen. No Risk, No Fun.

bye,
Mario

von IngoF (Gast)


Lesenswert?

Hallo an Alle

Habe mich inzwischen von meinem PIC verabschiedet und habe mir ein 
ATmega8 Entwicklungskit mit USB-Prog enscheiden mit dem man auch andere 
Microcontroller programmieren kann. Habe den C-Quelltext von Rudi 
übernehmen können und fast ohne Änderungen übernehmen können. Auch wenn 
ich nicht wirklich verstehe was der Quelletext eigentlich wirklich macht 
;-)
Auf der Platine ist ein Max RS232-Chip den ich einfach über ein Kabel an 
den Service-Key angeschlossen habe. Funktioniert erst mal fürs erste.
Nur gibt es noch Probleme mit dem Java-programm die ich nicht wirklich 
in den Griff bekomme. Irgendwie bekomme ich sämtliche Daten nur nach dem 
ich den COM-Port schließe. vorher scheine ich keine Daten zu bekommen.

Würde ja auch gerne mit Python mithelfen. Allerdings habe ich echt 
keinen Bock mich jetzt Tage/Nächtelang erst mal in Phyton, MySQL oder 
andere Datenbank und GNU-Plot zu beschäftigen.

@All

fände es auch gut wenn nicht jeder sein eigenes Süppchen kocht. Mein 
Versuch das zu ändern ist ja wohl fehlgeschlagen...

Jetzt hätten wir Rudi mit Phyton, Mario mit Delphi, ich mit Java und 
jetzt kommt noch C dazu... ;-)

@Rudi
würdest Du mir/uns vielleicht Dein Script zur Verfügung stellen? Dazu 
müsste ich auch wissen welche Datenbank dazu installieren müsste. Das 
GNUPlot-Script wäre vielleicht auch interessant.

@Matthias
Wäre auch an einer gemeinsamen Hardware interessiert und auch an dem 
Quelltext. Leider habe ich kaum den Quelltext fur den ATMega verstanden 
und wäre vermutlich keine große Hilfe bei der Software. Würde auch noch 
mal für das AVR-Board von Pollin geld ausgeben. Auch wenn ich für dieses 
Projekt am Ende mehr Geld ausgegeben habe als für die Original Hardware 
von Buderus.

Allerdings wäre es schön wenn man nicht unbedingt auf Linux angewiesen 
wäre und auch mit Windows auf dem PC lassen könnte. Wäre natürlich noch 
besser wenn man eine SD-Karte hätte die die Daten solange 
zwischenspeichert bis man den PC hochfährt und nicht unbedingt einen 
Server mitlaufen lassen muss. Das hätte den Vorteil dass man die Daten 
auch weiterhin aufzeichnen kann wenn man aus irgendwelchen Gründen der 
Server mal neugestartet wird.

*Könnte gerne bei der Decodierung mithelfen, auch wenn es schon so 
aussieht ob schon alle Telegramme komplett entschlüsselt sind.

*Könnte auch gerne Adapterplatinen entwickeln auf der dann der 
"Telegrammumwandler" sitzt und eine SD-KKarte platz findet.

Mir wäre dann aber auch wichtig dass auf der Platine eine Sendefunktion 
untergebracht werden kann. Nachdem das loggen funktioniert will ich auf 
jeden fall auch vom PC, Server, Controllerplatine oder was auch immer 
Die Heizungsprogramme ändern kann. Vielleicht sogar automatisiert für 
Feiertage und Urlaubstage für das ganze Jahr im Vorraus. Aber bis dahin 
ist es wohl noch ein längerer Weg....

Gruß
Ingo

von Rudi (Gast)


Lesenswert?

@IngoF

> fände es auch gut wenn nicht jeder sein eigenes Süppchen kocht. Mein
> Versuch das zu ändern ist ja wohl fehlgeschlagen...
Jein, bisher verwenden wir mysql und gnuplot (in ajax gibt es ja auch 
schon etwas) für die Visualisierung. Wie die Daten in die Datenbank 
gelangen ist bisher das "Süppchen".

Ich kann meinen suboptimalen Aufbau kurz beschreiben:

Heizung -(EMS)-> Mega8 -(RS232)-> CORTEX -(RS232/USB)-> Laptop -> Parser 
(python) -> Binary-Log/Sqlite-DB -(Network upload)-> Server -> Mysql -> 
Gnuplot -> Web

So sieht es bei mir aus ;-)

> würdest Du mir/uns vielleicht Dein Script zur Verfügung stellen? Dazu
> müsste ich auch wissen welche Datenbank dazu installieren müsste. Das
> GNUPlot-Script wäre vielleicht auch interessant.
Das Skript kann bisher nicht alle Daten parsen. Ich kann die beiden mal 
posten. Die Konvertierung nach Sqlite will ich da nicht drin haben, da 
das mit einem kleinen Netz-Controller nicht funktioniert. Ich bin leider 
bei mir, wegen der 2107, nicht viel weiter gekommen.


> Allerdings wäre es schön wenn man nicht unbedingt auf Linux angewiesen
> wäre und auch mit Windows auf dem PC lassen könnte. Wäre natürlich noch
> besser wenn man eine SD-Karte hätte die die Daten solange
Ja, ich werde demnächst den Kram auch auf einem Windos PC installieren. 
Ab dem Netzwerkkontroller soll das dann identisch zu meiner Installation 
(etwas verbessert) laufen, aber eben auf Windos. Die Adaption zur 
Heizung ist komplett anders (leider). Die Tools für die Visualisierung 
sind für mehrere Platformen verfügbar. Wir bräuchten einen kleinen 
Webserver der die Daten empfangen/quittieren kann und in die Datenbank 
schreibt und/oder ein kleines Programm welches die Daten abholt. Ich 
würde schon wegen der Platformunabhängigkeit und der Wartung kein C 
benutzen wollen, ich komme übrigens aus der C/C++-Ecke.


> Mir wäre dann aber auch wichtig dass auf der Platine eine Sendefunktion
> untergebracht werden kann. Nachdem das loggen funktioniert will ich auf
> jeden fall auch vom PC, Server, Controllerplatine oder was auch immer
Mach das ! Du hast 12V/GND und das Signal. Das Signal liegt bei +- 2.5V 
auf den 12V (9600 Baud). Eingang dann vom uC mit 3.3V oder 5V. Wenn du 
daran arbeiten könntest wäre das super !

Das Hauptproblem bei Senden ist die CRC. Im schlimmsten Fall muss man 
den String 256 mal senden ...

von Matthias (Gast)


Lesenswert?

Hallo,

will mich nochmal zu Wort melden bzgl. meiner Vorstellung mit dem 
Pollin-Board. Vorteil sind die geringen Hardwarekosten (ca. 20€ als 
Bausatz bzw. knapp 30€ für das Fertiggerät). Die Busanschaltung muss man 
dann natürlich noch selber basteln. Für das Board sind schon viele 
fertige Projekte im Netz zu finden, mit denen man ohne grossen 
Entwicklungsaufwand eine gute Software-System-Grundlage hat.
Implementiert man darauf das EMS-Protokoll hat man mit geringen Kosten 
eine netzwerkfähige Schnittstelle zur Heizung (seriell könnte das Board 
auch).
Implementiert man jetzt hier drauf das Modbus-Protokoll, kann man die 
Kiste neben Linux und Windows z.B. auch mit einem 
Wago-Ethernetcontroller (Wago System 750) auslesen.
Prinzipiell könnte ich mir als Interface natürlich auch andere Hardware 
vorstellen, aber nach meiner Erfahrung ist es oft so, das wenn man noch 
viel neu entwickeln muss ein Projekt oft einschläft.
Zweifelsohne wäre aber ein SD-Interface praktsch, wenn man keinen Server 
ständig am Laufen hat.

Vielleicht sollte man im ersten Schritt aber mal alle Infos in einem 
Wiki o.ä. sammeln. Dann könnte man sich besser orientieren was es schon 
gibt. Ich habe zwar noch nie ein Wiki aufgesetzt aber ich könnte mir mal 
ansehen wie das geht. Denn auf die Dauer wird der Thread schon ziemlich 
unübersichtlich.

von Werner Brösel (Gast)


Lesenswert?

Die ersten Hijacker stellen sich vor ...

von Matthias (Gast)


Lesenswert?

@Werner Brösel,
nöhh, hab keine Lust am hijacken. Macht ja im Endeffekt nur Arbeit. Für 
meine privaten Zwecke komme ich mit den Infos hier gut klar. Ich könnte 
also auch nur schnorren und mich an der Arbeit anderer bedienen, ohne 
was beizutragen..

von Rudi (Gast)


Lesenswert?

@Matthias
> Ich könnte also auch nur schnorren und mich an der Arbeit anderer
> bedienen, ohne was beizutragen..

Was hast Du dir vorgestellt ? Für eine Wiki kann ich mich nicht 
begeistern, man findet nichts wieder und es gibt irgendwie keine 
gescheite Übersicht der Artikel.

Wenn wir einen zentralen Ort anlegen, dann für alle. Doku, Software und 
ein Forum/Mailinglist für Hilfe und Austausch, von der möglichen 
B.-Kontra abgesehen ;-)

Evtl. können sich die stillen Mitleser dazu äußern ...

von Matthias (Gast)


Lesenswert?

@Rudi

>Was hast Du dir vorgestellt ? Für eine Wiki kann ich mich nicht
>begeistern, man findet nichts wieder und es gibt irgendwie keine
>gescheite Übersicht der Artikel.

Beim Suchen nach einer Schnittstellenbibliothek für Buderus bin ich auf 
ein Projekt für Viessmann-Geräte gestossen (http://openv.wikispaces.com)
Etwas in der Art fände ich praktisch... Zumal ja jeder etwas andere 
Bedürfnisse/Infrastruktur hat und da könnte man übersichtlich die 
einzelnen Lösungen sortieren.

von Rudi (Gast)


Lesenswert?

@Matthias

> Beim Suchen nach einer Schnittstellenbibliothek für Buderus bin ich auf
> ein Projekt für Viessmann-Geräte gestossen (http://openv.wikispaces.com)
> Etwas in der Art fände ich praktisch... Zumal ja jeder etwas andere
> Bedürfnisse/Infrastruktur hat und da könnte man übersichtlich die
> einzelnen Lösungen sortieren.

Also eher ein CMS als ein Wiki. Die Sourcen und Programme sind bei denen 
nicht auf der gleichen Domain.

Ich würde ein Projekt auf Sourceforge anlegen, Webseite, 
Sourceverwaltung, Mailingliste ... . Für die Webseite könnte ich mir 
(bitte nicht schlagen;-)) joomla vorstellen und dann über die 
Userverwaltung das Editieren erledigen. Am Ende sind es eh nur eine Hand 
voll Leute die aktiv etwas tun. Siehe hier ;-)

von Matthias (Gast)


Lesenswert?

>Ich würde ein Projekt auf Sourceforge anlegen, Webseite,
>Sourceverwaltung, Mailingliste ... . Für die Webseite könnte ich mir
>(bitte nicht schlagen;-)) joomla vorstellen und dann über die
>Userverwaltung das Editieren erledigen.

@Rudi
Ok, wollen wir es mal angehen? Die Webseite ja keinen Schönheitspreis 
gewinnen, Hauptsache man strukturiert die vielen Infos mal.
Vielleicht kannst Du initial die Seite anlegen, Du hast ja auch am 
meisten zu dem Projekt beigetragen.  Damit keinn Hijacker-Verdacht 
aufkommt....

Habe mir gestern aus dem Thread mal die Protokoll-Infos zusammengesucht, 
die ich für die Anbindung brauche. Ich schreib jetzt das sowieso mal für 
mich zusammen. Post wenn ich fertig bin mal meine Zusammenfassung.

von Mike (Gast)


Lesenswert?

Hallo,

lese auch bei Euch mit, obwohl ich eine Ecomatic 4000 habe ... beim 
Aufbau der Seite mit Joomla! kann ich Euch gerne ein wenig unterstützen.

Gruß,

Mike

Buderus HS2401 / Ecomatic 4000 (mit Schieberegler) / Baujahr 1994
ATMEL ATMEGA32, Pollin AVR Net I/O, EvalBoard 2.0.1 / AddOn Board

von IngoF (Gast)


Angehängte Dateien:

Lesenswert?

Hatte mal eine XLS-Tabelle gemacht mit den damaligen Erkenntnissen.
Vielleicht könnte man die so oder anders weiterführen.

Gruß
Ingo

von Matthias (Gast)


Angehängte Dateien:

Lesenswert?

@Ingo:
Vielen Dank für die Tabelle. Habe Sie mal mit den anderen Infos 
abgeglichen und ergänzt. Muss ich noch weiterbearbeiten, aber mal als 
Zwischenstand für alle.

Gruss Matthias

von Rudi (Gast)


Angehängte Dateien:

Lesenswert?

Was haltet ihr von diesem Aufbau für die Beschreibung (siehe Anhang) ? 
Ich habe die Seite mit Tex erstellt.

von Matthias (Gast)


Lesenswert?

@Rudi
Schön übersichtlich!

von IngoF (Gast)


Lesenswert?

@Rudi

sieht sehr gut aus. Wie sehen denn die Dokumentation aus wenn einzelne 
Bits eine bestimmte Bedeutung haben?

Allerdings müsste man dafür TEX installieren um es zu bearbeiten. Oder 
ist das ein Format dass man mit OpenOffice oder anderen Programmen 
öffnen könnte?

Warum kein Dateiformat wofür man kein spezielles Programm für benötigt?
Kann man die Datei denn auf der Webseite (Joomla) bearbeiten und 
automatisiert aus der Datenbank erstellen? Glaub mit Joomla kann man ja 
auch automatisiert PDF Dateien erstellen, oder?

Gruß
Ingo

von Rudi (Gast)


Lesenswert?

> sieht sehr gut aus. Wie sehen denn die Dokumentation aus wenn einzelne
> Bits eine bestimmte Bedeutung haben?
Das könnte man da problemlos einbauen, z.B etwas eingerückt.

> Allerdings müsste man dafür TEX installieren um es zu bearbeiten. Oder
> ist das ein Format dass man mit OpenOffice oder anderen Programmen
> öffnen könnte?
Das Tex-Quell-Format ist reiner Text ;-). Okay, die Syntax ist etwas 
anders. Du kannst den auch mit Edit öffnen, um aber ein formatiertes 
Dokument zu erstellen brauchst du Tex. In meinem Fall habe ich es in 
eine PDF-Datei gewandelt. Das gute daran, du kannst den "Quelltext" in 
GIT oder was auch immer verwalten und Änderungen verfolgen.

> Warum kein Dateiformat wofür man kein spezielles Programm für benötigt?
Ich finde PDF schon als normales Format, es ist allerdings nur der 
Output.

> Kann man die Datei denn auf der Webseite (Joomla) bearbeiten und
> automatisiert aus der Datenbank erstellen? Glaub mit Joomla kann man ja
> auch automatisiert PDF Dateien erstellen, oder?
Nein, das wäre mit viel Aufwand verbunden.

Das mit dem Bild war auch nur ein Vorschlag wie man es machen könnte.

von Rudi (Gast)


Angehängte Dateien:

Lesenswert?

Zur 2107:

Ich habe die Adapterplatine jetzt fertig und werde die nächsten Tage mal 
berichten.

von Joachim K. (himtronics)


Angehängte Dateien:

Lesenswert?

Hallo!

bin leider erst jetzt auf diesen Thread gestoßen. Ich habe ein KM271
bei mir in Betrieb, an einer Logamatic 2105 (wie 2107, nur ohne
Solarmodul-Nachrüstmöglichkeit) mit Warmwasserbereitung.

Ich habe auch die Software und mittels Serial-Logger das Protokoll
zum Teil ermittelt. Eine Beschreibung findet Ihr im Anhang. Im Moment
kenne ich nur den Log-Modus, kann also nur die laufenden Meldungen
der Heizung interpretieren, aber keine Änderungen an der Konfiguration
vornehmen. Dazu müsste ich mal wieder die Windows-Software von Buderus
laufen lassen und mitprotokollieren.

Das KM271 könnte ich bei Gelegenheit ausbauen und fotografieren damit
man die Bauteile und Verbindungen bestimmen kann, aber das kann ich erst
am Wochenende.

Schreibt mal, ob das Protokoll der KM-271 hilft bei Eurem Ansatz.

Himtronics

von Rudi (Gast)


Lesenswert?

@Joachim König

Das sind doch mal ein paar Daten. Sind die evtl. auch dort beschrieben:

Beitrag "Re: Logamatic 2107 Schnittstelle"

Das KM271-Modul setzt die RS232 auf I2C um und vice versa. Das 
Display-Modul fragt eine I2C-Adresse ab, die evtl. ohne Solar oder KM271 
nicht auf dem Bus vorhanden ist '(Beide benutzen wohl die gleiche 
Adresse). Ich konnte die Displayeinheit aber nicht zur Kommunikation 
überreden, bzw. habe dort auch nicht weiter geforscht, da die Daten auch 
direkt abgegriffen werden können, mit direktem Zugriff auf das EEProm 
(I2C).

Viele Daten können eigentlich nur im EEProm gespeichert werden, den 
Aufbau der Daten zu finden ist mit einem KM271 mit Sicherheit viel 
einfacher ...


Einige Bilder mit erkennbaren IC Bezeichnungen und Leiterbahnen wären 
super !


Einige Fragen habe ich noch:

Was ist die Pumpenleistung ? Braucht man für die Steuerung ein extra 
Modul ?

Was sind das für Werte: 
Brennereinschalttemperatur/Brennerausschalttemperatur ??? Welche 
Temperaturen werden dort gemessen ?

von Joachim K. (himtronics)


Lesenswert?

@Rudi schrieb:
> Was sind das für Werte:
> Brennereinschalttemperatur/Brennerausschalttemperatur ??? Welche
> Temperaturen werden dort gemessen ?

das sind keine Messwerte sondern die Temperatur, bei der der
Brenner ein- beziehungsweise ausschaltet. Die ist abhängig
von der Aussentemperatur, dem Gebäudetyp etc, also wenn's
draußen kalt ist, soll das Wasser im Kessel heißer
sein als wenn's lau ist, insbesondere wenn kein Mischer
vorhanden ist. So ähnlich jedenfalls.

von IngoF (Gast)


Angehängte Dateien:

Lesenswert?

Hallo,

habe es endlich geschafft Ein Java-Programm zum laufen zu bekommen. Es 
werden nur Telegramme mit Daten mitgeloggt.

Man muss den PC mit dem Sklaven verbinden der das Break erkennt und 
einen Rahmen um die Daten setzt. Dannach noch die richtige Schnittstelle 
auswählen und 'Verbinden' drücken.

Wenn Java installiert ist muss man nur das ZIP entpacken und emslog.jar 
oder emslog.bat mit doppelklick starten. Wenn man EMSlog schließt ohne 
vorher auf 'Verbinden' zu klicken muss man EMSlog mit dem TaskManager 
beenden.

Es gibt noch unter bestimmten Bedingungen Lesefehler auftreten.

Sonst kann das Programm noch garnichts. Jetzt kann ich endlich mit der 
Programmierung anfangen ;-)

Für die Mitleser die keine Hardware zum Testen haben können sich ja das 
Screenschot ansehen.

Gruß
Ingo

von Joachim K. (himtronics)


Angehängte Dateien:

Lesenswert?

So, hier mal 2 Bilder des KM271. Als Chip ist ein Sipex SP232 ACT 9524
drauf, und ein paar Kondensatoren, Widerstände, eine Diode.

Joachim

von Rudi (Gast)


Lesenswert?

Sehr schön. Also gibt es doch noch 2 Leitungen für eine UART auf dem 
Bus.
Empfängst du, auch ohne den Logmodus zu aktivieren, Daten auf der UART ? 
Wird dort zufällig zyklisch etwas gesendet ?

von Joachim K. (himtronics)


Lesenswert?

Rudi schrieb:
> Sehr schön. Also gibt es doch noch 2 Leitungen für eine UART auf dem
> Bus.
> Empfängst du, auch ohne den Logmodus zu aktivieren, Daten auf der UART ?
> Wird dort zufällig zyklisch etwas gesendet ?

Nein, da ist Ruhe. Werde mir bei Gelegenheit mal das Protokoll
ansehen für das Ändern der Konfiguration. Die Konfiguration
die am Anfang nach dem Aktivieren des Protokoll-Modus gesendet
wird, kann ich schon zum Teil interpretieren, z.B. die Zeiten für
die Heizphasen.

von IngoF (Gast)


Lesenswert?

Hallo Rudi,

kannst Du mir ein wenig über die Struktur Deiner mySQL-Datenbank geben?
Wie hast Du die angelegt? Pro Telegramm eine Tabelle? Die 
unterschiedlichen Telegramme kommen ja zu unterschiedlichen Zeit und 
natürlich unterschiedlich oft.
Belegen eigentlich nicht benutzte Werte Speicherplatz? Denke schon.

Was für Datenformate hast Du verwendet. Hätte nie gedachte dass es 
soooooooo viele Datenformate geben kann. Bei der Datenbank soll ja nicht 
wirklich unütz Platz verschwendet werden.

Gruß
Ingo

von IngoF (Gast)


Lesenswert?

noch vergessen.... Wie groß ist denn Deine Datenbank mit Werten für 
einen Monat?

Gruß
Ingo

von Rudi (Gast)


Angehängte Dateien:

Lesenswert?

@IngoF

Ich speicher keine Datensätze von der Anlage in der Datenbank. Die 
Logdateien belaufen sich in etwa auf 10GB über gefühlte 3 Monate.

In der Datenbank werden nur relevante Daten gespeichert. Temperaturen, 
Brenner, Gaszähler usw..

Ich habe bisher 2.5M Einträge vom Juli an. Der Durchschnitt ist im Laufe 
der Zeit durch Optimierung aber weniger geworden.

Der Aufbau der Datenbank ist für eine Query nicht optimal, aber ich sehe 
erstmal nichts einfacheres. Es gibt eine Tabelle mit IDs der Sensoren 
und die Datentabelle.

SOURCE-TABLE:
1
CREATE TABLE `SOURCE` (
2
  `ID` int(11) NOT NULL auto_increment,
3
  `ADDR` char(200) NOT NULL,
4
  PRIMARY KEY  (`ID`),
5
  KEY `ADDR` (`ADDR`)
6
) ENGINE=MyISAM AUTO_INCREMENT=0 DEFAULT CHARSET=utf8 ROW_FORMAT=DYNAMIC

Die ADDR ist bei mir der MAC angelehnt, z.B. 00:12:33:12:21:55:45:45 
oder auch HE:IZ:00:00:00:00:00:01.

Da ich mehrere Sensoren habe, und es auch mehr werden sollen, ist das 
erstmal für mich wichtig die Daten nach dem Absender zu unterscheiden.

Die Datentabelle ist dann nicht sooo optimal, hält sich aber in Grenzen:
1
CREATE TABLE `DATA` (
2
  `ID` int(10) unsigned NOT NULL auto_increment,
3
  `SOURCE` int(11) NOT NULL,
4
  `TYPE` int(10) unsigned NOT NULL,
5
  `DATA` char(200) NOT NULL,
6
  `TIME` datetime NOT NULL,
7
  PRIMARY KEY  (`ID`),
8
  KEY `SOURCE_TYPE_TIME` (`SOURCE`,`TYPE`,`TIME`),
9
  KEY `SOURCE` (`SOURCE`),
10
  KEY `TYPE` (`TYPE`),
11
  KEY `TIME` (`TIME`)
12
) ENGINE=MyISAM AUTO_INCREMENT=0 DEFAULT CHARSET=utf8 PACK_KEYS=1 ROW_FORMAT=DYNAMIC

Bei der Tabelle:

SOURCE : Source-ID aus der Tabelle SOURCE
TYPE: Typ der Daten, kann für jeden Sensor selbst festgelegt werden
DATA: die Daten
TIME: UTC Zeitstempel

von IngoF (Gast)


Lesenswert?

>Ich speicher keine Datensätze von der Anlage in der Datenbank. Die
>Logdateien belaufen sich in etwa auf 10GB über gefühlte 3 Monate.
>
>In der Datenbank werden nur relevante Daten gespeichert. Temperaturen,
>Brenner, Gaszähler usw..

Da hast Du mich falsch verstanden. Natürlich wollte ich auch keine 
unnützen Daten speichern.


------------------------------------------------------------------------ 
--
Mal angenommen jedes Telegramm hätte 22Byte.

Das Telegramm 0815 kommt alle 10 Sekunden und hat 10 Temperaturen
(0815=2 +10*2 pro Temperatur).

Das Telegramm 4711 kommt jede Sekunde und hat eine Temperatur.
(4711=2Byte +1*2Byte für Temperatur +18Byte noch unbekannt).

Ich hatte jetzt gedacht:
eine Tabelle für Telegramm 0815 mit 10 Spalte/Werten und 6 Einträgen pro 
Minute.

Die zweite Tabelle für Telegramm 4711 mit einer Spalte/Wert und 60 
Einträgen pro Minute.
------------------------------------------------------------------------ 
--

Also hätte man hinterher 2 Tabellen mit etwa 60Byte pro Minute.

>  `DATA` char(200) NOT NULL,

Sorry, aber bin noch nicht soweit mit mySQL... Ich hoffe nicht dass für 
jeden Sensor mit 200 Zeichen gespeichert wird.

Gruß
Ingo

von Rudi (Gast)


Lesenswert?

> >  `DATA` char(200) NOT NULL,

> Sorry, aber bin noch nicht soweit mit mySQL... Ich hoffe nicht dass für
> jeden Sensor mit 200 Zeichen gespeichert wird.

Doch, aber dafür gibt es dann:

PACK_KEYS=1 ROW_FORMAT=DYNAMIC

;-)

Ich wollte erst ein float, aber evtl. kommen doch noch andere Daten.

> Ich hatte jetzt gedacht:
> eine Tabelle für Telegramm 0815 mit 10 Spalte/Werten und 6 Einträgen pro
> Minute.

> Die zweite Tabelle für Telegramm 4711 mit einer Spalte/Wert und 60
> Einträgen pro Minute.

Wenn du keine Daten verlieren willst kannst du es so machen. Im 
Zweifelsfall einfach eine Tabelle anlegen und mit Pseudodaten füllen und 
schauen wie groß die Tabelle etwa wird.

Das füllen der Tabelle ist nicht das Problem. Die Abfragen für die 
Grafik usw. sind bei vielen Daten sehr CPU lastig. Speicherplatz ist 
eigentlich kein Problem.

von Rudi (Gast)


Angehängte Dateien:

Lesenswert?

So, die Platine läuft ;-)

von Rudi (Gast)


Lesenswert?

@Joachim K.

> Nein, da ist Ruhe. Werde mir bei Gelegenheit mal das Protokoll
> ansehen für das Ändern der Konfiguration. Die Konfiguration
> die am Anfang nach dem Aktivieren des Protokoll-Modus gesendet
> wird, kann ich schon zum Teil interpretieren, z.B. die Zeiten für
> die Heizphasen.
Ich konnte es mehr oder weniger verifizieren. Ohne eingesteckte Platine 
lässt sich der Modus nicht aktivieren. Bei erkanntem/eingeschaltetem 
zweiten Heizkreis werden dort andere Daten gesendet und es wird nicht 
auf 0x02 oder 0x10 geantwortet.

von Jens H. (sevensworld)


Lesenswert?

Moin allerseits,

ich hänge mich hier mal mit dran, da ich schon ne Weile mitlese ...
Wir haben eine GB142 mit ner RC35. Das Ganze Projekt klingt recht 
spannend, aber einiges habe ich noch nicht verstanden.
Es sind 2 unterschiedliche Systeme, ja? Einmal die Logamatic2107 und 
einmal die RC30/35 Serie, wobei aber beide Systeme das gleiche Protokoll 
haben?
Technische Möglichkeiten wie Oszi stehen mir leider nicht zur Verfügung, 
daher könnte ich höchstens versuchen bei der weiteren Entschlüsselung zu 
helfen!?

Benötigt wird also der Klinkenstecker für die RC3x und dann eine kleine 
Platine zur Umsetzung. Bei mir läuft eh ein Homeserver 24/7 , auf dem 
die Daten dann verarbeitet werden könnten. SQL ist ebenfalls vorhanden.
Das Signal kann man dann einfach über die RS232 Schnittstelle im PC 
verwerten oder wird noch weiteres benötigt wie z.B. ein µC zur Umsetzung 
des Datenstroms auf der Platine und dann erst die Kommunikation zum PC?


Gruß
Jens

von Matthias (Gast)


Lesenswert?

Unter Beitrag "eBus CRC Berechnung nachvollziehen" wird über den eBus 
diskutiert. Der EMS-Bus scheint dem eBus ja sehr ähnlich.
Unter
http://www.mikrocontroller.net/attachment/54958/eBUS_Stuttgart_041201_eBUS_Only.PDF
ist auf S.28 ein eBus Interface dargestellt. Würde das auch für den 
EMS-Bus gehen? (vielleicht nicht unbedingt 24V Versorgung) Was meint ihr 
dazu?

Gruss Matthias

von Rudi (Gast)


Lesenswert?

@Jens H.

> Es sind 2 unterschiedliche Systeme, ja?
Ja.

> Einmal die Logamatic2107 und einmal die RC30/35 Serie, wobei aber beide
> Systeme das gleiche Protokoll haben?
Nein.

> Technische Möglichkeiten wie Oszi stehen mir leider nicht zur Verfügung,
> daher könnte ich höchstens versuchen bei der weiteren Entschlüsselung zu
> helfen!?
Ja, die CRC ist bei der RC30/35 noch nicht ganz klar.

> Benötigt wird also der Klinkenstecker für die RC3x und dann eine kleine
> Platine zur Umsetzung.
Ja.

> Das Signal kann man dann einfach über die RS232 Schnittstelle im PC
> verwerten oder wird noch weiteres benötigt wie z.B. ein µC zur Umsetzung
> des Datenstroms auf der Platine und dann erst die Kommunikation zum PC?
Ein uC vor dem PC ist besser, siehe oben die Posts.

von Rudi (Gast)


Lesenswert?

@Matthias:

> Unter Beitrag "eBus CRC Berechnung nachvollziehen" wird über den eBus
> diskutiert. Der EMS-Bus scheint dem eBus ja sehr ähnlich.
> Unter
> http://www.mikrocontroller.net/attachment/54958/eB...
> ist auf S.28 ein eBus Interface dargestellt. Würde das auch für den
> EMS-Bus gehen? (vielleicht nicht unbedingt 24V Versorgung) Was meint ihr
> dazu?
Könnte funktionieren. Musste man aber auf 12V auslegen. Evtl. sind die 
9600 Baud zu schnell, muesste man mal aufbauen und messen.

von Jens H. (sevensworld)


Lesenswert?

Hallo Rudi,

danke für die Antworten! Ein µC davor ist besser, aber nicht zwingend 
notwendig oder wird auf jeden Fall benötigt? Oder hängt das von der 
verwendeten Software auf dem Rechner ab?
Ich war mir sicher das mit dem µC gelesen zu haben, habe es aber vorhin 
nicht wiedergefunden und deswegen gefragt ;-)

Die main.c von Mario hab ich gefunden, aber leider noch kein Schaltbild 
um eine Platine aufzusetzen. Wobei ihr ja scheinbar unterschiedliche 
Versionen einsetzt, da Mario mit nem Mega128 arbeitet und du nen Mega8 
einsetzt.
Magst du vielleicht das Layout preis geben?

@Matthias:
Falls die eBus Platine funktionieren sollte, wäre das natürlich auch 
noch ne Möglichkeit ;-)


Sorry für die vielleicht blöde Frage, aber direkt von Buderus gibt es ja 
noch ein RS232 Gateway für die aktuellen Thermen, das ist aber nicht die 
Logamatic 2107 Schnittstelle oder doch?


Gruß
Jens

von Rudi (Gast)


Lesenswert?

@ Jens H.

> danke für die Antworten! Ein µC davor ist besser, aber nicht zwingend
> notwendig oder wird auf jeden Fall benötigt? Oder hängt das von der
> verwendeten Software auf dem Rechner ab?
Ein PC ist zu langsam bzw. hat kein Realtime. Also uC und fertig.

> aber leider noch kein Schaltbild
> um eine Platine aufzusetzen. Wobei ihr ja scheinbar unterschiedliche
> Versionen einsetzt, da Mario mit nem Mega128 arbeitet und du nen Mega8
> einsetzt.
> Magst du vielleicht das Layout preis geben?
Ein Mega8 und dann VCC/GND RX/TX, also nichts kompliziertes was 
unbedingt ein Layout erfordert. Fertige Eval. Boards gibts ja wie Sand 
am Meer.

von IngoF (Gast)


Lesenswert?

Also ich habe auch den ATmega8.

Habe mir ein Komplettkit mit USBprog fur etwa 69 Euro gekauft. Ist alles 
drin was man zur Programmierung für den Atmega8 braucht.

Am Service-key gibt es zwei Kontakte die das Signal mit +-2,5Volt haben. 
Diese habe ich einfach ohne weitere Technik auf den RX-Eingang des 
Atmega8 gelegt.

Der Quellcode für den ATmega8 wurde hier schon von Rudi gepostet.

Den PC schließt man am TX-Ausgang des Atmega8 an.

Bisher läuft es nur am Service-Key direkt. Wenn man die Platine am Bus 
anschließen will benötigt man auf jeden Falle ein Schaltung die ich mir 
auch noch zulegen werde.

Ich habe es schon, mit Hilfe von Rudi geschafft ein Java-Programm zu 
schreiben dass die Daten mittloggt und in der MySQL-Datenbank 
abspeichert. Wenn die letzten Fehler weg sind werde ich hier gerne den 
Download-Link posten. Die Visualisierung kommt natürlich auch noch rein. 
Vermutlich mit GNUPlot oder direkt im Java-Programm.

Gruß
Ingo

von Jens H. (sevensworld)


Lesenswert?

Hallo ihr zwei, vielen Dank für die Hinweise

Da ich KEINEN Service-key habe, muss ich direkt an den Bus. Sehe ich das 
richtig, das Ingo mit Service-Key arbeitet und Rudi ohne oder auch mit?
Denn Ingo schreibt ja ohne Service-Key benötigt man ne Schaltung dafür!? 
Daher auch meine Frage nach einer passenden Platine ... Denn wenn dafür 
noch ne Schaltung benötigt wird, dann könnte man die ganze Sache auch 
auf eine Platine basteln.

Gruß
Jens

von IngoF (Gast)


Lesenswert?

Also an der Service-Key-Buchse gibt es das Bus-Signal mit +-2,5 Volt. Ab 
Bus (also dort wo die RC30 oder RC35 dran hängt) kommen 12 +-2,5 Volt an 
und können nicht einfach ohne Schaltung an den ATmega8 angeschlossen 
werden.

Habe nur zwei Brücken auf der Platine eingelegt, ein Adapterkabel ohne 
Elektronik gebastelt und es hat funktioniert.

Habe die CRC-Berechnung noch mal mit dem Generator-Polynom berechnet. 
Hat laeider nicht funktioniert. Werde mal wenn ich Zeit habe einfach 
alle möglichen Berechnungen durchlaufen (Startwerte 0x00-0xff, XOR am 
Ende 0x00-0xff und Generatorpolynome 0x00-0xff) und dann sollte sich das 
Geheimnis irgendwie lüften lassen.

Es ist jedenfalls kein simples XOR oder addierung über alle Werte. 
Standart CRC-8 funktioniert auch nicht.

Aber für das simple mitloggen braucht man erst mal keine CRC. Aber 
irgendwann möchte ich ja auch mal die Schaltprogramme ändern. spätestens 
dann geht es nicht ohne CRC-Berechnung.

Gruß
Ingo

von Rudi (Gast)


Angehängte Dateien:

Lesenswert?

Zur 2107:

Anbei die ersten Daten der Platine. Der Anfang (rot) ist noch vom 
Versuchsaufbau mit einigen Störungen auf den langen Datenleitungen. Was 
sich die Leitungen eingefangen hatten, wenn der Brenner startet, ist 
schon nicht schlecht.

von Rudi (Gast)


Lesenswert?

@IngoF

> Habe die CRC-Berechnung noch mal mit dem Generator-Polynom berechnet.

Ich habe es auch schon mit Bruteforce versucht. Filter dir einfach mal 
eine kurze Nachricht, die sich zyklisch ändert. Am besten das Datum. 
Dort sieht man sehr schön wie sich die CRC ändert. Für ein paar dieser 
Nachrichten kann die CRC berechnet werden, und für andere wieder nicht. 
Sehr komisch die Berechnung.

Ich habe mir diese Nachrichten genommen (etwa 10) und habe dann per 
Bruteforce das gemeinsame Polynome/Startwert/XOR-Endwert gesucht. Leider 
ohne Erfolg (Fehler nicht ausgeschlossen).

von IngoF (Gast)


Lesenswert?

Bin auch gerade dabei. Habe zwei Nachrichten genommen und schreibe 
gerade eine BatchDatei....

Welchen Teil hast Du denn zur Berechnung eingeschlossen?
vielleicht werden die ersten (adress)Bytes ja nicht mit einbezogen.

Versuche mich gerade an diesen beiden:
10 88 14 00 03 6e 00
10 89 29 00 01 90 00

Berechne die Checksumme über alles inkl. der Prüfsumme (6e und 90) und 
ignoriere das break (00).

Dann sollte beim richtigen Polynom oder Berechnung 00 als Prüfsumme 
herauskommen.

Gruß
Ingo

von Rudi (Gast)


Lesenswert?

> Welchen Teil hast Du denn zur Berechnung eingeschlossen?
> vielleicht werden die ersten (adress)Bytes ja nicht mit einbezogen.
Deswegen habe ich immer den gleichen Nachrichtentyp genommen. Da sollte 
es bei CRC8 keine Probleme geben, da der Startwert immer gleich ist.

> Berechne die Checksumme über alles inkl. der Prüfsumme (6e und 90) und
> ignoriere das break (00).
Ja.

> Dann sollte beim richtigen Polynom oder Berechnung 00 als Prüfsumme
> herauskommen.
Genau.

von Rudi (Gast)


Lesenswert?

@Jens H.:

> Daher auch meine Frage nach einer passenden Platine ... Denn wenn dafür
> noch ne Schaltung benötigt wird, dann könnte man die ganze Sache auch
> auf eine Platine basteln.
Ohne Service-Key benötigst du eine kleine Schaltung für den RX. Der 
MEGA8 wäre dafür geeignet, da man die Kommunikation zur Heizung über 
eine Software-UART realisieren muesste (Frame-Error). Der MEGA hat ja 
nur eine UART. ...

von Helmut H. (der_andere)


Lesenswert?

Mario schrieb:
> @Rudi
> heute habe ich Deinen C-Quellcode auf den Atmega128 angepasst und
> übersetzt. Als C-Unwissender hatte ich mich ja schon geoutet ;-).
> Mir fehlt noch das Verständnis, an welchem Port das TTL-Signal des
> EMS-Bus angeschlossen wird.
> In Deinem Code sehe ich immer nur, dass auf dem gleichen USART gelesen
> und geschrieben wird. Das kann ja aber nicht sein.
> Bitte hilf mir auf die Sprünge.
>
> Danke,
> Mario

@Rudi
als Antwort schriebst du, der Mega8 hat nur einen Usart.
An Rx den EMS-Bus und an Tx kommen die Daten raus ????

Dann kannst du aber doch nicht ZUM Bus schreiben ??? Verwirrung ???

Noch `ne Frage:
Würdest du das Hex und die Configuration dafür rausrücken?
Gruß Helmut

von IngoF (Gast)


Lesenswert?

@Helmut

Also zur Zeit gibt es nur ein "Interface" zum loggen. Wenn man schreiben 
will benötigt man entweder einen zweiten UART oder einen zweiten 
ATMega8.
Allerdings müsste man sich noch Gedanken über "Schaltung" machen die 
auch auf dem selben Bus senden <b>und</b> empfangen kann.

Aber darüber kann man sich Gedanken machen wenn die CRC bekannt ist. 
Ohne die CRC-Berechnung nützt das "senden können" leider ganrichts wenn 
die Heizung die wegen Übertragungsfehler ignoriert. Und jedes Telegramm 
evtl. 256 mal zu senden ist auch keine Lösung.

Habe gerade ein Batch Datei geschrieben die die CRC-Berechnung für fast 
alle Parameter  die man angeben kann durchführt.

Es sind 1048576 Berechnung für die mein PC vermutlich 26 Stunden 
brauchen wird.

Dummerweise wird die LOG-Datei etwa 8MByte groß und muss dann noch nach 
den richtigen Werten durchsucht werden.

Vielleicht hat ja jemand eine Idee oder kann ein auswertescript oder 
Programm schreiben.
jede errechnete CRC steht als Dezimalzahl in einer Zeile mit einem 
Doppelpunkt als erstes Zeichen. Jeder Block besteht aus 4 Zeilen 
(4Telegramme).

Die Datei muss nach vier gleichen aufeinanderfolgenden CRC-Prüfsummen 
durchsucht werden. Eventuell reicht schon ein durchsuchen nach vier 
aufeinander folgenden 0-CRC.

Gruß
Ingo

von IngoF (Gast)


Lesenswert?

Ups.. das war alles nicht für Helmut gedacht....

@Helmut.
Der C-Quelltext wurde von Rudi ja schon gepostet. Kann aber auch gerne 
die HEX-Datei hier hochladen die ich daraus erzeugt habe, falls Rudi 
nicht schneller ist. Allerdings ist mein PC mit der HEX-Datei gerade mit 
CRC-Berechnungen beschäftigt und ich muss warten bis er damit fertig 
ist. Die Datei ist auf der anderen Partition :(

@all
wer eine Idee hat hier mal eine Kostprobe der CRC-Datei die gerade 
entsteht:
1
FE 06 00#------------------------
2
:154
3
:222
4
:24
5
:216
6
01#
7
:89
8
:123
9
:24
10
:27
11
10#
12
:192
13
:226
14
:126
15
:130
16
11#
17
:3
18
:71
19
:126
20
:65
21
22
FF 06 00#------------------------
23
:154
24
:71
25
:216
26
01#
27
:89
28
:123
29
:24
30
:27
31
10#
32
:226
33
:126
34
:124
35
:130
36
11#
37
:39
38
:71
39
:12
40
:65

Gruß
Ingo

von Rudi (Gast)


Lesenswert?

@IngoF

Ich habe hier:

http://www.nightmare.com/~ryb/code/CrcMoose.py

noch ein nettes Skript für die CRC-Berechnung gefunden.

von IngoF (Gast)


Lesenswert?

Danke für den hinweis... Aber meine CRC-Berechnung müsste bald fertig 
sein und das Script wird vermutlich auch nicht schneller als die 
JAVA-Version sein. Fragt sich nur wie ich das Ergebnis durchforsten 
soll...

Gruß
Ingo

von Rudi (Gast)


Lesenswert?

Was berechnest du denn ?

von IngoF (Gast)


Lesenswert?

Habe für diese Telegramme die CRC berechnet:
108811241829
108811181B52
10881400036e
108929000190

Habe fast alle möglichen Kombinationen berechnen lassen:
Polynom: 0x00 bis 0xff
Startwert 0x00 bis 0xff
Eingabe gespiegelt: true,false
Ausgabe gespiegelt: true,false

Ein abschließendes XOR habe ich nicht eingegeben weil die Berecnung 
sonst 280 tage gedauert hätte. Aber wenn man bei den Telegrammen nach 
gleicher Prüfsumme sucht erübrigt sich ja die Berechnung, oder?

Nur das Durchsuchen der Ergebnisse ist nicht ganz sooo einfach.

Habe schon mal versucht die vorkommenden Nullen mit Zeilennummer 
(findstring in DOS) in eine Textdatei zu exportieren. Die Ergebnisse 
habe ich in Excel geladen und durch Berechnung die vierer Blöcke zu 
finden (Wert Zeile)-(Wert-Zeile-3). Also sollte als ergebnis 3 für die 
vierer Blöcke herauskommen.

Alle Zeilen mit falschen Ergebnis gelöscht. Dann den Abstand mit Exel 
errechnet. Dabei kam immer ein Abstand zwischen den Polynomen von 128 
oder 256. Also gabe es wenn meine Überlegungen richtig waren nur bei 
0x00 und 0x80 zu einem vierer Block mit CRC=0

Demanch wurde keine richtige CRC erkannt oder die CRC würde anschliend 
noch mal mit XOR verknüpft.

Also müsste man nicht nach einem vierer Block 0 suchen sondern nach 
einem Block mit vier selben CRC. Keine Ahnung wie ich das anstellen 
könnte. mit Excel kann ich die Ergebnisse natürlich nicht einlesen weil 
max 64k Zeilen erlaubt sind.

Gruß
Ingo

von Rudi (Gast)


Lesenswert?

Schau dir mal die Betriebsstunden an, So schwer kann die CRC nicht sein 
...

Wenn sich nur 1 Byte ändert (bei den Betriebsstunden das letzte vor der 
CRC) funktioniert ein einfaches XOR aller Werte, um den gleichen Wert 
für alle Nachrichten zu erhalten. Wenn sich das vorletze Byte ändert, 
dann sieht es ein wenig anders aus, scheint dann ein etwas anderes XOR 
zu sein (bit shuffle etc.).

Mal ein Beispiel:

08 10 14 00 1A 7C D8 11 : A3
08 10 14 00 1A 7C DA 13 : A3
08 10 14 00 1A 7C DC 15 : A3
08 10 14 00 1A 7C DE 17 : A3
08 10 14 00 1A 7C E0 29 : A3
08 10 14 00 1A 7C E2 2B : A3
08 10 14 00 1A 7C E4 2D : A3
08 10 14 00 1A 7C E6 2F : A3
08 10 14 00 1A 7C E8 21 : A3
08 10 14 00 1A 7C EA 23 : A3
08 10 14 00 1A 7C EC 25 : A3
08 10 14 00 1A 7C EE 27 : A3
08 10 14 00 1A 7C F0 39 : A3
08 10 14 00 1A 7C F2 3B : A3
08 10 14 00 1A 7C F4 3D : A3
08 10 14 00 1A 7C F6 3F : A3
08 10 14 00 1A 7C F8 31 : A3
08 10 14 00 1A 7C FA 33 : A3
08 10 14 00 1A 7C FC 35 : A3
08 10 14 00 1A 7C FE 37 : A3
08 10 14 00 1A 7D 00 CB : A0
08 10 14 00 1A 7D 02 C9 : A0
08 10 14 00 1A 7D 04 CF : A0
08 10 14 00 1A 7D 06 CD : A0
08 10 14 00 1A 7D 08 C3 : A0
08 10 14 00 1A 7D 0A C1 : A0
08 10 14 00 1A 7D 0C C7 : A0
08 10 14 00 1A 7D 0E C5 : A0
08 10 14 00 1A 7D 10 DB : A0
08 10 14 00 1A 7D 12 D9 : A0
08 10 14 00 1A 7D 14 DF : A0
08 10 14 00 1A 7D 16 DD : A0
08 10 14 00 1A 7D 18 D3 : A0
08 10 14 00 1A 7D 1A D1 : A0
08 10 14 00 1A 7D 1C D7 : A0
08 10 14 00 1A 7D 1E D5 : A0
08 10 14 00 1A 7D 20 EB : A0
08 10 14 00 1A 7D 22 E9 : A0
08 10 14 00 1A 7D 24 EF : A0
08 10 14 00 1A 7D 26 ED : A0
08 10 14 00 1A 7D 28 E3 : A0
08 10 14 00 1A 7D 2A E1 : A0
08 10 14 00 1A 7D 2C E7 : A0
08 10 14 00 1A 7D 2E E5 : A0

von IngoF (Gast)


Lesenswert?

Na dann bruach ich ja garnicht weitersuchen.... Dann kann es keine 
"richtige" CRC-Berechnung sein sondern irgendwelchen Berechnungen.

Kann es vielleicht sein dass es doch keine Prüfsumme ist?
Bei deinen Beispielen  gibt es ja nur 2 Prüfsummen für 20 verschiedene 
Telegramme. Was macht denn dann eine Prüfsumme für einen Sinn wenn die 
Prüfsumme keine Sicherheit bietet?

Bei anderen Telegrammen habe ich allerdings festgestellt dass sich die 
"Prüfsumme" schon ändert wenn sich nur ein einziges Bit geändert hat.

08 00 18 00 07 01 11 00 00 00 00 00 60 80 00 02 0D 01 1D 00 00 0C 30 48 
00 CB FF 00 00 4B 00
08 00 18 00 07 01 10 00 00 00 00 00 60 80 00 02 0D 01 1D 00 00 0C 30 48 
00 CB FF 00 00 94 00

Gruß
Ingo

von chipshuffler (Gast)


Angehängte Dateien:

Lesenswert?

Aus den Fotos habe ich mal den angehängten Schaltplan extrahiert. Die 
Werte für die Widerstände und Kondensatoren kann ich nicht erkennen. R2, 
1003 (100k) konnte ich erkennen. Die Widerstände werden möglicherweise 
für die Modulerkennung benötigt.

Ich habe versucht ohne die R/C-Beschaltung mit 2400,8N1 ein Byte 0x02 
(STX) zu schicken, darauf erhalte ich keine Antwort (DEL, 0x10). Wird 
ein eingestecktes KM271 irgendwo im Display-Menue angezeigt?

von Rudi (Gast)


Lesenswert?

@IngoF
> Kann es vielleicht sein dass es doch keine Prüfsumme ist?
> Bei deinen Beispielen  gibt es ja nur 2 Prüfsummen für 20 verschiedene
> Telegramme. Was macht denn dann eine Prüfsumme für einen Sinn wenn die
> Prüfsumme keine Sicherheit bietet?
Nene, der letzte Wert ist die XOR über alle Daten+CRC ;-)

Die CRC8 ist eine schwache Prüfsumme, aus diesem Grund ändert sich die 
auch relativ gleichmaessig mit den Daten.

Je nachdem welches Bit sich in welchem Byte ändert, geht es in die CRC 
anders mit ein. Es ist auf alle Fälle ist die CRC kein einfaches XOR.

von Rudi (Gast)


Lesenswert?

@chipshuffler

Dein Schaltplan stimmt nicht.

von chipshuffler (Gast)


Lesenswert?

> Wird ein eingestecktes KM271 irgendwo im Display-Menue angezeigt?

Im Installationsmenue erscheint unter KESSEL der Menuepunkt 
ABGASTEMPERATURSCHWELLE, wenn das KM271 erkannt wurde.

von Ingo F. (ingof)


Lesenswert?

Rudi schrieb:
> Nene, der letzte Wert ist die XOR über alle Daten+CRC ;-)
Dann habe ich Dich falsch verstanden.. Ich dachte die A3 und A0 wäre die
Prüfsumme... deswegen auch meine Verwunderung. 20 verschiedene
Telegramme und jedesmal die Prüfsumme "A3". Was ist denn die A3?

> Je nachdem welches Bit sich in welchem Byte ändert, geht es in die CRC
> anders mit ein. Es ist auf alle Fälle ist die CRC kein einfaches XOR.
Hatte es so verstanden dass eine CRC durch eine Polynomdivision
errechnet wird. Wenn die anders errechnet wird ist es keine CRC sondern 
nur eine andere Art der Prüfsumme, oder habe ich das
falsch verstanden.

Hatte auch mal einige Prüfsummen für Telegramme mit XOR berechnet und
habe keine Übereinstimmung gefunden. Habe wohl was falsches
berechnet.... Werde das auch mal testen...

Gruß
Ingo

von chipshuffler (Gast)


Angehängte Dateien:

Lesenswert?

@Rudi:
Richtig, das R/C Netz R1/R2/C5 stimmte nicht. Gegenüber dem Foto ist im 
Schaltplan der Edgeconnector um 180° gedreht, damit er mit der Aufsicht 
auf die Steuerung von vorne übereinstimmt. Zur Orientierung noch ein 
Lageplan des Modul-Steckverbinders auf der Busplatine mit den 
Pinnummern.

von Joachim K. (himtronics)


Lesenswert?

chipshuffler schrieb:
> Wird ein eingestecktes KM271 irgendwo im Display-Menue angezeigt?

Wenn man am Drehknopf dreht erscheint nach der Kesseltemperatur dann
die Abgastemperatur. Man muss also nicht ins Installationsmenue.

Kennt jemand eine günstige Bezugsquelle für einen geeigneten PTC
für die Abgastemperaturbestimmung?

von Rudi (Gast)


Lesenswert?

@Joachim K.

Es gibt bei B. eine Liste mit den Werten und Bezeichnungen für die 
unterschiedlichen PTC, hatte ich mal gesucht, aber keinen  Link mehr.

Die Module werden über die Temperatursensoren identifiziert und nicht 
über Steuerleitungen ... ;-). Die Leitungen gehen an die Steuerplatine 
und dann die ADC-Werte über das Flachbandkabel an die Displayeinheit, 
die diese dann identifiziert. Alles sehr abenteuerlich ...

@chipshuffler

Schau dir die Sensorleitungen besser nochmal an. Das ist übrigens eine 
Schutzbeschaltung für die Eingange mit Pullup oder Down. Mach dir deine 
Heizung nicht kaputt ! Da hängt ein ADC dran.

@Ingo F.

> Was ist denn die A3?
XOR über die Daten und CRC

> Wenn die anders errechnet wird ist es keine CRC sondern
> nur eine andere Art der Prüfsumme, oder habe ich das
> falsch verstanden.
Ich denke das ist schon eine CRC. Evtl. etwas abgeändert. Ich habe mich 
damit nicht wirklich tiefgründiger beschäftigt. Ich sehe aber in den 
Betriebsstunden einen guten Ansatz um diese zu finden.

von Joachim K. (himtronics)


Lesenswert?

Rudi schrieb:
> @Joachim K.
>
> Es gibt bei B. eine Liste mit den Werten und Bezeichnungen für die
> unterschiedlichen PTC, hatte ich mal gesucht, aber keinen  Link mehr.
>
> Die Module werden über die Temperatursensoren identifiziert und nicht
> über Steuerleitungen ... ;-). Die Leitungen gehen an die Steuerplatine
> und dann die ADC-Werte über das Flachbandkabel an die Displayeinheit,
> die diese dann identifiziert. Alles sehr abenteuerlich ...

An das KM271 kann man einen PTC zum Messen der Abgastemperatur
anschließen (FG 1 und 2 in meinem Photo der Platine). Ich suche
mal den Wert raus.

von chipshuffler (Gast)


Angehängte Dateien:

Lesenswert?

Die Kennlinie des Abgasfühlers.

von chipshuffler (Gast)


Angehängte Dateien:

Lesenswert?

@Joachim K.:
Nach der Kennlinie müsste die 2107 mit ca. 10k als Ersatz für den 
Abgfasfühler-PTC erkennen.
Ich habe ein Paar Widerstände aus deinem Foto erraten (siehe Schematic) 
und Testweise an die 2107 angeschlossen (ohne den FG-Fühler). Damit 
erkennt die 2107 das "Modul" noch nicht.
Kannst du nochmal schauen, welche Werte die Widerstände (bzw. womit sie 
beschriftet sind)auf deiner Platine haben?
Ich vermute aber, dass die Kommunikation über das KM271 auch laufen 
müsste, wenn kein Abgasfühler angeschlossen ist. Der zweite ADC Eingang 
(festverdrahtet mit Widerstand) auf dem K4 Board-Stecker ist dann wohl 
für den Solar-Fühler (FM244).

von Rudi (Gast)


Lesenswert?

Die Verbindung bei C6/C7/R3 ist nicht klar. Ist C6 mit C7 verbunden und 
C7 mit R3 ?

von Ingo F. (ingof)


Lesenswert?

Hallo,

Zum EMS-Telegrammaufbau habe ich noch eine Kleinigkeit herausgefunden:

das Erst Byte ist die Absenderadresse, das zweite Byte die Zieladresse. 
Wenn das Ziel auf dieses Telegramm antworten soll ist das Bit 7 gesetzt.

10 88 ...ist ein Telegramm von 10 (RC30/RC35) zu 08 (UBA3/MC10) mit der 
Aufforderung zu antworten.
Die UBA3/MC10 antwortet dann mit dem Telegramm 08 10 ...

Alle ein Byte Telegramme mit Bit 7 gesetzt ist ein normales Polling.
90 soll dann 10 aufordern zu antworten. Wenn die RC30 oder RC35 
angeschlossen ist antwortet diese. Wenn es nichts besonderes gab 
antwortet dir RC30/35 nur mit der eigenen Adresse 10

Wenn Daten gesendet werden kommt als nächstes ein Byte für den 
Telegrammtyp gefolgt von den Daten und zum Schluss die Prüfsumme.
Das Break ist immer der Abschluss vom Telegramm.

Habe inzwischen auch ein eigenes Interface mit einem OP damit ich nicht 
immer zum Dachboden muss um was zu testen. Jetzt kann ich mich auch 
parallel zur RC30 dranhängen und mitloggen.

Gruß
Ingo

von Malte B. (hellraiser)


Lesenswert?

Arrrggggghhhhhhhh... Und ich wundere mich wieso der Thread jetzt so 
riesig geworden ist.
RE-ABO... aus irgend einem Grund habe ich keine Mails mehr bekommen.

Sorry Leute, aber ohne die Mailbenachrichtigungen habe ich den Thread 
irgendwie vergessen.

Habe eben mal alles neue seit Oktober überflogen und muss sagen:

@Rudi:
Godlike! wirklich godlike. Mehr fällt mir dazu gerade nicht ein :)
Die Frage nach meinem zweiten Heizkreis (nein, habe nur einen an der 
logamatic aktiv) hat sich ja wohl erübrigt.


Ich werde mir den Thread noch vor Weihnachten nochmal im detail 
anschauen muessen... Freue mich jetzt schon darauf.

Ich überlege mir gerade ob ich die ganzen Informationen im Wiki 
strukturieren soll (mittlerweile unwichtig gewordenen "schrott" 
natürlich ausfiltern).

Besteht da interesse, dann würde ich das schön strukturiert aufbauen und 
den Link posten?

Gruss, Malte

PS: hoffentlich bleibt die mailbenachrichtigung jetzt aktiv, hab 
momentan wieder viel zuviel aktives im Kopf ;)

von IngoF (Gast)


Lesenswert?

Hallo Malte,

ist eine gute Idee... Vermutlich wird das dann aber nur ein Wiki über 
die 2107. Oder gibt es da auch einen Bereich für den EMS-Bus (RC30/35)?

Gruß
Ingo

von Malte B. (hellraiser)


Lesenswert?

Ne, schon beide getrennt - ich versuche halt die infos so weit es geht 
auseinander zu halten :-)

Ich habe mich aben mal hingesetzt und versucht, alles bisher 
verifizierte in das Wiki zu strukturieren.
Dabei ist mir aufgefallen, dass in den letzten Wochen der Wunsch nach 
einer Doku/Projektplattform gekommen ist.
An sich kann man sowas schon per SourceForge lösen...

Für die Dokumentation würde ich schon ein Wiki vorschlagen. Es kommt nur 
darauf an wie durchdacht man das ganze strukturiert.
Ich könnte so ein Setup machen, so dass wir dann alle darin editieren 
können (momentan ist es halt in meinem Scratchpad wiki drin).

Für Sourcen würde ich vorschlagen das ganze per SVN zu machen.

http://wiki.neo-soft.org/index.php/Heizungsschnittstelle
http://wiki.neo-soft.org/index.php/Heizungsschnittstelle/Logamatic2107
http://wiki.neo-soft.org/index.php/Heizungsschnittstelle/ServiceKey

Also ich biete mich gerne an, das einzurichten und zu hosten.

@rudi:
sehe ich das richtig dass diese aufsteckplatine sowas wie eine 
eierlegende Wollmilchsau werden soll? :)
Auf jeden Fall vielen Dank für deinen Breakthrough bei der 2107!

von Malte B. (hellraiser)


Lesenswert?

@all:

Habe ich das jetzt richtig verstanden, dass der neue Erkenntnisstand 
(Logamatic 2107) wie folgt aussieht:
1) KM271 ist ausser dem FG Anschluss NICHTS anderes als ein TTL->RS232 
Umsetzer?
2) Auf dem Sockel K4 liegen Spannungsversorgung (24 und 5V) sowie eine 
asynchrone serielle Schnittstelle (RX/TX) sowie der I2C Bus (SDA/SCL) 
auf?
3) Temperaturen werden nicht über I2C übermittelt sondern nur über die 
RS232 oder eben als gemultiplexter ADC Wert am Flachbandkabel?

Ich frage mich nämlich gerade ob Rudis Aufbau nötig ist oder ob es für 
mich auch einfacher gehen könnte (in Form einer Steckkarte für K4).

Muss zu meinem Leid sagen dass ich die Bestückung von miniaturbauteilen 
nicht hin bekomme ;-)

Temperaturen brauche ich schon, werde deshalb wahrscheinlich nicht drum 
herum kommen, ebenfalls die Bedieneinheit anzuzapfen :-)

Gruss, Malte

von Rudi (Gast)


Lesenswert?

@Malte Bayer

> Ich frage mich nämlich gerade ob Rudis Aufbau nötig ist oder ob es für
> mich auch einfacher gehen könnte (in Form einer Steckkarte für K4).

Wenn der Schaltplan für das KM271 klar ist, dann reicht es aus. Die 
Daten kommen dann, nach der beschriebenen Methode, über die RS232.

@chipshuffler

Bist du schon weiter gekommen ?

von Rudi (Gast)


Lesenswert?

@Malte Bayer
> Für die Dokumentation würde ich schon ein Wiki vorschlagen. Es kommt nur
> darauf an wie durchdacht man das ganze strukturiert.
Das sieht doch schon gut aus. Hauptsache das wird für einzelne 
Nachrichten nicht unübersichtlich.

> sehe ich das richtig dass diese aufsteckplatine sowas wie eine
> eierlegende Wollmilchsau werden soll? :)
Nein ;-) Die Platine ist halt aus der Not und dem bisherigen Stand der 
Dinge entstanden. Die Wahl der Bauteile liegt an der Platinengröße 
(Preis) und den vorhandenen Bauteilen.

Die Datenerfassung ist auch nur ein kleiner Teil. Dazu kommen noch 
diverse extra Temperatursensoren an den Wasserleitungen etc.. Ich kann 
nur jedem die Überprüfung der richtigen Einstellungen der Heizung 
empfehlen, besonders bei der 2107 gibt es schon einige Überraschungen 
und Optimierungsbedarf. Je nach Budget für den Einbau und Heizungsbauer 
können da schöne Geldverbrennanlagen entstehen.

von Malte B. (hellraiser)


Lesenswert?

Ja das ist schon mein Ziel dass ich das ding optimiere.
Ich habe die Heizung im Februar selbst mit eingebaut (parametrisierung 
nicht dem heizungsmensch ueberlassen).
Komisch finde ich auch dass es nur 3 Gebäudetypen gibt - völliger 
Quatsch bei meiner Konfiguration, da passt keine der 3 Einstellungen.

Das dumme im moment ist, dass ich mir zur zeit auf dauer im Heizraum den 
hintern abfriere... da hats nur noch 10°C wenns draussen am Gefrierpunkt 
ist.
Das war letztes jahr mit 32° noch anders ;-)

Ich versuche mal ob ich mit den bisherigen Infos an K4 weiter komme. den 
Abgasfühler brauche ich ja hoffentlich nicht.

Wegen dem Wiki: Sowie es weitere Infos gibt mache ich daran weiter.
Ein Datagram zu dokumentieren ist da auch kein riesen Act, da kann ich 
ein Template für machen.

Gruss & gute nacht, Malte

von chipshuffler (Gast)


Angehängte Dateien:

Lesenswert?

Nach gut einer Stunde bei 10°C im Keller gibts einige neue Ergebnisse:

@Rudi: Ja, die Schaltung war nicht richtig. Die Verbindung R3,C6,C7 
stimmte nicht. Inzwischen wird das "Modul" erkannt und ABGAS --- wird im 
Display angezeigt. Ich habe dazu einen 1k Dummy-Widerstand an FG Pin 1+2 
angeschlossen.

Ich habe dann zum Anschluss an den PC einen USB-TTL-RS232 Adapter von 
FTDI

http://www.ftdichip.com/Documents/DataSheets/Modules/DS_TTL-232R_CABLES_V201.pdf
angeschlossen. Damit umgehe ich den Umweg über RS232 und COM-Port, da 
das Netbook nur noch USB und keine RS232-COM-Ports hat.

Hier die Verdrahtung mit den Farben aus dem FTDI-Datenblatt und den 
Signalen aus dem angehängten Schaltplan:

Orange an UARTTX
Gelb an UARTRX
Schwarz an 0V
Grün/Braun verbunden (RTS/CTS)

Beim Einschalten sendet die 2107 mit 2400Baud,8N1 ein STX (02) als 
Sendeaufforderug aus.
Dann folgt ein Protokoll mit der Prozedur 3964R (ein betagtes S5/S7 SPS 
Kommunikationsprotokoll).

Danke an Joachim K. für die Fotos und die Protokollbeschreibung.
Angehängt ist mein Trace (der Anfang fehlt, ist aus dem Kopf 
rekonstruiert).

Folgende Erkenntnisse gibt es:
Ein Protokollfehler wird mit NAK beantwortet (das letzte Byte ist immer 
die Prüfsumme als XOR vom ersten bis zum letzten Byte).
04 00 07 01 81 A5 00 E3 10 03 D6

Es gibt kein Längenbyte in der Nachricht. Der Parser sucht nach 10 03 
(DLE, ETX), nach folgt die Prüfsumme.

Ein DLE (10) in den Daten wird beim Übertragen verdoppelt und geht in 
die Prüfsummenberechnung ein (muss beim Empfangen wieder entfernt 
werden).

Der LogMode wird mit EE 00 00 10 03 FD eingeleitet.
Danach kann mit 10 (DLE) jeweils der nächste Datensatz angefordert 
werden.

Zuerst folgt der Inhalt des EEPROMs Page 0 und 1. Das EEPROM ist in 
Records mit 6 Bytes+Prüfsumme eingeteilt. Die EEPROM Prüfsumme wird 
nicht übertragen, dafür wird ja eine Nachrichtenprüfsumme über die 
Nachricht neu berechnet angehängt. Die Page 0 enthält die 
Modus-Parameter, die Page 1 die Absenk/Heizzeiten. Die mit Adresse 0xxx 
beginnenden Datensätze (EEPROM-Konfiguration) haben eine Länge von 10 
Bytes+Prüfsumme.

Die EEPROM-Records an Adresse 0000 und 0038, sowie Adresse 0007 und 003F 
sind (wahrscheinlich zur Verifikation) identisch und enthalten die 
Heizkreis 1 und Warmwasser-Betriebsart/Soll-Temperaturen.
Ein 65 ("e" für empty) in den EEPROM-Daten kennzeichnet beim Lesen und 
Schreiben zu ignorierende Bytes.

Nach Einigen Sekunden ohne Aktivität sendet die 2107 ein STX (02) als 
Sendeaufforderung.

Nach den EEPROM-Konfigurationsdaten folgen die Ereignisse die an einer 
16-Bit Adresse mit gesetztem Bit 15 (8xxx) erkennbar sind. Diese 
Datensätze haben eine Länge von 5 Bytes + Prüfsumme und folgen der 
Beschreibung von Joachim K.

Die nächste Frage ist nun, ob die Schreibzugriffe im Direktmodus mit dem 
Führenden Byte 0xB0 (Parameter Setzen) oder 0xDD (Direktmodus) 
stattfinden und welche Adressen für die Schreibzugriffe verwendet werden 
können.

von Rudi (Gast)


Lesenswert?

Mit 0xDC kommst du wieder in den Normalmodus und mit 0xDD Direktmodus. 
Nach 60sec. ,ohne Nachrichten, schaltet die Anlage automatisch in den 
Normalmodus.
Der Wert z.B. 0x80 XX ist die Adresse (Heizkreis 1) und ein Offset. Es 
wundert mich das bei Joachim K. der Offset bei anderen Adressen nicht 
bei 0 anfängt. Evtl. ein Schreibfehler !?

Mit B0 sollten die Parameter verändert werden können. Es kann aber sein 
das die Adressen anders sind.

Versuch mal den Befehl 0xA1 <ADRESSE> zum lesen der Schaltuhrparameter. 
Oder mit 0xA2 um die Monitordaten von <ADRESSE> zu holen. Immer im 
Direktmodus.

Sehen die Nachrichten im Normalmodus anders aus ?

von Malte B. (hellraiser)


Lesenswert?

Thx Chipshuffler.
Wiki geupdated.

Habe eben einen KM271 Nachbau als kleine Steckkarte geroutet.
Muss nochmal gegenchecken ob ich mich nicht mit den Anschlüssen vertan 
habe, mache so selten doppelseitige Platinen ;)

Werde das ganze dann am Wochenende mal aufbauen und testen, mal sehen, 
wenn alles klappt bin ich ab nächster woche dabei mit Protokolltests.

Gruss, Malte

von Rudi (Gast)


Lesenswert?

Dann denk auch gleich an Serienwiderstände in den Datenleitungen. Die 
Anlage rotzt ganz schon rum. Ein geschirmtes Kabel, z.B. altes USB-Kabel 
ist auch von Vorteil.

von Malte B. (hellraiser)


Lesenswert?

@Rudi:
Hatte vor den XPORT den ich hier eh noch rumliegen habe direkt auf das 
Steckmodul drauf zu pflastern.
Dann erspare ich mir auch gleich Frostbeulen durch zu langen Aufenthalt 
@ 10°C und kann bequem vom Sofa aus kommunizieren ;)
Gleichzeitig habe ich noch alle Anschlüsse (ausser die 4 für FG) auf 
einer Pinleiste ausgeführt, falls man alternativ dann doch noch nen 
externen RS232 Wandler einbauen möchte.
Die Bestückungsseite zeigt nach hinten wenn man vor der Steuerung steht. 
Das heisst man hat da noch massig platz, ein Sandwitch drauf zu packen 
(auf der anderen Seite ist ja K3 und K1 im Weg :)

Was für ne Spannung hat die Zener überhaupt? Braucht es die überhaupt? 
Soweit mein Verständnis da geht, begrenzt diese doch die Spannung die 
ich extern an FG anlegen könnte. Da da aber entweder nichts oder ein 
Widerstand dran hängt ist die doch an sich sinnlos oder?
Selbst ein 0 Ohm Widerstand sollte da nicht weh tun, oder habe ich mich 
da verguckt?


@all: ich verifiziere das Layout noch, wenn alles passt schmeisse ich 
die Boarddaten und natürlich jegliche neuen Erkenntnisse ins Wiki.

von Rudi (Gast)


Lesenswert?

Ist Pin 3/4 eine Versorgungsleitung ?

Sollten es nicht auch 100k an 4/8 und 3/7 und dann 1k an 8/7 auch tun ?

Die Diode soll wohl eher den Eingang schützen. Wenn da ein paar Meter 
Kabel dran kleben, fängst du dir alles ein was da so in der Luft liegt. 
Die Kondensatoren sind wohl eher zum Glätten der Signale gedacht, evtl. 
ein RC-Filter gegen Netzbrummen (R1/C7) (Versorgungsspannung???, kann da 
mal jemand messen???) und bei R2/C5 das gleiche für den Eingang.

Die Anzeige --- als Wert, bedeutet ein Wert ausserhalb der Spec..


Beim XPORT würde ich das Gehäuseground vom Netzwerk "erstmal" nicht mit 
dem Ground der Anlage verbinden (wenn es nicht schon intern mit Ground 
verbunden ist).

von Reinhard (Gast)


Lesenswert?

Hallo,
ich habe in Verbindung mit einem Buderus Service Key versucht meine 
Heizung (GB-125) abzufragen. Leider konnte ich an den Pins 2,3 der RS232 
des Keys keine keinerlei Daten sehen können (via Oszi). Muss der Key via 
Steuerzeichen aktiviert werden oder was könnte ich sonst noch falsch 
machen ? Wer kann mir hierzu helfen ?

von IngoF (Gast)


Lesenswert?

Die mitgelogten Telegramme hier haben nichts mit dem Service-Key 
(Hardware) von Buderus zu tun. Im Servicekey ist irgendwelche Hardware 
drin die die Kommunikation mit der Heizung übernimmt.
Hier geht es ja um die Schnittstelle an der der Service-Key 
angeschlossen wird.

Soweit ich weiß sendet die Buderusoriginal-Software an den Servicekey 
ein STX (0x2). oder ein aderes Steuerzeichen damit der Servicekey 
antwortet.

Habe keine Ahnung wie die Kommunikation mit dem Service-Key genau läuft.

Gruß
Ingo

von chipshuffler (Gast)


Lesenswert?

> Ist Pin 3/4 eine Versorgungsleitung ?
Vermutung: 3 = AGND,  7,4,8 sind ADC-Inputs für Vorlauf HK2, Abgas und 
Solar.
Als ich einen der Eingänge mal mit 5V bauaufschlagt habe, zeigte die 
2107 danach VORLAUF --- und einen Heizkreis 02 im Display und meinte 
zeigte FEH FM241 (das Mischer-Modul) wäre nicht gefunden worden. Ich 
habe den Heizkreis 02 dann per Menue entfernt und die Fehlermeldung 
verschwand.

Die Kondensatoren sind als Tiefpass-Filter drin. Die grossen 
Vorwiderstände 100k legen wohl nur die unbenutzten ADC-Eingänge 
(Vorlauf, Solar) auf definierte Pegel, vermutlich wird dadurch aus das 
KM271 vom FM244 Solarmodul im gleichen Steckplatz unterschieden.

> Sollten es nicht auch 100k an 4/8 und 3/7 und dann 1k an 8/7 auch tun ?
Für einen Nachbau als Dummy reicht das. Die Werte im Schaltplan sind aus 
dem Foto "erraten".
 @Joachim K. kannst du nochmal prüfen, wie die Beschriftung der 0805 
Widerstände ist?
Die Kondensatoren sollten unkritisch sein (10nf-1uF). Weglassen wie bei 
meinem Testaufbau geht auch). Ich habe ja keine Fühler angeschlossen.

@Rudi: Es sieht so aus als wäre bei den Status-Nachrichten wirklich 80 
für HK1 und 81 für HK2, 84 für Warmwasser, 88 für Brenner/Kessel und 89 
für sonstiges Verwendet und das nächste Byte zählt einfach von 00..xx 
durch.

Der Versuch mit dem Direkt-Modus steht noch aus, die 3964R Prozedur 
lernt gerade den Schreibzugriff...

von Rudi (Gast)


Lesenswert?

> @Rudi: Es sieht so aus als wäre bei den Status-Nachrichten wirklich 80
> für HK1 und 81 für HK2, 84 für Warmwasser, 88 für Brenner/Kessel und 89
> für sonstiges Verwendet und das nächste Byte zählt einfach von 00..xx
> durch.
Die 89 ist die Konfiguration.

von FYI (Gast)


Lesenswert?


von chipshuffler (Gast)


Lesenswert?

Inzwischen konnte ich auch Schreibzugriffe auf die 2107 zu machen. D.h. 
Ein- Ausschalten (Automatik, Tag, Nacht Manuell) sind getestet und 
funktionieren über die KM271 Schnittstelle. Die Telegramme entsprechen 
der Doku für die 4311/12, bis auf die ersten beiden Bytes (B0 und 
ECO-CAN Adresse).
D.h. das Telegramm zum Verändern der Betriebsart/Solltemperaturen:

(02) 07 00 65 65 NN TT MM 65 (10) (03) (CC)
07 = TYP Heizkreis 1
00 = OFFSET 0 für Heizkreisparameter
65 = Dont Care
NN = Nach-Solltemperatur in 0.5C
TT = Tag Solltemperatur in 0.5C
MM = Betriebsart (00=Manuell Nacht, 01=Manuell Tag, 02=Automatik)
CC = XOR-Prüfsumme

In Klammern das 3964R Framing.

Eine Umschaltung DD/DC Direktmodus/Normalmodus scheint nicht 
erforderlich zu sein.

Zum Senden wird vorher 0x02 geschickt, die 2107 Antwortet mit 0x10. Dann 
folgt das Telegramm (s.o) mit DLE(0x10), ETX(0x03) und Prüfsumme am 
Ende. Bei fehlerfreiem Empfang antwortet die 2107 wieder mit DLE(0x10).

Warmwasser Parameter ändern:
(02) 0C 07 65 65 65 WW 65 65 10 03 CC
0C = TYP Warmwasser
07 = OFFSET 7 für Warmwasserparameter
65 = Dont care
WW = Warmwasser Solltemperatur in 1.0C
CC = XOR Prüfsumme

Betriebsart Warmwasser ändern:
(02) 0C 0E MM 65 65 65 65 65 10 03 CC
MM = Betriebsart (00=Manuell Nacht, 01=Manuell Tag, 02=Automatik)

Danach sendet die 2107 alle durch den Schreibzugriff veränderten 
Ereignisse. Ich sehe am Ende übrigens noch Ereignisse vom Typ 0x91 die 
in keiner 4311/12 Doku beschrieben sind:
TYP 91 ADDR=0x9142 0
TYP 91 ADDR=0x9143 32
TYP 91 ADDR=0x9144 110
TYP 91 ADDR=0x9145 0
TYP 91 ADDR=0x9146 255
TYP 91 ADDR=0x9147 0
TYP 91 ADDR=0x9148 0
TYP 91 ADDR=0x9149 0
TYP 91 ADDR=0x914a 0
TYP 91 ADDR=0x914b 0
TYP 91 ADDR=0x914c 0
TYP 91 ADDR=0x914d 0

von Rudi (Gast)


Lesenswert?

Na das ist doch mal etwas. Evtl. ist die 91 auch ein Status der 
Displayeinheit ...

von Ingo F. (ingof)


Lesenswert?

Hat eigentlich irgendjemand einen Service-Key oder RS232-Gateway von 
Buderus den ich mir mal für ein paar Tage ausleihen könnte? Finanziell 
würde man sich bestimmt auch einig. Wäre ganz interessant um die 
Prüsumme herauszubekommen.

Gruß
Ingo

von Rudi (Gast)


Lesenswert?

@ Ingo F.

> Wäre ganz interessant um die Prüsumme herauszubekommen.

Wie das ? Über den Betriebsstundenzähler hast du doch alle Bits die sich 
ändern ?!

von IngoF (Gast)


Lesenswert?

Hallo Rudi,

man könnte z.B. den Betriebsstundenzähler jede Minute Abfragen. Bei mir 
wird häufig nur jede zweite Minute der Betriebstundenzähler angefragt. 
Manchmal ist sogar eine Pause von 15 Minuten. Man hätte mehrere Werte 
und könnte sich die Zählerstände so sortieren dass vielleicht nur ein 
Bit geändert wird und kann sehen wie sich das auf die Prüfsumme 
auswirkt.

Vielleicht könnte man sich ein Telegramm über das man mit der 
PC-Software Daten sendet nehmen und beliebig verändern und sehen wie 
sich das auf die gesendete Prüfsumme auswirkt. Wenn sich der Service-Key 
ähnlich wie das RS232-Gateway oder Fernwirkmodem verhält brauch man beim 
Senden über den Service-Key keine Prüfsumme. Oder es ist vielleicht nur 
ein simples XOR wenn es doch eine Prüfsumme gibt.

Sieht auch fast so aus als ob vielleicht jemand mit einem Notebook mit 
orignal-Software (oder vergleichbar) mal vorbeischaut. Der Service-Key, 
RS232-Gateway, Fernwirkmodem, ... ist wohl das Problem.

Kann natürlich sein dass das alles auch nicht weiterhilft...

Und natürlich gaaanz viel Neugier auf den Service-Key.

Gruß
Ingo

von Malte B. (hellraiser)


Lesenswert?

Hi Leute,

habe eben ersten Test gefahren:
Modul nicht erkannt, keine weitere Temperatur (FG) im Display nach 
Neustart der Steuerung. Muss man da irgendwas einstellen oder sollte die 
Logamatic das Modul selbst erkennen?

Sind die Werte der Widerstände und Kondensatoren ok? (siehe wiki)
Ich habe jetzt auch nochmal uebers Platinenlayout geschaut ob ich pins 
verwechselt habe, kann aber nichts finden.

Kann das vielleicht mal jemand verifizieren?
http://wiki.neo-soft.org/index.php/Heizungsschnittstelle/Logamatic2107/K4#PCB_Tests
http://wiki.neo-soft.org/index.php/Bild:KM271_Nachbau1.gif
http://wiki.neo-soft.org/index.php/Bild:KM271_Nachbau2.gif
http://wiki.neo-soft.org/index.php/Bild:Km271_schematic.gif

Gruss, Malte

von Rudi (Gast)


Lesenswert?

1K als Temperaturfühler.

von Malte B. (hellraiser)


Lesenswert?

Ah sorry, hatte ich uebersehen.
Auch mit 1k geht nix.
Also ich habe als Anzeige nur Kessel, WW, Aussen und Betriebsstunden.
Wenn ich im HK1 die (nicht vorhandene) Fernbedienung aktiviere habe ich 
noch ne weitere Temperatur "Raum1" die mit --- angegeben ist (normal, is 
ja kein Signal da).

Das wars dann auch schon.
Falls ich nicht irgend einen Leichtsinnsfehler im Layout habe (den ich 
nicht finden kann) verstehe ich nicht wieso das Teil nicht als Modul 
erkannt wird.

@Chipshuffler: Stimmt der Schaltplan mit deinem Selbstbau überein?
Welche Werte hast du für R1 R2 und C5 verwendet? Hast du D1 weg gelassen 
oder wenn ja mit welchem Wert bestückt?

Gruss, Malte

von IngoF (Gast)


Lesenswert?

Hallo,

die KM271-Nachbauplatinen sehen ja schon ganz gut aus. Vielleicht kannst 
Du ja noch die beiden Abgriffe für RX/TX vom XPORT oder MAX232 neben die 
richtigen UART-Pinne setzten. Dann könnte man die richtige Schnittstelle 
jumpern und muss keine Kabel umstecken

Gruß
Ingo

von chipshuffler (Gast)


Lesenswert?

@hellraiser:
Es sieht so aus, als wäre das Layout genau seitenverkehrt 
(Bottom/Top-Layer Pins vertauscht), d.h. Pin 1 und 2 vertauscht, Pin 3 
und 4 vertauscht etc. Dadurch sind auch 0V und 5V vertauscht und der 
SP232 dürfte gelitten haben.

Ich habe alle Kondensatoren und D1 weggelassen. Die Werte für R1 und R2 
sind wie im Schaltplan bestückt.

Ich habe dein PCB um 180° gedreht und mit dem Foto von himtronics 
verglichen. Nach Vergleich mit dem Schaltplan bin ich der Meinung, dass 
das Pinning im Schematic stimmt. Die Position der Pinnummern in dem 
Kasten unten bezieht sich auf die Position der Buchse auf der 
Busplatine.

von Malte B. (hellraiser)


Lesenswert?

@IngoF: Ja, ist jetzt drin. Ich bin mir nur noch nicht sicher ob ich 
RX/TX vertauscht habe. Wird sich in der nächsten Woche zeigen :)

@chipshuffler:
Viel schlimmer. ich muss irgendwie beim layouten einen totalaussetzer 
gehabt haben. Ich schiebe es mal auf die vielen Telefonate mit den 
Kunden zwischendrin ;-)
Spannungsversorgung war richtig rum. Die Pins für das 
Widerstandsgebrösel auch, nur habe ich mit der Verschaltung total 
gepennt (böser fehler drin, aber die logamatic lebt noch :)

@all:
Habe jetzt die rev C für das Selbstbaumodul soweit fertig, dass es 
korrekt erkannt wird.
Ich versuche noch die Widerstände auf einen PT1000 abzustimmen, so dass 
die Abgastemperatur nachher auch halbwegs korrekt ist und nicht irgend 
einen Mist anzeigt der eh nicht stimmt.

http://wiki.neo-soft.org/index.php/Heizungsschnittstelle/Logamatic2107/K4#KM271_Selbstbau-Modul

Alles was ich bisher habe ist im wiki aktualisiert. Aber bitte sparsam 
mit Kommentaren zu den Bildern, ich habs echt schwer mit diesem scheiss 
doppelseitigen Basismaterial mit weisser Schutzfolie. Ich hätte die 
dinger einfach in die tonne kloppen und mir noch nen stapel Bungard 
Material holen sollen :-P


Ansonsten werde ich jetzt die Arbeit mal ruhen lassen.
In diesem Sinn wünsche ich euch allen schöne Feiertage!

Gruss, Malte

von Malte B. (hellraiser)


Lesenswert?

Soweit ich das bisher beurteilen kann funktioniert das Einsteckmodul. 
bekomme Antwort von der Steuerung (Logmode aktiv, dann die events 
pollen).

Mir ist da allerdings etwas aufgefallen: Heizkreis 2 habe ich im Setup 
auf "Kein" eingestellt, also abgeschaltet.
Abgastemperatur mit 1K Widerstand bei 208°C.
Soweit okay vorerst.

Das komische ist aber dass sobald das Modul drin steckt die 
Kesseltemperatur manchmal springt. So passiert es, dass die temperatur 
normal im 1° Schritt unter irgendwas um 55° sinkt und dann der Brenner 
gestartet wird. kurz danach springt die temperaturanzeige für den kessel 
aber auf 67°C (für ein paar sekunden, dann zurück auf 54°C. Dieses 
Springen stoppt den brenner (halbwegs logisch).
Dumm nur dass das immer wieder passiert und der brenner dann für 2-3 sec 
zündet, dann aber wieder abgeschaltet wird.

Ich habs noch nicht raus was das sein könnte, kann das jemand bestätigen 
oder ist es nur bei mir so?

Mir ist aufgefallen dass ich das springen manchmal erzwingen kann indem 
ich am modul "wackle". Schlachten Kontakt kann ich mir aber schlecht 
vorstellen, habe extra vorher die Kupferkontakte die in den Sockel gehen 
blank gereinigt.
(vergolden kann ich leider nicht ;)

Werde nächste woche nochmal weiter probieren. In dem Zustand lasse ich 
das Modul erstmal nicht eingebaut.
Gruss, Malte

von chipshuffler (Gast)


Lesenswert?

Bei mir springt die Kesseltemperatur nicht, wenn das Modul eingesteckt 
ist. Ich vermute, dass ein Offset am AGND-Pin am Modulstecker die 
Messung der Kesseltemperatur beeinflusst.

von Malte B. (hellraiser)


Lesenswert?

Okay, das muss ich nochmal genauer angucken. Mir ist eben aufgefallen 
(ja ich kanns nicht lassen) dass es nicht nur die kesseltemperatur ist.
Alle Temperaturen stimmen mit aktivem Modul nicht, Alle Temperaturen 
werden niedriger ausgegeben als tatsächlich gemessen kurz bevor das 
modul eingesteckt wurde (Kessel, Speicher, Aussentemperatur). Habe jetzt 
auch mal nen 500 Ohm Widerstand als Abgassensor verwendet -> 218°C, also 
sollen 500 Ohm 10° Unterschied ausmachen? da stimmt echt was nicht bei 
mir.
Ich versuche es erst nochmal mit nem steckbrett.

Vielleicht habe ich ja auch Leiterbahnen auf der Platine ungünstig 
gelegt, rudi meinte ja "das ding rotzt rum"... Für Analogmessungen nicht 
gerade von Vorteil.

Gruss, Malte

von Rudi (Gast)


Lesenswert?

Moin,

trenne doch einzelne Leitungen (Paare) und schau an welcher es liegt !? 
Gibt es sonst noch Neuigkeiten ???

von Ingo F. (ingof)


Angehängte Dateien:

Lesenswert?

Hallo,

da Rudi nachfragt...

Ich habe schon mal eine erste Testversion von meinem Java-Programm.
Dazu muss Java 1.6 installiert sein.

Das ZIP-File entpacken.

MySQL muss installiert werden und der Ordner EMSlog aus dem ZIP in das 
Daten-Verzeichnis von MySQL kopiert werden und gestartet werden.

Oder in der MySQL die SQL_Create.sql ausgeführt werden. Das SQL-Script 
erzeugt die Datenbank EMSlog und die Tabellen für die Telegramme 080018, 
080019, 080034 und 10003e an.

Das Java-Programm ausführen. Den COM-Port auswählen an dem der Wandler 
hängt und auf [Verbinden] klicken. Die Daten für MySQL angeben 
(IP-Adresse, User, Passwort) und auch auf [Verbinden] drückenDas 
eingetragene Defaultpassword ist password.

Die Daten werden von dem Wandler der an der Schaltung hängt empfangen, 
angezeigt und in der MySQL geloggt. Gleichzeitig werden die Daten aus 
der MySQL-Datenbank ausgelesen und in der Grafik angezeigt.

Bevor man das Programm schließt natürlich auf [Trennen] drücken.
Im Moment müssen beide Verbindungen aufgebaut werden. Später sollen man 
mit dem Programm auch nur loggen oder nur die Daten auswerten können. Je 
nachdem was man will.

Natürlich benötigt man noch den "Wandler" mit ATMega8 und den Komparator 
der programmiert sein muss. Leider kann ich mein HEX-File nicht 
wiederfinden. Notfalls eben den von Rudi geposteten C-Quelttext 
kompilieren und programmieren.

Gruß
Ingo

von Andreas (Gast)


Lesenswert?

Hallo,

ich suche ein Interface für meine Heizung um die Daten in meiner 
Hausautomation zu visualsieren und bin über den Thread hier gestolpert - 
echt interessant ! Hat jemand eine Leerplatine oder einen Bausatz über ?

Gruß Andreas

von Rudi (Gast)


Lesenswert?

Hat sich schon jemand mit der Sendeschaltung fuer die RC30 auseinder 
gesetzt ?

von Ingo F. (ingof)


Lesenswert?

Hallo Rudi

habe mal einen kleinen Versuch gestartet. Irgendwo war hier ein link zu 
einem anderen Thread. Dort war eine Version mit einer ZenerDiode die mit 
Transistor auf den Bus geschaltet wurde um die Spannung herunter zu 
ziehen. Habe mal gemessen dass dort dann 160mA fliesen. An der Z-Diode 
fallen also 1,5 Watt ab. Hatte anders als dort angegeben eine 
8,2-Z-Diode genommen statt der 7,5Z-Diode. Allerdings ist dann die 
Spannung noch höher als 10 Volt. Hatte nur gerechnet ohne mir die 
Kennlinie der Z-Diode anzusehen.

Also war die Lösung mit 7,5-Volt Z-Diode und zwei normalen Dioden 
(Brückengelichrichter damit die Polung des Busses egal ist) plus 
Transisitor.

Nach dem Senden ist allerdings erst mal längere Stille auf dem Bus. Was 
auch schon mal öfter bei langen Telegrammen der RC30 vorkommt.

Habe mal das mit Deiner Schaltung getestet und noch einen freien Treiber 
vom MX232 genommen um den Transistor anzusteuern. Habe dazu die 
Sendeleitung vom PC die ja noch nicht benutzt wurde einfach auf den 
MAX232 geklemmt.

Allerdings müsste ich meiner Software erst noch angewöhnen auf das 
Polling zu reagieren und das richtige Senden zu können.

Gruß
Ingo

von Rudi (Gast)


Lesenswert?

> Nach dem Senden ist allerdings erst mal längere Stille auf dem Bus. Was
> auch schon mal öfter bei langen Telegrammen der RC30 vorkommt.
Das könnte auch am fehlenden "Frameerror" liegen, da alle Teilnehmer auf 
das Ende warten und dann wohl in den Timeout rennen.

von Ingo F. (ingof)


Lesenswert?

Ach ja.......
Wenn man aber noch einen Master nimmt bräuchte man den ja nur mit 
normalen Port-Pins verbinden. Der Slave könnte sich bemerkbar machen 
wenn ein Polling mit einer bestimmten Adresse kommt und der Master 
könnte dann einfach sein Telegramm abschicken. Dazu müsste man nicht 
unbedingt einen zweiten UART nehmen. Ein einfacher Port-Pin mit 
entsprechender Assembler-Programmierung könnte reichen. Oder gibt es 
einee Art Software-Uart denn man mit C verwenden könnte?

Ideal wäre ja noch ein kleiner Buffer im Master der die Daten decodiert 
und zwischenspeichert und dann direkt über Ethernet in die SQL-Datenbank 
schreibt. Habe mir inzwischen ein gebrauchten Laptop gekauft. Der könnte 
dann automatisch zu einer bestimmten zeit hochfahren, MySQL starten und 
nach einer bestimmten Zeit wieder herunterfahren. Dann könnte mann den 
Jahresverbrauch noch stärker drosseln. Sind zwar nur 20Watt, aber selbst 
das sind schon immerhin 170kW/h. Mein normaler Mini-Tower braucht 
immerhin 100W. Der Laptop hat natürlich noch den Vorteil der 
Akkupufferung.

Gruß
Ingo

von Ingo F. (ingof)


Lesenswert?

>Das könnte auch am fehlenden "Frameerror" liegen,

Wäre möglich.. allerdings habe ich ein Zeichen und ein Break gesendet. 
Dieses Break vom Terminal-Programm ist um einiges länger als das 
EMS-Bus-Break. Man müsste also noch sehen ob man am PC diese Break-Länge 
ändern kann. Aber wenn man einen Master einbaut könnte der automatisch 
die richtige Länge erzeugen.

Gruß
Ingo

von Rudi (Gast)


Lesenswert?

@Ingo F.

könntest du einen kleinen Schaltplan für den TX-Pfad posten ?

von IngoF (Gast)


Lesenswert?

Hallo Rudi,

kann ich gerne machen. Allerdings nicht mehr heute. Irgendwann im laufe 
der Woche.

Gruß
Ingo

von sean (Gast)


Lesenswert?

Hallo,

Habe eine 2107 mit km271. Ich hatte vor laengerer Zeit schon mal mit dem 
3964R etwas experimentiert und ein paar Mittschnitte gemacht von der 
Windows Software (die leider durch crash abhanden gekommen ist). Leider 
bin ich aus Zeitgruenden nie dazu gekommen es weiter zu analysieren bzw 
zu implementieren. Hatte aber mit http://libnodave.sourceforge.net/ ein 
wenig gespielt bis mir die Software zum Vergleich fehlte.

Hat hier schon jemand versucht das hier gelernte ueber die Libnodave 
laufen zu lassen?

Ich hatte damals eine NSLU2 dafuer genommen, mit Debian und externer 
Platte, und USB serial. Ich denke das ist eine Gute Loesung zusammen mit 
der KM271 oder der ersatzplatine.

Mich interessiert jetzt brennend ob jemand etwas auf linux lauffaehiges 
hat das z.b. auf einer NSLU2 laueft.

Gruesse und Hut ab.
Sean

von Rudi (Gast)


Lesenswert?

Moin,

> Hat hier schon jemand versucht das hier gelernte ueber die Libnodave
> laufen zu lassen?
Ich nicht. Das einzige was mir auf der Seite bekannt vor kam war der 
"Basic data exchange". Evtl. kannst du ja mal kurz erklären wofür diese 
Lib. gut sein soll.

> Mich interessiert jetzt brennend ob jemand etwas auf linux lauffaehiges
> hat das z.b. auf einer NSLU2 laueft.
Ja, auf Linux schon, aber bei den Datenmengen ist das schon Tierquälerei 
;-). Ist aber auch nur eine Vermutzung, keiner weiss was du vor hast.

von sean (Gast)


Lesenswert?

Hi,

Ich will mindestens den Zustand an/aus nacht/tag/auto erkennen und 
beinflussen koennen. Soweit moeglich wuerde ich dann gerne Aktuelle 
Werte Anzeigen lassen koennen (Aussentemperatur, vor/ruecklauf 
Differenz, etc). Danach ggf. Historische Daten und danach zb. die 
Zeiteinstellung korrigieren (winter Sommer etc und ggf. mit ntp 
angleichen). Danach wuerde das Modifizieren der programierten 
Schaltzeiten selber in betracht kommen.

jedenfalls alles Schritt fuer Schritt und moeglichst einfach und 
wartbar. Fuer mich bedeutet das eine definierte Schnittstelle wie Z.b. 
das KM271 oder das Ersatzboard und dann Schnittstellen Treiber auf einem 
System das moeglichst direkt auch als Web interface dienen kann um das 
ganze autark laufen lassen zu koennen. Der NSLU2 ist da fuer mich 
interessant da Linux drauf laueft und es ggf. sogar direkt als 
Entwicklungsumgebung herhalten kann. Ein anderes Beispiel waehre zb. ein 
Plug computer.

Gruesse
Sean

von Rudi (Gast)


Lesenswert?

Du könntest die Daten in einer mysql Datenbank speichern oder z.B. die 
rrdtools benutzen. Beides hat seine Vor- und Nachteile.

von Christian (Gast)


Lesenswert?

Hi,

Darf ich kurz eine Frage an die Besitzer einer 2107 Regelung einwerfen ?
Man kann ja die Versionsnummer abfragen, falls jemand hier eine
Version größer 3.14 hat, bitte mal kurz melden.

Vielen Dank !

von Rudi (Gast)


Lesenswert?

hier z.B. eine 3.18

von Ingo F. (ingof)


Angehängte Dateien:

Lesenswert?

Rudi schrieb:
> könntest du einen kleinen Schaltplan für den TX-Pfad posten ?

hier mal der erste Versuch des Schaltplans meiner laufenden Platine. Der 
Gleichrichter sorgt dafür das man den Bus beliebig anklemmen kann.

Ist natürlich noch nicht die entgültige Version.

Gruß
Ingo

von Ingo F. (ingof)


Lesenswert?

In den TX-Pfad sollte ich noch den zweiten Comperator einbauen damit der 
Transistor nicht direkt über die serielle Schnittstelle angesteuert 
wird, oder?

Die Spannungswandler des MAX232 wird noch für die Versorgung der 
Comperatoren benutzt. Hatte leider keinen anderen Comperator/OP greifbar 
der ohne +-10V auskam.

Kritik und Anregungen sind gerne willkommen.

Gruß
Ingo

von Rudi (Gast)


Lesenswert?

> hier mal der erste Versuch des Schaltplans meiner laufenden Platine. Der
> Gleichrichter sorgt dafür das man den Bus beliebig anklemmen kann.

Danke !


Auf welche Spannung ziehst du das Signal runter und welcher Strom fließt 
dann ?

von Rudolf K. (rudolfkoenig)


Lesenswert?

Hallo!

Ich würde gerne mein Logamatic 2107 an die Haussteuerung (fhem) 
anschließen, aber leider bin ich kein Hardware- sondern ein Software- 
Bastler. Ich habe mich auch damit abgefunden, den KM271 zu kaufen, 
leider weiss ich nicht wo. Ich habe auch keine Angst von irgendwelchen 
nachbauten, und ob es via RS232 oder Ethernet, ist mir auch egal, aber 
soweit ich es sehe kann man keine fertigen Alternativen kaufen. Kann mir 
hier jemand weiterhelfen?

Gruss,
  Rudi (der Zweite :)

von Rudi (Gast)


Lesenswert?

@Rudolf Koenig

> Ich habe mich auch damit abgefunden, den KM271 zu kaufen,
> leider weiss ich nicht wo.

Frag einfach deinen Heizungsmenschen, wenn er mal wieder zur Wartung da 
ist, der besorgt dir das Modul.

Die KM271-Alternative ist irgendwie eingeschlafen !?!?!?!?

von Ingo F. (ingof)


Lesenswert?

Ziehe im Moment auf 10Volt herunter. Ist ja vergleichbar mit der RC30. 
Ein Test mit normalen Wiederständen hat gezeigt dass dann 160 mA fließen 
wenn man die Spannung so weit herunterzieht. Deswegen auch die 1,3 Watt 
Z-Diode.

Habe allerdings im Moment eine 8,5 Volt Z-Diode drin und nur eine Diode. 
Das dürfte dann ja der 7,5Volt Diode mit vorgeschalteten Gleichrichter 
entsprechen.

Wäre vielleicht auch eine Idee den MAX232 wegzulassen und den X-Port 
dafür zu nehmen. Dann müsste ich aber noch einen OP/Comperator nehmen 
der mit 5 Volt auskommt.

Hätte den Vorteil dass man überall aus dem Netzwerk drauf zugreifen 
könnte.. SOgar aus der Ferne wenn man will.

Gruß
Ingo

von Andreas (Gast)


Lesenswert?

Hi,

ich suche eine KM271 Platine. Hat jemand eine über oder läßt jemand 
demnächst welche machen ?

Gruß Andreas

von Rudi (Gast)


Lesenswert?

> Ziehe im Moment auf 10Volt herunter. Ist ja vergleichbar mit der RC30.
> Ein Test mit normalen Wiederständen hat gezeigt dass dann 160 mA fließen
> wenn man die Spannung so weit herunterzieht. Deswegen auch die 1,3 Watt
> Z-Diode.
Bist du sicher das 160mA okay sind ? Hört sich für mich, aus dem Bauch 
heraus, etwas viel an. Wenn man von Störungen ausgeht dann ist das 
sicherlich berechtigt.

> Wäre vielleicht auch eine Idee den MAX232 wegzulassen und den X-Port
> dafür zu nehmen. Dann müsste ich aber noch einen OP/Comperator nehmen
> der mit 5 Volt auskommt.
3-5V wären ausreichend, dann kann man direkt einen uC seiner Wahl 
anschalten. Ich frage wegen der Schaltung mal einen anderen Hardwerker ( 
ich bin keiner ;-) ).

> Hätte den Vorteil dass man überall aus dem Netzwerk drauf zugreifen
> könnte.. SOgar aus der Ferne wenn man will.
Jup.

von Rudi (Gast)


Lesenswert?

@Andreas

> ich suche eine KM271 Platine. Hat jemand eine über oder läßt jemand
> demnächst welche machen ?

Es gibt hier keine Plagiate. Alles hausbacken ;-)

von Malte B. (hellraiser)


Lesenswert?

@ rudi:
>Die KM271-Alternative ist irgendwie eingeschlafen !?!?!?!?

Naja. eingeschlafen noch nicht.
ich bin noch etwas gefrustet wegen dem offensichtlich bescheuerten 
layout. Ich muss das nochmal neu machen, scheinbar hätte ich nicht die 
gesamte fläche als gnd nehmen sollen bzw so wie es aussieht gibts da 
einen getrennten agnd.

Jedenfalls ist das layout so nicht brauchbar (verfaelscht alle 
gemessenen temperaturen im system um mehr als 10°C

Werde mich nochmal dran setzten sobald ich wieder mehr zeit habe!

Gruss, Malte

von Andreas (Gast)


Lesenswert?

@Rudi

Rudi schrieb:
>> ich suche eine KM271 Platine. Hat jemand eine über oder läßt jemand
>
>> demnächst welche machen ?
>
>
>
> Es gibt hier keine Plagiate. Alles hausbacken ;-)

okay, ich nehme auch eine hausgebackene ;-) Vielleicht erbarmt sich ein 
Bäcker.

von Rudolf K. (rudolfkoenig)


Lesenswert?

Ich habe eine erste Version eines fhem Moduls fuer KM271 implementiert, 
vielen Dank nochmal an alle die das Protokoll dokumentiert haben.

Die in dieser Liste erwaehnten Buderus Dokumente haben auch etwas 
geholfen, zusaetzlich gibt es noch den hier nicht erwaehnten 
63011377.pdf

Ich habe die Daten eine Weile protokolliert, siehe die Plots in dem 
Abschnitt
http://www.koeniglich.de/fhem/commandref.html#KM271

Kann jemand mir erklaeren, was der Logamatic mit "Kesselintegral" meint? 
Laut Buderus Doku wird es in KK gemessen (was auch immer das wiederum 
ist).

Weiterhin meldet mein KM271 nachdem ich es ins logmode setze nur noch 
die Aenderungen, aber keine Konfigurationsdaten bzw. Zeitprogramm, wie 
es in der Doku von himtronics steht.

Btw. der wiki scheint seit ein paar Tagen ein Problem zu haben.

Gruss,
  Rudi

von Rudi (Gast)


Lesenswert?

@Rudolf Koenig

Ich seh da grad deine Vorlauftemperatur & Warmwasser. Kann es sein das 
die Pumpe deiner Heizung dein WW in den Vorlauf der Heizung drückt ? Ein 
Freund von mir hat das gleiche Problem. Es ist schön zu sehen wie lange 
die Temperatur hält wenn sich die Heizung in der Absenkung befindet.

> Weiterhin meldet mein KM271 nachdem ich es ins logmode setze nur noch
> die Aenderungen, aber keine Konfigurationsdaten bzw. Zeitprogramm, wie
> es in der Doku von himtronics steht.
Die RC3X sendet auch nur Datensätze die sich geändert haben.

von Rudi (Gast)


Lesenswert?

@Ingo F.

> In den TX-Pfad sollte ich noch den zweiten Comperator einbauen damit der
> Transistor nicht direkt über die serielle Schnittstelle angesteuert
> wird, oder?
Eine Stromsenke mit OP & FET wäre wohl besser (ich habe da mal einen 
anderen Hardwerker gefragt). Problem könnte evtl. der RX-Pfad sein, da 
es keine getrennten RX/TX-Leitungen gibt.

Leider bin ich da nicht so bewandert...

von IngoF (Gast)


Lesenswert?

Rudi schrieb:
> Eine Stromsenke mit OP & FET wäre wohl besser (ich habe da mal einen
> anderen Hardwerker gefragt).
Ich habe ja keinen festen Strom. Also kann ich keine Konstantstromsenke 
nehmen. Die Schaltungen die ich bis jetzt gefunden habe waren alles 
Konstantstromsenken. Ich muss mal nach einer Stromsenke suchen die von 
der Ausgangspannung abhängig ist....

Rudi schrieb:
> Problem könnte evtl. der RX-Pfad sein, da
> es keine getrennten RX/TX-Leitungen gibt.
Die Sende- und Empfangsdaten sind doch nur auf einer Leitung. Man könnte 
höchstens die Schaltung so modifizieren dass der Empfangsteil 
abgeschaltet wird wenn die Daten gesendet werden. Aber denke das kann 
man doch auch in der Software des ATMega8 machen..

Rudi schrieb:
> Leider bin ich da nicht so bewandert...
Macht nichts... ich auch nicht ;-)

Gruß
Ingo

von Malte B. (hellraiser)


Lesenswert?

@rudi (der erste :)
Habe es glaube ich jetzt rausbekommen, ich verwende ja noch einen 3.3v 
spannungsregler für den xport. Wenn ich vcc vom regulator abtrenne 
stimmen alle temperaturen wieder. Allerdings ist das modul im moment 
dann sinnfrei, da keine kommunikation.
Ich denke ich werfe den kram mit dem xport weg und mache ein reines 
rs232 modul, das kann sich dann jeder nachbauen der es braucht.

A propos: ich habe firmware version 4.00, eben nachgeschaut. falls das 
irgendwann mal was zu bedeuten hat :)

@all:
wiki geht jetzt wieder und ist nebenbei auf den aktuellen Stand gebracht 
worden.

Wer sich an der Doku beteiligen mag, der kann sich dort gerne 
registrieren und selbst mit daran arbeiten.

Auf der Hauptseite
http://wiki.neo-soft.org/index.php/Heizungsschnittstelle
habe ich einen Hinweis "Aktualität der Inhalte: 2010 02 13".
Dieser bezieht sich auf den Letzten aus diesem Thread entnommenen 
Informationsstand, diesen bitte nicht verändern, da ich sonst beim 
nachtragen von Informationen durcheinander komme....

Mal sehen, ich habe wieder in absehbarer Zeit mehr Luft für Basteleien, 
ich halte euch auf dem Laufenden, wenn ich Neuigkeiten habe.
Auf Grund der kranken Temperaturen habe ich seit wochen keine Lust mich 
laenger in meiner Werkstatt aufzuhalten (nicht beheizt), weshalb ich zzt 
etwas "eingeschlafen" wirke. Aber Frühling ist ja bald in Sicht ;)

von Rudolf K. (rudolfkoenig)


Lesenswert?

> Ich seh da grad deine Vorlauftemperatur & Warmwasser. Kann es sein das
> die Pumpe deiner Heizung dein WW in den Vorlauf der Heizung drückt ?

Ich glaube das passiert ohne Mitwirkung der Pumpe. Wir haben teilweise 
sehr dicke Heizungsrohre und die Rueckstauklappe wurde wegen 
Laermbelaestigung entfernt. Im Sommer trenne ich die Heizung manuell.
Finde ich faszinierend, dass Du sowas ablesen kannst :)

von Rudi (Gast)


Lesenswert?

@ IngoF
> Die Sende- und Empfangsdaten sind doch nur auf einer Leitung. Man könnte
> höchstens die Schaltung so modifizieren dass der Empfangsteil
> abgeschaltet wird wenn die Daten gesendet werden. Aber denke das kann
> man doch auch in der Software des ATMega8 machen..

Dann den Sender, da der Strom vom Pegel auf dem Bus abhängt. Bleibt noch 
die Frage was passiert wenn der Sender eingeschaltet wird und eine 
andere Einheit anfängt zu senden.

von Rudi (Gast)


Angehängte Dateien:

Lesenswert?

> Ich glaube das passiert ohne Mitwirkung der Pumpe. Wir haben teilweise
> sehr dicke Heizungsrohre und die Rueckstauklappe wurde wegen
> Laermbelaestigung entfernt. Im Sommer trenne ich die Heizung manuell.
> Finde ich faszinierend, dass Du sowas ablesen kannst :)
Nein, ich habe da nicht drauf geachtet, mir kam es nur komisch vor das 
das WW so oft geladen wird. Der erwähnte Freund hat dann nochmal drüber 
gegrübelt. Was ist an einer Rückstauklappe so laut ??? Wäre mal 
interessant ob die überhaupt etwas bringt. Besser wäre natürlich ein 
Mischer und keine zwei Pumpen am gleichen Strang.

von IngoF (Gast)


Lesenswert?

Hallo Rudi,

> Dann den Sender, da der Strom vom Pegel auf dem Bus abhängt. Bleibt noch
> die Frage was passiert wenn der Sender eingeschaltet wird und eine
> andere Einheit anfängt zu senden.

das kann ja nicht passieren weil die Busteilnehmer nur auf das Polling 
antworten. Wenn jetzt natürlich der ATMega8 einfach drauf los sendet 
ohne auf sein Polling zu warten wird es natürlich Probleme geben. 
Schätze dass dann die fehlerhaften Telegramme ignoriert werden dank der 
ominösen Prüfsumme.

Gruß
Ingo

von IngoF (Gast)


Lesenswert?

IngoF schrieb:
>> Dann den Sender

habe das vermutlich falsch verstanden. Den Sender kann man ja schlecht 
abschalten wenn er senden soll... Dachte höchstens den Empfänger, damit 
die selbst gesendeten Daten nicht wieder empfangen werden.

Aber das könnte man ja im Atmega8 besser machen. Einfach nach dem Senden 
die eigelesenen Daten irgnorieren. Kann man auch notfalls an der 
eigenene Adresse erkennen...

Gruß
Ingo

von Rudi (Gast)


Lesenswert?

@IngoF
> habe das vermutlich falsch verstanden. Den Sender kann man ja schlecht
> abschalten wenn er senden soll... Dachte höchstens den Empfänger, damit
> die selbst gesendeten Daten nicht wieder empfangen werden.

Den Empfänger kann man schon anlassen, dann sieht man direkt ob die 
Daten sauber gesendet wurden und es keine Buskollision gab.

von martin (Gast)


Lesenswert?

Hallo,
welcher Händler bietet denn den verwendeten ADCMP370 an? Oder gibt es 
Vergleichstypen? Ich kann da nichts finden!

Gruß
Martin

von Rudi (Gast)


Lesenswert?

> welcher Händler bietet denn den verwendeten ADCMP370 an? Oder gibt es
> Vergleichstypen? Ich kann da nichts finden!
Den kannst du bei Analog sampeln oder bei digikey gibt es den auch. 
Andere Möglichkeit wäre ein Komparator der über seiner 
Versorgungsspannung Signale am Eingang verträgt.

Eine andere ungetestet Methode wäre auch eine z-diode (etwa 11.5V) in 
Reihe und dann an einen Opto., evtl. noch mit Transistor zwischen. Das 
wäre dann die sichere low-cost Variante.

von BerndV (Gast)


Lesenswert?

Hallo zusammen,

ich bin gerade über diese Diskussion gestolpert und fasziniert darüber 
was Ihr erreicht habt :-)

Ich habe ein Buderus Heizung mit BC10 und RC35. Die Anlage ist nett hat 
aber ein Problem. Alle paar Wochen läuft sie in einen Fehler, gefühlt so 
ca. 10 Mal im Jahr. Das BC10 zeigt Fehlercode 6A (Handbuch: Brenner kann 
nicht gezündet werden) und der Warmwasserspeicher kühlt langsam aus. Man 
merkt das dann dadurch dass kein heisses Wasser mehr kommt...

Ich würde gerne das Verhalten der Anlage über längere Zeit mitschreiben 
um zu schauen woran das wohl liegen könnte.

Gibt der BC10 über die Service-Key-Schnittstelle auch Fehler aus? Dazu 
habe ich hier noch nix gesehen.

Nach einem A6-Fehler kommt man über einen Reset (Taster an der BC10) 
wieder in den Normalzustand. Kann man den reset auch über die 
Service-Key-Schnittstelle auslösen?

Viele Grüße,
Bernd

von Rudi (Gast)


Lesenswert?

> Nach einem A6-Fehler kommt man über einen Reset (Taster an der BC10)
> wieder in den Normalzustand. Kann man den reset auch über die
> Service-Key-Schnittstelle auslösen?
Wie wäre es den Heizungsfritzen an das Gerät zu zitieren ?

von BerndV (Gast)


Lesenswert?

Schon drei mal gemacht. Gibt immer eine Riesenbaustelle. Nutzt aber nix 
weil der Fehler nie auftritt wenn die da sind. Und die stellen nicht 
einen Monat einen Rechner hier hin um mitzuschreiben was die Kiste 
macht. Und ich werde deswegen den Brenner nicht rausreißen lassen.

Deshalb: Nase voll und Selbsthilfe...

Viele Grüße,
Bernd

von Rudi (Gast)


Lesenswert?

Bei einem defekten Brenner oder defekter Flammenerkennung helfen dir die 
Daten auch nicht. Es gab bei B. eine Rückrufaktion für einige Brenner, 
evtl. gilt das auch für dich !?

Die letzte Fehlermeldung ist in den Daten, wie auch im Monitormenü am 
Display.

> Nach einem A6-Fehler kommt man über einen Reset (Taster an der BC10)
> wieder in den Normalzustand. Kann man den reset auch über die
> Service-Key-Schnittstelle auslösen?
Evtl. über SSR Heizung aus/an ?

von BerndV (Gast)


Lesenswert?

Hat jetzt nicht mehr zu viel mit dem Thema zu tun...

Ich glaube nicht dass der Brenner defekt ist. Der zündet problemlos 
einige 100 Mal (einige 1000 Mail?) im Jahr. Google sagt mir dass der 6A 
Fehler verschiedenste Ursachen haben kann, von Abgas in der Zuluft bis 
kein Gas.

Vielleicht finde ich ja ein Muster in den Daten. Jedenfalls passiert das 
fast immer nachts, die morgentliche Dusche danach ist erfrischend.

Viele Grüße,
Bernd

von Rudi (Gast)


Lesenswert?

Kannst du die Heizung auch ohne Reset zum laufen bewegen ? Ich denke per 
Software könnte man evtl. den Fehlerspeicher löschen.

von BerndV (Gast)


Lesenswert?

Die Bedienungsanleitung sagt "Bei 6A Reset drücken". 6A kommt wenn die 
Elektronik es mehrmals hintereinander nicht geschafft hat den Brenner zu 
zünden. Die Kiste geht dann schlafen weil sie nicht weiss was sie machen 
soll, eine Heizung die nicht heizen kann hat eine Identitätskrise.

Wenn ich dann einige Stunden später komme und Reset drücke dann springt 
der Brenner (bisher immer) problemlos an.

Wie komme ich denn an den Fehlerspeicher? Über das RC35 Modul?

von Rudolf K. (rudolfkoenig)


Lesenswert?

Logamatic 2107/KM271

Nur als Info: hab an dem KM271 fhem Modul weitergebastelt: Ich kann (wie 
oben schon erwaehnt) bestaetigen: nach dem senden der "logmode" 
Aufforderung sendet der 2107 erst ca 60 Stueck 6-er Bloecke  aus dem 
Adressbereich 0000 bis 01e0, dann die schon bekannten einnzelnen Bytes 
aus dem Bereich 8000-8940 und dann die vom chipshuffler erwaehnten 
"unbekannten" 914x und 03xx Daten.

Ich habe durch drehen aller Knoepfe meiner Logamatic ca 20 Bytes aus dem 
ersten 60x6 Block entschluesselt. Weiterhin kann das fhem Modul die vom 
vom Chipshuffler beschriebenen Werte auch aendern.

Siehe auch:
http://cvs.berlios.de/cgi-bin/viewvc.cgi/fhem/fhem/FHEM/00_KM271.pm?revision=1.3&view=markup

Gruss,
  Rudi

von IngoF (Gast)


Lesenswert?

BerndV schrieb:
> Wie komme ich denn an den Fehlerspeicher? Über das RC35 Modul?

Über das Service-Menü. Bei meiner RC30 muss man drei Tasten gleichzeitig 
drücken. Soweit ich weiß die ganz linke und die beiden rechten. Evtl. 
mal in der Bedienungsanleitung nachsehen. Allerdings kann man dort nur 
die Fehler sehen. Vielleicht kann man die dort auch herauslöschen.

Wenn das helfen sollte kann man bestimmt auch eine Softwarelösung dafür 
finden. Ist allerdings nur ein herumbasteln an den Symptomen wenn es 
klappen sollte.

Vermute allerdings dass Du wirklich den Reset-Schalter an der Anlage 
drücken musst. Dann kann eine Softwarelösung wohl kaum helfen.

Allerdings gibt es (noch) das Problem dass die Prüfsumme vom Protokoll 
her nicht bekannt ist. Notfalls müsste man die Software-Reset-Prozedur 
der RC35 mitschneiden und von einer Elektronik mit oder ohne PC 
automatisch schicken.

Man könnte die Daten am Bus mitloggen und eventuell die Fehlermeldung 
darin finden. Was Dir vermutlich auch nichts helfen wird

Mit der Schaltung von Rudi oder mir könntest Du Die Daten aufzeichen und 
Dir ansehen. Habe inzwischen meine Schaltung wieder ein wenig geändert. 
Ist vermutlich unwahrscheinlich den Fehler zu finden. Aber vielleicht 
hilft es ja trotzdem.

Wie gesagt sind alles nur Vermutungen....

Falls Du das mal versuchen möchtest und nicht mit dem lötkolben umgehen 
kannst oder möchtest, kann ich dir die Schaltung zum selbstkostenpreis 
zusammenbauen und mit Software zuschicken. Allerdings muss dann immer 
ein PC rund um die Uhr laufen.

Gruß
Ingo

von Matthias (Gast)


Angehängte Dateien:

Lesenswert?

Ich wollte mal meine Projekte zur Verfüging stellen.
ETH_M32 (URadig) ist für das Pollin-AVR-Net-IO Board. Läuft bei mir aber 
mit einem Atmega644 statt Atmega32. Wenn man sich per Telnet drauf 
verbindet werden die empfangenen Telegramme über die Telnet-Verbindung 
weitergeben. 1-Byte-Telegramme werden aus Performancegründen nicht 
versendet und die Daten gehen nicht binär sondern als Hex-Text über die 
Leitung (Telegramm-Ende CR/LF). War für mich einfacher für das Debugging 
und die Auswertung als das binäre Protokoll wie von Rudi. DAC1 wird als 
Ausgang für die Empfangs-LED verwendet.
EmsBusReceiver ist der Code von Rudi für Atmega8 (binäres Protokoll). 
Als Hardware verwende ich das Pollin-AVR-Evaluationsboard.
Am Pollin-Board gehe ich mit der Empfängerplatine direkt auf den RS232 
Stecker, deshalb habe ich an der Platine +/- Eingang getauscht damit mir 
der OP das Signal invertiert.

Ein Problem habe ich noch mit der Auswertung der daten vom UBA3. Die 
Warmwassertemperatur geht manchmal für 1 Telegramm auf (immer) 25.7 
Grad. Brennerstatus stimmt auch nicht. Die Daten für den Wasserdruck 
liegen bei mir auch auf anderen Stellen im Telegramm. Kann mir hier 
jemand nochmal seine komplette Auswertungsroutine posten? Mein Eindruck 
ist das die Daten in der Excel-Liste teilweise nicht stimmen.

Gruss Matthias

von Rudi (Gast)


Lesenswert?

Beitrag "Re: Logamatic 2107 Schnittstelle"

Der Druck ist an Stelle 21. Poste doch mal eins von deinen falschen 
Telegrammen. Evtl. sind es einfach nur Übertragungsfehler.

von Matthias (Gast)


Lesenswert?

Hallo Rudi

Das Telegramm sieht bei mir so aus (letztes Byte ist Anzahl der Zeichen 
im Telegramm)
Das Telegramm ist also immer nur 18 Byte gross.
Der Druck ist an Stelle 13.

080018003C02640125800201010F48C8028E12
080018003C02640125800201010F48C802C712
080018003C02640125800201010F48C802EA12
080018003C02640125800201011048C8021412
080018003C02640125800201011048C8022112
080018003C02640125800201011048C8022D12
080018003C02640125800201011048C8022D12
080018003C02640125800201011048C8023712
080018003C02640125800201011048C8028212
080018003C02640125800201011048C8028F12
080018003C02640125800201011048C8029B12
080018003C02640125800201011048C802A412
080018003C02640125800201011048C802BD12
080018003C02640125800201011048C802BD12
080018003C02640125800201011048C802E512
080018003C02640125800202011048C8027712
080018003C0264012C800102000D4C1C027512
080018003C0264012D800102000E4C1C02F012
080018003C0264012D800102000F4C1C02E412
080018003C0264012D800200000D4C1C025F12

Bei der Aussentemp. konnte ich dagegen noch keine "Fehler" feststellen.

080019000002140000640802370002A006002313
08001900000B2C00001F0802120002BD06026413
08001900000C1F0000270802160002C106029013
08001900000C2300002E0802190002C406024113
08001900000C270000210802130002BE06024C13
08001900000C3700001E0802110002BC0602E213
0800190000895A00001E08022F00029C06012113
080019000089800000000802A20002C306001813
0800190000898000001E08022D00029A06012613

Die Daten vom WM10 und RC35 passen auch.

Gruss Matthias

von IngoF (Gast)


Lesenswert?

Hallo Matthias,

habe vorgestern die Auswertung der Satusbytes 10 und 11 vom Telegramm 
080018 bei mir eingebaut. Ich musste hinterher die Bytes 11 und 10 
tauschen. Vielleicht mal ausprobieren die Bytes zu tauschen.

Habe nicht mehr nachgeschaut obe es jetzt von mir ein Programmierfehler 
war oder wirklich die Exeltabelle die Bytes 10 und 11 vertauscht hat.

Ich meinte die Exel-Tabelle die die ganzen Telegramme auswertet werden 
und 5 Megabyte hat oder noch größer ist.

Die Telegramme kann ich imm Moment nicht mit meinen vergleichen.

Gruß
Ingo

von Matthias (Gast)


Lesenswert?

Hallo Ingo,

An einen Byte-Verdereher glaube ich nicht, da die Werte ja zur Anzeige 
im RC35 passen. Komisch ist das ich nur ein 18-Byte-Telegramm habe (ganz 
selten war's mal ein 17-Byte-Tele, das war dann wohl ein 
Übertragungsfehler).
Vielleicht muss ich auch nochmal meine Empfängerplatine optimieren.
Verwende einen LM393, die Signale nehme ich mittels Spannungsteiler vom 
Bus ab damit mein Eingang kleiner 5V ist (Vcc vom LM393). Allerdings 
würde mich halt wundern, das das Telegramm immer so schön reproduzierbar 
ist.

Gruss Matthias

von Rudi (Gast)


Lesenswert?

Warum sind deine Nachrichten so kurz ?
1
08 00 18 00 31 01 E4 64 23 09 01 25 60 80 00 02 03 01 4F 00 A4 0E 2D 48 00 C8 00 02 00 DF
2
3
08 00 18 00 3C 02 64 01 2D 80 02 00 00 0D 4C 1C 02 5F 12
4
5
08 00 19 00 00 5C 01 DF 80 00 00 00 00 37 00 D1 1F 0C DB 88 00 00 00 0B 40 DD 00 C3 EA 14
6
7
08 00 19 00 00 02 14 00 00 64 08 02 37 00 02 A0 06 00 23 13

von Ingo F. (ingof)


Lesenswert?

Hallo Matthias, ich habe auch einen LM393 in meiner Schaltung. Klappt 
eigentlich problemlos.

@Rudi,

meinte nur die Bytes 10 und 11 der Rest wird wohl stimmen.. Aber wie 
gesagt, kann auch ein Programmierfehler von mir gewesen sein den ich 
dann glatt gezogen habe.

Gruß
Ingo

von Matthias (Gast)


Lesenswert?

@Rudi
Mit der Telegrammlänge wunder ich mich auch.
Was hast Du den für Komponenten-Versionen?
Bei mir ist:
RC35 1.08
UBA3 3.06
BCM Version 12
BCM Nummer 1072
BC10 2.03
WM10 2.0

Werde aber auch noch mal in meiner Netio-Software schauen ob ich da etwa 
irgendwas versemmel...

@ Ingo
Dneke auch das der LM393 gut funktioniert, da die Kommunikation 
reproduzierbar ist.

Gruss Matthias

von Rudi (Gast)


Lesenswert?

@Matthias

Ein anderes Protokoll in Abhängigkeit von der Versionsnummer kann ich 
mir nicht wirklich vorstellen.

Kommt die Länge vom Pollin-AVR-Evaluationsboard oder berechnest du die 
neu ?

Kannst du mal ein Log mehrerer Nachrichten posten (mit Space zwischen 
den Bytes bitte) ?

Ich habe hier eine RC30.

von Matthias (Gast)


Lesenswert?

Hallo Rudi,

die Länge berechne ich beim Empfang wenn der Frameerror kommt auf dem 
Atmega, das ist prinzipiell das Verfahren aus deinem Atmega-Code.
Die Logdaten zeichne ich heute Abend mal auf.

Das unterschiedliche Versionen ein unterschiedliches Protokoll fahren 
sollten käme mir auch seltsam vor (zumindest bei Heiztechnik). 
Allerdings finde ich schon komisch das bei mir auch der Heizungsdruck 
reproduzierbar auf anderen Adressen liegt.

Gruss Matthias

von Matthias (Gast)


Angehängte Dateien:

Lesenswert?

Hallo Rudi,

anbei das Log (ca. 2h 18:15-20:30) mit Spaces.
Bzgl. der Datenerfassung hab ich nochmal geschaut. Sollte eigentlich so 
stimmen. Der Netio erfasst direkt die Telegramme und sendet sie per 
telnet. Am Anfang hatte ich etwas Probleme mit der Performance, deshalb 
sende ich nicht mehr die 1-Byte Telegramme. Muss es aber nochmal mit dem 
Eval-board versuchen (deine Version - Ausgabe über Uart) und schauen, ob 
ich damit andere Daten bekomme.

Gruss Matthias

von Rudi (Gast)


Lesenswert?

@Matthias

Die Daten werden offensichtlich wirklich in einem anderen Format 
geschickt. Hast du die Hard-/Software kontrolliert ?

Hier meine Versionen:

UBA3/MC10 (Universeller Brennerautomat/Mastercontroller) - 8 - V3.02
BC10 (Basiscontroller) - 9 - V2.02
RC30 (Raumcontroller) - 16 - V2.08

Version 3
KIM (Kesselidentifikationsmodul) 1051

von Rudi (Gast)


Angehängte Dateien:

Lesenswert?

Anbei die Versorgung und Datenschnittstelle einer RC30. Alles über 2 
Kontakte.

von Matthias (Gast)


Lesenswert?

@Rudi

Hallo Rudi,
vielen Dank für dein Infos.
Habe bei mir in meiner jetzigen Konfiguration alles geprüft, scheint OK 
zu sein. Ich werde jetzt nochmal die Telegramme direkt über die RS232 
auslesen (deine Atmega8-Software). Allerdings fehlt mir gerade etwas die 
Zeit, deshalb kann es noch ein paar Tage dauern.
Ich melde mich sobald ich es getestet habe.

Gruss Matthias

von Rudi (Gast)


Lesenswert?

@IngoF

Bist du mit deiner Sendefunktionalität weiter gekommen ? Ich habe es 
jetzt mit zwei Fets und einer Z-Diode aufgebaut. Senden funktioniert, 
nur wird die Nachricht offensichtlich nicht ordentlich empfangen. 
Entweder ich bekomme keine Antwort oder eine Falsche. Ich habe zum 
Testen die 10 88 ... Nachricht verwendet.

von IngoF (Gast)


Lesenswert?

Nein, noch nicht wirklich.. Habe mich an der Prüfsumme versucht und aber 
nur ein wenig weiter gekommen.. Mit praktischen Versuchen habe ich noch 
nichts versucht... Vielleicht sollte ich doch den Microcontroller zum 
senden nehmen, Dann muss ich aber erst noch mal Dein Programm in 
Assembler nachschrieben oder noch mal von vorne anfangen...

Gruß
Ingo

von IngoF (Gast)


Lesenswert?

Also es scheint schon mal ein "normales" XOR zu sein. Und nach der 
Berechnung wird die Prüfsumme ein Bit nach rechts rotiert. Aber bei 
Bytes mit gesetztem MSB werden die beiden mittleren Bits getauscht. Aber 
irgendwie Ist das noch nicht ganz OK so...

Vielleicht hat ja noch jemand eine Idee...

Gruß
Ingo

von Rudi (Gast)


Lesenswert?

@IngoF

Senden funktioniert nur mit gleichzeitigem RX. Es kann auch nicht mit 
einer vorhandenen Adresse gesendet werden. Sendet man z.B. einfach ein 
0x10 Antwortet die vorhandene 0x10 mit 0x10. Kollisionen werden über das 
RX erkannt, da der Bus bei einem "high" released wird ein ein anderer 
Sender den Bus auf "low" halten würde.

Das mit der CRC hört sich doch schonmal gut an.

Bei mir sah es etwas anders aus. Die oberen 4 Bits gingen nur in die 
oberen Bits der CRC ein. Die unteren 4 Bits in die unteren 4 Bits der 
CRC. Ich habe aber nur einen Nachrichtentyp getestet. Mit einer 
vorhandenen Sendefunktion sollte es evtl. einfacher werden.

von IngoF (Gast)


Lesenswert?

Soweit ich herausgefunden habe müsste man auch erst auf sein Polling 
warten. Und kann dann erst senden. Also 0x90 0x00 ist das Polling für 
die RC30/35 die mit 0x10 0x00 antwortet, oder noch Daten 
hinterhersendet.

Ich hatte bei drei verschiedenen Telegrammen die Bits getestet. Dann 
wurde immer rechts rotiert. Also ging auf die Prüfsumme Bit0 das Bit0 
vom letzen Byte, Das Bit1 vom vorletzten Byte , das Bit2 vom drittletzen 
Byte ein.
Soweit ich mitbekommen habe schien die Adresse nicht mit in die 
Berechnung gegangen zu sein. Immer nur die Daten nach den Quell und 
Zieladresse.

Die Prüfsumme von den Betriebsstunden kann man relativ gut berechnen. 
einfach 0x60 XOR mit dem erten Byte, dannach dann das Zwischenergebnis 
rotieren und dann XOR dem aktuellen Byte.. Das klappt dann bei allen 
Telegrammen. Außnahme sind die Telegramme die an dem vorletzten Byte das 
MSB gesetzt haben.

Wäre ja mal ganz interessant zu wissen ob in der RC30/35 dann ein neuer 
Bus-Teilnehmer auftaucht wenn man das Polling immer mit der Adresse 
beantwortet. Vielleicht kann man schon mal herausfinden welche Adressen 
für welche Module vorgesehen sind.

Gruß
Ingo

von Rudi (Gast)


Lesenswert?

@IngoF

So ganz komme ich bei deiner Berechnung nicht mit.

Mal ein Bsp.:

CRC = 0xE9

08 10 14 00 1E 64 00 <E9>

crc = 0x60

crc = crc ^ 0x08
crc = crc >> 1

usw. bis 0x00

Da komme ich auf 0x1A

von IngoF (Gast)


Angehängte Dateien:

Lesenswert?

Genau so...

hier mal meine Beispiel-Berechnung mit Excel. Wer kein Excel kann sich 
das Bildchen ansehen...

bei den Telegrammen mit größer 0x7f habe ich als Startwert 0x00 
genommen. Die Prüfsummen sind in der Fett gedruckt.

Bei anderen Telegrammen hat es aber nicht geklappt.. Aber immerhin schon 
mal ein weiterer Schritt in die Richtige Richtung.

Habe alle Telegramme mitgeloggt und dann die passenden Telegramme 
ausgesucht und zum Berechnen genommen.

von Rudi (Gast)


Lesenswert?

Aha,

mhh. Ich habe jetzt folgendes probiert, mit allen Bytes gerechnet bis 
auf die CRC.

crc = 0x60

crc = crc ^ data
if crc & 0x80 => crc = crc ^ 0x09

usw.

Der Stern hinter dem Byte bedeutet es wurde mit dem Byte gerechnet und 
ein # bedeutet ein xor 0x09 und ein ! bedeutet kein xor 0x09. Die finale 
CRC wird mit 0xff xort.

Stimmt auch fuer eine Gruppe bis es wieder nicht stimmt ;-) Ich glaube 
die benutzen doch ne Tabelle oder es geht noch etwas anderes mit rein. 
Evtl. hilft es ja.


FOUND:  08 * ! 10 * ! 14 * ! 00 * ! 1E * ! 63 * ! DE * # 39 00 39
FOUND:  08 * ! 10 * ! 14 * ! 00 * ! 1E * ! 63 * ! E0 * # 07 00 07
FOUND:  08 * ! 10 * ! 14 * ! 00 * ! 1E * ! 63 * ! E2 * # 05 00 05
FOUND:  08 * ! 10 * ! 14 * ! 00 * ! 1E * ! 63 * ! E4 * # 03 00 03
FOUND:  08 * ! 10 * ! 14 * ! 00 * ! 1E * ! 63 * ! E6 * # 01 00 01
FOUND:  08 * ! 10 * ! 14 * ! 00 * ! 1E * ! 63 * ! E8 * # 0F 00 0F
FOUND:  08 * ! 10 * ! 14 * ! 00 * ! 1E * ! 63 * ! EC * # 0B 00 0B
FOUND:  08 * ! 10 * ! 14 * ! 00 * ! 1E * ! 63 * ! EE * # 09 00 09
FOUND:  08 * ! 10 * ! 14 * ! 00 * ! 1E * ! 63 * ! F0 * # 17 00 17
FOUND:  08 * ! 10 * ! 14 * ! 00 * ! 1E * ! 63 * ! F2 * # 15 00 15
FOUND:  08 * ! 10 * ! 14 * ! 00 * ! 1E * ! 63 * ! F4 * # 13 00 13
FOUND:  08 * ! 10 * ! 14 * ! 00 * ! 1E * ! 63 * ! F6 * # 11 00 11
FOUND:  08 * ! 10 * ! 14 * ! 00 * ! 1E * ! 63 * ! F8 * # 1F 00 1F
FOUND:  08 * ! 10 * ! 14 * ! 00 * ! 1E * ! 63 * ! FA * # 1D 00 1D
FOUND:  08 * ! 10 * ! 14 * ! 00 * ! 1E * ! 63 * ! FC * # 1B 00 1B
FOUND:  08 * ! 10 * ! 14 * ! 00 * ! 1E * ! 63 * ! FE * # 19 00 19
FOUND:  08 * ! 10 * ! 14 * ! 00 * ! 1E * ! 64 * ! 00 * ! E9 00 E9
FOUND:  08 * ! 10 * ! 14 * ! 00 * ! 1E * ! 64 * ! 02 * ! EB 00 EB
FOUND:  08 * ! 10 * ! 14 * ! 00 * ! 1E * ! 64 * ! 04 * ! ED 00 ED
FOUND:  08 * ! 10 * ! 14 * ! 00 * ! 1E * ! 64 * ! 06 * ! EF 00 EF
FOUND:  08 * ! 10 * ! 14 * ! 00 * ! 1E * ! 64 * ! 08 * ! E1 00 E1
FOUND:  08 * ! 10 * ! 14 * ! 00 * ! 1E * ! 64 * ! 0C * ! E5 00 E5
FOUND:  08 * ! 10 * ! 14 * ! 00 * ! 1E * ! 64 * ! 0E * ! E7 00 E7
FOUND:  08 * ! 10 * ! 14 * ! 00 * ! 1E * ! 64 * ! 10 * ! F9 00 F9
FOUND:  08 * ! 10 * ! 14 * ! 00 * ! 1E * ! 64 * ! 14 * ! FD 00 FD
FOUND:  08 * ! 10 * ! 14 * ! 00 * ! 1E * ! 64 * ! 16 * ! FF 00 FF
FOUND:  08 * ! 10 * ! 14 * ! 00 * ! 1E * ! 64 * ! 18 * ! F1 00 F1
FOUND:  08 * ! 10 * ! 14 * ! 00 * ! 1E * ! 64 * ! 1A * ! F3 00 F3
FOUND:  08 * ! 10 * ! 14 * ! 00 * ! 1E * ! 64 * ! 1C * ! F5 00 F5
FOUND:  08 * ! 10 * ! 14 * ! 00 * ! 1E * ! 64 * ! 1E * ! F7 00 F7
FOUND:  08 * ! 10 * ! 14 * ! 00 * ! 1E * ! 64 * ! 20 * ! C9 00 C9
FOUND:  08 * ! 10 * ! 14 * ! 00 * ! 1E * ! 64 * ! 22 * ! CB 00 CB
FOUND:  08 * ! 10 * ! 14 * ! 00 * ! 1E * ! 64 * ! 24 * ! CD 00 CD
FOUND:  08 * ! 10 * ! 14 * ! 00 * ! 1E * ! 64 * ! 26 * ! CF 00 CF
FOUND:  08 * ! 10 * ! 14 * ! 00 * ! 1E * ! 64 * ! 28 * ! C1 00 C1
FOUND:  08 * ! 10 * ! 14 * ! 00 * ! 1E * ! 64 * ! 2A * ! C3 00 C3
FOUND:  08 * ! 10 * ! 14 * ! 00 * ! 1E * ! 64 * ! 2C * ! C5 00 C5
FOUND:  08 * ! 10 * ! 14 * ! 00 * ! 1E * ! 64 * ! 2E * ! C7 00 C7
FOUND:  08 * ! 10 * ! 14 * ! 00 * ! 1E * ! 64 * ! 30 * ! D9 00 D9
FOUND:  08 * ! 10 * ! 14 * ! 00 * ! 1E * ! 64 * ! 32 * ! DB 00 DB
FOUND:  08 * ! 10 * ! 14 * ! 00 * ! 1E * ! 64 * ! 34 * ! DD 00 DD
FOUND:  08 * ! 10 * ! 14 * ! 00 * ! 1E * ! 64 * ! 36 * ! DF 00 DF
FOUND:  08 * ! 10 * ! 14 * ! 00 * ! 1E * ! 64 * ! 38 * ! D1 00 D1
FOUND:  08 * ! 10 * ! 14 * ! 00 * ! 1E * ! 64 * ! 3A * ! D3 00 D3
FOUND:  08 * ! 10 * ! 14 * ! 00 * ! 1E * ! 64 * ! 3C * ! D5 00 D5
FOUND:  08 * ! 10 * ! 14 * ! 00 * ! 1E * ! 64 * ! 3E * ! D7 00 D7
FOUND:  08 * ! 10 * ! 14 * ! 00 * ! 1E * ! 64 * ! 42 * ! AB 00 AB
FOUND:  08 * ! 10 * ! 14 * ! 00 * ! 1E * ! 64 * ! 44 * ! AD 00 AD
FOUND:  08 * ! 10 * ! 14 * ! 00 * ! 1E * ! 64 * ! 46 * ! AF 00 AF
FOUND:  08 * ! 10 * ! 14 * ! 00 * ! 1E * ! 64 * ! 48 * ! A1 00 A1
FOUND:  08 * ! 10 * ! 14 * ! 00 * ! 1E * ! 64 * ! 4A * ! A3 00 A3
FOUND:  08 * ! 10 * ! 14 * ! 00 * ! 1E * ! 64 * ! 4C * ! A5 00 A5
FOUND:  08 * ! 10 * ! 14 * ! 00 * ! 1E * ! 64 * ! 4E * ! A7 00 A7
FOUND:  08 * ! 10 * ! 14 * ! 00 * ! 1E * ! 64 * ! 50 * ! B9 00 B9
FOUND:  08 * ! 10 * ! 14 * ! 00 * ! 1E * ! 64 * ! 52 * ! BB 00 BB
FOUND:  08 * ! 10 * ! 14 * ! 00 * ! 1E * ! 64 * ! 54 * ! BD 00 BD
FOUND:  08 * ! 10 * ! 14 * ! 00 * ! 1E * ! 64 * ! 56 * ! BF 00 BF
FOUND:  08 * ! 10 * ! 14 * ! 00 * ! 1E * ! 64 * ! 58 * ! B1 00 B1
FOUND:  08 * ! 10 * ! 14 * ! 00 * ! 1E * ! 64 * ! 5A * ! B3 00 B3
FOUND:  08 * ! 10 * ! 14 * ! 00 * ! 1E * ! 64 * ! 5D * ! B4 00 B4
FOUND:  08 * ! 10 * ! 14 * ! 00 * ! 1E * ! 64 * ! 5F * ! B6 00 B6
FOUND:  08 * ! 10 * ! 14 * ! 00 * ! 1E * ! 64 * ! 61 * ! 88 00 88
FOUND:  08 * ! 10 * ! 14 * ! 00 * ! 1E * ! 64 * ! 63 * ! 8A 00 8A
FOUND:  08 * ! 10 * ! 14 * ! 00 * ! 1E * ! 64 * ! 65 * ! 8C 00 8C
FOUND:  08 * ! 10 * ! 14 * ! 00 * ! 1E * ! 64 * ! 67 * ! 8E 00 8E
FOUND:  08 * ! 10 * ! 14 * ! 00 * ! 1E * ! 64 * ! 69 * ! 80 00 80
FOUND:  08 * ! 10 * ! 14 * ! 00 * ! 1E * ! 64 * ! 6B * ! 82 00 82
FOUND:  08 * ! 10 * ! 14 * ! 00 * ! 1E * ! 64 * ! 6D * ! 84 00 84
FOUND:  08 * ! 10 * ! 14 * ! 00 * ! 1E * ! 64 * ! 6F * ! 86 00 86
FOUND:  08 * ! 10 * ! 14 * ! 00 * ! 1E * ! 64 * ! 71 * ! 98 00 98
FOUND:  08 * ! 10 * ! 14 * ! 00 * ! 1E * ! 64 * ! 73 * ! 9A 00 9A
FOUND:  08 * ! 10 * ! 14 * ! 00 * ! 1E * ! 64 * ! 75 * ! 9C 00 9C
FOUND:  08 * ! 10 * ! 14 * ! 00 * ! 1E * ! 64 * ! 77 * ! 9E 00 9E
FOUND:  08 * ! 10 * ! 14 * ! 00 * ! 1E * ! 64 * ! 79 * ! 90 00 90
FOUND:  08 * ! 10 * ! 14 * ! 00 * ! 1E * ! 64 * ! 7B * ! 92 00 92
FOUND:  08 * ! 10 * ! 14 * ! 00 * ! 1E * ! 64 * ! 7D * ! 94 00 94
FOUND:  08 * ! 10 * ! 14 * ! 00 * ! 1E * ! 64 * ! 7F * ! 96 00 96
FOUND:  08 * ! 10 * ! 14 * ! 00 * ! 1E * ! 64 * ! 81 * # 68 00 61
FOUND:  08 * ! 10 * ! 14 * ! 00 * ! 1E * ! 64 * ! 83 * # 6A 00 63
FOUND:  08 * ! 10 * ! 14 * ! 00 * ! 1E * ! 64 * ! 85 * # 6C 00 65
FOUND:  08 * ! 10 * ! 14 * ! 00 * ! 1E * ! 64 * ! 87 * # 6E 00 67
FOUND:  08 * ! 10 * ! 14 * ! 00 * ! 1E * ! 64 * ! 89 * # 60 00 69

von IngoF (Gast)


Lesenswert?

Ja, habe ich ja gesagt... bei den Telegrammen mit 0x80 oder größer muss 
genau bei dem XOR wohl die beiden mittleren Bits getauscht werden.

Oder man nimmt den STartwert 0x00, dann stimmt es auch wieder...

ABer wie gesagt bei den anderen Telegrammtypen am Anfang der Excel-Datei 
stimmt es auch nicht..

Also wie gesagt.. Ich habe für etwa einen Monat die Telegramme 
mitgeloggt und dann immer zwei Telegrammpärchen ausgesucht wo nur ein 
einziges Bit geändert wurde. Da habe ich dann bei allen Telegrammen 
herausgefunden dass die Bytes immer bei jedem XOR verschoben sind. Auch 
bei anderen Telegrammtypen.

Gruß
Ingo

von Rudi (Gast)


Lesenswert?

Nein, das kann ich nicht bestätigen. Mal auf die letzten Bytes und den 
Betriebsstundenzähler bezogen, es ändert sich bei der 0x80er Grenze 
(durch das Polynome) und dann noch bei einem Wechsel vom vorletzten 
Byte. Für mich bedeutet das eine normale CRC (Tabellenbezogen). Die 
Tabelle wird wohl hausbacken sein, ansonsten wäre die CRC schon klar. 
Bei einem Polynome von 0x09 (xort wenn das MSB in der CRC gesetzt ist) 
bleibt die Differenz zwischen berechneter und vorhandener CRC immer 
gleich, bis zu einem Wechsel des vorletzten Bytes, da es nun als Index 
auf einen neuen Wert in der Tabelle verweist. Da sich die Bytes davor 
nicht ändern ist dieser Index erstmal gleich. Teste es einfach mal ;-)

von Rudi (Gast)


Angehängte Dateien:

Lesenswert?

Anbei noch eine Ausgabe als Logdatei:

FOUND:  08 * ! 10 * ! 14 * ! 00 * ! 1E * ! 5E * ! 6D * ! F0 DE 21 2E

Die letzten 4 Byte:

F0 DE 21 2E

**----------CRC-1 aus dem Datenstream
   **-------CRC-2 berechnet mit dem finalen XOR 0xff
      **----CRC-3 ohne Polynome (einfaches XOR aller Bytes ohne finales 
XOR)
         **-berechneter Wert aus CRC-1 XOR 0xFF XOR CRC-2 (*1)

(*1) wobei ich grad merke das XOR 0xff hätte ich mir auch sparen können


Für mich sieht das erstmal gut aus ...

von IngoF (Gast)


Angehängte Dateien:

Lesenswert?

Also dass sich die Bits verschoben auf die Prüfsumme auswirken ist ganz 
sicher. Zumindest bei den getesteten Telegrammen. Allerdings ist es 
nicht so einfach passende Telegrammpärchen zu finden bei denen sich nur 
ein Bit ändert.

Das vorletzte Tabellenblatt enthält Telegramme von Dir und Mir die wenig 
änderungen haben. Das letzte Tabellenblatt sind Telegramme von 0x10 0x00 
0x9c bei dennen das auch zutrifft.

die letzte Zeile in Rot ist nur ein XOR damit man sieht welches Bit sich 
ändert.

Nach meiner Berechnung funktionieren bisher alle Telegramme von 0x10 
0x00 0x14. Denke das ist schon mal ein kleiner Schritt in die richtige 
Richtung..

Nur dass man bei Telegrammen mit >0x7f einen anderen Startwert nehmen 
muss (>0x7f = 0x60 / <0x80 = 0x00)

Das Telegramm ist eigentlich nicht sooo gut geeignet die Prüfsumme zu 
finden... Am besten wäre ein Telegramm bei der sich alle Werte ändern, 
und das so häufig vorkommt dass man genug Rohmaterial hat um zu sehen 
welches Bit sich wie auswirkt. Aber das gibt es ja nicht.. ABer 
vielleicht kann man ja durch die Sendefunktion und die Antwort durch 
irgendeinen Busteilnehmer so ein Telegramm finden.....

Diese Verschiebung durch eine Stelle bei jedem Byte kann doch nicht 
durch ein Polynom kommen, oder? Kann es sein dass es doch irgendein 
Polynom ist, bei der dann nach jedem Byte das Zwischenergebnis rotiert 
wird? Aber dann würde ich doch nicht so eine "gute" CRC mit einem 
simplen XOR nachrechnen können.

Also irgendeine Schweinerei außer das rotieren haben die noch eingebaut.

von IngoF (Gast)


Lesenswert?

Wie sieht denn Deine Schaltung mit den FETS und der Z-Diode aus?
Würde mich mal interessieren :-)

Gruß
Ingo

von Rudi (Gast)


Lesenswert?

Der initiale Wert ist 0x00. Wenn bei der CRC das MSB gesetzt ist, dann 
wird mit 12 xort, vor dem shiften. Bei der letzten Berechnung bzw. beim 
letzten Byte muss vor dem XOR aufgehört werden. Damit stimmen dann ALLE 
CRCs !

Ingo, gute Arbeit !

von Rudi (Gast)


Lesenswert?

> Wie sieht denn Deine Schaltung mit den FETS und der Z-Diode aus?
> Würde mich mal interessieren :-)

Ein P-MOSFET (20K am Gate Pullup) schaltet einen N-MOSFET (500 Ohm am 
Gate Pulldown) der die Masse über die Z-Diode (10V) auf den Bus 
schaltet. Ich habe 3 500mW parallel geschaltet, hatte keine "große".

Leider ist die steigende Flanke auf dem Bus etwas langsam (die fallende 
Flanke nicht), evtl. gibt es da noch Probleme.

von IngoF (Gast)


Lesenswert?

Also anstelle des Wertes, oder noch zusätzlich mit 0x12 XORen. 
Funktioniert es dann auch bei allen anderen Telegrammen, oder nur bei 
bei den Betriebstunden Telegrammen?

Welcher Teil wird denn verknüpft? Alles, oder nur der Datenbereich?

Kann die Flanken bei meiner Lösung leider nicht kontrollieren.. Habe 
leider keine Möglichkeiten mehr dazu...

Gruß
Ingo

P.S. Hat ja auch eine Weile gedauert das rauszufinden.. nur mit den 0x80 
Werten kam ich nicht so ganz weiter...

von IngoF (Gast)


Lesenswert?

Achso... das MSB bei der Prüfsumme.... Nicht beim Datenbyte... Na dann 
werde ich mal testen...

von Rudi (Gast)


Lesenswert?

Hier der Code:
1
poly = 12
2
crc1 = 0x00
3
4
for i in range(0,len(a)-1):
5
  crc1 = crc1 ^ int(a[i],16)
6
  crc2 = crc1
7
  if crc1 & 0x80: crc1 ^= poly
8
9
  d = 0
10
  if crc1 & 0x80: d = 1
11
  crc1 = crc1 << 1
12
  crc1 &= 0xfe
13
  crc1 |= d
14
15
=> crc2

von Rudi (Gast)


Lesenswert?

Ich habe mal versucht die 8 anzusprechen, aber leider nichts. Meine 
Nachricht:

33 88 14 00 03 6C

Die Adresse kann natürlich auch falsch sein und Statusbits involvieren.

von Rudi (Gast)


Lesenswert?

> Funktioniert es dann auch bei allen anderen Telegrammen, oder nur bei
> bei den Betriebstunden Telegrammen?
Bei allen ;-)

von IngoF (Gast)


Lesenswert?

Vielleicht muss man sich ja auch erst anmelden oder die Teilnehmer 
nehmen nur eine bestimmte Adresse an. Jede Adresse steht ja für einen 
bestimmten Teilnehmer.

Schätze mal die 08 ist der Master und schickt das Polling los. Also 
müsstest Du warten bis einmal das Telegramm 0xB3 0x00 auftaucht.

Was soll dass den für ein Telegramm sein? also 33 ist der ABsender die 
88 der Empfänger (0x08) mit MSB gesetzt damit es antwortet. Dann 
möchtest Du telegramm 0x14 (oder ist das nur ein Speicherbereich).

Dannach müsste dann die Prüfsumme kommen und anschließend 0x00 mit 
Stopbit 0, oder

also 0x33 0x88 0x14 "CRC" 0x00


Fang doch erst mal mit was einfacheren an...
Versuch doch erst mal nur ein existierendes Polling zu beantwortet. Also 
eine Adresse die noch nicht in der RC30 als Busteilnehmer eingetragen 
ist. z.B die 0x21 oder 0x22 wenn die noch nicht vorhanden sind. Glaub 
das sollten irgendwelchen Mischer sein, oder?
Also auf jedes 0xa1 0x00 mit 0x21 0x00 antworten. Also erst mal ganz 
ohne Prüfsumme.. Dannach müsste das Polling öfter kommen und vielleicht 
in der RC30 als Busteilnehmer auftauchen. Dann ist schon mal klar dass 
das senden funktioniert.

Hoffe dass es schon reichen sollte um von der RC30 als Busteilnehmer 
erkannt zu werden. Nicht dass noch mehr als "anmeldung" erwartet wird. 
Oder vielleicht kommt dann aufeinmal eine Anfrage von irgendeinem 
Busteilnehmer...

Gruß
Ingo

von Rudi (Gast)


Lesenswert?

Ja, mal schaun. Ich stelle den Sklaven grad auf einen AVR644p um. Der 
hat wenigstens 2 Uarts. Einen Timer für den Timeout will ich auch noch 
programmieren und dann noch die UART-Break Geschichte in Software. Hoffe 
das funktioniert soweit.

> Was soll dass den für ein Telegramm sein? also 33 ist der ABsender die
> 88 der Empfänger (0x08) mit MSB gesetzt damit es antwortet. Dann
> möchtest Du telegramm 0x14 (oder ist das nur ein Speicherbereich).

Das ist die Abfrage für die Betriebsstunden. Break hatte ich bisher über 
einen Cortex gesendet, der kann das mehr oder weniger in Hardware. Den 
will ich aber für den Sklaven aber nicht benutzen. Der 644er läuft jetzt 
nebenher und hat die Sendefunktionalität. Ich kann dann also mit 2 
Geräten den Bus loggen (der "alte" M8 und der 644).

> Hoffe dass es schon reichen sollte um von der RC30 als Busteilnehmer
> erkannt zu werden. Nicht dass noch mehr als "anmeldung" erwartet wird.
> Oder vielleicht kommt dann aufeinmal eine Anfrage von irgendeinem
> Busteilnehmer...

Das sollte man ja beim einschalten der Anlage direkt sehen können.


Hat das mit der CRC bei dir funktioniert ?

von Rudi (Gast)


Lesenswert?

Also. Ich warte auf ein 0x8F und antworte mit einem 0x0F

8F BRK
0F BRK
FC TIMEOUT

Danach kommt dann FC und ein Timeout, ist wohl sowas wie Busreset !? Das 
ist also erstmal falsch nehme ich an.

Wenn ich kein Break sende dann bekomme ich ein Echo von der 0x0f und ein 
Timeout.

8F BRK
0F 0F TIMEOUT

Wenn ich kein Break sende und 0x0f 0x00 sende bekomme ich:

8F BRK
0F 00 TIMEOUT

Wenn ich kein Break sende und 0x0f 0x00 0xFF sende bekomme ich:

8F BRK
0F 00 FF FF TIMEOUT

Also wieder ein Echo.

von IngoF (Gast)


Lesenswert?

Hallo Rudi,

Laut dem Mitschnitt hier: 
Beitrag "Re: Logamatic 2107 Schnittstelle"
müsste auf das Polling mit Adresse und 0x00 mit Stopbit 0 geantwortet 
werden.
Als Antwort dürfte dann eigentlich garnichts kommen.
Vielleicht gibt es die Adresse ja ganricht. Versuch doch mal die 0x21 
oder 0x22 wenn die Mischer nicht eingebaut sind.

Was ist das denn für ein Break? Wer sendet das denn? Also wenn das 
Terminalprogramm am PC ein Break sendet dann wird der Sendepin für 3 
Sekunden auf 0 gesetzt. Das könnte für den Bus oder den Busmaster 
vielleicht zuviel sein. Keine Ahnung was der AVR-Uart für ein Break 
sendet. Auf dem Bus wurden ja nur 9 Bit (937,5µs) lang Null gesendet

Vielleicht muss der UART vom Atmega8 (oder was auch immer) entsprechend 
konfiguriert werden. Werde das irgendwann mal im Atmega8 in Assembler 
programmieren. Dummerweise hatte die Festplatte den Wochenlangen 
Dauerbetrieb nicht verkraftet und muss mir eine andere besorgen... Kann 
das im Moment leider nicht selber testen.

Gruß
Ingo

von Rudi (Gast)


Lesenswert?

> Laut dem Mitschnitt hier:
> Beitrag "Re: Logamatic 2107 Schnittstelle"
> müsste auf das Polling mit Adresse und 0x00 mit Stopbit 0 geantwortet
> werden.

Ja, das habe ich versucht, aber ich bekomme auf der Leitung ein Echo.

> Als Antwort dürfte dann eigentlich garnichts kommen.

Hier nicht.

> Vielleicht gibt es die Adresse ja ganricht. Versuch doch mal die 0x21
> oder 0x22 wenn die Mischer nicht eingebaut sind.

Das habe ich versucht, gleiches Verhalten.

> Was ist das denn für ein Break? Wer sendet das denn? Also wenn das
> Terminalprogramm am PC ein Break sendet dann wird der Sendepin für 3
> Sekunden auf 0 gesetzt. Das könnte für den Bus oder den Busmaster
> vielleicht zuviel sein.

Ja, ist es. Das Break sollte in etwa 1 Frame (10Bit) lang sein, damit 
die UART ein negiertes Stop-Bit sieht.

> Keine Ahnung was der AVR-Uart für ein Break
> sendet. Auf dem Bus wurden ja nur 9 Bit (937,5µs) lang Null gesendet

Ja, die 937.5uS habe ich hier in etwa auch. Beim Mega ist das etwas 
komplizierter, da muss TX abgeschaltet werden und dann gehts per GPIO 
weiter.

> Vielleicht muss der UART vom Atmega8 (oder was auch immer) entsprechend
> konfiguriert werden. Werde das irgendwann mal im Atmega8 in Assembler
> programmieren. Dummerweise hatte die Festplatte den Wochenlangen
> Dauerbetrieb nicht verkraftet und muss mir eine andere besorgen... Kann
> das im Moment leider nicht selber testen.

Schade, bisher habe ich hier noch keine Probleme.

Anbei mal der Code in C. Ich habe intern einen Timer der mit etwa 100KHz 
läuft und die timer_set_wait Funktion wartet die angegebenen Ticks. Ich 
habe mit dem Oszi gemessen und es sieht ganz vernünftig aus. Bei der RX 
Funktion (nicht anbei) habe ich mir noch ein Flag für ein Bus-Free 
eingebaut, das wird nach einem Timeout oder Break gesetzt und beim 
Empfang eines neuen Bytes gelöscht. So vermeidet man Kollisionen auf dem 
Bus.
1
void uart0_send_data( uint8_t * data, uint8_t len, uint8_t flag )
2
{
3
        while(len--)
4
        {
5
                /* wait two bit */
6
                timer_set_wait(&timer02,20UL);
7
8
                /* wait for empty data register */
9
                while (!(UCSR0A&_BV(UDRE0))) __asm("nop");
10
                /* send data */
11
                UDR0 = *data++;
12
        }
13
14
        /* send break */
15
        if ( flag & D_DATA_FLAG_BREAK )
16
        {
17
                /* wait for tx complete */
18
                while (!(UCSR0A&_BV(TXC0))) __asm("nop");
19
                /* clear flag */
20
                UCSR0A|=_BV(TXC0);
21
                /* wait one bit */
22
                timer_set_wait(&timer02,10UL);
23
                /* disable uart TX operation */
24
                UCSR0B &= ~_BV(TXEN0);
25
                /* set TX line low (gpio) */
26
                PORTD &= ~(1<<1);
27
                /* wait 11 bit */
28
                timer_set_wait(&timer02,110UL);
29
                /* set TX line high (gpio) */
30
                PORTD |= (1<<1);
31
                /* enable uart TX operation */
32
                UCSR0B |= _BV(TXEN0);
33
        }
34
}

von IngoF (Gast)


Lesenswert?

Rudi schrieb:
> Ja, die 937.5uS habe ich hier in etwa auch.

Denke mit "in etwa" meintest Du genau...

Allerdings

> /* wait 11 bit */
Müssten dann doch 9 Bit sein, oder? Waren doch 9600 8N1 wenn ich mich 
recht erinnere. Also das Startbit High dann 1 Bit warten und dann 9 Bit 
Low (8 Daten+1Stopbit. Keine Ahnung ob sich der Busmaster wegen so einer 
kleinigkeit anstellt. Vielleicht sendest Du Die Bytes ja auch zu schnell 
hintereinander? Soweit ich mich aber erinnere wurden von der RC30 auch 
die Bytes hintereinander losgeschickt. Dürfte dann eigentlich auch nicht 
sein.

Liegt das Signal denn selbsterzeugte Break denn auch richtig an? Weiß 
jetzt ganricht mehr so genau ob jetzt 10V oder 15Volt auf dem Bus eine 1 
oder 0 war. Normalerweise wird das Signal  noch mal durch einen Treiber 
wie MAX232 invertiert..

Kann leider auch nur im Dunkeln herumstochern...

Gruß
Ingo

von IngoF (Gast)


Lesenswert?

Achso...

Wir haben ja nur im laufenden Betrieb das Polling mitgeschnibbelt.. 
Vielleicht ist die einmalige Anmeldeprozedur ja ganz anders und läuft 
nur ganz kurz nach dem einschalten der Anlage ab.

Vielleicht kommt bei der erstmaligen Anmeldung ja noch irgendwas wie 
eine Bestätigung als z.B. das 0xfc.

Kannst Du das den mal mit dem Oszilloskop vergleichen ob das gesendet 
wird was Du auch senden möchtest..

Gruß
Ingo

von Rudi (Gast)


Lesenswert?

> Wir haben ja nur im laufenden Betrieb das Polling mitgeschnibbelt..
> Vielleicht ist die einmalige Anmeldeprozedur ja ganz anders und läuft
> nur ganz kurz nach dem einschalten der Anlage ab.

Nein, da passiert nicht viel. Siehe unten, direkt die Einschaltsequenz. 
Das zweite FF z.B. 98 FF bedeutet Timeout, das habe ich jetzt eingebaut.

> Vielleicht kommt bei der erstmaligen Anmeldung ja noch irgendwas wie
> eine Bestätigung als z.B. das 0xfc.

Nein.

> Kannst Du das den mal mit dem Oszilloskop vergleichen ob das gesendet
> wird was Du auch senden möchtest..

Das stimmt schon, ich logge mit unterschiedlichen CPUs den Bus und die 
sehen das gleiche. Ich denke da hilft nur ein Log vom ServiceKey. So wie 
ich das gesehen habe wandelt der das Protokoll von der 2107 UART auf 
diesen Bus. Evtl. haben wir es auch noch nicht richtig verstanden wer 
was sendet. Warum hat z.B. die 98 immer einen Timeout, die 88 z.B. auch, 
und die anderen Adressen werden immer mit BRK gesendet bzw. bestätigt. 
Das ist auch nicht klar.

1
89 00
2
09 88 04 05 01 AF 00
3
08 09 04 05 19 CB 00
4
09 88 04 0B 01 B3 00
5
08 09 04 0B 0C C2 00
6
09 88 15 00 01 E1 00
7
08 09 15 00 00 9C 00
8
09 08 16 00 FF 77 00
9
01 00
10
09 08 16 01 5A D0 00
11
01 00
12
09 08 16 03 00 8E 00
13
01 00
14
09 88 16 15 01 C7 00
15
08 09 16 15 5D 00
16
09 88 16 16 01 C1 00
17
08 09 16 16 5E 00
18
09 08 33 01 FF E1 00
19
01 00
20
09 08 33 09 00 0E 00
21
01 00
22
09 00 29 00 6B 5F 00
23
09 00
24
08 00 19 00 00 B7 00 D5 80 00 00 00 00 64 00 D3 D6 0D 0A AC 00 00 00 0B 6C 4C 00 C6 80 7A 00
25
8A 00
26
89 00
27
09 88 04 0E 01 B9 00
28
08 09 04 0E 62 00
29
09 00
30
8B 00
31
89 00
32
09 00
33
08 00 33 00 08 FF 32 FB 00 0F 00 01 46 00 FF B1 00
34
08 00 34 00 32 01 D6 01 D6 21 00 00 03 00 01 9E 60 00 0D 56 00 21 00
35
8C 00
36
89 00
37
09 00
38
8D 00
39
08 00 07 00 03 00 00 00 00 00 00 00 00 00 00 00 00 12 00
40
08 00 16 00 FF 5A 64 00 06 FA 0A 01 04 64 37 02 56 00
41
89 00
42
09 00
43
08 00 18 00 00 00 D6 00 00 00 00 24 60 80 00 01 D6 00 D6 00 00 0F 30 55 01 0E 00 00 00 09 00
44
89 00
45
09 00
46
89 00
47
09 00
48
89 00
49
09 00
50
8E 00
51
89 00
52
09 00
53
8F 00
54
89 00
55
09 00
56
89 00
57
09 00
58
89 00
59
09 00
60
90 00
61
98 FF
62
89 00
63
09 00
64
91 00
65
89 00
66
09 00
67
89 00
68
09 00
69
89 00
70
09 00
71
89 00
72
09 00
73
89 00
74
09 00
75
89 00
76
09 00
77
89 00
78
09 00
79
92 00
80
89 00
81
09 00
82
93 00
83
89 00
84
09 00
85
89 00
86
09 00
87
89 00
88
09 00
89
94 00
90
89 00
91
09 00
92
95 00
93
89 00
94
09 00
95
89 00
96
09 00
97
89 00
98
09 00
99
89 00
100
09 00
101
89 00
102
09 00
103
89 00
104
09 00
105
89 00
106
09 00
107
96 00
108
89 00
109
09 00
110
97 00
111
89 00
112
09 00
113
89 00
114
09 00
115
89 00
116
09 00
117
98 00
118
89 00
119
09 00
120
A0 00
121
89 00
122
09 00
123
89 00
124
09 00
125
89 00
126
09 00
127
89 00
128
09 00
129
89 00
130
09 00
131
89 00
132
09 00
133
89 00
134
09 00

von Rudi (Gast)


Lesenswert?

>> Ja, die 937.5uS habe ich hier in etwa auch.

>Denke mit "in etwa" meintest Du genau...

;-) Es geht an die eine Millisekunde.


>> /* wait 11 bit */
> Müssten dann doch 9 Bit sein, oder? Waren doch 9600 8N1 wenn ich mich
> recht erinnere. Also das Startbit High dann 1 Bit warten und dann 9 Bit
> Low (8 Daten+1Stopbit. Keine Ahnung ob sich der Busmaster wegen so einer
> kleinigkeit anstellt. Vielleicht sendest Du Die Bytes ja auch zu schnell
> hintereinander? Soweit ich mich aber erinnere wurden von der RC30 auch
> die Bytes hintereinander losgeschickt. Dürfte dann eigentlich auch nicht
> sein.

Du musst den Bus für 10Bit auf Low ziehen, also START 8Bit STOP sind 
Low. Das elfte Bit ist für den Clockjitter ;-)

> Liegt das Signal denn selbsterzeugte Break denn auch richtig an? Weiß
> jetzt ganricht mehr so genau ob jetzt 10V oder 15Volt auf dem Bus eine 1
> oder 0 war. Normalerweise wird das Signal  noch mal durch einen Treiber
> wie MAX232 invertiert..

Das liegt an, ich logge ja gleichzeitig den Bus. Mein Problem ist eher 
dieses "mitsenden" vom Master.

von Ingo F. (ingof)


Lesenswert?

Rudi schrieb:
> 98 00

Also es ist ja nicht so dass die 98 immer ein Timeout bekommt. Bisher 
habe ich auf meinem Bus noch nie ein Timeout sehen können. Aber ich habe 
auch nicht so stark danach gesucht..

Vielleicht gibt es ja trotz Polling irgendwelche Kollisonen. Die 98 FF 
würde ich jetzt einfach mal als Übertragungsfehler oder Kollision 
einordnen. Soweit ich mitbekommen habe werde bekannte Busteilnehmer 
häufiger abgefragt. Ein Polling für Adresse 88 habe ich z.B. noch nie 
gesehen. Vermutlich weil das der Busmaster ist und das Polling sendet. 
Warum soll er sich also selber anpollen. Danach werden fortlaufend die 
Adressen angepollt die noch nie geantwortet haben.
Fing dann meistens mit 0x89 und dann kommen der Reihe nach 0x91, 0x92, 
0x93, 0x94, 0x95, 0x96, 0x97, und 0x98. Dann war soweit ich mich 
erinnere erst mal eine Zeitlang Ruhe beim Polling von bisher 
unbeantworteten Pollings. Dann ging es nach einiger Zeit mit dem 
nächsten Polling-Block weiter Als 0xA0, 0xA1, ..... 0xA8, dann wieder 
Pause und der nächste Polling-Block war dran.

Demnach hätte das Polling 0x98 dort noch garnichts zu suchen. Deshalb 
vermute ich wirklich einen Übertragungsfehler. Vielleicht haben die 
beiden Sender mitgehört und mitbekommen dass die Daten falsch übertragen 
wurden und haben dann die Übertragung beendet. Vielleicht gab es 
deswegen kein <break>.

Vielleicht mal das im Auge behalten ob das Polling mit dem Timeout 
immer, wie hier vermutlich, zur falschen Zeit kommt.

Glaub ich sollte mich mal schleunigst um eine Festplatte kümmern. 
Vielleicht hatte die ja auch schon eine Vorschädigung. Hatte die 
Festplatte gebraucht gekauft.

Rudi schrieb:
> Du musst den Bus für 10Bit auf Low ziehen,
Ups, hatte doch glatt das Startbit vergessen... Vermutlich wird das eine 
Bit "zuviel" wohl keine Probleme machen...

Gruß
Ingo

von Ingo F. (ingof)


Lesenswert?

Ingo F. schrieb:
> Ein Polling für Adresse 88 habe ich z.B. noch nie
> gesehen.

Meinte damit das 0x88 <break> Polling und nicht das mit einem Telegramm 
wie 0x10 0x88 .....

von Rudi (Gast)


Lesenswert?

> Demnach hätte das Polling 0x98 dort noch garnichts zu suchen. Deshalb
> vermute ich wirklich einen Übertragungsfehler. Vielleicht haben die
> beiden Sender mitgehört und mitbekommen dass die Daten falsch übertragen
> wurden und haben dann die Übertragung beendet. Vielleicht gab es
> deswegen kein <break>.

So wie ich das sehe kommt nur bei diesen Adressen (18,88,98) ein 
Timeout. Anbei mal ein Log mit Zeitstempel.
1
1272717168.7  98 FF 
2
1272717171.3  98 FF 
3
1272717175.15 88 FF 
4
1272717177.27 98 FF 
5
1272717179.87 98 FF 
6
1272717182.48 98 FF 
7
1272717184.63 98 FF 
8
1272717186.38 98 FF 
9
1272717186.86 88 FF 
10
1272717188.16 98 FF 
11
1272717190.76 98 FF 
12
1272717193.36 98 FF 
13
1272717194.06 98 FF 
14
1272717195.36 98 FF 
15
1272717196.58 18 FF 
16
1272717197.43 18 FF 
17
1272717199.39 98 FF 
18
1272717199.86 98 FF 
19
1272717201.17 98 FF 
20
1272717206.73 98 FF 
21
1272717209.33 98 FF 
22
1272717214.17 98 FF 
23
1272717215.31 98 FF 
24
1272717216.61 98 FF 
25
1272717218.07 98 FF 
26
1272717220.67 88 FF 
27
1272717223.27 98 FF 
28
1272717226.69 98 FF 
29
1272717227.17 98 FF 
30
1272717228.47 98 FF 
31
1272717231.07 98 FF 
32
1272717234.38 98 FF 
33
1272717236.12 18 FF 
34
1272717241.48 98 FF 
35
1272717244.45 98 FF 
36
1272717247.05 98 FF 
37
1272717249.65 98 FF 
38
1272717252.25 98 FF 
39
1272717254.53 98 FF 
40
1272717255.3  98 FF 
41
1272717255.66 98 FF 
42
1272717257.9  98 FF 
43
1272717260.5  98 FF 
44
1272717263.1  98 FF 
45
1272717264.88 98 FF 
46
1272717266.18 98 FF 
47
1272717268.79 98 FF 
48
1272717271.39 98 FF 
49
1272717274.69 98 FF 
50
1272717275.99 98 FF 
51
1272717276.76 98 FF 
52
1272717278.79 88 FF 
53
1272717279.19 98 FF 
54
1272717279.89 98 FF

von IngoF (Gast)


Lesenswert?

Hallo Rudi,

das habe ich ja nicht ausgeschlossen.. Ich habe nur gesagt dass genau 
die 98 FF aus dem Log vermutlich ein übertragungfehler ist. Vielleicht 
kommen ja gerade immer nur diese Adressen zustande bei 
Übertragungsfehlern.

Vielleicht sollte ich auch mal auf meinem Bus genauer mitloggen.
Bei Dir ist das ja ziemlich oft, oder? Sind das Sekunden? oder was ist 
das für eine Zeiteinheit?

Gruß
Ingo

von Rudi (Gast)


Lesenswert?

> Vielleicht sollte ich auch mal auf meinem Bus genauer mitloggen.
> Bei Dir ist das ja ziemlich oft, oder? Sind das Sekunden? oder was ist
> das für eine Zeiteinheit?

Ja, sind Sekunden. Die Daten kommen kontinuierlich, aber nicht zyklisch.

von Rudi (Gast)


Angehängte Dateien:

Lesenswert?

Anbei mal ein paar Oszi Screens von den Nachrichten und dann noch die 
Reaktion wenn ich auf einen Request antworte.

von IngoF (Gast)


Lesenswert?

Hallo Rudi,

in Bild 4 und 5 scheint das wohl keine Störung zu sein.

Das scheint wohl die RC30 zu sein (0x10). Die kleinen "Störungen" sehen 
genauso aus wie das nachfolgende Byte. Also ob die RC30 die Bytes erst 
zum Sendeteil überträgt und trotzdem den Weg auf den Bus finden. Und 
dann wird erst das Byte übertragen. Beim lesen dürfte das Problem 
vermutlich nicht auftreten. Die anderen Busteilnehmer scheinen ja nicht 
so eine Pause zu machen.

In Bild 1 bist Du vermutlich in der Zeile verrutscht. Das sind 1,04 ms = 
961,5 Hz also 10 Bit.

die letzten beiden Bilder sind vermutlich Deine Antwort, oder? Sieht so 
aus als ob es da wirklich eine Kollision gibt. Kann das sein dass Du zu 
langsam geantwortet hast und das nächste Telegramm oder eine 
Fehlermeldung verschickt wird?

Gruß
Ingo

von Rudi (Gast)


Lesenswert?

> in Bild 4 und 5 scheint das wohl keine Störung zu sein.
> Das scheint wohl die RC30 zu sein (0x10). Die kleinen "Störungen" sehen
> genauso aus wie das nachfolgende Byte. Also ob die RC30 die Bytes erst
> zum Sendeteil überträgt und trotzdem den Weg auf den Bus finden. Und
> dann wird erst das Byte übertragen. Beim lesen dürfte das Problem
> vermutlich nicht auftreten. Die anderen Busteilnehmer scheinen ja nicht
> so eine Pause zu machen.

Das sehe ich jetzt auch. Mhh, sehr merkwürdig.

> In Bild 1 bist Du vermutlich in der Zeile verrutscht. Das sind 1,04 ms =
> 961,5 Hz also 10 Bit.

Das ist das Byte mit dem Low Stopbit (Break).

> die letzten beiden Bilder sind vermutlich Deine Antwort, oder?

Ja, genau.

> Sieht so aus als ob es da wirklich eine Kollision gibt. Kann das sein dass > Du 
zu langsam geantwortet hast und das nächste Telegramm oder eine
> Fehlermeldung verschickt wird?

Nein, eigentlich nicht. Die ersten beiden Bytes sind der Request und 
kurz danach der Response mit "Fehler". Eigentlich wird ein normaler 
Response etwas später verschickt. Das habe ich auch probiert, aber ohne 
ersichtliche Besserung.
Den einzigen Fehler den ich noch sehe ist das falsche Timing nach dem 
zweiten FET und der Diode in meiner Sendeschaltung. Beim abschalten 
(Low/High-Flanke auf dem Bus) floated der Drain-Ausgang und 
Diodeneingang. Bei dir wäre das zwischen Transistor und Diode. Da müsste 
man einen Pullup dran hängen der durch eine Diode + C die Strecke auf 
einen definierten Pegel zieht, wenn der FET abgeschaltet wird.
Das C wird über den Bus geladen und sollte dann bei etwa 15V hängen.

Denkst du das würde funktionieren ?

von IngoF (Gast)


Lesenswert?

Rudi schrieb:
> ein, eigentlich nicht. Die ersten beiden Bytes sind der Request und
> kurz danach der Response mit "Fehler".

Achso, jetzt sehe ich das erst. Also das Polling dann eine kurze Pause, 
Deine Antwort, dann eine Pause Dein Break.

Sieht so aus als ob kurz nach Deinem Break ein Break vom Busmaster 
kommt, oder?Deine Sendeschaltung zieht den Signalpegel ja etwas tiefer 
als in dem Polling vom Master. Das letzte Break scheint den selben 
Low-Pegel zu haben wie das Polling. Der Master wartet ja kaum und 
schießt sofort nach Deinem 0-Stopbit sofort los.

Was Du jetzt mit dem Floaten meinst verstehe ich jetzt nicht so ganz 
Sieht doch ganz gut aus. Oder meinst Du dass das zweite Break dadurch 
entsteht?

Gruß
Ingo

von Rudi (Gast)


Lesenswert?

Die Low/High-Flanke kommt zu spät, braucht zu lange. D.h. die 
"High"-Bits sind etwas kürzer und die "Low"-Bits länger.

von Rudi (Gast)


Angehängte Dateien:

Lesenswert?

Vergiss es ;-) Das Problem hatte ich im Testaufbau gesehen, auf dem Bus 
sieht es besser aus.

Anbei noch 3 Bilder von meinem Response und die Variationen. Sieht mir 
irgendwie nach einem Timing-Problem aus. Ab und sieht es auch so aus wie 
es soll.

Oben der Bus und unten der TX-Ausgang vom uC.

von Ingo F. (ingof)


Angehängte Dateien:

Lesenswert?

Wenn man jetzt Bild 04 und 10 miteinander vergleicht würde mir jetzt 
Spontan einfallen das die RC30 nur mit 0,5Vss sendet und der Busmaster 
das Signal aufarbeitet und für alle anderen Busteilnehmer aufarbeitet.

Bei beiden Signalen fällt mir auf dass die Daten doppelt vorhanden sind 
und das Low-Level bei dem Echo anders ist.

Also nur durch ein floaten am FET kann ich mir sowas nicht vorstellen. 
Habe bei meiner RC 30 mal die Platine von beiden Seiten fotografiert und 
keinen Hinweis dafür gefunden dass dort irgeinde Schaltung zu finden ist 
wie in unserem Sendeteil. Dort wurde nur irgendwie ein 
CMOS-Logik-Baustein verwendet. Die Schaltung habe ich aber ignoriert 
weil ich die nicht so ganz verstanden habe und nicht sicher war dass ich 
die richtig entflechtet hatte. Mein Ergebnis hänge ich mal an.

Aber warum sollte es dann eine Prüfsumme geben wenn der Busmaster 
sowieso alles widerholt. Dann könnte die RC30 doch einfach überprüfen ob 
das Echo korrekt ist. Aber das würden die anderen Busteilnehmer ja nicht 
mitbekommen wenn die RC30 feststellt dass das Echo falsch war. Und 
müsste sich dann melden dass das letzte Telgramm fehlerhaft wäre..

Keine Ahnung....

Ist das denn bei allen anderen Busteilnehmer auch so, und nur bei 
Telegrammen vom Busmaster ohne Echo?

Gruß
Ingo

von Rudi (Gast)


Lesenswert?

> Wenn man jetzt Bild 04 und 10 miteinander vergleicht würde mir jetzt
> Spontan einfallen das die RC30 nur mit 0,5Vss sendet und der Busmaster
> das Signal aufarbeitet und für alle anderen Busteilnehmer aufarbeitet.

Das glaube ich nicht. Der Bus wird aufbereitet hört sich komisch an. Wir 
sind ja nicht an der RC30 sondern an der ???BCXX??? am Klinkenstecker. 
Die Schaltung wird dort sicherlich ganz anders sein als bei den internen 
Busteilnehmern. Ich werde die mal zerlegen und Bilder machen.

> Bei beiden Signalen fällt mir auf dass die Daten doppelt vorhanden sind
> und das Low-Level bei dem Echo anders ist.

Die doppelten Signale kann ich auch nicht erklären. Das Low-Level liegt 
an der verwendeten Diode in der Sendeschaltung.

> ...
> CMOS-Logik-Baustein verwendet. Die Schaltung habe ich aber ignoriert
> weil ich die nicht so ganz verstanden habe und nicht sicher war dass ich
> die richtig entflechtet hatte. Mein Ergebnis hänge ich mal an.

Ja, das ist ein Busteilnehmer und kein externes etwas mit einer 3m 
Antenne ;-)


> Aber warum sollte es dann eine Prüfsumme geben wenn der Busmaster
> sowieso alles widerholt. Dann könnte die RC30 doch einfach überprüfen ob
> das Echo korrekt ist. Aber das würden die anderen Busteilnehmer ja nicht
> mitbekommen wenn die RC30 feststellt dass das Echo falsch war. Und
> müsste sich dann melden dass das letzte Telgramm fehlerhaft wäre..

Nein, die Prüfsumme ist für den Empfänger und ob der sich bei 
fehlerhafter Prüfsumme meldet ist eine andere Geschichte. Da kommt es 
drauf an ob er die Daten haben wollte/braucht oder ob es später auch 
okay ist (Timeout).

> Ist das denn bei allen anderen Busteilnehmer auch so, und nur bei
> Telegrammen vom Busmaster ohne Echo?

Ich habe bei einem Teilnehmer noch einen ripple gesehen, ich denke da 
ist die Verdrahtung oder der Sendeteil etwas daneben. Ich werde da 
nochmal messen und Knipsen.

von Rudi (Gast)


Lesenswert?

Zu der Schaltung:

Tx geht über ein (R)C-Filter an den Inverter (Treiber) und dann wird nur 
der Analoganteil ... Wohin gespeist ? Der muss doch wieder an den Bus ?

Rx geht an den Treiber, Diode, R-Filter und dann Pullup damit es nach 
der Diode nicht floated, und dann den Doppelinverter und den RC-Filter, 
der ist bei der Übertragungsrate okay.

Der RX und Tx-Pfad sollten noch direkt an den Bus gehen oder sehe ich 
das nicht ???

von IngoF (Gast)


Lesenswert?

Rudi schrieb:
> Der RX und Tx-Pfad sollten noch direkt an den Bus gehen oder sehe ich
> das nicht ???

Ja, aber ich habe nirgendwo etwas finden können wo es zum Bus geht. Habe 
mich aber auch nicht getraut das LCD-Display von der Platine zu nehmen. 
Habe das vor Tausend Jahren auch schon mal bei einer alten Uhr probiert 
und hatte dannach nur Kontaktschwierigkeiten.

Rudi schrieb:
> Die doppelten Signale kann ich auch nicht erklären. Das Low-Level liegt
> an der verwendeten Diode in der Sendeschaltung.

Ist schon klar. Aber bei Bild 4 kann man sehen dass der Signal-Low-Pegel 
vom Polling und dem Echo etwa gleich sind und Das Low-Level von Deinen 
gesendeten Daten etwas niedriger liegt. Halte es auch für 
unwahrscheinlich dass das Echo irgendwie von Deiner Schaltung erzeugt 
wird. Irgendeiner schickt das Echo. Keine Ahnung wie und warum.
Und dass die RC30 die Signale vorher auf den Bus intern vor dem Senden 
irgendo herumschiebt und die dabei ungewollt auf den Bus kommen kann ich 
mir eigentlich auch nicht vorstellen.

Man könnte ja mal zum Spass ausprobieren was passiert wenn man auch nur 
ein Signal mit 0,5Vss auf den Bus sendet. Wenn das bei der RC30 entsteht 
dürfte sich ja dann am Bus nichts ändern. Aber ehrlich gesagt kann ich 
mir auch nicht vorstellen dass nur mit einem so "schwachen" Signal 
gesendet wird.

Rudi schrieb:
> Wohin gespeist ? Der muss doch wieder an den Bus ?
Ich habe nirgendwo einen Hinweis gefunden. Habe allerdings auch keine 
Ahnung wo der R17 hingeht. Der Pfeil nach oben soll keine 
Versorgungsspannung sein.

Sind alles nur Vermutungen habe keine Ahnung was da so auf dem Bus 
abgeht ....

Gruß
Ingo

von IngoF (Gast)


Lesenswert?

Danke noch mal dafür dass Du den letzten Rest der CRC herausgefunden 
hast. Ich glaub ich wäre da nie hinter gekommen. Bei mir funktioniert 
die CRC-Prüfung jetzt auch einwandfrei.

Die Festplatte war übrigens nicht das Problem. MySQL hat mit anwachsen 
der Datenmenge immer mehr Speicher benötigt , bis hinterher die 
Auslastung permanent bei 100% lag. Hatte das schon eher auf mein 
Java-Programm bezogen.

Bei 40MByte Daten war ein Arbeiten nicht mehr möglich. Habe bei MySQL 
allerdings auch die InnoDB und nicht myISAM genommen. Angeblich sollte 
InnoDB ja für viele Schreibzugriffe und wenig Lesezugriffe ausgelegt 
sein.

Wieso hats Du denn die MyISAM genommen?

Deine Datenbank müste ja inzwischen ein vielfaches meiner Datenbank 
haben. Was für eine Prozessorlast verursacht denn Deine MySQL? Und was 
hast Du für einen Rechner,

Bei mir ist es nur ein IBMT43  Pentium M 750 1,86 GHz und 1,5GB RAM und 
habe bei 40 MByte schon eine Auslastung von permanent 100%. Nach löschen 
der ganzen Daten war ich wieder bei 10% Auslastung und weniger

von Rudi (Gast)


Angehängte Dateien:

Lesenswert?

> Deine Datenbank müste ja inzwischen ein vielfaches meiner Datenbank
> haben. Was für eine Prozessorlast verursacht denn Deine MySQL? Und was
> hast Du für einen Rechner,

Ich habe einen AMD Athlon(tm) XP 1800+ und 500MB Ram. Die CPU-Last liegt 
bei etwa 25% im Durchschnitt. Es ist aber nur der Server der die Daten 
in die DB schreibt und die Bilder generiert (siehe Anhang).

Ich speicher und generiere z.Z. für zwei Heizungen.

Für die eine habe ich etwa 400MB Daten und 400MB Index (12Mill. 
Einträge) und für die andere etwa 300MB Daten und 300MB Index (9 
Mil.Einträge) ;-) Ich will das ganze aber noch optimieren da die Abfrage 
und das Einfügen zu lange dauert.

Wie Speicherst du die Daten, geparst, nur was du brauchst oder als blob 
?

Ich speicher jede Temperatur usw. einzeln als Wert mit Datum, Sender und 
Typ.

von Rudi (Gast)


Lesenswert?

Ich habe die CRC-Berechnung noch etwas vereinfacht:
1
    for i in range(0,len(a)-1):
2
        d = 0
3
        if crc1 & 0x80: 
4
            crc1^=12
5
            d = 1
6
        crc1 = crc1 << 1
7
        crc1 &= 0xfe
8
        crc1 |= d
9
        crc1 = crc1^int(a[i])

von Rudi (Gast)


Lesenswert?

Noch etwas zur Datenbank. Für diesen Fall der "Datensicherung" ist die 
myISAM einfach besser und schneller. Die Features der InnoDB braucht man 
dabei einfach nicht.

Ich werde das Format soweit aufbrechen, das jeder Datentyp eine eigene 
Tabelle bekommt. Das sollte die Abfragen zum Teil recht gut 
beschleunigen und evtl. funktioniert das dann auch über Ajax in Realtime 
...

Hast du dir schon etwas für den "späteren" nicht Frickelaufbau überlegt 
?

von IngoF (Gast)


Angehängte Dateien:

Lesenswert?

Also bei

Rudi schrieb:
> Für diesen Fall der "Datensicherung" ist die
> myISAM einfach besser und schneller.
Habe ich auch festgestellt.. Satt permanent 100% und Absturz nach 2,5 
Stunden habe ich jetzt nur noch durchschnittlich 80%. Das ändern der 
Datenbankengine ging mit nur zwei Mausklicks.

Rudi schrieb:
> Ich werde das Format soweit aufbrechen, das jeder Datentyp eine eigene
> Tabelle bekommt.
Vielleicht ist das Problem dass ich zur Zeit noch keine Datenreduzierung 
mache und alle Werte eines Telegramms abspeichere. Vielleicht sollte ich 
das auch so wie Du handhaben und nur Tabellen nach Datentyp oder nur 
eine einzige Tabelle mit allen Werten nehmen. Dadurch bräuchte ich viele 
doppelte Werte nicht speichern... Vielleicht hilfts.

Bei Der CRC Berechung musste ich nur noch das XOR mit 0x0C einfügen. 
Schätze mal dass sie einer Deiner beiden Berechnungen sehr ähnlich ist. 
Habe meine Schwirigkeiten mit unbekannten Programmiersprachen ;-)
Mit der korrekten Prüfsumme kann man auch schnell sehen wieviele 
Telegramme fehlerhaft sind. Bei mir an einem Tag teilweise bis zu 200. 
Das kann aber auch an der Prozessorauslastung liegen.

Als Endgültige Version hätte ich schon gerne eine vernünftig geätzte 
Platine mit Gehäuse. Eventuell sogar genau für die freien Steckplätze in 
der Heizung. Vielleicht auch mit dem XPORT. Damit der "Server" nicht 
neben dem Wandler stehen muss. Vielleicht könnte man ja auch zusammen 
die Platine entwickeln wenn wir uns auf eine Hardware und Sendeschaltung 
einigen könnten.

Gruß
Ingo

von IngoF (Gast)


Lesenswert?

Achso... habe noch mal in Deiner WAV-Datei gesucht und soweit 
festgestellt dass alle Busteilnehmer außer der Master selber immer nach 
einem gesendeten Byte ein Byte Pause machen und manchmal das Telegramm 
nach noch längerer Pause (etwa 15ms) weiter fortzusetzen.

Der Busmaster pustet seine Telegramme einfach ohne Wartezeiten raus.

Entweder kann die Sendestufe das nicht anders machen oder der Busmaster 
oder irgendjemand anders sendet manchmal ein Echo. Gegen das Echo 
spricht nur dass die Störungen vorher kommen.

von Rudi (Gast)


Lesenswert?

> Habe ich auch festgestellt.. Satt permanent 100% und Absturz nach 2,5
> Stunden habe ich jetzt nur noch durchschnittlich 80%. Das ändern der
> Datenbankengine ging mit nur zwei Mausklicks.

Anbei meine Mysql Speicher-Konfiguration, evtl. bringt es noch etwas 
Besserung.
1
[mysqld]
2
key_buffer                              = 32M
3
max_allowed_packet                      = 2M
4
table_cache                             = 64
5
sort_buffer_size                        = 10M
6
net_buffer_length                       = 1024K
7
read_buffer_size                        = 5M
8
read_rnd_buffer_size                    = 10M
9
myisam_sort_buffer_size                 = 8M
10
11
[isamchk]
12
key_buffer                                      = 20M
13
sort_buffer_size                        = 20M
14
read_buffer                             = 2M
15
write_buffer                            = 2M
16
17
[myisamchk]
18
key_buffer                              = 40M
19
sort_buffer_size                        = 40M
20
read_buffer                             = 5M
21
write_buffer                            = 5M

von Rudi (Gast)


Lesenswert?

> Als Endgültige Version hätte ich schon gerne eine vernünftig geätzte
> Platine mit Gehäuse.

Ich auch ;-). Was hältst du von einem Hutschienengehäuse (eine Einheit) 
? Da würden oben und unten etwa jeweils 5-6 Kontakte Platz haben.

> Eventuell sogar genau für die freien Steckplätze in
> der Heizung. Vielleicht auch mit dem XPORT. Damit der "Server" nicht
> neben dem Wandler stehen muss. Vielleicht könnte man ja auch zusammen
> die Platine entwickeln wenn wir uns auf eine Hardware und Sendeschaltung
> einigen könnten.

Wie breit ist der XPORT ? Dadurch das der nur eine Steckerleiste hat 
wird das etwas wackelig. Kann der POE ? Die Stromversorgung braucht man 
dann ja auch noch.

Für die Platine dachte ich mir einen Mega der mir den EMS-Bus auf CAN 
umsetzt. Alles Mehrarbeit, aber ich will noch ein paar andere Sachen 
steuern und für einen Bus habe ich nichts besseres gefunden. Ich denke 
man könnte die Platine zweigleisig fahren. Einmal normales CAN Interface 
mit normalen Steckverbindern und dann einen Platz für den XPORT, geht 
der an die UART ? Das könnte funktionieren.

von Matthias (Gast)


Lesenswert?

Hallo Rudi, Hallo Ingo,

wollte meine Stand sagen bzgl. der Telegramme UBA3. Mein NetIO hat beim 
Empfang der UBA3 Telegramme Zeichen verloren. Somit ist auch bei mir das 
Protokoll gleich. Die Checksummenberechnung habe ich auch gleich 
getestet -funktioniert echt Klasse.

Gruss Matthias

von IngoF (Gast)


Lesenswert?

Hurra!

habe doch tatsächlich den Fehler gefunden. Meine Logger läuft jetzt mit 
vielleicht 10% Prozessorleistung und der Systemtakt ist auf 40% 
reduziert.. Also statt 40Watt braucht das Notebook jetzt auch nur noch 
geschätze 15 Watt.

Das Problem lag nicht an MySQL, sondern an meiner Programmversion hatte 
irgendwo eine Zeile von einem Test nicht rausgenommen.
Es wurden also jeder decodierte und in MySQL abgespeicherter Wert 
nochmals ausgelesen, decodiert und außerhalb von MySQL mitgeloggt.

Werde jetzt auch noch mal die Daten reduzieren und vermutlich auch alles 
in einer Tabelle nach Datentyp abspeichern um doppelte Werte nicht 
mitloggen zu müssen. Bei mir wurden bisher alle Werte die decodiert 
werden konnten pro Telegramm komplett in MySQL mitgeloggt.

Rudi schrieb:
> Ich auch ;-). Was hältst du von einem Hutschienengehäuse (eine Einheit)
> ? Da würden oben und unten etwa jeweils 5-6 Kontakte Platz haben.
Na eigentlich doch eine gute Idee.. hoffe Du meinst ein Geäuse mit etwa 
FI-Breite und nicht einer LS-Breite.

Dann könnte man eine Busplatine machen mit Steckplätzen und den 
Kontaktklemmen und wenn es passt noch den ATMegaXY mit dem EMS-Bus-Teil. 
ALs Steckplatz senkrecht könnte man dann die Plantine mit dem XPORT 
machen und kann von oben die Ethernet-Buchse als Durchbruch ausführen. 
Oder eine CAN-Platine, oder ......

Vielleicht auch nur eine Platine die man mit XPORT oder MAX232 oder 
CAN-Controller bestückt werden kann.

Der XPort ist eigentlich nicht viel größer als so RJ-45-Buchse mit 
Transceiver. Müsste eigentlich ziemlich stabil sein wenn man den auf der 
Platine auflötet. Habe noch nie einen gehabt.

Der XPort wird eigentlich direkt an an die Pinn des Atmega gehangen und 
läuft mit 3,3 Volt. Soll aber 5Volt tolerant sein. Vielleicht gibt es ja 
auch eine 5Volt-Version.

Mit welcher Spannung wolltest Du den die Platine versorgen? bei 3,3 Volt 
könnte man SD/MMC-Karten direkt ohne irgendwelche Pegelwandlung an den 
ATmega hängen, genauso wie den XPort.

Rudi schrieb:
> Mega der mir den EMS-Bus auf CAN
> umsetzt. Alles Mehrarbeit, aber ...
Habe auch noch ein paar Sachen für die ich einen eigenen Hausbus 
gebrauchen könnte. Bin da bisher auch bei CAN hängen geblieben. Aber 
bisher noch nicht weiterverfolgt..

Gruß
Ingo

von Rudi (Gast)


Lesenswert?

> Na eigentlich doch eine gute Idee.. hoffe Du meinst ein Geäuse mit etwa
> FI-Breite und nicht einer LS-Breite.

Was ist LS ???

Die Platine würde in einer Einheit 86.5x14 sein. Hier mal ein Beispiel 
von einem Sklaven in 2 Einheiten:

http://www.mikrocontroller.net/attachment/77294/can_ssr_b.png
http://www.mikrocontroller.net/attachment/77294/can_ssr_t.png

Die Bestückung ist in etwa 14mm Breit. Bei 2 Einheiten sind die Platinen 
33mm Breit. Das wird/ist übrigens ein SSR mit CAN-Bus-Interface, z.Z. 
mit Mega8 und externem EEProm und SRAM. Ich werde wohl auf den 328 
wechseln, der M8 hat mir etwas zu wenig Speicher.

> Mit welcher Spannung wolltest Du den die Platine versorgen? bei 3,3 Volt
> könnte man SD/MMC-Karten direkt ohne irgendwelche Pegelwandlung an den
> ATmega hängen, genauso wie den XPort.

Mit 3V3, für 5V bekommt man kaum noch billige Periphery-Ics.

> Dann könnte man eine Busplatine machen mit Steckplätzen und den
> Kontaktklemmen und wenn es passt noch den ATMegaXY mit dem EMS-Bus-Teil.
> ALs Steckplatz senkrecht könnte man dann die Plantine mit dem XPORT
> machen und kann von oben die Ethernet-Buchse als Durchbruch ausführen.
> Oder eine CAN-Platine, oder ......

Die senkrechte Installation ist etwas heikel, ordentliche Steckverbinder 
mit Verschraubung nehmen schon fast die komplette Platine ein.

Naja, mal schauen. Ich werde jedenfalls nicht direkt über Netz gehen, 
sondern über CAN an einen Master der dann die SD-Karte hat und Netzwerk 
unterstützt.

von Ingo F. (ingof)


Lesenswert?

Rudi schrieb:
> Was ist LS ???
Leitungsschutzschalter (Sicherung) Aber ist wohl die Größe die Du 
meintest..

Rudi schrieb:
> Mit 3V3,
schön...

Rudi schrieb:
> SSR
Ist das jetzt die LS-Rache ;-)
Watt isn datt? Secondary Surveillance Radar (Sekundärradar) wird es wohl 
nicht sein.. Schätze mal SolidStateRelais? Klingt interessant...

Rudi schrieb:
> Naja, mal schauen. Ich werde jedenfalls nicht direkt über Netz gehen,
> sondern über CAN an einen Master der dann die SD-Karte hat und Netzwerk
> unterstützt.
Also so eine SD-Karte als Option fände ich schon ganz gut. Muss mann ja 
nicht bestücken. Wenn mann noch einen Master mit ins Gehäuse stecken 
könnte ware das auch ganz gut. Also dann wäre eine Steckplatzversion 
schon ganz OK.

Rudi schrieb:
> Die senkrechte Installation ist etwas heikel, ordentliche Steckverbinder
> mit Verschraubung nehmen schon fast die komplette Platine ein.
Hat das Gehäuse denn keine Führungsnut oder ähnliches? Und wenn man so 
flexible Leiterplattenverbinder nehmen würde? Ist jau auch auf der 
SSR-Platine oder?

Gruß
Ingo

von Rudi (Gast)


Lesenswert?

> Ist das jetzt die LS-Rache ;-)

Nein ;-)

> Watt isn datt? Secondary Surveillance Radar (Sekundärradar) wird es wohl
> nicht sein.. Schätze mal SolidStateRelais? Klingt interessant...

Solid State Relais, ja.

> Also so eine SD-Karte als Option fände ich schon ganz gut. Muss mann ja
> nicht bestücken. Wenn mann noch einen Master mit ins Gehäuse stecken
> könnte ware das auch ganz gut. Also dann wäre eine Steckplatzversion
> schon ganz OK.

Auf 86.5x14 ist nicht wirklich viel Platz. Ein SD-Karten-Slot mit Karte 
hat etwa 17x15mm, also nicht geeignet. Mehr Speicher/Flash ist 
eigentlich kein Problem, wenn es nicht grad Gigabyte sein müssen.

> Hat das Gehäuse denn keine Führungsnut oder ähnliches? Und wenn man so
> flexible Leiterplattenverbinder nehmen würde? Ist jau auch auf der
> SSR-Platine oder?

Der Verbinder ist für die Programmierung der CPU.

Schau dir mal die Gehäuse für Hutschiene an, dort kann man mehrere 
Platinen unterbringen, z.B. die von axxatronic, die cnmb Serie.

von Malte B. (hellraiser)


Angehängte Dateien:

Lesenswert?

IngoF schrieb:

> Der XPort ist eigentlich nicht viel größer als so RJ-45-Buchse mit
> Transceiver. Müsste eigentlich ziemlich stabil sein wenn man den auf der
> Platine auflötet. Habe noch nie einen gehabt.
Ja, der XPORT sitzt bombenfest (hat zusätzlich zu den Pins auch noch 2 
Lötfahnen an der Seite und 2 Kunststoffböbbel.
Abmessungen wie eine standard RJ45 Buchse mit LEDs, nur die Länge ist 
anders: ca 35mm

> Der XPort wird eigentlich direkt an an die Pinn des Atmega gehangen und
> läuft mit 3,3 Volt. Soll aber 5Volt tolerant sein. Vielleicht gibt es ja
> auch eine 5Volt-Version.
Ja, so ist es:
Versorgung 3.3V
Datenleitungen 3.3V, 5V tolerant.

Stromaufnahme ist im Datenblatt leider nicht aufgeführt, habe aber mal 
interessehalber gemessen: irgendwas zwischen 30 und 70 mA.
variiert halt je nachdem ob er daten uebertraegt, wie die leds leuchten 
etc.


Gruss, Malte

von Problem (Gast)


Angehängte Dateien:

Lesenswert?

Das XPort-Gehäuse ist 18.25mm breit, würde also nicht in das 
Hutschienengehäuse passen.

von IngoF (Gast)


Lesenswert?

Stimmt.. die Breite ist 18,25. Aber die Höhe ist inkl. Anschlüsse 
16,75mm müsste also so gerade reinpassen inkl. Platine und Anschlüsse. 
Hängt natürlich von der Wandstärke ab ob man 16,75mm innen hat.

Man kann ihn ja hochkant einbauen... Oder habe ich da noch irgendwas 
übersehen?

Gruß
Ingo

von Rudi (Gast)


Lesenswert?

> Man kann ihn ja hochkant einbauen... Oder habe ich da noch irgendwas
> übersehen?

Ja, das Hutschienengehäuse ist 14mm breit.

von Malte B. (hellraiser)


Lesenswert?

Hi,

ich hoffe das schweift jetzt nicht zu sehr vom Thema ab, hat aber schon 
etwas hiermit direkt zu tun:

In der Zwischenzeit sind mir noch ein paar zusätzliche Ideen gekommen, 
so dass ich ausser des (noch ausstehenden) KM271 Nachbaus drei weitere 
Meßstellen haben werde: Wärmezähler+Wasserzähler Impulsmessung und 
mehrere SO-Hutschienenzähler für Energieverbrauch.

Die Stellen (Heizung, Wasserzähler, Zählerschrank) sind ca 4-10m 
voneinander entfernt.
Im Prinzip will ich ja immer noch per Ethernet an die Messdaten ran, 
will aber aus Kostengründen nicht an jede Einheit nen XPORT bauen.

Was haltet ihr generell von der Idee, dass ich an die AVRs TTL->RS485 
Interfaces hänge und alle mittels RS485 Bus vernetze?
Am Server, der sowieso 24/7 läuft würde dann ein RS485->USB Wandler 
hängen.
Gesamtlänge des Busses wären geschätzt etwa 100m.

Hat da jemand bedenken? Habe bisher noch nichts mit RS485 gemacht, aber 
wenn ihr sagt das wäre kein Problem, würde ich es gerne so realisieren.

Das KM271 Board wird es dann mit 2 Schnittstellen geben (RS232 / 485).
Hatte nochmal einen Test mit dem XPORT direkt gemacht, aber jedes Mal 
wenn ich den im Logamatic slot betreibe spinnen mir die analogpegel rum. 
MAX232 macht hingegen keine Probleme. Scheint wohl an den höheren 
Strömen zu liegen??

Gruss, Malte

von IngoF (Gast)


Lesenswert?

Also habe diese Schnittstelle noch nie benutzt. Hab da mal was 
gefunden://www.itwissen.info/definition/lexikon/RS-485-RS-485.

Gruß
Ingo

von Rudi (Gast)


Lesenswert?

@Malte Bayer

> Hat da jemand bedenken? Habe bisher noch nichts mit RS485 gemacht, aber
> wenn ihr sagt das wäre kein Problem, würde ich es gerne so realisieren.

Das funktioniert, der Programmieraufwand ist aber nicht ohne für ein 
funktionierendes Multisensor-System. Die RS485 ist zwar in Hardware 
leicht zu realisieren, dafür steckt der Aufwand in der Software. Man 
muss sich auch vorher überlegen ob man den Bus in Full- oder Half-Duplex 
baut, da davon direkt die Software betroffen ist. Ich wollte den Bus 
auch benutzen, aber der Softwareaufwand für OSI Layer2-Layer4 ist mir zu 
hoch bzw. muss man diese Layer in Software realisieren 
(http://de.wikipedia.org/wiki/OSI-Modell).

> Das KM271 Board wird es dann mit 2 Schnittstellen geben (RS232 / 485).
> Hatte nochmal einen Test mit dem XPORT direkt gemacht, aber jedes Mal
> wenn ich den im Logamatic slot betreibe spinnen mir die analogpegel rum.
> MAX232 macht hingegen keine Probleme. Scheint wohl an den höheren
> Strömen zu liegen??

Wie sieht denn deine bisherige Schaltung aus ?

von Mario (Gast)


Lesenswert?

Rudi schrieb:
> Ich habe die CRC-Berechnung noch etwas vereinfacht:
>     for i in range(0,len(a)-1):
>         d = 0
>         if crc1 & 0x80:
>             crc1^=12
>             d = 1
>         crc1 = crc1 << 1
>         crc1 &= 0xfe
>         crc1 |= d
>         crc1 = crc1^int(a[i])

@Rudi
dass wäre ja super, wenn die CRC-Berechnung damit geht.
Ich habe Deine Lösung mal in Delphi übersetzt, komme aber nicht zu den 
richtigen Ergebnissen. Siehst Du den Fehler?

Danke,
Mario

function Berechne_Checksumme(data: array of integer; TelLaenge:integer 
): Integer;
var
  crc1, crc2 : integer;
  i, d : Integer;

begin
    crc1 := 0;
    for i:=0 to TelLaenge-4 do
    begin
        d := 0;
        if crc1 AND $80 = 1 then
        begin
            crc1 := crc1 XOR 12;
            d := 1;
        end;
        crc1 := crc1 SHL 1; //linksschieben
        crc1 := crc1 AND $fe;
        crc1 := crc1 OR d;
        crc1 := crc1 XOR ord(data[i]);
    end;
    result := crc1;

end;

von IngoF (Gast)


Lesenswert?

Mario schrieb:
> for i:=0 to TelLaenge-4 do

Warum denn dass? Der Quelltext sieht eigentlich ganzgut (seoweit ich 
mich noch an Delphi erinnere) Aber warum Telegrammlänge -4 sind das die 
Rahmenbytes AA und 55? Dann müsste die Schleife doch von 2 bis -2 
gehen..

Also bei mir hat es funtkioniert.. Schätzte mal mein JAVA-Quelltext 
hilft Dir auch nicht weiter ;-)

Gruß
Ingo

von Mario (Gast)


Lesenswert?

@IngoF

die Rahmenbytes sind entfernt, nur das Byte für die Telegrammlänge hängt 
noch an. Deshalb werden die letzten 3 Byte nicht in der CRC-Summe 
berechnet.

Letztes Byte = Telegrammlänge
Vorletztes Byte = CRC HighByte
Vorvorletztes Byte = CRC LowByte

Berechnet werden soll ja der CRC von empfangenen Telegrammen, dann wird 
mit dem Berechneten verglichen.
Bei manchen Telegrammen stimmt die errechnete CRC ja auch z.B.
 data[0] := $08;
 data[1] := $10;
 data[2] := $14;
 data[3] := $00;
 data[4] := $0D;
 data[5] := $D2;
 data[6] := $F9;
 data[7] := $29;  //Checksumme LowByte
 data[8] := $00;  //Checksumme HighByte
 data[9] := $09;  //Telegrammlänge
 TelZeiger := 10;

Bei anderen kommt 0000 raus z.B. bei
  data[0]  := $08;
  data[1]  := $00;
  data[2]  := $07;
  data[3]  := $00;
  data[4]  := $03;
  data[5]  := $03;
  data[6]  := $00;
  data[7]  := $02;
  data[8]  := $00;
  data[9]  := $00;
  data[10] := $00;
  data[11] := $00;
  data[12] := $00;
  data[13] := $00;
  data[14] := $00;
  data[15] := $00;
  data[16] := $00;
  data[17] := $37;
  data[18] := $00;  //Checksumme LowByte
  data[19] := $13;  //Checksumme HighByte
  TelZeiger := 20;  //Telegrammlänge

Rudi schrieb doch, dass die Berechnung mit allen Telegrammen passen 
sollte.
Irgendwelche Ideen?

Meine Heizungsüberwachung läuft übrigens seit November 2009 als 
Delphi-Anwendung recht stabil. Die SQL-Datenbank hat schon 650.000 
Einträge, dass sind ca. 51 MByte. Die Auswertung und Anzeige erfolgt im 
Browser per PHP.
Nur mal so, als positives Feedback.

bye,
Mario

von Rudi (Gast)


Lesenswert?

> Bei manchen Telegrammen stimmt die errechnete CRC ja auch z.B.
>  data[0] := $08;
>  data[1] := $10;
>  data[2] := $14;
>  data[3] := $00;
>  data[4] := $0D;
>  data[5] := $D2;
>  data[6] := $F9;
>  data[7] := $29;  //Checksumme LowByte
>  data[8] := $00;  //Checksumme HighByte
>  data[9] := $09;  //Telegrammlänge
>  TelZeiger := 10;

Da ist auch die 0x00 am Ende. Das ist das serielle Break-Zeichen und 
geht nicht in die CRC-Berechnung mit ein, noch ist es Teil der CRC.

Also die Daten:

0x08 0x10 0x14 0x00 0x0d 0xd2 0xf9

die CRC

0x29


Bei deinem zweiten Bsp. stimmt etwas nicht. Die 0x13 gehört da nicht 
hin. Bei diesem Bsp. sollte die CRC 0x37 sein, ich habe es jetzt nicht 
nachgerechnet.

von IngoF (Gast)


Lesenswert?

Mario schrieb:
> if crc1 AND $80 = 1 then

Ganz übersehen. Eigentlich kann die Bedingung nie wahr sein... Denke das 
sollte laufen:

if crc1 AND $80 = $80 then

von Mario (Gast)


Lesenswert?

IngoF schrieb:
>> if crc1 AND $80 = 1 then
>
> Ganz übersehen. Eigentlich kann die Bedingung nie wahr sein... Denke das
> sollte laufen:
>
> if crc1 AND $80 = $80 then


Danke, danke,
manchmal sieht man den Wald vor lauter Bäumen nicht.
Das war die Lösung, der Rest hat gepasst.

Hier nochmal meine Funktion mit der eingebauten Änderung, falls es 
jemand braucht:

function Berechne_Checksumme(data: array of integer; TelLaenge:integer 
): Integer;
var
  crc1 : integer;
  i, d : Integer;

begin
    crc1 := 0;
    for i:=0 to TelLaenge-4 do
    begin
        d := 0;
        if crc1 AND $80 = $80 then
        begin
            crc1 := crc1 XOR 12;
            d := 1;
        end;
        crc1 := crc1 SHL 1; //linksschieben
        crc1 := crc1 AND $fe;
        crc1 := crc1 OR d;
        crc1 := crc1 XOR ord(data[i]);
    end;
    result := crc1;
end;

Nochmals danke,
Mario

von Malte B. (hellraiser)


Lesenswert?

@Rudi:
siehe http://wiki.neo-soft.org/index.php/Bild:Km271_schematic.gif
An Pin 12 habe ich uebrigens keine -24V sondern auch ein GND.

So sieht die Schaltung auf der Platine aus, funktioniert soweit ich das 
beurteilen kann.

meine Pins 11+12 habe ich nicht verwendet, also ist der komplette ground 
der Platine an Pin 1 angeschlossen (viel massefläche, aber das scheint 
nicht das problem zu sein.

IN vom 3.3Vreg hängt direkt an +5V, der Ausgang gegen Masse mit 2 
Kondensatoren (100n kerko und 10uf elko), danach gehts gleich zum xport, 
dessen masse natuerlich auch mit K4/Pin1 verbunden ist.

Wenn ich nun den spannungsregler für den xport einsetze und diesen somit 
mit dem rest vom KM271 verbinde, bekomme ich bei ALLEN temperaturen 
falsche Werte (oft mit 12° Abweichung).

Zieht der Xport möglicherweise zuviel Strom von der 5v leitung?

Gruss, Malte

von Rudi (Gast)


Lesenswert?

@Malte Bayer

Danke !


> Zieht der Xport möglicherweise zuviel Strom von der 5v leitung?

Das kann sein. Hast du mal den Strom gemessen ? Netzwerk sollte etwa 
100mA ziehen, evtl. auch mehr. Bricht die Spannung zusammen oder kann 
dein LDO evtl. zu wenig Strom liefern ?

Hast du das Problem mit den Temperaturen auch ohne Netzwerkkabel ?

von IngoF (Gast)


Lesenswert?

Reinhard schrieb:
> Hallo,
> ich habe in Verbindung mit einem Buderus Service Key versucht meine
> Heizung (GB-125) abzufragen.

Hallo falls Reinhard oder ein anderer Buderus-Service-Key Besitzer hier 
mitliest bitte mal melden. Würde mir den gerne mal für ein paar Tage 
ausleihen.

DANKE

Gruß
Ingo

von Malte B. (hellraiser)


Lesenswert?

Hi Rudi,

Habe an einem anderen Projekt mal den Strom vom xport gemessen, der 
zieht an 5V (also vor dem 3.3v reg) ca 70-110mA je nach Laune (idle vs 
Datenübertragung).

Ob die 5V Seite in der Logamatic zusammenbricht habe ich leider verpasst 
zu messen, am regler liegts aber nicht, der ist überdimensioniert die 1A 
Version.

Die Temperaturprobleme kommen sobald ich den Spannungsregler einstöpsle 
und somit den xport mit dem Rest verbinde, egal ob Netzwerkkabel 
angeschlossen ist oder nicht.
Hatte ich zuerst auch gedacht wegen Ethernet Shield = Xport Shield (der 
auch auf GND der Logamatic liegt) und habe deshalb mal das Ethernet 
abgestöpselt. bringt aber dieselben Fehler.

Ich warte mit dem KM217 noch ein bisschen, da ich sowieso bald noch 
diverse SO-Zähler anbinden will. Irgendwie will ich das alles 
miteinander verBUSen und dann auf einen gemeinsamen xport gehen (der 
dann nicht auf dem km271 verbaut wird).

Habe da sowieso meine Bedenken. der xport ist zwar extended temp. range, 
aber da wir im winter rohrleitungsbedingt den kessel hoch fahren wird es 
in der logamatic schon recht warm drin.

Gruss, Malte

von Rudi (Gast)


Angehängte Dateien:

Lesenswert?

Moin.


ich habe jetzt mein erstes CAN-IO-Modul fertig. Die eigentliche 
Funktionalität wird über Steckmodule realisiert, die dann auf die Ports 
auf der rechten Seite geroutet werden. Auf dem Bild befindet sich ein 
I2C-Steckmodul um externe Temperatursensoren auszulesen.

Für die RC30 kommt dann die entsprechende Funktionalität auf die 
Steckmodule.


@IngoF

Gibt es etwas neues bei der Sendefunktionalität ?

von IngoF (Gast)


Lesenswert?

Hallo Rudi, das sieht ja schon mal echt super aus.... Also habe auch mal 
inzwischen überhaupt nachgedacht was ich so machen möchte, und da wäre 
die Kommunikation über ein CAN-Modul echt klasse.

Würde Dir sofort so einen Satz abkaufen wenn das Möglich wäre...

Was ist das dort denn alles für Hardware drauf, Womit sind die 
Erweiterungsstifte belegt? Wie sind die 4 Stifte auf beiden Seiten 
belegt? die rechten 4 gehen vermutlich auf den Erweiterungsstecker. 
links gehen zumindest zwei für den CAN-Bus raus und die anderen beiden 
sind die Stromversorgung? Wie programmierst Du denn die Harware? ist der 
Stecker auf der anderen Seite oder wird das über die Erweiterungsstecker 
realisiert?

Wie würdest Du denn die EMS-Telegramme über den CAN-Bus übertragen? Hast 
Du Dir da schon was überlegt?

Also mit der Sendefunktion muss ich gestehen dass ich mich damit aus 
verschiedenen Gründen noch nicht mit beschäftigen konnte. Müsste also 
noch Dein C-Programm auf Assembler umschreiben damit ich dann einen Pin 
vom µC als Sendepin gebrauchen könnte.. (Also wäre die Information schon 
ganz schön wie Dein Modul belegt ist.. Müsste dass dann ja nicht nochmal 
neuerfinden...)

Unter anderen ist auch alle paar Tage ein Heizungsfachmann da und 
tauscht wie wild alle Komponenten weil die Fehlermeldung 2L 266 von 
Buderus alles andere als präzise ist. Und mit den Log habe ich auch noch 
nicht viel bei dieser Störung anfangen können. Wäre ja auch zu einfach 
wenn Buderus irgendwelche Daten zur Fehleranalyse über den Bus jagen 
würde...

Gruß
Ingo

von Rudi (Gast)


Lesenswert?

> Würde Dir sofort so einen Satz abkaufen wenn das Möglich wäre...

Ist noch alles Prototype, es gibt noch einige Fehler im Layout. 
Theoretisch aber kein Problem.

> Was ist das dort denn alles für Hardware drauf

Ein ATMEGA328P, 23K256 SRAM/SPI, AT24C512B EEProm/I2C, MCP2551 
CAN-Bus-Treiber, MCP2515 CAN-Bus-Controller, DC/DC für etwa 8-30V am 
Eingang.
Die Schaltung soll dann mit 3V3 laufen.

> Womit sind die Erweiterungsstifte belegt? Wie sind die 4 Stifte auf
> beiden Seiten belegt? die rechten 4 gehen vermutlich auf den
> Erweiterungsstecker.

Auf der rechten Seite ist eine 4x4 Matrix die über die 
Erweiterungsplatine belegt wird.

> links gehen zumindest zwei für den CAN-Bus raus und die anderen beiden
> sind die Stromversorgung?

Ja, das ist die 4x Wago-Klemme die auch auf der rechten Seite passt wenn 
man nur 4 oder weniger Leitungen braucht.

> Wie programmierst Du denn die Harware?

Auf der Unterseite befindet sich noch eine FFC, der dann per Kabel auf 
einen Miniadapter geht und dann auf den 6-Pol AVR Programmieradapter. Im 
Betrieb geht dann das Update über CAN-Bus. Deswegen auch das externe 
EEProm.

> ist der Stecker auf der anderen Seite oder wird das über die
> Erweiterungsstecker realisiert?

Der "kleine" Erweiterungsstecker links ist für das Frontpanel, also 4x 
IO, VCC und dann für Debug noch UART.

> Wie würdest Du denn die EMS-Telegramme über den CAN-Bus übertragen? Hast
> Du Dir da schon was überlegt?

Nein, das kommt dann aber später. Ich fange erstmal mit externen 
Temperatursensoren an (I2C). Die Werte werde ich wohl alle einzeln 
verschicken, mit Timestamp. Der CAN-Bus kann ja nur maximal 8 Bytes 
Payload.


> Also mit der Sendefunktion muss ich gestehen dass ich mich damit aus
> verschiedenen Gründen noch nicht mit beschäftigen konnte. Müsste also
> noch Dein C-Programm auf Assembler umschreiben damit ich dann einen Pin
> vom µC als Sendepin gebrauchen könnte.. (Also wäre die Information schon
> ganz schön wie Dein Modul belegt ist.. Müsste dass dann ja nicht nochmal
> neuerfinden...)

Ja, die Info kann ich nachreichen, ich denke ohne diesen ServiceKey wird 
das erstmal nichts mit senden.

> Unter anderen ist auch alle paar Tage ein Heizungsfachmann da und
> tauscht wie wild alle Komponenten weil die Fehlermeldung 2L 266 von
> Buderus alles andere als präzise ist. Und mit den Log habe ich auch noch
> nicht viel bei dieser Störung anfangen können. Wäre ja auch zu einfach
> wenn Buderus irgendwelche Daten zur Fehleranalyse über den Bus jagen
> würde...

Aha, dann soll er mal den ServiceKey für einen Tag da lassen, wenn die 
den überhaupt haben.

von gravieren (Gast)


Lesenswert?

Hi

Hier ist ein Artikel über die KM271  (Nachbau)


http://wiki.neo-soft.org/index.php/Heizungsschnittstelle/Logamatic2107/K4






Ich hoffe, das hilft etwas.


Gruss

von Ingo F. (ingof)


Lesenswert?

Hallo Rudi,

die Antwort der Mail kam nicht an weil der Host nicht erreichbar ist.

Also meine Heizung läuft wieder.. es war die Pumpe.

Mein AVR Studi lies sich nicht mehr starten, updaten, deinstalllieren 
oder reparieren. Hat einige Zeit gedauert bis ich mein AVR-Studio wieder 
am laufen hatte. Inzwischen habe ich erfolgreich Deinen C-Code ähnlich 
auf Assembler portiert.
Meine LED blinkt nur noch wenn Nutzdaten fließen. Habe eine Automatische 
beatwortung der Pollings der Adress 0x21 eingebaut udn getestet. Nur 
dumm dass ich Meine Schaltung dabei geschossen habe.. Werde mir das noch 
mal ansehen müssen..

Ansonsten wäre ein Schaltplan Deiner Entwickling ganz interessant..

Gruß
IngoF

von Rudi (Gast)


Lesenswert?

Hallo,

> die Antwort der Mail kam nicht an weil der Host nicht erreichbar ist.

Ja, eine alte E-Mail Adresse. Sollte wieder funktionieren.


> Also meine Heizung läuft wieder.. es war die Pumpe.

Aha, das hättest du am Druck sehen können ;-). Wenn beim Einschalten der 
Druck nicht etwas hoch geht, dann ist da etwas faul. Ich sehe eine 
Druckänderung auch beim Umschalten auf WW <=> HK.

> Meine LED blinkt nur noch wenn Nutzdaten fließen. Habe eine Automatische
> beatwortung der Pollings der Adress 0x21 eingebaut udn getestet. Nur
> dumm dass ich Meine Schaltung dabei geschossen habe.. Werde mir das noch
> mal ansehen müssen..

Evtl. ist auch nur die Diode zu warm geworden und abgeraucht. Ich habe 
da 3 parallel geschaltet um das Wäremeproblem zu lösen.

> Ansonsten wäre ein Schaltplan Deiner Entwickling ganz interessant..

Mal schaun, da muss ich noch aufräumen (Baustelle).

von Rudi (Gast)


Lesenswert?

@Ingo F.


Hast du die Möglichkeit auf dem internen Bus zu messen, also die 
Kommunikation zwischen den einzelnen Modulen und nicht am 
Klinkenstecker?

Ich habe noch 2 Schaltungen vom EI-Bus gefunden:

http://www.freebus.org/index.php/de/hardware-mainmenu-36/grundschaltung-mainmenu-26
http://www.freebus.org/index.php/de/signale-mainmenu-28

Sieht in etwa so aus was wir brauchen.

von ingoF (Gast)


Lesenswert?

Denke die Shaltung ist doch schon ganz gut. Die Schaltung war nicht das 
Problem. Hatte mich nur beim umlöten im Kabel vergriffen und deswegen 
lief nichts mehr.

Nur habe ich im Moment ein Problem mit Assembler. Mit AVRStudio und 
HAPSIM funktioniert die Simulation fehlerfrei. Aber auf der "echten" 
Platine wird seltsamerweise immer ein zusätzliches 0x00-Byte gesendet 
das eigentlich nie gesendet wird. Mit der älteren hex-Datei funktioniert 
alles und habe nur keinen Quelltext mehr. Bin gerade bei der Fehlersuche 
udn versuche die neue Version zurückzuentwickeln bis es wieder läuft.

Gruß
Ingo

von Rudi (Gast)


Lesenswert?

@IngoF

Zum Schaltplan.

R16 geht an R3 und dann an Pin6 von IC3 (LM339 comparator).

von IngoF (Gast)


Lesenswert?

Hallo Rudi,

Die Antwortfunktion habe ich jetzt getestet. Habe einfach alle Polling 
von 0xA1 <break> mit 0x21 <Break> beantwortet und konnte in der RC30 den 
Busteilnehmer "Mischer 33" im Display sehen können.
Allerdings gefällt mir die Schaltung noch garnicht. Mein Transistor 
sperrt nicht richtig und zieht den Bus schon 1-2 Volt runter und der 
Transistor hat etwa 70°C und die Z-Diode 90°C wenn nciht gesendet wird. 
Irgendwie Schaltet der TRansistor schon teilweise bei 0,5 Volt durch. 
Habe auch eine Diode davor gesetzt um die Ansprechspannung zu 
reduzieren. Muss mir mal die Schaltung seperat aufbauen und durchtesten. 
Eigentlich müsste der Basiswiderstand richtig berechnet sein. aber 
irgendwie läuft da was schief.

Wenn der Transistor durchgeschaltet hat wird Busspannung wie gewünscht 
auf 10 Volt heruntergezogen.

Die Telegramme die ich sende werden über den Bus automatisch eingelesen. 
Kann dadurch erkennen dass größtenteils die Telegramme richtig 
durchgehen, aber ab und zu die Adresse verfälscht wird. Als ob 
irgendjemand dazwischen sendet.

Deine Mail scheint immer noch nicht zu funktionieren...

Gruß
Ingo

von Mathias K. (mathk)


Lesenswert?

> Die Antwortfunktion habe ich jetzt getestet. Habe einfach alle Polling
> von 0xA1 <break> mit 0x21 <Break> beantwortet und konnte in der RC30 den
> Busteilnehmer "Mischer 33" im Display sehen können.

Nicht schlecht!

> Allerdings gefällt mir die Schaltung noch garnicht. Mein Transistor
> sperrt nicht richtig und zieht den Bus schon 1-2 Volt runter und der
> Transistor hat etwa 70°C und die Z-Diode 90°C wenn nciht gesendet wird.

Die Temperaturprobleme hatte ich nur an der Diode (jetzt sind es 3). Ich 
bekomme demnächst eine 5W Diode die ich dort verbauen werde (die 
Schaltung mit den Mosfet).

> Die Telegramme die ich sende werden über den Bus automatisch eingelesen.
> Kann dadurch erkennen dass größtenteils die Telegramme richtig
> durchgehen, aber ab und zu die Adresse verfälscht wird. Als ob
> irgendjemand dazwischen sendet.

Das habe ich auch gesehen, siehe 
Beitrag "Re: Logamatic 2107 Schnittstelle". Ich bin mir nicht 
sicher ob die Sendeschaltung so richtig ist, denn auf der RC3X Platine 
kann ich kein Bauteil finden das annähernd 1.5W verträgt.


Der Bus vom Klinkenstecker (BC10) ist direkt mit dem internen Bus 
verbunden, also keine Schutzschaltung etc.. Die Schutzbeschaltung muss 
dann unbedingt mit in die externe Schaltung.

> Deine Mail scheint immer noch nicht zu funktionieren...

Doch, die funktioniert jetzt.

von IngoF (Gast)


Lesenswert?

Hallo Rudi,

das Problem mit der Sendeschaltung habe ich gelöst. War nur so blöd dass 
ich Emitter und Collector vertauscht hatte. Ein Wunder dass die 
Sendeschaltung überhaupt lief.
Die Z-Diode und Transistor werden jetzt wie erwartet garnicht mehr warm.

Wenn ich jetzt immer permanent die das Polling der Adress 33(0x21) mit 
0x21 <brk> beantwort erscheint auch die Adresse im RC30 Bus-Status.
Die Adresse erscheint nach dem ersten Polling welches etwa alle 20-30 
Sekunden widerholt wird. Sobald die erste Antwort kommt wird die 0x21 
auch wie die anderen Busteilnehmer mehrmals gepollt.

Die RC30 versucht dann widerholt ein Kommando ohne Polling-Bit an die 
0x21 zu schicken und erwartet vermutlich dass irgendwann die 0x21 auch 
irgendwann mal ein Pieps sagt. Sonst kann ich mir nicht erklären warum 
der wie bekloppt immer das selbe Telegramm an die 0x21 schickt.

Nur was mir nicht so ganz gefällt ist dass Byte UBA3/MC10 (0x08) oder 
von der BC10 (0x09) immer widerholt wird.

Vermute mal ganz ohne Oskar kommt man da nicht weiter. Irgendwie muss 
sich ja die Signalform der RC30 und meiner Sendeschaltung unterscheiden.

Jetzt wäre es mal ganz interessant von einem Service-Key-Besitzer zu 
wissen mit welcher Adresse sich der Service-Key anmeldet.

hier jetzt mal ein kurzer Mitschnitt vom Bus:
1
{--} 16:20:32 15.07.10: A1
2
{--} 16:20:32 15.07.10: 21 21
3
{--} 16:20:32 15.07.10: 00
4
{--} 16:20:32 15.07.10: 89
5
{--} 16:20:32 15.07.10: 09
6
{--} 16:20:32 15.07.10: 8B
7
{--} 16:20:32 15.07.10: 89
8
{--} 16:20:32 15.07.10: 09
9
{--} 16:20:32 15.07.10: 8C
10
{--} 16:20:32 15.07.10: 89
11
{--} 16:20:32 15.07.10: 09
12
{--} 16:20:32 15.07.10: 90
13
{1A} 16:20:32 15.07.10: 10 21 AC 00 00 00 00 1A
14
{1A} 16:20:32 15.07.10: 10 21 AC 00 00 00 00 1A
15
{1A} 16:20:32 15.07.10: 10 21 AC 00 00 00 00 1A
16
{--} 16:20:32 15.07.10: 10
17
{BA} 16:20:32 15.07.10: 08 00 18 00 5A 02 C1 64 64 0A 10 E5 60 80 00 02 0C 02 72 00 84 0F 3D 48 00 C9 FF 03 00 BA
18
{--} 16:20:32 15.07.10: A1
19
{--} 16:20:32 15.07.10: 21 21
20
{--} 16:20:32 15.07.10: 89
21
{--} 16:20:32 15.07.10: 09
22
{--} 16:20:32 15.07.10: 8D
23
{--} 16:20:32 15.07.10: 89
24
{--} 16:20:32 15.07.10: 09
25
{--} 16:20:32 15.07.10: 8E
26
{--} 16:20:32 15.07.10: 89
27
{--} 16:20:32 15.07.10: 09
28
{--} 16:20:32 15.07.10: 90
29
{1A} 16:20:32 15.07.10: 10 21 AC 00 00 00 00 1A
30
{1A} 16:20:32 15.07.10: 10 21 AC 00 00 00 00 1A
31
{1A} 16:20:32 15.07.10: 10 21 AC 00 00 00 00 1A
32
{--} 16:20:32 15.07.10: 10
33
{2F} 16:20:32 15.07.10: 08 00 18 00 5A 02 C3 64 64 0A 10 E5 60 80 00 02 0C 02 73 00 82 0F 3D 48 00 C9 FF 03 00 2F
34
{--} 16:20:32 15.07.10: A1
35
{--} 16:20:32 15.07.10: 21 21

Das erste Byte in Klammern ist meine errechnete CRC und das letzte Byte 
ist dann die übertragene CRC. Beim Polling gibt es ja keine CRC.

Gruß
Ingo

von Rudi (Gast)


Lesenswert?

> Die RC30 versucht dann widerholt ein Kommando ohne Polling-Bit an die
> 0x21 zu schicken und erwartet vermutlich dass irgendwann die 0x21 auch
> irgendwann mal ein Pieps sagt. Sonst kann ich mir nicht erklären warum
> der wie bekloppt immer das selbe Telegramm an die 0x21 schickt.

> {1A} 16:20:32 15.07.10: 10 21 AC 00 00 00 00 1A

Ich geh mal davon aus, das die 0x10 den Befehl absetzt. Es gibt eine 
Nachricht die in etwa so aussieht. Dort ändert sich ab und zu nur ein 
Bit, frag mich jetzt nicht welche ... :-/

Von Mario kam weiter oben noch diese Nachricht:

> 21 ist der Absender MM10 (Pumpe und Mischer Heizkreis 2)
> Beispiel:
> 21 00 AB 00 05 00 CD 00 9C 01 10 F9 00
> Byte 4  : Vorlauf HK2 SOLL
> Byte 5+6: Vorlauf HK2 IST
> Byte 8  : Mischersteuerung

Hallo Mario, hast du noch ein paar Telegramme von Adresse 0x21 ???????


Mal schaun ;-)

von Rudi (Gast)


Angehängte Dateien:

Lesenswert?

Anbei die Bilder der BC10. Vom Klinkenstecker gehen die Daten OHNE 
Schutz auf den Bus.

von Rudi (Gast)


Angehängte Dateien:

Lesenswert?

Anbei noch das Datenblatt für die CPU von NEC 78F9116.

von IngoF (Gast)


Lesenswert?

Mathias K. schrieb:
> Das habe ich auch gesehen, siehe
> Beitrag "Re: Logamatic 2107 Schnittstelle".
Hallo Rudi,

das hatte ich ja damals auch an Deinen Oszillogrammen gesehen das dort 
manchmal ein Byte widerholt wurde.

> Ich bin mir nicht sicher ob die Sendeschaltung so richtig ist,
> denn auf der RC3X Platine kann ich kein Bauteil finden das
> annähernd 1.5W verträgt.

Sieht so aus als ob Buderus das egal ist. Die MC10 ist da etwas 
radikaler mit dem Bus. Der Transistor T1 hängt direkt am Bus und spielt 
"regelbarer Kurzschluß".

Wenn T2 durch TX-Pin=0 sperrt liegt die Basis von T1 über 4,7 kOhm auf 
+5V. Wenn mann mal 1 Volt für UBE abzieht fließen hier 0,85mA in die 
Basis bei einem hfe von 200 bis 450 müssten dann etwa 170 bis 390mA 
durch den armen Kerl gejagt werden. Laut Datenblatt liegt Ptot bei 
200mW.

Wenn man jetzt mal den schlimmsten Fall annimmt liegen kurzzeitig 3,9W 
an dem T1.

Da er aber wohl nur kurz angesteuert wird und längere Ruhepausen hat 
wird der wohl noch überleben ohne gleich zu "verdampfen".

Also bevor ich meinen Collector/Emitter vertauscher bemerkt habe wurde 
kein einziges Byte widerholt. Es kam nur mal vor dass manchmal ein Byte 
nicht richtig gesendet wurde.
Nach der Korrektur des Fehlers wurde permanent die 0x21 widerholt.
Bei Deinen Oszillogrammen wurde teilweise was widerholt.

Deswegen vermute ich dass man den Bus garnicht soooo stark belasten muss 
und auf 10 Volt herunterziehen muss. Werde das mal testen indem ich noch 
ein paar Dioden dazwischen hänge...

Gruß
Ingo

von IngoF (Gast)


Angehängte Dateien:

Lesenswert?

Achso.. der Transisitor ist ein BC847B. hier noch mal das Datenblatt:

von IngoF (Gast)


Lesenswert?

Habe es noch mal getestet und scheint wirklich so zu sein. Habe noch 
zwei 1N4148 dazwischen geschaltet und es lief ganz ohne irgendwelche 
Echos.

Bei meiner Version habe ich alse 4x1N4148 und eine 8,2Volt Z-Diode inkl. 
Transistor (im Moment BCP68). Wenn ich zwei 1N4148 weglasse kommen immer 
Echos.

Gruß
Ingo

von Rudi (Gast)


Lesenswert?

Also etwa 12V ? Versuch doch mal die 12V zu schalten und nicht GND !?

von IngoF (Gast)


Lesenswert?

Rudi schrieb:
> Also etwa 12V ? Versuch doch mal die 12V zu schalten und nicht GND !?

Habe noch nicht nachmessen können wieviel Volt es wirklich sind. Müssten 
aber geschätzte 12 Volt sein.

Gegen 12 Volt kann ich nicht schalten weil ich nicht an der 
Service-Buchse hänge sondern parallel zur RC30 im Wohnzimmer. Vielleicht 
würde es ja auch mit drei Dioden laufen. Habe ich aber (noch) nicht 
getestet.

Das wäre vielleicht eine Erklärung warum der T1 nicht abraucht weil nur 
gegen 12 Volt geschaltet wird... Allerdings soll die RC30 doch den Pegel 
auch auf 10 Volt herunterziehen? Oder war da noch irgendein Offset am 
Oskar eingestellt?

Gruß
Ingo

von Rudi (Gast)


Lesenswert?

> Das wäre vielleicht eine Erklärung warum der T1 nicht abraucht weil nur
> gegen 12 Volt geschaltet wird... Allerdings soll die RC30 doch den Pegel
> auch auf 10 Volt herunterziehen? Oder war da noch irgendein Offset am
> Oskar eingestellt?

Nein, da war kein Offset. Das Signal liegt bei 12V +-2.5V. Evtl. springt 
dein Komparator nicht mehr an und du siehst aus diesem Grund kein Echo 
bzw. dein eigenes Signal?

von IngoF (Gast)


Lesenswert?

Rudi schrieb:
> bzw. dein eigenes Signal?

Verdammt.. habe ich nicht dran gedacht.. Nur ohne Oskar werde ich das 
wohl nie feststellen können ob ich mein Telegramm nicht mehr sehe oder 
das Echo.
Der komperator liegt ja rechnerisch genau in dem Bereich...

Gruß
Ingo

von Rudi (Gast)


Angehängte Dateien:

Lesenswert?

Hallo,


ich habe mal ein wenig mit meinem Master gespielt, der mir die Daten in 
quasi Realtime visualisieren soll. Anbei ein paar Bilder mit dem 
Flot-Renderer im Browser. Ganz nett das Teil, muss man ja mal sagen.


Grüße.

von Malte B. (hellraiser)


Lesenswert?

Hi Rudi,

Jepp das flot taugt schon was, hab das in meinem 
Stromzaehler-Visualisierungs-Projekt drin.

Habe das Hardwarelayout nochmal überarbeitet für den KM271 Clone.
Also den analogpart schön zusammengepfercht, kurze Leiterbahnen und ohne 
grosse Massefläche.
Dann den Xport mit Spannungsregler getrennt auf der anderen Seite.
RX/TX sind ueber Jumper verbunden, zum Test habe ich die beiden Pins 
erstmal getrennt.

Eben getestet und ich könnte kotzen.
Zunächst waren die angezeigten Temperaturen mit am Ethernet 
angeschlossenen xport "nur" um -3°C verfälscht.
"schön" dachte ich und bin ne weile neben dran gestanden.

Nach etwa einer Minute der Supergau:

* Kesseltemperatur von 58° auf 22° gefallen
* Warmwasser von 49° auf 16°
* Aussentemperatur von 22° auf 16° (die stimmt eh nicht immer, da das 
Sensorgehäuse manchmal "besonnt" wird

So langsam habe ich das gefühl als ob die 80-120 mA vom xport zuviel für 
die logamatic sind. Spannungseinbruch mit/ohne xport ist nur ca 50 mV.

An der Ethernet-Masseverbindung kann es nicht liegen (unshielded rj45 
connector)

Falls jemand noch eine Idee hat, her damit, ansonsten werde ich 
demnaechst viel Kaffee kochen und die verbindung zwischen xport und 
logamatic per optokoppler trennen und dem xport eine eigene 
spannungsversorgung verpassen.

Gruss, Malte

von Rudi (Gast)


Lesenswert?

Hallo,

> Jepp das flot taugt schon was, hab das in meinem
> Stromzaehler-Visualisierungs-Projekt drin.

Wie greifst du den Zähler ab ? Optisch ? Selbst gebaut ? Ich habe meinen 
CAN-Bus am Zähler vorbei gezogen, mir fehlt da eigentlich nur die 
richtige Optik.


> Falls jemand noch eine Idee hat, her damit, ansonsten werde ich
> demnaechst viel Kaffee kochen und die verbindung zwischen xport und
> logamatic per optokoppler trennen und dem xport eine eigene
> spannungsversorgung verpassen.

Hast du das schon probiert ? Was passiert wenn du einen 42 Ohm / 1W 
Widerstand, anstatt des X-Ports als Verbraucher benutzt ?

Optokoppler sind bei Heizungen immer eine gute Idee. In der KM271 
benutze ich den ILD213T für 38400 Baud.


Grüße.

von Malte B. (hellraiser)


Lesenswert?

Hi,

> Wie greifst du den Zähler ab ? Optisch ? Selbst gebaut ? Ich habe meinen
> CAN-Bus am Zähler vorbei gezogen, mir fehlt da eigentlich nur die
> richtige Optik.
Ich habe hinter die Abrechnungszaehler diese Hutschienenzaehler mit SO 
Impulsausgang montiert. Also digitale Impulszählung.
Rumgebastle mit Optokoppler zum Erfassen des "zählerrades" war mir zu 
blöd. vor allem weil ich mich auf die werte verlassen will die da 
gezaehlt werden ;)

> Hast du das schon probiert ? Was passiert wenn du einen 42 Ohm / 1W
> Widerstand, anstatt des X-Ports als Verbraucher benutzt ?
nein, probiert hab ichs noch nicht. Ich wollte heute noch probieren was 
passiert wenn ich dem xport ne externe spannungsversorgung gebe und nur 
GND, RX/TX zur logamatic verbinde.
Das mit dem Widerstand als Last probier ich dann gleich mit...
wenns dann immer noch nicht haut trenne ich das ganze galvanisch.

> Optokoppler sind bei Heizungen immer eine gute Idee. In der KM271
> benutze ich den ILD213T für 38400 Baud.
hab hier noch cny75, ltv 845 und ilq1 rumfliegen. einer davon wird wohl 
für die 2400 baud taugen.

Gruss, Malte

von IngoF (Gast)


Lesenswert?

Hallo,

habe inzwischen ein paar Omis die Handtaschen geklaut und mir inzwischen 
ein DigitalOszilloskop gekauft und werde mal sehen wass denn so meine 
Sendeschaltung mit dem Bus uberhäupt veranstaltet.

Malte Bayer schrieb:
>> Wie greifst du den Zähler ab ? Optisch ? Selbst gebaut ? Ich habe meinen
>> CAN-Bus am Zähler vorbei gezogen, mir fehlt da eigentlich nur die
>> richtige Optik.
> Ich habe hinter die Abrechnungszaehler diese Hutschienenzaehler mit SO
> Impulsausgang montiert. Also digitale Impulszählung.

@Rudi
hatte irgendwie im Hinterkopf dass Du schon Deinen Stromzähler in deine 
Kurven integriert hattest. Aber das war wohl der Gaszähler.
Wie hast Du die denn die Werte vom Gaszähler bekommen? Was 
selbstgebautes? Oder vom Gasversorger schon was eltronisches bekommen? 
Gibt es sowas denn in elektronisch?

Also bei Die Idee mit dem Stromzähler hinter dem Abrechnungszähler 
gefällt mir schon ganz gut....

@Malte
Die Umwandlung des SO-Impulsausgang in Zählerwerte hast Du dann bestimmt 
mit einer Eigenentwicklung realisiert, oder wie machst Du das?

Hatte auch mal überlegt den Stromversorger zu wechseln und mir einen 
eletktronischen Stromzähler einbauen zu lassen. Allerdings hätten dann 
die Mehrkosten für den elektronischen Zähler die Ersparnise vom Wechsel 
wieder aufgefressen. Die Werte würde man dan über Google bekommen. 
Allerdings war mir nicht so wohl dabei Google meine Stromzählerwerte zu 
überlassen.....

Gruß
Ingo

von Malte B. (hellraiser)


Lesenswert?

Hi Ingo,

naja, das device von mir zaehlt einfach auf (momentan 8) kanaelen die 
impulse.
ein daemon am server pollt diese zaehlerstaende alle 60 sek, beim pollen 
werden diese dann auf 0 zurueckgesetzt.

Nachher in der Auswertung sehe ich so relativ genau über den tag 
(woche/monat/jahr/whatever) den verbrauch als kurve.

Berechnung in "ca Watt" habe ich so realisiert:

#define FLUX_RESOLUTION><------>800<---><------>// SO Counter resolution
#define FLUX_LIVE_DELTA><------>60<----><------>// seconds interval for 
calculating the live value
#define FLUX_LIVE_FACTOR<------>(1000UL * 3600UL / (FLUX_LIVE_DELTA) / 
(FLUX_RESOLUTION))

Berechnung des relativen Last (über zb 60 sekunden gemessen) wäre dann:
P = 60_SEC_TICK_COUNT * FLUX_LIVE_FACTOR

Um den Zählerwert auszurechnen braucht man lediglich alle gezaehlten 
ticks durch die Resolution teilen.

Idr. haben die Zähler 800/1000/2000 Ticks pro KWh

Gruss, Malte

von Rudi (Gast)


Lesenswert?

@Ingo
> hatte irgendwie im Hinterkopf dass Du schon Deinen Stromzähler in deine
> Kurven integriert hattest. Aber das war wohl der Gaszähler.
> Wie hast Du die denn die Werte vom Gaszähler bekommen? Was
> selbstgebautes? Oder vom Gasversorger schon was eltronisches bekommen?
> Gibt es sowas denn in elektronisch?

Selbst gebaut. Die haben einen Magneten im Gehäuse und ich messe den 
über einen Hal-Sensor, also auch wieder Impulse pro Umdrehung.


@Malte

Wieviel hast du denn in einen Stromzähler investiert ? Ich habe den 
bisher billigsten (30€) hier gefunden:

http://www.energie-zaehler.com/epages/61422236.sf//de_DE/?ObjectPath=/Shops/61422236/Products/kwh-meter

Im Vergleich zu einem Selbstbau, ich bräuchte 4, noch im Preisrahmen.

von Johann Stark (Gast)


Lesenswert?

Hallo

da ich selber Entwickler bin und und solche auch unterstützen möchte, 
biete ich bei einer Bestellung der  oben genannten Zähler, mit Angabe 
"Logamatic 2107 Schnittstelle" im Bestelltext einen Rabat von 10%. Ich 
hoffe das diese Information nicht gegen die Forum-Regeln verstößt.

Grüße
JoS0

von IngoF (Gast)


Lesenswert?

Johann Stark schrieb:
> biete ich bei einer Bestellung der  oben genannten Zähler, mit Angabe
> "Logamatic 2107 Schnittstelle" im Bestelltext einen Rabat von 10%.

Das Gilt vermutlich nicht für diesen den Drehstromzähler, oder? 
http://www.energie-zaehler.com/epages/61422236.sf//de_DE/?ObjectPath=/Shops/61422236/Products/EEM34DLC

Rudi schrieb:
> Selbst gebaut. Die haben einen Magneten im Gehäuse und ich messe den
> über einen Hal-Sensor, also auch wieder Impulse pro Umdrehung.

Habe mich mal gerade Schlau gemacht und einen Reedkontakt genau für 
meinen Gaszähler gefunden:
http://www.pipersberg.de/Gaszahler/RF1-Impulsnehmer.pdf

Habe die gerade mal angemailt. Was soll ich da selber ein Reed-Relais 
reinbasteln wenn es schon was fertiges gibt. (Wenn der nicht zu teuer 
ist)



Habe inzwischen etwas an meiner Sendeschaltung herumgebastelt und 
versucht mein Signal soweit wie möglich an dem Sendesignal der anderen 
Busteilnehmer anzupassen. Seltsamerweise werden aber immer die Bytes 
widerholt. Na vielleicht wird die Sendeschaltung doch erst noch mal 
vertagt.

Gruß
Ingo

von IngoF (Gast)


Lesenswert?

IngoF schrieb:
> Das Gilt vermutlich nicht für diesen den Drehstromzähler, oder?
> http://www.energie-zaehler.com/epages/61422236.sf/...

Oder eben diese Version mit nur halben Stromverbrauch?
Das Gilt vermutlich nicht für diesen den Drehstromzähler, oder?
http://www.energie-zaehler.com/epages/61422236.sf/...

von IngoF (Gast)


Lesenswert?


von Johann Stark (Gast)


Lesenswert?

Hallo

die Schell Count Zähler sind im Moment nicht lieferbar, aber die Saia 
Burgess Zähler sind baugleich, bis auf den Wechselstrom/32 A der 2000 
Imp/kWh hat.
Die anderen haben alle 1000 Imp./kwh.

Aber grundsätzlich, wenn es um dieses Projekt geht bitte um Anfrage und 
ich sehe was ich tun kann. Wir sind mehr als nur ein Onlineshop.

Der zuletzt gennante Zähler ist ein Wechselstromzähler!

Grüße
J0S0

von Rudi (Gast)


Lesenswert?

@IngoF

> Habe mich mal gerade Schlau gemacht und einen Reedkontakt genau für
> meinen Gaszähler gefunden:
> http://www.pipersberg.de/Gaszahler/RF1-Impulsnehmer.pdf
> Habe die gerade mal angemailt. Was soll ich da selber ein Reed-Relais
> reinbasteln wenn es schon was fertiges gibt. (Wenn der nicht zu teuer
> ist)

Ich habe mir eine schmale Platine gebaut, mit einem digitalen HAL-Sensor 
und 2 passiven Bauteilen. Das geht relativ einfach, passt auch bei 
unterschiedlichen Zählern und läuft direkt mit 3V3. Mehr als 15€ würde 
ich für einen fertigen mit Gehäuse und OpenDrain-Ausgang nicht bezahlen.

> Habe inzwischen etwas an meiner Sendeschaltung herumgebastelt und
> versucht mein Signal soweit wie möglich an dem Sendesignal der anderen
> Busteilnehmer anzupassen. Seltsamerweise werden aber immer die Bytes
> widerholt. Na vielleicht wird die Sendeschaltung doch erst noch mal
> vertagt.

Das gleiche Problem habe ich hier auch ...

Ich schreib grad einen Parser für die Nachrichten in C um die Werte auf 
dem CAN-Bus zu haben. Anbei noch ein paar Erkenntnisse zu den 
Nachrichten (Vervollständigung erwünscht):
1
08 00 34 00 32 01 db 01 dc 21 00 00 03 00 01 b3 d2 00 0e a7 00 11
2
3
            W1 W2 W2 W3 W3 W4 ?? ?? ?? ?? W5 W5 W5 W6 W6 W6 ??
4
5
W1: WW soll (Tag/Nacht)
6
W2: WW Temperatur
7
W3: WW Temperatur
8
W4: Status
9
10
* bit
11
* 0  0: night, 1: day
12
* 1  ?
13
* 2  ?
14
* 3  heating
15
* 4  ?
16
* 5  1: normal operation ?
17
* 6  ?
18
* 7  ?
19
20
W5: WW Aufbereitungszeit
21
W6: unbekannter Zähler

von Malte B. (hellraiser)


Lesenswert?

Hi Rudi,

> Wieviel hast du denn in einen Stromzähler investiert ? Ich habe den
> bisher billigsten (30€) hier gefunden:
> 
http://www.energie-zaehler.com/epages/61422236.sf//de_DE/?ObjectPath=/Shops/61422236/Products/kwh-meter
>
> Im Vergleich zu einem Selbstbau, ich bräuchte 4, noch im Preisrahmen.

Bei mir waren es 8x 17€.
Allerdings wahrscheinlich nicht direkt mit dem von dir gefundenen Zähler 
vergleichbar:
Meine verbauten Zähler sind 10A Typen, 
http://www.top-messtechnik.com/jtlshop/index.php?a=475


Das Angebot von  Johann Stark für die 25A Version -10% finde ich auch 
interessant, wären dann +10€ für +15A ;)
Die Adresse werde ich mir auf jeden Fall merken für die nächste grössere 
Bestellung (Rechnungszahlung und grössere Produktpalette in diesem 
Bereich) :)

PS: um mal wieder komplett zum Thema zurück zu kommen:
Das Netzteil der Logamatic scheine ich nicht zu überlasten. Habe mal mit 
einem Widerstand anstatt 3.3vreg+xport gespielt -> alles scheint 
korrekt.
Entweder der Spannungsregler oder der xport ziehen mir die Masse hoch. 
Ich tippe wohl eher auf den Spannungsregler.

Also, externes Netzteil ist der nächste Test...


Gruss, Malte

von Rudi (Gast)


Angehängte Dateien:

Lesenswert?

@Malte Bayer

> PS: um mal wieder komplett zum Thema zurück zu kommen:
> Das Netzteil der Logamatic scheine ich nicht zu überlasten. Habe mal mit
> einem Widerstand anstatt 3.3vreg+xport gespielt -> alles scheint
> korrekt.
> Entweder der Spannungsregler oder der xport ziehen mir die Masse hoch.
> Ich tippe wohl eher auf den Spannungsregler.

Welchen Regler benutzt du ?

Anbei die Analog-Schaltung die ich aus den Bildern sehe. Die KL1 Nummern 
stimmen nicht mit deinen überein. Mein S1 ist der linke Kontakt auf der 
Oberseite und S2 auf der Unterseite usw..

von Rudi (Gast)


Lesenswert?

@Malte Bayer

Ich seh grad die ist identisch zu deiner Schaltung. Der analoge Teil ist 
also komplett unabhängig vom digitalen Teil. Du solltest die beiden 
Teile  auch unabhängig in Betrieb nehmen können.

von Ingo F. (ingof)


Lesenswert?

Rudi schrieb:
> Ich schreib grad einen Parser für die Nachrichten in C um die Werte auf
> dem CAN-Bus zu haben.

Wie willst Du denn die Werte im CAN Bus übertragen? Der Zeitstempel muss 
ja nicht mitgesendet werden. Reicht doch wenn man beim schreiben in die 
Datenbank die aktuelle Zeit nimmt.

In meiner SQL-Datenbank habe ich nur zwei Tabellen einmal mit Tiny und 
SmallInt. Darin wird nur der Zeitstempel, der Wert und eine ID 
gespeichert.
Die Umrechnung passiert im Moment noch in meinem Programm. Wollte mir 
eventuell noch eine Tabelle basteln in der ich dann zu jeder Werte-ID 
die Berechnung und weitere Informationen wie Bemerkungen u.s.w 
speichere.

Man könnte doch einfach in einem Telegramm mehrere Werte übermitteln die 
sich geändert haben. Ungeänderte Werte werden natürlich nur gesendet 
wenn sie sich nach einer Virtelstunde immer noch nicht geändert haben 
sollten.

Also Einfach im CAN-Telegramm als erstes die Werte-ID und dann den Wert.

Vielleicht könnte man ja eine gemeinsame Werte-ID-Tabelle erstellen.
Dann könnte man einfach in einer Tabelle die Werte sammeln und neue 
ergänzen wenn man neue Werte gefunden hat.

Hier mal ein Beispiel der ersten Daten deines Beispieltelegrammes:
1
ID  Quelle  Ziel  Telegrammtyp  Start  Bit  Bytes  Divisor  Linie  Bemerkung
2
01  08      00    34            4      0     1     1        1      SollTemperatur
3
02  08      00    34            5      0     2     10       1      Warmwasser Temperatur
4
03  08      00    34            7      0     2     10       1      Warmwasser Temperatur #2
5
04  08      00    34            9      1     1     0        2      Tag/Nachtbetrieb
6
05  08      00    34            9      4     1     0        2      Heizen
7
06  08      00    34            9      6     1     0        2      Betriebsart

Oder was haltet Ihr davon? Denke das ist eine relativ einfache 
Darstellungsform. Gut ohne viel Aufwand zu dokumentieren, oder?
Die Tabelle dürfte selbsterklärend sein und für so ziemlich aller Werte 
verwendbar sein.


@Rudi?
Also der Impulgeber für meine Gasuhr soll inkl. Versand 34 Euro kosten. 
Überlege ob ich mir den doch bestelle. Habe heute mal mit einem simplen 
Reed-Kontakt versucht irgendein ergebnis zu bekommen. Allerdings scheint 
das Magnetfeld dafür zu schwach zu sein? Was hast Du denn für einen 
Hall-Sensor genommen? Gibt ja massenhaft Type von 1€ bis 40€ mit 
verschiedenen Ausgängen.

von Rudi (Gast)


Lesenswert?

> Wie willst Du denn die Werte im CAN Bus übertragen? Der Zeitstempel muss
> ja nicht mitgesendet werden. Reicht doch wenn man beim schreiben in die
> Datenbank die aktuelle Zeit nimmt.

Die ID wird im CAN-Header übertragen. Im Payload steht die Zeit und der 
eigentliche Wert. Die Zeit ist mir eigentlich sehr wichtig. Falls 
Buskollisionen auftreten kommen die Nachrichten nicht direkt an, sondern 
zeitversetzt. Für diesen Fall werden die zu sendenden Daten im externen 
SRAM gehalten und später gesendet. Für den Gaszähler (Impulsgeber) z.B. 
wichtig, für Temperaturen nicht unbedingt nötig.

> Man könnte doch einfach in einem Telegramm mehrere Werte übermitteln die
> sich geändert haben. Ungeänderte Werte werden natürlich nur gesendet
> wenn sie sich nach einer Virtelstunde immer noch nicht geändert haben
> sollten.

Wenn du mehrere Werte überträgst, sendest du zwangsläufig auch Werte die 
sich nicht geändert haben. Du hast nur eine 24Bit ID und dann 8 Bytes 
Payload. Ich habe die ID etwas verkleinert und benutze die freien Bits 
als Kontrollbits. Dadurch kann ich die eigentlichen Daten, Befehle auf 
die Daten (Offset, Skalierung etc. für einen Temperatursensor mit einer 
bestimmten ID), einfache Befehle an eine CAN-Bus Modul verschicken und 
mir jede Nachricht optional bestätigen lassen (ACK).

Ich kann über den Bus die einzelnen Module Parametrisieren und mit einer 
neuen Firmware bespielen und ich kann alle Sensoren an so einem Modul 
parametrisieren.

> Also der Impulgeber für meine Gasuhr soll inkl. Versand 34 Euro kosten.
> Überlege ob ich mir den doch bestelle. Habe heute mal mit einem simplen
> Reed-Kontakt versucht irgendein ergebnis zu bekommen. Allerdings scheint
> das Magnetfeld dafür zu schwach zu sein? Was hast Du denn für einen
> Hall-Sensor genommen? Gibt ja massenhaft Type von 1€ bis 40€ mit
> verschiedenen Ausgängen.

34€ ist doch schon was ;-). Ich benutze den AN48820a. Ich kann dir in 
etwa 2 Wochen meinen alten Sensor geben. Ich habe mir neue Platinen 
gebaut, aber noch nicht bestückt.

> Oder was haltet Ihr davon? Denke das ist eine relativ einfache
> Darstellungsform. Gut ohne viel Aufwand zu dokumentieren, oder?
> Die Tabelle dürfte selbsterklärend sein und für so ziemlich aller Werte
> verwendbar sein.

Sieht doch gut aus. Was bedeutet Linie ? Divisor würde ich Skalierung 
nennen.

von IngoF (Gast)


Lesenswert?

Rudi schrieb:
> Wenn du mehrere Werte überträgst, sendest du zwangsläufig auch Werte die
> sich nicht geändert haben.

Nicht wie ich das meinte. wenn mann z.B. 6Byte Payload hätte könnte man 
zwei zweiByte Werte (Temperatur z.B.) übertragen mit der dazugehörigen 
ID senden.

Wenn sich zwei Werte geändert haben werden mehrere gesendet. Kann ja 
sein dass sich in einem Telegramm mehrere Werte geändert haben.

Aber wenn Du ja bei den Zeitstempel mitsendest wird es schon knapp mit 
den 8 Byte Payload.

Rudi schrieb:
> Ich kann dir in
> etwa 2 Wochen meinen alten Sensor geben. Ich habe mir neue Platinen
> gebaut, aber noch nicht bestückt.

musst mir dann mal sagen was Du dafür bekommst. Würde ich glatt 
zuschlagen.

Rudi schrieb:
> Sieht doch gut aus. Was bedeutet Linie ? Divisor würde ich Skalierung
> nennen.
Das ist die Verbindungsart zwischen den Punkten. Bei Temperaturen ändert 
sich ja die Temperatur mehr oder weniger gleichmaßig und ändert sich 
nicht Stufenförmig.

Bei gesetzten Werten wie die aktuelle Leistung oder Binären Werten 
ändert sich der Zustand ja Sprungartig. Also wird dort erst mal die 
Linie mit dem alten Wert gezeichnet und dann eine Linie nach oben oder 
unten.

Rudi schrieb:
> Du hast nur eine 24Bit ID

Nein, im Moment habe ich nur eine 8Bit-ID. (erste Spalte) Bisher gibt es 
ja nur knapp über 20 auswertbare Werte der Heizung. Könnte vielleicht 
auf die Dauer etwas zu klein sein wenn noch andere Sensoren/Aktoren 
dazukommen

Gruß
Ingo

von Gebhardt Karl (Gast)


Lesenswert?

Hallo

Soory für die "Zwischenrufe", Stromzähler und so interessieren mich 
auch.


Frage:

>Habe das Hardwarelayout nochmal überarbeitet für den KM271 Clone.

Ich hätte interesse für eine KM271 oder einen Clone.
Gibt es diesen irgendwo zu beziehen odern einen Plan  ?
(Der einigermassen zu dem Ergebnis führt)


Frage:  Hat das "interne" Protokoll etwas mit dem E-Bus zu tun  ?


Gruss Karl

von Malte B. (hellraiser)


Lesenswert?

Huhu...
Das zusammengefasste Zeug dazu ist hier:
http://wiki.neo-soft.org/index.php/Heizungsschnittstelle/Logamatic2107/K4

Die Platine "Rev. C" funktioniert soweit, wenn man den kompletten 
Spannungsregler- und XPORT Teil nicht bestückt.
RS232 funktioniert komischerweise.

Schaltplan auf der Wikipage ist an sich auch okay (auf dem basiert das 
layout)

Beziehen kann man das ding nicht (also von mir zumindest nicht)...

Gruss, Malte

von IngoF (Gast)


Lesenswert?

Rudi schrieb:
> Die Zeit ist mir eigentlich sehr wichtig. Falls
> Buskollisionen auftreten kommen die Nachrichten nicht direkt an, sondern
> zeitversetzt. Für diesen Fall werden die zu sendenden Daten im externen
> SRAM gehalten und später gesendet. Für den Gaszähler (Impulsgeber) z.B.
> wichtig, für Temperaturen nicht unbedingt nötig.

Also sooo lange wird es keine Buskollisionen geben, es sei denn der Bus 
wird mit langeren Firmwareuploads vollgepumpt.
Für den Gas-/Stromzähler wollte ich die "intelligenz" in den SO-Bus 
Controller hängen der über den CAN-Bus angebunden ist. Er soll die 
Impulse zählen die in einer Minute eingegangen sind und dann daraus die 
richtigen Werte Berechnen. Entweder aus den Impulsabständen und/oder der 
Impulsanzahl innerhalb einer Minute.

Aber ich kann erst sagen wenn ich richtige Signale vom Gas/Stromzähler 
bekomme ob das so geht.
Mein Gaszähler gibt nur alle 0,1m³ ein Impuls. Wenn ich allerdings die 
"Spiegelfläche" auf der letzten Nachkommastelle auswerte würde ich alle 
0,01m³ ein Impuls bekommen.

Wieviel Impulse hast Du denn pro m³ Gas?

Gruß
Ingo

von Rudi (Gast)


Lesenswert?

> musst mir dann mal sagen was Du dafür bekommst. Würde ich glatt
> zuschlagen.

Die Versandkosten von 2€. Würde es dann als Großbrief verschicken, dann 
muss ich nicht die Kabelage ablöten.

> Für den Gas-/Stromzähler wollte ich die "intelligenz" in den SO-Bus
> Controller hängen der über den CAN-Bus angebunden ist. Er soll die
> Impulse zählen die in einer Minute eingegangen sind und dann daraus die
> richtigen Werte Berechnen. Entweder aus den Impulsabständen und/oder der
> Impulsanzahl innerhalb einer Minute.

Ich speicher z.Z. die Impulse pro Minute. Der Zähler ist relativ 
gemütlich, auch im Winter, und wenn ich mich recht erinnere hatte ich 
kaum Werte über 10 gesehen.

> Mein Gaszähler gibt nur alle 0,1m³ ein Impuls. Wenn ich allerdings die
> "Spiegelfläche" auf der letzten Nachkommastelle auswerte würde ich alle
> 0,01m³ ein Impuls bekommen.
>
> Wieviel Impulse hast Du denn pro m³ Gas?

Ich habe an dem Gaszähler alle 0.01m³ einen Impuls. Die Auflösung der 
mechanischen Anzeige beträgt 0.001m³.

von Malte B. (hellraiser)


Lesenswert?

@Rudi: So mache ich es auch, nur eben dass das ganze dann per Ethernet 
im Minutentakt gepollt wird.
Bei den Stromzaehlern ist es auch nicht viel anders: Grundlast auf der 
Phase wo der ganze Serverkram bei mir draufhängt sind auch gemütliche 
10-12 Impulse pro Minute (1k / KWh)...

Habe gerade eine andere Baustelle, Stromverbrauchsermittlung zentral an 
der Einspeisung. Die muss ich allerdings optisch machen, da dort 3x 150A 
Shunts mit extra Messwandler verbaut sind.
Zum glück habe ich am Messwandler 2 rote LEDs für Wirkleistung und 
Blindleistung, beide mit 333,33 Imp/KWh (was für ne krumme Zahl ;).
Die Erfassung mittels Phototransistor/100k Widerstand funktioniert 
problemlos.

Ein weiterer Zähler für PV Einspeisung hat 2 grüne LEDs, eine mit 1k Imp 
und eine mit 10k Imp.
Hierbei habe ich noch mit dem Wellenlängenbereich des Phototransistors 
zu kämpfen. grün liegt halt arg an der Grenze ;)
Laborversuch mit 600k Widerstand anstatt 100k hat schon brauchbare 
Ergebnisse geliefert, allerdings darf es dann so gut wie kein 
"Fremdlicht" geben :->

BTW: sollten wir diesen Thread hier mal mit einem Fortsetzungsthread 
beenden? für meine Begriffe ist hier mittlerweile ganz schön viel 
Lesestoff angesammelt...

Achja. Ich habe im Wiki den Ansatz mit dem "ServiceKey" Interface nur zu 
anfangs versucht zu dokumentieren, irgendwann bin ich bei dem Thema 
geistig ausgestiegen, wäre nett wenn sich jemand daran vergnügen könnte 
:)

Gruss, Malte

von Matthias (Gast)


Lesenswert?

@IngoF

Bzgl. Impulsmessung von Gasuhr. Habe bei mir einen Actaris G4 RF1 
verbaut. Ein normaler Reed-Kontakt tut. Allerdings keiner mit Gehäuse 
sondern ich musste das Glasrohr ganz hinten am Anschlag befestigen(bzw. 
hab vom Gehäuse den Deckel weg gemacht damit das Röhrchen direkt 
aufliegt). Es schaltet bei mir die vorletzte Ziffer wenn die 7 am 
Zählerfester sichtbar ist (die Mitte des Glasrörchens liegt bei mir also 
etwa zwischen der letzten und vorletzten Ziffer)
Nur zur Info...

Gruss Matthias

von Ingo F. (ingof)


Lesenswert?

Hallo Matthias,

Matthias schrieb:
> Habe bei mir einen Actaris G4 RF1 verbaut.

Ich habe das selbe Modell. Bei mir steht allerdings Schlumberger drauf. 
Der Zähler von Pipersberg hat auch das Schlumberglogo. Auf dem 
Impulsnehmer den ich kaufen wollte steht allerdings auch Actaris daruf. 
Scheint also alles das selbe zu sein.

Matthias schrieb:
> Ein normaler Reed-Kontakt tut.
Habe von Conrad den billigsten und kleinsten Reedkontakt genommen 
(503770). Der zieht bei 15-35 AW an. Vermutlich ist der dann zu 
unempfindlich oder ich habe nicht genau die Position genau erwischt. 
Hatte auf der letzen und vorletzten stelle eigentlich alle Positionen 
ausprobiert. Aber zwischen den Zahlen hatte ich es noch nicht versucht.

Laut dem gelinkten Impulsnehmer-PDF kann man gut sehen dass man das 
beste Ergebnis hat wenn man ganz hinten in der unteren Ecke den Kontakt 
anbringt.

Habe aber das selbe Problem wie Du. Eben dass der Magnet in der 
vorletzten Zahl eingebaut ist. Auf dem Anzeigefeld steht auch 0,1Imp/m³ 
Also wird man genauere Ergebnisse nur mit der optischen Abtastung der 
letzten Stelle bekommen.
Der Impulsnehmer gibt es für drei verschiedene Ziffern der Gasuhr. Also 
fü 1m³, 0,1m³ und 0,01m³. Laut Pipersberg funktioniert aber nur der 
Impulsnehmer der auch auf dem Anzeigefeld angegeben ist. Hatte es 
einfacher gefunden in alle drei Nachkommastellen einen Magnet einzubauen 
und man könnte sich aussuchen welche Genauigkeit man benötigt.

Meiner Meinung nach hätten die der letzten Stelle drei oder vier Magnete 
spendieren können dass mann alle 0,00333m³ oder 0,0025m³ einen Impuls 
bekommt.

Matthias schrieb:
> (bzw.
> hab vom Gehäuse den Deckel weg gemacht damit das Röhrchen direkt
> aufliegt)

Na dann will ich mal hoffen dass Du nicht den Deckel vom Gaszähler 
gemeint hast ;o)

Gruß
Ingo

von Matthias (Gast)


Lesenswert?

Hallo Ingo

das mit der Auflösung vom Zähler find ich auch doof, aber wenigstens ist 
überhaupt ein Magnet drin verbaut...
Ich hab auch ewig probiert bis der Reed-Kontakt ansprach. Versuch mal 
die heizung zu stoppen wenn Ziffer 2 auf der 7 steht und teste dann. 
Mein Anfangsfehler war das ich die Mitte des Kontakts (überlappende 
Zungen) auf der 2. Ziffer positioniert habe, der Kontakt schaltet aber 
nur rechts oder links davon (hatte beste Empfindlichkeit bei mir mit 
externen Magneten getestet zwecks Einbauposition)

Gruss Matthias

von IngoF (Gast)


Lesenswert?

Hallo Matthias,

ich werde mit den Reed-Kontakten nicht mehr herumexperimentieren. Habe 
jetzt eine gut funktionierende Lösung gefunden ;o)

Rudi schrieb:
> 34€ ist doch schon was ;-). Ich benutze den AN48820a. Ich kann dir in
> etwa 2 Wochen meinen alten Sensor geben.

Das Problem bei den Reed-Kontakten ist ja das das Magnedfeld durch den 
Kontakt muss damit der Kontakt schaltet. Habe auch bei meinen starken 
Pinwandmagneten nur ab und zu Kontakt wenn der Reed-Kontakt den Magnet 
direkt berührt, Am besten hat es am Rand des Magneten geklappt. Bei dem 
Hall-Sensor kann ich auch 15mm Platz lassen und ich bekomme noch einen 
guten Impuls.

Wenn dann werde ich noch mal mit einer Reflexlichtschranke auf die 6 in 
der letzten Ziffer versuchen.

Matthias schrieb:
> Ziffer 2 auf der 7 steht

Bei mir ist es bei der 6, das wird aber daran liegen dass mein Sensor 
fast an der Vorderkante liegt und nichtr wie Dir an der Hinterkante.

von Ingo F. (ingof)


Lesenswert?

Matthias schrieb:
> Ich hab auch ewig probiert bis der Reed-Kontakt ansprach.

Was hast Du denn für einen Reedkontakt genommen? Was hat der denn für 
eine Ansprechschwelle?

Bei Conrad habe ich noch einen gefunden der eine halb so große 
Ansprechschwelle hat (185026) und einen der sogar nur ein drittel davon 
braucht aber dann auch gleich über 8€ kostet (185067)

Wenn Du den letzten mit 5-10AW hast erklärt sich auch warum Du ein 
Signal bekommst und ich nicht... meiner hat 15-35AW (503770)

von Matthias (Gast)


Lesenswert?

Hallo Ingo,

die Daten von meinem Reed-Kontakt weiß ich nicht. Der war mal von Pollin 
und ziemlich billig, kann also eigentlich nichts extra Tolles gewesen 
sein.

Gruss Matthias

von Michael M. (michael_m44)


Angehängte Dateien:

Lesenswert?

Hallo zusammen,

dies ist mein erster Post in diesem Forum. Nachdem ich schon soviel hier 
gelernt habt, wird es Zeit mal was zurückzugeben...
Mit den hier verfügbaren Infos habe ich eine KM271 mit folgenden 
Eigenschaften nachgebaut, die jetzt auch sehr stabil läuft. Eagle 
Schaltplan (mit lbr, die das KM271 Modul mit Platinenstecker als Bauteil 
definiert. Achtung, da fehlt noch das mechanische Sicherungsloch!) und 
SW für AVR644P und AVR Studio anbei.
Der Schaltplan ist aktuell und funktioniert soweit klasse, das Board 
Layout muss noch angepasst werden (ich habe noch einiges am Prototypen 
hinterher "gepatched").

HW
KM271 Schnittstelle hängt optogekoppelt an einem AVR644P zur 
Vorverarbeitung der Daten. Ziel war es, die Schnittstelle zur Heizung so 
wenig wie möglich zu beeinflussen, daher Opto-Kopplung und eigenes 3,3V 
Netzteil (gibt es für ein paar Euro in der Bucht) für den Digitalteil. 
Die Z-Doide am FG Fühlereingang ist nicht bestückt, sonst geht die 
Temperatur nicht unter 80°. Passenden NTC als FG Fühler gibt es bei 
Farnell, alle Spezialbauteile sind im Schaltplan mit Farnell 
Bestellnummern versehen, da gibt es auch Datenblätter...
Digitalteil mit SD-Kartenanschluss (Speicherung der Daten als Backup, 
falls WLAN Verbindung ausfällt), FRAM (für non-volatile Daten, die man 
sehr oft schreiben muss, sehr schnell, keine Beschränkung der 
Schreibzyklen) und ConnectOne Nano WiReach WLAN Modul als Anbindung zum 
Netz. Alles über SPI verbunden (was für das Nano WiReach ein ganz 
schönes gefrickel ist...)

SW
Basierend auf FreeRTOS (ich weiss, es geht auch einfacher aber ich hatte 
den ganzen Setup schon von einem anderem Projekt). Von Interesse hier 
ist wohl insbesondere die Datei KM271Task.c, die den Treiber für das 
3964 Protokoll enthält.
Alle 10 Minuten werden die Temperaturdaten in eine Internet Datenbank 
gestellt (Langzeitspeicherung), Ereignisse werden im Minutentakt (falls 
nötig) in die Internetdatenbank gegeben. Die Auswertung erfolgt dann mit 
html/sql/php und Chart Tools auf Webseiten Basis (mach ich schon für 
andere Daten, siehe wetter.naehwerkstatt.de). Alle aktuellen Daten der 
Heizung sind im Webserver des Nano WiReach als Java-Script Variablen in 
Echtzeit verfügbar.

Danke für eure ganzen Infos. Ohne die hätte ich meine Heizung (übrigens 
eine 2105, nicht 2107) nicht "anzapfen" können.

Michael

von Thomas H. (tux85)


Lesenswert?

Hallo Michael,
das Layout schaut etwas strange aus aber wenns funktioniert ok. Du sagst 
du musstest an der Platine selbst noch etwas "patchen" hast du das im 
Layout jetzt schon berücksichtigt?
Ich denk ich werde mir so was ähnliches für meine Heizungssteuerung 
bauen, nur ohne die komplette Intelligenz auf dem Board. Gibts die 
Optokoppler nur bei Farnell?


Grüße

     Thomas

von Michael M. (michael_m44)


Lesenswert?

Hallo Thomas,

stimmt, das Layout ist strange, ich habe einfach den Autorouter von 
Eagle benutzt und was da rauskommt ist nicht wirklich super. Zudem ist 
die Platine darauf ausgelegt bei mir in der Küche produzierbar zu sein, 
nicht um sie einem professionellen Leiterplattenhersteller zu liefern. 
Ist halt ein Bastel-Hobby Projekt, der Weg ist das Ziel...
Wie gesagt, der Schaltplan ist aktuell und funktioniert so. Alle 
"Patches" sind da eingearbeitet, was dazu führt, das beim Board 
Verbindungen aufgelöst sind und einzelene Bauteile noch nicht plaziert 
sind.

Ich hatte mir alles bei Farnell zusammengesucht, daher weiss ich nicht, 
ob es genau diesen Optokoppler auch woanders gibt. Dieser Typ hat den 
Vorteil, dass er 3,3V und 5V beherrscht. Da könnte man aber auch zwei 
unterschiedliche Typen für RX und TX einsetzen.

Die SW ist natürlich auch nur ein Snapshot. Da geht es noch bei mir 
weiter. Allerdings funktinieren alle Blöcke schonmal sauber und das ist 
als Grundlage für andere besser als wenn das ein riesiges Sammelsurium 
wird.

MfG

Michael

von Thomas H. (tux85)


Lesenswert?

Ach und mir ist gerade noch etwas aufgefallen:
Der Schmitt Trigger hat doch 5V Supply. Wenn du da die 5V auf der TX 
Leitung hast gefällt das dem Logamatic Controller sicher nicht oder 
täusch ich mich da jetzt?


P.S: Vielleicht setz ich mich später mal hin und route das mal von Hand. 
;)

von Michael M. (michael_m44)


Lesenswert?

Hallo Thomas,

nein, das sollte passen. Die Logamatic-Seite ist die 5V Seite. Der 
Digitalteil ist die 3,3V Seite. Der Schmitt-Trigger dient auf der 
Logamatic Seite hauptsächlich dazu, das TX von der Logamatic in Richtung 
Digital nur mit einem logischen Eingang zu belasten und ihm das Treiben 
der Optokoppler LED abzunehmen (was so 7mA ausmacht).

MfG

Michael

von Rudi (Gast)


Lesenswert?

@Michael M.

Das WLAN-Modul ist ja mal nett. Ich sehe du benutzt den teuren FRAM von 
Ramtron. Ich bin davon ab und benutze jetzt die 23K256 von Microchip. 
Die sind um Längen billiger wenn 32K ausreichend sind.

von Michael M. (michael_m44)


Lesenswert?

Hallo Rudi,
danke für den Tipp! Werde ich mir mal anschauen!
Ach, hier hab ich ein paar Bilder hinterlegt:

http://wetter.naehwerkstatt.de/BilderHz/index.html

Wie gesagt, schaut bloss nicht auf das Board, Küchenware mit händischer 
Durchkontaktierung. Mach ich aber schon seit Jahren so und reicht für 
meine Zwecke und Einzelstücke...

MfG
Michael

von Michael M. (michael_m44)


Lesenswert?

Ein paar Echtzeitdaten meiner Heizung sind online:
http://wetter.naehwerkstatt.de/html/heizung.html
Die Datenbankauswertungen werden wohl noch einige Wochenenden brauchen 
;-)
Michael

von Malte B. (hellraiser)


Lesenswert?

Hi Michael,

das sieht ja schonmal top aus!
Werde da etwas geringfuegig anpassen und eine ethernetvariante draus 
basteln...

Vielen Dank für das Posting!

Gruss, Malte

von Kay F. (jaykay)


Angehängte Dateien:

Lesenswert?

Hallo,

um die Funktion meiner Heizung zuvisualisieren versuche ich gerade die 
ServiceKey Schnittstelle nach zubauen. Bei der Menge an Informationen 
kein leichtes unterfangen ;-)

Ich habe mir folgendes Atmega8 Entwicklungskit zugelegt, wie es Ingo F. 
wohl auch hat( http://www.olimex.com/dev/pdf/AVR/AVR-P28.pdf ). Bei 
diesem Board müssen noch die Pin's 2 & 3 vom Atmega mit dem MAX232 
verbunden werden für die UART Funktion, was für den SK perfekt ist, da 
ja nur der TX Pfad über den D-Sub Stecker geht. RX wird ja an den 3,5 
Klinkestecker des SK angeschlossen.

Im Thread Buderus Bedieneinheit RC30 wird von folgender Pinbelegung 
gesprochen:
>LINKS : GND
>RECHTS: SIGNALOFFSET +12V, +-2.5V Signalpegel (etwa)
>GND   : +12V

Wenn ich die Posts hier richtig verstanden habe, muss ich also "Rechts" 
und "GND" vom 3,5 Klinkestecker nehmen, um ein 2,5V Signalpegel für den 
RX Eingang vom Atmega8 zuhaben. Richtig?

Kann man "Links" und "GND" zur Spannungsversorgung des Atmegas 
verwenden?
Das Entwicklerkit hat am Pin 28 (PC5) eine LED, wenn ich mir die main.c 
von Rudi ansehe, liegt dort die LED auf dem PortC. Reicht es im 
Quelltext PORTB gegen PORTC und DDRB gegen DDRC auszutauschen? Muss ich 
sonst noch was im Quelltext anpassen (Taktfrequenz, etc.)? Oder beim 
Programmieren beachten (Bits die evtl. gesetzt werden müssen um den 
externen Quarz zuverwenden?).

Vielen Dank schon mal für diesen Thread und die vielen Informationen!

Gruß

Kay

von Ingo F. (ingof)


Angehängte Dateien:

Lesenswert?

Hallo Kay,

hatte ursprünglich auch ganz ohne Controller dazwischen ein Adapterkabel 
gebaut das die +12V und das Signal vom Klinkenstecker benötigt. Hatte 
nur +12V auf Pin 5 (GND) gelegt und das Signal auf RX vom 9 poligen 
Stecker.

Allerdings sollte man dann darauf Achten dass man nicht irgendwie eine 
Masseverbindung zwischen Heizung und der Schaltung bekommt.

Ich würde Dir empfehlen den RX-Pfad über einen Komperator machen der bei 
+12V schaltet. Das hätte den Vorteil dass Man die Schaltung auch am Bus 
betreiben kann und nicht unbedingt neben der Heizung bleiben muss. Den 
Schaltplan mit Dimensionierung für den RX-Pfad hatte ich ja schon 
gepostet

Also über die 12V kann ich keine Aussage über die Belastung machen. 
Denke aber dass es direkt auf die 12V der MC10/BC10 geht. Also wenn es 
aus irgendwelchen Gründen einen Kurzen geben sollte hat die MC10/BC10 
auch schön zu leiden.

Soweit ich weiss reicht es einfach nur den Die Bits in den Registern zu 
entsprechend zu setzen. Das tauschen müsste aber auch gehen...

Wenn überhaupt musst du die richtige Taktfrequenz eingeben und die 
Baudrate wird automatisch korrigiert.

Soweit ich weiß habe ich den externen Quartz genommen.

Habe mal das Hex-File und die Fuses aus dem AVR-Studio angehangen.

Im Moment ist es so Das an Port C5 die LED nur so lange leuchtet wie 
Nutzdaten empfangen werden. Beim Polling nicht.

Port C4 toggelt immer wenn die Schaltung eine Polling für 0x21 (Mischer) 
empfängt. Wenn kein Mischer vorhanden ist etwa alle 20-30 Sekunden. Mit 
vorhandenem Mischer etwa jede Sekunde.
Auf Port B1 wird immer eine Antwort auf das Polling für den Mischer 
gesendet...

Also am besten nichts an PortB1 anschließen...

Bei mir habe ich die Schaltung mit dem Komperator verwendet müsste aber 
eventuelle auch mit dem MAX232 gehen.

Gruß
Ingo

von Kay F. (jaykay)


Lesenswert?

Hallo Ingo,

vielen Dank für deine Antwort und die Hex Datei. Ich muß leider 
gestehen, das ich noch einige Fragen habe, bevor ich den Lötkolben 
wieder anheize ;-)


>Den Schaltplan mit Dimensionierung für den RX-Pfad hatte ich ja schon
gepostet

Ich habe leider nur die folgende Schaltung von dir gefunden (EMSlog.gif)
mit RX & TX Pfad wobei ich den Eindruck hatte, das der TX Pfad noch in 
der Entwicklung ist ;-) Hast du schon Daten senden können?
Ist die negative Spannung für den MAX232 notwendig? Bei meinem Olimex 
Board ist der MAX232 nur an die 5V angeschlossen.

Da ich primär die Daten aufzeichnen möchte, hatte ich überlegt ob nicht 
auch ein Optokoppler aus reicht. Dafür wäre aber interressant wie stark 
man den Bus belasten kanm. 10-15 mA bräuchte man schon....

>Also über die 12V kann ich keine Aussage über die Belastung machen.
>Denke aber dass es direkt auf die 12V der MC10/BC10 geht. Also wenn es
>aus irgendwelchen Gründen einen Kurzen geben sollte hat die MC10/BC10
>auch schön zu leiden.

Denke ein Kurzschluss sollte für den Bus kein Problem sein, da man den 
Klinkestecker am ServiceKey nicht ohne Kurzschluss einstecken kann ;-)
Nur was der Bus dauerhaft verträgt ist noch offen. Wobei bei auf der 
Buderus HP zum orginal ServiceKey steht "Spannungsversorgung über 
angeschlosse- nes Regelgerät" -> Betriebsspannung 5-24 VDC (über 
Regelgerät) -> Leisungsaufnahme 5 VA

Gruß

Kay

von IngoF (Gast)


Lesenswert?

Kay F. schrieb:
> Ich habe leider nur die folgende Schaltung von dir gefunden (EMSlog.gif)
> mit RX & TX Pfad wobei ich den Eindruck hatte, das der TX Pfad noch in
> der Entwicklung ist ;-) Hast du schon Daten senden können?

Sicher habe ich schon mal auf das Polling auf 0x21 geantwortet und es 
wurde auch in der RC30 angezeigt dass ein Mischer vorhanden ist. Aber 
der TX-Pfad ist wirklich noch in Bearbeitung. Wird jetzt wohl ganz 
anders aussehen. Mehr hatte ich noch nicht versucht.. Wollte erst mal 
eine vernünftige Sendeschaltung haben.

Kay F. schrieb:
> Denke ein Kurzschluss sollte für den Bus kein Problem sein, da man den
> Klinkestecker am ServiceKey nicht ohne Kurzschluss einstecken kann ;-)

Doch zumindest keinen Kurzschluss zwischen GND und 12 Volt.

Kay F. schrieb:
> "Spannungsversorgung über
> angeschlosse- nes Regelgerät" -> Betriebsspannung 5-24 VDC (über
> Regelgerät) -> Leisungsaufnahme 5 VA

ALso das habe ich noch nciht gelesen. Dann müsste man ja die 12 Volt 
auch mit 5VA belasten können. Mit den Gleichrichter müsstest Du den 
SPannungsteiler aus R1 und R2 noch mal anpassen. Bei der Schaltschwelle 
muss an R2 2,5Volt liegen.

Gruß
Ingo

Habe das noch nicht ausprobiert da ich parallel zur RC30 hänge und da 
keine +12 Volt habe

Kay F. schrieb:
> Ist die negative Spannung für den MAX232 notwendig? Bei meinem Olimex
> Board ist der MAX232 nur an die 5V angeschlossen.

Also die positive und negative Spannung am Maxim ist der Ausgang vom 
Spannungswandler. Hatte da mal einen OP angeschlossen der mindestens 5 
Volt Symetrische Speisung brauchte. War aber nur testweise und keine 
gute Idee. Der LM393 kommt aber mit 5V Single-Supply aus.

Die Berechnung der Widerstände war aber auf den Bus bezogen ohne den 
Brückengleichrichter bezogen.

von IngoF (Gast)


Lesenswert?

Ups.. da sind wohl ein paar Abschnitte in meiner Antwort etwas 
durcheinander geraten....

Gruß
Ingo

von Danny (Gast)


Lesenswert?

@Mario, Ingo:

Könntet ihr (bzw. einer von euch beiden ;-) ) eine Protokollbeschreibung 
für das EMS-Protokoll zur Verfügung stellen? Etwas Code in irgendeiner 
Programmiersprache würde mir auch völlig reichen. Bislang habe ich 
leider nur Rudis (nicht kompletten) Python-Code gefunden. Mario schrieb 
weiter oben schon mal, dass er die relevanten Daten alle schon decodiert 
hat.

Vielen Dank schonmal,

Danny

von Danny (Gast)


Lesenswert?

Danny schrieb:
> Könntet ihr (bzw. einer von euch beiden ;-) ) eine Protokollbeschreibung
> für das EMS-Protokoll zur Verfügung stellen? Etwas Code in irgendeiner
> Programmiersprache würde mir auch völlig reichen. Bislang habe ich
> leider nur Rudis (nicht kompletten) Python-Code gefunden. Mario schrieb
> weiter oben schon mal, dass er die relevanten Daten alle schon decodiert
> hat.

Inzwischen habe ich auch das Telegramm-XLS gefunden ;-)
Sieht ja schon mal sehr gut aus, allerdings sind dann ja später noch ein 
paar Telegramme, z.B. von MM10 hinzugekommen...wenn also noch was 
aktuelleres existiert, wäre es schön, wenn das jemand posten könnte :)

Danke,

Danny

von IngoF (Gast)


Lesenswert?

Ist gerade in Arbeit.....

von Ingo F. (ingof)


Angehängte Dateien:

Lesenswert?

Hallo,

ich habe jetzt mal meinen Quelltext durchwühlt und alles in einer 
Tabelle dokumentiert. Am besten alles vorherigen Dateien vergessen.

Wenn noch jemand Werte hat die nicht aufgeführt sind bitte hier posten 
oder zumailen. Werde dann die Datei aktualisieren.

Die PDF sollte iegentlich selbsterklärend sein.
Die ersten Spalte Index ist eigentlich für andere nicht soooo wichtig. 
Das ist in meinem Programm der Index in dem Auswahlfeld.
Die zweite Spalte Wert ist die Eindeutige ID für die Kurve in meiner 
SQL-Datenbank. Wie man sieht noch nicht so ganz aktualisiert.
Beim Divisor bedeutet eine 0 gleich keine Berechnung (Digitalwerte).
Bit ist das Bit in dem Wert. 0 bedeutet kein Digitalwert.

Gruß
Ingo

von Danny B. (maniac103)


Lesenswert?

Hi,

> ich habe jetzt mal meinen Quelltext durchwühlt und alles in einer
> Tabelle dokumentiert. Am besten alles vorherigen Dateien vergessen.
>
> Wenn noch jemand Werte hat die nicht aufgeführt sind bitte hier posten
> oder zumailen. Werde dann die Datei aktualisieren.

Spitze, genau das, was ich gesucht habe - das nenne ich Service :)
Ich werd dann mal die Reichelt-Bestellung für MAX232 usw. absetzen. 
Polling-Erkennung und Checksummen-Check soll dann in den Atmega8 mit 
rein, damit der sich nicht so langweilt ;-) Auswertung dann in 'nem 
Plug-Computer. Wenn ich fertig bin (kann noch ein Stück dauern ;-) ), 
poste ich Quellcode.

Vielen Dank nochmal,

Danny

von IngoF (Gast)


Lesenswert?

Danny Baumann schrieb:
>> Wenn noch jemand Werte hat die nicht aufgeführt sind bitte hier posten
>> oder zumailen. Werde dann die Datei aktualisieren.
>
> Spitze, genau das, was ich gesucht habe - das nenne ich Service :)

Das ist natürlich noch nicht alles. Falls jemand noch andere Werte hat 
gerne zumailen und werde dass dann aktualisieren...

Gruß
Ingo

von Danny B. (maniac103)


Lesenswert?

IngoF schrieb:
> Danny Baumann schrieb:
>>> Wenn noch jemand Werte hat die nicht aufgeführt sind bitte hier posten
>>> oder zumailen. Werde dann die Datei aktualisieren.
>>
>> Spitze, genau das, was ich gesucht habe - das nenne ich Service :)
>
> Das ist natürlich noch nicht alles. Falls jemand noch andere Werte hat
> gerne zumailen und werde dass dann aktualisieren...

Ich hab mal ein paar Fragen dazu ;-)

- Deine Tabelle listet die Telegramme '10 00 3A' und '10 00 3D'. Hast du 
die bei dir schon mal gesehen oder wo kommt diese Information her? Ich 
sehe die nämlich bei meiner Heizung nicht, und ich habe hier im Thread 
auch keinen Verweis darauf gefunden...leider habe ich die gedämpfte 
Außentemperatur auch noch in keinem anderen Telegramm gefunden.
- Byte 10 und 11 von '08 00 18' scheinen vertauscht zu sein

Und noch als Info:
Ich möchte wetten, dass die Bytes 9, 10, 11 und 15 in '10 00 3E' und '10 
00 48' irgendwelche Solltemperaturen sind (HK1/Wasser/Kessel/HK2?) Im 
Tagbetrieb habe ich da die Werte 39/52/65/32 bzw. 26/33/40/27. Im 
Nachtbetrieb ist es 5/5/19/5 bzw. 5/5/7/5. Die Kombination 27/5 (d.h. 10 
00 48, Byte 16) ist mit Sicherheit Soll HK2, weil das auch in '21 00 AB' 
vom Mischer kommt.
Das ganze muss ich mal noch genauer prüfen.

Danny

von Ingo F. (ingof)


Angehängte Dateien:

Lesenswert?

Hallo Danny,

Also die gedämpfte Außentemperatur habe ich igrendwann mal 
herausgefunden. Einige Telegramme kommen relativ selten und muss schon 
ziemlich lange warten.

Das Telegramm ist in den Ergänzungen von Matthias zu meiner früheren 
Excel-Tabelle. [[Beitrag "Re: Logamatic 2107 Schnittstelle"]]

Ist ziemlich weit oben aufgeführt. Er hatte allerdings das erste Byte 
nicht mitgeloggt. Ist ziemlich oben in der Tabelle.

Dort ist auch das Telegramm 10 00 06 aufgeführt mit den der aktuellen 
Zeitinformation. Es gibt noch ein Byte was dort in diesem Telegramm 
nicht aufgeführt ist. Das Byte ist der Wochentag *0=Montag* bis 
*6=Sonntag*

Teilweise hatte ich auch Werte die immer doppelt vorkamen und dann nur 
eine in meinem Quellcode verwendet. Kann sein dass bei einem anderen 
Heizungsausbau dort andere Werte angezeigt werden.

Beim Flammenstrom ist das z.B. auch so es werden zweimal die selben 
Werte hintereinander im Telegramm gesendet. Vielleicht gibt es ja 
irgendwelche Heizungen die zwei Brenner haben und dann werden zwei 
verschiedene Werte angezeigt.

Noch mal was zum generellen Telegrammaufbau:

1. Byte: Absenderadresse
2. Byte: Zieladresse
3. Byte: Telegrammart
4. bis
(n-2). Byte: Daten
(n-1). Byte: CRC Prüfsumme
(n). Byte: Break (10 Bit lange "0")

Die Quell und Zieladresse sind 7 Bit lang.
Wenn bei der Zieladresse im Telegramm das Bit7 (8te Bit) gesetzt ist 
erwartet der Absender eine Antwort auf dieses Telegramm.

Sonst gibt es nur noch das Pollingtelegramm. das nur aus einem Byte mit 
folgendem BREAK besteht. Dabei ist immer das Bit 8 gesetzt.

Auf das Polling muss in bestimmter Zeit reagiert werden. Bei mir sendet 
die RC30 als erstes auf das Polling(0x90) erst mal seine Adresse (0x10) 
und sieht dann nach ob es gerade irgendwelche Daten zum senden hat und 
sendet dann das Break oder eben die Daten mit Prüfsumme und dann zum 
Abschluss das Break.

Wer das Polling einmal bekommen hat kann so wie es aussieht soviel 
Telegramme schicken wie er will. Erst duch eine Antwort ohne Daten 
signalisiert er dass er nichts mehr zu senden hat.

Wie anfangs vermutet wurde senden die Busteilnehmer nicht mit 
15/10Volt auf den Bus. Sondern belasten den Bus nur mit etwa 40mA. Das 
macht eine Pegeländerung von 0,5 bis 1V. Jedes Empfangene Byte wird vom 
Busmaster wiederholt und es kann kontrolliert werden ob die Daten 
richtig verstanden wurden.

Wenn man den Bus zu stark belastet (Einbruch auf knapp über 7 Volt 
(180mA??) sendet der Busmaster noch zusätzlich nach dem Break ein 0xFE. 
Vermute mal dass eine generelle Fehlermeldung ist. Vielleicht ist das 
auch eine Bestätigung dass die Prüfsumme vom Busmaster als fehlerhaft 
empfunden wurde.

Ein Timeout das Rudi auf seinem Bus festgestellt hat konnte ich bisher 
kein einziges mal auf meinem Bus feststelle. Oder vielleicht meinte er 
das 0xFE Byte. Das bei mir bisher nur aufgetreten ist wenn ich den Bus 
gequält habe. Wäre mal abzuwarten bis ich mal testweise Telegramme mit 
fehlerhafter Prüfsumme auf den Bus gesendet habe. Werde Vermutlich eine 
Konstantstromquelle  aus einem 08/15-Transistor und einem 
Emitterwiderstand von 82 oder 100 Ohm parallel zum Bus anklemmen. Das 
dürfte eine geschätze Belastung von 40-45 mA geben.

Habe mal ein Screenshot von meinem DSO angehangen. Dort kann man gut das 
Sendesignal mit Echo erkennen. Die RC30 lässt sich bei diesm Telegramm 
100ms Zeit bis es die Daten sendet. Das kann man ganz gut am ersten Bild 
sehen. Beide Bilder stammen aus dem selben Oszillogramm. Oben ist das 
ganze Signal blau hinterlegt. Der schwarze Bereich ist darunter 
vergrößert dargestellt.

Gruß
Ingo

Edit: falls sich jemand fragt was die rote Linie ist.... Das ist die 
zweite Port-LED aus meiner letzten geposteten HEX-Datei für das 
Experimentierboard. Die LED fängt nach dem zweiten Byte an zu leuchten 
und erlischt zwei Bytes nach dem Break.

von Ingo F. (ingof)


Angehängte Dateien:

Lesenswert?

Habe noch ein Sceenshot mit einem von der RC30 gesendeten Byte 
gefunden....

Wie man sieht ist die Pegeländerung zwischen High und Low nur 360mV. Bei 
meiner Sendeschaltung wurde das Signal aber erst mit etwa 35mA Last 
verstanden das war irgendwas zwischen 0,5 und 1,0V.

Gruß
Ingo

von Rudi (Gast)


Lesenswert?

@Ingo:

> Sonst gibt es nur noch das Pollingtelegramm. das nur aus einem Byte mit
> folgendem BREAK besteht. Dabei ist immer das Bit 8 gesetzt.

Bei mir wird bei der 0x89 z.B. kein Break gesendet. Ich hatte damals 
extra mit dem Oszi. danach gesucht. Aus diesem Grund habe ich oft 
Pollingtelegramme wie 0x89 0x90 die natürlich so nicht stimmen und ein 
Timeout eingebaut.

von IngoF (Gast)


Lesenswert?

Ach stimmt... kann mich noch schwach dran erinnern... Hattest ja mal 
dieses Log mit den ganzen FF's. Allerdings habe ich bei mir noch kein 
einziges Polling/Telegramm gefunden dass ohne Break gesendet wurde.

Also nehme ich mal an dass das nicht vorgesehen ist. Vielleicht ein 
Softwarefehler oder Übertragungsfehler.

Oder ich habe einfach nicht gründlich gesucht.. Will das ja auch nicht 
ausschließen...

Wie sieht denn Dein EMS-Bus aus? Bei mir liegt das Kabel alleine in 
einem Extra Rohr zum Wohnzimmer und ist ein ganz normales 08/15 
ungeschirmtes etwa 0,7mm² Durchmesser. Bis auf meine mitlauschende 
Schaltung direkt an der RC30 habe ich nichts angeschlossen. Aber die 
0x89 oder 0x90 werdem ja vom Busmaster geschickt und könnten dann ja 
nicht verschluckt werden, oder?

Gruß
Ingo

von Rudi (Gast)


Lesenswert?

> Wie sieht denn Dein EMS-Bus aus?

Alles direkt in der Heizung bis auf den Logger (~50cm ungeschirmt an der 
Klinke).

> Aber die
> 0x89 oder 0x90 werdem ja vom Busmaster geschickt und könnten dann ja
> nicht verschluckt werden, oder?

Nach der 0x89 kommt einfach nichts. Es ist kein sporadischer Timeout 
sondern immer auf einer Adresse. Die BC10 (Addr. 0x09) scheint da nicht 
zu antworten. Evtl. weil sie schon angemeldet ist. Man kann hier nur 
Vermutungen anstellen.

von Danny B. (maniac103)


Lesenswert?

Hi,

> Also die gedämpfte Außentemperatur habe ich igrendwann mal
> herausgefunden. Einige Telegramme kommen relativ selten und muss schon
> ziemlich lange warten.

Hab sie inzwischen gefunden ;-)
'0x10 0x00 0xa3 0x00 0x0d 0x11 0x01'
Byte 5 ist die gedämpfte Außentemperatur
Byte 6 + 7 sind mit Sicherheit irgendwelche Flags (beim Wechsel 
Tag->Nacht gehen die auf 0x00 0x00)

Und noch ein paar mehr Infos:
'0x10 0x00 0x3e 0x00 0x04 0x02 0x28 0x00 0xd4 0x00 0x00 0x27 0x34 0x41 
0x00 0x00 0x00 0x11 0x22'
Byte 7 ist die Raum-Solltemperatur (durch 2 dividieren)
Byte 8 + 9 sind die Raum-Isttemperatur (durch 10 dividieren)
Bytes 12 - 14 sind die Heizkurve für HK1 (Byte 12 = Solltemp. bei 10°C, 
Byte 13 dito für 0°C, Byte 14 dito für -10°C
Byte 18 sind irgendwelche Flags, wahrscheinlich Pumpe HK1
Byte 19 ist die Solltemperatur Vorlauf HK1

'0x10 0x00 0x48 0x00 0x04 0x02 0x28 0x00 0xd4 0x00 0x00 0x1a 0x21 0x28 
0x00 0x00 0x00 0x11 0x17'
ist exakt das gleiche für HK2

Der einzige Wert, der mir jetzt noch fehlt, ist der Servicecode ;-)

> Dort ist auch das Telegramm 10 00 06 aufgeführt mit den der aktuellen
> Zeitinformation. Es gibt noch ein Byte was dort in diesem Telegramm
> nicht aufgeführt ist. Das Byte ist der Wochentag *0=Montag* bis
> *6=Sonntag*

Ist das Byte 11? Sieht zumindest so aus...

> Wie anfangs vermutet wurde senden die Busteilnehmer nicht mit
> 15/10Volt auf den Bus. Sondern belasten den Bus nur mit etwa 40mA. Das
> macht eine Pegeländerung von 0,5 bis 1V. Jedes Empfangene Byte wird vom
> Busmaster wiederholt und es kann kontrolliert werden ob die Daten
> richtig verstanden wurden.

Sicher, dass das nur über die Belastung gemacht wird? Meinen 
EMS-auf-UART-Konverter (basierend auf deiner Schaltung) betreibe ich 
bus-powered, und der zieht um die 30mA. Das scheint den Bus aber nicht 
zu stören, d.h. die Busteilnehmer detektieren nicht den Spannungslevel, 
sondern Differenzen?

Danny

von Danny B. (maniac103)


Lesenswert?

Danny Baumann schrieb:
> Der einzige Wert, der mir jetzt noch fehlt, ist der Servicecode ;-)

... und der steht in '08 00 18' an Stelle 23 und 24 (z.B. 0x30 0x59 = 
'0Y').

von Ingo F. (ingof)


Lesenswert?

Danny Baumann schrieb:
> Und noch ein paar mehr Infos:
> '0x10 0x00 0x3e 0x00 0x04 0x02 0x28 0x00 0xd4 0x00 0x00 0x27 0x34 0x41
> 0x00 0x00 0x00 0x11 0x22'
> Byte 7 ist die Raum-Solltemperatur (durch 2 dividieren)
> Byte 8 + 9 sind die Raum-Isttemperatur (durch 10 dividieren)
> Bytes 12 - 14 sind die Heizkurve für HK1 (Byte 12 = Solltemp. bei 10°C,
> Byte 13 dito für 0°C, Byte 14 dito für -10°C
> Byte 18 sind irgendwelche Flags, wahrscheinlich Pumpe HK1
> Byte 19 ist die Solltemperatur Vorlauf HK1

Ups.. die habe ich im Quelltext wohl übersehen... Die werden bei mir 
eigentlich auch mitgeloggt. Nur die -10/0/10°C Werte sind mir neu.

Danny Baumann schrieb:
> Ist das Byte 11? Sieht zumindest so aus...

Wird wohl so sein. ist das einzige Byte was in der Ergänztung von 
Matthias nicht aufgeführt wurde bei dem Telegramm....

Danny Baumann schrieb:
>> Also die gedämpfte Außentemperatur habe ich igrendwann mal
>> herausgefunden. Einige Telegramme kommen relativ selten und muss schon
>> ziemlich lange warten.
>
> Hab sie inzwischen gefunden ;-)

Ups.. war mir auch sicher dass ich die dokumentiert hatte... Hatte das 
von Dir auch falsch verstanden.

Danny Baumann schrieb:
> Sicher, dass das nur über die Belastung gemacht wird?

Keine Ahnung wie das in der RC30 gemacht wird. Aber wenn ich das Signal 
über eine 40mA Stromsenke erzeugt habe sah das Signal genauso wie aus 
dern RC30 aus, nur dass es etwas mehr Amplitude hat.

Deine Schaltung belastet den Buss ja gleichmßig und bewirkt daher keine 
Spannungsschwankungen. Hast auch garantiert einen entsprechenden 
Bufferkondensator eingebaut, oder?

Danny Baumann schrieb:
> Das scheint den Bus aber nicht
> zu stören, d.h. die Busteilnehmer detektieren nicht den Spannungslevel,
> sondern Differenzen?

das meinte ich ja damit.. vielleicht auch nur ungünstig von mir 
ausgedrückt. Duch diese Belastung habe ich die Spannungsschwankungen 
erreicht...

von Danny B. (maniac103)


Lesenswert?

Ingo F. schrieb:
> Ups.. die habe ich im Quelltext wohl übersehen... Die werden bei mir
> eigentlich auch mitgeloggt. Nur die -10/0/10°C Werte sind mir neu.

Die -10/0/10 ist das, was RC30 bei mir zu den entsprechenden Werten 
anzeigt. Es sagt sowas wie
    39  52  65
    10 /  0 /-10
  HK1

(das ganze im Servicemenü -> Heizkennlinie)

> Deine Schaltung belastet den Buss ja gleichmßig und bewirkt daher keine
> Spannungsschwankungen. Hast auch garantiert einen entsprechenden
> Bufferkondensator eingebaut, oder?

Ich hab 10µF eingebaut, ich bin mir aber nicht sicher, ob das 
"entsprechend" ist. Für 400mV Spannungshub für die Dauer von ein paar ms 
sollte es evtl. reichen ;-)

Danny

von IngoF (Gast)


Lesenswert?

Na ich meinte ja damit es eine gleichmäßige Belastung ist und keine 
Spannungsschwankungen hervorruft... Für die Sendeschaltung soll ja 
gerade nicht den Strom aus dem Kondensator saugen.. Das wäre dann ja 
Sinnlos..

von Danny B. (maniac103)


Lesenswert?

IngoF schrieb:
> Na ich meinte ja damit es eine gleichmäßige Belastung ist und keine
> Spannungsschwankungen hervorruft... Für die Sendeschaltung soll ja
> gerade nicht den Strom aus dem Kondensator saugen.. Das wäre dann ja
> Sinnlos..

Ähm, ich habe bei mir keine Sendeschaltung verbaut...nur Atmega8 + 
MAX232 + OPV für den RX-Pfad. Stromversorgung via 78L05.

Senden war mir dann doch zu heikel ;-)

von IngoF (Gast)


Lesenswert?

Danny Baumann schrieb:
> Hab sie inzwischen gefunden ;-)
> '0x10 0x00 0xa3 0x00 0x0d 0x11 0x01'

Ups.. hatte ich dokumentiert.. Allerdings hatte ich einen Zahlendreher 
und habe 3A statt A3 geschrieben. So wie es aussieht sind wohl alle 
meine Byteangaben einen zu hoch.. Muss das noch mal nachsehen...

von IngoF (Gast)


Angehängte Dateien:

Lesenswert?

Danny Baumann schrieb:
> Senden war mir dann doch zu heikel ;-)

Also bisher habe ich bis auf eine Simple Polling-Antwort auch noch 
nichts gesendet. Wusste ja nicht dass das Echo sein muss und kein Fehler 
ist.

Werde mich da mal in der nächsten Zeit ein wenig dran versuchen wenn ich 
die neue Software mit CAN fertig habe.

Habe mal meine Tabelle aktualisiert und angehangen. Hatte bei 0 
angefangen zu zählen und die beiden Framing-Bytes die der Atmega einfügt 
auch mitgezählt. Dadur hatte ich überall einen zuviel.

Das 3A Telegramm war das A3 Telegramm ;o)

Das 11.Byte war also richtig mit dem Wochentag. Den Service-Code habe 
ich auch bei mir gefunden

Gruß
Ingo

von Rudi (Gast)


Lesenswert?

Die Versionen der Module wäre mal nicht schlecht. Evlt. sind wir genug 
und können die Nachrichten vergleichen ? Anbei nochmal meine Versionen. 
Es lohnt sich nur wenn die Versionen unterschiedlich sind:


UBA3/MC10 (Universeller Brennerautomat/Mastercontroller) - 8 - V3.02
BC10 (Basiscontroller) - 9 - V2.02
RC30 (Raumcontroller) - 16 - V2.08

Version 3
KIM (Kesselidentifikationsmodul) 1051

von Danny B. (maniac103)


Lesenswert?

Ich habe

UBA3/MC10 - 2.05
BC10 - 2.00
RC30 - 2.05
Version 9 / KIM-Nummer 1006

Rudis Anlage ist offensichtlich neuer als meine (Ende 2004) ;-)

von IngoF (Gast)


Lesenswert?

Ich habe

UBA3/MC10 - 2.03
BC10 - 2.00
RC30 - 2.05
Version 12 / KIM-Nummer 1003

Danny Baumann schrieb:
> Rudis Anlage ist offensichtlich neuer als meine (Ende 2004) ;-)
Meine kommt ja dann fast aus der Steinzeit ;o)

von Andreas F. (andyfaq)


Lesenswert?

Hallo,

ich lese aus Interesse etwas mit und da ich eine nun eine MC10, BC10 und 
RC35 erworben habe, um meine alte Steuerung zu ersetzen, bin ich sehr 
gespannt, wie sich das hier entwickelt.

Mir ist noch nicht klar, welche Schnittstellenhardware geeignet ist aber 
ich verfolge den Thread weiter. Bisher habe ich nur einige Erfahrungen 
mit AVR-NET-IO und dem AVR Webmodul von Radig.

Schön wäre es, wenn ich die Daten nicht nur lesen (was schon ein 
Fortschritt wäre), sondern auch senden könnte. Ich nutze die Software 
IP-Symcon zur Hausautomation.

Tolle Arbeit Jungs. Danke

von Rudi (Gast)


Lesenswert?

Ihr könnt ja mal schauen ob die Werte stimmen. Index 4 in den Typ 0x02 
Nachrichten ist wohl die Identifikation der Module.

UBA3/MC10 (Universeller Brennerautomat/Mastercontroller) - 8 - V3.02
1
08 10 02 00 40 03 02 3d
2
               VH VL
3
VH VL - Version

BC10 (Basiscontroller) - 9 - V2.02
1
09 10 02 00 44 02 02 6f
2
               VH VL
3
4
VH VL - Version

RC30 (Raumcontroller) - 16 - V2.08
1
10 00 02 00 43 02 08 5d
2
               VH VL
3
4
VH VL - Version

Version 3
KIM (Kesselidentifikationsmodul) 1051
1
08 10 04 00 04 1b 03 40 18 19 30 00 00 69 6b 0c 5d
2
            KH KL VV
3
4
KH KL - KIM
5
VV    - Version

von Karl M. (Gast)


Angehängte Dateien:

Lesenswert?

Hallo Leute,

habe mir im Mai eine Buderus GB162-25 T40S zugelegt mit:

UBA3.5 - 3.06
RC 35  - 1.11
KIM 1076

und möchte natürlich auch den EMS-Bus anzapfen - zum Lesen.

Deshalb verfolge ich Euren Thread schon seit einigen Monaten, ist aber 
nicht einfacher für mich geworden :-*).

Was das Bus-Interface betrifft, geht es mir ähnlich wie meinem 
Vorredner/Schreiber. Man/ich weiss eigentlich nie so genau, was der 
neueste Stand ist. Versteht das bitte nicht als Kritik! Ich denke nur, 
dass es hier eine Vielzahl von stillen Mitlesern gibt, denen es ähnlich 
geht. Und ich finde es schade, dass Eure tollen Erkenntnisse im "Nebel" 
des Threads unterzugehen drohen.

Deshalb meine Bitte an Euch: Alle ein bis zwei Monate Eure neuesten 
Ergebnisse als Schaltplan, Code, etc. anhängen. Ja, ich weiss, es ist 
zusätzliche Arbeit, aber nach meinem Geschmack würde sich der Überblick 
über den Thread deutlich erhöhen.

In der Hoffnung, keine Fehlbitte geäussert zu haben, bin ich auf die 
weiteren Erkenntnisse gespannt - und hoffe in nicht all zu ferner 
Zukunft mit meinen eigenen Ergebnissen weiteres Licht ins Dunkel des 
EMS-Bus zu bringen ;-).

---

Eigentlich gehört es vom Thema nicht hierher, aber weiter oben war schon 
mal vom Auslesen des Gaszählerstandes die Rede. Deshalb hier mal meine 
eigenen Erfahrungen, vielleicht interessiert es jemanden.

Habe hier einen Elster/Kromschröder Gaszähler BK4. Der hat in der 
letzten Zählerrolle (1 Ltr.) einen Magneten bei der Ziffer 9. Also kann 
man die 0,01 cbm (10 Ltr.) zuverlässig bestimen. Als Reedkontakt habe 
ich bei Frau R. einen MK 1471B um 2,55 Euronen bestellt. Der passt prima 
in ein 3cm-Stück Schutzhülle für DIL-ICs. Darum 3 Lagen Panzerband 
gewickelt und das Sandwich passt haargenau in die Zähleraussparung. Und 
weil sich das Sandwich echt easy Ein- und Ausstecken lässt, ist auch 
sichergestellt, dass bei einem Zählerwechsel nicht ein neuer Reedkontakt 
beschafft werden muss. Also kann der Gasmann ruhig 2 mal klingeln ;-).

Das Zählen übernimmt bei mir ein DS2423, also ein 1-Wire Counter. In 
diesem Chip sind aber zwei 32-bit Zähler integriert, so dass noch ein 
Zähler frei war.

Der zählt jetzt das Kondenswasser über einen Regenmesser. Habe ich auch 
bei Frau R. bestellt. Kostet ca. 25 Euronen und nennt sich WS 73003. - 
Und nein, ich bekomme keine Tandieme von R.! - Das Teil besteht aus dem 
eigentlichen Regensammler für den Garten und einer Auswertestation fürs 
Haus, verbunden per Funk. Die Auswertestation steht jetzt auf meinem
Schreibtisch und zeigt mir Temperatur, Datum und Uhrzeit; für die 
Applikation habe ich sie nicht benötigt.

Was zum Einsatz gekommen ist, ist der Regensammler. Jepp, die Dinger 
funktionieren mit einer Wippe ------|------ , das Wasser kommt 
gedrosselt von oben, wenn die linke oder rechte "Schaufel" voll ist, 
kippt die Wippe. Der Mengeninhalt der "Schippe" ist bekannt, ein in der 
Wippe befestigter Magnet steuert den Reedkontakt. Für einen Liter kippt 
die Wippe 210 mal. Das gibt eine relativ gute Genauigkeit, Meteorologen 
haben eben hohe Ansprüche.

Also Batterien raus, damit die Kiste nicht funkt und auf der Platine 
direkt an den Reedkontakt, bzw. an zwei Leiterbahnen, die lötfreundlich 
in einem Pad enden. Diesen Reedkontakt habe ich mit dem zweiten Zähler 
verbunden, so dass ich jetzt synchron Gasverbrauch und
Kondenswasseranfall zähle. Das hat den Vorteil, dass ich über diese 
beiden Parameter den Netto-Abgasverlust meiner Heizungsanlage bestimmen 
kann.

Da gibt es einen schlauen Doktor an der Uni des Saarlandes, der hat in 
einer Patentschrift vorgerechnet, dass der Netto-Abgasverlust (qA) von 
Gas-Brennwertgeräten (GBWG) sich wie folgt bestimmen lässt:

qA=( 1,6 * G – W )/( 1,6 * G ) * 13,5 [%]

oder vereinfacht:

qA = ( 1 – W /( 1,6 * G) ) * 13,5 [%]

wobei:
qA = Netto-Abgasverlust in %
W = Kondenswasser in Liter
G = Gas in cbm (m³)

Wen die Herleitung interessiert 8-/, der wird hier fündig:
http://www.uni-saarland.de/fak7/fze/KFA.htm

Achso, die Auswertung der Zähler und weiterer 1-Wire Bauteile erfolgt in 
meinem FLI4L mit Opt-OW.

O.k. - ist ein bisschen lang geworden, hoffe Ihr seid nicht ermüdet und 
forscht weiter ;-).

Schönen Sonntag noch und Gruß
Karl M.

von IngoF (Gast)


Lesenswert?

Hallo Rudi,

konnte leider nur die KIM-Version in den Telegrammen finden.

Da Du ja eine ganze Version bei Deiner RC30/35 weiter bist kann es 
durchaus sein dass die Telegramme anders abgefragt werden.

Habe Dir mal meine ganzes Log angehangen. Irgendwo müssen die ja 
versteckt sein. Allerdings wohl nicht ganz so einfach im BCD Format wie 
in Deinen Telegrammen. Konnte sie jednfalls nicht finden.

Gruß
Ingo

von IngoF (Gast)


Lesenswert?

IngoF schrieb:
> Habe Dir mal meine ganzes Log angehangen.

Etwas unglücklich formuliert...
Habe sie in der Mail an Dich angehangen. Müsste schon angekommen sein.

Gruß
Ingo

von Andreas F. (andyfaq)


Lesenswert?

Hallo,

ich habe nur meine alte 3220 Steuerung ersetzt und reiche mal die 
Versionsdaten nach:
RC 35       V1.06
MC 10       V2.07
BC 10       V2.03
SAFe        V5.20
BIM         V1
BIM Nummer  7000

Gruß
Andy

von Rudi (Gast)


Lesenswert?

@Andreas F.

Wie lauten die Busadressen von deiner Anlage ?

von Andreas F. (andyfaq)


Lesenswert?

Rudi schrieb:
> @Andreas F.
>
> Wie lauten die Busadressen von deiner Anlage ?

Ich habe leider noch keinen Zugriff auf den Bus (siehe 
Beitrag "Re: Logamatic 2107 Schnittstelle" ), denn mir fehlt 
noch die passende Schnittstellenschaltung. Ich warte noch auf Euch. ;-)

Ne andere Möglichkeit, diese anzuzeigen, kenne ich nicht.

Gruß
Andreas

von IngoF (Gast)


Lesenswert?

Andreas F. schrieb:
> Ne andere Möglichkeit, diese anzuzeigen, kenne ich nicht.

Ist auch im "Sondermenü" zu finden.
Unter "Monitordaten" und dann "Bus-Status".

Gruß
Ingo

von Andreas F. (andyfaq)


Lesenswert?

IngoF schrieb:

> Ist auch im "Sondermenü" zu finden.
> Unter "Monitordaten" und dann "Bus-Status".

gefunden unter Diagnose/Monitorwert/Busteilnehmer

MC 10/SAFe  Adr. 8
BC 10       Adr. 9
RC 35       Adr. 16

Gruß
Andreas

von Rudi (Gast)


Lesenswert?

Hallo,

hat dein SAFe keine Adresse oder ist das nur ein Sensor ?

von IngoF (Gast)


Lesenswert?

Rudi schrieb:
> hat dein SAFe keine Adresse

Hallo Rudi,

wenn ich dass richtig verstanden habe ist dass das selbe wie UBA3. Keine 
Ahnung wodrin der Unterschied ist.
Vielleicht auch nur der Vorgänger der UBA3

Gruß
Ingo

von Andreas F. (andyfaq)


Lesenswert?

IngoF schrieb:
> wenn ich dass richtig verstanden habe ist dass das selbe wie UBA3. Keine
> Ahnung wodrin der Unterschied ist.
> Vielleicht auch nur der Vorgänger der UBA3

Ich bin kein Heizungsbauer, aber das BRM 10 ist doch, wenn ich das 
richtig verstehe, kein richtiger SAFe. Es ist eine Schnittstelle, um 
ältere oder andere Brenner an einer EMS-Regelung zu betreiben und SAFe 
wohl nachzuahmen. Gibt es erst seit 2007. Alle Möglichkeiten hat man 
damit wohl nicht.

Meine Angaben stehen genau so wie angegeben im Display.

Gruß

von Jens K. (jensjk)


Lesenswert?

Hallo,

 Ich hab gemäß dem Thread und den beiden Schaltungsvorschlägen Rx und Tx 
am Modulsteckplatz für KM271 abgegriffen, UART auf 2400bd stehen, 
bekomme aber keine Antwort (auch kein STX) von der 2107.

Nun die Frage: Muss man damit überhaupt die RS232 aktiviert wird noch 
Bauteile für den FG bestücken? Wenn ja welche? oder muss/kann das Modul 
in der Steuerung aktiviert werden.

vielen Dank für eure Super Arbeit und viele Grüße

jens

von Jens K. (jensjk)


Lesenswert?

ok, der 10k R zwischen 5 und 7 scheint zu reichen, nun ist Abgas 
einstellbar und das Modul wohl erkannt. Aber Daten bekomm ich trotzdem 
noch keine ... Hat jemand noch eine Idee?

vg jens

von Jens K. (jensjk)


Lesenswert?

tx und rx vertauscht  ... :-) schon immer mein Problem. Obwohl ich es an 
sich schon 10mal gecheckt hatte.

nun werd ich mal weiter sehen was so an Daten kommt.

vg und noch mal Danke für alle Infos im Forum und wiki

jens

von Ingo F. (ingof)


Lesenswert?

Hallo,

ich habe noch mal ein wenig am Bus herumgespielt und stumpf ein paar 
Pollings beantwortet und darauf gewartet was meine RC30 anzeigt.

0x08    = MC10
0x09    = BC10
0x10    = RC30/35
0x11    = Hydr. Weiche
0x12    = ZM EED
0x13    = Gerät (4x)
0x17    = RC20 Heizkreis
0x18... = RC20 (8x)
0x20... = Mischer (8x)
0x28... = Warmwasser (8x)
0x30... = Solar (8x)
0x38... = Gerät (40x)

Laut meinem Pollingmitschnitt scheinen Adressen über 0x60 nicht gepollt 
zu werden. Ausnahmen scheinen 0x61 und 0x68 zu sein.

Habe auch nicht alle Adressen überprüft und teilweise nur 
stichprobenartig meine Tabelle überprüft.

Ist ja fast alles selbsterklären. Gerät ist wohl so eine Art Platzhalter 
für irgendwelche Module die der RC30 noch nicht bekannt waren. Oder 
Busteilnehmer wie Fernwirkmodem, ServiceKey, RS232-Gateway, ....

Also wer sowas haben sollte bitte einfach mal nachsehen und mir 
irgendwie eine Info zukommen lassen. Bin von Natur aus neugierig ;o) 
Muss ja nicht im Forum sein...

Aber was zum Teufel ist "ZM EED"??? ZM = ZentralModul oder ZusatzModul? 
Was soll denn EED sein? Hat jemand irgend eine Idee?

Gruß
Ingo

von Rudi (Gast)


Lesenswert?

Ingo F. schrieb:
> Aber was zum Teufel ist "ZM EED"??? ZM = ZentralModul oder ZusatzModul?
> Was soll denn EED sein? Hat jemand irgend eine Idee?

Bei Buderus bedeutet ZM einfach Zusatzmodul. Aber EED !?

Wie sieht deine jetzige Sendestufe mit dem Transistor aus ? Ich will mir 
demnächst eine neue Platine mit Opto. usw. bauen.


Grüße.

von Karl M. (Gast)


Lesenswert?

Rudi schrieb:
> Bei Buderus bedeutet ZM einfach Zusatzmodul. Aber EED !?

Servus Leute!

EED ist ein "Externe Störungsanzeige (EED)"-Modul.

Info z.B.: 
http://www.buderus.it/media/prodotti/1-murali/1_6-regolazioni/istruz_tecniche/_RTG_IstrUso_EED_705067A_08_06.pdf

HTH
Karl M.

von Ingo F. (ingof)


Lesenswert?

Rudi schrieb:
> Wie sieht deine jetzige Sendestufe mit dem Transistor aus ? Ich will mir
> demnächst eine neue Platine mit Opto. usw. bauen.

Also sie wird sehr wahrscheinlich einfach nur ein 82 oder 100 Ohm 
Emitterwiderstand für die Stromregelung haben und mit dem Basis am 
PIC/Atmega8 hängen. Dann sollte der Strom passen.

Die Busadressen habe ich noch mit der "alten" Schaltung ermittelt. Bin 
dabei die Software noch mal neu zu schreiben. Wenn das fertig ist mach 
ich mit der Sendeschaltung weiter...

Hinter soll es möglich sein per Jumper aus mehreren Seriellen 
Protokollen auszuwählen.

1) EMS (EMS-Bus)
2) 3964R
3) ASCII HEX-codiert
4) das bisherige Format mit AA 55 gerahmt
5) nur geänderte Werte
6) .....

mal sehen wieviel es wirklich werden. Die ersten beiden auf jeden Fall. 
3964R verwendet ja Buderus für die Fernwirkmodems. Vielleicht ja auch 
für den ServiceKey und RS232-Gateway. Das mit dem AA 55 Rahmen fand ich 
nicht ganz sooo gut. rein theoretisch wäre es ja möglich dass die Werte 
AA 55 irgendwann mal in den Daten vorkommen. Bei 3964R kann das ja nicht 
passieren.

Gruß
Ingo

von Ingo F. (ingof)


Lesenswert?

Karl M. schrieb:
> EED ist ein "Externe Störungsanzeige (EED)"-Modul.

Danke...

Also die Abkürzung von:
Zusatzmodul External Error Detection :o)

Hätten sich ja auch für eine Sprache entscheiden können...

Na dann kann ich die Adresse ja schon mal vergessen. Der Gateway oder 
Service-Key muss dann wohl eines von den "Geräten" sein.

Dann muss es ja ein ähnliche externe Fehleranzeige auch (irgendwann) für 
den EMS-Bus geben. Die ist vermutlich für das 4000er Bussystem?

von Rudi (Gast)


Lesenswert?

Ingo F. schrieb:
> 3964R verwendet ja Buderus für die Fernwirkmodems. Vielleicht ja auch
> für den ServiceKey und RS232-Gateway.

Ja, zumindestens der Service-Key arbeitet damit.

Ingo F. schrieb:
> Das mit dem AA 55 Rahmen fand ich
> nicht ganz sooo gut. rein theoretisch wäre es ja möglich dass die Werte
> AA 55 irgendwann mal in den Daten vorkommen.

;-). Es ging mir damals eher darum, den Anfang und das Frameende zu 
markieren. Durch die Längenangabe würde es auch bei doppelten AA 55 
funktionieren.

Ich lese z.Z. die Daten über die UART mit einem 50MHz Cortex. Die 
CRC-Berechnung und das Parsen der Werte sind relativ CPU-Lastig. Die CPU 
muss auch noch andere Dinge erledigen (Loggen/SD-Karte, Netzwerk, 
CAN-Master). Ich werde hauptsächlich aus diesem und anderen Gründen 
einen 72MHz STM für die Parsergeschichte einsetzen. Der Platzbedarf auf 
der Platine ist durch die integrierte CAN-Hardware auch noch kleiner im 
Vergleich zu einem ATMEGA323P. Der STM kann dann den Stream parsen und 
bei Änderungen auf dem CAN-Bus brüllen.


Grüße.

von Rudi (Gast)


Lesenswert?

Nachtrag:


Evtl. hat ja jemand Lust und Laune und kann für die CRC Berechnung die 
Tabelle, für eine Tabellen basierte CRC, erstellen. Das sollte dann noch 
einiges an CPU-Zeit sparen, wenn genug Speicher vorhanden ist.



Grüße.

von IngoF (Gast)


Lesenswert?

Rudi schrieb:
> Evtl. hat ja jemand Lust und Laune und kann für die CRC Berechnung die
> Tabelle, für eine Tabellen basierte CRC, erstellen.

Hallo Rudi,

Das wird leider nicht gehen. Die EMS-Prüfsumme ist ja kein wirkliches 
CRC mit Generatorpolynom. Es ist ja nur ein XOR mit verschiebung und ein 
paar Bits setzen wenn der bisherige Wert einen bestimmten Wert 
überschritten hat. Also nichts was man mit Tabelle machen könnte, oder?

Bei der CRC mit Generatorpolynom wird die CRC ja immer Bitweise 
"errechnet". Durch die Tabelle erspart man sich dann acht Schritte und 
hat dann ein Byte was man XORen kann, oder? Die EMS-Prüfsumme ist ja 
schon auf Byte ebene und wird nicht für jedes Bit errechnet.

Allerdings habe ich auch im Moment keine Ahnung wie die Tabelle bei 
einer CRC mit Generatorpolynom wirklich erstellt wird und angewendet 
wird. Habe nur mal am Rande davon irgendwas mitbekommen. Vielleicht geht 
es mit ein wenig Gehirnschmalz ja doch...

Gruß
Ingo

von Ingo F. (ingof)


Lesenswert?

Rudi schrieb:
> Ich lese z.Z. die Daten über die UART mit einem 50MHz Cortex. Die
> CRC-Berechnung und das Parsen der Werte sind relativ CPU-Lastig.

Wie sieht denn das Parsen bei Dir aus? Machst Du wie bei Deiner MySQL 
einen "String" raus, der komprimiert wird?

Ich hatte vor einfach wie bei meiner SQL einfach einen 16Bit-Wert daraus 
zu machen und eine ID mitzusenden. Je nach dem welches Frame ankommte 
wird nur ein entprechendes Unterprogramm ausgeführt.
Die Werte werden im Buffer zwischengespeichert (z.B. ID*3+Bufferanfang). 
Bei änderungen wird der Wert übertragen. 2*8Bit +8Bit für einen 
primitiven Zeitstempel. Das klingt eigentlich so als ob dass parrallel 
mit dem Empfang mitlaufen könnte.

Allerdings macht meine CPU nichts anderes als empfangen und weiterleiten 
und dann auch irgendwann mal die Werte auslesen.

von Rudi (Gast)


Lesenswert?

Ingo F. schrieb:
> Wie sieht denn das Parsen bei Dir aus? Machst Du wie bei Deiner MySQL
> einen "String" raus, der komprimiert wird?

Schon lange nicht mehr. Ich habe in der DB die eigentlichen Werte als 
Float gespeichert und den Rest als Integer (ID/Timestamp). Das bringt 
etwas mehr Performance. Leider kann mysql noch keinen Timestamp mit 
Millisekunden, da gibt es aber ein Workaround, falls man diese Auflösung 
benötigt.

Aus Performance-Gründen tendiere ich eher dazu, für jeden Sensorwert 
eine eigene Tabelle anzulegen. Ich habe es aber noch nicht getestet.

> Ich hatte vor einfach wie bei meiner SQL einfach einen 16Bit-Wert daraus
> zu machen und eine ID mitzusenden. Je nach dem welches Frame ankommte
> wird nur ein entprechendes Unterprogramm ausgeführt.

Ja, so in etwa mache ich es jetzt auch. Frame empfangen, CRC prüfen und 
je nach Absender an die entsprechende Unterfunktion übergeben. Dann 
parsen und ab hier wird jeder Wert als Sensor gesehen und entsprechend 
weiterverarbeitet. Also wenn ich von der Buderus zwei Temperaturen 
bekomme sind das nach dem Parsen einfach 2 Sensoren die die Temperatur 
messen. Das ist erstmal mein Ansatz für die Handhabung der einzelnen 
Daten.

Ich versuche alles in ein Schema F zu bekommen, je nach Sensor 
verallgemeinern, damit ich später bei einer zusätzlichen Regelung 
weniger Probleme habe.


Ich denke die CRC-Berechnung würde man schon in eine Tabelle bekommen. 
Es gibt ein Poly. und ein paar mal gedrehe mit Bitabhängigkeiten. Nichts 
anderes als bei einer "normalen" CRC denke ich.


Grüße.

von momurder (Gast)


Lesenswert?

hi alle zusammen,

erstmal an alle fettes danke, super arbeit habt ihr hier alle 
geleistet!!!

zu meinem prob: habe die Schaltung exakt nachgemacht, kriege aber keine 
daten von meiner logamatic 2107.

interface habe ich gemäss update von chipsuffler nachgebaut. habe schon 
viele interfaces im OBD (Automotive) Bereich gelötet, bin nicht ganz 
anfänger und finde auch keinen fehler in meiner arbeit.

habe rx/tx auf beiden seiten schon wild hin und her getauscht. nix....

versuche die ganze zeit immer nach einem versuch fhem zu starten, debug 
modus laufen zu lassen (verbose und loglevel auf 5 und 6) und logmode zu 
setzen. nix...

(in der fhem.cfg ist natürlich auch "define KM271 KM271 /dev/ttyS0" 
eingetragen)

wie testet ihr manuell? sprich senden von 0x02? mit nem PERL 
write("\x02") sehe ich aller höchstens mal ne 00 aufm ttyS0 aber nix 
gescheites.... und schon gar nicht irgendne antwort.....

interface wird natürlich mit abgas erkannt (bei nem 1k widerstand an FG 
ca 150°C) und im service menü kann ich ne abgastemperaturschwelle 
einstellen.

bin bischen verzweifelt, ist ja echt keine kunst das interface 
eigentlich.

wisst ihr was sein könnte? typischer fehler auf den ihr auch gestossen 
seid?

von jens (Gast)


Lesenswert?

-die pegel an tx und rx nachmessen und dabei merken ob es wirklich 
richtig verbunden ist (war mein fehler)
- mit einem seriell-usb Adapter und einem Terminal-programm erste 
Tuchfühlung nehmen.

Ansonsten ist wohl eine genauere Beschreibung der gebauten Variante 
noitwendig, den thread kann wohl niemand mehr auseinander halten weil 
sich da verschiedene Stränge und Varianten durchmischen ...

vg jens

von momurder (Gast)


Lesenswert?

was für pegel soll ich da erhalten? reicht ein voltmeter?

mit was für einem terminalprogram kann ich sicher die einstellung 2400 
vornehmen und hex 0x02 senden? bzw. wie machst du das?

von jens (Gast)


Lesenswert?

Pegel messen (hier Logikpegel, keine RS232):
- Verbindung auftrennen (also nichts anklemmen)
- Am zu messenden Anschluß einen Widerstand ca. 4.7k gegen Masse legen.
Ein Empfänger (Eingang) sollte dann gegen 0V zeigen, ein Ausgang knapp 
unter 5V

Terminalprogramm: Realterm. Kann man alle Baudraten einstellen und auch 
senden.

vg jens

von Rudi (Gast)


Angehängte Dateien:

Lesenswert?

Hallo,

anbei die CRC-Berechnung für den EMS-Bus mit und ohne Tabelle.


Grüße.

von chris_be (Gast)


Lesenswert?

Gute morgen,

sorry for my bad german...

ich habe ein service key gekauft für EMS connection und habe eco soft 
Serial Communication gesehen mit advanced serial port monitor.

Wass ich tun wolle:
Eine wifi router mit linux oder PIC oder andern kleine Linux platform 
(Synology, Wdtv, ...) connectieren zum Service Key.
Ich wollte warm wasser ein oder aus zu zetsen
Ich wollte die HistorieDaten aus der Linux speichern.
=> Vorteil: Keine Ecosoft, keine Windows PC, aber lichte HW (kleine 
consumption).

Glaubst du das die empfangen Hex Data einfach conertieren können?
danke
chris_be


e.g.
Start of comm:
<20101106065709.928 TX>
<STX>
<20101106065711.922 TX>
<STX>
<20101106065712.004 RX>
<DLE>
<20101106065712.004 TX>
<NUL><NUL><DLE><ETX><DC3>
<20101106065712.041 RX>
<DLE><STX>
<20101106065712.089 TX>
<DLE>
<20101106065712.181 RX>
<NUL><NUL><NUL><NUL>S<STX>1<DLE><ETX>s
<20101106065712.181 TX>
<DLE>
<20101106065712.265 RX>
<STX>
<20101106065712.265 TX>
<DLE>
<20101106065712.360 RX>
<NUL><NUL><SOH><NUL><NUL><NUL><ETX><NUL><SOH><ETX><DLE><ETX><DC3>
<20101106065712.360 TX>
<DLE>
<20101106065712.390 RX>
<STX>
<20101106065712.390 TX>
<DLE>
<20101106065712.492 RX>
<NUL><NUL><STX><NUL><BS><LF><FF><SO><DLE><DLE><DC2><DC4><SYN><CAN><SUB>< 
FS><RS><DLE><ETX><SOH>
<20101106065712.492 TX>
<DLE>
<20101106065714.506 TX>
<STX>
<20101106065714.588 RX>
<DLE>
<20101106065714.588 TX>
<EOT><BS><BEL><DLE><ETX><CAN>
<20101106065714.640 RX>
<DLE><STX>
<20101106065714.691 TX>
<DLE>
<20101106065714.795 RX>
<EOT><BS><BEL><NUL><VT><SOH><SOH><STX><NUL><NUL><NUL><NUL><NUL><NUL><NUL 
><NUL><NUL><NUL><NUL><DLE><ETX><DC1>
<20101106065714.795 TX>
<DLE>
<20101106065716.798 TX>
<STX>
<20101106065716.880 RX>
<DLE>
<20101106065716.880 TX>
<EOT><BS><STX><DLE><ETX><GS>
<20101106065716.940 RX>
<DLE>
<20101106065716.941 TX>
<STX>
<20101106065717.022 RX>
<DLE>
<20101106065717.022 TX>
<EOT><HT><STX><DLE><ETX><FS>
<20101106065717.089 RX>
<DLE><STX>
<20101106065717.089 TX>
<DLE>
<20101106065717.183 RX>
<EOT><BS><STX><NUL>H<STX><EOT>K<STX><DC4><NUL><NUL><NUL><DLE><ETX><SO>
<20101106065717.183 TX>
<DLE>
<20101106065717.240 RX>
<STX>
<20101106065717.240 TX>
<DLE>
<20101106065717.331 RX>
<EOT><HT><STX><NUL>D<STX><NUL><DLE><ETX>Z
<20101106065717.331 TX>
<DLE>
<20101106065719.329 TX>
<STX>
<20101106065719.411 RX>
<DLE>
<20101106065719.411 TX>
<EOT><VT><STX><DLE><ETX><RS>
<20101106065719.441 RX>
<DLE>
<20101106065719.441 TX>
<STX>
<20101106065719.523 RX>
<DLE>
<20101106065719.523 TX>
<EOT><DLE><DLE><STX><DLE><ETX><NAK>
<20101106065719.589 RX>
<DLE><STX>
<20101106065719.589 TX>
<DLE>
<20101106065719.682 RX>
<EOT><DLE><DLE><STX><NUL>C<STX><BS><DLE><ETX>\
<20101106065719.682 TX>
<DLE>

etc...

von Ingo F. (ingof)


Lesenswert?

Hallo Chris,

Das ist ja super. Genau das nach dem ich gesucht habe.
Die Kommunikation läuft wie schon fast vermutet über das 
3964R-Protokoll.

Leider hilft die Aufzeichnung von Dir leider garnichts da Du im 
ASCII-Mode aufgezeichnet hast. Zeichne doch mal im HEX-Mode auf. Wäre 
sehr interessant wie das genau abläuft. Einfach mal so eine Minute Log 
dann hier am besten als Datei anhängen.

Und Bitte schau doch mal in der RC30/35 nach mit welcher Adresse und 
Namen er sich am Bus anmeldet. Bin echt neugierig.

Bei der RC30:     Service-Menü >> MonitorDaten >> Bus-Status.
Bei der RC35:     Diagnose >> Monitorwert >> Busteilnehmer

Hier sind schon mal alle Daten die wir bisher herausgefunden haben:
Beitrag "Re: Logamatic 2107 Schnittstelle"

Die meisten Daten sind schon bekannt. Wir haben aber alle einen 
selbstgebastelten Controller und keinen Service-Key. Deswegen haben wir 
ein anderes Datenformat. Müsste bei Dir am Service-Key aber sehr ähnlich 
sein....

Gruß
Ingo

P.S.: Die Daten in Deinem Log, die nach HEX-Daten aussehen ist das Datum 
mit Uhrzeit und Millisekunden. Die eigentlich Daten sind dazwischen 
versteckt und werden evtl nicht komplett angezeigt weil es im ASCII-Mode 
von dem Programm aufgezeichnet wurde.

Gruß
Ingo

von IngoF (Gast)


Lesenswert?

Habe mir mal die Mühe gemacht die Daten ohne den "Handshake" ins 
Hexformat zu übersetzen:
12.004 TX: 00 00 11 03 13
12.181 RX: 00 00 00 00 53 02 31 11 03s
12.360 RX: 00 00 01 00 00 00 03 00 01 03 11 03 13
12.492 RX: 00 00 02 00 08 0a 0c 0e 11 11 12 14 16 18 1a 1c 0e 11 03 01
14.588 TX: 04 08 07 11 03 18
14.795 RX: 04 08 07 00 0b 01 01 02 00 00 00 00 00 00 00 00 00 00 00 11 
03 11
16.880 TX: 04 08 02 11 03 1d
17.022 TX: 04 09 02 11 03 1c
17.183 RX: 04 08 02 00 48 02 04 4b 02 14 00 00 00 11 03 0e
17.331 RX: 04 09 02 00 44 02 00 11 03 5a
19.411 TX: 04 0b 02 11 03 1e
19.523 TX: 04 11 11 02 11 03 15
19.682 RX: 04 11 11 02 00 43 02 08 11 03 5c

Allerdings werden wohl viele Daten im ASCII-Modus nicht oder falsch 
angezeigt. z.B kommt das <DLE> in den Daten auch einzeln vor. Was nach 
dem 3964R-Protokoll nicht vorkommen darf.

Stelle Dein Programm doch mal wie in dem Screenshot ein und dann im 
ASCII-Mode aufzeichnen.

von IngoF (Gast)


Angehängte Dateien:

Lesenswert?

Anhang vergessen....

von chris_be (Gast)


Angehängte Dateien:

Lesenswert?

guten abend.

bitte: bus info

Und eine Serial sniffer mit monitoring.

Ich kannst Binary aufzeichern auch oder andern teste tun.

ciao

von IngoF (Gast)


Lesenswert?

Hallo Chris_be

Danke für die Info... Der Service-Key versteckt sich also hinter der 
0x0b ;o)

Also zu den Daten....

Der Service-key sendet die Daten mit vorangestellter 0x04.
dannach kommt die Adresse des EMS-Modul (0x10 für RC35)
und dann der Telegrammtyp.

Das hier aus Deinem Log ist das Telegramm 0x18 von der MC10:
04081900006101EE0225FFFFFF0000B9DA04786E02EA4803BAFF00AB590000100335
Mit der Tabelle kannst Du dann die Daten "decodieren".

das 6.Byte ist die Außentemperatur 0x61 > 97 > 9,7°C

Was die anderen Telegramme mit 0x39 und 0x00 sind kann ich jetzt auch 
nicht sagen. Würde mal vermuten dass die 0x00 Daten vom Service-Key 
selber sind.

Ganz am Schluss sind noch Telegramme die mit 0x20 anfangen. Wird 
vermutlich nichts ganz so wichtiges sein.

Die Telegramme mit der 0x39 am Ende kommen nicht vom Service-Key oder 
von der Software und sind nur ein Hinweis auf die Beschränkungen der 
TrialVersion.

Vielleicht kannst Du ja noch mit hilfe der Buderus Software noch andere 
Daten herausfinden, was uns leider nicht möglich ist.

Falls Du noch irgendwas herausfindest bitte dann noch mal posten oder 
mailen.

Gruß
Ingo

von IngoF (Gast)


Angehängte Dateien:

Lesenswert?

Ist ja fast ein Kinderspiel mit OpenOffice die unützen Daten 
herauszulöschen ;o)

Für alle die es interessiert hier mal die reinen Daten ohne Ballast...

von IngoF (Gast)


Lesenswert?

@Rudi

Hier gibt es auch alle Versionsnummern die Du herausfinden wolltest :o) 
Ist alles Telegramm 0x02 und BIM die 0x04
1
RX: 00 00 00 00  S  Service Key 2.49  53 02  31                  
2
RX: 04 21 02 00  E  MM10        2.00  45 02  00                  
3
RX: 04 08 02 00  H  MC10        2.04  48 02  04 4B 02 14 00 00 00      
4
                 K  SAFe        2.20            4B 02 14            
5
RX: 04 08 04 00     5001        17    13 89  11 82 12 3C 64 33 05 64  5A 32
6
RX: 04 09 02 00  D  BC10        2.00  44 02  00                  
7
RX: 04 10 02 00  C  RC30        2.08  43 02  08                  
8
RX: 04 18 02 00  B  RC20        1.04  42 01  04 00 00 00

von Andreas F. (andyfaq)


Lesenswert?

Nun ist ja echt Bewegung in der Sache.

Ich habe mir auch mal spaßhalber einen original Service Key zugelegt.

Nun ist der Stecker etwas klobig und ich benötige eine Verlängerung zu 
meinem Hausautomationsserver. ;-)

Was ist sinnvoller? Den Bus direkt zu verlängern (also am Klinkenstecker 
oder die RS232 Schnittstelle, die ich wohl noch über RS232 zu USB 
konvertieren muss?

Gruß

von IngoF (Gast)


Lesenswert?

Andreas F. schrieb:
> Nun ist der Stecker etwas klobig und ich benötige eine Verlängerung zu
> meinem Hausautomationsserver. ;-)

Genau deswegen habe ich mich bisher geweigert den Service-Key zu kaufen 
;o)

Eigentlich ist es egal.Der EMS-Bus darf ja 50 Meter lang sein. Mit der 
seriellen Schnittstelle kommt kan bei 9600 laut Wikipedia bis zu 
152Meter.

Würde ich von dem Verkabelungsaufwand/-kosten abhängig machen.

Das USB-Kabel zu verlängern halte ich nicht für eine gute Idee. Bei USB 
sind das ja mindestens 1,5MBit die über das Kabel gehen müssen.

Bei 1 Meter würde vielleicht ein USB-Verlängerungskabel gehen. Halte ich 
aber trotzdem für keine gute Idee.

Gruß
Ingo

von Andreas F. (andyfaq)


Lesenswert?

IngoF schrieb:

> Eigentlich ist es egal.Der EMS-Bus darf ja 50 Meter lang sein.

Na dann ist die Entscheidung leicht.

Danke Dir.

Gruß

von chris_be (Gast)



Lesenswert?

Attachements:

- Sending the config.

- Get conf + Monitoring
- Screenshot of Monitoring.

enjoy!

von IngoF (Gast)


Lesenswert?

Hello Chris.

Hier eine kleine Anleitung um die Daten automatisisert zu bereinigen:

[code]
###########################
 1) unnütze Daten löschen:
###########################

bei "Mehr Optionen" "Regulärer Ausdruck" anklicken.

Ohne "" kopieren und in OpenOffice einfügen und jedes mal "Ersetzen 
alle" anklicken.

suchen nach:        ersetze durch:
(search for:)        (replace by:)
-----------------------------    --------------
"[[]len=[:digit:]+\x005d"
"1003[01234567890ABCDEF]{2}"
"<[RTX]{2}>$"
"<[RTX]{2}>[:digit:]{2}$"
"<[RTX]{2}>[:digit:]{4}$"
"^$"
"[01234567890ABCDEF]{2}"    "& "
"10 10 "        "10 "




###########################
 2) alles Markieren:
###########################
"bearbeiten" "alles auswählen STRG+A" auswählen


###########################
 3) in Zwischenablage:
###########################
"bearbeiten" "kopieren Strg+C" auswählen


###########################
 4) in Wordpad einfügen:
###########################
WordPad öffnen
[STRG]+[V]
[\code]

und im Anhang die bereinigte Version.

Am besten die TXT-Datei gleich mit OpenOffice öffnen und die 
Markroaufzeichnung starten. Alles bis Punkt 3 ausführen, 
Makroaufzeichnung beenden und Makro abspeichern.

Dann geht alles beim nächsten mal viel schneller.
Aber dann nicht mehr das Ausgabeformat umstellen.

Gruß
Ingo

von IngoF (Gast)


Angehängte Dateien:

Lesenswert?

schon wieder Anhang vergessen....

@Chris poste doch mal Deine Programmeinstellungen vom "Advanced Serial 
Port Monitor" wie Du die Datei erstellt hast.

Werde mich jetzt mal wieder um meine Hardware kümmern. Werde mir 
irgendwann mal ansehen was da in Deinem letzten Mittschnitt überhaupt 
drinsteht....

Gruß
Ingo

von IngoF (Gast)


Angehängte Dateien:

Lesenswert?

Wen es interessiert ein Schreenschot von meinen heutigen Daten:

von Rudi (Gast)


Lesenswert?

@IngoF

Wo ist deine Fernbedienung an der Heizung angeschlossen ? Bekommt die 
Fernbedienung nur GND und die Datenleitung oder zusätzlich noch die 12V 
?

Zum "get config": Die Daten sehen mir an einigen Stellen nach einem 
einfachen EEProm-Dump aus. Jedes Modul hat ja ein EEProm am I2C.

Jetzt könnte man eine UART-Simulation schreiben und schauen was da so 
alles in der Software passiert ;-)


@chris_be

Is there a way to get pictures from inside the key ? Anyway, thanks for 
the log data !

von IngoF (Gast)


Lesenswert?

Rudi schrieb:
> Wo ist deine Fernbedienung an der Heizung angeschlossen ? Bekommt die
> Fernbedienung nur GND und die Datenleitung oder zusätzlich noch die 12V
> ?

Also die RC30 und mein ATMega8 hängt im Wohnzimmer am Bus. Dann geht es 
an der Heizung vorbei ins Computerzimmer wo mein 18F2585 und hinter dem 
4cm langen CAN BUS noch ein PIC.

Der Bus hat keine 12 Volt also nur GND und 10/15Volt. Die 12 Volt gibt 
es nur an der Diagnosebuchse für den Service-key.

Rudi schrieb:
> Zum "get config": Die Daten sehen mir an einigen Stellen nach einem
> einfachen EEProm-Dump aus. Jedes Modul hat ja ein EEProm am I2C.

Also auf jeden Fall kommen einige Telegramme zerstückelt über den 
EMS-Bus. Der Service-Key klebt die zusammen und schickt die zum PC.

Ansonsten sind die Telegramme alle gleich. Also am EMS-Bus sieht das 
Telegramm so aus:

<Absender> <Empfänger> <Offset> <Daten ..... Daten> <"CRC"> <Break>

Als Empfänger steht endweder 0x00 für alle, die "normale" Adresse 
(0x08=MC10) oder das Polling (0x88 für MC10)
an dem Service-key zum PC (3964R):

0x04 <Absender> <Daten> <DLE(0x10)> <ETX(0x03)> <BCC(XOR)>

Dabei werden alle 0x10 in den Daten gedoppelt damit sie von dem DLE 
unterschieden werden können.

Vom Service-Key ein Telegramm mit den Schaltzeiten und anderen Daten:
RX: 04 10 10 3F 00 01 21 00 84 21 21 ........ 10 03 <BCC>
       ^^^^^^ gedoppelt wegen 3964R

sieht auf dem EMS-Bus dann so aus:
10 00 3F 00 ........ <CRC>
10 00 3F 1B ........ <CRC>
10 00 3F 36 ........ <CRC>
...
...
...

Rudi schrieb:
> Jetzt könnte man eine UART-Simulation schreiben und schauen was da so
> alles in der Software passiert ;-)

Also ich werde das auf jeden Fall mal in meine Hardware packen und evtl. 
mal testen ob es dann auch mit der Originalsoftware läuft... Vermute mal 
dass es dort keine Probleme gibt.

Wie man sieht fragt die OriginalSoftware erst mal die Versionsnummern 
mit dem Telegrammtyp 02 ab. Dannach werden alle Telegramme vom 
Busteilnehmer abgefragt.

Also scheint der Servicekey verschiedene Abfragemethoden zu haben. 
Spezielle Telegramme, oder alle Telegramme.

04 10 02 fragt also die Seriennummern ab (Telegramm 0x02)

04 10 fragt dann alle Telegramme ab (auch noch mal 0x02)

Wie man ja sieht gibt es also dann noch einige Telegrammtypen die bei 
mir noch nie auf dem Bus aufgetaucht sind..

Beim Konfig senden sieht man sogar noch mehr Telegramme die Teilweise 
nur aus Nullen bestehen...

Gruß
Ingo

von IngoF (Gast)


Lesenswert?

Achso... Ob das Offset bei dem EMS-Beispiel jetzt stimmt kann ich nicht 
garantieren. Müsste noch mal auf dem BUS mitlesen. Meine aber mich an 
die 0x1B als erstes zu erinnern.

Es gibt aber auch eine Möglichkeit nur einzelne Werte zu setzen. Die 
kommen eigentlich nur von der RC30 bei mir und gehen zur MC10 oder 
seltener zu der 0x09...

von Rudi (Gast)


Lesenswert?

IngoF schrieb:
>> Jetzt könnte man eine UART-Simulation schreiben und schauen was da so
>> alles in der Software passiert ;-)
>
> Also ich werde das auf jeden Fall mal in meine Hardware packen und evtl.
> mal testen ob es dann auch mit der Originalsoftware läuft... Vermute mal
> dass es dort keine Probleme gibt.

Ja, ich hatte es damals über VirtualBox und über eine externe Loop 
versucht, aber da kannte ich das Format noch nicht. Jetzt sollte es, 
auch ohne Hardware, einfacher sein ... ;-)

von IngoF (Gast)


Lesenswert?

Verstehe nur Bahnhof :o)

Wie oder was wolltest Du denn machen?
Hast Du die Originalsoftware und möchtest dann den Service-Key 
simulieren? Dann an irgendwelchen Parametern herumdrehen und sehen was 
sich in der Original-Software ändert?

In die andere Richtung experimentiern und irgendwelche Wert umzustellen 
um zu sehen was sich an der Heizung ändert ist bestimmt nicht so eine 
gute Idee.. Aber das könnte man auch direkt am EMS-Bus machen.

Ich habe vor das direkt in meine Hardware zu programmieren dass sie sich 
auch wie ein Service-Key verhält. Oder eben irgend ein beliebiges 
anderes Protokoll. Nur muss ich dann doch wohl irgenwie externen 
Speicher für meinen Controller spendieren. Mit dem internen 1,5K RAM 
wirds dann eng.

Und dann kann ich mir immer noch die Original-Software mal ansehen ;o)

von Rudi (Gast)


Lesenswert?

IngoF schrieb:
> Wie oder was wolltest Du denn machen?
> Hast Du die Originalsoftware und möchtest dann den Service-Key
> simulieren? Dann an irgendwelchen Parametern herumdrehen und sehen was
> sich in der Original-Software ändert?

Ich hatte damals zwei serielle Schnittstellen verbunden und an einer 
Seriellen die Software und an der anderen ein Terminal bzw. ein kleines 
Skript um zu sehen was dort passiert.


> In die andere Richtung experimentiern und irgendwelche Wert umzustellen
> um zu sehen was sich an der Heizung ändert ist bestimmt nicht so eine
> gute Idee.. Aber das könnte man auch direkt am EMS-Bus machen.

Ja, dann aber nur im Sommer ;-)


> Ich habe vor das direkt in meine Hardware zu programmieren dass sie sich
> auch wie ein Service-Key verhält. Oder eben irgend ein beliebiges
> anderes Protokoll. Nur muss ich dann doch wohl irgenwie externen
> Speicher für meinen Controller spendieren. Mit dem internen 1,5K RAM
> wirds dann eng.

Es gibt 32K externes SPI-SRAM von Microchip.
Ich werde einen STM32 zum parsen benutzen. 20K SRAM sollten reichen, 
ansonsten hat er noch etwas externes SRAM.

von chris_be (Gast)


Lesenswert?

IngoF schrieb:
Nur muss ich dann doch wohl irgenwie externen
> Speicher für meinen Controller spendieren. Mit dem internen 1,5K RAM
> wirds dann eng.
>
> Und dann kann ich mir immer noch die Original-Software mal ansehen ;o)

Ich habe eine PIC zum hause mit eine Ethernet connection.
Es registriert data (Onewire, Serial, ...) und sended UDP packet zum 
Synology NAS.
On synology brauche ich Netcat UDP port >file.txt

so brauche ich keine speicher am PIC

Wenn ich zeit habe wollte ich neue Serial data logs senden, diese abend.

von chris_be (Gast)



Lesenswert?

as promised

von IngoF (Gast)


Lesenswert?

Acho, erst werden einmal alle Werte abgefragt z.B. 04 08 18 .....

und hinterher kommen die einzelwerte 20 04 08 18 ...

<TX>20 04
<RX>20 04 08 18 02 D0
<RX>20 04 08 18 02 D5
<RX>20 04 08 18 05 09
<RX>20 04 08 18 1E 82
<RX>20 04 08 18 1F 74
<RX>20 04 10 06 04 0C
<RX>20 04 10 06 05 3A
<RX>20 04 08 34 02 E1
<RX>20 04 08 18 1E 80
<RX>20 04 08 18 1F 75
<RX>20 04 08 18 02 DA
<RX>20 04 08 18 1E 82
<TX>20 04

interessant ist auch dass nur einzelne geänderte Werte übertragen 
werden. z. Beispiel an der Kesseltemperatur mit dem Offset 01 und 02. 
Auch dort wird nur ein Byte übertragen. also so bald sich ein Byte 
ändert wird nur das Byte übertragen und nicht beider Werte der 
Temperatur.

Also hat die Software und der Servicekey irgendwo einen Buffer wo alle 
alten Werte zwischengespeichert werden.

@Chris_be
Die Software pollt also in einem bestimmten Abstand den Service-Key an 
(<TX>20 04 ). Kannst Du in dem original-Log noch erkennen in welchem 
Zeitabstand das passiert? Oder sieht das nur so aus als obe das 
regelmäßig passiert?

Gruß Ingo

von chris_be (Gast)


Lesenswert?

Hi Ingo,

beispiel von original Log: Zeit is ... 2 sek?

Start:

<20101109201120.688 RX>
02
<20101109201120.688 TX>
10
<20101109201120.778 RX>
2004081802D51003F0
<20101109201120.778 TX>
10
<20101109201120.812 RX>
02
<20101109201120.812 TX>
10
<20101109201120.902 RX>
20040818050910032B
<20101109201120.902 TX>
10
<20101109201120.942 RX>
02
<20101109201120.942 TX>
10
<20101109201121.033 RX>
200408181E821003BB
<20101109201121.033 TX>
10
<20101109201121.062 RX>
02
<20101109201121.062 TX>
10
<20101109201121.153 RX>
200408181F7410034C
<20101109201121.157 TX>
10
<20101109201121.212 RX>
02
<20101109201121.212 TX>
10
<20101109201121.304 RX>
2004101006040C100339
<20101109201121.304 TX>
10
<20101109201121.387 RX>
02
<20101109201121.387 TX>
10
<20101109201121.478 RX>
2004101006053A10030E
<20101109201121.488 TX>
10
<20101109201121.529 RX>
02
<20101109201121.529 TX>
10
<20101109201121.619 RX>
2004083402E11003E8
<20101109201121.619 TX>
10
<20101109201122.988 RX>
02
<20101109201123.021 TX>
10
<20101109201123.111 RX>
200408181E801003B9

....

Ende:
<20101109202134.018 TX>
02
<20101109202134.215 RX>
10
<20101109202134.215 TX>
2004100337
<20101109202134.249 RX>
10
<20101109202136.299 TX>
02
<20101109202136.347 RX>
021002
<20101109202138.286 TX>
10
<20101109202138.375 RX>
2004081903F01003D5
<20101109202138.397 TX>
10
<20101109202138.435 RX>
02
<20101109202138.436 TX>
10
<20101109202138.532 RX>
2004081905F01003D3
<20101109202138.532 TX>

von Rudi (Gast)


Lesenswert?

Hallo Ingo,

Ingo F. schrieb:
> Also sie wird sehr wahrscheinlich einfach nur ein 82 oder 100 Ohm
> Emitterwiderstand für die Stromregelung haben und mit dem Basis am
> PIC/Atmega8 hängen. Dann sollte der Strom passen.

Hast du schon einen konkreten Wert ? Welche Kapazitäten benutzt du um 
den Bus zu glätten (Stromversorgung hinter den Dioden).


Grüße.

von IngoF (Gast)


Lesenswert?

Rudi schrieb:
> Hast du schon einen konkreten Wert ?

Nö, leider nicht. Muss noch fleissig programmieren und finde nicht 
wirklich oft Zeit dafür. Allerdings müssten beide funktionieren

Im Moment hört mein Controller garnicht mehr auf zu senden und hängt in 
einer Endlosschleife die mir unerklärlich ist :o)

Kann ja schlecht an der "Sendestufe" basteln wenn nichts zu senden ist.

@Chris ich meinte den Abstand zwischen dem senden dieses Telegramme, das 
vermutlich immer in bestimmten abständen kommt:
> <20101109202134.215 TX>
> 2004100337

Gruß
Ingo

von Rudi (Gast)


Lesenswert?

Hi,


ich bin grad mal wieder mit dem Oszi an der Heizung um die Sendefunktion 
zu implementieren. So wie ich das sehe kommt die abzufragende Adresse 
mit bit 7 gesetzt und danach das Break. Wenn der Buspegel auf 1 ist, 
sendet die angefragte Station mit genau 1 Byte und wartet auf das 
"Busecho", wenn alles stimmt das nächste usw.. Am Ende der Übertragung 
schickt die Station ein Break.

Ich benutze einen FET und 50 Ohm Serienwiderstand.

Wenn die Anfrage nicht beantwortet werden kann, fliegt die Station aus 
der Liste und bei der nächsten erfolgreichen Anfrage ist sie wieder 
dabei.


Grüße.

von Rudi (Gast)


Angehängte Dateien:

Lesenswert?

Anbei ein Bild vom Bus Status bei Adresse 0x0b ;-)

von IngoF (Gast)


Lesenswert?

cool...

wie hast Du dass denn hinbekommen? Welches Telegramm war das denn?

von Rudi (Gast)


Lesenswert?

IngoF schrieb:
> cool...
>
> wie hast Du dass denn hinbekommen? Welches Telegramm war das denn?

Ich warte auf das 0x8B BRK und antworte danach so schnell wie möglich 
mit 0x0B BRK. Nach jedem gesendeten Zeichen musst du den Bus auslesen, 
um das Echo (dein gesendetes Zeichen) zu verifizieren. Wenn der Bus auf 
Low liegt, kann man wohl nicht senden.

Das Zurücklesen habe ich bisher nur durch ein Delay realisiert (etwas 
länger als ein Frame) und ich schau auch nicht ob ich zu spät sende 
(Kollision mit einer anderen Station), weswegen die Station ab und zu 
aus der Liste rausfliegt.


Grüße.

von IngoF (Gast)


Lesenswert?

Rudi schrieb:
> Ich warte auf das 0x8B BRK und antworte danach so schnell wie möglich
> mit 0x0B BRK. Nach jedem gesendeten Zeichen musst du den Bus auslesen,
> um das Echo (dein gesendetes Zeichen) zu verifizieren. Wenn der Bus auf
> Low liegt, kann man wohl nicht senden.

Ja, das war mir schon klar....

Wie hast Du denn das "COMPUTER" auf die RC-30 gezaubert? Bei mir steht 
bei unbekannten Adressen nur "GERÄT". Liegt dann wohl vermutlich an 
Deiner neueren Firmware der RC30 und nicht an einem Telegramm in der man 
den Namen des Busteilnehmers übergeben kann...

Gruß
Ingo

von Rudi (Gast)


Lesenswert?

Hallo,

IngoF schrieb:
> Wie hast Du denn das "COMPUTER" auf die RC-30 gezaubert? Bei mir steht
> bei unbekannten Adressen nur "GERÄT". Liegt dann wohl vermutlich an
> Deiner neueren Firmware der RC30 und nicht an einem Telegramm in der man
> den Namen des Busteilnehmers übergeben kann...

Kennt deine Firmware den Servicekey noch nicht ?


Grüße.

von IngoF (Gast)


Lesenswert?

Nöö, bei allen "unbekannten" Adressen steht bei mir Gerät. Meine auch 
bei der 0x0b für den Service-Key.

von Dirk Janssen (Gast)


Lesenswert?

Hallo,

ich klinke mich hier auch mal ein, da wir in den nächsten Wochen eine 
neue GB172 Heizung mit RC35 Steuerung bekommen. Ich denke, dass ist doch 
EMS-Bus, oder?

Ich möchte gern einige Daten der Heizung dauerhaft mitloggen und da bin 
ich auf diesen Beitrag gestoßen.

Was empfehlt Ihr mir, wo ich die Daten abgreife? An der 
Service-Schnittstelle oder am 2-adrigen Kabel zur RC35?

Was brauche ich da an Pegelwandler? Wie ich das verstanden habe 
verwendet der EMS-Bus 9600 Baud?

Sorry, ich bin Windows-Softwareentwickler, werde mir eine passende 
Windows-Software schreiben, aber von der Elektronik habe ich nicht so 
eine tiefgreifende Ahnung. Vielleicht kann mir auch jemand so einen 
Pegelwandler anbieten mit einer seriellen Schnittstelle, wo ich dann 
"nur noch" meine Software horchen lassen kann.

Danke schonmal.
Dirk

von Dirk Janssen (Gast)


Lesenswert?

Noch eine andere Frage: Was steckt in dem Original Service-Key? Ich 
würde den sonst nachbauen oder vielleicht hat den jemand gebraucht 
abzugeben. Die Software hat mein Heizi als Demo-Version, das würde mir 
erstmal reichen, bräuchte nur den Service-Key...

von Rudi (Gast)


Lesenswert?

Hallo,

Dirk Janssen schrieb:
> Was empfehlt Ihr mir, wo ich die Daten abgreife? An der
> Service-Schnittstelle oder am 2-adrigen Kabel zur RC35?

Ich habe zuerst mit der 3-Draht Lösung gearbeitet und benutze jetzt die 
2-Draht Lösung, die funktioniert soweit. Mich stört aber noch die 
fehlende galvanische Trennung, weil ich die Heizung nicht mit der 
Hausinstallation verbinden will.

Dirk Janssen schrieb:
> Was brauche ich da an Pegelwandler? Wie ich das verstanden habe
> verwendet der EMS-Bus 9600 Baud?

Du brauchst einen Komparator. Ingo hat die Schaltung weiter oben schon 
gepostet.

Dirk Janssen schrieb:
> Noch eine andere Frage: Was steckt in dem Original Service-Key? Ich
> würde den sonst nachbauen oder

Siehe oben.

> vielleicht hat den jemand gebraucht
> abzugeben. Die Software hat mein Heizi als Demo-Version, das würde mir
> erstmal reichen, bräuchte nur den Service-Key...

Tja, wenn es den so "billig" geben würde, würde es diesen Thread nicht 
geben.

von Fred G. (sysrun)


Lesenswert?

Rudi schrieb:
> Ich habe zuerst mit der 3-Draht Lösung gearbeitet und benutze jetzt die
> 2-Draht Lösung, die funktioniert soweit.

Warum hast du dich denn umentschieden? Gibt es da Vorteile?

Habe meine "Servicekeylösung" nun am laufen und parse einige Daten mit 
einem Arduino-Clone (Jeenode) und funke die zu meinem Server.

Kann man den Servicekey eigentlich "emulieren"? Wie schmeisst der denn 
die Daten an den Rechner raus? Steige langsam nicht mehr durch bei der 
Mischung hier ;-)

von Danny B. (maniac103)


Lesenswert?

Fred Granna schrieb:
> Rudi schrieb:
>> Ich habe zuerst mit der 3-Draht Lösung gearbeitet und benutze jetzt die
>> 2-Draht Lösung, die funktioniert soweit.
>
> Warum hast du dich denn umentschieden? Gibt es da Vorteile?

Ein Vorteil (und Grund für mich, die 2-Draht-Variante zu nehmen) ist auf 
alle Fälle, dass man den Bus irgendwo zwischen Brenner und RC30/35 
abgreifen kann. Dadurch hat man keine komisch rumhängenden Kabel - im 
Keller mag das ja ok sein, bei mir steht die Heizung aber im HWR, da 
soll es schon ordentlich aussehen ;-)

von Rudi (Gast)


Lesenswert?

Hallo,

Fred Granna schrieb:
> Warum hast du dich denn umentschieden? Gibt es da Vorteile?

Hauptsächlich wegen der offenen Klappe. Im Keller staubt die schön. 
Außerdem musste ich immer den Stecker ziehen, damit die Heizungsleute 
hinter die Abdeckung kommen.

Ich suche jetzt eigentlich noch eine Isolationsmöglichkeit für die 
RX/TX-Leitung. Durch die 2-Draht Lösung gibt es nicht mehr viel Strom.

Fred Granna schrieb:
> Kann man den Servicekey eigentlich "emulieren"? Wie schmeisst der denn
> die Daten an den Rechner raus? Steige langsam nicht mehr durch bei der
> Mischung hier ;-)

Schau dir die Posts von chris_be und IngoF an, dort steht einiges 
darüber.

von Fred G. (sysrun)


Lesenswert?

Rudi schrieb:
> Hallo,
>
> Fred Granna schrieb:
>> Warum hast du dich denn umentschieden? Gibt es da Vorteile?
>
> Hauptsächlich wegen der offenen Klappe. Im Keller staubt die schön.

Ahso. Ich hab gleich einen abgewinkelten Stecker genommen. Klappe ist 
bei mir also zu :)

von guenne (Gast)


Lesenswert?

Hi Fred,

kannst Du bitte mal was zu deiner Jeenode-Lösung posten ?

Fred Granna schrieb:
> Habe meine "Servicekeylösung" nun am laufen und parse einige Daten mit
> einem Arduino-Clone (Jeenode) und funke die zu meinem Server.

Gruss
Guenne

von IngoF (Gast)


Lesenswert?

Würde ja auch gerne was neues erzählen :o(

... dummerweise funktioniert mein Programm auf dem PIC im MPLAB-Debugger 
einwandfrei aber nicht im Betrieb. Und meinen Debugmode im PIC selber 
mit PicKit3 kann ich im MPlab nicht aktivieren.

Falls irgendjemand irgendwann eine Idee haben könnte wie man in den 
Debugmode beim PIC18F258 kommt wäre ich für jeden Hinweis dankbar. 
Vielleicht verirrt sich ja mal ein PIC-Nutzer in diesen Thread ;o)

Rudi schrieb:
> Ich suche jetzt eigentlich noch eine Isolationsmöglichkeit für die
> RX/TX-Leitung. Durch die 2-Draht Lösung gibt es nicht mehr viel Strom.

@Rudi,
meintest Du damit eine galvanische Trennung? Wäre das einfachste nicht 
jeweils ein Optokoppler für die RX und TX-Leitung direkt am Controller?
Der Strom für die Sende/Empfangsschaltung sollte ja kein Problem sein...

Gruß
Ingo

von Rudi (Gast)


Lesenswert?

Hallo,

ich habe keinen PIC aber schau mal dort, evtl. ist es das schon:

Beitrag "Debugging mit PICKIT3?"


IngoF schrieb:
> meintest Du damit eine galvanische Trennung? Wäre das einfachste nicht
> jeweils ein Optokoppler für die RX und TX-Leitung direkt am Controller?
> Der Strom für die Sende/Empfangsschaltung sollte ja kein Problem sein...

Ja, eine galvanische Trennung. Mit LDO und Optokoppler funktioniert es 
bei mir nicht mehr, der Bus spinnt dann rum (mit der 2-Draht Variante). 
Mit der 3-Draht Variante habe ich es nur mit einem Funktionsgenerator 
und externer VCC probiert. Offensichtlich reicht der Strom nicht aus.

von Rudi (Gast)


Lesenswert?

Hallo,

mal etwas Semi-OT. Wurde bei euch in der Logomax schonmal der Lüfter für 
den Brenner getauscht ? Nach einer längeren Wartungsarbeit gabs nur 6L / 
229 und keine Flamme. Der Lüfter ist auch etwas laut, meinte der 
freundliche Heizungsfachmann. Nach mehreren Versuchen der 
Heizungsanlage, von Flamme an auf Fehlermeldung, lief es dann irgendwann 
wieder wie geschmiert.


Grüße.

von Niffko _. (niffko)


Angehängte Dateien:

Lesenswert?

hi rudi,

was hast du denn genau für ein gerät? logamax ist nur so eine art 
familienname für wandhängende heizgeräte.

@ all
bei der gelegenheit möchte ich mich auch gleich in sachen ems an bord 
melden. im gegensatz zu den meisten hier, habe ich nicht das ziel daten 
zu loggen, sondern meinen Brennwertkessel (gb142) durch die vorgabe eine 
brennerleistung anzusteuern. am ende soll eine außentemperaturgeführte 
rücklaufregelung dabei herauskommen.

ich habe vor das telegramm des moduls em10 zu ermitteln um es dann mit 
einem avr zu emulieren. das em10 hat die fähigkeit ein ems-heizgerät 
temperatur- oder leistungsgeführt anzusteuern, wobei es selbst ein 0-10v 
signal als führungsgröße hat.

an dieser stelle auf jeden fall schon mal einen herzlichen dank an die 
beiden ems-hauptakteure rudi und ingo. soweit wäre ich aus mangel an 
equipment und know-how nie gekommen.

ich arbeite übrigens seit 18 jahren als servicetechniker des 
werkskundendienstes von buderus.

achso ... ich habe mal das bus interface eines moduls mm10 aufgedröselt 
und zu 'papier' gebracht (siehe anhang).


//niffko

von Rudi (Gast)


Lesenswert?

Niff Ko schrieb:
> was hast du denn genau für ein gerät? logamax ist nur so eine art
> familienname für wandhängende heizgeräte.

Das ist die GB152.

Niff Ko schrieb:
> achso ... ich habe mal das bus interface eines moduls mm10 aufgedröselt
> und zu 'papier' gebracht (siehe anhang).

Das ist doch mal etwas. Hast du zufällig Angaben für den maximalen Strom 
für die einzelnen Komponenten am Bus ? Werden die 5V aus der VREF 
erzeugt ?

Niff Ko schrieb:
> am ende soll eine außentemperaturgeführte
> rücklaufregelung dabei herauskommen.

Du willst über die Temperaturdifferenz Vorlauf/Rücklauf (Wärmeabgabe) 
den Brenner steuern ? Ohne das Wissen der momentanten Zirkulation wird 
das nicht funktionieren, es sei denn du zapfst noch einen 
Wärmemengenzähler an. Wenn ich dich richtig verstanden habe ;-)


Danke & Grüße.

von Niffko (Gast)


Lesenswert?

hi rudi,


> Das ist die GB152.

das gebläse gehört bei 6L/229 erst mal nicht zu den üblichen 
verdächtigen. abnormale geräusche kommen in der regel vom lager, hatte 
ich hin und wieder schon. fehler 6L bedeutet, dass das flammensignal 
(ionisation) vorhanden war aber dann zusammengebrochen ist. hier hätte 
man sich bei auftreten des fehlers mal den wert des flammenstromes im 
monitor anschauen können. evtl. schwächelt deine ionisationselektrode, 
die zeigen manchmal erst bei längerer auskühlung ihr wahres gesicht.



>Hast du zufällig Angaben für den maximalen Strom
>für die einzelnen Komponenten am Bus ?

negativ.



>Werden die 5V aus der VREF erzeugt ?

nein. U_REF  ->  ~0,6V, die geht lediglich auf die komparatoren. 5V 
kommen vom netzteil des moduls.



> Du willst über die Temperaturdifferenz Vorlauf/Rücklauf (Wärmeabgabe)
> den Brenner steuern ? Ohne das Wissen der momentanten Zirkulation wird
> das nicht funktionieren, es sei denn du zapfst noch einen
> Wärmemengenzähler an. Wenn ich dich richtig verstanden habe ;-)

du meinst, die abgegebene wärmemenge berechnen und dann eine 
entsprechende brennerleistung vorgeben? nein. anstatt wie üblich 
abhängig von der aussentemperatur die vorlauftemperatur auszuregeln, 
wird bei der rücklaufregelung - du ahnst es bereits - die 
rücklauftemperatur als führungsgröße benutzt. das hat ein paar vorteile, 
googel das mal.


//niffko

von Rudi (Gast)


Angehängte Dateien:

Lesenswert?

Niffko schrieb:
> du meinst, die abgegebene wärmemenge berechnen und dann eine
> entsprechende brennerleistung vorgeben? nein. anstatt wie üblich
> abhängig von der aussentemperatur die vorlauftemperatur auszuregeln,
> wird bei der rücklaufregelung - du ahnst es bereits - die
> rücklauftemperatur als führungsgröße benutzt. das hat ein paar vorteile,

Die Vorteile sind mir schon klar, aber schau dir mal das Bild im Anhang 
an. Die Rücklauftemperatur sinkt, da die Thermostate zu gemacht haben, 
es gibt so gut wie keine Zirkulation mehr. Der Vorlauf fährt brav seine 
Kurven, durch Mikrozirkulation etc..

Wenn du nun die Rücklauftemperatur als Führungsgröße nimmst, würde der 
Vorlauf ansteigen ohne nennenswerte Änderung der Führungsgröße 
(Rücklauftemperatur).

Wie willst du das Problem ohne weitere Regelgrößen erschlagen ?


Grüße.

von Fred (Gast)


Lesenswert?

Gibts eigentlich noch mehr Informationen über die Telegramme des 
Servicekeys? Habe schon einiges raus (anhand der Listen und PDFs hier). 
Mir fehlt allerdings z.B. noch die RÜcklauftemperatur.

von IngoF (Gast)


Lesenswert?

Na dann hast Du nicht richtig gesucht:
Beitrag "Re: Logamatic 2107 Schnittstelle"

Gruß
Ingo

von Fred (Gast)


Lesenswert?

IngoF schrieb:
> Na dann hast Du nicht richtig gesucht:
> Beitrag "Re: Logamatic 2107 Schnittstelle"
>
> Gruß
> Ingo

Hallo und Danke. Das hatte ich auch schon gefunden. Allerdings bekommen 
ich die Daten für Druck und Rücklauf nicht (nur werte von 128 oder 255 
die sich nicht ändern). Die anderen Werte bekomme ich ordentlich raus. 
Bissl komisch

von Rudi (Gast)


Lesenswert?

Fred schrieb:
> Hallo und Danke. Das hatte ich auch schon gefunden. Allerdings bekommen
> ich die Daten für Druck und Rücklauf nicht (nur werte von 128 oder 255
> die sich nicht ändern). Die anderen Werte bekomme ich ordentlich raus.

Werden die digitalen Werte an der Anlage richtig angezeigt ?

von Fred (Gast)


Lesenswert?

Ja, alles ok. Brennerstatus, Flamme,Zündung, Pumpe HKx, Ventile, 
Flammenstrom, Kessel-Soll,Kessel-Ist, WW  etc.pp. das geht soweit alles.


Rudi schrieb:
> Fred schrieb:
>> Hallo und Danke. Das hatte ich auch schon gefunden. Allerdings bekommen
>> ich die Daten für Druck und Rücklauf nicht (nur werte von 128 oder 255
>> die sich nicht ändern). Die anderen Werte bekomme ich ordentlich raus.
>
> Werden die digitalen Werte an der Anlage richtig angezeigt ?

von Ingo F. (ingof)


Lesenswert?

Fred schrieb:
> Allerdings bekommen
> ich die Daten für Druck und Rücklauf nicht (nur werte von 128 oder 255
> die sich nicht ändern). Die anderen Werte bekomme ich ordentlich raus.
> Bissl komisch

Hallo Fred,

kann dann ja eigentlich nur mit dem Softwarestand Deiner Busteilnehmer 
zusammenhängen oder mit Deiner Anlage. Wie sieht dass denn bei Dir aus?

Gruß
Ingo

von Rudi (Gast)


Lesenswert?

Fred schrieb:
> Ja, alles ok. Brennerstatus, Flamme,Zündung, Pumpe HKx, Ventile,
> Flammenstrom, Kessel-Soll,Kessel-Ist, WW  etc.pp. das geht soweit alles.

Ich meinte die beiden Werte die du per ServiceKey nicht richtig siehst.

von Fred (Gast)


Lesenswert?

@Ingo F.
Wie sieht was bei mir aus? :-) Ist eine Logamax Plus GB172 mit BC10 und 
RC35.


@rudi
Was meinst du genau?



Die Softwareversionen kann ich erst heute Abend abfragen.

von Rudi (Gast)


Lesenswert?

Fred schrieb:
> @rudi
> Was meinst du genau?

Zeigt die Anlage den Druck und den Rücklauf richtig an ? Also die beiden 
Werte bei denen du nur 128 und 255 auf der seriellen Schnittstelle 
siehst.

von Fred (Gast)


Lesenswert?

Rudi schrieb:
> Fred schrieb:
>> @rudi
>> Was meinst du genau?
>
> Zeigt die Anlage den Druck und den Rücklauf richtig an ? Also die beiden
> Werte bei denen du nur 128 und 255 auf der seriellen Schnittstelle
> siehst.

Ah, das meinst du. Zu finden ist das im Servicemenü der BC10? Muss ich 
nachher gleich mal schauen.

von Niffko (Gast)


Lesenswert?

Fred schrieb:
> Allerdings bekommen
> ich die Daten für Druck und Rücklauf nicht (nur werte von 128 oder 255
> die sich nicht ändern).

... das ist schon o.k. so - der gb172 hat weder rücklauf- noch 
drucksensor.

Fred schrieb:
> Ist eine Logamax Plus GB172 mit BC10 und RC35.

der bc10 heißt beim 172er bc25   ;-)




//niffko

von Niffko _. (niffko)


Lesenswert?

Rudi schrieb:
> Die Vorteile sind mir schon klar, aber schau dir mal das Bild im Anhang
> an. Die Rücklauftemperatur sinkt, da die Thermostate zu gemacht haben,
> es gibt so gut wie keine Zirkulation mehr. Der Vorlauf fährt brav seine
> Kurven, durch Mikrozirkulation etc..
hmm ... was meinst du mit mikrozirkulation? evtl. die zirkulation im 
gerät über einen bypass (überströmventil), wenn der heizkreis dicht 
gemacht hat? deine rücklauftemperatur dürfte sich normalerweise nicht 
wie von dir beschrieben verhalten. der rücklauffühler sitzt innerhalb 
des bypasskreises, die rücklauftemperatur müsste also bei geschlossenen 
thermostatventilen mit nur geringem delta der vorlauftemperatur folgen.



Rudi schrieb:
> Wie willst du das Problem ohne weitere Regelgrößen erschlagen ?
das problem stellt sich bei mir nicht. ich habe die heizkreise meiner 
fußbodenheizung abgeglichen und die heizkennlinie entsprechend 
angepasst. so benötige ich keine zonenventile, die heizkreise sind also 
immer offen.


//niffko

von Rudi (Gast)


Lesenswert?

Niffko _ schrieb:
> hmm ... was meinst du mit mikrozirkulation? evtl. die zirkulation im
> gerät über einen bypass (überströmventil), wenn der heizkreis dicht
> gemacht hat?

Das warme Wasser steigt nach oben und Zirkuliert oder ein Ventil ist 
nicht 100%ig zu etc.. Das meinte ich damit. Meine Temperatursensoren an 
den Rohren sehen ab und zu etwas zuviel bzw. sind nicht träge genug.

> deine rücklauftemperatur dürfte sich normalerweise nicht
> wie von dir beschrieben verhalten. der rücklauffühler sitzt innerhalb
> des bypasskreises, die rücklauftemperatur müsste also bei geschlossenen
> thermostatventilen mit nur geringem delta der vorlauftemperatur folgen.

Das ist eine Rücklauftemperatur von 3 Heizkreisen, ob es einen Bypass 
gibt, kann ich nicht sagen. Wie es sich mit dem Hauptrücklauf verhält, 
wenn alle 3 Heizkreise dicht gemacht haben, weiss ich noch nicht. Ich 
werde das demnächst mal ausprobieren.


Grüße.

von Niffko _. (niffko)


Lesenswert?

Rudi schrieb:
> Das ist eine Rücklauftemperatur von 3 Heizkreisen ...
ich war davon ausgegangen, dass es sich um einen ems-wert handelt. dann 
hätte es nur der kesselrücklauf sein können, da keine heizkreisrückläufe 
erfasst werden. ob an deinen heizkreisen überströmventile vorhanden 
sind, weiß ich natürlich nicht. deine gb152 jedenfalls ist mit einem 
internen überströmventil ausgestattet.

ich habe nur einen ungemischten heizkreis, daher ist kesseltemperatur 
gleich heizkreistemperatur und ich kann den ems-wert des 
kesselrücklaufes als führungsgröße benutzen.



//niffko

von buddi (Gast)


Lesenswert?

Hallo,

ich hab seit ein paar Monaten eine GB 162 und würde gern zur Optimierung 
der Anlage die Daten  zumindest wochenweise mit einem alten Notebook 
aufzeichnen und mit der Buderus Software auswerten.

Laut Buderus kostet der dazu erforderliche Service Key 214.-€.

Wenn ich mir den Thread so durchlese scheinen es einige unter euch 
geschafft zu haben einen "ServiceKey" selbst zu basteln.

Funktionieren diese Lösung tatsächlich so, dass die gleichen 
Monitorwerte wie mit dem original ServiceKey ausgelesen werden können ?

Mit welchen Kosten ist so ein Eigenbau zu realisieren, sprich rechnet 
sich der Aufwand im Vergleich zu Originalteil ?

Viele Grüße

buddi

von Rudi (Gast)


Lesenswert?

Hallo,

buddi schrieb:
> Funktionieren diese Lösung tatsächlich so, dass die gleichen
> Monitorwerte wie mit dem original ServiceKey ausgelesen werden können ?

Nein, dort siehst du direkt den EMS-Bus.

> Mit welchen Kosten ist so ein Eigenbau zu realisieren, sprich rechnet
> sich der Aufwand im Vergleich zu Originalteil ?

Ich denke nicht mehr als 10€ für die Bauteile.

von buddi (Gast)


Lesenswert?

Hallo,

> Funktionieren diese Lösung tatsächlich so, dass die gleichen
> Monitorwerte wie mit dem original ServiceKey ausgelesen werden können ?

Nein, dort siehst du direkt den EMS-Bus.

...ähm - wie muss ich mir das vorstellen, welche Daten bekomm ich da 
geliefert und werden die mit der Buderus-Software angezeigt ?


> Mit welchen Kosten ist so ein Eigenbau zu realisieren, sprich rechnet
> sich der Aufwand im Vergleich zu Originalteil ?

Ich denke nicht mehr als 10€ für die Bauteile.

...bekomm ich das als normaler Bastler mit einer kleinen Anleitung hin ?


Gruß
buddi

von Rudi (Gast)


Lesenswert?

Hallo,

buddi schrieb:
> ...ähm - wie muss ich mir das vorstellen, welche Daten bekomm ich da

Die Daten/Telegramme vom EMS-Bus (siehe weiter oben).

Mit Service Key sieht es etwa so aus:

EMS-Bus (EMS-Telegramme) -> ServiceKey (Service Key Protokoll) -> 
Buderus Software oder Terminal

Mit dem Nachbau so:

EMS-Bus (EMS-Telegramme) -> Nachbau (EMS-Telegramme) -> Terminal


> geliefert und werden die mit der Buderus-Software angezeigt ?

Nein, die versteht das Format nicht direkt, nur wenn die Daten 
aufbereitet werden, wie durch den ServiceKey.

> ...bekomm ich das als normaler Bastler mit einer kleinen Anleitung hin ?

Ich denke das sind alles Teile die du bei R. bestellen kannst. Es gibt 
hier im Thread mindestens 3 Schaltungen.

Das EMS-Protokoll ist hier auch etliche male beschrieben worden, 
zumindestens alle wichtigen Teile zur Überwachung der aktuellen Werte 
und Einstellungen.


Grüße.

von Fred G. (sysrun)


Lesenswert?

Nabend,

ich habe jetzt das Senden an die Anlage hinbekommen :=) ServiceKey ist 
in der Geräteliste aufgeführt, also alles bingo :-D


Jetzt versuche ich die ganze Sache mit der ECO-SOFT zu verbinden. Dazu 
schnüffel ich grad ein wenig am COM-Port des Rechners rum.

Nun meine Fragen:

1. Ist es richtig das die Software als erstes ein 0x02 sendet?

2. Wenn ich auf dieses 0x02 mit 0x10 antworte bekomme ich
 0x00 0x00 0x10 0x03 0x13; Was bedeuten diese Werte überhaupt?

3. Auf den obigen String antworte ich mit 0x10 0x02. Daraufhin bekomme 
ich 0x10 von der Software zurück. Da ich dann nichts mehr antworte, gibt 
mir die Software die Fehlermeldung "Keine ComKarte gefunden !!!"

Woher weiss ich eigentlich das ein "Telegramm" von der Software komplett 
gesendet wurde? Kommt z.B. nach "0x00 0x00 0x10 0x03 0x13" ein 
UART-Break? Trennzeichen habe ich da nirgends :-/

von IngoF (Gast)


Lesenswert?

Das sollte die Prozedur 3964R sein.
Habe mal meine Erkenntnisse aus den Logs von Chris_be hier gepostet:

Beitrag "Re: Logamatic 2107 Schnittstelle"
Beitrag "Re: Logamatic 2107 Schnittstelle"

generell kommt ein 04 davor. Bei einzelnen geänderten Werten zusätzlich 
noch eine 20.

Die Originalsoftware fragt erst alle Seriennummern der Busteilnehmer und 
anschließend alle Telegramme ab.

Dannach könnte man mit den Monitorwerten, die ja änderungen der 
einzelnen Bytes im Telegramm sind, alle Änderungen verfolgen,

Gruß
Ingo

von Fred G. (sysrun)


Lesenswert?

Hm, das hatte ich schon gesehen.

Derzeit sende ich allerdings nichts an den Bus sondern habe als 
Gegenstelle zur ECO-SOFT einen Atmega zur Analyse.

Das erste was ich von der ECO-SOFT bekomme ist einfach nur 0x02. Mehr 
nicht, auch leider keine Trennzeichen.

Wenn ich darauf nicht antworte kommen noch 2x "0x02" nacheinander und 
dann 0x15 (ist wohl der Abbruch).

Das mit den nicht vorhandenen Telegrammstrennern stört mich ein wenig. 
Wenn ich das dann später auf den Bus schicke muss ich doch wissen wann 
ich ein BREAK setzen muss oder?!

von IngoF (Gast)


Lesenswert?

Das ist das Handshake vom 3964R-Protokoll. Es gibt dort kein Break. Das 
wird alles über das 3964R-Protokoll gemacht.

Einfach mal googeln. Die eigentlichen Daten kommen dann erst. Erst mal 
fragt die Ecosoft alle Busteilnehmer nach den Serienummern und den 
Telegrammen ab.
Und wenn auf die Abfrage keiner antwortet wird die Eco-Soft auch wohl 
keine Lust mehr haben weiter zu reden.

Oder habe ich irgendwas falsch verstanden.?

Gruß
Ingo

von Fred G. (sysrun)


Lesenswert?

Ah! Okay, jetzt hats "klick" gemacht!
0x02 ist STX, 0x10 ist DLE, also die Antwort.

Dann kann ich ja nun weitermachen :-D

von Fred G. (sysrun)


Lesenswert?

So, das war schonmal recht erfolgreich.

- EMS-Verbindung Heizung <-> uC läuft
- Verbindung PC(Ecosoft) <-(3964R)-> uC läuft


Nun aber wieder ein paar Fragen g. Ich möchte ja nun beides 
zusammenbringen :)


Wenn ich die Kommunikation in der Ecosoft starte sendet diese als erstes 
"0x00 0x00".

Darauf Antworte ich dann mit "0x00 0x00 0x00 0x00 0x53 0x02 0x31".
Nun hat die Ecosoft schomal meinen "ServiceKey" identifiziert.

Laut dem Log hier aus dem Forum (serial_logamatic_0911_.txt) müsste ich 
dann noch folgendes an die Ecosoft schicken?!
<RX>00 00 01 00 00 00 03 00 01 03
<RX>00 00 02 00 08 0A 0C 0E 10 12 14 16 18 1A 1C 1E

Das Abfragen der werte beginnt offenbar ja erst danach:
<TX>04 08 07 .. .. ......

von Ingo F. (ingof)


Lesenswert?

TX: 00 00
RX: 00 00 00 00 53 02 31
RX: 00 00 01 00 00 00 03 00 01 03
RX: 00 00 02 00 08 0A 0C 0E 12 14 16 18 1A 1C 1E
TX: 04 08 07
RX: 04 08 07 00 0B 01 01 02 00 00 00 00 00 00 00 00 00 00 00
TX: 04 08 02
TX: 04 09 02
RX: 04 08 02 00 48 02 04 4B 02 14 00 00 00
RX: 04 09 02 00 44 02 00

Also ich vestehe dass so dass mit der "00 00" alle Telegrammtypen vom 
Gateway selber abgerufen werden. Fragt sich nur was passiert wenn man 
diese Telegramme weglässt. Vielleicht steht ja auch drin welche 
Busteilnehmer am Bus hängen. Oder muss man bei der EcoSoft vorher 
angeben welche Busteilnehmer in der Anlage sind?
Irgend eine Bedeutung müssen die Werte ja haben. Notfalls einfach mal 
ausprobieren ob sich die Ecosoft dann anders verhält wenn man andere 
Werte oder keine Werte schickt.

Wenn die "00 00 00" gekommen wäre würde sich die Ecosoft ja nur für die 
Seriennummer interessieren. Also müsstest Du demnach auch alle 
Telegramme schicken...

Gruß
Ingo

von Fred G. (sysrun)


Lesenswert?

Man KANN wohl vorher angeben welche Geräte verbaut sind. Man muss aber 
nicht.

Was ich schonmal gefunden habe:

00 00 00 00 53 02 31

0x53 = ServiceKey, 0x52 = "EcoTool"
0x02 = DEC 2 = Version 2
0x31 = DEC 49 = Version.49

Ich sende da 0x53 0x00 0x63, da meint die EcoSoft dann ich habe einen 
Servicekey in der Version 0.99 :-)


Ich probier da morgen mal weiter!

von Ingo F. (ingof)


Lesenswert?

Hallo an alle,

ich habe es endlich geschafft meine Software für die Hardware so langsam 
in den Griff zu bekommen ;-)

Ich möchte eine Platine für meine Hardware fertigen lassen.
Darauf befindet sich ein PIC18F2585. Die Hardware soll dann über 
DIP-Schalter konfiguriert werden können.

Je nach Hardwarebestückung und DIP-Schalterstellung gibt es verschieden 
Modes:

1) nur mitlesen und ausgeben der Telegramme über die serielle 
Schnittstelle. Ausgabe im Textmodus oder als RAW-Daten mit "0xaa 0x55 
0xaa 0x55" anstelle des <Break> was auf dem EMS-Bus. Beim Textmodus wird 
ein CR&LF gesendet damit nur ein Telegramm in einer Zeile steht.

2) mitlesen und senden. Dazu würden dann zwei Platinen benötigt und die 
Kommunikation läuft über den CAN-Bus. Hat den Vorteil dass man dann 
später mehrere Module anschließen könnte. Z.B. ein eigenes Display für 
Fehleranzeige oder alles andere.

Ich würde die Platine fertigen lassen. Es gibt auch eine möglichkeit die 
Platinen schon fertig bestücken zu lassen. Die Platinen gäb es dann zum 
Selbstkostenpreis+Versand

Wer hätte interesse daran. Den Preis müsste ich noch erst in Erfahrung 
bringen.

Dazu wäre ganz interessant welche Möglichkeiten Ihr habt und was Ihr für 
eine bestückte SMD-Platine ausgeben möchtet oder könntet. Will nichts 
verdienen...

*) Firmwäre brennen
*) Platine bestücken/löten (DIP)
*) Platine bestücken/löten (SMD)

Allerdings ist die Software für den CAN-Bus noch in der Entwicklung und 
würde die Platinen natürlich erst fertigen lassen wenn die Software 
fehlerfrei funktioniert.

Die Preise für die Bestückung lohnt sich allerdings erst ab einer 
größeren Menge weil eine einzelne Platine sonst 200€ kosten würde und 
sinnlos wäre.

Wer will kann ja mal dazu hier posten. Wenn es an die Bestellung geht 
gibt dann hier noch mal eine e-Mail oder URL. Kann allerdings nichts 
über den Zeitplan sagen. Ist eben nur ein Hobby von mir und habe nicht 
immer Zeit um daran zu arbieten.

Gruß
Ingo

Die Emulation eines ServicKey wird erst mal nicht funktionieren aber 
vielleicht auch irgendwann mal damit funktionieren.

von Karl M. (Gast)


Lesenswert?

Servus Ingo,

ja, das klingt gut :-)

An einer solchen, möglichst unbestückten Platine hätte ich Interesse.
Da ich schon was älter bin und gerne zittere ;-), wäre mir persönlich 
eine dip Version lieber. Aber ich würde auch bei einem smd Board nicht 
nein sagen, abhängig vom Preis natürlich.

Danke für Deine Mühe und Arbeit und
einen guten Rutsch
an alle EMS-Bus-Freaks ;-).

von Fred G. (sysrun)


Lesenswert?

Guten Morgen und frohes neues Jahr :)

@ingo: Das hört sich interessant an!

An der emulation eines Servicekeys arbeite ich ja grad. Das ganze läuft 
derzeit auf einem Arduino-Klon. Auf EMS-Seite nutze ich einen i2c-UART. 
Der kann per Registersetting astreine Breaks auf den Bus zaubern :-)

Die Kommunikation über 3964R läuft super.

Ich habe offenbar noch ein paar Probleme beim Senden auf den EMS-Bus. 
:-(

Die Anmeldung an das System als ServiceKey (Warten auf 0x8B und dann 
Antwort mit 0x08) funktioniert.

Probleme gibt es aber wenn es weitergeht. Die Buderus-Software versucht 
ja ersteinmal die angeschlossenen Bausteine zu identifizieren (per 0x04 
<geräteid> 0x02). Bei den Abfragen bekomme ich aber nur Müll zurück.

Worauf muss ich beim Senden achten?

>Nach jedem gesendeten Zeichen musst du den Bus auslesen,
>um das Echo (dein gesendetes Zeichen) zu verifizieren. Wenn der Bus auf
>Low liegt, kann man wohl nicht senden.

Ich muss also mit dem Senden warten bis der Bus frei ist. Wie erkenne 
ich das am besten in der Software? Warten bis ein Break auf dem Bus 
auftaucht (also ein Abschluss eines Telegramms auf dem Bus) und dann 
einfach lossenden?


Zusatzfrage: Mein Sender läuft derzeit über einen OP der das TX-Signal 
vom UART invertiert und dann über einen Transitor der eine Z-Diode 
"durchschaltet". Ist das hier noch "state-of-the-art" oder gibt es 
besseres?

von Ingo F. (ingof)


Lesenswert?

Fred Granna schrieb:
> Die Anmeldung an das System als ServiceKey (Warten auf 0x8B und dann
> Antwort mit 0x08) funktioniert.

Na das ist vermutlich ein Tippfehler. Antworten müsstest Du auf das 
Polling vom Servicekey 0x8b mit Der ServiceKey Adresse 0x0B und nicht 
0x08 ;o)

Fred Granna schrieb:
> Probleme gibt es aber wenn es weitergeht. Die Buderus-Software versucht
> ja ersteinmal die angeschlossenen Bausteine zu identifizieren (per 0x04
> <geräteid> 0x02). Bei den Abfragen bekomme ich aber nur Müll zurück.

Wichtig wäre zu wissen was Du bekommst und was Du sendest.

Vermute mal dass Du auf das Polling 0x8b mit 0x0b beantwortest und dann 
das Telegramm schickst. Das ist meiner Meinung nach falsch.

Der Busmaster 0x08 sendet das Polling und übergibt somit die Kontrolle 
jeweils einem einzigen Slave mit der Adresse. Und wartet eine bestimmte 
Zeit. Wenn nichts kommt existiert der Busteilnehmer nicht und wird erst 
mal für eine Zeit nicht mehr abgefragt. Wenn der Busteilnehmer beim 
nächsten mal abgefragt bekommt er die Adresse des Slave zurück. Der 
Busmaster weiss jetzt dass der Busteilnehmer vorhanden ist und und fragt 
den Busteilnehmer jetzt viel öfter ab.

Wenn der Slave Daten zum senden hat antwortet er wieder mit der eigenen 
Adresse. Dann sendet er die Zieladresse. Es gibt dann folgende drei 
Möglichkeiten für eine Zieladresse:

1) 0x00
... Telegramm ist an alle gerichtet er will keine Antwort.

2) <Busadresse> (z.B. 0x08)
... Telegramm ist an einen einzigen Empfänger gerichtet und keine 
Antwort erwartet.

3) <Busadresse + 0x80)
... Telegramm ist an einen einzigen Empfänger gerichtet und eine Antwort 
wird erwartet.

Danach wird dann die Telegrammadresse gesendet. Wenn der Slave jetzt 
Daten mitsendet folgen diese. Das erste Byte ist dann das Offset des 
Telegramms. und danach folgen die Daten mit der Prüfsumme.

Wenn der Slave seine Kontrolle über den Bus abgibt weil alle Telegramme 
gesendet wurden sendet er anschließend noch ein <Break>

Dann geht das Polling weiter bis zum anderen Busteilnehmer. Dieser kann 
dann antworten. Es kann auch sein dass der Busteilnehmer auch erst 
später antwortet und nicht sofort auf das nächste Polling mit der 
Antwort reagiert.

Also in Deinem Fall würde ich erst mal folgendes Versuchen:

RX: 0x8b <Break>
TX: 0x0b <Break>
.
.
.
RX: 0x8b <Break>
TX: 0x0b 0x88 0x02 0x00 <"CRC"> <Break>
TX: 0x0b <Break>
.
.
.

Vermutlich kann man auch im ersten Durchgang sofort mit dem Telgramm 
antworten und muss nicht erst mal nur seine Anweseheit zeigen. Weiss 
leider nicht mehr ob der Busmaster sofort mit dem verstärkten Polling 
anfängt oder erst drei mal auf eine Antwort vom Busteilnehmer erwartet. 
Ist schon zu lange her...

Wenn das nicht so will wie von mir erwartet würde ich auch mal mit 
Zieladresse ohne das gesetzte "Antwortbit" versuchen (0x08)

Kann auch sein dass man das Offset (0x00) bei einer Abfrage nicht 
mitsenden muss oder darf.

ALso
TX: 0x0b 0x08 0x02 0x00 <"CRC"> <Break>
TX: 0x0b 0x08 0x02 <"CRC"> <Break>

Es kann auch sein dass man nicht wirklich noch zusätzlich mit einer 
leeren Antwort am Schluss die Übertragung beenden muss und nach einer 
bestimmten Zeit einfach der nächste Busteilnehmer angepollt wird.

Aber wenn mann Pech hat muss man zusätzlich noch irgendwelche Daten 
übergeben. Habe gerade mal aus meinem Log ohne Polling die folgen Zeilen 
gefunden:

10 89 29 00 01 90
09 10 29 00 6B DF
10 08 35 00 01 01 00
10 88 14 00 03 6E
08 10 14 00 39 AA 1C EC

Meine Vermutung ist aber eher dass z.B. beim ersten Telegramm die RC30 
(0x10) die 0x09 auffordert im Telegramm 0x29 mit dem Offset 0x00 das 
Byte auf 0x01 zu setzen. Wird dann wohl ein Steuerparameter sein.

Poste doch einfach mal Deine Versuche und die Antwort. Habe selber noch 
keine "echten" Sendeversuchen unternommen. Habe nur mal alle Adressen 
beantwortet um die Service-Key Adresse herauszufinden. Habe Dummerweise 
erst nach der RC30 angefangen zu suchen und die 0x0b also übersehen.

Fred Granna schrieb:
> Worauf muss ich beim Senden achten?
>
>>Nach jedem gesendeten Zeichen musst du den Bus auslesen,
>>um das Echo (dein gesendetes Zeichen) zu verifizieren. Wenn der Bus auf
>>Low liegt, kann man wohl nicht senden.
>
> Ich muss also mit dem Senden warten bis der Bus frei ist. Wie erkenne
> ich das am besten in der Software? Warten bis ein Break auf dem Bus
> auftaucht (also ein Abschluss eines Telegramms auf dem Bus) und dann
> einfach lossenden?

Ups ich glaube das habe ich schon mit meiner viel zu ausführlichen 
Antwort erschlagen ;o)

Fred Granna schrieb:
> Zusatzfrage: Mein Sender läuft derzeit über einen OP der das TX-Signal
> vom UART invertiert und dann über einen Transitor der eine Z-Diode
> "durchschaltet". Ist das hier noch "state-of-the-art" oder gibt es
> besseres?

Das war auch die Methode die ich das letzte mal beim scannen der 
Busadressen verwendet habe.

Habe aber danach herausgefunden dass die RC30 und andere "Externe" 
Busteilnehmer nicht so "brutale" Sendeversuche unternehmen, sondern nur 
der Busmaster 0x08 und evtl die 0x09 die am "internen" Bus hängen.

Beitrag "Re: Logamatic 2107 Schnittstelle"
Beitrag "Re: Logamatic 2107 Schnittstelle"

Es reicht also eine schaltbare Stromquelle mit ~40mA (wenn ich mich 
recht erinnere) dafür zu nehmen.

Der nächste Versuch ist also bei mir eine Sendestufe bei der der TX-Pin 
auf die Basis vom NPN-TRansistor geht und einen Emistterwiderstand gegen 
Masse von 80-100 Ohm. Der Kollektor geht dann direkt mit an den EMS-Bus.

Denke das dürfte schon ganz gut gehen.

Rudi hat wohl schon sowas ähnliches mit einem FET aufgebaut.... steht 
irgendwo in diesem Thread ;o)

Poste doch mal Deine Versuche und das Ergebnisse... Bin halt neugierig 
:o)

Gruß
Ingo

von Fred G. (sysrun)


Lesenswert?

Ui, danke für diese "Ausarbeitung" ;-)


Das bedeutet ja, wenn ich das richtig verstehe, das der Busmaster durch 
das Polling eine Art "Sendefreigabe" weiterreicht. Also muss ich mit dem 
Senden so lange warten bis der Busmaster mir diese Freigabe per "0x8B 
<break>" erteilt.

Das mit dem TX ohne Z-Diode werd ich auch mal ausprobieren.


Sobald das Senden nicht mehr in einem Bus-Chaos endet werd ich berichten 
;-)

von Ingo F. (ingof)


Lesenswert?

Fred Granna schrieb:
> Das bedeutet ja, wenn ich das richtig verstehe, das der Busmaster durch
> das Polling eine Art "Sendefreigabe" weiterreicht.

So könnt man das auch formulieren.

Mann kann auch in den Telegrammdaten eine längere Pause gesehen. Die 
RC30 bei mir legt auch mal nach einem Datenhäppchen eine 100ms Pause 
ein.

Fred Granna schrieb:
> Sobald das Senden nicht mehr in einem Bus-Chaos endet werd ich berichten
> ;-)

Ich bin gespannt....

Werde meine Senderversuche erst unternehmen wenn der Empfang und 
übertragung über CAN-Bus erst mal problemlos läuft. So weit scheint der 
Weg nicht mehr zu sein :o)


Was ich ncoh vergessen habe.

Das Telegramm was man sendet muss man zwischen den Bytes eine Pause von 
einem Byte machen damit der Busmaster dieses Byte wiederholen kann (auf 
10 V heruntergezogen). Er spielt also so eine Art Repeater damit auch 
der in der letzte Reihe auch noch alles mitbekommt. Also genauso wie 
beim Polling auch. Vielleicht macht es ja Sinn später nach jedem 
gesendeten Byte die eigenen Daten zu vergleichen.

Wenn man irgendwann mal die Schaltung über den EMS-Bus speisen möchte 
sollte man die Strombelastung gut Buffern damit nicht ausvershen Daten 
gesendet oder der Bus gestört wird.

Gruß
Ingo

von Niffko _. (niffko)


Lesenswert?

Hallo Leute,


kurze Zwischenfrage zum Thema Sendestufe: Warum groß herum 
experimentieren, wenn eine original Buderus-Lösung bekannt ist?

Beitrag "Re: Logamatic 2107 Schnittstelle"

Wenn es etwas gibt, was gegen diese Variante spricht, würde mich das 
schon interessieren.


Gesundes neues Jahr,

//niffko

von Ingo F. (ingof)


Lesenswert?

Niffko _ schrieb:
> Wenn es etwas gibt, was gegen diese Variante spricht, würde mich das
> schon interessieren.

Ups, Die Lösung habe ich komplett vergessen :-)

Also ich hatte versucht die RC-30 Sendestufe zu entflechten. Ist mir 
allerdings nicht gelungen (Multilayer Platine)
Bin dann zu der gerade geposteten Lösung gekommen.

Allerdings ist diese Lösung auch so etwa der selbe Weg....

Bei der Buderus-Lösung sind vier 910 Ohm Wiederstände parallel und haben 
also einen Gesamtwiderstand von 227 Ohm. Der Bus wird also mit ~60mA 
belastet. Das wäre auf meine Schaltung übertragen also rechnerisch ein 
Emitterwiderstand von ~71 Ohm (68 Ohm).

Den LM393 habe ich zufällig auch in meiner Schaltung und reinzufällig 
auch noch eine Hälfte frei. :o)

Spricht also nichts dagegen diese zu übernehmen. Der OP soll wohl noch 
dafür sorgen dass man einen saubereren Pegel zur Ansteuerung hat.

DANKE für den Hinweis :o)

Die Buderus-Empfangsschaltung muss ich mir irgendwann noch mal genauer 
ansehen. Vermutlich wird die besser sein...

Noch mal zu dem Senden auf dem EMS-Bus.

Habe gerade noch mal im Log mit Polling einen kleinen Ausschnitt gesehen 
dass die RC30 bei mir erst das Telegramm sendet und dannach dann eine 
leere Antwort. (0x10 <Break>)

Also beendet die RC30 Ihre Buskontrolle mit einem eigenen leeren 
Telegramm am Ende.

Gruß
Ingo

von Rudi (Gast)


Lesenswert?

Fred Granna schrieb:
> Ich muss also mit dem Senden warten bis der Bus frei ist. Wie erkenne
> ich das am besten in der Software? Warten bis ein Break auf dem Bus
> auftaucht (also ein Abschluss eines Telegramms auf dem Bus) und dann
> einfach lossenden?

Wenn du ein Zeichen sendest wird dieses Zeichen vom Master wiederholt, 
danach kannst du das nächste Zeichen senden oder eben ein Break für die 
Busfreigabe von deiner Seite.

Das sollte in etwa so aussehen:

RX: 8B BRK
TX: 08
RX: 08
TX: Zeichen
RX: Zeichen
....
TX: BRK
RX: BRK


Grüße.

von IngoF (Gast)


Lesenswert?

Rudi schrieb:
> Wenn du ein Zeichen sendest wird dieses Zeichen vom Master wiederholt...
Stimmt.. ist wohl in der Textflut untergegangen :)

Ingo F. schrieb:
> Das Telegramm was man sendet muss man zwischen den Bytes eine Pause...

von Niffko _. (niffko)


Lesenswert?

Rudi schrieb:
> Wenn du ein Zeichen sendest wird dieses Zeichen vom Master wiederholt,
> danach kannst du das nächste Zeichen senden oder eben ein Break für die
> Busfreigabe von deiner Seite.

... ist Dir bekannt wie groß der Zeitraum zwischen einem Echo und dem 
nächsten gesendeten Byte sein darf, bevor das Ganze in's Timeout rennt?


//Niffko

von Ingo F. (ingof)


Angehängte Dateien:

Lesenswert?

Niffko _ schrieb:
> ... ist Dir bekannt wie groß der Zeitraum zwischen einem Echo und dem
> nächsten gesendeten Byte sein darf, bevor das Ganze in's Timeout rennt?

Pausen von 100ms nach der ersten Antwort mit der eigenen Adresse sind 
kein Problem:
Beitrag "Re: Logamatic 2107 Schnittstelle" (Bild1)

Also Pausen von 190ms gibt es mehrere, 200ms habe ich noch keine 
gesehen. Bei mir jeweils bei der RC30 die solche Pausen einlegt.

von Niffko _. (niffko)


Lesenswert?

Ingo F. schrieb:
> Pausen von 100ms nach der ersten Antwort mit der eigenen Adresse sind
> kein Problem:

ja, danke ... dann werde ich wohl auch einfach mit einem 1 Byte + x 
Delay senden, anstatt extra den Bus zu überwachen.


//Niffko

von Rudi (Gast)


Lesenswert?

Gesundes neues Jahr erstmal ;-)


Niffko _ schrieb:
> ja, danke ... dann werde ich wohl auch einfach mit einem 1 Byte + x
> Delay senden, anstatt extra den Bus zu überwachen.

Besser wäre senden und auf RX warten mit einem Timeout. Wenn das 
empfangene Byte nicht identisch zum gesendeten Byte ist, musst du auf 
das nächste 0x8b BRK warten, ansonsten kann die Anlage in eine Störung 
gehen -> keine Heizung ;-). Ein Delay wäre dann nicht mehr notwendig und 
mit einem RX-Timeout wärst du auch gleich schneller beim Senden, da der 
Master in der Regel relativ schnell antwortet.

von Niffko _. (niffko)


Lesenswert?

Rudi schrieb:
> Besser wäre senden und auf RX warten mit einem Timeout.
Hmm ... da stehe ich jetzt etwas auf dem Schlauch. Also, ich sende ein 
Byte, der Master repeatet und bevor ich das nächste Byte sende, warte 
ich auf ... was? Könntest Du mich da noch mal erhellen?

Rudi schrieb:
> ... ansonsten kann die Anlage in eine Störung
> gehen -> keine Heizung ;-).
... glaube ich nicht, das würde die CRC dann schon richten.


//Niffko

von IngoF (Gast)


Lesenswert?

Niffko _ schrieb:
> ja, danke ... dann werde ich wohl auch einfach mit einem 1 Byte + x

So groß muss das Timeout ja nicht sein. Meistens kommt die Antwort ohne 
Pause oder unter einer Bitlänge. Zwei Bit reicht immer.

Mann müsste einfach sofort das Byte einlesen und vergleichen. Das ist 
vermutlich einfacher als ein Delay. Bei einem Fehler sofort mit Break 
abbrechen und nochmal neu senden. Denke das dürfte kein Problem sein. Ab 
und zu senden die Busteilnehmer ja auch zwei Telegramme hintereinander.

Meine RC30 habe ich schon mal im Log dabei erwischt wie sie ein 
Telegramm widerholt hat :o)

Bei einem erneuten Fehler würde ich dann aufs zweite Polling warten.

Rudi schrieb:
> Besser wäre senden und auf RX warten mit einem Timeout.

Na das ist eine gute Idee. Hätte erst mal keins eingebaut.

von IngoF (Gast)


Lesenswert?

Niffko _ schrieb:
> Hmm ... da stehe ich jetzt etwas auf dem Schlauch. Also, ich sende ein
> Byte, der Master repeatet und bevor ich das nächste Byte sende, warte
> ich auf ... was? Könntest Du mich da noch mal erhellen?

Ups die Antwort hatte ich noch nicht gesehen..

Sicherlich würde es reichen auf 12Bitlängen zu warten. Würde ich aber 
nur als Notlösung ansehen.
Am besten auf die Widerholung warten. Wenn nach zwei Bitlängen keine 
Antwort kam unterwegs ist dann abbrechen und noch mal neu senden. 
vermutlich bekommt man aber nicht mit wenn der UART schon ein Bit 
empfangen hat.

Als Timeout wurde ich dann 14 (vielleicht 15) Bitlängen nehmen falls die 
MC10 mal nichts wiederholen sollte.

von IngoF (Gast)


Lesenswert?

Niffko _ schrieb:
> und bevor ich das nächste Byte sende, warte
> ich auf ... was?

Vielleicht noch genauer auf Deine Frage. Wenn der Master wiederholt dann 
einfach das nächste Byte senden. Rudi meinte das Timeout für den Fall 
das der Master nicht antwortet.

Gruß
Ingo

von Niffko _. (niffko)


Lesenswert?

IngoF schrieb:
> Rudi meinte das Timeout für den Fall
> das der Master nicht antwortet.

Ah jetzt ja ... das war der entscheidende Hinweis, danke. Wobei es bei 
mir nicht so tragisch wäre, wenn ein Telegramm mal nicht ankommt, da ich 
sie für die Leistungssteuerung eh' periodisch versende.


//Niffko

von Niffko _. (niffko)


Angehängte Dateien:

Lesenswert?

Hallo Leute,

nachfolgend mal meine Variante des RX-Zweiges als Anregung für eigene 
Lösungen.
Die Grundidee ist, zur Signalgewinnung den internen Analog Comparator 
eines AVR's zu nutzen und diesen dann mit einer Soft-UART mit FIFO zu 
verheiraten. Letzteres stellt in sofern kein Problem dar, da es 
Soft-UART Lösungen gibt, die über Input Capture eines Timers getriggert 
werden und der Ausgang des Analog Comparators so konfiguriert werden 
kann, dass er besagten Input Capture auslöst.
Die Vorteile liegen auf der Hand: der externe Comparator entfällt und 
man hat den Hard-UART für die Kommunikation mit dem PC frei. Da man zur 
Erzeugung eines Breaks eh' Hand anlegen muss, ist so ein Soft-UART 
diesbezüglich auch nicht gerade unpraktisch. Externe Beschaltung siehe 
Anhang.
Empfehlenswerter Soft-UART mit FIFO:
Beitrag "Software UART mit FIFO"


//Niffko

von Rudi (Gast)


Lesenswert?

Niffko _ schrieb:
>> ... ansonsten kann die Anlage in eine Störung
>> gehen -> keine Heizung ;-).
> ... glaube ich nicht, das würde die CRC dann schon richten.

Jein, wenn du die anderen Teilnehmer zu oft störst, werden diese einfach 
abgemeldet und die Anlage geht auf Störung, wenn z.B. der Brenner 
verschwunden ist. Aus diesem Grund muss auch jedes z.B. 0x8B BRK 
beantwortet werden. Die genaue Anzahl der tolerierten Fehler kenne ich 
nicht, müsste man mal austesten.


Niffko _ schrieb:
> Da man zur
> Erzeugung eines Breaks eh' Hand anlegen muss, ist so ein Soft-UART
> diesbezüglich auch nicht gerade unpraktisch. Externe Beschaltung siehe
> Anhang.

Damit verbaust du dir eine Entkopplung von E-Heizungskreis und 
E-Hausnetz. Ich würde die Konvertierung von den "analogen" Signalen auf 
digitale Signale so einfach wie möglich halten, sprich über eine passive 
Schaltung.

Ein weiterer Nachteil einer Soft-Uart ist die extreme CPU-Last, da jede 
Flanke/jedes Bit vergoldet wird.



Grüße.

von IngoF (Gast)


Lesenswert?

Niffko _ schrieb:
> nachfolgend mal meine Variante des RX-Zweiges als Anregung für eigene
> Lösungen.

Eigentlich auch eine gute Lösung.
Allerdings ist mir ein externer Komperator doch irgendwie lieber. Und 
sooo viel kostet der auch nicht.

Sieht gefährlich aus. Würde den Gleichrichter als Verpolschutz dringend 
wieder reinnehmen. Wenn der Bus verpolt angeschlossen wird gibt es zwei 
Probleme:

1) Der Komperator funktioniert nicht wie gewünscht.
2) Die BAT46 schließt den EMS-Bus kurz.

Habe keine Ahnung was die BAT46 soll. Vermute mal dass sie die Schaltung 
vor Überspannungen vom EMS-Bus schützen soll.

von Rudi (Gast)


Angehängte Dateien:

Lesenswert?

Ich habe mir jetzt nochmal einige unbekannte Werte vom EMS-Bus 
angesehen. Erkennt jemand den Zusammenhang von Nachricht:

08 00 19 Index 13

und der Brennerleistung

08 00 18 Index 8 ?

Anbei ein Plot der beiden Werte.

von Niffko _. (niffko)


Lesenswert?

Hi Rudi,

das sieht mir nach der Modulation der internen Gerätepumpe aus. Wird in 
Prozent angegeben, bezieht sich auf die Drehzahl und wird abhängig von 
der Brennerleistung variiert. Wenn ich mich richtig erinnere ist die 
minimale Pumpenmodulation bei deinem Gerät 55% - sollte also passen.

//Niffko

von Niffko _. (niffko)


Lesenswert?

Rudi schrieb:
> Jein, wenn du die anderen Teilnehmer zu oft störst,
ok ... stattgegeben.


> ... werden diese einfach abgemeldet und die Anlage geht auf Störung,
Was wiederum nicht so tragisch wäre. Kommunikationsfehler generieren im 
EMS-System nur blockierende Störungen, keine verriegelnden. D.h. die 
Anlage geht nach Wiederherstellung der Kommunikation wieder in Betrieb. 
Hilft natürlich nicht wenn die Störungen im Minutentakt auftreten ... 
schon klar.


> Aus diesem Grund muss auch jedes z.B. 0x8B BRK beantwortet werden.
hmm ... 0x8B wird bei mir definitiv nicht beantwortet.



> Damit verbaust du dir eine Entkopplung von E-Heizungskreis und
> E-Hausnetz. Ich würde die Konvertierung von den "analogen" Signalen auf
> digitale Signale so einfach wie möglich halten, sprich über eine passive
> Schaltung.
Wobei letzteres aufgrund der geringen Strombelastbarkeit ja 
offensichtlich nicht so einfach ist. Mal abgesehen davon, dass in meinem 
Fall eine Trennung nicht notwendig ist (Heizungsregelung), was spricht 
dagegen, den Sklaven in das Heizungsnetz zu integrieren und von ihm aus 
entkoppelt zu kommunizieren?


> Ein weiterer Nachteil einer Soft-Uart ist die extreme CPU-Last, da jede
> Flanke/jedes Bit vergoldet wird.
Hast' ja prinzipiell recht, wird aber durch einen interrupt-beschickten 
FIFO schon deutlich entschärft. Außerdem läuft man dann nicht Gefahr, 
dass der AVR beim Empfangen und Weiterleiten der 9600baud Daten, an 
Langeweile stirbt.

IngoF schrieb:
> Sieht gefährlich aus. Würde den Gleichrichter als Verpolschutz dringend
> wieder reinnehmen.
Komm schon ... Du machst hier mit Mikrocontrollern rum und willst mir 
erzählen, dass du die Polarität von zwei Leitungen nicht vor dem 
Anschließen feststellen kannst. Wenn Buderus Brückengleichrichter 
einbaut, dann deshalb, weil die Verdrahtung von Heizungsbauern 
vorgenommen wird ... wenn Du weißt was ich meine.



//Niffko

von IngoF (Gast)


Lesenswert?

Niffko _ schrieb:
> hmm ... 0x8B wird bei mir definitiv nicht beantwortet.

OK... dann aber eben dass Polling für das Modul dass Du emulieren 
möchtest. Wenn Du Das Polling nicht beantwortest wird diese Adresse viel 
seltener gepollt und musst länger auf das versenden der Nachrticht 
warten.

Vielleicht ignoriert auch die MC10 Telegramme die von einem 
"unbekannten" Busteilnehmer kommen.

Niffko _ schrieb:
> ... dass du die Polarität von zwei Leitungen nicht vor dem
> Anschließen feststellen kannst.

Sicher bin ich dazu fahig. Macht aber die Sache einfacher mit 
Gleichrichter. Anstöpseln und fertig.

Dann würde ich jedenfalls die Diode entfernen die den Bus kurzschließt 
wenn man verpolt.

von Niffko _. (niffko)


Lesenswert?

IngoF schrieb:
> OK... dann aber eben dass Polling für das Modul dass Du emulieren
> möchtest. Wenn Du Das Polling nicht beantwortest wird diese Adresse viel
> seltener gepollt und musst länger auf das versenden der Nachrticht
> warten.
ja, weiß ich doch. Hatte bloß in Rudis Text das 0x8B im Kontext mit 
Brenner gelesen und dann hätte es bei mir auch als Antwort auftauchen 
müssen.


> Dann würde ich jedenfalls die Diode entfernen die den Bus kurzschließt
> wenn man verpolt.
Nö, die bleibt drin ;-). Scheint als schnelle Clamp-Diode gegen negative 
Spikes gedacht zu sein. Ich denke hier muss der jeweilige Anwendungsfall 
betrachtet werden. Wenn das Interface ständig an- und abgestöpselt wird, 
kann man sicherlich über einen Brückengleichrichter reden. In meinem 
Fall wird einmal angeschlossen und gut is'. Deshalb hatte ich in meinem 
Post auch extra geschrieben: "als Anregung für eigene Lösungen".



//Niffko

von Niffko _. (niffko)


Lesenswert?

Niffko _ schrieb:
> das sieht mir nach der Modulation der internen Gerätepumpe aus.

@Rudi
Habe jetzt bei mir noch mal Telegramm und Monitorwert verglichen - es 
ist die Pumpenmodulation. Bin mir aber fast sicher, dass der Wert bei 
Dir (GB152) nicht im Monitor angezeigt wird.


//Niffko

von Fred G. (sysrun)


Lesenswert?

Dieses "BusEcho" lässt mir ja irgendwie keine Ruhe. Warum existiert 
dieses Echo nur wenn man über die Servicekey-Schnittstelle etwas sendet? 
Ich habe dieses Echo noch nicht einmal bei anderen Stationen gesehen. 
Oder täuscht mich das?

Ich habe folgende Komponenten:

MC10 Master-Controller (0x08) (UBA3) (Also die "Backplane" des Systems 
und Busmaster)
BC25 Basis-Controller (0x09)
RC35 Raum-Controller (0x10)

Wenn z.B. nun 0x10 an 0x09 irgendwelche Daten sendet dann sehe ich das 
genau ein einziges mal. Keine Wiederholungen vom MC10.

In den Buderus Planungsunterlagen für EMS ist ein Busdiagram. Im Zentrum 
steht der MC10 als Master. Von dort sieht man einen EMS-Baum wo die 
ganzen Zusatzmodule wie RC35, RC25, EM10, MM10 etc angeschlossen sind.

Und daneben, einen einzigen dedizierten EMS-Zweig wo nur das BC10/25 
angeschlossen ist.

Und an diesen Modulen hängt ja der ServiceKey.

Meine Vermutung wäre nun das das BC10/25 als Repeater/Gateway zum 
Internen EMS-Bus auftritt und diese "Echos" nur auf die 
ServiceKey-Kommunikation zutrifft. Die Echos werden also möglicherweise 
nicht vom BusMaster generiert sondern vom BasisController BC10/25.

Könnte das wer bestätigen? Habt ihr diese "Echos" auch von anderen 
Modulen?

von Niffko _. (niffko)


Lesenswert?

Fred Granna schrieb:
> Wenn z.B. nun 0x10 an 0x09 irgendwelche Daten sendet dann sehe ich das
> genau ein einziges mal. Keine Wiederholungen vom MC10.
Die Daten die Du siehst sind die Wiederholungen. Wiederholt wird Byte 
für Byte. Die Telegramme die direkt von den Modulen kommen wirst Du 
nicht sehen können, da diese mit deutlich geringerer Amplitude senden.

Fred Granna schrieb:
> Meine Vermutung wäre nun das das BC10/25 als Repeater/Gateway zum
> Internen EMS-Bus auftritt ...
Ein klares Jain. Ich habe bereits die Interna von BC10, UBA und MC10 in 
Augenschein nehmen können - die dicken Transistoren hängen nur bei UBA 
und MC10 am Bus. Beim BC25 sieht die Sache aber anders aus, in ihm sind 
sozusagen BC10 und UBA vereint.


//Niffko

von Rudi (Gast)


Lesenswert?

Niffko _ schrieb:
> Habe jetzt bei mir noch mal Telegramm und Monitorwert verglichen - es
> ist die Pumpenmodulation. Bin mir aber fast sicher, dass der Wert bei
> Dir (GB152) nicht im Monitor angezeigt wird.

Danke! Im Monitor wird der Wert nicht angezeigt.


Fred Granna schrieb:
> Und daneben, einen einzigen dedizierten EMS-Zweig wo nur das BC10/25
> angeschlossen ist.

Richtig, der ServiceKey bekommt noch 12V VCC, also ein 3-Draht-Bus und 
kein 2-Draht-Bus.


> Meine Vermutung wäre nun das das BC10/25 als Repeater/Gateway zum
> Internen EMS-Bus auftritt und diese "Echos" nur auf die
> ServiceKey-Kommunikation zutrifft. Die Echos werden also möglicherweise
> nicht vom BusMaster generiert sondern vom BasisController BC10/25.

Nein, wie ich weiter oben schon geschrieben hatte: Der Klinkenstecker 
hängt mit den 2 Leitungen (GND,DATA) direkt am internen EMS-Bus.


Fred Granna schrieb:
> Wenn z.B. nun 0x10 an 0x09 irgendwelche Daten sendet dann sehe ich das
> genau ein einziges mal. Keine Wiederholungen vom MC10.

Du siehst die Wiederholung. Als TX-Slave arbeitet das ganze als 
Stromschnittstelle und als RX-Slave Level-Sensitiv. Dreh mal dein Oszi. 
auf dann siehst du es.

von Fred G. (sysrun)


Lesenswert?

Niffko _ schrieb:
>> Wenn z.B. nun 0x10 an 0x09 irgendwelche Daten sendet dann sehe ich das
>> genau ein einziges mal. Keine Wiederholungen vom MC10.
> Die Daten die Du siehst sind die Wiederholungen. Wiederholt wird Byte
> für Byte. Die Telegramme die direkt von den Modulen kommen wirst Du
> nicht sehen können, da diese mit deutlich geringerer Amplitude senden.

Das würde ja bedeuten, das wenn ich zu heftig in den Bus schreie, die 
anderen Module alle Zeichen doppelt empfangen und daher nur Müll 
zurückkommt?

Das würde evtl. erklären warum meine Antworten auf das Polling "0x8B" 
funktionieren, die Kommunikation mit anderen Modulen aber nicht.

von Niffko _. (niffko)


Lesenswert?

Fred Granna schrieb:
> ... dass wenn ich zu heftig in den Bus schreie ...

ich denke, dein 'Umgangston' würde sich, durch den Austausch der Z-Diode 
in Deiner Senderstufe gegen einen 220R Widerstand, erheblich verbessern 
;-)


//Niffko

von IngoF (Gast)


Lesenswert?

Niffko _ schrieb:
> .....durch den Austausch der Z-Diode
> in Deiner Senderstufe gegen einen 220R Widerstand.....

Ja, das wird es garantiert ändern.

Hoffe Ihr könnt mir noch mal verzeihen wenn ich schon wieder den Link 
bringe:
Beitrag "Re: Logamatic 2107 Schnittstelle"

Auf dem ersten Bild kann man gut das Polling von der MC10 an die RC30 
sehen.
Die MC10 brüllt rum und dann ein kleines flüstern von der RC30 das dann 
die RC30 noch mal in den letzten Winkel brüllt. Der Rest der Antwort 
kommt dannn von der RC30 nach etwa 100ms wenn sich die RC30 wieder 
gesammelt hat. Was dann genauso wie auch das Break widerholt wird.

Wenn man eine zu kleine Z-Diode nimmt und die Spannung noch tiefer als 
die MC10 herunter zieht gibt es teilweise richtige Ausfälle am Bus Bei 
der nach dem Break noch ein 0xFE gesendet wird. Ob das jetzt eine 
Absichtliche Fehlermeldung oder eine Fehlfunktion kann ich nicht 
beurteilen.

Gruß
Ingo

von Rudi (Gast)


Lesenswert?

IngoF schrieb:
> Hoffe Ihr könnt mir noch mal verzeihen wenn ich schon wieder den Link
> bringe:

Dann darf ich aber auch mal ;-)

Beitrag "Re: Logamatic 2107 Schnittstelle"

von Fred G. (sysrun)


Lesenswert?

Okay, also vereinfacht gesagt:

Keiner Spricht direkt sondern immer über den Chef.
Jeder flüstert dem Chef was zu wenn er dran ist (Aufforderung kommt vom 
Chef) und der wiederholt das Laut so das es dann alle hören.

von IngoF (Gast)


Lesenswert?

Rudi schrieb:
> Dann darf ich aber auch mal ;-)

Tja, der Thread ist ja schon etwas länger... Da kann man noch viel 
ausgraben was inzwischen schon fast untergegangen ist.

Fred Granna schrieb:
> Könnte das wer bestätigen? Habt ihr diese "Echos" auch von anderen
> Modulen?

Wenn man nicht mit einem Oszilloskop auf dem Bus hängt ist es auch nicht 
soo leicht dies mit zu bekommen. Das Problem ist dass der größte Teil 
von der Adresse 0x08 kommt und die MC10 sich selber natürlich nciht 
widerholt. Wenn das jemand selber nachvollziehen möchte kann am besten 
am Oszilloskop die Triggerschwelle knapp über die Maximale Spannung 
stellen und triggert dann auf das Überschwingen.

So jetzt werde ich mal lieber wieder an meiner Software spielen und 
versuchen mich hier zurück zu halten.

von Fred G. (sysrun)


Lesenswert?

Ich peil es nich. Kann mir kurz einer schildern was für z.B. senden muss 
um z.B. eine Versionsabfrage an ein Modul zu richten?

von Rudi (Gast)


Lesenswert?

Fred Granna schrieb:
> Ich peil es nich. Kann mir kurz einer schildern was für z.B. senden muss
> um z.B. eine Versionsabfrage an ein Modul zu richten?

0x0B 0x10 0x02 <CRC>

Ansonsten schalte deine Anlage aus/ein und schau dir die ersten 
Nachrichten an.

von Fred G. (sysrun)


Lesenswert?

Rudi schrieb:
> Ansonsten schalte deine Anlage aus/ein und schau dir die ersten
> Nachrichten an.

Hm, darauf hät ich auch kommen können facepalm

bzgl. Sendepfad:

Ich hab mir nun das hier zum Vorbild genommen: 
Beitrag "Re: Logamatic 2107 Schnittstelle"

Ich invertiere mein UART-TX über nen OpAMP und denn auf einen Transistor 
der zieht den Bus über 220 Ohm auf Masse.

Zwei Fragen dazu:
- Wozu ist der 4K7 PUllup dort?
- Ist der 1,5n Kondensator wichtig?

von Rudi (Gast)


Lesenswert?

Fred Granna schrieb:
> Zwei Fragen dazu:
> - Wozu ist der 4K7 PUllup dort?

Damit der Transistor einen ordentlichen Pegel sieht, falls mal nichts 
passiert oder der OP nicht beschaltet ist (dauersenden).

> - Ist der 1,5n Kondensator wichtig?

Rechnen das mal durch (Tiefpass), siehe:

http://de.wikipedia.org/wiki/RC-Glied

von Rudi (Gast)


Angehängte Dateien:

Lesenswert?

Die Kurve für den Tiefpass sieht in etwa so aus. Ich denke die hohen 
Frequenzen der Anlage (CPU etc.) sollen sich nicht durch das ganze Haus 
verteilen ;-)

von Fred G. (sysrun)


Lesenswert?

Hm, ich glaub meine CRC-Berechnung haut nicht hin.

Habe diese Funktione hier genommen: 
Beitrag "Re: Logamatic 2107 Schnittstelle"

Und dann mal probiert:

uint8_t tempbuffer[]={0x10,0x21,0xac,0x0,0x0,0x0,0x0};
uint8_t crc=buderus_ems_crc(tempbuffer,7);

da bekomme ich als CRC: 0x0D

Laut dem hier müsste es aber 0x1A sein oder?
Beitrag "Re: Logamatic 2107 Schnittstelle"

von Rudi (Gast)


Lesenswert?

Fred Granna schrieb:
> Hm, ich glaub meine CRC-Berechnung haut nicht hin.

Und ich weiss das sie funktioniert ;-)

Versuch mal Länge 8 und nicht 7. Die Berechnung geht von der Datenlänge 
mit CRC aus.

von Fred G. (sysrun)


Lesenswert?

Jo, hab ich auch zur sekunde festgestellt.

Bekomme aber trotzdem keine Antworten...

Befürchte das da mit dem Timing was nicht hinhaut. Denke mal mit meinem 
i2c-UART am EMS-Bus kann ich das ganze vergessen. Hat hier einer von 
euch spezis nen bissl C-Code zum durchforsten für mich? Ihr seit doch da 
bestimmt schon weiter als ich...

von Fred G. (sysrun)


Lesenswert?

Moin,

hat eigentlich schon jemand eine richtige Abfrage auf den EMS-Bus 
gemacht? Ich meine jetzt nicht einfach ein Byte auf eine Pollinganfrage 
senden :)

von Fred G. (sysrun)


Lesenswert?

Mal ein paar Tests:

Ich warte jeweils auf "0x8B <brk>". Nach meinen Telegrammen sende ich 
jeweils "0x08 <brk>" zum Abschluss


Ich sende "0xB 0x8 0x2 0x3E <brk>" und bekomme "80 0B <brk>".
Ich sende "0xB 0x8 0x2 0x00 0x3E <brk>" und bekomme "80 0B <brk>"
Ich sende "0xB 0x8 0x2 0x3E <brk>" und bekomme "80 0B <brk>".
Ich sende "0xB 0x8 0x0 <brk>" und bekomme "80 0B <brk>".
Ich sende "0xB 0x8 <brk>" und bekomme "80 0B <brk>".

von Rudi (Gast)


Lesenswert?

Versuch doch mal:

0B 88 02 00 06 <crc>

von Fred G. (sysrun)


Lesenswert?

Ich sende "0B 88 02 00 06 9A"
Ich bekomme "08 0B 02 00 7B 04 05 00 00 00 FC 00"

uff O.O

Warum geht das? Was bedeutet die 0x06 vorm CRC?

von Rudi (Gast)


Lesenswert?

Fred Granna schrieb:
> Warum geht das?

Wie schon einmal gesagt, schalte deine Anlage aus/ein und schau dir die 
initialen Nachrichten an .........

> Was bedeutet die 0x06 vorm CRC?

K.A., evtl ein Index.


Was hängt denn bei dir an Adresse 0x08 und mit welcher Version ?

von Fred G. (sysrun)


Lesenswert?

Rudi schrieb:
> Was hängt denn bei dir an Adresse 0x08 und mit welcher Version ?

Das ist UBA4, Version 4.5. Die Version sieht man ja im Telegram.

von Niffko _. (niffko)


Lesenswert?

Fred Granna schrieb:
> Ich sende "0B 88 02 00 06 9A"
> Ich bekomme "08 0B 02 00 7B 04 05 00 00 00 FC 00"

Gratuliere!
Darf ich fragen, mit welchem Prozedere du sendest - ich meine im 
Speziellen die Pausen zwischen den Bytes?


//Niffko

von Rudi (Gast)


Lesenswert?

Fred Granna schrieb:
>> Was hängt denn bei dir an Adresse 0x08 und mit welcher Version ?
>
> Das ist UBA4, Version 4.5. Die Version sieht man ja im Telegram.

Das sehe ich. Mich wundert nur die Länge der Antwort. Bei mir sieht es 
so aus wenn die 0x10 anfragt:

10 88 02 00 06 33
08 10 02 00 40 03 02 3d

von Fred G. (sysrun)


Lesenswert?

Niffko _ schrieb:
> Darf ich fragen, mit welchem Prozedere du sendest - ich meine im
> Speziellen die Pausen zwischen den Bytes?

Nach jedem Byte hole ich mir die Antwort. Also ich sende nicht weiter 
bis ich das "echo" vom Master habe.

von Niffko _. (niffko)


Lesenswert?

Fred Granna schrieb:
> Nach jedem Byte hole ich mir die Antwort. Also ich sende nicht weiter
> bis ich das "echo" vom Master habe.

Joa ... danke!



Rudi schrieb:
> Mich wundert nur die Länge der Antwort. Bei mir sieht es
> so aus wenn die 0x10 anfragt:
>
> 10 88 02 00 06 33
> 08 10 02 00 40 03 02 3d

Bei mir sieht's so aus (UBA3 V2.07):

10 88 02 00 09 3C
08 10 02 00 40 02 07 3A

UBA3 und UBA4 haben technisch gesehen nicht mehr viel gemein, daher 
evtl. die unterschiedlichen Antworten.


//Niffko

von Fred G. (sysrun)


Lesenswert?

Mich würde ja interessieren was der ServiceKey intern so alles anstellt.

- Der Servicekey empfängt die Anfrage
"04 08 02"

-- Der Key sendet auf dem Bus
"0B 88 02 00 06 <crc> <brk>"

-- Der Key empfängt vom Bus
"08 0B 02 00 7B 04 05 00 00 00 <crc> <brk>"

- Der Key sendet zur Software
"04 08 02 00 7B 04 05 00 00 00".

Man bräuchte mal einen parallelen Log vom ServiceKey und vom EMS-Bus um 
mal zu sehen was da wie angestellt wird...

von IngoF (Gast)


Lesenswert?

Fred Granna schrieb:
> Mich würde ja interessieren was der ServiceKey intern so alles anstellt.

Also zumindest packt er auch mehrere Teiltelegramme zusammen oder 
splittet die. Das Telegramm 0x3f besteht beim Service-Key aus etwa 100 
Byte.

Auf dem EMS-Bus sind die gesplittet und haben nach dem Telegrammtyp das 
Offset.

Die Logamatic fragt ja erst mal alle Telegramme der Busteilnehmer ab. 
Dannach kommen nur noch geänderte Werte mit einem 0x20 noch vor der 04.

Mich würde auch mal ein paralleles Log interessieren. Nur bräuchte 
irgendjemand einen Service-Key und gleichzeitig eine Möglichkeit die 
Daten aufzuzeichenen. Für das Log würde es ja auch reichen wenn man dies 
mit einem Programm wie hTerm z.B. Hexadezimal evtl mit dem Zeitstempel 
mitloggt.

Eigentlich muss mann nicht unbedingt eine großartige Empfangsschaltung 
haben. Es reicht aus Die Masse (Pin 5) von der Seriellen Schnittstell 
auf die 12 Volt von der Service-Key Buchse zu gehen und die Daten auf 
die Empfangsleitung der Schnittstelle (Pin 3). Oder umgekehrt.

Am besten mit einem Laptop das keine Verbindung zum Stromnetz hat.

Habe das damals auch gemacht und keine Probleme damit gehabt.
Dadurch hat man dann einen Signalpegel von +-2,5Volt. Eigentlich 
benötigt man mindestens  +-3 bis +-12Volt als Pegel. Hat bei mir aber 
einwandfrei funktioniert.

Was dies 0x00 0x06 soll interesssiert mich auch. Eigentlich wäre das 
Offset 0 mit den Daten 0x06. Es gibt auch viele Telegramme von der RC30 
(0x10, 0x11) die auch irgendwelche Daten an die MC10 senden. Vermute mal 
das sind irgendwelche Parameter/Stellwerte für die Heizungsregelung.

Hatte bei mir gestern schon mal das simple beantworten der 0x8b mit 0xb 
programmiert und werde dann in der nächsten Zeit endlich auch mal 
"echte" Sendeversuche unternehmen können wenn ich dazu Zeit finde.

Gruß
Ingo

von Fred G. (sysrun)


Lesenswert?

IngoF schrieb:
> Auf dem EMS-Bus sind die gesplittet und haben nach dem Telegrammtyp das
> Offset.
>
> Die Logamatic fragt ja erst mal alle Telegramme der Busteilnehmer ab.
> Dannach kommen nur noch geänderte Werte mit einem 0x20 noch vor der 04.

Und das ist genau die Frage! Fragt der wirklich AKTIV in den Bus oder 
hat der Key intern "nur" einen Puffer in dem die Telegramme "<gerät> 
0x00 <telegramtyp> ..." die so über den Bus schwirren eingelagert und 
dann daraus geholt werden?

Ich glaube ohne "Doppellog" kommt man da wirklich nicht weiter. Ich habe 
vorhin mit dem Offset vor der CRC ein wenig gespielt; die Heizung hat 
dann plötzlich nen Fehler ausgegeben...

von IngoF (Gast)


Lesenswert?

Fred Granna schrieb:
> Ich glaube ohne "Doppellog" kommt man da wirklich nicht weiter. Ich habe

Das stimmt. Ohne Log geht garnichts. Würde aber vermuten dass der 
ServiceKey alles im Speicher vom anfang an mitpuffert und dann nur noch 
Änderungen überwacht und diese dann über die serielle Schnittstelle 
mitsendet. Vielleicht werden ja auch mal am Anfag alle Telegramme 
abgefragt ohne dass sich die Logasoft dies anfragt. Und wenn eine 
Anfrage auf ein spezielles Telegramm kommt aus dem Speicher sendet. 
Vielleicht hängt das auch vom Telegrammtyp ab wie er sich verhält....

Wollte ja eigentlich auch nur sagen dass ein Log auch jeder ziehen kann 
der eine zweite serielle Schnittstelle frei hat und sich nur ein Kabel 
RS232 auf Klinke basteln muss. (1x Service-Key und 1x Diagnose-Buchse)

Vermute mal dass jemand der einen ServiceKey hat sich nicht noch extra 
irgend eine Schaltung zusammenlötet oder sogar irgendwas programmiert..

von Rudi (Gast)


Lesenswert?

Also wir haben jetzt bei einem Telegramm schon mehrere Möglichkeiten:

UBA3 V3.2
---------
10 88 02 00 06 33
08 10 02 00 40 03 02 3d

UBA3 V2.7
---------
10 88 02 00 09 3C
08 10 02 00 40 02 07 3A

UBA4 V4.5 / keine Erweiterung
-----------------------------
0B 88 02 00 06 9A
08 0B 02 00 7B 04 05 00 00 00 FC

UBAX V 2.4 / SAFE 2.20 / keine Erweiterung
------------------------------------------
TX: 04 08 02
RX: 04 08 02 00 48 02 04 4B 02 14 00 00 00

Die letzten 3 0x00 deuten auf eine fehlende Erweiterung hin !?

von IngoF (Gast)


Lesenswert?

Also mit dem Offset einfach so herumexperimentieren werde ich mich erst 
mal nicht trauen :-) Wer weiss denn schon was man da so alles verstellen 
kann...

Für mich reicht erst mal wenn ich die Telegramme mitlogge und nur die 
Schaltzeiten verändern kann. Also dass mein Server dynamisch die Zeiten 
ändern kann. Z.B. wenn ich schon weiss dass der Arbeitstag länger dauern 
wird eine eMail an meinen Server schicken und der ändert die Heizzeiten. 
Vielleicht auch schnell mal für ein Jahr im vorraus meinen Urlaub 
eintrage und alles automatisch umgestellt wird :o)
Und natürlich dass ich sehen kann was meine Heizung denn da so 
veranstaltet und sich irgendwie Energie einsparen lässt.

Gruß
Ingo

von Rudi (Gast)


Lesenswert?

Fred Granna schrieb:
> Und das ist genau die Frage! Fragt der wirklich AKTIV in den Bus oder
> hat der Key intern "nur" einen Puffer in dem die Telegramme "<gerät>
> 0x00 <telegramtyp> ..." die so über den Bus schwirren eingelagert und
> dann daraus geholt werden?

Alle Module haben ein EEProm mit festen Daten und volatile Daten 
(Temperaturen etc.). Wie diese beiden Datentypen unterschieden werden 
ist nun die große Frage.
Der ServiceKey wird sich wohl alle EEProm Daten von den Modulen holen 
und speichern. Die volatilen Daten bzw. die nicht volatilen Daten die 
geändert werden (z.B. durch die RC3X) bekommt er direkt vom Bus.

von IngoF (Gast)


Lesenswert?

Rudi schrieb:
> Die letzten 3 0x00 deuten auf eine fehlende Erweiterung hin !?

Das könnte ein Platz für eine weitere Versionsnummer (Erweiterung?) 
sein. Die MC10 übermittelt ja seine eigene Version und die SAFe-Version. 
Die Seriennummer scheinen ja immer aus drei Byte sein
1
RX: 04 08 02 00  H  MC10        2.04  48 02  04 4B 02 14 00 00 00      
2
                 K  SAFe        2.20            4B 02 14

von Fred G. (sysrun)


Lesenswert?

Weiter Probiert mit "Offset"; sehr interessant:

"0B 88 02 00 02 <crc> <brk>" => "08 0B 02 00 7B 04 05 93"
"0B 88 02 00 03 <crc> <brk>" => "08 0B 02 00 7B 04 05 93"
"0B 88 02 00 04 <crc> <brk>" => "08 0B 02 00 7B 04 05 00 3F"
"0B 88 02 00 05 <crc> <brk>" => "08 0B 02 00 7B 04 05 00 00 7E"
"0B 88 02 00 06 <crc> <brk>" => "08 0B 02 00 7B 04 05 00 00 00 FC"
"0B 88 02 00 08 <crc> <brk>" => "08 0B 02 00 7B 04 05 00 00 00 00 00 DB"
"0B 88 02 00 10 <crc> <brk>" => "08 0B 02 00 7B 04 05 00 00 00 00 00 00 
03 44"

Was würdet ihr sagen was dieser "Offset" wirklich ist? ;-)

von IngoF (Gast)


Lesenswert?

Rudi schrieb:
> Die letzten 3 0x00 deuten auf eine fehlende Erweiterung hin !?

Kann es vielleicht sein dass sich die MC10 je nach Absender anders 
verhält?

Beides mal wenn die 0x00 0x00 0x00 auftaucht war die Adresse 0x0b im 
Spiel. bei der 0x10 sind die nciht aufgetaucht. Die untere UBA wird 
vermutlich auch eine UBA3 sein. Die Version liegt ja genau in dem 
Bereich von den anderen beiden UBA.

Keine Ahnung ob da was dran ist..

von Fred G. (sysrun)


Lesenswert?

YEAH!

"0B 88 18 0 255 <crc>" => "08 0B 18 00 3C 02 77 64 17 09 01 25 40 80 00 
02 32 80 00 00 7A FF 2D 48 00 C8 00 02 00 B1 00 0D"

:-D

von Rudi (Gast)


Lesenswert?

Fred Granna schrieb:
> Was würdet ihr sagen was dieser "Offset" wirklich ist? ;-)

Die maximale Antwortslänge ;-)

09 88 04 05 01 af
08 09 04 05 19 cb

10 88 04 00 0c 21
08 10 04 00 04 1b 03 40 18 19 30 00 00 69 6b 0c 5d

von Andreas F. (Gast)


Lesenswert?

Mensch so langsam wird das ja konkret.
Ich lese so nebenbei mit. Habe schon ein schlechtes Gewissen, weil ich 
nen Servicekey besitze aber momentan keine Möglichkeit zum mitloggen 
habe. Mist.

von Fred G. (sysrun)


Lesenswert?

Und jetzt pass auf:

"0B 88 18 03 01" => "08 0B 18 03 64 DA"

Das ist auslesen eines Registers:

18 = Register
03 = Offset (Start)
01 = Anzahl der Zeichen die gelesen werden

Also lese ich aus Register 18 das dritte Zeichen

von Rudi (Gast)


Lesenswert?

@Fred Granna

Kannst du mal versuchen ob es sich bei dem dritten und vierten Byte um 
einen Offset in einen statischen Speicher handelt ?


10 88 15 00 05 <crc>
10 88 1c 00 0b <crc>

Und dann mal bei der 0x15 schauen ob du die Antwort der 0x1c durch 
ändern der Längenangabe mit empfängst.

von Fred G. (sysrun)


Lesenswert?

Rudi schrieb:
> 10 88 15 00 05 <crc>
= 08 0B 15 00 00 3C 01 01 09 <FE>

- 10 88 15 00 10 <crc>
= 08 0B 15 00 00 3C 01 01 09 48 00 00 <86>

> 10 88 1c 00 0b <crc>
= 08 0B 1C 00 00 00 00 00 00 00 00 00 00 00 00 <97>

Oder hab ich die Frage nicht richtig verstanden?

von IngoF (Gast)


Lesenswert?

Fred Granna schrieb:
> Was würdet ihr sagen was dieser "Offset" wirklich ist? ;-)

IngoF schrieb:
> Also mit dem Offset einfach so herumexperimentieren werde ich mich erst
> mal nicht trauen :-)

Also bei der Seriennummer kann vermutlich nicht viel passieren...

Fred Granna schrieb:
> Was würdet ihr sagen was dieser "Offset" wirklich ist? ;-)

Hey, bitte sagen falls ich hier herumtrolle....

Also das Offset habe ich von einigen Telegrammen wie z.B. das 0x39 das 
ich gerade mitgeloggt habe und die Daten hinter einander kopiert habe. 
Wenn mann z.B. beim ersten Telegramm nur die Datenbytes zählt kommt mann 
auf 26 = 0x1A. Das nächste Telegramm fängt mit 0x1B im "Offset" an.

in der Zeile darunter mit dem RX: das Telegramm von Chris_be was ich aus 
seinen Logs zusammengestellt habe...

Ich finde diese beiden Telegramme sehen doch sehr gleich aus.. Ist das 
nur Zufall??

Allerdings scheint es auch wohl teilweise andere Bedeutungen zu haben. 
Vielleicht ist das nach Sollwerten, Veränderlichen Daten oder 
Seriennummern anders.

Bei dem Telegramm 0x10 und 0x11 sind das Telegramme von der RC30 an die 
MC10. vielleicht ist dass dann dort kein Offset und ist vielleicht ein 
Befehl. Was mich daran stört ist dass die Antwort unterschiedlich lang 
ausfällt.

Dann noch das "Versionsnummernproblem" warum wird da bei einigen die 
0x06 und bei anderen 0x09 an das "Offset" 0x00 gesendet??? Ist das ein 
Befehl, EIne Prüfsumme?? Was soll das? Dort scheint es kein Offset zu 
sein.

Hoffe ich kann mit meinen "Spekulationen" helfen...

Gruß
Ingo

von Rudi (Gast)


Lesenswert?

Fred Granna schrieb:
> Oder hab ich die Frage nicht richtig verstanden?

Doch, alles okay. Das scheint so nicht zu funktionieren. Es wird wohl 
wie bei ECO-CAN über Typen gehen, also was du als Register bezeichnest 
und einen Offset, den es bei ECO-CAN auch gibt.

von IngoF (Gast)


Angehängte Dateien:

Lesenswert?

IngoF schrieb:
> Also das Offset habe ich von einigen Telegrammen wie z.B. das 0x39 das
> ich gerade mitgeloggt habe und die Daten hinter einander kopiert habe......

Sorry, glatt das wichtigste vergessen.. Hier die dazugehörigen Daten als 
TXT-Datei:

von Rudi (Gast)


Lesenswert?

IngoF schrieb:
> Hoffe ich kann mit meinen "Spekulationen" helfen...

Es ist ja nicht so das wir die Daten nicht ändern können, es soll nur 
etwas komfortabler werden ;-). Am besten hält man sich erst einmal an 
die RC3X, so wie die die Daten ändert. Bisher hat sich leider noch 
niemand die Mühe gemacht das Protokoll für die Änderungen zu erfassen.

von Fred G. (sysrun)


Lesenswert?

@ingo

Ich habe eben mal eine Zeile aus deinem Log genommen:
{52} 19:49:38 06.01.11: 10 88 11 18 1B 52
{CF} 19:49:38 06.01.11: 08 10 11 18 00 00 00 00 00 00 00 00 00 00 00 00 
CF

Habe dann gesendet "11 88 11 18 1B <crc>"
Resultat: "08 0B 11 18 00 00 00 00 00 00 00 00 00 00 00 00 3C"

Dann "11 88 11 18 1C <crc>"
Resultat "08 0B 11 18 00 00 00 00 00 00 00 00 00 00 00 00 3C"

Und "11 88 11 18 05 <crc>"
Resultat "08 0B 11 18 00 00 00 00 00 00 00 00 00 00 00 00 3C"

Und "11 88 11 00 1B <crc>"
Resultat "08 0B 11 00 00 00 00 00 00 00 00 00 00 00 00 00 48 00"

von Rudi (Gast)


Lesenswert?

@Fred Granna

Hast du deine Anlage nicht programmiert (Heizzeiten) ?

von IngoF (Gast)


Lesenswert?

Fred Granna schrieb:
> "0B 88 02 00 02 <crc> <brk>" => "08 0B 02 00 7B 04 05 93"
> "0B 88 02 00 03 <crc> <brk>" => "08 0B 02 00 7B 04 05 93"
> "0B 88 02 00 04 <crc> <brk>" => "08 0B 02 00 7B 04 05 00 3F"

> Was würdet ihr sagen was dieser "Offset" wirklich ist? ;-)

ALso das Offset meinte ich mit dem dritten Byte was bei Dir immer 0x00 
ist.

Aber das Byte dannach ist wohl die Antwortlänge. Allerdings scheint die 
MC10 das nach Belieben anzupassen. Die 0x02 ist der MC10 zu wenig 
gewesen und hat dann einfach 3 Datenbyte gesendet.

Bei den Seriennummer

Rudi schrieb:
> UBA3 V3.2
> ---------
> 10 88 02 00 06 33
> 08 10 02 00 40 03 02 3d
>
> UBA3 V2.7
> ---------
> 10 88 02 00 09 3C
> 08 10 02 00 40 02 07 3A

Bei den Seriennummern wurden nur 3 Datenbyte gesendet obwohl einmal 6 
und einmal 9 Datenbyte abgefragt wurden.

Fred Granna schrieb:
> 18 = Register
> 03 = Offset (Start)
> 01 = Anzahl der Zeichen die gelesen werden
>
> Also lese ich aus Register 18 das dritte Zeichen


ALso da bin ich nicht mit zufrieden.. ich stimme für Telegramm 0x18 also 
die schnell veränderbaren Messwerte.

Könnt Ihr denn mal vergelichen ob das mit dem Offset auch wirklich 
stimmt?
Wenn ich richtig verstanden habe sind die Daten die dann gesendet 
identisch mit den Daten aus dem letzten Telegramm 0x00 ab dem Offset 
0x03??

Gruß
Ingo

Fred Granna schrieb:
> Ich habe eben mal eine Zeile aus deinem Log genommen:
> {52} 19:49:38 06.01.11: 10 88 11 18 1B 52
> {CF} 19:49:38 06.01.11: 08 10 11 18 00 00 00 00 00 00 00 00 00 00 00 00
> CF
>
> Habe dann gesendet "11 88 11 18 1B <crc>"
> Resultat: "08 0B 11 18 00 00 00 00 00 00 00 00 00 00 00 00 3C"

OK. Leider ist ja nicht bekannt was das "Telegramm" 0x10 und 0x11 
überhaupt für eine Bedeutung hat. Dass die Prüfsumme ja anders ist liegt 
an der unterschiedlichen Adresse. Oder habe ich Dich falsch verstanden?

Habe hier mal die beiden Telegramm von Chris_be:
RX: 04 08 10 00 34 55 02 09 89 0A 12 17 2A 00 BF 4B 34 55 02 09 89 0A 14 
12 22 00 1E 4B 33 43 02 1A 86 05 10 1E 18 00 02 4B 36 4C 02 24 80 01 00 
01 27 00 01 4B 36 59 01 FE 00 00 00 0F 00 00 01 4B 00 00 00 00 00 00 00 
00 00 00 00 00 00 00 00 00 00 00 00 00 00 00 00 00 00 00 00 00 00 00 00 
00 00 00 00 00
RX: 04 08 11 00 37 41 02 26 8A 02 08 1A 25 00 01 4B 36 4C 02 05 87 0C 0A 
14 22 00 01 4B 36 4C 02 05 87 0B 15 11 06 00 01 4B 36 4C 02 05 87 0B 15 
07 1C 00 01 4B 36 4C 02 05 87 02 0D 0C 21 00 01 4B


Wenn das ja mit dem Offset stimmt wunder mich nur warum dort bei mir 
alles 0x00 angezeigt wird und bei Crhis_be ganz andere Werte stehen...

Muss dann eine andere Hardware sein oder vielleicht sind das 
irgendwelchen geloggten Werte von der MC10 die erst nach einer 
bestimmten Laufzeit in diesen "Speicherplätzen" abgelegt werden...

Gruß
Ingo

von Fred G. (sysrun)


Lesenswert?

Rudi schrieb:
> Hast du deine Anlage nicht programmiert (Heizzeiten) ?

Doch, aber nur HK1. Die restlichen (WW und Zirkulation) übernehmen diese 
Einstellung.

von IngoF (Gast)


Lesenswert?

Rudi schrieb:
> Hast du deine Anlage nicht programmiert (Heizzeiten) ?

Also die Heizzeiten sind doch die Telegramme 0x3f soweit ich das mal 
gesehen habe.. Oder sind das vielleicht die Temperaturen für die 
Schaltpunkte? Kann ja eigentlich auch nicht sein. es gibt doch nur 
zwei...

von IngoF (Gast)


Lesenswert?

Fred Granna schrieb:
> Doch, aber nur HK1. Die restlichen (WW und Zirkulation) übernehmen diese
> Einstellung.
Also bei mir ist HK1 und die Zirkulation mit einem eigenen Programm 
versehen.

Zirkulation nur morgens zwischen 5:00 und 6:00 soweit ich mich erinnere.

von Fred G. (sysrun)


Lesenswert?

IngoF schrieb:
> Habe hier mal die beiden Telegramm von Chris_be:
> RX: 04 08 10 00 34 55 02 09 89 0A 12 17 2A 00 BF 4B 34 55 02 09 89 0A 14
> 12 22 00 1E 4B 33 43 02 1A 86 05 10 1E 18 00 02 4B 36 4C 02 24 80 01 00
> 01 27 00 01 4B 36 59 01 FE 00 00 00 0F 00 00 01 4B 00 00 00 00 00 00 00
> 00 00 00 00 00 00 00 00 00 00 00 00 00 00 00 00 00 00 00 00 00 00 00 00
> 00 00 00 00 00

So sieht das zerteilt aus:
04 08 10 00

34 55 02 09 89 0A 12 17 2A 00 BF 4B
34 55 02 09 89 0A 14 12 22 00 1E 4B
33 43 02 1A 86 05 10 1E 18 00 02 4B
36 4C 02 24 80 01 00 01 27 00 01 4B
36 59 01 FE 00 00 00 0F 00 00 01 4B
00 00 00 00 00 00 00 00 00 00 00 00
00 00 00 00 00 00 00 00 00 00 00 00
00 00 00 00 00 00 00 00 00 00 00 00

und

> RX: 04 08 11 00 37 41 02 26 8A 02 08 1A 25 00 01 4B 36 4C 02 05 87 0C 0A
> 14 22 00 01 4B 36 4C 02 05 87 0B 15 11 06 00 01 4B 36 4C 02 05 87 0B 15
> 07 1C 00 01 4B 36 4C 02 05 87 02 0D 0C 21 00 01 4B

04 08 11 00
37 41 02 26 8A 02 08 1A 25 00 01 4B
36 4C 02 05 87 0C 0A 14 22 00 01 4B
36 4C 02 05 87 0B 15 11 06 00 01 4B
36 4C 02 05 87 0B 15 07 1C 00 01 4B
36 4C 02 05 87 02 0D 0C 21 00 01 4B

Ich hab grad  weiter oben was zu den Schaltzeiten geschrieben:

Ich habe nur Zeiten für HK1 programmiert, die anderen Module übernehmen 
diese Zeit. Denke mal das wird bei dir genauso sein und daher sind die 
dann 0x00 ...

von IngoF (Gast)


Lesenswert?

Sorry, habe nicht verstanden was Du damit sagen wolltest...

Hatte nur meine Einstellungen hier genannt falls hier irgendjemand eine 
Idee mit der Zuordnung der Daten zu den Schaltzeiten hat..

Hatte Rudi so verstanden dass die 0x00 dort stehen weil Du nur einen HK 
und sonst keine Zeiten programmiert hast.

Wollte nur sagen dass ich für die Zirkulation ein eigenes Zeitprogramm 
erstellte habe und nicht von dem Heizkreis1 die Zeiten übernommen 
wurden.  Also demnach müssten dann ja bei mir andere Daten 
auftauchen....

von IngoF (Gast)


Lesenswert?

IngoF schrieb:
> Also demnach müssten dann ja bei mir andere Daten
> auftauchen....

oder besser gesagt mehr Daten... weil ich ja noch zusätzlich ein 
Schaltprogramm für die Zirkulation eingestellt habe...

von Fred G. (sysrun)


Lesenswert?

Das Ding ist: Die Logs der Kommunikation zwischen ServiceKey und PC 
helfen nur bedingt.

Beispiel:

> <TX>04 08 07 (Sendet der PC zum Servicekey)
Würde ich nun übersetzen nach "0x0B 0x88 0x07 0x00 0xFF"
Das Ergebniss: "08 0B 07 00 0B 01 00 00 00 00 00 00 00 00 00 00 00 FB"
> <RX>04 08 07 00 0B 01 02 00 00 00 00 00 00 00 00 00 00 00  (Sendet der SK zum 
PC)

Solche EInzelabfragen sind also wohl kein Problem.

Aber es gibt auch solche Anfragen an den ServiceKey:

> <TX>04 08
> <TX>04 09

Und da kommen dann 20 Verschiedene Telegramme von 0x08 und 0x09:

<RX>04 08 07 00 0B 01 02 00 00 00 00 00 00 00 00 00 00 00
<RX>04 08 18 00 26 01 BF 64 64 19 01 17 01 01 E4 83 00 80 00 02 0F FF 2D 
48 00 00 FF 00 00 00 E4 02 82 02 83 73 00 00 2C 00 00
<RX>04 08 19 00 00 59 01 98 02 61 FF FF FF 00 00 BA 78 04 7B 9E 02 EC F8 
03 BD D8 00 AB F4 00 00
<RX>04 08 02 00 48 02 04 4B 02 14 00 00 00
usw usw usw....



_Masterfrage_: Wie veranlasse ich die Module ihre kompletten Daten auf 
einmal auszugeben?

von IngoF (Gast)


Lesenswert?

Fred Granna schrieb:
> Wie veranlasse ich die Module ihre kompletten Daten auf
> einmal auszugeben?

Also ich hatte gehofft dass das Telegramm auch auf dem EMS-Bus anwendbar 
wären...

Also:

für alle Telegramme die vorhanden sind:
0b 08 <Break>

für alle Daten zu dem Telegramm/Datentyp 0x18
0b 08 18 <Break>

für die Daten von Telegramm 0x18
0b 08 18 1B <CRC> <Break>

für die 10 Bytes ab Adresse 0x1b vom Telegramm 0x18
0b 08 18 1B 0A <CRC> <Break>

Aber leider scheint das nicht so auf dem EMS-Bus funktionieren. Die 
Hoffnung war wohl zu blauäugig..

Eventuelle muss man alle Datentypen/Telegramm aufeinmal abfragen..

Da hilft nur ein Log am EMS-Bus wenn der Service-Key angeschlossen wird.

@Andreas F. (Gast)

könntest Du denn evtl. mal einen Log-Versuche starten wenn Du Zeit und 
die Möglichkeit hast?

Also die beschriebene Version mit dem Kabel habe ich am Anfang auch 
gehabt und Du benötigst keine selbstgeschriebene Software oder 
irgendwelche andere Hardware außer das Kabel.

Eventuell könnte ich Dir das Kabel zuschicken oder evtl. Eine kleine 
Testplatine mit Programm dafür erstellen und dir zuschicken. Mit der 
Hardware könnte etwas dauern. das Kabel könnte ich sofort losschicken. 
liegt hier bei mir auf dem Tisch.

Es würde für den Anfang auch erst mal ein serieller Port auch schon 
reichen.. man könnte dann zumindest sehen ob der Service-Key beim Start 
ohne EcoSoft-Programm alle Telegramme abfragt und wie er das macht..

Oder wohnt zufällig jemand mit Hardware zum loggen in Deiner Nähe?

Ich bin in der Nähe von Münster.

hatte damals auch nur ein Kabel ohne Software genommen:
Beitrag "Re: Logamatic 2107 Schnittstelle"

Gruß
Ingo

von Andreas F. (Gast)


Lesenswert?

IngoF schrieb:
> Ich bin in der Nähe von Münster.

Leider weit entfernt. Mein Nachbar fährt morgen nach Münster übers WE 
aber das hilft Dir auch nichts.

Momentan habe ich keinen verfügbaren Laptop mit geeigneter Schnittstelle 
zur Verfügung und die anderen Rechner sind wenig portabel. Ich überlege 
mal am WE, wie ich vielleicht doch was tun kann. Könnte ich die Heizung 
transportieren, stünde mir ein ganzer Meßpark zur Verfügung. Aber im 
Winter wäre meine Frau nicht wirklich begeistert.
Mhmmm

von Niffko _. (niffko)


Lesenswert?

IngoF schrieb:
> Da hilft nur ein Log am EMS-Bus wenn der Service-Key angeschlossen wird.

Komme gerade vom Training, sonst hätte ich schon früher Laut gegeben. 
Ich habe Service-Key, Logasoft und einen RX-Slave ... werde sobald ich 
Zeit habe die Key-Telegramme mal mitloggen.


//Niffko

von Andreas F. (Gast)


Lesenswert?

Na dann bin ich ja raus und lese entspannt weiter mit. Danke.

von Fred G. (sysrun)


Lesenswert?

So, noch nebenbei eine allgemeinere Frage zum Senden:

Mein derzeitiger Ablauf:

1. Ich warte auf "0x8B <brk>"
2.1 Nun sende ich meine Abfrage mit einem abschliessenden <brk>
2.2 Danach ein "leeres" Telegram "0x0B <brk>" als Abschluss.

Mein Problem:
Teilweise bekomme ich die erwartete Antwort. Teilweise aber auch nur 
"0x80 0x0B <brk>"

Ist das überhaupt das richtige Vorgehen zum Senden?

von Rudi (Gast)


Lesenswert?

Fred Granna schrieb:
> Ist das überhaupt das richtige Vorgehen zum Senden?

Das siehst du doch selbst auf dem Bus. Woher hast du überhaupt diesen 
Ablauf mit Punkt 2.2 ?

von Fred G. (sysrun)


Lesenswert?

Rudi schrieb:
> Das siehst du doch selbst auf dem Bus. Woher hast du überhaupt diesen
> Ablauf mit Punkt 2.2 ?

Den hab ich mir so zusammengereimt. Ich habs nun ohne das leere 
"Abschlusstelegram" gemacht. Geht auch, ist also nicht nötig.

Ich glaube ich habe noch ein paar Timingprobleme...

von Niffko _. (niffko)


Angehängte Dateien:

Lesenswert?

So ... habe mal den Key eingestöpselt und mir vom Interface nur schicken 
lassen, was 8B oder 0B auf den ersten beiden Bytes hat - das Ergebnis 
findet Ihr im Anhang.
Das ist wie gesagt nur der blanke Key, ohne Verbindung zur Ecosoft - 
hierfür bräuchte ich einen zweiten Laptop ... mal sehen.
Viel Spaß bei der Lektüre ...



//Niffko

von Rudi (Gast)


Lesenswert?

Niffko _ schrieb:
> Viel Spaß bei der Lektüre ...

Der Key ist ja mehr als gesprächig ...

von Fred G. (sysrun)


Lesenswert?

Niffko _ schrieb:
> So ... habe mal den Key eingestöpselt und mir vom Interface nur schicken
> lassen, was 8B oder 0B auf den ersten beiden Bytes hat - das Ergebnis
> findet Ihr im Anhang.

Das ist ja schonmal nicht schlecht :) Kannst du da evtl. noch 
Zeitstempel mit einfügen?

> Das ist wie gesagt nur der blanke Key, ohne Verbindung zur Ecosoft -
> hierfür bräuchte ich einen zweiten Laptop ... mal sehen.

Das ist so schonmal ganz gut. So sieht man das im SK wohl eine eigene 
Logik inkl. Zwischenspeicher drinhängt.

von Niffko _. (niffko)


Lesenswert?

Fred Granna schrieb:
> Kannst du da evtl. noch Zeitstempel mit einfügen?

Hatte ich versucht. Das Problem ist, Hterm setzt die Zeitstempel nicht 
immer am Anfang eines Telegrammes sondern immer spätestens nach 16 Bytes 
- so zerhackt es dann immer die längeren Telegramme. Man kann die 
überflüssigen Zeitstempel zwar über 'Suchen & Ersetzen' herausoperieren, 
es fehlen dann aber immer noch die Zeitstempel die nicht gesetzt wurden.
Sollten Dich irgendwelche Zeiten im Speziellen interessieren, sag' 
Bescheid - ich schaue dann mal nach.


//Niffko

von chris_be (Gast)


Lesenswert?

Gute morgen,

ich habe eine andern PC nur Serial Comm, und habst von Conrad eine USB 
RS232 converter gekauft.
Ich habe mit die Ecosoft und Service Key geprobierd, aber kann keine 
kommunikation starten.

Ich habe die Spannungen gemessen und die sind OK, auch eine Scope 
gebraucht und kann sehen dass das Signal is nicht gleich wenn sendet bei 
RS232 port. (und dan keine antwort von ServiceKey...)

Wo habst eine gleiche setup ?

Ins driver kann ich latency, timeouts, ... parameters andern ...

vielen danke

von Andreas F. (Gast)


Angehängte Dateien:

Lesenswert?

Guten Morgen,

vielleicht kann ich ja mit ein paar Detailbildern des Servicekey ein 
wenig aufklären.

Viel Spaß weiterhin.

von Rudi (Gast)


Lesenswert?

Hallo,


Andreas F. schrieb:
> vielleicht kann ich ja mit ein paar Detailbildern des Servicekey ein
> wenig aufklären.

Danke für die Bilder. Eine Frage hätte ich da noch. Sind die beiden 
Optokoppler auf der Seite Heizung<->Schaltung oder PC<->Schaltung ?


Grüße.

von Andreas F. (Gast)


Lesenswert?

Hallo,

natürlich habe ich nun alles schön wieder zugeschraubt und alle 
Aufkleber wieder drauf. ;-(

Wahrscheinlich hilft Dir das schon weiter.

Auf Bild 1 ist der komplette Key dargestellt. Links oben ist der 
Mini-USB Stecker als Schnittstelle zum PC. Die kleine Platine links 
unten steckt über dem Controller M306...
Unter der kleinen Platine erkennt man die dicken Leiterbahnen. Dort 
werden die verschiedenen Adapter(Klinkenstecker) aufgesteckt.

Viel Spaß

von Rudi (Gast)


Lesenswert?

@Andreas F.

Okay danke. Dort wird also nur der USB-Teil galvanisch getrennt und der 
Rest der Schaltung läuft über die ServiceKey Versorgung (12V). So etwas 
habe ich mir schon gedacht.

@all

Falls es jemanden interessiert, Junkers benutzt wohl einen 
vergleichbaren Bus in ihren Geräten mit dem Namen "HT-Bus". Hier der 
Link zu den Leidgenossen:

Beitrag "Junkers HT-Bus Heatronic 3 Schnittstelle"


Grüße.

von IngoF (Gast)


Angehängte Dateien:

Lesenswert?

Hier mal meine aktuelle Sende/Empfangsschaltung.......

von IngoF (Gast)


Lesenswert?

IngoF schrieb:
> Hier mal meine aktuelle Sende/Empfangsschaltung.......

Der R6 hat da nichts zu suchen. Der hat sich irgendwann 
eingeschlichen...

von Christian S. (christianse)


Lesenswert?

Hallo zusammen!

Hab mir jetzt mal den Thread so durchgelesen.
Ich habe eine Junkers ZSB 14 Therme im Keller mit der Heatronic 3 und 
würde auch gerne Daten mitloggen und eventuell die Therme steuern.

Funktioniert die Schaltung damit oder ist es nur eine Vermutung?

Was würde ich alles dazu brauchen oder "bietet" jemand eine fertige an?

Bin zwar Elektriker aber mit Platinen/Elektronik hab ich so keine 
Erfahrung.



Liebe Grüße,
Christian.

von IngoF (Gast)


Lesenswert?

Also ich habe zumindest geplant so eine Platine als "Sammelbestellung" 
zu machen. Allerdings ist meine Hardware noch in der Entwicklung.

Evtl. würde die auch mit der Heatronic laufen. Das einzige was die 
Platine macht ist die Telegramme in ein PC-Verständliches Format zu 
bringen (0xAA 0x55 am Anfang und Ende oder eben nach 3964R)

Meine PC-Software würde nur funktionieren wenn auch das selbe 
"Protokoll" darauf läuft und die einzelnen Datenbytes die selbe 
Bedeutung haben.

Eventuelle müsste man dann noch die PC-Software selber entwickeln.

Aber erst mal abwarten wie die Telegramm/Daten denn dort eigentlich 
ausshen...

Allerdings habe ich im Moment nicht gaanz so viel zeit an der 
Hard/Software zu arbeiten.

Gruß
Ingo

von Niffko _. (niffko)


Angehängte Dateien:

Lesenswert?

Bin ab sofort auch unter den 'Sendenden'. Schaltung siehe Anhang. 
Basiert, wie weiter oben schon geschrieben, auf einem Soft-UART. Daher 
auch kein externer Inverter für die Ansteuerung des TX-Transistors, wird 
per SW erledigt.

Habe festgestellt, dass es nicht nötig ist, zwischen dem Senden der 
Bytes, auf das Echo des Masters zu warten. Man kann die Zeichen einfach 
hintereinander abfeuern. Könnte das bitte nochmal jemand testen und 
bestätigen?

@IngoF oder Rudi
Wenn ihr etwas Zeit übrig habt, könntet ihr euch das ja auch mal mit dem 
Oszi anschauen.



//Niffko

von Rudi (Gast)


Lesenswert?

Hallo,

Niffko _ schrieb:
> Habe festgestellt, dass es nicht nötig ist, zwischen dem Senden der
> Bytes, auf das Echo des Masters zu warten. Man kann die Zeichen einfach
> hintereinander abfeuern. Könnte das bitte nochmal jemand testen und
> bestätigen?

Wenn es funktioniert ist es doch okay. Bei der Byteweisen TX/RX-Methode 
werden Buskollisionen schneller erkannt und der Transfer kann direkt 
abgebrochen werden. Das Vorgehen halte ich für die bessere Wahl, da wir 
keine weiteren Informationen zu diesem Bus haben (Verhalten bei 
Buskollision, Timing etc.) und die Busbelegung bei Fehlern minimiert 
wird.


Grüße.

von Fred G. (sysrun)


Lesenswert?

@Niffko

Wenn du Anfragen sendest: Bekommst du immer sofort eine Antwort zurück?

von Rudi (Gast)


Lesenswert?

Hallo,

hier noch bei paar Oszi.-Bilder vom Bus:

Beitrag "Re: Logamatic 2107 Schnittstelle"
Beitrag "Re: Junkers HT-Bus Heatronic 3 Schnittstelle"
Beitrag "Re: Junkers HT-Bus Heatronic 3 Schnittstelle"

Bis auf den Master senden die Slaves immer nur ein Byte und warten auf 
das Echo.



Grüße.

von IngoF (Gast)


Lesenswert?

@Niffko

Das ist der Vorteil eines Soft-Uart. Du kannst dadurch den 
invertierenden Komperator/OP einsparen. Beim internen UART würde Die 
Schaltung ja nicht so funktionieren...

Was würdest Du denn gerne am Oszillopgramm überprüft wissen? Also das 
Echo kommt eigentlich immer sofort am Anschluss an jedes gesendete Byte. 
Wenn man das nicht überprüfen will ist das ja auch OK. Allerdings hat 
man dann keine Ahnung ob das Telegramm verstanden wurde und muss dann 
eben auf die entsprechende Reaktion warten. Eine Garantie dass es 
verstanden wurde gibt es ja sowieso nicht.

@all

Hat schon mal jemand irgendwann gesehen was am Bus passiert wenn man ein 
Telgramm mit der falschen CRC auf den Bus schiebt?

Hatte ja gemerkt dass nach dem Break ein 0xFE gesendet wird wenn man 
selber mit einem Low-Pegel unter 10 Volt sendet. Vermute aber schon dass 
das nicht eine gewollte Reaktion ist und keine Fehlermeldung vom 
Busmaster.

Meine Sendehardware ist soweit auch schon betriebsbereit und 
funktioniert soweit ganz gut. Die Software sollte auch schon zu fertig 
sein, aber habe im Moment nicht Zeit daran weiter zu basteln...

Gruß
Ingo

von IngoF (Gast)


Lesenswert?

Niffko _ schrieb:
> Habe festgestellt, dass es nicht nötig ist, zwischen dem Senden der
> Bytes, auf das Echo des Masters zu warten. Man kann die Zeichen einfach
> hintereinander abfeuern. Könnte das bitte nochmal jemand testen und
> bestätigen?

Achso.. hatte das wohl falsch verstanden...

Der Busmaster bekommt ja nicht mit ob Du die Bytes einliest/prüfst oder 
einfach das Echo ignorierst. Also wird das warten nicht nötig sein...

Oder wolltest Du wissen WANN das Echo kommt? Das Echo kommt immer sofort 
ohne große Wartezeiten oder Pausen.

von Niffko _. (niffko)


Lesenswert?

Fred Granna schrieb:
> Wenn du Anfragen sendest: Bekommst du immer sofort eine Antwort zurück?

Kann ich (noch) nicht sagen, ich habe keine Anfragen gesendet, sondern 
eher Mitteilungen.



Rudi schrieb:
> hier noch bei paar Oszi.-Bilder vom Bus:
>
>             ...
>
> Bis auf den Master senden die Slaves immer nur ein Byte und warten auf
> das Echo.

Korrigiere mich bitte - aber auf den Beispielbildern mit Echos sind samt 
sonders nur Polling Antworten ('Ja, ich lebe noch!') zu sehen. Ein 
Daten-Telegramm eines Busteilnehmers ist nicht dabei, daher reicht mir 
das noch nicht als 'Beweis' ;-)


//Niffko

von Niffko _. (niffko)


Lesenswert?

IngoF schrieb:
> Das ist der Vorteil eines Soft-Uart. Du kannst dadurch den
> invertierenden Komperator/OP einsparen. Beim internen UART würde Die
> Schaltung ja nicht so funktionieren...
jep ... Recht hast Du. Ist zwar etwas mehr Programmieraufwand, aber wenn 
ich dadurch Hardware einspare, ist das o.k.


IngoF schrieb:
> Der Busmaster bekommt ja nicht mit ob Du die Bytes einliest/prüfst ...
Das nicht, aber er würde mit seinem Echo mein nächstes Byte plattbügeln, 
wenn er stur nach jedem empfangenen Zeichen ein Reply sendet.


IngoF schrieb:
> Oder wolltest Du wissen WANN das Echo kommt?
Ich würde gerne wissen, wie das Oszillogramm aussieht, wenn man ein 
Daten-Telegramm 'am Stück' auf den Bus gibt. Theoretisch müsste dann 
darauf ja auch ein Echo 'am Stück' folgen.


 Das Echo kommt immer sofort
> ohne große Wartezeiten oder Pausen.
Eine kleine Pause gibt es lt. den Oszi-Bildern aber schon. Die würde 
auch ausreichen um zu erkennen ob noch ein Zeichen folgt, da auf das 
Stop-Bit(H) des gesendeten Bytes sofort das Start-Bit(L) das nächsten 
Bytes kommen würde.



//Niffko

von MartinQ (Gast)


Lesenswert?

Hallo zusammen
ich bin erstmalig hier im Forum.

Zuerst zu meiner Person: ich besitze eine Anlage mit folgenden 
Eigenschaften:
GB 142 (Bj 2004)
UBA3/MC10: Version 2.05
BC10: Version 2.00
RC30: Version 2.05

Nach Kauf im Jahr 2004 und grober Analyse des EMS-Bus-Protokolls hatte 
ich
damals eine ansatzweise Betriebsdatenaufzeichnung mit 16bit uC 
aufgebaut. Allerdings konnte ich die Prüfsumme nicht herausfinden. Auch 
der Polling-Mechanismus war mir im Detail unklar geblieben (besitze kein 
Oszi).

Deshalb hier an alle vielen Dank für die Arbeit, insbes. an Rudi 
(24.10.2010) und auch IngoF für die CRC-Berechnung. Mit dem Wissen ist 
es jetzt viel einfacher, Logging-Informationen zuverlässig auszuwerten. 
Allerdings sind meine Kenntnisse von damals (2004) schon fast wieder 
vergessen.

Zur Frage der Schaltprogramme von IngoF (06.01.2011):
IngoF schrieb:
> Hatte nur meine Einstellungen hier genannt falls hier irgendjemand eine
> Idee mit der Zuordnung der Daten zu den Schaltzeiten hat..

Nach Veränderung eines Schaltprogramms am RC30 sendet der RC30 offenbar 
einmalig vier Telegramme mit dem kompletten Inhalt des jeweils 
geänderten Schaltprogramms.
Die entsprechenden Telegramme sind (bei meiner RC30):
   10 00 3f  für Heizkreis 1
   10 00 38  für Warmwasser
   10 00 39  für Zirkulation.
Beispiel für ein geändertes Schaltprogramm am Heizkreis 1 (Log incl. 
CRC)
   Msg: 10 00 3f 00 01 1e 00 82 21 1f 20 82 41 1f 40 82 61 1f 60 82 81 
1f 80 82 a1 20 a0 82 c1 20 c0 11
   Msg: 10 00 3f 1b 82 e7 90 e7 90 e7 90 e7 90 e7 90 e7 90 e7 90 e7 90 
e7 90 e7 90 e7 90 e7 90 e7 90 b0
   Msg: 10 00 3f 36 e7 90 e7 90 e7 90 e7 90 e7 90 e7 90 e7 90 e7 90 e7 
90 e7 90 e7 90 e7 90 e7 90 e7 23
   Msg: 10 00 3f 51 90 e7 90 00 00 00 11 08 0a 0a 09 0a 01 01 00 01 01 
00 97
Die vier Telegramme enthalten den Speicherbereich des Schaltprogramms 
(99 Bytes Nutzdaten):
   Byte 4: Startadresse des Speicherbereich-Blockes
   Byte 5-Ende (vor CRC): Nutzdaten (3 x 27 Bytes und 1 x 18 Bytes).
Die Nutzdaten enthalten nach meiner Einschätzung:
   42 * 2 Bytes mit Schaltzeiten und weitere 15 Bytes (Inhalt unklar).
Ein Schaltpunkt enthält die beiden Bytes:
   0xXY 0xZZ  mit X = Tag (0=Mo, 2=Di, C=So, E=Schaltpunkt undefiniert),
                  Y = Schalten (0=Aus, 1=Ein, 7=Schaltpunkt 
undefiniert),
                  ZZ = Zeitpunkt (00=00:00, ... 8f=23:50, 
90=undefiniert).
Beispiel:
   01 1e : Montag, Ein, 5:00

Vielleicht findet jemand noch die Bedeutung der restlichen Bytes heraus 
?

von Ingo F. (ingof)


Lesenswert?

Niffko _ schrieb:
> daher reicht mir
> das noch nicht als 'Beweis' ;-)

Na wenn Du Beweise brauchst.... ;o)
Beitrag "Re: Logamatic 2107 Schnittstelle"

Gut, man kann es nicht wirklich 100% erkennen. Aber als ich noch näher 
herangezoomt habe konnte man gut sehen dass nach jedem gesendeten Byte 
ein EchoByte vom Master kommt. Beide Bilder sind aus der selben Messung.


Niffko _ schrieb:
> Das nicht, aber er würde mit seinem Echo mein nächstes Byte plattbügeln,
> wenn er stur nach jedem empfangenen Zeichen ein Reply sendet.

habs mir doch fast gedacht dass Du es nicht so vertanden hast wie ich es 
gemeint hatte. Die RC30 wartet immer auf ein Echo bevor das nächste Byte 
kommt. Kann sein dass der Master erkennt wenn jemand ein ganzes Paket 
ohne Pause sendet und dann keine Echo sendet.

Allerdings würde ich empfehlen es genau so zu machen wie die RC30. Also 
nach jedem Byte ein Byte Pause machen oder das Echo einlesen und zu 
vergleichen.

Der einzige der ohne die 1-Byte-Pause zwischen den Sendebytes sendet ist 
der Busmaster.

Habe allerdings auch mal ein Telegramm am OSzillioskop gesehen das in 
mehreren Bröckchen gesendet wurde. Kann das allerdings nicht mehr 
nachfollziehen.

Wäre möglich dass auf dem EMS-Bus nur gesendet werden darf wenn ein Echo 
gesendet wurde. Kann ja sein dass der Busmaster kurz beschäftigt ist und 
dadurch dem Sender eine Pause aufzwingen kann.

Vielleicht funktioniert ja auch das Dein "drauflospusten" und macht erst 
Probleme wenn irgendwelche Komponenten z.B. mit neuerer Firmware in der 
Heizung ausgetauscht werden.

MartinQ schrieb:
>  ... insbes. an Rudi ... und auch IngoF für die CRC-Berechnung. ...
Danke, sieht man nicht wirklich wieviel Zeit ich mit der 
Tabellenkalkulation verbracht habe um das erste Ergebnis zu bekommen. 
Aber der Entscheidende Hinweis kamm dann von Rudi, dass bei gesetzten 
Bit7 der CRC nochmal mit einem Wert (0x12?) geXORed wurde. Hätte ich 
vermutlich nie herausgefunden! Hab schon echt verzweifelt ;o) Wusste nur 
dass es mit den getesteten Telegrammen ohne >0x80 funktioniert hatte.

Aber gut dass es das Internet und Mikrocontroller.net gibt....

MartinQ schrieb:
> Vielleicht findet jemand noch die Bedeutung der restlichen Bytes heraus ?

Das ist nur eine Frage der Zeit. Das ist ja einer der Hauptgründe warum 
ich an den EMS-Bus wollte....

Denke aber dass da noch jemand schneller sein wird als ich.

Gruß
Ingo

von IngoF (Gast)


Lesenswert?

00 11 08 0a 0a 09 0a 01 01 00 01 01

0 Stunden Party Funktion

17.08.2010
Urlaubstart Tag
Urlaubstart Monat
Urlaubstart Jahr

10.09.2010
Urlaubende Tag
Urlaubende Monat
Urlaubende Jahr

01.01.2010
Feiertagstart Tag
Feiertagstart Monat
Feiertagstart Jahr

01.01.2000
Feiertagende Tag
Feiertagende Monat
Feiertagende Jahr

von Rudi (Gast)


Lesenswert?

Hallo,

Niffko _ schrieb:
> Korrigiere mich bitte - aber auf den Beispielbildern mit Echos sind samt
> sonders nur Polling Antworten ('Ja, ich lebe noch!') zu sehen. Ein
> Daten-Telegramm eines Busteilnehmers ist nicht dabei, daher reicht mir
> das noch nicht als 'Beweis' ;-)

Könntest du einfach mal senden und dir die empfangenen Daten anzeigen 
lassen ? Wenn du deine gesendeten Daten nicht siehst, dann funktioniert 
es nicht, bzw. erkennt der Busmaster deine Daten nicht.


Grüße.

von IngoF (Gast)


Lesenswert?

IngoF schrieb:
> 01.01.2010
> Feiertagstart Tag
> Feiertagstart Monat
> Feiertagstart Jahr
>
> 01.01.2000
> Feiertagende Tag
> Feiertagende Monat
> Feiertagende Jahr
 musste eigentlich heissen:

10.01.2001

00.01.2001

Keine Ahnung warum dort 00 als Tag steht...

von Rudi (Gast)


Lesenswert?

IngoF schrieb:
> Keine Ahnung warum dort 00 als Tag steht...

Da gibt es  mehrere Variationen ;-). Je nachdem wann der erste des 
Monats und der erste Monat anfängt, mit der Zeit das gleiche, steht da 0 
oder 1. Bei den Wochentagen gibt es glaube ich auch nette Variationen, 
einmal fängt er Sonntags an, einmal Montags ....

von Niffko _. (niffko)


Lesenswert?

Ingo F. schrieb:
> habs mir doch fast gedacht dass Du es nicht so vertanden hast wie ich es
> gemeint hatte. ...  Kann sein dass der Master erkennt wenn jemand ein
> ganzes Paket ohne Pause sendet und dann keine Echo sendet.
... habe dich schon verstanden und der letzte Satz ist genau der Punkt. 
Es ist ja offensichtlich so, dass der Master nicht dogmatisch darauf 
besteht, nach jedem Zeichen ein Echo zu senden. Sonst hätte ich ja mein 
gesendetes Telegramm nicht auf dem Bus sehen können.

Ingo F. schrieb:
> Allerdings würde ich empfehlen es genau so zu machen wie die RC30.
Naja ... aber ein gutes Pferd springt immer nur so hoch wie es muss ;o)

Ingo F. schrieb:
> Vielleicht funktioniert ja auch das Dein "drauflospusten" ...
uhhh ... drauflospusten klingt irgendwie so negativ! **schmoll**


Rudi schrieb:
>Könntest du einfach mal senden und dir die empfangenen Daten anzeigen
>lassen ?
Hatte ich natürlich gemacht. Wie hätte ich auch sonst feststellen 
sollen, dass keine Pausen notwendig sind. Ursprünglich wollte ich 
austesten wie weit man es mit den Sendepausen treiben kann und habe die 
Zeit zwischen Polling-Antwort und Break immer weiter ausgedehnt. Als 
dann bei 255 Bitlängen immer noch niemand gemeckert hat und ich ohne 
Weiteres nicht mehr erhöhen konnte, war der nächste logische Schritt, es 
auch mal ganz ohne Pause zu versuchen. Meine Sendungen wurden immer 
ordnungsgemäß vom Master auf den Bus geschoben.



//Niffko

von IngoF (Gast)


Lesenswert?

Niffko _ schrieb:
> war der nächste logische Schritt, es
> auch mal ganz ohne Pause zu versuchen. Meine Sendungen wurden immer
> ordnungsgemäß vom Master auf den Bus geschoben.

Na dann war dass wohl ein Missverständnis.
Du hast vermutlich Pausen eingelegt zwischen dem Echo vom Busmaster und 
dem nächten Byte...

Man muss garkeine Pausen machen. Also Byte senden. Master sendet ohne 
Pause das Echo. Sofort wenn das Echo empfangen wurde kann das nächste 
Byte gesendet werden.

Niffko _ schrieb:
> Naja ... aber ein gutes Pferd springt immer nur so hoch wie es muss ;o)

Ist nur dumm wenn das Pferd nur gerade so hoch springen kann um gerade 
so über die Hürden zu kommen.
Wenn jetzt aus irgendwelchen Gründen die Hürden 1mm höher werden hat 
Dein Pfer aber ein Problem und bleibt hängen.
Oder Dein Pferdchen hat mal einen schlechten Tag oder ist mit dem 
falschen Fuß aufgestanden.... Wer weiss ;o)

Niffko _ schrieb:
> uhhh ... drauflospusten klingt irgendwie so negativ! **schmoll**

Hatte es so verstanden dass Du nach dem ersten Byte sofort ohne auf das 
Echo zu warten das nächste hinterher schickst. Denke der Busmaster 
dürfte aber mehr Puste haben, und Dein nächstes Byte mit seinem Echo 
wegpusten....

Gruß
Ingo

von IngoF (Gast)


Lesenswert?

Ganz vergessen..

Mit dem Alter schrumpft man ja auch ein wenig. Spätestens dann hat Dein 
"gerademalsodrüberhüpdpferdchen" Probleme :D

von Niffko _. (niffko)


Lesenswert?

IngoF schrieb:

> Na dann war dass wohl ein Missverständnis.
> Du hast vermutlich Pausen eingelegt zwischen dem Echo vom Busmaster und
> dem nächten Byte...
Oh mann, hier hat das geschriebene Wort wohl mal wieder so richtig seine 
Tücken. Ich versuch's jetzt nochmal:

mit Pause
Master sendet : 8X <brk>
Ich sende     : 0X P XX P XX P XX P XX P XX P <BRK>
Ich empfange  : 0X XX XX XX XX XX <BRK>


ohne Pause
Master sendet : 8X <brk>
Ich sende     : 0X XX XX XX XX XX <BRK>  kontinuierlicher Stream, auf 
Stop-Bit folgt Start-Bit, keine Pausen
Ich empfange  : 0X XX XX XX XX XX <BRK>



> Niffko _ schrieb:
>> Naja ... aber ein gutes Pferd springt immer nur so hoch wie es muss ;o)
>
> Ist nur dumm wenn das Pferd nur gerade so hoch springen kann um gerade
> so über die Hürden zu kommen.
Ich schrieb: so hoch wie es muss, nicht wie es kann.

> Wenn jetzt aus irgendwelchen Gründen die Hürden 1mm höher werden hat
> Dein Pfer aber ein Problem und bleibt hängen.
Ein gutes Pferd sieht das und springt dann ebend höher.

> Oder Dein Pferdchen hat mal einen schlechten Tag oder ist mit dem
> falschen Fuß aufgestanden...
Wenn es schlechte Tage hat, ist es kein gutes Pferd.
So ... jetzt ist aber gut ;o)

IngoF schrieb:
> Hatte es so verstanden dass Du nach dem ersten Byte sofort ohne auf das
> Echo zu warten das nächste hinterher schickst.
ja ... richtig ... geht doch.


IngoF schrieb:
> Denke der Busmasterdürfte aber mehr Puste haben, und Dein nächstes
> Byte mit seinem Echo wegpusten....
Genau das ist der Punkt ... er pustet ebend nicht ... obwohl er könnte.



//Niffko

von Rudi (Gast)


Lesenswert?

Hallo,

Niffko _ schrieb:
> IngoF schrieb:
>> Denke der Busmasterdürfte aber mehr Puste haben, und Dein nächstes
>> Byte mit seinem Echo wegpusten....
> Genau das ist der Punkt ... er pustet ebend nicht ... obwohl er könnte.

Du kannst aber nicht wissen wann der Master senden will und das ist das 
Problem. Wenn der Bus auf Low gehalten wird darf nicht gleichzeitig 
gesendet werden. In den Scope Bildern von mir siehst du auch wie der 
Master gleichzeitig sendet, okay mein Sendepegel war etwas zu groß, aber 
das sollte erst einmal egal sein.


Grüße.

von rkoch (Gast)


Lesenswert?

Nur mal eine Vermutung von mir:

An anderer Stelle hat mal einer erwähnt, das der Empfänger des Masters 
auf die durch den Transistor und den 220 Ohm Widerstand erzeugten 
Stromschwankungen reagiert, anstatt auf die eher geringen 
Spannungsschwankungen.

Der Strom ist bei 15V damit beim Senden um 68mA höher, bei 10V (Low) um 
45mA höher als der Ruhestrom.

Warum soll der Master also nicht auch unabhängig von seiner eigenen 
Sendeaktivität gleichzeitig in der Lage sein zu empfangen? Es reicht 
doch, wenn die Ansprechschwelle des Empfängers z.B. bei 30mA liegen 
würde!

Damit könnte ich mir vorstellen das der Master brav nach jedem 
empfangenen Byte sofort das Spannungsecho sendet und parallel dazu auf 
seiner Stromschnittstelle das nächste Byte empfängt. Der Sendeschaltung 
ist es auch schitegal ob sie mit statisch 15V oder mit modulierten 
10/15V beaufschlagt wird.

BTW: Nachdem ich jetzt auch mal mitrede zu meiner Person:
Buderus GB162
Windhager Logwin
UVR1611

Den GB162 steuere ich über Leistungsmodulation (10V mit Original EM10, 
hallo Niffko :-) )
Bislang hab ich nur mitgelesen (und werd es wohl auch im wesentlichen 
auch in Zukunft tun) da ich momentan mich eher darauf konzentiere zu 
versuchen das LON-Protokoll zu entschlüsseln weil ich das was ihr hier 
macht mit dem Logwin machen möchte.... Am Ende sollen sowohl der Logwin 
als auch der GB162 mit entsprechenden Interfaces direkt via OpenCAN von 
der UVR1611 gesteuert/ausgelesen werden.

von IngoF (Gast)


Lesenswert?

rkoch schrieb:
> Warum soll der Master also nicht auch unabhängig von seiner eigenen
> Sendeaktivität gleichzeitig in der Lage sein zu empfangen? Es reicht
> doch, wenn die Ansprechschwelle des Empfängers z.B. bei 30mA liegen
> würde!

Das wäre vielleicht die Erklärung warum es bei Niffko so funktioniert.

von Rudi (Gast)


Lesenswert?

IngoF schrieb:
>> Warum soll der Master also nicht auch unabhängig von seiner eigenen
>> Sendeaktivität gleichzeitig in der Lage sein zu empfangen? Es reicht
>> doch, wenn die Ansprechschwelle des Empfängers z.B. bei 30mA liegen
>> würde!
>
> Das wäre vielleicht die Erklärung warum es bei Niffko so funktioniert.

Dann bräuchte der Master aber 2 Empfänger bzw. eine Umschaltung der 
beiden bei TX und RX, denn das LOW bekommt er nicht durch Luft und Liebe 
auf den Bus. Zusätzlich ist der Bus nicht Taktsynchron, ergo 
funktioniert das so nicht.


Grüße.

von Rudi (Gast)


Lesenswert?

Rudi schrieb:
> ergo funktioniert das so nicht

zuverlässig ;-)

von Niffko _. (niffko)


Lesenswert?

IngoF schrieb:
> Hat schon mal jemand irgendwann gesehen was am Bus passiert wenn man ein
> Telgramm mit der falschen CRC auf den Bus schiebt?

Was Telegramme angeht, die für den Busmaster(08) bestimmt sind, kann ich 
hierzu Folgendes sagen. Grundsätzlich werden auch Telegramme mit 
falscher CRC auf den Bus 'ge-echot'. Beim Senden mit Unterbrechung ist 
das natürlich logisch und nicht zu verhindern. Aber auch wenn mann das 
Telegramm im Paket absetzt und der Busmaster vor dem Wiederholen die 
Möglichkeit zur Prüfung hätte, wird das fehlerhafte Telegramm auf den 
Bus gegeben. Ein fehlerhaftes Telegramm wird dann allerdings vom Master 
mit 0x04 <brk> quittiert, wogegen ein korrektes Telegramm ein 0x01 <brk> 
bekommt. Somit wäre das auch eine gute Möglichkeit eine abgesetzte 
Sendung zu verifizieren.



//Niffko

von rkoch (Gast)


Lesenswert?

> Dann bräuchte der Master aber 2 Empfänger bzw. eine Umschaltung der
> beiden bei TX und RX, denn das LOW bekommt er nicht durch Luft und Liebe
> auf den Bus. Zusätzlich ist der Bus nicht Taktsynchron, ergo
> funktioniert das so nicht.

Wenn ich mich nicht irre wissen wir über die Sendeschaltung des Masters 
recht wenig. Da es möglich ist auf einer Busleitung eine 
spannungsgesteuerte und eine stromgesteuerte Übertragung mit annähernd 
100%iger Kanaltrennung zu fahren könnte ich mir sehr wohl vorstellen das 
das funktioniert. So lange unser System nicht Multi-Master-Fähig ist 
(ist es das ?) bräuchte der Master genausowenig wie die Clients 2 
Kanäle. Bei ihm wäre nur die Sende/Empfangsschaltung genau konplementär 
zu der der Clients...

Da man der Sendeschaltung des Masters offenbar einiges an Strom zumuten 
kann würde ein zweiter Master mit Spannungssignalisierung IMHO nicht 
funktionieren. Insofern wäre Multi-Master IMHO nur möglich, wenn man den 
Master in zwei Funktionalitäten trennt: Bus-Master und Device Master, 
d.h. der Bus Master ist der einzige am Bus mit Spannungssender, Device 
Master senden und empfangen (solange sie nicht zugleich Bus-Master sind) 
wie Clients, aber machen das Polling für ihre Clients.

Ob es so was wie Multi-Master gibt kann ich aus den bisherigen Beiträgen 
auf die Schnelle nicht herauslesen. I.d.R. kommen hier wohl nur entweder 
Logamatic oder BC10 als Master vor....

Falls es doch mehrere Master am Bus gibt müssen diese aber eigentlich 
nur im Moment des Einschaltens sich einig werden wer den Bus-Master 
macht - im simpelsten Fall einfach indem derjenige der beim Einschalten 
0V auf dem Bus sieht seine Treiber aktiviert. Der Verlierer in dieser 
Selektion schaltet dann einfach sein RX/TX auf das Client-Interface.

Ich weiß zwar absolut nicht ob das so läuft, aber vorstellbar wäre es - 
gibt es schließlich in anderen Systemen nicht viel anders.

Die Master-Sendeschaltung stelle ich mir relativ primitiv vor: 2 
Spannungsquellen (15V/10V), die 10V einfach über eine Diode (oder einen 
Transistor) auf den Bus geschaltet, die 15V immer über Transistor. 
Eventuell auch noch einfacher: 15V und Spannungsdrop von ~5V durch eine 
5V-Leistungs-Z-Diode die mit einem Transistor überbrückt wird. Als 
Stromempfänger dann einfach ein Widerstand (ca. 6 Ohm), deshalb der 
Spannungsabfall von ca. 0,5 V bei ~70mA, der Ruhestromwert über Tiefpass 
auf Comparator, der Impulsstromwert direkt.

Vieleicht fabiluiere ich hier nur ins Blaue hinein, aber technisch 
vorstellbar wäre so was.

von Fred G. (sysrun)


Lesenswert?

Kurze Zwischenfrage: Kann mir einer von euch ein wenig C-Code zur 
Verfügung stellen? Bekomme das mit dem Software-UART leider nicht 
richtig hin :-(

von IngoF (Gast)


Lesenswert?

Fred Granna schrieb:
> Bekomme das mit dem Software-UART leider nicht
> richtig hin :-(

Denke da kann Dir wohl nur Niffko weiterhelfen. Hier noch mal der Link 
mit dem Soft-UART-Link von Niffko:
Beitrag "Re: Logamatic 2107 Schnittstelle"

Sonst verwenden hier ja wohl alle die hier gepostet haben einen Hardware 
UART.

Was hast Du denn für ein Problem mit dem Soft-UART? Der i2c-UART ist 
Geschichte??

Niffko _ schrieb:
> Grundsätzlich werden auch Telegramme mit
> falscher CRC auf den Bus 'ge-echot'.

Das hatte ich mir auch schon fast gedacht. Der Master kann die Prüfsumme 
ja erst vergleichen wenn das Telegramm zu ende ist und das letzte Break 
gesendet wurde.

Niffko _ schrieb:
> Ein fehlerhaftes Telegramm wird dann allerdings vom Master
> mit 0x04 <brk> quittiert, wogegen ein korrektes Telegramm ein 0x01 <brk>
> bekommt.

Habe die Quittierung bisher noch nie gesehen. Kann aber sein dass die im 
Polling untergegangen ist. Kommt das sofort nach dem Telegramm, oder 
erst nach dem 0x0b <break> wenn Die "Kontrolle" zurück gegeben wird?

Gruß
Ingo

von Fred G. (sysrun)


Lesenswert?

IngoF schrieb:
> Denke da kann Dir wohl nur Niffko weiterhelfen. Hier noch mal der Link
> ...
Hatte Niffko ne PM geschickt aber keine Antwort bekommen...

> Sonst verwenden hier ja wohl alle die hier gepostet haben einen Hardware
> UART.
Nehme ich ungern, der Atmega328 von meinen Boards ja nur eine.


> Was hast Du denn für ein Problem mit dem Soft-UART? Der i2c-UART ist
> Geschichte??

Mit dem i2c-Uart hab ich leider Timingprobleme. Die Break-Erkennung ist 
zu langsam da ich den Chip nur über Polling ansprechen kann.

von rkoch (Gast)


Lesenswert?

@Fred Granna

Hast Du Dir die App-Note AVR304 
(http://atmel.com/dyn/resources/prod_documents/doc0941.pdf bzw. 
http://atmel.com/dyn/resources/prod_documents/avr304.zip) schon mal 
angeschaut? Ist doch eigentlich ganz gut dokumentiert und auch nicht 
wirklich kompliziert. Die einzige Änderung wäre doch anstatt des 
externen Interrupts den Comparator-IRQ zum Starten des Empfangs zu 
verwenden und dann natürlich anstatt des IO-Ports den Ausgang des 
Comparators zum Empfang zu verwenden.... und natürlich ggf. den IAR-Code 
an z.B. gcc (WinAVR) anzupassen.

von Niffko _. (niffko)


Lesenswert?

Fred Granna schrieb:
> Hatte Niffko ne PM geschickt aber keine Antwort bekommen...

öhmm, sorry ... war keine böse Absicht. Das Motherboard von meinem Dell 
ist mal wieder im Eimer und auf dem Laptop habe ich keinen Email-Krams 
drauf.

Meinen AVR-Code möchte ich aber momentan keinem zumuten, der ist noch zu 
'Baustelle'.

Formuliere doch mal die Probleme die Du hast, dann kriegen wir das schon 
hin. Vielleicht hilft's ja auch dem Ein oder Anderen mit ähnlichen 
Problemen.

Ich habe z.B. einen Gutteil Zeit investiert um herauszufinden, dass ich 
die Anzahl der Timertakte für eine Bitlänge von 417 auf 400 korrigieren 
muss (F_CPU 4MHz). Längere Telegramme wurden zum Schluss hin immer 
falsch eingelesen, da die Abtastung zeitlich aus dem Ruder lief.

Wenn Du den Soft-UART von P.D. in alles Einzelheiten verstanden hast, 
solltest Du das eigentlich hinbekommen.

Also ... lass mal hören, wo die Säge klemmt.



//Niffko

von rkoch (Gast)


Lesenswert?

Niffko _ schrieb:

> Ich habe z.B. einen Gutteil Zeit investiert um herauszufinden, dass ich
> die Anzahl der Timertakte für eine Bitlänge von 417 auf 400 korrigieren
> muss (F_CPU 4MHz). Längere Telegramme wurden zum Schluss hin immer
> falsch eingelesen, da die Abtastung zeitlich aus dem Ruder lief.

417 wäre aber definitiv richtig... Kann es sein, das Du den Timer immer 
wieder neu aufsetzt anstatt ihn einfach im PWM Mode mit IRQ bei Overrun 
laufen zu lassen? Dann musst Du natürlich die Zeit die der AVR zum 
Setzen des Zählers braucht abziehen... Trotzdem gibt das u.U. immer noch 
genug Jitter um aus dem Ruder zu laufen, je nachdem ob Du noch andere 
IRQs aktiv hast.

von Niffko _. (niffko)


Lesenswert?

rkoch schrieb:
> 417 wäre aber definitiv richtig...
tja ... wem sagst Du das. Vielleicht geht mein Quarz ja 'etwas' nach. :D

rkoch schrieb:
> Kann es sein, das Du den Timer immer wieder neu aufsetzt anstatt
> ihn einfach im PWM Mode mit IRQ bei Overrun laufen zu lassen?
Negativ. Timer1 wird bei Programmstart einmal auf volle Bitzeit 
initialisiert und läuft danach permanent im CTC-Mode. Der TX-Algo läuft 
in der OutputCompareA ISR. RX wird über InputCapture gestartet 
(Startbit) und OutputCompareB einmalig so gesetzt, dass die Abtastung in 
der OutputCompareB ISR eine halbe Bitzeit später beginnt. Von daher 
dürften eigentlich keine Abweichungen entstehen.


//Niffko

von Niffko _. (niffko)


Lesenswert?

IngoF schrieb:
> Habe die Quittierung bisher noch nie gesehen. Kann aber sein dass die im
> Polling untergegangen ist. Kommt das sofort nach dem Telegramm, oder
> erst nach dem 0x0b <break> wenn Die "Kontrolle" zurück gegeben wird?

Hallo Ingo,

nachfolgend ein Paar Snippets zum Thema Quittierung.

Quittierung 'standard':
1
91 00
2
11 08 1E 00 00 F9 9B 00
3
01 00
4
11 00


Quittierung 'mittendrin':
1
90 00
2
10 88 11 24 18 29 00
3
08 10 11 24 36 41 00 E3 8B 01 11 11 2C 00 00 00 04 00
4
10 88 11 30 0C 15 00
5
08 10 11 30 36 41 00 E3 8B 01 11 11 2C 00 00 00 4A 00
6
10 08 35 00 01 01 00 00
7
01 00
8
10 88 1C 00 17 5A 00
9
08 10 1C 00 00 00 00 00 00 00 00 00 00 00 00 62 00
10
10 00


Folgendes ist mir erst kürzlich aufgefallen. Es widerlegt meine These, 
dass nur Telegramme an den Master(08) quittiert werden und wirft die 
Frage auf, wer überhaupt quittiert - der Master oder der jeweilige 
Empfänger!? Ich wäre ja fast für Letzteres.
1
90 00
2
10 11 9D 00 64 B3 00
3
01 00
4
10 91 02 00 03 FE 00
5
11 10 02 00 47 01 01 30 00
6
10 00 02 00 56 01 06 01 00
7
10 00



//Niffko

von IngoF (Gast)


Lesenswert?

Niffko _ schrieb:
> der Master oder der jeweilige
> Empfänger!? Ich wäre ja fast für Letzteres.

Na das wird sich ganz einfach feststellen lassen...

Allerdings habe ich noch einen Bug in meiner Senderoutine. Irgendwie 
gibt es noch Probleme mit dem Vergleich der gesendeten Bytes.

Wenn die Quittierung von der MC30 kommt wenn ich ein Telegramm an sie 
sende sollte man erst den Sendepegel der RC30 sehen und anschließend das 
Echo vom Busmaster.

Wenn der Busmaster die Telegramme quittiert fehlt der.

Wenn irgendjemand die Telegramme quittiert die man von anderen 
Busteilnehmern bekommt, dann kann es nur der Master sein.

Bin auch für die Vermutung dass der Empfänger quittiert. Aber bisher 
natürlich nur eine Vermutung.

Mir ist gerade aufgefallen dass nur Telegramme bestätigt werden in denen 
das Bit7 nicht gesetzt ist. Also nur Telegramme auf die sonst keine 
Antwort vom Empfänger kommt.

Vermutlich auch ein Zeichen dafür dass der Empfänger bestätigt....

Gruß
Ingo

von Niffko _. (niffko)


Lesenswert?

IngoF schrieb:
> Na das wird sich ganz einfach feststellen lassen...

... sagt jemand, der ein DSO sein Eigen nennt - wer hat der kann ^^


//Niffko

von IngoF (Gast)


Angehängte Dateien:

Lesenswert?

Hallo,

habe noch mal meine alten LOG-Files durchsucht.

Es sieht so aus als ob Das Telegramm 10 00 06 ..... immer bestätigt 
wird.

Telegramme an die 21 wurden nicht bestätigt. An die 08 allerdings 
schon.. Also hat das nicht nur was mit dem Polling zu tun...
Allerdings war das beim herausfinden der Adressen am EMS-Bus und die 
0x21 bin ich gewesen (Hatte nutr Polling beantwortet)

Einmal kam die 01 ohne dass das Polling an die 10 rausgegangen ist und 
dannach Antwortet die 10 (MC30)
Oder ist das ein Check ob die die RC30 noch da ist? Macht ja auch wenig 
Sinn.. es gibt ja das Polling.

Die "Quittierung" kommt sogar mal ganz spontan ohne irgendwelche 
Telegramme. Vielleicht wird es zusätzlich jede Minute die keine 
Telegramme versendet wurden auch auf den Bus gegeben. Allerdings hatte 
ich damals noch einen großen Buffer und die Zeiten ändern sich selten. 
Kann also im Moment nicht sagen wie lange die Pause sein kann....

Die Qutittierung 04 habe ich allerdings garnicht gefunden.

Hier mal ein paar Ausschnitte die ich Beispielhaft aus meinen Log-File 
geschnibbelt habe:

von IngoF (Gast)


Lesenswert?

Niffko _ schrieb:
> ... sagt jemand, der ein DSO sein Eigen nennt - wer hat der kann ^^

Genau das hatte ich auch damit gemeint.. Allerdings ärgert mich noch 
meine Senderoutine. Der Vergleich will nicht immer klappen...

Also wenn ich soweit bin werde ich mal danach gezielt suchen...

Bis dahin kann ich nur dannach in meinen Log-Files suchen und wild 
herumspekulieren ;o)

Gruß
Ingo

von Niffko _. (niffko)


Lesenswert?

IngoF schrieb:
> Telegramme an die 21 wurden nicht bestätigt ... und die
> 0x21 bin ich gewesen (Hatte nutr Polling beantwortet)
ok ... das spricht dafür, dass der Empfänger quittiert. Denn als solcher 
wärst Du offensichtlich dafür verantwortlich gewesen, hast es aber nicht 
getan.

IngoF schrieb:
> Die Qutittierung 04 habe ich allerdings garnicht gefunden.
... hierfür wirst Du ein Telegramm mit einer falschen CRC schicken 
müssen. Wie es aussieht, ist der Bus, was Fehler angeht, ziemlich 
robust.


//Niffko

von IngoF (Gast)


Lesenswert?

Niffko _ schrieb:
> ok ... das spricht dafür, dass der Empfänger quittiert.

Mich stört nur noch das ab und zu die 01 Grundlos mitten im Polling 
auftaucht.. Aber vermute mal das war irgend ein Fehler in meiner 
Software. Es trat immer vereinzelt auf und danach kam eine Antwort von 
der 10 (MC30) ohne Polling.. Hätte also eigentlich eine 90 sein 
müssen...

Niffko _ schrieb:
> Wie es aussieht, ist der Bus, was Fehler angeht, ziemlich
> robust.

Also in 137 MByte (60Stunden) kein einziges fehlerhaftes Telegramm ist 
doch auch schon mal was

von Rudi (Gast)


Lesenswert?

Hallo,

ich sehe die 0x01 auch ;-).

Die Bestätigung wird offensichtlich nur gesendet, wenn "Werte" gesetzt 
werden:

=> 10 08 1a 00 38 64 64 00 09
=> 01

=> 10 08 35 00 11 11 30
=> 01

Wenn in der Bedienung ein paar Werte geändert werden, sollte die 0x01 
auch zu sehen sein !?



Grüße.

von Ingo F. (ingof)


Angehängte Dateien:

Lesenswert?

Hallo an alle...

im Moment tut sich ja nicht mehr viel in diesem Thread. Aber eigentlich 
ist ja inzwischen schon fast alles bekannt.

Habe schon mal das 3964R-Protokoll "eingebaut". Falls jemand sowas 
ähnliches vorhat und das noch testen will kann ja mal mein kleines 
3964R-Terminal Programm ausprobieren.

Zu finden http://modelledit.rc-sim.de unter Downloads.

Den Trace kann man nur sehen wenn das Programm über die Batchdatei oder 
über Console mit java -jar Terminal-3964R aufgerufen wird. der 
"löschen"-Knopf hat noch keine Funktion.

Als Paramter kann man noch den seriellen Port übergeben.

Sollte auch unter Linux oder auf dem MAC laufen. Habe es allerdings noch 
nciht getestet. Einfach "COM1" auf den entsprechenden Namen ändern.
Java 1.6 ist Mindestvorraussetztung.

Wer das Programm hilfreich findet kann ja eine Kleinigkeit an Unicef 
spenden.

Installation: Entpacken und starten :-)

Gruß
IngoF

von F. F. (pic18f)


Lesenswert?

Hallo, erstmal an alle Lob und Anerkennung, ich lese schon längere Zeit 
mit. Da es aber sehr viel ist, finde ich es gut wenn man eine 
Zusammenfassung vom heutigen Stand hätte. Ich selbst habe eine Buderus 
Heizungsanlage aus dem Jahr 2003:
GB142-24
RC30
MM10
WM10

da ich den PIC 18F2550 / 18F4550 programmiere bin ich an ein Programm 
für diesen interessiert. Also die Schnittstelle zum EMS Bus. Ich möchte 
zuerst nur einmal die Störmeldungen abfragen falls das Gerät ausfällt. 
Später möchte ich evtl. der RC30 Temperatur-Sollwerte vorgeben. Ich 
denke das ist nach dem heutigen Stand möglich.

IngoF schrieb:
> Also ich habe zumindest geplant so eine Platine als "Sammelbestellung"
>
> zu machen. Allerdings ist meine Hardware noch in der Entwicklung.


@IngoF an eine Sammelbestellung bin ich interessiert, soll es ein PIC 
sein?
mich würde auch deine Firmware interessieren (für PIC). Welche 
Programmiersprache benutze Du? Macht es einen Sinn die 
Komperatoreingänge zu benutzen?

Gruß pic18f

von Ingo F. (ingof)


Lesenswert?

F. F. schrieb:
> da ich den PIC 18F2550

Ich habe den 18F258 bisher verwendet und nehme jetzt den 18F2580. Der 
18F2550 hat keine eingebaute CAN-Schnittstelle.

Mit den Komperatoreingängen habe ich mich nicht beschäftigt. Wenn man 
diese beutzen möchte kann man den eingebauten EUSART nicht nutzen und 
müsste auf einen Soft-UART zurückgreifen.
Aber irgendwie sind mir persönlich externe Komperatoren lieber. Notfalls 
kann man die auch austauschen.

Vermutlich werde ich aber auch noch einen SoftwareUART zusätzlich 
verwenden damit ein PIC zwischen EMS-Bus und PC läuft. Vielleicht wird 
es ja auch ein externer UART oder auch ein anderer PIC. Im Moment habe 
ich einen PIC der den EMS-Bus mit CAN verbindet. Der zweite verbindet 
dann den CAN mit dem PC.

Ich bin Assembler Anhänger weil ich kein C kann und mir einbilde dass 
ich dann mehr Kontrolle über die Hardware habe.

Werde später dann den Eagle-Schaltplan und die Firmware als Download 
anbieten und natürlich eine Art Sammelbestellung machen. Wird vermutlich 
SMD sein die selber bestückt werden muss. Wenn natürlich genug 
zusammenkommen würde eine fertig bestückte Platine sich auch rechnen.

Das Sollwert vorgeben sollte wirklich kein Problem mehr sein... Die 
Prüfsumme, das Telegrammformat sind ja soweit eigentlich bekannt...

Bin allerdings noch nicht mit meiner Empfangsschaltung zufrieden und 
werde demnächst mal die gepostete Buderus-Lösung ausprobieren. 
Vermutlich wird die besser als meine "Standartbeschaltung".

Im Moment kämpfe ich noch mit den letzten Feinarbeiten an dem 
3964R-Protokoll herum.

Werde mich hier auf jedenfall noch mal zu Wort melden wenn eine 
Sammelbestellung in Sicht ist.

Gruß
IngoF

von F. F. (pic18f)


Lesenswert?

Hallo,
endlich jemand der einen PIC programmiert.

Der 18F2580 hat gegenüber den 18F2550 zwei Nachteile. Es fehlt der 
USB-Bus sowie die Komperatoreneingänge, diese hat laut Datenblatt nur 
der große Bruder 18F4580. Falls man diesen nimmt, dann dürfte es mit der 
EUSART keine Probleme geben.
Der Vorteil des 18F2580 ist, daß wenn 32Mhz Taktfrequenz genügen man 
keine Quarzbeschaltung benötigt, da man den internen Takt über der der 
PLL hochtreiben kann. Sowie der CAN-Bus.

Habe ich es richtig verstanden, daß der CAN-Bus nur für die Verbindung 
der zwei PIC's genommen wird? Könnte da man nicht den I2C-Bus nehmen 
oder ist da die Reichweite zu klein. Welche Schnittstelle wird denn zum 
PC genommen? Eine RS232? Diese Schnittstelle haben die meisten neuen 
Rechner nicht mehr, hier wäre eine USB-Schnittstelle von Vorteil. Zum 
EMS-Bus wird wohl die Eusart-Schnittstelle mit dem 3964R Protokoll 
genommen, welches ich nicht kenne.

Von SMD bin ich kein Freund, ich weiß nicht ob ich dies mit einem 
normalen Lötkolben löten kann. Außerdem, falls man mal was ändert, dann 
ist die Beschaltung doch sehr klein.
Die PIC's habe ich immer mit einen Bootloader, welcher ich mit einen 
einfachen Brenner programmiert hatte, versehen. Die Firmware hatte ich 
dann mit den USB-Bus geladen hatte. Pitkit oder ähnliches besitze ich 
nicht.

Assembler ist Ok, ich programmiere zwar mehr in C18 wegen der 
Übersichtlichkeit, aber schnelle Interruptprogramme habe ich meistens in 
Assembler geschrieben.


Ich bin auf jeden Fall auf den Schaltplan sowie der Firmware 
interessiert und freue mich wenn eine Sammelbestellung in Sicht ist.

Viele Grüße
F. F.

von Ingo F. (ingof)


Lesenswert?

Hallo F.F.

habe mal einen neuen Thread für dieses Thema gemacht:
Beitrag "Buderus EMS-"Gateway" mit PIC18F / Sammelbestellung"

Alles zu der Sammelbestellung, Schaltungs- und Softwareentwicklung gibt 
es dann dort.

Hat ja schon lange nichts mehr mit der Buderus 2107 zu tun.

Gruß
IngoF

von Rudi (Gast)


Lesenswert?

Niffko _ schrieb:
> achso ... ich habe mal das bus interface eines moduls mm10 aufgedröselt
> und zu 'papier' gebracht (siehe anhang).

Hallo Niffko,


deine Schaltung ist so nicht richtig. An den Eingangskomparator muss an 
- die Uref. Die 1nF/100k/10k sollten da nicht sein, wofür sind die? Ich 
habe die Schaltung mal aufgebaut und mit einem Funktionsgenerator 
getestet und gemessen. Funktioniert ganz ordentlich mit der Änderung.


Grüße.

von Niffko _. (niffko)


Lesenswert?

Rudi schrieb:
> deine Schaltung ist so nicht richtig.

Gut gebrüllt, Löwe.


> An den Eingangskomparator muss an - die Uref.

Da am (+) Eingang über den 47K Widerstand ebenfalls Uref. anliegt, 
hättest Du damit IMHO den gleichen Gleichspannungspegel an beiden 
Eingängen, hältst Du das bei einem Komparator für sinnvoll?!

So wie ich das sehe, wird Uref. über einen Spannungsteiler (10K/100K) 
auf den (-) Eingang gelegt. Somit ist der "Ruhepegel" an (-) geringfügig 
unterhalb dem von (+) und der Komparator damit definiert auf High.

Den 1nF Kondensator sehe ich als eine Art Störunterdrückung. Kurze 
(Stör)Impulse führen nicht zu einer "Fehlzündung" des Komparators, da 
die Pegel zunächst an beiden Eingängen abgesenkt werden und somit kein 
Delta entsteht. Ist der Low-Impuls aber länger als die Umladezeit des 
1nf Kondensators, schaltet der Komparator.

Soweit meine Theorie ... sollten hier Profis mitlesen, bitte ich ggf. um 
Berichtigung.

Besagte Schaltung arbeitet übrigens in meinem Projekt 'Rücklaufgeführte 
Heizungsregelung' bereits über mehrere Monate sowohl im Rx- als auch im 
TX-Betrieb einwandfrei.


// Niffko

von Rudi (Gast)


Lesenswert?

Niffko _ schrieb:
> Rudi schrieb:
>> deine Schaltung ist so nicht richtig.
>
> Gut gebrüllt, Löwe.

Ja ;-).


Die Signale sehen an +/- in etwa gleich aus, bei dem 1nF Kondensator 
etwas verzerrter. Ich kann mal Bilder mit dem Oszi machen, wie gesagt 
ich habe das mit einem Signalgenerator getestet (Offset 9.5V und dann 
ein 5V Signal) ohne ordentliches Signal am Ausgang. Es gab nur Spikes an 
den Flanken.


Grüße.

von Rudi (Gast)


Angehängte Dateien:

Lesenswert?

Anbei das Bild. Oben das Signal am 10uF und unten das Signal am 1nF. Wie 
man sieht kann der Komparator bei diesen Signalen nicht schalten.

Niffko _ schrieb:
> Da am (+) Eingang über den 47K Widerstand ebenfalls Uref. anliegt,
> hättest Du damit IMHO den gleichen Gleichspannungspegel an beiden
> Eingängen, hältst Du das bei einem Komparator für sinnvoll?!

Der Widerstand arbeitet als Pullup für das Signal am Kondensator, siehe 
Bild, ansonsten würde der Kondensatorausgang bei DC-Signalen floaten.

> So wie ich das sehe, wird Uref. über einen Spannungsteiler (10K/100K)
> auf den (-) Eingang gelegt. Somit ist der "Ruhepegel" an (-) geringfügig
> unterhalb dem von (+) und der Komparator damit definiert auf High.

Auch hier wird das Signal hinter dem Kondensator über die beiden 
Widerstände konditioniert, siehe Bild, nur ist die Ladung bei diesem 
Kondensator relativ gering und das Signal fällt relativ schnell ab.

> Den 1nF Kondensator sehe ich als eine Art Störunterdrückung. Kurze
> (Stör)Impulse führen nicht zu einer "Fehlzündung" des Komparators, da
> die Pegel zunächst an beiden Eingängen abgesenkt werden und somit kein
> Delta entsteht. Ist der Low-Impuls aber länger als die Umladezeit des
> 1nf Kondensators, schaltet der Komparator.

Nein. Die Kondensatoren übertragen den AC-Anteil vom Signal. Sprich nur 
sich ändernde Signale.

> Besagte Schaltung arbeitet übrigens in meinem Projekt 'Rücklaufgeführte
> Heizungsregelung' bereits über mehrere Monate sowohl im Rx- als auch im
> TX-Betrieb einwandfrei.

Das ist seltsam. Kannst du die Signale mit einem Oszi. messen?


Grüße.

von Niffko _. (niffko)


Angehängte Dateien:

Lesenswert?

Hallo Rudi,

vorab, die Signalhübe und Offsets unbekannterweise jetzt mal außen vor 
gelassen - warum schaltet der Komparator nicht spätestens bei Markierung 
II (siehe Anhang)? Zu diesem Zeitpunkt liegt das Signal an (+) noch auf 
Low und an (-) ist durch die geringe Kapazität des 1nF Kondensators 
bereits keine AC-Einkopplung mehr vorhanden. Die Spannung an (+) müsste 
sich also unterhalb der an (-) befinden, was ein Schalten des 
Komparators zur Folge hätte.


> Niffko _ schrieb:
>> ... über den 47K Widerstand ebenfalls Uref. anliegt...
>
> Der Widerstand arbeitet als Pullup ...

Sozusagen. Und auf welche Spannung pullt er up ... auf Uref.


> ... als Pullup für das Signal am Kondensator, siehe
> Bild, ansonsten würde der Kondensatorausgang bei DC-Signalen floaten.

Das ist nicht unrichtig, aus meiner Sicht ist der Hintergrund aber ein 
anderer. Wie Du richtig angemerkt hast, wird über die Kondensatoren nur 
der AC-Anteil des Signals eingekoppelt. Durch die Widerstände werden die 
Eingänge des Komparators auf ein gewisses DC-Niveau vorgespannt - über 
den Daumen, (+) auf 0,6V und (-) auf 0,55V. Der eingekoppelte AC-Anteil 
bewirkt dann das Auslösen des Komparators. Beim Anliegen eines Null-Bits 
gibt es bis zum Schalten des Komparators eine Totzeit (Bereich zwischen 
I und II), da das Signal zunächst auf beide Eingänge wirkt, die Spannung 
an (-) durch die schnellere Umladung des 1nF Kondensators aber relativ 
fix wieder auf 0,55V steigt (siehe Bild).


>> So wie ich das sehe, wird Uref. über einen Spannungsteiler (10K/100K)
>> auf den (-) Eingang gelegt.
>
> Auch hier wird das Signal hinter dem Kondensator über die beiden
> Widerstände konditioniert, siehe Bild, nur ist die Ladung bei diesem
> Kondensator relativ gering und das Signal fällt relativ schnell ab.

Wie gesagt, m.E. keine Signalkonditionierung, sondern ein Vorspannen der 
Komparatoreingänge.


>> Den 1nF Kondensator sehe ich als eine Art Störunterdrückung...
>
> Nein. Die Kondensatoren übertragen den AC-Anteil vom Signal. Sprich nur
> sich ändernde Signale.

Du hast mich nicht richtig verstanden. Das es hier um AC-Kopplung geht, 
sollte klar sein. Das Ding ist, dass der 10µ das Signal 1:1 durch 
reicht, der 1nF aber nur kurze Spikes auf den (-) Eingang koppelt. 
Daraus ergibt sich eine Art Schaltverzögerung, wodurch kurze Störimpulse 
dann keinen Schaltvorgang auslösen.


>> Besagte Schaltung arbeitet übrigens ... einwandfrei.
>
> Das ist seltsam. Kannst du die Signale mit einem Oszi. messen?

Aus Mangel an einem Funktionsgenerator, könnte ich das nur am Bus 
machen. Weiß nicht ob das viel Sinn macht. Ist auch alles ziemlich 
fummelig, da SMD. Mal sehen ...



// Niffko


Edit sagt: Zumindest ein Kollege aus dem Junkers-Thread scheint die 
Schaltung auch erfolgreich anzuwenden.

von Rudi (Gast)


Lesenswert?

Hallo,

Niffko _ schrieb:
> vorab, die Signalhübe und Offsets unbekannterweise jetzt mal außen vor
> gelassen - warum schaltet der Komparator nicht spätestens bei Markierung
> II (siehe Anhang)? Zu diesem Zeitpunkt liegt das Signal an (+) noch auf
> Low und an (-) ist durch die geringe Kapazität des 1nF Kondensators
> bereits keine AC-Einkopplung mehr vorhanden. Die Spannung an (+) müsste
> sich also unterhalb der an (-) befinden, was ein Schalten des
> Komparators zur Folge hätte.

Ja, wenn der Komparator schnell genug ist sollte man am Ausgang Spikes 
sehen. Der schaltet den Ausgang auf High wenn das Signal (+) über oder 
auf Low wenn das Signal unter der Schwelle (-) liegt. Und hier schaltet 
der nicht weil das Signal nie unter der Schwelle liegt.

>> Niffko _ schrieb:
>>> ... über den 47K Widerstand ebenfalls Uref. anliegt...
>>
>> Der Widerstand arbeitet als Pullup ...
>
> Sozusagen. Und auf welche Spannung pullt er up ... auf Uref.

Genau, wenn am Kondensator mal kein Signal anliegt bzw. nur ein High auf 
dem Bus anliegt, liegt das Signal über der Schwelle und am Ausgang vom 
Komparator liegt das Signal stabil auf High. Ansonsten würde sich der 
Kondensator mit der Zeit entladen und gegen 0V laufen, unter die 
Schwelle und am Ausgang wäre ein Low zu sehen.

Das spricht eigentlich dafür, das der Kondensator nicht an das 
Eingangssignal geht sondern dort an Masse (Blockkondensator) und die 
beiden Widerstände als Widerstandsteiler arbeiten um die Uref etwas zu 
senken.


Grüße.

von Niffko _. (niffko)


Lesenswert?

Wie ist denn die Spannungsauflösung (V/cm) auf Deinem Oszi-Bild und sind 
die Offsets real oder hast Du vertikal verschoben?


// Niffko

von Rudi (Gast)


Lesenswert?

Niffko _ schrieb:
> Wie ist denn die Spannungsauflösung (V/cm) auf Deinem Oszi-Bild und sind
> die Offsets real oder hast Du vertikal verschoben?

Der Auflösung lag bei 200mV, wenn ich mich recht erinnere. Die Offsets 
sind vertikal verschoben.

Ich werde für den RX-Pfad wie bisher den ADCMP370 benutzen, der hat bis 
jetzt funktioniert und die Bauteile halten sich in Grenzen. Den TX-Pfad 
werde ich wie bei dir in der Schaltung aufbauen, aber ohne Komparator. 
Die Versorgung werde ich auf 3V3 legen, aus einem LDO und die Anbindung 
wird dann Isoliert (ISO7421D).


Grüße.

von Rudi (Gast)


Lesenswert?

Hallo,

Niffko _ schrieb:
> Besagte Schaltung arbeitet übrigens in meinem Projekt 'Rücklaufgeführte
> Heizungsregelung' bereits über mehrere Monate sowohl im Rx- als auch im
> TX-Betrieb einwandfrei.

könntest Du dein Projekt etwas näher beschreiben? Ich werde demnächst 
etwas ähnliches regeln. Leider ist die Heizung z.Z. nicht mehr 
operational, da in diesem Raum eine Bodensanierung anliegt.

Ich will den Rücklauf über einen Speicher anheben, der von der 
Holzheizung geladen wird und evtl. später auch von Solar.


Grüße.

von Niffko _. (niffko)


Lesenswert?

Hi Rudi,

Rudi schrieb:
> könntest Du dein Projekt etwas näher beschreiben?

Ich habe die Heizkreisregelung komplett aus dem RC35 herausgenommen. Die 
Brenneransteuerung erfolgt im Grunde über zwei Kennlinien - 
Außentemperatur vs. Rücklaufsolltemperatur und Außentemperatur vs. 
Brennerleistung. Die Führungsgrößen Rücklauftemperatur und 
Außentemperatur werden vom Bus genommen, Brenneransteuerung erfolgt über 
außentemperaturabhängige Vorgabe der Brennerleistung. Für Logging- und 
Monitorzwecke wird über UART ein Telegramm mit relevanten EMS-Daten 
bereitgestellt, EMS-Kommunikation läuft über Soft-UART. Momentan bin ich 
dabei, mit C# eine GUI zu stricken, über die dann Monitoring, 
Logging(.csv) und Parametrierung des Reglers möglich ist.


> Ich will den Rücklauf über einen Speicher anheben, der von der
> Holzheizung geladen wird und evtl. später auch von Solar.

Hmm ... eigentlich brauchst Du für so was nicht an den EMS-Bus. Macht 
man üblicherweise mit einem Differenztemperatur-Regler welcher 
Anlagenrücklauf und Puffertemperatur überwacht. Ist der Anlagenrücklauf 
kälter als der Puffer, wird er über ein Dreiwegeventil in den Puffer und 
das Pufferwasser zum Heizkesselrücklauf geführt. Sollte die 
Puffertemperatur noch nicht deckend sein, heizt der Heizkessel 
entsprechend seiner Kennlinie nach.


//Niffko

von Rudi (Gast)


Lesenswert?

Hallo,

Niffko _ schrieb:
> Hmm ... eigentlich brauchst Du für so was nicht an den EMS-Bus. Macht
> man üblicherweise mit einem Differenztemperatur-Regler welcher
> Anlagenrücklauf und Puffertemperatur überwacht. Ist der Anlagenrücklauf
> kälter als der Puffer, wird er über ein Dreiwegeventil in den Puffer und
> das Pufferwasser zum Heizkesselrücklauf geführt. Sollte die
> Puffertemperatur noch nicht deckend sein, heizt der Heizkessel
> entsprechend seiner Kennlinie nach.

Ja, klassische Zweipunktregelung die den Brenner zum oszillieren bringt 
und ich vermeiden wollte. Ich werde ein "richtiges" Mischerventil 
benutzen und versuchen den Brenner auf Sparflamme zu fahren und nicht 
volle Pulle umschalten. Wenn die Speichertemperatur größer als die 
Sollvorlauftemperatur ist, verbrät mir die Zweipunktregelung zu viel 
Energie.


Grüße.

von Fred G. (sysrun)


Lesenswert?

Hallo :)


Hat hier einer eigentlich mal einen längeren Mitschnitt was sich 
zwischen Servicekey und "Servicebuchse" so tut nachdem man das Teil 
eingesteckt hat?

von Fred G. (sysrun)


Lesenswert?

Hoch eine Frage bzgl. KM271-Schnittstelle:


Habe mir grad mal die "Baupläne" für die Nachbauten angesehen. Wozu 
benötigt man den Analogpart? UART_RX, UART_TX, GND und +5V reichen doch 
für die Kommunikation oder?

von Rudi (Gast)


Lesenswert?

Fred Granna schrieb:
> Hat hier einer eigentlich mal einen längeren Mitschnitt was sich
> zwischen Servicekey und "Servicebuchse" so tut nachdem man das Teil
> eingesteckt hat?

Weiter oben sind doch welche. Das Problem ist eher die Kommunikation 
bzw. Umsetzung von PC<=>SERVICEKEY.


Grüße.

von Rudi (Gast)


Lesenswert?

Fred Granna schrieb:
> Habe mir grad mal die "Baupläne" für die Nachbauten angesehen. Wozu
> benötigt man den Analogpart? UART_RX, UART_TX, GND und +5V reichen doch
> für die Kommunikation oder?

In der Schaltung wird angeblich(tm) der GND verschoben, also alle 
Temperaturen stimmen nicht mehr. Desweiteren hat die KM-Platine einen 
Anschluss für einen Abgassensor.


Grüße.

von Fred G. (sysrun)


Lesenswert?

Rudi schrieb:

> Weiter oben sind doch welche. Das Problem ist eher die Kommunikation
> bzw. Umsetzung von PC<=>SERVICEKEY.
>
>
> Grüße.

Hm, bin ich blind? Da habe ich einen Log gefunden. Der ist aber nicht 
vollständig. PC<->SK ist doch "nur" 3964R. Frage ist eher: Wie setzt der 
SK da was um.

von Fred G. (sysrun)


Lesenswert?

Rudi schrieb:

> In der Schaltung wird angeblich(tm) der GND verschoben, also alle
> Temperaturen stimmen nicht mehr. Desweiteren hat die KM-Platine einen
> Anschluss für einen Abgassensor.
>
>
> Grüße.

ALso könnte der Analogteil eigentlich wegfallen?

von Rudi (Gast)


Lesenswert?

Fred Granna schrieb:
> ALso könnte der Analogteil eigentlich wegfallen?

Die bist mit GND wohl schon direkt am analogen Teil und ohne den Sensor 
(dein analoger Teil) erkennt er die Platine/Erweiterung nicht.


Grüße.

von Rudi (Gast)


Lesenswert?

Fred Granna schrieb:
> Hm, bin ich blind? Da habe ich einen Log gefunden. Der ist aber nicht
> vollständig. PC<->SK ist doch "nur" 3964R. Frage ist eher: Wie setzt der
> SK da was um.

Beitrag "Re: Logamatic 2107 Schnittstelle" und folgende etwas 
zerstreut.

Grüße.

von Fred G. (sysrun)


Lesenswert?

Rudi schrieb:
> Beitrag "Re: Logamatic 2107 Schnittstelle" und folgende etwas
> zerstreut.
>

Das hatte ich gesehen. Das ist aber die Kommunikation PC<->SK in 3964R 
soweit ich das verstanden habe.

WÜrde aber gerne mal sehen was der SK auf dem EMS-Bus treibt.

von Rudi (Gast)


Lesenswert?


von Rudi (Gast)


Lesenswert?

Ansonsten hier:

Beitrag "Re: Logamatic 2107 Schnittstelle"

Dort ist ein Log vom Service-Key. Der Key arbeitet selbständig, sammelt 
die Daten und schickt sie auf Anfrage an den PC.

Wie ist bei dir eigentlich der Stand?

von Fred G. (sysrun)


Lesenswert?

Rudi schrieb:
> Wie ist bei dir eigentlich der Stand?

Hatte nun über 6 Monate meine Bastellösung am laufen: Arduino mit 
externem UART über i2c. Schwenke grad um auf einen Arduino mit 4 eigenen 
UARTS.

Habe dazu deine Code genommen. Das Lesen vom Bus läuft. Habe nur massive 
Probleme beim schreiben: Der Code fehlt mir komplett (und das Wissen 
dazu auch)...

von Rudi (Gast)


Lesenswert?

Der TX ist nicht weiter problematisch, da du das sehr schön im 
RX-Interrupt machen kannst.

Kann die UART vom AVR ein Break senden?

Mein Handling um auf dem Bus bekannt zu werden sieht in etwa so aus:
1
                dr = rx_data;
2
3
                /* sending */
4
                if ( ems_flag & 1 )
5
                {
6
                        if ( dr == 0x0b )
7
                        {
8
                                /* send uart break */
9
                        }
10
                        ems_flag &= ~1;
11
                }
12
13
                if ( ems_cnt == 0 )
14
                        ems_adr = dr;
15
                if ( (ems_cnt == 1) && (dr!=0) && (ems_adr&0x80) )
16
                {
17
                        ems_cnt = 0;
18
                        ems_adr = dr;
19
                }
20
                /* ignore frame error */
21
                if ( !(sr & (UART_SR_FE)) )
22
                {
23
                        ems_cnt++;
24
                }
25
                else
26
                {
27
                        if ( ems_adr == 0x8b )
28
                        {
29
                                tx_data = 0x0b;
30
                                ems_flag |= 1;
31
                        }
32
                }

von Paul (Gast)


Lesenswert?

Hallo Leute,

sorry wenn ich mich hier einmische, aber ich bin über Google in den wohl 
längsten Thread der Welt geraten :) Stichwörter: "Buderus Protokoll"

Ich verstehe nicht so ganz, worum es hier geht, aber vielleicht bewegt 
ihr euch ja in der Nähe meines Problems.

Ich habe hier einen Raumthermostat namens Sieger eS71, innen auf der 
Platine steht Buderus RC10/RC20. Das Ding ist aber nur halb bestückt, es 
hat nur eine simple Thermostatfunktion und sonst nichts, und es werden 
nur zwei der vier Anschlussdrähte benutzt. Auf einem Aufkleber steht 
"RC10 V1.04 OK".

Mein Problem ist, dass ich meine Gasheizung gern ferngesteuert ein- und 
ausschalten möchte, während aber heißes Wasser immer zur Verfügung 
stehen soll.

Eine Lösung habe ich schon: eine Zusatzelektronik simuliert 
Knopfdrehungen durch Schalter, die parallel zu den Knopfkontakten 
liegen. Damit kann ich die Temperatur auf 11° bzw. 30° stellen, was in 
der Praxis Aus- bzw. Einschalten bedeutet. Ist aber ziemlich aufwändig 
und nicht gerade elegant.

Aus den Impulsen, die mein Oszilloskop an den beiden Steuerdrähten 
anzeigt, werde ich nicht schlau. Handelt es sich dabei um das Protokoll, 
das oben erwähnt ist? Ist vielleicht sogar das Know-How vorhanden, wie 
man die Information "Zimmer ist zu kalt/heiß" auf die Drähte gibt?

von AndyF (Gast)


Lesenswert?

Habt Ihr schon das Neueste gesehen? Buderus web KM200

Gruß
Andreas

von Helmut (Gast)


Lesenswert?

Hallo Rudi, Matthias, Mario und IngoF,

könnte jemand eine/mehrere µP-Schaltung mit Hex-File zur Decodierung zur 
Verfügung stellen?

Möglichst gängige µProzessoren.

Muß kein Layout da sein, mache ich und stelle es hier rein.

Muß auch kein Quellcode dabei sein, wer es nicht freigeben will.

Hauptsache alle kommen mal weiter mit dem EMS-Bus.

Gruß Helmut

von Matthias (Gast)


Lesenswert?

Hallo Helmut,

bei mir läuft das Ding wie Stand 1,5 Jahre und ich nehme es nur zum 
Loggen.
Verwendet wird der Pollin NetIo (Atmega644), auf dem ich mich per Telnet 
von meiner Haussteuerung verbinde. Das Protokoll schicke ich 
ASCII-kodiert rüber und parse es auf der Steuerung. Empfangen wird mit 
der kleinen Schaltung ähnlich Rudi (aber mit LM393).
Softwarebasis ist der Webserver von U. Radig mit der Empfangsroutine von 
Rudi und einigen Anpassungen. Problem am Hex ist, das die IP fest 
einprogrammiert ist. Den Code kann ich gerne posten. Ich krame den am 
Wochenende mal wieder aus.
Das Modul läuft schön stabil, hatte in der ganzen Zeit vielleich 2..3 
Hänger nach kurzen Netzspannungseinbrüchen.

@all
Interessieren würde mich, das EM10-Modul nachzubauen. Kennt da jemand 
ansatzweise das Protokoll? Weiß jemand, ob/wie man das Signal zur 
einmaligen WW-Aufheizung abschicken kann?

Grüsse Matthias

von Helmut (Gast)


Lesenswert?

Danke  Dir Matthias,
ich habe gar kein Auto....

Ich oute mich mal, ich habe so eine Buderus-Steuerung nicht, auch kein 
E-Bus-Gerät, wofür der Adapter eigentlich gedacht war.

Ich sah nur, dass es Ähnlichkeiten beim Bussystem gibt.

Dann hat mich gestört, das es 890 Eintragungen gibt aber keine Lösung, 
die als brauchbar erkennbar ist.

Das muß doch mal fertig werden. Es gibt soviele Anwender für den 
EMS-Bus.

Wäre nett von Dir: Bitte poste Deine Hard und Software.

Gruß Helmut

von Jürgen (Gast)


Lesenswert?

Helmut schrieb:
> Dann hat mich gestört, das es 890 Eintragungen gibt aber keine Lösung,
> die als brauchbar erkennbar ist.

Wie jetzt?

von Niffko _. (niffko)


Angehängte Dateien:

Lesenswert?

Endlich ... es gibt jetzt ein Buderus EMS-Schnittstellenmodul mit 
USB-Anschluss.



//Niffko

von Niffko _. (niffko)


Angehängte Dateien:

Lesenswert?

... gibts aber leider nur einmal als Prototyp ;P

Ich hatte ein defektes Solarmodul SM10 in die Hände bekommen, welches 
hier als Organspender diente. Als Defektursache war ein zerstörter 
Komparator der Eingangsbeschaltung relativ schnell ausfindig gemacht und 
ausgetauscht. Anschließend alles, außer Signalformung, Quarz, LED, 
Spannungsversorgung und 230V-Peripherie, von der Platine geräumt. 
Atmega8 und FT323RL wurden rücklinks auf der Platine befestigt und mit 
AWG#30 Kabel angeschlossen. Der 0.65mm Pitch des FT232 war hierbei - 
sagen wir mal - anspruchsvoll. Auf der Platine sind mehr Kabel als man 
eigentlich vermuten sollte, aber das meiste ist hier GND und VCC - 
hiervon gibts ja bei SMD-Ausführung immer reichlich Pins und an ein 
Brücken direkt am IC war nicht zu denken. Zum Schluss noch eine Mini-USB 
Buchse aufgelötet und fertig war meine Hardware für die kommende 
Heizsaison.


//Niffko

von Ein staunender (Gast)


Lesenswert?

Tolle Sache, nur warum zeigst Du sowas?

Bringt niemanden so richtig weiter. Einer von 816 Beiträgen mit Null 
Ergebniss.

Oder glaubst Du dass regt jemanden an es auch so zu machen?

Ich verstehe es nicht, wenn wenigstens ein Schaltplan dabei gewesen 
wäre...

Oder ein Hex-File eines Prozessors für die Filterung von plausiblen 
Daten......

von WernerBrösel (Gast)


Lesenswert?

Der Helmut ist wieder unterwegs ...


Schöne Sache @ niffko!

von Niffko _. (niffko)


Lesenswert?

Hallo Leute!

Mein umgebautes Solarmodul läuft ab sofort 'buspowered'. Schaltung wie 
folgt:
1
                      120R      _____
2
                      ___      |     |
3
           Bus(+) ---|___|--o--|78L05|--o-----o---- VCC
4
                            |  |_____|  |     | +
5
                           ---    |    ---   ###
6
                           ---    |    ---   ---
7
                            |100n |     |100n | 22µ
8
                            |     |     |     |
9
                           ===   ===   ===   ===
10
                           GND   GND   GND   GND

Versorgt wird ein Atmega8 incl. TX-LED. FT232 läuft von der Versorgung 
über USB und der LM393 hängt direkt am EMS-Bus. Bei permanent 
eingeschalteter LED fließen ca. 17mA. Busstörungen habe ich bisher keine 
erkennen können, das Gerät arbeitet wie gewohnt. Das bedeutet 
eigentlich, dass in Sachen Potentialtrennung auch Optokoppler möglich 
sein sollten.


//Niffko

von Thorsten (. (picknicker)


Lesenswert?

hallo,

habe letzte woche diesen thread per google gefunden und bin echt 
erstaunt über eure erkenntnisse zum ems-bus. besten dank dafür!

daraufhin habe ich jetzt auch zwei tage bastelt und möchte auch meine 
ergebnisse nicht vorenthalten.

ich habe hier noch einen rc20 controller rumliegen gehabt, an dem ich 
die rx und tx leitung eines sparkfun ftdi board angeschlossen habe, um 
auf den bus zuzugreifen. die tx-leitung des rc20 microcontrollers habe 
ich gekappt, um mit dem ftdi board auch schreiben zu können. das ftdi 
board ist per usb an einem linux pc angeschlossen. dort habe ich ein 
perl script gebaut, um das polling für die adresse 0xb (service key) zu 
beantwortet. für das break ziehe ich mit der dtr leitung per transistror 
den tx-pin für den nötige dauer auf gnd. der service key wird nun 
bus-monitor angezeigt und ein umschalten von nacht/tag/auto betrieb des 
rc30 funktioniert schon damit.

falls jemand interesse an details hat, dann einfach melden.

besten dank,
picknicker

von Joerg W. (joerg42)


Lesenswert?

Hallo Helmut,
ich bin seit einer Woche Besitzer einer Logamatic 172 Anlage.
Da ich ein neugierer Mensch bin, würde auch ich gern
die Daten der Anlage via EMS-Bus mitloggen.
Du scheinst so eine ähnliche Konfiguration am Start zu
haben, wie ich Sie gerne hätte.
Magst Du mir bitte Deine Schaltung und Deinen Kode
für das Pollin NetIo (Atmega644) Board zur Verfügung
stellen ?

Ist es ein Problem, das meine Anlage mit einem Solarmodul
ausgestattet ist ? Ich meine hierzu etwas gelesen zu haben.

Viele Grüße
 Jörg

> Hallo Helmut,
>
> bei mir läuft das Ding wie Stand 1,5 Jahre und ich nehme es nur zum
> Loggen.
> Verwendet wird der Pollin NetIo (Atmega644), auf dem ich mich per Telnet
> von meiner Haussteuerung verbinde. Das Protokoll schicke ich
> ASCII-kodiert rüber und parse es auf der Steuerung. Empfangen wird mit
> der kleinen Schaltung ähnlich Rudi (aber mit LM393).
> Softwarebasis ist der Webserver von U. Radig mit der Empfangsroutine von
> Rudi und einigen Anpassungen. Problem am Hex ist, das die IP fest
> einprogrammiert ist. Den Code kann ich gerne posten. Ich krame den am
> Wochenende mal wieder aus.
> Das Modul läuft schön stabil, hatte in der ganzen Zeit vielleich 2..3
> Hänger nach kurzen Netzspannungseinbrüchen.

von Norbert D. (norbert21059)


Lesenswert?

Ich würde auch gerne mitmachen. Hab auch ein Pollin AVR-Net-IO.
Da finden sich bestimmt noch mehr Leute mit Interesse.
Ich habe eine Buderus GB152-Therme und würde gerne mitloggen.

Viele Grüße

Norbert

> Hallo Helmut,
> ich bin seit einer Woche Besitzer einer Logamatic 172 Anlage.
> Da ich ein neugierer Mensch bin, würde auch ich gern
> die Daten der Anlage via EMS-Bus mitloggen.
> Du scheinst so eine ähnliche Konfiguration am Start zu
> haben, wie ich Sie gerne hätte.
> Magst Du mir bitte Deine Schaltung und Deinen Kode
> für das Pollin NetIo (Atmega644) Board zur Verfügung
> stellen ?
>
> Ist es ein Problem, das meine Anlage mit einem Solarmodul
> ausgestattet ist ? Ich meine hierzu etwas gelesen zu haben.
>
> Viele Grüße
>  Jörg
>
>> Hallo Helmut,
>>
>> bei mir läuft das Ding wie Stand 1,5 Jahre und ich nehme es nur zum
>> Loggen.
>> Verwendet wird der Pollin NetIo (Atmega644), auf dem ich mich per Telnet
>> von meiner Haussteuerung verbinde. Das Protokoll schicke ich
>> ASCII-kodiert rüber und parse es auf der Steuerung. Empfangen wird mit
>> der kleinen Schaltung ähnlich Rudi (aber mit LM393).
>> Softwarebasis ist der Webserver von U. Radig mit der Empfangsroutine von
>> Rudi und einigen Anpassungen. Problem am Hex ist, das die IP fest
>> einprogrammiert ist. Den Code kann ich gerne posten. Ich krame den am
>> Wochenende mal wieder aus.
>> Das Modul läuft schön stabil, hatte in der ganzen Zeit vielleich 2..3
>> Hänger nach kurzen Netzspannungseinbrüchen.

von OlafTezlaf (Gast)


Lesenswert?

Hallo,

zunächst einmal: Respekt an alle, die hier mitgewirkt haben!

Ich bin recht neu in Sachen Elektronik und deshalb mag folgende Frage 
auch bei einigen von euch zu Stirnrunzeln führen:

Ich würde gerne den ServiceKey Ausgang nutzen um an den Bus zu kommen. 
Jedoch würde ich hier gerne per Optokoppler galvanisch trennen. Mein 
eigentliches Problem ist jetzt, dass an diesem Klinkenstecker nur 2x GND 
und einmal das Signal anliegen. Nur einmal angenommen, ich schalte 
direkt hinter den Bus einen Operationsverstärker als Impedanzwandler für 
das Signal(der spätere Aufbau ist anders aber das Beispiel hier reicht), 
woher kann ich dann die Versorgungsspannung für den Operationsverstärker 
beziehen? GND kann ich hier zwar anschließend, aber mir "fehlt" in 
meinem Gedankenkonstrukt dann entweder VCC(>12V), oder, wenn ich die GND 
vom Klinkenstecker als VCC für den Optopkoppler nehme, ein zweites 
GND(<12V) für an den Optokoppler. Wenn ich für dieses zweite GND die 0V 
meiner dahinterliegenden, galvanisch getrennten Schaltung verwenden 
würde, wäre diese Trennung ja wieder hinfällig?
Müsste ich hier noch einmal separat sonst wo an der Heizung etwas 
abgreifen? Das wäre mehr als unschön.

Desweiteren: Kann der Bus genug Strom liefern um meinen Optokoppler zu 
versorgen? So wie ich das Ganze bisher verstanden habe, scheint er ja 
belastbar genug zu sein.

Ich hoffe man kann das halbwegs nachvollziehen was mein Problem ist..

Danke schonmal! :)

Gruß
Olaf

von Fred G. (sysrun)


Lesenswert?

OlafTezlaf schrieb:
> Ich würde gerne den ServiceKey Ausgang nutzen um an den Bus zu kommen.
> Jedoch würde ich hier gerne per Optokoppler galvanisch trennen. Mein
> eigentliches Problem ist jetzt, dass an diesem Klinkenstecker nur 2x GND
> und einmal das Signal anliegen.

Hm? An meinem Klickenstecker hab ich 12V,SIGNAL und GND. Benutze die 12V 
auch um meine Schaltung inkl. dem Funksender für die Daten zu betreiben.

Was für eine Anlage hast du denn?

von OlafTezlaf (Gast)


Lesenswert?

Fred Granna schrieb:
> Hm? An meinem Klickenstecker hab ich 12V,SIGNAL und GND. Benutze die 12V
> auch um meine Schaltung inkl. dem Funksender für die Daten zu betreiben.
>


Ohje, sagt jetzt nicht ich hab die Belegung des Klinkensteckers 
missverstanden. Ich habe mich auf 
http://wiki.neo-soft.org/index.php/Heizungsschnittstelle/ServiceKey 
bezogen. Dann hat das GND bei dem Eintrag unter "links" wohl nichts mit 
dem GND +12V zu tun?
Hatte das ganze jetzt gar nicht nachgemessen.

> Was für eine Anlage hast du denn?
Mir ist die genaue Kennung leider entfallen, werde nachschauen sobald 
ich wieder in der Heimat bin. Aber falls ich diese Tabelle 
missverstanden habe hat es sich damit wohl gelöst :)

Gruß
Olaf

von Fred G. (sysrun)


Lesenswert?

OlafTezlaf schrieb:
> Ohje, sagt jetzt nicht ich hab die Belegung des Klinkensteckers
> missverstanden. Ich habe mich auf
> http://wiki.neo-soft.org/index.php/Heizungsschnitt...
> bezogen. Dann hat das GND bei dem Eintrag unter "links" wohl nichts mit
> dem GND +12V zu tun?
> Hatte das ganze jetzt gar nicht nachgemessen.

Ah! Ja, in der Tabelle hast du auf der linken Seite die STECKERBELEGUNG 
des Klinkensteckers. Auf der rechten Seite dann eben das was anliegt.

von OlafTezlaf (Gast)


Lesenswert?

Super, dann ists klar. Vielen Dank!

Gruß
Olaf

von Charlie (Gast)


Lesenswert?

Matthias schrieb:
> Den Code kann ich gerne posten.

Servus Matthias,

...habe ich was übersehen ;-)

Danke im Voraus!

Gruß aus der Wetterau
Karl M.

von Matthias (Gast)


Angehängte Dateien:

Lesenswert?

Hallo zusammen,

anbei mein Code für das NetIo. Basis ist der URadig-Webserver. In der 
usart.c ist die Empfangsroutine drin und in der telnet.c das versenden.
Ist quick and dirty drin, könnte man natürlich viel schöner machen.
Das Telegramm wird als ASCII im Hex-Format versendet, damit das 
Auswerten mittels Telnet schön einfach war.
Aus den cpp-Dateien sollte ersichtlich sein, wie ich das auswerte. Ein 
kompletter Quelltext des Programms nutzt leider nicht viel, weil man 
dazu das Framework eines bestimmten Automatisierungssystems braucht.

Mein Empfangsplatine ist der erste Entwurf von Rudi, allerdings mit 
LM393.
Da musste ich dann mittels Spannungsteiler die Eingangssignale auf <5V 
bringen, da sie für die korrekte Funktion des LM393 kleiner als die 
Versorgungsspannung des IC's sein müssen. Data und 12V hatte ich 
getauscht, damit ich ein invertirtes Signal vom Komparator bekommen habe 
welches ich dann auf die RS232 des NetIO gegeben habe.

Matthias

von Charlie (Gast)


Lesenswert?

Hallo Matthias,

... das war flott :)

Na, dann wollen wir mal ein bisschen Basteln!

Danke nochmal!

Gruß
Karl M.

von Danny B. (maniac103)


Angehängte Dateien:

Lesenswert?

Weil wir gerade beim Posten von Code sind, hier mal noch meine Lösung.

Die Empfangshardware entspricht weitestgehend der von Ingo geposteten 
EMSlog.gif (hab noch ein paar zusätzliche LEDs). Die Daten werden von 
einem auf einem Plug-Computer laufenden Daemon (C++ + Boost, siehe 
Anhang) übernommen und in eine MySQL-DB geschrieben.

Die Telegramm-Auswertung in meinem Daemon sollte das Wissen dieses 
Threads komplett wiederspiegeln - wenn jemand noch etwas fehlendes 
sieht, bitte Bescheid sagen ;-)

von Charlie (Gast)


Lesenswert?

Danny Baumann schrieb:
> Die Empfangshardware entspricht weitestgehend der von Ingo geposteten
> EMSlog.gif (hab noch ein paar zusätzliche LEDs).

Hallo Danny,

liest sich sehr interessant, Dein Projekt.

Gibt's denn zu der Verschaltung des ATmega 8 und der Eingangsstufe auch 
eine Schaltplanskizze?

Noch ne Frage: "Den PlugPC hast Du als 'reinen EMS-PC' in Deinem HWR und 
fragst über LAN die Daten ab?"

Vielen Dank für Deine Arbeit!

Gruß aus der Wetterau
Karl M.

von Danny B. (maniac103)


Lesenswert?

Hi,

> liest sich sehr interessant, Dein Projekt.
>
> Gibt's denn zu der Verschaltung des ATmega 8 und der Eingangsstufe auch
> eine Schaltplanskizze?

Hab ich jetzt nicht sofort zur Hand, ich kann aber nochmal kramen.
Meine Schaltung ist aber - wie gesagt - praktisch die selbe wie die 
EMSlog.gif hier im Thread.

> Noch ne Frage: "Den PlugPC hast Du als 'reinen EMS-PC' in Deinem HWR und
> fragst über LAN die Daten ab?"

Nein. Der Plug-PC ist mein 'Home-Server', d.h. unter anderem auch File-, 
Print- und Musik-(Squeezebox-)Server. Den EMS-Daemon und die MySQL-DB 
frühstückt der nebenbei mit ab ;-) Der Apache, mit dem ich mit etwas 
gehacktem PHP die Daten anzeige, läuft da auch drauf.

Der Plug-PC ist ja hardwaremäßig auch recht gut ausgestattet: 
http://de.wikipedia.org/wiki/SheevaPlug ... und das bei ~4W 
Stromverbrauch.

von Ingo F. (ingof)


Lesenswert?

Hallo,

versuche schon einige Zeit die Induktivitäten L3/L4 auf zu finden. Es 
wurde ja schon mal vermutet dass es 4700µH sind. Allerdings sind die 
größten induktivitäten die ich finden konnte nur 1000µF. Jetzt habe ich 
irgendwo eine Induktivität gefunden die mit 472K in der Bezeichnung 
trägt und 47µ bei 1kHz hat.

Hier noch mal der Link zum Bild:
Beitrag "Re: Logamatic 2107 Schnittstelle"

Was habt Ihr denn für die Spule L3/L4 genommen?

Gruß
Ingo

von Michael D. (nospam2000)


Lesenswert?

Hallo Ingo,

Du musst nach "4,7 mH" und nicht nach "4700 uH" suchen:
http://www.segor.de/#Q=4,7mH-09P  Festinduktivität 4,7mH
+/-5% 130mA 11,5R RM5
http://www.segor.de/#Q=4,7mH-SD75 Festinduktivität 4,7mH
+/-10% 70mA 48R RM5

oder bei Conrad Best.-Nr.: 535508 - 62  bzw  501596 - 62
http://www.conrad.de/ce/de/product/535508/DROSSEL-47-MH/SHOP_AREA_17429&promotionareaSearchDetail=005
http://www.conrad.de/ce/de/product/501596/HF-DROSSEL-LBC-4700-UH-5/5418133&ref=list

Die 4,7mH-SD75 hatte ich zufällig noch daheim und auch eingebaut, wobei 
nach den Daten sollte man wohl die 4,7mH-09P bevorzugen (kleinerer 
Widerstand, höherer Strom).

Beim Anschliessen eines 7805 nach dem Brückengleichrichter (ohne 
Kondensator am Eingang) und einem nachgeschalteten Class 1 BTM-222 
Bluetooth Moduls hat mein Multimeter Spannungen bis 200 V hinter dem 
Brückengleichrichter angezeigt. Ich warte jetzt auf meinen Step-Down 
Converter aus Hongkong und hoffe, dass der keine solche Stromspitzen 
erzeugt.

Senden habe ich noch nicht probiert und beim Empfangen spielen die 
Induktivitäten keine große Rolle.

  Michael

von Rudi (Gast)


Lesenswert?

Hallo,

warum benutzt du nicht einfach Ferritbeads? Die sollten die Störungen 
auch ausreichend unterdrücken.


Grüße.

von charlie (Gast)


Lesenswert?

Hallo Danny,

> ich kann aber nochmal kramen

schon gekramt? Falls ich Deinen Quelltext im framer richtig 
interpretiere, ist Deine Belegung anders als in der EMS-log.gif?

Beim compilieren des collectors hatte ich zunächst eine fehlende 
"common.h". Da ich vermutete, dass es sich hierbei um die common.h aus 
"mysql++" handelt, habe ich dorthin gelinkt. Jetzt ergibt ein "make all" 
folgenden Fehlertext:

Message.cpp: In member function ‘virtual void StatsMessage::parse()’:
Message.cpp:481: error: ‘rx_stats_t’ was not declared in this scope
Message.cpp:481: error: expected ‘;’ before ‘stats’
Message.cpp:487: error: ‘stats’ was not declared in this scope
make: *** [Message.o] Fehler 1

Meine config hier:
VirtualBox-4.1.6 mit Debian-6.02, Kernel 2.6.32 mit installiertem
libboost, mysql, libmysql++ und build-essential.

Irgendeine Idee, was ich hier falsch mache?

Danke im Voraus und Grüße aus der Wetterau
Karl M.

von Danny B. (maniac103)


Lesenswert?

charlie schrieb:
> Hallo Danny,
>
>> ich kann aber nochmal kramen
>
> schon gekramt?
Nein, noch nicht. Ich versuche heute abend mal dran zu denken.

> Falls ich Deinen Quelltext im framer richtig
> interpretiere, ist Deine Belegung anders als in der EMS-log.gif?

Das könnte sein ... evtl. hab ich die Belegung so angepasst, dass die 
Verdrahtung einfacher ist.

> Beim compilieren des collectors hatte ich zunächst eine fehlende
> "common.h". Da ich vermutete, dass es sich hierbei um die common.h aus
> "mysql++" handelt, habe ich dorthin gelinkt. Jetzt ergibt ein "make all"
> folgenden Fehlertext:
>
> Message.cpp: In member function ‘virtual void StatsMessage::parse()’:
> Message.cpp:481: error: ‘rx_stats_t’ was not declared in this scope
> Message.cpp:481: error: expected ‘;’ before ‘stats’
> Message.cpp:487: error: ‘stats’ was not declared in this scope
> make: *** [Message.o] Fehler 1

common.h ist in framer/ - siehe collector/Makefile, Zeile 2.

Danny

von charlie (Gast)


Lesenswert?

Danny Baumann schrieb:
> common.h ist in framer/ - siehe collector/Makefile, Zeile 2.

jetzt wo Du es sagst :-*) - Läuft einwandfrei durch, tolle Arbeit!

Über den Schaltplan würd' ich mich freuen :-)

Vielen Dank für Deine Geduld!

Gruß
Karl M.

von Ingo F. (ingof)


Lesenswert?

Michael Dreher schrieb:
> Du musst nach "4,7 mH"

Habe ich natürlich auch. Aber alles was ich finde ging nur bis 1mH. Die 
Bauteile habe ich auch gefunden. Suche allerdings die SMD-Versionen.

Die Suche bei Conrad ist sowieso absolut unbrauchbar. Man kann nicht 
nach einem Wert suchen, sondern nur alle SMD-Induktivitäten durchsuchen. 
Dummerweise steht dann überall in der Überschrift 1-1000µH.

Bei anderen Herstellen habe ich auch keine SMD-Versionen gefunden. Oder 
die liefern nur an Gewerbliche Kunden und nicht an Endabnehmer.

vielleicht nehme ich dann doch die Nicht-SMD-Induktivitäten.

Rudi schrieb:
> warum benutzt du nicht einfach Ferritbeads? Die sollten die Störungen
> auch ausreichend unterdrücken.

Muss gestehen dass ich von Entstörung nicht soviel Ahnung habe. Habe 
auch keine Messtechnik um dabei Unterschiede selber zu sehen. Wenn 
Buderus ja so eine Schaltung hat würde ich die schon gerne klauen ;o)

Bei der RC 30 sind ja erst kleiner Induktivitäten und dann die großen. 
Dazwischen ist eine Durchkontaktierung und kann selbst beim 
durchleuchten eine Leiterbahn erkennen.

Vermute mal dass dazwischen der Abriff für die Sende/Empfangsschaltung 
ist und hinter den Spulen nur der Abgriff für die 
Spannungs/Stromversorgung ist und die Induktivitäten den 
"Einschaltstrom" der Bufferkondensatoren vom 78L05 begrenzen sollen.

Gruß
Ingo

von Rudi (Gast)


Lesenswert?

Ingo F. schrieb:
> Vermute mal dass dazwischen der Abriff für die Sende/Empfangsschaltung
> ist und hinter den Spulen nur der Abgriff für die
> Spannungs/Stromversorgung ist und die Induktivitäten den
> "Einschaltstrom" der Bufferkondensatoren vom 78L05 begrenzen sollen.

Okay, beim Einschaltstrom macht es natürlich Sinn. Kann das mal jemand 
für die originale Schaltung berechnen? :-). Was brauchst du denn genau 
(was hast du gefunden) in SMD?


Grüße.

von Niffko _. (niffko)


Lesenswert?

Hi Ingo,

als ich die Schaltung seinerzeit reverseingeneered habe, hatte ich 
Probleme die Induktivität zu identifizieren. Du hast ja auch schon 
gemerkt, dass es hierzu im Netz widersprüchlich Angaben gibt. Ich hatte 
mir die Teile aber von einem defekten Modul ausgelötet und deshalb war 
der Leidensdruck für eine Recherche bis zum Letzten nicht groß genug. 
Das habe ich jetzt nachgeholt und mein jetziger Wissensstand ist 
folgender:

472 -> 4700µH -> 4,7mH

472K -> 4700nH -> 4,7µH

Die Induktivitäten dürften somit nur 4,7µH haben. Der mit einem 
Multimeter gemessen DC-Widerstand von 0.5 Ohm passt dann auch eher.

So ... ich geh' dann mal, mir etwas Asche aufs Haupt streuen.



//Niffko


PS: An deine Theorie "Einschaltstrom, Kondensator, 78L05" glaube ich 
nicht so recht. Die Buderus Module haben alle ein separates Netzteil - 
sind also nicht buspowered - und haben trotzdem auch eine kleine und 
eine große Induktivität.

von Ingo F. (ingof)


Lesenswert?

Niffko _ schrieb:
> Die Induktivitäten dürften somit nur 4,7µH haben. Der mit einem
> Multimeter gemessen DC-Widerstand von 0.5 Ohm passt dann auch eher.

Niffko _ schrieb:
> Die Induktivitäten dürften somit nur 4,7µH haben.

Na das beruhigt mich ja schon mal... Und deswegen kann ich seit einem 
Monat nicht schlafen :oD

Niffko _ schrieb:
> PS: An deine Theorie "Einschaltstrom, Kondensator, 78L05" glaube ich
> nicht so recht. Die Buderus Module haben alle ein separates Netzteil -
> sind also nicht buspowered - und haben trotzdem auch eine kleine und
> eine große Induktivität.

Habe leider keine Buderus Module. konnte nur von der RC30 ausgehen die 
ich an der Wand hängen hatte. War nur eine Vermutung warum es zwischen 
den Spulen einen Abgriff gibt....

Rudi schrieb:
> Was brauchst du denn genau
> (was hast du gefunden) in SMD?

Hatte diese hier gefunden.... Allerdings steht nur in der Titelzeile 
4,7mH. In der Beschreibung steht auch nur 4,7µH...

Also habe ich dann doch keine gefunden...

Gruß
Ingo

von Rudi (Gast)


Angehängte Dateien:

Lesenswert?

Hallo,

Ingo F. schrieb:
> Hatte diese hier gefunden.... Allerdings steht nur in der Titelzeile
> 4,7mH. In der Beschreibung steht auch nur 4,7µH...
>
> Also habe ich dann doch keine gefunden...

Wie sieht es mit der

LB2012T4R7M => 0805, 4.7µH, 190mA, 0,10€
CB2012T4R7M => 0805, 4.7µH, 580mA, 0,15€

aus?


Grüße.

von Morus (Gast)


Lesenswert?

Hallo zusammen,

hat schonmal jemand versucht einer Logamatic 4xxx Daten zu entlocken? 
Kennt jemand die Pinbelegung der 15-pol. HD-Sub-D-Buchse (sieht aus wie 
eine VGA-Buchse)? Kann ich davon ausgehen, dass das Protokoll ähnlich 
ist wie bei der RC30/35? Immerhin passt hier ja auch der Service Key 
über einen beiliegenden HD-Sub-D-Klinken-Adapter.

Falls das so ist, will ich mir einen möglichst einfachen Pegelwandler 
bauen. Ich denke das müsste auch ohne Komparator gehen. Ich würde 
einfach einen PNP-Transistor nehmen, dessen Basis an die Datenleitung 
hängen, den Emitter über einen 1k Widerstand an 12V und den Collector 
über einen 3.3k Widerstand an Masse. Der Ausgang für die RS232 
Schnittstelle wäre dann der Collector. Wenn auf der Datenleitung 
12V+/-2V anliegen, sollten so am Ausgang ca. 5V oder 0V anliegen, was 
auch für die RS232 Schnittstelle in Empfangsrichtung ausreichen sollte. 
Evtl. muss man noch einen Inverter vorsehen, falls die Polarität nicht 
stimmt. Kann das wirklich so einfach gehen, oder mache ich einen 
Denkfehler?

Gruß
Sebastian

von Niffko (Gast)


Lesenswert?

Morus schrieb:
> einer Logamatic 4xxx Daten zu entlocken ...
> Kann ich davon ausgehen, dass das Protokoll ähnlich
> ist wie bei der RC30/35?

Eher nicht - anderes Protokoll.
Schau mal hier: 
http://www.ip-symcon.de/forum/f23/buderus-logamatic-4000-rs232-gateway-15960/#post137704. 
Da gibts einige Infos.


//Niffko

von Morus (Gast)


Lesenswert?

Niffko, danke für die Info. Was ich bisher verstanden habe ist, dass es 
zwei unterschiedliche Protokolle gibt: EMS und ECO-CAN. Intern spricht 
die Logamatic 4xxx wohl ECO-CAN, aber die Verbindung zur Fernbedienung 
BFU läuft über EMS. Möglicherweise gibt es eine Art eingebauten Umsetzer 
zw. EMS und ECO-CAN. Dann könnte u.U. auch der Service Key EMS sprechen.

Ich habe eine BFU in Betrieb. Könnte ich über die Verbindung zur BFU an 
alle Daten kommen, oder ist zu erwarten, dass nur für den Heizkreis 
relevante Daten übertragen werden, dem die BFU zugeordnet ist?

Gruß
Sebastian

von Niffko _. (niffko)


Lesenswert?

Morus schrieb:
> ... Logamatic 4xxx ... die Verbindung zur Fernbedienung
> BFU läuft über EMS.

Das ist sehr unwahrscheinlich, da es die 4000er schon gab, als an EMS 
noch nicht zu denken war.
Die Schnittstelle ECO-CAN / EMS wird über Funktionsmodule realisiert, 
mit denen man, je nach verwendetem Modul, bis zu zwei oder bis zu 4 
EMS-Kessel kaskadieren kann. Die kleinen Wandschaltkästen wie z.B. 
Logamatic 41XX, besitzen eine interne Schnittstellenkarte für eine 
Einzelkesselsteuerung, die übrigens auch mit Pre-EMS-Wandkesseln 
(UBA1.5) kommuniziert.


//Niffko

von Morus (Gast)


Lesenswert?

Niffko _ schrieb:
> Das ist sehr unwahrscheinlich, da es die 4000er schon gab, als an EMS
> noch nicht zu denken war.

Ok, dann hab ich da was falsch verstanden. Physikalisch scheint das 
Protokoll zur BFU aber ähnlich zu EMS zu sein, d.h. 12V+-2V.

Gruß
Morus

von Jo Stetter (Gast)


Lesenswert?

Ein Hallo an alle Experten,

ich habe die ganzen Informationen aufmerksam durchgelesen und dabei sehr 
viel erfahren. Ich habe eine LogamaxPlus GB142 mit den Basiscontroller 
RC10 und der RC30 mit Außentemperatursteuerung. Habe jetzt eine 
Solaranlage  mit Pufferspeicher einbauen lassen und möchte anstelle der 
RC30 eine UVR1611 Regelung verwenden.
Was mir fehlt ist die PIN Belegung des 81 pin Konnektor in der GB142
Kann mir jemand schreiben wo ich die PIN Belegung herbekomme?

Sollte ich hier im Forum nicht richtig sein, bitte ich um Nachsicht.

Viele Grüße

JoSt

von Rudi (Gast)


Lesenswert?

Moin,

na was wird gesendet? Zeig doch mal.



Grüße.

Morus schrieb:
> Niffko _ schrieb:
>> Das ist sehr unwahrscheinlich, da es die 4000er schon gab, als an EMS
>> noch nicht zu denken war.
>
> Ok, dann hab ich da was falsch verstanden. Physikalisch scheint das
> Protokoll zur BFU aber ähnlich zu EMS zu sein, d.h. 12V+-2V.
>
> Gruß
> Morus

von Niffko _. (niffko)


Lesenswert?

Jo Stetter schrieb:
> ... anstelle der RC30 eine UVR1611 Regelung verwenden.
> Was mir fehlt ist die PIN Belegung des 81 pin Konnektor in der GB142 ...

Welche Anschlussmöglichkeiten gedenkst du denn am 81 pin Konnektor zu 
finden?

Dass dort sämtliche Sensoren und die Niederspannungsperipherie - wie 
z.B. die Gasarmatur - angeschlossen und das Ganze somit 
sicherheitsrelevant ist, weißt du ja sicherlich schon!?

Das Hauptproblem wird werden, den Brenner der GB142 mit der UVR 
modulierend zu betreiben. Hierfür ist ist zwingend erforderlich, dem 
Feuerungsautomaten (UBA3) per EMS-Bus einen entsprechenden Sollwert zu 
übermitteln.


//Niffko

von Norbert S. (norbert)


Lesenswert?

Guten morgen,

ich hab jetzt einiges aus diesem riesen Thread gelesen, bin aber noch
nicht so richtig schlau. Welche Schaltung ist denn 'die Beste' für die
Verbindung der Service-Key Schnittstelle mit einem Controller bzw.
Pegelwandler auf RS232?

Gruss
Norbert

von Ingo F. (ingof)


Lesenswert?

Hallo Norbert.

ich würde mal sagen diese hier:
Beitrag "Re: Logamatic 2107 Schnittstelle"

die ist aus einer Schaltung von Buderus und habe ich in meinem 
EMS-Gateway auch übernommen...

Gruß
IngoF

von Danny B. (maniac103)


Lesenswert?

Ingo F. schrieb:
> Hallo Norbert.
>
> ich würde mal sagen diese hier:
> Beitrag "Re: Logamatic 2107 Schnittstelle"
>
> die ist aus einer Schaltung von Buderus und habe ich in meinem
> EMS-Gateway auch übernommen...

Allerdings sind auch Rudi's Kommentare dazu zu beachten:
Beitrag "Re: Logamatic 2107 Schnittstelle"

Die Originalschaltung scheint bei mir nicht so gut zu funktionieren 
(Tastverhältnis zwischen Bus-Signal und Komparator-Ausgang verschiebt 
sich stark) - zeigt sich bei mir darin, dass ich viele CRC-Fehler sehe.
Mit Rudi's Änderung sieht das Tastverhältnis deutlich besser aus, ich 
hab's allerdings noch nicht am Bus getestet.

von Niffko _. (niffko)


Lesenswert?

Danny Baumann schrieb:
> (Tastverhältnis zwischen Bus-Signal und Komparator-Ausgang verschiebt
> sich stark) - zeigt sich bei mir darin, dass ich viele CRC-Fehler sehe.

Das Tastverhältnis sollte sich dahingehend ändern, dass der Low-Pegel 
etwas verspätet durchkommt - das unterdrückt Störsignale die deutlich 
unterhalb einer Bitlänge liegen. Zu Datenfehlern sollte das aber nicht 
führen. Ist evtl. mit deinen Kondensatoren (1nF/10µF) etwas nicht in 
Ordnung - für den 10µ einen ungepolten Typ verwendet?


//Niffko

von Danny B. (maniac103)


Lesenswert?

> Danny Baumann schrieb:
>> (Tastverhältnis zwischen Bus-Signal und Komparator-Ausgang verschiebt
>> sich stark) - zeigt sich bei mir darin, dass ich viele CRC-Fehler sehe.
>
> Das Tastverhältnis sollte sich dahingehend ändern, dass der Low-Pegel
> etwas verspätet durchkommt - das unterdrückt Störsignale die deutlich
> unterhalb einer Bitlänge liegen. Zu Datenfehlern sollte das aber nicht
> führen. Ist evtl. mit deinen Kondensatoren (1nF/10µF) etwas nicht in
> Ordnung - für den 10µ einen ungepolten Typ verwendet?

Ja, ist ein ungepolter Typ, und ja, das Tastverhältnis ändert sich 
dahingehend, dass bei einem 50%-Rechteck am Eingang High so um die 70% 
bekommt. Mit Rudi's Änderung sind's 60%.
Ich hab das allerdings auch noch nicht zu Ende debuggt (hab die Platine 
erst gestern bekommen) und nur gesehen, was mir meine LEDs anzeigen. 
Wenn mein Code komplett fertig ist, sag ich nochmal Bescheid ;)

von Niffko _. (niffko)


Lesenswert?

War denn die Signalform mit der Originalschaltung o.k.? Rudi hatte ja 
seinerzeit die Änderung vorgenommen, weil er nur Spikes am 
Komparatorausgang hatte.


//Niffko

von Danny B. (maniac103)


Lesenswert?

Niffko _ schrieb:
> War denn die Signalform mit der Originalschaltung o.k.? Rudi hatte ja
> seinerzeit die Änderung vorgenommen, weil er nur Spikes am
> Komparatorausgang hatte.

Ja, Signalform war sauberes Rechteck.

Ich werd's jetzt mit der umgebauten Schaltung testen; sobald ich sehe, 
dass ich sinnvolle Werte einlese (die CRC-Fehler können schließlich auch 
in meinem Code entstehen), bau ich die Schaltung wieder zurück und 
probier nochmal.

von Danny B. (maniac103)


Lesenswert?

Danny Baumann schrieb:
> Ich werd's jetzt mit der umgebauten Schaltung testen; sobald ich sehe,
> dass ich sinnvolle Werte einlese (die CRC-Fehler können schließlich auch
> in meinem Code entstehen), bau ich die Schaltung wieder zurück und
> probier nochmal.

Ok, ich hab's jetzt mal mit einer normalen (PC-)UART getestet - der Code 
ist einwandfrei. Das Signal am Komparator sieht auch exakt so aus, wie 
man es erwarten würde (Dauer für die 2 Pollbytes 2.1ms, erst ein 
Datenbyte, dann Low-Pegel). Da mein Board (Pollin NetIO) ohne 
EMS-Zusatzplatine (oder mit Zusatzplatine, aber ohne angeschlossenen 
EMS) einwandfrei funktioniert und sich sofort nach dem Anschließen 
komisch verhält (z.B. massive Paketverluste am Ethernet), liegt ein 
Masseproblem o.Ä. nahe.
Meine Schaltung ist die von Niffko gepostete Buderus-Schaltung. +5V und 
GND kommen vom Pollin-Board, RX und TX gehen vom Komparator an die 
USART1 des Atmega644p.
Hat einer von euch eine Idee, was da elektrisch schief laufen könnte? 
Wie habt ihr die Massetrennung gelöst? Ethernet-Masse und 
Gleichspannungsmasse habe ich auf dem NetIO schon mit 1nF getrennt (sind 
normalerweise zusammengeklemmt), hat aber leider nix gebracht.

Danke,

Danny

von Rudi (Gast)


Lesenswert?

Danny Baumann schrieb:
> Meine Schaltung ist die von Niffko gepostete Buderus-Schaltung. +5V und
> GND kommen vom Pollin-Board, RX und TX gehen vom Komparator an die
> USART1 des Atmega644p.
> Hat einer von euch eine Idee, was da elektrisch schief laufen könnte?
> Wie habt ihr die Massetrennung gelöst? Ethernet-Masse und
> Gleichspannungsmasse habe ich auf dem NetIO schon mit 1nF getrennt (sind
> normalerweise zusammengeklemmt), hat aber leider nix gebracht.

Tja, da gab es mit einer anderen Netzwerklösung und einer anderen 
Heizung auch schon Probleme, in diesem Thread. Der Mantel vom Netzwerk 
sollte mit einem C oder erstmal garnicht verbunden werden. Die 
restlichen Leitungen gehen "normal" an einen Übertrager, dann an den FEC 
und erst dann an den uC. Der Übertrager und FEC sollten den uC 
ausreichend vom Netz trennen.

Wer weiß welche Macken das Board so hat, vom 644 und Netzwerk mal ganz 
abgesehen, wobei es auch nur die Schmerzgrenze vom Benutzer zeigt ;-).


Grüße.

von Danny B. (maniac103)


Lesenswert?

Rudi schrieb:
> Tja, da gab es mit einer anderen Netzwerklösung und einer anderen
> Heizung auch schon Probleme, in diesem Thread. Der Mantel vom Netzwerk
> sollte mit einem C oder erstmal garnicht verbunden werden. Die
> restlichen Leitungen gehen "normal" an einen Übertrager, dann an den FEC
> und erst dann an den uC. Der Übertrager und FEC sollten den uC
> ausreichend vom Netz trennen.

Die Ethernet-Schirmung ist ja, wie schon geschrieben, mit 1nF von der 
Masse getrennt.
Ich habe allerdings in der Zwischenzeit festgestellt, dass meine 
Hypothese "Masseproblem" wirklich nur eine Hypothese war: Ein 
Softwarebug hat dafür gesorgt, dass der Frame Error nicht erkannt wurde, 
was einen weiteren Bug getriggert hat (Buffer Overrun), der das komische 
Verhalten verursacht hat ;)

Ich hab jetzt noch ein paar CRC-Fehler drin, da muss ich aber erst mal 
schauen, ob das eventuell auch nur Softwareprobleme sind.
Eine Frage noch zum Polling: Muss ich, wenn ich 0x0b als Antwort 
gesendet habe, vor dem Senden des Break auf ein Echo des gesendeten 
Bytes warten oder nicht? Die Aussagen im Thread sind da etwas 
widersprüchlich...im Moment warte ich nicht, sehe aber Adresse 11 nicht 
in der Busstatus-Ausgabe.

> Wer weiß welche Macken das Board so hat, vom 644 und Netzwerk mal ganz
> abgesehen, wobei es auch nur die Schmerzgrenze vom Benutzer zeigt ;-).

Pfft :-P
Ich weigere mich, das Senden von ein paar UART-Bytes in einen TCP-Socket 
mit einem ARM zu erschlagen ;-) Ethersex als AVR-Firmware ist wirklich 
empfehlenswert für solche Zwecke.

von Ingo F. (ingof)


Lesenswert?

Danny Baumann schrieb:
> Muss ich, wenn ich 0x0b als Antwort
> gesendet habe, vor dem Senden des Break auf ein Echo des gesendeten
> Bytes warten oder nicht? Die Aussagen im Thread sind da etwas
> widersprüchlich...

Also generell funktioniert das senden von den anderen Busteilnehmern 
(außer die 0x08) immer gleich. Jedes Byte wird mit dem schwachen 
Signalpegel gesendet und dann vom Busmaster (0x08) generell wiederholt.

Man musss also immer auf das Echo warten. Denke nicht dass man es 
auswerten/kontrollieren muss. Das erledigt ja die Prüfsumme der 
EMS-Telegramme.

Soweit ich mich erinnere sendet der Empfänger auf direkt an ihn 
adressierte Telegramme auch noch eine positive oder negative 
Bestätigung.

Danny Baumann schrieb:
> im Moment warte ich nicht, sehe aber Adresse 11 nicht
> in der Busstatus-Ausgabe.

Denke das wird das Problem sein.
Allerdings erscheint bei mir nicht sofort der "PC" mit der Adresse 11 im 
Display, sondern erst nach der dritten Antwort auf das Polling (etwa 
1Minute)
Bei erscheinen der 11 in der RC30 kommt dann das Polling auch mehrmals 
in der Sekunde für die 0xb (11).

Gruß
Ingo

von Niffko _. (niffko)


Lesenswert?

Ingo F. schrieb:
> [Bus-Echo] Denke nicht dass man es auswerten/kontrollieren muss.

Ich lege in meiner "Bitmanufaktur" (Soft-Uart) zwischen jedem gesendeten 
Zeichen - also auch vor dem Break - eine Pause von 30 Bitlängen (3 Byte) 
ein, funktioniert prächtig.


//Niffko

von Danny B. (maniac103)


Lesenswert?

Ingo F. schrieb:
> Denke das wird das Problem sein.
> Allerdings erscheint bei mir nicht sofort der "PC" mit der Adresse 11 im
> Display, sondern erst nach der dritten Antwort auf das Polling (etwa
> 1Minute)
> Bei erscheinen der 11 in der RC30 kommt dann das Polling auch mehrmals
> in der Sekunde für die 0xb (11).

Es sieht bei mir so aus, als ob der MC10 meine Antwort mitbekommen hat 
(Polling ist mindestens 1x pro Sekunde), die RC30 allerdings nicht. Ich 
werde mal das Echo abwarten und dann mal sehen.
Ich gehe mal davon aus, dass ich während des Sendens mein eigenes Echo 
auch auf der RX-Leitung sehen werde, d.h. während TX muss ich RX 
abschalten, richtig?
Der MC10 wiederholt auch das gesendete Break, d.h. das muss ich auch 
abwarten, richtig?

Danke.

von Niffko _. (niffko)


Lesenswert?

Danny Baumann schrieb:
> Es sieht bei mir so aus, als ob der MC10 meine Antwort mitbekommen hat
> (Polling ist mindestens 1x pro Sekunde)...

Ist das Polling denn vorher noch langsamer? 1x pro Sekunde ist 
eigentlich inaktives Polling, aktives Polling hat kürzere Intervalle. 
Das bezieht sich auf die EMS-Module. Könnte beim Service-Key anders sein 
- glaube ich aber nicht.

> Ich gehe mal davon aus, dass ich während des Sendens mein eigenes Echo
> auch auf der RX-Leitung sehen werde, d.h. während TX muss ich RX
> abschalten, richtig?

Wenn du die von mir gepostete Schaltung verwendest, dürfte dein eigenes 
TX den Komparator eigentlich nicht triggern. Wie das nach deiner 
Modifikation der Schaltung aussieht, weiß ich nicht.
Sende doch einfach mal was und schau mit einem Oszi auf den 
Komparatorausgang.


//Niffko

von Danny B. (maniac103)


Lesenswert?

Niffko _ schrieb:
> Danny Baumann schrieb:
>> Es sieht bei mir so aus, als ob der MC10 meine Antwort mitbekommen hat
>> (Polling ist mindestens 1x pro Sekunde)...
>
> Ist das Polling denn vorher noch langsamer? 1x pro Sekunde ist
> eigentlich inaktives Polling, aktives Polling hat kürzere Intervalle.
> Das bezieht sich auf die EMS-Module. Könnte beim Service-Key anders sein
> - glaube ich aber nicht.

Ok, dann war das ein Missverständnis meinerseits und der MC10 hat's auch 
nicht mitbekommen.

>> Ich gehe mal davon aus, dass ich während des Sendens mein eigenes Echo
>> auch auf der RX-Leitung sehen werde, d.h. während TX muss ich RX
>> abschalten, richtig?
>
> Wenn du die von mir gepostete Schaltung verwendest, dürfte dein eigenes
> TX den Komparator eigentlich nicht triggern. Wie das nach deiner
> Modifikation der Schaltung aussieht, weiß ich nicht.
> Sende doch einfach mal was und schau mit einem Oszi auf den
> Komparatorausgang.

Ich hab die Schaltung - nachdem ich jetzt weiß, dass es nicht daran lag 
- wieder auf deine 'Original'-Variante zurückgebaut. Mit dem Oszi tue 
ich mich dahingehend schwer, dass ich keinen sinnvollen Punkt zum 
Triggern habe, weil auf dem Bus ja ständig was los ist.

Mal sehen, vielleicht geht's ja jetzt, wo ich den Code zum Warten 
eingebaut habe, ja einfach - ansonsten melde ich mich nochmal ;-)

Danke für's Feedback auf alle Fälle schonmal.

von Rudi (Gast)


Lesenswert?

Danny Baumann schrieb:
> Muss ich, wenn ich 0x0b als Antwort
> gesendet habe, vor dem Senden des Break auf ein Echo des gesendeten
> Bytes warten oder nicht?

Du musst warten, da es sonst zu Kollisionen kommt. Wenn der Bus vom 
Master getrieben wird (Echo), geht dein Sendestrom im rauschen unter.


Grüße.

von Niffko _. (niffko)


Lesenswert?

Danny Baumann schrieb:
> Mal sehen, vielleicht geht's ja jetzt, wo ich den Code zum Warten
> eingebaut habe ...

Bad News ... es geht auch ohne Pausen - zumindest bei mir.

Habe mich erinnert, dass wir das Thema "warten oder nicht warten" schon 
mal hatten. Ich hatte damals die Nicht-Warten-Fraktion gebildet, aber 
dann doch mit Fortschreiten meines Projektes sicherheitshalber eine 
Pause eingebaut. Interessehalber habe ich jetzt mal in meinem Code die 
Pausen herausgenommen ... und es funktioniert weiterhin alles wie 
gehabt. Wie es aussieht, scheint die Stromschnittstelle des Masters 
unabhängig vom Buspegel zu funktionieren - eine mögliche Erklärung: 
Beitrag "Re: Logamatic 2107 Schnittstelle"
Ich werde das mal eine Weile so bei mir laufen lassen.


//Niffko

von Ingo F. (ingof)


Lesenswert?

Hallo Niffko,

Niffko _ schrieb:
> Ich werde das mal eine Weile so bei mir laufen lassen.

Berichte dann mal von Deinen Ergebnissen...

Beim Polling dürfte das vermutlich nicht so ein Problem sein. Weil man 
ja im Break sendet und dadurch das Sendesignal nicht unbedingt 
verfälscht wird.

Aber Bei längeren Telegrammen dürfte das schon eher problematisch 
werden. Mag ja auch sein dass eine Weile lang läuft und dann irgendwann 
mal Probleme gibt und man dann nicht mehr dran denkt dass man die Pausen 
rausgenommen hat.

Vielleicht ändert sich ja mal die Buslänge, es gibt eine neue Regelung, 
neue Software, neue Busteilnehmer, anderes Timing ... Die Temperatur 
oder Bauteilalterung/-toleranzen können ja auch irgendwann mal 
zuschlagen...

Wenn es ja im Moment läuft muss es nicht heissen dass es immer läuft

Drei Byte Bause wäre vielleicht auch etwas zu lang. Aber 1Byte und ein 
oder zwei Bits Aufschlag sollte schon reichen.

Aber es dürfte ja kein Problem geben die Pause einzubauen. Oder ist Dein 
Controller so stark an der Auslastung dass da keine Zeit mehr für ist?

Gruß
Ingo

von Danny B. (maniac103)


Lesenswert?

Sooo, jetzt geht's auch bei mir :-)

Ich habe
- die Schaltung wieder auf Niffko's Variante umgebaut
- Warten auf Echo eingebaut
- ganz wichtig: das Erzeugen des Breaks gefixt ;-) Ich hatte das Break 
im UDRE-Interrupt getriggert, wodurch es im letzten gesendeten Byte 
unterging und nur einen sehr kurzen Spike erzeugt hat. Jetzt triggere 
ich es im TXC-Interrupt, was offensichtlich (und logischerweise) besser 
funktioniert.

Wenn's jemand interessiert: Mein Ethersex-Fork mit EMS-Support ist hier: 
https://github.com/maniac103/ethersex

Vielen Dank nochmal an Niffko, Rudi und Ingo F. für den Input.

von Mirko R. (Firma: none) (votava)


Lesenswert?

Hallo,

kurze Frage: wo unterscheiden sich die Schaltungen von IngoF
(http://www.mikrocontroller.net/attachment/97902/EMS.gif)

und die von niffko 
(http://www.mikrocontroller.net/attachment/95287/EMS_Interface.png)?

Würde mir gerne eine nachbauen und mit dem Code von Danny Baumann auf 
einem Pollin Net I/0 betreiben.

Gruß
Mirko

von Danny B. (maniac103)


Lesenswert?

Mirko Rüther schrieb:
> kurze Frage: wo unterscheiden sich die Schaltungen von IngoF
> (http://www.mikrocontroller.net/attachment/97902/EMS.gif)
>
> und die von niffko
> (http://www.mikrocontroller.net/attachment/95287/EMS_Interface.png)?

Ingo's Schaltung ist vom genauen Spannungspegel auf dem EMS abhängig, 
Niffko's Schaltung nicht. Von der µC-Seite sollten beide identisch sein.

> Würde mir gerne eine nachbauen und mit dem Code von Danny Baumann auf
> einem Pollin Net I/0 betreiben.

Du musst allerdings beachten, dass du, um meinen Code 1:1 verwenden zu 
können, einen Atmega644p brauchst (wegen der 2. UART). Das Ganze lässt 
sich auch auf USART0 umbauen (von der Softwareseite sogar recht 
einfach), allerdings ist beim Pollin-Board ja der MAX232 im Weg...

von Ingo F. (ingof)


Lesenswert?

Danny Baumann schrieb:
>> kurze Frage: wo unterscheiden sich die Schaltungen von IngoF
>> (http://www.mikrocontroller.net/attachment/97902/EMS.gif)

> Ingo's Schaltung ist vom genauen Spannungspegel auf dem EMS abhängig,
> Niffko's Schaltung nicht. Von der µC-Seite sollten beide identisch sein.

Also Meine Schaltung hatte ich selbst entwickelt. Niffko hat dann die 
Schaltung von Buderus herausbekommen.

Bei meiner Schaltung habe ich auch feststellen müssen dass sie beim 
Senden das Empfangsignal beinflusst. Das hat sich aber nicht in Fehlern 
bemerkbar gemacht.

Ich habe jetzt auf meinem EMS-Gateway auch die Niffko/Buderus-Schaltung 
genommen. Kann das auch nur empfehlen. Habe das Senden aber bisher noch 
nicht mit der neuen Schaltung testen können. Denke damit wird es aber 
nicht diese Probleme geben

Gruß
Ingo

von Norbert S. (norbert)


Lesenswert?

Hi,

ich habe Niffko's Schaltung aufgebaut, mit Optokopplern galvanisch 
getrennt, dann auf 3,3V Pegel runter und auf einen FTDI UART USB Chip. 
Das funktioniert irgendwie nicht, auch nicht das Terminalprogramm 
einfach mitlaufen lassen, da kommt nichts raus und die Eco-Soft 
verbindet sich auch nicht.
Habe ich bei der ganzen Sache noch irgendwas übersehen?

Gruss
Norbert

von Rudi (Gast)


Lesenswert?

Norbert Schnitzler schrieb:
> Das funktioniert irgendwie nicht, auch nicht das Terminalprogramm
> einfach mitlaufen lassen, da kommt nichts raus und die Eco-Soft
> verbindet sich auch nicht.

Liegt wohl irgendwie am Wetter. Für die ECO-Soft brauchst du einen 
Dongle.


Grüße.

von Herbert (Gast)


Lesenswert?

Ist zwar etwas aus dem Zusammenhang gehört aber in diesen Thread:
Die Schnitstelle der Logamatic 2107 mit der Fernbedienung BFU:
http://wiki.neo-soft.org/index.php/Heizungsschnittstelle/BFU

Herby

von Ingo F. (ingof)


Lesenswert?

Hallo Norbert,

Die Schaltung ist eigentlich nur ein "Pegelwandler" mit USB-Anschluss.
Wenn alles richtig aufgebaut ist sollten massenhaft Daten rauskommen 
wenn man ein Terminalprogramm anschließt.

Fehlerquellen gibt es genug...
Die schaltung selber kann nicht funktionieren...
Die Optokoppler könnten die Probleme sein....
Der USB-Chip könnte natürlich auch irgendwelche Probleme haben.
Den FTDI-Chip (FT245RL) kann man die Ausgänge mit der FTDI-Software 
programmieren dass die Ausgänge einen höhren Strom liefern um z.B. 
Optokoppler mit Strom zu versorgen..

Da hilft wohl nur einen Schaltungsteil nach dem anderen zu prüfen...

Das die Eco-Soft nicht funktioniert ist kein Wunder. Erstens bekommst Du 
noch niemals auf dem Terminalprogramm Daten. Und zweitens benötigt die 
EcoSoft noch zusätzlich einen "Protokollkonverter" Weil die Daten zur 
EcoSoft anders übertragen werden.

Desweiteren gibt es noch Probleme das auf dem Bus jedes Telegramm mit 
einem Break beendet wird. Der PC ist zu langsam um dieses Break 
auszuwerten. Dazu müsste er jedes Zeichen einzeln empfangen können und 
ist dazu einfach zu langsam.

Dann gibt es noch das Problem dass Du zwar alle möglichen Daten auf dem 
PC mit dem Terminalprogramm empfangen kannst, aber das Break nur als 
normale "0" übertragen wirde. Der FT245RL hat keine Möglichkeit das 
Break zu senden oder zu empfangen. Denke der FT232 wird da das selbe 
Problem haben.

Gruß
Ingo

von Rudi (Gast)


Lesenswert?

Hallo,

Herbert schrieb:
> Ist zwar etwas aus dem Zusammenhang gehört aber in diesen Thread:
> Die Schnitstelle der Logamatic 2107 mit der Fernbedienung BFU:
> http://wiki.neo-soft.org/index.php/Heizungsschnittstelle/BFU

danke für die Info. Ein paar Bilder wären nicht schlecht, falls du 
darauf einen Einfluss hast ;-).

Grüße.

von Herbert (Gast)


Lesenswert?

Rudi schrieb:
> Hallo,
>
> Herbert schrieb:
>> Ist zwar etwas aus dem Zusammenhang gehört aber in diesen Thread:
>> Die Schnitstelle der Logamatic 2107 mit der Fernbedienung BFU:
>> http://wiki.neo-soft.org/index.php/Heizungsschnittstelle/BFU
>
> danke für die Info. Ein paar Bilder wären nicht schlecht, falls du
> darauf einen Einfluss hast ;-).
>
> Grüße.

Ich frag mal ganz blöd: Welche Bilder meinst Du ?

von Norbert S. (norbert)


Lesenswert?

Hallo Ingo,

danke für die ausführliche Antwort,
welches ist denn, deiner Meinung nach, die beste Möglichkeit auf die 
aktuellen Daten und evtl. auf Historiendaten per Heizung zuzugreifen. 
Dazu wurde hier zwar einiges geschrieben, aber leider ist es ja etwas 
unübersichtlich.

Gruss
Norbert

von IngoF (Gast)


Lesenswert?

Hallo Norbert,

das Problem ist dass ein PC nicht jedes Zeichen einzeln annimmt. Die 
Bytes werden in einen Zwischenbuffer abgelegt und dann wenn der PC mal 
Zeit hat der Buffer geleert.
Das Break löst einen Frame-Error aus. Der PC kann also nur sehen dass 
irgend ein Zeichen von den ganzen Zeichen das Break war. Kann aber nicht 
feststellen welches Zeichen es war.

Es muss also ein Mikrocontroller sein der die Daten annimmt und die 
Daten zum PC schickt. Wenn noch geschrieben werden soll muss auch das 
Polling am Bus beantwortet werden.

Keine Ahnung ob es mit einem Linux-PC klappen könnte. Aber vermutlich 
sind PCs generell dafür zu langsam.

Gruß
Ingo

von Norbert S. (norbert)


Lesenswert?

Hallo Ingo,

meine Frage war in die Richtung gemünzt, ob hier einer der vielen 
Autoren eine 'einfache' Hardwarelösung genutzt hat, bei der der Code 
zugänglich ist, so dass man diese nur nachbauen muss und direkt ein 
funktionierendes System hat, ohne selber alles zu entwickeln. Ich würde 
mich zwar gerne tiefer in die Materie einarbeiten, aber mir geht es im 
Moment nur darum, möglichst schnell ans Ziel zu kommen und Zugriff auf 
die Daten zu bekommen.

Gruss
Norbert

von Ingo F. (ingof)


Lesenswert?

Norbert Schnitzler schrieb:
> Autoren eine 'einfache' Hardwarelösung genutzt hat

Na gut dann habe ich zumindest schon mal aufgeklärt ;o)

Fragt sich nur wie "Einfach" Du meinst. Denke die Schaltung ohne 
Microcontroller nehmen wird wohl nicht aus den genannten Gründen gehen.

Niffko hat ja den kompletten Schaltplan schon gepostet. Also mit µC 
nachbauen und dann sollte es laufen. Oder hast Du die Schaltung mit µC 
nachgebaut und ich hatte das nicht so ganz verstanden.

Einfach mal Niffko fragen ob er seinen Quelltext oder das HEX-File 
rausrückt.


Meinen Schaltplan hatte ich ja schon gepostet
( Beitrag "Re: Buderus EMS-"Gateway" mit PIC18F / Sammelbestellung" ) Aber der wird 
Dir dann wohl zu komplex sein. Könnte man aber bis auf den FTDI-Chip auf 
mit nicht-SMD Bauteilen nachbauen.
Das HEX-File kannst Du natürlich gerne bekommen...

Gruß
Ingo

von Norbert S. (norbert)


Lesenswert?

Hallo Ingo,

bis jetzt hatte ich nur die Sende-/Empfangsstufe nachgebaut, ich schau 
morgen mal auf der Arbeit, ob ich da einen passenden Pic finde, dann 
wäre es ja kurz und schmerzlos auszubauen. Platinen hast du keine mehr 
oder? Wie/In welchem Format schiebst du die Daten zur seriellen 
Schnittstelle raus? welches Display kann man Anschließen (4x20Zeichen)?

Gruss
Norbert

von Ingo F. (ingof)


Lesenswert?

Norbert Schnitzler schrieb:
> ob ich da einen passenden Pic finde

Also wenn dann muss es schon der 18F4580 oder 4480 sein falls Du mein 
Hex File benutzen möchtest.
Der FT245RL muss natürlich auch genauso angeschlossen werden und die 
Analoge-Mode-Auswahl mit dem Dipschalter.
Und natürlich Die Sende-/Empfangsstufe, die ja noch nicht so ganz 
funktioniert.

Das Display ist im Moment noch absolut egal. Habe im Moment ein 4X20 
angeschlossen. Aber im Moment wird es noch nicht benutzt. Sind nur ein 
paar Ausgaben zum testen für die Kommunikation mit dem USB-Chip.

Ausgabe ist in zwei Versionen verfügbar:
Hex:
0xAA 0x55 <EMS-Telegramm> 0x00 <Telegrammlänge> 0xAA 0x55

oder als Text das Telegramm in HEX mit Leerzeichen zum trennen und 
<CR&LF> am Telegrammende.

Polling wird nicht übertragen. Soll aber zum debuggen bald möglich sein.

Gruß
Ingo

von Danny B. (maniac103)


Lesenswert?

Wenn's nicht unbedingt ein PIC sein muss, habe ich weiter oben schon mal 
einen Link zu meinem Code für den Atmega644p auch dem 
Pollin-Net-IO-Board gepostet...

von Niffko _. (niffko)


Lesenswert?

Nabend!

Werde in Kürze mal den Code für eine Read-Only-Minimalversion
posten - muss ihn noch ein wenig aufräumen und noch mal testen ;)
Hardware siehe: Beitrag "Re: Logamatic 2107 Schnittstelle"


//Niffko

von Norbert S. (norbert)


Lesenswert?

Guten morgen,

Also ich habe einen Atmega 32 hier und PIC18F4620, würde dein Hex direkt 
auf diesen PIC passen oder kann man den in MPLAB schnell passend 
kompilieren, Ingo?
Wenn nicht würde ich umkompilieren mit dem Atmel versuchen.

Gruss
Norbert

von IngoF (Gast)


Lesenswert?

Norbert Schnitzler schrieb:
> Guten morgen,
>
> Also ich habe einen Atmega 32 hier und PIC18F4620, würde dein Hex direkt
> auf diesen PIC passen oder kann man den in MPLAB schnell passend
> kompilieren, Ingo?
> Wenn nicht würde ich umkompilieren mit dem Atmel versuchen.
>
> Gruss
> Norbert

Hallo Norbert,

also generell kann ich das nicht garantieren.
Sieht aber ganz gut aus.
Du musst allerdings alles so sbeschalten wie in meinem Schaltplan 
angegeben.
Der CAN-Eingang (RB2) muss dann z.B. mit 10KOhm auf irgendeinen Pegel 
gelegt werden.
Beim Mikrocontroller muss LVP in den Bits deaktiviert werden oder der 
Pin (RB5??) muss auch mit 10kohm auf Low gezogen werden (nicht getestet, 
bei mir deaktiviert)
Wichtig ist die analoge beschaltung beim Einschalten und reset. Etwa 0V 
= AN1310 Bootloader >0V <0,2 Volt RAW-Daten mit 0xaa 0x55 >0,2V HEX als 
Text mit CR&LF
Und es muss der FT245 sein. Der Ft232 funktioniert nicht mit meinem 
HEX-File
(zweiter UART notwendig)

Kann allerdings nicht versprechen das es noch funktioniert wenn ich den 
CAN-interupt bei späteren Versionen aktiviere. Vermutlich sollte das 
aber gehen.

Das HEX-File kann ich aber vermutlich erst morgen posten.
Gruß
Ingo

von Ingo F. (ingof)


Angehängte Dateien:

Lesenswert?

IngoF schrieb:
> Das HEX-File kann ich aber vermutlich erst morgen posten.

Hab es leider nicht schneller geschafft..

LED2 leuchtet wenn der PC über USB verbunden ist.
LED1 leuchtet wenn der Buffer des FT245 voll ist und sollte also bei 
angeschlossenem PC nicht wirklich oft lange leuchten.

Im Bereich bis 0x3ff ist der modifizierte AN1310-Bootloader Ab 0x400 ist 
da eigentliche Programm.

Bisher ist nur das weiterleiten vom EMS-Bus zum PC möglich.
Das Polling auf dem EMS-Bus wird nicht beantwortet.

Gruß
Ingo

von Niffko _. (niffko)


Angehängte Dateien:

Lesenswert?

Nabend!

Anhängend Schaltplan und Hex-File für einen EMS-Reader.

Funktion:
Das Bussignal wird über AC-Kopplung auf den internen Komparator eines 
ATtiny2313 gegeben. Das Komparatorsignal triggert einen 
interruptgesteuerten Soft-UART mit 100 Byte FIFO. Die Ausgabe läuft über 
den Hard-UART des Tiny. Schnittstellenperipherie dann je nach Gusto als 
FT232, MAX232, Optokoppler etc..

Optionen:
-Ausgabe ASCII Hex + <CR+LF>
-Ausgabe Raw ( Format: <AA><55><Frame-Länge><Frame-Data> )
-Ausgabe mit Polling
-Ausgabe ohne Polling


//Niffko

von Niffko _. (niffko)


Lesenswert?

argh ... LED1 ist falsch herum eingezeichnet ... sorry.


//Niffko

von Danny B. (maniac103)


Lesenswert?

Mal eine Frage an die 'Sendenden': Reagiert die RC3x bei euch 
zuverlässig auf Anfragen? Ich versuche im Moment den Fehlerspeicher 
auszulesen und sende folgendes:

0x0b 0x90 0x12 0x00 0x0c <crc> (lese 1. Eintrag mit 12 Bytes)
... warte auf Antwort, die kommt in 100% der Fälle ...
0x0b 0x90 0x12 0x0c 0x0c <crc> (lese 2. Eintrag)
... die kommt eigentlich auch immer ...
0x0b 0x90 0x12 0x18 0x0c <crc> (lese 3. Eintrag)
... ab hier wird's unzuverlässig, oft bekomme ich da keine Antwort
0x0b 0x90 0x12 0x24 0x0c <crc> (lese 4. Eintrag)
... dito ...

Seht ihr so was bei euch auch (hieße für mich: Retry einbauen) oder eher 
nicht (da müsste ich noch mal in meinen Ethersex-Code schauen)? Kann 
einer von euch mal versuchen, das zu reproduzieren?

Danke.

von Niffko _. (niffko)


Lesenswert?

Hi Danny,

eine Frage vorne weg: Lässt du zwischen den aufeinander folgenden 
Abfragen Pausen oder prüfst du ob der RC3X geliefert hat?

Ich habe deine Abfrage mal in mein Anwendung hinein gehackt. Aus 
Aufwandsgründen allerdings nur mit Pausen zwischen den Einzelabfragen. 
Dein Problem konnte ich nachvollziehen. Kurz gesagt - es ist ein 
Zeitproblem. Es sieht so aus, als wenn der RC3X, 4 kurz aufeinander 
folgende Abfragen á 12 Byte nicht so schnell gebacken kriegt. Was 100% 
immer funktioniert hat waren 2 Abfragen á 24 Byte - die müsstest du dann 
halt noch auseinander pflücken. Andere Alternative: Jeden 12 Byte Block 
auf eine neue Polling-Anfrage verteilen.


//Niffko

von Danny B. (maniac103)


Lesenswert?

> eine Frage vorne weg: Lässt du zwischen den aufeinander folgenden
> Abfragen Pausen oder prüfst du ob der RC3X geliefert hat?

Letzteres. Ich schicke jeweils eine Abfrage los und warte auf Antwort. 
Mein Ethersex-Code macht die TCP-Verbindung eh so lange dicht, bis er 
die Abfrage abgesetzt hat.

> Ich habe deine Abfrage mal in mein Anwendung hinein gehackt. Aus
> Aufwandsgründen allerdings nur mit Pausen zwischen den Einzelabfragen.
> Dein Problem konnte ich nachvollziehen. Kurz gesagt - es ist ein
> Zeitproblem. Es sieht so aus, als wenn der RC3X, 4 kurz aufeinander
> folgende Abfragen á 12 Byte nicht so schnell gebacken kriegt. Was 100%
> immer funktioniert hat waren 2 Abfragen á 24 Byte - die müsstest du dann
> halt noch auseinander pflücken. Andere Alternative: Jeden 12 Byte Block
> auf eine neue Polling-Anfrage verteilen.

Das (1 Abfrage pro Polling) hatte ich halt schon getan. Final will ich 
auch nur 2 Abfragen abschicken (schon aus Performance-Gründen, da ja 
ordentlich Latenz reinkommt, da ich ja jedesmal erst mal auf's Polling 
warten muss), allerdings will ich das Problem erst mal verstehen - 
schließlich könnte es ja sein, dass meine Anfrage (aus welchen Gründen 
auch immer) verlorengegangen ist. Wenn das aber normal wäre, dass der 
RC3x (in meinem Fall: RC30) manchmal Aussetzer hat, müsste ich mir ja 
keine größeren Sorgen machen. Allerdings frag ich mich grad, ob es dann 
nicht besser wäre, alle Anfragen/Kommandos an 0x90/0x88 zu senden, 
damit man wenigstens eine Rückmeldung hat, ob die Anfrage angekommen 
ist.

Der interne Puffer der RC3x scheint ohnehin klein zu sein, wenn ich 
'0x0b 0x90 0x12 0x00 0xff' sende, bekomme ich auch nur 25 oder 26 Byte 
Nutzdaten zurück.

von Niffko _. (niffko)


Lesenswert?

Danny Baumann schrieb:
> Ich schicke jeweils eine Abfrage los und warte auf Antwort.

Um bei ausbleibender Antwort eine Hängepartie zu vermeiden, müsstest du 
ja dann auch einen Timeout eingebaut haben - hast du? Nur mal so als 
Hausnummer - ich musste die Pause zwischen der Einzelabfrage(12 Byte, 
letzter Block) und dem abschließenden <0B> auf 200ms setzen um 
zuverlässig eine Antwort zu bekommen. Wobei (bei mir) aber auch schon 
ca. 20ms vergangen sind, bis der Master die Anfrage vollständig auf den 
Bus geechot hat.

Danny Baumann schrieb:
> ... schließlich könnte es ja sein, dass meine Anfrage (aus welchen Gründen
> auch immer) verlorengegangen ist.

Glaube ich nicht. Ich hatte beim Testen zum Senden und Empfangen jeweils 
separate Hardware und dürfte somit sicher alle Telegramme mitgeschnitten 
haben. Das Anfragetelegramm wurde immer korrekt wiedergegeben, es kam 
aber trotzdem sporadisch keine Antwort vom RC35.

Danny Baumann schrieb:
> ... alle Anfragen/Kommandos an 0x90/0x88 zu senden,
> damit man wenigstens eine Rückmeldung hat, ob die Anfrage angekommen
> ist.

öhmm ... hier kann ich dir irgendwie nicht ganz folgen.




//Niffko

von Danny B. (maniac103)


Lesenswert?

Niffko _ schrieb:
> Danny Baumann schrieb:
>> Ich schicke jeweils eine Abfrage los und warte auf Antwort.
>
> Um bei ausbleibender Antwort eine Hängepartie zu vermeiden, müsstest du
> ja dann auch einen Timeout eingebaut haben - hast du? Nur mal so als

Nein, noch nicht, kann ich aber einfach tun.

> Hausnummer - ich musste die Pause zwischen der Einzelabfrage(12 Byte,
> letzter Block) und dem abschließenden <0B> auf 200ms setzen um
> zuverlässig eine Antwort zu bekommen. Wobei (bei mir) aber auch schon
> ca. 20ms vergangen sind, bis der Master die Anfrage vollständig auf den
> Bus geechot hat.

Das heißt, du schließt jedes Senden mit einem leeren Telegramm ab? Ich 
hatte (hier im Thread) gelesen, dass dss nicht nötig sei.

>
> Danny Baumann schrieb:
>> ... schließlich könnte es ja sein, dass meine Anfrage (aus welchen Gründen
>> auch immer) verlorengegangen ist.
>
> Glaube ich nicht. Ich hatte beim Testen zum Senden und Empfangen jeweils
> separate Hardware und dürfte somit sicher alle Telegramme mitgeschnitten
> haben. Das Anfragetelegramm wurde immer korrekt wiedergegeben, es kam
> aber trotzdem sporadisch keine Antwort vom RC35.
>

Ok, das beruhigt mich...das heißt also, dass das Verhalten, das ich 
sehe, 'normal' ist.

> Danny Baumann schrieb:
>> ... alle Anfragen/Kommandos an 0x90/0x88 zu senden,
>> damit man wenigstens eine Rückmeldung hat, ob die Anfrage angekommen
>> ist.
>
> öhmm ... hier kann ich dir irgendwie nicht ganz folgen.

Wenn man auf die Empfänger-Adresse 0x80 drauf-odert (d.h. 0x08 -> 0x88 
und 0x10 -> 0x90) gibt man ja an, dass man eine Antwort erwartet. Wenn 
man die bekommt, kann man sich sicher sein, dass das Kommando angekommen 
(und verstanden) ist.
>
>
>
>
> //Niffko

von Kay F. (jaykay)


Lesenswert?

Nabend,

ich habe mal ein frage zum EMS-collector. Habe die Quellen auf einem 
std. Debian 6 mit den boost & mysql libs übersetzt

root@debian6:~/ems-collector/collector# make
g++ -Wall -c -O2 -I/usr/include/mysql -I../framer -MM main.cpp 
SerialHandler.cpp Message.cpp Da 
tabase.cpp Options.cpp PidFile.cpp > .depend
g++ -Wall -c -O2 -I/usr/include/mysql -I../framer main.cpp
g++ -Wall -c -O2 -I/usr/include/mysql -I../framer SerialHandler.cpp
g++ -Wall -c -O2 -I/usr/include/mysql -I../framer Message.cpp
g++ -Wall -c -O2 -I/usr/include/mysql -I../framer Database.cpp
g++ -Wall -c -O2 -I/usr/include/mysql -I../framer Options.cpp
g++ -Wall -c -O2 -I/usr/include/mysql -I../framer PidFile.cpp
g++ -lpthread -lboost_system -lboost_thread-mt -lboost_program_options 
-lmysqlpp -o collectord 
main.o SerialHandler.o Message.o Database.o Options.o PidFile.o

Wenn ich das ganze starte bekomme ich auch keine Fehlermeldung und die 
DB ems_data wird auch schön angelegt.

./collectord -u root -p passwd -d all=/tmp/ems.log /dev/ttyUSB0

Die Datenbank füllt sich nur leider nicht. Im Logfile finden sich auch 
nur die Daten vom SERIAL(port).

...
SERIAL: Got bytes 00 0x77 00 0x17 0xaa 0x55
SERIAL: Got bytes 0xaa 0x55 0x8 00 0x18 00 0x2b 0x1 0xb1 0x64 00 0x1 0x1 
0x20 0x60 0x80 00 0x2 0x7 0x1 0xb1 00 00 0xf 0x30 0x59 00 0xcc 00 00 00 
0x6f 00 0x1f 0xaa 0x55
SERIAL: Got bytes 0xaa 0x55 0x10 0x21 0xac 00 0x1d 0x64 0x3 0xa5 00 0x9 
0xaa 0x55
...

Wie kann ich hier weiter debuggen woran könnte es scheitern?
Zweite Frage wir kann ich eine Binary erstellen die alle Libs direkt 
enthält? Auf meinem Server läuft noch Debian Lenny und da will die boost 
lib nicht :-(

Danke!

von Rudi (Gast)


Lesenswert?

Kay F. schrieb:
> SERIAL: Got bytes 00 0x77 00 0x17 0xaa 0x55
> SERIAL: Got bytes 0xaa 0x55 0x8 00 0x18 00 0x2b 0x1 0xb1 0x64 00 0x1 0x1
> 0x20 0x60 0x80 00 0x2 0x7 0x1 0xb1 00 00 0xf 0x30 0x59 00 0xcc 00 00 00
> 0x6f 00 0x1f 0xaa 0x55
> SERIAL: Got bytes 0xaa 0x55 0x10 0x21 0xac 00 0x1d 0x64 0x3 0xa5 00 0x9
> 0xaa 0x55

Alles zwischen 0xaa 0x55 und <len> 0xaa 0x55 sind die Heizungsdaten. Die 
"<len>" bezieht sich auf die EMS-Daten, also sind es insgesamt LEN+5 
Bytes.

>
> Wie kann ich hier weiter debuggen woran könnte es scheitern?
> Zweite Frage wir kann ich eine Binary erstellen die alle Libs direkt
> enthält? Auf meinem Server läuft noch Debian Lenny und da will die boost
> lib nicht :-(

Versuch mal den Schalter -static für den gcc/g++. Mit ldd <appl> kannst 
du sehen welche Lib noch dynamisch gelinkt ist.


Grüße.

von Niffko _. (niffko)


Lesenswert?

Danny Baumann schrieb:
> Das heißt, du schließt jedes Senden mit einem leeren Telegramm ab?

Ja klar ... genau wie alle anderen Busteilnehmer auch. Damit 
signalisiert man dem Master: "habe fertig!".

> Ich hatte (hier im Thread) gelesen, dass dss nicht nötig sei.

Naja ... der Timeout wird's schon richten.


Danny Baumann schrieb:
> Allerdings frag ich mich grad, ob es dann
> nicht besser wäre, alle Anfragen/Kommandos an 0x90/0x88 zu senden,

Danny Baumann schrieb:
> Wenn man auf die Empfänger-Adresse 0x80 drauf-odert (d.h. 0x08 -> 0x88
> und 0x10 -> 0x90) gibt man ja an, dass man eine Antwort erwartet.

Ja, das ist klar. Ich weiß nur nicht, wo du hier eine Wahlmöglichkeit 
siehst. Wenn man von einem Teilnehmer Daten haben möchte, kommt die 0x80 
mit drauf. Handelt es sich um eine Anweisung/Parametrierung, dann nicht. 
Im letzten Fall bekommt man übrigens auch Rückmeldung, nämlich 0x01 für 
"ok" und 0x04 für "Fehler".


//Niffko

von Danny B. (maniac103)


Lesenswert?

Hi,

> Die Datenbank füllt sich nur leider nicht. Im Logfile finden sich auch
> nur die Daten vom SERIAL(port).
>
> ...
> SERIAL: Got bytes 00 0x77 00 0x17 0xaa 0x55
> SERIAL: Got bytes 0xaa 0x55 0x8 00 0x18 00 0x2b 0x1 0xb1 0x64 00 0x1 0x1
> 0x20 0x60 0x80 00 0x2 0x7 0x1 0xb1 00 00 0xf 0x30 0x59 00 0xcc 00 00 00
> 0x6f 00 0x1f 0xaa 0x55
> SERIAL: Got bytes 0xaa 0x55 0x10 0x21 0xac 00 0x1d 0x64 0x3 0xa5 00 0x9
> 0xaa 0x55
> ...
>
> Wie kann ich hier weiter debuggen woran könnte es scheitern?

Das Format sieht aber nicht nach meinem Atmega-Code aus. Es sieht aus 
wie
0xaa 0x55 <ems data> <ems checksum> 0xaa 0x55

Der Collector erwartet aber
0xaa 0x55 <frametype> <length> <ems data> <running xor checksum>

Siehe das Unterverzeichnis framer/. Du kannst jetzt entweder deinen µC 
entsprechend umstellen (wenn's ein Atmega ist, hab ich den Code ja 
mitgeliefert) oder SerialHandler.cpp umbauen. Out-of-the-Box geht das so 
nicht.

von Danny B. (maniac103)


Lesenswert?

>> Das heißt, du schließt jedes Senden mit einem leeren Telegramm ab?
>
> Ja klar ... genau wie alle anderen Busteilnehmer auch. Damit
> signalisiert man dem Master: "habe fertig!".
>
>> Ich hatte (hier im Thread) gelesen, dass dss nicht nötig sei.
>
> Naja ... der Timeout wird's schon richten.

Ok, dann jetzt mal Butter bei die Fische, um das mal aufzulösen :)

Wenn ich nix zu senden habe, passiert ja das hier:
<0x8b><brk>
<0x0b><brk>

(letzteres kommt von mir)

Wenn ich etwas zu sagen habe, muss also folgendes passieren?
<0x8b><brk>
<0x0b><data_1>...<data_n><brk>
<0x0b><brk>

Wenn dem so ist, bekomme ich dann auch ein Echo für das Break, d.h. kann 
ich auf ein empfangenes Byte 0x00 warten?

>> Allerdings frag ich mich grad, ob es dann
>> nicht besser wäre, alle Anfragen/Kommandos an 0x90/0x88 zu senden,
>
>> Wenn man auf die Empfänger-Adresse 0x80 drauf-odert (d.h. 0x08 -> 0x88
>> und 0x10 -> 0x90) gibt man ja an, dass man eine Antwort erwartet.
>
> Ja, das ist klar. Ich weiß nur nicht, wo du hier eine Wahlmöglichkeit
> siehst. Wenn man von einem Teilnehmer Daten haben möchte, kommt die 0x80
> mit drauf. Handelt es sich um eine Anweisung/Parametrierung, dann nicht.
> Im letzten Fall bekommt man übrigens auch Rückmeldung, nämlich 0x01 für
> "ok" und 0x04 für "Fehler".

Das ist interessant, genau diese Rückmeldung scheine ich nicht zu 
bekommen. Ich sende z.B. zum Ändern des Warmwasser-Modus (aus/an/auto)
0x0b 0x10 0x37 0x02 0x02 <crc> <brk>

Ich sollte also eine Antwort bekommen, die so aussieht?
0x10 0x0b 0x1 <crc> <brk>

Genau das scheint nicht zu passieren. Der Modus wird aber korrekt 
geändert, das sehe ich ja an der RC30. Wenn ich die 0x10 in der Anfrage 
durch 0x90 ersetze, bekomme ich eine Antwort, die sich allerdings 
scheinbar eher auf die gesetzten Daten bezieht, als dass sie 0x1/0x4 
zurückliefern würde.

von Kay F. (jaykay)


Lesenswert?

Hallo,

danke für die Antworten. Jetzt verstehe ich das Konstrukt ein wenig 
besser. Ich nutze das EMS-Gateway von Ingo (PIC), somit kann ich den 
Framer nicht verwenden. Wenn es okay ist, würde ich den Quelltext von 
Danny mißbrauchen und umbauen. Wenn ich das gerade auf die schnelle 
richtig gesehen habe, sind die Formate ja nicht so unterschiedlich:

0xaa 0x55 <ems data> <length> 0xaa 0x55

0xaa 0x55 <frametype> <length> <ems data> <running xor checksum>

<frametype> ist immer 0 (FRAME_TYPE_DATA) da der PIC keine Statistik 
hat.

Also muss ich nur die SerialHandler::readComplete(..) verstehen und 
anpassen.....

Gruß Kay

von Danny B. (maniac103)


Lesenswert?

> danke für die Antworten. Jetzt verstehe ich das Konstrukt ein wenig
> besser. Ich nutze das EMS-Gateway von Ingo (PIC), somit kann ich den
> Framer nicht verwenden. Wenn es okay ist, würde ich den Quelltext von
> Danny mißbrauchen und umbauen. Wenn ich das gerade auf die schnelle

Das ist ok, ist ja Open Source - vergiss nur nicht, deine Änderungen 
wieder zur Verfügung zu stellen ;)

> richtig gesehen habe, sind die Formate ja nicht so unterschiedlich:
>
> 0xaa 0x55 <ems data> <length> 0xaa 0x55

Ja, wobei Ingo die EMS-Prüfsumme über RS232 weiterreicht, was ich nicht 
tue (ich prüfe die im Atmel). Das Break scheint auch enthalten zu sein, 
d.h. das Format wäre

0xaa 0x55 <ems data> <ems checksum> <0x00=brk> <length between markers> 
0xaa 0x55

> 0xaa 0x55 <frametype> <length> <ems data> <running xor checksum>
>
> <frametype> ist immer 0 (FRAME_TYPE_DATA) da der PIC keine Statistik
> hat.

Hmm? Frametype gibt's nur in meinem Format, was hat das mit dem PIC zu 
tun?

> Also muss ich nur die SerialHandler::readComplete(..) verstehen und
> anpassen.....

Richtig, sollte aber nicht übermäßig schwierig sein :)

von Niffko _. (niffko)


Lesenswert?

Danny Baumann schrieb:
> Ok, dann jetzt mal Butter bei die Fische ...

Aber gerne ...

Abfrage:
1
RX: <0x8b> <brk>
2
TX: <0x0b> <0x88> <content> <crc> <brk>
3
RX: <0x08> <0x0b> <content> <crc> <brk>
4
TX: <0x0b> <brk>


Anweisung:
1
RX: <0x8b> <brk>
2
TX: <0x0b> <0x08> <content> <crc> <brk>
3
RX: <0x01> <brk>
4
TX: <0x0b> <brk>


Ich schätze mal, die 0x01 versackt bei dir im Polling - oder?



//Niffko

von Danny B. (maniac103)


Lesenswert?

>> Ok, dann jetzt mal Butter bei die Fische ...
>
> Aber gerne ...

Danke :)

> Abfrage:
>
1
> RX: <0x8b> <brk>
2
> TX: <0x0b> <0x88> <content> <crc> <brk>
3
> RX: <0x08> <0x0b> <content> <crc> <brk>
4
> TX: <0x0b> <brk>
5
>

Ok, verstehe. Das sollte sich ja recht leicht einbauen lassen.

> Anweisung:
>
1
> RX: <0x8b> <brk>
2
> TX: <0x0b> <0x08> <content> <crc> <brk>
3
> RX: <0x01> <brk>
4
> TX: <0x0b> <brk>
5
>
>
>
> Ich schätze mal, die 0x01 versackt bei dir im Polling - oder?

In der Tat. Alle Nachrichten mit nur 1 Byte sehe ich als Polling an. 
Sieht so aus, als ob ich 0x01 und 0x04 speziell behandeln muss. Vom 
Protokoll her sieht das aber echt bekloppt aus - wenn man eine 
Status-Antwort gibt, warum schickt man die dann nicht an den Absender 
der Anweisung? seufz
Naja, jammern nützt nix, ändern können wir es eh nicht, also muss ich 
das wohl einbauen ;)

Danke aber auf alle Fälle für die Infos. Weißt du, ob das Break vom MC10 
'geechot' wird?

von Niffko _. (niffko)


Lesenswert?

Danny Baumann schrieb:
> Weißt du, ob das Break vom MC10 'geechot' wird?

Überleg' mal ... alle Telegramme die du auf dem Bus siehst, sind - mit 
Ausnahme derer vom Master selbst - alles Echos. Und alle haben ein
Break ... also?!  ;)


//Niffko

von Danny B. (maniac103)


Lesenswert?

Niffko _ schrieb:
> Danny Baumann schrieb:
>> Weißt du, ob das Break vom MC10 'geechot' wird?
>
> Überleg' mal ... alle Telegramme die du auf dem Bus siehst, sind - mit
> Ausnahme derer vom Master selbst - alles Echos. Und alle haben ein
> Break ... also?!  ;)

Hast ja recht, da hätte man mit etwas nachdenken drauf kommen können :)
Ich werd jetzt mal meinen Atmel-Code umbauen...

von Jens H. (sevensworld)


Lesenswert?

Nabend ;)

Ich habe jetzt noch mal den ganzen Thread durchgesehen, aber nix 
gefunden. Habt ihr mittlerweile herausgefunden wie sich die 
Außentemperatur im Minusbereich berechnen lässt?

Gruß
Jens

von Danny B. (maniac103)


Lesenswert?

> Ich habe jetzt noch mal den ganzen Thread durchgesehen, aber nix
> gefunden. Habt ihr mittlerweile herausgefunden wie sich die
> Außentemperatur im Minusbereich berechnen lässt?

Ja klar ;)
Direkt aus meinem Code (von hier: 
Beitrag "Re: Logamatic 2107 Schnittstelle" - 
Message.cpp):
1
    /* treat values with highest bit set as negative
2
     * e.g. size = 2, value = 0xfffe -> real value -2
3
     */
4
    if (m_buffer[offset] & 0x80) {
5
  value = value - (1 << (size * 8));
6
    }

D.h.: gelesen 0xffdd -> Wert = 0xffdd - (1 << 16) = 0xffdd - 0x10000 = 
65501 - 65536 = -35

Wenn ich mich recht entsinne, ist die Außentemperatur als 16-bit-Wert 
mit einer Nachkommastelle gespeichert, d.h. im Beispielfall wären das 
-3.5°C.

von Niffko _. (niffko)


Lesenswert?

Jens H. schrieb:
> ... Außentemperatur im Minusbereich berechnen ...


Das ist ein ganz normaler signed Integer16. Ich stopfe meine
empfangenen Bytes z.B. alle per Byte-Pointer in die entsprechenden
Variablen.

Pseudocode:
1
uint8_t *pointer;
2
int16_t outtemp;          // 1/10 °C
3
4
pointer = (uint8_t*)&outtemp;
5
*pointer++ = emsOuttempLow;
6
*pointer = emsOuttempHigh;


Und wie Danny schon richtig bemerkte, wird die reale Außentemperatur
in 1/10°C ausgegeben. Bei der gedämpften AT sind es hingegen ganze
°C in 8 Bit.


// Niffko

von Jens H. (sevensworld)


Lesenswert?

Ok, danke für den Hinweis zu den Minustemperaturen, aber was is denn die 
"normale" und was die "gedämpfte" Außentemp? Das geht scheinbar ein 
wenig unter .. zumindest in den Listen die ich hier im Thread gefunden 
habe.
Auf diverse Codeschnipsle hatte ich jetzt nicht so geachtet, da ich vor 
habe das mit PHP zu lösen.

Gruß
Jens

von Rudi (Gast)


Lesenswert?

Jens H. schrieb:
> Ok, danke für den Hinweis zu den Minustemperaturen, aber was is denn die
> "normale" und was die "gedämpfte" Außentemp? Das geht scheinbar ein
> wenig unter .. zumindest in den Listen die ich hier im Thread gefunden
> habe.

Die gedämpfte AT wird zur Regelung benutzt und durch mehrere Parameter 
berechnet (AT/Gebäudeart etc.).


Grüße.

von Niffko _. (niffko)


Lesenswert?

Die gedämpfte AT vollzieht Änderungen der realen AT mit einer gewissen 
zeitlichen Verzögerung nach. Hiermit soll die thermische Trägheit des 
Baukörpers berücksichtigt werden. Die Intensität der Dämfung ist 
abhängig von der eingestellten Gebäudeart. Im Gegensatz zum RC30 ist die 
Dämpfung mit dem RC35 auch komplett abschaltbar. Wie Rudi schon schrieb, 
wird mit der gedämpften AT über die Heizkennlinie die 
Vorlaufsolltemperatur berechnet. Für die So/Wi-Umschaltung ist sie 
übrigens auch verantwortlich.


//Niffko

von Jens H. (sevensworld)


Lesenswert?

Danke für die Erklärung!

von Kay F. (jaykay)


Angehängte Dateien:

Lesenswert?

Hallo,

ich habe irgendwie Probleme den Quellcode von Danny zuverstehen, was an 
meiner fehlenden Erfahrung im Bereich c++ liegen kann ;-)
Ich habe versucht die SerialHandler::readComplete() Funktion anzupassen,
was ich eigentlich als nicht so schwierig erachtet habe. Im Debug Mode 
erkennt man das die Funktion mit dem richtig erkannten Anfang & Ende 
aufgerufen wird:
SERIAL: Got bytes 0xaa 0x55 0x8 00 0x34 00 0x32 0x1 0xfd 0x1 0xfd 0x21 
00 0x5 0x3 00 00 0x8b 0xef 00 0x8 0xfc 00 0xe 00 0x17 0xaa 0x55
Die EMS Daten stehen ja in m_recvBuffer die ich jetzt von 2 bis 
(bytesTransferred -3) in DataMessage kopieren muss und gut ist.
Irgenwie haut das aber nicht hin und ich bekomme segvaults und andere 
unschöne sachen :-(

Ich habe die Funktion mal angehängt. Ist das mit den einfachen nullen so 
okay, oder was paßt nicht?

Danke und Gruß

Kay

von Danny B. (maniac103)


Lesenswert?

Hi,

> ich habe irgendwie Probleme den Quellcode von Danny zuverstehen, was an
> meiner fehlenden Erfahrung im Bereich c++ liegen kann ;-)
> Ich habe versucht die SerialHandler::readComplete() Funktion anzupassen,
> was ich eigentlich als nicht so schwierig erachtet habe. Im Debug Mode
> erkennt man das die Funktion mit dem richtig erkannten Anfang & Ende
> aufgerufen wird:
> SERIAL: Got bytes 0xaa 0x55 0x8 00 0x34 00 0x32 0x1 0xfd 0x1 0xfd 0x21
> 00 0x5 0x3 00 00 0x8b 0xef 00 0x8 0xfc 00 0xe 00 0x17 0xaa 0x55

Das ist nicht 'richtig erkannt', dass ist Glück, dass mit 1x lesen genau 
ein Paket zurückkam. Es hätte auch sein können, dass 2 Pakete mit einem 
mal gelesen werden, oder dass ein Paket in 2 Teilen ankommt. Aus diesem 
Grund hatte ich ja die State Machine gebaut, die jedes Byte einzeln 
anschaut...

> Die EMS Daten stehen ja in m_recvBuffer die ich jetzt von 2 bis
> (bytesTransferred -3) in DataMessage kopieren muss und gut ist.
> Irgenwie haut das aber nicht hin und ich bekomme segvaults und andere
> unschöne sachen :-(
>
> Ich habe die Funktion mal angehängt. Ist das mit den einfachen nullen so
> okay, oder was paßt nicht?

Bei mir kommt <Start-Marker> <Länge> <Daten>, bei Ingo <Start-Marker> 
<Daten> <Länge> <End-Marker>. m_recvBuffer[2] ist bei dir also nicht die 
Länge, sondern das erste Nutzbyte. Du allokierst also 8 Byte in der 
Message und füllst dann 23 oder 24 Bytes rein ... nicht gut. Es hätte 
funktioniert (d.h. wäre nicht gecrasht), wenn die Nachricht vom Mischer 
gekommen wäre ;)

Du musst also etwas umbauen (Nachricht in std::vector<uint8_t> in 
SerialHandler aufsammeln und komplett an Message übergeben, anstatt 
addByte und isFull zu benutzen); oder alternativ Ingo überzeugen, das 
Streaming-Format sinnvoll zu gestalten ;)

von Rudi (Gast)


Lesenswert?

Danny Baumann schrieb:
> Du musst also etwas umbauen (Nachricht in std::vector<uint8_t> in
> SerialHandler aufsammeln und komplett an Message übergeben, anstatt
> addByte und isFull zu benutzen); oder alternativ Ingo überzeugen, das
> Streaming-Format sinnvoll zu gestalten ;)

Ich hatte das damals aus Speichermangel (bei Fehlern max. 256 Bytes), 
wegen der Geschwindigkeit und Raw-Daten so festgelegt (mega8). Das 
genaue EMS-Format war zu der Zeit noch etwas schleierhaft und es war 
einfacher den Puffer, Parser und die Fehlerauswertung auf dem PC zu 
schreiben als auf dem uC.

Egal wie man es macht, man muss immer auf die kompletten Daten warten 
und dann die Länge + CRC checken, da das Pattern auch in den Daten 
vorhanden sein kann. Bei der "nicht so" eleganten Methode braucht der uC 
keinen Zwischenspeicher ;-).


Grüße.

von Danny B. (maniac103)


Lesenswert?

>> Du musst also etwas umbauen (Nachricht in std::vector<uint8_t> in
>> SerialHandler aufsammeln und komplett an Message übergeben, anstatt
>> addByte und isFull zu benutzen); oder alternativ Ingo überzeugen, das
>> Streaming-Format sinnvoll zu gestalten ;)
>
> Ich hatte das damals aus Speichermangel (bei Fehlern max. 256 Bytes),
> wegen der Geschwindigkeit und Raw-Daten so festgelegt (mega8). Das
> genaue EMS-Format war zu der Zeit noch etwas schleierhaft und es war
> einfacher den Puffer, Parser und die Fehlerauswertung auf dem PC zu
> schreiben als auf dem uC.

Ist ja richtig, aber deswegen muss man das heute doch nicht mehr so 
machen :)

> Egal wie man es macht, man muss immer auf die kompletten Daten warten
> und dann die Länge + CRC checken, da das Pattern auch in den Daten
> vorhanden sein kann. Bei der "nicht so" eleganten Methode braucht der uC
> keinen Zwischenspeicher ;-).

Korrekt. Nach allem, was wir inzwischen wissen, reicht aber ein Atmega8 
für 2,15€ bei Reichelt für Zwischenspeicherung + 
EMS-Checksummen-Überprüfung dicke aus ;)

Ich wollte ja auch nicht sagen, dass das alles komplett daneben ist, 
sondern nur, dass Ingo's (bzw. dein) Framing-Format nicht 1:1 zu meinem 
Daemon passt, weil ich das Format so gewählt habe, dass es leicht zu 
parsen ist.
Mir ist natürlich klar, dass ihr jetzt nicht ohne Not das Format bei 
euch ändert, weil es - wenn man einmal eine lauffähige Lösung hat - im 
Prinzip sinnlose Arbeit ist...

von Rudi (Gast)


Lesenswert?

Das könnte so funktionieren:
1
unsigned char dataByte;
2
debug << "new DataMessage "<< std::setfill('0') << std::setw(2) << std::showbase << std::hex << (unsigned int) m_recvBuffer[i] << " ";
3
dataByte = m_recvBuffer[bytesTransferred-3];
4
m_message = new DataMessage(m_db, dataByte);
5
6
for (size_t i = 2; i < (bytesTransferred-5); i++) {
7
      debug << std::setfill('0')  << std::showbase << std::hex << std::setw(2) << (unsigned int) m_recvBuffer[i] << " ";
8
  dataByte = m_recvBuffer[i];
9
      m_message->addData(dataByte);
10
  if (m_message->isFull()) {
11
    debug << std::endl;
12
    m_state = Checksum;
13
  }
14
}  // end only data

von Ingo F. (ingof)


Lesenswert?

Danny Baumann schrieb:
> Mir ist natürlich klar, dass ihr jetzt nicht ohne Not das Format bei
> euch ändert, weil es - wenn man einmal eine lauffähige Lösung hat - im
> Prinzip sinnlose Arbeit ist...

Hallo,

hatte auch schon mal vorgehabt das Format etwas zu ändern. Wollte es 
eigentlich um zwei Byte kürzen die eigentlich Sinnlos sind. Das wären 
das letzte 0-Byte wo inzwischen klar ist dass es nicht zu den Daten 
gehört sondern nur ein Break ist. Und dann das Längenbyte am Ende. 
Werden bei mir eigentlich auch ignoriert.

Die Telegramme haben ja eine Prüfsumme. Wenn die Prüfsumme nicht stimmt 
ist das Telegramm falsch oder unvollständig und nutzlos.

Aber irgendwie macht es ja nicht wirklich Sinn noch mein PC-Programm zu 
ändern. Außerdem könnte es ja theoretisch passieren das die Zeichen AA 
55 hintereinander in den Daten stecken und dann als Fehlerhaftes 
Trennzeichen verstanden werden.

Dann macht es schon mehr Sinn die Daten Hexadezimal(text) mit CR/LF am 
Ende zu senden oder eben das 3964R-Protokoll.

Aber habe bisher noch kein einziges mal diese AA 55 in den Daten 
gesehen. Außerdem habe ich noch genug andere baustellen.

Schön dass sich hier mal wieder ewas mehr tut...

Gruß
Ingo

von Kay F. (jaykay)


Lesenswert?

Nabend,

ich wollte erstmal versuchen einzelne Telegramme zuempfangen bevor ich 
die CRC & Länge auswerte. Aber daran scheitere ich gerade. Die 
Telegramme die ich bisher gesehen habe wurden immer sauber m_recvBuffer 
erkannt. Kann sein das es an Ingo's PIC SW liegt ;-)

Werde mich da mal weiter reinfuchsen und versuchen C++ zulernen ;-)
Ist nicht einfach sich in "fremden" Quelltext einzulesen wenn man die 
Sprache nicht kenn und alles erst googeln muss..

Da ich in Zukunft gerne auch einfache Sachen ändern wollen würde, fände 
ich es gut wenn wir uns auf ein (Sende-)Format einigen könnten...
Wenn ich die Diskussion hier richtig verstanden habe, sind die 
Nachrichtenformat (länge, etc.) von der HW & SW abhängig. Macht es da 
Sinn das in den MC zupacken?

Gruß Kay

von heiner2904 (Gast)


Lesenswert?

Hallo,

guten Tag und zuerst mal vielen Dank für die viele Arbeit, die ihr in 
das Vorhaben steckt.
Wäre es euch möglich, ein paar Forenbeiträge zu pinnen, und zwar die, in 
denen lauffähige Hardware und passende Software vorgestellt wird? Grund: 
Für den Quereinsteiger ist es schwierig, in diesem riesigen Thread (und 
den damit verlinkten) den Überblick zu bekommen.

Wäre schön, wenn das realisiert werden könnte.

heiner

von heiner2904 (Gast)


Lesenswert?

Nachtrag zu meinem obigen Beitrag:

Ich benötige eine "einfache" Schaltung, um am Servicekey die Daten 
auslesen und eine Software, um diese auswerten zu können. Als 
Nichtelektroniker (der aber löten kann) mit geringer 
Programmiererfahrung (Delphi / Lazarus, Java) habe ich die passenden 
Beiträge nicht gefunden.

Bei mir liegt noch ein USB 2 seriell-Adapter rum, den müßte ich doch 
eigentlich verwenden können, oder? (Einen Rechner mit 
RS232-Schnittstelle hab ich nicht mehr)

Vielen Dank für eure Hilfe.

heiner

von IngoF (Gast)


Lesenswert?

heiner2904 schrieb:
> Bei mir liegt noch ein USB 2 seriell-Adapter rum,

Hallo Heiner,

sorry, das wird vermutlich nciht gehen. Auf dem EMS-Bus werden 
Telegramme mit BREAK beendet. Ein PC ist definitiv zu langsam um das 
Break Zeichengenau zu erkennen.

Mein FTDI-USB-RS232-Wandler kann das Break über den USB-Bus nicht 
übermitteln. Vermutluch wird das Dein USB-Seriell-Wandler das auch nciht 
können.

Also wird es ohne einen Mikrocontroller der das Break auswertet nicht 
gehen.

Gruß
Ingo

von Kay F. (jaykay)


Lesenswert?

Nabend,

hat jemand schon die Daten der SM10 decodiert?

src dest type 1 2 3 4 5 6 7 8 9 10111213141516
30  00   97   00000002011e01c50301f6ff00000800
30  00   97   00000001f43c01d80301f71400008e00
30  00   97   00000001680001d40101f74500008400

Byte 4 & 5 sind die Kollektor Temperatur
Byte 6 die Solarpumpe in %
Byte 7 & 8 Speichertemperatur unten
Byte 10,11,12 Betriebszeit Solar

Was mir noch fehlt ist die Speichertemperatur mitte (45 Grad in den 
oberen beiden Werten). In der Anzeige gibt es noch einen 
Solarenzugewinn....
Wie habt Ihr die Werte der anderen Module ermittelt bzw. heraus 
gefunden?

Danke und Gruß

Kay

von Danny B. (maniac103)


Lesenswert?

Kay F. schrieb:
> Nabend,
>
> hat jemand schon die Daten der SM10 decodiert?
>
> src dest type 1 2 3 4 5 6 7 8 9 10111213141516
> 30  00   97   00000002011e01c50301f6ff00000800
> 30  00   97   00000001f43c01d80301f71400008e00
> 30  00   97   00000001680001d40101f74500008400
>
> Byte 4 & 5 sind die Kollektor Temperatur
> Byte 6 die Solarpumpe in %
> Byte 7 & 8 Speichertemperatur unten
> Byte 10,11,12 Betriebszeit Solar

Byte 2 ist der Betriebszustand
Byte 3 ist der Fehlercode
Byte 9 ist der Betriebsstatus

... sagt zumindest das Buderus-Dokument, das ich hier habe.

> Was mir noch fehlt ist die Speichertemperatur mitte (45 Grad in den
> oberen beiden Werten). In der Anzeige gibt es noch einen
> Solarenzugewinn....

Das Buderus-Dokument sagt dazu:
Die Speicher 1 Mitte Temperatur erhalten Sie über die 
Standard-Warmwasserparameter.
Diesen Temperaturwert erhalten Sie unter dem Offset 1 + 2

... das wäre dann die Warmwasser-Isttemperatur aus den WW-Monitordaten.

Solarer Zugewinn ist in dem Dokument nicht enthalten.

> Wie habt Ihr die Werte der anderen Module ermittelt bzw. heraus
> gefunden?

Größtenteils kollaboratives Reverse Engineering ;)
Ein paar Details hat das erwähnte Buderus-Dokument beigesteuert. Das 
habe ich von Buderus zugeschickt bekommen, als ich einfach mal per Mail 
angefragt hatte. Alles steht da aber auch nicht drin, nur Kram, der 
'User servicable' ist.

von Kay F. (jaykay)


Lesenswert?

Was hast Du denn genau bei Buderus angefragt? Als Endkunde?
Würde dann auch mal eine Anfrage starten um dich nicht ständig nerven zu 
müssen ;-)

Gibt es in dem Dokument auch eine Auflistung des Byte 9 
(Betriebsstatus)?
Ich würde vermute das das 2. Bit für die Pumpe ist. Bei den ersten 
beiden Daten war die aktiv (30% bzw. 60%) beim letzen aus 00 %. Aber 
wofür sind die anderen Bits???

Es gibt auch noch eine andere Meldung wenn die Solar Pumpe aktiv ist.
Der Inhalt war heute konstant der selbe.
src dest type 1 2 3 4 5 6
30  08   35   00000000ce00

von Ingo F. (ingof)


Lesenswert?

Hallo,

bin gerade fleissig dabei meiner PCSoftware und der PIC-Firmware das 
Senden beizubringen und habe gerade meine Heizung nicht dabei ;-)

Generell ist der EMS-Telegrammaufbau ja folgender:
1
<Absender> <Empfänger> <Telegrammtyp> <Daten ..... Daten> <CRC> <Break>

Wenn ich jetzt z.B. von der RC30 Zeit und Datum haben will sende ich:
1
<Absender> <Empfänger> <Telegrammtyp> <CRC> <Break>
2
=> 0x0B 0x90 0x06 0x3A <BRK>

Als Antwort bekomme ich dann das komplette Telegramm.

Wenn ich jetzt z.B. nur den zweiten Wert des Telegramms haben möchte 
sende ich:
1
<Absender> <Empfänger> <Telegrammtyp> <Offset> <Anzahl> <CRC> <Break>
2
=> 0x0B 0x90 0x06 0x02 0x01 0xED <BRK>

Ist das OK so, oder habe ich da einen kleinen oder größeren Denkfehler?

Hoffe die CRC ist auch richtig berechnet.

Gruß
Ingo

von Norbert S. (norbert)


Lesenswert?

Hi Niffko,

ich habe deine Schaltung nachgebaut und in Betrieb genommen, aber leider 
kommt übers Terminal (9600 8N1) nichts, hast du Debugbefehle oder so 
etwas definiert, das man den Controller testen kann? Oder gibt es 
bestimmte Fuses die man noch setzen mußte?

Gruss
Norbert

von Niffko _. (niffko)


Lesenswert?

Hi Norbert,

was macht denn die LED (die du natürlich entgegen dem Schaltplan richtig 
herum eingelötet hast)? Sie müsste bei jedem erkannten BREAK toggeln.


//Niffko

von Norbert S. (norbert)


Lesenswert?

Hi,

die Led macht nichts,
du hast auch die 5V und GND vom Atmel vertauscht.

von Niffko _. (niffko)


Lesenswert?

Norbert Schnitzler schrieb:
> 5V und GND vom Atmel vertauscht.

WTF ... warum ist an dem AVR-Schaltsymbol GND denn oben!? Typischer Fall 
von selektiver Wahrnehmung meinerseits ...

Norbert Schnitzler schrieb:
> hast du Debugbefehle oder so etwas definiert

nope ... aber sag' mir was du haben möchtest - schicke ich dir per 
Email.

Norbert Schnitzler schrieb:
> gibt es bestimmte Fuses die man noch setzen mußte?

... wenn das Umstellen auf externen Takt und das Abschalten des 
Clockdividers für dich bestimmte Fuses sind dann - ja.

Richtiger Quarz?


//Niffko

von Norbert S. (norbert)


Lesenswert?

Hi Niffko,

abschalten des Clockdividers könnte ich vergessen haben.
Muss ich am Montag mal prüfen.

Gruss
Norbert

von christophe (Gast)


Lesenswert?

IngoF schrieb:
> heiner2904 schrieb:
>> Bei mir liegt noch ein USB 2 seriell-Adapter rum,
>
> Hallo Heiner,
>
> sorry, das wird vermutlich nciht gehen. Auf dem EMS-Bus werden
> Telegramme mit BREAK beendet. Ein PC ist definitiv zu langsam um das
> Break Zeichengenau zu erkennen.
>
> Mein FTDI-USB-RS232-Wandler kann das Break über den USB-Bus nicht
> übermitteln. Vermutluch wird das Dein USB-Seriell-Wandler das auch nciht
> können.
>
> Also wird es ohne einen Mikrocontroller der das Break auswertet nicht
> gehen.
>
> Gruß
> Ingo


ich habe zwei USB-RS232, eine FTDI und eine PL2303 .
Ich glaube das die PL2303 compatibel ist mit die SErviceKey und the 
Buderus SW.
Ich will es ausprobieren später.

Ich wolle die USB-RS232 mit eine Synology NAS brauchen, und damit die 
data von Buderus speichern, aber ist er eine program zuma analysieren?

Besser wird die Synology auch einfach Ein/Aus command stueren, dan kann 
ich es verbinden mit Home automation :)
Nicht Einfach ...
danke zu help

von christophe (Gast)


Lesenswert?

> ich habe zwei USB-RS232, eine FTDI und eine PL2303 .
> Ich glaube das die PL2303 compatibel ist mit die SErviceKey und the
> Buderus SW.
> Ich will es ausprobieren später.
>
Es geht mit dit PL2303 & service Key

von christophe (Gast)


Lesenswert?

PL2003 working example with servicekey (eb)
http://cgi.befr.ebay.be/ws/eBayISAPI.dll?ViewItem&item=170833794884

von IngoF (Gast)


Lesenswert?

Ups... hatte das wohl falsch verstanden.
Dachte Du wolltest einfach nur den USB-Adapter an die Heizung mit dem 
"Pegelwandler" klemmen...

Wenn Du den nur als Verbindung zwischen Service-key und PC benutzen 
möchtes gibt es natürlich keines von meinen genannten Problemen...

Gruß
IngoF

von Daniel K. (danielbtk)


Lesenswert?

Hallo,

ich habe mich nun durch den für mich verständlichen Teil dieser extrem 
riesigen Informationssammlung gelesen und muss gestehen dass ich da 
wirklich etwas Defizite habe.

Ich habe so eine Buderus anlage mit einem Klinken-Steckeranschluss und 
würde eigentlich gerne die Daten die da kommen loggen. Steuern wäre zwar 
nett aber nicht zwingend nötig.

Nun bin ich komplett durcheinander durch die Flut an Informationen hier 
und frage mich ob das für mich als elektronisch komplett unbeleckten 
möglich sein könnte ohne Gefahr für meine Heizungselektronik ein 
Interface zu bauen oder zu kaufen welches mit entweder auf USB oder 
RS232 die Daten rausgibt. Auf Softwareseite wäre ich dann wieder etwas 
bewanderter und würde z.B. mit einem Raspberry Pi die Daten loggen und 
ins Netzwerk weiterreichen.

Kann mir jemand dein einfachsten/schnellsten Weg aus der Fülle an Wegen 
(so sieht es für mich aus) nennen wie ich von dem Klinkenstecker auf 
RS232/USB kommen könnte?


gruß,

Daniel

von Rudi (Gast)


Lesenswert?

Moin,

es geht hier um 2 unterschiedliche Anlagen, um deine geht es auch ;-).

Daniel Kirstenpfad schrieb:
> Kann mir jemand dein einfachsten/schnellsten Weg aus der Fülle an Wegen
> (so sieht es für mich aus) nennen wie ich von dem Klinkenstecker auf
> RS232/USB kommen könnte?

Es wurden im Thread 3 Möglichkeiten für den Abgriff beschrieben. Eine 
Platine mit PIC von Ingo: 
Beitrag "Buderus EMS-"Gateway" mit PIC18F / Sammelbestellung", back to the roots von 
Niffko: Beitrag "Re: Logamatic 2107 Schnittstelle" , 
Beitrag "Re: Logamatic 2107 Schnittstelle" und meine Wenigkeit 
(damals) Beitrag "Re: Logamatic 2107 Schnittstelle" mit 
ADCMP370 und jetzt einer etwas erweiterten Version mit Opto und 
TX-Möglichkeit.

Die Buderus-EMS ist eine Stromschnittstelle auf der "TX-Seite", wobei 
der Master jeweils jedes Telegramm auf einer Spannungsschnittstelle 
wiederholt. Sprich, du greifst das Echo zum Loggen ab, dieses Signal ist 
TTL-Level, aber mit einem Offset von ~10V.
Ich werde demnächst noch eine (oder mehrere) Platinen für einen Receiver 
bauen, der Prototyp läuft soweit und ist weitgehend digital realisiert. 
Die Anbindung erfolgt per 3V3/GND und RX/TX-Uart.


Grüße.

von spooniester (Gast)


Lesenswert?

Hallo,

ich bin immernoch auf der Suche nach einer Möglichkeit meine Daten der 
GB162 abzugreifen. Ich hatte bereits mit IngoF gesprochen, leider fehlen 
ihm für eine zweite Revision seiner Platine noch ein paar Sachen, daher 
meine Bitte an dich, Rudi.

Solltest du in nächster Zeit mal eine Platine bauen bzw. über haben 
würde ich sie dir gerne abkaufen.
Melde dich bitte mal einfach bei mir spooniester(AET)gmailDOTcom , 
vielleicht können wir uns per Mail etwas mehr austauschen!

Vielen Dank!!

von IngoF (Gast)


Lesenswert?

Fast richtig.. Eigentlich ist noch die Zeit bei mir knapp und noch zu 
gutes Wetter draußen...

Aber es sind auch nur drei Leute auf der Warteliste. Unter zehn lohnt 
sich das nicht wirklich der ganze Aufwand.

Bei der zweiten Version würde das allerdings dann nur über 100% Vorkasse 
laufen können.
Will nicht noch mal teilweise dem Geld hinterherlaufen.


Gruß
IngoF

von Norbert S. (norbert)


Lesenswert?

Hallo Rudi,

wärst du so nett uns deine aktuelle Schaltung zu zeigen?

Gruss
Norbert

von Kostadin (Gast)


Angehängte Dateien:

Lesenswert?

Hallo,

ich habe probiert das BF Bus zu sniffen und war erfolgreich. Ich kann 
Nachrichten ohne Probleme abhören. Ich kann auch die Information zurück 
gewinnen mit Hilfe von der Beschreibung hier: 
http://wiki.neo-soft.org/index.php/Heizungsschnittstelle/BFU .

Nun wollte ich das 2. Schritt machen und Nachrichten senden. Dafür fählt 
mir aber das CRC byte. Ich habe den Thread durchgelesen und habe 
gesehen, dass ihr auch das Problem mit der CRC-Berechnung bei der EMS 
Bus hattet. Ich habe ihr Lösung versucht bei dem BF Bus anzuwenden, aber 
leider ohne Erfolg. Ich habe auch die meist verbeiteten CRC 8-bit 
Berechnungen ausprobiert - auch ohne Erfolg.

Meine Bitte an euch ist, wenn ihr Zeit habt mir zu helfen. Ich mache als 
Anhang eine Datei mit gespeicherten Nachrichten, wo das letzte Byte die 
CRC sein soll.

Ich habe bemerkt, dass ich auch den CRC-Wert 00 als Resultat bekomme. 
Soll das bedeuten, dass den Initial Wert 00 ist??
Es gibt auch Nachrichten, wo den CRC-Wert gleich ist bei 
unterschiedlichen Nachrichten.

Vielen Dank im Voraus!

Gruss
Kostadin.

von Rudi (Gast)


Lesenswert?

Die Nachrichten sind nicht richtig. Sieht nach Polling und Datenmüll 
aus.

Grüsse.

von Kostadin (Gast)


Lesenswert?

Hallo,

warum??? Die Nachrichten sind so aufgebaut:

<FA> <00> <IST_TEMP MSB> <IST_TEMP_LSB> <00> <SOLL_TEMP_TAG> 
<SOLL_TEMP_NACHT> <STATUS> <CRC>

insg. 9 Bytes. Vielleicht ich soll sagen, dass die Nachrichten sind 
schon gefiltert, d.h. sie sind nur die BFU Nachrichten, die an die 
Therme gesendet werden. Die zahlen da wie 15->16 bedeutet nur 15->16 
Grad SOLL_TEMP. Ich habe mit der SOLL_TEMP gespielt, einfach die 
Raumfühler gedreht und geschaut was passiert mit dem CRC-Wert.
Normalerweise sieht ein Datentausch so aus:

1: af 84
2: ac
1: a0
2: fa 00 01 07 00 1c 14 01 90 af 04
1: a4
af 84
2: a0
1: fa 06 01 f2
af 04
2: a4

und ich habe gefiltert nur die BFU Nachrichten.

Ich hoffe jetzt ist klarer geworden.

Grüße.

von Rudi (Gast)


Lesenswert?

Kostadin schrieb:
> warum??? Die Nachrichten sind so aufgebaut:

Sorry, falscher Bus ;-). Evtl. passt die CRC vom EMS-Bus?


Grüße.

von Rudi (Gast)


Lesenswert?

Norbert Schnitzler schrieb:
> wärst du so nett uns deine aktuelle Schaltung zu zeigen?

Kann ich die Tage mal tun. Ich habe von der Schaltung bisher nur einen 
Prototypen am laufen ohne Sendefunktion.

von Kostadin (Gast)


Lesenswert?

Rudi schrieb :
> Sorry, falscher Bus ;-). Evtl. passt die CRC vom EMS-Bus?

1. Macht nichts ;)

2. Tja, leider nicht. Das war meine erste Gedanke. Ich habe auch 
versucht irgendwie von EMS-CRC zu BF-CRC (mit XOR) zu kommen - leider 
ohne Erfolg.

Bruteforce hat auch keine Lösung gefunden. Ich habe ausprobiert alle 
mögliche Kombinationen mit:
 - Startwert: 0 bis 255
 - Initialwert: 0 bis 255
 - final XOR: 0 bis 255.
Fehler sind nicht ausgeschlossen.

Ich bin auch nicht sicher, ob ich die CRC über die ganze Nachricht (11 
bytes) machen soll, über die Bytes vor dem CRC Wert (9 bytes) oder nur 
über die Nutzdaten (das sind IST_TEMP, SOLL_TEMP Tag, SOLL_TEMP Nacht, 
Status): ???
 - 11 bytes komplette Nachricht "2: fa 00 01 07 00 1c 14 01 CRC af 04"
 - 9 bytes Nachricht: "2: fa 00 01 07 00 1c 14 01 CRC .. .."
 - nur die Nutzbytes: "2: .. .. 01 07 .. 1c 14 01 CRC .. .."

Ich weiß, dass wenn man nur ein Bit geändert wird in die Nachricht, dann 
ändert sich auch die CRC. Es gibt aber auch unterschiedliche 
Nachrichten, welche die gleich CRC haben.

Kann ich irgendwie 3-4 Nachrichten nehmen, bei der nur ein Bit sich 
ändert und das Algorithmus irgendwie rauskriegen??? :)

Vielen Dank im Voraus!

Grüße
Kostadin.

von IngoF (Gast)


Lesenswert?

Der Ansatz mit dem einen bit ist garnicht mal so verkehrt.
So kann man auf jedem Fall schon mal herausbekommen ob bei der 
CRC-Berechnung noch irgendwas rotiert wird.

Am besten mal eine Menge an Telegrammen loggen und dann aus der ganzen 
Wust mehrere Telegramme herasusuchen wo sich nur ein Bit ändert. Am 
besten auch mehrer verschiedene Telegrammpärchen nehmen wo sich nur das 
einzige Bit ändert.

Dannach dann andere Telegramme heraussuchen wo sich dann ein anderes Bit 
ändert.

Wenn sich jedes mal genau das Bit in der Prüfsumme ändert was sich in 
den Daten geändert hat dann ist schon mal keine Rotation mit drin.

Wenn sich ein ganz spezielles Bit (z.B. Byte 7 Bit5) ändert und sich in 
der CRC mehrere Bits ändern oder immer ein anderes Bit in der CRC ändert 
dann kann es keine simple Verknüpfung mehr sein sondern irgend was mit 
Generatorpolynom. (CRC4,CRC16 und was es da alles so gibt..)

Das ist zumindest die Meinung die ich mir so zurecht gelegt habe. Hoffe 
das es auch der Relität entspricht ;-D

Gruß
IngoF

von IngoF (Gast)


Lesenswert?

Achso... am besten ein Bit aus den Daten nehmen was sich ändert und 
nicht aus dem Header. dann ist es zumindest egal ob die Prüfsumme nur 
über die Daten oder die komplette Nachricht ist...

Gruß
Ingo

von Rudi (Gast)


Lesenswert?

Sieht nicht nach einfach aus:

0xFA 0x00 0x00 0xFC 0x00 0x30 0x28 0x01 0x79
0xFA 0x00 0x00 0xFB 0x00 0x30 0x28 0x01 0x41

Scheint wieder eine "richtige" crc zu sein.

von Ingo F. (ingof)


Lesenswert?

Hallo Rudi,

Klingt noch ganz logisch. Muss also keine "richtige" CRC sein...

Von 0xFB nach 0xFC ändern sich drei zusammen hängende Bits und in der 
Prüfsumme ändern sich auch drei zusammenhängende Bits

Datenbyte:
FB = 1111 1011
FC = 1111 1100
==============
XOR  0000 0111

Prüfsumme:
79 = 0111 1001
41 = 0100 0001
==============
XOR  0011 1000

Die Bits sind entweder 3 mal nach links rotiert oder 5 mal nach rechts.
Ich tippe auf 5 mal rechts rotiert. Das geänderte Byte ist 5 Zeichen vor 
der Prüfsumme.

Gruß
Ingo

von Rudi (Gast)


Lesenswert?

Ingo F. schrieb:
> Die Bits sind entweder 3 mal nach links rotiert oder 5 mal nach rechts.
> Ich tippe auf 5 mal rechts rotiert. Das geänderte Byte ist 5 Zeichen vor
> der Prüfsumme.

So einfach ist es leider nicht. Ist evtl. doch ein schlechtes Beispiel 
gewesen ;-).

Hier ein besseres (g):

0xFA 0x00 0x00 0xFB 0x00 0x2E 0x26 0x01 0x01
0xFA 0x00 0x00 0xFB 0x00 0x2E 0x26 0x02 0x98

von Rudi (Gast)


Lesenswert?

Die Daten sind noch verpackt in einem Pre-/Suffix:

    => 0xAF <ADRESSE-EMPÄNGER>  ; HELLO BFU
    <= 0xAC ; Richtungsumkehr
    => 0xA0 ; REQ
    <= <DATEN-BFU> ... 0xfa ....... <crc>
    <= 0xAF <ADRESSE-SENDER>
    => 0xA4 ; OK


Wenn ich das richtig verstanden habe.

von IngoF (Gast)


Lesenswert?

Am Sichersten ist es wenn sich auch nur ein Bit verändert Also z.B 0x33 
>> 0x37

Wenn man das ganze an Verschiedenen Bits aus verschiedenen Datenbytes 
macht könnte man feststellen ob sich auch nur wirklich immer ein 
bestimmtes Bit in der Prüfsumme ändert.

Oder einfach nach der Prüfsumme sortieren bei der sich ein bestimmtes 
Bit ändert und dann sehen wo sich Bits ändern können. Das sollte 
zumindest bei einer XOR-Prüfsumme mit weiteren Verknüpfungen und 
rotationen funktionieren.

Hänge mal die OpenOffice Datei an. Die lässt sich bestimmt dafür 
gebrauchen.
Dort werden die Hex-Werte in Binärwerte umgewandelt.

Viel Spasß beim Forschen....

Gruß
Ingo

von Kostadin (Gast)


Lesenswert?

Hallo Leute,

vielen Dank für den Vorschägen. So was habe ich heute versucht und etwas 
gefunden. :)

Ich habe zum Erst untersucht was passiert, wenn man das letzte Byte vor 
dem CRC Wert um einen Bit ändert und das Ergebnis ist folgendes:

  Status Byte (letzte Byte vor dem CRC)     CRC
    Bits                                    Bits

  x x x x  x x x x                         x x x x  x x x x

                |^                     CRC(neu) = CRC(alt) XOR 0x80

i 6 5 4 3  2 1 0|                     CRC(neu) = CRC(alt) XOR (19h << i)


z.B. :

Datenbyte : F0 = 11110000 CRC = 10000110
Datenbyte : F1 = 11110001 CRC = 00000110 (CRC(f0) XOR 0x80)
Datenbyte : F3 = 11110011 CRC = 00011111 (CRC(f1) XOR (0x19<<0))
Datenbyte : F4 = 11110100 CRC = 10110100 (CRC(f0) XOR (0x19<<1))
usw.


So, dann habe ich gleich dasselbe mit dem IST_TEMP untersucht:

  MSB IST_TEMP                              CRC

  x x x x  x x x x                       x x x x  x x x x
                 ^                                  ^

                                         CRC(neu) = CRC(alt) XOR (0x04)

Bemerkung: bei dem MSB ändert sich nur das erste Bit.


  LSB IST_TEMP                              CRC

  x x x x  x x x x                       x x x x  x x x x
       |^  ^ ^ ^ ^                       ^ ^ ^ ^  ^


d.h. wenn sich das erste Bit(bit=0) ändert toggelt sich beim CRC das 
vierte Bit(bit=3)
bit1 -> bit4
bit2 -> bit5
bit3 -> bit6
bit4 -> bit7 und noch

  x x x x  x x x x

i 2 1 0|                             CRC(neu) = CRC(old) XOR (19h << i)


z.B. :

Datenbyte : F8 = 11111000 CRC = 11001100 CC
Datenbyte : FA = 11111010 CRC = 11011100 DC
Datenbyte : D8 = 11011000 CRC = 11010101 D5
Datenbyte : F8 = 11111000 CRC = 11001100 CC CRC(d8) XOR (0x19 << 0)



So war ich begeistert, dass das gleiche war wie oben.

Dann aber beim SOLL_TEMP taucht wieder dieses (19<<i), aber die Bits 
vorne haben andere Einflüsse:

  SOLL_TEMP_TAG                               CRC

  x x x x  x x x x                           x x x x  x x x x
                 ^                             ^
               ^                               ^
             ^                               ^
i 4 3 2 1  0|                         CRC(neu) = CRC(alt) XOR (19h << i)

z.B. :
Datenbyte : 28 = 00101011 CRC = 10011100
Datenbyte : 2B = 00101000 CRC = 10011100
Datenbyte : 29 = 00101001 CRC = 00000111
Datenbyte : 2D = 00101101 CRC = 10000111

usw.


Was ich auch noch gefunden habe ist wie man die Stelle in Datenbyte 
findet, bei der dieses XOR (19<<i) beginnt:

  Stelle(bit number) = 8 - (n.Byte vom Nachricht - 1)
  Stelle(bit number) = 0x80 >> (n. Byte - 2)

z.B. :

Status Byte ist das 8.Byte in der Nachricht -> Stelle ist bit1.
SOLL_TEMP_TAG  ist 6. Byte -> Stelle ist bit3
SOLL_TEMP_NACHT ist 7.Byte -> Stelle ist bit4
LSB IST_TEMP  ist 4. Byte -> Stelle ist bit5
MSB IST_TEMP  ist 3. Byte -> Stelle ist bit6

So konnte ich auch feststellen an welche Stelle sich das erste Bit 
(bit0) jedes Datenbytes sich an welche Bitstelle in CRC sich wirkt:

  CRC Bit Stelle bitX, welche sich ändert, wenn das bit0 von dem 
Datenbyte sich ändert:

    bitX = 0x80 >> (8 - n. Byte + 1)

z.B. :

SOLL_TeMP_TAG 6.Byte -> Das Bit7 toggelt sich wenn beim SOLL_TEMP_TAG 
bit0 sich toggelt.

Ich glaube wir sind kurz davor das zu knacken..aber irgendwie weiss ich 
nun nicht mehr was zu machen. Vielleicht jemand von euch hat eine Idee?

Grüße.

von Rudi (Gast)


Lesenswert?

Kostadin schrieb:
> Ich habe zum Erst untersucht was passiert, wenn man das letzte Byte vor
> dem CRC Wert um einen Bit ändert und das Ergebnis ist folgendes:

Kannst du bitte mal die Reihe von 0x00-0xff aufnehmen? Also Letztes 
Datenbyte und CRC, bitte beide als Hex-Werte. Dann hätten wir etwas wie 
die CRC-Table.

von Kostadin (Gast)


Lesenswert?

Leider es ist nicht möglich das letzte Datenbyte von 00-ff aufzunehmen. 
Es gibt nur folgende Möglichkeiten:

DB CRC

00 C1
01 41
02 D8
03 58
04 F3
05 73
06 AF
07 6A

12 10
13 90

16 22
17 A2

 ;)

von Herbert N. (herby74) Flattr this


Angehängte Dateien:

Lesenswert?

Hallo,
habe mich seinerseits auch mit der CRC der BFU beschäftigt und bin auch 
nicht weiter gekommen. Vielleicht helfen euch meine aufgenommen Daten 
weiter. (ohne leading 0xFA 0x00  ).

von Rudi (Gast)


Lesenswert?

Ich denke der einfachste Ansatz wäre die CRC-Tabelle zu rekonstruieren.

Kostadin schrieb:
> Leider es ist nicht möglich das letzte Datenbyte von 00-ff aufzunehmen.
> Es gibt nur folgende Möglichkeiten:

Sind die Daten vor dem letzten Byte wirklich immer gleich?

von Kostadin (Gast)


Lesenswert?

Rudi schrieb:
> Sind die Daten vor dem letzten Byte wirklich immer gleich?

Ja, leider das letzte Byte ist quasi das Betriebsbyte (Status) und es 
gibt nicht so viele Möglichkeiten dabei - Tag/Nacht, Automatik/Manuell, 
Sommer/Winter und Urlaub. Sogar einige Werte habe ich gekriegt nur beim 
Umschalten zwischen einzelnen Betrieben.

Ich hänge auch eine Excel-Datei mit aufgezeichneten Daten und deren 
"Dekodierung" ;)

Ich schreibe gerade Funktionen, die die von mir oben genannten 
Algorithmen umsetzten, so dass ich nur von einer Nachricht+CRC die neue 
CRC für eine beliebige gewünschte Nachricht bauen kann. Ich sag 
Bescheid, wenn das funktioniert ;)



Herbert Nachbagauer schrieb:
> Hallo,
> habe mich seinerseits auch mit der CRC der BFU beschäftigt

Hallo, hast du zufällig eine BFU mit Funkuhr?? Weil, die BFU, die ich 
benutzte ist ohne und ich frage mich, ob die Bytes <0x00> und <0x00> 
zwischen den

0xFA <0x00> MSB_IST_TEMP LSB_IST_TEMP <0x00> SOLL_TEMP_TAG....

immer 0x00 bleiben oder nicht? Ich kann mir schon vorstellen das das 2. 
<0x00> Byte die Zeit überträgt.

Grüße.

von Kostadin (Gast)


Angehängte Dateien:

Lesenswert?

..und die verspochene Datei.. ;)

von Herby (Gast)


Lesenswert?

Kostadin schrieb:
> Hallo, hast du zufällig eine BFU mit Funkuhr?? Weil, die BFU, die ich
> benutzte ist ohne und ich frage mich, ob die Bytes <0x00> und <0x00>
> zwischen den
>
> 0xFA <0x00> MSB_IST_TEMP LSB_IST_TEMP <0x00> SOLL_TEMP_TAG....
>
> immer 0x00 bleiben oder nicht? Ich kann mir schon vorstellen das das 2.
> <0x00> Byte die Zeit überträgt.

BFU/F habe ich keine. Ein byte is aber auch schon für minutengenaue 
Werte 24*60 = 1440 zu klein. Ich vermute es gibt eher einen eigenen 
Message Typ mit Header 0xFA ?? (analog er 2107 Antwort mit 0xFA 0x06) 
und zwei (drei) Nutzdatenbytes HH, MM, (SS).

von Kostadin (Gast)


Angehängte Dateien:

Lesenswert?

Hallo wieder,

nun habe ich die Funktionen umgesetzt und nach ein paar Änderungen, die 
funktionieren ohne Probleme. :)) Leider das ist nicht die CRC Berechnung 
selbst, aber zumindest können wir jetzt Nachrichten senden..(vermute ich 
mal).

>@Rudi
ich habe mittels die Funktionen für das letzte Byte (00-FF) die CRC 
berechnet. Die DB und dazugehörige CRCs sind in die 2. Datei. Ich hoffe 
du kannst die CRC-Tabele restaurieren. Ich weiß nicht was zu machen mit 
diesen Werten. Vorschläge?


Grüße.

von Edward C. (teddy)


Lesenswert?

Hallo,
Hab gerade mit optokoppler und 3.5mm klinke meine Buderus daten 
entlockt. Interface ist ATmega8 mit etwas geanderter firmware (macht 
clear text).

Danke fuer die super (wenn auch wusselige) info ;-) ohne eure arbeit 
waere das bei mir etwas laenger gewesen. Einen scope hatte ich schon 
dran aber dann stiess ich auf diesen tread.

Eine Frame die ich noch nicht viel info hier lese ist diese:
Sun Oct 14 07:40:47 UTC 2012 : 1000A30008010100CA00D000D07D007D00FC00
Daraus habe ich gefunden:
00CA = inside temp = 20.2°C ??? ==> Confirmed 00C9 = 20.1
Gibt es irgendwo eine uptodate liste?
Schoenen Sonntag
Edward

von Rudi (Gast)


Lesenswert?

Hallo Niffko _,


ich programmiere z.Z. meine Rücklaufanhebung und habe ein paar Fragen 
bezüglich Heizungsinterna. Evtl. könntest du mir etwas auf die Sprünge 
helfen.

Bei einer relativ hohen VL Solltemperatur (z.Z. 52°) und großem dT 
zwischen RL und VL (z.Z. 20°C) wollte ich den Rücklauf nicht ganz 
anheben, sondern nur soweit dass die Heizung im unteren Leistungsbereich 
mitläuft.

Gibt es einen Richtwert für VL soll/VL/RL wann die Heizung wieder 
einschaltet?

Was gibt die Heizungsleistung (in %) aus den Logdaten genau an, aus 
welchen Heizungsparameter wird diese errechnet?

Korreliert der gemessene Flammenstrom mit dem Gasverbrauch?


Danke & Grüße.

von Niffko (Gast)


Lesenswert?

Hallo Rudi,


na, Saison eröffnet? Bei mir geht's auch schon wieder los ^^



Rudi schrieb:
> Gibt es einen Richtwert für VL soll/VL/RL wann die Heizung wieder
> einschaltet?

Die Einschalthysterese des Brenners beträgt -6K.

Rudi schrieb:
> Was gibt die Heizungsleistung (in %) aus den Logdaten genau an, aus
> welchen Heizungsparameter wird diese errechnet?

Das ist die momentane Brennerleistung bezogen auf die Nennleistung 
deines Heizkessels. Errechnet wird sie über die Drehzahl des Gebläses 
(Tachosignal). Das ist möglich, weil die Gasarmatur die Gasmenge 
entsprechend des vom Gebläse erzeugten Unterdruckes regelt. Der UBA 
macht die Leistungsregelung mittels PWM-Signal für das Gebläse und 
erhält als Rückkopplung das Tachosignal derselbigen - welches dann auf 
Ist-Leistung umgerechnet wird.

Rudi schrieb:
> Korreliert der gemessene Flammenstrom mit dem Gasverbrauch?

Prinzipiell ja - stärkere Flamme, mehr Flammensrom. Ist aber nur als 
Tendenz zu gebrauchen. Zu viele Unbekannte ... Übergangswiderstände, 
Belag auf der Elektrode. Solltest du den Gasverbrauch erfassen wollen, 
nimm die Ist-Leistung. Ich lasse meinen µC alle 5s die Ist-Leistung 
aufaddieren und errechne in der PC-Applikation über Nennleistung und 
Heizwert[kWh/m³] den Gasverbrauch. Ist für meine Zwecke genau genug.



//Niffko

von Rudi (Gast)


Lesenswert?

Hallo Niffko,

Niffko schrieb:
> na, Saison eröffnet? Bei mir geht's auch schon wieder los ^^

Ja und der Umbau für die Rücklaufanhebung ist auch fertig geworden :-).

> nimm die Ist-Leistung. Ich lasse meinen µC alle 5s die Ist-Leistung
> aufaddieren und errechne in der PC-Applikation über Nennleistung und
> Heizwert[kWh/m³] den Gasverbrauch. Ist für meine Zwecke genau genug.

Ich lese den Gaszähler direkt aus und bekomme die Impulse und kann somit 
die Tages/Stunden ... Ration für den Brenner berechnen.

Nun ein weiteres Problem, was ich erfolgreich verdrängt habe. Die 
Heizungspumpe bleibt bei 100%iger Rücklaufanhebung bei bescheidenen 55% 
und die Heizkörper werden jetzt sehr sehr Träge warm VL: 52°C/RL 35°C. 
Der Heizkreis schiebt also nicht genug Wärme nach bzw. der Unterdruck im 
RL fehlt :-/.

Bei der RC30 konnte man die Pumpe nicht ansteuern oder? Bei der RC35 
konnte die Pumpe über das EMS-Interface umgeschaltet werden oder evtl. 
auch geregelt!? Von welchen Parametern hängt die Pumpleistung eigentlich 
ab?


Grüße.

von Rudi (Gast)


Angehängte Dateien:

Lesenswert?

Hallo,

so sieht z.Z. meine mobile "Heizungsüberwachung" aus. Der Server stellt 
die Seite im Netz bereit (jquery mobile) und die Daten werden per Ajax 
regelmäßig neu geladen.

Wen es interessiert ;-).


Grüße.

von SysRun (Gast)


Lesenswert?

Nabend :)

Wo gibt es denn die aktuelle Telegramliste?

von Niffko (Gast)


Lesenswert?

Moin Rudi,

Rudi schrieb:
> Heizungspumpe bleibt bei 100%iger Rücklaufanhebung bei bescheidenen 55%
>                             [...]
> Von welchen Parametern hängt die Pumpleistung eigentlich
> ab?

Die Pumpenmodulation ist bei der GB152 an die Brennerleistung gekoppelt. 
Demzufolge läuft die Pumpe bei 'Brenner AUS' auf Minimum.

Rudi schrieb:
> Bei der RC30 konnte man die Pumpe nicht ansteuern oder? Bei der RC35
> konnte die Pumpe über das EMS-Interface umgeschaltet werden oder evtl.
> auch geregelt!?

Geht leider bei GB152 nicht ... egal mit welcher Regelung. Die Arten der 
Pumpenansteuerung werden durch das Heizgerät definiert. GB142, GB162 und 
GB172 können z.B. auch Differenzdruckregelung. Damit hättest du das 
Problem nicht.

Mögliche Optionen:
- Steuerkabel der Pumpe abziehen, dann läuft sie Volllast
- Steuersignal(PWM) der Pumpe hacken und Pumpe mit eigener Hardware 
ansteuern


Wie hast du denn die WW-Bereitung in die Rücklaufanhebung eingebunden? 
Es kann da bei Kombipuffern fiese Fehlzirkulationen geben. Hängt damit 
zusammen, dass der GB152 das 3-Wege-Umschaltventil im Rücklauf hat und 
Heizungs- und WW-Vorlauf verbunden sind.


//Niffko

von Thorsten (Gast)


Lesenswert?

Rudi schrieb:
> Hier der Code:
> poly = 12
> crc1 = 0x00
>
> for i in range(0,len(a)-1):
>   crc1 = crc1 ^ int(a[i],16)
>   crc2 = crc1
>   if crc1 & 0x80: crc1 ^= poly
>
>   d = 0
>   if crc1 & 0x80: d = 1
>   crc1 = crc1 << 1
>   crc1 &= 0xfe
>   crc1 |= d
>
> => crc2


Hallo Rudi, ich versuche mich gerade daran diese Formel umzusetzen, 
stehe aber etwas auf dem Schlauch. Wie würde das aussehen, wenn ich die 
Daten übergebe und CRC zurück bekommen möchte? Also diese Formel als 
Funktion in PHP umsetzen!?

Gruß
Thorsten

von Rudi (Gast)


Lesenswert?

Moin Niffko,

Niffko schrieb:
> Rudi schrieb:
>> Heizungspumpe bleibt bei 100%iger Rücklaufanhebung bei bescheidenen 55%
>>                             [...]
>> Von welchen Parametern hängt die Pumpleistung eigentlich
>> ab?
>
> Die Pumpenmodulation ist bei der GB152 an die Brennerleistung gekoppelt.
> Demzufolge läuft die Pumpe bei 'Brenner AUS' auf Minimum.

Dann aber per Software bzw. Regelung und nicht hart verdrahtet.

> Rudi schrieb:
>> Bei der RC30 konnte man die Pumpe nicht ansteuern oder? Bei der RC35
>> konnte die Pumpe über das EMS-Interface umgeschaltet werden oder evtl.
>> auch geregelt!?
>
> Geht leider bei GB152 nicht ... egal mit welcher Regelung. Die Arten der
> Pumpenansteuerung werden durch das Heizgerät definiert. GB142, GB162 und
> GB172 können z.B. auch Differenzdruckregelung. Damit hättest du das
> Problem nicht.
>
> Mögliche Optionen:
> - Steuerkabel der Pumpe abziehen, dann läuft sie Volllast
> - Steuersignal(PWM) der Pumpe hacken und Pumpe mit eigener Hardware
> ansteuern

Ich habe eine andere Option getestet. Über den Relais-Test springt die 
Pumpe mit 100% an, bleibt dann aber bei 100% bis der Brenner wieder 
anspringt. Es gab dort auch eine Fehlermeldung, die ich mir mal genauer 
anschauen muss. Der Test sollte ja auch per EMS funktionieren!?

> Wie hast du denn die WW-Bereitung in die Rücklaufanhebung eingebunden?
> Es kann da bei Kombipuffern fiese Fehlzirkulationen geben. Hängt damit
> zusammen, dass der GB152 das 3-Wege-Umschaltventil im Rücklauf hat und
> Heizungs- und WW-Vorlauf verbunden sind.

Keine großen Änderungen damit alles so läuft wie gehabt. Das KW für WW 
geht über den Puffer und im Rücklauf des HK steckt jetzt zusätzlich ein 
Mischer. Nebenzirkulationen habe ich noch nicht beobachtet.
Das WW ist in diesem Setup eher nebensächlich und wird nicht direkt über 
den Puffer geladen, nur über das KW bei WW-Abnahme. Man könnte jetzt 
noch eine Pumpe installieren und dann über KW und WW zirkulieren und die 
Wärme in den WW-Puffer transportieren, ist aber erst mal nicht 
vorgesehen.


Danke für die Infos!

Grüße.

von Rudi (Gast)


Lesenswert?

Thorsten schrieb:
> Hallo Rudi, ich versuche mich gerade daran diese Formel umzusetzen,
> stehe aber etwas auf dem Schlauch. Wie würde das aussehen, wenn ich die
> Daten übergebe und CRC zurück bekommen möchte? Also diese Formel als
> Funktion in PHP umsetzen!?

Das ist Python und sollte meiner Meinung nach keine Probleme bei der 
Portierung bereiten.


Grüße.

von Thorsten (Gast)


Lesenswert?

Ok, aber könntest du mir trotzdem auf die Sprünge helfen?

Hier hast du das ja noch einmal vereinfacht:
1
for i in range(0,len(a)-1):
2
        d = 0
3
        if crc1 & 0x80: 
4
            crc1^=12
5
            d = 1
6
        crc1 = crc1 << 1
7
        crc1 &= 0xfe
8
        crc1 |= d
9
        crc1 = crc1^int(a[i])

Welches sind denn die Daten die an die Funktion übergeben werden und was 
sind "i", "a" und "crc1" ?
Ich nehme an crc1 wird nur innerhalb der Formel benutzt und ist 
letztendlich das Ergebnis!? Aber du hast vorher schon ne "IF" Bedingung 
auf crc1, obwohl das noch nicht definiert ist? Irgendwie verstehe ich 
den Code nicht :(

Gruß
Thorsten

von Niffko (Gast)


Lesenswert?

Moin Thorsten,

nachfolgend ein Schnipsel aus meinem C-Code(AVR).
Vielleicht hilft's ...

//Niffko

1
/** Einfügen der EMS-Checksum in ein Byte-Array
2
 *
3
 * @param *buffer  Startadresse Byte-Array(global)
4
 * @param pos    Einfügeposition der CRC im Byte-Array
5
 * @return       void
6
 *
7
 * Bemerkung:     Einfügeposition nullbasiert.
8
 */
9
void InsertCRC( u8 *buffer, u8 pos ){
10
  u8 i,d,crc = 0;
11
12
  for(i=0; i <= pos-1; i++){
13
    d = 0;
14
    if ( crc & 0x80 ){
15
      crc ^= 0x0C;
16
      d = 1;
17
    }
18
    crc  = (crc << 1) & 0xfe;
19
    crc |= d;
20
    crc ^= buffer[i];
21
  }
22
  
23
  buffer[pos] = crc;
24
}

von SysRun (Gast)


Lesenswert?

Hier übrigens "meine" Werte: https://cosm.com/feeds/87491 :)

von Thorsten (Gast)


Lesenswert?

Moin Niffko,

das sieht schon etwas verständlicher aus, aber wofür ist das u8, wenn du 
es es gleich auf 0 setzt und gar nicht erst benutzt ??
Und du übergibst in "buffer" das Byte Array und in "pos" die Anzahl 
Bytes!?

Wie sieht ein Beispielinhalt deines Arrays aus?


Gruß
Thorsten

von Ingo F. (ingof)


Lesenswert?

Thorsten schrieb:
> Welches sind denn die Daten die an die Funktion übergeben werden und was
> sind "i", "a" und "crc1" ?
"a" ist der "String" in der die Datenbytes übergeben werden
"i" ist der Schleifenzähler
"d" ist
"crc1" ist der Zwischenspeicher für die Prüfsumme
"^" ist ein XOR
">>" ist ein rotieren nach links.

Mit ein wenig googlen sollte man das aber auch selber herausbekommen.

Die Routine macht nichts anderes als die Bytes mit XOR zu verknüpfen und 
zu rotieren. Wenn der Zwischenwert 0x80 oder größer ist wird nochmals 
zusätzlich mit 0x12 verknüpft.

Kann ja auch mal meinen Java-code anhängen.
Bei mir wird die CRC nach jedem Byte berechnet Am Ende wird dann einfach 
nur die CRC abgespeichert. Der mittlere Block wird also für jedes Byte 
wiederholt.
Bin noch nicht dazu gekommen das umzuschreiben. Aber im Moment habe ich 
noch keinen Grund dazu.
1
   int NextByte;
2
   int tmpCRC = 0x00;
3
   int CRC = 0x00;
4
5
   NextByte=0x1b;
6
   bOutput.write(NextByte);
7
   tmpCRC ^= (NextByte);
8
   CRC=tmpCRC;
9
   if (tmpCRC >= 0x80) {tmpCRC ^= 0x0c;}
10
   tmpCRC = rotateLeft(tmpCRC);
11
12
   .
13
   .
14
   .
15
16
   NextByte=CRC;
17
   bOutput.write(NextByte);


Gruß
Ingo

von Niffko (Gast)


Lesenswert?

Hallo Thorsten,

Thorsten schrieb:
> aber wofür ist das u8

ist keine Variable, sondern nur der Datentyp der nachstehenden 
Variablen, unsigned char

Thorsten schrieb:
> Und du übergibst in "buffer" das Byte Array und in "pos" die Anzahl
> Bytes!?

richtig und richtig. "pos" ist gleichzeitig auch die nullbasierte 
Einfügeposition der CRC im Array.

Thorsten schrieb:
> Wie sieht ein Beispielinhalt deines Arrays aus?

Wie jedes beliebige Datentelegramm hier im Thread. Bei manchen kommt 
noch 0x00(BREAK) hinter der CRC, die musst du dir dann wegdenken.


//Niffko

von Jens H. (sevensworld)


Lesenswert?

Nabend zusammen,

ich beschäftige mich auch gerade mit dem Thema.
Das hier sollte eigentlich als Umsetzung in PHP passen, oder?
1
function CRC16($String)
2
{
3
  $crc = 0;
4
  $d = 0;
5
  $pos = count($String);
6
  
7
  for($i=0; $i <= $pos-1; $i++)
8
    {
9
       $d = 0;
10
       if ( $crc & 0x80 )
11
         {
12
            $crc ^= 0x0C;
13
            $d = 1;
14
         }
15
    $crc  = ($crc << 1) & 0xfe;
16
    $crc |= $d;
17
    $crc ^= $String[$i];
18
    
19
  }
20
21
  $x = $crc;
22
  return $x;
23
}
24
25
$String = array(0x0b,0x10,0x3d,0x04,0x01);
26
27
$Ergebnis = CRC16($String);
28
echo dechex($Ergebnis);


Gruß
Jens

von Danny B. (maniac103)


Lesenswert?

Falls es jemanden interessiert: Ich habe meinen EMS-Daemon, den ich 
weiter oben schon mal gepostet habe, bei Github hochgeladen: 
https://github.com/maniac103/ems-collector

Der Daemon kann entweder per UART oder via TCP (mittels NetIO o.Ä. + 
Ethersex) mit dem EMS sprechen. Im letzteren Fall kann er auch Kommandos 
via telnet empfangen und an die Heizung schicken.

Wenn jemand noch interessante Sendesequenzen hat: Nur her damit ;)

von IngoF (Gast)


Lesenswert?

Danny Baumann schrieb:
> Ich habe meinen EMS-Daemon, den ich
> weiter oben schon mal gepostet habe, bei Github hochgeladen:

Was macht man denn mit den ganzen Dateien? Kann mann die auch komplett 
herunterladen?
Was brauch man denn zum kompilieren? Oder muss man das einfach in einen 
Ordner schieben und alles läuft von selber?

von IngoF (Gast)


Lesenswert?

IngoF schrieb:
> Kann mann die auch komplett
> herunterladen
Ups.. habe gerade gesehen dass es einen Knopf gibt um alles als ZIP 
herunter zu laden.

von Danny B. (maniac103)


Lesenswert?

IngoF schrieb:
> Was brauch man denn zum kompilieren? Oder muss man das einfach in einen
> Ordner schieben und alles läuft von selber?

Nee, kompilieren musst du schon noch ;)
Dependencies sind mysql++ und boost.

von IngoF (Gast)


Lesenswert?

Danny Baumann schrieb:
> Nee, kompilieren musst du schon noch ;)
> Dependencies sind mysql++ und boost.

Na dann muss ich das noch ein oder zwei Jahre verschieben ;-)

Habe bei mir eine Synology DiskStation212 auf der ich das vermutlich 
auch gut laufen lassen könnte... Oder kann man deinen EMS-Daemon nicht 
auf Linux kompilieren?

Habe mich damit leider noch nicht richtig beschäftigt... Der 
FTDI-SerialPort habe ich im ersten Anlauf noch nicht zum laufen 
bekommen..

Gruß
Ingo

von Danny B. (maniac103)


Lesenswert?

IngoF schrieb:
> Danny Baumann schrieb:
>> Nee, kompilieren musst du schon noch ;)
>> Dependencies sind mysql++ und boost.
>
> Na dann muss ich das noch ein oder zwei Jahre verschieben ;-)
>
> Habe bei mir eine Synology DiskStation212 auf der ich das vermutlich
> auch gut laufen lassen könnte... Oder kann man deinen EMS-Daemon nicht
> auf Linux kompilieren?

Doch, sicher, warum auch nicht? Ich lasse den Daemon (wie weiter oben 
schon mal erwähnt...) auf einem SheevaPlug mit Debian Squeeze laufen. Da 
habe ich allerdings den Vorteil, eine volle Linux-Distro zu haben. Ich 
hab keine Ahnung, ob es Synology-Pakete für boost und mysql++ gibt.

von spooniester (Gast)


Lesenswert?

Hi,

dank Danny bekomme ich jetzt auch Daten meiner GB162. Ich lasse den 
Daemon von Danny auf einem Raspberry mit Rapsbian laufen, klappt 
wunderbar. Dort liegt auch die MySql Datenbank, keinerlei Performance 
Probleme!

Sogar senden klappt ohne Probleme!

Gruß
spooniester

von Rudi (Gast)


Lesenswert?

Hallo,

Niffko schrieb:
> Mögliche Optionen:
> - Steuerkabel der Pumpe abziehen, dann läuft sie Volllast

Werde ich mal Testen. Hast du zufällig eine Belegung des Steuerkabels?

> - Steuersignal(PWM) der Pumpe hacken und Pumpe mit eigener Hardware
> ansteuern

Bist du sicher das PWM benutzt wird? Ich hatte im Zusammenhang Buderus 
Pumpe mal etwas von 0-10V gelesen. Wenn dem wirklich so ist könnte ich 
einen analog Schalter/Multiplexer benutzen und dann etwas "einfacher" 
die Pumpe über feste Spannungen modulieren.

Z.Z. -7°C werden die Heizkörper im unteren Bereich nicht richtig warm. 
Ich steh da jetzt total auf dem Schlauch wie die Heizung erkennt ob 
Wärme gebraucht wird oder nicht. Die Spreizung VL/RL ist im Mischer- 
oder Heizungsbetrieb nur marginal unterschiedlich 2-3K. Wie wird denn 
die Brennerleistung bzw. Pumpenleistung bei der GB152 festgelegt, machen 
diese 2-3K schon den großen Unterschied?


Danke & Grüße,

Rudi

von Niffko _. (niffko)


Lesenswert?

Moin Rudi,

Rudi schrieb:
> Hast du zufällig eine Belegung des Steuerkabels?

Nein habe ich nicht. Dürfte aber mit einem Oszi nicht so schwierig sein.


Rudi schrieb:
> Bist du sicher das PWM benutzt wird?

Jep.


Rudi schrieb:
> Wie wird denn die Brennerleistung bzw. Pumpenleistung
> bei der GB152 festgelegt ...

Die alleinige Führungsgröße für den Brenner liefert der Vorlaufsensor. 
Nähert sich die Vorlauftemperatur dem Sollwert, beginnt der Brenner - 
und damit auch die Pumpe - bis auf min. Leistung herunterzumodulieren. 
Bei Sollwertüberschreitung von 6K schaltet der Brenner ab und die Pumpe 
verbleibt auf min. Modulation.


//Niffko

von Rudi (Gast)


Angehängte Dateien:

Lesenswert?

Hallo,

Niffko _ schrieb:
> Rudi schrieb:
>> Hast du zufällig eine Belegung des Steuerkabels?
>
> Nein habe ich nicht. Dürfte aber mit einem Oszi nicht so schwierig sein.

Es ist eine Grundfos UPER 15-60 verbaut, zum Glück ohne Rückkanal, mit 
einer 2 adrigen Leitung. Nach einem kleinen Umbau kann ich jetzt per 
Schalter die Pumpe auf 100% setzen, funktioniert also. Ich werde morgen 
mal mit dem Oszi ran und messen.

Gibt es in der Therme irgendwo eine zentrale Stromversorgung 
(Niederspannung) oder einen Punkt für Ground? Was befindet sich 
eigentlich unter der UBA3 in dem hellgrauen Kasten, in den alle Kabel 
hineingehen?


Grüße.

von Rudi (Gast)


Angehängte Dateien:

Lesenswert?

Hallo,

so PWM habe ich gemessen. Für PWM werden etwa 14V benötigt. Ein 
Pulspaket, bestehend aus einen high und low Pulse, ist genau 2ms lang. 
Die Änderung der Pulsbreite scheint linear zur Pumpenleistung zu sein.

Anbei noch die Scopebilder und die gemessenen Pulsbreiten/Prozent in 
einem Diagramm.


Grüße.

von Rudi (Gast)


Angehängte Dateien:

Lesenswert?

Hallo,

anbei mal ein Bild von meinem EMS<->UART-Konverter ;-). Ich hatte heute 
endlich mal Zeit für die Bestückung.



Grüße.

von Heisenberg (Gast)


Lesenswert?

Hallo,

ich würde gerne bei meiner neuen Therme GB172 Daten aufzeichnen. Als 
Hardware habe ich mir den EMS-Reader von Niffko ausgesucht:
Beitrag "Re: Logamatic 2107 Schnittstelle"

Die Schaltung ist ja relativ simpel und Firmware ist auch verfügbar.

Ich würde gerne wissen ob den Reader schon jemand erfolgreich aufgebaut 
hat und ob er für GB172 geeignet ist.

Vielen Dank im Vorraus!


Gruß
Heisenberg

von Niffko _. (niffko)


Angehängte Dateien:

Lesenswert?

Hallo,

Heisenberg schrieb:
> ob er für GB172 geeignet ist.

nicht getestet, aber mit an Sicherheit grenzender Wahrscheinlichkeit - 
ja ;)

In der ursprünglich geposteten Schaltung, hatte ein wenig der 
Fehlerteufel zugeschlagen - deshalb im Anhang nochmal eine revidierte 
Version.


//Niffko

von Jörg H. (dr_coolgood)


Lesenswert?

Hallo,

erst mal ein Riesen Chapeau !! für Eure Arbeit am EMS.

Ich habe eine Logamatic 2107M und den Verdacht, dass ich noch vieles 
optimieren kann.
Dazu möchte ich zuerst den Ist-Zustand loggen - idealerweise mit einem 
Raspberry Pi.
Bin ich mit diesem Plan hier richtig?
Nach zwei Tagen in diesem Monsterfred bin ich verloren, deswegen als 
Frage formuliert.

Weitere Fragen:
EMS basiert auf I2C?
EMS liegt auf dem Kabel zum Display/Bedieneinheit und auf der 
Hauptplatine der 2107M am 12poligen Stecker, wo ihn auch das KM271 
abgreift?
Das KM271 ist "nur" ein Pegelwandler EMS auf RS232 plus Anschluss für 
Abgastemperatur?
An der Klinkenbuchse von RC3x wird das EMS Protokoll auf eine 
Gleichspannung von 12V moduliert, um Bedieneinheiten mit Spannung und 
Daten zu versorgen?
Sprechen 2107M und RC3x beide (das gleiche) EMS (Protokoll)?
Gilt alles, was in den letzten 3 Jahren um EMS erforscht wurde auch für 
die 2107M?
Ich frage deswegen, weil Ingo F. am 25.2.2011, sagt: "Hat ja schon lange 
nichts mehr mit der Buderus 2107 zu tun."
Den Zusammenhang zwischen Service Key, ECO-CAN und EMS erschliesst sich 
mir nicht.
Das 4000er System scheint ein Vorläufer der 2107M zu sein, für mich 
nicht relevant.

Nach meinem Verständnis gibt es folgende Zapfpunkte an der 2107M:

1) Rudi experimentierte im November 2009 mit einem 2107 Bedienteil, was 
am 24.11.2009 zu einer Platine mit Atmel 644 führte.
Diese zapft Daten vom Flachbandkabel zum Display ab.
Was kann diese Platine, wo ist sie im Thread dokumentiert? Ich habe es 
nicht gefunden.
Inwieweit ist Rudis Platine vergleichbar mit der von Michael Meyer vom 
29.8.2010?

2) KM271 oder Clon
Mit Hilfe von Joachim K./himtronics und chipshuffler hat Malte 
Bayer/hellraiser einen KM271 Clon entwickelt. Der auf der Platine 
befindliche XPORT stört die Temperaturwerte, wird nur der 232 Zweig 
bestückt, ist alles OK. Angeblich ist die Version C nicht korrekt, D 
wurde nie veröffentlicht?

3) EMS Gateway mit PIC18F von Ingo F. Da ich ein Atmel-Kind bin, komme 
ich da nicht weiter. @Ingo: Klasse Idee mit dem CAN Bus, bin ich auch 
ein Fan von!

4) EMS UART Konverter von Rudi - wie funktioniert der?

5) EMS Reader von niffko.

Wie komme ich am besten, einfachsten, sichersten an die Daten der 2107M 
und zu einer Langzeit Protokollierung und Darstellung?

Gerne trage ich was zum Projekt bei, ich kann:
Layouten mit Eagle 5
Platinen doppelseitig herstellen
Platinen bestücken - am liebsten bedrahtet, nach 'nem Bier geht auch SMD 
0,85 Pitch :-)
Atmels programmieren/compilieren/flashen
Und demnächst auch Raspberrien...

Was ist auf Dauer sinnvoll?
2107M behalten oder ersetzen?
Durch was?
Sind andere Steuerungen so viel besser, dass der Austausch sich absehbar 
amortisiert?


Ich wünsche Euch allen einen guten Start in 2013!

PS: Ich unterstütze den Vorschlag von Malte Bayer/hellraiser vom 
17.8.2010 diesen Thread in einen neuen zu überführen!
Vielleicht können die Antworten auf meine Fragen als abschliessende 
Zusammenfassung dienen... :-)

von Rudi (Gast)


Lesenswert?

Erstmal allen ein Frohes neues Jahr 2013.


Jörg Hermann schrieb:
> Ich habe eine Logamatic 2107M und den Verdacht, dass ich noch vieles
> optimieren kann.
> Dazu möchte ich zuerst den Ist-Zustand loggen - idealerweise mit einem
> Raspberry Pi.
> Bin ich mit diesem Plan hier richtig?

Ja.

> Nach zwei Tagen in diesem Monsterfred bin ich verloren, deswegen als
> Frage formuliert.
>
> Weitere Fragen:
> EMS basiert auf I2C?

Nein. Es ist eine Strom-/Spannungsschnittstelle die die Daten mehr oder 
weniger in einem UART kompatiblen Format überträgt.

> EMS liegt auf dem Kabel zum Display/Bedieneinheit und auf der
> Hauptplatine der 2107M am 12poligen Stecker, wo ihn auch das KM271
> abgreift?

Ja, aber bei der 2107M wird wohl ECO-CAN gesprochen, nicht EMS.

> Das KM271 ist "nur" ein Pegelwandler EMS auf RS232 plus Anschluss für
> Abgastemperatur?

Ja, wobei der Interface nur eingeschaltet wird wenn ein Abgassensor 
vorhanden ist.

> An der Klinkenbuchse von RC3x wird das EMS Protokoll auf eine
> Gleichspannung von 12V moduliert, um Bedieneinheiten mit Spannung und
> Daten zu versorgen?

Nein. 12V/GND/Daten, diese 3 Leitungen gibt es dort.

> Sprechen 2107M und RC3x beide (das gleiche) EMS (Protokoll)?

Nein, siehe oben (ECO-CAN?).

> Gilt alles, was in den letzten 3 Jahren um EMS erforscht wurde auch für
> die 2107M?

Nein.

> Ich frage deswegen, weil Ingo F. am 25.2.2011, sagt: "Hat ja schon lange
> nichts mehr mit der Buderus 2107 zu tun."
> Den Zusammenhang zwischen Service Key, ECO-CAN und EMS erschliesst sich
> mir nicht.
> Das 4000er System scheint ein Vorläufer der 2107M zu sein, für mich
> nicht relevant.
>
> Nach meinem Verständnis gibt es folgende Zapfpunkte an der 2107M:
>
> 1) Rudi experimentierte im November 2009 mit einem 2107 Bedienteil, was
> am 24.11.2009 zu einer Platine mit Atmel 644 führte.
> Diese zapft Daten vom Flachbandkabel zum Display ab.

Auf dem Kabel gibt es Adressleitungen und eine Messleitung. Die 
eigentlichen "Messwerte" werden in eine Frequenz konvertiert und von mir 
nur gemessen.

> Was kann diese Platine, wo ist sie im Thread dokumentiert? Ich habe es
> nicht gefunden.

Garnicht.

> Inwieweit ist Rudis Platine vergleichbar mit der von Michael Meyer vom
> 29.8.2010?

???

> 2) KM271 oder Clon
> Mit Hilfe von Joachim K./himtronics und chipshuffler hat Malte
> Bayer/hellraiser einen KM271 Clon entwickelt. Der auf der Platine
> befindliche XPORT stört die Temperaturwerte, wird nur der 232 Zweig
> bestückt, ist alles OK. Angeblich ist die Version C nicht korrekt, D
> wurde nie veröffentlicht?

...

> 3) EMS Gateway mit PIC18F von Ingo F. Da ich ein Atmel-Kind bin, komme
> ich da nicht weiter. @Ingo: Klasse Idee mit dem CAN Bus, bin ich auch
> ein Fan von!
>
> 4) EMS UART Konverter von Rudi - wie funktioniert der?

Der Empfangsteil arbeitet mit einem Komparator der ohne viel 
Analogelektronik auskommt.

>
> 5) EMS Reader von niffko.

Wurde aus der original Hardware extrahiert.

> Wie komme ich am besten, einfachsten, sichersten an die Daten der 2107M
> und zu einer Langzeit Protokollierung und Darstellung?

Ich würde es an der KM271 Schnittstelle probieren. Das Problem was ich 
sehe ist der Abgassensor, k.A. wie diese Werte dann in die 
Heizungsregelung eingreifen. Aus diesem Grund bin ich auch einen anderen 
Weg gegangen.


Grüße.

von Edward C. (teddy)


Lesenswert?

Hallo,

Habe meine Buderus Gasterme mal vor ein paar Tagen einen Druckabfall da 
kleines Leck (muss den Installateur noch her rufen da neue Installation 
- 6 Monate) aber der Punkt nachdem ich alles in Ordung gebracht habe 
(ohne neustart) ist:

Das Display zeight Fehler: "OY" wenn ich den "Schraub Schluessel" Knopf 
ein paar mal druecke. Aber alles laeuft wieder normal und wenn Flamme da 
ist habe ich "-H" wie gehabt (anstelle "OY") aber nur solange Flamme da 
ist.

Erste Frage: Ist "OY" jetzt nur im "Fehler Speicher" ?
(Ich denke sonst waere die Terme ja nicht in betrieb)

List der Fehler unter:
http://www.buderus.de/sixcms/media.php/1156/05492_KUP_BUD_EMS_Handbuch_L.121878.pdf

Denn:
Ich habe folgendes telegram:
080018003802CF641C09012560800001B9029D00E40F2D4800_C8_00200F000
C8 ist doch alles OK.

Dann habe ich geforscht (in dem Dokument) und "OY" ist entweder 276 dec 
oder 277 dec, also 0114 oder 0115 hex und habe danach in meinen 
Telegrammen gesucht und nur hier vom RC35 gefunden:

Mon Jan  7 19:30:35 UTC 2013 : 100006000D_0114_07243700003100

Kann es sein dass der RC35 den Fehler auch gespeichert hat?

Bevor der Service Man die Terme resetted gibt es hier wohl 
Gelegenheitsmoeglichkeiten ...

Irgend jemand der das nachvollziehen kann?
(Oder rede ich als Englaender nur exentrisches Zeug)

Edward

von Edward C. (teddy)


Lesenswert?

Nachtrag: Wenn der Brenner nicht Laeuft habe ich:

0800180038022A640001010060800001B7022300000D305900_CC_0000000C00

CC = 204 dec

Im Doku:
BetriebsCode "0Y" 204 Die aktuelle Kes-sel wasser tempera-tur ist höher 
als
die Sollkessel was-ser temperatur.
Die aktuelle Kesselwasser-temperatur ist höher als die
Soll kessel wasser tempe ra-tur. Der Kessel wird abge-schaltet.
"Keine Massnahme"

Also kein Fehler?

von Niffko (Gast)


Lesenswert?

Hallo Edwart,

Edward Cardew schrieb:
> Also kein Fehler?

Nein, kein Fehler ... alles in Ordnung. Dieses 0Y-204 ist vollkommen 
harmlos und ein normaler Bertiebszustand.


//Niffko

von Edward C. (teddy)


Lesenswert?

Hi Niffko,
Ich denk auch, alles OK.
Noch ne Frage da ich gerade Telegramme decodiere ... ist der Code nur 
ein byte oder die 00 davor noch dazu? Die dokus hier in den Excel 
dateien sind "not obvious" ;-)
Ed

von Niffko (Gast)


Lesenswert?

Edward Cardew schrieb:
> ist der Code nur
> ein byte oder die 00 davor noch dazu?

Gegenfrage: Wie willst du z.B. 276 oder 277 mit einem Byte darstellen ;)



Edward Cardew schrieb:
> Dann habe ich geforscht (in dem Dokument) und "OY" ist entweder 276 dec
> oder 277 dec


//Niffko



PS: @all ... nur für die Akten - mein Post vor diesem war der 1000ste. 
Glöckwoooonsch an alle Beteiligten :))

von Rudi (Gast)


Lesenswert?

Niffko schrieb:
> PS: @all ... nur für die Akten - mein Post vor diesem war der 1000ste.
> Glöckwoooonsch an alle Beteiligten :))

:-)

Edward Cardew schrieb:
> Noch ne Frage da ich gerade Telegramme decodiere ... ist der Code nur
> ein byte oder die 00 davor noch dazu? Die dokus hier in den Excel
> dateien sind "not obvious" ;-)

failure: 2 bytes (ASCII your favorite encoding ;-))
error code: 2 bytes

...

von Edward C. (teddy)


Lesenswert?

Gibt es ausser die Excel files oben im Thread no signifikante 
Forschritte bei dem Mapping von den Telegram Codes?
Bei mir huscht so vieles durch den Parser durch und am anderen Ende raus 
... ;-)

Ed

von Rudi (Gast)


Lesenswert?

Edward Cardew schrieb:
> Gibt es ausser die Excel files oben im Thread no signifikante
> Forschritte bei dem Mapping von den Telegram Codes?
> Bei mir huscht so vieles durch den Parser durch und am anderen Ende raus


Was genau? Die Wochenzeitschaltung z.B. wurde hier nur im Ansatz 
geklärt.

von Rudi (Gast)


Lesenswert?

Niffko schrieb:
> Mögliche Optionen:
> - Steuerkabel der Pumpe abziehen, dann läuft sie Volllast
> - Steuersignal(PWM) der Pumpe hacken und Pumpe mit eigener Hardware
> ansteuern

Nochmal danke für den Tipp :-). Z.Z. läuft Methode 1. gesteuert, werde 
aber die Methode 2. umsetzen um bei einer Teilrücklaufanhebung (Mischer 
mischt und Brenner läuft) etwas besser Steuern zu können. Wenn nur der 
Mischer läuft ist es auch etwas suboptimal immer von 55% auf 100% zu 
springen.

Wenn ich fertig bin habe ich mir eine zweite Heizung gebaut ... man man.


Grüße.

von Daniel (Gast)


Lesenswert?

Hallo Jungs,

Ist dieses Thema noch aktuell?
Ich versuche auch aktuell unseren GB162 anzuzapfen.

Wir haben hier ein RC35 im Wohnzimmer.

Da ich aktuell sehr viel mit den RFM70 Modulen arbeite, war meine Idee: 
Ein Atmega8 mit einem MAX232N dran hängen, die Daten vom EMS über das 
RFM70 Modul in unseren Hausbus einzuspeisen.

Bin aktuell mit dem Schaltplan beschäftigt, die Grundschaltung mit 
Max232n und RFM70 steht bereits... nun die Frage:

Die RFM70 Module arbeiten mit 3,3V die Digital Input Pins kann ich mit 
Max 5.25V beschalten, also könnte ich den Atmega8 mit +5V laufen lassen, 
die RFM kriegt dann Ihre 3,3V und hat keine Probleme mehr.

Nun die frage, gibt es einen aktuellen Schaltplan?

Prinzipiel kann ich ja EMS+ und EMS- direkt an die Eingänge vom MAX232N 
hängen und die Ausgänge an den Atmega8?

Grüße,
Daniel

von Edward C. (teddy)


Lesenswert?

Den GB162 habe ich auch. Den habe ich einfach am 3.5mm Klinke abgehorcht 
(Service Buchse hinter scharzen Kappe am Front Pannel). Da sind wie oben 
irgenwo :-) erwaehnt 12 Volt, Gnd und Signal. Mit einem Transistor auf 
nen Optokoppler laeuft bei mir seit 6 Monate ohne Probleme. Eingriff ins 
Geraet fuer EMS + und - nicht noetig. Auch Max232 entfaellt und der 
ATmega Seriel Eingang kann direct an den Opto Ausgang. Aufpassen muss 
man nur bein reinstecken des Klinken steckers wegen der +12V? Einmal hat 
es mein Brenner resetet und seitdem mache ich Strom aus bevor ich den 
rein mache oder raus ziehe. Die info hier im Thread ist gut und viel, 
doch weit verstreut ...

Ed

von Herby (Gast)


Lesenswert?

Zu Beitrag #2977072:

Hallo Jörg,
viele infos zu KM271 / Logamatik 2107 findest du unter
http://wiki.neo-soft.org/index.php/Heizungsschnittstelle/Logamatic2107
bzw
http://wiki.neo-soft.org/index.php/Heizungsschnittstelle/Logamatic2107/K4

Grüße

Herby

von Ra S. (mcfloppy)


Angehängte Dateien:

Lesenswert?

Hallo Leute,

ich habe mir hier ein Setup aufgebaut, um meine Buderus Heizung per EMS 
auszulesen. Ziel der Sache ist es eigentlich die Tag/Nachtschaltung 
umzuschalten und somit das vorhandene RC25 zu "emulieren". Die 
Bedieneinheit soll natürlich weiterhin bleiben. Ich habe hier das 
Ethersex Modul von maniac103 am laufen. Damit habe ich nun mal ne halbe 
Stunde oder so mitgeloggt und eine Statistik erstellt. Weiterhin habe 
ich etwas in der Übertragung rumgestochert und folgendes 
"herausgefunden":

Sonne drücken: AA 55 06 17 08 35 00 11 11 2A
Mond drücken: AA 55 06 17 08 35 00 01 01 2A

Ansonsten war das Langzeitlog im Sonnemodus und der Referenzraum hatte 
21.4 - 21.9°C soweit ich das überblicken konnte.

Nun meine frage: Wie kann ich auf den Bus senden? Mit einem 
Logikanalyzer an der Interfaceplatine mit dem Komparator komme ich nicht 
wirklich weiter weil ich nur 32k Ram habe... Muss ich das ganze noch 
einmal bauen um auf dem Bus zu sniffen? Oder könnt ihr mir weiterhelfen?

LG Floppy

von Rudi (Gast)


Lesenswert?

SysRun schrieb:
> Hier übrigens "meine" Werte: https://cosm.com/feeds/87491 :)

Hast du mal über eine Nachtabsenkung von ein paar Grad nachgedacht? Eine 
VL-Temp von 63.8°C bei AT 1°C ist meiner Meinung etwas zuviel des Guten, 
die Heizung kann doch die Pumpe hochmodulieren und dann geht es auch mit 
etwas weniger Heizleistung. Wie sieht denn dein RL-Temp. aus?


Grüße.

von jschmied (Gast)


Lesenswert?

Hallo!

Ich würde gerne die Heizung in OpenHab einbinden 
(http://code.google.com/p/openhab/). Hat jemand Interesse, an einem 
Interface (für Rasberry PI) und an dem nötigen Binding für OpenHab 
mitzumachen?

vg

Jürgen

von Kay F. (jaykay)


Lesenswert?

Hallo,

ich habe das PIC Gateway von Ingo und nutze ein Python Script um die raw 
Daten auszulesen.
Von Zeit zu Zeit habe ich falsche Werte in meiner DB so das ich gerne 
die CRC checken würde.
Habe hier auch die beiden Python Beispiele von Rudi gefunden, die bei 
mir so nicht laufen.
Das Format müsste ja so aussehen:
0xaa 0x55 <ems data> <ems checksum> <0x00=brk> <length between markers> 
0xaa 0x55
Wenn ich versuche die CRC berechnung über die <ems data> zumachen 
bekomme ich folgende Fehlermeldung:
1
für crc1(a):
2
 crc1 = crc1 ^ int(a[i],16)
3
ValueError: invalid literal for int() with base 16: '\x08'
4
5
bzw. für crc2(a):
6
    crc1 = crc1^int(a[i])
7
ValueError: invalid literal for int() with base 10: '!'

Was läuft da falsch?!?

1
def crc1(a):
2
        try:
3
                poly = 12
4
                crc1 = 0x00
5
                for i in range(0,len(a)-1):
6
                    crc1 = crc1 ^ int(a[i],16)
7
                    crc2 = crc1
8
                    if crc1 & 0x80: crc1 ^= poly
9
                    d = 0
10
                    if crc1 & 0x80: d = 1
11
                    crc1 = crc1 << 1
12
                    crc1 &= 0xfe
13
                    crc1 |= d
14
                return crc2
15
16
        except Exception, ex:
17
                logging.exception("crc: Something awful happened!" + str(ex))
18
                return ""
19
###################################################################################################
20
21
def crc2(a):
22
        try:
23
    crc1 = 0x00
24
    for i in range(0,len(a)-1):
25
      d = 0
26
      if crc1 & 0x80:
27
        crc1^=12
28
        d = 1
29
      crc1 = crc1 << 1
30
      crc1 &= 0xfe
31
      crc1 |= d
32
      crc1 = crc1^int(a[i])
33
    return crc1
34
###################################################################################################


Gruß
Kay

von ingof (Gast)


Lesenswert?

Hallo,

Die Prüfsumme wird nur aus den EMS-Daten berechnet. Wenn ich deinen 
Quelltext richtig verstanden habe nimmst du alle Daten von Index 0 
bis-1.

Gruß
Ingof

von IngoF (Gast)


Lesenswert?

Sorry,

auf dem Handy hatte ich wohl nicht alles richtig sehen können.
Also der Bereich ist ja wohl doch der richtige.

Ich würde jetzt einfach mal sagen dass dort irgendwelche Zeichen in HEX 
oder DEZ umgewandelt werden sollen die nicht als Eingabe akzeptiert 
werden.

Bei der ersten Fehlermeldung würde "\x08" dem Backspace entsprechen und 
beim zweiten Fehler kann er das Ausrufezeichen nicht in eine Zahl 
umwandeln.

Vermute in A[i] ist ein fehlerhaftes Zeichen.

Aber diese Konvertierung benötigst Du doch nicht, oder?
Wenn die zeichen als RAW ankommen sind es keine ASCII-Zeichen die mit 
INT(a[i],16) umgewandelt werden müssen.

statt INT(a[i],16 dann einfach a[i] nehmen.
Kenne zwar kein Phyton, aber sieht genauso wie JAVA aus...

Gruß
IngoF

von Jürgen S. (Firma: privat) (jschmied)


Lesenswert?

Noch ein paar Schnipsel mit neuen Feldern:

----------------
10 88 14 00 03 6E 00 07
[ 10 RC35   -> ?88 UBA   ] typ=14, off=00, length=03

08 10 14 00 2D 63 EA C1 00 09
[ 08 UBA    ->  10 RC35  ] typ=14
Betriebszeit gesamt h 49578.3  (off=1,len=3,div=60)
----------------
10 88 04 00 10 3D 00 07
[ 10 RC35   -> ?88 UBA   ] typ=04, off=00, length=10

08 10 04 00 04 1C 0B 40 0F 25 48 00 00 69 6B 0C 00 00 48 BC 00 15
[ 08 UBA    ->  10 RC35  ] typ=04
BCM-Nr.  1052  (off=1,len=2)
BCM      11    (off=3,len=1)
-----------------

hat sonst noch jemand etwas Neues?

vg

Jürgen

von chris (Gast)


Lesenswert?

I have a ServiceKey and would love to do basic on/off, temp changes, 
monitoring, via a Raspberry PI too :)

von Norbert S. (norbert)


Lesenswert?

Hi Rudi,

mit welchem Hardwaremodul hast du die Anbindung an den Pi realisiert? 
Würdest du auch den Code dazu zur Verfügung stellen?

Gruss
Norbert

von Rudi (Gast)


Lesenswert?

Norbert Schnitzler schrieb:
> Hi Rudi,
>
> mit welchem Hardwaremodul hast du die Anbindung an den Pi realisiert?
> Würdest du auch den Code dazu zur Verfügung stellen?
>
> Gruss
> Norbert

Ich benutze folgende Hardware:

https://www.dustos.org/data/ems_converter_v0_2.png

Den PI benutze ich nicht?!


Grüße.

von Norbert S. (norbert)


Lesenswert?

Hi Rudi,

danke für den Link,
hatte mich verlesen, der mit dem Pi war sysrun,
ich hätte auch Interesse an einer Anbindung an Openhab, wie jschmied.

Gruss
Norbert

von Jürgen S. (Firma: privat) (jschmied)


Lesenswert?

Hallo!

Ich bringe dem EMS-GW im Moment TCP/IP und JSON bei. Damit dürfte sich 
auch die OpenHAB Anbindung einfach ohne ein spezielles Binding 
realisieren lassen.

Ob ich mir noch einen OpenHAB Server hinstelle, wenn das GW alles selbst 
macht (incl. WebGUI und Logs schreiben) weiß ich noch nicht. ;)

vg

Jürgen

von Norbert S. (norbert)


Lesenswert?

Hi Jürgen,

ist das der normale oder schon gepimpte Gateway (größerer Pic mein ich 
irgendwo gelesen zu haben) von Ingo?

Gruss
Norbert

von Jürgen S. (Firma: privat) (jschmied)


Lesenswert?

Hallo!

Mit ein paar Web-Seiten ohne JSON bin ich bei 31K ROM und 1366 RAM. Der 
PIC18F4580 hat 32 KB ROM. Ohne Webseiten würde das JSON Interface 
warscheinlich reinpassen. Es wäre (zumindest für mich) aber einfacher 
den PIC zu wechseln, als X Versionen der Firmware zu pflegen. In die 
96KB des PIC18F4685 passt alles rein.

Ich habe ein Board (wg. Blitzschaden) bereits umgebaut, den PIC zu 
wechseln geht schnell. Ich habe den alten mit einem Dremel weggefräßt, 
um das Board nicht zu beschädigen ;). Dann kann man die Reste der 
Beinchen einzeln auslöten.

vg

Jürgen

von Rudi (Gast)


Lesenswert?

Du kannst bist auf die index.html alles auf einem Webserver auslagern. 
Dann fragst du nur direkt die Werte ab und die restlichen Seiten änderst 
du auf dem Webserver.

von Jürgen S. (Firma: privat) (jschmied)


Lesenswert?

Hallo!

Ja, man kann alles auf einen externen Websserver packen und das GW nur 
JSON sprechen lassen. Da muss dann jeder für sich einen Webserver 
einrichten und die URL auf das GW konfigurieren.

Nachteil:
Es ist dann ein extra Gerät oder Webspace im Internet nötig

Vorteil:
Man kann leicht erweitern, andere Geräte einbinden, Design ändern, 
Grafik einbinden usw.

vg

Jürgen

von Ingo F. (ingof)


Lesenswert?

Hallo,

an alle die einen EMS-Gateway oder eine andere Hardware für den EMS-Bus 
haben:
Es gibt jetzt eine Wiki zum EMS-Gateway (nicht Logamatic 2107):
http://ems-gateway.myds.me:8001/dokuwiki/

Es kann so gut wie alles gelesen werden.
Nur zum lesen einiger Bereiche (Telegramme des EMS-Bus) wird eine 
Registrierung benötigt.

Um Mithilfe bei der Entschlüsselung der EMS-Telegramme wird gebeten.

Da in diesem Thread auch der EMS-Gateway entstanden ist poste ich es 
auch hier...

Gruß
IngoF

von Danny B. (maniac103)


Lesenswert?

Ingo F. schrieb:
> Es gibt jetzt eine Wiki zum EMS-Gateway (nicht Logamatic 2107):
> http://ems-gateway.myds.me:8001/dokuwiki/
>
> Es kann so gut wie alles gelesen werden.
> Nur zum lesen einiger Bereiche (Telegramme des EMS-Bus) wird eine
> Registrierung benötigt.
>
> Um Mithilfe bei der Entschlüsselung der EMS-Telegramme wird gebeten.

Vielleicht bin ich einfach zu blind, aber: Wie meldet man sich an? Eine 
Registrierungsseite habe ich nicht gefunden...
(Davon mal abgesehen: Warum der Registrierungszwang für die 
EMS-Telegramme?)

von Ingo F. (ingof)


Lesenswert?

Danny Baumann schrieb:
> aber: Wie meldet man sich an?

Ganz einfach... oben rechts auf registrieren ;-)

Aber lag nicht daran dass Du blind warst.. Habe wohl zuviel an der 
Konfiguration herumgespielt. Und schwups war die Registrierung futsch...

Gruß
Ingo

von Ra S. (mcfloppy)


Lesenswert?

So der Winter naht wieder... und ich habe dass Geraffel wieder hervor 
geholt. Nach längerem durchforsten der EMS Protocol Plugin Codes von 
Ethersex habe ich es nun auf einem ATMega 644P (wieder) laufen.

Dazu musste in der ems_uart.h folgendes hinzugefügt werden:
#define PORTEMS_UART_TX_PORT           PORTD
#define EMS_UART_TX_PIN       PIND
#define DDREMS_UART_TX_PORT     DDRD


Nun haut das Netio auch per TCP/IP die Daten raus. Mit Wireshark habe 
ich mal reingeschaut, wobei man ja nicht all zu viel sieht. Wie wertet 
ihr die Daten aus? (Ich hatte ja mal was laufen, kann mich aber zum 
Teufel nicht mehr erninnern wie/was).

Weiterhin gibt http://192.168.0.90/ecmd?ems%20stats folgendes aus:

Bytes total:37301
Bytes good:528
Bytes dropped:0
Packets good:83
Packets bad:1959
Packets 1byte:25524 501
Packets ack:0 nack:0
Overflow:0
Max fill:2

Könnt Ihr mir weiterhelfen?

LG Floppy

Tante Edit:
So, habe noch Realterm probiert und inerhalb von so ca. 5 Minuten 
folgendes mitgelogt:
AA 55 05 08 13 05 22 00 3C
AA 55 06 17 08 35 00 11 11 2A
AA 55 08 17 08 1A 00 00 00 00 00 05
AA 55 05 17 00 AD 03 01 B8
AA 55 02 17 FC EB
AA 55 05 08 13 05 22 00 3C
AA 55 05 08 13 05 22 00 3C
AA 55 06 17 08 35 00 11 11 2A
AA 55 08 17 08 1A 00 00 00 00 00 05
AA 55 05 08 13 05 22 00 3C
AA 55 05 08 13 05 22 00 3C
AA 55 15 08 00 34 00 28 00 D6 80 00 80 00 04 01 00 00 15 BC 00 30 B7 00 
E9
AA 55 02 17 FC EB
AA 55 05 08 13 05 22 00 3C
AA 55 15 08 00 34 00 28 00 D4 80 00 80 00 04 01 00 00 15 BC 00 30 B7 00 
EB

von Danny B. (maniac103)


Lesenswert?

Such mal in meinen Postings in diesem Thread nach ems-collector ... das 
ist die Gegenseite dazu, die die von ethersex gelieferten Daten 
auswerten und in eine mysql-Datenbank schreiben kann.

von Ra S. (mcfloppy)


Lesenswert?

Hallo,
ja daran habe ich mich auch schon versucht. Das ganze habe ich nach ein 
paar installierten Dev-Libs auf einer Debian Kiste kompiliert bekommen. 
Nun klemmts am Aufruf... Mysql Username und Datenbank sind erstellt, 
aber ich bekomme weiterhin fehlermeldungen dass das Device nicht gültig 
ist. gibt es hiezu Doku? Bis auf die kleine Help Ausgabe habe ich im 
Dunkeln gestochert und mich an Fehlermeldungen entlang gehangelt.

./collectord -u ems -p xxx -d5 -f 192.168.0.90
Exception: Target 192.168.0.90 is invalid.

LG

von Danny B. (maniac103)


Lesenswert?

./collectord -u ems -p pass -d all -f tcp:192.168.0.90:7100 sollte 
funktionieren (evtl. must du den Port anpassen). Dass die Hilfe für das 
Target nicht angezeigt wird, ist eine Limitierung in 
boost::program_options (oder meiner Unfähigkeit geschuldet, das Zeug 
richtig zu benutzen).

von Ra S. (mcfloppy)


Lesenswert?

Nun kommt was :) Danke schonmal

./collectord -u ems -p ems -d all -f tcp:192.168.0.90:7950
IO: Got bytes 0xaa 0x55 0x5 0x8 0x13 0x5 0x22 00 0x3c
MESSAGE[14.09.2013 09:58:39]: source 0x08, dest 0x13, type 0x05, data 
0x22 0x00
DATA: Unhandled message received(source 0x08, type 0x05).
IO: Got bytes 0xaa 0x55 0x2 0xb8 0xfe 0x46
MESSAGE[14.09.2013 09:58:41]: source 0x00, dest 0x00, type 0x00, data 
0xb8 0xfe
IO: Got bytes 0xaa 0x55 0x5 0x8 0x13 0x5 0x22 00 0x3c
MESSAGE[14.09.2013 09:58:59]: source 0x08, dest 0x13, type 0x05, data 
0x22 0x00
DATA: Unhandled message received(source 0x08, type 0x05).


Nun müsste man nur noch was damit anfangen können. Wie kann ich nun 
aktiv eingreifen? Ich will im endefekt von Tag auf Nacht umschalten 
können. Wie stelle ich das Webinterface ein dass es daten anzeigt?

LG

Tante Edit:
so die Website liefert ein Bild nachdem ich username/password angepasst 
habe (in sensor_utils.php.inc), wobei mit total wirren Informationen... 
da passt garnichts

von Danny B. (maniac103)


Lesenswert?

Tag/Nacht umstellen sollte damit gehen:

telnet localhost 7777
hk1 mode night (oder hk2 mode auto, oder...)

Die Webseite ist mehr oder weniger ein Quick Hack, da musst du im 
Zweifelsfall mal etwas frickeln. Stimmen denn die Werte in der 
Log-Ausgabe und/oder der Datenbank?

von Ra S. (mcfloppy)


Lesenswert?

Ich habe mal bis hk4 durchprobiert... kommt immer ERRTIMEOUT :(
Die datenbank füllt sich auch kaum... kann es sein dass ich irgendwo 
zuordnungstabellen anpassen muss? Es ist halt leider ein RC25 und kein 
RC35 Panel.

von Danny B. (maniac103)


Lesenswert?

Bei ERRTIMEOUT hat sich die RC nicht angesprochen gefühlt ... bei den 
Unterschieden zwischen RC25, RC30 und RC35 bin ich allerdings überfragt. 
Selbst habe ich ein RC30, damit funktioniert es.

Zwei Dinge kommen mir aber komisch vor: der Bus-Slave 0x17 (ist das die 
RC25?) und die sehr hohe Anzahl an Bad packets, d.h. CRC-Fehlern. 
Letzteres deutet darauf hin, dass an der Schaltung noch etwas nicht in 
Ordnung ist. Bei mir ist das Verhältnis good-bad z.B. im Moment 
817000-24.

von Ra S. (mcfloppy)


Lesenswert?

Hmmmm okay.... aber die Kesselsolltemperatur stimmt schonmal. 40°C sind 
an der Heizung eingestellt (durchlauferhitzer).
Wie komme ich dem ganzen am besten bei? So etwas zu Debuggen ist ja 
nicht gerade trivial.

von Ra S. (mcfloppy)


Lesenswert?

So, ich war noch ein paar Daten sammeln ;)

Heizung: Buderus U154-20k
Bedieneinheit: RC25

Daten in dem RC25:
P1 -> 0     (Master ohne weitere Programmiergeräte)
P2 -> 1     (Roomflow Mode / Regelkreis auf die Durchflussrate)
P3 -> 0.0°C (Raumkalibrierung)
P4 -> 1     (DHW Heating True)
P5 -> 1     (Internal Boiler Pump)
P6 -> 5     (Nachlaufzeit Boiler Pump)
P8 -> 0     (Time Adjustment)
P9 -> 0     (No thermal disinfection)
P10-> 401   (Software Version)
P13-> 75°C  (Maximum Flow Temperature)

Vllt. hilfts ;) Mensch wär ich happy wenn ich irgendwie die f**k Heizung 
per TCP/IP ein/aus schalten kann. Geht sowas überhaupt? Es kann ja auch 
sein dass der RC25 als 2-Punkt Regler funktioniert und nur Brenner 
ein/aus Kommandos gibt. Somit wäre die komplette Steuerung in dem RC25 
und der Zustand Auto/Sonne/Mond kommt nie über den Bus und ist somit 
auch nicht beeinflussbar... (ANGST :p)
Da das Modul nicht mir ist (Mietshaus) würde ich Ungern direkt auf die 
Taster gehen (wobei ich immer mehr dazu tendiere).

LG :)

von Jürgen S. (Firma: privat) (jschmied)


Lesenswert?

Das kennst Du?

http://www.buderusdaten.ch/webseite/joomla/index.php?option=com_remository&Itemid=38&func=fileinfo&id=1814

Auf alle Fälle muss die RC25 dem UBA (Brenner) regelmäßig bestimmte 
Pakete senden, ansonsten schaltet sich die Heizung nach einer Weile ab. 
Da die UBA bestimmt nur ein Protokoll spricht, sind es bestimmt die 
gleichen Pakete wie auch die RC35 senden würde.

Hat jemand mit einem EMS-GW einen RC25 als Master und kann einen 
Busmitschitt machen? Am besten incl. Boot-Sequenz dre Anlage.

vg

Jürgen

von Ra S. (mcfloppy)


Angehängte Dateien:

Lesenswert?

Ja das Dokument hab ich in Englisch per Google gefunden ;) Aber deutsch 
ist mir auch lieber.

Also muss ich nun als nächstes erst mal das bad/good Verhältniss 
aufpeppeln? Nur wie? Ich flashe gleich mal eine erweiterte Debug 
Software in das NetIO. Werde dann auch gleich mal den Schaltplan des 
Adapter-Moduls heraussuchen und hochladen.

Tante Edit:
So nun mit Schaltplan. das Adapterkabel schaut wie folgt aus:
EMS Board - EXT Netio
1 (VCC)   - 10 (5V)
2 (RX Out)- 1  (PD2)
3 (TX in) - 2  (PD3)
4 (U Ref) - NC
5 (GND)   - 9  (GND)

von Jürgen S. (Firma: privat) (jschmied)


Lesenswert?

Hallo!

Prüfe mal die Taktfrequenz des Mikrocontrollers und die Baudrate der 
UART. Ein Fehler dort bring alles durcheinander.
Kritisch sind eigentlich nur C3/R4, da deren Zeitkonstanate nahe an der 
Baudrate ist, wirken sich Änderungen der Teile direkt auf die 
Tastverhältnisse an der UART aus.
Der + des OPV müsse ca. 0,6 V haben, der - ungefähr 0,05 V weniger.
Ansonsten ist an der Schaltung nicht viel falsch zu machen ...

vg

Jürgen

von Niffko _. (niffko)


Lesenswert?

@Ra Sp

> [Schaltplan]

U_REF hast du falsch gedeutet. Hättest du nicht herausführen müssen, ist 
ne' rein interne Angelegenheit.


//Niffko

von Niffko _. (niffko)


Lesenswert?

Ra Sp schrieb:
> Heizung: Buderus U154-20k

Der U154 ist, wenn man's genau nimmt, mehr Junkers als Buderus 
(Bosch-Synergieeffekt). Die Steuerplatine wird auch nicht als UBA 
bezeichnet. Kann was bedeuten, muss aber nicht. Auf jeden Fall könnte es 
Unterschiede geben.

//Niffko

von Ra S. (mcfloppy)


Lesenswert?

Ja ist herausgeführt um evtl. mal zu erkennen ob der Bus angeschlossen 
ist. Man weis ja nie :) Wie prüfe ich bei RX die Baudrate? ;)

LG

von niffko (Gast)


Lesenswert?

Ra Sp schrieb:
> [U_REF]
> Ja ist herausgeführt um evtl. mal zu erkennen ob der Bus angeschlossen
> ist.

[ironie]
Achso ... dafür sind die ~0,6V natürlich geradezu ideal.
[/ironie]

... nicht bös' gemeint ;)


//Niffko

von Ra S. (mcfloppy)


Lesenswert?

niffko schrieb:
> [ironie]
> Achso ... dafür sind die ~0,6V natürlich geradezu ideal.
> [/ironie]

Tjoa... um ganze Bytefolgen zu übertragen reichts ja wohl.... dann werde 
ich wohl auch ein Bit heraus bekommen. Wo ein Wille da ein Gebüsch oder 
so :p

Wenns denn nötig wäre könnte man auf einen ADC Eingang gehen (für was 
anderes sind die AVR ADCs eh nicht zu gebrauchen)

LG

von Ra S. (mcfloppy)


Angehängte Dateien:

Lesenswert?

Es gibt Neues... Auch wenn es nur ein Bild ist :p
Messaufbau:
Grün: EMS - High side
Gelb: RX Out der Adapterplatine
Masse hole ich am Steckverbinder NetIO-Adapterplatine

Nur woher kommen die Drifts? Denke das sind meine 
Kommunikationsprobleme.

von IngoF (Gast)


Lesenswert?

Nein, das ist völlig normal.
Wenn man sendet wird nur das kleine Signal auf dem Bus erzeugt. Dannach 
wird das gesendete Byte vom Busmaster (0x08) widerholt. Erst dannach 
kann das nächste Byte gesndet werden.

Also nach jedem gesendeten Byte mindestens ein Byte abwarten..

Bild 2 ist also voll OK.
Nur das erste Bild sieht seltsam aus. Ist das bei jedem Sendeversuch so?

Gruß
Ingo

von Ra S. (mcfloppy)


Lesenswert?

naja Sendeversuch ist meinerseits nie gelaufen. Das ist ein Mitschnitt 
zwischen Heizung und RC25. Und es sieht relativ häufig so aus.

von IngoF (Gast)


Lesenswert?

IngoF schrieb:
> Nein, das ist völlig normal.

war vermutlich zu schnell beim lesen und schreiben....

Es ging um den Drift in Bild1 oder? Das sihet nicht so gut aus.
Ist das schon auf dem Bus wenn Deine paltine nicht angeschlossen ist?

Gruß
IngoF

von Ra S. (mcfloppy)


Lesenswert?

Hmm... die Datenübertragung ohne NetIO schaut gut aus. Diese Ausläufer 
treten ohne Platine nicht mehr auf. Ob ich das Notebook beim Messen 
einstecke oder nicht ändert daran wohl nichts. Nun ist die Frage wo ich 
sonst die Masseschleife her bekomme (ich gehe nun einfach mal davon 
aus). Evtl übers Ethernet?! Probiere ich gleich noch einmal aus.

von Ra S. (mcfloppy)


Lesenswert?

So, hole ich mir nun die Masse vom Bus, driftet das gelbe Logiksignal 
umher. Zwischen beiden Massen liegt ja eigentl. nur eine Diode. Klemme 
ich Ethernet ab, sind die Drifts weg.Nun kann ich leider die Sache nicht 
mehr debuggen.

Tante Edit:
Der RS232 Ausgabe entnehme ich dass es wohl geht.
Die CRC stimmt mit der berechneten über ein.. Ich bekomme im 
Sekundentakt Meldungen folgender Art:

D: ems: No client connected, dropping 5 bytes
D: ems: Packet CRC a2 calc a2

Nun muss ich zusehen wie ich die Masseschleife unterbinde.

von Jürgen S. (Firma: privat) (jschmied)


Lesenswert?

Hallo!

Bei mir ist der EMS Bus an der Therme geerdet. Wenn der Oszi auch eine 
Masse mitbringt, gibts Probleme ...

vg

Jürgen

von Danny B. (maniac103)


Lesenswert?

Ra Sp schrieb:
> Der RS232 Ausgabe entnehme ich dass es wohl geht.
> Die CRC stimmt mit der berechneten über ein.. Ich bekomme im
> Sekundentakt Meldungen folgender Art:
>
> D: ems: No client connected, dropping 5 bytes
> D: ems: Packet CRC a2 calc a2

Ja, ds sieht gut aus. Das 'dropping X bytes' passiert ja nur, weil er 
die Daten nirgendwo hin weiterleiten kann.

> Nun muss ich zusehen wie ich die Masseschleife unterbinde.

Hmm. Hast du an deinem NetIO schon irgendeine Modifikation durchgeführt? 
Ich musste eine ganze Menge Elkos um den ENC28J60 verteilen, damit der 
langzeitstabil wurde und sich nicht nach einer Woche oder so weggehängt 
hat (Anleitungen dazu findet man im Netz). Ich meine, mich dunkel 
erinnern zu können (ist ja schon 1,5 Jahre her), dass ich in diesem Zuge 
auch die Masse der Ethernet-Buchse des NetIO galvanisch getrennt habe: 
Lotflächen für die Schirmung von der entsprechenden GND-Plane getrennt 
(mit einem Cuttermesser weggeritzt) und mit einem C wieder verbunden. 
Das dürfte bei dir dann wahrscheinlich auch helfen. Warum Pollin da 
nicht selbst drauf gekommen ist, weiß aber kein Mensch...

von Ra S. (mcfloppy)


Angehängte Dateien:

Lesenswert?

So... nun geht es sogar mit Ethernet :p

Bytes total:93010
Bytes good:20370
Bytes dropped:0
Packets good:1058
Packets bad:3
Packets 1byte:71628 1377
Packets ack:0 nack:0
Overflow:0
Max fill:6

Das schaut ja soweit gut aus. Nun bleiben noch folgende Punkte offen:

1.) Tag/Nacht umschalten
2.) Tag/Nacht auslesen
3.) evtl. Raumtemperatur auslesen (eher unwichtig)

Ich versuche gleich erstmal den TX am µC aufzuzeichnen.
Kann ich direkt (per ecmd oder ähnlich) Hex-Bytes versenden?

LG

Tante Edit:
Also das hk1 mode night kommando erzeugt das zweite Bild (gelb RX, grün
bus), und dann kommen noch im x Sek Takt die Signale aus Bild 1.

Aufgrund falscher Bilder habe ich den letzten Beitrag gelöscht

von Kai B. (kaib) Benutzerseite


Lesenswert?

Bitte beachte die Bildformate!
Und Bitmaps als JPG abzuspeichern macht kein Sinn.
Mit z.B. IrfanView hats soetwas schnell als png abgespeichert(geht sogar 
auch mit MS Paint)

von Ra S. (mcfloppy)


Lesenswert?

Uh... sorry. Nun sehe ich es auch. Das macht die billige Hantech 
Software. Dort kann ich zwar zwischen JPG und BMP wählen, was aber wohl 
nicht implementiert ist. Dann verwende ich ab jetzt das Snippingtool von 
Windows.

von Danny B. (maniac103)


Lesenswert?

Ra Sp schrieb:
> Ich versuche gleich erstmal den TX am µC aufzuzeichnen.

Wenn du mal ein git pull im ems-collector machst, siehst du danach die 
gesendeten Bytes direkt in dessen Debugausgabe ;)

> Kann ich direkt (per ecmd oder ähnlich) Hex-Bytes versenden?

Nein. Ich hab mir für solche Zwecke immer schnell den collector gehackt. 
Es wäre aber in der Tat wahrscheinlich mal eine sinnvolle Idee.

> Also das hk1 mode night kommando erzeugt das zweite Bild (gelb RX, grün
> bus), und dann kommen noch im x Sek Takt die Signale aus Bild 1.

Ich glaube, vom elektrischen Debugging kannst du jetzt weggehen. Was 
sagt den die Debugausgabe von ems-collector, wie sehen die empfangenen 
Pakete zu diesem Zeitpunkt (dekodiert) aus?

von Ra S. (mcfloppy)


Lesenswert?

So,
heute erstmal den tftp-Kram vorbereitet. Morgen verfrachte ich das Teil 
mal an die Heizung. Kann mir jemand Service Unterlagen geben? Finde nix 
zur  U154-20k

LG

von IngoF (Gast)


Lesenswert?

So,

habe jetzt genug an der Wiki rumgefummelt.

Jetzt hat sich zum letzten mal die Adresse geändert. Der Port (:8001) 
kann und muss jetzt weggelassen werden. Neue Adresse:
http://ems-gateway.myds.me/dokuwiki/

Sonst hat sich auch noch was geändert:
Unregistrierte Benutzer können jetzt auch alles lesen.
Registrierte Benutzer können jetzt per Mail bei Änderungen informiert 
werden.

Gruß
IngoF

von Rudi (Gast)


Lesenswert?

IngoF schrieb:
> habe jetzt genug an der Wiki rumgefummelt.

Sieht doch gut aus ... zum Glück kann man wenigstens alles lesen.

Hat zufällig jemand ein Zeitmodul am laufen und ein Log vom EMS-Format? 
Dann könnte man direkt die immer wieder falsch laufende RC 
synchronisieren.


---

von Jürgen S. (Firma: privat) (jschmied)


Lesenswert?

Die Firmware für das neue Board soll das können, sie besorgt sich per 
NTP die genaue Zeit.
Ich habs noch nicht probiert, aber ich denke:

0B 10 06.00 0D 09 14 13 00 00 <CRC>
............YY.mm.hh.dd.mi.ss

sollte die Zeit auf den 13.09.2013 20:00 setzen.

PS: Wir sollten mal einen neuen Thread auf machen. Mein UMTS 
Datenkontigent ist sonst mit 3 Mal hier rein gucken alle ;)

vg

Jürgen

von F. F. (pic18f)


Lesenswert?

Jürgen Schmied schrieb:
> Wir sollten mal einen neuen Thread auf machen.

^^finde ich gut.
Ich lese schon lange den Thread mit. Mit meiner langsamen DSL-Verbindung 
dauert es ewig das sich die Seite öffnet. Gibt es eine Möglichkeit nur 
die letzten Texte zu lesen?

von Danny B. (maniac103)


Lesenswert?


von mcfloppy (Gast)


Lesenswert?

Hi,
habe nun den collector angepasst und logge alle Rohdaten inkl. 
Timestamp.

Heute Abend gibts das File :-)

von Jürgen S. (Firma: privat) (jschmied)


Lesenswert?

#############################################################

*** Bitte hier nicht mehr posten ***

... wegen Überlänge ...

Bitte hier weiter machen:

Beitrag "Faktensammlung Buderus EMS"

#############################################################

von Andreas S. (andreas84)


Lesenswert?

Hallo zusammen,

habe bereits das NetIo-Board zusammengelötet.
Wollte statt dem 644p den 1284p einsetzen.

Wollte mir dann das Ethersex-File für den Atmega zusammenstellen.

Allerdings kann ich das EMS-Protokoll nicht auswählen.
Bei kommt immer die Meldung "EMS not available. No free USART. (0/0)" - 
egal, ob ich als CPU den 644p oder den 1284p auswähle.

Hat jemand einen Tipp, was ich falsch mache?

Vielen herzlichen Dank schon mal im Voraus!

von Danny B. (maniac103)


Lesenswert?

Andreas S. schrieb:
> Allerdings kann ich das EMS-Protokoll nicht auswählen.
> Bei kommt immer die Meldung "EMS not available. No free USART. (0/0)" -
> egal, ob ich als CPU den 644p oder den 1284p auswähle.
>
> Hat jemand einen Tipp, was ich falsch mache?

Ja - du brauchst einen 644PA. Das A ist entscheidend, denn nur der A hat 
eine 2. UART.

von Andreas S. (andreas84)


Lesenswert?

Danny B. schrieb:
> Andreas S. schrieb:
>> Allerdings kann ich das EMS-Protokoll nicht auswählen.
>> Bei kommt immer die Meldung "EMS not available. No free USART. (0/0)" -
>> egal, ob ich als CPU den 644p oder den 1284p auswähle.
>>
>> Hat jemand einen Tipp, was ich falsch mache?
>
> Ja - du brauchst einen 644PA. Das A ist entscheidend, denn nur der A hat
> eine 2. UART.

Ich hab nur den Atmega644 sowie 644p zur Auswahl im ethersex. Wie bringe 
ich den Atmega 644pa in die Liste rein?

von Danny B. (maniac103)


Lesenswert?

Andreas S. schrieb:
> Danny B. schrieb:
>>
>> Ja - du brauchst einen 644PA. Das A ist entscheidend, denn nur der A hat
>> eine 2. UART.
>
> Ich hab nur den Atmega644 sowie 644p zur Auswahl im ethersex. Wie bringe
> ich den Atmega 644pa in die Liste rein?

Mea culpa. Ich nehme alles zurück; der 644p sollte gehen. Die 2. UART 
ist der Unterschied zwischen 644 und 644p, nicht zwischen 644p und 
644pa.

Bei mir geht aber die Konfugiuration auch mit dem 644p: Load a default 
configuration -> NetIO, dann den 644p auswählen, dann unter Protocols -> 
EMS anschalten und '1' als 'EMS USART' auswählen.

Wie genau gehst du bei der Konfiguration vor?

von Andreas S. (andreas84)


Lesenswert?

Danny B. schrieb:
> Andreas S. schrieb:
>> Danny B. schrieb:
>>>
>>> Ja - du brauchst einen 644PA. Das A ist entscheidend, denn nur der A hat
>>> eine 2. UART.
>>
>> Ich hab nur den Atmega644 sowie 644p zur Auswahl im ethersex. Wie bringe
>> ich den Atmega 644pa in die Liste rein?
>
> Mea culpa. Ich nehme alles zurück; der 644p sollte gehen. Die 2. UART
> ist der Unterschied zwischen 644 und 644p, nicht zwischen 644p und
> 644pa.
>
> Bei mir geht aber die Konfugiuration auch mit dem 644p: Load a default
> configuration -> NetIO, dann den 644p auswählen, dann unter Protocols ->
> EMS anschalten und '1' als 'EMS USART' auswählen.
>
> Wie genau gehst du bei der Konfiguration vor?

Hallo Danny,

ich habe mir unter CentOS 7 die benötigten Pakete heruntergeladen.
Anschließend habe ich das gitlab-Archiv auf meinen Rechner kopiert.
Anschließend mit make menuconfig gestartet

Dort dann Load a default configuration -> NetIO und als CPU den Atmega 
644p ausgewählt.
Wollte dann unter Protocols das EMS anschalten, jedoch erhalte ich die 
besagte Fehlermeldung, das kein UART frei ist.

Ich könnte mir höchstens vorstellen, das es am OS liegt (CentOS 7)

von Andreas S. (andreas84)


Lesenswert?

Hallo Danny,

Entwarnung, habs jetzt mal auf meinem Firmennotebook ausgeführt 
(ebenfalls CentOS 7)
Hier funktionierts jetzt.
Komisch, das es dann auf meinem Werkstatt-PC nicht funktioniert hat.

Vielen herzlichen Dank für deine Unterstützung!

von Andreas S. (andreas84)


Lesenswert?

Konnte jetzt alle bis auf eine Einstellung von 
https://emswiki.thefischer.net/doku.php?id=wiki:ems:net_io vornehmen.

Das Feld "[-] Onewire device detection support" kann ich leider nicht 
auswählen. Hängt dies evtl. von einer Einstellung ab, die Standardmäßig 
vielleicht ausgewählt ist?

Hast du hier für mich zufällig noch einen kleinen Tipp?

von Andreas S. (andreas84)


Lesenswert?

Andreas S. schrieb:
> Konnte jetzt alle bis auf eine Einstellung von
> https://emswiki.thefischer.net/doku.php?id=wiki:ems:net_io vornehmen.
>
> Das Feld "[-] Onewire device detection support" kann ich leider nicht
> auswählen. Hängt dies evtl. von einer Einstellung ab, die Standardmäßig
> vielleicht ausgewählt ist?
>
> Hast du hier für mich zufällig noch einen kleinen Tipp?

Nach langem Testen und probieren habe ich jetzt den Blockierer gefunden:

Wenn ich Debugging aktiviere "[*] Enable Debugging  --->" dann kann ich 
die Option auswählen.
Dieser Punkt hatte im Wiki leider gefehlt.

von B. G. (smarti)


Lesenswert?

Hallo,

gibt es von der KM271 einen "erfolgreichen" Nachbau?

Chipshuffler hat einen Schaltplan veröffentlicht: 
Beitrag "Re: Logamatic 2107 Schnittstelle"

Die RS232 Schnittstelle ist dort ja nicht das Problem.

Ansonsten würde ich mich daran machen...

Malte war hier auch aktiv, hat seine Versuche zwar in seinem Wiki 
gepostet, ist leider aber nicht mehr online. Wer hier noch Daten hat 
kann  mir gerne zukommen lassen.

von Vetus (Gast)


Angehängte Dateien:

Lesenswert?

Hallo,
ich habe aus allen verfügbaren Informationen aus diesem Forum einen 
Adapter entwickelt, der die Steuerung der Heizung über eine serielle 
Schnittstelle ermöglicht.

Alles natürlich auf eigene Gefahr nachmachen.

Der Adapter ist simpel. 5V, GND, RX und TX stehen als Lötkontakt zur 
Verfügung und können mit einem USB-Serial-Wandler verbunden werden. Ein 
10k Widerstand sorgt dafür, dass das Modul erkannt wird. Es erscheint 
dann der zusätzliche Menüpunkt Abgastemperatur ohne Wert im Display.

Die Seite die mit Front beschriftet ist muss zum Display zeigen. Die 
Beschriftung habe ich nachträglich eingefügt, deshalb fehlt sie auf dem 
Foto. Bilder und die CAM-Datei findet ihr im Anhang.

Eine dauerhafte Lösung zum Auslesen und Steuern habe ich noch nicht 
entwickelt. Ich nutze einen Raspberry-Pi und die Python-Skripts vom 
Nutzer Black aus folgendem Thread: 
https://homematic-forum.de/forum/viewtopic.php?t=26955
Ich kann die Werte erfolgreich auslesen und auch erfolgreich Werte 
setzen. Es mangelt allerdings noch an der Stabilität und eigentlich 
würde ich das ganze auch mithilfe eines ESP8266 bzw. ESP32 lösen.

von Marco (Gast)


Lesenswert?

Kann man die Platinen denn erwerben? Da könnte ich meine alte Heizung 
doch noch an den Pi bringen :-D

von Jens K. (jens_)


Lesenswert?

Hi zusammen,

Ich hätte ebenfalls Interesse an einem Adapter.
Gibt es noch irgendwelche Aktivitäten?

Viele Grüße und danke

von Sven L. (sven_rvbg)


Lesenswert?

Es wurden doch Fertigungsdaten gepostet, mit diesen wendet man sich an 
den Chinamann seines vertrauens und bekommt für wenige Euronen fertige 
Platinen.

von Achim W. (docachim)


Lesenswert?

Ja, ja. Platinen machen lassen... Ich habe da auch keine Erfahrung.

Hat jemand eine zu verkaufen? Nackt/bestückt/ wie auch immer?

Danke & Gruß

von Jens K. (jens_)


Lesenswert?

Hi,
ich hab mir die Platine erstellen lassen - war kein Hexenwerk. Ich bin 
aus Zeitgründen noch nicht dazu gekommen weiter zu machen :-(
Eine Frage in die Runde: Hat sich schon jemand an die Umsetzung mittels 
ESP8266 gemacht?

Ich habe mir damals zwei Platinen machen lassen und eine liegt hier noch 
rum (ohne Wiederstand).

Viele Grüße

von Ingo A. (Gast)


Lesenswert?

Jens K. schrieb:
> Hi,
> ich hab mir die Platine erstellen lassen - war kein Hexenwerk. Ich bin
> aus Zeitgründen noch nicht dazu gekommen weiter zu machen :-(
> Eine Frage in die Runde: Hat sich schon jemand an die Umsetzung mittels
> ESP8266 gemacht?
>
> Ich habe mir damals zwei Platinen machen lassen und eine liegt hier noch
> rum (ohne Wiederstand).
>
> Viele Grüße

Hallo Jens,
nach was muss ich googlen zum Erstellen der Platinen?
Bisher scheitere ich daran, die Daten aus dem ZIP bei gängigen 
Platinenherstellern einlesen zu lassen.
Also wie finde ich den ChinaMann?
Gruß
Ingo

von Reto (Gast)


Angehängte Dateien:

Lesenswert?

Hallo Jens. Weil nach 20 Jahren das Display streikt (s. Bild), bin ich 
via Google hier gelandet - weil ich die Systemzeit nicht mehr einstellen 
bzw. ablesen kann. Wie du beschreibst, kannst du erfolgreich Werte 
schreiben. Hast du evtl. herausgefunden, ob/wie man die Systemzeit über 
die Schnittstelle setzen kann?

von Fred G. (sysrun)


Lesenswert?

Ich habe mir die Platine hier bestellt: 
https://bbqkees-electronics.nl/?lang=de

Preis finde ich ok - es gibt sogar ein komplettpaket mit ESP8266 und der 
EMS-ESP software

Nutze die jetzt seit monaten zusammen mit einem ESP8266 und MQTT

von Peter (Gast)


Lesenswert?

Moin,
hat schon jemand eine Lösung um die Raumtemperatur via Funk (WLAN) zur 
Heizungsanlage bzw. RC300 zu transportieren? Ggf. via zwei ESP8266 als 
Kabelersatz?

Folgendes Problem: ich kann kein Kabel verlegen, möchte aber neben der 
Außentemperaturregelung auch die Raumtemperatur als Regelgröße nutzen.

Grüße
Peter

von Heimwerker (Gast)


Lesenswert?

Hallo und Frage an die Spezialisten:
Im Schaltplan der 2107 gibt es einen Anschluss 230V Signal Brenner: 
Betrieb BR 8/B4 und Störung BR 9/S3 sowie 4/N (Nulleiter). Kann ich dort 
parallel ein 230V monostabiles Relais(Finder 13.31.8.230.4300) zum 
potentialfreien Schalten eines WIFI Aktors (Sonoff MiniR2) anschließen, 
der mir dann eine Pushnachricht in die App schickt. Das funktioniert 
(getestet) am heimischen Bewegungsmelder. Bin aber unsicher, ob das BR 
Signal genug Leistung zum Schalten des Relais bringt. Im Schaltplan wird 
an der Stelle Brenneranschluß Stufe 1 max.8A angegeben, was vielleicht 
reichen dürfte??

von Daniel G. (daniel_g427)


Lesenswert?

Hallo,

ich weiß, der Thread ist ein wenig älter, aber ich habe noch eine 
Logamatic, die ich noch eine Zeit lang betreiben muss und brauche 
dringend den Zugang über die serielle Schnittstelle, weil mein Brenner 
häufig auf Störung geht (Flammwächter spinnt manchmal) und ich nicht 
jede Woche kalt duschen möchte. Deswegen habe ich mir ein paar aus 
diesem Thread zusammengesucht und die KM217 mit WiFi/Bluetooth-Anbindung 
nachentwickelt und werde diese in den nächsten Wochen auch mit ESPhome 
und Home Assistant realisieren.

Genauere Infos gibt es hier: 
https://the78mole.de/reverse-engineering-the-buderus-km217/

Wer ebenfalls eine haben möchte, kann mich gerne kontaktieren. Ich werde 
ein paar PCBs mehr bestellen und zum Selbstkostenpreis (ich schätze ca. 
2-3 € pro PCB) abgeben.

Grüße,
Daniel

von Markus _. (markush)


Angehängte Dateien:

Lesenswert?

Fred G. schrieb:
> Ich habe mir die Platine hier bestellt:
> https://bbqkees-electronics.nl/?lang=de
>
> Preis finde ich ok - es gibt sogar ein komplettpaket mit ESP8266 und der
> EMS-ESP software
>
> Nutze die jetzt seit monaten zusammen mit einem ESP8266 und MQTT

Ich hab mich grad auf der Seite umgesehen, das ist echt interessant und 
ich würde mir das Modul mit WLAN gern zulegen. Wie krieg ich raus, ob 
meine Steuerung damit kompatibel ist, sprich diese Bus-Schnittstelle 
hat? Weiß jemand von euch das anhand des Fotos?

Gruß - Markus

Beitrag #6772582 wurde von einem Moderator gelöscht.
von Markus _. (markush)


Angehängte Dateien:

Lesenswert?

So siehts im Inneren aus, leider nix von einem BUS Anschluss zu sehen 😒
Was meint ihr?

Am Typenschild steht HS2105M S0

Beitrag #6772642 wurde von einem Moderator gelöscht.
von Daniel G. (daniel_g427)


Angehängte Dateien:

Lesenswert?

Hallo Marcus,

eigentlich solltest Du im Beitrag auf meinem Blog sehr schön die
Schnittstelle erkennen, die es für das KM217 benötigt (siehe auch Bild
anbei). Der andere Anschluss sieht zwar identisch aus, aber da ist 1.
nicht genug Platz und 2. weiß ich nicht, ob die Belegung die Gleiche
ist.

Auf Deinem Bild ist die Schnittstelle auch zu erkennen, aber ob das die 
gleichen Abmessungen und die gleiche Belegung hat, weiß ich natürlich 
nicht.

Grüße,
Daniel

von Markus _. (markush)


Lesenswert?

Daniel G. schrieb:
> Hallo Marcus,
>
> eigentlich solltest Du im Beitrag auf meinem Blog sehr schön die
> Schnittstelle erkennen, die es für das KM217 benötigt (siehe auch Bild
> anbei). Der andere Anschluss sieht zwar identisch aus, aber da ist 1.
> nicht genug Platz und 2. weiß ich nicht, ob die Belegung die Gleiche
> ist.
>
> Auf Deinem Bild ist die Schnittstelle auch zu erkennen, aber ob das die
> gleichen Abmessungen und die gleiche Belegung hat, weiß ich natürlich
> nicht.
>
> Grüße,
> Daniel

Hallo Daniel,

vielen Dank dir für die Erläuterung. Ich dachte, dass ich mit der 
fertigen Lösung von dem Online Shop eventuell auch arbeiten könnte. Aber 
da ich die Schnittstelle nicht habe, brauche ich deine Lösung um Zugriff 
auf die Daten zu bekommen, soweit ist mir das jetzt klar 👍
Ich hatte dir auch schon eine Email geschrieben, dass ich Interesse an 
der Platine von dir habe. Ich nehm auf jeden Fall eine!

Gruß - Markus

von Daniel G. (daniel_g427)


Lesenswert?

Hi Markus,

die Platinen werden gerade produziert und werden vermutlich in ca. 2 
Wochen (wenn der Zoll nicht verlängerte Mittagspause macht) bei mir 
aufschlagen. Hast Du denn die passenden Bauteile alle da, um die Platine 
zu bestücken?

Die BOM findest Du hier:
https://gitlab.com/the78mole/logamatic_2107_wifi_comm/-/blob/main/KM217-WiFi/bom/KM217-WiFi.csv

Grüße, Daniel

von Markus _. (markush)


Lesenswert?

Hi Daniel,

perfekt! Meld dich einfach wenn du die Platinen hast dann können wir uns 
wegen Versand und Zahlung austauschen.

Hab nur den EPS32 lagernd 😉 hab bisher maximal SMD 0805 gelötet. Die 
Sachen muss ich also noch besorgen, irgendwie alles komplett bei einem 
Anbieter bestellen geht vermutlich nicht oder?

Gruß - Markus

von Daniel G. (daniel_g427)


Lesenswert?

Hallo Markus,

das Hühnerfutter für den Minimalausbau kann ich Dir noch dazu legen. Die 
MOSFETs (Level-Shifter) sind hoffentlich garnicht nicht nötig und das 
EEPROM ist ja auch nur da, falls man lokal was speichern möchte...

Falls Du Dir ein kleines Sortiment zulegen willst, ich hab vor vielen 
Jahren mit den Family-Packs von CSD 
(https://csd-electronics.de/Passive-Bauteile/Widerstaende/FamilyPacks:::10_57_181.html) 
angefangen, weil ich schon ein modulares, erweiterbares Sortiersystem 
hatte und diesen Röhrchenkram immer gehasst habe.

Grüße, Daniel

von Markus _. (markush)


Lesenswert?

Hi Daniel,

das wär natürlich perfekt! Lokal speichern will ich in der Tat nicht, 
EEPROM brauch ich also nicht. Pack die Sachen dazu und ich bezahl die 
natürlich auch!

Bei CSD schau ich mich mal um, da find ich mir bestimmt was 😉

Danke schon mal vorab, hoffentlich kommen die Platinen dann bald...

Gruß - Markus

von Jens K. (jens_)


Lesenswert?

Hallo Daniel,

falls du noch eine Platine über hast, wäre ich auch an einer 
interessiert - ebenso an dem "Hühnerfutter" :-)

Viele Grüße
Jens

von Daniel G. (daniel_g427)


Lesenswert?

Hallo,

die Platinen sind da und ich hab auch schon eine auf- und eingebaut. 
Spannungsversorgung passt, LEDs kann ich mittels HomeMatic und ESPhome 
ein- und ausschalten. Firmware-Update über OTA funktioniert ebenfalls 
einwandfrei. Jetzt fehlt NUR NOCH die Software, um die serielle 
Schnittstelle in Betrieb zu nehmen, die Buderus-Steuerung zum Reden zu 
bringen und die Daten zu dekodieren :-P

Den Blog-Post habe ich auch nochmal für alle Interssierten aktualisiert:
https://the78mole.de/reverse-engineering-the-buderus-km217/

Die komplette Konfiguration für ESPhome werde ich bei Gelegenheit auch 
noch pushen. Wer mich bei der Software unterstützen will ist jederzeit 
willkommen.

Das Repo findet sich hier:
https://gitlab.com/the78mole/logamatic_2107_wifi_comm

Viel Spaß :-)

PS: Wer eine Platine will, bitte noch die postialische Adresse an mich 
schicken. Entweder per PM oder über Email (findet sich auch im Impressum 
meines Blogs).

von Sven T. (dewenni)


Lesenswert?

Hallo Zusammen!

Vielen Dank an alle die hier mitgeholfen haben, die nötigen 
Protokollinformationen zu erarbeiten.

Falls Interesse besteht, ich habe auf GitHub ein Projekt hochgeladen, 
welches wunderbar zusammen mit der Platine von Daniel funktioniert.
Es liefert alle mir bisher bekannten Werte per MQTT und kann auch einige 
Werte per MQTT Befehle anpassen und steuern.

Ihr findet es hier: https://github.com/dewenni/ESP_Buderus_KM271

Grüße Sven

von Markus H. (Gast)


Lesenswert?

Sven T. schrieb:
> Ihr findet es hier: https://github.com/dewenni/ESP_Buderus_KM271

Hallo Sven,

1000x Danke an dich! Ich bin da schon länger dran und hatte bisher auch 
keine Hardware dazu. Bestellung ist schon raus - das iiiiiideale 
Weihnachtsprojekt 👍🤣👏

Schöne Grüße!

von Daniel G. (daniel_g427)


Lesenswert?

Hallo Jungs,

ich habe nun fast keine Module mehr und sammele gerade Ideen, die ich 
noch mit umsetzen könnte... Aktuell auf der Liste:

- OneWire Interface connector
- Add-On Connectors (some I/Os, I2C, SPI)

Wer noch gute Ideen hat, die mit den recht generischen beiden Sachen 
nicht abgedeckt sind, einfach hier rein :-)

Grüße,
Daniel

von Markus _. (markush)


Lesenswert?

Daniel G. schrieb:
> Hallo Jungs,
>
> ich habe nun fast keine Module mehr und sammele gerade Ideen, die ich
> noch mit umsetzen könnte... Aktuell auf der Liste:
>
> - OneWire Interface connector
> - Add-On Connectors (some I/Os, I2C, SPI)
>
> Wer noch gute Ideen hat, die mit den recht generischen beiden Sachen
> nicht abgedeckt sind, einfach hier rein :-)
>
> Grüße,
> Daniel

Hallo Daniel,

an dieser Stelle einfach mal danke dir für deine Arbeit und Mühen die du 
in dieses Projekt steckst 👍👌
(Hatte fast schon befürchtet, du hast keine Zeit mehr gefunden um an dem 
Projekt weiter zu machen)

Gruß - Markus

von Daniel G. (daniel_g427)


Lesenswert?

Hi Markus,

tatsächlich hatte ich kaum Zeit, deswegen habe ich ja bestückte Platinen 
bestellt. Dass ich dann so viele Bestellung in so kurzer Zeit 
wegarbeiten muss, im Gegenzug aber drei tolle Personen (Sven, Jens, 
Bascht) aus der Community mir dann die Arbeit in der Firmware abnehmen, 
damit hatte ich nicht gerechnet.

Vermutlich werde ich noch vor Weihnachten noch ein paar neue Features in 
die Hardware einarbeiten und dann bestellen.

Ich bin auch echt begeistert, was da für eine Resonanz auf das Projekt 
kam... Ich hatte Bestellungen aus Deutschland, USA, Lettland, Polen, 
Ungarn, Litauen, Belgien, Spanien und Estland. Völlig crazy :-P

Grüße,
Daniel

von Andreas S. (Firma: Schweigstill IT) (schweigstill) Benutzerseite


Lesenswert?

Das Projekt ist auch für mich hochgradig interessant. Vor einigen 
Monaten war ich schon darauf gestoßen, als ich die Logamatic wegen eines 
defekten Brennerrelais reparieren musste und (mal wieder...) Ausschau 
nach einer Kommunikationskarte hielt.

Grundsätzlich würde ich aber lieber dem bewährten Motto "Wer Funk kennt, 
nimmt Kabel!" folgen, obwohl sich der relevante WLAN-AP direkt über dem 
Heizungskeller befindet. Daher hatte ich auch schon darüber nachgedacht, 
Deine Leiterplattenkontur zu "klauen" und als Grundlage für eine 
Ethernetversion zu verwenden. Ggf. wäre es durchaus interessant, den 
Ethernet-Teil mit IP101 an "Deinen" ESP32 dranzuknüppern, ähnlich wie 
hier:

https://docs.espressif.com/projects/esp-idf/en/latest/esp32/hw-reference/esp32/get-started-ethernet-kit.html

Offenbar scheint ja die Spannungsversorgung von Buderus nicht auf ein 
WLAN-Modul (oder auch Ethernet) ausgelegt zu sein, so ich erwäge, auch 
eine separate Stromversorgung vorzusehen oder zumindest eine höhere 
Spannung an anderer Stelle der Logamatic abzugreifen.

Nachdem mir Altium ein Ultimatum bezüglich einer möglichen 
Wiederaufnahme/Verlängerung von Wartung und Software-Updates gestellt 
hat, ist für mich auch endgültig klar, auf KiCad umzustellen. Somit wäre 
das o.a. ohnehin schon für KiCad vorliegende Projekt auch ein schöner 
Testballon (neben anderen beruflichen und privaten Projekten).

von Jens T. (jens_t630)


Lesenswert?

Hallo Daniel,

ein sehr interessantes Projekt :-)
Für mich wäre der OneWire Anschluss sehr interessant - dann würde ich 
mir meine aktuelle Platine für meinen Pufferspeicher + Temperaturen vor 
& nach der Systemtrennung mit 8 x DS18B20 sparen :-) - falls die 
Spannungsversorgung der Logamatic das mitmacht..

Viele Grüße

von Daniel G. (daniel_g427)


Lesenswert?

Hallo Jens,
hallo Andreas,

also mit dem WLAN des ESP32-WROOM-32D hab ich bisher nur gute 
Erfahrungen gemacht, was die Reichweite und Zuverlässigkeit angeht. Der 
Charme liegt ja gerade darin, dass ich keine Leitungen ziehen muss.

Grundsätzlich könnte man aber auch einen ENC28J60 an die 
SPI-Schnittstelle andödeln. Für ESP32 gibt es da durchaus Quellcode.
https://github.com/tobozo/ESP32-ENC28J60
Ethernet (über MII) direkt am WROOM verbrät halt unglaublich viele 
GPIOs.

Bezüglich Spannungsversorgung hatten meines Wissens bisher nur zwei 
Bastler Probleme. Bei den anderen (mehr als 50 Personen) lief alles wie 
am Schnürchen. Und auch bei mir bisher keinerlei Probleme. Ich vermute 
fast, dass bei den beiden Problem-Steuerungen entweder irgendwas 
angeschlossen ist, das viel Saft braucht oder das Netzteil ein 
Montagsmodell ist. Natürlich könnte man auch einen DC/DC verbauen. Der 
würde die Sache sicher deutlich entspannen, verbraucht aber auch wieder 
Platz und kostet deutlich mehr als der kleine LDO. Und die paar zehn 
Milliwatt Verluste sind auch nicht der Rede wert.

Die OneWire-Sensoren ziehen auch praktisch keinen Strom. Würden sie das 
tun, würden sie sich auch selbst zu stark aufheizen, um noch anständig 
zu messen.

KiCad kann ich tatsächlich nur empfehlen. Habe damit nun schon etliche 
Projekte gemacht und wenn man sich an ein paar Regeln hält, dann ist es 
eines der besten PCB-Tools, die ich je verwendet habe. z.B. die 
Original-Bibliotheken per GIT holen und in Ruhe zu lassen, die eigenen 
Symbole und Packages dann in ein eigenes GIT zu stecken. Außerdem sollte 
man für die Pfade entsprechend Variablen definieren.

Mal sehen, ob ich es noch vor Weihnachten schaffe oder dann "zwischen 
den Jahren" dazu komme.

Grüße,
Daniel

von Andreas S. (Firma: Schweigstill IT) (schweigstill) Benutzerseite


Lesenswert?

Daniel G. schrieb:
> Der
> Charme liegt ja gerade darin, dass ich keine Leitungen ziehen muss.

Der Charme von Ethernet liegt ja gerade darin, dass man bei einem 
Gerätetausch eines Switches nur die Patchkabel umstecken muss. Bei WLAN 
muss man wiederum alle Clients in den neuen Access Point einbuchen, was 
ja gerade bei Geräten ohne eigenes GUI o.ä. mit ziemlicher Bastelei 
verbunden sein kann. Und irgendwelche Smart-Home-Komponenten sind ja 
auch defür prädestiniert, bei solch einer Aktion vergessen zu werden.

von Daniel G. (daniel_g427)


Lesenswert?

Hi Andreas,

wenn man das WLAN gleich konfiguriert sollte alles wie vorher laufen, 
selbst mit Consumer-Geräten. Wenn ich bei mir einen AP tausche oder 
einen neuen dazu hänge, wird der automatisch provisioniert und alle 
Clients können den wie gehabt nutzen.

Wer Ethernet haben möchte, der kann meine "bare PCB-Variante" und einen 
Raspi oder irgend einen anderen Ethernet-UART-Konverter kaufen. Den 
wenigen noch verfügbaren Platz auf dem Board nutze ich lieber für andere 
Dinge als einen Ethernet-Anschluss (Stecker, Übertrager, Hühnerfutter), 
den gerade mal 1% der Interessenten nutzen will. Zumal der ESP ja gerade 
für WLAN (und vielleicht noch Bluetooth) prädestiniert ist.

Grüße,
Daniel

von Andreas S. (Firma: Schweigstill IT) (schweigstill) Benutzerseite


Lesenswert?

Daniel G. schrieb:
> Den
> wenigen noch verfügbaren Platz auf dem Board nutze ich lieber für andere
> Dinge als einen Ethernet-Anschluss (Stecker, Übertrager, Hühnerfutter),
> den gerade mal 1% der Interessenten nutzen will.

Genau, das verlange ich ja auch gar nicht. Oben hatte ich ja 
geschrieben, dass ich vermutlich Deine Leiterplattenkontur usw. für 
meine eigene Variante verwenden werde. Sofern ein Interesse besteht, 
wäre ich dann durchaus auch bereit, das ganze wieder zuveröffentlichen, 
ggf. auch in einem gemeinsamen Git-Repository.

> Zumal der ESP ja gerade
> für WLAN (und vielleicht noch Bluetooth) prädestiniert ist.

In der Tat wäre er - ohne "Projektaltlasten" nicht der Controller erster 
Wahl, wenn man WLAN gar nicht nutzen will.

von Daniel G. (daniel_g427)


Lesenswert?

Hi Andreas,

gerne kannst Du das Design nutzen und Dein eigenes veröffentlichen. Ich 
verlinke natürlich auch gerne Dein Repo auf meinen Seiten (GitLab, 
GitHub, mein Blog,...) und würde mich auch freuen, wenn Du mich 
umgekehrt verlinkst.

Grüße,
Daniel

von Markus _. (markush)


Lesenswert?

Hallo zusammen,

meine Platine ist heute angekommen 👍👌😁

Ich gerade dabei, die Version von Sven auf das Modul zu laden. Das 
klappt soweit auch, allerdings bootet das Modul dann nicht mehr. Die 
LEDs leuchten auch nicht mehr. Im Serialmonitor seh ich nur, dass das 
Modul in einer Bootschleife hängt:
1
Brownout detector was triggered
2
3
ets Jun  8 2016 00:22:57
4
5
rst:0xc (SW_CPU_RESET),boot:0x17 (SPI_FAST_FLASH_BOOT)
6
configsip: 0, SPIWP:0xee
7
clk_drv:0x00,q_drv:0x00,d_drv:0x00,cs0_drv:0x00,hd_drv:0x00,wp_drv:0x00
8
mode:DIO, clock div:2
9
load:0x3fff0030,len:1184
10
load:0x40078000,len:13132
11
load:0x40080400,len:3036
12
entry 0x400805e4
13
14
Brownout detector was triggered
15
16
ets Jun  8 2016 00:22:57
17
18
rst:0xc (SW_CPU_RESET),boot:0x17 (SPI_FAST_FLASH_BOOT)
19
configsip: 0, SPIWP:0xee
20
clk_drv:0x00,q_drv:0x00,d_drv:0x00,cs0_drv:0x00,hd_drv:0x00,wp_drv:0x00
21
mode:DIO, clock div:2
22
load:0x3fff0030,len:1184
23
load:0x40078000,len:13132
24
load:0x40080400,len:3036
25
entry 0x400805e4

Das wiederholt sich ständig. Jemand eine Idee, wo das Problem liegt?

Gruß - Markus

von Markus _. (markush)


Lesenswert?

Kommt der Brownout weil das Modul momentan nur an der seriellen 
Schnittstelle des Rechners hängt? Sprich: muss das Modul zur 
Inbetriebnahme im Sockel der Heizungssteuerung stecken?

von Markus _. (markush)


Lesenswert?

Okay, in meiner Teststeuerung leuchten jetzt mal alle LEDs und kurz ist 
das Modul auch mit WLAN verbunden. Bricht aber nach einiger Zeit ab und 
connectet sich dann neu.
Was mach ich noch falsch? Muss an den Jumperleisten noch was umgesteckt 
werden? Hab ich so gelassen, wie sie im Lieferzustand waren.

von Sven T. (dewenni)


Lesenswert?

Das könnte an einer nicht funktionierenden MQTT Verbindung liegen.
Es ist im Code so implementiert, dass bei WiFi und MQTT 5 
Verbindungsversuche mit jeweils 5s Abstand erfolgen. Nach 5 erfolglosen 
Versuchen sich mit dem WLAN oder MQTT Server zu verbinden, macht der ESP 
einen Restart.
WiFi und MQTT müssen also funktionieren.

von Sven T. (dewenni)


Lesenswert?

Und du brauchst den Jumper auf P4 damit die Logamatic die Platine 
erkennt. Der Jumper fehlte bei mir im "Auslieferungszustand"

Die nötigen Jumper kannst du hier vergleichen: 
https://github.com/dewenni/ESP_Buderus_KM271/wiki/1.-Hardware-Setup

von Markus _. (markush)


Lesenswert?

Sven T. schrieb:
> Und du brauchst den Jumper auf P4 damit die Logamatic die Platine
> erkennt. Der Jumper fehlte bei mir im "Auslieferungszustand"
>
> Die nötigen Jumper kannst du hier vergleichen:
> https://github.com/dewenni/ESP_Buderus_KM271/wiki/1.-Hardware-Setup

Vielen Dank für deine Tipps! Werde ich morgen gleich testen 👍👌

von Daniel G. (daniel_g427)


Lesenswert?

Hi Markus,

> Vielen Dank für deine Tipps! Werde ich morgen gleich testen 👍👌

Falls Du weiter Probleme mit Brown-Out hast, in seltenen Fällen (bisher 
2 von 70) scheint die Buderus aus unerfindlichen Gründen eine schwache 
Stromversorgung zu haben. Kann sein, dass da irgendwelche 
Zusatzkomponenten drin sind, die mehr Strom ziehen. Bei mir funktioniert 
das Modul nun seit Monaten in diversen Entwicklungsstufen einwandfrei. 
Nur anfangs hatte ich noch Probleme, als auf der 3,3V-Schiene zu wenig C 
(nur 100 nF) verbaut war. Auch die neueste Stufe mit den Level-Shiftern 
auf der seriellen Schnittstelle zum Buderus, wie ich sie auch verkaufe, 
läuft ohne einen einzigen Aussetzer.

Um dem Problem auf den Grund zu gehen, kannst Du einfach mal den 
5V-Jumper raus nehmen und das Modul mit 3,3V über die 
Programmierschnittstelle versorgen. Da eignet sich auch der 
USB-seriell-TTL-Adapter gut, wenn dieser 3,3V zur Verfügung stellt 
(Achtung: Keine 5V, die könnten den ESP beschädigen).

Wenn es dann funktioniert würde mich brennend interessieren, woran das 
liegt :-)

von Markus _. (markush)


Lesenswert?

Ursache gefunden! Ich habe meinen mqtt Server auf einem anderen Port 
laufen und in deinem Code war der Port 1883 fest vorgegeben.
Ich habe die Credentials.h um die Angabe
1
#define MQTT_PORT 1884

erweitert sowie die mqtt.cpp geändert
1
mqtt_client.setServer(MQTT_SERVER, MQTT_PORT);

Damit funktioniert der Aufbau der Verbindung auf Anhieb. Danke nochmal 
für deinen Hinweis 👍🙋‍♂️

von Sven T. (dewenni)


Lesenswert?

prima, dann nehme ich das mal noch mit auf.
Sowohl im Code als auch in der Beschreibung.

von Markus _. (markush)


Lesenswert?

Daniel G. schrieb:
> Hi Markus,
>
>> Vielen Dank für deine Tipps! Werde ich morgen gleich testen 👍👌
>
> Falls Du weiter Probleme mit Brown-Out hast, in seltenen Fällen (bisher
> 2 von 70) scheint die Buderus aus unerfindlichen Gründen eine schwache
> Stromversorgung zu haben. Kann sein, dass da irgendwelche
> Zusatzkomponenten drin sind, die mehr Strom ziehen. Bei mir funktioniert
> das Modul nun seit Monaten in diversen Entwicklungsstufen einwandfrei.
> Nur anfangs hatte ich noch Probleme, als auf der 3,3V-Schiene zu wenig C
> (nur 100 nF) verbaut war. Auch die neueste Stufe mit den Level-Shiftern
> auf der seriellen Schnittstelle zum Buderus, wie ich sie auch verkaufe,
> läuft ohne einen einzigen Aussetzer.
>
> Um dem Problem auf den Grund zu gehen, kannst Du einfach mal den
> 5V-Jumper raus nehmen und das Modul mit 3,3V über die
> Programmierschnittstelle versorgen. Da eignet sich auch der
> USB-seriell-TTL-Adapter gut, wenn dieser 3,3V zur Verfügung stellt
> (Achtung: Keine 5V, die könnten den ESP beschädigen).
>
> Wenn es dann funktioniert würde mich brennend interessieren, woran das
> liegt :-)

Hi Daniel,

ich habe den Jumper gezogen, hat aber keinen Unterschied gemacht! In der 
seriellen Konsole kamen trotzdem die Brownout Meldungen. Steckt das 
Modul aber in der Steuerung, läuft das ganze ohne Aussetzer!
Die nächsten Tage werden dann zeigen, wie stabil es läuft. Sehe aber 
auch keine Einschränkungen hinsichtlich der Stabilität.

Gruß

von Daniel G. (daniel_g427)


Lesenswert?

Hi Markus,

> ich habe den Jumper gezogen, hat aber keinen Unterschied gemacht! In der
> seriellen Konsole kamen trotzdem die Brownout Meldungen. Steckt das
> Modul aber in der Steuerung, läuft das ganze ohne Aussetzer!
> Die nächsten Tage werden dann zeigen, wie stabil es läuft. Sehe aber
> auch keine Einschränkungen hinsichtlich der Stabilität.

Achso, der Programmieradapter liefert nicht genug Saft... Na dann bringt 
Jumper-Ziehen natürlich wenig. Der trennt den LDO ja nur auf der 
5V-Seite ab. Die Ausgangsseite ist immer verbunden, sollte aber nicht 
viel ausmachen, wenn man "von hinten" versorgt.

Wenn Du die Situation öfter hast, dass Du außerhalb der Buderus was 
testen willst, dann solltest Du evtl. über den Debug-Header die 5V z.B. 
von USB versorgen.

Grüße,
Daniel

von Markus _. (markush)


Lesenswert?

Daniel G. schrieb:
> Wenn Du die Situation öfter hast, dass Du außerhalb der Buderus was
> testen willst, dann solltest Du evtl. über den Debug-Header die 5V z.B.
> von USB versorgen.
>
> Grüße,
> Daniel

Ich hab auch noch andere Adapter, mit verschiedener Bauart. Ich teste 
einfach mal mit einem anderen. Aber das ist für mich auch nicht wirklich 
entscheidend, die Programmierung läuft sauber und in der Steuerung 
funktioniert dann auch alles 👍

Was mir gestern auf die Schnelle aufgefallen ist: die ganzen Stati der 
Werte beziehen sich immer nur auf den Heizkreis 1. Bei mir an der 
Teststeuerung als auch an der "richtigen" Steuerung ist Heizkreis 2 
aktiv. Warum weiß ich ehrlich gesagt nicht. Kann ich dann damit 
überhaupt meine Steuerung ansprechen sprich auch den Heizkreis 2 
abfragen und steuern?

Gruß - Markus

von Markus _. (markush)


Lesenswert?

Ich habe jetzt die Doku zu meiner HS 2105M gewälzt und rausgefunden, 
warum da HK2 aktiviert ist. Weil nur am HK2 der Mischerbetrieb möglich 
ist.
Auf meiner Teststeuerung habe ich nun HK1 aktiviert und kann auch per 
Befehl die Einstellungen steuern, funktioniert perfekt. Aber eben nur 
für den HK1.

Hab ich mit der Lösung eine Chance die Daten von HK2 irgendwie 
abzugreifen? Anscheinend müsste hier die Protokollauswertung erweitert 
werden oder?

von Markus _. (markush)


Lesenswert?

Sven: funktioniert bei dir das Uhrzeit stellen? Macht bei mir gar nix 
wenn ich den Befehl per mqtt absetze.

von Sven T. (dewenni)


Lesenswert?

Das Uhrzeit Stellen hat an meiner Logamatic 2107 funktioniert.
Es wird dann die Uhrzeit gesetzt, die per NTP Server ermittelt wurde.
Die Uhrzeit die im ESP aktuell verwendet wird, siehst du auch in der 
WiFi Struktur die per MQTT gesendet wird.
Möglicherweise hat die HS 2105M aber auch andere Adressen dafür. Das 
kann ich nicht sagen.

Bezüglich HK1 und HK2:
Ich habe mich bei der Software auf HK1 konzentriert, weil ich nur den 
HK1 habe und mich die Werte von dem nicht vorhandenen HK2 nicht 
interessiert haben.

Natürlich könnte man den HK2 auch noch mit dazu nehmen und es ggf. 
konfigurierbar machen.
Dokumentiert ist der HK2 hier auch:
https://github.com/mhop/fhem-mirror/blob/master/fhem/FHEM/00_KM271.pm

Der Aufwand dürfte sich in Grenzen halten. Ich kann dir aber nicht 
versprechen das ich das kurzfristig schaffe. Muss mal schauen. 
Vielleicht am kommenden Wochenende.

Grüße Sven

von Andreas S. (Firma: Schweigstill IT) (schweigstill) Benutzerseite


Lesenswert?

Sven T. schrieb:
> Das Uhrzeit Stellen hat an meiner Logamatic 2107 funktioniert.
> Es wird dann die Uhrzeit gesetzt, die per NTP Server ermittelt wurde.

Ich würde das ganze sogar fast umkehren und die Logamatic als Zeitserver 
verwenden. Ich fragte mich übrigens jahrelang, warum das Datum und die 
Uhrzeit immer korrekt waren. Erst bei der diesjährigen Renovierung 
unseres Wohnzimmers öffnete ich die Fernbedienung und entdeckte darin 
den DCF-77-Empfänger.

Hat eigentlich jede 2107-basierte Heizungsanlage einen DCF-77-Empfänger?

von Daniel G. (daniel_g427)


Lesenswert?

Hallo Andreas,

> Hat eigentlich jede 2107-basierte Heizungsanlage einen DCF-77-Empfänger?

Also meine sicherlich nicht :-P

Es gäbe aber auch noch eine andere Variante, wie man eine sehr genaue 
Zeitbasis haben kann: Die 50 Hz Netzfrequenz. Früher wurde die mal genau 
nach Atomuhr ausgeregelt. Heute ist das aber meines Wissens nicht mehr 
so scharf, aber vermutlich noch immer besser als jeder billige 
Uhrenquartz.

Übrigens, in "meiner" ESPhome-Variante ist auch HK2 bereits zum größten 
Teil integriert, allerdings sind wir in anderen Bereichen noch nicht so 
weit wie Sven.

Grüße,
Daniel

von Markus _. (markush)


Lesenswert?

Sven T. schrieb:
> Natürlich könnte man den HK2 auch noch mit dazu nehmen und es ggf.
> konfigurierbar machen.
> Dokumentiert ist der HK2 hier auch:
> https://github.com/mhop/fhem-mirror/blob/master/fhem/FHEM/00_KM271.pm

Danke für den Link! Ich schau da mal selber und versuche, die Werte 
selber einzubauen. Denke dass ich da viel spicken kann. Muss ja nicht 
immer nur einer die ganze Arbeit machen 🤣😉

Das mit der Uhrzeit ist auch ned so tragisch, nützlich wäre es halt. 
Aber erstmal ist der HK2 für mich wichtiger, sonst bringt mir das ganze 
Projekt nicht viel.

Grüße - Markus

von Andreas S. (Firma: Schweigstill IT) (schweigstill) Benutzerseite


Lesenswert?

Daniel G. schrieb:
> Es gäbe aber auch noch eine andere Variante, wie man eine sehr genaue
> Zeitbasis haben kann: Die 50 Hz Netzfrequenz.

Es wäre mir neu, dass auch die Uhrzeit über die Netzfrequenz übertragen 
wird. Das ganze taugt eben nur als Frequenznormal und nicht als 
Zeitnormal.

> Früher wurde die mal genau nach Atomuhr ausgeregelt.

Offenbar verwechselst Du die Netzfrequenz mit der Zeilenfrequenz der 
analogen öffentlich-rechtlichen Fernsehsender.

Bezüglich der Netzfrequenz werden jedoch nach wie vor die 
Einzelschwingungen aufsummiert und nach Möglichkeit im Laufe einiger 
Monate so weit ausgeglichen, dass sich der Fehler 
netzfrequenzsynchronisierter Uhren nicht immer weiter kumuliert, sondern 
auf insgesamt nur einigen Minuten begrenzt bleibt.

> Heute ist das aber meines Wissens nicht mehr
> so scharf, aber vermutlich noch immer besser als jeder billige
> Uhrenquartz.

Genau das trifft auf die Zeilenfrequenz zu. Wie die Synchronisation 
aller Fernsehsender, die bei DVB-x zu einem Bouquet gebündelt werden, 
ist mir aber nicht bekannt. Früher(tm) lief ja die gesamte 
Produktionskette streng synchron, d.h. vom primären Frequenz- und 
Timinggenerator bis hin zu den Studiokameras. Dadurch konnte man dann 
auch mit sehr wenig Aufwand zwischen verschiedenen Kameras auch weich 
überblenden.

Irgendwann gab es dann sog. digitale Time Base Correctors, d.h. 
Bildspeicher, mit denen sich Phasen- und Frequenzunterschiede 
asynchroner Videoquellen wieder ausbügeln ließen.

von Achim W. (docachim)


Lesenswert?

Lieber Daniel,
Deine Platine habe ich diese Woche erhalten, super! Am Wochenende kommt 
mit der Installation der Moment der Wahrheit...

Verflixt, ich meine entweder hier, auf github oder tindie gelesen zu 
haben, dass die Platine 1mm zu breit für den Slot ist. Ich find´s nicht 
mehr.

Wenn ja, trifft das auch für die bestückte Platine zu? Muss ich feilen?

Achim

von Markus _. (markush)


Lesenswert?

Achim W. schrieb:
> Lieber Daniel,
> Deine Platine habe ich diese Woche erhalten, super! Am Wochenende kommt
> mit der Installation der Moment der Wahrheit...
>
> Verflixt, ich meine entweder hier, auf github oder tindie gelesen zu
> haben, dass die Platine 1mm zu breit für den Slot ist. Ich find´s nicht
> mehr.
>
> Wenn ja, trifft das auch für die bestückte Platine zu? Muss ich feilen?
>
> Achim

Hi Achim, ich glaub das war mal in einer der ersten Versionen der 
Platine. Habe meine vor ein paar Tagen bekommen, die passte ohne 
Anpassung in den Slot!

Gruß

von Sven T. (dewenni)


Lesenswert?

So, ich habe den Heizkreis 2 jetzt in meinem Code ergänzt.
Sowohl bei den Config Werten als auch bei den Status Werten und den 
Befehlen.

https://github.com/dewenni/ESP_Buderus_KM271

Markus: es wäre gut wenn du das mal testen könntest und mir Rückmeldung 
geben würdest ob es funktioniert.

von Daniel G. (daniel_g427)


Lesenswert?

Hallo Achim,

> Verflixt, ich meine entweder hier, auf github oder tindie gelesen zu
> haben, dass die Platine 1mm zu breit für den Slot ist. Ich find´s nicht
> mehr.
>
> Wenn ja, trifft das auch für die bestückte Platine zu? Muss ich feilen?

Das ist Vergangenheit (Version 0.0.1). Die 0.0.5 sollte perfekt passen. 
Zumindest hat sie das bei mir und gehört habe ich auch nichts mehr :-)

Grüße,
Daniel

von Markus _. (markush)


Lesenswert?

Sven T. schrieb:
> So, ich habe den Heizkreis 2 jetzt in meinem Code ergänzt.
> Sowohl bei den Config Werten als auch bei den Status Werten und den
> Befehlen.
>
> https://github.com/dewenni/ESP_Buderus_KM271
>
> Markus: es wäre gut wenn du das mal testen könntest und mir Rückmeldung
> geben würdest ob es funktioniert.

Hallo Sven,

vielen Dank für deine Arbeit 👌 Ich war auch schon fast fertig bzw. war 
grad beim testen. Ich habe mir deine neue Version gezogen und getestet. 
Funktioniert soweit ich es getestet habe alles wie gewünscht! Lediglich 
Uhrzeit stellen mag er immer noch nicht?!? Was mir dabei auffällt, da 
kommt auch keine Bestätigungsnachricht zurück. Wenn ich z.B. die 
Betriebsart ändere, dann kommt eine received Bestätigung zurück. Bei der 
Uhrzeit aber nicht. Oder ist das doch eine Registersache?

Gruß - Markus

von Markus _. (markush)


Lesenswert?

Okay - ich hab den Fehler gefunden wegen der Uhrzeit! 😂🤣
Ein Blick in die mqtt.cpp hat mir verraten, dass das Topic so aussehen 
muss:
/esp_heizung/cmd/setdatetime

Bei dir im Github stehts anders:
esp_heizung/setvalue/setdatetime

Kannst du ja mal bei Gelegenheit ändern. Andererseits schadet es nicht, 
dann geht man auch mal selber auf die Suche und ruht sich nicht auf der 
Arbeit anderer aus. 😁😉

Nochmals vielen Dank an dich für deine viele Arbeit!

Gruß - Markus

von Sven T. (dewenni)


Lesenswert?

perfekt, genau das habe ich auch gerade festgestellt.

Dann ändere ich das im Code am besten auch mal auf "setvalue".

Am besten schicke ich auch in der Antwort dann Uhrzeit und Datum mit 
zurück:

message: datetime set to: 17.12.2022 - 16:07:35

von Markus _. (markush)


Lesenswert?

Sven T. schrieb:
> perfekt, genau das habe ich auch gerade festgestellt.
>
> Dann ändere ich das im Code am besten auch mal auf "setvalue".
>
> Am besten schicke ich auch in der Antwort dann Uhrzeit und Datum mit
> zurück:
>
> message: datetime set to: 17.12.2022 - 16:07:35

Supi! Habe das Modul gerade in meine produktive Steuerung eingebaut. 
Funktioniert super und die gelieferten Werte passen auch alle. Jetzt 
muss ich das alles noch in mein NodeRed reinbasteln und die Märsche in 
den Keller runter sind Vergangenheit! 👌

Geniales Projekt - sowohl Hardware als auch Software.

von Sven T. (dewenni)


Lesenswert?

so, ist geändert auf "/setvalue/setdatetime"

und als Antwort kommt: "message: date and time set to: 17.12.2022 - 
16:22:28 - DST:0"

DST zeigt an ob das Sommerzeit Flag in der Logamatic gesetzt wurde

Falls sonst noch was auffällt oder Wünsche bestehen, bitte melden.
Entweder hier oder als "Issue" im GitHub.

von Markus _. (markush)


Lesenswert?

Sven T. schrieb:
> Falls sonst noch was auffällt oder Wünsche bestehen, bitte melden.
> Entweder hier oder als "Issue" im GitHub.

Ja mir ist jetzt tatsächlich noch was aufgefallen! In der km271.cpp hast 
du in den Abschnitten für den Hk2 die mqtt Topics von HK1 kopiert und 
dann den Text nicht geändert. So werden jetzt auch bei HK2 alle 
Statusmeldungen als HK1 ausgeliefert.

von Sven T. (dewenni)


Lesenswert?

Oh man, danke!
Ich habe es geändert und im GitHub aktualisiert.

von Achim W. (docachim)


Lesenswert?

Daniel G. schrieb:
[...]
>> Wenn ja, trifft das auch für die bestückte Platine zu? Muss ich feilen?
>
> Das ist Vergangenheit (Version 0.0.1). Die 0.0.5 sollte perfekt passen.

Hallo Daniel, hallo Leute,
die Platine passt, super!

Nach Einbinden ins Haus-WLAN und ESPHome/Homeassistant kamen auch 
plausible Werte, aber nur kurzzeitig. Nach kurzer Zeit keine Werte mehr.
Ich habe noch versucht die YAML anzupassen (im Abschnitt ESPHome oder 
Configuration.yaml?). Jedenfalls war dann ein Ausrufezeichen beim 
km271-for-friends. Dann noch das Modul dort "gelöscht" und jetzt komme 
ich an nichts mehr ran. Auch nicht über den FallbackHotspot.
Bislang habe ich nur mit ESP32DevKits gearbeitet und musste vorhin 
erstmal einen Programmer ordern.

Dann gibts eine neue Firmware drauf für einen definierten Zustand --> 
damit alles auf Anfang.

Schönen 4. Advent

Achim

von Achim W. (docachim)



Lesenswert?

Kleine Ergänzung, bisserl OT:

Ich habe mit einem ESP32 Devkit, einem Ultraschall-Entfernungssensor und 
einem selbstgedruckten Gehäuse ein Projekt für einen Ölstandssensor im 
ESPHome/Homeassistant nachgebaut. Läuft seit 10 Monaten einwandfrei in 
einem Schütz-Öltank.

Link zum Projekt und herzlichen Dank an den Projektersteller: 
https://forum.iobroker.net/topic/30434/%C3%B6lstandsmesser-selfmade

Achim

von Achim W. (docachim)


Angehängte Dateien:

Lesenswert?

Achim W. schrieb:
[...]>
> Dann gibts eine neue Firmware drauf für einen definierten Zustand -->
> damit alles auf Anfang.

Kleiner Erfahrungsbericht, eher ESPHome/HomeAssistant bezogen:
1. möglicherweise war das km271-for-friends-Modul von Daniel von mir 
nicht sauber im Steckplatz eingerastet, wäre ein Grund für die 
ausbleibenden Werte (hat aber grün geblinkt);
2. neu Flashen ging nur mit ESPTool.exe (Windows 11, HomeAssistant ohne 
SSL, bin-File aus den Repos);
3. das ESPHome-Addon in HA hat dann fortwährend Devices als "adoptable" 
gezeigt, ohne dass das funktioniert hätte. Händisches Einbindungen des 
neu geflashten und ins WLAN eingebundenen km271-for-friends führte zu 
einem Gerät ohne Entities. Mein ESP32-Ölstandsmesser (siehe Post drüber) 
funktionierte nach stundenlangem rumtüfteln auch nicht mehr;
4. testweise eine Homeassistant in einem Dockercontainer gestaret. Zwar 
keine Addons, aber sofortige Einbindung des ESP32-Ölstandsmessers UND 
des km271-for-friends und Anzeige der Werte im Dashboard.

Kleines Problem: die Abgastemperatur ist nicht plausibel und steht 
ohne Brennertätigkeit bei 255°C, bei Brennertätigkeit sind niedrige 
einstellige °C Temperaturen. So als wäre der Wert umgekehrt. Habt ihr 
das auch? Das Bild in der Anlage zeigt die UNterschiede. Bei den 
niedrigen Temperaturen war der Brenner in Betrieb, bei 255 °C nicht.

ToDo:
--> ursprüngliche Homeassistant-Installation auf einem Raspi muss wohl 
neu aufgesetzt werden, denn leider fehlen im HA-Container die 
Add-On-Möglichkeiten für DeConz - für mich essentiell.
--> heute nicht mehr

Achim

von Markus _. (markush)


Lesenswert?

@Sven T.:

Hi Sven,

nachdem ich mit Verzückung deine Aktualisierungen heute gesehen habe, 
wollte ich diese gleich nutzen. Nachdem Upload der Version kam aber 
schnell die Ernüchterung! Nachdem ich gesehen habe, dass sowohl die 
WLAN-Verbindung als auch die mqtt-Verbindung ständig abbrechen, vermute 
ich dass der ESP mit der Version ständig einen Reboot macht. In der 
kurzen Zeit mit WLAN Verbindung kamen nur die wifi und die info Message 
rein, sonst nichts. Das aktivierte debug spuckte folgendes aus:
1
03_00_01_09_44_55_82_ba

Ich hab jetzt wieder die v1.0.0 drauf, mit der läuft alles stabil. Keine 
Aussetzer bei WLAN als auch am mqqt-Broker.

Bei dir läuft das stabil nehme ich mal an oder? Hat sonst jemand die 
aktuelle Version getestet?

Gruß - Markus

von Daniel G. (daniel_g427)


Lesenswert?

Hallo Markus,

evtl. wäre es geschickter, Probleme als Issue auf GitHub zu posten... 
Dieser Thread ist ohnehin schon viel, viel zu lang ;-)

Grüße,
Daniel

von Sven T. (dewenni)


Lesenswert?

Hallo Markus,

danke für das Feedback, auch wenn es nicht erfreulich ist.
Ja bei  mir läuft die neuste Version natürlich.

Der Hinweis mit der der letzten empfangenen Debug Message hilft mir auch 
schon mal weiter.
Die 03 00 ist der erste von den 4 Fehlereinträgen aus der Logamatic die 
ich zuletzt noch ergänzt habe.
1
03 00 ...
2
03 07 ...
3
03 0e ...
4
03 15 ...

Ich habe das anhand dem FHEM Code umgesetzt.
Ein von mir provozierter Fehler liefert dann z.B. folgende Nachricht:
1
03_00_31_13_2a_00_13_2a_04_00_00
1
03_00 = erster Eintrag
2
31 = "Kesselvorlauffuehler defekt"
3
13 = 19 Uhr
4
2a = 42min
5
00 = Tage (muss später addiert werden)
6
13 = 19 Uhr
7
2a = 42min
8
04 = 4 Tage
Ergebnis:
Kesselvorlauffuehler defekt (>> 19:42 -4 Tage | << 19:42 -4 Tage)

Wenn ich mir aber deine Nachricht anschaue, dann passt das nicht:
1
03_00_01_09_44_55_82_ba

Das geht schon bei der Fehlerummer "01" los. Die ist gar nicht 
definiert.
1
0 => "Kein Fehler",
2
2 => "Aussenfuehler defekt",
3
3 => "HK1-Vorlauffuehler defekt",
4
4 => "HK2-Vorlauffuehler defekt",
5
....

Könnte also sein das die HS 2105M hier etwas anders funktioniert bzw. 
andere Werte liefert.

Wäre schön wenn du nochmal was testen könntest.
Nimm nochmal den letzten Stand und kommentiere die Stellen mit den 4 
Fehlermeldungen aus.

In der km271.cpp

vor der ersten case mit 0x0300 bis nach der case 0x0315
1
/*
2
case 0x0300: // 0x0300 : Error Buffer 1                               
3
...
4
case 0x0307: // 0x0307 : Error Buffer 2                               
5
...
6
case 0x030e: // 0x030e : Error Buffer 3                               
7
...
8
case 0x0315: // 0x0315 : Error Buffer 4  
9
10
*/

Lade aber bitte nochmal den aktuellsten Commit runter den ich gerade 
eben hochgeladen habe. Dort habe ich die Anzahl der Elemente in der 
Debug Nachricht wieder erhöht. Versionsnummer ist die v1.3.2

Schick mir dann bitte mal den Inhalt aller 4 Fehlermessages:
1
03 00 ...
2
03 07 ...
3
03 0e ...
4
03 15 ...

Dann schauen wir mal weiter. Einerseits sollte egal welcher Inhalt nicht 
zu einem Absturz führen. Da muss ich meinen Code dann nochmal prüfen. 
Andererseits hätte ich gedacht das die Nachrichten auch bei der HS 2105M 
so aufgebaut sind wie bei einer R2107.
Aber schauen wir dann mal.

Grüße Sven

von Daniel G. (daniel_g427)


Lesenswert?

Hallo zusammen,

wir (jensg, qschneider, the78mole) haben im Rahmen meines 
KM271-WiFi-Projektes mal die Parameter der Logamatic M2107 
zusammengetragen und in ein Spreadsheet gepresst:

https://docs.google.com/spreadsheets/d/1W-oVek6CUZ5GJo_8_TkeF2YykQjmGvg-QrWh0w_4kFQ/edit?usp=sharing

Evtl. hilft das dem Ein- oder Anderen für seine Implementierung z.B. in 
FHEM oder Arduino/MQTT. Es ist zwar noch nicht 100%-ig komplett und 
sicher ist noch der ein oder andere fehler versteckt, aber daran lässt 
sich ja arbeiten :-)

Grüße,
Daniel (the78mole)

von Gernot (Gast)


Angehängte Dateien:

Lesenswert?

Hallo,
ich habe ein originales M404 KM2.0 Kommunikations-Modul für die Buderus 
Ecomatic 4000.
Mit diesem Modul möchte ich gerne meine Heizung in Home Assistant 
einbinden.
@Daniel Glaser (mailto:me@the78mole.de) Falls Du Interesse hast ein 
"Buderus Ecomatic 4000 Smart Home WiFi Modul" zu entwickeln, dann kann 
ich gerne detaillierte Fotos vom M404 Modul bereitstellen.
Gruß
Gernot

von Gernot A. (gernot_a)


Angehängte Dateien:

Lesenswert?

Gernot schrieb:
> Hallo,
> ich kann gerne detaillierte Fotos vom M404 Modul bereitstellen.
Das ist ein Foto vom gesamten Modul. Es wird immer nur in einen 
Platinen-Stecker auf der Ecomatic 4000 (HS4201) Haupt-Platine 
eingesteckt.
Gernot

von Daniel G. (daniel_g427)


Lesenswert?

Hallo Gernot,

wozu soll denn die M404 überhaupt gut sein? Ist das einfach ein 
Kommunikationsmodul wie die Original-KM271 für eine andere 
Buderus-Steuerung?

EDIT: Found your comment on my blog :-)

Sorry to say, but since I don't have your logamatic unit, it is almost 
impossible to do all the engineering for another control unit. I think, 
the easiest way is to:

- attach a USB-RS485-cable to the comm-module to see if the Logamatic is 
talking a similar protocol than my one

If this is successful, attach an ESP32 with a RS485-Converter to the 
header of your communication module.

And if this also succeeds, I could give it a try to reverse engineer the 
remaining parts and build a PCB for the HS4201.

Cheers,
Daniel (the78mole)

von Gernot A. (gernot_a)


Lesenswert?

Hallo Daniel,
ja, das KM404 ist für die Ecomatic 4000 das Kommunikationsmodul. So wie 
das KM271 für die Logamatic 2107.
Die Buderus Ecomatic 4000 (meine Heizung ist Baujahr 1996) ist sozusagen 
die Vorgänger-Generation.
Das Kommunikationsmodul "M404 / KM2.0" ist nur sehr selten verkauft 
worden.

EDIT:
Yes, i will try to connect the M404 module via RS232 or RS485 and check 
the communication protocol.

I will keep you updated...

Fingers crossed :)
Grüße,
Gernot

von Daniel G. (daniel_g427)


Lesenswert?

Hi Gernot,

oh yes, I'm so, so, so looking forward to the results... If your control 
unit speaks the same "ugly language" like mine, then the chances are 
good, that we can attach many more Buderus control units and maybe even 
the newer ones.

Regards,
Daniel

von Gernot A. (gernot_a)


Angehängte Dateien:

Lesenswert?

Heute ist das KM2.0 M404 Kommunikationsmodul eingetroffen.
Als erstes habe ich die Kontakte des Platinen-Stecker ausgemessen und 
die Signale anhand der IC-Datenblätter ermittelt.
Bisherige Erkenntnisse siehe Foto.

Gernot

von Gernot A. (gernot_a)


Angehängte Dateien:

Lesenswert?

Heute ist das KM2.0 M404 Kommunikationsmodul über RS232 (mit 2400 Baud) 
an eine ESP8266 angeschlossen und über den UART die Kommunikation im 
Debugger-Log angeschaut.
Es wird von der Steuerung regelmäßig "\x02" ausgegeben.
Wenn darauf "\x10" gesendet wird antwortet die Steuerung
mit "\b\x03\x85\x10\x03\x9D"
oder "\x11\x05:\x10\x03="
oder "a\x16\xFE\x10\x03\x9A"
oder "B\x0F!\x10\x03"

Kann jemand erkennen, ob die Kommunikation die selbe ist wie beim KM271 
Modul.
Gruß
Gernot

von Daniel G. (daniel_g427)


Lesenswert?

Hallo Gernot,

das sieht ganz stark nach dem 3964R-Protokoll aus, das auch die KM271 
verwendet. Allerdings wird es sicher einige kleine Unterschiede in den 
Parametern geben. Aber das ist dann auch schon fast trivial und 
hauptsächlich Fleißarbeit: An der Steuerung umstellen und beobachten, 
was über die Schnittstelle kommt...

Ich denke, die schnellste Vorgehensweise wäre, unsere KM271-Komponente 
für ESPhome zu nehmen und erst mal alles aus der YAML rauszuwerfen und 
dann ins Log zu schauen. Ich vermute aber, der ESP8266 ist schnell an 
seinen Grenzen, aber für erste Versuche könnte es reichen.

Grüße,
Daniel

von Gernot A. (gernot_a)


Lesenswert?

Hallo Daniel,
danke für die rasche Rückmeldung. Das hört sich gut an :)
Für die weiteren Versuche habe ich mir schon einen ESP32 D1 Mini 
bestellt.
So wie du angeraten hast, hatte ich eh vor mit eurer KM271-Komponente 
weiterzumachen.
Die externe Beschaltung des ESP32 wird mit dem nötigsten ausgeführt - 
nach Vorlage der KM271-WiFi Karte.
Gruß
Gernot

von Daniel G. (daniel_g427)


Lesenswert?

Hallo Gernot,

genau. Und im YAML einfach erst mal nur die Sections angeben, ohne 
Verweis auf die Datenpunkte. Leider gibt es einen fehler, wenn man die 
Sections (button, number,...) weg lässt (zumindest war das noch vor ein 
paar Tagen so).
1
esphome:
2
  name: buderus-km217
3
  platform: ESP32
4
  board: esp32dev
5
6
# Enable logging
7
logger:
8
9
# Enable Home Assistant API
10
api:
11
12
ota:
13
  password: "<blahblah>"
14
15
wifi:
16
  ssid: !secret wifi_ssid
17
  password: !secret wifi_pass
18
19
uart:
20
  id: uart_bus
21
  tx_pin: GPIO2
22
  rx_pin: GPIO4
23
  baud_rate: 2400
24
25
external_components:
26
  - source: github://the78mole/esphome_components@main
27
    components: [ km271_wifi ]
28
 
29
km271_wifi:
30
  - id: budoil
31
    uart_id: uart_bus
32
33
text_sensor:
34
  - platform: km271_wifi
35
    firmware_version:
36
      name: "Firmwareversion Steuerung"
37
38
button:
39
number:
40
select:
41
binary_sensor:
42
sensor:
43
switch:

Und dann anfangen, die einfachen Datenpunkte einzubauen...

Grüße,
Daniel

von Gernot A. (gernot_a)


Angehängte Dateien:

Lesenswert?

Hallo Daniel,
inzwischen habe ich die Kommunikation über die RS232-Schnittstelle zum 
Laufen gebracht und die gesendeten Daten mit protokolliert.
Aus der Analyse der Daten konnte ich ein paar erste Codes von 
Temperatur-Messwerten herausbekommen.
Das ist echt eine Fleißarbeit...
Gruß
Gernot

von Daniel G. (daniel_g427)


Lesenswert?

Hi Gernot,

die ganzen Parameter und möglichen Settings kannst Du Dir ganz einfach 
aus dem Code des KM271-Moduls rausziehen. Wir werden das demnächst auch 
noch etwas ausführlicher dokumentieren...

Grüße,
Daniel

von Gernot A. (gernot_a)


Angehängte Dateien:

Lesenswert?

Hallo,
inzwischen habe ich ein paar weitere Codes für Ist- und 
Soll-Temperaturen, sowie die Bedeutung ein paar Bits aus einem 
regelmäßig gesendeten Staus-Codes aus dem Datenprotokoll der HS4201 
Steuerung entschlüsseln können und diese in Home-AssistAnt eingebunden.
Die Codes der Ecomatic 4000 HS4201 Steuerung sind leider komplett anders 
und weniger Strukturiert als die Codes der Logamatic Steuerung.
Gruß
Gernot

von Matthias K. (koellomat)


Lesenswert?

Hallo Jungs,

mir ist noch nicht ganz klar, was die Schnittstelle an Funktionen 
bietet.
Mein Use Case wäre, die Heizkurve bequem auf der Couch mit dem Notebook 
auf dem Schoss einzustellen.
Laut Bedienungsanleitung geht das ja nur mit der Kugelschreibermethode 
am Gerät.

Gruß Matthias

von Daniel G. (daniel_g427)


Lesenswert?

Hallo Matthias,

Du kannst über die Raumsolltemperatur (Parallelverschiebung) und die 
Auslegungstemperatur (Steigung) die Heizkurve bequem über das SmartHome 
verstellen, zumindest für alle Firware-Varianten, die ich kenne, die auf 
meinem Modul laufen. Leider bin ich aktuell leer-geräubert und werde 
frühestens im September wieder eine Charge der KM-271-ESP32-Module 
bestellen. (Verfügbar dann etwa einen Monat später).

Unbestückte Platinen hätte ich noch ein paar wenige in der Schublade.

Grüße,
Daniel

von Matthias K. (koellomat)


Lesenswert?

Hallo Daniel,

unbestückte Platine würde reichen. Hast Du einen Link auf Dein Projekt 
zwecks Aufbau und Inbetriebnahme?
Gibts eine "API"-Beschreibung zu den verfügbaren Funktionen?

Gruß Matthias

von Daniel G. (daniel_g427)


Lesenswert?

Hallo Matthias,

muss mich kurz fassen, Urlaub ist stressig 🤣... Hier solltest Du alles 
finden: https://the78mole.de/projects/km271-wifi-howto/, auch die Links 
zu GitLab und GitHub.

Grüße,
Daniel

von Markus _. (markush)


Angehängte Dateien:

Lesenswert?

Hallo zusammen,

ich muss mal kurz diesen Thread kapern 😉
Ich hab auch Daniels Platine in der aktuellen 0.0.6 Variante im Betrieb. 
Hatte vorher eine andere Revision in Verwendung. Irgendwann kam mal 
durch Update bzw. Tausch der Platinen eine Fehlermeldung auf der Buderus 
Steuerung (sieh Bild). Und die bring ich nicht mehr weg, hab folgendes 
versucht:
- Stromversorgung des Moduls über die USB Buchse -> Fehler immer noch da
- Module ausgebaut, Steuerung in Betrieb genommen -> Fehler immer noch 
da
- aktuelle 3.2.4 von Sven's Software installiert (per USB bzw. seriell) 
-> Fehler immer noch da

Ansonsten funktioniert übrigens alles, sowohl mit der Heizung als auch 
mit dem Module. Es werden alle Parameter wie gewünscht per mqtt 
übertragen und die Steuerung via Webinterface funktioniert auch.

Etwas Suche im Web brachte den Hinweis, dass man wohl auf Ebene 2 der 
Steuerung Module ein- bzw. ausprogrammieren kann. Kennt sich wer damit 
aus wie das geht? Im "normalen" Setup Modus find ich jedenfalls nix 
dazu.

Grüße

von Gernot A. (gernot_a)


Lesenswert?

Hallo Markus,
der Fehler deutet auf ein defektes oder fehlendes FM242 hin.
https://www.manualslib.de/manual/15526/Buderus-Logamatic-2107.html?page=63

Hat deine Steuerung ein "2-Stufen Brenner Modul" FM242 ?
Falls nur ein "1-Stufen Brenner Modul" FM241 eingebaut ist, dann 
solltest Du versuchen die Einstellungen entsprechend zu ändern.

Siehe Service-Anleitung:
https://www.manualslib.de/manual/15526/Buderus-Logamatic-2107.html?page=1

Gruß
Gernot

von Markus _. (markush)


Lesenswert?

Gernot A. schrieb:
> Hallo Markus,
> der Fehler deutet auf ein defektes oder fehlendes FM242 hin.
> https://www.manualslib.de/manual/15526/Buderus-Logamatic-2107.html?page=63
>
> Hat deine Steuerung ein "2-Stufen Brenner Modul" FM242 ?
> Falls nur ein "1-Stufen Brenner Modul" FM241 eingebaut ist, dann
> solltest Du versuchen die Einstellungen entsprechend zu ändern.
>
> Siehe Service-Anleitung:
> https://www.manualslib.de/manual/15526/Buderus-Logamatic-2107.html?page=1
>
> Gruß
> Gernot

Hi Gernot,

danke für den Hinweis, ich hab das mal auf 1-stufig umgestellt und nun 
ist die Anzeige bzw. der Fehler weg. Ich weiß allerdings nicht wirklich, 
welches Modul da verbaut ist. Weißt du, wo ich das sehe? Ist das in der 
Steuerung oder am Brenner zu sehen?

Gruß - Markus

von Gernot A. (gernot_a)


Angehängte Dateien:

Lesenswert?

Hallo Markus,
da musst du in die Logamatic 2107 reinschauen.
Das FM241 ist das Mischer-Modul für den Heizkreis 2 (siehe Bild).
Das FM242 wäre zur Ansteuerung eines 2-stufigen oder modulierenden 
Brenners nötig...
Gruß
Gernot

von Markus _. (markush)


Lesenswert?

Gernot A. schrieb:
> Hallo Markus,
> da musst du in die Logamatic 2107 reinschauen.
> Das FM241 ist das Mischer-Modul für den Heizkreis 2 (siehe Bild).
> Das FM242 wäre zur Ansteuerung eines 2-stufigen oder modulierenden
> Brenners nötig...
> Gruß
> Gernot

Nochmals danke 👍
Diese Modul ist bei mir nicht verbaut, von daher passt jetzt alles wie 
es eingestellt ist.

Gruß - Markus

von Gernot A. (gernot_a)


Lesenswert?

Hallo, Für die Ecomatic 4000 mit HS4201 und KM2.0 habe ich den ESPHome 
Code auf GitHub eingestellt
 https://github.com/GernotAlthammer/buderus_ecomatic4000

:)

von Daniel (silentreader)


Lesenswert?

Hi zusammen,

ich beschäftige mich gerade auch mit diesem Thema und möchte diese 
Thread Leiche noch einmal schänden, vielleicht kann mir ja jemand auf 
die Sprünge helfen.
Konkret geht es um den Austausch zwischen Niffko und Rudi über Sinn und 
Zweck der Widerstände und Kondensatoren am Komparatoreingang:


Niffko _. schrieb:
> Hallo Rudi,
>
> vorab, die Signalhübe und Offsets unbekannterweise jetzt mal außen vor
> gelassen - warum schaltet der Komparator nicht spätestens bei Markierung
> II (siehe Anhang)? Zu diesem Zeitpunkt liegt das Signal an (+) noch auf
> Low und an (-) ist durch die geringe Kapazität des 1nF Kondensators
> bereits keine AC-Einkopplung mehr vorhanden. Die Spannung an (+) müsste
> sich also unterhalb der an (-) befinden, was ein Schalten des
> Komparators zur Folge hätte.
>
>
>> Niffko _ schrieb:
>>> ... über den 47K Widerstand ebenfalls Uref. anliegt...
>>
>> Der Widerstand arbeitet als Pullup ...
>
> Sozusagen. Und auf welche Spannung pullt er up ... auf Uref.
>
>
>> ... als Pullup für das Signal am Kondensator, siehe
>> Bild, ansonsten würde der Kondensatorausgang bei DC-Signalen floaten.
>
> Das ist nicht unrichtig, aus meiner Sicht ist der Hintergrund aber ein
> anderer. Wie Du richtig angemerkt hast, wird über die Kondensatoren nur
> der AC-Anteil des Signals eingekoppelt. Durch die Widerstände werden die
> Eingänge des Komparators auf ein gewisses DC-Niveau vorgespannt - über
> den Daumen, (+) auf 0,6V und (-) auf 0,55V. Der eingekoppelte AC-Anteil
> bewirkt dann das Auslösen des Komparators. Beim Anliegen eines Null-Bits
> gibt es bis zum Schalten des Komparators eine Totzeit (Bereich zwischen
> I und II), da das Signal zunächst auf beide Eingänge wirkt, die Spannung
> an (-) durch die schnellere Umladung des 1nF Kondensators aber relativ
> fix wieder auf 0,55V steigt (siehe Bild).
>
>
>>> So wie ich das sehe, wird Uref. über einen Spannungsteiler (10K/100K)
>>> auf den (-) Eingang gelegt.
>>
>> Auch hier wird das Signal hinter dem Kondensator über die beiden
>> Widerstände konditioniert, siehe Bild, nur ist die Ladung bei diesem
>> Kondensator relativ gering und das Signal fällt relativ schnell ab.
>
> Wie gesagt, m.E. keine Signalkonditionierung, sondern ein Vorspannen der
> Komparatoreingänge.
>
>
>>> Den 1nF Kondensator sehe ich als eine Art Störunterdrückung...
>>
>> Nein. Die Kondensatoren übertragen den AC-Anteil vom Signal. Sprich nur
>> sich ändernde Signale.
>
> Du hast mich nicht richtig verstanden. Das es hier um AC-Kopplung geht,
> sollte klar sein. Das Ding ist, dass der 10µ das Signal 1:1 durch
> reicht, der 1nF aber nur kurze Spikes auf den (-) Eingang koppelt.
> Daraus ergibt sich eine Art Schaltverzögerung, wodurch kurze Störimpulse
> dann keinen Schaltvorgang auslösen.
>
>
>>> Besagte Schaltung arbeitet übrigens ... einwandfrei.
>>
>> Das ist seltsam. Kannst du die Signale mit einem Oszi. messen?
>
> Aus Mangel an einem Funktionsgenerator, könnte ich das nur am Bus
> machen. Weiß nicht ob das viel Sinn macht. Ist auch alles ziemlich
> fummelig, da SMD. Mal sehen ...
>
>
>
> // Niffko
>
>
> Edit sagt: Zumindest ein Kollege aus dem Junkers-Thread scheint die
> Schaltung auch erfolgreich anzuwenden.


Am Ende scheint sich die von Niffko reverse-engineerte Schaltung 
durchgesetzt zu haben, welcher vermutlich auch in den bbqkees Geräten 
verwendet wird.
Die Messungen mittels Oszilloskop sprachen ja nicht dafür, dass der 
Komparator die Signale am Bus richtig "erkennt" und dementsprechend den 
richigen Ausgang gibt. Ich kann das auch mit einer einfach LTSpice 
Simulation nachvollziehen. Auch da schaltet der Komparator nicht durch.
Da die Originalschaltung aber anscheinend ja wunderbar funktioniert 
würde ich gerne wissen, was bei Rudi mit seiner Messung nicht korrekt 
war bzw. mit der einfachen LTSpice Simulation nicht stimmt.
Würde mich über ein paar Hinweise freuen.

VG
Daniel

Bitte melde dich an um einen Beitrag zu schreiben. Anmeldung ist kostenlos und dauert nur eine Minute.
Bestehender Account
Schon ein Account bei Google/GoogleMail? Keine Anmeldung erforderlich!
Mit Google-Account einloggen
Noch kein Account? Hier anmelden.