Forum: HF, Funk und Felder Ostern- Vielleicht mal wieder Detektorempfänger ?


Announcement: there is an English version of this forum on EmbDev.net. Posts you create there will be displayed on Mikrocontroller.net and EmbDev.net.
von Zeno (Gast)


Lesenswert?

Josef L. schrieb:
> @zeno
> Danke für den Tipp ...
Die Leiterplattenfrontplatte habe ich natürlich mit einem Layoutprogramm 
gemacht - imn meinem Fall Eagle.

von Josef L. (Gast)


Lesenswert?

Zeno schrieb:
> Bei dem Röhrenrechner habe ich das einfach auf eine selbstklebende Folie
> geduckt, die ich dann auf die matt weiß lackierte Fontplatte aufgeklebt
> habe.

Alles brauchbare Tipps, für Optik wie die alten Geräte wäre natürlich 
schwarzbraun und Schrift in elfenbein chic, und das ohne Nachdunkeln.

@gerhard
Sowas kenne ich noch, hatten wir auf den Manövern immer dabei zum 
Bestimmen der Flugbahnen der Mörsergeschütze. Eine Kiste so groß wie man 
sich eine Schatzkiste vorstellt. Die Ergebnisse waren zwar relativ 
genau, aber nachdem wir damit fast einen Kindergarten ausradiert hatten 
(zwischen Abschuß- und Zielgebiet lag der Ort Hammelburg) durften wir 
die nächsten Schießübungen auf der CFB Shilo durchführen (Herbst 1975). 
Da gab es in Reichweite nicht mal Grizzlys.

von Zeno (Gast)


Lesenswert?

Gerhard O. schrieb:
> Ich weiß nur, man kann tolle Sachen damit machen.
Das stimmt!

Gerhard O. schrieb:
> Ich nehme
> an daß Du damit früher schon damit gearbeitet hattest.
Nein eher nicht und war wahrscheinlich genauso ahnungslos wie Du, 
eigentlich wußte ich nicht, das es so etwas überhaupt gibt. Hatte nach 
Bauplänen/Ideen für das Seismometer meiner im Bau/Planung befindlichen 
Wetterstation gesucht und bin dabei über diese Seite 
http://www.vaxman.de/ auf diese Seite 
http://www.analogmuseum.org/deutsch/ gekommen und hängen geblieben. Der 
dort gezeigte Röhrenanlogrechner von Dr.Vogel hatte es mir gleich 
angetan - den mußte ich nach bauen. Ich hatte den Betreiber der Seite 
Herrn Prof. Ulmann (sehr netter hilfsbereiter Typ) angeschrieben, ob er 
zu diesem Rechner evtl. weitere Unterlagen, wie Layouts etc., hat. Hatte 
er leider nicht und die waren auch nicht mehr beschaffbar, da Dr. Vogel 
bereits verstorben ist. Prof. Ulmann hatte mich auch gleich gewarn das 
Analogrechner hoch infektiös sind und kaum Aussich auf Heilung besteht - 
er sollte recht behalten. Also langer Rede kurzer Sinn, ich habe mich 
hingesetzt und die Leiterplatte selbst entworfen, ebenso das Design. 
Habe dann noch einiges gelesen und fand den von Dr. Vogel entworfenen 
Rechner mit OPV (IC) auch ganz schick. Den habe ich dann auch geich neu 
designed und etwas umkonstruiert. Da gibt es jetzt eine Trägerkarte im 
Euroformat wo die einzelen Rechenmodule aufgesteckt werden können. 
Maximal 14 Module pro Karte. Es können beliebig viele Trägerkarten 
kombiniert werden. Habe dann noch einen kleinen Digitalteil dazu gebaut 
(bin noch dabei). Da sind nur ein paar Gatter und FF's drauf. Es gibt 
dann noch eine Frontplatte mit Koeffizientenpotis. Auch hier habe ichen 
gegenüber dem Orginal ordentlich aufgerüstet und gleich 10 an Stelle von 
4 Potis verbaut.
Auch der Grundrechner, von dem ich die Frontplatte gezeigt habe, hat 
schon mehr Rechenelemente als das Orginal. Eine zweite Trägerplatte ist 
auch schon fast voll. Da gibt es auch ein Modul, das es erlaubt den 
Röhrenrechner und den IC-Rechner miteinander zu koppeln.

Gerhard O. schrieb:
> Es gab früher auch Analog Computer mit dem 400Hz resolver,
Geh mal auf diese Seite http://www.analogmuseum.org/deutsch/examples/ 
und scrolle mal ein bischen nach unten da ist dann so ein Rechner mit 
Resolver von Telefunken. Der Typ zeigt an diesem auch was so machen 
kann. Der hat wohl die größte Analogrechnersammlung mit funktionierenden 
Rechnern in Europa. Der hat auch noch ein Museum mit Vaxen 
(http://www.vaxman.de/museum/museum.html)  - funktioniert natürlich 
alles.
Einen Resolver soll mein REchner auch noch bekommen.

Gerhard O. schrieb:
> War hauptsächlich für Navigationsberechnungen spezialisiert
> und (militärische) Avionics und Waffensysteme Anwendungen.
Richtig - in der V2 z.B. von Hans Hölzer konstruiert - dort hieß das 
Teil Mischgerät. Gibt von Prof.Ulmann auch ein Buch über Analogrechner, 
welche recht kurzweilig zu lesen ist. Er beschreibt da auch historische 
(mechanische) Geräte.

So jetzt haut und Edi gleich die Ohren vom Stamm, weil das ja eigentlic 
OT ist.

von Gerhard O. (gerhard_)


Lesenswert?

Zeno schrieb:
> Nein eher nicht und war wahrscheinlich genauso ahnungslos wie Du

Moin,

danke für die Hintergrund Infos. Arbeit ruft...

Gerhard

von Zeno (Gast)


Lesenswert?

Gerhard O. schrieb:
> Moin,
>
> danke für die Hintergrund Infos. Arbeit ruft...
Ach Du Armer - ich bin in einer halben Stunde mit meinem Pensum durch. 
Warte grad noch bis das Setup kompiliert ist, damit ich ein paar 
Änderungen testen kann. Mache grad ne neue Hauptrevision von meinem 
Programm und da sollte halt alles rein was neu dazu gekommen ist oder 
was man früher einfach vergessen hatte, so das man flicken mußte.

von Zeno (Gast)


Lesenswert?

Josef L. schrieb:
> Die Ergebnisse waren zwar relativ
> genau, aber nachdem wir damit fast einen Kindergarten ausradiert hatten
> (zwischen Abschuß- und Zielgebiet lag der Ort Hammelburg) durften wir
> die nächsten Schießübungen auf der CFB Shilo durchführen (Herbst 1975).
Tja zu Zeiten des kalten Krieges wurde halt noch scharf geübt.
75 beim Bund? - da dürftest Du 2 Jahre älter als ich sein - so ungefähr.

von Gerhard O. (gerhard_)


Lesenswert?

Josef L. schrieb:
> durften wir
> die nächsten Schießübungen auf der CFB Shilo durchführen (Herbst 1975).
> Da gab es in Reichweite nicht mal Grizzlys.

Ich war mal für die Firma auf der CFB Coldlake und da wurden wir wegen 
(Schwarz?) Bären im Arbeitsgebiet instruiert. Habe dann auch drei 
gesehen.

von Gerhard O. (gerhard_)


Lesenswert?

Zeno schrieb:
> Ach Du Armer - ich bin in einer halben Stunde mit meinem Pensum durch

Führe mich nicht in Versuchung... ;-)

von Edi M. (edi-mv)


Lesenswert?

Zeno schrieb:
> So jetzt haut und Edi gleich die Ohren vom Stamm, weil das ja eigentlic
> OT ist.

Wieso sind die Leute heute so phantasielos ???
Der Analogrechner wurde für die V2 entwickelt, zu einer Zeit, als 
Detektorempfänger noch nicht vergessen waren.

Also eine solche Rechenschaltung aufgebaut, und am Detektorempfänger 
angewandt- und schon ist es nicht mehr OT.
Wie geschrieben- es muß hier kein Detektorempfänger gebaut werden, 
welcher der "reinen Lehre" folgt. Und wenn der mit einer Röhre 
funktioniert, die einen dicken Kupferbalken als "Heizfaden" hat, der 
beim Anwerfen den  Wohnbezirk stromlos macht... ist doch ok. No risk, no 
fun.

So ein Ding, was eine Rakete zielsicher über den Londoner Himmel 
steuerte, wird ja vielleicht die günstigsten Einstellungen von L/C, 
Kopplungsgrade von Antenne, Schwingkreisen und Detektor, abhängig von 
antenne, Detektorwiderstand, Lastimpedanz usw. für eine Frequenz/ einen 
kurzen Frequenzbereich errechnen können. Und ein paar Servomotoren mit 
Ketten oder Schubstangen gestatten vielleicht die automatische 
Einstellung der Drehkos, Variometer und Stufenschalter.

Sozusagen "Detektorempfänger V3".

Vollkommen bescheuerte Idee ?
Na und ???!!!

von Gerhard O. (gerhard_)


Lesenswert?

Edi M. schrieb:
> Der Analogrechner wurde für die V2 entwickelt, zu einer Zeit, als
> Detektorempfänger noch nicht vergessen waren.

Hier ist ein Bericht darüber:
https://www.cdvandt.org/Hoelzer%20V4.pdf

von Edi M. (edi-mv)


Lesenswert?

Gerhard O. schrieb:
> Hier ist ein Bericht darüber:
> https://www.cdvandt.org/Hoelzer%20V4.pdf

Es gibt im Netz auch die Betriebs- und Einstellanleitungen des "A4- 
Geräts" (der "V2"). Habe ich heruntergeladen, ich weiß allerdings nicht 
mehr die Quelle.
Ist auch nicht so wichtig- der Analogrechner müßte ja umkonfiguriert 
werden, Befüllung mit Treibstoffen und Sprengkopf kann man inzwischen 
vergessen, die Geheimhaltungsbestimmungen sind nicht mehr nötig, und die 
Einstellung nach Zielkoordinaten ist heute nicht mehr hilfreich.
:-|

Interessant wäre die Verwendung des Analogrechners als Berechnungsgerät 
für Einstellungen eines Detektorempfängers aber schon.

von Zeno (Gast)


Lesenswert?

Edi M. schrieb:
> Interessant wäre die Verwendung des Analogrechners als Berechnungsgerät
> für Einstellungen eines Detektorempfängers aber schon.
Wenn man ein Differentialgleichungssystem aufstellt sollte das schon 
gehen.
Ich hatte mal mit meinem Schwager was angedacht um die Güte einer Spule 
zu bestimmen. Man kann ja Spule mit einem Impuls ansteuern und sich die 
Sprungantwort anschauen. Die wertet man aus, d.h. man beginnt mit dem 
Eingangsimpuls einen Integrator laufen zu lassen, sobald die 
Sprungantwort unter einen bestimmten Pegel fällt stoppt die Integration. 
Der Integratorwert wäre dann ein Maß für die Güte.

Man kann sicher vieles machen. Derzeit habe ich den Rechner erst mal aus 
Spaß an der Freude gebaut. Habe mir aber auch schon diverse Literatur 
besorgt, um das Ding dan auch mal anwenden zu können.

von Josef L. (Gast)


Angehängte Dateien:

Lesenswert?

Edi M. schrieb:
> Analogrechners als Berechnungsgerät
> für Einstellungen eines Detektorempfängers

Ja, aber da ist eher Wurzelziehen und sowas eher gefragt als Sinus und 
Cosinus, also Parabel und deren Umkehrung. Aber wenn ich mir die 
Flak-Steuergeräte so ansehe, was man halt im web so findet, das sind 
schon gewaltige Stücke Feinmechanik. Paßt nur heute eben in einen 
Muckenschiß.

Fas OT: Heute war ein fauler Tag, ab 17 Uhr das erst mal seit Anfang 
Oktober wieder Biergarten, zuvor beim OBI noch 25m Lautsprecherkabel für 
die Antenne und Draht für die Verdrahtung von Detektor, Audion und was 
so kommen mag gekauft, und sie hatten tatsächlich Elektroniklot, 1mm, 
200g zum selben Preis in Euro wie vor 20 Jahren 250 g in DM. Aber zum 
Bau und Ausmessen der L-Antenne (24m) bin ich nicht gekommen, und morgen 
solls schon gewittern.

Nur zur Anordnung der Bedienelemente auf der 125x214mm-Frontplatte bin 
ich noch gekommen. Soll also keine Vorlage für Beschriftung sein, fürs 
Design, sondern erstmal nur zum Verständnis wo was hinkommt. Ich denke 
so entspricht das auch dem Schaltbild von links nach rechts, und der 
Detektor kann so eingesteckt werden, dass der "Cat-Whisker" links liegt 
und gut bedient werden kann, auch wenn ich kein Linkshänder bin. Sowieso 
wird da meist eine Diode drin stecken.

von Zeno (Gast)


Lesenswert?

Gerhard O. schrieb:
> Welche Multiplizierer ICs sind da drin?
> (MC1495, AD???)
Hallo Gerhard,

ich war Dir noch die Antwort zum Analogmultiplizierer schuldig 
geblieben. Orginal ist da ein AD534 verbaut, der war mir aber zu 
preiswert (bei Mouser ab 82€) :-). Ich habe dem MPY634 genommen, der ist 
pinkompatibel und geringfügig schlechtere Werte, aber für meine Zwecke 
bei weitem ausreichend. Mit 21€ ist der auch noch teuer genug.

von Zeno (Gast)


Lesenswert?

Josef L. schrieb:
> Ja, aber da ist eher Wurzelziehen und sowas eher gefragt
Wurzel ziehen ist mit dem Analogrechner kein Problem, das geht mit dem 
Multiplizierer. Wie es genau funktioniert ist hier 
http://www.analogmuseum.org/library/vogel_ar_einfuehrung.pdf 
beschrieben.

von Edi M. (edi-mv)


Lesenswert?

Josef, Sie haben ja schon etliche EInstellungen geplant- darf es ein 
Knopf mehr sein ?
Ich empfehle noch einen Drehschalter, der auch die 
Hauptschwingkreisspule an Anzapfungen abgreift, Grund: So kann man 
verschiedene L/C- Verhältnisse einstellen, ggf. auch den Frequenzbereich 
erhöhen. Evtl. müßte man dann auch die Dreko- Kapazität mit einem 
Parallel- C erhöhen, also noch ein Schalter.
Der Knopf könnte dann dahin, wo der Detektor sitzt, der Detektor in die 
Mitte.
Ja, wäre schon aufwendig, alle 3 Wicklungen mit Anzapfungen. So gibt es 
aber wirklich ALLE EInstellungen.
Höreranpassung- wenn Sie einen Drehschalter mit entsprechend vielen 
Schaltstelungen ainsetzen, könnten Sie den Bogen- Übertrager oder den 
von mir empfohlenen KPB-2 an seinen Anzapfungen betreiben, da hätten Sie 
ja auch jede Menge Wahlmöglichkeiten.

von Josef L. (Gast)


Angehängte Dateien:

Lesenswert?

Zum OT-Thema "mechanischer Analogrechner" kann ich noch diese beiden 
Bilder aus dem Straßburger Münster beisteuern - leider gibt es keinen 
voll-mechanischen Detektorempfänger, außer vielleicht für Morse/CW über 
Funken- oder Maschinensender, mit Kohärer und Schreiber wie auf 
https://www.f1online.de/de/bild-details/15371853.html

von Josef L. (Gast)


Lesenswert?

Edi M. schrieb:
> darf es ein Knopf mehr sein

Wir sind hier doch nicht beim Fleischer, oder bekomme ich eine Scheibe 
Gelbwurst wenn ich brav bin :-)) ?

DER Schalter ist schon eingeplant, also fehlt vermutlich ein anderer. 
Ich erklär's mal schriftlich, im Uhrzeigersinn von links nach rechts: 
Über Antenne/Erde ein Drehko in der Antennenzuleitung, darüber ein 
Drehschalter für die Anzapfungen der Schwingkreisspule, die an die 
Antennenbuchse geht. Ich will erstmal nur 1 "Spartrafo"-Spule benutzen! 
Rechts daneben genauso ein Schalter auf dieselben Anzapfungen, der rüber 
auf den Detektor geht. Neben dem Detektor das Poti für die Vorspannung, 
mit Ein-/Ausschalter. Da habe ich nur ein Winzding aus einem 
70er-Jahre-Transistorradio, das klebe ich in ein altes Poti mit 
6mm-Achse, bevor ich schon wieder auf Verdacht was im Internet bestelle 
- morgen ist bei uns Feiertag. Darunter ein Drehschalter für den 
Ausgangsübertrager. Die Drehschalter sind mit genügend Ebenen und 
Stellungen bemessen, dass sich das noch ausbauen lässt (12x1, 12x2, 
6x4), auch auf Spule mit 3 Wicklungen.

von Josef L. (Gast)


Angehängte Dateien:

Lesenswert?

Entschuldige, Edi, bei euch heißt es Schlachter :-)

von Zeno (Gast)


Lesenswert?

Josef L. schrieb:
> oder bekomme ich eine Scheibe
> Gelbwurst
Was zum Teufel ist Gelbwurst?

von Gerhard O. (gerhard_)


Lesenswert?

Moin,

jetzt muß ich Zeno oder auch Dir, Josef, einen gewaltigen Floh ins Ohr 
plazieren;-)

Bei so einem RX, da würde zur Anzapfauswahl und Umschalterei ein solcher 
(Selbstbau) Schalter mit gedrehten Messingkontakten aus Schrauben gut 
passen:

https://www.worthpoint.com/worthopedia/antique-crystal-radio-detector-set-1883120249

Da ja eine Drehbank vorhanden ist, musterte das ziemlich machbar sein.

Gruß,
Gerhard

von Henrik V. (henrik_v)


Lesenswert?

oder nach einer alten Widerstandsdekade suchen ... Widerstände sind dann 
noch gratis...

von Gerhard O. (gerhard_)


Lesenswert?

Henrik V. schrieb:
> oder nach einer alten Widerstandsdekade suchen ... Widerstände
> sind dann
> noch gratis...

Das wäre eigentlich auch schade...

von Zeno (Gast)


Lesenswert?

Gerhard O. schrieb:
> jetzt muß ich Zeno oder auch Dir, Josef, einen gewaltigen Floh ins Ohr
> plazieren;-)
>
> Bei so einem RX, da würde zur Anzapfauswahl und Umschalterei ein solcher
> (Selbstbau) Schalter mit gedrehten Messingkontakten aus Schrauben gut
> passen:
>
> 
https://www.worthpoint.com/worthopedia/antique-crystal-radio-detector-set-1883120249
>
> Da ja eine Drehbank vorhanden ist, musterte das ziemlich machbar sein.
Hallo Gerhard,
da hatte ich auch schon drüber nach gedacht, habe es dann aber verworfen 
und mir ein Konvolut mit alten Schaltern bei Ebay besorgt und was 
passendes raus gesucht. Hauptproblem bei so einem Schalter ist, wenn man 
es selber macht, die Kontaktzunge. Die muß halt aus einem geeigneten 
Federblech sein, wenn das Teil zuverlässig sein soll. Das Material ist 
nicht einfach beschaffbar und die Bearbeitung ist auch nicht ganz ohne.

von Josef L. (Gast)


Lesenswert?

Zeno schrieb:
> Was zum Teufel ist Gelbwurst?

Obwohl OT, hier die glaubwürdige Erklärung per
https://de.wikipedia.org/wiki/Gelbwurst
war früher vorwiegend Kalbfleisch, heute meist Schweinefleisch, wird 
ansonsten wie die bayerische Weißwurst gemacht und verarbeitet, also mit 
Eis vermischt, d.h. gekühlt und gleichzeitig gestreckt, mit oder ohne 
Petersilie oder Schnittlauch, meist 6-10cm in Durchmesser. Wird kalt in 
Scheiben auf (Butter-)brot gegessen, nicht wie die bayerische Weißwurst 
heiß mit Senf, Rettich und Brezeln. Und wurde und wird beim Einkauf 
mitgeschleppten (Klein-)Kindern als Geschenk angeboten, weil sie weich 
und nicht scharf gewürzt ist.

Ich überlege, ob man eine Kette aus frischen Weißwürsten auch als 
Antenne ... nur, damit es nicht ganz OT ist. Übrigens habe ich eine der 
ca. 20-30 Bleiakku-Aquarien, die aus dem Notstromversorgungsraum unserer 
Sternwarte entsorgt wurden, in einer der Publikationen gefunden, die 
hier in dieser Beitragsfolge verlinkt wurden.

von Gerhard O. (gerhard_)


Lesenswert?

Zeno schrieb:
> Gerhard O. schrieb:
>> jetzt muß ich Zeno oder auch Dir, Josef, einen gewaltigen Floh ins Ohr
>> plazieren;-)
>>
>> Bei so einem RX, da würde zur Anzapfauswahl und Umschalterei ein solcher
>> (Selbstbau) Schalter mit gedrehten Messingkontakten aus Schrauben gut
>> passen:
>>
>>
> 
https://www.worthpoint.com/worthopedia/antique-crystal-radio-detector-set-1883120249
>>
>> Da ja eine Drehbank vorhanden ist, musterte das ziemlich machbar sein.
> Hallo Gerhard,
> da hatte ich auch schon drüber nach gedacht, habe es dann aber verworfen
> und mir ein Konvolut mit alten Schaltern bei Ebay besorgt und was
> passendes raus gesucht. Hauptproblem bei so einem Schalter ist, wenn man
> es selber macht, die Kontaktzunge. Die muß halt aus einem geeigneten
> Federblech sein, wenn das Teil zuverlässig sein soll. Das Material ist
> nicht einfach beschaffbar und die Bearbeitung ist auch nicht ganz ohne.
Ja, das stimmt. Die Kontaktfedern muessten idealerweise aus 
zusammengepackten Silberbronze Zungen bestehen.
Naja, ist schon besser so. Sonst rückt das Ziel noch einmal etwas weiter 
weg. Schalter sind übrigens oft gemein teuer.

...

von Gerhard O. (gerhard_)


Lesenswert?

Josef L. schrieb:
> war früher vorwiegend Kalbfleisch

Wieder was gelernt. Danke!

von Josef L. (Gast)


Angehängte Dateien:

Lesenswert?

Gerhard O. schrieb:
> Wieder was gelernt. Danke!

You're welcome!
Gelbwurst: https://en.wikipedia.org/wiki/Gelbwurst
Weißwurst: https://en.wikipedia.org/wiki/Weisswurst

Und hier das Aquarium - siehe Bild (Objekt links unten)
aus: Hulstijn - bouw zelf uw radio-toestel.pdf (Link weiter oben) - 
solche offenen Akkus standen bei uns noch im Keller, bis 2002 - grausig!

@zeno
Noch habe ich dich in DE nicht ganz verortet, aber Bezeichnungen von 
Lebensmitteln sind offenbar kleinräumiger angesiedelt als die von 
Elektronikbauteilen :-) wenn auch eine 45-jährige Grenze einige 
Unterschiede aufgebaut hat, aber die haben wir mit Österreich und der 
Schweiz ja auch...

von Käpt’n Balu ✈. (seegans)


Lesenswert?

Zeno schrieb:
> Josef L. schrieb:
>> oder bekomme ich eine Scheibe
>> Gelbwurst
> Was zum Teufel ist Gelbwurst?

Bin mir nicht sicher ob es so klar rüberkam, aber Gelbwurst wird mit/aus 
(Kalbs-)hirn gemacht :)

Hat mein Opa früher immer gegessen. Der hat sich auch Hirnscheiben in 
der Pfanne gebraten. Aber das kennt halt fast keiner mehr. Auch die 
Wurstsuppe am Schlachttag. Innereien sind heute selten auf dem Teller zu 
finden. Zunge ist ja schon exotisch ;)

Die meisten Leute haben ja nicht mehr den Bezug zum Schlachten, kennen 
daher keine Innereien mehr und verlieren so vielleicht auch den Respekt 
gegenüber dem Fleisch und dem Tier. Fleisch ist bei vielen einfach ein 
schönes Stück, ohne Innereien, ohne das drumherum. Alles andere ruft 
dann Ekel hervor, einfach weil man es nicht kennt und "komisch" 
aussieht. Das kann ich sogar gut verstehen.

Mir ist's egal. Das sind alles Zellen, die irgendwie/wo gewachsen sind. 
Denn wo ist der Unterschied zwischen Muskelfleisch und Zungenfleisch? Ob 
die Muskeln/Zellen/Gewebe so oder so aussehen, ist mir Wurst ;)

von Zeno (Gast)


Lesenswert?

Käpt’n Balu ✈. schrieb:
> Innereien sind heute selten auf dem Teller zu
> finden.
Innereien (Lunge, Pansen ...) als Suppe heißt uns Flecke und wir meist 
säuerlich gemacht. Da habe und mache ich immer noch einen großen Bogen 
drum. Gab es ganz selten bei uns zu Hause.
Zunge ist was Feines, fand ich aber als Kind auch nicht so toll. Leber 
oder saure Nierchen mit Kartoffelbrei/stampf ist lecker. Die Nierchen 
müssen bloß "richtig" gemacht werden, damit es schmeckt. Meine Mutter 
konnte das. Ich hab die dann noch einmal unterwegs in einer Metzgerei 
gegessen aber die waren nicht wirklich gut gemacht.

von Detektorempfänger (Gast)


Lesenswert?

Mahlzeit,

endlich mal ein Thread wo man sogar,außer zum eigentlichen Thema, viele 
andere nützliche Tipps bekommt.
Werde heute Leber machen mit Kartoffelbrei/Stampfkartoffeln und 
Zwiebelringen dazu.

Kurze Frage mal zum eigentlichen Thema.
Detektor mit Spannungsvervielfachung, habt Ihr damit Erfahrungen.
http://www.jogis-roehrenbude.de/Detektor/Super-Detektor.htm

Mich würden da mal die Vor und Nachteile Interessieren.

Gruß und Danke

von Dieter P. (low_pow)


Angehängte Dateien:

Lesenswert?

>Edi M.
Der Simulationsaufbau ist nochmal angepasst und sollte
angeschaut werden.Es fehlt der Tastkopf fürs Oszi.
Der Detektor selbst dürfte mit dem Aufbau auch so
nicht übereinstimmen.Für die gemessenen Dioden habe
ich auch keine Rechenmodelle.
Zumindest hoffe ich jetzt den HF-Generator so lassen
zu können, der Träger unmoduliert ist 10 mV eff / 60 Ohm,
der Modulationsgrad läßt sich direkt eingeben.

von Zeno (Gast)


Lesenswert?

Detektorempfänger schrieb:
> Werde heute Leber machen mit Kartoffelbrei/Stampfkartoffeln und
> Zwiebelringen dazu.

Hmm ... lecker.
Na dann guten Appetit. Bei mir wird wohl heute Erasco Küchenmeister sein 
- die Reste vom Wochenende sind leider aufgebraucht.

von Zeno (Gast)


Lesenswert?

Dieter P. schrieb:
> der Träger unmoduliert ist 10 mV eff / 60 Ohm,
> der Modulationsgrad läßt sich direkt eingeben.

Das ist aber schon ein Haufen Zeugs. Bei den Entfernungen zum nächsten 
Sender sind wohl eher µV am Empfängereingang realistisch. Wenn dan noch 
die ganzen Fehlanpassungen eingerechnet werden wir die Spannung wohl 
noch weiter in den Keller gehen.
Rechne/Simuliere mal lieber mit 100µV, also Faktor 100 weniger als Deine 
10mV. Aus Empfängersicht sind selbst 100µV am Eingang schon ein Haufen 
Holz.

von Josef L. (Gast)


Angehängte Dateien:

Lesenswert?

Dieter P. schrieb:
> Der Simulationsaufbau ist nochmal angepasst

Durch Weglassen der Antennen-Koppelspule und Ersetzen durch kapazitive 
Kopplung hat sich der Schwingkreis etwas verstellt, der korrekte Wert 
für den Schwingkreiskondensator wird (mit PSPice und meiner Version der 
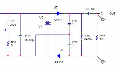
AA112 gerechnet) 99.67pF, also geringfügig größer. Im Bild einmal 
70-130pF in 10pF-Schritten sowie 93-105pF in 2pF-Schritten, danach habe 
ich noch 99-100pF in 0.1pF-Schritten gerechnet und darin auf 0.01pF 
interpoliert.

von Josef L. (Gast)


Angehängte Dateien:

Lesenswert?

Ja, und kaum ist es warm, dräuen schon wieder Gewitter. Ich werde von 
Westen her regelrecht eingekreist! Statt den 2. Ast der L-Antenne 
aufzuspannen kann ich den bisherigen für heute abhängen, ich will ja 
nicht unbedingt ausprobieren, ob das Haus ein Faraday'scher Käfig ist.

von Josef L. (Gast)


Lesenswert?

Zeno schrieb:
> Aus Empfängersicht sind selbst 100µV am Eingang schon ein Haufen
> Holz.

Wenn ich mir die Empfängertest in "Lichte, Kurzwellenempfänger" aus den 
80ern ansehe, haben die meisten bei AM 0.5-1.6MHz für 26dB S+N/N um die 
30µV an 50Ω, einfachere Geräte 80-100µV.

100µV wären nur 0.2nW HF vor der Demodulation und allen Verlusten, da 
kämen beim Detektorempfänger nicht mehr als 1/10 also 20pW hinten raus. 
Und die auf
http://theradioboard.com/rb/viewtopic.php?t=1781
genannten notwendigen Leistungen sagen ja nur, dass ab der oder der 
Leistung lediglich das Vorhandensein eines Tones erkannt wird, um was zu 
verstehen ist sicher ein Vielfaches an Leistung nötig, 10x also 10dB 
schätze ich mal.

von Kurt (Gast)


Lesenswert?

Zeno schrieb:
> Detektorempfänger schrieb:
>> Werde heute Leber machen mit Kartoffelbrei/Stampfkartoffeln und
>> Zwiebelringen dazu.
>
> Hmm ... lecker.
> Na dann guten Appetit. Bei mir wird wohl heute Erasco Küchenmeister sein
> - die Reste vom Wochenende sind leider aufgebraucht.

Damit hier wieder ein wenig Leben in die Bude kommt ein Bild aus einer 
Märchenwelt.

https://de.wikipedia.org/wiki/Rotverschiebung#/media/Datei:Gravitational_red-shifting.png

Eine quasi richtungsabhängige Laufgeschwindigkeit eines HF-Signals 
findet sogar auf der Erde statt (von der Eroberfläche aus betrachtet).

 Kurt

von Josef L. (Gast)


Lesenswert?

Kurt schrieb:
> Eroberfläche

Mit der Eroberfläche willst du das Thema wieder kapern?

btw - bitte jetzt keine Ein- und Auslassungen über Kapern! Ich meine 
Entern!

Selbst wenn dem alles so wäre - oder auch alles ganz anders - sind die 
beobachteten Effekte mindestens 7-8 Zehnerpotenzen unter der 
Einstellgenauigkeit eines Detektorempfängers und damit hier leider 
kein vordringliches Thema!

Einen Vorschlag aber hätte ich: Du könntest den Hr. Gerst fragen, ob er 
beim nächsten Flug zu ISS einen Detektorempfänger mitnimmt, um deine 
Theorien zu prüfen. Herr Gerst ist immer für sowas zu haben, er macht ja 
sogar in der Sendung mit der Maus mit, und das ist die Erklärsendung 
überhaupt!

von Zeno (Gast)


Lesenswert?

Josef L. schrieb:
> Wenn ich mir die Empfängertest in "Lichte, Kurzwellenempfänger" aus den
> 80ern ansehe, haben die meisten bei AM 0.5-1.6MHz für 26dB S+N/N um die
> 30µV an 50Ω, einfachere Geräte 80-100µV.
Das sind auch realistische Werte.

Josef L. schrieb:
> 100µV wären nur 0.2nW HF vor der Demodulation und allen Verlusten, da
> kämen beim Detektorempfänger nicht mehr als 1/10 also 20pW hinten raus.
Richtig! - auf 50 Ohm gerechnet. So eine Langdrahtantenne hat aber eine 
deutlich höhere Impedanz, was bedeutet das die Leistung weiter runter 
geht.

Auf dieser Seite http://www.wabweb.net/radio/radio/grundl3.htm gibt es 
ein Diagramm für die Ausbreitung. Als Sendeleistung wurden 1kW zugrunde 
gelegt. Aus dem Diagramm lese ich das man unter günstigen Bedingungen 
bei einer Entfernung von 200km auf eine Feldstärke von maximal 1mV/m 
(Langwelle) kommt. Im oberen Mittelwellenbereich ist schon deutlich 
schlechter, ca. 10µV/m.

Unter der Grafik ist noch eine Tabell mit Reichweiten für verschiedene 
Sendeleistungen, Gelände und Wellenlängen. Basis für die Berechnungen 
sind 7µV/m an der Antenne.
Wenn man das sieht, ist das irgendwie schockierend. Selbst mit 2kW kommt 
man nicht so arg weit.

Da ist es schon erstaunlich das man mit so einem Detektorempfänger noch 
Radio hören kann. Ich habe mir nach den dortigen Formeln die Feldstärke 
von Radio Bukarest ausgerechnet da sind wir unter 1nV - wenn ich mich 
nicht verrechnet habe. Schon toll das man da mit Detektor und Verstärker 
noch was hört. Für Kopfhörer reicht das natürlich nicht.
Gehard, der eigentlich nur den feuchten Finger aus dem Fenster halten 
braucht, wird vielleich noch Kopfhörerempfang haben.

von Dieter P. (low_pow)


Angehängte Dateien:

Lesenswert?

> Zeno
> Josef L.

Mir gings um einen Aufbau mit HF-Generator von Edi.
Es ist völlig klar, das von der Antenne in der Regel
oft nur einige uV kommen.
Mit 100uV aus dem HF-Sender wirds halt messtechnisch
ein Problem, der Wirkungsgrad der Diode ist dann auch
halt etwas wenig.

von Kurt (Gast)


Lesenswert?

Josef L. schrieb:
>
> Einen Vorschlag aber hätte ich: Du könntest den Hr. Gerst fragen, ob er
> beim nächsten Flug zu ISS einen Detektorempfänger mitnimmt, um deine
> Theorien zu prüfen. Herr Gerst ist immer für sowas zu haben, er macht ja
> sogar in der Sendung mit der Maus mit, und das ist die Erklärsendung
> überhaupt!

Das ist doch nicht nötig, ist doch alles schon festgestellt und wird im 
täglichen Einsatz angewendet.

 Kurt

von Josef L. (Gast)


Lesenswert?

Kurt schrieb:
> wird im täglichen Einsatz angewendet

Kurt, das bestreite ich ja gar nicht, und GPS wäre ohne die 
Berücksichtigung der ganzen Effekte gar nicht möglich; es gab Raumsonden 
wo man "vergessen" hatte dass infolge von Beschleunigung bez. Abbremsung 
und Kurskorrekturen Frequenzdriften auftreten usw. - nur ist halt eine 
Frequenzverschiebung von 1 Milliardstel Hz bei einer Bandbreite von 
10kHz an der Analogskala nicht mehr ablesbar. Da wäre ich froh wenn ich 
die 120 Kanäle auf 180° Skala verteilt bekomme.

von Kurt (Gast)


Lesenswert?

Josef L. schrieb:
> Kurt schrieb:
>> wird im täglichen Einsatz angewendet
>
> Kurt, das bestreite ich ja gar nicht, und GPS wäre ohne die
> Berücksichtigung der ganzen Effekte gar nicht möglich; es gab Raumsonden
> wo man "vergessen" hatte dass infolge von Beschleunigung bez. Abbremsung
> und Kurskorrekturen Frequenzdriften auftreten usw. - nur ist halt eine
> Frequenzverschiebung von 1 Milliardstel Hz bei einer Bandbreite von
> 10kHz an der Analogskala nicht mehr ablesbar. Da wäre ich froh wenn ich
> die 120 Kanäle auf 180° Skala verteilt bekomme.

Aber ich rede doch nicht von der Frequenzänderung der GPS-Uhren auf 
Grund des dortigen Trägerdruckes, sondern von der unterschiedlichen 
Geschwindigkeit des vom SAT zum NAVI laufenden Signals aus Sicht des 
Navis.

Du redest von Messbarkeit.
Genau so ist es, es wird immer viel behauptet, vor allen werden Zahlen 
genannt die dann doch nicht bestätigt werden können.

Würde denn ein Detektorempfänger für LW da oben in der ISS überhaupt 
funktionieren?

 Kurt

von Zeno (Gast)


Lesenswert?

Kurt schrieb:
> Würde denn ein Detektorempfänger für LW da oben in der ISS überhaupt
> funktionieren?

Bau einen und gib ihn Herrn Gerst mit - danach weißt Du das.

von Kurt (Gast)


Lesenswert?

Zeno schrieb:
> Kurt schrieb:
>> Würde denn ein Detektorempfänger für LW da oben in der ISS überhaupt
>> funktionieren?
>
> Bau einen und gib ihn Herrn Gerst mit - danach weißt Du das.

Kann der denn damit umgehen?

 Kurt

von Edi M. (edi-mv)


Lesenswert?

Detektorempfänger schrieb:
> Kurze Frage mal zum eigentlichen Thema.
> Detektor mit Spannungsvervielfachung, habt Ihr damit Erfahrungen.
> http://www.jogis-roehrenbude.de/Detektor/Super-Detektor.htm
>
> Mich würden da mal die Vor und Nachteile Interessieren.
>
> Gruß und Danke

Warum antwortet keiner ?
Mach' ich's mal:

Ein Detektorempfänger lebt von der Energie des empfangenen Senders, und 
die ist in der Regel sehr gering.
Und die geringe Energie muß den Kopfhörer betreiben, der arbeitet nicht 
energiefrei.

Eine Spannungsverdopplung bringt was, wenn die Empfangsenergie 
ausreichend ist (Antenne !), und der Kopfhörer nicht zuviel Energie 
benötigt. Zudem sollten die Dioden auch "Detektor- tauglich" sein. Eben 
die "bekannten Verdächtigen", die alten Germanium- Spitzendioden, die 
kaum zu schlagen sind.
Ansonsten wird die erhöhte Spannung auf den Wert ohne 
Spannungsverdopplung zusammenbrechen, sogar darunter, weil die 
zusätzlichen Bauteile dann Verlust bringen.

Nutzt man statt Kopfhörer einen Verstärker, kann Spannungsverdopplung 
einen Effekt bringen, da die erhöhte Spannung nicht "verbraten" wird. 
Ein normaler Widerstand (10- 100 KOhm) und parallel ein Kondensator (500 
pF - 2 nF) zum "Wegsieben" der HF anstelle Kopfhörer ist ratsam, aber 
nicht Bedingung.

Tip für den Bau eines Detektorempfängers, der das evtl. können soll: 
Normalen Detektor- Empfänger bauen, Detektor- Steckbuchsen vorsehen,
Spannungsverdopplerschaltung an die Kopfhörer- Ausgangsbuchsen 
anschließen, dahinter Kopfhörer. Dann aber Detektor einfach überbrücken. 
R/C sollte dann nicht vorhanden sein. Oder man macht eine 
Spannungsverdoppler- Baugruppe, für die man 4 Buchsen zwischen Detektor 
und Kopfhörer- Buchsen vorsieht, die ohne Spannungsverdoppler gebrückt 
werden.
So hat man alle Optionen.

Es gibt schaltungen bis zur Spannungsvervierfachung.

von Zeno (Gast)


Lesenswert?

Kurt schrieb:
> Kann der denn damit umgehen?
Ob Du damit umgehen kannst weiß ich nicht, aber dem Herrn Gerst trau ich 
das durchaus zu.

von Josef L. (Gast)


Lesenswert?

Edi M. schrieb:
> Es gibt schaltungen bis zur Spannungsvervierfachung.

Hochspannungskaskade mit Vorspannung ? :-)

von Edi M. (edi-mv)


Lesenswert?

Kurt schrieb:
> Würde denn ein Detektorempfänger für LW da oben in der ISS überhaupt
> funktionieren?

Zeno schrieb:
> Bau einen und gib ihn Herrn Gerst mit - danach weißt Du das.

Im Weltraum wäre wohl Platz für die nötige Antennenlänge, aber ich 
denke, die Raumfahrtbehörde wird da Einspruch erheben.
Außerdem doppelt, weil es ja ein kleines Problem mit dem Erdanschluß 
gibt, die ISS hat ja keinen festen Parkplatz.

von Kurt (Gast)


Lesenswert?

Zeno schrieb:
> Kurt schrieb:
>> Kann der denn damit umgehen?
> Ob Du damit umgehen kannst weiß ich nicht, aber dem Herrn Gerst trau ich
> das durchaus zu.

Naja dann passt ja, wer gibt ihm einen mit?

Aber ich habe immer noch nicht gelesen ob er da oben auch funktioniert.
Schliesslich werden die "Wellen" ja an Schichten mit wechselnden Höhe 
gespiegelt.
Das aber nur innerhalb bestimmter Winkel.
Und dann gibts da noch die "Fenster" die es erlauben überhaupt was nach 
"draussen" zu funken. Vill kennt die jemand und weiss ob da LW auch 
dabei ist.

Und dann wäre da noch die Kleinigkeit mit der "Erde". Ein Blumentopf 
wird da wohl nichts bringen.

Da zeigt sich dann ob derartige Funkerei unabhängig vom Rückweg "Erde" 
ist oder eben nicht.

Zumindest einen Vorteil hätte er da oben, er kann einen Halbwellendiopl 
aufspannen ohne das ihm die Drähte runterfallen.

 Kurt

von Josef L. (Gast)


Lesenswert?

Kurt schrieb:
> Würde denn ein Detektorempfänger für LW da oben in der ISS überhaupt
> funktionieren?

Auch wenn sich LW und MW vorwiegend durch die "Bodenwelle" ausbreiten, 
gibt es die "Raumwelle" ja durchaus. Und im Gegensatz zu KW wird die 
nicht an der Ionosphäre reflektiert sondern durchgelassen. Für uns auf 
der Erde ist sie daher nutzlos (solange nicht besondere ionosphärische 
Bedingungen doch eine temporäre Reflektion zulassen), und wird 
vielleicht durch spezielle Antennencharakteristik niedrig gehalten. Aber 
ein Empfang "von oben" aus 300-500 km Höhe ist sicher drin.

Nur wird Herr Gerst dann wohl etwas rätseln, wo er den Erdanschluß 
befestigen soll. An der Heizung? An der Lukentür? Oder einen Draht 
runterlassen bis zur Erde?

von Kurt (Gast)


Lesenswert?

Josef L. schrieb:
> Kurt schrieb:
>> Würde denn ein Detektorempfänger für LW da oben in der ISS überhaupt
>> funktionieren?
>
> Auch wenn sich LW und MW vorwiegend durch die "Bodenwelle" ausbreiten,
> gibt es die "Raumwelle" ja durchaus. Und im Gegensatz zu KW wird die
> nicht an der Ionosphäre reflektiert sondern durchgelassen.

Hm, das passt aber nicht zur grossen Reichweite in den Abendstunden.
Da kommt nur die Raumwelle, also was Reflektiertes, in Frage.

 Kurt

von Josef L. (Gast)


Lesenswert?

Entschuldigung - ich habe Mist erzählt! Natürlich wird MW und LW an der 
Ionosphäre reflektiert, also unterhalb von etwa 300 km - wieviel dann 
oben noch ankommt, inwieweit das vom Winkel abhängt, weiß vielleicht 
jemand anders besser. Letztlich sind es Wellen, es funktioniert wie bei 
Licht, also mit Brechung an unterschiedlich dichtem Medium und 
Totalreflektion ab einem bestimmten Winkel.

von Kurt (Gast)


Lesenswert?

Josef L. schrieb:
> Entschuldigung - ich habe Mist erzählt! Natürlich wird MW und LW
> an der
> Ionosphäre reflektiert, also unterhalb von etwa 300 km - wieviel dann
> oben noch ankommt, inwieweit das vom Winkel abhängt, weiß vielleicht
> jemand anders besser. Letztlich sind es Wellen, es funktioniert wie bei
> Licht, also mit Brechung an unterschiedlich dichtem Medium und
> Totalreflektion ab einem bestimmten Winkel.

Funk ist ja auch nur Licht, nur halt etwas "langsamer" in den einzelnen 
Änderungsschritten. Das ist auch bei den sog. "Gravitationswellen" so, 
die sind auch nur Licht.

 Kurt

von Kurt (Gast)


Lesenswert?

Kurt schrieb:
> Josef L. schrieb:
>> Entschuldigung - ich habe Mist erzählt! Natürlich wird MW und LW
>> an der
>> Ionosphäre reflektiert, also unterhalb von etwa 300 km - wieviel dann
>> oben noch ankommt, inwieweit das vom Winkel abhängt, weiß vielleicht
>> jemand anders besser. Letztlich sind es Wellen, es funktioniert wie bei
>> Licht, also mit Brechung an unterschiedlich dichtem Medium und
>> Totalreflektion ab einem bestimmten Winkel.
>
> Funk ist ja auch nur Licht, nur halt etwas "langsamer" in den einzelnen
> Änderungsschritten. Das ist auch bei den sog. "Gravitationswellen" so,
> die sind auch nur Licht.
>
>  Kurt

Vergessen:
Es gab mal Radiosender (AM-Bereich) die strahlten direkt senkrecht nach 
oben.
Die "Welle" wurde dann oben gespiegelt und verteilt.
Ob das erfolgreich war hab ich nicht mitbekommen, ev. weiss das jemand.

 Kurt

von Josef L. (Gast)


Lesenswert?

Also - sogar wiki weiß es ausreichend detailliert:
"Lang- und Mittelwellensignale kehren also immer zum Erdboden zurück, 
ebenso Funkfrequenzen unterhalb der Plasmafrequenz der F2-Schicht, die 
meist über 7 MHz liegt. Funksignale oberhalb dieser kritischen Frequenz 
können die Ionosphäre bei senkrechtem Einfall durchdringen. Für eine 
schräg auffallende Welle ist die entsprechende Grenzfrequenz, die 
Maximum Usable Frequency (MUF) höher als die kritische, umso mehr, je 
flacher der Einfall erfolgt."

Siehe: https://de.wikipedia.org/wiki/Ionosph%C3%A4re

Was natürlich nicht bedeutet, dass diese Frequenzen niemals 
durchkommen, denn so wie wir "unten" die verschiedenen 
Ausbreitungsbedingungen durch das "Weltraumwetter" haben, merkt man das 
"da oben" auch, und es mag Tageszeiten bzw. Positionen der Raumstation 
bezogen auf den Sonnenstand geben, wo E- und F-Schichten nur schwach 
ausgrprägt sind und doch etwas durchkommt.

Zur Grenzfrequenz der Totalreflektion finde ich unterschiedliche Werte, 
7, 10, 15, 20 MHz. Aber runter auf 1,6 MHz ist noch ein gutes Stück.

von Al Adin (Gast)


Lesenswert?

Kurt schrieb:
> Es gab mal Radiosender (AM-Bereich) die strahlten direkt senkrecht nach
> oben.

Gibts immer noch: Diverse Ionosphären-Forschungsstationen.

von Josef L. (Gast)


Lesenswert?

Al Adin schrieb:
> Ionosphären-Forschungsstationen

Da habe ich als Beispiel jetzt
https://de.wikipedia.org/wiki/Forschungsstation_Ramfjordheide
gefunden, wo recht gut erklärt ist was sie machen. Auf
https://www.welt.de/vermischtes/weltgeschehen/article129179990/Das-Ende-einer-geheimnisvollen-Forschungsstation.html
ist ein Bericht über eine gleichartige Anlage in Alaska, wo geschildert 
wird, welche absonderlichen Verschwörungstheorien darüber in Umlauf 
sind. Liegt wohl am Bildungsniveau. Arme Welt!

von Al Adin (Gast)


Lesenswert?

Al Adin schrieb:
> Gibts immer noch: Diverse Ionosphären-Forschungsstationen.

z.B. wikipedia: OSWIN-Radar, Kühlungsborn

von Zeno (Gast)


Lesenswert?

Kurt schrieb:
> ..., wer gibt ihm einen mit?
Der der es wissen will. Haste schon angefangen einen zu bauen?

von Kurt (Gast)


Lesenswert?

Zeno schrieb:
> Kurt schrieb:
>> ..., wer gibt ihm einen mit?
> Der der es wissen will. Haste schon angefangen einen zu bauen?

Was ist nun?
Nach welcher Vorstellung funktioniert der Detektorempfänger in der ISS?
Erdung ist ja keine vorhanden, also kann auch kein Strom zurück zum 
Sender fliessen. Wie kommt der Stromfluss zustande? Ohne Strom geht halt 
nunmal nichts, oder doch?

 Kurt

von Dieter P. (low_pow)



Lesenswert?

Es muss nachgebessert werden, wenn der unmodulierte Träger
10 mV eff sein soll, sollte mans auch machen ( ..v5_korr ).

von Josef L. (Gast)


Lesenswert?

Kurt schrieb:
> Erdung ist ja keine vorhanden, also kann auch kein Strom zurück zum
> Sender fliessen.

Aua! Natürlich geht das, siehe
https://www.amazon.de/Antistatisches-Auto-Erdungsband-antistatische-reflektierend-Elektrizit%C3%A4t/dp/B07HZTPRKD/ref=asc_df_B07HZTPRKD

Nein, im Ernst, die Signale sind so schwach, dass man sie auf der ISS zu 
100% verwenden muss (da ist es wegen der vielen Ventilatoren zur 
Aufrechterhaltung der Luftzirkulation, die es mangels Schwerkraft sonst 
nicht gibt, auch recht laut!), und zur Rückführung der restlichen 0% 
braucht man keinen Draht.

Aber tatsächlich benutzt man ja Frequenzen weit über 30 MHz, weil man da 
als Antennen Schüsseln verwenden kann, in denen sich die Wellen fangen, 
die man dann nur noch abschöpfen muss.

Oh, ich könnte noch mehr Gründe aufzählen...

von Kurt (Gast)


Lesenswert?

Josef L. schrieb:
> Kurt schrieb:
>> Erdung ist ja keine vorhanden, also kann auch kein Strom zurück zum
>> Sender fliessen.
>

> Oh, ich könnte noch mehr Gründe aufzählen...

Beantwortet aber meine Frage/Feststellung nicht.

 Kurt

.

von Anstaltsleiter (Gast)


Lesenswert?

Lasst den Kurt doch endlich auch mitspielen....Spielverderber.

von Josef L. (Gast)


Angehängte Dateien:

Lesenswert?

Dieter P. schrieb:
> wenn der unmodulierte Träger
> 10 mV eff sein soll, sollte mans auch machen ( ..v5_korr ).

Ich habe das gerade nochmal mit 99.67pF und 10mV gemacht, sehe aber, 
dass ich 60Ω für den Generatorwiderstand habe. Mit PSpice komme ich auf 
eine mittlere Spannung an "RF" von 60mV, und die NF schwankt zwischen 
2.5 und 6.5mV, also um 4.0mV, bei dir sind es noch 3.4mV wegen der 
geringen Fehlabstimmung um einige kHz.

Auch den Ausgang kannst du noch auf Leistung anpassen, siehe Tabelle, 
liegt wohl zwischen 30 und 40kΩ, probiere mal 33kΩ. Die Grafik zeigt die 
Resultate von unten nach oben, allerdings bereits bei 5kΩ, das ich nicht 
mit in die Tabelle aufgenommen habe.

von Josef L. (Gast)


Lesenswert?

Kurt schrieb:
> Beantwortet aber meine Frage/Feststellung nicht.

doch

@anstaltsleiter
> Lasst den Kurt doch endlich auch mitspielen....Spielverderber.

siehst du, ich antworte auf seinen Einwand. Mehr als das kann ich nicht 
machen. Oder will hier jemand ernsthaft behaupten, dass Funkverbindung 
mit Raumflugkörpern mangels Erdung nicht möglich ist? Zugfahren ist ja 
auch nicht möglich, weil einem die Luft wegbleibt! Deshalb sind ja 
Abteile mit nicht zu öffnenden Fenstern, sog. Großraumwagen, erfunden 
worden! Die nehmen ihre Luft mit!

von Zeno (Gast)


Lesenswert?

Kurt schrieb:
> Was ist nun?
> Nach welcher Vorstellung funktioniert der Detektorempfänger in der ISS?
> Erdung ist ja keine vorhanden, also kann auch kein Strom zurück zum
> Sender fliessen. Wie kommt der Stromfluss zustande? Ohne Strom geht halt
> nunmal nichts, oder doch?
Du windest Dich wie ein Aal im Salz. Du wolltest wissen ob der Detektor 
auf der ISS funktioniert. Also bau so ein Ding zusammen - das wirste ja 
wohl noch hinbekommen - und dann gebe es dem Gerst oder wem auch immer 
mit und lasse das Rumgeeire hier.

von Josef L. (Gast)


Angehängte Dateien:

Lesenswert?

@Dieter P.
Die Tabelle wart irgendwo hinten runtergefallen, die Schwerkraft wirkt 
offenbar auch auf die getippten Zeilen.

von Zeno (Gast)


Lesenswert?

Anstaltsleiter schrieb:
> Lasst den Kurt doch endlich auch mitspielen....Spielverderber.
Tun wir doc! Der Kurt ist halt etwas bockig und will nicht so recht 
mitspielen - die anderen sollen es richten.

von Josef L. (Gast)


Lesenswert?

Oh, und es ist noch ein Fehler in der Tabelle, es sind Nanowatt! Der 
Widerstand ist ja in Kiloohm, die 1000 hatte ich vergessen!

von Kurt (Gast)


Lesenswert?

Zeno schrieb:
> Anstaltsleiter schrieb:
>> Lasst den Kurt doch endlich auch mitspielen....Spielverderber.
> Tun wir doc! Der Kurt ist halt etwas bockig und will nicht so recht
> mitspielen - die anderen sollen es richten.

Na, sie haben wohl keine Antwort auf:

-----------------
Nach welcher Vorstellung funktioniert der Detektorempfänger in der ISS?
Erdung ist ja keine vorhanden, also kann auch kein Strom zurück zum
Sender fliessen. Wie kommt der Stromfluss zustande? Ohne Strom geht halt
nunmal nichts, oder doch?
-----------------

 Kurt

von Josef L. (Gast)


Lesenswert?

Kurt schrieb:
> Na, sie haben wohl keine Antwort auf:

Herr Kurt! Sie sind Fernsehtechnikermeister? Dann bitte keine 
Fangfragen! Der Erdanschluss ist nur der Ersatz für die fehlende 2. 
Hälfte der als Dipol zu denkenden Antenne. Also hängt man im Weltraum 
links und rechts vom Raumschiff je eine Hälfte des Dipols raus, und 
braucht keinen Erdanschluss. Die ISS könnte die Ausleger mit den 
Solarzellen dazu verwenden, wenn die vom Flugkörper isoliert angebracht 
wären.

von Josef L. (Gast)


Angehängte Dateien:

Lesenswert?

Ach ja, nochmal zum Thema Spannungsvervielfachung. Die Seite
https://www.qrz.ru/schemes/contribute/beginners/crystal/
bietet die Schaltung oben an, sowie dasselbe noch mit Vorspannung und 
auch mit Verstärker, gespeist durch die Spulenspannong ... oder so. Das 
wäre vielleicht interessanter zu diskutieren als Überlegungen zur ISS. 
Wie sind wir da nur drauf gekommen??

Edi, kannst du das in russisch lesen?

von Kurt (Gast)


Lesenswert?

Josef L. schrieb:
> Kurt schrieb:
>> Na, sie haben wohl keine Antwort auf:
>
> Herr Kurt! Sie sind Fernsehtechnikermeister? Dann bitte keine
> Fangfragen! Der Erdanschluss ist nur der Ersatz für die fehlende 2.
> Hälfte der als Dipol zu denkenden Antenne. Also hängt man im Weltraum
> links und rechts vom Raumschiff je eine Hälfte des Dipols raus, und
> braucht keinen Erdanschluss. Die ISS könnte die Ausleger mit den
> Solarzellen dazu verwenden, wenn die vom Flugkörper isoliert angebracht
> wären.

Heisst also das auf der Erde und in der ISS zwei unterschiedliche 
Empfangstechniken zum Einsatz kommen.
Einmal der direkte Weg des Stromes zurück zum Sender, einmal ein Dipol 
der den Strom selber erzeugt und "im Kreis" zu sich selber führt.

Kann natürlich auch heissen das eine Drahtantenne als Dipol fungiert und 
der notwendige Strom garnicht zum Sender zurückläuft. (ist auch sehr 
unwahrscheinlich wegen der grossen Entfernungen)
Gleich am Anfang dieses Fadens hatten wir diese Thematik schon mal 
aufgegriffen.
Da waren keine eindeutigen Aussagen zu erkennen.
Jetzt ist es aber wohl eindeutig.

(und wie machts die Leuchtstofflampe und die "magnetische" Antenne)

Es läuft wohl alles auf den Resonanzkörper raus.

 Kurt

von Zeno (Gast)


Lesenswert?

Josef L. schrieb:
> Herr Kurt! Sie sind Fernsehtechnikermeister? Dann bitte keine
> Fangfragen! Der Erdanschluss ist nur der Ersatz für die fehlende 2.
> Hälfte der als Dipol zu denkenden Antenne. Also hängt man im Weltraum
> links und rechts vom Raumschiff je eine Hälfte des Dipols raus, und
> braucht keinen Erdanschluss. Die ISS könnte die Ausleger mit den
> Solarzellen dazu verwenden, wenn die vom Flugkörper isoliert angebracht
> wären.

Josef, laß mal der Kurt will hier nur provozieren. Wir sind schon wieder 
viel zu sehr auf ihn ein gegangen.

von Kurt (Gast)


Lesenswert?

Josef L. schrieb:
> Ach ja, nochmal zum Thema Spannungsvervielfachung. Die Seite
> https://www.qrz.ru/schemes/contribute/beginners/crystal/
> bietet die Schaltung oben an, sowie dasselbe noch mit Vorspannung und
> auch mit Verstärker, gespeist durch die Spulenspannong ... oder so. Das
> wäre vielleicht interessanter zu diskutieren als Überlegungen zur ISS.
> Wie sind wir da nur drauf gekommen??
>
> Edi, kannst du das in russisch lesen?

Das ist doch keine Spannungsverdopplung, sondern wohl eher eine 
Frequenzverdopplung.

 Kurt

von Zeno (Gast)


Lesenswert?

Josef L. schrieb:
> Edi, kannst du das in russisch lesen?
Wenn es Dir reicht ich kann's lesen. Das heißt D18. Die D18 ist eine 
Germaniumdiode und soweit ich das raus bekommen konnte für Detektoren 
sehr geeignet.

von Gerhard O. (gerhard_)


Lesenswert?

Moin,

Es besteht meiner Meinung nach kein Zweifel, daß ein Detektor-RX im 
Weltraum funktionieren würde. Die Frage ist dann halt, wie die 
Antennenanlage beschaffen sein müßte um den Energiefluß zwischen TX und 
RX zu ermöglichen.

Ein Detektor RX würde auf hohen Frequenzen, sagen wir mal im UKW-Bereich 
mit Dipolantennen ohne Zweifel funktionieren. Bei den Lang- und 
Mittelwellen ist es ja fast immer so, daß die Sendeantennen oft vertikal 
polarisiert die Sendetürme verlassen und als Gegenpol die Erde benötigen 
um sich von der Antenne zu lösen. Das Gleiche gilt umgekehrt für die 
RX-Antenne. Auch da braucht man die Erde als Gegenpol zur Antenne damit 
zwischen Antenne, Lastwiderstand (RX) zur Erde zurück ein Antennenstrom 
fließen kann. Die ausbreitenden Wellen induzieren dann bei ihrer 
Wanderung Strom in den Antennenleiter der durch die Last den 
Antennenstromkreis schließen muß. Sonst kann die Antenne nicht 
funktionieren. Da ist es gleich ob es ein schwebender Dipol ist oder 
Ionosphäre und Erdoberfläche im Spiel sind wie bei langen Wellen 
notwendig. Die Erdoberfläche ist da eben ein mehr oder weniger guter 
Stromleiter.

In der Nacht kommen dann noch die Reflexion zwischen Ionosphäre und Erde 
vor die große Strecken ermöglichen.

Ohne Antennenstrom, sowohl in TX-Antenne als auch RX-Antenne gibt es 
keinen Empfang. Das ist nicht anders als drahtgebundene 
Leistungsübertragung zwischen Generator und Last.

Nun ist es ja so, daß horizontale Antennen wie z.B. ein Dipol einen 
Mindestabstand vom Erdboden haben soll um effizient funktionieren zu 
können. Bei den Mittel- und Langwellen ist das halt unpraktisch. Die KW 
Amateure versuchen die Dipolantennen wenigstens 1/4 Wellenlänge vom 
Boden aufzuhängen damit der Antennenwiderstand und Effizienz 
einigermaßen im grünen Bereich sind. Die Antenne hat sozusagen eine 
Schnittstelle in den freien Raum der infolgedessen eine Impedanz hat und 
den sich ablösenden Wellen einen Raum zur Reise ermöglicht.

Wenn man jetzt einen Strommesser in die Antennenleitung zum Sender 
einschleifen würde oder ankoppeln, würde man einen der Sendeleistung 
entsprechenden Strom feststellen können.

Wenn man also im freien Weltraum einen Mittelwellensender "aufstellen 
will" dann würde das mit einem entsprechend dimensionierten Dipol auf 
beiden Seiten bestens funktionieren. Daran besteht für mich kein 
Zweifel.

Als Beweis könnte man nun einen 10W UKW Sender mit Dipolantenne 
aufstellen und einen Empfangsdipol gleicher Bauweise schaffen und ein 
kleines Lämpchen in der Mitte anlöten und es wurde bei geringer 
Entfernung und gleicher Polarisation leuchten (Das gab es als Experiment 
übrigens im Deutschen Museum in München jahrzehntelang als praktisches 
Demonstration in einer Glasvitrine zum Ansehen).

Also wie gesagt, damit ein Empfang zustandekommt, muß Strom in beiden 
Antennen fließen, genauso wie bei einer Drahtverbindung zwischen TX und 
RX im Coax-Kabel.

Uff! jetzt habe ich es geschafft.

OK, das ist halt meine Auffassung - Und ich habe wirklich noch kein Bier 
getrunken und in die Braunsche Röhre geschaut;-)

Schönen Abend noch,
Gerhard

von Dieter P. (low_pow)


Lesenswert?

Danke Josef für die Kurven, solcher Aufwand ist hier nicht
machbar.

OT
Ansonsten, Ihr seht das einfach zu eng, vielleicht hilft das da ?

https://www.mikrocontroller.net/attachment/290149/Ladatio_auf_Kurt_Bindl.pdf

von Kurt (Gast)


Lesenswert?

Kurt schrieb:
> Josef L. schrieb:
>> Ach ja, nochmal zum Thema Spannungsvervielfachung. Die Seite
>> https://www.qrz.ru/schemes/contribute/beginners/crystal/
>>
>> Edi, kannst du das in russisch lesen?
>
> Das ist doch keine Spannungsverdopplung, sondern wohl eher eine
> Frequenzverdopplung.
>
>  Kurt

Naja, es könnte einfach nur eine Nutzung beider Halbwellen sein.
Brückengleichrichter anstatt Einweggleichrichter.

von Josef L. (Gast)


Lesenswert?

Leute, wenn eine Rückverbindung zum Sender notwendig wäre, könnte es 
keine Radioastronomie geben. Dann wäre Radio ja nicht "ohne Schnur". Und 
in Flugzeugen gäbe es kein WLAN. Der Gag ist ja, dass sich die Wellen 
von der Antenne lösen und raumzeiterschütternd durch den nicht 
vorhandenen Äther fliegen. Obwohl, den Äther gibt's schon, es ist das 
Vakuum mit Vakuumenergie und virtuellen Teilchen usw.
Das elektromagnetische Feld induziert in der Antenne eine Spannung, und 
die wird abgegriffen. Bei einem Dipol an den beiden Enden (innen), bei 
einer Stab- oder Langdrahtantenne an deren Ende und der Erde als 
Gegenpol. Da fließt nichts zum Sender zurück. Ich hoffe ihr kennt die 
Geschichten, wie man einen Sender zerstört? Wenn alle ihre 
Empfangsantennen mit Erde kurzschließen oder so, dann fließt alles zum 
Sender zurück...

von Josef L. (Gast)


Angehängte Dateien:

Lesenswert?

Kurt schrieb:
> Das ist doch keine Spannungsverdopplung, sondern wohl eher eine
> Frequenzverdopplung.

Das ist ein beliebter Denkfehler. Ja, im Prinzip ist es ein 
Frequenzverdoppler, wenn du die Schaltung als Graetz-Gleichrichter 
siehst. Wir wollen hier aber die aufmodulierte NF, also die im Takt der 
NF schwankende Amplitude der HF von dieser abtrennen, und das nicht nur 
von der positiven Halbwelle, sondern auch von der negativen, und beide 
addieren! Die Eingangsfrequenz wird verdoppelt, ihre langsam im Takt der 
NF schwankendene Amplitude behält ihre Frequenz. Und hier der 
experimentelle Beweis:

Ich habe grad mal in die Schaltung von Dieter P. statt der Diode die 
Graetz-Brücke aus 4x AA112 eingebaut, und die Ausgangsspannungen 
zwischen 5 und 200 kOhm durchrechnen lassen (Achtung: zwischen den 
beiden Brückenanschlüssen! Nicht gegen Masse!), siehe Bild. Ich hab's 
jetzt noch nicht ausgemessen, aber bei niedrigen Abschlußwiderständen 
ist die Spannung offenbar niedriger, bei hohen höher, also wenn 
überhaupt, ist die Anpassung hochohmiger.

Und ja, wenn man die Rest-HF betrachtet, hat man auf 0.001ms zwei 
Wellen, also 2 MHz, also Frequenzverdopplung. Aber nicht bei der NF!

von Gerhard O. (gerhard_)


Lesenswert?

Josef L. schrieb:
> Leute, wenn eine Rückverbindung zum Sender notwendig wäre, könnte
> es
> keine Radioastronomie geben. Dann wäre Radio ja nicht "ohne Schnur". Und
> in Flugzeugen gäbe es kein WLAN. Der Gag ist ja, dass sich die Wellen
> von der Antenne lösen und raumzeiterschütternd durch den nicht
> vorhandenen Äther fliegen. Obwohl, den Äther gibt's schon, es ist das
> Vakuum mit Vakuumenergie und virtuellen Teilchen usw.
> Das elektromagnetische Feld induziert in der Antenne eine Spannung, und
> die wird abgegriffen. Bei einem Dipol an den beiden Enden (innen), bei
> einer Stab- oder Langdrahtantenne an deren Ende und der Erde als
> Gegenpol. Da fließt nichts zum Sender zurück. Ich hoffe ihr kennt die
> Geschichten, wie man einen Sender zerstört? Wenn alle ihre
> Empfangsantennen mit Erde kurzschließen oder so, dann fließt alles zum
> Sender zurück...

Hallo Josef,

Das stimmt ja auch alles und es war nicht meine Absicht das zu 
behaupten. Ich meinte nur, daß die Wellen in der Antenne einen Strom 
induzieren müssen, damit am RX-Eingangswiderstand mit diesem Strom eine 
nutzbare Spannung verfügbar ist. Es ist keinesfalls meine Absicht, 
etabliertes Physikalisches Wissen anzufechten bzw. Kontroversen zu 
pflegen;-)

Gruß,
Gerhard

von Josef L. (Gast)


Angehängte Dateien:

Lesenswert?

Ausmessung beendet - die Graetz-Schaltung zur Demodulation ist eine 
Luftnummer, sofern man einen Hörer betreiben will, also auf die Leistung 
angewiesen ist! Die beste Leistungsanpassung ergibt sich bei etwa 90kΩ 
bei einer Spannung von 14mVss und einer abrufbaren Leistung von 
0.28nWeff, während es bei der Einzeldiode 33kΩ  9mVss  0.33nWeff sind, 
also 18% mehr Leistung. Die Leerlaufspannung, also mit sehr hohem 
Lastwiderstand, liegt sogar nur bei 29mVss im Gegensatz zu 56mVss bei 
der Einzeldiode!

Ein Ergebis, das ich so nicht erwartet hätte! Könnt ihr gerne in LTSpice 
nachrechnen lassen, meine Simulation ist in PSpice for TI.

von Kurt (Gast)


Lesenswert?

Josef L. schrieb:
> Kurt schrieb:
>> Das ist doch keine Spannungsverdopplung, sondern wohl eher eine
>> Frequenzverdopplung.
>
> Das ist ein beliebter Denkfehler.
> Ja, im Prinzip ist es ein
> Frequenzverdoppler, wenn du die Schaltung als Graetz-Gleichrichter
> siehst.

Im ersten Moment habe ich das so gesehen.

> Wir wollen hier aber die aufmodulierte NF, also die im Takt der
> NF schwankende Amplitude der HF von dieser abtrennen,

Die NF gibts hier noch nicht.

> und das nicht nur
> von der positiven Halbwelle, sondern auch von der negativen,

Genau das ist der Sinn der Sache.
Der Weg der HF geht durch jeweils zwei Dioden und der Kapazität beim 
Übertrager.
Bedeutet natürlich eine höhere Belastung des Resonanzkreises, also eine 
Bandbreitenverschlechterung.


 Kurt

von Kurt (Gast)


Lesenswert?

Josef L. schrieb:
> Leute, wenn eine Rückverbindung zum Sender notwendig wäre, könnte
> es
> keine Radioastronomie geben. Dann wäre Radio ja nicht "ohne Schnur". Und
> in Flugzeugen gäbe es kein WLAN. Der Gag ist ja, dass sich die Wellen
> von der Antenne lösen

"Wellen" werden es erst wenn die einzelnen Zustände, die eine "Welle" 
ausmachen, unterwegs sind.

> und raumzeiterschütternd

Es gibt keine Raumzeit, also kann auch keine erschüttert werden.

> durch den nicht
> vorhandenen Äther fliegen.

Das ist das Problem, dieses Unwort darf nicht verwendet werden, ist halt 
Unkuul.
Lieber haufenweise Ersatzbenennungen bei denen man sich die Augen reiben 
muss.

> Obwohl, den Äther gibt's schon, es ist das
> Vakuum mit Vakuumenergie und virtuellen Teilchen usw.

uswundsofort, der Phantasie sind da keine Grenzen gesetzt.

Vakuum: ein Bezeichner für den Zustand "keine Materie vorhanden".
Den armen Leuen wird solange dieses Wort vorgesagt, ein Bezeichner für 
einen bestimmten Zustand, bis er in seinem Denker ein Ding erschafft und 
er damit  sich wundersames vorzustellen.
Er verarscht sich sozusagen selber.

Energie: eine Rechengrösse.
Diese wird dann dazu verdammt Wirkungen zu erstellen.

Virtuelle Teilchen: Naja, dazu braucht man eigentlich nichts mehr 
hinzuzufügen.


> Das elektromagnetische Feld

Sowas existiert nicht.
Licht zeigt Wellenartigkeit. Um das erstellen zu können ist ein Medium 
notwendig, früher nannten sie es halt Äther.

> induziert in der Antenne eine Spannung, und
> die wird abgegriffen.

Die Spannung erzeugt der Resonanzkörper Dipol usw.
Es sind Elektronen deren Wirken den Zustand "Spannung" ergibt.
Und zwar dadurch das sie Teil eines Resonanzkörpers sind die in ihrer 
Lage veränderbar in diesem vorhanden sind.

> Bei einem Dipol an den beiden Enden (innen), bei
> einer Stab- oder Langdrahtantenne an deren Ende und der Erde als
> Gegenpol. Da fließt nichts zum Sender zurück.

Natürlich nicht, er erzeugt ja nur die longitudinalen Druckunterschiede 
"Wellen" genannt, die dann durchs Medium laufen.
Wenn die Erzeugung lagemässig passt dann gibts Spannung am 
Empfangsdiopol, ansonsten halt keine.

> Ich hoffe ihr kennt die
> Geschichten, wie man einen Sender zerstört? Wenn alle ihre
> Empfangsantennen mit Erde kurzschließen oder so, dann fließt alles zum
> Sender zurück...

Wäre doch ein guter Ersatz für Windräder usw.

 Kurt

von Zeno (Gast)


Lesenswert?

Oh Leute, haltet mal den Ball flach, der Kurt läuft hier schon wieder 
zur Hochform auf und haut hier schon wieder Dinge raus, die vorsichtig 
ausgedrückt, schon etwas speziell sind.

Kurt könntest Du Dich nicht in einem Esoterik Forum oder was ähnlichen 
anmelden? Die haben ganz bestimmt offene Ohren für Deine Ansichten. Hier 
passen sie eher nicht hin.

von Detektorempfänger (Gast)


Lesenswert?

Josef L. schrieb:
> Edi, kannst du das in russisch lesen?

Nette Seite hat oben rechts die Auswahl möglichkeit die Sprache 
umzustellen.

Sind Interessante Schaltungen, wäre sicher gut wenn man die Russichen 
Bauteile dazu hat um die nach zu bauen.

Edi M. schrieb:
> Tip für den Bau eines Detektorempfängers, der das evtl. können soll:
> Normalen Detektor- Empfänger bauen, Detektor- Steckbuchsen vorsehen,
> Spannungsverdopplerschaltung an die Kopfhörer- Ausgangsbuchsen
> anschließen, dahinter Kopfhörer.

Danke Dir für den Tip

von Hebdo (Gast)


Lesenswert?

Gerhard O. schrieb:
> Ich meinte nur, daß die Wellen in der Antenne einen Strom
> induzieren müssen, damit am RX-Eingangswiderstand mit diesem Strom eine
> nutzbare Spannung verfügbar ist. Es ist keinesfalls meine Absicht,
> etabliertes Physikalisches Wissen anzufechten bzw. Kontroversen zu
> pflegen;-)

Wie wärs, wenn in einer Antenne eine Spannung induziert wird, die am 
Fußpunktwiderstand einen Strom erzeugt? Ob Strom oder Spannung hängt vom 
Nahfeld Wellenwiderstand und der Bauform der Antenne ab.

von Josef L. (Gast)


Lesenswert?

Hebdo schrieb:
> Wie wärs, wenn in einer Antenne eine Spannung induziert wird, die am
> Fußpunktwiderstand einen Strom erzeugt?

Schaut euch alle mal die Animation auf 
https://de.wikipedia.org/wiki/Dipolantenne an, da kann man das sehr 
schön sehen. Die Stabantenne ist dann nur die obere Hälfte eines 
senkrecht gestellten Dipols, daher braucht man als Ersatz für die untere 
Hälfte die Erde:
https://de.wikipedia.org/wiki/Groundplane-Antenne
Denkt sie euch einfach eingegraben. Bei Langdrahtantennen ebenso, nur 
dass sie halt nicht abgestimmt sind, da kurz gegen die Wellenlänge.
Zur Langdraht gibt es mehr Info auf französisch:
https://de.wikipedia.org/wiki/Langdrahtantenne
https://fr.wikipedia.org/wiki/Antenne_long-fil

Kurt schrieb:
> Die NF gibts hier noch nicht.

Nein, natürlich nicht. Sie versteckt sich in den beiden inexistenten 
Seitenbändern! Glaub mir, das ist nur eine mathematische Spielerei, so 
wie das ganze kopernikanische System! Das Universum dreht sich um die 
Erde, und der Papst lässt die Traumspielerei mit der Sonne im 
Mittelpunkt trotz massiver Ungereimtheiten mit der Bibel nur gelten, 
weil es sich einfacher rechnet, nur 34 statt 89 Sphären!

von Kurt (Gast)


Lesenswert?

Hebdo schrieb:
> Gerhard O. schrieb:
>> Ich meinte nur, daß die Wellen in der Antenne einen Strom
>> induzieren müssen, damit am RX-Eingangswiderstand mit diesem Strom eine
>> nutzbare Spannung verfügbar ist. Es ist keinesfalls meine Absicht,
>> etabliertes Physikalisches Wissen anzufechten bzw. Kontroversen zu
>> pflegen;-)
>
> Wie wärs, wenn in einer Antenne eine Spannung induziert wird, die am
> Fußpunktwiderstand einen Strom erzeugt? Ob Strom oder Spannung hängt vom
> Nahfeld Wellenwiderstand und der Bauform der Antenne ab.

Strom wird nicht erzeugt, "Strom" fliesst wenn ein Spannungsunterschied 
besteht.
Ein Spannungsunterschied entsteht wenn auf einer Seite mehr wirksame 
Elektronen als auf der anderen Seite sind.

In einem Resonanzkörper werden, durch Einwirken der Schwingung die im 
Medium stattfindet welches auch die "Verbreitung" übernimmt, Elektronen 
beeinflusst/verschoben.

 Kurt

von Zeno (Gast)


Lesenswert?

Detektorempfänger schrieb:
> Nette Seite hat oben rechts die Auswahl möglichkeit die Sprache
> umzustellen.
Das wird aber die Typbezeichnung im Schaltplan nicht ändern - die bleibt 
halt kyrillisch.

von Zeno (Gast)


Lesenswert?

Detektorempfänger schrieb:
> Sind Interessante Schaltungen, wäre sicher gut wenn man die Russichen
> Bauteile dazu hat um die nach zu bauen.

Ach die kochen auch nur mit Wasser - bin selbst oft genung (in den 
Halbleiterbuden) dort gewesen. Bei denen gab es (vorm Fall des eisernen 
Vorhanges) halt so ziemlich alles an Halbleitern was damals 
technologisch so möglich war. Die waren im Ostblock die einzigen die 
z.B. ECL-IC hergestellt haben.
Viele Bauelemente sind aber zu internationalen kompatibel. Die IC-Serie 
K155 entspricht z.B. der 74'er Serie.

von Zeno (Gast)


Lesenswert?

Josef L. schrieb:
> Nein, natürlich nicht. Sie versteckt sich in den beiden inexistenten
> Seitenbändern! Glaub mir, das ist nur eine mathematische Spielerei, so
> wie das ganze kopernikanische System! Das Universum dreht sich um die
> Erde, und der Papst lässt die Traumspielerei mit der Sonne im
> Mittelpunkt trotz massiver Ungereimtheiten mit der Bibel nur gelten,
> weil es sich einfacher rechnet, nur 34 statt 89 Sphären!

Bitte nicht weiter füttern.

von Detektorempfänger (Gast)


Lesenswert?

Zeno schrieb:
> Das wird aber die Typbezeichnung im Schaltplan nicht ändern - die bleibt
> halt kyrillisch.

Da stimme ich Dir zu, zur Diode hier mal die Eckdaten.
D18 (Д18) USSR Germanium Detector Glass Diodes 20V 16mA

Hier mal ein anderer Link ganz Interessant, eventuell kann den jemand 
gebrauchen.

http://www.kytelabs.de/charts/semi/dioden.html#1.1.2

von Kurt (Gast)


Lesenswert?

Josef L. schrieb:
> Hebdo schrieb:
>> Wie wärs, wenn in einer Antenne eine Spannung induziert wird, die am
>> Fußpunktwiderstand einen Strom erzeugt?
>
> Schaut euch alle mal die Animation auf
> https://de.wikipedia.org/wiki/Dipolantenne an, da kann man das sehr
> schön sehen.

Sehr schön ist zu sehen wie da physikalisch Unmögliches zum Besten 
gegeben wird.


> Die Stabantenne ist dann nur die obere Hälfte eines
> senkrecht gestellten Dipols, daher braucht man als Ersatz für die untere
> Hälfte die Erde:

So ist es.


>
> Kurt schrieb:
>> Die NF gibts hier noch nicht.
>
> Nein, natürlich nicht.

klaro, sie tritt erst dann auf die Bühne wenn die Dioden ihre Arbeit 
leisten.
Vorher existiert sie nicht.

> Sie versteckt sich in den beiden inexistenten
> Seitenbändern!

Sowas gibts nicht, ein Signal konstanter Frequenz, genannt AM wird 
gesendet, sonst nichts.


> Glaub mir, das ist nur eine mathematische Spielerei, so
> wie das ganze kopernikanische System!

Warum darf es denn nicht eine sein die die Realität widerspiegelt?


> Das Universum dreht sich um die
> Erde,

Das wissen wir doch schon seit vielen Generationen.
Und es hat viele davon gebraucht damit sich durchsetzen konnte (mehrere 
Jahrhunderte) das die Planeten zwischendurch keine Schleife drehen. 
sondern die Erde selber eine Kreisbahn ausführt.

> und der Papst lässt die Traumspielerei mit der Sonne im
> Mittelpunkt trotz massiver Ungereimtheiten mit der Bibel nur gelten,
> weil es sich einfacher rechnet, nur 34 statt 89 Sphären!

So ist das halt mit den Päpsten.
Und die sitzen nicht alle im Vatikan.

Aprorpo Päpsten:
Weiss jemand wo der Faden mit der Beamerei hingeschoben wurde?

 Kurt

von Josef L. (Gast)



Lesenswert?

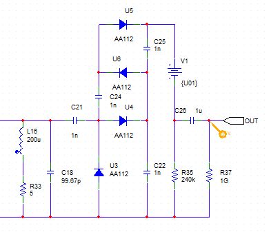
Inzwischen habe ich mir auch den "normalen" Zweiweggleichrichter zu 
Gemüte geführt, und auch der ist - zumindest mit realen Bauteilen - als 
Detektor nicht zu gebrauchen. Ich bringe hier mal schrittweise alle 
Bilder der Simulation:
- Das typische HF-Signal mit Modulation, Last 1 GΩ (Leerlauf)
- demodulierte NF, am Lastwiderstand oben und unten gegen Masse
- demodulierte NF, am Lastwiderstand (zwischen oben und unten)
- HF-Rest auf der NF, am Lastwiderstand oben gegen Masse
- HF-Rest auf der NF am Lastwiderstand, doppelte Frequenz!
- die Tabelle mit den gemessenen Spannungen und Leistungen
- und noch die Schaltung

Man sieht an der Tabelle, dass maximal 0.24nWeff bei etwa 240kΩ Last 
entnommen werden können, das ist nochmal ungünstiger gegenüber der 
Graetz-Schaltung. Die Maximalspannung bei Leerlauf beträgt 43mVss. Auch 
das ist niedriger als die 56mVss bei der Einzeldiode!

Man könnte das jetzt noch mit verschiedenen Eingangsspannungen rechnen, 
da ja halbe HF bei der Einzeldiode gleich nur 1/4 der NF-Amplitude zur 
Folge hat und das womöglich für die Vervielfacher- bzw. 
Brückenschaltungen so nicht gilt.

von Zeno (Gast)


Lesenswert?

Detektorempfänger schrieb:
> Da stimme ich Dir zu, zur Diode hier mal die Eckdaten.
> D18 (Д18) USSR Germanium Detector Glass Diodes 20V 16mA
>
> Hier mal ein anderer Link ganz Interessant, eventuell kann den jemand
> gebrauchen.

Ich ergänze mal noch um diesen Link: 
https://www-user.tu-chemnitz.de/~heha/basteln/Konsumg%C3%BCter/DDR-Halbleiter/
Zumindest bei den Logik-IC stehen da auch noch die russischen Typen 
drin. Ansonsten es gibt ja noch genug Schaltpläne aus DDR-Zeiten und da 
war ja bekanntlich nicht alles schlecht, da macht dann so eine Liste 
durchaus Sinn. Bei Pollin und einigen anderen Versandhändlern gibt es 
außerdem recht günstig noch jede Menge DDR-Bauteile und die kann man ja 
auch mit verwursten. Die vertragen sich sogar mit Westschaltungen und 
Weststrom - habe ich schon probiert. :-)

von Josef L. (Gast)


Lesenswert?

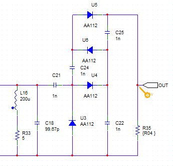
Einen Parameter habe ich gerade nochmal überprüft: Egal ob nun 1, 2 oder 
4 Dioden am Schwingkreis hängen, egal ob 1 oder 2 Siebkondensatoren mit 
1 oder 4.7 nF  - der Schwingkreis wird dadurch nicht verstimmt, die 
maximale Spannung ist jeweils mit einem Schwingkreiskondensator von 
99.67pF zu erreichen.

von Josef L. (Gast)


Angehängte Dateien:

Lesenswert?

Auch die "Hochspannungskaskade" hat mich nicht losgelassen - ich musste 
die Schaltung simulieren (verzeih mir, Edi) - und sie fällt gegen alle 
anderen brauch- und unbrauchbaren Versionen noch weiter ab! Die 
Leerlaufspannung beträgt nur magere 12mVss und die maximal herausholbare 
Leistung nur 0.03nWeff bei etwa 170kΩ, nicht mal 10% des mit der 
Einzeldiode erreichbaren Wertes!
Die Zusammenfassung der Werte im 2. Bild. Sieger ist die Einzeldiode! Im 
Umkehrschluss lässt sich daher sagen, dass Amplitudenschwankungen der 
Eingangs-Wechselspannung bei den Schaltungen mit mehr Dioden weniger auf 
den Ausgang durchschlagen als bei der Einzeldiode. Als reine 
Gleichrichterschaltung verwendet, um aus AC DC zu machen, ist die 
Kaskade der Sieger, gefolgt von der Graetz-Brücke.

Aber vielleicht kann man ja nach der ersten Diode die NF in voller Größe 
abgreifen und weiter oben dann DC zum Betreiben eines Verstärkers? Was 
war einer der Wahlsprüche von Walt Disney? "Alle Träume können wahr 
werden, wenn wir den Mut haben, ihnen zu folgen." - siehe auch
https://grashuepfer-kinzigtal.de/familienleben/die-walt-disney-strategie/

von Zeno (Gast)


Lesenswert?

Josef L. schrieb:
> Auch die "Hochspannungskaskade" hat mich nicht losgelassen - ich musste
> die Schaltung simulieren (verzeih mir, Edi) - und sie fällt gegen alle
> anderen brauch- und unbrauchbaren Versionen noch weiter ab! Die
> Leerlaufspannung beträgt nur magere 12mVss und die maximal herausholbare
> Leistung nur 0.03nWeff bei etwa 170kΩ, nicht mal 10% des mit der
> Einzeldiode erreichbaren Wertes!
Hallo Josef,
Ursache dafür das weder Graetzbrücke noch die Hochspannungskaskade 
funktionieren, wird wohl darian liegen das die Dioden beim Detektor gar 
nicht  in ihren Arbeitsbereich kommen. Die Spannung beim Detektor ist so 
gering, das die Schwellspannung der Dioden nicht überschritten wird 
(hattest Du ja herausgefunden). Mit anderen Worten da der Detektor 
offensichtlich in einem Bereich der Diodenkennlinie arbeitet, wo die für 
solche Schaltungen relevanten Betriebsbedingungen nicht erreicht werden.
Man könnte mal eine Simulation machen, wo die eingespeiste Spannung so 
groß ist, das die Schwellspannung der Dioden überschritten wird. 
Bedeutet der Modulationshub müßte deutlich größer als die 
Schwellspannung sein. Das bedeutet aber auch das die unmodulierte HF 
schon eine entsprechende Amplitude haben muß. Mit Simulation sollte das 
doch machbar sein.

von Henrik V. (henrik_v)


Angehängte Dateien:

Lesenswert?

Hab mal zwei NOS CDs entblättert und zur Säge gegriffen. Mit Spiritus 
als Kriechöl und spitzer Klinge ging die Beschichtung der beschreibbaren 
CDs erstaunlich leicht runter. Gepresste WerbeCDs waren zu 
widerspenstig. Da komen 36-40 Wdg 0,8 Lackdraht drauf das passt sehr 
gut.
Schönes Wochenende
Henrik

von Josef L. (Gast)


Lesenswert?

Zeno schrieb:
> die Dioden beim Detektor gar nicht in ihren Arbeitsbereich kommen

ich denke auch dass das der Grund ist. Deine 2. Formulierung mit 
"Schwellenspannung" ist dagegen wieder nicht mehr so glücklich, wir 
wissen ja von früheren Beiträgen dass das alles relativ ist. Klar ist, 
dass beim Gleichrichter normalerweise die greichzurichtende 
Wechselspannung deutlich über dieser "Schwellenspannung" liegt, d.h. 
besser ausgedrückt: der Widerstand der Dioden zu vernachlässigen ist, 
also große Ströme fließen, die um Zehnerpotenzen über dem Sperrstrom 
liegen.

Als Detektor ist aber der Diodenwiderstand im Bereich des 
Resonanzwiderstands des Schwingkreises, und bei 
hintereinandergeschalteten Dioden fällt dann nur noch die halbe Spannung 
ab, es kommt bei jeder nur 1/4 der NF an, beide addiert dann die halbe 
NF wie bei der Einzeldiode. So etwa.

Die Bohrschablone für die Detektor-Frontplatte habe ich auf diese 
übertragen, 6 Löcher 10mm, 6 zu 8mm, ist ja alles Pipifax, aber ohne 
Werkstatt, Büroschreibtisch und Akkubohrer... Jedenfalls sind aktuell um 
uns herum Gewitter, die Langdrahtantenne ist abgeklemmt und in den 
Garten abgelassen. Also Zeit zum Basteln und nebenher amn Rechner die 
Simulation laufen lassen.

von Josef L. (Gast)


Lesenswert?

Henrik V. schrieb:
> Gepresste WerbeCDs waren zu widerspenstig

Die müsste man wohl abschleifen, dann sind sie halt matt. Interessant 
ist für mich, dass die CD/DVD selber aus Polycarbonat besteht, seit 1953 
bei Bayer (Leverkusen) gefertigt, während die Hülle aus Polystyrol ist, 
das gibt's seit 1931 bei IG-Farben (Ludwigshafen) und wurde damals schon 
für Spulenkörper etc. benutzt.

von Josef L. (Gast)


Angehängte Dateien:

Lesenswert?

Kaskade mit Vorspannung: Kommt in keiner Einstellung über 40% der Werte 
der Einzeldiode hinaus, maximal erreichbare Leerlauf-NF 20mVss, maximal 
erreichbare Leistung knapp 0.14nWeff (bei ca. 200kΩ Last und 400-450mV 
Vorspannung) - enttäuschend.

von Zeno (Gast)


Lesenswert?

Josef L. schrieb:
> Deine 2. Formulierung mit
> "Schwellenspannung" ist dagegen wieder nicht mehr so glücklich
Das verstehe ich zwar jetzt nicht, weil ich ja genau das geschrieben 
habe was Du dann 3 Zeilen weiter ausführst (s. Zitat).
Josef L. schrieb:
> Als Detektor ist aber der Diodenwiderstand im Bereich des
> Resonanzwiderstands des Schwingkreises
Dieser Bereich ist halt weit unter dem Bereich der Schwellspannung, was 
gibt es da an meiner Formulierung auszusetzen?

von Detektorempfänger (Gast)


Lesenswert?

Josef L. schrieb:
> Kaskade mit Vorspannung:

Kurze Frage dazu,wäre es nicht günstiger die erste Diode Vorzuspannen, 
das sollte sich doch dann auf die Kaskade auswirken. Oder mache ich da 
jetzt einen Denkfehler ?

von Josef L. (Gast)


Lesenswert?

Zeno schrieb:
> auszusetzen

Nein auszusetzen in dem strengen Sinn habe ich natürlich nichts, es geht 
nur darum, dass es in der Kurve nur "gefühlt" einen Knick gibt, in 
Wirklichkeit steigt die Kurve stetig an, sprich die 1. Ableitung hat 
nirgendwo einen abrupten Sprung. Sobald aber die Kennlinie so gezeichnet 
wird wie üblich, mit dem Durchlassstrom nach oben, lineare Skala und 
maximal erlaubte Stromstärke knapp unterhalb der Skalengrenze, und 
Durchlasspannung nach rechts, auch lineare Skala, bist du halt recht 
schnell auf der Grundlinie, und da verortet der Kennlinienzeichner die 
Schwellspannung. Aber je weiter man reinzoomt wird die immer kleiner, 
und wenn man nur mV um den Nullpunkt betrachtet sieht man keine mehr.

Nach Wikipedia "Die Schwellenspannung ... ist definitionsgemäß die an 
einer Sperrschicht eines Gleichrichters oder Diode anliegende 
elektrische Spannung, bei der der Strom merklich größer als der 
Sperrstrom wird." ist ja auch recht schwammig.

Detektorempfänger schrieb:
> Oder mache ich da jetzt einen Denkfehler ?
Ich kann nur raten welchen Denkfehler du machen willst. So wie es 
geschaltet ist, liegt die Vorspannung an den in Reihe geschalteten 
Dioden an. Sofern alle denselben Widerstand haben, müsste an jeder 
dieselbe Teilspannung anliegen. Die Dioden sind ja nur 
wechselspannungsmäßig teilweise kurzgeschlossen. Ich sehe jetzt keine 
Möglichkeit, nur eine einzelne der Dioden vorzuspannen, dazu müsste sie 
gleichstrommäßig von den anderen getrennt werden.

Ich denke, ich gehe lieber erstmal die Graetz-Brücke an. Nachdem es bei 
uns bislang trocken war und heute Nacht auch keinen Starkregen geben 
soll, bei dem ich um meinen Keller (und 4 Radios!) bangen müsste, ist 
noch Zeit.

von Josef L. (Gast)


Lesenswert?

Einmal genauer hingeschaut: Graetz funktioniert mit Vorspannung nicht, 
zumindest nicht mit Gleichspannung. Es sind jeweils 2 Dioden in Reihe, 
beide Paare antiparallel zusammengeschaltet. Wenn ich dazwischen eine 
Spannung lege, ist die für die einen Dioden positiv, das ist gut, für 
die anderen negativ, damit sind die wirkungslos. Zwischen den anderen 
beiden Anschlüssen funktioniert es ebensowenig, da hier die Dioden 
gegeneinander geschaltet sind.

Bei der Schaltung mit 2 Dioden (Zweipuls Mittelpunktschaltung) mit 
kapazitiver statt induktiver Kopplung sollte es funktionieren.

von Zeno (Gast)


Angehängte Dateien:

Lesenswert?

So mein kleiner Detektor ist fertig. Habe ihn auch schon mal probehalber 
an die Antenne gehangen, aber momentan ist nichts. In einer 
Drekostellung habe ich ordentliches Rauschen. Ich warte mal bis heute 
abend.

Jetzt kann ich ja den großen so nach und nach fertig machen, da ist aber 
noch einiges zu tun.

von Zeno (Gast)


Angehängte Dateien:

Lesenswert?

Hier mal noch ein Bild von schräg vorn.

von Josef L. (Gast)


Lesenswert?

@zeno
Der Drehko macht sich wirklich gut. Störungen tags? Bekomme ich so um 
700kHz rein, das höre ich mit dem Detektor aber nur mit angehängtem 
Verstärker. Aber ich will momentan die Antenne nicht wieder aufziehen, 
auch wenn noch keine Gewitter in unmittelbarer Nähe sind; grade sind 
welche in Bamberg, ist 70km Luftlinie östlich.

von Josef L. (Gast)


Angehängte Dateien:

Lesenswert?

Hier das Ergebnis für die Simulation des Detektors mit 2 Dioden, je 
Halbwelle eine. Schaltbild oben, und nochmal die Voraussetzungen:
- Frequenzgenerator mit f = 1 MHz, Innenwiderstand 50 Ω, Ampl. = 10 mV
- AM-moduliert mit 1 kHz, Modulationsgrad 30 %
- Standard-Antennenersatzschaltung wie bei Dieter P.
- kapazitive Ankopplung an Schwingkreis mit C = 30 pF
- Schwingkreis mit 200 µH und 99.67 pF, R = 5 Ω (Güte Q = 251.3)
- 2x Diode AA112 mit entspechendem SPICE-Modell
- 2x Siebkondensator 1 nF
- Lastwiderstand R35 (variabel)
- C24 und R37 sind nur vorhanden, damit ich direkt NF ohne 
Gleichspannungsanteil abgreifen kann! PSpice benötigt R37, damit C24 
gleichspannungsmäßig nicht in der Luft hängt.

Maximale Leistungsabgabe an den Lastwiderstand hat man bei einer 
Vorspannung von etwa 260 mV bei einem Lastwiderstand von 280 kΩ, man 
erhält 39 mVss und damit 0.68 nWeff. Geht es um die maximal entnehmbare 
Spannung, die beträgt bei Lastwiderstand und Vorspannung unendlich 64.3 
mVss, der letzte realistische Wert den ich errechnet habe wäre 63.3 mVss 
bei R = 6.4 MΩ und 1.9 V Vorspannung, knapp 63 mVss sind es bei 4.7 MΩ 
und 1.5 V Vorspannung.

Die 0.68 nW sind zwar doppelt soviel wie bei der Einzeldiode ohne 
Vorspannung, aber auch die kann ja mit Vorspannung betrieben werden - 
das kommt noch. Ich denke aber, Sieger wird die Einzeldiode sein. Und 
selbst wenn - mit 33 kΩ ist die einfach viel leichter an den Hörer 
anzupassen als 280 kΩ.

von Edi M. (edi-mv)


Lesenswert?

Man kann durchaus Schaltungen mit mehreren Dioden vorspannen- dann 
aber...
für jede Diode ihre eigene Vorspannung !
Zu Zeiten der Detektorempfänger und ersten Röhrengeräte gab es viele 
Schaltungen, die mehrere Batterien abbildeten- das war durchaus ernst 
gemeint- Heizakku, Anodenbatterie und Gitterbatterie waren an realen 
Geräten nicht selten, süpäter griff man die Gitterspannung an einem Teil 
der Anodenbatterie ab.

Allerdings ist bei Germaniumdioden keine Vorspannung im 
Kleinstspannungsbereich nötig.

von Josef L. (Gast)


Lesenswert?

Edi M. schrieb:
> für jede Diode ihre eigene Vorspannung !

Wie das denn? Das ginge nur, wenn die jeweils gleichstrommäßig 
voneinander getrennt sind, das kann ich mal ausprobieren. Man muss sich 
von der hartnäckigen Vorstellung trennen, dass da was "gleichgerichtet" 
werden soll. Die Bezeichnung "Hüllkurvendetektor" beschreibt es besser.

Abgesehen davon: Wenn die Dioden alleine eh schon einen recht hohen 
Innenwiderstand haben, dann wäre es klar, wenn ich durch irgendeinen 
Trick (Kaskade o.ä.) die Spannung auch nur verdopple, dass dann nur der 
halbe Strom fließt, folglich der Diodenwiderstand das vierfache beträgt, 
und der Lastwiderstand für Entnahme der maximalen Leistung ebensohoch, 
also viermal so hoch wie bei der einzelnen Diode ausfallen würde. Da die 
Leistung aber nicht vermehrt werden kann, sondern durch die zusätzlichen 
Verluste durch die zusätzlichen Bauteile auf jeden Fall vermindert wird, 
wozu also das Ganze?

von Edi M. (edi-mv)


Lesenswert?

Josef L. schrieb:
> Man muss sich
> von der hartnäckigen Vorstellung trennen, dass da was "gleichgerichtet"
> werden soll.

Nein.
Dioden im Kleinstspannungsbereich wirken immer noch als Gleichrichter- 
es sind eben nnur sehr schlechte Gleichrichter. So entsteht am 
"Siebkondensator" eine Richtspannung, die aus der Differenz der 
schlechten Gleichrichtungen entsteht, das haben wir berechnet, und auch 
meßmäßig  nachweisen können.

Josef L. schrieb:
> wozu also das Ganze? (Speannungsvervielfachung, Edi)

Fragen Sie sich das selbst- Sie beschäftigen sich ja damit seit einer 
Weile.

Ich schrieb ja was zum Sinn dieser Schaltung.

Allerdings spielen Sie nur mit dem Simulator herum, und aufgrund dessen 
Ausgabe beurteilen Sie die Spannungsvervielfachung als schlecht.
Die kann aber durchaus funktionieren, wenngleich auch mit geringem 
Wirkungsgradeben schlechte Gleichrichter.
Ich denke, die Schaltungen haben damals funktioniert- als es noch Sender 
gab, die eine einigermaßene Richtspannung, etwa im 2- stelligen 
Millivolt- Bereich ermöglichten.

Ich empfehle:
Nicht simulieren- bestmögliche Dioden besorgen, probieren.

von Josef L. (Gast)


Lesenswert?

Edi M. schrieb:
> Allerdings spielen Sie nur mit dem Simulator herum

Also eigentlich steht es nur mir zu, das "spielen" zu nenne, ja, das ist 
es, weil ich es nebenher mache und grade wegen Gewittern außenrum nicht 
mit dem "realen" Detektor "spielen". Aber ich habe inzwischen gelernt, 
dass alle Schaltungen heute simuliert werden, dass keine Elektronik neu 
durch Probeaufbau sondern erstmal durch Simulation und Optimierung 
entwickelt wird. Das ist ressouren- und geldbeutelschonend. Natürlich 
ist eine Simulation so gut wie die dahinterstehenden Modelle, aber die 
kann man ja so realitätsnah machen wie man möchte. Es gibt nur eine 
Physik. Ein zu einfaches Modell wird nur in einem engen bereich 
funktionieren.

Zum Thema hier: Die ganzen Detektorschaltung mit Spannungsverdopplung 
bzw. -vervielfachung sind ja 1:1 von den Netzgleichrichterschaltungen 
kopiert, oft wohl ohne die Wirkungsweise zu kennen - man konnte ja keine 
Simulationen rechnen, und 1910 auch noch kein Oszilloskop dranhängen. 
Ich will einfach vorher die Spreu vom Weizen trennen. Vorspannung ist 
sinnvoll, also sehe ich die für das Gerät vor. Kaskade und Graetzbrücke 
bringen weniger als die Einzeldiode, also sehe ich das - in meinem Gerät 
- erstmal nicht vor.

Grade habe ich die einzelne AA112 mit 40k Last durchgespielt, mit 
Vorspannung ähnliche Leistung am Lastwiderstand wie die Version mit 2 
Dioden für beide Halbwellen. Endergebnis bringe ich auch noch. Und 
vielleicht baut es ja einer nach und vergleicht.

von Henrik V. (henrik_v)


Lesenswert?

Bzgl Diodentest:
Wenn ich mein Fluke27 Handmultimeter auf Fix-Range  10 k Ohm und höher 
Stelle,  werden kleine Ströme eingeprägt. Da kann man gut Dioden in 
beide Richtungen testen.

von Nichtverzweifelter (Gast)


Lesenswert?

Spannungsvervielfacher mittels Kaskaden ist hier sinnlos. Je nach 
Schaltungsart steigt der Innenwiderstand des Vervielfachers mit der 
zweiten oder dritten Potenz, also viel schneller als die erzielbare 
Spannungserhöhung. Die Anpassung an die verfügbaren Kopfhörer wird 
unmöglich gemacht.

von Josef L. (Gast)


Lesenswert?

Nichtverzweifelter schrieb:
> Spannungsvervielfacher mittels Kaskaden ist hier sinnlos. Je nach
> Schaltungsart steigt der Innenwiderstand des Vervielfachers mit der
> zweiten oder dritten Potenz, also viel schneller als die erzielbare
> Spannungserhöhung. Die Anpassung an die verfügbaren Kopfhörer wird
> unmöglich gemacht.

sag ich ja! Die Schaltung wurde aber vor Jahrzehnten vorgeschlagen, wohl 
in dem Glauben, was für DC gut ist, wird für NF nicht schlechter sein. 
Wie die Simulation zeigt, funktioniert es sogar, nur nicht so wie 
gewollt, und eben mit dem von dir (und mir) genannten Effekt, dass durch 
die Vervielfachung der Lastwiderstand hinaufpotenziert wird, ohne dass 
aber die NF-Spannung davon profitieren würde.

von Josef L. (Gast)


Lesenswert?

Henrik V. schrieb:
> Wenn ich mein Fluke27 Handmultimeter auf Fix-Range  10 k Ohm und höher
> Stelle,  werden kleine Ströme eingeprägt. Da kann man gut Dioden in
> beide Richtungen testen.

Testen auf Töpfchen oder Kröpfchen wie Aschenputtel kannst du sicher, 
aber weißt du welche Stromstärke? Außerdem wäre das nur ein einzelner 
Arbeitspunkt, fürs Demodulieren brauchst du aber die Steigung der 
Kennlinie an diesem Punkt, Stichwort "dynamischer Widerstand".

von Josef L. (Gast)


Lesenswert?

Bin grade mit der Einzeldiode AA112 als Demodulatorelement durch, hier 
bekomme ich die maximale Leistung von 1.074 nWeff bei 93 mV Vorspannung 
und 125 kΩ Last - das ist fast 60% mehr als bei der Version mit 2 
Dioden! Die Spannung am Lastwiderstand ist mit 33 mVss allerdings 
geringer (da waren es 39 mVss an 280 kΩ).

Lediglich die Leerlaufspannung ohne Last ist geringfügig geringer als 
bei der Version mit 2 Dioden (für jede Halbwelle eine), nämlich bei 
einer Last von 4.7 MΩ komme ich auf 56 mVss NF-Amplitude, bei ca. 425 mV 
Vorspannung. Das sind aber auch fast 90% der mit 2 Dioden erreichbaren 
Amplitude. Und da die Leerlaufspannung nur dann Sinn macht, wenn man 
einen Verstärker mit sehr hochohmigem Eingang anschließt, ist für mich 
die Einzeldiode (mit Vorspannung) der Sieger.

von Dieter P. (low_pow)


Angehängte Dateien:

Lesenswert?

Detektorkurven als Simulation entfallen hier bis auf weiteres.
An anderer Stelle im Forum wurde mal über HF-Diodentastköpfe diskutiert,
auch von Edi, was ja eine Art Detektor mit Glättung ist.
Bei Schwingkreisen mit hoher Güte wird ein Tastkopf dieser
Art bei Spannungsmessungen den Kreis wohl stark belasten.
Als Versuch habe ich mal probiert die Kennlinie nur durch
Simulation zu bekommen, vielleicht gibt es Unterlagen für
einen Vergleich, die mir nicht bekannt sind.
Das Ganze ist ohne jede Garantie, das verwendete Rechenmodel
kann für die Diode GA 107a auch ungeeignet sein.
Der Lastwiderstand der Schaltung ist mir nicht bekannt, 10 MOhm gesetzt.
Über Spannungsmessung mit Dioden, Röhren, Transistoren so aus der
Zeit um 1968 gäbe es auch Lesefutter in Deutsch.
(Unter anderem UHF-Millivoltmeter URV von R&S, mit Röhren).

https://nvhrbiblio.nl/biblio/boek/Limann%20-%20Dioden-%20Rohren-%20und%20Transistorvoltmeter.pdf

> Zeno (Gast)
05.06.2021 14:53
>ordentliches Rauschen

Gibt es hier auch, in einem Bereich der MW deutlich stärker.

von Edi M. (edi-mv)


Lesenswert?

Josef L. schrieb:
> Aber ich habe inzwischen gelernt,
> dass alle Schaltungen heute simuliert werden, dass keine Elektronik neu
> durch Probeaufbau sondern erstmal durch Simulation und Optimierung
> entwickelt wird. Das ist ressouren- und geldbeutelschonend.

Für etliche Aufgaben mag das sinnvoll sein.
Aber den Geldbeutel wegen einiger Dioden schonen ? So teuer sind die ja 
nun auch nicht. Und die Kondensatoren auch nicht.

Und manche Erfinder hätte man vom Hof gejagt, wenn man ihre Erfindung 
vorher im Simulator getestet hätte- ich nannte das Beispiel: Motorrad 
mit Seitenwagen.

Josef L. schrieb: Natürlich
> ist eine Simulation so gut wie die dahinterstehenden Modelle, aber die
> kann man ja so realitätsnah machen wie man möchte. Es gibt nur eine
> Physik. Ein zu einfaches Modell wird nur in einem engen bereich
> funktionieren.

Ein zu kompliziertes Modell erst recht.

> Zum Thema hier: Die ganzen Detektorschaltung mit Spannungsverdopplung
> bzw. -vervielfachung sind ja 1:1 von den Netzgleichrichterschaltungen
> kopiert, oft wohl ohne die Wirkungsweise zu kennen - man konnte ja keine
> Simulationen rechnen, und 1910 auch noch kein Oszilloskop dranhängen.

Ich denke nicht, daß die Ersteller dieser Schaltungen diese einfach nur 
abgezeichnet und an den Detektorempfänger- Schwingkreis gehängt haben.

Wie geschrieben, beschaffen Sie sich die bestmöglichen Dioden, die 
Typenbezeichnungen haben wir ja, meist die Uralt- Dioden OA..., bauen 
Sie es REAL auf- und messen Sie am realen Aufbau.

von Edi M. (edi-mv)


Lesenswert?

Dieter P. schrieb:
> An anderer Stelle im Forum wurde mal über HF-Diodentastköpfe diskutiert,
> auch von Edi, was ja eine Art Detektor mit Glättung ist.
> Bei Schwingkreisen mit hoher Güte wird ein Tastkopf dieser
> Art bei Spannungsmessungen den Kreis wohl stark belasten.

Manche Tastköpfe haben einen Vorsteckwiderstand, natürlich ist die 
Ausgangsspannung dann geringer- für Kleinstspannungen im µV/ mV- Bereich 
sind die Geräte jedoch auch gar nicht gedacht. Nur mein alter 
Röhrenwobbler kann das, mit einem Tastkopf gleichen Namens, aber 
einfacherem Innenaufbau.
Mit empfindlicheren Geräten könnte es funktionieren.

> Als Versuch habe ich mal probiert die Kennlinie nur durch
> Simulation zu bekommen, vielleicht gibt es Unterlagen für
> einen Vergleich, die mir nicht bekannt sind.

Gibt es, habe ich auch, allerdings -aufgrund der Aufgabenstellung- als 
Kennlinie Ausgangsspannung über der Frequenz.

von Edi M. (edi-mv)



Lesenswert?

Hier 2 Schaltungen für Detektor mit Spannungsverdoppler.
In der ersten Schaltung ist der Kopfhörer nicht mal gleichspannungsmäßig 
angekoppelt, sondern über Kondensatoren.

von Zeno (Gast)


Lesenswert?

Dieter P. schrieb:
>> Zeno (Gast)
> 05.06.2021 14:53
>>ordentliches Rauschen
>
> Gibt es hier auch, in einem Bereich der MW deutlich stärker.
Das Problem ist das ich nicht sagen kann in welchem Fequenzbereich ich 
unterwegs bin. Die Spule habe ich frei Schnauze mit Anzapfung bei 25-30% 
gewickelt. Da mir das Kernmaterial unbekannt ist, kann ich auch über die 
Induktivität nichts sagen. Auf alle Fälle reagiert das Teil auch auf 
Veräderungen der Induktivität. Messen kann ich die Spule nicht, da mir 
dazu derzeit das Equipment fehlt. Der Kondensator hat maximal 320pF.
Ich schätze mal ich werde mich irgendwo im mittleren MW Bereich bewegen. 
Gestern abend habe ich leider vergessen das Ding noch mal anzuschließen. 
Naja heut ist auch noch ein Tag.

von Zeno (Gast)


Lesenswert?

Edi M. schrieb:
> Josef L. schrieb:
>> Aber ich habe inzwischen gelernt,
>> dass alle Schaltungen heute simuliert werden, dass keine Elektronik neu
>> durch Probeaufbau sondern erstmal durch Simulation und Optimierung
>> entwickelt wird. Das ist ressouren- und geldbeutelschonend.
>
> Für etliche Aufgaben mag das sinnvoll sein.
> Aber den Geldbeutel wegen einiger Dioden schonen ? So teuer sind die ja
> nun auch nicht. Und die Kondensatoren auch nicht.

Ich glaube Josef überschätzt die Bedeutung der Simulation erheblich. Er 
hat eine schönes "Spielzeug" gefunden und auch gelernt damit umzugehen, 
dazu noch ein interessantes Thema. Damit ist das Interesse geweckt und 
es macht einfach Spaß - das ist ja auch gut so.
In der Industrie wird wohl nicht so arg viel simuliert werden. Da wird 
oftmals mit neuen Bauelementen gearbeitet, für die es oftmals keine 
Modelle gibt um eine Simulation durchführen zu können. Die Modelle 
müßten erst erstellt und getestet werden, was in aller Regel auch sehr 
aufwendig ist, und in Wirstschaft spielt halt auch Arbeitszeit eine 
Rolle, die bekanntermaßen das teuerste ist - ist ja auch ein Grund warum 
Vieles nach Asien ausgelagert wird. Hinzu kommt das die Hardware 
heutzutage nur noch einen kleinen Teil ausmacht. Der größte 
Schmalzanteil steckt in der Firmware. Das was da außen herum wirklich 
noch in Hardware gegossen wird, sind in der Regel bekannte Sachen und da 
muß ein guter Entwickler kaum noch was simulieren, da weis er einfach 
wie es funktioniert.
Ich kenne einige Entwickler und bei denen ist mir bisher noch keine 
Simulation unter gekommen. Da wird eine Schaltung entwickelt, ein 
Prototyp gebaut und der wird dann auf Herz und Nieren geprüft. Notfalls 
wird die Harware optimiert, meist läuft es jedoch mittlerweile auf eine 
Anpassung der FW hinaus.

von Anstaltsleiter (Gast)


Lesenswert?

Zeno schrieb:
> Das Problem ist das ich nicht sagen kann in welchem Fequenzbereich ich
> unterwegs bin. Die Spule habe ich frei Schnauze mit Anzapfung bei 25-30%
> gewickelt. Da mir das Kernmaterial unbekannt ist, kann ich auch über die
> Induktivität nichts sagen. Auf alle Fälle reagiert das Teil auch auf
> Veräderungen der Induktivität. Messen kann ich die Spule nicht, da mir
> dazu derzeit das Equipment fehlt.

Du hast doch einen Schwingkreis mit nachgeschalteter Gleichrichtung.
Klemme ein V-Meter an die Diode und koppele mittels zwei Windungen einen 
Signalgenerator in die Spule ein.

Dann fährst du die Frequenz einfach durch. Das V-Meter wird bei Resonanz 
einen Peak zeigen.

von Zeno (Gast)


Lesenswert?

Anstaltsleiter schrieb:
> Du hast doch einen Schwingkreis mit nachgeschalteter Gleichrichtung.
> Klemme ein V-Meter an die Diode und koppele mittels zwei Windungen einen
> Signalgenerator in die Spule ein.
>
> Dann fährst du die Frequenz einfach durch. Das V-Meter wird bei Resonanz
> einen Peak zeigen.
Richtig! Aber was könnte ich wohl mit fehlendem Equipment gemeint haben? 
Ich habe auch keinen passenden Signalgenerator mit dem ich das machen 
könnte.

von Josef L. (Gast)


Angehängte Dateien:

Lesenswert?

Edi M. schrieb:
> Hier 2 Schaltungen für Detektor mit Spannungsverdoppler.

Edi, das ist doch exakt die Schaltung die ich zuletzt (vor der 
Einzeldiode) getestet habe! Wie heraum man die zeichnet ist ja egal, und 
im Schaltbildprogramm gehen 90°-Winkel halt einfacher als 45°.

Bei der Gleichrichter-Spannungsverdopplung geht es um Gleichspannung. 
Man lädt mit der einen Halbwelle einen Kondensator auf, und mit der 
anderen einen zweiten, der gegenpolig an den ersten angeschlossen ist. 
Dadurch ist der Spannungsunterschied zwischen den Enden der beiden 
Kondensatoren maximal die doppelte Spitzenspannung. Wenn ich jetzt durch 
passende Kondensatoren die HF blockiere, aber die NF noch durchlasse und 
nicht alles glätte, schwankt die Spannung im Rhythmus der NF-Amplitude, 
beide Halbwellen werden ausgewertet, während die Einzeldiode die untere 
Halbwelle einfach sperrt. Leider habe ich aber dadurch einen anderen 
Lastwiderstand anzupassen, und der Vorteil scheint sich in Luft 
aufzulösen, zumindest zum großen Teil.

Dioden habe ich genug, ich denke da wird schon eine mit 95% ans Optimum 
herankommen. Wir können uns ja auf einen gemeinsamen Meßaufbau-Standard 
einigen, den alle einigermaßen hinbekommen, und damit messen.

von Edi M. (edi-mv)


Lesenswert?

Zeno schrieb:
> Richtig! Aber was könnte ich wohl mit fehlendem Equipment gemeint haben?
> Ich habe auch keinen passenden Signalgenerator mit dem ich das machen
> könnte.

Ein Kofferradio könnte helfen- einfach vergleichen, was man an welcher 
Stelle hört.
Oder... vielleicht reicht die geringe Oszillatorleistung, im Detektor 
Gehör zu finden- dann stellt man auf 550 KHz, dann könnte was hörbar 
sein, das wäre dann um die ZF höher, also 1005 KHz.

von Josef L. (Gast)


Lesenswert?

Zeno schrieb:
> Ich glaube Josef überschätzt die Bedeutung der Simulation erheblich.

Das kann ich abwandeln in "Ich glaube zeno unterschätzt die Bedeutung 
der Simulation erheblich"!

Siehe https://de.wikipedia.org/wiki/Schaltungssimulation

Hier, wenn auch nicht primär bei Elektronik
https://www.anylogic.de/use-of-simulation/

Sehr schön habe ich es hier gefunden:
http://www.gm.fh-koeln.de/~konen/WPF-Spiele/materialien/WPF-Teil1/OekoSim0/OeSi1.htm

und sogar hier...
https://www.mikrocontroller.net/articles/Schaltungssimulation

Und damit wieder zurück an den Lötkolben!

von Zeno (Gast)


Lesenswert?

Josef L. schrieb:
> Das kann ich abwandeln in "Ich glaube zeno unterschätzt die Bedeutung
> der Simulation erheblich"!
Das tut der Zeno ganz bestimmt nicht. Ich kenne einige Entwickler und da 
spielt Simulation eher eine untergeordnete Rolle. Speziell wenn dann 
Mechanik oder Optik noch mit der Schaltung interagieren muß wird es es 
mit Simulation schwierig, denn dann muß ich den Sensor erstmal 
simulierenm weil es dafür in den allermeisten Fällen kein fertiges 
Modell gibt. Da ist man mit einem Prototypen schneller und sicherer, da 
man reale Ergebnisse erhält.

Josef L. schrieb:
> Siehe https://de.wikipedia.org/wiki/Schaltungssimulation
Da steht erst mal nur das man seit 1970 dran rum fummelt. Im 
Hochschulsektor/Bildungssektor ist das ja auch OK, aber Industrie ist 
eben was ganz anderes.

Josef L. schrieb:
> Hier, wenn auch nicht primär bei Elektronik
> https://www.anylogic.de/use-of-simulation/
Ja klar finden die Simulation toll - die wollen ja auch Geld damit 
verdienen. Allerdings Simulieren die eher Logistikabläufe, also das wie 
Du den Detektor effizient bauen kannst.

Josef L. schrieb:
> Sehr schön habe ich es hier gefunden:
> 
http://www.gm.fh-koeln.de/~konen/WPF-Spiele/materialien/WPF-Teil1/OekoSim0/OeSi1.htm
Ja klar simulieren kann man alles Bauchschmerzen, Verkehrsströme, Wahlen 
etc. etc.. Was dabei manchmal raus kommt - naja. Die Realität sieht eben 
oftmals anders aus. Fragen wir doch heute Abend einfach mal die Parteien 
im Sachsen Anhalter Landtag wie gut die Simulationen waren - es gab ja 
reichlich davon.

Josef L. schrieb:
> und sogar hier...
> https://www.mikrocontroller.net/articles/Schaltungssimulation
Da habe ich erst mal auch nichts anderes erwartet. Hier gibt es halt 
jede Menge interessierter Hobbyisten, die sich mit diesem Thema 
befassen.

Ist ja auch ein ganz interessantes Thema und ich habe ja auch schon die 
eine oder andere Simu gemacht. Wirklich gebrauch habe ich es aber nie, 
die Projekte sind auch ohne Simu fertig geworden und haben meist auch so 
wie gewünscht funktioniert. Man muß sich halt vor dem Projektstart 
ordentlich Gedanken darüber machen was man will. Damit ist man dann in 
aller Regel soweit das man die Simu eigentlich nicht mehr braucht.

von Edi M. (edi-mv)


Lesenswert?

Zeno schrieb:
> Man muß sich halt vor dem Projektstart
> ordentlich Gedanken darüber machen was man will. Damit ist man dann in
> aller Regel soweit das man die Simu eigentlich nicht mehr braucht.

Genau so sollte man vorgehen.
Es gibt durchaus noch Entwickler, die reale Schaltungen bauen, 
gelegentlich in "fliegender Verdrahtung", die gar nicht geil aussieht, 
die erst dann, wenn alles funktioniert, "klein- optimiert" wird.

Und einen Detektor im Simulator... kann man machen, muß man nicht.
Bestenfalls eine Spielerei.

Viel bringen wird es nicht. Dazu müßte man ja auch 100% die 
Eigenschaften aller Bauteile abbilden können- Spulen, Kopplungen, 
Antenne, Gütewerte, Halbleitereigenschaften... sonstwas.

Meist wird man mit guter Vor- Berechnung, oder auch mit Erfahrung, gute 
Ergebnisse erzielen. Wen man sich dann noch Optionen in Form von 
Einstellmöglichkeiten vorsieht, ist man auf der sicheren Seite.

Unsere Urgroßväter waren schon ohne Simulator fit in Mathe und Physik- 
ich staune manchmal, was zu deren Zeit schon an mathematischen 
Grundlagen erarbeitet war.

Und manches hat so gut funktioniert, daß man es verwendete, und sich 
nicht so viele Gedanken um das Warum machte- Beispiele der 
Kristalldetektor und der Selengleichrichter.

Und ich habe wirklich viele Seiten abgegrast, den Kristalldetektor gibt 
es nun 10 Jahre- aber die Erklärung, die wir hier durch Messen und 
Kennlinien-  Aufnahme/ -Auswertung fanden, die der Simu bestätigte, und 
die wir als  Prinzipskizze darstellen können, fand ich so nicht 
annähernd beschrieben.

Im Moment habe ich nicht so viel Zeit, ich muß meine (eigenen) 
Dienstfahrzeuge TÜV- fertig machen, die sind durch ständigen Gebrauch 
dermaßen runter, der TÜVer hat mich vom Hoffe gescheucht... da sitze ich 
jetzt seit Wochen dran, aber ich denke, in den nächsten Wochenenden 
Wochenende geht es wieder an den Lötkolben.

von Josef L. (Gast)


Lesenswert?

Edi M. schrieb:
> aber ich denke, in den nächsten Wochenenden
> geht es wieder an den Lötkolben.

In der Zwischenzeit werden wir dich sicher gebührend unterhalten, mit 
Basteleien. Ich muss allerdings auch unsere Hompage 
http://sternwarte-wuerzburg.de aufpolieren, am kommenden Donnerstag ist 
mittags die erste Sonnenfinsternis in Deutschland seit 6 Jahren, und 
wegen Corona können wir nicht fürs Publikum öffnen, da muss sich auf der 
Homepage was tun.

von Zeno (Gast)


Lesenswert?

Edi M. schrieb:
> Und einen Detektor im Simulator... kann man machen, muß man nicht.
> Bestenfalls eine Spielerei.
Edi das sehe ich genau so. Ich bin gerade noch mal die gesamte 
Beitragsfolge im Schnelldurchlauf durch gegangen und da ist mir auf 
gefallen, das die meisten Simulationen von völlig falschen 
Voraussetzungen ausgehen. Eingangsspannungen im mV-Bereich sind eher 
selten. Das geht vielleicht im absoluten Nahbereich von Sendern, das ist 
aber zumindest hier in Mitteleuropa nicht die Realität. Mehr wie 100µV 
dürften es in unseren Breiten nicht werden. Einzig und allein Edi ist 
mit seiner Simulation, die er hier 
Beitrag "Re: Ostern- Vielleicht mal wieder Detektorempfänger ?" gepostet 
hat, in die nähere Umgegebung gekommen. Aber auch er ist noch sehr weit 
von der Realität weg. Immerhin um den Faktor 10, wenn man von einer 
Antennenspannung nicht größer als 100µV ausgeht. Selbst bei 500µV, was 
ich eher für unrealistisch halte, ist er mit 1mV noch meilenweit von der 
Realität weg.
Letztendlich scheitert die Detektorsimulation, am, in dem interessanten 
Spannungsbereich, fehlerhaften Modell der Diode. In den ganzen 
Simulationen ist dieser Bereich schlichtweg nicht vorgesehen. Die ganzen 
Diodenmodelle sind ja noch nicht einmal dazu in der Lage den 
Durchbruchsbereich einer Diode (Zenerdioden mal ausgenommen) 
darzustellen. Da konvergiert der Strom munter unabhängig von der 
angelegten Spannung gegen den Sperrstrom. In der Realität hätte sich die 
Diode schon längst in Rauch aufgelöst. Warum ist das so? Die Simulation 
interessiert sich überhaupt nicht für diesen Durchbruchsbereich, weil er 
im Normalfall in einer Schaltung nicht vorkommen sollte. Was bedeutet 
das in der Praxis? Sollte ich durch einen Fehler im Schaltungsdesign 
unter bestimmten Signalbedingungen in den Durchbruchsbereich kommen, 
würde mir die Simulation dies nicht anzeigen und schlimmstenfalls eine 
auch unter diesen Bedingungen funktionierende Schaltung vorgaukeln. In 
der Realität such ich dann unter Umständen sehr lange einen Fehler, weil 
schlichtweg die Simulation versagt hat und sich die Schaltung in der 
Realität anders verhält.
Simulationen basieren eben nur auf Modellen und die Modelle 
repräsentieren eben nur teilweise die Realität korrekt und vollständig. 
Demzufolge kann eine Simulation die Realität auch nur teilweise abbilden 
und die Simulationen zum Detektor haben das sehr deutlich gezeigt.
Nichtsdestotrotz haben wir, letztendlich durch die Simulation, die 
Erkenntnis gewonnen, das beim Detektor die Diodenkennlinie, so wie sie 
die meisten hier wohl kennen, eher keine Bedeutung hat. Das was für den 
Detektor entscheident ist spielt sich in Kennlinienbereichen ab, die 
weder für die Diodenhersteller noch für die Standardanwender von 
Interesse sind. Genau letzteres ist der Grund, weshalb die Simulationen 
hier schlichtweg versagen - dieser Bereich ist schlichtweg einfach nicht 
vorgesehen.

Unsere Altvorderen haben es mit Intuition und Versuch gemacht und dann 
die erzielten Ergebnisse ausgewertet. Wenn eine Sache gut war hat sie 
sich durchgesetzt, wenn nicht wurde der Ansatz verworfen. Das der 
Detektoransatz gut war ist seit mehr als 100 Jahren bewiesen. Wenn der 
Detektor mit 2-Weggleichrichtung so gut wäre hätte er sich 
wahrscheinlich durchgesetzt. Das bedeutet jetzt nicht das dieser Ansatz 
unbedingt schlecht ist. Vielleicht beutet er auch nur mehr Aufwand, so 
das am Ende das Kosten/Nutzenverhältnis nicht so gut ist und dieser 
Ansatz einfach deswegen verworfen wurde. Vielleicht braucht es für 
diesen Ansatz auch möglichst gleichartige Dioden, was damals nicht so 
ohne weiteres möglich war, so das dieser Ansatz erst später zum 
Durchbruch kam, wo aber der Detektor in seiner Reinform schon lange 
keine Rolle mehr gespielt hat - höchstens für ein paar Freaks wie hier 
im Forum, die sich für alte Technik begeistern können.

von Josef L. (Gast)


Lesenswert?

Zeno schrieb:
> das die meisten Simulationen von völlig falschen
> Voraussetzungen ausgehen. Eingangsspannungen im mV-Bereich sind eher
> selten

NEIN! Du musst vom Ende her denken! Diese Engangsspannungen sind nötig, 
damit man am Ausgang auf eine Leistung kommt, bei der ein Kopfhörer 
überhaupt anspricht, sofern man nicht einen der Exoten hat, die 
angeblich bei 1 Femtowarr bereits was Hörbares liefern! Wenn du gleich 
nur die bei uns vielleicht normal anliegenden 100µV nimmst, kommst du 
nie auf eine Leistung, bei der noch was hörbar ist.

> Letztendlich scheitert die Detektorsimulation, am, in dem interessanten
Spannungsbereich, fehlerhaften Modell der Diode.

Das ist falsch, denn ich habe die Dioden gemessen, in Schritten unter 
10mV, bis runter zu Strömen von nur 10nA, und die Modelle dahingehend 
angepasst, dass sie im Bereich unter 30mV exakt das gemessene 
nachbilden. Die meisten Modelle tun das auch von sich aus, grade in dem 
Bereich verhalten sich praktisch alle Dioden sehr genau wie die ideale 
Diode. Dass manche nicht geeignet sind liegt lediglich am viel zu 
niedrigen Sperrstrom, da im fraglichen Spannungsbereich die Ströme nahe 
oder unter dem Sperrstrom (plus/minus) liegen.

> mit Intuition und Versuch gemacht

ja, und dabei auch viel Bockmist gemacht! Siehe Aufkommen des 
Transistors, wo lange noch genau die Röhernschaltungen kopiert wurden 
was wegen völlig unterschiedlichen Verhaltens, Ein-/Ausgangswiderständen 
usw. völliger Blödsinn war. Übertarger zwischen NF-Stufen und Ähnliches, 
Endstufen mit Übertrager und Elkos,...

Das menschliche Beharrungsvermögen ist größer als man sich vorstellen 
kann - das haben wir schon immer so gemacht, was willst du Jungspund, 
usw.

Ja, und was ist daran schlecht wenn ich an Beispielen zeige, dass 
verschiedene Schaltungsvarianten, die man damals gebracht hat, mehr oder 
weniger bringen ? Was sich als weniger gut erzeigt, hat sich ja auch 
nicht durchgesetzt.

von Zeno (Gast)


Lesenswert?

Josef L. schrieb:
> Zeno schrieb:
>> das die meisten Simulationen von völlig falschen
>> Voraussetzungen ausgehen. Eingangsspannungen im mV-Bereich sind eher
>> selten
>
> NEIN! Du musst vom Ende her denken! Diese Engangsspannungen sind nötig,
> damit man am Ausgang auf eine Leistung kommt, bei der ein Kopfhörer
> überhaupt anspricht, sofern man nicht einen der Exoten hat, die
> angeblich bei 1 Femtowarr bereits was Hörbares liefern! Wenn du gleich
> nur die bei uns vielleicht normal anliegenden 100µV nimmst, kommst du
> nie auf eine Leistung, bei der noch was hörbar ist.
Das ist in diesem Fall aber genau der falsche Weg. Ich habe ein 
Eingangssignal und möchte daraus ein Ausgangssignal erzeugen. Das was 
ich an Ausgangsleistung entnehmen kann wird durch das Eingangssignal und 
die Schaltung bestimmt. Bei der klassischen Detektorschaltung wird keine 
zusätzliche Energie zu geführt, weshalb man mit der durch die Antenne 
zugeführten Energie auskommen muß. Am Ende der Kette wird es auch noch 
Verluste geben so, daß ich letztendlich mit weniger auskommen muß. WEnn 
es eben nicht für einen Kopfhörer reicht dann reicht es eben nicht - 
Punkt.
Wenn ich da was optimieren will, dann muß ich eben schon mit realen 
Werten rechnen, ansonsten ist eben alles für die Katz.
Deinen Weg kann man gehen wenn man ein bestimmtes Ausgansgssignal haben 
möchte und danach z.B. einen Sensor definieren will der ein passendes 
Signal liefert, also man herausfinden will was man braucht um ein 
Wunschsignal zu erhalten.
Beim Detektor ist das anders. Da ist das Eingangssignal vorgegeben und 
wir müssen sehen das wir daraus ein passendes Aufgangssignal erzeugen.

Josef L. schrieb:
>> Letztendlich scheitert die Detektorsimulation, am, in dem interessanten
> Spannungsbereich, fehlerhaften Modell der Diode.
>
> Das ist falsch, denn ich habe die Dioden gemessen, in Schritten unter
> 10mV, bis runter zu Strömen von nur 10nA, und die Modelle dahingehend
> angepasst, dass sie im Bereich unter 30mV exakt das gemessene
> nachbilden. Die meisten Modelle tun das auch von sich aus, grade in dem
> Bereich verhalten sich praktisch alle Dioden sehr genau wie die ideale
> Diode. Dass manche nicht geeignet sind liegt lediglich am viel zu
> niedrigen Sperrstrom, da im fraglichen Spannungsbereich die Ströme nahe
> oder unter dem Sperrstrom (plus/minus) liegen.
Aha! Also das vorhandenen Diodenmodell passt also doch nicht zum 
Detektor - Du hast es mit viel Mühe und Aufwand angepasst, indem Du erst 
mal für den interessierenden Bereich eine Kennlinie aufgenommen hast und 
das ins Modell eingepflegt hast. Das ist ja auch in Ordnung so und 
löblich, das macht aber in der Industrie keiner - viel zu aufwendig.
Ja natürlich hast Du da gemessen  - bestreitet hier auch niemand. Hast 
Du das auch für 10µV oder 100µV getan? - ganz sicher nicht, weil Dir 
dafür das Equipment fehlen wird, um in diesen Bereichen noch exakt 
messen zu können. Die wenigsten Amateure werden die passende Messtechnik 
hierfür haben. Der eine oder andere hat vielleicht über ein Labor 
Zugriff auf solche Messtechnik.
Josef L. schrieb:
>> mit Intuition und Versuch gemacht
>
> ja, und dabei auch viel Bockmist gemacht!
Sicher haben die Fehler gemacht, aber am Ende ist mehr Brauchbares als 
Schrott heraus gekommen.
Josef L. schrieb:
> völliger Blödsinn war. Übertarger zwischen NF-Stufen und Ähnliches,
> Endstufen mit Übertrager und Elkos,...
So ein Blödsinn war das gar nicht. Ausgangsübertrager z.B. waren schon 
nötig, um die Impedanzen der Verstärkerstufe und des Lautsprecheres 
richtig anpassen zu können. Auch der Transistor ist erst mal nicht so 
niederohmig das man einen Lautsprecher mit entsprechenden Wirkungsgrad 
ansteuern kann. Das wurde erst möglich als man die entsprechende 
Transistoren bauen konnte, die auch die modernen Schaltungstechniken 
erst ermöglichten. Die ersten Transistoren hatten so große Restströme 
das eine galvanische Kopplung der Stufen, so wie sie heute üblich ist 
ins Disaster führte. Diese galvanische Kopplung war eine Voraussetzung 
für effektive Gegenkopplungen die dann erst zu den niedrigen 
Ausgangsimpedanzen führten.

Josef L. schrieb:
> Das menschliche Beharrungsvermögen ist größer als man sich vorstellen
> kann - das haben wir schon immer so gemacht, was willst du Jungspund,
> usw.
Ja das mit dem Beharrungsvermögen demonstrierst Du hier grad sehr 
anschaulich. Du willst einfach nicht wahrhaben das die 
Detektorsimulationen die Realität nur zum Teil wiederspiegeln und zwar 
nur so gut wie die Modelle sind. Du gehst sogar noch einen Schritt 
weiter und machst die Simulation so das das Gewünschte raus kommt (s. 
hier
Josef L. schrieb:
> NEIN! Du musst vom Ende her denken!
). Wenn ich die Realität abbilden will, muß ich es eben so machen wie 
die Realität ist.  Ich kann es mir dann eben nicht so zu recht biegen 
das es passt.

Noch mal mir geht es nicht darum Simulationen madig zu machen, aber muß 
eben auch erkennen wann eine Simulation die Wirklichkeit nicht mehr zu 
100% wiederspiegelt und den Absprung schaffen. Man aber muß nicht alles 
durch simulieren - das ist ein feiner aber wichtiger Unterschied und das 
unterscheidet uns auch - offensichtlich bin ich da mehr der Praktiker.

von Edi M. (edi-mv)


Lesenswert?

Josef L. schrieb:
> Du musst vom Ende her denken!

Diesen Spruch gibt eine gewisse Frau Merkel öfter von sich.
Den lassen Sie ihr !

Ich sehe schon- Simulation ist eine Glaubensfrage.

Da kann man nur Fakten dagegensetzen.
Ich kann -mit meinen Kopfhören, die nun auch schon reichlich betagt 
sind-  reale Sendersignale bis etwa 0,5 mV gut aufnehmen, und im 
Kopfhörer hören, darunter geht noch weit mehr- aber nur mit Verstärker.

Für die eigentliche Bestimmung des Detektorempfängers sind geringste 
Eingangssignale eher suboptimal, da macht das Hören auch keinen Spaß, 
wenn der Kopfhörer auf die Ohren drückt.

Ich denke nicht, daß der Simulator hilfreich ist- weil, wie Zeno betont, 
nicht für diese Fälle gedacht. Aber- er wäre sicher anpaßbar. Mit viel 
Mathe läßt sich wohl jede Kennlinienform darstellen, auch wenn die ganz 
und gar verbogen ist, "Beulen" hat, usw., oder ?

Aber was soll das ?
Ich würde sagen: Bauen, Probieren, wenn möglich messen, Verstärker ran, 
Audios von besonderen Empfangsereignissen wären gut, daß man mal sehen/ 
hören kann, was so ein Gerät hergeben kann.

von Zeno (Gast)


Angehängte Dateien:

Lesenswert?

Anbei mal ne Hörprobe von meinem kleinen Detektor - vor 15 Minuten 
aufgenommen. Natürlich nicht mit Kopfhörer,  da habe ich erstens keinen 
und wahrscheinlich wäre das Signal auch zu schwach. Der Detektor war an 
den Toneingang meines Salut Radios angeschlossen. Aufgenommen habe ich 
es dann mit dem Handy.

Dafür das ich die Spule des Detektor frei Schnauze gewickelt habe (ca. 
80 Windungen mit Anzapfung bei etwa 25% für die Signalauskopplung) und 
der Dreko (Quetscher) auch nur was selbst Gebautes ist, ist das Resultat 
doch ganz brauchbar.
Ich habe auch nix optimiert, simuliert oder sonst irgendwelche  Faxen 
gemacht. Ich habe die erst beste GA102 aus der Grabbelkiste eingesetzt. 
Den Demodulator habe ich mit 100kOhm abgeschlossen zu dem ich noch eine 
500pF C parallel geschalten habe - das war's.
Könnte man sicher noch optimieren, aber wozu. Das Ding funktioniert , 
sieht schick aus und kommt nach her in die Vitrine. Und wenn dann einer 
daher kommt und fragt was das sein soll kann ich sagen es ist ein Radio 
und funktioniert sogar und ich kanns auch beweisen - reicht mir bei 
diesem Gerät völlig.

von Zeno (Gast)


Angehängte Dateien:

Lesenswert?

Habe jetzt noch mal ne 2. Aufnahme gemacht. Ist jetzt ein anderer 
Sender. Habe dann auch noch mal durchgestimmt, aber da sind dann halt 
auch viele Störungen drauf. AmEnde hört man noch einen 3. Sender, der 
ist aber sehr schwach.

von Josef L. (Gast)


Lesenswert?

Zeno schrieb:
> Anbei mal ne Hörprobe von meinem kleinen Detektor - vor 15 Minuten
> aufgenommen. Natürlich nicht mit Kopfhörer,  da habe ich erstens keinen
> und wahrscheinlich wäre das Signal auch zu schwach.

Siehste! Ja, ich empfange mit dem Detektor auch eine Menge Sender, wenn 
ich den Verstärker ranschalte. Für den Hörer ist die Energie viel zu 
schwach.

Schade, ich hatte gedacht die Daten sprechen für sich um dich überzeugen 
zu können dass die Simulationen kein Hokuspokus sind. Nochmal: Es gibt 
so wenig Modelle für Ge-Dioden, weil die nicht "state of the art" sind. 
Modelle werden für die neuen Entwicklungen gemacht. Man muss die meisten 
für alte Teile selber machen. Und das Anpassen ist nicht 
"zurechtbiegen", denn, wie gesagt, grade um den Nullpunkt herum 
verhalten sich alle Dioden praktisch exakt nach der Schottky-Gleichung! 
Nur zu höheren positiven wie negativen Spannungen kommen Abweichungen 
dazu, die interessieren aber nicht, solange man keine Vorspannung in der 
Richtung draufgibt. Und in positiver Richtung lassen sich 99% der 
Abweichung durch einen festen zusätzlichen ohmschen Widerstand erklären.

Die Simulation zeigt recht genau das, was die echte Schaltung auch 
hergibt. Vor allem zeigt sie, dass mit den zu empfangenden Sendern - 
egal welche Beschaltung oder Vorspannung - nicht genug Energie zum 
Betrieb des Hörers da ist. Dann nimm mir bitte nicht übel, wenn ich die 
Antennenspannung so erhöhe, dass hinten genug rauskommt. Das 
Unrealisitische daran ist nicht, dass ich mit dieser Spannung rechne - 
ich wollte nur wissen, wie hoch denn die Spannung sein muss damit ich 
auf jeden Fall was höre.

Ich habe schon beim ersten Zusammenbau vor Wochen nur mit dem Verstärker 
was gehört, im Gegensatz zu früher, wo immer mindestens 1 Sender mit 
Kopfhörer zu empfangen war. Sind halt die Umstände, alles abgeschaltet. 
Vielleicht taugen ja die Superhörer des Professors etwas, die er für 
seinen preisgekrönten Empfänger benutzt, und wie sie auf
http://theradioboard.com/rb/viewtopic.php?t=1781
getestet wurden.

Hörschwelle soll bei 2 EXP-15 VA = 2 fW = 0.002 pW = 0.000002 nW liegen, 
und selbst mit einem mittelohmigen Sennheiser bei 1 pW = 0.001 nW. Gut, 
bei meinen Hörtests war die Hörschwelle bei 1/3 der Spannung, bei der 
Sprache einigermaßen verständlich war, das wäre 1/10 der Leistung. Aber 
ich glaube ich war da etwa bei 2 nW und nicht bei Werten die 200- oder 
hunderttausend mal kleiner sind! Dann wäre mein Hörer ja extrem 
unempfindlich, Schrott.

Naja, 50 mW sind Zimmerlautstärke, das ist in 2-3 Meter Entfernung. 
Sagen wir mal 20dB weniger ist noch gut verständlich. Das wären 0.5 mW. 
Wenn ich näher ran gehe, 2-3 cm (also Lautsprecher direkt am Ohr, 2-3 cm 
bis zum Trommelfell) - Faktor 100 in der Entfernung, 100000 im 
Schalldruck bzw. der Leistung, dann würde man 5 nW brauchen. Da bin ich 
in der Größenordnung meiner Messung und nicht bei 0.000002 nW.

von Josef L. (Gast)


Angehängte Dateien:

Lesenswert?

Hier der Fortschritt beim Detektor in der Box: zum Löten bin ich noch 
nicht gekommen, und falls noch eine Frontplatte dazukäme, muss halt 
alles nochmal gelockert werden. Die Spule hat auf der Freifläche 
oberhalb des Dehkos Platz, auch wenn der noch die Platten ausfährt. Der 
Übertrager ist flach, nur 2 cm hoch, könnte hochkant neben den Drehko.

von Zeno (Gast)


Lesenswert?

Josef L. schrieb:
> zu können dass die Simulationen kein Hokuspokus
Ich habe nicht behauptet das Simulationen Hokuspokus sind. Für mich sind 
sie halt nicht so wichtig - es geht auch ohne. Eine Simulation kann halt 
nicht besser sein als die Modelle auf denen sie basiert und ein Modell 
bleibt halt ein Modell und wird niemals die Realität exakt abbilden. Im 
Gegentum meist dient ein Modell dazu die Realität auf das Wesentliche zu 
beschränken, damit sie verständlich abbildbar ist.
Es gibt definitiv Probleme wo Simulationen weiter helfen, aber ich 
vertraue eben nicht blind darauf.
Zumindest bei LTSpice sind die Ungereimtheiten in meiner einfachen 
Schaltung zur Bestimmung der Diodenkennlinie noch nicht ausgeräumt. Eine 
Stromumkehr ist in so einem einfachen Stromkreis technisch nicht 
möglich. Die Erklärungen die einige Leute dazu abgeben - der Widerstand 
hat in LTSpice eine durch die Klemmen vorbestimmte Richtung - ist Käse. 
Ein Widerstand gibt keine Richtung vor. Auch eine Diode, deren Verhalten 
von der Polarität der angelegten Spannung abhängig ist, verändert die 
Stromrichtung nicht. Die Stromrichtung in solch einem Stromkreis wird 
einzig und allein von der EMK bestimmt. Solange solche Ungereimtheiten 
bei einer so einfachen Schaltung nicht schlüssig ausgeräumt sind, werde 
ich Simulationen kritisch betrachten.
Aber lassen wir das, wir werden bei diesem Thema wohl nur schwer einen 
gemeinsamen Nenner finden.

von Dieter P. (low_pow)



Lesenswert?

Es ist ja schön, das etwas hörbar ist.Das ganze ist für mich
jedenfalls einfach erklärbar.Abends ist die Antennenspannung
durchaus höher als etwa 100 uV, auch mehr als 1mV ist durchaus
drinn.Am Schwingkreis für die Diode wirds dann noch mehr sein,
sonst reichts für den Detektor einfach nicht.
Es ist für mich schon verständlich, das irgendein MW-Radio
inzwischen nicht mehr haushaltsüblich ist, es wäre hilfreich.

Ansonsten, wenn die Technik vorhanden wäre, könnte man einfach
einen Testaufbau löten und nachprüfen ( ohne Schwingkreis ).
Man bräuchte einen HF-Generator, 1 MHz mit 1 kHz AM-modulierbar,
mit etwa 100 uV an 50 Ohm.
Ein Oszi mit Tastkopf 10 MOhm / 30 pF sollte auch noch gehen,
Spannungen von 0,1 uV sollten aber gut darstellbar sein.
Das könnte allerdings schon ein Problem werden, ebenso der
Rauschteppich des breitbandigen Oszis.
Dann halt eine HF-Schottky-Diode ( low-barrier )mit Rechenmodel,
GE-Dioden liefern deutlich weniger Spannung.

So ein Aufbau hat halt in diesem Land einen großen Nachteil,
es ist 100 % Hardware, da helfen keine Firmware-Tricks...

Vorsicht, wenn man funktionierende frei verdrahtete Aufbauten in ein
Gehäuse sperrt, nirgends steht das sie dann noch gehen müssen...

von Josef L. (Gast)


Lesenswert?

Zeno schrieb:
> Die Stromrichtung in solch einem Stromkreis wird
> einzig und allein von der EMK bestimmt. Solange solche Ungereimtheiten
> bei einer so einfachen Schaltung nicht schlüssig ausgeräumt sind, werde
> ich Simulationen kritisch betrachten.

Zeno, ich weiß jetzt nichtmehr wo ich es gefunden habe, ich suche noch 
nach dem Link, aber vielleicht beruhigt es dich: a) EMK ist die 
Grundlage von SPICE. Nimm das mal so hin. b) Die vermeintliche 
Ungereimtheit besteht nicht. SPICE hat lediglich bei jedem Zweipol einen 
Anschluß a/1/I und den anderen b/2/II oder wie auch immer benannt und 
bestimmt das Vorzeichen des Stroms, das bei Abfrage ausgegeben wird, als 
Strom von a/1/I nach b/2/II. Durch Drehen des Bauteils verändert sich 
dann scheinbar die Stromrichtung. Anhand der anliegenden Spannungen bzw. 
Potentiale kannst du immer sehen, wie die Stromrichtung nach deiner 
Definition ist.

> Aber lassen wir das, wir werden bei diesem Thema wohl nur schwer einen
> gemeinsamen Nenner finden.

Wieso? Bis auf deine Zweifel gehe ich mit deinem letzten Beitrag 
konform. Ich hätte auch mit der Simulation nicht angefangen, wenn ich 
auf Anhieb Erfolg mit dem Detektor gehabt hätte. War halt mein Ansatz, 
der Sache auf den Grund zu gehen. Und nach 8 Wochen bin ich um keine 
Bauteilekosten ärmer, sondern lediglich für Draht und Lötzinn, was in 
keiner Simulation auftaucht (zumindest nicht bei diesen Frequenzen).

Ich mache weiter solange es Spaß macht, wenn's Routine wird, suche ich 
was Neues...

von Edi M. (edi-mv)


Lesenswert?

@Zeno,

Gratuliere zum Detektortest !
Das ist ja schon echtes Detektor- Feeling, mit dem Gerassel im 
Hintergrund- da erwartet man ja noch das letzte Echo des "SOS" der 
"Titanic"...
:-)

Erst mal funktioniert's- das ist absolut wichtig.
Als nächstes kann man eben feinjustieren. Hilfreich ist eine möglichst 
gute Antenne und wahlweise ein Drehko in der Antennenleitung, das bringt 
doch schon etwas Trennschärfe.

von Zeno (Gast)


Lesenswert?

Dieter P. schrieb:
> Ein Oszi mit Tastkopf 10 MOhm / 30 pF sollte auch noch gehen,
> Spannungen von 0,1 uV sollten aber gut darstellbar sein.
> Das könnte allerdings schon ein Problem werden, ebenso der
> Rauschteppich des breitbandigen Oszis.

0,1µV mit dem Oszi - vergiß es ich kenne kein Gerät das dies kann. Zum 
Messen solch kleiner Spannungen benutz man µV-Meter.
Ich habe hier ein selektive selektives HF-µV-Meter rum stehen. Das ist 
ein Riesen Kasten und wiegt so um die 25kg. Das Gerät misst im Bereich 
von 26MHz bis 1GHz. Messbereich ist von 0,1µV bis 10µV. Man kann mit dem 
Ding Radio hören, es kann sowohl AM als auch FM demodulieren. Ich habe 
das Teil mal vor ein paar Jahren geschenkt bekommen. Wirklich was 
gemessen habe ich damit nocht nicht. Man müßte sich auch erst mal in die 
Bedienung einarbeiten, denn ansonsten kommt Messen von Mist.

von Zeno (Gast)


Lesenswert?

Josef L. schrieb:
> Zeno, ich weiß jetzt nichtmehr wo ich es gefunden habe, ich suche noch
> nach dem Link, aber vielleicht beruhigt es dich: a) EMK ist die
> Grundlage von SPICE. Nimm das mal so hin. b) Die vermeintliche
> Ungereimtheit besteht nicht. SPICE hat lediglich bei jedem Zweipol einen
> Anschluß a/1/I und den anderen b/2/II oder wie auch immer benannt und
> bestimmt das Vorzeichen des Stroms, das bei Abfrage ausgegeben wird, als
> Strom von a/1/I nach b/2/II. Durch Drehen des Bauteils verändert sich
> dann scheinbar die Stromrichtung. Anhand der anliegenden Spannungen bzw.
> Potentiale kannst du immer sehen, wie die Stromrichtung nach deiner
> Definition ist.
Josef laß es sein Du wirst mich nicht überzeugen können Spice tagtäglich 
einzusetzen. Es wird weiterhin ein Tool für den absoluten Ausnahmefall 
bleiben.

Im übrigen Du muß mir nicht erklären was eine EMK ist. Ich habe 
seinerzeit Physik-Elektronische Bauelemente studiert, da hat im 
Grundstudium 2 Jahre theoretische Elektrotechnik, da wird das bis zum 
Erbrechen durchgekaut. Wir haten auch mehrere Semester Feldtheorie und 
Schaltungstechnik. Also so ganz kleon wenig kenne ich mich in Etechnik 
schon aus.
Mir ist auch klar, das wenn man eine EMK umdreht (umpolt) der Strom in 
die andere Richtung fließt - das sind alles alte Hüte. Genauso klar ist 
aber wenn man einen Zweipol wie einen Widerstand, Kondensator, Spule, 
Diode etc. etc. in ein en Stromkreis einbaut, egal ob in Reihen oder 
Parallelschaltung, dann dreht keiner, die Betonung liegt auf keiner, 
dieser Zweipole die durch die EMK vorgegebene Stromrichtung um. Das ist 
technisch nicht möglich und das ist auch in der Realität so. Wenn Spice 
das so macht, aus welchen Gründen auch immer, dann ist das schlichtweg 
falsch. Passive Zweipole haben definitiv keine Richtung.
Auch Potentiale ändern sich nicht durch Drehen eines Widerstandes, einer 
Diode etc..
Das einzige worüber man streiten könnte ist in welcher Richtung der 
Strom fließt. Technisch ist es die Richtung der positiven Ladungsträger 
also von + nach -. Physikalisch ist es genau umgekehrt. Aber darüber 
hatte ich mich ja auch schon ausgelassen.

Lies es nach nach, es steht z.B. bei Lunze/Wagner "Einführung in die 
Elektrotechnik" oder nimm den Simonyi "Theoretische Elektrotechnik" oder 
irgend ein anderes Buch zu den Grundlagen der Elektrotechnik. Da ist es 
überall genau so wie ich es grad beschrieben habe.
Prüfe es praktisch nach indem Du einen einfachen Stromkreis mit einer 
EMK und einem oder mehreren passiven Zweipolen aufbaust und an 
verschieden Stellen ein Amperemeter einbaust, dann siehst Du das die 
Stromrichtung von der EMK vorgegeben wird und sich an keiner Stelle 
umdreht.

Wenn ich in meiner Schaltung einen Fehler habe zeige ihn mir, aber an 
einer Reihenschaltung aus EMK, Widerstand und Diode kann man eigentlich 
nichts falsch machen. Mit Papier und Bleistift kommt es dann ja auch so 
raus wie man es erwartet.

Lassen wir diese leidige Diskussion. Wenn Du gern mit Spice arbeitest 
und auf die Ergebnisse vertraust dann ist das Deine Sache. Ich werde es 
Dir definitiv nicht ausreden.
Ich persönlich halte es da eher mit der Praxis und wenn in dem einen 
oder anderen Fall Spice die Praxis bestätigen sollte dann wär das gut 
und schön, wenns nicht so ist ist das für mich auch kein Weltuntergang 
solange es in der Praxis funktioniert.

von Zeno (Gast)


Lesenswert?

Edi M. schrieb:
> Gratuliere zum Detektortest !
> Das ist ja schon echtes Detektor- Feeling, mit dem Gerassel im
> Hintergrund- da erwartet man ja noch das letzte Echo des "SOS" der
> "Titanic"...
> :-)
Danke für die Blumen!

Edi M. schrieb:
> Erst mal funktioniert's- das ist absolut wichtig.
> Als nächstes kann man eben feinjustieren. Hilfreich ist eine möglichst
> gute Antenne und wahlweise ein Drehko in der Antennenleitung, das bringt
> doch schon etwas Trennschärfe.
Genauso ist es. Der kleine Detektor wäre nicht entstanden, wenn ich 
nicht durch eine Schaltungsänderung am großen Detektor plötzlich den 
Qutscher übrig gehabt hätte. Da der nicht umsonst sein sollte habe ich 
ihn halt in dem kleinen Detektor verwurstet und der bleibt jetzt auch so 
wie er ist. Maximal werde ich noch den Kern der Spule etwas justieren 
und das wars dann aber auch.
Ich werde keine Anstalten da machen irgend etwas zu optimieren. Ich 
werde auch keine ewigen Messreihen machen um die beste Diode zu finden 
und ich werde erst recht keine Simulation für dieses Gerät machen - wozu 
auch, denn es funktioniert wie es ist. Diese Woche werde ich Abends noch 
mal ein paar Empfangsversuche machen und dann kommt es in die Vitrine 
oder auf meinen Schreibtisch - es ist ja nett an zusehen.
Ich baue dann noch den großen Detektor mechanisch auf und wenn der dann 
auch funtionieren sollte, dann ist mein Bedarf an Detektor erst mal 
gedeckt und ich werde mich wieder verstärkt meinen anderen Projekten 
widmen. Eine kleine Doku, die den Aufbau des Detektors beschreibt werde 
ich vielleicht noch verfassen. Mal sehen wie viel Zeit ich habe.

von Detektorempfänger (Gast)


Lesenswert?

Hallo Zeno,

Gratuliere zum erfolgreichen Detektortest.

Zeno schrieb:
> Eine kleine Doku, die den Aufbau des Detektors beschreibt werde
> ich vielleicht noch verfassen. Mal sehen wie viel Zeit ich habe.

Wäre schön und bestimmt auch Interessant.

Ich muß leider noch etwas warten, bis ich mit dem Aufbau bei mir 
anfangen kann.

Meine Dioden sind noch unterwegs.
Dafür beschäftige ich mich jetzt mit Bau einer Indoor Magnetic Loop.

von Zeno (Gast)


Lesenswert?

Detektorempfänger schrieb:
> Wäre schön und bestimmt auch Interessant.
Das hängt halt von der Zeit ab. "Nebenher" muß ich halt auch noch 
arbeiten und ein paar Brötchen verdienen. Ich habe auch noch einige 
andere Projekte schon lange in der Pipeline stehen, die auch mal weiter 
bearbeitet werden sollten. Und dann hat man auch nicht immer Lust zu so 
etwas.
Ich sammle aber fleißig Material, so das ich jederzeit mit dem 
Niederschreiben beginnen kann.

von Zeno (Gast)


Lesenswert?

Josef L. schrieb:
> War halt mein Ansatz,
> der Sache auf den Grund zu gehen.
Ist doch auch in Ordnung so. Wenn es Dich weiter gebracht hat, dann 
freut mich das für Dich.

von Henrik V. (henrik_v)


Lesenswert?

Zeno schrieb:
> Dieter P. schrieb:
>> Ein Oszi mit Tastkopf 10 MOhm / 30 pF sollte auch noch gehen,
>> Spannungen von 0,1 uV sollten aber gut darstellbar sein.
>> Das könnte allerdings schon ein Problem werden, ebenso der
>> Rauschteppich des breitbandigen Oszis.
>
> 0,1µV mit dem Oszi - vergiß es ich kenne kein Gerät das dies kann. Zum
> Messen solch kleiner Spannungen benutz man µV-Meter.


Ein 7k Tek mit 7D22, der Einschub schafft noch 10µV/Div bei 1MHz...
0,1µV will dann dezidierte Verstärker, nicht unmöglich aber 
herrausfordernd.

> Ich habe hier ein selektive selektives HF-µV-Meter rum stehen. Das ist
> ein Riesen Kasten und wiegt so um die 25kg. Das Gerät misst im Bereich
> von 26MHz bis 1GHz. Messbereich ist von 0,1µV bis 10µV. Man kann mit dem
> Ding Radio hören, es kann sowohl AM als auch FM demodulieren. Ich habe
> das Teil mal vor ein paar Jahren geschenkt bekommen. Wirklich was
> gemessen habe ich damit nocht nicht. Man müßte sich auch erst mal in die
> Bedienung einarbeiten, denn ansonsten kommt Messen von Mist.

Las mich raten: RFT SMV 8.5?
Ein 8.5 & 11 stehen hier auch noch, suche noch die Manuals.

Konnte am Freitag Abend mal meine neuen CD-Spulen testen. Mit dem DIY 
Piezo-KH waren an 25m Draht einige Stationen zu hören. Da hier ein HD 
414 mit 2kOhm aufgeschlagen ist, stehen weitere Versuche an.

von Josef L. (Gast)


Angehängte Dateien:

Lesenswert?

@zeno
Mein "Siehste!" war natürlich auch als Lob gemeint :-) und hier jetzt 
auch mein abschließendes Statement zur Simu:
> dann dreht keiner, die Betonung liegt auf keiner,
dieser Zweipole die durch die EMK vorgegebene Stromrichtung um.

Natürlich nicht! Sagt auch keiner! Ich habe jetzt endgültig (!) 
rausgefunden wie LTSpice das macht. Wenn du mit der Maus aufs Bauteil 
fährst, dann hat der Zeiger da eine bestimmte Richtung. Ich habe oben 
mal vier Bilder übereiandergelegt, jedesmal die Maus auf ein anderes 
Teil gesetzt. Und du kannst sicher sein, dass die Ströme, jeweils in der 
Richtung gezählt wie angezeigt, auch das passende Vorzeichen haben! Dann 
habe ich R1 horizontal gedreht, und siehe da, der Pfeil zeigt beim 
Drüberfahren andersherum. Das sagt aber nur, wie die Stromrichtung 
gerechnet wird, und entsprechend bekommst du das Vorzeichen. Der Pfeil 
sagt nicht, dass das Gefälle in der Richtung ist, der Strom also in der 
Richtung fließt, das kann der Mauszeiger nicht wissen, es ist noch 
nichts gerechnet! Er zeigt nur: Hier scchleife ich das Amperemeter so 
rein, dass da der Plus- und da der Minuspol liegt, und bei der Messung 
zeige ich die das Vorzeichen, ob er tatsächlich in dieser Richtung 
fließt (+) oder andersrum (-).

Und jetzt werde ich mit der Verdrahtung meines Detektors beginnen, mit 
hartem Schaltdraht 1.5mm² schwarz isoliert, und es wird hinterher 
aussehen wie das Gesellenstück eines Schwachstromelektrikers. Mit 
sauberen 90° Winkeln und mehreren Ebenen. Ich kenne das aus dem 
Schaltschrank in der Sternwarte, von 1964. Naja, ob ich das tatsächlich 
so hinkriege?

von Zeno (Gast)


Lesenswert?

Henrik V. schrieb:
> Las mich raten: RFT SMV 8.5?
> Ein 8.5 & 11 stehen hier auch noch, suche noch die Manuals.
Für das 8.5 sollte ich Manual haben - muß aber noch mal nachschauen.

von Zeno (Gast)


Angehängte Dateien:

Lesenswert?

Josef L. schrieb:
> Natürlich nicht! Sagt auch keiner! Ich habe jetzt endgültig (!)
> rausgefunden wie LTSpice das macht. Wenn du mit der Maus aufs Bauteil
> fährst, dann hat der Zeiger da eine bestimmte Richtung. Ich habe oben
> mal vier Bilder übereiandergelegt, jedesmal die Maus auf ein anderes
> Teil gesetzt. Und du kannst sicher sein, dass die Ströme, jeweils in der
> Richtung gezählt wie angezeigt, auch das passende Vorzeichen haben! Dann
> habe ich R1 horizontal gedreht, und siehe da, der Pfeil zeigt beim
> Drüberfahren andersherum. Das sagt aber nur, wie die Stromrichtung
> gerechnet wird, und entsprechend bekommst du das Vorzeichen.
Dein Bild zeigt es doch eindeutig, in der Diode wird die Stromrichtung 
umgekehrt und das ist falsch.
Schau Dir den Verbindungspunkt D1/L1 an und dann wende mal den 
Knotensatz an, der besagt, die Summe alle Knotenströme ist Null. Hier 
fließen in den Knoten nur Ströme hinein und damit ist die Summe der 
Ströme 2I und das widerspricht definitiv den Regeln. Wenn dann bei der 
Rechnung trotzdem eine positive Spannung herauskommt dann ist auch dies 
falsch. Bei allen eingetragen Elementen ist im eingeschwungenen Zustand 
die Spannung in Phase mit dem Strom. Spule in Deiner Schaltung ist 
insofern ungünstig, weil im nichteingeschwungenen Zustand die Spannung 
dem Strom um 90° (ideale Spule) vorauseilt. Du kannst aber auch die 
Spule durch einen Widerstand ersetzen gibt das gleiche Bild.

von Josef L. (Gast)


Lesenswert?

Zeno schrieb:
> Dein Bild zeigt es doch eindeutig, in der Diode wird die Stromrichtung
> umgekehrt und das ist falsch.

Jetzt lies doch mal was ich geschrieben habe! Bitte! Ich bin jetzt 
langsam echt verzweifelt! In dem Moment wo man den Strompfeil setzt, ist 
keine Simulation gelaufen! Das Programm setzt in das Schaltbild einen 
Strompfeil in Richtung Anschluß 1 nach Anschluss 2. Das kann in Richtung 
des tatsächlichen Stromflusses sein oder entgegengesetzt, das weiß das 
Programm in dem Moment noch nicht, da die Simulation noch nicht gelaufen 
ist! Deshalb setzt es einfach die Richtung, in die es misst fest, und 
zwar nicht willkürlich, sondern immer vom Anschluß mit der niedrigeren 
zu der mit der höheren Nummer. Daher wechselt der Strompfeil seine 
Richtung, wenn man das bauteil dreht oder spiegelt.

Wenn dann die Simulation gelaufen ist, bekommt man den Strom positiv, 
wenn der Pfeil die richtige Richtung hatte, und negativ, wenn der 
tatsächliche Stromfluss in die Gegenrichtung des gesetzten Pfeis 
verläuft.

Was bitte ist daran so schwierig zu verstehen?

von Zeno (Gast)


Lesenswert?

Henrik V. schrieb:
> Las mich raten: RFT SMV 8.5?
> Ein 8.5 & 11 stehen hier auch noch, suche noch die Manuals.
Die Bedienungsanleitung für's 8.5 habe ich da.

von Henrik V. (henrik_v)


Lesenswert?

Zeno schrieb:
> Henrik V. schrieb:
>> Las mich raten: RFT SMV 8.5?
>> Ein 8.5 & 11 stehen hier auch noch, suche noch die Manuals.
> Die Bedienungsanleitung für's 8.5 habe ich da.

Papier oder File?
Da habe ich nur ein rar auf Russisch (Schaltplan und Servicemanual)

von Zeno (Gast)


Lesenswert?

Henrik V. schrieb:
> Papier oder File?
> Da habe ich nur ein rar auf Russisch (Schaltplan und Servicemanual)

Papier - Schaltplan fehlt leider

von Henrik V. (henrik_v)


Lesenswert?

Zeno, leider kann ich Dir keine private Nachricht schicken, die BA würde 
ich gerne scannen :)

von Zeno (Gast)


Lesenswert?

Henrik V. schrieb:
> Zeno, leider kann ich Dir keine private Nachricht schicken, die BA würde
> ich gerne scannen :)
Sende mir ne Mail an myZenoätt-online.de

von Edi M. (edi-mv)


Lesenswert?

QZeno,
Sie wollen keine Dioden testen ?
Sollten Sie- die Unterschiede sind bemerkenswert.
Manche Exemplare bringen mehr NF, andere deutlich mehr Trennschärfe, 
beiden muß sich nicht gegenseitig ausschließen. Es gibt bereits 
Unterschiede zwischen Dioden gleicher Typenbezeichnung.

Nochmal die Typen, die ICH als beste fand, diese werden auch in vielen 
Detektorseiten als Favoriten genannt:
OA9, Valvo, Uralt, Diode im schwarzlackiertem Transistor- Glasgehäuse, 
ähnlich OC44, OC77
OA70, Valvo, sehr große Glasdiode
OA626, WF, große Glasdiode
OA645, WF, große Glasdiode
OA685, WF, große Glasdiode
GA103, WF, kleine Glasdiode
GAY64, WF, kleine Glasdiode
GAZ16, WF, kleine Glasdiode
AAZ21, Ei (Jogoslawien), große Glasdiode
Der Überflieger: 1S79, Hitachi, kleine Glasdiode, mit Abstand größte 
Ausgangs- NF, bei sehr guter Trennschärfe.
Und der zweite Platz: ein Bleiglanz- Detektor mit Stahlfeder, beste 
Trennschärfe, aber NF etwas weniger.

Hier sind die Ergebnisse der Messungen:
http://edi.bplaced.net/?Edi%60s_Specials___Special%3A_Detektorempfaenger_und_ihre_Schaltungstechnik-_Schaltungssammlung___Edi_baut_einen_Kristalldetektor-_Empfaenger%2C_Teil_9%2C_Vergleichsgeraet_Baukasten%2C_Testaufbau%2C_Messungen

Universaldioden wie die WF- OA... Typen, und die WF- Typen GA... usw. 
funktionieren zumindest gut, reichen aber nicht an die Hitachi, den 
Kristall und die Uralt- Dioden heran.

Die meisten dieser Dioden sind problemlos beschaffbar.
Die Hitachi- Diode 1S79 kann man in Ebay finden- ausgewiesen wird sie, 
wie auch die GAY/ GAZ- Dioden, als Schaltdiode.
Ich weiß aber nicht, ob die angebotenen 1S79 noch genauso gut sind- 
meine Exemplare sind aus den 70er Jahren. Sehen im Ausbau gleich aus, 
moderne Exemplare glasklar, meine sind noch grau lackiert.
Auch bei den 1S79 gibt es Unterschiede zwischen Exemplaren.

Transistoren- B/E- oder B/C- Strecken habe ich nicht getestet, Si- 
Dioden sowieso nicht, da diese ja grundsätzlich Vorspannung benötigen, 
auch der Si-Kristall, klar.

Für die Beschäftigung mit Detektorempfänger sollte man sich vielleicht 
einige dieser Oldie- Halbleiter zulegen.

von Zeno (Gast)


Lesenswert?

Edi M. schrieb:
> QZeno,
> Sie wollen keine Dioden testen ?
> Sollten Sie- die Unterschiede sind bemerkenswert. ....
Nö, das Ding ist zusammengelötet und funktioniert. Für die Detektor 
genügt mir das. Bei dem großen Detektor, der ja eigentlich mit Röhre 
sein soll werde ich was vorsehen, das man verschiedene Dioden testen 
kann. Aber ich werde auch da keine Wissenschaft draus machen. Ich werde 
wohl eher selten Detektor hören, dazu fehlt mir schon die ordentliche 
Antennenanlage. Das was ich derzeit benutze ist auch nur ein Behelf um 
die Detektoren zu testen. Vielleicht mache ich da später mal was.

Ich suche gerade einen Trafo für meinen A-Röhrennachsetzverstärker. Der 
sollte 2 4V-Wicklungen für die Heizung und ca. 2x250V für die 
Anodenspannung. Wenn's weniger Anodenspannung ist ist auch nicht 
schlimm. 10-20V mehr wäre auch OK. Hätten Sie da ne Quelle wo man so 
etwas her bekommen kann ohne das man es mit Gold aufwiegen muß?

von Josef L. (Gast)


Angehängte Dateien:

Lesenswert?

Zeno schrieb:
> 2 4V-Wicklungen für die Heizung und ca. 2x250V für die Anodenspannung

Wenn du selbst wickeln musst könnte ich dieses Heftchen einscannen.

von Dieter P. (low_pow)



Lesenswert?

> von Henrik V. (henrik_v)  07.06.2021 11:27

>Ein 7k Tek mit 7D22, der Einschub schafft noch 10µV/Div bei 1MHz...
>0,1µV will dann dezidierte Verstärker,nicht unmöglich aber herausfordernd.

Da habe ich wohl zu wenig in Realität gedacht, es ging mir letztendlich
um das Problem, das eine Bildschirmkurve aus der Simulation nicht 
unbedingt
auch messbar ist.An einen selektiven Pegelmesser mit schmalem Filter 
statt Oszi
habe ich jetzt nicht gleich gedacht, es wird auch aussterbende 
Analogtechnik
sein.Eine Idee war dann noch, mit dem hochohmigen Detektor auf den
niederohmigen Mikrofoneingang am PC zu gehen.Das habe ich umgehend 
verworfen
und nochmal LTSpice an die Grenze gefahren.Signale lassen sich als .wav
abspeichern, die Auflösung von 32 Bit reicht gerade noch für unverstärkt 
aus.
Die Datei roh zeigt zunächst nichts, mit einer Verstärkung von 130 dB
ist dann die 1 kHz NF mit Gleichspannungsanteil wieder sichtbar.

Auf PSpice möchte ich nicht weiter eingehen, das Programm basiert auf
dem Knotenpunktpotentialverfahren, ob das für die erwähnten Probleme 
sorgt
kann ich nicht beurteilen.

von Edi M. (edi-mv)


Lesenswert?

Zeno schrieb:
> Ich suche gerade einen Trafo für meinen A-Röhrennachsetzverstärker. Der
> sollte 2 4V-Wicklungen für die Heizung und ca. 2x250V für die
> Anodenspannung. Wenn's weniger Anodenspannung ist ist auch nicht
> schlimm. 10-20V mehr wäre auch OK. Hätten Sie da ne Quelle wo man so
> etwas her bekommen kann ohne das man es mit Gold aufwiegen muß?

2 x 4V + Zweiweg- Anodenspannung- Trafos sind leider nur als Gebraucht- 
Trafos aus Oldtimern zu haben, wenn nicht rein zufällig jemand noch 
einen ungebrauchten Lagerbestand hat- aber auch an denen hat die Zeit 
gearbeitet.
Und die heutige Netzspannung ist den Trafos auch nicht gerade 
förderlich.
Für Bastel- Projekte nehme ich noch Alttrafos.

So bleibt Anfertigung- aber so superteuer ist die möglicherweise nicht, 
da lohnt sich eine Anfrage bei Trafowickeleien, bei Jan Wuesten und 
anderen bekannten Adressen.

Ansonsten kann man auch tricksen- es gibt Niederspannungs- Trafos mit 
Anzapfungen in 2V- Schritten, dazu ein geeigneter Anodenspannungstrafo.
Oder einen mit 6V- Wicklungen, und Vor- Heizwiderständen, die haben ja 
nur 1- stellige Ohm, das geht, solche Trafos gibt es bei Jan Wuesten, 
die für E- Röhren, die sind auf jeden Fall Top- Qualität.
Manchmal werden die Bastler- Universaltrafos Neumann N85U 0der N102U 
angeboten.

Übrigens: Zusätzliche Windungen aufwickeln, oder Windungen Abwickeln bei 
gebrauchten Trafos ist Risiko- der spröde gewordene Drahtlack bekommt 
bei der allerkleinsten Bewegung feine Risse, und es gibt bald 
Windungskurzschluß und einen Brutzel- Trafo- die Erfahrung habe ich 
mehrmals gemacht.

von Zeno (Gast)


Lesenswert?

Josef L. schrieb:
> Zeno schrieb:
>> 2 4V-Wicklungen für die Heizung und ca. 2x250V für die Anodenspannung
>
> Wenn du selbst wickeln musst könnte ich dieses Heftchen einscannen.

Danke Josef, aber Selbstwickeln kommt nicht in Frage. Von ner 6,3V 
Deckwicklung ein paar Windungen wegnehmen OK, aber ne Wicklung für 
Anodenspannung ist mir zu heiß. Ich habe auch nicht das passende 
Equipment dafür. Ebenso fehlt es am passenden Draht und auch 
ordentliches Isolationsmaterial für notwendige Lagenisolation nenne ich 
nicht mein eigen.
Jetzt habe ich ne gerade ne Ebayaktion verpasst - Mist.

von Zeno (Gast)


Lesenswert?

Edi M. schrieb:
> 2 x 4V + Zweiweg- Anodenspannung- Trafos sind leider nur als Gebraucht-
> Trafos aus Oldtimern zu haben, wenn nicht rein zufällig jemand noch
> einen ungebrauchten Lagerbestand hat- aber auch an denen hat die Zeit
> gearbeitet.
> Und die heutige Netzspannung ist den Trafos auch nicht gerade
> förderlich.
> Für Bastel- Projekte nehme ich noch Alttrafos.

Naja es darf schon ein alter Trafo sein. Aber selbt dafür will man 
teileweise Mondpreise haben, so das man meint die seien vergoldet.

von Josef L. (Gast)


Lesenswert?

Zeno schrieb:
> Jetzt habe ich ne gerade ne Ebayaktion verpasst - Mist.

Aber doch hoffentlich nicht wegen mir? Man kann auch 2 Trafos Rücken an 
Rücken schalten, 220:4:220V, ich weiß ja nicht was du für Ströme 
brauchst. Ringkerntrafos 2x115:2x115 gibts bei Conrad bis zu 3kVA.

von Josef L. (Gast)


Angehängte Dateien:

Lesenswert?

Zum Thema "Eingangsspannung an der Antenne - was sind typische Werte" 
hier aktuell bei SDR Twente abgelesene Werte: Frequenz in kHz, 
S-Meter-Anzeige in dBm (mittlerer Höchstwert über ca. 15-20 Sekunden) 
und daraus resultierende Eingangsspannung in mV.

Man sieht, dass es sowohl im LW- als auch MW-Bereich durchaus Sender 
gibt, die mehr als 1 mV liefern (4 bzw. 10) und auch Werte von 5 - 6 mV 
erreicht werden. Ich verwende daher für weitere Überlegungen -33 dBm 
bzw. 5 mV; davon kann bei 30% Modulation, 1 Halbwelle und typischen 
Verlusten 1/20 am Hörer ankommen, also 25 nW. Damit sollte ein guter 
Kopfhörer zurechtkommen.

von Edi M. (edi-mv)


Lesenswert?

Josef L. schrieb:
> Man sieht, dass es sowohl im LW- als auch MW-Bereich durchaus Sender
> gibt, die mehr als 1 mV liefern (4 bzw. 10) und auch Werte von 5 - 6 mV
> erreicht werden. Ich verwende daher für weitere Überlegungen -33 dBm
> bzw. 5 mV; davon kann bei 30% Modulation, 1 Halbwelle und typischen
> Verlusten 1/20 am Hörer ankommen, also 25 nW. Damit sollte ein guter
> Kopfhörer zurechtkommen.

Das deckt sich mit meinen Erkentnissen, bei 1 mV vom 1 KHz/ 30% 
modulierten Generator ist dieser gerade noch aufnehmbar,
"Absolute Radio" auf MW 1215 Khz kommt weit stärker herein. Ja, ok, die 
Modulation ist sicher etwas höher, und ich habe auch nicht gemessen. 
Aber auf jeden Fall ist dieser Sender meist mit Kopfhörer sicher hörbar, 
sowie ein (vermutlich) russischer und ein rumänischer Sender.

von Zeno (Gast)


Lesenswert?

Josef L. schrieb:
> Aber doch hoffentlich nicht wegen mir?
Nein nein - da mußt Du Dir keine Sorgen machen.

von Josef L. (Gast)


Lesenswert?

@zeno
Ich habe in meiner Tabelle übrigens grade gesehen, dass deine "75" von 
den Daten her eine EBC90 ist, nur mit einem anderen Sockel.

Mit welcher Röhre willst du denn den Nachsetzverstärker betreiben?

von Zeno (Gast)


Lesenswert?

Josef L. schrieb:
> Mit welcher Röhre willst du denn den Nachsetzverstärker betreiben?

AF3, AF7, AL4 und AZ1. Die Pentode im Eingang ist zwar nicht optimal, da 
wäre eine Triode i.d.R. besser, aber die Röhren habe ich gerade da.

von Edi M. (edi-mv)


Lesenswert?

Zeno schrieb:
> AF3, AF7, AL4 und AZ1. Die Pentode im Eingang ist zwar nicht optimal, da
> wäre eine Triode i.d.R. besser, aber die Röhren habe ich gerade da.

Was hindert Sie, Penthoden zu "triodisieren", wenn Sie geringere 
Verstärkung und den "Triodenklang" wünschen? Sieht keiner, funktioniert, 
es wären nur die Arbeitspunkte anzupassen. Ich kann am Wochenende die 
Kennlinie triodisierter AF3/7 aufnehmen.
Die AL4 ist sowieso eine gute Röhre, die ja die AD1 ablöste, Schaltung 
dazu-mit AF7 als Treiber- hier:

https://www.radiomuseum.org/forum/ersatz_von_ad1_durch_al4_bzw_al5_1.html

Das wäre auch ein Projekt, für das durchaus eine Trafo- Anfertigung 
eines 4V- Trafos lohnen würde.

von Zeno (Gast)


Angehängte Dateien:

Lesenswert?

Edi M. schrieb:
> Was hindert Sie, Penthoden zu "triodisieren", wenn Sie geringere
> Verstärkung und den "Triodenklang" wünschen? Sieht keiner, funktioniert,
> es wären nur die Arbeitspunkte anzupassen. Ich kann am Wochenende die
> Kennlinie triodisierter AF3/7 aufnehmen.
> Die AL4 ist sowieso eine gute Röhre, die ja die AD1 ablöste, Schaltung
> dazu-mit AF7 als Treiber- hier:
>
> https://www.radiomuseum.org/forum/ersatz_von_ad1_durch_al4_bzw_al5_1.html
>
> Das wäre auch ein Projekt, für das durchaus eine Trafo- Anfertigung
> eines 4V- Trafos lohnen würde.
Mir geht es weniger um den Triodenklang, ich denke das ich da eh keinen 
Unterschied höre. Triode sind halt meist etwas kling- und rauschärmer. 
Ich denke für mich passt das mit Pentode ganz gut. Es gibt ja auch gute 
NF-Vorstufen mit Pentoden (z.B. EF86). Die AF3/7 sind ja nicht speziell 
für NF gedacht, aber es wird funktionieren - da bin ich mir ziemlich 
sicher.
Die von Ihnen verlinkte Schaltung hatte ich auch schon gefunden und mich 
entschieden diese zu bauen, halt noch um eine Vorstufe ergänzt. 
Schaltung von dem Verstärker wie ich ihn plane, habe ich mal als 
Eaglefile hochgeladen.

Ich habe ja auch noch einen weiteren Verstärker in Planung. Auch mit 
historischen Röhren. Das soll dann aber ein Gegentaktverstärker mit 
2xRL12P10 in der Endstufe und RV12P2000 in der Vorstufe werden. Evtl. 
mit kleinem Mischfeld und einem empfindlichen Mikroeingang. Ich könnte 5 
von den RV's verbraten.

Ich hätte ja sogar noch einen schönen Trafo M102 von Neumann da. Der ist 
auch ordentlich potent, aber den habe ich schon für was anderes 
vorgesehen.
Am Trafo wird das Projekt nicht scheitern. Ein Trafo mit der 
Anodenwicklung wäre ja schon mal für's erste OK. Notfalls kann man die 
Heizwicklung die in aller Regel zuoberst liegt runter reißen und dafür 
2x4V drauf wickeln. Das sind ja nur ein paar Windungen.

von Josef L. (Gast)


Angehängte Dateien:

Lesenswert?

Sisyphusarbeit! Nach 8 gelöteten Verbindungen muss ich erstmal Pause 
machen! Die vielen Schalter, die vielen Anzapfungen! Von der Spule ist 
erstmal nur die Halterung zu sehen, der eine Detektoranschluss ist 
leider damit in Konflikt. Das Poti muss ich noch gegen einen lin-Typ 
tauschen. Eine neue Detektorhalterung habe ich auch, einfach die 
Steckkontakte eine defekten Steckernetzteils abgesägt :-)

@zeno
Falls du keinen Trafo mit 4V bekommst, kannst du ja 2x6V (oder 6.3V) und 
Vorwiderstände nehmen; für die AZ1 1.8 Ohm, für die anderen zusammen 
0.68 Ohm jew. mind 7W, das sind 1 Euro zusammen. Die ganz alten 
Selbstbau-Schaltungen hatten ja auch pro Röhre noch einen regelbaren 
Drahtwiderstand ("Rheostat").

von Josef L. (Gast)


Lesenswert?

Nochwas: Vorwiderstand hätte auch den Vorteil einer automatischen 
Strombegrenzung beim Einschalten, sollte man bei den alten Röhren 
überlegen.

von Edi M. (edi-mv)


Lesenswert?

Zeno schrieb:
> Notfalls kann man die
> Heizwicklung die in aller Regel zuoberst liegt runter reißen und dafür
> 2x4V drauf wickeln. Das sind ja nur ein paar Windungen.

Dazu schrieb ich, daß ich bei alten Trafos davon abrate- ich war auch 
mal so "schlau", und das Ding brutzelte. Never change a running Trafo.
Bei Neutrafos von heute, wenn die Heizwicklungen zugänglich sind, ist es 
sicher ok, allerdings muß man ja dann wohl auch an die unter der poberen 
Wicklung liegende Wicklung heran...

Fragen Sie doch mal bei Jan Wüsten o. a., was das Wickeln eines Trafos 
für 4V- Röhren kostet. Spart Bauchschmerzen, und sieht schließlich auch 
besser aus.

Oder eben 6V- Trafos und Heizvorwiderstände- gibt es, etwa in Form sehr 
niederohmiger Hochleistungs- Keramikwiderstände, das läßt sich 
einigermaßen in ein Chassis einordnen, und spielt bei indirekt geheizten 
Röhren keine Rolle, bei einer Netz- AZ eigentlich auch nicht. Einzel- 
Heizvorwiderstände ich in 2 Geräten so gemacht- problemlos.

von Edi M. (edi-mv)


Lesenswert?

Josef L. schrieb:
> @zeno
> Falls du keinen Trafo mit 4V bekommst, kannst du ja 2x6V (oder 6.3V) und
> Vorwiderstände nehmen; für die AZ1 1.8 Ohm, für die anderen zusammen
> 0.68 Ohm jew. mind 7W, das sind 1 Euro zusammen. Die ganz alten
> Selbstbau-Schaltungen hatten ja auch pro Röhre noch einen regelbaren
> Drahtwiderstand ("Rheostat").

Da hatte @Josef schon geantwortet-ja, genau so meine ich das.

von Zeno (Gast)


Lesenswert?

Josef L. schrieb:
> Die vielen Schalter, die vielen Anzapfungen!
Du wolltest es doch so :-)
Ist nicht böse gemeint. Mdeinen kleinen Detektor habe ich auch auf 2 
Tage verteilt.

von Zeno (Gast)


Lesenswert?

Josef L. schrieb:
> @zeno
> Falls du keinen Trafo mit 4V bekommst, kannst du ja 2x6V (oder 6.3V) und
> Vorwiderstände nehmen; für die AZ1 1.8 Ohm, für die anderen zusammen
> 0.68 Ohm jew. mind 7W, das sind 1 Euro zusammen. Die ganz alten
> Selbstbau-Schaltungen hatten ja auch pro Röhre noch einen regelbaren
> Drahtwiderstand ("Rheostat").
Vor ner Stunde habe ich einen Trafo in der Bucht geschossen. Es wird 
wohl darauf hinauslaufen 6,3V Wicklungen neu zu machen, aber das ich 
überschaubar. Mal sehen in welchem Zustand dr Trafo ist. Vielleicht geht 
ja zumindest bei einer Wicklung abwickeln - mal schauen. Vom Foto her 
hat er erst mal einen guten Eindruck gemacht.

von Josef L. (Gast)


Lesenswert?

Mein unkonventioneller Vorschlag:
Trafo 
https://www.reichelt.de/printtrafo-36-va-2x-6-v-2x-3-a-rm-35-mm-ei-66-23-206-p27395.html
mit 2x 6V-Wicklung je 3A, kostet 11,70 €;
AF3+AF7+AL4 zusammen 3.05A an einer Wicklung mit Vorwiderstand 0.68 Ohm
AZ1 mit 1.1A an der anderen Wicklung mit Vorwiderstand 1.8 Ohm
an dieser Wicklung angeschlossen mit der 6V-Wicklung Trafo
https://www.reichelt.de/printtrafo-16-va-6-v-2666-ma-rm-30-mm-ei-54-18-8-106-p27373.html
zu 7.15 €, der transformiert wieder hoch auf 220V, da kommen sicher 15W 
raus, also sollten die etwa 50mA die du brauchst machbar sein. Mit 
Widerständen etwa 20 €, und Standardbauteile, bekommt man in 20 Jahren 
auch noch nach.

von Edi M. (edi-mv)


Lesenswert?

Josef, da kann man bei Jan Wüsten auch gleich den TRA0201 bestellen- 72 
Watt, Sek 2* 230 V 0,1 A; 6,3 V 1,2 A (z.B: für EZ 80/81); 6,3 V 3 A.
Da braucht man keine Umstände machen. Trafo rauf, Widerstände ran, 
fertig.
Und 30 Eu ist auch nicht teuer.

von Anstaltsleiter (Gast)


Lesenswert?

Kleine Hilfe zum Trafo:

Daumenregel: bei kleinen Leistungen kann man mit 10 Windungen pro Volt 
rechnen. Das hieße, primär 2300 Wdgn. und um eine 6,3 V-Wicklung auf 4v 
zu bringen, ~20 Wdng. abwickeln.

Genauer wird es hier gezeigt: 
http://www.roehrenkramladen.de/Trafowickelmaschine/Twm3.html

von Josef L. (Gast)


Lesenswert?

Edi M. schrieb:
> Und 30 Eu ist auch nicht teuer.

Das ist wahr, der passt ja von den Stromstärken exakt, also egal ob man 
abwickeln kann oder Vorwiderstände benutzt. Und schaut - vor allem mit 
Abdeckhauben - auch eher nach Röhrengerät aus. Die Frage wäre ob die 
6.3V-Wicklungen außen sind zum Abwickeln.

von Zeno (Gast)


Lesenswert?

Josef L. schrieb:
> Trafo .....
Ich warte jetzt erst mal ab was da ankommt. Da ist noch ne Röhrenfassung 
mit dran und die sieht sehr nach EZ80/81 aus. Denke mal die 
Anodenspannung ist damit gesichert.

von Zeno (Gast)


Lesenswert?

Edi M. schrieb:
> Josef, da kann man bei Jan Wüsten auch gleich den TRA0201 bestellen- 72
> Watt, Sek 2* 230 V 0,1 A; 6,3 V 1,2 A (z.B: für EZ 80/81); 6,3 V 3 A.
> Da braucht man keine Umstände machen. Trafo rauf, Widerstände ran,
> fertig.
> Und 30 Eu ist auch nicht teuer.
Der Trafo ist sicher nicht schlecht, kann ich mir mal für Folgeprojekte 
vormerken. Jetzt warte ich erst mal ab was ich da bekomme.
Heizung mit Vorwiderständen möchte ich eigentlich vermeiden. Das finde 
ich bei Parallelheizung nicht so pralle.

von Detektorempfänger (Gast)


Lesenswert?

Josef L. schrieb:
> Sisyphusarbeit!

Sieht doch schon ganz gut aus.Darf man den Schaltplan auch sehen dazu.

von Josef L. (Gast)


Lesenswert?

Detektorempfänger schrieb:
> Darf man den Schaltplan auch sehen dazu.

Na klar, aber ich musste jetzt erstmal das von Edi empfohlene sPlan 7.0 
installieren, weil Schalter und Spulen mit Anzapfungen nicht grade die 
Stärke von LT- oder PSpice sind. Da muss ich mich jetzt ein bißchen 
einarbeiten, aber ich male Schaltungen bestimmt seit ich 1965 den ersten 
Röhrenradio vom Schrott heimgeschleppt habe.

von Josef L. (Gast)


Angehängte Dateien:

Lesenswert?

2 Stunden Einarbeitungszeit ...

von Edi M. (edi-mv)


Lesenswert?

Zeno schrieb:
> Heizung mit Vorwiderständen möchte ich eigentlich vermeiden. Das finde
> ich bei Parallelheizung nicht so pralle.

Gerade bei indirekt geheizten Lampen ist das kein Problem- indirekte 
Serienheizung via Vorwiderständen war ja bei "Allstrom"- Röhren über 5 
Jahrzehnte Gang und Gäbe, bei 4V- Röhren am 6V- Trafo muß man nicht mal 
die Spannung Uf/k beachten. Lediglich der zusätzliche Wärme liefernde 
Widerstand ist geeignet zu plazieren.

Tip an @Alle: Serienheizröhren von Fernsehern der P- Serie, nebst 
einigen dazu passenden E- Röhren sind eine gute Quelle für Projekte, 
weil die Röhren oft spottbillig und als "Schüttgut" zu haben sind, ich 
habe selbst noch etliche Kartons gebrauchter P- Röhren, es fehlen bei 
diesen Röhren lediglich die Misch- Hexoden/ Trioden, aber es gibt ja 
andere Misch- Möglichkeiten.
Und die früher fehlende Netztrennung... heute gibt es preiswerte 230V zu 
230 V- Trenntrafos, die das Problem lösen. nur auch hier ein 
Heizwiderstand, der plaziert werden muß.

von Zeno (Gast)


Lesenswert?

Edi M. schrieb:
> Lediglich der zusätzliche Wärme liefernde
> Widerstand ist geeignet zu plazieren.
Und genau den will ich in diesem Projekt nicht haben.
Die 2 AF's und die AL ziehen zusammen etwas über 3A (3,05A) Heizstrom, 
dies bedeutet ich brauche einen Vorwiderstand von 0,75Ohm in dem ich 
dann auch noch über 7W  verbrate. Für die AZ1 brauche ich noch mal 
zusätzlich einen 2Ohm Widerstand der auch noch mal 2,5W verbrät.
Das möchte ich alles nicht.
Mal davon abgesehen das ich die passenden Widerstände mit dieser 
Leistung nicht da habe und die erst kaufen müßte, halte ich das bei 
Parallelheizung für Murks, den man heutzutage nicht mehr machen muß. Das 
man das seinerzeit, speziell nach dem Krieg, gemacht hat, weil es nichts 
gab und man nehmen mußte was da war. Da gab es dann abendteuerliche 
Konstruktionen nur um eine Röhre zu ersetzen, die von Heizdaten so gar 
nicht passte. Das ist heute Gott sei Dank nicht mehr nötig, da macht man 
das eigentlich gleich richtig.
So was lasse ich nur gelten, wenn man ein altes Schätzchen erhalten will 
und keinen geeigneten Ersatz mehr bekommt.

Bei Serienheizung war ein zusätzlicher Widerstand gang und gäbe, weil 
man nur selten oder besser gar nicht auf die volle Spannung gekommen 
ist. Ja und klar das hat 50 Jahre funktioniert, aber ich war nie ein Fan 
davon. Erst hat man es aus Kostengründen gemacht, weil man den teuren 
Trafo einsparen wollte, beim Fernseher hat man es getan um den Trafo, 
der bei dieser Heizleistung ein echter Klopper gewesen wäre und mit 
seinem Magnetfeld die Ablenkung empfindlich gestört hätte, weglassen zu 
können. Letztendlich war auch das ne Kostenentscheidung - großer Trafo + 
sehr gute Abschirmung hätte die Geräte erheblich verteuert.
Ich habe hier noch einen Trafo aus einem Russenfernseher mit E-Röhren, 
den ich vor langer Zeit geschlachtet habe. Das ein M130 sein  - ich habe 
jetzt nicht nachgemessen. DEr war aber auch schön weit weg vom 
Bildröhrengedöns positioniert und mit dicken Eisenblechhaube 
abgeschirmt. Die ganze Kiste war riesig.

von Josef L. (Gast)


Lesenswert?

Edi M. schrieb:
> es fehlen bei
> diesen Röhren lediglich die Misch- Hexoden/ Trioden, aber es gibt ja
> andere Misch- Möglichkeiten.

Brauchst du gar nicht, denn die ECH81/83/84 haben 6.3V/0.3A, sind daher 
identisch mit PCH... die es daher nicht extra gibt!

von Josef L. (Gast)


Angehängte Dateien:

Lesenswert?

In meinem Schaltbild von heute nacht habe ich noch den Siebkondensator 
von der Anode der Diode gegen Masse vergessen. Grade habe ich aus meiner 
Altteilekiste drei Kondensatoren vermessen - einer war hinüber, hatte 
einen hohen Innenwiderstand. Der zweite hatte 4.7nF, der dritte passt 
genau, hat 1.55nF und tut bis weit über 2 MHz seinen Dienst. SABA war 
halt Qualität.

Zum Verständnis: rot S21 (Durchlass) in Serie, blau S11 und hier 
unwichtig, mit der Beule zwischen 0.5 und 1.1 MHz.

Dieser Beitrag ist gesperrt und kann nicht beantwortet werden.