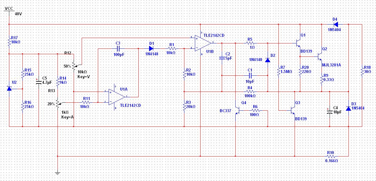
Servus miteinander, ich habe einen Schaltplan für ein Labornetzteil auf FET-Basis gefunden, das ich gerne verstehen würde. 1. Wozu sind C4 und C8 gut? 2. Welchen Sinn machen die Eingangswiderstände am OPV von 10k? R3, R4, R6, R20? Das erhöht doch nur den Offset und der Eingangsstrom am OPV kann man ja doch vernachlässigen... 3. Wozu verwendet der den Widerstand R15? 4. Vielleicht kann mir jemand noch den Funktionsblock um IC1c erklären, die C und Widerstandsserienschaltungen sind mir hier nicht ganz klar. Vielen Dank für eure Hilfe... Michael P.S. Mir ist klar, dass die CC und CV anzeige Murks ist...
Tonne auf, Schaltung rein, Tonne zu. C4 und C5 sollen die (Stromregelung-/Spannungsregelungs-)Schleife kompensieren damit sie nicht scheingt, sind aber hingelogen statt reichtig dimenioniert. Ein OpAmp sollte auf beiden Eingängen denselben Eingangswiderstand sehen, damit Eingangsfehlströme auf beide Seiten gleich wirken und keine Abweichung produzieren. Hier ist das aber eher sinnfrei. Für nichts. Vermutlich Relikt aus Stromregelungszeit do unten. IC1c soll über den MOSFET an R16 dieselbe Spannung regeln wie an seinem Eingang. Da der MOSFET eine zusätzliche Verstärkung bringt, muss der OpAmp zusätzliche kompensiert werden. Da wusste der Herr wohl nicht was er tun sollte, und hat C4 und C5 spendiert (viel bringt viel, uns wenn manncht weiss, wo man's anschliessne sol, schliesst man beide Punkte an) und weil er nicht wisste, ob dann was kaputt geht hat er 'zur Sicherheit' noch Widerstände spendiert. R14 und C6 dämpfen das gemessene Asugangssignal, damit wird die regelung noch träger und man muss noch mhr kompensieren. Sie ist dann schon so träge, dass er satte 10uF an den Ausgang hängt, um die langsamer Regelung halbwegs zu kaschieren. Tonne auf, Schaltung rein, Tonne zu.
MaWin schrieb: > Eingang. Da der MOSFET eine zusätzliche Verstärkung bringt, Ist N-Kanal Spannungsfolger ohne Spannungsverstärkung (allerdings etwas leistungsarm angesteuert), was die massiv über die ganze Schaltung geschütteten Bremskondensatoren noch weniger verständlich macht. > Tonne auf, Schaltung rein, Tonne zu. Yep.
Michael H. schrieb:
> P.S. Mir ist klar, dass die CC und CV anzeige Murks ist...
Vielleicht stehe ich grad auf der Leitung, aber mir scheint das der
einzige Teil zu sein, der abgesehen von R3/R4 kein Murx ist.
Okay der Schaltplan ist schon in der Tonne. Gibt es irgendwo ein Tutorial wo man lernt, wie man solche Rückkopplungen etc. richtig dimensioniert? Ich simulier' das immer vorher in LT Spice. Eventuell ein Application Note? Was heißt scheingt? Ich würde gerne ein PMOS verwenden. Mein Prädestinierter OPV TLC272B oder TL3472 kommt da nicht ganz ran... Gibts da einen Trick?
Michael H. schrieb:
> Was heißt scheingt?
Das heisst, dass er die richtige Taste nicht ganz getroffen hat.
eine Seite mit guter Erklärung wäre z.B.: http://www.elektronik-kompendium.de/public/schaerer/index.htm#netzteile
Irgend jemand vom Forum hatte mal eine steinalte Funkschau-Schaltung eines recht hübschen Labornetzteils ausgegraben. Mit MOSFET ist es anno 1973 natürlich nicht, aber dafür hübsch erklärt. Beitrag "Funkschau Labornetzgeraet Nachbau aus Funkschauheft 12, 1973"
Achso schwingt, nun hab ichs kapiert. Ich dachte an mir wäre ein modernes Wort vorbei gegangen... Ich komm mit den Artikeln von Schaerers nicht so ganz klar. Eventuell gibts ja so ein paar Praxistipps wie man so schwingen reduzieren kann, bzw. da einen guten Artikel. Am besten wie man die R/C Kompinationen ungefähr berechnet, bzw. die Rückkopplung richtig dimensioniert. Hat da jemand was hilfreiches für mich?
Michael H. schrieb:
> Ich würde gerne ein PMOS verwenden.
Mit PMOS, also Sourceschaltung, ist härterer Tobak. Die meisten
Labornetzteilschaltungen bevorzugen die Drain/Kollektorschaltung, schon
um die schwingverdächtige Spannungsverstärkung der Leistungsstufe zu
vermeiden.
Notfalls indem man mit einer Hilfsspannung obenrum etwas zulegt, um den
Mindestspannungsabfall der Leistungsstufe zu reduzieren.
Michael H. schrieb: > Hat da jemand was hilfreiches für mich? Da wird's leider ein bischen Hardcore: http://focus.ti.com/lit/an/slod006b/slod006b.pdf (ch5) Und weil das "for Everyone" des TI Textes nicht ganz so wörtlich zu nehmen ist, findet man viele Schaltungen im Netz, denen man dabei einen "trial and error" Ansatz ansieht. Eine davon hast du hier gesehen, aber bei ELV findet sich wohl auch so eine.
> > Was heißt scheingt? schwingt > Das heisst, dass er die richtige Taste nicht ganz getroffen hat. Ja, is mir ja auch peinlich... kommt aber immer wieder vor. > Gibt es irgendwo ein Tutorial wo man lernt, wie man solche > Rückkopplungen etc. richtig dimensioniert? Ich simulier' das immer > vorher in LT Spice Da man maximale Reaktionsgeschwindigkeit ohne Überschwinger haben will, hängt das etwas vom Aufbau und den Bauteilnebenwerten ab, also probiert man das mit Testimpulsen aus. Bei Schaltreglern wie LT1073 etc. steht auch nur "ausprobieren" dabei. > steinalte Funkschau-Schaltung Niemals ein Netzteil mit 470uF am Ausgang (das heisst nur, dass es langsam regelt), niemals eines welches die Ausgangsspannung mit einem Schalter umschaltet, so dass im Moment des Umschaltens kein Kontakt und damit kein Feedback herrscht und die Spannung auf Vollgas geht, also der Hit ist das nicht.
MaWin schrieb: > niemals eines welches die Ausgangsspannung mit einem Schalter > umschaltet, wo siehst du da einen Umschalter für die Ausgangsspannung? Der Schalter dient nur zur Umschaltung der Spannungs- und Stromanzeigen.
MaWin schrieb: > Niemals ein Netzteil mit 470uF am Ausgang (das heisst nur, dass es > langsam regelt), Weiter unten im Thead findet sich der Originalartikel. Dort sind es 100µF. Was ich nicht für extrem halte. Nur ist ein 2N3055 bekanntlich kein Rennpferd.
@A.K. >Dort sind es 100µF. Was ich nicht für extrem halte und wahrscheinlich >auch keine Stabilitätsbedingung ist. Das kommt immer darauf an, was man überhaupt machen will. Ist eine niederohmige Quellimpedanz auch im Bereich höherer Frequenzen erwünscht, schaltet man mehr als nötig an den Ausgang. Will man dagegen im Netzteil auch den Strom begrenzen, macht es ja wenig Sinn, wenn dann ein fetter Elko am Ausgang sitzt, der sich wunderbar kurzschließen läßt... Kai Klaas
A. K. schrieb: > Nur ist ein 2N3055 bekanntlich kein Rennpferd. Selbst bei sehr geringer Lastimpedanz von - sagen wir mal 0.1 Ohm - würde sich mit 100uF eine Eckfrequenz von 16kHz ergeben. Ich vermute (ohne in ein Datenblatt zu sehen), dass die Transitfrequenz des 2N3055 außerhalb des menschlichen Hörbereichs liegt. Vor allem dann, wenn er als Emitterfolger zum Einsatz kommt. Insofern hat ein Ausgangskondensator von 100uF einen anderen Zweck: Entweder Stromspitzen zu liefern, die weit oberhalb des spezifizierten Ausgangsstroms des Netztteils liegt (so ein dicker Kondensator sollte dann aber Teil der angehängten Last sein) Oder zur Kaschierung von Designschwächen.
Kai Klaas schrieb: > schaltet man mehr als nötig an den Ausgang. Will man dagegen im Netzteil > auch den Strom begrenzen, macht es ja wenig Sinn, wenn dann ein fetter > Elko am Ausgang sitzt, der sich wunderbar kurzschließen läßt... Im Originalartikel steht was dazu drin. Scheint doch was mit der Stabilität zu tun zu haben. Wenn man den aus den erwähnten Gründen reduzieren will, dann soll man einen Kondensator über C-B des Leistungsteils schalten.
@Eddy
>Oder zur Kaschierung von Designschwächen.
Ein wirklich gutes Netzteil kommt ganz ohne Elko aus...
Kai Klaas
Was dann aber wohl sämtliche Varianten mit Source/Emitterschaltung im Leistungsteil ausschliesst. Solche wie man sie in LDO-Reglern findet. Denn soweit mir bekannt haben solche Regler stabilitätsbedingt immer einen Elko am Ausgang. Wobei man solche Reglertypen, wie oben schon erwähnt, in Labornetzteilen allerdings nicht so oft sieht.
@A.K. >Wenn man den aus den erwähnten Gründen reduzieren will, dann soll man >einen Kondensator über C-B des Leistungsteils schalten. Ja, die üblichen 10...100nF. In dem Artikel sind es 4,7nF. >Was dann aber wohl sämtliche Typen mit Source/Emitterschaltung im >Leistungsteil ausschliesst, wie man sie in LDOs findet, denn soweit mir >bekannt haben solche Regler stabilitätsbedingt immer einen Elko am >Ausgang. Ja, die üblichen LDOs spielen in einer anderen Liga. Die benötigen den Ausgangsskondensator in der Tat zur Stabilität, weil sie intrinsisch instabil sind. Da spielt sogar das genaue ESR dieses Kondensators eine erhebliche Rolle. So ein kritisches Design wird man eher nicht in einem Labornetzteil wiederfinden... Kai Klaas
> Der Schalter dient nur zur Umschaltung der Spannungs- und Stromanzeigen.
Oh, ok. Trotzdem eine miese Schaltung.
A. K. schrieb: > Irgend jemand vom Forum hatte mal eine steinalte Funkschau-Schaltung > eines recht hübschen Labornetzteils ausgegraben. Mit MOSFET ist es anno > 1973 natürlich nicht, aber dafür hübsch erklärt. > > Beitrag "Funkschau Labornetzgeraet Nachbau aus Funkschauheft 12, 1973" Kann man aber wenn man unbedingt will problemlos auf Leistungs-FET Endstufe "aufbohren/pimpen" ;-)) Und bei der Gelegenheit die OPV auf einen etwas moderneren Typ. Ist aber auch schon in der Originalform noch immer eine der problemlosen und zuverlässigen Netzgeräteschaltungen für den Nachbau.
MaWin schrieb: > Tonne auf, Schaltung rein, Tonne zu. Mal wieder ein Beispiel für einen im Internet kursierenden Schaltplan, der hier im Forum sofort in der Luft zerrissen wird. Sind die tausenden anderen INet-Nutzer, die diese Schaltpläne unkommentiert ansehen und evtl. nachbauen so dumm oder seid ihr so viel schlauer? o.O
Hallo Mike B., Mike B. schrieb: > Mal wieder ein Beispiel für einen im Internet kursierenden Schaltplan, > der hier im Forum sofort in der Luft zerrissen wird. ss wird ja nicht nur kritisiert, es wird ja auch eine Alternative besprochen. > > Sind die tausenden anderen INet-Nutzer, die diese Schaltpläne > unkommentiert ansehen und evtl. nachbauen so dumm oder seid ihr so viel > schlauer? > o.O Ich als fortgeschrittener Anfänger, also einer der tausenden anderen Internet-Nutzer, bin auf trennscharfe Bewertungen der Schlaueren angewiesen, um vor Enttäuschungen bewahrt zu werden. In diesem Sinne an MaWin und andere: Weiter so!
Beitrag #5173860 wurde von einem Moderator gelöscht.
Thomas schrieb: > Ich habe eine Platine dazu entworfen. Ach Herrje, dir ist es ja noch nicht mal gelungen, den Schaltplan unfallfrei abzuzeichnen. R17 käme an 15V, nicht die Eingangsspannung, der BUZ22 war ein N-Kanal MOSFET, dein IRF4905 ist ein P-Kanal, und wenn ich das richtig interpretiere, hast du den LM324 an 15V gehängt, damit kann er aber weder die 15V messen (von P1, P2 und R17) noch 15V+UGS ausgeben. Niemand braucht eine Platine, die nicht funktioniert, allerdings hätte die Originalschaltung auch nicht funktioniert. Und JPF ist nicht fortschrittlich, sondern ebenfalls ein Fall für die Tonne https://fileinfo.com/extension/jpf
Mike B. schrieb: > MaWin schrieb: >> Tonne auf, Schaltung rein, Tonne zu. > > Mal wieder ein Beispiel für einen im Internet kursierenden Schaltplan, > der hier im Forum sofort in der Luft zerrissen wird. Der Schaltplan ist aber wirklich Sche**e. So kompliziert hat man das vor 30 Jahren gebaut. Heute erhält man mit 15-20 Bauteilen ein Linearnetzteil mit besseren Daten. Wenn ich in so ner einfachen Anwendung P-Fets sehe, weiß ich eigentlich schon Bescheid über die Designkünste des Urhebers. LM324, gibt es sowas noch zu kaufen, oder muss man Schrottplatinen ausschlachten? Und was ist denn das bitte für eine Stromregelung, die über 2 OPs und noch zwei Mosfets geht?? Wann regelt die endlich zurück, nach gefühlten 30 Millisekunden?!
Hier im Forum werden praktisch fast alle der hier vorgestellten LNGs Designs als untauglich hingestempelt oder zerrissen. Zum Teil zurecht. Das vorgestellte Design hier hat natürlich zu Recht die bemängelten Probleme. Aber wo soll ein relativer Neuling und Anfänger ein narrensiches "Modernes" Design finden? Moderne industrielle Designs sind heutzutage unnötig kompliziert wegen der digitalen Steuerung aller Funktionen. Dem Anfänger ist damit sicherlich nicht gedient, ihm zu raten, entwickle Dir was mit LTSpice am PC selber. Viel mehr, als vielleicht erstes kompliziertes Projekt ist ihm meiner Ansicht nach mit einer zuverläßigen, einigermaßen modernen Bauanleitung eines einfachen LNGs mehr gedient. Beim Nachbau und Betriebsnahme kann es durchaus Überraschungen geben durch die man lernt. Auch wenn OPVS wie LM324A u.Ä. hoffnungslos veraltet sind, erfüllen sie in solchem Einsatz ihren Zweck immer noch in ausreichendem Maße und sind billig. Nebenbei sind sie auch wegen der älteren Herstellungstechnik robust und vertragen hohe Betriebspannungen anstandslos. Moderne OPVs sind da oft viel empfindlicher. Viele gute Eigenschaften moderner OPV machen sich nicht einmal bedeutungsvoll bemerkbar. Wo soll der interessierte potenzieller Nachbauer nun eine solche Schaltung her bekommen? Da sind die üblichen Verdächtigen wie Elektor, Funkschau und die Service Handbücher früherer Modelle von renommierten Hersteller wie HP, RFT und andere die mir im Augenblick jetzt nicht einfallen. Moderne LNGs auf dem Markt kommen kaum mit Service Handbüchern und ausführlicher Dokumention im Standard vergleichbar mit den alten Designs. Die publizierten Bauanleitungen, in früheren Zeitschriften publiziert, sind oftmals auch nicht viel besser. Wie man hier oft hört haben scheinbar viele Importgeräte auch ihre Probleme. Was bleiben dann noch für welche Möglichkeiten offen? Eigene Entwicklung? Dazu muß man schon Erfahrung haben und einen entsprechenden Meßgerätepark um die Qualität des Designs vergleichen und beurteilen zu können. Simulation mit Schaltungssimulatoren hat ihre eigenen Tücken die oft den Entwickler aufs Eis führen und zu untealistischen Ergebnissen führen. Nachbau publizierter Schaltungen? Das geht natürlich. Im Internet finden sich genug Schaltungen, mehr oder weniger gut, und manchmal sogar totaler Schrott. Dann muß man eben experimentieren und Lehrgeld bezahlen. Viel Material und Zeit geht natürlich drauf, aber man lernt vielleicht selber die Probleme zu diagnostizieren oder endlich vor der Bergwand aufzugeben. Nachbau erprobter Schaltungen? Hier findet man viel Material. Von Service Handbüchern bis zu Zeitschriftenartikel. Das Problem mit jenen Designs ist die oft totale Veraltung der Komponenten und Erhältlichkeit. Hier im Forum gibt es auch einige erprobte Bauvorschläge für LNGs. Was ist nun am Besten für den Neuling? Eine Möglichkeit wäre das Internet nach publizierten Designs zu durchforschen die eine einigermaßen gute Kritik bekamen. (Z.B. Eevblog hat eine gute Ruf) Ein älteres HP gerät nachbauen wie z.B das einfache E3611A. Dieses Design verwendet zumindest 1990er Generationen aktiver Bauteile die in der Regel noch im Handel erhältlich sind, bzw. Ersatztypen wären leicht zu identifizieren und man hat die Gewissheit ein auf Herz und Nieren geprüftes Design zu haben. Dieses Design stützt sich auf die von HP propagierte Methode den Nullpunkt der Regelschaltung nicht auf Masse, sondern auf den Ausgang zu legen. Im Prinzip ändert sich nichts, nur erlaubt diese Architektur problemlos, höhere Ausgangsspannungen zu ermöglichen. Diese Architektur ist auch oft mit Kontroverse belastet und wird hier oft heiß diskutiert und als nachteilig empfunden. Nachteil im Vergleich zum Funkschau Design ist die doch größere Komplexität des Design. Auch hat die Originalversion vom FS12/1973 Design gewisse Mängel die für den Neuling schwer zu beherrschen sind. Auch wird man sich heutzutage vielfach an die alten OPVS stören. Das hier vorgestellte LNG30 wurde auch wegen dem LM324 sehr kritisiert. Es ist aber bezeichnend, daß alle diese Designs, auch wenn von Vielen als hoffnungslos altmodisch verworfen, ihren Zweck, wenn richtig aufgebaut und bemessen, in zuverläßiger Manier, auch erfüllen. Inwieweit alle anderen Funkschau LNG Baubeschreibungen verläßliche Resulte ergaben ist nicht ersichtlich. Es gab dort einige OPV basierte Baubeschreibungs Artikel nach 1973. Es gibt auch andere ältere Designs die nicht auf HP Architektur bestehen. Hier hat die Regelschaltung in der Mehrzahl, Masse als Bezugspunkt. Das hat natürlich ab bestimmten Spannungsbereichen auch seine Nachteile. Zum Beispiel, Grundig hatte ein nettes Design, die SN4x Serie die den uralten LM723 als Herz haben. Ist aber als veraltet anzusehen, auch wenn es gut funktioniert. Philips hatte auch einige LNGs die sich möglicherweise zum Nachbau eignen. Auch R&S hatte einige ältere Designs die nachbauwürdig wären. Da sich die Eigenschaften eines "Papier Designs" erst nach dem Aufbau und Testen beurteilen lassen, ist der Neuling gut beraten, ein Design zu wählen, welches auch schon von anderen erfolgreich nachgebaut wurde. Es gibt einige recht nachbausichere ältere HP Designs deren Service Handbücher im Internet zugänglich sind. Auch beinhalten deren Handbücher gute Funktionsbeschreibungen und Fehlersuchhilfen. Auch sollte sich der potenzielle Nachbauer bewußt sein, daß gewisse Mängel in einem Netzteil unakzeptabel sind. Zum Beispiel darf es unter keinen Umständen vorkommen, daß beim Einschalten oder bei Netzspannungsverlust die Ausgangsschaltung ungeregelt hochschnellt. Manche kommerzielle Importgeräte haben scheinbar dieses Manko. Man sollte jedes Netzteil mit einem guten Oszilloskop in dieser Hinsicht sorgfältig untersuchen. Oft wird auch die Größe des Ausgangskondensator bemängelt. Industrieschaltungen haben in einem gewissen Leistungsbereich schon seit eher um die 100 oder mehr uF am Ausgang. Das wird hier im Forum oft als zu hoch verschriehen und gibt oft zu emotionellen Erörterungen Platz. Dafür gibt es seitens der Hersteller gute Gründe diesen Wert serienmäßig einzusetzen. Nun das hat natürlich auch Nachteile. Die Hauptkritik richtet sich auf den hohen Anfangsstrom unter gewissen Bedingen die im Ausgangs C gespeichert ist. Das kann sich katastrophal für empfindliche Bauelemente auswirken, da die Stromreglung erst dann anspricht wenn der Ausgangs C genügend entladen ist. Wenn z.B nun jemand das Netzteil auf 12V einstellt und auch den Strom auf 10mA einstellt, wird ein direkter Anschluß eines LEDs ohne Vorwiderstand zur sofortigen Zerstörung der LED führen. Da aber ein genügend großer Ausgangs C für die totale Stabilität des Netzteils notwendig ist, sind Werte unter 100uF von den meisten Herstellern bis auf exotische Ausnahmen, üblich. Es genügt, daß man sich an diese Tatsache ala Betreiber des LNGs immer bewußt ist und sich nicht darauf verläßt im am Gängelband geführt zu werden. Sollte eine Schaltung so empfindlich sein, daß ein übliches LNG Schaden anrichten könnte, ist m.M.n. der Entwickler dafür verantwortlich seine Schaltung mit integralem Schutz auszustatten und sich nicht auf das LNG verlassen zu wollen. Die Stromreglung eines LNG ist vorgesehen einen präzisen einstellbaren mittleren Ausgangsstrom zu liefern der von der Last über der Schwelle unabhängig konstant bleibt und UND nicht die Last vor kurzzeitigen Überlastungen zu beschützen die durch Fehlfunktion der Testschaltung hervorgerufen sein könnte. In dieser Hinsicht schätzen wahrscheinlich viele LNG Benützer den Verwendungszweck ihrer Geräte falsch ein. Fortsetzung folgt;-) (vielleicht)
Scrat schrieb: > Wenn ich in so ner einfachen Anwendung P-Fets sehe, weiß ich eigentlich > schon Bescheid über die Designkünste des Urhebers. LM324, gibt es sowas > noch zu kaufen, oder muss man Schrottplatinen ausschlachten? LM 324 wurde oft genug verwendet und den gibt es immer noch... Scrat schrieb: > Der Schaltplan ist aber wirklich Sche**e. So kompliziert hat man das vor > 30 Jahren gebaut. Aber ohne spezielle Bauteile...
Mani W. schrieb: > Scrat schrieb: >> Wenn ich in so ner einfachen Anwendung P-Fets sehe, weiß ich eigentlich >> schon Bescheid über die Designkünste des Urhebers. LM324, gibt es sowas >> noch zu kaufen, oder muss man Schrottplatinen ausschlachten? > > LM 324 wurde oft genug verwendet und den gibt es immer noch... > > Scrat schrieb: >> Der Schaltplan ist aber wirklich Sche**e. So kompliziert hat man das vor >> 30 Jahren gebaut. > > Aber ohne spezielle Bauteile... Immer noch auf? Ich dachte zu der Zeit wird bei Euch noch gedachst.
Scrat schrieb: > Der Schaltplan ist aber wirklich Sche**e. Hmm. Ja. Und weisst Du, was echt ärgerlich ist? Dass Deine Kritik dasselbe Niveau hat. > So kompliziert hat man das vor 30 Jahren gebaut. [...] > LM324, gibt es sowas noch zu kaufen, oder muss man > Schrottplatinen ausschlachten? Völlig unsinnige "Argumente". Eine Schaltung erfüllt entweder den zugedachten Zweck, oder sie tut es nicht. Es spielt überhaupt keine Rolle, ob das zugrundeliegende Prinzip brandneu ist oder 100 Jahre alt. > Und was ist denn das bitte für eine Stromregelung, die > über 2 OPs und noch zwei Mosfets geht?? Wann regelt die > endlich zurück, nach gefühlten 30 Millisekunden?! Schon besser.
Mani W. schrieb: > Gerhard O. schrieb: >> Hab i wos von Sünd gredt? > > Na, eh net, passt scho... Dann iss's guat!;-)
Gerhard O. schrieb: > Hier im Forum werden praktisch fast alle der hier vorgestellten LNGs > Designs als untauglich hingestempelt oder zerrissen. Ist ja leider nötig. Gerhard O. schrieb: > Eigene Entwicklung Ist komplizierter als man denkt, daher ja der ganze Schrott. Gerhard O. schrieb: > Nachbau erprobter Schaltungen Du wolltest schreiben: Nachbau kommerzieller Geräte. Scheitert oft am Aufwand. Nur alte. Gerhard O. schrieb: > Nachbau publizierter Schaltungen Auch Elektor und ELV haben Scheiss-Schaltungen gehabt, es gibt leider viel zu wenige. Womit man gut fährt, ist ein Festspannungs-Schaltnetzteil statt einem Trafo. Schon ist man die 1:1.5 Eingangsspannungstoleranz los. Gute Schaltpläne, an denen es nichts zu zerreissen gibt, sind gesucht ! (Funkschau ist zu alt, nicht uC-steuerbar).
@ Gerhard O Mal sehr schön zusammengefasst! Vielleicht sollte man noch hinzufügen, das der Anfänger sich Gedanken machen sollte, für was er das Laborgerät tatsächlich braucht. Denn die "Eierlegende Wollmilchsau" mit 0-60V und 0-10A und allen Schnittstellen hat bei entsprechenden Daten auch einen entsprechenden Preis und wird unter Umständen dann doch nicht gebraucht. Ich hatte mir vor einigen Jahren mal ein Labornetzgerät vom "C" geholt und musste später feststellen, daß zum Testen von kleinen Schaltungen das doch nicht so gut war, weil sich der Strom nicht wirklich unter 100mA einstellen ließ, obwohl die Beschriftung mit 0,01-3A das suggeriert. Auch ist die Kapazität am Ausgang jenseits von Gut und Böse. Deshalb habe ich mir zum Testen von kleinen Schaltungen dann eine eigene Versorgung gebaut und mich in der Leistung beschränkt: 2,8-16V und 20-400mA reichen mir dafür. Und die Bauteile dafür hatte ich teilweise schon seit Jahrzehnten im Regal. Und nein, ich habe kein Problem damit alte Standartbeauteile einzusetzen. Für den persönlichen Gebrauch dürfen die auch mal abgeküngigt sein wenn ich noch einen Ersatz im Regal habe. Dennoch stellt sich die Frage ob sich der Aufwand für den Einzelnen lohnt. Entsprechende Labornetzteile waren früher teuer, heutzutage hat man die Alternative von billigen Labornetzteilen. Leider schlagen sich die Nachteile der Billigen nicht in den angegebenen Daten nieder und der Kunde kauft die Katze im Sack.
Mal eine Frage zu Deiner Schaltung, bist Du dir schon sicher, das die Schaltung so funktioniert ? Wie soll das mit der Strombegrenzung funktionieren, wenn Du die Spannung nicht direkt über den Shunt 0,33 Ohm abnimmst sondern sondern vor dem Spannungsregler. Vielleicht kannst das mal kurz erklären. Schau mal die Schaltung im ersten Beitrag an wie da es gemacht wurde.
Kai Klaas schrieb: > Ein wirklich gutes Netzteil kommt ganz ohne Elko aus... Unwahrscheinlich oder aber es gibt kein "wirklich gutes Netzteil". MaWin schrieb: >> Der Schalter dient nur zur Umschaltung der Spannungs- und Stromanzeigen. > > Oh, ok. Trotzdem eine miese Schaltung. Nur die Umschaltung oder das FS-Netzteil gesamt? Hatte beim querlesen durch Netz den Eindruck, dass das FS-Netzteil eigentlich recht gut sein soll.
Mani W. schrieb: > LM 324 wurde oft genug verwendet und den gibt es immer noch... Es wird aber gern vergessen, das dessen Betriebsspannung 2V höher als die Ausgangsspannung sein sollte.
In der zuletzt gezeigten Schaltung wird die Stromregelung nicht gut funktionieren, wenn überhaupt. Ein Labornetzteil ist eine scheinbar einfache Schaltung. Scheinbar, schlecht bzw. teilweise funktionierende Schaltungen findet man zu Hauff. Es gibt aber schon ein paar Tücken, die ein gutes Labornetzteil zu einem schon anspruchsvollerem (aber nicht unmöglichen) unterfangen machen. Dadurch ist es allerdings auch eines bei dem man sehr viel lernen kann. Auch wenn es eigentlich nur DC ist, muss man für die Stabilität der Regelschleife auch die AC Eigenschaften beachten. Heute kann man so eine Schaltung gut vorher simulieren (z.B. TinA oder LTSPice) und so wenigstens viele der groben Fehler vorher erkennen. Die Kapazität am Ausgang ist vor allem ein Problem für Leute die zu viel verlangen. Mit einer gewissen Kapazität muss man bei einem Labornetzteil rechnen.
Harald W. schrieb: > Es wird aber gern vergessen, das dessen Betriebsspannung 2V > höher als die Ausgangsspannung sein sollte. Das war ja in der Schaltung im ersten Beitrag gegeben. Da wurde der LM324 aus der Rohspannung gespeist. Die "neue" Schaltung von Thomas Beitrag "Re: Labornetzgerät - Fragen zum Schaltplan" hat das leider verschlimmbessert. MfG Paul
Jörg H. schrieb: > 2,8-16V und 20-400mA reichen mir Dafür ist m.E. das L200-IC gut geeignet. Das schafft auch noch 1A mit passendem Kühlkörper. Allerdings sollte man für die Stromein- stellung kein Poti, sondern besser einen Stufenschalter nehmen.
OS schrieb: > Wie soll das mit der Strombegrenzung funktionieren, wenn Du die Spannung > nicht direkt über den Shunt 0,33 Ohm abnimmst sondern sondern vor dem > Spannungsregler. Vielleicht kannst das mal kurz erklären. Er nimmt ja die Spannung über dem 0,33R ab, aber nur mit einen 100nF Kondensator (C5). Ohne Gleichspannungskopplung muss der OPV (IC1c) immer ein wenig schwingen, damit die Strombegrenzung funktioniert. C5 muss entweder weg, oder zumindest mit einem Widerstand überbrückt werden.
> Aber wo soll ein relativer Neuling und Anfänger ein narrensiches "Modernes"
Design finden?
Ein Netzteil sollte man kaufen. Es gibt genuegend interessantere Dinge
zu bauen. Ich will zB kein Netz in (m)einem Gehaeuse.
Konstantin schrieb: > OS schrieb: >> Wie soll das mit der Strombegrenzung funktionieren, wenn Du die Spannung >> nicht direkt über den Shunt 0,33 Ohm abnimmst sondern sondern vor dem >> Spannungsregler. Vielleicht kannst das mal kurz erklären. > > Er nimmt ja die Spannung über dem 0,33R ab, aber nur mit einen 100nF > Kondensator (C5). Ohne Gleichspannungskopplung muss der OPV (IC1c) immer > ein wenig schwingen, damit die Strombegrenzung funktioniert. C5 muss > entweder weg, oder zumindest mit einem Widerstand überbrückt werden. Das bringt gar nichts, der IC1C ist doch der U Regler, wo zu auch den R15. Der Shunt ist doch der R17 ! mit dazu gehörigen OP IC1D soll das der I Regler sein. Nur er kann die Referenz nicht vor dem Festspannungsregler abnehmen. So wie der Schaltplan im ersten Beitrag so funktioniert das.
Mani W. schrieb: > Kai Klaas schrieb: >> Ein wirklich gutes Netzteil kommt ganz ohne Elko aus... > > Das ist mir neu! Ich hatte spaßeshalber mal ein kleines LNG mit LM723 gebaut, das überhaupt keine Kapazität am Ausgang hat; Spannung stetig regelbar von Null bis ca. 15V, stufig in verschiedenen mA-Strombegrenzungsbereichen dabei zusätzlich stetig regelbar. So etwas schwingungsfrei aufzubauen ist nur möglich, wenn man den LM723 als Stromregler und nicht als Spannungsregler arbeiten läßt. So verschaltet schwingt die Schaltung nicht - gewissenhafter Aufbau vorausgesetzt. Ich mußte jedoch feststellen, daß ein solches Gerät für die Praxis wenig Sinn macht. Ich kann zwar bei z. B. voreingestellten 12V und 5mA eine LED anschließen, die dann leuchtet ohne durchzugehen, aber es gibt kaum weitere Anwendungen. Wenn Induktivitäten oder Kondensatoren angeschlossen werden, funktioniert das alles nicht mehr so richtig. Dann gibt es Schwingungen/Resonanzen. Ebenso benötigt eine Transistorverstärkerschaltung für seine Funktion den Kondensator in der Stromversorgung. Wenn der gänzlich fehlt, läuft die Angelegenheit nicht mehr oder nicht mehr "rund". Für die Praxis ist das Gerät untauglich! Ich habe es auch nur selten in Gebrauch. Meine übrigen LNG haben alle etwa 10uF Ausgangskapazität, was meiner Meinung nach ein guter Wert ist.
juergen schrieb: Ich kann zwar bei z. B. voreingestellten 12V und 5mA eine > LED anschließen, die dann leuchtet ohne durchzugehen... ... eine LED ohne Vorwiderstand.
OS schrieb: > Der Shunt ist doch der R17 ! mit dem dazugehörigen OP IC1d Stimmt, Du hast recht. Ich habe mich verguckt, weil 2x 0,33R eingebaut sind.
Ein Labornetzgerät, dass mit gewissen Lasten schwingt ist eine Art der schlechten Schaltungen, bzw. Fehlschläge. Für die Spannungsregelung ist die kritische Last in der Regel eine Kapazität mit kleinem ESR. Für die Stromregelung ist ein Induktivität problematisch. Die Schwierigkeit bei der Regelung für eine gutes Labornetzteil ist es das die Regelung mit jeder realistischen passiven (d.h. als RCL Kombination zu realisieren bzw. nicht mehr als +-90 Grad Phase) Last klar kommen soll. Wenn man will kann man eine Regler Schaltung so aufbauen, dass es ohne Kapazität geht, aber dann hat man oft in der Reglerschaltung oft eine simulierte Kapazität. D.h. auch wenn der Kondensator nicht da ist, verhält sich die Schaltung ähnlich. Die bevorzugte Variante dafür ist eine Ausgangsstufe mit kleiner Ausgangsimpedanz, etwa ähnlich einem Klasse AB Audioverstärker mit BJTs als Emitterfolger und dann i.A. einem kleinen Widerstand in Reihe. Die Stromregelung reagiert aber in der Regel etwas verzögert und gibt so ggf. den Strompuls der eine LED zerstören kann. Wenn man sich anstrengt und die Regelung schnell auslegt kommt auch eine eher konventionelle Netzteilschaltung mit 1-10 µF aus. Allerdings werden dann auch schon so langsam parasitäre Induktivitäten kritisch. D.h. auch wenn es in der Simulation geht, funktioniert es eher nicht mehr wenn die Endstufe über lange lose Kabel verbunden ist, bzw. nicht mit jedem Layout oder Shunt. Ein paar 10 nH werden dann auf einmal wichtig.
MaWin schrieb: > Auch Elektor und ELV haben Scheiss-Schaltungen gehabt Zum Beispiel diese, aus elektor 7-8/2008, S. 106: "Mini Bench Supply": The power supply described here is a simple unit, easily constructed from standard components. It is only suitable for small loads but otherwise has all the characteristics of its bigger brethren. Between 18 V and 24 V is applied to the input, for example from a laptop power supply. This avoids the need for an expensive transformer and accompanying smoothing. No negative supply is needed, but the output voltage is nevertheless adjustable down to 0 V. [...] To generate this intermediate supply voltage we use an LM7815. Its output passes through R17, which measures the output current, to MOSFET T1 which is driven by the voltage regulation opamp IC1C. Here R11 and C4 determine the bandwidth of the control loop, preventing oscillation at high frequencies. R15 ensures that capacitive loads with low effective resistance do not make the control loop unstable. The negative feedback of AC components of the current via R12 and C5 makes the circuit reliable even with a large capacitor at its output, and negative feedback of the DC component is via the low-pass filter formed by R14 and C6. This ensures that the voltage drop across R15 is correctly compensated for. C7 at the output provides a low impedance source for high-frequency loads, and R16 provides for the discharge of C17 when the set voltage is reduced with no load attached. Current regulation is carried out by IC1D. Again to ensure stability, the bandwidth of the feedback loop is restricted by R19 and C8. If the voltage dropped across R17 exceeds the value set by P2, the current limit function comes into action and T2 begins to conduct. This in turn reduces the input voltage to the voltage regulation circuit until the desired current is reached. R7, R9 and C3 ensure that current regulation does not lead to output voltage overshoots and that resonance does not occur with inductive loads. The controls of the power supply are all voltage-based. This means, for example¸ that P1 and P2 can be replaced by digital-to-analogue converters or digital potentiometers so that the whole unit can be driven by a microcontroller. IC1B acts as a buffer to ensure that the dynamic characteristics of the circuit are not affected by the setting of P1. [...] A type LM324 operational amplifier is suggested as, in contrast to many other similar devices, it operates reliably with input voltages down to 0 V. Other rail-to-rail opamps could equally well be used. The particular n-channel MOSFET devices used are not critical: a BUZ21, IRF540, IRF542 or 2SK1428 could be used for T1, for example, and a BS170 could be used in place of the 2N7002. The capacitors should all be rated for a voltage of 35 V or higher, and R15 and R17 must be at least 0.5 W types. [...]
Clemens L. schrieb: > Zum Beispiel diese, aus elektor 7-8/2008, S. 106: "Mini Bench Supply": Ok, let's have fun. blau Ausgangsspannung grün Ausgangsstrom rot Sollvorgabe Spannung, 8V von 10ms bis 90ms sonst 0V cyan Belastung 6.66 Ohm statt 20 Ohm magenta Stromvorgabe 0.44A bis 50ms danach 0.22A Ausregelzeit 10ms, Millisekunden, nicht Mikrosekunden Immerhin keine Spannungsüberschwinger Dafür Stromüberschwinger und ganz schöne Durchhänger
juergen schrieb: > So > verschaltet schwingt die Schaltung nicht - gewissenhafter Aufbau > vorausgesetzt. Das siehst du viel zu kurzsichtig! Bedenke mal, daß du NIEMALS weißt, was da im Einsatzfall grad für eine Last dranhängt. Eine Schaltung, die so funktioniert, wie du es beschreibst, ist ein idealer Kandidat, bei Belastung zu einem Clapp-Oszillator zu werden. Und sowas ist ja nun das Gegenteil von dem, was man von einem Labornetzteil verlangt. Nee, die eingangs beschriebene Schaltung ist schon voll in Ordnung, wenn man sie für Ausgangsspannungen von 0 bis 15 Volt und Ausgangsströme von 0 bis 500 mA, höchstens aber 1 Ampere dimensioniert. Also schlichtweg auf dem Teppich bleiben! Von Vorschlägen, Schaltnetzteile davorzusetzen, halte ich GARNICHTS bei einem Labornetzteil. Viel zu viele Störungen. Wenn einer ein Ladegerät für seine Akkus baut, mag das ja OK sein, aber ein Labornetzteil soll möglichst störungsfrei und gutmütig sein. Das schließt eben auch ein, daß es ein bissel langsam ist und einen 22uF Kondensator oder etwas mehr an seinem Ausgang hat. So zu den Sachfragen: Die Vorwiderstände an den OpV-Eingängen erklären sich dadurch, daß manche OpV's keine großen Differenzspannungen zwischen E+ und E- ermöglichen, weil die Basis der Eingangstransistoren per Diode geklemmt ist. Der Zweck ist ja klar: Schutz der Eingänge gegen zu hohe Sperrspannung zwichen Basis und Emitter. Ein OpV sollte eigentlich niemals übersteuert werden, denn er ist ja kein Komparator. Um dennoch dem OpV ne große Spannungsdifferenz überhelfen zu können, sind die besagten Widerstände drin, die dann den Strom begrenzen. Ziel war ja auch, mit einem einzigen Vierfach-OpV auszukommen und dennoch den Zustand (Strom/Spannung) anzeigen zu können. Fazit: die besagte Schaltung ist zwar nicht das Nonplusultra, aber sie funktioniert ordentlich genug und sie ist relativ problemlos aufzubauen. Und sie reicht für die allermeisten Fälle völlig aus. Bei Spannungsregelung ist sie schwingfrei, im Stromregelbereich braucht sie etwas mehr Kompensation als angegeben, sonst schwingt sie im Übergangsbereich. Sie ist also durchaus NICHT für die Tonne, wenngleich es auch deutlich aufwendigere und leistungsfähigere Schaltungen gibt. Man liest auch hier recht oft, daß die Leute immer was Größeres suchen, als sie eigentlich brauchen, etwa so: Uaus 0..30V, Iaus 0..2A oder noch mehr. Man zeige mir mal ne durchschnittliche µC-Schaltung, die 30V/2A benötigt. Es ist wirklich sehr viel weiser, für die Zwecke, wo man ein Labornetzteil braucht, sich zu bescheiden: 0..12V reicht fast immer, 0..500mA reicht auch fast immer - und die Wahrscheinlichkeit, daß man damit sich nen Leiterzug auf der LP zerschmort, ist sehr gering. W.S.
Scrat schrieb: > LM324, gibt es sowas > noch zu kaufen, oder muss man Schrottplatinen ausschlachten? In den Maschinen, die ich berufsmäßig zusammenschraube, befinden sich 10-Lagige Multilayer, auf denen sich mehrere LM358, der kleine Bruder des LM324, befinden. Daneben noch andere "Veteranen". Diese Maschinen sind kein Schrott, sondern High-Tech. Es gibt Dinge, die man nicht mehr verbessern muß (oder kann).
Die gezeigte Schaltung ist bei der Stromregelung sehr langsam, schon fast bis an die Grenze nicht mehr brauchbar als Strombegrenzung. Das einzige was den Strom da anfangs begrenzt ist der 7815. Da hilft auch der kleine Elko am Ausgang nicht viel. Im Zweifelsfall (Kurzschluss) spricht die Strombegrenzung erst nach mehreren ms an. Den Teil könnte man wenigstens etwas beschleunigen indem man R8 und ggf. auch C3 kleiner macht: ein Faktor 10 sollte wenigstens drin sein. Gut wird die Stromregelung so aber immer noch nicht - da ist als Problem der Gain vom MOSFETs mit drin, nur schwer zu beheben. D.h. für eine funktionierende Stromregelung dürfte es grundlegende Änderungen und nicht nur eine etwas geänderte Kompensation brauchen. Die Spannungsregelung könnte so einigermaßen gehen, wenn auch etwas langsam für einige Anwendungen. Vor allem zu kleinen Strömen, also etwa wenn bei 2 V die Last von 500 mA auf 0 geht könnte es einen recht heftigen Überschwinger bei der Spannung geben (grob geschätzt etwa 3 V). Da könnte man vermutlich das ganze auch beschleunigen, wenn man sich andere Kondensatoren als nur 100 nF leistet. Ganz 15 V wird man auch nicht raus bekommen, weil Spannung an den 0.33 Ohm Widerständen verloren geht. Um wenigstens die etwa 14.5 V raus zu bekommen muss für die OPs auch schon etwa 19-21 V vorhanden sein, sonst dürfte es mit der Gatespannung knapp werden. D.h. die drop out Spannung ist relativ groß (Gate-Source Spannung + Dropout des OPs). Der Ausgangs MOSFET sollte einer mit integriertem Schutz sein, oder die Eingangsspannung (-2 V) als Gatespannung vertragen - die könnte er nämlich bei einem Kurzschluss von 14 V aus kurzzeitig abbekommen.
der schreckliche Sven schrieb: >> LM324, gibt es sowas >> noch zu kaufen, oder muss man Schrottplatinen ausschlachten? Na Du bist Lustig, schau doch mal bei Reichelt, Bürklin usw. die haben so viele das sie diese Asbach Uralt OPVs verkaufen müssen. Oder schau mal bei TI http://www.ti.com/product/LM324/samplebuy Was siehst Du da ? ist der auf Aktiv oder auf ab gekündigt. Der LM 324 wird nach wie vor von mehreren Herstellern produziert.
Was ist denn ein moderner Ersatz für den LM324? Auf welche Kritische Werte muss man denn da schauen?
Netzteilanfänger schrieb: > Was ist denn ein moderner Ersatz für den LM324? LM324 > Auf welche Kritische Werte muss man denn da schauen? Preis. Wo der LM324 drinsteckt, kommt es nur auf Grundfunktion eines OpAmps an, er ist weder besonders genau noch besonder schnell. Aber er hält bis 36V aus, verträgt es wenn die Eingänge an Spannung liegen obwohl der OpAmp noch keine Versorgungsspannung hat, und misst an Masse. Er ist der meistverkaufte OpAmp. Die OpAmps mit den grössten Stückzahlen, in absteigender Reihenfolge: LM358 LM324 LM2904 TSV324 LMV321 TSV321 MCP6001 MCP6L0x TL074 LMC7101 TL084 LMV358 LM2902 LM224 FAN4174 TL064 LM258 LMH6645 Nanu ? LMV324 LMC6482 BU7411 TLV271 LMV982 AD8606 TL072
Danke für die Info, für mich ist LM 324 der Type für viele Anwendungen. Und das obwohl ich in der Firma den LM224 einsetze ist nur eine erweiterter Temperatur Bereich, hier eine kurze übersicht. http://www.ti.com/product/LM124 Für die meisten Dinge tut es der 324er ! Vor paar Jahren stand in der Elektor, der meist verkaufte IC der Welt ist der NE555 ist das noch so ? Oder welcher ist es Aktuell ?
Michael B. schrieb: > Wo der LM324 drinsteckt, kommt es nur auf Grundfunktion eines OpAmps an, > er ist weder besonders genau noch besonder schnell. > > Aber er hält bis 36V aus, verträgt es wenn die Eingänge an Spannung > liegen obwohl der OpAmp noch keine Versorgungsspannung hat, und misst an > Masse. Darum benutze ich den sehr gerne, und zusammen mit einem 4093 lässt sich vieles verwirklichen... Altmodisch und unverwüstbar... Auch in vielen Bastelkisten zu finden...
Wenn es noch nicht geschrieben wurde, eine Schutzdiode über den Regler, wegen Rückwärtsstrom.
Michael B. schrieb: > Er ist der meistverkaufte OpAmp. Die OpAmps mit den grössten > Stückzahlen, in absteigender Reihenfolge: Danke für die nützliche Liste. Dann verstehe ich nur nicht warum immer so auf diese Typen herumgehackt wird. Zum Teil sind die Werturteile im Forum sehr widersprüchig und für manche scheinen diese alten Typen der letzte Dreck der Erde zu sein.
Netzteilanfänger schrieb: > Zum Teil sind die Werturteile im > Forum sehr widersprüchig und für manche scheinen diese alten Typen der > letzte Dreck der Erde zu sein. Liegt wahrscheinlich an dem, dass die Parameter in Datenblättern von "modernen" Bauteilen perfekt erscheinen, aber für viele Funktionen und Anwendung bedeutungslos sind... Diejenigen, welche diese Bauteile eingesetzt haben und auch weiterhin einsetzen werden, die wissen auch, dass 40 Jahre locker drin sind ohne Ausfall...
Alternativ gibt es in der Bucht eine Menge gebrauchter LNG: https://www.ebay.de/sch/i.html?_odkw=Labornetzger%C3%A4t&_fsrp=1&_sop=1&_oac=1&_osacat=0&_from=R40&_trksid=p2045573.m570.l1313.TR0.TRC0.H0.XLabornetzger%C3%A4t+gebraucht.TRS0&_nkw=Labornetzger%C3%A4t+gebraucht&_sacat=0
W.S. schrieb: > Man zeige mir mal ne durchschnittliche µC-Schaltung, die 30V/2A > benötigt. Das ist kein Problem: Du hast nen OPV in deiner Schaltung, der ±12 V am Ausgang können soll und vielleicht nen Railabstand von 2 V hast...da bist schnell dabei, dass du über 30 V glücklich bist (da kann man ±15 V draus "zaubern"). Und die 2 A, haste ne Motorsteuerung mit 1-2 Motoren biste auch schnell bei 2 A wenn die Motoren unter Last arbeiten müssen/sollen. Klar, wenn man nur eine Schaltung mit einem uC und einem Display hat, dass lediglich die Temperatur anzeigen soll, dann sind 30 V/ 2 A oversize aber es gibt, auch im Hobbybereich, mehr als genügend Beispiele bei denen solche Werte auch locker zu knapp sind.
es kommt einfch ganz auf die Anspüche an.. Die meisten hier waren wohl mit dem Digi35 von Conrad mehr als zufrieden..und auch das hat einen recht großen Elko am Ausgang.. Also bau so was in der Klasse, und es wird völlig ausreichen..die Experten hier sagen IMMER das alles Mißt ist..darauf darf man keinen Wert legen. Viele Softwareprojekte die jetzt seit Jahren sehr Erfolgreich laufen, wurden hier damals als es vorgestellt wurde zerrissen..nach dem Motto..taugt nichts..braucht niemand..gibts schon etc pp..lächerlich Genauso lächerlich wie die ewigen Kommentare zu Rechtschreibfehlern etc.. Selbst Einstein war grottig was Rechtschreibung angeht..hätte der hier geschrieben hätten ihn alle gemobt wie dämlich er sei etc haha http://www.berel-am-ries.de/WVSS/Arbeitsvorlagen/Reparaturen/Netzteil/DIGI_35_Original.JPG
M. K. schrieb: > W.S. schrieb: >> Man zeige mir mal ne durchschnittliche µC-Schaltung, die 30V/2A >> benötigt. > > Das ist kein Problem: Du hast, auch im Hobbybereich, mehr als genügend > Beispiele bei denen solche Werte auch locker zu knapp sind. (Hab mir Kürzung erlaubt.) Die Sache ist die: Nicht jede Schaltung braucht 3,3V/200mA, und nicht jede 80V/45A. Dann kommt noch dazu, daß gerade im Kleinspannungs- und -leistungsbereich oft eine recht genaue Strombegrenzung nützlich ist, aber für das Beispiel "Motorversorgung" zumeist sogar einfache DC aus Trafo, GR, Siebung genügte. Das betrifft aber nicht jeden Fall - manchmal braucht man auch für die (Test-)Versorgung von hungrigen Verbrauchern ein Current Limit. So hat nach meiner Meinung fast jede Größe Labornetzteil seine Berechtigung, aber meist müssen halt kräftigere Geräte gar nicht unbedingt im Kleinbereich hochgenau einstellbar sein - denn da kann man ein genaueres (Zweit-)Gerät haben. Wo also liegt das Problem? Jedem Tierchen sein Pläsierchen. Solange man weiß, was man wofür benutzt (benutzen kann oder aber sollte), ist das doch egal. :)
Die Schaltung beim Digi-35 hat laut dem Plan mit 100 µF sogar noch einen relativ kleinen Elko am Ausgang. Die Schalung ist eine einfache Ausführung des low drop Reglers mit fliegender Versorgung. Auch viele heute zu kaufende einfache LNGs nutzen das Prinzip. Die Schaltung mit nur einem Trafoabgriff ist eher etwas für kleine Leistung. Direkt 1:1 nachbauen würde ich es aber nicht unbedingt. Man könnte noch relativ einfach was gegen einen möglichen Spannungspeak bei Einschalten machen, auch die Stabilität bei ungünstiger kapazitiver Last könnte man verbessern. Die 2 extra Trafos für die Anzeige könnte man vermutlich einsparen und eine Anzeige aus der Spannung für den Regler mit versorgen.
Netzteilanfänger schrieb: > Dann verstehe ich nur nicht warum immer > so auf diese Typen herumgehackt wird. Nun, das ist leicht erklärlich: Hier treiben sich viele Leute herum, die zu allervörderst sich brüsten wollen. Da muß er der µC mit der höchsten Taktfrequenz sein, der OpV mit der höchsten Slewrate, das allerneueste Bauteil und alles was darunter ist, wird als Mist niedergeschrien. Guck einfach mal ganz weit oben in diesem Thread, was da so herumgerülpst wurde: "Tonne auf, Schaltung rein, Tonne zu." - Meinst du, daß man aus solchen Beiträgen auch nur die allergeringste Sachinformation entnehmen kann? Ich nicht. Es ist eben viel Pöbelei hier vorhanden. Daran muß man sich gewöhnen... Nochwas zur aktuellen Schaltung und dem verwendeten OpV: Wie du sehen kannst, ist der Leistungs-FET nur ein "Emitterfolger", er wird also mit dem vollen Hub der gewünschten Ausgangsspannung angesteuert, er braucht an seinem Gate dazu auch noch ein paar Volt mehr als die Ausgangsspannung und dieser Gesamthub muß vom OpV aufgebracht werden, das sind bei 0..15V dann eben so etwa 0..18V am Gate. Alle modernen OpV's, die RRIO sind (Rail to Rail am Input und Output), wären da ideal geeignet.. WENN sie denn die nötige Spannungsversorgung aushalten würden. Das ist aber nicht so, denn OpV's für RRIO sind fast immer nur für relativ kleine Versorgungsspannungen gedacht. Aber bei OpV's, die 30V oder mehr aushalten, hat man am Ausgang zumeist 2 bis 2.5V Mindestabstand zum jeweiligen Rail. Also muß man auf die 18V noch 2..3 Volt aufschlagen und den OpV damit betreiben, sonst kommt er am Ausgang nicht hoch genug. Kommen wir zu den Eingängen: Die Eingänge von IC1b und IC1c müssen mit Eingangsspannungen von 0 bis 15V zurecht kommen. Also gehen für diesen Zweck nur OpV's, deren Eingangsspannungsbereich den negativen Rail beinhaltet. Bei IC1a ist das fast genau so, denn die Flußspannung der Diode ist ja nur etwa 1/2 Volt. Bei IC1d hingegen sind wir am anderen Ende der Fahnenstange: Der soll den Spannungsabfall des Strom-Meß-Widerstandes abgreifen und dieser liegt auf 15V. Auch deshalb braucht der OpV eine Versorgung, die deutlich höher liegt als die Ausgangsspannung, denn der Common-Input-Bereich umfaßt zwar den negativen Rail, aber NICHT den positiven Rail. So, ich denke mal, daß du jetzt etwas besser weißt, wie man für so eine Schaltung die OpV's auswählen muß, damit sie funktioniert. Ich würde (wenn nötig) die Schaltung dahingehend verändern, daß ich aus dem Trafo neben dem üblichen Grätz per 2 Elkos und einem zweiten Grätz eine Hilfsspannung erzeuge, die ich auf die normale Ausgangsspannung am LM7815 aufstocke. Daraus würde ich per Widerstand und Z-Diode eine Versorgungsspannung für die OpV's machen, die etwa 6V über der maximalen Ausgangsspannung liegt - und damit ist sowohl gewährleistet, daß sowohl Spannungs- als auch Stromregelung über den vollen Bereich funktionieren, als auch daß die OpV's vor Netzüberspannung geschützt sind, als auch daß man die Ausgangsspannung des Trafos nicht zu sehr überdimensionieren muß, weil damit ja der 7815 bloß unnötig ins Schwitzen kommt. M. K. schrieb: > Das ist kein Problem.. Doch. Es ist eines. Man kann zwar immer sagen, daß man mit einem riesigen Netzteil immer auf der sicheren Seite liegt (und was ist, wenn der Motor mal 8 Ampere bei 12 Volt braucht??), aber eine solche Denke ist in 99% aller Fälle eben schlichtweg unangemessen. Und auf das Problem der Unangemessenheit habe ich ja bereits hingewiesen. Die meisten Anwendungen für ein Labornetzteil bestehen eben NICHT aus Motoransteuerungen für 30Volt und 4 Ampere oder so, sondern aus Probier-Schaltungen, die mit 5V oder 3.3V und ein paar hundert mA betrieben werden. Da ist es weitaus wichtiger, als Spannungsregler ein Zehngangpoti zu haben, wo man die Spannung fein einstellen kann, ohne aus Versehen die Schaltung per Überspannung zu braten. Und in den häufigen Fällen, wo man auch mal mit Fehlfunktion der getesteten Schaltung rechnen muß, ist eine Strombegrenzung bei 500mA besser als eine bei 4 Ampere. W.S.
Der LM324 hat als OP auch schon seine guten Seiten, vor allem den Preis. In der Liste der OPs sind neben dem 324 auch noch 358 , 2904, 2902 als praktisch identische (bzw. 2 fach) Version. Die Netzteilschaltung vom Anfang ist allerdings schlecht. Das fängt schon damit an den Laststrom erst einmal über den 7815 zu schicken. Die Schaltung taugt eigentlich vor allem als schlechtes Beispiel, um aus den Fehlern zu lernen - mit kleinen Änderungen ist es da nicht getan. Am besten alles zwischen C1 und C7 vergessen, und selbst C1 ist eher zu klein dimensioniert. Die Probleme fangen schon damit an, dass von den 4 wesentlichen Möglichkeiten für die Endstufe (Emitterfolger, Sourcefolger, Emitterschaltung, Sourceschaltung) die ungünstigste für ein Labornetzteil gewählt wurde. Diese Wahl macht die Stromregelung sehr schwer, die Spannungsregelung leidlich einfach, wenn auch mit hohem Dropout. D.h. die leidlich funktionierende Spannungsregelung ist nur der einfache Teil. Dass die Stromregelung nicht richtig funktioniert ist keine Überraschung und auch nicht so einfach zu beheben.
Lurchi schrieb: > Die Netzteilschaltung vom Anfang ist allerdings schlecht. Das fängt > schon damit an den Laststrom erst einmal über den 7815 zu schicken. Ich hab den Eindruck, daß du reinweg garnichts über den Sinn dieser Schaltung verstehen willst. Mit dem 7815 hat man zum einen die Referenz - und die ist für diesen Fall gut genug - und man hat auch einen Teil der bei analogen Labornetzteilen immer auftretenden Abwärme über den 7815 abgeführt. Das verteilt das Abwärmeproblem auf zwei Bauteile - und das ist günstig. Apropos: der 7815 ist auch ein billiges Teil und die gesamte Konstruktion ist dazu gedacht, eben NICHT teuer oder kompliziert zu sein. Das gilt auch für die auf's Wesentliche reduzierten Bauteil-Werte (1k, 10k, 100nF usw.) Lurchi schrieb: > dass von den 4 wesentlichen > Möglichkeiten für die Endstufe (Emitterfolger, Sourcefolger, > Emitterschaltung, Sourceschaltung) die ungünstigste für ein > Labornetzteil gewählt wurde. Hä? Wo ist deiner Meinung nach der Unterschied zwischen Emitterfolger und Sourcefolger (wenn man mal vom Unterschied zwischen FET und NPN-Tr. absieht)? Hier geht's nur darum, daß die Endstufe eben KEINE Spannungsverstärkung haben soll. Das ist ganz bewußt so gewählt. Man hätte das Ganze auch mit nem Leistungs NPN Darlington tun können und der würde problemlos dort hineinpassen - aber billige Leistungs-FET in TO220 gibt es heutzutage besser als billige Darlingtons in TO220. Merkst du jetzt was? Nämlich, daß die gesamte Schaltung eben doch besser durchdacht ist, als du es wahrhaben willst? W.S.
Lurchi schrieb: > Die Schaltung taugt eigentlich vor allem als schlechtes Beispiel Nicht nur. Ein Schaltungsdetail kann auch als gutes Beispiel genommen werden: Die Stromregelung regelt den Spannungsregler ab, wodurch der bei aktiver Stromregelung nicht auf Vollgas geht (im Gegensatz zu der oft zu sehenden Version mit den über Dioden veroderten Reglerausgängen, die zudem fast immer falschrum arbeiten) und beim Wegfall des Überstromes gibt es keine Spannungsüberhöhung am Ausgang.
W.S. schrieb: > Mit dem 7815 hat man zum einen die Referenz - und die ist für diesen > Fall gut genug - und man hat auch einen Teil der bei analogen > Labornetzteilen immer auftretenden Abwärme über den 7815 abgeführt. Das > verteilt das Abwärmeproblem auf zwei Bauteile - und das ist günstig. Wegen des 7815 muss die Rohspannung aber sein als nötig, was zusätzliche Verlustleistung erzeugt. Der eigentliche Grund für den Einsatz ist ein anderer, nämlich das Erzeugen einer Spannungsdifferenz zwischen Rohspannung (=Versorgung des LM324) und der Spannung am Stromshunt (=Eingang des LM324). Der LM324 kann nämlich nicht an seiner positiven Versorgung messen. W.S. schrieb: > daß die gesamte Schaltung eben doch besser > durchdacht ist, als du es wahrhaben willst? Nöö, finde ich nicht. Insbesondere die schon genannten Tiefpässe sind nicht durchdacht, sondern schlecht.
ArnoR schrieb: > Wegen des 7815 muss die Rohspannung aber sein als nötig Soll heißen: > Wegen des 7815 muss die Rohspannung aber höher sein als nötig
ArnoR schrieb: >> Wegen des 7815 muss die Rohspannung aber höher sein als nötig Nein, die LM324 benötigen einen ähnlichen headroom wie der 7815, UND zusätzlich die UGS des MOSFET, sie bestimmen also die minimale Eingangsspannung. So schlecht ist das Konzept, aus einer schon geregelten Spannung die Ausgangsspannung bereitzustellen, aber die Elektronik aus einer höheren Spannung, eben der Eingangsspannung des 7815, zu versorgen nicht. Allerdings darf auch diese höhere Spannung nicht über 21.5V liegt, sonst geht der MOSFET wegen UGS(max) kaputt, und nicht nur 18V betragen, sonst reicht es nicht für UGS(th) des MOSFETs. Insofern ist die Beschreibung der Schaltung falsch, die Eingangsspannung sollte ziemlich genau bei 21V liegen. Das Hauptproblem der Schaltung sind die weit überzogenen RC Glieder und C3 und C6, die kleinere Unschönheit ist daß der Stromregler den Eingang des Spannungsreglers manipuliert statt den Ausgang direkt, und ob R15 für die Stabilität wirklich wichtig ist, mag ich bezweifeln.
W.S. schrieb: > Die meisten Anwendungen für ein Labornetzteil bestehen eben NICHT aus > Motoransteuerungen für 30Volt und 4 Ampere oder so, sondern aus > Probier-Schaltungen, die mit 5V oder 3.3V und ein paar hundert mA > betrieben werden. Also deiner Meinung nach sollte ich mein 30V/3A Labornetzteil weghauen und mir dafür 3-4 Geräte auf den Tisch stellen, die all die unterschiedlichen Anforderungen erfüllen für den jeweiligen Bereich für den sie gebaut sind? Yo, das macht ja auch Sinn. dfg schrieb: > So hat > nach meiner Meinung fast jede Größe Labornetzteil seine Berechtigung, > aber meist müssen halt kräftigere Geräte gar nicht unbedingt im > Kleinbereich hochgenau einstellbar sein - denn da kann man ein genaueres > (Zweit-)Gerät haben. Das sehe ich ähnlich, heißt aber auch nicht, dass man sich mehrere Labornetzteile auf den Tisch stellen muss. Beimir stehen insgesamt zwei Labornetzeile auf dem Tisch: 1 Kommerzielles und 1 Selbstbau. Der Selbstbau war nur weil ich mal eines bauen wollte, gebraucht hab ich ein zweites noch nie.
M. K. schrieb: > Also deiner Meinung nach sollte ich mein 30V/3A Labornetzteil weghauen > und mir dafür 3-4 Geräte auf den Tisch stellen, die all die > unterschiedlichen Anforderungen erfüllen Schreib doch keinen Quatsch. Von "weghauen" hat nie jemand etwas gesagt. Aber im Prinzip hast du Recht: man sollte sich seine Netzteile dem Einsatzzweck entsprechend auswählen. Wer hauptsächlich mit Kleinspannungen zu tun hat, wie eben gerade die hier versammelten Leute mit ihren 5V oder 3.3V Versorgungen, die benötigen eben in den allermeisten Fällen auch nur ein Netzteil, das nicht mehr als 12 oder 15 Volt liefern kann. Grad jetzt gibt's nen Parallel-Thread, wo jemand schreibt, daß er für sein Netzteil für Spannung und Strom jeweils einen Grob- und Fein-Knopf haben will. Was meinst du, was das für ein Teil wird - in der Benutzung? Nen Grobknopf von 0..30 Volt und pro Grad Drehwinkel so etwa 0.1 Volt? Den möchte ich mal sehen, der beim Fehlersuchen am Basteltisch die dafür nötige Feinmotorik aufbringt, um bei den 3.3V nicht versehentlich mehr als 3.59V einzustellen. Wir sind hier mal wieder bei einer Variante des "wer hat den größten..." angelangt. Gesagt ist schon alles, gelabert bereits viel zu viel, also beste Zeit, an dieser Stelle aufzuhören. Mahlzeit sozusagen.. W.S.
Die Widerstand R15 ist schon wichtig für die Stabilität der Spannungsregelung. Man hat das schnelle Feedback vor dem Widerstand und nur den eher langsamen Teil direkt vom Ausgang. Damit bekommt man in der Ausgangsimpedanz als Funktion der Frequenz eine schöne Stufe bei etwa dem Wert von R15 und eine gutmütigen Phasenverlauf. Der Teil mit R15 ist sogar gut an der Schaltung. Der Sourcefolger hat 3 Nachteile gegenüber einem Emitterfolger: Zum einen braucht man mehr Spannung für an Ansteuerung, d.h. weniger maximale Ausgangsspannung bei gegebener Eingangsspannung. Das 2. Problem ist, dass die Steilheit mit mehr Strom zunimmt, dadurch besteht die Gefahr dass der Ausgang nicht schnell genug runter geregelt wird. Bei dieser Schaltung wird der 7815 in Serie benutzt um relativ elegant die beiden Problem zu relativieren. Der 7815 sorgt u.A. für die Notfall Strombegrenzung. Das 3. weniger kritische Problem ergibt sich bei kleinen Strömen: da sind die MOSFETs dann recht langsam. Bei höherer Leistung hätte man dann noch Schwierigkeiten 2 oder mehr MOSFETs parallel zu nutzen - das geht mit BJTs einfacher. Ein Labornetzteil für kleine Leistung ist nicht so verkehrt, nur die Umsetzung. Das runter regeln der Soll-Spannung durch die Strombegrenzung hat einiges für sich, geht aber nur gut, wenn die Spannungsregelung schnell ist. Abgesehen vom langsamen LM324 ist dies hier zumindest für einen Teil der Fall. Der MOSFET ergibt aber mehr ein Abschalten als runter regeln - dafür das der 2N7000 gegen 5 K einfach zu viel Gain.
Hallo, > Gesagt ist schon alles, gelabert bereits viel zu viel, also > beste Zeit, an dieser Stelle aufzuhören. Oder auch nicht. Ich verfolge seit Jahren jede Diskussion über den Bau von "Labor"-Netzteilen.Und die laufen immer gleich ab: - jede vorgestellte Schaltung ist Mist, - die Schaltungen sind unnötig kompliziert, weil a) die maximal Ausgangsspannung und / oder der maximale Ausgangsstrom zu hoch sind b) die seit Jahrzehnten verwendeten Bauteile sind völlig veraltet sind und neuere Bauteile viel bessere Werte besitzen c) die neuen verwendeten Bauteile gar nicht nötig sind, weil ihre besseren Werte gar nicht benötigt werden und die alten Bauteile oftmals viel gutmütiger sind d) (große) Kondensatoren parallel zum Ausgang sind böse e) (große) Kondensatoren parallel zum Ausgang sind gar nicht so schlimm - ein Netzteil viel zu billig sind um es selbst zu bauen - ein Netzteil sollte jeder Elektroniker einmal in seinem Leben gebaut haben - u.s.w. Im Prinzip läuft es fast immer darauf hinaus, das jeder seinen eignen speziellen Anwendungsfall sieht und somit alle an einander vorbei reden. Eine Sache ist aber bei jeder dieser Diskussionen interessant: die richtige Auslegung einer Schaltung für Labornetzteils berührt offensichtlich grundlegende Probleme von elektronischen Regelungen. Und genau da habe ich (wie vielleicht viel andere auch) immer die Schwierigkeit solche Schaltungen zu verstehen und damit zu beurteilen ob sie was taugen oder nicht. Wie wäre es denn wenn mal einige der im Forum befindlichen Cracks zeigen wie es denn richtig geht und mal grundsätzlich zeigen wie man ein vernünftiges Labornetzteil aufbaut. Vielleicht so in der Art das man ein einfache Grund(regel)schaltung aufbaut, die bezüglich Ausgangsspannung und Strom (in vernünftigen Grenzen) erweiterbar ist. rhf
Roland F. schrieb: > Vielleicht so in der Art das man ein einfache Grund(regel)schaltung aufbaut So etwas gibt es halt nicht. Zuverlässige Regelschaltungen sind nicht einfach, auch wenn Hänschen das gerne hätte, wenige Bauteile, nix exotisches. Man bekommt gerade noch Spannungsregler hin. Schon mit Stromregelungen haben viele Leute Probleme, weil sie bei
1 | +U +U +U |
2 | | | | |
3 | | | Last |
4 | Poti----|+\ | |
5 | | | >--+--R6---+--------|I |
6 | | +--|-/ | | |S |
7 | | | | Ci |BC547 | |
8 | | | | | >|--100R--+ |
9 | | | | Rp E| | |
10 | | | | | | | |
11 | | +---(----+--Rx---(---------+ |
12 | | | | | |
13 | | | | Shunt |
14 | | | | | |
15 | +------+------------+---------+--o |
Ci, Rp und Rx 'vergessen' und nicht berücksichtigen, was der BC547 tut. Man mag es lieber einfacher, auch wenn es dann schnell kaputt geht. Hier steht so einiges zum Labornetzteil http://www.ti.com/lit/an/snoa692/snoa692.pdf aber die Schaltung ist vielen schon zu kompliziert und die Bauteile zu modern. Dieses hier ist eines der billigen (also: einfachst-möglichen) kommerziellen https://www.mikrocontroller.net/attachment/88079/labornetzgeraet_sk-1730-1.pdf auch schon vielen Leute zu kompliziert. Die http://www.dse-faq.elektronik-kompendium.de/dse-faq.htm#F.9.1 zeigt viele weitere, aber viele habe ihre Probleme. Berühmt die ELV Netzteile mit ihren wild eingestreuten Kondensatoren http://www.dse-faq.elektronik-kompendium.de/dse-faq.htm#F.9.1 Ein klassisches Problem ist die Veroderung von Strom und Spannung: Weil das Minimum gebildet werden soll, schnellt die Ausgangsspannung ohne Regelung hoch, z.B. weil Poti gerade wackelt, die Versorgung zuerst schlapp macht, oder aufgezwungene Eingangspannung (Kurzschluss am Eingang obwohl Sollwert köher) der OpAmp unter phase reversal leidet.
W.S. schrieb: > Aber im Prinzip hast du Recht: man sollte sich seine Netzteile dem > Einsatzzweck entsprechend auswählen. Wer hauptsächlich mit > Kleinspannungen zu tun hat, wie eben gerade die hier versammelten Leute > mit ihren 5V oder 3.3V Versorgungen, die benötigen eben in den > allermeisten Fällen auch nur ein Netzteil, das nicht mehr als 12 oder 15 > Volt liefern kann. Eben, meistens brauchen die Leute hier nur 3.3V/5V für ihre Logikschaltungen...und daneben kommt dann nicht grade selten auch noch ein Stepper dazu und zack ist ein Netzteil, dass mindestens 2A liefern kann gar nicht so verkehrt. Und auch nicht soo selten sind OPV-Schaltungen wo der OPV ±12V braucht und schon sind auch die 30V gar nicht so verkehrt. W.S. schrieb: > Grad jetzt gibt's nen Parallel-Thread, wo jemand schreibt, daß er für > sein Netzteil für Spannung und Strom jeweils einen Grob- und Fein-Knopf > haben will. Was meinst du, was das für ein Teil wird - in der Benutzung? > Nen Grobknopf von 0..30 Volt und pro Grad Drehwinkel so etwa 0.1 Volt? > Den möchte ich mal sehen, der beim Fehlersuchen am Basteltisch die dafür > nötige Feinmotorik aufbringt, um bei den 3.3V nicht versehentlich mehr > als 3.59V einzustellen. Von sowas hat bisher noch niemand hier geredet, wie kommste denn jetzt auf sowas (Grob-/Feineinstellung)? Bisher stand nur die Aussage im Raum, dass 30V/3A keiner benötigen würde und ich sehe hier sehr wohl einige Schaltungen, bei denen die 30V Sinn machen und Schaltungen, die 3A Strom brauchen. Roland F. schrieb: > Wie wäre es denn wenn mal einige der im Forum befindlichen Cracks zeigen > wie es denn richtig geht und mal grundsätzlich zeigen wie man ein > vernünftiges Labornetzteil aufbaut. Vielleicht so in der Art das man ein > einfache Grund(regel)schaltung aufbaut, die bezüglich Ausgangsspannung > und Strom (in vernünftigen Grenzen) erweiterbar ist. Gibt es im Prinzip schon: Das Netzteil aus der Funkschau von 1973. Aber dein Anliegen kann ich gut verstehen. Ich hätte das auch gern mal, dass so ein Krack wie MaWin und Co mal ein Design eines Labornetzteils präsentiert mit Beschreibung wie und warum die Auslegung so aussehen muss/sollte. Auf sowas werden wir aber vergeblich warten da diese Kracks auch der Meinung sind, sowas muss jeder von sich aus können wenn er nur ein wenig sein Hirn anstrengt...naja, ein wenig kann ich die Kracks auch verstehen wenn ich hier die ein und andere Schaltung sehe.
Im Forum gibts Hinweise auf Artikel älterer Funkschaubeiträge. Da ist auch das alte FS12/1973 daß viel heftige Kritik bekam und auch ein oder zwei jüngere neue Versionen. Einige Hinweise auf ELV. Dann ist da noch das LNG30 und das Anatek. Angeblich wurde es schon einmal oder mehr mit guten Erfolg nachgebaut. Sind diese Designs wirklich so grottig schlecht, daß sich nicht einmal ein Nachbau zwecks Erfahrungen lohnt? Die Oszibilder zeigen ein gutes Verhalten beim Ein und Ausschalten. Da sollten wenigsten keine empfindlichen Schaltungen kaputt gehen. Die Schaltungen sind nicht kompliziert und verwenden leicht erhältliche Teile. Wäre es nicht vernünftig solche Schaltungen doch mal aufzubauen um eigene Erfahrungen zu machen? Den Mc1466L gibt es sogar noch in der Bucht. Ein Versuch das wirkliche einfache Anatek nachzubauen ist also nicht unmöglich. Weil die Meinungen hier so extrem auseinander gehen gibt es nur noch diesen Ausweg weil hier noch nie ein komplettes, nachbaufähiges Design präsentiert wurde welches die Macheten vom Forum unbeschadet passierte. So katastroph-fürchterbar können diese Schaltungen doch wirklich nicht alle sein. Auch sollte man meinen der Funkschauverlag würde Wert auf einen guten Ruf gelegt haben. So fahrläßig wird deren Redaktion bestimmt nicht gewesen sein. Man sollte meinen man würde beim Bau und Inbetriebnahme lernen können. Man sieht hier auch regelmäßig Berichte wo von schlechten Erfahrungen mit billigen Import Netzgeräten gesprochen wird. Labornetzgeräte sind offensichtlich ein Minenfeld kontroverser Erfahrungen.
M. K. schrieb: > Ich hätte das auch gern mal, dass > so ein Krack wie MaWin und Co mal ein Design eines Labornetzteils > präsentiert mit Beschreibung wie und warum die Auslegung so aussehen > muss/sollte. Auf sowas werden wir aber vergeblich warten da diese Kracks > auch der Meinung sind, sowas muss jeder von sich aus können wenn er nur > ein wenig sein Hirn anstrengt... Nee -das wirst Du aus einem ganz anderen Grund nicht erleben: Angst, von den wirklich kompetenten Leuten als Schwätzer und Stümper entlarvt zu werden, dessen einziges Können darin besteht, die Schaltungen Anderer herunterzumachen.
Heideröslein schrieb: > Nee -das wirst Du aus einem ganz anderen Grund nicht erleben: Angst, von > den wirklich kompetenten Leuten als Schwätzer und Stümper entlarvt zu > werden, dessen einziges Können darin besteht, die Schaltungen Anderer > herunterzumachen. Ne, das würde ich nicht sagen. In der ein und anderen Situation merkt man das schon, dass die was drauf haben. Beispiel MaWin, den hab ich ja eh gefressen aber ich gestehe ihm auch neidlos zu: MaWin hat es fachlich echt drauf. Didaktisch ist sein Können "für die Tonne" (um es mit seinen Worten zu sagen) aber fachlich halte ich ihn für einen der Besten hier im Forum.
M. K. schrieb: > fachlich halte ich ihn für einen der Besten hier im Forum. Das ist schön, aber es gibt viele MaWin hier, die Moderatoren tun nichts mehr, also ist nicht jeder Beitrag über dem MaWin (Gast) steht von mir. Heideröslein schrieb: > Angst, von den wirklich kompetenten Leuten als Schwätzer und Stümper > entlarvt zu werden, dessen einziges Können darin besteht, die > Schaltungen Anderer herunterzumachen. Ach Kindchen, ich schreibe hier viel fachliches, vor allem rechne ich einfach mal mit Grundschulkenntnissen nach wo Schwätzer wie du nur endlos palavern, aber ich kenne meine Grenzen. Eine bessere und auch noch einfachere Schaltung als die kommerzieller Anbieter bekomme ich nicht hin. Aber ich habe wenigstens das Wissen um Spreu von Weizen trennen zu können. Jeder sollte ein stabiles belastungsfähiges Netzteil aufbauen können mit ein paar 7805, 7812, 7912 und LM317 Reglern, jeder sollte ein einfaches kommerzielles Labornetzteil nachbauen können, aber die von Laien im Netz kursierenden angeblichen Labornetzteilschaltpläne, oje, never tested, um es mit der hier angebotenen Platine zu sagen.
MaWin schrieb: > es gibt viele MaWin hier, die Moderatoren tun nichts > mehr Was sollen sie denn auch tun, wenn Du als Gast schreibst? OK, vermutlich könnten die Moderatoren schon rauskriegen, ob ein Beitrag vom echten MaWin stammt, aber das würde wohl etwas Aufwand bedeuten. Erwartest Du wirklich von den Mods, dass sie sich kontinuierlich diesen Aufwand machen, nur weil Du keine Lust hast, Dich anzumelden?
MaWin schrieb: > die von Laien im Netz > kursierenden angeblichen Labornetzteilschaltpläne, Typisch sind da ja diese Schaltpläne für ein 30V/3A Netzteil, welches mit einem 24V/3A Trafo auskommt. Das ist ja schon mit etwas Kopfrechnen unmöglich.
Die einzige Möglichkeit die heißen Schlachten um LNG FÜR und WIDER endgültig hier zu beenden, ist, die unter Debatte stehenden erwähnten Designs mit objektiven Labortests zu belegen und mit den üblichen Daten renommierter Hersteller wie HP, Agilent, Keysight, R&S zu vergleichen weil man Geräte solcher Hersteller als den Goldstandard betrachten kann. Importgeräte aus dem fernen Osten kann man für diese Untersuchungen größtenteils disqualifizieren weil deren Spezifikationen und Testbedingungen kaum oder niemals spezifiziert werden und viele Modelle (praktisch alle) ohne vollständige technische Unterlagen geliefert werden und nur für wenige Modelle anständige Unterlagen existieren. Danach dürfte man genug Daten zur Verfügung haben um sich ein realistisches Bild über die Leistungsfähigkeit von selbstgebauten LNGs innerhalb der üblichen Rahmenbedingungen zu machen und hoffentlich die Debatten hier ein für allemal zu beenden. Meine eigenen selbstgebauten Geräte sind mit meinen HP Geräten durchaus vergleichbar und infolge früherer Untersuchungen auch technisch bekannt. Das FS12/73 LNG hat sich mit einigen kleinen Verbesserungen in über 40 Jahren ohne Ausfälle gut bewährt und arbeitet völlig zufriedenstellend. Dasselbe gilt für das Anatek mit dem MC1466L und das neuere LNG30 welches ich hier vorgestellt hatte und ein früheres diskrete HP LNG Nachbau mit Transistoren. Eine 30V/10A Version des FS12/73 mit MOSFETs Leistungsstufe und automatische Trafoumschaltung habe ich auch schon 30 Jahre in Betrieb. Ein 300V HP Nachbau funktioniert auch Bestens. Jedenfalls ist für mich das Thema abgeschlossen. Gute kommerzielle Designvorlagen gibt es genug um jede Ansprüche befriedigen zu können. Wer neuere HP Designs wie die E36xx Derivate nachbauen möchte findet genug Service Unterlagen und Schaltungsdetail um eine eigene Version abkupfern zu können. So braucht man nicht einmal das verpönte FS12/73 als Vorlage. Ich will niemand hier auf die Zehen treten. Aber ich habe genug von der ganzen Rederei hier. Wer wirklich das Können hat und Willens ist ein zeitgemäßes komlettes Design hier zum Nachbau publizieren, soll das mal tun und würde wahrscheinlich die Gemüter hier beruhigen und vielleicht den Neulingen hier eine praktische Starthilfe geben. Neulinge brauchen am Anfang nette Erfolge und bei einem Nachbau lernt man auch viel wenn man die richtige Einstellung und Neugier hat. Mit Ingenieur Niveau Theorien wird denen nicht unbedingt geholfen. Sie brauchen verständliche, komplette Erklärungen um das Warum und Wieso zum Anfang. Computersimulationen sind auch gefährliches Pflaster und man muß schon sehr viel Erfahrung haben um realistische Resultate Produzieren zu können. Sonst bleiben nur die debattierten Designs und die Unterlagen renommierter Hersteller. Eigenes Design mit Analyse und Verifizierung beanspricht sehr viel Engagement und Zeit und Labormeßmittel. Da muß man schon sehr viel Motivation und Ressourcen haben um das vollständig durchzuziehen. Ich mußte das mal sagen. Schöne Woche noch und Grüße, Gerhard
W.S. schrieb: > wo jemand schreibt, daß er für > sein Netzteil für Spannung und Strom jeweils einen Grob- und Fein-Knopf > haben will. Was meinst du, was das für ein Teil wird - in der Benutzung? > Nen Grobknopf von 0..30 Volt und pro Grad Drehwinkel so etwa 0.1 Volt? Grob von 0 auf 270 Grad Drehwinkel, Fein von 0 bis 270 Grad und mit einer maximalen "Reichweite" von 1,5 Volt... Ein 10-Gang-Pot ist eine Option, allerdings lässt sich das nicht so schnell hinunter- oder hinaufkurbeln, was bei manchen Tests unerlässlich ist...
Gerhard O. schrieb: > vielleicht > den Neulingen hier eine praktische Starthilfe geben. Neulinge brauchen > am Anfang nette Erfolge und bei einem Nachbau lernt man auch viel wenn > man die richtige Einstellung und Neugier hat. Mit Ingenieur Niveau > Theorien wird denen nicht unbedingt geholfen. Sie brauchen > verständliche, komplette Erklärungen um das Warum und Wieso zum Anfang. Volle Zustimmung! Full Ack!
Gerhard O. schrieb: > Ein 300V HP Nachbau funktioniert auch Bestens. Hallo Gerhard, könntest Du die HP Typenbezeichnung nennen?
Volker S. schrieb: > Gerhard O. schrieb: >> Ein 300V HP Nachbau funktioniert auch Bestens. > > Hallo Gerhard, könntest Du die HP Typenbezeichnung nennen? Hallo Volker, Das ist ein HP6909B. 0-300V, 0-120mA SCR vorgeregeltes Konzept. Hier ist der Manual Link: http://drco.pairserver.com/manuals/6209B.pdf Hier ein paar Bilder davon: Beitrag "Re: Zeigt her eure Kunstwerke (3)" Grüße, Gerhard
Gerhard O. schrieb: > Das ist ein HP6909B. 0-300V, 0-120mA > SCR vorgeregeltes Konzept. Habe mich vertippt. Es ist ein HP6209B.
M. K. schrieb: > Das sehe ich ähnlich, heißt aber auch nicht, dass man sich mehrere > Labornetzteile auf den Tisch stellen muss. Nein, heißt es nicht. Nur, daß man kann. (Ich hatte nie behauptet, daß eines nicht reicht, wenn es alle Anforderungen erfüllt. Ganz im Gegenteil hatte ich alle Möglichkeiten, von Einzel- über Zweit-Gerät bis hin zu einem Park diverser Geräte - als potentiell sinnvoll dargestellt...) Jeder sollte sich zulegen, was er braucht - und im Idealfall freilich nmnl. Aber dieses Ideal wird halt aus diversen Gründen teils weit verfehlt. Sich darüber aufzuregen - ist doch zwecklos. Aber (siehe oben) aus stark subjektiv beeinflußten Gründen... (In ca. Manier: "Ich brauche doch auch nur ein ... - wozu / wofür soll- test Du mehr brauchen?" Falls daraufhin einer eine Anwendung nennt, dann auch noch: "Sowas braucht keiner / baut man nicht selbst.") [als ließe sich jemand anderes dadurch überzeugen, wenn er doch WILL] ...also bei so einer variablen Thematik, und den vielen möglichen Anwen-dungen, irgendwem die max. U und V, sowie Features, oder Anzahl, seines / seiner LNG diktieren zu wollen - ist dann doch noch viel sinnfreier... ...als nur "für sich selbst / in sich hinein zu schimpfen". Einen Sinn hätte nur Georgs Weg: Alle denkbaren Parameter ermitteln, von (allen nur) möglichen Eigenbau- oder aber Kauf-Geräten, wo immer diese unbekannt sind - und möglichst breit publizieren. Dann kann man (zumindest, wenn man schon "so weit ist", im Hobby - oder als Profi) noch viel flexibler passende Geräte wählen. (Ein Teil der absoluten Anfänger wird freilich weiterhin unpassende, unzureichende oder aber übertriebene Geräte bauen oder kaufen - damit muß man leben. Keep Cool! ;-)
dfg schrieb: > ...also bei so einer variablen Thematik, und den vielen möglichen > Anwen-dungen, irgendwem die max. U und V, sowie Features, oder Anzahl, > seines / seiner LNG diktieren zu wollen - ist dann doch noch viel > sinnfreier... > > ...als nur "für sich selbst / in sich hinein zu schimpfen". Knuffig. Haette ich auch gern.
malsehen schrieb: > Haette ich auch gern. Dann hol´s Dir. Ist ja nicht wirklich tragisch, zu versuchen, persönliche Vorstellungen und Vorlieben (in Bezug auf LNG) anderer durch eine ganz spezielle eigene zu ersetzen - leider halt wirklich sinnlos. > Knuffig. Ich fand halt (trotz meiner unübertroffenen Gutmütigkeit) die ultra-langen Überzeugungsversuche, dann auch noch gebetsmühlenartig wiederholt, irgendwann nervig. Und Du vermutlich meine ultra-höfliche (und zu diesem Zweck weit auszuholen gezwungene) Art, das kundzutun... Klick - Standardantwort 4.37 auf verwaschene Beschimpfung laden - knarz: "Syntax Error" Sollte ich Dich falsch verstanden haben, bitte ich um eine Richtigstellung bzw. Erklärung. Dazu, und folgend, empfehle ich die Bildung minimal längerer Sätze mit deutlich aussagekräftigeren Satzteilen bzw. Wortarten, oder die Verwendung wirklich eindeutig zuzuordnender Phrasen. Bis die Frage, MfG
Ach, und solltest Du gar nicht verstanden haben worauf ich anspielte (bei so viel "Gewäsch" meinerseits möglich bis sogar wahrscheinlich): Auf die weiter oben schon von mir eingegangene falsche Behauptung, 12V 0,5A, 9V 1A, 5V 1,5A, oder 3,3V 2A (so in dem Bereich halt) würden für mindestens (!) 99% der Anwendungen reichen. Alles andere praktisch Unfug. Der User hatte sich zwar schon (länger) "deutlich verabschiedend" zurückgezogen, aber ich konnte nicht dazu schweigen... So, jetzt aber (mit halb geschl. Augen und wackelnd): Ab in die Falle. :)
Ich meine ja nur, dass ich auch gerne so ein Labornetzteil haette. Habe doch nur Spass gemacht. Meine Tastatur macht mich fertig...
Gerhard O. schrieb: > Das ist ein HP6209B. 0-300V, 0-120mA > SCR vorgeregeltes Konzept. > > Hier ist der Manual Link: > > http://drco.pairserver.com/manuals/6209B.pdf > > Hier ein paar Bilder davon: > > Beitrag "Re: Zeigt her eure Kunstwerke (3)" Hallo Gerhard, vielen dank für die Informationen, das ist schon ein interessantes Gerät! Gruß Volker
Hallo Gerhard,
> Habe mich vertippt. Es ist ein HP6209B.
Jetzt muss ich doch mal interessehalber fragen: wofür setzt du das Gerät
ein? Außer für Röhrenschaltungen fällt mir da nicht ein.
rhf
Roland F. schrieb: > Hallo Gerhard, > >> Habe mich vertippt. Es ist ein HP6209B. > > Jetzt muss ich doch mal interessehalber fragen: wofür setzt du das Gerät > ein? Außer für Röhrenschaltungen fällt mir da nicht ein. > > rhf Elektronenmikroskopie wäre auch noch ne Idee. Da hatte ich mal ein Projekt wo der Verstärker am Ausgang ±120 VDC machen musste. Irgendwelche Zwischenkreisgeschichten laufen, meine ich (hab davon null Ahnung), auch mit solch hohen DC-Spannungen. Da könnte man so ein Netzteil auch zum Testen verwenden. Wenn HP sowas von der Stange anbietet gibts sicher noch viel mehr Anwendungsgebiete.
Roland F. schrieb: > Hallo Gerhard, > >> Habe mich vertippt. Es ist ein HP6209B. > > Jetzt muss ich doch mal interessehalber fragen: wofür setzt du das Gerät > ein? Außer für Röhrenschaltungen fällt mir da nicht ein. > > rhf Hallo Roland, nicht sehr oft. Es ist schon selten, dass man so ein LNG mit diesem Spannungsbereich braucht. Ich baute es damals (um 1990) aus Interesse an so einem Design Konzept mit SCR Vorreglung und für paar zukünftige (Röhren) Projekte mit Nixies oder Panaflex/Beckman Displays und zum Betrieb von Spezialteilen. Falls Du Dich wundert wie ich es schaffe die Kontaktfinger der Leiterplatten zuverlässig bleiben zu lassen, dann möchte ich auch dieses Geheimnis preisgeben;-) Ich verwende zur Konservierung der versilberten Fingeroberflächen das Spezialkontaktmittel von M.G. Chemicals mit P.P.E. Das hat die Eigenschaft sich in die Poren des Metalls festzusetzen und die Kontakte für Jahrzehnte vor Oxydation zu schützen. Bis jetzt hat das LNG seit dem Bau in 1990 ohne Wackelkontakte immer zuverlässig funktioniert. Ich brauche es typisch nur ein paar Mal im Jahr. Das letzte Mal vor 2 Monaten beim der Inbetriebnahme einer Avionics Display Baugruppe ohne eigenen Spannungswandler für die Beckman Displays. Es ist auf jeden Fall nützlich so ein LNG zu haben wenn man es wirklich mal zufällig braucht. Jetzt ist die Wahrheit offengelegt;-) Gruesse, Gerhard
Hier der funktionsfähige Originalschaltplan vom Labornetzgerät mit dem LM324 von 1981. Doppel-Netzteil-LN2 Das LN2 Liefert zwei galvanisch vollständig voneinander getrennte, stabilisierte Ausgangsspannungen (nur eine Hälfte dargestellt), die stufenlos von 0 bis 20 Volt einstellbar sind. Der maximal entnehmbare Strom beträgt 2,5 Ampere. Aufgrund der getrennten Ausgänge können die Ausgangsspannungen bei Bedarf hintereinander geschaltet werden. Der Spannungsbereich erhöht sich dann auf 0 bis 40 Volt (Strom maximal 2,5 A). Ebenso können die Ausgänge parallel geschaltet werden, so dass ein Höchststrom von bis zu 5 Ampere entnommen werden kann (im Spannungsbereich 0 - 20 Volt). Obwohl keine negative Hilfsspannung vorhanden ist, lässt sich die Ausgangsspannung bis auf Null hinunter regeln. Die elektronische Strombegrenzung wird durch eine rote Leuchtdiode D4 angezeigt (N2 = Komparator). Die Schaltung liefert in diesem Fall einen konstanten Ausgangsstrom. Das Strombegrenzungspotenziometer P1 wird als Tandempoti ausgeführt (gemeinsame Achse, P1a und P1b). Je ein Poti für ein Netzteil. Die Stabilität der Ausgangsspannung liegt bei ca. 0,05%, d.h. dass selbst bei schlagartigem Wechsel auf Volllast die Ausgangsspannung lediglich um etwa 10mV absinkt. Netzbrummen wird nahezu vollständig unterdrückt. Falls ein Amperemeter eingesetzt wird, sollte es zwischen Emitter von T1 (2N3055) und Ausgang eingebaut werden, damit der zusätzliche Spannungsabfall am Amperemeter von N4 ausgeregelt werden kann. Für den 2N3055 muss ein Kühlkörper (max. 1,0 C°/Watt) mit Glimmerscheibe eingesetzt werden. Da für die Referenzdiode D1 (1N823, 825, 827 oder ZTK 6V8) ein temperaturkompensierter Typ verwendet wird, ist auch bei wechselnden Umgebungstemperaturen eine hohe Langzeitkonstanz gewährleistet. Die Bauteile für zwei Netzteile außer der Netztrafo (Sekundär: 2x18V~ und 2x4A) finden auf einer Eurokarte 100mm x 160mm Platz (Layout nicht vorhanden). Von eine Strom- oder Spannungsüberzüchtung ist abzuraten. Bei höheren Ausgangsspannungen, muss die Versorgungsspannung für den LM324 mit einer Z-Diode begrenzt werden. Mehr als 25 Volt Ausgangsspannung lassen sich dadurch nicht erreichen. Bei einer Stromerhöhung mit zwei parallel geschalteten 2N3055 mit je einen 0,1 Ohm Emitterwiderstand, muss noch ein zusätzlicher Treibertransistor eingefügt werden. Sowohl der Spannungsabfall, als auch die Verlustleistung an den beiden 2R2 Widerständen werden dadurch deutlich erhöht. Fazit: Um kleine selbstgebaute Schaltungen zu testen, ist dieses Doppel-Netzteil optimal geeignet.
Ralf L. schrieb: > Obwohl keine negative Hilfsspannung vorhanden ist, lässt sich die > Ausgangsspannung bis auf Null hinunter regeln. Kaum zu glauben, ein 2N3055 hat schon einen kleinen Leckstrom, wenn der so um die 10 uA groß ist (lt. Datenblatt darf er bis zu 700 uA groß sein wenn ich mich recht entsinne) hat man schon ne Ausgangsspannung von 50 mV im unbelasteten Zustand (Leckstrom fließt über die Last bzw. P3). Im Alltagsgebrauch dürfte das aber in der Tat nicht stören. Schönes Gerät, sollte in der Tat weite Teile abdecken können.
Ralf L. schrieb: > Hier der funktionsfähige Originalschaltplan vom Labornetzgerät mit dem > LM324 von 1981. Tja, 20V raus, UBE bei 2.5A vom 2N3055 1V, UBE vom 2N1613 0.7V, Spannungsabfall an R7 vernachlässigt, output voltage swing vom LM324 2V unter Versorgung, macht minimal nötige Versorgung von 20+1+0.7+2 = 23.7V. Trafo 18V nach Gleichrichtung (*1.414-2) = 23.452V, da sind die ca. 5V Spannungsverlust pro Halbwelle durch den 4700uF Elko an 2.5A noch nicht mal mit drin, und auch nicht daß die Netzspannung und damit Trafoausgangsspannung auch mal 10% unter 230V liegen darf. Das Netzteil ist also unzureichend dimensioniert. Immerhin hatte man damals 220V und heute 230V, so daß damals die -10% Netzspannungstoleranz kritischer waren. (Maximalspannung im Leerlauf übrigens 18*1.1*1.414*1.1 = 30.7V und damit knapp unter den 32V absolute maximum des LM324, mehr dürfte der Trafo also auch nicht haben, bei 230V wird es schon kritisch). Leider wimmelt es von solchen Geräten, die nur im Leerlauf die volle Spannung liefern, und unter Vollast merkt man kaum wenn die Spannung 1/100-sekundenweise periodisch einbricht, denn wer guckt schon mit dem Skope nach. Ja, ich weiss, wieder Kritik, aber Labornetzteile sind halt schwierig.
M. K. schrieb: > Ralf L. schrieb: >> Obwohl keine negative Hilfsspannung vorhanden ist, lässt sich die >> Ausgangsspannung bis auf Null hinunter regeln. > > Kaum zu glauben, ein 2N3055 hat schon einen kleinen Leckstrom, wenn der > so um die 10 uA groß ist (lt. Datenblatt darf er bis zu 700 uA groß sein > wenn ich mich recht entsinne) hat man schon ne Ausgangsspannung von 50 > mV im unbelasteten Zustand (Leckstrom fließt über die Last bzw. P3). Im > Alltagsgebrauch dürfte das aber in der Tat nicht stören. Schönes Gerät, > sollte in der Tat weite Teile abdecken können. Die 50mV Restspannung würde mich im normalen Alltagsbetrieb auch nicht stören obwohl ich jetzt versucht bin darauf hinzuweisen, dass HP oft gleich nach dem Längstransistor einen 12K Widerstand nach Masse eingebaut hatten um diesen Leckstrom unschädlich zu machen. Der einzige Vorbehalt wäre für mich das SOA Verhalten des 2N3055 bei 2.5A. Da hätte ich wahrscheinlich zur Sicherheit doch zwei 2N3055 in Parallel eingebaut. Aber ohne im Datenblatt nachzuschauen kann ich das jetzt auch nicht abschätzen ob der 2N3055 da noch bei Kurzschluss sicher ist. Welche Zeitschrift und wann publizierte diesen LNG Bauartikel?
Michael B. schrieb: > Ja, ich weiss, wieder Kritik, aber Labornetzteile sind halt schwierig. Deine Analysis in Ehren. Aber das merkt der Benutzer sowieso gleich wenn bei hoher Belastung die Spannungsdifferenz nicht mehr ausreicht. Damit muss man halt bei so einem Design leben und wenn sonst alles richtig funktioniert ist es nicht das Ende der Welt. Für ein Selbstbaugerät jedenfalls keine Schande. Aus diesem Grund ist mir die HP Architektur sympathischer weil gerade diese Probleme dort nicht direkt auftreten und es keine Obergrenze der OPV Versorgung gibt. Das ist der Grund warum ich die HP Architektur mit Nullbezugspunkt auf der Ausgangsspannung bevorzuge und ein klarer Gewinner (für mich) ist, weil der Spannungsbereich in dieser Hinsicht überhaupt keine Rolle mehr spielt. Es ist gleichgültig ob man ein 0-7V oder ein 0-1000V LNG baut. Die CV/CC Regelschaltung ist davon nicht direkt betroffen. Natürlich muss noch viel Aufwand getrieben werden die Spannungsfestigkeit und Verlustleistung der restlichen Elektronik im Griff zu haben. Aber am Prinzip ändert sich nichts. Siehe übrigens App Note 90 von HP. http://www.mikrocontroller.net/attachment/188853/HP5989-6288EN.pdf
Ralf L. schrieb: > Hier der funktionsfähige Originalschaltplan vom Labornetzgerät mit dem > LM324 von 1981. Stutzig werd... :) Genau diese Schaltung, allerdings mit B084 (TL084) und KD503 als Längstransistor ist auch in der Zeitung "Funkamateur" veröffentlicht worden. Das ist seit Jahrzehnten mein Garagennetzteil, um da auch etwas als Spannungsquelle zu haben. So sieht man sich wieder MfG Paul
Gerhard O. schrieb: > Die 50mV Restspannung würde mich im normalen Alltagsbetrieb auch nicht > stören obwohl ich jetzt versucht bin darauf hinzuweisen, dass HP oft > gleich nach dem Längstransistor einen 12K Widerstand nach Masse > eingebaut hatte Genau. Das übernimmt hier automatisch der 5k Trimmer (P3). Gerhard O. schrieb: > Der einzige Vorbehalt wäre für mich das SOA Verhalten des 2N3055 bei > 2.5A. Da hätte ich wahrscheinlich zur Sicherheit doch zwei 2N3055 in > Parallel eingebaut. Um Angst zu vermeiden, sollte man das evtl. tatsächlich umsetzen, oder zwei Transistoren im moderneren TO220 Gehäuse parallel einsetzen (natürlich mit Emitterwiderstände). Wer auf Nummer Sicher gehen will, kann die Ausgangsspannung auch noch auf 15V reduzieren. Dann reichen die 18V~ am Eingang auf jeden Fall aus. M. K. schrieb: > Das Gerät sollte in der Tat weite Teile abdecken können. Richtig. Und es wird keine negative Hilfsspannung benötigt. Gerhard O. schrieb: > Welche Zeitschrift und wann publizierte diesen LNG Bauartikel? Die Zeitschrift gab es im DIN A5 Format und hieß "ok-elektronik Bausätze und Sortimente" Jahrgang 80/81 mit Sitz in Osnabrück.
Ralf L. schrieb: > Die Zeitschrift gab es im DIN A5 Format und hieß "ok-elektronik Bausätze > und Sortimente" Jahrgang 80/81 mit Sitz in Osnabrück. Hallo Ralf, könntest Du bitte die paar Seiten hier als Scan posten? Ich glaube nicht, dass nach 36 Jahren sich noch jemand aufregen würde. Es wäre ganz interessant die Beschreibung zu lesen um die Designhintergründe verstehen zu können und was sich der Autor dabei gedacht hat.
Ralf L. schrieb: > Fazit: Um kleine selbstgebaute Schaltungen zu testen, ist dieses > Doppel-Netzteil optimal geeignet. Man vermisst in der Schaltung ja die Kondensatoren, mit denen eigentlich in allen ähnlichen Schaltungen die Regelung stabilisiert werden. Und richtig, es schwingt schon bei der Spannungsregelung auch, ln2a.gif. Man mag darüber streiten, ob der LT1013 so gut den LM324 simuliert, aber eigentlich ist er nichts als eine genauere Version davon. Man kann das mit 2nF stabilisieren, lm2b.gif. Kommt die Stromregelung hinzu, ist natürlich auch die instabil, ln2c.gif Auch das bekommt man mit 220pF in den Griff, damit ist es in lm2d.gif stabil. Alles nur Simulationen, für die Realität muss man die Kondenstaorwertee mit Oszilloskop und geschalteten Lasten wohl an maximale Nachregelgeschwindigkeit bei minimalem Rumschwingen anpassen. Aber das Ergebnis ist nicht so schlecht wenn man es aus einem 24V Schaltnetzteil versorgt, um der oben aufgezeigten Trafoproblematik aus dem Weg zu gehen. Und möglichst ordentliche Bandgap-Referenzen verwenden statt 3.3V Z-Dioden bzw. dem altertümlichen Aufwand an der 6V2.
Michael B. schrieb: > dem altertümlichen Aufwand Naja, das Netzteil ist ja von '81, da darf dann auch was altertümlich sein :D
Michael B. schrieb: > Alles nur Simulationen, für die Realität muss man die Kondenstaorwertee > mit Oszilloskop und geschalteten Lasten wohl an maximale > Nachregelgeschwindigkeit bei minimalem Rumschwingen anpassen. Aber das > Ergebnis ist nicht so schlacht. Finde ich großartig, dass Du Dir die Arbeit mit der Simulation gemacht hattest. Wahrscheinlich besteht auch eine gewisse Abhängigkeit des dynamischen Verhaltens mit der Aufbauverdrahtung und muss individuell für jeden verschiedenen Aufbau optimiert werden. In der Hinsicht sollte man Netzteile verdrahtungsmaässig ähnlich sorgfältig planen wie NF-Leistungsverstärker. Beim LNG30 Design ergaben sich durch ungünstige Platzierung der HF-Abblock Keramik Cs an den Buchsen kleine parasitäre Überschwinger die erst durch Entfernen jener Cs von der Frontplatte eliminiert werden konnten. Diese Überschwinger hatten eine Rise-Time von ein paar hundert ns und rührten NICHT vom LM324 und der restlichen Schaltung her. Die Induktivität zusammen mit den KerKos verursachten Schwingkreisresonanzen im Mhz Bereich die durch Impuls Stromveränderungen angestoßen wurden. Obwohl ich langjährige HF-Erfahrung hatte, "klickte" es bei mir nicht weil diese Möglichkeit einfach nicht am Radar meiner Erfahrungen auftauchte;-) Es war ein reines Aufbau-Verdrahtungsproblem und zeigt deutlich, dass man bei der Verdrahtung solche potenziellen Problemverursacher peinlichst durch zweckmäßigere Verdrahtungstechnik tunlichst vermeiden sollte und auch diesen Teil sorgfältig planen sollte.
Gerhard O. schrieb: > könntest Du bitte die paar Seiten hier als Scan posten? Hier die erste Seite. Die zweite Seite ist der Schaltplan (siehe oben) und die dritte Seite wäre die Stückliste gewesen (nicht mehr erforderlich, weil die Werte bereits im Schaltplan eingetragen wurden). Michael B. schrieb: > Man vermisst in der Schaltung ja die Kondensatoren Ja, aber vielleicht ist der LM324 auch langsamer als der moderne LT1013. Trotzdem sehr aufschlussreiche Simulationen :) Natürlich kann man jetzt anfangen die Kiste mit modernen Bauelementen hochzuzüchten und super Spannungsreferenzen einzubauen (braucht man das wirklich?). Statt eine 3V3 Z-Diode würde ich höchstens noch eine 6V2 Z-Diode einsetzen, weil sie von Hause aus relativ temperaturstabil ist.
Ralf L. schrieb: > Statt eine 3V3 Z-Diode würde ich höchstens noch eine 6V2 > Z-Diode einsetzen, weil sie von Hause aus relativ temperaturstabil ist. Danke Ralph, ich glaube nicht, dass das notwendig ist, solange man keine hohen Anforderungen an Langzeitkonstanz des eingestellten Strom stellt. Ansonsten sind TL431C im TO-92 Gehäuse ziemlich billige und vielseitige "Zenerdioden" mit relative guter Stabilität. Ich würde nichts am Design ändern. "If it works, don't break it"
Gerhard O. schrieb: > "If it works, don't break it" Oder: Don't stop running system. Die TL431 wäre tatsächlich noch eine sehr gute Alternative.
Gerhard O. schrieb: > Ich würde nichts am Design ändern. Ich würde auch nichts mehr als Design ändern. Das Netzteil läuft zur Zufriedenheit des Besitzers, da macht eine Änderung schlicht keinen Sinn.
Ralf L. schrieb: > Gerhard O. schrieb: >> "If it works, don't break it" > > Oder: Don't stop running system. Die TL431 wäre tatsächlich noch eine > sehr gute Alternative. Im LNG30 verwende ich eine TL431C als Spannungsreferenz für U/I. Für mich reicht die Langzeitstabilität. Im alten FS12/73 habe ich zwei 1N823A eingebaut. In 99.9% aller Anwendungen meiner LNGs ist das ziemlich unwichtig. Es ist extrem selten, dass ich super stabile Spannungen brauche. Und wenn dann hilft mir der Fluke 335 aus;-) Da wäre es eigentlich nützlicher, eine Batterie betriebene einstellbare Spannungsreferenz und Kelvin-Sensing zu bauen die dann kaum noch Ansprüche unbefriedigt lassen. Ich beschränke mich bei meinen LNGs nur auf das Wesentliche. Sonst wuerde ich mir ganz gerne ein E3631A mit Bussteuerung zulegen wollen wenn ich mal was automatisieren müsste. Mir selber ein uC gesteuertes LNG bauen ist nicht gerade hoch auf meiner Liste. Ich bevorzuge direkt einstellbare Kontrollen. Immer digitales Zeugs zwischen Fingern und "ausführendes Organ" zu haben ist mir irgendwie unsympathisch.
Die fehlenden Kondensatoren beim doppel LNG mit 2N3055 macht mich auch stutzig. Damit es nicht gleich schwingt ist mindestens etwas Kompensation sehr zu empfehlen. Sonst ist die Schaltung eine der Grundlegenden Varianten: sehr einfach, aber noch mit einigen Schwächen. Mit etwas zusätzlicher Kompensation (etwa so wie in den LTspice Simulationen oben gezeigt) kann wenigstens sowohl die Spannungsregelung als auch die Stromregelung stabil sein. Bei schwierigen Lasten kann es trotzdem noch Probleme geben. Der LT1013 ist auch nicht wesentlich schneller als der LM324, nur halt mit weniger Übernahmeverzerrungen und deutlich präziser und teurer. Für die Simulation ein guter Ersatz, weil das Modell schon dabei ist.
Gerhard O. schrieb: > Sonst wuerde ich mir ganz gerne ein E3631A mit Bussteuerung zulegen > wollen wenn ich mal was automatisieren müsste. Mir selber ein uC > gesteuertes LNG bauen ist nicht gerade hoch auf meiner Liste. Ich > bevorzuge direkt einstellbare Kontrollen. Immer digitales Zeugs zwischen > Fingern und "ausführendes Organ" zu haben ist mir irgendwie > unsympathisch. Ist bei mir ähnlich aber an meinem Selbstbau-LNG hab ich auch einen uC zwischen. Ist recht nett für Langzeittest z.B. die Lastaufnahme mit zu loggen oder mal ne Kurve durch zu fahren (Vorgabe über RS232 übermittelt). War bei mir bisher aber auch nur mehr Spielerei statt Notwenigkeit.
Hallo zusammen, wollte auch noch meinen Senf dazu tun. Die Netzteilschaltung von Franz Leschner vom 16.10.17, 15.04 sieht mir doch sehr nach dem 'ELO-Netzteil 2' aus. Die Schaltung habe ich mal angehängt. Stammt aus ELO 03.1979 S.61 ff. Habe es nie probiert, wird aber über den Klee gelobt; wie so üblich. Es befand sich noch in den Tiefen meiner Akten..., kann (könnte) man ja immer mal brauchen; auch wenn es ewig alt ist. 73 Wilhelm PS: Ich habe es nicht geschafft, das Bild kleiner zu machen. Als *.jpg nicht zu lesen, als *.tiff riesengross. Ausserdem schaffe ich es nicht, über die Threadnummer zu referenzieren. Sorry
Hallo, Wilhelm S. schrieb: > Die Netzteilschaltung von Franz Leschner vom 16.10.17, 15.04 > sieht mir doch sehr nach dem 'ELO-Netzteil 2' aus. Die Schaltung > habe ich mal angehängt. Stammt aus ELO 03.1979 S.61 ff. Habe es nie > probiert, wird aber über den Klee gelobt; wie so üblich. damals in meiner Jugend hatte ich diese Schaltung auf der Basis eines schon vorhandenen 'ELO-Netzteil 1' nachgebaut. Unter Verwendung des vorgeschlagenen Platinenlayouts. Allerdings wurde ich damit nicht glücklich, denn das Konstrukt war mehr Oszillator als Netzteil, ein Freund machte damals die gleichen Erfahrungen. Etwas später gab es noch Hinweise in der ELO, wie man die Schwingneigung abstellen könnte. Der Erfolg dieser Modifikationen (Kondensatoren) war eher mäßig. Auf Nachfrage bei der Redaktion wurden noch bestimmte Chargen des LM324 als "schwingfreudig" deklariert. Mit unseren damaligen Fähigkeiten als Schüler, und ohne Oszilloskop war das Netzteil nicht zuverlässig zum Funktionieren zu bringen. Möglicherweise hatte die Leitungsführung zum Leistungsteil ebenfalls einen Einfluß. Gruß, Bernhard
Bernhard D. schrieb: > Allerdings wurde ich damit nicht glücklich, denn das Konstrukt war mehr > Oszillator als Netzteil, Bei einem so kleinen Ausgangs-C von 0.1uF wäre eine Oszillation nicht unerwartet. Da müssten mindesten 22uF oder groesser vorhanden sein.
Die Schaltung von Franz Leschner vom 16.10.17, 15.04 und das ELO-2 Netzteil haben vor allem die fehlenden Kondensatoren zur Kompensation gemeinsam. Sie sind schon ähnlich, unterscheiden sich aber bei der Stromregelung schon deutlich. Die ELO2 Version ist nicht besonders Präzise (Sicherung hinter der Spannungsrückkopplung, 1N4148 als Spannungsreferenz für die Stromregelung), hat aber etwas für sich. Die fehlende Kompensation und andere kleinere Schwächen ließen sich bei beiden Schaltungen wohl bereinigen, um so zu einer brauchbaren Schaltung zu kommen. Die passenden Kondensatoren für die Kompensation zu finden kann man heute an Hand einer Simulation eigentlich relativ einfach. Früher (in den Zeiten aus denen die Schaltungen stammen) war das schon schon etwas schwieriger und wurde zum Teil experimentell gemacht - probieren in der Simulation ist ähnlich, aber schneller. Man hat in der Simulation aber auch mehr Möglichkeiten und kann so systematischer die passenden Werte finden. Beim ELO Netzteil 2 ist die Stromregelung halb fliegend, der Shunt und beide Eingänge des OPs bewegen sich mit der Ausgangsspannung. Dies sorgt dafür, dass ein Kondensator zur Kompensation der Strom Regelschleife (Ausgang zum inv Eingang von OP D) nicht groß umgeladen werden muss wenn sich nur die Spannung ändert. Damit kann die Stromregelung schneller werden als in der anderen Schaltung. Allerdings wird als Nachteil eine Fliegende Referenzspannung benötigt. Bei sehr kleiner Ausgangsspannung kann das nicht mehr Funktionieren. Um wirklich gut zu werden wird eine negative Versorgung benötigt, wenigstens etwa -0.5 bis -1 V.
Gerhard O. schrieb: > Bei einem so kleinen Ausgangs-C von 0.1uF wäre eine Oszillation nicht > unerwartet. Da müssten mindesten 22uF oder groesser vorhanden sein. Weshalb? Es ist überhaupt nicht einzusehen warum das zwangsläufig so sein muß! Selbst der olle LM317 regelt mit, je nach Datenblatt und Schaltung 0,1 bis 1µF am Ausgang, schwingungsfrei. Und dem armen Kerl steht dabei nicht einmal eine richtige feste Masseverbindung oder Versorgungsspannung zur Verfügung.
Lurchi schrieb: > Die passenden Kondensatoren für die Kompensation zu finden kann man > heute an Hand einer Simulation eigentlich relativ einfach. Früher (in > den Zeiten aus denen die Schaltungen stammen) war das schon schon etwas > schwieriger und wurde zum Teil experimentell gemacht - probieren in der > Simulation ist ähnlich, aber schneller. Man hat in der Simulation aber > auch mehr Möglichkeiten und kann so systematischer die passenden Werte > finden. Na ja, zwischen Simulation und Wirklichkeit liegt dann noch der Realitätsschock. Wer in Regelungstechnik aufgepasst hat, der sollte noch wissen, wie man z.B. aus der Sprungantwort der realen Schaltung die genau passende Kompensation aus R und C dimensioniert. Wer an den Ausgang aber einem LC Schwingkreis anschliesst, bekommt immer einen schönen Oszillator. Bernhard D. schrieb: > llerdings wurde ich damit nicht glücklich, denn das Konstrukt war mehr > Oszillator als Netzteil, ein Freund machte damals die gleichen > Erfahrungen Ja, wundert nicht bei den beiden Schaltplänen, dass dort Komoensationskondensatoren fehlten sah man sofort.
Der LM317 arbeitet intern schon mit relativ hoher Bandbreite. Der LM324 ist dagegen eher langsam. Je schneller der Regler arbeitet, desto kleiner darf auch der Ausgangskondensator sein. Man muss auch zwischen stabil beim Spannungsregler und stabil beim Labornetzteil unterscheiden. Beim Spannungsregler soll es mit einer festen Last, d.h. i.A. sehr begrenzter externer Kapazität und keine Induktivität bei der Strombegrenzung funktionieren. Beim Labornetzteil soll es auch für recht verschiedene externe Lasten und verschiedene Ströme nicht schwingen. Wenn die Kompensation exakt eingestellt ist, geht es auch noch mit relativ kleiner Kapazität am Ausgang. Allerdings hat man dann ggf. bei Lastwechseln schon größere Einbrüche / Überschwinger in der Spannung. D.h. auch wenn der Regler ohne den größeren Kondensator am Ausgang stabil ist, kann es sinnvoll sein mehr Kapazität hinzu zu fügen.
VOA schrieb: > Selbst der olle LM317 regelt mit, je nach Datenblatt und Schaltung 0,1 > bis 1µF am Ausgang, schwingungsfrei. Jein. Er schwingt bei 10nF, daher zumindest 100 damit man immer auf der sicheren Seite ist, es sei denn, man schliesst Spulen an oder
1 | +-----+ |
2 | 15V --|LM317|--+-----+-----+-----+ |
3 | +-----+ |+ |+ |+ | |
4 | | 10u 10u 10u Glühlampe(12V) |
5 | | | | | | |
6 | +-----+-12k-+-12k-+-12k-+-- Masse |
So ein LM317 ist halt für "Labor"netzteile nur bis 20V Eingangsspannung zu gebrauchen, darüber schlägt dann der SOA Schutz zu. Will man bis 40V, muss man den Trafo (meist 2x12V) umschaltbar machen, mit Relais abhängig von der Ausgangsspannung.
1 | Trafo Gleichrichter |
2 | o--+ +--------+-|>|-+---------+-- + |
3 | | | | | | |
4 | S:S +-|>|-+ | | |
5 | S:S | | | |
6 | S +--(-----------(---+ Elko |
7 | S:S | | | | |
8 | S:S +-|>|-+ | | | |
9 | | | | | | | | |
10 | o--+ +--(-----+-|>|-+ o\ | |
11 | | \o--+-- GND |
12 | +---------------o |
Wilhelm S. schrieb: > Hallo zusammen, > wollte auch noch meinen Senf dazu tun. > > Die Netzteilschaltung von Franz Leschner vom 16.10.17, 15.04 > sieht mir doch sehr nach dem 'ELO-Netzteil 2' aus. Die Schaltung > habe ich mal angehängt. Stammt aus ELO 03.1979 S.61 ff. Habe es nie > probiert, wird aber über den Klee gelobt; wie so üblich. > Es befand sich noch in den Tiefen meiner Akten..., kann (könnte) man > ja immer mal brauchen; auch wenn es ewig alt ist. > auch von mir eine Portion Senf zu dem Thema, nachdem ich meine 36 Jahre alten Unterlagen zum ELO-2 Netzgerät gefunden und hier eingescannt habe. Mit den Modifikationen läuft es bis heute zufriedenstellend und liefert bis zu 10A bei ca. 20V, bei geringen Strömen geht es bis 25V. Die beiden Trafos hatten zwischen Wicklung und Joch genügend Platz, so dass ich leicht jeweils eine Hilfswicklungen à 30 Wdg aufbringen konnte. Damit erhielt der LM324 stets saubere 30V was ihm gut tat. Die Stromregelung war Mist. Hier mit separaten 5V versorgt und gut. Der Stromeinstellbereich geht von 0,2A ... 9,99A Die zusätzlichen Kondensatoren brachten Ruhe in die Regelung. Das 3stellige LED-Voltmeter Modul war damals teuer und wurde umschaltbar für Spannungs- und Stromanzeige genutzt. Und ja, bei kleiner Spannung und 10A gehen die 2N3771 hopps. Da habe ich letztlich 2 Thermoschalter (waren glaube ich von einer Kaffeemaschine) thermisch gut leitend an die Transistoren angebracht. Und wenn die Thermoschalter geöffnet haben, wurde dem Regelteil die +30V entzogen. Wird sicherlich nicht jedem gefallen. Aber seitdem kein Ausfall mehr.
Bernd K. schrieb: > Und ja, bei kl. Spg. + 10A ... 2N3771 hopps. ... Thermoschalter Ein Labornetzteil, welches auch eine thermische Abschaltung (voller Schutz vor Dummheiten/ Versehen) hat, gefällt mir schon. Was ich mir vielleicht irgendwann mal bauen wollte, wäre, wenn schon nicht mit Thyristoren, oder aber einem Trafo mit zahllosen Abgriffen zum Umschalten, (was eh nur schwer machbar wäre, diese Trafos scheinen rar - und die Umschaltung auch schwieriger, als nur eine Schaltschwelle...) dann vielleicht mit der Möglichkeit, die Trafospannung vom Leistungsteil wegzuschalten, und über Buchsen eine niedrige DC aus einem Schaltnetzteil einzuspeisen, um so bei niedrigen Ausgangsspannung höhere Ströme zu ermöglichen. Kam dieser Gedanke schon jemals jemandem in den Sinn? (Bestimmt. ;-)
Zur Klarstellung: Ausschließlich für sehr niedrige Spannungen + hohe Ströme. Ansonsten normaler Trafo-Betrieb. (Die kräftigen Niedervolt Schaltnetzteile sind ja leicht zu haben.) Nur um diese Idee z.B. vom Step-Down Vorregler völlig abzugrenzen.
Der thermische Schutz durch Bimetallschalter auf dem Kühlkörper sollte eine Selbstverständlichkeit sein, er sollte auslösen wenn die maximale erlaubte KK Temp (maximale junction von meist 150 - (Rjc - RGlimmerscheibe) * maximaleWatt ) überschritten wird. Das hilft aber nicht gegen Überschreitung der SOA Grenze, wie wenn ein 2N3771 bei 10A und vielen Volt gequält wird. Dagegen hilft nur der Einsatz mehrerer Transistoren.
MaWin schrieb: > Der thermische Schutz durch Bimetallschalter auf dem Kühlkörper sollte > eine Selbstverständlichkeit sein, er sollte auslösen wenn die maximale > erlaubte KK Temp (maximale junction von meist 150 - (Rjc - > RGlimmerscheibe) * maximaleWatt ) überschritten wird. > > Das hilft aber nicht gegen Überschreitung der SOA Grenze, wie wenn ein > 2N3771 bei 10A und vielen Volt gequält wird. Dagegen hilft nur der > Einsatz mehrerer Transistoren. Sind ja hier 2 Stck 2N3771 à 5A. Passt schon.
Ich finde es jedenfalls ganz nett, die alten Schaltungen hier veröffentlicht zu sehen. Es ist ein Zeichen von Genietum mit den einfacheren Schaltungen doch noch zufriedenstellende Ergebnisse zu erzielen. Man muß halt die Fehlerquellen und Schwachpunkte nach Möglichkeit auszuschalten zu versuchen. Abgesehen davon sind solche Schaltungen, solange sie ohne große Probleme funktionieren, auch den Neulingen oder Studenten zu empfehlen die keine große Taschen haben. Diese Schaltung kommt jedenfalls einem "richtigen" LNG viele näher als die Myriaden von Drei-Bein LNGs mit LM317 und Co. die man überall im Internet sieht. Mit der richtigen Kompensation sollte auch das dynamische Verhalten akzeptabel sein und völlig stabil arbeiten. Leider gibt es viele publizierte Designs die wirklich grottig sind. Das Internet ist voll davon. Die einzige Limitation ist der Massebezogene Bezugspunkt welcher den Spannungsbereich eine Grenze setzt. Da ist m.A.n. das HP Konzept mit Ausgangsbezugspunkt klar überlegen weil die Steuerelektronik davon nicht betroffen ist. Ich würde es halt interessant finden diese Geräte durchzumessen damit man Vergleiche mit modernen Geräten anstellen kann. Ich hatte ja mein FS12/73 auch optimiert und es funktioniert seit Jahrzehnten für mich wirklich gut. So oft werden Designs ohne Fakten in den Dreck gezogen ohne es mit Meßwerten zu belegen. Man muß vielen älteren (publizierten) Designs auch zugestehen, daß wir nicht in allen Fällen den Denkegang des Designs vom Verfassser nachvollziehen können. Oft wurden aus praktischen Gründen gewisse Abstriche und Kompromisse geduldet. Heutzutage hat man eben höher geschraubte Ansprüche und Erwartungen. Moderne Komponenten erlauben oft auf die traditionellen Prinzipien verzichten zu können und neue Wege zu beschreiten. Es ist oft zu leicht unrealistische Ansprüche stellen zu wollen und immer die Cadillac Version (Eierlegende Universalsau) zu fordern. Für die vielen Hobbyprojekte muß es nicht unbedingt immer ein teures professionelles LNG sein. Absolute Zuverläßigkeit ist die einzige wirkliche Notwendigkeit und ganz wichtig, die Vermeidung von Ein-und Ausschaltung verursachten unkontrollierten Spannungs Transienten. Das o.g. Design könnte man durchaus mit billigen Import Digital Anzeigen versehen. Man könnte zur Verminderung der Verlustleistung auch noch manuelle oder automatische Trafoumschaltung vorsehen. Auch proportonale Lüftersteuerung wäre unter Umständen eine nützliche Einrichtung. Jetzt dürft ihr wie so oft über mich herfallen. Ich bin es ja gewöhnt:-) Guten Abend, Gerhard
dfg schrieb: > Bernd K. schrieb: >> Und ja, bei kl. Spg. + 10A ... 2N3771 hopps. ... Thermoschalter > > Ein Labornetzteil, welches auch eine thermische Abschaltung (voller > Schutz vor Dummheiten/ Versehen) hat, gefällt mir schon. Was ich mir > vielleicht irgendwann mal bauen wollte, wäre, wenn schon nicht mit > Thyristoren, oder aber einem Trafo mit zahllosen Abgriffen zum > Umschalten, Ich baute mir im 1985 ein solches LNG mit sechs Wicklungen von 7V und 6A. Damit ließ sich ein 0-15V 10A und 15-30V 5A bauen. Die Umschaltung wurde voll automatisch durch Spannungsmessung und mit drei Relais durchgeführt. Mit dem internen Kamin und proportional gesteuerten Lüfter wird das Gehäuse auch bei Vollast nie wärmer wie leicht handwarm. Es wurden übrigens drei MOSFETs verwendet. Man hört den Lüfter nur bei Vollast. Sonst läuft er kaum. Das LNG ist dauerkurzschlußfest und braucht an sich keine thermische Abschaltung, da auch bei Vollast durch den Lüfter der Kühlkamin nicht wärmer als handwarm wird. Der Trafo stammt von einem Philips Ausschlacht Gerät. Beitrag "Re: Nachbausicheres Klein Labornetzgeraet" > > (was eh nur schwer machbar wäre, diese Trafos scheinen rar - und die > Umschaltung auch schwieriger, als nur eine Schaltschwelle...) > > dann vielleicht mit der Möglichkeit, die Trafospannung vom Leistungsteil > wegzuschalten, und über Buchsen eine niedrige DC aus einem > Schaltnetzteil einzuspeisen, um so bei niedrigen Ausgangsspannung höhere > Ströme zu ermöglichen. > > Kam dieser Gedanke schon jemals jemandem in den Sinn? (Bestimmt. ;-)
OS schrieb: > Der LM 324 wird nach wie vor von mehreren Herstellern produziert. Tatsächlich?! Ihr versteht aber auch wirklich nicht mal die einfachste Ironie. Wie kommt ihr nur durchs heutige Leben? Wird der LM324 noch hergestellt? Klar, auch noch in 20 Jahren! Aber wird man sowas Ungeeignetes für ein Linearnetzteil nehmen? Nein, und das schon seit 20 Jahren nicht mehr! Ähm, Bernd? Der TO wollte sicher eine Verbesserung seines Schaltplans, keine drei Schritte zurück. Bitte lösch´diesen Mist, bevor der nächste üble Schaltplan jahrzehntelang im Netz kursiert und sich etliche Ahnungslose völlig sinnlos daran versuchen. Schon morgen googeln 20 Leute nach "Labornetzteil" und finden DIESE Schaltung. 19 davon lachen sich schlapp, aber täglich baut das einer nach, gibt Zeit und Mühe dafür her und erhält reinen Müll. Sowas ist schlicht unfair.
Scrat schrieb: > OS schrieb: >> Der LM 324 wird nach wie vor von mehreren Herstellern produziert. > > Tatsächlich?! Ihr versteht aber auch wirklich nicht mal die einfachste > Ironie. Wie kommt ihr nur durchs heutige Leben? > > Wird der LM324 noch hergestellt? Klar, auch noch in 20 Jahren! Aber wird > man sowas Ungeeignetes für ein Linearnetzteil nehmen? Nein, und das > schon seit 20 Jahren nicht mehr! > > Ähm, Bernd? Der TO wollte sicher eine Verbesserung seines Schaltplans, > keine drei Schritte zurück. Bitte lösch´diesen Mist, bevor der nächste > üble Schaltplan jahrzehntelang im Netz kursiert und sich etliche > Ahnungslose völlig sinnlos daran versuchen. > Schon morgen googeln 20 Leute nach "Labornetzteil" und finden DIESE > Schaltung. 19 davon lachen sich schlapp, aber täglich baut das einer > nach, gibt Zeit und Mühe dafür her und erhält reinen Müll. > Sowas ist schlicht unfair. Wo sind diese modernen Designs über die sich die 19 Leute nicht totlachen? Es ist nicht meine Absicht Dir zu fest auf Deine Zehen zu treten und Dich persönlich anzugreifen. Aber mir scheint, vom (Deinem) hohen Roß aus, sieht man doch nicht immer alle Dinge von der richtigen Perspektive. Daß sich grottige Schaltungen im Internet breit machen ist klar. Wenn man tag-täglich mit High End High Tech Elektronik zu tun hat (Wie Du vielleicht), ist es leicht gewohnheitsmäßig herablassend zu sein. Und daß Deine Kritik ggf. Hand und Fuß hat, streitet Dir auch niemand ab. Vielleicht arbeitest Du an Projekten die wirklich ein Höchstmaß an professionellen Komponenten benötigen. Aber Du bist nicht der Einzige auf der Welt. Die Ansprüche und Erwartungen varieren in der real World. Ausreichende Leistung ist aber auch mit Designs von 1970 und ihren Komponenten zu erreichen. Woher weißt Du ob alle Forum Leser hier nach Dem Non-Plus-Ultra krampfhaft lechzen? Viele sind vielleicht schon mit einem zuverläßigen, einfacheren Design zufrieden oder mit den Geräten die sie in ihrer Jugendzeit mit knappen Mitteln bauten. Aber was macht in Deinen Augen den LM324 und ähnliche OPVs in einem LNG so unbrauchbar? Durch richtige Kompensation ist er durchaus bezähmbar. Und robust ist er auch, was in einem Netzgerät nicht unbedingt ein Nachteil sein muß. Wenn ich mir die OPVs in relativ modernen HP anschaue finde ich dort auch nur etwas modernere Wald und Wiesen OPVs. Jedenfalls keine wirklichen Exoten. Auch HP freut sich über gesparte Kosten. Macht sich die verbesserte Leistung der Komponenten die bevorzugst dort wirklich so stark bemerkbar? LNGs sind in der Regel keine 6-Digit Präzisionsschaltungen. Ich glaube etwas Perspektive ist hier durchaus angebracht. Die Grund Spezifikationen moderner mittelmäßiger (Application Category) HP LNGs sind auch nicht um Größenordnungen besser. Ich spreche jetzt nicht von wirklichen High-End Geräten. Bussteuerung ist auch nicht jedermanns Cup of Tea. (Obwohl ich etliche Businstrumente und Pc mit IEEE-488 Schnittstelle besitze, verwende ich Bussteuerung praktisch nur mit dem Zähler und DVM zur protollierung von Oszillatoren. Sonst lohnt es kaum.) Also, wenn Dich die Mittelmäßigkeit der Ansprüche hier im Forum stört, kannst ja Deine Augen zudrücken und tolerant bleiben. Man hört ja so viel Kritik hier. Warum stellt nicht jemand einmal ein vollständiges, geprüftes und nachbausicheres neues Design für die Leute hier mal vor? Dann könnte man konkrete Vergleiche ziehen. So viele haben hier große Töne gespuckt, die alles besser wußten, doch noch nie haben sie eine vollständige, detaillierte, nachbauwürdige Alternative vorgestellt. Sonst bleibt nur noch, die Service Unterlagen renommierter Hersteller nach aufbauwürdigen Konzepten zu durhsuchen wenn man ein durchdachtes, bewährtes Design ausprobieren möchte. So kommt man nicht umhin sich selber was entwickeln zu müssen. Dann kommen die endlosen Debatten über den Wert des notwendigen Ausgangs-C dazu. In der HP App note wird das ja gut begründet warum HP keine LNG mit 0.1uF Werten herstellt und die Werte einsetzt die man dort findet. Sind die Ingenieure von HP auch nur Amateure? Die Stabilität ist nicht unbedingt der einzige Grund. Kein Wunder, daß die Leute dann das nächstbeste tun und sehen sich in alten Zeitschriften und im Internet nach nachbauwürdigen Designs herum. Aber oft ist es schwer sofort zu beurteilen was gut und was Mist ist. Ältere Designs die dann auch ordnungsgemäß funktionieren, haben dann durchaus seine Daseinsberechtigung. Zum Beispiel, jemand würde sich gerne ein einfaches LNG selber bauen. Gleich wird geschriehen wie hoffnungslos veraltet das Design ist und der MC1466L schon jahrelang abgekündigt ist. Das Anatek Design mit dem MC1466L funktioniert sogar sehr gut. Der IC ist in der Bucht für wenig Geld erhältlich und wie ich selber vergleichen konnte, keine Fälschung und funktioniert im Originalgerät einwandfrei. Das Alter des ICs ist keine Show-Stopper. Für ein einmaliges Heim LNG ist auch ein solcher IC akzeptabel, da man sich gleich 1-2 Ersatz ICs mitbestellen kann für die Zukunft. Also, warum nicht? Für ein Hobbyprojekt gelten industrielle Vorbehalte nicht. Die Spezifikationen im Handbuch brauchen einen Vergleich mit HP durchaus nicht scheuen. Abschliessend möchte ich Doch bitten mal die Dinge von einer anderen Perspektive zu sehen. Es ist nicht immer alles schlecht was nicht von mir kommt:-) Gute Nacht, Gerhard
Gerhard O. schrieb: > Man hört ja so viel Kritik hier. Warum stellt nicht jemand einmal ein > vollständiges, geprüftes und nachbausicheres neues Design für die Leute > hier mal vor? Dann könnte man konkrete Vergleiche ziehen. So viele haben > hier große Töne gespuckt, die alles besser wußten, doch noch nie haben > sie eine vollständige, detaillierte, nachbauwürdige Alternative > vorgestellt. Genau das denke ich mir soo oft hier wenn mal wieder ein Labornetzteil hier "zerfetzt" wird. Vielleicht stelle ich mein Netzteil hier auch mal vor aber genau wegen dem Genannten hab ich das noch nie gemacht.
Scrat schrieb: > Aber wird man sowas Ungeeignetes für ein Linearnetzteil > nehmen? Nein, [...] "Eignung" liegt im Auge des Betrachters.
dfg schrieb: > Ein Labornetzteil, welches auch eine thermische Abschaltung (voller > Schutz vor Dummheiten/ Versehen) hat, gefällt mir schon. Was ich mir > vielleicht irgendwann mal bauen wollte, wäre, wenn schon nicht mit > Thyristoren, oder aber einem Trafo mit zahllosen Abgriffen zum > Umschalten, > > (was eh nur schwer machbar wäre, diese Trafos scheinen rar - und die > Umschaltung auch schwieriger, als nur eine Schaltschwelle...) Das wurde oft über vorgeschaltete Stelltrafos gelöst, die die Eingangsspg. des Reglers parallel zum Sollwert heruntergefahren haben. Knackpunkt ist die mechanische Kopplung Stelltrafo mit Sollwertpoti. Beispiele sind z.B. HP711 HP712 u.a.
Possetitjel schrieb: > "Eignung" liegt im Auge des Betrachters. Nein, liegt sie nicht. Sonst könnte man solche Netzteile auch mit Röhren oder Drahtpotis mit Motorantrieb aufbauen. Die heute übliche Technik bzw. die angeschlossenen Verbraucher bestimmen die Eignung. Der Rest entsteht durch Wunderlichkeit im Alter. Gerhard, sorry, aber solch ein langer Text ist ein Witz, den habe ich nicht zu 10% gelesen. Zumal du eh nur mit der simplen Wahrheit Probleme zu haben scheinst, daß moderne Bauteile besser wären. Wir sind hier in einem Elektronikforum und schreiben uns keine Liebesbriefe... Es bleibt exakt wie bereits gesagt, das Verbreiten SOLCHER Schaltpläne ist eine Frechheit. Und eine Schade für den Seitenbetreiber noch dazu. Hier sollte es eigentlich um modernste Schaltungen gehen, nicht um das Bewahren der Technik von vorvorgestern. Wenn ihr ernsthaft Schaltungen mit Trippel-Darlington, fünf Hilfsspannungen, Leistungswiderständen und Uralt-OPs besprechen wollt, bitteschön...
Scrat schrieb: > Wenn ihr ernsthaft Schaltungen mit Trippel-Darlington, fünf > Hilfsspannungen, Leistungswiderständen und Uralt-OPs besprechen wollt, > bitteschön... Und warum mischst du dich dann ein?
Scrat schrieb: > > Gerhard, sorry, aber solch ein langer Text ist ein Witz, den habe ich > nicht zu 10% gelesen. Zumal du eh nur mit der simplen Wahrheit Probleme > zu haben scheinst, daß moderne Bauteile besser wären. Wir sind hier in > einem Elektronikforum und schreiben uns keine Liebesbriefe... Zuerst: Der Ton macht die Musik. Und da wäre es hilfreich, sich auf Mess- und Nachvollziehbares zu beschränken. Zu den Bauteilen: Gut, von alten Exoten würde ich auch eher die Finger lassen. Nur, bei Operationsverstärkern: Wo liegen denn die Vorteile der neueren Typen? Tauglichkeit für niedrige Betriebsspannungen, niedrige Offsetspanung und -Drift, höherer Slew rate, geringere Übernahmeverzerrungen, weniger Rauschen etc. Sind diese Eigenschaften in einem Labornetzteil relevant? Meist nicht, und so kann man sich in diesem(!) Anwendungsfall auf bewährte und preisgünstige Typen stützen. > Es bleibt exakt wie bereits gesagt, das Verbreiten SOLCHER Schaltpläne > ist eine Frechheit. Und eine Schade für den Seitenbetreiber noch dazu. > Hier sollte es eigentlich um modernste Schaltungen gehen, nicht um das > Bewahren der Technik von vorvorgestern. > > Wenn ihr ernsthaft Schaltungen mit Trippel-Darlington, fünf > Hilfsspannungen, Leistungswiderständen und Uralt-OPs besprechen wollt, > bitteschön... Bei dem ELO-Netzteil z.B. wurde doch dessen Schwächen diskutiert, der geneigte Leser kann durchaus seine Schlüsse daraus ziehen. Außerdem greift Moores's Law bei stabilisierten Netzteilen nicht, sie besehen immer noch aus Spannungs- und gegebenenfalls Stromreglern.
Hallo Scrat, Scrat schrieb: > Possetitjel schrieb: >> "Eignung" liegt im Auge des Betrachters. > > Nein, liegt sie nicht. Sonst könnte man solche Netzteile auch mit Röhren > oder Drahtpotis mit Motorantrieb aufbauen. > Die heute übliche Technik bzw. die angeschlossenen Verbraucher bestimmen > die Eignung. Der Rest entsteht durch Wunderlichkeit im Alter. > > Gerhard, sorry, aber solch ein langer Text ist ein Witz, den habe ich > nicht zu 10% gelesen. Zumal du eh nur mit der simplen Wahrheit Probleme > zu haben scheinst, daß moderne Bauteile besser wären. Wir sind hier in > einem Elektronikforum und schreiben uns keine Liebesbriefe... Nein. Hier mißverstehst Du mich ein bischen. Ich finde nur man sollte nicht auf der Vergangenheit herumtrampeln. Im Prinzip hat sich zumindest bei HP nicht viel am Grundprinzip verändet. HP verwendet immer noch dasselbe Prinzip wie in App note 90 beschrieben. Die Komponenten sind bis auf die OPVS , wenn auch mit SMD hergestellt, immer noch die selben Rs and Cs... OK, HP nimmt heutzutage LF442 und Co. da hat sich im Grunde genommen nicht viel geändert. Ich bin mit der Schaltungstechnik moderner HP LNGs durchaus eng vertraut. > > Es bleibt exakt wie bereits gesagt, das Verbreiten SOLCHER Schaltpläne > ist eine Frechheit. Und eine Schade für den Seitenbetreiber noch dazu. > Hier sollte es eigentlich um modernste Schaltungen gehen, nicht um das > Bewahren der Technik von vorvorgestern. Ja. Ich frage wieder, wo sind die vollständigen Unterlagen moderner Schaltungen? Und earum schließt Du kategorisch aus, daß es nicht möglicherweise Liebhaber älterer Sachen gibt? Von Dir auf Andere zu schließen ist nicht unbedingt akkurat. Du kennst meinen Hintergrund auch nicht und würdest Dich wundern mit welchen Sachen ich mich in der Arbeit beschäftige:-) Ein uC zur digitalen Steuerung eines LNG ist auch nicht unbedingt der Weisheit letzter Schrei und macht nicht unbedingt ein modernes Design. Ich spielte mal mit einem Sehr modernen Agilent LNG im Geschäft herum. Ohne Handbuch ließ sich das Gerät nicht richtig betreiben. Für manuellen Laborbetrieb bevorzuge ich schon direkte arbeitende Frontplattensteuerelemente. Für Bus Kontrolle ist uC Steuerung natürlich OK. Wenn man nicht selber was entwickelt bleiben nur noch die Service Handbücher der LMG Geberation bevor die Schaltbildunterlagen entfernt wurden. > > Wenn ihr ernsthaft Schaltungen mit Trippel-Darlington, fünf > Hilfsspannungen, Leistungswiderständen und Uralt-OPs besprechen wollt, > bitteschön... Tut mir leid. Auch HP hat immer noch verschiedene Hilfswicklungen auf dem Trafo. Daran hat sich bis heute nichts geändert wegen dem Nullbezugspunkt der Steuerelektronik. Die digitale Elektronik hat ihre eigenen Bedarf an isolierten Hilfspannungen. Aber in solchen Geräten sprechen wir von einem System. Die Uralt-OPV kommen nur in den alten publizierten Schaltungen oft vor. Die LM sind für diesen Anwendungsfall ausreichend und haben durchaus auch nützliche Eigenschaften und Robustheit. Wer sich unbedingt was moderneres wählen möchte, kann ja. Digi-Key hat genug Auswahl. Abgesehen davon bevorzuge ich aus anderen Gründen Einzel oder Dual OPVs. Wie heißt es doch so schön: "Jedem Tierchen sein Pläsierchen" In diesem Sinne Euch allen einen Schönen Tag noch, Gerhard
@Scrat: Keiner hier hat bestritten, daß mit besseren (meist moderneren) Teilen z.B. völlig andere, einfachere und mehr oder weniger auch bessere Konzepte möglich sind. (Da solltest Du evtl. doch mal genauer lesen - oder dem Spinner, der Dir das Querlesen beizubringen vorgab, gewalttätig was husten...) Auch meint keiner, Dir nahebringen zu müssen, Du sollest Sachen bauen und verwenden, die Dir zu alt bzw. schlecht sind. Alleine Du bringst Deine Ansichten "aufdringlich" daher: Du propagierst (bzw. vertrittst mit Nachdruck) die absolute Notwendigkeit, sämtliche älteren Bauteile und Schaltungskonzepte zu "verbannen". Dazu wird es aber schlicht nicht kommen. Und was schreibst Du nur für Sachen...? "Wunderlich werden"? Wenn ältere Schaltungen den vorgesehenen Zweck erfüllen, die notwendigen Specs einhalten, ist deren Bau doch auch kein Unsinn. Auch kein "langsam wunderlich werden" über 40..., oder gar "Altersstarrsinn" über 50 Jahren Lebensalter. Sondern einfach nur freier Wille. Deine Qualitäts-Argumente treffen ja teilweise zu. Aber nichts-desto-trotz hast Du es jedem Gegenüber selbst zu überlassen, welche Standards dieser wünscht, und verwirklicht. Es steht auch jedem frei, ob er, wenn reali-sierbar, dazu - (aus) beliebig (alten Teilen) - alte Designs bauen möchte. Da kannst Du die Wahrheit (ja!) über gute moderne Bauteile und Schaltungen noch so sehr bunt gemischt mit der Wahrheit (ja!) über ältere solche vorbeten - und noch hundert mal behaupten, man hätte Dir dahingehend widersprochen. Deine Motive, so weit zu gehen, Dich zum Verdrehen der Aussagen anderer, sowie unpassenden bzw. beleidigenden Äußerungen hinreißen zu lassen, nur weil es nicht gelingt, uns zu überzeugen - sind für mich ein kleines Rätsel. Richtig emotional, das... O.O
Nachdem nun nach "Leading Edge" LNGs verlangt wird, hier 2 youtube Filme zum Keysight E36311-13, das dürften so ziemlich die neuesten Geräte auf dem Markt sein. Im zweiten Film wird das Innenleben gezeigt. https://www.youtube.com/watch?v=i4JKHfERf00 https://www.youtube.com/watch?v=XXNCOOQ_uas
M. K. schrieb: > Gerhard O. schrieb: >> Man hört ja so viel Kritik hier. Warum stellt nicht jemand einmal ein >> vollständiges, geprüftes und nachbausicheres neues Design für die Leute >> hier mal vor? Dann könnte man konkrete Vergleiche ziehen. So viele haben >> hier große Töne gespuckt, die alles besser wußten, doch noch nie haben >> sie eine vollständige, detaillierte, nachbauwürdige Alternative >> vorgestellt. > > Genau das denke ich mir soo oft hier wenn mal wieder ein Labornetzteil > hier "zerfetzt" wird. Vielleicht stelle ich mein Netzteil hier auch mal > vor aber genau wegen dem Genannten hab ich das noch nie gemacht. Mit etwas Glück kommt man mit Kreuzigung davon. Besser, man hält sich mit Alternativen zurück.
Gerhard O. schrieb: > Ein uC zur digitalen Steuerung eines LNG ist auch nicht unbedingt der > Weisheit letzter Schrei und macht nicht unbedingt ein modernes Design. > Ich spielte mal mit einem Sehr modernen Agilent LNG im Geschäft herum. > Ohne Handbuch ließ sich das Gerät nicht richtig betreiben. Für manuellen > Laborbetrieb bevorzuge ich schon direkte arbeitende > Frontplattensteuerelemente. Für Bus Kontrolle ist uC Steuerung natürlich > OK. Du wirfst doch nicht Bedienfrontfläche mit dahinter liegender Elektronik zusammen. Nehmen wir die gebräuchlichsten Bedienelemente eines LNGs her: Potentiometersteuerung mit 1 Pot, Fein- Grobpot, 10Gangpot oder Tastensteuerung usw. her. In "alter" Analogtechnik sind praktisch die nur ersten Arten möglich. Tasteneingabe ist wohl praktisch nur mit uC möglich. Aber auch Pots kann man an uC verwenden wenn man will und das für sinnvoll erachtet. Scheinbar ist aber die "ideale" Eingabemethode für z.B. Spannung noch nicht gefunden. Ich habe einmal vor ein paar Jahrzehnten(!) einen PLL-Receiver besessen, bei dem man die Frequenzeinstellung mittels Schwungrad verstellen konnte. Ein kräftiger Dreh, das Rad laufen lassen bis man in der Nähe der gewünschten Frequenz ist, abstoppen und feineinstellen. War sehr bedienungsfreundlich! Technisch realisiert wurde das mit einer Zahnscheibe und Optokopplern. Könnte das mir auch sehr gut für ein LNG vorstellen. Zum Thema Uraltbauteile: Natürlich funktionieren die in den diversen Schaltungen gut. Aber auch modernere OPVs .. funktionieren da oft genausogut oder noch besser. Die Nachfrage hier kommt aber doch meist von Anfängern, Bastlern, jungen Menschen, die sich mit Elektronik beschäftigen. Wollen wir diese auf Uraltbauteile prägen? Die schauen sich die Datenblätter an und glauben, das ist das Maß aller Dinge und legen sich einige Muster in die Bastelstube. Dann sehen sie eine andere Schaltung mit OPVs und merken, mit den alten OPVs gehts doch nicht. Bis auf den Preis (und der ist bei OPVs nicht schwindelerregend) läßt sich doch so gut wie jeder uralt OPV durch neuere leistungsfähige Typen ersetzen. Umgekehrt geht das aber sehr selten.
In der Tat wäre es doch einmal eine Aufgabe,wie anderorts schon angemerkt worden ist, von den versierten Elektronikern eine Schaltung eines LNG hier im Forum zu "entwickeln", daß letztendlich auch nachbausicher ist. Ohne µC wäre wünschenswert, bzw. etwaig zei Versionen, einmal mit und einmal ohne µC. Fertige Layout/s wie Platinenfertigung in Auftrag geben, wäre das Sahnehäupchen am Ende einer Produktentwicklung. MfG Eppelein
Hallo, > Schon morgen googeln 20 Leute nach "Labornetzteil" und finden DIESE > Schaltung. 19 davon lachen sich schlapp, aber täglich baut das einer > nach, gibt Zeit und Mühe dafür her und erhält reinen Müll. > Sowas ist schlicht unfair. Du scheinst ja Ahnung von der Materie zu haben, sei doch so gut und zeige mal einen Schaltplan wie man heute mit aktuellen Bauteilen ein Netzteil realisiert, das die ganzen Fehler der alten Schaltungen vermeidet. rhf
Volker S. schrieb: > Nachdem nun nach "Leading Edge" LNGs verlangt wird, hier 2 youtube > Filme > zum Keysight E36311-13, das dürften so ziemlich die neuesten Geräte auf > dem Markt sein. Im zweiten Film wird das Innenleben gezeigt. > > Youtube-Video "E36300 Triple Output Bench Power Supply Product Overview" > > Youtube-Video "Triple Output Bench Power Supply Teardown, Keysight > E36300 Series" Danke Volker! das war auf alle Fälle interessant. Ist ein sehr schönes Gerät und eine Ingenieur Team Meisterleistung. Als Vorlage für einen Selbstbau/Entwicklungs-Versuch ist so ein Konzept allerdings wahrscheinlich für die meisten (für mich zumindest) von uns zu aufwendig. In meinem Alter muss ich mir schon sehr sorgfältig überlegen wie viel Zeit ich für ein Projekt aufwenden möchte, neben allen anderen Verpflichtungen. Der Entwicklungsaufwand ist da enorm. Wenn man vergleichbare Software Features selber erstellen wollte, besteht auch ein sehr signifikanter Zeitaufwand auf der Rechnung. Allerdings braucht man als Hobbyist nicht unbedingt einen SCPI Interpreter und TCP/IP Kommunikation. Das ginge auch einfacher. Aber ehrlich, wollen wir wirklich so viel Zeit und Material in ein LNG Projekt hineinstecken? Man könnte sicherlich einige der Baugruppen (TFT, 32-Bit uC irgendeiner Art Bord, Ethernet, etz. schon käuflich erwerben um sich etwas Arbeit zu ersparen. Die eigentliche LNG Elektronik wäre danach keine Raketenwissenschaft mehr. Aber trotzdem lohnt es sich wirklich so ein aufwändiges Gerät zu bauen? Ich, für mich habe keine Lust mehr dazu. Dann kaufe ich mir so ein LNG lieber. Durch die kompakte SMD Bauart ist auch Reparatur und Fehlersuche nicht mehr so angenehm. Und man darf auch nicht vergessen, Keysight gibt wie viele andere Hersteller keine detaillierten Service Unterlagen mehr heraus. Die "Service Guide" gibt Dir bestenfalls oberflächliche Assembly Austausch Instruktionen. Auf Jahrzehnte gesehen, wahrscheinlich nicht unbedingt dem Eigentümer dienlich. Ich habe keinen großen Enthusiasmus Gerate mein Eigen zu nennen die sich nicht gut warten lassen. Trotz der sehr brauchbaren Features des vorgestellten Geräts würde ich wahrscheinlich trotzdem ein E3631A bevorzugen, einfach weil ich zumindest dort noch eine Service Manual mit Schaltbildern bekomme. Auch bekommt man oft noch gute gebrauchte Geräte. Die traurige Tatsache aller modernen Gerätschaften besteht darin, dass Reparatur vom Hersteller nach Ablauf der Garantiezeit nicht mehr erwünscht ist und Bestandteile nicht erhältlich sind. Auch beim E3631A wird man eines Tages kein Austausch VFD Display und ein paar andere Spezialteile bekommen. So werden aus ganzen Generationen von tollen Geräten Elektroschrott. Ist es da ein Wunder dass manche Leute lieber ältere Technik verwenden wollen? Ich kann so ziemlich alle meine betagten Messgeräte reparieren. Kleine Probleme alter Schaltungen lassen sich mit feinfühliger Hand ausmerzen wenn man will. Um Antoine de Saint-Exupery zu quotieren: "Perfection is achieved, not when there is nothing more to add, but when there is nothing left to take away" Gruesse, Gerhard
Volker S. schrieb: > Nachdem nun nach "Leading Edge" LNGs verlangt wird, hier 2 youtube Filme > zum Keysight E36311-13, das dürften so ziemlich die neuesten Geräte auf > dem Markt sein. Im zweiten Film wird das Innenleben gezeigt. Uff, ein Gerät mit Lüfter als 'best acoustic noise on your bench' zu bewerben, eine Kiste mit Ringkerntrafo als 'lightweight' zu beziechnen in Zeiten wo Schaltnetzteile erfunden wurden, ein linear geregeltes Netzteil mit Relaisumschaltung der Trafowicklungen ist eigentlich ein Zeichen unterdimesnsionuerter Auslegung, es reagiert als Stromquelle zu langsam, und 'very low amount of cables and interconnects to keep the thing reliable' ist bei 3 Platinen und dutzenden Trafoleitungen doch ein Lacher. Da wäre doch selbst das billige chinesische (nah am oben gezeigten OK-Elektronik/Elo-2 Design, aber wie immer bei Chinesen mit zu kleinem Kühlkörper) https://www.youtube.com/watch?v=GyKeNLSQvXk besser dran, ausser dem Trafo mit Netzschalter gibt es gar keine Kabel. Keine Frage, ich erwarte daß das Keysight qualitativ besser ist obwohl es keine Jahrzehnte ('decades') halten wird, aber das Marketinggschwätz ist unerträglich.
Michael B. schrieb: > Volker S. schrieb: >> Nachdem nun nach "Leading Edge" LNGs verlangt wird, hier 2 youtube Filme >> zum Keysight E36311-13, das dürften so ziemlich die neuesten Geräte auf >> dem Markt sein. Im zweiten Film wird das Innenleben gezeigt. > > Uff, ein Gerät mit Lüfter als 'best acoustic noise on your bench' zu > bewerben, eine Kiste mit Ringkerntrafo als 'lightweight' zu beziechnen > in Zeiten wo Schaltnetzteile erfunden wurden, ein linear geregeltes > Netzteil mit Relaisumschaltung der Trafowicklungen ist eigentlich ein > Zeichen unterdimesnsionuerter Auslegung, es reagiert als Stromquelle zu > langsam, und 'very low amount of cables and interconnects to keep the > thing reliable' ist bei 3 Platinen und dutzenden Trafoleitungen doch ein > Lacher. In den E36xx LNGs wurden die Trafowicklungen elektronisch umgeschaltet. Es wundert mich, dass HP wieder auf Relais zurück greift. Wenn der Luefter thermisch geregelt wird, dann hat man die meiste Zeit Ruhe wenn die Lasten klein sind. Aber in so einem kleinen Gerät geht es eben nicht anders. Jetzt musste ich doch ein bisschen lachen. Ich habe es ganz gern wenn die Geräte am Tisch etwas Gewicht haben. Ich hatte mal ein Switchmode LNG am Tisch und das rutschte weg wenn man die Tasten drücken wollte. Ich finde es angenehmer wenn das Gerät bei der Bedienung nicht herum rutscht oder es am Tisch festschrauben muss;-) > > Da wäre doch selbst das billige chinesische (nah am oben gezeigten > OK-Elektronik/Elo-2 Design, aber wie immer bei Chinesen mit zu kleinem > Kühlkörper) > Youtube-Video "BitBastelei #198 - Netzteil-Bausatz 30V 3A" > besser dran, ausser dem Trafo mit Netzschalter gibt es gar keine Kabel. Eigentlich geben nur ausführliche Labor Untersuchungen Aufschluss über die tatsächlichen Eigenschaften. Ich kann mir persönlich nicht vorstellen, dass die billigen Importsachen sich mit HP vergleichen lassen. Ich befasste mich messtechnisch mit dem E3611A und da merkt man doch wie sorgfältig das Gerät entwickelt wurde. > > Keine Frage, ich erwarte daß das Keysight qualitativ besser ist obwohl > es keine Jahrzehnte ('decades') halten wird, aber das Marketinggschwätz > ist unerträglich. F.A. Nach Ablauf der Garantie ist es nur mehr Glücksache weil dann KS das Gerät verleugnen wird und es auch jetzt schon keine Ersatzteile gibt. Nur teure Austauschbaugruppen. That's Life in the 21st Century!
Eppelein V. schrieb: > In der Tat wäre es doch einmal eine Aufgabe,wie anderorts schon > angemerkt worden ist, von den versierten Elektronikern eine Schaltung > eines LNG hier im Forum zu "entwickeln", daß letztendlich auch > nachbausicher ist. Also! Auf geht's! Macht mal, Leute;-) > > Ohne µC wäre wünschenswert, bzw. etwaig zei Versionen, einmal mit und > einmal ohne µC. Guter Vorschlag. Ich hätte da auch ein paar Ideen dazu. > > Fertige Layout/s wie Platinenfertigung in Auftrag geben, wäre das > Sahnehäupchen am Ende einer Produktentwicklung. Sollte kein Problem sein. > > MfG > Eppelein Also manchmal juckt es mich schon was Modernes auf die Beine zu stellen. Vielleicht sollten wir mal ein Forum WIKI aufstellen und sorgfältig ein modernes ausbaufähiges, modulares Selbstbau LNG System Design überdenken, dass sozusagen von groß auf klein realisiert werden kann. Dann ließen sich wahrscheinlich viele Wünsche und Ansprüche erfüllen ohne dem Einen oder Anderen zu missfallen. Da jeder andere Vorstellungen hat, ist Konzeptflexibilität Hauptbedingung. Voraussetzung ist, die notwendigen System Schnittstellen festzulegen so dass die notwendigen Variationen in einer modularen Vorgehensweise machbar sind. Auch sollte industrielle Komplexität nach Möglichkeit nicht überhand nehmen weil eine Eierlegende Vollmilchsau ist auch nicht jedermanns Sache ist. Auch die Leistungsbereiche sollten vernünftig abgegrenzt werden. Hybrid Konzepte stehen natuerlich auch zur Debatte. Oft werden starke LNG gewünscht. Für gewisse Anwendungen ist das natuerlich Voraussetzung. Andrerseits, jemand der empfindliche Schaltung entwickelt, möchte lieber gute Einstellbarkeit von Spannung und Strom, niedriges Rauschen und Brumm, gute Stabilität, etz. Nicht alle diese Eigenschaften lassen sich leicht in einem Geräte Design vereinbaren. Ich habe übrigens die Datenblätter ein paar in Frage kommende OPVs angesehen. Der einzige Grund einen moderneren Quad OPV als den LM324 zu verwenden ist meiner Ansicht nach die besseren Slew Rate modernerer Typen wie TL-074 und vergleichbaren Modellen mit 13V/us und größerer Bandbreite. Alles andere spielt eigentlich in diesen Schaltungen keine wirklich große Rolle. Die Unterschiede sind da eher fließend.
Beitrag #5179606 wurde von einem Moderator gelöscht.
F.Seuhs schrieb: > Zum Thema Uraltbauteile: Natürlich funktionieren die in den diversen > Schaltungen gut. Aber auch modernere OPVs .. funktionieren da oft > genausogut oder noch besser. Die Nachfrage hier kommt aber doch meist > von Anfängern, Bastlern, jungen Menschen, die sich mit Elektronik > beschäftigen. Wollen wir diese auf Uraltbauteile prägen? Die schauen > sich die Datenblätter an und glauben, das ist das Maß aller Dinge und > legen sich einige Muster in die Bastelstube. Dann sehen sie eine andere > Schaltung mit OPVs und merken, mit den alten OPVs gehts doch nicht. Bis > auf den Preis (und der ist bei OPVs nicht schwindelerregend) läßt sich > doch so gut wie jeder uralt OPV durch neuere leistungsfähige Typen > ersetzen. Umgekehrt geht das aber sehr selten. Da hast Du freilich völlig recht. Zu diesem Ansinnen passen würde ebenfalls bestens, wie auch Gerhard grade meinte, hier ein aktuelles und lückenloses LNG-Wiki bereitzustellen. Entweder mehrere (aus modernen BE bestehende, modern konzeptionierte) gut designte LNG zu publizieren. Mit verschiedenen U / I - Kombinationen, Features, Ausgängen. So auch unterschiedlichen Design- bzw. geplanten Anwendungs-Schwerpunkten. (Oder von mir aus auch modulares Design.) Für jeden Anfänger wäre doch auch wichtig / nützlich, genauestens alle Schaltungs-Funktionen zu erläutert zu bekommen. Eventuell sogar mit einer zusätzlichen, ausführlichst gestalteten Erklärung für "Totalanfänger". Mit dieser und dem Wiki könnte dann der jew. Anfänger "sein" LNG aus den vorhandenen hoch-/runter-skalieren - und auch anderweitig frei anpassen. Das wäre ein Ding. So ein LNG-Selbstbau böte(/forderte) Analogtechnik-Wissen en masse, unzählige Techniken und Zusammenhänge. (Und, je nachdem, µC-Wissen auch noch.) Das Ergebnis wäre theoretisch ein tolles Erstgerät, dessen Bau sowohl die Wissens- als auch Versorgungsgrundlage für alles nur mögliche zukünftige legte. Das genaue Gegenteil von F.Seuhs Kritikpunkten also. So ein Wiki wäre schon wirklich überragend. Aber: Das alles kostete halt wirklich viiiel Arbeit. Und ich selbst wäre eher interessierter Leser, denn Autor - da ich bei dieser Thematik (bis auf wenige Punkte des Gesamten) selbst keine besondere Leuchte bin. Grade deshalb würd´s mich sehr freuen. Doch vermutlich ist das einfach zu viel verlangt. Wenn man an die viele Zeit denkt, bis das stünde - außer, es wären echt viele Helfer, vielleicht.
Hier die original Schaltpläne mit Text von dem ELO-Netzteil von 1979, damit man lesen kann, wie die Konstrukteure damals gedacht haben. Die mangelhafte Referenzspannung mit einer 1N4148 für die Stromregelung und ein fehlender Ausgangs-Elko ist bei dem Doppel-Netzteil-LN2 von 1981 bereits verbessert worden (siehe Beitrag vom 16.10.2017 um 15:04 Uhr). Ralf L. schrieb: > Hier der funktionsfähige Originalschaltplan vom Labornetzgerät mit dem > LM324 von 1981. Mit dem Doppel-Netzteil-LN2 habe ich in den ganzen 36 Jahren keine Schwierigkeiten mit Schwingneigungen gehabt. Auch nicht bei komplexen Lasten. Außer einmal, als ich eine 15 Watt, 144 MHz UKW FM Endstufe im C-Betrieb angeschlossen habe (Antenne ca. 5m vom Netzteil entfernt), da leuchtete die rote LED obwohl die Stromgrenze noch nicht erreicht war. Vermutlich war der LED-Treiber-Komparator durch HF-Einstrahlung gestört. Die Spannung blieb dabei aber konstant.
Für den Kernteil eine LNGs braucht man eigentlich kleine modernen Teile. Da kann man ohne Problem auf alte, bewährte Teile zurückgreifen. Es gibt an der ein oder anderen Stelle ggf. modernere Alternativen - sehr groß ist der Fortschritt in dem Bereich aber nicht. Viele Teile sind auch relativ leicht austauschbar: wenn einem der 2N3055 nicht gefällt nimmt man heute halt einen TIP3055 oder TIP35. Eine nachbausichere Schaltung sollte da nicht so wählerisch sein. Es hängt etwas von der Schaltung und den Anforderungen ab, ob der LM324 für ein LNG ausreicht. In einigen Varianten ist für den Stromregler eine höhere Bandbreite / slew-rate hilfreich. Für die meist eher langsamen Auslegungen reicht die Geschwindigkeit des LM324 aus. So richtig verbreitete, moderne, günstige Alternativen für einen Single Supply OP der auch 30-35 V als Versorgung verträgt wüsste ich jetzt auch nicht: Der LT1013 ist recht teuer (dafür präzise und ähnlich langsam). Der OPA2171 ist im Prinzip schön aber nicht als DIP verfügbar und auch nicht überall zu bekommen. Die alten Schaltungen sind nicht unbedingt so schlecht - ein Problem sind höchstens die ersten Versuche davon ohne Kompensation, wo dann noch behauptet wird das es auch mal funktioniert. Das ELO NT2 ist erst in der verbesserten Variante brauchbar. Ein Artikel im Wiki-Bereich wäre tatsächlich keine so schlechte Idee. Für eine LNG gibt es verschiedene Schaltungs-varianten, die ihre Berechtigung haben, je nach Anforderungen. D.h. man wird ggf. nicht mit einer Schaltung auskommen, eher mit 2 Typen. Eine ist die Variante mit unabhängiger Versorgung für den Reger als LDO - hier hat man als wesentlichen Nachteil die 2. Versorgung (z.B. 2. Trafo) und eine ggf. nicht ganz so schnelle Spannungsregelung. Dafür ist dies Form sehr flexibel (ggf. könnte das gleiche Layout für 35 V / 3 A oder 5 V 15 A oder 100 V 1 A genutzt werden) und gute mit digitaler Steuerung / Anzeige zu kombinieren. Zu der Form auf Basis des Funkschau LNGs gab es hier im Forum auch schon mal eine längere Diskussion (mit den üblichen Abschweifungen - etwa Richtung Vorregelung) die zu einer brauchbaren Schaltung geführt hat. Beitrag "Labornetzteil/Funktionsgenerator" Allerdings ist die 2. nötige Trafowicklung (bzw. oft der 2. Trafo) für ein ganz einfaches Netzteil dann schon abschreckend, etwa wenn man mit so etwas wie einem Notebook Netzteil startet, um von den 230 V weg zu bleiben. Gerade für den Anfang ist das eine gute Idee. Die Schaltungen ähnlich dem ELO Netzteil 2 oder auch der Schaltung ganz vom Anfang haben da schon noch ihrer Berechtigung, trotz der damit verbundenen Beschränkungen (schwer über 25-30 V, meist langsame Stromregelung). Dafür sind sie etwas einfacher zu verstehen und in der Auslegung der Kompensation einfacher (sofern man keine so hohen Ansprüche hat). Auch hier könnte es sich Anbieten im Detail die Kompensation usw. zu beschreiben, für einer der Varianten. Wegen der Einfachheit wäre das wohl eher die Variante die Ralf Leschner am 16.10.2017 15:04 ins spiel gebracht hat, denn die kommt noch am ehesten ohne negative Hilfsspannung aus.
Lurchi schrieb: > Allerdings ist die 2. nötige Trafowicklung (bzw. oft der 2. Trafo) für > ein ganz einfaches Netzteil dann schon abschreckend Ich habe für dieses Problem eine Lösung gefunden: Bei einem 120VA Torid Netztrafo nahm ich einfach ein gewisse Länge von Flachbandkabel mit 20 Leiter. Wickelte dieses Kabel ein paar Mal (je nach Spannung) um den Trafo herum und brachte IDC Verbinder an, die dann auf der Platine die Enden der "Wicklung" "richtig" in Serie verbanden und konnte dann 24V mit Anzapfungen bei 200mA erzielen. Man berechnet nur wie viel Wicklungen/Volt notwendig sind und multipliziert dann die Drähte je nach Flachband Kabel. Da man feine Anzapfungen hat, lässt sich die Spannung ziemlich fein aufteilen. Für die Versorgung von LNG Steuerschaltungen reicht es bestimmt Dicke. Wenn man mehr Strom braucht, lassen sich auch Drähte parallel schalten. Jedenfalls ist das eine sehr leicht realisierbare und billige Methode eine zusätzliche Spannung hinzuzufügen.
Lurchi schrieb: > etwa wenn man mit > so etwas wie einem Notebook Netzteil startet, um von den 230 V weg zu > bleiben Da kann man anstatt ja auch billige DC/DC Wandler nehmen um die unabhängigen Hilfsspannungen zu erzeugen.
Gerhard O. schrieb: > Da kann man anstatt ja auch billige DC/DC Wandler nehmen um die > unabhängigen Hilfsspannungen zu erzeugen. Endlich mal ein wirklich kreativer Beitrag zur Modernisierung steinalter Labornetzteilschaltungen. Jüngere OPAs sind langweilig, abgesehen davon, dass man bei den Kompensation u.U. von vorne anfängt. Bei DC/DC muss man nur drauf achten, dass das Zeitverhalten passt. Der DC/DC wird vielleicht etwas anders hochkommen als die Versorgung aus einer Hilfswicklung.
Ralf L. schrieb: > Hier die original Schaltpläne mit Text von dem ELO-Netzteil von 1979, > damit man lesen kann, wie die Konstrukteure damals gedacht haben. Vielen Dank, Ralph, Gerhard
A. K. schrieb: > Endlich mal ein wirklich kreativer Beitrag zur Modernisierung steinalter > Labornetzteilschaltungen. Jüngere OPAs sind langweilig, abgesehen davon, > dass man bei den Kompensation u.U. von vorne anfängt. Bei DC/DC muss man > nur drauf achten, dass das Zeitverhalten passt. Der DC/DC wird > vielleicht etwas anders hochkommen als die Versorgung aus einer > Hilfswicklung. Man kann ja den DC/DC Konverter mit Unterspannung Lockout versehen. Man muss sich nur sehr genau um das Ein- und Abschaltverhalten des LNG kümmern und dort alles richtig machen, so dass die Ausgangsspannung sich gutmütig aufbaut und verschwindet. Aber das ist ja auch nicht so schwierig solange die Basisstromschaltung der Treiberstufe nicht vom Hauptnetzteil versorgt wird. Das war die Achillesferse des FS12/1973 Designs das der Autor nur mit einer Krücke behob. Beim Aus-stecken versagte dann seine Notlösung weil es mit dem Netzschalter gekoppelt war.
Ralf L. schrieb: > Hier die original Schaltpläne mit Text von dem ELO-Netzteil von 1979, > damit man lesen kann, wie die Konstrukteure damals gedacht haben. > zur Vollständigkeit hier noch ein Nachtrag aus der ELO 1979 Heft 10. Das gab mir die Anregung, mein Netzteil auf 10A zu erweitern.
Gerhard O. schrieb: > Also! Auf geht's! Macht mal, Leute;-) Nun denn. Klopfen wir doch ein paar Eckpunkte fest. Meine Vorschläge: a) zweikanalig, reihen- und parallelschaltbar, b) Umax irgendwo zwischen 20V und 30V, c) Imax 1A..2A Begründung zu a): Reihen- bzw. Parallelschaltung vergrößert die Reichweite des Netzteiles drastisch, weil man die Wahl hat, doppelte Spannung, doppelten Strom oder zwei unabhängige Spannungen zu erzeugen -- aber das muss eben beim Entwurf der Schaltung vorgesehen werden. Später nachrüsten ist nicht. Mein Statron 3205 kann das, und es ist super. Darüberhinaus SEHR wünschenswert: Lastschalter. Wünschenswert: Testknopf für Stromeinstellung ohne Last. >> Ohne µC wäre wünschenswert, bzw. etwaig zei Versionen, >> einmal mit und einmal ohne µC. > > Guter Vorschlag. Ja. Ich sehe sowieso nicht, was ein µC direkt im Regelkreis verloren hätte. Wer Userinterface (Anzeigen, Sollwertvorgaben) und Komfort- funktionen mit µC realisieren will, kann das ja tun -- das ist aber vom Kern des Regelkreises unabhängig. > Ich hätte da auch ein paar Ideen dazu. Ich bin ganz Ohr :) > [...] > modernes ausbaufähiges, modulares Selbstbau LNG System > Design überdenken, dass sozusagen von groß auf klein > realisiert werden kann. Die Modularität scheint mir der Knackpunkt. Dazu folgende Vorüberlegungen: 1) Bei Komponenten, die sowieso unabhängige Funktionen haben, ist Modularität leicht zu erreichen. Beispiele: Rohspannungs- erzeugung, Istwert-Anzeigen, Potis für Sollwertvorgabe, Referenz- spannungsquelle. Kompliziert sind nur die Dinge, die funktionell wirklich miteinander verzahnt sind. Das ist meiner Meinung nach nur die Strom- und die Spannungsregelung. > Da jeder andere Vorstellungen hat, ist Konzeptflexibilität > Hauptbedingung. Voraussetzung ist, die notwendigen System > Schnittstellen festzulegen so dass die notwendigen Variationen > in einer modularen Vorgehensweise machbar sind. Genau. Also: 2) Es geht nicht (primär) um das ultimative Super-Duper-Netzteil, sondern um die Kombination von: - einem guten Grundkonzept, - einem Pool von tauglichen Baugruppen und - einigen (wenigen!) Referenzdesigns. > Oft werden starke LNG gewünscht. Hmmja. Ich denke, man sollte die 80/20-Regel beachten: Mit 20% des Aufwandes kann man meistens 80% aller denkbaren Anwendungsfälle abdecken. Die restlichen 80% Aufwand gehen in die letzten 20% der Anwendungsfälle :) Soll heißen: Wenn die Kanäle parallelschaltbar sind, halte ich deutlich mehr als 2A je Kanal für maßlose Übertreibung. > Ich habe übrigens die Datenblätter ein paar in Frage > kommende OPVs angesehen. [...] Die ganze Pöbelei wegen angeblich total veralteter OPVs beruht (meiner Meinung nach) darauf, dass diese Leute das Konzept nicht verstanden haben. Da die Last bei der üblichen Spannungsfolger-Schaltung am Emitter des Längstransistors angeschlossen ist, sieht die Last den geringen dynamischen Innenwiderstand, der dort herrscht. Man kann bei Bipolartransistoren über den Daumen davon ausgehen, dass eine Verzehnfachung des Kollektorstromes mit einem Zuwachs der Basisspannung von 100mV erkauft wird. Wenn also der Laststrom von 1mA auf 1000mA springt, dann sackt die Emitterspannung dadurch um 300mV ab. Das entspricht einem Innenwiderstand von 0.3 Ohm -- und zwar OHNE dass der Regelkreis irgendwie eingegriffen hätte. Das macht der Transistor ganz allein! Der "große" Regelkreis muss also nur 30fach verstärken, damit man auf 10mV Spannungsänderung (= 10 mOhm R_i) herunterkommt. Als ein Anhang ein Blockschaltbild als Diskussionsgrundlage. Meine Fragen dazu: 1. Gelegentlich wird Stellbarkeit der Ausgangsspannung bis auf Null gefordert. Wie kann man das realisieren, und welche Folgen hat das für die Spannungsversorgung -- welche Hilfs- spannungen werden notwendig? 2. Die Strommessung kann man in der Plus-Leitung oder in der Masse machen. Welche Vor- und Nachteile haben diese Varianten?
Possetitjel schrieb: > zweikanalig, reihen- und parallelschaltbar >> > Begründung zu a): Reihen- bzw. Parallelschaltung vergrößert > die Reichweite des Netzteiles drastisch, weil man die Wahl > hat, doppelte Spannung, doppelten Strom oder zwei unabhängige > Spannungen zu erzeugen -- aber das muss eben beim Entwurf der > Schaltung vorgesehen werden. Später nachrüsten ist nicht. Gute Begründung, genau meine Meinung. Possetitjel schrieb: > Gelegentlich wird Stellbarkeit der Ausgangsspannung bis > auf Null gefordert. Wie kann man das realisieren, und welche > Folgen hat das für die Spannungsversorgung -- welche Hilfs- > spannungen werden notwendig? Möglichst ohne Hilfsspannungen oder Hilfswicklungen, selbst wenn am Ausgang noch 50mV stehen bleiben, ist das in den meisten Fällen nicht schlimm. Possetitjel schrieb: > Die Strommessung kann man in der Plus-Leitung oder in der > Masse machen. Welche Vor- und Nachteile haben diese Varianten? Bei einem geschlossenen System ist das egal (es werden ja nur die Ausgangsbuchsen aus dem Gehäuse geführt). Die einfachere und funktionssichere Lösung gewinnt. Es sollten möglichst preisgünstige, immer beschaffbare und nur wenige Bauteile sein. Ein Quad-OPV ist ein guter Ansatz (nur ein Bauteil, aber mit viel drin). Keine Tripple-Darlington-Schaltung. Über HF-Einstrahlung kann man, wenn überhaupt erforderlich, später nochmal reden.
Gerhard O. schrieb: > Also manchmal juckt es mich schon was Modernes auf die Beine zu stellen. > > Vielleicht sollten wir mal ein Forum WIKI aufstellen und sorgfältig ein > modernes ausbaufähiges, modulares Selbstbau LNG System Design > überdenken, dass sozusagen von groß auf klein realisiert werden kann. > Dann ließen sich wahrscheinlich viele Wünsche und Ansprüche erfüllen Nee, falscher Ansatz. Immer dann, wenn man sich vornimmt, das allumfassende, ausbaufähige, modulare usw. Gerät zu entwickeln, bleibt dieses in den Kinderschugen stecken und es wird nie und nimmer was draus. Ich hätte da nen anderen Ansatz, nämlich ein kleines bis allerhöchstens mittelprächtiges Netzteil erstmal vorzuschlagen und dann so lange über genau DIESES so lange zu diskutieren, bis mehr als 50% der Leute dazu meinen, daß man's benutzen kann. Ich mach mal nen blutigen Anfang: 1. nachbaubar von fast jedermann, also keine Bauteile, die man nur als Gewerblicher kriegt. Bauteilbezug über Ebay, TME oder Reichelt/Conrad und ähnliche Verdächtige 2. Ausgangsdaten: nur ein Ausgang bzw. Modul mit 0 bis 15 Volt, 0 bis 1 Ampere 3. Stromversorgung: möglichst Print-Trafo, 15..18 VA. Notfalls Ringkern. Nur eine Ausgangswicklung, allenfalls 2 in Reihe. Kein Spezialtrafo mit mehreren Sekundärwicklungen. Netzkabel zweipolig, Netzschalter im Gerät, also Netz-Seite so gut isoliert, daß man das verantworten kann. 4. kein Schalt-Vorregler 5. Gehäuse: billiges Plastikgehäuse voll geschlossen (sicherheitshalber). 6. Frontplatte und Benutzung: 2 Schraub-Klemmen als Ausgang, 4mm Buchsen sind zwar möglich, setzen aber Bananenstecker voraus, also ungünstig. Spannungs- und Stromanzeige digital über chinesisches LED-Modul (Ebay) Spannungseinstellung per 10 Gang Poti Stromeinstellung über einfaches Poti Netzschalter an der Frontplatte, alternativ weiter drinnen und Betätigung per Plastik-Schubstange mit Knopf drauf Anzeige U/I-aktiv per 2 LED's 7. konkrete Schaltung: noch zu diskutieren. So, jetzt sind alle anderen dran, ihren Senf dazu zu geben. Aber bitte konstruktiv. W.S.
Hallo W.S., wenn man Deine Anforderungsliste auf den riesigen Netzteilhaufen aus der Elektronik-FAQ von Mawin loslässt, dann bleiben nur wenige übrig. Diese könnte man dann bewerten und die spezifischen Schwächen kommentieren (MaWin hat nicht alle besprochen). In einem zweiten Schritt können dann Experten (ich nicht!) sagen, ob und mit welchem Aufwand man offensichtliche Schwächen geheilt kriegt - ohne andere Eigenschaften über Gebühr zu verschlechtern.
Nachtrag: 8. Kühlung: 1..2 hinten von außen draufgeschraubte CPU-Kühler W.S.
Ich fange mal an, wenn ich mich nun etwas in einer Zwickmühle versetzt fühle, da die beiden vorherigen Ansätze auch sehr viel Hand und Fuß haben. Leider habe ich nur ein paar Minuten Zeit (Mittagspause). W.S. schrieb: > Gerhard O. schrieb: >> Also manchmal juckt es mich schon was Modernes auf die Beine zu stellen. >> >> Vielleicht sollten wir mal ein Forum WIKI aufstellen und sorgfältig ein >> modernes ausbaufähiges, modulares Selbstbau LNG System Design >> überdenken, dass sozusagen von groß auf klein realisiert werden kann. >> Dann ließen sich wahrscheinlich viele Wünsche und Ansprüche erfüllen > > Nee, falscher Ansatz. Immer dann, wenn man sich vornimmt, das > allumfassende, ausbaufähige, modulare usw. Gerät zu entwickeln, bleibt > dieses in den Kinderschugen stecken und es wird nie und nimmer was > draus. > > Ich hätte da nen anderen Ansatz, nämlich ein kleines bis allerhöchstens > mittelprächtiges Netzteil erstmal vorzuschlagen und dann so lange über > genau DIESES so lange zu diskutieren, bis mehr als 50% der Leute dazu > meinen, daß man's benutzen kann. Das hat was für sich. Gerade weil die beiden vorherigen Ansätze Deinem etwas quer laufen;-) > > Ich mach mal nen blutigen Anfang: > > 1. nachbaubar von fast jedermann, also keine Bauteile, die man nur als > Gewerblicher kriegt. Bauteilbezug über Ebay, TME oder Reichelt/Conrad > und ähnliche Verdächtige F.A. Das ist für ein öffentliches Gruppenprojekt Voraussetzung. > > 2. Ausgangsdaten: > nur ein Ausgang bzw. Modul mit 0 bis 15 Volt, 0 bis 1 Ampere Ich würde 0-20V vorschlagen. Strom Wert ist gut. > > 3. Stromversorgung: > möglichst Print-Trafo, 15..18 VA. Notfalls Ringkern. Nur eine > Ausgangswicklung, allenfalls 2 in Reihe. > Kein Spezialtrafo mit mehreren Sekundärwicklungen. > Netzkabel zweipolig, Netzschalter im Gerät, also Netz-Seite so gut > isoliert, daß man das verantworten kann. F.A. Alles OK > > 4. kein Schalt-Vorregler Trafoumschaltung von Zweiweg auf Brücke. Hilft etwas die Verlustleistung im Zaum zu halten. Kann wie bei HP elektronisch geschaltet werden. > > 5. Gehäuse: > billiges Plastikgehäuse voll geschlossen (sicherheitshalber). Naja. Metallgehäuse wäre wir mir sympathischer. Aber das lässt sich ja noch diskutieren. Bopla Ultramas ware diesbezüglich mein Favorit. > Da gehen die Geister teilweise auseinander.: > 6. Frontplatte und Benutzung: > 2 Schraub-Klemmen als Ausgang, 4mm Buchsen sind zwar möglich, setzen > aber Bananenstecker voraus, also ungünstig. Das müssten wir noch diskutieren. Schraub Klemmen are super, aber ich verwende oft Bananenstrippen. Vielleicht wäre als Kompromiss ein Schraubklemmenaufsteckadapter möglich. > Spannungs- und Stromanzeige digital über chinesisches LED-Modul > (Ebay) Haette ich auch vorgeschlagen > Spannungseinstellung per 10 Gang Poti Absolutes Muss! > Stromeinstellung über einfaches Poti Auch beim Strom ist optional ein 10-Gang Poti sehr angenehm. Aber das kann ja jeder selber entscheiden. > Netzschalter an der Frontplatte, alternativ weiter drinnen und > Betätigung per Plastik-Schubstange mit Knopf drauf Schubstange würde Netzspannung von der Frontplatte fernhalten. Ist ein guter Gedanke. > Anzeige U/I-aktiv per 2 LED's Absolutes "Nice to Have";-) > > 7. konkrete Schaltung: > noch zu diskutieren. Wie ihr wisst, bin ich normalerweise ein Verfechter der HP Architektur. Wenn aber der Spannungsbereich unter 20V liegt, wurde ich mit mir reden lassen, Hi. > > So, jetzt sind alle anderen dran, ihren Senf dazu zu geben. Aber bitte > konstruktiv. OK. Das war dann mein Senf. > > W.S.
Die Möglichkeit zum parallel in Reihe schalten von 2 Netzteilen, bzw. als Doppelnetzteil ist eher nebensächlich. Auch die Doppelnetzteile im Prinzip 2 getrennte Netzteile in einem Gehäuse, und ggf. ein paar Relais zum Koppeln dazu. Der wesentliche Teil ist ein Netzteil. Das zusammenschalten wäre mehr eine Fußnote oder ähnliches. Die Skalierung auf andere Ströme ist meist relativ einfach, sofern die Parallelschaltung von Ausgangstransistoren vorgesehen ist (d.h. Emitter-widerstand vorhanden). Einen der Transistoren wegzulassen schafft sogar ein echter Anfänger. Bei der Skalierung zu höheren Spannungen wird es in der Form mit Emitterfolger schwierig, weil der Spannungshub der üblichen OPs begrenzt ist. Für höhere Spannung wird man meist auch die Schaltungsform mit fliegendem Regler wählen, d.h. den Umstand um trotz Emitterfolger auf hohe Spannung zu kommen muss man nicht haben. Das Design ist ohnehin eher 2 geteilt: einmal der Frequenzgang - d.h. das Grundkonzept der Schaltung und Auslegung der Kompensation und dann die Anpassung an Strom und Spannungsbereich, insbesondere die Auswahl der Leistungstransistoren. Ein DC/DC Wandler für den fliegenden Regler ist tatsächlich eine Möglichkeit. Um die Einschaltreihenfolge kann man sich kümmern, dass ist kein wirkliches Problem. Die Schaltung mit fliegendem Regler dürfte eine der zu betrachtenden Varianten (nicht unbedingt die 1.) sein - einfach weil sie auch für Spannungen über 40 V einfach geht, und auch in kommerziellen Geräten oft genutzt wird. Viel von der Schaltung ist schon hier im Forum diskutiert (Beitrag "Labornetzteil/Funktionsgenerator"). Als 2. Type sollte man eine Variante mit Emitterfolger (oder ähnlich) als Ausgangsstufe haben, das ist die etwas einfacher zu verstehende Form und man kommt ggf. ohne Hilfsspannung aus. Ich wäre da für die eher einfache Form mit Shunt an der Low side und 2 Reglern und Verknüpfung per Dioden - nicht unbedingt die beste Performance, geht aber mit leichter Einschränkung ohne Hilfsspannung. Die Variante wie im ELO NT2 braucht fast zwangsweise eine Hilfsspannung und nicht gut mit einer digitalen Anzeige/Steuerung zu kombinieren. Die Variante wo die Stromregelung die Sollspannung des Spannungsreglers runter zieht dürfte nur schwer ohne eine negative Hilfsspannung auskommen - wäre sonst aber ggf. schon noch interessant. Ganz so einfach ist dass mit dem Ausgangswiderstand bei der Schaltung mit Emitterfolger nicht. Der Ausgangs-widerstand am Emitter hängt vom Strom ab, und wenn der Strom runter geht, wird der Widerstand auch deutlich größer bei 1 mA liegt man bei rund 50 Ohm. Um einen Mindeststrom zu erreichen wird oft eine Konstantstrom-senke am Ausgang genutzt, und die benötigt, um gut zu arbeiten eine negative Hilfsspannung (und wenn es nur -0.5 V sind). Ohne eine negative Hilfsspannung hat man da fast zwangsläufig Einschränkungen in der Performance. Die Einschränkung ist leider nicht nur, dass man nicht unter 50 mV (oder so runter kommt), sondern dass der Regler in einem wenn auch kleinen Bereich schwingen kann, oder immer sehr langsamer sein muss. Als Notlösung (vor allem bei kleiner Leistung) kann man den Nullpunkt mit einer Diode verschieben. Die Diskussion der Schaltungen sollte wohl sowieso mit der grundsätzlichen Schaltung (incl. Kompensation) beginnen. Die Zusätze für spezielle Fälle, etwa besserer Übergang CC-CV Modus ("Anti-Windup"), ggf. Mindeststrom, definiertes Einschalten, Output enable usw. wären dann ein 2. Plan. Früher hat man teils die Spannung über ein Verstellen der Rückkopplung gemacht. Dies ist ggf. minimal einfacher, aber sowieso keine so gute Idee für eine schnelle Regelung. In aller Regel wird man also auch bei analoger Spannungseinstellung eine Spannung als Sollwert zur Schaltung geben. Damit ist dann auch die Option gegeben einen µC zur Sollwert-vorgabe zu nutzen.
W.S. schrieb: > So, jetzt sind alle anderen dran, ihren Senf dazu zu geben. Aber bitte > konstruktiv. Was soll ich sagen? Mein kleines Netzteil 0-15V und 0-1A benutze ich mittlerweile am meisten. Nur wenn 24V gefordert sind, oder OPV-Schaltungen betrieben werden müssen, wird das LNG angeworfen (kommt in 20% der Fälle auch vor). Ein 10-Gangpoti halte ich für übertrieben. Eine Plastikschubstange ist zu kompliziert. Ein CPU-Lüfter ist zu laut und für 1A nicht erforderlich. Alle anderen Punkte würde ich für den Anfang akzeptieren. Ein Layout mit Print-Trafo finde ich gut (schön kompakt).
W.S. schrieb: > Nachtrag: > 8. Kühlung: > 1..2 hinten von außen draufgeschraubte CPU-Kühler > > W.S. Auch guter Gedanke. Mit etwaig vorhandenen uC wäre Drehzahlreglung leicht möglich.
W.S. schrieb: > Ich mach mal nen blutigen Anfang: Ich mach dann mal weiter: > 1. nachbaubar von fast jedermann, also keine Bauteile, die man nur als > Gewerblicher kriegt. Bauteilbezug über Ebay, TME oder Reichelt/Conrad > und ähnliche Verdächtige Ok! > 2. Ausgangsdaten: > nur ein Ausgang bzw. Modul mit 0 bis 15 Volt, 0 bis 1 Ampere Frei skalierbare Module für Reihen und Parallelschaltung-ok. > 3. Stromversorgung: > möglichst Print-Trafo, 15..18 VA. Notfalls Ringkern. Nur eine > Ausgangswicklung, allenfalls 2 in Reihe. > Kein Spezialtrafo mit mehreren Sekundärwicklungen. > Netzkabel zweipolig, Netzschalter im Gerät, also Netz-Seite so gut > isoliert, daß man das verantworten kann. Printtrafos ab 15 VA sind zu schwer für eine senkrechte Montage. > 4. kein Schalt-Vorregler Yep. > 5. Gehäuse: > billiges Plastikgehäuse voll geschlossen (sicherheitshalber). > > 6. Frontplatte und Benutzung: > 2 Schraub-Klemmen als Ausgang, 4mm Buchsen sind zwar möglich, setzen > aber Bananenstecker voraus, also ungünstig. > Spannungs- und Stromanzeige digital über chinesisches LED-Modul > (Ebay) http://www.ebay.de/itm/NEW-LED-5-Digit-DC-0-4-3000-33-000V-Digital-Voltmeter-Voltage-Meter-Car-Panel-K9/222362829217?ssPageName=STRK%3AMEBIDX%3AIT&var=521228903039&_trksid=p2057872.m2749.l2649 Erstaunlich genau für den Preis. > Spannungseinstellung per 10 Gang Poti > Stromeinstellung über einfaches Poti > Netzschalter an der Frontplatte, alternativ weiter drinnen und > Betätigung per Plastik-Schubstange mit Knopf drauf > Anzeige U/I-aktiv per 2 LED's > > 7. konkrete Schaltung: > noch zu diskutieren.
Possetitjel schrieb: > 1. Gelegentlich wird Stellbarkeit der Ausgangsspannung bis > auf Null gefordert. Wie kann man das realisieren, und welche > Folgen hat das für die Spannungsversorgung -- welche Hilfs- > spannungen werden notwendig? Das ist ganz einfach und braucht keinerlei Hilfsspannung: Beitrag "Re: Elektronisch stabilisiertes Netzteil" Beitrag "Re: LM723 Regelbares Netzteil von 0-30V/0-3A" Die Spannung an den Reglereingängen ist dabei immer einige Volt über Masse und unabhängig von der eingestellten Ausgangsspannung.
Hallo Gerhard, Fragen wie Gehäuse, Anschlussklemmen, Poti-Umdrehungen oder Spannungsversorgung der Regelung (ob nun Fertigschaltnetzteil, Printtrafo oder Ringkern) halte ich nicht für kriegsentscheidend, weil sie noch auch viel später im Prozess auch noch von Anfängern wie mir angepasst werden können. Der Kern ist doch eigentlich die Spannungs- und Stromregelung, oder?
Ralf L. schrieb: > Ein 10-Gangpoti halte ich für übertrieben. Du meinst wahrscheinlich für die Stromeinstellung. Wenn man mit einem 1-Gang Poti arbeiten will, wäre eine Bereichsumschaltung der Einstellung zweckmäßig um kleine Ströme besser einstellen zu können. Sogar mit dem Multi-Turn ist es recht diffizil ganz kleine Ströme einstellen zu wollen. 1-100mA und 1A Bereich wäre gut.
Peter M. schrieb: > Hallo Gerhard, > > Fragen wie Gehäuse, Anschlussklemmen, Poti-Umdrehungen oder > Spannungsversorgung der Regelung (ob nun Fertigschaltnetzteil, > Printtrafo oder Ringkern) halte ich nicht für kriegsentscheidend, weil > sie noch auch viel später im Prozess auch noch von Anfängern wie mir > angepasst werden können. > > Der Kern ist doch eigentlich die Spannungs- und Stromregelung, oder? Genau. Da wird wahrscheinlich noch viel Tinte verspritzt werden müssen;-) Naja, als PCB taugliches Gemeinschaftsprojekt müssen wir uns leider schon um die praktische Gestaltung entscheiden solange es ein platz ausfüllendes Ein-Platinen Design werden soll. Da ist dann für (freie) Frontplattengestaltung etwas weniger Spielraum. Allerdings wenn eine Handverdrahtung dieser Elemente akzeptabel wäre, dann ist das auch kein Problem. Ich würde eher auf eine kleinere Steuer Platine hin gravitieren anstatt einer Gehäuse spezifischen Groß-Platine mit weniger Handverdrahtung. Das sind halt die praktischen Trade-Offs.
Viele sprechen gegen µC, warum eigentlich? wäre's nicht hilfreich, wenn man jeder Zeit den Blick über eingestellte Spannung und Strom hat?
Tany schrieb: > Viele sprechen gegen µC, warum eigentlich? > wäre's nicht hilfreich, wenn man jeder Zeit den Blick über eingestellte > Spannung und Strom hat? Für Spannungs- und Stromanzeige braucht es keinen µc. Beide sind nachrüstbar, wobei man wissen muss, wo man den Stromshunt platzieren darf. Ein µc lediglich für diagnostische Zwecke ist wie ein späterer Aufsatz auf eine schon vorhandene Schaltung. Eine digitale Steuerung des Netzgeräts ist schick, reduziert aber die Nachbauchancen. Ich würde mich auf "Regelung, aber richtig" konzentrieren.
Tany schrieb: > Viele sprechen gegen µC, warum eigentlich? > wäre's nicht hilfreich, wenn man jeder Zeit den Blick über eingestellte > Spannung und Strom hat? Es war ja ohnehin prinzipiell vorgesehen die Schaltung mit einer Schnittstelle für die uC Steuerung zu planen weil man nie weiß wann so eine Erweiterung nützlich ist. Dann hat man spaeter für nützliche Zusatzfunktionen viel Spielraum. Deshalb war es auch mein erster Vorschlag es als System Design zu anzugehen, so dass solche Dinge schon von Anfang an in der Zukunft möglich sind.
Na dann bin ich gespannt, wer mit der Reglung beginnt/vorschlägt, und was viele "Experten" wie bei vielen Diskussionen über LNG für Wellen schlagen.
Gerhard, wenn es digital steuerbar sein soll, gibt es schon eine schaltplanoffene Lösung, das DCG-Modul von Carsten Meyer von der c't: https://www.heise.de/ct/artikel/Kleinkraftwerk-291224.html Die Regelung erfolgt analog, die Vorgabe digital, aber den Analogteil kann man vielleich übernehmen. Auch hier gab es Überschwingerprobleme, die in mehreren Anläufen zum Schluss mit einer kleinen Aufsatzkorrekturplatine gelöst sein sollten. MaWin hat den Vorschlag auch gelistet.
Tany schrieb: > Na dann bin ich gespannt, wer mit der Reglung beginnt/vorschlägt, und > was viele "Experten" wie bei vielen Diskussionen über LNG für Wellen > schlagen. Diskreter, modernisierter Nachbau des MC1466. Eine externe Steuerung ist mit Widerständen ohne µC möglich. Als Beispiel kann man Gossen Konstanter nehmen. Man kann den MC1466 Nachbau als Modul ausführen und dann für LNGs verschiedener Leistung verwenden.
Die DCG Schaltung würde ich nicht unbedingt als Vorbild nehmen. Da sind mit der Shunt Umschaltung schon viele extras drin. Dazu kommt die extra Verstärkungsstufe um mit der Emitterfolger Variante eine höhere Spannung zu regeln. Bis etwa 25 (ggf. auch 30 V) geht es ohne den Umweg. Für mehr Spannungen hätte man die Variante mit fliegendem Regler. Bei der Schaltung ist halt die Frage, was man haben will. Besser zu verstehen ist es einfach mit Dioden für min. der Spannung und shunt an der low side. Besser von der Performance bei der Stromregelung wäre es ggf. mit neg. Hilfsspannung und ähnlich dem ELO NT2. Da wird aber die Stromanzeige ggf. zum Problem.
Lurchi schrieb: > Die Möglichkeit zum parallel in Reihe schalten von > 2 Netzteilen, bzw. als Doppelnetzteil ist eher > nebensächlich. Das finde ich überhaupt nicht. Reihenschaltung geht fast immer, wenn die Spannungen galvanisch getrennt und erdfrei sind (was fast immer der Fall ist). Parallelschaltung geht aber fast nie, weil das einen Eingriff in den Regelkreis erfordert, der beim Entwurf vorgesehen worden sein muss. Ich finde es aber extrem praktisch, bei Bedarf den doppelten Strom zur Verfügung zu haben. Das dämpft den Drang zu einem viel größeren Netzteil ganz erheblich. > Ganz so einfach ist dass mit dem Ausgangswiderstand bei > der Schaltung mit Emitterfolger nicht. Aber fast :) > Der Ausgangs-widerstand am Emitter hängt vom Strom ab, > und wenn der Strom runter geht, wird der Widerstand auch > deutlich größer bei 1 mA liegt man bei rund 50 Ohm. Sicher. Das ändert aber nichts an meinem Kernargument, das da ist: Die Spannungsregelung wird NICHT allein vom OPV übernommen, sondern der Längstransistor hilft da kräftig mit. > Um einen Mindeststrom zu erreichen wird oft eine > Konstantstrom-senke am Ausgang genutzt, [...] Ja, in die Richtung habe ich auch schon gedacht. > Früher hat man teils die Spannung über ein Verstellen > der Rückkopplung gemacht. Unschön. Meiner Meinung nach. > In aller Regel wird man also auch bei analoger > Spannungseinstellung eine Spannung als Sollwert zur Schaltung > geben. Damit ist dann auch die Option gegeben einen µC zur > Sollwert-vorgabe zu nutzen. Genau. Ich überlege, ob man direkt einen PWM-Eingang vorsehen sollte. Das hätte den Vorteil, der der µC nur einen Logikpegel mit einer gewissen Mindestfrequenz liefern muss; seine Betriebs- spannung wäre dann (fast) egal.
Vielleicht wäre es ein guter Zeitpunkt die ganzen in Frage kommenden Designs in einer Excel Tabelle im Detail zu katalogisieren um die nötige Übersicht nicht zu verlieren. Dazu wäre es grundsätzlich wichtig auf Details acht zu geben wie uC Interface Möglichkeiten. Auch wäre ein Design Dokument/Pflichtenheft nicht schlecht, welches alle hier schon aufgeführten Wünsche berücksichtigt. Wie meine ich das? Z.B. Beim ELO Design ist der Strombezugspunkt an Plus Out und der Spannungsbezugspunkt auf Masse. Das kompliziert das Leben für diejenigen, die dirses Design. It einem uC verbinden wollen. Bei einem anderen hier vorgestellten Design sind sowohl U und I auf Masse und der Strommesswiderstand am Masse Eingang vom Gleichrichterteil. Hier ist uC Interface günstiger. Beim HP (Fliegender Regler) sind die Regelbezugspunkte auf dem Plus Sense/Ausgang. Auch hier ist uC Steuerung und Überwachung einfach. Da hier viele "Köche" sozusagen mitmischen ist es wichtig, daß wir es irgendwie schaffen das gemeinsame Ziel, ein nachbauwürdiges Design, im Fokus zu behalten und nicht der großen Versuchung verfallen nur auf eigene Wünsche zu trachten. Ich weiß das ist verdammt schwer und macht mir Angst, daß wir uns am Ende verzetteln. So schwer wie mir es fällt die Frage zu stellen, wie realisieren wir also das "Projektmanagement"? Bitte lacht jetzt nicht. Wenn wir dieses Problem nicht lösen, erleiden wir früher oder später einen Schiffbruch, fürchte ich. Ich bin mir nicht ganz klar wie jeden "Klubmitglied" hier am besten gedient ist. Wir müssen also erfolgreich zu einem Design Konzept kommen. Da ist es wichtig, zuerst versuchen rauszufinden welches Endziel erwünscht ist. Da wir wahrscheinlich alle der Meinung sind, alle Komponenten müssen von den üblichen Verdächtigen im Handel erhältlich sein, ergeben sich gewisse Einschränkungen. Also versuche ich zu ergründen welche Varianten wir bauen könnten. Da wäre erstens das Konzept vom Possetitjel. Also hier geht es um ein Mehrfach Gerät in einem Gehäuse, sonst aber unabhängig ausgeführt. Dann gibt es die Einfach Modelle mit einer Schaltung ähnlich dem ELO Design. Hier könnte man ein Einplatinen Design konzipieren wo alle Komponenten auf einer großen Platine sitzen und ein Standard Design, vielleicht mit Vorkehrungen für einen Einsteck uC wie ein Arduino oder sonst was. Der Vorteil so eines Konzepts wäre halt ein Minimum an Handverdrahtung und ordentliches inneres Aussehen. Nachteil dieser Lösung ist, daß es keine Komponentenengpässe und Abkündung kritischer Teile geben darf und sehr inflexibel in Bezug auf Änderungen ist. Auch ist der Zeitaufwand nicht unübersehbar. Hier wäre ein handelsübliche Gehaeuse zu bevorzugen wie z.B das Ultramas von Bopla. Eine andere Option wäre eine kleine Steuerplatine und sonst alles Hand verdrahtet. Diese Ansatz hat viel Flexibilität und erlaubt Verbesserungen und Modifizierungen und viel Spielraum mit der praktischen Gestaltung und Gehaeusekonstruktion. Die Wahl des Designs wird also nicht einfach sein. Dann kommt noch die Wahl des PCB CAD Programms dazu. Jeder ist sein Programm schon gewöhnt. Diese Frage wird wahrscheinlich schwierig zu lösen zu sein. Ich möchte betonen, daß ich nicht das "Projektmanagement" an mich reissen will. Da gibt es bestimmt geeignetere Leute wie mich. Ich weiß aber wie wichtig es ist diese Dinge so bald wie möglich zu konfrontieren und in den Griff zu bekommen. Viele öffentliche Gruppenprojekte scheitern oft weil eben die Meinungen so weit auseinander gehen können. Auch wenn ich in der Vergangenheit immer meine Meinung bezeugt hatte wie ein LNG verwirklicht sein sollte, habe ich nicht die Absicht mich hier durchsetzen zu wollen. Wie denkt ihr über meine Bedenken? Wie fassen wir das Projekt am Besten an und kommen auf einen gemeinsammen Nenner? Gerhard
ArnoR schrieb: > Possetitjel schrieb: >> 1. Gelegentlich wird Stellbarkeit der Ausgangsspannung bis >> auf Null gefordert. Wie kann man das realisieren, und welche >> Folgen hat das für die Spannungsversorgung -- welche Hilfs- >> spannungen werden notwendig? > > Das ist ganz einfach und braucht keinerlei Hilfsspannung: > > Beitrag "Re: Elektronisch stabilisiertes Netzteil" > Beitrag "Re: LM723 Regelbares Netzteil von 0-30V/0-3A" > > Die Spannung an den Reglereingängen ist dabei immer einige Volt > über Masse und unabhängig von der eingestellten Ausgangsspannung. Vielen Dank. Ich muss das noch etwas begrübeln, aber das Brett vor meinem Kopf wird allmählich dünner.
Possetitjel schrieb: > Reihenschaltung geht fast immer, wenn die Spannungen > galvanisch getrennt und erdfrei sind (was fast immer der Fall ist). Na ja, fast immer bei professionellen Netzteil, weil deren Erbauer daran denken. Damit ist aber Versorgung aus einer gemeinsamen Trafowicklung oder einem Schaltnetzteil verboten, Steuerung bzw. Strom/Leistung/Spannungsanzeige über einen einzelnen (mit Analogeingängen versehenen) Microcontroller unmöglich, man braucht meistens dann 4 extra potentialfreie Versorgungen für die üblichen ICL7107 > Parallelschaltung geht aber fast nie, weil das einen > Eingriff in den Regelkreis erfordert, der beim Entwurf > vorgesehen worden sein muss. Jein, wenn die Steuerung der Spannung durch uC erfolgt, kann der beide einfach auf dieselbe Spannung einstellen. Die realen Abweichungen sollten im Millivoltbereich liegen, gibt das spannungshöhere Netzteil auf weil dessen Stromlbegrenzung erreicht wird, sinkt halt die Spannung auf das niederigere Netzteil ab aber eben nur um Millivolt. Man kann sogar Strombegrenzung auf diese Art auf beide verteilen. Bleibt aber, siehe oben, das Problem wie man die Netzteilhälften steuert, wenn sie nicht galvanisch verbunden sind. Man müsste externe D/A-A/D Wandler auf jedes Netzteil setzen (was sich, weil 10 bit eher nicht ausreichen und mehr am uC eher gestört sind, sondern man 12 bit haben will, sowieso anbietet), und z.B. seriell mit Optokopplern verbinden, und hat dann gleich den uC galvanisch von beiden entkoppelt, so daß er z.B. über USB seriell anschliessbar und parametrisierbar ist, schon hat man den Arbiträrgenerator drin.
Hier ist noch ein Beispiel eines uralten Einplatinen LNGs welches ein von mir geklontes HP Design ist, Anno 1991. Gehäuse ist von Hammond. Beitrag "Re: Zeigt her eure Kunstwerke (2015)"
Beim HP E3631A Dreifach LNG werden die Referenzspannungen und Strom und Spannungsvorgaben mit einem einzigen 16-Bit Audio DAC im Sample and Hold Verfahren erzeugt. Ein einziger DAC erzeugt also alle 8 Spannungen dynamisch. Das hat auch den Vorteil, dass wenn die digitale Steuerung aussetzt alle Spannungen automatisch auf Null gehen. Anstatt von Optos gibts auch die ADUF Serie von magnetisch gekoppelten Datenschnittstellen mit großer Isolation.
Gerhard O. schrieb: > W.S. schrieb: >> nur ein Ausgang bzw. Modul mit 0 bis 15 Volt, 0 bis >> 1 Ampere > > Ich würde 0-20V vorschlagen. Strom Wert ist gut. 0..20V finde ich nicht gut; 0..15V noch viel weniger. Begründung: Das deckt ein LM317 fast noch ab. Der doch erhebliche Aufwand für einen diskreten Aufbau sollte meiner Meinung nach mit einem entsprechend großen Gebrauchswert einhergehen. 25V oder 30V sollten es daher schon sein. Nur als Anmerkung -- nicht als Fehde-Handschuh.
Possetitjel schrieb: > Gerhard O. schrieb: > >> W.S. schrieb: >>> nur ein Ausgang bzw. Modul mit 0 bis 15 Volt, 0 bis >>> 1 Ampere >> >> Ich würde 0-20V vorschlagen. Strom Wert ist gut. > > 0..20V finde ich nicht gut; 0..15V noch viel weniger. > > Begründung: Das deckt ein LM317 fast noch ab. Der doch > erhebliche Aufwand für einen diskreten Aufbau sollte > meiner Meinung nach mit einem entsprechend großen > Gebrauchswert einhergehen. 25V oder 30V sollten es > daher schon sein. > > Nur als Anmerkung -- nicht als Fehde-Handschuh. Ist schon OK:-) Ja. Mir sind etwas höhere Spannungen auch lieber. Aber das kann jeder so machen wie er will. Nur sind bei Massebezogenen Schaltungen niedrigere Grenzen gesetzt. Hier ist noch ein interessantes LNG Design mit fliegendem Regler und Elektronischem Temperaturschutz: https://www.element14.com/community/thread/12710/l/diy-os-psu-build?displayFullThread=true
So die Herren Gesangsverein... Ich komme (nach dem Siebelko) auf 20 Bauteile. Das waren jetzt 5 Minuten mit Papier und Stift. Dieses NT hat mit den hier Vorgestellten kaum was gemein. Modern ist sicher auch noch was Anderes, aber wenigstens nicht von vor Jahrzehnten, so wie die hier vehement verteidigten Schaltungen. Es gibt eine Referenzspannungserzeugung mit Shuntregler, zwei Potis, die daraus die Sollspannungen machen, die beiden Fehlerverstärker (sehr schnelle OPs), die LEDs, den milliohm-Shunt, einen schnellen Längstransistor und einen winzigen Ausgangs-Kerko. Sieht fast aus wie ein symbolischer Schaltplan, und genau so einfach ist es eigentlich auch. Und das Ganze ist problemlos für 30V und 10A auslegbar, nicht 1A und 12V, oder was für ein Püppikram oben genannt wurde. Das Teuerste wird je nach Leistung der Längstransistor. Würde man so ein altmodisches Labornetzteil überhaupt benötigen, so würde man bei aktuellen HF-Transistoren suchen, nicht nach oxydierten Darlingtons. Die beiden OPs beginnen mit LT oder AD, zur Not auch MAX oder OPA. Den völlig unspektakulären Schaltplan veröffentliche ich gern, sobald hier irgendwer ernsthafte Anstalten macht, ein brauchbares NT zu bauen. Solange hier dieser durch und durch morbide Geruch herrscht, sehe ich nicht ein, auch nur solche Standardschaltungen zu zeigen.
Possetitjel wollt noch einen Stromeinstellungsdrucknopf der genauso wie beim E3611A funktioniert. Dort wird das so gemacht, daß das digitale Strominstrument mittels Umschalter die Stromvorgabespannung vom Stromeinstell Poti mißt anstatt des Spannungsabfall am Strommeßwiderstand. Das finde ich sehr elegant weil man zur Stromvorgabe nicht den Ausgang kurzschließen muß. Würde vorschlagen diese Methode zu adoptieren.
Scrat schrieb: > Solange hier dieser durch und durch morbide Geruch herrscht, sehe ich > nicht ein, auch nur solche Standardschaltungen zu zeigen. Tut mir leid, daß Du Dir die Nase zuhalten mußt:-) Aber es ist schön von Dir noch mitzumachen. Du hast übrigens vergessen anzugeben ob Du einen MOSFET oder BJT Für den Längstransistor einsetzen willst.
Michael B. schrieb: > Possetitjel schrieb: >> Reihenschaltung geht fast immer, wenn die Spannungen >> galvanisch getrennt und erdfrei sind (was fast immer >> der Fall ist). > > Na ja, fast immer bei professionellen Netzteil, Das war gemeint, ja. > weil deren Erbauer daran denken. Logisch. Aber wenn die das können, dann können wir das wohl auch, oder? > Damit ist aber Versorgung aus einer gemeinsamen Trafowicklung > oder einem Schaltnetzteil verboten, Steuerung bzw. > Strom/Leistung/Spannungsanzeige über einen einzelnen (mit > Analogeingängen versehenen) Microcontroller unmöglich, man > braucht meistens dann 4 extra potentialfreie Versorgungen > für die üblichen ICL7107 Stimmt; sehr gute Einwände. Versorgung: * Trafos mit (zwei gleichen) Wicklungen sind üblich; alternativ kann man auch zwei gleiche Trafos nehmen. Wer (wie ich) die Möglichkeit zur Reihenschaltung haben will, wird den Aufwand treiben; wer es nicht will, kann sich das Leben leichter machen und dieselbe Rohspannung am Lade-Elko verwenden. * Dasselbe gilt für Schaltnetzteile; wer tatsächlich nur sein altes Laptop-NT pimpen will, wird erstmal mit einem Kanal zufrieden sein (schätze ich). Erweiterung auf zweites SNT und zweiten (potenzialfreien) Kanal ist ganz einfach. --> Meine Schlussfolgerung: Man sollte den Regelkreis so auslegen, dass er für Reihen- wie auch für Parallelschaltung tauglich ist. Wer das nicht braucht, hat nichts verloren; wer es aber haben will, muss mit der komplizierteren Stromversorgung leben. Die anderen Argumente sind auch berechtigt, führen aber nach meiner Ansicht nicht zu Showstoppern. >> Parallelschaltung geht aber fast nie, weil das einen >> Eingriff in den Regelkreis erfordert, der beim Entwurf >> vorgesehen worden sein muss. > > Jein, wenn die Steuerung der Spannung durch uC erfolgt, > kann der beide einfach auf dieselbe Spannung einstellen. Naja, wie schon gesagt: Mein uraltes Statron 3205 kann es; da wird intern irgendwas umgeschaltet. Habe den Schaltplan noch nicht studiert, wie das funktioniert. > Bleibt aber, siehe oben, das Problem wie man die Netzteil- > hälften steuert, wenn sie nicht galvanisch verbunden sind. Optokoppler. Würde ich sowieso machen, wenn ich das haben wollte, insofern ist das kein Zusatzaufwand. > Man müsste externe D/A-A/D Wandler auf jedes Netzteil setzen Oder je Kanal einen eigenen µC verwenden. Das sind ja nun wirklich nicht solche Wertgegenstände, als dass man da sparen müsste. > (was sich, weil 10 bit eher nicht ausreichen Wieso? 0V bis 25V, 10 bit --> 25mV je Digit. Ist doch mehr als ausreichend.
Hier ist noch die neueste Agilent LNG App-Note 90B https://archive.org/details/DC_Power_Supply_Handbook_Agilent_Technologies_Application_Note_90B
Gerhard O. schrieb: > Vielleicht wäre es ein guter Zeitpunkt die ganzen in Frage > kommenden Designs in einer Excel Tabelle im Detail zu > katalogisieren um die nötige Übersicht nicht zu verlieren. > Dazu wäre es grundsätzlich wichtig auf Details acht zu > geben wie uC Interface Möglichkeiten. Auch wäre ein Design > Dokument/Pflichtenheft nicht schlecht, welches alle hier > schon aufgeführten Wünsche berücksichtigt. Ja. Im DIN-Sprech würde man wohl sagen: Wir sollten ein Lastenheft ("Wunschzettel") und ein Pflichtenheft (Lösungsideen) zusammenschreiben. > Wie meine ich das? [...] Zu den technischen Details schreibe ich (hoffentlich) noch mal extra, das wird sonst zuviel hier. > Da hier viele "Köche" sozusagen mitmischen ist es wichtig, > daß wir es irgendwie schaffen das gemeinsame Ziel, ein > nachbauwürdiges Design, im Fokus zu behalten und nicht der > großen Versuchung verfallen nur auf eigene Wünsche zu > trachten. Hmm. Ich schlage vor, das Ganze etwas stärker Optimierungsprozess zu sehen und weniger als (fast unerreichbares) Ziel, das man vielleicht doch erreicht, wahrscheinlich aber nicht. Leitmotiv wäre für mich die Frage: Wie müsste ein "elegantes" Grundkonzept für ein Netzteil aussehen -- also eins, das mit möglichst wenig Aufwand und wenig Krampf auf die hier gewünschten Anwendungsfälle anpassbar ist? > Ich weiß das ist verdammt schwer und macht mir Angst, daß > wir uns am Ende verzetteln. Ich möchte für den Gedanken werben, dass sich die hier Beteiligten gar nicht alle EINIGEN müssen. Es muss nicht DAS EINE Gerät geben, das alle lieben. Es ist völlig ausreichend, wenn am Ende ein solider, robuster Kompromiss herauskommt, der die Basis für das persönliche Wunschgerät bildet. Ich glaube daran, dass das viel leichter zu erreichen ist. > So schwer wie mir es fällt die Frage zu stellen, wie > realisieren wir also das "Projektmanagement"? Wir sammeln, sortieren und strukturieren... 1. alles, was wir bis jetzt schon wissen und 2. alle offenen Fragen. > Wir müssen also erfolgreich zu einem Design Konzept kommen. Ja. > Da ist es wichtig, zuerst versuchen rauszufinden welches > Endziel erwünscht ist. Jein: Wir müssen feststellen,... - in welchen Punkten weitgehende Einigkeit besteht, - in welchen Punkten Varianten gewünscht werden, die miteinander verträglich sind und - in welchen Punkten Wünsche bestehen, die sich gegenseitig ausschließen. Nur bei den sich ausschließenden Wünschen sind verbindliche Entscheidungen notwendig. > Da wir wahrscheinlich alle der Meinung sind, alle Komponenten > müssen von den üblichen Verdächtigen im Handel erhältlich > sein, Davon gehe ich aus, ja. > Hier könnte man ein Einplatinen Design konzipieren wo > alle Komponenten auf einer großen Platine sitzen und ein > Standard Design, vielleicht mit Vorkehrungen für einen > Einsteck uC wie ein Arduino oder sonst was. Die Idee ist nicht schlecht, aber mMn etwas verfrüht. Es ist viel leichter, alles auf eine Platine zu werfen, was ursprünglich als getrennte Module mit klaren Schnittstellen projektiert war, als umgekehrt eine Schaltung, bei der alles mit jedem verbunden ist, auseinanderzuposamentieren. > Die Wahl des Designs wird also nicht einfach sein. > > Dann kommt noch die Wahl des PCB CAD Programms dazu. Jeder > ist sein Programm schon gewöhnt. Diese Frage wird > wahrscheinlich schwierig zu lösen zu sein. Ach, das sehe ich beides nicht kritisch. Es darf doch mehrere Varianten geben, da ist doch nix Schlimmes dran. > Wie denkt ihr über meine Bedenken? Wie fassen wir das Projekt > am Besten an und kommen auf einen gemeinsammen Nenner? In Anbetracht der Arbeit, die Du schon investiert und der vielen Fragen, die Du aufgeworfen hast, möchte ich Brecht zitieren: "Aber rühmen wir nicht nur den Weisen Dessen Name auf dem Buche prangt! Denn man muß dem Weisen seine Weisheit erst entreißen. Darum sei der Zöllner auch bedankt: Er hat sie ihm abverlangt."
Gerhard O. schrieb: > Du hast übrigens vergessen anzugeben ob Du einen MOSFET oder BJT Für den > Längstransistor einsetzen willst. Ist in der Schaltung quasi egal. Aber bei hohen Spannungen/kleinen Strömen wäre ein Bipolartrans. besser, und umgekehrt würde man einen Mosfet nehmen. Habe übrigens mal eben gescrollt, wer den Thread überhaupt ausgegraben hat. Es war genau so einer, der hier einen "tollen" Schaltplan gefunden hat und gleich eine Platine gemacht hat. Und nun ein Netzteil besitzt, das reif für den Schrott ist. Und dabei hatte er noch einen der "moderneren" Pläne erwischt, inzwischen ist die Qualität ja noch weiter abgerutscht. Hier sind sogar ein, zwei Pläne dabei, die versteht man glatt erst nach 10 Minuten (und erschrickt). Sowas muss nun wirklich nicht sein, das normale Prinzip Soll-Istspannungsvergleich mit je einem OP genügt völlig. Das ganze Gelumpe mit regelrechten Ketten von Verstärkern und Transistoren stammt von irgendwelchen längst verstorbenen Bastelbuben, die wochenlang "geht - geht nicht" gemacht haben, bis es halbwegs funktionierte.
Gerhard O. schrieb: > Du hast übrigens vergessen anzugeben ob Du einen MOSFET oder BJT Für den > Längstransistor einsetzen willst. Spielt doch keine Rolle, seine mal eben hingekritzelten 20 Bauteile funktionieren doch in der Praxis sowieso nicht.
MaWin schrieb: > Spielt doch keine Rolle, seine mal eben hingekritzelten 20 Bauteile > funktionieren doch in der Praxis sowieso nicht. Was ich selber denk und tu, trau ich auch den Andren zu.
Gerhard O. schrieb: > Wir müssen also erfolgreich zu einem Design Konzept kommen. > Da ist es wichtig, zuerst versuchen rauszufinden welches > Endziel erwünscht ist. Ich versuche mal eine Zusammenfassung dessen, was ich bisher als Konsens herausgelesen habe: Kerneigenschaften: ================== 1) Ziel sind Schaltungsunterlagen für ein Labornetzteil mit den (üblichen) Eigenschaften: * einstellbare Ausgangsspannung * einstellbarer Maximalstrom * automatische Umschaltung Konstantspannungs-/Konstantstrom- betrieb * dauerkurzschlussfest * stabil (= frei von Schwingneigung). Die Wünsche für U_a_max gehen von 15V bis 30V; I_a_max soll bei 1A liegen. 2) Die Bauteile sollen für Privatleute leicht erhältlich sein; es sollen nur Teile verwendet werden, die als Standardbauteile angesehen werden können. 3) Die Schaltung soll nachbausicher sein. (Was das im Detail bedeutet, ist noch zu diskutieren.) Von einzelnen Teilnehmern bzw. Teilnehmergruppen wird noch gewünscht: Zusätzliche Eigenschaften: ========================== 4) Fernsteuerung durch externen Mikrocontroller sollte möglich sein. 5) Reihenschaltung bzw. Parallelschaltung zur Spannungs- bzw. Stromerhöhung sollte möglich sein. 6) Es sollten Varianten mit höherem Maximalstrom existieren. (Habe ich irgendwas vergessen? Aussagen falsch wiedergegeben?)
@Possetitjel [...] Die Zusammenfassung finde ich schon mal sehr ansprechend. Der Stromeinstellknopf ist ein "Muss haben" - Den hattest Du vergessen:-) Es ist wahrscheinlich zu früh die Entscheidung zwischen "fliegender" oder Masse bezogener Regelelektronik. Bei fliegender Elektronik könnte ein DC Wandler das übernehmen. Der Trafo sollte elektronisch umgeschaltet werden. Das adoptieren wir von HP. Die Verlustleistungsersparniss ist es wert. Die Schaltung ist ganz einfach und sicher. Zur Kühlung wäre wie schon von jemand vorgeschlagen ein CPU Lüfter ideal. Zur Anzeige suchen wir LCD Module. Ich habe in der Bucht einige ansprechende Digitalanzeigen gesehen. Es gibt eine vierstellige LED Anzeige für 0-30V. Oder wir nehmen einen uC. Pro-Mini + LCD. Die Schnittstelle für den uC müsste zusammen mit der Analog Elektronik durchdacht werden. Auch ist eine galvanische Trennung des uC Communications Interface notwendig. PWM ist vielleicht zu grob. Aber da habe ich nicht viel darüber nachgedacht. Zulange sollten wir mit diesen Überlegungen nicht warten. Mehr fällt mir im Augenblick nicht ein.
MaWin schrieb: > Gerhard O. schrieb: >> Du hast übrigens vergessen anzugeben ob Du einen MOSFET oder BJT Für den >> Längstransistor einsetzen willst. > > Spielt doch keine Rolle, seine mal eben hingekritzelten 20 Bauteile > funktionieren doch in der Praxis sowieso nicht. Naja, neugierig bin ich schon. Wäre nicht schlecht wenn Scrat uns vielleicht doch Einblick in die Schaltung geben würde. Mich würde es jedenfalls interessieren. Allerdings finde ich die erwähnten schnellen OPVs Overkill. Da könnte man sich bei schlechten Aufbau auch Überraschungen einhandeln. Abgesehen lege ich keinen großen Wert auf 5us Ausreglung. Ich habe mich mal umgeschaut bei HP und die verwenden im E3611A Regelteil TL074 und TL072 OPVs. Auch Alte Bekannte wie den LM358 findet man dort. Im E3611A sind LF411 drin. Der TL074 hat 13V/us Slew Rate und 3Mhz fT. Damit ist er schon eine Klasse schneller wie der LM324. Allerdings weiß ich nicht ob der Ein-und Ausgangsbereich für die hier vorgestellten LNGs ausreichend ist. HP betreibt sie mit Split Versorgung wo es keine Rolle spielt. Ich habe mir die Specs vom E36311-13 angesehen. So überwältigend sind sie nicht. Die älteren LNGs sind da teilweise besser oder gleichwertig. Nur der Bedienungskomfort und Schnittstelle ist halt toll.
Gerhard O. schrieb: > Hier ist noch ein interessantes LNG Design mit fliegendem Regler und > Elektronischem Temperaturschutz: > > https://www.element14.com/community/thread/12710/l/diy-os-psu-build?displayFullThread=true Hallo Gerhard, hast Du auch das kleingedruckte gelesen: Here is the full pdf...http://www.elv-downloads.de/Assets/Produkte/2/225/22532/Downloads/22532_Universelle_Netzteilplatine_um.pdf Die Schaltung ist von ELV, der Download ist aber inzwischen geschützt. Volker
Scrat schrieb: > Den völlig unspektakulären Schaltplan veröffentliche ich gern, sobald > hier irgendwer ernsthafte Anstalten macht, ein brauchbares NT zu bauen. > Solange hier dieser durch und durch morbide Geruch herrscht, sehe ich > nicht ein, auch nur solche Standardschaltungen zu zeigen. Auf gut deutsch: Alles geflunkert und du hast gar keinen Schaltplan. Schlecht gebrüllt, Löwe.
Gerhard O. schrieb: > Ich habe mich mal umgeschaut bei HP und die verwenden im E3611A > Regelteil TL074 und TL072 OPVs. Auch Alte Bekannte wie den LM358 findet > man dort. Natürlich, das sind altbekannte Gefährten und reichen auch heute noch mehr als aus. Kein Mensch braucht ein LNG, dass 5 us Ausregelzeit hat. Wer für eine Schaltung so ein LNG braucht sollte seine Schaltung mal überdenken. Ich mein, wir reden hier über LNGs, nicht über "Frequenzgeneratoren".
Gerhard O. schrieb: > Ich habe mir die Specs vom E36311-13 angesehen. So überwältigend sind > sie nicht. Die älteren LNGs sind da teilweise besser oder gleichwertig. > Nur der Bedienungskomfort und Schnittstelle ist halt toll. Ich find die Bedienung für ein Tischnetztel zum Entwickeln ziemlich ungeeignet. Am Anfang muß man das Handbuch bemühen um die Kiste wieder aus der OCP zu bekommen. Eingängig ist da nichts, ich hab da Anfangs echt geflucht. Die Steuerung über Serielle/GPIB ist alerdings gut, und man kann schön Strom/Spannung mitloggen.
Hallo an alle! Möchte hier nicht die Ambitionen miesmachen, aber ein paar Kritikpunkte von mir seien mir erlaubt: So wie es bis jetzt zusammengefaßt wird kommt halt doch wieder nur eine Abwandlung von 100erten bereits gebauten LNGs zustande. Ich möchte einen anderen Ansatz zur Diskussion stellen. Da ich als Elektroniker zwar gerne mit Oszi und Lötkolben arbeite aber weniger gene mit Bohrmaschine und Feile, würde ich gerne den mechanischen Aufwand so gering als möglich halten. Auch das Thema elektrische Sicherheit ist hier noch nicht erwähnt worden, das auch für Anfänger erwähnt werden muß. Daher mein Vorschlag: Gekapseltes fertiges Laptopnetzteil getrennt vom zum entwickelden LNG nennen wir es einmal DCLNG. Das DCLNG sollte mit möglichst kleinem Kühlkörper auskommen und ist, da fremdgespeist, sicherheitstechnisch unkritisch. Da wird man ohne Vorregelstufe nicht durchkommen um nur in Summe ein paar Watt bei jedem Betriebszustand zu verbraten. Vielleicht gibt es ja soetwas oder ähnliches schon, dann mal her mit den Schaltplänen. Wenn nicht wäre das ein guter Ansatz wenn sich da alle hier anwesenden Spezialisten den Kopf über Schaltungskonzepte zerbrechen.
Weiter oben wurde ein Printtrafo angedacht. Dabei gebe ich zu bedenken, dass dieser eine Menge (relativ) teurer Platinenfläche verbraucht. Weil bei den chinesischen Fertigern PCBs bis 10x10cm sehr preiswert sind, größere Formate aber drastisch teurer werden, plädiere ich dafür, die Platinenfläche auf 10x10cm, oder noch besser auf 10x8cm zu begrenzen. Dafür, falls nötig, besser 2 Platinen. Beispiel Elecrow: 10x10cm 9€ 10x16cm 44€ (inkl. EUSt) Klar gibt es für 44€ gleich 5 Platinen im Euroformat, wenn ich aber nur ein Netzteil nachbaue, habe ich davon nicht viel.
Possetitjel schrieb: > Ich muss das noch etwas begrübeln, aber das Brett vor meinem Kopf > wird allmählich dünner. Beitrag "Re: V ref des lm723"
Hallo, > Kerneigenschaften: > ================== > (Habe ich irgendwas vergessen? Aussagen falsch > wiedergegeben?) - Ausgangsspannung abschaltbar - intuitive, analoge Bedienbarkeit mit Drehknöpfen für Spannung und Strom rhf
Erwin E. schrieb: > Weiter oben wurde ein Printtrafo angedacht. Dabei gebe ich zu bedenken, > dass dieser eine Menge (relativ) teurer Platinenfläche verbraucht. Weil > bei den chinesischen Fertigern PCBs bis 10x10cm sehr preiswert sind, > größere Formate aber drastisch teurer werden, plädiere ich dafür, die > Platinenfläche auf 10x10cm, oder noch besser auf 10x8cm zu begrenzen. > Dafür, falls nötig, besser 2 Platinen. > > Beispiel Elecrow: > 10x10cm 9€ > 10x16cm 44€ (inkl. EUSt) > > Klar gibt es für 44€ gleich 5 Platinen im Euroformat, wenn ich aber nur > ein Netzteil nachbaue, habe ich davon nicht viel. Den Regelteil auf 10*8 cm zu bringen ist kein Problem. Im Anhang mal einen Screenshot von meinem Selbstbau. Die Regelplatine ist 10*5 cm, und da ist auch Endstufe und der Atmega samt RS232 usw. drauf. Einen Printtrafo würde ich nur nehmen wenns um kleine Ströme geht, < 1.5A, wie bei mir (1.3 A). Meine Trafoplatine ist 10*8 cm. Wenn man bis 3 A oder noch mehr will ist IMO ein Printtrafo Quatsch.
M. K. schrieb: > 3 A oder noch mehr will ist IMO ein Printtrafo Quatsch. Und zwar nicht so sehr, weil bei grossen Platinen mehr Geld rüberwächst, sondern weil das Gerät sonst nach dem nächsten Schlagloch Schrott ist. Schwere Trafos fixiert man am Gehäuse, nicht auf einer Platine.
Einen Knopf (ein-aus-Schalter) an der Frontplatte zum Zu- und Abschalten der geregelten Ausgangsspannung fände ich ganz praktisch. Den auch gleich noch beleuchtet, Ausgangsspannung liegt an den Klemmen an = Knopf leuchtet. An - und Abstöpseln oder gar An- und Abschrauben ist nicht nur lästig, sondern auch fehlerträchtig. Blackbird
A. K. schrieb: > M. K. schrieb: >> 3 A oder noch mehr will ist IMO ein Printtrafo Quatsch. > > Und zwar nicht so sehr, weil bei grossen Platinen mehr Geld rüberwächst, > sondern weil das Gerät sonst nach dem nächsten Schlagloch Schrott ist. > Schwere Trafos fixiert man am Gehäuse, nicht auf einer Platine. Das, denke ich, ist ein Grund über den dabei noch niemand nachgedacht hat. Es ist sicher auch ein guter, weiterer, Grund aber nicht der Grund. Es macht schlicht keinen Sinn 100 Quadratzentimeter oder mehr Platinenfläche nur für einen Trafo zu opfern. Platinen sind dazu da, elektronische Schaltungen zu tragen, nicht zum Schleppen von Trafos. Bis zu einer gewissen Größe kann ein Printtrafo ja Sinn machen aber irgendwo ist die Grenze, gefühlt bei 50 VA Trafos.
Blackbird schrieb: > An - und Abstöpseln oder gar An- und Abschrauben ist nicht nur lästig, > sondern auch fehlerträchtig. So ein Schalter ist nett, keine Frage. An- und Abstöpseln ist fehlerträchtig, ja, aber dagegen hilft auch kein Schalter. Wenn man falsch anstöpselt hat man ganz andere Probleme.
F.Seuhs schrieb: > Da wird man ohne Vorregelstufe nicht durchkommen um nur in Summe ein > paar Watt bei jedem Betriebszustand zu verbraten. Laptop-Netzteile liefern meist 19V. Für mehr als ca. 15V wirst du einen Vorregler nicht so sehr der Watt wegen einbauen wollen, sondern eher als Booster für mögliche 30V Ausgangsspannung. Strom sparen ist löblich. Aber bei 08/15 Labornetzteilen in gelegentlichem Hobby-Betrieb sehe ich das nicht als wichtiges Kriterium an. Und die mechanische Hauptarbeit eines ansprechenden Gehäuses ist näherungsweise unabhängig von der Verlustleistung, weil Frontplatte mit Knöpfen, Displays und Anschlüssen. Wenn es wirklich um Watt oder Wärme geht, ist ein Linearnetzteil von vorneherein der falsche Ansatz.
M. K. schrieb: > So ein Schalter ist nett, keine Frage. An- und Abstöpseln ist > fehlerträchtig, ja, aber dagegen hilft auch kein Schalter. Wenn man > falsch anstöpselt hat man ganz andere Probleme Der Schalter muß nicht zwingend am Ausgang sitzen. Der kann U_soll oder I_soll auf Null setzen, somit spart man das lästige An- und Abklemmen.
A. K. schrieb: > F.Seuhs schrieb: >> Da wird man ohne Vorregelstufe nicht durchkommen um nur in Summe ein >> paar Watt bei jedem Betriebszustand zu verbraten. > > Laptop-Netzteile liefern meist 19V. Für mehr als ca. 15V wirst du einen > Vorregler nicht so sehr der Watt wegen einbauen wollen, sondern eher als > Booster für mögliche 30V Ausgangsspannung. > Ja Vorregler als buck oder buck-boost usw. ist ja nur mal ein Denkansatz, kommt darauf an was man genau will. > Strom sparen ist löblich. Aber bei 08/15 Labornetzteilen in > gelegentlichem Hobby-Betrieb sehe ich das nicht als wichtiges Kriterium > an. Und die mechanische Hauptarbeit eines ansprechenden Gehäuses ist > näherungsweise unabhängig von der Verlustleistung, weil Frontplatte mit > Knöpfen, Displays und Anschlüssen. Ich möchte primär nicht Strom sparen, sondern Kühlkörper sowie einen temperaturgeregelten Ventilator. Das spart schon einiges an Mechanik und zur Bedienung ein Touchdisplay mit einem Drehregler. Ich denke eben ein 08/15 LNG neu zu erfinden macht keinen Sinn. > > Wenn es wirklich um Watt oder Wärme geht, ist ein Linearnetzteil von > vorneherein der falsche Ansatz. Wenn man aber CU CI Ulim Ilim einstellbar haben will gehts praktisch nur mit Linearteil an der Ausgangsstufe.
Tany schrieb: > Der Schalter muß nicht zwingend am Ausgang sitzen. Der kann U_soll oder > I_soll auf Null setzen, somit spart man das lästige An- und Abklemmen. Uh, DA würde ich ihn mit Sicherheit nicht installieren. Also wenn, dann doch wirklich vor die Ausgangsklemmen.
Tany schrieb: > Grund? Weil das Netzteil beim Einschalten dann erst hoch regeln muss. Finde ich jetzt nicht soo gut.
Regeln muss das Netzteil immer. Es ist nicht anders als wenn man mit dem Poti die Spannung /den Strom auf NULL dreht
Tany schrieb: > Regeln muss das Netzteil immer. Es ist nicht anders als wenn man mit dem > Poti die Spannung /den Strom auf NULL dreht Du kannst das Poti so schnell drehen, dass von 0 V auf z.B. 12 V grad mal 1 ms vergeht? Respekt. (Stichwort: Einschaltüberschwinger ;), das Netzteil wird so erstmal Gas geben bis die Sollspannung bzw. der Sollstrom erreicht ist)
Hallo, > ...das Netzteil wird so erstmal Gas geben bis die Sollspannung > bzw. der Sollstrom erreicht ist) Das fände ich auch nicht so gut. Deshalb gehört der Ein/Aus-Schalter direkt an die Ausgangsbuchsen. rhf
Egal was du da für Gründe findest. Du willst das nicht verstehen. Und wer den Einschaltüberschwinger nicht im Griff bekommt, der sollte lieber nicht von Labornetzteil reden.
das hier nochmal Video für dich zur Anschaung, was ich damit meinte: https://www.eevblog.com/forum/testgear/e36300-series-programmable-dc-power-supplies-(e36311a-e36312a-e36313a)/
Tany schrieb: > Egal was du da für Gründe findest. Du willst das nicht verstehen. > Und wer den Einschaltüberschwinger nicht im Griff bekommt, der sollte > lieber nicht von Labornetzteil reden. Ich würde nur nicht an die Regelung/Steuerung gehen sondern direkt die Ausgänge wegschalten. Was bitte ist daran falsch? Und Einschaltüberschwinger hat man zwangsläufig wenn man den Schalter so einsetzen würde wie du es vorschlägst (Sollwerte zu 0 setzen) ansonsten hast du nicht verstanden, wie die Regelung eines Labornetzteils funktioniert.
M. K. schrieb: > Was bitte ist daran falsch? Habe ich etwa geschrieben, dass es falsch ist? Tany schrieb: > Der Schalter muß nicht zwingend am Ausgang sitzen.
Guten Morgen!(für mich hier in W-Kanada) Las gerade Eure Sachen die sich übernacht angesammelt hatten. Ich habe ganz vergessen, dass es der Vollständigkeit halber noch diesen Beitrag von mir gibt: Beitrag "Nachbausicheres Klein Labornetzgeraet" Ich habe das LNG30 schon seit damals im täglichen Betrieb. Ich bin immer sehr damit zufrieden. Bis jetzt hat es sich als sehr zuverläßig erwiesen. Es ist auch Dauerkurzschlussfest. Mein Muster ist für 0-30V und 0.005-2.5A ausgelegt. Falls jemand zum Nachbau interessiert ist, weil alle Arbeit schon getan ist, es sind alle Design Files im Thread hinterlegt. Prinzipiell braucht ihr Euch nur die Platine machen lassen und bestücken und verdrahten. Funktioniert beim ersten Einschalten. Ich weiß zumindest von einem erfolgreichen Nachbau. Sehts Euch an. Ich glaube inmitten dieser Diskussion sollte man diese Möglichkeit in Betracht ziehen. Das LNG30 hat diesen DC Schalter. Funktioniert ohne Überschwinger. Für digitale Instrumente hat die Leiterplatte schon alle Kalibrierungs Komponenten und Poties drauf. Die HP Methode für die Stromvoreinstellung habe ich dort auch schon vorgesehen gehabt, obwohl es im vorgestellten Design nicht verwendet wird. Wie die Oszi Bilder belegen, hat es keine Einschalt und Ausschaltüberschwinger was mir sehr wichtig ist. War das nicht sehr unverschämt von mir, so viel Reklame für das LNG30 zu machen?:-)
Tany schrieb: > M. K. schrieb: >> Was bitte ist daran falsch? > > Habe ich etwa geschrieben, dass es falsch ist? > > Tany schrieb: >> Der Schalter muß nicht zwingend am Ausgang sitzen. Beim LNG30 Sitzt der Schalter am Treibertransistor. Die BE Strecke wird kurzgeschlossen. Die Regelschaltung hat damit keine Probleme ohne Transienten die Ausgangsspannung wieder auf den Sollwert zu bringen. Andere Möglichkeiten habe ich noch nicht untersucht.
M. K. schrieb: > Blackbird schrieb: > An - und Abstöpseln oder gar An- und Abschrauben ist nicht nur lästig, > sondern auch fehlerträchtig. > > So ein Schalter ist nett, keine Frage. An- und Abstöpseln ist > fehlerträchtig, ja, aber dagegen hilft auch kein Schalter. Wenn man > falsch anstöpselt hat man ganz andere Probleme. Der Schalter macht Sinn während der Erprobung einer Schaltung, wenn laufend an- und abgestöpselt wird. Nicht bei der Erstinbetriebnahme einer Schaltung. Und auch Bananenstecker und -buchsen sind nicht immer gleich im Durchmesser und erfordern verschiedene Steckkräfte. Da ist ein Schalter eine große Hilfe. Tany schrieb: > M. K. schrieb: > So ein Schalter ist nett, keine Frage. An- und Abstöpseln ist > fehlerträchtig, ja, aber dagegen hilft auch kein Schalter. Wenn man > falsch anstöpselt hat man ganz andere Probleme > > Der Schalter muß nicht zwingend am Ausgang sitzen. Der kann U_soll oder > I_soll auf Null setzen, somit spart man das lästige An- und Abklemmen. Der Schalter muß am Ausgang sitzen, er soll die Schaltung galvanisch vom LNG trennen. Was anderes ist das An- und Abstöpseln ja auch nicht. Blackbird
Korrektion: Den DC Schalter habe ich dann später zwischen Referenzspannung und Eingang vom U-Einstellpoti gelegt weil das noch besser funktioniert hatte.
Gerhard O. schrieb: > Abgesehen > lege ich keinen großen Wert auf 5us Ausreglung. Darum geht's ja nicht nur. Sondern auch um den kleinstmöglichen Kondi am Ausgang. Der Idealfall wäre, wenn man die nackte Laserdiode zerstörungsfrei an das auf 30V hochgedrehte Netzteil klatschen kann. Auch wird die Bedämpfung der Regelung einfacher, statt schwieriger. Es gibt inzwischen 100x bessere OPs und 30x bessere Transistoren, als die verstaubten Dinger oben. Damit verringert man den Ausgangs-C locker auf 1/20 und hat es immer noch mit einer total gutmütigen Regelung zu tun, weil der Ausgangs-C für die sehr schnelle Regelung "riesig" ist. Die Gegenkopplung besteht voraussichtlich nur je aus einem C mit 100p oder so, mehr nicht. Keine gewaltigen Netzwerke mit Mikrofarads und hier und da noch einem fein abgestimmtem R usw. Wenn das erst nötig wird, ist die Schaltung reif für die Tonne bzw. völlig fehldimensioniert. Auch von den ständigen 78xx als Referenzspannungsquelle ist Abstand zu nehmen. Die Dinger sind selbst als Stromversorgung gedacht, werden nur von Bastlern als Referenz missbraucht. Da gibt es bessere Lösungen, die weder komplizierter, noch teurer sind.
Blackbird schrieb: [...] > > Der Schalter muß am Ausgang sitzen, er soll die Schaltung galvanisch vom > LNG trennen. Was anderes ist das An- und Abstöpseln ja auch nicht. > > Blackbird Das hätte allerdings ohne besondere Maßnahmen den kleinen Nachteil durch den extra Verdrahtungswiderstand die Genauigkeit der Spannungsmessung vom Regler zu verschlechtern. Bei den meisten LNGs sind die +S und -S Leitungen zur Vermeidung von Spannungsabfällen direkt an den Buchsen angeschlossen. ..
Das fällt hier aber nicht auf, weil nur 1A maximal fließen. Bei größeren Strömen gebe ich Dir Recht. Blackbird
Scrat schrieb: > Darum geht's ja nicht nur. Sondern auch um den kleinstmöglichen Kondi am > Ausgang... Jetzt verstehe ich von woher Du kommst und respektiere das. Ich habe da auch einige Erfahrung mit der Entwicklung von $5K Laserdioden Treiberschaltungen. Ich hatte um 2000 viel damit zu tun und verstehe Deine Einwände praxisnahe. Trotzdem bin ich der Meinung, daß zwischen Laser-Treiber und LNGs Welten dazwischen liegen. Die Anforderungen überschneiden sich nur geringfügig und bei LNG sind andere Maßstäbe anzuwenden.
Muß jetzt einige Stunden weg - von mir, Funkstille von jetzt an:-) Muß mich mit langweiligen Dingen wie Winterreifen Wechsel befassen... Schönen Abend noch.
Gerhard O. schrieb: > den extra Verdrahtungswiderstand die Genauigkeit der Spannungsmessung > vom Regler zu verschlechtern. ...und bei hoher Spannung und Strom und insbesondere großem Ausgangskondensator entsteht Lichtbogen, ob die Kontakte lange leben würden? Im Prinzip kann jeder machen wie ihm es passt, ich habe nur eine von Möglichkeiten erwähnt, ohne die andere "schlecht" zu reden. Gerhard O. schrieb: > Den DC Schalter habe ich dann später zwischen Referenzspannung und > Eingang vom U-Einstellpoti gelegt weil das noch besser funktioniert > hatte. Ich habe auch nicht anders erwartet, bei mir wurde ebenfalls erfolgreich umgesetzt. Nun sehe ich doch ein kleines Dilemma beim Netzteil ohne Info über eingestellte Spannung und Strom im "ausgeschalteten" Zustand. Daher war auch der Grund meiner Anregung mit µC.
Scrat schrieb: > Sondern auch um den kleinstmöglichen Kondi am > Ausgang. Der Idealfall wäre, wenn man die nackte Laserdiode > zerstörungsfrei an das auf 30V hochgedrehte Netzteil klatschen kann Laserdiode habe ich kein. Ein normaler LED habe ich mit 36V von meinem Netzteil "versorgt", der hat überlebt. ;-)
Die Laserdiode war nur ein extremes Beispiel. Aber in die Richtung sollte ein modernes Linearnetzteil schon gehen, sofern man von modern überhaupt noch reden darf. Ich zumindest habe seit sicher zwei Jahrzehnten keine linearen Netzteile mehr und bin froh drüber. Bei einem Funkamateur kann das anders aussehen, aber auch fast nur bei ihm. 99% aller Verbraucher können sowohl mit dem leichten Ripple, als auch mit den leichten Störungen von Schaltnetzteilen sehr gut leben.
Hallo, Sag mal, warum diskutierst du hier eigentlich mit? Das was hier im Moment angedacht wird ist deiner Meinung nach rückständig weil nicht neueste Bauteile verwendet werden. Mit diesen Bauteilen ist es angeblich viel einfacher ein hochwertiges Labornetzteil zu bauen wie du ja schon innerhalb von 10 Minuten skizziert hast. Selbige Skizze stellst du hier aber nicht zur Diskussion weil ja erst mal die anderen was zeigen sollen. Und jetzt stellt sich noch raus das du eigentlich gar kein Labornetzteil brauchst, denn > 99% aller Verbraucher können sowohl mit dem leichten Ripple, > als auch mit den leichten Störungen von Schaltnetzteilen sehr > gut leben. Was willst du eigentlich? rhf
Wenn man ohne oder nur mit einem kleinen Kondensator am Ausgang auskommen will, wird es schwierig, bzw. man macht Kompromisse bei der Stabilität. Es geht wenn es sein muss, dann eher mit negativer Hilfsspannung und mit viel Aufwand und auch nicht mehr so wirklich Nachbausicher (weil sehr schnell). Die Variante mit Emitterfolger kommt für die Spannungsregelung ggf. ohne den Elko am Ausgang aus - braucht ihn aber ggf. für eine Stabile Stromregelung. Das andere Problem bei der Emitterfolger Variante ist, dass die Strombegrenzung leicht recht langsam wird und man dann ggf. recht heftige Stromspitzen von der Regelschaltung bekommt - ggf. mehr als von Kondensator. Die allermeisten kommerziellen LNGs haben irgendwas zwischen etwa 100 und 1000 µF am Ausgang. Viel kleiner muss nicht. So wie ich es sehe hat man einige Varianten zur Auswahl, jeweils mit ihrern spezifischen schwächen: 1)Einfacher Emitterfolger mit shunt an Masse und Diode für min Spannung: Hier ist die Stromregelung relativ langsam und die Strommessung ggf. nicht super präzise. Dafür ist die Schaltung einfach (fast nach Lehrbuch). Die Spannung ist mit einfachen OPs (z.B. LM358) auf etwa 25 V begrenzt. Mit leichten Abwandlungen kann man die Stromregelung ggf. etwas beschleunigen - den "Strompeak kriegt man aber eher nicht ganz weg, sondern kann ihn nur begrenzen. 2) Ähnlich dem ELO Netzteil2: d.h. mit Shunt am Emitter = pos. Ausgang. Hier kann die Strombegrenzung etwas schneller sein, hat aber einen fliegenden Bezugspunkt. Das macht die digitale Messung / Steuerung kompliziert und braucht dafür ggf. eine Hilfsspannung. Zur Not tut es eine -0,5 V Hilfsspannung über eine Diode in Reihe. 3) Als Emitterfolger und mit Stromregelung als Kaskadenregler - so ähnlich wie in der Schaltung ganz oben gedacht, bzw. als Banggood Bausatz, der die OPs mit viel zu viel Spannung versorgt. Das Schaltungsprinzip dürfte eine recht langsame Stromregelung haben, dafür aber einen sehr guten Übergang CC-CV mode. Es dürfte schwer werden ohne negative Hilfsspannung (ggf. per Ladungspumpe). 4) Die klassische HP Schaltung (etwa wie das ELV Natzteil oben): Hier braucht man eine 2. Spannung als Hilfsspannung. Wenn man aufpasst ist die Stromregelung relativ schnell und der Strompeak ist kein echtes Problem, auch weil die Spannungsregelung eher etwas langsamer ist. Man braucht eher mehr Kapazität am Ausgang - wie viel ist aber eine Frager der Geschwindigkeit und Auslegung. Je schneller desto kritischer und weniger Nachbausicher - wenn es sein muss kommt man in der Simulation auf 1 µF, real wird das auch eher schwer. Die Schaltung ist sehr flexibel und könnte mit der gleichen Platine (nur andere Widerstände / Leistungstransistoren) hohe oder niedrige Spannungen erlauben. 5) ggf. eine LDO Schaltung ohne Hilfssspannung. Hier haben Strom und Spannungsteil ggf. verschiedene Bezugspunkte und die Stabilität kann es etwas trickreich werden. Bei den Varianten 1-3 wird man neben der eher langsamen Stromregelung noch eine schnelle, aber nur grobe (ggf. feste) Strombegrenzung brauchen. Auch wenn man nur einen kleinen Strom eingestellt hat, muss man damit rechnen dass der Regler bei einem Kurzschluss kurzzeitig etwas mehr als das volle Stromlimit liefert. Das Problem bekommt man wenn man eine schnelle Spannungsregelung mit relative langsamer Stromregelung zusammenbringt - um das zu vermeiden / reduzieren müsste man wohl die Spannungsregelung verlangsamen. Meine 2 Favoriten sind die Varianten 1) für ein eher einfaches LNG und entsprechend eher ohne µC Steuerung (auch wenn das Möglich wäre) und 4) für ein eher besseres LNG. Ein Entwurf in der Simulation ist nicht so aufwändig (bzw. hätte ich teils schon für 1,2,4). D.h man könnte den Vergleich der Varianten auch an Hand konkreter Schaltungen in der Simulationen machen.
Tany schrieb: > Gerhard O. schrieb: >> den extra Verdrahtungswiderstand die Genauigkeit der >> Spannungsmessung vom Regler zu verschlechtern. > > ...und bei hoher Spannung und Strom und insbesondere > großem Ausgangskondensator entsteht Lichtbogen, ob die > Kontakte lange leben würden? Ja, das ist das Problem. Ich habe nochmal nachgedacht. Ich glaube mich zu erinnern, dass ich diese separaten Lastschalter vorwiegend bei Netzteilen für höhere Spannungen (>100V) bzw. mäßige Spannungen (>30V) und höhere Ströme gesehen habe. Aufgrund der winzigen Schalterchen, die da verbaut wurden, gehe ich davon aus, dass nur die Steuerspannung geschaltet wurde und der Regler dann elektronisch abgeregelt hat. Ich finde das auch recht elegant so. > Im Prinzip kann jeder machen wie ihm es passt, ich habe > nur eine von Möglichkeiten erwähnt, ohne die andere > "schlecht" zu reden. Ja, ich begrüße das ausdrücklich. So lange sich die Ideen und Vorschläge technisch nicht widersprechen, sollte man offen bleiben. Einen Leistungsschalter, wie M. Köhler ihn wünscht, kann man jederzeit direkt vor den Ausgang setzen; für Spannungen kleiner 30V ist das vielleicht wirklich eine einfache und brauchbare Lösung. Das erfordert keine Änderung am Regler. Ich bevorzuge allerdings auch eine "elektronische" Ab- schaltung; das muss man dann aber in das Konzept des Reglers von vornherein einarbeiten. > Nun sehe ich doch ein kleines Dilemma beim Netzteil > ohne Info über eingestellte Spannung und Strom im > "ausgeschalteten" Zustand. Hmm... guter Punkt. -- Mist. > Daher war auch der Grund meiner Anregung mit µC. Ja. Im ersten Moment dachte ich auch "So ein Quark -- was soll denn ein Mikrocontroller im Labornetzteil?", aber so einfach ist das nicht. Michael B. hat auch schon zu Recht darauf hingewiesen, dass der ganze Anzeigenkrempel noch Potenzial für Probleme hat.
So. Obwohl das mit Sicherheit von vielen belächelt wird, habe ich das Blockschaltbild von gestern etwas modifiziert und erweitert. Ich bin ein visueller Typ; mir hilft es, das Gesamtkonzept in Form eines solchen Schemas vor Augen zu haben. Erstmal der einfache Teil. Referenzspannungsquelle und Stellmöglichkeit für die Soll-Spannung sind mental zu einem Block zusammengefasst. Die Gründe sind einfach die, dass wirklich jedes Labor- netzteil über diese beiden Dinge verfügt; andererseits ist das eine quasi natürliche Schnittstelle: Man macht keinen Fehler, wenn man sich vorstellt, dass dort ein Spannungssignal herauskommt, das dann als Führungsgröße für den Spannungsregler dient. Das könnte ein Normsignal (0-10V z.B.) sein, muss aber nicht. Wie das Signal erzeugt wird, ist für das Gesamtkonzept wumpe -- denkbare bzw. bereits genannte Möglichkeiten sind: - Poti (Wendelpoti, Doppelpoti), - Digitalpoti - DAC - PWM-Signal. Es soll nicht verschwiegen werden, dass hinter den kindischen Strichen, die mit OpenOffice gemalt wurden, Designentscheidungen stecken: Spannungseinstellung durch Poti auf der Ausgangsseite ist ebenso ausgeschlossen wie ein stellbarer Widerstand irgendwo in der Schaltung, der einen Steuerstrom erzeugt. Falls mein Vorschlag voreilig war, bitte ich um fundierte Kritik. Weiter. Es gibt in bestem DIN-Amtsdeutsch den Block "Rohspannungs- erzeugung" mit den Komponenten "netzgespeiste Spannungs- quelle" und "Schaltregler". Idee dahinter: Die Mehrzahl der Diskutanten scheint ein einfaches Konzept ohne Vorregler zu bevorzugen; allerdings taucht die Idee, einen Schaltregler vorzusetzen, auch immer wieder auf. (Diejenigen, die keinen Schaltregler wollen, stellen sich an dessen Stelle bitte einen einfachen Draht vor :-) Der Schaltregler könnte ungesteuert als StepUp arbeiten, z.B. um die Spannung aus einem Laptop-NT hochzusetzen; er könnte auch gesteuert als echter Vorregler arbeiten, um die Verlust- leistung am Längstransistor zu reduzieren. Auch für netzgespeiste Quelle gibt es verschiedene Vorschläge: Laptop-Netzteil, Printtrafo, Ringkerntrafo. Bei jeder Variante gibt es sehr gute Gründe dafür wie auch dagegen; ich schlage deshalb vor, die Rohspannungserzeugung als Teilthema anzusehen, das ganz unabhängig von der Regler- topologie diskutiert wird. Im Prinzip ist ja die Rohspannung auch eine natürliche Schnittstelle; wichtig sind nur die Höhe, die Belastbarkeit (und ggf. die Restwelligkeit). Sollte sich die Diskussion vom Konzept weg und auf eine konkrete "Referenzimplementierung" hin verlagern, so gehe ich davon aus, dass sich eine Variante herauskristallisieren wird, die von vielen mitgetragen wird. Soweit erstmal für den Moment. (Zum Thema "Reglertopologie" bei Gelegenheit ein paar Gedanken. Ich bitte wie immer um sachliche Anmerkungen zu den Vor- schlägen.
Tany schrieb: > ...und bei hoher Spannung und Strom und insbesondere großem > Ausgangskondensator entsteht Lichtbogen, ob die Kontakte lange leben > würden? Naja, bei den Spannungen und Strömen beim LNG wäre das schon erschreckend wenn die das nicht lange mitmachen. Wir reden ja nicht davon 5 kW abzuschalten, wir reden ja hier von nicht mal 100 W, vielleicht auch 200 W aber das wars dann. Tany schrieb: > Nun sehe ich doch ein kleines Dilemma beim Netzteil ohne Info > über eingestellte Spannung und Strom im "ausgeschalteten" Zustand. Stichwort: Pulldown, hat man ja quasi schon drin mit dem Poti ;) Gerhard O. schrieb: > Den DC Schalter habe ich dann später zwischen Referenzspannung und > Eingang vom U-Einstellpoti gelegt weil das noch besser funktioniert > hatte. Geht bei dir da dein Netzteil ja auch recht gutmütig die Spannung hoch/runter fährt. Hab im andern Thread die Oszi-Bilder gesehen. Mit rund 50 ms ist das natürlich nicht sehr schnell (aber natürlich völlig OK). Mein LNG macht das Abschalten in weniger als 300 us (was meiner Meinung nach immer noch etwas lahm ist), das Einschalten wäre ähnlich fix wenn nicht der Vorregler (LM2576) das LNG auf rund 20 ms bremsen würde (lasse die Eingangsspannung des LNGs auf ca. 4 V über der Ausgangsspannung des LNG vorregeln, daher reicht mir auf der Endstufe ein SK104 KK von Fischer). Scrat schrieb: > Darum geht's ja nicht nur. Sondern auch um den kleinstmöglichen Kondi am > Ausgang. > ... Wir warten immer noch auf deinen Schaltungsvorschlag der ja schon seit Gestern auf deinem Schreibtisch liegt. Ich fände den ernsthaft interessant, stelle ihn doch mal zur Diskussion. Würde auch deine Glaubwürdigkeit erhöhen.
M. K. schrieb: > Tany schrieb: >> ...und bei hoher Spannung und Strom und insbesondere >> großem Ausgangskondensator entsteht Lichtbogen, ob die >> Kontakte lange leben würden? > > Naja, bei den Spannungen und Strömen beim LNG wäre das > schon erschreckend wenn die das nicht lange mitmachen. > Wir reden ja nicht davon 5 kW abzuschalten, wir reden ja > hier von nicht mal 100 W, vielleicht auch 200 W aber das > wars dann. Du unterschätzt das Problem dramatisch. Bei Spannungen größer/gleich ca. 30V können stehende Lichtbögen auftreten (--> Schweisstrafo).
Possetitjel schrieb: > Bei Spannungen größer/gleich ca. 30V können stehende > Lichtbögen auftreten (--> Schweisstrafo). Sogar schon bei kleineren Spannungen. Ich habe als Kind mit den Kohlestiften aus Flachbatterien und dem Modelleisenbahn-Stelltrafo (12V) Bogenlampen gebaut. Später dann Schaltnetzteile für industrielle Bogenlampen wie HBO, XBO und andere. Die haben Brennspannungen um 15V.
Die einfachere Möglichkeit den Ausgang zu trennen sollte es sein einfach nur die Ausgangsstufe abzuschalten. Wenn man das vorsieht ist das auch nicht so schwer. Ggf. bleibt ein eher hochohmiger Widerstand / Teiler für das Feedback und die Messung und der Ausgangskondensator über. Einfach nur die Ref. Spannung auf 0 zu schalten ist eher nicht ausreichend. Man braucht so eine Abschaltung z.B. damit während des eine / Ausschaltens (etwa wenn die Spannung noch nicht für die OPs ausreicht) kleine unkontrollierte Spannung raus kommen. Auch wenn man am Ausgang tatsächlich ein Relais hat, wird man zusätzlich die Endstufe ausschalten und kann so auch das Problem mit Lichtbögen vermeiden.
Possetitjel schrieb: > Bei Spannungen größer/gleich ca. 30V können stehende > Lichtbögen auftreten (--> Schweisstrafo). Und was für ein Strom fließt bei nem Schweistrafo dabei? 3 A wie beim LNG? Oder doch eher > 30 A? Bei den Leistungen eines LNGs ist das überhaupt kein Problem. Die meisten Schalter, die man so nachgeworfen bekommt, sind für Ströme um 10 A ausgelegt. Wenn die also keine 3 A trennen können gehören die in die Tonne.
M. K. schrieb: > Possetitjel schrieb: >> Bei Spannungen größer/gleich ca. 30V können stehende >> Lichtbögen auftreten (--> Schweisstrafo). > > Und was für ein Strom fließt bei nem Schweistrafo dabei? Nee, Du missverstehst mich. Der Verweis auf den Schweisstrafo steht da, weil ich auf die typischen Spannungen aufmerksam machen wollte (Leerlauf um die 50V; Brennspannung am Bogen ungefähr 30V.) > 3 A wie beim LNG? Oder doch eher > 30 A? Vom Strom hängt nur ab, welche Wärmeleistung umgesetzt wird. > Bei den Leistungen eines LNGs ist das überhaupt kein Problem. > Die meisten Schalter, die man so nachgeworfen bekommt, sind > für Ströme um 10 A ausgelegt. Wenn die also keine 3 A trennen > können gehören die in die Tonne. Nein, Du verstehst nicht. Die üblichen Schalter sind für 250V/10A WECHSELSPANNUNG! Das geht, weil dort der Stromfluss alle 10ms unterbrochen wird und der Bogen verlischt. Du darfst KEINESFALLS auf die Idee kommen, damit auch nur 100V/5A Gleichstrom schalten zu wollen!
Hallo, da bin ich wieder;-) ich habe in der Zwischenzeit noch schnell zwei Bilder von der LNG30 DC Ein/Aus Funktion geknippst. Die Ausschaltzeit ohne Last ist natuerlich viel laenger wie die Einschaltzeit. Diser Schalter trennt einfach die Verbindung des Spannungseinstell Poties mit der 10V Referenzsapnnungsquelle. Wie zu erwarten gibt es mit der Reglung keine Probleme weil sich ja nur das "Einstell Poti" sehr schnell dreht;-)
Possetitjel schrieb: > Nein, Du verstehst nicht. > > Die üblichen Schalter sind für 250V/10A WECHSELSPANNUNG! Menno, zumindest24 Volt sind ja noch normales kfz-Gedöns mit dem der Brummifahrer allen möglichen selbstgefrickelten Scheiß von der Weihnachtsbeleuchtung bis Kaffeemaschine und E-Heizgebläse bestromt. daß da massenhaft die Schalter abbrennen ist mir noch nicht zu Ohren gekommen. Ganz davon ab, hast du jetzt echt noch kein LabNg? Versuch doch da mal bei 30V 2A nen Lichtbogen zu ziehen - da passsiert nüscht, nüscht, janüscht aufgrund der Strombegrenzung. Bis auf den etwas nerfigen Scart war dat hier bisher so nett interessant zu lesen, hört doch bitte auf euch jetzt über so Banalitäten zu streiten, bitte!
M. K. schrieb: > Naja, bei den Spannungen und Strömen beim LNG wäre das schon > erschreckend wenn die das nicht lange mitmachen. Wir reden ja nicht > davon 5 kW abzuschalten, wir reden ja hier von nicht mal 100 W, > vielleicht auch 200 W aber das wars dann und wir reden nicht vom Dauerstrom, sondern von kurz auftretendem Strom beim Einschalten. Das kann im Abhängigkeit von Kapazität und Ladespannung des Ausgangskondensators im Extremfall 3 stellige von Ampere betragen.
Possetitjel schrieb: > Das geht, weil dort der Stromfluss alle 10ms unterbrochen > wird und der Bogen verlischt. Du darfst KEINESFALLS auf die > Idee kommen, damit auch nur 100V/5A Gleichstrom schalten > zu wollen! Dann sind die Datenblätter wohl falsch, z.B. von diesem chicken Kippschalter: http://de.farnell.com/apem/637h-2/kippschalter-einpolig-tast-aus/dp/1607961 oder von diesem netten Kameraden: http://de.farnell.com/arcolectric/c3950bbaaa/schalter-dpst-16a-250vac/dp/7674295 Natürlich gibts auch Schalter, die nur für 100 mA geeignet sind, keine Frage. Man muss dann schon den richtigen Schalter raus suchen. Aber einen Schalter zu finden, der die 3 A DC trennen kann, ist jetzt echt kein Kunstwerk. Tany schrieb: > und wir reden nicht vom Dauerstrom, sondern von kurz auftretendem Strom > beim Einschalten. > Das kann im Abhängigkeit von Kapazität und Ladespannung des > Ausgangskondensators im Extremfall 3 stellige von Ampere betragen. Das wird ja immer besser...das LNG will ich sehen, dass bei max 3 Ampere beim Einschalten über 100 A liefert. Und nen Lichtbogenproblem beim Einschalten dieser Leistung...also echt, jetzt wird wirklich lächerlich. Gerhard O. schrieb: > ich habe in der Zwischenzeit noch schnell zwei Bilder von der LNG30 DC > Ein/Aus Funktion geknippst. Dank dir nochmal dafür. Flott ists ja bei dir. Wie groß ist deine Kapazität an den Ausgangsklemmen? Aufgrund der langen Abschaltdauer vermute ich mal was größer 100 uF, 220 uF vielleicht?
M. K. schrieb: > jetzt wird wirklich lächerlich. noch lächerlicher wenn man nicht weiß, das die Strombegrenzung nicht greift, wenn der Ausgangskondensator entlädt.
icke mal schrieb: > da passsiert nüscht, > nüscht, janüscht aufgrund der Strombegrenzung. Selber für dich!
M. K. schrieb: > Wie groß ist deine > Kapazität an den Ausgangsklemmen? Aufgrund der langen Abschaltdauer > vermute ich mal was größer 100 uF, 220 uF vielleicht? 100uF. Allerdings war keine Last daran. Mit Last duerfte es entsprechend schneller gehen. Siehst Du einen speziellen Grund warum es schneller gehen sollte? Mir war das bis jetzt nicht wichtig.
Tany schrieb: > noch lächerlicher wenn man nicht weiß, das die Strombegrenzung nicht > greift, wenn der Ausgangskondensator entlädt. Hab ich auch nie behauptet. Dennoch bleibts dabei: Man kann auch problemlos mit einem Schalter auch die Ausgangsklemmen zu- und wegschalten bei den hier besprochenen LNGs. Mit dem richtigen Schalter, der den Sollstrom des LNGs schalten kann, wird schlicht absolut nichts passieren. Gerhard O. schrieb: > 100uF. Allerdings war keine Last daran. Mit Last duerfte es entsprechend > schneller gehen. Siehst Du einen speziellen Grund warum es schneller > gehen sollte? Mir war das bis jetzt nicht wichtig. Nö, ich finde auch, dass es durchaus schnell genug ist.
M. K. schrieb: > Dennoch bleibts dabei: Man kann auch > problemlos mit einem Schalter auch die Ausgangsklemmen zu- und > wegschalten bei den hier besprochenen LNGs. Mit dem richtigen Schalter, > der den Sollstrom des LNGs schalten kann, wird schlicht absolut nichts > passieren. Und auch wie du siehst, da steht keine Oberschwingungen beim Ein- und Ausschalten. Selbst bei meinem NT mit nur 1µF am Ausgang nicht feststellbar. Also wir sind uns einig: Das steht jedem frei, was der macht.
Beim Abschalten der Ausgangsspannung durch Eingriff in die Regelstrecke: wohin entlädt sich der Ausgangselko und die vielleicht in der Versuchsschaltung vorhandene Elkobatterie? Also ich bevorzuge die galvanische Trennung, auch z.B. mit Relais. Und einen möglicht kleinen Elko am Ausgang. Blackbird
M. K. schrieb: > Possetitjel schrieb: >> Das geht, weil dort der Stromfluss alle 10ms unterbrochen >> wird und der Bogen verlischt. Du darfst KEINESFALLS auf die >> Idee kommen, damit auch nur 100V/5A Gleichstrom schalten >> zu wollen! > > Dann sind die Datenblätter wohl falsch, z.B. von diesem chicken > Kippschalter: > > http://de.farnell.com/apem/637h-2/kippschalter-einpolig-tast-aus/dp/1607961 ??? Ich kann Dir nicht folgen. Dort steht doch genau das, was ich die ganze Zeit behaupte: Schaltstom: 10A Kontaktspannung AC: 250V Kontaktspannung DC: 24V (!!!) Ich hab's weiter oben schonmal geschrieben (ist Dir vmtl. nicht aufgefallen): Wer mit Ausgangsspannungen unter 30V zufrieden ist, für den ist sicher ein Trennschalter direkt im Ausgang eine einfache und gute Lösung. Ich würde nur gern erreichen, dass der Regelbaustein, den wir hier diskutieren, auch für Reihen- und Parallelschaltung geeignet ist. Zwei mal 30V in Reihe sind aber schon 60V, und das verträgt der Schalter nicht. Deswegen ist mir die Möglichkeit der elektronischen Abschaltung wichtig. Wer es nicht will, lässt es weg, das ist ja kein Thema -- aber generell unnötig oder überflüssig es es deswegen noch lange nicht.
Blackbird schrieb: > Beim Abschalten der Ausgangsspannung durch Eingriff in die > Regelstrecke: wohin entlädt sich der Ausgangselko und die > vielleicht in der Versuchsschaltung vorhandene Elkobatterie? Berechtigte Frage. > Also ich bevorzuge die galvanische Trennung, auch z.B. mit > Relais. Und einen möglicht kleinen Elko am Ausgang. Hmmja... in der Sache widerspreche ich Dir ja gar nicht. Trennung mittels Kontakt hat was für sich. Nur fürchte ich, es wird entweder - Pfusch oder - teuer oder - monströs riesig. Hmm. Im Moment ist ja keine Entscheidung nötig. Sollten wir im Auge behalten und weiter bedenken.
(Scheisse.) Nachtrag: M. K. schrieb: > oder von diesem netten Kameraden: > > http://de.farnell.com/arcolectric/c3950bbaaa/schalter-dpst-16a-250vac/dp/7674295 > Der ist besser. Der ist explizit für 72V/7A spezifiziert. Dir wird aufgefallen sein, dass dieser Schalter WESENTLICH größer ist als der erste. Nur als Anmerkung. > Aber einen Schalter zu finden, der die 3 A DC trennen kann, ist > jetzt echt kein Kunstwerk. Es geht nicht darum, dass er 3A DC trennen kann, sondern es geht darum, dass er 3A DC BEI MEHR ALS 30V trennen kann. Das ist der Punkt. Und nur zur Sicherheit sei es nochmal wiederholt: Wer garantiert unter 30V bleibt, den tangiert dieses Problem nicht.
icke mal schrieb: > Menno, zumindest24 Volt sind ja noch normales kfz-Gedöns mit dem der > Brummifahrer allen möglichen selbstgefrickelten Scheiß von der > Weihnachtsbeleuchtung bis Kaffeemaschine und E-Heizgebläse bestromt. daß > da massenhaft die Schalter abbrennen ist mir noch nicht zu Ohren > gekommen. Klar, diese Schalter sind geeignet konstruiert (auf schnelles Öffnen hin) und verwenden abbrandfestes Kontaktmaterial. > Versuch > doch da mal bei 30V 2A nen Lichtbogen zu ziehen - da passsiert nüscht, > nüscht, janüscht aufgrund der Strombegrenzung. Nimm 2 Kohlestäbe und schließe sie an 30 V an, mit 2 A Begrenzung. Dann langsam auseinanderziehen, und es wird sehr hell, das kann ich Dir versichern.
Lurchi schrieb: > Ein Entwurf in der Simulation ist nicht so aufwändig (bzw. hätte > ich teils schon für 1,2,4). D.h man könnte den Vergleich der > Varianten auch an Hand konkreter Schaltungen in der Simulationen > machen. Ja, das wäre super. Mach mal, bitte.
Hallo Bernhard, > Nimm 2 Kohlestäbe und schließe sie an 30 V an, mit 2 A Begrenzung. Dann > langsam auseinanderziehen, und es wird sehr hell, das kann ich Dir > versichern. Ich glaube dir. Allerdings kommt auch sicherlich niemand auf die Idee die Abschaltung des Netzteilausgangs mittels zweier Kohlestabkontakte, die langsam auseinander gezogen werden, zu realisieren. Es wird sicherlich Schalter oder Relais geben, die 2A bei 30V problemlos trennen können. In sofern halte ich die momentane Diskussion bezüglich dieses (meiner Meinung nach ziemlich belanglosen Details) für etwas übertrieben. rhf
Possetitjel schrieb: > Es geht nicht darum, dass er 3A DC trennen kann, sondern es geht > darum, dass er 3A DC BEI MEHR ALS 30V trennen kann. Das ist der > Punkt. Seit wann ist es Thema dass er die 3 A bei mehr als 30 VDC trennen können muss? Mal ganz davon ab können das beide von mir verlinkte Beispiele. Possetitjel schrieb: > Dir wird aufgefallen sein, dass dieser Schalter WESENTLICH > größer ist als der erste. Nur als Anmerkung. Ins Datenblatt der Schalter hast du nicht wirklich reingeschaut, oder? Dir muss doch sonst aufgefallen sein, dass bei gleicher Ausführung beide Typen gleich groß sind. Du hast doch jetzt nicht ernsthaft den einpoligen Schalter vom ersten Beispiel mit dem dreipoligen Schalter des zweiten Beispiels verglichen? Possetitjel schrieb: > Zwei mal 30V in Reihe sind aber schon 60V, und das verträgt > der Schalter nicht. Ja wenn man genügend LNGs zusammen schaltet wird nicht nur für den Schalter eng. Ich sagte oben ja schon, dass man einen passenden Schalter auswählen muss. Wenn man jetzt als Anforderung 60 V hat dann muss man sich auch einen raus suchen, der 60 V kann. Und wenn man 100 V hat dann eben einen der 100 V kann. Auch sinnvoll kann es sein mit dem Schalter ein Relais zu schalten. Ach, es gibt da so viele Möglichkeiten aber wem erzähl ich das? Das weißt du ja selbst.
M. K. schrieb: > Possetitjel schrieb: >> Es geht nicht darum, dass er 3A DC trennen kann, sondern >> es geht darum, dass er 3A DC BEI MEHR ALS 30V trennen kann. >> Das ist der Punkt. > > Seit wann ist es Thema dass er die 3 A bei mehr als 30 VDC > trennen können muss? Mal ganz davon ab können das beide von > mir verlinkte Beispiele. Der von Dir zitierte Beitrag ist ausdrücklich nur als Nachtrag gekennzeichnet; lies meine ursprüngliche Antwort. Da steht alles; ich habe keine Lust, alles dreimal zu tippen.
So. Vor zwei Tagen hatte ich angekündigt, zu den technischen Details noch mal extra etwas schreiben zu wollen. Hier kommt es. Gerhard O. schrieb: > Vielleicht wäre es ein guter Zeitpunkt die ganzen in Frage > kommenden Designs in einer Excel Tabelle im Detail zu > katalogisieren um die nötige Übersicht nicht zu verlieren. Ja, auf jeden Fall. Freiwillige werden noch gesucht... :) > Auch wäre ein Design Dokument/Pflichtenheft nicht schlecht, > welches alle hier schon aufgeführten Wünsche berücksichtigt. Dafür gibt es ja schon einen Entwurf (den ich noch ergänzen muss. Dank an alle für das Feedback.) > Wie meine ich das? Z.B. Beim ELO Design ist der Strombezugs- > punkt an Plus Out und der Spannungsbezugspunkt auf Masse. Das > kompliziert das Leben für diejenigen, die dirses Design. It > einem uC verbinden wollen. > > Bei einem anderen hier vorgestellten Design sind sowohl U und > I auf Masse und der Strommesswiderstand am Masse Eingang vom > Gleichrichterteil. Hier ist uC Interface günstiger. Wir reden, wenn ich das richtig sehe, vom ELO2 (Beitrag von Wilhelm Schürings) im Vergleich zum LN2 (Beitrag von Ralf Leschner). Genauso interessant wie die Unterschiede sind ja die Gemeinsam- keiten: 1. Der Spannungsregler arbeitet als nicht-invertierender Verstärker mit V>1. Das hat die angenehme Folge, dass U_a_max größer sein kann als U_ref. Man kann beides mehr oder weniger unabhängig wählen. 2. Der Längstransistor ist ein Spannungsfolger zum OPV. U_a_max wird durch die maximale Ausgangsspannung des OPV beschränkt. Mehr als ca. 25V ist also nicht so einfach drin. 3. Die Ausgangsspannung wird durch die mit einem Poti geteilte Referenzspannung festgelegt. 4. Der Stromregler greift direkt am Längstransistor an. Das hat die Folge, dass der Spannungsregler voll aufdreht, wenn der Stromregler abregelt. (Führt das zu Überschwingen, wenn die Last schlagartig kleiner wird? Vermutlich.) Die rustikale Brückenschaltung zur Strommessung im ELO mit der 1N4148 als Spannungreferenz finde ich etwas... grobschlächtig. Letztlich scheint es für die Stromerfassung nur die beiden Möglichkeiten zu geben: Shunt hinter Längstransistor oder Shunt in Masseleitung. Oder gibt es noch weitere? Interessant wäre, ob es Unterschiede im dynamischen Verhalten zwischen beiden Varianten gibt -- und wenn ja, warum. > Beim HP (Fliegender Regler) sind die Regelbezugspunkte auf > dem Plus Sense/Ausgang. Auch hier ist uC Steuerung und > Überwachung einfach. Kannst Du das mal bitte näher erläutern? Du hast das HP-Design schon öfter erwähnt, aber ich kann mir nichts rechtes darunter vorstellen. Weiterführend: ArnoR hat öfter eine Topologie erwähnt, die für den Spannungsregler einen INVERTIERENDEN Verstärker verwendet. Ich bemühe mich noch, da durchzusteigen, aber interessant wäre, ob das grundsätzlich neue Möglichkeiten bietet. Lurchi hat Topologien erwähnt, die eine Hilfsspannung erfordern, aber auch da verlässt mich die Vorstellungskraft. Ich bin für Erleuchtung dankbar. > Dann kommt noch die Wahl des PCB CAD Programms dazu. Jeder > ist sein Programm schon gewöhnt. Diese Frage wird wahrscheinlich > schwierig zu lösen zu sein. Für Variantenvergleich und Simulation müssten erstmal Schaltpläne erfasst werden. Das könnte ich schon tun -- aber ich kann erstmal nur geda/gschem anbieten. Kann man das irgendwie konvertieren bzw. in KiCAD importieren? Welche Möglichkeiten gibt es noch? Ich bitte um Feedback.
Der Shunt an der Masse und der Shunt am Ausgang sind die beiden besseren Möglichkeiten. Es geht im Prinzip auch der Shunt am Kollektor bzw. dann besser Drain. Dies hat aber vor allem den Nachteil, dass man das Stromsignal noch einmal von der High side auf die low side bringen muss - im Prinzip ja, aber es macht die Sache nur schwieriger und mit BJTs auch noch ungenauer. Der Shunt direkt am Emitter hat den Vorteil, dass man für die Parallelschaltung von mehr Transistoren dort sowieso einen Widerstand braucht. Eine Hilfsspannung bracht die klassische LDO Regler-Schaltung, etwas das oben verlinkte ELV Netzteil. Auch viel HP Netzteile und andere kommerzielle sind so aufgebaut. Wenn man eine wirklich universelle Schaltung / Platine entwickeln will, wäre das auch die beste Wahl. Im Prinzip ginge die gleiche Platine für 5 V oder 500 V. Die Endstufe arbeitet da als invertierender Verstärker. Die Schaltung braucht als LDO aber einen deutliche Kapazität am Ausgang. Bei den kommerziellen Geräten sind da einige 100 µF üblich - und kaum einer stört sich dran. Die Frage wäre eher, ob es nicht auch einfacher (insbesondere ohne die Hilfsspannung) und ggf. mit weniger Kapazität am Ausgang geht. Das geht im Prinzip mit Schaltung als Emitterfolger.
Possetitjel schrieb: > Der von Dir zitierte Beitrag ist ausdrücklich nur als Nachtrag > gekennzeichnet; lies meine ursprüngliche Antwort. Da steht alles; > ich habe keine Lust, alles dreimal zu tippen. 1. Meinen Post hättest du auch komplett lesen können 2. Kein Problem: Possetitjel schrieb: > Ich würde nur gern erreichen, dass der Regelbaustein, den wir > hier diskutieren, auch für Reihen- und Parallelschaltung geeignet > ist. Zwei mal 30V in Reihe sind aber schon 60V, und das verträgt > der Schalter nicht. Deswegen ist mir die Möglichkeit der > elektronischen Abschaltung wichtig. Wer es nicht will, lässt es weg, > das ist ja kein Thema -- aber generell unnötig oder überflüssig es > es deswegen noch lange nicht. Und nochmal: Seit wann ist die Reihenschaltung Thema? Also vor deinem Post bzgl. der Schalter? Hab ich definitiv verpasst. Und mir ist noch was gekommen: Grade die Reihenschaltung spricht gegen die Lösung die Sollwertvorgabe auf 0 zu setzen. Grund hierfür ist recht eindeutig: Bleiben wir bei den 60 V, jetzt will man abschalten und drückt bei einem Netzteil den Knopf DC Off, dann wird mit eurer Lösung nur das Netzteil auf 0 V gefahren, d.h. an der Schaltung liegen dann immer noch 30 V an. Das "abgeschaltete" Netzteil ist dann lediglich ein Kurzschluss, das Netzteil, dass noch an ist, kann immer noch Leistung in die angeschlossene Schaltung pumpen. Jetzt klar, man wird sagen man muss ja auch immer beide Netzteile schalten: Der Mensch ist von Natur aus faul, dieser "Fehler" sollte auf jeden Fall berücksichtigt werden. Nichts für ungut, ich finde das toll was du hier machst. Und zur Erinnerung, nicht dass sich noch jemand ungut fühlt: Ich sage ja nicht, dass die Lösung des Wegschaltens durch 0 setzen der Ansteuerung blödsinn ist, ich meine nur, dass ich mich dabei nicht wohl fühlen würde und lieber die Ausgänge direkt wegschalten würde. Und wem ein Schalter zu unsicher ist der nimmt ein Relais dafür.
Entschuldigung, einmal blöd gefragt: Ich lese oft "Ausgang wegschalten". Zu meinem Verständnis nehme ich an, daß der Ausgang direkt an den Klemmen geschaltet wird, und das eigentliche NG noch voll an Netzspannung hängt - Hat dies irgendeine Bewandtnis, warum nicht die Eingangsseite im Allgemeinen vom Netz getrennt wird? MfG Eppelein
Eppelein V. schrieb: > Ich lese oft "Ausgang wegschalten". > Zu meinem Verständnis nehme ich an, daß der Ausgang direkt an den > Klemmen geschaltet wird, und das eigentliche NG noch voll an > Netzspannung hängt - > > Hat dies irgendeine Bewandtnis, warum nicht die Eingangsseite im > Allgemeinen vom Netz getrennt wird? Na das dauert ja ewig bis das Netzteil die Siebelkos lädt und die Ausgangsspannung wieder hochregelt, zudem neigen manche primitiven Designs (NGRU 45 und NGSM 32/10, HMC8043 von Rhode&Schwarz) dazu bei Ein- oder Ausschalten eine Spannungsspitze zu erzeugen die die angeschlossene Schaltung himmelt. Auch stellt man gerne bei abgeklemmtem Ausgang den Maximalstrom ein bevor man ihn auf die Last loslässt. Ein einfacher primitiver Schalter am Ausgang tut es, zusätzlich wäre dabei eine Umschaltung auf Stromanzeige im Kurzschlussfall nett.
Hallo Mal was zum wegschalten der Ausgangsspannung. Ich dreh meine Strombegrenzung immer auf null. Geht schnell und ich muss keine Stecker ziehen. Beim wieder hochdrehen seh ich sofort ob die Aufnahme ok ist. Keine Lösung für Euch?
Manfred H. schrieb: > Keine Lösung für Euch? Es spielt doch überhaupt keine Rolle, es geht hier um ein Selbstbaugerät das jeder so bauen kann wie er will, da musst du deinen dir ausreichenden Workaround nicht als Alleweltheilmittel erzwingen. Lass sie doch so bauen wie sie wollen. Daß ein Netzteil bei schlarartigem anlegen der Last gutmütig raufregeln muss, ist Pflicht. Es muss das auch beim Ein/Ausschalten des Netzschalters tun.
Beitrag #5181671 wurde von einem Moderator gelöscht.
Michael B. schrieb: > Eppelein V. schrieb: >> Ich lese oft "Ausgang wegschalten". >> Zu meinem Verständnis nehme ich an, daß der Ausgang direkt an den >> Klemmen geschaltet wird, und das eigentliche NG noch voll an >> Netzspannung hängt - >> >> Hat dies irgendeine Bewandtnis, warum nicht die Eingangsseite im >> Allgemeinen vom Netz getrennt wird? > > Na das dauert ja ewig bis das Netzteil die Siebelkos lädt und die > Ausgangsspannung wieder hochregelt, zudem neigen manche primitiven > Designs (NGRU 45 und NGSM 32/10, HMC8043 von Rhode&Schwarz) dazu bei > Ein- oder Ausschalten eine Spannungsspitze zu erzeugen die die > angeschlossene Schaltung himmelt. Auch stellt man gerne bei abgeklemmtem > Ausgang den Maximalstrom ein bevor man ihn auf die Last loslässt. > > Ein einfacher primitiver Schalter am Ausgang tut es, zusätzlich wäre > dabei eine Umschaltung auf Stromanzeige im Kurzschlussfall nett. Danke für die Erkärung. Daß heißt dann quasi, zuerst den Ausgang freischalten und anschließend die Netzspannung. Noch nie bei einem NG, sei es in den Laboren, Funkern oder sonst wo gesehen. MfG Eppelein MfG Eppelein
Possetitjel schrieb: > ArnoR hat öfter eine Topologie erwähnt, die > für den Spannungsregler einen INVERTIERENDEN Verstärker > verwendet. Ich bemühe mich noch, da durchzusteigen, aber > interessant wäre, ob das grundsätzlich neue Möglichkeiten > bietet. Ich sehe da keine grundsätzlich neuen Möglichkeiten. Die Unterschiede sind so wie immer bei invertierend/nichtinvertierend. Der invertierende Verstärker hat den Vorteil der konstanten Gleichtaktspannung, das war der Grund für die Wahl. Wer möchte, kann die Schaltung auch nichtinvertierend betreiben. Man muss nur Offseteingang und Steuereingang vertauschen. Man bekommt dann aber eine ausgangsspannungsabhängige Gleichtaktaussteuerung. Der Vorteil beider Schaltungen ist die Einstellbarkeit der Ausgangsspannung bis praktisch 0V ohne negative Hilfsspannung und dabei die Möglichkeit eine Schaltung oder einen OPV zu verwenden, die eingangsseitig nicht bis 0V arbeiten können.
Sind ihr noch bei der einfachen, robusten und nachbausicheren Linear-Netzteilschaltung mit 20V / 1A oder plant ihr hier das weltraumtaugliche, atomwaffensichere, voll scalierbare Super-Duper-Universalnetzteil, was alle Industriegeräte in den tiefschwarzen Schatten stellt? Reihenschaltung von Netzteilen ist ein Sonderfall, wer sowas braucht, ist hier im Thread falsch. Meine Meinung. Blackbird
Für 0-20V und Max 1A kann man doch auch prima sowas hier nehmen: https://de.aliexpress.com/item/0-30V-DC-Regulated-Power-Supply-DIY-Kit-Continuously-Adjustable-Short-Circuit-Current-Limiting-Protection-DIY/32807410415.html
Chinamann schrieb: > Für 0-20V und Max 1A kann man doch auch prima sowas hier nehmen: > https://de.aliexpress.com/item/0-30V-DC-Regulated-Power-Supply-DIY-Kit-Continuously-Adjustable-Short-Circuit-Current-Limiting-Protection-DIY/32807410415.html Das wäre zu einfach... Du solltest mit Vorschlägen so lange warten, bis sich die Koniferen in diesem Thread auf eine Abschaltung der Nutzspannung geeinigt haben. Dauert höchstens noch 24 Seiten. Dein von dir verlinktes Netzgerät hat aber zumindest eine (gute) Bewertung, die ich euch nicht vorenthalten möchte: diese schaltung spannung kann von 0 v, ausgangsstrom kann ma 2-3 a stufenlos einstellbar, den ausgangsstrom, wenn die experiment schaltung der überschreitet strom (einschließlich kurzschluss), die schaltung schutz sofort, nicht verursachen gefahr wie brenn gerät, es ist elektronische herstellung der rechte hand. es ist nie angst vor der feuerwerk! wie machen alle arten von audio schaltung freund, oft aufgrund der unterschiedlichen betriebsspannung und schaltung haben kopfschmerzen, diese schaltung kann auch zwei in eine dual netzteil, können die bedürfnisse von alle arten von verwenden.
Mal ein Vorschlag: U: 0-30V I: 0-4A Oft werden höhere Ströme -->2A benötigt und da macht es schon Sinn, wenn man genügend Reserven nach oben hat. Etwaig könnte man das NG so konzipieren, daß eine Erweiterung schaltungstechnisch für mehr I möglich ist, jeder einzelne jedoch selbst darüber entscheiden kann, wie er sein NG letztendlich auslegt. Eine "Grundschaltung" wäre nicht übel zu konzipieren und darauf dann aufbauen.... Würde hinsichtlich ja gerne anfangen, jedoch fehlt mir das nötige Wissen! MfG Eppelein
Achim B. schrieb: > es ist nie angst vor der > feuerwerk! Ich auch nie Angst vor Feuerwerk -weil: Baue ich solide Apparat mit rechte Hand! Audio-Schaltung-Freund Paul
Das Aus Ali-express verlinkte Netzteil ist wohl ein verbreiteter Bausatz. Nicht ganz schlecht, aber mit dem üblichen chinesischen Übertreibungen. Für reduzierte Leistung (ca. 15-20 V und 2 A) ggf. akzeptabel. Wegen der OPs darf die Versorgungsspannung bei weitem nicht so hoch werden wie im Angebot beschrieben. Zu der Schaltung finden sich ausführliche Diskussionen mit einiges an kleineren Variationen. Ein Seite mit Diskussionen dazu findet sich etwa hier: http://electronics-lab.com/community/index.php?/topic/40835-0-30v-0-3a-latest-data/ Die Schaltung hat schon auch einige gute Punkte und wäre vom Prinzip ein Startpunkt. Die Frage wäre dort welche der vielen Varianten. Für die Negative Hilfsspannung per Ladungspumpe wird die Versorgung per Trafo benötigt. Ein Relais am Ausgang wäre ggf. hilfreich, aber wegen DC Strom ggf. nicht ganz trivial . Für eine einfaches Netzteil ließe sich das Funken-problem lösen, indem man zusätzlich die Endstufe ausschaltet. Maximal hat man dann die Energie aus dem Ausgangskondensator - bei 2 in Reihe bliebe noch die Spannung des anderen Netzteils oder man müsse da auch einen zusätzliche Kopplung haben um beide zusammen auszuschalten. Für nicht so hohen Strom könnte man ggf. einfach 2 Kontake in Reihe nutzen und so auch eine etwas höhere Spannung trennen.
Dieses Netzteil ist von Siemens 1968 entwickelt worden, es enthält also keine Germaniumtransistoren mehr :) Durch Ersetzen des Spannungsteilers 2k und 1k2 durch ein Poti und die 4V7 durch eine 6V2 Z-Diode (weil automatisch temperaturstabil), kann man ein regelbares Netzteil von 5 bis 30 Volt ohne OPV und nur aus diskreten Bauelementen herstellen. Der 0R82 Widerstand wird durch einen 1R5 ersetzt, dann kann man die Strombegrenzung von 0,5 bis 2 Ampere einstellbar machen. Desweiteren werden die Transistoren durch modernere Typen ersetzt (BC337 und BC327) und statt zwei einzelne Längstransistoren wird ein kompakter Darlington ähnlich BD643 eingesetzt. Das ist nur ein Vorschlag, bitte nicht schimpfen (Immerhin konstruktiver als sich über Schalter zu unterhalten)
Michael M. schrieb: > Das ist nur ein Vorschlag, bitte nicht schimpfen Doch. > Spannungsteilers 2k und 1k2 durch ein Poti und die 4V7 durch eine 6V2 > Z-Diode (weil automatisch temperaturstabil), kann man ein regelbares > Netzteil von 5 bis 30 Volt ohne OPV und nur aus diskreten Bauelementen > herstellen. Kaum, wenn man die Z-Diode durch 6V2 ersetzt, kann man erst ab 7V regeln. Und auch die Z-Diode an der LED ist .... verschlimmbessernd. Michael M. schrieb: > und statt zwei einzelne Längstransistoren wird ein kompakter > Darlington ähnlich BD643 eingesetzt. Tunlichst nicht, weil du dann keine 2k2 anschliessen kannst, die machen nämlich das runterregeln schneller. Solche nur-Transistor Netzteile sind manchmal nett weil sie schneller regeln als alte OpAmps. Aber die Stabilisierung und vor allem der Übergang Strom/Spannungsregelung ist sehr weich, als Labornetzteil wurde das schon damals nicht bezeichnet, sondern asl Akkulader, und so sollte es auch bleiben. > dann kann man die Strombegrenzung von 0,5 bis 2 Ampere einstellbar machen. Wenn man das 100R Poti durch 25 Ohm Festwiderstand und 75R Poti ersetzt, sonst kann man leider höher regeln als die Transistoren aushalten. > Desweiteren werden die Transistoren durch modernere Typen ersetzt (BC337 > und BC327) und statt zwei einzelne Längstransistoren wird ein kompakter > Darlington ähnlich BD643 eingesetzt. Erschreckend daß Siemens damals den 2N3055 empfahlen, obwohl in der restlichen Schaltung nur proprietäre Siemens Transistoren stecken. Konnten die etwa nichts was 2A bei 30V im SOA aushält ?
Michael B. schrieb: > Erschreckend daß Siemens damals den 2N3055 empfahlen, obwohl in der > restlichen Schaltung nur proprietäre Siemens Transistoren stecken. > Konnten die etwa nichts was 2A bei 30V im SOA aushält ? Siemens hatte ebenfalls den 2N3055 hergestellt. Ansonsten nimmst du eben den BD182.
Blackbird schrieb: > Reihenschaltung von Netzteilen ist ein Sonderfall, wer sowas braucht, > ist hier im Thread falsch. Meine Meinung. Michael M. schrieb: > (Immerhin konstruktiver als sich über Schalter zu unterhalten) Da muß ich (aus meiner Sicht) widersprechen. Ich persönlich würde ein Design, das dies zumindest ermöglicht, anstreben. (Wegen des höheren Spannungsbereiches, und zusätzlich der Möglichkeit einer symmetrische Versorgung mit variabler Spannung und Strombegrenzung.) Oben war mehrfach (!) die Rede davon, und im Gegensatz zu M. K. schrieb: > Seit wann ist die Reihenschaltung Thema? Also vor deinem > Post bzgl. der Schalter? Hab ich definitiv verpasst. hatte ich das Thema Reihenschaltung nicht nur nicht verpaßt, sondern bis vor wenigen Posts noch als sicher (es wurde stark thematisiert) gesehen. Erste Erwähnung: Beitrag "Re: Labornetzgerät - Fragen zum Schaltplan" Lurchi schrieb: > bei 2 in > Reihe bliebe noch die Spannung des anderen Netzteils oder man müsse da > auch einen zusätzliche Kopplung haben um beide zusammen auszuschalten. Na ja... man könnte doch diese Möglichkeit der Reihenverschaltung auf der Platine grundsätzlich haben. Denn ein paar Sachen nicht zu bestücken / zu montieren, wenn man´s nicht braucht, ist nicht schwer. Umgekehrt aber... :-(
Gerade hier ein neuer Tag für mich... Nach Lesen der neuesten Beiträge über die DC Abschaltung und die möglichen Probleme damit, kam mir noch ein Gedanke wie das mit mehreren selbstgebauten LNGs problemfrei machbar wäre und zur Debatte stellen möchte. Ich persönlich bevorzuge die elektronische Abschaltungs Methode ähnlich wie ich es bei mir gemacht hatte. Um so ein Prinzip gleichzeitig auf mehrere LNGs ausdehnen zu können, müßte man einen "Abschaltbus" zur Koordination einführen welche die LNGs in Wired OR Manier zusammen linkt. Wie wäre es damit: Jedes LNG erhält auf der Rückseite zwei Buchsen die mit der internen Trennungsschaltung in Verbindung steht und so ausgeführt ist, bei Kurzschluß zweier Drähte die Abschaltung zu aktivieren. Diese Buchsen erlauben dann die LNGs in Daisy Chain Topologie zusammenzuschalten. Diese beiden Buchsen sind natürlich in Parallel geschaltet und mit den Schaltern auf der LNG Frontplatte verbunden. Diese Abschalt Schnittstelle muß natürlich galvanisch getrennt sein. Sobald die Buchsen auf irgendeinen LNG kurzgeschlossen werden, schalten alle LNGs gleichzeitig aus. Dieses Konzept gefällt mir weil jedes LNG die Abschaltung ohne Rücksicht auf die anderen LNGs vornehmen kann. Es gibt also keinen MASTER. Durch die galvanische Isolation ergeben sich keine Rückwirkungen auf die Funktion der einzelnen LNGs. Wegen der möglichen Gefahren einer Lichtbogenbildung mit Schaltkontakten möchte ich zur Verwendung elektronischer Methoden plädieren. Comments Invited:-) oder was denkt ihr darüber? Ist nur ein Vorschlag.
Michael B. schrieb: > Kaum, wenn man die Z-Diode durch 6V2 ersetzt, kann man erst ab 7V > regeln. Negativ. Es kommen zwar noch die 0,7V vom BCY59 dazu, aber genauso müssen auch wieder 1,4V (Darlington) abgezogen werden. Also 5,5V. Michael B. schrieb: > Und auch die Z-Diode an der LED ist .... verschlimmbessernd. Korrekt. Kann (muss) weggelassen werden! Michael B. schrieb: > Tunlichst nicht, weil du dann keine 2k2 anschliessen kannst, die machen > nämlich das runterregeln schneller. Lass ich gelten. Michael B. schrieb: > Wenn man das 100R Poti durch 25 Ohm Festwiderstand und 75R Poti ersetzt, > sonst kann man leider höher regeln als die Transistoren aushalten. Richtig. Oder besser 33R und 100R Poti A. K. schrieb: > Siemens hatte ebenfalls den 2N3055 hergestellt. Ansonsten nimmst du eben > den BD182. Im Urschaltplan war auch keine 1N5401 drin und vermutlich war sogar tatsächlich der BD182 oder ein BDX-Typ drin. dfg schrieb: > Da muß ich (aus meiner Sicht) widersprechen. Ich persönlich würde ein > Design, das dies zumindest ermöglicht, anstreben. Ein Doppelnetzteil ist in der Tat anzustreben, weil die Monoschaltung dann einfacher gestaltet werden kann. Durch Reihen- oder Parallelschalten wird das Endprodukt vielseitiger einsetzbar.
Blackbird schrieb: > Reihenschaltung von Netzteilen ist ein Sonderfall... Reihenschaltung ist kein wirkliches Thema solange jedes einzelne in Frage kommende LNG eine Verpolungsdiode ausreichender Größe parallel zum Ausgang hat, so daß kein LNG durch Fehlfunktion eine externe Falschpolung erleidet. In der HP App Note 90 ist das genau beschrieben.
Michael M. schrieb: > Dieses Netzteil ist von Siemens 1968 entwickelt worden... Ich mag diese alten nostalgischen diskret ausgeführten Schaltungen. Ein damaliger Klassiker. Allerdings wäre ein LM723 dafür auch gut geeignet oder ein L200.
Eppelein V. schrieb: > Oft werden höhere Ströme -->2A benötigt... Die meisten Designs lassen sich ohne Große Probleme etwas skalieren. Man muß halt hauptsächlich die Leistungsteile anpassen.
Possetitjel schrieb: >> Vielleicht wäre es ein guter Zeitpunkt die ganzen in Frage >> kommenden Designs in einer Excel Tabelle im Detail zu >> katalogisieren um die nötige Übersicht nicht zu verlieren. Das ginge eigentlich als kooperatives Unterfangen nur in der Cloud oder Dropbox, Github. Weiß eigentlich nicht wie das gruppenmäßig hier am Besten machbar ist.
Gerhard O. schrieb: > Die meisten Designs lassen sich ohne Große Probleme etwas skalieren. Man > muß halt hauptsächlich die Leistungsteile anpassen. Du sagst aber selbst: "hauptsächlich"... Das meinte ich oben mit "auch für Anfänger". Der Anfänger ist sich - trotz eventuell einfacher Lösung - oft unsicher, welche Auswirkung welche Schaltungsveränderung mit sich bringt. Deswegen erwähnte ich, daß verständliche Erklärungen, was man wie löst, hilfreich wären. Was dabei wie genau funktioniert. Und folglich, welche Änderung keine, und wenn doch, welche Auswirkungen genau mit sich bringt. Damit sich "der Skalierende" wirklich sicher sein kann, vermeidbare Beeinträchtigung(en) zu vermeiden, sowie unvermeidbare auf ein Minimum zu reduzieren. (Und deren Größenordnung einschätzen zu können.) Also ähnlich sicher, als hätte er die Schaltung unverändert übernommen. (Ich kenne nämlich so einige Threads in diversen Foren, in denen genau das ellenlang diskutiert wurde. Und es werden mehr.) Dazu ist allerdings nicht unbedingt jetzt die richtige Zeit. Nur wollte ich den Gedanken nochmal "schriftlich festhalten".
Michael M. schrieb: > Michael B. schrieb: >> Kaum, wenn man die Z-Diode durch 6V2 ersetzt, kann man erst ab 7V >> regeln. > > Negativ. Es kommen zwar noch die 0,7V vom BCY59 dazu, aber genauso > müssen auch wieder 1,4V (Darlington) abgezogen werden. Also 5,5V. Nein, weil ja der Darlington in der Regelschleife liegt. Die Spannung hinter dem Darlington, am auf 0 gestellten Poti, muss die Spannung der Zenerdiode + die UBE des Transistors übersteigen können sonst wird nicht runtergeregelt, also 7V Miniumum einstellbar. Für einen Bleiakkulader gerade eben nicht mehr ok weil man dann keine 6V Akkus mehr mit 6.9V dauerladen kann, für ein Labornetzteil ein no-go, das sollte schon ab 0 (oder zumindest wenigen Millivolt) starten können. Heute baut man solche Regelschleifen mit einem TL431 auf, der ersetzt den BCY und die Z-Diode. Michael M. schrieb: > Oder besser 33R und 100R Poti Ja, passt sicher.
Gerhard O. schrieb: > Possetitjel schrieb: >>> Vielleicht wäre es ein guter Zeitpunkt die ganzen in Frage >>> kommenden Designs in einer Excel Tabelle im Detail zu >>> katalogisieren um die nötige Übersicht nicht zu verlieren. > > Das ginge eigentlich als kooperatives Unterfangen nur in der Cloud oder > Dropbox, Github. Weiß eigentlich nicht wie das gruppenmäßig hier am > Besten machbar ist. Wiki. Viel universeller und viel einfacher lesbar.
Michael B. schrieb: > Gerhard O. schrieb: >> Possetitjel schrieb: >>>> Vielleicht wäre es ein guter Zeitpunkt die ganzen in Frage >>>> kommenden Designs in einer Excel Tabelle im Detail zu >>>> katalogisieren um die nötige Übersicht nicht zu verlieren. >> >> Das ginge eigentlich als kooperatives Unterfangen nur in der Cloud oder >> Dropbox, Github. Weiß eigentlich nicht wie das gruppenmäßig hier am >> Besten machbar ist. > > Wiki. > > Viel universeller und viel einfacher lesbar. Oh. Danke. Das kam mir überhaupt nicht in den Sinn.
Michael B. schrieb: > Erschreckend daß Siemens damals den 2N3055 empfahlen, obwohl in der > restlichen Schaltung nur proprietäre Siemens Transistoren stecken. > Konnten die etwa nichts was 2A bei 30V im SOA aushält ? A. K. schrieb: > Siemens hatte ebenfalls den 2N3055 hergestellt. Hi, SH heißt Siemens und Halske? https://www.mikrocontroller.net/attachment/303565/Siemens_2N3055_equ_BD130.jpg ciao gustav
dfg schrieb: > Nur wollte ich den Gedanken nochmal "schriftlich festhalten Die Skalierung sollte idealerweise von Anfang ab in parallel zum Design erfolgen. Auch sollte man sich Gedanken zum Verlustleistungs Management machen. Beim Original Anatek LNG (LM324 Version) wurde im Handbuch die ganzen verschiedenen Komponenten Werte gelistet um den Bereich von 1A bis 10A und 10V bis 100V abstrecken zu können. Da könnten wir genauso machen. Für ein 1-2A LNG mit, sagen wir 0-30V, hätte ich noch ein Konzept zum Umschalten der Trafowicklungen. Mit zwei Ringkerntrafos von jeweils 2x 22V (1A) und 2x 7V kann man mit drei Relais die Spannungen in der Folge 7, 14, 22, 29 und 36V umschalten. Da ist dann die Verlustleistung immer unterhalb von 10W. Ein Tiny könnte die Relaissteuerung übernehmen. Mit den Nachteilen von Relais Schalten kann man in der Praxis meist leben. Warum diese Spannungsfolge? Weil die für oft vewendete Ausgangsspannung minimale Verlustleistung verursacht. Bei 5V am Ausgang ist nur die 7V Wicklung aktiv. Bei 12V nur die 14V, Bei 15V nur 22V Bei 24V nur die 29V Der Tiny uC könnte dann noch die Differenzspannung messen und notfalls wenn es eng wird auf den nächst höheren Bereich schalten. Irgendwie finde ich das günstig.
Gerhard O. schrieb: > Ein Tiny könnte die Relaissteuerung übernehmen. Da würde ich lieber einen Schmitt-Trigger nehmen für. So ein Tiny kann sich ja auch mal Aufhängen... Gerhard O. schrieb: > Bei 5V am Ausgang ist nur die 7V Wicklung aktiv. > Bei 12V nur die 14V, > Bei 15V nur 22V > Bei 24V nur die 29V Nur 2 V über dem, was man am Ausgang haben will...wird das nicht etwas eng? Ich mein so ein 2N3055 braucht doch schon etwas Power über Kollektor-Emitter damit er auch 1/2/3 Ampere liefern kann. Dann geht noch was für den Gleichrichter ab und den Ripple der Siebung ist auch nicht unbedingt ohne. Ich hätte da jetzt eher was um die 4 V über der maximalen Ausgangsspannung erwartet.
M. K. schrieb: > Nur 2 V über dem, was man am Ausgang haben will...wird das nicht etwas > eng? Oh Schreck, nach dem Lichtbogenschalter der nächste riesige Konfrontationspunkt zwischen Theorie und Praxis. Ick mach den Anfang: Vernünftiger Trafo und fetter Ladeelko sind Voraussetzung, dann gibts null Problem.
M. K. schrieb: > Gerhard O. schrieb: >> Ein Tiny könnte die Relaissteuerung übernehmen. > > Da würde ich lieber einen Schmitt-Trigger nehmen für. So ein Tiny kann > sich ja auch mal Aufhängen... > > Gerhard O. schrieb: >> Bei 5V am Ausgang ist nur die 7V Wicklung aktiv. >> Bei 12V nur die 14V, >> Bei 15V nur 22V >> Bei 24V nur die 29V > > Nur 2 V über dem, was man am Ausgang haben will...wird das nicht etwas > eng? Ich mein so ein 2N3055 braucht doch schon etwas Power über > Kollektor-Emitter damit er auch 1/2/3 Ampere liefern kann. Dann geht > noch was für den Gleichrichter ab und den Ripple der Siebung ist auch > nicht unbedingt ohne. Ich hätte da jetzt eher was um die 4 V über der > maximalen Ausgangsspannung erwartet. Wenn ich die Trafos selber wickeln würde, dann hätte ich diese Probleme von Haus aus nicht. 8-9V wäre da günstiger. Das ist klar. Praktisch hatte ich hier diesbezüglich aber hier noch keine Probleme bei solch knappen Werten. Wie Du schon sagst, Das ist der Nachteil von NPN Emitterfolgern. Bei PNP kann man sich in der Hinsicht weit mehr erlauben. Ich habe mir meistens für meine LNGs die Trafo selber gewickelt oder umgewickelt. Übrigens, bei uns sind die Trafos meist noch für 115V ausgelegt, die Netzspannung liegt aber um 120V. Da ist schon die Lehrlaufspannung über 8V. 2x 24V (26 wäre besser) sollte auch kein Problem sein, 2x9V müsste auch erhältlich sein. Man müsste mal recherchieren. Idealerweise sollten die Trafos nach Maß berechnet und gewickelt werden. Aber wer hat schon diese Möglichkeit. Abgesehen davon, dan müßte halt der Spannungs Diskriminator in solchen Fällen bei ungenügender Differenzspannung eben die nächsthöhere Stufe einschalten. Übrigens beim LNG30 gibt es dieses Problem schon von Haus aus auch deswegen nicht weil die spezielle Endstufenschaltung den Basisstrom des Emitterfolgers von der höheren Versorgungs Spannung bereitstellt und der NPN damit fast in den Sättigungsbereich getrieben werden kann. Schau Dir mal das Anatek Manual für die LM324 Version an. Naja, man müsste das ganze mal ausarbeiten Visavis den erhältlichen Trafos um eine günstige Abstufung erzielen zu können.
Da ich auch ein Netzteil (0-40V) brauche mal meine Frage: Hat jemand auch einen Plan für ein vom PC einstellbares Netzteil? Oder wenigstens einen Tipp! Im Grunde sowas wie das HM8142 suche ich, halt nur viel günstiger und mit USB / Serial. VG, Peter
icke mal schrieb: > Vernünftiger Trafo und fetter Ladeelko sind > Voraussetzung, dann gibts null Problem. Der Trafo wurde schon genannt. Ich rechne dir mal vor am von Gerhard geschrieben Beispiel mit den 5 V am Ausgang und der 7 V Trafo-Wicklung: 7 V AC Trafo macht ca. 7.9 V Pulsierende Gleichspannung nach dem Gleichrichter den ich mit 2 V Flussspannung bei 3 A Nennstrom annehme. Und hier können wir quasi schon das Rechnen einstellen: Ein 2N3055 braucht, um 1.5 A treiben zu können, eine Spannung über Kollektor-Emitter von deutlich mehr als 1 V, aus Erfahrung kann ich sagen dass 3 V schon knapp werden können...vorausgetzt natürlich mal will auch nicht in die Sättigung kommen was ja bei einem LNG mit Sicherheit der Fall ist (man will ja schnell reagieren können). Und jetzt noch den Ripple der gleichgerichteten Spannung dazu packen und es wird mit den 5 V am Ausgang verdammt eng mit der 7 VAC Wicklung. Und dass das Netz auch mal 10% weniger hat haben wir auch noch nicht berücksichtigt dabei. Gerhard O. schrieb: > Idealerweise sollten die Trafos nach Maß berechnet und gewickelt werden. > Aber wer hat schon diese Möglichkeit. Sehe ich ähnlich und denke auch, dass was von der Stange hier besser wäre für das angestrebte Projekt.
M. K. schrieb: > Und nochmal: Seit wann ist die Reihenschaltung Thema? > Also vor deinem Post bzgl. der Schalter? Hab ich > definitiv verpasst. Seit meinem ersten wirklich sachbezogenen Beitrag in diesem Faden; das war am 18.10. Dort schrieb ich: "Nun denn. Klopfen wir doch ein paar Eckpunkte fest. Meine Vorschläge: a) zweikanalig, reihen- und parallelschaltbar, b) Umax irgendwo zwischen 20V und 30V, c) Imax 1A..2A Begründung zu a): Reihen- bzw. Parallelschaltung vergrößert die Reichweite des Netzteiles drastisch, weil man die Wahl hat, doppelte Spannung, doppelten Strom oder zwei unabhängige Spannungen zu erzeugen -- aber das muss eben beim Entwurf der Schaltung vorgesehen werden. Später nachrüsten ist nicht. Mein Statron 3205 kann das, und es ist super." Die Eignung zur Reihenschaltung beim Entwurf vorzusehen ist natürlich ein VORSCHLAG, kein Dogma. Ich halte das aber für vernünftig, weil es einfacher ist, eine Sache wegzulassen (oder zu ignorieren), die man nicht braucht, als sie hinterher dranzupfuschen, wenn man sie doch benötigt. > Und mir ist noch was gekommen: Grade die Reihenschaltung > spricht gegen die Lösung die Sollwertvorgabe auf 0 zu setzen. > Grund hierfür ist recht eindeutig: Bleiben wir bei den 60 V, > jetzt will man abschalten und drückt bei einem Netzteil den > Knopf DC Off, dann wird mit eurer Lösung nur das Netzteil > auf 0 V gefahren, d.h. an der Schaltung liegen dann immer > noch 30 V an. Stimmt. Deswegen die Idee, ein Doppelnetzteil als Option vorzusehen -- dort kann man die Steuerknöpfe passend ver- drahten, so dass bei Reihenschaltung beide Kanäle abgeschaltet werden. > Nichts für ungut, ich finde das toll was du hier machst. Danke. > Und zur Erinnerung, nicht dass sich noch jemand ungut fühlt: > Ich sage ja nicht, dass die Lösung des Wegschaltens durch 0 > setzen der Ansteuerung blödsinn ist, ich meine nur, dass ich > mich dabei nicht wohl fühlen würde und lieber die Ausgänge > direkt wegschalten würde. Und wem ein Schalter zu unsicher > ist der nimmt ein Relais dafür. Nein... das ist schon alles in Ordnung so. Ich kann sowieso nicht festlegen, wie andere Leute ihre Netzteile aufbauen sollen :) (Und ich bin mir auch noch gar nicht sicher, wie ich die Abschaltung bei meinem eigenen Netzteil lösen würde.) Ich versuche nur, die verschiedenen Ideen und Wünsche zusammenzustellen und die Konsequenzen für das Gesamtkonzept zu bedenken. Andere können das gern anders sehen, aber für mich sind die Grenzwerte im Datenblatt bindend.
Mit einer zum Strom passenden 2V(3V?)-Wicklung, auf die man den Rest drauf setzt, lösbar? Würde die Gesamtverhältnisse verschieben, die günstigen Abstufungen blieben. (Übr. auch eine Möglichkeit für geringe neg. Hilfs-Spng.) Nur eine Idee, 2V sind schnell gewickelt (und passen meist leicht noch darauf) - wenn man hin kommt.
M. K. schrieb: > Sehe ich ähnlich und denke auch, dass was von der Stange hier besser > wäre für das angestrebte Projekt. Die zusätzlichen Wicklungsanzapfungen und Relaiskontakte mit dem ganzen Drahtverhau schreckt den unerfahrenen Selbstbauer doch nur ab. Natürlich ist das vom Wirkungsgrad besser, aber noch besser wäre ein LNG mit zwei Drähte rein und zwei Drähte raus mit einem fertig beschrifteten Platinenlayout, das der Selbstbauer einfach und sicher bestücken und nachbauen kann.
M. K. schrieb: > 7 V AC Trafo macht ca. 7.9 V Pulsierende Gleichspannung nach dem > Gleichrichter den ich mit 2 V Flussspannung bei 3 A Nennstrom annehme. 2V bei 3A sind ganz schön viel. Trotzdem, im Prinzip haste bei so kleinen Spannungen recht. Abba bei 29 V Trafo kannste mit locker 42 Volt am Elko rechnen, reicht für fett für 35 Volt am lng ausgang.
Michael M. schrieb: > besser wäre ein LNG mit zwei > Drähte rein und zwei Drähte raus mit einem fertig beschrifteten > Platinenlayout, das der Selbstbauer einfach und sicher bestücken und > nachbauen kann. Find ick doof! Da kannste nen Bausatz kaufen. Hier sollte auch verstanden werden was gelötet wird.
icke mal schrieb: > Abba bei 29 V Trafo kannste mit locker 42 Volt Hö...also 29 * SQRT(2) gibt bei mir 41 Volt. Wenn man dann statt 230 V nur 220 V hat, was ja durchaus zulässig ist, wirds ja selbst mit 40 V am Siebelko eng. Aber OK, für 35 V bei Netznennspannung genügt das. Michael M. schrieb: > Die zusätzlichen Wicklungsanzapfungen und Relaiskontakte mit dem ganzen > Drahtverhau schreckt den unerfahrenen Selbstbauer doch nur ab. Das ist sicher richtig, daher könnte man das ja als Option vorsehen. Soll ja was Modulares werden ;) Possetitjel schrieb: > Seit meinem ersten wirklich sachbezogenen Beitrag in diesem > Faden; das war am 18.10. Hab ich in der Tat überlesen.
Peter schrieb: > Hat jemand auch einen Plan für ein vom PC einstellbares Netzteil? http://www.heise.de/ct/artikel/Kleinkraftwerk-291224.html http://www.thoralt.de/wiki/index.php/DCG (30V/1A digital einstellbar) http://avrs-at-leipzig.de/dokuwiki/projekte/labornetzteil (digital kontrolliert: 10nF an Q4 sicher falsch, D3/D4 als 1N4004 fehldimensioniert)
M. K. schrieb: > Hö...also 29 * SQRT(2) gibt bei mir 41 Volt. Ja, bei mir wars nur ne grobe Schätzung, SQRT(2) kann ich nich, nehme immer 1,5. :-))
Eppelein V. schrieb: > Daß heißt dann quasi, zuerst den Ausgang freischalten und > anschließend die Netzspannung. Nee. Spannung wegschalten -- Testschaltung umlöten -- Spannung wieder einschalten. Netzteil bleibt die ganze Zeit angeschaltet, und es wird nicht daran herumgestellt. Ist kein Killerfeature, aber recht bequem, wenn man es hat.
Michael B. schrieb: > http://avrs-at-leipzig.de/dokuwiki/projekte/labornetzteil (digital > kontrolliert: 10nF an Q4 sicher falsch, D3/D4 als 1N4004 > fehldimensioniert) Guckste dir noch das Foto an: http://avrs-at-leipzig.de/dokuwiki/_media/projekte/labornetzteil/innenansicht_hardy.jpg?cache=&w=900&h=705 Klara Fall: Wer digital kontrollör und so gut kann, der kann fast nie elektrik.
icke mal schrieb: > Michael B. schrieb: >> http://avrs-at-leipzig.de/dokuwiki/projekte/labornetzteil (digital >> kontrolliert: 10nF an Q4 sicher falsch, D3/D4 als 1N4004 >> fehldimensioniert) > > Guckste dir noch das Foto an: > http://avrs-at-leipzig.de/dokuwiki/_media/projekte/labornetzteil/innenansicht_hardy.jpg?cache=&w=900&h=705 > Klara Fall: Wer digital kontrollör und so gut kann, der kann fast nie > elektrik. Naja, immerhin funktioniert das Netzteil von denen und den Oszi-Bildern nach ist es nicht mal so übel ;)
ArnoR schrieb: > Possetitjel schrieb: >> ArnoR hat öfter eine Topologie erwähnt, die >> für den Spannungsregler einen INVERTIERENDEN Verstärker >> verwendet. Ich bemühe mich noch, da durchzusteigen, aber >> interessant wäre, ob das grundsätzlich neue Möglichkeiten >> bietet. > > Ich sehe da keine grundsätzlich neuen Möglichkeiten. Okay, vielen Dank. Die Frage invertierender/nichtinvertierenden Spannungsregler hat also keine tiefergreifenden Auswirkungen auf den Rest der Schaltung. Die Sollwertvorgabe wird natürlich im Detail anders, und man muss dafür sorgen, dass man bei kleinen Ausgangsspannungen den Strom durch den Rückkoppelwiderstand irgendwo loswird. Ansonsten ändert sich nix Gravierendes. Danke. Wollte nur sichergehen.
Possetitjel schrieb: > Eppelein V. schrieb: > >> Daß heißt dann quasi, zuerst den Ausgang freischalten und >> anschließend die Netzspannung. > > Nee. > > Spannung wegschalten -- Testschaltung umlöten -- Spannung > wieder einschalten. > Netzteil bleibt die ganze Zeit angeschaltet, und es wird > nicht daran herumgestellt. > > Ist kein Killerfeature, aber recht bequem, wenn man es hat. Merci für die Erklärung MfG Eppelein
Gerhard, anfangs wolltest Du noch ein nachbausicheres Netzteil mitbauen. Mittlerweile bist Du schon beim Netzteil mit zwei Ringkerntrafos und vom ATTiny gesteuerter Windungsumschaltung. Das halte ich nicht für nachbausicher. Du und andere Cracks schreiben viel über Nebenthemen, aber ein Beispiel zum konkreten Aufbau des Kerns, der Spannungs- und Stromregelung nämlich, habe ich immer noch nichts gefunden. Ich finde es nicht schlimm, ein mittelmäßiges Netzteil zu benutzen, wenn man mir erklärt, wo die Schwächen liegen und worauf ich achten muss. Einen ausgangsseitigen Ein/Aus-Schalter habe ich mit einem simplen mechanischen Schalter beim ct-Netzteil realisiert. Ich habe jetzt gelernt, dass bei 30V und 2-3A die Schalter abbrennen. Wie schnell, wieviele Zyklen? Ist das relevant? So einen Schalter habe ich schnell aus- und eingelötet und kann einen defekten Schalter auch als Anfänger diagnostizieren. Natürlich ist eine elektronische Schaltung des Ausgangs schicker. Ich suche nicht den Porsche Cayenne sondern den Toyota Hilux (oder so ähnlich) für die dritte Welt. Halt mit Blattfedern und Handkurbel für die Fensterscheibe, dafür aber simpel und hoffentlich von mir selbst reparierbar - mit Teilen, die mir als Amateur in Afrika zugänglich sind, also Reichelt, Conrad und alle, die von mir keinen Firmen- oder Studinachweis verlangen.
Hier ging die Diskussion von einem einfachen Netzteil aus. Als auch für Anfänger taugliches Projekt ist es schon gut die Leistung zu begrenzen. Bis etwa 20 V (ggf. auch 25-30 V) kann man die Varianten mit Ausgangsstufe als Emitterfolger (oder ähnlich) einfach nutzen und kommt auch ohne wesentliche Hilfsspannung aus. Das macht die Schaltung einfacher und erlaubt wohl auch einen relativ kleinen Ausgangskondensator. Die Einschränkungen auf etwa 25 V kommt von der Versorgung üblicher OPs. Wegen der Verlustleistung wäre ab etwa 50 W eine Umschaltung der Rohspannung / Trafowicklung eine gute Idee. Wenn man sich auf etwa 1-2 A beschränkt kann der Teil der Einfachheit halber entfallen. Wer unbedingt will kann die Schaltung natürlich auch auf mehr Leistung auslegen - braucht dann aber mehr Kühlung und ggf. spezielle OPs für hohe Spannung. Als wirklich flexible Schaltung gibt es die LDO variante mit fliegendem Regler - da ist aber der Aufwand etwas größer wegen Hilfsspannung und auch die Erklärung ist nicht mehr so ganz einfach. Der Ausgangskondensator muss auch eher größer werden. Diese Form würde ich erst einmal außen vor lassen. Die Abschaltung würde ich auch eher elektronisch machen, wenn man wegen zu hoher Spannung Angst um die Kontakte hat. Wenn man die volle Trennung haben will halt auch beide Abschaltungen zusammen - dann sollten auch die Kontakte kein Problem mehr sein. Ein symmetrischer Bus für die Abschaltung wäre ggf. Aufwändig - mit definierter Richtung wird es einfacher. Als Doppelnetzteil hätte man sowieso ein Kopplung - eine klare Zuordnung Master und Slave macht die Sache einfacher und wird für den parallelen Mode bzw. Symmetrisch als +- xxV sowieso benötigt.
Lurchi, Du hast viele Beiträge kommentiert und bewertet. Könntest Du Deine einfache Version in einen Schaltplan fassen und veröffentlichen? Du kannst ja dazu schreiben, was mit der einfachen Version nicht so gut geht.
Peter M. schrieb: > Ich habe jetzt gelernt, dass bei 30V und 2-3A die Schalter abbrennen. Kommt auf den Schalter an. Nimmst du den richtigen dann brennt der auch nicht ab.
Peter M. schrieb: > anfangs wolltest Du noch ein nachbausicheres Netzteil mitbauen. Das passiert so leicht. Nicht? Ich würde auch vorschlagen, uns auf einfachere Designs zu begrenzen und gewisse Anwendungsklassen festzulegen, so daß die entsprechenden Schaltungen bestmöglich gewählt werden können. Einige der hier vorgestellten Designs könnte man schon mal ins Rennen bringen. Ein Problem ist die spätere Erweiterung auf uC Steuerung. Hier ist auf alle Fälle ein Design angebracht wo U und I Vorgabe einen gemeinsamen Bezugspunkt, entweder Masse oder +Ausgang haben. Das ELO Design ist da weniger günstig weil U-Einstellung an Masse liegt und die I-Einstellung am +Ausgang. Allerdings mit Optocoupler und PWM vielleicht doch machbar. Dann sollte man die in Frage kommenden Design neu mit Standard Komponenten aufbauen, nach Möglichkeit auch mit LTSpice auf Herz und Nieren prüfen und dann nach Möglichkeit durchmessen und optimieren. Auch verschiedene Leistungsklassen müßten getestet werden. Bei den nicht fliegenden Schaltungen stößt man leider auf eine Spannungsgrenze. Referenzdioden sollte man wegen der guten Erhältlichkeit mit TL431C ersetzen. 1N823 und Co sind da wesentlich teurer heutzutage, glaube ich. Irgendwelche neue Designs von Euch "Mitarbeitern" sollten natürlich auch in der selben Weise behandelt werden bis sich klare Gewinner herauskristallisieren. Dann bleibt (Vorsicht: Eigenwerbung) die Anatek LM324 Version (und nicht die MC1466L) und mein LNG30, daß schon fix und fertig nachbaufähig (CAM/Gerber) vorliegt. Für es spricht, daß alle Arbeit schon getan ist. Aber, leider vielleicht etwas zu aufwendig. Alle PCB Teile sind von Digi-Key erhältlich und normalerweise auf Lager. Die Platine, obwohl bei mir zweiseitig ausgeführt und gefertigt, ist als einseitige Platine konzipiert (das obere Layer ist nicht notwendig) und läßt sich daheim ätzen. Das LNG30 kann leicht auf uC Steuerung erweitert werden. Hatte ich alles schon vorbereitet. Stromvoreinstellung ist auch schon mit im Design. Weil wir schon dabei sind: Was sind in Euren Augen die Vor- und Nachteile des LNG30? Ich sage das nur weil wie gesagt die ganzen Unterlagen detailliert schon vorhanden sind und viel Arbeit getan wurde und es sich bis jetzt im Labor bewährt hat. Dann könnte man noch das Anatek MC1466L nachbauen, welches sehr einfach gehalten ist und ordentlich funktioniert. Nachteil ist halt, daß man den MC1466L in der Bucht kaufen muß. Ich machte das und testete sie im Anatek und sie funktionieren im Original Anatek genauso gut wie die Originale. Für einen einzelnen Hobbynachbau ist dieser Weg tragbar. Ich könnte Euch eine Leiterplatte dafür auslegen und hier veröffentlichen. Die ließe sich billig kommerziell herstellen wenn man eine Standardgröße nimmt. Das FS12/73 wurde ja schon zu Genüge besprochen. Mein FS12/73 mit einigen kleinen Verbesserungen hat sich auch Jahrzehnte bei mir gut bewährt und ohne Ausfälle. Die ELO Designs müßte ich sonst selber mal ausprobieren. Ich habe da keine Geräte dieser Art Zuhause und kann nicht vergleichen. Es wäre halt schön alle diese Design meßtechnisch unter Standardbedingungen (wie in App Note 90 Beschrieben) zu unterziehen und die Meßwerte gegen den "Goldstandard" zu vergleichen. Letztlich müssen wir auch Maßnahmen für verschiedene Leistungsbereiche dokumentieren und testen. So. Und nun muss ich weg und werde mich wahrscheinlich erst morgen wieder melden koennen. Schoenes Wochenende noch, Gerhard
Ich bin zwar nicht Gerhard, aber... Peter M. schrieb: > anfangs wolltest Du noch ein nachbausicheres Netzteil > mitbauen. Das ist immer noch der Plan, ja. Der erste Schritt war, eine Zielvorstellung zusammen- zuschreiben. Das habe ich neulich versucht, und ich habe das Gefühl, dass mein Vorschlag (mit einigen Ergänzungswünschen) recht allgemein akzeptiert wird. (Aktualisierte Fassung des Textes folgt hoffentlich bald.) > Du und andere Cracks schreiben viel über Nebenthemen, Jein :-) Die Reihenfolge muss ja sein: 1. Problem benennen, 2. Lösungsvarianten finden, 3. Lösungsvarianten bewerten, 4. Entscheidung fällen. Ich kann nicht für die anderen sprechen, aber für mich ist das der logische zweite Schritt: Welche Wünsche an das fertige Endprodukt könnten zu Showstoppern führen? Wo können Probleme lauern? Michael hat darauf hingewiesen, dass die Versorgung der digitalen Panelmeter zu bedenken ist. Kein Drama, aber eben zu bedenken. Das Problem der Lastabschaltung ist mit Blick auf die gewünschte Reihen- bzw. Parallelschaltung diskutiert worden. Wenn die häufig verwendete Konfiguration als Spannungsfolger verwendet wird, ist U_a_max auf ca. 25V beschränkt, weil gängige OPVs nicht mehr können. Schließlich wurde völlig zu Recht erwähnt, dass man vielleicht die Speisung des Reglerbausteins aus einem Laptop-SNT vorsehen sollte. Zumindest die vernünftigeren unter den Laien haben nämlich keine Lust haben, mit Netzspannung herumzumachen. Alles Punkte, die zu bedenken sind. > aber ein Beispiel zum konkreten Aufbau des Kerns, der > Spannungs- und Stromregelung nämlich, habe ich immer noch > nichts gefunden. Natürlich nicht -- das ist ja auch erst der fünfte Schritt :) Der dritte - jetzt fällige, nächste -- Schritt sollte meiner Meinung nach der sein, den Gerhard und andere vorgeschlagen haben: die denkbaren Regler-Topologien zusammenzustellen. (Dazu nehme ich gerade Anlauf; das kann aber noch einen Moment dauern.) Vierter Schritt wäre, Beispielschaltungen zu simulieren und einen Variantenvergleich zu machen. (Hier wird das Problem der Bauelementeauswahl und der Beschaffbarkeit wichtig.) Als fünften Schritt würde ich mir vorstellen, eine Beispiel- konfiguration mal komplett durchzudimensionieren. > Ich habe jetzt gelernt, dass bei 30V und 2-3A die Schalter > abbrennen. Wie schnell, wieviele Zyklen? Ist das relevant? Das hängt von vielen Bedingungen ab, die wir nicht wissen können. Das Problem muss aber erstmal FORMULIERT sein, damit man es bedenken und Lösungsvorschläge nennen kann. > So einen Schalter habe ich schnell aus- und eingelötet > und kann einen defekten Schalter auch als Anfänger > diagnostizieren. Es gibt auch geeignete Schalter, sogar bei Reichelt. Man muss aber erstmal wissen, worauf man achten muss -- von den über 80 Kippschlaltern, die Reichelt anbietet, kommen nämlich nur eine Handvoll in Frage. > Halt mit Blattfedern und Handkurbel für die Fensterscheibe, > dafür aber simpel und hoffentlich von mir selbst reparierbar - > mit Teilen, die mir als Amateur in Afrika zugänglich sind, > also Reichelt, Conrad und alle, die von mir keinen Firmen- oder > Studinachweis verlangen. Ja, das ist immer noch das Ziel.
Possetitjel schrieb: > Es sollten Varianten mit höherem Maximalstrom existieren. Nun, Ralph Berres hat so was mal probiert http://public.hochschule-trier.de/~berres/Bauanleitungen%20Messtechnik/Labornetzteil%200-30V%200-25Amp/ das gibt es dann auch in kleiner http://public.hochschule-trier.de/~berres/Bauanleitungen%20Messtechnik/Labornetzteil%200-30V%200-4Amp/
Hier mal eine minimale Version als Similationsschaltung. Die Spannungsreferenz und Details zu den Potis sind nicht dabei - der Teil sollte aber keine Probleme machen. Zu beachten ist hier das die beiden Sollwerte eine verschiedene Masse haben - nicht so schön für eine µC Steuerung, aber auch kein wirkliches Problem weil die Sollwerte sich langsam ändern. Die Schaltung funktioniert im wesentlichen schon nicht so schlecht - die Stromregelung ist aber noch nicht gut, eher recht langsam. Neben der Schaltung ist eine Simulation für Strom-Transienten 10mA - 800 mA - 10 mA. Nach der AC Simulation sollte der Regler auch mit kapazitiver Last gut klar kommen.
So. Inzwischen seid ihr bei Stromregelungen angelangt, die von Transistoren übernommen werden und auf deren BE-Spannung basieren. Sowie Schaltungen, die auf Zenerdioden als "Referenz" bauen. Weiter oben diese drei, vier kindischen Gäste hatten zufällig recht, ich gehöre hier tatsächlich nicht her. Also dann noch alles Gute beim schlechten Kopieren veralteter Schaltungen.
So, mal ne kleine Zusammenfassung, um wieder auf den Teppich zu kommen: 1. nachbaubar von fast jedermann, also keine Bauteile, die man nur als Gewerblicher kriegt. Bauteilbezug über Ebay, TME oder Reichelt/Conrad und ähnliche Verdächtige OK, hier scheint es konsens zu geben 2. Ausgangsdaten: nur ein Ausgang bzw. Modul mit 0 bis 15 Volt, 0 bis 1 Ampere Ist einigen zu wenig. Nun, reden wir dann von 0 bis 20 Volt? wobei 0 bis 1 Ampere bleibt Thema: Frei skalierbare Module.. Also, wenn so ein Ding mechanisch klein und ausreichend billig ist, dann kann man sich davon auch 2 oder 3 bauen und gut isses - bis auf die Fernsteuerbarkeit des einen durch das andere. Aber das ist nix für den kleinen Bastler. 3. Stromversorgung: möglichst Print-Trafo, 15..18 VA. Notfalls Ringkern. Das mit dem Printtrafo hat einen anderen Grund, als ihn auf eine Leiterplatte zu schrauben. (Wäre ja auch Platzverschwendung) Nämlich: a) Printtrafos sind normalerweise voll vergossen und haben zumeist ne Qualifikation als VI (vollisoliert). Für alle anderen Trafos gilt das erstmal nicht. b) Printtrafos mit 15..18 VA kann man mit 4 Plastiktreibschrauben problemlos kopfüber am Boden des Gehäuses festschrauben. Für Ringkern braucht es dazu noch die Kreisbleche mit Gummizwischenlage und Zentralbolzen und es hängen die Anschlußdrähte lose herum. Das kriegen wir als Bastelobjekt nie und nimmer VI-gerecht. Nur eine Ausgangswicklung, allenfalls 2 in Reihe. Kein Spezialtrafo mit mehreren Sekundärwicklungen. Die eine Sekundärwicklung scheint (Not-)Konsens zu sein Netzkabel zweipolig, Netzschalter im Gerät, also Netz-Seite so gut isoliert, daß man das verantworten kann. Der Netzschalter IST ein Problem. Eigentlich muß er weit weg von der Frontplatte sein, obendrein MUSS die ganze Primärseite so weit weg von allem Kleinspannungskram sein, daß auch ein Dussel beim Nachbauen nicht seine Großmutter erledigt. Für ein Gemeinschaftsprojekt ist das wichtig. Deshalb die Plastik-Schubstange. 4. kein Schalt-Vorregler Scheint so lala Konsens zu sein 5. Gehäuse: billiges Plastikgehäuse voll geschlossen (sicherheitshalber). Hier tun sich Probleme auf. Bopla ist mir zu teuer für das, was die bieten. Ein robustes und hübsches Metallgehäuse würde ich auch nett finden, aber 2 Dinge sprechen dagegen: Preis und Isolation. 6. Frontplatte und Benutzung: 2 Schraub-Klemmen als Ausgang, 4mm Buchsen sind zwar möglich, setzen aber Bananenstecker voraus, also ungünstig. Also, um Mißverständnisse zu beseitigen: Ich kenne Schraubklemmen, die in der Mitte ein 4mm Loch für die Banane haben, rote und blaue Drehkappen und in die man seitlich nen Draht einklemmen kann. Sowas meine ich. Spannungs- und Stromanzeige digital über chinesisches LED-Modul Spannungseinstellung per 10 Gang Poti Stromeinstellung über einfaches Poti Hier scheint es nen halben Konsens zu geben. Die Idee mit dem umschaltbaren Strombereich ist gut. Kenne ich von meinem Statron 3222. Dort gibt's 0..150 mA und 0..1.5 Ampere umschaltbar. Netzschalter an der Frontplatte, alternativ weiter drinnen und Betätigung per Plastik-Schubstange mit Knopf drauf siehe oben. Anzeige U/I-aktiv per 2 LED's Scheint auch Konsens zu sein 7. konkrete Schaltung: noch zu diskutieren. Hier nur so viel von mir: Ich stelle mir durchaus eine LP vor, die quasi als Modul durchgehen kann, also mit davon abgesetzten Buchsen, Potis, Leistungstransistoren und Anzeigen Was die Bauelemente betrifft, so haben wir es mit einem Grundsatzproblem zu tun: Wenn man die Regelung nicht auf den schwimmenden Pluspol setzt (wofür separate Versorgung nötig ist), dann muß man die Regelung auf eine der beiden Rails setzen und zum Betreiben der Endstufe braucht man dann den Zugriff von diesem Rail bis zur anderen Seite. Bei alten OpV's, die 30..36 Volt abkönnen, geht sowas durchaus, bei neueren OpV's mit geringerer "Grätsche" tut sich da ein Problem auf. Was die viel diskutierte Abschaltung betrifft, da hab ich so lange kein Problem damit, wie die eigentliche Regelung noch arbeitet. Das sollte entweder so lange erfolgen, bis die Siebelkos ausreichend leer sind oder - wie in vielen Statron-Netzteilen so gemacht - der Ausgang mit nem zündenden Thyristor beglückt wird, sobald entweder die Ausgangsspannung höher als ein paar Prozent über der Sollspannung kommt oder ein paar Halbwellen der Netzspannung fehlen. Das alles ist aber für das angepeilte Ziel OVERKILL. 8. CPU-Kühler für den/die Leistungstöppe Ich meine, daß CPU-Kühler erstens noch am ehesten erhältich sind und zweitens, daß man deren Leistungs - verbrat - abführ - Fähigkeiten noch am ehesten abschätzen kann. Wer sich ne gefingerte Rückwand aus dem Vollen fräsen kann, hat natürlich andere Vorstellungen. Noch was Grundsätzliches: Alle Fragen, eben auch die nach Gehäuse und Frontplatte sind durchaus essentiell, damit möglichst kein Bastelpfusch passiert. Bloß eine Modul-LP machen und jeder macht was Anderes draus, ginge - aber nur unter Leuten, die so gut sind, daß sie das alles selber können - und dann wäre so ein Projekt überflüssig. Ich denke mal, so ein Projekt wie das von Gerhard gezeigte, ist für das hier angedachte zu groß. sowohl elektrisch als auch vom mechanischen Aufbau her. Ich denke da eher an was viel kleineres aus Material, das man notfalls auch mit dem Bastel-Cuttermesser und ähnlichem Busch-Werkzeug bearbeiten kann. W.S.
Scrat schrieb: > So. Inzwischen seid ihr bei Stromregelungen angelangt, Nee. "Wir" sind überhaupt nirgends "angelangt". Wir haben bisher 1. unsere Wunschvorstellungen diskutiert und (nach meinem Empfinden) einen weitgehenden Konsens gefunden und 2. einige potenzielle Problempunkte angerissen und Lösungs- varianten dafür gesammelt. Lurchi hat dankenswerterweise den nächsten Schritt in Angriff genommen, hat sich eine einfache Prinzipschaltung als Ausgangs- punkt gesucht und hat simuliert. > die von Transistoren übernommen werden Es wird Dir nicht völlig bewusst sein, aber bei vorsichtig geschätzt 100% der modernen Elektronik sind Transistoren beteiligt. > Weiter oben diese drei, vier kindischen Gäste hatten zufällig > recht, ich gehöre hier tatsächlich nicht her. Das ist Deine freie Entscheidung. So lange Du Dich auf irgend einer Ebene konstruktiv beteiligen kannst, bist Du hier gern gesehen. > Also dann noch alles Gute beim schlechten Kopieren veralteter > Schaltungen. Werden wir haben; vielen Dank. Schönes Wochenende.
Scrat schrieb: > So. Inzwischen seid ihr bei Stromregelungen angelangt, die von > Transistoren übernommen werden und auf deren BE-Spannung basieren. Sowie > Schaltungen, die auf Zenerdioden als "Referenz" bauen. Immerhin ein Anfang mit knapp 20 Bauelementen. :-) ich persönlich würde mich sehr über deine Schaltung/Vorschlag freuen. ERNST gemeint.
Die Schaltung hat 2 Stromlimits: einmal ein genaues über den OP und zusätzlich ein schnelles, dass tatsächlich die Basis-Emitterspannung des Transistors als Referenz nutzt. Das schnelle Limit muss aber auch nicht genau sein - das wird nicht einmal mit der Einstellung des Stromlimits angepasst. Die Funktion ist es nur in den ersten bis zu 100 µs den Strom zu begrenzen - so lange bräuchte nämlich ein LM324 um von Anfangs 20-30 V runter auf nahe 0 zu kommen. Die recht langsame Stromregelung ist auch noch der wesentliche Schwachpunkt der Schaltung. Wenn man will kann man das schnelle Stromlimit weglassen, muss dann aber im Kurzschlussfall mit einem noch höheren Puls im Strom leben. Es gibt auch Schaltungsvorschläge die das machen - sogar als Bausatz, aber da werden auch TL081 mit bis zu 45 V gequält. Die Schaltung ist auch nichts wirklich neues. Abgesehen vom kritierten Transistor, einer zusätzlichen Diode, der Kompensation ist das sehr ähnlich dem oben schon mal gezeigten alten Doppelnetzteil. So ähnlich hätte man es etwa gebaut als der LM324 neu war. Die reine Spannungsregelung sieht schon gut aus (auch mit langsamen OP), den Übergang vom der Strombegrenzung zur Spannungsregelung kann man noch besser machen (relativ einfach). Die Stromregelung in der Schaltungsform deutlich schneller zu machen ist aber trickreich - in der Simulation hab ich da schon eine Lösung, allerdings schon an der Grenze wo einem die parasitären Effekte einen Strich durch die Rechnung machen können.
W.S. schrieb: > So, mal ne kleine Zusammenfassung, um wieder auf den > Teppich zu kommen: ??? > 1. nachbaubar von fast jedermann, also keine Bauteile, die > man nur als Gewerblicher kriegt. Bauteilbezug über Ebay, > TME oder Reichelt/Conrad und ähnliche Verdächtige > > OK, hier scheint es konsens zu geben Ja, scheint so. Können wir so festhalten. > 2. Ausgangsdaten: > nur ein Ausgang bzw. Modul mit 0 bis 15 Volt, 0 bis > 1 Ampere > Ist einigen zu wenig. Nun, reden wir dann von 0 bis 20 Volt? > wobei 0 bis 1 Ampere bleibt Hmm. Ganz offen gestanden: Was hängt von dieser Entscheidung ab? Warum müssen wird das hier und jetzt allgemeinverbindlich festlegen? Ich finde dieses Vorgehen ungeschickt. Ungefähr bei U_a_max = 25V gibt es, wie Du selbst weiter unten schreibst, eine objektive Grenze, weil dann die verbreitete Konfiguration "OPV+Spannungsfolger" nicht mehr so einfach funktioniert. Unterhalb von 25V sehe ich solche objektiven Grenzen aber nicht. Es genügt doch vorläufig vollkommen, wenn wir sagen: U_a_max ist auf jeden Fall kleiner 30V, aber zu groß für einen LM317. Analoges gilt für den Strom. Ob das nun 1A, 1.5A oder 2.5A sind, ändert kaum etwas am Grundkonzept. Es hat doch keinen Sinn, willkürlich an 1A festzuhalten, wenn das Konzept 3A problemlos hergeben würde. > Das mit dem Printtrafo hat einen anderen Grund, als ihn auf > eine Leiterplatte zu schrauben. (Wäre ja auch > Platzverschwendung) > > Nämlich: > a) Printtrafos sind normalerweise voll vergossen und haben > zumeist ne Qualifikation als VI (vollisoliert). Ja, das ist durchaus so angekommen. (Dazu gleich noch mehr.) > Nur eine Ausgangswicklung, allenfalls 2 in Reihe. [...] > Netzkabel zweipolig, Netzschalter im Gerät, [...] Du fokussierst nach meinem Empfinden stark auf die geräte- technische Seite, weniger auf die Regelelektronik an sich. Das ist gleichermaßen berechtigt wie verdienstvoll -- ohne die gerätetechnische Seite gibt's halt kein fertiges Gerät. Deine Argumente sind gut und berechtigt -- aber Dein Ausschluss-Verfahren macht mir Bauchschmerzen: Du sagst: "Nur eine Ausgangswicklung" -- aber warum? Trafos mit zwei gleichen Wicklungen sind üblich und ermöglichen die (von mir favorisierte) Variante als Doppelnetzteil mit zwei komplett unabhängigen Kanälen. (Ich kann und darf das auch so aufbauen --> Elektrofachkraft.) Du sagst: "Netzschalter im Gerät" -- aber warum? Weiter oben kam der Vorschlag, als Rohspannung ein ausrangiertes Laptop-Netzteil (ca. 19V) zu erwägen. Im ersten Moment dachte ich "Saublöde Idee. Was für ein Pfusch." Gottseidank habe ich das nicht geschrieben -- denn inzwischen finde ich diese Idee WIRKLICH gut, weil das einen ganzen Haufen Probleme vermeidet. > 4. kein Schalt-Vorregler > Scheint so lala Konsens zu sein Hier geht's weiter: Für mein Empfinden ist dieses Thema noch gar nicht ernsthaft diskutiert worden -- dabei gibt es mindestens drei gute Gründe, das mal zu tun. Nur kann ich dazu wenig beisteuern; Schaltregler sind nicht mein Thema. Vielleicht lässt sich M. Köhler (sylaina) doch noch durch Schmeichelworte dazu überreden, seine Schaltung mit Vorregler hier zu zeigen... Für alte HP-Drucker gab's komplett gekapselte Netztrafos (meines Wissens medizingerätetauglich); auch auf sowas könnte man aufbauen. Die von Gerhard und anderen diskutierte Trafo-Umschaltung ist ja schon eine Urform eines Vorreglers. Was ich sagen will: Ich bin im Moment auf das Thema I/U-Regelkreis fixiert. Falls jemand in die Themen "Rohspannungserzeugung" und "mechanische Gestaltung) Übersicht hineinbringen will -- jede Hilfe ist willkommen. Denkbare Varianten gibt es viele; aus meiner Sicht sollten die mal zusammengestellt und in ihren Vor- und Nachteilen bewertet werden. Ich bin aber eine sequenzielle Maschine -- ich kann nur ein Thema zur Zeit bearbeiten :)
Michael M. schrieb: > M. K. schrieb: >> Sehe ich ähnlich und denke auch, dass was von der Stange >> hier besser wäre für das angestrebte Projekt. > > Die zusätzlichen Wicklungsanzapfungen und Relaiskontakte mit > dem ganzen Drahtverhau schreckt den unerfahrenen Selbstbauer > doch nur ab. Ja, mag sein -- aber wir als die Entwickelnden müssen doch den Nachbauern nicht gerade die Entscheidungen abnehmen, die sie wirklich selbst treffen können: Wem die Variante mit Trafo-Umschaltung zu kompliziert ist, der baut eben eine Variante ohne Trafo-Umschaltung! Natürlich sollten wir vorrangig EINE Variante (und zwar die einfachste) verfolgen -- aber es besteht überhaupt kein Zwang, andere Varianten AUSZUSCHLIESZEN -- warum denn auch?!
> Also dann noch alles Gute beim schlechten Kopieren veralteter > Schaltungen. Tja, was soll man machen wenn solche Genies wie du uns ihre genialen Schaltungskonstrukte vorenthalten. rhf
Possetitjel schrieb: > wir als die Entwickelnden müssen doch... Wat jenau hast DU bis jetz hier eigentlich entwickelt? Ausser merkwürdigen Powerpoint geraffel und den längsten Texten des Fadens? Nich dass du son Managerheini bist der hier Ideen abgreift und am Ende behauptet ER hätte entwickelt und det janze noch als Bausatz verkloppt.. Mein Freund, ick sage dia..!! Possetitjel schrieb: > Ich bin aber eine sequenzielle Maschine -- ich kann nur ein Thema > zur Zeit bearbeiten Oh ja, jut - mach ma! Und welchet Thema jenau ist das jetze?
Bin wieder da. Mir kam gerade ein Gedanke wie man vielleicht das Gehäuse und Teilebeschaffungsproblem lösen könnte. Da nicht jeder Erbauer des LNG ideale Werkstatts Resourcen sein Eigen nennt, sollte die mechanische Arbeit nicht zu aufwendig werden. Jetzt mache ich mal einen ketzerischen Vorschlag zur Debatte: Warum nicht die Bucht und/oder deutsche Anbieter nach einem billigen LNG zu durchstöbern und ein Modell finden, das die folgenden Bedingungen erfüllt: Gutes und ansprechend lackiertes Metallgehäuse und wünschenswerte Größe. Da einige dieser Billigstgeräte oft recht grottig funktionieren braucht man sich vor einem Neubau mit einigen de Teile nicht zu scheuen. Vorteile: Geringer Preis, vielleicht unter 50 Euro Man hat schon ein brauchbares Gehäuse, stabil und lackiert Netzkabel und IEC320 Netzbuchse, Sicherungshalter, Netzschalter Netztrafo, Gleichrichter, Elko Messinstrumente oder DVM Module Poties, LEDs Frontplatten Schalter und Buchsen Nachteile Frontplatte läßt sich möglicherweise schwer individualisieren Man hätte dann meistens genug Platz für eigene Elektronik Ein gutes Gehäuse kostet wahrscheinlich mehr wie das chinesische Opfer Modell. Manche dieser Import billig Geräte funktionieren nicht unbedingt zufriedenstellend und könnten dann die Basis für eine Verbesserung durch eigene Elektronik sein. Hier ist das erst beste Beispiel: https://www.ebay.com/itm/15V-2A-Adjustable-DC-Power-Supply-Precision-Variable-Dual-Digital-Lab-Test-110V-/182765874857?hash=item2a8db1eea9:g:S9QAAOSwZcZZuFvS https://www.ebay.com/itm/30v-5a-power-supply-with-handle-variable-regulated-adjustable-linear-dc-lab-/222629534656?epid=2254406603&hash=item33d5c11bc0:m:mCCUAYTeyo-sDym1cjigutQ Was meint ihr? Wert zum Diskutieren?
Beitrag #5182470 wurde von einem Moderator gelöscht.
W.S. schrieb: > Ich denke mal, so ein Projekt wie das von Gerhard gezeigte, ist für das > hier angedachte zu groß. sowohl elektrisch als auch vom mechanischen > Aufbau her. Ich denke da eher an was viel kleineres aus Material, das > man notfalls auch mit dem Bastel-Cuttermesser und ähnlichem > Busch-Werkzeug bearbeiten kann. > > W.S. Selbst wäre ich schon für ein größeres NG, in der Richtung Gerhard`s NG. Die "kleinen" Dinger könnte man dann auch fertig erwerben, was für einen Bastler wie mich keinen Sinn wie Spaß macht. Weiter wäre eine Überlegung, negative Spannungsgrößen mit einfließen zu lassen, falls noch nicht angemerkt worden ist. MfG Epelin
icke mal schrieb: > Possetitjel schrieb: >> wir als die Entwickelnden müssen doch... > > Wat jenau hast DU bis jetz hier eigentlich entwickelt? Ein bisher unerreichtes Maß an Geduld. Schönes Wochenende!
Eppelein V. schrieb: > Weiter wäre eine Überlegung, negative Spannungsgrößen mit > einfließen zu lassen, falls noch nicht angemerkt worden ist. Ist kein Problem. Der I/U-Regler, wie er den meisten hier wohl vorschwebt, ist (natürlich) potenzialgetrennt und erdfrei. Man kann also problemlos "Plus" auf GND legen und am "Minus" eine negativen Spannung abnehmen. Das funktioniert so mit allen vernünftigen Labornetzteilen, die ich kenne. Spannungseinstellung, Strombegrenzung usw. funktionieren uneingeschränkt.
Eppelein V. schrieb: > Weiter wäre eine Überlegung, negative Spannungsgrößen mit einfließen zu > lassen, falls noch nicht angemerkt worden ist. Ist einfach: du benötigst ein zweites Netzteil. Eins für die positive, und eins für die negative Spannung. In der "Mitte" ist Masse. Oder Null. Das dürften sogar zwei strunzen verschiedene Netzteile sein, vorausgesetzt, sie haben kein gemeinsames "Potential", was aber üblicherweise so gegeben ist. Gleiches güldet auch für das hier ellenlang diskutierte "Problem" mit der Reihenschaltung von zwei (oder mehr) Netzteilen.
Possetitjel schrieb: > Ist kein Problem. Epperlein schrob aber was von "mit einfließen zu lassen"... Was immer er darunter verstehen mag... Er möchte nach meinem Verständnis ein Netzteil mit positiver Ausgangsspannung, an dem er "irgendwo" eine negative Spannung abgreifen kann. Könnte man machen. Wird aber schwiersam, wenn die negative Spannung ernsthaft belastbar und sogar einstellbar sein soll, und die positive Spannung dadurch nicht beeinflusst werden darf.
Preislich lohnt der Selbstbau eines einfachen Labornetzgerätes heute eher nicht mehr. Auch die billigen Geräte für 30-50 EUR sind nicht so schlecht (oft hat man etwas optimistische Angaben über den maximalen Strom - bis 2/3 des versprochenen Stromes passt es aber oft), und dafür kann man kaum die Einzelteile kaufen. Ein Eigenbau ist aber immer noch ein interessantes Projekt an man einiges lernen kann und ggf. auch alte Teile (z.B. Notebook-netzteil) nutzen kann. Der Preis ist auch nicht alles - schließlich ist das für viel ein Hobby, und der der Weg das Ziel. Umso wichtiger ist die Erklärung. Für mich ist es erschreckend wie viel hier im Forum um völlig ungeeignete Schaltung auf Basis eines LM317 diskutiert wird um so eine Art LNG zu erhalten. Die Schaltung sollte entsprechen einfach und leicht verständlich sein, um solche "Konkurrenz" zurück zu drängen. Entsprechend sehe ich Dinge wie an ein Relais / Schalter am Ausgang oder die Vorkehrungen zur Parallelschaltung eher als nachgeordnet an - das sind Teile die man ggf. später hinzufügen kann. Die Möglichkeit das ganze per µC zu steuern ist nicht unbedingt nötig, aber für einige ggf. schon ein Pluspunkt. Die Einstellung der Spannung über die Rückkopplung, etwa so wie man es am LM317 macht ist sowieso nicht so gut. Daher ist bei vielen Schaltungen die Vorgabe über Spannungswerte und damit die Möglichkeit zur Steuerung per µC gegeben. Zurück zum eigentlichen Regler: Für eine eher einfache Schaltung sollten wir nicht versuchen damit bei den Eigenschaften um jeden Preis schneller zu werden als die kommerziell erhältlichen Geräte. Es ist eine Abwägung zwischen schneller Regelung und Schwierigkeiten das ganze auch zu reproduzieren. Je kritischer man die Auslegung wählt desto eher kommen parasitäre Kapazitäten und Induktivitäten mit rein - in der Theorie und ggf. auch auf einigen Platinen funktioniert es dann sehr gut, aber mit anderem Layout oder auch nur OPs einer anderen Charge oder einem anderen Shunt hat man einen Oszillator. Allerdings sind nicht alle Schritte die den Regler schneller / besser machen kritisch. Ein Problem dass man etwa bei vielen einfachen Schaltungen hat, ist das der nicht aktive Regler weit über das Ziel hinausschießt. In der klassischen Regelungstechnik nutzt man dort eine Art Anti Windup - bei den meisten LNG Schaltungen scheint das noch kein Standard zu sein, ließe sich aber zumindest näherungsweise realisieren. Für die einfache Reglerschaltung lässt sich mit wenig Aufwand für den Spannungsregler eine Art einfaches Anti-Windup (mehr eine Windup Begrenzung) hinzufügen, und so der Übergang von der Strombegrenzung zu Spannungsregelung deutlich verbessern. Als Anhang die so erweitere Schaltung.
Wenn Q3 schon unbedingt sein muss, täte ich ihm wenigstens einen Vorwiderstand an der Basis spendieren. So wird Q3 seinen Dienst eher schlotternd verrichten: "Kurzschluss ja, aber nicht zu doll!"
Da nun die Schaltungsgestaltung beginnt, ist es wohl notwendig, einige immer wiederkehrende falsche Behauptungen und „Grundsätze“ zu korrigieren. Meine langjährige Erfahrung in diesem Forum zum Thema Labornetzteil zeigt, dass man sich vor allem auf quasistatische Dinge wie Stromversorgung von OPV (schwimmend, oder nicht), Emitterfolger/Emitterschaltung, Potentialleitungen, usw. konzentriert, die viel wichtigere dynamische Stabilität aber meist vernachlässigt bzw. mit großem Unverständnis behandelt. So verwundert es auch nicht, dass in praktisch allen Netzteilthreads über das (Über-) Schwingen der Schaltungen geklagt wird. Beispielsweise wird oft behauptet, dass ein Ausgangskondensator der dynamischen Stabilität (also der Stabilisierung gegen Schwingen/Überschwingen) dient, und kleine Kapazitäten (z.B. 1µF) bzw. ganz fehlende die Stabilität der Schaltung verschlechtern. Das ist falsch. Ein Verstärker mit kapazitiver Last erfährt in seiner Rückkoppelschleife eine durch Ausgangswiderstand und Lastkapazität bedingte Phasendrehung, die mit zunehmender Kapazität größer wird bzw. bei niedrigeren Frequenzen einsetzt, die Phasenreserve des Reglers aufbraucht und damit die Schaltung instabiler macht. Ein Verstärker ohne bzw. mit kleiner Lastkapazität ist meist ganz „von allein“ stabil. Entscheidend für die Stabilität ist nicht wie klein der Lastkondensator sein darf, sondern wie groß! In den nachfolgenden Simulationen soll anschaulich gezeigt werden, wie sich die Stabilität in Abhängigkeit von der Lastkapazität verhält. Eine Frequenzgangkorrektur wird hier noch nicht diskutiert, da zunächst mal die grundsätzlichen Zusammenhänge und Problemursachen dargestellt werden sollen. Bild 1a zeigt eine übliche Schaltung aus OPV mit nachfolgendem Darlington-Emitterfolger. Der 1k-Kondensator hebt die AC-Gegenkopplung auf, so dass die Schaltung für AC mit offerer Schleife arbeitet. Man erkennt die Leerlaufverstärkung von etwa 100dB und den ersten internen Pol des OPV bei etwa 10Hz. Wenn man zunächst die Kurve mit Lastkapazität=0 betrachtet, sieht man den gleichmäßigen Abfall der Leerlaufverstärkung des OPV mit -20dB/dec und die zugehörige konstante Phasendrehung von -90°. Die Schaltung hat also eine Phasenreserve (=der Abstand zu -180° Phasendrehung) von 90° und ist daher auch mit geschlossener Schleife ohne Überschwingen stabil. Schließt man nun eine Lastkapazität an den Ausgang an, steigt die Phasendrehung durch den Ausgangspol (fp=1/(2*Pi*Ausgangswiderstand*Lastkapazität)) um weitere 90° an und der Frequenzgang fällt entsprechend mit -40dB/dec. Mit zunehmender Kapazität nimmt die Polfrequenz proportional ab. Die blaue waagerechte Linie zeigt die mit dem Rückkoppelteiler eingestellte Verstärkung. Bei dieser Verstärkung muss die Phasenreserve mindestens 60° betragen, um in der geschlossenen Schleife Überschwingen zu vermeiden. Wie man sieht, ist das nur bei der Kurve ohne Lastkapazität gegeben. Bei allen anderen Werte ist die Phasenreserve praktisch 0° und daher unbrauchbar klein. Bild 1b zeigt nun das Verhalten bei geschlossener Schleife, also genau so, wie die Schaltung praktisch betrieben wird. Man erkennt, was sich oben schon abzeichnete. Bei allen kapazitiven Lasten tritt Überschwingen auf, welches mit der Kapazität zunimmt. Einzig ohne Lastkapazität ist die Schaltung stabil. Bild 1c zeigt nochmal den direkten Vergleich der offenen und der geschlossenen Schleife. An den Stellen, an denen die Verstärkungskurven der offenen Schleife die eingestellte Verstärkung von 3 (10dB) schneiden, ist die Schleifenverstärkung =1. Im Falle der geschlossenen Schleife ist die Phasenreserve zu klein und es kommt zum schwingen. Zu beachten ist, dass das Verhalten in der Praxis vom gezeigten mehr oder weniger stark abweicht, da der Ausgangswiderstand der Schaltung stark von den Betriebsbedingungen (Laststrom, Lastwiderstand) abhängt. Als Fazit ergibt sich, wie oben schon gesagt, dass nicht der Ausgangs- oder Lastkondensator die Stabilität der Schaltung sicherstellt, sondern diese durch andere Maßnahmen erreicht werden muss. An einem solchen Kondensator kommt man aber nicht vorbei, weil ein Labornetzteil Schaltungen mit großen Glättungs- oder Abblockkondensatoren versorgen können muss. Die üblichen Maßnahmen zur Stabilisierung solcher Schaltungen (Integrationskondensator vom Ausgang des OPV zum – Eingang) zielen darauf ab, die rote Kurve (CL=0) in Bild1a so weit nach links zu verschieben, dass die Schleifenverstärkung bei kapazitiver Last unter 1 abgesunken ist, bevor die Phasenreserve zu klein ist. Man tauscht auf diese Weise Bandbreite, also Regelgeschwindigkeit, gegen maximale Lastkapazität ein. Wegen der sich daraus ergebenden geringen Regelgeschwindigkeit haben viele Netzteile große Ausgangskondensatoren, um pulsartige Laststromanforderungen bedienen zu können, zu denen der korrigierte Regler zu langsam ist.
Nochwas zur dynamischen Stabilität. Im vorigen Beitrag war zu sehen, dass die Lastkapazität in Verbindung mit dem Ausgangswiderstand die Schwierigkeiten macht. Idealerweise hätte man eine Schaltung mit Ausgangswiderstand =0, dann macht die Lastkapazität keine Probleme mehr. Natürlich kann man das nicht erreichen, aber man kann in die Richtung gehen und sich die Frequenzgangkorrektur vereinfachen und gleichzeitig einen viel schnelleren Regler bekommen. Ein deutlicher Schritt dazu wäre, den npn-Darlington durch einen Komplementär-Darlington zu ersetzen. Der hat nämlich unter gleichen Betriebsbedingungen einen sehr viel kleineren Ausgangswiderstand als der nicht komplementäre. In der Simu haben die komplementären TIP2955/3055 vollkommen identische Modellparameter-Werte, so dass die Ergebnisse direkt vergleichbar sind.
Und nochwas. Falls sich jemand fragen sollte wieso ich immer die Frequenzgänge zeige, wo doch von z.B. Schwingen am Oszi (also dem Zeitbereich) die Rede ist, dann sollte das angehängte Bild die Sache klären. Beides ist zueinander äquivalent, und die AC-Simu ist um viele Größenordnungen schneller als die Transientenanalyse. Bildquelle: Tietze/Schenk, Halbleiter-Schaltungtechnik
ArnoR schrieb: > Natürlich kann man das nicht > erreichen, aber man kann in die Richtung gehen und sich die > Frequenzgangkorrektur vereinfachen und gleichzeitig einen viel > schnelleren Regler bekommen. Leider nicht, weil Labornetzteile ja strombegrenzt sein sollen und eine extra Stromregelschleife besitzen. Wenn da 1000uF am Ausgang sind, wird das bei 1A Strombegrenzung eben 10ms dauern bis der auf 10V aufgeladen ist, egal wie schnell der Regler auch ist. Die übliche Situation ist ja auch nur, daß ein Regler bei einer bestimmten Kapazität von..bis instabil ist, daher baut man mindestens bis an den Ausgang, damit auch bei hinzufügen weiterer Kapazitäten nichts ins Schwingen kommt. Es sei denn, man schliesst eine Spule an. Bei stromversorgten Schwingkreisen hoher Güte wird es eben schwingen, aber bei einem gut gedämpften Regler langsam abklingen.
Michael B. schrieb: > ArnoR schrieb: >> Natürlich kann man das nicht >> erreichen, aber man kann in die Richtung gehen und sich die >> Frequenzgangkorrektur vereinfachen und gleichzeitig einen viel >> schnelleren Regler bekommen. > > Leider nicht, weil Labornetzteile ja strombegrenzt sein sollen und eine > extra Stromregelschleife besitzen. > > Wenn da 1000uF am Ausgang sind, wird das bei 1A Strombegrenzung eben > 10ms dauern bis der auf 10V aufgeladen ist, egal wie schnell der Regler > auch ist. Der Betrieb in der Strombegrenzung ist ein anderer Fall. Wenn man unterhalb der eingestellten Stromgrenze bleibt, ist nur der Spannungsregler aktiv und der kann dann eben schneller auf Laständerungen reagieren.
Nachdem hier so viele Vorschläge zum Schaltungsdesign eines Labornetzteils gemacht worden sind, möchte ich auch mal einen Vorschlag unterbreiten. Vorweg: ich bin kein Experte für lineare Schaltungstechnik und bin deshalb nicht in der Lage alle die Unwägbarkeiten dieses Vorschlags zu überblicken. Es gibt von Linear Technology einen Spannungsreglerbaustein, LT3080/LT3081. http://www.linear.com/product/LT3081 Die Eckdaten (aus dem Datenblatt): - Extended Safe Operating Area - Maximum Output Current: 1.5A - Stable with or without Input/Output Capacitors - Wide Input Voltage Range: 1.2V to 36V - Single Resistor Sets Output Voltage - Output Current Monitor: IMON = IOUT/5000 - Junction Temperature Monitor: 1μA/°C - Output Adjustable to 0V - 50μA SET Pin Current: 1% Initial Accuracy - Output Voltage Noise: 27μVRMS - Parallel Multiple Devices for Higher Current or Heat Spreading - Programmable Current Limit - Reverse-Battery and Reverse-Current Protection - <1mV Load Regulation Typical Independent of VOUT Wenn ich richtig sehe, erfüllt der Baustein den größten Teil der bisher gestellten Forderungen. Es gibt von LT dazu eine Beispielschaltung, die ein komplettes Labornetzteil beschreibt: http://cds.linear.com/docs/en/lt-journal/LTJournal-V24N2-02-df-BenchSupply-Szolusha.pdf (siehe Seite 14) Diese Schaltung ist sicherlich zu komplex, aber man muss ja vielleicht alle Baugruppen so aufbauen: - wenn ich die Schaltung richtig verstanden habe ist der LT8612 nebst Außenbeschaltung ein Schaltnetzteil, das Vout + 1,7V aus 10-40V Vin erzeugt. Das könnte man ja auch durch einen Trafo, Gleichrichter und Siebelkos ersetzen. - Der LTC3632 ist offensichtlich eine Stromsenke, die wohl für eine Mindestlast am Ausgang der Schaltung sorgen soll. Ich denke das kann man auch einfacher realisieren (siehe auch EEVBLOG-Video weite unten) - und mit dem LT3092 Schaltungsteil hat man auch eine Umschaltmöglichkeit für die max. Ausgangsspannung - Die 3A Ausgangsstrom werden durch parallel schalten zweier LT3081-Bausteine erreicht, wenn 1,5A reichen würde sogar nur ein Baustein reichen Ich habe zu diesem IC folgende Informationen gefunden. Zunächst nochmal die Unterlagen von LT selbst: Datenblatt: http://www.linear.com/product/LT3081 Labornetzteil: http://cds.linear.com/docs/en/lt-journal/LTJournal-V24N2-02-df-BenchSupply-Szolusha.pdf Applikationsschaltungen: http://cds.linear.com/docs/en/application-note/an142f.pdf Dave Jones hat sich ebenfalls damit beschäftigt: https://www.youtube.com/watch?v=CIGjActDeoM https://www.youtube.com/watch?v=6Otr1I0OR18 https://www.youtube.com/watch?v=8-qar5vgnbc (Ich habe seine Schaltung aus Folge 3 mal abgezeichnet, siehe Anhang) In "THE ART OF ELECTRONICS" (Ausgabe3, Seite 612) findet man ebenfalls eine kleine Schaltung mit diesem Baustein. Bestechend finde ich die Einfachheit einer Netzteilschaltung. Allerdings vermag auch nicht zu erkennen wo eventuell verdeckte Schwierigkeiten lauern, die unter Umständen nicht tragbar sind. Nachteilig sind der Preis des Bausteins, die Tatsache das man sich auf einen Hersteller festlegt und das durch die Integration vieler Funktionen im IC der Erkenntnisgewinn für Laien relativ klein ist. rhf
Roland F. schrieb: > - wenn ich die Schaltung richtig verstanden habe ist der LT8612 nebst > Außenbeschaltung ein Schaltnetzteil, das Vout + 1,7V aus 10-40V Vin > erzeugt. Das könnte man ja auch durch einen Trafo, Gleichrichter und > Siebelkos ersetzen. Leider landet man dann bei 30V rein und wenigen Volt raus schon bei 0,4A in der Begrenzung vom LT3081 und muss also bereits für 1A gleich 3 Stück einplanen. Das Teil ist deutlich aufwändiger zu kühlen, dank 125°C max (2N3055: 200°C). Die vielen Anschlüsse gepaart mit der hohen Anzahl an LTs erwingen eine direkte Kopplung einer Ansteuerplatine mit einem grossen Kühlkörper, will man allzu viel Kabelsalat vermeiden. Ohne Umschaltung der Eingangsspannung ist das also unpraktisch.
A. K. schrieb: > > Leider landet man dann bei 30V rein und wenigen Volt raus schon bei 0,4A > in der Begrenzung vom LT3081 und muss also bereits für 1A gleich 3 Stück > einplanen. > Missverständnis: http://cds.linear.com/docs/en/lt-journal/LTJournal-V24N2-02-df-BenchSupply-Szolusha.pdf Gemäß Figure 1 macht der Schaltregler LT8612 aus jeder Eingangsspannung eine Spannung Vout +1,7V. Damit wird der LT3081 versorgt. Damit hat dieser bei jeder Ausgangsspannung eine max. Verlustleistung von 1,7V * Iout. Also max. 1,7V * 1,5A = 2,55W.
Generell kann man bei einem Längsglied mit implizitem SOA-Schutz ein kleines Problem im Konstantstrom-Modus bekommen, wenn man eine Art Vorregelung oder Eingansspannungsumschaltung verwendet: Bei hohem Strom und anfänglich hoher Ausgangsspannung wird bei einem massiven Spannungseinbruch interessant. Bis die Eingangsspannung runter geregelt oder geschaltet hat, liegt volle Power über dem Längsglied. Ein 2N3772 kann über 100ms das doppelte seiner nominellen Leistung wegstecken. Da bleibt genug Zeit fürs Runterfahren vom Input. Bei einem Längsglied mit statischem SOA-Schutz muss das Glied bei voller Eingangsspannung noch innerhalb der SOA liegen, sonst bricht der Strom ein. An dieser Stelle wirds auch für 2N3055 Freunde interessant. Denn genau das unterschiedet die heutige Version von der usprünglichen. Der 2N3055 ist bei doppelter Last schon nach 1ms platt, der 2H3055A (OnSemi) erst nach 100ms.
Bernd K. schrieb: > Missverständnis: Nope. Das war eine Antwort auf Roland, der den Vorregler einsparen will.
Achim B. schrieb: > Eppelein V. schrieb: >> Weiter wäre eine Überlegung, negative Spannungsgrößen mit einfließen zu >> lassen, falls noch nicht angemerkt worden ist. > > Ist einfach: du benötigst ein zweites Netzteil. Eins für die positive, > und eins für die negative Spannung. In der "Mitte" ist Masse. Oder Null. > Das dürften sogar zwei strunzen verschiedene Netzteile sein, > vorausgesetzt, sie haben kein gemeinsames "Potential", was aber > üblicherweise so gegeben ist. > > Gleiches güldet auch für das hier ellenlang diskutierte "Problem" mit > der Reihenschaltung von zwei (oder mehr) Netzteilen. Auch danke für den Hinweis. Die ganzen Jahre einm ebensolches in Betrieb wenn gebraucht. Könnte man etwaig in die neue Planung mit einfließen lassen, dann wäre alles kompakt beieinander, nu mal so ein Gedanke. MfG Eppelein
Bin hier interessiert am Mitlesen und finde die Idee mit einem nachbaubaren, "modernes" LNG recht gut. Aber, das bitte nicht negativ aufnehmen, das soll konstruktiv werden, braucht es wirklich ein weiteres 15V 1A LNG? Das packt jeder LM317. Pro: - Einfache Materialbeschaffung - 230V Part ausgeklammert, durch Trafo oder SNT vorgeschaltet - Abschaltbare Ausgänge - Stromeinstellung ohne Kurzschließen der Ausgänge Contra: - Warum kein µC und nur Potis? - Warum keine Reihen-/Parallelschaltung? - 15V 1A ist Geschmackssache, wären mir etwas wenig und wieder, das kann jeder lm317 Ich denke 1 µC pro Kanal und ein Weiterer zur Steuerung sind ein Muss. Und kein ATMega/Arduino, aufgrund der fehlenden DACs. Das erlaubt dann auch das anschließen über RS232/USB/Ethernet (falls man es braucht). Eventuell einen PSoc, da könnte man einige features in der Programmierbaren Hardware abbilden. Strom und Spannung lässt sich präzise und genau über das Display einstellen oder per Schnittstelle vom PC aus. Ausgangsabschaltung über Relais oder Sollwerte auf 0V setzen (müsste man Vor- und Nachteile abwägen). Weitere Vorteile, die "einfach" in Software hinzugefügt werden können: Ladekurven für Akkus (evtl. mit optionalem Balancing modul für LiPos), Zyklen fahren, Zeitabschaltung, rauschen simulieren, etc. Für die Reihen-/Parallelschaltung wären 2 Dinge notwendig, galvanische Trennung und loadbalancing. Eingangs seitig braucht man pro Kanal ein Netzteil um die Kanäle zu trennen. Per Optokoppler die Daten zwischen den Kanälen austauschen und dadurch das loadbalancing realisieren. Was Spannung und Strom angeht, da wären meiner Meinung nach 30V 5A recht schön, da lässt sich dann auch fast alles mit erschlagen. Von einfachen Blinklichtern über high power LEDs bis hin zu Motorschaltungen. Sollte es doch mal nicht ausreichen -> Reihen-/Parallelschaltung. Wenn man das ganze "perfekt" aufbauen wollen würde, dann würde man ein regelbares SNT+PFC vor den LNG teil setzen und das SNT 3V höher als den LNG teil regeln. Damit hätte man dann ein effizientes und kühles Netzteil mit (dank µC) einem Haufen Funktionen und wenn man es etwas modular gestaltet, sogar eine erweiterbare Plattform.
Achim schrieb: > Bin hier interessiert am Mitlesen und finde die Idee mit einem > nachbaubaren, "modernes" LNG recht gut. > Aber, das bitte nicht negativ aufnehmen, das soll konstruktiv werden, > braucht es wirklich ein weiteres 15V 1A LNG? Das packt jeder LM317. Du hast offensichtlich den Kommentar von lurchi oben nicht gelesen. > Contra: > - Warum kein µC und nur Potis? Wegen der Nachbausicherheit. Schau' Dir einfach das DCG im ct-lab an, das ist nicht mehr nachbausicher. > - Warum keine Reihen-/Parallelschaltung? Das ist nicht ausgeschlossen. > - 15V 1A ist Geschmackssache, wären mir etwas wenig und wieder, das kann > jeder lm317 Kommentar siehe oben > Ich denke 1 µC pro Kanal und ein Weiterer zur Steuerung sind ein Muss. > Und kein ATMega/Arduino, > aufgrund der fehlenden DACs. > Das erlaubt dann > auch das anschließen über RS232/USB/Ethernet (falls man es braucht). Einfach mal das ct-lab angucken, da gibt den von Dir ausgeschlossenen AtMega und auch die von Dir gewünschte Konnektivität. Alleine der Ethernet-Baustein kostet EUR 60,-. > Eventuell einen PSoc, da könnte man einige features in der > Programmierbaren Hardware abbilden. > Strom und Spannung lässt sich präzise und genau über das Display > einstellen oder per Schnittstelle vom PC aus. > Ausgangsabschaltung über Relais oder Sollwerte auf 0V setzen (müsste man > Vor- und Nachteile abwägen). > Weitere Vorteile, die "einfach" in Software hinzugefügt werden können: > Ladekurven für Akkus (evtl. mit optionalem Balancing modul für LiPos), > Zyklen fahren, Zeitabschaltung, rauschen simulieren, etc. Der Ruf nach der eierlegenden Wollmilchsau passt nicht zur Nachbausicherheit und garantiert ein frühes Ende des Projekts. > Für die Reihen-/Parallelschaltung wären 2 Dinge notwendig, galvanische > Trennung und loadbalancing. Lies Dir den ct-Artikel zum DCG durch. > Eingangs seitig braucht man pro Kanal ein Netzteil um die Kanäle zu > trennen. Per Optokoppler die Daten zwischen den Kanälen austauschen und > dadurch das loadbalancing realisieren. > > Was Spannung und Strom angeht, da wären meiner Meinung nach 30V 5A recht > schön, da lässt sich dann auch fast alles mit erschlagen. Von einfachen Ich fände 50A noch schöner. > Blinklichtern über high power LEDs bis hin zu Motorschaltungen. Sollte > es doch mal nicht ausreichen -> Reihen-/Parallelschaltung. > > Wenn man das ganze "perfekt" aufbauen wollen würde, dann würde man ein Mit "man" sind offensichtlich die anderen gemeint, denn Du hast ja keinen Schaltplan bisher vorgelegt. > regelbares SNT+PFC vor den LNG teil setzen und das SNT 3V höher als den Super. Zeig' mal Deinen Schaltplan. Es gibt übrigens Gründe auf den Einsatz von Schaltnetzteilen zu verzichten. Bis jetzt ist jeder in seiner Spannungsversorgung frei. > LNG teil regeln. Damit hätte man dann ein effizientes und kühles > Netzteil mit (dank µC) einem Haufen Funktionen und wenn man es etwas > modular gestaltet, sogar eine erweiterbare Plattform. Diese Plattform gibt es schon, sie heißt ct-lab. Deine Maximalforderungen finde ich überhaupt nicht zielführend. Alleine um die Probleme von Überschwingern beim ct-lab DCG in den Griff zu kriegen, brauchte es mehrere Schaltplanrevisionen, das war für den Author richtig zeitaufwendig. "Konstruktivität" die Du ja suggerierst, geht anders!
Ich finde die posts von ArnoR zum Innenwiderstand der Endstufe sehr interessant. Warum ist dann der NPN Typ 3055 zum "Quasi-Standard" in vielen Selbstbaunetzteilen geworden? Gab es z.B. früher einfach keine passenden PNP Leistungstransistoren um komplementär Darlingtons aufzubauen oder wurde immer nur kopiert? Der von Roland Franz ins Spiel gebrachte LT3081 hat übrigens genau so einen komplementär Darlington als Endstufe. Mit meinem begrenzten regelungstechnischen Verstand meine ich zu erkennen, dass die Phasenreserve beim Komplementärdarlington für C = 1 mikroF kleiner ist als z.B. bei 10mikroF. Lässt sich daraus z.B. ein Kompromiss für eine mindest grösse am Ausgang des Ausgangs C erkennen. Was sagt die Simulation z.B. für 10n oder 100n am Ausgang?
Timo S. schrieb: > meine ich zu > erkennen, dass die Phasenreserve beim Komplementärdarlington für C = 1 > mikroF kleiner ist als z.B. bei 10mikroF. Ja das ist so, weil bei den dort höheren Frequenzen weitere interne Pole des OPV und des rel. langsamen Komplementär-Darlington zu wirken beginnen. > Lässt sich daraus z.B. ein > Kompromiss für eine mindest grösse am Ausgang des Ausgangs C erkennen. Nein. In dem Bereich und ganz ohne Frequenzgangkorrektur lässt sich die Schaltung nicht vernünftig betreiben. Die Mindestgröße ist 0. OPV oder Verstärker schwingen mit kapazitiver Last, nicht ohne. > Was sagt die Simulation z.B. für 10n oder 100n am Ausgang? Irrelevant, weil in der Praxis nicht machbar, die Schaltung muss für die maximale Kapazität korrigiert werden, so kleine Werte bewirken dann gar nichts.
Gerhard O. schrieb: > Was meint ihr? Wert zum Diskutieren? Die Idee ist auf den ersten Blick verführerisch. Aber bei allen Standorten außerhalb Chinas krieg ich Bauchschmerzen: Preis: US $78,47 (ca. EUR 66,57) Versand: US $33,99 (ca. EUR 28,84) Einfuhrabgaben: US $21,24 ...(EU-Zölle müßte ich nachschlagen) kurzum, man landet in der EU bei geschätzten 120..130 Euro und dafür kann man sich was Fertiges kaufen. Ich mach nachher oder morgen mal ein Bild von einer Alternativkonstruktion. Nicht zum Nachbau, sondern zum Finden einer konsensfähigen Gehäuseversion. W.S.
Wow, mein erster Beitrag in diesem Thread und gleich werde ich so angegangen, weil keine Schaltung drin ist (bei grundsätzlichen Fragen/Ideen).... wüsste ich nicht, das das hier die höfliche Umgangsform ist, würde ich mich fragen, ob ich im falschen Film wäre. @Peter M.: Erklär mir doch bitte mal, was du unter Nachbausicher verstehst? Alles DIP? In diesem Zusammenhang, was spricht gegen einen µC? Auch schön, dass du mich immer auf das DCG vom ct-lab verweist. Aber das schwingt nach deiner Aussage doch und genau solche Schwinger kommen doch idr. vom Analog Teil und den wolltest du dann auch noch kopieren? Und glaubst du wirklich, das man nicht mehrere Versionen braucht um das ganze von der Simulation auf eine Leiterplatte zu bekommen? Alleine die üblichen Bauteiltoleranzen werden da noch das ein oder andere Kopfzerbrechen verursachen.
Timo S. schrieb: > Warum ist dann der NPN Typ 3055 zum "Quasi-Standard" in vielen > Selbstbaunetzteilen geworden? Gab es z.B. früher einfach keine passenden > PNP Leistungstransistoren um komplementär Darlingtons aufzubauen So ist es. Es gab anfangs zum 2N3055 keinen vergleichbaren PNP. Und der war dann schnell so populär, dass er zum Quasi-Standard wurde. Die frühen Herstellungstechniken bevorzugten eine bestimmte Art. Bei Germanium war es PNP, bei Silizium NPN.
ArnoR schrieb: > Beispielsweise wird oft behauptet, dass ein Ausgangskondensator der > dynamischen Stabilität (also der Stabilisierung gegen > Schwingen/Überschwingen) dient, und kleine Kapazitäten (z.B. 1µF) bzw. > ganz fehlende die Stabilität der Schaltung verschlechtern. Das ist > falsch. Deine Simulationen sind ja ganz nett, aber bedenke doch bitte mal, daß du NIE NIE NIE weißt, was im Betrieb da an den Ausgang kommt. Ich sag's mal ganz locker: wenn der Ausgangskondensator von 100µF bis unendlich variieren kann, dan ist das weniger und folglich besser beherrschbar als wenn er von 100nF bis unendlich variieren könnte. Also sollte man durchaus einen nicht grad kleinen Kondensator am Ausgang vorsehen, quasi als kapazitive Grundlast. De Diskussion wäre dann darüber zu führen, welche Güte dieser haben sollte. Hintergrund: schließe mal eine Schaltung über 2 Meter (1 plus, 1 minus) Litze an, die als allererstes nen fetten Keramikkondensator von 22..100µF mit Güte >200 enthält. Da wird das Netzteil leicht zum Clapp-Oszillator, wenn da keine dämpfenden Un-Güten am Ausgang mitspielen, die der Schwingneigung entgegenwirken. W.S.
W.S. schrieb: > Ich sag's mal ganz locker: wenn der Ausgangskondensator von 100µF bis > unendlich variieren kann, dan ist das weniger und folglich besser > beherrschbar als wenn er von 100nF bis unendlich variieren könnte. Warum liest du nicht einfach was oben steht. Unendlich ist aber eh nicht machbar, alles würde unendlich lange dauern. Die Schaltung interessiert sich nur für die maximale Kapazität und muss für die maximale Kapazität korrigiert werden, dann ist es egal, ob die minimale 100µ oder 100n ist.
Achim schrieb: > Wow, mein erster Beitrag in diesem Thread und gleich werde ich so > angegangen Nö. du wurdest überhaupt nicht "angegangen". Wenn hier jemand mal ne echte Standpauke abkriegt, dann liest sich das GANZ anders. Kannste mir glauben. Aber: Ich verstehe ja, daß wir hier in einem Mikrocontroller - Board sind und deswegen selbiger überall hineinleuchtet - doch hier im Speziellen geht es um eine Labornetzteil-Konstruktion, die eigentlich 3 Kriterien genügen soll: 1. schaltungstechnisch OK sein 2. bescheiden im Bauteileumfang und in der Kompliziertheit 3. nachbaubar auch vom blutigen Anfänger, der außer einem Bastel-Lötkolben, Cuttermesser, Kneifzange und anderem Baumarktwerkzeug aus der Grabbelkiste nix hat. Und zwar ohne daß er nen Stromschlag kriegt oder sich oder seine Schaltung räuchert. Achim schrieb: > braucht es wirklich ein weiteres 15V 1A LNG? Das packt jeder LM317. Erstens ist das 15V/1A-LNG genau das, was bei Bastelanwendungen etwa 90% aller Fälle abdeckt. Zweitens ist deine flapsige Meinung über den LM317 falsch. Ein LNG soll eben auch mal 1 Volt bei vollem Strom (hier 1A) dauernd liefern können. Den LM317 und seinen Kühlkörper will ich sehen, der dann die restlichen 14 Watt auf Dauer verheizen kann. Präzise gesagt, würden die 14 Watt nicht reichen, denn man müßte den Headroom des LM317 noch dazurechnen. Und wie kommst du beim LM317 auf 1 Volt oder darunter? W.S.
W.S. schrieb: > Erstens ist das 15V/1A-LNG genau das, was bei Bastelanwendungen etwa > 90% aller Fälle abdeckt. Wenn man sich auf diese 90%-Bastelfälle beschränkt, ist man mit einem 50€ Chinateil 0-15V/2A auch bedient. Mehr als Lerneffekt kommt dann bei Selbstbau nicht raus - und beim Bau wird man merken, dass man eigentlich schon eines braucht, um das neue in Betrieb zu nehmen. Wenn es also um den Lerneffekt geht, dann ist ein LM317/L200 schon deshalb sinnarm, weil man daraus kaum etwas lernt. Da lernt man mit einem Regler in Emitterschaltung mehr, denn bis der mal in allen Lebenslagen stabil ist... Wenn es andererseits um Minimierung des Aufwands geht, dann tut es der LM317. Weniger als 1,2V ist selten. Ich hatte in der Taschengeldphase ein 7805 mit untergesetztem Poti verwendet (70er, der LM317 war wohl zu frisch). Das war dann ziemlich lang im Einsatz. Wenn mehr Strom gebraucht wurde, dann hatte ich eigentlich immer was für Festspannung rumliegen, das den liefern konnte.
A. K. schrieb: > Ich hatte in der Taschengeldphase Kenn ich, kenn ich. Mein erstes Bastelnetzteil hatte ein "geeichtes" Lautstärkepoti aus nem alten Radio als Spannungseinstellung, ein Dreheisen-instrument als Strommesser und die Schaltung war komplett diskret ausgeführt, im Prinzip Differenzstufe wie beim OpV, PNP Ausgangsvorstufe, dann NPN Leistungstransistor. Herrje, ich hatte nur ein geschenktes 100µA-Drehspulinstrument mit Vorwiderständen als Spannungsmesser. Aber ein solides Blechgehäuse aus 1mm verzinktem Stahlblech... Kopf nach vorn und die Toten ruhen lassen. W.S.
W.S. schrieb: > Erstens ist das 15V/1A-LNG genau das, was bei Bastelanwendungen etwa > 90% aller Fälle abdeckt. Hast Du schon mal bedacht, daß möglicherweise nicht jeder Bastler 90% in diesem Bereich verbringen könnte - sondern z.B. meine 90% eher innerhalb 2 x 30V / 3A lägen? Ich hätte nichts gegen ein Gerät mit 12V/1A. Nur bräuchte ich dann noch 2x12/15/18/20/24V/3A, 48V/2A, und noch 60V/0,5A. Was dann?
W.S. schrieb: > 3. nachbaubar auch vom blutigen Anfänger, der außer einem > Bastel-Lötkolben, Cuttermesser, Kneifzange und anderem Baumarktwerkzeug > aus der Grabbelkiste nix hat. Und zwar ohne daß er nen Stromschlag > kriegt oder sich oder seine Schaltung räuchert. Wenn ich dich da mal zitieren darf: "3. Stromversorgung: möglichst Print-Trafo, 15..18 VA." Du willst also einen DAU auf 230V los lassen? Dachte der soll keinen Stromschlag bekommen. Für einen DAU reicht auch das hier: https://www.pollin.de/p/regelbares-labornetzgeraet-quatpower-ln-3003-0-30-v-0-3-a-351425 Nicht perfekt, ein SNT mit riesigem C am Ausgang, aber sicher und für 90% der Fälle ausreichend, ohne das man einen Schlag bekommt und seine Schaltung räuchert, bei richtiger Bedienung. Fürs lernen reicht, wie schon gesagt wurde, ein LM317 und den kann man immer noch hinter das Pollin NT hängen. W.S. schrieb: > Ein LNG soll > eben auch mal 1 Volt bei vollem Strom (hier 1A) dauernd liefern können. > Den LM317 und seinen Kühlkörper will ich sehen, der dann die restlichen > 14 Watt auf Dauer verheizen kann. Das liegt aber in der Natur eines LNG, dass alles was vorne rein und hinten nicht wieder raus kommt, als Hitze verbraten wird. Wird einer zu warm, schaltet man halt mehrere parallel. Genauso wie man es bei jedem anderen LNG auch machen muss. Oder man braucht eine gute Kühlung (CPU Kühler wurden hier auch schon von dir angesprochen).
Scrat schrieb: > So. Inzwischen seid ihr bei Stromregelungen angelangt, die von > Transistoren übernommen werden und auf deren BE-Spannung basieren. Sowie > Schaltungen, die auf Zenerdioden als "Referenz" bauen. > > Weiter oben diese drei, vier kindischen Gäste hatten zufällig recht, ich > gehöre hier tatsächlich nicht her. Also dann noch alles Gute beim > schlechten Kopieren veralteter Schaltungen. Was sollen wir denn machen wenn uns dein genialer Schaltungsentwurf nicht vorliegt? Wir können halt nur dumm sterben wenn uns niemand den richtigen Weg weist. Zurück zum Thema: Ich hab mal alles nur grob überflogen seit gestern. Im Anhang mal meine Schaltung bzgl. Labornetzteil mit dem LM324. Das war mein erster Schaltungsentwurf auf dessen Basis ich ein LNG aufgebaut hab. Nachteil ist dabei die Strommessung. Die Widerstände müssen hierbei schon gut aufeinander abgestimmt sein sonst kann es zu vergleichsweise großen Fehlern bis hin zum Messen eines negativen Stroms kommen. Daher gabs in einer späteren Variante (Layout oben) die Strommessung mit einem INA122/INA126 und der Spannungs- und Stromregler wurde durch einen LM358 ersetzt. Das Netzteil lässt sich problemlos mit einem uC steuern und wer keinen uC verwenden will muss sich lediglich die Poti-Beschaltung überlegen. Das Netzteil habe ich in mehreren Varianten aufgebaut, von 12V/0.8A bis hin zu 30V/2A, es ist also sehr leicht auch skalierbar.
Habt ihr Euch schon auf eine bestimmte Art festgelegt. Hätte da noch ein industrielles Netzteil 0-20V, 4A mit LM723. Layout ist fertig. Spannung und Strom einstellbar.
M. K. schrieb: > Was sollen wir denn machen wenn uns dein genialer Schaltungsentwurf > nicht vorliegt? Wir können halt nur dumm sterben wenn uns niemand den > richtigen Weg weist. Man fängt an, das Problem zu zerlegen und jeden Teil einzeln und logisch zu lösen. Hier liegen folgende Teilprobleme vor, die mit zb. SCILAB oder LTSPICE bearbeitet werden können (das Blockschaltbild ist weiter oben entnommen worden) und auch zeigen, wie diese Probleme gelöst und die Entscheidungen für/gegen getroffen werden. 1. Im BSB nicht enthalten: Netzfilter. Brauchen wir ein SiFi? oder ist ein Eigenbau möglich? Wie messen wir netzgebundene Störungen? Welche Topologie ist erforderlich? Welche Dämpfung? 2. Rohspannungserzeugung: OpenFrame Netzteile? Trafokonzepte? Laptopnetzteile? 3. Stellglieder: IGBT/Bipolar/Mosfet? Paralellschaltung? Ansteuerung? 4. Regelung: Analog (Opamps) oder digital (AVR oder Sam? Der ARM-Arduino hat sogar DAC, die können für eine Regelung interessant werden) 5. Kommunikation nach aussen: CAN? GPIB? USB? 6. Visualisierung: Fluoreszenz? LCD? LED7Segment? einzelne LED? 7. Spannungsüberwachung per Senseleitungen, weitere Möglichkeiten? 8. Lastabwurf? 9. Betrieb als Konstantspannungs/Stromquelle? schaltbar? 10. Symmetrisches NT? Einzelne Teile zum Zusammenschalten? 11. Thermische Überwachung des NT und der Last? 12. n.n. 2bc
Der LM317 hat eine feste Strombegrenzung und lässt sich nur schwer auf eine kleinere erweitern. Wenn dann schon der L200, da könnte man wenigstens per Stufenschalter den Strom in wenn auch groben Stufen einstellen und ggf. fein per Poti trimmen. Der LM317, L200 und auch die LT3080 sind allerdings Spannungsregler und bei der Regelung nicht unbedingt darauf ausgelegt auch mit 100 µF oder 1000 µF am Ausgang noch ohne große überschwinger zu regeln. Dazu kommt das die Spannung am Ausgang des Reglers und nicht an der Buchse geregelt wird. Der Schaltungsversuch von Dave Jones den LT3080 um eine feine Stromregelung zu ergänzen ist genau eines der schlechten Beispiele für eine Netzteilschaltung die nicht richtig funktioniert - je nach Variante instabil oder extrem langsam oder beides. Die Endstufe mit komplementär-Darlington hat gewisse Vorteile, wenn man auf den niedrigen Ausgangswiderstand angewiesen ist. Allerdings braucht man in der LNG Schaltung auch noch einen Shunt um den Strom zu messen und begrenzen. Der Shunt oder ein anderer Widerstand hat auch noch einen Vorteil für die Stabilität des Reglers. Der sorgt dafür dass der Ausgangswiderstand der Endstufe bei höheren Frequenzen gutmütig bleibt und nicht schon für sich instabil wird und dann ggf. schon mit 10 nF schwingen würde. Der Widerstand mach die Sache im kHz Bereich etwas schwieriger aber im MHz Bereich einfacher. Der Komplementär Darlington kann auch schon für sich instabil werden, insbesondere mit Kapazitiver Last - da wird auch schon der Reihenwiderstand quasi benötigt. Man kann die Kompensation auch so auslegen, dass man nicht auf einen so niedrigen Ausgangswiderstand angewiesen ist. Der Widerstand in Reihe zum Kondensator am OP ist so eine Methode. Für ein Stellglied mit niedrigem Ausgangswiderstand geht es ggf. ohne, aber man kann die Methode trotzdem nutzen. Ich benutzen der 2N3055 in der Simulation, einfach weil das einer der wenige Leistungstransistoren ist, die bei LTSpice als Modell mit dabei sind. Die konkrete Wahl der Transistoren ist dann ein späterer Schritt, etwa wenn man festlegt ob man 1 A oder 3 A Ausgangsstrom erlauben will. In der Schaltung mit Emitterfolger braucht die Spannungsregelung keine Kapazität am Ausgang, jedenfalls keine große. Um sich nicht mehr um den Bereich über 1 MHz groß kümmern zu müssen hilft es aber doch einen Kondensator zu haben. Sehr hilfreich ist dabei einen Kondensator mit etwas Serienwiderstand (aber nicht sehr viel), weil der in einem begrenzten Bereich auch eine Resonanz dämpfen kann. Etwas vereinfacht kann ein reiner Kondensator durch eine parallele Induktivität unwirksam (hochohmig) werden - bei einem Kondensator mit Serienwiderstand kann das nur begrenzt passieren. Bei der Betrachtung im Zeitbereich kümmert sich die Kapazität für die Zeitskala wo der Reglerteil noch nicht reagieren kann. Die Stromregelung braucht ggf. etwas Kapazität, bzw. eine RC Kombination am Ausgang. Zumindest in der von mir simulierten Form reicht da aber auch wenig Kapazität (z.B. 100 nF, ggf. 1 µF wenn man es langsam macht).
Lurchi schrieb: > Der Komplementär Darlington > kann auch schon für sich instabil werden, insbesondere mit Kapazitiver > Last Ja, man kann den in der Emitterleitung des Eingangstransistors (mit ein paar Ohm) gegenkoppeln und stabilisieren.
R. F. schrieb: > Brauchen wir ein SiFi? Klar, SiFi-Patrone brauchste imma! http://www.qc-teichfilter.de/ Oda meinste G-SiFi? https://www.bundesbank.de/Navigation/DE/Service/Glossar/_functions/glossar.html?lv2=32032&lv3=322094#322094
Scrat schrieb: > So. Inzwischen seid ihr bei Stromregelungen angelangt, die von > Transistoren übernommen werden und auf deren BE-Spannung basieren. Sowie > Schaltungen, die auf Zenerdioden als "Referenz" bauen. > > Weiter oben diese drei, vier kindischen Gäste hatten zufällig recht, ich > gehöre hier tatsächlich nicht her. Also dann noch alles Gute beim > schlechten Kopieren veralteter Schaltungen. Ne Du gehörst hier nicht her. Moserst nur rum, behauptest so was Einfaches hat man in Null Komma Nix konstruiert und bleibst uns schon seit einer gefühlten Ewigkeit die Präsentation Deiner Wunderschaltung schuldig. Insofern kann ich mich nur einigen meiner Vorreder anschließen - alles nur heiße Luft.
icke mal schrieb: > R. F. schrieb: >> Brauchen wir ein SiFi? > > Klar, SiFi-Patrone brauchste imma! > http://www.qc-teichfilter.de/ > Offen gesagt: SiFi war auch mir unbekannt. Erst nach intensivem googeln habe ich was gefunden, das passen könnte: https://www.ebay-kleinanzeigen.de/s-anzeige/endstoerfilter-siemens-sifi-d-b84114-d-b10/714243022-168-2743 Es handelt sich aber um einen Endstörfilter statt Entstörfilter. Es wird also am Ende gestört. Das ist ja endsetzlich.
SiFi / Si-Fi = "Siemens-Filter". Reihe heute bei EPCOS / TDK. Ein Schaffi / Schurti tut´s übrigens auch. Bei Bedarf! ;-)
R. F. schrieb: > 2. Rohspannungserzeugung: OpenFrame Netzteile? Trafokonzepte? > Laptopnetzteile? Sicherlich ist es schlau, eine Netzteilregelplatine so zu gestalten, daß die Versorgung aus Eisenkerntrafo, Gleichrichter und Siebelko möglich ist, die sind sowieso so gross daß sie mit Netzschalter, Lampe, Sicherung und Netzbuchse ausserhalb der Platine (bzw. auf einer eigen entworfenen zweiten Platine passend gross für die Grösse seiner Bauteile) unterzubringen sind, dann muss man bedenken, daß die Eingangsspannung um 1:1.5 schwankt also braucht man genügend Spannungsfestigkeitsreserve nach oben, oder aus einem Schaltnetzteil, das liefert dann vorgeregelt konstante aber verrauschte Eingangsspannung, theoretisch geht dann auch ein Laptopnetzteil wenn man mit dessen geringer Leistung auskommt. All diese Varianten bedeuten aber, daß man mit EINER Versorgungsspannung auskommen müsste, und damit wären alle floating Regler (von manchen hier "HP Konzept" genannt) aussen vor. Also müsste man mindestens vorsehen, daß neben der Hauptstromversorgung auch eine Hilfsstromversorgung (zweiter Trafo, DC/DC Wandler) möglich ist um diese floating Regler zu versorgen. Lösungen wie bei Ralph Berres mit 6 verschiedenen Versorgungsspannungen sind dann aber raus, Lösungen mit Trafoumschaltung zur Verlustleistungsreduzierung auch, Lösungen die aus einer Trafowechselspannung die (negative) Hilfsspannungen per Villard-Schaltung machen schwierig: Wer keine Trafoversorgung (sondern Gleichstrom) hat müsste dann einen DC/DC Wandler spendieren. Klingt für mich, als gibt es zwei Reglerkonzepte (Emitterfolger und "HP Konzept") die beide nicht vereinbar sind, also müsste man beide weiter betrachten, und sich von Trafoumschaltung oder Thyristorvorregelung verabschieden. Jeder baut dann, was er will. Emitterfolger wird einfacher (nur 1 Versorgungsspannung, kein Problem mit hochschnellender Ausgangsspannung, kaum Stabilitätsprobleme, aber Ausgangsspannung stark von Spannungsfestigkeit der OpAmps abhängig, kaum mehr als 30V bei normalen OpAmps ereichbar) aber "HP Konzept" erlaubt unabhängigeren Ausgangsspannungsbereich (locker 300V), dafür zumindest 2 Versorgungsspannnungen und weit kritischer in der Auslegung, ohne Oszilloskop kaum selbst aufzubauen, zumindest nicht wenn man andere Bauteile als schon ausprobierte nehmen will. > 3. Stellglieder: IGBT/Bipolar/Mosfet? Paralellschaltung? Ansteuerung? Sicher bipolare weil einfacher parallelschaltbar und schneller und die angeblich grössre SOA eines MOSFETs auch nur Humbug ist. Mehr als 50 Watt bekommt man linear aus einem einzelnen (TOP3) Transistor nicht realistischb raus, für mehr braucht es also Parallelschaltung. > 4. Regelung: Analog (Opamps) oder digital (AVR oder Sam? Der ARM-Arduino > hat sogar DAC, die können für eine Regelung interessant werden) Sicher analog, denn es sollte auch ohne uC funktionieren, zudem sind alle uC zu langsam. Und der eine Doppel-OpAmp, den das kostet, der kann nicht zu viel sein. > 5. Kommunikation nach aussen: CAN? GPIB? USB? Im Kern wohl seriell, leicht mit FT232R (auch fertige Chinamodule) in USB umsetzbar, und wer will/muss kann CAN oder GPIB dann einfach selbst dranstricken (und das Extra-Modul mit Software hier posten: :-). > 6. Visualisierung: Fluoreszenz? LCD? LED7Segment? einzelne LED? Jeder wie er will: Einfache 'retro' Analoginstrumente, digitale ICM7107 Anzeige, Anzeige per uC mit ADC erfassen auf LEDs oder LCD ausgeben so wie es die fertigen Module aus China machen, und wohl kaum VFD Anzeigen. > 7. Spannungsüberwachung per Senseleitungen Sinnvollerweise vorzusehen, wer es nicht will, kann ja verbinden. > 8. Lastabwurf? ?!? Meinst du damit den Ausgangsspannungsschalter ? > 9. Betrieb als Konstantspannungs/Stromquelle? Sicher, sonst wäre es kein Labornetzteil. > 10. Symmetrisches NT? Einzelne Teile zum Zusammenschalten? Eine halbwegs universelle Konstruktion würde das ermöglichen, daß man mehrere Regelmodule als positive und negative oder parallel zusammenschaltet. > 11. Thermische Überwachung des NT und der Last? Sicherlich Kühlkörper thermisch überwachen, aber das geht einfach per Bimetall-Thermoschalter, da muss kein Sensor mit elektronischer Auswertung dran. Ob man den Trafo auch überwacht, hängt wohl von dessen Leistung ab. Ein ausreichend dimensionierter kann vom strombegrenzten Labornetzteil nicht überfordert werden, es sei denn die Luftzirkulation ist behindert. Ein Schaltnetzteil ist sowieso schon fertig, kaum jemand wird es selber aufbauen. All diese Fragen lassen sich also nur auf eine Art beantworten: Jeder will was anderes. Also kann man nur Module - Reglermodul (in Variante Emitterfolger und Variante floating, ohne Netzteil ohne Leistungstransistoren auf Kühlkörper denn die sind beide stark abhängig von der gewünschten Auslegung) - Anzeigedisplay (z.B: 2 x ICL7107 oder 1 x uC mit 8 7-Segment Anzeigen) - uC Steuerung (Incrementaldecoder, Tastatur, Display, seriell/USB, ggf. Arbiträrsignalerzeugung und Aufzeichnung über Zeit und Leistungsberechnung (Watt, Wattstunden, Gesamtladung in Akku)) konzeptionieren, der eine baut Netztrafo, Gleichrichterbrücke, Siebelko dran der anderee Schaltnetzteil, der eine baut Potis an die Reglerplatine für manuelle Bedienung, der andere schliesst die uC-Steuerung stattdessen an für USB Parametrisierung, der dritte baut eine Anzegeplatine der andere kauft sich ein Chinamodul der nächste nimmt 2 fertige Panelmeter.
Hallo Michael, > Also müsste man mindestens vorsehen, daß neben der Hauptstrom- > versorgung auch eine Hilfsstromversorgung (zweiter Trafo, DC/DC > Wandler) möglich ist um diese floating Regler zu versorgen. Aber was wäre daran so schlimm? Wenn ich so sehe was einige hier noch für ganz andere Forderungen an ein LNT-Konzept haben (Regelung per MC, Nutzung als Ladegerät per MC-Steuerung, u.s.w.), scheint mir der Aufwand für eine zusätzliche Stromversorgung der Regeleinheit vernachlässigbar klein. Wenn ich es richtig verstanden habe, würden sich dadurch die Möglichkeiten aber erheblich erweitern. rhf
Wollen wir nicht erst mal kleine Brötchen backen? Wenn das eingangs erwähnte 20V/1A Labornetzgeräte-Modul nachbausicher und in kleinen Grenzen skalierbar fertig ist, kann das nächste LNT-Modul drankommen. Einen Schritt nach dem anderen. So wie ich das sehe, schlägt hier alle 5 Beiträge einer auf, der dieselbe alte Leier wiederholt: "... ich will aber mehr!". Der Konsens vom Eingang des Threads wird damit aufgegeben und dieser Thread endet wie alle: ohne Ergebnis. Oder geht's auch mal anders? Blackbird
Blackbird schrieb: > Wenn das eingangs erwähnte 20V/1A Labornetzgeräte-Modul nachbausicher > und in kleinen Grenzen skalierbar fertig ist, kann das nächste LNT-Modul > drankommen Beispiel dazu hab ich gestern gepostet ;)
Roland F. schrieb: >> Also müsste man mindestens vorsehen, daß neben der Hauptstrom- >> versorgung auch eine Hilfsstromversorgung (zweiter Trafo, DC/DC >> Wandler) möglich ist um diese floating Regler zu versorgen. > > Aber was wäre daran so schlimm? Na ja, es gibt halt viele Varianten: Ein Trafo, zwei Wicklungen Zwei Trafos. Ein Schaltnetzteil, ein DC/DC Wandler. Ein Design welches für mehrere Leute nachbaubar sein sollte, müsste in den Varianten aufbaubar sein, also vielleicht auf der Platine Platz für Gleichrichter und Siebelko und Spannungsregler für Trafohilfsversorgung bereithalten, der wahlweise überbaut werden kann mit einem DC/DC-Wandlermodul oder den Strom von einem Wandlermodul anderer Bauart von aussen zuführen kann. Im wesentlichen sollte man dann nur bedenken, daß die Hilfsspannung überwacht sein muss: Ohne ausreichende Hilfsspannung keine Ausgangsspannung. Blackbird schrieb: > Wollen wir nicht erst mal kleine Brötchen backen? Eben. Trafowicklungsumschaltung oder Thyristorvorregelung wäre ein grosses Brot, zumal es harte Anforderungen an die benötigten Bauteile stellt, nicht jeder will sich einen Trafo wicklen lassen. Also erst mal ein Design, welches alle überflüssige Leistung in Wärme verbrät. D.h. maximal 50W bei einem Transistor. D.h. 30V/3A nur mit Parallelschaltung. Nur eine Platine ind die eine Eingangsspannung (nach Siebelko bzw. aus Schaltnetzteil) rein geht, Anschlüsse für Leistungstransistor drauf sind (einer will TO3, der andere Plastiktransistoren wofür sich E C B Pins am Rand gut eignen so daß der Kühlkörper dahinter stehen kann, der nächste 4 parallel schalten) und Anschlüsse für Strom- und Spannungspoti und Strommessinstrument und Spannungsmessinstrument drauf sind, in einer Form, die auch von einem uC-Board bedient werden könnte, d.h. mit vernünftigem Potentialbezug.
Michael B. schrieb: > ... > Also erst mal ein Design, welches alle überflüssige Leistung in Wärme > verbrät. D.h. maximal 50W bei einem Transistor. D.h. 30V/3A nur mit > Parallelschaltung. > > Nur eine Platine ind die eine Eingangsspannung (nach Siebelko bzw. aus > Schaltnetzteil) rein geht, Anschlüsse für Leistungstransistor drauf sind > (einer will TO3, der andere Plastiktransistoren wofür sich E C B Pins am > Rand gut eignen so daß der Kühlkörper dahinter stehen kann, der nächste > 4 parallel schalten) und Anschlüsse für Strom- und Spannungspoti und > Strommessinstrument und Spannungsmessinstrument drauf sind, in einer > Form, die auch von einem uC-Board bedient werden könnte, d.h. mit > vernünftigem Potentialbezug. Keine Überschwinger, rückstromfest und nachbausicher. Wurde aber schon mehrfach geschrieben. Das wird schon schwer genug werden. Blackbird
M. K. schrieb: > Blackbird schrieb: > Wenn das eingangs erwähnte 20V/1A Labornetzgeräte-Modul nachbausicher > und in kleinen Grenzen skalierbar fertig ist, kann das nächste LNT-Modul > drankommen > > Beispiel dazu hab ich gestern gepostet ;) Kannst Du die Schaltungsfetzen zusammenhängend zeichnen und eine kurze Angabe zu den Eckdaten geben? Die Mikrocontrollerschaltung ist Standard und hier optional. Blackbird
Hi, das ist mir aufgefallen, die Schaltung ähnelt sehr stark der des AF3007. https://www.mikrocontroller.net/attachment/344795/Ladegeraet_12V_mit_Strombegrenzung.jpg Wobei die Variation der Ausgangsspannung sehr eng toleriert ist. Daher praktisch als Labornetzteil kaum zu gebrauchen. Nur, ich wollte noch den Trick mit der Kurzschluss-Sicherung vorstellen. Bei sattem Kurzschluss am Ausgang über ca. 1 sec. bleibt die Ausgangsspannung so lange nahe 0V, bis der Ladeelko nach Abschalten der Netzspannung entladen ist und nach ca. 30 sec wieder ans Netz gehen kann. So wird verhindert, dass im Kurzschlussfalle das Gerät ständig auf Maximalleistung fährt. Man könnte sagen, das ist ein "Dreckeffekt" der Regelung. Aber geschickt ausgenutzt hier. Es wurde von Forumsmitgliedern mehrfach gesagt, T3 ist falsch herum gezeichnet. Und noch etwas, wer könnte nun die genaue Funktion von T3 einem Laien erklären? Bin schon gespannt auf Eure schlauen Antworten.;-) ciao gustav
Ich habe mal versucht alle Vorteile und Wünsche unter dem Hut der Eier legenden Wollmilchsau unterzubringen. Grundschaltung von Ralf Leschner, 2-fach OPV von Lurchi, Nachrüstbarkeit eines µC, nur Standardbauelemente (Widerstandsreihe E6). Es werden insgesamt nur 18 verschiedene elektronische Bauelemente benötigt (Widerstände mit gleichen Werten können mehrfach vorkommen). Für ein schnelleres Regelverhalten enthält der BD643 bereits interne Widerstände. Die 5-polige Steckerleiste (Conrad Best.-Nr. 741230 ) für den Anschluss eines µC (sollte auf dem Layout vorhanden sein) kann im Bedarfsfall auch einfach unbestückt bleiben, die Schaltung muss für die Funktionsfähigkeit nicht geändert werden. Der TL431 könnte auch durch einen 10V Festspannungsregler 78L10 ersetzt werden, das würde eine Einsparung von 3 Widerständen bedeuten, allerdings werden dann wiederum 2 Abblockkondensatoren benötigt. Die Schaltung ist noch nicht erprobt!
Blackbird schrieb: > Der Konsens vom Eingang des Threads wird damit aufgegeben und dieser > Thread endet wie alle: ohne Ergebnis. Ja, das ist auch meine Befürchtung. aber eigentlich macht das nicht gar so viel aus. Wenn so etwa 50% der Leute aus diesem Thread was an Erkenntnis mitnehmen, dann sollte man nicht gar zu unzufrieden sein. Ich hänge hier mal ein paar Bilder dran: Zunächst ein kleines fertiges Bastel-Netzteil aus der 15V/1A Klasse Dann zwei wirklich billige, aber sehr wohl verwendbare Plastikgehäuse, die ich bei TME gekauft hab. Kostenpunkt unter 5 Euro. Schlußendlich ein passender Printtrafo. Der läßt sich tatsächlich mit den Pins nach oben auf die Unterseite des Gehäuses schrauben. Kontaktierung dann per Litzen und auf die Primärseite als Quasi-Verguß ne Ladung Heißkleber drauf. Das ist m.E. ausreichend, um auch für unbedachte Bastler genug Sicherheit gegen Berührung und Durchschlag nach sekundär zu geben. Und wenn hier noch einer meckert, dann gibt's ein Bild vom Statron 3222! Da kann man alles das sehen, was man als Bastler eben NICHT so hinkriegt: - Spezial-Trafos - Kabelbäume - viel Mechanik und konstruktiv ist das ein Doppelnetzteil, was im Inneren aus zwei getrennten identischen Netzteilen besteht. Sag jetzt bloß niemand mehr was gegen die Idee, ein spottbilliges Einzelnetzteil zu konzipieren und sich dann im Bedarfsfalle zwei Stück davon hinzustellen. Bei den obigen Gehäusen ist das kein Kunststück. W.S.
Michael B. schrieb: > Klingt für mich, als gibt es zwei Reglerkonzepte (Emitterfolger und "HP > Konzept") die beide nicht vereinbar sind, also müsste man beide weiter > betrachten ... Die Unterteilung in 2 Konzepte ist schon richtig. Das eine sind die Regler mit einer Ausgangsstufe mit niedriger Ausgangsimpedanz, so wie der Emitterfolger. Das andere sind LDO Regler mit einer Ausgangsstufe die den Strom vorgibt, also hoher Ausgangsimpedanz. Die Form mit dem fliegenden Regler ist für ein LNG nach dem Prinzip LDO weit verbreitet, aber nicht die einzige Möglichkeit. Es gäbe z.B. das Prinzip mit Shunt an der Masse, darüber einen N-MOSFET und zwischen Drain und der positiven Versorgung die Last. Alternativ könnte auch der Shunt an der Positiven Seite sein. Das wäre dann ein LDO ohne fliegende Regelung. Wenn man ohne Hilfsspannung auskommen will (wenn auch nur um es einfach zu halten) sehr ich den LDO an der negativen Seite und den klassischen Regler mit Emitterfolger als die beiden wesentlichen Optionen. Von der Tendenz her ist die LDO Form bei der Stromregelung eher etwas im Vorteil, die Form mit Emitterfolger dagegen bei der Spannungsregelung. Um die Schaltung "nachbausicher" zu machen sollte man anders als man sonst eher geneigt ist nicht versuchen die Kompensation möglichst schnell zu machen, sondern eher mit der richtigen Topologie die Kompensation nur so schnell auslegen wie es nötig ist ein brauchbares Ergebnis zu bekommen. Abgesehen von der relativ langsamen Stromregelung scheint mein letzter Vorschlag schon relativ gut zu funktionieren. Der Ausgangskondensator scheint vor allem dafür nötig zu sein den Überschwinger nach einem heftigen Sprung im Strom von hohem Strom zu niedrigem zu begrenzen. Für den 2N3055 und 1 A maximal wären etwa 10 µF nötig.
So, hier nochmal was Grundsätzliches. Hab's gerade als freie Leseprobe von nem Anbieter des Buches heruntergeladen. W.S.
W.S. schrieb: > Ich hänge hier mal ein paar Bilder dran: Sehr gut. Das graue TME-Gehäuse Nr.2 würde schon für Lurchis Vorschlag mit 2-fach OPV passen, selbst der Trafo mit seinen 18V wäre perfekt. Kühlkörper und Schnittstelle für µC könnte in die Rückwand eingearbeitet werden. Wenn die Kunststoff-Dome für eine Eurokarte 160x100mm passen ist das noch besser. Platine mit Trafo würde mit diesen Abmessungen auch in einen 19 Zoll Einschubschacht passen. :)
Michael M. schrieb: > Ich habe mal versucht alle Vorteile und Wünsche unter dem Hut der Eier > legenden Wollmilchsau unterzubringen Gut. Ich halte 0-20V, 0-2A für vernünftig, weil die üblichen ICL7107 Panelmeter auch 1999 messen können, und weil die ca. 50 Watt auch bei einem einzelnen Transistor im SOA liegen. ALLERDINGS NICHT VOM BD643 ! Der kann bei 2A maximal 23V (ein 18V Trafo bringt aber mehr, die Schaltung braucht auch mehr und die 20V erreichen zu können) und das auch nur bei Wasserkühlung. Ein TO220 ist für die Leistung einfach zu klein, das kann eher nur 28 Watt. Zumal der 18V Trafo nicht für 20V Ausgangsspannung reicht, maximal für 15V. Eben ein typisches 70ger Jahre Netzteil: Funktioniert nur bei Sonnenschein. Ich halte die beiden Referenzspannungen für unsinnig. Erstens tut es auch eine, wenn man den I-Regler umdreht, zum anderen tut es die andere dann fest auf 2.5V per TL431 (dem billigsten). Spart haufenweise Widerstände, und die beiden Trimmpotis 5k am Ausgang und 10k Am 6V2 sollten Festwiederstände sein. Man muss ja nicht auf dem Stand von 1969 planen, als es noch keine TL431 gab.
Michael B. schrieb: > Ich halte die beiden Referenzspannungen für unsinnig. Ich auch, ich weiß nur nicht wie ich mit einer Referenzspannung auskomme. 2,5V ist eine gute Idee. 18V (3A) mal 1,4 reicht definitiv aus. Vielleicht gibt es auch stärkere Transistoren im TO218 Gehäuse?
Michael M. schrieb: > Ich habe mal versucht alle Vorteile und Wünsche unter dem Hut der Eier > legenden Wollmilchsau unterzubringen. Grundschaltung von Ralf Leschner, > 2-fach OPV von Lurchi, Nachrüstbarkeit eines µC, nur Standardbauelemente > (Widerstandsreihe E6). Lurchi schrieb: > Neben der Schaltung ist eine Simulation für Strom-Transienten 10mA - 800 > mA - 10 mA. Nach der AC Simulation sollte der Regler auch mit > kapazitiver Last gut klar kommen. Gibt es einen Grund, nach den Erläuterungen von ArnoR auf den komplementären Darlingtontransistor im Leistungsteil zu verzichten?
Peter M. schrieb: > Gibt es einen Grund, nach den Erläuterungen von ArnoR auf den > komplementären Darlingtontransistor im Leistungsteil zu verzichten? ArnoR hat natürlich recht, aber die erste Schaltung sollte möglichst einfach und kompakt sein (ein einziger Endstufentransistor). Der spätere große Bruder kann dann alle Features enthalten, die ein bisschen aufwendiger sind. (Es läuft wahrscheinlich darauf hinaus, dass zwei Geräte entwickelt werden müssen, um alles abdecken zu können). Lurchi schrieb: > Die Unterteilung in 2 Konzepte ist schon richtig.
Guten Abend, nur eine kleiner Hinweis von mir bezüglich eines attraktiven Doppel LCD Panel Meter für die LNG Projekte. http://www.ebay.de/itm/182313612093 Der Meßbereich ist 0-19.99V und 0-1.999A. 1mA Auflösung finde ich recht gut. Der Stromeingang ist Masse-seitig, aber das kann man so einrichten. Die DPM Stromversorgung (12V) ist separate, so daß man bis auf 0V herunter messen kann. Für ein kleines LNG finde ich gar nicht so schlecht obwohl ich eine Aversion für blaue Hintergrundbeleuchtung habe. Aber vielleicht läßt sich das modifizieren. Für den Preis sicherlich interessant. Nachtrag: Falls sich die LEDs auswechseln lassen, könnte man gleich zweifarbige einbauen (Grün/Rot) un den CV/CC Modus farblich anzeigen. Z.B. CV=Grün, CC=ROT oder orange. Sollte ich diese DPM verwenden, habe ich vor den Shunt Widerstand zu entfernen und den Stromeingang mittels invertierenden OPA anzuschließen. Das ist notwendig um den Spannungsabfall am Shunt nicht in die Spannungsmessung eingehen zu lassen. Die Frage ist natürlich, sind digitale Anzeigen wirklich besser wie Analog Meßinstrumente? Irgendwie habe ich zu Analog, wenn sie sich auch nicht so genau ablesen lassen, etwas mehr Vertrauen. Auch mittelt der Strom Messer besser wie DPMs. Aber wenn man wirklich genau einstellen muß, kann man immer extern mit einem guten DMM messen. muss schon wieder weg. Nix mit am PC sitzen heute;-) Gerhard
Gerhard O. schrieb: > sind digitale Anzeigen wirklich besser wie Analog Meßinstrumente? Da kann man die letzte Nachkommastelle viel besser ablesen. (Auch wenn sie nichts mit der Realität zu tun hat ...) Aber das ist eine Komponente, die auf den Rest der Schaltung wenig Einfluss hat.
Der Komplementäre Darlington wäre auch möglich, neigt aber ein bisschen mehr zu Schwingungen, etwa wenn der Aufbau nicht so gut ist. Der Vorteil wäre vor allem eine eventuell um etwa 0.5 V höhere Ausgangsspannung. Dafür wird der Überschwinger nach einem Kurzschluss (und wohl auch nach elektronischem output - enable) schon unter etwa 1.2 V etwas schlechter statt erst unter 0.8 V. In der Simulation ging es auf Anhieb (die Stromreglung müsste ich ggf. noch genauer testen) - den direkten Vergleich hab ich jetzt nicht, weil ich gerade kein Modell für den 2N2955 auf dem Rechner habe, nur was schnelleres. Im Anhang der Plan, mit einer sehr einfachen Stromsenke dazu und auch dem Basis-widerstand für T3. Die Spannungsspitzen nach dem reduzieren des Stromes werden mit größerem Kondensator am Ausgang kleiner - die gezeigten 0.4 V wären mir schon etwas viel. Der Testweise Stromverlauf ist 1 mA - 800 mA - 1 mA - 5 A (geht durch die Diode) - 1 mA. Abgehen von der relativ langsamen Stromregelung (halt eine Grenze vom LM324 in der Topologie) gefällt mit die Schaltung von den Eigenschaften schon recht gut. Der Ausgangskondensator müsste halt eher 10 µF haben - sofern man da einen passenden Elko mit ESR Werten unter etwa 0.5 Ohm findet, sonst ggf. auch einfach mehr um exotische Teile zu vermeiden. Für die Größe der Überschwinger bei den schon recht extremen Lastwechseln scheint vor allem die Geschwindigkeit des Transistors wichtig zu sein - viel kommt einfach davon, dass der 2N3055 einfach eine gewisse Zeit braucht um auszuschalten oder anzufangen zu leiten. In Grenzen ist das ein gutes Zeichen: d.h. die Wahl der Kompensation am OP ist nicht so kritisch wenn man einen langsamen Transistor wie 2N3055 (bzw. TIP3055 wenn man TO247 bevorzugt) nimmt. Ob man jetzt 2 Referenzen oder eine Schaltung zum Übertragen der Referenz auf den anderen Bezugspunkt nimmt sollte nicht so wesentlich sein. Mit Potis wären 2 Referenzen wohl einfacher - die TL431 kostet wirklich nicht viel und sollte zumindest für den Strom gut genug sein. Für die Steuerung per µC ist ein gemeinsamer Bezugspunkt natürlich schon nötig. Ein Limit von knapp 20 V und 2 A macht für Anzeigen mit 3,5 Stellen schon Sinn. Wenn es dann etwa wegen 19 V Rohspannung nur etwa 15 oder 16 V werden sehe ich das auch noch nicht als so kritisch an.
Der Elko könnte tatsächlich eine kleine Schwierigkeit werden: Auch low ESR Elkos haben bei 10 µF eher ESR Werte im Bereich 1 Ohm als 0.2 Ohm - 0.5 Ohm, wie es die simulierte Schaltung gerne hätte. Man könnte also gezwungen sein die Ausgangskapazität etwas größer zu wählen. Zumindest macht es Sinn eher low ESR Typen einzuplanen. Bis vielleicht 1-2 µF könnte man ggf. noch Folienkondensatoren + Serienwiderstand nehmen, bei 10 µF wird dass dann schon wieder unhandlich. Mit schnellerem Transistor (z.B. D45H11 oder SD1047) könnte man ggf. in den Bereich kommen wo man mit 1 µF als Ausgangskondensator auskommt - bei der Geschwindigkeit wird es aber ggf. mit dem Layout und parasitären Induktivitäten schon nicht mehr so gut reproduzierbar.
Lurchi schrieb: > Ob man jetzt 2 Referenzen oder eine Schaltung zum Übertragen der > Referenz auf den anderen Bezugspunkt nimmt sollte nicht so wesentlich > sein. Mit Potis wären 2 Referenzen wohl einfacher - die TL431 kostet > wirklich nicht viel und sollte zumindest für den Strom gut genug sein. > Für die Steuerung per µC ist ein gemeinsamer Bezugspunkt natürlich schon > nötig. Ich hätte da noch ein paar Fragen. Verstanden habe ich folgendes - glaube ich: Die Spannung wird in der Simulation mit V3 geregelt. In der finalen µc-freien Version wird sie ersetzt durch eine Spannungsreferenz in Verbindung mit einem hochohmigen Poti. Die Spannungsreferenz ist jedoch nicht massebezogen, sondern "shunt-bezogen". Der Strombedarf der Spannungsreferenz fließt über den Shunt. Das stört nur diejenigen, die die Spannungsreferenz mit einer Edelreferenz ersetzen wollen, wo dann der gesamte Stromverbrauch höher ist als bei integrierten Referenzen. Die Spannungsregelschleife fühlt die Ausgangsspannung über R8. Der maximale Strom wird in der Simulation mit V2 geregelt. In der finalen µc-freien Version wird er ersetzt durch eine Spannungsreferenz in Verbindung mit einem hochohmigen Poti. Die Stromreferenz ist massebezogen. Die Stromregelung U2 fühlt den Strom über den Vorwiderstand R7 an R4. Bei zu hohem Strom am Stromshunt wird Q3 leitend und schaltet den Steuereingang am Eingang der Endstufe Q1 ab indem er Q1 auf knapp Masse legt. D4 schließt bei Fehlbeschaltung eines Verbrauchers diesen kurz (z.B. eine verpolt angeschlossene Batterie). Fragen: Ich verstehe nicht den Sinn von R7 und R8, die Bedeutung von D7, ferner Q4 und R6. Mir fällt nicht ein, ob man mit einem Trick mit nur einer Referenz auskäme.
Blackbird schrieb: > Kannst Du die Schaltungsfetzen zusammenhängend zeichnen und eine kurze > Angabe zu den Eckdaten geben? Die Mikrocontrollerschaltung ist Standard > und hier optional. Ich werde mal die Variante mit dem INA122/INA126 entsprechend zeichnen (Schaltplan sieht noch wie Kraut und Rüben Salat aus) und dann hier reinstellen. Ich hab erst die Tage nämlich damit ein "neues" LNG für einen Freund zusammengebaut. Wie ich oben schon sagte hat die Variante mit dem LM324 so ihre Tücken bei der Strommessung die aber teilweise auch am LM324 liegen da der an den Rails nicht soo dolle ist. Mit den INAs ists da wesentlich besser, dafür treibts den Preis in die Höhe. Ich mein (Erinnerungswerte) die Elektronik für die Regel- und uC-Platine kostet dann immerhin schon was um die 10 Euro, mit LM324 ist man mit rund 3 Euro weniger gut dabei.
Die Beschreibung der fliegenden Referenzen passt so weit. Den Strom für die Referenz zu Spannungseinstellung kann man konstant halten und dann falls nötig den konstanten Fehler bei der Strommessung korrigieren. R7 und R8 sind einfach Widerstände am negativen Eingang der als Regler (Integrator oder ähnlich) geschalteten OPs. Sie legen zusammen mit den Kondensatoren im Feedback die Geschwindigkeit fest. D4 verhindert vor allem eine Fehlpolung am Ausgang, etwa wenn man 2 Netzteile in Reihe hat und das eine Gerät in die Strombegrenzung geht. Wenn man ggf. das Gerät nutzt um Akkus zu laden, sollte man zwischen D4 und dem Ausgang noch eine Sicherung vorsehen. Die Rückkopplung der Spannung (R8) dann aber natürlich direkt vom Ausgang. Q4 und R6 geben zusammen eine ganz einfache Strom-senke, damit die Ausgangsstufe nicht mit zu wenig Strom arbeiten muss. Das gibt keinen sehr konstanten Strom, weil der Verstärkungsfaktor etwas mit der Temperatur zunimmt und bei kleinerer Spannung abnimmt, aber als Grundlast sollte es ausreichen. Q4 sollte entsprechend wohl etwas größer werden, weil da ggf. 100 mW oder etwas mehr an Wärme frei werden. Das übertragen der Sollwerte von einem Referenzpunkt auf einen anderen ist tatsächlich nicht so ganz einfach. Ein Möglichkeit ist eine Differenzverstärker - allerdings mit begrenzter Genauigkeit, wenn man keinen so hohen Aufwand treibt. Leider wäre der logische weg auch das Spannungssignal auf das Niveau über den Shunt zu heben. Ein Fehler beim Differenzverstärker würde sich dann als entsprechenden Bruchteil vom Shunt widerstand als Ausgangswiderstand bemerkbar machen. Wenn man also bei der Differenzschaltung um 1 % daneben liegt, hätte man 1% des Shunt Widerstandes als Ausgangswiderstand. Das würde recht genaue Widerstände oder einen Abgleich erfordern. Besonders ein negativer Widerstand am Ausgang wäre ggf. nicht gut, +1 mOhm oder so wäre ggf. nicht so schlimm. Genauer als ein Differenzverstärker wäre etwa eine Stromquelle, die das Signal ausgehend von einem höheren Niveau über Strom und Widerstand auf einen Wert relativ zum Shunt bringt. Wenn man die Spannungsverstärkung ohne Teiler in Feedback haben will (was das Anti Windup so einfach macht), bräuchte man auch noch eine Spannungsverstärkung hinter der Übertragung. Mit µC wäre auch die Übertragung eines PWM Signals oder DACs relativ zum neg. Ausgang möglich. Das ist alles nicht wirklich schön, aber wenigstens nur quasi DC. Bei dem Aufwand wäre tatsächlich zu überlegen ob die Schaltung mit fliegendem Regler trotz des ggf. nötigen DCDC converters nicht einfacher ist, wenn per µC gesteuert werden soll.
Gerhard O. schrieb: > nur eine kleiner Hinweis von mir bezüglich eines attraktiven Doppel LCD > Panel Meter für die LNG Projekte. US $14,50 bzw. ca. EUR 12,30 Ist ja nett von dir, aber warum kommst du immerzu nur auf die teuren Angebote? Das Teil im angehängten Bild kostet hier 1.93 Euro, bzw. US$ 2,28 und zumindest in die EU kostenloser Versand. OK, die Zusammenstellung von roter Spannung und blauem Strom ist wohl sehr chinesisch und hier eher ungewöhnlich, aber bei dem Preis? W.S.
Clemens L. schrieb: > Gerhard O. schrieb: >> sind digitale Anzeigen wirklich besser wie Analog Meßinstrumente? > > Da kann man die letzte Nachkommastelle viel besser ablesen. (Auch wenn > sie nichts mit der Realität zu tun hat ...) > > Aber das ist eine Komponente, die auf den Rest der Schaltung wenig > Einfluss hat. Wenn man eine analoge Anzeige nutzt, muss man keine Rücksicht auf deren Versorgung nehmen. Allerdings sind Analoge Anzeigen mittlerweile relativ teuer, bzw. die digitalen Module ausgesprochen billig geworden. Mit analoger Anzeige für den Strom wäre auch die Variante ähnlich dem ELO_NT2 interessant. Der wesentlich Nachteil da ist, dass der Shunt für die Strombegrenzung fliegend ist. Für eine relativ schnelle Stromreglung hat die Form auch Vorteile: wenigstens bei kleiner Spannung spricht die Strombegrenzung schneller an. Eine Digitale Anzeige aus Basis eines 7106/7 muss auch noch den Spannungsbezug beachten, die sind zwar differentiell, aber nicht bis an die Versorgung. Wie die Lage Signale bei den billigen fertigen Modulen ist, wäre ggf. auch noch von Bedeutung.
Na ja, etwas genauer könnte es schon sein, hier für 3,01€ https://www.ebay.de/itm/Red-0-36-LED-5-Digit-DC-0-33-000V-Digital-Voltmeter-Voltage-Meter-Car-Panel-K9/222350941614?_trkparms=aid%3D222007%26algo%3DSIM.MBE%26ao%3D2%26asc%3D46153%26meid%3D34e36e39aad34dd88171b48a45f1bf69%26pid%3D100005%26rk%3D3%26rkt%3D6%26sd%3D310672415584&_trksid=p2047675.c100005.m1851 Ich habe die selber und bin äußerst zufrieden damit! Wenn es eine Kombi V/A sein soll, dann wenigstens 3 Stellen nach dem Komma für die Stromanzeige, damit man auch mal eine LED bestromen kann, ohne die gleich zu braten. Also das Teil hier für 5,13€: https://www.banggood.com/0-33V-0-3A-Four-Bit-Voltage-Current-Meter-DC-Double-Digital-LED-Display-Voltmeter-Ammeter-p-1060303.html?rmmds=myorder Da kann man sich noch die Farbkombination aussuchen. Mit den blauen Digits kann ich mich auch nicht so anfreunden. Gruß Michael EDIT: Hier noch passend zu dem oben genannten Voltmeter mit 0,36 Inch Digits gefunden für 3,39€ http://www.ebay.de/itm/0-36-4-bits-Digital-Ammeter-0-5A-LED-AMP-ampere-Tester-Meter-Monitor-Current/282208151534?ssPageName=STRK%3AMEBIDX%3AIT&var=581218470211&_trksid=p2055119.m1438.l2649
> Wenn man eine analoge Anzeige nutzt, muss man keine Rücksicht auf deren > Versorgung nehmen. Allerdings sind Analoge Anzeigen mittlerweile relativ > teuer, bzw. die digitalen Module ausgesprochen billig geworden. Öhm...wenn dir 2,5er Klasse reicht, dann hier für "Kleines" : 0-30V und 0-5A analog, Klasse 2,5 http://www.ebay.de/itm/Analog-Panel-AMP-Meter-Voltmeter-Gauge-85C1-GB-T7676-98-DC-0-30V-50V-0-5A-10A/311890095517?ssPageName=STRK%3AMEBIDX%3AIT&var=610720420834&_trksid=p2055119.m1438.l2649 back to the Roots ;-) Ich hatte mir schon überlegt, nur aus Nostalgiegründen welche zu ordern... Ich setz noch einen drauf, dann geh ich in's Bett http://www.ebay.de/itm/0-25V-DC-Analog-Einbau-Messinstrument-Rund-Voltmeter-Messgerat-/322403414334?hash=item4b10bdb13e:g:ERIAAOSw2xRYimfN Gruß Michael
W.S. schrieb: > US $14,50 bzw. ca. EUR 12,30 > Ist ja nett von dir, aber warum kommst du immerzu nur auf die teuren > Angebote? Naja. Mir sind die roten und blauen LED Displays irgendwie zu kitschig. Das von mir hingewiesene Instrument sieht irgendwie dezenter, professioneller aus in meinen Augen. Ich habe sogar einiger dieser LED DPMs und ich bin gar nicht so begeistert.
Michael D. schrieb: > Na ja, etwas genauer könnte es schon sein, hier für 3,01€ > > Ebay-Artikel Nr. 222350941614 > Ich habe die selber und bin äußerst zufrieden damit! > > Wenn es eine Kombi V/A sein soll, dann wenigstens 3 Stellen nach dem > Komma für die Stromanzeige, damit man auch mal eine LED bestromen kann, > ohne die gleich zu braten. > Also das Teil hier für 5,13€: > https://www.banggood.com/0-33V-0-3A-Four-Bit-Voltage-Current-Meter-DC-Double-Digital-LED-Display-Voltmeter-Ammeter-p-1060303.html?rmmds=myorder > > Da kann man sich noch die Farbkombination aussuchen. > Mit den blauen Digits kann ich mich auch nicht so anfreunden. Die habe ich auch und das erste mit den roten Segmenten gefällt mir sonst noch am besten. Was mir aber an allen diesen Displays weniger gefällt, daß die oberen und unteren Segmente praktisch den Fensterausschnitt berühren. LED Blau empfinde ich eigentlich eher als unangenehm.
M. K. schrieb: > Ich werde mal die Variante mit dem INA122/INA126 entsprechend zeichnen > (Schaltplan sieht noch wie Kraut und Rüben Salat aus) und dann hier > reinstellen. So, hab mal ein wenig umgezeichnet. Eckdaten meines LNGs (in diesem Bereich ist es genau so schon aufgebaut worden von mir): Ausgangsspannungen: 12 V bis 30 V Ausgangsströme: 0.8 A bis 2.0 A (für höhere Ströme muss lediglich der Längstransistor „erweitert“ werden, d.h. einen zweiten/dritten „parallel“ schalten (Grundregeln zum Parallel schalten von BJTs beachten!)) Strommessung: Verwendbar sind verschiedene INAs, man kann statt des INA126 z.B. auch den INA122 verwenden. R9 muss als Shunt natürlich auch die Leistung abkönnen, ich verwende typischer Weise hier einen 1 Watt Widerstand. R13 und R15 sind optional, zu beachten ist hierbei, werden sie eingesetzt, dass sie noch mal einen zusätzlichen Faktor in die Strommessung mit rein bringen. Mittels des Potis „Gain“ wird die Verstärkung des INA eingestellt. Ich stelle sie stets so ein, dass 1 Volt 1 Ampere entspricht. C25 hab ich bisher noch nie bestückt...ich weiß im Moment gar nicht warum ich ihn überhaupt vorgesehen hatte...Designempfehlung von TI vielleicht? Spannungsmessung: R23 und Q3 am Ausgang des Spannungsreglers sind optional. Sie sorgen dafür, dass das Netzteil im (quasi) lastfreien Zustand auch auf 0 V am Ausgang runter gefahren werden kann. Werden sie nicht bestückt kann im lastfreien Zustand immer noch weit über 1 V anliegen. Grund hierfür ist der Leckstrom von Q1 und dem Feedback-Netzwerk. Zum Beispiel darf ein 2N3055 bei 30 V über der CE-Strecke einen Leckstrom von bis zu 700 uA haben, dieser Leckstrom fließt primär dann über das Feedback-Netzwerk ab und würde hier, wäre er 700 uA groß, zu über 7 V Spannungsabfall am Feedbacknetzwerk führen. Ich hatte hier noch nie mehr als ca. 1.5 V (entspricht ca. 150 uA) bei der 30 V Variante. Der Jumper FEEDBACK ermöglicht es die Spannungsmessung mit Sens-Leitungen auszustatten, ADC0 des uC ist dann als Sens- zu benutzen (uC entsprechend Programmieren!). Das habe ich bisher erst einmal benutzt, den Effekt sah man aber von einem wirklichen Vorteil will ich bei diesen Strömen, die hier zum Fließen kommen, nicht sprechen. D3: Muss natürlich die Spannung des Netzteils verkraften und auch den Strom der nötig ist, um F1 zur Auslösung zu bringen. Ich verwende hier gern mal eine MBR350 oder ähnliche Schottky-Diode. R8: Je nach Spannungsversorgung muss das ein Leistungswiderstand sein, 2 Watt Widerstände kommen hier bei mir im Falle des Falles zum Einsatz. Q1: Groundet man den Kühlkörper (wie hier eingezeichnet) muss der Längstransistor Isoliert auf den Kühlkörper montiert werden. Ich hab den TIP120, BD677 und BU806 jeweils im TO220-Gehäuse bisher in den Netzteilen eingesetzt, eine Glimmerscheibe trennte bei mir bisher stets zuverlässig Transistor und Kühlkörper. Temperaturmessung des Kühlkörpers erfolgt bei mir mit einem LM35DT im TO220-Gehäuse. Der ist auf den Kühlkörper geschraubt und wird vom uC ausgewertet. Alternativ kann man natürlich auch einen Bemetall-Schalter mit entsprechenden Kennwerten auf den Kühlkörper montieren um bei Überhitzung abschalten zu lassen. Irgend eine Art der thermischen Überwachung sollte man auf jeden Fall vorsehen. STEUER_IN und VIN können durch die selbe Quelle gespeist werden. Setzt man einen Lüfter mit ein dann ist in diesem Fall (STEUER_IN = VIN) IC4 im TO92-Gehäuse ggf. die falsche Wahl. Kleines Beispiel: STEUER_IN = 20 V -> 8 V Dropspannung über den ersten LM317 (IC4), Lüfter ca. 100 mA, uC, Display und Co ca. 50 mA => Verlustleistung an IC4 = 8 V * 0.15 A = 1.2 W => Viel zu viel für TO92 => IC4 im TO220 Wählen und ebenfalls auf einen Kühlkörper packen. Speist man STEUER_IN aus einer 12V Quelle kann IC4, C20, R17 und R18 auch entfallen, C21 würde ich auf jeden Fall drin lassen. Das Poti CONTRAST ist natürlich nur bei einem LCD nötig. Setzt man stattdessen ein OLED-Display ist das Poti überflüssig. Q4 muss natürlich auch den Strom des Lüfters tragen können. Die Reste der PWM werden selbstverständlich um den Faktor (R20+R21)/R21 verstärkt am Ausgang erscheinen, d.h. hat man ~2 mV Ripple der PWM am Spannungsregler führt das zu ~20 mV am Ausgang des LNGs. Gleiches gilt selbstversändlich auch für den Strom. Hat man die Strommessung also eingestellt auf 1 V/A dann führen ~2 mV Ripple der PWM zu ~2 mA Ripple am Ausgang des LNGs sofern der Stromregler aktiv ist. Wer mag kann vor D1/D2 einen Widerstand samt LED gegen Masse schalten um eine Anzeige zu haben die anzeigt, in welchem Modus das LNG grade ist (Strombegrenzt oder Spannungsbegrenzt). Für weitere Fragen bin ich offen.
M. K. schrieb: > R23 und Q3 am Ausgang des Spannungsreglers sind optional. Ich kann mir nicht vorstellen, dass jemand ein Labornetzteil baut (noch dazu ein "Gutes"), bei dem die Ausgangsspannung nicht auf Null gefahren werden soll. Es hat schon seinen Grund, warum Du diesen Schaltungsteil als optional einstufst, weil er nämlich hochgradig zerstörungsfährdet ist. Du könntest stattdessen vor dem Shunt der Strommessung einen Entladewiderstand gegen Masse schalten. Das würde den einen oder anderen Schaltungstechniker durchatmen lassen. Ansonsten würde es sich auch in dieser Schaltung wieder rentieren, Steuer- und Lastkreis separat zu versorgen und die Strommessung in den Ground zu verlagern. Es schreit förmlich danach. F1 ist mir ein Rätsel. Wenn schon Sense, dann für Plus und Minus, sonst wird der Effekt nie über 50% steigen.
http://www.linear.com/solutions/5086 Diesen Vorschlag umbauen auf Buck-Boost + uC-Interface + Layout.
Eddy C. schrieb: > Ich kann mir nicht vorstellen, dass jemand ein Labornetzteil baut (noch > dazu ein "Gutes"), bei dem die Ausgangsspannung nicht auf Null gefahren > werden soll. Es hat schon seinen Grund, warum Du diesen Schaltungsteil > als optional einstufst, weil er nämlich hochgradig zerstörungsfährdet > ist. Das ist nicht richtig. Schaun wir mal, wie wird Q3 angesteuert: Der LM358 liefert am Ausgang irgend etwas um die 10 V maximal. Die fallen über R23 und der BE-Strecke des Q3 ab. BE wird mal mit 0.7 V angenommen, damit bleiben 9.3 V für R23, macht also einen Basisstrom von schmalen 93 uA. Mit der Verstärkung des BC548C (max. 800) macht das keine 80 mA Kollektorstrom. Und wann haben wir rund 10 V am Ausgang des LM358 und damit über der R23/BE-Strecke von Q3? Nur wenn die Ausgangsspannung des Netzteils größer als der Setpoint ist, also eigentlich nur bei extrem kleinen Spannungswerten (Soll << 2 V). Wo da was zerstörungsgefährdet sein soll erschließt sich mir nicht und seit > 4 Jahren ist auch noch kein Q3 abgetaucht. Ist ja auch klar, im Worst Case muss das Ding keine 80 mA Kollektorstrom verheizen (aus Erfahrung kann ich sagen, dass es weniger als 20 mA sind) während die Kollektor-Emitterspannung gegen 0 V geht. Eddy C. schrieb: > Du könntest stattdessen vor dem Shunt der Strommessung einen > Entladewiderstand gegen Masse schalten. Das würde den einen oder anderen > Schaltungstechniker durchatmen lassen. Was aber das Problem nicht behebt. Der Entladewiderstand darf ja nicht zu klein werden und selbst ein 1 kΩ Widerstand gegen Masse würde bei den maximal zulässigen 700 uA eine 2N3055 (bzw. 500 uA eines TIP120) immer noch 700 mV (bzw. 500 mV) Spannungsabfall verursachen. Nicht unbedingt schön. Eddy C. schrieb: > Ansonsten würde es sich auch in dieser Schaltung wieder rentieren, > Steuer- und Lastkreis separat zu versorgen und die Strommessung in den > Ground zu verlagern. Es schreit förmlich danach. Die Strommessung wurde bewusst in die Highside gelegt damit man eben für die Strom und Spannungsmessung (und auch für die Vorgabe) ein gemeinsames Bezugspotential hat. Ist für den Einsatz des uCs einfach besser. Welchen Vorteil eine separate Versorgung hat hab ich oben ja schon erläutert. Eddy C. schrieb: > Wenn schon Sense, dann für Plus und Minus, sonst wird der Effekt nie > über 50% steigen. Wenn Sense benutzt wird ist ADC0 Sens-Minus. Das Massekabel der Laborbuchse für Minus muss dann natürlich separat geführt werden, habe ich oben vergessen dazu zu schreiben. Für den Kenner sind manche Dinge einfach verständlich. Eddy C. schrieb: > F1 ist mir ein Rätsel. Das ist wiederum mir ein Rätsel. Falls aus irgendeinem Grund die Strombegrenzung nicht funktionieren sollte oder aber jemand eine Batterie verpolt ans Netzteil anschließt wird F1 den Pluspol des Netzteils trennen. Besser als das einem die Batterie um die Ohren fliegt. Deshalb soll ja auch D3 was sein, dass ordentlich Strom fließen lassen kann.
ArnoR schrieb: > Nochwas zur dynamischen Stabilität. > > Im vorigen Beitrag war zu sehen, dass die Lastkapazität in > Verbindung mit dem Ausgangswiderstand die Schwierigkeiten > macht. Idealerweise hätte man eine Schaltung mit > Ausgangswiderstand =0, dann macht die Lastkapazität keine > Probleme mehr. Natürlich kann man das nicht erreichen, [...] Aus meiner Sicht gibt es zwei Teilprobleme: 1. Der Betrag des Ausgangswiderstandes soll möglichst klein sein. 2. Der Ausgangswiderstand soll möglichst rein reell sein. Aus meiner Erfahrung mit I/U-Wandlern weiss ich, dass die Blindanteile durch den -20dB/Dekade-Abfall im Zusammenspiel mit der Leerlaufverstärkung hervorgerufen werden. Ergibt sich für mich die Frage: Kann man die Blindanteile beschränken, indem man die Leerlaufverstärkung beschränkt? (Ein statischer Regelfehler von 100µV ist völlig irrsinnig und übertrieben. Stabilität in allen Lebenslagen ist viel wichtiger.) Weiterführende Idee: Bringt ein Kaskadenregler etwas? Aus einem Wald-und-Wiesen-Standard-OPV bekommt man (worst case) kaum mehr als 5mA Ausgangsstrom sicher heraus. Man könnte einen Treiberverstärker aus einem halbwegs schnellen OPV, einem BDxxx und einer lokalen Rückkopplung machen, der einen niedrigen Innenwiderstand hat UND schnell ist. Das entspannt das Problem mit den Dreifach-Darlingtons. Der über-alles-Regelkreis kommt dann mit einer sehr beschränkten Schleifenverstärkung aus und ist entsprechend schnell, weil der Knick für den 20dB-Abfall hoch liegt. > Ein deutlicher Schritt dazu wäre, den npn-Darlington durch > einen Komplementär-Darlington zu ersetzen. Der hat nämlich > unter gleichen Betriebsbedingungen einen sehr viel kleineren > Ausgangswiderstand als der nicht komplementäre. Das ist interessant -- denn das berührt eine Idee, die mir auch schon kam. Stellen sich für mich folgende Fragen: - Wie schlimm ist das (In-)Stabilitätsproblem bei Sziklai-Paaren? - Lässt sich die Konfiguration pimpen, indem man einen npn-Treiber und mehrere pnp-Lasttransistoren verwendet? Welchen Folgen hat das für die Stabilität? Ich kann zur Beantwortung leider nix beitragen; habe keine praktische Erfahrung mit Komplementär-Darlingtons.
Possetitjel schrieb: > Lässt sich die Konfiguration pimpen, indem man einen npn-Treiber > und mehrere pnp-Lasttransistoren verwendet? Bei mehreren PNP-Lasttransistoren wird auch der gesamte Treiberstrom größer, der nicht durch den Verbraucher fließt, sondern vom Emitter direkt nach Vcc. Die hohen Basisströme fließen also ungenutzt nach Plus ab. Dadurch wird der Wirkungsgrad schlechter. Ein Pimpen könnte theoretisch aber trotzdem funktionieren.
Peter M. schrieb: > Lurchi schrieb: >> Neben der Schaltung ist eine Simulation für Strom-Transienten >> 10mA - 800 mA - 10 mA. Nach der AC Simulation sollte der Regler >> auch mit kapazitiver Last gut klar kommen. > > Gibt es einen Grund, nach den Erläuterungen von ArnoR auf den > komplementären Darlingtontransistor im Leistungsteil zu > verzichten? Komplementär-Darlingtons (Sziklai-Paare) sind als notorische Quelle für Instabilität (=Schwingneigung) verschrieen. (Ich kann dazu nix sagen, da keine Erfahrungen damit.) Ich finde die Idee äußerst verlockend, würde das aber SEHR gründlich prüfen. Schwingneigung will man bei einem Labor- netzteil WIRKLICH nicht haben.
M. K. schrieb: > Die Strommessung wurde bewusst in die Highside gelegt damit > man eben für die Strom und Spannungsmessung (und auch für > die Vorgabe) ein gemeinsames Bezugspotential hat. Ist für > den Einsatz des uCs einfach besser. Spontaner Einfall: Beim Shunt in GND müsste man das Stromsignal durch einen invertierenden Verstärker nach oben holen können.
Possetitjel schrieb: > Spontaner Einfall: Beim Shunt in GND müsste man das Stromsignal > durch einen invertierenden Verstärker nach oben holen können. Ja, aber woher kommt die Masseversorgung für Dein OPV her? Wenn Du den OPV vor dem Shunt betreibst, brauchst du einen eigenständigen zweiten OPV für die Spannungsregelung mit Masseverbindung nach dem Shunt (kein Doppel-OPV mehr möglich). Betreibst Du ihn nach dem Shunt, wird die Eingangsspannung bei Stromfluss negativer als die Versorgungsspannung sein, das vertragen OPVs nicht gut und sie können damit nichts anfangen.
Ralf L. schrieb: > Possetitjel schrieb: >> Spontaner Einfall: Beim Shunt in GND müsste man das Stromsignal >> durch einen invertierenden Verstärker nach oben holen können. > > Ja, aber woher kommt die Masseversorgung für Dein OPV her? "Och... das Problem bearbeiten wir erst in Phase III" :) Nein... im Ernst jetzt: Habe ich noch nicht bedacht, das Thema. Ich wollte erstmal nur eine Lösungsidee für die Anzeigen haben, die einigermaßen universell ist. > Wenn Du den OPV vor dem Shunt betreibst, brauchst du einen > eigenständigen zweiten OPV für die Spannungsregelung mit > Masseverbindung nach dem Shunt (kein Doppel-OPV mehr möglich). Hmm... das würde ich für hinnehmbar halten, wenn man damit einen anderweitigen Vorteil erreicht. Mit "OPV vor Shunt" geht sogar nicht-invertierender Verstärker. Interessant. > Betreibst Du ihn nach dem Shunt, wird die Eingangsspannung > bei Stromfluss negativer als die Versorgungsspannung sein, Ja. > das vertragen OPVs nicht gut und sie können damit nichts > anfangen. Doch - das ist ja der Witz: Der invertierende Verstärker ist gewissermaßen eine Stromwaage; die Eingangsspannung VOR dem ersten Widerstand darf negativ werden, der Minus-Eingang am OPV bildet eine virtuelle Masse, der zweite Widerstand geht vom Minus-Eingang zum Ausgang mit positiver Ausgangsspannung. Der Plus-Eingang liegt auf GND.
Gerhard O. schrieb: > Ralf L. schrieb: >> Ein 10-Gangpoti halte ich für übertrieben. > > Du meinst wahrscheinlich für die Stromeinstellung. Wenn man mit einem > 1-Gang Poti arbeiten will, wäre eine Bereichsumschaltung der Einstellung > zweckmäßig um kleine Ströme besser einstellen zu können. > ... > 1-100mA und 1A Bereich wäre gut. Zu diesem Zweck habe ich bei meinem Voltcraft DIGI 35 das lineare Poti durch ein logarithmisches ersetzt. Damit kann man wunderbar kleine Ströme einstellen!
Ralf L. schrieb: > Wenn Du den > OPV vor dem Shunt betreibst, brauchst du einen eigenständigen zweiten > OPV für die Spannungsregelung Mit dieser Aussage habe ich mich vertan. Sorry. Wenn der OPV seine Masseversorgung vor dem Shunt bekommt ist sehr wohl noch eine Spannungsregelung möglich, weil dafür eine eigenständige Referenzspannung erzeugt wird. In der Schaltung vom 16.10.2017 um 15:04 und in Michael Metzers Schaltung ist das ja auch so gemacht. Mein Denkfehler. Dietrich L. schrieb: > Zu diesem Zweck habe ich bei meinem Voltcraft DIGI 35 das lineare Poti > durch ein logarithmisches ersetzt. Auch eine gute Idee. :)
Dietrich L. schrieb: > Gerhard O. schrieb: >> Ralf L. schrieb: >> ... >> 1-100mA und 1A Bereich wäre gut. > > Zu diesem Zweck habe ich bei meinem Voltcraft DIGI 35 das lineare Poti > durch ein logarithmisches ersetzt. Damit kann man wunderbar kleine > Ströme einstellen! ...wobei es nicht ganz uninteressant ist, an welchem Ende der Widerstandsbahn sich der gestauchte Bereich befindet.
Possetitjel schrieb: > M. K. schrieb: > >> Die Strommessung wurde bewusst in die Highside gelegt damit >> man eben für die Strom und Spannungsmessung (und auch für >> die Vorgabe) ein gemeinsames Bezugspotential hat. Ist für >> den Einsatz des uCs einfach besser. > > Spontaner Einfall: Beim Shunt in GND müsste man das Stromsignal > durch einen invertierenden Verstärker nach oben holen können. Kann man natürlich auch machen, why not? Wie gesagt, ich hab nur eine Lösung gegeben die skalierbar ist (bis 30V/3A ist damit kein Ding) und mit uC steuerbar (alternativ kann man auch den uC weg lassen und mit Potis und z.B. mit den obigen Digitalanzeigen arbeiten) ist.
Der Komplementär Darlington ist so eine Art Kaskadenregler. Das kann etwas helfen, verschiebt das Problem aber zum Teil dahin den inneren Regelkreis stabil zu bekommen. Jedenfalls müsste man die innere Schleife sehr schnell machen. Die Schaltung ganz vom Anfang scheint so etwas wie einen Kaskadenregler zu probieren. Die Stromregelung soll so funktionieren indem die Soll-Spannung vorgeben wird. Das kann funktionieren, verlangt aber, dass der Spannungsregler nicht nur als Regler stabil sein muss, sondern auch als Verstärker ein vernünftiges verhalten hat. Die Auslegung des Spannungsreglers wird also anspruchsvoller - wie gut das geht kann ich nicht sagen. Da könnten ggf. echte Problem lauern, es könnte aber auch gut gehen. Der Vorteil die Spannungs- und Stromregelung als Kaskade zu kombinieren ist, dass der Übergang von der Stromregelung zur Spannungsregelung sehr einfach und gut geht. Bei der Form mit Emitterfolger ist die Stromregelung von der Tendenz her sowieso eher langsam - da macht der Umweg über den Spannungsregler ggf. auch nicht mehr so viel aus. Die reine Spannungsregelung auch bei kapazitiver Last stabil zu bekommen ist nicht so schwierig. Auch bei DC noch einen nennenswerten Restwiderstand zuzulassen kann dabei helfen, als alleinige Maßnahme passt das aber nur, wenn der Regler eher langsam ist. Der passendere Weg ist oben in der von mir vorgeschlagenen Lösung schon drin. Über ein Art Stufe in der Impedanz als Funktion der Frequenz (in der Schaltung als Widerstand in Reihe zum Kompensationskondensator) wird verhindert das die Ausgangsimpedanz sich zu sehr einer idealen Induktivität annähert. Die Schaltung so wie oben gezeigt kommt auch noch mit Kapazitäten bis etwa 10000 µF klar, wenn der ESR Wert nicht sehr klein (ggf. mOhm Bereich) ist, auch noch mehr. Das Problem mit zu viel Kapazität bleibt im Prinzip, aber erst bei sehr großen Werten. Man erkauft sich die Toleranz kapazitiver Tasten durch einen zusätzlichen langsamen Anteil in der Sprungantwort, der aber nicht sehr groß ist. Die Erholung für die ersten 80% geht recht schnell, die restlichen 10-20% dauern dann aber ggf. irgend was im Bereich 100-500 µs. Ein Rest an Ausgangswiderstand kann ggf. helfen auch noch bei extrem großen Kapazitäten stabil zu bleiben. Wenn man bei der Schaltung mit der Steuerspannung relativ zum Punkt über dem Shunt einen Differenzverstärker nutzt um ein Steuersignal mit Massebezug dort hin zu übertragen, bekommt man je nach Fehler des Verstärkers etwas Ausgangswiderstand. Mit etwas in der Größenordnung von Prozente des Shunts muss man ggf. rechnen. Für einen 1 A Regler wäre man da im Bereich 1-5 mOhms oder 0.1 mV - 5 mV an Spannungseinbruch bei Volllast. Je nach Abgleich könnte man ggf. auch besser werden - man sollte nur aufpassen nicht negative zu werden. Beim Weg über einen Stromspiegel könnte man wohl besser werden beim Ausgangswiderstand, mit ggf. etwas Fehler in der Linearität.
Possetitjel schrieb: > Man könnte > einen Treiberverstärker aus einem halbwegs schnellen OPV, > einem BDxxx und einer lokalen Rückkopplung machen, der > einen niedrigen Innenwiderstand hat UND schnell ist. > Das entspannt das Problem mit den Dreifach-Darlingtons. Wozu ein OPV? Ein komplementärer Zweifach- oder Dreifach-Darlington hat eine innere Verstärkung, die man durch lokale Gegenkopplung einstellen kann. Schneller wird es mit OPV auch nicht. Oder habe ich Dich falsch verstanden? > - Wie schlimm ist das (In-)Stabilitätsproblem bei Sziklai-Paaren? Wenn man 2 etwa gleich schnelle Transistoren einbaut, bekommt man Überschwingen und einen steilen Phasengang bis etwa 180° im Betriebsbereich. Wesentlich günstiger ist es, den Leistungstransistor deutlich langsamer als den Treiber zu wählen (z.B. so wie in meinem Vorschlag oben). Dann gibt es kein Überschwingen, einen gutmütigen Phasengang mit weniger Höchstphasendrehung. Falls dennoch Überschwingen auftritt, kann man das durch innere Gegenkopplung (in der Emitterleitung des Treibers) dämpfen. Allerdings steigt dabei der Innenwiderstand der Anordung, so dass man ab etwa 33R den Vorteil des geringeren Innenwiderstands im Vergleich zum nichtkomplementären Darlington verliert.
Der komplementäre Darlington regiert auch empfindlich auf die Last (eine stark Kapazitive Last am Ausgang mag er z.B. nicht so) auch die Impedanz am Eingang kann wichtig werden: wenn die hoch geht nimmt die Schwingungsneigung auch zu. Der Ausgangswiderstand hängt auch vom Strom ab. Wenn man keine speziellen Vorkehrungen trifft muss die Ausgangsstufe auch mit sehr kleinem Strom noch funktionieren. Wenn es dumm kommt hat man bei größerer Kapazität am Ausgang Überschwinger (kaum zu vermeiden, aber an sich noch kein Problem) und die können dazu führen das auch ein eher kleiner Ruhestrom den mal als Grundlast vorgibt zum Entladen des Kondensators genutzt wird und nicht mehr über die Endstufe fließen. D.h. Zeitweise geht der Strom im ungünstigen Fall bis 0 runter, trotz vermeintlichem Ruhestrom. Um wirklich zuverlässig einen niedrigen Ausgangswiderstand zu erreichen, bräuchte man schon eine Push-Pull Endstufe, etwa wie bei einem Klasse AB Audioverstärker. Das sprengt dann aber den Rahmen eines einfachen Reglers mit einer Versorgungsspannung.
Lurchi schrieb: > Der komplementäre Darlington regiert auch empfindlich auf die Last (eine > stark Kapazitive Last am Ausgang mag er z.B. nicht so) auch die Impedanz > am Eingang kann wichtig werden: wenn die hoch geht nimmt die > Schwingungsneigung auch zu. Ja, das stimmt. Aber das tritt auch beim einfachen Emitterfolger auf, allerdings nicht so stark. Im Tietze/Schenk ist das behandelt.
Lurchi schrieb: > Basic_Regler2_kompl.png Aus meiner Sicht ähnelt Lurchis Entwurf dem Netzteil aus dem dse-faq www.dse-faq.elektronik-kompendium.de/dse-faq.htm#F.9.1:
1 | +--+-----|>|--+------------------------------------------------------------------+------+ |
2 | | | | | | |
3 | | | +--|>|--+ +VCC +------(-----|< T2 |
4 | | | | | | ´VReg? | | |E |
5 | | | | | +--+-----|>|--+-------------+---R2---+--+-------------+-----|< T1 | |
6 | | | | | | | | | C1 C2 | |E | |
7 | | | | | | | +--|>|--+ + R1 | +-------------(--+---(--+ | |
8 | S | | + | S | | | | | | | | | | | |
9 | S | | Elko S | | Elko +---+---+ | +--|-\ D1 | +-R-+ +-R-+ |
10 | S | | | S | | | | | | | |A >--|<|--+ | | |
11 | S | | | | +--(--|<|--+ +--DAC_U Ref DAC_I-(-----|+/ | Rs Rs |
12 | S | | | | | | | | | | | | x | | |
13 | S | | | +-----+--|<|--+---(-----+---+---+----(----------------(------+------+--o |
14 | | | | | Hilfstrafo | | >Z | | | | |
15 | | | | | -VCC R3 +--10k---+-----|-\ D2 | | |
16 | | | | | | |V >--|<|--+ | |
17 | | | | | +--+---------------------|+/ C Ausgang |
18 | | | | | | | | |
19 | | +--(--|<|--+ R4 1n | |
20 | | | | | | | |
21 | +-----+--|<|--+-----------------------+--+---------------------------------------+---------o |
22 | Leistungstrafo |
Natürlich muss da noch die Stromsenke eingefügt werden:
1 | >12V |
2 | | |
3 | 2k7 BC337 +--7k5---+-- zu belastender Labornetzteilausgang |
4 | | | | |
5 | +---+---+---(-------|I BUZ72 |
6 | | | | | |S |
7 | | 22n >|--+--100R--+ I*0.5R+U*100.5/7600.5 = Ube(BC337) |
8 | ZD12 | E| | |
9 | | | | 0.5R |
10 | | | | | |
11 | +---+---+------------+-- GND |
Oder übesehe ich etwas?
M. K. schrieb: > Possetitjel schrieb: >> M. K. schrieb: >> >>> Die Strommessung wurde bewusst in die Highside gelegt damit >>> man eben für die Strom und Spannungsmessung (und auch für >>> die Vorgabe) ein gemeinsames Bezugspotential hat. Ist für >>> den Einsatz des uCs einfach besser. >> >> Spontaner Einfall: Beim Shunt in GND müsste man das Stromsignal >> durch einen invertierenden Verstärker nach oben holen können. > > Kann man natürlich auch machen, why not? Wie gesagt, ich hab > nur eine Lösung gegeben die skalierbar ist [...] Das war überhaupt keine Kritik. Michael B. hat (mich) schon vor ein paar Tagen darauf hingewiesen, dass die Sache mit den Strom- und Spannungsanzeigen u.U. aufwändig wird, wenn man ein Doppelnetzteil mit komplett getrennten Kanälen haben will. Erst Deine Bemerkung hat mich auf die Idee mit dem invertierenden Verstärker gebracht; ich wollte die nur irgendwo festhalten, wo ich sie ggf. auch wiederfinde. :) Theoretisch könnte man kleine Doppel-Panelmeter für Strom und Spannung mit einem eigenen µC als separate Baugruppen machen; da wäre man völlig frei in der Gestaltung. > (bis 30V/3A ist damit kein Ding) und mit uC steuerbar (alternativ > kann man auch den uC weg lassen und mit Potis und z.B. mit den > obigen Digitalanzeigen arbeiten) ist. Wie schon gesagt: War keine Kritik von mir. -- Vielen Dank überhaupt für das Vorstellen Deines Schaltplans; sicher komme ich demnächst mal dazu, den gründlicher durchzugehen. Im Moment bin ich mental noch ganz woanders...
Hansi schrieb: > Lurchi schrieb: >> Basic_Regler2_kompl.png > > Aus meiner Sicht ähnelt Lurchis Entwurf dem Netzteil aus dem dse-faq > www.dse-faq.elektronik-kompendium.de/dse-faq.htm#F.9.1: Dieser Regler aus den elektronik-kompendium ist das Grundprinzip für den Fliegenden Regler wie HP ihn viel nutzt. Die Schaltung sieht auf den ersten Blick vielleicht ähnlich aus ist vom Konzept her aber deutlich anders. Die Endstufe arbeitet quasi als variable Stromquelle. In dem ASCII Plan fehlt auch noch wenigstens eine Kondensator in der Kompensation. Bei dem von mir gezeigten Schaltungsvorschlag, ist es keine so gute Idee die Steuersignale bei der Spannungseinstellung zusammenzuführen. Dort hat man das Problem das der Strom auch über den Shunt fließt. D.h. man sollte an dem Punkt keine große Schaltung haben. Eine Referenz und Poti für einen analoge Einstellung kann man noch "einfach" so aufbauen, dass der extra Strom konstant und klein (z.B. 1 mA) ist. Für einen µC usw wird das schon schwieriger. Ein möglicher weg das Stellsignal für die Spannung zu übertragen wäre der Umweg über Stromsenke und Stromspiegel. Nicht so einfach und super genau, aber lehrreich. Die Messung der Spannung kann mit einigen der Module, die gegen ihre negative Versorgung messen auch noch ein Problem werden, wenn auch kein unlösbares.
Possetitjel schrieb: > Wie schon gesagt: War keine Kritik von mir. -- Vielen Dank überhaupt > für das Vorstellen Deines Schaltplans; sicher komme ich demnächst > mal dazu, den gründlicher durchzugehen. Im Moment bin ich mental > noch ganz woanders... Dazu hab ich gestern an meinem Netzteil daheim (24 V / 1.3 A Version) noch eine Messung gemacht, siehe Anhang. Da hat man was zum Vergleich, live und in Farbe ;) Kleine Erklärung dazu: Netzteil auf 12 VDC eingestellt, Strombegrenzung auf 0.5 A eingestellt. Schließlich einen 4.7 Ω + 0.1 Ω Widerstand (Lastwiderstand + Stunt) angeschlossen. Mein Netzteil bekommt seine Spannung von einem Schaltregler, der die Eingangsspannung auf ca. 3 V über der aktuellen Ausgangsspannung des Netzteils vorregelt (oder waren 4? Weiß ich grad gar nicht mehr genau...:o). Das ist der Grund dafür, warum der Strom "nur" bis ca. 1.5 A hoch schnellt. Mehr gibts vom TIP120 schlicht nicht wenn man Uce nicht höher dreht in dieser Konstellation (Basisstrom ist (Uce-Ube)/R8), ist also quasi eine eingebaute Strombegrenzung. Hier kann man sicher noch das ein und andere optimieren, ich finds so schon super, z.B. gibts quasi nur ein Poti für den Abgleich der Strommessung, das liegt daran, dass ich jedweden Abgleich in Software im uC mache (das gilt auch für den Strom). Je nachdem wie genau Vcc und Vref vermessen und der Software vorgegeben werden komme ich auch ohne Abgleich auf eine Genauigkeit von ±3-4 LSB. Mit Abgleich hol ich noch mal 1-2 LSB raus. Den oben beschriebenen Test hab ich bisher mit jedem Labornetzteil, das mir in die Finger kam, durchgeführt und nur das B2902 von Keithley hat mein Netzteil bisher geschlagen (was ich bei so einem Netzteil aber auch echt erwarte, das ist ja nicht unbedingt ein Schnäppchen).
Lurchi schrieb: > In dem ASCII Plan fehlt auch noch wenigstens eine > Kondensator in der Kompensation C1, C2 Lurchi schrieb: > Bei dem von mir gezeigten Schaltungsvorschlag, ist es keine so gute Idee > die Steuersignale bei der Spannungseinstellung zusammenzuführen. Dort > hat man das Problem das der Strom auch über den Shunt fließt. Richtig, aber auch bei dem aus der dse-faq gibt es den Effekt, daß der Steuerstrom zu dem Leistungstransistoren mit durch die shunts fliesst, also mitgemessen wird, dann aber über die Verbindung x zurück in den Steuerteil fliesst und nicht bei der Last ankommt.
Die beiden Kondensatoren C1/C2 habe ich im ASCII plan tatsächlich über sehen - passiert halt leicht in der Form. Einen Ruhestrom als Grundlast kann man bei der Version auch noch viel eleganter haben, indem man die positive Versorgung des Reglers bzw, die Ref. Spannung dort nutzt: so geht der Grundstrom dann auch bis ganz runter zu einer Spannung von 0 V. Das Problem mit dem Steuerstrom aus dem DSE Plan (HP ähnlicher Regler) besteht schon, zumindest mit einem BJT als Ausgangstransistor. Bein einem normalen BJT ist der Basistrom in etwas proportional zum Laststrom, d.h. man hätte vor einen kleinen Skalenfehler. Beim Darlington ist der Basisstrom schon klein und kaum noch von Bedeutung. Wenn man es beim Strom genauer haben will, könnte man die Schaltung mit fliegendem Regler auch gut mit einem MOSFET als Leistungsteil nutzen, weil dort der Strom nicht so weit über das Ziel hinausschließt. Auch verliert man Gatespannung nicht, die kommt von der Hilfsspannung. Den ganzen µC oder ähnliches bei der Schaltung auf Emittrfolger Basis auch über den Shunt zu versorgen ist dagegen keine so gute Idee. Einen kleinen und eher konstanten Teil wie die Spannungsreferenz kann man ggf. noch tolerieren. Die Schaltung von M.Köhler hat auch ein paar Probleme: Wie man ander gemessenen Kurve sieht braucht die Strombegrenzung recht lange um anzusprechen. Für die ersten knapp 200 µs ist es nur der Basisstrom als grobe Grenze und erst nach rund 400 µs passt der Strom. Trotz der langsamen Regelung könnte die Schaltung auch noch zum schwingen neigen: das sind mit dem Kondensator an Q2, dem Kondensator am OP und für die Stromregelung mit C25 sind da einfach zu viele Stellen mit Tiefpasscharakter im Spiel. Der INA126 hat auch noch eine Gleichtaktproblem: mit Verstärkung darf die Gleichtaktspannung nicht ganz bis 0 runter. Man muss es dem INA auch nicht unnötig schwer machen, indem man die ohnehin schon kleine Spannungs am Shunt als erstes um etwa den Fakor 9 runter teilt. Die Präzision des INA hilft auch nur, wenn die Widerstände davor nicht besonders genau sind. Wenn überhaupt auf diese weise, sollten die Widerstände etwa getauscht werden - also 10 K zum Shunt und 100 K nach Masse (z.B. besser zu einer etwa 10 V Hilfsspannung). Das sollte reichen damit man wenigstens meistens im Gleichtaktbereich bleibt. Der INA126 ist auch recht langsame - ggf. eine der Ursachen für die langsame Reaktion. Es ist zu befürchten das die Spannungsregelung auch recht träge ist.
Lurchi schrieb: > Der INA126 ist auch recht langsame - ggf. eine der Ursachen für die > langsame Reaktion. Aus meiner Erfahrung mit dem LM324 kann ich dir sagen: Der INA126 ist die Ursache für das 200 us Delay. Übrigens, R13/R15/C25 sind bei mir nicht bestückt (Grund hast du ja schon erklärt). Die hatte ich einst nur optional drin gelassen ;)
Lurchi schrieb: > Einen Ruhestrom als Grundlast kann man bei der Version auch noch viel > eleganter haben, indem man die positive Versorgung des Reglers bzw, die > Ref. Spannung dort nutzt: so geht der Grundstrom dann auch bis ganz > runter zu einer Spannung von 0 Verstehe ich nicht, du wolltest wohl sagen: Wenn der Steuerteil eine bipolare (also positive + negative) Versorgung hat (weil er keine single supply OpAmps einsetzt so dass die OpAmp die native Spanung brauchen um 0V messen zu können), kann man eine Grundlast für die Ausgangsspannung einfach haben in dem man einen Widerstand vom Ausgang an diese negative Hilfsspannung legt. und so einen Konstanstrom bekommt (der aber wie der Basisstrom mit den shunts mitgemessen wird und nicht in die Last fliesst). Lurchi schrieb: > Den ganzen µC oder ähnliches bei der Schaltung auf Emittrfolger Basis also z.B. https://www.mikrocontroller.net/attachment/345044/Basic_Regler2_kompl.png > auch über den Shunt zu versorgen ist dagegen keine so gute Idee. Richtig, vor allem wenn der uC noch Displays versorgen muss. Aber ein kleiner DAC (und ADC wenn man messen will) der sowieso potentialgetrennt angesteuert wird, wäre ok. Kennt jemand einen 12 bit DAC ADC mit jeweils 2 Kanälen basierend auf einer VREF der seriell ansteuerbar ist, kaskadierbar wie ein Schieberegister mit Eingang und Ausgang (also nicht SPI oder I2C) ?
M. K. schrieb: > Aus meiner Erfahrung mit dem LM324 Guten Abend, bei Euch tut sich ein ganze Menge. Kann zur Zeit wegen viel Arbeit nicht richtig mitmachen. Da hätte ich eine Bitte, wenn alles zufriedenstellend läuft, könntest Du auch eine TL074 ausprobieren. Der hat wesentlich bessere Slew Rate und Bandbreite als der LM324. Wenn Du den zähmen kannst, dann geht der LM324 alleweil... Ich werde mal einen DIP14 Sockel im LNG30 einbauen, so dass ich den TL074 dort testen kann und Euch berichten. Allerdings weiß ich im Augenblick auch nicht ob der TL074 genug Common Mode Bereich am Eingang hat und weit genug auf Vee am Ausgang runter geht. Beim fliegenden Regler nach HP Art spielt das keine Rolle weil die OPVs alle symmetrisch relativ zu Vout betrieben werden. Bei den Masse bezogenen Schaltungen ist der Common Mode- und Ausgangsbereich wichtig. Die Geschwindigkeit der Stromreglung scheint bei HP Schaltungen absichtlich langsamer konzipiert zu sein weil deren FB Cs im Vergleich zur Spannungsvergleicher Stufe viel höher gehalten sind. muss gleich wieder weg. Die Arbeit ruft;-) Gruss, Gerhard
Da habe ich noch etwas vergessen. Bei den moderneren HP fliegenden Reglern wird der Basis Strom des Längstransistors vom Netzteil des fliegenden Reglers bezogen. Das hat den Vorteil, dass, weil die Ladeenergie des Reglernetzteils viel schneller beim Abschalten zu Ende geht als die Energie im Haupt Netzteil Elkos und deshalb ein Hochschnellen der Spannung unmoeglich macht. Beim FS12/73 und bei einigen anderen Schaltungen wird der Basisstrom direkt vom Eingang über einen R bezogen. Ich vermute, dass es deswegen beim Abschalten einen Überschwinger geben könnte. Deshalb modifizierte ich vor vielen Jahren das FS12/73 um dieses Problem zu beseitigen. Deshalb schlage ich vor, bei Dir eine Unterspannungs-Verriegelungsschaltung vorzusehen die beim Abschalten den Basisstrom rechtzeitig abschaltet.
Gerhard O. schrieb: > Da hätte ich eine Bitte, wenn alles zufriedenstellend läuft, könntest Du > auch eine TL074 ausprobieren. Nein, Der ist richtig Scheisse. Braucht eine negative Versorgung weil er nicht an Masse messen kann und bringt phase reversal wenn doch mal ein Eingang unter 2V an die Rails kommt. Gut geeignte und moderne OpAmps und Transistoren für ein Labornetzteil wären TLE2141 und MJL3281A. Schnell (27V/us), hohe Treiberleistung, präzise (typ. 200uV), nah an der Versorgung, 44V, und hohe Stromverstärkung, grosser SOA (20V:10A 40V:4A) gute Wärmeableitung, 260V (Nachteil hohe VCEsat). Aber nicht mehr in der Wühlkiste.
Michael B. schrieb: > Nein, Der ist richtig Sch...e. Braucht... Danke für Deine Hinweise. Das ist gut zu wissen, Michael.
Gerhard O. schrieb: > Da hätte ich eine Bitte, wenn alles zufriedenstellend läuft, könntest Du > auch eine TL074 ausprobieren. Der hat wesentlich bessere Slew Rate und > Bandbreite als der LM324. Wenn Du den zähmen kannst, dann geht der LM324 > alleweil... Da muss ich das mal wieder auf dem Steckbrett aufbauen, der TL074 kann ja nicht ans untere Rail ran, müsste es aber in meiner aktuellen Variante. Oder, vielleicht bekomm ich ihn auch in den Sockel rein und "modifizier" den TL074 ein wenig...muss ich mal schauen, wird aber sicher bis zum WE dauern. Meine Werkstatt sieht aktuell aus als ob ne Bombe eingeschlagen hätte. Da muss erstmal wieder Ordnung rein ;)
M. K. schrieb: > Gerhard O. schrieb: >> Da hätte ich eine Bitte, wenn alles zufriedenstellend läuft, könntest Du >> auch eine TL074 ausprobieren. Der hat wesentlich bessere Slew Rate und >> Bandbreite als der LM324. Wenn Du den zähmen kannst, dann geht der LM324 >> alleweil... > > Da muss ich das mal wieder auf dem Steckbrett aufbauen, der TL074 kann > ja nicht ans untere Rail ran, müsste es aber in meiner aktuellen > Variante. Oder, vielleicht bekomm ich ihn auch in den Sockel rein und > "modifizier" den TL074 ein wenig...muss ich mal schauen, wird aber > sicher bis zum WE dauern. Meine Werkstatt sieht aktuell aus als ob ne > Bombe eingeschlagen hätte. Da muss erstmal wieder Ordnung rein ;) Das kenne ich aus eigener Erfahrung:-) Der von Michael vorgeschlagene OPV gefällt mir. Habe mir gerade das Datenblatt angesehen. Da er 44V aushält ist er für die massebezogenen Designs noch besser geeignet. Allerdings wesentlich teurer wie ein LM324. Aber dafür sind die Daten überzeugend. Wenn Deine Schaltung massebezogen ist, dann hat der TL074 wegen der Einwände von Michael sowieso keinen Sinn.
Für den Mindeststrom beim Fliegenden Regler kann man die Positive Hilfsspannung nutzen. Besonders einfach wird es wenn die Spannung bereits stabilisiert ist (etwa eine 7812 oder so) dann reicht ein Widerstand von der positiven Spannung an den Emitter einen PNP Tansistors, mit der Basis an GND und dem Kollektor an den Negativen Ausgang. So super schnell muss der OP für ein Labornetzteil auch nicht sein. Insbesondere der OP für die Spannungsregelung kann relativ langsam sein. Der LM324 ist so etwa an der Grenze, dass es ggf. auch ohne extra Kondensator im Feedback geht - was aber den Nachteil hat, dass man von den genauen Eigenschalten des OPs abhängt. Je nach Hersteller sind die ggf. etwas unterschiedlich schnell. Bei meinem Schaltungsvorschlag ist z.B. für die Spannungsregelung eher der 2N3055 der limitierende Faktor - für die Stromregelung aber mehr der OP (LM324). Wenn der OP wesentlich schneller ist, muss man ihn mit Kondensatoren bremsen. Je nach Schaltung kann die Slew rate ggf. ein Problem werden, aber auch da bremst ggf. die Beschaltung. D.h. um wirklich schneller zu reagieren sollte man dafür sorgen dass der OP nicht von einer ganz falschen Spannung startet. In meinem Vorschlag machen dass z.B. die 1 bzw. 2 Diode am OP für die Spannungsregelung. Eine nachbausichere Schaltung sollte man eher langsamer auslegen, bei höherer Geschwindigkeit geht es sonst um parasitäre Induktivitäten (für den niederohmigen Teil) und parasitäre Kapazitäten für den hochohmigen Teil. Günstiger DACs wären etwa MCP4812 / MCP4912 und Verwandte. Wahlweise im interner oder externer Referenz und als 8 10 12 Bit Variante mit 1 oder 2 Kanälen. Allerdings ist die 12 Bit Version kaum genauer als die 10 Bit - d.h. da sind die unteren 2 Bits nur eingeschränkt nutzbar. So einen DAC mit über den Shunt zu versorgen ist in den meisten Fällen wohl noch OK.
Lurchi, kann es sein, dass hier: Beitrag "Re: Labornetzgerät - Fragen zum Schaltplan" die falsche *.asc dranhängt? In dem LTSpice-File ist kein komplementärer Darlington.
Lurchi schrieb: > Eine nachbausichere Schaltung sollte man eher langsamer auslegen, bei > höherer Geschwindigkeit geht es sonst um parasitäre Induktivitäten (für > den niederohmigen Teil) und parasitäre Kapazitäten für den hochohmigen > Teil. Gut wäre es, wenn die nachbausicher Schaltung mit Bauteilen aus der Grabbelkiste läuft, das würde die Hemmschwelle, die Schaltung nachzubauen, deutlich herab setzen. Daher würde ich eher Richtung LM358/LM324 gehen. Einen DAC einzusetzen ist zwar ganz nett aber auch hier: Sowas schreckt vielleicht eher ab, lieber mit PWM arbeiten. Ich geh hier nur von mir aus und ich glaube kaum, dass ich mir ein Netzteil gebaut hätte wenns nicht mit Bauteilen gegangen wäre, die ich eh in der Schublade hatte (beachten: der INA bei mir ist praktisch das Upgrade)
M. K. schrieb: > > Gut wäre es, wenn die nachbausicher Schaltung mit Bauteilen aus der > Grabbelkiste läuft, das würde die Hemmschwelle, die Schaltung > nachzubauen, deutlich herab setzen. Daher würde ich eher Richtung > LM358/LM324 gehen. Ich fände es wichtiger, wenn das Bauteil bei Reichelt, Conrad, Kessler etc für den Bastler zu beschaffen ist. Das wäre z.B. beim OPV MC3xxxx der Fall: http://www.mouser.com/ds/2/308/MC34071-D-104927.pdf Bitte mal betrachten...
Diverse Bauteilebeschaffung sollte nicht das Problem sein. Für mich selbst würde es Probleme bereiten, sobald ein µC zum Einsatz käme! Programmieren, das Dingens "brennen" kann ich nicht und somt wäre für mich ein Nachbau uninteressant. MfG Eppelein
Oben war tatsächlich das falsche .ASC file angehängt für die Schaltung mit komplementär Darlington. Hier noch einmal eine passende Variante, allerdings mit dem Transistor zur Abschaltung oben, an der Ausgangsstufe. Für einen 1 - 2 A Bereich dürfte der shunt eher kleiner werden als der "Emitterwiderstand", daher dürfte der Transistor für das schnelle Limit dort besser aufgehoben sein. Für die Spannungsregelung ist der LM324 in der Schaltung (und ähnlichen ) schnell genug. In der Regel sollte so eine Schaltung auch nicht so kritisch sein, dass man unbedingt einen LM324 braucht - die Wahl eines anderen OPs ist in vielen Schaltungen möglich. Der MC34071 ist schon interessant. Den MC34074 hat sogar Reichelt. Der schnellere OP braucht aber unbedingt die Bremse in Form von extra Kompensation. Ich habe keine Problem mit einer Schaltung die mit dem LM324 geht und für höhere Spannungen bzw. etwas mehr Tempo auch mit dem MC34071-4 funktioniert. Von einer höheren Geschwindigkeit würde vor allem der Stromregler profitieren. Da kann man dem OP aber auch mit einem Transistor (in Basisschaltung) auf die Sprünge helfen, wenn es sein muss. damit könnte es dann auch der LM324 schaffen, dass das Stromlimit nach ca. 10 µs statt der sonst wohl bis zu 100 µs anspricht. Der OP könnte dann auch mit weniger Versorgung laufen, so dass einer der vielen 5 V RR OPs geht, etwa ein MCP6001. Bei der Version nähert man sich aber ggf. dem Limit wo nachbausicher ein Problem wird, weil nicht jeder Shunt gleich ist. Wenn man per µC steuern will, ist wirklich die Frage PWM oder ein DAC. Gute DACs werden recht teuer und sind schon etwas speziellere Teile, die billigen geben eine begrenzte Auflösung und ggf. deutliches Rauschen. Für die üblicherweise langsame Einstellung der Spannung reicht eigentlich auch PWM mit einem passenden Filter - da sind auch 12-14 Bit möglich und erschwinglich. Der µC Teil wäre aber sowieso ein 2. Schritt. Das Steuer-Signal mit einem DAC auf das 2. Niveau bringen, bringt halt auch nur begrenzte Genauigkeit - das Niveau schafft auch ein einfacher OP als Differenzverstärker oder ein Umweg über einen Stromspiegel, wenn auch mit anderen Schwächen. Als Anhang ein paar Vorschläge für das Steuersignal: einmal per Stromspiegel, per Differenzverstärker und mit fliegender Referenz.
Bernd K. schrieb: > Ich fände es wichtiger, wenn das Bauteil bei Reichelt, Conrad, Kessler > etc für den Bastler zu beschaffen ist. Das meinte ich damit, das Teil muss beschaffbar sein für den Hobby-Mensch, aber er sollte auch in 5-10 Jahren noch beschaffbar sein und die Teile sollten preiswert sein und für mehr taugen als nur für ein LNG was wohl kein Problen sein sollte.
Bernd K. schrieb: > Ich fände es wichtiger, wenn das Bauteil bei Reichelt, Conrad, Kessler > etc für den Bastler zu beschaffen ist. Da bin ich auf Deiner Seite - nicht jeder hat dasselbe in der Grabbelkiste. Bei mir sieht es im Vergleich zu den analog versierteren Leuten recht mager aus mit dafür prädestinierten Transistoren. FETs hätte ich dagegen viele... und das Ganze soll ja als Möglichkeit nicht_nur für Leute dienen, die analog schon "sehr gut drauf sind" - oder? Eppelein V. schrieb: > Für mich selbst würde es Probleme bereiten, sobald ein µC zum Einsatz > käme! Programmieren, das Dingens "brennen" kann ich nicht und somt wäre > für mich ein Nachbau uninteressant. Wenn ich Possetitjel richtig verstanden habe, ist es kein größeres Problem, eine µC-Steuerung so zu implementieren, daß sie weggelassen werden kann. Und das u.U. sogar bei der "erdfreien" Variante, wenn auch komplizierter. Übrigens hielte ich es nicht für unwahrscheinlich, daß sich jemand findet, der die nötigen µC für mehrere Personen schon fertig bereitstellt (und ja, auch z.B. zusätzlichen Ersatz). Es gibt hier nämlich außerordentlich viele µC-Freunde... Aber auch ich könnte das nicht - Du bist nicht alleine. Dafür hätte ich wiederum keine Probleme, mir selbst einen Trafo zu wickeln (auch nicht damit, 38 Relais zur Umschaltung zu verbauen... ;-), oder einen Buck(-Boost?) als Vorregler zu verbauen. Am liebsten würde ich mir aus dieser (endlich!) gesicherten Quelle dann gleich mehrere verschiedene Netzteile aufbauen - denn bisher habe ich noch kaum etwas zu Hause. Im Gegensatz zu vielen anderen.
dfg schrieb: > FETs hätte ich dagegen viele... Falsch formuliert. Soll nicht bedeuten "ich will lieber FET Endstufe" - obwohl ich dagegen zwar nichts hätte, scheint das ja gar kein Thema. Sollte also nur mein "wenig BJTs in Box" verstärken, die Aussage.
Michael B. schrieb: > Gut geeignete und moderne ... Transistoren für ein Labornetzteil > wären ... MJL3281A. Daß die modernen Audio-Amp-Transistoren passen könnten,ging mir auch schon durch den Kopf. > hohe Stromverstärkung, grosser SOA (20V:10A 40V:4A) gute > Wärmeableitung, 260V ( Nachteil _hohe _VCEsat ) Und gerade bei diesen gibt es auch PNP-Typen mit recht ähnlichen Daten. (Wenn ich das richtig sehe, sind diese weit "komplementärer", als dies bei vielen früheren Paarungen der Fall war.) Für eine eventuelle Komple- mentär-Darlington-Stufe, die weniger Innenwiderstand böte (weil ja die VCEsat des PNP wegfiele). Verstehe ich das richtig? Wäre das eine Möglichkeit?
Eppelein V. schrieb: > Für mich selbst würde es Probleme bereiten, sobald ein µC zum Einsatz > käme! Programmieren, das Dingens "brennen" kann ich nicht und somt wäre > für mich ein Nachbau uninteressant. Die kleinste Variante ist ein Arduino Mini/Nano, kostet bei Chinesen paar EUR. Ebenfalls die ADC und DAC Module. Was man braucht ist eine Arduino Umgebung zum Programmieren /Flashen. Softwaretechnisch sollte kein Problem sein, wir sind hier doch im µC-Forum. dfg schrieb: > Soll nicht bedeuten "ich will lieber FET Endstufe" und warum nicht?
WEnn mir das dann jemand fläschen könnte, wäre ich dankbar und würde mich auch erkenntlich zeigen! MfG Eppelein
Hallo, > Für mich selbst würde es Probleme bereiten, sobald ein µC zum Einsatz > käme! Programmieren, das Dingens "brennen" kann ich nicht und somt wäre > für mich ein Nachbau uninteressant. DAS ist ja nun gar kein Problem. Wenn da was im Bereich Arduino oder AVR-nackt zum Einsatz kommt, würde ich mich als "Brennstation" anbieten. rhf
Michael B. schrieb: > ... und MJL3281A. > > ... grosser SOA (20V:10A 40V:4A) gute > Wärmeableitung, 260V (Nachteil hohe VCEsat). > Komisch, bei MJL3281A stört mich in der SOA Kennlinie, dass kein dc angegeben ist, nur 1s. Bitte mal um Aufklärung... https://www.onsemi.com/pub/Collateral/MJL3281A-D.PDF Ansonsten bietet sich der 2N5885 / 2N5886 an, mit einer ähnlich kräftigen SOA Kennlinie. (Wenn denn TO3 ok ist). Hier ist nämlich dc in der SOA Kennlinie mit drin: http://www.onsemi.com/pub/Collateral/2N5883-D.PDF Und bei 60V bzw. 80V ist dann VCEsat auch freundlicher Und die PNP Pendants gibt es auch. Und auch bei Conrad erhältlich, zumindest die NPN Varianten. Bei Reichelt wäre ich beim 2N5886 vorsichtig. Zum einen der Preis und zum zweiten der Hersteller 'INCHANGE'. Keine SOA Kennlinie im Datenblatt...
Dieses Projekt verfolge ich sehr interessiert. Nach anfänglichen Störversuchen geht es hier ja überraschenderweise richtig zielorientiert zu. Find ich klasse! Nicht nur, weil ich von der Entwicklung als potentieller Nachbauer profitieren würde. Es ist überhaupt schön, dass es im µC-Forum nicht nur Gezicke und Genörgel, sondern konstruktives Miteinander geben kann. Hut ab! Würde mich gar nicht wundern, wenn das Projekt im Erfolgsfall eine dem Transistortester vergleichbare Karriere vor sich hätte. China liest bestimmt interessiert mit! Was ja gar nicht das schlechteste ist.
Bernd K. schrieb: > Komisch, bei MJL3281A stört mich in der SOA Kennlinie, dass kein dc > angegeben ist, nur 1s. Bitte mal um Aufklärung... > https://www.onsemi.com/pub/Collateral/MJL3281A-D.PDF Naja, 1s ist ja schon fast DC ;-) Die 200W Pmax müssen irgendwo möglich sein, d.h. die DC-Kurve muss wenigstens an einem Punkt 200W haben, da bleibt nur noch der Bereich um 20V/10A...30V/7A. Die liegt also sicher dicht an der 1s-Kurve.
Ob man die Steuerung per µC macht, der analog per Poti ist eigentlich kein so wesentlicher Punkt. Bei den meisten Schaltungen hat man beide Optionen. Je nach Schaltung ist es analog deutlich einfacher, oder nur ein bisschen. Da die eigentliche Netzteilschaltung recht klein ist (die Schaltung könnte mit einem LM324, etwa 2-5 kleinen Transistoren und dem Leistungstransistor auskommen), kann man den eher kleinen Netzteil Teil auch noch zum µC dazu tun. Im Prinzip könnte man bei der analogen Version an Stelle der Potis Verbindungen zur µC-Platine machen, so dass man auch nachrüsten kann. Ein kleiner Teil der Schaltung bleibt dann ggf. ungenutzt, aber nicht viel. Mit den Poties kann man erst einmal testen und schnell einen Erfolg haben - der µC ist dann das 2. Projekt, bzw. die 2. Phase. Bei der Auslegung stellt sich noch ein wenig die Frage nach dem Shunt. Das Teil ist nicht ganz so unproblematisch. Gerade die Widerstände im sub Ohm Bereich haben oft einen relativ hohen Temperaturkoeffizienten. Bei 1-2 A wird der shunt ggf. auch schon warm, was ggf. eine störende Drift des Stromes zur Folge hat. Entsprechend sollte man den shunt nicht zu groß im Widerstand wählen, was aber wider dazu führt dass bei kleinen Ströme die Drift und der Offset ggf. stören. Mit etwa etwa einem 0.1 Ohm shunt entsprechen die 5 mV möglicher Offset des LM324 schon 50 mA. Da wäre ein Abgleich schon hilfreich.
<Zwischenruf> dfg schrieb: > Eppelein V. schrieb: >> Für mich selbst würde es Probleme bereiten, sobald ein >> µC zum Einsatz käme! Programmieren, das Dingens "brennen" >> kann ich nicht und somt wäre für mich ein Nachbau >> uninteressant. > > Wenn ich Possetitjel richtig verstanden habe, ist es kein > größeres Problem, eine µC-Steuerung so zu implementieren, > daß sie weggelassen werden kann. Ja. Was den µC angeht, geistern mir drei Varianten im Kopf herum: - ganz ohne µC, - separate Anzeigemodule mit µC, - µC-Steuerung. Sämtliche Basisfunkionen sollten aber ganz ohne µC realisierbar sein --> wer keinen haben will, muss keinen einbauen. > Und das u.U. sogar bei der "erdfreien" Variante, wenn auch > komplizierter. Ja. Erdfrei mit Stellpoti ist einfach. Erdfrei mit eigenem µC je Kanal ist auch einfach. Nur erdfrei mit zentralem µC ist aufwändiger. </Zwischenruf>
Für eine eher kleine Version, und wenn man eher langsam angeht, ist der Transistor nicht so kompliziert. Mit 20-30 V und 1-2 A liegt man in einem Bereich wo man ggf. sogar noch TO220 Typen nehmen kann. Kandidaten wären da etwa TIP140 (Darlington), TIP 3055, 2N3055, TIP35, BD245. Eine gute Schaltung sollte auch mit anderen Transistoren auskommen - halt das, was man sowieso da hat, bzw. günstig bekommt. Da die Spannungsregelung ggf. schon durch den Transistor begrenzt wird, wäre ich da kein Fan der ganz langsamen alten Typen wie 2N3771-3 - schön robust aber auch ganz schön gemächlich. Fast kritischer als der Transistor kann der Ausgangselko werden. Meine Schaltungsvariante für 1 A (mit 2N3055 oder ähnlich langsam) hätte z.B. gernen einen mit etwa 10 µF und 0.1-0.5 Ohm an ESR. Die üblichen low ESR Elkos liegen aber eher so bei 0,5 - 1 Ohm für 10 µF (30-50V). Ich hab mal die Versucht wie es mit einem Kaskadenregler geht, also die Stromregelung über ein absenken der Sollspannung. Fast wie erwartet wird es schwierig wenn die Last stark Induktiv wird. Auch die Schnelle Strombegrenzung macht Ärger. Nur der Überganng CC -CV geht wie erwartet sehr gut.
Possetitjel schrieb: > Ja. > Was den µC angeht, geistern mir drei Varianten im Kopf herum: > - ganz ohne µC, Ist bei lurchi und M. Köhler schon vorhanden. > - separate Anzeigemodule mit µC, Ist nur ein Aufsatz auf die schon vorhandenen Schaltpläne. > - µC-Steuerung. Ist auch schon da. Für µC-Steuerung müssen lediglich die beiden Regeleingänge für Spannung und Strom entsprechend mit Spannung beaufschlagt werden. > Sämtliche Basisfunkionen sollten aber ganz ohne µC realisierbar > sein --> wer keinen haben will, muss keinen einbauen. Hierzu müssen bei beiden nur noch ein oder zwei Referenzen mit Potis zum Spannungsabgriff integriert werden, um die Regelungen manuell ansteuern zu können. Dank des angeflanschten Addierers von lurchi in der Datei *Basic_regler3b.asc* kann die Referenz zur Spannungssteuerung nun auch massebezogen sein. Der Spannungsabfall am Stromshunt (=V(R4)) wird durch U3 auf die Sollspannung V3 aufaddiert. Dann liefert die Schaltung eine Spannung bezogen auf Masse von V3+V(R4), bezogen auf das entscheidende Ausgangsminus (Anschluss von R4) genau die gewünschte Spannung V3. Ich würde mir noch einen Vergleich zwischen den beiden Schaltungen wünschen. M. Köhlers ist für mich sehr gut lesbar, scheint aber langsam auszuregeln. Lurchis Schaltung ist für mich schwerer lesbar, regelt vermutlich schneller. Manche Sachen wie lurchis "Doppeldiode" D5 und D6 erschließen sich mir nicht.
Bezüglich DAC uC Steuerung würde ich vorschlagen das HP E3631 DAC Steuerungskonzept als Paten zu nehmen. Was mir an dem Konzept gefällt, ist, dass ein einzelner 16-bit DAC mit einem Multiplexer und acht S/H Puffern alle notwendigen DAC Referenz Werte zur Verfügung stellt. Das Brillante daran ist nicht das Multiplexen, sondern, dass bei Ausfall des uC alle DC Werte außer den jeweilig aktiven, automatisch auf Null gehen und die angeschlossene Last schützen. Wenn man die S/H mittels fliegenden C ansteuern würde, dann würde alles auf Null gehen. Es ist sozusagen ein indirekter HW Wachhund;-) (Allerdings sollte das MUX Steuersignal nicht gerade von einer ISR kommen) Ein DAC könnte somit VREF+, VREF-, I-SOLL, V-SOLL erzeugen. So kompliziert ist das Ganze ja nicht, als dass es zu abschreckend wirken könnte. Sollte nur als Hinweis und Erinnerung an diese Möglichkeit gedacht sein.
Lurchi schrieb: > Die üblichen low ESR > Elkos liegen aber eher so bei 0,5 - 1 Ohm für 10 µF (30-50V). Kann man das mit 3* 3,3µF parallel heilen? Da steht bei der 50V-Variante etwas von 1,3Ohm Impedanz bei 100kHz: http://cdn-reichelt.de/documents/datenblatt/A500/Al-Radial_FC.pdf Dann läge man doch bei 0,43 Ohm ESR, oder?
Mehrere Kondensatoren parallel sind möglich um kleinere ESR Werte zu bekommen. Solange es nicht ausartet wäre das wohl ein Weg. Sonst könnte man wohl auch einfach etwas mehr Kapazität nehmen. Die Dioden D5, D6 dienen dazu beim Spannungsregler das Weglaufen nach oben zu begrenzen, wenn die Stromregelung aktiv ist. Damit kann der Spannungsregler beim Übergang von der Stromregelung zur Spannungsregelung schneller reagieren. Ohne die beiden Dioden bräuchte man deutlich mehr Ausgangskapazität oder hätte einen deutlichen Überschwinger, vor allem bei kleine Spannungen wo es stört. Die Schaltung sollte tatsächlich recht schnell regeln. Dadurch kommt man auch mit einem relativ kleinen Kondensator am Ausgang aus. Mit dem 2N3055 etwa 10 µF/A und mit einem schnelleren Transistor wie D44H oder ähnlich auch mit 1-2 µF/A. Beide Werte sind keine scharfen Grenzen sondern hängen davon ab, was man an Überschwingern / Einbrücken tolerieren kann. Wenn man die Spannung analog einstellt, würde ich 2 Referenzen bevorzugen, denn der Differenzverstärker, bzw. Addierer ist nicht perfekt.
Gerhard O. schrieb: > ein einzelner 16-bit DAC Das halte ich für Overkill. Wie fein soll's denn werden? Bedenke mal, daß du mit einem simplen 8 Bit DAC bereits 25 Volt auf 0.1 Volt auflösen kannst. Ansonsten würde ich an billige "digitale Potentiometer" denken, also DAC's, die als Ausgang ein Widerstandsnetzwerk haben. Falls ich mich nicht täusche, gibt's sowas bis zu 10 Bit - und relativ billig. Viel wichtigerist ne galvanische Trennung, denn der Minuspol der Netzteilschaltung ist ja nicht automatisch auf "Labortisch-Null". W.S.
Lurchi schrieb: > Wenn man die Spannung analog einstellt, würde ich 2 Referenzen > bevorzugen, denn der Differenzverstärker, bzw. Addierer ist nicht > perfekt. Ich habe mal eine Ansteuerungvariante mit einer Referenz gezeichnet. Bei 25V und 22k Vorwiderstand wird die Referenz LM285-2,5V mit etwa 1mA betrieben. Die 2,5V werden auf OP1 geführt, der dank des Teilers am Ausgang die Spannung auf etwa 27,5V erhöht. Mit dem Trimmer P2 wird die maximal einstellbare Ausgangsspannung des Netzteils bestimmt. Diese Spannung wird mit dem Poti P1 eingestellt und auf den OP2 geführt, der als Spannungsfolger beschaltet ist. Die Diode D1 ermöglicht auch das Einstellen einer Spannung von 0V, wenn der Operationsverstärker nicht auf Null herunterkommt. Von da aus geht es in den Addierer von lurchi. OP2 dient dazu, den Addierer zu isolieren, damit am +-Eingang von U3 auch exakt 0,5* [Sollspannung+ U(R4)] steht, die dann mittels des Teilers R11|R12 mit 2 multipliziert wird. Für die Vorgabe der Strombegrenzung wird die Referenzspannung von 2,5V auf maximal ein 1/11, als 0,225V geteilt, was an einem Shunt von 0,1Ohm 2,25A entspricht. Mittels des Trimmers P4 kann der Stellbereich für den Strom noch weiter eingeschränkt werden. Diese maximal zulässige Spannung am Shunt wird mittels OP3 gepuffert. Die Diode D2 unterstützt bei der Ausgabe kleiner Spannungen. Mit dem Poti P3 wird dann die Stromgrenze in Form der Ausgangsspannung am Stromshunt eingestellt. Die beiden Trimmer für Spannung und Strom können auch durch passende Festwiderstände ersetzt werden, wenn die Dimensionierung der Eingangsspannungsquelle (Schaltnetzteil, Trafonetzteil) bekannt ist und sich nicht mehr verändern soll.
Bernd K. schrieb: > Komisch, bei MJL3281A stört mich in der SOA Kennlinie, dass kein dc > angegeben ist, nur 1s. Bitte mal um Aufklärung... Nimm den 2SC3281, derselbe Chip, nur häufiger gefälscht, aber DC SOA angegeben http://www.svntc.com/TPDF/2310.pdf Gerhard O. schrieb: > Bezüglich DAC uC Steuerung würde ich vorschlagen das HP E3631 DAC > Steuerungskonzept als Paten zu nehmen Find ich viel zu aufwändig und unnötig, man braucht nur Isoll und Usoll per DAC aus einer VRef (TL431) gewinnen, und Iist und Uist messen können. W.S. schrieb: > Bedenke mal, daß du mit einem simplen 8 Bit DAC bereits 25 Volt auf 0.1 > Volt auflösen kannst. Na ja, 2.5A aber nur auf 10mA, reicht dem meisten nicht, und zur Anzeige auf dem Display hat man sich an 3 1/2 Stellen gewöhnt, also 12 bit signed. Und die sind meisten auch noch recht genau.
Die digitalen Pots sind zwar günstig, aber i.A. nur 7 oder 8 Bits. Bis etwa 10 Bits sind die DACs noch billig (z.B. MCP4911 für rund 1,50 EUR) ein guter 12 Bit DAC wird schon langsam teuer. Das mit der Auflösung und den Schritten ist so eine Sache. Damit es passt müsste man die Skalierung genau abgleichen. Das braucht einen Extra Poti oder ggf. digitalen Poti. Ggf. braucht man auch noch einen Null-abgleich. Je nach DAC sind die LSB Schritte auch nicht alle so gleich - da könnte man dann bei genügend Auflöung die extra Bits mit relativ viel DNL nutzen um die Skalierung und den Offset digital zu machen. Etwas mehr Auflöung wäre da aber schon gut. D.h. 10-12 Bit für 0.1 V Schritte bis 20 V könnte man schon gebrauchen. Für die galvanische Trennung gibt es einen recht offensichtlichen Weg. Der µC wird per Optokoppler mit einer UART - USB Brücke (FT232, MCP22xx,...) verbunden. Der USB Teil wird über den USB des PC versorgt. Den UART -USB Teil gibt es wohl auch schon fertig als Platinchen/ Modul günstig zu kaufen. Bei einem einfachen Netzteil komme man mit 2 Stellwerten aus, dafür würde ich mir den Umstand mit DAC und MUX nicht unbedingt antun, außer man nutzt einen teuren 16 Bit DAC. Das passt aber eher nicht zu einem einfachen Netzteil. Eher würde ich da schon über PWM (ggf. mit ein paar extra Tricks in Richtung SD) und Filter die Stellwerte erzeugen. Ein Filter 3. Ordnung ist nicht so kompliziert (1 OP) und PWM ist recht gut von der Linearität. Nur halt nicht besonders schnell. Bei 8 MHz Takt für den Timer kriegt man selbst bei 16 Bit noch ca. 120 Hz PWM Frequenz und hätte eine Zeitkonstante irgendwo in der Größenordnung 50 ms. D.h. nach etwa 1/4 Sekunde kann der Wert auch stehen. Schnelle Sprünge und Muster gehen so natürlich nicht.
W.S. schrieb: > Gerhard O. schrieb: >> ein einzelner 16-bit DAC > > Das halte ich für Overkill. Wie fein soll's denn werden? > > Bedenke mal, daß du mit einem simplen 8 Bit DAC bereits 25 Volt auf 0.1 > Volt auflösen kannst. > > Ansonsten würde ich an billige "digitale Potentiometer" denken, also > DAC's, die als Ausgang ein Widerstandsnetzwerk haben. Falls ich mich > nicht täusche, gibt's sowas bis zu 10 Bit - und relativ billig. > > Viel wichtigerist ne galvanische Trennung, denn der Minuspol der > Netzteilschaltung ist ja nicht automatisch auf "Labortisch-Null". > > W.S. Deine Einwände sind natürlich stichhaltig. Mein "sweet spot" wäre höchstwahrscheinlich ein 12-bittiger DAC. Der 16-bit DAC im HP Netzteil ist übrigens ein NF-DAC für Audio Anwendungen. Kann mich aber ohne Nachschauen nicht mehr daran erinnern ob es ein Stereo DAC war oder ein Mono Typ. Bezüglich der galvanischen Trennung gibt's auch keine Einwände. Galvanische Trennung ist für mich Selbstverständlichkeit. Ich war mehr daran interessiert die HP Methode als möglichen Anstoß für eigene Gedanken zu präsentieren. Wie gesagt, zur Zeit ist es wichtiger ein gut funktionierendes rein analoges LNG auf die Welt zu bringen ohne sich mit unnötigen Features zu verzetteln. Natürlich ist es wichtig schon von Anfang an die uC Schnittstellen vorzubereiten bzw. zu berücksichtigen. Ich halte es sowieso mit Antoine De Exupéry wann ein Design optimal geworden ist: "A designer knows he has achieved perfection not when there is nothing left to add, but when there is nothing left to take away." Gerhard
Hier ist noch eine zusätzliche Möglichkeit PC Steuerung zu erzielen: HP stellte vor vielen Jahren einen GPIB Analog Programmer her der mit allen Modellen mit rückwärtiger Anschlußleiste kompatibel war. Hier ein Beispiel: https://www.ebay.com/p/keysight-agilent-hp-59501b-isolated-dac-power-supply-programmer-120v-qty-1-unit/1128852374?_trksid=p2047675.l2644 Wir könnten das ähnlich machen und rückwärtig am Eigenbau LNG eine DB15 Buchse anbringen die mit der U und I Einstellschaltung und VREF normalerweise verbunden ist. Im reinen Analog Betrieb wird dann ein DB15 Stecker mit internen Brücken angeschraubt welcher die Geräte inneren Steuer Elemente schaltungsgerecht verbindet. Im Fernsteuerbetrieb wechselt man dann diesen Stecker gegen ein Steuergeät aus. Dann kann es auch keine Unfälle zwischen Lokal und Fernsteuerbetriebs Umschaltung geben. Wenn man mal das LNG fernsteuern will kann das ein uC Gerät irgendeiner Art sein, welches die notwendigen galvanisch getrennten Analog Schnittstellen hat. Man könnte ein solches Gerät gleich dreikanalig machen um ein Dreifach LNG oder einzelne Geräte damit fernzusteuern. Auch digitale Spannungs- und Strommessung und CV/CC Modus Status ließe sich mitintegrieren. Diese Konzept hat den Vorteil, daß man sich erst später mit der uC Steuerung befassen muß, solange man die notwendigen Verbindungen korrekt vorausplant. Auch kostenmäßig ist dieser Ansatz attraktiv. Gerhard
Lurchi schrieb: > Mehrere Kondensatoren parallel sind möglich um kleinere ESR Werte zu > bekommen. Bringt normalerweise nichts. Bei der gleichen Kapazität unterscheidet sich der ESR von z.B. 5 parallelgeschalteten 1000uF gegenüber einem 4700uF derselben Serie kaum, geht keinesfalls auf 1/5tel. Lurchi schrieb: > Eher würde ich da schon über PWM (ggf. mit ein paar extra Tricks in > Richtung SD) und Filter die Stellwerte erzeugen. Da glauben die Leute immer, das wäre so einfach und so genau. Blödsinn. Die klassische PWM stamtm aus einem uC-Ausgang. Dessen Versorgungsspannug ist durch die unterschiedliche Stromaufnahme des uC schon mal massiv verschieden von Puls zu Puls, sicher 1%, manchmal 10% falsch. Man braucht also als erstes einen Buffer der eine Referenzspannung als Versorgung hat, damit er genau definerte Pulse liefert. Dann kommt der Innenwiderstand des Digitalausgangs als Störfaktor dazu. Der macht auch leicht Fehler über 1%. Und dann noch der Filter. Damit die Welligkeit auf unter 1% sinkt, sind mehrstufige Filter oder aktive Filter nötig, selbst wenn man maximal hohe PWM Frequenz nutzt. Kurz: Eine PWM ist kaum in der Lage, selbst billige 8 bit Wandler zu ersetzen. Für 12 bit kann man sie vergessen.
Peter M. schrieb: > Ich habe mal eine Ansteuerungvariante mit einer Referenz gezeichnet. Ich verstehe den Sinn von D1 und D2 nicht. Ausserdem kann man mit 2.5V gleich überall hin gehen, man muss nicht mit hunderten Bauteilen die Spannungen erst hoch und dann runter und dann hin und dann herwandeln. Die Spannung am shunt sollte nicht 2.5V betragen, sondern je nach OpAmp Ungenauigkeit (LM324->7mV->1.8V für 8 bit) TLE2141->200uV->50mV für 8 bit, 0.2V für 10 bit, ich bin sowieso für 0.2V wegen der digitalen Panelmeter mit ICL7107 die gerne 0.2V sehen). Wegen der notwneigen 1.8V am shunt für schwache 8 bit Genauigkeit rate ich auch vom LM324 ab, es dsei denn, dem Erbauer ist die Genauigkeit völlig egal. Er muss halt die Konsequenzen kennen.
Possetitjel schrieb: > Was den µC angeht, geistern mir drei Varianten im Kopf herum: > - ganz ohne µC, > - separate Anzeigemodule mit µC, > - µC-Steuerung. > Sämtliche Basisfunkionen sollten aber ganz ohne µC realisierbar > sein --> wer keinen haben will, muss keinen einbauen. Oder: - ganz ohne uC, Potibedienung mit Analoginstrumenten - ganz ohne uC, Potibedienung mit Digitalpanelmeter oder Chinaanzeigemodulen - Potibeedienung, separate Anzeigemodule mit µC (also Chinamodule selbstgebaut), - separate Anzeigemodule mit µC, Bedienung über uC (Incrementalgeber) aber ohne PC Verbindung - µC-Steuerung, USB Anschluss zum Auslesen und Steuern, damit als Arbiträrgenerator verwendbar, zur Steuerung und Protokollierung beim Akkuladen für Kapazitätsmessvorgänge, Leistungsaufnahmemessungen etc.
Michael B. schrieb: > Die klassische PWM stamtm aus einem uC-Ausgang. Dessen > Versorgungsspannug ist durch die unterschiedliche Stromaufnahme des uC > schon mal massiv verschieden von Puls zu Puls, sicher 1%, manchmal 10% > falsch. Also in diesem Fall wäre die Versorgung des uC erheblich zu schwach ausgelegt.
Michael B. schrieb: > damit als Arbiträrgenerator verwendbar, Ich verliere grade den Überblick... hieße das, man könnte eventuell 4 von den LNG in H-Brücke als 4-Quadranten-CC-CV-Steller gebrauchen? Wie Ihr an dieser Frage seht, habe ich da meine Probleme.
M. K. schrieb: > Also in diesem Fall wäre die Versorgung des uC erheblich zu schwach > ausgelegt. In solchen Fällen, wo der exakte Pegel von Bedeutung ist, kann man doch µC mit geregelter/stabilisierter Spannung versorgen?
dfg schrieb: > Wie Ihr an dieser Frage seht, habe ich da meine Probleme. Ich könnte mir höchstens noch vorstellen, daß die serielle Ansteuerung (USB) in dem Fall suboptimal wäre.
dfg schrieb: > M. K. schrieb: >> Also in diesem Fall wäre die Versorgung des uC erheblich zu schwach >> ausgelegt. > > In solchen Fällen, wo der exakte Pegel von Bedeutung ist, kann man doch > µC mit geregelter/stabilisierter Spannung versorgen? Na das würde ich definitiv sowieso machen. Man will ja auch was messen mit dem uC, alleine deswegen sollte seine Versorgung stabil sein.
Hallo, als Beispiel DAC 12-bit +2.7-V to +5.5-V Power Supply http://www.ti.com/lit/ds/symlink/dac7571.pdf Ebenso gibt es einige von Microchip in 12-bit um die 1-1,50Euro pro Stück. Gruß Sven
Michael B. schrieb: > Peter M. schrieb: >> Ich habe mal eine Ansteuerungvariante mit einer Referenz gezeichnet. > > Ich verstehe den Sinn von D1 und D2 nicht. > > Ausserdem kann man mit 2.5V gleich überall hin gehen, man muss nicht mit > hunderten Bauteilen die Spannungen erst hoch und dann runter und dann > hin und dann herwandeln. Das verstehe ich nicht. Wie soll ich das umsetzen? > > Die Spannung am shunt sollte nicht 2.5V betragen, sondern je nach OpAmp > Ungenauigkeit (LM324->7mV->1.8V für 8 bit) TLE2141->200uV->50mV für 8 > bit, 0.2V für 10 bit, ich bin sowieso für 0.2V wegen der digitalen > Panelmeter mit ICL7107 die gerne 0.2V sehen). Ich habe einfach eine Potiansteuerung für die Regelung aufgezeichnet. Wozu soll ich irgendwelche Bits zählen? Ich will doch gar keinen Mikrocontroller anschließen. Wenn ich mit 2,5V an den Stromsteuereingang gehe, wo maximal 0,2V bei 2A am 0,1-Ohm-Shunt anfallen, verschenke ich doch 90% des Stellbereichs von meinem Poti, oder? > Wegen der notwneigen 1.8V am shunt für schwache 8 bit Genauigkeit rate > ich auch vom LM324 ab, es dsei denn, dem Erbauer ist die Genauigkeit > völlig egal. Er muss halt die Konsequenzen kennen. Meinst Du mit "Genauigkeit" die Größe der Offsetspannung des Operationsverstärkers? Wenn der Offset konstant ist, wäre das für µc-Fraktion irrelvant, denn dann kann man den Fehler in Software kompensieren.
Sven K. schrieb: > Ebenso gibt es einige von Microchip in 12-bit um die 1-1,50Euro pro > Stück. https://www.ebay.de/itm/I2C-DAC-Breakout-Module-12Bit-MCP4725-Resolution-Module-For-Arduino-Raspberry-Pi/272659825570?hash=item3f7bcac3a2:m:mHstynhLAcIk80gv8GUXWaw
M. K. schrieb: > dfg schrieb: > M. K. schrieb: > Also in diesem Fall wäre die Versorgung des uC erheblich zu schwach > ausgelegt. > > In solchen Fällen, wo der exakte Pegel von Bedeutung ist, kann man doch > µC mit geregelter/stabilisierter Spannung versorgen? > > Na das würde ich definitiv sowieso machen. Man will ja auch was messen > mit dem uC, alleine deswegen sollte seine Versorgung stabil sein. Da hat Michael B. aber recht mit seiner Ablehnung bezüglich PWM. Auch wenn die Mikrocontroller-Versorgungsspannung hochgenau ist, der Innenwiderstand der Ausgangsstufe ist nicht konstant. Und der Pegel hat auch Toleranzen. Siehe Datenblatt. Mehr als 8 bit (nach Abgleich) kann man nicht erwarten. Temperaturstabilität: nicht vorhanden. Für LED-Ansteuerung ist PWM o.k. Ein Mikrocontroller-gesteuertes LNG ist ja auch nicht ein Billig-Ding, da kann der 12bit-DAC schon ein paar Euro kosten. Die fallen da nicht ins Gewicht. Blackbird
Blackbird schrieb: > Da hat Michael B. aber recht mit seiner Ablehnung bezüglich PWM. > Auch wenn die Mikrocontroller-Versorgungsspannung hochgenau ist, der > Innenwiderstand der Ausgangsstufe ist nicht konstant. Und der Pegel hat > auch Toleranzen. Siehe Datenblatt. Natürlich muss da ein Puffer mit dazu, groß belasten kann man den PWM-Pin eines uCs nicht. Aber das sollte doch klar sein. Blackbird schrieb: > Ein Mikrocontroller-gesteuertes LNG ist ja auch nicht ein Billig-Ding, > da kann der 12bit-DAC schon ein paar Euro kosten. Die fallen da nicht > ins Gewicht. Das sehe ich auch nicht als Problem. Was aber wieder als abschreckend gelten könnte wäre, dass man so wieder einen "Spezialbaustein" brauchen wird. PWM hat man im Mikrocontroller schon drin, Sallen-Key-Filter (da kann auch ein LM324 zum Einsatz kommen) dahinter und zack hat man das Problem der belasteten PWM aus der Welt geschafft.
Beitrag #5187134 wurde von einem Moderator gelöscht.
Tany schrieb: > dfg schrieb: >> Soll nicht bedeuten "ich will lieber FET Endstufe" > > und warum nicht? Hm. Wie gesagt, ist das bisher kaum ein Thema. Tany, könnte man denn FETs äquivalent verwenden? Ich meine damit freilich nicht: "Einfach anstatt des BJT in die gleiche Schaltung." Die grundsätzlichen Ansteuerungsunterschiede sind mir bekannt. Es ist zwar schon Jahrzehnte her. Doch hatte ich in irgend einer AppNote gelesen, eine lineare FET-Endstufe sei nur schwierig, oder gar nicht, (mit ähnlich günstigen Eigenschaften wie bei BJT-Verwendung) zu verwirklichen. In irgend einem weiteren Dokument wurden BJTs mit lateralen und vertikalen FETs (allerdings in Verwendung als Audio - Ausgangstransistoren) gegen-über-gestellt, und die Unterschiede über ähnliche Argumente dargestellt. Ob das alles so zutrifft, kann ich nicht sagen. Aber so weit ich mich erinnere, klang die Erklärung damals schlüssig. Zumindest scheint der Bipolartransistor sehr viel einfacher anzusteuern zu sein. Es braucht halt keinen großen Spannungshub, es sind keine so großen Kapazitäten im Spiel, und der Basiswiderstand kann eine Basisspannung in einen Basisstrom verwandeln. Das klingt nach einem Vorteil, rein intuitiv. Wenn es nun rein um den geringstmöglichen Innenwiderstand ginge, könnten FETs im Vorteil sein? Möglicherweise gäbe es ja auch (evtl. auch noch mir gar nicht bekannte, oder von mir nicht bedachte) Vorteile bei Verwendung von FETs. Gegen die Erörterung jener Themen hätte ich bestimmt nichts einzuwenden. Allerdings macht ein tieferer Abstecher dort hinein nur Sin, wenn meine o. g. Bedenken / Gegenargumente weniger bedeutsam sind, als ich dachte. (Obwohl ich also zugeben muß, daß mich die potentiellen Auswirkungen sehr interessierten, hielte ich eine Thematisierung - jetzt und hier - für wenig sinnvoll. Sonst gibt´s noch schimpfe für Störung... :)
Es gibt auch Microcontroller mit eingebautem (brauchbaren) ADC und 12bit DAC, z.B. von ST die STM32 Serie. Wenn zu nem Standard 8bit AVR noch HW in Form von DAC etc. dazukommt ist das IMHO eine Überlegung wert da preislich dann auch kaum noch ein Unterschied besteht. Zuätzlich bietet sich noch eine einfache Möglichkeit z.B. einen SD-Karten Anschluss zu implementieren um Daten zu loggen bzw. Spannungs und Stromvorgaben machen zu können.
dfg schrieb: > Ob das alles so zutrifft, kann ich nicht > sagen. Aber so weit ich mich erinnere, klang die Erklärung damals > schlüssig. So grob kann man sagen: BJTs sind eigentlich elektronische Widerstände, FET sind eigentlich elektronische Schalter. Daher ist eigentlich ein BJT für ein LNG besser geeignet als ein Mosfet denn ein LNG regelt ja eigentlich nur seinen Innenwiderstand damt die Ausgangsspannung/Ausgangsstrom konstant bleibt.
M. K. schrieb: > dfg schrieb: >> Ob das alles so zutrifft, kann ich nicht >> sagen. Aber so weit ich mich erinnere, klang die Erklärung damals >> schlüssig. > > So grob kann man sagen: BJTs sind eigentlich elektronische Widerstände, > FET sind eigentlich elektronische Schalter. Daher ist eigentlich ein BJT > für ein LNG besser geeignet als ein Mosfet denn ein LNG regelt ja > eigentlich nur seinen Innenwiderstand damt die > Ausgangsspannung/Ausgangsstrom konstant bleibt. In meinem 30V/10A LNG nach FS12/73 verwende ich drei parallele IRF120 MOSFETS und hatte keine Regelprobleme. Das tut schon seit 1987 seinen Dienst. Siehe hier: Beitrag "Re: Nachbausicheres Klein Labornetzgeraet"
dfg schrieb: > könnte man denn FETs äquivalent verwenden? Ich kann nur sagen, mein LNG ist mit FET bestückt: Treiber: BC857C. Eine Diskussion hier möchte ich meiden und ehrlich gesagt keine Lust, wie oft auch schon darüber diskutiert wurde, findest du hier im Forum. Gerhard O. schrieb: > In meinem 30V/10A LNG nach FS12/73 verwende ich drei parallele IRF120 > MOSFETS und hatte keine Regelprobleme. Das tut schon seit 1987 seinen > Dienst ...und mein 2x 0...36V, 0..4A LNG mit jeweils einem IRF250 ist seit Jahren im Dienst. :-)
Hallo! Bei meinem ersten selbstgebautem LNG fehlte mir gerade das passende Poti für die Stromeinstellung. Da habe ich provisorisch aus vorhandenen Widerständen und einem Stufenschalter ein rastendes "Poti" zusammengelötet. Die Werte 10-25-50-100-250-500-1000-1500-2000-2500 mA fand ich praktisch und genügend hoch auflösend. Besonders empfindliche Sachen würde ich ohne zusätzliche Sicherheitsmaßnahmen sowieso nicht direkt am LNG betreiben Das Provisorium lebt immer noch, und ich muss zum Einstellen nie den Ausgang kurzschließen. Statron hat sowas wohl auch gemacht, mit zusätzlicher Poti-Einstellung innerhalb der Bereiche. Eine Zehngangeinstellung für den Strom ist purer Nonsens!
<Zwischenruf> dfg schrieb: > Tany schrieb: >> dfg schrieb: >>> Soll nicht bedeuten "ich will lieber FET Endstufe" >> >> und warum nicht? > > [...] Tany, könnte man denn FETs äquivalent verwenden? Verwenden: Im Prinzip ja. Äquivalent: Jein. > Zumindest scheint der Bipolartransistor sehr viel einfacher > anzusteuern zu sein. Es braucht halt keinen großen Spannungshub, Richtig -- Erster Nachteil von FETs: Geringere Steilheit (d.h. mehr Steuerspannungsänderung für dieselbe Laststromänderung notwendig). Die Regelschleife hat also mehr zu tun als beim BiPo. > es sind keine so großen Kapazitäten im Spiel, Richtig -- zweiter Nachteil von FETs: Größere Kapazitäten. > Wenn es nun rein um den geringstmöglichen Innenwiderstand > ginge, könnten FETs im Vorteil sein? Bei Schalt-Anwendungen ist das ja so, aber nicht bei Einsatz als linearer Steller. Im Linearbetrieb ist der Widerstand sowieso variabel und hoch. > Möglicherweise gäbe es ja auch (evtl. auch noch mir gar > nicht bekannte, oder von mir nicht bedachte) Vorteile bei > Verwendung von FETs. Theoretisch haben FETs die Nase vorn, weil sie keinen zweiten Durchbruch haben (der den Einsatz von BiPos bei höheren Spannungen und mittleren Strömen stark beschränkt.) Praktisch sind moderne FETs auf Schalterbetrieb optimiert und weisen einen Effekt auf, dessen Namen ich mir nicht merken kann und der dieselbe Folge wie der zweite Durchbruch hat: Kein Dauerbetrieb bei höheren Spannungen und nennenswerten Strömen. (Erlaubt ist nur "völlig leitend" oder "völlig gesperrt".) Eine originelle Frage wäre, ob sich IGBTs als Stellglied eignen würden, aber das müssen wir nicht UNBEDINGT diskutieren... es soll ja mal ein greifbares Ergebnis geben... :) > Sonst gibt´s noch schimpfe für Störung... :) Dies ist ein Forum, da ist "Alle quatschen durcheinander" erklärtes Prinzip :) </Zwischenruf>
Possetitjel schrieb: > Theoretisch haben FETs die Nase vorn, weil sie keinen zweiten > Durchbruch haben (der den Einsatz von BiPos bei höheren > Spannungen und mittleren Strömen stark beschränkt.) Beim 2N3773 steht der immerhin erst bei 80-100V an (80V 5A für 100ms, 100V 1,5A statisch). Schnell ist er allerdings nicht.
A. K. schrieb: > Possetitjel schrieb: >> Theoretisch haben FETs die Nase vorn, weil sie keinen zweiten >> Durchbruch haben (der den Einsatz von BiPos bei höheren >> Spannungen und mittleren Strömen stark beschränkt.) > > Beim 2N3773 steht der immerhin erst bei 80-100V an (80V 5A > für 100ms, 100V 1,5A statisch). Schnell ist er allerdings nicht. Unbestritten. Wenn man lange genug sucht, findet man im Gegenzug sicher auch FETs, die DC-SOAR-Kurven im DaBla haben :)
M. K. schrieb: > So grob kann man sagen: BJTs sind eigentlich elektronische Widerstände, > FET sind eigentlich elektronische Schalter Nein. Man kann sagen: BJT sind Stromverstärker, FETs sind spannungsgesteuerte Widerstände. Beide eignen sich um Spannungsregler aufzubauen, aber BJT sind einfacher parallelschaltbar und FETs haben nicht unbedingt eine grössere SOA. Dsher nimmt man schlauerweise BJT. Ja, aktuell werden FETs vor allem für Schaltanwendungen gezüchtet, kleine SOA und niedriger RDSon.
Possetitjel schrieb: > Wenn man lange genug sucht, findet man im Gegenzug > sicher auch FETs, die DC-SOAR-Kurven im DaBla haben :) Und zwar auf die gleiche Art: Wenn das DaBla noch auf vergilbtem abgegriffenem Papier ist, und das PDF im Netz bloss ein Scan davon, dann stehen die Chancen besser. ;-) Für den 2N3773 wird eine antike Herstellungstechnik verwendet, analog zum ursprünglichen 2N3055. Bei MOSFETs ist das ähnlich. Die ollen BUZs tun sich hier leichter als viele aktuellen Typen.
MaWin schrieb: > Ja, aktuell werden FETs vor allem für Schaltanwendungen gezüchtet, > kleine SOA und niedriger RDSon Ja, genau das meinte ich damit. Ich wollte damit natürlich nicht sagen, dass Mosfets generell nicht für ein LNG geeignet sind. Das wäre Quatsch, es gibt genügend Gegenbeispiele dafür.
Peter M. schrieb: > Meinst Du mit "Genauigkeit" die Größe der Offsetspannung des > Operationsverstärkers? Alle Eingangs- und Verstärkungsfehler. > Wenn der Offset konstant ist, Ist er nicht. Temperaturabhängig, gleichtaktabhängig, exemplarabhängig, verstärkungsabhängig. Man muss mit der Datenblattoleranz rechnen. Ein LM324 ist einfach das billigste vom Billigen, seine Defizite fallen bei jeder Messanwendung auf, ein Labornetzteil ist eine Messanwendung. Wer Analoginstrumente nutzt (2.5% Ablesefehler) kann mit ihnen leben. Ein 3 1/2 stelligen Panelmeter wird mit einem LM324 versaut.
A. K. schrieb: > Possetitjel schrieb: >> Wenn man lange genug sucht, findet man im Gegenzug >> sicher auch FETs, die DC-SOAR-Kurven im DaBla haben :) > > Und zwar auf die gleiche Art: Wenn das DaBla noch auf vergilbtem > abgegriffenem Papier ist, und das PDF im Netz bloss ein Scan davon, dann > stehen die Chancen besser. ;-) Dann schaut euch mal diesen 2,5 Kilowatt MOSFET-Brocken an: https://www.fairchildsemi.com/datasheets/FD/FDL100N50F.pdf Da ist nichts mit alt (4 Jahre) oder vergilbt und er hat eine DC SOA Kennlinie, die sich gewaschen hat: 25V:100A, 100V:25A Fragt sich nur, ob man die Verlustleistung ohne flüssigen Stickstoff weg gekühlt bekommt.
M. K. schrieb: > dfg schrieb: > M. K. schrieb: > Also in diesem Fall wäre die Versorgung des uC erheblich zu schwach > ausgelegt. > > In solchen Fällen, wo der exakte Pegel von Bedeutung ist, kann man doch > µC mit geregelter/stabilisierter Spannung versorgen? > > Na das würde ich definitiv sowieso machen. Man will ja auch was messen > mit dem uC, alleine deswegen sollte seine Versorgung stabil sein. Wenn man was messen will mit einem uC, was nicht ratiometrisch von der Versorgungsspannung abhängf, wählt man tunlichst die interne Bandgap, die ist 1000 x stabiler als die Versorgungsspannung.
Possetitjel schrieb: > Wenn man lange genug sucht, findet man im Gegenzug > sicher auch FETs, die DC-SOAR-Kurven im DaBla haben Oder für "Schalt-FETs" nachgereichte Kurven.
MaWin schrieb: > Wenn man was messen will mit einem uC, was nicht ratiometrisch von der > Versorgungsspannung abhängf, wählt man tunlichst die interne Bandgap, > die ist 1000 x stabiler als die Versorgungsspannung Hab ich irgendwo behauptet mit der Versorgung zu messen? Muss mir entfallen sein. Wenn du nicht zwischen den Zeilen lesen kannst dann sag lieber nichts.
Wenn man die richtigen Typen nimmt kann man auch MOSFETs in einen LNG nutzen. Nur sind sie in einer Schaltung als Sourcefolger nicht so geeignet: man verliert zusätzliche Spannung und die mit dem Strom ansteigende Steilheit wird leicht zum Problem. Parallelschalten ist auch nicht so einfach. Für den fliegenden Regler sind MOSFETs durchaus eine gute Wahl. Es sind auch nicht alle MOSFETs geeignet. Viele neue MOSFET typen sind wirklich nur als Schalter zu gebrauchen, alter Typen gehen ggf. auch als analoges Stellglied. Wenn man PWM genaue Spannungen Erzeugen will, muss man schon auf eine Stabile Ausgangsspannung achten. Solange der µC nicht so viel zu tun hat, und insbesondere keine größeren Lasten (z.B. LEDs) treibt kann dafür die µC Versorgung reichen, sonst halt eine extra Treiber Stufe mit stabiler Versorgung. Der Ausgangswiderstand ist kaum von Bedeutung (eine minimale Verschiebung der Filterfrequenz interessiert nicht). Einen kleinen Einfluss hat der Unterschied im Ausgangswiderstand zwischen H und L Zustand - das kann zu etwas Nichtlinearität führen. Auch da liegt man dann aber eher im 12-14 Bit Bereich, wenn man das Filter nicht zu niederohmig macht. Ein aktives Filter sollte es schon sein, der Aufwand ist trotzdem nicht so groß. Die billigen 12 Bit DACs sind auch nicht gerade so genau, aber je nach Anspruch kann das genügen. Wenn man damit auskommt sind die tatsächlich ein brauchbare Alternative. Beim µC Teil kann es aber auch jeder so machen wie er will. Der eine will lieber hohe Auflösung, der 2. eine schnelle Einstellung und der 3. einen niedrigen Preis. Der µC Teil sollte auch eher hinten an - ob der DAC 0-3 V oder 0-5 V liefert macht keinen so großen Unterschied und von der Tendenz her braucht man noch eine Anpassung auf die passenden Pegel des analogen Teils. Für die analoge Steuerung kann es günstiger sein dort 2 getrennte Stellspannungen mit getrenntem Bezugspunkt zu nutzen. Die Anpassung auf eine Bezugsebene ist nicht nur extra Aufwand, sondern verschlechtert auch die Eigenschaften etwas. Den Teil sollte man also nur machen wenn man ihn für die µC Steuerung auch wirklich braucht. Je nachdem wie man den µC Teil hat kann man da auch verschiedene Wege gehen (analog oder per DAC mit anderem Bezugspunkt). Für die relativ kleinen Spannungen am Shunt ist der LM324 tatsächlich nicht so gut. Teils wäre für den Stromteil auch ein etwas schnellerer OP günstig - da sollte man ggf. einen anderen, besseren OP möglich machen und dann lieber statt einen 4 fach OP lieber zwei 2-fach OPs einplanen. Zumindest eine kleinen Abgleich muss man wohl einplanen, die Drift ist beim LM324 noch nicht einmal so schlecht. Der LT1013 als genauere Alternative ist allerdings teils recht teuer (die Ti Variante ist ggf. erschwinglich).
So, hallo allerseits, hier ist er wieder, der komische Managerheini mit dem "merkwürdigen Powerpoint geraffel" und den längsten Texten im Faden. Im Anhang die schon vor Tagen angekündigte aktualisierte Zusammenstellung der Entwicklungsziele. Der Text will und soll keine abschließende Festlegung sein, sondern soll als Grundlage für die folgenden Entwicklungs- schritte dienen. Ich hoffe, er beantwortet die meisten allgemeinen Fragen und entlastet so das Forum von den immer gleichen Antworten. Sachliche Anmerkungen zum Text sind willkommen. Seite 1 enthält als Übersicht den Konsens, den ich aus den bisherigen Beiträgen herausgelesen habe. Gegenüber der 1. Fassung gibt es nur ein paar Ergänzungen, aber keine inhaltlichen Änderungen. Seite 2 enthält ein paar philosophische Erwägungen, die ich unbedingt loswerden musste, aber nicht öffentlich hier im Faden schreiben wollte :) Auf den Seiten 3 bis 5 finden sich ein paar technische Anmerkungen zu den Zielen von Seite 1. + + + Als nächsten Schritt habe ich vor, das von allen geliebte Blockschaltbild nochmal aufzugreifen und ein paar Worte zur "Architektur", also zu den Teilsystemen und ihren Schnittstelle zu sagen. Mir ist klar, dass das weder übermäßig spannend noch spektakulär neu ist -- aber ich halte es für nützlich, um den Überblick zu behalten. Das dauert aber noch ein paar Tage. + + + Das war's erstmal; wieder zurück zur Technik. Allseits gut Holz! Möge der magische Rauch nicht zu schnell entweichen!
Lurchi schrieb: > ...Für den fliegenden Regler... Ich weiß nicht, was du mit dem "fliegendem Regler" meinst. Ich gehe davon aus, dass ein Regler mit zus. Hilfsspannungen gemeint ist. Was ist praktisch Nachteil überhaupt von solchem Regler, außer man zusätzlich ein Trafo bzw. eine Wicklung für die Hilfsspannungen braucht?
M. K. schrieb: > Hab ich irgendwo behauptet mit der Versorgung zu messen? Ja. Und zwar in Bezug auf die Versorgung sonst wären Stabilitätsanforderungen an sie ziemlich überflüssig. M. K. schrieb: > Man will ja auch was messen mit dem uC, alleine deswegen sollte seine > Versorgung stabil sein. > Muss mir entfallen sein. Wenn du nicht zwischen den Zeilen lesen kannst dann sag lieber nichts. Schreib lieber nichts, wenn du hinterher nicht daran erinnert werden willst.
Tany schrieb: > Lurchi schrieb: >> ...Für den fliegenden Regler... > > Ich weiß nicht, was du mit dem "fliegendem Regler" meinst. Ich gehe > davon aus, dass ein Regler mit zus. Hilfsspannungen gemeint ist. > Was ist praktisch Nachteil überhaupt von solchem Regler, außer man > zusätzlich ein Trafo bzw. eine Wicklung für die Hilfsspannungen braucht? Das ist das von mir "immer" erwähnte "HP Prinzip", wo der Bezugspunkt der ganzen Regelschaltung und der Hilfsspannungsversorgung der Ausgang bzw + Sense ist. Das hat den Vorteil, dass der Ansteuerstrom der Leistungsstufe von der Hilfsspannungsversorgung kommt und nicht von der Hauptstromversorgung. Da in der Regel die Hilfsstromversorgung bei Verlust der Netzspannung schneller zusammenbricht, werden in der Regel die gefürchteten unkontrollierten Spannungserhöhungen während dieser Phase weitgehendst vermieden. Um ganz sicher diesen Effekt verhindern zu können baut wird oft zusätzlich noch eine Unterspannungsverrieglung eingebaut. Dann kann eigentlich nichts mehr passieren. HP/Harris verwendet dieses Konzept seit ihren Anfangsjahren und man kann alles darüber in App Note 90(B) lesen. Ich vermute, dass die Ingenieure von Harris frühzeitig die Vorteile dieses Konzepts erkannten, und dass es gar nicht auf den Mist von HP gewachsen war, wie meist behauptet wird. Die früheren Harris LNGs waren schon so gebaut. Das meine ich jetzt nicht negativ.
Possetitjel schrieb: > hier ist er wieder, der komische Managerheini mit dem > "merkwürdigen Powerpoint geraffel" und den längsten > Texten im Faden. Hut ab! Sehr schön formuliert. Ich denke es ist eine gute gemeinsame Basis für alle Mitstreiter des Projekts und ganz im Geist von Exupéry.
MaWin schrieb: > Ja. Und zwar in Bezug auf die Versorgung sonst wären > Stabilitätsanforderungen an sie ziemlich überflüssig. Da haste den Fadem verloren. Die Stabilitätsanforderung der Versorgung ist für die PWM wichtig.
Ich werde mir wahrscheinlich diesen Winter eine Dreifach LNG Version bauen mit den Import Doppel Instrumenten und gemeinsamen Nullpunkt. Ich vermisse schon lange so ein LNG für gemischte Digital/Analogprojekte wo man die Spannungen gleichzeitig ein und Ausschalten kann und mit rückwärtiger Schnittstelle für die mögliche Zukunfts uC-Steuerung. Dafür sehe ich z.B. eine DB25 Buchse vor, die normalerweise mit einen DB25 Stecker mit internen Brücken für die Sollwertvorgaben versehen ist und nur bei Bedarf mit dem Programmiergerät verbunden wird. Dieses Programmiergerät kann relativ handlich sein um nicht zu viel Platz wegzunehmen. Ich bin mit Poties für den Rest der Zeit durchaus zufrieden und wenn ich mal wirklich Fernsteuerung brauche, schließe ich sie lieber nur bei Bedarf an. Das ist auch kostengünstiger. Der Vorteil ist auch, dass ich schon existierende LNGs dafür modifizieren könnte. Für höhere Stromwerte habe ich schon einige LNGs. Leistungsmerkmale des geplanten Geräts: Ausgang1: 0-7.5V 0-3A Ausgang2: 0-20V 0-1A Ausgang1: 0-20V 0-1A
Possetitjel schrieb: > Im Anhang die schon vor Tagen angekündigte aktualisierte > Zusammenstellung der Entwicklungsziele. Wow, meinen Dank und Anerkennung zu der Arbeit. Erstmalig wird mit "fester Hand" die Sache geleitet. Sieht fast so aus, als würde doch mal was Konkretes nach den tausend Anläufen zum Thema.
Das ArnoR schrieb: > Erstmalig wird mit > "fester Hand" die Sache geleitet. Das sieht man es einmal wieder: Ohne Chef geht's einfach nicht:-)
Leute ihr entfernt Euch schon wieder mal meilenweit vom Thema. Eigentlich war doch das Ziel ein nachbausicheres LNG zu bauen, welches auch einen Anfänger geeignet wäre. Jetzt seid ihr schon wieder bei PWM und allen anderen Kram. Die Anforderungen (Spannungs-/Strombereich) waren doch schon ganz gut umrissen. Auch war ja mal schon so weit, das man gesagt hatte ein einfaches Basismodul - also ohne µC - mit dem man auch eine Dualstromversorgung aufbauen kann, wenn man möchte. Das ganze natürlich mit einfach beschaffbaren Bauteilen. Wäre schön wenn man wieder zum Thema zurück finden würde.
Zeno schrieb: > Leute ihr entfernt Euch schon wieder mal meilenweit vom Thema. > Eigentlich war doch das Ziel ein nachbausicheres LNG zu bauen, welches > auch einen Anfänger geeignet wäre. > Jetzt seid ihr schon wieder bei PWM und allen anderen Kram. Das ist doch das offizielle Ziel. Das Geflüsterte von PWM, uC ist nur Umgebungsgeräusch;-) > > Die Anforderungen (Spannungs-/Strombereich) waren doch schon ganz gut > umrissen. Auch war ja mal schon so weit, das man gesagt hatte ein > einfaches Basismodul - also ohne µC - mit dem man auch eine > Dualstromversorgung aufbauen kann, wenn man möchte. Das ganze natürlich > mit einfach beschaffbaren Bauteilen. > Wäre schön wenn man wieder zum Thema zurück finden würde. Da bin ich zuversichtlicher wie Du. Dass jeder bis zu einem bestimmten Grad sein eigenes Süppchen kochen wird muss jedem klar sein und ist auch richtig so. Am Ende kommt bestimmt ein nettes Design raus, dass die Basis für das eigene LNG Projekt sein kann.
Gerhard O. schrieb: > Das ganze natürlich mit einfach beschaffbaren Bauteilen. ...und ergrenzend noch Bauform: THT oder SMD. Wenn SMD ab welcher Größe.
Gerhard O. schrieb: > Da bin ich zuversichtlicher wie Du. Dein Glas ist halt halb voll. Dein geplantes Projekt finde ich gut. Die von Dir gewählten Spannungs-/Strombereiche finde ich sehr praxisbezogen und nach meinem Verständnis für's Hobby völlig ausreichend. Ich habe derzeit ein Festspannungsteil das 1x5V/2A, +-12/1A und +-12V/0,5A bereitstellt. Ist die Stromversorgung aus einem alten 3D Messgerät. Dazu habe ich noch ein Statron 0..30V/0..5A. Ein altes PC-Netzteil habe ich mit Schraubklemmen ausgerüstet, so das ich bei Bedarf auch noch auf die im PC üblichen Spannungen mit etwas Schmackes zurück greifen kann. Bisher haben diese Spannungsquellen für alle meine Bastelprojekte bei weitem ausgereicht. Steuerung per µC oder PC habe ich bisher auch noch nicht vermisst. Für diverse Messreihen mag das zwar ganz sinnvoll sein, aber im Hobbybereich tritt das, zumindest bei mir, eigentlich gar nicht auf. Das heißt ja nicht das es der eine oder andere braucht.
Tany schrieb: > Gerhard O. schrieb: >> Das ganze natürlich mit einfach beschaffbaren Bauteilen. > ...und ergrenzend noch Bauform: THT oder SMD. Wenn SMD ab welcher Größe. Das war nicht ich;-) Das stammte von Zeno. Ob THT oder SMD spielt für dieses Projekt nur dann eine Rolle wenn hier gemeinsame Leiterplattenentwürfe gepostet werden. Obwohl ich in der Arbeit fast ausschließlich mit SMD arbeite, scheint mir persönlich THT aus den folgenden Gründen vorteilhafter zu sein: 1) Meine Bastelkiste hat mehr THT Teile als SMD, 2) Kompaktheit spielt bei mir keine große Rolle da die Leistungsteile sowieso maßgeblich die Gesamtgröße bestimmen. 3) Zuverlässigkeit meiner Hand SMD Lötungen. Wenn nicht gerade mit einschlägigen Industriestandards und genau gesteuerten Prozessen gearbeitet wird, ist ein gewisses Risiko von Komponenten-Beschädigungen beim Löten nicht ausschließbar. Das könnte sich dann spaeter fatal auswirken wenn ein wichtiger Teil durch Haarrisse ausfällt und die Ausgangsspannung unkontrolliert hochschnellt. Deswegen scheint mir THT hier vorteilhafter. Das ist Eure Entscheidung. Meine steht fest. 4) Ich bin schon ein etwas aelteres Semester und THT Komponenten sind für mich leichter manipulierbar und leichter zu sehen. Früher sah ich wie ein Luchs. Junggemüse kann Punkt 4 ignorieren;-) 5) Mir sind Leiterplatten mit THT Komponenten auch lieber weil man mit Tastköpfen leichter herankommt und einklinken kann. Bei SMD muss man immer andrücken wenn man nicht gerade Testpoints mit Hooks vorsieht. Als Erinnerung bleiben dann immer die kleinen Tastkopfeindrueckpunkte auf den Lötstellen zurück. 6) Teile lassen sich im Prototypen Stadium leichter auswechseln und man verhunzt die Lötstellen nicht so leicht.
Das HP typische Konzept unterscheidet sich schon in einigen Eigenschaften. Die Vorteile sind: + Sehr flexibel bei der Spannung (auch für 100 V wenn es sein muss) + Spannung und Strom Signale mit einem Bezugspunkt für die Messung und Steuerung (je nach Variante auch getrennt, vor allem mit BJT). + Stromregelung von der Tendenz her schneller / besser + kleinerer Spannungsverlust (gut bei kleiner Spannung) + je nach Spannung gut für MOSFET als Leistungselement Das Prinzip hat aber auch Nachteile: - Spannungsregelung von der Tendenz her langsamer - PSRR eher schlechter (ggf. relevant hinter Vorregler) - extra Hilfsspannung (kann aber gut für µC / Display genutzt werden) - i.A. mehr Ausgangskapazität nötig - schwieriger zu verstehen - Auslegung der Kompensation etwas schwieriger Für ein größeres Netzteil mit allem Pipapo würde ich eher das HP Prinzip bevorzugen. Für ein einfaches Netzteil kann man es aber auch einfacher machen. Den HP ähnlichen Typ würde ich mir für später aufsparen, ggf. irgendwann nächstes Jahr in einem 2. Thread. Extra Sense Eingänge machen die Sache schon etwas komplizierter. U.A. der Schutz für Fehlbedienung ist nicht trivial und mit der Geschwindigkeit muss man auch eher Rücksicht nehmen. Man sollte aber schon sehen, dass intern die Kabelwiderstände bis zu den Buchsen nicht eingehen - d.h. Geräte intern schon extra Sense-Leitungen vorsehen, allerdings ohne extra Schutz und nicht extra hochohmig.
<Einwurf> Lurchi schrieb: > Für ein größeres Netzteil mit allem Pipapo würde ich eher > das HP Prinzip bevorzugen. Für ein einfaches Netzteil kann > man es aber auch einfacher machen. Den HP ähnlichen Typ > würde ich mir für später aufsparen, ggf. irgendwann > nächstes Jahr in einem 2. Thread. Ja, das sehe ich im Kern genauso. Eigentlich mag ich es nicht besonders, schon eine Vor-Entschei- dung zu treffen, ehe man die Alternativen gründlich geprüft hat; aber auf der anderen Seite denke ich, der einfache massebezogene Emitterfolger deckt praktisch alles ab, was bisher so an Wünschen formuliert wurde. Dazu kommt: Arnos Kaskadenregler (OPV/Transistoren) hat, wenn ich das richtig gesehen habe, eine innere Verstärkung im "inneren" Regler (also dem Transistorverstärker). Dadurch fällt auch das 30V-Limit der OPVs. </Einwurf>
Mir ist heute ein Prinzipschaltbild über den Weg gelaufen, das ich recht bemerkenswert fand: https://www.elektronik-kompendium.de/public/schaerer/bilder/kdarl2_4.gif Es stammt aus dem Elektronik-Kompendium von Thomas Schaerer: https://www.elektronik-kompendium.de/public/schaerer/kdarl2.htm und ist als Bild 4 ganz weit unten zu finden. Besonderheit: Die Ausgangsspannung kann frei gewählt werden, etwa 20-60V oder mehr, da der OpAmp nicht mehr diese Spannung abkönnen muss. Und wenn man sich einen OpAmp für 5V aussuchen kann, hat man eine Riesenauswahl an Präzisionstypen mit Offset im im µV Bereich und Drift im nV Bereich. Nur mal als Beispiel: http://www.mouser.com/ds/2/389/tsz121-957398.pdf Und dann die komplementäre PNP-Darlingtonstufe, die hier bereits als vorteilhaft bezüglich Regelverhalten angesprochen wurde. Vielleicht habe ich ja etwas übersehen, was dieses Konzept ins abseits stellt. Warten wir mal ab, was die Experten dazu sagen.
Beitrag #5187793 wurde von einem Moderator gelöscht.
Gerhard O. schrieb: > Siehe hier: Beitrag "Re: Nachbausicheres Klein Labornetzgeraet" Gerhard, danke dafür. Diesen Faden hatte ich glatt verpaßt. Tany schrieb: > ...und mein 2x 0...36V, 0..4A LNG mit jeweils einem IRF250 ist seit > Jahren im Dienst. :-) Findet man dieses auch irgendwo hier dokumentiert? Oder hast Du dessen Konstruktion und Parameter gar (gezwungenermaßen) geheim gehalten? Raus damit. Zumindest mit ein paar Fakten dazu. :) Roland F. schrieb: > Wenn da was im Bereich Arduino oder > AVR-nackt zum Einsatz kommt, würde ich mich als "Brennstation" anbieten. Feiner Zug von Dir. ;-) Possetitjel schrieb: > Dazu kommt: Arnos Kaskadenregler (OPV/Transistoren) hat, wenn > ich das richtig gesehen habe, eine innere Verstärkung im "inneren" > Regler (also dem Transistorverstärker). Dadurch fällt auch das > 30V-Limit der OPVs. Hieße ja auch, daß OPVs mit weit niedrigerer Versorgungsspannung (wie viele moderne Typen sind) wieder in Frage kämen. Oder nicht? Danke Dir übrigens für Dein "Engagem(anag)ent". Schön zusammengefaßt. Ich denke übrigens, daß man auf die Umsetzung des HP-Prinzips nicht lange warten muß, wenn es so weitergeht. Es geht doch gut voran, finde ich.
Bernd K. schrieb: > Und wenn man sich > einen OpAmp für 5V aussuchen kann, hat man eine Riesenauswahl an > Präzisionstypen mit Offset im im µV Bereich und Drift im nV Bereich. Ja, sowas ähnliches wollte ich auch "gemeint haben" grade. :) Die Auswahl ist im niedrigeren Spannungsbereich ganz anders.
Zeno schrieb: > Steuerung per µC oder PC habe ich bisher auch noch nicht vermisst. Für > diverse Messreihen mag das zwar ganz sinnvoll sein, aber im Hobbybereich > tritt das, zumindest bei mir, eigentlich gar nicht auf. Das heißt ja > nicht das es der eine oder andere braucht. Bis jetzt habe ich PC Steuerung noch nicht gebraucht. Allerdings kommt der Apettit mit dem Essen. Wenn man also diese Möglichkeit hat, findet man wahrscheinlich Projekte wo man es gut verwenden könnte. Ich möchte den Faden hier nicht zu sehr verzetteln und man möchte es mir bachsehen; möchte aber trotzdem bemerken wie wichtig zusätzlich zum LNG eine gute elektronische Last ist die dynamisch eingesetzt werden kann und verschiedene Betriebsarten wie Konstantstrom, Widerstands Modus und Konstant-Leistung beherrscht. Das wäre vielleicht ein dankbares Folgeprojekt. Ich habe mich da schon vor einiger Zeit nach 300W CPU Kühlern ausreichender Leistung und Linearen Hochleistungs MOSFETs mit ausreichendem SOA umgeschaut. So ein Projekt will ich auf alle Fälle hochziehen. Es gibt für solche Zwecke tolle MOSFETs mit günstiger Zweiloch Befestigung für recht hohe Ströme im Linearbetrieb.
Die von Bernd K. ins spiel gebrachte Variante https://www.elektronik-kompendium.de/public/schaer... hat einige gute Punkte, etwa die Möglichkeit auch mehr als 30 V auszugeben. Allerdings geht in der Schaltung der Transistor Teil recht deutlich ein. D.h. je nach Wahl der Transistoren geht die Schalung mal gut und mal schwingt es, insbesondere bei kleinen Strömen. Die Verstärkung über Transistoren ist leider abhängig vom Strom mit dem man arbeitet, und auch recht hoch. Mit ein paar zusätzlichen Widerständen am Emitter ließe sich das wohl noch etwas bändigen. Eine andere positive Eigenschaft ist, dass mit der Ausgangsspannung recht dicht an die Versorgung kommt. Es gehen nur etwa 1-1.5 V verloren. Die Quasikomplementäre Darlingtonschaltung wird hier allerdings als Stomverstärker genutzt und nicht als Spannungsfolger. u.A. wird die Basis des PNP hochohmig angesteuert. Das gibt also an deutlich anders Verhalten. Die Endstufe hat trotz dem NPN am Ausgangs einen eher hochohmigeren Ausgangswiderstand. Da ist man im Übergang vom klassichen Regler zum LDO, etwa ähnlich wie in der Spannungsregern Lt1085 oder LM1117. Die Version wäre es sicher Wert sich die auch noch einmal zu simulieren und um Stromregelung zu ergänzen. Vom Gefühl her würde ich sagen gute Eigenschaften, wenn es passt, aber ggf. nicht so nachbausicher.
M. K. schrieb: > MaWin schrieb: >> Ja. Und zwar in Bezug auf die Versorgung sonst wären >> Stabilitätsanforderungen an sie ziemlich überflüssig. > > Da haste den Fadem verloren. Die Stabilitätsanforderung der Versorgung > ist für die PWM wichtig. Du darfst gerne noch mal deinen eigenen Beitrag lesen, falls du inzwischen vergessen haben solltest, was du gestern gesabbelt hast. Messen heisst nicht PWM.
Lurchi schrieb: > Allerdings geht in der Schaltung der Transistor Teil recht > deutlich ein. D.h. je nach Wahl der Transistoren geht die Schalung mal > gut und mal schwingt es, insbesondere bei kleinen Strömen. Die > Verstärkung über Transistoren ist leider abhängig vom Strom mit dem man > arbeitet, und auch recht hoch. Mit ein paar zusätzlichen Widerständen am > Emitter ließe sich das wohl noch etwas bändigen. Genau so ist das. Das Prinzip ist hier gelegentlich schon gezeigt worden. In diesem Thread: Beitrag "Bauplan Hochspannungsnetzteil 0 - 400V- / 0 - 1A" sind einige Beispiele verlinkt. Die hohe Schleifenverstärkung macht allerdings nur Ärger. In dieser Schaltung: Beitrag "Re: Bauplan Hochspannungsnetzteil 0 - 400V- / 0 - 1A" musste ich die Steuerspannung runtersetzen und einen großen Sourcewiderstand einbauen, um wenigstens unter bestimmten Bedingungen Stabilität zu bekommen, obwohl der Ausgangstransistor nur als Sourcefolger arbeitet.
Michael B. schrieb: > M. K. schrieb: >> MaWin schrieb: >>> Ja. Und zwar in Bezug auf die Versorgung sonst wären >>> Stabilitätsanforderungen an sie ziemlich überflüssig. >> >> Da haste den Fadem verloren. Die Stabilitätsanforderung der Versorgung >> ist für die PWM wichtig. > > Du darfst gerne noch mal deinen eigenen Beitrag lesen, falls du > inzwischen vergessen haben solltest, was du gestern gesabbelt hast. > > Messen heisst nicht PWM. Auch du darfst gerne zwischen den Zeilen lesen aber OK. Nochmal etwas ausführlicher. Für die PWM sollte die Versorgung recht stabil sein und nicht durch irgendwelche Zustände des uC nennenswert einbrechen. Und wenn sie diese Anforderungen erfüllt dann kann die Versorgung auch zum Messen genutzt werden. Der Vorteil auch die Versorgung zum Messen benutzen zu können ermöglicht es mit der Versorgung als Referenz relativ große Spannungen zu messen während man die idR deutlich kleiner interne Referenzquelle (Bandgap-Quelle) die kleineren Spannungsbereiche messen kann und dadurch im unteren Spannungsbereich (Alternativ: Strombereich) Auflösungsmäßig besser wird. In meinem Falle messe ich mit der internen Referenz die Ausgangsspannung meines LNGs bis 5 V und den Strom bis 1 A. Sind die Werte größer schalte ich auf Vcc zum Messen um. Dadurch habe ich bei Spannungen bis 5 V eine Auflösung von ca 5 mV und bei Strömen bis 1 A eine Auflösung von ca 1 mA. Bei Spannungen über 5 V steigt meine Auflösung auf ca. 25 mV und bei Strömen entsprechend auf 5 mA. Natürlich kann man auch eine separate Referenz benutzen aber das muss ich euch ja nicht erklären, oder?
M. K. schrieb: > Die Reste der PWM werden selbstverständlich um den Faktor (R20+R21)/R21 > verstärkt am Ausgang erscheinen, d.h. hat man ~2 mV Ripple der PWM am > Spannungsregler führt das zu ~20 mV am Ausgang des LNGs Sorry, so ein Netzteil möchte ich nicht haben, schon gar nicht als LABORNETZTEIL.
Tany schrieb: > Sorry, so ein Netzteil möchte ich nicht haben, schon gar nicht als > LABORNETZTEIL Jeder wie er mag aber schau dir lieber keine Kommerziellen LNGs genauer an. Hinweiß: die 20 mV sind Peak-2-Peak, RMS sinds < 0.5 mV wenn ich meinem Fluke 179 und dem Agilent U1253B glauben darf. ;)
<Zwischenruf> Tany schrieb: > M. K. schrieb: >> Die Reste der PWM werden selbstverständlich um den Faktor >> (R20+R21)/R21 verstärkt am Ausgang erscheinen, d.h. hat >> man ~2 mV Ripple der PWM am Spannungsregler führt das zu >> ~20 mV am Ausgang des LNGs > > Sorry, so ein Netzteil möchte ich nicht haben, schon gar > nicht als LABORNETZTEIL. Musst Du doch nicht. So ganz verstehe ich die Kontroverse nicht: Erstens kann man für das PWM-Steuersignal ein besseres Filter verwenden (z.B. mit Doppel-OPV; Butterworth 5. Ordnung; 100dB/Dekade), dann finden sich bei korrekter Auslegung weniger als 1mV PWM auf der Ausgangsspannung wieder. Zweitens ist man nicht gezwungen, das PWM-Signal direkt (=analog) weiterzuverarbeiten; man kann den Tastgrad auch vom internen µC des Netzteils messen lassen. Das hat immer noch den Vorteil einer ungeschlagen einfachen Schnittstelle nach außen. (Und das muss ja auch nicht die einzige Schnitt- stelle sein. Kannst ja gerne S/PDIF vorsehen...) </Zwischenruf>
ArnoR schrieb: > Lurchi schrieb: >> Allerdings geht in der Schaltung der Transistor Teil >> recht deutlich ein. [...] > > Genau so ist das. Das Prinzip ist hier gelegentlich > schon gezeigt worden. [...] Naja, die ELKO-Schaltung ist doch eigentlich nur eine vereinfachte Version von Deiner Kaskadenschaltung, oder sehe ich das falsch? Die lokale Rückkopplung fehlt. Oder?
Possetitjel schrieb: > Naja, die ELKO-Schaltung ist doch eigentlich nur eine > vereinfachte Version von Deiner Kaskadenschaltung, oder > sehe ich das falsch? > Die lokale Rückkopplung fehlt. Oder? Kann man sicherlich so sehen. Wobei ich von "meiner" Kaskadenschaltung eigentlich nicht reden möchte, auch wenn ich das schon öfter vorgeschlagen habe, z.B. hier: Beitrag "Re: Basisstrom berechnen und Transistor aussuchen." Ein Labornetzteil würde ich so nicht aufbauen.
ArnoR schrieb: > Possetitjel schrieb: >> Naja, die ELKO-Schaltung ist doch eigentlich nur eine >> vereinfachte Version von Deiner Kaskadenschaltung, oder >> sehe ich das falsch? >> Die lokale Rückkopplung fehlt. Oder? > > Kann man sicherlich so sehen. [...] > Ein Labornetzteil würde ich so nicht aufbauen. Warum? Bzw. warum nicht? Stabilität (=Abwesenheit von Schwingneigung) ist natürlich ein großes Thema... aber sonst? Ich sehe eigentlich nur Vorteile. Michael B. hat weiter oben auf eine Schaltung von so einem Leipziger Makerspace verwiesen; die setzen einen ähnlichen Block ein.
Possetitjel schrieb: > Stabilität (=Abwesenheit von Schwingneigung) ist natürlich > ein großes Thema Eben darum. Man sieht es hier Beitrag "Re: Labornetzgerät - Fragen zum Schaltplan" im Bild 1a. Der OPV frisst 90° der kostbaren Phasenreserve. Das geht auch ohne den/das.
Die Stabilität ist sehr wichtig, sozusagen notwendige Voraussetzung - wenn man den Regler kaum stabil kriegt nützt einem das beste DC Verhalten nichts. Die Stabilität ist das, was so einen Netzteilentwirf schwierig macht: man fordert halt zu recht dass der Regler für jeden Strom bis zum Limit und jeden realistischen Kondensator nicht schwingt. Damit die Schaltung auch sicher nach gebaut werden kann müssen auch eine Variation der Transistorparameter und die üblichen parasitären Induktivitäten / Kapazitäten tolerieren. Eine Endstufe mit sehr viel Verstärkung ist da schon mal keine gute Voraussetzung, denn das heißt in der Regel dass schon bei relativ kleiner Frequenz die Verstärkung abnimmt und damit eine extra Phasenverschiebung auftritt. Wenn die Verstärkung dann auch noch nur über die Transistoren und nicht per Gegenkopplung festgelegt ist, kann das ganze auch noch stark vom Strom abhängen. Im Rahmen der linearen Analyse sind für den Endstufen Teil 2 Eigenschaften wichtig: einmal die Reine Ausgangsimpedanz der Endstufe. D.h. die Ausgangsimpedanz bei festen Stellwert. Ideal sollte es eher wie eine Ohmscher Widerstand sein, aber wenn möglich nicht mehr als 90 Grad Phase. Hier können keine Ausreißer bei höheren Frequenzen ggf. durch einen Kondensator (bzw. RC Glied) am Ausgang ausgeglichen werden. Der 2. Punkt ist die Transimpedanz, d.h. die Änderung im Ausgangsstrom, für den Betrieb gegen einen großen Kondensator bei einer AC Steuerspannung. Hier sollte der Verlauf gutmütig sein, und auch keine zu starken Phasenverschiebungen und Änderungen in der Phase enthalten. Je einfacher die Kurve, desto einfacher wird es für den Reglerteil.
Possetitjel schrieb: > Sachliche Anmerkungen zum Text sind willkommen. Hier eine oder zwei von mir: 1. zu vorgeschalteten Schaltreglern: Ich meine, das Design der Netzteil-Elektronik soll sich an einem gewöhnlichen Netztrafo orientieren, was bedeutet: a) die übliche Weichheit der Rohspannung soll berücksichtigt sein, also daß die Lerlaufspannung deutlich über der Vollast-Spannung liegt. Das hat gewichtige Auswirkung auf die Wahl der OpV's und/oder die Gestaltung der Endstufe. b) die erwartbaren Über- und Unterspannungen sollen berücksichtigt sein, denn die schlagen beim Trafo ja durch. c) es ist natürlich jedem freigestellt, ein Notebook-NT zu nehmen, aber eben auch auf die Gefahr hin, daß dadurch HF-Störungen durch dessen inneres Schaltnetzteil auf die Ausgäng kommen können. 2. zur Bauelementewahl: ich tendiere ganz klar zu SMD und zu zumindest einer Muster-Leiterplatte, damit solche Dinge wie ausreichende Masseflächen, gutes Layout usw. festgenagelt sind. Grund: Ich habe schon viel zu viele schlechte Layouts sehen müssen und weiß, daß ein dumm gelaufenes Layout eine an sich gute Schaltung ruinieren kann. Allerdings meine ich, daß man hierfür ruhig 1206 nehmen sollte. Sowas gibt's reichlich bei Ebay, auch als Sortiment (Sortiment von ca. 10000 Stück für 10 Euro). W.S.
Bernd K. schrieb: > Vielleicht habe ich ja etwas übersehen, was dieses Konzept ins abseits > stellt. Ja, hast du. Der Transistor T3 am Ausgang des OpV's ist eine ganz miserable Lösung, denn er schränkt der Ausgangshub des OpV's auf 0 .. 0.7 Volt ein. So eine Schaltung ist ganz sicher NICHT stabil zu kriegen. Abgesehen vom Ausgangsverhalten des OpV-Ausganges bei quasi Kurzschluß am negativen Rail. Weitaus besser wäre es, wenn dieser T3 einen passablen Emitterwiderstand bekäme, so daß er bei voller Ausgangsspannung des OpV's mal gerade eben genug Strom an den T2 liefert, so daß dieser über T1 den gewünschten Ausgangsstom sicher liefern kann. Wenn man dann zwischen REF und V- des OpV's noch nen Strom-Meßwiderstand einbaut und mit einem weiteren OpV und einem weiteren Transistor am Emitter von T3 die Stromregelung einfügt, scheint mir die Sache rund zu werden. Müßte aber mal durchsimuliert werden. R6 ist übrigens bei passener Dimensionierung von R4+R5 überflüssig. W.S.
Hallo, > 2. zur Bauelementewahl: > ich tendiere ganz klar zu SMD... Halte ich für keine gute Idee. Das ganze Projekt ist ja auch für Anfänger geplant und sollte möglichst nachbausicher sein. Ich könnte mir gut vorstellen, das sich ein Anfänger beim Löten von SMD-Bauteilen sehr schwer tut und durch mangelnde Löterfahrung Fehler einbaut, die nur schwer zu finden sind. Da sind Layouts mit Durchsteckbauteilen doch deutlich einfacher zu handhaben. > ...und zu zumindest einer Muster-Leiterplatte, damit solche Dinge > wie ausreichende Masseflächen, gutes Layout usw. festgenagelt sind. Das ist wiederum ein gute Idee und eliminiert sicher viele unnötige Probleme durch ein schlecht gewähltes Layout. rhf
Da gerade aufbautechnische Einzelheiten besprochen werden, möchte ich vorschlagen einen einfach gehaltenen Leiterplattenentwurf zu favorisieren, wo alle externe LNG Komponenten ähnlich wie beim LNG30 manuell mit den entsprechenden Leiterplatten Schaltungsverbindungspunkten verbunden werden. Auch wenn diese Vorgehensweise mehr Arbeit bei der Verdrahtung macht als eine komplett Leiterplatte, hat dieses Konzept den Vorteil maximal universell zu sein. Da hier viele potenzielle Köche am Brei mitbeitragen, können so mehr individuelle Wünsche berücksichtigt werden. Ein Design welches sich auf ein bestimmtes Gehäuse und Bedienungselemente festgelegt, schränkt die Entscheidungfreiheit aller Mitbeteiligten zu sehr ein. So habe ich auch beim LNG30 Entwurf gedacht um die Hauptleiterplatte so universell wie möglich einsetzen zu können. Wie schon vorher aufgeführt favorisiere ich auch THT Bauweise. Da die externen Komponenten, Bedienungselemente, Instrumente sowieso relativ viel Platz brauchen, spielt der Miniaturisierungsaspekt von SMD keine große Rolle. Auch wenn das Junggemüse jetzt damit gut zurecht kommt, bedenkt, daß so ein LNG etliche Jahrzehnte lang hält. Wenn es dann im hohen Alter mal Reparatur benötigt, dann sind die damaligen Adleraugen auch nicht mehr das was sie mal waren und man ist vielleicht dann froh damals auf den störrischen Gerhard gehört zu haben und in vernünftiger Weise THT Aufbau gewählt zu haben. Ich spreche leider aus eigener Erfahrung. Ohne Vergrößerungsglas und viel helles Licht ist es kein Honig lecken mehr. Sagt dann nur nicht, ich hätte es Euch nicht gesagt:-)
Die Schaltung für so ein LNG ohne µC ist so einfach, dass sich die Frage stellt ob man wirklich ein geätzte Platine braucht, oder nicht auch eine Punkt / Streifen Platine reicht. Einige der Teile wie ELKOs und wohl auch 2 Transistoren sind etwas größer (wohl TO39 oder TO126) so dass Bedrahtet da schon passender ist. Für so ein Bastelprojekt kann man, wenn man will auch mischen (z.B. nur die Widerstände und ggf. Abblockkondensatoren in SMD). Für die Steuerung per µC hat man ggf. das Problem, dass gerade neuere günstige DACs nur als SMD und ggf. da sogar in recht kleiner Form zu bekommen sind. Der MCP4726 wäre da z.B. so ein möglicher Kandidat (12 Bit I2C mit relativ guter Genauigkeit für ca. 1 EUR) - aber halt SOT23-6. Die Platine ist dann aber auch erst der 2. Schritt.
Roland F. schrieb: > Ich könnte mir > gut vorstellen, das sich ein Anfänger beim Löten von SMD-Bauteilen sehr > schwer tut und durch mangelnde Löterfahrung Fehler einbaut, die nur > schwer zu finden sind. Was? Bei 1206 etwa? Das sind Kuchenbretter zum auflöten. Da kann man garnix verkehrt machen. Abgesehen davon.. Wenn wir hier ne Leiterplatte kreieren, dann sollte die nicht unnötig groß sein, sonst geht es in's Geld. Es sollte schon eine DKL sein, so daß die möglichst großen Lötaugen (oder verpolsichere Steck's im 0.1 Zollmaß) beim Braten sich nicht ablösen. W.S.
Lurchi schrieb: > Für die Steuerung per µC hat man ggf. das Problem, dass gerade neuere > günstige DACs nur als SMD und ggf. da sogar in recht kleiner Form zu > bekommen sind. Der MCP4726 wäre da z.B. so ein möglicher Kandidat (12 > Bit I2C mit relativ guter Genauigkeit für ca. 1 EUR) - aber halt > SOT23-6. Mein Vorschlag: Die Platine durchgängig für THT auslegen. Und wenn der auserkorene DAC oder OpAmp etc nur in SMD lieferbar ist, gibt es (fast) immer die passende Adapterplatine: https://www.amazon.de/SOIC8-Adapter-Board-Convertor-Double/dp/B00JK8EYTG/ref=pd_sim_107_2/260-8675318-5221259?_encoding=UTF8&psc=1&refRID=H8AVASHTFKXJDYKWBZTP
Gerhard O. schrieb: > Auch wenn diese Vorgehensweise mehr Arbeit bei der Verdrahtung macht Ich sehe das so: - Trafoanschlüsse (oder Notebook-NT-Anschlüsse) per Litze extern - evtl. Grätz-Gleichrichter auch extern? für größere Ströme JA, für bis zu 1.5 Ampere diskret mit 4 Einzeldioden auf der LP, für alles darunter ein integrierter Grätz auf LP - Siebelko auf der LP. Die stehenden im 15 mm RM (so etwa 2200/40) sind normalerweise gut knuffig und elektrisch OK. Für größere Elkos: Lötösen+Litzen zusätzlich zu dem auf der LP. - Potis (U und I) per Litzen und dreipoligem Steck oder Lötösen jeweils. - Ausgangsbuchsen : per Litzen - Strommeß-Widerstand auf der LP, sonst gibt das einen zu großen Drahtverhau - Versorgung und Meßanschlüsse für U und I Anzeigen: jeweils als verpolsichere Steck's im 0.1 Zoll Maß - LED-Anschlüsse per Steck/Lötösen und Litzen - Leistungstransistoren: per Lötösen und Litzen Bei Schukat hatte es bislang ne billige und versatile Sorte von flachen Steckverbindern gegeben, muß mal danach suchen. Dann sehen wir weiter W.S.
W.S. schrieb: > Hier eine oder zwei von mir: Es ist einfach, Wunschvorstellungen zu äussern, aber: W.S. schrieb: > das Design der Netzteil-Elektronik soll sich an einem gewöhnlichen > Netztrafo orientieren MACH, es, d.h. VERSUCH es, und du wirst merken, dass es nicht so einfach ist. 30V Ausgangsspannung ist kaum hinzubekommen, weil die Bauteile dafür 45V aushalten müssten. Die 'einfache Emitterfolgerschaltung' kann das seriös nicht ohne Spezialbauteile (60V OpAmps). W.S. schrieb: > ich tendiere ganz klar zu SMD Das ist bestimmt eine nützliche Vorarbeit wenn man den Chinesen eine 100000er Stückzahlauflage via Banggood und DX erleichtern will aber für Bastler VÖLLIG UNSINNIG. Kein Lochraster, und wie willst du Leistungstransistoren und Elkos und Hochlastwiderstände in SMD bekommen. Es hat seinen Grund, warum übliche Netzteile in THT sind.
Bernd K. schrieb: > Mir ist heute ein Prinzipschaltbild über den Weg gelaufen In welchem Kindergarten sind wir jetzt eigentlich angekommen ? Sas ist kein Labornetzteil, das hat nicht mal eine Strombegrenzung. Prinzipschaltungen haben auch die Angewohnheit schön einfach auszusehen, aber nicht zu funktionieren. Das Problem beim Labornetzteil ist nicht das Prinzip, da gibt es im wesentlichen 2, sondern immer die Regelstabilität. Da müssen Profis ran die in Regelungstechnik eine 1 bekommen haben. Und wir wissen: Der floating HP Regler ist schwer stabil zu bekommen, der Emitterfolgerregler leichter wenn er nicht in Kaskadenregelung aufgebaut wird. Details sind dann: Keine Überschwinger beim ein/ausschalten, Rückspannungsfest, richtige Kühlkörper und Trafoauslegung, uC Steuerbarkeit. Und ob Potis und Messwerke nun mit vielen 2/3 poligen Pfostensteckern oder einem 12 poligen damit stattdessen aucb eine uC Platine draufpasst: das soll doch der sich aussuchen, der sich die Mühe macht eine Platine zu zeichnen, und nicht irgendein Schwätzer der nur Wünsche an Fremde äussert um seinen Nachmittag rumzukriegen.
Hallo, > Was? Bei 1206 etwa? Das sind Kuchenbretter zum auflöten. Da kann man > garnix verkehrt machen. Da isst du aber ziemlich kleine Kuchen! Mal im ernst: gegenüber einem THT-Bauteil ist das eher Hausstaub. rhf
Hallo Bernd K. schrieb: > Und wenn der auserkorene DAC oder OpAmp etc nur in SMD lieferbar ist, > gibt es (fast) immer die passende Adapterplatine: Das löst aber das Problem nicht, denn der SMD-Baustein muss ja auch irgend wie auf die Adapterplatine. rhf
Roland F. schrieb: > Das löst aber das Problem nicht, denn der SMD-Baustein muss ja auch > irgend wie auf die Adapterplatine Ach nicht nötig. Die ADC/DAC bzw. µC von Chinesen sind schon in SIP/DIP format. :-)
Wenn man in den Bereich höherer Spannungen kommt, sollte man die Spannung für die OPs separate noch einmal begrenzen. Dann kommt man auch ohne spezielle OPs zu etwas höheren Spannungen. Wenn es knapp wird mit der Spannung für die OPs könnte man für die OPs auch einen extra Filterelko vorsehen - die OPs sehen dann deutlich weniger Rippel und die etwa 1 V an Verlust für die Spannungsbegrenzung wären damit mehr als ausgeglichen. Wenn man von einem Trafo ausgeht, hat man es relativ leicht eine negative Hilfsspannung per Ladungspumpe zu erzeugen. Das erleichtert einem die Stromquelle für den Mindestrom und man hat bei der Auswahl der OPs etwas mehr Auswahl. Insbesondere wenn man keine Rücksicht auf die Strommessung nimmt wird es praktikabel den Shunt am Emitter (also quasi fliegend) zu haben. Dies erlaubt es dass die Stromregelung schneller Anspricht und man hat bei dem Sollwert für die Spannung keine Probleme mit extra Strom der über den Shunt fließt. Eine genaue Strommessung wird aber etwas erschwert (aber nicht unmöglich).
Hallo, Gerhard O. schrieb: > Auch wenn diese Vorgehensweise mehr Arbeit bei der Verdrahtung macht als > eine komplett Leiterplatte, hat dieses Konzept den Vorteil maximal > universell zu sein. Flexibel ja, aber die Verdrahtung erzeugt wieder andere Probleme. Hier ist immer von der möglichen Gefahr einer Schwingneigung der Regelschaltung die Rede. Ich könnte mir zum Beispiel gut vorstellen, das da eine unbedachte Verdrahtung zwischen Regelung und Leistungstransistoren nicht gerade förderlich ist. Wieder mögliche Fehlerquelle beim Nachbau durch unerfahrene Anfänger. Ich versuche bei meinen Basteleien immer mit so wenig Verdrahtung wie nur irgend möglich auszukommen und möglichst alle Komponenten auf der Platine unterzubringen. > Da die externen Komponenten, Bedienungselemente, Instrumente sowieso > relativ viel Platz brauchen, spielt der Miniaturisierungsaspekt von > SMD keine große Rolle. Da hast du recht. rhf
Hallo MaWin > Und wir wissen:... Da muss ich bekennen, das ich leider nicht zu diesem "wir" gehöre. >...Der floating HP Regler ist schwer stabil zu bekommen, > der Emitterfolgerregler leichter wenn er nicht in Kaskadenregelung > aufgebaut wird. Um ganz ehrlich zu sein: ich habe bis jetzt nicht verstanden warum das so ist und würde mich wirklich freuen wenn du oder vielleicht jemand anders das mal für Dummies erklären würdest. > Und ob Potis und Messwerke nun mit vielen 2/3 poligen Pfostensteckern > oder einem 12 poligen damit stattdessen aucb eine uC Platine draufpasst: > das soll doch der sich aussuchen, der sich die Mühe macht eine Platine > zu zeichnen,... Ja, sehe ich genau so. Und dabei hättest du es auch belassen sollen, denn: > ...und nicht irgendein Schwätzer der nur Wünsche an Fremde > äussert um seinen Nachmittag rumzukriegen. war doch jetzt nicht wirklich nötig, oder? rhf
Roland F. schrieb: > Um ganz ehrlich zu sein: ich habe bis jetzt nicht verstanden warum das > so ist und würde mich wirklich freuen wenn du oder vielleicht jemand > anders das mal für Dummies erklären würdest. Die üblichen 08/15-Operationsverstärker sind bereits so kompensiert, dass sie nicht schwingen, so lange die Spannungsverstärkung in der Regelschleife ausschliesslich vom OPV selbst aufgebracht wird. In einer Spannungsfolger-Schaltung ist das der Fall. In anderen Schaltungen kommt die Spannungsverstärkung weiterer Transistoren mit hinzu. In diesem Fall gibt es eine Frequenz ab der die Verzögerung in der Regelschleife (also die Phasendrehung) der halben Periode der Frequenz entspricht. Damit wird die Gegenkopplung zur Mitkopplung und wenn die Gesamtverstärkung dann immer noch grösser als 1 ist, erhält man einen Oszillator statt eines Reglers.
W.S. schrieb: > Ich sehe das so: Also eine Platine mit Gleichrichter, Stecker, Stecker, Elko, Stecker, OPV + Hühnerfutter, Shunt, Stecker, Stecker, Stecker.... @MaWin: Das Prinzipschaltbild hat aber auch den netten Vorteil, das der OPV nicht an die Versorgungsspannung gebunden ist. Die Spannung der OPVs ist unabhängig von der Eingangsspannung. Ja Stromregelung fehlt, ist aber genauso einzubinden. Nochmal zum Konzept: Wenn das ganze Nachbausicher sein sollte und für Anfänger geeignet. Dann ist das A und O, eine gute Dokumentation und die einfache Beschaffung der Bauteile (BOM). Wenn der Anfänger daraus lernen soll, dann ist genauso die Dokumentation wichtig, damit der Anfänger weiß, was, wie und warum gemacht wurde. Zum Thema SMD, 0805 und größer sollte auf für einen Anfänger kaum ein Problem sein, ist eine Schöne Lötübung. Gute Anleitungen gibt es dank Interner mittlerweile wie Sand am Meer. Sogar in Farbe, Bunt und in bewegten Bildern. Was ich auch nicht verstehe, das 1.50€ China Display. Warum nicht ein Standardteil, das es auch in 15 Jahren noch genau so gibt? Bzw einem Standardisiertem Interface (LCD mit hd44780 oder Intel8080 kompatibel). Und wenn ich schon wieder lese, THT hab ich mehr in meiner Grabbelkiste... das ist mMn. nicht der Sinn eines Nachbausicheren Netzteils. Sinn eines solchen Vorhabens, sollte es sein, eine Doku, einen Schaltplan, ein Layout , eine Bauteilliste und den Code (falls ein µC verwendet wird) zur Verfügung zu stellen. Und immer noch bin ich der Meinung, das man das ganze lieber größer Dimensionieren sollte, als zu sagen, man kann es ja größer bauen... am Ende passen die OPVs nicht mehr zu den Spannungen, und mal eben größer machen wird zu einer kompletten Neuentwicklung. Im Anhang hätte ich mal eine grobe Skizze, wie man ein Modernes Netzteil modular aufbauen könnte und sich daraus jeder den Teil schnappen kann, den er braucht. Hauptteil wäre das LNG, galv. getrennt von einem Bedienteil um mehrere Kanäle mit einem Bedienteil steuern zu können. Bei 1-Kanal Geräten zwar überdimensioniert, aber es ist Notwendig für mehrere Kanäle. Vorschaltbar wäre ein SNT oder eine Trafoumschaltung (DC-In beim Trafo wegdenken) um die Effizienz des LNGs zu erhöhen. Was bei einem Modernen Design nicht falsch wäre. Zur Bedienung gäbe es verschiedene Möglichkeiten. Von einem µC der Potis einliest + 7-Segment, über Encoder + Display bis hin zu einer reinen PC-Steuerung wäre alles möglich. Jeder kann das Entwickeln, was er braucht, dafür gibt es dann die Doku und es danach zur Verfügung Stellen. PS: Ja ich weiß, immer noch kein Schaltplan, Schande über mein Haupt...
MaWin schrieb: > Bernd K. schrieb: >> Mir ist heute ein Prinzipschaltbild über den Weg gelaufen > In welchem Kindergarten sind wir jetzt eigentlich angekommen ? [Nutztext] > ..., und nicht irgendein Schwätzer der nur Wünsche an Fremde > äussert um seinen Nachmittag rumzukriegen. Nur mal als Erklärung für Nicht-MaWin-Kenner: Den Vorspann und Nachspann nennt der Psychologe 'Selbstbelohnung durch Aggression'. Nicht böse gemeint, sondern einfach unvermeidlich MaWin. Hat aber auch einen Vorteil: Man kann das Original von Nachahmern unterscheiden. Nicht immer, aber immer öfter.
Achim schrieb: > Was ich auch nicht verstehe, das 1.50€ China Display. Das sind Displays mit eingebauter Spannungs- und Strom-Messung. > Warum nicht ein Standardteil, das es auch in 15 Jahren noch genau so gibt? Das müsste man selbst programmieren.
Clemens L. schrieb: >> Warum nicht ein Standardteil, das es auch in 15 Jahren noch genau so gibt? > > Das müsste man selbst programmieren. Was jetzt auf der anderen Seite auch nicht soo schwer ist ;)
MaWin schrieb: > W.S. schrieb: >> Hier eine oder zwei von mir: > > Es ist einfach, Wunschvorstellungen zu äussern, aber: > > W.S. schrieb: >> das Design der Netzteil-Elektronik soll sich an einem gewöhnlichen >> Netztrafo orientieren > > MACH, es, d.h. VERSUCH es, und du wirst merken, dass es nicht so einfach > ist. 30V Ausgangsspannung ist kaum hinzubekommen, weil die Bauteile > dafür 45V aushalten müssten. > Die 'einfache Emitterfolgerschaltung' kann das seriös nicht ohne > Spezialbauteile (60V OpAmps). > > > W.S. schrieb: >> ich tendiere ganz klar zu SMD > > Das ist bestimmt eine nützliche Vorarbeit wenn man den Chinesen eine > 100000er Stückzahlauflage via Banggood und DX erleichtern will aber für > Bastler VÖLLIG UNSINNIG. Kein Lochraster, und wie willst du > Leistungstransistoren und Elkos und Hochlastwiderstände in SMD bekommen. > Es hat seinen Grund, warum übliche Netzteile in THT sind. Bzgl. 30V Ausgangangsspannung und I:3A, kann ich sagen, daß das bei meinem ollen NG mit vier 2N3055 überhaupt keine Probleme auftreten und das schon seit Jahrzehnten! SMD sind wirklich etwas für Leute mit Adleraugen und einer ruhigen Hand. Zu dieser Spezies gehöre ich, wie so viele, nicht mehr. Daher wäre es eine Überlegung wert, Platine/n für SMD und bedrahtete Bauteile zu konstruieren. So kann jeder nach gusto seine Wahl treffen.
Hier noch ein paar Gedanken zum Projekt: Aus meiner Sicht gesehen habe ich Bedenken gegen Steckverbinder in kritischen Schaltungsteilen und bevorzuge gelötete Verbindungen. Man sollte sich bei der Verdrahtungsweise immer Gedanken machen wie sich eine schadhafte Verbindung auf das Ausgangsspannungverhalten des LNG auswirken würde. Deshalb sollte zumindest die Sense und Eintellungskomponenten nicht steckbar verbunden sein. Auch sollte bei schwer trennbaren Verbindungen der konstruktive Ansatz Servicefreundlichkeit favorisieren. Idealerweise sollte man alle Leiterplattenlötpunkte ohne Ablöten von Verbindungen herankommen. Das läßt sich bei geschickten Aufbau durch Schwenkbefestigung zum Herausklappen oder Guten Zugang zur Unterseite wie z.B. beim LNG30. Wir sollten nicht versäumen einen kompletten externen Verdrahtungsplan des Gesamtgerätes zu erstellen ähnlich wie ich es beim LNG30 gemacht hatte. Das lohnt sich bestimmt. Die Verdrahtung eines LNGs sollte zumindest so gut durchdacht und ausgelegt wie bei einem guten NF Leistungs Verstärker sein. Man sollte sich Gedanken machen wie kritische Verbindungen zur Regelschaltung ausgeführt werden und Ein- und Ausgänge getrennt zu verlegen und kapazitive Kopplungen an bestimmten Stellen wie durch Kabelbäume manchmal verursacht zu vermeiden. Man tut gut hochverstärkende Schaltungsteile geradlinig zu positionieren um kapazitive Kopplungen zu vermeiden. Zur Verringerung von netzseitig propagierten Störungen ist ein Trafo mit getrennt aufgebrachten Primär-und Sekundärwicklungen oder zumindest mit innerer statischen Abschirmungswicklung empfehlenswert. Auch wäre ein handelsübliches CLC Netzfilter vorteilhaft. Sicherungen sollten von Aussen zugänglich sein. Sollte ein Lüfter eingebaut werden, sollte man auf alle Fälle einen größeren leisen PC Lüfter mit thermisch gesteuerter Drehzahlreglung im Gehäuse einbauen. Es gibt heutzutage wunderbar leise laufende Lüfter. Wenn ein Lüfter vorhanden ist, könnte man ggf. auch mit inneren Kühlkörpern wegkommen. Die Sense Verbindungen an den Anschlußbuchsen sollten immer zur Frontplattenseite hin näher sein wie die eigentlichen Leistungsdrähte. Das minimiert minuziöse Spannungsabfälle. Bei der Verdrahtung der Instrumente soll man sich auch über ungewünschte Spannungsabfälle Gedanken machen. Ferrit Sleeves helfen auch hochfrequente externe Störsignale im Radiobereich abzuschwächen. Gerade mit Handies Ausstrahlungen kann man hier Überraschungen erleben. Ein Metallgehäuse ist im Prinzip einem Plastikgehäuse vorzuziehen wenn es die Kosten erlauben. Bei Plastikgehäusen sind HF Einstrahlungsprobleme nur durch innere Abschirmungen und besondere Vorsichtsmaßnahmen zu beherrschen. Zeit für Frühstück. Muß gehen:-) Schönes Wochenende noch, Gerhard
Eppelein V. schrieb: > Bzgl. 30V Ausgangangsspannung und I:3A, kann ich sagen, daß das bei > meinem ollen NG mit vier 2N3055 überhaupt keine Probleme auftreten und > das schon seit Jahrzehnten! > Bei mir drei 2N3055, 30V Ausgangspannung (Rohspannung 41V), 3A. LM723...ebenfalls, keine Probleme in irgendeiner Form! > SMD sind wirklich etwas für Leute mit Adleraugen und einer ruhigen Hand. > Zu dieser Spezies gehöre ich, wie so viele, nicht mehr. Wozu auch SMD bei den paar Bauteilen?
<Zwischenruf> MaWin schrieb: > W.S. schrieb: >> das Design der Netzteil-Elektronik soll sich an einem >> gewöhnlichen Netztrafo orientieren > > MACH, es, d.h. VERSUCH es, und du wirst merken, dass es nicht > so einfach ist. 30V Ausgangsspannung ist kaum hinzubekommen, > weil die Bauteile dafür 45V aushalten müssten. Genau DESWEGEN wollte W.S. ursprünglich nur 15V Ausgangs- spannung (was mir und anderen wieder zu wenig ist). Abgesehen davon: Interessant wäre, ob man eine (sekundär- seitige) aktive PFC als Vorregler auslegen könnte. Die Ausnutzung des Trafos würde besser, und die Rohspannung wäre vorstablilisiert. (Separate Leiterplatte, Blechgehäuse als Schirmung.) Selbstverständlichkeit: Aktive Vorregler-PFC als OPTIONALE Baugruppe. Nix für Anfänger. > Die 'einfache Emitterfolgerschaltung' kann das seriös > nicht ohne Spezialbauteile (60V OpAmps). U.a. deswegen die Idee mit dem Kaskadenregler (--> innere Verstärkung im Transistorblock, z.B. zweifach). </Zwischenruf>
<Zwischenruf> Roland F. schrieb: > Flexibel ja, aber die Verdrahtung erzeugt wieder andere Probleme. Ja -- aber es ist wichtig, welche Art Signale über den Draht laufen. > Hier ist immer von der möglichen Gefahr einer Schwingneigung > der Regelschaltung die Rede. Ich könnte mir zum Beispiel gut > vorstellen, das da eine unbedachte Verdrahtung zwischen Regelung > und Leistungstransistoren nicht gerade förderlich ist. Richtig. Aber die Gleichspannung, die den Sollwert der Ausgangsspannung vorgibt, kann man aber problemlos durch das ganze Gehäuse führen, wenn man das richtig macht. > Ich versuche bei meinen Basteleien immer mit so wenig Verdrahtung > wie nur irgend möglich auszukommen und möglichst alle Komponenten > auf der Platine unterzubringen. Hat Vor- und Nachteile. Ich bin entschiedener Verfechter von "Kombi-Layouts" (=Bestückungs- varianten). Da gibt es dann zwar eine einheitliche Leiterplatte, aber trotzdem die Möglichkeit für individuelle Aufbauvarianten. Das müssten aber die Layouter zu gegebener Zeit vorsehen. </Zwischenruf>
Eine Verstärkung in der Transistorstufe ist möglich, aber nicht so unproblematisch. Ggf. muss man dann Abstriche in der Regelgeschwindigkeit machen. Wenn es nicht sein muss würde ich dass eher vermeiden wollen. Es gibt relativ gut erhältliche OPs für 40 V ( etwa Audio OPs). Mit einer negativen Hilfsspannung von z.B. -3 V und damit bis zu +37 V hätte man Ausgang bis etwa 34 V und könnte nach einem Darlington Emitterfolger noch bis etwa 32 V am Ausgang bekommen. Ein Netzteil bis 30 V wäre damit also noch möglich. Die Spannungsversorgung für die OPs muss man im Zweifelsfall halt extra begrenzen (etwa mit Zenerdiode und Transistor). Das kann mit dem LM324 schon relativ früh relevant werden. Bei der einfachen Schaltung muss man damit rechnen, dass die Ausgangsspannung nur bis etwa 3 V an die Versorgung heran geht. Die Rippelspannung kann man da für den kritischen Spannungsteil ggf. reduzieren, so dass der Spannungsverlust nicht mehr so dramatisch ist. Aus den 19 V vom Laptop Netzteil wären also ggf. 16 V noch drin. Mit einem Trafo liegt das Limit bei etwa 1.1-1.2 mal AC Spannung minus etwa 4 V: für einen 18 V Trafo also etwa 17V für einen 24 V Trafo also etwa 24V So ab etwa 20 V Trafospannung sollte man beim LM324 eine Begrenzung der Spannung einplanen.
MaWin schrieb: > MACH, es, d.h. VERSUCH es, und du wirst merken, dass es nicht so einfach > ist. 30V Ausgangsspannung ist kaum hinzubekommen, weil die Bauteile > dafür 45V aushalten müssten. Ist dir evtl. aufgefallen, daß ich die ganze Zeit versuche, mit 15V/1A auf dem Teppich zu bleiben? Ich gehöre nicht zu den Leuten, die immer nur nach höher-schneller-und mehr Bässe schreien. Abgesehen davon IST es durchaus hinzukriegen, auch 30 Volt zu machen. Man muß sich dafür lediglich von der hier angezielten Einfachheit verabschieden. W.S.
MaWin schrieb: >> Mir ist heute ein Prinzipschaltbild über den Weg gelaufen > > In welchem Kindergarten sind wir jetzt eigentlich angekommen.. Ich hätte da nen Wunsch an dich: bleib doch wenigstens zeitweise mal sachlich - und antworte sachlich. Ich hatte auf den Hauptflaps dieser Prinzipschaltung bereits hingewiesen. Sollte ausreichen denk ich. Allerdings halte ich es für (ähem..) pädagogischer, selbigen sachlich zu besprechen. W.S.
Achim schrieb: > Was ich auch nicht verstehe, das 1.50€ China Display. Warum nicht ein > Standardteil, das es auch in 15 Jahren noch genau so gibt? Nun, Displays aller Art sind eigentlich nicht zentrale Bestandteile einer Labornetzteil-Regelung, sie sind jedoch extrem nützlich, um anzuzeigen wieviel Spannung resp. Strom grad aktuell ist, ohne daß man sein Multimeter in die Leitungen einschleift. Nun sind nette Analoginstrumente erstens relativ groß, so ab 60x60 (etwa) und sie sind relativ teuer, so ab 10 Euro (auch etwa). Da bietet es sich durchaus an, ein billiges China-U/I-Meter oder sowas ähnliches zu verwenden. Ob das nun 15 Jahre mitmacht oder ob es genau dieses in 15 Jahren noch gibt, kann dir (und mir) keiner sagen und das gilt auch für alle Zeigerinstrumente, die es derzeit bei Ebay gibt. Fazit: Die Sache mit dem China-Teil hat schlichte Kostengründe. Man muß aber eine Stromversorgung für sowas wenigstens prinzipiell vorsehen, wenn einer dann stattdessen sich zwei Galvanometer einbaut, braucht er die besagte Stromversorgung dann bloß nicht zu bestücken. W.S.
Gerhard O. schrieb: > Aus meiner Sicht gesehen habe ich Bedenken gegen Steckverbinder in > kritischen Schaltungsteilen und bevorzuge gelötete Verbindungen. Das glaube ich dir gerne, es gibt aber einige "ABER's". Zunächst eines: bei meinem steinalten Statron 3222 gibt es nur einseitige LP, die Anschlüsse sind Messingniete mit je zwei Lötfahnen, die auf die LP genietet sind. Dort sind dann Volldrähte angelötet, die zum Kabelbaum gebunden sind. So hat man sowas in den 70er Jahren gemacht. Und es funktioniert noch immer tadellos - allerdings haben sowohl ich als auch meine Vorgänger jahrzehntelang dort nicht mehr hineingeschaut. Das Einzige, was neulich gestört hat (durch Ansprechen der Überspannungsabschaltung per Thyristor) war ein defekt gewordener Keramik-Kondensator auf Lötleiste außerhalb der LP. Fazit: vom Profi mit Villdraht gelötet kann jahrzehntelang halten. Nun das Aber: Bastler verwenden selten bis nie Volldraht und sorgfältig abgebundene Kabelbäume. Sie benutzen stattdessen extrem gern ungeeignete Litzen, und die werden dann eingelötet, damit sie bei dem beim Bastler häufigen ein- und ausbauen dann kurz über der Lötung abbrechen. Ätsch sozusagen. Da ist es mir sehr viel lieber, wenn Steckkontakte mit Einrastung benutzt werden und die Kabelseiten wenigstens ein wenig abgefangen sind. Vom Crimpen rede ich ja garnicht. Man muß bloß dafür sorgen, daß bei abgezogenem Stecker ein dortiger Input dezent in die ungefährliche Richtung gezogen wird. Beispielsweise bei einem 10k Mehrgangpoti für die Spannung also auf der LP ein 100k Widerstand vom Schleifer gegen low. Ach ja, hab weiter oben ja schon davon gesprochen: Steckverbinder von MP Garry, bei Schukat als "MPE GARRY Nylon-Crimp-Steckerverbinder" in Warengruppe F1430, haben RM 2.54. Blöderweise gibt es bei Ebay derzeit nur deren grobschlächtigere Brüder mit RM 3.96 W.S.
Possetitjel schrieb: > <Zwischenruf> > > Ich bin entschiedener Verfechter von "Kombi-Layouts" (=Bestückungs- > varianten). Da gibt es dann zwar eine einheitliche Leiterplatte, > aber trotzdem die Möglichkeit für individuelle Aufbauvarianten. Darum wären zwei Varianten von Platinen - für SMD und herkömmliche Bauteile nicht die schlechteste Wahl.
W.S. schrieb: > Gerhard O. schrieb: >> Aus meiner Sicht gesehen habe ich Bedenken gegen >> Steckverbinder in kritischen Schaltungsteilen und >> bevorzuge gelötete Verbindungen. Wirklich kritische Schaltungsteile sollte man ohnehin möglichst nicht trennen. Nicht ganz so kritische sollten gegen Kurzschlüsse und Wackelkontakte gehärtet weden (Längswiderstand zur Strombegrenzung; Pull-Down-Widerstand). > Das glaube ich dir gerne, es gibt aber einige > "ABER's". [...] > > Bastler verwenden selten bis nie Volldraht und sorgfältig > abgebundene Kabelbäume. Sie benutzen stattdessen extrem > gern ungeeignete Litzen, und die werden dann eingelötet, > damit sie bei dem beim Bastler häufigen ein- und ausbauen > dann kurz über der Lötung abbrechen. Ätsch sozusagen. Das ist leider alles richtig -- und passiert auch bei Profis. In der alten Firma hat der Chef ÄUSSERSTEN Wert darauf gelegt, dass UNBEDINGT alle Verbindungen im Gerät gelötet werden. Folge: Die Geräte waran nicht mehr vernünftig zu testen und in Betrieb zu nehmen, weil selbst bei vorsichtigem Umgang die eingelöteten Litzen schon während der Inbetriebnahmen an den Lötstellen abgebrochen sind. Das war ein Riesendriss; es hat ewig gedauert, bis wird eine Technik entwickelt hatten, mit Schrumpfschlauch und Heisskleber den ursprünglich ja nicht vorgesehenen Knick- und Zugschutz zu gewährleisten. Es ging dann zuverlässig, war aber eigentlich doch Scheisse. Fazit: Wenn möglich an den richtigen Stellen vernünftige, hochwertige, verriegelte Steckverbinder vorsehen (z.B. die verriegelbaren Dinger für Hosenträgerkabel). Lötaugen für Litzen sind akzeptabel, wenn gleichzeitig Knickschutz und Zugentlastung vorgesehen werden. (Das kann notfalls primitiv und wirkungsvoll mit Schrumpfschlauch, Bohrungen in der Leiterplatte und Bindfaden passieren -- aber es muss vorgesehen sein!).
Possetitjel schrieb: > Abgesehen davon: Interessant wäre, ob man eine (sekundär- > seitige) aktive PFC als Vorregler auslegen könnte. Selbstverständlich könnte man das - sogar ausgesprochen einfach. Z.B. die Betriebsspannung für einen Transition Mode Controller ließe sich in dem Fall über eine "Micro"-Diodenbrücke + Micro-ELKO erzeugen, und zwar dauerhaft (ohne eine Zusatz-Wicklung auf der Spule). Das würde auch bedeuten, daß - wegen der geringeren Gate-Ladung von NV-FETs - über den Vorwiderstand noch weniger Verluste entstünden, da der Controller für weniger Treiberstrom weniger mittleren Strom bräuchte. Man also wirklich ohne große Verluste obiges Konzept verfolgen könnte. Oder aber, im Sinne höchster Effizienz, den Siebelko so dimensionieren, daß die Spannung zwar runtergeht, aber eben nicht unter z.B. 10V. So ließe sich ein Synchroner Boost nutzen, dessen Betriebsspannung auch über einen Vorwiderstand von der ELKO-Spannung abgezapft. Und dann noch (diverse bekannte Möglichkeiten) auf 10V stabilisiert. So könnte man auch Synchrone Boost Controller mit externen FETs nutzen, deren Betriebs-spannungs-bereich niedriger läge. Die Ausnutzung des Trafos wäre hier zwar schlechter als mit Boost bis 0V hinunter, doch (je nach Railspannung) trotzdem nicht "schlecht" - bei nackter kapazitiver Siebung aber ist sie das, da hast Du schon recht... Übrigens könnte man in beiden Fällen, wo nötig, Schottky-Dioden verwenden. Ganz im Gegensatz zur 230V~ - PFC. Ich muß auch gestehen, daß ich den Gedanken schon vorher mal hatte. Und hier machte das wirklich Sinn. Optional/nur unter bestimmten Umständen: Nach dieser ersten Stufe könnte man nun freilich noch einen synchronen Buck nutzen, der dafür sorgte, daß nicht nur weniger Verlustleistung entstünde, sondern auch im sehr niedrigen Spannungsbereich (da, wo es mich und wohl auch andere interessierte) höhere Ströme bereitstünden, als bei höherer. Diesen könnte man mit der PFC ins selbe Gehäuse packen. Für die spezielle Anwendung evtl. anders auszulegen, als man das gemeinhin macht. Beispielsweise könnte dessen Schaltgeschwindigkeit stark vermindert werden, um die Schaltspitzen zu dämpfen (+ größerer Snubber). [Die Schaltspitzen des Boost davor haben natürlich weniger Einfluß, da über den Buck "geschluckt".] Auch eventuell eher höhere Induktivität (minimaler Ripple) + extra kleiner ELKO (siehe übernächster Absatz). Was allerdings einige Arten der Regelung ausschlösse, die viel Ripple benötigen. Das würde freilich die Effizienz senken, diese aber hat hier ja nicht Priorität - und man könnte durch einen "richtigen" Kühlkörper (also auch hier kein SMD) die entstehende Verlustleistung locker auffangen. Der für Buck-Vorregler häufig genannte Vorbehalt, der Linear-Endtransistor müsse - da viel dynamischer "hinunterregelnd", als der Buck - ja trotzdem für die Verlustleistung ohne Buck ausgelegt sein, ist zwar stichhaltig, für mich jedoch kein echtes Gegenargument. Ein Problem hat man dabei m. M. n. vielmehr beim "hinaufregeln", da der Endtransistor nicht aus wenig U und/oder I plötzlich mehr machen kann - bei einer seriellen Konstruktion, zumindest... weshalb ich durchaus schon an eine parallele Konstruktion dachte. So wird das nämlich auch (Achtung, Gerhard... ;-) bei einigen kommerziellen 4-Q-Stellern gemacht - der Hauptteil kommt aus der Schaltstufe, die "Feinarbeit" erledigt die lineare solche. Allerdings habe ich keine Ahnung davon, wie (und unter welchen Vorbehalten - sicherlich könnte die Dynamik der Linearstufe dabei noch stärker gefordert sein?) man so etwas exakt realisiert. Eine denkbare Lösung wäre ja vielleicht, die serielle Konstruktion beizubehalten, und in gerade genannter Situation über einen zusätzlichen MOSFET die Railspannung kurz (!) direkt (ohne Spule) an den Endtransistor zu legen. Das ginge eventuell schneller, als auf das Hochregeln des Buck zu warten. ---Falls es aus meiner Formulierung nicht klar hervorgeht: a.) Bis auf die Beschreibung der Möglichkeiten eines Boost-Reglers ist der restliche Text - ähm- "spekulativ" gemeint. b.) Die Realisierung der genauen Kombination von Schalt- und Linearstufe,um genannte Nachteile zu minimieren oder gar zu vermeiden, wäre mir ebenfalls noch weitestgehend unbekannt.--- Es ist klar, daß diese Thematik bei einem größeren Anteil der Leser hier wohl kaum auf positive Resonanz stoßen dürfte - da für sie ein Schaltwandler prinzipiell indiskutabel ist in dieser Anwendung. Doch ich halte das - speziell hier im Forum, wo auch dafür genug Erfahrung vorhanden ist - für durchführbar. Schon allein das, was Possetitjel meinte, doch vielleicht ja auch (für prinzipiell interessierte Leute / wenn man schon dabei ist...) etwas mehr.
dfg schrieb: > Eine denkbare Lösung wäre ja vielleicht, die serielle Konstruktion > beizubehalten, und in gerade genannter Situation über einen zusätzlichen > MOSFET die Railspannung kurz (!) direkt (ohne Spule) an den > Endtransistor zu legen. Das ginge eventuell schneller, als auf das > Hochregeln des Buck zu warten. Na ja, wenn man sich diese Mühe machte, dann könnte auch gleich noch ein zweiter FET (also resultierend wäre eine vollständige Halbbrücke, mit deren oberem Ende an der PFC-Rail, und dem Schaltknoten am Buck-Ausgang), dafür sorgen, daß sich der Buck-Ausgangscap beim runter Regeln eben nicht über den Endtransistor entladen müßte. Die Ansteuerung des Gebildes aber wäre mir noch ein Rätsel... ;-) Wie gesagt, ich bin nur ein Hobby-Fuzzi. Vielleicht fällt den Profis was dazu ein. Ich denke zwar darüber nach, aber... wenn ich eine Lösung kenne, ist die normalerweise -schwupps- da. Hier tue ich mir schwer.
dfg schrieb: > Selbstverständlich könnte man das - sogar ausgesprochen einfach. Z.B. > die Betriebsspannung für einen Transition Mode Controller ließe sich in > dem Fall über eine "Micro"-Diodenbrücke + Micro-ELKO erzeugen, und zwar > dauerhaft (ohne eine Zusatz-Wicklung auf der Spule). Noch etwas vergessen: Ich wollte freilich darauf hinaus, daß man in dem Fall eine Standard-Spule für den Spannungsbereich verwenden könnte. Wobei... eine solche Wicklung trotzdem nützlich sein könnte: Zum Erzeugen einer potentialfreien Hilfsspannung (aufgesetzter Sperrwandler). So, daß wars aber jetzt. @Possetitjel: Vielleicht kann ja wirklich jemand etwas mit meinen (etwas abweichenden) Gedanken anfangen. Würde mich jedenfalls freuen.
Gerade zurück... Ich habe mal alles durchgelesen. Naja, jeder hat von seiner Sicht aus recht. Anschlußtechnik: Um dem Abbrechen von gelöteten Drähten auf Leiterplatten zu verhindern verwende ich gerne die rechteckigen Lötaugenstifte die auch beim LNG30 ersichtlich sind. Dann versuche ich bei fest eingelöteten Leiterplatten die Kabelverbindungen so zu orientieen, daß man auf die andere Seite der Leiterplatte durch Schwenken dazukommt oder wenn konstruktiv möglich, einen Bodenausschnitt auf der Befestigungsplatte vorzusehen. Sonst habe ich Europakartenformat mit DIN41617 5mm SteckVerbindern gern. Die sind extrem zuverlässig und immer noch erhältlich. Die DIN41612 sind für LNG eher Overkill weil man kaum so viele Verbindungen braucht. Die 21/31 pin DIN41617 sind gerade richtig für solche Projekte. (Bin eben 1970er Generation:-) ) Bei der mechanischen Planung des Aufbaus muß man eben sehr vorausschauend vorgehen und die Verdrahtung nicht als Nachgedanke zu vernachläßigen. Wenn man Import Bauteile verwenden will, kommt man meist nicht umhin gleichzeitig noch Ersatzteile mitbestellen zu müssen. Nichts ist ärgerlicher als später mangels passender Ersatzteile die Frontplatte verunzieren zu müsse. Ein Selbstbau von Instrumenten ist natürlich auch eine Möglichkeit. Mir gefallen die DOGM EA Graphic 132x40 Pixel LCD Module sehr. Mit uC kann man schöne simulierte Analog und digitale Kombinations Anzeigen zusammenstricken. Ich persönlich bin auch mit guten Analoginstrumenten zufrieden, speziell wenn Neuberger draufsteht:-) Für wirklich genaue Messwerte nehme ich dann immer externe Meßtechnik. Es ist mir nur wichtig, mindestens auf 100mV oder besser ablesen zu können damit man die uC Nominalspannungsbereiche einigermaßen genau einstellen zu können. In den meisten anderen Anwendung genügen ungefähre Einstellungen. Ich sehe diese Materie eher locker. Guten Abend, Gerhard
Mir sind vorgeschaltete Schaltregler in linearen Netzteil etwas unsympatisch. Erstens reagieren Schaltregler auf plötzliche Laständerungen meist nicht schnell genug und zweitens schaffen die meisten linearen Regler nicht den Schaltripple ausreichend ohne passive Filterhilfe adäquat abzuschwächen. Es kommt darauf an, für was man das LNG einsetzen will. Bei PLL Entwicklungsprojekten, VCOs aller Art ist mir rauscharme DC von größter Wichtigkeit. In vielen anderen Projekte ist es nicht einmal relevant. Ich persönlich bin mit Relais oder elektronischer SCR Trafoumschaltung oder die Anatek Methode durchaus zufrieden. Bei einem Kleinleistungs LNG ist in der Regel eine einmalige Trafoumschaltung ausreichend. Man sollte halt die Umschaltung so einstellen, daß man bis zu der meistgebrauchten <15V am Ausgang mit der niedrigeren Eingangsspannung arbeiten kann. Man darf nicht vergessen, daß in vielen Laborprojekten das LNG meist mit nur unter 20% der Nennleistung aktuell belastet wird. Es ist aelten, daß man Höchstleistung benötigt. Mein LNG30 wird nie wärmer als leicht handwarm. Nur bei Dauerkurzschluß bei 2.5A erhitzt sich der Kühlkörper auf 74 Grad und das Gehäuse wird angenehm handwarm.
Zum Thema Rauscharmut und sonstige Extremanforderungen will ich noch meine Meinung kundtun. Ich habe mich früher sehr viel mit dem Selbstbau von AFU Funkgeräten befaßt. Oft kam es dazu, daß ich meine Testaufbauten vom LNG versorgte, Schaltungen wie VCOs, VFOs, Oszillatoren aller Art. Da war es tatsächlich sehr wichtig rauscharme und stabile Schaltungen mit dem LNG ohne Störungen versorgen zu können. Wenn man aber schon fertige Baugruppen mit eigenen Spannungsreglern und Rauschreduzierungsschaltungen versorgen will, sind viele Kriterien der Qualität vom LNG nur mehr zweitrangig. Wenn ich einen uC ohne dazugehörenden Regler versorgen will, dann ist es mir sehr wichtig, daß man die Spannung sauber und genau einstellen kann, daß das LNG beim Ein- und Ausschalten keine Spannungs Ungereimtheiten, AKA, Überschwinger produziert. Man muß halt selber wissen was wo kritisch ist und sich danach verhalten. Für rauscharme Ausgangsspannungen braucht man meist auch nur kleine Leistungen. Was ich damit sagen will, ist, daß man die Ansprüche nicht unnötig hochschrauben sollte. Oft geht es auch mit etwas bescheidenen Randbedingungen. Ein LNG das in etwa mit den Spezifikationen älterer HP LNGs gleichkommt, erfüllt für viele Anwendungen ausreichend seine Zwecke.
Gerhard O. schrieb: > Mir sind vorgeschaltete Schaltregler in linearen Netzteil etwas > unsympatisch. Das ist verständlich, vor allem im Sinne minimalsten Rauschens. Meine Ausführungen waren (das hätte ich dazu schreiben sollen) auch gar nicht unbedingt/hauptsächlich für die Anwendung unter diesen Bedingungen gedacht, sondern vielmehr für eine mögliche Skalierung hin zu höheren Spannungen und Strömen, für ganz andere Anwendung. Auch hin zum Thema n-Q E-Last, z.B. Ich hätte nicht einfach losschreiben sollen... nur ging mir nach Possetitjels Vorschlag halt gleich mal einiges durch den Kopf. Von Schaltwandlern verstehe ich einfach mehr als von LNG. Ich wollte endlich mal etwas mehr beitragen, als nur einzelne (zufällig manchmal sinnvolle) Einwürfe und Aussagen zu einer Thematik, bei der ich nicht wirklich mitreden kann. Keinesfalls will ich versuchen, alle potentiellen Baumeister (und noch weniger: "unabhängig von der Ausgangsleistung") von der dringlichen Verwendung eines oder mehrerer Schalt- wandler zu überzeugen. Ich gebe zu, das könnte man mißverstehen. Vielleicht hätte ich mir mindestens die zweite Hälfte sparen sollen.
Gerhard O. schrieb: > Mir sind vorgeschaltete Schaltregler in linearen Netzteil > etwas unsympatisch. Mir grundsätzlich auch. Für ein Klein-Netzteil wäre der Aufwand mMn sowieso übertrieben; bei einem 200W-Trümmer könnte es sich aber durchaus lohnen, weil es eben mehrere Vorteile hätte: - bessere Trafo-Ausnutzung --> kleinerer Trafo (Gewicht!), - vorstabilisierte Spannung, - weniger Wärmeentwicklung. Man müsste halt gut sieben und gut schirmen. Ist eher was für Fortgeschrittene. > Erstens reagieren Schaltregler auf plötzliche Laständerungen > meist nicht schnell genug Das Problem hat Trafoumschaltung aber auch; das klappert erbärmlich im Stromquellenbetrieb. > und zweitens schaffen die meisten linearen Regler nicht > den Schaltripple ausreichend ohne passive Filterhilfe > adäquat abzuschwächen. Großzügige Filter verstehen sich von selbst. Meine Meinung.
Lurchi schrieb: > Mit einer negativen Hilfsspannung von z.B. -3 V und damit bis zu +37 V > hätte man Ausgang bis etwa 34 V und könnte nach einem Darlington > Emitterfolger noch bis etwa 32 V am Ausgang bekommen. > Ein Netzteil bis 30 V wäre damit also noch möglich. Nur wenn du mit einer vorstabilisierten Spannung aus einem Schaltnetzteil reingehst. Gerhard O. schrieb: > Mir sind vorgeschaltete Schaltregler in linearen Netzteil etwas > unsympatisch. Tja. juergen schrieb: > Bei mir drei 2N3055, 30V Ausgangspannung (Rohspannung 41V), 3A. > LM723...ebenfalls, keine Probleme in irgendeiner Form! Tja, abgesehen davon, daß der LM723 keine 41V aushält, und schon gar nicht die 45V bei +10% Netzspannung und absolut überhaupt nicht die 50V im Leerlauf vom Trafo.... Wenigstens in den Grundlagen sollte ein Bauvorschlag schon mit den Datenblattgrenzwerten übereinstimmen, und nicht nach dem Prinzip Hoffnung dimensioniert sein, was natürlich im Einzelfall trotzdem halten mag.
Gerhard O. schrieb: > Aus meiner Sicht gesehen habe ich Bedenken gegen Steckverbinder in > kritischen Schaltungsteilen und bevorzuge gelötete Verbindungen. Das ist doch das schöne an Selbstbaunetzteilen, WENN die Lötanschlüsse im 2.54mm Raster sind: Der eine kann Drähte anlöten, der andere nimmt Steckverbinder. Bloss wenn die Lötpunkte auf der Platine NICHT im passenden Raster sind, ist derjenige, der gerne Stecker hätte, angeschissen.
Possetitjel schrieb: > Interessant wäre, ob man eine (sekundär- > seitige) aktive PFC als Vorregler auslegen könnte Ach ja ... darauf gibt es sowieso noch eine einfachere Antwort (ganz ohne die prinzipielle Bereitstellung einer DC-Rail und möglichen Varianten): Ja, sicher. Man kann auch einen Buck-Boost mit nur einem aktiven Schalter (also "Minimalaufwand") mit einer PFC-Funktion (auch Boost bis 0V) verwirklichen. Wie gesagt, gäbe es dabei keine Rail / DC-Link.
Michael B. schrieb: > Gerhard O. schrieb: >> Aus meiner Sicht gesehen habe ich Bedenken gegen Steckverbinder in >> kritischen Schaltungsteilen und bevorzuge gelötete Verbindungen. > > Das ist doch das schöne an Selbstbaunetzteilen, > WENN die Lötanschlüsse im 2.54mm Raster sind: > > Der eine kann Drähte anlöten, der andere nimmt Steckverbinder. > > Bloss wenn die Lötpunkte auf der Platine NICHT im passenden Raster sind, > ist derjenige, der gerne Stecker hätte, angeschissen. Ihr seid ja heute anstrengend:-) So sehe ich das auch. Falls ich ein Layout für eine Leiterplatte anfangen sollte, würde ich durchaus die Möglichkeit von Steckverbindern berücksichtigen. Da ich mich vorsorglich mit DIN41617 eingedeckt habe, würde ich sie gerne hier einsetzten wollen. Natürlich kann man anstelle der Stiftleiste direkt anlöten. Sonst nehme ich gerne die rechteckigen Lötaugen weil diese platinenschonendes Löten ermöglichen. Bei den Senseleitungen und Einstellpoties muß man aufpassen, daß es dort keine Pannen geben kann. Es wäre wünschenswert wenn bei offenen Spannungseinstell Poti die Ausgangsspannung auf Null zurück gehen würde. Das Problem ist immer der untere Potianschluß. Ich verwende sonst viel MTA100 im 2.54mm Raster und auch 2.54mm Schraubklemmen. Die Wannenstecker zusammen mit den IDC Buchsen und Kabeln sind für viele Zwecke auch recht praktisch. Blos aus Interesse: Wie steht ihr zu DIN41617? Kommt es euch zu altmodisch vor? Ich finde die echt attraktiv für Projekte wo hohe Zuverläßigkeit gefragt ist und genug vorhandenen Platz.
Wie nahezu jede PFC hätte die Ausgangsspannung (geringen) 100Hz-Ripple.
dfg schrieb: > Ich hätte nicht einfach losschreiben sollen... Ist schon OK. Ich arbeite selber in der Arbeit immer mit Schaltreglern und weiß deren Qualitäten zu schätzen. Aber für rauscharme LNGs macht man sich das Leben schwer. Man muß wirklich die Eigenschaften des linearen Teils gut im Griff haben und mit passiven Filtern den Ripple niedrig genug bringen, so daß der lineare Teil den Ripple wegen der begrenzten Regelbandbreite nicht durchschleift. Höhere Schaltfrequenzen (>500kHz) wären da besser weil die sich mit passiven Filtern leichter filtern lassen und die Schaltregler auf Laständerungen schneller reagieren. Unterhalb von 30W laß ich aber lieber die Finger davon. Versucht habe ich so ein Design noch nicht und kann auf keine praktischen Erfahrungen zurückgreifen. Wäre auf jeden Fall mal interessant so etwas auszuprobieren. Mit PFC habe ich übrigens noch nichts gemacht. Das wäre sicherlich interessantes Tätigkeitsgebiet.
Für ganz kleine Leistung kommt man ohne Vorregler oder Trafoumschaltung aus. Neben der klassischen Umschaltung per Relais, kommt für 2 Stufen noch eine Endstufe in Frage die einem Klasse H/G Audioverstärker ähnelt. Es werden 2 DC Spannungen genutzt und sehr schnell zwischen den Spannungen gewechselt. Der Aufwand hält sich ggf. dafür in Grenzen (vor allem mehr Elkos und 2. Endstufen Transistor, der Zeitweise auch die Verlustleistung übernimmt). Eine etwas unkonventionelle Variante nutzt das LNG30 das Gerhard O schon mal vorgestellt hat - da fließt der Laststrom im Fall hoher Ausgangsspannung über die Basis des extra Ausgangstransistors. Für eine einfache Schaltung (etwa 20 V 1 A) sollte man ohne Umschaltung auskommen. Ein wenig Stellt sich mir die Frage, ob man ggf. eine Version ohne negative Hilfsspannung und eine mit unterscheiden sollte. Bei Versorgung aus einem Trafo ist die Hilfsspannung nicht so Aufwändig per Ladungspumpe. Mit der Hilfsspannung kann man die Ruhestromversorgung besser machen und hat auch mehr Auswahl bei den OPs. Wer will kann auch mit Trafo weiter die Version ohne Hilfsspannung nutzen. Im Vergleich zur den alten HP Netzteilen hat der Regler mit niederohmiger Endstufe ein paar andere Eigenschaften. Teils besser und teils schlechter. Bei der Spannungsregelung kann man wohl etwas schneller werden und wohl auch mit weniger Kapazität am Ausgang auskommen. Irgendwas im Bereich 10-50 µF halte ich für realistisch (mit einem 2N3055 oder ähnlich langsam) für ein 1 A Netzteil. Weniger wäre mit schnellerem Transistor ggf. möglich, allerdings leidet dadurch die Toleranz im Layout / Aufbau und man müsste sich bei den Teilen ggf. schon dicht an den Plan halten. Das wäre dann eher nicht mehr Anfänger tauglich und sollte mit Scope getestet werden. Die Stromregelung dürfte beim HP Konzept schneller sein - was sich aber durch den eher großen Ausgangskondensator relativiert. Ob es sich lohnt die Stromregelung sehr Präzise zu machen müsste man sehe - da bleibt ggf. so etwas wie der Eingangswiderstand der Spannungsmessung oder ähnliches als Widerstand effektiv parallel zum Ausgang. Für eine eher einfache Schaltung sehe ich das aber als nicht so kritisch an. Eine halbwegs genau Messung des Stromes (also ohne große Fehler durch parallele Widerstände) wäre aber schon gut. Die Frage ist da ein wenig, wie die fertigen Module da angeschlossen werden wollen. So ganz schlau werde ich aus den Anleitungen bis her nicht. Eine extra Stromversorgung für die Module würde ich gerne vermeiden, wenn es geht - wenn es sein muss für eine ICL7106 basiertes Modul eine Verstärkerstufe dazwischen.
W.S. schrieb: > Ist dir evtl. aufgefallen, daß ich die ganze Zeit versuche, mit 15V/1A > auf dem Teppich zu bleiben? Ich verstehe ganz exakt, was Du damit sagen willst. Es ist in jeder Hinsicht einfacher zu realisieren, und das Ergebnis auch noch potentiell "besser", indem (für diesen Fall unnötige) Fallstricke vermieden, und alle Vorteile herausgekitzelt werden können. Völlig klar. > Ich gehöre nicht zu den Leuten, die immer > nur nach höher-schneller-und mehr Bässe schreien. Dazu gehört nur ein sehr begrenzter Prozentsatz Leute - nur sind diese auch "sehr laut", weshalb man leicht dazu neigt, ihre Anzahl zu überschätzen... > Abgesehen davon IST es durchaus hinzukriegen, auch 30 Volt zu machen. > Man muß sich dafür lediglich von der hier angezielten Einfachheit > verabschieden. Einige der Leute hier arbeiten gerade daran, trotz jener Einfachheit das Spannungs-Maximum herauszuholen. Das mag Dich im speziellen... überhaupt nicht interessieren, aber ich garantiere Dir eines: Die anfänglich als Zielgruppe identifizierte breitere Masse an Bastlern jeder Art wird sich für ein 15V/1A Netzteil (Als [evtl. sogar erstes] potentiell einziges LNG! Nicht jeder will 3 Stück.) nicht stark interessieren. (Und ich meine damit ausdrücklich nicht die "höha-schnella-weita"-Fraktion.) Das kannst Du nun glauben, oder auch nicht. Aber m. M. n. sind die Anwendungen einfach zu vielfältig, als daß die Mehrheit damit glücklich würde. Im Interesse dessen, einer maximalen Anzahl potentieller Nachbauer eine verläßliche Quelle für ein vernünftiges LNG zu bieten, sollte man vernünftigerweise versuchen, aus dem Konzept auch spannungsmäßig das (vernünftige) Maximum herauszuholen. (Skalierung d. Ausgangsstromes ist bekanntlich -in vernünftigen Grenzen- leicht möglich.) Sonst schließt man versehentlich die Mehrheit aus.
Ich glaube wir sind eigentlich schon so weit einige Grund Versionen mit Masse als Reglerbezugspunkt propagieren zu können und mit den Designs zu beginnen. Für 1 und 2 hätten wir schon einige Grund Designs innerhalb der dokumentierten Richtlinien von Possetitjel. Vielleicht könnte jemand hier nun ein komplettes Design vorstellen welches die Bedingung nach guter Nachbausicherheit und Einfachheit erfüllt. LM358/324 oder nächstbesten moderneren Typen. Es wurden schon gute Alternativen genannt. 1) Unter 30V/1-2A - noch machbar. 2) 15-20V/1-2A 3) Für Spannungen darüber, die fliegenden HP Reglerkonzepte Man könnte bestimmt schon komplette Schaltbilder erstellen. Würde dann noch vorschlagen gleich das Gesamtverdrahtungsschaltbild mit herzustellen. Das 20V Model erscheint mir als das günstigste für diejenigen die 19.99V DPMs verwenden wollen. Das andere LED DPM Modell geht ja auch bis 30V. Bis zu einem bestimmten Grad bestimmt das DPM den LNG Bereich. Auch LEDs für Modusanzeige sollten nicht fehlen. TL431C oder LM336 als Spannungsreferenz. Der Einfachheit halber schlage ich für jetzt vor den Trafo einfach manuell mit einem Frontplattenschalter umzuschalten wenn eine einfache Verlustleistungs Umdchaltung gewünscht wird. Wird beim Agilent E3611A auch so gemacht. Später läßt sich da was nachrüsten wenn es dann konkrete Lösungen gibt. Kühlung jedem selber überlassen. CPU Kühler könnten interessant sein. Passende Längstransistoren sollten fest gelegt werden als Grundlage. Auch Deutsche Netztrafos, Gleichrichter, Gehäuse Optionen, Buchsenart, etz. Die Layouts sollten schon mit späterer uC Erweiterung vorbereitet werden. Vielleicht ein Wannenstecker/Buchsenkombination mit Brücken für "nackten" Analog Betrieb. Die uC läßt sich dann leicht nachrüsten. Auch die Schnittstellen für die Instrumente sollten standardisiert werden. Eine gewisse Skalierbarkeit ist gegeben. Alternativ im Moment (Vorsicht - Eigenwerbung) 3) wegen der großen Einfachheit, die MC1466L Version vom Anatek. Skalierbar Fabrik mäßig von 10V/6A bis 100V/0.5A. 10V, 25V, 50V und 100V. In allen Option mit 50W Leistungsbereich. Wenn Interesse da ist, würde ich ein einseitiges Layout für dieses Anatek Modell machen. Allerdings in PR99SE da mir keine anderen CAD Programme zur Verfügung stehen. Ich würde alle PR99 Unterlagen und PDF Vorlage für Eigenherstellung hier oder auf Github zur Verfügung stellen. Die Original MC1466L gibt es in der Bucht für wenig Geld und funktionieren wie ich selber nachprüfen konnte. 4) Für höhere Spannungsbereiche den fliegenden Regler. Da stehen im Augenblick alle in fragend kommenden älteren HP LNG als Ansatz bereit, das Anatek Handbuch mit LM324 als Grundlage, und (Natürlich:-) ) das LNG30, wo Unterlagen schon komplett existieren. Die einseitige Leiterplatte kann selber geätzt werden. Das LNG 30 läßt sich auch wie im Original Model nach Anatek Fabrikvorgaben skalieren. So kompliziert ist das Design eigentlich nicht. Nach anfänglichen Problemen ist es auch in allen Betriebsbedingungen stabil. Einige von Anatek vorgeschlagene Cs waren die Ursache damals. 5) FS12/73 mit einigen Modernisierungen. Meine Version läuft sehr zufriedenstellend. Die Original Schwachheiten habe ich beseitigt. Allerdings müßte ich oder jemand anders eine neue Leiterplatte entwerfen. Anstatt der Referenzdioden TL431C. Es gibt ja schon einige Threads zu dieser Schaltung hier.
Gerhard O. schrieb: > Ich glaube wir sind eigentlich schon so weit einige Grund > Versionen mit Masse als Reglerbezugspunkt propagieren zu > können und mit den Designs zu beginnen. Für 1 und 2 hätten > wir schon einige Grund Designs innerhalb der dokumentierten > Richtlinien von Possetitjel. Vielleicht könnte jemand hier > nun ein komplettes Design vorstellen welches die Bedingung > nach guter Nachbausicherheit und Einfachheit erfüllt. Gern. "Hals- und Beinbruch...!" oder was soll man wünschen? Eine Bitte nur: Es würde sehr helfen, wenn ihr euch erstmal auf den I/U-Regler selbst (einschließlich Leistungsteil) beschränken würdet und die Details der Spannungsversorgung wie auch die peripheren Kleinigkeiten (Anzeigen, Potis usw.) erstmal außen vor lassen könntet. Setzt einfach voraus, dass eine passende Spannungsversorgung vorhanden ist, und dass die Sollwerte in Form von Steuer- spannungen vorgegeben werden. Zu tun bleibt ja trotzdem genug: Überschwingen, Ausregelzeit, Stabilität, Bauelemente- auswahl, Beschaffbarkeit, Preis, ... Ich bin dabei, einen Vorschlag für eine Modularisierung zusammenzuschreiben, damit dann alle Themen möglichst parallel bearbeitet werden können, aber das braucht noch zwei, drei Tage. Es geht wirklich nicht schneller, aber ich will euren Elan auch nicht bremsen. Gut Holz!
Possetitjel schrieb: > Gern. "Hals- und Beinbruch...!" oder was soll man wünschen? Das hört sich ominös an;-) ich glaube jetzt war ich zu hastig.
Gerhard O. schrieb: > Der Einfachheit halber schlage ich für jetzt vor den Trafo einfach > manuell mit einem Frontplattenschalter umzuschalten wenn eine einfache > Verlustleistungs Umdchaltung gewünscht wird. Mag jetzt ne blöde Frage sein aber warum nicht automatisch mit nem Schmitt-Trigger realisieren?
M. K. schrieb: > Gerhard O. schrieb: >> Der Einfachheit halber schlage ich für jetzt vor den Trafo einfach >> manuell mit einem Frontplattenschalter umzuschalten wenn eine einfache >> Verlustleistungs Umdchaltung gewünscht wird. > > Mag jetzt ne blöde Frage sein aber warum nicht automatisch mit nem > Schmitt-Trigger realisieren? Wegen der gewünschten Einfachheit dachte ich, das könnte man erst später einführen. Beim Original FS12/73 machte ich es damals mit einer diskreten Schmitt-Trigger Schaltung und das funktionierte über Jahrzehnte sehr gut. Vor ein paar Jahren modifizierte ich aber die Längstransistorschaltung nach der Anatekschaltung weil sich das elektronisch selber je nach Ausgangsspannung selber ohne Relais umschaltet. (Siehe LNG30 oder Anatek Handbuch) Ich wußte gar nicht, daß es in D so viele Nachteulen gibt;-)
Gerhard O. schrieb: > Ich wußte gar nicht, daß es in D so viele Nachteulen gibt;-) Wir sind überschaubar :D
Gerhard O. schrieb: > 3) wegen der großen Einfachheit, die MC1466L Version vom Anatek. Beim Rumstöbern in Sachen MC1466L bin ich auf folgendes gestossen. Probleme mit dem Ausgangsstrom bei Kurzschluss: https://www.eevblog.com/forum/projects/mc1466l-precision-psu-current-drift-problem/ Aus meiner Sicht waere dies keine Tragödie; aber gut zu wissen. Diskreter Aufbau des MC1466L: http://chemelec.com/Projects/MC1466/MC1466.htm http://chemelec.com/Projects/MC1466/MC1466-1.png
Gerhard O. schrieb: > 3) wegen der großen Einfachheit, die MC1466L Wozu waren denn dann die 500 Beiträge im thread ? Ein Design auf Basis des MC1466 ist SICHER nicht zeitgemäss. Vorbild am Anatek-Design ist einzig die Skalierbarkeit ein und derselben Schaltung. Wer, weil er 1466 hat, das Anatek nachbauen will, kann ja in dessen Plan gucken, aber den einfach als Lösung zum selbstentwickelten Netzteil zu übernehmen wäre Faulheit hoch 3. Eine manuelle Umschaltung der Trafospannung birgt das Risiko der Überschreitung der SOA des Endtransistors.
MaWin schrieb: > Eine manuelle Umschaltung der Trafospannung birgt das Risiko der > Überschreitung der SOA des Endtransistors. Biste schwer von Begriff? Brauchst natürlich nen 2-poligen Schalter mit dem de neben der Trafowicklung och noch n Widerstand in Reihe zus Spannungspoti schaltest um die untere einstellbare Spannung von 0 auf zum Bleistift 10 Volts anzuheben. Is doch logisch, sonst kannste den Schalter gleich weglassen.
icke mal schrieb: > Brauchst natürlich nen 2-poligen Schalter mit dem de neben der > Trafowicklung och noch n Widerstand in Reihe zus Spannungspoti schaltest > um die untere einstellbare Spannung von 0 auf zum Bleistift 10 Volts > anzuheben. Aha. Wenn du das machst, schaltest du die eingestellte Sollspannung mit um, es gibt also einen üblen Spannungssprung am Ausgang.
Gerhard O. schrieb: > 1) Unter 30V/1-2A - noch machbar. > > 2) 15-20V/1-2A > > 3) Für Spannungen darüber, die fliegenden HP Reglerkonzepte Wenn es universal sein sollte, eindeutig Variante 3.
ArnoR schrieb: > Aha. Wenn du das machst, schaltest du die eingestellte Sollspannung mit > um, es gibt also einen üblen Spannungssprung am Ausgang. Ja, gips. Und wenn ick den Finger inne E27 Lampenfassung stecke wirta schwarz. Ganz ohne Hirn gehts eben nich. Warum soll ick denn den Bereichsumschalter hochschalten wenn ick damit die angeschlossene Schaltung schrotte? So blöd kann man doch janich sein.
Tany schrieb: >> 1) Unter 30V/1-2A - noch machbar. >> >> 2) 15-20V/1-2A >> >> 3) Für Spannungen darüber, die fliegenden HP Reglerkonzepte > > Wenn es universal sein sollte, eindeutig Variante 3. Da schließe ick ma übrijens an. Variante 3 is das einzig vernünftige! Ick hab schon einige so Dinger gebaut, die die noch laufen sind alle im Prinzip Variante 3. Bei HP hab ick damals nu nich gekuckt, meine basieren auf ELV-Schaltpläne. Die benutzen det Konzept auch in mehrere Netzteile. Wie jesagt, läuft zuverlässig och in mehrere Lochrasterasufbauten. Ick würd nüscht andres mehr anfangen.
icke mal schrieb: > So blöd kann man doch janich sein. Doch, alles was möglich ist, wird auch gemacht.
ArnoR schrieb: > Doch, alles was möglich ist, wird auch gemacht. Denn is abba gerecht wenn die Strafe auf dem Fuße folgt und der Arduino vom Labortisch hüpft. Ick hab übigens wenn schon denn schon, imma automatische Trafoumschaltung mit Relais gemacht. Is ja nich viel dabei, ein 324 hat: ein Stromregler, ein Spannungsregler, ein Komparator für Trafoumschaltung, ein Komparator für Lüfter. Damit is allet erschlagen wat son einfachet Gerät haben muß.
icke mal schrieb: > Ick hab übigens wenn schon denn schon, imma automatische > Trafoumschaltung mit Relais gemacht. Is ja nich viel dabei, ein 324 hat: > ein Stromregler, ein Spannungsregler, ein Komparator für > Trafoumschaltung, ein Komparator für Lüfter. Damit is allet erschlagen > wat son einfachet Gerät haben muß. Icke, haste da mal bitte ene Schaltung parat, wie Du det jelöst hattest? Würde mich schon interessieren. MfG Eppelein
Hallo, A. K. schrieb: > Die üblichen 08/15-Operationsverstärker... Die Nebel beginnen sich zu lichten. :-) Vielen Dank für die Erklärung. rhf
Die Transformator Umschaltung würde ich bei einer kleinen Leistung eher vermeiden. Der alte Weg mit dem Relais hat ggf. Verschleiß am Relais, weil beim Hochschalten erst einmal die Pufferelkos geladen werden müssen. Damit der Einbruch nicht zu groß ist, muss man entweder die Elkos recht groß haben oder schon früh umschalten. Damit die Umschaltung etwa in der Strombegrenzung nicht ganz so oft geschieht wird man wohl auch noch relativ viel Hysterese vorsehen müssen. Damit ist dann die Einsparung an Verlustleistung nicht mehr so wirklich groß, weil man die hohe Spannung schon deutlich früher wählen muss als. Um die Spitzenströme für das Laden des Elkos auf die höhere Spannung nicht zu groß werden zu lassen, wäre ggf. die Umschaltung in mehr als 2 Stufen angebracht und der Aufwand entsprechend groß. Ohne Hilfsspannung bekommt auch der Regelteil ggf. eine schwankende Spannung und das Umschalten erzeugt ggf. Störungen. Die Umschaltung funktioniert und man kann sich die Schaltung etwa von einem der billigen China Netzteile abschauen: meist sind es da 4 Stufen mit 2 Relais und etwas ungewöhnlicher Teilung am Trafo. Ich würde da eher ein elektronisches wechseln zwischen 2 Spannungen bevorzugen, etwa so wie in Klasse H Audio Verstärkern. Der Aufwand ist auch nicht so groß, aber dafür ist die Umschaltung leise, schnell, verschleißfrei und man braucht nur eine kleine Reserve. Trotzdem würde ich das lieber für einen separate größere Version lassen - vor allem beim fliegende Regler geht das sehr einfach.
Mehmet K. schrieb: > Probleme mit dem Ausgangsstrom bei Kurzschluss: Danke für den Hinweis. Werde mal den gleichen Test machen beim Anatek. MaWin schrieb: > Gerhard O. schrieb: >> 3) wegen der großen Einfachheit, die MC1466L > > Wozu waren denn dann die 500 Beiträge im thread ? Ein Design auf Basis > des MC1466 ist SICHER nicht zeitgemäss. Hast recht. Es ist aber eine sehr einfache Schaltung für ein LNG. > > Vorbild am Anatek-Design ist einzig die Skalierbarkeit ein und derselben > Schaltung. Aber das ist doch was. > > Wer, weil er 1466 hat, das Anatek nachbauen will, kann ja in dessen Plan > gucken, aber den einfach als Lösung zum selbstentwickelten Netzteil zu > übernehmen wäre Faulheit hoch 3. Nicht unbedingt. Manche von uns bevorzugen manchmal ein schon bewährtes Konzept. Es wird auch noch einige Zeit dauern bis ein Massebezogenes Design auf den Beinen steht. Ich wollte nur diese Möglichkeit noch einmal listen. > > Eine manuelle Umschaltung der Trafospannung birgt das Risiko der > Überschreitung der SOA des Endtransistors. Das muß aber nicht sein. Abgesehen davon schützt der Innenwiderstand des Trafos die Teile etwas. Beim FS12/73 mit einem 2N3055 funktionierte die automatische Relaisumschaltung fast vierzig Jahre ohne Ausfälle.
Eppelein V. schrieb: > icke mal schrieb: > >> Ick hab übigens wenn schon denn schon, imma automatische >> Trafoumschaltung mit Relais gemacht. Is ja nich viel dabei, ein 324 hat: >> ein Stromregler, ein Spannungsregler, ein Komparator für >> Trafoumschaltung, ein Komparator für Lüfter. Damit is allet erschlagen >> wat son einfachet Gerät haben muß. > > Icke, haste da mal bitte ene Schaltung parat, wie Du det jelöst hattest? > Würde mich schon interessieren. > > MfG > Eppelein Schau Dir mal die FS12/73 Unterlagen im Forum an. Der FS Artikel zeigt genau die damalage Schaltung die ich auch so lange verwendet hatte.
Lurchi schrieb: > Der alte Weg mit dem Relais hat ggf. Verschleiß am Relais, weil beim > Hochschalten erst einmal die Pufferelkos geladen werden müssen. > Damit der Einbruch nicht zu groß ist, muss man entweder die Elkos recht > groß haben oder schon früh umschalten. Das ist möglich. Wie schon gesagt beim FS12/73 lief das vierzig Jahre bis zum Umbau ohne irgendwelche Probleme. Der Trafoinnenwiderstand begrenzt ja auch den Umschaltladestrom im Elko. Spannungseinbrüche oder Überschwinger waren nicht feststellbar. Das prüfte ich. Für ein 1A LNG ist das Konzept zuverläßig genug.
Mehmet K. schrieb: > Beim Rumstöbern in Sachen MC1466L... Danke. Werde das Anatek diesbezüglich untersuchen.
Hier ein kurzer Zwischenbericht bezüglich Strom Drift nach dem Einschalten. Das Anatek hat tatsächlich eine leicht absteigende Stromreglung. Nach dem Einschalten driftet der Strom vom 420mA Anfangswert nach fünf Minuten auf 412mA. Danach driftete der Strom innerhalb von 15 Min um nochmals 6mA. Das ist tatsächlich nicht so gut wie alle anderen. Eine ganz langsame Drift scheint dann immer noch vorhanden zu sein, hatte aber jetzt keine Zeit dazu es länger zu beobachten. Für viele Zwecke kann man das wahrscheinlich in Kauf nehmen. Schön ist es aber nicht. Ich testete gleichzeitig noch das FS12/73, E3611A und das LNG30. Keines der fliegenden Reglergeräte zeigt irgendeine Drift die bei 420mA 1mA überstieg. Ist aber auch nicht ganz fair den Geräten keine halbstündliche Einschalt/Aufwärmzeitspanne zuzugestehen. Da wär's für jetzt.
Gerhard O. schrieb: >> Icke, haste da mal bitte ene Schaltung parat, wie Du det jelöst hattest? >> Würde mich schon interessieren. >> >> MfG >> Eppelein > > Schau Dir mal die FS12/73 Unterlagen im Forum an. Mensch Gerhard, du hast echt Ahnung und schon ne Menge Apparate zusammengedengelt. Echt supa! Abba wenn du den Beitrag meinst: Beitrag "Funkschau Labornetzgeraet Nachbau aus Funkschauheft 12, 1973" und dein ZIP da drinne, https://www.mikrocontroller.net/attachment/34472/Labornetzgeraet_FS12_1973.zip da muß ick mal sagen, ick komm mit die Art Schatpläne nich klar! Det ist mir zu unübersichtlich, die Zerstückelung und Stecker da drinne, ick sehe nicht durch wie det nu genau zusammenhängt! Zum blind nachbauen ist so sicher ok, abba für die Übersicht is schlecht, da brauch ick nen kompletten Plan wo alles von vorne bis hinten die Reihe nach gezeichnet ist. Eppelein V. schrieb: > Icke, haste da mal bitte ene Schaltung parat, wie Du det jelöst hattest? > Würde mich schon interessieren. Ick suche da nachher mal Beispiele mit die Suchmaschine. ELV kann ick hier nicht scannen und hochladen wegen den Kopireit. Ick kuck mir da auch nur die Pläne an, wat mir gefällt löte ick denn auf Lochraster mit dem Material wat rumliegt. Davon gibs kein genauen Plan abba Foto kann ick machen.
icke mal schrieb: > Gerhard O. schrieb: >>> Icke, haste da mal bitte ene Schaltung parat, wie Du det jelöst hattest? >>> Würde mich schon interessieren. >>> >>> MfG >>> Eppelein >> >> Schau Dir mal die FS12/73 Unterlagen im Forum an. > > Mensch Gerhard, du hast echt Ahnung und schon ne Menge Apparate > zusammengedengelt. Echt supa! Abba wenn du den Beitrag meinst: > Beitrag "Funkschau Labornetzgeraet Nachbau aus Funkschauheft 12, 1973" > und dein ZIP da drinne, > https://www.mikrocontroller.net/attachment/34472/L... > > da muß ick mal sagen, ick komm mit die Art Schatpläne nich klar! Det ist > mir zu unübersichtlich, die Zerstückelung und Stecker da drinne, ick > sehe nicht durch wie det nu genau zusammenhängt! > Zum blind nachbauen ist so sicher ok, abba für die Übersicht is > schlecht, da brauch ick nen kompletten Plan wo alles von vorne bis > hinten die Reihe nach gezeichnet ist. Ist nicht so schlimm. Zur Uebersicht siehst Du Dir am Besten den Original FS12/73 Artikel an. Das ist ziemlich uebersichtlich dargestellt. Dann sieh Dir meine Unterlagen an. Im Vergleich zum Original Design gibt es bei meiner Version ein paar Verbesserungen. Die Wichtigste ist, das Hochschnellen der Origialschaltung. Dann modifizierte ich die Laengsstransistor Beschaltung und adoptierte dort das Anatek Design weil sich da die Endstufe automatisch umschaltet und kein Relais notwendig ist. Beitrag "Fragen zu Labornetzteilbau (Nachbau Funkschau 1973)" Uebrigens, der 470uF Ausgangskondensator im Leistungsteil gezeigt ist nur ein 100uF/50V. > > Eppelein V. schrieb: >> Icke, haste da mal bitte ene Schaltung parat, wie Du det jelöst hattest? >> Würde mich schon interessieren. > > Ick suche da nachher mal Beispiele mit die Suchmaschine. ELV kann ick > hier nicht scannen und hochladen wegen den Kopireit. > Ick kuck mir da auch nur die Pläne an, wat mir gefällt löte ick denn auf > Lochraster mit dem Material wat rumliegt. Davon gibs kein genauen Plan > abba Foto kann ick machen. ...
icke mal schrieb: > Gerhard O. schrieb: >>> Icke, haste da mal bitte ene Schaltung parat, wie Du det jelöst hattest? >>> Würde mich schon interessieren. >>> >>> MfG >>> Eppelein >> >> Schau Dir mal die FS12/73 Unterlagen im Forum an. > > Mensch Gerhard, du hast echt Ahnung und schon ne Menge Apparate > zusammengedengelt. Echt supa! Abba wenn du den Beitrag meinst: > Beitrag "Funkschau Labornetzgeraet Nachbau aus Funkschauheft 12, 1973" > und dein ZIP da drinne, > https://www.mikrocontroller.net/attachment/34472/Labornetzgeraet_FS12_1973.zip > > da muß ick mal sagen, ick komm mit die Art Schatpläne nich klar! Det ist > mir zu unübersichtlich, die Zerstückelung und Stecker da drinne, ick > sehe nicht durch wie det nu genau zusammenhängt! > Zum blind nachbauen ist so sicher ok, abba für die Übersicht is > schlecht, da brauch ick nen kompletten Plan wo alles von vorne bis > hinten die Reihe nach gezeichnet ist. > > Eppelein V. schrieb: >> Icke, haste da mal bitte ene Schaltung parat, wie Du det jelöst hattest? >> Würde mich schon interessieren. > > Ick suche da nachher mal Beispiele mit die Suchmaschine. ELV kann ick > hier nicht scannen und hochladen wegen den Kopireit. > Ick kuck mir da auch nur die Pläne an, wat mir gefällt löte ick denn auf > Lochraster mit dem Material wat rumliegt. Davon gibs kein genauen Plan > abba Foto kann ick machen. Icke, merci. Kannste eventuell das ELV-Heft nennen, kann sein, daß ich da was habe. MfG Eppelein
Gerhard O. schrieb: > der ... Ausgangskondensator ... ist ein 100uF/50V Mir kam beim Stöbern gerade ein Angebot zu Augen: http://www.oppermann-electronic.de/html/oktober_2011.html Bei Folie könnte man den ESR selbst bestimmen (R seriell). Wiederum ist mir klar, daß dies für die meisten nicht in Frage käme. (Platzverbrauch, Beschaffbarkeit/ Original, Preis/ beschaffbares Äquivalent) Nur, weil noch nichts abschließendes dazu gesagt wurde - außer der Möglichkeit, für geringeren ESR höheren Kapazitätswert zu verwenden. (Wobei manche Typen auch bei höherer Spannungsfestigkeit weniger ESR haben - entgegen der Intuition, und freilich längst nicht alle.)
Eppelein V. schrieb: > Kannste eventuell das ELV-Heft nennen... Der Schaltplan ungefähr so: https://www.eevblog.com/forum/chat/diy-power-supply-build/ Das war auch meine erste Version von LNG, wurde durch besseres ersetzt.
Tany schrieb: > Eppelein V. schrieb: >> Kannste eventuell das ELV-Heft nennen... > > Der Schaltplan ungefähr so: > https://www.eevblog.com/forum/chat/diy-power-supply-build/ > Das war auch meine erste Version von LNG, wurde durch besseres ersetzt. Danke für den Hinweis.
Die Schaltung aus dem ELV Heft hat allerdings auch noch einig nicht so gut Punkte. Das Prinzip ist aber brauchbar - halt der fliegende LDO Regler mit Hilfsspannung. Die vielen eingestreuten 100 pF Kondensatoren sind als Ersatz für Schlangenöl benutzt um die Schwingungsneigung zu unterdrücken. Das sollte man schon besser machen. Zurück zum Regler ohne Hilfsspannung: Im Anhang ein Vorschlag für den einfachen Spannungsregler für eine analoge Steuerung. Die Schalung ist nicht mehr ganz so einfach, einige der Teile sind aber optional. Man kann es also noch ein wenig einfacher haben, wenn auch mit etwas schlechterer Performance. Wegen der Übersichtlichkeit fehlt noch die Anzeige ob CC oder CV mode aktiv ist. Dies ist aber einfach, etwa ein "Komparator" (ggf. 1/4 LM324) zwischen den Ausgängen von U1 und U2. Die Widerstände R12 / R13 bzw. R21/R20 stehen für Poties für Spannung bzw. Stromlimit. Als Referenzen können etwa ein TL431 für U4 und eine Zenerdiode (z.B. 5,6 V wegen relativ nedrigem TK) oder ein LM329 (niedriger Tk niedriges Rauschen) sein. Eine andere Referenz, wie TL431 ist natürlich auch möglich. Die Schaltung um U3 mit der Spannungsreferenz sorgt dafür, dass ein konstanter Strom über Ref. Schaltung fließt. Der Widerstand R14 ist optional und hilft vor allem der Simulation. Ein wenig zur Erklärung: Die Schaltung um U1 ist der Spannungsregler. C4 ist je nach Geschwindigkeit des OPs nötig - mit dem langsamen LM324 geht es ggf. ohne, ein wenig Kapazität dort hilft aber bei der Stabilität. D6 und Q9 sind im Prinzip Optional und helfen dabei den Übergang vom CC zum CV mode zu verbessern. Damit wird verhindert dass die Spannung am Ausgang des OPs zu weit ansteigt, wenn die Stromregelung aktiv ist. Der Teil mit C9 und R24 ist ggf. auch optional, hilft aber auch beim CC -CV Übergang und erlaubt eine schnellere Auslegung der Regelung. In Grenzen wird damit ein niedriger Ausgangswiderstand der Endstufe weniger wichtig. Die Schaltung um U2 ist der Stromregler. D10 und Q6 sind analog zu D6 und Q9 dafür zuständig dass der nicht aktive Regler weg läuft. Damit kann die Stromregelung zum Teil deutlich schneller ansprechen, vor allem bei niedrigen Spannungen. Die Widerstände R6 und R27 sind optional um einen Offset des OPs auszugleichen. Je nach Vorzeichen wäre nur einer der beiden nötig. Die Stromregelung wird unterstützt von Q3 als schnelle, aber fest eingestellte Strombegrenzung (so wie gezeigt ca. 1,5 A). Der Widerstand R25 ist in der Simulation hilfreich für Stabilität - für die kurze Zeit in der das schnelle Limit normal nur aktiv ist, könnte man ggf. drauf verzichten. Über R2 und R10 kann das Stromlimit mit kleineren Widerständen auskommen. Theoretisch könnte man über einen extra Strom von der neg Seite das Stromlimit bei höherem Strom anheben - lohnt aber eher nicht. Q5,Q7,R18 und R1 sind 1Stromquelle, die den vorher dort vorhandenen Widerstand ersetzt. Damit kommt man mit der Spannung etwas höher, ohne dass der Strom für die OPs so hoch wird, dass es nach unten ggf. nicht mehr ganz bis 0 V reicht. Den Widerstand R18 müsste man an Q4 anpassen, so dass sich ein passender Ruhestrom (ca. 10 mA) einstellt. Wenn man bei R18 einen Schalter einbaut, hätte man eine Art Schalter für den Ausgang. Es bliebe aber ein kleiner Strom über R8 von der Spannungsregelung, d.h. man müsste zusätzlich die Spannung auf 0 stellen. Über die Zenerdiode in Reihe zu R18 wird verhindert das der Regeler bei zu kleiner Spannung aktiv wird. Die Diode D3 ist optional und hilft in einigen eher seltenen Fällen für eine schnellere Reaktion. Die Diode D7 ist dagegen nötig, als Schutz für die Endstufe und auch für die Stabilität bei einem Sprung auf einen kleinen Strom mit gleichzeitig viel Kapazität am Ausgang. Der Teil am Ausgang rechts der Diode ist nur zum testen der Schaltung, also nicht Teil des Netzteils. Die genaue Auslegung der Widerstände kann man noch anpassen, etwa um mit weniger Werten auszukommen. Es gilt auch noch ein Abwägung zwischen schneller Regelung und Toleranz gegen Variationen zu finden. Die Größe des Elkos am Ausgang ist ein Abwägung mit der Ausschläge bei Lastwechseln Wichtig ist dabei eine eher niedriger ESR Wert für C2. Irgendwas um 0.2 Ohm wäre wohl ideal, 1 Ohm geht aber auch noch. Die Dioden ohne Bezeichnung können 1N4148 oder ähnliche sein, die Transistoren ohne Bezeichnung etwa 2N3904/6 oder BC548/BC550 Bei den OPs sollte ein LM324 ausreichend schnell sein. Man kann aber auch schnellere OPs (z.B. OPA4171, MC34074 oder die entsprechende 1/2 fach Version) nutzen. Dann wird C4 ggf. nötig und ggf. könnte auch die Stromregelung einen entsprechenden Kondensator vertragen. Vor allem die Stromregelung könnte damit noch etwas schneller werden. Bei der Spannungsregelung könnte man noch eine schnellere Auslegung der Kompensation wählen.
Gerhard O. schrieb: > Blos aus Interesse: Wie steht ihr zu DIN41617? Auf die Gefahr hin, dich zu verärgern: igitt. Das war mal vor gefühlten 100 Jahren. Das, was ich seit einigen Jahren einsetze ist Micromatch, MICA/MICS, LVDS-1.25mm, JST 1mm Baureihe. Auch noch Kragenstiftleisten: 14er, 20er, 24er bis 50er. Und für's Grobe Wago-256, die sind erstens billig, zweitens beliebig breit anreihbar, drittens absolut zuverlässig und sie halten Strom bis zum Abwinken aus. W.S.
W.S. schrieb: > Auf die Gefahr hin, dich zu verärgern: igitt. Das war mal vor gefühlten > 100 Jahren Das ist schon OK. Ich hätte es eigentlich kommen sehen sollen:-) Da ich in der Arbeit fast immer nur mit High Density SMD zu tun habe, ist DIN41617 sozusagen der Gegenpol dazu. Irgendwie habe ich keine große Liebe zu SMD Konstruktionen. Sieht zwar immer sehr beeindruckend aus hunderte Komponenten auf kleinsten Raum unterzubringen, ist aber ein Albtraum bezüglich Zugänglichkeit und servicefreundlichkeit. Ohne gute Doku und Testpoints ist man aufgeschmissen. Irgendwie liebe ich die Steckkartenaufbautechnik und Look der siebziger Jahre in good old THT und authentischen europäisch hergestellten Komponenten namhafter D und EU Hersteller. Das sah irgendwie sehr technisch schön aus. Elektronik, eben zum Anfassen und voller Farbe. Naja, lassen wir das. Ich sehe schon das Herannahen des Feuersturms wenn ich mich weiter darüber weiter auslasse... Ganz im Ernst, etwas nostalgische Aufbau- und Konstruktionstechnik sollte bei einem LNG nicht unbedingt eine Sünde sein. Aber das ist ja wahrscheinlich mein privates Privileg. Deine erwähnten Teile werde ich mir ansehen. Danke. Guten Abend, Gerhard
W.S. schrieb: > Gerhard O. schrieb: >> Blos aus Interesse: Wie steht ihr zu DIN41617? > > Auf die Gefahr hin, dich zu verärgern: igitt. Das war mal vor gefühlten > 100 Jahren. > > Das, was ich seit einigen Jahren einsetze ist Micromatch, MICA/MICS, Ja, die sind gut. Die verwende ich auch. > LVDS-1.25mm, JST 1mm Baureihe. Auch noch Kragenstiftleisten: 14er, 20er, > 24er bis 50er. Aber nur in der Arbeit, hoffe ich. > > Und für's Grobe Wago-256, die sind erstens billig, zweitens beliebig > breit anreihbar, drittens absolut zuverlässig und sie halten Strom bis > zum Abwinken aus. Die muß ich mir mal ansehen. > > W.S.
Nun, war es das jetzt? Traut sich keiner mal einen Entwurf zu zeichnen? Natürlich wird jeder Entwurf hier von irgendjemanden zerrissen. Aber: hören wir auf die Minderheit die laut schreit oder achten wir auf die stillen Mitleser, auf die konstrukitven Kritiker? Es ist natürlich schwer die lautstarken Stören zu überhören - wenn sie niemand beachtet, sind sie auch wieder schnell still oder werden sogar hilfreich. Nur Mut, oder soll ich ewig mit meinem Conrad 723er Netzteil weitermurksen? Ich will mir endlich was ordentllches zusammenlöten! Danke Walta
Ich "murkse" mit meinem 723er und den ollen 741er inbegriffen,schon Jahrzehnte herum. Bis dato noch nichts abgeraucht wie zu Manitou berufen worden. Durch die Feiertage, sprich verlängertes "WE", hat der ein oder andere eine Auszeit genommen und erholt sich vom anstrengenden Alltag. MfG Eppelein
Walta S. schrieb: > Natürlich wird jeder Entwurf hier von irgendjemanden zerrissen Das ist das Problem. Es sind hier zu viel "Experten", die dessen Meinungen verbissen verteidigen.
Walta S. schrieb: > Nun, war es das jetzt? Traut sich keiner mal einen Entwurf zu zeichnen? Der ein und andere "Entwurf" wurde ja weiter oben schon gepostet, Vor- und Nachteile kurz umrissen. Wenn du jetzt ein LNG brauchst nimm dir einen dieser Entwürfe und baue dir ein LNG. Deine Erfahrungen dabei als Laie könnten für das angestrebte Projekt hier äußerst hilfreich sein. Ansonsten: Dies Projekt hier ist kein leichtes Unterfangen, es wird nicht nächste Woche beendet sein. Ich will mal meinen, wenn sich alle anstrengen und dran halten, dann wirds vielleicht noch vor Karneval was werden, aber dieses Jahr, das denke ich, wirds damit nix.
Ich bin ein sehr geduldiger Mensch - und werd euch weiterhin liebevoll nerven. Der Anfang ist schon mal gemacht und ein Ergebnis werden wir auch noch zusammenkriegen. Walta
Walta S. schrieb: > Ich bin ein sehr geduldiger Mensch - und werd euch weiterhin > liebevoll > nerven. Der Anfang ist schon mal gemacht und ein Ergebnis werden wir > auch noch zusammenkriegen. > > Walta Wenn es schnell gehen soll; es gibt hier im Forum ja schon einige detaillierte LNG Projekte die möglicherweise Deinen Wünschen nahe kommen. Da es noch einige Zeit dauern wird bis ein neues Design konzipiert und getestet wird lohnt es vielleicht die folgenden Informationen durchzustöbern. Das sind alle getestete, gut funktionierende Designs die sich schon Jahrzehnte im täglichen Laborbetrieb bewährt haben. Ich bin mir bewusst, dass mein Vorschlag im Augenblick projektmässig kontraproduktiv ist; aber wenn es schnell gehen soll... Wenn Du was schnell haben willst, dann sehe sie Dir trotz der Anstrengungen die in diesem Thread gemacht werden an. Abgesehen davon kann man nie genug Netzgeräte haben und bis dahin ist das neue Design von hier auf Herz und Nieren getestet. Man braucht sich nicht schämen ein bewährtes kommerzielles Design nachzubauen. Bis ein eigenes Design dieselbe Reife erreicht bedarf großer Anstrengungen. Ist nur meine Meinung. Manchmal erreicht man durch zu viel "Analyse-Paralyse" oft auf lange Zeit nichts. Auch ältere Designs haben ihre Daseinsberechtigung und stellen bewährte Design Beispiele dar. Man hat auch beim freien Nachbau industrieller Schaltungen genug Freiraum für eigene Anstrengungen um eigen Wünsche erfüllen zu können und PCB Layout, etz. Einige Beispiele die mir gerade einfallen: FS12/73 (Mit Modifizierungen funktioniert das wirklich gut wie schon einige hier bestätigt haben) Funkschau Artikel neuerer Generationen (Keine eigenen Erfahrungen) Einige Statron Designs sind gut nachbaubar Sonstige LNG Artikel die mir gerade nicht einfallen Grundig hat einige nette Designs sogar mit dem LM723, siehe SN41 Serie Auch Philips hatte ein paar nette Geräte obwohl einige Modelle sehr veraltete ICs verwenden und deshalb weniger empfehlenswert sind. Scans einiger Designs sehen vielversprechend aus HP Service Handbücher: E3611A u.ä. Sind alles dankbare, nachbaubare, moderne industrietaugliche Schaltungen die wirklich funktionieren. Habe in den 80er Jahren zwei HP LNGs nach gebaut und die funktionieren alle sehr gut. Mein LNG30 ("Nachbausicheres Labornetzgerät Thread") in dieser Rubrik hat sich auch schon einige Jahre bewährt ohne irgendwelche Probleme zu haben) Anatek (LM324 / MC1466L, veraltet) Versionen
Hallo, Gerhard O. schrieb: > Manchmal erreicht man durch zu viel "Analyse-Paralyse" oft auf > lange Zeit nichts. Auch ältere Designs haben ihre Daseinsberechtigung > und stellen bewährte Design Beispiele dar. Ja, mag sein. Allerdings wäre ein von Grund auf neues Design, bei dem man das "Entstehen" mit verfolgen kann auch aus didaktischen Gründen interessant. Bei einem solchen Projekt sind so viele Dinge zu beachten, das allein das Verstehen warum bestimmte Dinge wie gelöst worden sind enorm viel Wissen über analoge Schaltungstechnik vermittelt. > Man hat auch beim freien Nachbau industrieller Schaltungen genug > Freiraum für eigene Anstrengungen um eigen Wünsche erfüllen zu können > und PCB Layout, etz. Das funktioniert aber nur wenn man auch weiß was man da tut. > Grundig hat einige nette Designs sogar mit dem LM723, siehe SN41 Serie Wo wir gerade beim Thema sind: ich lese immer wieder das die Designs mit dem LM723 bei vielen nicht sehr beliebt sind. Warum ist das so? Was ist das Problem mit diesem Baustein? rhf
Roland F. schrieb: > das die Designs mit dem LM723 bei vielen nicht sehr beliebt sind. Warum > ist das so? Was ist das Problem mit diesem Baustein? Keine Stromregelung, sondern nur eine Strombegrenzung (nicht fein einstellbar und weicher Übergang). Und wenn man sowieso eine Stromregelung mit OpAmp nachrüsten will, kann man gleich einen Doppel-OpAmp nehmen und die Spannungsregelung auch von ihm machen lassen, dann braucht man keine Klimmzüge wie beim 723 für einen durchgängigen Bereich ab 0 zu machen. Bleiben nur diejenigen Leute übrig die sich jeinen Spannungsreglerentwurf zutrauen, warum die dann aber glauben dass ihr drangestrickter Stromregler nicht das Design verhunzt, ist unklar. Die Schaltung bei der der 723 nur die Hilfsspannung für die eigentlichen (dort 741, besser LT1013) OpAmps stabilisiert und seine rauscharme Z-Diode als Referenz zur Verfügung stellt, sind noch die besten mit 723.
Hier als Anregung noch zwei gut dokumentierte Neetzteilprojekte. Zum einen ein Netzteil basierend auf dem in der HP Application Note 90B S.19 gezeigten Prinzip: http://www.paulvdiyblogs.net/2017/07/my-new-power-supply.html Könnte man z.B. noch um eine Trafoumschaltung erweitern. Dann noch eine gepimpte Version des weiter oben genannten China-Bausatzes: http://www.paulvdiyblogs.net/2015/05/tuning-030v-dc-with-03a-psu-diy-kit.html Je nach Anspruch sieht beides brauchbar aus. Gruß, Bernhard
Walta S. schrieb: > hören wir auf die Minderheit die laut schreit oder achten wir auf die > stillen Mitleser, auf die konstrukitven Kritiker? Das fällt schwer, denn die stillen Mitleser sind (per definitionem) eben STILL. Ansonsten: ich hatte mir vorsorglich für diesn Thread beim freundlichen Chinesen ein paar 10gang-Potis und paar von den billigen U/I-Anzeigen geordert und grad heute kamen sie an. Die Potis (Dmr 20 x Länge 35) haben ne 4 mm Achse und scheinen Leitplastik-Typen zu sein. Bei den UI/-Anzeigen sitzt der I-Shunt auf der LP (ist ein zum U gebogenes fettes Stückchen Widerstandsdraht) und er ist mit seinem Minuspol identisch zu dem Minuspol der Versorgung. Also gehört diese Sorte von Anzeige zwischen Minus vom Ladeelko und dem Rest der Schaltung. Die LP kann man herausnemen und ggf. anstelle der I-Steckkontakte derbe Litzen anlöten. So. Ansonsten kommt von mir erst ne Schaltung zum Diskutieren, wenn ich dazu Zeit haben werde. Kann dauern, momentan ist Stress. W.S.
Wenn man ein fertiges Anzeigemodul nutzen will, muss man halt bei der Schaltung ein wenig Rücksicht darauf nehmen. Der Shunt an der negativen Versorgung ist ggf. nicht so sehr das Problem. Ein Problem könnte es werden, dass ggf. etwas zusätzlicher Strom darüber fließt. D.h. man hat ggf. einen kleinen offset (z.B. 1 mA für die Versorgung der Referenz). Wenn bei der Spannungsanzeige auch noch Versorgung und Messeingang zusammenfallen fließt ggf. auch noch der Strom für die Anzeige mit über den Shunt - das wäre ggf. ein echtes Problem !.
Es gibt bei fertigen Chinamodulen auch welche mit getrennter Masse. https://www.ebay.de/itm/NEW-LED-5-Digit-DC-0-4-3000-33-000V-Digital-Voltmeter-Voltage-Meter-Car-Panel-K9/222362829217?ssPageName=STRK%3AMEBIDX%3AIT&var=521228903039&_trksid=p2057872.m2749.l2649
Franz B. schrieb: > Es gibt bei fertigen Chinamodulen auch welche mit getrennter Masse. > > https://www.ebay.de/itm/NEW-LED-5-Digit-DC-0-4-3000-33-000V-Digital-Voltmeter-Voltage-Meter-Car-Panel-K9/222362829217?ssPageName=STRK%3AMEBIDX%3AIT&var=521228903039&_trksid=p2057872.m2749.l2649 5 Stellen für 5€? Es lebe der Glaube an die exakte Zahl!
Die Module sind trotz des geringen Preises nicht so schlecht. Der typische Aufbau ist ein MCP3421 18 Bit ADC mit interner Referenz (mit Temperaturkompensation) und ein billiger 8 Bit µC (z.B. STM8...). Der ADC hat einen Differenzeingang, könnte also gut passen und zumindest eine kleine Spannung zwischen der neg. Versorgung und dem neg. Eingang kompensieren. Ein Modul für den Strom könnte ähnlich funktionieren. Wie die Chinesen das für den Preis hinbekommen ist da schon ein wenig die Frage. Bei entsprechender Menge und ggf. Restposten LEDs scheint es zu passen. Bei einigen der günstigen Chinesischen Module (z.B. DDS mit AD9850) sind die Preise halt wirklich niedrig.
Carl D. schrieb: > 5 Stellen für 5€? Es lebe der Glaube an die exakte Zahl! 4,5 Stellen für 4,46€. Die ersten, welche ich geordert hatte, waren erstaunlich genau. Wie genau kann ich nicht mehr sagen, aber die nächsten werde ich mal ausmessen.
Franz B. schrieb: > Carl D. schrieb: >> 5 Stellen für 5€? Es lebe der Glaube an die exakte Zahl! > > 4,5 Stellen für 4,46€. > Die ersten, welche ich geordert hatte, waren erstaunlich genau. > Wie genau kann ich nicht mehr sagen, aber die nächsten werde ich mal > ausmessen. Wenn man versteht, was man da abliest, dann ok. Aber es gab hier schon genügend NT-Bastler, die damit absolute Milivolt messen würden. 2,5006V sieht schon toll aus, kosten normalerweise aber ein paar Nullen mehr. 18Bit sind da nicht das einzige, was es braucht.
Richtig - allerdings ging es bei den ersten Modulen eher um eine Trend-Anzeige. Auflösung ja, Präzision im Rahmen der Vorgabe dieser Dinger. Die neuen werde ich mal ausmessen, bin ja mal gespannt! Zumal ich ein Amperemeter mitbestellt habe, auch mit getrenntem Massebezug.
Carl D. schrieb: > 2,5006V sieht schon toll aus, kosten normalerweise aber ein paar Nullen > mehr. 18Bit sind da nicht das einzige, was es braucht. Ich hab auch solche Displays im Betrieb und ignoriere die letzte Stelle - dann sinds noch 2,500V - das ist mir genau genug ;-) Es muss nicht schnell gehen mit dem Netzgerät. Es soll nur nicht einschlafen. Wäre echt schade. Walta
Walta S. schrieb: > Es muss nicht schnell gehen mit dem Netzgerät. Es soll nur nicht > einschlafen. Wäre echt schade. Es gibt doch schon den Vorschlag von lurchi und den von M. Köhler. Was fehlt Dir denn noch?
Peter M. schrieb: > Was fehlt Dir denn noch? er erwartet zurecht eine bessere Variante als Bernhard D. schrieb: > Dann noch eine gepimpte Version des weiter oben genannten > China-Bausatzes: > http://www.paulvdiyblogs.net/2015/05/tuning-030v-dc-with-03a-psu-diy-kit.html sind beide Lösungen ihm (und mir auch) nicht der Fall zu sein.
Tany schrieb: > Bernhard D. schrieb: >> Dann noch eine gepimpte Version des weiter oben genannten >> China-Bausatzes: >> http://www.paulvdiyblogs.net/2015/05/tuning-030v-dc-with-03a-psu-diy-kit.html Diese Version sollte noch um ein schnelles Stromlimit ergänzt werden, denn auch da kann es etwas dauern bis die Stromregelung anspricht. Wegen des Prinzipbedingt (weil als Kaskade) schnelleren Spannungsreglers ist das dort sogar besonders wichtig. Dass das schnelle Stromlimit nur fest ist, ist nicht so schlimm wie es scheint: Die Ladung, die in der Reaktionszeit von einigen 1-10µs fließt entspricht etwa einem 1-50 µF Kondensator am Ausgang.
Tany schrieb: > Peter M. schrieb: >> Was fehlt Dir denn noch? > > er erwartet zurecht eine bessere Variante als > dann wartet mal weiter! Irgendwo sollte man mal anfangen, hier wird sich ja ständig im Kreis gedreht und das schon 4 Seiten lang! > Bernhard D. schrieb: >> Dann noch eine gepimpte Version des weiter oben genannten >> China-Bausatzes: >> http://www.paulvdiyblogs.net/2015/05/tuning-030v-dc-with-03a-psu-diy-kit.html > Ich selber habe diesen Bausatz 2x als Doppel-Lab in ein Gehäuse gebaut. Es gab ein paar Veränderungen, z.B. 2x 4700µF(Siebelko, 2x 2SD1047 mit je 0,22R am Emitter(oder 2N3055), stärkerer Gleichrichter und noch ein paar Kleinigkeiten... Meiner Meinung nach könnte man diesen Bausatz als Ausgangspunkt nehmen. Die Anschaffungskosten belaufen sich auf gerade mal 4,55€ inkl. Versand Hier der Link dazu: https://www.banggood.com/0-30V-2mA-3A-Adjustable-DC-Regulated-Power-Supply-DIY-Kit-p-958308.html?rmmds=cart_middle_products&cur_warehouse=CN Für das Geld, kann man nicht mal die Platine herstellen! Ob man einige Teile gegen andere tauscht und/oder nicht, ist ja optional. Ergänzend eine Vorreglung oder sonstiges, was einem noch so einfällt, ist ja wohl kein Problem, man hat aber hier schon mal ein Grundgerüst mit Potenzial, was der Paul schon mal bewiesen hat. Gruß Michael
@Lurchi wars't gerade dazwischen... Aber schön, das du schon mal den Anfang machst, denn so langsam wurde es echt sehr langatmig. Man sollte von diesem Projektlink ausgehen: http://www.paulvdiyblogs.net/2015/05/tuning-030v-dc-with-03a-psu-diy-kit.html denn da ist ja schon mal der Anfang gemacht und es kann kann weiter ausgebaut werden! Gruß Michael
MaWin schrieb: > Roland F. schrieb: >> das die Designs mit dem LM723 bei vielen nicht sehr beliebt sind. Warum >> ist das so? Was ist das Problem mit diesem Baustein? > > Keine Stromregelung, sondern nur eine Strombegrenzung (nicht fein > einstellbar und weicher Übergang). > Stromregelung oder Strombegrenzung macht für mich keinen Unterschied. Die Strombegrenzung läßt sich übrigens auch sehr schön fein einstellen bei diesem IC 723! Das ist nur ein Sache der Beschaltung. Man kann den Abschalttransistor im IC auch umgehen und separat die Begrenzung einrichten. Der Zugang dafür ist am IC vorhanden. Das ist alles mit einer sehr einfachen Schaltung zu realisieren. Eine Hilfsspannung dürfte wohl kein Problem sein für Spannungs-/Stromeinstellung bis auf null herunter! Der u723 ist der beste IC-Baustein für ein LNG! Extra für eine solche Anwendung entwickelt. Einige stören sich an dem Preis! 50 Cent dafür ist ja vieeel zu wenig. So was billiges wollen wir ja nicht haben! Das sollte schon etwas mehr kosten!
Hallo, > Dann noch eine gepimpte Version des weiter oben genannten > China-Bausatzes: > http://www.paulvdiyblogs.net/2015/05/tuning-030v-dc-with-03a-psu-diy-kit.html Wobei bei dieser Schaltung vielleicht noch erwähnenswert ist, das ich selbige bereits Ende der 70er Jahre als Bausatz (Firma Stache aus Berlin) gekauft und aufgebaut habe und der Schaltplan selbst von 1974 stammt. rhf
Gerhard O. schrieb: > Zur Verringerung von netzseitig propagierten Störungen ist ein Trafo mit > getrennt aufgebrachten Primär-und Sekundärwicklungen oder zumindest mit > innerer statischen Abschirmungswicklung empfehlenswert. Auch wäre ein > handelsübliches CLC Netzfilter vorteilhaft. Sicherungen sollten von > Aussen zugänglich sein. Kann man hier nicht gleich ein fertiges PFC-Modul aus einem PC-Netzteil nehmen?
Michael D. schrieb: > Meiner Meinung nach könnte man diesen Bausatz als Ausgangspunkt nehmen. > Die Anschaffungskosten belaufen sich auf gerade mal 4,55€ inkl. Versand > Hier der Link dazu: > https://www.banggood.com/0-30V-2mA-3A-Adjustable-DC-Regulated-Power-Supply-DIY-Kit-p-958308.html?rmmds=cart_middle_products&cur_warehouse=CN > Auszug aus den technischen Daten: Feature: Input voltage: 24V AC Input current: 3A maximum Output voltage: 0 to 30V continuous adjustable Output current: 2mA - 3A continuously adjustable Genial: 72 Watt rein, 90 Watt raus, macht 125% Wirkungsgrad
Bei dem Banggood Bausatz kann man ändern von Bauteilen einiges erreichen, aber man wird vermutlich etwas mehr ändern müssen. Mit etwas Fantasie geht das ggf. noch frei fliegend mit der Originalen Platine. Als offensichtliche Probleme der Originalschalung sehe ich: - Zu hohe Spannung für die OPs - kein schnelles Stromlimit - relativ langsames Ansprechen der Stromregelung (kein Anti Windup) - wohl Spike beim Einschalten ( je nach Variante) - zu hohe Leistung für die mitgelieferten Teile - schlechtes Verhalten bei kleinem Strom (z.B. < 10 mA) - relativ große Kapazitive Last für Ausgangs OP ( je nach OP ggf. ein Problem) Vermutlich wird auch das Verhalten bei größerer Kapazität (z.B. 1000 µF) am Ausgang nicht gut sein, vor allem bei kleinen Strom. Ob die Stromreglung bei einer Induktiven Last wirklich stabil ist - müsste man noch mal sehen. Je nach OPs könnte es schief gehen. Ein paar der Probleme kann man relativ einfach beseitigen: Passendere OPs für höhere Spannung, bzw. reduzierte Spannung für die OPs, die kleine so hohe Spannung benötigen. Ein kleinere negative Hilfsspannung hilft auch ein wenig. Je nach OP sollten 1-4 V ausreichen. Die Form mit Zenerdiode passt für die Ladungspumpe schon. Ein extra Regler muss es nicht sein. Ein schnelles Stromlimit kann man hinzufügen. Den maximalen Strom zu reduzieren ist relativ trivial, 2 Transistoren am Ausgang gingen auch. Für ein besseres Verhalten bei kleinem Strom kann man einen Ruhestrom hinzufügen. Gegen eine Überschwinger beim Einschalten - etwa weil die neg. Hilfsspannung zu spät da ist, gibt es bereits Vorschläge. Die Toleranz gegen Kapazitive Last sollte sich durch eine leicht angepasste Kompensation verbessern lassen. Ob dann 10 µF am Ausgang ausreichen wird sich zeigen - da könnte man ggf. etwas mehr benötigen, wenn man die Auslegung nicht sehr schnell hat. Das ist eine Abwägung zwischen nachbausicher und kleiner Kapazität. Die beiden Ziele Widersprechen sich ein wenig: zu schnell wird weniger sicher nachzubauen und langsam braucht mehr Kapazität am Ausgang. Wie nötig es ist die Stromregelung schneller ansprechen zu lassen müsste man sehen. Der erste Schritt wäre dabei die Auslegung zu überprüfen, ob sie auch stabil ist und da nicht ggf. noch zusätzlich was gemacht werden muss, dass ggf. die Regelung noch langsamer macht. Wenn es dann sein soll, könnte man ein Anti Windup (jedenfalls näherungsweise, ähnlich wie in meinem Vorschlag) für den Stromregler hinzufügen. Mit etwas Phantasie geht das auch noch als frei fliegender Zusatz zur Platine. Wie gut die Stromregelung als Kaskade funktioniert sollte ich wohl noch mal in der Simulation überprüfen. Das ist der wesentliche Unterschied zu meinem Vorschlag. Die Form als Kaskade bedingt dann auch die negative Hilfsspannung für die OPs (der Stromregler braucht sie, um die Sollspannung ganz bis auf 0 ziehen zu können.
juergen schrieb: > Stromregelung oder Strombegrenzung macht für mich keinen Unterschied. Wenn man die Begriffe nicht kennt, wird das so sein. > Die Strombegrenzung läßt sich übrigens auch sehr schön fein einstellen > bei diesem IC 723! Das ist nur ein Sache der Beschaltung. Cool ! Du kennst sicher die nötige Beschaltung. Das IC selbst bietet nur einen Transistor zur Strombegrenzung an. An dem steigt mit steigendem Strom und damit Spannungsabfall am shunt die Basis-Emitterspannung und ab einem bestimmten Wert zweigt der Transistor vermehrt Strom aus dem Regelverstärker ab und zwingt dessen Spannung nach unten. Eine übliche Schaltung ist in (mit zu korrigierendem 2u2 als 2n2) http://www.produktinfo.conrad.com/datenblaetter/100000-124999/116661-as-01-de-Universal_Netzgeraet_30V_3A.pdf deren Effekt man schon in uninetz2.gif sieht: Die Spannung (blau) bricht schon bei 2.1A (grün) vor vollem Einsatz der Strombegrenzung (eingestellt auf 3.05A) erkennbar ein, bei 2.8A um 1V. Aber es kommt noch viel doller: Da die UBE mit -2mV/GradC temperaturabhängig ist und der Chip von 25 bis 125 GradC heiss werden kann, wird die Strombegrezung immer sensitiver: Ein heisser Chip regelt schon bei 2/3 des Strom ab den man bei kaltem Chip eingestellt hat, also z.B. bei 2A statt 3A. Und weil der Chip bei viel Strom warm wird, dann den Strom begrenzt so daß es weniger Strom wird, neigt er zum motorboating: Er regelt in thermischer Oszillation von selbst ständig rauf und runter. > Man kann den Abschalttransistor im IC auch umgehen und separat die > Begrenzung einrichten. Der Zugang dafür ist am IC vorhanden. > Das ist alles mit einer sehr einfachen Schaltung zu realisieren. Sehr einfach, klar. So einfach, daß du leider keine Ahnung hast Wie. Wenn man einen OpAmp zusätzlich spendieren will, stellt sich die Frage, warum man den unsäglichen 723 für die Spannungsregelung braucht. Auch das könnte man einfacher mit einem modernen single supply OpAmp aufbauen und muss dann keine Klimmmzüge mehr mit Regelbarkeit ab 0V machen. Ich verstehe nicht, warum für dich eine zusätzliche genaue Stromregelung einfach ist, aber dich die Spannungsreglung vor so unüberwindbare Hindernisse stellt so daß du den steinzeitalten 723 verwenden musst. In der industriellen Fertigung ist der uA723 schon wegen der grossen Bandbreite der Z-Diode von 6.8 bis 7.5V untauglich. Legt man das Gerät z.B. auf mindestens erreichte 0-30V/0-3A aus, könnte es auch 0-33V/3.3A liefern, und dafür reicht dann (falls sie je reichte) die interne Versorgungsspannung nicht mehr aus, bei 33V gäbe es Einbrüche mit 100Hz bei 3A Strom wegen drop out Unterschreitung. Auch wäre es blöd, wenn die Instrumente nur bis 30V gehen, daß die Spannung vielleicht höher einstellbar wäre. Also müsste man ein Trimmpoti einbauen. Das macht heute in der Produktion möglichst niemand mehr, das ist Hobbyistenniveau. > Eine Hilfsspannung dürfte wohl kein Problem sein für > Spannungs-/Stromeinstellung bis auf null herunter! Bestimmt nicht, bloss wozu dann den 723 ? Ohne ihn geht es ohne Hilfsspannung. Ich vergass, du wolltest so teuer wie möglich bauen. > Der u723 ist der beste IC-Baustein für ein LNG! Extra für eine solche > Anwendung entwickelt. Genau, vor 45 Jahren. > Einige stören sich an dem Preis! 50 Cent dafür ist ja vieeel zu wenig. > So was billiges wollen wir ja nicht haben! Das sollte schon etwas mehr > kosten! Ich befürchte, weniger: Ein LM358 und TL431 muss heute reichen.
Gerhard O. schrieb: > ur eine kleiner Hinweis von mir bezüglich eines attraktiven Doppel LCD > Panel Meter für die LNG Projekte. Falls von Interesse: Beitrag "Re: Labornetzgerät - Fragen zum Schaltplan" Ich bestellte mir so ein Panel Meter und es kam heute an und stellte mich an es sofort zu begutachten. Bin sehr zufrieden mit der Genauigkeit der 20V/2A Anzeigen und dem LCD Schriftbild. Nur die blaue LED Hintergrund Beleuchtung nervt. Aber das läßt sich vielleicht ändern. Mit den LNGs als Spannung- und Stromquellen ist die Anzeige auch sehr stabil. Bin jedenfalls zufrieden mit dem Kauf. Für ein LNG Projekt haben sie trotz des etwas höheren Preis mit 70mm Breite gerade die richtige Größe und Eignung. Ungleich der gezeigten LED Module funktionieren die Anzeigen bipolar. Allerdings ist der Minuspol der Versorgung mit dem Shunt verbunden.
Gerhard O. schrieb: > Für ein LNG Projekt haben sie trotz des etwas höheren Preis mit 70mm > Breite gerade die richtige Größe und Eignung. Ungleich der gezeigten LED > Module funktionieren die Anzeigen bipolar. Allerdings ist der Minuspol > der Versorgung mit dem Shunt verbunden. Hmm, schreibst du mal WIE genau ? Sind (fullrange) also auf die letzte Stelle genau, die vorletzte, oder wie ? Und zeichnest du mal, WELCHE Verschaltung für eine positive Anzeige nötig ist ? Ich denke, bei den LED-Anzeigen geht der shunt ins negative (wird aber natürlich positiv angezeigt), für diese Verschaltung, damit der Spannungsabfall am shunt nicht die Spannungsanzeige verhunzt.
1 | o-------------+----------o |
2 | | |
3 | Versorgung Spannung Ausgang dessen Spannug und Strom |
4 | | gemessen werden soll |
5 | o----Strom----+----------o |
Da hat man dann wohl das Problem, daß man entweder eine potentialgetrennte Versogung braucht oder den Strom den die LEDs brauchen mit dem shunt mitzählt. Aber manche chinesischen Panelmeter sind so mies, daß bei den Anzeigen die letzte Stelle nicht mit +1, -1 sondern mit +3, -3 wechselt, weil die vermutlich kalibriert werden und dann irgendwelche Umrechnungsfunktionen eben kein 1:1 Mapping der ADC Werte auf die Anzeige mehr bewirken. Keine Ahnung, wie das bei dem ist: Beitrag "Re: Labornetzgerät - Fragen zum Schaltplan"
Hallo Michael, Zu Diensten:-) Hier die ersten Resultate: Als Referenzinstrument für Spannung dient ein calibriertes HP34401A und für Strom ein calibriertes Fluke 87. Spannung: FS12/73 Strom: LNG30 Vorg. Ref. DPM 0V. 0. 0 1V. 999.77mV 0.98 5V. 5.001. 4.99 10V. 10.000. 10.00 15V. 15.000. 14.99 19V. 19.901. 19.85 Umpolung: -19.82 , 19.83/2 0A. 0. 0 10mA. 0010. .009 100mA. 0100. .099 500mA. 0500. .498 1A. 1000. .998 1.5A. 1500. 1.496 1.9A. 1900. 1.891 OK. Das wär's mal für's Erste. Hoffe, es gibt Dir einen gewissen Eindruck von der möglichen Brauchbarkeit des Instruments. Bestimmt besser als Analog Zeigerinstrumente in Bezug auf Auflösung und Genauigkeit. Gerhard
Für LNG Einbau wäre vorzuschlagen, den Regler so zu konfigurieren, daß der Serientransistor auf der negativen Seite liegt. Dann ist es möglich, das Instrument auf Sense- und Sense+ zu beschalten und von der selben Versorgungsspannung wie der Regler zu betreiben. Allerdings wird dann die Stromanzeige ein Minuszeichen anzeigen. Das könnte man verhindern indem man den internen Shunt ausbaut und die Strommessung über einen -1OPV vornimmt. Dann könnte man auch die Strompotivorgabe zum Iset mittels Schalter messen. Zumindest liegen dann Spannungs und Strombezugspunkt auf gleichem Potenzial. Ich muß die Möglichkeiten mal halt genau untersuchen. Ich habe es noch nicht aufgemacht... Naja, Rom wurde auch nicht an einem Tage aufgebaut.
Ich habe da DPM mal aufgemacht. Vielleicht mache ich morgen noch ein paar Bilder vom Innenleben. Es ist eine Einzelplatinenkonstruktion mit zwei direkt gebondeten ICs und LCD Verbindung mittels leitender Zebrastreifen. Zur Calibrierung sind zwei Poties vorhanden. Eines dient zur Shunt Calibrierung und das andere für die Spannung. Ich habe der Versuchung widerstanden, es schon jetzt zu verbessern:-) Der Shuntwiderstant ist meiner Meinung nach unterdimensioniert. Man kann ihn allerdings leicht auslöten wenn man so will. Mal sehen ob sich die Hintergrund LEDs durch eine andere Farbe ersetzen lassen. Ich mag Blaue LEDs einfach nicht. Nachtrag: Pech gehabt mit LEDs. Das sitzt hinter dem LCD Glas eine weiße Plastik Scheibe mit Drähten dran. Die LEDs sind eingebettetnd ich glaube nicht, daß man dazu kann. : Es sieht so aus, als ob man die LED vielleicht doch entfernen kann. Es müßte eine im 0603 Gehäuse sein. Vielleicht werde ich es doch versuchen.
Die Regelung auf der Neg. Seite wäre möglich, aber dann gerade für die Panel meter ein Problem, weil da eher die neg. Seite mit dem Shunt und der Spannungsmessung verbunden sind. Es ist auch etwas leichter Single supply OPs zu finden als welche die an der Positiven Rail arbeiten. Bei den Panel-Metern scheint es Verschiedene Optionen zu geben. Recht ungünstig sind die alten ICL7105/6 basieren, weil da die Messspannung irgendwo in der Mitte liegen muss. Da müsste man eine eigene Verstärkerstufen zwischen schalten um sie aus der Hauptquelle zu versorgen. Sonst scheint es üblich zu sein das die neg. Seite teils mit der Messung verbunden ist. Für die Spannungsmessung wäre das ein Problem, wenn der Shunt auf der neg Seite ist. Für den Shunt wäre das wohl OK. Es wäre vermutlich kein größeres Problem den Shunt auf dem Panelmeter auch für die Stromregelung mit zu nutzen oder falls der zu klein ist einen 2. in Reihe zu haben. Wenn man den Shunt auf die High side verschiebt hat man ein Problem mit der Strommessung. Da müsste man dann wohl das Stromsignal mit einem Verstärker runter auf Massenniveau bringen und dann halt ein Modul für kleine Spannungen für den Strom nutzen. Mit Trafo und damit der Möglichkeit eine neg. Hilfsspannung zu generieren gibt es diese Variante noch.
Gerhard O. schrieb: > Hier die ersten Resultate: Danke, sieht so aus, als ob die letzte Stelle verzichtbar ist ... Bleibt immer noch das Problem, wie man die Dinger einbaut. So wie ich sie verstehe (ausser den 4 3/4 stelligen mit Differenzeingängen), hängen bei den billigen chinesischen Doppelpanelmetern Spannnungsteiler und shunt am 0V Punkt zusammen, also besser so gezeichnet als wie oben.
1 | o-------------+----------o |
2 | | |
3 | Versorgung Spannung Ausgang dessen Spannung und Strom |
4 | | gemessen werden soll |
5 | o------------ | |
6 | \| |
7 | o----Strom----+----------o |
Damit man am Ausgang die passende Spannung misst, muss das Ding also so verschaltet werden, mit einer Versorgungsspannung die nicht über den shunt fliesst. Es stellt sich die Frage, welches Vorzeichen dann die LCD anzeigt, und woher man die Versorgungsspannung beziehen soll.
Michael B. schrieb: > Gerhard O. schrieb: >> Hier die ersten Resultate: > > Danke, sieht so aus, als ob die letzte Stelle verzichtbar ist ... Ja. Ich habe mir die Daten heute früh noch einmal überflogen und die sind eigentlich fast grottenschlecht. Etwas nichtlineare ADC Umwandlung. Die Auflösung ist zwar nützlich zum Anzeigen kleiner Unterschiede. Bei 1V ist der Fehler 2%, sonst besser als 0.25%. > > Bleibt immer noch das Problem, wie man die Dinger einbaut. > So wie ich sie verstehe (ausser den 4 3/4 stelligen mit > Differenzeingängen), hängen bei den billigen chinesischen > Doppelpanelmetern Spannnungsteiler und shunt am 0V Punkt zusammen, also > besser so gezeichnet als wie oben. > o-------------+----------o +Out/S+ > | > Versorgung Spannung Ausgang dessen Spannung und Strom > | gemessen werden soll > o------------ | > \| > o----Strom----+----------o -Out/S- > > Damit man am Ausgang die passende Spannung misst, muss das Ding also so > verschaltet werden, mit einer Versorgungsspannung die nicht über den > shunt fliesst. Das läßt sich mit der Reglerversorgung zusammen machen wenn man S- als Bezugspunkt für DPM und Regler hat. So wie Du es gezeichnet hast, wird der Strom vorzeichenmäßig richtig angezeigt. > > Es stellt sich die Frage, welches Vorzeichen dann die LCD anzeigt, und > woher man die Versorgungsspannung beziehen soll. Wenn man den Längstransistor auf der negativen Seite hat und den Regler auf Minus Ausgang/S-, dann sind wir wieder prinzipiell beim fliegenden HP Regler angelangt. In diesem Fall ist der Regler/DPM Bezugspunkt S-. Da in diesem Fall +/-12V dafür zur Verfügung stehen würde es prinzipiell ohne weitere Pegelumwandlungen möglich sein das DPM einfach einzusetzen. Das DPM bekommt dann seine Betriebspannung einfach von der Regler +12V Versorgung. Das HP6236A Dreifach LNG hat eine solche Schaltungsweise für den 0-+20V Teil und das DPM würde dort zumindest richtig funktionieren und das Vorzeichen korrekt anzeigen.
Gerhard O. schrieb: > Vorg. Ref. DPM. Fehler > 0V. 0. 0 > 1V. 999.77mV 0.98. -2% > 5V. 5.001. 4.99. -0.2% > 10V. 10.000. 10.00. 0 > 15V. 15.000. 14.99. -0.06% > 19V. 19.901. 19.85. -0.25% > > Umpolung: -19.82 , 19.83/2 > > 0A. 0. 0. 0 > 10mA. 0010. .009. -10% > 100mA. 0100. .099. -1% > 500mA. 0500. .498. -0.4% > 1A. 1000. .998. -0.2% > 1.5A. 1500. 1.496. -0.3% > 1.9A. 1900. 1.891. -0.5% Ob der große Fehleranstieg um 0 Eingangswerten herum durch einen RR-OPV zu erklären wäre? ...
Gerhard O. schrieb: >> 19V. 19.901. 19.85. -0.25% Ist das so korrekt? Hätte jetzt gedacht, entweder solle ganz links "20V" stehen. Oder aber unter "Ref" und "DPM" 18.(XX...). Oder nicht?
Michael B. schrieb: > Bleibt immer noch das Problem, wie man die Dinger einbaut. > So wie ich sie verstehe (ausser den 4 3/4 stelligen mit > Differenzeingängen), hängen bei den billigen chinesischen > Doppelpanelmetern Spannnungsteiler und shunt am 0V Punkt zusammen, also > besser so gezeichnet als wie oben. o-------------+----------o > | > Versorgung Spannung Ausgang dessen Spannung und Strom > | gemessen werden soll > o------------ | > \| > o----Strom----+----------o Für die Regler mit NPN Emitterfolger und Shunt an der low side sollten die Module für Strom und Spannung so wie es aussieht passen, sofern man den Shunt auf dem Modul auch zur Stromregelung nutzen kann. Kabel müsste man da ggf. vermeiden oder extra Sense Leitungen anlöten. Bei der Variante mit Shunt für die Regelung am Emitter würde es auch gehen, sofern man den Nullpunkt angleichen kann, denn da kann ein kleine Strom vom Regler / Referenz mit über so ein Modul an der Neg. seite fließen. Bei fliegenden Regler besteht bei der Üblichen Version mit NPN oder N MOSFET die Gefahr, das die Spannung negative gemessen wird. Gerade mit einem Reger, der an der negativen Seite sitzt klappe es nicht so gut.
dfg schrieb: > Gerhard O. schrieb: >>> 19V. 19.901. 19.85. -0.25% > > Ist das so korrekt? > > Hätte jetzt gedacht, entweder solle ganz links "20V" stehen. > Oder aber unter "Ref" und "DPM" 18.(XX...). Oder nicht? Ich schrieb den Vorgabewert versehentlich als 19.0V anstatt als 19.9V.
Lurchi schrieb: > Für die Regler mit NPN Emitterfolger und Shunt an der low side sollten > die Module für Strom und Spannung so wie es aussieht passen, Hmm, macht es dir was aus, das aufzuzeichnen ? Prosaschaltpläne sind immer missverständlich. Also welcher Verschaltung sind die chinesischen Module, welche Netzteiltopologie passt dazu so daß die Versorgung des Moduls aus der Versorgung der Netzteilelektronik potentialgebunden abgeleitet werden kann. Und was müsste man machen bei anderen Topologien (DC/DC Wadnler sind wohl nicht so der Hit, OpAmps wären besser, wenn sie denn die nötige eigene Versogungsspannung beziehen können).
Im Anhang ist ein Prinzipschaltbild, welches für das DPM passen würde. Es lehnt sich an die 0...+20V Seite des HP6236A Dreifach LNG an. Ist aber illustrativ fürs Konzept. In dieser Beschaltung würden beide Sektionen polaritätsgerecht anzeigen. Der interne Shunt vom DPM könnte entfernt und der Hauptmeßwidersand vom LNG mitverwendet werden. Nachtrag: Es fehlt ein 15K zwischen Basis vom Treiber Transistor und -12V und von der Basis des Längstransistor nach -12V. Siehe zweites Bild.
MaWin schrieb: > juergen schrieb: > diesem IC 723! Das ist nur ein Sache der Beschaltung. > > Cool ! Du kennst sicher die nötige Beschaltung. Ich denke schon! Wenn du dir vielleicht den Plan mal ansehen möchtest: Beitrag "Re: Fehlersuche LNG (mit Zeigerinstrumenten):" > Das IC selbst bietet nur einen Transistor zur Strombegrenzung an. Den nehmen wir natürlich nicht! Aus diesem und auch aus anderen Gründen nicht. Der Basis-/Emitterstrom ist Chip-temperaturabhängig, wie du auch schon angemerkt hast. Wir machen das extern. Der Strom ist dann zwar auch nicht völlig temperaturunabhängig. Der Fehler ist aber vernachlässigbar. Wer da gesteigerten Wert drauf legt, kann die andere Schaltung (anderer Vorschlagvon mir) aufbauen. Die arbeitet völlig temperaturunabhängig. > An dem steigt mit steigendem Strom und damit Spannungsabfall am shunt > die Basis-Emitterspannung und ab einem bestimmten Wert zweigt der > Transistor vermehrt Strom aus dem Regelverstärker ab und zwingt dessen > Spannung nach unten. Wenn Du das auf deine Schaltung beziehst, kann das ja wohl möglich sein. Im Betrieb, in der Praxis, ist mir in dieser Beziehung an der von mir vorgestellten Schaltung nichts weiter aufgefallen. > > Eine übliche Schaltung ist in (mit zu korrigierendem 2u2 als 2n2) > http://www.produktinfo.conrad.com/datenblaetter/10... Oh Gott, wie primitiv! > deren Effekt man schon in uninetz2.gif sieht: Die Spannung (blau) bricht > schon bei 2.1A (grün) vor vollem Einsatz der Strombegrenzung > (eingestellt auf 3.05A) erkennbar ein, bei 2.8A um 1V. > Zudem ist das doch alles nur Simulationsprogramm. Da gebe ich nichts drauf! So was gucke ich mir erst gar nicht an. > Aber es kommt noch viel doller: Da die UBE mit -2mV/GradC > temperaturabhängig ist und der Chip von 25 bis 125 GradC heiss werden > kann, wird die Strombegrezung immer sensitiver: Ein heisser Chip regelt > schon bei 2/3 des Strom ab den man bei kaltem Chip eingestellt hat, also > z.B. bei 2A statt 3A. Und weil der Chip bei viel Strom warm wird, dann > den Strom begrenzt so daß es weniger Strom wird, neigt er zum > motorboating: Er regelt in thermischer Oszillation von selbst ständig > rauf und runter. > Dann mach 'nen Treiber vorweg! Habe ich schon weiter oben angemerkt. Ja, Ja...genau so ist es!!! Das muß man aber nicht hinnehmen! Geht auch anders. Ich sagte doch, es kommt auf die Beschaltung an. >> Man kann den Abschalttransistor im IC auch umgehen und separat die >> Begrenzung einrichten. Der Zugang dafür ist am IC vorhanden. >> Das ist alles mit einer sehr einfachen Schaltung zu realisieren. > > Sehr einfach, klar. So einfach, daß du leider keine Ahnung hast Sag das nicht so dahin. Ich habe etliche Geräte für verschiedene Einsatzzwecke gebaut und das über Jahre hinweg...war mal mein Hobby. Ich hätte auch in meinem Thread (der link weiter oben) schöne Bilder von dem 3A-LNG eingefügt, dann hätte ich aber Ärger mit Herrn Laberkopp bekommen. Der will das nicht! > Wenn man einen OpAmp zusätzlich spendieren will, stellt sich die Frage, > warum man den unsäglichen 723 für die Spannungsregelung braucht. Auch > das könnte man einfacher mit einem modernen single supply OpAmp aufbauen Warum soll man? > und muss dann keine Klimmmzüge mehr mit Regelbarkeit ab 0V machen. Das sind keine Klimmzüge. Das ist ein ganz einfaches Ding. Ich > verstehe nicht, warum für dich eine zusätzliche genaue Stromregelung > einfach ist, aber dich die Spannungsreglung vor so unüberwindbare > Hindernisse stellt so daß du den steinzeitalten 723 verwenden musst. Wenn ich sehe, was heutzutage an Schnickschnack angeboten wird, was für die Praxis nur hinderlich ist, bleibe ich doch lieber bei der Steinzeittechnik. > > In der industriellen Fertigung ist der uA723 schon wegen der grossen > Bandbreite der Z-Diode von 6.8 bis 7.5V untauglich. Ach...nun! Legt man das Gerät > z.B. auf mindestens erreichte 0-30V/0-3A aus, könnte es auch 0-33V/3.3A > liefern, und dafür reicht dann (falls sie je reichte) die interne > Versorgungsspannung nicht mehr aus, bei 33V gäbe es Einbrüche mit 100Hz > bei 3A Strom wegen drop out Unterschreitung. Nein! Nein! Der Abschalttransistor ist das schwache Glied. Den kann man extern aufbauen. Dann funktioniert das. Auch ist der spannungsverstärkete Ersatztyp (teuer, teuer) überhaupt nicht erforderlich. Auch wäre es blöd, wenn die > Instrumente nur bis 30V gehen, daß die Spannung vielleicht höher > einstellbar wäre. Wo ist denn da das Problem. Kann man einrichten: Zudem: Ein Hobbyelektroniker wie ich es bin, hat zwei Netzteile. Also müsste man ein Trimmpoti einbauen. Das macht > heute in der Produktion möglichst niemand mehr, das ist > Hobbyistenniveau. Was besseres kann ich mir nicht vorstellen. Ich bin nur Hobbyelektroniker. Darf ich deshalb nicht mitreden, insofern hier Geräte der Firma Pollin diskutiert werden? > >> Eine Hilfsspannung dürfte wohl kein Problem sein für >> Spannungs-/Stromeinstellung bis auf null herunter! > > Bestimmt nicht, bloss wozu dann den 723 ? Ohne ihn geht es ohne > Hilfsspannung. Die Hilfspannung macht die Angelegenheit unendlich einfacher! Ich vergass, du wolltest so teuer wie möglich bauen. > >> Der u723 ist der beste IC-Baustein für ein LNG! Extra für eine solche >> Anwendung entwickelt. > > Genau, vor 45 Jahren. Was macht das schon? Besser geht nicht. Irgendwann ist das Optimum erreicht! Sagen wir mal ziemlich erreicht, wenn wir den Abschalttransistor mal außen vor lassen. > >> Einige stören sich an dem Preis! 50 Cent dafür ist ja vieeel zu wenig. >> So was billiges wollen wir ja nicht haben! Das sollte schon etwas mehr >> kosten! > > Ich befürchte, weniger: Ein LM358 und TL431 muss heute reichen. Falls Du mein Frage-Thread (link oben) nicht kennst, dann lies es doch spaßhalber mal durch. Ansonsten schreibst Du ja gute Beiträge, aber hast Du schon ma ein LMG selber gebaut?
Hier ist noch eine Möglichkeit gezeigt mittels Drucktaster den Ausgangsstrom Einstellwert anzuzeigen. Dazu wird einfach der Shunt im DPM ausgebaut und nur der LNG Shunt benutzt. Der Drucktaster schaltet dann bei Gebrauch den Eingang vom Shunt zum Potischleiferkontakt. Diese Methode verwendet übrigens auch das Agilent E3611A.
juergen schrieb: >> deren Effekt man schon in uninetz2.gif sieht: Die Spannung (blau) bricht >> schon bei 2.1A (grün) vor vollem Einsatz der Strombegrenzung >> (eingestellt auf 3.05A) erkennbar ein, bei 2.8A um 1V. >> > > Zudem ist das doch alles nur Simulationsprogramm. Da gebe ich nichts > drauf! > So was gucke ich mir erst gar nicht an. Für die Entwicklung einen LNGs ist so eine Simulation schon sehr hilfreich, denn damit kann man auch ohne spezielle Messgeräte schon ganz gut abschätzen ob eine Schaltung wenigstens theoretisch funktionieren kann. Die Simulation alleine reicht nicht aus, aber wenn eine Schaltung schon in der Simulation versagt ist eher nicht davon auszugehen das es real zuverlässig funktioniert. Es ist eher anders herum: in der Simulation funktioniert es gut und dann durch parasitäre Effekte / Abweichungen real ggf. doch nicht so gut. In der Regel finden sich die Ursachen für das versagen und können dann auch in der Nächsten Simulation berücksichtigt werden. Gerade für so eine Gemeinsame Entwicklung / Diskussion ist die Simulation deutlich praktischer und aussagekräftiger als Aussagen wie bei mir hat es vor 10 Jahren mal funktioniert. Eine Messung sagt auch noch nicht viel darüber aus, wie es mit einem etwas anderen Layout ausgeht. Bei der Simulation hat MaWin auch ein wenig getrickst um den Effekt des Weichen Überganges zu verstärken - die effektive Ref. Spannung ist sehr klein gewählt und damit die Verstärkung des Reglers sehr hoch gewählt. Für ein grobes (festes) Stromlimit als Schutz für einen Spannungsregler ist die Begrenzung mit einem Transistor OK, da Stören die -2 mV/K und der eher langsame Übergang nicht so. Für ein per Poti einstellbares Limit wird es aber schon zum Problem, weil die Drift sich weiter auf den maximalen Strom bezieht. Von einem LNG verlangt man in der Regel aber mehr. Die Umschaltung des Shunts ist ein Weg, um die Schwäche zu Kaschieren und mit einer analogen Strommessung auch keine so schlechte Idee.
Ich habe die DPM Leiterplatte etwas näher untersucht. Da auf der Schachtel Versionen mit allen möglichen Spannungs und Strombereichen aufedruckt sind, drängte sich die Frage auf ob man nicht die Dezimalpunkte umschalten könnte um eine zukünftige Bereichsumschaltung realisieren zu können. Daraufhin inspezierte ich die Leiterplatte nach Konfigurierungsmöglichkeiten. Es gibt zahlreiche Konfigurierungs Brücken die mit APnn markiert sind. Ich werde später mit dem Oszi feststellen ob es da einige Brücken mit LCD Rechteck gibt und dann mal versuchen ob man dann die Dezimalstelle nach Belieben ändern könnte. Sollte das möglich sein, ist Meßbereichsumschaltung bei der Stromanzeige zu Gunsten besserer Genauigkeit und Ablesbarkeit bein kleinen Strömen leicht möglich. Z.B ein 0 bis 199.9mA Bereich und 0 bis 1.999A Bereich oder 0 bis 1999mA Bereich. Das hätte auch den Vorteil aus dem ungenaueren Anfangsbereich fern bleiben zu können. Es wäre interessant zu wissen welches LSI Device hier eingestzt wurde. Ich vermute es ist ein rein chinesisch entwickeltes Teil. 7106 ist vollkommen auszuschließen. Die LED läßt sich ohne Schaden der Ylichtverteilungsplatte nicht entfernen. Allerding steht auf der Schachtel drauf, daß das Modul mit verschiedenen Hintergrundbeleuchtungen hergestellt erhältlich sein soll. Die Bucht Anbieter scheinen aber offensichtlich mit Haut und Haaren dem blauen LED Kult verfallen zu sein. Blau ist ja sooo cool! Jeder Kunde auf Blau versessen zu sein. Oder nicht? Blau ist augentechnisch aber ohnehin eine relativ ungünstige Farbe und deshalb unergonomisch. Grün oder Gelb wären allemal effizienter diesbezüglich und vorzuziehen. Wer glaubt aber einem alten Fuchs?
Lurchi schrieb: > Für die Entwicklung einen LNGs ist so eine Simulation schon sehr > hilfreich, denn damit kann man auch ohne spezielle Messgeräte schon ganz... Warum nicht mal die bewährten HP Schaltungen wie das obig gezeigte zu simulieren? Damals mußte ja alles noch auf dem Papier durchgedacht werden. Für den DPM Modulanschluß ist meiner Meinung nach die HP6236 Schaltung prinzipiell sehr gut geeignet. Das einmal notwendige Hilfsnetzteil ist doch wirklich nicht ein so großer Kostenpunkt. Und wenn man sich ein Dreifachnetzteil so wie das HP6236 bauen möchte, ist es nur einmal notwendig und wird für alle drei Sektionen gemeinsam verwendet. Man könnte es ja mit moderneren OPVs simulieren. Die Daten von dem Gerät entsprechen der üblichen Norm von HP. die Einfachheit der Schaltung wäre doch ein Pluspunkt. Alle anderen OPV Schaltungen die ich hier bis jetzt gesehen habe, scheinen auch nicht viel weniger Komponenten zu benötigen.
juergen schrieb: > Ich denke schon! Wenn du dir vielleicht den Plan mal ansehen möchtest: Uff, das ist doch dieselbe Sache, Ableitung des Ansteuerstroms bei Überschreitung der UBE, nicht als Konstantstromquelle zu gebrauchen weil viel zu weich sondern nur als Kurzschlussschutz, nur diesmal mit externem Transistor der seine eigene Erwärmung hat und nicht die des uA723, aber auch er wird warm wenn er Strom abzuleiten hat, vielleicht nicht bis 34% aber einige Prozent sinkt der Strom während der Erwärmung auch da. Diagramm der weichen Strombgrenzung anbei, nicht viel anders als schon gezeigt. juergen schrieb: > Warum soll man? Weil der uA723 eine Menge Problem hat. In deinem LNG3A z.B. explodiert er gleich. Weil er an 46.2V gelegt wird obwohl er laut Datenblatt nur 40V aushält (wie schön, daß manche Chips ihr Datenblatt nicht kennen, aber als Nachbaudesign ist das unmöglich). Man müsste einen L146 aus Unobtanium verwenden. https://www.ebay.de/itm/ST-L146CB/221585578900 juergen schrieb: > Die Hilfspannung macht die Angelegenheit unendlich einfacher! Im Gegenteil. Wenn die nicht gleichzeitig ansteigen und nicht gleichzeitig weggehen, sind die Effekte sind munter. Trotz eingestellter Spannung von 0V steigt die Ausgangsspannung dann auf 2.8V und liefert Strom (hier 74mA). Bild lng3a3.gif anbei. Das geht für ein Labornetzteil gar nicht. juergen schrieb: > Was macht das schon? Besser geht nicht. Es geht leicht besser als ein uA723. Deine Schaltung ist sogar so ungeschickt, in dem sie die durchaus rauscharme Z-Diode des uA723 gar nicht nutzt, sondern auf die Präzision eines LM337 als Spannungsreferenz setzt. Auch den eingebauten Strombegrenzungstransistor nutzt sie (absichtlich) nicht. Sondern nur den einen OpAmp. Das ginge einfacher und billiger mit einen uA741 oder moderner. Heute gibt es single supply OpAmps, die kein Problem damit haben, Spannungen an 0V zu messen und auszugeben auch ohne zweite negative Versorgung. Und im Gegensatz zum uA723, der Z-Diode und 1 OpAmp enthält, gibt es welche mit Referenz und 2 OpAmps mit denen genaue Spannungsregelung und genaue Stromregelung in 1 Chip möglich ist. http://www.st.com/content/ccc/resource/technical/document/datasheet/4f/94/00/42/68/64/46/e4/CD00001116.pdf/files/CD00001116.pdf/jcr:content/translations/en.CD00001116.pdf Lurchi schrieb: > Bei der Simulation hat MaWin auch ein wenig getrickst um den Effekt des > Weichen Überganges zu verstärken - die effektive Ref. Spannung ist sehr > klein gewählt und damit die Verstärkung des Reglers sehr hoch gewählt. Das ist die nötige Beschaltung damit der uA723 ohne negative Hilfsspannung von 0V an regeln kann. Viel macht das aber nicht aus, siehe beigelegtes Diagramm in diesem Beitrag bei dem das "ab 0 Regeln" durch eine negative Hilfsspannung gemacht wird. Leider nutzt man die dann nicht, um den Ausgang mit einem Konstantstrom zu belasten damit sich der Ausgangskondesator schneller entlädt.
Bei den Schaltungen mit Hilfsspannung braucht man auch schon eine Getrennte Hilfsspannung. Sonst bekommt man eine Verbindung zwischen den Ausgängen. Immerhin kann man ggf. für die Hilfsspannung ggf. mit einer Windung auskommen, und so einen Trafo mit z.B. 2 mal 12 V für 2 Hilfsspannungen nutzen. Je nach Trafo ist aber da die Isolation nur sehr begrenzt. D.h. im Zweifelsfall doch besser 1 Trafo je Hilfsspannung. Die HP ähnliche Schaltung könnte man nehmen. Die Einstellung der Spannung sollte man allerdings noch ändern. Die alte Form mit verändern des Widerstandes ist einfach um über den Widerstand gleich einen kleinen konstanten Ruhestrom zu erhalten, allerdings ändert sich so mit der Spannung die Loop Verstärkung. Bei kleiner angestellter Spannung dürfte der Regel Probleme mit Kapazitiver Last (Low ESR Elko im 1000 µF Bereich) bekommen und bei hoher Spannung ist die Regelung unnötig träge. Das geht deutlich besser wenn man statt dessen die "-6,2 V" Spannung, die als Referenz genutzt wird, verstellt. Das ist dann als Nebeneffekt auch gleich besser DAC kompatibel. Den Ruhestrom kann man sich bequem anders erzeugen, ohne großen Aufwand. Die eher ungewöhnliche Variante an der negativen Seite erfordert aber einen PNP Leistungstransistor oder einen P-Kanal MOSFET. Der Basisstrom fließt zusätzlich über den Shunt - d.h. eine super genaue Strommessung bekommt man in der Version mit PNP so nicht. Das wäre ein Argument dort einen MOSFET zu nutzen. Der Nachteil des Fliegenden Reglers ist der relativ große Kondensator am Ausgang, ohne den es in der Variante nicht geht. Der Aufbau bzw. Abgleich der Spannungsregelung ist vermutlich etwas kritischer als bei der Version mit Emitterfolger. Schon die Benutzung der Ferrite Bead (FB) an der Endstufe sollte ein paar Alarmglocken klingeln lassen - die gezeigte Auslegung ist ggf. schon vom Layout oder ähnlichem abhängig. Kabel zum extern auf dem Kühlkörper montierten Transistor wäre ggf. ein Problem. Mit langsamerer Auslegung könnte man ggf. mehr als die gezeugten 180 µF benötigen.
Lurchi schrieb: > Die HP ähnliche Schaltung könnte man nehmen. Wegen Deinen Herausgestellten Befürchtungen wäre es auf alle Fälle die Schaltung im Simulator zu begutachten um die Grenzen der Gefahrenmomente klar zu erkennen und mögliche Spielräume zur Optimierung zu finden. Ich bin übrigens intuitiv der Ansicht, daß Deine erwähnten Problemstellen wahrscheinlich in der begrenzten Bandbreite der damaligen OVVs zu suchen ist. Modernerere schnellere OPVs werden in der Phasenreserve der Schaltung einen merkbaren Unterschied machen. Dann ist es bestimmt möglich die Größe des Ausgangs C in Richtung vorteilhafterer Regionen zu bewegen. Ich bin sicher, daß einige Anstrengungen diesbezüglich Sinn haben. Ich bin mir jetzt nicht hundertprozentig sicher; aber ich bin der Ansicht, daß der Endstufenbasistrom sowieso durch die Last fließen muß und die Stromvergleichungsschleife den gewünschten Ausgangsstrom regelt und deshalb der PNP Basisstrom nicht zur Geltung kommt. Brauchbare PNP Leistungstransistoren mit genug SOA Reserve sollten mit etwas Recherche identifizierbar sein. Muß jetzt weg - Mittagessen steht vor der Tür:-)
Lurchi schrieb: > Bei den Schaltungen mit Hilfsspannung braucht man auch schon eine > Getrennte Hilfsspannung Was kostet ein klein Trafo mit 2x 12V; 2x100mA? Es gibt auch DC/DC Wandler bei Reichelt für paar Mäuse. Und wenn man fit ist, baut man selber solchen Wandler. > Der Nachteil des Fliegenden Reglers ist der relativ große Kondensator am > Ausgang, ohne den es in der Variante nicht geht... Mein Netzteil hat nur 1µF am Ausgang, und das geht. Gerhard O. schrieb: > Ich bin übrigens intuitiv der Ansicht, daß Deine erwähnten > Problemstellen wahrscheinlich in der begrenzten Bandbreite der damaligen > OVVs zu suchen ist. So ist es. Mit LM324 und sogar LT1013 kommt man hier nicht weiter.
Der Basisstrom kommt aus der Hilfsspannung fließt daher nicht durch die Last. PNP Leistungstransistoren sind kein großes Problem mehr - ggf. etwas langsamer als NPN, aber nicht viel. TIP36 wären z.B. Kandidaten. Bei P-Kanal MOSFETs wird es ggf. etwas schwieriger. Allerdings haben die P-Kanal typen weniger Steilheit und mehr R_On, so dass das Problem mit der thermischen Instabilität dort sogar eher kleiner ist als bei den N-Kanal Typen. Neue ungeeignete Schalttypen gibt es auch weniger. Das Problem mit der Stabilität der Schleife liegt nicht an den alten OPs. So schnell muss der OP auch nicht sein. So etwas wie TL072 oder TLC272 (mit weniger Spannung) sollte schon ausreichen. Die etwas andere Einstellung der Spannung kann schon viel verbessern und ist nicht wirklich aufwändig. Das Problem mit der Größe des Ausgangskondensators ist einfach eine Frage wie schnell man die Schleife zuverlässig machen kann. In der Simulation ist es klein Problem den nötigen Ausgangskondensator in den Bereich 1 µF zu drücken. Das braucht dann allerdings schon einen schnellen Leistungstransistor (etwa 2SA1943 - halt die besseren Audio Transistoren) und parasitäre Induktivitäten (etwa beim Shunt oder den Elkos) werden kritisch. Bei kleiner Impedanz die man am Spannungsregler nun einmal haben will zählen dann auf einmal die nHs. Da wird dann das Layout kritisch und der Endstufentransistor sollte fest auf der Platine sein. Nachbausicher ist aber was anderes. Ein HF Leistungs-Verstärker ist von Schaltplan ja auch ggf. einfach, wenn da nicht die parasitären Effekte wären auf die es ankommt. Weil der Leistungstransistor in Emtterschaltung genutzt wird, dürfte der auch eher zu langsam werden als in der Schaltungsvariante mit Emitterfolger. D.h. man hat eher mit einem zu langsamen Transistor zu kämpfen und verliert dort an Phasenreserve. Das wäre ein kleine Argument doch einen NPN zu bevorzugen und damit die andere, mehr übliche Polarität.
Tany schrieb: > Lurchi schrieb: >> Bei den Schaltungen mit Hilfsspannung braucht man auch schon eine >> Getrennte Hilfsspannung > > Was kostet ein klein Trafo mit 2x 12V; 2x100mA? > Es gibt auch DC/DC Wandler bei Reichelt für paar Mäuse. > Und wenn man fit ist, baut man selber solchen Wandler. Obwohl ein DC/DC Wandler eine Alternative ist, mache ich mir Sorgen wegen des Wandler Ripples. Aber das läßt sich in der Regel mit geeigneten Filtermaßnahmen reduzieren oder auf unschädliche Werte hinunterzubringen die der CCMRR der maßgeblichen OPVs keine Schwierigkeiten mehr machen. Aber aufpassen muß man. > >> Der Nachteil des Fliegenden Reglers ist der relativ große Kondensator am >> Ausgang, ohne den es in der Variante nicht geht... > > Mein Netzteil hat nur 1µF am Ausgang, und das geht. > > Gerhard O. schrieb: >> Ich bin übrigens intuitiv der Ansicht, daß Deine erwähnten >> Problemstellen wahrscheinlich in der begrenzten Bandbreite der damaligen >> OVVs zu suchen ist. > > So ist es. Mit LM324 und sogar LT1013 kommt man hier nicht weiter. Deshalb ist eine baldige Simulation von Nöten:-)
Eigentlich wollte ich die LDO Regler hier raus halten. Aber wenn es unbedingt sein muss im Anhang eine Simulation, die ich so noch auf der HD hatte. Entsprechend mit einem NPN als Endstufe. So wie es aussieht geht es auch mit relativ langsamen OPs. Die Last ist 10 mA - 1 A - 10 mA. Die Sprungantwort ist nicht super gut, aber auch nicht so schlecht. Bei der Schaltung hilft ein Schnellerer Leistungstransistor fast mehr als ein schnellerer OP.
Gerhard O. schrieb: > Ich bin übrigens intuitiv der Ansicht, daß Deine erwähnten > Problemstellen wahrscheinlich in der begrenzten Bandbreite der damaligen > OVVs zu suchen ist Nicht wirklich. Tany schrieb: > Mit LM324 und sogar LT1013 kommt man hier nicht weiter. Man käme. Lurchi schrieb: > Das Problem mit der Stabilität der Schleife liegt nicht an den alten > OPs. So schnell muss der OP auch nicht sein. Richtig. Das Problem liegt in den Schaltungen. Der Emitterfolger
1 | +Ub +Ub |
2 | | | |
3 | --|+\ | |
4 | | >--|< NPN |
5 | +-|-/ |E |
6 | | | | |
7 | +--(-----+ |
8 | | | |
9 | | Last |
10 | | | |
11 | GND GND |
ist inhärent spannungsstabil: Sinkt der Lastwiderstand braucht die Last mehr Strom, wird dieser nach wenigen Millivolt Spannungseinbruch auch geliefert DAZU MUSS DER OPAMP NOCH ÜBERHAUPT NICHT REAGIERT HABEN, es ist alleine der Transistor der den erhöhten Strombedarf durch seine um Millivolt gesteigene UBE durchlässt. Der OpAmp muss dann nur eingreifen, um die nun wenige Millivolt geringere Spannung an der Last nachzuregeln, dazu darf er sich Zeit lassen. Allerdings ist die Schaltung nicht stromstabil:
1 | +Ub +Ub |
2 | | | ................................................ |
3 | --|+\ | : |
4 | | >--|< NPN : |
5 | +-|-/ |E ..................................... : |
6 | | | | : : |
7 | | | Last : : |
8 | | | | : : |
9 | +--(-----+ : : |
10 | | | : : |
11 | | Shunt zur Strommmessung, wahlweise auch hier oder da |
12 | | | |
13 | GND GND |
ändert sich hier der Lastwiderstand, wird erst mal mehr Strom fliessen, die Spannung am shunt steigt, der OpAmp vergleicht das mit der Vorgabe, ändert seine Ausgangsspannug, und erst dann bremst der NPN den Strom, und das ganze muss sich einpendeln. Hier spielt die Geschwindkeit des OpAmps eine Rolle, und er darf nicht schneller sein als der Ausgangstransiszor gebremst durch den Ausgangskondenstaor, sonst schiesst er übers Ziel hinaus. Da die Leute bei der Bewertung eines Netzteils aber nur die Spannungsstabilität sehen, sind ihnen die Stromspitzen egal, ein Ausgangselko würde die ebenso liefern. Daher sind die floating "HP ähnlichen" Netzteiltopologien im Nachteil:
1 | +Ub +------+ |
2 | | | | |
3 | +----|+\ | | |
4 | | | >--|< NPN | |
5 | --R1--(--+-|-/ |E | + |
6 | | | | | Ub |
7 | +--(--+-----+ | - |
8 | | | | | |
9 | R2 GND Last | |
10 | | | | |
11 | +--------+------+ |
sinkt hier der Lastwiderstand, bleibt UBE am Transistor erst mal konstant, lediglich UC steigt, es passiert (beim idealen Transistor) keine Stromänderung (beim realen kaum eine). Der OpAmp muss über R1/R2 erkennen, daß die Spannung an der Last nicht mehr stimmt und nachregeln, das dauert, schon hat man Überschwinger und die Kundschaft meckert. Man könnte nun hoffen, daß die Stromregelung besser ist, aber Pustekuchen: Weil die Leute Wert auf Spannungsstabilität legen, ist am Ausgang ein deutlich grösserer Elko als in der Emitterfolgerschaltung, und der liefert erst mal mehr Strom, selbst wenn der Strom durch den Transistor gleich bleibt. Die Stromregelschaltung besteht dann auch aus einem OpAmp und versucht, krampfthaft wieder den Elko zu laden bis dessen Spannung stimmt damit der Ausgangsstrom sich auf den Nennwert einpendelt, wobei ihm zum Entladen nur die Last hilft, die ist sehr unterschiedlich. Hier hat man also das schlechtere aus beiden Welten. Bleibt eine Schaltung wie
1 | +Ub +Ub +Ub +Ub |
2 | | | | | |
3 | | 220R 22R | |
4 | | | |E | |
5 | | +----|< PNP | |
6 | --|+\ | | | T1 |
7 | | >--|< NPN +----|< NPN |
8 | +-|-/ |E |E |
9 | | | | | |
10 | +--(-----)-----------+ |
11 | | | | |
12 | | 1k Last |
13 | | | | |
14 | GND GND GND |
die entspricht genau dem Emitterfolger von vorhin, bloss mit stromverstärkenden Transistoren ? Nein. Hier wird der Ausgangstransistor T1 mit so wenig Basistrom angesteuert, daß er verhungert, die Spannung die der PNP am Kollektor dafür hergibt ist frei beweglich, die Basis von T1 liegt also nicht an einer festen Spannung. Ändert sich hier die Last, gibt die Ausgangsstufe zunächst mal nach, der OpAmp muss das erkennen und nachregeln, die Probeleme wurden oben geschildert. Besser sieht man das, wenn man den NPN weglässt weil der PNP schon genug Strom liefern kann:
1 | +Ub +Ub +Ub |
2 | | | | |
3 | | 220R | |
4 | | | |E |
5 | | +----|< PNP TIP2955 |
6 | --|+\ | | |
7 | | >--|< NPN | |
8 | +-|-/ |E | |
9 | | | | | |
10 | +--(-----)-----+ |
11 | | | | |
12 | | 1k Last |
13 | | | | |
14 | GND GND GND |
Kein Emitterfolger mehr. Die gezeigten 1k, 220R, und 22R habe ich übrigens gezeichnet, weil das die Stellen sind, an denen man drehen muss, um die Schaltung stabil zu bekommen, die sind nicht unwichtig. Eine kleine Änderung macht die Schaltung übrigens zum Emitterfolger:
1 | +Ub +Ub +Ub |
2 | | | | |
3 | | 220R | |
4 | | | |E |
5 | | +----|< PNP TIP2955 |
6 | --|+\ | | |
7 | | >--|< NPN | |
8 | +-|-/ |E | |
9 | | | | | |
10 | +--(-----+-----+ |
11 | | | |
12 | | Last |
13 | | | |
14 | GND GND |
Das scheint mir aktuell die versprechendste Topologie, [da aber juergen so auf dem uA723 besteht: Er kann mit der Schaltung nicht unter 2.8V regeln, man braucht da schon einen besseren OpAmp wenn man ohne negative Hilfsspannung auskommen will].
MaWin schrieb: > Man käme. Beklagt aber nicht, dass hohe Spike am Ausgang beim Lastwechseln und insbesondere beim CV-CC Wechseln. Lurchi schrieb: > Bei kleiner Impedanz die man am Spannungsregler > nun einmal haben will zählen dann auf einmal die nHs. Da wird dann das > Layout kritisch und der Endstufentransistor sollte fest auf der Platine > sein Alles klar Meister, wie du vorschreibst...
MaWin schrieb: > Eine kleine Änderung macht die Schaltung übrigens zum Emitterfolger: > +Ub +Ub +Ub > | | | > | 220R | > | | |E > | +----|< PNP TIP2955 > --|+\ | | > | >--|< NPN | > +-|-/ |E | > | | | | > +--(-----+-----+ > | | > | Last > | | > GND GND > Das scheint mir aktuell die versprechendste Topologie, Dies ist die Form mit Komplementät Darlington als Emitterfolger. Im Prinzip ist die Form vielversprechend, aber auch nicht so ganz ohne. In der Regel wird man einen Widerstand am Emitter des NPN benötigen, damit es nicht schwingt. Auf der Steuerseite muss man auch noch etwas aufpassen - da darf es nicht zu hochohmig werden. Man wird in der Regel auch noch den Shunt und ggf. noch mehr Widerstand in Reihe zur Last benötigen, denn bei ungünstiger (kapazitiver) Last neigt der Komplementät Darlington zum schwingen. Den Shunt braucht man aber sowieso, ist also nicht so schlimm. Nur die Verlagerung an die high side (den Emitter des PNP) ist nicht so zu empfehlen. Die Stromregelung benötigt den Shunt (oder einen ähnlichen Widerstand) auf in Reihe zur Last. Dadurch dass der große PNP Transistor in Emitterschaltung arbeitet ist die Endstufe eher etwas langsamer als eine reiner Darlington Emitterfolger. Einen sehr schnellen PNP müsste man ggf. Bremsen. Man verlagert ein Teil des Problem hin zur Auslegung des Komplementär Darlingtons. Man kann den NPN Transistor auch als einen Teil des Reglers betrachten - dann hat man für den erweiterten Regler incl. dem NPN fast die gleiche Aufgabe wie im Fliegenden Regler. D.h. man hat im Prinzip eine ähnlich schwierige Regelung zu erwarten, nur dass der NPN schon einmal eine 2. Näherung sehr schnell erledigt.
Tany, ist das Dein IRFP250-Design? Wie gesagt hätte ich großes Interesse daran. Du scheinst ja sehr zufrieden zu sein. Also müßtest Du trotz der nur 1µF am Ausgang eine Dir genehme Charakteristik bei der Spannungsregelung hinbekommen zu haben. Ich finde einfach, das klingt vielversprechend. Außerdem hätte ich definitiv noch diverse MOSFETs auf Halde, wie schon gesagt. Vielleicht gibst Du ja doch noch mehr Info raus, so Stück für Stück... :)
Lurchi schrieb: > So wie es aussieht geht es auch mit relativ langsamen OPs. Die Last ist > 10 mA - 1 A - 10 mA. Die Sprungantwort ist nicht super gut, aber auch > nicht so schlecht. Bei der Schaltung hilft ein Schnellerer > Leistungstransistor fast mehr als ein schnellerer OP. Tja, mit 1µF vewandelst du das Netzteil in einem Generator. Vonwegen > In der Simulation ist es klein Problem den nötigen Ausgangskondensator in >den Bereich 1 µF zu drücken. Schnell mit MOSFET will man auch nicht. Was bleibt uns noch übrig? Der China Bausatz?
Die gezeigte Variante mit dem LDO ist eher langsam ausgelegt - halt noch ein 2N3055 und langsame OPs (kaum schneller als LM324). So braucht man schon noch einiges an Ausgangskapazität. Dafür sind die Chancen gut, dass es auch nachzubauen ist und halt nicht so empfindlich auf das Layout ist. Tany schrieb: > Schnell mit MOSFET will man auch nicht. > Was bleibt uns noch übrig? Der China Bausatz? Bei der Version mit MOSFET besteht von der Tendenz die Gefahr, dass es bei niedrigem Strom instabil wird, weil da der MOSFET dann auf einmal eher langsam wird. Sofern man versucht den Fall mit niedrigem Strom mit viel Ruhestrom zu bekämpfen kann man dann Problem bekommen wenn eine größeren Kapazität am Ausgang hängt. Bei der großen Kapazität sind kleine Überschwinger, die an sich noch nicht störend sind, kaum zu vermeiden. Diese Überschwinger können aber den Ruhestrom für sich beanspruchen und dann wird der Regler ggf. trotz des Ruhestroms instabil. Den Fall großer low ESR Elko (z.B. 1000 µF / A)) und dann ein Lastsprung von etwa 80% auf praktisch 0 sollte man zumindest einmal testen. Das dürft einer der kritischen Fälle sein. Bei schneller Auslegung kann auch ein kleinerer low ESR Kondensator problematischer werden.
Lurchi schrieb: > Die gezeigte Variante mit dem LDO ist eher langsam ausgelegt - halt noch > ein 2N3055 und langsame OPs Gut. Auf einmal eindeutig zu werden. Siehe Anhang. Der Transistor bleibt der selbe. > Bei der Version mit MOSFET besteht von der Tendenz die Gefahr, dass es > bei niedrigem Strom instabil wird... Kein Problem.
Lurchi schrieb: > aber auch nicht so ganz ohne. In > der Regel wird man einen Widerstand am Emitter des NPN benötigen, damit > es nicht schwingt. Na ja, die Stufe ist deutlich einfacher. Wenn hier was schwingen sollte "mein Opa hat mal gesagt bei Röhren gäbe es das" dann reicht eine Ferritperle oder eben ein Widerstand. Es gibt noch eine Menge weiterer interssanter Topologien, z.B. Strom und Spannungsregler getrennt, nur ein gemeinsamer Kühlkörper:
1 | +Ub +Ub |
2 | | | |
3 | shunt | |
4 | | | |
5 | +---+--------+ | |
6 | +----|+\ | | | | |
7 | | | >--|< | | | |
8 | | +-|-/ |E | | (I) |
9 | | | +--|< | | |
10 | | | |E | | |
11 | | +------------+ | | |
12 | | | | | |
13 | (U) Last | | |
14 | | | /+|-(--+ |
15 | | I|--< | | |
16 | | S| \-|-+ |
17 | GND GND |
U regelt also die Spanunng über der Last + einen gesättigten MOSFET,
während I bei Überschreiten des Strom an shunt den MOSFET aus der
Sättigung holt und den Strom begrenzen lässt. Da arbeiten zwar 2 Regler
gegeneinander, aber sie sind verschieden schnell: Ist der Stromregler in
Sättigung ist er langsam, hat er den MOSFET aus der Sättigung geholt ist
er schnell (entsprechende Treiberleistung vorausgesetzet), und der
Spannungsregler sieht überhaupt nicht ob für die Last der Strom begrenzt
wird. Leider gibt es einen Übergang, und MOSFETs lassen sich nicht gut
parallel schalten, schon gar nicht wenn man sie in den Milliohmbereich
durchsteuern will. Dafür ist die Schaltung im Spannungsregelbereich
inhärent spannungsstabil und im Stromregelbereich inhärent stromstabil.
Ähnlich kann man versuchen, den Strom vor dem Emitterfolger zu messen
<pre>
+24V ---------+--------------+-----+
| (I) |
| /+|--+ 0R6
| +--< | |
| | \-|--------+
| | |
| +--|<|-+ +---+
+-----|+\ | | |
| | >--+--3k9--+--|< |
| +--|-/ | |E |
| | | 2nF +--|<
(U) | | | |E
| +---(----+----------10k--+---
| | | |
| | 3k3 22uF
| | | |
GND --+------+----+---------------+---
</pre>
Oder die übliche Veroderung mit Dioden, bei der man lieber OpAmps mit
open collector Ausgang hätte wie die inzwischen schwer beschaffbaren
TAE2453, da könnte man mal Komparatoren ohne Hysterese wie LM393
ausprobieren.1 | +--+-----|>|--+-------------------------------------------------------------+ |
2 | | | | | |
3 | | | +--|>|--+ +VCC ( |
4 | | | | | | | |
5 | | | | | +--+-----|>|--+-------------+---R2---+--+--------+-----|< T1 |
6 | | | | | | | | | C1 C2 | |E| |
7 | | | | | | | +--|>|--+ + R1 | +---R----(------+ |
8 | S | | + | S | | | | | | | | |
9 | S | | Elko S | | Elko +---+---+ | +--|-\ | | |
10 | S | | | S | | | | | | | |A >--+ | |
11 | S | | | | +--(--|<|--+ +--DAC_U Ref DAC_I-(-----|+/ | | |
12 | S | | | | | | | | | | | LM393 | | |
13 | S | | | +-----+--|<|--+---(-----+---+---+----(-----------(------+--o |
14 | | | | | Hilfstrafo | | | | | | |
15 | | | | | -VCC R3 +--10k---+-----|-\ | | |
16 | | | | | | |V >--+ | |
17 | | | | | +--+---------------------|+/ C Ausgang |
18 | | | | | | | | |
19 | | +--(--|<|--+ R4 1n | |
20 | | | | | | | |
21 | +-----+--|<|--+-----------------------+--+----------------------------------+--o |
Mal eine Frage: Können Widerstände von 1/4Watt, außer den etwaigen Emitter-R der Leistungstransist. verwendet werden, oder sind generell 1/2Watt empfehlenswert? MfG Eppelein
Die meisten Widerstände können kleine 1/4 Watt oder 1/8 Watt typen sein. Der Shunt und ggf. Emitterwiderststände müssen größer sein. Gerade beim Shunt sollte die Belastbarkeit deutlich höher sein als die tatsächlich genutzt Leistung, damit die Eigenerwärmung nicht so hoch wird. Da kann auch schon mal ein 5 oder 10 W Typ sinnvoll sein. Der Widerstand zum Entladen des großen Ladeelkos muss ggf. etwas größer sein. Die Leistung die so ein Widerstand umsetzen muss kann man in der Regel relativ leicht ausrechnen. Die Nennleistung sollte man aber nicht ganz ausreizen, denn dabei werden die Widerstände schon unangenehm heiß - lieber nur 50% und bei SMD ggf. auch weniger, wenn mehr Wärmequellen zusammenkommen. @MaWin: Die Schaltung mit Emitterfolger braucht einen Serienwiderstand an der Emitterseite oder eben an der Masse. Ohne einen Widerstand dort, kann auch der einfache Emitterfolger (und besonders der Darlington oder gar Komplementär-Darlington) ggf. anfangen zu schwingen, auch ganz ohne extra Rückkopplung. Nur mit dem kleinen Ausgangswiderstand des Transistors, der dazu auch noch eher induktiv ist, hat der Regler es schwer. Bei 2 Transistoren parallel braucht man die Emitterwiderstände sowieso. Die Regelschaltung muss auch die beiden Fälle mit wenig und viel Strom unter einen Hut bringen. Bei wenig Strom (z.B. 1 mA) ist der Ausgangswiderstand des Transistors schon relativ hoch (Bereich 20 Ohm). Da stören die vielleicht 0,5 Ohm als Emitterwiderstand nicht so sehr. Bei 1 A hilft der extra Widerstand und der Unterschied zwischen den beiden Grenzfällen wird kleiner. Es gibt also keinen Grund den Widerstand im Lastkreis extra zu vermeiden - etwas Widerstand ist gut. Spätestens die Stromreglung ist froh über den Widerstand.
MaWin schrieb: > juergen schrieb: >> Ich denke schon! Wenn du dir vielleicht den Plan mal ansehen möchtest: > > Uff, das ist doch dieselbe Sache, Ableitung des Ansteuerstroms bei > Überschreitung der UBE, nicht als Konstantstromquelle zu gebrauchen weil > viel zu weich sondern nur als Kurzschlussschutz, nur diesmal mit > externem Transistor der seine eigene Erwärmung hat und nicht die des > uA723, aber auch er wird warm wenn er Strom abzuleiten hat, vielleicht > nicht bis 34% aber einige Prozent sinkt der Strom während der Erwärmung > auch da. Vernachlässigbar. Wenn Du es besser haben willst, dann bau die andere Schaltung (1,3A) auf. Die ist auf beiden Seiten temperaturstabil. (hab' ich aber schon mal erwähnt) Ich meine damit: Zusammenlöten die Schaltung und dann messen mit Oszilloskop...ja! Ich meine physisch aufbauen! Sonst können wir hier noch lange diskutieren, wie es besser wäre...besser sein könnte. > > Diagramm der weichen Strombgrenzung anbei, nicht viel anders als schon > gezeigt. > > juergen schrieb: >> Warum soll man? > > Weil der uA723 eine Menge Problem hat. In deinem LNG3A z.B. explodiert > er gleich. Weil er an 46.2V gelegt wird obwohl er laut Datenblatt nur > 40V aushält (wie schön, daß manche Chips ihr Datenblatt nicht kennen, > aber als Nachbaudesign ist das unmöglich). Man müsste einen L146 aus > Unobtanium verwenden. Ebay-Artikel Nr. 221585578900 > Hatte ich auch mal verbaut! Was soll das bringen? Der kostet 6 Euro, wenn man Glück hat und den überhaupt noch bekommt. Den u723 gibt's für 50 Cent überall. Er L146 ist dann übrigens, 20 Jahre wird es her sein, dann bei mir auch "abgepfiffen"...also was soll's? (nicht 46,2V sondern 41V hatte ich angegeben!) > juergen schrieb: >> Die Hilfspannung macht die Angelegenheit unendlich einfacher! > > Im Gegenteil. Wenn die nicht gleichzeitig ansteigen und nicht > gleichzeitig weggehen, sind die Effekte sind munter. Trotz eingestellter > Spannung von 0V steigt die Ausgangsspannung dann auf 2.8V und liefert > Strom (hier 74mA). Nicht in meinen Schaltungen! Mutmaße das nicht! Meine Schaltung ist eine Anlehnung an eine Schaltung aus den 70ern. In dieser (berühmtesten) aller LNG-Schaltungen wird die Hilfspannung ohne eine zweite, von außen zugeführte Spannung erzeugt. Das habe ich geändert. Ob im Originalplan die Spannung hochläuft, kann ich nicht sagen...ist mir auch egal. Im meinem Schaltplan siehst du noch ein paar Fragmente an Bauteilen für die Hilfspannungserzeugung. Hätte ich wegmachen können, hab' ich aber so gelassen. > Bild lng3a3.gif anbei. Das geht für ein Labornetzteil gar nicht. > > juergen schrieb: >> Was macht das schon? Besser geht nicht. > > Es geht leicht besser als ein uA723. Deine Schaltung ist sogar so > ungeschickt, in dem sie die durchaus rauscharme Z-Diode des uA723 gar > nicht nutzt, sondern auf die Präzision eines LM337 als Spannungsreferenz > setzt. ...ist nicht ungeschickt und wenn dir der LM337 nicht zusagt, kannst du ja einen anderen nehmen. Bau doch erst mal selber so ein Gerät auf, bevor du so was sagst. So kannst du deine Aussage durch nichts belegen! Auch den eingebauten Strombegrenzungstransistor nutzt sie > (absichtlich) nicht. Sondern nur den einen OpAmp. Das ginge einfacher > und billiger mit einen uA741 oder moderner. > Ich weiß schon: ...modern mit 1000uF. Da bleibe ich doch lieber bei der Steinzeittechnik
juergen schrieb: > Hatte ich auch mal verbaut! Was soll das bringen? Der kostet 6 Euro, Jetzt wird's aber peinlich oder dreist, je nach dem wie man es aufnimmt, dein uA723 wird mit 46.2V betrieben wenn man die 41 die dranstehen als gegeben betrachtet, weil er auch noch -5.2V negative Hilfsspannugn sieht, und damit weit über seinem absolute maximum rating, das ist grob fahrlässig für ein Labornetzteil, das bei Fehlfunktion auch mal locker teure Werte am Ausgang ruiniert. In der Praxis ist es noch schlimmer, ein 30V~ Trafo wie vorgesehen bringt nach Gleichrichtung 42.4V und nach Abzug von 2 * 0.7V Gleichrichterdioden die genannten 41V, aber nur wenn die Netzspannung auch genau 230V beträgt. Die liegt jedoch je nach Steckdose zwischen 207 V~ und 253 V~ also kommen 37 bis 45.1V an, dazu die -5.2V der negativen Hilfsspannung. Und das auch nur, wenn der Netztrafo mit Nennlast belastet wird. Als ca. 125VA Trafo hat er ohne Last eine Leerlaufüberhöhung von +10%, also werden es schon 49.6 + 5.2 = 54.81V, das ist selbst für den L146 schon knapp. Noch besser wenn dein Netzteil alt ist und einem 220V Netztrafo hat, der heute an 230V~ hängt und 253V~ abbekommen könnte, dann ist man schon bei 57V. Die Auslegung ist gemeingefährlich und sicher nicht als Nachbauvorschlag geeignet. Ein 24V~ Trafo ist das äusserte der Gefühle, dann kommt aber der Ausgang schlechtestensfalls nur noch auf 20V wegen den zu kleinen 5150uF die bei 3A zu 6V Spannungseinbruch pro Halbwelle führen. juergen schrieb: > Ich meine physisch aufbauen! Ich bitte dich, man baut doch nichts bei dem man die Fehler schon sieht. juergen schrieb: > Nicht in meinen Schaltungen! Mutmaße das nicht! Das brauche ich nicht mutmassen, das belegt die Simulation, die du ja ablehnst. Also mach es, probiere es aus, klemm den Ausgang des LM337 (in deinem Schaltplan fehlerhafterweise als LM377 gekennzeichnet) auf Masse (0V) wie das bei kurzgeschlossenem Elko passieren würde und bei jedem Einschalten passiert wenn die Hauptspannung schneller steigt als die Hilfsspannung, und schau dir den Ausgang an. > Meine Schaltung ist eine Anlehnung an eine Schaltung aus den 70ern. Ja, damals wurde viel Schrott publiziert.
Hier ist eine Grundig LM723 Schaltung mit Stromreglung fuer den Bereich von 0-32V und bis 1A. Fuer die Stromreglung dient ein separater Differenzverstaerker. Das Modell ist das SN42.
MaWin schrieb: >> Meine Schaltung ist eine Anlehnung an eine Schaltung aus den 70ern. > > Ja, damals wurde viel Schrott publiziert. In der 1970er war halt noch zu einer Zeit als man die Kompensation mehr experimentell oder nach Erfahrung / Gefühl ausgelegt hat. Ich kenne da auch noch eine alte Anleitung wo man den Kondensator zur Kompensation erst so lange verkleinern soll bis der Regler gerade so anfängt zu schwingen und dann als Endgültigen Wert das etwa 3 fache (den genauen Faktor hab ich vergessen, 3 sollte etwa passen) nehmen soll. Ganz grob ist damit bei der Auslegung eines PI Reglers nach Ziegler–Nichols oder ähnlichen. Das kann man auch heute noch so machen und ist ggf. auch lehrreich, aber damit hat man dann nur einen PI Regler und dann oft keine gute Stabilität mit kapazitiver Last. Eine damals weit verbreitete Schwachstelle ist die Einstellung der Spannung über einen variablen Widerstand im Feedback. Die ist auch noch im Plan vom HP6236 mit drin, obwohl ich denen es eigentlich zugetraut hätte es besser wissen zu sollen. Der LM723 ist nicht für LNGs entwickelt, sondern als variabler Spannungsregler mit Strombegrenzung, in der Regel mit externem Leistungstransistor. Heute ggf. durch LM317, 78xx oder ähnliche ersetzt, wenn die interne Endstufe reicht und der Strom passt. Man ggf. den kleinen Vorteil, dass beim Verstärker der Punkt zur Kompensation zugänglich ist - das hat ggf. einen kleinen Vorteil beim Übergang zwischen Spannungs- und Strom- Regelung.
Lurchi schrieb: > Eine damals weit verbreitete Schwachstelle ist die Einstellung der > Spannung über einen variablen Widerstand im Feedback. Die ist auch noch > im Plan vom HP6236 mit drin, obwohl ich denen es eigentlich zugetraut > hätte es besser wissen zu sollen. Das hat schon einen HP Geräte-spezifischen geschichtlichen Hintergrund. Beim HP6236A ist das eigentlich nur ein Zufall. Damals als HP mit den LNGs anfing hatten die meisten Geräte auf der Rückseite eine Anschlussleiste mit Brücken. Diese Anschlussleiste war mit den Steuereingängen und der Referenzschaltung verbunden. Damit konnte man durch sinnreiche Verbindungen mit externen Komponenten und BUS Programmiergeräten die Geräte in vieler Weise konfigurieren. Auch ließ sich für Spezialzwecke der Cout abklemmen und läßt vermuten, daß Cout zur Stabilität gar nicht notwendig war. Der Grund warum HP es in den meisten Geräten so machte war die externe Programmiermöglichkeit entweder mit externen programmierbaren Widerstand, Poti oder mit externe Vref 0-6.2V. Die Spannungsempfindlichkeit war dann z.B. 1KOhm/V und 100 Ohm/A für Stromeinstellung. Die Entwickler nahmen offensichtlich Deinen angeführten Nachteil in Kauf und das unterstreicht, daß Vielseitigkeit oft mit gewissen Kompromissen verbunden ist. CV/CC Netzgeräte sind praktisch immer Kompromisslösungen. Es steht ja auch in der App Note 90B, Seite 49, daß bei einem reinen CC Netzgerät Cout vollkommen unerwünscht ist und durch gerätetechnische Maßnahmen ersetzt werden muß und CV- und CC Modi gegeneinander widersprechende Bedingungen erfüllen müssen.
Lurchi schrieb: > In der 1970er war halt noch zu einer Zeit als man die Kompensation mehr > experimentell oder nach Erfahrung / Gefühl ausgelegt hat. Vor allem war es die Zeit, in der ein 24V/3A Trafo für ein 30V/3A Nezteil gut sein sollte, das mit 1 2N3055 auf SK01 Kühlkörper ausgestattet war, bei 2200uF Siebelko. Na ja, ganz überwunden ist die Zeit auch heute nicht. > Ganz grob ist damit bei der Auslegung eines PI Reglers nach > Ziegler–Nichols oder ähnlichen. Das kann man auch heute noch so machen > und ist ggf. auch lehrreich, aber damit hat man dann nur einen PI Regler > und dann oft keine gute Stabilität mit kapazitiver Last. Genau das ist das Problem bei den selbstentworfenen Netzeilen, keiner beherrscht die Regelungstechnik ausreichend. Kannst ja mal zeigen wie es geht, vielleicht an beigelegtem Beispiel.
Die Auslegung der Kompensation einmal in der Simulation im Detail durchzugehen ist vielleicht keine so schlechte Idee. Die Schaltung unter Float393 sollte erst einmal an ein paar Kleinigkeiten geändert werden: Zum einen ist beim LM393 nicht sicher dass er nicht schon mit dem Kondensator in der Rückkoppung schwingt. Das kann ggf. bei einigen Herstellern funktionieren, die Gefahr ist aber, dass der Komparator schon für sich alleine schwingt. D.h. den LM393 sollte man durch richtige OPs und Dioden ersetzen. Ein negative Hilfsspannung ist ja sowieso schon drin. Der 2. eher kosmetische Punkt ist der Ruhestrom über Q3 - den kann man in der Schaltung mit Hilfsspannung viel eleganter lösen, indem man die Hilfsspannung nutzt. Die Variante mit Transistor und minimal dosiertem Basisstrom ist mehr eine Notlösung für den Fall dass man keine Hilfsspannung hat. Damit die Endstufe etwas schneller wird, hilft es für Q1 einen Widerstand (neuer R6) von der Basis zum Emitter zu haben. Kein absolutes muss, aber es hilft. Beim Ausgangskondensator ist der ESR wichtig. Entsprechend wird ein Widerstand in Reihe eingefügt, damit man den Widerstand auch sieht, und nicht nur als versteckte Eigenschaft hat. Die Diode D4 über den Ausgang ist später hilfreich für tests der Stromregelung, sonst üblich als Schutz. Wegen der Übersichtlichkeit habe ich den Stromregler nach rechts verschoben - um den kümmert man sich weitgehend getrennt, erst später. Die Versorgung der OPs geht auch wegen der Übersichtlichkeit über Labels (+5 V und -3 V). Für die Simulation ist eine Stromsenke (Quelle) am Ausgang deutlich günstiger und aussagekräftiger als die Schaltung mit MOSFETs, die man für den realen Test ggf. nutzen würde. Der erste Schritt ist ein absichtlich sehr langsame Auslegung, um zu sehen ob es DC _mäßig überhaupt geht und damit die Simulation auch einen richtigen Arbeitspunkt findet. Mein erster Tip ist sogar schon gar nicht so langsam. Der Stromregler ist erst einmal inaktiv. Die zweite Simulation ist dann im AC modus, mit der Stromsenke mit AC Amplitude 1. Wenn man sich dann die Ausgangsspannung ansieht, bekommt man direkt den Ausgangswiderstand des Reglers. Um zu sehen, was davon vom Regler selber kommt kann man den Ausgangskondensator temporär deutlich reduzieren, im 4. Bild habe ich da 1 nF eingesetzt. Etwas überraschend war die Simulation noch möglich und hat einen passende Arbeitspunkt gefunden. An der Ausgangsimpedanz sieht man, dass die Kompensation so noch nicht besonders gut ist. Über einen weiten Bereich (bis ca. 1 kHz) ist der Ausgang stark induktiv und geht dann in ein etwa Ohmsches Verhalten über. Der Ausgangswiderstand auch auch noch unpraktisch hoch: ein Wert von 20 dB sind immerhin 10 Ohm. Mit dem Ausgangskondensator (100 µF) sieht man entsprechend auch schon eine Andeutung einer Resonanz - halt die Kombination aus simulierter Induktivität und dem Kondensator am Ausgang. Durch den Widerstand in Reihe ist die Resonanz noch nicht so ausgeprägt, wenn man den reduziert wird es schlimmer.
Um nicht aus dem Auge zu verlieren, dass man den Abgleich auch für verschiedene Ströme machen muss, kann man die Spice direktive .step param .... nutzen. Damit lässt sich die Simulation für eine Reihe von Strömen in eins laufen lassen. Im Beispiel 1 mA, 10 mA, 100 mA und 1 A. Dabei zeigt sich für den ganz keinen Strom bereits ein erstes Problem. Die Simulation hat schon Probleme den Arbeitspunkt zu finden. Ganz überraschend ist das nicht, weil der Ausgangskondensator noch nicht passt. Man könnte den Ruhestrom relativ hoch wählen, aber auch das hat Probleme. Die Auslegung kann jetzt als nächster Schritt schneller gemacht werden, indem C2 und R8 kleiner gemacht werden. Bei z.B. C2 = 100 pF und R8 = 1 K erhält man bereits ein deutlich schnelleres Verhalten, allerdings bei hohen Frequenzen um 1 MHz auch je nach Kondensator am Ausgang eine deutlich Resonanz und deutlich zu viel Phasenverschiebung (größer 90 Grad). Den oberen Frequenzbereich kann durch einen angepassten Kondensator (mit Serienwiderstand) am Ausgang ausbügeln. Im Bereich um 30 kHz sieht man eine "Stufe" im Ausgangswiderstand. Dies ist die Wirkung von C4. Durch ein vergrößern des Wertes kann man dies zeigen. Der Sinn dieses Kondensators ist allerdings nicht so sehr die Stufe beim Betrag des Ausgangswiderstandes, sondern die damit verbundene Phasenverschiebung (weg von den 90 Grad. Die Breite der Stufe bzw. die Tiefe des dips in der Phase ist durch das Verhältnis R2/R3 = 5 bereits auf einen brauchbaren Wert festgelegt.
Wie schnell man den Regler machen kann hängt leider auch von parasitären Effekten um den Shunt und den Endstufentransistor ab. Da machen dann ggf. 10 nH mehr oder weniger an Induktivität am Shunt oder Emitter des Endtransistors einen Unterschied. Auch die genauen Eigenschaften des Ausgangskondensators werden wichtig: parasitäre Induktivität und der genaue ESR Wert werden wichtig. D.h. auch wenn es in der Simulation ggf. geht wird es real problematisch wenn der Regel zu schnell gemacht wird. Das ginge nur mit einer Messung an einer realen Platine. Der Kondensator C4 ist mit 220 pF schon so ausgelegt gewesen, dass er etwa in der richtigen Größe. Der Kondensator ist ein gewisser Kompromiss: bei kleinen Werten wie den 220 pF hilf er ein wenig mit im Übergangsbereich zwischen dem Regler und dem Ausgangskondensator. Damit ist dann ggf. ein kleinerer Ausgangskondensator möglich. Eine ähnliche Funktion kann man durch einen Widerstand in Reihe zu C2 erreichen - hier vor allem für die hohen Frequenzen. Dann darf C4 größer werden. Andererseits sollte C4 auch nicht zu klein sein, damit die Toleranz gegenüber Kapazitiver Last nicht zu schlecht wird. Je größer C4, desto besser könnten große Kondensatoren am Ausgang toleriert werden. Wie gut das geht sieht man dann eher bei der Simulation im Zeitbereich.
Danke, ich hab mal ein wenig rumprobiert. Dabei muss man bei einem AC 1 0 wohl erst mal aufpassen, daß das Netzteil überhaupt 1A liefert und auf über 2A eingestellt ist, damit man nicht aus Versehen Verpolschutzdioden oder Überstromansprechverhalten testet. Also ein ziemlich hoher Strom, kleine 1mA wären besser. Du sagt aber, bei 1A könnte man den Widerstand im Diagramm ablesen und erwähnst, 20dB wären 10 Ohm, demnach 0dB 1 Ohm. Verringere ich die Wechselspannung auf 0.1V, werden es 20dB weniger, bei 1mA dann 60dB weniger also -60dB für 1 Ohm. Lurchi schrieb: > Die Schaltung unter Float393 sollte erst einmal an ein paar > Kleinigkeiten geändert werden: > Zum einen ist beim LM393 Darum geht es ja bei einer Schaltung die LM393 heisst... die negative Spannung braucht er, weil ein Simulationsmodell nicht damit klar kommt, wenn die Eingangsspannung unter 0V sinkt da auch im Datenblatt input common mode range 0V steht, ich habe zwei, dem anderen (primitiveren) Simulationsmodell macht es nichts aus, ich erwarte anch der Innenschaltung in der Realtät daß er -0.3V schafft, dann könnte die negative Versorgung entfallen. Daher ist ein OpAmp kene Option :-) ich simuliere diese Schaltung mit LM393 weiter. Lurchi schrieb: > Der 2. eher kosmetische Punkt ist der Ruhestrom über Q3 Gute Idee, habe ich umgesetzt. Lurchi schrieb: > Damit die Endstufe etwas schneller wird, hilft es für Q1 einen Da nehme ich mal einen MJL3281A, der ist schneller. Lurchi schrieb: > Beim Ausgangskondensator ist der ESR wichtig. Entsprechend wird ein > Widerstand in Reihe eingefügt, Gut, ich habe verschiedene simuliert und kann den Effekt auf die Resonenzüberhöhung feststellen. Also habe ich mal die modifizierte Schaltung simuliert bis ich meine zufrieden zu sein. Ich interpretiere das Diagramm so: Bis 1kHz kommt de Regler voll mit und bildet einen Ausgangswiderstand von 1 MilliOhm (-57dB bei 1A) Bis 100kHz verliert der Regler an Einfluss, die Phasendrehung steigt auf 81 Grad aber nie über 90 Grad. Ab 100kHz regelt der Regler nicht mehr, der Ausgangskondensator bildet mit seinem niedrigen ESR von 0.1 Ohm die -20dB Linie. Die Phasendrehung geht bis 81 Grad. Das ist wohl noch stabil, aber man hätte lieber 70 Grad, aber wie wichtig ist das ? Ich kommt mit 33uF auf 75 Grad, darüber bessert es sich kaum noch (1000uF mit 33p+47p macht 72 Grad).
Michael B. schrieb: > wie wichtig ist das ? Ich kommt mit 33uF auf > 75 Grad, darüber bessert es sich kaum noch Wenn ich das richtig verstanden habe, geht es in dem Fall nicht um "absolute" Werte. Kleine Änderungen könnten einen gewaltigen Einfluß auf Änderungsmöglichkeiten an anderer Stelle haben. Ich reime mir das so zusammen, daß Du ja an Deiner Stelle mit einer großen Wertänderung nicht viel zu erreichen scheinst - das könnte auch für eine von diesem Wert ebenfalls abhängige andere Stelle (umgekehrt, natürlich !) gelten. Ich hoffe, ich drücke mich verständlich aus, und rede keinen Quatsch.
Die 75 Grad oder 80 Grad sind noch nicht so dramatisch. Man wird mit einem dazugehörigen Kondensator am Ausgang etwas Nachschwingen haben, aber nicht so viel. Allerdings hat die gezeigt Ausführung ein anderes Problem. Mit nur einem Transistor am Ausgang muss der LM393 gegen Recht viel Strom ankämpfen 100 Ohm an 5 V sind bereits 50 mA - das ist zu viel. Entsprechend niedrig ist auch die Leerlaufverstärkung. Die kleine Leerlaufverstärkung und damit eher hohe DC Ausgangswiderstand könnte schon ein Problem sein. Stabil mit Kapazitiver Last ist der Regler in Fall wegen des merklichen Ausgangswiderstandes - das ist die Methode aus den 1960ern, als man es diskret und damit mit wenig Verstärkung aufgebaut hat. Die Variante mit nur einem NPN (kein Darlington) hat auch was für sich, weil weniger Verzögerung, und mit einem PNP zum runter ziehen (weil der OP nicht so viel Schafft) nutzt das auch HP in vielen Varianten. Der Wert für C4 und R2,R3 sind so niedrig, dass C4 mehr an der oberen Grenze wirkt und nicht mehr wie ursprünglich gedacht für Kapazitive Lasten. C und R8 geben eine Zeitkonstante von 22 ns - die kann man sich fast sparen. Da wirkt im wesentlichen der Ungebremste Komparator. Mit dem LM393 hängt es am Hersteller und Glück, ob es stabil wird oder schwingt - da kann man sich die Simulation auch fast sparen. Es kann funktionieren, wenn die Kabel zum Transistor richtig liegen, aber es kann genauso gut zum Leistungs-Oszillator werden.
Findest du den Ausgangswiderstand von 1 Milliohm hoch ? Ich hab jetzt auch eine ganze Ausgangskurvenschar, stabil von 2mA bis 2A, R1 kann auch 220 Ohm haben wenn der MJL3281 genug Verstärkung von 2A besitzt, nach Datenblatt sollte er zumindest 70 bringen, die 100 Ohm für 50mA waren zur Sicherheit, ein LM393 hält 100mA aus.
So Leute, um die Diskussion mal wieder aufzufrischen und nen etwas anderen Gedanken zu formulieren, hab ich einen kleinen Entwurf angehängt. Mich stört die ganze Zeit ein wenig die Dioden-Technik in den vorhergen Entwürfen, wo entweder der eine OpV oder der andere OpV dem Widerstand per Diode die Show klaut. Also hab ich mal nen anderen Ansatz genommen und grad vorhin ins Schematic reingehackt. Das BRD ist noch Misthaufen aus gelben Linien. Die Schaltung ist grad aus der Feder, sie ist noch überhaupt nicht dimensioniert und auch noch garnix simuliert. Ebenso fehlen noch sämtliche evtl. nötigen Kompenstionen. Ich hab auch noch keinerlei nähere Daten verglichen und vorerst nur irgendwelche Transistoren genommen, ohne dediziert auf Spannungsfestigkeit, maximale Gatespannung usw. zu achten. Das ist also noch KEIN Schaltplan zum direkten Nachbauen, sondern nur ein Beitrag, um sich daran ggf. zu echauffieren. Kernpunkt sind zwei relativ spannungsfeste FET's, die in Reihe geschaltet sind. Damit am Ausgang Spannung kommt, müssen beide durchgeschaltet sein und dann bestimmt sich der Ausgangsstrom nach dem gemeinsamen Source-Widerstand. Der muß also so ausgelegt sein, daß er bei 9V abzüglich Ugs von beiden Fets soviel Strom liefern kann, daß damit die Ausgangsstufe den gewünschten Maximal-Ausgangsstrom liefern kann. Es wird also immer ein Fet mit seinem Gate auf +9V hängen und der andere Fet wird vom grad aktiven OpV soweit hochgezerrt, daß der nötige Ansteuerstrom erzeugt wird. Dis beiden OpV's sind m.W. RRIO und vertragen 10 Volt. In dem Bereich bis 10V gibt es ja derzeit eine ganze Menge von RRIO OpV's, man ist also nicht auf genau diesen Typ angewiesen. Ansonsten habe ich zwei separate digitale Panel-Voltmeter vorgesehen, bei dem für die Spannungsanzeige entweder ein vierpoliges (mit E+ und E-) oder wenn's das nicht hat, dann unter dezentem Falschgehen eines mit nur 3 Polen. Ist nicht schön, aber die Alternative wäre ein weiterer OpV. Mit dieser Schaltung hat auch die Höhe der Rohspannung keinen Einfluß mehr auf die Versorgung der OpV's. Inwieweit ein 317 die Differenz zwischen der Rohspannung und der 9V mitmacht, ist ne andere Frage. Einen schalter zum Umschalten des Strombereiches sollte man noch einfügen, ich hab's aber in der Eile noch nicht gemacht. So - und jetzt kann die Schaltung nch Belieben in der Luft zerrissen werden... W.S.
@ W.S.: Den Vorschlag halte ich nicht für eine so gute Idee: Die beiden BJTs am Ausgang sind eine Art Stromsteuerung. D.h. über den Strom durch die beiden MOSFETs wird der Ausgangsstrom vorgegeben. Die beiden Transistoren geben dabei mit den MOSFETs eine recht stark nichtlineare Verstärkung. Immerhin kann man über R13 und R16 die Verstärkung reduzieren, es bleibt aber die Exponentielle Kurve von einer Spannungssteuerung an der Basis von VT1. Dadurch nimmt die Verstärkung stark mit dem Strom zu. Ein Widerstand am Emitter von VT1 würde da viel helfen. Über die MOSFETs kommt auch noch einen ansteigende Kurve dazu. Das gute an der Endstufe ist, dass VT1 und damit der potentiell kleinere / schnellere Transistor in Emitterschaltung arbeitet. Mit einer etwas anderen Position für R2 (zwischen R16 und dem Emitter von VT1) könnte es ggf. gehen. Die extra Verstärkungsstufe für das Stromsignal gibt eine unnötige Verzögerung für die Stromregelung. Wegen den MOSFETs und Transistoren braucht der Regelerteil für den Strom keine hohe Spannungsverstärkung - der 2. OP (U2A) hilf also nicht sondern stört vor allem. Der wesentlich Teil, nämlich die Kompensation fehlt noch. Wie sich das ganze bei Transitenten bis in die Sättigung verhält ist so schwer zu sagen. Auch da kann es noch Reinfälle geben.
W.S. schrieb: > Kernpunkt sind zwei relativ spannungsfeste FET's, die in Reihe > geschaltet sind. D Dieselbe Idee hatte ich auch untersucht, sie funktioniert nicht, beide FETs sind nicht gleichwertig. Zudem misst dein Sannungs-OpAmp den Spannungsabfall am shunt mit, und der Stromregler besteht aus 2 OpAmps in Reihe, ist also unnötigereeise langsamer. Aber vielleicht kriegt man so eine Anordnung doch irgendwie zum Laufen.
Im Prinzip ist es egal, ob man den klassischen Emitterfolger-Regler (Lurchi) oder die schwimmende Variante (Michael) betrachtet, im Grunde verhalten die sich dynamisch vergleichbar. Das Verhalten solcher Schaltungen mit Gegenkopplung, aber ohne Frequenzgangkorrektur wurde hier: Beitrag "Re: Labornetzgerät - Fragen zum Schaltplan" gezeigt. Nun noch ein paar Worte zur Frequenzgangkorrektur ("Frequenzkompensation"). Durch einen Korrekturkondensator Ck vom Ausgang zum invertierenden Eingang wird der OPV für hohe Frequenzen (>>fg=1/(2Pi*Ck*Rgk)) voll gegengekoppelt und arbeitet mit Vu=1, die Verstärkung der Gesamtschaltung ist durch die Dämpfung des Emitterfolgers etwas kleiner als 1. In dem Frequenzbereich bis zu seiner zweiten inneren Polfrequenz trägt der OPV nicht zur Gesamtphasendrehung bei. In diesem Bereich, also oberhalb der Grenzfrequenz fg der Korrektur und unterhalb der zweiten Polfrequenz des OPV, ist die Ausgangsimpedanz ohmsch und bildet mit der Lastkapazität einen TP 1.Ordung mit -20dB/dec und max. 90° Phasendrehung. Unterhalb der Grenzfrequenz der Korrektur ist die kapazitive Gegenkopplung des OPV aufgehoben, seine Verstärkung steigt (bei genügend niedrigen Frequenzen) bis auf die Leerlaufverstärkung an, die Schaltung arbeitet wieder mit der außen eingestellten Verstärkung von 10dB, die Ausgangsimpedanz wird induktiv und bildet mit der Lastkapazität einen TP 2.Ordnung mit -40dB/dec und bis zu 180° Phasendrehung. Das ist zuviel. Für gutes Einschwingverhalten darf die Phasenverschiebung nicht über 120° steigen, was einer Phasenreserve von 60° entspricht. Um das sicherzustellen, muss die Grenzfrequenz fg der Korrektur auf so niedrige Werte verschoben werden, dass mit der maximalen Lastkapazität keine zu große Phasendrehung auftritt. In den Bildern 1d bis 1g sind Korrekturkondensatoren von 1nF bis 1µF bei sonst gleicher Schaltung gezeigt. Man sieht, dass die Grenzfrequenz der Korrektur etwa gleich der Ausgangspolfrequenz zu wählen ist. Dann ist die Schaltung ohne Überschwingen stabil. Bei kleinen Lastkapazitäten ist die Schaltung immer stabil. Je größer die maximale Lastkapazität ist, umso niedriger muss die Grenzfrequenz der Korrektur angesetzt werden. Das ergibt eine geringe Regelgeschwindigkeit. Unterhalb der festgelegten Grenzfrequenz arbeitet der Regler mit der außen eingestellten Verstärkung (hier 10dB) und oberhalb nur mit einer Verstärkung von etwa 1, was eine verzögerte Ausregelung auf die volle Genauigkeit bedeutet. Allerdings zeigen die Bilder den schlechtesten Grenzfall, da der Lastkondensator keinen ESR hat und eine nicht besonders niederohmige Endstufe eingesetzt wurde. Mit ESR und niederohmigerer Endstufe (Komplementär-Darlington) und in Grenzen auch mit weiteren Pol-Nullstelle-Gliedern, lässt sich die Grenzfrequenz weiter nach oben verschieben und so eine akzeptable Regelgeschwindigkeit erreichen. Es gilt auch hier: die Simulation zeigt das Prinzip, die konkreten Eigenschaften der Schaltung sind stark von den Betriebsbedingungen (Laststrom, Lastwiderstand) abhängig.
MaWin schrieb: > Das brauche ich nicht mutmassen, das belegt die Simulation, die du ja > ablehnst. Also mach es, probiere es aus, klemm den Ausgang des LM337 (in > deinem Schaltplan fehlerhafterweise als LM377 gekennzeichnet) auf Masse > (0V) wie das bei kurzgeschlossenem Elko passieren würde und bei jedem > Einschalten passiert wenn die Hauptspannung schneller steigt als die > Hilfsspannung, und schau dir den Ausgang an. > >> Meine Schaltung ist eine Anlehnung an eine Schaltung aus den 70ern. > > Ja, damals wurde viel Schrott publiziert. Dann bau doch was Besseres und stelle das Gerät dann hier mal vor! ...damit wir dein Können bewundern können. Mit dem vielen Gerede beeindruckst du mich nicht. Am Ende sollte schon was bei rauskommen.
Michael B. schrieb: > Findest du den Ausgangswiderstand von 1 Milliohm hoch ? > > Ich hab jetzt auch eine ganze Ausgangskurvenschar, stabil von 2mA bis > 2A, Ein Wechselstrom von 1mA als Dynamik zu verkaufen ist ein bisschen zu wenig.
Noch ein Nachtrag für "OPV-Freunde": Oft wird gesagt, dass ein schnellerer OPV auch die Regelgeschwindigkeit erhöhen würde oder kleinere Ausgangskapazitäten oder beides erlaubt. Oben war zu sehen dass, allein der Lastkondensator die resultierende Geschwindigkeit bestimmt, der OPV also gar keinen Einfluss hat. Im Bild 1h ist im Unterschied zu Bild 1g ein idealer OPV mit unendlicher Bandbreite, Ausgangswiderstand 0, usw. eingesetzt worden. Das resultierende Bode-Diagramm zeigt keinen Unterschied zum wirklich schlechten LM358 (unterhalb der ft des LM358).
MaWin schrieb: > Das brauche ich nicht mutmassen, das belegt die Simulation, die du ja > ablehnst. Also mach es, probiere es aus, klemm den Ausgang des LM337 (in > deinem Schaltplan fehlerhafterweise als LM377 gekennzeichnet) Das stimmt! Mein Kompliment, daß du das gesehen hast! Ich hatte den Fehler inzwischen schon selber bemerkt, konnte den Plan aber nicht korrigieren, da ich als Gast nicht editieren kann. Der LM377 ist übrigens zur Erzeugung der Hilfspannung ausreichend, da auch während der Spannungsregelung immer konstant 3mA durch den Regler fließen. Bei der gleichförmigen Last bleibt diese Spannung überaus stabil. Ich wüßte nicht, warum man an der Stelle ein anderes Bauteil einsetzen sollte.
ArnoR schrieb: > Oft wird gesagt, dass ein schnellerer OPV auch die Regelgeschwindigkeit > erhöhen würde oder kleinere Ausgangskapazitäten oder beides erlaubt Ich habe meine Schaltung simuliert. Ausgangsspannung soll 5V, Strombegrenzung auf 4A. Ausgangkondensator 1µF. Lastwiderstand 1 Ohm. Ich habe die OPV durch LT1014 ersetzt, das Resultat wie im Anhang. Wie würdest du das Verhalten erklären?
juergen schrieb: > MaWin schrieb: korrigieren, da ich als Gast nicht editieren kann. > > Der LM377 ist übrigens zur .... Pardon! Ich meinte natürlich 337.
Tany schrieb: > Wie würdest du das Verhalten erklären? Gar nicht. Ich kenne deine Schaltung nicht. Es gibt Schaltungen, die sich ganz anders verhalten als oben gezeigt. Nur für die gezeigte Schaltung gilt meine Aussage. Außerdem scheint bei dir außer dem Spannungsregler auch die Stromregelung aktiv zu sein, das ist ein anderer Fall. Meine Beispiele oben zeigen nur den nackten Spannungsregler.
ArnoR schrieb: > Es gibt Schaltungen, die sich ganz anders verhalten als oben gezeigt. > Nur für die gezeigte Schaltung gilt meine Aussage. Ah, OK Ich sehe auch grad, das ck=1µF, also sehr langsame Gegenkopplung. ArnoR schrieb: > Außerdem scheint bei dir außer dem Spannungsregler auch die > Stromregelung aktiv zu sein Es ist auch der Sinn der Sache. Man will hier immer noch das schnelle CV-CC Wechseln oder habe ich mich geirrt?
Tany schrieb: > Es ist auch der Sinn der Sache. Man will hier immer noch das schnelle > CV-CC Wechseln oder habe ich mich geirrt? Das ist eine der Forderungen. Natürlich soll auch der Spannungsregler allein (also ohne das die Schaltung in die Strombegrenzung geht) schnell sein. Man kann nicht alles auf einmal abhandeln, sonst geht die Übersicht ganz schnell verloren.
Tany schrieb: > Ein Wechselstrom von 1mA als Dynamik zu verkaufen ist ein bisschen zu > wenig. Das spielt keine Rolle (siehe Bild nun mit 100mA statt 1mA, bis auf die Farben und angepasste Skalierung sind die genau gleich, keine Ahnung wie LTSpice die Farben vergibt), 1mA ist bloss der Messtrom der AC Analyse, nicht die Belastung des Netzteils in dem Moment, das macht der Parameter {X} mit dem Belastungswiderstand X. Wichtig ist bloss, daß der AC Analyse Messstrom nicht so hoch ist, daß er an die Grenzen des Netzteils stösst, und die Strombegrenzung bzw. die Verpolschutzdiode ansprechen lässt, dann sind nämlich die Simulationen für'n Arsch. Da bin ich, nach dem Tip 1A wäre gut weil leicht abzulesen, auch drauf reingefallen, und habe daher die Tabellenwerte hier gepostet wie die Skalierung bei anderen Strömen zu interpretieren ist. 1mA ist gut weil man dann auch das Netzteil unter 2mA Belastung messen kann (Wert 5000 für param X).
ArnoR schrieb: > Man kann nicht alles auf einmal abhandeln, sonst geht die > Übersicht ganz schnell verloren. Ich gestehe, damit (allgemein) keine Erfahrung zu haben, wie "so etwas abläuft" in einem Forum. Allerdings fürchte ich stark, die Übersicht ist_schon_dabei ... langsam, doch immer schneller, verloren zu gehen. Und zwar, weil mittlerweile schon ein recht langer Thread besteht. Welcher ständig wächst, und daher noch länger werden wird - viel länger. Wobei im Moment ein "Durcheinander" aus Ideen, Gedanken, Diskussion ... zu verschiedensten "Teilgebieten" erörtert wird, das sich immer mehr ineinander verflicht, aber von immer weniger Leuten ÜBERSCHAUT (werden) wird. Komplett, meine ich. Je länger völlig unstrukturiert vorgegangen wird, desto schwieriger, später Struktur hinein zu bekommen - oder auch nur, irgend eine einzelne Kurz-Thematik zu einem Teil-Teilgebiet... zu extrahieren. Nur eine Befürchtung. Wie gesagt, von einem "Ahnungslosen". Ich als "Nicht-Multitasker" sowie "Selbst-schon-Unordnung-im-Kopf-haber" hätte, würde ich darüber bestimmen, wohl sogar völlig übertrieben: Zusätzlich zu diesem Thread (chronologisch beliebig versetzt, um den Anforderungen gerecht zu werden) mehrere Threads zu einzelnen Themengebieten (wobei dann welche dabei wären / sein könnten, die manche eben nicht interessieren (z.B. µC, SMPS-Vorregler, ... ---> für jenes / ein LNG, wohlgemerkt) - diese könnten von diesen ohne Probleme "gemieden" werden), und noch etwas später dann ein WIKI, mit einer Haupt- und mehreren Unterseiten. Ebenfalls wie bei Wikipedia: Dazu noch eine "Spielwiese" pro Themengebiet/Unterseite, so daß kein "Ballast" im Wiki landet. Allerdings nicht von einem / wenigen Moderator/en bestimmt, sondern von der Mehrheit der jeweiligen Teil-Thread-Verfasser. Aber das sind auch wieder "Schäume", oder? Zumindest befürchte ich mangelndes Interesse an diesem Konzept. Bis jetzt konnte ich noch in keinster Weise was beitragen. :(
ArnoR schrieb: > In den Bildern 1d bis 1g OT: Arno, was für eine SW benutzt du für das erstellen der Schaltbilder (Simulation)? Ich finde, die sehen gut aus, augenfreundlich ;) LTSpice hingegen nicht so. Ist zwar völlig unwichtig für die Simulation aber das Auge ißt bekanntlich ja mit ;)
Ich befürchte, daß ein hochinteressantes Thema sprichwörtlich zerdiskutiert wird. Selbst kann ich die einzelnen Zusammenhänge in keinster Weise irgend einen Schaltungsentwurf? zuordnen. Es sind doch schon Schaltungen/Schaltungsentwürfe vorhanden und da konnte man doch aufbauern, verbessern, weiterentwickeln - Diese Forenplattform hat excellente Fachleute an Bord und da sollte es doch möglich sein, daß man sich auf ein Grundkonzept einigt und da weiterstrickt. MfG Eppelein
900ss D. schrieb: > was für eine SW benutzt du für das erstellen der Schaltbilder > (Simulation)? TINA Vollversion: https://www.tina.com/ "TI-Analog-Version": http://www.ti.com/tool/tina-ti
MaWin schrieb: > Dieselbe Idee hatte ich auch untersucht, sie funktioniert nicht, beide > FETs sind nicht gleichwertig. > > Zudem misst dein Sannungs-OpAmp den Spannungsabfall am shunt mit, > > und der Stromregler besteht aus 2 OpAmps in Reihe, ist also > unnötigereeise langsamer. Nee, nicht ganz so. Also das Bezugspotential für den Spannungsregler ist AGND und nicht "MINUSRAIL". Und die Referenz baut auch auf AGND auf. Beide Potis liefern Steuerspannungen, die ebenfalls auf AGND aufbauen. Und beide eigentlichen Regler (U3A für U und U3B für I) haben auch nix mit "MINUSRAIL" zu tun. Von da her mißt der Spannungsregler den Strom nicht mit. Laß dich von R21 und R23 nicht verwirren, die sind nur Runterzieher und für den Fall da, daß an den Buchsen mal kein Poti dran ist. Bei den Instrumentenanschlüssen sieht das anders aus. Der Strom-"Anzeiger" addiert die Ausgangsspannung von U2A als auch den Abfall über R3..5 ä aber das ist OK. Der Spannungs-"Anzeiger" könnte exakt arbeiten, wenn er E- und E+ hat. Dann bestückt man R31B. Bei einem billigen China-Ding mit nur 3 Eingängen bleibt einem aber - wie du ja gesehen hast - nur das Mitanzeigen des Stromes übrig. Tja, was die zwei hintereinandergeschalteten OpV's für den Strom betrifft, da hab ich meine Schwierigkeit darin, bei nur einem OpV die Sollwertvorgabe mit der von der Spannungseinstellung auf gleiche Basis zu stellen. Hier haben ja ne Menge von Leuten gerufen, daß sie U und I aus ihrem Arduino oder so ähnlich vorgeben wollen - und da muß dann schon beides auf gleichem GND stehen. Das war der tiefere Grund. Und die Sache mit der Nichtgleichwertigkeit der Fet's läuft darauf hinaus, ob die genügend große Ugs in beiden Richtungen vertragen. Wenn U regelt, ist der untere mit seinem Gate an +9V und damit ist er voll durchgesteuert und stellt nur noch einen kleinen Rdson dar. Er wird damit also vom oberen durch die Gegend geschwenkt, bleibt aber immer durchgeschaltet. Wenn I regelt, dann klebt der obere mit seinem Gate auf +9V und bleibt aktiv, da der untere ihn ja nur mit variablem Sourcestrom versorgt, den er dann zwangsweise an VT1 liefert. R16 ist nur der übliche Angsthase, der für ein sauberes Totalabschalten von VT1 im Bedarfsfall sorgen soll. Bei der I-Regelung sind also beide Fet's im aktiven Bereich. Ach ja, im Prinzip können die Fet's auch getauscht werden. Ich komme bloß derzeit nicht zum weiteren Untersuchen dieser Schaltungsidee - keine Zeit, das Jahr endet bald und plötzlich haben noch alle möglichen Kunden noch was zum schnellen Verbraten in ihrem Etat. Aber vielleicht kann da mal ein anderer nachschauen. W.S.
ArnoR schrieb: > TINA Danke, leider Bezahlware, dafür nutze ich es viel zu wenig. Sonst könnte man über einen Kauf nachdenken.
900ss D. schrieb: > leider Bezahlware https://www.google.de/search?q=tina-ti&oq=tina-ti&aqs=chrome..69i57j0l5.3863j0j7&sourceid=chrome&ie=UTF-8 Steht da nicht mehrfach das Wörtchen "kostenlos" auf der Such-Ergebnis-Seite? Oder kennt jemand auswendig die (vielleicht vorhandenen, vielleicht gar entscheidenden) Einschränkungen?
ArnoR schrieb: > Im Bild 1h ist im Unterschied zu Bild 1g ein idealer OPV mit unendlicher > Bandbreite, Ausgangswiderstand 0, usw. Jaja. ich habe rein gefühlsmäßig (ohne es simuliert zu haben) den Eindruck, daß es es Designfehler ist, den Kondensator (1uF) vom Ausgang direkt zum Eingang zu schalten. Setze zu diesem C doch bitte mal einen Widerstand in Reihe, ich würde hier probehalber mal mit 47 Ohm anfangen, und mach deine Simulation nochmal. Ich wäre auf das Ergebnis gespannt. W.S.
dfg schrieb: > Oder kennt jemand auswendig die (vielleicht vorhandenen, > vielleicht gar entscheidenden) Einschränkungen? Im Vergleich zu TINA? Ungefähr 1/20 der Modelle, weniger Analysemöglichkeiten und kein PCB-Design/-Export. http://www.ti.com/analog/docs/gencontent.tsp?familyId=02&genContentId=33361
@Michael Bertrandt: Die Größe der AC Amplitude muss man in der Simulation nicht anpassen. Das verwirrt nur. Der Parameter wird eigentlich nur wichtig, wenn man mehr als 1 Quelle hat. Man muss auch nicht sine für die Ausgangsform einstellen. Die AC Simulation inventarisiert das Modell und nutzt die Amplitude nur zur Skalierung. D.h. außer der Skalierung ändert sich nichts. Die Wellenfrom gilt nur für die Transisenten Simulation genutzt die AC-Simulation nutzt den Strom am Anfang für den Arbeitspunkt. Bei der Geschwindigkeit für den OP muss man unterscheiden wie die Endstufe des Reglers aussieht: Die Variante mit Emitterfolger hat auch noch dann einen niedrigen Ausgangswiderstand, wenn der OP quasi DC ausgibt. Entsprechend kann die Auslegung des Frequenzganges recht einfach, wie von Arno erklärt erfolgen. Voraussetzung ist allerdings dass der Ausgangswiderstand der Endstufe niedrig genug ist, und das auch bei kleinen Strömen. Bei wirklich hohen Frequenzen wird allerdings der Ausgangswiderstand des Emitterfolgers auch Induktiv und da braucht man doch einen passenden Kondensator (mit ESR) am Ausgang, der allerdings vergleichsweise klein ausfallen darf. Für die Größe ist eher die Geschindigkeit der Transistorstufe relevant, ggf. aber auch der Übergang CC-CV. Die fliegende Low Drop Variante gibt bei der Ausgangsstufe den Strom vor. Da wird der Ausgangswiderstand hochohmig, wenn der Regler an die Grenzen der Bandbreite kommt. Entsprechend muss in dem Fall der Regler einiges schneller ausgelegt werden. Am oberen Ende übernimmt dann der Ausgangskondensator mit seinem ESR. D.h. hier hängen die Geschwindigkeit der Regelung und die Größe des Ausgangskondensators zusammen. Wenn man es wirklich schnell und mit kleinem Kondensator haben will reicht da ein LM358 ggf. nicht mehr. Bei nicht so hohen Ansprüchen reicht aber auch ein eher langsamer OP noch. Bei einer schnellen Auslegung werden dann langsam auch parasitäre (etwa die Induktivität des Shunts) Effekte störend. In der einfachen Form ist die Low drop Variante empfindlich auf große low ESR Kondensatoren am Ausgang - der Ausgangswiderstand der Endstufe als stabilisierendes Element fehlt hat, und der ESR des Ausgangskondensators wirkt nicht sehr weit zu niedrigen Frequenzen. Um die Toleranz gegen Kapazitäten zu verbessern kann man eine zusätzliche Stufe einfügen (im Plan von Michael Bertrandt macht das C4). Dies führt dann zu einer Sprungantwort mit 1 Zeitkonstanten: einem meist sehr schnellen Teil und einem eher langsamen. Mit der extra "Stufe" wird die Auslegung dann schon einiges komplizierter. Bei der Auslegung des Stromregelung braucht dann ggf. die Variante mit Emitterfolger den schnelleren OP. Die Geschwindigkeit mit der die Spannung reduziert werden kann ist ggf. durch die slew rate begrenzt - da wäre etwas schneller als der LM358 schon hilfreich. Es hängt aber auch von der Art der Schaltung ab.
Doppelmoppel schrieb: > http://www.ti.com/analog/docs/gencontent.tsp?famil... Danke schön. Dort ist ja tatsächlich eine Tabelle mit Direktvergleich. Mit sowas hatte ich nicht gerechnet.
Tany schrieb: > ArnoR schrieb: >> Oft wird gesagt, dass ein schnellerer OPV auch die Regelgeschwindigkeit >> erhöhen würde oder kleinere Ausgangskapazitäten oder beides erlaubt > > Ich habe meine Schaltung simuliert. > Ausgangsspannung soll 5V, Strombegrenzung auf 4A. Ausgangkondensator > 1µF. Lastwiderstand 1 Ohm. > Ich habe die OPV durch LT1014 ersetzt, das Resultat wie im Anhang. > > Wie würdest du das Verhalten erklären? Ist das Verhalten auch in der Realität zu beobachten? Dann fände ich es recht schlecht, dass beim Abschalten der Last die Ausgangsspannung erstmal Vollgas gibt und es einige ms braucht bis die Sollspannung erreicht ist. Das liegt auf jeden Fall nicht am 1uF Ausgangskondensator. Hier bräuchte man, wie Arno schon sagte, mal den gesamten Schaltplan um das genauer bewerten zu können.
W.S. schrieb: > Jaja. ich habe rein gefühlsmäßig (ohne es simuliert zu haben) den > Eindruck, daß es es Designfehler ist Jaja. W.S. schrieb: > Setze zu diesem C doch bitte mal einen Widerstand in Reihe Warum? Das ergibt natürlich ein anderes Verhalten. Man kann die Simulation aller gezeigten Bilder (1d...1g) mit idealem OPV wiederholen, es gibt (außer in der Nähe der ft des LM358) keinen Unterschied zum LM358.
ArnoR schrieb: > Man kann die Simulation aller gezeigten Bilder (1d...1g) mit idealem OPV > wiederholen, es gibt (außer in der Nähe der ft des LM358) keinen > Unterschied zum LM358. Alles andere wäre auch Erschreckend da sonst alle Annahmen über den realen OPV nicht zutreffen würde. Da hätten wir dann aber Probleme, mein lieber Scholli
ArnoR schrieb: > Gar nicht. Ich kenne deine Schaltung nicht. OK, ich nehme mal eine Schaltung von Lurchi: Beitrag "Re: Labornetzgerät - Fragen zum Schaltplan" Die OPVs wurden nicht sehr stark gebremst, also mußten sie noch fast volle Bandbreite haben. mit 470nF am Ausgang und 2A Belastung sieht es wie im Anhang aus.
Lurchi schrieb: > Die Größe der AC Amplitude muss man in der Simulation nicht anpassen. Aha, ok. Lurchi schrieb: > Die fliegende Low Drop Variante gibt bei der Ausgangsstufe den Strom > vor. Da wird der Ausgangswiderstand hochohmig, wenn der Regler an die > Grenzen der Bandbreite kommt. Entsprechend muss in dem Fall der Regler > einiges schneller ausgelegt werden. Am oberen Ende übernimmt dann der > Ausgangskondensator mit seinem ESR. D.h. man sollte im Bild hivolt.gif die Spitze der durchgezogenen roten Linie möglichst weit nach unten holen, auf die Höhe mit der sie rechts aus dem Bild läuft ? Ja, man kann da noch was machen, Bild hivolt3.gif Die Bilder stammen von dem floating LM393 Regler mit MJL3281A diesmal als 250V/250mA Regler. Ich finde die Daten schon ok: Anstieg von 100 auf 200V in 100us, Ausregeln von Überstrom bei 0.2A (grüne Linie) in 500us, mit (nicht abgebildet) Überschwingern von bloss 1mA (1%).
Arnos Betrachtungen sind im AC Modus und damit für kleine Signale gültig. Bei großen Sprüngen kann ein Teil des Reglers in die Begrenzung kommen (z.B. Slow rate limit, Strom gegen 0) und so zusätzliche Effekte verursachen. Auch der Übergang zwischen CC und CV modus ist so eine nichtlineare Sache. Ein gutes Verhalten für den Kleinsignalfall ist aber erst einmal die Grundlage. D.h. die Reihenfolge ist oft sich erst einmal die Spannungs- und Stromregelung getrennt anzusehen und erst dann den Übergang und große Sprünge zu betrachten. Das geht dann ggf. nur in der Transienten Simulation. Für die Optimierung der Nichtlinearen Teile kommen dann ggf. Dioden dazu oder das Feedback wandert ggf. hinter die Dioden, statt direkt am Ausgang des OPs.
Und, weil wir gerade dabei sind, ein uA723 Regler mit Sziklai-Pair. Der braucht einen 100 mal grösseren Ausgangselko, regelt somit nicht von 1kHz bis 1MHz sondern nur von 10Hz bis 10kHz, und kommt nicht klar mit Ausgangselkos unter 1 Ohm ESR. Falls das jemand verbessern will sind die DSimulationsdateien anbei.
@ Michael Bertrandt Der Regler mit dem LM393 ist ziemliche Glückssache. Dort geht das schlecht definierte HF verhalten des LM393 ein. Von der Tendenz ist die Auslegung zu schnell um gut reproduzierbar zu sein. Wenn es real so funktioniert wäre das Verhalten ggf. gut, die Wahrscheinlichkeit ist aber mit dem LM393 klein. In der Simulation kommt man ggf. in die Versuchung mit den Kondensatoren die HF Eigenschaften zu sehr zu optimieren um den Regler besonders schnell zu machen. Das geht ggf. indem man die ungewollten Phasenverschiebungen teilweise durch genau dazu passende Werte ausgleicht. Man sollte die Bezeichnung Kompensation nicht zu wörtlich nehmen. So bekommt man ggf. eine Simulation die sehr gut funktioniert, aber real dann oft nicht geht, weil zusätzliche parasitäre Effekte dazu kommen und die realen Teile minimal anders sind. Im wesentlichen will man dass die Ausgangsimpedanz nicht zu hoch wird, und im Übergangsbereich zum Kondensator sollte kein Ausgeprägte Resonanz sein. Das grobe Verhalten ist eigentlich immer gleich: sehr kleine Impedanz bei DC, dann ein Anstieg mit der Frequenz. Bei hohen Frequenzen bestimmen der oder die Kondensatoren am Ausgang das Verhalten. Die kleinen Unterschiede liegen im Übergangsbereich. Gut wäre hier ein Übergang mit einem Ohmschen Verhalten auf niedrigem Niveau (z.B. 1 Ohm oder weniger). Der wesentliche Teil für einen Regler ist auch nicht die Geschwindigkeit mit der der Regler einem neuen Sollwert folgen kann, sondern wie schnell externe Störungen (Sprünge im Strom) ausgeregelt werden können. Das verhalten kann ähnlich sein, muss es aber im Detail nicht sein. Das trifft auch für einige von Arno's Simulationen zu. Für nur die Endstufe macht es schon Sinn, als erstes zu testen wie die sich bei ändernden Stellwerten verhält.
Ich bin echt gespannt. Es soll etwas nachbausicheres entstehen? Freue mich schon.
Das sollte schon zu schaffen sein, @malsehen. Angenommener Extremfall: Sogar ein relativ schnell regelndes Netzteil-Design, und sogar mit Skalierungs-Möglichkeit hin zu relativ (!) hoher U(out) und auch I(out), ließe sich recht nachbausicher gestalten. Wenn man durch kluge Leiterbahnführung und Platzierung des/der Leistungs-Transistor/s/en auf der Platine - also nahe am Regler - für möglichst kleine (und so bei jedem Nach-Bauer dieses Designs praktisch identische ...) Parasiten sorgte, sollte das gehen. Nur muß dann halt das erarbeitete (+ geprüfte) Layout auch von "Kandidat X" zwingend benutzt werden (und auch die Parameter der Bauteile halbwegs passen - nix da mit "egal - halt irgend etwas aus der Kiste"!), wenn er denn jenes dynamische Design will. Nachbausicher kann man ganz unterschiedlich definieren, verstehen, meinen. (Und auch ermöglichen, indemman für potentielle Schwierigkeiten vorsorgt, und "Umwege" bereitstellt.) Das Ergebnis muß auch nicht automatisch schlecht(er) sein, nur weil man es nachbausicher hinbekommen wollte. Kluge Köpfe haben kluge Ideen, und solche sind hier durchaus am Start. Also keine Bange, @malsehen. Deine (Vor-)Freude paßt schon. ;-)
dfg schrieb: > Nach-Bauer dieses Designs praktisch > identische ...) Parasiten sorgte, sollte das gehen. Habe verstanden, lese weiter.
dfg schrieb: > Sogar ein relativ schnell regelndes > Netzteil-Design, und sogar mit Skalierungs-Möglichkeit hin zu relativ > (!) hoher U(out) und auch I(out), ließe sich recht nachbausicher > gestalten. Das ist schön, just do it.
Was der Meister früher bemängelt hat, habe ich längst umgesetzt, fiel mir grad ein. ;-) Beitrag "Re: Labornetzteil Simulation schwingt"
Tany schrieb: > Was der Meister früher bemängelt hat, habe ich längst umgesetzt, fiel > mir grad ein. ;-) > > Beitrag "Re: Labornetzteil Simulation schwingt" Da solltest du noch das Modell zum LM339 mit dazu packen, sonst ists recht medium ;)
Tany schrieb: > Was der Meister früher bemängelt hat, habe ich längst umgesetzt, fiel > mir grad ein. ;-) Wieder so ein Netzteil, daß den Spannungsabfall am shunt bei der Ausgangsspannung mitmisst. Aber: Mit LM339. Der Komparator kommt mir bekannt vor.
Michael B. schrieb: >> Sogar ein relativ schnell regelndes >> Netzteil-Design, und sogar mit Skalierungs-Möglichkeit hin zu relativ >> (!) hoher U(out) und auch I(out), ließe sich recht nachbausicher >> gestalten. > > Das ist schön, just do it. Ob, und wann genau, es dazu kommt, kann ich nicht sagen. Und das habe ich auch nicht behauptet. Dein saloppes "just do it" soll wohl bedeuten, das sei nahezu unmöglich. Ich glaube aber, das ist es nicht. Na, von mir aus bin ich halt auch mal blauäugig. Ich werde weiterhin darauf hoffen.
Wenn man die Ansprüche nicht so hoch anlegt kommt man mit der Form als Emitterfolger und einem langsamen Regler dazu auch schon sehr weit. Die Variante ist zum einen einfach zu verstehen und dadurch auch gut zu skalieren, bzw. an die Lastkapazität anzupassen. Weil die Spannungsregelung allerdings langsam ist, muss man beim Übergang zur Stromregelung allerdings etwas aufpassen, dass es dann nicht nach einem Kurzschluss keinen massiven Überschwinger gibt. Das sollte aber gehen. Der LM393 oder als 4-fach Version LM339 sind Komparatoren. Für eine zuverlässige analoge Funktion sind die nicht geeignet. Die Modelle sind bei den vielen Herstellern auch nicht aussagekräftig - d.h. auch die Simulation ist nichtssagend. Die Punkte wo den LM393 nutzen könnte wäre zur Anzeige ob Strom oder Spannungsregelung aktiv ist, oder für ein Umschalten der Trafoabgriffe.
dfg schrieb: > Ich werde weiterhin darauf hoffen. Da scheinst du hier in reichlich Gesellschaft zu sein. Anfangs dachte ich noch, die gezeigten Schaltungen wären ein Witz. Aber inzwischen weiß ich, daß sie es einfach nicht besser können, offenbar zeitlebens nur fertige Schaltpläne abgekupfert oder Module zusammengesteckt haben. Anders ist einfach nicht zu erklären, daß fast alle Pläne locker aus den 70er Jahren stammen könnten. Und das soll dann zuverlässig und leicht nachbaubar sein. Das genaue Gegenteil ist der Fall. Niemand macht auch nur den Versuch, an trippel-Darlington, uA723 und BE-Strecken als Referenz etwas zu ändern. Dann kehrt bitte lieber wieder zu euren LM324 zurück, das war immerhin erst in den 80ern Standard. Und kommt bloß nicht auf die Idee, nach modernen Bauteilen Ausschau zu halten! Sowas ist einfach nie gut, ausschließlich was für die Industrie! Labornetzteile verlangen althergebrachter Technik, geeignete Bauteile erkennt man leicht daran, daß es nur noch abkopierte Seiten als Datenblätter gibt. So, und nun einfach weitermachen... Die nächste unangenehme Kritik dann wieder, sobald auch noch die Germanium-Schwelle unterschritten wird. Also voraussichtlich schon nächste Woche.
Der Dreckige Dan schrieb: > So, und nun einfach weitermachen... Die nächste unangenehme Kritik dann > wieder, sobald auch noch die Germanium-Schwelle unterschritten wird. > Also voraussichtlich schon nächste Woche. Bring uns doch mit deinem eigenen Schaltungsvorschlag auf den deiner Meinung nach richtigen Weg. Es wäre doch so leicht für dich, uns den Zahn mit LM324 und Co zu ziehen wenn du doch nur den Mut hättest, dich bzw. deinen Schaltungsvorschlag unserer Kritik auszusetzen. Aber das scheint generell das Problem der modernen Schaltungen und Bauteile zu sein bzgl. LNG: Die sind alle anscheinend nicht kritikfähig weshalb sie sich hier nicht blicken lassen.
Der Dreckige Dan schrieb: > Die nächste unangenehme Kritik dann > wieder, sobald auch noch die Germanium-Schwelle unterschritten wird. Hiermit biete ich meine Vorräte an Kleinsignal-Germaniums für beliebige Einsätze im LNG, und die AD150 etc. allen Interessierten als PNP für eine Sziklai-Endstufe an. Sind schon einige da. Nur, damit Du sofort zurückkommst. Ohne Dich geht gar nix.
M. K. schrieb: > unserer Kritik auszusetzen Auf diese Art Kritik kann ich verzichten. Dazu müsstet ihr erstmal in Ansätzen ein modernes Netzteil bauen WOLLEN und teilweise auch können. Kann man hier wirklich nicht erkennen, das wird jeder mit nur etwas Ahnung bestätigen. M. K. schrieb: > Bring uns doch mit deinem eigenen Schaltungsvorschlag Damit ihr den abkopiert und es am Ende eh besser konntet? Nein, danke, ich bin doch keine 20 mehr...
dfg schrieb: > Dein saloppes "just do it" soll wohl bedeuten, das sei nahezu unmöglich. Nein, es bedeutet, Reden und Fordern können viele, Machen dann aber wenige.
Ich versteh das ganz generell nicht. Es handelt sich hier um ein Hobby. Nehmen wir mal als Vergleichshobby: Billard. Dort wird jeder versuchen, einer der Besten zu sein. Und das erreicht man mit Können, aber auch mit dem besten Equipment, auf einem geeigneten Tisch usw.. Warum hier nicht? Auf das Billardspielen übertragen wehrt ihr euch vehement gegen moderne Queues, spielt auf hundert Jahre alten Tischen und lasst nicht von total abegnuddelten Kugeln ab. Können kann so auch gar nicht erst entstehen, weil selbst bei absolut gleichem Stoß jede Kugel woandershin rollt... Kurioserweise spielt diesmal nicht mal das Geld eine Rolle, denn die drei modernen Teile bekommt man nun wirklich noch im einstelligen Bereich.
Der Dreckige Dan schrieb: > Damit ihr den abkopiert und es am Ende eh besser konntet? Nein, danke, > ich bin doch keine 20 mehr... Da ist ja eigentlich kaum notwendig. Seit den 70er Jahren hat sich in der Architektur der linearen LNGs außer einigen moderneren Halbleitern nicht mehr viel im Prinzip geändert. Nur die Art der Bedienung durch uC hat sich total gewandelt. Auch Keysight und Co. hält an ihren etablierten Grund Konzepten ihrer Regler fest. Auch bei den Anderen europäischen Herstellern ist das der Fall. Die etablierten Architekturen funktionieren und sind billig und zuverlässig. Als Hobbyist ist es keine Schande Bewährtes von der Industrie zu adoptieren. Wer selber was Neues von Grund auf entwickeln will muss dann eben den entsprechenden Aufwand treiben. Interessanterweise ist mir im Augenblick kein Hersteller bekannt, der z.B. ein LNG auf DSP Basis verkauft. Man sieht zwar Ansätze in den App Notes einiger Halbleiterhersteller. Kommerziell hat sich aber dieser Weg scheinbar noch nicht gelohnt. Abgesehen davon zahlt sich wahrscheinlich deren Entwicklung wegen des großen Zeitaufwands für ein Einzelstück nicht wirklich aus, es sei denn man hat technisches Interesse und Motivation an der Materie. Ganz im Ernst, es wäre edukativ trotz Deiner Einstellung Näheres von Deinem Ansatz zu hören. Zumindest eine kurze Erläuterung des Konzeptes wäre nett.
Der Dreckige Dan schrieb: > Auf diese Art Kritik kann ich verzichten. Dazu müsstet ihr erstmal in > Ansätzen ein modernes Netzteil bauen WOLLEN und teilweise auch können. > Kann man hier wirklich nicht erkennen, das wird jeder mit nur etwas > Ahnung bestätigen. Wir würden ja gerne was besseres bauen wollen, das beste, was uns bisher eingafllen ist, wurde bereits vorgestellt. Jetzt kommen aber User wie du die meinen unsere Konzepte seien doch von Vorgestern (was ja auch so ist) und das könne man viel besser machen. Auf die Nachfrage jedoch, wie es besser geht, kommt schlicht und ergreifend leider nichts mehr. Daher drängt sich der Verdacht auf, dass User wie du gar kein besseres Konzept habt. Was ihr auf jeden Fall nicht habt: Verständnis wie ein Forum wie dieses hier funktioniert. Denn das ist nicht dazu da, Wissen geheim zuhalten sondern es zu teilen, ganz göeich wie gut oder schlecht es ist. Im Idealfall profitieren ja alle Forennutzer davon. Von einem geheim gehaltenen Wissen profitiert niemand: Wir werden weiterhin über die veralteten Konzepte diskutieren und Nutzer wie du werden sich weiterhin über die veralteten Konzepte aufregen.
Der Dreckige Dan schrieb: > arum hier nicht? Auf das Billardspielen übertragen wehrt ihr euch > vehement gegen moderne Queues, spielt auf hundert Jahre alten Tischen > und lasst nicht von total abegnuddelten Kugeln ab. Können kann so auch > gar nicht erst entstehen, weil selbst bei absolut gleichem Stoß jede > Kugel woandershin rollt... Naja, die modernen Queues und Tische hält auch niemand geheim, ganz im Gegensatz zu den modernen LNG Konzepten ;)
MaWin schrieb: > juergen schrieb: >> Hatte ich auch mal verbaut! Was soll das bringen? Der kostet 6 Euro, > > Jetzt wird's aber peinlich oder dreist... Was sind denn das für Umgangsformen??? > In der Praxis ist es noch schlimmer, ein 30V~ Trafo wie vorgesehen > Die Auslegung ist gemeingefährlich und sicher nicht als Nachbauvorschlag > geeignet... Was soll man da noch sagen? Die Schaltung muß runtergemacht werden, mit allen Mitteln!!! > > Das brauche ich nicht mutmassen, das belegt die Simulation, die du ja > ablehnst. Also mach es, probiere es aus, klemm den Ausgang des LM337 (in > deinem Schaltplan fehlerhafterweise als LM377 gekennzeichnet) auf Masse > (0V) wie das bei kurzgeschlossenem Elko passieren würde und bei jedem > Einschalten passiert wenn die Hauptspannung schneller steigt als die > Hilfsspannung, und schau dir den Ausgang an. > Die Spannung läuft nicht hoch, nicht am LNG 3A! Weder bei 0V noch bei höherer Spannungsvoreinstellung läuft die Spannung hoch. Der Zeiger bleibt beim Ausschalten bei Null wie festgenagelt stehen. Evtl. kann durch Induktionsspannung vom Netztrafo ein winziger piek (0,1V) durchkommen. Ich zitiere den Autor der originalen Schaltung "Neues vom alten 723" von 1985: "Nach dem Abschalten der Netzspannung sinkt die negative Hilfsspannung langsamer als die positive Ausgangsspannung, so daß letztere nicht "hochlaufen" kann." Was ist daran so schwer zu verstehen? Selbst wenn die Spannung hochliefe, ließe sich das leicht durch entsprechende Außenbeschaltung verhindern. Aber darauf kommt es dir ja gar nicht an. Dir geht es nur darum, die Schaltung niedermachen. Du hast zu viel simuliert! Deine Interpretationen sind fehlerhaft. Greif besser mal zum Lötkolben! Frag Gerhard! Der wird dir helfen.
Gerhard O. schrieb: > Da ist ja eigentlich kaum notwendig. Seit den 70er Jahren hat sich in > der Architektur der linearen LNGs außer einigen moderneren Halbleitern > nicht mehr viel im Prinzip geändert. Daher entwirft man auch keine Audioverstärker mehr (ein Audioverstärker ist genau dasselbe wie ein Spannungsregler, nur dass bei ihm die Spannung von der Eingangsspannung abhängt statt von einer Referenz), sondern nutzt die Geräte aus den 1970gern... oh Mann, wirf Hirn. Dabei ist die Liste lang, was selbst bei Labornetzteilen von Markennamenherstellern schief läuft, z.B. Spannungsspitzen beim ein- und ausschalten. Aktuell sind prozessorfernbedienbare Netzteile selbst im Billigsegment angekommen, per LabView als Arbiträrgenerator verwendbar, per USB zur Protokollierung z.B. des Akkuladeverlaufs, und Schaltnetzteile werden beherrscht. Leistungen gehen in den Kilowattbereich. Aber klar muss man seit den 70gern nichts mehr tun... wenn man komplett verwesen will. Die Chinesen werden schon nachdenken, für die haben die 70ger unter Mao stattgefunden, die stecken nicht im Altertum fest.
juergen schrieb: > Die Spannung läuft nicht hoch > Ich zitiere > "Nach dem Abschalten der Netzspannung sinkt die negative Hilfsspannung > langsamer als die positive Ausgangsspannung, so daß letztere nicht > "hochlaufen" kann." Jeder Laie sieht an dem Satz, daß die Spannung hochlaufen wird, wenn die negative Hilfsspannung fehlt. Welche Spannung beispielsweise beim Einschalten als erste hochläuft, ist nicht definiert, hängt von der Weichheit des Trafos ab, und du hast ja auf 2 Trafos umgestellt. > Was ist daran so schwer zu verstehen? Selbst wenn die Spannung > hochliefe, ließe sich das leicht durch entsprechende Außenbeschaltung > verhindern. Na dann ist ja gut, willst du das bei jedem anstöpseln einer eventuell empfindlichen Schaltung (rPi..) auch dranbauen ? > Aber darauf kommt es dir ja gar nicht an. Dir geht es nur darum, die > Schaltung niedermachen. Bei ICs, die als Datenblatt maximum rating 40V haben, aber mit 46.5 bis 57V bombardiert werden, ist das nötig. Dein Problem ist, daß du die Defizite nicht erkennst und Fanboy bist. Gehirn ausgeschaltet. Hättest du dein Gehirn eingschaltet würdest du erkennen, daß als Trafo nicht 30V sondern nur 20V möglich sind, daß damit die Ausgangsspannung nur noch bis 15V reicht, daß man einen Schutz einbaut der bei noch nicht anliegender negativer Hilfsspannung den Regler runterzwingt, und allgemein: Dass ein uA723 nicht mehr zeitgemäss ist weil er nie als Labornetzteilschaltkreis gedacht war, sondern nur als aufwändiger LM317/LM7805 mit fester nicht genau definierter Strombegrenzung.
Ich habe gehört, die Grundlagenforschung zum Magnetismus sei eingestellt worden, da keine neuen Erkenntnisse mehr auf dem Gebiet zu erwarten sind.
Michael B. schrieb: > juergen schrieb: >> Die Spannung läuft nicht hoch >> Ich zitiere >> "Nach dem Abschalten der Netzspannung sinkt die negative Hilfsspannung >> langsamer als die positive Ausgangsspannung, so daß letztere nicht >> "hochlaufen" kann." > > Jeder Laie sieht an dem Satz, daß die Spannung hochlaufen wird, wenn die > negative Hilfsspannung fehlt. Welche Spannung beispielsweise beim > Einschalten als erste hochläuft, ist nicht definiert, hängt von der > Weichheit des Trafos ab, und du hast ja auf 2 Trafos umgestellt. Du und MaVin seid dicke Freunde? Für mich ist hier jetzt Schluß.
Hallo, Michael B. schrieb: > Daher entwirft man auch keine Audioverstärker mehr (ein Audioverstärker > ist genau dasselbe wie ein Spannungsregler, nur dass bei ihm die > Spannung von der Eingangsspannung abhängt statt von einer Referenz), > sondern nutzt die Geräte aus den 1970gern... oh Mann, wirf Hirn. Naja, stimmt ja auch. Das was in den letzten Jahren im Bereich der Audioverstärker neu entwickelt wurde sind digitale Endstufen und die sind ja dann eher mit den von Gerhard angesprochenen LNGs auf DSP Basis vergleichbar. Vergleicht man dann noch digitale und analoge Konzepte in Bezug auf ihre Nachbausicherheit und Nachbaumachbarkeit (den das war ja eines der erklärten Ziele zu Anfang dieser Diskussion), bleibt eigentlich für ein LNG (oder einen Analogverstärker) nur die analoge Variante übrig. > Aktuell sind prozessorfernbedienbare Netzteile selbst im Billigsegment > angekommen, per LabView als Arbiträrgenerator verwendbar, per USB zur > Protokollierung z.B. des Akkuladeverlaufs, und Schaltnetzteile werden > beherrscht. Leistungen gehen in den Kilowattbereich. Und was hat jetzt die Bedienlogik/Bedienoberfläche des LNGs mit dem Reglerkonzept des LNGs zu tun? > Aber klar muss man seit den 70gern nichts mehr tun... wenn man komplett > verwesen will. Und wo sind jetzt die ultramodernen Konzepte, die uns zeigen wie man LNGs in den 2010er-Jahren baut? rhf
Roland F. schrieb: > Und wo sind jetzt die ultramodernen Konzepte, die uns zeigen wie man > LNGs in den 2010er-Jahren baut? Bisher nicht vorhanden. Zumindest was die linear geregelten LNGs betrifft um die es hier geht. Klar, man kann natürlich auch LNGs auf Schaltreglerbasis aufbauen, das ist sicher auch recht interessant aber die Nachbausicherheit wird dann schon etwas leiden. Und zum Vergleich Audioendstufe: Ja, da haben sich die Konzepte im Prinzip auch schon seit Jahren nicht mehr geändert. Geändert hat sich lediglich die Qualität der Bauteile aber die Grundkonzepte sind doch auch hier nix neues mehr.
Soweit ich es verstanden habe gibt es neue LNGs wo die Regelung von einen FPGA unterstützt wird. Das ist aber für den Eigenbau reichlich anspruchsvoll. Das ist dann auch eine ganz andere Preisklasse als die meisten hier planen. Von Hand löten ist bei BGAs auch nicht so spaßig. Bei den linearen Schaltungen LNG Schaltungen hat sich nicht so viel getan. So wie es Aussieht nutzen viele der kommerziellen Geräte den fliegende LDO Regler. Der hat für die Steuerung und Anzeige per µC auch gewisse Vorteile. Für ein einfaches Netzteil ist es aber etwas Störend, dass man die 2. getrennte Versorgung braucht. D.h. in der Regel einen 2. Trafo oder ersatzweise einen DC/DC Konverter. Die einfachen LNGs nutzen z.B. Korad3005 usw. nutzen dabei zum Teil die ganze primitive Schaltung ohne extra Maßnahmen für Spezialfälle wie das einschalten. Da könnte man tatsächlich eine bessere Schaltung hinbekommen - darf sich dann aber nicht beschweren wenn man 3 kleine Transistoren oder Dioden mehr benötigt als die Chinesen. Insbesondere das Problem mit einem Hochlaufen, weil die Hilfsspannung noch nicht da ist, ist vermeidbar. Für ein LNG mit kleinerer Spannung (bis etwa 25 V) kann man aber auch das andere Konzept mit Endstufe als Emitterfolger und ohne fliegende Hilfsspannung nutzen. Die Schaltung ist etwas einfacher und vor allem die Auslegung ist weniger kritisch. Da darf man dann vermutlich auch den Transistor mit 1 m losem Kabel anschließen und man hat trotzdem eine gute Performance. Bei der Spannungsregelung gut und bei der Stromregelung ggf. etwas langsam, aber dafür auch mit kleinem Kondensator am Ausgang. Die langsame Stromregelung ist in Grenzen mit einem extra Kondensator am Ausgang vergleichbar. In der Summe ist man dabei immer noch gut. Man sollte von einem einfachen Netzteil auch nicht erwarten, dass es wesentlich besser ist als die kommerziell erhältlichen. Die groben Macken kann man aber vermeiden. Vielfach werden hier einfach übertriebene Forderungen (z.B. extrem kleiner Kondensator am Ausgang) gestellt. Eine Eigenbauschaltung, die zufällig noch nicht beim Schwingen erwischt wurde ist dabei auch kein Maßstab - das kann für ein Einzelstück gut gehen, ist aber bei hoher Regelgeschwindigkeit nicht unbedingt zu reproduzieren. Ich hätte da schon die Anforderung, dass es in der Simulation funktioniert und auch nicht so empfindlich auf Toleranzen ist und auch real nach zu bauen ist.
juergen schrieb: > Du und MaVin seid dicke Freunde? Für mich ist hier jetzt Schluß. Jetzt beruhig Dich wieder - das ist doch unerheblich. Und bestimmt kein Grund, sich aufzuregen. Ungesund. juergen schrieb: > Michael B. schrieb: >> juergen schrieb: >>> Die Spannung läuft nicht hoch >>> Ich zitiere >>> "Nach dem Abschalten der Netzspannung sinkt die negative Hilfsspannung >>> langsamer als die positive Ausgangsspannung, so daß letztere nicht >>> "hochlaufen" kann." >> >> Jeder Laie sieht an dem Satz, daß die Spannung hochlaufen wird, wenn die >> negative Hilfsspannung fehlt. Welche Spannung beispielsweise beim >> Einschalten als erste hochläuft, ist nicht definiert, hängt von der >> Weichheit des Trafos ab, und du hast ja auf 2 Trafos umgestellt. Bis hier hin kein unlösbares Problem, wenn man dafür sorgt, daß beim Einschalten die Hilfsspannung zuerst "da ist" (z.B. Softstart des Haupt-Trafos), und beim Ausschalten eben zuletzt "runtergeht". Kann man doch auf untersch. Weise für alles sorgen, oder nicht? Nichtsdestotrotz würde ich (persönlich) mehr wollen, als ein µA723-LNG. Das muß aber jeder selbst wissen. Genau so wie beim Thema "Alt-LNG". Ich kann nur noch einmal bekräftigen: Wenn das "alte" Design die jeweiligen Anforderungen des Einzelnen erfüllt - gibt es für diese Person kaum schlagkräftige Gegenargumente. (Auch, wenn es hier nicht speziell darum geht, Dan.)
Ich kann mal den Schnabel wieder nicht halten;-) Ich bin für den Einsatz einer Unterspannungsblockierung des Ausgangs. Sobald die Versorgungsspannung der Reglung absackt sollte die Ansteuerung der Endstufe blockiert werden. Dann erspart man sich schon von Haus aus die Unsicherheit darüber wie sich die OPVs während dieser Phase verhalten. Kostenpunktmässig ist dieser zusätzliche Aufwand bestimmt vernachlässigbar.. Fertig! Aus! Das wäre am Ende doch zuverlässiger wenn man nichts dem Zufall überlässt.
Hallo Ich habe das ELO-Netzteil 2 mit ca. 16 Jahren vor mehr als 25 Jahren aufgebaut und zwar genau nach dem Schaltplan welcher hier von Hr. Wilhelm Schürings gepostet wurde. Ich hab es modifiziert mit 2 Längstransistoren und ich habe es doppelt aufgebaut. Es gibt/gab : 2x 0-20V 0-10A, zumindest habe ich die Front so beschriftet. ;-) Was ich noch in Erinnerung habe: Gute Eigenschaft war, dass die Ausgangsspannung von 0V aufwärts regelbar war. Die Zener-Diode ist mal abgebrannt. Die Ausgangsspannung hatte den 50Hz-Brumm. Beim Einschalten hat der Trafo immer einen "Rumps" gemacht. Es lief aber soweit ganz gut. Jetzt, es lebt immer noch, sind die Elkos trocken geworden, die Potis machen schlechten Kontakt,... verwende ich es nicht mehr. Ich habe mir später einfach ein Netzgerät gekauft weil ich in die Jahre gekommen bin und lieber was "moderneres" bauen möchte. Das soll aber nicht heißen, dass Netzteilbau aus der Mode gekommen ist. In der Firma entwickle ich eher Netzteile mit Schaltreglern. z.B. Auf einer 2x2cm PCB: 12V_in->5V_out mit 20A! Liebe Grüße Mike
mike schrieb: > Auf einer 2x2cm PCB: 12V_in->5V_out mit 20A! Hut ab! 5V 20A macht 100W. Bei einem Wirkungsgrad von 95% bleibt immerhin 5W auf 2x 2cm hängen. Das Ding muss also mindestens 97..98% Wirkungsgrad haben.
Ich lache mir einen Ast. Wie im Märchen: "...und wenn sie nicht durch Trolle wie MaWin, Laberkopp und den dreckigen Dan zum Wahnsinn getrieben werden, diskutieren sie die Netzfrequenz unter 40 Hz" Zirkus.
mike schrieb: > Die Ausgangsspannung hatte den 50Hz-Brumm. Wenn ein LNG im CC Modus ist, ist es übrigens normal die Ausgangsspannung mit 2f verbrummt zu sehen da ja nur der Stromvergleicher die Kontrolle über den Ausgang hat. Das ist kein Fehler und muss so sein. Alle LNGs die mir bis jetzt untergekommen sind, machen das.
Motorrad-Didakt schrieb: > Ich lache mir einen Ast. Wie im Märchen: "...und wenn sie nicht > durch > Trolle wie MaWin, Laberkopp und den dreckigen Dan zum Wahnsinn getrieben > werden, diskutieren sie die Netzfrequenz unter 40 Hz" > > Zirkus. Ich weiß nicht, wer du bist aber ich ahne was... Die Herren sind manchmal oder öfter nicht in gleicher Meinung wie anderen, manchmal auch frech. All das ist aber keine Grund zur Beleidigung.
Tany schrieb:
mike schrieb:
> Auf einer 2x2cm PCB: 12V_in->5V_out mit 20A!
Hut ab!
5V 20A macht 100W. Bei einem Wirkungsgrad von 95% bleibt immerhin 5W auf
2x 2cm hängen.
Das Ding muss also mindestens 97..98% Wirkungsgrad haben.
Ja, der Wirkungsgrad war bei 97-98%. 2-3W an Verlustleistung.
Wir haben auch die 2 Transistoren mit Wärmematte und Kühlkörper
versehen.
Bei einem Wirkungsgrad von 95% also 5W Verlustleistung hätten wir es
schwer gehabt bei so einer kleinen LP die Wärme wegzubringen.
mfg
Mike
mike schrieb: > Ja, der Wirkungsgrad war bei 97-98%. 2-3W an Verlustleistung. > Wir haben auch die 2 Transistoren mit Wärmematte und Kühlkörper > versehen. Hallo Mike, ich nehme an Du verwendest einen synchronen Buck Converter mit MOSFET Commutation. Welche Taktfrequenz? Ist das L selber gewickelt oder COTS? Falls selber gewickelt; Toroid mit HF-Litze? Darfst Du hier mehr darüber sagen oder ist es ein streng gehütetes Firmengeheimnis? Ich habe früher mal mit LT Synchronen Buck Convertern bis 10A (9-30V->5V)gearbeitet. Da war der Wirkungsgrad auch super. Allerdings war es nicht so klein (30mm Toroid). Gruesse, Gerhard
Hallo Gerhard Es wurde der LM27402SQ/NOPB mit 2 BSC0902NS-Transistoren und die 744355182 Würth Spule verbaut. Eingangsseitig 6x22µF, Ausgangsseitig 6x47µF. 300kHz ist die Switching frequency. mfg Mike
mike schrieb: > Hallo Gerhard > > Es wurde der LM27402SQ/NOPB mit 2 BSC0902NS-Transistoren und > die 744355182 Würth Spule verbaut. Eingangsseitig 6x22µF, Ausgangsseitig > 6x47µF. 300kHz ist die Switching frequency. > > mfg > Mike Hallo Mike, danke für die Informationen. Ich war nur neugierig. Ich hatte schon fast gedacht die SF wäre höher bei der Größe Deiner Bord. Den LM27402SQ kenne ich noch nicht. Bei mir war das der LTC1149. Allerdings nur 95% WG. Gruesse, Gerhard
mike schrieb: > Auf einer 2x2cm PCB: 12V_in->5V_out mit 20A! Die Leistungsdichte ist wirklich sehr beeindruckend. In dem extremen Bereich habe ich noch nichts gemacht. Auch, wenn es hier nur um 2,4:1 geht (und alles vielleicht im Luftstrom der Fans liegt), ist das eine beachtliche Leistung, einen Buck so dermaßen "kleinzukriegen". O.O mike schrieb: > ... die Transistoren mit Wärmematte und Kühlkörper versehen. Wie macht man das? Meinst Du auf die Oberseite der sehr flachen PG-TDSON Gehäuse? Oder hattet ihr "was darunter" - und wenn, dann was genau? (Sollten die Fragen zu weit gehen, tut es mir leid. Aber diesen Punkt finde ich nun mal sehr interessant, die Gehäuse sind mir fremd. Daß Du aber nicht einfach so alles verraten kannst, dürfte klar sein. :-)
Hallo Diese Wärmematte (Wärmeleitpad) zuschneiden und auf die Oberseite des Transistors legen. Darauf ein Alu-Kühlkörper(dieser wurde speziell gefertigt). Es würde ja mit Wärmeleitpaste auch gehen, nur der Vorteil bei dem Wärmeleitpad ist jener, dass man mechanisch "Trans.-zerstörungsfreier" den Kühlkörper befestigen kann, weil das Wärmeleitpad gestaucht werden kann. Zusatz: Es gibt DCDC-Module z.B. PTH08T220W um 20€ bis 16A. mfg Mike
Labornetzteilthreads kommen hier immer wieder dran: Beitrag "Labornetzteil beschleunigen" Beitrag "Problem beim Durchschalten von IRFP064N im Linear Betrieb." Uwe hat gesammelt: http://uwiatwerweisswas.schmusekaters.net/Uwi/ELEKTRONIK/StromVersorgung/
Mike, danke dafür. Ja klar, ohne Pad(s) werden solche Abweichungen auch ausgeglichen. Mittlerweile soll es da auch recht "leitfähige" geben. Die Mini-Module von TI sind auch recht nett. Wurden schon vor über 10 Jahren entwickelt, kaum zu fassen... ;-) Schade, daß man keine Infos zum "Turbo" (oder gesamte Innenschaltung) findet. Aber danke für den Tip. Michael B. schrieb: > Labornetzteilthreads kommen hier immer wieder dran: Freilich wurden schon viele LNG diskutiert. Aber der Thread hier hat aus mehreren Gründen einen Sinn. Es soll ein Konzept, bzw. sollen mehrere Konzepte, entstehen, welche mehrere Voraussetzungen (siehe Possetitjels pdf oder im gesamten Thread) erfüllen. (Und was noch überhaupt nicht vorhanden ist, sind erwähnte, für JEDEN nachvollziehbare, Informationen zur exakten Funktion solcher (am besten verschiedener) Regler. Darum bat ich schon vor "Äonen", und ein Teil der Infos kam auch - wenn auch (noch) durcheinander. Mal sehen...) Mir selbst ist dabei ehrlich noch etwas wichtig: Daß das Regelkonzept [mit allen "Eigenheiten"] des (bzw. der) entstehenden LNG(-e) von der Mehrheit der Leute, die hiervon wirklich etwas verstehen, als GUT befunden wird. (Das ginge theoretisch auch bei einem beliebigen -ausreichen guten -schon bestehenden Konzept, sofern komplett, allerdings findet man wohl eher keinen Thread, in dem ein Gerät mit allen Parametern glaubhaft eröffnet, von der gesamten "Analogen µC-Mehrheit": (für die weniger wissenden Leute) verständlich beurteilt, und allgemein als GUT befunden ist/wird.) Nenn mich "unselbstständig", aber diese allg. Bewertung wäre mir wichtig. Und wenn jene Mehrheit gemeinsam entwickelt... ist das inhärent. Das aber war jetzt nur mein "egoistischer" Zusatz-Nutzen des Threads.
Ich finde wir haben bis jetzt versäumt realistische LNG Leistungsvorgaben zu formulieren die für ein Selbstbauprojekt Sinn haben um Vergleiche zwischen den einzelnen Designs zu ermöglichen. Man könnte sich natürlich ungefähr an die die Spezifikationen üblicher kommerzieller LNGs halten und einige Standard Testmethoden zu erstellen die dem Hobbyist möglich sind. Wie ich in eigenen Untersuchungen selber erleben mußte, ist eine einwandfreie funktionierende elektronische Lastumschaltung zwischen 0.5/1.0P gar nicht so einfach wegen der Fehlströme zwischen LNG und PE der Meßgeräte. Ich habe da schon Einiges erlebt. Für die Durchführung der LNG Beurteilung sollte man sich nach Möglichkeit an die HP APP NOTE 90 halten um eine Standardisierung der Tests zu gewährleisten. Welche Tests sollten wir als Minimalanforderung durchführen? Regelstabilität im CV und CC Betrieb gegen Laständerungen Temperaturgang der LNG Reglung im CV/CC Berrieb und der Anzeigen Genauigkeit und Auflösung der Instrumente Transientenausreglung nach HP Kriterien (50us/15mV) zwischen 0.5 Last und Vollast. Brumm und Rauschen Impedanz von DC bis 1MHz (Wahrscheinlich nicht jedem möglich) Innenwiderstand DC Ein-und Ausschaltverhalten - Keine Überschwinger sollten toleriert werden Kurzschlußverhalten (Wärme, SOA) (Dauerkurzschluß sollte nach Möglichkeit angestrebt werden, oder zumindest ein thermischer Überlastschutz für Trafo und Längsstransistoren sollte vorhanden sein um das Schlimmste zu verhüten) Unter- und Überspannungstoleranz (Elkos, OPVs) Wenn ich was vergessen haben sollte, bitte berichtigen. Jedenfalls wäre es nett wenn wir uns hier irgendwie lose einigen könnten welche Faktoren uns wichtig sind.
Gerhard O. schrieb: > Welche Tests sollten wir als Minimalanforderung durchführen? Schon vor dem Aufbau, in der Theorie: Ob das Netzteil die Bauteile innerhalb der Datenblattspezifikation betreibt, also Spannungsfestigkeit auch bei +/-10% Netztoleranz und Trafo-Leerlaufüberhöhung, Wattwerte der Widerstände auch bei Vollast, SOA der Transistoren. Welches die maximale Kühlkörpertemperatur sein darf, damit die Tj der Leistungstransistoren noch im zulässigen Bereich bleibt. Und in Simulationen: Aktuell verwende ich in Spice eine Stimuli-Datei, die Transient Belastung in 3 Stufen (gering mittel viel) X Reaktion auf Belastungsverdopplung bei 10ms Reaktion auf Belastunghalbierung bei 20ms Reaktion auf Verdopplung Sollvorgabe VU Spannung bei 30ms Reaktion auf Halbierung Sollvorgabe VU Spannung bei 40ms Reaktion auf Verdopplung Sollvorgabe VI Strom bei 50ms Reaktion auf Halbierung Sollvorgabe VI Strom bei 60ms Reaktion auf Wegfall der Hauptspannungs bei 70ms Reaktion auf Wegfall der Hilfsspannung bei 80ms Reaktion auf Hochfahren der Hauptspannung bei 90ms Reaktion auf Hochfahren der Hilfsspannung bei 100ms wobei die letzteren natürlich davon abhängen welche Art von Netzteil es ist, manche haben nur eine Hauptspannung. und AC Analysis von 0.01Hz bis 100KHz mit 1A macht. Dabei sollten die 3 Belastungsstufen so ausgewählt werden, daß bei der kleinen nie die Strombegrenzung, bei der mittleren die Strombegrenzung nur bei Verdopplung der Belastung, der Spannung oder des Stromes, und bei der hohen die Strombegrenzung dauernd aktiv ist. Es fehlt ggf. ein Test auf Welligkeit der Spennnungsversorgung mit 100Hz.
Bei der Stabilität der Regelung wäre wichtig für welche Lasten das gelten soll. Bei der Spannungsregelung ist eine Kapazität Ausgang der kritische Fall. Oft muss man da bei der Auslegung einen Kompromiss machen zwischen Geschwindigkeit und Toleranz gegen ungünstige Kapazität. Die Grenze ist auch nicht unbedingt scharf - ab einer gewissen Kapazität bekommt man (wohl mehr oder weniger zwangsweise) Überschwinger, die dann aber einem gewissen Maß nicht mehr zu tolerieren sind. Je nach Schaltung könnte es ggf. auch dauerhafte Schwingungen geben - nicht schön, aber ggf. zu tolerieren wenn dass erst bei extremen Teilen (z.B. > 10 mF mit ESR < 1 mOhm) passiert. Die Stromregelung hat im Prinzip ein ähnliches Problem / limit bei großen Induktivitäten. Allerdings dürfte das der weniger kritische Falls ein, weil der Ausgangskondensator dort viel überdecken kann. D.h. gar nicht so selten sieht man im wesentlichen die Impedanz des Ausgangskondensators. Ich würde von einem LNG erwarten, dass es bis etwa 1000 µF noch gut klar kommt, d.h. noch kein zu starkes nachschwingen bei einem Lastwechsel. Bis 10 mF sollte es auch noch nicht instabil werden, ideal auch noch einiges weiter. Je nach Schaltung wird dies vor allem bei kleinen Strömen ein Problem - da sollte man schon deutlich unter 10% gehen, ggf. 1 % der Nennlast oder gar auch Transienten ganz auf 0. Bei den Tests sollte man zwischen Simulation und realen Tests unterscheiden. In der Simulation hat man kaum Grenzen - es sollte nur Einheitlich sein um es besser zu vergleichen. Die Frage ist da eher, was ist für einen schneller Vergleich Aussagekräftig. Ich würde hier etwa auf die Ausgangsimpedanz im Konstantspannungsmodus bei kleinem und großen Strom schauen, etwa als Kurvenschar für 1 mA 10 mA 100 mA / 1 A. Ein Testmuster wäre etwa eine Stromfolge von 1 A - 10 mA - 1 A - 10 A - 1 A, bei einem Eingestellten Stromlimit von 1,5 A und Anstiegszeit von z.B. 1 µs. Die 10 A gehen dann größtenteils in die Schutzdiode, als eine Art quasi Kurzschluss. Es lohnt sich dabei ggf. den Fall ohne und mit zusätzlicher Kapazität an Ausgang anzusehen. Reale Tests sind nicht so ganz einfach, da dürften vor allem die Transitenten runter zu einem kleinen Strom gut reproduzierbar sein. Also etwa ein Last schnell ganz abschalten - der Einfachheit halber ggf. auf 0. Beim Wechsel auf einen hohen Strom ist leider wohl nur ein Widerstand als Last einfach zu realisieren - da dürften vermutlich 10%-50% des Nennstromes ausreichen und bevorzugt bei eher hoher Spannung (da hilft der Widerstand der Regelung eher weniger). Der 2. wichtige Test wäre der Übergang CC-CV und zurück. Beim Übergang CC-> CV kann es einen unterschied machen, ob die Strombegrenzung länger aktiv war, oder ggf. nur kurz, etwa wenn ein entladener Kondensator angeschlossen wird. Den Test sollte man bei niedriger Spannung (etwa 3 V) und ggf. bei eher hoher Spannung machen. Wie noch der Strom dabei ist, kann einen Unterschied machen muss es aber nicht. Der Test mit 50% - 100% Nennstrom ist nicht so einfach umzusetzen und auch noch eher günstig für einige Netzteile. Auch der Einbruch deutlich stärke wird, wären mit da eher 0% - 50% - 0% wichtiger. Die Spannungsabweichung nach 50 µs bzw. die Zeit um zurück auf 10 oder 20 mV Abweichung zu kommen wären gute Zahlenwerte für einen Vergleich. Kleine Überschwinger (beim Einschalten / CC -CV Wechsel) sind je nach Last ggf. kaum zu vermeiden - solange sie nicht deutlich größer als etwa die von den Üblichen Lastsprüngen sind sollten die aber auch nicht so sehr stören.
Lurchi schrieb: > Bei der Stabilität der Regelung wäre wichtig für welche Lasten das > gelten soll Und, was sagst du zu diesem Modell, das die Herzen unserer Altertümer erfreuen dürfte:
Die Schaltung mit dem LM723 sieht nicht so wirklich gut aus: Der DC Ausgangswiderstand ist eher hoch, die Ausgangsimpedanz bei 1 kHz ist auch eher hoch, und die Strombegrenzung ist eher rudimentär. Das liegt zum Teil an der Ausgangsstufe und der sehr einfachen Kompensation. Das die Regelung stabil ist, liegt zum Teil am relativ großen Ausgangskondensator und ggf. auch dem Widerstand der in der Simulation als Grundlast genutzt wird. Auch der hohe DC Widerstand hilft bei der Stabilisierung bei Kapazitiver Last. Damit ist man dann bald bei Techniken aus den 1950ern. Das ist mehr eine Schaltung, wenn man Fehler sucht um daraus zu lernen. Es ist halt ein Versuch dem 723 auch für höhere Spannungen zu nutzen - wenn man das nicht haben muss, würde ich den Umweg bei der Ausgangsstufe eher vermeiden.
Lurchi schrieb: > Das ist mehr eine Schaltung, wenn man Fehler sucht um daraus zu lernen. Ja, würde ich gerne. Nach dem du meinen floating LM393 Regler als zu kritisch eingestuft hast (dessen Regelverhalten übrigens gleich bleibt wenn man statt der Komparatoren einen sauschnellen OpAmp einsetzt wie den LT1886) habe ich versucht, dem 723 zum gutmütigeren Regler auszulegen. > Damit ist man dann bald bei Techniken aus den 1950ern. > die Strombegrenzung ist eher rudimentär. > Es ist halt ein Versuch dem 723 auch für höhere Spannungen zu nutzen - > wenn man das nicht haben muss, würde ich den Umweg bei der Ausgangsstufe > eher vermeiden. Normal wäre beim 723 ja eine Emitterfolgerausgangsstufe, aussen zwei Transistoren in Darlington-Schaltung, mit den beiden internen Transistoren dann ein Quadlington. Die gilt als harmlos, an der kann man aber auch nicht viel machen, man muss beispielsweise mit der Verstärkung leben die der 723 mitbringt. Daher habe ich mich für die Sziklai-Stufe als Übrungsobjekt entschieden. Nehmen wir den 723 mit Sziklai also in dieser Betrachtung mal als gegeben hin, auch die 1950ger Jahre UBE Strombegrenzung. Ich will also versuchen, diese Grundlage zu verstehen. Daß da nichts besseres rauskommt, als 1960, ist mir klar. Ich denke, daß die Kaskode mit Q5 das Regelverhalten nicht verschlechtert sondern sogar leicht verbessert: Anbei die AC Simulation derselben Schaltung ohne Kaskode, der Ausgangswiderstand bei niedrigen Frequenzen ist leicht höher. Nicht umwerfend, aber zumindest nicht schlechter für den Benefit ein Netzteil für nahezu beliebige Spannungen zu bekommen. Der Ausgangswiderstand selbst ist wohl abhängig von der Verstärkung des Reglers, fixiert durch den LM723, aber während man beim Emitterfolger nichts mehr dran drehen kann, ist hier eine zusätzliche Verstärkung über R1 und R4 anpassbar. Ich habe bemerkt, daß damit die Auslegung kritischer wird. Ich weiss nur nicht, wie weit ich dort gehen soll, bevor du wieder meckerst, im Moment ist es konservativ ausgelegt. Ich habe versucht, eine glatte Kurve in AC hinzubekommen, ohne relevante Überhöhung bei 10kHz, auch auf das Risiko hin alles um 1 Dekade nach links zu verscheiben. Nun wird wieder gemeckert :-) > Das die Regelung stabil ist, liegt zum Teil am relativ großen Ausgangskondensator Der Regler zeigt auch ein schönes Transient-Diagramm mit 4u7, aber dann ist der Kompensationskondensator bloss 4p7. Ich ahne, daß du sagst zu klein, zu kritisch (man könnte natürlich die Widerstände 10teln um in bessere Regionen zu kommen), und die Überhöhung bei AC Analysis geht bis 15dB, das sieht sogar für mich nicht gut aus. Kein Wunder, daß 723-Regler klassischerweise grosse Ausgangselkos hatten. > und der sehr einfachen Kompensation Hast du Vorschläge, wie es besser geht ? Ich kenne nur den C2 an Comp. Mit einem feedforward-C parallel zu R6 bekomme ich bei dem Regler keine Verbesserungen. Bei C's an den Ausgangstransistoren kenne ich mich nicht aus, was ich damit positiv oder negativ beeinflussen könnte. Macht man C2 viel zu gross, wird irgendwann die Stromregelung instabil. Dann kann man den Q4 vom BC547C zum BC547A degradieren und bekommt ein Verhalten wie mit dem internen Strombgrenzungstransistor. Macht man C2 dann noch grösser, schwingt auch der. Eventuell kann man da mit ganz anderer Schaltung, z.B. Ableitung des Stroms nach VCC- (GND) statt V1-, was dran ändern, aber icxh glaube das wäre eher kontraproduktiv. Was wären also deine Vorschläge, um die Schaltung zu verbessern ? Dir gefiel der Ausgangswiderstand nicht. netz5mehrverstärkung.gif zeigt was passiert wenn ich mit R1 und R4 die Verstärkung etwas mehr anhebe als ich als verträglich ansehe (was nicht heisst, daß man das ncht woanders wieder in den Griff bekommen könnte, die Restschaltung ist zu Vergleichzwecken unmodifiziert). Mit schnelleren Transistoren, wie MJL3821, war sie wesentlich instabiler, zumindest bekam ich sie nicht so schön hin wie mit dem MJ15024, mit langsameren wie 2N3055 merkt man die Verschlechterungen.
Den lm723 halte ich für einen guten Spannungsregler, aber für ein Labornetzteil eher nicht so geeignet: zum einen fehlt der Teil für eine gute Stromregelung und zum anderen braucht es Verrenkungen um die Spannung bis 0 runter regeln zu können. Das eher schöne am dem Chip ist die Referenz - je nach Hersteller soll die recht rauscharm sein. Mehr als eine Referenz und einen leidlich guten Differenzverstärker hat der Chip nicht zu bieten. Die Stromverstärkung ist weniger das Problem, eher die Begrenzte Verstärkung für die Spannung am Eingang. Die üblichen OPs haben da eine zusätzliche Verstärkerstufe drin. Mit einem 100 K Widerstand in der Rückkopplung verringert man die Verstärkung zusätzlich und kriegt so den schlechten DC Widerstand. Die Sziklai-Stufe macht vor allem Sinn als NPN mit dem Emitter zum Ausgang und dann einen PNP Leistungstransistor. Beim 723 kann man den NPN im Chip nutzen, und dann nur einen PNP Leistungstransistor dazu. Das reicht allerdings nur für eher kleine Ströme bis etwa 2 A. Damit hat man eine Ausgangsstufe mit kleine Ausgangswiderstand, der helfen kann den Kondensator am Ausgang klein zu halten. Außerdem hält sich damit die Dropout-Spannung in Grenzen. Die Schwierigkeit verlagert sich aber ein wenig dahin die die Sziklai-Stufe stabil zu bekommen, denn auch die kann für sich schwingen. Bei der Sziklai-Stufe ist es hilfreich, wenn der Leistungstransistor langsamer ist als der am Eingang. Im Zweifelsfall lohnt es sich erst einmal nur die Ausgangsstufe anzusehen, wie die sich verhält. Die beiden Eigenschalten auf die es ankommt sind dabei der Ausgangswiderstand, und die Änderung des Ausgangsstromes als Funktion des Eingangs, wenn die Stufe gegen einen quasi Kurzschluss (großer Kondensator in der Simulation) arbeitet. Wenn die beiden Punkte nicht so gutmütig sind, hat die Regelung davor es schwer. Je nach Ausgangsstufe gibt es im wesentlichen 2 Möglichkeiten für die Auslegung des Reglers. Dies entspricht etwa der Aufteilung in klassische Spannungsregler und LDO Spannungsregler. 1) mit einer niederohmigen Ausgangsstufe (etwa Darlington emitterfolger oder Sziklai-Stufe), kann man die einfache Regelung nutzen so wie Arno sie angedeutet hat. Bei hohen Frequenzen hat man den Ausgangswiderstand der Ausgangsstufe und der Regler hält quasi still. Erst bei relativ niedrigen Frequenzen bringt der Reglerteil zusätzliche Verstärkung. Entspechend darf der Reglerteil dort auch langsam sein. Man muss den Übergang sogar relativ niedrig legen, damit große Kapazitäten am Ausgang Toleriert werden können. Diese Verfahren gibt mit wenig Aufwand und gut reproduzierbar eine halbwegs gute Regelung und geht auch mit wenig oder fast ohne Kapazität am Ausgang. Die Auslegung des Kondensators zur Kompensation ist vor allem eine Abwägung zwischen schneller Reaktion und der Toleranz gegenüber großen Kapazitäten am Ausgang. Der schnelle Teil der Sprungantwort wird von der Ausgangsstufe begrenzt. Die kleine Schwierigkeit dabei ist es einen kleinen Ausgangswiderstand auch für kleine Ströme zu erreichen, da braucht man ggf. genügend Ruhestrom oder gar eine Push-Pull Endstufe. 2) Der 2. Fall ist eine Ausgangsstufe, die nicht so niederohmig ist. Dies ist z.B. bei den fliegenden Reglern mit Hilfsspannung der Fall. In dem Fall ist die Endstufe i.A. auf eine gute Steuerung des Stromes ausgelegt, ohne viel Rücksicht auf den Ausgangswiderstand. So lange der hoch ist stört er nicht, und um wirklich zu helfen müsste er schon wirklich niedrig sein. In dem 2. Fall muss der Regler auch den mittleren Bereich übernehmen, bevor der Ausgangskondensator übernimmt. Für den Regler geht es darum, dass im Bereich vor dem Übergang zum Ausgangskondensator das Verhalten eher wie bei einem Widerstand ist, und nicht induktiv, wie man es mit einfach nur einem Kondensator im Feedback erhält. In der Einfachen Form hat man einen Widerstand in Reihe zum Kondensator am OP. Die begrenzte Bandbreite des OPs und vor allem der Endstufe legen fest, ab wo der Ausgangskondensator übernehmen muss. In der Regel benötigt man hier einen größeren Kondensator am Ausgang, und es kann helfen, wenn der Kondensator am Ausgang einen definierten ESR hat. Die Auslegung ist hier schon einiges Komplizierter, und man kommt mit reinem Probieren nicht mehr unbedingt zum Ziel. Wenn alles gut passt und die Endstufe schnell ist, kann man so besser werden also die einfache Auslegung mit niederohmiger Endstufe, aber man kann auch deutlich mehr falsch machen. Für beide Fälle gibt es noch die Möglichkeit die Toleranz gegen über großen Kondensatoren am Ausgang zu verbessern, indem im Teiler für die Rückkopplung noch ein Widerstand oder RC Glied eingefügt wird. Die Restliche Regelung kann dann etwas schneller werden und nur ein eher kleiner Teil der Reaktion ist langsam. In der Sprungantwort sieht man das Verhalten dann in Form von 2 Anteilen, einem schnellen und einem kleineren langsamen. Wichtiger ist dieser Schritt vor allem beim 2. Fall. Der extra Kondensator am Teiler kann auch helfen, um beim Übergang CC-CV überschwinger zu reduzieren / vermeiden.
Lurchi schrieb: > Im Zweifelsfall lohnt es sich erst einmal nur die Ausgangsstufe > anzusehen, wie die sich verhält. Die beiden Eigenschalten auf die es > ankommt sind dabei der Ausgangswiderstand, und die Änderung des > Ausgangsstromes als Funktion des Eingangs, wenn die Stufe gegen einen > quasi Kurzschluss (großer Kondensator in der Simulation) arbeitet. Wenn > die beiden Punkte nicht so gutmütig sind, hat die Regelung davor es > schwer. Gerne, aber wie prüfe ich das ? Die Endstufe ist stromgesteuert, sollte also ohne Gegenkopplung in den linearen Arbeitspunkten einen hohen Ausgangswiderstand haben. Und die Linearität kann ich ja gegen unterschiedliche Belastungen testen. Doch nun habe ich beide Bilder 723netz5endstufe und 723netz5endstufeac [Nachtrag: Merke gerade, daß dieses Bild nichts aussagt weil der Ansteuerrstom bei der Simulation 0 gewesen sein wird] und weiss aus ihnen keine Aussagen zu ziehen. Wenn der Ausgangselko noch drin bleibt, sind die Ergebnisse jedenfalls krude. Möchte man die gebogene Kurve rechts gerader bekommen ? Vergössere ich R18, wird die Kurve nur kürzer, endet also in der Höhe bei geringem Strom. R2 ändert auch nichts. Was tun ? Lurchi schrieb: > 1) mit einer niederohmigen Ausgangsstufe (etwa Darlington emitterfolger > oder Sziklai-Stufe), kann man die einfache Regelung nutzen so wie Arno > sie angedeutet hat. Ja, die verschiedenen Topologien sind nun wiederholt durchgekaut, bleiben wir mal bei der gegebenen, der schwierigeren 2. Fall. Lurchi schrieb: > Für den Regler geht es darum, > dass im Bereich vor dem Übergang zum Ausgangskondensator das Verhalten > eher wie bei einem Widerstand ist, und nicht induktiv, Also die Impedanzspitze im AC Diagramm ? > wie man es mit einfach nur einem Kondensator im Feedback erhält. Also bei mir. > In der Einfachen Form hat man einen Widerstand in Reihe zum > Kondensator am OP. Also soll ich in Reihe zu C2 noch einen Widerstand legen ? Das ändert erst was bei 10k, also abstrus hohem Wert, und ändert nichts zum Guten. Kein Wunder eigentlich, ist doch COMP ein hochohmiger Eingang. > Die begrenzte > Bandbreite des OPs und vor allem der Endstufe legen fest, ab wo der > Ausgangskondensator übernehmen muss. Ja, würde ich gerne ermitteln. > In der Regel benötigt man hier > einen größeren Kondensator am Ausgang, und es kann helfen, wenn der > Kondensator am Ausgang einen definierten ESR hat. Daher habe ich nach deinen Tips einen eingebaut. Und da kleiner ESR kritisch sein soll, mich runtergearbeitet bis zum Low ESR Kondensator. > Die Auslegung ist hier schon einiges Komplizierter, und man kommt > mit reinem Probieren nicht mehr unbedingt zum Ziel. Nun, ich sehe, daß ich den Ausgangswiderstand bei niedrigen Frequnzen beeinflussen kann, und die Frequenz ab der der Regler nachlässt verschieben kann, aber der schnellere Regler auch zu mehr 'induktivem Verhalten/höherer Impedanzsspitze' neigt. Die Frage ist, was ist gut, was ist tolerabel, was ist schlecht. Wie steht https://www.mikrocontroller.net/attachment/346973/723netz5kaskode.gif im Vergleich zu https://www.mikrocontroller.net/attachment/347009/netz5mehrverstaerkung.gif denn da ? Deutlich kleinere Ausgangswiderstand, deutlich aggressivere Regelung und damit höhere Frequenz, aber auch deutliche Überhöhung bei 100kHz. > Wenn alles gut passt und die Endstufe schnell > ist, kann man so besser werden also die einfache Auslegung mit > niederohmiger Endstufe, Das würde ich gerne lernen. In dieser Schaltung bekomme ich mit langsamer 2N3055 Endstufe auch langsame Ergebnisse, mit MJ15024 fand ich akzeptable aber kann es nicht wirklich bewerten, und mit MJL3481 eine sehr schnelle Endstufe mit kritischem Verhalten, das man in der Simulation noch in den Griff kriegen würde, aber: > aber man kann auch deutlich mehr falsch machen. Leider weiss ich nicht, wie man es richtig macht. Wenn ich auf hohe Geschwindigkeit und niedrige Impedanz ziele wie in https://www.mikrocontroller.net/attachment/346331/float393amjl3281better.gif war dir das Ergebnis zu angeschärft und du befürchtest Probleme bei der Umsetzung in die Realität. Wo also aufhören, wo also besser werden ? Lurchi schrieb: > Mehr als eine Referenz und einen leidlich guten Differenzverstärker > hat der Chip nicht zu bieten. Daher die Schaltung in der genau die Teile verwendet werden...
Michael B. schrieb: > Die Frage ist, was ist gut, was ist tolerabel, was ist schlecht. Wie > steht > https://www.mikrocontroller.net/attachment/346973/723netz5kaskode.gif > im Vergleich zu > https://www.mikrocontroller.net/attachment/347009/netz5mehrverstaerkung.gif > denn da ? Deutlich kleinere Ausgangswiderstand, deutlich aggressivere > Regelung und damit höhere Frequenz, aber auch deutliche Überhöhung bei > 100kHz. Die Regler sind beide nicht gut, weil der DC Widerstand zu hoch ist (im Bereich 5 mOhm). Das liegt vermutlich an den recht hohen 100 K in der Rückkopplung. Der DC Widerstand hilft allerdings bei der Stabilität und verdeckt damit ggf. andere Schwächen. Die schnellere Form wird bei den beiden höheren Strömen und ungünstiger Last (geschätzt 100 µF mit low ESR) instabil, weil die Phasenverschiebung größer als 90 Grad wird (relativ zum DC Fall). Wohl wegen dem hohen DC Widerstand dürfte die langsamere Version wenigstens stabil sein. Der Ausgangskondensator ist gut für einen sauberen Übergang in der Ausgangsimpedanz angepasst. Für die Endstufe kommt es auf die Linearität nicht primär an, helfen tut die aber schon etwas, weil dann die anderen Kurven in der Regel nicht so sehr vom Strom abhängen. Die Idee mit der Ausgangsimpedanz sieht schon gut aus, und es macht auch Sinn den Ausgangskondensator erst einmal weg zu lassen. Den HF teil der Ausgangsimpedanz kann man mit einem Kondensator bzw. RC Kombination bereinigen. Das wäre einer erster Schritt für eine erste Näherung des Ausgangskondensators. Die Ausgangsimpedanz bei den ganz hohen Frequenzen ist entsprechend auch nicht so wichtig. Der 2. Teil ist der Strom bei einer AC Spannung (bzw. AC Strom als Steuersignal) und einer sehr großen Kapazität (gegen unendlich) am Ausgang. Dort will man möglichst lange einen konstanten Verlauf und dann zu hohen Frequenzen einen eher einfachen Abfall, der auch nicht so sehr vom Strom abhängen sollte. Als Anhang habe ich eine Simulation für verschiedene Endstufen angehängt. Man sieht im Vergleich einen kleinen Vorteil für die Kompound Darlington stufe weil die Kurven weniger von Strom abhängen, dafür ist die Grenzfrequenz etwas niedriger, aber nicht viel. Bereits ab etwa 50 kHz nimmt die Wirkung auf den Ausgang ab, und der Regler darf dort nicht mehr viel Phasenverschiebung hinzufügen. Für einen wirklich schnellen Regler kommt man entsprechend kaum um einen schnelleren Transistor als den 2N3055 herum.
Oben ist das Falsche File für die Simulation angehängt. Als Nachtrag hier die richtige.
Darlingston, Impedanz hin und her. Es hilft euch auch nicht weiter, den im Praxis wird der Ausgangskondensator immer mit eingestelltem Strom geladen.
Die Ausgangsimpedanz der Endstufe liegt effektiv parallel zum Ausgangskondensator. D.h. mit einer niedrigen Ausgangsimpedanz der Endstufe kann man mit einem kleineren Kondensator am Ausgang auskommen. Andererseits hilf eine niederohmige Endstufe auch nur wenn die wirklich niederohmig ist, d.h. ob man jetzt 100 Ohm oder 10 KOhm hat macht keinen wirklichen Unterschied mehr. Den Bereich wo die Ausgangsstufe dann hochohmiger wird, muss in der Regel der Ausgangskondensator ausgleichen. Der Regler selber hat es da in der Regel schwer, weil sich auch der Strom ab einer ähnlichen Frequenz nicht mehr so gut steuern lässt. Der Wesentliche Teil für die Auslegung des Reglers ist auch eher der Ausgangsstrom.
Hier http://www.designinganalogchips.com/ gibt es ein (kostenloses Buch als) PDF in dem (unter anderem) beschrieben wird, wie integrierte Spannungsregler aufgebaut sind, und welche Spice-Eigenschaften sie erfüllen, beispielsweise die Forderungen an (low) drop, Rippleunterdrückung, Verstärkung und wodurch sie bestimmt wird, Ausgangsstufenstrom, und den Ausgangskondensator.
Im Zuge dieses Threads habe ich ein chinesisches Voltmeter/Amperemeter bestellt. Es ist schlechter als befürchtet. An Stelle der 1.00937A die mit einem Präzisionsmessgerät gemessen wurden zeigt es 0.55A und die können auch mit dem Trimmpotentiometer nur von 0.52A bis 0.62A angepasst werden, und an Stelle der 10.2V mit denen es versorgt wird zeigt es 13.1V und die sind nur von 12.1V bis 13.8V regelbar. So ist das Ding also komplett unbrauchbar, rausgeschmissenes Geld. Es zeigt sich immer wieder: Ordentliche Sachen muss man selber machen. Die Gesamtstromaufnahme liegt unter 20mA so daß die Segmente durchschnittlich keine 500uA abbekommen. Dennoch sind sie ausreichend hell für Innenanwendungen jedoch mit 8mm Ziffernhöhe auch sehr klein. Rot ist deutlich heller als blau, weil bei 3.3V Betriebsspannung derselbe 100 Ohm Vorwiderstand verwendet wird, aber das ist angenehm, blau würde sonst nerven. Bei einer Ziffer 1 sind die beiden Segmente erheblich heller als die 6 Segmente bei einer Ziffer 0 weil der Spaltenausgang natürlich ohne Treibertransistor völlig überlastet wird. Der 75mV shunt wird durch einen LM358 invertierend verstärkt. Dessen 7mV, also 10% vom Messendwert, Offsetspannung kann durch überbrücken von 2 Kontakten softwaretechnisch genullt werden, zumindest den halben Tag bis die Offsetspannung wieder wegläuft. Wie geschrieben lassen sich beide Werte per Trimmpoti etwa um 10% aber nicht ausreichend regeln. Bei eBay gibt es viele so aussehende Panelmeter, die aber innendrin offenkundig unterschiedlich aufgebaut sind. Ich habe dieses https://www.ebay.de/itm/DC-100V-10A-Voltmeter-Ammeter-Blue-Red-LED-Amp-Dual-Digital-Volt-Meter-Gauge/222653551952 diese haben eine andere Platine: https://www.ebay.de/itm/DC-0-100V-10A-Digital-Voltmeter-Amperemeter-Ammeter-LED-Spannungsmesser-DE-TE192/272099050571 https://www.ebay.de/itm/DC-100V-10A-Voltmeter-Ammeter-Blue-Red-LED-Amp-Dual-DigitalVoltMeter-New/272547507212 https://www.ebay.de/itm/DC-0-100V-Voltmeter-Ammeter-10A-Red-Blue-LED-Panel-Amp-Digital-Volt-Gauge-TE192/201451690232 Man weiss aber nicht, was man beim chinesischen Händler bekommt, der hier hat gleich Bilder von 2 verschiedenen Exemplaren http://www.ebay.de/itm/DC-100V-10A-50A-100A-Voltmeter-Ammeter-LED-Dual-Digital-Volt-Amp-Meter-Gauge/391884185531 Der Preis spielt keine Rolle, auch die teuren Anbieter liefern die schlechten http://www.ebay.de/itm/DC-100V-10A-Voltmeter-Ammeter-Blue-Red-LED-Amp-Dual-Digital-Volt-Meter-Gauge/222568624595
Michael B. schrieb: > Im Zuge dieses Threads habe ich ein chinesisches Voltmeter/Amperemeter > bestellt. > > Es ist schlechter als befürchtet. Frage: Ist der Steckverbinder, der die dicke rote Ader und auch die dicke schwarze Ader enthält, tatsächlich nur zweipolig? Ich habe hier mindestens 4 von den Dingern verbaut und bei ALLEN ist dieser Steckverbinder DREIPOLIG. Die dritte Ader ist bei manchen Gelb, bei den Anderen blau und hat den gleichen Querschnitt wie schwarz und rot. Das ist die Ader, die NACH dem internen Shunt kommt und zur Last führen MUSS. Dann sind die Panelmeter auch genau. Mir scheint, es ist nur falsch angeschlossen. MfG Paul
Michael B. schrieb: > Im Zuge dieses Threads habe ich ein chinesisches Voltmeter/Amperemeter > bestellt. > > Es ist schlechter als befürchtet. > Selbst habe ich etliche von diesen Dingern im Einsatz und auch bei "Fremdgeräten" verbaut. Deine Erfahrung kann ich nicht teilen! MfG Eppelein
Paul B. schrieb: > Mir scheint, es ist nur falsch angeschlossen. Nein, es ist nach Plan angeschlossen. Das Ding ist so aufgebaut:
1 | 3-pol 2-pol |
2 | +-----------+ |
3 | rot----|3.3V Regler|--+------------+ |
4 | +-----------+ | +-R4-)------+ |
5 | | | | | | |
6 | | +----------+ | /+|--+ | |
7 | gelb--R1--+--(--|A/D uC A/D|--+--< | | | |
8 | | | +----------+ \-|--(--+--R3--+--schwarz(dick) |
9 | (V) R2 | | LM358 | | shunt |
10 | | | | | | | |
11 | schwarz --+--+--------+------------+---+---------+--rot(dick) |
Schliesst man es 'falsch' an, misst es seine eigene 10-20mA mit oder zieht die bis zu 75mV von der Spannung ab (was mangels Auflösung höchstens die letzte Stelle beeinflusst).
Michael B. schrieb: > Nein, es ist nach Plan angeschlossen. Das glaube ich nicht. Kannst Du meine Frage beantworten, die da war: Paul B. schrieb: > Frage: Ist der Steckverbinder, der die dicke rote Ader und auch die > dicke schwarze Ader enthält, tatsächlich nur zweipolig? MfG Paul
Paul B. schrieb: > Das glaube ich nicht. Kannst Du meine Frage beantworten, die da war: > > Paul B. schrieb: >> Frage: Ist der Steckverbinder, der die dicke rote Ader und auch die >> dicke schwarze Ader enthält, tatsächlich nur zweipolig? Natürlich, siehst du doch. Der 3-polige hat schwarz/gelb/rot in dünn. Die anderen abgebildeten Modelle haben tweilweise deine dicken 3-poligen Kabel. Es wurde ja schon gesagt, daß es offenkundig unterschiedliche Modelle gibt.
Michael B. schrieb: > Natürlich, siehst du doch. Wenn das zu sehen gewesen wäre, hätte ich Dich nicht behelligt, großer Meister. Ich bin dann mal wieder weg -diese Expertise hier will ich nicht weiter stören. MfG Paul
Nun denn... Der 3-polige hat schwarz/ gelb/ rot in dünn. Belegung: GND Mess VCC Der 2-Polige hat schwarz/ rot/ Belegung: GND LOAD (hier wird aber gegen GND gemessen!) Bekommt das Modul seine eigene Spannungsversorgung(min5-8V, also GND u. VCC, darf zur Spannungsmessung der GND(schwarz-dünn) nicht noch zusätzlich am (-)angeschlossen werden, da dieser dasselbe Potenzial wie GND(schwarz-dick) besitzt! Dann wird also Mess (dünn-gelb)quasi nur an (+) angeschlossen. @Michael Bertrandt Ich habe seit Jahren diese Module in fast allen Variationen im Einsatz und keines von denen, weicht dermaßen vom Messbereich ab, wie es bei dir der Fall ist. Es sei denn, das war ein extremer Griff ins Klo, scheint mir aber sehr unwahrscheinlich... Anbei mal ein paar Pics von den Verkäufern, mal so auf die Schnelle ;-) Im Übrigen, kann man diese Module mit beliebig großen oder kleinen 7Seg. Diplays umbauen, ohne emensen Aufwand zu betreiben. Diese Teile sind immer noch genauer, als so manch anderes, was für viel Geld verkauft wird. Bei Interesse, kann ich ja mal ein paar "Umbauten" zeigen. Gruß Michael
Das wäre super, wenn Du mal ein paar von Deinen Umbauten hier vorstellen könntest! MfTG Eppelein
hier 2 Umgebaute(bzw. 4 )Chinamodule in meinem Doppelnetzteil (übrigens sind das die 2 Bausätze von Banggood, die ich weiter oben verlinkte, allerdings mit 10Gang Potis für V und A). Versorgt werden die mit einem Stepdown(LM2574, der vertägt eingangsseitig über 40V! Die HV-Version über 60V ) nach dem Gleichrichter. Das 2.Pic zeigt das Sandwich mit der Adapterplatine. Allerdings wurde hier von 0.56 auf 0.39 4Digit verkleinert. Dann fällt natürlich der Einbaurahmen weg, macht aber nichts, man ist ja kreativ ;-) Für weitere Optionen, bzw. der umgekehrte Umbau, von 0.28 auf 0.39 oder 0.56 der Doppel-Module, würde ich gerne einen separaten Thread aufmachen, sonst verliert man ja hier komplett den Überblick. Mein Fazit(für mich), diese kleinen Chinateile sind es wert, in Verbindung mit dem Bastelspass, umgebaut zu werden. Bei den Volt-Amperemetern, würde ich aber trotzdem die 4Digit für 5€ bevorzugen PIC3(noch im Rohbau). Die 3Digit-Module sind doch da eher was für's Grobbe. Jeder will ja mal eine LED bestromen, ohne die gleich zu braten... Gruß Michael
Michael D. schrieb: > Bekommt das Modul seine eigene Spannungsversorgung(min5-8V, also GND u. > VCC, darf zur Spannungsmessung der GND(schwarz-dünn) nicht noch > zusätzlich am (-)angeschlossen werden, da dieser dasselbe Potenzial wie > GND(schwarz-dick) > besitzt! Nein. GND(schwarz-dünn) ist nicht verbunden mit GND(schwarz-dick), siehe meinen Schaltplan, sondern mit rot-dick.
Echt jetzt? Ich muß zugeben, daß die Beschaltungsvorlagen der Verkäufer etwas verwirren. Dein Schaltplan mit den Hieroglyphen, strengt mich zu sehr an ( bitte nicht persönlich nehmen ). Damit das mal anständig nachvollziehbar für alle wird, setz ich mich morgen abend mal hin und fix das, mit einem richtigen Schaltplan. Wenn da Interesse besteht... Gruß Michael
Hier ein kleiner Update von mir. Ich bestellte mir vor kurzer Zeit (heimlich:-) ) eines dieser billigen LNG Kits das Mike hier erwähnt hatte. Das kam heute an und ich baute es mal gleich zum Testen auf. Es funktionierte einwandfrei gleich nach dem Ersten Einschalten. Es war mir wichtig die Schaltung im Originalzustand zu testen ohne irgendwelche Modifizierungen. Die Offset des Spannungsvergleicher läßt sich mit dem Trimmpoti einwandfrei nullen und die Ausgangsspannung geht bis auf Null herunter. Trotz der Wald und Wiesen Zener Diode der Spannungsreferenzschaltung ist mir die thermische Spannungsdrift nicht negativ aufgefallen. Muß es allerdings später noch qualifizieren. (Es gibt genug integrierte Spannungsreferenzen die man hier anstatt verwenden könnte.) Dann untersuchte ich das Regelverhalten zwischen 0.5A bis 1A. Von 0.5A auf 1A gibt es einen 200mV Spannungseinbruch welcher allerdings innerhalb von 10-20us ausgeregelt wird. Umgekehrt steigt die Spannung momentan auf 800mV an um innerhalb von 10-20us wieder ausgeregelt zu werden. Es gibt zwei ganz kleine Überschwinger im 10mV Bereich innerhalb der 20us Zeitspanne die auf eine ganz geringe Unterdämpfung der Regelschleife schließen lassen. Die statische Lastausreglung an der Schraubenleiste gemessen ist um die 5-8mV. Das könnte aber an der nicht perfekten Spannungsmessung auf der Leiterplatte hervorgerufen werden. Mich stört das weiter nicht, da das in der Praxis meist bedeutungslos ist. Stabilität war bis jetzt gut. Allerdings werde ich hier noch einige Tests mit kapazitiven Lasten machen. 30V Ausgangsspannung sind meiner Ansicht nach riskant und würde es nur bis maximal 25V empfehlen. Da die OPVs eine negative Hilfsspannung von -4.5V erhalten und die OPVs direkt ohne Begrenzung von der Eingangsspanung gespeist werden muß man hier aufpassen um nicht die OPVs zu zerstören oder stressen. Zumindest sollte man die Vcc der OPVs mit einer passenden 30V Zenerdiode begrenzen um Da kein Risiko einzugehen. Es ist klar, dass dieses LNG nicht wie beschrieben als 0-30V Gerät brauchbar ist. Aber das macht nichts. Man begrenzt dann den Einstellbereich auf einen geringeren Wert und stellt durch einen entsprechenden Netztrafo sicher, daß die OPVs spannungsmäßig nicht überlastet werden. Eine automatische oder manuellle Trafoumschaltung wäre natürlich sehr vorteilhaft. Allerdings sollte dann die OPV Versorgungsspannung getrennt bereit gestellt werden. Ob es beim Ein- und Ausschalten ungewollte Spannungsausreisser gibt, habe ich noch nicht untersucht. Ich werde Euch in den nächsten paar Tagen ein paar Bilder machen. Möchte allerdings zuerst den Messaufbau etwas in Ordnung bringen. Ich beabsichtige die Messungen strikt nach HP Vorgaben durchzuführen um reproduzierbare Meßergebnisse zu ermöglichen. Als Vergleich wird das HP3611A dienen. Als ersten Eindruck finde ich das LNG ganz brauchbar. Nicht so gut sind die Einstellpotis. Erstens sind sie für die meisten Einbauzwecke zu nahe an einander und die Einstellpräzision ist nicht befriedigend. Ein gutes 10-Gang Poti ist hier zu empfehlen. Um chinesische Anzeigeinstrumente verwenden tu können wird es notwendig sein die Leiterplatte so zu modifizieren dass die -Sense nach dem DPM Shuntwiderstand angeschlossen wird und so nahe wie möglich an den Ausgangsbuchsen angeschlossen wird. Dasselbe gilt für die +Sense Leitung. Dann sollten jene einwandfrei funktionieren. Wenn man bedenkt wie billig diese LNG Anordnung ist, lohnt es sich durchaus durch sachgerechte Verbesserungen einige der kleinen Probleme zu eliminieren. Vielleicht sollten wir unsere Anstrengungen hier darauf beschränken, dieses Design behutsam zu optimieren und als Anfangsgerät anständig zu dokumentieren. Für 99% der anfallenden Laborarbeiten in der Praxis wird sich die Schaltung durchaus bewähren. Wenn dann das Endresultat befriedigend ist, könnte man ein Wiki darüber anlegen. Ein LNG auf dieser Basis benötigt dann hauptsächlich nur: Chinesisches LNG Kit Digitale Doppel Anzeige für U/I ( Die von mir getesteten sind mit 1% Genauigkeit für mich durchaus genau genug) 10-Gang Poties für U/I um bessere Einstellgenauigkeit zu bekommen Netztrafo, Gehäuse und mechanische Kleinteile und was man halt so braucht. Das wär's von mir. Schönes Wochenende noch, Gerhard
Das billige LNG Kit wäre ein möglicher Anfang. Ein Problem ist allerdings die Versorgung des OPs und wenn man da was grundlegend ändert ist fraglich ob man die Platine noch nutzen kann. Unter EEVBlog.com gibt es da auch einige Vorschläge zu Änderungen zu. Der Abfall der Spannung könnte auch vom nicht so guten Layout kommen. Da wird u.A. ein Verstärkung einer Leiterbahn empfohlen. Das Prinzip der Schaltung ist ein Spannungsregler mit Emitterfolger als Ausgangsstufe und dann ein Absenken der Sollspannung für die Stromregelung. Das Prinzip ist nicht unbedingt so schlecht, weil man so ein Überschwingen der Spannung nach einem Kurzschluss weitgehend im Griff hat. Die sinnvollen / nötigen Änderungen wären wohl: 1) Begrenzung der Spannung für die OPs. Nur der Letzte OPs braucht eine wirklich hohen Spannung, die andern beiden könnte auch mit 12 V oder so laufen. Neben der Begrenzung könnte eine extra Filterung helfen die Einbrücke Beim Rippel zu überbrücken. 2) Wohl ein Layout-problem bei Spannungs FB. 3) Ein zusätzliches schnelles Stromlimit wäre zu empfehlen (nicht so schwer, ggf. nur einen Diode) 4) Wohl mehr Filterkapazität nötig. 5) Die Stromregelung könnte ggf. ein Anti-Windup vertragen, damit sie schneller Ansprechen kann. Der Teil wäre schon etwas komplizierter. 6) Die Kompensation gibt recht viel Kapazitive Last auf den OP - das sollte sich eigentlich noch etwas besser lösen (eher kleinere Änderungen) Für den Fall 0.5 A - 1A und zurück funktioniert so eine Regelung gut. Das Problem bei der Schaltung könnte der Fall mit kleinem Strom und mit etwas low ESR Kapazität am Ausgang sein.
Anbei ein paar Oszi Bilder. Sie zeigen das Ein- und Ausschaltverhalten und das Load Transient Verhalten nach HP Vorgaben gemessen zwischen 0.5A und 1A und zurück. Die schnellen Schwingungen rühren von der Induktivität der Widerstände her und nicht vom Regelverhalten der OPV Schaltung. Leider habe ich zur Zeit keine induktionsfreien Leistungswiderstände oder eine elektronische Last. Das Ein- und Ausschalten zeigt keine Überschwinger und scheint Last Sicher zu sein. Die gezeigten Bilder wurden mit 51 Ihm Last gemacht. Ohne Last dauert das Ausschalten nur wesentlich länger ohne Überschwinger zu produzieren. Die Spannungsdrift gleich nach dem Einschalten bis 5min ist +9.6mV und nach 10 Minuten noch 2.5mV mit HP34401A gemessen. Von 10 bis 20 Minuten war die Drift nur noch unter 1mV. Wahrscheinlich muesste die Schaltung noch eine Zeitlang laufen um stabil zu werden. Diese Drift ließe sich durch Metallfilmwiderstände, eine bessere Referenzdiode und OPVs bestimmt noch verkleinern. Mir persönlich ist es ausreichend stabil. Statische Lastausreglung von 0 auf 1.5A ist 1mV, parallel zur 1N4004 Ausgangsdiode gemessen, also vor den Schraubklemmen. Um diesbezügliche Spannungsabfälle auszuschließen. Brumm und Rauschen mit einem HP3400A True RMS Breitbandvoltmeter ( bis 10Mhz) gemessen ist unter 100uV bei 0 und 1.5A Lasstrom. OK. Das wäre es mal für jetzt und man kann sich ein gewisses Bild vom Verhalten dieses Bausteins machen. Schönes Wochenende noch, Gerhard
Für einen Test des Netzgerätes sollte man keine Induktionsarme Widerstände benötigen. Induktivität der Lastwiderstände wird die Stromänderung verlangsamen und damit die Transienten Antwort etwas besser aussehen, als mit besseren Widerständen. Groß sollte der Unterschied aber nicht sein, insbesondere beim runter schalten per Relais. So schlecht sind die meisten Widerstände im 10 Ohm Bereich in der Regel aus nicht. Die Überschwinger würde ich nicht als Artefakte ansehen. Da der Test wohl noch ohne zusätzliche Kapazität am Ausgang ist, könnte das schon auf ein nicht so gutes Regelverhalten hindeuten. Insbesondere das Verhalten mit viel zusätzlicher Kapazität könnte schlecht werden. Der bei 0,5 A immer noch vorhandene Lastwiderstand Widerstand hilft dem Netzteil auch noch bei der Regelung. Für einen Härtetest würde man eher noch extra eine Induktivität in Reihe zum Widerstand schalten, der in der unteren Stufe noch aktiv ist. Auch wenn der Test nicht bei HP Standard ist, wäre ein echter Härtetest eher ein Schritt runter auf Strom 0 und in Verbindung mit einem low ESR Elko / Kondensator am Ausgang. Also etwa 1 A -> 0 A mit z.B. 100 µF/1000 µF low ESR Elko am Ausgang. Die Antwort wird nicht so schön aussehen, muss es aber auch nicht. Ein anderer einfacher Test wäre es das zuschalten einen leeren low ESR Elkos an den Eingang zu testen. Das sollte ausreichen um kurzzeitig die Strombegrenzung aktivieren.
Ich machte ein paar C Tests. Siehe Bilder. CC200mA_4700uF ladet einen 4.7mF C mit 200mA CC auf. CVmaxCC_10V_4700uF ist ein Closup des Sprunges. Der gesammte Ladevorgang dauert natuerlich viel laenger. CC=MAX=3A CVmaxCC_10V_47uF CVmaxCC_10V_220uF CVmaxCC_10V_3300uF CC10mA10V_LED zeigt das verhalten mit LED bei hoher Zeitaufloesung. Das LED scheint nicht (lange) ueberlastet zu werden. Die CC Stufe ist schon etwas langsam. Nachtrag: 100uF_CC10mA zeigt das Verhalten bei Anschluss eines 100uF Cs 1000uF_CC10mA.
Anbei noch zwei Oszi Bilder. Der Oszi ist mit der x10 Probe direkt am Strommeßwiderstand angeschlossen und hat eine Empfindlichkeit von ca. -0.5A/Div. (0R47). Die Oszi-Masse ist auf den -Ausgang bezogen. Deshalb ist die Stromkurve negativ. Das erste zeigt den Ausgangs C Entladestrom bei einen Kurzschluß mit CC auf 10mA eingestellt. Die Leerlaufspannung ist 10V. Das zweite Bild zeigt eine LED bei CC=10mA. Man sieht die LED bekommt für 20us einen ziemlich starken Überlastungs Stromstoß ab bis die CC Stufe das in den Griff bekommt und das C auf die neue Spannung umgeladen ist. Man sieht auch eine Tendenz für irgendeine Instabilität, obwohl es möglich ist, daß die LED dafür verantwortlich ist. Das müßte man noch näher unter die Lupe nehmen.
Ich habe die Schaltung aus dem Chinesischen Kit mal simuliert. Die Spannungsregelung funktioniert überraschend gut. Nur bei kleinem Strom und großer Lastkapazität gibt es schon deutliches nachschwingen. Hier wäre es wohl angebracht einen zusätzlichen Ruhestrom hinzu zu fügen. Die Stromregelung ist allerdings sehr langsam und im Fall eines Kurzschluss kann der Spitzenstrom sehr hoch (bis > 10 A) werden. Da kann es ggf. schon mal 50 µs dauern bis die Stromregelung wirklich anspricht. Mit einem schnellen Limit wird es mit der Reaktionszeit sogar noch schlechter. Da sollte man also wirklich noch was dran verbessern. Im Anhang ein Vorschlag für Änderungen an der Strombegrenzung. Damit hält sich der Spitzenstrom in Grenzen und auch die Reaktion der Strombegrenzung ist einigermaßen schnell.
Lurchi schrieb: > Ich habe die Schaltung aus dem Chinesischen Kit mal simuliert. Hallo, danke für Deine Arbeit mit der Simulation. Ich werde mir das genauer ansehen und ausprobieren. In der Simulation sind andere Transistoren wie im Mustergerät. Ich nehme an es ist schwierig die korrekten Modelle für die Simulation zu erstellen. Bei mir sind ein 2SD1047 (Endstufe) und 2SD882 (Darlington Eingang) eingebaut.
So schwierig wäre es wohl nicht passende Modelle für de Transistoren zu finden. Bei einem Kit aus China ist ggf. die Frage ob der SD1047 auch wirkliche echt ist und nicht nur ein TIP3055. Einiges an Unsicherheit liegt noch beim verhalten des OPs bei kapazitiver Last. Eine andere Unsicherheit sind Parameter wie ESL der Elkos und Widerstände.
Lurchi schrieb: > Die Überschwinger würde ich nicht als Artefakte ansehen. Da der Test > wohl noch ohne zusätzliche Kapazität am Ausgang ist, könnte das schon > auf ein nicht so gutes Regelverhalten hindeuten. Insbesondere das > Verhalten mit viel zusätzlicher Kapazität könnte schlecht werden. So ganz glaube ich Dir noch nicht. Die Periode der Schwingungen ist um 2.5us herum. Mit 100pF in der Rückkopplung kann ich mir das gefühlsmäßig so gar nicht recht vorstellen. Was sagt die Simulation diesbezüglich? Wie interpretierst Du die relevanten Oszi Bilder? Übrigens ist auf der LP kein 0.1uF wie in Deiner Simulation vorgesehen. Lurchi schrieb: > So schwierig wäre es wohl nicht passende Modelle für de > Transistoren zu > finden. Bei einem Kit aus China ist ggf. die Frage ob der SD1047 auch > wirkliche echt ist und nicht nur ein TIP3055. Ich habe mir den SD1047 angesehen. Der stammt auf keinem Fall von ST. Da ist ein K darauf. > > Einiges an Unsicherheit liegt noch beim verhalten des OPs bei > kapazitiver Last. Hast Du diesbezueglich schon simuliert? > > Eine andere Unsicherheit sind Parameter wie ESL der Elkos und > Widerstände. Das stimmt. Man sollte eigentlich fuer die Messungen nur bekannte Teile von Digi-Key besorgen und aufbauen. Ma weiss ja wirklich nicht was einem mit diesen Kits einem so untergejubelt wird.
Was hältst Du eigentlich von den Oszillationen beim Stromrückgang der LED? Beim Kurzschluß sieht man nichts. Das sieht beinahe wie zeitweiser negativer Widerstand bei Stromrückgang des LED Stroms.
Lurchi schrieb: > Im Anhang ein Vorschlag für Änderungen an der Strombegrenzung. Damit > hält sich der Spitzenstrom in Grenzen und auch die Reaktion der > Strombegrenzung ist einigermaßen schnell. Ich werde mal die von Dir vorgeschlagene direkte Strombegrenzungsschaltung mit Q3 provisorisch dranhängen und dann berichten. Das könnte tatsächlich den möglichen Spitzenstrom begrenzen. Allerdings gegen die Energie die im Ausgangs C gespeichert ist, hilft diese Maßnahme natürlich nicht.
Die schnellen Überschwinger beim Lastwechsel sind schwer zuzuordnen. Das könnte einfach der TL081 mit 100 pF Last am Ausgang sein, der die Darlingtonstufe mit den 10 µF, oder ESL des Elkos (100 nH wären dafür nötig). Beim hohen Strom peak sehe ich in der Simulation gelegentlich auch schnelle Schwingungen. Je nach Wahl der Transistoren mal mehr oder weniger. In der Phase dürfte es vor allem die Darligtonstufe sein, die aktiv ist. Die LED dürfte da eher weniger dran beteiligt sein. Bei einem 0.47 Ohm Widestand hätte man eine Skalierung von ca. 2 A / div. D.h. der Strom durch die LED kann schon sehr hoch (ca. 8 A) werden. Da lohnt es sich den Strom zu begrenzen, selbst wenn das Limit fest ist. Beim Kit wäre da eine Diode vom Ausgang zum kleinen Transistor gegen Störungen beim Einschalten eine Möglichkeit. Man kann so den Spitzenstrom begrenzen - macht den Peak aber erst einmal auch länger.
Lurchi schrieb: > Da kann > es ggf. schon mal 50 µs dauern bis die Stromregelung wirklich anspricht. Hm, ich denke das muss man mal relativ betrachten. Mir scheint der China-Kit nicht soo schlecht zu sein. So manches kommerzielles LNG, das mir hier über den Weg gelaufen ist, ist diesbezüglich locker um den Faktor 10, wenn nicht gar 100, lahmer unterwegs.
M. K. schrieb: > Lurchi schrieb: >> Da kann >> es ggf. schon mal 50 µs dauern bis die Stromregelung wirklich anspricht. > > Hm, ich denke das muss man mal relativ betrachten. Mir scheint der > China-Kit nicht soo schlecht zu sein. So manches kommerzielles LNG, das > mir hier über den Weg gelaufen ist, ist diesbezüglich locker um den > Faktor 10, wenn nicht gar 100, lahmer unterwegs. Die Ansprechzeit von 50 µs an sich wäre noch nicht so schlimm, ein Problem ist das aber, wenn in der Zeit der Strom sehr weit hoch gehen kann. In der Messung von Gerhard sind es rund 8 A bei der LED und ca. 15 A für den Kurzschluss. Für einen angenommenen Einbruch der Spannung von 10 V wären 10 A für 10 µs etwa die selbe Ladung wie im 10 µF Ausgangskondensator. Für weniger Spannungshub aber auch mehr. So wie die Schaltung ist wird eine gewisse Menge an extra Strom mal Zeit benötigt um den Kondensator am OP für die Stromregelung zu laden. Entsprechend wird die Ansprechzeit auch länger, wenn man einfach nur den Strom begrenzt. Statt 10 A für 10 µs sind es Wahlweise (z.B. wenn die Last es so will) ggf. auch 100 mA für 1 ms. Bis zum ansprechen der Strombegrenzung fließt leicht vereinfacht einfach noch eine gewisse extra Ladung (hier ca. 100 µAs). Viele der kommerziellen LNGs nutzen das LDO Prinzip mit fliegendem Regler. Dort kann man ohne großen Aufwand die Verzögerung kleiner machen. Allerdings hat man dort in aller Regel einen deutlich größeren Kondensator am Ausgang. Da hilft es dann auch nicht mehr wenn die Strombegrenzung schneller anspricht. Mit etwas mehr Aufwand kann man aber auch bei der Schaltung aus dem Kit das Ansprechen der Strombegrenzung schneller machen, und den Spitzenstrom begrenzen. Der Aufwand muss nicht groß sein: ein Diode parallel zu R21 könnte z.B. das Ansprechen beschleunigen, sofern der Strom mehr als 1 A über dem Sollwert liegt. Statt 10 µs bei 10 A wären es dann ggf. nur etwa 3 µs. Wenn die Strombegrenzung sehr schnell anspricht ist das auch nicht immer gewünscht, denn für ein schnelles ausregeln von Sprüngen im Strom hat man intern beim Strom schon auch ein paar Spitzen. D.h. wenn die Strombegrenzung zu schnell anspricht bekommt man auch schon unter dem Stromlimit eine schlechtere Sprungantwort für Lastsprünge.
@Lurchi: Nimm bitte nicht die NPN- und PNP-Typen von LTSpice, wenn die Simulation von den Transistorwerten abhängig sein könnte. Diese Modelle haben Eigenschaften, die KEIN realer Transistor in Summe hat. Somit sind dann alle Deine Simulationen daneben und Deine Schlußfolgerungen - naja- nicht richtig. Blackbird.
Die beiden oben noch benutzten LTSpice default Transistoren sind relativ unkritisch (für den Ruhestrom und Anti-Windup für die Stromregelung). Ein erster ganz einfacher Schritt um beidem China Kit eine schnellerer (ca. 2-3 mal) Reaktion der Stromregelung zu erreichen, wäre es schon wenn man den OP für die Stromregelung mit weniger Spannung (z.B. ca. 10 V) zu versorgen. Mehr als etwa 2-3 V über der Referenzspannung braucht man nicht. Das vereinfacht auch die Wahl der OPs, wenn man wirklich bis 30 V will.
Nur ganz kurz von mir. Es ist eigentlich kein Wunder, daß die Schaltung im CC Modus unbefriedigend reagiert. Im CC Modus sind die zwei OPVs sozusagen (zeitlich) in Serie geschaltet und ich sehe das als schwer wiegenden Nachteil. Die Slew Rate und Regelgeschwindigkeit vom Spannungs OPV geht in die Reaktion der Stromregelstife mit ein. Da ist das OR Verknüpfung beider Stufen herkömmlicher (HP) LNGs schon günstiger. In diesem Fall ist die von Lurchi vorgeschlagene Transistorstufe zum Schnellen Reagieren eine mögliche Lösung. Bei den letzten beiden Bilder von mir übrigens, ist das Ausgangs C nicht beteiligt und man sieht die reine Reaktionszeit der CC Reglung. Ich hoffe, daß ich heute später dazu komme die Transistor "Abwürgstufe" als "Instant" Strombegrenzung hinzuzufügen. Gerhard
Die default Transistoren und OPVs sind nicht zum Simulieren sondern um eigene Modelle zu erstellen da. Eine Simulation mit diesen default BEs kann, muss aber nicht funktionieren oder die richtigen Werte ergeben. Ist es so schwer, dort richtige Modelle einzusetzen? Blackbird
Blackbird schrieb: > Ist es so schwer, dort richtige Modelle einzusetzen? Sicher nicht. Man muss aber auch mit den "richtigen" Modellen aufpassen: Beitrag "LTSpice mit bjt model Qtip2955 von Onsemi, unerwartetes Simulationsergebnis." Das Modell des TIP2955 von Onsemi verhält sich auch in TINA so. Das TINA-interne ist aber ok.
So schlecht ist die Stromreglung eigentlich gar nicht bei der Schaltung. Die Endstufe mit Emitterfolger zeigt halt prinzipbedingt die Tendenz zu einem recht heftigen Peak im Strom für den Fall eines Kurzschluss. Für den Kurzschlussfall muss der Regler die Spannung sehr schnell runter bringen, und das braucht eine gewisse Zeit. Vor allem der Stromregler bekommt ja auch kein sehr großes Signal am Eingang. Dazu kommt, dass Anfangs der Stromregler noch etwas weg ist vom aktiven Bereich. D.h. Anfangs Steuert der Spannungsregler noch der sinkenden Spannung entgegen. Der hohe Spitzenstrom sieht nicht gut aus, der Strom ist aber auch nicht wesentlich mehr als die Ladung aus dem Ausgangskondensator. D.h. die Schaltung ist auch ohne extra Limit noch schonender zur LED als ein Netzteil mit 100µF Elko am Ausgang. Dass beide OPs in Reihe sind hat auch eine positive Seite: der OP für die Spannungsregelung hat eine Verstärkung von etwa 3 und der OP für die Stromregelung muss entsprechend keine so hohe Verstärkung haben. Man sollte aber wenn möglich die Versorgung für den OP der Stromregelung nicht unnötig hoch haben, damit er nicht von der vollen Spannung (um 30 V) kommen muss. Auch etwa 10 V sollten für den OP ausreichen. Damit kann die Stromregelung dann schon fast 3 mal schneller Ansprechen. Noch einen Schritt weiter geht die Begrenzung der Ausgangsspannung des OPs für die Stromregelung auf einen wert nur wenig höher als der Sollwert für die Spannung, so wie oben mit dem extra Transistor im Plan schon gezeigt. Ein andere mögliche Verbesserung wäre ein Diode parallel zu R21 (der übliche Plan vom Kit) - auch das macht die Reaktion etwas schneller, wenn der Strom wirklich hoch ist (es hilft aber nicht wenn der Strom nur etwas zu hoch ist).
Ich baute den Strombegrenzungstransistor ein wie von Lurchi vorgeschlagen. Im Prinzip funktioniert es, obgleich dann die Endstufe zeitweise mit 325kHz schwingt. Die Schwingung hört auf sobald die OPVs die Schaltung wieder unter Kontrolle haben. Im Anhang einige Bilder mit Strombegrenzungstransistor: Bild1: zeigt den Ausgangsstrom mit 2A/div wo die Schwingungen deutlich sichtbar sind Bild2: Zeigt den Ausgangsstrom und CC-OPV Ausgang Bild3: Zeigt den Ausgangsstrom und CV-OPV Ausgang Jetzt ohne Transistor: Bild4: Zeigt den Ausgangsstrom und CC-OPV Ausgang Bild5: Zeigt den Ausgangsstrom und CV-OPV Ausgang
Die zeitweise Schwingung wenn der Transistor aktiv ist, zeigt auch die Simulation. Es hilf ein Widerstand (ca. 5 Ohm) am Emitter. Auch das Verhalten mit dem Limit entspricht dem erwarteten: der Strompeak wird begrenzt, aber auch deutlich länger. In guter Näherung ist die Ladung konstant. Um die Ladung zu reduzieren wäre eine Diode (ggf. Schottky) parallel zu R21 ggf. eine Alternative. Der Spitzenstrom wäre weiter hoch, würde aber nicht so lange anliegen. In der Simulation geht das recht gut. Wenn das schnelle Limit nicht so niedrig ist, ließe es sich auch damit kombinieren. Es hilft auch nicht immer, aber immerhin in vielen Fällen. Ein anderer Punkt wäre es ggf. die Versorgung von U3 zu reduzieren.
Lurchi schrieb: > Die zeitweise Schwingung wenn der Transistor aktiv ist, zeigt auch > die > Simulation. Es hilf ein Widerstand (ca. 5 Ohm) am Emitter. Interessant. Welche Frequenz ergab die Simulation? An den Emitterwiderstand als Abhilfe hatte ich auch schon gedacht. > > Auch das Verhalten mit dem Limit entspricht dem erwarteten: der > Strompeak wird begrenzt, aber auch deutlich länger. In guter Näherung > ist die Ladung konstant. > > Um die Ladung zu reduzieren wäre eine Diode (ggf. Schottky) parallel zu > R21 ggf. eine Alternative. Der Spitzenstrom wäre weiter hoch, würde aber > nicht so lange anliegen. In der Simulation geht das recht gut. Das muß ich mir erst mal ansehen. Es wird Zeit bessere Schaltpläne zu schaffen wo die Referenz Bezeichnungen leichter ersichtlich sind. > Wenn das > schnelle Limit nicht so niedrig ist, ließe es sich auch damit > kombinieren. Es hilft auch nicht immer, aber immerhin in vielen Fällen. > > Ein anderer Punkt wäre es ggf. die Versorgung von U3 zu reduzieren. Das werde ich vielleicht machen. Bedeutet aber Leiterbahnen zu trennen. Ist kein Problem. Ich muß mir nur die Details überlegen. Wahrscheinlich 12V Zenerdiode für REF UND CC OPV und Vorwiderstand. Dreibeinregler wie 78L12 wäre hier Overkill. Ich werde mal weitermachen. Wenn die Schwingung eliminiert werden kann, lohnt sich diese erste Änderung schon mal. Wie lange gedenkst Du noch aufzubleiben um Dir berichten zu können?
@Gerhard Für die Spannungsbegrenzung von U3 könntest du ja vorübergehend die vorhandenen "Landeplätze" für die angedachte Lüfter Regelung, missbrauchen. Statt dem 7824 einen 7812/15 einsetzen. Der Ausgang des Reglers ist ja frei belegbar ! Gruß Michael
Ein Emitterwiderstand alleine hilft noch nicht. Mit einem 1K Basis Widerstand in Serie und 100pF zwischen C auf B, hört die Schwingung auf. Sehe beiliegendes Oszi Bild. Kanal 2 zeigt den Ausgang des CC-OPVs. Einstellungen: CC=10mA, 10V Ohne Last, Kurzschluß am Ausgang Die beiden weiteren Bilder zeigen Kurzschluss Lastsprung von 0 auf 1.5A und umgekehrt wieder auf Leerlauf.
Michael D. schrieb: > @Gerhard > Für die Spannungsbegrenzung von U3 könntest du ja vorübergehend die > vorhandenen "Landeplätze" für die angedachte Lüfter Regelung, > missbrauchen. Statt dem 7824 einen 7812/15 einsetzen. Der Ausgang des > Reglers ist ja frei belegbar ! > > Gruß Michael Hallo Michael, Oh ja! Das ist ein guter Gedanke. Danke. Werde ich so machen. Weil wir dabei sind, was hältst Du von diesen Unternehmungen und versuchten "Verbesserungen" hier? Ich glaube, die von Lurchi vorgeschlagene zusätzliche Transistorstrombegrenzung ist definitiv nützlich. Die Schottky Diode zum CC Eingang hin über R21 werde ich auch noch hinzufügen. Muß aber erst eine solche Diode suchen;-) Gruss, Gerhard
Anbei ein Vergleich mit HP Schottky Diode 5200-2900 parallel zu R21. Cathode zum OPV Eingang hin. Den Oszi hatte ich auf Doppelspeicherung umgeschaltet um den Effekt der Diode direkt vergleichen zu können. Wie Lurchi schon mit der Simulation vorausgesagt hatte, verkürzt diese Modifikation die Ansprechzeit um satte 80% auf wenig mehr als 10us. Auch der CC-OPV reagiert deutlich schneller. Mit diesen Modifikationen hat sich das Problem des momentanen Überstroms beträchtlich reduziert und verdient permanent installiert zu werden. Mein Hut ab. Lurchi!
Gerhard O. schrieb: > Ich baute den Strombegrenzungstransistor ein wie von Lurchi vorgeschlagen. Super. Wie praktisch, wenn man das Netzteil schon vorliegen hat. Gerhard O. schrieb: > verkürzt diese Modifikation die Ansprechzeit um satte 80% auf wenig mehr als 10us Super Ergebnis. Man sollte jedes Netzteil überprüfen... Gerhard O. schrieb: > Bei mir sind ein 2SD1047 (Endstufe) und 2SD882 (Darlington Eingang) > eingebaut Wäre halt noch gut, brauchbare Spice Modelle für die zu finden.
Michael B. schrieb: > Gerhard O. schrieb: >> Ich baute den Strombegrenzungstransistor ein wie von Lurchi vorgeschlagen. > > Super. Wie praktisch, wenn man das Netzteil schon vorliegen hat. Zur Zeit ist es noch die Leiterplatte mit fliegenden Drähten herum auf den Labortisch. > > Gerhard O. schrieb: >> verkürzt diese Modifikation die Ansprechzeit um satte 80% auf wenig mehr als > 10us > > Super Ergebnis. > > Man sollte jedes Netzteil überprüfen... Das wäre schon interessant. > > Gerhard O. schrieb: >> Bei mir sind ein 2SD1047 (Endstufe) und 2SD882 (Darlington Eingang) >> eingebaut > > Wäre halt noch gut, brauchbare Spice Modelle für die zu finden. Da man nicht weiß ob die beigegebenen Transistoren wirklich das der Aufschrift nach sind, möchte ich die Originaltransistoren von DK zum Vergleich bestellen. Die sind dort alle erhältlich. Ich könnte dann die Transistoren am Curve Tracer vergleichen. Vielleicht erkennt man doch signifikante Unterschiede. Um den Unterschied zwischen SD1047 und einem verkappten TP3055 zu erkennen, könnte man eine 10MHz Klasse C HF Endstufe aufbauen. Da müsste sich der Unterschied sofort erkennen lassen weil der 3055 Die im Vergleich sehr "müde" ist. Man könnte ggf. untersuchen ob eine mit einer Diode überbrückten 1-5uH Induktivität am Eingang der Endstufe den Spitzenstrom dynamisch begrenzen würde um der Elektronik mehr Zeit zu geben mit dem plötzlichen Kurzschlussstromanstieg fertig zu werden. Was meint ihr? Die Diode soll nur gespeicherte Energie auffangen damit keine Spannungsspitzen durch das L entstehen.
Eine Induktivität an der Kollektorseite ist eher keine gute Idee. Die stört auch schon bei der normalen Benutzung. Schon so sollte in den meisten Fällen (es hängt davon ab wie sehr die Spannung runter geht) die extra Ladung bis die Strombegrenzung anspricht kleiner sein als die aus dem 10 µF Ausgangskondensator. Ein kleines Problem habe ich noch mit der Stromregelung gefunden. Wenn die Spannung bei Überlast / Kurzschluss sehr schnell zusammenbricht, kann es zu einer Überreaktion kommen. Der Strom geht nach dem schnellen Peak am Anfang für einige Zeit ganz auf 0 zurück. Unschön wird das vor allem, wenn das eingestellte Stromlimit niedrig ist. Schön ist das nicht, aber auch nicht so schlimm.
Lurchi schrieb: > Eine Induktivität an der Kollektorseite ist eher keine gute Idee. > Die > stört auch schon bei der normalen Benutzung. Meinst Du, es ist nicht einmal ein Versuch wert? Viel kann ja mit der Diode übers L eigentlich nicht passieren. Es ist klar, daß das L nur so groß wie unbedingt nötig sein darf. Die erste 1-2us ist halt ein Bereich wo die Steuerung im Augenblick machtlos ist. Man müsste auch überlegen ob man den CV OPV etwas schneller tum teagieren bringen kann. Allerdings ist danach die Ladung des 10uF Cs der begrenzende Faktor. > > Schon so sollte in den meisten Fällen (es hängt davon ab wie sehr die > Spannung runter geht) die extra Ladung bis die Strombegrenzung anspricht > kleiner sein als die aus dem 10 µF Ausgangskondensator. Das stimmt. Ich denke, die beiden Modifizierungen haben das Problem der überhohen Stromspitze praktisch fast gelöst. Der Ausgangselko trägt ja immer noch zu einem Strom Peak bei. > > Ein kleines Problem habe ich noch mit der Stromregelung gefunden. Wenn > die Spannung bei Überlast / Kurzschluss sehr schnell zusammenbricht, > kann es zu einer Überreaktion kommen. Der Strom geht nach dem schnellen > Peak am Anfang für einige Zeit ganz auf 0 zurück. Unschön wird das vor > allem, wenn das eingestellte Stromlimit niedrig ist. > Schön ist das nicht, aber auch nicht so schlimm. Ja, das ist mir messtechnisch auch aufgefallen. Brauchbar als Einsteiger LNG ist das Banggood Produkt auf alle Fälle.
Ich wiederholte die zwei Kurzschluß Beobachtungen mit dem CV-OPV gleichzeitig sichtbar bei 10mA und 1A Kurzschluß. CH1: 2A/DIV CH2: CC-OPV (Trigger Source) CH3: CV-OPV Der CV-OPV läßt sich vergleichsweise sehr viel mehr Zeit um die Endstufe runter zusteuern. > @Lurchi: > ... Wenn die Spannung bei Überlast / Kurzschluss sehr schnell > zusammenbricht, kann es zu einer Überreaktion kommen. Der Strom geht nach > dem schnellen Peak am Anfang für einige Zeit ganz auf 0 zurück. Das zweigte Bild zeigt das Verhalten mit 1A CC Einstellung. Ein paar us wird der Strom auf Null gewürgt und dann erst ist der Ausgangsstrom geregelt.
Hi, nach 5 Seiten wird's jetzt endlich mal interessant! R21(10k) ist dann wohl von U3 invertierender Eingang nach (-) Output und diesem wird eine Schottky parallel geschaltet. Hab ich das so richtig verstanden, das dadurch die Strombegrenzung um 80% schneller reagiert? Ich habe vor ca. einem Jahr einen Schaltplan in Eagle erstellt, den würde ich dann gerne mit den Mods ergänzen und hir zur Verfügung stellen ! Leider kann ich nicht versprechen, wann das sein wird, weil mich seit einer Woche eine widerliche Grippe blockiert und ich nur auf dem Tablet beschränkt bin. Was die Endstufe betrifft, sind die 2SD Typen für den niederfrequenten Bereich angedacht. Evtl sollte man die mal gegen 2SC Typen tauschen, wie z.B. 2SC3280/81 oder 2SC5100
Michael D. schrieb: > Hab ich das so richtig > verstanden, das dadurch die Strombegrenzung um 80% schneller reagiert? Hallo Michael, Ja. Die Diode muß mit der Kathode zum CC OPV schauen damit C8 schneller entladen wird. Das hat einen dramatischen Effekt bei Kurzschluß. Siehe beiliegende Handskizze. Die zusätzliche "Abwürgeschaltung" verhindert die 15A Stromspitze bei Kurzschluß und begrenzt den maximalen Strom dann auf rund 1.4A bis die CC Schaltung dann endlich hinterher hinkt. Bezüglich der Transistoren habe ich mir noch nicht zu viele Gedanken gemacht. Wichtig ist auch das genügend SOA Spielraum vorhanden ist. Diesbezüglich ist der SD1047 eigentlich gar nicht so schlecht. Ein ausführliches und komplettes CAD Schaltbild wäre sicherlich sehr nützlich. Ich hatte vor meine eigenen mit PR99 zu machen. Eagle ist aber weit gebräuchlicher und zugänglicher. Wünsche Dir noch gute und baldige Besserung!!! Gruss, Gerhard
Schlafstörungen kommen auch noch hinzu, ich mach bestimmt nicht mehr lange...:-) Sooo Gerhard, ich mußte eh mal an die Luft, da konnte ich es nicht lassen. Anbei mal der gemoddete Plan (NetzteilBanggood-MOD 2.0) Der war schon vom April 2016, daher hab ich auch 8x Gleichrichterdioden 1N5408 verbaut und 2x 4700µF (einer davon fand auf der Unterseite der Platine seinen Platz). Statt dem LM7824/12 wurde, wie schon erwähnt, der LM2574 für die Instrumente verwendet. Den SteUp deswegen, weil mir die Linearegler zu heiss wurden! Was für eine Bewandtnis der C15/10µF hatte, weiß ich gar nicht mehr... Wie man die originale Platine für den Mod umgestaltet, mach ich mir mal Gedanken, damit das hinterher nicht ganz so verranzt aussieht. Und übrigens hattest du Recht, der 2SD1047/140V/12A/100W/20MHz ist ganz gut geeignet. Gegenüber dem Lahmar... 2N3055 mit gerade 2,5MHz. Übrigens meinte ich da oben den 2SC5200/230V/15A/150W/30MHz, nicht den 2SC5100 Den 2SD882 sollte man evtl. gegen einen Spannungsfesteren Typen tauschen. V/CBO=40V und V/CEO=30V laut Datenblatt, könnte eng werden... Gruß Michael
Anbei mal die originale Platine(ober u. Unterseite) 1.Pic im originalen Zustand 2.Pic schon mal ein wenig gemoddet. Die Pads für die Endstufen, habe ich auf 4xLöcher erweitert, da passen die blauen Schraubklemmen hervorragend drauf. EDIT: Statt 2x4700µF hatte ich wohl einen 10mF Elko verwendet, sehe ich gerade.
Michael D. schrieb: > Schlafstörungen kommen auch noch hinzu, ich mach bestimmt nicht mehr > lange...:-) Hallo Michael, Nach allen Deinen Aktivitäten dachte ich mir nun schon, es ginge Dir besser. Wie man sich manchmal täuschen kann;-) Es ist schon mal gut das Schaltbild auf den neuesten Stand zu bringen. Danke für die Arbeit mit den Unterlagen. Meine Leiterplatte ist in einigen kleinen Details übrigens etwas anders. Der 7824 sitzt bei mir direkt an der Rückseite und hat keine Provisionen für Kondensatoren. Da ich beabsichtige nur bis 2A hinauf zugehen, ist die Verdopplung des Gleichrichters vielleicht noch nicht notwendig. Sonst würde ich eher einen der flachen viereckigen Typen für Einlochmontage bevorzugen weil sich der dann gleich am Chassis kühlen lässt. Auch wäre eine automatische oder manuelle Trafoumschaltung zur Verringerung der Kurzschlussverlustleistung zu erwägen. Die früher bekannten B(40)80C5000 gibt es wahrscheinlich nicht mehr im modernen Lieferprogramm. Ich hatte mir schon gedacht die "Abwürge" Begrenzungsschaltung direkt am SD1047 arbeiten zu lassen und einfach einen Serienwiderstand am Emitter einzufügen und den Messtransistor dort dran zu machen. Das ist leiterplattenmäßig leichter durchzuführen oder auch nur rein extern. Bezüglich der Transistoren gebe ich Dir recht. Der SD882 ist eng. Ich möchte immer mindestens 50% Reserve haben. Prinzipiell wäre auf lange Sicht gesehen eine neue LP wünschenswert um alle Erweiterungen miteinbeziehen zu können. Für verbesserte Spannungsstabilität würde ich auch vorschlagen die messtechnisch kritischen Widerstände durch stabilere 1% Metallfilmwiderstände zu ersetzen. Die Referenzdiode könnte man auch durch was Besseres auswechseln. Für den Stromzweig gilt das Gleiche. Der 0R47 könnte man später zur Verringerung des Temperaturgangs belastungsmäßig gegen einen wesentlich leistungsstärkeren stabilen Widerstand auswechseln. (Bei 3A werden dort 4.5W verbraten) Nachtrag: Die -Vee Spannung sollte für maximalen Spannungsbereich des LNGs nur so groß wie unbedingt notwendig sein. -5V ist zu großzügig weil es die Versorgungsspannung der OPVs unnötig vergrößert. 1.5V sollten für einige der in Frage kommenden OPVs ausreichen Bis dann, Gerhard
Bei der negativen Versorgung muss man schon genügend Reserve haben. Das hängt auch von den OP Typen ab. Der TL081 könnte ggf. Probleme machen wenn man an Eingang den Common-mode Bereich verlässt. Der OP für die Spannungsregelung muss eigentlich nur bis etwa 0 V runter. Der OP für die Strombegrenzung muss bis etwa -1 V am Ausgang können, um die Sollspannung sicher bis etwas unter 0 zu bringen. Je nach OPs sind die -5 V nicht so falsch für den TL081. Die hohe Positive Spannung braucht eigentlich nur der OP für die Spannungsregelung. Dort sollte man ggf. einen extra Begrenzung (= einfache Regelung mit NPN als Emitterfolger und ca. 30 V Zener) vorsehen. Es könnte sich auch lohnen für diese Spannung einen extra Filterkondensator vorzusehen, damit man die Rippel Einbrüche nicht so hat. Wenn man da 2 extra Dioden für die Gleichrichtung spendiert verliert man auch keine extra Spannung. Die anderen beiden OPs sollten mit etwa 12 V Versorgung auskommen. Vor allem für die Stromregelung hilft es wenn die Spannung da nicht zu hoch werden kann. Als Minimallösung eine Zenerdiode in Reihe. An den OPs sollten lokale Kondensatoren für die Entkopplung der Versorgung sein. Die neg. Seite der Versorgung des OPs für die Referenz sollte besser an GND sein, und nicht am neg. Ausgang. So wird der Ruhestrom des OPs nicht mitgemessen. p.s. Schaltpläne von Eagle oder ähnlichen besser als .PNG file. Das ist in der Regel kleiner und besser lesbar als .JPG. Bei den Widerständen für die Spannungseinstellung wäre der Poti vor allem das Limit. Von daher muss man es für R5,R6 und R33, R12 nicht übertreiben. Für das schnelle Abwürgen von Strompeaks könnte man ggf. auch den schon vorhandenen Q1 nutzen, mit einer Diode vom Ausgang zur Basis und dann ggf. R und C dazu für die Stabilität. Das Stromlimit wäre dann etwas höher (ca. 2,8 A - für eine 2 A Version des LNG etwa passend). Die Frage wäre aber ob man nicht statt dessen die 0.47 Ohm etwas verkleinert und das Limit weiter bei etwa 0.6 V am shunt hat. Mit 2 A über die 0.5 Ohm hätte man bereits 2 W am Shunt und damit ggf. schnell Drift von der Eigenerwärmung. Die Relativ hohe Spannung kommt aber natürlich der Regelung entgegen. Zu klären wäre auch noch wie man die Strommessung mit einbindet. Die fertigen Module dürften für einen deutlich kleineren Shunt gemacht sein. Um die Überreaktion bei der Strombegrenzung etwas zu reduzieren könnte man parallel zu R33 noch eine Diode (etwa 1N4148, keine Schottky wegen Leckstrom) haben, mit der Kathode am Eingang des OPs. Nach einem schnellen Einbruch der Ausgangsspannung (etwa einem Kurzschluss) wird der Eingang des OPs ggf. negativ und kommt so der Stromregelung in die Quere. Je nach OP könnte das schon gut sein, um zu verhindern das im schlimmsten Fall die Spannung zu negative wird. In der Simulation wird damit die Aus-phase in der Stromregelung nach einen Kurzschluss etwas kürzer - keine 100% Lösung aber einfach. Mehr als Nebeneffekt wird auch das Ansprechen der Strom-Regelung in manchen Fällen noch minimal schneller.
@Lurchi, habe gerade Deine Gedanken dazu gelesen und denke man sollte Deine vorgeschlagenen Versuche weiterführen. Danke. Bald werden wir eine neue LP brauchen um Platz für alle Änderungen zu haben:-) Werde mich voraussichtlich heute Abend oder morgen damit befassen. Gerhard
Die Änderungen halten sich eigentlich noch in Grenzen, zumindest für die ersten Tests. Später wird man ein neues Layout brauchen, vor allem für so etwas wie Spannungsbegrenzung und extra Filter / Gleichrichter für den OP. Das Layout hat auch eine leichte Schwäche, wie die Spannung angegriffen wird. Wenigstens bis zur Buchse sollte man zwischen den Leitungen für Strom und Spannung unterscheiden. Für den positiven Pol fehlen da ein paar cm. Der Abgriff für den Shunt an der neg. Seite ist auch schlecht - so hat man einiges an Ripple beim Strom zu erwarten. R17 (zum Poti für den Strom) solle direkt vom Shunt kommen, nicht erst über den Elko. Immerhin hat das Layout von Kit schon eine recht kleine Fläche für den Haupt-Stromfluss vom Elko zum Ausgang. Die thermische Kopplung der Dioden passt auch.
Dieses Kit scheint ja sehr interessant zu sein. Trozdem werde ich mir jetzt, auch weil ich hier ständig mitgelesen habe, dieses Funkschau Netzgerät bauen. Am besten zwei mal und dann bei Bedarf koppeln (seriell und parallel) - soll ja funktionieren. Mein Problem ist nur aus den unzähligen Anleitungen und Schaltbildern hier im Forum den herauszufinden, der auch fehlerfrei ist. Eine nette Endstufe (4x2N3055) mit großem Kühlkörper und einen schönen Trafo (ca. 2x30V/3A - muss ich noch ausmessen) hab ich schon. Und das meiste Kleinzeug liegt ohnedies rum. Walter
Na ja, 2 komplette Kits inkl. Potis mit Anschlussverl., 1% Metallwiderstände etc. für knappe 10€ ? Ich wüsste jetzt nicht, was dagegen spricht!? Die Kits gehen auch bis 5A, wenn nötig. Für Leiterbahnverstärkung kloppe ich immer 1,6er Kupferdraht mit dem Hammer(dängeln) platt (siehe Pic). Beide in Serie schalten, ist ebenfalls kein Problem! Beim Seriellen Betrieb, wäre vielleicht noch eine Trackingschaltung von Vorteil. Wie auch immer, warum neue Platinen ätzen, Löcher bohren etc, wenn es schon "fast" alles fertig angeboten wird? Aber das muß ja jeder selber wissen. Gruß Michael
Warum? - weil bei diesem China Kit Umbau nichts weitergeht - und zum selber entwickeln reicht mein Elektronik Wissen einfach nicht :-( Und weil, soweit ich es verstanden habe, die Tracking Funktion beim Funkschau Netzteil bereits eingebaut ist. walta
Das China Kit (Regler mit Endstufe als Emiterfolger) und das Funkschau Netzteil (LDO, so wie oft von HP genutzt) sind 2 verschiedene LNG Konzepte. Beide haben ihre eigenen Vor/ Nachteile: Die LDO Variante ist flexibler in der Spannung und lässt sich gut mit digitaler Anzeige / Steuerung kombinieren. Dafür ist die Spannungsregelung i.A. langsamer und braucht in der Regel einen größeren Ausgangskondensator. Durch den relativ großen Ausgangskondensator hilft es auch nichts dass die Stromregelung an sich schnell sein kann. Die Umschaltung von Trafowicklungen ist auch eher etwas einfacher. Man braucht zusätzlich die Trafowicklung für die Hilfsspannung. Während die LDO Variante auch relativ gut mit MOSFETs geht (sofern man die FBSOA beachtet und keine MOSFETs parallel schalten muss), lässt sich das Prinzip mit Emitterfolger nicht gut auf MOSEFTs übertragen. Bei der alten Funkschau Schaltung sind zum Teil auch noch kleinere Schwächen mit drin (etwa keine so gute Stabilität bei großer Kapazität, ggf. Art der Spannungseinstellung). Mit den eigentlich sinnvollen Änderungen ist die Frage ob die Platine aus dem Kit noch zu nutzen ist. Ein paar Unterbrechungen und fliegende Drähte würde es schon brauchen. Im Originalzustand passt das Kit auch nicht für 30 V und 3 A wie angepriesen, sondern für maximal etwa 15 V ( wenn man den TL081 nicht mit zu viel Spannung quälen will) und besser auch nur 2 A. Von daher macht es schon Sinn wenigstens für eine etwas höhere Spannung ein wenig zu tun. Mit Änderungen könnte man mit den TL081 OPs immerhin bis auf etwa 25-27 V kommen.
Michael D. schrieb: > Na ja, 2 komplette Kits inkl. Potis mit Anschlussverl., 1% > Metallwiderstände etc. für knappe 10€ ? Ich wüsste jetzt nicht, was > dagegen spricht!? Nun ja, ich hab's mal simuliert, inclusive Trafo. banggood.asc mit den Bauteilnamen und Werten aus https://img.banggood.com/file/products/201505080459530-30Vinstall.pdf Läuft nicht. Weil die OpAmp je 22mA ziehen, braucht es aus der negativen Versorgung 66mA und dafür reicht die Villard-Schaltung nicht. Man muss die Kondensatoren vergrössern und die Widerstände verkleinern, wie ich das in banggood_good.asc gemacht habe (C2=C3=470uF, D5=D6=1N4004, R2=22R R3=47R). Es kann zwar sein, daß die TL081 Simulations-Files zu viel Strom simulieren, aber sie sind immerhin von TI. Mich wundert also, warum noch kein Nachbauer damit Probleme hatte. Und dann zerplatzt es, weil bei einem 30~ Trafo wie vorgeschlagen die Betriebspannung für die OpAmps einfach viel zu hoch ist, man darf höchstens einen 24V~ Trafo verwenden wie schon gesagt wurde. Da die Schaltung das Netzteil mitsimuliert, kann man den Spannungseinbruch bei Last sehen. Das geht bei 3A schon mal unter 24V und schafft damit keine 20V Ausgangsspannung. Dann ist die Reaktion des Netzteils auf Lastwechsel nicht so besonders, schaut selbst und simuliert selbst. Stabil ist es auch nur mit den gewählten Transistormodellen. Die Originale gibt es leider nicht. Nimmt man andere (z.B. BD179 statt 2N3019), schwingt es schon mal. Wenn jemand Lust hat und sich damit auskennt, kann er ja mal die Reglerstabilität prüfen und bewerten.
Michael, Bei mir werden bei 25V Betriebsspannung gerade 8.5mA von den drei OPVs gezogen. Irgendwas stimmt da nicht in der Analyse. Zwischen 0-1.5A ändert sich der Stromverbrauch kaum. Auch fühlen sich alle drei OPVs kalt an. Es sind TL081. Gruß, Gerhard Nachtrag: Bei minimalen CC ist die Stromaufnahme 8.5mA Im CV Modus sinkt der Strom auf 7.3mA die OPV Stromaufnahme reagiert auf den Laststrom nur minimal um +/- 1mA.
Michael B. schrieb: > Michael D. schrieb: >> Na ja, 2 komplette Kits inkl. Potis mit Anschlussverl., 1% >> Metallwiderstände etc. für knappe 10€ ? Ich wüsste jetzt nicht, was >> dagegen spricht!? > > Nun ja, ich hab's mal simuliert, inclusive Trafo. banggood.asc mit den > Bauteilnamen und Werten aus > https://img.banggood.com/file/products/20150508045... > > Läuft nicht. > > Weil die OpAmp je 22mA ziehen, braucht es aus der negativen Versorgung > 66mA und dafür reicht die Villard-Schaltung nicht. > Man muss die Kondensatoren vergrössern und die Widerstände verkleinern, > wie ich das in banggood_good.asc gemacht habe (C2=C3=470uF, > D5=D6=1N4004, R2=22R R3=47R). > > Es kann zwar sein, daß die TL081 Simulations-Files zu viel Strom > simulieren, aber sie sind immerhin von TI. Mich wundert also, warum noch > kein Nachbauer damit Probleme hatte. Siehe meinen vorherigen Post. Das kann ich nicht bestätigen. > > Und dann zerplatzt es, weil bei einem 30~ Trafo wie vorgeschlagen die > Betriebspannung für die OpAmps einfach viel zu hoch ist, man darf > höchstens einen 24V~ Trafo verwenden wie schon gesagt wurde. Da die > Schaltung das Netzteil mitsimuliert, kann man den Spannungseinbruch bei > Last sehen. Das geht bei 3A schon mal unter 24V und schafft damit keine > 20V Ausgangsspannung. Dagegen läßt sich wie schon von Lurchi vorgeschlagen was unternehmen. Abgesehen davon ist ein 20V LNG auch nicht gerade unbrauchbar. 25-27V sollten aber auf alle Fälle machbar sein. > > Dann ist die Reaktion des Netzteils auf Lastwechsel nicht so besonders, > schaut selbst und simuliert selbst. So schlecht ist es doch nicht. Statisch ist die Regulierung 1mV zwischen 0 und 1.5A Laststromwechsel. Auch dynamisch ist die Reaktion auf Lastwechsel nicht so schlecht und durchaus mit allen anderen LNGs vergleichbar. Es regelt sogar innerhalb von 5uS einen 50 auf 100% Lastwechsel aus. > > Stabil ist es auch nur mit den gewählten Transistormodellen. Die > Originale gibt es leider nicht. Nimmt man andere (z.B. BD179 statt > 2N3019), schwingt es schon mal. Konnte ich absolut nicht beobachten. Ich habe alle möglichen Lasten angeschlossen und absolut keine Tendenz zu Schwingungen fesstellen können. Ich habe bis zu 4700uF getestet. > > Wenn jemand Lust hat und sich damit auskennt, kann er ja mal die > Reglerstabilität prüfen und bewerten. Einige Oszi Bilder belegen ja schon die Eigenschaften etwas. .
Das passiert beispielsweise, wenn man das Originalneztzteil (mit aufgebohrter Negativversorgung) mit einem 24V~ Trafo versorgt (0.5 Ohm Quellwiderstand realistisch bei 5A Trafo, also 26.5~ Leerlauf und 37.5Vpeak im Leerlauf), und dem Netzteil 30V/3A(300mA/30mA) abverlangt, oder von Sekunde 0.3 bis 0.4 24V/2.4A(240mA/24mA). Es kommen gerade mal 18V raus. Dennoch müssen die OpAmps schon 40V aushalten, das wird bei +/-10% Netzspannung nicht besser sondern 44V überschreiten. Eigentlich verträgt es also nur einen 20V~ Trafo. Gerhard O. schrieb: > Bei mir werden bei 25V Betriebsspannung gerade 8.5mA von den drei OPVs > gezogen. Irgendwas stimmt da nicht in der Analyse. Das ist eine gute Auskunft, daher schafft die Originalschaltung wohl die Negativversorgung. Das Datenblatt http://www.ti.com/lit/ds/symlink/tl081.pdf sagt auch 1.4mA typ und 2.8mA maximal. Ich weiss nicht, warum die Simulation 20mA aus plus und 20mA aus minus pro OpAmp zieht, am Ausgangsstrom liegt's jedenfalls nicht, der liegt eher bei 2.8mA. Gerhard O. schrieb: > Es regelt sogar innerhalb von 5uS einen 50 auf 100% Lastwechsel aus. Ja, Spannung regelt es schnell, dank kleinem Ausgangskondenstaor. Anbei 1.6A auf 3.2A / 160mA auf 320mA, 16mA auf 32mA bei ca. 16V.
Mal mein Senf dazu... es wird sich zu arg an dem Trafo mit 30V AC Spannung orientiert. Das ist für meine Begriffe zu hoch gegriffen (wir wissen doch, das die Chinamänner gerne übertreiben). Ich selber habe 2x 18V AC / 3,15A verbaut, in meinen Augen vollkommen ausreichend. Da ein Labornetzgerät immer 2 voneinander unabhängige Spannungsquellen haben sollte, bietet es sich ja an, diese Kits in 2facher Ausführung einzubauen. Dann würden auch die Bauteile nicht bis auf Limit gestresst und bei höherem Spannungsbedarf , fährt man eben in Serie. Das funktioniert bei mir ohne Probleme
Die OPVs könnten mittels 30-33V Zenerdiode und Vorwiderstand geschützt werden. Das schließt unerwartete Schäden durch zu hohe Netzspannungen aus. Besser wären natürlich noch 44V OPVs. Sonst empfiehlt sich besser ein HP fliehenden Regler LNG Konzept. Daß Deine Simulation so hohe Ströme voraussagt ist möglicherweise einem Fehler im Modell zugrunde zu legen. Das Datenblatt des TL081 bestätigt ja aich meine Vergleichs Messungen. Ich habe allerdings vor dieses Design als Doppel LNG nur für 0-20V, auch wegen der 0-20V LCD Doppel Instrumente die ich hier schon vorstellte, auszulegen. Da dürften die OPVs im sicheren Spannungsbereich sein. Das zweite LNG wird dann im Tracking Modus betrieben wo das positive LNG der Master ist und das negative ein Sklave mit einstellbaren Tracking Verhältnis ähnlich wie beim HP6237A.
Beitrag #5220653 wurde von einem Moderator gelöscht.
Beitrag #5220655 wurde von einem Moderator gelöscht.
Michael D. schrieb: > Mal mein Senf dazu... > es wird sich zu arg an dem Trafo mit 30V AC Spannung orientiert. Das ist > für meine Begriffe zu hoch gegriffen (wir wissen doch, das die > Chinamänner gerne übertreiben). Ich selber habe 2x 18V AC / 3,15A > verbaut, in meinen Augen vollkommen ausreichend. > Da ein Labornetzgerät immer 2 voneinander unabhängige Spannungsquellen > haben sollte, bietet es sich ja an, diese Kits in 2facher Ausführung > einzubauen. Dann würden auch die Bauteile nicht bis auf Limit gestresst > und bei höherem Spannungsbedarf , fährt man eben in Serie. Das > funktioniert bei mir ohne Probleme Ja. Ich sehe das ähnlich. Für höhere Spannungen ist das HP Konzept einfach besser geeignet. Mike, wieder im Bereich der Lebenden? .
Michael B. schrieb: >> Bei mir werden bei 25V Betriebsspannung gerade 8.5mA von den drei OPVs >> gezogen. Irgendwas stimmt da nicht in der Analyse. > > Das ist eine gute Auskunft, daher schafft die Originalschaltung wohl die > Negativversorgung. Das Datenblatt > http://www.ti.com/lit/ds/symlink/tl081.pdf sagt auch 1.4mA typ und 2.8mA > maximal. Ich weiss nicht, warum die Simulation 20mA aus plus und 20mA > aus minus pro OpAmp zieht, am Ausgangsstrom liegt's jedenfalls nicht, > der liegt eher bei 2.8mA. Hmm, habe jetzt TL071 Modell von TI benutzt, auch 20mA, und TL081 Modell von 1992 von ST, da steigt dann die Versorgungsspannung auf 100V... Ich musste das Modell auch in der Parameterliste anpassen, damit es zum OpAmp2 von LTSpice passt. Irgendwas im Modellkern wird aber für LTSpice offenbar unpassend sein. Schade, der hätte 4.8mA gezogen. Mit LT1057 hingegen geht es, auch mit der Originalbestückung in der Negativversorgung. Michael D. schrieb: > es wird sich zu arg an dem Trafo mit 30V AC Spannung orientiert. Na ja, das ist, zusammen mit 30V/3A, halt die Angabe des Anbieters. Michael D. schrieb: > Ich selber habe 2x 18V AC / 3,15A > verbaut, in meinen Augen vollkommen ausreichend. Was kannst du denn damit aus dem Netzteilkanal ziehen ? Nach Simulation werden schohn 15V bei 2A damit knapp.
Versuche es mal damit: * TL081 OPERATIONAL AMPLIFIER "MACROMODEL" SUBCIRCUIT * CREATED USING PARTS RELEASE 4.01 ON 06/16/89 AT 13:08 * (REV N/A) SUPPLY VOLTAGE: +/-15V * CONNECTIONS: NON-INVERTING INPUT * | INVERTING INPUT * | | POSITIVE POWER SUPPLY * | | | NEGATIVE POWER SUPPLY * | | | | OUTPUT * | | | | | .SUBCKT TL081 1 2 3 4 5 * C1 11 12 3.498E-12 C2 6 7 15.00E-12 DC 5 53 DX DE 54 5 DX DLP 90 91 DX DLN 92 90 DX DP 4 3 DX EGND 99 0 POLY(2) (3,0) (4,0) 0 .5 .5 FB 7 99 POLY(5) VB VC VE VLP VLN 0 4.715E6 -5E6 5E6 5E6 -5E6 GA 6 0 11 12 282.8E-6 GCM 0 6 10 99 8.942E-9 ISS 3 10 DC 195.0E-6 HLIM 90 0 VLIM 1K J1 11 2 10 JX J2 12 1 10 JX R2 6 9 100.0E3 RD1 4 11 3.536E3 RD2 4 12 3.536E3 RO1 8 5 150 RO2 7 99 150 RP 3 4 2.143E3 RSS 10 99 1.026E6 VB 9 0 DC 0 VC 3 53 DC 2.200 VE 54 4 DC 2.200 VLIM 7 8 DC 0 VLP 91 0 DC 25 VLN 0 92 DC 25 .MODEL DX D(IS=800.0E-18) .MODEL JX PJF(IS=15.00E-12 BETA=270.1E-6 VTO=-1) .ENDS Blackbird
Die originale Kit Schaltung hat mit der zu hohen Spannung ein Problem, das ist bekannt. Ein 18 V Trafo ist schon passender als die vorgeschlagenen 24 V. 15 V und 2 A können damit schon knapp werden. Ein etwas größerer Filterkondensator wäre da schon nötig für 2 A. Die versprochenen 30 V wird man mit der Schaltung und dem TL081 kaum hinbekommen - da wird es mit maximal 36 V Versorgung zu knapp, auch wenn man die neg. Versorgung noch etwas reduziert (ca. -4 V sollten es mindestens sein, damit es mit dem input common mode hinkommt). Um viel Leistung trotz des eingeschränkten TL081 zu bekommen sollte man: 1) die Spannung für den OP per Widerstand und Zener und ggf. Transistor begrenzen. 2) die Spannung für den Ausgangs OP separat filtern, damit man dort die Einbrücke der Spannung nicht so stark hat. 3) für mehr Strom auch den Filterkondensator vergrößern. Für 2 A eher 4700 µF , für 3 A auch schon mal 6800 µF. 4) für einen hohen Strom den 0.47 Ohm Widerstand verkleinern (bzw. einen 2. parallel). Die 0.47 Ohm sind eher passend für etwa 1-2 A. Es dürfte sich lohnen die Spannung für den OP extra zu filtern (2 extra Dioden als Gleichrichtung), weil die maximale Ausgangsspannung bei etwa 3-4 V unter der Versorgung des OPs liegt. Die Spannung für den Hauptstrom vom Transistor darf niedriger sein - da reicht etwa 1-1.5 V an Reserve. Der OP für die Ref. Spannung muss nicht über die negative Spannung versorgt werden. Da reicht die normale Masse. Im original Plan wird da sogar der Punkt hinter dem Shunt gewählt - besser wäre aber wohl vor den shunt.
Blackbird schrieb: > Versuche es mal damit: Danke, ändert leider nichts, es bleibt bei knapp 20mA Stromaufnahme. Am besten funktioniert derzeit der LT1057 als Ersatz für den TL071, dann kann die negative Versorgung so bleiben wie bei Banggood. banggood_LT1057.asc Die aufwändige Z-Dioden Schaltung (die bei banggood sinnlos ist weil sie eine schlechte 5V1 Z-Diode verwendet und keine 1N829 bei der die Stromversorgung der Z-Diode abgeleitet aus der Z-Dioden Spannung vielleicht noch Sinn machen würde) kann man gut durch einen TL431 ersetzen. banggood_TL431.asc (benutzt TL431.asy, TL431A.mod) Die langsame Stromregelung ist auf C4 zurückzuführen, mit 1nF statt 100nF wird das schon viel angenehmer, sogar 1pF funktioniert bei mir bisher ohne Schwingungen, ich denke mal, der Kondenstaor ist da einfach unsinnig und falsch vom Konzept her. banggood_LT1057_TL431_1n.asc
Michael B. schrieb: > Die langsame Stromregelung ist auf C4 zurückzuführen, mit 1nF statt > 100nF wird das schon viel angenehmer, sogar 1pF funktioniert bei mir > bisher ohne Schwingungen, [..]. In der realen Schaltung oder in der Simulation?
Erwin E. schrieb: > In der realen Schaltung oder in der Simulation? Ich habe den Bausatz nicht, nur die Simulation. Aber ich beginne mich in ihr zurechtzufinden. Realistischer wird es mit realen Kondensatoren (ESR). Aber so lange keine Modelle für 2SD882/2SD1047 vorliegen....
Der Kondensator C4 hat 2 Funktionen: einmal sorgt er für ein absichtlich langsames Erholen der Spannung nach einem Ansprechen der Strombegrenzung. Wie langsam das sein soll ist sicher Geschmackssache. Die 100nF halte ich auch eher für groß. Der 2. Punkt ist es dafür zu sorgen dass die Soll-spannung auch für hohe Frequenzen auf die richtige Masse bezogen ist. Eine nicht so gute Gleichtaktunterdrückung beim OP für die Referenz könnte sonst zu Problemen, bis hin zum schwingen führen. Wie wichtig das ist, hängt davon ab wie der OP versorgt wird. Mit der Versorgung über den Shunt ist es eigentlich kein Problem. Es wird aber ggf. ein Problem, wenn der OP an der Masse davor hängt. Die Schaltung mit dem OP für die Referenz hat schon ihren Sinn: sie sorgt dafür, dass der Strom, der von der Referenz mit über den Shunt fließt konstant ist. Die Variante mit dem TL431 würde eine wenig Rippel bei der Stromregelung erzeugen, weil der Strom von der Rohspannung abhängt. Zusätzliche Filterung wäre da das mindeste. Je nach Art der Zenerdiode ist eine 5.1 V Zenerdiode ich nicht so schlecht, die TL431 Referenz ist nicht unbedingt besser. Eine bessere, aber auch etwas teurere Lösung wäre ein LM329 Ref. Chip mit ca. 7 V.
Michael B. schrieb: , sogar 1pF funktioniert bei mir > bisher ohne Schwingungen, ich denke mal, der Kondenstaor ist da einfach > unsinnig und falsch vom Konzept her. Also, wenn ich so was lese, kann ich mich auch beim besten Willen nicht mehr zurückhalten! 1pF. Ja sag' mal, weißt du wie viel das ist? Das ist zehn hoch minus 12!!! Überhaupt, dieses ganze Simulationsgedaddele, was soll das bringen? Ich wette, Du hast noch nie ein LNG oder dergleichen selber gebaut. ...und du erwartest tatsächlich von deinem Simulationsprogramm eine Reaktion auf 1 pikofarad? Ich wundere mich nur, daß von den anderen keinerlei Einwände kommen zu deinen "Expertisen".
Die Simulationsprogramme sind schon recht gut. Die haben auch keine Probleme mit fF und aV, wenn es sein soll. In der Schaltung macht 1 pF für C4 nicht unbedingt Sinn, da sind parasitäre Kapazitäten eher größer. Beim LNG macht es schon Sinn, das vorher in der Simulation einmal zu überprüfen. Man muss aber auch beachten, dass einige Teil nicht unbedingt ideal sind. Hier sind es vor allem parasitäre Induktivitäten im Niederohmigen Teil und ggf. parasitären Kapazitäten in Hochohmigen teilen (beim LNG eher nicht so relevant). Die Schaltung sollte in der Simulation schon funktionieren - real testen muss man es trotzdem noch einmal. Wenn es aber in der Simulation schon nicht geht, brauch man kaum hoffen, dass es real sicher Nachbaubar wird.
C4 hat noch eine weitere Nebenrolle: Er filtered die Poti Einstellspannung von Poti-Stellgeräuschen oder Unregelmäßigkeiten beim Bewegen des Potis die sonst Unregelmäßigkeiten der Spannungseinstellung bewirken können. Wenn ich dieses Wochenende dazu komme werde ich noch ein paar der diskutierten Vorschläge in die Praxis umsetzen. Mit den zwei Hauptmodifizierungen (Schottkydiode und Transistor Abwürgeschaltung gegen den Spitzenstrom) funktioniert diese Bord eigentlich sowieso schon recht ordentlich und dürfte normalen Ansprüchen genügen. Die Spannungsversorgung der OPVs könnte man noch wie vorgeschlagen umändern. 1N823A sind s.v.w.i.w. noch im Handel erhältlich. Aber es gibt genügend andere integrierte gute Spannungsreferenzen. Wenn man das machen will sollten auch abhängige Widerstände durch stabilere Typen ausgewechselt werden. Auch ist die thermische Original Spannungs Stabilität wenn auch nicht gut, trotzdem für die meisten Zwecke ausreichend. Das kann jeder so ändern wie ihm beliebt. Was ist nun das Fazit vom "China" Experiment? :-)
Lurchi schrieb: > Die Simulationsprogramme sind schon recht gut. Die haben auch > keine > Probleme mit fF und aV, wenn es sein soll. In der Schaltung macht 1 pF > für C4 nicht unbedingt Sinn, da sind parasitäre Kapazitäten eher größer. > ... Ja! Das müßte ihm doch klar sein, so wie er sich hier gibt. Da erwartet er doch tatsächlich eine Reaktion von seinem Daddelprogramm!
Ich hatte vergessen zu erwähnen, daß ich die Abwürgeschaltung aus praktischen Gründen auf die High-Side umändern möchte. Anstatt dem Masse shunt möchte ich am Emitter vom SD1047 einen 0R47 Ohm reinfügen und mit einem NPN den Spannungsabfall messen und den Collector auf die Basis des SD882 legen. Falls das ausreichend schnell funktioniert erspart man soch die Bord Modifizierungen und kann diesen Teil "Outboard" realisieren.
juergen schrieb: > Also, wenn ich so was lese, kann ich mich auch beim besten Willen nicht > mehr zurückhalten! Besser wäre es, wenn du vorher denkst, und dich dann zurückhältst. 1pF heisst: Er ist praktisch nicht mehr vorhanden. (und trotzdem funktioniert es). Daher kam ich auf die Vermutung, daß er dort für die Regelungsstabilität überflüssig und eher kontraproduktiv ist. (Lurchi und Gerhards Bemerkungen habe ich inzwischen gelesen, wenn aber das Ansteigen der Spannung von der Regelung gut abgefangen wird, reicht es wohl, und wenn er das Poti beruhigen soll, kommt er besser vor R8). Dazu muss ich in der Simulation einen Kondensator gar nicht wegmachen, sondern ich tippe einfach so einen kleinen Wert ein. Da du von Simulationsprogrammen keinerlei Ahnung hast, kannst du das natürlich nicht wissen. Trotzdem solltest du dich zurückhalten. Denn dein Beitrag ist eher peinlich. Aber es ist Freitag.
Du kriegst am Ausgang kein 30V. Die Eingangsspannung sackt bei 3A Belastung schon unter 30V (nur noch ca. 26V). Setze mal V5 auf 42V (entpricht 30V AC Trafo) und C1 auf 10000µF, schon funktioniert tadellos. Oder muss du runter mit der Ausgangsspannung.
Tany schrieb: > Setze mal V5 auf 42V (entpricht 30V AC Trafo) Sorry ich habe übersehen. Bei hoher Spannung funktioniert die Simulation nicht, nur mit niedriger Ausgangsspannung
Blackbird schrieb: > Versuche es mal damit: Es scheint allgemein am Boyle Modell zu liegen, hier hat das einer eruiert: https://www.eevblog.com/forum/projects/better-ltspice-tl072-model/ Zieht dort auch 14mA bei 30V, immer.
Tany schrieb: > ...Bei hoher Spannung funktioniert die Simulation nicht Mit paar Änderungen klapp's jetzt. Ich habe TL081 durch NE5532 ersetzt, der verträgt max. 44V
Gerhard O. schrieb: > Ich hatte vergessen zu erwähnen, daß ich die Abwürgeschaltung aus > praktischen Gründen auf die High-Side umändern möchte. Also, ich lese hier ja schon ne Weile mit, kriege aber in zunehmendem Maße Bedenken bei alldem, was hier gepostet wird. mein Kritikpunkt ist die meiner Meinung nach ungesunde Schnellabschalterei bei zu hohem Strom. Jeser weiß doch, daß eine Schaltung, die am Labornetzteil hängt, auch mal für kurze Zeit einen deftigen Strom ziehen darf, ohne daß das Netzteil sogleich zickig wird und den Regler herunter reißt. Deswegen ja auch der 22µ .. 47µ Elko über den Ausgangsklemmen. Eben damit das Netzteil sich bei pulsförmiger Belastung als ausreichend steife Spanniungsquelle benimmt. Lediglich bei längerfristigem Überstrom soll das Netzteil in den I-Modus gehen. Und über die Zeitkonstante kann man diskutieren. ich bin allemal für eine eher gemütliche Zeitkonstante, so ab 10..30 ms und keinesfalls wesentlich schneller. Sonst wird aus dem Labornetzteil nämlich eine Zicke, wo man zwecks Benutzbarkeit dann außen an die Klemmen noch nen 1000 µF Elko dranklemmt. W.S.
Das schnelle Stromlimit sollte auch deutlich oberhalb der normalen Strombegrenzung liegen. Ohne diese zusätzliche Begrenzung wird der Strom Teilweise wirklich hoch (ggf. auch schon mal über 20 A). Mit dem relativ schnellen SD1047 ist das ggf. noch nicht so schlimm, aber eine eher langsamer Transistor wie der 2N3055 braucht dann auch noch mal eine ganze Zeit bis der Strom wieder runter geht. Da kann dann ggf. zu unschönen Überschwingern führen - halt nicht nur entsprechend dem 50%-100 % Sprung, sondern ggf. 20 mal mehr entsprechend einem 50%-1000% Sprung. Wenn man das extra Limit nicht so niedrig haben muss, reicht ggf. auch einfach ein etwas größerer Widerstand zwischen dem OP und der Ausgangsstufe. Bei der Variante mit Dioden vor der Endstufe kann die Stromquelle die grobe Begrenzung übernehmen. Je nach Anwendung will man eine schnelle Regelung des Stromes ohne große Überschwinger oder auch nur ein langsames Limit im ms Bereich. Weder das eine noch das andere Verhalten passt immer. Ein Umschaltung wie schnell die Strombegrenzung reagieren soll wäre ggf. eine gute Idee. Gerade wenn die Stromregelung aber wirklich langsam wird (bis in den ms Bereich) braucht man das zusätzliche harte Limit, ggf. sogar schon um die Schaltung zu schützen.
W.S. schrieb: > Gerhard O. schrieb: >> Ich hatte vergessen zu erwähnen, daß ich die Abwürgeschaltung aus >> praktischen Gründen auf die High-Side umändern möchte. > > Also, ich lese hier ja schon ne Weile mit, kriege aber in zunehmendem > Maße Bedenken bei alldem, was hier gepostet wird. > > mein Kritikpunkt ist die meiner Meinung nach ungesunde > Schnellabschalterei bei zu hohem Strom. Jeser weiß doch, daß eine > Schaltung, die am Labornetzteil hängt, auch mal für kurze Zeit einen > deftigen Strom ziehen darf, ohne daß das Netzteil sogleich zickig wird > und den Regler herunter reißt. Im Prinzip stimme ich Dir bei und sehe das eher als eine Option die nicht unbedingt notwendig ist. Ich werde sie vorerst bei mir auch nicht permanent einbauen. Ich wollte nur wissen ob es moeglich ist, die 15A Stromspitze zu begrenzen. Fuer 20us macht (mir) die eigentlich nicht zu viel aus. Ich moechte erst einmal mit dieser Schaltung so arbeiten um praktische Erfahrngen zu sammeln und auch mit den HP LNGs vergleichen zu koennen. > > Deswegen ja auch der 22µ .. 47µ Elko über den Ausgangsklemmen. Eben > damit das Netzteil sich bei pulsförmiger Belastung als ausreichend > steife Spanniungsquelle benimmt. Richtig. Ich koennte auch mit 100uF leben. > > Lediglich bei längerfristigem Überstrom soll das Netzteil in den I-Modus > gehen. Und über die Zeitkonstante kann man diskutieren. ich bin allemal > für eine eher gemütliche Zeitkonstante, so ab 10..30 ms und keinesfalls > wesentlich schneller. Sonst wird aus dem Labornetzteil nämlich eine > Zicke, wo man zwecks Benutzbarkeit dann außen an die Klemmen noch nen > 1000 µF Elko dranklemmt. Das stimmt auch. Abgesehen davon sind diese Stromspitzen wie ich ja gemessen hatte nur im 20-50us Bereich bis halt die CC Kontrolle anspricht. Das sit sowieso ziemlich schnell. Diese Abwuergeschaltung war lediglich als Abhilfe gedacht, sollte jemand es brauchen. Bei mir baue ich wahrscheinlich nur die Schottky Diode permanent rein. Jeder muss hier selber entscheiden. > > W.S. .
Anbei ist ein erstes Verdrahtungsschema des Banggood Netzteils. Es beansprucht nicht perfekt zu sein und ist nur als vorläufige Arbeitsunterlage für eine mögliche Ausführung gedacht. Das eingezeichnete DPM ist das schon von mir vorgestellte, aber als zu teuer empfundenes LCD Doppelinstrument für den Bereich 0-19.99V und 0-1.999A mit spezifizierter 1% Genauigkeit, eingezeichnet. Das muß dann für die jeweilig zutreffenden Individualwünsche umgezeichnet werden. Da die Stromversorgung etwas umständlich ist, wären auch analoge Instrumente nicht zu schlecht. Leider würde der interne DPM Stromverbrauch bei Stromversorgung vom LNG mit angezeigt werden. Diese Probleme beweisen wie unpassend diese chinesischen Instrumente für solche Anwendungen eigentlich sind. Die Spannung- und Stromeingänge dürfen galvanisch nicht direkt verbunden sein. Das ist leider bei den mir bekannten Import DPMs allgemein der Fall. Die gezeichnete Schaltung von mir ist lediglich der beste Kompromiß der mir zur Zeit eingefallen ist. In dieser Hinsicht sind die alten ICL7106/7 Designs doch besser weil der Common-Mode Bereich in Grenzen flexibel ist.
W.S. schrieb: > wo man zwecks Benutzbarkeit dann außen an die Klemmen noch nen > 1000 µF Elko dranklemmt. Als Info für dich: Ich betreibe meine 3 Steppers (4,2A) mit meinem LNG (max. 4A) und ich habe garantiert kein 1000 µF am Ausgang hängen. Das das beste Beispiel für s.g. pulsförmiger Belastung.
@Gerhard Was mir hier sehr gut gefällt, sind die Sense Ausgänge, sollte jedes LAB haben! Das sollte auf jeden Fall umgesetzt werden. Evtl. könnte man diese auch dafür(über Buchsen) nach außen führen, um direkt am Verbraucher mit anschließen zu können, sollte der Leitungswiderstand der Kabelage eine Rolle spielen. Da für die Anzeige-Instrumente sowieso eine bzw. zwei separate Spannungen(extra Wicklung beim Ringekern oder 2. Kleintrafo)von nöten sind, sollten auch die Chinateile einsetzbar sein. Ich meine, ich hätte das schon mal Umgesetzt, muß da mal nachsehen. Gruß Michael EDIT: Man könnte natürlich auch 2x DC-DC Konverter dafür verwenden, dann bräuchte man nur einen StepDown von der Sekundärseite einbauen und beide DC-DC Wandler damit speisen, also kein separater Trafo, oder Wicklung.
Tany schrieb: >> ...Bei hoher Spannung funktioniert die Simulation nicht > > Mit paar Änderungen klapp's jetzt. > Ich habe TL081 durch NE5532 ersetzt, der verträgt max. 44V Öhm, der NE5532 ist ein DualAmp! Der NE5534 wäre der SingleAmp ;-) Wird sehr oft verwechselt...
Tany schrieb: > Mit paar Änderungen klapp's jetzt. > Ich habe TL081 durch NE5532 ersetzt, der verträgt max. 44V Schön. Du hast also eine NE5532 Simulation gefunden, die mit geringerren Betriebsstrom auskommt, welche denn ? Übrigens verträgt auch der LT1057 die 44V, er ist ein genauerer TL081-Clon von LinearTech. Der abgeklemmte Q1 soll verhindern, daß die Ausgangsspannung hochläuft, wenn die negtaive Versorgungsspannung noch nicht vorhanden ist, klemmt aber brutal den Ausgang von U2 in die Strombegrenzung. Gerhard O. schrieb: > Anbei ist ein erstes Verdrahtungsschema des Banggood Netzteils. Super Ansatz, über ein herausgeführtes sense den Spannungsabfall am shunt des Messgeräts zu kompensieren. Gerhard O. schrieb: > Diese Probleme beweisen wie unpassend diese chinesischen Instrumente für > solche Anwendungen eigentlich sind. Tja, meine Rede, man muss alles selber machen wenn es ordentlich sein soll. Lurchi schrieb: > Das schnelle Stromlimit sollte auch deutlich oberhalb der normalen > Strombegrenzung liegen. Und zwar da, wo sonst der Ausgangstransistor beschädigt wird (SOA < 1ms). Denn lieber den Strom begrenzen, als ein durchlegierter Ausgangstransistor der die volle Trafospannung auf den verbraucher gibt.
Wenn man den Shunt aus dem Anzeigemodul statt dem 0.47 Ohm Widerstand nutzt, könnte man die Schaltung auch mit so einem billigen Anzeigemodul kombinieren. Durch den kleineren Shunt wäre die Stromregelung allerdings weniger genau und ggf. weniger schnell. Wenn nötig könnte ein präziserer OP für die Stromregelung vieles davon ausgleichen. Für die Stabilität wäre ggf. ein kleiner Widerstand am Emitter des Transistors hilfreich, um den kleineren Shunt zu ergänzen. Die eigentlich wesentliche Änderung für das Kit dürfte es sein die Spannung für die OPs zu begrenzen. Dazu wäre eine extra Filterung für die OPs hilfreich, um mehr Spannung raus zu bekommen (könnte bei gegebenem Trafo etwa 2 V mehr bringen).
Habe inzwischen einen blöden Fehler in meinem Schaltbild gefunden und eine Revision auf R1.1 gemacht. Die 2SD1047 B/C waren vertauscht eingezeichnet. Zusätzlich ist der Punkt eingezeichnet um die Versorgungsspannung des CC und VR OPVs von V+ zu trennen und mit der geregelten Spannung vom 7812 zu verbinden. Natürlich müssen noch die üblichen Cs fuer den VR mit eingebaut werden. Die hatte man im Layout vergessen. Der CV OPV sollte zwischen Vcc und Vee eine 1W 33V Zener Diode verpaßt bekommen und die Leiterbahn von V+ zu Vcc muß aufgetrennt werden und einen geeigneter Begrenzungswiderstand eingefügt werden. Frei nach Schnauze ohne Berechnung je nach Spannungsdifferenz, ein Wert zwischen 330 Ohm - 1K dürfte passen.
Mit den Teilen vom Original-Plan wären 12 V recht knapp für die Versorgung, weil die Ref. Spannung bei 10.2 V (nominal) liegt. Ein 15 V Regler wäre vermutlich passender, oder man müsste die Ref. Spannung etwas kleiner machen indem man einen Widerstand anpasst. Getrennte Sense-leitungen im Gerät sind eine gute Idee, weil auch noch relativ einfach. Echte Sense Eingänge sind dagegen deutlich aufwändiger: man braucht einen Schutz gegen Fehlbedienung, eine eher langsamere Regelung wegen möglicher externer Induktivitäten und darf nicht so viel Strom über die Sense Leitung schicken. Mit der Spannungsbegrenzung für den OP wäre ein Kondensator zur lokalen Entkopplung zu empfehlen. Ggf. auch ein Elko um Rippel zu reduzieren wo er am meisten stört.
Lurchi schrieb: > Wenn man den Shunt aus dem Anzeigemodul statt dem 0.47 Ohm Widerstand > nutzt, könnte man die Schaltung auch mit so einem billigen Anzeigemodul > kombinieren. Ja. Das hatte ich mir auch schon überlegt. Nur habe ich auch dort eine leichte Temperaturdrift bei Nominalstrom Durchfluß feststellen müssen. Für wirklich stabile Messungen kommt man um einen adäquaten stabilen Meßwiderstand nicht herum. Die Versorgungsspannung für den CC und VR OPV kann man ja leicht durch den 7812 liefern lassen. Wie von Dir vorgeschlagen dann noch den Vee des VR OPV auf Masse legen.
Ich habe ein bischen geforscht. Das Banggoood Netzteil ist wohl die chinesische Kopie von diesem Bausatz http://www.smartkit.gr/stabilised-power-supply-0-30v-3a-m.html hier ist er ausführlicher erklärt, inclusive dem bekannten Schaltplan http://www.electronics-lab.com/project/0-30-vdc-stabilized-power-supply-with-current-control-0-002-3-a/ Ob die genannten 2N2219A und 2N3055 im Original vorgesehen waren ist unklar, jedenfalls verwendete es einen TO39 statt TO128 Transistor. Das schwingt aber https://www.eevblog.com/forum/beginners/30v-3a-power-supply-oscillating/ die Probleme sind also alt. Hier habe ich ein Spice Modell des 2SD882 .MODEL 2SD882 NPN(Is=282f Xti=3 Eg=1.11 Vaf=100 Bf=200.7 Ise=288.7f Ne=1.368 Ikf=20 Nk=1.235 Xtb=1.5 Var=100 Br=52.37 Isc=8.515p Nc=1.527 Ikr=.2617 Rc=15.88m Cjc=166.3p Mjc=.4069 Vjc=.3905 Fc=.5 Cje=291.8p Mje=.3606 Vje=.75 Tr=10n Tf=1.551n Itf=1 Xtf=0 Vtf=10) Der 2SD1047 kommt wohl ursprünglich von Sanyo http://skory.gylcomp.hu/alkatresz/2SB817.pdf soll äquivalent sein zu 2SC3263 oder BD745F aber zu allen finde ich keine Spice Modelle.
Lurchi schrieb: > Mit den Teilen vom Original-Plan wären 12 V recht knapp für die > Versorgung, weil die Ref. Spannung bei 10.2 V (nominal) liegt. Ein 15 V > Regler wäre vermutlich passender, oder man müsste die Ref. Spannung > etwas kleiner machen indem man einen Widerstand anpasst. Ja. Das kann man dann beim Endaufbau noch spezifisch behandeln. Es ist klar ,daß man hier aufpassen muß. > > Getrennte Sense-leitungen im Gerät sind eine gute Idee, weil auch noch > relativ einfach. Echte Sense Eingänge sind dagegen deutlich aufwändiger: > man braucht einen Schutz gegen Fehlbedienung, eine eher langsamere > Regelung wegen möglicher externer Induktivitäten und darf nicht so viel > Strom über die Sense Leitung schicken. Das stimmt. Meist werden die Sense Leitungen zur Sicherheit mit einem 100 Ohm bis 1K zu den Ausgängen permanent verbunden damit der Regler nie offene Rückführungen hat. Bei diesem Netzteil sind allerdings die Sense Leitungen nicht extern vorgesehen und nur zur Verbesserung der Anschluß Buchsen Regulierung gedacht. > > Mit der Spannungsbegrenzung für den OP wäre ein Kondensator zur lokalen > Entkopplung zu empfehlen. Ggf. auch ein Elko um Rippel zu reduzieren wo > er am meisten stört. Wegen der Platine sind die Möglichkeiten für zu viele Modifizierungen auf einmal doch etwas begrenzt. Aber ein C dort ist auf alle Fälle zu empfehlen. Ein neues Layout ist auf alle Fälle anzuraten. Man könnte einige Probleme eleganter lösen. Ja. Ich werde das alles bald zusammenfassend dokumentieren. Dann haben wir fürs Erste einen akzeptablen Bauplan mit vernünftigen kleinen Verbesserungen an die sich alle halten können mit funktionierendem Endergebnis. Nur die Meßinstrumente machen mir Sorgen. Am besten wäre man entweder mit Analoginstrumenten oder chinesischen Einzel DPMs dran. Die Doppelinstrumente sind unbequem wegen ihrer internen Verbindung zwischen U und I Eingang.
Michael B. schrieb: > Ich habe ein bischen geforscht. > > Das Banggoood Netzteil ist wohl die chinesische Kopie von diesem Bausatz > http://www.smartkit.gr/stabilised-power-supply-0-3... > hier ist er ausführlicher erklärt, inclusive dem bekannten Schaltplan > http://www.electronics-lab.com/project/0-30-vdc-st... > Ob die genannten 2N2219A und 2N3055 im Original vorgesehen waren ist > unklar, jedenfalls verwendete es einen TO39 statt TO128 Transistor. > Das schwingt aber > https://www.eevblog.com/forum/beginners/30v-3a-pow... > die Probleme sind also alt. Also, zumindest mein Testaufbau neigt absolut nicht zum Schwingen. Vielleicht sind die dort bekannt gemachten Probleme mit den aktuellen Bauteilen doch nicht so aktuell. > > Hier habe ich ein Spice Modell des 2SD882 > > .MODEL 2SD882 NPN(Is=282f Xti=3 Eg=1.11 Vaf=100 Bf=200.7 Ise=288.7f > Ne=1.368 Ikf=20 Nk=1.235 Xtb=1.5 Var=100 Br=52.37 Isc=8.515p Nc=1.527 > Ikr=.2617 Rc=15.88m Cjc=166.3p Mjc=.4069 Vjc=.3905 Fc=.5 Cje=291.8p > Mje=.3606 Vje=.75 Tr=10n Tf=1.551n Itf=1 Xtf=0 Vtf=10) > Das ist doch schon etwas. Toll! > Der 2SD1047 kommt wohl ursprünglich von Sanyo > http://skory.gylcomp.hu/alkatresz/2SB817.pdf > soll äquivalent sein zu 2SC3263 oder BD745F aber zu allen finde ich > keine Spice Modelle. Vielleicht findet sich irgendwann doch ein Modell das man hinbiegen könnte.
Hallo, Michael B. schrieb: > Ich habe ein bischen geforscht. > > Das Banggoood Netzteil ist wohl die chinesische Kopie von diesem Bausatz > http://www.smartkit.gr/stabilised-power-supply-0-30v-3a-m.html Und selbiges Kit ist offensichtlich von einem Bausatz der Firma Stache aus Berlin aus dem Jahr 1974 (!) abgekupfert und läuft bei mir seit jetzt beinah 40 Jahren immer noch. Ich habe mal den Orginalschaltplan abgezeichnet (siehe Anhang). rhf
Roland F. schrieb: > Und selbiges Kit ist offensichtlich von einem Bausatz der Firma Stache > aus Berlin aus dem Jahr 1974 (!) abgekupfert Interessant. Originalplan wäre noch informativer, z.B. Trafoauslegung. Ob dem Mann nach 13 Jahren geholfen werden kann ? http://db0fhn.efi.fh-nuernberg.de:8080/cmd?cmd=READ+FLOHMARK+24407 Damals noch 30V/2.2A mit 2N3055 und uA741 und lauter europäischen Transistoren und sinnvoller 6.2V Z-Diode. Dann irgendwann zu 3A mutiert mit weit schlechterer 5V1. Aber: Die 39k vom Strompoti zum Minuspol, der stimmt wohl nicht. Und was macht in deiner Schaltung der 1000uF am Ausgang ? 4u7 wären dann witzlos. Sieht aus wie drangebastelt.
Roland F. schrieb: > Hallo, > > Michael B. schrieb: >> Ich habe ein bischen geforscht. >> >> Das Banggoood Netzteil ist wohl die chinesische Kopie von diesem Bausatz >> http://www.smartkit.gr/stabilised-power-supply-0-3... Ist aber schwer zu lesen;-) > > Und selbiges Kit ist offensichtlich von einem Bausatz der Firma Stache > aus Berlin aus dem Jahr 1974 (!) abgekupfert und läuft bei mir seit > jetzt beinah 40 Jahren immer noch. Ich habe mal den Orginalschaltplan > abgezeichnet (siehe Anhang). > > rhf Hallo Roland, Die Ähnlichkeit ist jetzt (nicht) verblüffend:-) Man hat, sagen wir mal, wohl sehr nachempfunden... Es wäre trotzdem nett ein paar Bilder von Deinem Mustergerät sehen zu können. Gibt es da noch irgendwelche Unterlagen? Historisch gesehen wäre es gut wenn die Unterlagen zugreifbar wären. Gerhard
Gerhard O. schrieb: > Vielleicht findet sich irgendwann doch ein Modell das man hinbiegen > könnte. Gefunden mit Bing statt Google http://datasheet.datasheetarchive.com/originals/library/Datasheet-091/DSA0027948.pdf Spice Modell für 2SD1047 Original von Sanyo .MODEL 2SD1047 NPN (IS=5.000p NF=1 IKF=5.3 NE=2 NR=1 IKR=1.5 NC=2 IRB=240.0m RE=48.50m XTB=0 XTI=3 VJE=680.0m TF=9n VTF=10 PTF=0 VJC=550.0m XCJC=1 FC=500.0m AF=1 BF=125 VAF=150 ISE=765.0p BR=10 VAR=150 ISC=8.500n RB=715.0m RBM=339.5m RC=10.50m EG=1.11 CJE=2.610n MJE=360.0m XTF=6 ITF=21 CJC=695.0p MJC=393.0m TR=1.000n KF=0) Das vom 2SD882 kam von http://www.diyaudio.com/forums/software-tools/234901-spice-model-toshiba-2sa1941-2sc5198.html
Michael B. schrieb: > Gerhard O. schrieb: >> Vielleicht findet sich irgendwann doch ein Modell das man hinbiegen >> könnte. > > Gefunden mit Bing statt Google > > http://datasheet.datasheetarchive.com/originals/li... > > Spice Modell für 2SD1047 Original von Sanyo > > .MODEL 2SD1047 NPN (IS=5.000p NF=1 IKF=5.3 NE=2 NR=1 IKR=1.5 NC=2 > IRB=240.0m RE=48.50m XTB=0 XTI=3 VJE=680.0m TF=9n VTF=10 PTF=0 > VJC=550.0m XCJC=1 FC=500.0m AF=1 BF=125 VAF=150 ISE=765.0p BR=10 VAR=150 > ISC=8.500n RB=715.0m RBM=339.5m RC=10.50m EG=1.11 CJE=2.610n MJE=360.0m > XTF=6 ITF=21 CJC=695.0p MJC=393.0m TR=1.000n KF=0) > > Das vom 2SD882 kam von > http://www.diyaudio.com/forums/software-tools/2349... Wirklich toll, wie Du diese Sachen findest! Danke für die Nachricht. .
Mit dem Modell vom 2SD882 würde ich vorsichtig sein. Die Eingangskennlinie Ic=f(Ube) stimmt bei größeren Strömen nicht und dynamisch habe ich damit auch Probleme gehabt. Die Transienten-Simulation eines Verstärkers läuft sich auf der Stelle tot, mit anderen Transistoren im gleichen AP geht's problemlos.
So ganz viele Möglichkeiten für ein einfaches Netzteil gibt es nicht. So ist es nicht so verwunderlich, dass es die Schaltung in viele Varianten gibt und die Chinesen nicht die ersten sind. Das da mal ein anderer OP für höhere Spannungen drin war, war auch zu vermuten. Zumindest bei mir waren in der Simulation die Transistoren in der Endstufe nicht so kritisch. D.h. es hat sowohl mit einem 2N3055 als auch schnellen (wenn auch von der Leistung unpassenden) Transistoren wie ZTX1048A funktioniert, nur halt langsamer mit dem 2N3055. Von daher scheint sich die Schaltung gutmütig zu verhalten und die exakten Modelle für die Transistoren sind nicht so wichtig. Ein Problem wird es, wenn die beiden Transistoren in der Darlingtonstufe ähnlich schnell sind. Das ist auch ein wenig zu erwarten, weil da die Phasenverschiebungen der beiden Transistoren sich addieren, ohne dass der langsamere Transistor bereits die Verstärkung deutlich reduziert hat. Es ist bekannt, dass beim Darlington besser der größere Transistor langsamer sein sollte - meist ergibt sich da von alleine. Schließlich kann bei stark kapazitiver Last schon der Emitterfolger für sich instabil werden. Noch einmal zurück zur Verzögerung der Stromregelung: Die Stromregelung entspricht über einen weiten Bereich einer simulierten Kapazität von etwa 2,2 µF. Dies kann man noch relativ einfach Ausrechnen, aus dem Strom der Nötig ist um eine gegebene Slew rate zu erreichen. Da erhält man C_eff = C8*R21/R7* R8/(R8+R12). Das ist immer noch klein gegen die 10 µF die schon am Ausgang sind. Der OP für die Stromregung startet allerdings bei voller Spannung. Wegen der Verstärkung der Spannungsreglerstufe von etwa 3 entspricht dies dass dann effektiv der etwa 3 fachen Spannung für die simulierte Ladung. Die Verzögerung bis die Stromregelung einsetzt ergibt sich vor allem daraus bis der simulierte Kondensator auf die tatsächliche Spannung entladen ist. Danach kommt dann ggf. noch ein kleiner Teil davon wenn die Spannung selber runter geht - da ist dann aber der 10 µF Kondensator am Ausgang schon der wesentlichere Teil. Man kann die Verzögerung über die Startspannung oder die Kapazität verstellen. Allerdings muss man dabei berücksichtigen, dass man keine feste Verzögerung hat, sondern eine extra Ladung, die erst einmal fließt bevor die Stromregelung anspricht. Je kleiner der Strom, desto länger dauert es auch bis die Stromregelung anspricht. Das kann für hohe Ströme ggf. zu schnell sein und für kleine Ströme ggf. auch schon zu langsam. Einfach fest die Stromregelung zu verlangsamen ist da nicht so sinnvoll - wenn schon dann als Umschaltung, um etwa die 10 fache Verzögerung zu erhalten. So kann man das wenn nötig bei hohen Strömen nutzen, bei kleinen Strömen ist es auch so schon langsam, da will man mehr Verzögerung eher nicht.
Roland F. schrieb: > Und selbiges Kit ist offensichtlich von einem Bausatz der Firma Stache > aus Berlin aus dem Jahr 1974 (!) abgekupfert und läuft bei mir seit > jetzt beinah 40 Jahren immer noch. Ich habe mal den Orginalschaltplan > abgezeichnet (siehe Anhang). Ich habe ihn mal in Spice gehämmert. Allerdings sind die Werte bei der Stromregelung wohl falsch. Entweder keine 0.22R oder kein 4k7 Poti. Und den 1000uF Ausgangselko habe ich weggelassen, den 39k auf 39R veringert. Obwohl das uA741 Modell von TI besser ist als der TL071, zieht U3 aus plus -40mA, und ich brauche auch hier eine stabilere negative Versorgung. Kann jemand das so umbauen, daß man Verstärkung/Phase bei der Spannungsregelung sehen kann, wo dann die Verstärkung unter 1 fällt wenn die Phase 180 erreicht ? Und Stromregelung, Und Ausgangsimpedanz... Lurchi schrieb: > Noch einmal zurück zur Verzögerung der Stromregelung: > Die Stromregelung entspricht über einen weiten Bereich einer simulierten > Kapazität von etwa 2,2 µF. Na ja, da sie erheblich schneller wrid, wenn der 100nF C4 verringert wird, ist dessen Wert nicht so unerheblich. Daß die Stromregelung nicht schneller sein kann als der 10uF(4u7) Ausgangselko, ist klar. Aber sie ist noch weit davon entfernt. Der peak-Strom-Schutz ist so ode so aber sinnvoll und sollte zur SOA des Ausgangstransistors passen (wenn also z.B. die Stromregelung erst in 1ms eingreift, muss de Maximalstrom so begrenzt werden daß er innerhalb der 1ms SOA Kurve liegt).
Gerhard O. schrieb: > Im Prinzip stimme ich Dir bei und sehe das eher als eine Option die > nicht unbedingt notwendig ist. Ich werde sie vorerst bei mir auch nicht > permanent einbauen. Ich wollte nur wissen ob es moeglich ist, die 15A > Stromspitze zu begrenzen. Das ist vielleicht (erneut) einer der Fälle, den man auf einer neuen Leiterplatte als Option vorsehen, und bei fehlendem Bedarf weglassen könnte. Für mich z.B. könnte es eventuell nützlich sein. Ich überlege sogar, diese Funktion zuschaltbar zu machen - so daß halt beides möglich ist. (Ich hätte gerne zu früheren Deiner Beiträge schon geschrieben, habe aber Verbindungsproble, also mangelhaftes "Inter-Netz". Jetzt ist´s zu spät, alles zu kommentieren... ;-) Was ich noch gerne kurz erwähnt hätte: Es ist natürlich allgemein von Vorteil, eine Schaltung so unkompliziert wie möglich zu machen. Sie wird (von Usern im "Wissens-Grenzgebiet") leichter verstanden, ist leichter, sowie auch (durch kleinere BOM) preisgünstiger nachzubauen. Und mehr Teile = mehr potentielle Fehlerquellen. (*) Ich kann, wie gesagt, die technischen wie auch kaufmännischen Argumente für "so kompliziert wie nötig, aber so einfach wie nur möglich" teilweise schon nachvollziehen... aber bei (*) stehen einige Argumente für "Qualität" (also siehe unten). Es gibt mit hoher Wahrscheinlichkeit eine relativ große Menge potentieller Nachbauer. Der allergrößte Teil davon wird relativ wenig bis gar keine Ahnung haben, und das evtl. auch gar nicht wollen. Allerdings denke ich, die gewollte Nachbausicherheit ist dann später mit einem fertigen, gut durchdachten Layout (und dazu sollte es doch kommen) doch praktisch schon gegeben. (Vom ursprünglichen "Banggood als Basis" ist man zum Teil ja eh schon abgekommen - ich bin auch nicht böse darüber.) Lurchis Vorschlag mit der Optimierung d. Layouts bezüglich parasitärer Effekte, sowie Gerhards Einwurf mit dem dedizierten Meßshunt kann ich aus meiner Sicht nur unterstützen. Und wie ich oben schon erwähnte, traue ich dem Forum [nicht mir, Michael :) ] locker zu, die allgemeine Leiterbahnführung, sowie auch die (wohl Außen-) Positionierung des Leistungsteiles bestens zu planen. Ist also erst mal eine sauber entwickelte z.B. 30V / 3A Vorlage vorhanden, dann glaube ich schon, daß eine Ausführung des LNG mit 5A ohne nennenswerte Probleme möglich ist, ohne dadurch völlig in die Bredouille zu geraten. (Wenn sich jemand aber tatsächlich noch mehr Strom wünscht, geht das wohl mit der identischen (gerade "im Traum" genannten) Schaltung dann schon auch - dürfte aber je nach angestrebter Erhöhung auch Nachteile mit sich bringen. Und zwar, weil ich vermute (!), daß sich die Charakteristik der Regelung nur durch eine Verlangsamung daran anpassen läßt. Auch, weil an ein Netzteil, auf dem statt "3A" halt "10A" steht, proportional 10/3 problematischere Lasten gehangen werden könnten - so meine Überlegung, leider ohne echte "Ahnung". So daß man vielleicht Glück hat, wenn man alleine mit der Wert-Veränderung oder aber Beifügung von ein oder zwei R und/ oder C an den OPVs, und folgenden Abstrichen bei der Regelgeschwindigkeit, "davonkommt". (Und vielleicht der Verstärkung der Leiterbahn an entscheidenden Stellen. Ich mache sowas ja gerne mit Kupferstreifen aus alten Relais - hat auch nicht jeder... :) Jedoch denke ich, daß ganz bestimmt einige diesen höheren Strom haben wollen werden/ würden, und zwar gerade auch bei diesem Konzept (das erwähnte ich ja schon - ich kenne zahllose Fäden, in denen diskutiert wurde und noch wird, ob und wie man den maximalen Strom höher ansetzen könnte, als das dort jeweils vorgestellte LNG im Original bot). [ (*): Jedoch gibt es bei meiner Ansicht Ausnahmen, wie z.B. die Erzeugung von Hilfsspannungen. Ich sehe einfach die Mehrheit der "Bauwilligen" in der Position, daß ihnen eine zweite Trafo-Wicklung bzw. kleiner Hilfstrafo, oder zwei Dioden und ein Spannungsregler mehr... einfach nicht "schwer im Magen läge". Nicht einmal mir erschließt allgemein ein Problem darin, 2€ mehr für ein (tatsächlich) besser passendes Teil auszugeben - wenn es denn wirklich einen entscheidenden Unterschied macht. Und ich muß echt überall sparen. Versteht mich also nicht falsch - ich habe genaugenommen keinen Cent zu verschenken. Aber (- und eben, weil ich zur (zahlenmäßig eh geringeren) finanziell ziemlich schwachen Abteilung gehöre, solltet Ihr mir das vielleicht glauben - wenn ich selbst ein Netzteil baue, dann sollte es (bei vertretbarem Aufwand, selbstverständlich) schon in jeglicher Beziehung "was taugen". Bei also z.B. 25% Mehrkosten für ein parametrisch 3fach, 5fach besseres Gerät... wäre meine Entscheidung völlig klar. Trotz heftigem Sparzwanges - und ganz ernsthaft. Weshalb ich fest damit rechne, daß min. 50% der "etwas ärmeren" Bastler dies wohl ganz genau so sehen. Und was das vermutlich für genannte "breitere Masse" an Nachbauern bedeuten könnte, überlasse ich Eurer Vorstellung.] Viel Text mit wenig nutzbarem Inhalt, ich weiß... sorry. Zum aktuell(st)en Thema kann ich leider nur wenig sagen - und wirklich helfen schon gar nicht. Aber wegen meiner zeitweiligen (erzwungenen) "µC.net-Abstinenz" wollte ich endlich mal wieder etwas Senf dazu geben.
Der Kondensator C4 kommt erst beim Übergang von CC zum CV mode ins spiel. Für das Ansprechen der Strombegrenzung ist der Kondensator zu vernachlässigen. Mit C4 wird erreicht, dass es dort ein definiertes langsame annähern an die Sollspannung gibt. Die Stromregelung greift schon schnell - in aller Regel deutlich schneller als nach 1 ms. Es sollten maximal etwa 60 V mal 2,2 µF, also ca. 130 µAs sein, die als extra Ladung abfließe können. Wie schnell das geht hängt auch von der Last und der ggf. zusätzlich verbauten schnellen Begrenzung ab. Durch die Slew rate des OPs gibt es noch eine Mindestzeit, die mit dem relativ schnellen TL081 (ca. 16 V/µs -> knapp 2 µs als Limit) aber eher nicht erreicht wird. Wenn etwa 2 A über den eingestellten Strom fließen, sollte die Strombegrenzung nach etwa 65 µs ansprechen. Wenn es aber nur 2 mA mehr sind als eingestellt sind es schon 65 ms. Für den 2N3055 würde man da vermutlich noch ohne eine extra Begrenzung auskommen. Mit so etwas wie 10 A für 13 µs oder 20 A für 7 µs sollte ein 2N3055 / SD1047 eigentlich klar kommen - 20 A werden wegen zurück gehender Verstärkung wohl auch kaum noch erreicht. Mit einer reduzierten Spannung für den OP der die Strombegrenzung macht, würde sich die extra Ladung auch noch reduzieren (z.B. halbieren), weil die Spannung wo man startet geringer werden würde. Einen Schutz für den Transistor würde man wohl erst brauchen, wenn man die Stromregelung noch zusätzlich verlangsamen würde, etwa indem man C8 vergrößert. Die etwas grobschlächtige Art mit dem Transistor ist da ggf. nicht der beste Weg. Die Begrenzung mit dem Transistor hat den Nachteil, dass der Spannungsregler dagegen arbeitet und so ggf. ein deutlicher Überschwinger in der Spannung entstehen kann, wenn der zu hohe Laststrom aufhört bevor der OP für die Strombegrenzung anspricht. Für eine extra verlangsamte Strombegrenzung dürfte der Fall kritischer werden. Möglich wäre etwa ein 2. OP ganz analog zum Stromregler. Damit könnte man z.B. den Strom schnell (so wie jetzt, ggf. etwas schneller wegen kleinerer Spannung) auf z.B. den 2 oder 3 fachen Wert begrenzen und dann zusätzlich auf den eingestellten Wert mit einer größeren Verzögerung. Es bliebe aber der Effekt, dass es keine feste Verzögerung ist, sondern ein strom-abhängiger Wert. D.h. bei kleinen Strömen wäre die Verzögerung länger. Das würde sich erst ändern wenn man für kleine Ströme den Shunt umschalten würde.
Ich habe einen BJT gefunden, der sich auch eignen könnte: http://www.onsemi.com/PowerSolutions/product.do?id=2SC5200 Mit ft=30 MHz recht flott und gute SOA Reserve 30V:5A spice model habe ich auch gefunden.
Das Problem mit einer Hilfsspannung über einen 2. Trafo sehe ich darin, dass man mit dem 2. Trafo die Verkabelung im 230 V Teil annähernd verdoppelt. Als zusätzliche Wicklung bei Ringkerntrafo geht es ggf. noch. So groß sind die Vorteile mit der Hilfsspannung auch nicht - das geht vor allem in Richtung mehr Flexibilität zu höheren Spannungen. Bis etwa 25 V funktioniert das Schaltungsprinzip wie der Bausatz schon ganz gut. 30 V sind schon knapp mit einem OP wie dem TL081 - auch um 25 V sicher zu erreichen braucht man eine Begrenzung der Spannung für den OP. Sonst ist ein Ausfall des TL081 vorprogrammiert. Entsprechend dürfte die Auslegung auch eher für 20 oder 25 V sein, und je nach den Transistoren bis vielleicht 2-3 A mit einem Leistungstransistor. Für mehr wäre dann ein 2. Leistungstransistor nötig. Bei wenig Strom ginge es ggf. auch noch ohne Lüfter. Mit dem TL081 und SD1047 ist der Regler auch schon relativ schnell. Ob es da noch zuverlässig mit einem Leistungstransistor über Kabel an einem externen Kühlkörper klappt ist schwer zu sagen. Die Gefahr ist jedenfalls da, dass es Probleme gibt wenn die Kabel zum externen Transistor zu lang / ungeordnet werden. Von daher ist der Leistungstransistor auf der Platine schon auch ein Vorteil, auch wenn es damit mechanisch ggf. schwieriger wird.
Lurchi schrieb: > Durch die Slew rate des OPs gibt es noch eine Mindestzeit, die mit dem > relativ schnellen TL081 (ca. 16 V/µs -> knapp 2 µs als Limit) aber eher > nicht erreicht wird. Wie wäre es denn, wenn der Strombegrenzungs-OpAmp U2 nicht über die Diode die Sollvorgabe für den Spannungsregler-OpAmp U3 runterzieht (bis auf 0V) sondern den Gegenkopplungseingang hochzieht ? Da ist durch den Spannungsteiler 10V erforderlich, man könnte also einen grosszügigen Widerstand in Reihe mit der Diode hängen (z.B. 47k) so daß der Stromregler auch was zu regeln hat.
Hallo, Michael B. schrieb: > Interessant. Originalplan wäre noch informativer, z.B. Trafoauslegung. Aber gerne, siehe Anhang. > Und was macht in deiner Schaltung... Das ist _*nicht*_ meine Schaltung. Das Ganze war ein Bausatz, den ich als Jugendlicher gekauft und aufgebaut habe. > ...der 1000uF am Ausgang ? 4u7 wären dann witzlos. Sieht aus wie > drangebastelt. Ja, das habe ich mich auch immer gefragt, ich weiß es nicht. Noch eine Anmerkung: auf der Platine sind schon Gleichrichter und Siebung für Spannungs- und Strommessgeräte vorhanden. rhf
Hallo, Michael B. schrieb: > Allerdings sind die Werte bei der Stromregelung wohl falsch. Entweder > keine 0.22R oder kein 4k7 Poti. Ja, da fehlt noch was: der 0.22R wird nur dann verwendet, wenn das im Strommesspunkt angeschlossene Messinstrument einen Innenwiderstand von 0.1R aufweist. Fehlt das Instrument, wird ein 0.33R eingesetzt. > ...den 39k auf 39R veringert. Ich entschuldige mich, das ist ein Fehler im meinem nachgezeichneten Schaltplan, 39R ist der richtige Wert (siehe auch die Orginal-Bauanleitung in meinem anderen Beitrag). rhf.
Lurchi schrieb: > So groß sind die Vorteile mit der Hilfsspannung auch nicht Du wirst nicht müde sowas zu behaupten. Allein wegen große Auswahl an OPVs und Transistoren, flexible Ausgangspannung, µC Schnittstelle etc. ist eine Investition von 2-5 Euro sehr sinnvoll. Wenn ein MOSFET herangezogen wird, kann man noch mehr Vorteile haben: - schnell - verträgt mehr Verlustleistung - Drop-Spannung unter 1V möglich .... Das meist hier erwähntes Problem bei der Parallelschaltung ist zwar berechtig aber nicht relevant. Bei einer Verlustleistung von bis zu 80W braucht man nur ein FET. Ordentliche Kühlung sowieso wie auch bei BJT. Auch wenn das sein muß, es geht viel einfacher als man denkt. Und bitte nicht wieder mit MOSFET ist nicht für linearen Regler geeignet, der Typ XY hat keine DC-Linie..., denn das haben wir schon in etlicher Diskussionen schon.
Roland F. schrieb: > Aber gerne, siehe Anhang. Hey, super, d.h. auf der Platine war schon Platz für 2 x 4700uF und für 1000uF. Sieht so aus, als ob Herr Stache den Plan auch von irgendwo her hat (Siemens Datenbücher?) und dann, weil es Schwingneigung gab, mit 1000uF Holzhammermethode abgeblockt hat. Aber die Schaltung ist mit ihren Besonderheiten, wie Q1 und C1, unverkennbar dieselbe die bei Banggood und dem SmartKit.
Hallo, Michael B. schrieb: > Hey, super, d.h. auf der Platine war schon Platz für 2 x 4700uF und für > 1000uF. Wenn Bedarf besteht kann ich gerne mal ein Foto der Platine anfertigen. rh
Bin gerade aufgewacht. Hat sich seit gestern Nacht viel getan. Beim Ansehen der Stache Sachen (Danke, Roland) ist mir was aufgefallen, daß bei meinem FS73/12 NT auch sehr praktisch war, nämlich die Nullungsmöglichkeit des CC OPVs. Damit kann ich beim FS73/12 definiert und bequem den Minimalstrom bei zugedrehten Strompoti kalibrieren. Beim LNG30 mußte ich einen extra Widerstand unten auf der Platine anlöten um den Minimalstrom auf 5mA zu bringen. Die Möglichkeit eines Trimpoties ist bei einem neuen Layout schon empfehlenswert.. Bezüglich C4 finde ich den dadurch etwas langsamen Spennungsanstieg nach Übergang CC/CV als eher günstig. Für mich wäre das ein Vorteil. Wahrscheinlich kommen wir dem Abschluß des "theoretischen" Teils immer näher. Wie schon versprochen, werde ich in den nächsten paar Tagen alle Änderungen dokumentarisch zusammenfassen um potenziellen Nachbauern eine Starthilfe zu geben an die man sich halten kann. Sollten weitere Verbesserungen bekannt gemacht werden, können wir diese in einem Nachtrag dokumentieren. Bezüglich der Instrumente würde ich raten getrennte DPMs mit dedizierten Hilfsspannungsquellen zu verwenden. Die Doppelinstrumente sind für diesen Zweck fundamental "flawed" und konzeptionell wegen dem gemeinsamen Nullpunkt eine Integrations Landplage in einem LNG wenn man den Spannungsabfall und das Vorzeichen des Meßwiderstands negieren möchte. Man könnte allerdings einen invertierenden OPV vorsehen und den eingebauten Shunt entfernen und dem Strommesseingang nur die 0-200mV x (-1) zuführen. Ich muß mir die weitere Vorgehensweise noch gründlich überlegen. Schönen Tag noch. Ich muß mich jetzt um nicht Hobby Sachen kümmern:-) .
Roland F. schrieb: > Wenn Bedarf besteht kann ich gerne mal ein Foto der Platine anfertigen. "Ich auch". Bitte. Würde mich schon interessieren.
Michael B. schrieb: > Sieht so aus, als ob Herr Stache den Plan auch von irgendwo her hat > (Siemens Datenbücher?) und dann, weil es Schwingneigung gab, mit 1000uF > Holzhammermethode abgeblockt hat. Sein LTspice war wohl defekt... Es ist aber noch nicht gesagt daß ein Retortenprodukt aus dem Simulator besser funktioniert. Dem fehlen nämlich mindestens 20 bis 100 Kondensatoren in der Größenordnung 1pF bis 10pF, die in der Praxis an allen möglichen Stellen der Schaltung auftreten. Aber diesbezügliche Kritik ist ja bereits weiter oben vollständig abgeprallt, also spiel ruhig weiter. Zum Glück ist Gerhard noch hier und mit Lötkolben unterwegs... Bei Thema kleine Kondensatoren fällt mir ein, früher war es üblich den Dioden eines Brückengleichrichters kleine Cs parallel zu schalten? Ist das jetzt nicht mehr "State of the Art", oder was sagt der Simulator dazu?
Die kleinen Kondensatoren am Gleichrichter hat man gemacht, um eventuell auftretenden Störungen im höherfrequenten Bereich zu vermeiden. Wenn die Netzspannung schon etwas in Richtung Rechteck verformt ist, kann es passieren, dass der Strom sehr schnell die Richtung wechselt und so in eher seltenen Fällen ggf. Reverse Recoverry Ströme austreten können, die stören. Real mit großen Elkos und ohne große parasitäre oder absichtliche Induktivitäten ist das eher kein Problem, mehr ein Vorsichtsmaßnahme im Audio Bereich, die selten einen Unterschied macht. Das mit den parasitären Kapazitäten in den Simulationen stimmt schon, wenn auch mit der Einschränkung, dass an den meisten Stellen ein paar pf mehr keinen wesentlichen Unterschied machen, weil die Schaltung relativ niederohmig ist. Das Problem sind eher parasitäre Induktivitäten - d.h. ein paar 10 nH oder so die sich beim Shunt und den Leitungen zum Leistungstransistor verstecken und dort mehr anrichten können als ein paar 10 pF extra. Auch so etwas wie einen nicht perfekte Gleichtakt-Unterdrückung der OPs kann ggf. für Überraschungen sorgen. Bei anderen Schaltungen sind auch in der Simulation perfekt passende Widerstandspaare so ein Problem, das einem dann in der Realität einholt. Der Stache Plan ist eindeutig mit dem Kit verwandt. Das kann auch ein gemeinsames Vorbild sein. Die 1000 µF parallel zum Ausgang machen nicht so viel Sinn. Von 4.7 µF auf 100 µF zu gehen wäre ggf. noch OK - vor allem weil damals die Elkos noch relativ viel ESR hatten. Die Idee die Stromregelung nicht über den Vorgabewert, sondern über das Signal am FB Eingang des Spannungsreglers zu machen dürfte eher nicht so gut sein. Dort ist die Kompensation für die Spannungsregelung stärker aktiv und man wird es schwer sein eine etwas langsamere Stromregelung so zu kombinieren. Die wesentlichen nötigen Änderungen dürften die Spannungsversorgung der OPs betreffen. Die Auslegung mit 0.47 Ohm als shunt passt auch mehr zu 1-1,5 A. Dann kommen auch die 3300 µF etwa hin.
Die Anpassung der maximalen Stromwerte und ggf. Aenderung geschieht über R18. Rechnet man dies nach stösst man auf ein weiteres Relikt des Stache Plans. R18 ist nämlich mit 56k unverändert im Chinabausatz übernommen worden, obwohl Uref, Strompoti und Shuntwiderstand geändert wurden. Beim Banggood Bausatz führt R18 mit 56k dann zu einem einstellbaren Maximalstrom von 3,9A und liegt damit noch deutlich über den ohnehin übertriebenen chinesischen Angaben. Hier mal die Formel zur Berechnung von R18:
Beim Banggood Netzteil kommt man damit für Imax=2A auf einen Wert für R18 von ca 110kOhm. Die Anpassung von R18 wird auch ausführlich in http://www.paulvdiyblogs.net/2015/05/tuning-030v-dc-with-03a-psu-diy-kit.html besprochen. Der Autor des oben genannten Blogs schlägt auch einige Aenderungen vor, die sich zum Teil mit den bisher in diesem Thread gemachten Vorschlägen decken z.B. die Begrenzung der Versorgungsspannung der Opamps. Interessant sind auch die Vorschläge zur Aenderung der Opamps (TLE2141) und auf eine Zenerdiode mit 5,6V. In Verbindung mit der Aenderung der Opamps stabilisiert er auch die negative Hilfsspannung mit einem LM337. Starkes Augenmerk liegt in obigem Blog ausserdem auf dem Verhalten bei Ein- und Ausschalten der Netzspannung, dies wurde bisher hier noch nicht in diesem Ausmass betrachtet. Vielleicht kann Gerhard hier noch Messungen machen.
Die 5.1 V Zenerdiode ist keine so schlechte Wahl. Bei ca. 5-5.3 V ist der der Temperaturkoeffizient von Zenerdioden minimal. Eine Schwäche der 5.1 V Zenerdioden ist allerdings der relativ hohe differentielle Widerstand. Mit der Schaltung, die für einen gut konstanten Strom sorgt ist dies aber kein so großes Problem. Für die negative Spannung ist die Stabilisierung per Zenerdiode ausreichend. Das gilt insbesondere wenn man den Strom mehr über den Kondensator einstellt und weniger über einen Widerstand: also C2 und R2 eher kleiner (etwa 22 Ohm und 22 µF) und dafür C3 etwas größer (z.B. 100 µF). Das sorgt für weniger Leistungsverlust und der Strom fließt mit einer Phasenverschiebung so dass auch die Belastung für den Transformator kleiner wird.
Timo S. schrieb: > bei > Ein- und Ausschalten der Netzspannung, dies wurde bisher hier noch nicht > in diesem Ausmass betrachtet. Vielleicht kann Gerhard hier noch > Messungen machen. Habe ich schon vor einer Woche gleich am Anfang gemacht. Sieh mal hier: Beitrag "Re: Labornetzgerät - Fragen zum Schaltplan" Sieht doch ganz ordentlich aus.
Lurchi schrieb: > Die 5.1 V Zenerdiode ist keine so schlechte Wahl. Bei ca. 5-5.3 V > ist > der der Temperaturkoeffizient von Zenerdioden minimal. Eine Schwäche der > 5.1 V Zenerdioden ist allerdings der relativ hohe differentielle > Widerstand. Mit der Schaltung, die für einen gut konstanten Strom sorgt > ist dies aber kein so großes Problem. > > Für die negative Spannung ist die Stabilisierung per Zenerdiode > ausreichend. Das gilt insbesondere wenn man den Strom mehr über den > Kondensator einstellt und weniger über einen Widerstand: also C2 und R2 > eher kleiner (etwa 22 Ohm und 22 µF) und dafür C3 etwas größer (z.B. 100 > µF). Das sorgt für weniger Leistungsverlust und der Strom fließt mit > einer Phasenverschiebung so dass auch die Belastung für den > Transformator kleiner wird. Temperaturdrft ist schon vorhanden. Ich hatte das schon hier beschrieben : Beitrag "Re: Labornetzgerät - Fragen zum Schaltplan" ...Die Spannungsdrift gleich nach dem Einschalten bis 5min ist +9.6mV und nach 10 Minuten noch 2.5mV mit HP34401A gemessen. Von 10 bis 20 Minuten war die Drift nur noch unter 1mV.... Ist aber (fuer mich) nicht so tragisch.
Gerhard O. schrieb: > Habe ich schon vor einer Woche gleich am Anfang gemacht. Sieh mal hier: > > Beitrag "Re: Labornetzgerät - Fragen zum Schaltplan" > > Sieht doch ganz ordentlich aus. Danke für den Hinweis Gerhard, das hatte ich wohl überlesen. Naja der Thread geht ja auch steil auf 1000 Beiträge zu..... Deine Messungen stehen in der Tat ordentlich aus, während der Blogger den ein oder anderen Spike beim Einschalten provozieren konnte(If you try it 10 times, you may see this effect once or twice.). Die Zenerdiode für die Ref Spannung wird in dieser Entwicklung wahrscheinlich einer TL431 oder anderen Ref Quelle weichen.
Lurchi schrieb: > Die 5.1 V Zenerdiode ist keine so schlechte Wahl. Bei ca. 5-5.3 V ist > der der Temperaturkoeffizient von Zenerdioden minimal Nein, bei 6.2V bis 6.8V, daher 1N829. https://www.microsemi.com/existing-parts/parts/16122
MaWin schrieb: > Lurchi schrieb: >> Die 5.1 V Zenerdiode ist keine so schlechte Wahl. Bei ca. 5-5.3 V ist >> der der Temperaturkoeffizient von Zenerdioden minimal > > Nein, bei 6.2V bis 6.8V, daher 1N829. > https://www.microsemi.com/existing-parts/parts/16122 Wenn schon denn schon: http://de.farnell.com/linear-technology/lt1634acs8-2-5-pbf/spannungsreferenz-shunt-2-5v-nsoic/dp/2295492 Der LT1634A spielt mit typ. 4 (max 10) ppm/°C in der selben Klasse Die Nennspannung ist wesentlich enger toleriert (0,05%) Er kommt mit 10µA aus und braucht nicht 'beheizt' werden (1N829=7,5mA) Er kostet nur rd. die Hälfte einer 1N829 vom Microsemi Ich denke, es macht Sinn, hier etwas Geld auszugeben. Bei meinem LNG ELO-2 von 1981 ist übrigens eine ZTK6,8 drin. Wenn das Gerät eingeschaltet wird, wandert die eingestellte Spannung im Laufe der Zeit um ca. 0,1V weg. Das muss dann bei einem Voltmeter mit 2 Nachkommastellen ziemlich blöd aussehen. Sicherlich spielen die Widerstände rund um die Referenz mit rein. Hier sollte man dann bei Bedarf Widerstände mit TK 5ppm vorsehen. Kosten allerdings um die 2 EUR.
Tany schrieb: > Lurchi schrieb: >> So groß sind die Vorteile mit der Hilfsspannung auch nicht > > Du wirst nicht müde sowas zu behaupten. > Allein wegen große Auswahl an OPVs und Transistoren, flexible > Ausgangspannung, µC Schnittstelle etc. ist eine Investition von 2-5 Euro > sehr sinnvoll. Er hat aber recht vor dem Hintergrund, was für ein LNG hier entstehen soll. Tany schrieb: > Wenn ein MOSFET herangezogen wird, kann man noch mehr Vorteile haben: > - schnell > - verträgt mehr Verlustleistung > - Drop-Spannung unter 1V möglich Naja, wirklich einen Vorteil sehe ich hier nicht denn die Eigenschaften, die man für das hier geplante LNG benötigt, kann von einem Mosfet und einem Bjt gleich gut erfüllt werden.
Als Referenz gibt es einige Möglichkeiten, je nachdem was einem wichtig ist, als Auswahl etwa: TL431 ist günstig Zenerdiode 6.2 V mit Diode in Reihe zur Kompensation des TC Zenerdiode mit ca. 5.1-5.6 V mit passende Strom für kleinen TC. Ref. Dioden für ca. 6.8-7 V (schwer zu bekommen) LM329 (7 V, low noise) andere Ref. Chip mit kleinem TC. Eine LT1634 Referenz wäre mir zu teuer und mit zu viel Rauschen - super Stromsparend muss es ja nicht sein. Für ein Netzteil muss man es nicht übertreiben. Reichelt hat z.B. relativ erschwingliche 25 ppm/K Metallfilm Widerstände, die ausreichen sollten. Meist sollten auch schon die normalen 100 ppm/K Dickschicht Widerstände ausreichen. Das schwächste Glied in der Kette dürfte sowieso der Poti sein. Problematischer ist da schon der Shunt Widerstand. Dort kommt zur normalen Temperaturdrift die Eigenerwärmung dazu. Schon wegen der Leistung sollte man den 0.47 Ohm Widerstand da eher kleiner machen, wenn man mehr als 1 A haben will. Gerade die kleinen Widerstandswerte haben oft einen hohen TC. Bei den gängigen Vitrohm Drahtwiderständen im Keramikgehäuse wären da ggf. 2 kleinere Typen parallel nötig.
Gerade aufgewacht. Meine Meinung zur thermischen Spannungskonstanz ist, daß man es leicht übertreiben kann. Ich würde lediglich vorschlagen die Zenerdiode gegen eine vergleichbare integrierte (TL431C auf 5V eingestellt mit gleichem Spannungsteiler) oder Referenzdiode auszuwechseln und bessere Widerstände im Spannungsteiler zu verwenden. Der OPV ist wahrscheinlich temperaturmäßig ausreichend. Das 10-Gang Poti muß man sowieso akzeptieren so wie es ist. Wie meine ersten Meßergebnise diesbezüglich zeigten ist die Einschalt-Erwärmungs Drift nicht zu schlimm. Innerhalb von 30min ist die Konstanz ziemlich gut. Nur gleich nach dem Einschalten innerhalb von 5 min ist die Drift mit rund 10mV am stärksten. Bezüglich des Messwiderstandes hält man sich am Besten an Lurchis Empfehlungen und achon kann man beide Punkte abhaken. Das Ein- und Ausschalten ist konsistent. Es gab keine Abweichungen; ich probierte das etliche Male aus. Diesbezüglich braucht ihr keine Angst haben. Natürlich ist das nur ein Beispiel. Ob alle Bords sich gleich benehmen kann ich natürlich auch nicht erfassen. Wenn man das mit den Sense Leitungen richtig macht, ist auch die statische Ausreglung mit 1mV recht gut. Ich persönlich kann mit den erreichten Ergebnissen durchaus zufrieden sein und bin zuversichtlich, daß sich dieses LNG in der normalen Praxis bewähren wird. Laßt uns es also nicht zu sehr übertreiben, Hi. Ich werde bald eine Zusammenfassung mit allen Modifizierungen erstellen die dann Konsistenz beim Nachbau ermöglichen sollte. Ich nehme an, daß man mir hier zustimmt. Zeit für Frühstück. Heute ist Schneetag bei uns und richtiges Bastelwetter:-) Bis dann, Gerhard
Hallo, Gerhard O. schrieb: > Roland F. schrieb: >> Wenn Bedarf besteht kann ich gerne mal ein Foto der Platine anfertigen. > > "Ich auch". Bitte. Würde mich schon interessieren. Bitte schön. Ich finde den Erkenntnisgewinn aber eher "überschaubar". Für eine Neukonstruktion ist das Layout sicherlich eher kein Vorbild. rhf
Lurchi schrieb: > Zenerdiode 6.2 V mit Diode in Reihe zur Kompensation des TC Korrekterweise eien 5.6V Z-Diode mit eine Siliziumdiode in Reihe -- so sind die 1N82x Dioden vom Prinzip aufgebaut. Grund: , da sich da der kleine positive TC der eine mit dme nahezuglich großen negativne der anderne rauskürzt. > Zenerdiode mit ca. 5.1-5.6 V mit passende Strom für kleinen TC. Ja, kann man prinzipiell so selektieren, ist aber zeitaufwändig. > Ref. Dioden für ca. 6.8-7 V (schwer zu bekommen) Nun, 1N82x gibt es als Lagerware. Also ohne viel Aufwand erhältlich. Es gibt aber in dieser Preisklasse inzwischen deutlich mehr Auswahl als vor 30 Jahren, und deshalb tendiere ich zu zu AD5xx oder REF01/REF02 für den kleinen Mehrpreis. more bang for the buck.
Bernd K. schrieb: > MaWin schrieb: >> Lurchi schrieb: >>> Die 5.1 V Zenerdiode ist keine so schlechte Wahl. Bei ca. 5-5.3 V ist >>> der der Temperaturkoeffizient von Zenerdioden minimal >> Nein, bei 6.2V bis 6.8V, daher 1N829. >> https://www.microsemi.com/existing-parts/parts/16122 > > Wenn schon denn schon: > http://de.farnell.com/linear-technology/lt1634acs8-2-5-pbf/spannungsreferenz-shunt-2-5v-nsoic/dp/2295492 Die LT1634 ist als 4.096V Bandgap nun kein Gegenbeispiel für die Feststellung dass 5V1 Z-Dioden schlechter sind als 6V2, aber egal: Jeder kann bei Selbstbauprojekten als Referenz einbauen was er will, der Rest wie die Genauigkeit der OpAmps und die Regelabweichungsverstärkung sollte halt dazu passen. Die billigste angemessene Lösung wird jedoch eine TL431 sein.
MaWin schrieb: > Die billigste angemessene Lösung wird jedoch > eine TL431 sein. Beim LNG30 habe ich den TL431C (5V) in einer ähnlichen Schaltung eingebaut. Die Spannungsstabilität ist beim LNG30 mit weit unter 100uV/Stunde Drift mehr als ausreichend und sollte bei diesem LNG vergleichbar sein. Beim LT1634 (5V) schlage ich vor den Referenz (Dioden) Vorstrom durch Erhöhung des Vorwiderstands von 4.7K auf 10K für beste Spannungs-Stabilität auf unter 1mA reduzieren. Es gibt auch eine leicht einzubauende TO-92 Ausführung des LT1634. Übrigens empfehle ich auch den 10K Spannungsteiler in der Referenzschaltung mit gleichen (ausgesuchten) 1% Widerständen der selben Serie und Toleranz auszuführen um durch möglich gleichen Tc die Temperaturabhängigkeit der Widerstände zu minimieren. Es ist hier wichtig einen 1:1 Spannungsteiler zu haben und die Ausgangsspannung nur mit der 5V Referenzdiode zu bestimmen. Sobald das Widerstandsverhältnis von 1:1 abweicht gehen die Tcs der Widerstände viel mehr auf die Stabilität ein. Übrigens haben Widerstandsnetzwerke oft sehr aneinander gleichende Tcs die bei 1:1 Spannungsteilern vorteilhaft ausgenützt werden können. Der Temperaturbeiwert des TL081 fällt mit 18uV/DegC in Anbetracht der Gesamtschaltung nicht sehr auf.
Hallo zusammen, erstmal danke für diese fruchtbare Diskussion. Am meisten hat mich ja der MC1466 begeistert. Ich habe mir dieses Hiland-Teil auch besorgt und möchte meine Erfahrungen hier mitteilen. Aufbau problemlos, funktionierte sofort. Dann die Tests, bei div. Ausgangsspannungen jeweils mit diversen Glühlämpchen. 0,5 bis ca. 1,5 A. Zuerst mit 13V-Trafo, nichts zu meckern. Dann mit 24V-Trafo, 750mA, nichts zu meckern. Jetzt alles! Trafo gewechselt -> 24V, 3,3A, nichts zu meckern. 1.Manko: der 3300uF wird (lau)warm.. ? 2. Manko: die 2 Widerstände und 2 Dioden links oberhalb des Strom-Potis werden ziemlich warm. 1/4 Watt wohl zu wenig. 3. Manko: Der Vorwiderstand für die Strombegrenzungs-LED. Laut Bestückungsplan ein 3k9, bei mir wurde ein 2k2 2Watt geliefert. Wird sehr warm. Bei rund 35V und 2k2 ergibt das ca. 13mA, bei 3k9 ergibt es ca. 7mA für die LED . High-Power-LEDs verblenden einem schon bei 1mA die Augen...? Der Widerstand könnte wohl noch grösser sein. Ist wohl fehldimensioniert. Dann geht es weiter: Da fand ich 2*2N3055 auf entsprechenden Kühlkörpern in den Tiefen meiner Schatullen. 1. Umbau 2SD1047 -> 2N3055(1), NoName der 2SD882-Treiber wurde warm. 2. Umbau 2SD1047 -> 2N3055(2), anderer NoName, dem 2SD882-Treiber war es selbst bei 2,5A egal. Qualitätsware von TI oder Motorola wird wohl nie Probleme machen. In die vorgesehenen Löcher für den 2SD1047 passen 1.3mm Lötstifte von Reichelt o.ä.. Die Anmerkung bzgl. des Ls der Zuleitungen zum 2N3055 kann ich nicht bestägigen; Alles freischwebend auf dem Tisch, Drähte zum 2N3055 ca. 20cm. Kein Ärger. In der Zeit, in der ich diesen Beitrag geschrieben habe, hat die Schaltung die ganze Zeit bei 12V und 2A an einer elektronischen Last verbracht..., alles okay. Betriebspannungen an den TL081 bei Leerlauf ca. 35V; bei entspr. Belastung ging es bis 30V. Ob es zu langsam, nicht schnell genug oder was auch immer ist, kann ich nicht messen. Ich habe kein DSO. Auch gefährliche Peaks bei abrupten Spannungs- und Stromänderungen habe ich nicht feststellen können. Für das Geld kann man es selber nicht preiswerter machen. Obwohl Trafo, Gehäuse, Kühlköper, Anzeige und der ganzen Kleinkram in letzter Konsequenz viel teurer sind, als wenn man sich irgend etwas Fertiges kauft. Grosse Überschrift: 'Wir bauen ein Labornetzteil' Das war es doch. Ich danke Gerhard O., Lurchi und den vielen anderen für ihre Beitäge. Habe viel gelernt; endlich habe ich die Beiträge aus der HP AN90 verstanden. 73 Wilhelm
Wilhelm S. schrieb: > 1. Umbau 2SD1047 -> 2N3055(1), NoName der 2SD882-Treiber wurde warm. > 2. Umbau 2SD1047 -> 2N3055(2), anderer NoName, dem 2SD882-Treiber Erklärung dessen was Du berichtest: 2N3055(1) hat wohl einen deutlich niedrigere Verstärkung (der "beta" Wert, hfe21) als 2N3055(2). Ist aber nicht ungewöhnlich, da 2N3055 sehr große Streubreite haben darf. Schau Dir bitte mal im Datenblatt die Min/Typ/Max Werte an.
Hallow Andrew, das ist mir schon klar, danke für deinen Hinweis. Erstaunlich finde ich ja immer noch, dass es eine solche Streubreite, nicht nur bei hfe, gibt. Die Jungs sollten den Prozess doch mittlerweile im Griff haben. Wenn man überlegt, wie lange es den 3055 schon gibt. Vor mehr als 40 Jahren wurde er als 'Arbeitspferd der Elektronik' angepriesen. 73 Wilhelm
Hallo zusammen, erstaunlich, was man hier zum 3055 liest: https://de.wikipedia.org/wiki/2N3055 73 Wihelm
Mit dem eher langsamen 2N3055 dürfte der Aufbau mit losen Kabeln noch nicht so kritisch sein. Ein Problem wird es eventuell mit schnellen Transistoren wie 2SD1047 oder 2SC5200. Für mehr Strom ist der 3300µF Elko auch zu klein. Eigentlich sollten es eher 2200-3300 µF je Ampere sein. So wirklich warm sollte der Elko eigentlich nicht werden - das wäre dann eine sehr schlechte Qualität. Es könnte sich lohnen für die Versorgung der OPs einen extra Filter Elko (und 2 extra Diode) vorzusehen, denn die Spannung am OP muss etwa 3-4 V über der Ausgangsspannung liegen, die an den Leistungstransistoren nur etwa 1-2 V. D.h. man könnte so mit einem kleineren Elko für den Hauptstrom auskommen oder mit gegebenen Trafo / Elkos bis etwa 2 V mehr an Ausgangsspannung bekommen. Bei der Referenzschaltung könnte man noch auf die Idee kommen statt einem TL431 und 2 guten Widerständen einfach 3 oder 4 der TL431 (statt R6 und D8) zu nehmen: das wird besser und ggf. noch günstiger. Für den OP, der die Ref. Spannung erzeugt kann man auch den langsameren aber präziseren OP07 nehmen - mittlerweile ist der nicht einmal unbedingt teurer als der TL081 (bei Reichelt ggf. wohl sogar 1 cent billiger). Auch ein 741 wäre beim Ref. Teil wohl noch besser als der TL081. Die LT1634 dürften mit mehr Strom auch nicht unbedingt besser werden beim Rauschen, und den Mehrpreis für genau 4.096 V oder genau 5 V muss man auch nicht haben.
@ Lurchi
> So wirklich warm sollte der Elko eigentlich nicht werden
So wirklich warm ist ja subjektiv. Ich habe mal den Thermofühler
meines Multimeters draufgehalten -> ca. 37 Grad.
Das bei 50Hz? Schon seltsam.
In meinem über 50jährigen Bastelleben habe ich mir über diesen Punkt
nie Gedanken gemacht, machen müssen.
Dass die 3300uF zuwenig sind, ist schon klar. Ich habe neue
Bausätze bestellt; dann werde ich es mal mit besseren Bauteilen
versuchen.
73
Wilhelm
Wilhelm S. schrieb: > Am meisten hat mich ja der MC1466 begeistert. > Ich habe mir dieses Hiland-Teil auch besorgt Irgendwioe hat mich das ketzt verwirrt, Ich habe erst spät gemerkt, daß du eben NICHT den 1466 gekauft hast. Wilhelm S. schrieb: > Ob es zu langsam, nicht schnell genug oder was auch immer ist, > kann ich nicht messen. Ich habe kein DSO. Braucht man auch nicht. Nim einen NE555, lass den einen MOSFET schalten, und belaste das Netzteil mit einem Dauerwiderstand und eben diesem geschalteten Widerstand, dann kannst du es dir auf einem ganz normalen Scope angucken.
Lurchi schrieb: > Bei der Referenzschaltung könnte man noch auf die Idee kommen statt > einem TL431 und 2 guten Widerständen einfach 3 oder 4 der TL431 (statt > R6 und D8) zu nehmen: Man könnte auch auf die Idee kommen, einfach 2.5V als Referenz zu nehmen, mit einem TL431 ganz ohne Widerstände. R11+R12 sind sowieso immer dabei.
@Wilhelm: Zuallererst mal möchte ich festhalten, daß ich selbst über die Menge an Informationen zum 3055 verwundert war, als ich die Seite vor einiger Zeit mal entdeckt hatte. Allerdings kenne ich gerade wegen des 2N3055 seit einer gewissen Zeit eine weitere Stufe - ich nenne sie jetzt mal "Über-Staun-Verwundung". (*) Was man im Internet teils völlig unvermittelt auffindet, läßt ja manches mal sogar absoluten Profis, hartgesottenen Zynikern, ja vielleicht sogar "Allsehenden Augen", mit lähmendem Er-Staunen er-starren. (Dein Erstaunometer schlug hier sicher in "positive" Richtung aus, kann dem aufmerksamen Leser auch frappierendes ins Auge st...AUA!) >> {Folgendes Zitat ist verfälscht, und sollte eigentlich auch durch Smilies ergänzt oder gekennzeichnet sein - ich fand aber nicht den einen, angemessen zutreffenden, adäquat ausreichenden, ... (O.O) ...eh egal. Los:} Wilhelm S. schrieb: > Wenn man überlegt, wie lange es den 3055 schon gibt. > Vor mehr als 40 Jahren wurde er als 'Arbeitspferd der > Elektronik' angepriesen. [ACK, "nicht vollständig unbegründet"] Wilhelm S. schrieb: > erstaunlich, was man hier zum 3055 liest [ACK! Bis hierhin...]: http://forum.mosfetkiller.de/viewtopic.php?f=11&t=17762&start=90#p182229 [...und eventuell, falls man noch kann... die 2 Beiträge danach... Ein weiteres Highlight ist übrigens der eigentliche_Zweck jenes Threads (welchen ich damals anfänglich gar nicht beachtet hatte) ... unter diesen Voraussetzungen gelesen, traf jener Beitrag den unvorbereiteten Leser wohl so heftig wie eine Klatsche vom "Schweren Gustav". Einfach hart, das... ich konnt´s einfach nicht für mich behalten. Und ein einzelner "hochgradig unpassender Post" wird diesen gut besuchten, und fleißig bearbeiteten Thread wohl nicht auch nicht ernsthaft beeinträchtigen oder gar stoppen. Oder?! ((*) Ich hatte diesen Faden vor einigen Jahren entdeckt, als ich irgendwas suchte... und muß wirklich regelmäßig bei Erwähnung von "3055 Arbeitspferd" erneut daran denken. Wohl krankhaft ...) Seht es mir also bitte nach, diesen OT konnte ich nicht verhindern... (Wenn das aber schlicht nicht gefällt - ebenso schlicht "buh".)
dfg wollte im Beitrag #5225538 schreiben: > ja vielleicht sogar ---Leuten mit--- "Allsehenden Augen", > ---eben dieselben--- mit lähmendem Er-Staunen er-starren. dfg wollte im Beitrag #5225538 schreiben: > (Wenn das aber ---wem--- schlicht nicht gefällt - > ebenso schlicht "buh".) Letzteres klänge sonst danach, als würde ich den Usern "allgemein" keine Wahl lassen wollen - "sonst buh". Ist natürlich Quark. Vielmehr denke ich, es gefällt schon vielen / den meisten - und sollte jemand den 3055 selbst heimlich als Kleins... dann halt ein (entrüstetes) "buh". (Aus der Ecke der 3055 Fans - von mir persönlich - gerufen.)
Wenn man die Widerstände R11 / R12 deutlich anders wählt verändert sich das Regelverhalten: bei deutlich mehr Verstärkung wird der Kondensator C6 wichtiger und auch das Verhalten der Stromregelung ändert sich. Als ein Punkt verlängert sich die Ansprechzeit - das kann gut, aber auch schlecht sein. Eine etwas kleinerer Wert für R11 wäre wohl noch OK und hätte ggf. auch einen kleinen Vorteil, aber zu viel sollte es eher nicht sein. Der extra OP für die Referenzschaltung hat auch nicht nur die Funktion für eine höhere Ref. Spannung (im original 2 mal 5.1 V = 10.2 V) zu sorgen, sondern sie sorgt auch für einen konstanten Strom, der sich noch relativ leicht bei der Strommessung kompensieren lässt. Man kann in der Schaltung R6 ebenfalls durch einen TL431 ersetzen und so eine stabile 5 V Referenz (Summe der beiden TL431) erzeugen, die fast nicht mehr von den Widerständen abhängt.
Lurchi schrieb: > Der extra OP für die Referenzschaltung hat auch nicht nur die Funktion > für eine höhere Ref. Spannung (im original 2 mal 5.1 V = 10.2 V) zu > sorgen, sondern sie sorgt auch für einen konstanten Strom, der sich noch > relativ leicht bei der Strommessung kompensieren lässt. Na ja, er sorgt für einen konstanten Strom durch die Z-Diode, dazu muss der OpAmp selbst aber die unterschiedliche Spannung am Netzteileingang ausregeln, was im Endeffekt dann wieder zu schwankendem Strom über den Strommesshunt führt. Damit ist also gegenüber dem normalen Vorwiderstand nicht viel gewonnen. Immerhin fliesst bei dieser Netzteilschaltung (Emitterfolger) der Ansteuerstrom der Leistungstransistoren auch durch die Last und wird am shunt mitgemessen, und es lässt sich eine Stromsenke implementieren die um den shunt drumrum geht, im Gegensatz zur low drop/HP-Style/floating Regler wären also diese beiden Stromanteile nicht verfälschend, da kann der dritte, Referenzspannungserzeugung, schon mal als Fehler einfliessen (und i.A. wegkalibriert werden).
Selbst wenn der OP für die Referenz an der negativen Versorgung (so wie in einigen der Pläne) mit über den Shunt geht, ist der Strom der da fließt nur der weitgehend konstante Ruhestrom des OPs. Man kann aber den OP auch von vor dem Shunt versorgen, d.h. der Fehler muss nicht sein. Der Strom über die Referenz(en) ist konstant, auch wenn die Versorgung schwankt. Weil der Referenzstrom konstant ist (z.B. 2 mal 1 mA) kann man den Fehler in der Regel raus rechnen. Mit nur einer Referenz und Versorgung per Vorwiderstand würde Rippel am Ladeelko mit auf den Strom durch den Shunt wirken. Der Fehler ist nicht groß (je nach Referenz und so Spannung würde man wohl mit 10-20 K auskommen), aber vermeidbar. Die Unterdrückung von Rippel wäre mit TL431 und Widerstand schon recht gut (ca. U/2,5 V * 0.22 Ohm / 20 K). Mit bis zu etwa 0.5 mV an Rippel müsste man trotzdem rechnen. Wenn man für den OP eine extra gefilterte und ggf. sogar geregelte Spannung hat, wäre die Referenz per TL431 und Widerstand tatsächlich ein Möglichkeit. Dass der Basisstrom bei dieser Schaltung nicht zu einem Fehler bei der Strommessung führt sollte nicht als Entschuldigung dafür dienen, den Fehler bei der Referenz zu machen. Eher andersherum sollte es ein Anspruch sein keinen extra Fehler zu machen. Den Ruhstrom kann man auch beim LDO am Shunt vorbei fließen lassen.
Nochmal mein Senf zum 3055-Thema: Ich mag das TO-3 Gehäuse schon seit langen Jahren überhaupt nicht mehr, es macht nur Probleme. Beim Bohren, beim Isolieren, beim Abdecken, beim Kontaktieren des Kollektors. Jetzt hab ich mal neugierig mich bei Kessler-Elektronik umgeschaut und dort so einiges gesehen, was mir deutlich besser gefällt: 2SC2837, NPN, 70 MHz. Dazu passend 2SA1186, PNP. und 2SC2921, NPN, 60 MHz. Dazu passend 2SA1215, PNP. Die Gehäuse dieser Transistoren sind weitaus bastlerfreundlich als der olle Blechtopf. Also! W.S.
Habe bestimmt schon annähernd 350 von diesen 3055er Blechnäpfen in all den Jahren verbaut, noch nie Probleme z. Bspl. mit der Verarbeitung gehabt. Für mich war das immer ein Genuß, denn da hat man noch etwas in der Hand - Die von Dir bevorzugten Typen sind natürlich anwenderfreundlicher, keine Frage. MfG Eppelein
W.S. schrieb: > Ich mag das TO-3 Gehäuse schon seit langen Jahren überhaupt nicht mehr, Ja, nun, wenn man nur nach der Faulheit geht, sind die modernen Plastikgehäuse besser. Aber TO3 hat 2 Schraublöcher, und damit nicht das Problem des wegbiegens. Siehe http://www.soloelectronica.net/PDF/Linear%20&%20Switching%20Voltage%20Regulator%20Handbook.pdf "Mounting Considerations for Power Semiconductors" https://www.onsemi.com/pub/Collateral/AN1040-D.PDF Wenn man dann auf Seite 42 liest, daß TO220 direkt (ohne Isolator, aber mit Wärmeleitpaste, also lubed) auf einen Kühlkörper geschraubt einen Wärmeübergangswiderstand von 1K/W hat, aber TO3 nur 0.1, dann sieht man, daß zwischen den Gehäusen Welten liegen, und ein TO3 auch durch seine 200 GradC maximale Temperatur einfach viel mehr wegschafft. Beispiel: 2N3055 in TO3 http://www.onsemi.com/pub/Collateral/2N3055-D.PDF und TIP3055 in TO218 http://www.onsemi.com/pub/Collateral/TIP3055-D.PDF und MJE3055 in TO220 http://www.mouser.com/ds/2/149/MJE3055T-889641.pdf alle auf Kühlkörper mit 1K/W bei Umgebungstemperetur von 25 GradC 2N3055 TO3: (200-25)/(1.52+0.1+1) = 67 Watt TIP3055 TO218: (150-25)/(1.39+0.7+1) = 40 Watt MJE3055 TO220: (150-25)/(1.66+1+1) = 34 Watt TO3 sieht also ekelig aus, ist aber gut wenn man Leistung wegschaffen muss.
Lurchi schrieb: > Mit nur einer Referenz und Versorgung per Vorwiderstand würde Rippel am > Ladeelko mit auf den Strom durch den Shunt wirken. Mit etwas Glück bekommt man den Ripple im Strombegrenzungsmodus auf den Pixelübergang. Aber es sind nur 120uA von 1A. Dafür sieht die Schaltung sauber aktuell aus. Trotz Überstromschutztransistor. Eine negative Hilfsspannung braucht es nur noch für eine Konstantstromsenke (die man auch weglassen könnte).
Die Variante von Michael ohne negative Hilfsspannung könnte bei der Stromregelung problematisch werden. Der Weg über den Invertierenden Eingang gibt zusätzliche Verzögerungen und damit potentiell Instabilität. Wie zu erwarten zeigt die Simulation (ohne den Gleichrichter etc.) im AC Mode auch Probleme bei der Strombegrenzung. Mit einem Widerstand als Last könnte es ggf. noch gehen, aber nicht mehr mit eher problematischer Last. Bei mit benimmt sich das Modell des MC34072 auch noch etwas komisch, da scheint irgendwas noch nicht so richtig zu sein. Wenn man unbedingt ohne negative Hilfsspannung auskommen muss, müsste man R11 zu einer kleinen Hilfsspannung von z.B. 1-2 V höher schicken und den Stellbereich des Poties anpassen. Die Hilfsspannung könnte man z.B. über einen extra Widerstand zur 5 V Referenz erzeugen.
Lurchi schrieb: > Der Weg über den Invertierenden Eingang gibt zusätzliche Verzögerungen > und damit potentiell Instabilität. Hmm, wo soll die zusätzliche Verzögerung herkommen, ob am Nichtinvertierenden Eingang oder am Invertierenden, in beiden Fällen liegen 2 OpAmps in Reihe vor dem Endtransistor. Und wenn das von den 220pF kommen soll die über 47k umgeladen werden, dann kann man ja entsprechend Banggood/Stache zwischen C9/R11 und R25/OpAmpEingang noch einen Widerstand spendieren.
Michael B. schrieb: > Eine negative Hilfsspannung braucht es nur noch für eine > Konstantstromsenke (die man auch weglassen könnte). Eigentlich möchte ich praktisch davon abraten die negative Hilfsspannung ohne Ersatz abzuschaffen;-) Im Original Design dient sie ja nicht nur zur Versorgung der OPVs sondern auch um die Endstufe beim Ein- und Ausschalten zu entsperren oder zu sperren. Gerade durch diese Schaltung erklärt sich das exemplarische Ein- und Ausschaltverhalten der Schaltung weil das eben so nicht dem Zufall überlassen ist. Wenn das geändert werden sollte, dann bitte nicht diesen wichtigen Punkt zu übersehen.
Gerhard O. schrieb: > Im Original Design dient sie ja nicht nur zur Versorgung der OPVs > sondern auch um die Endstufe beim Ein- und Ausschalten zu entsperren > oder zu sperren. Gerade durch diese Schaltung erklärt sich das > exemplarische Ein- und Ausschaltverhalten der Schaltung weil das eben so > nicht dem Zufall überlassen ist. Wenn das geändert werden sollte, dann > bitte nicht diesen wichtigen Punkt zu übersehen. Wenn man nur noch 1 Versorgung hat, braucht man sich keine Sorgen um die Sequenz zu machen und keine Schaltungsteile dazuerfinden.
Michael B. schrieb: > Wenn man nur noch 1 Versorgung hat, braucht man sich keine Sorgen um die > Sequenz zu machen und keine Schaltungsteile dazuerfinden. Da muss ich Dir entschieden widersprechen. Während des Auf- und Abbaus der Betriebsspannung kann man sich auf das Verhalten der OPVs und ihrer Eingangsspannungen nicht verlassen und gut vorhersagen. Auch hat die Referenzspannungserzeugung ihr eigenes Verhalten. Das lässt sich alles nicht realistisch simulieren. Abgesehen davon können sich OPVs verschiedener Hersteller in gewissen Regionen unterschiedlich benehmen. Eine Ent- und Verieglungsschaltung ist in solchen Fällen kein Luxus. Tu's nicht. Genau wie beim Programmieren möchte ich auch bei der Hardware nichts dem Zufall überlassen. Vielleicht bin ich zu konservativ, aber für mich ist das ähnlich wie mit dem Feuer zu spielen. Beim uC hat man ja auch nicht ohne triftigen Grund eine Brownout Verrieglung um das Durchgehen des uC oder Korruption des EEPROMs während ungenügender Betriebsspannung zu verhindern.
Gerhard O. schrieb: > Während des Auf- und Abbaus > der Betriebsspannung kann man sich auf das Verhalten der OPVs und ihrer > Eingangsspannungen nicht verlassen Im wesentichen schon. Über 3V funktioniert er laut Datenblatt. Unter 3V kann er gerade noch 2V am Ausgang liegfern, so wenig Spannung daß der Ausgangsdarlington höchstes noch 0.6V an den Ausgang legen könnte. Bleiben Effekte wie 5V, daß die Referzspannung so hoch wie die OpAmp Spannung ist, so daß der Eingang des OpAmp ausserhalb des common mode ist. Aber nur wenn die Ausgangsspannung auf Maximum steht. In der Praxis bricht die Ausgangsspannung schon weit füher ein. Beim 7805 machst du dir auch keine so weit hergeholten Gedanken.
Michael B. schrieb: > Im wesentichen schon. Über 3V funktioniert er laut Datenblatt. Naja, dann geht Probieren über Studieren. Wenn es tatsächlich keine diesbezüglichen Überraschungen gibt, dann lasse ich es gelten. Was mich halt stört, ist, dass Hersteller A nicht gleich Hersteller B ist und man möglicherweise eine tickende ZB. (Ich weiß, man macht das heute anders; elektronisch mit schön großem LED Display:-) ) zur Hand hat.
Hallo! Interessant! Das ist exakt die gleiche Schaltung wie die des ersten Netzteils welches ich vor ein paar Jahren nach gebaut habe. Möglicherweise wurde es bereits erwähnt, die originale Schaltung ist von hier: http://www.electronics-lab.com/project/0-30-vdc-stabilized-power-supply-with-current-control-0-002-3-a/ Die Neue Version des Autors ist hier zu finden: http://www.electronics-lab.com/project/0-30v-laboratory-power-supply/ Ich habe nicht überprüft ob die Schaltung in den letzten Jahren verbessert wurde. Das Netzteil nutze ich nicht mehr, da die Spannung bei Dauerlast immer weg gedriftet ist.
Gerald R. schrieb: > die originale Schaltung ist von hier: > http://www.electronics-lab.com/project/0-30-vdc-stabilized-power-supply-with-current-control-0-002-3-a/ Sicher nicht. Es wurde bereits festgestellt, daß die Schaltung zumindest von 1974 ist, verwendet in einem Bausatz von Stache, Berlin. Aber vermutlich hat auch der sie einfach abgekupfert, z.B. aus einem Siemens Halbleiter Schaltbeispiele-Buch, der BD130 deutet darauf hin, oder irgendwas amerikanisches, der uA741 deutet darauf hin.
@Michael Bertrandt >> Ja, nun, wenn man nur nach der Faulheit geht, sind die modernen >> Plastikgehäuse besser. >> Aber TO3 hat 2 Schraublöcher, und damit nicht das Problem des >> wegbiegens. Das Problem mit dem wegbiegen löst man darin, in dem man das obere Loch nicht zu fest anzieht, dann rechts u. links neben der Gehäusemitte, je ein 3er Loch bohrt, M3 Gewinde rein schneidet, einen dicken Blechbügel drüber legt und diesen dann abwechselnd mit den 3er Schrauben fest zieht. Das ist die einzige Möglichkeit, das der Transistor plan aufliegt und den optimalen Wärmeleit-Effekt zum Kühlblech hat. Gruß Michael
Michael D. schrieb: > Das Problem mit dem wegbiegen löst man darin, in dem man das obere Loch > nicht zu fest anzieht, dann rechts u. links neben der Gehäusemitte, je > ein 3er Loch bohrt, M3 Gewinde rein schneidet, einen dicken Blechbügel > drüber legt und diesen dann abwechselnd mit den 3er Schrauben fest > zieht. Das ist die einzige Möglichkeit, das der Transistor plan aufliegt > und den optimalen Wärmeleit-Effekt zum Kühlblech hat. Uff. Das Problem löst man wohl besser, in dem man ihn mit einer Federklemme auf einen Kühlköper clipst. http://www.farnell.com/datasheets/67092.pdf?_ga=2.244663493.1584735222.1511915618-1451779394.1482501845
Gerhard O. schrieb: > Meine Meinung zur thermischen Spannungskonstanz ist, daß man es leicht > übertreiben kann. Hmm. Gerald R. schrieb: > Das Netzteil nutze ich nicht mehr, da die Spannung bei > Dauerlast immer weg gedriftet ist.
Das ist natürlich auch möglich. Dafür müssen aber auch die Löcher dafür vorhanden sein, also kommst um die bohrerei nicht rum. Als nächstes muß man diese Bügel auch da haben. Ein Stück dickes Blech, liegt überall rum u d wartet nur darauf, mißbraucht zu werden ; -)
Michael B. schrieb: > TO3 sieht also ekelig aus, ist aber gut wenn man Leistung wegschaffen > muss. Aber diese ungeliebten TO-3 Gehäuse sehen doch so schön nostalgisch und majestätisch auf den Kühlkörpern aus:-) Auch hatte der 2N3055 einen kleinen Bruder, nämlich die petite Ausführung von TO-3 im TO-66 Gehäuse, den 2N3054. Da brauchte man auch nach dem 2N3053 nicht weit zu suchen. Es gab früher auch mal Fassungen und Isolierkappen und machten einen praktisch nie notwendigen Austausch zum Kinderspiel. Nicht einmal ein Lötkolben war notwendig. Where only is the world coming to? Angesichts dieser Blasphemie liege ich jetzt völlig zerschmettert am Boden und verstehe die Welt nicht mehr. Die Zeit ist an mir spurlos vorbeigegangen... P.S. Bitte nicht unbedingt ernst nehmen:-)
Gerhard O. schrieb: > Es gab früher auch mal Fassungen und Isolierkappen und machten einen > praktisch nie notwendigen Austausch zum Kinderspiel. Nicht einmal ein > Lötkolben war notwendig. Diese Dinge gibt es auch heute noch, aber genau wie früher kosten sie Geld. Und auch das bohren der 4 Löcher für ein TO-3 Gehäuse kostet Zeit und somit indirekt Geld. Das will aber kaum jemand ausgeben, und so werden dann jede Menge Murkslösungen gewählt und genannt (Siehe z.B. Beitrag zum Blech etwas weiter oberhalb).
Hallo, Michael D. schrieb: > Das Problem mit dem wegbiegen löst man darin,... Super. Da kann man ja auch gleich beim TO-3-Gehäuse bleiben. rhf
Gerhard O. schrieb: > Aber diese ungeliebten TO-3 Gehäuse sehen doch so schön nostalgisch und > majestätisch auf den Kühlkörpern aus:-) Ja, ja. Aber man braucht die gestanzte Glimmerscheibe, die zwei Plastik-Nippel, die Lötöse, die genau auf den Nippel paßt (M3 ist zu klein, M4 zu groß), dann noch dort, wo der Kühlkörper außen liegt, die Plastik-Haube über den ganzen Transistor. W.S.
Ich sehe gerade mit Bestürzung, was ich da gestern früh fabriziert hatte. Was müßt Ihr nur von mir denken... Zukünftig werd ich wohl nicht mehr nach einem meiner seltenen Kneipenbesuche online gehen. Und schon gar nicht werde ich, dabei neben einem genau so kaputten Freund sitzend, herumblödeln, und auch noch jeden besch... Müll, der uns dabei einfällt, vor lauter "lustig" in sogenannte "Beitrage" setzen. Könnte das nicht bitte jemand löschen lassen? B-i-t-t-e... Im Moment kann ich grade nicht viel lustiges daran erkennen. Verwunderlich finde ich ja, daß mir dieser uralte Unsinn überhaupt einfiel. Erst recht, daß es tatsächlich noch zur erfolgreichen Recherche kam - was für ein einmaliges "Glück". Hat man garantiert nur einmal im Leben - so viel ist wohl sicher. Ich bitte um Verzeihung.
dfg schrieb: > Ich sehe gerade mit Bestürzung... Was mich betrifft, habe ich nur technisch relevante Beiträge in diesem Thread in Erinnerung. Also, ich habe nichts Ungewöhnliches bemerkt. Vielleicht war es nur ein böser Traum...
W.S. schrieb: > Gerhard O. schrieb: >> Aber diese ungeliebten TO-3 Gehäuse sehen doch so schön nostalgisch und >> majestätisch auf den Kühlkörpern aus:-) > > Ja, ja. > > Aber man braucht die gestanzte Glimmerscheibe, die zwei Plastik-Nippel, > die Lötöse, die genau auf den Nippel paßt (M3 ist zu klein, M4 zu groß), > dann noch dort, wo der Kühlkörper außen liegt, die Plastik-Haube über > den ganzen Transistor. > > W.S. Der gediegene Praktiker hat doch alles dieses Kleinzeug in der Bastelkiste...
Die Vorteile der Metallgehäuse sind unbestreitbar. Auch ich habe einiges an FETs, und auch (wenige) BJTs, in Metal Cans zu Hause. Wilhelm S. schrieb: > Die Anmerkung bzgl. des Ls der Zuleitungen zum 2N3055 kann > ich nicht bestägigen; Alles freischwebend auf dem Tisch, Drähte > zum 2N3055 ca. 20cm. Kein Ärger. Na ja, das kann man aber schon auch vermeiden, oder zuallermindest stark verbessern - mit etwas Aufwand allerdings. Ich habe ein ganz bestimmtes solches mehr als nur einmal gesehen, und auf Nachfrage konnte ich so einiges dazu erfahren... Also: Vor ca. 2 Jahrzehnten hat ein guter Kollege (etwas älter als ich, leider verstorben) ein CC/CV, +/- 0-40V, +/- 0-5A LNG geplant und gebaut (anders konstruiert auch noch eines für 0-15V / 0-20A). (Ob diese/-s noch existier-en/-t, weiß ich leider nicht, also auch nicht, ob "war" oder "ist" besser paßt - ich benutze einfach mal beides für eine Zusammenfassung des gesehenen.) Dabei gelang es ihm bei beiden, die TO-3 wirklich niederinduktiv anzubinden. Beim erstgenannten sogar beinahe direkt an der Regelung. (Dort hatte ich damals übrigens - verwundert - OPVs aus Metall entdeckt. Auf Nachfrage, ob sehr alte Typen, meinte er: "Nein, gibt auch moderne. Nur nicht so viel Auswahl. Aber die Gehäuse passen hier so gut, ist schöner." - Ich gebe zu, es sah alles sehr, sehr gut aus. ;-) Das Layout war darauf zugeschnitten, die Leistungs-Transistoren ganz nach außen zu stellen - doch zwischen den TO-3 wurde dabei natürlich "Platinen-Oberfläche verschenkt". (Bei den richtig großen, schweren Teilen kam es aber doch IMHO eh nie auf Miniaturisierung an, oder?) Der wichtigste "Trick", Hand in Hand mit genanntem Layout, war die Verwendung von 4 oder 5mm starken, säuberlich vorgebohrten Aluwinkel-Stücken. Es war gerade so dick, daß die Beinchen noch schön durch die Platine reichten. Fixierung über Distanzschrauben. Auf diese wurden jeweils die BJTs geschraubt, parallel geschaltete auf je ein Stück, und 90° verdreht dazu kamen 8mm Aluplatten identischer Länge drauf. Zwischen Winkelstücken und Plattenstücken nur WL-Paste. Also erst zwischen den Platten und dem "eigentlichen" KK die (mir aber unbekannte Art von, nicht gefragt damals) Isolation. Mit dieser Konstruktion war sowohl günstige Positionierung , als auch beste Kühlung möglich. Vielleicht also ist das auch noch heutzutage nicht all zu abwegig, so vorzugehen, wenn man TO-3 benutzen will. Sein 2tes Gerät war sogar noch schwerer. Bei diesem konnte auch die nur gesiebte DC benutzt werden, mit mehr als nur 20A - genau weiß ich´s nicht mehr. Der 0-15V/20A Ausgang war "nur" spannungs-geregelt, kein CC. Allerdings war die Strombegrenzung schon einstellbar. Laut seiner Aussagen war das 2te Gerät (von mir nie benutzt) nur "fürs Gröbere", und auch nur gröber einstellbar. Das erste in 10mV und 1 mA Schritten. Beide hatten passende Lüfter, die aber scheinbar thermisch geregelt wurden. Denn da drehte sich am Anfang nichts. Ach ja: Das erste Gerät war auch sowohl für Reihen- als auch Parallel-schaltung gut. Wie aber die Funktionen (z.B. Tracking) alle realisiert worden waren - das kann ich überhaupt nicht sagen. Damals hatte ich sogar noch weniger Ahnung von allem, als heute - so hätte ich seine Ausführungen dazu eh nicht verstanden, oder könnte mich nicht daran erinnern. Habe auch gar nicht näher danach gefragt, da ich die nötigen Fragen zum Großteil noch gar nicht gekannt hätte... Also schmeißt die Metall-Transis nicht weg, baut damit was! :) (Oder verkauft sie denen, die das wollen.) Gerhard O. schrieb: > Vielleicht war es nur ein böser Traum... Der hat sich selbst jetzt ausgeträumt. --- Danke, Gerhard. :) Gerhard O. schrieb: > Der gediegene Praktiker hat doch alles dieses Kleinzeug in der > Bastelkiste... Schön wär´s. Vor einiger Zeit erlebte ich nach einem WE auf Achse eine böse Überraschung - eine verblüffend große Menge an diversen Kleinigkeiten war vom Hasi für sonstwas gehalten worden... ...angeblich. ;-)
Tany schrieb: > ...und mein 2x 0...36V, 0..4A LNG mit jeweils einem IRF250 ist seit > Jahren im Dienst Na ja, so lange du nur deine Sachen dran anschliesst... 36V/4A liegt ausserhalb der SOA des IRF250, InternationalRectifier spezifiziert gar keine DC Kurve, Harris aber tut es http://www.google.de/url?sa=t&source=web&cd=16&ved=0ahUKEwjdiv2Ai-XXAhVMXhoKHRx6BeMQFghRMA8&url=https%3A%2F%2F4donline.ihs.com%2Fimages%2FVipMasterIC%2FIC%2FHRIS%2FHRISD017%2FHRISD017-4-216.pdf%3Fhkey%3DEF798316E3902B6ED9A73243A3159BB0&usg=AOvVaw1G8h7jJpf9M1NuG0hZoeBv Bei 144 Watt ist zwar von Trafoumschaltung oder Vorregelung auszugehen, aber 10ms sind schnell überschritten.
MaWin schrieb: > 36V/4A liegt ausserhalb der SOA des IRF250, Es ist ein IRFP250. Tany schrieb: > sorry, ich meine IRFP250 MaWin schrieb: > Bei 144 Watt ist zwar von Trafoumschaltung oder Vorregelung auszugehen ist es auch. MaWin schrieb: > Na ja, so lange du nur deine Sachen dran anschliesst. wenn du mir sagst, was ich anschließen soll, tue ich gerne. Worstcase wäre Kurzschluß am Ausgang bei hoher Spannung. Da muß der Mosfet für kurze Zeit 4x42=168W vertragen. Das tut der auch ganz brav. Ansonsten ist wie im Anhang eine von "meiner Sachen".
Scrat schrieb: > Wenn ihr ernsthaft Schaltungen mit Trippel-Darlington, fünf > Hilfsspannungen, Leistungswiderständen und Uralt-OPs besprechen wollt, > bitteschön... Vielleicht stellst Du hier (d)ein hightech Labornetzteil vor? Würde mich sehr interessieren wie das heute gemacht wird; 0-15V, 0-10A wären gefragt. Konstruktive Grüsse X.
Xilinx schrieb: > wie das heute gemacht wird; 0-15V, 0-10A wären > gefragt. Ja sag mal!! Wo sind wir denn inzwischen hier gelandet? Der Startpunkt war ein kleines und bescheidenes Netzteil 15V/1A mit Zeugs drin, was man bei den einschlägigen Verdächtigen bekommt, also Pollin, TME, Reichelt, Kessler, Ebay und so. Sind wir jetzt bei den Rumms-Wummen angekommen? Ist das noch ein realistischer Thread? W.S.
Hallo zusammen, nachdem das Hilard-Teil ja nicht so schlecht weg gekommen ist, möchte ich nochmal eine andere Sache in den Ring werfen. Wie sieht es denn mit der HF-Verträglichkeit aus? Diesbezüglich kann ich zum Hilard-Teil nichts sagen. Ich habe es bis jetzt nur auch dem Tisch. Mein China AFX9660SB findet HF überhaupt nicht lustig; zum Ausgangselko befinden sich zwar noch 10nF über den Buchsen, HF mag es troztdem nicht. Ansonsten prima. Ich besitze noch ein FUG-NTN140-35 Netzteil; dem macht HF überhaupt nichts. 30W HF in der Bude.., macht nix. An welchen Stellen kann man denn noch etwas für die HF-Verträglichkeit tun?. 73 Wilhelm
Unverändert dürfte das Chinesische / Hilard Kit wohl auf auf HF störungen reagieren. Eine erste Gegenmaßnahmen wäre ein zusätzlicher Kondensator im 10 nF-100 nF Bereich direkt an der Buchse. Ein 2. Schritt wäre ein Widerstand im kOhm Bereich in Reihe zu C6. Der Widerstand würde es dann auch erlauben C6 größer zu machen, falls man mehr Toleranz gegenüber großen Kondensatoren am Ausgang benötigt. Abblockkondensatoren bei der Versorgung der OPs könnte auch nicht schaden - unabhängig von möglichen HF Störungen. Ggf. wäre eine Gleichtakdrossen (Ferritering mit 2 oder 3 Windungen) zwischen dem Reglerteil und den Buchsen oder vor dem Gleichrichter auch hilfreich. Viel hängt auch vom Layout / Aufbau ab.
Wilhelm S. schrieb: > Hallo zusammen, > > An welchen Stellen kann man denn noch etwas für die HF-Verträglichkeit > tun?. Da bei mir ähnliche Anforderungen bestimmend sind, baue ich als Mindestlösung einige keramische Scheibenkondensatoren (4n7, 0u1) mit kurzen Anschlüssen gleich hinter der Metallfrontplatte zwischen Plus und Minus und zwischen Frontplatten Masse (PE) und Plus und zu Minus ein. In besonders hartnäckigen Fällen helfen manchmal noch aufklappbare Ferrite Sleeves entsprechender Formulierung. Das hilft in 90% aller Fälle. Modifizierung an der Schaltung sind wegen der Nebeneffekte weniger zu empfehlen. Ein COTS Common Mode Filter geeigneter Konstruktion kann auch behilflich sein. Gute mechanische metallene Gehäusekonstruktion mit guter elektrischer Verbindung der Teile ist kein Luxus. Es ist wichtig keine "Löcher" zu übersehen durch welche vagabundierende HF die "Schwierigstellen" überlisten könnte. Man muß das ähnlich wie bei Wasser sehen. Je nach Frequenz darf kein Wasser aus dem HG Gehäuse auslaufen dürfen. Das gilt auch für die Zuleitungen externer Kühlkörper. Es empfielt sich auf die Basisanschlüsse exponierter Transistoren Ferritperlen aufzustecken. Philips stellte früher die Breitband 6-Loch Ferroxcube Zylinder her die sich für Breitbandanwendungen vorzüglich eigneten. Sie werden immer noch von einigen anderen Hestellern produziert. Jeder unnötige cm Anschlußlänge dieser Komponenten muß vermieden werden. Auch sollte die Netzspannung durch eine Filterbuchse/Filter geführt werden. Das geht allerdings ins Geld und bringt gewisse komponententechnische Gefahren mit sich. Auch sollte der Trafo mit Cs geeigneter Eigenschaften abgeblockt und verdrosselt werden. Konsequente HF Abblockung hat seinen Preis. Man braucht sich nur die Konstruktion von Meßsendern ansehen. R&S betrieb da beträchtlichen Aufwand mit gut durch konstruierten CLC..LC Filtern und konsequente Abschirmungen. Das ist natürlich bei LNGs übertrieben, ist aber edukativ. Wirksamer HF Schutz kann nur durch systematisches, allumfassendes Verständnis relevanter Schwachstellen realisiert werden. Korrekt gewählte Komponenten mit guten und bekannten HF Eigenschaften sind Voraussetzung. Man hüte sich übrigens vor gewickelten Cs mit langen Anschlußbeinen. Leider ist die Auswahl zum Zeil an geeigneten Komponenten im Vergleich zu früheren Jahrzehnten nicht mehr so reichhaltig. Allerdings hat sich Leiterplatten mäßig speziell im SMD Bereich natürlich seitdem viel getan. Das hilft natürlich beim Design bezüglich der EMV von Leiterplatten. Wer mir nicht glaubt und es sich meinerseits auch extrem arrogant anhört, dem soll gesagt sein, daß ich in der Firma bis jetzt in 20 Jahren 100% alle Geräte Designs beim ersten Mal HF tauglich zertifiziert bekam und das auch im militärischen Bereich. Ich weiß von was ich spreche. Gruß, Gerhard
W.S. schrieb: > Sind wir jetzt bei den Rumms-Wummen angekommen? > Ist das noch ein realistischer Thread? Dem guten @Xilinx war dabei scheinbar mehreres nicht bewußt. Erstmal geht es hier nicht um LNG mit so viel Strom. Er mag bei den bisherigen Beiträgen nur die Diskussionen bzgl. der Spannung entdeckt / wahrgenommen haben, aber so ist es. Ich versuche, zusammenzufassen (1. Absatz wg. d. Mißverständnisses): Hier geht es (als erstes Projekt des Threads) um ein LNG mit GND-Bezug (nicht "fliegender Regler"). Die Entscheidung, zuallererst dieses Konzept zu wählen, wurde ausführlich begründet. Des weiteren wird versucht, trotz jenes Konzeptes die V(out) nicht nur auf 15V zu beschränken (mehrere Ansätze ausgearbeitet). Punkt I.: Beim "Überfliegen" mag der Laie den Eindruck gewinnen, hier wäre vielleicht sogar "alleine DAS" der beschränkende Faktor. Punkt II.: Daß aber 10A Ausgangsstrom (vernünftig umgesetzt) eine von z.B. 3A oder auch noch 5A schon ziemlich abweichende Konstruktion, und damit auch Eingriffe ins Grundkonzept, erfordern würden, ist vielleicht nicht jedem klar. (Größerer Strom = Höherer Spannungsfall, daher über die Verluste höhere Erwärmung - potentieller Einfluß auf nötige Änderungen sowohl der Geometrie, als auch der Messung und Auswertung, wenn man dieselbe Performance und Genauigkeit anstrebt. Und man will doch nicht mit irgendwelchem Vollpfusch dastehen am Schluß???) Punkt III.: Da aber von @Scrat so oder so nichts konstruktives kam (auch sicherlich nicht zu erwarten ist), und auch deshalb jene Bitte/ Frage ins absolut Nichts läuft, hätte man vielleicht schon erkennen können/ sollen, beim Durchlesen - ob nun Laie oder nicht. @Xilinx: Hier soll gerade eine bestimmte Art von LNG entwickelt werden. Und zwar (im Moment ganz sicher) keines für 10A. Eine "Hochskalierung" des Stromes ist möglich, aber nur in engen Grenzen, ohne dabei vieles abändern zu müssen (oder das ganze Konzept umzuwerfen). Von @Scrat wird zu 99% gar nichts, und wenn, zu 99,999(Periode)% nichts Verwertbares kommen. Wenn Du ein solches LNG willst, mußt Du anders ansetzen. Überlege genau, wie viel Maximalstrom Du brauchst (nicht "willst") - dann suche nach tauglichen Konzepten. Überprüfe (oder simuliere) deren Parameter (Regeleigenschaften, Regelgeschwindigkeit, Features...) und stelle fest, ob Du damit glücklich wirst. Wenn nicht, weitersuchen, alles noch mal.
dfg schrieb: > Überprüfe (oder simuliere) Ersteres bezog sich auf mögliche Fertiggeräte (*), nur zweiteres auf Eigenbauten. Dabei ist selbstverständlich die Simulation selbst anzufertigen (LTSpice). ((*) Es gibt sehr günstige Fertiggeräte, auch für so hohe Ströme. Freilich sind deren Genauigkeit und auch Regeleigenschaften kaum mit einem von mehreren Experten sauber entwickelten (hier das Ziel) LNG vergleichbar. [DAS aber... jene Parameter... sind, wie von mir mehrfach angedeutet, für stromhungrige Lasten oft kaum von Bedeutung. Was willst Du versorgen?] Daß man Schwierigkeiten bekommt, eine derartige Vorlage für ein Hochstrom-LNG zu finden, ist also kein Wunder. Sollte man wirklich bei rund 18A o.ä. höchste Genauigkeit und eine schnelle wie auch von Überschwingern freie Regelung brauchen, kostet das entweder Geld, oder Mühe (oder beides). So etwas ist nur schwerlich auf einem Silbertablett zu finden.)
Hallo zusammen,
danke an euch beide für eure Tips.
@ Lurchi
Deine Tips werde ich mal im Auge behalten.
@ Gerhard
> Breitband 6-Loch Ferroxcube
Bei mehr als 50 Jahren des Sammelns und Hortens befindet sich so
etwas 'selbstverständlich' in den Tiefen meiner Schatullen.
Ja, es reichen wohl nicht nur die üblichen Angst-Cs.
Angst-C = 'mal hier und da prophylaktisch einen dran geklebt'. ;-)
Auf diese Idee mit den 'Schweineschnauzen' muss man erstmal kommen.
Dass Induktivitaet u.U auch hilft?
Bzgl. R&S:
Das hat sich nicht nur im Preis niedergeschlagen sondern auch
im Gewicht. ;-), Nix zu Meckern; R&S, das sind meistens nur
tolle Teile.
73
Wilhelm
Wenn es sein muss, könnte man ggf. die hier diskutierte Schaltung noch bis etwa 10 A hoch skalieren. Wenn die Transistoren genügend Gain haben reicht das gerade noch mit OP und Darlington. Allerdings wird man bei 10 A und damit gut 200 W an maximaler Verlustleistung schon versuchen die Verlustleistung klein zu halten. Auch wenn es wohl möglich wäre, würde ich bei so hohem Strom eher ein andere Schaltung bevorzugen. Auch die Verluste am Shunt werden zum Problem - das ist schon jetzt mit nur etwa 1-2 A schon eher ein Problem. Mit 3 A (wie versprochen) und 0.47 Ohm shunt ist man schon in einem unpraktischen Leistungsbereich. 4,5 W an Leistung sind eine Menge, wenn man den Shunt gerne für die 10 fache Leistung auslegen will, damit die Eigenerwärmung nicht zu arg wird. In Grenzen ließe sich der 0.47 Ohm Widerstand aufteilen in einen für die Stromregelung und Emitterwiderstände (bzw. nur einer) an den Ausgangstransistoren. Die 0.47 ohm an sich sind wohl eher was für etwa 0,5-1 A. Ein kleinerer Shunt reduziert die Anforderungen (Leistung) an den Widerstand, erhöht aber die Anforderungen an den OP. Je nach Auslegung und Anforderungen an die Geschwindigkeit könnte man für den Spannungsregler ggf. noch mit einem OP07 auskommen - der hätte deutlich bessere DC Eigenschaften als der TL081. Auch ein 741 wäre DC mäßig wohl schon eine Verbesserung, solange man den Offset nicht falsch abgleicht.
Ich vermute, daß viele der Argumente hier dadurch entstehen weil jeder Einzelne seine eigene Vorstellung hat was das LNG können soll und sein muß. Ich kann nur von mir selber sprechen. Mir kommt es darauf an für die Entwicklung von Analog Schaltungen stabile und rauscharme Spannungsquelle unter 1A zur Verfügung zu haben. Da solche Einzelschaltungen meist noch keine "Real World" Spannungsversorgung mitintegriert haben ist man auf die guten Eigenschaften des vorhandenen LNG ganz angewiesen. Auch die Versorgung kleinerer digitalen Projekte ist dann kein Problem. Bei der Versorgung fertiger Geräte sind die Ansprüche anders. Wenn ich 12V mit einigen A z.B. für ein Funkgerät brauche, dann bewährt sich ein leicht umgebautes XBOX360 SMNT mit 15A Stromausbeute als ideale Versorgung. LEDs betreibe ich kaum und wenn schon, dann vergewissere ich mich eine ordentliche LED versorgungsschaltung zu verwenden wo dann wiederum die LNG Eigenschaften von sekundärer Natur sind. Aber viele sehe das hier in einem ganz anderen Licht. Das Hiland hat für den Labortisch durchaus Potenzial. Mit den hier vorgeschlagenen kleinen Verbesserungen hat man wirklich was Brauchbares am Tisch stehen. Es ist sicherlich kein HP, aber dann auch nicht so weit entfernt, daß es oft Probleme gibt. Ich erwarte halt von einem LNG nicht, Stromspitzen in us perfekt ausregeln zu müssen. Wenn das wie bei einem teuren Laser erforderlich ist, dann ist da eine korrekt konzipierte Laser Treiberschaltung vorhanden und das LNG versorgt eben diese. Für die täglichen Weltprobleme bewähren sich vergleichbare LNGs auf jeden Fall. Wenn man wirklich absolut zuverläßige Schnellabschaltung braucht, dann muß so eine "elektronische" Sicherung eben nachgeschaltet werden die ohne Überschreitung sofort in us reagiert. Der immer vorhandene geladene Ausgangs Kondensator würde hier auf jeden Fall sonst einen Strich durch die Rechnung machen. Deshalb wiederhole ich immer wieder, seht die Ansprüche an LNG realistisch und vergleichbar mit typischen traditionellen professionellen Produkten wie von HP und Co. Eierlegende Wollmilchsäue braucht man wirklich nur extrem selten.
Gerhard O. schrieb: > Mit den hier vorgeschlagenen kleinen Verbesserungen hat man wirklich was > Brauchbares am Tisch stehen Hallo Gerhard, wie siehst du denn die Qualität deiner Schaltung hier Beitrag "Nachbausicheres Klein Labornetzgeraet" im Vergleich zum Hiland mit den Modifikationen? Ich bin ein wenig irritiert, dass hier noch eine Schaltung ausgetüftelt wird. Ist die Schaltung im eben zitierten Thread nicht "gut genug"? Also hat das Hiland einen Vorteil dem anderen gegenüber? Dass soll keine Beschwerde sein :) Ich wundere mich nur.
900ss D. schrieb: > Gerhard O. schrieb: >> Mit den hier vorgeschlagenen kleinen Verbesserungen hat man wirklich was >> Brauchbares am Tisch stehen > > Hallo Gerhard, > > wie siehst du denn die Qualität deiner Schaltung hier > Beitrag "Nachbausicheres Klein Labornetzgeraet" > > im Vergleich zum Hiland mit den Modifikationen? > > Ich bin ein wenig irritiert, dass hier noch eine Schaltung ausgetüftelt > wird. Ist die Schaltung im eben zitierten Thread nicht "gut genug"? > Also hat das Hiland einen Vorteil dem anderen gegenüber? > > Dass soll keine Beschwerde sein :) Ich wundere mich nur. Hallo Joachim, Long time, no see:-) Das ist wirklich eine äusserst unfaire Frage. Wie könnte ich dazu auch ein objektives Urteil darüber abgeben? Im Vergleich mit dem HP3611A schneidet es in den meisten Aspekten gut ab und ich verwende es schon seit Jahren im täglichen Laborbetrieb und, wie könnte es auch anders sein, bin sehr zufrieden damit:-) Das LNG30 ist halt ein HP ähnliches fliegendes Design während das Hiland Masse bezogen ist. Nachtrag: ich glaube das LNG30 schreckt wegen der mechanischen Baukomplexität und Aufwand ab. Es ist mir aber zumindest ein erfolgreicher Nachbau in D bekannt. Siehe das Ende des Threads dort. Wie meine eigenen Messungen beim Hiland zeigten hat es gutes Potenzial. Mit einigen kleineren angebrachten Verbesserungen dürfte es sich innerhalb des Spannungsbereiches unterhalb von 30V durchaus bewähren. Die HP fliegenden Regler Designs sind diesbezüglich flexibler. Ich habe vor mir ein Dreifach LNG mit den Hiland Leiterplatten zu bauen. Habe aber im Augenblick wenig Zeit dazu und bin mir außerdem noch nicht im Klaren bezüglich der äußeren Gestaltung und Meßinstrumenten. Ich hoffe, das hilft Dir etwas weiter. Gruß, Gerhard
Mein Senf: Zusammenfassend ist das Banggood-Kit zwischen 2-3,5A maximal vollkommen ausreichend und für die meisten elektronischen Schaltungen geeignet! Die kleinen aber effektiven Modifizierungen sind schon mal ein großer Schritt, aus diesem Kit ein brauchbares universales Netzteil zu bauen. Wer mehr Bums will, so ab 5A und aufwärts, sollte sich nach effektiveren Alternativen umschauen. Mit effektiv, meine ich Schaltnetzteile (z.B. PC-SNT's) mit einem weitaus höheren Wirkungsgrad! Ich selber habe da mehrere PC-SNT's regelbar gemacht. Allerdings ist da der Regelbereich begrenzt von 2,6V-25V. Ströme von 5-15A sind da locker möglich, ohnre das da was dampft! Zu beachten ist natürlich, das man es hier mit der vollen Netzspannung und höher zutun hat! Leihen sollten die Finger davon lassen!!! Gruß Michael
900ss D. schrieb: > Gerhard O. schrieb: >> Mit den hier vorgeschlagenen kleinen Verbesserungen hat man wirklich was >> Brauchbares am Tisch stehen > > Hallo Gerhard, > > wie siehst du denn die Qualität deiner Schaltung hier > Beitrag "Nachbausicheres Klein Labornetzgeraet" > > im Vergleich zum Hiland mit den Modifikationen? > > Ich bin ein wenig irritiert, dass hier noch eine Schaltung ausgetüftelt > wird. Ist die Schaltung im eben zitierten Thread nicht "gut genug"? > Also hat das Hiland einen Vorteil dem anderen gegenüber? > > Dass soll keine Beschwerde sein :) Ich wundere mich nur. Das andere Netzteil von Gerhard (LDO mit fliegendem Regler ähnlich FS Netzteil) hat zusätzlichen Aufwand für die Hilfsspannung (2. Windung). Auch dürfte dort die Spannungsregelung eher etwas langsamer sein und der Ausgangskondensator ist größer. Dafür ist schon eine Nutzung der halben Trafospannung mit drin und die Skalierung zu höheren Spannungen ist einfacher beim LDO. Die Von Gerhard im andern Thread gezeigte Variante des LDOs ist ggf. auch noch beim Nachbau etwas kritisch: die Komplementärdarlington Stufe reagiert empfindlicher auf andere Transistortypen. Es ist auch eher eine Schaltung für höhere Leistung. Das Hiland / Banggood Kit ist eher etwas bis etwa 1, vielleicht 2 A und in der originalen Version auch nur etwa 15 V, mit Änderungen und dem TL081 vielleicht 25-28 V. Ganz bis 30 V dürfte knapp werden mit dem TL081, weil man nach oben ca. 4 V (Darliongton +Shunt + OP Ausgang) verliert und auch unten noch 3-4 V Reserve haben sollte, um in Common mode Bereich des TL081 zu bleiben.
Michael D. schrieb: > Mein Senf: Man hat den Eindruck, du hast die letzten 1000 Beiträge nicht gelesen. Das Hiline/Banggood/Stache Netzteil regelt den Strom so furchtbar langsam zurück, dass es eine Schaltungserweiterung um einen Transistor braucht um nicht abzuleben. Es ist weder für 30V~ noch für 24V~ Trafos zu gebrauchen weil sonst die OpAmps an zu hoher Spannung betrieben werden, sondern verträgt nur 18V~ Trafos und kommt dann realistisch nicht über 16V saubere Ausgangsspannung. Der 2SD1047 ist den dann anliegenden unter 30V (eher so 25V) bis Strömen von 2.5A gewachsen, er wäre es aber niemals für die bei beworbenen 30V/3A nötigen bis 40V (35V). Die Spannungsstabilität ist laut Gerald R. schrieb: > Das Netzteil nutze ich nicht mehr, da die Spannung bei Dauerlast immer > weg gedriftet ist. zu schlecht, was an der eher temperaturinstabilen 5V1 Z-Diode liegen dürfte, die man besser gegen eine 6V2 wie 1N829 auswechselt, mit entsprechend angepassten Widerständen damit immer noch 10.2 V rauskommen, was aber: Gerhard O. schrieb: > Übrigens empfehle ich auch den 10K Spannungsteiler in der > Referenzschaltung mit gleichen (ausgesuchten) 1% Widerständen der selben > Serie und Toleranz auszuführen um durch möglich gleichen Tc die > Temperaturabhängigkeit der Widerstände zu minimieren. Es ist hier > wichtig einen 1:1 Spannungsteiler zu haben und die Ausgangsspannung nur > mit der 5V Referenzdiode zu bestimmen. Sobald das Widerstandsverhältnis > von 1:1 abweicht gehen die Tcs der Widerstände viel mehr auf die > Stabilität ein. Gerhard nicht so gefällt. Also hätte man 12.4V dort und müsste man R11 und R18 anpassen. Zudem befürchtet Wilhelm Probleme mit HF Einstrahlungen bei der grissen und eher EMV empfindlichen Platine Wilhelm S. schrieb: > Wie sieht es denn mit der HF-Verträglichkeit aus? Bis man aus dem Hiline/Banggood/Stache ein taugliches Labornetzteil gemacht hat ist der Weg also wohl noch weit(ere 1000 Beiträge entfernt).
> Man hat den Eindruck, du hast die letzten 1000 Beiträge nicht gelesen.
bevor du dein geistiges Ejakulat hier ablässt, lies mal meine Beiträge
weiter oben dazu!!!
Dann wirst du darauf kommen, das ich nie etwas anderes behauptet habe!
Zu faul zum anmelden und das Maul aufreißen bis über beide Ohren!
Also, selber erstmal richtig lesen, dann abpöpeln!
Michael D. schrieb: > abpöpeln Lern erst mal ricjtig schreiben, bevor du beleidigst Michael D. schrieb: > geistiges Ejakulat Michael D. schrieb: > Dann wirst du darauf kommen, das ich nie etwas anderes behauptet habe Der Beitrag Beitrag "Re: Labornetzgerät - Fragen zum Schaltplan" sagt etwas anderes.
Ich will anfangen mit bauen, wann kommt er denn nun, der Plan.
Benni schrieb: > Ich will anfangen mit bauen... "Mein teurer Freund, ich rat Euch drum zuerst Collegium Logicum. Da wird der Geist Euch wohl dressiert, in spanische Stiefeln eingeschnürt, daß er bedächtiger so fortan hinschleiche die Gedankenbahn und nicht etwa, die Kreuz und Quer, irrlichteliere hin und her." Nee, stammt nicht von mir sondern von Mephisto, der sich nen Studenten vorgeknöpft hat. Im Klartext: Es sind schon eine ganze Reihe recht passabler Schaltungen hier vorgesellt worden (aber auch Zinnober, der nix taugt) und wir sind immer noch in allen Dingen beim Durchkauen all dieser Varianten, Versionen und Versiönchen. Noch viel klarer und etwas gröber: Erwarte nicht, bereits jetzt das Lätzchen umgebunden zu bekommen und den vorgekauten Brei bloß noch schlucken zu müssen. In dieser Sache zu einem halbwegs einvernehmlichen Schluß-Akkord zu kommen, ist nämlich schwierig - also entweder GEDULD HABEN oder aktiv mitmachen. Oder beides. Von den Schaltungen, die was taugen, kannst du bereits jetzt dir eine vornehmen und bauen - aber lies auch, was dazu geschrieben worden ist und kümere dich selbst um die Simulation und eventuelle Nchbesserungen. Es ist nämlich keine einzige davon die alleinseligmachende eierlegende Wollmilchsau. Und eine derartige Sau wird es auch nicht geben - dazu sind die Vorstellungen, Interessen und Nöte zu unterschiedlich. Ich für meinen Teil habe mir bereits eine dezent modifizierte Schaltung aus dem Eröffnungspost vorgenommen, habe so lala abgeschätzt, was da wohl an Bauteilen, Gehäuse usw. nötig wäre und werde die Zeit bis Weihnachten ein wenig dran herumsimulieren (soweit ich die Zeit dafür habe). Mal sehen, was dabei herauskommt. Auf alle Fälle wird das keine "Rumms-Wumme" werden, sondern ein eher kleines, bescheidenes und hoffentlich preisgünstig bastelbares Netzteil. Ich bin auch nicht scharf drauf, daß es hyper-super-schnell abschaltet und den Strom bis auf nullkommanix genau ausregelt, sondern daß es sozusagen ein braves kleines Arbeits-Eselchen wird. Einige der bislang ins Auge gefaßten Zutaten hab ich ja schon gepostet. Ich denke, so einiges kann man getrost hier schon mal festpinnen: - chinesische Zehngang-Potis (4mm Achse) per Ebay. https://www.ebay.de/itm/1PC-WXD3-13-2W-10K-Ohm-Multi-Turn-Wirewound-Potentiometer-10K-Ohm/381761242578?hash=item58e2be45d2:g:WI4AAOSw4shX4knL - Knöpfe dazu auch per Ebay. Beispiel dazu: https://www.ebay.de/itm/10Stk-Ribbed-Grip-19mm-Top-4mm-Split-Shaft-Potentiometer-Drehschalter-Drehknopf/391455404406?hash=item5b248f7176:g:GhIAAOSwai1Z5qa4 - wenn digitale Anzeigen, dann keine kombinierte U/I-Anzeigen (die machen schaltungstechnische Probleme), sondern einzelne Digital-Anzeigen. U-Anzeigen kann man zumeist direkt so verwenden, wie sie kommen, für I-Anzeigen muß man sich ein wenig mit dem Eingangs-Spannungsteiler einer U-Anzeige befassen oder gar einen OpV vorschalten. Mal sehen. - Trafos (vorzugsweise, Begründungen dazu von mir: siehe viel weiter oben), z.B. https://www.ebay.de/itm/myrra-45049-Trafo-2x115V-Flachtrafo-18VA-2x6V-2x1500mA-Flachtransformator-855305/311714773477?hash=item4893a5f9e5:g:lnAAAOSw0HVWCPkR oder https://www.ebay.de/itm/myrra-45063-Trafo-2x115V-Flachtrafo-30VA-2x12V-2x1-25A-Flachtransformator-855408/362160727377?epid=1326825076&hash=item5452762551:g:vFgAAOSw9r1WCRoy - als Händler zum Beispiel Ebay, Pollin, Reichelt, Kessler-Electronic, TME, Ebay. Wer noch sinnvolle Alternativen hat, posten. W.S.
W.S. schrieb: > und wir sind immer noch in allen Dingen beim Durchkauen all dieser Varianten Na dann ich habe mal rumprobiert. Leider kann ich die Gain- und Phasendigramme bezüglich der Reglerstabilität nicht bewerten, daher hier zur Diskussion. Es geht um die Hiland/Banggood/Stache Schaltung, die als Emitterfolger eher stabil ist, aber mit modernen Bauelementen, wobei man allerdings merkt, daß die Bauelementewahl nicht so kritisch ist. Gruppiert nach Varianten. MC33072_stability.gif und 10u_impedance.gif zeigt die Grundschaltung mit MC33072 als OpAmp, MJL3281 als Leistungstransistor und einem 10u/1R Ausgangselko gegen die ich hier vergleiche, bei 12.5V und 500mA, 50mA, 5mA Belastung. Wie man aus 2N3055_stability.gif und 2N3055_impedance.gif sieht, sind die Änderungen durch den langsameren Transistor nicht weltbewegend. Und auch der langsamer uA741 als OpAmp in uA741_stability.gif finde ich nicht unbrauchbar. Vielleicht findet aber auch jemand meine Einschätzung falsch, dann soll er das sagen.
Weiter im Text. Ändert man an der Grundschaltung mit MC34072/MJL3281 den Ausgangskondensator von 10nF bis 100uF immer mit 1 Ohm Impedanz kommen folgende Bilder, stability ist Gain/Phase bei Sollwertänderung, impedance ist Reaktion auf Störgrösse am Ausgang. mit gefällt 1u und 10u am Besten, 100nF udn 100u gehen auch noch irgendwie. Wenn jemand das anders sieht, soll er das sagen.
Weiter. Wenn man beim Ausgangskondensator den ESR auf 0.1 Ohm verringert, für die Werte 10uF und 100uF, wird es bei 10uF langsam kritisch, finde ich.
Weiter mit dem Stromregler. Bei 1.317A so belastet, daß die Ausgangsspannung bei 19.75, 13.2 oder 2.65V liegt, zeigt current.gif das Verhalten der Standardschaltung bei Belastungsänderung am Ausgang mit Gain/Phase. 0R1_current.gif das Verhalten bei 10uF mit 0.1 Ohm ESR am Ausgang (kritisch, finde ich). 1u_current.gif und 100u_current.gif das Verhalten bei 1 bzw. 100uF mit 1 Ohm ESR.
Ändert man den Kondensator am Stromregler-OpAmp, kann man das Verhalten deutlich beeinflussen. Normal sind 220pF in current.gif. Hier auch 100p_current.gif und 1n_current.gif die Reaktion auf Vorgabewertänderung, und 100p_stromstab.gif und 1nGND_stromstab.gif die Reaktion auf Belastungsänderung, wobei GND sagt, daß der OpAmp it GND verbunden was statt mit der negativen Versorgung, was offenkundig auch ausreicht.
Der Stromregel-OpAmp beeinflusst den Feedback-Eingang des Spannungsregler-OpAmps und das kann er mit unterschiedlicher Ankopplung tun. Über 1k oder 10k, oder 4k7 oder 2 mal 4k7 oder 1k und 1k
4k4 und 4k7 mit 220pF verglichen mit 4k7 und 4k7 mit 100pF vergleichen mit 1k und 1k mit 220pF, 1k alleine mit 220pF und 1k mit 1nF
> Lern erst mal ricjtig schreiben, bevor du beleidigst
"DAS" ist eine Beleidigung mir gegenüber!!!
Und jetzt schmeißt du mit Steinen im Glashaus "ricjtig schreiben..."!
Ich lach mich weg! Nimm deine naturgegebenen "Glötzer" und glotz bevor
du was abschickst, wie peinlich ist das denn? Und nein, ich verstecke
mich nicht hinter dem Inkognito des World Wide Web! Wir können das
persönlich regeln, wenn du Eier in deiner Hose hast, geb dir gerne meine
Adresse, schick dir auch gerne ein Foto von mir, dann werde ich dir
deine arrogantes Getue auf eine andere Weise zähmen! Solche Typen wie
dich, hab ich gefressen!
EDIT: wärs't du angemeldet, würde ich dir eine PN Schicken, mein Freund!
Bleibt wie dr Stromregler auf die Ausgangselkoimpedanz reagiert 10uF mit 1R gegenüber 10u mit 0.1R. Völlig unterschiedliches Verhalten, 0.1 Ohm sind wie beim Spannungsregler zu wenig, was kein Wunder ist, denn dem Stromregler ist ja der Spannungsregler nachgeschaltet. Ich finde die Grundauslegung mit 220p und 4k7 angemessen, aber wenn jemand aus den Diagrammen anders liest, kann er das gern kund tun. Anbei noch die ASC.
Die gezeigten Kurven der Ausgangsimpedanz zeigen, dass die Spannungsregelung die Michael Bertrandt (laberkopp) gezeigt hat, bei bestimmter Last instabil wird. Bei dem höheren Strom gibt es bei der Phase bei Frequenzen um 100 kHz eine Phase von weniger als 90 Grad, bzw. eine Verschiebung vom mehr als 90 Grad im Vergleich zum Ohmschen Widerstand (180 Grad für die Kurzen). Mit "passender" Kapazität am Ausgang kann der Regler dort schwingen. Mit dem 3055 als Transistor tritt das Problem auch schon mit dem mittleren Strom auf. Die Kurven sind auch schon mit eine Widerstand als Last simuliert - der Widerstand wirkt bereits etwas stabilisierend, d.h mit einer Stromsenke als Last wäre das Verhalten ggf. noch etwas ungünstiger. Die Stabilitätskurven (sollte wohl loop gain sein, kommt mir aber komisch vor) sind auch noch von der Last abhängig - vor allem da ist der Widerstand als Last der eher günstigste Fall. Der eigentlich kritische Fall (low ESR Kondensator für die Spannungsregelung) fehlt da noch. Bei den Kurven zur Stromregelung verstehe ich nicht was genau dargestellt ist. Da gibt es eigentlich 2 Fälle die interessant wären: 1. Loop Gain, mit einer Induktivität als Last (z.B. 10 µH oder 100 µH) 2. Die Admittanz am Ausgang: d.h. eine Spannungsquelle am Ausgang, und dann der Strom als auf Grund einer überlagerten AC Spannung. Eine Simulation in Zeitbereich ist ggf. einfacher zu verstehen, und für die Erkennung von verborgenen Moden ggf. auch so zusätzlich sinnvoll. Ein Teil des Problems dürften die recht großen eingefügten Induktivitäten sein. Der sehr kleine Wert für R12 macht den Reglerteil auch recht schnell und damit empfindlich auf Instabilität - im Gegenzug müsste man C9 um z.B. den Faktor 5 vergrößern und nicht noch verkleinern. Auch der sehr kleine Wert für C6 könnte ein Ursache sein. Ohne C6 wird die Strom-regelung einfacher, aber ein Problem mit großer Kapazitiver last (z.B. 1000 µF) ist vorprogrammiert.
Die Spannungsregelung ist durch die Änderungen schlecht geworden, die Stromregelung schwingt bei mir in der Simulation. Da hilft es auch nicht den Transistor für das schnelle Limit zu deaktivieren. Eine einfache Lösung wie man mit der andern Version die Stromregelung stabil bekommt habe ich auch nicht. Das Problem ist einfach wie die Stromregelung angreift - die geht wie das Feedback der Spannung ein und damit voll durch den Regler für die Spannung. So wird es einfach sehr schwer. Eine Version ohne neg. Hilfsspannung hätte schon einen kleinen Vorteil. Da würde ich es dann aber nicht mehr als Kaskade machen, sondern eher klassisch mit Dioden, um hinter den OPs Strom und Spannungsregler zu kombinieren. Wenn man bei der Kaskade bleibt, kann man die "Masse" für den Regler anheben und so auch ohne die neg. Spannung auskommen. Der Nachteil ist, dass man den Nullpunkt für den Poti abgleichen müsste und um wirklich auf 0 zu kommen braucht man den Ruhestrom - d.h. ohne neg. Hilfsspannung (für den Ruhestrom) geht es dann nur bis vielleicht 30 mV runter.
Um einen praktischen Vergleich gegen die Simulationen durchführen zu können und um festzustellen ob das LNG normalen Ansprüchen entspricht bitte ich um Vorschläge für diverse Standard Testbedingungen im CV und CC Modus. Bis jetzt habe ich nur mit diversen kleinen und großen Cs verschiedenster Bauart (Normal, Low ESR, lange oder kurze Zuleitungen, Induktivitäten) am Ausgang und konnte bis jetzt noch bei keinen meiner LNGs (getestet: HP3611A, HP6283A, FS12/83 und LNG30, Hiland) eine Unstabilität damit verursachen. Hast Du praktische Erfahrungen welche Lastbedingungen und Komponenten LNGs besonders zum Schwingen reizen? Auch welche Einstellungen wären da zweckmäßig? Gibt es da von Eich diesbezügliche Laborerfahrungen? Ich bin nämlich am Ende mit meiner Weisheit. Auch die HP App Note schweigt sich da ziemlich aus über dieses Thema. Es ist wirklich wichtig festzustellen inwieweit die Simulationen in der Praxis dupliziert werden können. Sonst hat die Simulation eher einen richtungsweisenden Wert, wertvoll um Regionen der Schaltungsbemessung zu erkennen, von denen man fernbleiben sollte um genügend Spielraum und Alterungssicherheit zu haben. Alterungseffekte von Elkos können eventuell eine Rolle spielen. Das Hiland mit den zwei Modifikationen hat sich bis jetzt im offenen Aufbau auf dem Labortisch soweit als einwandfrei stabil erwiesen. Nur als ich die Strombegrenzungsschaltung einfügte gab es damals anfänglich Schwingprobleme während der Ansprechzeit durch die Ausgangsstufe. Die OPVs waren dafür erwiesenermaßen nicht dafür verantwortlich. Erst nach überbrücken der eingefügten Abwürge-Transistorstufe mit 300pF zwischen BE verschwand die kurzzeitige Oszillation. (Siehe meine Oszibilder). Was tun?
Ich möchte mich im Augenblick nur auf das Hiland Design konzentrieren und dafür genaue Bauunterlagen herzustellen um die erwünschten Modifizierungen durchführen zu können. Das dürfte einigen von Euch nützlich sein. Das das Hiland Kit auch relativ günstig zu erstehen ist, ist es für die Basis einrs Selbstbaugerätes interessant. Komplette neue Designs sind ein anderes Thema. Dieser Vorgeschlagene Ansatz vermindert die Gefahr uns weiterhin zu sehr zu verzetteln. Persönlich habe ich vor mir ein kleines Dreifachgerät (+/-0...20V, 1A und 0-6V und 2A) zu bauen um bequemer mit gemischten Analog/Digital Designs arbeiten zu können. Als Instrumente möchte ich die gezeigten Doppelinstrumente einsetzen sobald ich mir über deren Modifizierungen im Klaren bin. Der angenommene Leistungsbereich für den Abschluß hier soll bis zu 30V oder weniger betragen und 2A nicht übersteigen. Manuelle oder automatische Trafoumschaltung zur Erniedrigung der Kurzschlußverlustleistung ist erwünscht. Die folgenden Modifizierungen wurden bis jetzt besprochen: 1) Schottky Diode in parallel mit 10K Widerstand (R21) am Meßeingang des CC OPV um die Snsprechzeit um 80% zu verbessern. 2) wie von Lurchi vorgeschlagen, Abtrennen der U1, U2 Vcc Versorgung durch eine niedrigere Spannung die vom Dreibein Regler mit 15V erzeugt wird. Eventuell den Vee Punkt des U2 (VR) auf Masse legen. Vcc/Vee mit 0.1uF Kerko überbrücken. Alternativ könnte man auch beim CC OPV eine Zenerdiode zwischen Ausgang und -Input legen, so daß er beim Einsatz kürzere Slew Rate Zeit bekommt. 3) U3 CV Vcc abtrennen und zwischen Vcc und Vee eine 33V Zenerdiode und Kerko einfügen. Eventuell die Versorgungsspannung über getrennten Gleichrichter und Vorwiderstand bereitstellen. Vielleicht hier auch einen 44V OPV einsetzen. 4) Die +Sense und -Sense herausführen wie in meinen Vedrahtungsplan schon eingezeichnet um Spannungabfälle in der Verdrahtung kompensieren zu können und Doppeldigital Instrumente verwenden zu können. 5) Abwürgeschaltung wie beschrieben und getestet einfügen wenn die 20us Stromspitze nicht so stark sein soll. 6) Ersatz der 5.1V Zenerdiode mit einer verbesserten Type wie 1N82X oder gängige integrierte Typen wir TL431C mit 5V Einstellung. Ersatz wichtiger Widerstände mit Typen besseren Temperaturgangs. 25ppm wäre hier mehr als ausreichend. Mehr fällt mir im Augenblick nicht mehr ein. Sobald ich dazu komme werde ich noch ein paar zusätzliche Dokus reinstellen. Das wärs für heute. Muß jetzt weg... Gruß, Gerhard
Die kritische Last für eine Spannungsregelung ist eine low ESR Kapazität in Kombination mit einer Stromsenke. Das kommt einfach daher, dass der Regler sich in der Regel induktiv verhält. Je nach Regler sind unterschiedliche Kapazitäten das Problem - oft eher so 1000-10000 µF oder sonst ggf. eher kleine von ein paar µF, etwa als Folienkondensator. Hier kommt es ggf. auf wirklich kleine Verluste / ESR an. Schon 10 mOhm können einen deutlichen Unterschied machen. Die Stromsenke könnte man wohl als Induktivität ( > 10 µH, für den kleinen Strom auch mehr) + Widerstand realisieren. In der Simulation sind eher die kleinen Ströme (z.B. 0.1 oder 1 % des max.) bei der großen Kapazität und die eher großen Ströme bei der kleinen Kapazität das Problem. Sofern das Netzteil einen Ruhestrom hat, könnte man für den Fall große Kapazität und kleiner Strom ggf. auch einfach einen leeren (oder etwas entladenen) 1000 µF Kondensator zuschalten - das gibt des Ladestrom als Transienten. Die Überschwinger können dabei durchaus langsam ( > 10 ms sein) und klein in der Amplitude sein. Der externe DC Strom wäre dann einfach 0. Auch einfach das Trennen eines Lastwiderstandes wäre ein einfach zu realisierender Fall. Gute Netzteile sollten mit den Lasten aber auch noch klar kommen. Ganz bis zum Schwingen wird man es eher nicht schaffen, aber schon deutliches Nachwingen wäre ggf. ein erstes Anzeichen für Schwächen. Ganz analog sind ist für die Stromregelung der Fall einer Induktiven Last der kritische. Für die Schaltung hier wären etwa 100-1000µH (mit geringer Dämpfung - d.h. je nach Strom schon eine relativ große Bauform !) relativ ungünstig. Ein ggf. 2. kritischer Fall wäre der Kurzschuss - nur lässt sich da nicht mehr viel messen. Ähnlich wie bei der Spannung kann es sowohl bei ganz kleinen als auch großen Strömen eher kritisch werden. Ein anderer Punkt den man ggf. testen sollte ist der Übergang zwischen CC und CV mode. Ein spezielle Fall ist dabei ggf. ein kurzer Überstrom-puls, so dass nur die schnelle Begrenzung anspricht. Das gibt ggf. maximale Überschwinger. Für den Vergleich mit der Simulation wäre es wichtig dass man den Testfall auch gut realisieren kann. Wirklich gut sehe ich das vor allem beim Wegschalten eines Lastwiderstandes. In Grenzen kann man die Reale Testlast mit simulieren.
Bei den möglichen Änderungen wgibt es noch ein paar Punkte: Eine Diode parallel zu R11 (27 K an CV OP) reduziert in der Simulation die Überreaktion der Stromregelung. D.h. nach dem Überschwinger beim Strom wird die Aus-phase kürzer. Vor allem mit langsamen Transistor (2N3055) kann die Stromregelung in der Simulation ggf. sogar schwingen ohne die Diode. Für eine vermutlich bessere HF Festigkeit wäre ein 10-100 nF Kondensator am Ausgang gut. Auch ein Widerstand von ca. 1 K in Reihe zu C6 dürfte helfen und sonst wenig an der Regelung ändern - eher noch verbessern. Die Regelung bei sehr kleinen Strömen (< 10 mA) ist in der Simulation nicht so gut. Es könnte helfen einen Ruhestrom (z.B. 5-10 mA) hinzuzufügen. Eine zenerdiode im FB am CC Regler könnte Probleme mit der Präzision machen. Das dürfte eher keine so gute Idee sein. Da schon besser die Versorgung reduzieren. Wenn man es extra Schnell haben will könnte man eine art Anti Windup mit PNP Transistor und Diode probieren - in der Simulation funktioniert es, wenn der Basiswiderstand groß genug ist. Den Transistor hatte ich in älteren Vorschlägen schon drin. Wenn man eine bessere Präzision bei der Referenz haben will, gibt es verschiedene Alternativen zur 5.1 V Zenderdiode: TL431, ggf. 2 in Reihe um auf 5 V zu kommen. Ggf. könnte auch R6 durch 2 der TL431 ersetzt werden - R5 wäre dann unkritisch (ggf. sogar günsiger als gute Widerstände). Es bleibt der TC des Poties - d.h. so super Präzise wird es eher so oder so nicht. Wenn man nicht mit dem Bausatz anfängt würde ich den Shunt kleiner wählen. Etwa 0.39 Ohm je ampere und dann ggf. mehr der Widerstände parallel und am Transistor ggf. einen Emitterwiderstand dazu.
Michael D. schrieb: > EDIT: wärs't du angemeldet, würde ich dir eine PN Schicken, mein Freund! Du bist neu hier im Forum. Ruhig Blut, kleiner. Das ist ein typischer MaWin wobei der in den letzten Jahren echt ruhig geworden ist. Den hättest du mal vor 5-10 Jahren erleben müssen, dagegen ist das heute nix mehr. Fachlich hat MaWin echt was drauf, didaktisch ist er, ich sag mal, nicht grad ne Leuchte. Nimms einfach hin, aufregen lohnt sich nicht. ;)
M. K. schrieb: > Fachlich hat MaWin echt was drauf, Nein, der schreibt auch viel Unsinn. Aber da der Name ohne Anmeldung von jedem genutzt werden kann, hat er immer eine gute Ausrede: Der Unsinn stammt grundsätzlich von einem "anderen" mawin... :-))
Ralf L. schrieb: > Hier die original Schaltpläne mit Text von dem ELO-Netzteil von 1979, > damit man lesen kann, wie die Konstrukteure damals gedacht haben. Hallo Zusammen Auf der dritten eingescannten Seite schreibt der Autor, die 2N3771 Transistoren zu verwenden und nicht die 2N3055. Die Transistoren sind ja verschieden aber was ist das entscheidende Unterschied der Wahl? Grüsse Xilinx
Beitrag #5231986 wurde von einem Moderator gelöscht.
Beitrag #5231993 wurde von einem Moderator gelöscht.
Beitrag #5231994 wurde von einem Moderator gelöscht.
Beitrag #5231997 wurde von einem Moderator gelöscht.
Im Anhang sind ein paar neue Dokus. 4415-0054 ist das von mir aufbereitete Original Schaltbild der BG/HIL Leiterplatte ohne irgendwelche Änderungen eingezeichnet zu haben 4415-0057 ist das modifizierte Schaltbild mit allen neuen Teilen und Änderungen eingezeichnet und soll als Basis für eine vorläufige nachbaufähige Version dienen. Die V1 zeigt alle neue Teil mit roten Kreisen die veränderte oder neue Teile kennzeichnen. V1B ist dasselbe ohne die roten Kreise. Bemerkungen: Zusätzlich zeichnete ich die vorgesehenen +/-Sense Leitungen ein. Zwischen Ausgang und jeweiligen Sense Eingang ist ein 470 Ohm Widerstand eingefügt der bewirken soll, daß bei schadhafter oder fehlender Verbindung der Sense Leitungen mit der Last die Steuerung nicht versagt. D7 sollte genau soviel Strom aushalten wie der Nennstrom des LNG. Die Original 1N4004 erscheint mir hier zu schwach Ein 10n soll etwaige HF Energie abschwächen. Die OPVs U1 und U3 werden vom LM7815 mit versorgt. Ob das funktionieren wird weiß ich noch nicht. Der Spannungsregler muß noch Cs verpaßt bekommen. Die fehlen auf der Originalplatine. U2 wird mit einer 33V Zener Diode und Vorwiderstand abgesichert. Das wird sich vielleicht in der Zukunft ändern. Es ist möglich, daß ein getrennter Gleichrichter die Versorgungsspannung bereitstellen wird. Für ein 30V LNG sollte man einen 44V OPV finden. Es macht mich nervös ein Halbleiterbauelement so nahe an der Hersteller erlaubten Spannungsgrenze zu betreiben. Die Referenz Diode ist nun ein TL431C Shunt Regler im TO-92 Gehäuse. Die Spannungs- Einstellungswiderstände sollen gepaarte 1% Typen sein. Die TCs sind bei gleichen Werten und Widerstands Patch Herstellung für solche Zwecke mehr als ausreichend gleich im Tc Verhalten. Ich habe einige Widerstände auf 1% Typen geändert. Der Ausgangsspannungsteiler mit R12/R11 muß für andere Spannungsbereiche neu berechnet werden. Mit diesen Änderungen sollte das LNG mehr als ausreichend stabil sein. Dazu kommt auch noch der TC des Einstellpoties und es empfiehlt sich ein Draht-gewickeltes 10 Gang Potentiometer zu verwenden. Die Metallschichtversionen sind vielleicht auch gut genug, muesste ich aber erst recherchieren. Der R7 Meßwiderstand sollte wie Lurchi vorschlägt für 0.39 Ohm/A dimensioniert werden und mindestens 10W haben und eine möglichst stabile Ausführung sein weil davon die Stromstabilität direkt abhängt. Der Spannungsteiler mit R17 und R18 muß dann entsprechend des maximalen Ausgangsstrom neu berechnet werden. Sollten DMMs verwendet werden würde es viel Sinn haben R7 dafür mitzuverwenden und das DMM nur als mV Meter zu verwenden bzw. zu modifizieren. Die von Lurchi vorgeschlagene Speed-up Schaltung mit PNP habe ich noch nicht berücksichtigt weil ich erst damit Versuche anstellen werde. Da ich Zugang zu einen HP4236A RLC Meßgerät habe, möchte ich auch noch ein kleines Sortiment an diverse ELKOS mit bekannten ESR Daten erstellen um später die vorgeschlagenen Stabilitätsversuche anzustellen. 4415-0055 zeigt den Verdrahtungsplan mit Analog Instrumenten und den EMV Abblock Cs. 4415-0056 zeigt noch die leicht veränderte Verdrahtung mit DPM. Ist aber vorläufig inoffiziell da es bestimmt noch einige Probleme geben wird bezüglich der Nullpunkteinstellung. Das wäre es für jetzt. Schöne Woche noch. Gerhard
Hallo, Gerhard O. schrieb: > Für ein 30V LNG sollte man einen 44V OPV finden. TI OPA604, 48V, Reichelt 2,99 EUR als DIP-Gehäusevariante verfügbar. rhf
Xilinx schrieb: > der dritten eingescannten Seite schreibt der Autor, die 2N3771 > Transistoren zu verwenden und nicht die 2N3055. Die Transistoren sind ja > verschieden aber was ist das entscheidende Unterschied der Wahl? Der 2N3771 hält bei 40V 3.75A durch, der 2N3055 nur 2.87A, zudem ist der Wärmewiderstand des 2N3771 obwohl in demselben TO3 Gehäuse mit 1.17 statt 1.52 K/W kleiner, er lässt sich also besser kühlen. Dafür ist die Stromverstärkung und Geschwindigkeit kleiner. Heute erreicht ein 2SC3281 0.623 K/W, auch 3.75A bei 40V und viel höhere Stromverstärkung und Geschwindigkeit, ist also in allen Belangen besser.
Roland F. schrieb: > Hallo, > > Gerhard O. schrieb: >> Für ein 30V LNG sollte man einen 44V OPV finden. > > TI OPA604, 48V, Reichelt 2,99 EUR > > als DIP-Gehäusevariante verfügbar. > > rhf Hallo Roland, Danke für den Tip. Mit 48V ist das schon auf alle Fälle sicherer bei einem 30V LNG Bereich. Die beiden anderen können dann normale Typen bleiben. Vorsorglich hatte ich meinen Testaufbau schon mit IC Fassungen ausgerüstet um leichter mit verschiedenen OPVs arbeiten zu können. Gerhard
MaWin schrieb: > Xilinx schrieb: >> der dritten eingescannten Seite schreibt der Autor, die 2N3771 >> Transistoren zu verwenden und nicht die 2N3055. Die Transistoren sind ja >> verschieden aber was ist das entscheidende Unterschied der Wahl? > > Der 2N3771 hält bei 40V 3.75A durch, der 2N3055 nur 2.87A, > zudem ist der Wärmewiderstand > des 2N3771 obwohl in demselben TO3 Gehäuse mit 1.17 statt 1.52 > K/W kleiner, er lässt sich also besser kühlen. Dafür ist die > Stromverstärkung und Geschwindigkeit kleiner. > > Heute erreicht ein 2SC3281 0.623 K/W, auch 3.75A bei 40V und viel höhere > Stromverstärkung und Geschwindigkeit, ist also in allen Belangen besser. Da hätten wir ja schon einige brauchbare, modernere Leistungstransistoren. Der 2SC3281 hat gute Eigenschaften. Danke. Auch der 2SD1047 ist nicht schlecht. Hauptsache ist adäquates SOA für die in Frage kommenden Leistungsbereiche unter Extrembedingungen. Mechanisch gefallen die mir auch besser wie TO-220 und sind in gewissen Fällen leichter als TO-3 zu montieren. Der 2N3771 scheint nicht mehr so wichtig wie früher zu sein. An sich würde mir ein superleiser, proportional gesteuerter PC Lüfter gefallen und interner Kühlkörper. Damit könnte man geräuschmäßig leben. Allerdings wäre Trafoumschaltung immer noch zu erwägen. Beim früheren FS73/12 hatte ich eine Schmitt-Trigger gesteuerte Relaisumschaltung und das funktionierte zuverläßig. Es gab auch keine Umschalt Transienten. Die Befürchtungen diesbezüglich halte ich für übertrieben. Beim HP3611A muß man es sogar manuell umschalten und das ist keine große Unbequemlichkeit weil man die meiste Zeit mit kleineren Lasten mit der hohen Einstellung arbeiten kann. Nur bei großen Strömen muß man dann halt umschalten. Allerdings wird auch der CC Maximalwert mit umgeschaltet um das LNG nicht zu überlasten.
Gerhard O. schrieb: > ... hatte ich eine Schmitt-Trigger gesteuerte Relaisumschaltung und > das funktionierte zuverläßig. Es gab auch keine Umschalt Transienten. > Die Befürchtungen diesbezüglich halte ich für übertrieben. Hallo Gerhard, das kann ic hebenfalls positiv bestätigen. Es läuft, für meine Belange, vollkommen zufriedenstellend und störungsfrei. Und ist einfach zu bauen.
Noch ein paar Kommentare: Nicht alle Komponenten Werte lassen sich ohne weiteres übernehmen da das von den jeweiligen Gegebenheiten abhängt wie Trafo Spannung zum Beispiel. R51: In erster Linie, der Wert von R51 hängt direkt von der erhältlichen V+ Spannung ab. Der mittlere Strom sollte gerade groß genug sein um immer ein paar mA mehr fließen lass wie U2 eigentlich benötigt. Ein Wert von 330-1K sollte ein guter Anfangswert sein. Im Schaltbild von eevblog Ist -Vee von U2 auf Masse gelegt und scheint bei seinem LNG zu funktionieren. Das wäre günstig um bei einem 30V LNGs die Betriebsspannung an U2 so niedrig wie möglich zu halten. Lurchi erwähnte auch einen eigene Gleichrichterschaltung zur Versorgung von U2 vorzusehen. Das werde ich später noch berücksichtigen. R58/R59 Schutzwiderstände. Ich fügte, wie schon erwähnt, diese Widerstände ein um eine Fehlfunktion vom LNG ohne korrekt funktionierende Sense Leitungen zu verhindern. Bei offenen Sense Leitungen funktioniert die Reglung immer noch, obwohl sich die Spannung möglicherweise erhöhen dürfte. Ich habe gestern noch den Messwiderstand beim DPM abgeloetet und Versuche mit externen Messwiderstand gemacht. Da beim BG/HIL LNG der Spannungsabfall von R7 relative zum Ausgangsbezugspunkt negativ ist, habe ich wahrscheinlich vor einen invertierenden (-1) OPV einzufügen um eine Negativ Stromanzeige zu unterbinden. Wen das nicht stört, kann den OPV weglassen. Das Einstellpoti im Stromzweig des DPMs hat einen ausreichend großen Einstellbereich. Bei mir werde ich jedenfalls R7 für das DPM verwenden. Prinzipiell sind Doppelinstrumente so wie dieses wegen des gemeinsamen Nullbezugspunkt für U und I ein Entwickler "Pain in the Ass" weil es zu allen möglichen Kompromissen zwingt. Getrennte Instrument sind deshalb vorzuziehen. Nachtrag: eine automatische Trafoumschaltung werde ich spaeter irgendwann noch einzeichnen. Bei 2A werden die Brückengleichrichter Dioden wie erwartet unangenehm warm. Ein externer Chassis montierter Gl ausreichender Belastbarkeit ist empfehlenswert. Auch ein externer größerer Elko (6.8-10mF) für C1 wäre für 2A oder gar noch mehr notwendig. Der Schutztransistor Q4 im 4415-0055/56 bezieht sich nur auf die Originalschaltung. Die modifizierte Schaltung hat das schon eingebaut. Gerhard
Speziell @Gerhard, aber auch an die anderen Aktiven: Vielen Dank für euer Engagement rund um das Netzteil! Ich werde das LNG nachbauen, Bausatz ist bestellt. Eine neue Platine wäre nicht verkehrt, schon deshalb weil ein größerer Siebelko auf der Bangoodplatine kaum Platz finden wird. Ein Gehäuse ist schon da, nur mit den lagernden Trafos bin ich nicht glücklich. Bei Ebay Kleinanzeigen verkauft jemand interessante Trafos: https://www.ebay-kleinanzeigen.de/s-anzeige/ringtrafo-trafo-transformator/764233556-168-7900 Diese Herstellerinfo dürfte auch zu den angebotenen passen: http://www.bsab-elektronik.de/index.php/ringkerntrafos/offene-ausfuehrung/18-ringkerntransformatoren-offene-ausfhrung-industrieprogramm Der Trafo ist mit 144VA natürlich etwas überdimensioniert, aber viel hilft viel... Was meint ihr, passt der Trafo, wenn das LNG für 24V/2A ausgelegt wird? Die 12V/2A Wicklung kann als Versorgung für das Display oder was auch immer genutzt werden, die 18V/3A vielleicht mal um das LNG zum Doppel-Netzgerät zu erweitern. Dürfte momentan aber leider mit meinem Gehäuse nicht gehen, weil zu wenig Platz.
Erwin E. schrieb: > Was meint ihr, passt der Trafo, wenn das LNG für 24V/2A ausgelegt wird Nein. Die 18V/4A Wicklung wäre für 2A gut, reicht aber nur bis 16V Ausgangsspannung, und die 24V/2A Wicklung geht mit der Originalschaltung nicht, der TL081 würde platzen, und bringt selbst bei spannungsfesteren Bauteilen nur 1.2A Ausgangsstrom. Icb halte den Trafo für ziemlich ungeeignet, welbst wenn man bei einer 2A Wicklung einfach mal 3A zieht, weil die anderen Wicklungen unbelastet sind. Der Trafo wäre gerade mal halb genutzt. Das gäbe es sicher billiger (z.B. 24V/2.5A Schaltnetzteil für 2.95 von Pollin).
MaWin schrieb: > Der Trafo wäre gerade mal halb genutzt. Das gäbe es sicher > billiger (z.B. 24V/2.5A Schaltnetzteil für 2.95 von Pollin). Billiger ja, aber geeignet für die "Banggood-Schaltung"? Wie soll damit die negative Hilfsspannung erzeugt werden?
Mit ein paar Abänderungen wie schon von mir gezeigt, lässt sich ein 24V Trafo durchaus verwenden. Die Original Leiterplatte muss leicht modifiziert werden. Ich habe demnächst vor bei mir zu testen und werde es dann dokumentieren. Hier ein paar Hinweise für etwas höhere Spannungen: 1) Baut den 7815 Regler wie gezeigt in 4415-0057ein. Der Wert von R57 sollte anfangs höher gewählt werden um sicher zu stellen, dass er nicht zu viel Spannung bekommt. Dieser Punkt und Wahl müsste noch untersucht werden. Da der 7815 nur 35V aushält schlage ich fuer jetzt vor zwischen Eingang und Masse eine 30V Zener Diode, 1W einzubauen. R57 330 Ohm, 1W. (Ausprobieren) Die Spannung an V+ darf bis zur Dropout Spannung absinken. 2) Trennt die Leiterbahnen von V+ zu den OPVs U1/U3 und baut die einzeichneten Widerstände ein und verbindet die Versorgung von U1 und U3 mit dem Ausgang vom 7815. Die Cs nicht vergessen. Siehe 4415-0057 Schaltbild. 3) Trennt die V+ Versorgung zu U2 OPV und baut die Teile wie gezeigt in 4415-0057 ein. Das begrenzt die Spannung schon mal. In eevblog wird vorgeschlagen -Vee von U2 auf Masse zu legen. Wenn das funktioniert braucht der OPV nur 33V aushalten. Besser zur Sicherheit wäre ein 44V oder 48V Typ wie der von Roland vorgeschlagene OPA604. Müsste allerdings simuliert/getestet werden. U1/U3 können TL081 bleiben. Wenn man das alles macht sollte der 24V Trafo verwendbar sein.
GHH schrieb: > MaWin schrieb: > >> Der Trafo wäre gerade mal halb genutzt. Das gäbe es sicher >> billiger (z.B. 24V/2.5A Schaltnetzteil für 2.95 von Pollin). > > Billiger ja, aber geeignet für die "Banggood-Schaltung"? > > Wie soll damit die negative Hilfsspannung erzeugt werden? Sollte nichts ausmachen. Eventuell den Wert von R etwas erhöhen.
Gerhard O. schrieb: > Im Anhang sind ein paar neue Dokus. Nach den 1033 posts hier sieht so langsam keiner mehr durch. Ist der von Gerhard gepostete Schaltplan jetzt mittlerweile der, der für den Konsens aller Meinungen einen Zwischenstand darstellt? Oder redet ihr immer noch über mehrere verschiedene Ansätze? Vielleicht mag das mal einer nach 10xx posts kurz für alle zusammenfassen.
Mike B. schrieb: > Ist der von Gerhard gepostete Schaltplan jetzt mittlerweile der, der für > den Konsens aller Meinungen einen Zwischenstand darstellt? Genau, wird die Endstufe als normaler Darlington ausgelegt, wie bei dem Vorschlag von Ralf Leschner bzw. dem ELO-Netzteil, oder als Komplementärdarlington so wie ArnoR es seiner Zeit vorgeschlagen hat? Ist die µC-Ansteuerbarkeit noch wichtig? Kann man bei Belastung mit einem gewissen Ein- und Ausschwingverhalten leben? Ich werde diesen interessanten Thread weiter beobachten. :)
@GHH > Billiger ja, aber geeignet für die "Banggood-Schaltung"? > Wie soll damit die negative Hilfsspannung erzeugt werden? Das Geht mit fast jedem StepDown-Regler, siehe Foto Gruß Michael EDIT: Der OP07 kann +-22V Der NE5534 kann +-22V Der LM741 kann +-22V Bei den angegeben Typen gilt dann "Try&Error" von den Verhaltensweisen. Das sind alles gängige OPAmps man muß nicht einen OPA604 für über 2€ ordern
Der von Gerhard gezeigte Plan ist schon so ziemlich der Konsens hier - zumindest, wenn man die Platine aus dem Kit weiter nutzen will. Die Begrenzung der Spannung per 30 V Zenerdiode und Widerstand (R55) ist ein Kompromiss - ggf. sollte die Zenerdiode von der Leistung etwas größer werden. Spannung die an R55 verloren geht stört schon, weil damit die maximale Ausgangsspannung kleiner wird. Auf der alten Platine wird es schwer, aber wenn man eine neue Platine macht sollte man einen extra Gleichrichter (2 Dioden) und Filterelko einplanen, damit U2 den Rippel nicht voll mitbekommt. Das erlaubt mehr Ausgangsspannung mit relativ wenig Aufwand. Auf einer Extra Platine könnte man dann auch einen zusätzlichen Transistor für die Regelung nutzen und so mit weniger Strom auskommen. Beim Anpassen von R11 und R12 sollte man vorsichtig sein. Wenn man da mehr verändert, ändert das auch die Kompensation. Für den Fall, dass man einen deutlich kleineren Spannungsbereich haben will (etwa nur 15 V Trafo und damit 12 V max. am Ausgang) sollte man eher die Refspannung anpassen. Für den Feinabgleich sollte R11 OK sein. Die gezeigte Variante ist eine Möglichkeit für die Referenz. Da gibt es mehr interessante Varianten, etwa 2 mal TL431 je als 2,5 V Ref. in Reihe, oder eine LM329 (7 V) Referenz, wenn geringes Rauschen wichtig ist. Beim harten Stromlimit sind die 200 pF schon eine deutliche Belastung auch für den normalen Spannungsregler. Ich würde da C51 kleiner und R53 entsprechend größer machen (etwa ein Faktor 2-5). Der Kondensator C5 (220 nF) könnte einer der Gründe sein, wieso die schnelle Stromregelung den Kondensator C51 braucht. Man könnte ggf. C5 kleiner (ggf. ganz weg) machen und dafür einen Kondensator parallel zu C1 (Filter Elko) vorsehen. Auch mit den extra 470 Ohm Widerständen sind die Sense Leitungen noch nicht als externe Buchsen geeignet. Das ist mehr etwas für die Verkabelung im Gerät. Für externe Sense Buchsen fehlt noch mehr Schutz und der Strom über die negative Sense Leitung ist recht groß und für externe Senseleitungen nicht praktikabel. Der hohe Strom macht auch einen Schutz schwer. Beim OPA604 als OP für bis zu 48 V muss man ggf. die Kompensation noch etwas ergänzen, weil der auch deutlich schneller ist. Vermutlich wäre ein Widerstand (ca. 470 Ohm-1K) in Reihe zu C6 dann angebracht. Für U1 und wohl auch U3 sollte auch ein µA741 Ok sein und von den DC Eigenschaften auch eher besser.
Mit dem LM7815 muss man ggf. auch mit der Eingangsspannung aufpassen. In dem mir vorliegenden Datenblatt ist als Maximum input voltage 35V angegeben. Ein mögliche Alternative wäre z.b. ein LM317HV mit 60V maximum input voltage. Grüsse Timo
Einen Punkt hab ich noch vergessen: das Netzteil könnte ganz gut einen Ruhestrom, so in der Größenordnung 5-10 mA vertragen. Wenn man den Strom aus der negativen Versorgung ziehen will, sollte C3 ggf. etwas größer werden, eventuell auch noch R2 etwas kleiner (C2 dürfte ausreichen). Bei der Endstufe ist der konventionelle Darlington gutmütiger (also sicherer im Nachbau). Die Performance ist mit der Komplementärstufe ggf. etwas besser, wenn der Abgleich stimmt. Nicht gut abgestimmt wird es aber auch langsamer (schlechter) oder instabil. Ich würde da klar den klassischen Darlingto bevorzugen. Das kann ggf. auch ein fertiger Darlington-transistor wie TIP142 sein. 2 kleine Punkte gibt es ggf. noch um die Stromregelung etwas zu verbessern: Nach einem sehr schnellen Anstieg des Stromes, so dass auch der Transistor anspricht gibt es ggf. eine gewisse Überreaktion des Stromreglers. Wenn er dann anspricht geht der Strom für eine kurze Zeit ggf. ganz auf 0 und schwingt dann erst auf den eingestellten Wert ein. Diesen Effekt kann man reduzieren bzw. die Zeit verkürzen mit: einer Diode (z.B. 1 N4148) parallel zu R11 und 2 Dioden vom Ausgang des Stromregler OPs nach Massen. Die erste Diode sorgt dafür, dass sich C6 schneller entlädt, wenn die Spannung sehr schnell runter geht. Die Dioden am OP Ausgang verhindern, dass der Ausgang deutlich zu weit ins negative geht. Mit der ersten Diode sollten -1.2 V am Ausgang des Stromreglers ausreichen, auch für den Fall einen Kurzschluss. Der Effekt ist nicht besonders groß, aber der Aufwand auch nicht.
> Nach den 1033 posts hier sieht so langsam keiner mehr durch. Macht nix, ist nicht das primäre Ziel eines Fosumsdiskussionsfaden. Ich finde dieser Fred nimmt immer mehr die Züge eines Labortagebuchs an, welches "Allerlei" Gedanken dieser LNG-Konzeption annimmt und ich mit Wonne & Geduld mitverfolge. Bloss halt in Mehrbenutzerausführung und mit gelegentlichen forumstypischen Schlenkern (der intelligente Leser schafft es diese ohne Schaden zu übergehen). Ich hab kein Verständnisproblem hiermit: es liest sich genug Angenehm. > Ist der von Gerhard gepostete Schaltplan jetzt mittlerweile der, der für > den Konsens aller Meinungen einen Zwischenstand darstellt? Identifiziere ich so ja. Zumindest ist bisher kein "Konkurrenzvorschlag" gepostet worden, der eine Abspaltung zwecks Vertiefung in einem anderen Thread gerechtfertigt hätte (SW-speak: kein fork ) > Oder redet ihr immer noch über mehrere verschiedene Ansätze? Ich verstehe dass andere Ansätze als "Gegenbeispiel" immer wieder her halten; davon wird vllt. später[TM] einer vertieft, was Zeitrahmenmässig jedoch noch über dem Radarhorizont liegt. tl;dr: nein. > Vielleicht mag das mal einer nach 10xx posts kurz für alle > zusammenfassen. Betrachte des Mounties Work in progress als noch zu roh dafür. Ausser Du trägst Schlips und deckst die Unkosten des Vorhabens: dann hast Du natürlich ein Anrecht auf ein Executive Summary in Vollfarbendruck auf Hochglanzpapier. Es geht meinem Verständnis nach immernoch um die Ausarbeitungsphase von Versuche mit /Verbesserungen des via Banggood billigst erhältlichen Bausatzes. Erst wenn diese Ergebnisse konsolidiert sind kommt die Phase wo dies "Zuschauerkonform" dokumentarisch zusammengefasst wird und ev. als Eigenbauprojekt aufgelegt wird.
GHH schrieb: > Wie soll damit die negative Hilfsspannung erzeugt werden Nun, einerseits kann man bei geeigneter Schaltung mit single supply OpAmps darauf verzichten, andererseits kann man wenn man eun fertiges SNT verwendet auch ein fertiges 5V (USB) Netzteil dazu montieren.
Moin, mal so als Tipp am Rande ... meiner Meinung nach gut für Anfänger als Einstieg in den Bau von Netzteilen geeignet. http://www.joretronik.de/Web_NT_Buch/Vorwort/Vorwort.html Gruss Kurti PS: nach meiner Meinung reichen 1,xx bis 24 Volt, 0 bis 2 Ampere nahezu für alles, was im täglichen Gebrauch eines Netzteiles anfällt
MaWin schrieb: > GHH schrieb: > Wie soll damit die negative Hilfsspannung erzeugt werden > > Nun, einerseits kann man bei geeigneter Schaltung mit single supply > OpAmps darauf verzichten, andererseits kann man wenn man eun fertiges > SNT verwendet auch ein fertiges 5V (USB) Netzteil dazu montieren. Und wie wird da die Aus- und Einschaltreihenfolge der beiden Eingangangsspannungen sichergestellt und überwacht? Wenn die 5V ausfallen, was macht da der Regler? Verwendet auch jeder Nachbauer immer die gleichen SNTs mit dem gleichen On/Off-Verhalten? Blackbird
Blackbird schrieb: > Und wie wird da die Aus- und Einschaltreihenfolge der beiden > Eingangangsspannungen sichergestellt und überwacht? > Wenn die 5V ausfallen, was macht da der Regler? Genau wie bei Banggood: Q1 sperrt die Ausgangsstufe so lange. Hast du die letzten 500 Beiträge nicht aufgeoasst, aber immer ein paar Bedenken zu tragen ?
MaWin schrieb: > GHH schrieb: >> Wie soll damit die negative Hilfsspannung erzeugt werden > > > Nun, einerseits kann man bei geeigneter Schaltung mit single supply OpAmps darauf verzichten, Auf genau diese Schaltung warte sicher nicht nur ich seit zwei Monaten und habe dazu über 1000 Beiträge verfolgt. Als geeignetstes Design hat sich das Banggood herauskristallisiert. Billig ist es noch dazu. Nach Gerhards Messungen genügt mir ganz sicher bereits der Originalbausatz. 12mV Spannungsdrift in 20 Minuten, furchtbar! Eines meiner beiden Netzteile, Chinamodell, driftet in 15 Minuten gut 100mV. Und ich konnte bisher damit leben. Ich brauche kein High-End Netzteil, sondern ein gutmütiges Teil, das problemlos und zuverlässig funktioniert. Andererseits, Gerhards Sense-Leitungen lohnen sich bestimmt. Und wenn man schon ändert, kann man ja auch gleich die anderen beschriebenen Verbesserungen mit einbauen. Mal abwarten, was sich im praktischen Aufbau bewährt. > > andererseits kann man wenn man eun fertiges > SNT verwendet auch ein fertiges 5V (USB) Netzteil dazu montieren. Das Banggood hat doch gerade den Vorteil der Einfachheit, eine Platine plus Trafo. Mit Schaltnetzteilen hat man schon mal mindestens eine Baugruppe mehr zu verkabeln. Dass der Trafo schwerer ist im Vergleich zu SNT gibt dem Netzteil Standfestigkeit. Bei dem günstigen Bausatz darf der Trafo gerne 10€ mehr kosten als ein SNT. Andererseits bräuchte man bei einem SNT als Versorgung auch keine so großen Siebelkos mehr. Vielleicht ein SNT mit mehreren Spannungen? Dann wäre auch das Einschaltverhalten definiert.
Da wir kollektiv schon soviel Mühe und Zeit in die mögliche Verbesserung des BG/HIL LNG hingesteckt haben wäre es bestimmt vernünftig das Projekt zu einem annehmbaren Ende zu führen ohne zu weit über den Zaun zu sehen wollen. Viele hier sind mit einem nachbausicheren Konzept wahrscheinlich sowieso besser bedient. Danach kann man ja weiter sehen. Wir waren uns ja einig keine eierlegende Wollmichsau ins Leben rufen zu wollen:-) Gerade weil die Einsteigerkosten sehr günstig sind, hat es Sinn uns gerade jetzt uns in diesem Stadium nicht mehr zu verzetteln wie unbedingt notwendig ist. Auch ist es so, daß die vielen Vorschläge, Versuche und Simulationen viel Nützliches, praktisch Brauchbares ergaben auf die sich diese Version zu Recht stützen kann. Die Meßergebnise zeigen klar auf was man von dieser Schaltung prinzipiell erwarten kann. Sobald ich kann werde ich die jüngsten vorgebrachten Informationen in der Dokumentation berücksichtigen um das Design näher an eine stabile Version zu bringen. Es gibt noch ein paar Kleinigkeiten auszuarbeiten. Bezüglich der (externen) Sense Anschlüsse könnte man auf beiden Seiten antiparallelle Dioden ausreichender Stromfestigkeit einzufügen damit es im Fehlerfall keine Katastrophen gibt. Dann würde auch bei Laststrom über die Senseanschlüße keinen Schaden anrichten. Allerdings möche ich noch betonen, daß ursprünglich die Sense Leitungen von mir nur für die innere Verdrahtung beabsichtigt waren. Bei einem 1-2A Netzgerät sind externe Sense Leitungen bei sachgemäßer Vedrahtung Luxus. Bezüglich der Spannungsfestigkeit der OPVs wurden schon genug Vorschläge gemacht. Ich schlage vor uns auf einen Bereich von 0-30V oder weniger und maximal 2-4A zu beschränken und entsprechende Dimensionierungsvorschläge dafür zu dokumentieren. Für 4A ist die BG Leiterplatte aus verschiedenen Gründen sowieso ziemlich ungeeignet. Zumindest sollten Gleichrichter, Elkos und Messwiderstand R7 externalisiert werden und die Leiterplatte nur für die Steuerfunktionen zu verwenden. Alle Leistungsverdrahtung sollte manuell verdrahtet werden. Um alle Änderungen besser unterzubringen sollten wir auch das Layout einer neuen Leiterplatte in Erwägung ziehen, da die vielen Änderungen auf der BG/Hil Leiterplatte eigentlich schon etwas unbequem sind. Vielleicht mache ich das auch irgendwann. Das wären jedenfalls meine Betrachtungen.
Ein paar neue Testergebnisse. Ich baute heute Abend eine TL431C auf 5V eingestellt ein. (2x 10.0K, 1% als Einstellteiler). VR = 10.000V. U2=LM741 Mit einem HP34401A gemessen war die Einschalt Drift bei 10.04V über einen Zeitraum von mehr als einer halben Stunde wie folgend: 0m -> 0.0mV 1m -> -0.6mV 2m -> -1.0mV 3m -> -1.1mV 4m -> -1.2mV 5m -> -1.3mV 10m -> -1.6mV 15m -> -2.0mV 20m -> -2.2mV 25m -> -2.3mV 30m -> -2.3mV 35m -> -2.0mV 40m -> -2.2mV Innerhalb dieses Zeitraums änderte sich die Raumtemperatur um ein paar Grad. Ich testete auch das DPM Modul mit R7 als Meßwiderstand und die Anzeige funktioniert über den ganzen Bereich ausreichend genau. Verglichen mit einem Fluke87 stimmt die I-Anzeige über den ganzen Bereich innerhalb 1-3 LSB überein. Die Spannungsgenauigkeit ist ähnlich. Der Bezugspunkt für das DPM ist im Augenblick der negative Schraubanschluß. Morgen werde ich die Sense Leitungen frei machen und dann zwei Buchsen über 20cm Draht anlöten. Die Sense Leitungen mit eingeschlossen. Dann wird sich herausstellen inwieweit das DPM mit dem LNG integriert brauchbar ist. Ohne Last bleibt die Stromanzeige über den ganzen Spannungsbereich auf -0.03A stehen. Das muß man mit einem konstanten Gegenstrom kompensieren. Da die I-Anzeige natürlich negativ ist, würde sich mit einem invertierenden OPV Abhilfe schaffen lassen und könnte so eine genaue Nullpunkteinstellung ermöglichen. Zusätzlich läßt sich dann mit einem Umschalter eine "I-Set" Funktion schaffen mit der man ohne Kurzschließen des Ausgangs den gewünschten Grenzstrom am DPM ablesen und einstellen kann. (Siehe HP3611A) An den Schraubklemmen ist die statische Regelabweichung 0/1A nur 1mV. Mit den externen Sense Leitungen dürfte sich das auch an der Frontplatte nicht merklich verschlechtert haben. Wir werden sehen wenn es so weit ist. Ich habe mir überlegt wie man ein Doppelnetzteil mit einem Poti steuern kann. Genau wie beim HP6237A besteht die Möglichkeit die negative Seite vom positiven Einsteller mitzusteuern. Das positive Netzteil ist dann der Master. Aus dem Original Einstellpoti wird dann das "RATIO" Poti. Das bewirkt, daß man dann die negative Spannung dann als festes Verhältnis zwischen beiden Netzteilen einstellen kann. Z.B. wenn das zweite Poti auf 0.5 gestellt ist, dann würde man bei positiver Einstellung von +20V am negativen Ausgang -10V bekommen und so weiter (+10/-5V. +30/-15). Wenn das Poti voll aufgedreht ist (1) dann sind die Spannungen möglichst genau gleich (+20V/-20V, +/- Toleranz der Schaltung). Die Tracking Funktion läßt sich leicht erweitern indem man auf der negativen Seite die 10V Spannungsreferenz vom Spannungseinstellpoti der negativen Seit abklemmt und mit einem Vorwiderstand an den positiven Ausgang hängt. Zum Beispiel wenn das negative Einstellpoti 10K hat, müßte man für einen +/-0...20V Einstellbereich einen 30K Widerstand in Serie schalten. (Das bedeutet, daß bei Maximum Ausgangsspannung des positiven Netzteils dann wiederum 10V am Einstellpoti abfallen. Für andere Spannungsbereiche muß das dann angepaßt werden. (0-30V RV=40K, 0-20V RV = 30K, 0-10V RV =20K, usw.) Wenn ich beide Bords am Laufen habe werde ich die Theorie in die Praxis umsetzen. Man kann dann noch einen Umschalter vorsehen um zwischen festen Verhältnis und einstellbaren Verhältnis umschalten zu können. Getrennte Einstellung ist natürlich sonst auch noch möglich. Ich kann mir vorstellen daß Tracking Mode recht nützlich ist. Ich werde wenn es soweit ist mehr darüber berichten. Gerhard
Gerhard O. schrieb: > Ich schlage vor uns auf einen Bereich von 0-30V oder weniger und maximal > 2-4A zu beschränken und entsprechende Dimensionierungsvorschläge dafür > zu dokumentieren. Für 4A ist die BG Leiterplatte aus verschiedenen > Gründen sowieso ziemlich ungeeignet. Zumindest sollten Gleichrichter, > Elkos und Messwiderstand R7 externalisiert werden und die Leiterplatte > nur für die Steuerfunktionen zu verwenden. Alle Leistungsverdrahtung > sollte manuell verdrahtet werden. > > Um alle Änderungen besser unterzubringen sollten wir auch das Layout > einer neuen Leiterplatte in Erwägung ziehen, da die vielen Änderungen > auf der BG/Hil Leiterplatte eigentlich schon etwas unbequem sind. > Vielleicht mache ich das auch irgendwann. > > Das wären jedenfalls meine Betrachtungen. Servus Gerhard, das wäre wünschenswert. MfG Eppelein
Lurchi schrieb: > Einen Punkt hab ich noch vergessen: das Netzteil könnte ganz gut einen > Ruhestrom, so in der Größenordnung 5-10 mA vertragen. Wenn man den Strom > aus der negativen Versorgung ziehen will, sollte C3 ggf. etwas größer Eine KSQ in einfacher Ausführung (ein Transistor, Widerstand) würde dann dafür sorgen das unabhängig von der Höhe der Ausgangsspannung die 5mA fließen und man unabhängig wird von den Restströmen der Endstufe. Ebenso kann man die rote LED-Strombegrezunganzeige schön erweitern mit einer zweiten LED, grün, für die Anzeige U/I Regelung. Dank der unterschiedlichen Uf der verschiedenen Dioden ist nicht mal ein weiterer Transistor nötig. Erhöht den Praxisnutzen, kostest nahezu nix .-)
Der falsche MaWin schrieb: > Ist die µC-Ansteuerbarkeit noch wichtig Sie ist zumindest beim Hiline/Banggood/Stache-Design leicht möglich in dem die I und U Potis durch einen dual DAC ersetzt werden (notfalls Arduino mit gefiltertem PWM). Das einzige Problem dabei ist, dass der Strom der das versorgt auch über den shunt mitgemessen wwird, es sollte also besser wenig Strom verbrauchen, so im Rahmen der 5mA die auch derzeit aus der Z-Dioden-Referenz dort fliessen. Da am shunt nie mehr als 0.7V abfallen (Überstrom-Schutztransistor) könnte man den DAC sogar direkt aus einem uC kontrollieren der vor dem shunt angeschlossen ist damit sein Strombedarf nicht mitgemessen wird, die 0.7V Versatz stören nicht, schon gar nicht einen CMOS-DAC der eine Schaltschwelle erst bei VCC/2 hat. Ich denke, diese Option sollte man nicht leichtfertig aufgeben, schliesslich wollen Bastler was zum Umbauen und anpassen an ihre Wünsche haben. Der uC könnte sogar realen Strom am shunt messen, und der DAC die reale Ausgangsspannung.
MaWin schrieb: > Ich denke, diese Option sollte man nicht leichtfertig aufgeben, > schliesslich wollen Bastler was zum Umbauen und anpassen an ihre Wünsche > haben. Der uC könnte sogar realen Strom am shunt messen, und der DAC die > reale Ausgangsspannung > Das einzige Problem dabei ist, dass der > Strom der das versorgt auch über den shunt mitgemessen wwird, es sollte > also besser wenig Strom verbrauchen, so im Rahmen der 5mA die auch > derzeit aus der Z-Dioden-Referenz dort fliessen Mit dem µC zieht man einfach per Software weg. Auch das Problem mit Spannungsdriften lässt sich leicht lösen, ohne teuere Referenz.
Lurchi schrieb: > Einen Punkt hab ich noch vergessen: Lurchi, ich habe mal Deine Vorschläge vorerst aufs Papier gebracht. (Siehe Anhang 4415-0057_V1_1b.pdf) Bezüglich des -Sense Ruhestroms habe ich im Augenblick keine andere Lösung als einen Unity Gain Buffer parat (nicht eingezeichnet) welcher den -SENSE Strom isoliert. Vielleicht gibt es noch andere mögliche Lösungen. Um die Sense Eingänge vorerst besser zu schützen habe ich Dioden hinzugefügt die den Lastrom im Fehlerfall aufnehmen können. Diese Version vom LNG braucht dringend ein neues Layout. Gerhard
Hallo zusammen, erst mal danke an Gerhard für seine Schaltpläne und besonders für die Zusammenstellung der nötigen (wünschenswerten) Änderungen. Man kann sich nicht den ganzen Thread immer wieder reinziehen, bevor man den richtigen Punkt wiedergefunden hat. Ich habe nochmal ein paar Tests gemacht. Alles an einer elektronischen Last mit Scope aum Ausgang. 2200uF dazuschalten ändert nichts. Die TL081 habe ich gegen 741er ausgetauscht, keine Änderung, selbst das Null-Poti musste ich nicht neu einstellen. Thema Überspannung erledigt? Etwas anderes ist mir aufgefallen: Poti Strombegrenzung ein -> ein deutlicher Spannungseinbruch, wohl nicht schlimm. Poti Strombegrenzung aus -> ein deutlicher! Spannungs-Peak..?? So wie ich es messen kann, sind das dann schon mehrere Volt. Vielleicht wurde dieses Thema ja schon mal behandelt.., ich habe es nicht gefunden. Nachdem man sich ja hier auf das Hiland-PS eingeschossen hat, wäre es vielleicht ja auch sinnvoll, einen neuen Thread mit dem Titel 'Hiland Power-Supply, Verbesserungen' - oder was auch immer - zu eröffnen. Dann müsste man ja nicht immer den ganzen Thread durchlesen. Danke, ich habe viel gelernt. 73 Wilhelm
Wilhelm S. schrieb: > Nachdem man sich ja hier auf das Hiland-PS eingeschossen hat, Der Vollständigkeit halber sei gefragt, ob es sich um dieses http://www.ebay.de/itm/Orignal-Hiland-0-28V-0-01-2A-Adjustable-DC-Regulated-Power-Supply-DIY-Kit-Short/282739618864?hash=item41d4983430:g:4P8AAOSw03lY75C~ Hiland Power Supply handelt. Wobei ich hier ne Platine mit 'nem Platz für einen Atmega sehe aber keine IC selbst im Sortiment. Oder meint ihr dieses http://www.ebay.de/itm/Orignal-Hiland-0-30V-2mA-3A-Adjustable-DC-Regulated-Power-Supply-DIY-Kit/282290080053?hash=item41b9ccc935:g:F0gAAOSw-0xYT9J~ ?
Beim Ruhestrom könnte man auf die LED als "referenz verzichten - die 5 V Zenerdiode reicht als Referenz. Mit dem extra Ref. Strom müsste C3 ggf. etwas größer werden, der ist ohnehin schon nicht so groß. Der OP für die Ref. Spannung braucht die neg. Versorgung nicht. Da reicht die normal Masse. Externe Sense Leitungen sind bei dem recht schnellen Regler ggf. ein Problem. Da müsste man ggf. noch dafür sorgen, dass das schnelle Feedback direkt von den Leistungsausgängen kommt und nicht über die Sense Leitung. Das wäre etwa C6 nicht über die Sense Leitung, sondern vom Ausgang. Ein Puffer für Sense - wäre wohl OK, ggf. mit C4 direkt zu out-. Für ein einfaches Netzteil kommt man eigentlich ohne externe Sense Leitungen aus, gerade bei eher kleinem Strom. Wenn man auf der Platine auch eine Steuerung per µC vorsehen will, könnte man den OP U1 für die Referenz auch per Bestückungsoption zum Differenzverstärker machen: Die Referenz wird durch einen 4,7 K Widerstand (= R4) ersetzt und das Eingangssignal für die Spannung kommt an das obere Ende von R5.
Wilhelm S. schrieb: > Etwas anderes ist mir aufgefallen: > Poti Strombegrenzung ein -> ein deutlicher Spannungseinbruch, > wohl nicht schlimm. > Poti Strombegrenzung aus -> ein deutlicher! Spannungs-Peak..?? > So wie ich es messen kann, sind das dann schon mehrere Volt. > Vielleicht wurde dieses Thema ja schon mal behandelt.., ich > habe es nicht gefunden. Das werden die unleidlichen 100nF von C4 sein, angesprochen wurde das schon, hat nur niemanden interessiert.
Mike B. schrieb: > Oder meint ihr dieses > Ebay-Artikel Nr. 282290080053 Das ist das richtige. Nur der Preis ist wesentlich zu hoch, meines hab ich über Aliexpress für 3,84€ bestellt: https://de.aliexpress.com/item/0-30V-2mA-3A-Adjustable-DC-Regulated-Power-Supply-DIY-Kit-Short-Circuit-Current-Limiting-Protection/32791708099.html?spm=a2g0s.9042311.0.0.98XBHK
Hallo Mike, weder das 1. noch das 2. Das 1. hat noch LCD-Anzeige dabei. Über die Anzeige, sowohl Spannung als auch Strom, wurde hier auch schon diskutiert; dein Gefundenes wurde nicht besprochen. Es wurden separate Module für Strom und Spannung vorgezogen. Das 2. ist es, aber die Quelle, die du gefunden hast, ist zu teuer. Meins habe ich für 6,..EU erstanden, gibt es aber noch billiger. Such mal weiter.. Bang Good... 73 Wilhelm
> Das werden die unleidlichen 100nF von C4 sein, angesprochen wurde das > schon, hat nur niemanden interessiert. Danke MaWin, das werde ich testen. 73 Wilhelm
Der Kondensator C4 sorgt eigentlich dafür dass nach einer Phase mit Strombegrenzung die Spannung nur recht langsam wieder auf den Sollwert hoch geht. Mögliche Überschwinger beim Übergang CC -> CV sollten davon Überdeckt werden. Das verzögerte Erholen ist aber auch nicht jedermanns Ding. Eigentlich sollte es aber auch ohne C4 keinen großen Überschwinger geben. Mit etwas in der Größe wie beim Lastwechsel muss man ggf. rechnen, das sollten aber weniger als 1 V sein. Der ungünstigste Fall sollten kurze Spitzen beim Strom sein, so dass nur der Transistor für das schnelle Limit anspricht, aber nicht die eigentliche Stromregelung. Dass kann dann deutliche Überschwinger geben, weil erst beide Regler gegeneinander Arbeiten. Das Stromlimit sollte ggf. besser direkt am Ausgang des OPs angreifen, so wie Q1 auch schon. Das sollte mögliche Überschwinger reduzieren.
Wilhelm S. schrieb: > Poti Strombegrenzung aus -> ein deutlicher! Spannungs-Peak..?? > So wie ich es messen kann, sind das dann schon mehrere Volt. > Vielleicht wurde dieses Thema ja schon mal behandelt.., ich > habe es nicht gefunden. Ursache wie oben erwähnt der C um den OPV der Spannungsregelung. Also da nochmals drübergehen, und anpassen. Wie oben erwähnt.
Lurchi schrieb: > Beim Ruhestrom könnte man auf die LED als "referenz verzichten... Ich habe mal Deine neuesten Gedanken ins Schaltbild gebracht um als weitere Diskussionsunterlage zu dienen. Dein Vorschlag mit C6 war notwendig da sonst R59 mit C6 HF-mässig in Serie liegt. Dasselbe ist für C4 der Fall. Damals ist mir das nicht selber aufgefallen. Gut, dass jemand für mich mitdenkt:-) Deine anderen Punkte vom letzten Beitrag habe ich nicht berücksichtigt weil das schaltungsmäßig viel zu Eingreifend ist. Das Zeitverhalten bezüglich des C4 Einflusses ist meiner Meinung nach eher Geschmacksache. Man könnte das später mal untersuchen ob C4 nicht viel kleiner gemacht werden kann oder auch die Größe von R9. Im Augenblick habe ich wegen viel Arbeit nicht viel Zeit für LNG Engagement. Am Wochenende werde ich voraussichtlich folgendes untersuchen: Umschaltverhalten zwischen CV/CC und zurück wie von Wilhelm bemerkt Externe Sense Leitungen und CC und Q51 Stromsenke. Gerhard
Dass R59 in Reihe zu C6 wäre, wäre noch kein Problem, sondern eher gut. Der Widerstand würde zusätzlich die Bandbreite begrenzen und wäre ggf. nötig wenn man einen schnelleren OP (NE5534, OPA604) nutzen will. Der Widerstand könnte auch etwas gegen HF Störungen helfen - d.h. ein extra Widerstand ist eher gewünscht. Das Problem mit derm FB über eine externe Sense Leitung ist, dass hier eine zusätzliche externe Induktivität vorhanden sein kann, und die kann Probleme machen. In der Regel wird nichts passieren, aber vor allem wenn nicht wie empfohlen die Out+ und Sense + Leitung dicht zusammen liegen, kann es ggf. Probleme geben. C4 kann wahrscheinlich kleiner werden - ganz ohne hätte man ggf. ein ähnliches Problem mit der Sense Leitung und ggf. noch zusätzlich vom nicht ganz perfekten OP und dem ggf. vorhandenen Pufferverstärker.
Lurchi schrieb: > Dass R59 in Reihe zu C6 wäre, wäre noch kein Problem, sondern eher > gut. > Der Widerstand würde zusätzlich die Bandbreite begrenzen und wäre ggf. > nötig wenn man einen schnelleren OP (NE5534, OPA604) nutzen will. Der > Widerstand könnte auch etwas gegen HF Störungen helfen - d.h. ein extra > Widerstand ist eher gewünscht. Das Problem mit derm FB über eine externe > Sense Leitung ist, dass hier eine zusätzliche externe Induktivität > vorhanden sein kann, und die kann Probleme machen. In der Regel wird > nichts passieren, aber vor allem wenn nicht wie empfohlen die Out+ und > Sense + Leitung dicht zusammen liegen, kann es ggf. Probleme geben. Wenn man es so betrachtet hat das Sinn. Naja, das werden wir dann am besten praktisch testen müssen. Es wäre günstig vom losen Tischaufbau weg zukommen und ein provisorisches komplettes LNG zu verdrahten da auch hier einige Überlegungen nützlich wären. Mal sehen was das Wochenende bringt... > > C4 kann wahrscheinlich kleiner werden - ganz ohne hätte man ggf. ein > ähnliches Problem mit der Sense Leitung und ggf. noch zusätzlich vom > nicht ganz perfekten OP und dem ggf. vorhandenen Pufferverstärker. Auch hier ist etwas Ausprobieren wahrscheinlich der beste Ansatz.
Gerhard O. schrieb: > Ich habe mal Deine neuesten Gedanken ins Schaltbild gebracht... Gerhard, je länger ich auf diese Schaltung sehe, desto ungemütlicher wird mir. Mir kommen Zweifel der prinzipiellen Art. Aber der Reihe nach: Also, es hat sich ja mittlerweile herausgebildet, daß die Endstufe als Emitterfolger gemacht werden soll, also mit Spannungsverstärkung kleiner als 1. Das bedeutet, daß der "Haupt-" OpV an seinem Ausgang etwas mehr als den vollen Hub der Ausgangsspannung darstellen können muß. Wir sind mittlerweile bei einem 30 Volt Netzteil angekommen und ich veranschlage deshalb hier mal 33 Volt Hub. Die 3 Volt sind für Ube's und Shunt's etc. Nun sind OpV's der Klasse, die mehr als 30 Volt Ausgangshub können, so gut wie nie Rail to Rail am Ausgang. Beim OPA604 hat es (soweit ich mich erinnere) nen Rest von etwa 3 Volt bis zu jedem Rail. Das macht dann insgesamt 30+3+2*3 Volt, also fast 40 Volt Betriebsspannung für den OpV - und das ist die erforderliche Mindest-Betriebsspannung. (nebenbei reichen die 33V von ZD51 deshalb nicht aus, um 30 V Ausgang zu erzielen, da sie von -5.1V ausgehen) Entweder versorgt man den OpV jetzt mit pingelig genau bemessenen und geregelten Versorgungsspannungen (-3V und +36V) oder man benötigt einen OpV, der deutlich mehr an Spannung aushält. Da wird die Luft aber ziemlich dünn, denn das Thema Überspannung im Stromnetz hatten wir ja noch gar nicht wirklich berührt. Deswegen ist wenigstens eine Art Überspannungsbremse nötig, um den OpV nicht zu braten. Die ganze Schaltung ist also - die Versorgung des OpV und dessen Output-Bereich betreffend - ziemlich auf Kante genäht. Sie hat da gar keine Reserve und in der vorliegenden Form dürfte sie nicht einmal die 30V am Ausgang sicher erreichen. Genau DAS ist es, was mir so ungemütlich ist. Der Spagat, um den großen Ausgangs-Hub zu erreichen, ist schwierig und zugleich auch nicht gutmütig und die Auswahl der dafür nötigen Bauteile ist eng begrenzt. Und warum das alles? Nun, es folgt ganz logisch aus der Wahl der Endstufe. Hätten wir dort eine Endstufe mit einer Spannungsverstärkung größer als 1, dann könnten wir andere OpV's nehmen, vorzugsweise RRIO, würden dann auch keine negative Spannung brauchen, ebenso keine positive Spannung, die größer ist als das, was aus dem Grätz kommt. Konsequent zu Ende gedacht, würde das eine Komplementär-Endstufe oder gar einen simplen diskret aufgebauten OpV hinter dem eigentlichen OpV bedeuten. Eben solcherart, daß die eigentliche Regelschaltung eben nicht die volle Rohspannung oder gar noch mehr aushalten muß und stattdessen mit geregelten 9 Volt oder so betrieben werden kann. So, das war mein momentaner Senf zum Thema. Ich hab bereits meine Pläne für's nächste Wochenende umgeworfen und werde wohl besser an eine alternative Gestaltung dieses Teilproblems denken. Mal sehen, ob und was da herauskommt. W.S.
W.S. schrieb: > Gerhard, je länger ich auf diese Schaltung sehe, desto ungemütlicher > wird mir. Mir kommen Zweifel der prinzipiellen Art. Danke für Deine Einwände. Ich kann mich aber jetzt wegen Arbeit nicht dazu äußern. Möchte Dich nicht ignorieren, aber das würde mich jetzt zu sehr ablenken:-)
W.S. schrieb: > Wir sind > mittlerweile bei einem 30 Volt Netzteil angekommen Eigentlich war die Rede von 'max. 30V oder niedriger'. Wenn das Design vergewaltigt werden muss, um diese 30V zu erreichen, bin ich für eine Beschränkung auf 'oder niedriger'. Weniger ist manchmal mehr! Prämisse war ein einfach aufzubauendes, nachbausicheres, preiswertes Netzteil. Dass die Banggood Schaltung mit 0..30V beworben wird, heiß ja nicht, dass sie wirklich 30V können muss. Mein Auto braucht auch 20% mehr als der Hersteller angibt. Was ich mir wünsche (Weihnachten!) und was ja auch schon vor Wochen mal diskutiert wurde, ist die Deaktivierung des Ausgangs. Ein Schalter wäre für mich dabei nicht das Ideale, ich steh' mehr auf Taster, weil schneller und ohne Kraftaufwand zu bedienen. Mein 'großes' Netzteil hat diese Funktion, seitdem ich dieses habe ärgere ich mich immer über mein Chinanetzteil das den Taster nicht hat. Ist der Ausgang deaktiviert, zeigt das Voltmeter des NT eine extern anliegende Spannung an. Genial! Nicht nur zum Akkuladen. Wie das im TDK umgesetzt ist weiß ich nicht, ein Relais scheint aber nicht verbaut zu sein, jedenfalls hört man kein Klacken.
Erwin E. schrieb: > Mein Auto braucht auch 20% > mehr als der Hersteller angibt. Wir müssen ja die Autoindustrie nicht nachmachen ;)
W.S. schrieb:
[viel]
> Entweder...
...oder DIESE Schaltung erreicht halt nicht ganz Uout<30V.
Bleibt sie halt bei, ich werfe mal vom Schiff aus 25..26V Uout.max in
die Runde.
Na und? Kuenstlerpech, nicht mehr.
Bisher wird DIESE Schaltung als erstes praktisches Evaluationsopfer
dermassen durchleuchtet, dass sehr gruendliches Verstaendnis fuer dieses
Schaltungskonzept und die dazu praktisch erhaeltlichen Bauteile
aufgearbeitet wird.
Das "Produkt" wird halt ein wenig "underspec" sein, aber dessen Grenzen
& Verhalten in allen Lebenslagen bekannt inkl. wo in der Schaltung zu
drehen ist um diese zu beeinflussen.
Auch Deine dargelegten Ueberlegungen tragen dazu bei und ich bin 100%
damit einverstanden.
Moeglicherweise bleibt es dann halt dabei dass fuer DIESE Schaltung
"nur" eine Anleitung zur Optimierung & Aufbautips ausgearbeitet wird,
jedoch ev. keine "Produktreife" (oder ueberhaupt keine) PCB.
In der naechsten Phase koennen dann genau solche Uberlegungen wie Deine
herangezogen werden: naemlich um abzuwaegen wo ev. DIESES
Schaltungskonzept zu Ergaenzen/Ersetzen [1] ist oder auf "bessere"
Bauteile [2] umzusatteln ist. Genau um die eigentlichen Specs (oder
erweiterte) zu erreichen.
M.M.n. ist es nicht noetig mit DIESER Schaltung abzubrechen.
(Auch mein Senf darf verkostet werden ;-)
[1] eine externe, Diskrete Ausgangsstufe fuer d. OpAmp um die
eigentliche Darlingtonstufe mit mehr Spannungshub zu treiben?
[2] ein schlechter erhaeltlicher (u. verm. teurerer) HV-OpAmp? Der dann
ev. abermals separate "hohe" Versorgung benoetigt?
hier mal das BG/HIL im Original (1.Pic) mit EaglCad Dann das von Gerhard gepimmte (2.Pic) mit EaglCad das da heißt Banggood-Mod.2.3 Ich hänge noch das EaglCad-File dazu, wer Fehler findet, möchte die korrigieren und bescheid geben. Im 2.Plan ist eine History die sich hoffentlich von selbst erklärt. Der Eagl-Plan ist gedacht, für ein späteres Platinen-Layout, wenn sich da jemand berufen fühlt. Jetzt ist wieder die Rede von 30V. dachte wir hätten uns auf max. 20V geeinigt? Wenn das so ein Aufriss ist mit den 30V Output... Gruß Michael
@Erwin E. > Was ich mir wünsche (Weihnachten!) und was ja auch schon vor Wochen mal > diskutiert wurde, ist die Deaktivierung des Ausgangs. Ein Schalter wäre > für mich dabei nicht das Ideale, ich steh' mehr auf Taster, weil > schneller und ohne Kraftaufwand zu bedienen. Es gibt ein etwas älteres Netzteil, das das so kann! Es gibt da 2 Zustände der Stromregelung, die auch per LED angezeigt werden. Einmal die übliche Strombegrenzung, die eingestellt wurde und der 2. Zustand schaltet die Ausgangsspannung komplett ab, wenn der eingestellte Strom überschritten wird. Um diese wieder einzuschalten, ist ein Schalter als Reset zu betätigen. Bei Interesse, kann ich diese Schaltung, die völlig analog aufgebaut ist, hier posten Gruß Michael
Das hier diskutierte Schaltungskonzept wo der OP einen Emitterfolger oder ähnliches treibt ist halt in der Ausgangsspannung begrenzt. Für den TL081 und ähnliche sind da halt nur etwa 25 V drin. Mit der Einschränkung kann man aber leben. Wer mehr Spannung braucht, könnte ggf. OPs für einen etwas höhere Spannung nutzen - die gibt es, sind aber meist teurer, bzw. der NE5534 und ähnliche BJT basierte OPs brauchen kleinere Widerstände wegen des Bias Stromes. Eine gängige Transformatorspannung sind 24 V. Mit einem 24 V Transformator wird man einerseits ohne Begrenzung der Spannung für die OPs zu hoch kommen. D.h. man wird bereits die Begrenzung der Spannung benötigen. Ob die Variante mit Widerstand und Zenerdiode ausreicht müsste man sehen. Andererseits hat man unter ungünstigen Bedingungen (-10% bei der Netzsspannung und unter Last) nur etwa 29 V als Spannung zur Verfügung. Für den Hauptteil muss man dann noch ggf. 3-4 V Rippel vorsehen müssen. Damit wäre man dann bei eher 24 V als maximale Spannung unter Last. Aus einem 24 V Trafo ist per Linearregler einfach kaum mehr drin. D.h. mit dem Spannungslimit passt die Schaltung (mit spannungslimit für den OP) nicht so schlecht zu einem 24 V Trafo - nur halt nicht für 30 V als Ausgangsspannung sondern eher etwas um 24 V.
W.S. schrieb: > Genau DAS ist es, was mir so ungemütlich ist. Der Spagat, um den großen > Ausgangs-Hub zu erreichen, ist schwierig und zugleich auch nicht > gutmütig und die Auswahl der dafür nötigen Bauteile ist eng begrenzt. > > Und warum das alles? > Nun, es folgt ganz logisch aus der Wahl der Endstufe. > Hätten wir dort eine Endstufe mit einer Spannungsverstärkung größer als > 1, Nun, die beiden unterschiedlichen Labornetzteilkonzepte hatten wir am Anfang, mit der Bemerkung, dass Emitterfolger intrinsisch stabil sind und damit erfolgreicher nachzubauen sind ( auch mit abweichenden Bauteilen) als das floating HP Konzept, man sich aber die Maximalspannungsproblematik einhandelt. OpAmps für 60V und 80V sind aber zu bekomnen. Wenn dir eine stabile Schaltung ohne Emitterfolger bekannt ist - her damit. Den uA723 mit Kaskode und komplementär-Paar fand man ja ebenso zu instabil wie den LM393 Vorschlag.
Lurchi schrieb: > Eine gängige Transformatorspannung sind 24 V. Mit einem 24 V > Transformator wird man einerseits ohne Begrenzung der Spannung für die > OPs zu hoch kommen. Na ja, 40V OpAmps würden reichen, wenn man nicht ungeschickterweise noch -5.1V für eine negative Rail verbrät. D.h. man wird bereits die Begrenzung der Spannung > benötigen. Ob die Variante mit Widerstand und Zenerdiode ausreicht > müsste man sehen. Andererseits hat man unter ungünstigen Bedingungen > (-10% bei der Netzsspannung und unter Last) nur etwa 29 V als Spannung > zur Verfügung. Für den Hauptteil muss man dann noch ggf. 3-4 V Rippel > vorsehen müssen. Damit wäre man dann bei eher 24 V als maximale Spannung > unter Last. Aus einem 24 V Trafo ist per Linearregler einfach kaum mehr > drin. Ja, es sei denn man verwendet eine bereits stabilisierte Spannung aus einem Schaltregler als Quelle, dann sind sogar 40V mit 44V single supply OpAmps möglich.
Lurchi schrieb: > Damit wäre man dann bei eher 24 V als maximale Spannung unter Last. Hmmm... Ich lese hier ja nur mit (allerdings schon mit Interesse). Zum Design kann ich wenig bis nichts beitragen. Aber mal Hand auf's Herz. Wieviele Leute sind hier, die mehr als 24V aus so einem Netzteil brauchen? Ehrlich, 24V sind doch für mind. 90% der Fälle völlig ausreichend. Als doppelt oder auch dreifach Netzteil, aber dann ist gut. Es ist vielleicht schön, wenn man in Dornkaat baden kann, aber man muss es ja nicht unbedingt tun ;)
Hallo, 900ss D. schrieb: > Aber mal Hand auf's Herz. Wieviele Leute sind hier, die mehr als 24V > aus so einem Netzteil brauchen? Bei Geräten, die an einer 24V-Batteriestromversorgung betrieben werden, liegen bei voll geladenen Akkus ~28V an. Die würde ich gerne am Netzteil einstellen können. Mir jedenfalls sind maximal 24V für ein Netzteil zu wenig. rhf
900ss D. schrieb: > Aber mal Hand auf's Herz. > Wieviele Leute sind hier, die mehr als 24V aus so einem Netzteil > brauchen? Ehrlich, 24V sind doch für mind. 90% der Fälle völlig > ausreichend. Ja, mehr als 24 V braucht man eher weniger aber es gibt durchaus Situationen, wo das sinnvoll ist. Es soll ja ein recht allgemeines Netzteil werden dass nach Möglichkeit 100% abdeckt und nicht nur 90%. Und erstmal zwei Ausgänge ggf zusammen zu schalten kann auch wieder abschrecken wo es doch auch so viele Beispiele für 30 V Netzteile gibt.
Roland F. schrieb: > Mir jedenfalls sind maximal 24V für ein Netzteil zu wenig. Sehe ich als potentieller Nachbauer auch so. 30V/3A sollten es schon sein. Vielleicht als Schaltungsvariante, wenn die Unterschiede nicht zu groß sind. Aber jetzt unnötigerweise runterschrauben fände ich nicht gut.
> Aber jetzt unnötigerweise runterschrauben fände ich nicht > gut. das glaub ich jetzt nicht, oder? Bin ich blöd?
Also bitte keine Panik aufkommen lassen, meine Herren:-) 30V/3A sind mit ein paar kleinen Änderungen sicher möglich. Im neuesten Schaltplan von Mike und mir sind diese Änderungen schon eingezeichnet. Nur würde ich einen OPV mit 44V verwenden wollen, weil ich sonst selber zu nervös werde. Es ist wichtig, wie schon eingezeichnet, die Betriebspannung von U2 auf einen sicheren Wert zu begrenzen. Dann kann man durchaus einen Netztrafo um 30V oder etwas höher verwenden und es macht der Steuerung nichts aus wenn die Leerlaufspannung auf 50V ansteigt. Wenn man einen Trafo mit zwei in Serien geschalteten Wicklung zur Verfügung hat kann man die Hilfspannungsversorgung von der halben Trafowicklung im Vollweg Modus abgreifen so daß man keinen Hochvoltigen Regler braucht. Es gibt auch noch andere Methoden um dieses Problem anzugehen. Nur würde dann eine (automatische) Trafoumschaltung zur Verringerung der Extremfallverlustleisting z.B. bei Kurzschluß empfehlen. Vollweggleichrichtung mit Brücke bei 30V und die halbe Spannung kann man an der Mittenabapfung bei Vollweggleichrichtung mit der halben Brücke abgreifen. Bei 3A sollte man einen externen auf dem Chassis montierten Brückengleichrichter verwenden und externe Elkos. Die 1N5804 werden schon bei 1A unangenehm warm. Ich würde auch, wie Mike schon eingezeichnet hat, den Längstransistor bei höheren Strömen verdoppeln um den SOA Bereich bei Kurzschluß nicht zu übersteigen. Gerhard
Na ja, Panik ist gut...die Platinen sind so äusserst günstig, das man wirklich 2 davon verbauen könnte um auf die gewünschte maximal (und mehr...) Spannung zu kommen! Morgen mach ich mal ein Pic von der doppelten Konstellation, wenn ich dazu komme... Warum seid ihr alle so verbissen auf die 30V ??? Mal ganz ehrlich, wann braucht man "weit" über 12V??? ja genau, nicht so oft, oder? Dann bleibt eben die Option für eine 2. Platine, die bei Bedarf(ich wiederhole...), ihren Platz findet! Warum? Ganz einfach: Jedes Mal, wenn man/Mann, was testen will, ob mit- oder ohne µC, fehlt einem sowieso eine 2.-wenn nicht, sogar eine 3.Spannungsquelle, so what? Also, das LAB hat sowieso schon sehr wenig Ripple und ist, für Versuchsaufbauten, schon jetzt, absolut ausreichend stabil! die eierlegendende Wollmilchsau wird es nicht werden, wozu auch? Schneller, höher, weida... hmm
Für mich selber ist der "Sweet Spot" ein Dreifach LNG für Mixed Signal Projekte. Also Analog und Digital zusammen, gemeinsame DC Ein-und Ausschaltung. Dafür sind diese BG/HIL Kits gut geeignet. Tracking ist auch sehr simpel machbar. 2x 0-20V/0-(1)2A mit variabler oder fest eingestellten Tracking und 0-6V/2A. Meine bisherigen Mesungen haben die Brauchbarkeit dieses Kits klar bestätigt. Es ist auf alle Fälle "gut genug" für normale Laboransprüche. Mehr kann ich dazu nicht sagen. Die vorgeschlagenen Änderungen runden das ohnehin brauchbare Konzept lediglich ab. Um dem Forum Trend so vieler aufgegebener Projekt entgegen zu arbeiten möchte ich dieses eine Konzept zu einem guten Ende bringen um den nachbauenden Interessenten den Pfad etwas zu ebnen. 30V ist noch kein (wirkliches) Problem wenn man die diskutierten Änderungen realisiert. Gerhard
Michael D. schrieb: > Na ja, Panik ist gut...die Platinen sind so äusserst günstig, das man > wirklich 2 davon verbauen könnte um auf die gewünschte maximal (und > mehr...) Spannung zu kommen! Morgen mach ich mal ein Pic von der > doppelten Konstellation, wenn ich dazu komme... > Warum seid ihr alle so verbissen auf die 30V ??? > Mal ganz ehrlich, wann braucht man "weit" über 12V??? ja genau, nicht so > oft, oder? Dann bleibt eben die Option für eine 2. Platine, die bei > Bedarf(ich wiederhole...), ihren Platz findet! Warum? Ganz einfach: > Jedes Mal, wenn man/Mann, was testen will, ob mit- oder ohne µC, fehlt > einem sowieso eine 2.-wenn nicht, sogar eine 3.Spannungsquelle, so what? > Also, das LAB hat sowieso schon sehr wenig Ripple und ist, für > Versuchsaufbauten, schon jetzt, absolut ausreichend stabil! die > eierlegendende Wollmilchsau wird es nicht werden, wozu auch? Schneller, > höher, weida... hmm Moin Michael, 24V und etwaig höher benötigt man z. Bspl. für Minibohrmaschinen...... die auch ein bisschen mehr Strom ziehen. Habe vor, mir ein 3-fach LNG zu bauen und freue mich schon auf "serienreife" Schaltpläne wie Platinen. MfG Eppelein
Moin, eventuell sollte man als erstes klären, was benötigt wird: - ein Labornetzgerät mit extrem glatter Ausgangsspannung, schneller Reglung und auf mV und mA einstellbaren Ausgangswerten oder - eine universelle Spannungsversorgung für diverse Geräte mit der Möglichkeit die Spannung auch mal zu variieren und den Strom zu begrenzen Ich bin der Meinung, dass zwei Geräte die bessere Lösung sind. Labornetzgerät: 0 bis 24 Volt 0 bis 2 Ampere oder sogar weniger Spannungsversorgung: 2,xx bis 30 Volt, 0,0x bis 3 Ampere oder sogar mehr wären meine Vorschläge dazu. Gruss Kurti
Interessehalber habe ich gestern Abend mit dem Layout einer Platine nach Michaels Plan begonnen. Diese Platine sollte meiner Meinung nach nicht größer als 100x100mm sein, weil die Chinesen bis zu dieser Größe sehr billig fertigen, darüber wird es dann überproportional teuer. Die 80cm² der Eagle Free Version sind eine weitere Grenze, auch wenn das das kleinere Problem ist. Dabei kristallisierte sich schnell heraus, dass es sehr, sehr eng wird, will man auf 100cm² die Bauteile für eine 3A-Version unterbringen, also mit zwei Sätzen Gleichrichterdioden und zwei Leistungstransistoren. Siehe Bild. Dabei habe ich bei diesem Versuch schon den zusätzlichen Satz Gleichrichterdioden weggelassen. Meine unmaßgebliche Einschätzung: Eine Version des LNG mit 3A ist als Einplatinenlösung auf 100x100mm nicht sinnvoll umsetzbar. Wer mehr braucht, müsste zumindest die Transistoren und den Gleichrichter getrennt von der Platine montieren, wobei letzterer auf einem separaten Kühlkörper sowieso besser aufgehoben ist. Eine Regelung für den oder die Lüfter sowie die Trafoumschaltung sind momentan ja noch gar nicht berücksichtigt und brauchen auch noch Platinenfläche, genauso wie die Stromversorgung und die Steckverbinder für die Displays. Wenn bei einer 3A-Version alle Bauteile auf eine Platine sollen, wird man das wohl in SMD machen müssen. Für mich ist insgesamt betrachtet eine Version des LNG mit 2A und 24V ausreichend, weil es sowieso unmöglich ist, ein LNG zu bauen, das alle denkbaren Anforderungen abdecken kann. Zum Beispiel habe ich kürzlich für eine LED-Leuchte einen Konstantstrom von 800mA bei 120V benötigt. Muss nun ein LNG zwingend sowohl 6A fürs Akkuladen können und gleichzeitig auch 120V für meine Leuchte? Das geht schnell ins Uferlose! Für extremere Anforderungen, die ein einzelnes LNG nicht erfüllt nimmt man halt ein zweites oder drittes dazu, statt ein Gerät zu fordern, das alles und noch mehr leistet, dabei dann zwingend riesengroß und teuer wird und als Selbstbauprojekt sowieso niemals vollendet werden wird.
Mein LNG soll das Gehäuse eines alten KVM-Umschalters bewohnen. Das Gehäuse ist aus ziemlich mssivem Stahlblech. Wenn das Gerät (irgendwann, hoffentlich) fertig ist, soll es ungefähr so aussehen wie auf dem Bild.
Kurti K. schrieb: > Moin, > eventuell sollte man als erstes klären, was benötigt wird: > > - ein Labornetzgerät mit extrem glatter Ausgangsspannung, schneller > Reglung und auf mV und mA einstellbaren Ausgangswerten > oder > - eine universelle Spannungsversorgung für diverse Geräte mit der > Möglichkeit die Spannung auch mal zu variieren und den Strom zu > begrenzen > > Ich bin der Meinung, dass zwei Geräte die bessere Lösung sind. > > Labornetzgerät: 0 bis 24 Volt 0 bis 2 Ampere oder sogar weniger > > Spannungsversorgung: 2,xx bis 30 Volt, 0,0x bis 3 Ampere oder sogar mehr > > wären meine Vorschläge dazu. > > Gruss > Kurti So würde ich mir das auch mit getrennten Platinen vorstellen. MfG Eppelein
Kurti K. schrieb: > Ich bin der Meinung, dass zwei Geräte die bessere Lösung sind. Der Meinung bin ich auch aber deine Aufteilung sehe ich nicht als sinnig an. Ob man nun 0-24 V/0-2 A hat oder 0-30 V/0-3 A ist ziemlich Wumpe. Die 0-24V/0-2 A sind ja noch OK, das zweite Netzteil sollte dann aber mindestens Regionen von 0-40 V/0-5 A bewohnen, das 30er Netzteil wäre einfach zu dicht am 24er dran.
Erwin E. schrieb: > Interessehalber habe ich gestern Abend mit dem Layout einer Platine nach > Michaels Plan begonnen. > Diese Platine sollte meiner Meinung nach nicht größer als 100x100mm > sein, weil die Chinesen bis zu dieser Größe sehr billig fertigen, > darüber wird es dann überproportional teuer. Die 80cm² der Eagle Free > Version sind eine weitere Grenze, auch wenn das das kleinere Problem > ist. > > Dabei kristallisierte sich schnell heraus, dass es sehr, sehr eng wird, > will man auf 100cm² die Bauteile für eine 3A-Version unterbringen, also > mit zwei Sätzen Gleichrichterdioden und zwei Leistungstransistoren. > Siehe Bild. Dabei habe ich bei diesem Versuch schon den zusätzlichen > Satz Gleichrichterdioden weggelassen. > Meine unmaßgebliche Einschätzung: Eine Version des LNG mit 3A ist als > Einplatinenlösung auf 100x100mm nicht sinnvoll umsetzbar. Wer mehr > braucht, müsste zumindest die Transistoren und den Gleichrichter > getrennt von der Platine montieren, wobei letzterer auf einem separaten > Kühlkörper sowieso besser aufgehoben ist. > Eine Regelung für den oder die Lüfter sowie die Trafoumschaltung sind > momentan ja noch gar nicht berücksichtigt und brauchen auch noch > Platinenfläche, genauso wie die Stromversorgung und die Steckverbinder > für die Displays. Wenn bei einer 3A-Version alle Bauteile auf eine > Platine sollen, wird man das wohl in SMD machen müssen. > > Für mich ist insgesamt betrachtet eine Version des LNG mit 2A und 24V > ausreichend, weil es sowieso unmöglich ist, ein LNG zu bauen, das alle > denkbaren Anforderungen abdecken kann. Zum Beispiel habe ich kürzlich > für eine LED-Leuchte einen Konstantstrom von 800mA bei 120V benötigt. > Muss nun ein LNG zwingend sowohl 6A fürs Akkuladen können und > gleichzeitig auch 120V für meine Leuchte? Das geht schnell ins Uferlose! > Für extremere Anforderungen, die ein einzelnes LNG nicht erfüllt nimmt > man halt ein zweites oder drittes dazu, statt ein Gerät zu fordern, das > alles und noch mehr leistet, dabei dann zwingend riesengroß und teuer > wird und als Selbstbauprojekt sowieso niemals vollendet werden wird. Meine bisherigen NG`s sind auf einer Euro-Platine untergebracht. Daher würde es schon Sinn machen, nicht alles klein auf klein zusammen zu packen. Ein Interesierter gibt gerne ein paar Märker für eine Platine aus und hat somit eine übersichtliche Platine in Händen, wo im Bedarfsfall reparaturfreundlicher erscheint - Transen mit höherem Leistungsbedarf bekommen in jedem Fall einen Platz auf einen externen KK, sind somit nicht auf der Platine. Von SMD-Bauteilen halte ich pers. nicht das geringste! Altersbedingt nicht mein Fall, werde mir das auch nicht antun. Mit SMD-Technik wäre mein Interesse passè. MfG Eppelein
Erwin E. schrieb: > Mein LNG soll das Gehäuse eines alten KVM-Umschalters bewohnen. Das > Gehäuse ist aus ziemlich mssivem Stahlblech. Wenn das Gerät (irgendwann, > hoffentlich) fertig ist, soll es ungefähr so aussehen wie auf dem Bild. Für rechtshänder ist eine Anzeige links und die U/I-Regler entweder unterhalb oder rechts daneben angeordnet sinnvoller. Man greift über den "Onkel" und versperrt die Sicht mit dem Arm auf die Anzeigen - meine Sicht. MfG Eppelein
Eppelein V. schrieb: > Für rechtshänder ist eine Anzeige links Auch das ist doch das schöne an einem Selbstbaunetzteil: Erwin kann sich sein Linkshändernetzteil bauen, andere bauen sich eins für Rechtshänder.
Erwin E. schrieb: > Dabei kristallisierte sich schnell heraus, dass es sehr, sehr eng wird, Ja klar. Das sieht man. Also, meine Ansicht hierüber: Wenn es ein kleines bescheidenes LNG bis so etwa 1 Ampere sein soll, dann paßt alles bis auf den Trafo auf eine Leiterplatte - sowohl mechanisch als auch elektrisch, mit Ausnahme der Potis, der U/I-Anzeigen und der Ausgangsbuchsen. Für alles darüber hinaus müssen - Trafo - Grätz - Ladeelko - alle Leistungstransistoren - ggf. der Strommeß-Shunt runter von der LP und direkt auf's Chassis oder auf Kühlkörper. Und nochwas: Schimpft nicht immerzu auf SMD. Wenn wir uns hier auf 1206 einigen, dann läßt sich das Ganze noch immer sehr gut löten (auch wenn man selber steinalt ist), die LP Maße werden deutlich kleiner und man hat bei 2-seitigen LP auch bessere Verhältnisse zum Entflechten. W.S.
M. K. schrieb: > Kurti K. schrieb: >> Ich bin der Meinung, dass zwei Geräte die bessere Lösung sind. > > Der Meinung bin ich auch aber deine Aufteilung sehe ich nicht als sinnig > an. Ob man nun 0-24 V/0-2 A hat oder 0-30 V/0-3 A ist ziemlich Wumpe. > Die 0-24V/0-2 A sind ja noch OK, das zweite Netzteil sollte dann aber > mindestens Regionen von 0-40 V/0-5 A bewohnen, das 30er Netzteil wäre > einfach zu dicht am 24er dran. Moin, ich bastel seit 45 Jahren. Ich habe noch nie eine Spannung zwischen 30 und 40 Volt benötigt. Und wenn es mehr als 30 Volt werden, schalte ich zwei Netzteile in Reihe. ( z.B 60 V ) Daher mein Vorschlag! von 30 Volt. Wenn Du mehr Unterschied zwischen den Netzteilen möchtest: Vorschlag Labornetzteil 0-15 Volt, 0-2 Ampere. :-) Die 24 Volt waren eh' nur für die Inbetriebnahme von Industrieprodukten gedacht. Da reicht auch ein Schaltnetzteil. Gruss Kurti
Eppelein V. schrieb: > Von SMD-Bauteilen halte ich pers. nicht das geringste! Altersbedingt > nicht mein Fall, werde mir das auch nicht antun. > Mit SMD-Technik wäre mein Interesse passè. > Wie alt bist Du denn? Ich löte mit 62 Jahren noch SMD. Vielleicht hilft Dir dieser Beitrag, das mal mit anderen Augen zu sehen: https://www.dl6gl.de/platinenherstellung-und-smd-bestueckung/smd-bestueckung Ich halte es für durchaus sinnig und konsequent gedacht, wenn man schon ein LNG nach modernem Standard aufbauen will: Das dort auch die moderne SMD -Technik zum Einsatz kommt. Ihr ersetzt wo irgend sinnvoll die Transistoren durch moderne Typen (Stichwort 2N3055 --> 2SC1047), die Referenz durch etwas modernes (1N82x durch TL431), ...etc. Da ist es doch nur folgerichtig, auch beim Layout modernen Bauteile einzusetzen. SOIC8 etc, 603 bzw. 1206, .. ist alles keinen Hexenwerk das zu löten. Insbesondere, da ja geplant ist die Platinen durch Profis fertigen zu lassen. Da ist das maßhaltig für SMD.
Andrew T. schrieb: > Eppelein V. schrieb: > >> Von SMD-Bauteilen halte ich pers. nicht das geringste! Altersbedingt >> nicht mein Fall, werde mir das auch nicht antun. >> Mit SMD-Technik wäre mein Interesse passè. >> > > > Wie alt bist Du denn? Ich löte mit 62 Jahren noch SMD. > > Vielleicht hilft Dir dieser Beitrag, das mal mit anderen Augen zu sehen: > > https://www.dl6gl.de/platinenherstellung-und-smd-bestueckung/smd-bestueckung > > Eine ruhige Hand ist bei SMD unabdingbar, wie ich meine und da fängt es bei mir an .... Hinzu kommt noch, daß Unmengen an "herkömmlichen" Bauteilen auf Halde liegen, die auch verbaut werden wollen. MfG Eppelein
Andrew T. schrieb: > Ich halte es für durchaus sinnig und konsequent gedacht, wenn man schon > ein LNG nach modernem Standard aufbauen will: Das dort auch die moderne > SMD -Technik zum Einsatz kommt Es handelt sich hier aber um ein LNG aus dem Jahr 1974, also nicht unbedingt "modern". Ich bin aber völlig in deiner Meinung. Ich bastele zunehmend nur noch mit SMD.
Eppelein V. schrieb: > Für rechtshänder ist eine Anzeige links und die U/I-Regler entweder > unterhalb oder rechts daneben angeordnet sinnvoller. Da hast du natürlich vollkommen recht... Ich habe die Bedienelemente bewusst so angeordnet, um bestehende Ausbrüche der Frontplatte nutzen zu können bzw. solche, die im Weg sind, auszuschneiden. Die Front habe ich ausgedruckt und aufs Gehäuse geklebt um die Bedienbarkeit vorab zu prüfen. Aufgrund der Abstände verdeckt 'der Onkel', zumindest bei meinen Händen, nicht die Displays. Die beiden Mehrgangpotis sind leider recht voluminös, was die Gestaltung der Front stark einschränkt, aber ich habe sie schon und meine, dass sie von ziemlich guter Qualität sind. Bis das LNG in einigen Monaten fertig sein wird, kann sich da aber noch manches ändern. Es ist aber noch eine andere Überlegung dabei. Die günstig verfügbaren Displays sehe ich allesamt eher als Notlösung. Zusätzlich zu U/I hätte ich nämlich gerne eine permanente Anzeige für I-Preset, im CC-Modus ist auch der U-Preset nützlich. Beides ermöglicht diese Schaltung ja recht einfach. Außerdem wäre noch die Anzeige der Leistung nett. Deshalb habe ich darüber nachgedacht, irgendwann [TM] die beiden Displays durch ein farbiges Grafikdisplay passender Größe zu Ersetzen. Dieses könnte dann den Raum der beiden Anzeigen nutzen, ohne die ganze Frontplatte neu zu machen oder die Positionierung des Innenlebens groß zu verändern.
Moin Erwin, das Problem mit Blenden, die bereits Ausschnitte, Bohrungen vorweisen, kenne ich zur Genüge. Auf die Schnelle mal passendes Material herbekommen ist nicht drin und da wird mit dem gewerkelt was man so hat. Mit einer Leistungsanzeige, neben I und U, liebäugele ich auch. In meiner großen Anlage habe ich besagte Instrumente im Großformat noch aus den Fuffzigern. Laß` mir da noch etwas durch den Kopf gehen. MfG Eppelein
Kurti K. schrieb: > Ich habe noch nie eine Spannung zwischen 30 und 40 Volt benötigt. Ich schon: 36 V für Motoren. Aber du hast natürlich recht, das ist schon eher selten. Kurti K. schrieb: > Vorschlag Labornetzteil 0-15 Volt, 0-2 Ampere. :-) So ähnlich sieht es bei mir aus: Ich hab ein 0-40 V/ 0-10 A Netzteil fürs Grobe (mein erstes, kommerziell gekaufte, LNG). Dann wollte ich was Feineres und dachte mir, ich kann mir auch selbst mal ein Netzteil bauen und noch was lernen (das war so 2013 rum). So entstand mein oben gepostetes Netzteil. Das habe ich in verschiedenen Varianten (nicht nur für mich) von 0-12 V bis 0-30 V und 0-0.8 A bis 0-3 A aufgebaut. Ich selbst habe es als 0-24 V und 0-1.3 A Netzteil bei mir auf der Werkbank stehen und mein 0-40 V Netzteil kommt nur noch bei den entsprechenden Motor-Projekten zum Einsatz, dieses Jahr habe ich es noch gar nicht gebraucht.
@Erwin E. > Interessehalber habe ich gestern Abend mit dem Layout einer Platine nach > Michaels Plan begonnen. > Diese Platine sollte meiner Meinung nach nicht größer als 100x100mm > sein... Also mit 100x100mm könnte man schon hinkommen, wenn: R23/R24/0,12R ausgelagert werden und je nach dem, für welche Gehäuse(Endstufe) man sich entscheidet ob: TO-247, TO218, TO-264 oder TO-3P. Bei diesen Gehäuseformen würde sich eine extra (kleine)Platine anbieten, die dann die beiden Leistungswiderstände sowohl auch die Transistoren beinhaltet und dann auf das Kühlblech schraubt! Ein chices Beispiel hat Gerhard mal umgesetzt 1.PIC Für die TO-3 Fans, wäre dann die Variante im 2.PIC zu bevorzugen. Dann benötigt man auch nur noch 2x A300 Schraubklemmen, da die Kollektoranschlüsse und je die Emitteranschlüsse (Ausgänge R23/24/0.12R) zusammengefasst sind. Des weiteren, kann man die 8x 1N5408 auf beide Platinenseiten platzsparend unterbringen ohne, das das schei.. aussieht. 3.PIC Mit R7/R24/0,47R könnte man genauso verfahren, wie mit den Dioden. Das spart eine Menge Platz, würde ich mal behaupten. Gruß Michael
Anbei noch der verwendete Ringkerntrafo RKT-12018 (2x18V/2x 3,33A) mit
2x zusätzlichen Wicklungen (2x9V) für die 2x StepUp, die dann die
Anzeige-Instrumente versorgen sollen.
Für die zusätzlichen Wicklungen, habe ich ca. 1Std. investiert inkl. das
anbringen der Isolations-Folie. Der Trafo hat dann statt ursprünglich
100mm dann eben 120mm Durchmesser.
Gruß Michael
EDIT:
Kleiner Fehler...
> Mit R7/R24/0,47R könnte man genauso verfahren, wie mit den Dioden.
soll da heißen: R7/R25/0,47R ;-)
M. K. schrieb: > So ähnlich sieht es bei mir aus: Ich hab ein 0-40 V/ 0-10 A Netzteil > fürs Grobe (mein erstes, kommerziell gekaufte, LNG). Dann wollte ich was > Feineres und dachte mir, ich kann mir auch selbst mal ein Netzteil bauen > und noch was lernen (das war so 2013 rum). So entstand mein oben > gepostetes Netzteil. Das habe ich in verschiedenen Varianten (nicht nur > für mich) von 0-12 V bis 0-30 V und 0-0.8 A bis 0-3 A aufgebaut. Ich > selbst habe es als 0-24 V und 0-1.3 A Netzteil bei mir auf der Werkbank > stehen und mein 0-40 V Netzteil kommt nur noch bei den entsprechenden > Motor-Projekten zum Einsatz, dieses Jahr habe ich es noch gar nicht > gebraucht. dann sind wir ja von den Grundgedanken nicht weit auseinander. Wenn man dann noch an die Anfänger denkt und deren Geldbeutel... Bauteile für weniger Leistung sind halt deutlich günstiger. Als Spannungsquelle, gerade für Einsteiger mit geringen elektrischen Kenntnissen im Bereich Netzspannung, könnte ich mir gut einen herkömmlichen Halogen-Trafo mit fester Netzspannungszuleitung und integrierter Sicherung vorstellen. Gruss Kurti PS: mein erstes 'Labornetzteil' war ein Carrerabahn-Trafo mit 8 - 10 - 12 Volt Ausgangsspannung - Vorteil: günstig und nicht kaputt zu kriegen
Hallo, Kurti K. schrieb: > Wenn man dann noch an die Anfänger denkt und deren Geldbeutel... > Bauteile für weniger Leistung sind halt deutlich günstiger. Unter diesem Aspekt betrachtet würde ich auf die bisher besprochene Variante völlig verzichten und einfach den Banggood-Bausatz empfehlen. Billiger geht es nicht. rhf
Roland F. schrieb: > Unter diesem Aspekt betrachtet würde ich auf die bisher besprochene > Variante völlig verzichten und einfach den Banggood-Bausatz empfehlen. Absolut! Die bisherige gern verkaufte "Besserung" ist nicht Wert für neuen PCB.
@Michael Danke füe die Fotos und Anregungen. Durch das Auslagern der beiden Längstransistoren nebst Emitterwiderständen sieht es platzmäßig natürlich gleich viel besser aus. Als Gleichrichter würde ich dann aber einen Blockgleichrichter nehmen, der mit dem KK verschraubt werden kann. Das Netzteil ist dadurch, dass Gleichrichter und Leistungstransistoren sowie evtl auch die Shuntwiderstände ausgelagert werden, halt nicht mehr ganz so einfach und kompakt aufzubauen wie mit der Originalplatine, auf der schon alle Komponenten drauf sind. Hilft aber wohl nichts, wenn man wirklich 90W Ausgangsleistung will oder braucht. Warum brauchst du eigentlich die StepUp-Wandler? Den meisten Chinadisplays genügen doch 5V Betriebsspannung. Michael D. schrieb: > Es gibt ein etwas älteres Netzteil, das das so kann! > Es gibt da 2 Zustände der Stromregelung, die auch per LED angezeigt > werden. > Einmal die übliche Strombegrenzung, die eingestellt wurde und der 2. > Zustand schaltet die Ausgangsspannung komplett ab, wenn der eingestellte > Strom überschritten wird. Um diese wieder einzuschalten, ist ein > Schalter als Reset zu betätigen. Das ist nicht genau das, was ich meine. Ich möchte keine Sicherung die bei Überstrom auslöst, sondern eine manuelle Zu/Abschaltung des Ausgangs per Taster. Die Spannungsanzeige soll nach dem Abschalten des Ausgangs weiterhin mit diesem verbunden sein, so dass man weiterhin ablesen kann, ob und welche (externe) Spannung an den Klemmen anliegt. Das hatte ich nie vermisst, bis ich das TDK bekam, das diese Funktion hat. Ein Relais würde dafür eigentlich genügen.
Kurti K. schrieb: > Wenn man dann noch an die Anfänger denkt und deren Geldbeutel... > Bauteile für weniger Leistung sind halt deutlich günstiger. Unter diesem Aspekt sollte man gar kein LNG selber bauen sondern ein fertiges LNG kaufen. Die Elektronik-Bauteile sind, selbst bei teuren Bauteilen, bei weitem das Preiswerteste.
Tany schrieb: > Roland F. schrieb: >> Unter diesem Aspekt betrachtet würde ich auf die bisher besprochene >> Variante völlig verzichten und einfach den Banggood-Bausatz empfehlen. > Absolut! > Die bisherige gern verkaufte "Besserung" ist nicht Wert für neuen PCB. Unverändert ist der Bausatz nicht gut, für einen 24 V Trafo absolut nicht zu empfehlen. Wenn es zufällig nicht gleich Rauchzeichen gibt ist die Gefahr groß, das der Ausfall nicht lange auf sich warten lässt. Die wesentliche Änderung ist, dass man die maximale Spannung der OPs beachtet. D.h. ohne Änderungen an der Platine sollte man einen Trafo mit maximal 18 V AC nutzen. Damit kommt man dann bis etwa 10-15 V je nach Strom. Zusätzlich wäre es gut wenn man den maximalen Strom reduziert, etwa in dem R18 auf 100 K ändert. Den Einstellbereich für die Spannung könnte man etwa mit einer 2,5 V referenz (TL431) statt der 5 V zenerdiode auf die etwa 15 V anpassen. Ein Lokaler Abblockkondensator am OP für die Spannungsregelung wäre wohl gut - das geht frei fliegend von der Lötseite. Ohne das extra schnelle Stromlimit per Transistor wäre die Diode parallel zu R21 eine gute Idee, um das Stromlimit schneller zu machen, wenn der eingestellte Strom deutlich überschritten wird. Die Platine aus dem Bausatz und nachträgliche Änderungen sind möglich, aber doch etwas begrenzt. So ist das Layout nicht überall gut. Das angefangene Layout von Autor: Erwin E. (Firma: Imkerei) (kuehlschrankheizer) Datum: 07.12.2017 10:03, macht dagegen schon Fehler wo die Platine aus dem Kit gut ist. Ein Begrenzung der Spannung der OPs erfordert schon das Auftrennen von ein paar Leiterbahnen. Mit allen Änderungen hält sich der Wert der Platine in Grenzen - da wird es dann schon eng, mit vielen fliegenden Teilen und Drähten. Für mehr Strom passen dann auch der Elko, Shunt und die Dioden nicht mehr. Da macht dann ein neues Platinenlayout schon Sinn.
Lurchi schrieb: > Das > angefangene Layout von Autor: Erwin E. (Firma: Imkerei) > (kuehlschrankheizer) > Datum: 07.12.2017 10:03, ...diente der Abschätzung der Platzverhältnisse. Wie es weitergeht, hängt von den Rückmeldungen von Gerhard ab, der die bisher vorgeschlagenen Änderungen praktisch testen wollte. Vorher macht es keinen Sinn, ernsthaft ein Layout anzugehen, vor allem dann, wenn 2A bei max. 24V das Ziel sind.
Michael D. schrieb: > hier mal das BG/HIL im Original (1.Pic) mit EaglCad > Dann das von Gerhard gepimmte (2.Pic) mit EaglCad > das da heißt Banggood-Mod.2.3 Wollt ihr nich für die D1..D4A lieber Schottkys nehmen? MBR-745 oder ähnliches Ich würde, wenn ich was vorschlagen darf, auch eher ein Dual-Ausgang mit 2x 0..24V 2x0..4A bevorzugen, also das obige Design in der Spannung begrenzen und dafür "die Ampere schön hoch skillen" :-D
Mike B. schrieb: > Wollt ihr nich für die D1..D4A lieber Schottkys nehmen? > MBR-745 oder ähnliches Zu welchem Zweck?
Mike B. schrieb: > Ich würde, wenn ich was vorschlagen darf, auch eher ein Dual-Ausgang mit > 2x 0..24V 2x0..4A bevorzugen, also das obige Design in der Spannung > begrenzen und dafür "die Ampere schön hoch skillen" :-D Natürlich gibt es Wünsche. Wenn DU einen Schaltplanb ablieferst, der das kann und funktioniert (d.h. Spannugsfestigkeit und SOA der Teile nicht überschritten, zumindest in Spice-Simulation stabil), gerne, her damit.
@Lurchi: Da du mein angefangenes Layout kritisierst, würde mich interessieren was dir konkret nicht gefällt. Dass die V+IN Leitung so nicht richtig ist weiß ich, die Versorgungsleiterbahnen dürfen auch breiter werden. Aber sonst? So arg viel ist ja noch gar nicht passiert. Ich lerne gerne dazu!
Lurchi schrieb: > Die wesentliche Änderung... - OPVs. - Strombereich Reduzierung mit R18 - Referenz (TL431) statt der 5 V zenerdiode auf die etwa 15 V anpassen. - die Diode parallel zu R21 erfordern keine Änderung an vorhandene Platine. Die Änderung mit Diode parallel zu R21 kann man streichen, wenn man R21 reduziert.
Lurchi schrieb: > Das angefangene Layout von Autor: Erwin E. (Firma: Imkerei) > (kuehlschrankheizer) > Datum: 07.12.2017 10:03, macht dagegen schon Fehler wo die Platine aus > dem Kit gut ist. Leider hältst du dich immer mit Konkretem zurück.
Hallo, Lurchi schrieb: > Unverändert ist der Bausatz nicht gut, für einen 24 V Trafo absolut > nicht zu empfehlen. Wenn es zufällig nicht gleich Rauchzeichen gibt ist > die Gefahr groß, das der Ausfall nicht lange auf sich warten lässt. Das ist sicherlich richtig, aber da die Anforderungen ja gerade immer weiter heruntergeschraubt werden, ist doch zu überlegen ob man sich wirklich die Arbeit machen sollte ein neues Netzteil zu entwickeln. Wenn das so weiter geht sind wir bald in Bereichen wo es auch ein Design mit einem LM317 (kann man zwar den Strom nicht regeln, aber wenn man dann noch an die Anfänger denkt und deren Geldbeutel...). Oder was auf Basis des L200 (siehe SGS-Datenblatt, Seite 8, Figure 23). Mit nur 11 externen Bauteilen (einschließlich Trafo, Gleichrichter und Ladekondensator) bekommt man 2,85-26V (wer braucht schon weniger als 2,85V) und 35mA-1,5A. > Die wesentliche Änderung ist, dass man die maximale Spannung der OPs > beachtet. Ich traue mich kaum es zu sagen, aber in meiner "Stache"-Schaltung laufen seit bald 40 Jahren die µ741-OPs mit 49 b.z.w. 54V Betriebsspannung (ohne Last am Ausgang). Ist jetzt sicherlich nicht für eine Neukonstruktion empfehlenswert, aber doch erstaunlich was für Reserven in den "völlig veralteten" Bausteinen stecken. > Da macht dann ein neues Platinenlayout schon Sinn. Aber wenn man dann noch an die Anfänger denkt und deren Geldbeutel... (na gut, ich höre jetzt auf) rhf
M. K. schrieb: > Mike B. schrieb: >> Wollt ihr nich für die D1..D4A lieber Schottkys nehmen? >> MBR-745 oder ähnliches > > Zu welchem Zweck? Weil die bei hoher Temperatur eine höheren Leckstrom haben? Weil bei niedrigen Temperaturen deren Flußspannung geringer ist? Weil die gerade in seiner Bastelkiste liegen? Weil es schick ist? Such Dir was aus .-)
Roland F. schrieb: > (na gut, ich höre jetzt auf) > > rhf Moin, warum denn ... :-) solange es Argumente sind Das Problem ist doch, dass hier mindestens 5 Geräte diskutiert werden - Netzteil für Anfänger (Trafo, Messgeräte und Gehäuse nicht vergessen) - Batterieladegerät - Netzteil für Fortgeschrittene - Netzteil mit mehr Ausgangsspannung ( 40 Volt, 50 Volt ... )und mehr Ausgangsstrom ( 5 Ampere, 10 Ampere ... ) - hochgenaues Labornetzteil für Schaltungsentwickler ... Ein universelles Gerät wird sich meiner Meinung nach nicht realisieren lassen. Gruss Kurti
Roland F. schrieb: > Ich traue mich kaum es zu sagen, aber in meiner "Stache"-Schaltung > laufen seit bald 40 Jahren die µ741-OPs mit 49 b.z.w. 54V > Betriebsspannung (ohne Last am Ausgang). Ist jetzt sicherlich nicht für > eine Neukonstruktion empfehlenswert, aber doch erstaunlich was für > Reserven in den "völlig veralteten" Bausteinen stecken. Nein, nicht erstaunlich, sondern Exemplarsteuungen. Wenn ein Hersteller GARANTIEREN muss daß (z.B. bei 40V) seine Bauteile nicht aufgeben, heisst das, daß KEIN EINZIGER bei 40V durchschlagen darf. Leider beherrscht er die Produktionstechnik nicht so, daß die bei 41V aufgeben, sondern muss wohl 80V als Designziel angeben, damit selbst Ausreisser immer noch über 40V liegen werden. Klar, dass dein Einzelstück nicht unbedingt das sein muss mit der Tolearnz der Fertigung nach unten. Aber diese Designs, die über die abolute maximum ratings der Bauteile gehen, sind ABSOLUT nicht als Bauvorschlag geeignet. Ist es nur eine Schaltung, geht die halt kaputt. Ist es ein labornetzteil,. geht ggf. auch das angeschlossene 1000 EUR Protytypenboard kaputt. Also GERADE beim Netzteil ist die Überschreitung der absolute maximum ratings bzw. der SOA der Transistorn ein absolutes no-go. Bloss weil du seit 40 Jahre auch bei rot über ein Fussgängerampoel gehst, kann das keinesfalls ein Handlungsvorschlag für Andere Leute sein.
Kurti K. schrieb: > Wenn man dann noch an die Anfänger denkt und deren Geldbeutel... > Bauteile für weniger Leistung sind halt deutlich günstiger. Nein. Das stimmt so einfach nicht. Ich hatte weiter oben schon mal ein paar BE gepostet. 2SC2837, 2SC2921, 2SC3907 und so. Alle erhältlich per Ebay, alle so im Bereich bis 2 Euro, alle mit riesiger Verlustleistung, hoher Uce, hohem Kollektorstrom, einfach montierbar. Auch fertige Grätz-Brücken gibt es billig und sowas ist fertig zum Aufschrauben auf das Chassis oder die Rückwand oder ne Kühlrippe. Das Problem ist ein mechanisches. Für die zu erwartende Verlustleistung braucht es ausreichend große Kühlkörper und dafür dann auch ein ausreichend großes und stabiles Gehäuse. Und sowas kostet richtig Geld, wenn man nicht auf dem Wertstoffhof oder so ein altes Gehäuse bekommt, was sich zweckentfremden läßt. Trotzdem bleibt ein mechanischer Aufwand übrig, denn die meisten haben eben keine Fräse, Drehbank, Abkantbank, Schlagschere, Punktschweiße und so weiter. Der anzunehmende Werkzeugbestand ist wohl eher ein Akkuschrauber, Bügelsäge, Feile, eventuell sogar ein kleiner Schraubstock. W.S.
Die Trafospannung ist beim Banggood LNG ein entscheidendes Element, wie man der bisherigen Diskusion entnehmen kann. Hier ist noch in kleiner Ringkerntrafo aufgetaucht, leider ohne erhellende Beschriftung. Diesen habe ich mit Gleichrichter und 4700µ Ladekondensator an eine elektronische Last gehängt, um zu prüfen, wie er sich in in der Realität verhält. Der Trafo hat einen Durchmesser von 70mm bei 35mm Höhe. Wenn ich die Reichelt Ringkerntrafos mit diesen Abmessungen vergleiche, wird meiner so um die 40VA haben. Leerlaufspannung AC: 21,4V Es könnte also ein 19V oder 20V Trafo sein mit ca. 2A. Gemessen habe ich folgende Werte: I DC | U AC(0h) | U AC(2h) UDC(0h) UDC(2h) PDC(0h) PDC(2h) 0,0A | 21,4V | 21,2V 29,1V 29,0V 0W 0W 0,5A | 20,7V | 20,5V 26,4V 25,1V 13W 13W 1,0A | 20,2V | 19,8V 24,8V 20,9V 25W 24W 2,0A | 19,2V | 18,5V 22,2V 21,0V 44W 42W 2,5A | 18,5V | 17,9V 20,8V 19,7V 52W 49W Die Messungen habe ich einmal gleich nach dem Einschalten am noch kalten Tafo gemacht und sie dann nach 2h Belastung mit konstant 2A wiederholt. Die Spannungen waren aufgrund der Erwärmung des Trafos (?) etwas niedriger. Bei 2A DC wird der Trafo mit der Zeit gut warm, geschätzt ca. 50°C nach 2h (noch dauerhaft anfassbar). 40W DC-Leistung überlastet den kleinen Ringkern also nicht wesentlich. Somit ist das bei mir bereits ein Anwärter für das Netzteil. Nach Abzug der Spannungsanfälle an Shunt und Transistor (je 1V?) sollten damit eigentlich annähernd 19V Ausgangsspannung bei 2A möglich sein. Falls diese Ergebnisse sich auf einen Trafo mit 24V AC übertragen lassen, sollte müsste dieser durchaus ein Netzteil mit 24V DC ermöglichen, falls man dem TL081 42V zumuten will (Leerlauf) oder eben 741 o.ä. mit höherer Spannungsfestigkeit einsetzt. Ja, ich habe die verschiedenen Überlegungen zu Trafos weiter oben gelesen. Warum sich mein Trafo in der Realität anders verhält als er theoretisch sollte, weiß ich leider nicht. Klar ist auch, dass sich nicht jeder Trafo so verhalten muss. Sobald ich einen 24V Trafo in die Finger bekomme, werde ich die Messung damit wiederholen.
Bei der Messung am Trafo muss man berücksichtigen, dass man auch einiges an Rippel hat. Die Spannung bricht also Zeitweise ein. Der Einbruch der Nutzbaren Spannung ist damit höher als die einfache Messung per Voltmeter zeigt. Bei 2 A Last kann man daher eher mit 17 V statt 21 V rechnen. Bei der Messung kann auch die Netzspannung schwanken und so einiger der Unterschiede erklären. Ein 40 VA, 20 V Trafo sollte für etwa 1.2 - 1,4 A DC gut sein. Das ergibt sich aus dem Leistungsfaktor, der wegen der Pulsförmigen Ströme nicht so gut ist. Die Spannungsverluste die man einrechnen muss sind etwa: 0.5-1 V für den Shunt und Emitterwiderstand zusammen, ca. 1 V für die Transistoren (C-E von der Endtransistors bzw. C-E vom Treiber+B-E des Endtransistors) und dann noch einmal ca. 2,5-3 V für den OP und die BE Spannung vom Treibertransistor. Den Spannungsverlust durch den OP kann man etwas abmildern, indem man für die Versorgung eine extra Gleichrichtung und Filterung vorsieht. Diese Spannung sieht dann deutlich weniger Spannungseinbrüche durch Rippel. Die zeitweisen Einbrüche können durchaus in den Bereich 3-5 V kommen - d.h.mit der extra Filterung könnte man die extra 3 V Verlust am OP ausgleichen. Ohne extra Filterung könnte man mit dem 20 V Trafo wohl etwa mit 12 V rechne, mit extra Filterung etwa 15 V. Bei verträglicheren 1.4 A könnten es 1-2 V mehr werden.
Hallöchen aus Kanada:-) Obwohl ich im Augenblick wnig Zeit für Hobbysachen habe, möchte ich ein paar Meilensteine abgrasen. Vorerst scheint es mir wichtig die Spannungsfestigkeit des BG Designs im Zuge der schon vorgeschlagenen Maßnahmen zu verbessern. Deshalb möchte ich die Versorgung derr OPVs dahingehend modifizieren, so daß die Eingangsspannung der Bord keine Rolle mehr spielt und Eingangsspannungen höhere Eingangsspannungen sicher möglich sind. Das ist eminent wichtig um hohe Zuverläßigkeit auch bei Netzspannungsschwankungen zu gewährleisten. Ein 44V oder höher OPV ist bei 30V Ausgangsspannung unvermeidbar. Die negative Versorgungsspannung sollte so weit wie möglich erniedrigt werden. eevblog hatte anstatt der 5.1V ZD nur zwei Dioden in Flußrichtung für 1.4V eingebaut. Zusammenfassend werden meine Anstrengungen dahingehen ein 28-30V und 2A Leistungsberich mit der BG LP sicher zu ermöglichen. Für mich selber genügen 0-20V/1 oder 2A als Doppel Netzgerät. Mit 2A ausgelegt hätte man auch hier die Möglichkeit 0-40V bei 2A zu liefern wenn man das mal wirklich braucht. Einige von Euch betreiben ab und zu auch Motoren. Um vom Thema abzuschweifen: Ich kaufte mir für diesen Zweck von China für eine auf DC Motor umgebaute Unimat Drehbank ein 24V 15A SMPS mit Speed Control und das funktioniert viel besser als irgendein LNG für den Betrieb von leistungsstarken DC Motoren. die SL200 Unimat ist mit dem Originalzustand nicht mehr zu vergleichen. Viele Vibrationsprobleme und Schwachheiten sind einfach weg und man kann ziemlich gute Schnitte machen. Der Original Universal Wechselspannungsmotor ist im Vergleich lachhaft (nicht bös gemeint). Für mich ist ein LNG hauptsächlich für die Entwicklung von Schaltungen gedacht wo saubere Versorgung wünschenswert ist weil die normalen Versorgungsschaltungen des Designs meist noch nicht existieren. Und natürlich ab und zu Akkus laden. Wie gesagt ich finde wir sollten die schon gemachten Anstrengungen mit dem BG Design zu einen guten Ende bringen. Dann haben wir einen Plan der zmindest einigen von Euch nützlich sein sollte:-) Ich werde von mir hören lassen sobald es Neues zu berichten gibt. Ein zwei Mal 0-20V 2A Doppelnetzteil mit Tracking könnte möglicherweise als Konzept viele Wünsche erfüllen. Da hat man ohne Risiko den gewünschten höheren Spannnungsbereich und Strom und +/- Spannungen für Analogexperimente. Ich werde mir erstens überlegen wie man die Änderungen auf der Platine so fachgerecht wie möglich realisieren kann ohne den Aufbau zu sehr zu verhunzen. Es wäre schade die Bord zu sehr zu verschandeln. Übrigens, die alten Hasen wisssen, daß man früher zur besseren Spannungsregulierung oft LC Filter anstatt von C Filtern verwendet hat. Natürlich erhöht das das Gewicht und möchte es für hier auch nicht vorschlagen. Jedenfalls schönes Wochenende Euch, Gerhard
Mit weniger negativer Spannung muss man beim TL081 vorsichtig sein. Der will wenigstens ca. 3 V (worst case wohl 4 V) für den common mode range. Wenn man da drunter kommt gibt es auch noch phase reversal, d.h. der Ausgang kann ganz falsch reagieren. Auch mit den 2 Dioden am Ausgang des Stromreglers kann die Spannung am Eingang es Spannungsreglers auf ca. -0.8 V gehen. D.h. -3.8 sollte man schon mindestens haben. Mit nur einer Diode reichen ggf. auch -3 V, dann reicht es aber nicht mehr den Strom zu begrenzen, wenn die Spannung am Ausgang leicht negativ wird (etwa weil eine 2. Quelle in Reihe ist). Eine Reduktion der Negativen Spannung auf ca. -4 V könnte wohl gehen. Die -1.4 V könnten passen, wenn man den OP auf einen single supply Typen ändert.
Lurchi schrieb: > Mit weniger negativer Spannung muss man beim TL081 vorsichtig > sein. Der > will wenigstens ca. 3 V (worst case wohl 4 V) für den common mode range. > Wenn man da drunter kommt gibt es auch noch phase reversal, d.h. der > Ausgang kann ganz falsch reagieren. Auch mit den 2 Dioden am Ausgang des > Stromreglers kann die Spannung am Eingang es Spannungsreglers auf ca. > -0.8 V gehen. D.h. -3.8 sollte man schon mindestens haben. Mit nur einer > Diode reichen ggf. auch -3 V, dann reicht es aber nicht mehr den Strom > zu begrenzen, wenn die Spannung am Ausgang leicht negativ wird (etwa > weil eine 2. Quelle in Reihe ist). > > Eine Reduktion der Negativen Spannung auf ca. -4 V könnte wohl gehen. > Die -1.4 V könnten passen, wenn man den OP auf einen single supply Typen > ändert. Hi Lurchi, Danke nochmals für die Hinweise. Ja, es ist mir schon klar, daß man hier genau aufpassen muß. Das Hauptziel ist ja die Arbeitbedingungen so zu kontrollieren, daß keine Überschreitung irgendwelcher Grenzwerte unter den zu erwarteten Rahmenbedingungen vorkommt. Wer wirklich 30V will der muß eben einen 44/48 OPV für U2 verwenden dessen Betriebsspannung mit 39V ZD auf 39V begrenzt ist. Dann hat man gerade genug Aussteuerspannung für die Endstufe. U1/U3 können separat mit einer niedrigeren Spannung versorgt werden. Ich werde das jedenfalls praktisch erforschen damit dieses leidige Thema endlich abgehakt werden kann. Ich sehe folgend BG Bord Kombinationen: <=30V 1A. Für mehr Strom reicht der Elko und die Gleichrichter nicht richtig aus. R7 sollte auf 0.2Ohm reduziert werden. 20-24V 2A eventuell als Tracking Doppelnetzteil. Allerdings solte man auch hier den Gleichrichter und Elko vergrößern und R7 auf unter 0.2Ohm ändern. Für mehr als 40W sehe ich dieses Design nicht als wirklich geeignet. Für alle anderen Spanungen darunter nur die kleinen Verbesserungen. Wie gesagt, ich möchte endlich einen praktischen Aufbau fertig kriegen damit alle weiteren Verbesserungen und Messungen unter realistischen Bedingungen ausgeführt werden können. Gerhard
Lurchi schrieb: > Eine Reduktion der Negativen Spannung auf ca. -4 V könnte wohl gehen. > Die -1.4 V könnten passen, wenn man den OP auf einen single supply Typen > ändert. Der Eevblog Typ hat das scheinbar so gemacht. Der verwendet so einen OPV. Damit könnte man auch einen Versuch machen.
Erwin E. schrieb: > könnte also ein 19V oder 20V Trafo sein mit ca. 2A. Nun, da du die 2A nach Gleichrichter und Siebelko gezogen hast, wäre der Trafo für eine höhere rms Strombelastbarkeit, so 3.2A/19V. Die 14% Leerlaufüberhöhung passen auch zu einem 60VA Trafo. Leider bewirken 4700uF(-20%) bei 2A einen Spannungsripple von 4V, bei nur 24V Spitzenspannung also auf 20V, und dann kommt noch die Schaltung mit OpAmp (TL081 bring maximal 3V weniger als Versorgung), Darlington (kostet nochmal 2V), und Strommesshunt (kostet nochmal 0.5V), so daß der Trafo nur für 14.7V stabile Ausgangsspannug reicht, wenn die Netzspannung 230V beträgt, bei 230V-10% wären es nur noch 13.2V. Da sieht man das Problem dieser Schaltung, Man muss mit dem Trafo knapp an die obere zulässige Spannung gehen, und bekommt dennoch eine unbefriedigend niedrige Ausgangsspannung. Ich würde also zumindest 10000uF vorschlaqen (der Trafo sollte die Reserve haben, dann wird er halt 70 statt 50 GracC warm), und einen OpAmp der näher an VCC kommt als der steinzeitalte TL081, z.B. MC34071, wenn schon so ein Trfao eingesetzt wird.
Hallo zusammen, an dem Problem mit C4 habe ich noch nicht weiter geforscht. Zustand immer noch mit 3*741! Sonst nichts geändert. Aber eine andere Feststellung habe ich gemacht: Bis jetzt habe ich immer eine elektr. Last genutzt, bei der es ja die weiter oben geschilderten Spannungs-Peaks bei CC -> CV gab. Das wollte ich doch mit einem Zeigerinstrument (Röhrenvoltmeter) verifizieren. Dabei ist mir aufgefallen, dass sich der Strom zwar entspr. der Einstellung des I-Potis einstellen lässt, aber die Spannung regelrecht einbricht, weniger als 1-2V. ?? Dann habe ich als Last eine Glühlampe (12V/18W) genommen. Und siehe da, alles verhält sich so, wie es sein soll. Strombegrenzung kleiner -> Spannung kleiner und umgekehrt. Der Spannungs-Peaks bei CC -> CV nur noch ca. 1V. Verstehen tue ich es nicht. Hatte natürlich die elektr. Last in Verdacht; ein paar Tests mit dem Scope, alles ruhig, nichts schwingt. Morgen werde ich mal wieder den Originalzustand mit den TL081 herstellen und mich C4 widmen. 73 Wilhelm
@Erwin E. > @Michael > Danke füe die Fotos und Anregungen. Durch das Auslagern der beiden > Längstransistoren nebst Emitterwiderständen sieht es platzmäßig > natürlich gleich viel besser aus. Als Gleichrichter würde ich dann aber > einen Blockgleichrichter nehmen, der mit dem KK verschraubt werden kann. Da gebe ich dir Recht. Das kann man ja auf dem neuen Layout berücksichtigen Es gibt da sehr kompakte Varianten aber leistungsfähig, für kleines Geld: https://www.ebay.de/itm/10PCS-KBU808-SIP-4-KBU-808-8A-800V-Bridge-Rectifier-/351745129973?hash=item51e5a4bdf5&autorefresh=true > Das Netzteil ist dadurch, dass Gleichrichter und Leistungstransistoren > sowie evtl auch die Shuntwiderstände ausgelagert werden, halt nicht mehr > ganz so einfach und kompakt aufzubauen wie mit der Originalplatine, auf > der schon alle Komponenten drauf sind. Hilft aber wohl nichts, wenn man > wirklich 90W Ausgangsleistung will oder braucht. Tja, das hat halt seinen Preis. Wenn man trotzdem alles auf eine Platine mit der angestrebten Leistung unterbringen will(was ja möglich ist), dann wird die Platine um einiges grösser werden, oder man baut das mit mehreren Platinen, modular auf. > Warum brauchst du eigentlich die StepUp-Wandler? Den meisten > Chinadisplays genügen doch 5V Betriebsspannung. Da habe ich mich verschrieben! Das sind natürlich StepDown-Module! Die werden mit 2 separaten Trafo-Wicklungen gespeist. Jede Wicklung gibt netto 14V AC ( nicht 9V AC, das war gelogen) aus und sind galvanisch getrennt für jedes Modul. Damit werden je 1 Voltmeter und Amperemeter pro Netzteil mit 10V DC versorgt. Auf diesen V/A-Modulen sind z.T. 5V u. 3,3V Regler verbaut. Die stehen nun mal auf 10V. Evtl. könnte man noch bis auf 6-7,5V runtergehen, dann hätten die Analog-Regler weniger Verlustleistung Michael D. schrieb: >> Es gibt ein etwas älteres Netzteil, das das so kann! >> Es gibt da 2 Zustände der Stromregelung, die auch per LED angezeigt >> werden. >> Einmal die übliche Strombegrenzung, die eingestellt wurde und der 2. >> Zustand schaltet die Ausgangsspannung komplett ab, wenn der eingestellte >> Strom überschritten wird. Um diese wieder einzuschalten, ist ein >> Schalter als Reset zu betätigen. > Das ist nicht genau das, was ich meine. Ich möchte keine Sicherung die > bei Überstrom auslöst,... Ich finde das aber sehr praktisch! Ich habe sogar noch die bestückte Platine von dem Teil. Diese Funktion, der kompletten Abschaltung, hat schon so manche Schaltung überleben lassen! > ...sondern eine manuelle Zu/Abschaltung des Ausgangs > per Taster. Die Spannungsanzeige soll nach dem Abschalten des Ausgangs > weiterhin mit diesem verbunden sein, so dass man weiterhin ablesen kann, > ob und welche (externe) Spannung an den Klemmen anliegt. Das hatte ich > nie vermisst, bis ich das TDK bekam, das diese Funktion hat. Ein Relais > würde dafür eigentlich genügen. Dann schraub doch mal dein TDK auf, dann siehst du doch, wie die das realisiert haben. Wenn ich elektronische Geräte in meine Hände bekomme, wird das Ding sowieso erstmal aufgemacht, bin von Natur aus, sehr neugierig, was das betrifft ;-) Gruß Michael
Kurti K. schrieb: > Das Problem ist doch, dass hier mindestens 5 Geräte diskutiert > werden. (...) Ein universelles Gerät wird sich meiner Meinung > nach nicht realisieren lassen. Es ist wahr, daß es leicht abweichende Bedürfnisse gibt. Und daß man nicht alles "unter einen Hut bringen" kann. Aber ganz so stimmt Deine Einteilung nicht, bzw. halte ich das teils für übertrieben. - Netzteil für Anfänger (Trafo, Messgeräte und Gehäuse nicht vergessen) Ja, eines der Hauptziele ist Nachbausicherheit für nahezu "jeden". Dazu wird es aber auch kommen, da an zumindest einem weitestgehend vollständigen Konzept gearbeitet wird. Inwieweit auch diverse Realisierungen mit OPVs mit höherer Spannungs-festigkeit, und die dazu nötigen Anpassungen, irgendwann in die Dokumentation aufgenommen werden könnten, ist unklar. (Obwohl erstrebenswert, da es sicherlich potentielle Nachbauer geben könnte, welche sogar - wie von MaWin erwähnt - OPVs mit hoher (50V) bis sogar sehr hoher (100V) Spannungsfestigkeit dafür in Betracht ziehen würden.) Also braucht man doch nicht ständig wiederholt zu bemerken, daß für einen selbst "nur XX V schon reichen", denn das Pferd wird sowieso von dieser Seite her aufgezäumt (es ist ja prinzipiell beim Emitterfolger-Konzept auch ganz logisch so). Es wird zu keiner Vorlage kommen, welche nicht für niedrige(re) Ausgangsspannung taugt - keine Sorge! ;-) - Batterieladegerät Nun, Du meinst sicher die Rückstromfestigkeit. Man kann doch aber einfach eine Diode in Reihe schalten (und deren Vf einkalkulieren), wenn das fertige Konzept an sich das nicht "hergibt". Kein Ausschlußkriterium. > - Netzteil für Fortgeschrittene ;-) Die Ansprüche zum Nachbau? Sicherlich nicht der Fall. > - Netzteil mit mehr Ausgangsspannung ( 40 Volt, 50 Volt ... )und mehr Ausgangsstrom ( 5 Ampere, 10 Ampere ... ) a.) Strom: 5A sind noch kein Problem. Bis zu bestimmten Grenzen ist ein "hochskillen" sicherlich auch möglich (es wird ja an Verbesserungen gearbeitet, die sich auch dahingehend auswirken). Wie weit genau, wird man sehen, wenn man es versucht. Vielleicht entsteht ja später noch eine gesonderte Dokumentation für weitere Steigerung - aber es ist nicht Teil der derzeitigen "Hauptlinie", IMHO. b.) Spannung: Beim "Hauptkonzept" spricht niemand von mehr als 30 Volt. Mehr ist halt nur, wie oben gerade angegeben, mit (schon teureren) OPVs für höhere Spannung drin. Auch hier verstehe ich also nicht die ständigen (besorgten) Einwürfe. Repeat: "Das Pferd wird doch eh von dieser Seite her aufgezäumt". Ein Entwurf für höhere Ströme (als vielleicht, wie gesagt, 5-6A abs. max.) ist doch gar nicht das primäre Ziel, wird also, wenn - falls überhaupt genug Interesse - erst später mal realisiert. Und auch z.B. die Kombination Emitterfolger + (sehr) hohe Spannung wird nicht viel Interesse wecken (und zwar trotz der intrinsisch besseren Stabilität vs. LDO-Kzpt.) - alleine schon wegen der quadratisch ansteigenden Preise für OPVs höherer Spannungen. > - hochgenaues Labornetzteil für Schaltungsentwickler Ich gebe zu, ich hätte auch an so etwas Interesse (und halte hier freilich auch den Emitterfolger, bei max. 1A und max. 15-20V Vout, für viel-ver-sprech-end ((!) innerhalb meiner begrenzten Kenntnisse)), aber was, bitte, verstehst Du unter hochgenau? Auch das... wird doch hier überhaupt (und zwar ganz offensichtlich bei weitem) nicht angestrebt. > ... Ganz ehrlich: Ich bin völlig dafür, aus dem Konzept das Maximum an Möglichkeiten herauszuholen. Mein Bedarf ist zum Teil ähnlich wie der Gerhards, aber doch mit "kleinen" Ergänzungen. Z.B. wäre ich über ein Konzept, welches bis zu 2 x 36V erlaubte, nicht ganz unglücklich. Das wird die meisten nicht interessieren, schon klar. Jedenfalls ist es IMHO trotzdem sinnvoll, den möglichen Nutzungsbereich weitestmöglich auszudehnen, solange man sich damit keine Schwierigkeiten einhandelt. (! An diesem Punkt wäre dann natürlich nachzudenken. Ich sehe aber noch keine. !) Und das ist doch Ulrich und Gerhard und W.S. und Mike und ... allen Beteiligten zusammen halt, nach den bisherigen Vorgängen zu urteilen, leicht und locker zuzutrauen, diese Verwirklichung. Oder nicht? Die Einwürfe, und deren Gründe (wie von mir weiter oben schon erwähnt, kann ich sie teils nachvollziehen), in allen Ehren - aber laßt sie doch die gute Arbeit weiterführen. Mir gefällt es gut, was bisher geschieht.
Moin, ich bin sehr dafür, dass dieser Thread weitergeht. Allerdings passen die immer wieder genannten Anforderungen imho nicht in ein Gerät. Und z.B. 2*36 Volt halte ich für Anfänger ungeeignet. Das fängt schon mit der elektrischen Sicherheit an. Aber: überrascht mich, ich wäre begeistert Gruss Kurti
Wieder zurück... Da andauernd Bedarf an höheren Spannungen geäussert wird werfe ich die (unverschämte:-) ) Frage auf: Was hat man eigentlich wirklich gegen das LNG30 oder alle HP Schaltungen? Die funktionieren doch erwiesenermaßen und lassen sich noch leicht skalieren. In meinem anderen Thread hatte ich ja alle Unterlagen vom LNG30 zur Verfügung gestellt. Die LP läßt soch sogar einseitig ätzen und wurde so ausgelegt. Wem der mechanische Aufbau zu anstrengend ist, kann es ja auch einfacher machen, digitale Instrumente einbauen und so. Jedenfalls habe ich mein LNG30 für 0-31V und bis 2.5A schon seit einigen Jahren in Betrieb und bin sehr zufrieden damit. Ströme bis 10A lassen sich bei zweckmäßiger Vergrößerung der Leistungsteile designmäßig auch leicht erzielen. Spannungen bis 100V wegen LDO Prinzip ist auch kein Problem. Schwing-Stabilität und Konstanz sind bei mir sehr gut. Nach ein paar Minuten Aufwärmzeit ist die Stabilität unter 1mV/Stunde. Verzeiht wenn ich auf meine eigene Sachen "Werbung" mache. Ich habe zwar das Design nicht bis zum Letzten optimiert, aber im praktischen Betrieb läßt es wirklich keine Wünsche offen. Der Eine, der es in D nachgebaut hatte, ist angeblich auch sehr zufrieden damit. Was ich damit hier sagen will, warum es nicht einmal mit dem LNG30 Design versuchen? So groß scheint das Risiko ja nicht zu sein und Skalierung Spannungs- und Strommäßig ist ja überhaupt kein Problem. Auch hat das LNG30 eine automatische, elektronische Art der Umschaltung der Trafowicklung. Es hält stundenlangen Kurzschluß bei Maximalstrom ohne zu Mucken aus. Auch hat es stundenkangen dynamischen Kurzschluß bei verschiedenen Frequenzen mit MOSFET Schalter ohne Schaden überstanden. Es kann doch nicht der LM324 sein von dem ihr Euch fürchtet:-) Den könnte man ja durch irgendwas anderes auswechseln wenn man sich die Arbeit machen will. Ich dachte damals wirklich, hier im Forum was Brauchbares, wenn auch nicht theoretisch perfekt, beigetragen zu haben. Naja, ist nur meine Meinung. Wie versprochen möchte ich die BG Sache zu einem guten Ende bringen. Als Einsteiger Projekt mit gewissen Abstrichen an Leistung ist es durchaus attraktiv. Gerhard
dfg schrieb: > aber > was, bitte, verstehst Du unter hochgenau? Auch das... wird doch hier > überhaupt (und zwar ganz offensichtlich bei weitem) nicht angestrebt. Ein kleines Wort zur Realität: Wenn wir ein 10 Gang Poti für die Spannung nehmen, dann haben wir 10x 360 Grad, macht 3600 Grad Drehwinkel. Jetzt soll mal jeder sich irgendwas Rundes nehmen (Bleistift, Zigarre, Schnapsglas.. oder sonstwas) und mal abschätzen, wie genau er mit zwei Fingern selbiges Ding auf 1 Grad genau drehen kann. Ich sag's: keiner kann das, jedenfalls nicht ohne zu wackeln. Also sollten wir mal davon ausgehen, daß man vielleicht auf 20 Grad (oder mit sich Mühe geben auf 10 Grad) genau das Poti drehen kann. Früher gab's mal Aufsteck-Zählwerke mit Bremse und Feststeller für sowas. Also gehen wir mal davon aus, daß wir die o.g. 3600 Grad durch 20 teilen können, macht 180, ich runde mal großzügig auf 200 auf. Nun teilen wir unsere angezielte Endspannung von 30 Volt durch diese 200 und wir sehen, daß wir bei 150 mV landen. Mit ruhiger Hand und "sich Mühe geben" landen wir bei 100 mV. Das ist also so ungefähr das Maß an "Hochgenauigkeit", was wir für unsere manuellen Kurbeleien am Netzgerät veranschlagen können. Eine ähnliche Milchmädchenrechnung können wir für unsere Laborstrippen und die Ausgangsbuchsen anstellen. Wer hat schon mal bei seinem billigen Pollin-DMM im 200 Ohm Bereich tatsächlich 0 (NULL) Ohm im Display gesehen? Auch keiner. Selbst bei den teuren DMM's sieht man da die Kontaktwiderstände und die Litze einen angrinsen - nur dort kann man sie herauskalibrieren. Also: Wesentlich niedriger als die erwarteten Widerstände der Laborstrippen nebst Stecker braucht der tatsächliche Innenwiderstand des LNG auch bloß nicht zu sein. Ach ja, bei der Gelegenheit: Ich hatte bei dem viel weiter oben geposteten kleinen LNG zwei bunte isolierte Bananenbuchsen verbaut. Das war eine saublöde Idee meinerseits, da extrem unpraktisch. Weitaus besser sind die Schraubklemmen, wo man seitwärts einen Draht einklemmen und festschrauben kann und mittig nen Bananenstecker hineinkriegt. Diese Schraubklemmen haben allerdings den Nachteil, daß man mangels eines passenden Stanzwerkzeuges kein wirklich verdrehsicheres Loch in die Frontplatte kriegt. Ich bin übrigens strikt dagegen, bei einem Feld-Wald-Wiesen-LNG irgendwelche Sense-Leitungen auf die Frontplatte zu bringen. Wie soll man sowas kontaktieren? mit einer jeweils zweiten Laborstrippe etwa? Sowas gehört allenfalls in die innere Verdrahtung oder bei Bedarf auf eine rückseitige fette Schraubklemm-Leiste, die normalerweise unter einer abnehmbaren Klappe schlummert - damit man dort bei wirklichem Bedarf (und NUR da) mit fetter Litze und M5 Kabelschuh seine Last anschrauben kann. W.S.
W.S. schrieb: > Das ist also so ungefähr das Maß an "Hochgenauigkeit", was wir für > unsere manuellen Kurbeleien am Netzgerät veranschlagen können. Naja, ganz so schlimm ist es in der Praxis nicht. Bei meinen 30V LNGs mit 10 Gang Poti schaffe ich es meist mit viel Fingerspitzengefühl auf 5-10mV genau einzustellen. Darüber hinaus empfiehlt sich ein Zusätzliches Feineinstellpoti oder ein entsprechender DAC.
Obwohl einiger meiner LNGs für höhere Ströme Sense Leitungen haben, brauchte ich das in meiner Praxis bis jetzt nur zwei Mal.
Gerhard O. schrieb: > Frage auf: Was hat man eigentlich wirklich gegen das > LNG30 oder alle HP Schaltungen? Niemand hat etwas dagegen. Soweit ich weiß, arbeiten eigentlich alle wirklich professionellen LNG nach diesem Prinzip. Aber zähle dazu bitte nicht all die Ebay- Pollin- oder Reichelt- Angebote für unter 100 Euro. Aber schau mal zurück: Am blutigen Anfang stand ein LNG, das möglichst einfach und vom Bastler aufbaubar ist und deshalb war eine Prämisse, daß es nur eine einzige Sekundärwicklung haben sollte. Wenn zwei, dann in Reihe oder parallel, aber jedenfalls nicht zwei völlig unterschiedliche Wicklungen, denn das würde einen angefertigten Trafo bedingen. Also nochmal die Prämissen nacheinander: 1. Nur eine Eingangs-Wechselspannung für die gesamte Elektronik. Grund dafür: Man kann fertige Standard-Trafos für sowas kaufen. Braucht man galvanisch getrennte Hilfsspannungen, dann ist entweder ein Hilfs-Trafo oder ein speziell gefertigter Trafo nötig. 2. Endstufe als Emitterfolger. Grund dafür: Stabilitäts-Betrachtungen. Ziehen wir also erstmal die Sache durch, die sich hier herauskristallisiert hat und kommen zu den höheren Weihen dann danach. W.S.
Für ein mehrfach Netzgerät läuft es auf getrennte Teile hinaus, mit einer Zusatzschaltung (Irgend was in Richtung gesteuerte Stromquelle für den Master) für die Kopplung, wenn man eine synchrone Einstellung haben will. Der Spannungsverlust durch den OP ist nicht so schlimm, wenn man mit einem Transformator anfängt: mit extra Filter Kondensator/Gleichrichter kann der sozusagen im Rippel verschwinden. In der einfachen Form gehen Diode und Elko. Mit Rippel in der Größe von etwa 3-4 V muss man sowieso rechnen, wenn man den Elko nicht extra groß machen will. Etwas anderes ist es, wenn man mit so etwas wie einem Schaltnetzteil oder Akku anfängt, dann stören 2-3 V die man verschenkt. Da fehlt einem aber auch die negative Spannung und man müsste so oder so was ändern: etwa singel supply OP und Verschiebung des Sollsignals etwas nach oben (d.h. R11 geht nicht mehr nach 0V sondern z.B. nach 2 V). Für die Versorgung des TL081 müsste man etwa 2 mA rechnen (2,5 mA max). Dazu kommt ggf. ca. 1 mA als Basisstrom für die Endstufe. Wenn man am Serienwiderstand maximal 1 V verlieren will, wäre man bei etwa 330 Ohm. Eine 30 V Zenerdiode für 1 W kann bis etwa 30 mA vertragen und damit bis 10 V am 330 Ohm Widerstand. Das wäre wohl OK für einen Trafo bis ca. 27 V. Für einen 24 V Trafo dürfte der Vorwiderstand auch noch etwas kleiner werden. Mit einer kleinen 400 mW Zenerdiode wird man eher nicht weit kommen. Wenn man für den OP am Ausgang einen NE5534 (ein günstiger OP für 44 V) nutzen will, sollte man R8 (an der Spannungseinstellung) anpassen (ca. 15K), damit der Biasstrom keinen so großen Fehler macht. Auf den Rest sollte die Änderung unkritisch sein. Die Dioden zwischen den Eingängen beim NE5534 sollten eher positiv sein. Der Stromverbrauch beim NE5534 ist aber auch recht hoch, d.h. C3 müsste ggf. etwas größer und R2,R3 kleiner werden.
Das verstehe ich schon. Aber eine Hilfswicklung läßt sich wie Mike beschrieben hatte leicht auf einem Ringkerntrafo anbringen und so teuer wäre ein zweiter kleinerer Trafo doch auch nicht. Ein DC2DC Konverter wäre auch eine andere Möglichkeit. Stabilität ist kein überschweres Problem zu bewältigen. Beim LNG30 hatte ich anfänglich auch damit ein Problem. Es stellte sich dann heraus das einzig und alleine der kleine 10pF in parallel mit dem Ausgangsspannungsteiler dafür verantwortlich war. Ich ersetzte dann dieses C mit einem Trimer-C und konnte dann das Einschwingverhalten ähnlich wie beim Oszilloskop Verstärker genauestens einstellen. Ich entschied mich aber dieses C überhaupt wegzulassen weil das LNG so das beste dynamische Verhalten hatte. Was mich etwas irritiert ist, das so oft nach 30-50 oder mehr Volt Spannungsbereich gefragt wird. Das ist aber natürlich beim Emitterfolger immer so ein Problem mit der Spannungsfestigkeit der OPVs. Beim HP Konzept ist es aber eine "Non-Issue". Ich könnte das LNG30 mit Leichtigkeit für 100V oder irgendeinen anderen Leistungsbereich modifizieren. Ist die Schaltung wirklich so aufwendig im Vergleich zum BG Design? Die Leiterplatte sieht komplizierter aus wie sie in Wahrheit wirklich ist. Ein paar extra Komponenten sind drauf für Spezialzwecke, müssen aber nicht bestückt werden. Für Spannungen unter 30V funktioniert das Emitterfolger Prinzip wirklich gut. Aber darüber hinaus hat dieses Konzept einen großen PIA(*) Faktor. (*) Pain in the A.s.:-) Mit der Hilfe aller hier, die an der Verbesserung des BG Konzepts mit gearbeitet haben, ist das BG praktisch schon nachbaufertig.
Lurchi schrieb: > Für ein mehrfach Netzgerät läuft es auf getrennte Teile hinaus, mit > einer Zusatzschaltung (Irgend was in Richtung gesteuerte Stromquelle für > den Master) für die Kopplung, wenn man eine synchrone Einstellung haben > will. Das ist beim BG Konzept ganz einfach machbar. Es braucht nur die Spannungsreferenz vom negativen NG vom Poti abklemmt werden und das Poti anstatt über einen entsprechend berechneten R mit dem positiven Ausgang vom Master verbunden werden und, Voila, man hat ein Tracking Doppel-LNG mit Variablen Tracking Verhältnis oder festes Tracking.
Also, jegliche Art von Bereitstellung einer (oder auch mehrerer) Hilfsspannung(en) scheue ich (für meinen Teil) überhaupt nicht. Das aber ist - in dieser Extremität - durch unzählige Erfahrungen mit DC-DC-Wandlern (galv. getrennt oder auch nicht), und auch vielen Modifikationen, oder gar vollständigen Umwickeleien, zuvor schon bestehender Trafos begründet. Mir fällt es also leicht, aber auch beim Versuch, das Ganze aus anderer Richtung zu betrachten, muß ich Gerhard zustimmen: Ich halte keine der Erzeugungs-Möglichkeiten für kompliziert, oder gar (ZU!) schwierig. Gerhard, bitte nicht falsch verstehen: Ich wäre nicht unglücklich, mit einem z.B. NE5532 bis auf 36V zu kommen - und halte das auch nicht für unmöglich (ob sich noch PIA entwickelt - da bin ich unsicher... :-). Aber dennoch möchte ich - dafür - beim Emitterfolger bleiben. Später mal kommt ein symmetrisches HV-NT an die Reihe, bei wenig Strombedarf, und dann noch später ein "Mittelding", Spannung und Strom höher als hier, beide CV/CC (bei letzterem ist CC nur nötig, weil ich es auch in diesem Modus parallelgeschaltet für etwas ganz spezielles brauche). Für die beiden möchte ich definitiv das HP-Prinzip verwenden, evtl. auch mit MOSFETs. Dabei könnte mir Deine Vorarbeit äußerst nützlich sein. Überhaupt... sei Dir nicht zu sicher, daß Dein Gerät wirklich nur 1x nachgebaut wurde - manche Leute bauen so etwas (erst recht, wenn vollständige Doku vorh.) nach, ohne es jemals im Forum zu erwähnen (oder dort überhaupt jemals zu posten)...
dfg schrieb: > Aber dennoch möchte ich - dafür - beim Emitterfolger bleiben. Das möchte ich beim BG auch. Mit den entsprechenden Vorsichtsmaßnahmen wird ein <= 30V NG gerade noch (zuverläßig) möglich sein. Begrenzung der U2 Versorgungsspannung mittels einer ZD ist ein Muß da man sich nicht auf die Einhaltung der Netzspannung und Vorhandensein eines exakt berechneten NT verlassen kann. Darauf arbeite ich auch hin um die praktischen Probleme im Griff zu haben und es zu dokumentieren. Wie gesagt, für mich selber bin ich ja mit weniger Ausgangsspannung als Doppel NG zufrieden und es ist kein Thema für mich. Eigentlich bin ich der Meinung, daß für die BG/HIL Option das Dopelnetzteil mit Tracking das optimale Konzept ist weil man dann für Analog Arbeiten bis zu 2x 20V/2A hat und in Serie die gewünschten 0-40V/2A. Obendrein erspart man sich das leidige Befassen mit den Versorgungsgrenzdaten bzgl. der OPVs. Aber das haben wir ja schon alles vielfach durchgekaut und ich habe mich mittlerweile schon ganz schön wiederholt. Jedenfalls werden die nächsten paar Tage hoffentlich weitere Erkenntnisse bringen und das Thema kann bezüglich BG zu den Akten gelegt werden. Gerhard
Kurti K. schrieb: > Allerdings passen die immer wieder genannten Anforderungen imho nicht in > ein Gerät. Na ja, in ein und dasselbe Gerät vielleicht nicht... > Und z.B. 2*36 Volt halte ich für Anfänger ungeeignet. > Das fängt schon mit der elektrischen Sicherheit an. Da hast Du evtl. nicht unrecht, aber ich wollte gar nicht 2 x 36V "für alle". (Die Mehrheit scheint dafür auch gar keinen Bedarf zu haben.) Nur für mich, das hat so ein, zwei Gründe (hoher Spannungsbedarf in bestimmter CC Anwendung, und noch weiteres). Notfalls auch anders zu machen, 72VDC ergäben sich auch aus 3 x 24VDC. In dem Fall müßte man 2 Slaves machen.
Hallo, Gerhard O. schrieb: > ...und so teuer wäre ein zweiter kleinerer Trafo doch auch nicht Bei Reichelt 2,65 : Printtrafo, 1,5 VA, 2x 15 V, 2x 50 mA. rhf
Beitrag #5237258 wurde von einem Moderator gelöscht.
Die folgenden Bilder zeigen den Einsatz der Stromreglung von No-Load auf verschiedene CC Einstellungen bei 10V Leerlaufspannung am Ausgang und direkt U1/U2 Ausgänge. Ein weiteres Bild zeigt den Netzspannungs-Ripple bei 0.5A am Ausgang. Trafospannung ist 18V. So ein Ripple ist normal im CC Modus weil nur der Strom geregelt wird und nicht die Spannung. Man kann gut sehen wie U1 die U2 Stellspannung beim CC Einsatz runterzieht. (Der erste Trace im Bild "CC_0_U1OUT_500mA_Output.jpg " zeigt die Ausgangsspannung) Der Oszi zeigt den Übergang in beiden Richtungen im Multi-Speicher Modus.
Die Rippel Werte bei der Stromregelung könnte man ggf. noch verbessern. Das Layout hat da eine Schwachstelle: der 33 Ohm Widerstand für die untere Grenze des Stromes greift an einer falsche Stelle an. Da wird viel Rippel eingekoppelt. Die Wellenform für den Rippel sieht fast genau so aus, wie man es wegen des schlechten Layouts erwarten kann. @DFG: Den NE5532 würde ich eher vermeiden, wegen dem hohen Stromverbrauch. Für eine Variante bis ca. 36 V wäre die einfach Version NE5534 wohl OK. Für die Stromregelung (und Referenz) kann man die Versorgungsspannung reduzieren. Das ginge mit kleineren Änderungen (im wesentlichen so wie bei Gerhard) wohl auch noch auf der Platine vom Kit. Wegen dem hohen Stromverbrauchs wird die Begrenzung der Versorgungsspannung des OPs aber etwas ungünstiger, d.h. eher hohe Verlustleistung an der Zenerdiode oder ggf. ein extra Transistor. Bei einer hohen Spannung muss man dann auch eher zu einem 2. Transistor greifen wegen der SOA. Die Schaltung aus dem BG Kit hat schon auch ein paar Vorteile gegenüber der LDO Schaltung: kleine Ausgangskapazität, schnelle Regelung ohne kritischen Aufbau und nur eine Trafospannung. Die LDO Schaltung hätte Vorteile vor allem bei höheren Spannung und ggf. mehr Leistung (wegen einfacher Umschaltung von Trafoabgriffen).
Lurchi schrieb: > Die Rippel Werte bei der Stromregelung könnte man ggf. noch verbessern. > Das Layout hat da eine Schwachstelle: der 33 Ohm Widerstand für die > untere Grenze des Stromes greift an einer falsche Stelle an. Da wird > viel Rippel eingekoppelt. Die Wellenform für den Rippel sieht fast genau > so aus, wie man es wegen des schlechten Layouts erwarten kann. Lurchi, langsam wirst Du mir unheimlich:-) Da hast die Ursache wieder mal klar erkannt. Meinen nicht vorhandenen Hut ab! Ich lötete das eine Ende vom 33 Ohm Widerstand ab das über die Leiterplatte zu R7 führt und verband den 33 Ohm mit einem kurzen Stück Draht direkt an R7. Der Ripple war sofort weg. Im Vergleich mit dem HP-E3611A unter denselben Bedingungen schneidet das BG gar nicht so schlecht ab. Anbei ein Bilder von vor und Nachher und Vergleiche mit den anderen LNGs. Alle Messungen bei 500mA und CC Modus. Der Vollstaendigkeit halber auch C1 und -Vee sind hier abgebildet. Es besteht durchaus Hoffnung, daß aus dem BG-Kit ein anständiges kleines LNG wird. Gerhard
Gut - ihr habt mich überzeugt. Hab mir heute bei ebay um 4,19 den Bausatz gekauft. Bei mir liegt noch ein netter 19V 4A Trafo rum, ein 2n3770 auf einem extragrossen Kühlkörper und auch das restliche Hühnerfutter. Da sollte sich ein 15v 2A Netzteil ausgehen. Und wenn das mit der Master slave Schaltung funktioniert: ein 2x24V Trafo und ein paar 2n3055er mit Kühlkörper liegen auch noch rum - dann hab ich alle Spannungen die man so braucht ;-) Walta
Ein 2N3770 wird nicht gehen - das soll ein kleiner PNP Germanium typ sein. Ein 2N3771/2/3 wäre ausgesprochen langsam. Die Schaltung könnte damit gehen, aber doch eher langsame. Viel besser geht es mit einer Schnecke aber nicht. Im Set ist ein Transistor dabei, der geht schon.
Hallo Gerhard O., Lurchi und alle anderen Mitleser, Ich habe das Netzteil BG auch mit den mitgelieferten Bauteilen aufgebaut und einige Änderungen schon vorgenommen: ext. Steckernetzteil Trafo 12V~ 12VA * max. Stromeinstellung auf 1,5A: R8 (56k) -> 180k/1% geändert * 4x 100nF parallel zu den Dioden D1 - D4 1N5408, HF (AM) auf der Netzleitung. EMV - Gleich- und Gegentakt Drosseln habe ich noch nicht verbaut. * 100nF parallel zu C1 3.300µF * Elko 10µF/50V am Knotenpunkt R8 27K / P1 10K nach Masse * R17 33R von Leiterbahn zu R7 aufgetrennt und direkt ein 0,14mm² Litze an die Anschlüsse der Widerstände gelötet * zu R21 10k parallel D51 1N5711 auf die BS gelötet. * zu R11 27k parallel D58 1N4148 auf die BS gelötet. Anm.: Anode und Kathode ergeben sich aus dem Schaltplan 4415-0057_LNG_V1_2b.pdf hier im Forum. Testaufbau: 2x 8,5R 20Watt = 17R Widerstände als Lastwiderstand. Spannung 8,5V ==> 0,5A Strom Rigol DS1102E mit Testtec Tastkopf CAT1 x10 CV und CC Messungen: 8,5V Überwachung der Spannung am Lastwiderstand mit einem DMM. Das Messgerät ist ein Rigol DS1102E und ich sollte die selben Einstellungen, wie bei Dir gemacht haben. :-) Das Rigol DS1102E gibt diese aus: ----------------------------- nalog Ch State Scale Position Coupling BW Limit Invert CH1 On 20.0mV/ 0.00uV AC On Off Analog Ch Impedance Probe CH1 1M Ohm 10X Time Time Ref Main Scale Delay Main Center 5.000us/ 0.000000s Trigger Source Slope Mode Coupling Level Holdoff Edge CH1 Rising Auto DC 0.00uV 500ns Acquisition Sampling Averages Memory Depth Sample Rate Average Realtime 8 Normal 50.00MSa -----------------------------
Noch eine Anmerkung, bei meiner Platine liegt IC1 TL081 Pin 4 direkt an Masse (-OUT), nicht wie in den Schaltplänen angedeutet, an ca. -5V.
Lurchi schrieb: > Ein 2N3770 wird nicht gehen - das soll ein kleiner PNP Germanium typ > sein. > > Ein 2N3771/2/3 wäre ausgesprochen langsam. Die Schaltung könnte damit > gehen, aber doch eher langsame. Viel besser geht es mit einer Schnecke > aber nicht. Im Set ist ein Transistor dabei, der geht schon. War ein Tippfehler. Wurscht. Wichtig ist der Kühlkörper auf dem das Ding montiert ist. Der Transistor ist schnell getauscht. Walta
Uwe S. schrieb: > bei meiner Platine liegt IC1 TL081 Pin 4 direkt an Masse (-OUT), > nicht wie in den Schaltplänen angedeutet, an ca. -5V. Für die OPs für die Spannungs und Stromregelung sollte das nicht funktionieren. Die brauchen beide einen Eingangbereich bis Masse oder ggf. auch leicht darunter. Dafür sollten es mindestens etwa -3 V bzw. -4 V sein. Der OP für die Referenz kann mit der neg. Seite auf Masse oder an Out- liegen. Für beides gibt es Argumente, beides sollte auch gehen.
Hallo Lurchi, Lurchi schrieb: > Uwe S. schrieb: >> bei meiner Platine liegt IC1 TL081 Pin 4 direkt an Masse (-OUT), >> nicht wie in den Schaltplänen angedeutet, an ca. -5V. > > > Für die OPs für die Spannungs und Stromregelung sollte das nicht > funktionieren. Die brauchen beide einen Eingangbereich bis Masse oder > ggf. auch leicht darunter. Dafür sollten es mindestens etwa -3 V bzw. -4 > V sein. > > Der OP für die Referenz kann mit der neg. Seite auf Masse oder an Out- > liegen. Für beides gibt es Argumente, beides sollte auch gehen. Genau so ist es "von Hause aus" beschaltet. IC1 (U1) ist der OP für die Spannungsreferenz +10,16V
Uwe S. schrieb: > Noch eine Anmerkung, > > bei meiner Platine liegt IC1 TL081 Pin 4 direkt an Masse (-OUT), > nicht wie in den Schaltplänen angedeutet, an ca. -5V. Danke! Ich sah erst nach als ich Deinen Hinweis gelesen hatte. Ja, U1 ist auf der BG LP mit Masse verbunden. Danke auch für die übrigen Informationen. Rauschen und Brumm Messung mit einem HP3400A True-RMS (10Hz bis 10Mhz) Breitbandvoltmeter ergab bei mir um 100uV. Ob der Oszi bei so niedrigen Pegel noch realistische Meßergebnisse bringt kann ich im Augenblick nicht beurteilen. Wahrscheinlich sind Deine wahren Ergebnisse weit unter 800uV wenn man meinen Messungen Glauben schenken darf. Nach all den bisherigen Untersuchungen finde ich das Teil auf jeden Fall sehr brauchbar und in einigen Aspekten sogar etwas besser wie das LNG30 und FS73/12 Gerät. Beim HP E3611A merkt man beim Messen den Stammbaum:-) Im CC Modus liefert es einen sehr sauberen Ausgangsstrom. Das LNG30 ist da deutlich schlechter. Nicht daß das in der normalen Praxis stört. Trotzdem möchte ich irgendwann herausfinden was ich bei mir falsch gemacht habe.
Als Basis für weitere Änderungen habe ich die Schaltung nach Michaels weiter oben gepostetem Plan (weitgehend) entsprechend dem Originallayout geroutet. Geändert habe ich: * T1-T3 wurden durch Typen ersetzt, die hier so rumliegen. * Statt der Schraubklemmen habe ich JST-VH Stecker genommen. * Statt LED und den beiden Potis Reichelt PSK-Stecker * Den Problemwiderstand R17 habe ich anders angeordnet und geroutet. Lurchi, ist das so besser? * Den 7824 habe ich erstmal weggelassen.
Himmel Herrgott, so schnell kann ja keiner mitlesen wie ihr schreibt! Alle Achtung für die rege Beteiligung! Zum Thema andere Leistungsdaten: Vielleicht kann man ja, wenn ihr dann hier mit diesen Spezifikationen fertig seit, die Werte von einzelnen Bauteilen für andere Leistungseckdaten zusammenfassen, swoeit im rahmen des Machbaren. Also nicht 0..30V sondern nur 0..15V oder 0..5A statt 0..3A. Nur mal so für später vermerkt.
Lurchi schrieb: > Für die OPs für die Spannungs und Stromregelung sollte das nicht > funktionieren. Die brauchen beide einen Eingangbereich bis Masse oder > ggf. auch leicht darunter. Dafür sollten es mindestens etwa -3 V bzw. -4 > V sein. Wenn man bei Versorgung des Labornetzteils mit Gleichspannung eine benötigte negative Spannung über einen nachgeschalteten Schaltregler als Inverter erzeugt, ist das für die Qualität der Ausgangsspannung schädlich? Für einen Anfänger, der sein Labornetzteil sowieso aus einem billigen Schaltnetzteil speist, vermute ich keine Verschlechterung, da die Versorgung aus dem Schaltneztteil ja sowieso "schmutzig" ist. Wird bei einem Labornetzteil, das aus einem Trafo mit nachgeschaltetem Gleichrichter und Kondensatoren versorgt wird, durch den Inverter für die negative Versorgung der Operationsverstärker wieder eine "Schmutzquelle" eingebaut, oder dringt der "Schmutz" nicht an den Ausgang des Labornetzteils durch?
Erwin E. schrieb:
> Geändert habe ich:
...
...
* Die Verbindung Kathode D11/Pluspol C7 weggelassen
* Den Spannungsregel-OPV-Ausgang nicht mit dem Kollektor von Q1
verbunden
Peter M. > Wenn man bei Versorgung des Labornetzteils mit Gleichspannung eine > benötigte negative Spannung über einen nachgeschalteten Schaltregler als > Inverter erzeugt, ist das für die Qualität der Ausgangsspannung > schädlich? Das sehe ich nicht so. Schaltregler leben ja vom schwingen. Wenn da was "schmutzig" sein sollte, ergänzt man den Ausgang eben mit einem LC-Filter. Der meiste Schmutz kommt eh aus der Steckdose... Gruß Michael
Peter M. schrieb: > Wenn man bei Versorgung des Labornetzteils mit Gleichspannung eine > benötigte negative Spannung über einen nachgeschalteten Schaltregler als > Inverter erzeugt, ist das für die Qualität der Ausgangsspannung > schädlich? Eher nicht. Das Problem bei primär getakteten Netzteilen ist zum einen der ja recht hohe Spannungspegel, der da geschaltet wird und zum anderen die Kapazität zwischen Primär- und Sekundärwicklung des Übertragers. Ich habe schon SNT's gesehen, wo zum Abmildern der dadurch auf den Ausgang gekoppelten HF einfach zwei in Reihe geschaltete 4n7 Kondensatoren von Ausgangs-GND auf Netz-Phase angeordnet waren. So nach dem Prinzip "hochohmige 50 Hz sind weniger ärgerlich auf der Sekundärseite als etwas niederohmigere 250 kHz". Bei Netztrafo und sekundärseitigem Schaltregler für ne negative Hilfsspannung sieht das viel entspannter aus. Aber ich sehe da keine Not sowas zu tun. Wenn es wirklich nur eine Hilfsspannung ist, die nur einige mA liefern muß, wäre eine Schaltung aus Elkos, Dioden, Vorwiderstand und Z-Diode genauso gut, noch störärmer und simpler in der Realisierung. W.S.
Ein paar Gedanken zur Auslegung auf andere Ströme: Der SD1047 ist bis etwa 50 V im FBSOA Diagramm bis zur vollen Leistung angegeben. D.h. man braucht bis 50 V nur auf die Leistung achten. Von den angegebenen 100 W als Maxinalwert dürften etwa 60 W nutzbar sein. D.h bei 30 V Rohspannung (d.h. etwa 24 V Trafo) könnte man 2 A nutzen, bei 20 V wären es etwa 3 A, sofern die Kühlung gut ist. Für mehr Strom sollte man 2 Transistoren parallel nutzen mit Emitterwiderständen. Wenn man den Shunt deutlich kleiner macht (s.u.), wäre ggf. auch bei einem Transistor ein Emitterwiderstand nicht so verkehrt. Damit der Shunt nicht zu heiß wird, wäre es gut den Shunt kleiner zu machen. Um keine so große Widestandsänderung durch die Eigenerwärmung zu bekommen sollte man nicht die Nennleistung nutzen, sondern nur deutlich weniger Verlustleistung vorsehen - maximal etwa 1/10 der Nennlast. Für einen 5 W Widerstand also etwa 0.5 W. Für 1 A gingen die 0.47 Ohm aus dem Plan gerade noch. Für 1.5 A wäre man bei etwa 0.22 Ohm. Bei der Vitrohm KH208 Serie sollte man beachten, dass unter 0.33 Ohm der TK deutlich schlechter wird. d.h. für kleinere Werte wäre es besser 2 Widerstände parallel zu schalten. Da wären dann etwa ein 0.39 Ohm Widerstand je Ampere an Ausgangsstrom passend - wenn dicht zusammen, lieber der kleinere Wert. Die größeren Bauformen werden noch ungünstiger - da schon eher die noch kleinere Bauform (206) und etwas kleinere Widerstandswerte. Bei 0.39 Ohm wäre der Spitzenstrom, bei dem das schnelle Stromlimit per Transistor anschlägt bei etwa 1.5 A - passt also grob zu 1 A, ggf. noch etwas weniger. Mit Diode zu Q1 wäre das Stromlimit beim etwa doppelten Wert - immer noch im Bereich den der Transistor kurzzeitig verträgt. Der Emitterwiderstand kann von der Bauform auch klein sein. Ein positiver TK ist da auch eher gut als störend. Da muss man den Widerstand nicht so sehr über dimensionieren wie für den Shunt. Wenn der Platz knapp wird, könnten Emitterwiderstände auch mit an externe Leistungstransistoren, sofern man die braucht. Die Darlington-Schaltung gibt gut 1000 fache Verstärkung. D.h. auch bei 5 A schafft das der OP noch. Der Basiswiderstand kann man ggf. etwas kleiner machen. Der 3300 µF Elko passt etwa für 1 A. Bei 1 A hätte man etwa 3 V an Rippel zu erwarten. Eine extra Filterung am OP für die Spannungsregelung (mit extra Gleichrichtung oder wenigstens einer Diode) könnte die 3 V mehr für den OP gut gebrauchen. D.h. es lohnt eher nicht den Elko viel größer zu machen ,um die Rippelspannung sehr weit runter zu bringen. Bis 3 V reicht es wenn der OP eine extra Filterung bekommt - da würden etwa 100 µF und 2 Dioden reichen. Für höhere Ströme sollte der Elko größer werden, bzw. ein 2. Elko dazu. Die 1N5403 reichen nominal bis 3 A - bei mehr als etwa 2 A wäre aber gute Kühlung oder gleich ein extra Gleichrichter mit Kühlkörper zu empfehlen. Für ein neues Layout sollte man nicht nur die das Kit duplizieren. Immerhin liegt R17 jetzt schon viel besser. D.h. der Rippel sollte OK sein. Es macht schon Sinn da die Ergänzungen/ Änderungen mit einzuplanen, selbst wenn man ggf. nicht alle bestückt.
@ArnoR Vielen Dank! Anbei die korriguierten Eagle Dateien.
Hallo, Gerhard O. schrieb: > Lurchi schrieb: >> Die Rippel Werte bei der Stromregelung könnte man ggf. noch verbessern. >> Das Layout hat da eine Schwachstelle:... > ... > Lurchi, > > langsam wirst Du mir unheimlich:-) Da hast die Ursache wieder mal klar > erkannt. Meinen nicht vorhandenen Hut ab! Gerhard, wäre es möglich das du in deinem Schaltplan zusätzlich zu den Bauteil- und Schaltungsänderungen auch entsprechende Hinweise vermerkst wo bestimmte Layoutvorgaben notwendig sind? rhf
Bei Ebay gibt es das Netzteil auch mit einem anderen Layout: https://www.ebay.com/itm/DIY-Kit-AC-DC-Adjustable-DC-Regulated-3A-Power-Supply-CVCC-AC-15-24V-to-DC-0-30V/232503438805?hash=item362248edd5:g:-EIAAOSw28pZy9Wk Ob das Layout besser ist und ggf. diese Version empfohlen wird sollten die Experten beurteilen. Zumindest der Bestückungsaufdruck macht einen besseren Eindruck (Bezeichnung + Wert), vielleicht ist es den Aufpreis ja wert...
Roland F. schrieb: > Hallo, > > Gerhard O. schrieb: >> Lurchi schrieb: >>> Die Rippel Werte bei der Stromregelung könnte man ggf. noch verbessern. >>> Das Layout hat da eine Schwachstelle:... >> ... >> Lurchi, >> >> langsam wirst Du mir unheimlich:-) Da hast die Ursache wieder mal klar >> erkannt. Meinen nicht vorhandenen Hut ab! > > Gerhard, wäre es möglich das du in deinem Schaltplan zusätzlich zu den > Bauteil- und Schaltungsänderungen auch entsprechende Hinweise vermerkst > wo bestimmte Layoutvorgaben notwendig sind? > > rhf Das ist ein guter Gedanke. In meinem Schaltplan hatte ich allerdings die Messleitungen zu R7 schon so eingezeichnet um diese Notwendigkeit herauszustellen. Aber geschriebene Hinweise sind halt doch besser. (Wenn ich damals schon gewußt hätte, daß gerade das BG Layout damit ein Problem hat, hätte ich schon eine Bemerkung gemacht.) .
Hinsichtlich des Rippels bei der Stromregelung ist das andere Layout auch nicht viel besser (es gibt ggf. nur einen Puls je 20 ms Periode). Es richtig zu machen wäre bei dem Layout etwas einfacher, aber das nutzt nichts. So schlimm ist der eine lose Draht auch nicht. Der Platz für eine Begrenzung der Spannung ist eher ungünstiger bei dem Layout. Der eigentlich einzige grobe Schnitzer im Layout ist die Verbindung des 33 Ohm Widerstandes, die zu Rippel bei der Stromregelung führt. Ansonsten ist das Layout schon OK. Das Problem ist da mehr die Schaltung mit ggf. zu viel Spannung für die OPs.
Timo S. schrieb: > Bei Ebay gibt es das Netzteil auch mit einem anderen Layout: > Ebay-Artikel Nr. 232503438805 > > Ob das Layout besser ist und ggf. diese Version empfohlen wird sollten > die Experten beurteilen. > > Zumindest der Bestückungsaufdruck macht einen besseren Eindruck > (Bezeichnung + Wert), vielleicht ist es den Aufpreis ja wert... Ich habe mir das Layout in den Bildern angesehen und keine der hier diskutierten Modifizierungen ist vorhanden. Ich würde wirklich vorschlagen das Layout von Mike so lange zu "kritisieren" bis wir damit "glücklich" sind. Das hat viel mehr Sinn als ein "totes Pferd" zu schlagen. Edit: Die BG Platinen sind eben so wie sie sind. Da LP heutzutage so billig herstellbar sind, steht einer Neubestellung nichts im Weg. Wenn die Befestigungslöcher passen, dann ist die neue LP auch in einem existierenden Gerät mit der Original BG LP austauschbar.
Timo S. schrieb: > Bei Ebay gibt es das Netzteil auch mit einem anderen Layout: > Ebay-Artikel Nr. 232503438805 Ist der abgebildete Kühlblock bei diesem Angebot tatsächlich dabei? Auf den Bildern mit den Einzelteilen nicht, in der Tabelle jedoch ist ein 40 TO-220 Dissipate heat Q2 erfasst, soll das der Block sein?
Hallo Mike B., nein der ist nur für den "kleinen" Treibertransistor 2SD882, siehe Schaltpläne im Forum. Den Kühlkörper für den Leistungstransistor 2SD1047, oder weitere externe, muss man sich noch selbst besorgen.
Der erste Schritt für ein gutes Layout ist, dass der Schaltplan passt. Es macht nicht so viel Sinn viel in das Layout zu investieren, wenn dann noch etwas an der Schaltung zu ändern ist. Das Layout oben von Erwin ist noch die originale Schaltung. Im wesentlichen ist der Rippel bei der Stromregelung damit beseitigt. Bei den Änderungen ist halt zu überlegen was man braucht. Eher kleinere Änderungen mit wenig Aufwand wären: Für die Stabilität der Stromregelung wäre es ggf. gut den 220 nF Kondensator zu verschieben (parallel zum Filter Elko). Statt der 5.1 V Zenerdiode wäre wohl ein TL431 besser, ggf. auch 2 in Reihe, je nach Spannung. Die Alternative LM329 passt auch ins gleiche Layout und wenn man will kriegt man auch eine 5 V oder 6 V Zenerdiode rein. Für eine bessere DC Regelung wäre es gut die Leitungen für den Strom und Spannungsabgriffe bis zur Buche, oder wenigstens den Schraubanschlüssen auf der Platine getrennt zu haben - externe Sense Buchsen sind eher nicht passend und bei wenig Strom nicht nötig. Für mehr als etwa 20 V AC von Trafo, sollte man eine Begrenzung der Spannung für die OPs haben, oder alternativ andere OPs. Alternative OPs für bis zu 44 V Versorgung wären etwa: NE5534 (+Kondensator zu Kompensation) für die Spannung, OP07 / µA741 für die Referenz und ggf. der µA741 für die Stromregelung. Wer SMD mag könnte auch mit einem MC34071/2 gut fahren - da wäre auch weniger negative Spannung ausreichend. Für den NE5534 bräuchte man ggf. mehr Strom bei der neg. Versorgung, d.h. ggf. einen größeren C3 und weniger R2. Wenn man die TL081 bei mehr als 20 V vom Trafo behalten will, sollte man die Spannung der OPs unbedingt reduzieren / begrenzen: Für den Spannungsregler geht das mit Widerstand und Zenerdiode (z.B. 270 Ohm und 30 V, zener - ggf. 1 W). Für die Referenz und den Stromregler geht eine kleinere Spannung, etwa per Vorwiderstand oder Zener in Reihe oder Linearregler. Für den Spannungsregler OP kann es attraktiv sein eine extra Filterung zu haben - damit wären etwa 2-3 V mehr am Ausgang möglich, weil der OP die Rippel-Einbrüche nicht so sieht. Ein anderer Punkt ist ein extra Transistor für ein schnelles Stromlimit, ein langsames Stromlimit reicht bei einem Kurzschluss ggf. nicht als Schutz. Ggf. Reicht hier eine Diode zu Q1. Wenn die Stromreglung genügend schnell ist (extra Dioden und reduzierte Spannung), kommt man ggf. auch ohne den extra Transistor aus. Von der Bauform könnte es günstiger sein den Shunt je nach Strom durch 2 oder gar 3 in parallel zu ersetzen (ggf. etwas kleinere Bauform als im Kit). Zumindest bei Reichelt wäre das wohl die passende Wahl - ein großer Widerstand hätte deutlich höheren TK. Es gibt also schon eine ganz Menge Änderungen, die sinnvoll wären. Nur für die bessere Stromregelung braucht man noch keine neue Platine. Das wird erst interessant wenn sich so viel ändert, dass es auf der originalen Platine unschön wird.
@Gerhard > Die BG Platinen sind eben so wie sie sind. Da LP heutzutage so billig > herstellbar sind, steht einer Neubestellung nichts im Weg. Wenn die > Befestigungslöcher passen, dann ist die neue LP auch in einem > existierenden Gerät mit der Original BG LP austauschbar. Na ja, der Lurchi (übrigens, Hut ab! Was du hier leistest!!! ) ist ja auch der Meinung, das die originale BG-Platine nicht ganz so schlecht ist. Im Ganzen gesehen, sind es gar nicht soo viele Leiterbahnen, die man da durchtrennen muß! Es sieht heißer aus, als es ist. Den TL431 kann man mit seinen 3 Beinen noch moderat montieren, indem man anstelle der 5,1V Zehner, noch ein Loch 08er in die Mitte Bohrt. Die Beiden 10K Widerstände könnte man sch in 805er SMD unter die Platte zwischen dem TL431 löten, dann sieht das noch nach was aus. Das Trennen der Leiterbahnen, ist jetzt auch nicht so wild. Bei den vielen Komponenten, müssen ja nur die Werte getauscht werden. Was einen etwas längeren Weg über die Platte macht, ist der 33R (R17) zum Shunt 0,47R (R7). 27k (R10) von V-OUT nach V-5V, ist jetzt auch nicht so spektakulär. Den Rest, gerade mit der Sense-Geschichte, muß man mal sehen... Ich lade noch mal die MOD.2.4. hoch. Da sollte alles nach Lurchi u. Gerhard umgesetzt sein. Der Plan hat mich eine Menge Zeit gekostet, vielleicht nimmt sich mal jemand die BG-Platinen vor? Also, wo, wie, was durchtrennt, ersetzt, ergänzt werden muß, so optimal, wie es eben geht. Das da wenigstens mal ein Anfang gemacht wird. Die Platinen sind ja sauber abgescannt und stehen weiter oben zur Verfügung. Gruß Michael
Michael D. schrieb: > Also, wo, wie, was durchtrennt, ersetzt, ergänzt werden muß, so optimal, > wie es eben geht. Das da wenigstens mal ein Anfang gemacht wird. Hallo Mike, alte Nachteule! Danke für die neuesten Infos und die Muehe einen ordentlichen Schaltplan zu erstellen. Ich habe vor bald mit der eigentlichen Modifizierung meiner BG Platine anzufangen. Da alles ordentlich funktioniert kann man damit anfangen. Ich stimme Dir zu, daß sich die meisten Änderungen einigermaßen leicht und nicht zu häßlich durchführen lassen und werde dann ein paar Bilder von meinem "Machwerk" hochladen. Ich will auch so bald wie möglich die zweite LP bestücken, so daß ich das Tracking ausprobieren kann. Prinzipiell, in der Theorie, sollte es funktionieren. Die Praxis kann natürlich Überraschungen bieten. Bezüglich der TL431C Referenz hatte ich noch nicht viel nachgedacht wie ich das sauber anstellen will. Ich hatte daran gedacht zwei SMD Widerstände direkt unterhalb des Körpers anzubringen und dann das ganze mit Schrumpfschlauch zu beschützen. Dein Vorschlag mit den 0805 Teilen ist natürlich auch gut. Gerhard
hier noch mal der Link, zu den abgescannten BG-Leiterplatten: Beitrag "Re: Labornetzgerät - Fragen zum Schaltplan"
Michael D. schrieb: > hier noch mal der Link, zu den abgescannten BG-Leiterplatten: > > Beitrag "Re: Labornetzgerät - Fragen zum Schaltplan" OK. Danke. Das ist nuetzlich bei der Planung. Man muesste sich das mal ausdrucken um auf Papier die besten Moeglichkeiten zu finden.
Gerhard O. schrieb : > Michael D. schrieb : >> Also, wo, wie, was durchtrennt, ersetzt, ergänzt werden muß, so optimal, >> wie es eben geht. Das da wenigstens mal ein Anfang gemacht wird. > > Hallo Mike, alte Nachteule! man, bin ich erschrocken, dachte ich wäre alleine... Und ja, wollte schon längst ins Bett! Du bist ja noch ein paar Stunden zurück ;-) > Danke für die neuesten Infos und die Muehe einen ordentlichen Schaltplan > zu erstellen. Nun ja, das Meiste hatte ich ja schon vor einiger Zeit gebaut. Es sind auch nur ein paar Kleinigkeiten gefixt, für den besseren Überblick. > Ich habe vor bald mit der eigentlichen Modifizierung meiner BG Platine > anzufangen. Da alles ordentlich funktioniert kann man damit anfangen. Au ja, da bin parallel dabei! Ich habe ja mein LAB fast komplett zerlegt dafür und will die Verbesserungen gleich mit umsetzen, wenn der Krempel schon mal draußen ist. > Ich stimme Dir zu, daß sich die meisten Änderungen einigermaßen leicht > und nicht zu häßlich durchführen lassen und werde dann ein paar Bilder > von meinem "Machwerk" hochladen. Fein! Da bin ich schon ganz gespannt! Deine Grafiken/Darstellungen, finde ich immer sehr gelungen u. übersichtlich. > > Ich will auch so bald wie möglich die zweite LP bestücken, so daß ich > das Tracking ausprobieren kann. Prinzipiell, in der Theorie, sollte es > funktionieren. Die Praxis kann natürlich Überraschungen bieten. Mal man nicht den Teufel an die Wand, ich bin da sehr optimistisch, was das betrifft! > Bezüglich der TL431C Referenz hatte ich noch nicht viel nachgedacht wie > ich das sauber anstellen will. Ich hatte daran gedacht zwei SMD > Widerstände direkt unterhalb des Körpers anzubringen und dann das ganze > mit Schrumpfschlauch zu beschützen. Dein Vorschlag mit den 0805 Teilen > ist natürlich auch gut. Morgen sollte ich wieder fit für die Arbeit sein(hoffe ich), am Abend werde ich schon mal den TL431 inkl. den beiden 10K (in 805) auf die Platte löten, so wie ich mir das vorgestellt habe. Dann mach ich gleich ein Pic davon. > > > Gerhard Gruß Michael
@☺ Gerhard > OK. Danke. Das ist nuetzlich bei der Planung. Man muesste sich das mal > ausdrucken um auf Papier die besten Moeglichkeiten zu finden. Wenn dir die Auflösung nicht reicht, kann ich dir per PN noch eine höhere zukommen lassen, wenn du möchtest. Bei dem oben angegebenen Link, habe ich eine Seite (glaube ich) gespiegelt...
Michael D. schrieb: > @☺ Gerhard >> OK. Danke. Das ist nuetzlich bei der Planung. Man muesste sich das mal >> ausdrucken um auf Papier die besten Moeglichkeiten zu finden. > Wenn dir die Auflösung nicht reicht, kann ich dir per PN noch eine > höhere zukommen lassen, wenn du möchtest. > Bei dem oben angegebenen Link, habe ich eine Seite (glaube ich) > gespiegelt... Hallo Mike, jetzt habe ich nicht aufgepasst. War gerade am SW Fehlersuchen und habe auf die Zeit vergessen. Ja, wenn Du das nochmals scannen koenntest. Dann wuensche ich Dir (hoffentlich noch rechtzeitig) eine gute neue Woche. Gruss, Gerhard
Im Anhang ein abgeänderter Schaltplan für die "leichten" Modifizierungen der Original BG Leiterplatte. Es sind nur solche Änderungen eingezeichnet die sich direkt auswirken und die Leistung des Gerätes im positiven Sinn beeinflussen. Es folgen spaeter noch Detailbilder von den eingezeichneten Stellen. Alles was in rot gezeichnet ist, betrifft die Änderungen. An ein paar Stellen müssen Leiterbahnen aufgetrennt werden und Einzelteile wie im Schaltbild angegeben dazwischen gelötet werden. Das betrifft: LM7815 Regler mit Komponenten Versorgungsänderung U1,U3 und U2 R17 Verdrahtung für Rippel Verbesserung an R7 Eigene Sense Leitungen zu den Frontplatten Anschlüssen. Ist nicht für völlig getrennte Sense gedacht da das bei der BG LP nicht sehr leicht möglich ist die notwendigen Schutzmaßnahmen und Entkopplung hinzuzufügen. Mit Frontplatten Sense sollten 1mV Lastausreglung an den Terminals möglich sein. TL431C Referenz Verbesserung. Die von Lurchi vorgeschlagenen extra Gleichrichterentkopplung für die Versorgung von U2 habe ich nicht eingezeichnet weil sie schwer auf der LP unterzubringen sind. Die schnelle Strom "Abwürgeschaltung mit dem extra Transistor habe ich vorläufig auch weggelassen weil sie schlecht unterzubringen ist. Das wärs mal, Gerhard
Gerhard O. schrieb: > Im Anhang ein abgeänderter Schaltplan für die "leichten" > Modifizierungen > der Original BG Leiterplatte. > > Es sind nur solche Änderungen eingezeichnet die sich direkt auswirken > und die Leistung des Gerätes im positiven Sinn beeinflussen. Danke Gerhard, ich habe schon etwas gesucht, konnte leider nichts zu D59 und D60 (1N4148) finden. Wo im Thread wurden sie beschrieben und warum sind sie dort? Die beiden Dioden begrenzen die maximale negative Spannung des OPV U3 auf ~1,3? So ganz ohne "Vorwiderstand"?
Hallo, Gerhard > Es sind nur solche Änderungen eingezeichnet die sich direkt auswirken > und die Leistung des Gerätes im positiven Sinn beeinflussen. und > Die von Lurchi vorgeschlagenen extra Gleichrichterentkopplung für die > Versorgung von U2 habe ich nicht eingezeichnet weil sie schwer auf der > LP unterzubringen sind. und > Die schnelle Strom "Abwürgeschaltung mit dem extra Transistor habe ich > vorläufig auch weggelassen weil sie schlecht unterzubringen ist. Entschuldigt, aber das ist doch nichts Halbes und nichts Ganzes. Wenn sich wichtige Änderungen nicht vernünftig auf der Orginalplatine unterbringen lassen, muss ein neues Layout her. rhf
Uwe S. schrieb: > konnte leider nichts zu D59 und D60 (1N4148) finden. > Wo im Thread wurden sie beschrieben und warum sind sie dort? > > Die beiden Dioden begrenzen die maximale negative Spannung des OPV U3 > auf ~1,3? So ganz ohne "Vorwiderstand"? Die Dioden klemmen die Ausgangsspannung des OPV auf -1,4V, damit der bei aktiver Stromregelung nicht an den negativen Anschlag läuft und "ewig" braucht um da wieder raus zu kommen. Eine Strombegrenzung mittels Vorwiderstand ist nicht nötig, weil der Ausgangsstrom des OPV intern begrenzt wird. Die 2 Dioden sind wegen D9 erforderlich. Wenn man D9 durch eine 1N4150 ersetzt, braucht man evtl. nur eine Klemmdiode.
ArnoR schrieb: > Die Dioden klemmen die Ausgangsspannung des OPV auf -1,4V, damit der bei > aktiver Stromregelung nicht an den negativen Anschlag läuft und "ewig" > braucht um da wieder raus zu kommen. Und natürlich, um den Eingang des Spannungsregel-OPV nicht unnötig weit ins Negative zu ziehen, was auch Erholzeit kostet (Übergang Stromregelung->Spanungsregelung).
Danke ArnoR, da liege ich mit meiner kurzen Betrachtung des Schaltplans, bzgl. der Diode D50, D60 nicht so weit weg von Bedeutung. Mal sehen, ob ich das mit dem Oszi sehen kann, denn ich habe schon einige der Änderungen schon durchgeführt, Beitrag "Re: Labornetzgerät - Fragen zum Schaltplan". Gestern wurde noch die 3x 100nF unter die OPV U1-U3 gelötet und U1 TL081 gegen einen OP97F getauscht.
Uwe S. schrieb: > Hallo Gerhard O., Lurchi und alle anderen Mitleser, > > Ich habe das Netzteil BG auch mit den mitgelieferten Bauteilen aufgebaut > und einige Änderungen schon vorgenommen: Ich frage mich gerade, warum das eine Bild (BG_CC_500mA_Rippel_after_fix.png) in diesem Beitrag von jemand externen gelöscht wurde? Ja es sind zwei unterschiedliche Aufnahmen.
Roland F. schrieb: > > Entschuldigt, aber das ist doch nichts Halbes und nichts Ganzes. Wenn > sich wichtige Änderungen nicht vernünftig auf der Orginalplatine > unterbringen lassen, muss ein neues Layout her. > > rhf Ein komplettes neues Layout, sprich Platine, mit allen Änderungen/Erweiterungen,... für eine serienreife, wäre quasi unabdingbar. War von Anbeginn diese Prokjekts mein Begehren - An bereits bestehenden Layouts Bauteile einzuflicken ist nicht das Wahre, wie von Roland schon angemerkt. Mir ist es echt wurscht, wenn ein neues Layout ein paar Märker mehr kostet. Man kann auch eine tolle Sache totsparen. MfG Eppelein
Eppelein V. schrieb: > Ein komplettes neues Layout, sprich Platine, mit allen > Änderungen/Erweiterungen,... für eine serienreife, wäre quasi > unabdingbar. > War von Anbeginn diese Prokjekts mein Begehren - Genau so sehe ich das auch.
Roland F. schrieb: > Wenn > sich wichtige Änderungen nicht vernünftig auf der Orginalplatine > unterbringen lassen, muss ein neues Layout her. @Roland, Im Prinzip hast Du recht. Da ich aber selber nicht mit Eagle arbeite ist es besser wenn das einer macht der mit Eagle schon auf Du und Du steht:-) Aber das wird noch einige Zeit dauern und dann steht noch Weihnachten vor der Tür. Die anderen Schaltpläne von mir beziehen sich auf ein neues Layout durch irgendwen. Abgesehen davon sind die von mir zusammenfassten Änderungen noch ohne die Bord maßgeblich zu verhunzen möglich. Ich hoffte es würde nützlich sein die beiden zu beschreitenden möglichen Wege jetzt einmal zu trennen. Gerhard
Also ich werd bei der jetzt bestellten Platine nur die schnellen Änderungen machen. Wenns was wird mit dem Doppelnetzteil dann freu ich mich auch auf eine neue Platine. Walta
Mit den Beschleunigungen für die Stromregelung (Diode über 10 K und kleinere Versorgungsspannung) könnte man ggf. auf den Transistor zum Abwürgen verzichten. Statt dem extra Transistor könnte man ggf. einen ähnlichen Effekt auch mit einer Diode zur Basis von Q1 erreichen (das wäre dann eine kleinere Änderung) - nur beim etwa doppelten Strom. Bei der negativen Versorgung sollte es ausreichen C3 größer zu machen und R2 kleiner zu machen, wenn man etwas mehr Strom braucht. Ein nicht zu großer Wert für C2 hilft den Strom zu begrenzen, ohne dass R2 heiß werden muss. Je nach Spannung und Strom verbraucht sollte man R2 und C2 anpassen - die beiden geben den Strom vor sollten also passen und C2 nicht einfach so vergrößert werden. Die 3 OPs durch OP97 zu ersetzen halte ich nicht für eine gute Idee. Der ist recht langsam, was sich bei der Strom und Spannungsregelung bemerkbar machen kann. Bei der Stromregelung wäre vor allem die slew rate ggf. ein Problem - mit extra Stromlimit ggf. noch Ok. Für den Referenz OP wäre der OK, aber ein OP07 (ist mittlerweile oft schon günstig zu bekommen - kaum mehr als der TL081) sollte auch ausreichen. Wenn man den OP für die Spannungsregelung ändert muss man ggf. den Offset-Trimmer auch anpassen. So lange die Versorgung des Ref. OPs noch über den Shunt geht, ist die Stromregelung sowieso nicht so super präzise. Auch der Shunt müsste ggf. auch besser werden, um beim Strom wirklich präzise zu werden.
Hallo, ich habe meine bisherigen Änderungen, die noch nicht komplett diesem Schaltplan Beitrag "Re: Labornetzgerät - Fragen zum Schaltplan" entsprechen in die Platinenscans von Michael D. eingetragen, nochmals danke dafür. @Lurchi der OP97F ist nur ein "besserer" OP07 und wird nur in der Spannungsreferenz verwendet :-). Sonst hätte ich noch LT1637 da, wie ist deine Einschätzung zu diesen OPV bzgl. dem Netzteil. http://cds.linear.com/docs/en/datasheet/1637fd.pdf Diese stammen noch eine einem Projekt der "Over-The-Top" Strommessung mit einem PBV 1mOhm 4-Leitershunt. Handvermessen max 1µOhm Abweichgung aus der Produktion. http://cds.linear.com/docs/en/application-note/an105fa.pdf
Hallo, hier ist das Bild noch. Es hatte 5,6MByte und wurde automatisch verkleinert.
Hallo Erwin Ich hatte dein Layout völlig übersehen. (hattest du ja nach deinem Geschmack geroutet) Ich habe mir das Layout um 18.00Uhr geschnappt und daraus die 1:1 originale BG-Platine geroutet, sodass jetzt jeder nach belieben, "vergewaltigen" kann! Parallel dazu, könnte man das ja gemeinsam optimieren, damit das noch was aussieht. Gerhard wird damit wohl wieder eine chice Anleitung mit Grafik bauen, denke ich... Jetzt kann ja jeder für sich selbst entscheiden, ob neue Platine oder die Originale. Anbei Originaler Schaltplan und das Double-Layer-Board in PDF u. EaglCad viel Spaß damit Gruß Michael EDIT: Der Uwe :-))) Der Scann war schon ganz schön aufgeblasen, gelle? Achso, der soweit geänderte Schaltplan laut Gerhard u. Lurchi, gibt es hier: Beitrag "Re: Labornetzgerät - Fragen zum Schaltplan"
Michael D. schrieb: > EDIT: > Der Uwe :-))) Der Scann war schon ganz schön aufgeblasen, gelle? Nee Michael, perfekt mein Linux mit 16GByte hatte damit kein Problem ! Darin macht malen mit GIMP richtig Spaß. PS die Rückseite der Platine habe ich wieder gespiegelt, so das sie der Realität entspricht. :-)
Michael D. schrieb: > Ich hatte dein Layout völlig übersehen. (hattest du ja nach deinem > Geschmack geroutet) Das war nun aber böse! ;) Ich habe absichtlich das Layout möglichst 1:1 abgenommen. Bei der Gelegenheit, diesem großzügigen THT Analoglayout, wollte ich die Rundungen im aktuellen Eagle mal konsequent testen. Im Prinzip soll diese Form des Layouts ja Vorteile haben, ob das bei einm LNG eine Rolle spielt, glaube ich aber nicht wirklich. Das war für mich der Augangspunkt. Mir geht es gar nicht nur um die Optimierung der Schaltung, auch wenn ich die gerne nachvollziehe, sondern um das Komplettgerät Labornetzteil. Von den Anzeigen bis zum Gehäuse. Also können die Instrumente direkt über Platinenstecker mit dem LNG verbunden werden und auch ihre Stromversorgung über die LNG-Platine bekommen. Außerdem kommt entweder eine Trafoumschaltung oder eine Lüterregelung mit drauf. Und auf jeden Fall mein Standby-Taster. Auf der Platine brauche ich 12V für einen Lüfter und für die Instrumente. Diese könnten aus der unteren Wicklung eines 2x12V Trafos kommen, dessen Wicklungen in Reihe geschaltet sind oder von einer separaten Wicklung. Ein DC/DC-Wandler würde zu viel Platz brauchen, wenn er mit auf der Platine sitzen soll. Zumindest in THT. Der Gleichrichter wird als Block am Kühlkörper angeschraubt und via Platinenstecker mit dem LNG verbunden, der (die?) Leistungstransistor auch. Ich lasse Platz für 2 Shuntwiderstände á 5W. Als Elko habe ich an diese gedacht: https://www.reichelt.de/Becher-Elkos/2/index.html?ACTION=2&LA=2&GROUPID=3146;SID=96WUGTFqwQATUAAHcfEAw8654d77cd8d66d425cf173941325b833 Die Platine soll mit 24V AC versorgt werden. Wenn 'hinten' 20V rauskommen, reicht das. Zumindest vorerst. Die kleinen LED-Anzeigen gefallen mir nämlich alle nicht wirklich, am besten ist noch das Kombi-LCD, das Gerhard (viel) weiter oben verlinkt hat. Und das kann nun mal nur 20V. Auf (ganz) lange Sicht denke ich an eine eigene Anzeige mit Grafikdisplay. Dann darf die Ausgangsspannung gerne ein paar Volt höher sein.
Hallo Gerhard, > Abgesehen davon sind die von mir zusammenfassten Änderungen noch ohne > die Bord maßgeblich zu verhunzen möglich. Ihr verzettelt euch. Es ist meiner Meinung nach nicht besonders sinnvoll ein vorhandenes Schaltungdesign einerseits zu verbessern, und andererseits nur Teile dieser Verbesserungen umzusetzen, damit eine schon vorhandene Platine nicht "verhunzt" wird. Viel wichtiger wäre es nach meiner Auffassung, eine reale Schaltung aufzubauen, die alle bisherigen Änderungen berücksichtigt. Dann könnte man mal grundsätzlich sehen ob das denn auch so wie erwartet funktioniert. Dafür könnte man ja eine der Orginalplatinen "verhunzen". rhf
Roland F. schrieb: > Hallo Gerhard, > >> Abgesehen davon sind die von mir zusammenfassten Änderungen noch ohne >> die Bord maßgeblich zu verhunzen möglich. > > Ihr verzettelt euch. Es ist meiner Meinung nach nicht besonders sinnvoll > ein vorhandenes Schaltungdesign einerseits zu verbessern, und > andererseits nur Teile dieser Verbesserungen umzusetzen, damit eine > schon vorhandene Platine nicht "verhunzt" wird. > Viel wichtiger wäre es nach meiner Auffassung, eine reale Schaltung > aufzubauen, die alle bisherigen Änderungen berücksichtigt. Dann könnte > man mal grundsätzlich sehen ob das denn auch so wie erwartet > funktioniert. Dafür könnte man ja eine der Orginalplatinen "verhunzen". > > rhf Hallo Roland, Obwohl ich Dir prinzipiell zustimme, kann man eben nicht alles gleich unter einen Hut bringen. Ein neues Bord Design das alle bisherigen Erkenntnisse umsetzt wurde ja schon von einigen "Mitarbeitern" hier im Forum angegangen und bald wird das hier auch im Eagle Format angeboten werden. Naja, die letzten vorgeschlagenen Änderungen hätten sich schon leicht in die Praxis umsetzen lassen und sind so die Grenze bevor ein neues Bord Design notwendig ist. Ich wollte vorläufig ein Layout zurückstellen weil ich nur mit Pr99se arbeiten kann, was nicht zu vielen hilft. Zu Eagle habe ich weder Zugang noch Erfahrung. Und mit CAD Formaten die nur wenige nützen können ist niemandem gedient. Dann gibt es auch Leute hier die nur einige Änderungen in die Praxis umsetzen wollen. So ist es bestimmt nicht schlecht beide Ziele zu unterstützen. Es wird halt noch eine kleine Zeitlang bis die neuen Layouts ausgebügelt sein werden. Am Anfang gibt es oft kleine "Übersehnisse" die korrigiert werden wollen. Mit etwas Geduld wird es bald neue kompatible Layouts hier geben. Dieses Mal ist genug Schwung da:-) Gerhard
Ich fand zufällig ein paar LM336Z-5.0 im TO-92 Gehäuse von DK und wechselte den TL431C gegen ihn aus. Obwohl ich nur die ersten 15 min beobachtete, war die Einschaltdrift mit 700uV deutlich geringer als mit dem TL431C. Vorteilhaft ist auch der Wegfall der beiden Widerstände. Wenn ich kann werde ich die Drift länger beobachten und vielleicht mal die Bord mit einer 75W Glühlampe bestrahlen. Ich habe die Möglichkeit das fertige Gerät in einem Klimaschrank in der Firma zu testen und noch weitere thermische Beobachtungen zu machen.
Hallo, ich habe weitere Änderungen am Platinenlayout vorgenommen. Historie ext. Steckernetzteil Trafo 12V~ 12VA (vorläufig) * max. Stromeinstellung auf 1,5A: R8 (56k) -> 180k/1% geändert * 4x 100nF parallel zu den Dioden D1 - D4 1N5408, HF (AM) auf der Netzleitung. EMV - Gleich- und Gegentakt Drosseln habe ich noch nicht verbaut. * 100nF parallel zu C1 3.300µF * Elko 10µF/50V am Knotenpunkt R8 27K / P1 10K nach Masse * R17 33R von Leiterbahn zu R7 aufgetrennt und direkt ein 0,14mm² Litze an die Anschlüsse der Widerstände gelötet * zu R21 10k parallel D51 1N5711 auf die BS gelötet. * zu R11 27k parallel D58 1N4148 auf die BS gelötet. Anm.: Anode und Kathode ergeben sich aus dem Schaltplan 4415-0057_LNG_V1_2b.pdf hier im Forum. * U1 TL081 gewechselt zu OP97F * C52, C53 und C54 je 100nF an zu Pin 4+7 von OP1, OP2 und OP3 * R55 100R (SMD 1206) zwischen V+ und Vcc (Pin 7) von U2 TL081 * R56 100R (SMD 1206) zwischen V+ und Vcc (Pin 7) von U1 OP97F, U3 TL081 * C57 10nF parallel zu C7 10µF * diverse Drähte ø2,5mm auf der Platinenunterseite: a) V+ zum Transistor Q4, b) vom Transistor zur Q4 Ausgangsbuchse +Out und c) Masseverbindung R7 zur Ausgangsbuchse -Out. Schaltplan siehe 4415-0054_LNG_V1_2_Original.pdf im Forum.
Die extra Widerstände in der Versorgung der OPs machen bei kleiner Spannung (12 V Trafo keinen Sinn) da will man vor allem für U2 eine möglichst hohe Versorgung (aber noch unter 30 V). Zu überlegen wäre da ggf. eine Schottkydiode statt R55 und ein 100 µF Filtereleko dazu. Das könnte bei hohem Strom etwa 2 V mehr Ausgangsspannung erlauben. Bei nur 12 V AC sollte ggf. auch C3 auf z.B. 100 µF vergrößert werden - die negative Versorgung könnte bei der kleinen Spannung ggf. zu früh einbrechen. Ein etwas kleinerer Wert für R2 wäre ggf. auch hilfreich. Für hohe Spannungen wie ein 24 V Trafo sollte der Widerstand eher größer werden und eine Zenerdiode für U2 dazu um die Spannung wirklich zu begrenzen. Von den verstärkten Leitungen wäre wohl vor allem die kurze vom + Ausgang zum Transistor helfen. Die anderen dürften eher wenig Effekt habe. Für ein Lineares Netzteil braucht man in der Regel keine extra EMV-drossel (Serien Drossel ?) oder Gleichtakt Drossel. Es könnte es etwas helfen, wenn das Netz starke Störungen hat, ist aber sonst eher die Ausnahmen, ggf. ein extra Zwischenstecker auf der Netz-Seite.
Danke Lurchi, Lurchi schrieb: > Die extra Widerstände in der Versorgung der OPs machen bei kleiner > Spannung (12 V Trafo keinen Sinn) da will man vor allem für U2 eine > möglichst hohe Versorgung (aber noch unter 30 V). Zu überlegen wäre da > ggf. eine Schottkydiode statt R55 und ein 100 µF Filtereleko dazu. Das > könnte bei hohem Strom etwa 2 V mehr Ausgangsspannung erlauben. > Bei nur 12 V AC sollte ggf. auch C3 auf z.B. 100 µF vergrößert werden - > die negative Versorgung könnte bei der kleinen Spannung ggf. zu früh > einbrechen. Ein etwas kleinerer Wert für R2 wäre ggf. auch hilfreich. Ja die Auslegung der beiden Widerständen R55, R56 nebst 100nF Kondensatoren ist mir klar. Die AC 12V Powerinput sind nur eine Übergangslösung beim Testen der Modifikationen. Ein 120VA Trafo 2x 18V (3.3A) ist noch in der Post, so dass ich bei max. 20V und max. 1.5A-2A die Strombegrenzung auslegen werde. Ggfs. wird noch ein weitere 2SD1047, nebst Emitterwiderständen, beschaltet. > Zu überlegen wäre da ggf. eine Schottkydiode statt R55 und ein 100 µF > Filtereleko dazu. Das könnte bei hohem Strom etwa 2 V > mehr Ausgangsspannung erlauben. Die Idee ist sehr trickreich, danke ! Ich hatte auch die Ströme über den Widerständen im Leerlauf und unter Last bestimmt. Wie geschrieben den Trafo mit AC=12V ist ein Test, da ich keinen Trafo mit AC=24V anschließen wollte. Leerlauf V+ = 19,5V V- = -4,94V Ampere-Regler = max. Vout=8,50V R55 U=0,220V R56 U=0,557V *I=0,5A* V+ = 15,0V V- = -4,99V Ampere-Regler = max. Vout=8,50V R55=100R, U=0,217V R56=100R, U=0,500V *I=0,59A* V+ = 14,3V V- = -4,98V Ampere-Regler = max. Vout=10,00V ; bei einer höheren Spannung, liegt die Regelspannung unter 4V. R55=100R, U=0,215V R56=100R, U=0,489V
Ralf L. schrieb: > Hier die original Schaltpläne mit Text von dem ELO-Netzteil von 1979, > damit man lesen kann, wie die Konstrukteure damals gedacht haben. > > Die mangelhafte Referenzspannung mit einer 1N4148 für die Stromregelung > und ein fehlender Ausgangs-Elko ist bei dem Doppel-Netzteil-LN2 von 1981 > bereits verbessert worden (siehe Beitrag vom 16.10.2017 um 15:04 Uhr). Habe mal die Schaltung vom ELO2 simuliert. Dabei die Schaltung um diese Stromstärkenlimitierung durch R15 angepasst da beide Vorschläge von diesen Beiträgen nicht funktioniert haben. Bei meiner Anpassung/Variante finde ich den Umschaltpunkt z.B. für den Lastwiderstand R20 mit 0.5 Ohm und Spannungsteiler R13(10k) mit R23(4.1k) Nur leider funktioniert die Schaltung in die falsche Richtung, mit sinkendem R20 sollte die Schaltung den Strom via Q1, Q2 und Q3 und Q4 unterbrechen, sie unterbricht den Stromfluss jedoch bei steigendem Widerstand an R20 was nicht gewünscht ist. Leider komme ich nicht auf die Lösung trotz intensiver Suche und Umsetzung der verschiedenen Möglichkeiten der Strommessung mit einem OpAmp und Shunt R. Um Tipps die mich da weiter bringen bin ich sehr Dankbar? Gruss Xilinx
Die Schaltung kann so nicht funktionieren die Signale vom Widerstand zur Strommessung gehen an die falschen OP Eingänge. Der obere Abgriff müsste in Richtung invertierender Eingang, der untere zum nicht invertierenden. Das 2. Problem ist, dass der Sollstrom über den Strom durch R13 eingestellt wird, und der hängt so wie gezeigt von der Spannung ab. d.h. so wie gezeigt hat man einen heftigen Foldback Charakter. Für ein konstantes Stromlimit müsste man R13 durch eine Stromquelle (bzw. Senke) ersetzen. Einstellen könnte man über den Strom oder R23 (dann mit extra Widerstand zum OP hin). Der LT1013 dürfte wegen der eher geringen Slew rate nicht unbedingt die beste Wahl sein.
Lurchi schrieb: > Der LT1013 dürfte wegen der eher geringen Slew rate nicht unbedingt die > beste Wahl sein. Die schlechteste ist er aber auch nicht, ist ja quasi nur ein genauerer LM324 wenn ich mich recht entsinne.
Das Problem mit der Slew rate ist die Strombegrenzung im Kurzschlussfall von einer hohen Spannung ausgehend. Bis da dann die Strombegrenzung greift sind es ca. 30 V / 0.3 V/µs, also 100 µs in denen der Strom in die Höhe schnellen kann. Mit 3 fach Darlington kann das zu viel für die Transistoren werden. Sofern der OP eine genügende Slew rate hat, und mit einer extra Zenerdiode im Feedback am Stromregler (mehr als etwa 3 V über Ausgangsspannung muss der OP nicht liefern) kann der Stromregler im Prinzip sehr schnell werden. Das ist einer der Vorteile des halb schwebenden Stromreglers.
Lurchi schrieb: > Das Problem mit der Slew rate ist die Strombegrenzung im Kurzschlussfall > von einer hohen Spannung ausgehend. Bis da dann die Strombegrenzung > greift sind es ca. 30 V / 0.3 V/µs, also 100 µs in denen der Strom in > die Höhe schnellen kann. Mit 3 fach Darlington kann das zu viel für die > Transistoren werden. Naja, also das ist nun auch eher unwahrscheinlich. Was wollen wir denn hier bauen? Ein 30V/3A LNG. Entsprechend wird auch der Trafo ausgelegt sein. Der müsste hier doch den Pulsstrom ordentlich wegdämpfen. Ich mein, der Trafo wird ja vielleicht mit seinen Nenndaten bei 5A liegen, oder? Bei Xilinx sinds zwei 2N3055, die können doch zusammen 30A, da wird ein 5A Trafo den Hahn aber ganz schnell (unterstützend) zudrehen. Aber natürlich hast du recht, ein schnellerer OPV verringert das Risiko, keine Frage.
Ein 4700 µF Siebelko liefert im ms Bereich locker paar Ampere mehr.
Tany schrieb: > Ein 4700 µF Siebelko liefert im ms Bereich locker paar Ampere mehr. Stimmt, den hatte ich gar nicht mehr auf dem Schirm...
Mike B. schrieb: > Zum Thema andere Leistungsdaten: > Vielleicht kann man ja, wenn ihr dann hier mit diesen Spezifikationen > fertig seit, die Werte von einzelnen Bauteilen für andere > Leistungseckdaten zusammenfassen, swoeit im rahmen des Machbaren. > Also nicht 0..30V sondern nur 0..15V oder 0..5A statt 0..3A. Also ich persönlich werde definitiv ein Doppelnetzteil mit 2 x 36V / 2A, plus, ähnlich wie bei Gerhard, mit einer zusätzlichen niedrigen V(out), bauen. Und zwar, da ich diverse andere, und u. A. auch exakt die nötigen 2 gleichen RKTs (2 x 18V~ mit je 120VA), schon vorrätig habe. Die ersten beiden OPVs werden von einem separaten kleinen Gleichrichter + Siebung von einer Wicklung gespeist, vielleicht kann ich auch noch zwei 7818 auftreiben. Wegen der Kaskaden-Regelung sollte ja die Speisung von U1 und U2 auch mit weit niedrigerer Spannung als jener von U3 (der ist ja "in Reihe" dazu) möglich sein, IIRC. (Auch LM336 wären mir sehr lieb - habe ich aber ebenfalls nicht "in Stock".) Jedenfalls käme bei mir der Großteil von GR + Siebung (vor allem des Leistungs-teiles...) nicht auf die LNG-Steuer-Platine. Sowohl GR als auch ELKOs sind en masse vorhanden, da muß ich nirgends sparen. Es wäre wohl klug, für niedrigere Ausgangsspannungen nur eine Wicklung zu nutzen, oder gar eine Parallelschaltung zu machen Relais aller Art sind zur Genüge auf Vorrat, und die vorhandenen Gehäuse eigentlich eh etwas zu groß. Das ermöglichte eventuell ja auch höheren Ausgangsstrom bei niedrigerer V(out), ohne SOA-Bedenken haben zu müssen. [Auch für den 3. OPV sollte ich wohl einen kompletten Brücken-GR + ELKO spendieren - denn eine Versorgung (z.B. via Spannungsverdoppler) dessen mit >36VDC hat ja bei niedriger V(out) wenig Sinn, vielleicht sogar Nachteile?] Allerdings erforderte das (gerade genannte) auch eine Bereichsumschaltung des Stromes. Und ich bin unsicher, wie das am besten zu lösen wäre, sowie über die Auswirkungen. Mir ginge es hier prinzipiell nicht unbedingt um den höchst erzielbaren Strom (obwohl auch nicht "unerwünscht"), sondern eher darum, diesen bei < als ca. 1A möglichst genau einstellen zu können. (Was wäre hier denn überhaupt die genaue Grenze?) Doch bis jetzt habe ich ja noch nicht einmal ein Panel-Meter gefunden, welches 36V zuließe, und trotzdem auf 10mV genau anzeigt. Vielleicht muß ich mich dann tatsächlich von 36V verabschieden - auch wenn mir das in mehrfacher Hinsicht mißfällt (einen der Gründe nannte ich ja). Aber zurück zum Einwurf von Mike B.: Zum Teil wurde das ja schon gemacht, allerdings nicht komplett - für beliebige Eckdaten wäre ja vielleicht eine "Formel" nicht schlecht... Möglicherweise gehen die Wünsche von einigen Lesern sogar noch mehr ins Extrem. Bedenkt man die Popularität dieses Threads, ist eine breite Streuung der gewünschten Parameter die statistisch logische Folge der hohen Anzahl von "Begeisterten". Immerhin hat das modifizierte Gerät Daten, die so einige käufliche Lösungen "in den Schatten stellen" - da wunderte mich nichts. Z.B. könnte bei Entwurf eines neuen Layouts auch noch an jene User gedacht werden, welche sich evtl. eher für niedrigere Spannung, aber recht hohe Ströme interessierten. Für diesen Fall wären nämlich die weiter oben diskutierten (teils gar gemachten) Modifikationen bzgl. veränderter Leiterbahn-Führung und auch Sense-Leitungen schon interessant. (Sogar Lurchi sprach ja von der Brauchbarkeit des Konzeptes bis zu 15A - wobei dann allerdings auch der Treiber-Transistor "schwächeln" dürfte, mit seinen 3A DC. Ich fürchte halt, dafür müßte ein Typ mit minimal besseren Leistungsdaten her, um so viele/ große Endtransistoren sauber zu steuern. Oder doch nicht?) Allerdings: Unsere fleißigen "Macher" haben jetzt schon mehrere Optionen berücksichtigt, unzählige Details ausgearbeitet, Tests gemacht, gemessen ..., weshalb sich potentielle Nachbauer vielleicht gar nicht (mehr) "trauen" - trauen, weiterhin völlig offen nach weiterem/ zusätzlichem freiwilligen Arbeitsaufwand zu fragen. Einfach, um nicht "frech noch mehr zu verlangen". Und der Gedanke ist ja auch wirklich legitim. Geleistet wurde viel. An dieser Stelle möchte ich mal meinen Dank ausdrücken. >>> "Merci" an die fleißigen Entwickler! (- P.S.: Meine obigen Ausführungen bzgl. weiterer Modifikationen/ Optionen sind übrigens nicht als "hier präsentiere ich noch mehr potentielle Arbeit" zu verstehen. Sind nur Gedanken dazu. Mir scheint es - das hatte ich auch anfänglich schon vermutet - durchaus Leute zu geben, welche auch an höheren Ausgangsströmen Interesse haben. [Z.B. käme dieses Konzept ja durchaus auch für eine relativ potente 12V-Quelle in Frage.] Zumindest vermute ich das erneut, einmal wegen des zitierten Beitrages von Mike B., und auch des von Xilinx geposteten ELO-NT-Beitrages. Da momentan kein eigener PC (deshalb auch dieser Roman jetzt... ;-), kann ich LTSpice nicht downloaden, und .asc nicht betrachten. Das ELO-NT war doch 10A mit 2x2N3773, oder? Jedenfalls werde ich in nächster Zeit eine neue HDD mit neuem BS für meinen eigenen Laptop bekommen, und mich dann, falls nichts dazwischen kommt, mal ans Thema Layout für höhere Ströme [+Sense] setzen. Oder aber an bis dahin erfolgten Arbeiten in diese Richtung teilnehmen. Denn eine potente 12V-Quelle (die auch CC fähig ist) würde mich ebenfalls interessieren, wenn auch erst nach dem derzeitigen LNG-Projekt. Dafür könnte man dann auch eine Leiterplatte mit schon etwas dickerer Kupferschicht in Betracht ziehen. Es gäbe sogar wirklich dick beschichtete Platten günstig in der E-Bucht. Nur habe ich damit noch keine Erfahrung - nur mal gelesen, daß sich dicke Schichten gerne stärker "hinterätzen". Vielleicht kann man sowas nur mit Fräse sinnvoll bearbeiten - ich weiß es nicht. Egal, das wäre eh ein Sonderfall, da für 10A, vielleicht sogar für 15A, auch breite 70µm oder 140µm noch funktionieren sollten/ könnten. Und diese Stärken kann man ja sowohl vernünftig ätzen als auch fertig bestellen. -) (- P.P.S.: Zum Thema Netzfilter / CMC etc. hat Lurchi schon recht, denke ich. Die einzig sinnvolle Anwendung einer "fertigen" Netzfilter-Schaltung wäre wohl die Minimallösung mit einem Zwischenstecker. Häufig befinden sich in solchen Zwischensteckern zwar nur einfache, einstufige Filter - zwei X-Kondensatoren mit einer CMC dazwischen. Grundsätzlich also nur ein CM- und kein DM-Filter... Aber: Die Streuinduktivität der CMCs wird schon bei der Konstruktion/ Entwicklung häufig hoch genug dimensioniert, um zusätzliche Differential- (also Gegentakt-) Drosseln (DMC) nach Möglichkeit einsparen zu können. Heißt, jene einfache Schaltung könnte (!) auch gegen "Differential Mode Noise" - mehr oder weniger - etwas helfen. Wieder mal steht genaueres nur im jeweiligen Datenblatt. Vom LNG in Richtung Netz würde mit den KerKos über den Dioden - und durch den Trafo, wohlgemerkt - schon mal nicht sehr viel kommen können. Umgekehrt vom Netz ins LNG dürfte es von der Netzqualität abhängen, ob über den identischen Pfad was kommen kann. Es kommt halt nicht überall / bei allen, und auch nicht einmal am gleichen Platz zu jeder Zeit, das gleiche aus der Steckdose. Gedanken dazu sind schon berechtigt.) So, das war´s jetzt aber... bis die Tage, allen Entwicklern und Baumeistern viel Freude und Erfolg!!!
Ich meinte beide Male "0-12V Quelle". Kein 12V-Festspannungs-NT. Sorry.
dfg schrieb: > persönlich werde definitiv ein Doppelnetzteil mit 2 x 36V / 2A Mit dem Bausatz von BG dürfte's schwierig werden. Bis ca. 24V Ausgangsspannung ist der Bausatz akzeptabel, darüber hinaus erfordert eine sorg fällige Auswahl von OPVs und deren Stromversorgung. Diese Auswahl ist leider nicht sehr groß. > Mir ginge es hier prinzipiell nicht unbedingt um den höchst erzielbaren > Strom (obwohl auch nicht "unerwünscht"), sondern eher darum, diesen bei > < als ca. 1A möglichst genau einstellen zu können. (Was wäre hier denn > überhaupt die genaue Grenze?) Es bleibt alles nur ungefähr, auch wenn die Leute meinen, mit xGang Poti sehr genau einstellen können. Bei großem Strom ist es jedoch kein Problem und reicht völlig aus.
dfg schrieb: > Doch bis jetzt habe ich ja noch nicht einmal ein Panel-Meter gefunden, > welches 36V zuließe, und trotzdem auf 10mV genau anzeigt. Falls dir 33V auch schon helfen, wären diese Panelmeter vielleicht interessant: https://de.aliexpress.com/item/5-Digit-0-36-DC-0-33-000V-high-accuracy-Digital-Voltmeter-Volt-Voltage-Panel-Meter/32319856050.html?spm=a2g0x.12010108.1000013.1.ca88908MThZU6&traffic_analysisId=recommend_2088_1_90158_iswistore&scm=1007.13339.90158.0&pvid=b0ea0107-3bba-4390-9ecc-4699c09aded9&tpp=1 Dieses und das dazu passende Amperemeter habe ich für mich in die engere Wahl gezogen. Nicht wegen der Auflösung, sondern weil die Anzeigen mit 0,36" wenigstens etwas größer sind als die in den meisten LED-Kombiinstrumenten verbauten winzigen 0,28" LED-Anzeigen. Das von Gerhard gezeigte LCD-Kombiinstrument ist allerdings noch 'schöner' bei passablen Abmessungen, kann allerdings nur 20V.
Für die Versorgung des OPs für die Spannungsregelung braucht man keinen extra kompletten Brückengleichrichter. Für eine getrennte Filterung reichen 2 Dioden für die positive Seite. Die 2 Diode für die negative Seite wären parallel zum anderen Gleichrichter für den Hauptstrom. Da noch kleine Dioden parallel zu haben kann man sich sparen, bzw. es kann ggf. sogar Probleme machen, wenn die die kleinere Flussspannung haben. Bei der Umschaltung des Trafoabgriffs sollte es ausreichen das nur für den Hauptstrom (also nicht für die OPs) zu machen. Beim Umschalten per mechanischem Schalter muss man ggf. aufpassen ober der Schalter /bzw. das Relais auch so viel Gleichstrom verträgt - als gepulster Gleichstrom sollte es aber eigentlich noch gehen. Man könnte also ggf. zwischen der positiven Seite des Brückengleichrichters und dem Mittelabgriff des Trafos umschalten. Wenn wegen der Umschaltung die Spannung nicht ausreicht, gibt es am Ausgang Einbrüche der Ausgangsspannung und ggf. leichte Überschwinger wenn die Spannung wegen Rippel wieder kommt. Weiter sollte es der Schaltung nichts ausmachen. Die 2N3773 und ähnliche sind ausgesprochen langsame Transistoren. Damit wird die Regelung schon merklich langsamer, vermutlich sollte dann der Ausgangskondensator auch größer werden (z.B. 470 µF) und die Auslegung der Regelung ggf auch etwas anders. Langsamer als 2N3055 / TIP35 würde ich nicht ohne Not gehen. Bei deutlich höherem Strom sollte man überlegen den shunt noch einiges kleiner zu machen und auch die Regelung dann an die geringere Spannung am Shunt anzupassen. Die Leistung am Shunt wird sonst unhandlich groß.
Hallo, ich habe weitere Änderungen am Platinenlayout vorgenommen. Historie /07.12.2017/ ext. Steckernetzteil Trafo 12V~ 12VA (vorläufig) * max. Stromeinstellung auf 1,5A: R18 (56k) -> 180k/1% geändert * 4x 100nF parallel zu den Dioden D1 - D4 1N5408, HF (AM) auf der Netzleitung. EMV - Gleich- und Gegentakt Drosseln habe ich noch nicht verbaut. * 100nF parallel zu C1 3.300µF * Elko 10µF/50V am Knotenpunkt R8 27K / P1 10K nach Masse * R17 33R von Leiterbahn zu R7 aufgetrennt und direkt ein 0,14mm² Litze an die Anschlüsse der Widerstände gelötet * zu R21 10k parallel D51 1N5711 auf die BS gelötet. * zu R11 27k parallel D58 1N4148 auf die BS gelötet. Anm.: Anode und Kathode ergeben sich aus dem Schaltplan. /10.12.2017/ * U1 TL081 gewechselt zu OP97F * C52, C53 und C54 je 100nF an zu Pin 4+7 von OP1, OP2 und OP3 /12.12.2017/ * R55 100R (SMD 1206) zwischen V+ und Vcc (Pin 7) von U2 TL081 * R56 100R (SMD 1206) zwischen V+ und Vcc (Pin 7) von U1 OP97F, U3 TL081 * C57 10nF parallel zu C7 10µF * diverse Drähte ø2,5mm auf der Platinenunterseite: a) V+ zum Transistor Q4, b) vom Transistor zur Q4 Ausgangsbuchse +Out und c) Masseverbindung R7 zur Ausgangsbuchse -Out. /14.12.2017/ * D8 ZD5,1V gegen LM336Z5.0 (Fairshild) gewechselt. Diser LM336Z5.0 hat bei Iq ~1mA Uq=4,93V Schaltplan siehe 4415-0054_LNG_V1_2_Original.pdf im Forum.
Hallo, ich stelle noch eine weitere Anpassung der Schaltung für eine max. Spannung von 20V- bei 18V~ Eingangsspannung zur Diskussion. Im Augenblick liefert die Konstantspannungsquelle 10,2V, mit der Änderung von D8 (ZD5,1V) zu LM336Z5.0, habe ich 9,83V an U1 Pin6. Über U2 (TL081) wird diese noch um den Faktor a=3 verstärkt. original Bauteile R11=27k R12=56k a = 1 + (R12 /R11) = 1 + (56k /27k) = 3,07 => U_max = 10,2V * 3,07 = 31,3V Anpassung Bauteile R11=27k R12=33k a = 1 + (R12 /R11) = 1 + (33k /27k) = 2,22 => U_max = 9,83V * 2,22 = *21,8V*
@Uwe, sehr schön dokumentiert! Thumbs up!!! Mal eine Frage in die Runde geworfen: Die Schottky 1N5711 scheint mir etwas speziell. Die Werte sind jetzt nicht so außergewöhnlich, als bei anderen Schottky's zu sein, ausser die Recovery Time von 1ns! Das ist natürlich sauschnell, aber unbedingt relevant? Was käme denn so als Alternative in Frage? Gruß Michael
Anfang der Woche habe ich mein bestelltes Kit bekommen und aufgebaut. Als Trafo habe ich momentan einen angeschlossen, der laut Aufkleber 22,2V bei 4A hat. Funktioniert auch, nur ist dieser Trafo sehr weich. Im Leerlauf messe ich 27,6V AC, erst bei Belastung sinkt die Spannung dann ab. Bei 2A Ausgangsstrom (DC) ist die Trafospannung noch immer 23,5V. An den OPs liegen ohne Belastung sportliche 41V an. OP2 habe ich testweise gegen einen 741 getauscht. Funktioniert. Aber auch die originalen TL081 haben die 41V bisher gut überstanden... Soll nicht heißen, dass ich das auf Dauer so lassen werde, während der ersten Versuche ist es aber ok. Stirbt ein OP, wird er eben ersetzt. Bevor die Originalplatine tatsächlich in ein Gehäuse kommt und für echten Betrieb eingesetzt wird, kommen sicherheitshalber neue OPs rein. An der Platine habe ich bisher außer dem getauschten OP keine Vorgenommen, lediglich R17 geht per Drahtverbindung direkt an den Shunt. In meiner Konfiguration wird R2 recht heiß, gemessen 76°C. Kann aber aufgrund der thermisch schlechten Kontaktierung des Temperatursensors in Wirklichkeit durchaus noch höher sein. Lurchi hat weiter oben ja schon was zum Thema geschrieben, hier werde ich wohl was ändern, also kleineres C/größerer R. Gemessen habe ich die 76°C übrigens bei 24V AC. Ein günstiges Panelmeter https://de.aliexpress.com/item/Red-DC-0-100V-10A-Ammeter-Voltmeter-Gauge-Amperemeter-Volt-Meter-Car-LED-Tester-Digital-Current/872757928.html?spm=a2g0s.9042311.0.0.KOXHLr wurde gemäß dem anhängenden Schaltplanausschnitt angeschlossen. Das Instrument versorge ich momentan mit einem DC/DC-Wander. Die Genauigkeit des Instruments habe ich noch nicht überprüft, scheint aber nicht ganz schlecht zu sein.
Für die Negative Versorgung macht es ggf. Sinn die Werte anzupassen. Für meinen Geschmack sind R2 und C2 zu groß und C3 dafür zu kleine. Für 24 V AC sollte je nach OP etwa 10 µF für C2, 47 Ohm für R2 und 100-220 µF für C3 besser passen. Es macht mehr Sinn den Strom Verlustlos über C2 zu begrenzen als durch R2. R2 sollte mehr dazu dienen den Spitzenstrom zu begrenzen. Wenn C3 etwas größer ist kommt man mit etwas weniger Strom aus - die 47 µF vom originalen Plan sind sehr knapp kalkuliert, ggf. mit dem Hintergedanken dass die Abschaltung mit Q1 nur sehr kurz im linearen Bereich ist. Bei kleinerer Spannung, oder wenn die OPs mehr Strom benötigen muss C2 etwas größer werden. Bei 12 V AC eher etwa 33-47 µF und ggf. R2 noch kleiner.
Zum Thema VA Meter: Ich hatte mir bei Ebay: http://www.ebay.de/itm/High-Precision-0-36-LED-Tube-5-Bit-Digital-Ammeter-Current-Meter-DC0-3-0000A-Re/162550482503?ssPageName=STRK%3AMEBIDX%3AIT&_trksid=p2057872.m2749.l2649 und https://www.ebay.de/itm/RGB-LED-5-Digit-DC-0-4-3000-33-000V-Digital-Voltmeter-Voltage-Meter-Car-Panel/401251838014?ssPageName=STRK%3AMEBIDX%3AIT&var=670858284650&_trksid=p2057872.m2749.l2649 für dieses NT-Projekt zugelegt. Die erste Probelauf dieser Dinger hat mich überrascht, vorab nur mal die Voltmeter. Bei der Auswahl darauf geachtet, das die Panelmeter potentialfrei versorgt werden, daher die 2 Stecker mit getrennten Massen.
Franz B. schrieb: > Bei der Auswahl darauf geachtet, das die Panelmeter > potentialfrei versorgt werden, daher die 2 Stecker mit getrennten > Massen. Potentialfrei werden sie bestimmt nicht versorgt, die beiden Massen sind vermutlich intern gebrückt. Das ist zumindest bei meinen 3stelligen so. Wenn U und I-Meter separat sind, ist das aber sowieso ziemlich egal. Wie schnell fühlen sich deine Anzeigen an? Meine sind langsam. Zu langsam. Die Anzeige wird zu selten aktualisiert, läuft irgendwie hinterher, wenn man am Poti stellt.
Auszug Datenblatt: NOTE: Header need independent power supply. Power supply range is 3.5-30 V dc. when black wire and red wire are switched to with the power supply ,header will display 0.0000 (when the measuring line is dangling ,the header will display one or two base) . Red VIN + and black line VIN - will be switched to the measurment circuit. the measured voltage range is 0-33.000 V dc. Gefühlte 3 Messungen /sec sind das wohl.
Beitrag "Re: Labornetzgerät - Fragen zum Schaltplan" Lurchi, vielen Dank für Deine Stellungnahme dazu. Ich habe natürlich nichts dagegen, zwei Dioden einsparen zu können (Verschwendung kann ja niemals Sinn der Sache sein.) Ich denke da auch an die mehrfach genannte Ergänzung der Trafos mit einigen Windungen isolierten Leiters, um an der ein oder anderen Stelle etwas zu gewinnen. Du würdest also OPV Nro. 3 auch bei unter 18VDC am Ausgang von den in Serie geschalteten Wicklungen speisen? Aber wie wäre das überhaupt möglich, wenn diese doch auf parallel umgeschaltet würden? Da fehlt mir noch der Durchblick - aber den werde ich schon noch gewinnen mit der Zeit. Habe es nicht eilig. Erwin E. schrieb: > Falls dir 33V auch schon helfen, wären diese Panelmeter vielleicht > interessant: > https://de.aliexpress.com/item/5-Digit-0-36-DC-0-33-000V-high-accuracy-Digital-Voltmeter-Volt-Voltage-Panel-Meter/32319856050.html?spm=a2g0x.12010108.1000013.1.ca88908MThZU6&traffic_analysisId=recommend_2088_1_90158_iswistore&scm=1007.13339.90158.0&pvid=b0ea0107-3bba-4390-9ecc-4699c09aded9&tpp=1 Hihi... :) Also, wenn ich dann noch die (ebenfalls getrackte) Kleinspannung (im selben Gehäuse evtl. 6-7,5VDC mit evtl. 5-6A) auch noch in Serie schalte, dann bin ich doch tatsächlich sogar über 72VDC... nein, ohne Witz: Vielen Dank dafür. Ich bin mir noch unsicher, mangels Online-Zeit habe ich ja noch nicht einmal "richtig intensiv" gesucht. Ein Bekannter meinte sogar, er habe noch so einige 7-Segment-Anzeigen untersch. Größe irgendwo auf Lager - und würde mir eine mehr als ausreichende Menge zur Verfügung stellen. Michael D. schrieb: > Mal eine Frage in die Runde geworfen: Die Schottky 1N5711 scheint mir > etwas speziell. Die Werte sind jetzt nicht so außergewöhnlich, als bei > anderen Schottky's zu sein, ausser die Recovery Time von 1ns! > Das ist natürlich sauschnell, aber unbedingt relevant? > Was käme denn so als Alternative in Frage? Ich habe beim Überfliegen des DB den Eindruck, als sei sie - wie Du schon sagtest - sauschnell, und habe auch zusätzlich zur äußerst niedrigen V(f) auch noch einen relativ geringen Rückwärts-Strom / Sperrstrom. Das mag an der "PN-Ring"-Modifikation liegen. Die Auswirkungen "in circuit" genau kennen, und einen Ersatz aus dem Ärmel schütteln, könnte ich aber mangels breiterer Erfahrungen leider nicht. Ich wußte noch nicht mal von dieser Art Modifikation, und hätte wohl außer 1N914 und 1N4XX8 nichts anzubieten.
Träge und faul komme ich gerade von einem angenehmen Firmen Weihnachtsessen zurück und sehe es hat sich einiges hier getan. Die 1N5711 hatte ich rumliegen weil mir HP Dioden dafür zu schade waren. Dann sind sie noch bedrahtet. In SMD gibt es ja jede Menge moderner Typen. Für diesen Zweck sollte es so ziemliche jede ähnliche Schottky Signal Diode tun. Bezüglich der Instrumente ist man so ziemlich auf sich alleine gestellt. Die gezeigten LCD Anzeigen haben auf der Rückseite Konfigurierungs Brücken wo man Dezimalpunkte und andere Symbole selektiv miteinschalten kann. So ist eine Bereichsumschaltung also möglich. Bei meinem LCD Display mit der BG an R7 gemessen zeigt der Strommesser ohne Last über den ganzen Spannungsbereich -0.03 an. Das kann man mit 1K in Serie und 2M an 5V genau nullen. Für mich genügt das. Das Minuspol Anzeigesymbol kann ich wahrscheinlich durch Entfernung einer Konfigurierungsbrücke abschalten. Für höhere Spannungen kann man einen 10:1 Spannungsteiler nehmen und den Dezimalpunkt umschalten. Sonst könnte man noch irgendwas mit einen uC machen. Und für ganz sonst gibt es ja noch gute Analoginstrumente:-) Wenn mal wirklich eine Spannung genauestens einstellen muß, nimmt man halt ein externes DMM her. Ich sehe das ganz locker. Gerhard
Wenn es dem Esel zu wohl wird, geht er aufs Eis... Nachdem bisher alles gut war, auch längerer Betrieb mit 2A bei verschiedenen Ausgangsspannungen, kurzzeitig 3,xA, ist mir eingefallen, dass ich noch keinen Kurzschlusstest gemacht habe. Bei gemäßigter Stromeinstellung von 2A alles Bestens, dann alle Regler nach rechts, nochmals Kurzschlusstest. Sofort ist die Trafospannung eingebrochen (Betriebs-LED wurde dunkler), Spannung knapp über null. nach dem Kuzschluss gab das LNG konstant 37V aus, die Regler hatten keinen Einfluss mehr. Einfache Diagnose: Q4 gehimmelt. Als Provisorium muss nun ein BUV24 einspringen, bis richtiger Ersatz vom Reichelt kommt. Eigentlich hätte der Transistor aber doch nicht so schnell den Geist aufgeben dürfen? Kurzzeitig allerhöchstens 37V aus dem Ladeelko, bei 3,xA muss die Stromregelung greifen. Überhitzung kann ausgeschlossen werden. So weit waren die Testbedingungen ja auch nicht von den realen Gegebenheiten entfernt. Vielleicht war ja nur der Transistor nicht so besonders? Den Test werde ich natürlich wiederholen, sobald ich Ersatz vom Reichelt bekommen habe.
Hallo Erwin E., hast Du die Regelung für den max. Strom umgebaut ? Sie greift nicht bei 3A, wenn der Stromregler ganz aufgedreht ist. Deshalb ist bei mir nun R18 180k/1% für rund 1,5A max.. https://www.mikrocontroller.net/attachment/350140/4415-0054_LNG_V1_2_Original.pdf Erwin E. schrieb: > Eigentlich hätte der Transistor aber doch nicht so schnell den Geist > aufgeben dürfen? Kurzzeitig allerhöchstens 37V aus dem Ladeelko, bei > 3,xA muss die Stromregelung greifen. Überhitzung kann ausgeschlossen > werden.
@dfg (öhm...hast du einen Vornamen? dfg klingt so steril...) > ...Ich wußte noch > nicht mal von dieser Art Modifikation, und hätte wohl außer 1N914 und > 1N4XX8 nichts anzubieten. ja, eben...die 1N4148 rammelt revers mit 4ns statt 1ns, das kann es aber nicht sein, oder? Die Kapazitäten, finde ich jetzt auch nicht unbedingt so wichtig, weil da auch kein sooo großer Unterschied besteht, hmm...und nu? @Gerhard Weihnachtsfeier, soso...das kenne ich, hab auch ein paar Gläser Wein, reusper...das ist ja böse, einen solchen Exoten(1N5711) vorzugeben, jetzt stehe ich da :-( @Erwin > ...dass ich noch keinen Kurzschlusstest gemacht habe... Uff! Ich habe das Teil des Öfteren auf solche Weise gequält! Im originalen Zustand (seit einem Jahr), knallt die Strombegrenzung mit 3,45A zu Buche! Die ollen 2n3055 (allerdings 2Stck. parallel, mit 0,12R) wurden zwar zu Heizkörpern, sind aber nicht hochgegangen (Input 18V AC/3,33A 25V Brutto nach dem Elko) Auf der anderen Seite, waren mal 2 Exemplare vom Reichelt, da war einer von denen einfach mal niederohmig geworden(Fake?)...(bei dem kauf ich nix mehr) Wenn das noch mal passiert, tausche ich die gegen 2 Japaner aus, evtl. 2SC3284.
Ich habe mich heute mal mit den Smd Brücken im D85-3051 DPM befaßt. Es gibt fünf Brücken mit den Namen AP10/11/20/21/30/31. Zwei Brücken haben keinen sichtbaren Effekt. Die anderen erlauben die Dezimalpunkte einzuschalten. Damit liesse sich eine Bereichsumschaltung erzielen. AP31-DP1 AP21-DP2 AP11-DP3 0-199.9mA 0-1999mA Leider gibt es kein mA Symbol, nur A. Mit einer anderen Brücke läßt sich das DC Symbol und das A Zeichen und der Minuspunkt ausblenden. Die Voltmeter Seite hat ähnliche Brücken die mit VP markiert sind. Prinzipiell läßt sich auch hier eine Bereichsumschaltung realisieren. 0-1.999V 0-19.99V 0-199.9V (für 0-30V LNG) Das LCD hat noch nicht von mir einschaltbare Zeichen wie INPUT, OUTPUT,AC,DC, und V A auf der rechten Seite beider Displays und noch ein paar Sonderzeichen links unten. Man sieht das bei richtiger Beleuchtung. Gruß, Gerhard
Beitrag #5244079 wurde von einem Moderator gelöscht.
Zum Transistorausfall: Das LNG30 hatte ich es stundenlang mit getaktetem MOSFET Kurzschluß bei 30V und 2.5A CC im 1Hz Takt ohne Ausfälle getestet. Das BG mit 18V Trafo hält auch Kurzschlüsse mit 2.5A aus. Im Dauerbetrieb mit 1A wird C1 handwarm, die GL Dioden werden nicht zu heiß und R7 ist handwarm. Man sollte auf alle Fälle den R7 Widerstand durch parallel schalten verringern.
Die 1N5711 ist eine eher normale Schottkydiode. Die wesentliche Eigenschaft dürfte die niedrige Flussspannung sein, so wichtig ist die aber auch nicht. Bei dem billigen Kit besteht die Möglichkeit bei den Transistoren auch mal 2. Wahl zu bekommen. Der originale 2SD1047 sollte recht robust sein, aber wer weiß was man da genau bekommt. Bei dem Preis für den Bausatz kann man nicht so viel verlangen - da muss man mit Teilen aus eher zweifelhaften Quellen rechnen. Die günstigen LCD/LED Module für die Anzeige sind verlockend, und wenn man es hin bekommt sicher auch eine gute Wahl. Einige der Module scheinen auch ohne eine getrennte (fliegende) Versorgung auszukommen. Die Anzeige von Hand aufzubauen wäre auch möglich, ist aber schon recht aufwändig. Gerechtfertigt sehe ich das nur, wenn man auch den Sollwert digital vorgibt und deshalb sowieso schon einen µC und eine Anzeige hat.
Hallo zusammen, @ Michael bzgl. 1N5711 1N5711 = HP5082-2800 Das bringt dich sicher auch nicht weiter. Bei mir macht mein Herz aus Erinnerung ein paar Schläge mehr. Das waren die ersten verfügbaren Schottky-Dioden zu Anfang der 70er Jahre. Rosinchen! Wir haben damals Dioden-Ringmischer selbst gebaut und vermessen. Zu diesen Zeiten gab es noch keine IE500 und Konsorten. Heute Feld, Wald und Wiese, Pfennigskram. Nimm irgendeine BAT4xx, sie wird ihren Zweck erfüllen. So wie ich es verstehe, geht es doch nur um die geringere Flussspannung. Ich hoffe, die Abschweifungen vom Thema sind ok? 73 Wilhelm PS: In den Tiefen meiner Schatullen befinden sich noch ein paar 5082-2805; das sind selektierte Quartette von 2800. Braucht jemand noch so etwas? ;-)
In Anbetracht der Zweifel über die Herkunft und Qualität über den 2SD1047 würde ich vorschlagen nur Transistoren mit einwandfreiem Stammbaum zu verwenden. So teuer sind Transistoren mit "Pedigree" auch nicht. Die Sicherheit gegen plötzlichen Ausfall ist mir das wert. Ich habe bei solchen Sachen auch immer ein ungutes Gefühl. Ich will hoffn, daß Vertreiber wie DK, Mouser nur Teile mit bekannter Herkunft und Datentreuheit verkaufen.
Tut mir leid wegen 1N5711. Ich habe ohne nachzuschauen im Augenblick keine bedrahtete Alternative. In SMD ist das kein Thema. Wenn mir was einfällt laß ich es wissen.
Lurchi schrieb: > Die 1N5711 ist eine eher normale Schottkydiode. So ganz normal ist die mit max. 15mA nun wieder nicht. Die Uf ist aber typisch für die Fläche und den Strom. Vergleichbar (und in manchen Eigenschaften besser) ist die SD101, die es günstig bei Pollin gibt.
@Wilhelm > Nimm irgendeine BAT4xx, Das wäre für mich die nächste Frage/Alternive gewesen. Es geht also nicht um die Geschwindigkeit, sondern um die Flussspannung?!? > sie wird ihren Zweck erfüllen. So wie ich es verstehe, geht es > doch nur um die geringere Flussspannung. > Ich hoffe, die Abschweifungen vom Thema sind ok? Asolut! Das lockert doch etwas auf ;-) @Gerhard > In Anbetracht der Zweifel über die Herkunft und Qualität über den > 2SD1047 würde ich vorschlagen nur Transistoren mit einwandfreiem > Stammbaum zu verwenden. Na ja, man könnte diese ja erstmal mit einem Componenten-Tester prüfen, ob denn die Werte mit dem Datenblatt (hfe, etc...) übereinstimmen. Als nächstes könnte man ja einen kleinen "Stresstest" veranstalten. Ich habe hier 4 Exemplare und mal in den Tester gesteckt, mal so zum Vergleich und als Anhaltspunkt. Gruß Michael
Hallo zusammen. Ja heutzutage gibt es diese Schottky-Dioden zu Hauf für kleines Geld. Damals waren das Rosinchen! Die Quartette z.B. waren nicht billig. Den Preis weiss ich nicht mehr, aber man hat sich schon überlegt, ob man nur 1 oder ein paar mehr kauft, und sich diese mit anderen teilt. Kaufen: Nix E-Bay, Distributor, China. In Düsseldorf gab es ein Ingenieurbüro von HP. Die näheren Umstände kenne ich nicht, das hat ein Freund geregelt. Jedenfalls, wir sind an den Kram gekommen. Nur zur Anmerkung: Die selbstgestrickten Mischer waren super. @ Arno SD101 bei Pollin? Das werde ich bei meiner nächsten Bestellung berücksichtigen. Und wieder ein Teil mehr für die Schatullen. Ich liebe Bauelemente! Immer wieder diese 'Schwarmintelligenz', einfach nur irre!!!!! 73 Wilhelm PS: Schon wieder neben dem Thema Netzteil Ich hoffe, ihr nehmt es nicht übel.
Vielleicht müßten wir zum SOA Testen diese Vorschläge in die Praxis umsetzen: https://www.gpo.gov/fdsys/pkg/GOVPUB-C13-0729322312e255e5932ceca5f6328c5d/pdf/GOVPUB-C13-0729322312e255e5932ceca5f6328c5d.pdf https://www.fairchildsemi.com/application-notes/AN/AN-7516.pdf http://www.onsemi.jp/pub/Collateral/AN875-D.PDF
Die links zum SOA Test helfen hier noch nicht. Da geht es um SOA beim schalten, nicht die DC SOA Kurve mit der ggf. auftretenden thermischen Instabilität (2. Durchbruch). Für die DC SOA, die hier relevant ist wäre eher ein Härtetest der realen Schaltung,etwa mit schon warmen Kühlkörper für 10 Sekunden (da kann der Trafo auch mehr Strom liefern) mit leicht erhöhtem (z.B. +50%) Strom (oder ggf. Spannung). Soweit ich weiß ist eher nicht damit zu rechnen das die Belastbarkeit der Transistoren mit der Zeit abnimmt. D.h. wenn der Test einmal funktioniert hat, sollte man auch in Zukunft auf der einigermaßen sicheren Seite sein, sofern die Kühlung funktioniert. Ein Problem bei dem Test wäre aber, dass wenn der Transistor versagt man einen Quasi Kurzschluss hat und dann ggf. auch der Shunt kaputt geht, sofern die Schmelzsicherung nicht schnell genug anspricht. Für nur einen Test wäre es eher übertrieben, wenn man da noch eine extra Abschaltung für baut, möglich wäre dass aber ggf. Bei den Transistoren gibt es auch verschiedene Abstufungen: Das reicht von hoffen, dass es auch jenseits der SOA im Datenblatt gut geht, über im Bereich der SOA im Datenblatt (das sollte für den SD1047 zutreffen) bis hin zu einzeln auf die SOA getesteten Transistoren (einige Audio Transistoren).
Hallo Lurchi, Deine Einwände sind natürlich vernünftig. Ich habe im Augenblick sowieso wenig Zeit mich damit zu befassen. Bei der nächsten Gelegenheit werde ich von DK einige Exemplare vom SD1047 (hoffentlich mit einwandfreiem Stammbaum) erwerben und vergleichende Messungen an meinen alten TEK576 Curvetracer zu machen. Vielleicht kann man erkennen ob der von BG gelieferte SD1047 einwandfrei ist und gravierende Unterschiede erkennbar sind. Bis jetzt konnte ich das BG NG durch getaktete 24V/3A Kurzschlußbelastung noch nicht abstechen. Das Dumme bei diesen billigen Importen ist, daß man nie weiß man da eigentlich bekommt. Wenn es darauf ankommt würde ich schon behaupten wollen, daß man bei Netzteilen in kritischen Schaltungsteilen auch als Amateur nur Komponenten einwandfreier Qualität und Herkunft verwenden sollte. Beim BG bedeutet das halt, daß man nur von den renommierten Anbietern bestellt. Das ist unter Umständen viel billiger als einen möglichen (vermeidbaren) katastrophalen Unfall mit teuren Komponenten zu haben (z.B. $5K LASER Diode). Allerdings wäre hier der Gebrauch eines einwandfrei funktionierenden professionellen NT wahrscheinlich anzuraten wenn nicht noch externe Schutzschaltungen dazwischen liegen. Allerdings kann auch das ins Auge gehen wenn die LASER Schutzschaltung auch nur etwa 12-24V aushält und das NT auf 40V hochgeht und alles zu Kleinholz wird. Gruss, Gerhard
So, weiter geht es mit dem BG. Von Reichelt habe ich Ersatz für den durchlegierten 2SD1047 aus dem Kit erhalten. Der vorläufig endgültige Netztrafo ist auch dabei, dazu aber später mehr. Der Reichelt-Transistor fühlt sich deutlich wertiger an als der kaputte. Deshalb habe ich die beiden Transistoren gewogen. Der aus dem Kit wiegt 4,35g, der neue dagegen 5,13g. Auf dem Bild ist links der alte und rechts der neue Transistor zu sehen. Der neue übersteht den Kurzschluss, der dem ersten zum Verhängnis geworden ist, problemlos. Aus meiner Sicht ist der Transistor aus meinem Kit irgendwas, jedoch kein 'richtiger' 2SD1047. Dies als Hinweis für andere Besitzer des Kits. Den Leistungstransistor auszutauschen, wäre wohl nicht die allerschlechteste Idee. Den komischen Transistor nehme ich dem Lieferanten des Kits nicht mal übel, für 3,80€ muss man mit sowas eben rechnen. Der Kurzschluss, der den Kit-Transistor sofort umgebracht hat, interessiert den von Reichelt nicht. Mit dem neuen Trafo, 24V/50VA, messe ich einen Kurzschlusstrom von 3,6A. (Alle Regler nach Rechts). Die Strombegrenzung lässt sich bei Kurzschluss des Augangs sauber einstellen. Zur Abschaltung des Ausgangs (Standby-Taste): Gerhard hat mir im Nachbarthread die simple Lösung aufgezeigt: Mit einem BS170 klemme ich Pin 3 von IC2 auf Masse und schon habe ich den gewünschten Effekt. Die Ausgangsspannung wird abgeschaltet, lediglich ein paar Millivolt sind noch messbar. Eine extern an den Klemmen anliegende Spannung interessiert das LNG in keinster Weise (bis 30V getestet), der Rückstrom verhält sich grob nach Uext/1kOhm. Meiner Vermutung nach fließt dieser Strom über D10/R15/Q1. Ist das plausibel? Nicht dass mich der Rückstrom stören würde, bei meinem TDK-Lambda (1k€-Klasse) ist der Rückstrom wesentlich größer. An der neuen Platine bin ich weiter dran, bis was zeigbares rauskommt, wird es aber noch etwas dauern. Mit auf die Platine kommt vermutlich (wenn ich Platz dafür finde) die Standbytaster-Schaltung und eine Übertemperatursicherung für den Kühlkörper. Diese greift parallel zum Standbytaster am BS170 an. Außerdem wird es Platz für zwei Leistungstransistoren und zwei parallele Shuntwiderstände geben. Die hier diskutierten Optimierungen der Schaltung kommen natürlich auch drauf. Wenn es soweit ist, bitte ich die Experten über Schaltung und Platine drüberzuschauen.
Ein möglicher Rückstrom bei externer Spannung sollte über D10, R15 und den OP für die Spannungsregelung fließen. D.h. bis etwa 20 mA wäre theoretisch möglich, sofern der Widerstand es nicht vorher begrenzt. Zumindest wird erst einmal nichts kaputt gehen. Ggf. wäre eine Diode zur Versorgung des OPs sinnvoll. Über den Widerstand ist der Strom ja bereits begrenzt.
Nebenspur "Bauteilbeschaffung" ------------------------------ Mir ist ein "BeoLink Passive Type#1656" aus der Tonne in die Hände gesprungen :-) das ist ein wie fuer LNG geschaffenes Gehaeuse mit passend eingebautem Trafo: schwarzes Rippenprofil aus Alu, neben dem Schnittbandkerntrafo (I: 2x120V / II: 2x ??V = ??W) noch gute 15x18x5.5[cm^3] an Einbauvolumen - mmhhh.... Auch vom PCB zu ernten: TS15P03G (15A) + 2x 6.8mF (50V) etc. Um diese Bauteile fuer ein LNG nach diesem Thread besser einzuordnen, wuerde ich nun gerne an ein (NT-Teil-)Schema des Spendegeraetes gelangen, mein Google-Fu hat soweit leider nix gefördert :-( (z.B. bei der ETanya bekomme ich kein DL hin.) FRAGE: Kann mir bitte Jemand weiterhelfen? Mein Ziel: zu evaluieren ob der B&O Trafo fuer 2x HL/BG Bausatz taugt, was dann als Doppel-LNG dienen soll (so zumindest der Traum).
der Linearbeobachter schrieb: > Mir ist ein "BeoLink Passive Type#1656" aus der Tonne in die Hände > gesprungen :-)
Der Trafo aus dem Verstärker könnte tatsächlich passen. Wenn beim Verstärker die Verstärke IC's STK... defekt sind wäre eine Reperatur auch schwer, weil kaum noch zu bekommen. Die Spannung dürfte etwas hoch sein um den TL081 direkt damit zu versorgen. Es bräuchte als die Begrenzung der Spannung oder einen OP für mehr Spannung. Ob es für ein Doppelnetzetil ausreicht, hängt davon ab, ab man die Windungen trennen kann. Mit wie für den Verstärker einer +-33 V Versorgung geht es mit der Schaltung aus dem Bausatz nicht.
der Linearbeobachter schrieb: > Kann mir bitte Jemand weiterhelfen? Das Beolink arbeitet wohl mit passenden +/-33V unstabilisiert nach Gleichrichter (also 2 x 24V~ Wicklungen), aber nur 55VA, also 0.8A maximal, eher 0.6A. Etwas wenig für ein linear stabilisiertes Netzgerät.
Danke fuer die Mitbewertung des BeoLink-Trafos: jaja, das liegt alles auf der Linie meiner Vermutungen. Knapp daneben ist auch verfehlt ;-) Aber wenigstens ein optisch ansprechendes Gehaeuse fuer Basteleien im "Leistungsbereich", ob ein LNG wie in diesem Thread oder eine el.Last sehe ich dann noch. Noch zu dem Schema: spannend wieviele Unterschiede zu der mir vorliegenden PCB auszumachen sind! Angefangen von den nur 3 (statt 6) Leiter welche vom Trafo OT1 abgehen zum nicht vorhandenen Gleichrichter in der Mitte des Schemas, dem nicht vorhandenen LM337, dem NTC den ich mit 10kOhm messe (gezeichent 100k) usw. Naja Jubelelektronik halt: Revisionen wechseln wie Unterwaesche... :-D Immerhin ein paar Beu(te)teile geerntet, fast wie Weihnachten.
Ein fast 10 jahre alter Forumsthread über 100 Seiten betreffend das Stache/Hiline/Banggood Netzteil mit Umbau auf single supply OpAmps TLE2141 bzw. MC34072 unter Betrachtung der maximalen Spannung http://electronics-lab.com/community/index.php?/topic/29563-0-30v-stabilized-power-supply/
Danke MaWin für diese Entdeckung. :-) Damals sieht's noch so aus, einfach geil! Heutzutage hamwa Digitalanzeige etc...
Liebe Labornetzteilentwickler, anbei der Link zu einem Artikel eines US-amerikanischen Langbartträgers, der sich kritisch zu den Entwicklungsambitionen von Amateuren bei Labornetzteilen äußert. Inhaltlich ist das ein schöner Widerspruch zu dem Foristen "scrat", der großspurig von seinem in fünf Minuten gezeichneten Schaltplan mit 20 Bauteilen sprach, der aber leider nie das Licht des Forums erblickte. Der Link zu "scrat" Beitrag "Labornetzgerät - Fragen zum Schaltplan" und hier der Link zu dem bekennenden Käferfahrer: http://www.electronicdesign.com/power/what-s-all-power-supply-design-stuff-anyway Viel Vergnügen!
Peter M. schrieb: > Inhaltlich ist das ein schöner Widerspruch Peter, es ist ok, wenn auch du mich dumm anmachen musst. Das ging ja schon etlichen Leuten vor dir so und zeigt weit mehr über dein Können und deinen Charakter, als dir lieb ist. Nur, wenn du sowas machst, dann doch wenigstens ohne Verletzung simpelster Logik! Im Link braucht es 16 Bauteile. Warum sollte ich es also nicht mit 20 schaffen?! Wenige Bauteile fehlten ja noch als letzte Bestätigung zu allem, was ich auch nur gesagt habe. Halbwegs schnelle OPs sind inzwischen im Gespräch, sowie Längstransistoren, die ohne Grünspan auskommen. Das hat allerdings 3 Seiten und gefühlte 10.000 Beiträge gebraucht...
Aber klar doch. Wenn man hier schon nie was Interessantes sieht, dann kann man solche Threads doch wenigstens zur eigenen Belustigung nutzen. Und man darf erfahrungsgemäß noch auf viele ganz einfach gestrickte Leute wie dich oder Peter hoffen. Das Perverseste an der Sache ist, daß ich gar keine große Leuchte in der Schaltungsentwicklung bin. Aber der Standard scheint so erschreckend niedrig zu liegen, daß selbst gehobenes Halbwissen inzwischen schon der Kracher ist. Unglaublich, aber was will man denn auch erwarten, die Welt verblödet eben. Warum sollte das hier die Ausnahme machen? Fragt sich nur, was passiert, wenn hier mal ein Fachmann reinschneit. Der klatscht euch den ganzen Kram zurecht um die Ohren. Dieses Gepfriemel an Google-Schaltungen ist ein Fauxpas von Anfang an. Niemand scheint in der Lage, oder kommt auch nur auf die Idee, eine eigene Schaltung zu entwickeln. Wie kann man so ran gehen, dabei kann man doch nur verblöden. Wünsche dann erstmal wieder viel Erfolg. Wir lesen uns ca. auf Seite 8 wieder, wo ihr noch an der gleichen Stelle steht.
Beitrag #5259770 wurde von einem Moderator gelöscht.
Scrat schrieb: > Aber klar doch. Wenn man hier schon nie was Interessantes sieht, dann > kann man solche Threads doch wenigstens zur eigenen Belustigung nutzen. > Und man darf erfahrungsgemäß noch auf viele ganz einfach gestrickte > Leute wie dich oder Peter hoffen. Dem aufmerksamen Leser dieses Threads wird mittlerweile aufgefallen sein, daß es seit längerer Zeit nicht mehr um das Neudesign eines modernen NG geht, sondern eher um die Beurteilung und möglichen Verbesserungen des billigen Banggood Kit. Die zahlreiche und tatkräftige Beteiligung aller Mitmachenden hier bezeugt das starke und ehrliche Interesse ein kostengünstiges einfaches NG zu dokumentieren und kommt bestimmt vielen Interessenten entgegen und ist der Mehrzahl im Moment besser gedient. Dank der tatkräftigen Mitarbeit vieler Forenmitglieder wurden mittlerweile schon effektive Verbesserungen des BG Kit erzielt um einige der kleinen Unzulänglichkeiten der Originalschaltung zu beheben und dürfte für viele Interessenten unter Berücksichtigung gewisser Einschränkungen den Zweck für ein gutes Wald und Wiesen NG gut erfüllen. Vergleiche mit dem in der Leistung ähnlichen HP3611E ergeben in den wichtigen Aspekten ein durchaus günstiges Bild. Um diesen schon langen Thread, nicht weiterhin ins Uferlose wachsen zu lassen, würde es freilich nahe liegen für zukünftige modernere NT Schaltungen die Deinem Niveau besser entsprechen, einen neuen Thread zu eröffnen und diesen Thread hier nur noch für die Beendigung der verbleibenden Arbeiten am BG NT zu bemühen. mfg, Gerhard
Scrat schrieb: > Warum sollte ich es also nicht mit 20 schaffen?! Weil du es nicht kannst. Weil in dem Link kein Labornetzteil abgebildet ist, sondern ein (einstellbares) Festspannungsnetzteil in diskretem Aufbau. Das kommt weder auf 0V heruner noch hat es eine einstellbare Strombegrenzung. Aber nicht mal das hast du bemerkt. Du bist einfach nur ein Dummschwätzer.
Hallo scrat, Scrat schrieb: > Peter, es ist ok, wenn auch du mich dumm anmachen musst. Das ging ja > schon etlichen Leuten vor dir so und zeigt weit mehr über dein Können Meine Selbstwahrnehnmung: Fortgeschrittener Anfänger. Ich weiß, dass ich nichts weiß. Mit dem Wissensstand kann ich kein schlechtes von einem gutem Labornetzteil unterscheiden. > und deinen Charakter, als dir lieb ist. Nur, wenn du sowas machst, dann Mein Charakter ist bodenlos bösartig, was sich aus der Tatsache ablesen lässt, dass ich Dir den Spiegel vorhalte. > doch wenigstens ohne Verletzung simpelster Logik! Im Link braucht es 16 > Bauteile. Warum sollte ich es also nicht mit 20 schaffen?! Zu diesem Punkt haben die anderen oben schon alles geschrieben. :) Scrat schrieb: > Aber klar doch. Wenn man hier schon nie was Interessantes sieht, dann > kann man solche Threads doch wenigstens zur eigenen Belustigung nutzen. Wie nennt man jemanden, der interessante Beitragsfäden zur eigenen Belustigung nutzt? > Und man darf erfahrungsgemäß noch auf viele ganz einfach gestrickte > Leute wie dich oder Peter hoffen. Ist es Dir unangenehm, wenn ich Dich als einfach gestrickter Mensch darauf hinweise, dass Deine Belustigung nach dem Motto "Ich weiß was, was ihr nicht wisst, ätsch!" erfolgt? Ich kenne das, im Alter unter zehn habe ich auch sowas gesagt. > Das Perverseste an der Sache ist, daß ich gar keine große Leuchte in der > Schaltungsentwicklung bin. Aber der Standard scheint so erschreckend > niedrig zu liegen, daß selbst gehobenes Halbwissen inzwischen schon der > Kracher ist. Unglaublich, aber was will man denn auch erwarten, die Welt > verblödet eben. Warum sollte das hier die Ausnahme machen? Als fortgeschrittener Anfänger kann ich das nicht beurteilen, bin aber für jeden Erkenntnisfortschritt dankbar! > Fragt sich nur, was passiert, wenn hier mal ein Fachmann reinschneit. > Der klatscht euch den ganzen Kram zurecht um die Ohren. Jetzt sprichst Du in der dritten Person. Also bist Du gar kein Fachmann? Sonst hättest Du doch schon längst hier hereinschneien können und allen "den Kram um die Ohren klatschen" können. Der Respekt der Halbgebildeten und der fortgeschrittenen Anfänger wie mich wäre Dir sicher. > Dieses Gepfriemel an Google-Schaltungen ist ein Fauxpas von Anfang an. > Niemand scheint in der Lage, oder kommt auch nur auf die Idee, eine > eigene Schaltung zu entwickeln. Wie kann man so ran gehen, dabei kann > man doch nur verblöden. Wieso? Hast Du denn nicht richtig gelesen? Sylaina und Lurchi haben geliefert. Sylaina hat gezeichnet und gebaut, Lurchi gezeichnet. Du hast nur darüber geredet. :) Was spricht dagegen, fremde Schaltungen zu analysieren und zu verbessern? > Wünsche dann erstmal wieder viel Erfolg. Wir lesen uns ca. auf Seite 8 Danke, und lass' mal Dein Licht über uns leuchten! Bei Gelegenheit bau' mal Deinen Entwurf. Vielleicht gibt es ja noch Verbesserungsmöglichkeiten oder es gibt doch noch solche Haken, die Dein Konzept vielleicht sogar disqualifizieren?
Peter M. schrieb: > Bei Gelegenheit bau' mal Deinen Entwurf. Es hat hier in diesem Thread schon mal einer einen Entwurf mit nur 18 verschiedenen Bauteilen gemacht und sogar für µC vorkonfiguriert. Mein Entwurf mit 20 Bauteilen ist somit hinfällig. Außerdem hätte der Entwurf schließlich auch von MIR sein können!
Scrat schrieb: > Peter M. schrieb: >> Bei Gelegenheit bau' mal Deinen Entwurf. > > Es hat hier in diesem Thread schon mal einer einen Entwurf mit nur 18 > verschiedenen Bauteilen gemacht und sogar für µC vorkonfiguriert. Mein > Entwurf mit 20 Bauteilen ist somit hinfällig. Außerdem hätte der Entwurf > schließlich auch von MIR sein können! Danke. Aber der mittig angeordnete LM358 für die Strombegrenzung, kann der den Strom wirklich bis auf Null begrenzen? Der ist doch nicht Rail-To-Rail und die Versorgung des Operationsverstärkers hängt ja an Masse, oder?
Peter M. schrieb: > Scrat schrieb: >> Peter M. schrieb: >>> Bei Gelegenheit bau' mal Deinen Entwurf. >> >> Es hat hier in diesem Thread schon mal einer einen Entwurf mit nur 18 >> verschiedenen Bauteilen gemacht und sogar für µC vorkonfiguriert. Mein >> Entwurf mit 20 Bauteilen ist somit hinfällig. Außerdem hätte der Entwurf >> schließlich auch von MIR sein können! > > Danke. > Aber der mittig angeordnete LM358 für die Strombegrenzung, kann der den > Strom wirklich bis auf Null begrenzen? > > Der ist doch nicht Rail-To-Rail und die Versorgung des > Operationsverstärkers hängt ja an Masse, oder? Das geht schon. Der LM358 geht ja fast bis auf Null herunter beim Ausgang. Dann kommt noch die negative Spannungs Verschiebung durch den Laststrom. Um Null am Ausgang erreichen zu können braucht der OPV Ausgang nur auf rund 0.5V herunterzugehen. Aber für ein 2A NT ist der Strommeßwiderstand ungünstig bemessen. Der verbrät ja bei 2A 4W. Da verbrennst Du Dir die Finger. Lurchi schlägt vor für jedes A mindestens 2200uF am Lade Elko vorzusehen. Das Ausgangstrimpoti gefällt mir nicht besonders weil bei Ausfall des Greifers die Spannung auf den Maximalwert hochschnellen würde. Günstiger wäre es nur einen festen Spannungsteiler zu verwenden. Ein Poti ist da nicht wirklich notwendig. Ob etwas OPV Kompensation notwendig ist, müßte man untersuchen. Bei uC Betrieb wird die Stromvoreinstellungspannung durch den Spannungsabfall des Messwiderstands beeinflußt. Das ist unbequem und Nachteil dieser Art von Schaltung. Auch das BG NT hat dieses Problem.
Der letzte Beitrag mit dem lächerlichen Schaltplan und den Uralt-Bauteilen ist selbstverständlich nicht von mir. Ich kenne das ganze Elend hier seit Jahren. Aber daß man jetzt sogar noch meine bescheidene Identität klauen muss, ist eine neue Qualität.
Scrat schrieb: > Der letzte Beitrag mit dem lächerlichen Schaltplan und den > Uralt-Bauteilen ist selbstverständlich nicht von mir. > > Ich kenne das ganze Elend hier seit Jahren. Aber daß man jetzt sogar > noch meine bescheidene Identität klauen muss, ist eine neue Qualität. Jaja, das kommt vor wenn man ein Gast Operateur ist:-)
Nee, das kommt nur dann vor, wenn man mit den völlig falschen Leuten Umgang hat!
Scrat schrieb: > Nee, das kommt nur dann vor, wenn man mit den völlig falschen > Leuten > Umgang hat! Mitgefangen, mitgehangen:-)
Gerhard O. schrieb: > Scrat schrieb: >> Der letzte Beitrag mit dem lächerlichen Schaltplan und den >> Uralt-Bauteilen ist selbstverständlich nicht von mir. >> >> Ich kenne das ganze Elend hier seit Jahren. Aber daß man jetzt sogar >> noch meine bescheidene Identität klauen muss, ist eine neue Qualität. > > Jaja, das kommt vor wenn man ein Gast Operateur ist:-) Das aus dem Forist Scrat jetzt schon eine ganze Familie erwachsen ist, überfordert mich als einfach gestrickten Menschen kolossal. Man kann's auch übertreiben mit der "plausible deniability"...
Als bis jetzt sind wir nur zu zweit...ich und mein billiges Double.
Eigentlich hätte ich am meisten Grund mich zu ärgern weil es mir passiert ist. Ich glaube ich werde die Konsequenzen ziehen müssen... Life is tough:-)
Vielleicht sollte man die IP Adressen "desjenigen" vergleichen, denn langsam wirds zur Farce und völlig am Thema vorbei
Rolf B. schrieb: > völlig am Thema vorbei Genau das ist es. Daher darf der polnische Scrat jetzt gern weiter quaken, ich schaue wie versprochen erst wieder auf Seite 7 oder 8 rein.... Bis dann!
Scrat schrieb: > ich schaue wie versprochen erst wieder auf Seite 7 oder 8 > rein.... > Bis dann! Du machst mir eine Freude zum Jahresende SCNR
was sagt uns das? Hier läuft definitiv was falsch! Die Moduratoren sollten sich da mal was einfallen lassen, das ist doch Scheiße, das jeder Popel hier sogar seine Projekte vorstellen darf, ohne reale Identität, meine Fresse!
Schade - Und ich hatte die Illusion das könnte ein nicht moderierter Thread bleiben weil sich alle so gut benehmen und wir unsere Differenzen unter uns bereinigen können. Also. Wer macht mit in positiver Weise? Noch sind wir "Moderator Free" (Das ist jetzt nicht böse gemeint). Und jetzt wieder zurück zur Sache, verd... noch mal!!! Schönes Neues Jahr noch, Gerhard
Hallo, Scrat schrieb: > was sagt uns das? Hier läuft definitiv was falsch! Könnte sein... > Die Moduratoren sollten sich da mal was einfallen lassen, das > ist doch Scheiße, das jeder Popel hier sogar seine Projekte > vorstellen darf, ohne reale Identität, meine Fresse! ...andererseits kann sich hier sogar jeder "Popel" herablassend über das Engagement anderer lustig machen, über Schaltungs-Designs anderer herziehen und sich wichtig machen mit wie wenig Bauteilen man doch auskommt ohne auch nur ein Beispiel zeigen zu müssen ob das überhaupt realisierbar ist. Wenn man es so betrachtet: Nö, hier läuft gar nichts falsch. rhf
Und ich bin jetzt schon der vierte Scrat, dafür nenne ich mich aber fairer Weise 'Der falsche Scrat', damit man mich von den anderen drei Scrat's auseinander halten kann. Dann haben die Leser einen besseren Überblick. Ich fasse zusammen: Der echte Scrat möchte eine zeitgemäße Labornetzteilvariante mit wenigen Bauteilen (ca. 20 Stück). Die Bauteile sollten möglichst einem modernen Standard entsprechen. Wenn dem echten Scrat das gelingt und die Funktion erfüllt, hätte er damit gewonnen. Der zweite Scrat hat ein Netzteil mit nur 18 Bauelementen kreiert und auch noch für einen µC vorkonfiguriert, allerdings mit veralteten Bauteilen, die aber immer noch leicht in großen Mengen zu beschaffen sind. Alt bedeutet ja nicht gleich schlecht! Der dritte Scrat hat bisher noch nichts konstruktives zum Thema Labornetzteil beigetragen. Ich, als der vierte Scrat, denke aber im Gegensatz zum echten Scrat, dass bereits auf Seite 4 oder maximal 5 eine allgemeinverträgliche Lösung vorliegt, die nicht allzu kompliziert ist. Die Komplexität eines Labornetzteils hängt auch von den Ansprüchen ab.
Hallo, Der falsche Scrat schrieb: > Der zweite Scrat hat ein Netzteil mit nur 18 Bauelementen kreiert... Vielleicht sollte der "zweite Scrat" nochmal nachzählen... rhf
Roland F. schrieb: > Vielleicht sollte der "zweite Scrat" nochmal nachzählen... Scrat schrieb: > einen Entwurf mit nur 18 > verschiedenen Bauteilen gemacht Der zweite Scrat sprach von 18 verschiedenen Bauteilen. Widerstände mit gleichen Werten werden demnach nur einmal gezählt. Dann kommt das mit den 18 verschiedenen Bauteilen sogar hin. ;)
Auch Widerstände mit gleichen aufgemalten Werten sind nicht gleich, es gibt diese ominösen Toleranzen.
Die ganz einfache Schaltung mit den "18" Teilen funktioniert, wenn auch nicht besonders gut. Ich habe selber ein ganz ähnlich aufgebautes Netzteil. Die Stromregelung ist aber langsam und so wie gezeigt ist auch das Verhalten mit stark kapazitiver Last grenzwertig. Beim Übergang aus der Strombegrenzung dürfte man ggf. einen recht heftigen Überschwinger in der Spannung bekommen - da sollte man wenigstens die 10 µF am Ausgang etwas vergrößern. Der weiter oben diskutierte Bausatz (vor allem mit den Änderungen) ist in der Hinsicht schon besser und auch nicht so viel Aufwändiger (auch da könnte man einen TL082 nutzen, wenn man auf den nicht unbedingt nötigen Nullpunkts-abgleich verzichtet. Die Frage ist da halt nur ob man bei kleiner Spannung mit der Platine aus dem Bausatz und ein paar kleineren Änderungen auskommt, oder für etwas größere Spannung dann doch eine eigene Platine macht, etwa für eine extra Filterung und Begrenzung der Spannung für die OPs. Noch relativ offen ist die Frage wie die Schaltung mit den billigen LED Anzeigemodulen für Strom und Spannung zusammenarbeite. Ideal wäre es wohl dort den existierende Shunt mit zu nutzen - ob und wie es geht hängt aber von den Modulen ab.
Hallo, Der falsche Scrat schrieb: > Der zweite Scrat sprach von 18 verschiedenen Bauteilen. Widerstände mit > gleichen Werten werden demnach nur einmal gezählt. Dann kommt das mit > den 18 verschiedenen Bauteilen sogar hin. ;) Wenn das so ist, schlage ich vor das nur noch 1 Ohm-Widerstände und 10uF-Kondensatoren verbaut werden. Dann kommt man sogar mit noch weniger Bauteilen hin. rhf
Lurchi schrieb: > Die ganz einfache Schaltung mit den "18" Teilen funktioniert Na ja. 18V~ macht bei 10% Netzunterspannung nach Gleichrichtung 21V, bei 2A mit 2200uF fallend auf 11V, damit kann man keinen Regler bis 20V aufbauen. 18V~ bei 10% Netzüberspannung sind nach Gleichrichtung 26V, bei 2A 52 Watt, das verheizt kein BD643 selbst wenn er mit 62.5W angegeben ist - bei 25 GradC Gehäusetemp. Der schafft auf realistischem Kühlkörper nur 26W. Zudem liegt 26V/2A ausserhalb seiner SOA. Es ist der typische Pfusch von Hobbyistenschaltungen die ohne Sinn und Verstand aufgtebaut wurden, aber Hauptsache einfach und dafür mit hochgelogenen Leistungsangaben. Allerdings recht ähnlich dem kommerziellen Netzteil P202(D). Lurchi schrieb: > Der weiter oben diskutierte Bausatz (vor allem mit den Änderungen) ist > in der Hinsicht schon besser und auch nicht so viel Aufwändiger Auch der Bausatz ist nachweislich untauglich und erfüllt nicht seine beworbenen Leistungsangaben. Statt 30V/3A kann man ihn nur für 25V/2A nutzen, weil ein 24V~ Trafo das Maximum der Gefühle für die 36V OpAmps ist und mehr als die 60 Watt dem TO3P Transistor nicht zuzutrauen sind. Aber in diesem Thread wurden ja reichlich Umbauvorschläge gemacht.
Michael B. schrieb: > 18V~ bei 10% Netzüberspannung sind nach Gleichrichtung 26V, bei 2A 52 > Watt.... Ach ja... Wie schön ist es doch, sein Netzteil im Kurzschlußbetrieb ünber Stunden zu betreiben, ohne das zu bemerken... Wahnsinn. Es ist hier so, wie es hier immer ist: Die Beteiligten machen das madig, was nicht von ihnen selbst erdacht und dimensioniert wurde. So wird das hier als 8mm-Endlosschleife immer weiter laufen. Paul
Paul B. schrieb: > Wie schön ist es doch, sein Netzteil im Kurzschlußbetrieb ünber Stunden > zu betreiben Ein (Labor)netzteil muss das aushalten, z.B. beim Laden einer einzelnen Akkuzelle oder Galvanik weil man was vernickeln will darf es nicht abrauchen. Paul B. schrieb: > Es ist hier so, wie es hier immer ist: Die Beteiligten machen das > madig, was nicht von ihnen selbst erdacht und dimensioniert wurde Die Klügeren der Beteiligten erkennen Defizite, den den Reimeschreibern und Jubelpersern mangels Fachkenntnis nicht auffallen.
MaWin schrieb: > Ein (Labor)netzteil muss das aushalten, z.B. beim Laden einer einzelnen > Akkuzelle oder Galvanik weil man was vernickeln will darf es nicht > abrauchen. > > Paul B. schrieb: >> Es ist hier so, wie es hier immer ist: Die Beteiligten machen das >> madig, was nicht von ihnen selbst erdacht und dimensioniert wurde > > Die Klügeren der Beteiligten erkennen Defizite, den den Reimeschreibern > und Jubelpersern mangels Fachkenntnis nicht auffallen. Was sollte ein Labornetzgerät Deiner Ansicht nach NOCH für Aufgaben ausfüllen können? Sollte man damit Fahrzeuge bei -20 Grad starten können, sollte man es als Ersatz für ein E-Schweißgerät benutzen können oder was? Das blöde Gelaber hier ist so nervtötend...
Glaube fast, daß das mit einem LNG nichts mehr wird, wenn man so in die Runde schweift - Altbewährt und bis dato ohne Ausfälle, daß seit Jahrzehnten: ELV 0-20V; 0-5A ELV 0-30V; 0-2A Elektor 0-35V; 0-3A MfG Eppelein
Eppelein V. schrieb: > ELV 0-20V; 0-5A > ELV 0-30V; 0-2A > Elektor 0-35V; 0-3A Die Modellbezeichnung wäre schon aufschlussreich, ansonsten kriegt der Beitrag so einen "Scrat"-Charakter. :)
> ..Beitrag so einen "Scrat"-Charakter. Da isser, der wahre echte Scrat. http://de.iceage.wikia.com/wiki/Scrat
uiuii schrieb: >> ..Beitrag so einen "Scrat"-Charakter. > > Da isser, der wahre echte Scrat. > http://de.iceage.wikia.com/wiki/Scrat Lustig über Leute machen könnt ihr ganz gut. Sonst NICHTS. Also hör bitte auf damit.
Es ist JETZT eine gute Gelegenheit, taugliche Entwürfe aus eigener Feder zu entwickeln und hier vorzustellen. Villeicht kann man das mit eineigen Bemerkungen zur Berechnung garnieren. Ich überlege auch den nachbau eines LNG und brauche hierzu Informationen. Gruss Robert
Vielleicht kann ja jemand von den Beteiligten nochmal den letzten, von allen Beteiligten abgesegnten Stand des Projektes darstellen. Vielleicht kann man dort ja einen praktikablen Zwischenstand setzen, den der Einzelne dann nach seinen Wünschen abändern kann. Oder soll der thread zum öffentlichen Beweis der Unfähigkeit eines funktionierenden Projektmanagments der hier anwesenden Elektronik-Fachkräfte verkommen?
Mike B. schrieb: > Vielleicht kann ja jemand von den Beteiligten nochmal den letzten, von > allen Beteiligten abgesegnten Stand des Projektes darstellen. Vielleicht > kann man dort ja einen praktikablen Zwischenstand setzen, den der > Einzelne dann nach seinen Wünschen abändern kann. > Evtl. wäre es hilfreich, wenn das dann in Form eines Wiki Artikels festgehalten werden würde!?
Das BG Konzept als billiges Kit ist mit den bisherigen Änderungen jederzeit nachbaufähig und die Fähigkeiten für den Hausgebrauch durchaus brauchbar. Sobald meine Zeit es zuläßt werde ich es selber fertig aufbauen. Ein Test/Experiment Exemplar ist geplant und eine Dreifachausführung mit Tracking mit den Doppel LCD Instrumenten. Die Unterlagen werde ich dann mit Bildern zusammen stellen und vielleicht wäre das Wiki gut dafür geeignet in diesen Stadium um die bisher erreichten Ergebnisse festzuhalten. Ich bin dafür, die bisher geleistete Arbeit aller Beteiligten zu Ende zu bringen und uns nicht ablenken lassen. Die Resultate sind doch überzeugend. Es wurde doch bis jetzt schon so viel Zeit reingesteckt, daß wir uns nicht verzetteln sollten und die Zeit aller Beteiligten verschwendet zu haben. Das wäre halt meine Meinung zum Stand der Dinge. Ein neues, ultimatives Konzept kann man ja später, wenn man so will, anfangen. Das BG NT füllt bestimmt eine gewisse Nische aus. Gerhard
Habt ihr zu wenig oder das falsche zu Weihnachten bekommen? So viele negative Schwingungen... Langsam komme ich mit meiner eigenen (hoffentlich!) verbesserten Platine voran. Den aktuellen Zwischenstand stelle ich gerne zur Diskussion und freue mich über Verbesserungsvorschläge und Fehlerkorrekturen, bevor ich weiter mache. Der linke Teil der Platine ist nicht fertig! Was soll bei meiner Platine anders sein als beim Original? * 2 Leistungstransistoren (optional) Die Emitterwiderstände passen noch nicht so recht, mal sehen ob die überhaupt auf der Platine bleiben können oder müssen. * Flexibler Trafoeingang: 1 x 24V, 2 x 12 V in Reihe oder parallel. Dafür sind die Brücken J1 und J2 vorgesehen. Natürlich können auch andere Trafospannungen genutzt werden. * Optionale Relaisumschaltung * Zwei Shuntwiderstände * Mehr Platz für den Ladeelko * 12V mittels LM317 * 30V mit Z-Diode begrenzt für IC2 * Optionaler Sense Anschluss (NUR für die Ausgangsbuchsen, NICHT extern!) * Optimierungen aus diesem Thread * Standbytaster * Übertemperaturabschaltung Das meiste davon ist optional, weil es eben drauf ankommt, was man konkret im jeweiligen LNG haben will. Die Schaltungsteile um die beiden LM393 sind als Platzhalter zu sehen, da muss ich noch nachdenken. Falls mir dabei jemand helfen will, sehr gerne! Zur Trafoumschaltung. Ich hätte die Spannung vom Poti abgegriffen und danach die Umschaltung gesteuert. Ist das ok oder wäre es bessser, die Ausgangsspannung als Bezug für die Umschaltung zu nehmen? Die Temperaturüberwachung möchte ich mit einer Diode als Fühler machen, weil die so schön am Kühlkörper befestigt werden kann, wenn ich einen Transistor im TO126-Gehäuse dafür nehme. Die Schaltung, die gerade im Plan drin ist, funktioniert sehr gut (allerdings mit einem LM358 statt des 393) als Regler meiner el. Last. Allerdings brauche ich hier keine stetige Regelung, sondern nur einen Schaltpunkt. Muss also noch geändert werden. Was noch komplett fehlt: Die Implementierung der Anzeigen. In Reihe zu den Shunts kommt noch eine optionale Anschlussmöglichkeit für den evtl. vorhandenen Shunt eines Panelmeters. Sinnvoll? Wie auch immer, wenn es der Platz hergibt, möchte ich Steckverbinder für die Instrumente mit auf der Platine haben. Der Steckverbinder an dem V+ anliegt, kann verwendet werden, um einen externen DC/DC-Wandler anzuschließen. Sei es für Panelmeter oder um zusätzliche Festspannungen bereitzustellen. Nuer der Vollständigkeit halber habe ich noch ein Bild der inzwischen geänderten Frontplatte angehängt. Jetzt als Rechtshänderversion. Es kommt eben eine Alublende vor die bestehende Front, dann müssen mich die vorhandenen Ausbrüche nicht stören. Erfolgreiches neues Jahr!
Erwin, aus ergonomischen Gründen würde ich mehr Abstand zwischen den Anschlußbuchsen und den Reglern lassen.
Bei einer eigenen Platine werde ich eventuell versuchen, mich nicht in das China-Format 100 mm x 100 mm zu zwängen, sondern Euro-Format zu nutzen. Die Platine zeichne ich mir dann von Hand mit ätzfestem Lack. Es werden ja fast ausschliesslich "normale" THT-Bauteile eingesetzt. Im früheren Leben ging das problemlos. Photobeschichtete Platinen gehen mangels geeignetem Drucker bis auf weiteres bei mir nicht. Guten Rutsch!
Peter M. schrieb: > aus ergonomischen Gründen würde ich mehr Abstand zwischen den > Anschlußbuchsen und den Reglern lassen. Genau, und dicke Gummifüße drunter. Rechts die beiden gelben Festspannungsausgänge, aus gestaltungstechnischen Gründen, vielleicht nicht ganz so in die Ecken quetschen. Edit: Ich dachte, ich hätte den 1300sten Beitrag erwischt. Schade, dann habe ich wohl zu langsam gemalt.
Blöde wie immer schrieb: > Was sollte ein Labornetzgerät Deiner Ansicht nach NOCH für Aufgaben > ausfüllen können? PC und uC steuerbar, Arbiträrgenerator inkl. Bedingung (wenn 20V erreicht sind, schalte auf 18V) vordefinierte als Ladecontroller für Akkus beliebiger Chemie, 2 Netzteile zur Kennlinienaufnahme und Transistor-SOA überprüfung, Dauerprotokollierung per PC.... Geht alles, wenn man es selbst und vernünftig baut (also z.b. 0.5% genau wegen LiIon).
Für die Umschaltung des Trafos sollte man eher die tatsächlich Ausgangsspannung nutzen und genügend Hysterese vorsehen. Nur so kann man sicher sein, dass auch bei einem Kurzschluss oder wenn die Strombegrenzung aktiv ist, die kleinere Trafospannung genutzt wird. Ein zu häufiges Umschalten des Relais gilt es zu vermeiden - zur Not auch mit einer Abschaltung den Fehlerfall. Die Diode D11 sollte ggf. ein etwas größerer Type sein - üblich ist es am Ausgang eine Diode zu haben die Wenigstens den Strom des Netzgerätes schafft, für den Fall, dass man 2 gleiche Netzteile in Serie hat und eines den Strom auf fast 0 runter geregelt hat. Die im Plan eingezeichnete 1N5711 ist schon recht spezifisch, das kann auch eine andere Diode sein, etwa BAT54, BAT48 oder irgend ein eher günstige Shottkysdiode.
Erwin E. schrieb: > Langsam komme ich mit meiner eigenen (hoffentlich!) verbesserten Platine > voran. Sehr schön, denn die zusätzlichen Teile gehören zu einem ordentlichen Labornetzteil dazu. Wie Trafoumschaltung, Lüftersteuerung, Übertemperaturabschaltung, Displays, Ausgangsschalter. Aber wenn du die Vorgabe des Spannungsregler-OpAmps mit dem BS170 fast auf 0 zwingst, der Strom aber hoch eingestellt ist, fliesst dieser hohe Strom beim Kurzschluss am Ausgang immer noch, und die Endtransistoren werden maximal belastet. Sie sind nicht abgeklemmt. Das Kurzschliessen von OpAmp Ausgängen, wie es Q1 und D60/68 machen, ist aber ebenfalls uncool, es treibt die Stromaufnahme der OpAmps bis 45mA hoch. Emitterwiderstände kann man ggf. stehend anbringen, das kühlt besser.
Die meisten der OPs liefern im Kurzschluss Fall keinen so hohen Strom. Die Abregelung durch Q1 und D60/D68 sollte bei der Schaltung auch nur kurzzeitig auftreten (etwa beim Einschalten für vielleicht 50 ms durch Q1), die durch D60/D68 maximal für ein paar 10-100 µs beim plötzlichen Einsetzen der Strombegrenzung. Der Einwand mit dem BS170 ist nicht ganz gerechtfertigt: Damit wird nur die Spannung auf ein paar mV reduziert, aber auf ein paar mV mit dem Shunt. Auch im Kurzschlussfall fließen da nur einige mA, vielleicht mal 10 mA, je nach Offset-Einstellung am OP. Ideal ist es trotzdem nicht.
Lurchi schrieb: > aber auf ein paar mV mit dem Shunt. Stimmt, das hatte ich übersehen, meine Beschreibung gilt wen er vor dem shunt angeordnet wäre. Aber D60/68 sind doch immer aktiv, wenn der Regler im voltage mode ist.
Lurchi schrieb: > Für die Umschaltung des Trafos sollte man eher die tatsächlich > Ausgangsspannung nutzen und genügend Hysterese vorsehen. Nur so kann man > sicher sein, dass auch bei einem Kurzschluss oder wenn die > Strombegrenzung aktiv ist, die kleinere Trafospannung genutzt wird. Ja, aber ich würde sogar noch etwas weiter gehen und unmittelbar die Spannung über dem Leistungstransistor messen, denn die muss ja tatsächlich überwacht werden. Man fängt damit neben dem von Dir genannten auch Eingangsspannungsänderungen mit auf. Der Aufwand ist minimal, siehe Anhang. Der PNP liefert (für Uce>>Ube) einen zur Uce des NPN proportionalen Kollektorstrom Richtung Masse. Den kann man mit einem Komparator mit Hysterese zur Relaisumschaltung nutzen.
MaWin schrieb: > Blöde wie immer schrieb: >> Was sollte ein Labornetzgerät Deiner Ansicht nach NOCH für Aufgaben >> ausfüllen können? > > PC und uC steuerbar, Wer braucht denn so was? Arbiträrgenerator inkl. Bedingung (wenn 20V > erreicht sind, schalte auf 18V) Verlustleistung eines LNG ist weitestgehend uninteressant. vordefinierte als Ladecontroller für > Akkus beliebiger Chemie, Da nimmt man kein LNG für! 2 Netzteile zur Kennlinienaufnahme Dafür gibt es den Komponententester am Oszi. Zudem steht ein zweites LNG bereit. und > Transistor-SOA überprüfung, Dauerprotokollierung per PC.... Quatsch! > > Geht alles, wenn man es selbst und vernünftig baut ...zu viele Ansprüche an ein LNG, es wird unübersichtlich/ bedienungsunfreundlich. (also z.b. 0.5% genau > wegen LiIon). Dafür nimmt man ein spezielles Ladegerät und kein LNG. Solange nicht die Zielsetzung definiert ist, das Aufgaben-/Einsatzgebiet, wird das hier nichts. Worauf wird hingearbeitet? Welche Anforderungen an das LNG werden gestellt? Bastelwerkstatt oder Forschungslabor? Das müßte zuallererst mal klargestellt werden, bevor man mit dem Konstruieren loslegt. Ich habe schon bemerkt, daß stellenweise auch sehr bescheidene Ansprüche bestehen.
> Transistor-SOA überprüfung
Dann aber nicht vergessen, gleich ein Entsorgungsbehältnis mit
Schwingklappe in das LNG zu integrieren, wo man die Transistoren
reinschmeissen kann, die den SOA-Test nicht bestanden haben.
.-)
juergen schrieb: > Arbiträrgenerator inkl. Bedingung (wenn 20V >> erreicht sind, schalte auf 18V) > Verlustleistung eines LNG ist weitestgehend uninteressant. LNG mit paar Watt ja, nicht doch bei hohem Strom und somit verbindener Verlustleistung. juergen schrieb: > vordefinierte als Ladecontroller für >> Akkus beliebiger Chemie, Da nimmt man kein LNG für! Ich sage mal so: Ich baue /kaufe kein Ext. Ladegeräte für jeden Akkutyp. Wenn mein "Universal" Netzgerät das kann, wäre es sehr angenehm. Du redest gerne von deinem selbst gebauten Netzgerät mit 723er. Ich finde schön, dass du das kannst. Es ist zwar nicht meine Geschmack aber ich habe auch gelernt, dass andere Leute auch andere Vorstellungen haben. juergen schrieb: > MaWin schrieb: >> Blöde wie immer schrieb: >>> Was sollte ein Labornetzgerät Deiner Ansicht nach NOCH für Aufgaben >>> ausfüllen können? >> >> PC und uC steuerbar, > > Wer braucht denn so was? Ich. Wenn du mit sowas nicht anfangen kannst, dann lass mal bitte deine Füße still halten. Ich finde sowas sehr nützlich.
Die Dioden D60/D68 sind nur aktive, wenn der Stromregler versucht die Ausgangsspannung deutlich unter 0 zu bringen - das kann bei schnellen Transienten kurzzeitig passieren. Wenn die Spannungsregelung aktiv ist, geht der OP für die Stromregelung in Richtung der positiven Versorgung, D60/D68 sperren also. Wenn da länger viel Strom fließen würde, würde auch die negative Versorgung zusammenbrechen, denn die ist nur für einen Begrenzten Strom ausgelegt. Die Trafoumschaltung über die Differenz am Endstufentransistor ist im Prinzip gut. Der Weg mit dem PNP Transistor bringt aber etwas "Leckstrom" an der Endstufe vorbei. Das sollte auch direkt per Komparator gehen: Ausgangsspannung (bzw. ein Teil davon) gegen einen Vergleichswert, der von der Spannung vor den Leistungstransistoren abhängt. Ein möglich Steuerung per PC / µC ist ein 2. Schritt, der schon einmal weiter oben diskutiert wurde. Die Soll-spannungen werden per µC und DACs vorgegeben (statt der Poies). Die Messung kann dann ggf. auch der µC übernehmen. Wenn gewünscht ist der logische weg zur Verbindung zum PC heute wohl per UART über 2 Optokoppler zu einer kleinen USB-UART Brücke, die über den USB versorgt wird. Platinen dafür gibt es sogar schon fertig.
Lurchi schrieb: > Der Weg mit dem PNP Transistor bringt aber etwas > "Leckstrom" an der Endstufe vorbei. Man kann das doch leicht so dimensionieren, dass es nur einige µA sind, und etwas Ausgangsruhestrom braucht die Schaltung (z.B. durch etwas Strom zu den -5V), weil sonst der Ausgangswiderstand sehr groß und der ausgangsseitige Tiefpass sehr niederfrequent wird, was durch die Korrektur nicht abgedeckt ist und zu Instabilität führt.
ArnoR schrieb: > Der Aufwand ist minimal, siehe Anhang. Der PNP liefert (für Uce>>Ube) > einen zur Uce des NPN proportionalen Kollektorstrom Richtung Masse. Den > kann man mit einem Komparator mit Hysterese zur Relaisumschaltung nutzen Verstehe ich nicht. Annahme der Trafo hat 2 x 12V~ umgeschaltet gleichgerichtet also 15V= und 30V=. Der Ausgang wird von 0 auf 24V hochgeregelt. Das Relais steht auf 15V= bis die Ausgangsspannung sich den 15V so annähert dass dein Transistor zu wenig Differenzspannung sieht, sagen wir 3V, der Komparator erkennt das und schaltet mit dem Relais auf 30V= Dann ist doch gleich die Differenz wieder grösser als 3V, dein Transistor liefert das ans Relais und das schaltet auf 15V= zurück, was dann derbe nicht reicht, die Ausgangsspannung soll ja auf 24V steigen. Selbst wenn man ein FlipFlop (NE555) einbaut, das die einmalige Unterschreitung speichert, ist nichts gewonnen, denn niemand schaltet das FlipFlop zurück. Ich sehe nicht, wie deine Schaltung funktionieren soll.
Das Relais schaltet bei Uce <=3V auf 30V= und bei (zB) Uce >=19V auf 15V= zurück.
MaWin schrieb: > Dann ist doch gleich die Differenz wieder grösser als 3V... Die Erklärung hat Eskimo schon geliefert. Du hast die Hysterese übersehen. Man macht die etwa so groß, wie der Rohspannungssprung am Schaltungseingang ist. Wenn man will, kann man mit dem Uce-proportionalen Strom auch eine SOA-Begrenzung machen, indem man den maximalen Ausgangsstrom von der Uce abhängig macht.
Eskimo schrieb: > Das Relais schaltet bei Uce <=3V auf 30V= > und bei (zB) Uce >=19V auf 15V= zurück. Oh ja, mit so grosser Hysterese hatte ich nicht gerechnet, eher nur 3V.
MaWin schrieb: > Oh ja, mit so grosser Hysterese hatte ich nicht gerechnet, eher nur 3V. Warum denn nur mit 3 V Hysterese? Ist doch klar, dass er dann immer umschalten würde: Uce < 3 V => es werden 15 V hinzugeschaltet => Uce > 15 V, Hyterese bei 3 V => die zugeschalteten 15 V werden direkt wieder weggeschaltet, wieder Uce < 3 V, 15 V werden wieder hinzugeschaltet usw. Sowas kann natürlich nicht funktionieren. Als Hysterese muss ich natürlich die Spannung berücksichtigen, die ich hinzu schalte.
Die Hysterese muss schon sehr groß ausfallen. Wenn man die Spannung vor dem Transistor berücksichtigt, muss man auch Rippel berücksichtigen. D.h. schon so hat man da ggf. bis etwa 4 V Bandbreite. Schon diesen Unterschied muss man berücksichtigen. Je nach Relais muss man beim Umschalten auch noch einplanen, dass ggf. beim Umschalten kurze Zeit kein Strom fließen kann und die Spannung also beim Umschalten noch einmal extra einbricht, bevor die höher Stufe wirkt. Bei Schalten zur höheren Spannung wird anfangs auch ein deutlicher Strom fließen, weil der Elko nachgeladen werden muss. Das Relais und auch der Trafo werden damit belastet - ein zu häufiges Umschalten gilt es also zu verhindern durch eine genügende Hysterese. Für das Umschalten von der hohen zur niedrigen Spannung wäre ggf. auch ein kleine Verzögerung nicht schlecht - einige Sekunden länger von der hohen Spannung ist das kleinere Problem als ein hin und her etwa bei einer Last mit schwankendem Stromverbrauch. Da kann es dann schon passieren, dass man erst bei 8 V am Ausgang den Trafo von 24 V auf 12 V runter schaltet. Die Wirkung der Trafoumschaltung auf die Verlustleistung ist also gar nicht so hoch, wie man vielleicht denkt.
Danke für eure Überlegungen zur Trafoumschaltung. Mein Chinanetzteil (das gleiche, über das hier: Beitrag "Labornetzteil NG1620-BL defekt" diskutiert wird - der Schaltplan ganz unten, mit dem zusätzlichen 741) hat eine Trafoumschaltung mit erstaunlich kleiner Hysterese. Von unten erfolgt die Umschaltung bei 7,45V, von oben bei 7,3V. Das funktioniert ganz gut. Inwiefern beim Umschalten die Spannung einbricht, kann ich mangels geeigneter Messtechnik nicht sagen. Als problematisch empfand ich die Umschaltung bisher eigentlich nicht.
In der Regel funktioniert es mit einer so kleinen Hysterese, weil sich die Spannung am Ausgang halt nur selten wirklich dynamisch ändert. Der Vergleich geht bei BG1620 halt zwischen einer festen Ref. Spannung und der Ausgangsspannung. Die Umschaltung wird aber ggf. stark gefordert, wenn das Netzteil in die Strombegrenzung geht, so dass die Ausgangsspannung öfter man einbricht. Ein so ein Fall wäre etwa ein DC motor der in den Stromspitzen die Strombegrenzung anspringen lässt. Das hier diskutierte Netzteil hat einen recht kleinen Kondensator am Ausgang, so dass die Einbrüche ggf. noch höher werden, bzw. leichter auftreten. Beim Umschalten kann es schon recht stark funken, so dass man ein häufiges Umschalten vermeiden sollte. Mehr Hysterese wäre ein Weg. ggf. auch eine unsymmetrische Filterung, so dass kurze Einbrüche der Spannung nicht gleich zum Umschalten des Relais führen.
Habe im Augenblick nur recht wenig Zeit für Hobby; deshalb große Funkstille:-) Habe da mal eine ergonomische Frage: Ich habe beim Einfach BG LNG einen DC Umschalter vorgesehen. Ich fand nun im städtischen Elektronikgeschäft einen attraktiven Kippen Umschalter mit ON-OFF-ON. Der Plan ist nun, diesen Schalter zweifach einzusetzen: Position 1: NG DC an, LCD zeigt tatsächlichen Ausgangsstrom an. Mitte: NG DC an, I-Set-Modus um die Strombegrenzung am LCD ablesen zu können. Der Ausgang bleibt also an und die Strombegrenzungseinstellung wirkt natürlich auf die Last. Position 2: DC Ausgang aus, LCD Stromanzeige geht auf Null. Da das vorgesehene Gehäuse ziemlich kompakt ist, würde das einen extra Schalter und Druckknopf ersparen. Hat dieses Konzept eine gravierende Unterlassungssünde? Das NG hätte dann nur: Netzschalter Der besprochene Zweifachfunktionschalter Zehngang Poti für U/I Ein oder zwei LEDs für Modus Anzeige. Doppel LCD Anzeige wie schon vorgestellt für 0-19.99V und 1.999A (Falls es möglich ist andere LEDs im LCD Beleuchtungsstreifen einzubauen, dachte ich an die Möglichkeit eine gelbgrüne und rote LED einzubauen (RGB?) und dann den CC Modus durch rote Hintergrundbeleuchtung anzuzeigen.) Trafoumschaltung wahrscheinlich automatisch. Comments invited:-) Gerhard
Betreff Trafoumschaltung: Im alten FS73/12 NG (30V/1A) hatte ich jahrzehntelang eine Trafoumschaltung mit Transistor Schmitt-Trigger in Betrieb. Jener hatte vielleicht 1.5V Hysterese. Ich hatte da nie wissentliche Probleme mit Spannungseinbrüchen. Und wenn das ab und zu vorgekommen wäre hätte es mich warscheinlich wenig gestört. So, ich glaube nicht, daß es bei ähnlichem Leistungsbereich und ausreichend großen Stützkondensator Probleme geben wird. Es ist besser die Trafo Wechselspannung zu schalten wegen möglicher Lichtbogenbildung. Die Kontakte sollten natürlich Snubbers haben.
Alex schrieb: > Peter M. schrieb: >> aus ergonomischen Gründen würde ich mehr Abstand zwischen den >> Anschlußbuchsen und den Reglern lassen. > > Genau, und dicke Gummifüße drunter. Rechts die beiden gelben > Festspannungsausgänge, aus gestaltungstechnischen Gründen, vielleicht > nicht ganz so in die Ecken quetschen. Bei mir kommen Bananenbuchsen immer in ein 19mm (~3/4") Raster: so passen die im Labor typischen Steckadapter, Kurzschlusssteckbrücken, usw. Ja, bei Stromversorgung ist 19mm etwas zu nahe beieinander (Gefahr unbeabsichtigter Kurzschlüsse), also 2x19= 38 mm zw. + & -.
Kleine Aktualisierung der Stand der Dinge: Ich habe übers Wochenende an der Integration des Doppel LCD Instruments in das BG Design gearbeitet. Zusätzlich miteinbezieht das Design die I-Set Funktion und DC Abschaltung des NT. Hintergrund des Konzepts: Die Integration des LCD Doppelinstrument ist etwas herausfordernd wegen der gemeinsamen Masse von Versorgung und der Eingänge. Die folgenden Probleme mussten gelöst werden: 1) Gemeinsame Stromversorgung des LCD 2) Positive Anzeige des Ausgangsstrom 3) Mögliche Bereichsumschaltung für Spannung wenn über 20V angezeigt werden sollen 4) I-SET Funktion 5) DC Abschaltung Bemerkungen: Zu 1, 2, 4): Ich habe mich entschieden den Nullpunkt vom LCD Instrument auf die Versorgungsseite zu legen. Das hat den Nachteil, dass der Spannungsabfall von R7 berücksichtigt werden muss. Der Vorteil dieser Entscheidung aber ist, dass der 15V Spannungsregler auch das LCD versorgen kann, ohne Strommessfehler zu verursachen. Dann kommt noch dazu, dass der Strom mit der korrekten Polarität angezeigt wird und die I-SET Umschaltung nur einen Umschalter benötigt. Allerdings muss zur genauen Spannungsanzeige der Spannungsabfall von R7 berücksichtigt werden. Diese Funktion erfüllt ein Differenzverstärker der den Spannungsabfall von R7 kompensiert. Es ist notwendig, die beiden Original 1M Ohm Spannungsteiler Widerstände zu entfernen und mit 2x 100K zu überbrücken um den Eingangsspannungsbereich von 20V auf 2V zu reduzieren. Ein externer 200K reduziert die Spannung auf 0-2V. Ich habe diesen OPV Eingangsspannungsbereich wegen besserer Temperaturstabilität so festgelegt um den Einfluss der Offset Drift vom OPV auf das Messergebnis zu minimieren. Andere Bereiche sind natuerlich möglich. Das Temperaturstabilitätsverhalten der Subtraktorschaltung muss ich noch studieren. Auch die exakten TCs der betroffenen Rs müssen noch festgelegt werden. Die Subtraktor-Schaltung(100K/20K) ist so bemessen, dass eine Ausgangsspannung von 0-4V von 0-20.2V (Vout herunter geteilt) und 0-200mV (R7) erzeugt wird. Kalibriert wird mit dem eingebauten LCD U-Poti. Den OPV muss ich noch auswählen. Die 8V Hilfsspannungserzeugung ist noch nicht eingezeichnet. Ein Vorteil dieses Konzepts ist, dass das BG NT immer noch nur eine Trafowicklung benötigt. Die geplante Schmitt-Trigger Trafoumschaltung ist noch nicht eingezeichnet. 4) Die I-Set Umschaltung schaltet den 0-200mV LCD Strommesseingang entweder auf R7 zur Strommessung oder den Abgriff des Stromeinstell-Poties. Kalibriert wird mit dem eingebauten LCD I-Poti (Multi-Turn). Zum Umschalten dient ein 4053. 5) DC Abschaltung. Mit dem zweiten 4053 Umschalter wird die Stellspannung von U2 auf Masse umgeschaltet. Es macht dem NT nichts aus wenn eine Ausgangsspannung angeschlossen bleibt. Eine Reverse-Diode über CE von Q1 ist empfehlenswert. Umschaltvorrichtung: Im Augenblick berücksichtige ich nur die Modus Umschaltung mittels Wippenschalter mit Mittelstellung. Individuelle Wünsche können diesbezüglich natürlich verwirklicht werden. Position1: DC-ON, Stromanzeige über R7 Position Mitte: DC-ON, Stromanzeige vom Abgriff von P2, U1-PIN3 Position2: DC-OFF, Stromanzeige wieder über R7 Im Anhang ist das erste konzeptionelle Arbeitsschaltbild 4415-0058. Es ist noch nicht fertig. Bei einem zukünftigen uC DAC Interface würde ich auch so vorgehen und die U-Stellspannung über einen Differenzverstärker führen um einen gemeinsamem Nullbezugspunkt für die DAC, ADC Schaltung zu haben. Allerdings wäre dafür eine neue Leiterplatte anzustreben. Die vorherigen Verbesserungen des BG NT sind in diesem Schaltplan nur zum Teil berücksichtigt und noch nicht eingezeichnet. Gerhard
Gerhard O. schrieb: > Kleine Aktualisierung der Stand der Dinge: Was mit noch aufgefallen ist: R12 82K somit liegt eine Verstärkung um 4 fach der 9,8V Referenzspannung (LM336-5.0V) vor. Die max. einstellbare Ausgangsspannung kann dadurch bei fast 40V liegen.
Karl M. schrieb: > Gerhard O. schrieb: >> Kleine Aktualisierung der Stand der Dinge: > > Was mit noch aufgefallen ist: > R12 82K > somit liegt eine Verstärkung um 4 fach der 9,8V Referenzspannung > (LM336-5.0V) vor. > Die max. einstellbare Ausgangsspannung kann dadurch bei fast 40V liegen. Danke. Ich hatte aber vergessen zu erwähnen, dass ich wegen der 4053 die VREF zum Poti P1 halbiert hatte. Siehe den extra 10K an J4-1. Dazu musste der Widerstand R12 auf 82K erhöht werden. Der Bereich vom NT ist immer noch 0-20V.
Gerhard, danke für den Schaltplan. Die Trafoumschaltung hast du bereits vorgesehen, dazu habe ich an dich und natürlich auch an alle anderen eine Verständnisfrage: Das Relais ist bei dir und auch bei den meisten anderen LNG-Schaltungen mit Trafoumschaltung so eingezeichnet, dass das Relais für die höhere Spannung schalten muss. In den meisten Datenblättern ist aber die (Ein)Schaltzeit signifikant höher, als die Release Time. Bei meinem Relais ist die Operating Time 9ms, die Release Time 3ms. Jeweils zzgl. bounce time. Deshalb habe ich bei meiner Schaltung (weiter oben im Thread) überlegt, dass das Relais im Ruhezustand die höhere Spannung einstellt, beim Schalten dagegen die niedrige. Grund ist diese Überlegung: Beim Umschalten von hoher Spannung zur niedrigen ist der Ladeelko mit der hohen Eingangsspannung geladen, so dass bei der Umschaltung kein erhöhter Strom für das Nachladen des Elkos fließt. Im anderen Fall, von der niedrigen Spannung zur hohen, muss der Elko auf die hohe Spannung geladen werden, was zum Umschaltzeitpunkt einen erhöhten Strom bewirkt, der die Relaiskontakte entsprechend belastet. Nun meine ich, dass die Kontaktbelastung beim Schalten um so geringer ist, je schneller die Kontakte schalten. Stimmt das so? Zusatzfrage. Es wird empholen, in Reihe zur Freilaufdiode eine Z-Diode zu schalten, das soll die Schaltzeit und damit die Kontaktbelastung des Relais verkürzen. Im hiesigen Wiki steht dazu, die Z-Spannung dieser Zenerdiode soll 'möglichst hoch' sein. Nur was heißt das jetzt? 12V Z-Diode für ein 12V Relais oder besser 60V oder gar noch höher?
Erwin E. schrieb: > Es wird empholen, in Reihe zur Freilaufdiode eine Z-Diode > zu schalten, das soll die Schaltzeit und damit die Kontaktbelastung des > Relais verkürzen. Im hiesigen Wiki steht dazu, die Z-Spannung dieser > Zenerdiode soll 'möglichst hoch' sein. Nur was heißt das jetzt? 12V > Z-Diode für ein 12V Relais oder besser 60V oder gar noch höher? Na da steht doch auch was die Grenzen sind: der Transistor muss die Versorgung plus Z-Spannung plus Uf aushalten, höher kann man nicht gehen. Man kann aber anstelle eines BiPo auch einen Mosfet nehmen und ganz auf Freilaufdiode und Z-Diode verzichten, wenn im Datenblatt des Mosfet die Avalanche Energie angegeben ist und die kleiner als die in der Relaisspule gespeicherte Energie ist. Die Spannung geht dann bis auf die tatsächliche Durchbruchspannung der Drain-Source-Strecke hoch.
ArnoR schrieb: > wenn im Datenblatt des Mosfet die > Avalanche Energie angegeben ist und die kleiner als die in der > Relaisspule gespeicherte Energie ist. Sollte natürlich heißen: > wenn im Datenblatt des Mosfet die > Avalanche Energie angegeben ist und die größer als die in der > Relaisspule gespeicherte Energie ist.
ArnoR schrieb: > Man kann aber anstelle eines BiPo auch einen Mosfet nehmen und ganz auf > Freilaufdiode und Z-Diode verzichten, wenn O ha! Genau darauf würde ich mich lieber nicht verlassen wollen. Ich hab dafür schon zu viele geräucherte Mosfet's gesehen.. W.S.
W.S. schrieb: > O ha! Genau darauf würde ich mich lieber nicht verlassen wollen. Die Avalanche-Belastung ist im Datenblatt extra für solche Anwendungen spezifiziert. Wenn man den Mosfet nicht überlastet, geht das.
Wen es interessiert: Im Anhang ist mein Mockup für mein BG Einzelgerät zu sehen. So habe ich mir im Augenblick die Anordnung aller Frontplattenelemente vorgestellt. Den Mockup machte ich mit Frontplattendesigner. Für das wirkliche Gerät drucke ich dann die Frontplatte mit einem Farblaser Drucker auf feuchtigkeitsfestes Spezialpapier was sich schon früher gut bewährt hat und beschütze es mit einer speziellen selbstklebende Schutzfolie mit ähnlicher Oberflächengestaltung wie man sie auf Geräten heutzutage sieht. Rückseitig trage ich 3M-567 Klebe Folie auf. Das LCD Display wird von rückwärts eingebaut weil mir der schwarze Rahmen zu aufdringlich ist. Der rechte Wippenschalter hat drei Stellungen. In der Mittelstellung wird der eingestellte Strombegrenzungswert angezeigt. In der ON Stellung zeigt es den augenblicklichen Laststrom an. In der OFF Stellung wird die U Vorgabespannung von U2 auf Null geschaltet. Das habe ich schon getestet und sollte OK sein. Unten rechts sind die zwei Mode LEDs CV/CC Schönes Wochenende, Gerhard
Ein richtig schönes, kompaktes, Netzteil. Was ist das für ein Gehäuse? Bin gespannt, wie du das Display einbaust, ein paar Detailbilder davon wären klasse.
Erwin E. schrieb: > Ein richtig schönes, kompaktes, Netzteil. Was ist das für ein > Gehäuse? > Bin gespannt, wie du das Display einbaust, ein paar Detailbilder davon > wären klasse. Hallo Erwin, Freut mich, daß es einen gut genug Eindruck macht. Das Display wird von hinten eingebaut und befestigt. Der Frontplattenrahmen wird dem LCD Plastik Rahmen angepaßt, so das praktisch nur das LCD und 2mm vom Rahmen sichtbar sind. Zum LCD hin sind die Plastikstreifen 45 Grad abgeschrägt. Ich hoffe, daß das anständig aussehen wird. Wie gesagt, die Originalrahmen sind für so eine kleine Frontplatte viel zu wuchtig. Das Gehäuse ist ein altes Radio Shack Produkt der siebziger Jahre. Ich bekam vor ein paar Jahren die Gehäuseschalen geschenkt weil die Chassis fehlten. Ein neues Chassis anzufertigen war nicht zu viel Arbeit. Und die Schalen haben eine sehr schöne, dauerhafte Lackierung. Ja, wenn ich weiterkomme, mache ich dann Aufnahmen vom Aufbau. Gerhard
Beim einstellen der Spannung verdeckst du die Anzeige (wenn du Rechtshänder bist). Walta
Walta S. schrieb: > Beim einstellen der Spannung verdeckst du die Anzeige (wenn du > Rechtshänder bist). > > Walta Recht hast Du. Ein bischen bin ich auch besorgt. Es kommt allerdings auch auf darauf an, mit welchen Fingern man den Knopf umfaßt. Wenn man die Hand so dreht, daß der Daumen den oberen Knopfrand berührt dann ist die Verdeckung minimal. Es ist nicht zu schlimm mit der Verdeckung. Es kommt auch darauf an ob es am Tisch oder auf einem Regal steht. Ich bin es leider so gewohnt. Alle meine übrigen Netzteile haben den Spannungseinsteller links. Deshalb bin ich nur widerstrebend bereit jetzt schon die natürliche Symmetrie des Frontplatten Layouts aufzugeben. Irgendwie gefällt mir es auch nicht so sehr wenn die Knöpfe zu nahe zufeinander stehen. Wie man es dreht, es ist teilweise ein Kompromiss. Naja, vielleicht fällt mir doch noch was Besseres ein. Natürlich wäre ein einzelner Drehgeber Knopf unter uC Steuerung ein Ausweg und man könnte durch drücken des Knopfes dann zwischen U/I Einstellung umschalten. Allerdings fällt dann das Doppel LCD weg und der uC müßte auch die Werte messen und anzeigen können. Aber das ist mir im Augenblick zu viel (Zeit) Aufwand.
Der Mensch ist ein Gewohnheitstier. Man braucht ca. 30 Wiederholungen um sich etwas neues anzugewöhnen. Ob es notwendig ist, steht auf einen anderen Blatt. Ich selber hab die Buchsen links - Plus oben, minus unten - dann die beiden Anzeigen - Spannung oben, Strom unten - und rechts die beiden Regler. Bei Grob/Feineinstellung das Grobe links und das Feine rechts. Überleg dir auch, ob der Schutzleiter in der Mitte besser wäre. Ähnlich wie bei Steckdosen - da ist der PE auch mittig. Walta
Wenn ich mich nicht täusche, dann enthält der Schaltplan noch einen kleine Besonderheit im Hinblick auf die Stellwiderstände/Potis. Wenn es beim Abgriff mit dem Schleifkontakt in den Potis zu kleinen Aussetzern kommt, dann werden die Auswirkungen erstens stark gedämpft und bewegen sich in die fehlersichere Richtung (weniger U und I am Ausgang).
Die LEDs für den CC/CV Mode sind recht weit weg vom LCD. Ich hätte die LEDs eher links oder rechts neben dem LCD erwartet. Die PE Buchse an der Seite macht schon Sinn, weil man so die 2x Banane auf BNC Adapter nutzen kann, sofern die beiden Buchen den üblichen 19 mm Abstand haben.
Walta S. schrieb: > Überleg dir auch, ob der Schutzleiter in der Mitte besser wäre. Ähnlich > wie bei Steckdosen - da ist der PE auch mittig. Das machte ich absichtlich um Doppelstecker oder BNC Adapter mit 19mm Abstand einstecken zu können. Ich finde diese PE Anschlüsse sind in der Labor Entwicklungs Praxis relativ unwichtig. Ich hatte noch nie einen Grund einen Ausgang erden zu müssen. Abgesehen davon, würde dort eine PE Verbindung oft nur Netzbrummschleifen mit Geerdeten Meßgeräten verursachen.
Lurchi schrieb: > Die LEDs für den CC/CV Mode sind recht weit weg vom LCD. Ich hätte > die > LEDs eher links oder rechts neben dem LCD erwartet. Irgendwie gefiel mir das so besser. Mir war auch nicht wirklich genug Platz für die LEDs da weil der versteckte LCD Rahmen die LED Löcher zu nahe an die Poties zwingen würde. Naja, das war nur mein erster Versuch. Ich werde noch ein bischen überlegen. Bestenfalls könnte man eventuell die LEDs symmetrisch unterhalb vom LCD Rahmen plazieren. Alternativ, könnte man das LCD ganz links anbringen und die Knöpfe rechts daneben. Die Buchsen könnten dann dreieckig links angeordnet werden und rechts daneben die zwei LEDs. Direkt unter den Knöpfen die beiden Schalter. Ergonomisch würde mir das auch zusagen. Nur geht dann die Symmetrie zum Teufel. Danke für eure Feedback.
Hier ist meine vorläufig endgültige Platine für das Netzteil. Falls sich jemand die Mühe machen will, mich auf noch vorhandenen Fehler aufmerksam zu machen, würde ich mich freuen, ansonsten werde ich die nächsten Tage die Platine einfach mal so in Auftrag geben und hoffen, dass das LNG funktioniert. Die beiden AC Aux Anschlüsse habe ich für die Versorgung von Displays vorgesehen, wenn sie nicht gebraucht werden, lasse ich sie unbestückt. Trafoumschaltung und Temperaturbschaltung sind nicht getestet. Würden die grundsätzlich so funktionieren? Die konkrete Dimensionierung wird ausprobiert, wenn sie nicht passt. Für die CV-LED habe ich, anders als Gerhard, einen kleinen MOSFET genommen um zwei Widerstände einzusparen.
Erwin E. schrieb: > Trafoumschaltung und Temperaturbschaltung sind nicht getestet. Würden > die grundsätzlich so funktionieren? Die konkrete Dimensionierung wird > ausprobiert, wenn sie nicht passt. die beiden 1k Potis parallel zu Deiner Referenz durch 10k Typen ersetzen, R27 auf 1 Megaohm erhöhen.
Bei den LEDs hätte ich da noch ein paar Zweifel: Die CC Led über den PNP ist an, wenn der OP für die Strombegrenzung dicht an der oberen Grenze ist, also wenn die Strombegrenzung gerade nicht aktiv ist. Die LED über den BS170 wäre an wenn die Spannung über etwa 5 V ist - das kann kann sein weil der CC mode nicht aktiv ist, oder wenn trotz CC mode die Spannung noch über etwa 15 V ist.
Wenns interessiert: Das gezeigte Bild zeigt eine etwas andere Frontplattenaufteilung vom geplanten NT. Gruss, Gerhard
:Gerhard O. schrieb: > Wenns interessiert: Das gezeigte Bild zeigt eine etwas andere > Frontplattenaufteilung vom geplanten NT. > Gruss, > Gerhard Kleiner Verbesserungsvorschlag: die CV-LED auf der Höhe der V-Anzeige des Displays und die CC-LED auf der Höhe der A-Anzeige anbringen, sprich in der gleichen Zeile. Dazu wäre es optimal die Potis übereinander auszurichten, aber der Platz ist wohl zu gering.
CVCC schrieb: > :Gerhard O. schrieb: >> Wenns interessiert: Das gezeigte Bild zeigt eine etwas andere >> Frontplattenaufteilung vom geplanten NT. >> Gruss, >> Gerhard > > Kleiner Verbesserungsvorschlag: die CV-LED auf der Höhe der V-Anzeige > des Displays und die CC-LED auf der Höhe der A-Anzeige anbringen, sprich > in der gleichen Zeile. Dazu wäre es optimal die Potis übereinander > auszurichten, aber der Platz ist wohl zu gering. Die Potis übereinander müßte gehen. Könnte ich mal ausprobieren. Das wird schwierig werden weil der Plastikrahmen vom LCD hinter der Frontplatte 10mm links und rechts breiter ist und 5mm in der vertikalen Achse. Das würde die Potis sehr zusammen drängen was mir auch nicht so gefällt. Ich habe schon daran gedacht die LEDs nahe neben den Poti-knöpfen anzubringen. Aber so recht gefällt mir das auch nicht. Ursprünglich wollte ich die Hintergrundbeleuchtung mit einem RGB LED ausstatten, so daß im CV Modus die Hintergrundbeleuchtung z.B. Grün ist, und rot im CC Modus. Aber das läßt sich auch nur schwer machen. Wenn das Gehäuse größer wäre hätte man noch andere Möglichkeiten. Danke jedenfalls für den Feedback. Gruss, Gerhard Nachtrag: Siehe V3 zum Vergleich
Gerhard O. schrieb: > Nachtrag: Siehe V3 zum Vergleich Rein optisch ist V2 schön sortiert, es gibt "Linien", sieht einfach gut aus und macht einen professionellen Eindruck. Bei V3 hingegen fehlt das alles, sieht aus wie ein Bastlergerät. In meinen Augen wesentlich schlechter. Die CV/CC LEDs neben den Instrumenten wäre thematisch etwas besser, ja. Trotzdem ist V2 meiner Meinung nach schon sehr gelungen. Lass dich nicht irritieren Gerhard, du hast schon immer einen schönen professionellen Stil bewiesen bei deinen Geräten. Also deine eigenen Ideen waren sehr gut.
900ss D. schrieb: > Trotzdem ist V2 meiner Meinung nach schon sehr gelungen. Wäre auch nach meinem Gefühl so. Folgende Gedanken zur Diskussion: Gerhard, wie wäre es - den Imon Iset Schalter raus. - die CV/CC LEDs an die Stelle der Imnon/Iset Beschriftugn seten. - den DC ON Schalter durch eine kombinierten DC on DC off Iset Schalter zu ersetzen. Imon sollte dann automatisch aktiv sein, wenn der Schalter in Postion DC off bzw. DC on steht. Das hätte den Vorteil, das die Front intuitiv CC CV LEd und Potis C und V optisch beieinander hat, und die Schalter einheitlich aussehen 2x Wippe (so hast Du jetzt einmal Schiebeschalter und zweimal Wippschalter),
Moin, danke für Euren Feedback. Werde mir heute Abend es noch einmal vorknöpfen. Das mit dem Schalter ist so eine Sache. Die gezeigten Wippenschalter sind kleinere Spezialausführungen die um 30% kleiner sind wie der Standard 20mmx12mm. Leider gibt es sie nicht mit Mittelstellung. Ich werde mal normale Wippenschalter einbauen um zu sehen wie das proportioniert aussieht. Frontplatten Layout ist oft voller Kompromisse. Z.B. braucht das LCD rechts und links noch 10mm vom Ausschnitt und 5mm in der vertikalen wo sich nichts befinden darf. Bei kleinen Frontplatten ist das immer ein Problem. Z.B. können die LEDs nicht am rechten LCD Rand platziert werden ohne die Potis weiter nach rechts zu verschieben. Schönen Tag noch, Gerhard
Evtl. sollte man die Reihenfolge der Tätigkeiten beachten und dementsprechend anordnen: Für Rechtshänder statistische Sachen wie Display und Buchsen links bzw. Bedienung rechts. ist schon mal i.o. CV/CC-LEDs mit nach links über die Buchsen und leuchtstark und/oder groß, dafür die Spezifikations-Beschriftung von links mit nach rechts und die Buchsen weiter runter, wenn die Platine nicht im Weg ist, logischer wäre CV rechts neben die U-Anzeige im Display und die CC entspr. neben die I-Anzeige im Display, aber dann quetscht es die Bedienung insgesamt zu weit nach rechts. Die restlichen Sachen würde ich in der Reihenfolge der Einstellungen anordnen, am besten von links nach rechts und von oben nach unten: Power, DC-ON, iset-Switch, Current, Voltage Power benutzt man wenig also links oben (aber rechts vom Display) DC-ON als häufig genutztes Element und evtl. als Rettungselement für die angehängte Schaltung gut erreichbar rechts unten (evtl. rechts oben, wenn man das ganze Gerät bei hektischer Bedienung von DC-On nicht dadurch umschubsen kann). iset-imon-Switch im Sinnzusammenhang zwischen Display und Current-Poti entsprechend zwischen diesen beiden platzieren. Ich persönlich würde keinen frimeligen Schiebschalter sondern einen Wippschalter bevorzugen. C/V-Potis: hier kommt es drauf an, was man öfter korrigiert, I oder U, entsprechend Current/Voltage oben oder unten, aber beide am rechten Rand
Mike B. schrieb: > Evtl. sollte man die Reihenfolge der Tätigkeiten beachten und > dementsprechend anordnen: Hallo Mike, Habe in meiner Mittagspause mal auf Schnelle eine neue Version nach Deinen Ratschlägen entworfen. Lass mal hören ob ich Dich sinngemäß verstanden habe. Als ersten Eindruck sieht es eigentlich gar nicht so schlecht aus:-) Gruß, Gerhard
Gerhard O. schrieb: > eine neue Version Ich finde V2 immer noch besser. Auch hier wirkt es wie gebastelt.
900ss D. schrieb: > Gerhard O. schrieb: >> eine neue Version > > Ich finde V2 immer noch besser. Auch wirkt es wie gebastelt. Immer noch... Hmm. Ergonomisch ist V4 allerdings (vielleicht) besser. Das Problem mit V2 ist der dritte Schalter. Irgendwie passt der nicht so recht. Dann wäre ein kombinierter Output Schalter OFF-ISET-LOAD besser.
Gerhard O. schrieb: > 900ss D. schrieb: > Gerhard O. schrieb: > eine neue Version > > Ich finde V2 immer noch besser. Auch wirkt es wie gebastelt. > > Immer noch... Hmm. > Ergonomisch ist V4 allerdings (vielleicht) besser. Ja das stimmt und ist besser als V3 :)
900ss D. schrieb: > Gerhard O. schrieb: >> 900ss D. schrieb: >> Gerhard O. schrieb: >> eine neue Version >> >> Ich finde V2 immer noch besser. Auch wirkt es wie gebastelt. >> >> Immer noch... Hmm. >> Ergonomisch ist V4 allerdings (vielleicht) besser. > > Ja das stimmt und ist besser als V3 :) Naja. Ich werde es mir heute Abend noch einmal vornehmen. Konstruktionsmässig ist V4 günstiger als V2 weil keine Komponenten an Platzangst leiden müssen. V3 ist auf alle Fälle aus dem Rennen.
V4 ist von der Ergonomie am geschicktesten. Bedienung für Europäischen Rechtshänder ist von rechts nach links und von oben nach unten. Power und Output Knopf noch wechseln - dann hast du alles dort wo du sie auch ohne hinsehen suchen würdest. Ob V2 oder V4 optisch besser ist, erscheint mir Geschmackssache. Walta
Walta S. schrieb: > V4 ist von der Ergonomie am geschicktesten. Bedienung für > Europäischen > Rechtshänder ist von rechts nach links und von oben nach unten. Power > und Output Knopf noch wechseln - dann hast du alles dort wo du sie auch > ohne hinsehen suchen würdest. > > Ob V2 oder V4 optisch besser ist, erscheint mir Geschmackssache. > > Walta Danke für Deine Gedanken darüber. Ergonomisch gefiel mir V4 gar nicht so schlecht. Es war ziemlich intuitiv. In der Zwischenzeit entstand aber noch schnell V5.
Gerhard O. schrieb: > Mike B. schrieb: >> Evtl. sollte man die Reihenfolge der Tätigkeiten beachten und >> dementsprechend anordnen: > > Hallo Mike, > > Habe in meiner Mittagspause 20:34Uhr, lol da machst du Mittag? POWER und DC-On als Wippschalter mit Beschriftung und oder Beleuchtung ausführen, dann spart man den Platz für die beschriftung neben den Schaltern und das ganze baut nicht so breit. Die Potis links von den Tastern erzwingt eine gewisse Vorsicht, beim Drehen nicht an die die Schalter zu kommen. Der Sinnzusammenhang zwischen dem iset-Schalter und dem Current-Poti fehlt (mir); hier ausserdem die Beschriftung + Belegung in current mon set ändern und den Schalter zwischen Display und Current-Poti setzen. Wegen Anzahl+Art der restlichen Elemente dürfte aber ein Zielkonflikt zwischen Optik und Haptik entstehen. Das müsste jeder selbst mal für sich testen. Mit welchem Programm erstellst du das Layout?
Mike B. schrieb: > Der Sinnzusammenhang zwischen dem iset-Schalter und dem Current-Poti > fehlt (mir) In I-MON kann man die Strom Begrenzung direkt einstellen ohne das NT kurzschließen zu müssen. Das wird beim HP E3611A genauso gemacht. Intern misst dann das Strommessgerät einfach die I-POTI Spannung.
Gerhard O. schrieb: > noch schnell V5 auch sehr gut. Vielleicht sogar besser als V2 :) Ich würde wahrscheinlich beleuchtete Taster nehmen anstatt Wippen.
900ss D. schrieb: > Ich würde wahrscheinlich beleuchtete Taster nehmen anstatt Wippen. Seid ihr aber anspruchsvoll:-) An sich bevorzuge ich handelsübliche Frontplatten Komponenten und die 20x12mm Wippenschalter sind an sich relativ formschön und leicht ersetzbar. Mal sehen was sich da noch finden lässt. Ich kann mir ja beim Bau Zeit lassen. OK. Mittagszeit ist um... Gerhard
900ss D. schrieb: > Ich würde wahrscheinlich beleuchtete Taster nehmen anstatt Wippen. An was denkst Du da?
Gerhard O. schrieb: > Danke für Deine Gedanken darüber. Ergonomisch gefiel mir V4 gar nicht so > schlecht. Es war ziemlich intuitiv. In der Zwischenzeit entstand aber > noch schnell V5. obere Reihe Schalter i-set/mon 90°-links gedreht und I-Poti daneben, alles in einer Reihe auf Höhe der I-Anzeige im Display, quasi Display 1.005 A | "Mon" |Schalter| "Set" "Current" Poti, diese reihe evtl. farblich einheitlich hinterlegt mit Rahmen untere Reihe Schalter Power etwas nach links daneben in einer Reihe V-Poti und Schalter output wenns irgendwie geht das Display noch ein µ weiter hoch
Gerhard O. schrieb: > 900ss D. schrieb: >> Ich würde wahrscheinlich beleuchtete Taster nehmen anstatt Wippen. > > An was denkst Du da? https://www.reichelt.de/Wippschalter/B4MASK-48N-RT/3/index.html?ACTION=3&LA=446&ARTICLE=105440&GROUPID=7596&artnr=B4MASK+48N-RT&SEARCH=taster%2Bbeleuchtet Nur kleiner? rot für Power und grün für Output?
Wozu eigentlich die CV-Led? CC-Led reicht doch. Die leuchten doch eh nur abwechselnd. Alternative: Zweifarb-Led. So spart man etwas Platz auf der Frontplatte und/oder ist in der Positionierung freier.
Mike B. schrieb: > Gerhard O. schrieb: >> 900ss D. schrieb: >>> Ich würde wahrscheinlich beleuchtete Taster nehmen anstatt Wippen. >> >> An was denkst Du da? > > https://www.reichelt.de/Wippschalter/B4MASK-48N-RT... > > Nur kleiner? > rot für Power und grün für Output? https://www.reichelt.de/Wippschalter/WIPPE-1855-0108/3/index.html?ACTION=3&LA=446&ARTICLE=154432&GROUPID=7596&artnr=WIPPE+1855.0108&SEARCH=taster%2Bbeleuchtet Front 15x21mm sowas würde ich nehmen, welche Abmessungen haben deine Schalter im Moment?
Beitrag #5288941 wurde von einem Moderator gelöscht.
Gerhard O. schrieb: > An was denkst Du da? Siehe grüne Powertaste. https://www.mikrocontroller.net/attachment/61623/Loetstation-Gesamt.jpg Nur würde ich hier rechteckige nehmen, fals es sie gibt. Ich glaube der Taster ist von Rafi, bin mir aber nicht sicher. Und er lässt sich gut betätigen. Sehr leichtgängig. Edit: https://www.conrad.de/de/druckschalter-250-v-4-a-1-x-ausein-rafi-1151081510000-ip40-rastend-5-st-703603.html Der Preis ist heiss :)
900ss D. schrieb: > Gerhard O. schrieb: >> An was denkst Du da? > > Siehe grüne Powertaste. > https://www.mikrocontroller.net/attachment/61623/L... > > Nur würde ich hier rechteckige nehmen, fals es sie gibt. Ich glaube der > Taster ist von Rafi, bin mir aber nicht sicher. > Und er lässt sich gut betätigen. Sehr leichtgängig. > > Edit: > https://www.conrad.de/de/druckschalter-250-v-4-a-1... > > Der Preis ist heiss :) Nun kann ich wieder spielen. Juchhei... Wieder Daheim!:-) Die runden Kippschalter gefallen mir eigentlich schon. Die sind bei uns auch leicht zum Bekommen. Die wichtigste Frage ist nun: drei Schalter oder Output/Monitor zusammen? Platzmäßig wäre ein Schalter weniger angenehm. Ich werde bald an einer V6 Version arbeiten. Mit V2/V5 könnte ich auf alle Fälle leben und denke sie würde sich wahrscheinlich bewähren. Im Prinzip ist die Haptik interessanterweise entgegen gestellt des Uhrzeigers in einem fortlaufendem Zirkel: POWER - Monitor - Output - Strom Einstellung - Spannung Einstellung - Instrument - MODUS LEDs - Ausgangsbuchsen. Irgendwie schön linear. ArnoR hat schon recht bezüglich LEDs. Obwohl mir persönlich zwei LEDs für die Modusanzeige irgendwie mehr liegen. Ist halt Geschmacksache. Würde allerdings keine extra Teile brauchen beim BG Design. Wie diese Beiträge beweisen ist es gar nicht so leicht ein optimales Design zu definieren. Frontplatten Layouts sind oft voller Kompromisse.
900ss D. schrieb: > Gerhard O. schrieb: >> An was denkst Du da? > > Siehe grüne Powertaste. > https://www.mikrocontroller.net/attachment/61623/L... > > Nur würde ich hier rechteckige nehmen, fals es sie gibt. Ich glaube der > Taster ist von Rafi, bin mir aber nicht sicher. > Und er lässt sich gut betätigen. Sehr leichtgängig. > > Edit: > https://www.conrad.de/de/druckschalter-250-v-4-a-1... > > Der Preis ist heiss :) Beim Preis mußte ich auch lachen. Diese Schalter eignen sich besser für Missile Launch als für ein NT:-) Aber bei denen spielt Geld noch keine große Rolle. Naja, hier brauche ich schön kleine Schalter und Elemente.
Gerhard O. schrieb: > Obwohl mir persönlich zwei LEDs für die Modusanzeige irgendwie mehr > liegen. Ist halt Geschmacksache sehe ich nicht so. 2 LEDs sind besser. Intuitiver zu erkennen, als erst zu überlegen, war rot jetzt grün oder CV jetzt CC ;)
900ss D. schrieb: > Gerhard O. schrieb: >> Obwohl mir persönlich zwei LEDs für die Modusanzeige irgendwie mehr >> liegen. Ist halt Geschmacksache > > sehe ich nicht so. 2 LEDs sind besser. Intuitiver zu erkennen, als erst > zu überlegen, war rot jetzt grün oder CV jetzt CC ;) Mit einem Doppel LED ROT/GRÜN eine Option. Übrigens, der Blaue liefert nur innerhalb der EU. Da ist Digi-Key, Mouser, Newark für mich günstiger hier.
Da mußte ich jetzt aber auch mal lachen... 126,93 € inkl. MwSt., versandkostenfrei Hinweise Blende, Streuscheibe und Leuchtmittel bitte separat bestellen. Aber es kommt ja noch besser, siehe PIC! Mir ist gerader alles aus dem Gesicht gefallen! Da gibt es deine runden Schalter :-)))) Wer kauft sowas? Michael
Michael D. schrieb: > Da mußte ich jetzt aber auch mal lachen... > > 126,93 € > inkl. MwSt., versandkostenfrei > > Hinweise > Blende, Streuscheibe und Leuchtmittel bitte separat bestellen. > > Aber es kommt ja noch besser, siehe PIC! Mir ist gerader alles aus dem > Gesicht gefallen! > Da gibt es deine runden Schalter :-)))) > > Wer kauft sowas? > > Michael Der kostet schon das doppelte. Sieht aus als ob der Rahmen aus schwarz eloxiertem Alu gefertigt worden ist. Na, da kaufe ich lieber die Schalter aus Plastik, die ich bei mir für $2.50 in der Stadt kriege. Aber man darf ja träumen. Interessieren würde es mich schon wer solche Teile kauft. Militär, Raumfahrt, Nuklear nehme ich an.
Bei meinen Frontplatten tue ich mir auch immer schwer. Denn ab u. zu ist es dann auch noch Platzbedingt... Bei mir ist/sind die AN/Aus -Schalter immer links angeordnet und die Potis rechts (entweder neben-oder übereinander. Die Buchsen liegen meistens recht's oder in der Mitte (je nach dem, wie es das Gehäuse zulässt) Probier doch mal alle Schalter unter das Display(also nach links) und die Buchsen nach rechts zu setzen. Wenn du (so, wie es jetzt ist) Stecker ein/aus steckst, könntest du ungewollter Weise, an die Schalter kommen?! Gruß Michael
Michael D. schrieb: > Bei meinen Frontplatten tue ich mir auch immer schwer. Denn ab u. > zu ist > es dann auch noch Platzbedingt... > Bei mir ist/sind die AN/Aus -Schalter immer links angeordnet und die > Potis rechts (entweder neben-oder übereinander. > Die Buchsen liegen meistens recht's oder in der Mitte (je nach dem, wie > es das Gehäuse zulässt) > Probier doch mal alle Schalter unter das Display(also nach links) und > die Buchsen nach rechts zu setzen. Wenn du (so, wie es jetzt ist) > Stecker ein/aus steckst, könntest du ungewollter Weise, an die Schalter > kommen?! > > Gruß Michael Hallo Michael, Danke für Deine Vorschläge. Schon einige Zeit nichts von Dir gesehen/gehört. Werde mal meinen PC anwerfen und mir die Sachen durch den Kopf gehen lassen. An sich hätte ich die Buchsen fast am liebsten auf der linken Seite und vertikal angeordnet. Bei diesen Schraubklemmen ist es dann sehr angenehm Drähte von links in das Querloch einzuschieben und mit der rechten Hand die Schraubklemme anziehen. Bei waagrecht angeordneten Buchsen tut man sich immer schwerer. Gruß, Gerhard
> Hallo Michael, > Danke für Deine Vorschläge. Schon einige Zeit nichts von Dir > gesehen/gehört. Ja, ich weiß :-( Du hast Post! > Werde mal meinen PC anwerfen und mir die Sachen durch > den Kopf gehen lassen. > An sich hätte ich die Buchsen fast am liebsten auf der linken Seite und > vertikal angeordnet. Bei diesen Schraubklemmen ist es dann sehr angenehm > Drähte von links in das Querloch einzuschieben und mit der rechten Hand > die Schraubklemme anziehen. Bei waagrecht angeordneten Buchsen tut man > sich immer schwerer. Da muß ich dir Recht geben! Das wäre auf jeden Fall praktischer. Man m,üsste mal testen, wie das optisch kommt. Apropos kommt... wenn du das Gehäuse auch hochkant bebauen könntest, dann würde das vielleicht auch ganz gut kommen... Gruß Michael EDIT: Streich den letzten Gedanken, habe gerade gesehen, das das nicht möglich ist
Hier ist ein anderer Versuch mit V6. Es ist nur ein Luftballon zum ersten Eindruck schinden. Vielleicht auch nicht so das Gelbe vom Ei. Ich habe dieses mal eine einigermaßen maßstabsgetreue Bibliothek erstellt und auf Standard 21x15mm Wippenschalter umgestellt. Der Netz und Output-Schalter könnte rot und grün beleuchtet sein. Allerdings müßte die Beleuchtung des Output Schalters ein LED sein. Das CV LED habe ich auch gestrichen. Könnte natürlich auch ein GRUEN/ROT LED sein. Die grauen Linien sind nur für Positionierung. Das Buchsensymbol vertrug die Drehung nicht und muss nachgearbeitet werden.
Michael D. schrieb: > man weiß mit den LED's nicht wohin :-)))) Toll, wie schnell das bei Dir gegangen ist:-) Ja, die Frontplatte ist etwas herausfordernd. Die erste Version gefällt mir besser. Im Prinzip ist die Anordnung nun eher dem HP E3611A ähnlich. Ich sehe, Du hast nicht die LCD Font installiert. Ich schaue nach welche es ist. Bin gerade nicht beim PC. Wie war das übrigens, mit Bett gehen und so... ist ja schon drei Uhr bei Dir:-) Nachtrag: Bei der zweiten Version würde ich die LEDs symmetrisch etwas über die Buchsen Beschriftungs Linie legen. Das würde sehr gut aussehen.
Buchsen und Potis senkrecht wie in V6D und die Schalter unter das Display aber senkrecht, schön bündig unter die Ecken vom Display oder gleichverteilt drunter Schalterfarben wie in V6B-V6D dann bauen die 3 Schalter nicht so breit und du kannst die Buchsen etwas nach rechts ziehen die LEDs als 2 Stück senkrecht rechts neben das Display oder nur eine LED zwischen die Potis, also 3 "Kreise" senkrecht übereinander wie links die Buchsen, LED vlt. in 5mm für die Optik, Abstände anpassen, dann sollte die Symmetrie insgesamt passen könnte aber sein, dass man automatisch eine farbliche Verknüpfung wegen rot Buchse-Schalter, grau Buchse Schalter und grün Buchse Schalter herstellen will, auf jeden Fall nicht zu viele Farben, das zusätzliche Blau der Leiste unten ist für mich vlt. schon zuviel, wenn dann genau in dem Farbton der Display-Beleuchtung
Mike B. schrieb: > Buchsen und Potis senkrecht wie in V6D und die Schalter unter das > Display aber senkrecht, schön bündig unter die Ecken vom Display oder > gleichverteilt drunter > > Schalterfarben wie in V6B-V6D > > dann bauen die 3 Schalter nicht so breit und du kannst die Buchsen etwas > nach rechts ziehen > die LEDs als 2 Stück senkrecht rechts neben das Display > oder > nur eine LED zwischen die Potis, also 3 "Kreise" senkrecht übereinander > wie links die Buchsen, LED vlt. in 5mm für die Optik, Abstände anpassen, > dann sollte die Symmetrie insgesamt passen Noch ein Schlafloser:-) OK. Danke, Mike. Werde ich ausprobieren sobald ich wieder am PC sitze. Gerhard Nachtrag: Sah gerade Deinen NT. Die Blaue Leiste will ich um eine gewisse Hauben Symmetrie zu erzielen weil unten das Gehäuse nicht übersteht. Das LED zwischen den Potis ist erwas problematisch wegen der Current Beschriftung. Vielleicht gehts aber. Die Größe der Knöpfe muß ja auch berücksichtigt werden.
die Buchsenabstände (senkrecht) links an die Poti-LED-Poti-Absctände rechts anpassen und beides mittig zwischen Gehäuserand und Schalter da kann man aber auch echt ne Wissenschaft draus machen... :D
Beitrag #5289153 wurde von einem Moderator gelöscht.
Mike B. schrieb: > die Buchsenabstände (senkrecht) links an die > Poti-LED-Poti-Absctände > rechts anpassen und beides mittig zwischen Gehäuserand und Schalter > > da kann man aber auch echt ne Wissenschaft draus machen... > :D No kidding! Die Buchsenabstände halte ich normalerweise auf den Standardwert von 19mm oder 0.75 Zoll. Man könnte die Poti-abstände dann 38mm machen Habe mal schnell Deine Vorschläge ungefähr verwirklicht. Die PE Buchse habe ich etwas hinunter geschoben. Sieht irgendwie besser aus so. Nachtrag: Hier ist noch die LCD Windows Font. https://www.dafont.com/de/digital-7.font Die Bibliothek Symbole lassen sich nach Ungrouping editieren und danach wieder gruppieren. Das Konzept vom Michael sieht auch sehr gut aus. Das sind nun zwei grundverschiedene Ansätze.
Der letzte Vorschlag entspricht ungefähr dem, wie ich es machen würde. Plus oben GND unten - wie auf den Schaltplänen. Anschlüsse links - weil die Kabel dann nicht überdecken, nicht stören und man Drähte von links klemmen kann. Spannung/Stromeinstellung so wie die Anzeige übereinander. Walta
Und nochwas zum nachdenken. Für output verwende ich Kippschalter (die mit einem Hebel) und keine Wippe. So angeordnet, dass der Hebel nach oben zeigt wenn er eingeschaltet ist. Dann kann man mmit einer schnellen Handbewegen ausschalten. Kann namchmal nützloch sein wenn gewisse Bauteile heiss werden :-) Sowas wie ein einfacher Not Aus. Walta
Mike B. schrieb: > https://www.reichelt.de/Wippschalter/B4MASK-48N-RT/3/index.html?ACTION=3&LA=446&ARTICLE=105440&GROUPID=7596&artnr=B4MASK+48N-RT&SEARCH=taster%2Bbeleuchtet Das Problem ist das es sowohl bei der größeren als auch bei der kleineren Version die Zuleitung zur Beleuchtung direkt mit den Kontakten intern verbunden ist. Erfordert also einiges an Schaltungsaufwand. Die kleinere Version 13x17 mm gibt es in 12V V und 230V, aber: s.o. > > Nur kleiner? > rot für Power und grün für Output? Wenn schon, dann: Grün für Power, ist DIN/EN .-)
Gerhard O. schrieb: > No kidding! > > Die Buchsenabstände halte ich normalerweise auf den Standardwert von > 19mm oder 0.75 Zoll. ....<snip> Hallo Gerhard, mir scheint die CV LED ist da "verloren" gegangen -- oder war das Absicht?
Die 2. LED hat schon einen Sinn. Man kann ein kurzes aufblitzen einer sonst dunkel LED ganz gut erkennen, kurze Unterbrechungen sieht man dagegen nicht so gut. Eine LED mit Farbwechsel dürfte noch ungünstiger sein. Zugegeben braucht man den CC mode eher seltener. Ein logischer Platz für die LEDs wäre neben dem LCD jeweils auf Höhe der Strom / Spannungsanzeige. Platz für die Beschriftung wäre drüber bzw. drunter.
Lurchi schrieb: > Die 2. LED hat schon einen Sinn. Man kann ein kurzes aufblitzen > einer > sonst dunkel LED ganz gut erkennen, kurze Unterbrechungen sieht man > dagegen nicht so gut. Eine LED mit Farbwechsel dürfte noch ungünstiger > sein. Zugegeben braucht man den CC mode eher seltener. > > Ein logischer Platz für die LEDs wäre neben dem LCD jeweils auf Höhe der > Strom / Spannungsanzeige. Platz für die Beschriftung wäre drüber bzw. > drunter. Hier ist meine neueste "Verschlimmbesserung? Deine Theorie "leuchtet" ein. Ich habe mal die LEDs neu angeordnet. Sieht auf dem ersten Blick gut aus. Beschriftung ist, glaube ich, nicht notwendig. Die Schalter Farben habe ich auch geändert. (Andrew). Der OUTPUT Schalter muss natuerlich eine LED Type sein.
Andrew T. schrieb: > Gerhard O. schrieb: >> No kidding! >> >> Die Buchsenabstände halte ich normalerweise auf den Standardwert von >> 19mm oder 0.75 Zoll. ....<snip> > > Hallo Gerhard, > mir scheint die CV LED ist da "verloren" gegangen -- oder war das > Absicht? Es war Absicht. Irgendwie waren die LEDs immer im Weg. Aber vielleicht geht es jetzt so.
Gerhard O. schrieb: > Aber vielleicht > geht es jetzt so. Ich würde die oberhalb der Anzeige platzieren
Tany schrieb: > > Ich würde die oberhalb der Anzeige platzieren siehe oben: Anzeige geht IM GEHÄUSE 5 mm nach oben und 10 mm zur Seite. Ist also so nicht genug Platz.
Andrew T. schrieb: > Anzeige geht IM GEHÄUSE 5 mm nach oben und 10 mm zur Seite. > Ist also so nicht genug Platz. Ah...hab jetzt gesehen. Dann würde ich Ring aus Arcylglas an Bohrung für Potis ranbringen und jeweils von CV CC LED "beleuchten" lassen. :-)
Tany schrieb: > Andrew T. schrieb: >> Anzeige geht IM GEHÄUSE 5 mm nach oben und 10 mm zur Seite. >> Ist also so nicht genug Platz. > > Ah...hab jetzt gesehen. > Dann würde ich Ring aus Arcylglas an Bohrung für Potis ranbringen und > jeweils von CV CC LED "beleuchten" lassen. :-) Ist ein interessanter Vorschlag und würde bildhübsch aussehen. Hast Du das schon mal selber gemacht? Gibt es solche Ringe schon fertig zum Kaufen? Selbermachen ist mir allerdings im Augenblick etwas zu viel Arbeit wegen Zeitaufwand. Wenn es Dir nicht zu viel ausmacht und Du was Selbstgebautes hast, würde ich gerne ein Bild davon sehen und ein paar Erläuterungen zur Konstruktion. Vorstellen könnte ich mir so eine Konstruktion. Ich nehme an, die LEDs scheinen dann irgendwie durch die Zentralbefestigung. Es wäre fast ein Job für einen 3D Printer wenn es durchsichtiges Material gäbe.
Andrew T. schrieb: > Anzeige geht IM GEHÄUSE 5 mm nach oben und 10 mm zur Seite. > Ist also so nicht genug Platz. Könnte man den Montagerahmen nicht links oder rechts für die beiden LEDs bebohren? Dann könnten die ziemlich nah an die Anzeige, haben einen festen Platz, und nerven nicht mehr beim designen. (Positiver Sachzwang...) Mein Favorit ist übrigens die Version 5.
Gerhard O. schrieb: > Wenn es Dir nicht zu viel ausmacht und Du was Selbstgebautes hast, würde > ich gerne ein Bild davon sehen und ein paar Erläuterungen zur > Konstruktion. Vorstellen könnte ich mir so eine Konstruktion Im Prinzip kein großes Problem. Wenn man CNC Fräser hat, geht es einfacher. Wenn nicht, mit etwas geschickt kann man 2-4mm Plexiglas auf ca. 150 Grad erwärmen und verformen.
Gerhard O. schrieb: >> Ah...hab jetzt gesehen. >> Dann würde ich Ring aus Arcylglas an Bohrung für Potis ranbringen und >> jeweils von CV CC LED "beleuchten" lassen. :-) > > Ist ein interessanter Vorschlag und würde bildhübsch aussehen. würde ich jetzt als Design-Luxus ansehen
Eine Frage zwischendurch: wie befestigst du die LED? Loch bohren und einkleben? Oder mit Fassung? Oder was sonst? Walta
Walta S. schrieb: > Eine Frage zwischendurch: wie befestigst du die LED? Loch bohren > und > einkleben? Oder mit Fassung? Oder was sonst? > > Walta Kommt darauf an. Es gibt diese kleinen schwarzen Plastikbuchsen mit Klemmring. Die kennst Du ja. Drähte direkt angelötet hinten. Kleben liegt mir prinzipiell nicht. Ich möchte immer alles auseinander nehmen können. Oft montiere ich die LEDs auf kleinen Leiter- oder Lochrasterplatten die mit etwas Abstand von hinten mit Schrauben montiert ist. Meine Frontplatten sind in der Regel doppelt. Die hintere, etwas dickere kann dann versteckt alle (Senkkopf) Schrauben aufnehmen. Auch die Potis baue ich von hinten auf kleinen Aluplatten auf, so dass die großen Muttern vorne nicht stören und auf der eigentlichen Frontplatte keine strukturellen Schraubenköpfe sichtbar sind. Deshalb baue ich auch die DPMs von hinten ein. Ist Old School, ich weiß. Mir hat früher immer der immense mechanische Aufwand bei Messgeräten der Firma Siemens & Halske imponiert. Alles war mechanisch ausgeklügelt ins kleinste Detail. Alles geschraubt. Wahre Wunderwerke der Feinmechanik. Für mich ist Gerätekonstruktion auch mechanische Konstruktion. Man macht das heutzutage anders, ich weiß. Früher konnte man beim Zerlegen alter Geräte eine Handvoll an Befestigungsmaterial aller Art retten. Heutzutage gibt es Geräte, wo oft keine Schrauben vorhanden sind. So hat sich die Zeit verändert. Naja, das ist halt Ansichtssache. Ein Zeichen der Wegwerf/Recycle Mentalität unseres Zeitalters.
Achim B. schrieb: > Andrew T. schrieb: >> Anzeige geht IM GEHÄUSE 5 mm nach oben und 10 mm zur Seite. >> Ist also so nicht genug Platz. > > Könnte man den Montagerahmen nicht links oder rechts für die beiden LEDs > bebohren? Dann könnten die ziemlich nah an die Anzeige, haben einen > festen Platz, und nerven nicht mehr beim designen. (Positiver > Sachzwang...) > Das geht leider nicht weil der DPM Plastik Montagerahmen viel groesser wie der sichtbare Ausschnitt ist. Von den Ecken des Rahmen zum Lochausschnitt sind es nur ca 2mm. Der DPM Rahmen ist 70mm weit. Der sichtbare LCD-Glasausschnitt dagegen um 50mm. > Mein Favorit ist übrigens die Version 5. Bei mir auch oder die beiden letzten V6.
Erwin E. schrieb: > Hier ist meine vorläufig endgültige Platine für das Netzteil. > Falls sich jemand die Mühe machen will, mich auf noch vorhandenen Fehler > aufmerksam zu machen, würde ich mich freuen, ansonsten werde ich die > nächsten Tage die Platine einfach mal so in Auftrag geben und hoffen, > dass das LNG funktioniert. Gibt es dazu schon was neues Erwin?
Ja und nein. Aufgrund Lurchis Hinweis habe ich noch die Ansteuerung der CV-LED gemäß Gerhards Plan abgeändert. Außerdem noch die Möglichkeit vorgesehen, die internen 12V auf einen Steckverbinder zu führen, so dass man eine µC-Platine ohne zusätzliche Stromversorgung anschließen kann. Das ist, was mich anbelangt, aber eher ein Projekt für den nächsten Winter. Die Platinen sind auf dem Weg hierher, vor 3 Tagen waren sie in Singapur. Falls alles passt, stelle ich gerne das aktuelle Layout ein.
Hallo Leute, ich habe mir jetzt auch ein LNG-Kit von Banggood bestellt, gibt es schon irgendwo eine zusammenfassung der notwendigen Änderungen an der Platine? Irgendwer wollte ja einen Wiki-Eintag oder so was machen.
Schau dir Gerhards Beitrag vom 8. Januar an, in seinem Schaltplan werden wohl die meisten Änderungen drin sein. Du solltest dir einen neuen Längstransistor bestellen, zumindest der aus meinem Kit war recht zweifelhaft. Der Ladeelko meines Kits gefällt mir auch nicht so, weil er im Betrieb merklich warm wird. Diesen 3300µF Elko habe ich gegen einen 4700µ ausgetauscht der schon älter ist, aber kein bisschen warm wird. Vielleicht liegt es daran, dass der neue eine höhere Kapazität hat, keine Ahnung. Es ist wohl ein bisschen Glückssache, welche Qualität die beigepackten Bauteile haben.
Felix schrieb: > ich habe mir jetzt auch ein LNG-Kit von Banggood bestellt, > gibt es schon irgendwo eine zusammenfassung der notwendigen Änderungen > an der Platine? Mit dem empfohlenen 24V~ Trafo übersteigt die Betriebsspannung wegen der -5.1V Hilfsspannung die absolute maximum ratings der verwendeten 36V OpAmps, und selbst dann erreicht es nicht 30V unter Belastung, es geht maximal ein 20V~ Trafo und dann liefert es auch nur 20V. Bei 30V/3A wären die über 90W Verlust am 2SD1047 zu viel, man muss 2 parallel schalten mit 0.33 Ohm Stromverteilungswiderständen. Auch der Siebelko ist für 3A zu klein dimensioniert, es müssten mindestens 12000uF sein. Daher gibt es den Umbauvorschlag von Paul mit Spannungsregler http://diyfan.blogspot.de/2013/03/adjustable-lab-power-supply-take-two.html http://www.paulvdiyblogs.net/2015/05/tuning-030v-dc-with-03a-psu-diy-kit.html die inzwischen wohl von EEQKit übernommen wurde http://www.icstation.com/product_document/Download/12479_installation_instructions.pdf und eine Version mit geringerer negativer Hilfsspannung und MC34071/TLE2141 http://electronics-lab.com/community/index.php?/topic/40835-0-30v-0-3a-latest-data/ https://www.eevblog.com/forum/beginners/bangood-psu-enhancements/ aber das hat ohne Q1 ein Problem wenn es auf Strombegrenzung steht und ein- oder ausgeschaltet wird, dann geht es mit der Spannung auf die eingestellte Spannung hoch (ist aber im 0-30v-0-3a-latest-data schon wieder dabei) http://electronics-lab.com/community/index.php?/topic/29563-0-30v-stabilized-power-supply/&page=47&tab=comments#comment-144848 http://electronics-lab.com/community/index.php?/topic/29563-0-30v-stabilized-power-supply/&page=84&tab=comments#comment-156523
Erwin E. schrieb: > Du solltest dir einen neuen Längstransistor bestellen, zumindest der aus > meinem Kit war recht zweifelhaft. Werde ich machen, der 2SD1047 ist in Deutschland nur nicht so einfach zu kriegen, ist ja ein Japanischer Typ. Könntet ihr mir einen anderen Transistor vorschlagen? Ein TIP 142 wird wohl nicht gehen, der ist ja ein Darlington. Michael B. schrieb: > Bei 30V/3A wären die über 90W Verlust am 2SD1047 zu viel, man muss > 2 > parallel schalten mit 0.33 Ohm Stromverteilungswiderständen. Michael B. schrieb: > Siebelko ist für 3A zu klein dimensioniert, es müssten mindestens > 12000uF > sein. Danke für den Hinweis, werde ich ändern.
Felix schrieb: > Werde ich machen, der 2SD1047 ist in Deutschland nur nicht so einfach zu > kriegen Schau bei Reichelt, die haben so viele davon, dass sie sie sogar verkaufen müssen. Soeben sind endlich auch 'meine' Platinen angekommen. Bin gespannt, ob alles passt.
Erwin E. schrieb: > Felix schrieb: >> Werde ich machen, der 2SD1047 ist in Deutschland nur nicht so einfach zu >> kriegen > > Schau bei Reichelt, die haben so viele davon, dass sie sie sogar > verkaufen müssen. Der Transistor sollte ja durch einen "richtigen" ausgetauscht werden, und die bei Reichelt haben so viele von denen, die wissen anscheinend noch nicht einmal wer die hergestellt hat :) so viel besser als der in dem Kit sind die dann auch nicht. Erwin E. schrieb: > Soeben sind endlich auch 'meine' Platinen angekommen. Bin gespannt, ob > alles passt. Da bin ich auch gespannt.
Hallo, Dann wäre da noch die Kessler electronic GmbH in 50170 Kerpen, die hat den 2SD1047 auch im Shop: http://www.kessler-electronic.de/Halbleiter/Transistoren/2_SD/2SD1047_i10_2019_0.htm
Karl M. schrieb: > Hallo, > > Dann wäre da noch die Kessler electronic GmbH in 50170 Kerpen, > die hat den 2SD1047 auch im Shop: > > http://www.kessler-electronic.de/Halbleiter/Transi... oder Kessler auch dort: http://www.ebay.de/itm/2SD1047-Japan-Transistor-npn-130V-12A-100W/361290855421?hash=item541e9cf3fd:i:361290855421
Felix schrieb: > Könntet ihr mir einen anderen > Transistor vorschlagen? Hab ich doch (am 28.11.2017 14:07): 2SC2837, NPN, 70 MHz. Dazu passend 2SA1186, PNP. und 2SC2921, NPN, 60 MHz. Dazu passend 2SA1215, PNP. Hab mir damals welche bei Kessler gekauft. W.S.
W.S. schrieb: > PNP PNP? Du meinst jetzt vermutlich allgemein bzw. zu anderem Zweck? Aber Du erweckst damit einen schon eingeschlafenen Gedanken neu. Wie stark wären denn die negativen Auswirkungen auf die Regelung (und wie sähen diese aus), wenn man statt 2SD1047 einen etwas "kleineren" (vielleicht 6A Dauerstrom) NPN hernähme, und diesen mit einem etwas langsameren (fT) PNP mit mehr Stromtragfähigkeit (evtl. ca. 20A) in Sziklai-Schaltung ergänzen würde? Oben kann man ja lesen, daß in dem Fall der PNP langsamer sein sollte als der treibende NPN. Wären die Folgen so extrem, daß dann alles schief geht? Und nein, auf gut Glück ausprobieren will ich das nicht. Dazu möchte ich schon wissen, womit zu rechnen ist.
Havarie? schrieb: > PNP? Du meinst jetzt vermutlich allgemein bzw. zu anderem Zweck? Oder hast Du gemeint für eine komplementäre Endstufe bei +/-?
Felix schrieb: > Könntet ihr mir einen anderen > Transistor vorschlagen? Selbstverständlich und das ohne Ende... 2SC3263_NPN_SA1294_PNP_230V_15A_130W_60MHz.pdf 2SC3280_NPN_SA1301_PNP_160V_12A_120W_30MHz.pdf 2SC3281_NPN_SA1302_PNP_200V_15A_150W_25MHz.pdf 2SC3284_NPN_SA1303_PNP_150V_14A_125W_60MHz.pdf 2SC3519_NPN_SA1386_PNP_160V_15A_130W_10MHz.pdf 2SC5200_NPN_SA1943_PNP_230V_15A_150W_30MHz_x10Stck.pdf TIP35C_NPN_140V_25A_125W_3MHz.pdf Z.B.: Der 2SC5200 kann gut Leistung verblasen... Hier ein Link für kleines Geld, bei meinem Lieblings-Chinesen: https://www.ebay.de/itm/1pair-OR-2PCS-Transistor-TO-3PL-2SA1943-O-2SC5200-O-2SA1943-2SC5200-A1943-C5200/302063763582?hash=item465467407e:g:hXAAAOSwOdpXzNSZ Bekommst sogar noch einen PNP dazu für... Gruß Michael
Guten Abend, ich habe mir gerade Erwins Schaltplan und Layout runtergeladen und ich glaube das es ein Problem mit der Stromversorgung des OpAmps IC2 gibt. Anders als auf Gerhards Schalplan ist die 30V Zener-Diode nicht parallel zu dem OpAmp IC2 zwischen Vss und Vdd sondern reguliert die Gleichgerichtete und geglättete Hilfsspannungs bei dem "+30V"-Label. Wenn ich das richtig rechne/verstehe, ergibt das ca. 35V differenzspannung an dem TL081 (wenn man von 40V/DC an C11 ausgeht). Der TL081 geht doch nur bis 30V "Differential input voltage", oder? Eagle Dateien aus diesem Beitrag: Erwin E. schrieb: > Hier ist meine vorläufig endgültige Platine für das Netzteil. Wahrscheinlich verstehe ich einfach nur irgendetwas falsch :)
Ja, das ergibt ca. 35V. Meine Labels bitte nicht auf die Goldwaage legen. ;) Aber eben 'nur' 35V, ohne die Z-Diode kann die Spannung je nach Trafo höher werden. Der TL071 kann aber maximal 36V. Die auf meinem Kit verbauten Exemplare halten übrigens deutlich über 45V aus, fragt sich halt nur, wie lange. Bin gerade am Bestücken der Platine, wenn ich noch irgendwo die letzten fehlenden Bauteile finde, kann ich sagen, ob die Schaltung prinzipiell funktioniert. Eigentlich sollte sie das ja, die Platine entspricht der Originalschalteung zuzüglich der Optimierungen aus diesem Thread und natürlich habe ich Anschlussmöglichkeiten für die 'Peripherie' unf Bestückungsvarianten mit untergebracht. Die Feinheiten werde ich mangels Equipment & Know How aber nicht testen können. Die Platine weiter oben ist noch nicht die, die ich gerade in Händen habe, weil ich noch ein paar Korrekturen umgesetzt habe, auf die ich hingewiesen wurde.
Felix schrieb: > Anders als auf Gerhards Schalplan ist die 30V Zener-Diode nicht parallel > zu dem OpAmp IC2 zwischen Vss und Vdd sondern reguliert die > Gleichgerichtete und geglättete Hilfsspannungs bei dem "+30V"-Label. Ist das jetzt Absicht oder ein Versehen? Besser wäre doch zwischen Vss und Vdd um innerhalb der Spezifikationen des OpAmps zu bleiben.
Felix schrieb: > Felix schrieb: >> Anders als auf Gerhards Schalplan ist die 30V Zener-Diode nicht parallel >> zu dem OpAmp IC2 zwischen Vss und Vdd sondern reguliert die >> Gleichgerichtete und geglättete Hilfsspannungs bei dem "+30V"-Label. > > Ist das jetzt Absicht oder ein Versehen? Besser wäre doch zwischen Vss > und Vdd um innerhalb der Spezifikationen des OpAmps zu bleiben. Hallo Felix, Wieder da... Das ist dadurch passiert, daß das Schaltbild durch ein Neueres überholt worden ist. Erwin wird Dir das Aktuelle zukommen lassen wenn er alles getestet hat (oder schon früher wenn er mitliest). Sonst gibt es nur unnötige Revisionen. Für jetzt verbinde die Anode der 30V Zener Diode mit Vss von U2 und gut ist. Bis die Doku stabil ist, frage bitte hier an. Ich bin im Augenblick sehr ausgelastet und habe kaum Zeit hier reinzuschauen, aber Erwin dürfte ab und zu auch hier sein. Gerhard Edit: welche Leiterplatte verwendest Du? Die BG mit Änderungen oder das Design von Erwin?
Gerhard O. schrieb: > Das ist dadurch passiert, daß das Schaltbild durch ein Neueres überholt > worden ist. Erwin wird Dir das Aktuelle zukommen lassen wenn er alles > getestet hat (oder schon früher wenn er mitliest). Sonst gibt es nur > unnötige Revisionen. Verstehe, ich dachte das wäre die finale Version weil ihr euch ja so lange über das Front Layout unterhalten habt. Gerhard O. schrieb: > Für jetzt verbinde die Anode der 30V Zener Diode mit Vss von U2 und gut > ist. Bis die Doku stabil ist, frage bitte hier an. Ich bin im Augenblick > sehr ausgelastet und habe kaum Zeit hier reinzuschauen, aber Erwin > dürfte ab und zu auch hier sein. Danke für die Info :) Gerhard O. schrieb: > Edit: welche Leiterplatte verwendest Du? Die BG mit Änderungen oder das > Design von Erwin? Ich habe mir die Platine von BG mal zum ausprobieren gekauft (sind ja nur 4€), wollte aber für mein NT Platinen von Erwin verwenden, sobald diese fertig ist. Ich hatte nur mal die Schaltpläne durchgesehen, und wollte nachfragen was es mit der Zener-Diode auf sich hat oder ob ich da etwas falsch verstehe. Danke euch :)
... Felix schrieb: > Gerhard O. schrieb: >> Das ist dadurch passiert, daß das Schaltbild durch ein Neueres überholt >> worden ist. Erwin wird Dir das Aktuelle zukommen lassen wenn er alles >> getestet hat (oder schon früher wenn er mitliest). Sonst gibt es nur >> unnötige Revisionen. > > Verstehe, ich dachte das wäre die finale Version weil ihr euch ja so > lange über das Front Layout unterhalten habt. > > Gerhard O. schrieb: >> Für jetzt verbinde die Anode der 30V Zener Diode mit Vss von U2 und gut >> ist. Bis die Doku stabil ist, frage bitte hier an. Ich bin im Augenblick >> sehr ausgelastet und habe kaum Zeit hier reinzuschauen, aber Erwin >> dürfte ab und zu auch hier sein. > > Danke für die Info :) > > Gerhard O. schrieb: >> Edit: welche Leiterplatte verwendest Du? Die BG mit Änderungen oder das >> Design von Erwin? > > Ich habe mir die Platine von BG mal zum ausprobieren gekauft (sind ja > nur 4€), wollte aber für mein NT Platinen von Erwin verwenden, sobald > diese fertig ist. Ich hatte nur mal die Schaltpläne durchgesehen, und > wollte nachfragen was es mit der Zener-Diode auf sich hat oder ob ich da > etwas falsch verstehe. Danke euch :) Ja, baue nur das NT auf. Solange Die Trafospannung nicht zu groß ist, sollte es anstandslos funktionieren. Mein Aufbau funktionierte sofort. Allerdings empfiehlt sich auch beim BG NT die 30V ZD einzubauen. ...
Wenn man die ZD gegen Masse hat sollte man die negative Spannung mit berücksichtigen. Der Wert für die Spannung begrenzt die maximale Ausgangsspannung. Eine Begrenzung auf einen Wert etwas über die garantierte Spannungsfestigkeit des TL081 ist immer noch besser als gar keine. Für einen zuverlässige Schaltung sollte die Spannung aber kleiner bleiben. Das Limit für die Differenz der Eingangsspannungen (30 V) sollte nicht greifen, weil die Spannung an den Eingängen eigentlich nicht über etwa 10 V von der Ref Seite und 1/3 der Ausgangsspannung gehen sollte. D.h. relevant sind die 36 V als Maximum für die Versorgung. Die 30 V Zenerdiode nach Masse ist also OK. Eine Zenerdiode zur neg Versorgung könnte die relativ schwach ausgelegte negative Versorgung überfordern.
Hallo Felix, um der Verwirrung ein Ende zu bereiten ist hier die neue 'vorläufig' endgültige Platine v2.11 im Eagle Format. Die Platine ist mit der aktuellen Eagleversion erstellt, lässt sich aber auch mit älteren Versionen öffnen. Fehlermeldungen dabei einfach ignorieren. Bitte beachten: Falls die Temperaturabschaltung und die Trafoumschaltung bestückt werden sollen, statt der eingezeichneten Transistoren Q6 und Q41 N-Kanal MOSFET (BS170) bestücken. Beim Relais habe ich leider Mist gebaut, d.h. einen Typ eindesignt, den es so scheinbar auf der ganzen Welt nicht gibt. Ich habe das Problem umgangen, indem ich einen Unterbau aus 1,5mm² Kupferdraht eingelötet habe und darauf dann das Relais. Das geht ganz gut und ist mechanisch recht stabil. Siehe Bild. Es sind mehrere Brücken auf der Platine, wodurch verschiedene Bestückungsvarianten möglich sind. Die meisten dürften selbsterklärend sein, wenn ich dazu komme, schreibe ich das mal zusammen. Die Steckverbinder sind größtenteils Reichelt PSK im Raster 2,54mm. Da lassen sich ggfs. auch andere Stecker nutzen.
(...so ich das Foto vom Relais richtig deute) > Beim Relais habe ich leider Mist gebaut, d.h. einen Typ eindesignt, den > es so scheinbar auf der ganzen Welt nicht gibt. Nicht ganz: nur den footprint gespiegelt. >Ich habe das Problem > umgangen, indem ich einen Unterbau aus 1,5mm² Kupferdraht eingelötet > habe und darauf dann das Relais. DAS ist der Mist ;-). Auf der Lötseite bestücken wäre gemäß deinem "Design". Nicht aufregen: ein Prototyp der keine solche Schnitzer aufweist, ist ohnehin verdächtig. DANKE für das Vorspuren!
Review und Fragen zu BNG_v2.11_Board - Relais Footprint richtig stellen - ich hoffe sehr dass die Lötaugen auf Lötseite etwas grösser sind (fast alle R/C/ICs/D/...) - warum unterscheidet sich der DIL8 Footprint IC91 (Lötaugen!) von den anderen DIL8? - muss IC4 ausgerechnet Elkos C13 & C14 beheizen? Bef.Lasche von IC4 Richtung liegende Kleinbauteile ermöglicht immernoch über diese hinweg eine Kühlfahne zu montieren. - Lötaugen der Leistungstransistoren und d. Gleichrichters bitte näher zum PCB Rand. Erleichtern die KK-Befestigung. - was ist der Grund dass die Steckstiften f. off-board Bauteile nicht zueinander im 0.1" Raster ausgerichtet sind? (wie 'duino Uno headers...) - was ist der Grund dass Anschluss "Over Temp" nicht parallel zum PCB Rand ist? (oder "CC" + "CV" orthogonal zu den anderen Anschlüsse?) - Beschriftung "12V~" von "12V~" unterscheidbar machen, resp. deren impliziten Verbindung untereinander deutlich beschriften. - Beschriftung von "9V Aux" von "9V Aux" unterscheidbar machen? - Beschriftung "Aux~" von "Aux~" unterscheidbar machen? - währe es möglich bei allen Elkos soviel Freiraum Drumherum zu lassen (bei einem der 2 Lötaugen konzentrisch 1x Radius d. Elkos), dass auch axial bedrahtete Elkos stehend zwischen den Nachbarn rein passt? (verwendung ev. bereits vorhandener Bauteile)
@Linearbeobachter Vorweg: Auf der Platine geht es leider etwas eng zu, was einige Kompromisse erfordert. Die Größe der Platine ist einmal den 80cm² der Eagle Free Version geschuldet, zum anderen der 100x100mm Grenze der Chinesen. Zu deinen Punkten: - Mit dem Relais hast du natürlich vollkommen recht, das sollte korrigiert werden. Allerdings halte ich für Einzelexemplare die Methode mit den dicken Kupferdrähten für gar nicht mal so schlecht. Die 1,5mm² passen (zufällig) mit Presspassung genau in die Bohrungen, so dass das Relais anschließend gut verlötet weden kann. Servicefreundlich ist natürlich anders, wenn der große Elko drauf ist, kommt man nicht mehr ran. Das Relais als solches ist optional, je nach Trafo und persönlicher Vorstellung wird es nicht benötigt. - Die Lötaugen sind klein, aber aufgrund der Durchkontaktierungen sehr gut zu löten. Das ist natürlich nichts für Selberätzer oder gefräste Platinen. - IC91 hat in der LIB andere Pads, daher kommt das. Sehe ich jetzt aber nicht als Problem. - Die beheizten C13 & C14 kamen recht spät dazu, deshalb die ungünstige Platzierung. So schlimm sollte das aber nicht sein, weil der Spannungsregler keine sehr hohe Verlustleitsung haben sollte. Lediglich wenn er auch eine µC-Zusatzplatine versorgen muss, dürfte es heiß werden. In diesem Fall sind aber C13 & C14 obsolet, weil der Controller dann die U-/I-Anzeige übernimmt. So war zumindest der Plan. - Weiter an den Rand komme ich nicht, sonst müsste ich Eagle lizensieren. Das wäre zwar kein Problem, die 17€ wären noch tragbar, aber zumindest bei mir werden die Leistungstransistoren und der Gleichrichter sowieso extern angeschlossen. Wahrscheinlich löte ich dazu 2,8mm Flachstecker ein. Der oder die Transistoren lassen sich aber auch auf dem Board montieren (gerade getestet), so weit vom Rand sind sie ja nicht. - Bin jetzt nicht sicher, welche Off-Board Teile du konkret meinst. Die LEDs und der Taster müssen ja an die Frontplatte. Die beiden Potis sind im 0,1mm Raster, die könnte man also über einen gemeinsamen Stecker mit einem µC-Board verbinden. Die einzelnen Pins, die so zufällig über die Platine verteilt sind, sind eigentlich nur als Testpins gedacht, auch wenn der eine oder andere vielleicht auch auf einer Zusatzplatine nützlich sein können. - Der OverTemp-Stecker ist so, weil er leichter zu stecken ist, falls die Platine linksbündig an der Gehäusewand eingebaut ist. Die CC+CV Stecker hätte ich deahlab auch um 90° gedreht, aber der Platz... - Die Aux-Spannugsversorgungen sind eher als Optionen zu sehen. Wenn beide gebraucht werden, sind sie sowieso gleichwertig. Wird nur eine gebraucht, bestückt man eben nur eine, dan gibt es auch keine Verwechslung. Auch der 30V-Aux Stecker dürfte eher selten notwendig sein. Aber man weiß ja nie, vielleicht ist er mal nützlich. - Es wird schwierig, noch Platz für zusätzliche Elko-Bauformen, z.B. axiale die dann hochkant eingebaut werden, zu lassen. Die Elkos sind aber so preiswert, wenn man die alle kaufen muss, sollte man mit 30ct fertig sein. Mit einer größeren Platine könnte man natürlich luftiger bauen, aber außer den bereits genannten Gründen will ich das Board eigentlich gar nicht größer. Das Netzteil soll halt universell verwendbar sein, dazu gehört auch, dass man sie mal in ein eher kleines Gehäuse verbauen kann. Sollte ich die Platine nochmals komplett überarbeiten, würde ich eher auf SMD-Bestückung ausweichen. Dann aber gleich mit einem µC on Board. Vielleicht hat jemand Lust? Ein schickes, großes Grafikdisplay mit jeder Menge Funktionen die über Drehgeber gewählt werden können, USB-Anschluss und eine integrierte Kaffeemaschine... ;)
@Erwin E. > Beim Relais habe ich leider Mist gebaut... So wie das sehe, passt das Relais nicht auf die Unterseite, oder täusche ich mich da? Ansonsten, wie sieht's denn mit einem Pic von der Bottom Seite aus? Gruß Michael EDIT: wäre vielleicht besser gewesen, das finale Layout noch mal hier zur Durchsicht zu posten, bevor du die Platinen in Auftrag gibst, schade. Von der Optik her, sieht's aber sehr ordentlich aus! Ich weiß, was da für eine Arbeit dahinter steckt! > Nicht ganz: nur den footprint gespiegelt. Oh, wurde schon festgestellt, eben erst gesehen, sorry!
@Michael Auf der Unterseite ist zumindest die Freilaufdiode im Weg. Schlimmer finde ich aber, dass dann die Bauhöhe viel größer würde. Oben der hohe Elko, unten das Relais, das würde ich so nicht mehr in meinem vorgesehenen Gehäuse unterbringen. Dann lieber das Relais gleich extern anschließen. Meine jetzige Lösung finde ich aber gar nicht mal so schlecht, weil sie mechanisch stabil und relativ einfach umzusetzen ist. Ein Bild von der Unterseite ist dabei.
Erwin E. schrieb: > Hallo Felix, um der Verwirrung ein Ende zu bereiten ist hier die > neue > 'vorläufig' endgültige Platine v2.11 im Eagle Format. Die Platine ist > mit der aktuellen Eagleversion erstellt Eine Frage zur Schaltung: Unten links ist ein LM317 zur Erzeugung der 12V+ Hilfsspannung eingezeichnet. Wieso gebt ihr hier einem einstellbaren Spannungsregler Vorrang vor einem Fix-Spannungsregler (7812)? Welche Vorteile hat der LM317?
Mike B. schrieb: > Wieso gebt ihr hier einem einstellbaren Spannungsregler > Vorrang vor einem Fix-Spannungsregler (7812)? Welche Vorteile hat der > LM317? Weil der LM317 eine höhere Eingangsspannung verträgt. Beim 7812 ist bei 35V Schluss. Der LM317 verträgt eine deutlich höhere Spannungsdifferenz zwischen Ein- und Ausgang.
Erwin E. schrieb: > Weil der LM317 eine höhere Eingangsspannung verträgt. Beim 7812 ist bei > 35V Schluss. Der LM317 verträgt eine deutlich höhere Spannungsdifferenz > zwischen Ein- und Ausgang. Achso, Danke!
Hallo, ich habe noch zwei Fragen zum aktuellen Schaltplan. 1. Könnte man sich die Halbbrücke und den Elko (D2/D3/C11) nicht sparen und R55 und die Z-Diode an den Hauptkondensator hängen? Oder muss die Spannung "besser" sein und deswegen ist eine eigene Versorgung nötig? 2. Es wurde irgendwann mal erwähnt das sich dieses Design einfach mit einem DAC steuern lässt bzw. das sich zwei Platinen parallel schalten lassen. Kann ich an den Pins der Poti-Schleifer also einfach ein 0-5V Signal einspeisen und so das ganze mit einem uC steuern bzw. den Schleifer eines Potis an zwei Platinen hängen? Viele Grüße
Um mal ein bissel weiterzudenken: Hat jemand von euch schon den TLV07IDR von TI in Benutzung? Immerhin kosten die Dinger bei Mouser unter 1 Euro, können 36 Volt ab (absolut max. 40 Volt), sind RR am Ausgang und der Eingang kann (soweit ich weiß) bis 0.1 Volt unter -Ub herunter. W.S.
W.S. schrieb: > TLV07IDR Ziemlich langsam mit 0.4V/us und 1MHz GBW, aber angenehm genau mit typ 50uV, max 100uV, liefert 10mA dann aber schon mit 1V/2V Verlust. Wäre nicht erste Wahl.
Felix schrieb: > 1. Könnte man sich die Halbbrücke und den Elko (D2/D3/C11) nicht sparen > und R55 und die Z-Diode an den Hauptkondensator hängen? Oder muss die > Spannung "besser" sein und deswegen ist eine eigene Versorgung nötig? Der Sinn der extra Halbbrücke ist es dass man so eine Spannung mit weniger Rippel bekommt. Der OP braucht etwa 2-3 V mehr als die Ausgangsspannung und kann so die Einbrüche der Spannung am Ladelelko etwas besser überbrücken. Man kann so einen Trafo mit etwa 1,5-2 V weniger Spannung auskommen, bzw. bei gegebenen Trafo etwa 2-3 V mehr an Ausgangsspannung bekommen, weil der OP weniger vom Rippel sieht. Es geht auch ohne die extra Halbrücke, wenn man die kleinere Ausgangsspannung in Kauf nimmt.
Was haltet ihr vom OPA604AP? Der wurde viel weiter oben mal von jemandem vorgeschlagen. Er arbeitet mit bis zu 48V, die absolute Grenze wird im Datenblatt sogar mit 50V angegeben. Slew rate 25V/µs. Eigentlich wäre das doch ein perfekter OP für das LNG? Beim Völkner gibts ihn für 2,50€, Reichelt verlangt 3,50€. Also beschaffbar und bezahlbar. Die derzeitige Stromversorgung für den OP gefällt mir nicht so recht. Sie braucht Platz auf der Platine und die Z-Diode erzeugt reichlich Wärme. Wenn der OPA604 funktioniert, könnte man vermutlich einen Trafo mit 2 x 15V oder 30V anschließen, ohne Gefahr für den OP. Damit wären wir ohne Tricks bei annähernd 30V Ausgangsspannung. Die Z-Diode werde ich aber trotzdem drinlassen, um die Spannung zu begrenzen. Wie groß sollte der Vorwiderstand in diesem Fall sein? Der OP braucht 10mA.
Felix schrieb: > 2. Es wurde irgendwann mal erwähnt das sich dieses Design einfach mit > einem DAC steuern lässt bzw. das sich zwei Platinen parallel schalten > lassen. Kann ich an den Pins der Poti-Schleifer also einfach ein 0-5V > Signal einspeisen und so das ganze mit einem uC steuern bzw. den > Schleifer eines Potis an zwei Platinen hängen? Ja, das geht. Das habe ich bei der Fehlersuche (falscher/defekter Kondensator) ausgenutzt. Statt dem Spannungspoti habe ich am Mittelabgriff ein anderes LNG angeschlossen. Mein Netzteil lies sich damit einwandfrei steuern. Mit 5V Steuerspannung kommst du bei der aktuellen Dimensionierung allerdings nur bis ca. 15V Ausgangsspannung, das lässt sich aber ändern. Zum Tracking kann ich nichts sagen. Wenn das LNG einen µC zur Steuerung besitzt, geht das aber auf jeden Fall. Überhaupt würde eine µC-Steuerung vieles vereinfachen.
Erwin E. schrieb: > Die derzeitige Stromversorgung für den OP gefällt mir nicht so recht. > Sie braucht Platz auf der Platine und die Z-Diode erzeugt reichlich > Wärme. Wenn der OPA604 funktioniert, könnte man vermutlich einen Trafo > mit 2 x 15V oder 30V anschließen, ohne Gefahr für den OP. Damit wären > wir ohne Tricks bei annähernd 30V Ausgangsspannung. > > Die Z-Diode werde ich aber trotzdem drinlassen, um die Spannung zu > begrenzen. Wie groß sollte der Vorwiderstand in diesem Fall sein? Der OP > braucht 10mA. Der hohe Stromverbrauch ist das Problem: bestenfalls verschiebt man das Problem mit der Abwärme von der Zenerdiode zum OP. Bei dem hohen Strom wird es dann schwer die Spannung ohne extra Aufwand (z.B. extra Transistor) zu begrenzen. Dazu kommt, dass der OP auch die negative Versorgung benötigt, d.h. man würde auch da zusätzliche Leistung verbrauchen und müsste den Kondensator vergrößern. Ein OP für eine etwas höhere Spannung ist aber schon eine gute Idee. Möglich wäre z.B. ein OPA171 (ein schnellerer (3 MHz) Bruder zum oben schon mal vorgeschlagenen TLV170): der geht zwar auch nur bis 36/40 V, ist aber Single supply und kommt mit weniger oder sogar ohne negative Spannung aus. D.h. man gewinnt die ca. 4 V, die der TL081 dort braucht. Bei nur 500 µA Stromverbrauch ist die Begrenzung per Zenerdiode auch nicht mehr so schlimm, weil man den Widerstand recht groß machen kann - wegen Rippel hat man sowieso rund 2 V Reserve, die dort abfallen dürfen. Wenn man mit der Leistung an der Zenerdiode Probleme hat, könnte man noch den Widerstand durch einen JFET als Strombegrenzung ersetzen: damit hat man im Leerlauf zwar mehr Strom, aber im Worst case auch nicht viel mehr.
Ist jetzt dieses https://www.ebay.de/itm/0-30V-2mA-3A-kontinuierlich-verstellbar-DC-geregelten-Netzteil-DIY-Kit/282852809219?hash=item41db575a03:g:PRoAAOSw9idZ-8Dl oder dieses https://www.ebay.de/itm/0-30V-Practical-Adjustable-DC-Regulated-Power-Supply-Protective-DIY-Kit-TE688/302597760255?hash=item46743b64ff:g:nLgAAOSwsABaVlbA die Grundlage für das hier besprochene LNG?
Mike B. schrieb: > Ist jetzt dieses > Ebay-Artikel Nr. 282852809219 > > oder dieses > Ebay-Artikel Nr. 302597760255 > > die Grundlage für das hier besprochene LNG? Beide, es sind die selben, das sieht man an den beiden Platine. Aber man benötigt noch einen passenden Kühlkörper, Trafo und Kleinteile.
Karl M. schrieb: > Aber man benötigt noch einen passenden Kühlkörper, Trafo und Kleinteile. Und einen neuen 2SD1047 Transistor, neue Potis (die beiliegenden sind ziemlich schlecht)und eventuell einen anderen Ladeelko, der meinem Kit beiliegende wurde jedenfalls ziemlich warm.
Also wo genau liegt jetzt der Vorteil dieser Bausätze, wenn eh fast alles getauscht werden soll? Nicht mal die Platine wird unbearbeitet verwendet.
Die Platine kann man durchaus vollkommen unverändert aufbauen, das gibt dann auch ohne Änderungen schon ein schönes Netzteil. Nur nicht für 30V/3A. Zumindest den Transistor auszutauschen würde ich nach meinen Erfahrungen aber wärmstens empfehlen.
Benni schrieb: > Also wo genau liegt jetzt der Vorteil dieser Bausätze, wenn eh fast > alles getauscht werden soll? Nicht mal die Platine wird unbearbeitet > verwendet. Lies dir den Faden einfach durch und du weisst es. Walta
Hat irgend jemand das LNG bereits fertig aufgebaut und getestet? Gibts irgendwelche verbesserungswürdigen Dinge?
Mike B. schrieb: > Hat irgend jemand das LNG bereits fertig aufgebaut und getestet? Wie meinen? > Gibts irgendwelche verbesserungswürdigen Dinge? Na klar, steht doch alles im Feed. Aber warum sollte man es zum x-ten mal erläutern?
Im Anhang ist (wieder) ein einfacher Verdrahtungsplan für die Original BG Leiterplatte. Die Randbedingungen sind: 0-20V und 0-2A, bedingt durch das verwendete Doppelanzeige LCD Panel Meter Netztrafo 2x12V oder 24V mit Mittelanzapfung mit mindestens 3A Eine einfache Erweiterung der CC LED Anzeige für CV LED Anzeige ist eingezeichnet. Die Trafoumschaltung ist manuell gezeichnet, kann aber mit einem Relais automatisiert werden. Es ist wichtig die R2 an so wie gezeichnet mit der nicht geschalteten Seite des Trafos zu verbinden un die Leiterplatte entsprechend zu modifizieren. Wenn das nicht gemacht wird, gibt es einen momentanen Spannungseinbruch auf der negativen Hilfsspannungsseite. In dieser einfachen Version werden nur die folgenden Modifizierungen nach Zeichnung 4415-0054 vorgeschlagen um die "Missstaltung" der LP in Grenzen zu halten. Diese Änderungen verbessern die Leistung des Original Designs beträchtlich und ergeben ein brauchbares Gerät. 1) Zener Diode in parallel mit R21 2) Ersatz von D8 5.1V ZD mit LM336-5 3) Anschluss von R17 einseitig direkt an R7 mit isolierten Draht Weitere Modifizierungen lohnen sich hier nicht mehr wirklich wegen des Verhunzungsfaktor der Leiterplatte. Die neue, von Erwin erstellte LP ist eine gute Alternative um alle erarbeiteten Verbesserungen nutzen zu können. Soweit mir bekannt ist, funktioniert seine Version nun mittlerweile sehr gut ohne irgendwelche Probleme. Auch die von mir vorgeschlagene I-Set Voreinstellung lohnt sich hier nicht wirklich. Lurchi schlug noch vor die OPVs U1 und U3 vom Dreibeinregler mit 12V zu versorgen und OP2 mit einem 44-50V OPV zu ersetzen. Ein Drehbeinregler mit ausreichenden Spannungseigenschaften muss eingesetzt werden. Bei 24V Trafospannung ist hier ein LM317 wegen der höheren Spannungsfestigkeit etwas besser als ein 7812. Die ganze Angelegenheit ist problematisch weil man so nahe an den Spannungsgrenzen einiger Komponenten arbeiten muss und in Kauf nehmen muss. Hier müsste man noch nach akzeptablen Lösungen suchen. (Die vielen Kompromisse und Schwierigkeiten beweisen eindeutig die vielen Nachteile von Netzteil Designs mit einfacher Trafowicklung. Ein zweiter Trafo (oder Wicklung) würde Vieles vereinfachen.) Wenn man nicht die LP mit separaten Sense Eingängen modifizieren will, soll man darauf achten, die Verbindung vom Ausgang zu den Frontplatten Buches mit starken Draht auszuführen um unnötige Spannungsabfälle zu vermindern. An den vorgesehenen Schraubklemmen ist die gemessene Lastregulierung unter 1mV. An den Frontplattenbuchsen wird das etwas schlechter sein. Das Voltmeter Modul muss mit einer unabhängigen Spannungsversorgung betrieben werden. Ich verwende ein kleinen, billigen isolierten DC to DC Wandler mit 5V Ausgangsspannung. Es werden nur unter 40mA benötigt. Ein invertierender Verstärker ist vorgeschlagen um eine negative Anzeige die sich wegen des gemeinsamen Nullpunkts des DMM sonst nicht vermeiden lassen. Dazu muss der eingebaute Shunt Widerstand im DMM entfernt werden. Wer unabhängige Instrumente verwenden will kann diese Unschönheit vermeiden. Mit dem OPV Null Poti stellt man die Anzeige auf Null. Das eingebaute I-Set Poti im DMM kann man zur Vollanzeige Einstellung verwenden. Dieser heutige Vorschlag ist nur als ein einfacher Aufbauvorzuschlag gedacht um den möglichen Aufbau des BG NT zu konsolidieren und beansprucht nicht perfekt zu sein und es ist jedem freigestellt darueber hinaus weiter Verbesserungen zu realisieren.
Mit meiner weiter oben bereits vorgestellten Platine funktioniert das LNG inzwischen sehr gut, vielen Dank Gerhard, für deine kompetente Unterstützung bei der Fehlersuche! ;) Die mir aus diesem Thread bekannten Verbesserungen sind alle enthalten, außerdem einige für mich wichtige Erweiterungen des BG-Designs. Doku folgt bei Gelegenheit, falls Interesse besteht. Aktuell habe ich einen 2 x 18V Trafo mit unbekannter, aber reichlicher Leistung angeschlossen. Damit liefert das LNG nun 35V bei gut 3A. Mein Gehäuse- und Kühlkonzept ist für diese (Dauer)Leistung nicht ausgelegt, außerdem bräuchte ich dafür 63V Elkos. Das fertige Gerät wird deshalb 'nur' mit einem 2x13,5V/100W Trafo versorgt werden, was 26V bei 3A ermöglicht. Bekanntlich ist die Spannungsversorgung von OP2 das Limit für die Ausgangsspannung. Ich habe einen OPA604 eingebaut. Der verträgt 48V. Bei Beachtung der max. Versorgungsspannung funktionieren auch TL071 oder LM741. Zur Begrenzung der Versorgungsspannung des IC2 eignet sich zwar die im Schaltplan eingezeichnete Zenerdiode, daran stört mich aber nach wie vor die erhebliche Verlustleistung an D52 und R55, gerade bei höherer Trafospannung. Mit dem 2x18V Trafo messe ich (unbelastet) am Ladeelko 55V. Ein weiterer Nachteil der Spannungsbegrenzung mittels Z-Diode ist, dass R55 je nach Trafospannung anders dimensioniert werden muss. Deshalb habe ich eine kleine Zusatzplatine mit einem LM317 (TO-92) gebaut, die anstelle von D52/R55 gut auf die Platine passt. Diese Lösung gefällt mir jetzt sehr gut. Der LM317 erwärmt sich aufgrund der minimalen Verlustleistung nicht, die Spannung für OP2 kann mittels Trimmer sauber eingestellt werden. R2/C2 sollten an die verwendete Trafospannung angepasst werden, um die Verlustleistung an R2 nicht zu groß werden zu lassen. One size fits all gilt hier nicht! Bei 27V Trafospannung passt C2 mit 47µF und R2 mit 120 Ohm. 22µF haben sich als zu wenig erwiesen, auch bei kleinerem R2. Die Platine hat einige Bugs, die je nach Konfiguration berücksichtigt werden müssen. Die eigentliche Netzteilschaltung ist davon nicht betroffen. Falls das Relais bestückt ist, sollte R2 nicht an Klemme X4-1, sondern an X4-4 angeschlossen werden. Dazu kann eine Leiterbahn unterbrochen werden und der Widerstand mittels Drahtverbindung angeschlossen werden. Ohne Relais spielt das keine Rolle. Weiter oben habe ich geschrieben, dass ich das falsche Relais eindesignt habe. Das Problem hat sich zum Glück erledigt, bei Reichelt gibts passende Finder Relais, die auf die Platine passen. Bei der StandBy-Schaltung ist die LED leider invertiert angeschlossen, d.h., sie leuchtet wenn der Ausgang deaktiviert ist. Das ist blöd, lässt sich aber einfach patchen. Es gibt bei der Standby-Schaltung noch einen Fehler im Bestückungsdruck. Die Bezeichnungen für R93 und R94 sind vertauscht. Keine Lösung habe ich momentan für die Übertemperaturabschaltung. Diese funktioniert nicht wie beabsichtigt.
So, jetzt hab ich es getan ;-) Bin gerade dabei die Platine mit den von Gerhard vorgeschlagen Verbesserungen aufzubauen. Bin dabei auf ein Problem gestossen. Wenn ich die 100n Kondensatoren C52 und C54 einbaue geht die Spannungsanzeige bei 0V sofort auf ca 400mV und hüpft dort in der Gegend rum. Beim C53 (der Spannungsregler IC U1) funktioniert es mit dem Kondensator. Was ist da los? Wo soll ich suchen anfangen? Meine Grundkonfiguration: Trafo mit 19V Die IC hängen noch am 7824 da ich noch keinen 7815 habe. walta
Walta S. schrieb: > So, jetzt hab ich es getan ;-) > > Bin gerade dabei die Platine mit den von Gerhard vorgeschlagen > Verbesserungen aufzubauen. Bin dabei auf ein Problem gestossen. Wenn ich > die 100n Kondensatoren C52 und C54 einbaue geht die Spannungsanzeige > bei 0V sofort auf ca 400mV und hüpft dort in der Gegend rum. Beim C53 > (der Spannungsregler IC U1) funktioniert es mit dem Kondensator. > > Was ist da los? Wo soll ich suchen anfangen? > > Meine Grundkonfiguration: > Trafo mit 19V > Die IC hängen noch am 7824 da ich noch keinen 7815 habe. > > walta Hallo Walta, Wieviel Ripple ist an der -5V Versorgung? Wenn Du einen Oszi zur Verfügung hast würde mich das interessieren. Versuch mal R2 kleiner zu machen und eventuell C3 auf 220-470uF. Vielleicht ist mit Deinem 19V Trafo für die -5V Versorgung nicht genug Spannung da. Die 5V Versorgung ist von den jeweiligen Gegebenheiten wie Trafospannung und Last abhängig. Normalerweise sollte C52/54 nicht so eine Auswirkung zeigen. Deshalb vermute ich, daß das Problem doch von der -V Versorgung herkommt. Allerdings könnte das auch ein "Wild goose chase" sein:-) Beim Erwin geht das allerdings einwandfrei. Es könnte sein, daß der Ripple an der -5V über die Nullpunkteinstellung diese Unstetigkeiten injiziert. Ich hatte noch keine Zeit alle meiner vorgeschlagenen Änderungen selber einzubauen. Lass mich bitte wissen. Gerhard
was bisher geschah: Ich hab fast alle Änderungen eingebaut. Die Speed Up Diode 1N5711 (D51) fehlt noch - die liegt noch in China. In meinem Sammelsurium hab ich keine gefunden. Ausserdem fehlt die 33V Z-Diode (ZD51). Soweit ich das aber verstanden habe ist die nur zum Schutz von U2. Kann ich ev. weglassen - oder? Heute hab ich einen LM317 eingebaut und auf 16V eingestellt (7815 hatte ich keinen da) - und siehe da, das Problem mit der springenden Anzeige ist weg - hurra! Kann man statt 16V eigentlich auch 12V verwenden? Würde sich da was ändern? Das wäre eine gängigere Spannung als 15V. walta
Ich hab übrigens den Bausatz zwei mal hier. Die Bauteile sind an der gleichen Stelle aber die Leiterbahnen unterscheiden sich ein bischen. Da muss man genau schauen bevor man Bahnen durchtrennt. walta
Walta S. schrieb: > Bin gerade dabei die Platine mit den von Gerhard vorgeschlagen > Verbesserungen aufzubauen. Bin dabei auf ein Problem gestossen. Wenn ich > die 100n Kondensatoren C52 und C54 einbaue geht die Spannungsanzeige > bei 0V sofort auf ca 400mV und hüpft dort in der Gegend rum. Beim C53 > (der Spannungsregler IC U1) funktioniert es mit dem Kondensator. > > Was ist da los? Wo soll ich suchen anfangen? > > Meine Grundkonfiguration: > Trafo mit 19V > Die IC hängen noch am 7824 da ich noch keinen 7815 habe. Nur zur Klarstellung: Du nutzt die originale Banggood-Platine? Hat die Schaltung im Originalzustand (ohne Änderungen) sauber funktioniert? Mach doch mal Bilder von deinem Aufbau mit den Änderungen. Bei meinem Gerät bekommen IC1/IC3 nur knapp 13V, das funktioniert sehr gut. Du kannst auch einen 7812 nehmen, wenn du keinen 7815 hast. Wichtiger ist die Versorgung von IC2. Die Methode, die Versorgungsspannung von U2 mittels Z-Diode zu reduzieren, funktioniert, aber in meinen Versuchen mit verschiedenen Trafos war sie doch immer irgendwie hakelig. Deshalb habe ich die Z-Diode durch einen LM317 ersetzt, das ist deutlich stabiler und funktioniert auch unabhängig von der Trafospannung.
Ich verwende die Original Platine. Ist zwas von ebay ist aber die gleiche. Und sie hat im Original gut funktioniert. Mit der Umstellung auf 16V heute früh funktioniert sie jetzt wieder - wobei ich sie noch nicht auf Herz und Nieren geprüft habe. Also noch keinen echten Belastungstest gemacht. Ich werd dann mal die Spannung auf 12V verringern und schauen was passiert. Danach zusammenschrauben und belasten. Bilder vom Aufbau - hmm - kreuz und querherumgelöte - schauen wir mal ob ich mich traue das hier zu posten ;-) Walta
Es ist zum Mäusemelken. Jetzt hab ich den LM317 einstelbar gemacht zum ausprobieren mit dem Erfolg dass ich bei 12V nur noch bis ca. 10V einstellen kann und bei 15 bis ca. 13V. Hab ich zuerst nicht bemerkt da ich bei herumlöten nicht so hoch raufgedreht habe. Bei der Originalplatine kam ich auf 24V und kurzzeitig auf 3A (aber nicht gleichzeitig) - getestet an einem 4 Ohm Widerstand. Ich werd mich morgen weiterärgern. Walta Ich will dass das Ding geht (auf den Boden stampf)!!
Walta S. schrieb: > Es ist zum Mäusemelken. Jetzt hab ich den LM317 einstelbar gemacht zum > ausprobieren mit dem Erfolg dass ich bei 12V nur noch bis ca. 10V > einstellen kann und bei 15 bis ca. 13V. Das ist von einem LM317 eigentlich so zu erwarten. Aber warum hast du nur 12 bzw 15V am Eingang des LM317? Bei einem 19V Trafo sollte V+ deutlich über 25V liegen, sonst müsstest du die Versorgung von U2 überhaupt nicht begrenzen. Bin jetzt aber nicht sicher, ob ich dich überhaupt richtig verstanden habe. Poste doch mal einen Schaltplanausschnitt, aus dem ersichlich wird, wie du den LM317 eingebaut hast. > Ich will dass das Ding geht (auf den Boden stampf)!! Ja, diese Phase habe ich auch durchgemacht. ;) Bis mir der Ausgangselko geplatzt ist, erst dann kam ich auf die Idee, mal das Oszilloskop dranzuhängen und konnte eine wunderschöne Schwingung am Ausgang beobachten. Fehler bei mir: Statt 100p am Spannungsteiler hatte ich schlauerweise 100n bestückt.
Am Eingang des 317 sind es 24 Volt. Wenn ich ihn auf 12 Volt einstelle kommen am Ausgang des Netzteils 10 Volt max raus (bzw. bei 15V ca 13V). Der 317er macht genau was er machen soll. Ist aber Wurscht weil, ich ihn gerade gegrillt habe und ihn erst wieder tauschen muss (sowas passiert wenn man ziel und planlos am Poti herumdreht und sich dann die Messleitungen berühren - bruzzzzel ;-) Walta
Walta S. schrieb: > Am Eingang des 317 sind es 24 Volt. Wenn ich ihn auf 12 Volt einstelle > kommen am Ausgang des Netzteils 10 Volt max raus (bzw. bei 15V ca 13V). > Der 317er macht genau was er machen soll. Wie speisst du IC2, den Spannungsregel-OP? Falls der auch am LM317 an 12V liegt, solltest du das ändern. Die maximale Ausgangsspannung des Netzteils ist um (mindestens) 2V niedriger als die Versorgungsspannung von IC2. Bei mir wird dieser OP über einen eigenen LM317 versorgt, der auf 33V eingestellt ist, am Ausgang erhalte ich deshalb unbelastet 30V, was auch so gedacht ist. Allerdings habe ich einen 2x13,5V Trafo. Falls du tatsächlich bei unbelastetem Ausgang(!) am Ladeelko nur 24V misst, solltest du dir die Begrenzung der Betriebsspannung schenken, zumindest was IC2 betrifft. Dann bekommt dieser OP 24V-(-5V)=29V, womit du selbst mit dem TL081 auf der sicheren Seite bist. Auch eine um 10% höhere Netzspannung ist noch keine Gefahr für den OP. Die anderen beiden OPs kannst du, wenn du willst, mit 12 oder besser 15V speissen. Um wie viel das die Stromregelung in der Realität schneller macht, wird Gerhard sicher bei Gelegenheit noch messen.
Ich seh gerade da hab ich einen Verdrahtungsfehler (die Beschriftung CUT TRACE TO V+ hat mich irritiert). Der U2 hängt auch am LM317er mit 12/15V. Werd ich ändern. Dass ich mir die Spannungssenkerei ersparen kann weiß ich. Ich wollte es trotzdem einbauen, bin mir noch nicht sicher ob es beim jetzigen Trafo bleiben wird. Zurückbauen geht ja immer - und ausserdem - Jugend forscht ;-) walta
Den U3 wieder an V+ geklemmt - und siehe da, es geht wieder. Leider musste ich den 100n Kondensator abklemmen weil sonst die Anzeige wieder rumspringt. Jetzt hab ich das Ding mal durchgemessen: Trafo: 19,4V AC Eingang: 25,2V Ausgang: 23,5V max LM317: 12,2V Negative Spannung: -5,1V Anbei ein paar Bilder vom Aufbau und ein Bild der Negativen Hilfsspannung von meinem 20 Euro Schwingungsschätzgerät. walta
Die Frontplatte hat einen gewissen rustikalen Charme. ;) Für die -5V Schiene habe ich die Z-Diode durch zwei in Reihe geschaltete TL431 ersetzt, weil die negative Spannung um einige 100mV eingebrochen ist, sobald der Ausgang belastet wurde. Mit den TL431 ist das nicht mehr der Fall. Ein einzelner TL431 und damit 2,56V auf der negativen Schiene hat nicht ausgereicht, damit lies sich die Ausgangsspannung nicht sauber einstellen. Die 100n Abblockkondensatoren dürften sich nicht negativ auswirken, ich habe sie allerdings nicht drin und vermisse sie bisher auch nicht. Mir scheint, wir sind in einem ähnlichen Baustadium, siehe Bild.
Die Frontplatte ist aus Pappelsperrholz. Das Zeug, welches Kinder zum Laubsägeüben verwenden. Nehme ich gerne als Schablone zum ausprobieren ob in echt auch alles am richtigen Platz ist. Das mit den beiden TL431 werd ich ausprobieren. Frühestens aber erst heute Nachmittag. Sehe ich das übrigens richtig, dass ich am Osci-Bild einen Ripple von fast einem Volt habe, unbelastet? Walta
> Sehe ich das übrigens richtig, dass ich am Osci-Bild einen Ripple von > fast einem Volt habe, unbelastet? Hab ich auch gesehen :-( Eigentlich ist das fast unmöglich. Im originalen Zustand, ist fast kein Rippel zu messen. Vielleicht steht der Tastkopp auf 1:10 und du hast dem Scope nicht mitgeteilt? EDIT: 100mV wären dann aber trotzdem noch zuviel!
Walta S. schrieb: > Die Frontplatte ist aus Pappelsperrholz. Das Zeug, welches Kinder zum > Laubsägeüben verwenden. Nehme ich gerne als Schablone zum ausprobieren > ob in echt auch alles am richtigen Platz ist. Dann ist das noch nicht die endgültige Frontplatte. Ich mach die Konstruktion des Gehäuses und der Frontplatte mit Inkscape, das Verschieben von Teilen geht am Bildschirm doch etwas einfacher als auf Sperrholz, auch wenn Inkscape durchaus seine Macken hat. Eine 3D-CAD Software würde natürlich vieles leichter machen, nur kenne ich keine vernünftige Software, das frei ist. > Sehe ich das übrigens richtig, dass ich am Osci-Bild einen Ripple von > fast einem Volt habe, unbelastet? Wenn ich das oben richtig verstanden habe, ist der Rippel auf der -5V Spannung? Durch Vergrößern von C3 müsste er kleiner werden. Die Dimensionierung von R2/C2 bzw. R3/C3 ist etwas tricky, ich habe verschiedene Werte ausprobiert, bis alles gepasst hat. Inzwischen habe ich R2=47R, C2=10µ, C3=100µ und R3=220R eingebaut. Die richtige Dimensionierung hängt aber von der Trafospannung ab. C2 wird bei mir (ganz leicht) warm, an dieser Stelle sollte ein guter Elko eingesetzt werden. Dafür bleibt R2 nun kalt.
Erwin E. schrieb: > Walta S. schrieb: >> Die Frontplatte ist aus Pappelsperrholz. Das Zeug, welches Kinder zum >> Laubsägeüben verwenden. Nehme ich gerne als Schablone zum ausprobieren >> ob in echt auch alles am richtigen Platz ist. > > Dann ist das noch nicht die endgültige Frontplatte. Ich mach die > Konstruktion des Gehäuses und der Frontplatte mit Inkscape, das > Verschieben von Teilen geht am Bildschirm doch etwas einfacher als auf > Sperrholz, auch wenn Inkscape durchaus seine Macken hat. Eine 3D-CAD > Software würde natürlich vieles leichter machen, nur kenne ich keine > vernünftige Software, das frei ist. Layout wie Schaltpläne mache ich mit Software von Abacom. Die Kosten sind gering, handling easy, super Resultate! Schau mal hier rein: https://www.electronic-software-shop.com/elektronik-software/frontdesigner-30.html MfG Eppelein
Cadintosh - verwende ich schon ziemlich lange. Aber wie es so ist im Leben - alles gut ausgemessen, gezeichnet, herumgeschoben, ausgedruckt, gebohrt - Mist - mein Zeigefinger ist doch dicker als gedacht, das Loch ist größer als gemessen und warum passt jetzt die Schraube nicht mehr ;-) Da ist der Schaden bei einer Holzplatte kleiner als bei einer hochglanzpolierten, siebbedruckten Frontplatte ;-) Den C3 hab ich vergrößert auf 100u. Das Ripple ist jetzt um einiges kleiner auf der -5V Versorgung. Die D7 besteht jetzt aus zwei LT431. Ev tausche ich auch noch die Zweite Z-Diode. 2x TL431 ist weniger Aufwand als einer mit einem ausgemessenen Widerstandspärchen. Nächster Schritt ist es das Gerät mal ordentlich zu belasten. Was mir bereits aufgefallen ist: der Stromeinstellpoti ist bereits bei 1/4 Umdrehung auf 2A - nicht sehr ergonomisch und viel zu ungenau. Wo kann ich da am einfachsten ansetzten? Am 33 Ohm R17 oder wäre ein Wechsel des Lastwiderstandes R7 besser (hab hier irgendwo gelesen, dass durch Wechsel des Shuntwiderstandes R7 auch höhere Ströme machbar wären). walta
Walta S. schrieb: > Was mir bereits aufgefallen ist: der Stromeinstellpoti ist bereits bei > 1/4 Umdrehung auf 2A - nicht sehr ergonomisch und viel zu ungenau. > Wo kann ich da am einfachsten ansetzten? Hi Walta, Ersetze R18 mit einem 100K Poti. Der Wert bestimmt die Vergleichsspannung des Stromregler IC3. R17 bestimmt den Mindeststrom des LNG. Der Wert von R18 bestimmt den LNG max Strom zusammen mit dem R7 Wert. Als Faustregel: Je höher der Wert von R7 ist, desto geringer muss R18 werden. In anderen Worten: Der höchste Spannungsabfall an R7 (bei maximalen Strom) muss immer mit dem Stromregel Poti erreicht werden. Dazu muss man mit R18 kalibrieren. Später kannst Du den eingestellten Wert von R18 messen und durch einen Festwiderstand ersetzen. Gruß, Gerhard
Walta S. schrieb: > 2x TL431 ist weniger Aufwand > als einer mit einem ausgemessenen Widerstandspärchen. Ein TL431 mit 2x 10K am Spannungsteiler gibt Dir 5V. Müsste eigentlich gehen.
Für die negative Spannung sollte ein TL431 und 2 gleiche Widerstände (z.B. 10 K - 33 K) ausreichen. Für die Ref. Spannung lohnen sich ggf. 2 TL431 in Reihe, weil damit auch das Rauschen kleiner wird. Wenn man den Strom insgesamt höher haben will muss man auch auf die Belastbarkeit der Transistoren achten. Für 2 A und 24 V Trafo ist ein SD1047 schon ziemlich an der Grenze. Da wäre eher zu überlegen den maximalen Strom noch etwas zu reduzieren. Auch der Ladeeleko ist für 2 knapp und die 2 A gehen nur bei reduzierter Spannung am Ausgang. Für mehr Strom müsste man also den Shunt reduzieren, 2 oder mehr Transistoren nutzen und den Elko vergrößern. Auch der Gleichrichter kommt bald an die Grenze.
Für die Referenzspannung habe ich gemäß Gerhards Vorschlag einen LM336LM-5V eingebaut. Der arbeitet tadellos, die Ausgangsspannung war damit bei meinem Gerät von Anfang in allen Situationen stabil, auch über längere Zeit. Weniger glücklich war ich Anfangs mit der Konstanz des Ausgangsstroms bei 1A und höher. Der Strom driftete bei 3A innerhalb 20 Minuten um 3-4% und mehr nach unten. Ursache war ganz klar der Shunt. Da habe ich viel herumprobiert, mit 10 x 1Ohm/9W(!) parallel war dann alles gut. Inzwischen schalte ich dem Shunt auf der Platine bei Bedarf einen 0,1R Leistungswiderstand mittels MOSFET parallel, so dass ich umschalten kann zwischen 0..800mA und 0..5A Ausgangsstrom. Damit wird die Einstellgenauigkeit bei Strömen im mA-Bereich sehr präzise.
Erwin E. schrieb: > ... Da habe ich viel > herumprobiert, mit 10 x 1Ohm/9W(!) parallel war dann alles gut. > Inzwischen schalte ich dem Shunt auf der Platine bei Bedarf einen 0,1R > Leistungswiderstand mittels MOSFET parallel, so dass ich umschalten kann > zwischen 0..800mA und 0..5A Ausgangsstrom. Damit wird die Also einen 0,1 Ohm Widerstand und bei Bedarf einen zweiten parallel. Oder hab ich was falsch verstanden. Und ein paar 5000uF Kondensatoren sind schon bestellt. walta
Walta S. schrieb: > Also einen 0,1 Ohm Widerstand und bei Bedarf einen zweiten parallel. > Oder hab ich was falsch verstanden. Ich habe momentan einen 0,56R Widerstand und einen 0,1R Widerstand parallel. Damit bekomme ich ein Verhältnis von grob 1:6 im Stromeinstellbereich. Der 0,56R sitzt als 5W-Version auf der Platine, der 0,1R ist ein Aluwiderstand, der am Gehäuse verschraubt ist und dadurch auch gekühlt wird. Der Einfluss des MOSFETS, der den 0,1R zuschaltet, ist dabei vernachlässigbar, weil ich einen Typ mit unter 3mOhm RDSon einsetzte. Im fliegenden Aufbau fand ich die Umschaltung sehr praktisch.
Jetzt hab ich mal getestet: Bei 23V und 2 A ist der Treibertransistor 2SD882 kaputt gegangen. Gut, dass ich einen zweiten Bausatz gekauft hatte. Bei der Gelegenheit hab ich eine Leiterbahnunterbrechung entdeckt und repariert - das dürfte aber nicht der Grund sein. Den R18 (56k) hab ich gegen einen Trimpoti gewechselt. Allerdings brauch ich knapp 600k Ohm um mit dem Stromregler erst bei Vollausschlag auf 2A zu kommen. Irgendwas stimmt da immer noch nicht. walta
Ich hätte da noch nen kleinen Einwurf: ein Gehäuse 17 x 13 x 8cm, was ich bei Ebay entdeckt habe. https://www.ebay.de/itm/Kunststoff-Elektronik-Projekt-Geh%C3%A4use-Box-Instrument-DIY-Fall-Anschlussdose/222835432111?ssPageName=STRK%3AMEBIDX%3AIT&_trksid=p2060353.m1438.l2649 Das ist eher ein etwas zierlicheres Gehäuse, wo man schon schauen muß, wie man die LP und den Trafo dezent reinkriegt. Aber es sieht m.E. richtig hübsch aus. W.S.
W.S. schrieb: > ein Gehäuse 17 x 13 x 8cm, was ich bei Ebay entdeckt habe. > https://www.ebay.de/itm/Kunststoff-Elektronik-Projekt-Geh%C3%A4use-Box-Instrument-DIY-Fall-Anschlussdose/222835432111?ssPageName=STRK%3AMEBIDX%3AIT&_trksid=p2060353.m1438.l2649 > > Das ist eher ein etwas zierlicheres Gehäuse, wo man schon schauen muß, > wie man die LP und den Trafo dezent reinkriegt. Aber es sieht m.E. > richtig hübsch aus. Hübsch ist das Gehäuse wirklich. Gut sind auch die Lüftungsschlitze. Front- und Rückplatte scheinen aber nicht dabei zu sein. Kann man aber als Aluzuschnitt günstig bekommen. Ich habe mal den Aufbau skizziert. Es wird schon sehr eng, mit einem 50W Trafo (80mm Durchmesser) ginge es gerade noch so. Ob das Gehäuse stabil genug ist, ist aber trotzdem fraglich. Vergessen sollte man nicht, dass digitale Instrumente i.d.R. eine eigene Versorgung benötigen. Bei einem Ringkern kann man zwar problemlos ein oder zwei zusätzliche Wicklungen dafür aufbringen, man braucht dann aber noch eine Leiterplatte für die Gleichrichtung. Den zusätzlichen Platzbedarf sollte man nicht unterschätzen.
Gibt es eigentlich irgendwo einen korrigierten Schaltplan mit allen Modifikationen? Evtl. wäre auch ein Artikel über das Projekt eine Idee. Ich meine es ist ja wirklich was cooles dabei raus gekommen! LG Scyte
Hallo, hier wird von verschiedenen Projekten berichtet, was meinst Du genau? Sonst alles lese Rückwärts und stelle bitte eine korrekte Frage.
@Karl M. Scyte meint ja wohl das Banggood/Stache-Design, die letzten Monate ging es hier eigentlich nur um dieses LNG. @Scyte Mein LNG ist inzwischen weitgehend fertig und auch im Einsatz, siehe Bilder. Wenn ich dazu komme, werde ich das Netzteil ausführlich dokumentieren und hier in Projekte vorstellen. Meine weiter oben (01.03.18) gezeigte Platine funktioniert, aufgrund verschiedener Bestückungsoptionen ist die Dokumentation entsprechend aufwändig und noch nicht ganz fertig. Kommt aber. In Kürze: * Trafo mit ein oder zwei Wicklungen * Mit oder ohne Relaisumschaltung der Wicklungen * Ein oder zwei Längstransistoren möglich * Ein oder zwei Shunts bestückbar, oder per Zusatzplatine mit Shuntumschaltung * Optional Standbytaster * Optional Temperaturabschltung bei Überhitzung der Transistoren * Optional Versorgung des Spannungsregler-OP (IC 2) via LM317, bei einer Trafospannung > 21V empfehlenswert. Die im obigen Plan eingezeichnete Spannungsbegrenzung mit Z-Diode ist möglich, aber nicht besonders gut. * Und noch ein paar Kleinigkeiten Die hier im Thread erarbeiteten Optimierungen der Original Banggood/Stache-Schaltung sind alle berücksichtigt, wenn du also 'nur' die Originalschaltung mit den im Thread erarbeiteten Verbesserungen aufbauen willst, kannst du das oben verlinkte Layout direkt so hernehmen.
Hallo Erwin E., könntest Du bitte etwas zu den 41/2 stelligen 7 Segemnt LED Pannelmeter schreiben? Sind das Eigenbau?
Nee, kein Eigenbau. Die Panelmeter sind von AliExpress: https://de.aliexpress.com/item/GWUNW-BY536V-DC-0-33-000-V-0-33-V-digital-voltmeter-5-bit-hohe-pr/32838869757.html?spm=a2g0s.9042311.0.0.TuBn4v Ich habe 5-Stellige verbaut, für Spannung und Strom.
Danke Erwin E., ja die kleineren kenne ich, wie sieht es bei den 5 stelligen LED mit flackern aus? Die kleinen waren mir zur unruhig, meine Auge "möchte" 200Hz sehen...
Für mich flackern die nicht, kein bisschen. Die Refreshrate wird mit 3Hz angegeben, etwas schneller wäre besser, ist aber noch akzeptabel. Ich hatte auch schon kleinere Meter, die nur 2Hz Refreshrate haben, das ist zu langsam. Die Anzeige läuft beim Einstellen der Spannung fühlbar hinterher.
Congrats zur gelungenen Sache und Danke für das soweit geleistete an Doku und Herzeige! Gute Idee, das mit den doppelten Buchsen. Ich mag generell 3/4"(19mm) Abstände, damit Standardadapter dran passen. Mit Schraubklemmpolbuchsen musste ich bisher aufpassen beim unterklemmen von losen Leitern dass kein Kurzschluss entsteht: also würde ich diese an den äusseren Positionen montieren und die schlichten Buchsen mittig.
Erwin E. schrieb: > @Karl M. > Scyte meint ja wohl das Banggood/Stache-Design, die letzten Monate ging > es hier eigentlich nur um dieses LNG. > > @Scyte > Mein LNG ist inzwischen weitgehend fertig und auch im Einsatz, siehe > Bilder. schick schick Großes Lob! Produkttest und ab in die Serie damit ;)
Linearbeobachter schrieb: > Ich mag generell 3/4"(19mm) Abstände, damit Standardadapter dran passen. > Mit Schraubklemmpolbuchsen musste ich bisher aufpassen beim unterklemmen > von losen Leitern dass kein Kurzschluss entsteht: also würde ich diese > an den äusseren Positionen montieren und die schlichten Buchsen mittig. In dem Fall hast du dann keine Möglichkeit mehr den 19mm Standardadapter für die (am häufigsten benutzen) Lastklemmen anzubringen. Und die großen "Schraubklemmpolbuchsen" liegen dann dichter dann der Drehachse der Potis, sodaß Du Dir entweder kleinere Knöpfe suchen mußt - oder dir die Finger klemmst. D.h. entweder Redesign der jetzt gut designten Frontplatte, oder doch dem Vorschlag von Erwin folgen.
Ich brauch mal einen kleinen Schubs von der Seite damit ich nicht mehr auf dem Schlauch stehe ;-) Kannst du dein Standby Schaltung kurz erklären? danke walta ps: bei meinem Umbau warte ich derzeit noch auf den 7812er und die neuen Kondensatoren - dann gehts weiter.
Über einen Monat keinen Beitrag mehr hier? Geht ja gar nicht. Ich hab heute noch mal mein Netzteil aufgebaut, diesmal als 24V/1A Variante. Hatte quasi auf Anhieb gepasst...naja, es schwang zunächst am Anfang (rund 200 mV Ripple), was mich etwas verzweifeln lies. Nach ein paar Tests stellte ich fest, mach ich C16 um 47nF größer ist Ruhe im Karton (~15mV Ripple). Also C16 ausgelötet, einen 150 nF hatte ich nicht da, also einen 220 nF eingelötet. Getestet, ging auch. Beim Zurücksortieren fiel mir dann auf: Auf einem Kondensator stand 473 drauf...also der 47 nF, auf dem anderen jedoch stand 103 drauf...103? Muss da nicht 104 drauf stehen? Sind das echt 10nF? Kapazität gemessen und tatsächlich, ein 10 nF...super. Das erklärte auch, warum es geschwungen hat. Den 220 nF noch mal ausgelötet und dann auch wirklich einen 100 nF eingelötet. Ripple ist bei ca. 10 mV im CV und CC. Jetzt hab ich noch die "Kalibrierung" durchgeführt sodass die Spannungsanzeige und Stromanzeige passt und ein paar Oszibilder gemacht, die verdammt schnellen Singlespikes sind Einstreuungen durch den Messaufbau, je nachdem wie ich die Messkabel lege (Stichwort: Schlaufen) fang ich nämlich mehr oder weniger davon ein. Zudem kann ich auf dem Oszi so ein lustiges, ich tippe mal, Funksignal einer Garagentorsteuerung einfangen. Aktuell läuft der 24h Test: 5V/1A für 24h...das PS sollte sich dabei nicht abschalten wegen zu heißem Heatsinks. Der Schaltregler auf dem Trafoboard regelt dazu die Spannung auf ca. 4 V über der eingestellten Ausgangsspannung vor...oder warens 4.5 V? Bin mir grade nicht mehr so 100% sicher welche Widerstandskombi ich jetzt konkret eingebaut habe. Wie ist denn euer Stand an der Netzteilfront? Achja, in diesem Netzteil hab ich einen LT1014 statt des LM324 eingesetzt.
Hammerprojekt! Erwin E. schrieb: > In den meisten Datenblättern ist aber die > (Ein)Schaltzeit signifikant höher, als die Release Time. Bei meinem > Relais ist die Operating Time 9ms, die Release Time 3ms. Jeweils zzgl. > bounce time. > ... > Nun meine ich, dass die > Kontaktbelastung beim Schalten um so geringer ist, je schneller die > Kontakte schalten. > Stimmt das so? Selbsverstaendlich will man die Kontakte, speziell beim trennen, schnell bewegen. Allerdings hat die Bewegungsgeschwindigkeit der Kontakte nicht unbedingt etwas mit der Zeitverzoegerung (Operating/Release Time) zu tun, weil viele Relais (auch zB Lichtschalter) einen mechanischen "FlicFlac" zwecks schnellerer Lichtbogentrennung besitzen. Ab etwa 30V ist das fuer die Kontaktlebensdauer elementar wichtig. M. K. schrieb: > Zudem kann ich auf dem > Oszi so ein lustiges, ich tippe mal, Funksignal einer > Garagentorsteuerung einfangen. Nettes Scope! Nur nicht meine (Preis-)klasse. Ich bin schon damit ueberfordert die Zeitbasis im Bild zu erkennen :D Schuss ins blaue: DECT-Basisstation. Noergelt alle 30 Sekunden afair. Meine eigene DECT-Basisstation hat seit einem Mikrofonvorverstaerkerprojekt einen Turban aus Aluminiumfolie auf die Antenne bekommen :D
Lichtbogenlicht schrieb: > Nettes Scope! Nur nicht meine (Preis-)klasse. Die gabs mal im Angebot bei Datatec, hab rund 600 Euro dafür bezahlt. Fürs Upgrade im letzten Jahr (heul, jetzt hab ich das Keysight-Logo drin, drauf steht immer noch Agilent) um alle Funktionen frei zu schalten hab ich dann aber auch noch mal rund 1500 Euro reingesteckt wenn ich mich recht entsinne...ok, ich bin ja auch nebenberuflich selbstständig, für nen reines Hobby hätte ich mir den Spass auch nicht gegönnt ;) Der 24h Test hat es auch gut überstanden, der Ripple ist ein wenig angestiegen und erinnert nun an eine Sinusschwingung von etwa 15 kHz, das entspricht in etwa der Abtastrate des ADCs (Potis werden damit abgetastet und die Setwerte via PWM an die Regler weiter gegeben). Mit aber nicht mal 15 mV Peak2Peak halte ich auch das als völlig OK, da werd ich keine weitere Energie reinstecken. Meine Multimeter (Keysight U1253B und Fluke 179) sagen beide, dass der True RMS unter 1 mV liegt. Was will man mehr? Der Kühlkörper/Anschraubpunkt KK-TIP (SK104 von Fischer, auf dem der TIP120 sitzt) ist ca 65 °C heiß geworden bei 28 °C Umgebungstemperatur. Lichtbogenlicht schrieb: > Schuss ins blaue: DECT-Basisstation. Noergelt alle 30 Sekunden afair. > Meine eigene DECT-Basisstation hat seit einem > Mikrofonvorverstaerkerprojekt einen Turban aus Aluminiumfolie auf die > Antenne bekommen :D Auch denkbar, könnte ich mal probieren. Auf der anderen Seite: Unsere Fritzbox schafft nicht mal das WLAN in die Garage zu bekommen, kann mir daher schwer vorstellen, dass es das DECT-Signal schaffen sollte. Auf der anderen Seite: Soo stark ist das Signal ja auch nicht mehr.
M. K. schrieb: > Ich hab heute noch mal mein Netzteil aufgebaut Eigentlich sollte man sagen: Schön, daß ein Projekt beschrieben wurde, schön, wenn es funktioniert. Aber: F1 am Ausgang: Schützt zwar die Verpolschutzdiode wenn deren Schmelzintergal grösser sit als das der Sicherung, zerstört dir aber mit ihrem Innenwiderstand jede Spannungsstabilität, zumindest die 'sense' Anschlüsse müssten hinter die Sicherung. Dann das Puzzle was du Schaltplan nennst. So ein zusammenkopiertes Bilderrätsel ist kein Schaltplan, sondern eine Zumutung für den Leser. Was soll so was wie IC1A, wer soll den Klecks zuordnen ? Dann verwendest du zur Strommessung den Spannungabfall an 1 Ohm (also 1V) durch Spannungsteiler von 100k/10, also /11, macht 90mV, bei einer Offsetspannung von 7mV für den LM324, in einem Differenzverstärker von 910/100000, also 9.9V. Hast du auch nur mal ansatzweise nachgerechnet, was bei beispielsweise 1% Toleranz der Widerstände oder 0.1% Drift bzw. 1mV Drift des OpAmps dort rauskommt ? Dann redest du von Trafoumschaltung, aber ich sehe nur 2 Trafowicklungen in Reihe (mit 4 Diodenspannungsverlusten bei Leistungsstrom), und hast einen FAN (Lüfter) ohne Freilaufdiode, und was der LT1076 dort macht, ist dank des Puzzlespiels von Schaltungsfetzen gänzlich unklar, aber wenn an Trafomittenabgriff nach Gleichrichtung tatsächlich wie beschriftet 12V anliegen, kann das Netzteil mit keinen verprochenen 24V dienen.
Vielleicht hilft es, wenn du nicht nur die Bildchen liest sondern auch den Text, der unter den Bildchen steht. Michael B. schrieb: > F1 am Ausgang: Schützt zwar die Verpolschutzdiode wenn deren > Schmelzintergal grösser sit als das der Sicherung, zerstört dir aber mit > ihrem Innenwiderstand jede Spannungsstabilität, zumindest die 'sense' > Anschlüsse müssten hinter die Sicherung. Der Jumper JP10 ist hier gesetzt, Spannungsstabilität hat die Sicherung aber nicht beeinflusst. Aber hier wurde die Möglichkeit einer Sense-Leitung zumindest für +Vout vorgesehen. Michael B. schrieb: > So ein zusammenkopiertes Bilderrätsel ist kein Schaltplan, sondern eine > Zumutung für den Leser. Naja, man muss sich schon etwas hinsetzen und lesen, das ist kein Malen nach Zahlen Bildchen, da hast du recht. Da muss man den Grips einschalten. Michael B. schrieb: > Was soll so was wie IC1A, wer soll den Klecks zuordnen ? Kannst du das wirklich nicht lesen? Brille hilft vielleicht. Das ist ein OPV dessen Eingänge und Ausgang auf eine Jumperleiste geführt sind und dessen Ausgang via D4, das muss ich zugeben, da fehlt ein sinnvoller Netzname, mit den anderen OPVs verbunden ist. Michael B. schrieb: > Dann verwendest du zur Strommessung den Spannungabfall an 1 Ohm (also > 1V) durch Spannungsteiler von 100k/10, also /11, macht 90mV, bei einer > Offsetspannung von 7mV für den LM324, in einem Differenzverstärker von > 910/100000, also 9.9V. Hast du auch nur mal ansatzweise nachgerechnet, > was bei beispielsweise 1% Toleranz der Widerstände oder 0.1% Drift bzw. > 1mV Drift des OpAmps dort rauskommt ? Ja, und aus Erfahrung kann ich dir sagen, dass es funktioniert. Ich sehe da kein Problem. Michael B. schrieb: > Dann redest du von Trafoumschaltung, aber ich sehe nur 2 Trafowicklungen > in Reihe (mit 4 Diodenspannungsverlusten bei Leistungsstrom), und hast > einen FAN (Lüfter) ohne Freilaufdiode, und was der LT1076 dort macht, > ist dank des Puzzlespiels von Schaltungsfetzen gänzlich unklar, aber > wenn an Trafomittenabgriff nach Gleichrichtung tatsächlich wie > beschriftet 12V anliegen, kann das Netzteil mit keinen verprochenen 24V > dienen. 1. Trafoumschaltung steht nur im Schaltplan, davon hab ich nicht geredet. Das ist für eine andere Variante. 2. Hättest du den Text gelesen wüsstest du was der LT1076 macht 3. 2*12V nach der Gleichrichtung macht bei -10% Netzspannung 2*12*SQRT(2)*0,9-1,1 = 29,4 V bei den Nenndaten des Trafos. Warum das nicht für 24 V reichen soll...auch hier, aus Erfahrung kann ich dir sagen: Es reicht sogar für knapp 25 V ;).
Eigentlich hat Michael recht. Was ein linearer Stromlaufplan sein sollte ist eher ein Stromhüpfpuzzle:-)
M. K. schrieb: > Warum das nicht für 24 V reichen soll. Elkoripple vergessen. LT1076 drop vergessen. TIP120 drop vergessen, drop an R5 vergessen, oder sollte man sagen unterschlagen ? Und 1.1V für 4 Siliziumdioden in Reihe ist recht optimistisch.
Erwin E. schrieb: > Keine Lösung habe ich momentan für die Übertemperaturabschaltung. Diese > funktioniert nicht wie beabsichtigt. Auch wenn das nun schon eine ganze Weile her ist: Hat sich das Problem gelöst? Und wenn ja, wie? Danke
Lurchi schrieb 2017: > Für ein größeres Netzteil mit allem Pipapo würde ich eher das HP Prinzip > bevorzugen. Für ein einfaches Netzteil kann man es aber auch einfacher > machen. Den HP ähnlichen Typ würde ich mir für später aufsparen, ggf. > irgendwann nächstes Jahr in einem 2. Thread. ist da schon was am köcheln?
Hallo Ralf L. vom 16.10.2017, ich habe das gleiche Doppelnetzteil, aber keine Unterlagen mehr davon. Gibt es einen Link, wo ich Schaltplan, Text und Layout finde? Jetzt macht mein Netzteil ab und zu Probleme, da wären Unterlagen schon sehr hilfreich. Von welcher Firma war die Schaltung?
Dieter Hormann schrieb: > Hallo Ralf L. vom 16.10.2017, > ich habe das gleiche Doppelnetzteil, aber keine Unterlagen mehr davon. > Gibt es einen Link, wo ich Schaltplan, Text und Layout finde? Ralf hat den Schaltplan direkt in seinem Beitrag vom 16.10.2017 gepostet. Hast du das übersehen? Die Schaltung kam u.a. in einer Veröffentlichung des Franzis-Verlages sowie der Firma OK-Elektronik (Osnabrück, ist inzwischen nicht mehr am Markt) vor. Möglicherweise gibt es noch andere Quellen.
Hallo, ich baue mir ein Doppelnetzteil 30V 4A auf. Die Bausätze aus China habe ich bekommen sowie 2 Ringkerntrafos die ich um wickeln werde. Anbei die Schaltung zur Sekundärwicklungen Umschaltung sollte funktionieren oder? Jetzt suche ich nur noch eine PC Lüfter Steuerung für den Kühlkörper mit dem LM339 Gruß Frank
Frank W. schrieb: > Anbei die Schaltung zur Sekundärwicklungen Umschaltung sollte > funktionieren oder? Wird intensiv klappern, da Du keine Hysterese eingebaut hast. Empfehlung: ca. 2..3V Hyterese im Umschaltpunkt, d.h. bei Dir Hochschalten bei Ua=12V, runterschalten bei Ua= 10V.
Dieter Hormann schrieb: > Hallo Ralf L. vom 16.10.2017, > ich habe das gleiche Doppelnetzteil, aber keine Unterlagen mehr davon. > Gibt es einen Link, wo ich Schaltplan, Text und Layout finde? Leider lese ich das jetzt erst. Aber Marsufant hat freundlicher Weise rechtzeitig die richtigen Hinweise gegeben. Danke! Das Layout vom Doppelnetzteil LN2 habe ich nicht als Datei, sondern nur das Foto von der Unterseite der Platine. Das könnte beim Neurouten evtl. hilfreiche Anhaltspunkte liefern (Foto vorher spiegeln nicht vergessen)!
Andrew T. schrieb: > Wird intensiv klappern, > da Du keine Hysterese eingebaut hast. > > Empfehlung: ca. 2..3V Hyterese im Umschaltpunkt, > > d.h. bei Dir > Hochschalten bei Ua=12V, > runterschalten bei Ua= 10V. Vorschläge??
Frank W. schrieb: > Anbei die Schaltung zur Sekundärwicklungen Ein LM339 kann das Relais direkt schalten. Wenn man schon einen Spannungsteiler baut, kann man auch auf die vorhandenen 5V runtersetzen, spart die Z-Diode. Hysterese fehlt aber, wie Andrew anmerkt.
Frank W. schrieb: > Jetzt suche ich nur noch eine PC Lüfter Steuerung für den Kühlkörper mit > dem LM339 Kann mir mal einer dabei helfen? Gruß Frank
M. K. schrieb: > So grob kann man sagen: BJTs sind eigentlich elektronische Widerstände, > FET sind eigentlich elektronische Schalter. Schon mal die Kennlinie eines FET angeguckt. Es gibt unterschiedliche Arbeitsbereiche und die kann man nutzen. FETs stellen viel bessere elektronische Widerstände dar als BJTs.
Hallo, Hysterese eingefügt, so o.K.? Die Bausätze aus China sind gestern eingetroffen. Es fehlen nur noch 10 Gang Potentiometer und Anzeigen. Gruß Frank
Wolfgang schrieb: > M. K. schrieb: >> So grob kann man sagen: BJTs sind eigentlich elektronische Widerstände, >> FET sind eigentlich elektronische Schalter. > > Schon mal die Kennlinie eines FET angeguckt. Es gibt unterschiedliche > Arbeitsbereiche und die kann man nutzen. > > FETs stellen viel bessere elektronische Widerstände dar als BJTs. Habe ich. Die meisten FETs werden als Schalter designt und sind daher als elektronische Widerstände nicht brauchbar. Klar, Ausnahmen bestätigen die Regel ;) Frank W. schrieb: > Andrew T. schrieb: >> Wird intensiv klappern, >> da Du keine Hysterese eingebaut hast. >> >> Empfehlung: ca. 2..3V Hyterese im Umschaltpunkt, >> >> d.h. bei Dir >> Hochschalten bei Ua=12V, >> runterschalten bei Ua= 10V. > > Vorschläge?? Schmitt-Trigger ist es, was du suchst ;)
Frank W. schrieb: > Hallo, > > Hysterese eingefügt, so o.K.? Im Prinzip richtig. Aber hier versaut der Transistor das Prinzip, weil die Ausgangsspannung des Komparators so nie größer als 0,6-0,7 Volt werden kann. Lösung: FET verwenden oder Basisvorwiderstand einfügen >>R4.
sonnabend schrieb: > Lösung: Basisvorwiderstand einfügen >>R4. Wo finde ich die Formel dazu? Gruß Frank
Frank W. schrieb: > sonnabend schrieb: >> Lösung: Basisvorwiderstand einfügen >>R4. > > Wo finde ich die Formel dazu? > > Gruß Frank Öhm...ernsthaft jetzt? Der Basisvorwiderstand dient ausschließlich dazu den Basisstrom zu begrenzen. Wenn wir jetzt also man annehmen wollen, dein Komparator macht 12 V am Ausgang und dabei soll 1 mA Basisstrom fließen dann bestimmt sich der Basiswiderstand zu
Da würde ich dann 10 kΩ wählen als Basiswiderstand.
M. K. schrieb: > meisten FETs werden als Schalter designt und sind > daher als elektronische Widerstände nicht brauchbar. Drückt euch genauer/präziser aus, dann werdet Ihr Euch ja vielleicht doch noch einig. Beides geht als CR, CC, CP Stellglied - jeweils mit gewissen Vor- und Nachteilen, Fets leichter CR, BJTs leichter CC. Und den Spirito Effekt kann man entweder als Kriterium sehen, Fets für Linearbetrieb (fast) auszuschließen (#), oder aber Spiritos Arbeit richtig würdigen (so man sie denn kennt), und lernen, was geht, und was nicht. (# BJTs haben 2. Breakdown - nur kam mangels passender Alternative keiner auf die Idee, sie "auszuschließen", als sich das damals langsam herumsprach...)
Für die Hysterese könnte R2 statt nach Masse zum Ausgang des Komparators schicken. Der Vorwiderstand vor der Basis dient dann dazu den Spannungshub etwas zu vergrößern, so dass man etwa 3 V erhält. Der Basisstrom wird weiter im wesentlichen von R4 begrenzte. Also etwa R4 = 4.7 K und als Vorwiderstand an der Basis etwa 1.5 K.
Lurchi schrieb: > Für die Hysterese könnte R2 statt nach Masse zum Ausgang des Komparators > schicken. Also was R5 eigentlich schon macht. R1 und R2 sind ja nur der Feedback der Ausgangsspannung. ;) Lurchi schrieb: > Der Vorwiderstand vor der Basis dient dann dazu den > Spannungshub etwas zu vergrößern, so dass man etwa 3 V erhält. Der > Basisstrom wird weiter im wesentlichen von R4 begrenzte. Also etwa R4 = > 4.7 K und als Vorwiderstand an der Basis etwa 1.5 K. Öhm...warum so kompliziert? Warum R4 nicht raus werfen und nur mit dem Basisvorwiderstand arbeiten? Der Pull-Up macht hier doch nicht wirklich Sinn. Vielleicht hängst du aber noch mal nen Schaltplan an sodass man genauer sehen kann wie du das konkret meinst.
Frank W. schrieb: > LM339 hat open Kollektor also brauche ich R4. > Oder einen PNP Transistor am Ausgang vom LM339 anschliessen und dann die Eingänge vertauschen.
Frank W. schrieb: > LM339 hat open Kollektor also brauche ich R4. > > Gruß Frank Stimmt, hatte ich grad nicht auf dem Schirm ;)
M. K. schrieb: > Lurchi schrieb: >> Der Vorwiderstand vor der Basis dient dann dazu den >> Spannungshub etwas zu vergrößern, so dass man etwa 3 V erhält. Der >> Basisstrom wird weiter im wesentlichen von R4 begrenzte. Also etwa R4 = >> 4.7 K und als Vorwiderstand an der Basis etwa 1.5 K. > ..... > Vielleicht hängst du aber noch mal nen Schaltplan an sodass man > genauer sehen kann wie du das konkret meinst. Die Idee wäre R2 raus (offen), dafür R5 auf 100K und einen Basiswiderstand zum Einstellen der Hysterese. Mit R4 = 4.7 K und 1.5 K an der Basis sollten es etwa 3.5 V Hysterese werden. Ggf. könnte etwas mehr nötig sein um das Relais zu schonen.
Frank W. schrieb: > Die Bausätze aus China sind gestern eingetroffen. > Es fehlen nur noch 10 Gang Potentiometer und Anzeigen. Ich würde an deiner Stelle mit µC und DAC machen. - die Trafoumschaltung bekommt man mit paar Codezeilen gelöscht. - man sieht auch die eingestellte Spannung und Strom ...und viel Erweiterungsmöglichkeiten per Software.
Tany schrieb: > - die Trafoumschaltung bekommt man mit paar Codezeilen gelöscht. Mal abgesehen davon, dass du "gelöst" meinst (Autokorrektur? :D)) Mit ein paar Bauteilen bekommt man die Trafoumschaltung ja auch hin. Tany schrieb: > - man sieht auch die eingestellte Spannung und Strom Welchen Vorteil hat das? Ein Blick auf die Anzeige und man weiß was eingestellt ist ;) Tany schrieb: > und viel Erweiterungsmöglichkeiten per Software. Die da wären? Was genau wäre davon der Vorteil ggü. einem konventionellen LNG?
M. K. schrieb: > Ein Blick auf die Anzeige und man weiß was > eingestellt ist ;) Ach stimmt! welcher max. Strom habe grad eingestellt, wenn das Netzteil im CV arbeitet? und welche max. Spannung wurde eingestellt wenn es sich grad im CC befindet? M. K. schrieb: > Die da wären? Was genau wäre davon der Vorteil ggü. einem > konventionellen LNG - z.B zusätzliche Temperatur bringen und anzeigen lassen, regeln - die Leistung von der getesteten Schaltung genau schätzen - als intelligente Akku-Ladegerät programmieren. - per PC oder Smartphone mit geeigneter Schnittstelle steuern/protokollieren - etc....
M. K. schrieb: > Mit ein paar Bauteilen bekommt man die Trafoumschaltung ja auch hin. Ein Arduino Nano oder Mini für 2 Mäuse bietet eindeutig mehr Flexibilität.
nein es wird so aufgebaut. Hallo, wie kann ich eine LED Schaltung einfügen wenn das Relais nicht angezogen hat? LED 1 an LED 2 aus Trafo 0-15V LED 2 an LED 1 aus Trafo 15-30V parallel zum Relais geklärt. Gruß Frank
Parallel zu R4 (1k2) die LED 1 mit entsprechendem Vorwiderstand schalten. Voraussetzung ist allerdings ein 10k Basisvotwiderstand vor Q1.
Tany schrieb: > Ach stimmt! > welcher max. Strom habe grad eingestellt, wenn das Netzteil im CV > arbeitet? > und welche max. Spannung wurde eingestellt wenn es sich grad im CC > befindet? Also ich stelle mein LNG immer ein bevor die Schaltung dran kommt. Und mein Gedächtniss ist ausreichend genug um zu wissen was ich eingestellt habe, auch Stunden später ;) Tany schrieb: > Ein Arduino Nano oder Mini für 2 Mäuse bietet eindeutig mehr > Flexibilität. Und wofür braucht man die Flexibilität? Frank W. schrieb: > Hallo, > wie kann ich eine LED Schaltung einfügen wenn das Relais nicht angezogen > hat? > LED 1 an LED 2 aus Trafo 0-15V > LED 2 an LED 1 aus Trafo 15-30V parallel zum Relais geklärt. Nimm eine Dual-LED und verschalte sie entsprechend. ;)
Frank W. schrieb: > Aber wie? > > M. K. schrieb: > Nimm eine Dual-LED und verschalte sie entsprechend. ;) In etwa so, mit einer Dual-LED mit gemeinsamer Anode!
M. K. schrieb: > Also ich stelle mein LNG immer ein bevor die Schaltung dran kommt. Und > mein Gedächtniss ist ausreichend genug um zu wissen was ich eingestellt > habe, auch Stunden später ;) Das stimmt auch. Ich bin wahrscheinlich nicht in deinem Alter und somit habe ich kurzes Gedächtnis. Ich hätte das nicht verallgemeinern dürfen. > Und wofür braucht man die Flexibilität? > wie kann ich eine LED Schaltung einfügen wenn das Relais nicht angezogen > hat? Tja, man nimmt ein freien PIN von den Controller und schaltet den DUO LED über Widerstand zu dem Pin fürs Schalten von Relais, als Beispiel. > Jetzt suche ich nur noch eine PC Lüfter Steuerung für den Kühlkörper... Man kann Temperatur von Kühlkörper messen und dementsprechend den Lüfter PWMern als weitere Bespiel für die Flexibilität. Man könnte das Klick Klack von Relais ersparen, wenn der Strom nicht über z.B 500 mA steigt... ....
Sorry das ich mich hier einklinke, aber ich denke es passt hier ganz gut. Es geht auch um ein Emitterfolger-Netzteil. Über das Banggood/Strache Netzteil in diesem Thread bin ich bei meiner Recherche auf http://www.dse-faq.elektronik-kompendium.de/dse-faq.htm#F.9.1 gestossen. Nach ein paar Zeilen Einführung geht es dort auch um dieses Netzteil. Dann wird auf eine einfachere Variante mit moderneren Bauteilen hingewiesen. Ich habe sie mal versucht mit Multisim nachzubauen, siehe Anhang. Weiß zufällig jemand woher diese Schaltung ursprünglich stammt? Bzw. wurde sie schon mal real aufgebaut? Nach dem lesen dieses Threads scheinen hier ja einige Experten unterwegs zu sein. Was meint ihr dazu? Ich hab es mit dem analogen leider nicht so, bin eher digital unterwegs. Mich fasziniert hier der extrem geringe Bauteilaufwand. Hintergrund ist... ich habe hier noch zwei schöne Trafos aus einem Doppelnetzteil mit mehreren Anzapfungen und es juckt mich in den Fingern, mir daraus ein Netzteil zu bauen. Wie sind denn nun eigentlich die Erfahrungen zu dem modifizierten Banggood Netzteil aus diesem Thread? Ich hab hier noch gar keine Oszi-Bilder von irgendwelchen Lastsprüngen usw. gesehen. Viele Grüße, Steffen
Ste N. schrieb: > Was meint ihr dazu? Ich finde R13 etwas merkwürdig, ergibt unlineare Stromeinstellung. Und wieso ist jetzt VSS = -3V ? Das ist doch stromabhängig und sicher unter -0.7V. Wieviel Strom/Spannung soll es denn bringen, 45V rein bei nur einem Leistungstransistor reicht nicht für mehr als 1A. Man wird wohl 2 parallel brauchen, oder weniger Spannung. Und wieso steht da MC34072 und es sind TLE2142 verbaut. > Weiß zufällig jemand woher diese Schaltung ursprünglich stammt? Woher Stache sein Original hat, weiss man nicht. Eventuell Siemens Halbleiterbeispiele.
Ste N. schrieb: > Sorry das ich mich hier einklinke, aber ich denke es passt hier > ganz > gut. Es geht auch um ein Emitterfolger-Netzteil. > > Über das Banggood/Strache Netzteil in diesem Thread bin ich bei meiner > Recherche auf > http://www.dse-faq.elektronik-kompendium.de/dse-faq.htm#F.9.1 gestossen. > Nach ein paar Zeilen Einführung geht es dort auch um dieses Netzteil. > Dann wird auf eine einfachere Variante mit moderneren Bauteilen > hingewiesen. Ich habe sie mal versucht mit Multisim nachzubauen, siehe > Anhang. Aus der Speisung mit 35V hast Du 45V, 35V und -3V gemacht, das würde ich nicht direkt als Nachbau ansehen, weil es versorgungsseitig doch etwas aufwändigere Ansprüche stellt. > so, bin eher digital unterwegs. Mich fasziniert hier der extrem geringe > Bauteilaufwand. Der auf Deine Netzteilvorlage folgende Schaltplan vor dem in der DSE-FAQ enthalten Link http://bama.edebris.com/download/tek/ps503a/tek-ps503a.pdf hat noch weniger Bauteile! > Hintergrund ist... ich habe hier noch zwei schöne Trafos aus einem > Doppelnetzteil mit mehreren Anzapfungen und es juckt mich in den > Fingern, mir daraus ein Netzteil zu bauen. So wie der Ingenieur aus dem folgenden Interview? http://www.electronicdesign.com/power/what-s-all-power-supply-design-stuff-anyway (Link ist natürlich auch in der DSE-FAQ enthalten) > Wie sind denn nun eigentlich die Erfahrungen zu dem modifizierten > Banggood Netzteil aus diesem Thread? Ich hab hier noch gar keine > Oszi-Bilder von irgendwelchen Lastsprüngen usw. gesehen. Darum geht es ja gar nicht. Beim Netzteil-Selbstbau ist der Weg das Ziel. :)
Michael B. schrieb: > Ich finde R13 etwas merkwürdig, ergibt unlineare Stromeinstellung. Jetzt wo du es sagst... aber ist das bei der Banggood-Platine nicht aus so? Ich sehe jetzt hier Schaltungstechnisch keinen Unterschied. > Und wieso ist jetzt VSS = -3V ? Das ist doch stromabhängig. Ich habe in meinem Leichtsinn die negative Spannungsversorgung vom OPV auf -3V gelegt. Die OPVs sind ja nicht RailToRail. Oder habe ich hier einen Denkfehler und es gehört so zum Schaltungsdesign? Wie gesagt, Analog bin ich eher so lala. > Wieviel Strom/Spannung soll es denn bringen, 45V rein bei nur einem > Leistungstransistor reicht nicht für mehr als 1A. Das Layout dient jetzt erst mal nur zum Funktionstest und als Diskusionsgrundlage. Real sollten dann für 30V und 3A natürlich noch ein paar Leistungstransistoren dran. Der Trafo hat über seine größte Anzapfung ca. 38V~ im Leerlauf. Deswegen denke ich 45V= unter Last sind schon real. > Und wieso steht da MC34072 und es sind TLE2142 verbaut. Den anderen gab Multisim nicht her und auf http://www.dse-faq.elektronik-kompendium.de/dse-faq.htm#F.9.1 war dieser Typ als Alternative aufgelistet. > Woher Stache sein Original hat, weiss man nicht. Ich meinte nicht das Strache, sondern die ASCII-Zeichnung auf http://www.dse-faq.elektronik-kompendium.de/dse-faq.htm#F.9.1 Ist zwar ähnlich aber eben nicht gleich.
Beitrag #6009974 wurde von einem Moderator gelöscht.
Michael B. schrieb: > Ich finde R13 etwas merkwürdig, ergibt unlineare Stromeinstellung. D4 bzw. R18 finde ich auch merkwürdig und macht IMO wenig Sinn.
Die Diode D4 ist der übliche Schutz gegen den Fall dass der Regler netzseitig ausgeschaltet ist aber am Ausgang ein Spannung anliegt. Die Schaltung ist sonst ähnlich der Schaltung die als billiges Kit angeboten wird. Der Unterschied ist daß statt einem runter ziehen der Referenz das Stromsignal an der anderen Seite des OPs angreift. Die Stromeinstellung ist etwas nichtlinear, aber nicht so sehr.
Danke fürs drüber schauen... Genau, R18 ist meine Last. Wie stelle ich es denn an, das die Stromeinstellung linear wird? Am liebsten wären mir ja 0-5V über Poti oder extern eingespeist. Dummerweise hat ja die Stromsollwertvorgabe einen anderen Massebezug als die Spannung. Aber m.M. hat das Banggood-Kit ja das selbe Problem. Jetzt noch mal zu meinem vorhandenen Trafo. Ich hatte ja schon erwähnt, das es mehrere Anzapfungen hat und ich hatte auch weiter oben gelesen, das dieses Design dafür nicht so recht geeignet wäre. Nun hat aber mein Trafo noch eine Hilfswicklung mit 2x18V~. Daraus könnte ich mir einerseits eine unabhängige Versorgung für die -3V, +35V und Referenz der OPVs erzeugen, als auch die +5V für die Anzeigen und eine evtl. Erweiterung per µC. Das sollte doch funktionieren? Die OPVs hätten dann immer -3V, +35V und der Rest bekommt je nach Bedarf über den Gleichrichter ca. 12V~, 20V~, 28V~, 36V~. Die Sekundärumschaltung würde ich wie üblich über Relais machen und damit die Ansteuerung nicht so kompliziert wird, dafür einen µC nutzen. Lurchi schrieb > Die Schaltung ist sonst ähnlich der Schaltung die als billiges Kit > angeboten wird. Der Unterschied ist daß statt einem runter ziehen der > Referenz das Stromsignal an der anderen Seite des OPs angreift. Schön das Du dich dazu meldest, du scheinst ja hier der Experte für das Kit zu sein :) Hat das jetzt irgendeinen Vor- oder Nachteil? Wenn ich mich nicht irre, hat man mit dem MC34071/72 bzw. TLE2142 ja nicht mehr das Problem, das die Spannung am Netzteil nach ausschalten hoch läuft. Irgenwo hatte ich gelesen, das die TL081 damit so ihre Probleme haben.
Ste N. schrieb: > Wie sind denn nun eigentlich die Erfahrungen zu dem modifizierten > Banggood Netzteil aus diesem Thread? Ich hab hier noch gar keine > Oszi-Bilder von irgendwelchen Lastsprüngen usw. gesehen. Sieh mal den früheren Seiten hier durch: Beitrag "Re: Labornetzgerät - Fragen zum Schaltplan" Beitrag "Re: Labornetzgerät - Fragen zum Schaltplan" Beitrag "Re: Labornetzgerät - Fragen zum Schaltplan" Beitrag "Re: Labornetzgerät - Fragen zum Schaltplan" Beitrag "Re: Labornetzgerät - Fragen zum Schaltplan" Beitrag "Re: Labornetzgerät - Fragen zum Schaltplan" Beitrag "Re: Labornetzgerät - Fragen zum Schaltplan" Beitrag "Re: Labornetzgerät - Fragen zum Schaltplan" Beitrag "Re: Labornetzgerät - Fragen zum Schaltplan" Es wurden schon ein paar Messungen und Verbesserungen bzw. Optimierungen gemacht. Speziell Erwin hat viel Arbeit reingesteckt und sich ein nettes Netzteil gebaut. Sieh Dir auch die älteren Beiträge an.
Ste N. schrieb: > Wie stelle ich es denn an, das die Stromeinstellung linear wird?
1 | +35V --+--------------------------- |
2 | | |
3 | 10k +- |
4 | | | |
5 | | | |
6 | +---+---+---+--------+ | |
7 | | | | | | | |
8 | | 25k | 10k 10kPoti-+ |
9 | | | | | | |
10 | TL431--+ 4u7 +-----+ +------ |
11 | | | | | | | |
12 | | 25k | 1kPoti--+--)--10k- |
13 | | | | | | |
14 | +---+---+---)--------+------ |
15 | | |
16 | GND ---------------+--------------- |
> Am liebsten wären mir ja 0-5V über Poti oder extern eingespeist.
1 | +35V --+--------------------------- |
2 | |
3 | 0-5V Spannung ---------------------------------|+\ |
4 | | > |
5 | +----100p---+ |
6 | | | |
7 | | +--|+\ | |
8 | | | | >--+ |
9 | 0-5V Strom ---10k--+--10k--+--(--|-/ |
10 | | | |
11 | 1k | |
12 | | | |
13 | GND ---+---+---+---)----------+------ |
14 | | |
15 | - der 35V ---------+--------------- |
> Dummerweise hat ja die Stromsollwertvorgabe einen anderen Massebezug als > die Spannung. Nö. Nur bei beiden nicht - der 35V sondern - am Ausgang
Lurchi schrieb: > Die Diode D4 ist der übliche Schutz gegen den Fall dass der Regler > netzseitig ausgeschaltet ist aber am Ausgang ein Spannung anliegt. Den Fall hatte ich nicht auf dem Schirm. Dank dir für den Lichtblick ;) Ste N. schrieb: > Genau, R18 ist meine Last. OK, das erklärt's. Ste N. schrieb: > Wie stelle ich es denn an, das die Stromeinstellung linear wird? Am > liebsten wären mir ja 0-5V über Poti oder extern eingespeist. > Dummerweise hat ja die Stromsollwertvorgabe einen anderen Massebezug als > die Spannung. Aber m.M. hat das Banggood-Kit ja das selbe Problem. Wie stellst du dir das denn genau vor bzw. was möchtest du denn genau umsetzen? Im Anhang mal das LNG, dass ich aufgebaut habe. Hierbei sind die Strom- und Spannungs-Vorgabe Massebezogen. In meinem Falle wird das von nem DAC angesteuert. Als Leistungstransistor kommt bei mir ein BU806 zum Einsatz (bzw. 2 davon bei 3A Ausgangsstrom und ner Eingangsspannung von maximal 35 V wobei ich die Eingangsspannung in Abhängigkeit der Ausgangsspannung vorregel)
Danke sylaina, danke laberkopp > Dummerweise hat ja die Stromsollwertvorgabe einen anderen Massebezug als > die Spannung. Ich meinte damit, das der Bezugspunkt für den Strom vor und der für die Spannung hinter dem Shunt liegt. Wenn ich jetzt die Vorgaben extern einpseisen will, liegt ja meine gemeinsame Masse an GND, also vor dem Shunt. Je nachdem welcher Strom fließt, ändert sich also die Spannung. Setze ich meine virtuelle Masse nach dem Shunt, habe ich das selbe Problem mit dem Strom... Jetzt habe ich mir folgende Schaltung ausgedacht. Auf den Spannungssollwert wird der Spannungsabfall über den Shunt mittels U2A aufsummiert. Der Stromsollwert geht direkt auf den OPV. Die OPVs U1A und U1B dienen nur als Impendanzwandler, hier kann auch gleich ein Tiefpass mit rein. Der ist hier nur angedeutet. Meint ihr das würde so funktionieren? Kann man evtl. noch ein paar OPVs sparen. Beim Strom könnte ich mir zumindest vorstellen, das nicht unbedingt ein zusätzlicher OPV benötigt wird. Ich hab mir den Tread nun von vorne bis hinten durchgelesen und ich werde jetzt den hier besprochenen Schaltplan mit den vielen Verbesserungen benutzen. Es ist ausgiebig erprobt und getestet.
Ste N. schrieb: > Ich meinte damit, das der Bezugspunkt für den Strom vor und der für die > Spannung hinter dem Shunt liegt. Wenn ich jetzt die Vorgaben extern > einpseisen will, liegt ja meine gemeinsame Masse an GND, also vor dem > Shunt. Je nachdem welcher Strom fließt, ändert sich also die Spannung. > Setze ich meine virtuelle Masse nach dem Shunt, habe ich das selbe > Problem mit dem Strom... Schau dir die von mir gepostete Schaltung noch mal genau an ;) Deine Variante braucht nur fürs aufbereiten schon 3 OPVs, dann noch mal zwei für den Stromregler und Spannungsregler. Die Variante von mir kommt gesamt mit 4 OPVs aus. Eine andere Alternative ist, dass du Strom- und Spannungsmessung mit einer Differenzmessung (Differenzverstärker) erschlägst.
Ste N. schrieb: > Ich meinte damit, das der Bezugspunkt für den Strom vor und der für die > Spannung hinter dem Shunt liegt Nein. Falsch gedacht. Verdammt Leute, wie wollt ihr ein Labornetzgerät aufbauen, wenn ihr nichtmal die Grundzüge der Elektrotechnik kennt ?
1 | +--------------------------------------- |
2 | | |
3 | | +----- |
4 | | +-------+ +5V | |
5 | | | | | |
6 | | | +----------+ | |
7 | | | | | | |
8 | 35V 5V |0-5V D/A U|----------------+ +-- |
9 | | | | | | |
10 | | | |0-5V D/A I|--10k---+ +-------(-- |
11 | | | | | | | | |
12 | | | +----------+ +-1k--+--)--10k--+-- |
13 | | | | | | |
14 | | +-------+--------)--------+---------- |
15 | | | |
16 | +-------------------+------------------- |
Michael B. schrieb: > Verdammt Leute, wie wollt ihr ein Labornetzgerät aufbauen, wenn ihr > nichtmal die Grundzüge der Elektrotechnik kennt ? Meine 5V für den D/A sind aber mit dem GND der 35V verbunden. Das hatte ich doch oben geschrieben, oder zumindest so gemeint. Aus meiner separaten 2x18V~ Wicklung will ich alle Hilfsspannungen für die OPVs und den µC generieren. Da bleibt mir doch nicht anderes übrig... M. K. schrieb: > Schau dir die von mir gepostete Schaltung noch mal genau an ;) > Deine Variante braucht nur fürs aufbereiten schon 3 OPVs, dann noch mal > zwei für den Stromregler und Spannungsregler. Die Variante von mir kommt > gesamt mit 4 OPVs aus. Das ist natürlich sehr elegant, aber deine Schaltung ist nicht das selbe Prinzip wie das BG Netzteil hier, oder? Deine Strom- und SpannungsOPVs werden ja über die Dioden verodert. Also eher die klassische Variante. Hast Du das schon real aufgebaut und Erfahrungen damit? Dein Ausgangskondensator ist ja auch schön klein, wie sieht es bei dir mit den Regeleigenschaften aus? M. K. schrieb: Eine andere Alternative ist, dass du Strom- und Spannungsmessung mit einer Differenzmessung (Differenzverstärker) erschlägst. Das hatte ich mir auch schon überlegt. Habe aber die Befürchtung, das dadurch die guten Regeleigenschaften verloren gehen. Ich hab da leider 0 Erfahrung und kann das schlecht abschätzen.
Ste N. schrieb: > Meine 5V für den D/A sind aber mit dem GND der 35V verbunden. Nicht ablenken, Erstens wären damit immer noch nicht Stromvorgabe und Spannungsvorgabe auf unterschiedliche GND bezogen, sondern dann eben BEIDE auf einen für dich ungünstigen. Zweitens gibt es schöne galvanisch getrennte DC/DC Spannungwandler 36V rein, 5V raus https://www.distrelec.de/de/dc-dc-wandler-18-75vdc-5v-2w-traco-power-tec-4811wi/p/30135193 Drittens kann man die 5V aus den 35V ableiten und trotzdem auf den Minusanschluss der Ausgangsspannung beziehen.
1 | +--------------------------------------- |
2 | | |
3 | | ZD15 +------+ +----- |
4 | +--|<|--|HT7150|--+-------+ +5V | |
5 | | ` +------+ | | | |
6 | | | | +----------+ | |
7 | | | | | | | |
8 | 35V | 100n |0-5V D/A U|----------------+ +-- |
9 | | | | | | | |
10 | | | | |0-5V D/A I|--10k---+ +-------(-- |
11 | | | | | | | | | |
12 | | | | +----------+ +-1k--+--)--10k--+-- |
13 | | | | | | | |
14 | | +-----+-------+--------)--------+---------- |
15 | | | |
16 | +----------------------------------+------------------- |
Allerdings wird dann der Strom der 5V vom Netzteil über dne shunt mitgemessen, entweder ist er konstant und man kann ihn abziehen, oder er ist gering und man kann ihn ignorieren, oder man nimmt eben den DC/DC Wandler.
Ste N. schrieb: > Das ist natürlich sehr elegant, aber deine Schaltung ist nicht das selbe > Prinzip wie das BG Netzteil hier, oder? Ja, meine Schaltung ist anders. Ste N. schrieb: > Also eher die klassische Variante. Eigentlich gibts keine "klassische Variante" ;) Ste N. schrieb: > Hast Du das schon real aufgebaut und Erfahrungen damit? Habe ich seit Jahren hier und auch sehr gute Erfahrungen. Aktuell hab ich nur eine 24V/1A Variante, habs aber auch schon auf bis zu 30V/5A aufgebaut und das funktioniert äquivalent. Ste N. schrieb: > Ausgangskondensator ist ja auch schön klein, wie sieht es bei dir mit > den Regeleigenschaften aus? Mir gefallen sie wobei da noch etwas optimierungspotential drin steckt, insbesondere bei der Rückkehr aus der Strombegrenzung gibts bei dem kleinen Netzteil hier (dem 1A-Teil) noch eine kleine Oszillation. Ich hab da bisher keine weitere Energie rein gesteckt weil mich das nicht stört. Im Anhang ein paar Bilder dazu. Test-Schaltung.png: Das ist mein Testaufbau, mittels eines Tasters schalte ich einen 4.7Ω Lastwiderstand zu. Das Oszi hängt mit dem Tastkopf direkt an der Klemme des Tasters an dem auch die 5V des Netzteils anliegen. Die Masse des Oszi klemmt direkt an der Klemme des Lastwiderstandes an dem auch die Masse des Netzteils anliegt. Das Netzteil ist auf 5V/500mA eingestellt. Wie man schnell sieht wird das Zuschalten des Lastwiderstandes aber rund 1A ziehen wollen. So kann man IMO ganz gut sehen wie schnell das Netzteil diese Überlast begrenzen wird. PS2401_Enter.png zeigt das Zuschalten des Lastwiderstandes. Nach nicht mal 1 ms ist die Strombegrenzung Eingeschwungen was meiner Erfahrung nach recht schnell ist. Metex_Enter.png zeigt den gleichen Schaltvorgang an meinem kommerziellen Metex MS9140 (das hab ich schon über 20 Jahre). Wie man sieht braucht das schon deutlich länger (da hat mein Netzteil schon ausgeregelt), bevor es überhaupt mal reagiert. PS2401_Return.png zeigt den Verlauf wenn der Taster wieder losgelassen wurde, also wie schnell das Netzteil wieder zurück kehrt zu den 5V. Es gibt hierbei einen kleinen Überschwinger von ca. 200 mV was mich aber nie störte. Ich denke hier könnte man noch ein wenig was optimieren sofern man es denn will. Mextex_Return.png zeigt, wie schon zuvor bei Enter, den gleichen Schaltvorgang wie bei PS2401_Return.png nur beim Metex. Wie man da sieht oszilliert das Metex bei der Rückkehr aus der Strombegrenzung nicht, alleine aber der 1. Anstieg dauert schon deutlich länger als bei meinem PS. Wie gesagt, wenn ich noch ein wenig an meinem PS drehen würde bekäme man sicher auch das Oszillieren weg und es würde sich wahrscheinlich auch hier zeigen, dass auch hier mein PS schneller wäre als das Metex. Meiner Erfahrung nach mit vielen preiswerten LNGs ist auch das Metex schon recht zügig. Ich habe auch schon einige LNGs gesehen, die durchaus länger als 10 ms brauchen, bis sie ausgeregelt haben. Auf https://labornetzteil-test.de kannst du dir ähnliche Tests zu einigen kommerziellen LNGs anschauen.
M. K. schrieb: > Schau dir die von mir gepostete Schaltung noch mal genau an ;) F3 am Ausgang hat einen Widerstand, die Ausgangsspannung ist danach nicht mehr so hoch, wie zuvor geregelt. -0.15V bei 3.15A Littlefuse 217. Der 0.1A shunt liegt NACH dem Spannungsteiler im Laststromkreis, sein Spannungsabfall von 0.3V kommt auf dem Weg zur Last hinzu. Macht 0.45V weniger als eingestellt. Zudem basiert es nicht auf dem spannungsstabilen Emitterfolgerprinhip, sondern ohne Eingriff der OpAmps regelt es erst mal auf volle Pulle Spannung und Strom, und erst wenn die OpAmps reagieren geht es mit Spannung und Strom runter. Das ergibt Overshoot, zumal mit 2n2 am Q2. Zumal ein Kurzschlussstrom begrenzender Schutz (Basis schnell runterziehen wenn Imax des Transistors erreicht) fehlt.
MaWin schrieb: > Der 0.1A shunt liegt NACH dem Spannungsteiler im Laststromkreis, sein > Spannungsabfall von 0.3V kommt auf dem Weg zur Last hinzu. Macht 0.45V > weniger als eingestellt. Guck auch du dir die Schaltung noch mal genau an, insbesondere um den Spannungsfolger für U_Soll ;) MaWin schrieb: > F3 am Ausgang hat einen Widerstand, die Ausgangsspannung ist danach > nicht mehr so hoch, wie zuvor geregelt. -0.15V bei 3.15A Littlefuse 217. Richtig, das kommt hinzu. Wenn ich aber auch mal das ein und andere Kabel betrachte: Also wenn man Hin- und Rückleitung nur mal mit 100 mOhm veranschlagen würde, so kommt das auch auf -0,315V, da machen die -0,15V den Braten echt nicht fett. Bei 1A ist das IMO noch verkraftbar, auch bei 3A. So zumindest meine Erfahrung. So ab 5A ist es eh zweifelhaft ob es so sinnvoll ist. Die Senseleitungen sollte man dann separat führen. Über diese Option habe ich schon öfters nachgedacht sie mal zu implementieren, würde wohl den Differenzverstärker wieder ins Rennen bringen.
Danke für die vielen Anregungen... Michael B. schrieb: > Drittens kann man die 5V aus den 35V ableiten und trotzdem auf den > Minusanschluss der Ausgangsspannung beziehen. > Allerdings wird dann der Strom der 5V vom Netzteil über dne shunt > mitgemessen, entweder ist er konstant und man kann ihn abziehen, oder er > ist gering und man kann ihn ignorieren, oder man nimmt eben den DC/DC > Wandler. [Loriot] Ach... [/Loriot] Das schrieb ich aber schon ein paar Post über deinem und genau das möchte ich nicht. Und nein, ich möchte auch keinen Schaltregler in meinem Linearnetzteil. So, ich hab mal in der Zwischenzeit etwas überlegt und schon angefangen zu zeichnen. Das mit dem Differenzverstärker ist gar keine schlecht Idee, hoffe ich zumindest. Man kann damit eigentlich gleich mehrere Probleme erschlagen. 1.) hat man gleich die richtigen Signalpegel für den ADC im µC. 2.) ist nun alles auf GND bezogen. 3.) Der Shunt kann kleiner werden, verbrät nicht mehr soviel Wärme und damit weniger Temperaturdrift. Könnt ihr euch den Entwurf bitt mal anschauen? Ich hätte dazu mehrere Fragen. Allerdings ist es wirklich nur ein erster Versuch, die Spannungsversorgung und der Leistungsteil fehlen noch. Sind aber 1:1 wie gahabt. Bevor ich mich verrenne, geht es mir nur darum, ob ich auf dem richtigen Pfad bin. Die OPVs IC1b und IC3a geben ca. 4V für max. Strom und Spannung aus. Bringen die Speedup-Dioden D51/D58 hier überhaupt noch was? Gerade über den Shunt ist bei 3A die max. Spannungsdifferenz nur noch 0,5V. Ist D58 im Differenzverstärker überhaupt zulässig? Die blau eingezeichneten Widerstände R1/R2. Sind die unbedingt notwendig und wenn ja, welchen Wert sollten diese haben? Könnte hier, für eine schnellere Regelung, Schwingungsunterdrückung, auch noch eine Speedup-Diode, Kondensator e.t.c. rein? Wie gesagt Analog, muß ich noch einiges lernen. Gibt es in dieser Schaltung eine andere Möglichkeit der Offsetkompensation? Wenn das ohne diesen speziellen OPV mit den extra Anschlüssen gehen würde, könnte ich zwei MC34072 nehmen. Die habe ich schon hier. An R11 kann ich ja nicht drehen, das müssen für den Differenzverstärker eh schon 0,1% Typen sein. Ich denke das war es erst mal. Die MC34072 haben eine Slew Rate von 13V/µs. Da der Stromregler nun von 0-4V regelt sollte das immer noch schnell genug sein.
Ste N. schrieb: > Könnt ihr euch den Entwurf bitt mal anschauen? Das Problem beginnt damit, daß du dir irgendwelche -3V herbeiphantasierst, die die Originalschaltung gar nicht hat.
Ob nun -3V oder -5V ist doch erst mal wumpe. Der MC34071 kommt mit den Ein- und Ausgängen auf 0,3V an seine negative Versorgung ran. -3V reichen also dicke.
Ste N. schrieb: > Bringen die Speedup-Dioden D51/D58 hier überhaupt noch was? Gerade über > den Shunt ist bei 3A die max. Spannungsdifferenz nur noch 0,5V. Woher nimmst du denn diesen krummen Shunt? Warum keinen 0.1 Ohm Shunt? Ansonsten: LTSpice ist dein Freund ;)
M. K. schrieb: > Woher nimmst du denn diesen krummen Shunt? Warum keinen 0.1 Ohm Shunt? Sowas ist einfach: 3 Stück 0.5 Ohm parallel (oder 6 Stück 1 Ohm). Ist manchmal praktisch, da verteilt man die (Verlust-)leistung und der Shunt ist konstanter über die Belastung.
Ste N. schrieb: > Ob nun -3V oder -5V ist doch erst mal wumpe. Der MC34071 kommt mit > den > Ein- und Ausgängen auf 0,3V an seine negative Versorgung ran. -3V > reichen also dicke. Du hast den Schaltplan aus der dse-faq überhaupt nicht verstanden.
Michael B. schrieb: > Du hast den Schaltplan aus der dse-faq überhaupt nicht verstanden. Erklärst Du es mir bitte? Außerdem geht es hier gar nicht mehr um den Schaltplan aus der dse-faq. Ich möchte die erprobte Schaltung hier aus dem Thread mit all seinen Verbesserungen nutzen. siehe... Ste N. schrieb: > Ich hab mir den Tread nun von vorne bis hinten durchgelesen und ich > werde jetzt den hier besprochenen Schaltplan mit den vielen > Verbesserungen benutzen. Es ist ausgiebig erprobt und getestet.
Ste N. schrieb: > Erklärst Du es mir bitte? Der kommt ohne negative Versorgung aus und ist daher so einfach und elegant. > Außerdem geht es hier gar nicht mehr um den Schaltplan aus der dse-faq. > Ich möchte die erprobte Schaltung hier aus dem Thread mit all seinen > Verbesserungen nutzen. Achso, also das Banggood Original. Da passen natürlich die einfachen Sollwertvorgaben aus einem DAC nicht. Damit verstehe ich auch, wieso du von unterschiedlichen Bezugspotential redest. Allerdings halte ich Nennspannungen von 35V+3V aus einem ungeregelten Netztrafo für gewagt, die schwanken mit +/-10% und Leerlaufüberhöhung über die 44V des OpAmps hinaus.
Michael B. schrieb: > Der kommt ohne negative Versorgung aus und ist daher so einfach und > elegant. Funktioniert das wirklich bis 0V und 0A? Das wäre natürlich super. Wenn ich das Datenblatt des MC34071/72 richtig verstanden habe, geht der Ausgang nur bis 0,3V über V-. Aber ich hatte hier weiter oben gelesen, das auch der 34071/72 mind. -1 bis -2V benötigt. Michael B. schrieb: > Allerdings halte ich Nennspannungen von 35V+3V aus einem ungeregelten > Netztrafo für gewagt, die schwanken mit +/-10% und Leerlaufüberhöhung > über die 44V des OpAmps hinaus. Ich hatte jetzt schon mehrmals erwähnt, das ich die Versorgung der OPVs aus einer separaten Wicklung mit 2x18V~ erzeuge. Und das wird natürlich ordentlich geregelt. Und außerdem... Ste N. schrieb: > Allerdings ist es wirklich nur ein erster Versuch, die > Spannungsversorgung und der Leistungsteil fehlen noch.
Ste N. schrieb: > ch hatte jetzt schon mehrmals erwähnt, das ich die Versorgung der OPVs > aus einer separaten Wicklung mit 2x18V~ erzeuge Wenn das so ist, wäre anderes Konzept flexibler: Beitrag "Selbstbaunetzteil 0-35V/5A auf Ali" Original Schaltsplan ist nicht so doll, aber versuche mal zu verbessern.
Andrew T. schrieb: > 3 Stück 0.5 Ohm parallel (oder 6 Stück 1 Ohm). > > Ist manchmal praktisch, da verteilt man die (Verlust-)leistung und der > Shunt ist konstanter über die Belastung. Genau so! Ste N. schrieb: > Ich möchte die erprobte Schaltung hier aus dem Thread mit all seinen > Verbesserungen nutzen. Das finde ich sehr anspruchsvoll und lobenswert. Unter Verbesserungen kann man mindestens 2 Varianten verstehen: 1. Dass es möglichst einfach und ohne Hilfsspannung auskommt, wie das LN2 von 1981 (16.10.2017 um 15:04 Uhr), aber mit modernen Bauteilen, die nicht exotisch sind. 2. Oder aufwändiger und über DAC angesteuert und hochpräzise. Für den Hausgebrauch würde ich die Variante 1 vorziehen. Bin ebenfalls gespannt, wie es am Ende ausschaut.
Andrew T. schrieb: > Sowas ist einfach: Jetzt wo du es sagst...;) Aber da würde ich dann dennoch 5 Stück nehmen und die parallel schalten. Ist ein thermischer Vorteil und auch zum ggf. messen einen Vorteil ;)
M. K. schrieb: > und auch zum ggf. messen einen Vorteil ;) Ja, aber Obacht: wenn man dann sorgfältig den Vierleiteranschluß macht und noch Symmetrierwiderstände einbaut. Alles jedoch nur, wenn's 2% Messgenauigkeit oder genauer werden soll .-)
Andrew T. schrieb: > Alles jedoch nur, wenn's 2% Messgenauigkeit oder genauer werden soll .-) Deshalb hab ich den Aufwand nicht betrieben. Ich hab so rund 1%±1mA Messgenauigkeit ohne Vierleitermessung und mit einem lächerlichen 0.1Ω Shunt. Ich finde, bei einem "normalen" LNG benötigt man die Vier-Leiter-Messung nicht. MaWin schrieb: > Das ergibt Overshoot, zumal mit 2n2 am Q2. Hast mich soweit. Ich hab grad mal den 2n2 gegen einen 1n ersetzt. Im Anhang die Messungen dazu nochmal. Wie man sieht hat sich die Geschwindigkeit, wie schnell das LNG in die Strombegrenzung geht, hier noch mal deutlich verbessert, auf die Rückkehr aus der Strombegrenzung jedoch hatte diese Maßnahme praktisch keinen signifikanten Einfluss. Hm, mit den 1n in der LTSpice-Simulation jedoch schwingt es während es mit 2n2 auch in der Simulation stabil bleibt. ;)
M. K. schrieb: > Hm, mit den 1n in der LTSpice-Simulation jedoch schwingt es während es > mit 2n2 auch in der Simulation stabil bleibt. ;) Dann nimm doch mal in Echt einen 470pF oder lass ihn Testweise mal weg.
Ralf schrieb: > Dann nimm doch mal in Echt einen 470pF oder lass ihn Testweise mal weg. Kann ich auch noch mal ausprobieren...aber auf dem Steckbrett schwang es seinerzeit ohne den Kerko. Aber vielleicht lag das am Steckbrett... EDIT: Oha, ohne Kerko ist da aber nen fießer Ripple drauf (>1Vpp), auch mit 470p (sinds noch rund 600 mVpp). Bei den 1n hab ich mir den Ripple jetzt nicht mehr angeschaut, mit dem 2n2 ist der Ripple auf etwa 12-15 mVpp im CC-Mode was für mich völlig OK ist, im CV-Mode ists sogar deutlich unter 10 mVpp.
@ Ste N. (steno): Was sollen denn diese ganzen gequälten Kunstschaltungen? Man kann auch mit nur 2 OPV ein Labornetzteil bauen, bei dem Spannungsregler und Stromregler auf Masse bezogene Referenzen haben und sich beide Größen linear mit Poti oder einer Steuerspannung einstellen lassen. Im Anhang die (Prinzip-) Schaltung dazu. Dimensioniert für 0-30V, 0-1A.
ArnoR schrieb: > Man kann auch > mit nur 2 OPV ein Labornetzteil bauen, bei dem Spannungsregler und > Stromregler auf Masse bezogene Referenzen haben Das ist ja genau die Variante aus der dse-faq die er ablehnt weil er sie nicht versteht. Etwas Kompensation, Mindestlast, Kurzschlusschutz muss zu deinem Prinzipschaltplan aber dazu.
Michael B. schrieb: > Das ist ja genau die Variante aus der dse-faq Nein, ist sie nicht. In der dse-faq haben die Referenzen ja einen unterschiedlichen Bezug, in meiner Version aber nicht.
ArnoR schrieb: > Michael B. schrieb: >> Das ist ja genau die Variante aus der dse-faq > > Nein, ist sie nicht. In der dse-faq haben die Referenzen ja einen > unterschiedlichen Bezug, in meiner Version aber nicht. Mein Vorschlag scheint wohl doch äquivalent zur dse-faq-Variante zu sein. Diese furchtbaren ASCII-Zeichnungen sind für mich sehr schwer zu lesen, da gibt's schnell mal einen Fehler.
ArnoR schrieb: > Im Anhang die (Prinzip-) Schaltung dazu. Dimensioniert für 0-30V, 0-1A. Das sieht schon mal nicht schlecht aus... und wie messe ich hier den Strom über den 0R22? Hinter dem Shunt habe ich ja ein negatives Potential gegenüber GND. Also ich meine jetzt nicht den Strom für die Regelung, das habe ich schon verstanden. Ich meine für die DVM bzw. µC. Noch eine separate Stromversorgung für die DVM möchte ich gerne vermeiden. Nein auch kein Schaltregler. Die würde ich schon gerne an die von dir eingezeichneten 5V dranhängen. ArnoR schrieb: > Mein Vorschlag scheint wohl doch äquivalent zur dse-faq-Variante zu > sein. Diese furchtbaren ASCII-Zeichnungen sind für mich sehr schwer zu > lesen, da gibt's schnell mal einen Fehler. Ne isse nicht. Laberkopp muß sich mal die Brille putzen. Deine ist die "klassische" Version mit der veroderung der Ausgänge über Dioden. Ja ich weiß, es gibt keine klassische Version, habe ich gestern gelernt ;) Nur das hier keine schwimmende Masse vorhanden ist. Sozusagen ein Zwischending... Bei dieser Schaltungsvariante gefällt mir eben nicht, das man eine relativ hohe Ausgangskapazität benötigt. Nicht das mir das jetzt extrem wichtig wäre, aber es hat schon eine gewisse Eleganz nur wenige µF am Ausgang zu haben. Ich habe mal versucht deine Strom-OPV Schaltung in das Layout der BG-Version zu übernehmen und es scheint zu funktionieren. Bleibt nur noch die Strommessung.
Ste N. schrieb: > und wie messe ich hier den > Strom über den 0R22? Hinter dem Shunt habe ich ja ein negatives > Potential gegenüber GND. Also ich meine jetzt nicht den Strom für die > Regelung, das habe ich schon verstanden. Ich meine für die DVM bzw. µC. Na genauso wie´s der Stromregler macht. Ein invertierender Verstärker kann negative Spannungen verarbeiten ohne selbst irgendwo ins negative zu gehen. Ste N. schrieb: > Ne isse nicht. Doch. > Deine ist die > "klassische" Version mit der veroderung der Ausgänge über Dioden. Nee, dabei kommt´s nicht auf das Abregeln des Spannungsreglers an (das könnte man genau wie bei der dse-faq-Version machen, wenn man die OPV-Eingänge vertauscht), sondern auf die Eingangsbeschaltung bezüglich Referenz und I-Messung am Shunt. Bei der dse-faq-Version ist der negative Pol der Hauptspannungsquelle mit GND bezeichnet, nicht der Ausgang und der Bezug der Referenz, wie bei mir.
Ste N. schrieb: > Bei dieser Schaltungsvariante gefällt mir eben nicht, das man eine > relativ hohe Ausgangskapazität benötigt. Nicht das mir das jetzt extrem > wichtig wäre, aber es hat schon eine gewisse Eleganz nur wenige µF am > Ausgang zu haben. Warum sollte die Schaltung eine hohe Ausgangskapazität benötigen? Genau das Gegenteil ist der Fall. Lies mal: Beitrag "Re: Labornetzgerät - Fragen zum Schaltplan" Beitrag "Re: Labornetzgerät - Fragen zum Schaltplan"
ArnoR schrieb: > Nein, ist sie nicht. In der dse-faq haben die Referenzen ja einen > unterschiedlichen Bezug, in meiner Version aber nicht. Haben sie nicht, schrieb ich schonmal. Michael B. schrieb: > Nein. > Falsch gedacht. ArnoR schrieb: > Mein Vorschlag scheint wohl doch äquivalent zur dse-faq-Variante zu > sein. Diese furchtbaren ASCII-Zeichnungen sind für mich sehr schwer zu > lesen, da gibt's schnell mal einen Fehler. Ach, na gut. Ste N. schrieb: > Laberkopp muß sich mal die Brille putzen. Selbst Arno hat eingesehen, daß er falsch lag. Ste N. schrieb: > Deine ist die > "klassische" Version mit der veroderung der Ausgänge über Dioden Nö, ArnoR nutzt einen Emitterfolger zur Spannungsregelung der nur vom Stromregler heruntergezogen wird, eben gerade keine Verodertung wie M.K. seine Schaltung. Brille, Glashaus, und so.
Michael B. schrieb: > Nö, ArnoR nutzt einen Emitterfolger zur Spannungsregelung der nur vom > Stromregler heruntergezogen wird, eben gerade keine Verodertung wie M.K. > seine Schaltung. Die hab ich bei ArnoRs Schaltung auch vergeblich gesucht. Nur weil da ne Diode ist ist das noch lange keine Veroderung. ;)
Es tut mir leid, Asche auf mein Haupt. Wenn die Kuchen reden, hat der Krümel die Klappe zu halten. Ich bin wohl doch zu lange aus der Analogtechnik raus... ArnoR schrieb: > Ste N. schrieb: >> und wie messe ich hier den >> Strom über den 0R22? Hinter dem Shunt habe ich ja ein negatives >> Potential gegenüber GND. Also ich meine jetzt nicht den Strom für die >> Regelung, das habe ich schon verstanden. Ich meine für die DVM bzw. µC. > > Na genauso wie´s der Stromregler macht. Ein invertierender Verstärker > kann negative Spannungen verarbeiten ohne selbst irgendwo ins negative > zu gehen. Ich hab das mal simuliert und es scheint tatsächlich zu gehen. Allerdings hab ich hier im Forum auch schon was von der Problematik Phasenumkehr im Bezug auf den invertierenden Verstärker mit single Supply und negativer Eingangsspannung gelesen. Beitrag "invertierender Verstärker und single Supply?" Ich würde das Signal bei der Gelegenheit dann auch gleich noch um den Faktor 5-10 verstärken wollen. Funktioniert das dann auch noch? Ich kann mir das gar nicht so recht vorstellen. Michael B. schrieb: > Nö, ArnoR nutzt einen Emitterfolger zur Spannungsregelung der nur vom > Stromregler heruntergezogen wird, eben gerade keine Verodertung wie M.K. > seine Schaltung. Jetzt wo ihr es sagt, sehe ich es auch. Kaum fehlt ne Diode und schon ist alles anders. Danke für die Erleuchtung ;) --------------------------------------------------------------------- Kann mir bitte noch mal einer die Konstantstrombeschaltung mitttels Transistor Q1 in der BG und Q3 in der dse Schaltung erklären? Was hat die für einen Zweck? In der BG-Version verstehe ich es ja noch so einigermaßen, das über den SpannungsOPV immer ein kleiner Mindeststrom fließt. Warum weiß ich allerdings auch nicht, regelt er dann schneller? Geht es da um irgend welche parasitären Kapazitäten??? Bei der dse-Version ist es mir der Sinn allerdings völlig unklar. Hier wird ja praktisch nur der Ausgang gebrückt, da hätte man doch auch einen ganz normalen Widerstand einsetzen können.
Ste N. schrieb: > Ich würde das Signal bei der Gelegenheit dann auch gleich noch um den > Faktor 5-10 verstärken wollen. Funktioniert das dann auch noch? Ich kann > mir das gar nicht so recht vorstellen. Ja, funktioniert. In dem verlinkten Thread empfehle ich dir besonders die Beiträge von Yalu, die sollten alle Fragen beantworten. Ste N. schrieb: > Kann mir bitte noch mal einer die Konstantstrombeschaltung mitttels > Transistor Q1 in der BG und Q3 in der dse Schaltung erklären? Der Transistor Q1 zieht den Ausgang des Spannungsregel-OPV runter, solange die negative Versorgung nicht aufgebaut ist und verhindert damit, dass beim Ein-/Ausschalten unkontrolliert Ausgangsspannung am Netzteilausgang auftritt. Die positive Versorgung baut sich schneller auf als die negative, weil die aus niederohmiger Quelle mit Brückengleichrichter und nicht mit Ladungspumpe aufgebaut wird. Q1 bekommt daher zunächst über R13 Basisstrom und steuert auf. Nachdem die negative Versorgungsspannung groß genug ist, wird der Strom durch R13 über R14 in die negative Versorgung abgeleitet und das Basispotential von Q13 unter das Emitterpotential abgesenkt--> Q13 sperrt und gibt die Endstufe frei.
Wow, Danke! Darauf wäre ich im Leben nicht gekommen. Kannst Du bitte noch mal einen Blick auf die dse Schaltung werfen und mir die Funktion von Q3 erklären? In der dse-faq heißt es dazu: > Es gibt mit T4 einen SOA Überstromschutz bei Beginn eines Kurzschlusses an > dem der Stromregler noch nicht reagiert und mit T5(Q3) eine nahezu > Konstantstromlast durch den verhungernden Transistor ohne negative > Hilfsspannung, obwohl eine echte Konstantstromsenke zu so einer > negativen Hilfsspannung natürlich besser wäre.
Ste N. schrieb: > mir die Funktion > von Q3 erklären? Q3 stellt eine Senke dar, die den unvermeidlichen Reststrom der Endstufentranssitoren gegen Masse ableitet. Damit ist sichergestellt, dass Null volt Ausgangsspannung erreicht werden können (näherungsweise). Andere LNG Versionen nutzen eine echte KSQ gegen ein gegenüber Masse negative Hilfsspannung, um unter allen Betriebs- und Temperaturbedingungen Null Volt zu erreichen
Danke! Ein vorerst letztes Rätsel bleibt noch... Mich verwundert, das C2 nicht direkt mit dem -Eingang des SpannungsOPV verbunden ist. Ist das so gewollt? Bei den anderen Netzteilschaltungen habe ich das nicht so gesehen. Na gut, außer bei sylaina ein paar Post weiter oben. Damit beeinflusse ich doch die Gegenkopplung und somit die Verstärkung?
Ste N. schrieb: > Mich verwundert, das C2 nicht direkt mit dem -Eingang des SpannungsOPV > verbunden ist. Ist das so gewollt? Die Wirkung des Stromregelopamps soll nicht durch einen C gebremst werden, also liegt zwischen dem C ein Spannungsteiler aus 10k+10k.
C1 und C2 sind ausgesprochen klein. Da macht es auch wenig wo die Kondensatoren sitzen. C2 direkt zum OP Eingang wäre auch möglich. Das höherfrequente Ende der Kompensation wird stark von der Wahl des OPs beeinflusst. Wenn die Simulation mit TLE2141 funktioniert hießt dass noch nicht dass es real mit einem MC34071 funktioniert. Bei dem Alter der Schaltung ist eher der Verdacht, dass da ggf. von einem 741er OP ausgegangen wird, der nicht besonders schnell ist. Beim Kondensator am Ausgang muss man ggf. noch aufpassen: da kann es auf den ESR ankommen - zu wenig und die Schaltung schwingt ggf.. Die Schaltung von Arno hat keine Kondensatoren zur Kompensation gezeigt, könnte aber mit dem eher langsamen LT1013 auch ohne funktionieren.
So viel Kompetetz hier, macht richtig Spaß! Jetzt wo ihr gerade so gut drauf seid... eine klitzekleine Frage habe ich noch. Die Speedup-Dioden in der modifizierten BG-Schaltung. Dort ist ja im Strompfad ne Schottky verbaut. Ich stelle mir das jetzt so vor. Wenn der Strom ansteigt und die abfallende Spannung über den parallelen Widerstand wird größer als die Durchlaßspannung der Diode, wird diese leitend. Damit fließt der Strom nicht mehr über den 10kOhm Widerstand sondern über die Diode. Stromspitzen kommen so schneller zum OPV durch. Bei der Diode im Spannungspfad bin ich mir allerdings unsicher. Hier sollte die selbe Wirkung bei fallender Spannung eintreten?
Ok, nach einem erneutem Studium dieses Threads hab ich die Antworten auf meine Fragen selbst gefunden. War gar nicht so einfach in diesem Wust an Information... Beitrag "Re: Labornetzgerät - Fragen zum Schaltplan" Beitrag "Re: Labornetzgerät - Fragen zum Schaltplan"
Hallo, ArnoR schrieb: > Im Anhang die (Prinzip-) Schaltung dazu. Dimensioniert für 0-30V, 0-1A. Kann es sein, das bei dem unteren LT1013 die Eingänge vertauscht sind? rhf
Roland F. schrieb: > Kann es sein, das bei dem unteren LT1013 die Eingänge vertauscht sind? > > rhf Nun, wenn der Strom ansteigt wird die Spannung am Eingang negativer - damit macht der LT jedenfalls am Ausgang das was er soll. Daher sage ich mal: Ist so richtig.
Roland F. schrieb: > Kann es sein, das bei dem unteren LT1013 die Eingänge vertauscht sind? Warum sollte da was vertauscht sein? Die Schaltung macht was sie soll. Der Stromregler bekommt vom Poti links eine positive Sollspannung (z.B. +220mV) und von rechts die Spannung über dem Shunt. Der OPV sieht über die beiden 10k-Widerstände die "Mitte" dieser Spannungen (+Eingang) und vergleicht die mit Massepotential (am -Eingang). Ist beispielsweise der Ausgangsstrom =0, dann liegt am +Eingang eine Spannung von +110mV, der Ausgang geht an den positiven Anschlag, die Diode sperrt. Mit steigendem Ausgangsstrom ergibt sich eine negative Spannung über dem Shunt. Steigt der Strom auf etwas über 1A an, dann liegt am Shunt eine Spannung von etwas negativer als -220mV, die resultierende Spannung am +Eingang des OPV wird negativ, der OPV-Ausgang geht ins negative, die Diode leitet und zieht den Ausgang des Spannungsregel-OPV mit runter, was zur Absenkung der Ausgangsspannung bzw. des Ausgangsstromes führt. Das ist genau die gewünschte Funktion.
Was spricht eigentlich dagegen, statt der Ausgangsstufe mit dem Treibertransistor gleich zwei Darlington wie z.B. TIP142 an den OPV anzuschließen? Hat die Schaltungsvariante hier einen bestimmten Grund? Könnte man sich so nicht noch ein paar Bauteile sparen?
Ste N. schrieb: > Was spricht eigentlich dagegen, statt der Ausgangsstufe mit dem > Treibertransistor gleich zwei Darlington wie z.B. TIP142 an den OPV > anzuschließen? Hat die Schaltungsvariante hier einen bestimmten Grund? > Könnte man sich so nicht noch ein paar Bauteile sparen? a) Darlingtons sind langsamer, eine GBW ist nichtmal angegeben b) TIP142 (RthJC 1K/W) lassen sich schlechter kühlen als MJL3281 (RthJC 0.65K/W), man braucht gössere Kühlkörper c) der SOA Bereich eines TIP142 (50V/1.5A) ist kleiner als eines MJL3281 (50V 3.2A) d) die Stromverteilung bei parallel geschalteten Darlingtons ist schlechter, man braucht grössere Emitterwiderstände. e) c erhöht die Ausgangsimpedanz der Schaltung f) a erfordert langsamere Regelung damit es ncht schwing. g) TIP142 verstärkt unlinearer über den Strom, das bringt bei Audio mehr Klirrfaktor im Labornetzteil braucht er eine breiter stabil ausgelegte Regelung, der Transistor ist halt als Schlattransistor gedacht damals als es noch keine guten MOSFETs gab während der MJL3281 als Linearverstärker ausgelegt ist. Also: Es gibt viele Gründe.
Hallo, ArnoR schrieb: > Mit steigendem Ausgangsstrom ergibt sich eine negative Spannung über dem > Shunt. Jetzt ist alles klar, ich habe immer eine positiven Spannung am Shunt "gesehen". Aber sie ist ja negativ und damit ist die Schaltung natürlich richtig. Vielen Dank für die Antwort und die ausführliche Erklärung. rhf
ArnoR schrieb: > Was sollen denn diese ganzen gequälten Kunstschaltungen? Man kann auch > mit nur 2 OPV ein Labornetzteil bauen, bei dem Spannungsregler und > Stromregler auf Masse bezogene Referenzen haben und sich beide Größen > linear mit Poti oder einer Steuerspannung einstellen lassen. Ich hab mir eure Vorschläge noch mal durch den Kopf gehen lassen und bin zu dem Schluß gekommen... recht habt ihr. Ich hab mir jetzt eine Testplatine mit folgender Schaltung aufgebaut. Ausgangspunkt war ein Projekt von Paul's DIY electronics blog. http://www.paulvdiyblogs.net/2017/07/my-new-power-supply.html Ich hab dann pö a pö einige Sachen von ArnoR übernommen und ich denke, ich kann ganz zufrieden sein ;) GND der Regelung ist nun wieder auf den + der Ausgangsspannung des Netzteils bezogen. Somit wird die Sache leichter skalierbar. Ich hab auch schon einige Messergebnisse und mache mal hier weiter. Beitrag "Optimierung Labornetzteil Schaltplan 30V/3A" In diesem Thread ging es ja hauptsächlich um das BG-Netzteil. Eventuell hat ja der ein oder andere Experte Lust mal vorbei zu schauen. Ich habe da noch einige Fragen. Gruß, Steffen
W.S. schrieb: > Ich hätte da noch nen kleinen Einwurf: > > ein Gehäuse 17 x 13 x 8cm, was ich bei Ebay entdeckt habe. > Ebay-Artikel Nr. 222835432111 > > Das ist eher ein etwas zierlicheres Gehäuse, wo man schon schauen muß, > wie man die LP und den Trafo dezent reinkriegt. Aber es sieht m.E. > richtig hübsch aus. > > W.S. Hallo W.S., Guck mal hier: Beitrag "Re: Zeigt her eure Kunstwerke (2020)" Gruß und alles Beste an Alle! Gerhard
Für die Netzteilbauer: Mich interessierte kürzlich ob ein Unterschied in der elektrischen Qualität zwischen Hirschmann hergestellten 4mm Sicherheitsbuchsen und den billigen Versionen aus China und vergoldeten Pomona Polklemmen besteht. Ich verwendete als Meßanordnung die Kelvin Vierdrahtmethode um Strom- und Meßzweig voneinander zu trennen. Der Meßstrom betrug 1A vom LNG30/2. Um die Meßanordnung reproduzierbar zu gestalten ging ich sorgfältig vor. Ein Meßdraht wurde am Stecker intern mittels einer axialen Längsbohrung so angelötet daß die Spannung so weit vorne am Stecker wie möglich gemessen wurde und der Laststrom nicht mehr Fehler Spannungsabfall verursachen konnte als unvermeidbar ist. Am hinteren Ende der Buchse brachte ich einen Meßdraht direkt an der Wurzel der herausstehenden Lötfahne an. Der Strom wurde am extremen Ende eingespeist. Buchsen mit Gewinde und Scheiben/Muttern stehen mir im Augenblick zum Vergleich nicht zur Verfügung. Der Spannungsabfall ergab sich also bei 1A Meßstrom wie folgend: 2.4mV - Hirschmann 4.6mV - Chinesische Version 1.7mV - Pomona Polklemme mit Spannungsmeßpunkt an der Klemme Bei 2A Lastsrommuß man bei den Hirschmann Buchsen also mit fast 10mV totalen Spannungsverlust rechnen und doppelt soviel bei den Chinesischen Buchsen. Diesen Spannungsverlust sollte man bei der Beurteilung der Lastreglungsqualität eines LNG berücksichtigen oder Sense Eingänge verwenden um diesen unvermeidlichen Spannungsabfall kompensieren zu können. Die Polklemmen sind ansonsten elektrisch immer noch die günstigste Wahl. Um die weit überstehende Polklemmen beim LNG302 zu vermeiden fiel die Wahl diesesmal auf die heute modischen 4mm Sicherheitsbuchsen, obwohl sie bei 30V noch nicht wirklich viel Sinn haben und elektrisch weniger günstig sind. Fazit: Wer Wert auf minimalen Spannungsabfall an den Anschlüssen legt, sollte das LNG auf externe Sense Eingänge umrüsten. Beim LNG302 habe ich die Sense-Eingänge durch Modifikation der BG LP zumindestens an die hinteren Buchsenenden Lötstellen herausgeführt um wenigstens den Spannungsverlust der internen Verdrahtung kompensieren zu können. Externe Sense Eingänge erschienen mir ansonsten als Overkill für diese LNG Klasse.
Gerhard O. schrieb: > Externe Sense Eingänge erschienen mir ansonsten als Overkill für > diese LNG Klasse. Ich finde generell ist die Notwenigkeit von Sense-Eingängen in dieser LNG-Klasse doch sehr überschaubar. Aber dein Bericht war spannend zu lesen. ;)
Gerhard O. schrieb: > Der Spannungsabfall ergab sich also bei 1A Meßstrom wie folgend: > > 2.4mV - Hirschmann > 4.6mV - Chinesische Version > 1.7mV - Pomona Polklemme mit Spannungsmeßpunkt an der Klemme > > Bei 2A Lastsrommuß man bei den Hirschmann Buchsen also mit fast 10mV > totalen Spannungsverlust rechnen und doppelt soviel bei den Chinesischen > Buchsen. Evtl. Rechenfehler bei Dir? knapp 5 mV bei Hirschmann, (4.8mV) knapp 10mV bei CN. Pomona dann 3,4mV Bei Hin- und Rückweg natürlich das Doppelte. Daher ggfs. Deine 10mV bei Hirschmann ? Nebenbei: Wenn es auf besser als 2mV @ 2A ankommt, nimmt der Profi eh 4-wire Verdrahtung (a.k.a. sensing) In so einem Fall ist dann aber CN gleichauf mit Pomona .-)
Gerhard O. schrieb: > Fazit: Wer Wert auf minimalen Spannungsabfall an den Anschlüssen legt, > sollte das LNG auf externe Sense Eingänge umrüsten. Ich denke mal, daß derartiger Aufwand für all die kleineren LNG, also bis etwa 2..3 Ampere einigermaßen übertrieben ist. Immerhin soll ein LNG ja nur als Versorgung dienen für ein Stück Elektronik, was grad "auf Kiel" liegt. Da ist es durchaus in Ordnung, wenn das LNG bei Belastung auch ein paar Millivolt in die Knie geht. Ebenso finde ich es in Ordnung, wenn die Stromregelung nicht gar zu steil ist, das vermeidet Komplikationen bei nicht ganz ohmschen Lasten am LNG. Ich hatte mal eines, das mit seiner Überstrom-(Foldback)-Erkennung derart zickig war, daß man dort garnichts unter Spannung anschließen konnte, was einen Kondensator am Versorgungseingang hatte. Externe Kelvin-Klemmen sehe ich erst bei spezielleren Netzteilen als sinnvoll an. Etwa sowas wie 13.8V/25A oder so ähnlich. W.S.
W.S. schrieb: > Ich denke mal, daß derartiger Aufwand für all die kleineren LNG, also > bis etwa 2..3 Ampere einigermaßen übertrieben ist. Würde ich so nicht sagen, es kommt auf die geforderte Genauigkeit an. Ich hab ein B2962A LNG von Keithley (3A Continuous) und bin um die Sense-Anschlüsse nicht traurig. Aber richtig, das ist natürlich eine ganz andere Klasse als die hier besprochenen LNGs, bei diesen ist IMO so ein Sense-Anschluss auch nicht zwingend erforderlich.
Hallo Corona Mitleidender;-) Andrew T. schrieb: > Gerhard O. schrieb: >> Der Spannungsabfall ergab sich also bei 1A Meßstrom wie folgend: >> >> 2.4mV - Hirschmann >> 4.6mV - Chinesische Version >> 1.7mV - Pomona Polklemme mit Spannungsmeßpunkt an der Klemme >> >> Bei 2A Lastsrommuß man bei den Hirschmann Buchsen also mit fast 10mV >> totalen Spannungsverlust rechnen und doppelt soviel bei den Chinesischen >> Buchsen. > > Evtl. Rechenfehler bei Dir? > > knapp 5 mV bei Hirschmann, (4.8mV) > > knapp 10mV bei CN. > > Pomona dann 3,4mV Die angegebenen Spannungsabfälle im Totalen waren für 2A Laststrom und LNG302 quotiert. Also doch knapp 10mV bei den Hirschmann Buchsen. > > Bei Hin- und Rückweg natürlich das Doppelte. > Daher ggfs. Deine 10mV bei Hirschmann ? > > Nebenbei: > Wenn es auf besser als 2mV @ 2A ankommt, > nimmt der Profi eh 4-wire Verdrahtung (a.k.a. sensing) > > In so einem Fall ist dann aber CN gleichauf mit Pomona .-) Beim LNG302 sind externe Sense Anschlüsse aus Platzgründen nicht so tolle. Aber ich kann damit leben. Wollte nur wissen woran man mit diesen Buchsen ist. Bei den Pomona Polklemmen könnte man auf der Drehbank von hinten ein Loch bohren und erst vorne isoliert einen Draht intern anlöten, dann hat man vorne eine Referenz Zone ohne Spannungabfall und aus der Polklemme wird ein Kelvin Typ. Aber ist ja alles Mega Overkill;-) Meist kommt es ja nicht darauf an. Hohe Spannungskonstanz braucht man in der Praxis oft auch nur bei kleineren Strömen. Bei 100mA ist dann der Spannungsabfall unter 1mV. Wie gesagt verleitete mich nur mein Wissensdurst zu diesen Experiment. Im Kontext des Banggood Designs sind durch die Qualität des Designs und vom Layout her ohnehin klare Grenzen gesetzt. Im Augenblick heißt es mit dem neuen NT Erfahrungen zu sammeln. Grüße, Gerhard Nachtrag: Eventuell könnte ich Sense Eingänge hinten an der Rückplatte anbringen...
W.S. schrieb: > Gerhard O. schrieb: >> Fazit: Wer Wert auf minimalen Spannungsabfall an den Anschlüssen legt, >> sollte das LNG auf externe Sense Eingänge umrüsten. > > Ich denke mal, daß derartiger Aufwand für all die kleineren LNG, also > bis etwa 2..3 Ampere einigermaßen übertrieben ist. > > Immerhin soll ein LNG ja nur als Versorgung dienen für ein Stück > Elektronik, was grad "auf Kiel" liegt. Da ist es durchaus in Ordnung, > wenn das LNG bei Belastung auch ein paar Millivolt in die Knie geht. > > Ebenso finde ich es in Ordnung, wenn die Stromregelung nicht gar zu > steil ist, das vermeidet Komplikationen bei nicht ganz ohmschen Lasten > am LNG. Ich hatte mal eines, das mit seiner > Überstrom-(Foldback)-Erkennung derart zickig war, daß man dort garnichts > unter Spannung anschließen konnte, was einen Kondensator am > Versorgungseingang hatte. > > Externe Kelvin-Klemmen sehe ich erst bei spezielleren Netzteilen als > sinnvoll an. Etwa sowas wie 13.8V/25A oder so ähnlich. > > W.S. Ja, sehe ich auch aus einer ähnlichen Perspektive. Man muß nicht immer alles auf die Spitze treiben. Beim LNG302 genügt mir vorerst Kelvin Sensing bei den Buchsenanschlußpunkten. ...
M. K. schrieb: > W.S. schrieb: >> Ich denke mal, daß derartiger Aufwand für all die kleineren LNG, also >> bis etwa 2..3 Ampere einigermaßen übertrieben ist. > > Würde ich so nicht sagen, es kommt auf die geforderte Genauigkeit an. > Ich hab ein B2962A LNG von Keithley (3A Continuous) und bin um die > Sense-Anschlüsse nicht traurig. Aber richtig, das ist natürlich eine > ganz andere Klasse als die hier besprochenen LNGs, bei diesen ist IMO so > ein Sense-Anschluss auch nicht zwingend erforderlich. Ich kenne zwar dieses Model nicht, aber stelle mir vor ein Edelklassengerät a la HP zu sein. Eigentlich brauchte ich bis jetzt in meiner bisherigen Praxis noch nie lokale Spannungsausreglung. Meistens genügte mir meine "einstellbare" Batterie;-) Ich baute mir nur vor vier Jahrzehnten in der Firma eine präzise MV Spannungsquelle als Thermoelementersatz und die stattete ich mit Kelvinanschlüssen aus. Aber da ging es mir um uV an Zuverläßigkeit der Spannungsgenauigkeit. Baute mir da auch Kelvin Alligatorklemmen wo jedes Maulstück voneinander isoliert war.
M. K. schrieb: > Gerhard O. schrieb: >> Externe Sense Eingänge erschienen mir ansonsten als Overkill für >> diese LNG Klasse. > > Ich finde generell ist die Notwenigkeit von Sense-Eingängen in dieser > LNG-Klasse doch sehr überschaubar. > Aber dein Bericht war spannend zu lesen. ;) Danke;-)
Ich habe da ein kleines Problem... Beim LNG302 verwende ich einen kleinen CPU Kühler aus der Bucht. Das funktioniert auch so wie gewollt thermisch sehr befriedigend. Mich stört aber, daß der Lüfter in der Originalkonfiguration die Aussenluft von hinten an der Rückplatte ansaugt und innen durch die Kühlrippen forciert und durch die Seitenschalousien auf beiden Seiten abgibt. Mir wäre es aber lieber die Luft an den Seitenschalousien des Gehäuses anzusaugen und durch die Kühlrippen zu ziehen und nach hinten mit dem Lüfter abzuführen um auch die erwärmenden Innenteile wie den Trafo und Gleichrichter, Siebelko zu kühlen, anstatt erwärmte Luft durch das Gehäuse zu jagen. Naja, dachte ich, das ist alles kein Problem, ich werde den Lüfter einfach verkehrt herum einbauen. Problem gelöst. Wie gedacht, so getan. Große Überraschung: der Lüfter saugt immer noch an. Also weit gefehlt! Wenn der Lüfter aber abmontiert wird, dann stimmt die umgekehrte Luftrichtung wieder. Da ist guter Rat teuer. Ich versuchte es dann mit einem total anderen, stärkeren Lüfter, und wieder die gleiche Bescherung. Das flache interne Mittelteil des Kühlkörpers, nur 15mm vom Lüfterrotorblättern entfernt, mit der Aussparung für den Original Lüfter scheint also die Luftdynamik des Lüfters sehr zu stören. Sobald ich den Lüfter langsam vom Kühlkörper entferne, dreht sich die Luftströmungsrichtumg plötzlich um und beide Lüfter blasen für sich selber schön wie sie sollen in die vorgeschriebene Richtung. Das Experiment ging also offensichtlich gründlich in die Hose. Es sieht also tatsächlich so aus als ob die Entwickler genau wußten was sie taten und der CPU Kühlkörper das Resultat ernster Ingenieurarbeit mit engen Rahmenbedingungen ist und auf frevelnde Designveränderungen mit schmähvollem Verhalten reagiert. Ob gleich dieser respektlosen Mockierung ist nun Nachdenken vonnöten... Bei maximaler Verlustleistung ist die Kühlkörperablufttemperatur übrigens um 36 Grad. Kühlkörpertemperatur ist dann 46 Grad (bei 40W). Die Frage ist nun, kann man durch irgendwelche sinnreiche aerodynamische Trickerie den Lüfter richtig zu motivieren Luft in die ihm vorgeschriebene Richtung zu fördern? Mit Lüfteraerodynamik kenne ich mich leider nicht wirklich aus. Ist euch so etwas in anderen Anwendungen auch schon mal passiert?
Gerhard O. schrieb: > Ich kenne zwar dieses Model nicht, aber stelle mir vor ein > Edelklassengerät a la HP zu sein. Ist es und auch recht teuer (fast 5-stellig vorm Komma). Ich brauche es nur alle zwei Jahre als Stromquelle zur Überprüfung einer Messeinrichtung von 0.1 uA bis 100 mA, sonst hätte ich das Teil wohl auch nicht. In ~99,9% aller Fälle brauch ich ein LNG auch "nur" als: Gerhard O. schrieb: > "einstellbare" > Batterie ;)
Gerhard O. schrieb: > Ob gleich dieser respektlosen > Mockierung ist nun Nachdenken vonnöten... Hallo Gerhard, versuche es mal statt mit einem BLDC Motor betriebenen Lüfter mit einem Asynchronmotor anzublasen. Wenn Du a bisserl länger nach Lüftern suchst, wirst Du einen BLDC Lüfter finden , der das von Dir beschriebenen Verhalten nicht zeigt. Ursache: wird der interne Aufbau (Drehrichtungs/Winkel-Erkennung über Wicklungsinduktion oder (teuerer) Sensor) sein.
Gerhard O. schrieb: > Die Frage ist nun, kann man durch irgendwelche sinnreiche aerodynamische > Trickerie den Lüfter richtig zu motivieren Luft in die ihm > vorgeschriebene Richtung zu fördern? Ach - Aerodynamik ist ein hakeliges Thema. Ich würde davon lieber Abstand nehmen. Und ich würde als Rückseite des Gerätes ein passend gefrästes Stück Rippenkühlkörper nehmen, den Lüfter direkt auf dessen Innenseite montieren und außen eine Prallplatte über das Lüfter-Loch setzen (zum einen um nicht mit den Fingern in den Lüfter zu kommen, zum anderen um den Luftstrom entlang der Rippen zu lenken) und den Leistungstransistor innen auf diese "Rückwand" montieren. Ein paar Zentimeter an Kabel zum Transistor ist leichter zu machen als eine ausgeklügelte Luftstrom-Führung im Gehäuse. W.S.
Ein CPU-Lüfter ist nicht dafür konzipiert, Druck aufzubauen. Den braucht es aber, um Luft durch das Gehäuse zu treiben. Kommt etwas Gegendruck, kehren sich die Strömungsverhältnisse um. Hinkender Vergleich: Hält man bei einem Staubsauger den Ansaugschlauch zu, müsste die Motordrehzahl in die Knie gehen, weil die Last stark ansteigt. Stattdessen erhöht sich die Drehzahl, weil keine Luft mehr bewegt wird und der Motor Richtung Leerlauf agiert. Anders z.B. bei einem Roots Gebläse: Das verhält sich eher wie ein Kompressor und fördert konstant Luft bei jedem Gegendruck.
Moin, Vielen Dank für Eure Gedanken und Vorschläge. Muß leider weitere Beschäftigung damit wegen anstrengenden Arbeitstag auf heute Abend verschieben. Bin zur Zeit furchtbar eingespannt. Schönen Tag noch, Gerhard
Bernd K. schrieb: > Hinkender Vergleich: > Hält man bei einem Staubsauger den Ansaugschlauch zu, müsste die > Motordrehzahl in die Knie gehen, weil die Last stark ansteigt. Ja. er hinkt. Die Denke dahinter ist nämlich falsch. Die Last fällt stark ab, wenn man ihn zuhält. Eben weil Last = verrichtete Arbeit pro Zeit ist. Und je weiniger Luft der Staubsauger tatsächlich transportiert, desto weniger Last ist das. Vollast heißt für den Staubsauger, wenn man ihn ohne Bürste und Stiel am Schlauch einfach so in die Luft hält. W.S.
Bernd K. schrieb: > Ein CPU-Lüfter ist nicht dafür konzipiert, Druck aufzubauen. Den braucht > es aber, um Luft durch das Gehäuse zu treiben. Kommt etwas Gegendruck, > kehren sich die Strömungsverhältnisse um. Hast du etwas verwechselt? Ein CPU Lüfter muss schon einen gewissen Druck aufbauen können um die Luft durch die Kühlrippen zu drücken. Reine PC Gehäuselüfter haben wenig Druckaufbau damit sie leise arbeiten. Es kommt immer darauf wie leicht bzw. schwer hat es der Lüfter die benötigte Luft anzusaugen und welchen Gegendruck erwartet ihn auf der Ausblasseite. Ein PC Gehäuselüfter kann in der Regel frei ansaugen und frei ausblasen. Ein CPU Lüfter kann in der Regel frei ansaugen und muss das mit gewissen Druck ausblasen. Für Gerhard befürchte ich das der passende Lüfter am Ende lauter ist. Vielleicht kann man das gesamte Konzept ändern. Die Öffnungen seitlich vergrößern, weniger Luftwiderstand, optimal so groß wie der Lüfter mit Fingerschutz davor. Das an beiden Seiten mit leisen Gehäuselüfter. Einer saugt ein der andere bläst raus. Je nachdem wo es kühler bzw. wärmer sein darf. Die Luft vom angesprochenen Kühlkörper wird dabei auch mit rausbefördert. Die Drehzahlen der Lüfter kann man steuern, wir sind schließlich im µC Forum. :-)
Wieder vielen Dank für Eure konstruktiven Vorschläge. Der Vorschlag mit seitlichen Lüfter ist zwar verlockend, aber wegen der Gehäusegröße und aktuellen Aufbau im Augenblick nicht machbar. Vielleicht werde ich etwas in der Richtung beim zweiten Gerät unternehmen. Der Vorschlag von WS ist auch erfolgversprechend, aber wegen der Fräserei doch mit viel Arbeit verbunden. Funktionieren tut alles so wie es ist. Bei Vollast ist die Gehäuseabluft um 33-36 Grad. Kühlkörper um 45. Der Trafo erhitzt sich bei einstündiger Vollast auf der Wickeloberfläche auf 58 Grad. Obwohl alles gut funktioniert bin ich mit dem ganzen Design baumäßig doch nicht übermäßig glücklich. Das kleine Gehäuse zwingt leider zu allen möglichen Kompromissen. Die Prämise ein kleines LNG nur mit Bauteilen aus der Bucht zu bauen, war zwar verlockend, aber ist halt doch keine Ideallösung. So viel Nachdenken beim Bau mußte ich schon lange nicht mehr;-) An und für sich funktioniert die modifizierte BG Kit LP recht ordentlich. Das Last Ein- und Ausschwingverhalten ist sehr manierlich. Wegen der Notwendigkeit eine höhere Betriebsspannung verwenden zu müssen als für einen TL081 zulässig wäre, wechselte ich den Spannungs TL081 gegen einen edlen OPA604 aus, der aber eigentlich dafür wiederrum viel zu schade ist, aber wenigsten 48V aushält um 0-30V Ausgangsspannung möglich zu machen. Trotz Kelvin Spannungsmessung auf der LP zur Frontplatte sackt die Spannung bei Vollast (2A) um 4mV ab. Das muß ich erst untersuchen. An mangelndem Verstärkungsfaktor des OPA604 kann es eigentlich nicht liegen. Die Moral von der Geschicht ist, daß LNG mit schwimmendem Regler doch viele elektrische Vorteile haben. Das wiegt die Notwendigkeit einer Hilfswicklung vielfach auf. Der Versorgungs Headroom ist beim BG Design bezüglich Versorgungsspannung sehr ungünstig. Der Längstransistor Darlington braucht rund 1.5V, beim OPV Ausgang ist unter 3-4V Abstand von Vcc Schluß, dann kommt bei Vollast der Spannungsabfall am Strommeßwiderstand dazu. Kurz und gut, bei 30V sind mindestens 6-7V Vcc Headroom notwendig. 40V+ und -5V sind da für die Versorgung des OPA604 kein Luxus. Bei der schwimmenden Regerelektronik hat man keine dieser unbequemen Probleme und man kann mit viel kleineren OPV Versorgungsspannungen auskommen. Leider bin ich zur Zeit in der Firma mit Projektarbeit so eingespannt, daß ich deswegen oft wenig Motivation zum weitermachen habe. I will be back. Gruß, Gerhard
Kleiner Zwischenbericht: Ich bestellte mir vor einigen Wochen einige der LCD Anzeigen mit grauem Rahmen von AliExpress. Kamen vor zwei Wochen an. Beim Ausprobieren fiel mir sofort auf, daß sämtliche Anzeigen keine Stromanzeige hatten. Also, die untere Hälfte war komplett tot. Beim Inspizieren fiel mir auf, daß jemand bei sämtlichen Instrumenten den Unterteil des Strommess IC abgeschmirgelt hatten. Der Die war also sichtbar. Normalerweise ist da schützendes Epoxidharz darüber. Ich verfasste einen Beanstandungsbericht an AliExpress und innerhalb von drei Tagen wurde mir die Kaufsumme ohne irgendwelche weitere Rückfragen zurückerstattet. Man kann sich also nicht beklagen. Zurückschicken mußte ich die Ware auch nicht. Jedenfalls habe ich die gewünschten grauen Rahmengehäuse. Schwarz gefällt mir beim LNG302 weniger. In der Zwischenzeit machte ich ein paar thermische Messungen mit dem Datenlogger unter Höchstbelastung ( fast maximale Verlustleistung bei 1V und 2A) und zeichnete das Kühlerverhalten auf. Umter 10W läuft der Lüfter zyklisch (45/36) und darüber im Dauerbetrieb. Bei Maximalverlustleistung steigt die Temperatur des Kühlkörpers von 18 Grad auf ca. 49 Grad und hält. Da dürtfte es zulässig sein, das Netzgerät bis zu einer Umgebungstemperatur von 35-40 Grad zu betreiben. Allerdings würde dann die Abschaltung bei über 70 Grad Kühlkörpertemperatur sowieso zuschlagen. Ich mußte auch bemerken, daß die Gehäuseoberfläche bei Vollast leicht vibriert. Kann man mit den Fingerspitzen aehr schön fühlen. Ein RK Trafo wäre deswegen hinsichtlich etwas günstiger. Die Primärwicklung des Trafo erhitzt sich bei 30V und 2A DC Ausgangstrom auf knapp 50 Grad. Ist also trotz der kleinen Trafogröße noch im zulässigen Bereich. Ich habe in die Wicklung noch einen 70 Grad Thermoschalter eingebaut. Die Erwärmungsdrift der Ausgangsspannung ist mit <5mV bei Kaltstart noch etwas größer als damals vor ein paar Jahren. Das muß ich erst ergründen. Ist aber für die meisten Zwecke allerdings belanglos. 0.2A auf 2A periodischer Lastsprung verursacht 50mV Transienten und regelt für 50% innerhalb von 50us aus. Mit Kikusui PLZ-150 elektronische Last und FG. Breitbandrauschen und Brummen(10Hz-10Mhz), mit HP3400/400A im geschlossenen Gehäuse an den Ausgangsbuchsen ist unter 500uV. Mit einem HP34401A zeigt sich ein langsames +/- 10uV Herumspringen. Das ist aber auch beim HPE3611 und beim LNG30/2 allerings um die Hälfte weniger der Fall. Komischerweise hat das alte FS12/73 die beste Kurzzeitstabilität. Beim FS Netzteil is die Spannung auf ein paar uV stabil. Also 10fach besser. Da steckt anstatt des 741er ein TL271C drin. Trotz Kelvin Spannungsmessung sind an den Lötstellen hinten an den Buchsen <5mV Spannungsabfall zu beobachten. Kann ich mir noch nicht erklären. Ich habe die VREF auf 7.5V reduzieren müssen weil ich bei Vollast nicht genug Headroom wegen dem 1V Spannungsabfall am Strommesswiderstand hatte der die 12V Betriebsspannung auf knapp unter 11V reduzierte. Demzufolge mußte ich den Ausgangsspannungsteiler von 3:1 auf 4:1 modifizieren. Beim U2 stelle ich ein paar hundert uV Spannungsdifferenz zwischen In- und In+ zwischen Leerlauf und Vollast fest. Jedenfalls möchte ich mich noch damit befassen. Vorne an den Buchsen ist der meßbare Spannungsabfall zwischen Leerlauf und 2A 9mV. So, das wärs zum WE Anfang Gruß, Gerhard
Im Anhang sind einige Aufzeichnungen. Das erste zeigt die Einschaltdrift über 40 Minuten. Nicht zu schlecht, aber ich bin trotzdem damit noch nicht ganz zufrieden. Nachtrag: Ich habe jetzt den U1A TL081 gegen einen OP07C ausgewechselt und nun ist die Stabilität viel besser. Messwerte folgen sobald ich die neue Messreihe fertig habe. Die Eigenschaften des BG TL081 sind nicht so gut... Die beiden anderen Anhänge zeigt das Temperaturverhalten des Kühlkörpers bei 10W und Maximalverlustleistung. Bei unter 10W läuft der Lüfter zyklisch. Darüber dauernd. Der Lüfter wird durch einen 40 Grad Bi-Metall Schalter betätigt. Als Instrumente dienen ein HP34401A und Fluke TK80 Thermometer. Aufzeichnungen via IEEE-488 Bus.
Ich habe jetzt den Drift Plot mit den Daten vom OP07C erweitert. Der einzige Unterschied zwischen den Messreihen ist der Ersatz des U1 TL081 gegen einen OP07C aus der Bastelkiste. Wie man sieht ist die Einschaltdrift des OP07C im Vergleich zum TL081 vernachlässigbar. Es wurde die LNG302 Ausgangsspannung gemessen. Logging Intervall ist übrigens 10s. Ich werde fairerweise versuchen einen TL081 mit bekannten Stammbaum zu finden um zu sehen ob die Drift Typ abhängig ist oder das Resultat von schlechter chinesische Qualität oder Ausschussware. Der besagte TL081 stammt vom Banggood NT Kit. Dem Datenblatt nach kann ein normaler TL081 aus westlicher Produktion nicht so schlecht sein. Muss allerdings erst danach suchen.
Da hast du dir aber ordentlich Mühe gegeben, Respekt Gerhard.
M. K. schrieb: > Da hast du dir aber ordentlich Mühe gegeben, Respekt Gerhard. Danke! Zeit für heute Schluss zu machen... Ich musste allerdings dem LNG302 heute noch einen Zahn ziehen. Das ließ sich nicht vermeiden. Ich war nämlich etwas verwundert warum alle meine anderen Netzteile Brummspannungen unter der Messgrenze vom HP3400A/400A hatten. Auch war da eine gewisse Instabilität im Bereich von +/- 20uV messbar die meine anderen Netzteile nicht demonstrierten. Das LNG302 hatte ohne Belastung aber schon an die 600-700uV und war noch durch keine Maßnahmen in irgendeiner Weise zu beeindrucken. Bei Belastung ging der Brumm interessanterweise auf etwas unter 500uV zurück. Untersuchung der Referenz ergab keine Probleme. Also Beschwören half nichts. Da musste größeres Kaliber aufgefahren werden;-) Dann klingelte es lautstark und der Groschen fiel;-) Ich erinnerte mich nämlich wieder, dass die -5V Hilfsspannung immer schon etwas Netz-Ripple hatte. Der Spannungs-OPV hat aber dort ein Nullungs-Poti eingebaut welches über die -5V Versorgung und 270KOhm den Bezugspunkt erhält. Und durch diesen Umweg fand der 120 Hz Ripple den Weg in die OPV Vorstufe. So einfach war die Erklärung. Man muss sich mal das Schaltbild des OPA604 ansehen um das zu erkennen. Ich überbrückte den 47uF mit einem 220uF Elko und der Brumm ging sofort auf unter 100uV zurück. Dann lötete ich das Poti aus und aller Spuk war schlagartig weg. Jetzt ist der Brumm nicht mehr mit dem HP400A Voltmeter messbar. Auch beruhigte sich obendrein die HP34401A Anzeige. Die Unstetigkeit zwischen den Messzyklen ist nun ähnlich wie bei allen anderen Netzteilen im einzelnen uV Bereich. Ohne das Poti ist zur Zeit die Minimalspannung um die 6mV. Vorher konnte ich es richtig nullen. Aber damit könnte man leben. Oder ich lasse mir noch etwas einfallen. Man könnte auch die -5V durch einen Spannungsregler IC stabilisieren. Aber ich glaube es ist gar nicht notwendig. Ist vielleicht schon Overkill. Der Ripple im CC Modus ist übrigens niedriger als beim HP E3611. Durch diese Maßnahme verbesserte sich unerwarteter Weise auch der Stabilisierungsfaktor. Jetzt ist zwischen Leerlauf und Vollast nur noch 1mV Unterschied an den Sense Leitungen festzustellen. Vorne an den Sicherheitsbuchsen fallen natürlich trotzdem noch zusammen 8mV ab wie ich schon früher ermittelt hatte. Leider habe ich im Augenblick keinen fabrikneuen TL081 zuhause. Massenhaft TL082 und andere edle OPVs. So kann ich den China TL081 noch nicht seines Vergehens überführen. Bei der nächsten DK Bestellung hole ich es aber nach. Der LF356 hatte übrigens eine ziemlich bemerkenswerte Einschaltdrift als Referenz. Der TL071 funktionierte auch recht gut. Es sieht also so aus als ob aus dem BG KIT doch noch ein ordentliches Netzteil werden wird. Der OPA604 benimmt sich dynamisch sehr ordentlich. Bei Lastsprüngen ist innerhalb von 100us Ruhe; 50us auf die 50% Werte wie von HP normalerweise gemessen. Es gibt keinerlei gedämpfte Schwingungen. Ihr werdet es ja später sehen. An sich wäre es langfristig besser eine neue LP zu entwerfen um die ganzen Modifizierungen zu integrieren. Allerdings finde ich, dass das schwimmende Konzept der Reglung doch in vieler Weise günstiger wäre. Die Extra Trafowicklung ist nicht das Ende der Welt. Die ganzen Klimmzüge die man treffen musste um 30V ohne Risiko zu erreichen wäre einer besseren Sache Wert gewesen. Unter 24V ist es natürlich OK. Der OPA604 tut mir fast leid so eine anspruchslose Aufgabe erfüllen zu müssen. Der wurde für noblere Anwendungen gezüchtet. Aber es hilft nichts; bei 30V brauche ich einfach den Headroom. Aber ich wollte halt sehen wie gut man mit dem BG Kit ein einfaches, aber gut funktionierendes Netzteil konstruieren kann. Ich werde in den nächsten paar Tagen hier noch einige Messwerte veröffentlichen und eine Zusammenfassung der Änderungen so wie sie beim LNG302 notwendig waren sobald ich der Meinung bin alle Arbeit wäre getan;-) Prinzipiell ist die augenblickliche Version des LNG302 in fast jeder Beziehung mit dem E3611A vergleichbar und dürfte die meisten Leute zufrieden stellen. Mit nur 10uF am Ausgang ist auch der Entladestrom des Ausgangselko relativ bescheiden. Schwingstabilität möchte ich auch noch etwas erforschen. Bis jetzt konnte ich es nicht zum schwingen bringen es sei denn man vergrößert C6, 100pF. Der OPA604 benimmt sich sonst sehr gutmütig. Man könnte ja bei Gelegenheit die schon vorhandenen LTSpice Modelle der BG Schaltung auf den neuesten Stand bringen um die Stabilitätskriterien auf diese Weise zu ergründen.
Hallo Gerhard. Mich stören die getrennten Trafowicklungen der Hilfsspannungen beim schwimmenden Regler auch. Deshalb arbeite ich derzeit daran ohne sie auszukommen. Dazu benutze ich für jede der Spannungen eine Greinacher-Vollwellenschaltung. Die Eine als Verdoppler, die Andere als Inverter. Ihr Bezugspunkt ist die positive Ausgangsspannung. Als Quelle dient die Wicklung der Hauptspannung, somit entfallen die Hilfswicklungen bzw. der Hilfstrafo. In der Simulation funktioniert es schon ganz gut. Bin gerade dabei einen realen Prototypen aufzubauen. Die Schaltung im Bild zeigt das Prinzip. Die aktuelle Schaltung ist einen Schritt weiter und vermeidet Probleme der Prinzipschaltung. Ist aber weder ausgereift noch gründlich geprüft. Zu sehen ist die Ausgangsspannung +Ua (grün). Die positive Hilfsspannung +Aux (rot) und die negative Hilfsspannung -Aux (blau). Gruss. Tom
Sorry, da war noch ein Fehler im Schaltbild. Der Lastwiderstand der positiven Hilfsspannung R4 war an -Ua angeschlossen, jetzt ist er auch an +Ua.
Hallo Tom, Da bist Du mir schon zuvorgekommen. Ich hatte mir auch so etwas in dieser Richting überlegt. Hast Du vor das bald aufzubauen? Das dürfte auf jeden Fall funktionieren. Es wäre gut damit Erfahrungen zu sammeln. Jedenfalls freue ich mich über die Resonanz. Bei mir ist es nun Mitte der Geisterstunde und ab ins Bett für mich;-) Gruß, Gerhard
TomA schrieb: > Mich stören die getrennten Trafowicklungen der Hilfsspannungen beim > schwimmenden Regler auch. Deshalb arbeite ich derzeit daran ohne sie > auszukommen. Das funktioniert aus Prinzip nicht wirklich - es sei denn, du arbeitest mit hohen Hilfsspannungen und OpV's, die das vertragen und du darfst dich mit den Spannungs-Aufstockungen nicht auf den Ausgang beziehen, sondern auf den Fußpunkt des Haupt-Traktes. Das ist eben sowas Ähnliches wie Radio Eriwan (im Prinzip ja, aber...). Das Prinzip, weswegen es nicht wirklich funktioniert ist, daß du bedingt durch die diversen Koppel-Kondensatoren (über die ja dein Betriebsstrom fließt) immer einen deftigen Einfluß auf den Ausgang des LNG hast. Das Prinzip mit dem U/I-Regler schwimmend auf der Ausgangsspannung bedingt eben eine zweite Wicklung auf dem Trafo, die dann nur ein paar pF gegenüber der Hauptwicklung hat. W.S.
Hallo W.S. Das Problem sehe ich so nicht. Die Gleichrichter laufen alle Frequenzsynchron auf 100Hz. Über die Bauteile der Steuerelektronik sind die Spannungen auch bei getrennten Wicklungen miteinander gekoppelt. Hatte für ein kleines Experimentiernetzteil (16V/500mA) eine ähnliche Schaltung aufgebaut, wobei es keine Probleme zwischen den Spannungen gab. Dabei war allerdings GND der gemeinsame Bezugspunkt und nicht +Ua. Von dieser Schaltung stammen auch die Bilder der Simulation. Habe diese Art Hilfsspannungen dann aber aus anderen Gründen wieder verworfen (geschalteter Vorregler aus Chinamodul mit folgendem LM317). Was tatsächlich sein wird zeigt eine aufgebaute Schaltung - Versuch macht kluch! Berichte wenn das Netzteil aufgebaut ist. Allerdings zeige ich keine Details dazu, da es sich um ein anderes Netzteil als die hier Besprochenen handelt. Habe ein altes, durchgebranntes Netzteil, fürs Grobe ausgegraben. Es hat nur 18Volt bei 5Ampere und diente der Versorgung von Maschinen (Minidrill, Tischkreissäge, ..), konnte auch 12V-Bleiakkus laden. Gehäuse, Trafo, Analoganzeigen und Leistungsteil sind noch in Ordnung, nur die Steuerplatine mit LM723 hat sich verabschiedet. Kann es also gut zum ausprobieren verschiedener Elektroniken benutzen. Gruß. Tom
Gerhard O. schrieb: > Im Anhang sind einige Aufzeichnungen. Das erste zeigt die Einschaltdrift > über 40 Minuten. Nicht zu schlecht, aber ich bin trotzdem damit noch > nicht ganz zufrieden. Hallo Gerhard, ich habe bei meinem LNG (https://www.mikrocontroller.net/attachment/363459/2018-03-31_21.44.07.jpg) ebenfalls die Spannungsdrift überprüft. Zugegeben nicht ganz so sorgfältig wie du, aber die Ergebnisse sind gut reproduzierbar. Im Gegensatz zu deinem Gerät, wo die Ausgangsspannung um 8mV ansteigt, sinkt sie bei meinem LNG: Kalt eingeschaltet: 24,004V t + 2h = 23,999V t + 4h = 23,998V t + 15h = 23,997V Den Test habe ich zwei mal über mehrere Tage mit den gleichen Ergebnissen wiederholt. Messtechnik: das eingebaute Panelmeter. Leider habe ich nichts genaueres. Es geht hier immerhin um 150ppm Abweichung - wenn ich richtig gerechnet habe. Dann habe ich den Test wiederholt, diesmal mit kurzgeschlossenem Ausgang. Die Spannung habe ich nicht verändert: I = 2,4A t0 = 24,004V t + 0,5 h = 23,988V Kurzschluss getrennt t + 1h = 23,994V Kühlkörper heiß 50°C? t + 2h = 23,996V Kühlkörper sehr heiß, Stahlblechgehäuse ziemlich warm Weiterer Kurzschlusstest, 3,3A Uk = 0,25V (Messkabel) t0 = 24,004V t + 0,5h = 23,986V Mit diesem Ergebnissen kann sich das Banggood LNG wahrlich sehen lassen. Selbst wenn ein sündhaft teurer OPA604 für 2,50€ in meinem steckt. Mein Gerät hatte übrigens letzte Woche seinen 2. Geburtstag.
Beitrag #6245762 wurde von einem Moderator gelöscht.
Beitrag #6245897 wurde von einem Moderator gelöscht.
Moin, Habe heute ein paar TL081 von Digikey bekommen und den Einschalttest mit ein paar zusätzlichen OPVs wiederholt. Die Graphik zeigt die aufgezeichnete LNG302 Ausgangsspannung bei rund 10V ohne Last und wurde auf mV Skalierung normalisiert. Der TL081 von Digikey ist dem Banggood geliefertem was Einschaltdrift belangt ziemlich ähnlich. Der TL081 ist also für ein stabiles Netzteil etwas ungünstig. Die "OPxx" Familie ist sichtlich eine eigene Klasse für sich selbst. Das zweite Bild zeigt die erste Beobachtung der CC Stabilität bei 500mA Ausgangsstrom. Wie man sieht besteht eine gewisse Empfindlichkeit auf die Einschaltphasen des Lüfters. Das muss ich erst noch untersuchen und beheben. Den U3 TL081 werde ich zum Vergleich gegen einen OP07 auswechseln. Das dritte Bild zeigt CC Stabilität mit U3=OP07C. Der Lüfter wurde permanent eingeschaltet. Auch hier ist noch etwas Arbeit nötig. Fortsetzung folgt... Gruß, Gerhard
Das vierte Bild zeigt den Stromverlauf normalisiert relativ zum Anfangswert mit über 100facher Auflösung mit der mA Skala auf der rechten Seite. Ich vermute, dass die beobachtete Drift in den ersten Minuten wahrscheinlich hauptsächlich von der Temperaturstabilität des R7 herrührt. Der U3 OPV (OP07C) ist erwiesenermaßen dafür nicht verantwortlich.
Beitrag #6245979 wurde von einem Moderator gelöscht.
Das Bild im Anhang zeigt einen Vergleich der Stromstabilität vom LNG302 und HP E3611A mit Kurzschlussstrommessung bei 500mA im CC-Modus. Die rechte Skala zeigt den normalisierten, expandierten Stromverlauf in höherer Auflösung. Wie man sieht ist das E3611A im CC-Modus auch nicht perfekt. Die beiden unteren Kurven sind der linken Skala zugeordnet und die beiden oberen Kurven der rechten Skala.
Die Stabilität in den Strombereichen dürfte bei höheren Strömen vor allem von der Erwärmung des Shunts kommen. Das ist schon in DMMs nicht so einfach. Im LNG kommt noch dazu dass oft ein relativ großer Strombereich mit einem Widerstand abgedeckt werden soll und damit die Bürden-spannung eher etwas höher ist. Der ähnliche Verlauf könnte ggf. auch ein Problem mit dem DMM sein. Bei kleinen eingestellten Strömen dürfte der OP in der Stromregelung ggf. begrenzend werden, einfach weil die Spannung über den Shunt sehr klein ist, da fallen dann ein paar µV mehr oder weniger schon auf. Ein langsame OP wie der OP07 in der Stromregelung kann die Zeit bis die Stromregelung anspricht deutlich vergrößern. Dem könnte man mit reduzierter Versorgung für den OP entgegen steuern. Schon ein 741 ist i.A. besser als der TL081 bei der Präzision. Die Platine vom BG Bausatz hat hinsichtlich Ripple beim CC mode ein Problem: das Layout koppelt Rippel vom Filtereleko mit ein. Bei bedarf lässt sich das reduzieren.
Wieder sehr interessant zu lesen, Gerhard aber ein Frage habe ich bei deinen Diagrammen schon, insbesondere wenn mehr als zwei Kurven drin sind: Ist deine Farbskala begrenzt? Es fällt mir nämlich ein wenig auf, dass du häufig ähnliche Farben benutzt in einem Diagramm und dann wird das Trennen der Kurve schon etwas, ich sag mal, komplexer. Nimm doch ein paar kontrastreichere Farben, dann wären die Diagramme einfacher lesbar ;) Wie genau sah denn der Prüfaufbau dazu aus? Ich überlege grade mal, mein LNG diesbezüglich auch mal gegegen zu messen. ;)
Habe ich Dich endlich hervorgelockt;-) Lurchi schrieb: > Die Stabilität in den Strombereichen dürfte bei höheren Strömen > vor > allem von der Erwärmung des Shunts kommen. Das ist schon in DMMs nicht > so einfach. Im LNG kommt noch dazu dass oft ein relativ großer > Strombereich mit einem Widerstand abgedeckt werden soll und damit die > Bürden-spannung eher etwas höher ist. Der ähnliche Verlauf könnte ggf. > auch ein Problem mit dem DMM sein. Inwieweit das HP34401A da in die Drift eingeht, müßte man noch untersuchen. Ich könnte den Test mit dem aufgewärmten Kikusui PLZ-150 wiederholen um zu sehen ob das HP34401A mit dazu beiträgt. Obwohl ich das fast nicht annehme. Auch ein Blick ins HP34401A DaBla. wäre vonnöten. > > Bei kleinen eingestellten Strömen dürfte der OP in der Stromregelung > ggf. begrenzend werden, einfach weil die Spannung über den Shunt sehr > klein ist, da fallen dann ein paar µV mehr oder weniger schon auf. Ja. Zur Zeit ist R7 der Originalwert von 0R47. Ich habe vor hinsichtlich des 2A Strombereichs des LNG302 den Wert auf 0R22 Ohm zu erniedrigen und gegen einen DALE Chassis montierbaren Typ auszutauschen und Kelvin andchlüssen. Ist aber schon Overkill weil die beobachteten Drifts sich ja nur im Bereich von einigen hundert uA abspielen. Die beobachtete Drift ist immerhin nur um 0.05%. > Ein > langsame OP wie der OP07 in der Stromregelung kann die Zeit bis die > Stromregelung anspricht deutlich vergrößern. Dem könnte man mit > reduzierter Versorgung für den OP entgegen steuern. Schon ein 741 ist > i.A. besser als der TL081 bei der Präzision. Ja. Die Geschwindigkeit des OP07 habe ich noch gar nicht berücksichtigt weil es mir hier um die Beobachtung der Langzeitstabilität ging und ich OPV Drift hier ausschließen wollte. > > Die Platine vom BG Bausatz hat hinsichtlich Ripple beim CC mode ein > Problem: das Layout koppelt Rippel vom Filtereleko mit ein. Bei bedarf > lässt sich das reduzieren. Dank Dir vor ein paar Jahren habe ich dieses Problem bei der BG LP mit einer Mod gelöst. (Damals hattest Du in diesem Thread dieses Problem und seine Lösung angesprochen.) Ich muß jetzt bald zum Sommerreifen wechseln und andere Botengänge weg und werde mich später wenn es wieder Neuigkeiten gibt, melden. Jedenfalls freue ich mich über Euer Interesse an dem bescheidenen BG LNG302 Projekt. Ich finde vernünftige Optimierungen hier irgendwie nett. Jetzt schon ist das LNG302 ein recht brauchbares Gerät. Auf Wiedersehen!
Moin, M. K. schrieb: > Wieder sehr interessant zu lesen, Gerhard aber ein Frage habe ich > bei > deinen Diagrammen schon, insbesondere wenn mehr als zwei Kurven drin > sind: Ist deine Farbskala begrenzt? Es fällt mir nämlich ein wenig auf, > dass du häufig ähnliche Farben benutzt in einem Diagramm und dann wird > das Trennen der Kurve schon etwas, ich sag mal, komplexer. Nimm doch ein > paar kontrastreichere Farben, dann wären die Diagramme einfacher lesbar > ;) Naja, ich arbeite mit Excel 2003 wo die Farbenauswahl etwas begrenzt ist. Viele Farben haben gegen weißem Hintergrund schlechten Kontrast. Muß mal sehen ob ich da komplette Farbwahl habe. War zu ungeduldig das aufs Forum zu kriegen. Farbenmäßig, was würdest Du da vorschlagen? Irgendwie ist das in Excel gar nicht so leicht. Vielleicht wäre ein nicht-weißer Hintergrund möglicherweise günstiger. > > Wie genau sah denn der Prüfaufbau dazu aus? Ich überlege grade mal, mein > LNG diesbezüglich auch mal gegegen zu messen. ;) Eigentlich nur das IEEE-488 angeschlossene HP34401A im V/A Betrieb. Als PC verwende ich einen Dolch PAC 586-60 mit einer N.I. 488-2 ISA Buskarte und ein 20 Jahre altes selbstgeschriebenes, kompiliertes QB45 Logging Programm. Die geloggten Daten extrahiere ich mit Sneakernet und Floppy um dann alles weitere am modernen PC zu machen. Dieses Programm schrieb ich übrigens vor mehr als 20 Jahren in meiner Firma um einige Meßinstrumente und einen Klimaschrank zu betreiben. Auch eine DAS-8 und DIO Buskarte wurde mit betrieben. Wenn ich etwas zusätzliches brauche, ändere ich einfach das Programm entsprechend und rekompiliere es. Parametrisierung und Konfigurierung ist mit Kommandozeile und Skriptdatei für das Klimaschrank Temperaturprofil. Damals betrieb ich diese Anordnung auf einen gepimpten Compac Portable II mit 386SX Mutterplatine und EGA Monitor Umbau. War eine schöne Zeit damals mit MSDOS und QB45 bzw TurboC/Pascal zu arbeiten. QB45 war für IEEE-488 Projekte recht praktisch. Mit LabVIEW habe ich das noch nicht modernisiert weil mir diese alte Bustechnik und Dolch Kiste Spaß macht und der Dolch ein schöner nostalgischer PC ist und alles fertig zum Gebrauch da ist. Hat ja immerhin Farb LCD und in MSDOS läuft der auch in relativer Hinsicht so achön schnell wie ein moderner PC. Kompilieren geht in 3s. Netzwerkanschluß zu moderner IT vermisse ich allerdings etwas. Deshalb SneakerNet;-) In der Firma verwenden wir einen modernen Klimaschrank und LabVIEW. Funktioniert natürlich auch super und ich kann alles übers Netzwerk fern überwachen. Ja. Heutzutage kann man so viel mehr machen. Aber für den Heimgebrauch ist mein altes Zeug immer noch recht nützlich. Sorry für die Abschweifungen;-) Wie schon gesagt muß ich jetzt für einige Stunden weg um mich um andere Sachen zu kümmern. Heute Abend wird es dann wieder einen Schritt weitergehen. Bin z.Zt. in der Arbeit sehr eingespannt und habe nicht immer Lust dann noch am Abend weiterzumachen. Irgendwo muß man da eine Grenze ziehen und Abwechslung finden.
Habe vergessen zu bemerken, daß U3 mit 12V/-5V betrieben wird. Der U2 OPA604 ist über einen Widerstand und Zenerdiode auf +36 und -5V begrenzt. U1 Referenz OPV kriegt nur +12V. Ist auf 7.5V Ausgangsspannung modifiziert.
Wieder zurück. Ich habe eine Frage an euch IT Gurus;-) Wie könnte man einen alten MSDOS PC zur Kommunikation an Erhernet mit Windows betreiben? Eine ISA Ethernet Karte habe ich vielleicht noch. Gibt es ein Remote Program mit dem man Zugriff von Windows übers Netzwerk haben kann ( vll. Putty?) und z.B. von Putty aus Dateien übertragen oder lokal am MSDOS PC öffnen bzw. übertragen/kopieren kann? Welche praktischen Möglichkeiten gibt es? Ich verwende z.B. Linkmaven um Daten von meiner MSDOS 386SX Laptop Wetterstation auf den Windows PC zu bringen. Das funktioniert mit einem Drucker Crossover Kabel. Auf dem Wetterstation DOS PC starte ich über ein Shell Kommando ein kleines Server Program mit dem ich dann auf dem Windows PC mittels LinkMaven komplette Kontrolle bekomme und so Zugriff alle logging Dateien habe. Gibt es das auch fürs Netzwerk mit dem jemand Erfahrung hat? Oder bin ich das einzige IT-Fossil der noch ab und zu alte Technik einsetzt? Floppy Sneakernet finde sogar ich nicht mehr so tolle. Mein PC hat nicht einmal mehr eine Floppy Schnittstelle und es geht nur noch über USB-Floppy Drive. Kann mich jemand in die richtige Ecke schubsen? Freue mich über alle konstruktiven Vorschläge und Lösungsansätze.
Bist du dir sicher, im richtigen thread und in der richtigen Forums-Ecke zu sein? https://klsys.com/unkategorisiert/netzwerk-unter-ms-dos/
Mike B. schrieb: > Bist du dir sicher, im richtigen thread und in der richtigen > Forums-Ecke > zu sein? > https://klsys.com/unkategorisiert/netzwerk-unter-ms-dos/ Nur insofern es meinen vorherigen Beitrag betraf wo ich für M.K. beschrieb wie ich mit meinen Instrumenten kommuniziere. Trotzdem, Danke für Deinen Link. Das sieht dort sehr erfolgversprechend aus solange man die nötige Geduld und akribisches Folgen der Instruktionen durchhält;-) Gruß, Gerhard
Gerhard O. schrieb: > Naja, ich arbeite mit Excel 2003 wo die Farbenauswahl etwas begrenzt > ist. Viele Farben haben gegen weißem Hintergrund schlechten Kontrast. Das stimmt wohl, die Standard-Farbwahl bei Excel war damals teilweise, ich sag mal, interessant. Gerhard O. schrieb: > Farbenmäßig, was würdest Du da vorschlagen? Rot (ff0000), Blau (0000ff), Grün (00ff00), Gelb (Richtung Lufthansa-Gelb (ffbf00), kein Neon-Gelb (ffff00) oder ähnliches), Orange (ff8000) Damit bekommt man eigentlich schon recht brauchbare Kontraste hin und das ist auch auf weißem Hintergrund (wobei ich sagen muss: leichter grauton ist gar nicht so verkehrt als Hintergrund statt weiß ;)) gut zu erkennen ;) Gerhard O. schrieb: > Eigentlich nur das IEEE-488 angeschlossene HP34401A im V/A Betrieb. Als > PC verwende ich einen Dolch PAC 586-60 mit einer N.I. 488-2 ISA Buskarte > und ein 20 Jahre altes selbstgeschriebenes, kompiliertes QB45 Logging > Programm. Die geloggten Daten extrahiere ich mit Sneakernet und Floppy Interessant. Ich überlege grade, ob ich bei meinen Tests nicht mal über die serielle Schnittstelle meines LNGs mit loggen sollte. Muss hierzu eigentlich nur mal ein Progrämmchen für den PC schreiben, dass dann regelmäßig das LNG fragt wie aktuelle Spannung und Strom ausschauen. Ein 34401A hab ich hier nicht aber was ähnliches, das könnte ich natürlich auch nutzen. > um dann alles weitere am modernen PC zu machen. Gerhard O. schrieb: > In der Firma verwenden wir einen modernen Klimaschrank und LabVIEW. > Funktioniert natürlich auch super und ich kann alles übers Netzwerk fern > überwachen. Ja. Heutzutage kann man so viel mehr machen. Aber für den > Heimgebrauch ist mein altes Zeug immer noch recht nützlich. Ja, mit dem alten Kram kann man auch immer noch tolle Sachen machen. Finde ich auch klasse. Auf der Arbeit werde ich z.B. immer wieder belächelt wenn ich meinen Rechenschieber auspacke, auf der anderen Seite werde ich aber auch bestaunt wie genau meine Berechnungen damit sind. Gerhard O. schrieb: > Sorry für die Abschweifungen;-) Nicht dafür, ich hab ja danach gefragt und ich finde das mega spannend ;)
M. K. schrieb: > Gerhard O. schrieb: >> Naja, ich arbeite mit Excel 2003 wo die Farbenauswahl etwas begrenzt >> ist. Viele Farben haben gegen weißem Hintergrund schlechten Kontrast. > Das stimmt wohl, die Standard-Farbwahl bei Excel war damals teilweise, > ich sag mal, interessant. die seit Office 2007 (evtl. 2003 mit alter GUI) eingeführte Farbauswahl entspringt offensichtlich der Feder einer weiblichen Designabteilung kein reines rot, kein gelb kein blau kein vernünftiges grün nur Pastelltöne lila und rose, lindgrün, bräunlich, ocker, 4 Spalten unterschiedlicher Grautöne und ein grelles Rot Ja, da hat Microsoft konkret ins Klo gegriffen, zumindest für den Part der männliche Excel-Nutzer betrifft :D
Hallo zusammen, ich habe diesen Thread zu anfang verfolgt, aber mittlerweile nach neun Seiten um ehrlich zu sein etwas den überblick verloren. Gibt es mittlerweile einen Artikel zu dem Projekt oder einen finalen Schaltplan? Viele Grüße
Peter schrieb: > Gibt es > mittlerweile einen Artikel zu dem Projekt oder einen finalen Schaltplan? Jein. Da wirst du dich schon durch alle Seiten durchlesen müssen. Die von den meisten akzeptierte Variante war die dezent veränderte und neu geroutete Banggood Variante. Aber eigentlich ist das kein Thread gewesen, der auf ein finales Produkt mit dem Etikett "DAS MÜSST IHR BAUEN!" hinausläuft, sondern wo die verschiedenen Schaltungstechniken und ihre Vor- und Nachteile diskutiert wurden. Ist so ja OK, der eine will was Kleines für wenig Geld, der andere will einen Boliden... ich sag dazu: jede Variante hat ihre Meriten, also ist es sowohl unwahrscheinlich, daß man eine allumfassende Lösung finden kann, als auch unökonomisch, eine solche überhaupt anzielen zu wollen. Wenn du was basteln willst, dann stecke deine Ziele ab, schau nach den nötigen Bauteilen und deren Beschaffung - und überdenke deine Ziele dann nochmal. Anschließend suchst du dir aus dem Thread etwas heraus, was dir am ehesen paßt, schaust es dir an, bis du die Funktion begreifst - und dann machst du dir dein eigenes Ding auf Basis des Gelesenen. W.S.
Verstehe, danke für die Info. Dachte ich hätte damals etwas davon gelesen aus dem Projekt einen Artikel zu machen, auf den dann immer bei fragen nach Labornetzteil Schaltplänen verwiesen werden kann. Sonst kommen LNT Schaltpläne hier ja immer nicht so gut weg ;) . Dann fange ich mal an mich da durch zu stöbern. Vielleicht findet sich in Zukunft ja noch jemand der in der Materie ist, um eine kurze Zusammenfassung zu schreiben. Denke das würde bei all den schlechten Schaltungen im Netz einen echten Mehrwert bringen.
Michael B. schrieb: > der Linearbeobachter schrieb: >> Kann mir bitte Jemand weiterhelfen? > > Das Beolink arbeitet wohl mit passenden +/-33V unstabilisiert nach > Gleichrichter (also 2 x 24V~ Wicklungen), aber nur 55VA, also 0.8A > maximal, eher 0.6A. Etwas wenig für ein linear stabilisiertes Netzgerät. Nachdem mir auch so ein Teil über den Weg gelaufen ist, kommt mir der Trafo für die auf dem Typenschild angegebenen 55VA sehr groß vor. Der Schnittbandkern misst 118x68mm und ist 25mm stark. Die (Haupt) Sekundärwicklungen sind mit je 2x0,8mm Draht ausgeführt Primärwicklung mit 0,5mm Draht. Das Teil bringt stolze 1,7kg auf die Waage. Für einen 55VA Trafo ist das doch reichlich groß und schwer um nicht zu sagen Verschwendung. Auf der anderen Seite ist die Endstufe STK4151 mit 30 Watt eher zu den 55VA passend während die 2x 6800µF nach dem Gleichrichter wieder reichlich groß sind. Was sagen die Experten dazu bzw was hat sich B&O dabei gedacht?
Timo S. schrieb: > Der Schnittbandkern misst 118x68mm und ist 25mm stark. SU-Kern? Dann kommen die 55VA schon hin. > Die (Haupt) Sekundärwicklungen sind mit je 2x0,8mm Draht ausgeführt Also für etwa 2,5A.
Gibt es eine gute Quelle H. H. schrieb: >> Der Schnittbandkern misst 118x68mm und ist 25mm stark. > > SU-Kern? Dann kommen die 55VA schon hin. Ich dachte immer Schnittbandkerne liegen zwischen den "normalen" EI und den Ringkernen. EI75 mit 50VA ist lt [1] mit einem kg nur etwas mehr als halb so schwer. Zu den Schnittbandkernen habe ich wenig bis nichts gefunden im Internet - hast Du einen Tipp? [1] https://cdn-reichelt.de/documents/datenblatt/C500/TrafoEL_serie%23BLO.pdf H. H. schrieb: >> Die (Haupt) Sekundärwicklungen sind mit je 2x0,8mm Draht ausgeführt > > Also für etwa 2,5A. Es sind aber zwei Wicklungen mit je 24V und 2x0,8mm Draht ... was dann eher so 100VA wären. Habe ich einen Denk bzw. Rechenfehler?
Timo S. schrieb: > Habe ich einen Denk bzw. Rechenfehler? Die Auslegung von B&O bleibt deren Geheimnis. Aber zeig mal ein Foto deines Trafos.
Timo S. schrieb: > Das Teil bringt stolze 1,7kg auf die Waage. Das bringt als Schnittband so 150VA https://dse-faq.elektronik-kompendium.de/dse-faq.htm#F.9 Der STK4151 ist ja Stereo, 2 x 30W, aber der Trafo reicht bei 33V nach Gleichrichtung für STK4191, 2 x 55W. Was auch immer in den Ursprungsangaben falsch ist, 55VA für die Anlage stimmt wohl schon mal nicht, aber 55W für jeden Lautsprecher kommt wohl hin.
Anbei noch Bilder vom Trafo und Typenschild. Spannend ist der "Spalt" zwischen Wickelkörper und Kern.... Das Gerät ist ohne Schutzleiter mit dem Stromnetz verbunden, auch spannend bei einem Alu bzw Stahlblechgehäuse.
Timo S. schrieb: > Anbei noch Bilder vom Trafo und Typenschild. Dann stimme ich dem zu: Michael B. schrieb: > Das bringt als Schnittband so 150VA Zumindest wenn Ta mit max 40°C angenommen werden darf.
Timo S. schrieb: > Das Gerät ist ohne Schutzleiter mit dem Stromnetz verbunden, auch > spannend bei einem Alu bzw Stahlblechgehäuse. Wenn der übrige Aufbau korrekt gemacht wurde (Abstände der Zuleitung, ggfs. doppelt isolierte Kabel, etc.) ist das auch im Metallgehäuse korrekt. Schau Dir bitte mal die einfachen "Haushalts-" Autobatterieladegeräte an (Absaar, Einhell, etc..): 2 Polige Zuleitung, Metallgehäuse, innen Trafo und seine Plastikhalterung sehr ähnlich Deinem Trafo aufgebaut. Ob Du bei Deinem Aufbau noch einen PE mitführst und z.B. an der Frontplatte dafür eine 4mm Buchse spendierst um den PE ggfs. nutzen zu können: hängt von Deiner Nutzung ab. Ich persönlich finde es gut das vorzusehen - wenn man doch irgendwann mal einen Potentialausgleich benötigt, ist dieser sofort zugänglich.
Timo S. schrieb: > Das Gerät ist ohne Schutzleiter mit dem Stromnetz verbunden, auch > spannend bei einem Alu bzw Stahlblechgehäuse. Naja, das Typenschild sagt, dass es ein schutzisoliertes Gerät ist, d.h. selbst wenn der Schutzleiter mit ins Gerät geführt würde müsste er wie ein aktiver Leiter behandelt werden, d.h. er müsste gegen Berühren geschützt werden ;) Timo S. schrieb: > Spannend ist der "Spalt" zwischen Wickelkörper und Kern.... Was soll daran spannend sein? Die Leitung muss nicht press am Kern anliegen. Keine Sorge, der magnetische Fluss verhält sich wie ein elektrischer Strom: Beide wählen den Weg des geringsten Widerstandes und ist ganz sicher nicht in der Luft zu finden. In dem Spalt wirst du keinen signifikanten magnetischen Fluss feststellen können.
Beitrag #8026258 wurde vom Autor gelöscht.
Beitrag #8026273 wurde vom Autor gelöscht.
Beitrag #8026287 wurde vom Autor gelöscht.
Moin, Was hat sich seit damals getan? Es sind seitdem nun etliche Jahre vergangen. Wurden von Euch noch einige BG Netzteile mit den besprochenen Änderungen aufgebaut? Ich arbeite zur Zeit an einer Version der BG, die alle der damals durchgearbeiteten Änderungen beinhaltet. Zusätzlich habe ich das Design für das D85 Doppelinstrument maßgeschneidert. Ein Differenzverstärker kompensiert den Spannungsabfall des Shunts, weil das D85 von der GND Seite versorgt wird. Ferner weist es einen Dual-Leistungseingang für volle und halbe Trafospannung wie im Anatek/LNG30 durchgeführt, auf. Ein Relais ist dazu nicht notwendig. Auch die Stromvoreinstellungsanzeige ist wie beim HP3611A realisiert. Man kann also wie dort durch Schalterdruck den Strombegrenzungswert genau auf dem Instrument voreinstellen. Ferner habe ich noch eine Tracking Funktion wie beim R&S NGMD35 vorgesehen. Also, vollkommen unabhängig, galvanisch getrennt oder im Tracking Modus. Ob Parallel Operation moeglich ist, weiß ich noch nicht. Ich bin mir bewußt, dass dieser Ansatz moderne uC Steuerung, Drucktastenbedienung und Farb- und Touchscreen Technik vermeidet. Aber ich wollte lieber ein einfaches Netzteil das narrensicher in der Bedienung ist. Ich bin der Meinung, dass R&S es damals ganz gut getroffen hatte und die Geräte sehr bedienungsfreundlich sein und wenig Wünsche offen lassen. Wenn man nicht gerade PC gesteuerte Meßreihen durchführen will, also rein manuell arbeiten will, dann ist dieses Konzept immer noch attraktiv. Das heißt aber nicht, dass man keine DAC Steuerung mit-einbeziehen kann; ich habe aber diesbezüglich nicht disponiert. Diese Version braucht nur noch den Trafo, das Instrument und die üblichen Frontplatten und Gehäuse Komponenten. Es sind keine diskreten Komponenten außer den Frontplatten Kontrollen. Die LP ist maßstabgetreu dem Original. Ferner, können zwei der Kanäle im einstellbaren Tracking-Modus betrieben werden. Beim Folgekanal ist die Ausgangsspannung dann bei Vollaufdrehung gleich dem Hauptkanal und regelbar bis auf Null. Das geplante Dreifach LNG soll zwei Kanäle wie obig beschrieben enthalten und einen dritten Kanal mit LT3081 Regler zwischen 0-7V zur Versorgung von Digitalschaltungen. Der dritte Kanal wird unabhängig versorgt. Der dritte Kanal bleibt unabhängig um Stromschleifen zwischen Analog und Digital zu vermeiden. Wenn das neue Teil aufgebaut ist, werde ich mehr berichten. Ich habe heute den damaligen Thread Verlauf wieder durchflogen und war über den angenehmen und produktiv-engagierten Verlauf angenehm überrascht. War damals echt schön. Grüße, Gerhard P.S. Ich löschte den Beitrag am W.E., weil ich dachte es wäre besser damit bis zum Aufbau warten. Da ich aber gleich danach Rückfragen erhielt, entschied ich mich ihn wieder zu posten. Also seid bitte geduldig.
:
Bearbeitet durch User
TomA schrieb: > Mich stören die getrennten Trafowicklungen der Hilfsspannungen ,,,, Da hatte ich zwei Dioden verdreht bei einer anderen Lösung und daher gelöscht.
Moin, damit man sich ein Bild machen kann, zeigt der Anhang die Bord Verdrahtung mit allen notwendigen Komponenten. Die Tracking Funktion habe ich zwar in LTSpice simuliert und sollte funktionieren, aber ob es wirklich in der Praxis funktioniert, its noch ungewiß. Gerhard
:
Bearbeitet durch User
Gerhard O. schrieb: > Was hat sich seit damals getan? Es sind seitdem nun etliche Jahre > vergangen. Wurden von Euch noch einige BG Netzteile mit den besprochenen > Änderungen aufgebaut? Ja Gwerhard, das wurden sie. 9 Stück in unserem Repair Cafe, von den Jugend gruppen und eingien Senioren die geren löten. Teilweise wurde Maximalspannung bzw. -Strom angepasst, weil im Fundus vorhande Trafos genutzt werden sollten bzw. wollten von denjenigne die gebaut haben. Ich selber habe noch zwei gebaut, und ein paar Ergänzunge die ich vom HP E3611A Schaltplan entnommen/entliehen habe. Das betrifft die Kompensation der Ströme die über den Spannungsteiler fliessen. HP hat das ja sehr gut beschreiben wie man es gemacht hat. Die Rohspannungsumschaltung habe ich per FET gemacht, da gerade eine 1000er Rolle 80V/150A Fet beim Arbeitgeber entsorgt wurde. Infineon hat da ja schöne Teile mit unter 3 Milliohm Widerstend im durchgesteuerten Fall. Overkill, aber da so einige FET sinnvoll gerettet wurden: Entspricht dem Motto unseres Repair Cafes. Die Anzeigen sind übrigens gemischt analog bzw. digital -- da hatte jeder der "Nachbauer" untershciedliche Wünsche. von 2xanalog für V/A über analog_A/digital_A bis beide digital: Alle varianten vertreten. Lediglich bei den Einstellpotis war einhellige 10 Gang für V, 1 gang für Strom der durhgängige Wunsch. eine sehr grosszügige Spende der Firma BOURNS hat uns mit sehr guten Original-Teilen kostenlos versorgt - wir danken .-) Gehäuse ist ja immer ein Thema. Ich setze auf Apra-Nom oder Schroff. Weil das in mein vorhandens Umfeld (Messgeräte, Stell- und Trenntrafos) nahtlos passt. Die übrigne Baslter nahmen was ihnen zusagt. Von re-used APC USV Gehäusen über mit Hand-Biegehilfe aus 2mm Alublech selbst gefertigen Gehäusen ist alles dabei.
Hallo Andrew, vielen Dank für Deinen Bericht. Überraschend ist es eigentlich nicht sehr, weil der Netzgeräte Selbstbau beinahe ein Ritual des angehenden Elektronikers war und ist. Damals als Teen wäre ich mit so einem BG/Heiland Netzteil sehr glücklich gewesen. Naja, bei mir war es das Funkschau 12/73. Funktioniert immer noch bestens. Bilder würden mich übrigens sehr interessieren, wenn es machbar ist.Interessant auch, daß Analoginstrumente doch noch beliebt sind. Zehngang Potis sind fast kein Luxus. Ich ziehe sie auch bei der Stromeinstellung vor. Di HP3611 Stromkompensation habe ich bei mir auch vorgesehen. Es ist aber noch ungewiß ob es bei mir funktionieren wird. Toll auch mit der Verwertung der MOSFETS und Spenden. Was Gehäuse betrifft, finde ich die blauen China Gehäuse mit den Beigen Front- und rückseitigen Rahmen nicht zu schlecht. Manchmal gibt es sie zu sehr günstigen Preisen. Man muss allerdings gewisse mechanische Versteifungen vorsehen. Speziell wenn ein schwerer Trafo drin sitzt. Gruß, Gerhard
Gerhard O. schrieb: > Was Gehäuse betrifft, finde ich die blauen China Gehäuse mit den Beigen > Front- und rückseitigen Rahmen nicht zu schlecht. Manchmal gibt es sie > zu sehr günstigen Preisen. Man muss allerdings gewisse mechanische > Versteifungen vorsehen. Speziell wenn ein schwerer Trafo drin sitzt. Ja, das sit mir auch aufgefallen. Ich mag diese CN Gehäuse nicht, weil der Mehraufwand an Versteifungen einfach unnötig Zeit & Material kosten. Und dennoch bei gösseren Flächen wie Seiten- Oder Deckelfläche das oft sehr dünne Blech schnell Dellen beim Transport oder Arbeiten bekommt sieht dann immer hässlich aus) -- mit 1.5mm ALu habe ich das Problem nicht. Daher Apra oder Schroff. Oder halt wie ein sehr fähiger mitbastler es macht 2mm Al halbhart. Das macht man dann einmal, und es ist für Jahrzehnte Ruhe. Du hast es ja treffend geschrieben: > weil der Netzgeräte Selbstbau .. angehenden Elektronikers war und ist. wenn man ein gutes verlässliches NT hat, nutzt man es halt immer und täglich. So wie solide Multimeter. Eien andere Quelle sind "used" Netzgeräte -- jahrzehnte aLTE sTATRON 3205 oder Leader-LPS-152 kriegt man oft für wenig Geld hier. Trafo, Endstufe und Instrument sidn drin, Gehäuse fertig bearbeitet -- und die 30€ sind das immer wert. Potis, Laborbuchsen und Regelung neu, und schon ist das eine günstige Lösung. Von der Nachhaltigkeit des wiederverwertens ganz zu schweigen. Zeigerinstrumente oft bei unseren NT aus folgenden Gründen: weil sie vorhanden waren/sind, kein Extra Versorgung brauchen und (gerade bei Strom) schnelle änderungen gut abzusehen sind (anders als das digitale Zahlengezappel). einfaches Beispiel aus dem Alltag: Wanduhr -es interessiert weniger ob es 12:31:42 ist als das man auf einen schnellen Blick erfasst: es ist ca.halb eins. gleiches gilt wohl für Tachometer im Auto oder die (analoge Darstellungs-Nachbildung) im Flugzeug-Cockpit. Etc.
Servus Adrew, vollste Zustimmung. Gehäuse (Metall-Ausführungen) habe ich noch jede Menge in verschiedenen Größen auf Halde. Schlachtgeräte meist günstigst erworben, da Augenmerk auf Gehäuse. Viele meiner Selbstbauten sind mit analogen Instrumenten versehen, die ich den Digitalen bevorzuge, wenn nicht notwendig erscheint. MfG Eppelein
Moin, Wer noch gute Informationen zum Weikand/Banggood Netzgerät sucht, findet hier eine exzellente Quelle: http://www.netzener.net/index.php/project-articles/21-portable-variable-power-supply-part-1 http://www.netzener.net/index.php/project-articles/22-portable-variable-power-supply-part-2 Der Author hat sich sehr viel Mühe gegeben und einige nützliche PDF Unterlagen erstellt. Gerhard
:
Bearbeitet durch User
Moin, Hier ist der Practical Electronics, Oktober 1968 Artikel vom Entwickler des BG Netzgerätes, R. Lawrence, das dann so verbreitet und später abgekupfert wurde. Es ist ein ziemlich altes Design aus 1978. hier ist der Link dazu: https://content.instructables.com/FI7/C7NJ/JSEZ4N8O/FI7C7NJJSEZ4N8O.pdf Ich habe mir jetzt nicht die Mühe gemacht in diesen langen Thread nachzuschauen, ob es nicht schon hier irgendwann früher erwähnt wurde. Falls nicht, ist es interessant zu lesen. Das Photo ist von der Webseite und auch ein Nachbau. Gerhard
:
Bearbeitet durch User
Moin, Mir fiel auf, daß die Anschlußrichtungen von Netzgeräten geographisch unterschiedlich ausfallen. Amerikanische und Europäische Erzeugnisse haben von links nach rechts die Reihenfolge P, N. Die Chinesischen Erzeugnisse meist N,P. Irgendwie finde ich, es wäre einheitlich besser. Ich bin HP und Eigenbaugetäte mit P,N Reihenfolge gewöhnt. In der Arbeit haben wir hauptsächlich Fernöstliche Geräte mit umgekehrter Reihenfolge. Da muß man verflixt aufpassen, weil bei manchen die Anschlussklemmen nicht einmal farblich gekennzeichnet sind. Einmal habe ich das übersehen - zum Glück ist nichts passiert. Trotzdem, Einheitlichkeit wäre anzustreben. Ein internationaler Standard scheint nicht zu existieren. Interessanterweise haben auch R&S NT die N,P Reihenfolge. Scheint fast eine amerikanische "Schrulle" zu sein. Gerhard
Gerhard O. schrieb: > Moin, > > Mi > > Die Chinesischen Erzeugnisse meist N,P. > > Irgendwie finde ich, es wäre einheitlich besser. > > Ich bin HP und Eigenbaugetäte mit P,N Reihenfolge gewöhnt. In der Arbeit > haben wir hauptsächlich Fernöstliche Geräte mit umgekehrter Reihenfolge. > Da muß man verflixt aufpassen, weil bei manchen die Anschlussklemmen > nicht einmal farblich gekennzeichnet sind. > die fast gleich farbig 4mm buchsen kenne ich nur von Statron aus Ost-orginal Fertigung. und den dazu ähnlichen UDSSR ,(ja, sagt man damals so) MCh halt mit rotem und schwarzen Filzstift eine wasserfest Markierung drum, dann ist das gefixt. oder du musst dir Mühe geben und die Buchse tauschen.
Gerhard O. schrieb: > Moin, > > Wer noch gute Informationen zum Weikand/Banggood Netzgerät sucht, findet > hier eine exzellente Quelle: > > http://www.netzener.net/index.php/project-articles/21-portable-variable-power-supply-part-1 > http://www.netzener.net/index.php/project-articles/22-portable-variable-power-supply-part-2 > > Der Author hat sich sehr viel Mühe gegeben und einige nützliche PDF > Unterlagen erstellt. > aber leider nicht alle Bugs gefixt. da ist die skandinavische Webseite besser beschrieben. wobei man immer ein paar der CN Bausätze einkaufen kann-- gab es teilweise für 2€ den kompletten Kit inkl. Versand. total cringe
Falls jemand dazu mehr lesen möchte: https://www.paulvdiyblogs.net/2015/05/tuning-030v-dc-with-03a-psu-diy-kit.html Beschreibt die "eigenheiten" des Bausatzes und wie man da Abhilfe schafft.
Andrew T. schrieb: > Falls jemand dazu mehr lesen möchte: > > https://www.paulvdiyblogs.net/2015/05/tuning-030v-dc-with-03a-psu-diy-kit.html > > Beschreibt die "eigenheiten" des Bausatzes und wie man da Abhilfe > schafft. Danke für den Link. Allerdings waren ja unsere eigene Arbeiten damals auch von guten Erfolgen gekrönt. Ich bestellte kürzlich eine neue LP Versionen die alle damaligen Verbesserungen mit einbezieht. Sie soll in ein paar Tagen eintreffen. Dann werde ich ja sehen, ob es sich gelohnt hat. Als Teilequelle sind die Kits nützlich. Allerdings werde ich zur Sicherheit die SD1047 aus domestischen Quellen beziehen. Mir ist das Risiko einer schmalbrüstigen Fälschung zu hoch. Auch die TL071 sind höchstwahrscheinlich deren Nachbauten. Bei einem zuverlässigen Netzteil muß man die Komponenten kennen. Was mich betrifft, möchte ich mir mit dieser Version ein Dreifach Netzteil bauen. 2x20V bis 2A und 1x7.5V bis 3.5A. Als Anzeigen die D85-3051AG. Die 20V Einheiten sollen entweder unabhängig arbeiten oder mit Tracking zusammen. Ich werde später meine Ergebnisse hier teilen.
:
Bearbeitet durch User
Ein paar Worte zu Netzteilen mit Ladungspumpen für die Hilfsspannungen, wie dem oben Vorgeschlagenen. Für das Beispiel dient die Simulation eines auf 3,3V Ausgangsspannung eingestellten Linearnetzteil mit LM317, der Laststrom ist 500mA. Der Trafo hat 24Veff, wird gleichgerichtet und mit 3300µF gesiebt auf den Eingang des Reglers gegeben. Um die Ausgangsspannung bis 0V einstellen zu können wird über eine Ladungspumpe aus der Trafo-Wechselspannung eine negative Hilfsspannung von 1,25V erzeugt. Um den Strom der Ladungspumpe zu begrenzen befindet sich auch noch ein Widerstand im Strompfad. Durch diese Ladungspumpe baut sich die Hilfsspannung gegenüber der Hauptspannung verzögert auf, was sich (evtl. gefährlich) störend auf die Ausgangsspannung auswirkt. Der LM317 braucht für 0V am Ausgang eine negative Hilfsspannung von -1,25V im Einschaltmoment ist die Hilfsspannung aber 0V, damit ist die Ausgangspannung um 1,25V höher als die eingestellte Spannung. Erst wenn sich die Hilfsspannung stabil aufgebaut hat, ist auch die Ausgangsspannung korrekt. Bild PtotOutD.png (D für Direkt) zeigt dieses Verhalten. Bis ca. 32ms ist die Ausgangsspannung unkontrolliert, erst danach ist sie 3,3Volt. Betroffen davon werden die meisten Netzteilkonzepte mit Ladungspumpen sein. Verhindern lässt sich dieses Verhalten indem man die Hauptspannung vor dem Regler verzögert erst dann einschaltet, wenn sich die Hilfsspannung(en) vollständig aufgebaut und stabilisiert haben. Bild PtotOutV.png (V für Verzögert) zeigt das deutlich verbesserte Verhalten, die Hauptspannung wird um ca. 35ms verzögert auf den Regler geschaltet. Hinweis: Für zyklische Messungen daran denken den Kondensatoren genug Zeit geben sich zu entladen. Mit teilgeladenen Kondensatoren misst man Mist. Tom
:
Bearbeitet durch User
Danke Tom, Das ist mir auch schon aufgefallen und missbilligend. Ja, es wäre besser, diesen Sachverhalt anzugehen. Beim BG allerdings "verriegelt" Q1 den Treibertransistor. Schön ist es aber trotzdem nicht. Ist eine Art "Gummi-Elektronik" und nicht wirklich deterministisch genug. Es wäre besser die Hauptspannung verzögert einzuschalten und sicherstellen, dass die OPVs die Spannung beim Ein- und Ausschalten im Griff haben, um gefährliche Transienten zu verhindern. Ist kein triviales Problem es immer unter allen Umständen im Griff zu haben. Allerdings ergaben die Umbau Arbeiten an diesen Netzteil vor Jahren ein sauberes Ein- und Ausschalten, wie hier belegt ist: Beitrag "Re: Labornetzgerät - Fragen zum Schaltplan" Also, so ganz hoffnungslos ist das BG LNG Kit nicht. Jedenfalls bestätigen meine Messungen, daß Ein- und Ausschalten für eine angeschlossene Last gefahrlos möglich ist. Ich werde bald meine neue LP mit allen Änderungen der früheren Arbeiten bestücken können, sobald sie eintreffen. Im Erfolgsfall stelle ich Euch die Design Dateien zur Verfügung. Gerhard
Tom A. schrieb: > Verhindern lässt sich dieses Verhalten indem man die Hauptspannung vor > dem Regler verzögert erst dann einschaltet, wenn sich die > Hilfsspannung(en) vollständig aufgebaut und stabilisiert haben. Man macht das eben nicht zeitlich verzögert, sondern direkt abhängig davon ob die negative Hilfsspannung in ausreichender Höhe vorhanden ist oder nicht. Dann gibt es auch bei Defekten (Elkos) keine Überspannung.
Bitte melde dich an um einen Beitrag zu schreiben. Anmeldung ist kostenlos und dauert nur eine Minute.
Bestehender Account
Schon ein Account bei Google/GoogleMail? Keine Anmeldung erforderlich!
Mit Google-Account einloggen
Mit Google-Account einloggen
Noch kein Account? Hier anmelden.







































































































































































































































































































































